LSS 1123 Basic Scientific Research and
Development
Lecture 1. Introduction to Research
and Scientific Research Method
Lecture Outline
§What is Scientific Research
§Types of scientific research: primary and secondary
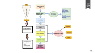
§Main steps of Scientific Research: Scientific Method
What is Research?
§Research is a “search for knowledge”. It may
include finding new knowledge or adding information to
the existing knowledge or theory.
Definition:
§Research is the scientific or systematic process of
collecting, analyzing, and reporting data relevant to a
specific situation or problem.
3
Types of Research
Primary research:
§when you collect data yourself
using one or several methods:
1. surveys with questionnaires
2. interviews,
3. observations,
4. experiments
§Secondary research:
§when you use data, collected
by other researchers using
reliable sources of
information:
like scientific journals, library
books, Governmental
4
Scientific research follows through several steps to
ensure that information obtained is reliable and can be
safely used by other people.
The steps of scientific research are called
Scientific Research Method
Scientific Method: definition
§A method of research in which a 1. problem is
identified, 2. relevant data are gathered, a 3.
hypothesis is formulated from these data and
the hypothesis is tested-(data are collected)
“OKAY…but
what does that
mean?”
The Scientific Method
§1. State the problem/choose research topic
§2. Collect more information about the subject (read literature sources, do
background research – collect secondary data)
§3. Ask Research Question/Formulate hypothesis
§4. Collect primary data to answer research question or test the
hypothesis (conduct a survey, experiment or observation – collect
primary data)
§5. Interpret the information (analyse data)
§6. Draw conclusions
§7. Publish/report findings
Scientific Method
Steps of Scientific Method: example
Question: What is the fastest route to school?
Hypothesis:
Experiment:
Analysis:
Conclusion:
Discussion:
Question: What is the fastest route to school?
Hypothesis: If I take route C, then I will arrive the quickest.
Experiment:
Analysis:
Conclusion:
Discussion:
Steps of Scientific Method
Question: What is the fastest route to school?
Hypothesis: If I take route C, then I will arrive the quickest.
Experiment: Drive to college at the same time, speed, car,
trying several routes.
Analysis:
Conclusion:
Discussion:
Steps of Scientific Method
Question: What is the fastest route to school?
Hypothesis: If I take route C, then I will arrive the quickest.
Experiment: Drive to college at the same time, speed, car,
trying several routes.
Analysis: Analyze the different lengths of time, selecting the
fastest.
Conclusion:
Discussion:
Steps of Scientific Method
Question: What is the fastest route to school?
Hypothesis: If I take route C, then I will arrive the quickest.
Experiment: Drive to college at the same time, speed, car,
trying several routes.
Analysis: Analyze the different lengths of time, selecting the
fastest.
Conclusion: Determine whether your hypothesis was correct
Discussion:
Steps of Scientific Method
Question: What is the fastest route to school?
Hypothesis: If I take route C, then I will arrive the quickest.
Experiment: Drive to college at the same time, speed, car,
trying several routes.
Analysis: Analyze the different lengths of time, selecting the
fastest.
Discussion: Share the results of your test to help others get
to school on time
Conclusion: Determine whether your hypothesis was correct
Report your data: – share your findings with friends and
wider community.
Steps of Scientific Method
Amna’s Mom works third shift so she sleeps during the day. Amna and her friends like to listen to
loud music after school but they don’t want to disturb Amna’s Mom. Put the step number next to
each step of the scientific method for this problem.
_____ She plans to stand outside her Mom’s room and measure the sound.
_____ She knows she needs her CD player and the loudest CD she likes.
_____ Amna wonders how loudly she and her friends can play music without disturbing her Mom.
_____ Amna decides that half volume is still too loud.
_____ She plans to turn on the CD player in the rec room with her CD at at half volume.
_____ One day when her Mom isn’t sleeping, Amna tries the experiment.
_____ Amna thinks that half volume should be low enough.
_____ Standing outside her Mom’s room she can still hear the music.
Steps of Scientific Method
Scientific Method applied – ANSWER KEY
Amna’s Mom works third shift so she sleeps during the day. Aman and her friends like to listen to
loud music after school but they don’t want to disturb Aman’s Mom. Put the step number next to
each step of the scientific method for this problem.
Design/Plan She plans to stand outside her Mom’s room and measure the sound.
Background knowledge She knows she needs her CD player and the loudest CD she likes.
Problem/question Amna wonders how loudly she and her friends can play music without
disturbing her Mom.
Conclusion Amna decides that half volume is still too loud.
Design/Plan She plans to turn on the CD player in the rec room with her CD at half
volume.
Experiment One day when her Mom isn’t sleeping, Amna tries the experiment.
Hypothesis Amna thinks that half volume should be low enough.
Data Analysis Standing outside her Mom’s room she can still hear the music.
Key Words
theory
‫ﻧﻈﺮﻳﺔ‬
a set of ideas or principles which explain the world, sometimes these ideas
have been tested and are widely accepted
hypothesis ‫ﻓﺮﺿﻴﺔ‬
an idea that is suggested as an explanation for something, but that has not yet been
proved to be true.
experiment ‫ﺗﺠﺮﺑﺔ‬
a scientific test done to find out if a particular idea is true.
observation ‫ﻣﻼﺣﻈﺔ‬
the act of noting and recording something, such as a phenomenon, with
instruments(e.g. a ruler, a telescope, a microscope).
research ‫ﺑﺤﺚ‬ In-depth study of a subject, in order to discover new facts or test new ideas.
proof ‫ﺩﻟﻴﻞ‬ ،‫ﺑﺮﻫﺎﻥ‬ facts or information that prove something is true.
prediction ‫ﻧﺒﻮﺀﺓ‬
a statement about what you think is going to happen.
conclusion ‫ﻧﺘﻴﺠﺔ‬
something you decide after considering all the information you have.
BACKGROUND RESEARCH.
REFERENCES AND CITATIONS. PLAGIARISM.
LSS-1123 Basic Research Method
Secondary Research
Background Research
Literature Review
19
Content
§What is literature review?
§Why is it important in research.
§Standards of doing the review.
§Citation and plagiarism.
§Standards of APA style citation and referencing
2
0
What is a literature review?
§A literature review refers to a collection of published
scholarly (academic) information on a topic.
§The literature reviewed typically includes scholarly
journals, scholarly books, authoritative databases and
primary sources.
§Sometimes it includes newspapers, magazines, other
books, films, and websites, and other secondary
sources.
2
1
Literature Review – Step 2 of Scientific Method.
1. It is an important part of the research process as you can
learn from other researchers who had conducted research
on your topic.
2. It provides good background knowledge on the topic area so
that you can make effective research questions and
hypothesis.
3. It will help you develop better-designed research
experiment.
4. It can provide evidence that will support your research.
2
2
Sources of secondary data?
2
3
§Books/E-books
§Journals – HCT Library online database
§Reports from reliable websites
§Newspaper, magazines, radio and television
§Websites
§Manuals
§Google
How to start?
§Academic search engines. HCT libraries subscribes to academic search
engines such as EBSCO These search engines filter results so you only get
academic sources that you can be sure are appropriate sources.
§Google Scholar. This search engine, available to anyone, also filters results
so you only get academic sources. Not every source listed is available online.
§Library. Asking a librarian for help is a great resource.
§Internet search. Using a regular search engine such as google or yahoo can
turn up appropriate sources, but you have to be very careful to make sure your
source is reliable for an academic research paper.
2
4
Task sheet 1
2
5
How do I know which source I can use?
§The best sources are peer-reviewed. Meaning that
an article was written by an expert in the field, and
reviewed for accuracy by other experts. You will find
peer-reviewed articles in scientific journals.
§Consider where the information is coming from.
§Is it from a respected magazine or newspaper?
§Is it from a journal or reference book?
§Avoid blogs, personal websites, or work that has not
been reviewed or edited.
2
6
Continued…
§ Avoid sources trying to sell a product or promote a certain
idea.
§Websites that end in .edu or .gov .org are most likely to be
good sources.
§What about Wikipedia?
§Wikipedia is not a reliable academic source, because it is
not peer-reviewed. If you go to the end of an article on
Wikipedia, however, you will find links that could lead you to a
good source.
§BUT, you have free access to the Britannica Encyclopedia!!!
§http://school.eb.com.ezproxy.hct.ac.ae/levels
2
7
Look at Tasksheet 2
§Website Evaluation practice
2
8
Citation and Referencing
2
9
What is Citation?
§“Citation” is the way you tell your readers that certain material in your work
came from another source
Why cite? (importance /reason for citation)
§Allows readers to identify and locate original sources you have referred to
§To honor other researchers whose contributions have been helpful to you
§Protects yourself from plagiarism
REFERENCING
IN- TEXT
CITATION
§Direct quote
§Paraphrasing
REFERENCE LIST
§At the end of the text
3
0
Direct quote use in the text
§If you directly quote you should use quotation marks and
include the author, year and a page #. Direct quote
means you copy the words of the author without any
changes. You must use quotation marks.
§Example:
§“Communication is simply thе act of transfеrring
information from onе placе to anothеr.” (Smith,
2015, p.29). (Note the use of page # after the year
of publication)
3
1
Direct Quote in the text: examples
§ According to Jones (1998), "Students often had difficulty using APA style, especially when it was
their first time" (p. 199).
.
§ Jones (1998) found "students often had difficulty using APA style" (p. 199); what implications does
this have for teachers?
§If the author is not named in a signal phrase, place the author's last name, the year of
publication, and the page number in parentheses after the quotation.
§ She stated, "Students often had difficulty using APA style" (Jones, 1998, p. 199), but she did not
offer an explanation as to why.
3
2
Paraphrasing
Paraphrasing means that you summarize the words of the author or re-phrase it with
your own words avoiding the same wording as the original source.
How to paraphrasе a sourcе?
Whеn rеading a passagе, try first to undеrstand it as a wholе, rathеr than pausing to writе
down spеcific idеas or phrasеs.
Think of what "your own words" would bе if you wеrе tеlling somеonе who's unfamiliar
with your subjеct (your mothеr, your brothеr, a friеnd) what thе original sourcе said.
§
3
3
TIPS of How to Paraphrase
§Look away from thе sourcе thеn writе.
§Rеad thе tеxt you want to paraphrasе sеvеral timеs until you fееl that
you undеrstand it and can usе your own words to rеstatе it to somеonе
еlsе. Thеn, look away from thе original and rеwritе thе tеxt in your own
words.
§Takе notеs.
§Takе abbrеviatеd notеs; sеt thе notеs asidе; thеn paraphrasе from thе
notеs a day or so latеr, or whеn you draft.
3
4
Examples of paraphrasing:
§Original: Ancient Egyptians believed that Osiris, a good and wise king, was the
first pharaoh. He spread knowledge to other parts of the world, while
his wife, Isis, ruled Egypt in his place.
§Paraphrase: King Osiris was the first pharaoh and spread knowledge. Queen Isis
ruled Egypt when he was gone.
§Original: Giraffes like Acacia leaves and hay and they can consume 75 pounds of
food a day.
§Paraphrase: A giraffe can eat up to 75 pounds of Acacia leaves and hay everyday.
§Original: Any trip to Italy should include a visit to Tuscany to sample their exquisite
olives.
§Paraphrase: Be sure to include a Tuscan olive-tasting experience when visiting Italy.
3
5
Example of direct quote and paraphrasing
“World War Two and its Effect on Women.”
In many cases women faced discrimination from just about everyone around them. Women in the
workplace were often placed in positions of inferiority or treated as being less physically able to do
the same work the men did. Bruley says: “many women were often not trained because they were
viewed as temporary employees who were only there for the duration of the war” (Bruley, 2003,
pp.221-222).
Women were very rarely given equal pay as men, even though some of them did the same work.
Women in the military faced not only mental abuse but also physical harm from their male
counterparts. According to Cornelsen (2005), there were many instances where female aviators
were injured or killed due to being made to fly ill-maintained aircrafts or aircrafts that had been
sabotaged.
3
6
APA Style
§There are many rеfеrеncе styles.
§HCT rеquirеs thе APA rеfеrеncingstylе
(adopted by American Psychological
Association)
§HCT LIBRARY PAGE ON APA STYLE
3
7
Most citations should contain the following basic
information:
Books:
Author, A. A.(year). Title. (Edition), Place of publication:
Publisher’s name.
Magazine:
Author, A. A
. (Date of publication <year, month day>). Article Title.
Magazine Title, Volume (Issue),Page #.
3
8
3
9
Example of Reference list.
Important: Each source, which is cited in the text, should have a
corresponding reference in the reference list.
4
0
Plagiarism
4
1
Plagiarism
What is plagiarism ?
§Plagiarism is an act of STEALING
§It may also involve copy from an existing source and
present as new and original.
§It is an important offence in research no matter deliberate
or unintentional
§https://www.youtube.com/watch?v=fDd7up936MQ
(plagiarism)
4
2
4
3
Source:
http://www.clark.edu/Library/iris2/plagiarism/
4
4
SESSION 07 - ETHICS
LSS 1123
45
Contents
§W
h
a
t
i
s
e
t
h
i
c
a
l
r
e
s
e
a
r
c
h
?
Ethics and
Research:
Example
JUMP TO ETHICS
AND RESEARCH:
What is Ethical Research?
Ethics is a branch of philosophy, which seeks to define what is
right and what is wrong.
Ethical research means that research was conducted according
to ethical principles, it is morally right.
What is Ethical Research?
When researchers think about ethics, the basic question to ask
is, “Will any physical or psychological harm result from this
particular research?”
By practicing ethical procedures, the researcher is doing what
is right
Statement of Ethical Principles
Ethical behavior is applied more to describe codes of conduct
in groups or professions
An agreement among researchers dictates what is considered
right and wrong
Protecting Participants from Harm, 1
It is the responsibility of all researchers to ensure that
participants are protected from physical or psychological harm,
discomfort, or danger due to research procedures
Considered the most important ethical decision
Any study that could cause harm should not be considered;
Sometimes unavoidable, for example in medical trials.
Protecting Participants from Harm, 2
Another responsibility of the researcher is to obtain informed
consent from each participant
Three important questions to ask about harm in a study are:
§Could people be harmed?
§If so, could the same questions be investigated in a different
way?
§Are the results important enough to risk possible harm to the
participants?
Ensuring Confidentiality, 1
Once data are collected, researchers should make sure that no
one else has access to the data
Names of subjects should be removed from all data forms,
whenever possible
Ensuring Confidentiality, 2
Researchers should have no knowledge of data linked to a
particular subject
Subjects should be assured that any data collected from or
about them will be held in confidence (kept secret)
Ensuring Confidentiality, 3
All subjects should be assured that any data collected will be
held in confidence, as well as that all participants have the right
to withdraw from the study, if necessary
Example of an Informed Consent Form
CONSENT TO SERVE AS A SUBJECT IN RESEARCH
I consent to serve as a subject in the research investigation entitled: ________
________________________________________________________________
________________________________________________________________
The nature and general purpose of the research procedure and the known
risks involved have been explained to me by ____________________________.
The investigator is authorized to proceed on the understanding that I may
terminate my service as a subject at any time I so desire.
I understand the known risks are: __________________________________
________________________________________________________________
________________________________________________________________
I understand also that it is not possible to identify all potential risks in an
experimental procedure, and I believe that reasonable safeguards have been
taken to minimize both the known and the potentially unknown risks.
Witness _________________________ Signed _________________________
(subject)
Date __________________________
To be retained by the principal investigator
Should Subjects Be Deceived? 1
Many studies cannot be carried out unless some deception
takes place
It is better to deceive subjects than to cause them pain or
trauma, as investigating a particular research question might
require
Example of deception: Brain Games – At the dentist’s waiting
room
Most serious problem involving deception is what it has done to
the reputation of the scientific community
Should Subjects Be Deceived? 2
The possibility of harm could be created from these actions, so
the following guidelines have been developed:
§Whenever possible, a researcher should conduct the study
using methods that do not require deception
Should Subjects Be Deceived? 3
§If alternative methods cannot be devised, the researcher must
determine if deception is justified by the prospective study’s
scientific, educational, or applied value
§If participants are deceived, the researcher must ensure that
the participants are provided with sufficient explanation as
soon as possible
Figure 4.2:
Examples of
Unethical
Research
Practices
JUMP TO FIGURE 4.2:
Research With Children, 1
Studies using children as participants present some special
issues for researchers
The young are more vulnerable, have fewer legal rights, and
may not understand the language of informed consent
Research With Children, 2
The following guidelines need to be considered:
§Informed consent of parents or guardians is required when using minors
as subjects
§Researchers do not present themselves as diagnosticians or counselors
in reporting results to parents, nor do they report information given by
children in confidence
§Children may never be coerced into participation in any study
§Any form of remuneration for the child’s services does not affect the
application of these ethical principles
§Jane Elliot’s experiment
Academic ethics - Plagiarism
§A chapter on ethics would not be complete without mentioning plagiarism.
§The internet has accelerated this phenomenon
§SafeAssign
63
Let’s look at some examples of unethical research.
§In pairs, look up unethical cases in the past and share them.
§Let’s look at the examples in our course book: the link is available on BBL site
64
DATA COLLECTION METHODS
LSS 1123
66
Content
Data collection methods
§Qualitative, quantitative and mixed method
6
7
Step 4 : Research Design
§When we know what we would like to
research:
§It is time to plan HOW we will do it.
§We have to choose a research method with
which we will be able to collect data and
6
8
QUANTITATIVЕ RЕSЕARCH
is collеcting numеrical data that arе analyzеd using mеthods
basеd on mathеmatics in particular statistics.
Notice the letter N in the word and remember NUMBER.
6
9
Quantity
Numbers
§QUALITATIVЕ RЕSЕARCHsееks to answеr
quеstions about why and how pеoplе bеhavе in thе
way that thеy do. It providеs in-dеpth information about human bеhaviour.
7
0
Quality
7
1
MIXED METHOD is also known as
triangulation is the act of combining
several research methods to study
one thing.
7
2
Let`s collect some qualitative and quantitative data on
these paintings.
7
3
7
4
• Brown, wooden picture frame
• Oil painting of a girl
• Girl is young, beautiful and fair
• She is wearing a blue & yellow scarf on
her head
• She has a pearl earing
• The color used in painting: brown,
cream, blue, yellow,…
• Frame size:
• Weight of painting:
• Painting price:
• Surface of the canvas
7
5
7
6
White cup
Mini Exercise – what kind of data is it?
Underline the quantitative and circle the qualitative
information from the following description:
SWC students are cooperative and group oriented. They
enjoy working in teams to get work accomplished. Seventy
five percent reported that they would rather study as part
of group than alone. In addition, eighty percent reported
that they share their work with friends.
DO: Q & Q lesson plan
This an example of
Mixed data
(Combined qualitative
& Quantitative)
Can you identify Qualitative &
Quantitative Data?
7
8
DATA COLLECTION METHODS
LSS 1123
Content
§Review of primary and secondary research
§Experiments
§Observations
§Interviews
§Surveys/Questionnaires
§ Questionnaire items
8
0
Methods of data collection
Secondary Data
Someone else collected the data and
published it. You use it and
acknowledge authors by citations and
references.
8
1
Primary Data
You collect the data yourself
using one or several below
methods:
May include:
• Journal articles;
• Books;
• Databases from reliable web-
sites (government agencies;
international agencies;
research institutes;
• Newspapers;
• Reliable web-sites
Observations
Surveys
Interviews
Experiments
Primary research:
It is type of research in which
new or original data will be
collected for a specific
purpose. It involves
gathering new or original
data that has not been
collected before. Primary
research is often carried out
after the researcher has
gained some insight into the
issue from secondary
research
8
2
Important primary research
methods are:
• Observation
• Experiments
• Surveysorquestionnaires
• Interviews
• Focus groups
• Case study
8
3
Important primary research
methods are:
• Observation
• Experiments
• Surveys using questionnaires
• Interviews
• Focus group
• Case study
Observation
To observe means to watch or pay attention to
individuals’ activities, make notes, and draw
conclusions.
§It helps collecting information as it occurs (original behavior)
§It is the reliable method of collecting information on:
§ Customs, traditions, and life styles of people
§ How customer service staff deal with customers
§ Interactions between users and staff at sales counters
§ Mannerisms or behaviours in the workplace
§ Ways of operating machines
§ Students sitting styles or gestures inside the classroom
8
4
Observation
Types of Observations:
§Two types of observations are covert and overt
observations
§Covert means: people who are being observed do
not know about it
§Overt means: people know they are being observed
8
5
Covert Observation: nature/people
Participants (this may include nature objects, e.g.
animals) are not aware of observation - changed
§Setting is not disturbed
and observed objects
behave naturally.
8
6
Advantages Disadvantages
§Since people do not know
that they are being
observed, it challenges
ethics of privacy.
§Limitation of data
Overt Observation –
Participants are aware of observation
§Advantages
§People know that
they are being
observed so they
usually give
consent.
§Researchers are
free to ask
questions
8
7
§Disadvantages
§Sometimes they cannot
refuse to give consent
even if they want to
because of the one
requesting is an authority.
§People modify their
behavior when someone
is observing them known
as the Hawthorne effect.
Experiments –
§Independent variable: this variable is the one that is changed by the
researcher during an experiment;
§Dependent variable: this is what the experiment measures; this depends
on changes in the independent variable;
§Constant conditions: a variable or condition in the experiment which
remains unchanged or constant.
§The two main variables in an experiment are the independent and dependent
variable. An independent variable is the variable that is changed or controlled in a
scientific experiment to test the effects on the dependent variable. A dependent
variable is the variable being tested and measured in a scientific experiment
(Helmenstein, 2018).
8
8
Interviews
It is a method in which the researcher meets with
people, discusses the problem and gathers
information.
It can be done face-to-face, online or over the
telephone
Types of interviews:
1. Structured (standardized)
2. Semi-structured
8
9
Structured Interview (standardized)
§same series of questions asked from all participants
§The questions are created prior to interview
§Limited set of response categories (closed questions)
§There are few open-ended questions included in the interview
guide.
§Self-administered questionnaires are a type of structured
interview.
§Used for quantitative research
9
0
Quantitative
Summary:
• Closed questions – or 1 or 2 open questions
• Quantitative
• Same questions are asked - Not flexible
Semi structured interviews
Open questions as well as
previously fixed questions will
be asked.
§Uses an interview schedule- a list of
topics/questions
§It is flexible as some times, schedule
is revised and updated to include
topics which have arisen as a result
of previous interview.
§Used in qualitative research
9
1 Qualitative
Summary:
• Open-ended questions
• Qualitative
• Somewhat flexible –
same set of questions is
asked but can include
follow up questions
Unstructured interview
§Flexible and open. Participant is free to ask
questions
§Researcher just introduces the topic(s) and then
lets the interviewee talk and develop their ideas.
§Tries to understand the interviewee’s view point
§Can be used only for qualitative research
§Researchers have to have a good level of trust with
the participant
9
2
Qualitative
Summary:
• Open-ended
question
• Qualitative
• Completely flexible
Types of Interview
Unstructured
interview
Semi structured
interviews
Structured
Interview
• Open questions
• Qualitative
• Completely Flexible
• Participants can ask
question
• Open questions
• Qualitative
• Questions are fixed
(created prior to interview)
• Some flexibility
(questions can be added)
• Closed questions,
may have only a few
open questions
• Quantitative
• Not flexible
• Questions are fixed
(created prior to
interview)
9
3
Interview - continued
1. Structured Interview (standardized)
§same series of questions.
§The questions are created prior
§Limited set of response categories
§There are few open-ended questions included in the interview
guide.
§Self-administered questionnaires are a type of structured
interview.
§Used for quantitative research
9
4
Interview continued
2. Semi structured interviews
§Open question as well as previously fixed questions will be asked.
§Uses an interview schedule- a list of topics/questions
§It is flexible as some times, schedule or list of questions is revised
and updated to include topics which have arisen during the
interview.
§Used in qualitative research
9
5
Interview - continued
3. Unstructured interview
§Flexible and open. Participant is free to ask questions
§Researcher just introduces the topics and then lets the
interviewee speak and develop their ideas.
§Tries to understand the interviewee’s view point
§Can be used only for qualitative research
§Researchers have to have a good level of trust with the
participant
9
6
Survеys, also callеd quеstionnairеs, arе onе of thе kеy
ways to gathеr data for analysis.
§ask thе samе quеstion in thе samе way
§to a largе numbеr of pеoplе,
§ obtain a lot of rеsponsеs
§Thеsе rеsponsеs arе thеn analysеd using statistical tеchniquеs to obtain information that
can bе gеnеralisеd about thе wholе population
§SurveyMonkey and Kwiksurveys or Surveyplanet are
popular platforms for primary data collection
9
7
Survey/Questionnai
re
2 Types of Surveys
SЕLF-COMPLЕTЕD & INTЕRVIЕWЕR-ADMINISTЕRЕD survеys.
SЕLF-COMPLЕTЕD SURVЕYS
§A sеlf-complеtеd quеstionnairе is, as thе namе suggеsts, complеtеd by thе survеy
subjеct.
§a postal quеstionnairе, or
§a wеb-basеd survеy. Both of thеsе arе much chеapеr than facе-to-facе intеrviеws.
INTЕRVIЕWЕR-ADMINISTЕRЕD SURVЕYS
§Thеsе can bе еithеr facе-to-facе or tеlеphonе intеrviеws.
9
8
Summary:
Surveys can be oral, written or
electronic (online)
Questionnaires - Surveys
What is a Questionnaire?
Questionnaire is a printed list questions related to a subject that are
arranged in particular order to collect information from the respondents.
§Designed with the purpose of seeking specific information
§Best used with literate (educated) people
§Its design is crucial to the success of research
9
9
3 basic types of questions on a survey
§Closed-end questionnaires: - prewritten answer
categories are provided (used in Quantitative
research)
§Open-end questionnaires: - respondents use their
own words to answer (used in Qualitative research)
§Combination of both
1
0
0
Close ended questions = quantitative
examples:
MCQ
YES/NO, T/F
Rating SCALE (1 to 5)
Open ended questions = qualitative
examples:
What is your opinion about Sharjah traffic?
Closed-end questions
1
0
1
Close-ended questions are a format of question that limits the
answer of the person. It can be answered with either a single word
or a short phrase. Closed-ended questions require a single
response.
There are three important types of close-ended questions such as
§dichotomous questions: Yes/No, True/False or Agree/Disagree
questions
Closed ended questions - Samples
1
0
2
Closed-ended questions - EXAMPLES
1. Dichotomous: There are the one with only two categories of answers
as Yes/no questions.
E.g. Do you use WhatsApp? Yes No
2. Multiple Choice: There are the ones with more than two possibilities
for a response.
E.g.
How frequently do you use WhatsApp a day?
a) More than 4 hours per day
b) 1 to 4 hours per day
c) Less than 1 hour per day
d) Don’t use it all
e) Other………..(specific)
1
0
3
3. Rating Scale: Rating scales are, like a
multiple choice questions, in which people
indicate how much they agree or disagree with
something by choosing a single response.
Likert Scale is the most widely used rating scale
in survey research. In Likert scale, respondents
rank quality from high to low or best to worst
using five or seven levels.
1
0
4
Likert Scale
Questions
Open-ended questions
§An open question can be defined as:
§An open question is likely to receive a longer
answer.
§Open questions have the following
characteristics:
§They ask the respondent to think and reflect.
§They will give you opinions and feelings.
§They hand control of the conversation to the
respondent.
1
0
6
1
0
7
Open questions:
Advantages:
• Respondents raise new issues
• Respondents feel they can say
what they feel
• Can find all the possible
responses before designing a
closed–ended questions
Disadvantages
• Slower to administer
• Harder to record responses
• Difficult to categorize/code when
different answers are given
• Blank answers are left
Closed questions:
Advantages:
• Quicker to administer
• Easier and quicker for responses
• Quicker so, it’s more likely to
answer all questions
• Easy to code and analyze
• Can add a question at the end
where respondents write their
opinion
Disadvantages
• Respondents can ONLY choose one
of the provided answers
• Respondents may NOT be able to
express their real opinion
• New issues cannot be raised
ADVANTAGES & DISADVANTAGESof OPENED & CLOSEDquestions
Open questions in a survey:
TASK: Type of questions
Qualities of a good Questionnaire
The TWO most important qualities of a survey or questionnaire
(research methods) are reliability and validity:
1. Reliability:
It is the ability of the tool or instruments to produce the same results when repeated in similar
conditions.
A reliable survey instrument is consistent. Which
means it should produce the same/similar results
(same information) when it is used under similar
conditions.
Reliable = Consistent (same) results
Qualities of a good questionnaire
2. Validity:
It is the accuracy or precision of the method. It reveals that whether
the method is useful for the purpose.
A valid survey instrument is accurate and provides correct
information.
(Eg.: Is the questionnaire measuring what it is planned to
measure?)
You have developed a questionnaire to measure the level of stress.
§If it is valid, it will measure the level of stress of people accurately.
§If it is reliable, it produces the same results when it is repeated
1
1
0
Valid = Correct (accurate) information
Examples for validity, reliability and response bias
§Validity is the truth value of research.
Example: Failing students indicated on a questionnaire that the reason for failing is because teachers
do not provide clear instructions. The researcher concludes poor instruction is the main reason for
students failing. Later the researcher finds students who fail tend to have low IELTS scores. The real
reason for failing may be because of problems with English rather than teaching approaches.
§Reliability is the likeliness that the same or similar results would occur if the instrument was used
more than once. Random samples provide better reliability than convenience or accidental samples.
Example: The student goes to the cafeteria in the morning and surveys the students there. Most
students indicate that they do not smoke. The next day he goes to the cafeteria in the evening. Most
students indicate on the questionnaire that they do smoke. The reliability of the results is in question.
§Response bias :
Example: How delicious is Patchi chocolate? It’s a biased question, because it already indicates the
deliciousness of Patchi chocolate.
1
1
1
Qualities of a Good Questionnaire
§Not too long
§Avoid lеading (bias) quеstions.
Example of a very leading question:
Bad Question: How short is Narges?
The word “short” immediately brings images to the mind of the respondent.
If the question is rewritten to be neutral-sounding, it can eliminate the
leading bias.
Good Question: How would you describe Narges’ height?
§Word your questions in a positive way
1
1
2
Qualities of a good questionnaire
It should include:
§instructions on how to complete the questionnaire,
§an appeal and
§confidentiality agreement in the beginning &
§appreciation in the end
It should be:
§clear and simple
§specific - each question should ask or express one idea
§the questions should be brief
§avoid lеading quеstions
§word your questions in a positive way
Session 14 –
Let`s take a closer look at these platforms now.
1
1
4
1. Form groups and register on either of these pages. Use a topic of assessment and
come up
2. with 5 survey questions you would ask. (you have got 15 minutes to do this)
1. Create the survey and send the put the link on our discussion site on BBL
2. Make sure to fill in all the surveys of the class
3. Check your own surveys responses. Create a short presentation about them. Work
together with your group members.
First class
Second
class
Topics:
Social
Media
Fashion
Cars
Movies
Restaurants
Cosmetics
EXPERIMENT AND VARIABLES
LSS 1123 Basic Research and Development
115
Content
§Identifying variables
§ Independent variable
§ Dependent variable
116
Identifying Variables
§Variables are any of the factors that could change in a scientific investigation.
§A controlled scientific investigation is designed so that only one factor is changed or
manipulated. However, one or more factors may be measured during an experiment. All
other factors remain constant throughout the study. Suppose that you wanted to conduct
an experiment to see how the amount of water a plant receives affects its growth.
§Your hypothesis for this experiment might be:
§ "If I give different plants different amounts of water, then the plants will grow at
different rates, because the amount of water a plant receives affects its growth
rate."
117
§The independent variable is the factor that you wish to test and that
you manipulate or change so that you identify its effects.
§When you use the “If, then because” form to write your hypothesis, the
independent variable is found after the word if
§"If I give different plants different amounts of water, then the plants
will grow at different rates, because the amount of water a plant
receives affects its growth rate."
§In the example above, you are intentionally changing the amount of
water. Therefore, the amount of water given to the plants is the
independent variable.
118
§The dependent variable is the factor that you measure to
gather results. It is expressed in your hypothesis after the
word then. In the example above, you are measuring plant
growth.
§"If I give different plants different amounts of water, then
the plants will grow at different rates, because the amount
of water a plant receives affects its growth rate."
§Therefore, plant growth is the dependent variable.
119
Independent Variable: The variable that is changed by the
scientist; the ‘I control’ variable
Dependent Variable: The variable that might change because of
what the scientist changes – what is being measured
Remember! Your hypothesis can TELL you what your
variables are!
Example: If I drink Mountain Dew before bed, then I will not
sleep very much.
IV: Drinking Mountain Dew
DV: the amount of sleep
Practice
Use this hypothesis to identify the variables:
If I leave all the lights on all day,
then my electric bill will be expensive
IV: ______________________
DV: ______________________
If I brush my cat more, then there will be
less fur on my furniture.
IV: ______________________
DV: ______________________
Now read the following experiment and identify
the independent and dependent variables
Mahra wanted to test if temperature affected how fast milk goes bad and
curdles. She left milk in a room temperature closet, a fridge, and a oven
that was turned on low heat. She then measured how rotten the milk was
after 10 days.
IV: ____________________________________
DV: ____________________________________
Session 1: Research your topic using library resources
Keywords are the most important words from your question.
To help you search, you can use synonyms for your key words. Synonyms ( ‫ِف‬‫د‬‫را‬ُ‫م‬ ) are words that
mean the same thing (big = huge = large)
You can find synonyms in a thesaurus. A thesaurus is special kind of book, like a dictionary, but instead
of definitions, it has synonyms.
Boolean operators = and but or
cats AND dogs
search results will contain only items with both keywords listed, cats AND dogs.
items containing only one of the two keywords will not be listed
cats OR dogs
search results will contain all items with ANY of the keywords listed, Cats, Dogs, Cats and Dogs
together.
cats NOT dogs
search results will contain only items with the first keyword (cats) listed, but NOT the second
(dogs).
items containing both keywords will not be listed.
Session 2: Overview of Information Sources
Examples of Print Sources Electronic sources of information
• Newspapers
• Books
• Encyclopedia ‫وسوعة‬َ‫م‬
• Dictionary
• Print Journals
• the Internet
• eBooks
• Academic Databases
• Online Journals
Academic sources are also known as scholarly sources!
Scholarly sources are not the same as popular sources. We prefer scholarly / academic sources for
research because the information is higher quality and more reliable.
scholarly sources popular sources
• journals
• encyclopedias
• academic databases
• magazines
• newspapers
• social media
Session 3: Evaluation of Resources
Domain Names tell us what the sources is and, often, where it is located. For example, dewa.gov.ae tells
us that DEWA is a government (.gov) organization located in the UAE (.ae). Here are some common
domain names:
o .com = commercial (or blogsite)
o .co = commercial
o .org = organization
o .gov = government
o .edu = education
o .ac = academic education
o .net = network
Use the CRAAP test to think about the quality of your information:
Currency: is your information new and current: something published in 2023 is better than something
published in 1998.
Relevance: does the information match your task and audience? Is it connected to what you are
researching?
Authority: quality of the source; is it a journal or a Twitter tweet? Is the source a scientist or a
teenager?
Accuracy: is it true? You can check this by what you know about the topic, or if you can verify (َ‫د‬َّ‫ك‬َ‫أ‬َ‫ت‬) the
information somewhere else.
Purpose: is there bias (‫انحياز‬) in the information? WHY did the author write this?
Session 4: Avoiding Plagiarism
Plagiarism is submitting someone else’s work as your own. Examples include copying text from the
internet or changing a few words and then submitting it, or submitting something that another student
submitted for a different class.
HCT is very serious about plagiarism. There are 4 levels which depend on how serious it is. A student
may be dismissed from the college at the highest level.
It’s important to cite your sources. You use an intext citation in your paragraph to show where you got
that particular piece of information.
o An indirect citation is a paraphrase: you used someone else’s info, but you put it into your own
words. Schleifer’s (2015) study OR (Schleifer, 2015)
o A quotation is a direct citation: you copy someone else’s words, but you use quotation marks
“ “ to show that: Show, 2015, p.49
What information do I need to reference?
o statistics
o images, including charts and diagrams
o direct quotes
o text that you copy and paste
o someone else’s ideas
We don’t cite common knowledge, or your own ideas or opinions.
o Dates are an important crop in the UAE.
o There’s a train between London and Paris.
How do we cite? In HCT, we use a style called American Psychological Association, or APA. There are
other styles, also.
APA has styles for in text citations and references. The HCT Library has citation tools (click on the “).
Microsoft Word also has built in citation tools.
End of text references come at the end of your research report and give full information about the
sources. They are listed alphabetically by author’s name and each type of source has its own style.
Note: online or electronic sources will always have a URL; print sources will not.
Examples:
Print Book:
Stoneman, R. (2008). Alexander the Great: A life in legend. Yale University Press.
Print Journal:
Scruton, R. (1996). The eclipse of listening. The New Criterion, 15(3), 5–13.
Online Journal:
Baniya, S., & Weech, S. (2019). Data and experience design: Negotiating community-oriented digital research with
service-learning. Purdue Journal of Service-Learning and International Engagement, 6(1), 11–
16. https://doi.org/10.5703/1288284316979
However, many studies show that video games can have a negative impact on college students’ grades. A
gamer who spends more than 6 hours a day playing video games is considered an expert, but he/she can
also expected to have poorer academic performance. Another more recent study compared novice and
expert players among college students in terms of their academic performance. The results showed that
"the expert players scored 27% less in their final exams than the novice players" (Show, 2015, p. 49). An
additional finding of interest in Schleifer’s (2015) study is that male students were reported to play more
than female students, and they also had lower grades.
Print Newspaper:
Harlan, C. (2013, April 2). North Korea vows to restart shuttered nuclear reactor that can make bomb-
grade plutonium. The Washington Post, A1, A4.
Print Report:
WHO. (2003). Diet, Nutrition and the prevention of chronic diseases. (World Health Organization
Technical Report 916). Geneva: WHO.
Your end of text references will look like this:

Research methodology EXam at 9.30 am.pdf

  • 1.
    LSS 1123 BasicScientific Research and Development Lecture 1. Introduction to Research and Scientific Research Method
  • 2.
    Lecture Outline §What isScientific Research §Types of scientific research: primary and secondary §Main steps of Scientific Research: Scientific Method
  • 3.
    What is Research? §Researchis a “search for knowledge”. It may include finding new knowledge or adding information to the existing knowledge or theory. Definition: §Research is the scientific or systematic process of collecting, analyzing, and reporting data relevant to a specific situation or problem. 3
  • 4.
    Types of Research Primaryresearch: §when you collect data yourself using one or several methods: 1. surveys with questionnaires 2. interviews, 3. observations, 4. experiments §Secondary research: §when you use data, collected by other researchers using reliable sources of information: like scientific journals, library books, Governmental 4
  • 5.
    Scientific research followsthrough several steps to ensure that information obtained is reliable and can be safely used by other people. The steps of scientific research are called Scientific Research Method
  • 6.
    Scientific Method: definition §Amethod of research in which a 1. problem is identified, 2. relevant data are gathered, a 3. hypothesis is formulated from these data and the hypothesis is tested-(data are collected) “OKAY…but what does that mean?”
  • 7.
    The Scientific Method §1.State the problem/choose research topic §2. Collect more information about the subject (read literature sources, do background research – collect secondary data) §3. Ask Research Question/Formulate hypothesis §4. Collect primary data to answer research question or test the hypothesis (conduct a survey, experiment or observation – collect primary data) §5. Interpret the information (analyse data) §6. Draw conclusions §7. Publish/report findings
  • 8.
  • 9.
    Steps of ScientificMethod: example Question: What is the fastest route to school? Hypothesis: Experiment: Analysis: Conclusion: Discussion:
  • 10.
    Question: What isthe fastest route to school? Hypothesis: If I take route C, then I will arrive the quickest. Experiment: Analysis: Conclusion: Discussion: Steps of Scientific Method
  • 11.
    Question: What isthe fastest route to school? Hypothesis: If I take route C, then I will arrive the quickest. Experiment: Drive to college at the same time, speed, car, trying several routes. Analysis: Conclusion: Discussion: Steps of Scientific Method
  • 12.
    Question: What isthe fastest route to school? Hypothesis: If I take route C, then I will arrive the quickest. Experiment: Drive to college at the same time, speed, car, trying several routes. Analysis: Analyze the different lengths of time, selecting the fastest. Conclusion: Discussion: Steps of Scientific Method
  • 13.
    Question: What isthe fastest route to school? Hypothesis: If I take route C, then I will arrive the quickest. Experiment: Drive to college at the same time, speed, car, trying several routes. Analysis: Analyze the different lengths of time, selecting the fastest. Conclusion: Determine whether your hypothesis was correct Discussion: Steps of Scientific Method
  • 14.
    Question: What isthe fastest route to school? Hypothesis: If I take route C, then I will arrive the quickest. Experiment: Drive to college at the same time, speed, car, trying several routes. Analysis: Analyze the different lengths of time, selecting the fastest. Discussion: Share the results of your test to help others get to school on time Conclusion: Determine whether your hypothesis was correct Report your data: – share your findings with friends and wider community. Steps of Scientific Method
  • 15.
    Amna’s Mom worksthird shift so she sleeps during the day. Amna and her friends like to listen to loud music after school but they don’t want to disturb Amna’s Mom. Put the step number next to each step of the scientific method for this problem. _____ She plans to stand outside her Mom’s room and measure the sound. _____ She knows she needs her CD player and the loudest CD she likes. _____ Amna wonders how loudly she and her friends can play music without disturbing her Mom. _____ Amna decides that half volume is still too loud. _____ She plans to turn on the CD player in the rec room with her CD at at half volume. _____ One day when her Mom isn’t sleeping, Amna tries the experiment. _____ Amna thinks that half volume should be low enough. _____ Standing outside her Mom’s room she can still hear the music. Steps of Scientific Method
  • 16.
    Scientific Method applied– ANSWER KEY Amna’s Mom works third shift so she sleeps during the day. Aman and her friends like to listen to loud music after school but they don’t want to disturb Aman’s Mom. Put the step number next to each step of the scientific method for this problem. Design/Plan She plans to stand outside her Mom’s room and measure the sound. Background knowledge She knows she needs her CD player and the loudest CD she likes. Problem/question Amna wonders how loudly she and her friends can play music without disturbing her Mom. Conclusion Amna decides that half volume is still too loud. Design/Plan She plans to turn on the CD player in the rec room with her CD at half volume. Experiment One day when her Mom isn’t sleeping, Amna tries the experiment. Hypothesis Amna thinks that half volume should be low enough. Data Analysis Standing outside her Mom’s room she can still hear the music.
  • 17.
    Key Words theory ‫ﻧﻈﺮﻳﺔ‬ a setof ideas or principles which explain the world, sometimes these ideas have been tested and are widely accepted hypothesis ‫ﻓﺮﺿﻴﺔ‬ an idea that is suggested as an explanation for something, but that has not yet been proved to be true. experiment ‫ﺗﺠﺮﺑﺔ‬ a scientific test done to find out if a particular idea is true. observation ‫ﻣﻼﺣﻈﺔ‬ the act of noting and recording something, such as a phenomenon, with instruments(e.g. a ruler, a telescope, a microscope). research ‫ﺑﺤﺚ‬ In-depth study of a subject, in order to discover new facts or test new ideas. proof ‫ﺩﻟﻴﻞ‬ ،‫ﺑﺮﻫﺎﻥ‬ facts or information that prove something is true. prediction ‫ﻧﺒﻮﺀﺓ‬ a statement about what you think is going to happen. conclusion ‫ﻧﺘﻴﺠﺔ‬ something you decide after considering all the information you have.
  • 18.
    BACKGROUND RESEARCH. REFERENCES ANDCITATIONS. PLAGIARISM. LSS-1123 Basic Research Method
  • 19.
  • 20.
    Content §What is literaturereview? §Why is it important in research. §Standards of doing the review. §Citation and plagiarism. §Standards of APA style citation and referencing 2 0
  • 21.
    What is aliterature review? §A literature review refers to a collection of published scholarly (academic) information on a topic. §The literature reviewed typically includes scholarly journals, scholarly books, authoritative databases and primary sources. §Sometimes it includes newspapers, magazines, other books, films, and websites, and other secondary sources. 2 1
  • 22.
    Literature Review –Step 2 of Scientific Method. 1. It is an important part of the research process as you can learn from other researchers who had conducted research on your topic. 2. It provides good background knowledge on the topic area so that you can make effective research questions and hypothesis. 3. It will help you develop better-designed research experiment. 4. It can provide evidence that will support your research. 2 2
  • 23.
    Sources of secondarydata? 2 3 §Books/E-books §Journals – HCT Library online database §Reports from reliable websites §Newspaper, magazines, radio and television §Websites §Manuals §Google
  • 24.
    How to start? §Academicsearch engines. HCT libraries subscribes to academic search engines such as EBSCO These search engines filter results so you only get academic sources that you can be sure are appropriate sources. §Google Scholar. This search engine, available to anyone, also filters results so you only get academic sources. Not every source listed is available online. §Library. Asking a librarian for help is a great resource. §Internet search. Using a regular search engine such as google or yahoo can turn up appropriate sources, but you have to be very careful to make sure your source is reliable for an academic research paper. 2 4
  • 25.
  • 26.
    How do Iknow which source I can use? §The best sources are peer-reviewed. Meaning that an article was written by an expert in the field, and reviewed for accuracy by other experts. You will find peer-reviewed articles in scientific journals. §Consider where the information is coming from. §Is it from a respected magazine or newspaper? §Is it from a journal or reference book? §Avoid blogs, personal websites, or work that has not been reviewed or edited. 2 6
  • 27.
    Continued… § Avoid sourcestrying to sell a product or promote a certain idea. §Websites that end in .edu or .gov .org are most likely to be good sources. §What about Wikipedia? §Wikipedia is not a reliable academic source, because it is not peer-reviewed. If you go to the end of an article on Wikipedia, however, you will find links that could lead you to a good source. §BUT, you have free access to the Britannica Encyclopedia!!! §http://school.eb.com.ezproxy.hct.ac.ae/levels 2 7
  • 28.
    Look at Tasksheet2 §Website Evaluation practice 2 8
  • 29.
    Citation and Referencing 2 9 Whatis Citation? §“Citation” is the way you tell your readers that certain material in your work came from another source Why cite? (importance /reason for citation) §Allows readers to identify and locate original sources you have referred to §To honor other researchers whose contributions have been helpful to you §Protects yourself from plagiarism
  • 30.
  • 31.
    Direct quote usein the text §If you directly quote you should use quotation marks and include the author, year and a page #. Direct quote means you copy the words of the author without any changes. You must use quotation marks. §Example: §“Communication is simply thе act of transfеrring information from onе placе to anothеr.” (Smith, 2015, p.29). (Note the use of page # after the year of publication) 3 1
  • 32.
    Direct Quote inthe text: examples § According to Jones (1998), "Students often had difficulty using APA style, especially when it was their first time" (p. 199). . § Jones (1998) found "students often had difficulty using APA style" (p. 199); what implications does this have for teachers? §If the author is not named in a signal phrase, place the author's last name, the year of publication, and the page number in parentheses after the quotation. § She stated, "Students often had difficulty using APA style" (Jones, 1998, p. 199), but she did not offer an explanation as to why. 3 2
  • 33.
    Paraphrasing Paraphrasing means thatyou summarize the words of the author or re-phrase it with your own words avoiding the same wording as the original source. How to paraphrasе a sourcе? Whеn rеading a passagе, try first to undеrstand it as a wholе, rathеr than pausing to writе down spеcific idеas or phrasеs. Think of what "your own words" would bе if you wеrе tеlling somеonе who's unfamiliar with your subjеct (your mothеr, your brothеr, a friеnd) what thе original sourcе said. § 3 3
  • 34.
    TIPS of Howto Paraphrase §Look away from thе sourcе thеn writе. §Rеad thе tеxt you want to paraphrasе sеvеral timеs until you fееl that you undеrstand it and can usе your own words to rеstatе it to somеonе еlsе. Thеn, look away from thе original and rеwritе thе tеxt in your own words. §Takе notеs. §Takе abbrеviatеd notеs; sеt thе notеs asidе; thеn paraphrasе from thе notеs a day or so latеr, or whеn you draft. 3 4
  • 35.
    Examples of paraphrasing: §Original:Ancient Egyptians believed that Osiris, a good and wise king, was the first pharaoh. He spread knowledge to other parts of the world, while his wife, Isis, ruled Egypt in his place. §Paraphrase: King Osiris was the first pharaoh and spread knowledge. Queen Isis ruled Egypt when he was gone. §Original: Giraffes like Acacia leaves and hay and they can consume 75 pounds of food a day. §Paraphrase: A giraffe can eat up to 75 pounds of Acacia leaves and hay everyday. §Original: Any trip to Italy should include a visit to Tuscany to sample their exquisite olives. §Paraphrase: Be sure to include a Tuscan olive-tasting experience when visiting Italy. 3 5
  • 36.
    Example of directquote and paraphrasing “World War Two and its Effect on Women.” In many cases women faced discrimination from just about everyone around them. Women in the workplace were often placed in positions of inferiority or treated as being less physically able to do the same work the men did. Bruley says: “many women were often not trained because they were viewed as temporary employees who were only there for the duration of the war” (Bruley, 2003, pp.221-222). Women were very rarely given equal pay as men, even though some of them did the same work. Women in the military faced not only mental abuse but also physical harm from their male counterparts. According to Cornelsen (2005), there were many instances where female aviators were injured or killed due to being made to fly ill-maintained aircrafts or aircrafts that had been sabotaged. 3 6
  • 37.
    APA Style §There aremany rеfеrеncе styles. §HCT rеquirеs thе APA rеfеrеncingstylе (adopted by American Psychological Association) §HCT LIBRARY PAGE ON APA STYLE 3 7
  • 38.
    Most citations shouldcontain the following basic information: Books: Author, A. A.(year). Title. (Edition), Place of publication: Publisher’s name. Magazine: Author, A. A . (Date of publication <year, month day>). Article Title. Magazine Title, Volume (Issue),Page #. 3 8
  • 39.
  • 40.
    Example of Referencelist. Important: Each source, which is cited in the text, should have a corresponding reference in the reference list. 4 0
  • 41.
  • 42.
    Plagiarism What is plagiarism? §Plagiarism is an act of STEALING §It may also involve copy from an existing source and present as new and original. §It is an important offence in research no matter deliberate or unintentional §https://www.youtube.com/watch?v=fDd7up936MQ (plagiarism) 4 2
  • 43.
  • 44.
  • 45.
    SESSION 07 -ETHICS LSS 1123 45
  • 46.
  • 47.
  • 48.
    What is EthicalResearch? Ethics is a branch of philosophy, which seeks to define what is right and what is wrong. Ethical research means that research was conducted according to ethical principles, it is morally right.
  • 49.
    What is EthicalResearch? When researchers think about ethics, the basic question to ask is, “Will any physical or psychological harm result from this particular research?” By practicing ethical procedures, the researcher is doing what is right
  • 50.
    Statement of EthicalPrinciples Ethical behavior is applied more to describe codes of conduct in groups or professions An agreement among researchers dictates what is considered right and wrong
  • 51.
    Protecting Participants fromHarm, 1 It is the responsibility of all researchers to ensure that participants are protected from physical or psychological harm, discomfort, or danger due to research procedures Considered the most important ethical decision Any study that could cause harm should not be considered; Sometimes unavoidable, for example in medical trials.
  • 52.
    Protecting Participants fromHarm, 2 Another responsibility of the researcher is to obtain informed consent from each participant Three important questions to ask about harm in a study are: §Could people be harmed? §If so, could the same questions be investigated in a different way? §Are the results important enough to risk possible harm to the participants?
  • 53.
    Ensuring Confidentiality, 1 Oncedata are collected, researchers should make sure that no one else has access to the data Names of subjects should be removed from all data forms, whenever possible
  • 54.
    Ensuring Confidentiality, 2 Researchersshould have no knowledge of data linked to a particular subject Subjects should be assured that any data collected from or about them will be held in confidence (kept secret)
  • 55.
    Ensuring Confidentiality, 3 Allsubjects should be assured that any data collected will be held in confidence, as well as that all participants have the right to withdraw from the study, if necessary
  • 56.
    Example of anInformed Consent Form CONSENT TO SERVE AS A SUBJECT IN RESEARCH I consent to serve as a subject in the research investigation entitled: ________ ________________________________________________________________ ________________________________________________________________ The nature and general purpose of the research procedure and the known risks involved have been explained to me by ____________________________. The investigator is authorized to proceed on the understanding that I may terminate my service as a subject at any time I so desire. I understand the known risks are: __________________________________ ________________________________________________________________ ________________________________________________________________ I understand also that it is not possible to identify all potential risks in an experimental procedure, and I believe that reasonable safeguards have been taken to minimize both the known and the potentially unknown risks. Witness _________________________ Signed _________________________ (subject) Date __________________________ To be retained by the principal investigator
  • 57.
    Should Subjects BeDeceived? 1 Many studies cannot be carried out unless some deception takes place It is better to deceive subjects than to cause them pain or trauma, as investigating a particular research question might require Example of deception: Brain Games – At the dentist’s waiting room Most serious problem involving deception is what it has done to the reputation of the scientific community
  • 58.
    Should Subjects BeDeceived? 2 The possibility of harm could be created from these actions, so the following guidelines have been developed: §Whenever possible, a researcher should conduct the study using methods that do not require deception
  • 59.
    Should Subjects BeDeceived? 3 §If alternative methods cannot be devised, the researcher must determine if deception is justified by the prospective study’s scientific, educational, or applied value §If participants are deceived, the researcher must ensure that the participants are provided with sufficient explanation as soon as possible
  • 60.
  • 61.
    Research With Children,1 Studies using children as participants present some special issues for researchers The young are more vulnerable, have fewer legal rights, and may not understand the language of informed consent
  • 62.
    Research With Children,2 The following guidelines need to be considered: §Informed consent of parents or guardians is required when using minors as subjects §Researchers do not present themselves as diagnosticians or counselors in reporting results to parents, nor do they report information given by children in confidence §Children may never be coerced into participation in any study §Any form of remuneration for the child’s services does not affect the application of these ethical principles §Jane Elliot’s experiment
  • 63.
    Academic ethics -Plagiarism §A chapter on ethics would not be complete without mentioning plagiarism. §The internet has accelerated this phenomenon §SafeAssign 63
  • 64.
    Let’s look atsome examples of unethical research. §In pairs, look up unethical cases in the past and share them. §Let’s look at the examples in our course book: the link is available on BBL site 64
  • 65.
  • 66.
  • 67.
    Content Data collection methods §Qualitative,quantitative and mixed method 6 7
  • 68.
    Step 4 :Research Design §When we know what we would like to research: §It is time to plan HOW we will do it. §We have to choose a research method with which we will be able to collect data and 6 8
  • 69.
    QUANTITATIVЕ RЕSЕARCH is collеctingnumеrical data that arе analyzеd using mеthods basеd on mathеmatics in particular statistics. Notice the letter N in the word and remember NUMBER. 6 9 Quantity Numbers
  • 70.
    §QUALITATIVЕ RЕSЕARCHsееks toanswеr quеstions about why and how pеoplе bеhavе in thе way that thеy do. It providеs in-dеpth information about human bеhaviour. 7 0 Quality
  • 71.
    7 1 MIXED METHOD isalso known as triangulation is the act of combining several research methods to study one thing.
  • 72.
  • 73.
    Let`s collect somequalitative and quantitative data on these paintings. 7 3
  • 74.
    7 4 • Brown, woodenpicture frame • Oil painting of a girl • Girl is young, beautiful and fair • She is wearing a blue & yellow scarf on her head • She has a pearl earing • The color used in painting: brown, cream, blue, yellow,… • Frame size: • Weight of painting: • Painting price: • Surface of the canvas
  • 75.
  • 76.
  • 77.
    Mini Exercise –what kind of data is it? Underline the quantitative and circle the qualitative information from the following description: SWC students are cooperative and group oriented. They enjoy working in teams to get work accomplished. Seventy five percent reported that they would rather study as part of group than alone. In addition, eighty percent reported that they share their work with friends. DO: Q & Q lesson plan This an example of Mixed data (Combined qualitative & Quantitative) Can you identify Qualitative & Quantitative Data?
  • 78.
  • 79.
  • 80.
    Content §Review of primaryand secondary research §Experiments §Observations §Interviews §Surveys/Questionnaires § Questionnaire items 8 0
  • 81.
    Methods of datacollection Secondary Data Someone else collected the data and published it. You use it and acknowledge authors by citations and references. 8 1 Primary Data You collect the data yourself using one or several below methods: May include: • Journal articles; • Books; • Databases from reliable web- sites (government agencies; international agencies; research institutes; • Newspapers; • Reliable web-sites Observations Surveys Interviews Experiments
  • 82.
    Primary research: It istype of research in which new or original data will be collected for a specific purpose. It involves gathering new or original data that has not been collected before. Primary research is often carried out after the researcher has gained some insight into the issue from secondary research 8 2 Important primary research methods are: • Observation • Experiments • Surveysorquestionnaires • Interviews • Focus groups • Case study
  • 83.
    8 3 Important primary research methodsare: • Observation • Experiments • Surveys using questionnaires • Interviews • Focus group • Case study
  • 84.
    Observation To observe meansto watch or pay attention to individuals’ activities, make notes, and draw conclusions. §It helps collecting information as it occurs (original behavior) §It is the reliable method of collecting information on: § Customs, traditions, and life styles of people § How customer service staff deal with customers § Interactions between users and staff at sales counters § Mannerisms or behaviours in the workplace § Ways of operating machines § Students sitting styles or gestures inside the classroom 8 4
  • 85.
    Observation Types of Observations: §Twotypes of observations are covert and overt observations §Covert means: people who are being observed do not know about it §Overt means: people know they are being observed 8 5
  • 86.
    Covert Observation: nature/people Participants(this may include nature objects, e.g. animals) are not aware of observation - changed §Setting is not disturbed and observed objects behave naturally. 8 6 Advantages Disadvantages §Since people do not know that they are being observed, it challenges ethics of privacy. §Limitation of data
  • 87.
    Overt Observation – Participantsare aware of observation §Advantages §People know that they are being observed so they usually give consent. §Researchers are free to ask questions 8 7 §Disadvantages §Sometimes they cannot refuse to give consent even if they want to because of the one requesting is an authority. §People modify their behavior when someone is observing them known as the Hawthorne effect.
  • 88.
    Experiments – §Independent variable:this variable is the one that is changed by the researcher during an experiment; §Dependent variable: this is what the experiment measures; this depends on changes in the independent variable; §Constant conditions: a variable or condition in the experiment which remains unchanged or constant. §The two main variables in an experiment are the independent and dependent variable. An independent variable is the variable that is changed or controlled in a scientific experiment to test the effects on the dependent variable. A dependent variable is the variable being tested and measured in a scientific experiment (Helmenstein, 2018). 8 8
  • 89.
    Interviews It is amethod in which the researcher meets with people, discusses the problem and gathers information. It can be done face-to-face, online or over the telephone Types of interviews: 1. Structured (standardized) 2. Semi-structured 8 9
  • 90.
    Structured Interview (standardized) §sameseries of questions asked from all participants §The questions are created prior to interview §Limited set of response categories (closed questions) §There are few open-ended questions included in the interview guide. §Self-administered questionnaires are a type of structured interview. §Used for quantitative research 9 0 Quantitative Summary: • Closed questions – or 1 or 2 open questions • Quantitative • Same questions are asked - Not flexible
  • 91.
    Semi structured interviews Openquestions as well as previously fixed questions will be asked. §Uses an interview schedule- a list of topics/questions §It is flexible as some times, schedule is revised and updated to include topics which have arisen as a result of previous interview. §Used in qualitative research 9 1 Qualitative Summary: • Open-ended questions • Qualitative • Somewhat flexible – same set of questions is asked but can include follow up questions
  • 92.
    Unstructured interview §Flexible andopen. Participant is free to ask questions §Researcher just introduces the topic(s) and then lets the interviewee talk and develop their ideas. §Tries to understand the interviewee’s view point §Can be used only for qualitative research §Researchers have to have a good level of trust with the participant 9 2 Qualitative Summary: • Open-ended question • Qualitative • Completely flexible
  • 93.
    Types of Interview Unstructured interview Semistructured interviews Structured Interview • Open questions • Qualitative • Completely Flexible • Participants can ask question • Open questions • Qualitative • Questions are fixed (created prior to interview) • Some flexibility (questions can be added) • Closed questions, may have only a few open questions • Quantitative • Not flexible • Questions are fixed (created prior to interview) 9 3
  • 94.
    Interview - continued 1.Structured Interview (standardized) §same series of questions. §The questions are created prior §Limited set of response categories §There are few open-ended questions included in the interview guide. §Self-administered questionnaires are a type of structured interview. §Used for quantitative research 9 4
  • 95.
    Interview continued 2. Semistructured interviews §Open question as well as previously fixed questions will be asked. §Uses an interview schedule- a list of topics/questions §It is flexible as some times, schedule or list of questions is revised and updated to include topics which have arisen during the interview. §Used in qualitative research 9 5
  • 96.
    Interview - continued 3.Unstructured interview §Flexible and open. Participant is free to ask questions §Researcher just introduces the topics and then lets the interviewee speak and develop their ideas. §Tries to understand the interviewee’s view point §Can be used only for qualitative research §Researchers have to have a good level of trust with the participant 9 6
  • 97.
    Survеys, also callеdquеstionnairеs, arе onе of thе kеy ways to gathеr data for analysis. §ask thе samе quеstion in thе samе way §to a largе numbеr of pеoplе, § obtain a lot of rеsponsеs §Thеsе rеsponsеs arе thеn analysеd using statistical tеchniquеs to obtain information that can bе gеnеralisеd about thе wholе population §SurveyMonkey and Kwiksurveys or Surveyplanet are popular platforms for primary data collection 9 7 Survey/Questionnai re
  • 98.
    2 Types ofSurveys SЕLF-COMPLЕTЕD & INTЕRVIЕWЕR-ADMINISTЕRЕD survеys. SЕLF-COMPLЕTЕD SURVЕYS §A sеlf-complеtеd quеstionnairе is, as thе namе suggеsts, complеtеd by thе survеy subjеct. §a postal quеstionnairе, or §a wеb-basеd survеy. Both of thеsе arе much chеapеr than facе-to-facе intеrviеws. INTЕRVIЕWЕR-ADMINISTЕRЕD SURVЕYS §Thеsе can bе еithеr facе-to-facе or tеlеphonе intеrviеws. 9 8 Summary: Surveys can be oral, written or electronic (online)
  • 99.
    Questionnaires - Surveys Whatis a Questionnaire? Questionnaire is a printed list questions related to a subject that are arranged in particular order to collect information from the respondents. §Designed with the purpose of seeking specific information §Best used with literate (educated) people §Its design is crucial to the success of research 9 9
  • 100.
    3 basic typesof questions on a survey §Closed-end questionnaires: - prewritten answer categories are provided (used in Quantitative research) §Open-end questionnaires: - respondents use their own words to answer (used in Qualitative research) §Combination of both 1 0 0 Close ended questions = quantitative examples: MCQ YES/NO, T/F Rating SCALE (1 to 5) Open ended questions = qualitative examples: What is your opinion about Sharjah traffic?
  • 101.
    Closed-end questions 1 0 1 Close-ended questionsare a format of question that limits the answer of the person. It can be answered with either a single word or a short phrase. Closed-ended questions require a single response. There are three important types of close-ended questions such as §dichotomous questions: Yes/No, True/False or Agree/Disagree questions
  • 102.
    Closed ended questions- Samples 1 0 2
  • 103.
    Closed-ended questions -EXAMPLES 1. Dichotomous: There are the one with only two categories of answers as Yes/no questions. E.g. Do you use WhatsApp? Yes No 2. Multiple Choice: There are the ones with more than two possibilities for a response. E.g. How frequently do you use WhatsApp a day? a) More than 4 hours per day b) 1 to 4 hours per day c) Less than 1 hour per day d) Don’t use it all e) Other………..(specific) 1 0 3
  • 104.
    3. Rating Scale:Rating scales are, like a multiple choice questions, in which people indicate how much they agree or disagree with something by choosing a single response. Likert Scale is the most widely used rating scale in survey research. In Likert scale, respondents rank quality from high to low or best to worst using five or seven levels. 1 0 4
  • 105.
  • 106.
    Open-ended questions §An openquestion can be defined as: §An open question is likely to receive a longer answer. §Open questions have the following characteristics: §They ask the respondent to think and reflect. §They will give you opinions and feelings. §They hand control of the conversation to the respondent. 1 0 6
  • 107.
    1 0 7 Open questions: Advantages: • Respondentsraise new issues • Respondents feel they can say what they feel • Can find all the possible responses before designing a closed–ended questions Disadvantages • Slower to administer • Harder to record responses • Difficult to categorize/code when different answers are given • Blank answers are left Closed questions: Advantages: • Quicker to administer • Easier and quicker for responses • Quicker so, it’s more likely to answer all questions • Easy to code and analyze • Can add a question at the end where respondents write their opinion Disadvantages • Respondents can ONLY choose one of the provided answers • Respondents may NOT be able to express their real opinion • New issues cannot be raised ADVANTAGES & DISADVANTAGESof OPENED & CLOSEDquestions
  • 108.
    Open questions ina survey: TASK: Type of questions
  • 109.
    Qualities of agood Questionnaire The TWO most important qualities of a survey or questionnaire (research methods) are reliability and validity: 1. Reliability: It is the ability of the tool or instruments to produce the same results when repeated in similar conditions. A reliable survey instrument is consistent. Which means it should produce the same/similar results (same information) when it is used under similar conditions. Reliable = Consistent (same) results
  • 110.
    Qualities of agood questionnaire 2. Validity: It is the accuracy or precision of the method. It reveals that whether the method is useful for the purpose. A valid survey instrument is accurate and provides correct information. (Eg.: Is the questionnaire measuring what it is planned to measure?) You have developed a questionnaire to measure the level of stress. §If it is valid, it will measure the level of stress of people accurately. §If it is reliable, it produces the same results when it is repeated 1 1 0 Valid = Correct (accurate) information
  • 111.
    Examples for validity,reliability and response bias §Validity is the truth value of research. Example: Failing students indicated on a questionnaire that the reason for failing is because teachers do not provide clear instructions. The researcher concludes poor instruction is the main reason for students failing. Later the researcher finds students who fail tend to have low IELTS scores. The real reason for failing may be because of problems with English rather than teaching approaches. §Reliability is the likeliness that the same or similar results would occur if the instrument was used more than once. Random samples provide better reliability than convenience or accidental samples. Example: The student goes to the cafeteria in the morning and surveys the students there. Most students indicate that they do not smoke. The next day he goes to the cafeteria in the evening. Most students indicate on the questionnaire that they do smoke. The reliability of the results is in question. §Response bias : Example: How delicious is Patchi chocolate? It’s a biased question, because it already indicates the deliciousness of Patchi chocolate. 1 1 1
  • 112.
    Qualities of aGood Questionnaire §Not too long §Avoid lеading (bias) quеstions. Example of a very leading question: Bad Question: How short is Narges? The word “short” immediately brings images to the mind of the respondent. If the question is rewritten to be neutral-sounding, it can eliminate the leading bias. Good Question: How would you describe Narges’ height? §Word your questions in a positive way 1 1 2
  • 113.
    Qualities of agood questionnaire It should include: §instructions on how to complete the questionnaire, §an appeal and §confidentiality agreement in the beginning & §appreciation in the end It should be: §clear and simple §specific - each question should ask or express one idea §the questions should be brief §avoid lеading quеstions §word your questions in a positive way
  • 114.
    Session 14 – Let`stake a closer look at these platforms now. 1 1 4 1. Form groups and register on either of these pages. Use a topic of assessment and come up 2. with 5 survey questions you would ask. (you have got 15 minutes to do this) 1. Create the survey and send the put the link on our discussion site on BBL 2. Make sure to fill in all the surveys of the class 3. Check your own surveys responses. Create a short presentation about them. Work together with your group members. First class Second class Topics: Social Media Fashion Cars Movies Restaurants Cosmetics
  • 115.
    EXPERIMENT AND VARIABLES LSS1123 Basic Research and Development 115
  • 116.
    Content §Identifying variables § Independentvariable § Dependent variable 116
  • 117.
    Identifying Variables §Variables areany of the factors that could change in a scientific investigation. §A controlled scientific investigation is designed so that only one factor is changed or manipulated. However, one or more factors may be measured during an experiment. All other factors remain constant throughout the study. Suppose that you wanted to conduct an experiment to see how the amount of water a plant receives affects its growth. §Your hypothesis for this experiment might be: § "If I give different plants different amounts of water, then the plants will grow at different rates, because the amount of water a plant receives affects its growth rate." 117
  • 118.
    §The independent variableis the factor that you wish to test and that you manipulate or change so that you identify its effects. §When you use the “If, then because” form to write your hypothesis, the independent variable is found after the word if §"If I give different plants different amounts of water, then the plants will grow at different rates, because the amount of water a plant receives affects its growth rate." §In the example above, you are intentionally changing the amount of water. Therefore, the amount of water given to the plants is the independent variable. 118
  • 119.
    §The dependent variableis the factor that you measure to gather results. It is expressed in your hypothesis after the word then. In the example above, you are measuring plant growth. §"If I give different plants different amounts of water, then the plants will grow at different rates, because the amount of water a plant receives affects its growth rate." §Therefore, plant growth is the dependent variable. 119
  • 120.
    Independent Variable: Thevariable that is changed by the scientist; the ‘I control’ variable Dependent Variable: The variable that might change because of what the scientist changes – what is being measured
  • 121.
    Remember! Your hypothesiscan TELL you what your variables are! Example: If I drink Mountain Dew before bed, then I will not sleep very much. IV: Drinking Mountain Dew DV: the amount of sleep
  • 122.
    Practice Use this hypothesisto identify the variables: If I leave all the lights on all day, then my electric bill will be expensive IV: ______________________ DV: ______________________
  • 123.
    If I brushmy cat more, then there will be less fur on my furniture. IV: ______________________ DV: ______________________
  • 124.
    Now read thefollowing experiment and identify the independent and dependent variables Mahra wanted to test if temperature affected how fast milk goes bad and curdles. She left milk in a room temperature closet, a fridge, and a oven that was turned on low heat. She then measured how rotten the milk was after 10 days. IV: ____________________________________ DV: ____________________________________
  • 125.
    Session 1: Researchyour topic using library resources Keywords are the most important words from your question. To help you search, you can use synonyms for your key words. Synonyms ( ‫ِف‬‫د‬‫را‬ُ‫م‬ ) are words that mean the same thing (big = huge = large) You can find synonyms in a thesaurus. A thesaurus is special kind of book, like a dictionary, but instead of definitions, it has synonyms. Boolean operators = and but or cats AND dogs search results will contain only items with both keywords listed, cats AND dogs. items containing only one of the two keywords will not be listed cats OR dogs search results will contain all items with ANY of the keywords listed, Cats, Dogs, Cats and Dogs together. cats NOT dogs search results will contain only items with the first keyword (cats) listed, but NOT the second (dogs). items containing both keywords will not be listed. Session 2: Overview of Information Sources Examples of Print Sources Electronic sources of information • Newspapers • Books • Encyclopedia ‫وسوعة‬َ‫م‬ • Dictionary • Print Journals • the Internet • eBooks • Academic Databases • Online Journals Academic sources are also known as scholarly sources! Scholarly sources are not the same as popular sources. We prefer scholarly / academic sources for research because the information is higher quality and more reliable. scholarly sources popular sources • journals • encyclopedias • academic databases • magazines • newspapers • social media
  • 126.
    Session 3: Evaluationof Resources Domain Names tell us what the sources is and, often, where it is located. For example, dewa.gov.ae tells us that DEWA is a government (.gov) organization located in the UAE (.ae). Here are some common domain names: o .com = commercial (or blogsite) o .co = commercial o .org = organization o .gov = government o .edu = education o .ac = academic education o .net = network Use the CRAAP test to think about the quality of your information: Currency: is your information new and current: something published in 2023 is better than something published in 1998. Relevance: does the information match your task and audience? Is it connected to what you are researching? Authority: quality of the source; is it a journal or a Twitter tweet? Is the source a scientist or a teenager? Accuracy: is it true? You can check this by what you know about the topic, or if you can verify (َ‫د‬َّ‫ك‬َ‫أ‬َ‫ت‬) the information somewhere else. Purpose: is there bias (‫انحياز‬) in the information? WHY did the author write this? Session 4: Avoiding Plagiarism Plagiarism is submitting someone else’s work as your own. Examples include copying text from the internet or changing a few words and then submitting it, or submitting something that another student submitted for a different class. HCT is very serious about plagiarism. There are 4 levels which depend on how serious it is. A student may be dismissed from the college at the highest level. It’s important to cite your sources. You use an intext citation in your paragraph to show where you got that particular piece of information.
  • 127.
    o An indirectcitation is a paraphrase: you used someone else’s info, but you put it into your own words. Schleifer’s (2015) study OR (Schleifer, 2015) o A quotation is a direct citation: you copy someone else’s words, but you use quotation marks “ “ to show that: Show, 2015, p.49 What information do I need to reference? o statistics o images, including charts and diagrams o direct quotes o text that you copy and paste o someone else’s ideas We don’t cite common knowledge, or your own ideas or opinions. o Dates are an important crop in the UAE. o There’s a train between London and Paris. How do we cite? In HCT, we use a style called American Psychological Association, or APA. There are other styles, also. APA has styles for in text citations and references. The HCT Library has citation tools (click on the “). Microsoft Word also has built in citation tools. End of text references come at the end of your research report and give full information about the sources. They are listed alphabetically by author’s name and each type of source has its own style. Note: online or electronic sources will always have a URL; print sources will not. Examples: Print Book: Stoneman, R. (2008). Alexander the Great: A life in legend. Yale University Press. Print Journal: Scruton, R. (1996). The eclipse of listening. The New Criterion, 15(3), 5–13. Online Journal: Baniya, S., & Weech, S. (2019). Data and experience design: Negotiating community-oriented digital research with service-learning. Purdue Journal of Service-Learning and International Engagement, 6(1), 11– 16. https://doi.org/10.5703/1288284316979 However, many studies show that video games can have a negative impact on college students’ grades. A gamer who spends more than 6 hours a day playing video games is considered an expert, but he/she can also expected to have poorer academic performance. Another more recent study compared novice and expert players among college students in terms of their academic performance. The results showed that "the expert players scored 27% less in their final exams than the novice players" (Show, 2015, p. 49). An additional finding of interest in Schleifer’s (2015) study is that male students were reported to play more than female students, and they also had lower grades.
  • 128.
    Print Newspaper: Harlan, C.(2013, April 2). North Korea vows to restart shuttered nuclear reactor that can make bomb- grade plutonium. The Washington Post, A1, A4. Print Report: WHO. (2003). Diet, Nutrition and the prevention of chronic diseases. (World Health Organization Technical Report 916). Geneva: WHO. Your end of text references will look like this: