Purchasing and Supply Chain Management
                         by W.C. Benton




Chapter Seven
   Purchasing Procedures,
     E-Purchasing, and
    Systems Contracting
Learning Objectives
1.   To identify the steps in the conventional purchasing cycle.
2.   To understand the differences between buying and
     purchasing.
3.   To identify the main activities of a typical purchasing
     department.
4.   To identify routine versus non routine purchasing/buying
     methods.
5.   To identify technical requirements for e-purchasing.
6.   To identify the differences between EDI and e-purchasing.
7.   To introduce the RFID technology.
                                                               7-2
Manual vs. Systematic Policies
โ€ข A typical purchasing department is responsible for
  the acquisition of a broad range of materials and
  supplies.
โ€ข Depending on the sales volume, the number of
  employees, and the functional sophistication, the
  purchasing activities can be either complex or simple.
โ€ข In most cases, large multidivisional firms like IBM,
  Apple, and Toyota usually establish a set of
  systematic policies based on the overall corporate
  missions.

                                                           7-3
The Purchasing Policy
โ€ข    The driving force behind any purchasing corporate
     policy considers the following objectives:

    1. Spend corporate funds wisely.

    2. Operate in a professional manner.

    3. Purchase the right materials in the right quantities, at
       the right time and price, from the right source.

    4. Practice the highest level of ethical standards to ensure
       confidence among all parties
                                                                   7-4
Purchase
 Order
 Cycle




           7-5
Purchasing Procedures
1. Requisition material
    A. Storeroom requisition
    B. Purchase requisition
    C. Traveling requisitionโ€”eliminates separate purchase requisitions


2. Determine supplier
   A. Price card
   B. Traveling requisitionโ€”same information as on price card
   C. SAL (same as last)
   D. Inquiry of potential suppliersโ€”phone or e-mail (request for quotation)
   E. Evaluate bids and select supplier. Establish prices, quality, and delivery



                                                                           7-6
Purchasing Procedures
3. Issue a purchase order
      โ€ข   Distribute copies (multiple)

4. Follow and expedite delivery
     โ€ข    Open and close order files

5. Document receipt of material
     โ€ข  Multiple copies required

6. Move to storeroom (or point of use)

7.   Receive and handle invoice
           Purchasing
           Accounts payable

8. Issue payment


                                         7-7
Details for the third purchasing objective
became evident when the material requirements
arose:

    1. The right material: Vinyl three-hole binder.
    2. The right quality: Standard.
    3. The right quantity: 2,000 units.
    4. The right place: The training area.
    5. The right time: Now.
-------------------------------------------------------------------------
Thus, based on the above criteria specified by the
using department manager, the main functions of the
purchasing department are to:

    1. Determine the supplier.
    2. Negotiate the actual price.
    3. Determine the delivery date.

                                                                            7-8
Purchasing Procedures
โ€ข Most storerooms are full of inexpensive items and 90 percent of
  stores transactions are for low-value routine materials related to
  nonproductive requirements.

โ€ข Acquisition of supplies from the company storerooms in most
  cases is a relatively simple process.

โ€ข A standard three-part requisition form is usually used to initiate
  the transaction. Materials and supplies are usually received by
  the requisitioning department in less than 24 hours.

   โ€“ The inventory system is then updated. This process is continued until
     some predetermined reorder point is activated and storeroom
     replenishment occurs.

                                                                             7-9
Traveling Requisition
โ€ข A traveling requisition also may include information
  regarding the order point and economic order
  quantity for inventory control purposes.




                                                         7-10
SYSTEMS CONTRACTING




                      7-11
What Is Systems Contracting?
โ€ข Systems contracting is a stockless inventory method for
  ordering and stocking MRO and related items. The use of
  systems contracting will aid the firm in reducing ordering
  and inventory costs.
โ€ข The systems contracting process requires the use of a
  negotiated agreement between buyers and sellers.
โ€ข The agreement includes the following terms: the type of
  material, scope of contract, price, billing policy, stocking
  policy, and delivery requirements.
โ€ข Systems contracting is an efficient form of purchasing
  that is based on reductions in processing and
  administrative costs.                                7-12
Systems Contracting
โ€ข Systems contracting is a purchasing management
  technique that seeks overall reduction in the cost of an
  item from the time a need is recognized to the time that
  need is fulfilled.

โ€ข Recognizing that purchase price is but one element of
  the total cost picture, the scope of systems contracting
  goes far beyond the purchase price for any given item.

โ€ข To extend this commitment to increasing productivity in
  all departments within a given facility, many companies
  have adopted the concept of profit centers.
   โ€“ As a profit center, each department makes a direct
     contribution to the overall success of the total organization.

                                                                      7-13
The Total Cost of Ownership
โ€ข The purchasing function has become an
  indispensable part of modern management
  effectiveness.

โ€ข Purchasing professionals are primarily charged
  with the responsibility for controlling the total
  cost of ownership (TCO)



                                                      7-14
The Total Cost of Ownership
โ€ข     The true cost of an item is its purchase price, plus fixed,
      variable, and overhead costs. Beyond the direct costs are
      the total procurement costs.

โ€ข     The cost of procurement includes the following steps:

        1.   Identify need.
        2.   Requisition material.
        3.   Inquire with potential suppliers.
        4.   Evaluate bids/quotes.
        5.   Issue purchase order.
        6.   Expedite order.
        7.   Document receipt of material.
        8.   Receive and handle invoice.
        9.   Issue payment.

                                                              7-15
E-PROCUREMENT




                7-16
An Introduction to E-Procurement
โ€ข The commercial purchasing literature on e-procurement
  has suggested significant savings for businesses and
  organizations can be realized by migrating to electronic
  procurement systems for all of their purchasing
  requirements.
โ€ข Many of the e-procurement software vendors fail to take
  into account the total cost of implementing these
  systems, the difficulty of realizing savings during the
  development and deployment phases of the transition,
  and the cost of training employees and getting suppliers
  to participate in the e-procurement system.


                                                             7-17
E-Procurement
โ€ข Procurement is a very broad term.

โ€ข There is a broad push by e-procurement software
  vendors for companies to migrate all types of
  purchasing to e-procurement.

โ€ข In most cases, the best place to apply electronic
  procurement is in circumstances where a very close
  business relationship must be established and
  ongoing cooperation is needed with suppliers,
  especially when developing new products or
  technologies.
                                                       7-18
Two Broad E-Procurement
         Purchasing Categories

โ€ข It is important to first understand the two broad
  purchasing categories of purchasing materials, goods,
  and services in order to fully appreciate the role of e-
  purchasing.

โ€ข The two major purchasing categories are direct and
  indirect materials.



                                                     7-19
Direct and Indirect Materials
โ€ข Direct materials are directly related to the
  production of the finished goods.

โ€ข Indirect materials are any commodity or service that
  is not directly involved in the production of finished
  goods.




                                                           7-20
Direct Materials
โ€ข Direct materials tend to be purchased in quantities
  based on complicated production planning and
  control systems.

โ€ข Some direct material purchasing situations may
  involve long intricate negotiations.




                                                        7-21
Indirect Materials Purchasing
โ€ข Indirect purchasing can be divided into two
  categories:

  โ€“ operating resource management (ORM)

  โ€“ maintenance repair and operations (MRO)




                                                7-22
ORM and MRO Items
โ€ข ORM purchasing is a term used for purchasing office
  equipment, furniture, office supplies, forms,
  computers, travel services, maintenance services,
  light bulbs, janitorial supplies, and many other
  relatively low-cost items.

โ€ข MRO purchasing is concerned with critical
  maintenance and replacement parts, highly
  engineered machine parts, and manufacturing
  equipment.

                                                        7-23
ORM and MRO Purchasing
โ€ข Many e-procurement software vendors do not
  separate these two categories of indirect costs.

โ€ข It is unwise to lump ORM and MRO together.

โ€ข It is easy to see that critical-mission-driven machine
  parts are more important than office supplies and
  light bulbs.

โ€ข MRO buyers must select suppliers with high quality
  and technical support.

                                                           7-24
ORM and MRO Purchasing
โ€ข The problem with indirect purchasing is the lack of
  standardization, tedious paper work, delays, and
  errors.

โ€ข Another problem is the tendency for employees to
  intermittently buy indirect items โ€œoff contract.โ€ This
  practice is referred to as โ€œmaverick buying.โ€

โ€ข E-procurement is an excellent platform for
  purchasing indirect materials.

                                                           7-25
Business to Business Commerce
โ€ข The world of business-to-business commerce has
  become essential to the purchase of ORM and MRO
  items.
โ€ข E-purchasing has fundamentally transformed the
  traditional indirect purchasing function.
โ€ข E-purchasing has lead to significant cost saving and
  coordinated efficiency.
โ€ข It is not a good idea to implement e-procurement on
  systems that have a high supply risk and low profit
  impact, especially if there are a very limited number of
  suppliers to choose from.

                                                             7-26
Direct Materials Purchasing
โ€ข Critical items and systems are not the first place to
  apply a new e-procurement system.

โ€ข Anything that will immediately impact profits or
  bottleneck your operations is not a good place to
  experiment with a new electronic procurement
  system.




                                                          7-27
Effective E-Procurement Implementation
1. Start with non-critical items.

2. Bring all internal stakeholders on board with your
   new procurement process to establish internal
   customer behavior.

3. Streamline, map, test, troubleshoot, and improve
   the process before expanding it to external
   suppliers. Work with a favored supplier to test the
   system.

4. Leverage your system once itโ€™s running. Exploit
   your full purchasing power by using reverse
   auctions.                                             7-28
Effective E-Procurement
             Implementation, cont.
5. Aggregate buyers within your organization to
   increase your purchasing power and gain better
   pricing.

6. Use an incremental approach to expand your
   system.

7. Once the bumps have been ironed out of the
   system, move on to the manufacturing operations.


                                                      7-29
REVERSE AUCTIONS




                   7-30
What Are Reverse Auctions?
โ€ข The Internet has revolutionized commodity
  purchasing.

โ€ข Firms routinely place orders with suppliers online
  and in real time, for example. Perhaps the most
  significant change in the purchasing process is the
  advent of reverse auctions.

โ€ข Businesses that use reverse auctions, or e-auctions,
  have given testimonials of savings of more than 50
  percent.
                                                         7-31
Reverse Auction (Example)
โ€ข As an example, General Electric reported savings of
  more than $600 million in savings by putting $12 billion
  in contracts up for bid online.

โ€ข The use of reverse auctions also has spread into the
  construction industry and governmental agencies

โ€ข The purpose of a traditional auction is to create
  competition between bidders. A seller offers a good or
  service and bidders compete with one another by
  increasing the current bid price. At the end of the
  auction, the highest bidder wins the item.

                                                    7-32
Reverse Auctions
โ€ข With reverse auctions, conditions are somewhat different.
  First, the buying firm initializes the auction by submitting a
  description of the product or service.

โ€ข Sellers then place bids based on their offer to fulfill the buyerโ€™s
  needs.

โ€ข The competition between the sellers drives the price down,
  instead of up, so the buyer pays less at the expense of the
  seller.

โ€ข Despite that firms have made significant information
  technology investment on supply chain practices, firms have
  increasing needs to financially justify the information
  technology investment.
                                                               7-33
Implementing a Reverse Auction
โ€ข Implementing the reverse auction process requires
  the following steps:
      1. Define market specifications
      2. Identify suppliers
      3. Perform pre-award review
      4. Approve suppliers listing
      5. Identify specific terms and conditions
      6. Invite suppliers
      7. Set up auction
      8. Conduct auction
      9. Write up contract

                                                      7-34
Reverse Auctions
โ€ข Reverse auctions may not be the solution for all commodity
  buying. As an example, if there are too few sellers, reverse
  auctions will not yield the best price.

โ€ข By definition, the price in reverse auctions is driven down by
  competition, so if only limited competition exists, then the price
  will not decrease enough to save the buyer a substantial
  amount of money.

โ€ข A more devastating downside of reverse auctions is the
  buyer/seller relationship damage that may result from this
  method of buying. The buyer runs the risk of alienating both
  current and potential sources for the goods/services.
                                                             7-35
Reverse Auctions
โ€ข Reverse auctions should be used to gain market
  information (new suppliers, prices, new methods,
  etc.) but should not be used as a routine sourcing
  method.

โ€ข To maintain trust and cooperation between buying
  and selling firms, reverse auctions should be used
  carefully.

โ€ข Requests for quotes (RFQs) are less traumatic for
  maintaining healthy relationships between buying
  and selling firms.

                                                       7-36
ELECTRONIC DATA INTERCHANGE (EDI)
        AND PURCHASING




                                    7-37
What is EDI?
โ€ข EDI is the direct computer transmission of orders and
  other transaction information.
โ€ข In purchasing, EDI is usually used for the electronic
  transmission of orders, invoices, and payment
  between buyer and seller.
โ€ข The main elements of an EDI system are computer
  hardware, software, computer compatibility between
  the sender and receiver, and subscription to a
  common network.

                                                    7-38
EDI as a Competitive Strategy
โ€ข There are many benefits to using EDI. For a smaller
  company, EDI may help keep a valued trading
  partner or customer or even gain new ones.

โ€ข For larger firms, the main benefit is generally the
  cost savings, or to be known as a leading-edge
  company.




                                                        7-39
Benefits of EDI
โ€ข There are some definite benefits to utilizing EDI. The first
  major benefit is reduced labor.

โ€ข The overall reduction in document handling is one that saves
  time and allows more time for data analysis.

โ€ข Higher information quality due to a reduction in data entry
  errors also can be attributed to EDI.

โ€ข EDI capabilities can show potential customers a supplierโ€™s
  willingness to cooperate, which improves relations and leads
  to better long-term relationships.
                                                                 7-40
EDI Risks
โ€ข There are also some risks when using EDI that should be
  considered. EDI is not inexpensive.
โ€ข The machine and training cost will add up to a large amount,
  and cutting corners may cost a company more than it saves.
โ€ข Security is also an issue. Procedural safeguards have not kept
  up with technology in this area.
โ€ข The problem is exposure to outside users, which opens up a
  doorway to false messages. These messages may come in the
  form of a person who is not a supplier sending data or the data
  being interrupted and/or altered.
โ€ข A decision must be made whether to trade singularly through
  EDI or use both EDI and traditional methods.
                                                            7-41
Implementation of New Technologies
  โ€ข Introducing new technologies into organizations will
    almost always result in some combination of social,
    technical, psychological, and structural changes.

  โ€ข When managers or employers resist the logical
    arguments presented in support of EDI, they may not
    be resisting the technical aspects of the proposed
    change as much as the perceived social or
    psychological ramifications.



                                                     7-42
The Change Process
        for New Technologies
A concise description of the change process
consists of the following three steps:

1. Unfreezing. Creating an awareness of the need for change
   and a climate of receptivity to change.

2. Moving. Changing the magnitude or direction of the forces
   that define the initial situation; developing new methods
   and/or learning new attitudes.

3. Refreezing. Reinforcing the changes that have occurred,
   thereby maintaining and stabilizing a new equilibrium
   situation.
                                                        7-43
EDI Implementation Management
โ€ข The way in which the process of developing and implementing
  an EDI system is managed can greatly influence the success of
  implementation.
โ€ข Four key areas are top management support, commitment to
  the project, influence, and institutionalization.
โ€ข Top management support has long been recognized as one of
  the most important ingredients necessary for the introduction
  of any organizational change, and the same holds true for the
  introduction of an EDI system.
โ€ข Commitment to the project relates to management assurance
  that the problem the EDI system is designed to improve is
  understood and that EDI is the right solution to this problem.

                                                           7-44
EDI Implementation Management
โ€ข Management usually exerts only minimum influence during
  the early life cycle phases and very heavy influence
  immediately before final implementation.
โ€ข Unfortunately, it is at the implementation phase of systems
  development when changes are most difficult and costly. If a
  change costs $1 when feasibility is being considered, it would
  cost $16 at implementation.
โ€ข Thus, management tends to spend most of its time at a point
  in the development cycle when it will have the least influence
  on the overall direction of the system. It is also the time when
  exerting influence is the most costly.



                                                                     7-45
The Implementation Team
โ€ข In order to orchestrate the various aspects of the
  implementation process, a steering committee
  guiding various project teams is recommended.

โ€ข The steering committee acts as the overseer of the
  entire project and represents the functional groups
  of the enterprise.

โ€ข Its primary concerns are setting policy, exercising
  control mechanisms to ensure that the desired
  results are achieved, and monitoring to measure the
  effectiveness of the EDI system.

                                                        7-46
EDI in Practice
Possibly one of the largest users of new compute technology and
EDI for purchasing purposes is Wal-Mart. To help in forecasting,
Wal-Mart has developed a system called โ€œtraitingโ€ that analyzes
2,500 traits of each storeโ€™s environment.

   โ€“ By using this system, they can accurately predict what products should
     be stocked and inventoried in each store.

   โ€“ Wal-Mart also is experimenting with sharing its point-of-sale data with
     vendors.

   โ€“ Wal-Mart currently allows five suppliers representing 700 fast-moving
     items to receive sales data directly from the point of purchase.

   โ€“ When an item is purchased, an EDI system is used to immediately trigger
     an automatic merchandise replenishment process.

                                                                               7-47
FIGURE 7.4
e-Procurement Benefits by Category




                                     7-48
RADIO FREQUENCY
IDENTIFICATION (RFID)




                        7-49
What Is RFID and How Does It Work?
โ€ข Radio frequency identification, or RFID, is a universal term
  given to any technology that uses radio waves to identify and
  track items.

โ€ข Items such as a product, a container, an automobile, an
  animal, or a person can all be automatically identified and
  tracked through RFID technology.

โ€ข Wal-Mart now requires their top 100 suppliers to use RFID
  technology in shipping cases and pallets.

โ€ข Before this announcement, everyone questioned whether
  RFID technology really worked and offered competitive
  advantages, or whether it was all just hype.

                                                                  7-50
RFID and Purchasing
โ€ข Wal-Mart believes it has the answer, but even if RFID is appropriate
  for the worldโ€™s largest retailer, others have to ask whether RFID is
  appropriate in their own unique environments, and what strategies
  should be used in implementing it.

โ€ข The RFID technology can be constructed in many ways, but the
  most common procedure is to store a serial number on a microchip
  and attach it to a coiled antenna.

โ€ข Through this process, RFID, often called inlays , is produced. Inlays
  in manufacturing applications can be built directly into the product,
  affixed with adhesive paper to form โ€œsmart labels,โ€ or combined
  with packaging in a myriad of ways.

โ€ข    Although the technical details vary with different designs, readers
    convert radio waves from the tags into data that are decoded and
    transformed into information.
                                                                           7-51
Advantages of RFID
An RFID system provides many advantages for companies
suppliers, and retailers. Below is a list of some of the benefits
RFID can offer:
    1. Reduced labor costs.
    2. Simplified business processes.
    3. Improved inventory control.
    4. Increased sales.
    5. Reduced shrinkage.
Unlike the barcode-based tracking system, a radio frequency
identification system offers a no-contact, no-line-of-sight reading
and tracking system.
This automation provides reductions in the need for the manual
scanning of products and the time required for labor-intensive
duties, which, in turn, can reduce the overall labor costs for
companies.                                                          7-52
RFID Advantages
โ€ข Another advantage of reducing the labor required for
  monitoring goods movement and inventory flow is that it will
  free personnel that can be used to provide better customer
  support.

โ€ข RFID tags can be read through snow, fog, ice, paint, and crusted
  grime, unlike the barcode system.

โ€ข The tag also can be programmed to hold information such as the
  itemโ€™s serial number, color, size, manufacture date, and current
  price, as well as a list of all distribution points the item reaches
  as it moves before arriving at a store.

โ€ข This is an advantage for cross-docking, shipping, and receiving
  by efficiently locating items to complete shipments.
                                                               7-53
RFID Implementation
โ€ข As RFID systems are implemented, manufacturers will tag
  goods from production so information can be provided to
  suppliers, manufacturers, logistics teams, and, finally, end
  customers.

โ€ข With this implementation, everyone benefits from having
  access to the same information, which can be used to
  coordinate and promote supply chain interactions.

โ€ข Consumers also benefit from having RFID tags inserted in
  their products, such as increased availability information and
  reduced stockouts and prices



                                                                   7-54
RFID Implementation
Companies must ask themselves many questions before
implementing an RFID system. Some such questions are:
   1.   Does the company need RFID to keep pace with its
        competitors?

   1.   Will RFID offer a competitive advantage for the company?
   2.   Will the company have the power to manage its business
        without accurate information about its processes and
        inventory that could be gained from RFID?
   3.   Will RFID cost effectively improve the ability of the company
        to serve its customers?
   4.   Will RFID save the company money eventually (long term)?

                                                                7-55
RFID System Requirements
1.   The item environment relates to the tagged itemโ€™s attributes and
     how it is used.
2.   What is the item to be tagged?
3.   In what ways will the tag be read?
4.   Will it be in groups or individually?
5.   Over what distances will we need to read?
6.   What is the environment to which the item is exposed?
7.   What about the temperature, damage potential, handling
     equipment, and so forth?
8.   What, if any, business processes need to be changed in order to
     work with the technology?
9.   What, if any, physical changes to the item or its dimensions need
     to be adjusted?

                                                                         7-56
RFID System Environment
โ€ข System environment is the area in which the tagged items will
  be utilized.

โ€ข What is the configuration of the manufacturing facility,
  warehouse, store, shipping dock, and so on?

โ€ข What are the physical surroundings?

โ€ข Do the items sit for a long period or are they frequently
  moved?

โ€ข Is there machinery that can interfere with our system?

โ€ข What are the distances involved with reading this item?

                                                                  7-57
Data Requirements
โ€ข Tag data storage

โ€ข Data transmission requirements.

โ€ข Back-end data storage.

โ€ข Tag data can be stored and edited.

โ€ข Storage size matters.

โ€ข Backup or copy of the data needs to be maintained.

โ€ข High speed transmission needs to be addressed.
                                                       7-58
Tag Structure
โ€ข Tag structure refers to the physical structure of the
  tag.
โ€ข Size (affecting performance and antenna positions,
  affecting performance).
โ€ข Formats (smart label, credit card style, hard tag).
โ€ข System environmental affects the antenna
  requirements for the tag.
โ€ข Item environment drives the requirements for the
  tag structure.

                                                          7-59
Tag Mounting
โ€ข The tag must be affixed to the item so that it survives
  the system environment. It must protect the tag and
  provide a required angle possibly needed by the
  system.

โ€ข Both the tag and the material that attaches it must
  be protected and properly positioned to facilitate
  optimal read rates.



                                                            7-60
Reader                Antenna Selection
       Capabilities            and Placement
โ€ข Readers may control     โ€ข Choosing placement of
  multiple antennas.        the right type of antenna.
โ€ข Multiple connectivity   โ€ข Consideration of the area
  options must allow        of coverage desired.
  support needed in the   โ€ข Balance of controlling the
  company.                  RF field and distance.




                                                 7-61
Software
Support Functions

โ€ข Ability to handle multiple simultaneous reads of
  multiple items by multiple readers.
โ€ข Understanding of the expected number of items in a
  read zone.
โ€ข Coordination of timing and material flow.
โ€ข User feedback features.
โ€ข Event management.
โ€ข Backend systems update.

                                                       7-62
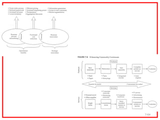
E-Sourcing and Purchasing
โ€ข   As we look into the future the traditional purchasing approach
    will be transformed into e-sourcing. E-sourcing will be the tool
    that drives supply management..
โ€ข   As the world market for goods and services become a key
    competitive advantage e-sourcing is redefining the way
    companies manage their supply chains.
โ€ข   Buyers and sellers located on different continents can meet
    electronically. E-sourcing will also lead to higher transactional
    accuracy and cost reductions for the entire supply chain. As
    shown on the following slide, E-sourcing creates value by :
              1. Reducing the total cost of ownership
              2. Streamlining the purchasing process and
              3. Business innovation

                                                                    7-63
7-64

PURCHASING PROCEDURES, E-PROCUREMENT, AND SYSTEM CONTRACTING pter 007 instructor

  • 1.
    Purchasing and SupplyChain Management by W.C. Benton Chapter Seven Purchasing Procedures, E-Purchasing, and Systems Contracting
  • 2.
    Learning Objectives 1. To identify the steps in the conventional purchasing cycle. 2. To understand the differences between buying and purchasing. 3. To identify the main activities of a typical purchasing department. 4. To identify routine versus non routine purchasing/buying methods. 5. To identify technical requirements for e-purchasing. 6. To identify the differences between EDI and e-purchasing. 7. To introduce the RFID technology. 7-2
  • 3.
    Manual vs. SystematicPolicies โ€ข A typical purchasing department is responsible for the acquisition of a broad range of materials and supplies. โ€ข Depending on the sales volume, the number of employees, and the functional sophistication, the purchasing activities can be either complex or simple. โ€ข In most cases, large multidivisional firms like IBM, Apple, and Toyota usually establish a set of systematic policies based on the overall corporate missions. 7-3
  • 4.
    The Purchasing Policy โ€ข The driving force behind any purchasing corporate policy considers the following objectives: 1. Spend corporate funds wisely. 2. Operate in a professional manner. 3. Purchase the right materials in the right quantities, at the right time and price, from the right source. 4. Practice the highest level of ethical standards to ensure confidence among all parties 7-4
  • 5.
  • 6.
    Purchasing Procedures 1. Requisitionmaterial A. Storeroom requisition B. Purchase requisition C. Traveling requisitionโ€”eliminates separate purchase requisitions 2. Determine supplier A. Price card B. Traveling requisitionโ€”same information as on price card C. SAL (same as last) D. Inquiry of potential suppliersโ€”phone or e-mail (request for quotation) E. Evaluate bids and select supplier. Establish prices, quality, and delivery 7-6
  • 7.
    Purchasing Procedures 3. Issuea purchase order โ€ข Distribute copies (multiple) 4. Follow and expedite delivery โ€ข Open and close order files 5. Document receipt of material โ€ข Multiple copies required 6. Move to storeroom (or point of use) 7. Receive and handle invoice Purchasing Accounts payable 8. Issue payment 7-7
  • 8.
    Details for thethird purchasing objective became evident when the material requirements arose: 1. The right material: Vinyl three-hole binder. 2. The right quality: Standard. 3. The right quantity: 2,000 units. 4. The right place: The training area. 5. The right time: Now. ------------------------------------------------------------------------- Thus, based on the above criteria specified by the using department manager, the main functions of the purchasing department are to: 1. Determine the supplier. 2. Negotiate the actual price. 3. Determine the delivery date. 7-8
  • 9.
    Purchasing Procedures โ€ข Moststorerooms are full of inexpensive items and 90 percent of stores transactions are for low-value routine materials related to nonproductive requirements. โ€ข Acquisition of supplies from the company storerooms in most cases is a relatively simple process. โ€ข A standard three-part requisition form is usually used to initiate the transaction. Materials and supplies are usually received by the requisitioning department in less than 24 hours. โ€“ The inventory system is then updated. This process is continued until some predetermined reorder point is activated and storeroom replenishment occurs. 7-9
  • 10.
    Traveling Requisition โ€ข Atraveling requisition also may include information regarding the order point and economic order quantity for inventory control purposes. 7-10
  • 11.
  • 12.
    What Is SystemsContracting? โ€ข Systems contracting is a stockless inventory method for ordering and stocking MRO and related items. The use of systems contracting will aid the firm in reducing ordering and inventory costs. โ€ข The systems contracting process requires the use of a negotiated agreement between buyers and sellers. โ€ข The agreement includes the following terms: the type of material, scope of contract, price, billing policy, stocking policy, and delivery requirements. โ€ข Systems contracting is an efficient form of purchasing that is based on reductions in processing and administrative costs. 7-12
  • 13.
    Systems Contracting โ€ข Systemscontracting is a purchasing management technique that seeks overall reduction in the cost of an item from the time a need is recognized to the time that need is fulfilled. โ€ข Recognizing that purchase price is but one element of the total cost picture, the scope of systems contracting goes far beyond the purchase price for any given item. โ€ข To extend this commitment to increasing productivity in all departments within a given facility, many companies have adopted the concept of profit centers. โ€“ As a profit center, each department makes a direct contribution to the overall success of the total organization. 7-13
  • 14.
    The Total Costof Ownership โ€ข The purchasing function has become an indispensable part of modern management effectiveness. โ€ข Purchasing professionals are primarily charged with the responsibility for controlling the total cost of ownership (TCO) 7-14
  • 15.
    The Total Costof Ownership โ€ข The true cost of an item is its purchase price, plus fixed, variable, and overhead costs. Beyond the direct costs are the total procurement costs. โ€ข The cost of procurement includes the following steps: 1. Identify need. 2. Requisition material. 3. Inquire with potential suppliers. 4. Evaluate bids/quotes. 5. Issue purchase order. 6. Expedite order. 7. Document receipt of material. 8. Receive and handle invoice. 9. Issue payment. 7-15
  • 16.
  • 17.
    An Introduction toE-Procurement โ€ข The commercial purchasing literature on e-procurement has suggested significant savings for businesses and organizations can be realized by migrating to electronic procurement systems for all of their purchasing requirements. โ€ข Many of the e-procurement software vendors fail to take into account the total cost of implementing these systems, the difficulty of realizing savings during the development and deployment phases of the transition, and the cost of training employees and getting suppliers to participate in the e-procurement system. 7-17
  • 18.
    E-Procurement โ€ข Procurement isa very broad term. โ€ข There is a broad push by e-procurement software vendors for companies to migrate all types of purchasing to e-procurement. โ€ข In most cases, the best place to apply electronic procurement is in circumstances where a very close business relationship must be established and ongoing cooperation is needed with suppliers, especially when developing new products or technologies. 7-18
  • 19.
    Two Broad E-Procurement Purchasing Categories โ€ข It is important to first understand the two broad purchasing categories of purchasing materials, goods, and services in order to fully appreciate the role of e- purchasing. โ€ข The two major purchasing categories are direct and indirect materials. 7-19
  • 20.
    Direct and IndirectMaterials โ€ข Direct materials are directly related to the production of the finished goods. โ€ข Indirect materials are any commodity or service that is not directly involved in the production of finished goods. 7-20
  • 21.
    Direct Materials โ€ข Directmaterials tend to be purchased in quantities based on complicated production planning and control systems. โ€ข Some direct material purchasing situations may involve long intricate negotiations. 7-21
  • 22.
    Indirect Materials Purchasing โ€ขIndirect purchasing can be divided into two categories: โ€“ operating resource management (ORM) โ€“ maintenance repair and operations (MRO) 7-22
  • 23.
    ORM and MROItems โ€ข ORM purchasing is a term used for purchasing office equipment, furniture, office supplies, forms, computers, travel services, maintenance services, light bulbs, janitorial supplies, and many other relatively low-cost items. โ€ข MRO purchasing is concerned with critical maintenance and replacement parts, highly engineered machine parts, and manufacturing equipment. 7-23
  • 24.
    ORM and MROPurchasing โ€ข Many e-procurement software vendors do not separate these two categories of indirect costs. โ€ข It is unwise to lump ORM and MRO together. โ€ข It is easy to see that critical-mission-driven machine parts are more important than office supplies and light bulbs. โ€ข MRO buyers must select suppliers with high quality and technical support. 7-24
  • 25.
    ORM and MROPurchasing โ€ข The problem with indirect purchasing is the lack of standardization, tedious paper work, delays, and errors. โ€ข Another problem is the tendency for employees to intermittently buy indirect items โ€œoff contract.โ€ This practice is referred to as โ€œmaverick buying.โ€ โ€ข E-procurement is an excellent platform for purchasing indirect materials. 7-25
  • 26.
    Business to BusinessCommerce โ€ข The world of business-to-business commerce has become essential to the purchase of ORM and MRO items. โ€ข E-purchasing has fundamentally transformed the traditional indirect purchasing function. โ€ข E-purchasing has lead to significant cost saving and coordinated efficiency. โ€ข It is not a good idea to implement e-procurement on systems that have a high supply risk and low profit impact, especially if there are a very limited number of suppliers to choose from. 7-26
  • 27.
    Direct Materials Purchasing โ€ขCritical items and systems are not the first place to apply a new e-procurement system. โ€ข Anything that will immediately impact profits or bottleneck your operations is not a good place to experiment with a new electronic procurement system. 7-27
  • 28.
    Effective E-Procurement Implementation 1.Start with non-critical items. 2. Bring all internal stakeholders on board with your new procurement process to establish internal customer behavior. 3. Streamline, map, test, troubleshoot, and improve the process before expanding it to external suppliers. Work with a favored supplier to test the system. 4. Leverage your system once itโ€™s running. Exploit your full purchasing power by using reverse auctions. 7-28
  • 29.
    Effective E-Procurement Implementation, cont. 5. Aggregate buyers within your organization to increase your purchasing power and gain better pricing. 6. Use an incremental approach to expand your system. 7. Once the bumps have been ironed out of the system, move on to the manufacturing operations. 7-29
  • 30.
  • 31.
    What Are ReverseAuctions? โ€ข The Internet has revolutionized commodity purchasing. โ€ข Firms routinely place orders with suppliers online and in real time, for example. Perhaps the most significant change in the purchasing process is the advent of reverse auctions. โ€ข Businesses that use reverse auctions, or e-auctions, have given testimonials of savings of more than 50 percent. 7-31
  • 32.
    Reverse Auction (Example) โ€ขAs an example, General Electric reported savings of more than $600 million in savings by putting $12 billion in contracts up for bid online. โ€ข The use of reverse auctions also has spread into the construction industry and governmental agencies โ€ข The purpose of a traditional auction is to create competition between bidders. A seller offers a good or service and bidders compete with one another by increasing the current bid price. At the end of the auction, the highest bidder wins the item. 7-32
  • 33.
    Reverse Auctions โ€ข Withreverse auctions, conditions are somewhat different. First, the buying firm initializes the auction by submitting a description of the product or service. โ€ข Sellers then place bids based on their offer to fulfill the buyerโ€™s needs. โ€ข The competition between the sellers drives the price down, instead of up, so the buyer pays less at the expense of the seller. โ€ข Despite that firms have made significant information technology investment on supply chain practices, firms have increasing needs to financially justify the information technology investment. 7-33
  • 34.
    Implementing a ReverseAuction โ€ข Implementing the reverse auction process requires the following steps: 1. Define market specifications 2. Identify suppliers 3. Perform pre-award review 4. Approve suppliers listing 5. Identify specific terms and conditions 6. Invite suppliers 7. Set up auction 8. Conduct auction 9. Write up contract 7-34
  • 35.
    Reverse Auctions โ€ข Reverseauctions may not be the solution for all commodity buying. As an example, if there are too few sellers, reverse auctions will not yield the best price. โ€ข By definition, the price in reverse auctions is driven down by competition, so if only limited competition exists, then the price will not decrease enough to save the buyer a substantial amount of money. โ€ข A more devastating downside of reverse auctions is the buyer/seller relationship damage that may result from this method of buying. The buyer runs the risk of alienating both current and potential sources for the goods/services. 7-35
  • 36.
    Reverse Auctions โ€ข Reverseauctions should be used to gain market information (new suppliers, prices, new methods, etc.) but should not be used as a routine sourcing method. โ€ข To maintain trust and cooperation between buying and selling firms, reverse auctions should be used carefully. โ€ข Requests for quotes (RFQs) are less traumatic for maintaining healthy relationships between buying and selling firms. 7-36
  • 37.
    ELECTRONIC DATA INTERCHANGE(EDI) AND PURCHASING 7-37
  • 38.
    What is EDI? โ€ขEDI is the direct computer transmission of orders and other transaction information. โ€ข In purchasing, EDI is usually used for the electronic transmission of orders, invoices, and payment between buyer and seller. โ€ข The main elements of an EDI system are computer hardware, software, computer compatibility between the sender and receiver, and subscription to a common network. 7-38
  • 39.
    EDI as aCompetitive Strategy โ€ข There are many benefits to using EDI. For a smaller company, EDI may help keep a valued trading partner or customer or even gain new ones. โ€ข For larger firms, the main benefit is generally the cost savings, or to be known as a leading-edge company. 7-39
  • 40.
    Benefits of EDI โ€ขThere are some definite benefits to utilizing EDI. The first major benefit is reduced labor. โ€ข The overall reduction in document handling is one that saves time and allows more time for data analysis. โ€ข Higher information quality due to a reduction in data entry errors also can be attributed to EDI. โ€ข EDI capabilities can show potential customers a supplierโ€™s willingness to cooperate, which improves relations and leads to better long-term relationships. 7-40
  • 41.
    EDI Risks โ€ข Thereare also some risks when using EDI that should be considered. EDI is not inexpensive. โ€ข The machine and training cost will add up to a large amount, and cutting corners may cost a company more than it saves. โ€ข Security is also an issue. Procedural safeguards have not kept up with technology in this area. โ€ข The problem is exposure to outside users, which opens up a doorway to false messages. These messages may come in the form of a person who is not a supplier sending data or the data being interrupted and/or altered. โ€ข A decision must be made whether to trade singularly through EDI or use both EDI and traditional methods. 7-41
  • 42.
    Implementation of NewTechnologies โ€ข Introducing new technologies into organizations will almost always result in some combination of social, technical, psychological, and structural changes. โ€ข When managers or employers resist the logical arguments presented in support of EDI, they may not be resisting the technical aspects of the proposed change as much as the perceived social or psychological ramifications. 7-42
  • 43.
    The Change Process for New Technologies A concise description of the change process consists of the following three steps: 1. Unfreezing. Creating an awareness of the need for change and a climate of receptivity to change. 2. Moving. Changing the magnitude or direction of the forces that define the initial situation; developing new methods and/or learning new attitudes. 3. Refreezing. Reinforcing the changes that have occurred, thereby maintaining and stabilizing a new equilibrium situation. 7-43
  • 44.
    EDI Implementation Management โ€ขThe way in which the process of developing and implementing an EDI system is managed can greatly influence the success of implementation. โ€ข Four key areas are top management support, commitment to the project, influence, and institutionalization. โ€ข Top management support has long been recognized as one of the most important ingredients necessary for the introduction of any organizational change, and the same holds true for the introduction of an EDI system. โ€ข Commitment to the project relates to management assurance that the problem the EDI system is designed to improve is understood and that EDI is the right solution to this problem. 7-44
  • 45.
    EDI Implementation Management โ€ขManagement usually exerts only minimum influence during the early life cycle phases and very heavy influence immediately before final implementation. โ€ข Unfortunately, it is at the implementation phase of systems development when changes are most difficult and costly. If a change costs $1 when feasibility is being considered, it would cost $16 at implementation. โ€ข Thus, management tends to spend most of its time at a point in the development cycle when it will have the least influence on the overall direction of the system. It is also the time when exerting influence is the most costly. 7-45
  • 46.
    The Implementation Team โ€ขIn order to orchestrate the various aspects of the implementation process, a steering committee guiding various project teams is recommended. โ€ข The steering committee acts as the overseer of the entire project and represents the functional groups of the enterprise. โ€ข Its primary concerns are setting policy, exercising control mechanisms to ensure that the desired results are achieved, and monitoring to measure the effectiveness of the EDI system. 7-46
  • 47.
    EDI in Practice Possiblyone of the largest users of new compute technology and EDI for purchasing purposes is Wal-Mart. To help in forecasting, Wal-Mart has developed a system called โ€œtraitingโ€ that analyzes 2,500 traits of each storeโ€™s environment. โ€“ By using this system, they can accurately predict what products should be stocked and inventoried in each store. โ€“ Wal-Mart also is experimenting with sharing its point-of-sale data with vendors. โ€“ Wal-Mart currently allows five suppliers representing 700 fast-moving items to receive sales data directly from the point of purchase. โ€“ When an item is purchased, an EDI system is used to immediately trigger an automatic merchandise replenishment process. 7-47
  • 48.
  • 49.
  • 50.
    What Is RFIDand How Does It Work? โ€ข Radio frequency identification, or RFID, is a universal term given to any technology that uses radio waves to identify and track items. โ€ข Items such as a product, a container, an automobile, an animal, or a person can all be automatically identified and tracked through RFID technology. โ€ข Wal-Mart now requires their top 100 suppliers to use RFID technology in shipping cases and pallets. โ€ข Before this announcement, everyone questioned whether RFID technology really worked and offered competitive advantages, or whether it was all just hype. 7-50
  • 51.
    RFID and Purchasing โ€ขWal-Mart believes it has the answer, but even if RFID is appropriate for the worldโ€™s largest retailer, others have to ask whether RFID is appropriate in their own unique environments, and what strategies should be used in implementing it. โ€ข The RFID technology can be constructed in many ways, but the most common procedure is to store a serial number on a microchip and attach it to a coiled antenna. โ€ข Through this process, RFID, often called inlays , is produced. Inlays in manufacturing applications can be built directly into the product, affixed with adhesive paper to form โ€œsmart labels,โ€ or combined with packaging in a myriad of ways. โ€ข Although the technical details vary with different designs, readers convert radio waves from the tags into data that are decoded and transformed into information. 7-51
  • 52.
    Advantages of RFID AnRFID system provides many advantages for companies suppliers, and retailers. Below is a list of some of the benefits RFID can offer: 1. Reduced labor costs. 2. Simplified business processes. 3. Improved inventory control. 4. Increased sales. 5. Reduced shrinkage. Unlike the barcode-based tracking system, a radio frequency identification system offers a no-contact, no-line-of-sight reading and tracking system. This automation provides reductions in the need for the manual scanning of products and the time required for labor-intensive duties, which, in turn, can reduce the overall labor costs for companies. 7-52
  • 53.
    RFID Advantages โ€ข Anotheradvantage of reducing the labor required for monitoring goods movement and inventory flow is that it will free personnel that can be used to provide better customer support. โ€ข RFID tags can be read through snow, fog, ice, paint, and crusted grime, unlike the barcode system. โ€ข The tag also can be programmed to hold information such as the itemโ€™s serial number, color, size, manufacture date, and current price, as well as a list of all distribution points the item reaches as it moves before arriving at a store. โ€ข This is an advantage for cross-docking, shipping, and receiving by efficiently locating items to complete shipments. 7-53
  • 54.
    RFID Implementation โ€ข AsRFID systems are implemented, manufacturers will tag goods from production so information can be provided to suppliers, manufacturers, logistics teams, and, finally, end customers. โ€ข With this implementation, everyone benefits from having access to the same information, which can be used to coordinate and promote supply chain interactions. โ€ข Consumers also benefit from having RFID tags inserted in their products, such as increased availability information and reduced stockouts and prices 7-54
  • 55.
    RFID Implementation Companies mustask themselves many questions before implementing an RFID system. Some such questions are: 1. Does the company need RFID to keep pace with its competitors? 1. Will RFID offer a competitive advantage for the company? 2. Will the company have the power to manage its business without accurate information about its processes and inventory that could be gained from RFID? 3. Will RFID cost effectively improve the ability of the company to serve its customers? 4. Will RFID save the company money eventually (long term)? 7-55
  • 56.
    RFID System Requirements 1. The item environment relates to the tagged itemโ€™s attributes and how it is used. 2. What is the item to be tagged? 3. In what ways will the tag be read? 4. Will it be in groups or individually? 5. Over what distances will we need to read? 6. What is the environment to which the item is exposed? 7. What about the temperature, damage potential, handling equipment, and so forth? 8. What, if any, business processes need to be changed in order to work with the technology? 9. What, if any, physical changes to the item or its dimensions need to be adjusted? 7-56
  • 57.
    RFID System Environment โ€ขSystem environment is the area in which the tagged items will be utilized. โ€ข What is the configuration of the manufacturing facility, warehouse, store, shipping dock, and so on? โ€ข What are the physical surroundings? โ€ข Do the items sit for a long period or are they frequently moved? โ€ข Is there machinery that can interfere with our system? โ€ข What are the distances involved with reading this item? 7-57
  • 58.
    Data Requirements โ€ข Tagdata storage โ€ข Data transmission requirements. โ€ข Back-end data storage. โ€ข Tag data can be stored and edited. โ€ข Storage size matters. โ€ข Backup or copy of the data needs to be maintained. โ€ข High speed transmission needs to be addressed. 7-58
  • 59.
    Tag Structure โ€ข Tagstructure refers to the physical structure of the tag. โ€ข Size (affecting performance and antenna positions, affecting performance). โ€ข Formats (smart label, credit card style, hard tag). โ€ข System environmental affects the antenna requirements for the tag. โ€ข Item environment drives the requirements for the tag structure. 7-59
  • 60.
    Tag Mounting โ€ข Thetag must be affixed to the item so that it survives the system environment. It must protect the tag and provide a required angle possibly needed by the system. โ€ข Both the tag and the material that attaches it must be protected and properly positioned to facilitate optimal read rates. 7-60
  • 61.
    Reader Antenna Selection Capabilities and Placement โ€ข Readers may control โ€ข Choosing placement of multiple antennas. the right type of antenna. โ€ข Multiple connectivity โ€ข Consideration of the area options must allow of coverage desired. support needed in the โ€ข Balance of controlling the company. RF field and distance. 7-61
  • 62.
    Software Support Functions โ€ข Abilityto handle multiple simultaneous reads of multiple items by multiple readers. โ€ข Understanding of the expected number of items in a read zone. โ€ข Coordination of timing and material flow. โ€ข User feedback features. โ€ข Event management. โ€ข Backend systems update. 7-62
  • 63.
    E-Sourcing and Purchasing โ€ข As we look into the future the traditional purchasing approach will be transformed into e-sourcing. E-sourcing will be the tool that drives supply management.. โ€ข As the world market for goods and services become a key competitive advantage e-sourcing is redefining the way companies manage their supply chains. โ€ข Buyers and sellers located on different continents can meet electronically. E-sourcing will also lead to higher transactional accuracy and cost reductions for the entire supply chain. As shown on the following slide, E-sourcing creates value by : 1. Reducing the total cost of ownership 2. Streamlining the purchasing process and 3. Business innovation 7-63
  • 64.