Nicole Yaron
Plantar Pressures in Habitually Barefoot Humans
Plantar pressures in habitually unshod populations have been studied over
the years in order to hypothesize how shoes have affected foot function. Research
has found that the foot displays some structural plasticity that could be predictive of
the varying plantar pressures (Morag and Cavanagh, 1999). It has been found that
the structure of feet from people in shod and unshod populations vary slightly in
around the medial arch. The feet of unshod Indians, for example, have been found to
be longer and wider than that of westerners, and have also been seen to have lower
medial arches. This lower arch results in a larger area across the foot and a larger
surface for the load (D’Aout, 2009). In studying the plantar pressures of people from
both unshod and shod populations during different ages, the affects of aging on foot
structure and function can be observed.
Unshod populations have been shown to have wider feet than that of shod
populations, with the toes splayed out more in a fan-like positioning with the
phalangeal joints in line with the metatarsals (D’Aout, 2009). People who wear
shoes have a permanent hyperextension of the metatarso-phalangeal joints, in
which the toes are in line with the metatarsal bones. Unshod populations, however,
have not displayed this hyperextension and show equal spacing between their toes
(Hoffman, 1905; Table 1). This information could indicate that in people who don’t
wear shoes, the pressure would be distributed throughout the entire foot because
there is more surface area for the force to be absorbed.
Nicole Yaron
Plantar Pressures in Habitually Barefoot Humans
Shod populations exhibit changes in foot structure and function as they age.
As people start to age they tend to display loss of joint function and mobility, and the
soft tissue under the foot stiffens. This stiffening of the tissue has shown to increase
plantar pressure. It has been shown that in the midfoot region of the foot, older
individuals tend to display lower plantar pressures than younger individuals. Older
people have been shown to have higher peak pressures in the medial and central
forefoot tend to, while younger individuals place more pressure on the big toe
(Kernozek, 1995).
As some studies suggest, the wearing of shoes can alter the weight-bearing
characteristics of the foot, causing the load distribution to change from the hindfoot
to the forefoot (Kadambande, 2006). In unshod populations, we would like to see if
the changes in foot structure as people age are similar to that of the shod
population. With this information, we would then like to assess how much of the
change in foot structure and function is altered by the use of footwear.
Table 1: Difference in structure of habitually unshod and habitually shod foot
populations.
Habitually Unshod Feet Resources
Foot width is wider and more fan-
shaped
1. Ashizawa, K., Kumakura C.,
Kusumoto A., Narasaki S. 1997.
Relative foot size and shape to
general body size in Javanese,
Filipinas and Japanese with special
reference to habitual footwear
types. Ann. Hum. Biol. Mar-Apr.
24:117-129.
Nicole Yaron
Plantar Pressures in Habitually Barefoot Humans
2. D’Août K., Pataky T.C., De Clercq
D., and Aerts P. 2009. The effects
of habitual footwear use: foot shape
and function in native barefoot
walkers. Footwear Science. 1:81-
94.
Unshod people from New Guinea exhibit
a larger valgus deviation than shod
people
1. Barnett C.H. 1962. The normal
orientation of the human hallux and
the effect of footwear. J. Anatomy.
96:489-494.
Do not display a serious hyperextension
and there is equal spacing between the
toes.
1. Hoffman P. 1905. Conclusions
drawn from a comparative study of
the feet of barefooted and shoe-
wearing peoples. American Journal
of Orthopedic Surgery. 3:105-137.
Phalangeal joints tend to be in line with
the metatarsal joints
1. Hoffman P. 1905. Conclusions
drawn from a comparative study of
the feet of barefooted and shoe-
wearing peoples. American Journal
of Orthopedic Surgery. 3:105-137.
Medial arch is lower 1. D’Août K., Pataky T.C., De Clercq
D., and Aerts P. 2009. The effects
of habitual footwear use: foot shape
and function in native barefoot
walkers. Footwear Science. 1:81-
94.
Feet are larger in size comparatively to
the shod feet.
1. Ashizawa, K., Kumakura C.,
Kusumoto A., Narasaki S. 1997.
Relative foot size and shape to
general body size in Javanese,
Filipinas and Japanese with special
reference to habitual footwear
types. Ann. Hum. Biol. Mar-Apr.
24:117-129.
2. D’Août K., Pataky T.C., De Clercq
D., and Aerts P. 2009. The effects
of habitual footwear use: foot shape
and function in native barefoot
Nicole Yaron
Plantar Pressures in Habitually Barefoot Humans
walkers. Footwear Science. 1:81-
94.
Our hypothesis is that as people age, the similarities in foot function between
shod and unshod populations decreases. We predict that
Methods
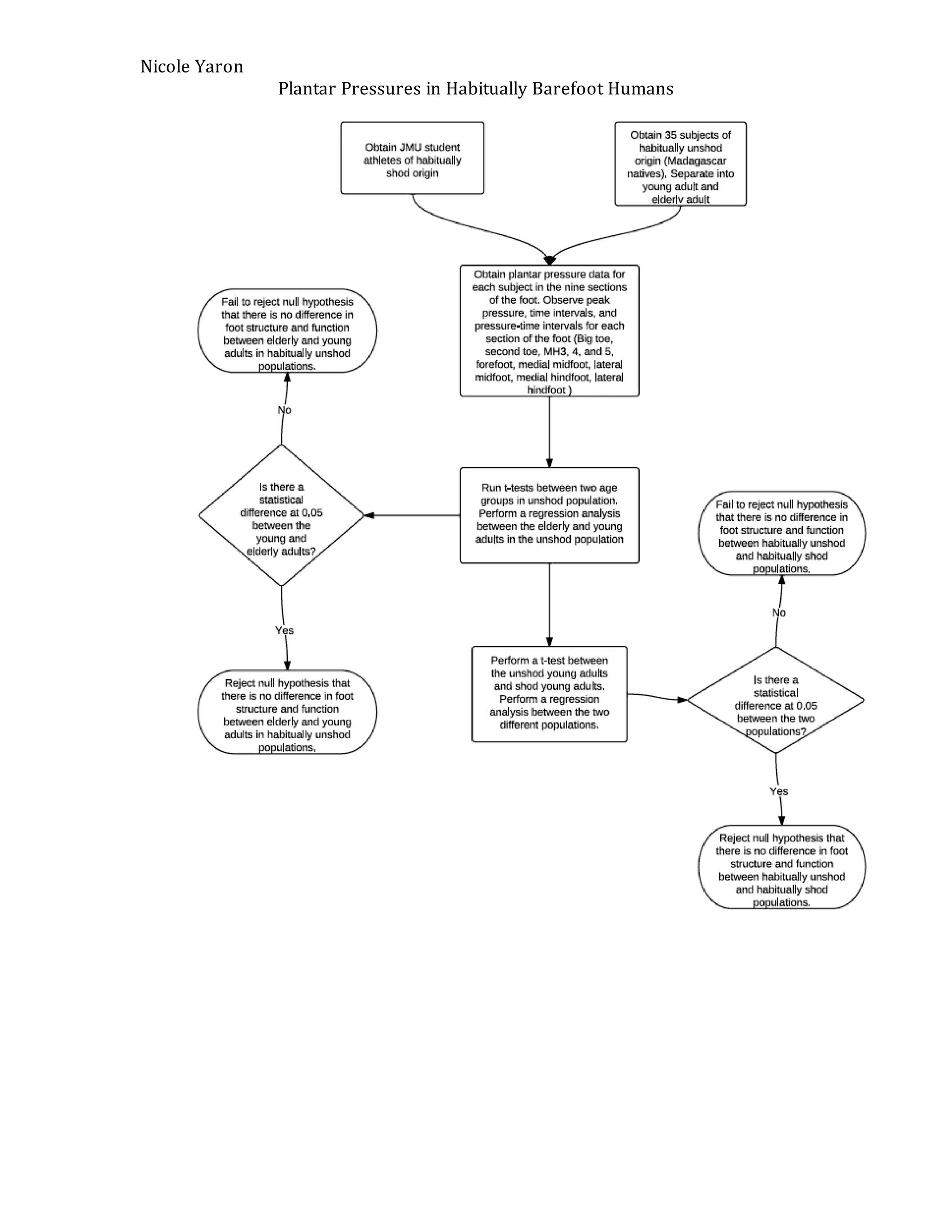
The proposed project is to observe the plantar pressures of both unshod and
shod adult populations. I am going to measure the plantar pressures of habitually
unshod populations from Mahajaorivo, Madagascar and compare them to the
plantar pressures of shod athletes from James Madison University. The unshod
population would be separated by age into teenagers (16 -20), young adults (21-35),
middle aged (36-50), older middle age (50-65), and elderly (65+). The shod
population would consist mainly of JMU students between the ages of seventeen to
twenty-three. Young adults have been shown to express greater plantar pressures
in the midfoot, while the elderly have been shown to display greater pressure in the
medial forefoot among shod populations5. The information found in the research
would then be compared with existing data from prior studies in order to see if
there are similarities in pressures during early adulthood, mid-adulthood, and
elderly adulthood in the two populations. If found, this could indicate that while
shoes do play a part in altering the function of the foot, there are other factors that
need to be observed to determine how the function of the foot has changed since
our hominid ancestors.
Nicole Yaron
Plantar Pressures in Habitually Barefoot Humans
Plantar pressures of habitually unshod natives in Madagascar will be taken
and measured using an EMED-ST pressure mat. The pressures will be segmented
into nine areas: big toe, second toe, toes 3, 4 and 5, lateral midfoot, lateral hindfoot,
forefoot, medial midfoot, and medial hindfoot. This will be done in order to observe
the peak pressures in each region for comparison. These regions have been split up
in order to see if there is any difference or preference towards one side of the foot,
medial or lateral, or if there is larger distribution of load across differing sections of
the foot.
Many experiments have been done on the gaits and pressures of unshod and
shod populations. This experiment will be done in order to improve upon the
knowledge of how the foot function has been altered from their original dexterity
through the constant usage of shoes. I hypothesize that the plantar pressures of
habitually shod and unshod people of varying ages grow to decrease in similarities
as age increases.
Nicole Yaron
Plantar Pressures in Habitually Barefoot Humans
Nicole Yaron
Plantar Pressures in Habitually Barefoot Humans
Nicole Yaron
Plantar Pressures in Habitually Barefoot Humans
References:
1. Ashizawa, K., Kumakura C., Kusumoto A., Narasaki S. 1997. Relative foot size
and shape to general body size in Javanese, Filipinas and Japanese with special
reference to habitual footwear types. Ann. Hum. Biol. Mar-Apr. 24:117-129.
2. Atamturk D. and Duyar I. 2008. Age-related factors in the relationship between
foot measurements and living stature and body weight. J. Forensic Sci. 53:1296-
1300.
3. Barnett C.H. 1962. The normal orientation of the human hallux and the effect of
footwear. J. Anatomy. 96:489-494.
4. Carson M.C., Harrington M.E., Thompson N., O’Connor J.J., Theologis T.N.
2001. Kinematic analysis of a multi-segment foot model for research and clinical
applications: a repeatability analysis. J. of Biomechanics. 34: 1299-1307.
5. D’Août K., Pataky T.C., De Clercq D., and Aerts P. 2009. The effects of habitual
footwear use: foot shape and function in native barefoot walkers. Footwear
Science. 1:81-94.
6. Hoffman P. 1905. Conclusions drawn from a comparative study of the feet of
barefooted and shoe-wearing peoples. American Journal of Orthopedic Surgery.
3:105-137.
7. Kadambande S., Khurana A., Debnath U., Bansal M., Hariharan K. 2006.
Comparative anthropometric analysis of shod and unshod feet. The Foot. 16:188-
191
8. Kernozek T.W. and LeMott E.E. 1995. Comparisons of plantar pressures between
the elderly and young adults. Gait and Posture. 3:143-148.
Nicole Yaron
Plantar Pressures in Habitually Barefoot Humans
9. Lieberman D.E., Venkadesan M., Werbel W.A., et. al. 2010. Foot strike patterns
and collision forces in habitually barefoot verses shod runners. Nature. 463: 531-
535
10. Morag E., Cavanagh P.R. 1999. Structural and functional predictors of regional
peak pressures under the foot during walking. J. of Biomechanics. 32: 359-370.
11. Robbins S.E., Hanna A.M., Gouw G.J. 1988. Overload protection: avoidance
response to heavy plantar surface loading. Medicine and Science in Sports and
Exercise. 20: 85-92.
12. Schulman, S.B. 1949. Survey in China and India of feet that have never worn
shoes. J. of the National Association of Chiropodists. 49:26-30.
13. Zipfel B., and Berger L.R. 2007. Shod verses unshod: the emergence of forefoot
pathology in modern humans. The Foot. 17:205-213.

ProposalWundere3

  • 1.
    Nicole Yaron Plantar Pressuresin Habitually Barefoot Humans Plantar pressures in habitually unshod populations have been studied over the years in order to hypothesize how shoes have affected foot function. Research has found that the foot displays some structural plasticity that could be predictive of the varying plantar pressures (Morag and Cavanagh, 1999). It has been found that the structure of feet from people in shod and unshod populations vary slightly in around the medial arch. The feet of unshod Indians, for example, have been found to be longer and wider than that of westerners, and have also been seen to have lower medial arches. This lower arch results in a larger area across the foot and a larger surface for the load (D’Aout, 2009). In studying the plantar pressures of people from both unshod and shod populations during different ages, the affects of aging on foot structure and function can be observed. Unshod populations have been shown to have wider feet than that of shod populations, with the toes splayed out more in a fan-like positioning with the phalangeal joints in line with the metatarsals (D’Aout, 2009). People who wear shoes have a permanent hyperextension of the metatarso-phalangeal joints, in which the toes are in line with the metatarsal bones. Unshod populations, however, have not displayed this hyperextension and show equal spacing between their toes (Hoffman, 1905; Table 1). This information could indicate that in people who don’t wear shoes, the pressure would be distributed throughout the entire foot because there is more surface area for the force to be absorbed.
  • 2.
    Nicole Yaron Plantar Pressuresin Habitually Barefoot Humans Shod populations exhibit changes in foot structure and function as they age. As people start to age they tend to display loss of joint function and mobility, and the soft tissue under the foot stiffens. This stiffening of the tissue has shown to increase plantar pressure. It has been shown that in the midfoot region of the foot, older individuals tend to display lower plantar pressures than younger individuals. Older people have been shown to have higher peak pressures in the medial and central forefoot tend to, while younger individuals place more pressure on the big toe (Kernozek, 1995). As some studies suggest, the wearing of shoes can alter the weight-bearing characteristics of the foot, causing the load distribution to change from the hindfoot to the forefoot (Kadambande, 2006). In unshod populations, we would like to see if the changes in foot structure as people age are similar to that of the shod population. With this information, we would then like to assess how much of the change in foot structure and function is altered by the use of footwear. Table 1: Difference in structure of habitually unshod and habitually shod foot populations. Habitually Unshod Feet Resources Foot width is wider and more fan- shaped 1. Ashizawa, K., Kumakura C., Kusumoto A., Narasaki S. 1997. Relative foot size and shape to general body size in Javanese, Filipinas and Japanese with special reference to habitual footwear types. Ann. Hum. Biol. Mar-Apr. 24:117-129.
  • 3.
    Nicole Yaron Plantar Pressuresin Habitually Barefoot Humans 2. D’Août K., Pataky T.C., De Clercq D., and Aerts P. 2009. The effects of habitual footwear use: foot shape and function in native barefoot walkers. Footwear Science. 1:81- 94. Unshod people from New Guinea exhibit a larger valgus deviation than shod people 1. Barnett C.H. 1962. The normal orientation of the human hallux and the effect of footwear. J. Anatomy. 96:489-494. Do not display a serious hyperextension and there is equal spacing between the toes. 1. Hoffman P. 1905. Conclusions drawn from a comparative study of the feet of barefooted and shoe- wearing peoples. American Journal of Orthopedic Surgery. 3:105-137. Phalangeal joints tend to be in line with the metatarsal joints 1. Hoffman P. 1905. Conclusions drawn from a comparative study of the feet of barefooted and shoe- wearing peoples. American Journal of Orthopedic Surgery. 3:105-137. Medial arch is lower 1. D’Août K., Pataky T.C., De Clercq D., and Aerts P. 2009. The effects of habitual footwear use: foot shape and function in native barefoot walkers. Footwear Science. 1:81- 94. Feet are larger in size comparatively to the shod feet. 1. Ashizawa, K., Kumakura C., Kusumoto A., Narasaki S. 1997. Relative foot size and shape to general body size in Javanese, Filipinas and Japanese with special reference to habitual footwear types. Ann. Hum. Biol. Mar-Apr. 24:117-129. 2. D’Août K., Pataky T.C., De Clercq D., and Aerts P. 2009. The effects of habitual footwear use: foot shape and function in native barefoot
  • 4.
    Nicole Yaron Plantar Pressuresin Habitually Barefoot Humans walkers. Footwear Science. 1:81- 94. Our hypothesis is that as people age, the similarities in foot function between shod and unshod populations decreases. We predict that Methods The proposed project is to observe the plantar pressures of both unshod and shod adult populations. I am going to measure the plantar pressures of habitually unshod populations from Mahajaorivo, Madagascar and compare them to the plantar pressures of shod athletes from James Madison University. The unshod population would be separated by age into teenagers (16 -20), young adults (21-35), middle aged (36-50), older middle age (50-65), and elderly (65+). The shod population would consist mainly of JMU students between the ages of seventeen to twenty-three. Young adults have been shown to express greater plantar pressures in the midfoot, while the elderly have been shown to display greater pressure in the medial forefoot among shod populations5. The information found in the research would then be compared with existing data from prior studies in order to see if there are similarities in pressures during early adulthood, mid-adulthood, and elderly adulthood in the two populations. If found, this could indicate that while shoes do play a part in altering the function of the foot, there are other factors that need to be observed to determine how the function of the foot has changed since our hominid ancestors.
  • 5.
    Nicole Yaron Plantar Pressuresin Habitually Barefoot Humans Plantar pressures of habitually unshod natives in Madagascar will be taken and measured using an EMED-ST pressure mat. The pressures will be segmented into nine areas: big toe, second toe, toes 3, 4 and 5, lateral midfoot, lateral hindfoot, forefoot, medial midfoot, and medial hindfoot. This will be done in order to observe the peak pressures in each region for comparison. These regions have been split up in order to see if there is any difference or preference towards one side of the foot, medial or lateral, or if there is larger distribution of load across differing sections of the foot. Many experiments have been done on the gaits and pressures of unshod and shod populations. This experiment will be done in order to improve upon the knowledge of how the foot function has been altered from their original dexterity through the constant usage of shoes. I hypothesize that the plantar pressures of habitually shod and unshod people of varying ages grow to decrease in similarities as age increases.
  • 6.
    Nicole Yaron Plantar Pressuresin Habitually Barefoot Humans
  • 7.
    Nicole Yaron Plantar Pressuresin Habitually Barefoot Humans
  • 8.
    Nicole Yaron Plantar Pressuresin Habitually Barefoot Humans References: 1. Ashizawa, K., Kumakura C., Kusumoto A., Narasaki S. 1997. Relative foot size and shape to general body size in Javanese, Filipinas and Japanese with special reference to habitual footwear types. Ann. Hum. Biol. Mar-Apr. 24:117-129. 2. Atamturk D. and Duyar I. 2008. Age-related factors in the relationship between foot measurements and living stature and body weight. J. Forensic Sci. 53:1296- 1300. 3. Barnett C.H. 1962. The normal orientation of the human hallux and the effect of footwear. J. Anatomy. 96:489-494. 4. Carson M.C., Harrington M.E., Thompson N., O’Connor J.J., Theologis T.N. 2001. Kinematic analysis of a multi-segment foot model for research and clinical applications: a repeatability analysis. J. of Biomechanics. 34: 1299-1307. 5. D’Août K., Pataky T.C., De Clercq D., and Aerts P. 2009. The effects of habitual footwear use: foot shape and function in native barefoot walkers. Footwear Science. 1:81-94. 6. Hoffman P. 1905. Conclusions drawn from a comparative study of the feet of barefooted and shoe-wearing peoples. American Journal of Orthopedic Surgery. 3:105-137. 7. Kadambande S., Khurana A., Debnath U., Bansal M., Hariharan K. 2006. Comparative anthropometric analysis of shod and unshod feet. The Foot. 16:188- 191 8. Kernozek T.W. and LeMott E.E. 1995. Comparisons of plantar pressures between the elderly and young adults. Gait and Posture. 3:143-148.
  • 9.
    Nicole Yaron Plantar Pressuresin Habitually Barefoot Humans 9. Lieberman D.E., Venkadesan M., Werbel W.A., et. al. 2010. Foot strike patterns and collision forces in habitually barefoot verses shod runners. Nature. 463: 531- 535 10. Morag E., Cavanagh P.R. 1999. Structural and functional predictors of regional peak pressures under the foot during walking. J. of Biomechanics. 32: 359-370. 11. Robbins S.E., Hanna A.M., Gouw G.J. 1988. Overload protection: avoidance response to heavy plantar surface loading. Medicine and Science in Sports and Exercise. 20: 85-92. 12. Schulman, S.B. 1949. Survey in China and India of feet that have never worn shoes. J. of the National Association of Chiropodists. 49:26-30. 13. Zipfel B., and Berger L.R. 2007. Shod verses unshod: the emergence of forefoot pathology in modern humans. The Foot. 17:205-213.