TheFutureofDemocracySecureOnlineVoting
PoweredbyBlockchainTechnology
Overview
● Introduction
● problem statement
● Aims
● Diagrams
● Other similar project
● preference and privileges
● Expected achievements for project
● Types of servers technology in use && language
● End
introduction
● presentation will focus on the use of blockchain
technology for online voting Flaws of current voting
practices
○ Online voting by blockchain is a trending technology
to improve the security and transparency of the
voting process
○ Blockchain technology enables a decentralized,
tamper-proof vote registration, which can be
verified by all participants in the network
Problem Statement:
The problem statement for online voting by blockchain is to address the
challenges and limitations of traditional voting systems, such as low voter
turnout, vulnerabilities to fraud and manipulation, and a lack of transparency in
the voting process.
Online voting by blockchain aims to provide a more secure, transparent and
efficient alternative to traditional voting systems by taking advantage of the
decentralized and tamper-proof nature of blockchain technology. Maintaining
voter privacy and preventing attacks on the blockchain network
Aims:
-Increase voter turnout: By providing a more accessible way to vote, online voting
powered by blockchain aims to increase voter turnout and participation in the
electoral process.
-Enhanced security: Blockchain technology enables decentralized and decentralized
vote registration, which increases the security and integrity of the voting process and
reduces the possibility of fraud and manipulation.
-Improved transparency: The decentralized nature of blockchain technology allows
all participants in the network to verify the integrity of the voting process, increasing
transparency and trust in the electoral system.
complete Aims 
Ensuring Privacy: Online voting by blockchain aims to ensure voter privacy, by
providing anonymity and preventing voting preferences from being revealed.
* The election system must ensure that the vote cast by the voter has been .
Recorded that Only eligible voters must be allowed to vote
-Overall, the goals of online voting by blockchain are to provide a more secure,
transparent, accessible and efficient system for the electoral process, while ensuring
and respecting voter privacy
We can sum it up in the power of hashing to protect privacy
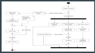
Diagrams
Yes, it’s submitted
to online voting,
and this is what
we see in the
analysis of the
image
Going for
online
voting...
Source: [1] FollowMyVote whitepaper; Adam Kaleb Ernest (2014)
Diagrams
Use case diagram
● Other similar project
Direct Recording Electronic voting machine: This type, which is abbreviated to
DRE, integrates with keyboard; touch screen, or buttons for the voter press to poll.
Some of them lay in voting records and counting the votes is very quickly. But the
other DRE without keep voting records are doubted about its accuracy.
Punch card: The voter uses metallic hole-punch to punch a hole on the blank ballot.
It can count votes automatically, but if the voter's perforation is incomplete, the
result is probably determined wrongfully
Complete Other similar project
Optical voting machine: After each voter fills a circle correspond to their favorite
candidate on the blank ballot, this machine selects the darkest mark on each ballot
for the vote then computes the total result.
preference and privileges our project
Blockchain is the only technology in existence that can enable end-to- end
verifiability in elections.
› Benefits of Blockchain→>All encrypted ballots authenticate with a voter.
Proofs of blockchain to validate all process.
>>Voters can see their own ballot on the blockchain
----------------------------------------------------------------------------------------
preference and privileges our project
Increase voter turnout: By providing a more accessible way to vote, online voting
powered by blockchain aims to increase voter turnout and participation in the
electoral process.
-Enhanced security: Blockchain technology enables decentralized and decentralized
vote registration, which increases the security and integrity of the voting process and
reduces the possibility of fraud and manipulation.
preference and privileges our project
-Simplifying the Voting Process: Online voting via blockchain can eliminate the
need for election officials or voting machines, reducing costs and increasing the
efficiency of the voting process.
-Ensuring Privacy: Online voting by blockchain aims to ensure voter privacy, by
providing anonymity and preventing voting preferences from being revealed
Expected achievements for project
A user-friendly online voting platform is designed, which allows voters to cast
their votes securely and efficiently. The platform includes features such as user
authentication, vote verification, and vote counting.
Ensuring voter privacy: The online voting system is designed to ensure the
privacy of voters, protecting their identities and voting preferences from
unauthorized access. Techniques such as encryption and digital signatures are
used to achieve this.
A user-friendly online voting platform is designed, which allows voters to cast
their votes securely and efficiently. The platform includes features such as user
authentication, vote verification, and vote counting.
Types of servers technology in use && language
 ETHEREUM : For developing E-voting using Blockchain we used Ethereum
-1 popular platform for creating distributed Blockchain applications that support
smart contracts. Ether (ETH) is the native cryptocurrency of the platform
 SMART CONTRACT : Smart contracts are self-executing contracts which
contain the terms and conditions of agreement between peers
They are simply programs stored on a blockchain that run when predetermined
conditions are met.
Types of servers technology in use && language
SOLIDITY : is a contract-oriented, high-level language for implementing smart
contracts. It is statically typed, supports inheritance, libraries and complex user-
defined types among other features.
METAMASK : For performing any transaction on the blockchain we require an
account which will have unique account address. This can be created by using the
Metamask chrome extension.
Types of servers technology in use && language
GANACHE : Since working with the main ethereum network costs actual money for
transactions, we are using a local RPC "Ganache".
Ganache is a local test network for rapid Ethereum and distributed application
development.
Diagrams
Class diagrams

project.pptx

  • 1.
  • 2.
    Overview ● Introduction ● problemstatement ● Aims ● Diagrams ● Other similar project ● preference and privileges ● Expected achievements for project ● Types of servers technology in use && language ● End
  • 3.
    introduction ● presentation willfocus on the use of blockchain technology for online voting Flaws of current voting practices ○ Online voting by blockchain is a trending technology to improve the security and transparency of the voting process ○ Blockchain technology enables a decentralized, tamper-proof vote registration, which can be verified by all participants in the network
  • 4.
    Problem Statement: The problemstatement for online voting by blockchain is to address the challenges and limitations of traditional voting systems, such as low voter turnout, vulnerabilities to fraud and manipulation, and a lack of transparency in the voting process. Online voting by blockchain aims to provide a more secure, transparent and efficient alternative to traditional voting systems by taking advantage of the decentralized and tamper-proof nature of blockchain technology. Maintaining voter privacy and preventing attacks on the blockchain network
  • 5.
    Aims: -Increase voter turnout:By providing a more accessible way to vote, online voting powered by blockchain aims to increase voter turnout and participation in the electoral process. -Enhanced security: Blockchain technology enables decentralized and decentralized vote registration, which increases the security and integrity of the voting process and reduces the possibility of fraud and manipulation. -Improved transparency: The decentralized nature of blockchain technology allows all participants in the network to verify the integrity of the voting process, increasing transparency and trust in the electoral system.
  • 6.
    complete Aims  EnsuringPrivacy: Online voting by blockchain aims to ensure voter privacy, by providing anonymity and preventing voting preferences from being revealed. * The election system must ensure that the vote cast by the voter has been . Recorded that Only eligible voters must be allowed to vote -Overall, the goals of online voting by blockchain are to provide a more secure, transparent, accessible and efficient system for the electoral process, while ensuring and respecting voter privacy We can sum it up in the power of hashing to protect privacy
  • 7.
    Diagrams Yes, it’s submitted toonline voting, and this is what we see in the analysis of the image Going for online voting... Source: [1] FollowMyVote whitepaper; Adam Kaleb Ernest (2014)
  • 9.
  • 10.
    ● Other similarproject Direct Recording Electronic voting machine: This type, which is abbreviated to DRE, integrates with keyboard; touch screen, or buttons for the voter press to poll. Some of them lay in voting records and counting the votes is very quickly. But the other DRE without keep voting records are doubted about its accuracy. Punch card: The voter uses metallic hole-punch to punch a hole on the blank ballot. It can count votes automatically, but if the voter's perforation is incomplete, the result is probably determined wrongfully
  • 11.
    Complete Other similarproject Optical voting machine: After each voter fills a circle correspond to their favorite candidate on the blank ballot, this machine selects the darkest mark on each ballot for the vote then computes the total result.
  • 12.
    preference and privilegesour project Blockchain is the only technology in existence that can enable end-to- end verifiability in elections. › Benefits of Blockchain→>All encrypted ballots authenticate with a voter. Proofs of blockchain to validate all process. >>Voters can see their own ballot on the blockchain ----------------------------------------------------------------------------------------
  • 13.
    preference and privilegesour project Increase voter turnout: By providing a more accessible way to vote, online voting powered by blockchain aims to increase voter turnout and participation in the electoral process. -Enhanced security: Blockchain technology enables decentralized and decentralized vote registration, which increases the security and integrity of the voting process and reduces the possibility of fraud and manipulation.
  • 14.
    preference and privilegesour project -Simplifying the Voting Process: Online voting via blockchain can eliminate the need for election officials or voting machines, reducing costs and increasing the efficiency of the voting process. -Ensuring Privacy: Online voting by blockchain aims to ensure voter privacy, by providing anonymity and preventing voting preferences from being revealed
  • 15.
    Expected achievements forproject A user-friendly online voting platform is designed, which allows voters to cast their votes securely and efficiently. The platform includes features such as user authentication, vote verification, and vote counting. Ensuring voter privacy: The online voting system is designed to ensure the privacy of voters, protecting their identities and voting preferences from unauthorized access. Techniques such as encryption and digital signatures are used to achieve this. A user-friendly online voting platform is designed, which allows voters to cast their votes securely and efficiently. The platform includes features such as user authentication, vote verification, and vote counting.
  • 16.
    Types of serverstechnology in use && language  ETHEREUM : For developing E-voting using Blockchain we used Ethereum -1 popular platform for creating distributed Blockchain applications that support smart contracts. Ether (ETH) is the native cryptocurrency of the platform  SMART CONTRACT : Smart contracts are self-executing contracts which contain the terms and conditions of agreement between peers They are simply programs stored on a blockchain that run when predetermined conditions are met.
  • 17.
    Types of serverstechnology in use && language SOLIDITY : is a contract-oriented, high-level language for implementing smart contracts. It is statically typed, supports inheritance, libraries and complex user- defined types among other features. METAMASK : For performing any transaction on the blockchain we require an account which will have unique account address. This can be created by using the Metamask chrome extension.
  • 18.
    Types of serverstechnology in use && language GANACHE : Since working with the main ethereum network costs actual money for transactions, we are using a local RPC "Ganache". Ganache is a local test network for rapid Ethereum and distributed application development.
  • 20.