Embed presentation
Download as PDF, PPTX




























































































































































































































































































































































































































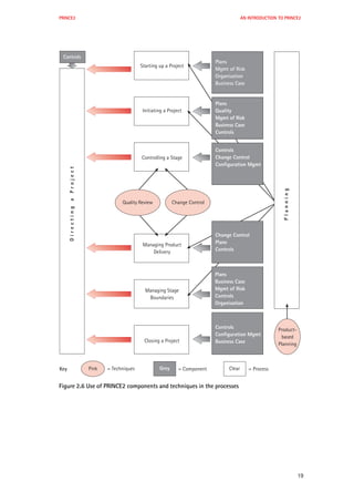
PRINCE2 is a project management methodology published by the UK government. It provides a standardized approach for project management by dividing projects into manageable and controllable stages. It was first published in 1996 and is now in its third edition from 2002, with the rights owned by the UK government agency OGC.



























































































































































































































































































































































































































