MMÓÓDDUULLOO DDEE AAPPUUNNTTEESS YY DDEE 
EEJJEERRCCIICCIIOOSS DDEE CCOONNTTAABBIILLIIDDAADD
ÍÍNNDDIICCEE 
PPáágg.. 
CCAAPPIITTUULLOO II DDOOCCTTRRIINNAASS CCOONNTTAABBLLEESS 
11.. CCoonncceeppttooss yy ccaarraacctteerrííssttiiccaass ................................................................................................................ 66 
22.. PPrriinncciippiiooss ddee CCoonnttaabbiilliiddaadd GGeenneerraallmmeennttee AAcceeppttaaddooss .................................... 77 
33.. NNoorrmmaass ccoonnttaabblleess ........................................................................................................................................ 99 
44.. AApplliiccaacciióónn pprrááccttiiccaa ddee llooss pprriinncciippiiooss ccoonnttaabblleess ............................................................ 1144 
55.. AApplliiccaacciióónn pprrááccttiiccaa ddee llaass nnoorrmmaass ccoonnttaabblleess ............................................................ 1155 
CCAAPPIITTUULLOO IIII SSIISSTTEEMMAASS CCOONNTTAABBLLEESS 
11 CCoonncceeppttooss ggeenneerraalleess ....................................................................................................................................…… 1166 
22 TTiippooss ddee SSiisstteemmaass ....................................................................................................................................…… 1177 
33 SSiisstteemmaa CCeennttrraalliizzaaddoorr ....................................................................................................................................…… 1177 
44 PPllaanneess yy MMaannuuaalleess ddee CCuueennttaass ............................................................................................................……3311 
55 FFlluujjoo ddee llaa ddooccuummeennttaacciióónn mmeerrccaannttiill ........................................................................................ 3344 
CCAAPPIITTUULLOO IIIIII AANNÁÁLLIISSIISS DDEE LLAASS CCUUEENNTTAASS DDEE AACCTTIIVVOO 
11.. CCoonncceeppttooss GGeenneerraalleess .......................................................................................................................................... 3355 
22.. CCaajjaa ......................................................................................................................................................................................……..3366 
22..11 CCoonncceeppttoo 
22..22 CCoonnttrrooll IInntteerrnnoo 
22..33 FFoonnddoo FFiijjoo 
33.. BBaannccoo ............................................................................................................................................................................................3388 
33..11 CCoonncceeppttooss 
33..22 AAlltteerrnnaattiivvaa ppaarraa rreeaalliizzaarr uunnaa CCoonncciilliiaacciióónn BBaannccaarriiaa 
33..33 AApplliiccaacciióónn pprrááccttiiccaa ddeell PPrroocceeddiimmiieennttoo NNº 11 
33..44 EEjjeemmppllooss ddee ppaarrttiiddaass qquuee ppaarrttiicciippaann eenn uunnaa ccoonncciilliiaacciióónn 
33..55 AAnnáálliissiiss ppoosstteerriioorr aall ddeessaarrrroolllloo ddee uunnaa ccoonncciilliiaacciióónn 
33..66 PPaappeelleess ddee ttrraabbaajjoo 
44.. CClliieenntteess,, DDeeuuddoorreess ppoorr VVeennttaass oo CCuueennttaass ppoorr CCoobbrraarr ...................................... 4433 
44..11 CCoonncceeppttooss 
44..22 MMééttooddooss ppaarraa ddeetteerrmmiinnaarr llooss DDeeuuddoorreess IInnccoobbrraabblleess 
55.. LLeettrraass ppoorr CCoobbrraarr ....................................................................................................................................……..4477 
55..11 CCoonncceeppttooss ggeenneerraalleess 
55..22 CCoonnttaabbiilliizzaacciioonneess 
55..33 LLeettrraass eennvviiaaddaass aa nnoottaarrííaa 
55..44 LLeettrraass pprrootteessttaaddaass 
55..55 LLeettrraass eenn ccoobbrraannzzaa jjuuddiicciiaall 
55..66 LLeettrraass eenn mmoorraa 
55..77 SSeeccuueenncciiaa ddee llaass LLeettrraass ppoorr CCoobbrraarr 
66.. EExxiisstteenncciiaass .................................................................................................................................................................. 5599 
66..11 CCoonncceeppttooss 
22
66..22 CCoonnttrrooll ddee llaass EExxiisstteenncciiaass 
66..33 IInnvveennttaarriioo FFííssiiccoo 
66..44 VVaalloorriizzaacciióónn ddee llaass EExxiisstteenncciiaass 
66..55 MMééttooddooss ddee VVaalloorriizzaacciióónn ddee llaass EExxiisstteenncciiaass 
66..66 CCoorrrreecccciióónn MMoonneettaarriiaa ddee llaass MMeerrccaaddeerrííaass NNaacciioonnaalleess 
66..77 CCoorrrreecccciióónn MMoonneettaarriiaa ddee llaass MMeerrccaaddeerrííaass IImmppoorrttaaddaass 
66..88 SSiittuuaacciioonneess EEssppeecciiaalleess eenn llaa CCoorrrreecccciióónn MMoonneettaarriiaa ddee llaass 
MMeerrccaaddeerrííaass 
66..99 CCoonnttaabbiilliizzaacciióónn ddee llaa CCoorrrreecccciióónn MMoonneettaarriiaa ddee llaass 
MMeerrccaaddeerrííaass 
77.. GGaassttooss AAnnttiicciippaaddooss .......................................................................................................................................... 7722 
77..11 CCoonncceeppttoo 
77..22 MMééttooddooss ddee RReeggiissttrroo yy AAjjuusstteess aall FFiinnaall ddeell EEjjeerrcciicciioo 
77..33 CCoorrrreecccciióónn mmoonneettaarriiaa ddeell ssaallddoo ddee llaa CCuueennttaa ddee GGaassttooss 
AAnnttiicciippaaddooss 
88.. AAccttiivvoo FFiijjoo .................................................................................................................................................................. 7744 
88..11 CCoonncceeppttooss GGeenneerraalleess 
88..22 EElleemmeennttooss ccoonnssttiittuuttiivvooss ddeell ccoossttoo ddee uunn bbiieenn ddeell AAccttiivvoo FFiijjoo 
88..33 CCoommpprraass ppoorr LLeeaassiinngg 
88..44 CCoorrrreecccciióónn mmoonneettaarriiaa ddeell AAccttiivvoo FFiijjoo 
88..55 DDeepprreecciiaacciioonneess 
88..66 SSiittuuaacciioonneess eessppeecciiaalleess 
88..77 VVeennttaass ddee bbiieenneess ddeell AAccttiivvoo FFiijjoo 
88..88 CCaassttiiggooss yy mmeerrmmaass ddeell AAccttiivvoo FFiijjoo 
99.. OOttrrooss AAccttiivvooss .................................................................................................................................................................. 9900 
99..11 CCoonncceeppttooss ggeenneerraalleess 
99..22 AAccttiivvooss IInnttaannggiibblleess:: CCoonncceeppttoo yy ttrraattaammiieennttoo 
99..33 CCoorrrreecccciióónn mmoonneettaarriiaa ddee llooss aaccttiivvooss iinnttaannggiibblleess 
99..44 AAmmoorrttiizzaacciioonneess 
CCAAPPIITTUULLOO IIVV AANNÁÁLLIISSIISS DDEE LLAASS CCUUEENNTTAASS DDEE PPAASSIIVVOO 
11.. CCoonncceeppttooss ggeenneerraalleess .......................................................................................................................................... 9944 
22.. PPaassiivvoo CCiirrccuullaannttee .......................................................................................................................................... 9944 
22..11 TTrraattaammiieennttoo ccoonnttaabbllee 
22..22 CCllaassiiffiiccaacciióónn sseeggúúnn nnaattuurraalleezzaa ddee llaa oobblliiggaacciióónn 
22..33 CCoorrrreecccciióónn mmoonneettaarriiaa ddee llaass oobblliiggaacciioonneess 
33.. PPrroovviissiioonneess ..........................................................................................................................................................…….. 9999 
33..11 CCoonncceeppttoo 
33..22 TTrraattaammiieennttoo ccoonnttaabbllee 
33..33 CCoonnttaabbiilliizzaacciioonneess yy AAjjuusstteess 
44.. IInnggrreessooss AAnnttiicciippaaddooss ......................................................................................................................................……110033 
44..11 CCoonncceeppttoo 
44..22 MMééttooddooss ddee RReeggiissttrroo yy AAjjuusstteess aall FFiinnaall ddeell EEjjeerrcciicciioo 
44..33 CCoorrrreecccciióónn MMoonneettaarriiaa ddee llooss IInnggrreessooss AAnnttiicciippaaddooss 
33
55.. PPaassiivvoo aa LLaarrggoo PPllaazzoo ..........................................................................................................................................110055 
55..11 CCoonncceeppttooss 
55..22 CCllaassiiffiiccaacciióónn sseeggúúnn llaa NNaattuurraalleezzaa ddee llaa OObblliiggaacciióónn 
55..33 OObblliiggaacciioonneess ppoorr eemmiissiióónn ddee ttííttuullooss ddee ccrrééddiittoo 
55..44 CCoorrrreecccciióónn mmoonneettaarriiaa ddee llooss PPaassiivvooss aa LLaarrggoo PPllaazzoo 
66.. OOppeerraacciioonneess ddee LLeeaassiinngg........................................................................................................................................110099 
66..11 CCoonncceeppttoo yy CCaarraacctteerrííssttiiccaass 
66..22 TTiippooss ddee OOppeerraacciioonneess ddee LLeeaassiinngg 
66..33 TTrraattaammiieennttoo CCoonnttaabbllee ddeell LLeeaassiinngg FFiinnaanncciieerroo 
66..44 CCoorrrreecccciióónn MMoonneettaarriiaa yy DDeepprreecciiaacciióónn,, ddeessddee eell ppuunnttoo ddee vviissttaa 
ddeell LLeeaassiinngg FFiinnaanncciieerroo 
CCAAPPIITTUULLOO VV CCLLAASSIIFFIICCAACCIIÓÓNN YY TTRRAATTAAMMIIEENNTTOO CCOONNTTAABBLLEE DDEELL PPAATTRRIIMMOONNIIOO 
11.. CCoonncceeppttooss ggeenneerraalleess ................................................................................................................................……..111199 
22.. CCllaassiiffiiccaacciióónn yy EEssttrruuccttuurraa ddeell PPaattrriimmoonniioo ............................................................111199 
33.. CCoonnttaabbiilliizzaacciioonneess ddee IInniicciiaacciióónn ddee AAccttiivviiddaaddeess ............................................................112222 
44.. CCoonnttaabbiilliizzaacciioonneess ddee UUttiilliiddaaddeess RReetteenniiddaass yy RReesseerrvvaass ..................................112233 
55.. CCoorrrreecccciióónn mmoonneettaarriiaa ddeell CCaappiittaall PPrrooppiioo TTrriibbuuttaarriioo ..................................112255 
66.. DDiissttrriibbuucciióónn ddee RReessuullttaaddooss ................................................................................................................113300 
CCAAPPIITTUULLOO VVII CCLLAASSIIFFIICCAACCIIÓÓNN YY TTRRAATTAAMMIIEENNTTOO DDEE LLAASS CCUUEENNTTAASS DDEE 
RREESSUULLTTAADDOO 
11.. CCoonncceeppttooss ggeenneerraalleess ..........................................................................................................................................113311 
22.. CCllaassiiffiiccaacciióónn ..........................................................................................................................................................……..113322 
33.. TTrraattaammiieennttoo ccoonnttaabbllee ..........................................................................................................................................113344 
44.. RReemmuunneerraacciioonneess ................................................................................................................113344 
44..11 CCoonncceeppttooss 
44..22 AAssppeeccttooss GGeenneerraalleess 
44..33 CCáállccuulloo yy pprreesseennttaacciióónn ddee uunnaa LLiiqquuiiddaacciióónn ddee SSuueellddoo 
44..44 CCoonnttaabbiilliizzaacciióónn ddee llaass rreemmuunneerraacciioonneess 
CCAAPPIITTUULLOO VVIIII EEJJEERRCCIICCIIOOSS PPAARRAA DDEESSAARRRROOLLLLAARR 
11.. AApplliiccaacciióónn ddee PPrriinncciippiiooss CCoonnttaabblleess ......................................................................................114433 
22.. SSiisstteemmaa CCeennttrraalliizzaaddooss ..................................................................................................................................……114444 
33.. CCoonncciilliiaacciioonneess BBaannccaarriiaass ................................................................................................................115566 
44.. CCuueennttaass ppoorr CCoobbrraarr ..........................................................................................................................................116644 
55.. LLeettrraass ppoorr CCoobbrraarr ..........................................................................................................................................116655 
66.. VVaalloorriizzaacciióónn ddee EExxiisstteenncciiaass ................................................................................................................116677 
77.. CCoorrrreecccciióónn MMoonneettaarriiaa ddee llaass MMeerrccaaddeerrííaass NNaacciioonnaalleess ..................................117755 
88.. CCoorrrreecccciióónn MMoonneettaarriiaa ddee llaass MMeerrccaaddeerrííaass IImmppoorrttaaddaass ..................................118833 
99.. GGaassttooss AAnnttiicciippaaddooss ........................................................................................................................................119922 
1100.. AAccttiivvoo FFiijjoo ..................................................................................................................................................................119933 
1111.. AAccttiivvooss IInnttaannggiibblleess ........................................................................................................................................220011 
1122.. PPrroovviissiioonneess ........................................................................................................................................................……..220033 
1133.. IInnggrreessooss AAnnttiicciippaaddooss ................................................................................................................................……220044 
1144.. PPaassiivvoo aa LLaarrggoo PPllaazzoo ................................................................................................................................……220077 
44
1155.. OOppeerraacciioonneess ddee LLeeaassiinngg FFiinnaanncciieerroo ....................................................................................220099 
1166.. PPaattrriimmoonniioo ..................................................................................................................................................................221188 
1177.. RReemmuunneerraacciioonneess ……............................................................................................................................................222244 
1188.. HHoonnoorraarriiooss ..................................................................................................................................................................222288 
AANNEEXXOOSS 
CCAAPPÍÍTTUULLOO PPRRIIMMEERROO 
DDOOCCTTRRIINNAASS CCOONNTTAABBLLEESS 
11.. CCoonncceeppttooss yy CCaarraacctteerrííssttiiccaass 
55
Definición ddee CCoonnttaabbiilliiddaadd 
CCiieenncciiaa,, aarrttee oo ttééccnniiccaa.. LLaa cciieenncciiaa qquuee ttrraattaa ddee llaa iinnffoorrmmaacciióónn yy ccoonnttrrooll ddee hheecchhooss eeccoonnóómmiiccooss yy 
ffiinnaanncciieerrooss,, pprrooccuurraannddoo llooss mmeeddiiooss ddee oorrggaanniizzaacciióónn yy aaddmmiinniissttrraacciióónn mmááss aaddeeccuuaaddooss ppaarraa lllleevvaarr 
ccuueennttaa ccllaarraa yy eexxaaccttaa ddee llaass ooppeerraacciioonneess qquuee ssee rreeaalliizzaann yy ddee ssuuss rreessuullttaaddooss.. 
OObbjjeettiivvooss 
IInnffoorrmmaarr yy ccoonnttrroollaarr eessttooss hheecchhooss eeccoonnóómmiiccooss yy ffiinnaanncciieerrooss.. 
IInnffoorrmmaacciióónn 
CCoonnjjuunnttoo oorrggaanniizzaaddoo ddee ddaattooss,, aannaalliizzaaddooss yy pprroocceessaaddooss ppaarraa sseerr ccoommuunniiccaaddooss.. 
UUssuuaarriiooss ddee llaa IInnffoorrmmaacciióónn 
-- IInntteerrnnooss 
-- EExxtteerrnnooss 
CCaarraacctteerrííssttiiccaass ddee llaa IInnffoorrmmaacciióónn CCoonnttaabbllee 
aa.. OObbjjeettiivviiddaadd:: tteennddeerr aa pprreesseennttaarr llaa rreeaalliiddaadd ttaall ccoommoo ffuuee.. 
bb.. RReelleevvaanncciiaa:: ddeebbee ssaattiissffaacceerr rraazzoonnaabblleemmeennttee llaass nneecceessiiddaaddeess.. MMoossttrraarr llooss hheecchhooss 
rreelleevvaanntteess ssoollaammeennttee.. 
cc.. UUttiilliiddaadd:: sseerr úúttiill ppaarraa llaa ttoommaa ddee ddeecciissiioonneess.. 
dd.. OOppoorrttuunniiddaadd:: EEnn ttiieemmppoo yy lluuggaarr aaddeeccuuaaddoo.. 
ee.. PPrreecciissiióónn:: iirr ddeessddee eell eessttrreecchhoo lliimmiittee ddee llaa aapprrooxxiimmaacciióónn bbuussccaannddoo llaa eexxaaccttiittuudd.. 
ff.. IInntteeggrraaddaa:: ddeebbee sseerr ccoommpplleettaa.. 
gg.. CCllaarriiddaadd:: ffáácciill ddee ccoommpprreennddeerr yy aacccceessiibbllee.. 
hh.. SSuuffiicciieennttee:: ccaannttiiddaadd aaddeeccuuaaddaa ppaarraa llooss rreeqquueerriieenntteess.. 
ii.. PPrruuddeenncciiaa:: eexxppoonneerr ccoonn ccaauutteellaa yy pprreeccaauucciióónn.. MMaanntteenneerr ssiieemmpprree uunn eeqquuiilliibbrriioo.. 
22.. PPrriinncciippiiooss ddee CCoonnttaabbiilliiddaadd GGeenneerraallmmeennttee AAcceeppttaaddooss 
22..11 EEqquuiiddaadd:: EEnnttrree iinntteerreesseess ooppuueessttooss ddeebbee sseerr uunnaa pprreeooccuuppaacciióónn ccoonnssttaannttee eenn CCoonnttaabbiilliiddaadd,, 
ppuueessttoo qquuee llooss qquuee ssee ssiirrvveenn ddee,, oo uuttiilliizzaann llooss ddaattooss ccoonnttaabblleess,, ppuueeddeenn eennccoonnttrraarrssee aannttee eell 
hheecchhoo ddee qquuee ssuuss iinntteerreesseess ppaarrttiiccuullaarreess ssee hhaalllleenn eenn ccoonnfflliiccttoo.. DDee eessttoo ssee ddeesspprreennddee qquuee 
llooss eessttaaddooss ffiinnaanncciieerrooss ddeebbeenn pprreeppaarraarrssee ddee ttaall mmooddoo qquuee rreefflleejjeenn ccoonn eeqquuiiddaadd llooss 
ddiissttiinnttooss iinntteerreesseess eenn jjuueeggoo eenn uunnaa eennttiiddaadd ddaaddaa.. EEssttee pprriinncciippiioo eenn eell ffoonnddoo eess eell ppoossttuullaaddoo 
bbáássiiccoo oo pprriinncciippiioo ffuunnddaammeennttaall aall qquuee eessttáá ssuubboorrddiinnaaddoo eell rreessttoo.. 
22..22 EEnnttiiddaadd ccoonnttaabbllee:: LLooss eessttaaddooss ffiinnaanncciieerrooss ssee rreeffiieerreenn aa eennttiiddaaddeess eeccoonnóómmiiccaass eessppeeccííffiiccaass 
qquuee ssoonn ddiissttiinnttaass aall dduueeññoo oo dduueeññooss ddee llaa mmiissmmaa.. 
66
22..33 EEmmpprreessaa eenn mmaarrcchhaa:: SSee pprreessuummee qquuee nnoo eexxiissttee uunn llíímmiittee ddee ttiieemmppoo eenn llaa ccoonnttiinnuuiiddaadd 
ooppeerraacciioonnaall ddee llaa eennttiiddaadd eeccoonnóómmiiccaa yy,, ppoorr ccoonnssiigguuiieennttee,, llaass cciiffrraass pprreesseennttaaddaass nnoo eessttáánn 
rreefflleejjaaddaass aa ssuuss vvaalloorreess eessttiimmaaddooss ddee rreeaalliizzaacciióónn.. EEnn llooss ccaassooss eenn qquuee eexxiissttaann eevviiddeenncciiaass 
ffuunnddaaddaass qquuee pprruueebbeenn lloo ccoonnttrraarriioo,, ddeebbeerráá ddeejjaarrssee ccoonnssttaanncciiaa ddee eessttee hheecchhoo yy ssuu eeffeeccttoo 
ssoobbrree llaa ssiittuuaacciióónn ffiinnaanncciieerraa.. 
22..44 BBiieenneess eeccoonnóómmiiccooss:: LLooss eessttaaddooss ffiinnaanncciieerrooss ssee rreeffiieerreenn aa hheecchhooss,, rreeccuurrssooss yy oobblliiggaacciioonneess 
eeccoonnóómmiiccaass ssuusscceeppttiibblleess ddee sseerr vvaalloorriizzaaddooss eenn ttéérrmmiinnooss mmoonneettaarriiooss.. 
22..55 MMoonneeddaa:: LLaa CCoonnttaabbiilliiddaadd mmiiddee eenn ttéérrmmiinnooss mmoonneettaarriiooss,, lloo qquuee ppeerrmmiittee rreedduucciirr ttooddooss ssuuss 
ccoommppoonneenntteess hheetteerrooggéénneeooss aa uunn ccoommúúnn ddeennoommiinnaaddoorr.. 
22..66 PPeerrííooddoo ddee ttiieemmppoo:: LLooss eessttaaddooss ffiinnaanncciieerrooss rreessuummeenn llaa iinnffoorrmmaacciióónn rreellaattiivvaa aa ppeerrííooddooss 
ddeetteerrmmiinnaaddooss ddee ttiieemmppoo,, llooss qquuee ssoonn ccoonnffoorrmmaaddooss ppoorr eell cciicclloo nnoorrmmaall ddee ooppeerraacciioonneess ddee 
llaa eennttiiddaadd,, ppoorr rreeqquueerriimmiieennttooss lleeggaalleess uu oottrrooss.. 
22..77 DDeevveennggaaddoo:: LLaa ddeetteerrmmiinnaacciióónn ddee llooss rreessuullttaaddooss ddee ooppeerraacciióónn yy llaa ppoossiicciióónn ffiinnaanncciieerraa ddeebbeenn 
ttoommaarr eenn ccoonnssiiddeerraacciióónn ttooddooss llooss rreeccuurrssooss yy oobblliiggaacciioonneess ddeell ppeerrííooddoo,, aauunnqquuee eessttooss hhaayyaann 
ssiiddoo oo nnoo ppeerrcciibbiiddooss oo ppaaggaaddooss,, ccoonn eell oobbjjeettoo qquuee ddee eessttaa mmaanneerraa llooss ccoossttooss yy ggaassttooss 
ppuueeddaann sseerr ddeebbiiddaammeennttee rreellaacciioonnaaddooss ccoonn llooss rreessppeeccttiivvooss iinnggrreessooss qquuee ggeenneerraann.. 
22..88 RReeaalliizzaacciióónn:: LLooss rreessuullttaaddooss eeccoonnóómmiiccooss ssóólloo ddeebbeenn ccoommppuuttaarrssee ccuuaannddoo sseeaann rreeaalliizzaaddooss,, oo 
sseeaa,, ccuuaannddoo llaa ooppeerraacciióónn qquuee llooss oorriiggiinnaa qquueeddaa ppeerrffeecccciioonnaaddaa ddeessddee eell ppuunnttoo ddee vviissttaa ddee llaa 
lleeggiissllaacciióónn oo pprrááccttiiccaass ccoommeerrcciiaalleess aapplliiccaabblleess yy ssee hhaayyaann ppoonnddeerraaddoo ffuunnddaaddaammeennttee ttooddooss 
llooss rriieessggooss iinnhheerreenntteess aa ttaall ooppeerraacciióónn.. DDeebbee eessttaabblleecceerrssee ccoonn ccaarráácctteerr ggeenneerraall qquuee eell 
ccoonncceeppttoo ““rreeaalliizzaaddoo”” ppaarrttiicciippaa ddeell ccoonncceeppttoo ddee ddeevveennggaaddoo.. 
22..99 CCoossttoo hhiissttóórriiccoo:: EEll rreeggiissttrroo ddee llaass ooppeerraacciioonneess ssee bbaassaa eenn ccoossttooss hhiissttóórriiccooss ((pprroodduucccciióónn,, 
aaddqquuiissiicciióónn oo ccaannjjee)),, ssaallvvoo qquuee ppaarraa ccoonnccoorrddaarr ccoonn oottrrooss pprriinncciippiiooss ssee jjuussttiiffiiqquuee llaa 
aapplliiccaacciióónn ddee uunn ccrriitteerriioo ddiiffeerreennttee ((vvaalloorr ddee rreeaalliizzaacciióónn)).. LLaass ccoorrrreecccciioonneess ddee llaass 
fflluuccttuuaacciioonneess ddeell vvaalloorr ddee llaa mmoonneeddaa,, nnoo ccoonnssttiittuuyyeenn aalltteerraacciioonneess aa eessttee pprriinncciippiioo,, ssiinnoo 
mmeerrooss aajjuusstteess aa llaa eexxpprreessiióónn nnuummeerraarriiaa ddee llooss rreessppeeccttiivvooss ccoossttooss.. 
22..1100 OObbjjeettiivviiddaadd:: LLooss ccaammbbiiooss eenn aaccttiivvooss,, ppaassiivvooss yy ppaattrriimmoonniioo ddeebbeenn sseerr ccoonnttaabbiilliizzaaddooss ttaann 
pprroonnttoo sseeaa ppoossiibbllee mmeeddiirr eessooss ccaammbbiiooss oobbjjeettiivvaammeennttee.. 
22..1111 CCrriitteerriioo pprruuddeenncciiaall:: LLaa mmeeddiicciióónn ddee rreeccuurrssooss yy oobblliiggaacciioonneess eenn llaa CCoonnttaabbiilliiddaadd,, 
rreeqquuiieerreenn qquuee sseeaann iinnccoorrppoorraaddaass eessttiimmaacciioonneess,, ppaarraa llooss eeffeeccttooss ddee ddiissttrriibbuuiirr ccoossttooss,, 
ggaassttooss,, ee iinnggrreessooss eennttrree ppeerrííooddooss ddee ttiieemmppoo rreellaattiivvaammeennttee ccoorrttooss yy eennttrree ddiivveerrssaass 
aaccttiivviiddaaddeess.. LLaa pprreeppaarraacciióónn ddee eessttaaddooss ffiinnaanncciieerrooss,, ppoorr lloo ttaannttoo,, rreeqquuiieerree qquuee uunn ccrriitteerriioo 
ssaannoo sseeaa aapplliiccaaddoo eenn llaa sseelleecccciióónn ddee llaa bbaassee aa eemmpplleeaarr ppaarraa llooggrraarr uunnaa ddeecciissiióónn pprruuddeennttee.. 
EEssttoo iinnvvoolluuccrraa qquuee aannttee ddooss oo mmááss aalltteerrnnaattiivvaass,, ddeebbee eelleeggiirrssee llaa mmááss ccoonnsseerrvvaaddoorraa.. EEssttee 
ccrriitteerriioo nnoo ddeebbee sseerr aaffeeccttaaddoo ppoorr llaa pprreessuunncciióónn qquuee llooss eessttaaddooss ffiinnaanncciieerrooss ppooddrrííaann sseerr 
pprreeppaarraaddooss eenn bbaassee aa uunnaa sseerriiee ddee rreeggllaass iinnfflleexxiibblleess.. EEnn ttooddoo ccaassoo llooss ccrriitteerriiooss aaddooppttaaddooss 
ddeebbeenn sseerr ssuuffiicciieenntteemmeennttee ccoommpprroobbaabblleess ppaarraa ppeerrmmiittiirr uunn eenntteennddiimmiieennttoo ddeell rraazzoonnaammiieennttoo 
qquuee ssee aapplliiccóó,, 
22..1122 SSiiggnniiffiiccaacciióónn oo iimmppoorrttaanncciiaa rreellaattiivvaa:: AAll ppoonnddeerraarr llaa ccoorrrreeccttaa aapplliiccaacciióónn ddee llooss 
pprriinncciippiiooss yy nnoorrmmaass,, ddeebbee nneecceessaarriiaammeennttee aaccttuuaarrssee ccoonn sseennttiiddoo pprrááccttiiccoo.. FFrreeccuueenntteemmeennttee 
ssee pprreesseennttaann ssiittuuaacciioonneess qquuee nnoo eennccuuaaddrraann ccoonn llooss pprriinncciippiiooss yy nnoorrmmaass aapplliiccaabblleess yy qquuee,, 
ssiinn eemmbbaarrggoo,, nnoo pprreesseennttaann pprroobblleemmaass,, ddeebbiiddoo aa qquuee eell eeffeeccttoo qquuee pprroodduucceenn nnoo ddiissttoorrssiioonnaa 
77
a los estados financieros considerados en su conjunto. Desde luego, nnoo eexxiissttee uunnaa llíínneeaa 
ddeemmaarrccaattoorriiaa qquuee ffiijjee llooss llíímmiitteess ddee lloo qquuee eess yy nnoo eess ssiiggnniiffiiccaattiivvoo,, yy ddeebbee aapplliiccaarrssee eell 
mmeejjoorr ccrriitteerriioo ppaarraa rreessoollvveerr lloo qquuee ccoorrrreessppoonnddaa eenn ccaaddaa ccaassoo,, ddee aaccuueerrddoo ccoonn llaass 
cciirrccuunnssttaanncciiaass,, tteenniieennddoo eenn ccuueennttaa ffaaccttoorreess ttaalleess ccoommoo eell eeffeeccttoo rreellaattiivvoo eenn llooss aaccttiivvooss,, 
ppaassiivvooss,, ppaattrriimmoonniioo,, oo eenn eell rreessuullttaaddoo ddee llaass ooppeerraacciioonneess ddeell eejjeerrcciicciioo ccoonnttaabbllee.. 
22..1133 UUnniiffoorrmmiiddaadd:: LLooss pprroocceeddiimmiieennttooss ddee ccuuaannttiiffiiccaacciióónn uuttiilliizzaaddooss ddeebbeenn sseerr uunniiffoorrmmeemmeennttee 
aapplliiccaaddooss ddee uunn ppeerrííooddoo aa oottrroo.. CCuuaannddoo eexxiissttaann rraazzoonneess ffuunnddaaddaass ppaarraa ccaammbbiiaarr ddee 
pprroocceeddiimmiieennttooss,, ddeebbeerráá iinnffoorrmmaarrssee eessttee hheecchhoo yy ssuu eeffeeccttoo.. 
22..1144 CCoonntteenniiddoo ddee ffoonnddoo ssoobbrree llaa ffoorrmmaa:: LLaa CCoonnttaabbiilliiddaadd ppoonnee éénnffaassiiss eenn eell ccoonntteenniiddoo 
eeccoonnóómmiiccoo ddee llooss eevveennttooss,, aauunn ccuuaannddoo llaa lleeggiissllaacciióónn ppuueeddaa rreeqquueerriirr uunn ttrraattaammiieennttoo 
ddiiffeerreennttee.. 
22..1155 DDuuaalliiddaadd eeccoonnóómmiiccaa:: LLaa eessttrruuccttuurraa ddee llaa CCoonnttaabbiilliiddaadd ddeessccaannssaa eenn eessttaa pprreemmiissaa ((ppaarrttiiddaa 
ddoobbllee)) yy eessttáá ccoonnssttiittuuiiddaa ppoorr:: 
aa.. RReeccuurrssooss ddiissppoonniibblleess ppaarraa eell llooggrroo ddee llooss oobbjjeettiivvooss eessttaabblleecciiddooss ccoommoo mmeettaa yy 
bb.. LLaass ffuueenntteess ddee ééssttooss,, llaass ccuuaalleess ttaammbbiiéénn ssoonn ddeemmoossttrraattiivvaass ddee llooss ddiivveerrssooss 
ppaassiivvooss ccoonnttrraaííddooss.. 
LLaa EEccuuaacciióónn ddeell PPaattrriimmoonniioo :: 
RReeccuurrssooss == FFuueenntteess ddee llooss RReeccuurrssooss 
RReeccuurrssooss == OObblliiggaacciioonneess ddee llaa EEmmpprreessaa ccoonn llooss DDuueeññooss 
RReeccuurrssooss == DDeerreecchhooss ddee llooss DDuueeññooss 
RReeccuurrssooss == OObblliiggaacc.. ccoonn TTeerrcceerrooss ++ OObblliigg.. ccoonn llooss DDuueeññooss 
RReeccuurrssooss == DDeerreecchhooss ddee TTeerrcceerrooss ++ DDeerreecchhooss ddee llooss DDuueeññooss 
EEnn tteerrmmiinnoollooggííaa CCoonnttaabbllee :: 
RReeccuurrssooss == AAccttiivvooss 
DDeerreecchhooss ddee TTeerrcceerrooss == PPaassiivvoo 
DDeerreecchhooss ddee llooss DDuueeññooss == PPaattrriimmoonniioo 
DDee lloo aanntteerriioorr ssee ddeedduuccee :: 
AAccttiivvoo == PPaassiivvoo ++ PPaattrriimmoonniioo 
CCoommoo llaass ooppeerraacciioonneess qquuee eeffeeccttúúaa llaa eemmpprreessaa pprroovvooccaann vvaarriiaacciióónn eenn eell ppaattrriimmoonniioo 
((ggaassttooss,, ppéérrddiiddaass yy ggaannaanncciiaass)),, llaa eeccuuaacciióónn ffiinnaallmmeennttee qquueeddaa:: 
AAccttiivvoo == PPaassiivvoo ++ PPaattrriimmoonniioo ((++//--)) RReessuullttaaddoo 
AAccttiivvoo == PPaassiivvoo ++ PPaattrriimmoonniioo ++ GGaannaanncciiaass -- PPéérrddiiddaass 
22..1166 RReellaacciióónn ffuunnddaammeennttaall ddee llooss eessttaaddooss ffiinnaanncciieerrooss:: LLooss rreessuullttaaddooss ddeell pprroocceessoo ccoonnttaabbllee 
ssoonn iinnffoorrmmaaddooss eenn ffoorrmmaa iinntteeggrraall mmeeddiiaannttee uunn eessttaaddoo ddee ssiittuuaacciióónn ffiinnaanncciieerraa yy ppoorr uunn 
eessttaaddoo ddee ccuueennttaa ddee rreessuullttaaddooss,, ssiieennddoo aammbbooss nneecceessaarriiaammeennttee ccoommpplleemmeennttaarriiooss eennttrree ssíí.. 
((PPoosstteerriioorrmmeennttee ssee aaggrreeggóó aa ééssttooss eell EEssttaaddoo ddee CCaammbbiioo eenn llaa PPoossiicciióónn FFiinnaanncciieerraa,, eell ccuuaall 
ffuuee rreeeemmppllaazzaaddoo ppoorr eell EEssttaaddoo ddee FFlluujjoo ddee EEffeeccttiivvoo)).. 
88
22..1177 OObbjjeettiivvooss ggeenneerraalleess ddee llaa iinnffoorrmmaacciióónn ffiinnaanncciieerraa:: LLaa iinnffoorrmmaacciióónn ffiinnaanncciieerraa eessttáá 
ddeessttiinnaaddaa bbáássiiccaammeennttee aa sseerrvviirr llaass nneecceessiiddaaddeess ccoommuunneess ddee ttooddooss llooss uussuuaarriiooss.. TTaammbbiiéénn 
ssee pprreessuummee qquuee llooss uussuuaarriiooss eessttáánn ffaammiilliiaarriizzaaddooss ccoonn llaass pprrááccttiiccaass ooppeerraacciioonnaalleess,, eell 
lleenngguuaajjee ccoonnttaabbllee yy llaa nnaattuurraalleezzaa ddee llaa iinnffoorrmmaacciióónn pprreesseennttaaddaa.. 
22..1188 EExxppoossiicciióónn:: LLooss eessttaaddooss ffiinnaanncciieerrooss ddeebbeenn ccoonntteenneerr ttooddaa llaa iinnffoorrmmaacciióónn yy ddiissccrriimmiinnaacciióónn 
bbáássiiccaa yy aaddiicciioonnaall qquuee sseeaa nneecceessaarriiaa ppaarraa uunnaa aaddeeccuuaaddaa iinntteerrpprreettaacciióónn ddee llaa ssiittuuaacciióónn 
ffiinnaanncciieerraa yy ddee llooss rreessuullttaaddooss eeccoonnóómmiiccooss ddeell eennttee aa qquuee ssee rreeffiieerreenn.. 
33.. NNoorrmmaass CCoonnttaabblleess 
CCuuaannddoo hhaabbllaammooss ddee nnoorrmmaass ccoonnttaabblleess nnooss eessttaammooss rreeffiirriieennddoo aa cciieerrttooss pprroocceeddiimmiieennttooss qquuee,, ccoonn 
eell ccaarráácctteerr ddee rreeggllaass aa sseegguuiirr,, hhaann ssiiddoo aaddooppttaaddaass ppoorr aallggúúnn oorrggaanniissmmoo qquuee ttiieennee ccoommppeetteenncciiaa ppaarraa 
eelllloo yy aa llooss ccuuaalleess,, eenn ccoonnsseeccuueenncciiaa,, ddeebbeenn aajjuussttaarrssee ttaannttoo llaass eennttiiddaaddeess ccoommoo llooss pprrooffeessiioonnaalleess ddee 
llaa ccoonnttaabbiilliiddaadd.. AAssíí ppoorr eejjeemmpplloo,, eell CCoolleeggiioo ddee CCoonnttaaddoorreess ddiiccttaa nnoorrmmaass qquuee ssoonn ddee ccuummpplliimmiieennttoo 
oobblliiggaattoorriioo ppaarraa llooss ccoonnttaaddoorreess ccoolleeggiiaaddooss.. 
LLaass nnoorrmmaass ddeebbeenn ccoorrrreessppoonnddeerr aa pprroocceeddiimmiieennttooss oo rreeggllaass aa sseegguuiirr ppaarraa ccuummpplliirr ccaabbaallmmeennttee ccoonn 
llooss oobbjjeettiivvooss ddee llaa iinnffoorrmmaacciióónn ccoonnttaabbllee.. SSiinn eemmbbaarrggoo,, nnoo ssiieemmpprree eell eennuunncciiaaddoo ddee llaass nnoorrmmaass 
sseeññaallaa uunn pprroocceeddiimmiieennttoo aa sseegguuiirr,, ssiinnoo mmááss bbiieenn ccoonnssttiittuuyyee uunnaa ddeeccllaarraacciióónn ddee ttiippoo ggeenneerraall,, qquuee 
nnoo eess oottrraa ccoossaa qquuee uunnaa rreeiitteerraacciióónn ddee ccoonncceeppttooss pprrooppiiooss ddee llooss oobbjjeettiivvooss ddee llaa ccoonnttaabbiilliiddaadd,, oo 
bbiieenn qquuee eessttáánn ccoonntteenniiddooss eenn llooss pprriinncciippiiooss oo ppoossttuullaaddooss.. 
LLaass nnoorrmmaass ccoonnttaabblleess rreepprreesseennttaann eell ccoonnsseennssoo vvaarriiaabbllee eenn eell ttiieemmppoo,, rreessppeeccttoo aa ccuuáálleess rreeccuurrssooss yy 
oobblliiggaacciioonneess eeccoonnóómmiiccaass ddeebbeenn sseerr rreeggiissttrraaddooss ccoommoo aaccttiivvooss yy ppaassiivvooss,, qquuéé ccaammbbiiooss eenn ééssttooss 
ddeebbeenn sseerr rreefflleejjaaddooss,, ccóómmoo llooss aaccttiivvooss yy ppaassiivvooss yy ccaammbbiiooss eenn ééssttooss ddeebbeenn sseerr mmeeddiiddooss,, qquuéé 
iinnffoorrmmaacciióónn ddeebbee sseerr ddaaddaa aa ccoonnoocceerr yy eenn qquuéé ffoorrmmaa yy qquuéé ttiippoo ddee eessttaaddooss ffiinnaanncciieerrooss ddeebbeenn sseerr 
pprreeppaarraaddooss.. EEssttaass nnoorrmmaass ppuueeddeenn sseerr ccllaassiiffiiccaaddaass eenn ddooss ggrruuppooss:: 
33..11 GGeenneerraalleess 
33..22 EEssppeeccííffiiccaass 
33..11 NNoorrmmaass CCoonnttaabblleess GGeenneerraalleess 
LLaass nnoorrmmaass ccoonnttaabblleess ggeenneerraalleess nnoo ddeebbeenn sseerr ffoorrmmuullaaddaass tteenniieennddoo ccoommoo oobbjjeettiivvoo 
pprriinncciippaall eell ddaarr aappooyyoo aa cciieerrttaass ppoollííttiiccaass eessttaabblleecciiddaass eenn oottrraass áárreeaass,, ttaalleess ccoommoo 
aaddmmiinniissttrraacciióónn ffiinnaanncciieerraa,, lleeyyeess ttrriibbuuttaarriiaass,, eettcc..,, aauunn ccuuaannddoo ddiicchhaass ppoollííttiiccaass ppuueeddaann sseerr 
ddeesseeaabblleess yy ddeeffeennddiibblleess ddeessddee oottrrooss ppuunnttooss ddee vviissttaass.. 
LLaass nnoorrmmaass ccoonnttaabblleess ggeenneerraalleess gguuííaann eenn llaa sseelleecccciióónn,, mmeeddiicciióónn yy eenn llaa eexxppoossiicciióónn ddee 
hheecchhooss eenn llaa ccoonnttaabbiilliiddaadd ffiinnaanncciieerraa.. EEssttáánn bbaassaaddaass eenn llooss pprriinncciippiiooss bbáássiiccooss yy ssee aapplliiccaann 
aa ccaassooss ppaarrttiiccuullaarreess aa ttrraavvééss ddee llaass nnoorrmmaass ccoonnttaabblleess eessppeeccííffiiccaass.. 
LLaass nnoorrmmaass ccoonnttaabblleess ggeenneerraalleess ssoonn mmááss aammpplliiaass yy mmeennooss ddeettaallllaaddaass qquuee llaass nnoorrmmaass 
ccoonnttaabblleess eessppeeccííffiiccaass.. 
AA RReellaattiivvoo aa llaass ccuueennttaass ddee rreessuullttaaddoo 
99
Contabilizar las ventas, otros ingresos, costo de venta, ggaassttooss,, ggaannaanncciiaass yy 
ppéérrddiiddaass,, eenn ffoorrmmaa ttaall qquuee rreepprreesseenntteenn rraazzoonnaabblleemmeennttee llooss rreessuullttaaddooss ddee llaass 
ooppeerraacciioonneess eeffeeccttuuaaddaass dduurraannttee eell oo llooss ppeerrííooddooss ddee ttiieemmppoo ccuubbiieerrttooss.. 
BB RReellaattiivvoo aall ppaattrriimmoonniioo 
PPrreesseennttaarr eenn ffoorrmmaa sseenncciillllaa yy ccllaarraa eell ppaattrriimmoonniioo iinnvveerrttiiddoo ppoorr llooss aacccciioonniissttaass,, 
ssoocciiooss uu oottrrooss aappoorrttaanntteess,, yyaa sseeaa aa ttrraavvééss ddeell aappoorrttee ddee aaccttiivvooss oo ddee uuttiilliiddaaddeess nnoo 
ddiissttrriibbuuiiddaass,, ssoobbrree uunnaa bbaassee aaccuummuullaaddaa,, ee iinnddiiccaannddoo mmeeddiiaannttee uunnaa nnoottaa aa llooss 
eessttaaddooss ffiinnaanncciieerrooss,, ttooddooss llooss ccaarrggooss yy aabboonnooss rreeggiissttrraaddooss eenn llaass ccuueennttaass 
ppaattrriimmoonniiaalleess dduurraannttee eell oo llooss ppeerrííooddooss ccuubbiieerrttooss.. LLaa eessttrruuccttuurraa ddee llaass ccuueennttaass ddee 
ppaattrriimmoonniioo yy ssuu pprreesseennttaacciióónn eenn llooss eessttaaddooss ffiinnaanncciieerrooss ttiieenneenn ppoorr oobbjjeettoo ddaarr 
ccuummpplliimmiieennttoo aa llaass ddiissppoossiicciioonneess lleeggaalleess ppeerrttiinneenntteess yy aa llaass nneecceessiiddaaddeess ddee llaa 
eennttiiddaadd.. 
CC RReellaattiivvoo aa ccuueennttaass ddee aaccttiivvoo 
PPrreesseennttaarr aaddeeccuuaaddaammeennttee llooss aaccttiivvooss iinnvveerrttiiddooss eenn llaa eennttiiddaadd ppoorr llooss aacccciioonniissttaass,, 
ssoocciiooss oo aappoorrttaanntteess ((sseeaann aa ttrraavvééss ddee aaccttiivvooss aappoorrttaaddooss oo uuttiilliiddaaddeess nnoo 
ddiissttrriibbuuiiddaass)) ppaarraa qquuee ccuuaannddoo ssee ccoonnssiiddeerreenn ccoonnjjuunnttaammeennttee ccoonn llooss ppaassiivvooss 
eexxiiggiibblleess yy ttrraannssiittoorriioo ssee oobbtteennggaa uunnaa pprreesseennttaacciióónn rraazzoonnaabbllee ddee llaa ssiittuuaacciióónn 
ffiinnaanncciieerraa ddee llaa eennttiiddaadd ttaannttoo aall pprriinncciippiioo ccoommoo aall ffiinnaall ddeell ppeerrííooddoo.. 
DD RReellaattiivvoo aa oobblliiggaacciioonneess ddee llaa eennttiiddaadd ((PPaassiivvoo)) 
PPrreesseennttaarr ttooddooss llooss ppaassiivvooss ccoonnoocciiddooss ppaarraa qquuee ééssttooss,, ccoonnssiiddeerraaddooss eenn ccoonnjjuunnttoo 
ccoonn llooss aaccttiivvooss yy eell ppaattrriimmoonniioo,, pprreesseenntteenn rraazzoonnaabblleemmeennttee llaa ssiittuuaacciióónn ffiinnaanncciieerraa 
ddee llaa eennttiiddaadd aall pprriinncciippiioo yy aall ffiinnaall ddeell ppeerrííooddoo.. 
33..22 NNoorrmmaass CCoonnttaabblleess EEssppeeccííffiiccaass 
AA RReellaattiivvoo aa llaass ccuueennttaass ddee rreessuullttaaddoo 
AA..11 VVeennttaass yy oottrrooss iinnggrreessooss nnoo ddeebbeenn sseerr ccoonnttaabbiilliizzaaddooss aannttiicciippaaddaammeennttee eenn 
eell eessttaaddoo ddee ccuueennttaass ddee rreessuullttaaddoo oo rreeggiissttrraaddooss ppoorr mmoonnttooss 
ssiiggnniiffiiccaattiivvaammeennttee iinnffeerriioorreess oo ssuuppeerriioorreess aa llaass cciiffrraass rreeaalleess.. PPoorr 
ccoonnssiigguuiieennttee,, ddeebbee eexxiissttiirr uunn ccoorrttee ccoonnttaabbllee aaddeeccuuaaddoo aall pprriinncciippiioo yy aall 
cciieerrrree ddeell ppeerrííooddoo oo ppeerrííooddooss.. 
AA..22 CCoossttooss ddee vveennttaa yy ggaassttooss ddeebbeenn sseerr aaddeeccuuaaddaammeennttee iimmppuuttaaddooss aa llaass 
vveennttaass yy oottrrooss iinnggrreessooss qquuee ééssttooss pprroodduuzzccaann.. PPoorr ccoonnssiigguuiieennttee ddeebbee 
eexxiissttiirr uunn ccoorrttee ccoonnttaabbllee aaddeeccuuaaddoo rreessppeeccttoo aa eexxiisstteenncciiaass yy ppaassiivvooss eenn 
ccuuaannttooss aa ccoossttooss yy ggaassttooss aall pprriinncciippiioo yy aall cciieerrrree ddeell ppeerrííooddoo oo ppeerrííooddooss.. 
AA..33 CCaarrggooss aapprrooppiiaaddooss ddeebbeenn sseerr eeffeeccttuuaaddooss ppoorr ccoonncceeppttoo ddee ddeepprreecciiaacciióónn yy 
aaggoottaammiieennttoo ddee aaccttiivvooss ffiijjooss yy ppoorr llaa aammoorrttiizzaacciióónn ddee ccoossttooss ddiiffeerriiddooss.. 
1100
AA..44 UUnnaa aaddeeccuuaaddaa ddiissttrriibbuucciióónn ddee ccoossttooss yy ggaassttooss ddeebbeenn sseerr eeffeeccttuuaaddaa eennttrree 
aaccttiivvooss ffiijjooss,, eexxiisstteenncciiaass yy rreessuullttaaddoo ((ddeell eejjeerrcciicciioo yy ffuuttuurrooss)).. 
LLooss ccoossttooss ddiirreeccttooss ssoonn ggeenneerraallmmeennttee iiddeennttiiffiiccaabblleess yy llooss ccoossttooss ccoommuunneess 
aapplliiccaabblleess aa mmááss ddee uunnaa ssoollaa aaccttiivviiddaadd ddeebbeenn sseerr pprroorrrraatteeaaddooss ddee aaccuueerrddoo 
aa bbaasseess aapprrooppiiaaddaass ddee ddiissttrriibbuucciióónn,, ttaalleess ccoommoo llooss ffaaccttoorreess ddee ttiieemmppoo oo ddee 
uuttiilliizzaacciióónn.. 
AA..55 PPrroovviissiioonneess nnoo ddeebbeenn sseerr uuttiilliizzaaddaass ccoonn eell pprrooppóóssiittoo ddee ddiissmmiinnuuiirr 
aarrbbiittrraarriiaammeennttee llaa uuttiilliiddaadd oo ttrraassllaaddaarr llaa uuttiilliiddaadd ddee uunn ppeerrííooddoo aa oottrroo.. 
AA..66 PPéérrddiiddaass yy ggaannaanncciiaass nnoo hhaabbiittuuaalleess oo qquuee ssoonn eexxttrraaoorrddiinnaarriiaass ddeebbeenn sseerr 
rreeccoonnoocciiddaass eenn eell ppeerrííooddoo eenn qquuee ooccuurrrreenn yy ddeebbeenn sseerr pprreesseennttaaddaass eenn eell 
eessttaaddoo ddee ccuueennttaass ddee rreessuullttaaddoo eenn ffoorrmmaa sseeppaarraaddaa aa llaass ttrraannssaacccciioonneess 
oorrddiinnaarriiaass yy uussuuaalleess.. 
AA..77 SSii llooss pprriinncciippiiooss ccoonnttaabblleess aapplliiccaaddooss eenn llaa ddeetteerrmmiinnaacciióónn ddee llooss 
rreessuullttaaddooss ddee ccaaddaa ppeerrííooddoo nnoo hhaann ssiiddoo aapplliiccaaddooss uunniiffoorrmmeemmeennttee,, eell 
eeffeeccttoo ddeell ccaammbbiioo ddeebbee sseerr iinnddiiccaaddoo mmeeddiiaannttee uunnaa nnoottaa eexxpplliiccaattiivvaa aa llooss 
eessttaaddooss ffiinnaanncciieerrooss.. 
BB RReellaattiivvoo aall ppaattrriimmoonniioo 
BB..11 EEnn eell ccaassoo ddee eexxiissttiirr ddooss aa mmááss ccllaasseess ddee aacccciioonneess oo aappoorrtteess,, ssee ddeebbeenn 
ccoonnttaabbiilliizzaarr sseeppaarraaddaammeennttee yy pprreesseennttaarr eenn nnoottaass aa llooss eessttaaddooss ffiinnaanncciieerrooss 
llooss ddeerreecchhooss ggeenneerraalleess oo ddee ttiippoo pprreeffeerreenncciiaall qquuee eexxiisstteenn rreessppeeccttoo aall ppaaggoo 
ddee ddiivviiddeennddooss,, oo ddee ddeevvoolluucciióónn ddee aappoorrtteess eenn ccaassooss ddee lliiqquuiiddaacciióónn ddee llaa 
eennttiiddaadd uu oottrrooss ccaassooss eessppeecciiaalleess.. 
BB..22 DDeessddee eell ppuunnttoo ddee vviissttaa ffiinnaanncciieerroo eell ppaattrriimmoonniioo iinnvveerrttiiddoo ppoorr llooss 
aacccciioonniissttaass,, ssoocciiooss yy oottrrooss aappoorrttaanntteess,, eess llaa bbaassee ddee llaa eennttiiddaadd yy ssuuss 
iiddeennttiiffiiccaacciioonneess ddeebbeerráá sseerr mmaanntteenniiddaa eenn ttooddoo mmoommeennttoo.. CCuuaallqquuiieerr 
ddiissmmiinnuucciióónn ddeell ppaattrriimmoonniioo iinnvveerrttiiddoo,, yyaa sseeaa rreessuullttaannttee ddee ppéérrddiiddaass 
ooppeerraacciioonneess ddee ccuuaallqquuiieerr nnaattuurraalleezzaa,, ppaaggoo ddee ddiivviiddeennddooss eenn eexxcceessoo ddee llaass 
uuttiilliiddaaddeess nnoo ddiissttrriibbuuiiddaass,, eettcc..,, ddeebbeenn sseerr ccoonnttaabbiilliizzaaddaass eenn eell ppeerrííooddoo eenn 
eell qquuee ooccuurrrree yy pprreesseennttaarrssee eenn ffoorrmmaa aaccuummuullaaddaa.. 
BB..33 LLaass rreesseerrvvaass rreeggllaammeennttaarriiaass yy oottrraass nnoo ddeebbeenn sseerr uuttiilliizzaaddaass ccoonn eell oobbjjeettoo 
ddee eevviittaarr llaa ccoonnttaabbiilliizzaacciióónn ddee ccaarrggooss aa llaass ccuueennttaass ddee rreessuullttaaddoo,, yy ddeebbeenn 
sseerr mmaanntteenniiddaass eenn ffoorrmmaa sseeppaarraaddaass ddee llaass ccuueennttaass rreepprreesseennttaattiivvaass ddee 
rreesseerrvvaass ssoocciiaalleess.. 
BB..44 LLaass rreesseerrvvaass ssoocciiaalleess ddeebbeenn rreepprreesseennttaarr eell ssaallddoo aaccuummuullaaddoo ddee llaass 
uuttiilliiddaaddeess nnoo ddiissttrriibbuuiiddaass ppoorr llaa eennttiiddaadd.. SSee pprreessuummee qquuee nnoo eexxiissttee 
rreessttrriicccciióónn aallgguunnaa rreessppeeccttoo aall ppaaggoo ddee ddiivviiddeennddooss,, yy ssii llaass hhaayy,, ddeebbee 
ddeejjaarrssee ccoonnssttaanncciiaa ddee eelllloo.. 
BB..55 EEnn ggeenneerraall,, llaass rreesseerrvvaass rreeggllaammeennttaarriiaass yy ssoocciiaalleess ppuueeddeenn sseerr ddiissmmiinnuuiiddaass 
mmeeddiiaannttee ssuu ccaappiittaalliizzaacciióónn eenn aaqquueellllooss ccaassooss eenn qquuee ssee hhaa aaccoorrddaaddoo yy 
1111
aprobado incrementar el capital social. Las ppéérrddiiddaass ddee ooppeerraacciióónn ppuueeddeenn 
sseerr eelliimmiinnaaddaass mmeeddiiaannttee ssuu iimmppuuttaacciióónn ffoorrmmaall yy ddeebbiiddaammeennttee aauuttoorriizzaaddaa 
ccoonn ccaarrggoo aa ccaappiittaall ssoocciiaall yy rreesseerrvvaass eenn oorrddeenn lleeggaallmmeennttee eessttaabblleecciiddoo.. 
BB..66 PPaarraa ddaarr ddeebbiiddoo rreeccoonnoocciimmiieennttoo aall eeffeeccttoo ddiissttrroocciioonnaaddoorr ddee llaa iinnffllaacciióónn,, 
ddee sseerr eessttee ssiiggnniiffiiccaattiivvoo,, ddeebbeerráánn ccoonnssiiddeerraarr llooss aajjuusstteess rreessppeeccttiivvooss qquuee 
ppeerrmmiittaann mmaanntteenneerr eell ccaappiittaall eenn ttéérrmmiinnooss ddee mmoonneeddaa ddee iigguuaall vvaalloorr 
aaddqquuiissiittiivvoo.. 
BB..77 LLaa rreesseerrvvaa ddee rreevvaalloorriizzaacciióónn ddee ccaappiittaall pprrooppiioo yy oottrraass rreesseerrvvaass 
pprroovveenniieenntteess ddee rreeaavvaalluuooss lleeggaalleess oo ddee fflluuccttuuaacciioonneess ddee vvaalloorreess yy 
ccaammbbiiooss ddeebbeenn sseerr pprreesseennttaaddaass eenn ffoorrmmaa sseeppaarraaddaa bbaajjoo eell ppaattrriimmoonniioo.. 
CC RReellaattiivvoo aa ccuueennttaass ddee aaccttiivvoo 
CC..11 LLaass ppaarrttiiddaass ccllaassiiffiiccaaddaass ccoommoo aaccttiivvooss ddiissppoonniibblleess yy rreeaalliizzaabblleess ssoonn 
aaqquueellllaass qquuee ppuueeddeenn rreeaalliizzaarrssee ddeennttrroo ddeell ppllaazzoo ddee uunn aaññoo oo ddeennttrroo ddeell 
cciicclloo nnoorrmmaall ddee ooppeerraacciioonneess ddee llaa rreessppeeccttiivvaa eennttiiddaadd.. EEll eeffeeccttiivvoo ddeebbee 
sseeggrreeggaarrssee eennttrree aaqquueellllooss mmoommeennttooss ssuujjeettooss aa yy ssiinn rreessttrriicccciióónn.. PPaarraa qquuee 
llaass ppaarrttiiddaass ssuujjeettaass aa rreessttrriicccciióónn sseeaann iinncclluuiiddaass ddeennttrroo ddee llooss rruubbrrooss 
mmeenncciioonnaaddooss ddeebbeenn tteenneerrssee eenn ccuueennttaa ssii ddeennttrroo ddee llooss ppllaazzooss iinnddiiccaaddooss 
aanntteerriioorrmmeennttee ssuu lliibbeerraacciióónn ssee pprroodduuccee.. DDee llaass ccuueennttaass ppoorr ccoobbrraarr ddeebbeenn 
ddeedduucciirrssee llaass pprroovviissiioonneess ddeessttiinnaaddaass aa ccuubbrriirr llaass ppéérrddiiddaass qquuee ssee eessttiimmaann.. 
LLaass ccuueennttaass ppoorr ccoobbrraarr ddee ffuunncciioonnaarriiooss,, eemmpplleeaaddooss yy ddee ccoommppaaññííaass 
aaffiilliiaaddaass ddeebbeenn mmoossttrraarrssee sseeppaarraaddaammeennttee.. LLaass ccuueennttaass ppoorr ccoobbrraarr eenn 
mmoonneeddaa eexxttrraannjjeerraa ddeebbeenn iinnddiiccaarrssee,, aassíí ccoommoo eell ttiippoo ddee ccaammbbiioo uussaaddoo eenn 
ssuu ttrraadduucccciióónn.. LLaass EExxiisstteenncciiaass ddeebbeenn lllleevvaarrssee aall ccoossttoo oo aall vvaalloorr ddee 
mmeerrccaaddoo ssii ffuueerraa mmeennoorr.. EEll ccoossttoo ccoommpprreennddee llooss ccoossttooss ddiirreeccttooss mmááss llooss 
ccoossttooss iinnddiirreeccttooss ddee ffaabbrriiccaacciióónn,, yy llaa bbaassee ddee ssuu ddeetteerrmmiinnaacciióónn ((LLIIFFOO,, 
FFIIFFOO yy PPPPPP)),, ddeebbee sseerr iinnddiiccaaddaa.. LLaass iinnvveerrssiioonneess aa ccoorrttoo ppllaazzoo,, ppoorr ssuu 
nnaattuurraalleezzaa ddeebbeenn pprreesseennttaarrssee aa ssuu vvaalloorr ddee mmeerrccaaddoo.. LLaass ppaarrttiiddaass aa 
aaccttiivvaarr ((GGaassttooss ddiiffeerriiddooss)) ddeebbeenn sseerr eeffeeccttiivvaammeennttee iimmppuuttaabblleess aa llooss 
rreessuullttaaddooss ddee ppeerrííooddooss ffuuttuurrooss.. 
CC..22 LLooss aaccttiivvooss iinnmmoovviilliizzaaddooss ddeebbeenn lllleevvaarrssee aall ccoossttoo ddee aaddqquuiissiicciióónn oo 
ccoonnssttrruucccciióónn hhiissttóórriiccoo,, mmááss llaa rreevvaalloorriizzaacciióónn nneecceessaarriiaa ppaarraa rreefflleejjaarr 
ccaammbbiiooss ssuubbssttaanncciiaalleess eenn eell ppooddeerr aaddqquuiissiittiivvoo ddee llaa mmoonneeddaa.. EEnn ttooddoo 
ccaassoo,, ddeebbiiddaa ccoonnssiiddeerraacciióónn ddeebbeerráá ddaarrssee aa ccaassttiiggoo ppoorr ppéérrddiiddaa uu 
oobbssoolleesscceenncciiaa.. LLooss bbiieenneess aa sseerr ccoonnssiiddeerraaddooss ccoommoo aaccttiivvooss 
iinnmmoovviilliizzaaddooss,, ddeebbeenn tteenneerr uunnaa vviiddaa úúttiill ssuuppeerriioorr aa uunn aaññoo yy rreessppeeccttoo aa 
eellllooss nnoo ddeebbeenn tteenneerrssee llaa iinntteenncciióónn ddee eennaajjeennaarrllooss.. 
CC..33 DDeebbeenn ccoonnttaabbiilliizzaarrssee rreesseerrvvaass ddee ddeepprreecciiaacciióónn ccoonn eell pprrooppóóssiittoo ddee ccaarrggaarr 
aa llaass ooppeerraacciioonneess llaa iinnvveerrssiióónn eenn aaccttiivvooss ddeepprreecciiaabblleess dduurraannttee eell ppeerrííooddoo 
eessttiimmaaddoo ddee vviiddaa úúttiill ddee eessttooss aaccttiivvooss.. LLaass ddeepprreecciiaacciioonneess aaccuummuullaaddaass 
ddeedduucciiddaa llaa ddeepprreecciiaacciióónn ccoorrrreessppoonnddiieennttee aa bbiieenneess rreettiirraaddooss oo ddaaddooss ddee 
bbaajjaa,, ddeebbeenn mmoossttrraarrssee ccoommoo uunnaa ddeedduucccciióónn ddee llooss aaccttiivvooss iinnmmoovviilliizzaaddooss.. 
CC..44 LLaass iinnvveerrssiioonneess aa llaarrggoo ppllaazzoo eenn vvaalloorreess mmoobbiilliiaarriiooss ddeebbeenn lllleevvaarrssee aall 
ccoossttoo oo aall vvaalloorr rreepprreesseennttaattiivvoo ddee llaa pprrooppoorrcciióónn ddeell ppaattrriimmoonniioo qquuee ssee 
1122
posee en la entidad en la cual se ha invertido. LLaass iinnvveerrssiioonneess eenn 
eemmpprreessaass aaffiilliiaaddaass ddeebbeenn sseerr aaggrreeggaaddaass ddee oottrraass iinnvveerrssiioonneess.. 
CC..55 LLooss ccoossttooss ddee ppaarrttiiddaass iinnttaannggiibblleess ttaalleess ccoommoo ppaatteenntteess,, ddeerreecchhooss,, 
iinnvveessttiiggaacciióónn yy ddeessaarrrroolllloo ((ssii ssee hhaa ddiiffeerriiddoo)) yy ddeerreecchhooss ddee llllaavvee ddeebbeenn 
mmoossttrraarrssee sseeppaarraaddaammeennttee.. LLaass ppaarrttiiddaass qquuee tteennggaann vviiggeenncciiaa ppoorr uunn ppllaazzoo 
lliimmiittaaddoo ddeebbeenn aauuttoorriizzaarrssee ccoonn ccaarrggoo aa rreessuullttaaddooss dduurraannttee ssuuss vviiddaass úúttiilleess 
eessttiimmaaddaass.. LLaa ppoollííttiiccaa ddee aauuttoorriizzaacciióónn ddee iinnttaannggiibblleess ddee ppllaazzoo iinnddeeffiinniiddoo 
ddeebbee sseerr eexxpplliiccaaddaa eenn llaa nnoottaa ddee llooss eessttaaddooss ffiinnaanncciieerrooss.. 
CC..66 LLaa nnaattuurraalleezzaa yy ccuuaannttííaa ddee llooss aaccttiivvooss ggrraavvaaddooss oo hhiippootteeccaaddooss ddeebbeenn 
mmoossttrraarrssee eenn nnoottaa aa llooss eessttaaddooss ffiinnaanncciieerrooss.. 
DD RReellaattiivvoo aa oobblliiggaacciioonneess ddee llaa eennttiiddaadd ((PPaassiivvoo)) 
DD..11 TTooddooss llooss ppaassiivvooss ccoonnoocciiddooss ddeebbeenn sseerr rreeggiissttrraaddooss,, iinncclluuyyeennddoo,, llooss 
vvaalloorreess ccuuyyooss mmoonnttooss ddeeffiinniittiivvooss eessttéénn aauunn ppoorr ddeetteerrmmiinnaarrssee.. SSii llooss 
mmoonnttooss nnoo ppuueeddeenn sseerr rraazzoonnaabblleemmeennttee eessttiimmaaddooss,, llaa nnaattuurraalleezzaa ddee llaass 
ppaarrttiiddaass ddeebbeenn iinnddiiccaarrssee eenn ccuueennttaass ddee oorrddeenn oo eenn uunnaa nnoottaa aa llooss eessttaaddooss 
ffiinnaanncciieerrooss.. 
DD..22 EEll ppaassiivvoo eexxiiggiibbllee aa ccoorrttoo ppllaazzoo ddeebbee iinncclluuiirr llooss mmoonnttooss aa ppaaggaarr ddeennttrroo ddee 
uunn aaññoo oo aall ffiinnaall ddeell cciicclloo ddee ooppeerraacciioonneess ddee llaa eennttiiddaadd,, ccllaassiiffiiccaacciióónn qquuee 
ddeebbee sseerr ccoonnsseeccuueennttee ccoonn aaqquueellllaa ddaaddaa aall aaccttiivvoo ddiissppoonniibbllee,, rreeaalliizzaabbllee yy 
ttrraannssiittoorriioo.. DDeebbeenn mmoossttrraarrssee eenn ffoorrmmaa sseeppaarraaddaa llaass oobblliiggaacciioonneess sseeggúúnn 
ccoonncceeppttoo yy ttiippoo ddee aaccrreeeeddoorr.. PPoorr lloo ttaannttoo,, ddeebbeenn sseeggrreeggaarrssee llooss 
ddooccuummeennttooss ppoorr ppaaggaarr aa bbaannccooss,, aa tteerrcceerrooss,, pprroovveeeeddoorreess,, llaass ccuueennttaass ppoorr 
ppaaggaarr,, aall ppeerrssoonnaall,, aa aaffiilliiaaddaass ee iimmppuueessttooss,, eettcc.. 
DD..33 EEll ppaassiivvoo eexxiiggiibbllee aa llaarrggoo ppllaazzoo ddeebbee sseerr ddeessccrriittoo iinnddiiccaannddoo ssuu 
nnaattuurraalleezzaa;; ffeecchhaass ddee vveenncciimmiieennttoo,, ttiippoo ddee iinntteerrééss yy mmoonneeddaa eenn qquuee ddeebbee 
sseerr ppaaggaaddoo yy eell rreessppeeccttiivvoo ttiippoo ddee ccaammbbiioo uuttiilliizzaaddoo eenn ssuu ttrraadduucccciióónn.. 
DD..44 DDeebbee eexxpplliiccaarrssee eenn uunnaa nnoottaa aa llooss eessttaaddooss ffiinnaanncciieerrooss llaa nnaattuurraalleezzaa yy eell 
mmoonnttoo ddee llooss ggrraavváámmeenneess qquuee aaffeeccttaann aa llooss aaccttiivvooss qquuee eessttáánn ggeenneerraannddoo 
llooss ppaassiivvooss ccoonnttrraaííddooss.. 
DD..55 LLooss iinnggrreessooss ddiiffeerriiddooss ddeebbeenn ddeessccrriibbiirrssee yy ccllaassiiffiiccaarrssee sseeppaarraaddaammeennttee.. 
DD..66 LLooss ppaassiivvooss ccoonnttiinnggeenntteess oo eevveennttuuaalleess ddee iimmppoorrttaanncciiaa ddeebbeenn sseerr 
aaddeeccuuaaddaammeennttee ddeessccrriittooss ee iinncclluuiiddooss eenn ccuueennttaass ddee oorrddeenn.. 
44.. AApplliiccaacciióónn pprrááccttiiccaa ddee llooss pprriinncciippiiooss 
aa.. LLooss eessttaaddooss ffiinnaanncciieerrooss pprreesseennttaaddooss ttiieenneenn uunn eennccaabbeezzaammiieennttoo qquuee iiddeennttiiffiiccaa ccllaarraammeennttee aa llaa 
ssoocciieeddaadd oo ppeerrssoonnaa nnaattuurraall,, ddee lloo qquuee ssee ddeesspprreennddee qquuee llaa iinnffoorrmmaacciióónn ccoonntteenniiddaa eenn eellllooss 
ccoorrrreessppoonnddee aa eessaa eennttiiddaadd yy nnoo aa llooss dduueeññooss oo ssoocciiooss.. PPrriinncciippiioo ddee EEnnttiiddaadd CCoonnttaabblleess.. 
bb.. LLooss vvaalloorreess eessttáánn eexxpprreessaaddooss eenn ppeessooss.. PPrriinncciippiioo ddee llaa MMoonneeddaa.. 
1133
cc.. TTooddoo iinnffoorrmmee hhaaccee rreeffeerreenncciiaa aall ppeerrííooddoo qquuee aabbaarrccaa llaa iinnffoorrmmaacciióónn qquuee ssee eessttáá 
pprrooppoorrcciioonnaannddoo oo ccuubbiieerrttoo ppoorr ddiicchhoo iinnffoorrmmee.. PPrriinncciippiioo ddee PPeerrííooddoo ddee TTiieemmppoo.. 
dd.. EEll hheecchhoo qquuee ssee rreefflleejjeenn llaass ccuueennttaass ppoorr ccoobbrraarr oo ppaaggaarr yy qquuee nnoo ssee eessttee aapplliiccaannddoo llaa 
ccoonnttaabbiilliiddaadd ddee ccaajjaa oo bbaassee ddee eeffeeccttiivvoo.. PPrriinncciippiioo ddee DDeevveennggaaddoo.. 
ee.. AAll eexxiissttiirr iigguuaallddaadd eennttrree eell aaccttiivvoo yy eell ppaassiivvoo mmááss eell ppaattrriimmoonniioo.. PPrriinncciippiioo ddee llaa PPaarrttiiddaa ddoobbllee 
oo DDuuaalliiddaadd EEccoonnóómmiiccaa.. 
ff.. EEll rreeggiissttrraarr uunnaa vveennttaa ccuuaannddoo eeffeeccttiivvaammeennttee ssee eemmiittiióó eell rreessppeeccttiivvoo ddooccuummeennttoo ((bboolleettaa oo 
ffaaccttuurraa)),, ccuuaannddoo ssee rreecciibbiióó eell ddiinneerroo oo bbiieenn ccuuaannddoo ssee hhiizzoo eennttrreeggaa rreeaall oo ssiimmbbóólliiccaa ddee llaass 
mmeerrccaaddeerrííaass.. PPrriinncciippiioo ddee RReeaalliizzaacciióónn.. 
gg.. LLaa ppoossiibbiilliiddaadd ddee ccoommppaarraarr eell ccoossttoo ddee vveennttaa ddee uunn ppeerrííooddoo ccoonn oottrroo ssiinn qquuee eexxiissttaa nniinnggúúnn 
ttiippoo ddee ddiissttoorrssiióónn,, ddeebbiiddoo aa qquuee eenn aammbbooss eejjeerrcciicciiooss ssee aapplliiccaarroonn llooss mmiissmmooss pprroocceeddiimmiieennttooss 
ppaarraa ssuu ddeetteerrmmiinnaacciióónn.. PPrriinncciippiioo ddee UUnniiffoorrmmiiddaadd.. 
55.. AApplliiccaacciióónn pprrááccttiiccaa ddee llaass nnoorrmmaass ccoonnttaabblleess 
aa.. EEll ccoonnttaabbiilliizzaarr uunnaa vveennttaa ccuuaannddoo ssee hhaayyaa rreeaalliizzaaddoo,, jjuunnttoo ccoonn aapplliiccaarr eell pprriinncciippiioo ddee 
rreeaalliizzaacciióónn ssee eessttáá aapplliiccaannddoo llaa nnoorrmmaa ccoonnttaabbllee eessppeeccííffiiccaa AA..11.. 
bb.. PPrroodduuccttoo ddee llaa vveennttaa,, ddeetteerrmmiinnaarr yy ccoonnttaabbiilliizzaarr ooppoorrttuunnaammeennttee ssuu rreessppeeccttiivvoo ccoossttoo ddee vveennttaa eess 
uunnaa aapplliiccaacciióónn ddee llaa nnoorrmmaa ccoonnttaabbllee eessppeeccííffiiccaa AA..22.. 
cc.. EEll ddeetteerrmmiinnaarr yy ccoonnttaabbiilliizzaarr llooss ggaassttooss ppeennddiieenntteess ddee ppaaggoo eenn eell eejjeerrcciicciioo rreessppeeccttiivvoo eessttoo eess 
pprroovviissiioonnaarr eell ggaassttoo,, eess uunnaa aapplliiccaacciióónn ddee llaa nnoorrmmaa eessppeeccííffiiccaa AA..55.. 
dd.. EEll hheecchhoo ddee mmoossttrraarr sseeppaarraaddaammeennttee eenn uunnaa ccuueennttaa ccoonnttaabbllee llaa rreesseerrvvaa ““RReesseerrvvaa ddee 
RReevvaalloorriizzaacciióónn ddeell CCaappiittaall PPrrooppiioo”” eess uunnaa aapplliiccaacciióónn ddee llaa nnoorrmmaa ccoonnttaabbllee eessppeeccííffiiccaa BB..77.. 
ee.. EEll pprreesseennttaarr llaa ccuueennttaa ccoonnttaabbllee ““CClliieenntteess”” oo ““DDeeuuddoorreess ppoorr VVeennttaass”” rreebbaajjaaddaa ppoorr llaa 
““EEssttiimmaacciióónn ddee DDeeuuddoorreess IInnccoobbrraabblleess”” eess uunnaa aapplliiccaacciióónn ddee llaa nnoorrmmaa ccoonnttaabbllee eessppeeccííffiiccaa CC..11.. 
ff.. EEll pprreesseennttaarr ddeennttrroo ddeell PPaassiivvoo CCiirrccuullaannttee llaass ddeeuuddaass ccoonn llooss pprroovveeeeddoorreess ddee mmeerrccaaddeerrííaass eenn llaa 
ccuueennttaa ““PPrroovveeeeddoorreess”” sseeppaarraaddoo ddee llaass ddeeuuddaass ccoonn eell EEssttaaddoo ppoorr llooss iimmppuueessttooss aaddeeuuddaaddooss aa 
eessaa mmiissmmaa ffeecchhaa eenn llaa ccuueennttaa ““IIVVAA ppoorr PPaaggaarr”” eess uunnaa aapplliiccaacciióónn ddee llaa nnoorrmmaa ccoonnttaabbllee 
eessppeeccííffiiccaa DD..22.. 
1144
CCAAPPÍÍTTUULLOO SSEEGGUUNNDDOO 
SSIISSTTEEMMAASS CCOONNTTAABBLLEESS 
11.. CCoonncceeppttooss ggeenneerraalleess 
UUnn ssiisstteemmaa eess uunn ccoonnjjuunnttoo ddee eelleemmeennttooss iinntteerrrreellaacciioonnaaddooss eennttrree ssíí oo iinntteerrddeeppeennddiieenntteess,, qquuee aall 
eennttrraarr eenn ffuunncciioonnaammiieennttoo bbuussccaann uunn oobbjjeettiivvoo ccoommúúnn.. UUnn ssiisstteemmaa ppuueeddee sseerr aabbiieerrttoo oo cceerrrraaddoo,, 
ddeeppeennddiieennddoo ddee ssii eessttáánn rreellaacciioonnaaddooss ccoonn oottrrooss ssiisstteemmaass oo ddeeppeennddeenn ddee aallgguunnaa ffoorrmmaa ddee ééssttooss.. 
IInnddeeppeennddiieennttee mmeennttee ddee llaa mmaaggnniittuudd ddee llooss ssiisstteemmaass,, llaa eessttrruuccttuurraa qquuee eessttooss ttiieenneenn eess llaa mmiissmmaa,, 
ttrraattáánnddoossee ddee ssiisstteemmaass aabbiieerrttooss.. EEssttaa eessttrruuccttuurraa eessttáá ccaarraacctteerriizzaaddaa ppoorr cciinnccoo ccoommppoonneenntteess:: 
eennttrraaddaa,, pprroocceessoo,, ssaalliiddaa,, rreettrrooaalliimmeennttaacciióónn yy eennttoorrnnoo.. 
EENNTTRRAADD PPRROOCCEESSOO SSAALLIIDDAA 
AASSAALLIIDDAA 
DDeessddee eell ppuunnttoo ddee vviissttaa ddee llaa AAddmmiinniissttrraacciióónn llaa eemmpprreessaa eess uunn ssiisstteemmaa yy ccoommoo ttaall ttiieennee:: 
aa.. EEnnttrraaddaass:: rreeccuurrssooss nnaattuurraalleess,, ffiinnaanncciieerrooss,, hhuummaannooss,, tteeccnnoollóóggiiccooss,, eettcc.. 
bb.. PPrroocceessoo:: ddeeppeennddiieennddoo ddeell ttiippoo ddee eemmpprreessaa ((eexxttrraaccttiivvaa,, mmaannuuffaaccttuurreerraa,, 
ccoommeerrcciiaalliizzaaddoorraa,, eettcc..)).. 
1155 
EENNTTOORRNNOO 
RREETTRROOAALLIIMMEENNTTAACCIIÓÓNN
cc.. SSaalliiddaa:: llooss bbiieenneess yy//oo sseerrvviicciiooss qquuee ssoonn eell oobbjjeettoo ddee llaa eemmpprreessaa.. 
UUnn SSiisstteemmaa ddee IInnffoorrmmaacciióónn AAddmmiinniissttrraattiivvoo eess eell qquuee pprrooppoorrcciioonnaa aall SSiisstteemmaa AAddmmiinniissttrraattiivvoo llaa 
iinnffoorrmmaacciióónn qquuee pprreecciissaa.. DDeennttrroo ddee uunn SSIIAA ttiieennee eesseenncciiaall iimmppoorrttaanncciiaa llaa iinnffoorrmmaacciióónn ssoobbrree llooss 
hheecchhooss eeccoonnóómmiiccooss yy ffiinnaanncciieerrooss pprrooppoorrcciioonnaaddooss ppoorr eell SSuubbssiisstteemmaa ddee CCoonnttaabbiilliiddaadd.. 
EEll SSiisstteemmaa CCoonnttaabbllee eess uunn ccoonnjjuunnttoo ddee eelleemmeennttooss mmaatteerriiaalleess,, hhuummaannooss yy nnoorrmmaattiivvooss 
iinntteerrrreellaacciioonnaaddooss ccoonn eell oobbjjeettiivvoo ccoommúúnn ddee pprrooppoorrcciioonnaarr iinnffoorrmmaacciióónn eeccoonnóómmiiccaa ffiinnaanncciieerraa qquuee,, 
mmeeddiiaannttee uunn pprroocceessoo ddee rreeggiissttrroo yy mmeeddiicciióónn ddee hheecchhooss eeccoonnóómmiiccooss yy eenn ccoonnssuullttaa aa uunnooss aarrcchhiivvooss,, 
ttrraannssffoorrmmaa ddaattooss ddee eennttrraaddaa eenn iinnffoorrmmaacciióónn ddee ssaalliiddaa.. 
LLooss eelleemmeennttooss ddee uunn ssiisstteemmaa ccoonnttaabblleess ssoonn:: MMaannuuaalleess ddee PPrroocceeddiimmiieennttoo llooss ccuuaalleess iinncclluuyyeenn eell 
ppllaann yy mmaannuuaall ddee ccuueennttaass,, ddooccuummeennttaacciióónn mmeerrccaannttiill,, ccoommpprroobbaanntteess ccoonnttaabblleess,, LLiibbrrooss ddee 
CCoonnttaabbiilliiddaadd,, IInnffoorrmmeess ccoonnttaabblleess yy NNoorrmmaass yy pprroocceeddiimmiieennttooss aaddmmiinniissttrraattiivvooss--ccoonnttaabblleess 
CCOOMMPPOONNEENNTTEESS DDEE LLOOSS 
SSIISSTTEEMMAASS 
SSIISSTTEEMMAA EEMMPPRREESSAA SSIISSTTEEMMAA CCOONNTTAABBLLEE 
EEnnttrraaddaass 
DDeemmaannddaa ddee rreeccuurrssooss hhuummaannooss,, 
mmaatteerriiaalleess,, tteeccnnoollóóggiiccooss,, eettcc.. 
HHeecchhooss eeccoonnóómmiiccooss 
((ttrraannssaacccciioonneess)).. 
PPrroocceessoo 
EEllaabboorraacciióónn ddee bbiieenneess yy//oo 
sseerrvviicciiooss.. 
MMeeddiicciióónn yy rreeggiissttrroo ddee llooss 
hheecchhooss eeccoonnóómmiiccooss.. 
SSaalliiddaass 
EEnnttrreeggaa ddee llooss bbiieenneess yy//oo 
sseerrvviicciiooss.. 
IInnffoorrmmaacciióónn eeccoonnóómmiiccaa 
ffiinnaanncciieerraa.. 
RReettrrooaalliimmeennttaacciióónn 
AAffeeccttaa aa llaass eennttrraaddaass yy ddeetteerrmmiinnaa 
llaa vviiggeenncciiaa ddeell ssiisstteemmaa.. 
AAffeeccttaa aa llaass eennttrraaddaass yy 
ddeetteerrmmiinnaa llaa vviiggeenncciiaa ddeell 
ssiisstteemmaa.. 
EEnnttoorrnnoo 
EEll mmeerrccaaddoo LLaa eemmpprreessaa 
22.. TTiippooss ddee ssiisstteemmaass 
EEnn ccuuaannttoo aa llooss ssiisstteemmaass ccoonnttaabblleess pprrooppiiaammeennttee ttaall,, ppuueeddeenn eexxiissttiirr ggrraannddeess vvaarriiaacciioonneess eennttrree uunnoo 
yy oottrroo,, pprriinncciippaallmmeennttee eenn llooss rreeggiissttrrooss,, ssuu eessttrruuccttuurraa yy eell fflluujjoo ddee iinnffoorrmmaacciióónn aa ttrraavvééss ddeell 
pprroocceessaammiieennttoo ddee ddaattooss.. EEnnttrree llooss mmááss ccoonnoocciiddooss eessttáánn:: 
AA.. SSiisstteemmaa JJoorrnnaalliizzaaddoorr 
BB.. SSiisstteemmaa CCeennttrraalliizzaaddoorr 
CC.. SSiisstteemmaa DDiiaarriioo MMaayyoorr 
33.. SSiisstteemmaa CCeennttrraalliizzaaddoorr ((DDiiaarriiooss MMúúllttiipplleess)) 
SSuu pprriinncciippaall ccaarraacctteerrííssttiiccaa eess qquuee aapplliiccaa eell pprriinncciippiioo ddee llaa ddiivviissiióónn ddeell ttrraabbaajjoo aa llooss rreeggiissttrrooss 
ccoonnttaabblleess,, eessttoo eess,, ooppeerraacciioonneess ddee iigguuaalleess ccaarraacctteerrííssttiiccaa oo ddee uunnaa mmiissmmaa nnaattuurraalleezzaa ssoonn rreeggiissttrraaddaass 
eenn llooss rreessppeeccttiivvooss lliibbrrooss aauuxxiilliiaarreess,, ppeerrmmiittiieennddoo ccoonn eelllloo ddeesscceennttrraalliizzaarr llaass aannoottaacciioonneess eenn eell 
LLiibbrroo DDiiaarriioo.. 
1166
Los libros auxiliares que utiliza este sistema son de carácter obligatorio sseeggúúnn llaass nnoorrmmaass 
vviiggeenntteess yy oottrrooss ssoonn ddee ccaarráácctteerr vvoolluunnttaarriioo yy ppuueeddee llaa eemmpprreessaa ooppttaattiivvaammeennttee iimmpplleemmeennttaarrllooss,, 
pprriinncciippaallmmeennttee ddee aaccuueerrddoo aa llaass nneecceessiiddaaddeess ddee iinnffoorrmmaacciióónn yy ccoonnttrrooll qquuee ssee qquuiieerraa eejjeerrcceerr ssoobbrree 
llooss ddaattooss aa rreeggiissttrraarr oo bbiieenn sseeggúúnn llaa nnaattuurraalleezzaa ddee llaa eemmpprreessaa.. 
EEnn eessttooss aauuxxiilliiaarreess llaass ooppeerraacciioonneess ssee rreeggiissttrraann eenn ffoorrmmaa ccrroonnoollóóggiiccaa,, ddeettaallllaannddoo ccaaddaa ooppeerraacciióónn 
sseeggúúnn llaa iinnffoorrmmaacciióónn qquuee ssee ddeesseeaa ccoonnttrroollaarr.. EEnn ffoorrmmaa ppeerriióóddiiccaa ((aa lloo mmeennooss uunnaa vveezz aall mmeess)) llaa 
iinnffoorrmmaacciióónn ccoonntteenniiddaa eenn ccaaddaa lliibbrroo aauuxxiilliiaarr eess ttrraassppaassaaddaa aall LLiibbrroo DDiiaarriioo mmeeddiiaannttee uunnaa aassiieennttoo 
ddee cceennttrraalliizzaacciióónn,, ppoorr lloo qquuee llaass aannoottaacciioonneess eenn eell LLiibbrroo DDiiaarriioo,, rreessppeeccttoo ddee llaass ooppeerraacciioonneess 
rreeggiissttrraaddaass eenn llooss ddiissttiinnttooss lliibbrrooss aauuxxiilliiaarreess ssee rreedduuccee aa uunn rreessuummeenn mmeennssuuaall ddee llaass ooppeerraacciioonneess 
rreeaalliizzaaddaass eenn eessee ppeerrííooddoo ddee ttiieemmppoo.. 
JJuunnttoo ccoonn iiddeennttiiffiiccaarr lliibbrrooss aauuxxiilliiaarreess oobblliiggaattoorriiooss yy vvoolluunnttaarriiooss,, ttaammbbiiéénn eess nneecceessaarriiooss hhaacceerr llaa 
ddiissttiinncciióónn eenn qquuee eexxiisstteenn lliibbrrooss aauuxxiilliiaarreess ttaannttoo ppaarraa eell LLiibbrroo DDiiaarriioo ccoommoo ppaarraa eell LLiibbrroo ddee 
MMaayyoorr.. 
EEll bbuueenn ffuunncciioonnaammiieennttoo ddee eessttee ssiisstteemmaa,, ddeeppeennddee eenn ggrraann ppaarrttee,, ddeell ddiisseeññoo qquuee tteennggaann llooss lliibbrrooss 
aauuxxiilliiaarreess,, ddee ssuu ffaacciilliiddaadd ddee uussoo yy aaddaappttaacciióónn aa llaass nneecceessiiddaaddeess ddee iinnffoorrmmaacciióónn ddee llaa eemmpprreessaa yy 
eenn ffoorrmmaa ffuunnddaammeennttaall ddeeppeennddee ddee llaa ccoorrrreeccttaa ssiinnccrroonniizzaacciióónn yy ccoooorrddiinnaacciióónn ddee llooss ddiiffeerreenntteess 
aauuxxiilliiaarreess eennttrree ssíí.. AAmmbbooss ffaaccttoorreess ddeebbeenn sseerr ccuuiiddaaddoossaammeennttee ccoonnssiiddeerraaddooss aall iimmpplleemmeennttaarr eell 
ssiisstteemmaa,, ddee ttaall mmooddoo,, qquuee llooss aauuxxiilliiaarreess ddiisseeññaaddooss aabbaarrqquueenn ppoorr uunn llaaddoo,, ttooddaass llaass eexxiiggeenncciiaass 
lleeggaalleess yy ppoorr oottrroo,, ttooddaass llaass aaccttiivviiddaaddeess yy ooppeerraacciioonneess qquuee llaa eemmpprreessaa ddeessaarrrroollllee.. 
RReessppeeccttoo ddee llaass ooppeerraacciioonneess qquuee nnoo qquueeddaann iinncclluuiiddaass eenn nniinnggúúnn lliibbrroo aauuxxiilliiaarr ddeebbeenn sseerr 
rreeggiissttrraaddaass ddiirreeccttaammeennttee eenn eell LLiibbrroo DDiiaarriioo.. 
33..11 LLiibbrrooss AAuuxxiilliiaarreess ddeell LLiibbrroo DDiiaarriioo 
OObblliiggaattoorriiooss:: 
LLiibbrroo AAuuxxiilliiaarr ddee CCoommpprraass:: AArrttííccuulloo NNº 5599 ddeell DD..LL.. NNº 882255,, ddee 11997744,, LLeeyy ddee IIVVAA.. 
LLiibbrroo AAuuxxiilliiaarr ddee VVeennttaass:: AArrttííccuulloo NNº 5599 ddeell DD..LL.. NNº 882255,, ddee 11997744,, LLeeyy ddee IIVVAA.. 
LLiibbrroo AAuuxxiilliiaarr ddee RReemmuunneerraacciioonneess:: AArrttííccuulloo NNº 6622 ddee llaa LLeeyy NNº 1188..662200,, ddee 11998877,, 
CCóóddiiggoo ddeell TTrraabbaajjoo.. 
LLiibbrroo AAuuxxiilliiaarr ddee LLeettrraass ppoorr CCoobbrraarr:: DD..LL.. NNº 33..447755,, ddee 11998800,, LLeeyy ddee TTiimmbbrree.. 
LLiibbrroo AAuuxxiilliiaarr ddee IImmppuueessttooss RReetteenniiddooss:: AArrttííccuulloo NNº 7777 ddeell DD..LL.. NNº 882244,, ddee 11997744,, LLeeyy ddee 
llaa RReennttaa.. 
OOppttaattiivvooss:: 
LLiibbrroo AAuuxxiilliiaarr ddee CCaajjaa 
LLiibbrroo AAuuxxiilliiaarr ddee BBaannccooss 
33..22 LLiibbrrooss AAuuxxiilliiaarreess ddeell LLiibbrroo MMaayyoorr 
OObblliiggaattoorriiooss:: 
LLiibbrroo AAuuxxiilliiaarr ddee EExxiisstteenncciiaass:: RReessoolluucciióónn EExxeennttaa NNº 998855 ddee 2244..0099..11997755 ddee llaa DDiirreecccciióónn 
NNaacciioonnaall ddeell SSIIII.. 
1177
OOppttaattiivvooss:: 
LLiibbrroo AAuuxxiilliiaarr ddee CClliieenntteess 
LLiibbrroo AAuuxxiilliiaarr ddee PPrroovveeeeddoorreess 
LLiibbrroo AAuuxxiilliiaarr ddee IInnvveerrssiioonneess 
LLiibbrroo AAuuxxiilliiaarr ddee AAccttiivvoo FFiijjooss 
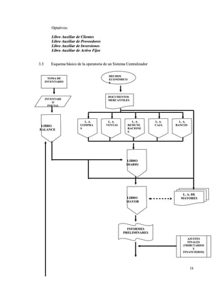
33..33 EEssqquueemmaa bbáássiiccoo ddee llaa ooppeerraattoorriiaa ddee uunn SSiisstteemmaa CCeennttrraalliizzaaddoorr 
1188 
HHEECCHHOOSS 
EECCOONNÓÓMMIICCOO 
SS 
DDOOCCUUMMEENNTTOOSS 
MMEERRCCAANNTTIILLEESS 
LL.. AA.. 
CCOOMMPPRRAA 
SS 
LL.. AA.. 
VVEENNTTAASS 
LL.. AA.. 
RREEMMUUNNEE 
RRAACCIIOONNEE 
SS 
LL.. AA.. 
CCAAJJAA 
LL.. AA.. 
BBAANNCCOOSS 
LLIIBBRROO 
DDIIAARRIIOO 
LLIIBBRROO 
MMAAYYOORR 
TTOOMMAA DDEE 
IINNVVEENNTTAARRIIOO 
IINNVVEENNTTAARRII 
OO 
IINNIICCIIAALL 
LLIIBBRROO 
BBAALLAANNCCEE 
LL.. AA.. DDEE 
MMAAYYOORREESS 
AAJJUUSSTTEESS 
FFIINNAALLEESS 
((TTRRIIBBUUTTAARRIIOOSS 
YY 
FFIINNAANNCCIIEERROOSS)) 
IINNFFOORRMMEESS 
PPRREELLIIMMIINNAARREESS
33..33 FFuunncciioonnaammiieennttoo ddee aallgguunnooss LLiibbrrooss AAuuxxiilliiaarreess ddeell LLiibbrroo DDiiaarriioo 
33..44..11 LLiibbrroo AAuuxxiilliiaarr ddee CCoommpprraass ((AAnneexxoo NNº 11)) 
TTiieennee ccoommoo oobbjjeettiivvoo pprriinncciippaall eell ddee rreeggiissttrraarr llaass ooppeerraacciioonneess ddee ccoommpprraass qquuee 
eeffeeccttúúee llaa eemmpprreessaa,, ccoorrrreessppoonnddaann ééssttaass aa aaddqquuiissiicciioonneess ddee bbiieenneess oo llaa uuttiilliizzaacciióónn 
ddee sseerrvviicciiooss.. 
TTaammbbiiéénn,, ssiimmpplliiffiiccaa eell mmoovviimmiieennttoo,, ttooddoo ssee rreedduuccee aall aassiieennttoo ddee cceennttrraalliizzaacciióónn,, 
aaggrruuppaarr eenn uunn ssóólloo lliibbrroo ttooddoo eell mmoovviimmiieennttoo ddee ccoommpprraass eeffeeccttuuaaddaass eenn uunn 
ppeerrííooddoo,, ssee oobbttiieennee uunn ccoonnttrrooll mmááss ffáácciill yy rrááppiiddoo yy ppoorr úúllttiimmoo,, ffaacciilliittaa llaa 
iinnffoorrmmaacciióónn,, hhaacciiéénnddoollaa mmááss rrááppiiddaa,, ccoommpplleettaa yy eexxppeeddiittaa,, ddeeppeennddiieennddoo ttaammbbiiéénn 
ddee lloo aaddeeccuuaaddoo ddeell ddiisseeññoo.. 
EEss oobblliiggaattoorriioo ddee aaccuueerrddoo aall AArrtt.. NNº 5599 ddeell DD..LL.. 882255,, qquuee ddiiccee :: ""LLooss vveennddeeddoorreess 
yy pprreessttaaddoorreess ddee sseerrvviicciiooss aaffeeccttooss aa llooss iimmppuueessttooss...... ddeebbeerráánn lllleevvaarr llooss lliibbrrooss 
eessppeecciiaalleess qquuee ddeetteerrmmiinnee eell RReeggllaammeennttoo yy rreeggiissttrraarr eenn eellllooss ttooddaass ssuuss ooppeerraacciioonneess 
ddee ccoommpprraass,, vveennttaass yy sseerrvviicciiooss uuttiilliizzaaddooss yy pprreessttaaddooss.. EEll RReeggllaammeennttoo sseeññaallaarráá,, 
aaddeemmááss llaass eessppeecciiffiiccaacciioonneess qquuee ddeebbeerráánn ccoonntteenneerr llooss lliibbrrooss mmeenncciioonnaaddooss.."" 
EEll RReeggllaammeennttoo ddeell IIVVAA,, eenn ssuu aarrttííccuulloo NNº 7744 sseeññaallaa:: ""LLooss ccoonnttrriibbuuyyeenntteess aaffeeccttooss 
aa llooss iimmppuueessttooss ddee llaa LLeeyy,, ddeebbeerráánn lllleevvaarr uunn ssóólloo lliibbrroo ddee ccoommpprraass yy vveennttaass,, eenn eell 
ccuuaall rreeggiissttrraarraann ddííaa aa ddííaa ttooddaass ssuuss ooppeerraacciioonneess ddee ccoommpprraass,, ddee vveennttaass,, ddee 
iimmppoorrttaacciioonneess,, ddee eexxppoorrttaacciioonneess yy ddee pprreessttaacciioonneess ddee sseerrvviicciiooss,, iinncclluuyyeennddoo 
sseeppaarraaddaammeennttee aaqquueellllaass qquuee rreeccaaiiggaann ssoobbrree bbiieenneess yy sseerrvviicciiooss eexxeennttooss.."" 
LLaass ffoorrmmaalliiddaaddeess lleeggaalleess eessttáánn eessttaabblleecciiddaass eenn eell aarrttííccuulloo NNº 7755 ddeell RReeggllaammeennttoo 
ddeell IIVVAA yy eenn eell ccuuaall sseeññaallaa:: 
aa)) NNúúmmeerroo yy ffeecchhaa ddee llaa ffaaccttuurraa 
bb)) IInnddiivviidduuaalliizzaacciióónn ddeell pprroovveeeeddoorr oo pprreessttaaddoorr ddee sseerrvviicciiooss 
((ccoommpprraass)) yy ddeell cclliieennttee ((VVeennttaass)) 
cc)) NNúúmmeerroo ddee RRUUTT ddeell pprroovveeeeddoorr ((CCoommpprraass)) yy ddeell cclliieennttee ((VVeennttaass)) 
dd)) MMoonnttoo ddee ccoommpprraass oo vveennttaass,, pprreessttaacciióónn oo uuttiilliizzaacciióónn ddee sseerrvviicciiooss eexxeennttooss 
ccoonnssiiggnnaaddooss eenn llooss rreeffeerriiddooss ddooccuummeennttooss.. 
ee)) MMoonnttoo ddee ccoommpprraass oo vveennttaass,, pprreessttaacciióónn oo uuttiilliizzaacciióónn ddee sseerrvviicciiooss aaffeeccttooss 
ff)) IImmppuueessttooss rreeccaarrggaaddoo eenn llaass ccoommpprraass,, eenn llaass vveennttaass ddee bbiieenneess oo eenn llaass 
pprreessttaacciioonneess ddee sseerrvviicciiooss sseeggúúnn ccoonnssttee eenn llaass ffaaccttuurraass,, nnoottaass ddee ccrrééddiittooss,, 
nnoottaass ddee ddéébbiittooss.."" 
DDaarráá ddeerreecchhoo aall CCrrééddiittoo FFiissccaall llooss ddooccuummeennttooss qquuee aaccrreeddiitteenn eell ccrrééddiittoo ffiissccaall,, 
eessttáá sseeññaallaaddoo eenn eell AArrtt.. 2255 ddee llaa LLeeyy :: ""PPaarraa hhaacceerr uussoo ddeell ccrrééddiittoo ffiissccaall,, eell 
ccoonnttrriibbuuyyeennttee ddeebbeerráá aaccrreeddiittaarr qquuee eell iimmppuueessttoo llee hhaa ssiiddoo rreeccaarrggaaddoo eenn llaass 
1199 
IINNFFOORRMMEESS 
FFIINNAALLEESS
respectivas facturas, o pagado según los comprobantes ddee iinnggrreessoo ddeell iimmppuueessttoo 
ttrraattáánnddoossee ddee iimmppoorrttaacciioonneess,, yy qquuee eessttooss ddooccuummeennttooss hhaann ssiiddoo rreeggiissttrraaddooss eenn llooss 
lliibbrrooss eessppeecciiaalleess qquuee sseeññaallaa eell AArrtt.. 5599º.. EEnn eell ccaassoo ddee iimmppuueessttooss aaccrreeddiittaaddooss ccoonn 
ffaaccttuurraa,, ééssttooss ssóólloo ppooddrráánn ddeedduucciirrssee ssii ssee hhuubbiieerreenn rreeccaarrggaaddoo sseeppaarraaddaammeennttee eenn 
eellllaass.."" 
EEll aassiieennttoo ddee cceennttrraalliizzaacciióónn eess rreeaalliizzaaddoo eenn uunn CCoommpprroobbaannttee CCoonnttaabbllee ddee 
TTrraassppaassoo,, uunn eejjeemmpplloo eess eell ssiigguuiieennttee:: 
CCÓÓDDIIGGOO DDEESSCCRRIIPPCCIIÓÓNN DDEEBBEE HHAABBEERR 
MMeerrccaaddeerrííaass 9999..999999..999999 
MMaaqquuiinnaarriiaass 9999..999999..999999 
GGaassttooss GGeenneerraalleess 9999..999999..999999 
RReeppaarraacciioonneess vvaarriiaass 9999..999999..999999 
IIVVAA CCrrééddiittoo FFiissccaall 9999..999999..999999 
PPrroovveeeeddoorreess 9999..999999..999999 
AAccrreeeeddoorreess VVaarriiooss 9999..999999..999999 
TToottaalleess 
GGLLOOSSAA:: CCeennttrraalliizzaacciióónn ddee llaass ccoommpprraass ddeell mmeess ddee..................................,, sseeggúúnn LLiibbrroo AAuuxxiilliiaarr ddee CCoomm-- 
pprraass ddeessddee llooss ffoolliiooss NNº .............. aall NNº...................... 
PPRREEPPAARRAADDOO PPOORR:: RREEVVIISSAADDOO PPOORR:: VVº BBº 
2200 
CCOOMMPPRROOBBAANNTTEE DDEE TTRRAASSPPAASSOO 
FFEECCHHAA:: 
NNUUMMEERROO::
33..44..22 LLiibbrroo AAuuxxiilliiaarr ddee VVeennttaass ((AAnneexxoo NNº 22)) 
EEss uunnoo ddee llooss lliibbrrooss aauuxxiilliiaarreess mmááss iimmppoorrttaanntteess yy ddee uussoo oobblliiggaattoorriioo,, ttaannttoo ppaarraa 
llaass iinndduussttrriiaass ccoommoo ppaarraa eell ccoommeerrcciioo mmaayyoorriissttaa yy mmiinnoorriissttaa.. 
TTiieennee ccoommoo oobbjjeettiivvoo eell ddee rreeggiissttrraarr llaass ooppeerraacciioonneess ddee vveennttaass qquuee eeffeeccttúúaa llaa 
eemmpprreessaa,, iinncclluuyyeennddoo eenn eessttee ccoonncceeppttoo ttaammbbiiéénn llooss sseerrvviicciiooss pprreessttaaddooss.. 
LLaa ffoorrmmaa eenn qquuee ssee eessttrruuccttuurree ddeeppeennddeerráá ffuunnddaammeennttaallmmeennttee ddee llooss ssiigguuiieenntteess 
ffaaccttoorreess qquuee ssee rreellaacciioonnaann eennttrree ssíí :: 
11.. IInnffoorrmmaacciióónn yy CCoonnttrrooll qquuee ssee ddeesseeee pprrooppoorrcciioonnee eessttee rreeggiissttrroo.. 
22.. SSiisstteemmaa qquuee ssee eemmpplleeaarráá ppaarraa ccoonnttaabbiilliizzaarr llaass mmeerrccaaddeerrííaass vveennddiiddaass yy 
ccuueennttaass qquuee ssee ccaarrggaann.. 
33.. CCoorrrreellaacciióónn ccoonn llooss ddeemmááss lliibbrrooss aauuxxiilliiaarreess yy ccoonn eell SSiisstteemmaa CCoonnttaabbllee eenn 
ggeenneerraall.. 
EEssttee lliibbrroo ppuueeddee sseerr ddiivviiddiiddoo aall rreeggiissttrraarr llaass ffaaccttuurraass eenn ffoorrmmaa sseeppaarraaddaa ddee llaass 
bboolleettaass yy ddee ééssttaass úúllttiimmaass ssee oobbttiieennee uunn rreessuummeenn aall ffiinnaall ddee ccaaddaa mmeess qquuee ssee 
aaddiicciioonnaarráá aa llaass ffaaccttuurraass.. 
LLooss mmiissmmooss aassppeeccttooss lleeggaalleess qquuee llee aaffeeccttaarroonn aall LLiibbrroo ddee CCoommpprraass,, aaffeeccttaann aall 
LLiibbrroo ddee VVeennttaass,, sseeggúúnn ccoorrrreessppoonnddaa yy aaddeemmááss ddee llooss sseeññaallaaddooss eenn eell AArrtt.. NNº 5522 
ddeell DD..LL.. 882255 rreessppeeccttoo ddee llaa eemmiissiióónn ddee ddooccuummeennttooss:: ""LLaass ppeerrssoonnaass qquuee cceelleebbrreenn 
ccuuaallqquuiieerr ccoonnttrraattoo oo ccoonnvveenncciióónn ddeebbeerráánn eemmiittiirr ffaaccttuurraass oo bboolleettaass,, sseeggúúnn eell ccaassoo,, 
ppoorr llaass ooppeerraacciioonneess qquuee eeffeeccttúúeenn.. EEssttaa oobblliiggaacciióónn rreeggiirráá aaúúnn ccuuaannddoo eenn llaa vveennttaa 
ddee llooss pprroodduuccttooss oo pprreessttaacciióónn ddee sseerrvviicciiooss nnoo ssee aapplliiqquueenn llooss iimmppuueessttooss ddee eessttaa 
LLeeyy,, iinncclluussoo ccuuaannddoo ssee ttrraattee ddee ccoonnvveenncciioonneess qquuee vveerrsseenn ssoobbrree bbiieenneess oo sseerrvviicciiooss 
eexxeennttooss ddee ddiicchhooss iimmppuueessttooss.."" 
2211
El asiento de centralización es realizado en uunn CCoommpprroobbaannttee CCoonnttaabbllee ddee 
TTrraassppaassoo,, uunn eejjeemmpplloo eess eell ssiigguuiieennttee:: 
CCÓÓDDIIGGOO DDEESSCCRRIIPPCCIIÓÓNN DDEEBBEE HHAABBEERR 
CClliieenntteess 9999..999999..999999 
DDeeuuddoorreess ppoorr vveennttaass 9999..999999..999999 
VVeennttaass 9999..999999..999999 
VVeennttaass EExxeennttaass 9999..999999..999999 
VVeennttaass ddee AAccttiivvoo FFiijjoo 9999..999999..999999 
IIVVAA DDéébbiittoo FFiissccaall 9999..999999..999999 
CCoossttoo ddee VVeennttaass 9999..999999..999999 
MMeerrccaaddeerrííaass 9999..999999..999999 
CCoossttoo ddee VVeennttaass EExxeennttaass 9999..999999..999999 
CCoossttoo ddee VVeennttaass EExxeennttaass 9999..999999..999999 
MMeerrccaaddeerrííaass EExxeennttaass 9999..999999..999999 
CCttaa.. ddeell AAccttiivvoo FFiijjoo 9999..999999..999999 
TToottaalleess 
GGLLOOSSAA:: CCeennttrraalliizzaacciióónn ddee llaass vveennttaass ddeell mmeess ddee..................................,, sseeggúúnn LLiibbrroo AAuuxxiilliiaarr ddee VVeennttaass 
DDeessddee llooss ffoolliiooss NNº .............. aall NNº...................... 
PPRREEPPAARRAADDOO PPOORR:: RREEVVIISSAADDOO PPOORR:: VVº BBº 
33..44..33 LLiibbrroo AAuuxxiilliiaarr ddee CCaajjaa ((AAnneexxoo NNº 33)) 
2222 
CCOOMMPPRROOBBAANNTTEE DDEE TTRRAASSPPAASSOO 
FFEECCHHAA:: 
NNUUMMEERROO::
Existen diversos formatos, eennttrree eellllooss eessttáánn :: 
-- CClláássiiccaa 
-- TTaabbuullaarr 
-- AAmmeerriiccaannoo 
EEll CCaajjaa CClláássiiccoo eess uunn lliibbrroo ddee ffoolliiaacciióónn ddoobbllee yy ddee rraayyaaddoo sseenncciilllloo,, ddiivviiddiiddoo eenn 
uunn ffoolliioo ddeebbee yy oottrroo hhaabbeerr,, eenn eell ddeebbee ssee aannoottaann llaass eennttrraaddaass ddee ffoonnddooss yy eenn eell 
hhaabbeerr llaass ssaalliiddaass.. LLaass aannoottaacciioonneess ssee rreeaalliizzaann eenn ffoorrmmaa ccrroonnoollóóggiiccaa,, ddeessttaaccaannddoo llaa 
ccuueennttaa qquuee hhaa ddaaddoo oorriiggeenn aa llaa aannoottaacciióónn yy ccoommpplleettáánnddoollaa ccoonn uunnaa aannoottaacciióónn.. LLaass 
ccuueennttaass ssee rreeppiitteenn ccuuaannttaass vveecceess sseeaa nneecceessaarriioo lloo qquuee iimmpplliiccaa qquuee aall ffiinnaall ddee mmeess 
rreeqquuiieerree ddee uunn oorrddeennaammiieennttoo pprreevviioo ((rreessuummeenn)) ppaarraa ttrraassppaassaarrssee aall LLiibbrroo DDiiaarriioo 
GGeenneerraall,, ppoorr lloo ttaannttoo eexxiissttee uunnaa dduupplliicciiddaadd ddee ttrraabbaajjoo.. 
EEnn eessttee aauuxxiilliiaarr ssee aaccoossttuummbbrraa aa rreeggiissttrraarr yy ccoonnttrroollaarr eell mmoovviimmiieennttoo ddee ffoonnddooss ddee 
llaa eemmpprreessaa yyaa sseeaa eenn eeffeeccttiivvoo,, ccoonn cchheeqquuee yy eell mmoovviimmiieennttoo bbaannccaarriioo eenn ggeenneerraall.. 
DDeebbee:: IInnggrreessoo ddee ddiinneerroo ((ccoonnttaaddoo yy cchheeqquuee)),, cchheeqquueess ppaarraa ppaaggoo ((pprroovveeeeddoorreess,, 
aaccrreeeeddoorreess,, eettcc..)).. 
HHaabbeerr:: SSaalliiddaass ddee eeffeeccttiivvoo yy ddee llooss cchheeqquueess ddee ppaaggooss.. 
EEll CCaajjaa TTaabbuullaarr ((CCoolluummnnaass)) rreepprreesseennttaa uunnaa ffoorrmmaa mmááss rraacciioonnaall ddee rreeggiissttrraarr eell 
mmoovviimmiieennttoo ddee ffoonnddooss,, ssoolluucciioonnaannddoo eenn ggrraann ppaarrttee llaass ddiiffiiccuullttaaddeess qquuee pprreesseennttaa eell 
CClláássiiccaa.. SSee bbaassaa eenn eell mmiissmmoo pprriinncciippiioo qquuee eell CClláássiiccaa ((DDeebbee==eennttrraaddaass ddee ffoonnddooss yy 
HHaabbeerr==ssaalliiddaass ddee ffoonnddooss)).. 
EEll DDeebbee yy eell HHaabbeerr eessttáánn ssuubbddiivviiddiiddooss eenn ccoolluummnnaass qquuee rreepprreesseennttaann llaass ccuueennttaass 
qquuee iinntteerrvviieenneenn eenn llaa eennttrraaddaa yy ssaalliiddaa.. JJuunnttoo ccoonn eell oorrddeenn ccrroonnoollóóggiiccoo ssee eeffeeccttúúaa 
llaa ccllaassiiffiiccaacciióónn ddee llaass ccuueennttaass.. CCoommoo rreessuullttaa iimmppoossiibbllee ddeessttiinnaarr uunnaa ccoolluummnnaa ppaarraa 
ccaaddaa ccuueennttaa qquuee ppuueeddaa ddaarr oorriiggeenn aa uunnaa eennttrraaddaa oo ssaalliiddaa,, ssee rreesseerrvvaa uunnaa ccoolluummnnaa 
ppaarraa llooss mmoovviimmiieennttooss qquuee ssee ddeebbeenn aannaalliizzaarr aall ffiinnaall ddeell mmeess ((rreeqquuiieerree ttaammbbiiéénn ddee 
uunn bbrreevvee rreessuummeenn ddee eessttaa ccoolluummnnaa)) ppaarraa ccoonnttaarr ccoonn llooss ddaattooss nneecceessaarriiooss ppaarraa eell 
aassiieennttoo ddee cceennttrraalliizzaacciióónn.. 
PPrreesseennttaa ddooss vvaarriieeddaaddeess:: 
11.. EEss uunn lliibbrroo ccoolluummnnaall ddee ffoolliiaacciióónn ddoobbllee.. 
22.. SSoonn ddooss lliibbrrooss ttoottaallmmeennttee iinnddeeppeennddiieenntteess ddeennoommiinnaaddooss:: LLiibbrroo ddee 
IInnggrreessooss yy LLiibbrroo ddee EEggrreessooss,, eessttoo eess aaccoonnsseejjaabbllee ccuuaannddoo eell nnúúmmeerroo ddee 
ooppeerraacciioonneess eess mmuuyy nnuummeerroossoo oo mmuucchhaass ccuueennttaass.. 
LLiibbrroo AAuuxxiilliiaarr ddee CCaajjaa AAmmeerriiccaannoo ((CCoolluummnnaass DDoobblleess)) ((AAnneexxoo NNº 33)) 
2233
Con el fin de reducir el doble movimiento de entradas y ssaalliiddaass ssiimmuullttaanneeaass ddee 
ffoonnddooss qquuee ssee pprroodduucceenn eenn llooss ssiisstteemmaass aanntteerriioorreess.. TTeenniieennddoo ccoommoo ccaarraacctteerrííssttiiccaa 
eesseenncciiaall eell ddee ddoottaarr ddee ccoolluummnnaass aa llaass ddiiffeerreenntteess ccuueennttaass qquuee ppaarrttiicciippaann eenn eell 
mmoovviimmiieennttoo ddee llooss ffoonnddooss.. CCaaddaa uunnaa ddee eellllaass eessttaa ssuubbddiivviiddiiddaa eenn ddeebbee yy hhaabbeerr.. 
DDee eessttee mmooddoo,, eenn ccaaddaa ooppeerraacciióónn qquuee ssee rreeggiissttrraa,, ssee ccaarrggaann oo aabboonnaann llaass ccuueennttaass 
rreessppeeccttiivvaass eenn llaa mmiissmmaa ffoorrmmaa qquuee ssee hhaarrííaa ssii ssee ttrraattaarraa ddee uunn aassiieennttoo eenn eell LLiibbrroo 
DDiiaarriioo GGeenneerraall.. DDee lloo aanntteerriioorr ssee ddeesspprreennddee qquuee llaa bbaassee ccoonnttaabbllee ddee eessttee ffoorrmmaattoo 
ddee ccaajjaa eess llaa ppaarrttiiddaa ddoobbllee yy nnoo eell ccoonncceeppttoo ddee iinnggrreessoo yy eeggrreessoo vviissttoo eenn llooss 
ffoorrmmaattooss aanntteerriioorreess 
DDeebbiiddoo aa qquuee nnoo ttooddaass llaass ccuueennttaass ppuueeddaann tteenneerr ssuuss ccoolluummnnaass ssee ddeejjaa aall ffiinnaall uunnaa 
ddeennoommiinnaacciióónn ddee ""CCuueennttaass VVaarriiaass"",, ttaammbbiiéénn ccoonn ddeebbee yy hhaabbeerr yy aaddeemmááss ccoonn eell 
eessppaacciioo ssuuffiicciieennttee ppaarraa rreeggiissttrraarr eell nnoommbbrree ddee llaa ccuueennttaa,, aall ffiinnaall ddee mmeess ppaarraa 
hhaacceerr eell aassiieennttoo ddee cceennttrraalliizzaacciióónn rreeqquueerriirráá qquuee ssee rreeaalliiccee uunn bbrreevvee rreessuummeenn ccoonn 
ttooddaass llaass ccuueennttaass qquuee ssee rreeggiissttrraarroonn eessttee ccoolluummnnaaddoo.. 
EEss ccoonnvveenniieennttee tteenneerr pprreesseennttee qquuee eenn eessttee ffoorrmmaattoo,, llaa ccuueennttaa ccoonnttaabbllee ““CCaajjaa”” eess 
uunnaa mmááss ddeell lliibbrroo yy qquuee ppoorr lloo ttaannttoo eenn eellllaa ssee rreeggiissttrraarraann eexxcclluussiivvaammeennttee llooss 
mmoovviimmiieennttooss ddee eeffeeccttiivvoo ((ppaaggoo yy rreecceeppcciióónn ddee ddiinneerrooss eenn eeffeeccttiivvoo yy rreecceeppcciióónn ddee 
cchheeqquueess)).. 
AAll iigguuaall qquuee llooss aanntteerriioorreess aa lloo mmeennooss uunnaa vveezz aall mmeess ssee pprreecceeddee aa rreeaalliizzaarr eell 
aassiieennttoo ddee cceennttrraalliizzaacciióónn aall LLiibbrroo DDiiaarriioo eenn uunn CCoommpprroobbaannttee CCoonnttaabbllee ddee 
IInnggrreessoo.. 
2244 
CCOOMMPPRROOBBAANNTTEE DDEE IINNGGRREESSOO 
FFEECCHHAA:: 
NNUUMMEERROO::
CCÓÓDDIIGGOO DDEESSCCRRIIPPCCIIÓÓNN DDEEBBEE HHAABBEERR 
CCaajjaa 9999..999999..999999 
BBaannccoo ddee CChhiillee 9999..999999..999999 
PPrroovveeeeddoorreess 9999..999999..999999 
CCuueennttaa PPaarrttiiccuullaarr SSoocciioo 9999..999999..999999 
CCaajjaa 9999..999999..999999 
LLeettrraass ppoorr CCoobbrraarr 9999..999999..999999 
CClliieenntteess 9999..999999..999999 
TToottaalleess 
GGLLOOSSAA:: CCeennttrraalliizzaacciióónn ddeell mmoovviimmiieennttoo ddee ffoonnddooss ddeell mmeess ddee..................................,, sseeggúúnn LLiibbrroo AAuuxxii-- 
lliiaarr ddee CCaajjaa ddeessddee llooss ffoolliiooss NNº .............. aall NNº...................... 
PPRREEPPAARRAADDOO PPOORR:: RREEVVIISSAADDOO PPOORR:: VVº BBº 
33..44..44 LLiibbrroo AAuuxxiilliiaarr ddee BBaannccooss ((AAnneexxoo NNº 44)) 
TTiieennee ccoommoo oobbjjeettiivvoo eell ddee ddeessccoonnggeessttiioonnaarr yy rraacciioonnaalliizzaarr eell mmoovviimmiieennttoo ddeell 
LLiibbrroo AAuuxxiilliiaarr ddee CCaajjaa.. TToommaa uunnaa ppaarrttee ddeell mmoovviimmiieennttoo ddee ffoonnddooss,, rreeggiissttrráánnddoolloo 
eenn eell lliibbrroo aauuxxiilliiaarr ddiisseeññaaddoo eessppeecciiaallmmeennttee ppaarraa aannoottaarr ttooddaass llaass ooppeerraacciioonneess qquuee 
ttiieenneenn rreellaacciióónn ccoonn llaass ccaannttiiddaaddeess qquuee ssee aaccrreeddiitteenn eenn llaass ccuueennttaass bbaannccaarriiaass ddeell 
LLiibbrroo MMaayyoorr.. 
LLaass OOppeerraacciioonneess mmááss ccoommuunneess ssoonn:: 
-- GGiirrooss ddee cchheeqquueess 
-- CCoommiissiioonneess ppoorr CCoobbrraannzzaass 
-- IInntteerreesseess ppoorr pprrééssttaammooss 
-- GGaassttooss ddee pprrootteessttooss 
-- GGaassttooss BBaannccaarriiooss 
-- EEnn ggeenneerraall oottrraass ooppeerraacciioonneess qquuee rreebbaajjeenn llaa ddiissppoonniibbiilliiddaadd eenn bbaannccoo.. 
SSee ddeebbeerráánn ddeessttiinnaarr llaass ccoolluummnnaass ddiissppoonniibblleess aa llaass ccuueennttaass qquuee nnoorrmmaallmmeennttee 
tteennggaann mmaayyoorr mmoovviimmiieennttoo.. LLaass ccuueennttaass qquuee ssee aannootteenn eenn eell llaaddoo iizzqquuiieerrddoo 
2255
corresponden a las que se debitarán (cargarán) en Libro Diario yy aaqquueellllaass qquuee ssee 
rreeggiissttrreenn eenn eell llaaddoo ddeerreecchhoo ssee aaccrreeddiittaarráánn ((aabboonnaarráánn)) eenn LLiibbrroo DDiiaarriioo.. 
AAll iigguuaall qquuee llooss aanntteerriioorreess aa lloo mmeennooss uunnaa vveezz aall mmeess ssee pprreecceeddee aa rreeaalliizzaarr eell 
aassiieennttoo ddee cceennttrraalliizzaacciióónn aall LLiibbrroo DDiiaarriioo eenn uunn CCoommpprroobbaannttee CCoonnttaabbllee ddee 
IInnggrreessoo.. 
CCÓÓDDIIGGOO DDEESSCCRRIIPPCCIIÓÓNN DDEEBBEE HHAABBEERR 
PPrroovveeeeddoorreess 9999..999999..999999 
LLeettrraass ppoorr ppaaggaarr 9999..999999..999999 
AAFFPP ppoorr ppaaggaarr 9999..999999..999999 
IIVVAA ppoorr ppaaggaarr 9999..999999..999999 
BBaannccoo ddee CChhiillee 9999..999999..999999 
BBaannccoo SSaannttaannddeerr 9999..999999..999999 
BBaannccoo BBCCII 9999..999999..999999 
TToottaalleess 
GGLLOOSSAA:: CCeennttrraalliizzaacciióónn ddeell mmoovviimmiieennttoo ddee eeggrreessooss bbaannccaarriiooss ddeell mmeess ddee..................................,, sseeggúúnn 
LLiibbrroo AAuuxxiilliiaarr ddee BBaannccooss ddeessddee llooss ffoolliiooss NNº .............. aall NNº...................... 
PPRREEPPAARRAADDOO PPOORR:: RREEVVIISSAADDOO PPOORR:: VVº BBº 
CCoonnvviieennee tteenneerr pprreesseennttee qquuee eell LLiibbrroo BBaannccoo,, ddiisseeññaaddoo yy ffuunncciioonnaannddoo eenn llaa ffoorrmmaa 
ddeessccrriittaa,, eess uunn ccoommpplleemmeennttoo ddeell LLiibbrroo CCaajjaa,, yyaa qquuee eenn ééssttee lliibbrroo ssee ccoonnttiinnúúaa 
rreeggiissttrraannddoo llooss mmoovviimmiieennttooss ddee ffoonnddooss ddee eeffeeccttiivvoo yy eell mmoovviimmiieennttoo bbaannccaarriioo qquuee 
tteennggaa rreellaacciióónn ccoonn aauummeennttooss eenn llaass ccuueennttaass ccoorrrriieenntteess bbaannccaarriiaass.. 
33..44..55 LLiibbrroo AAuuxxiilliiaarr ddee RReemmuunneerraacciioonneess ((AAnneexxoo NNº 55)) 
2266 
CCOOMMPPRROOBBAANNTTEE DDEE EEGGRREESSOO 
FFEECCHHAA:: 
NNUUMMEERROO::
Tiene como finalidad centralizar todas las remuneraciones ddee uunn mmeess eenn uunn ssóólloo 
lliibbrroo,, ccoonn eelllloo ssee llooggrraa oobbtteenneerr,, eenn ffoorrmmaa iinnmmeeddiiaattaa,, ttooddaa llaa iinnffoorrmmaacciióónn rreessppeeccttoo 
ddee llooss ccoonncceeppttooss iinnvvoolluuccrraaddooss,, eevviittaannddoo ttaammbbiiéénn ccoonn eelllloo eell rreeggiissttrraarr uunnaa aa uunnaa 
llaass LLiiqquuiiddaacciioonneess ddee SSuueellddooss eenn eell LLiibbrroo DDiiaarriioo.. 
UUnnaa vveezz ccoonnffeecccciioonnaaddaass yy ppaaggaaddaass llaass LLiiqquuiiddaacciioonneess ddee SSuueellddooss,, eessttaass ssee aannoottaann 
eenn eessttee aauuxxiilliiaarr,, eell qquuee ttiieennee eell ccaarráácctteerr ddee oobblliiggaattoorriioo ppaarraa aaqquueellllooss eemmpplleeaaddoorreess 
oo eemmpprreessaass qquuee tteennggaann cciinnccoo oo mmááss ttrraabbaajjaaddoorreess.. 
EEnn ééll ssee aannoottaarráá llaa iinnffoorrmmaacciióónn sseeññaallaaddaa eenn ccaaddaa LLiiqquuiiddaacciióónn ddee ssuueellddoo,, bbaajjoo llooss 
mmiissmmoo ccoonncceeppttooss ee iiddeennttiiffiiccaannddoo aa ccaaddaa ttrraabbaajjaaddoorr.. 
UUnnaa vveezz ffiinnaalliizzaaddaa eessaa ttaarreeaa,, aall iigguuaall qquuee llooss aanntteerriioorreess aa lloo mmeennooss uunnaa vveezz aall 
mmeess ssee pprreecceeddee aa rreeaalliizzaarr eell aassiieennttoo ddee cceennttrraalliizzaacciióónn aall LLiibbrroo DDiiaarriioo eenn uunn 
CCoommpprroobbaannttee CCoonnttaabbllee ddee IInnggrreessoo.. 
CCÓÓDDIIGGOO DDEESSCCRRIIPPCCIIÓÓNN DDEEBBEE HHAABBEERR 
RReemmuunneerraacciioonneess 9999..999999..999999 
2277 
CCOOMMPPRROOBBAANNTTEE DDEE TTRRAASSPPAASSOO 
FFEECCHHAA:: 
NNUUMMEERROO::
AAssiiggnnaacciioonneess 9999..999999..999999 
LLeeyyeess SSoocciiaalleess PPaattrroonnaalleess 9999..999999..999999 
AAFFPP ppoorr ppaaggaarr 9999..999999..999999 
IIssaapprreess ppoorr ppaaggaarr 9999..999999..999999 
RReetteenncciióónn IImmppttoo.. ÚÚnniiccoo 9999..999999..999999 
IINNPP ppoorr ppaaggaarr 9999..999999..999999 
RReemmuunneerraacciioonneess ppoorr ppaaggaarr 9999..999999..999999 
TToottaalleess 
GGLLOOSSAA:: CCeennttrraalliizzaacciióónn ddee llaass rreemmuunneerraacciioonneess ddeell mmeess ddee..................................,, sseeggúúnn LLiibbrroo AAuuxxiilliiaarr 
RReemmuunneerraacciioonneess ddeessddee llooss ffoolliiooss NNº .............. aall NNº...................... 
PPRREEPPAARRAADDOO PPOORR:: RREEVVIISSAADDOO PPOORR:: VVº BBº 
33..44..66 LLiibbrroo AAuuxxiilliiaarr ddee IImmppuueessttooss RReetteenniiddooss ((AAnneexxoo NNº 66)) 
TTiieennee ccoommoo ffiinnaalliiddaadd cceennttrraalliizzaarr eenn uunn ssóólloo lliibbrroo ttooddooss llooss iimmppuueessttooss rreetteenniiddooss aa 
tteerrcceerraass ppeerrssoonnaass eeffeeccttuuaaddooss ppoorr llaa eemmpprreessaa,, ddeennttrroo ddee llooss pprriinncciippaalleess eessttáánn llaass 
rreetteenncciioonneess rreeaalliizzaaddaass aa pprrooffeessiioonnaalleess yy ttééccnniiccooss qquuee pprreessttaann sseerrvviicciioo aa llaa 
eemmpprreessaa mmeeddiiaannttee llaa mmooddaalliiddaadd ddee ““hhoonnoorraarriiooss””,, sseeaa qquuee eell mmiissmmoo pprrooffeessiioonnaall oo 
ttééccnniiccoo eemmiittaa ssuu rreessppeeccttiivvaa BBoolleettaa ddee HHoonnoorraarriiooss oo bbiieenn,, qquuee llaa mmiissmmaa eemmpprreessaa 
eemmiittaa uunnaa BBoolleettaa ddee PPrreessttaacciióónn ddee SSeerrvviicciiooss ddee TTeerrcceerrooss.. CCuuaallqquuiieerraa sseeaa eell ccaassoo 
llaa rreetteenncciióónn aasscciieennddee aall 1100%% ddeell ttoottaall ddee llooss hhoonnoorraarriiooss.. 
AAddeemmááss,, llaass eemmpprreessaass ppuueeddeenn rreeaalliizzaarr ooppeerraacciioonneess ccoommeerrcciiaalleess ccoonn ppaarrttiiccuullaarreess 
((ccaalliiffiiccaaddooss ppoorr llaa LLeeyy ccoommoo ccoonnttrriibbuuyyeenntteess ddee ddiiffíícciill ffiissccaalliizzaacciióónn)) ppoorr lloo qquuee 
eessttáánn oobblliiggaaddaass aa eemmiittiirr uunn ddooccuummeennttoo ddeennoommiinnaaddoo ““FFaaccttuurraa ddee CCoommpprraa””,, eell 
ccuuaall ttiieennee ccoommoo oobbjjeettiivvoo lleeggaalliizzaarr llaa ooppeerraacciióónn yy eell iinnggrreessoo ddeell bbiieenn aa llooss aaccttiivvooss 
ddee llaa eemmpprreessaa.. EEnn eessttee ccaassoo nnaaccee llaa oobblliiggaacciióónn ppoorr ppaarrttee ddee llaa eemmpprreessaa ddee rreetteenneerr 
uunn IIVVAA,, eeqquuiivvaalleennttee aall ppoorrcceennttaajjee vviiggeennttee ((1188%%)).. CCoonn llaa eemmiissiióónn ddeell rreessppeeccttiivvoo 
ddooccuummeennttoo,, llaa eennttiiddaadd ccoommeerrcciiaall ppoorr uunn llaaddoo,, jjuussttiiffiiccaa eell ddeesseemmbboollssoo yy aaddqquuiieerree 
uunn ccrrééddiittoo ffiissccaall yy ppoorr oottrroo,, nnaaccee llaa oobblliiggaacciióónn ddee eenntteerraarr eenn aarrccaass ffiissccaalleess eell IIVVAA 
rreetteenniiddoo,, eess eessttee úúllttiimmoo eell iimmppuueessttoo ddee rreetteenncciióónn qquuee ssee rreeggiissttrraa eenn eessttee aauuxxiilliiaarr.. 
EEnn llaa eevveennttuuaalliiddaadd qquuee ssee ccrreeeenn oottrrooss iimmppuueessttooss qquuee tteennggaann eell ccaarráácctteerr ddee 
rreetteenncciióónn sseerráánn iinnggrreessaaddoo eenn eessttee lliibbrroo aauuxxiilliiaarr.. 
2288
Las anotaciones de preferencia se separan entre las BBoolleettaass ddee HHoonnoorraarriiooss yy 
BBoolleettaass ddee PPrreessttaacciióónn ddee SSeerrvviicciiooss ddee TTeerrcceerrooss aa llaass FFaaccttuurraass ddee CCoommpprraass,, 
rreeggiissttrráánnddoossee ccoommoo mmíínniimmoo llaa ssiigguuiieennttee iinnffoorrmmaacciióónn:: 
-- FFeecchhaa ddeell ddooccuummeennttoo 
-- TTiippoo ddee DDooccuummeennttoo ((BBoolleettaa oo FFaaccttuurraa)) 
-- TTiippoo ddee IImmppuueessttoo RReetteenniiddoo ((HHoonnoorraarriiooss oo IIVVAA)) 
-- NNoommbbrree CCoommpplleettoo 
-- RRUUTT 
-- NNúúmmeerroo ddeell ddooccuummeennttoo 
-- VVaalloorr nneettoo oo aaffeeccttoo aa llaa rreetteenncciióónn 
-- VVaalloorr ddeell iimmppuueessttoo rreetteenniiddoo 
-- VVaalloorr ttoottaall ddeell ddooccuummeennttoo 
UUnnaa vveezz ffiinnaalliizzaaddaa eessaa ttaarreeaa,, aall iigguuaall qquuee llooss aanntteerriioorreess aa lloo mmeennooss uunnaa vveezz aall 
mmeess ssee pprreecceeddee aa rreeaalliizzaarr eell aassiieennttoo ddee cceennttrraalliizzaacciióónn aall LLiibbrroo DDiiaarriioo eenn uunn 
CCoommpprroobbaannttee CCoonnttaabbllee ddee IInnggrreessoo.. 
CCÓÓDDIIGGOO DDEESSCCRRIIPPCCIIÓÓNN DDEEBBEE HHAABBEERR 
HHoonnoorraarriiooss 9999..999999..999999 
GGaassttooss GGeenneerraalleess 9999..999999..999999 
PPrroovveeeeddoorreess ((xx eell IIVVAA 
9999..999999..999999 
rreetteenniiddoo)) 
2299 
CCOOMMPPRROOBBAANNTTEE DDEE TTRRAASSPPAASSOO 
FFEECCHHAA:: 
NNUUMMEERROO::
IIVVAA RReetteenniiddoo ppoorr ppaaggaarr 9999..999999..999999 
IImmppuueessttoo 22ª CCaatt.. ppoorr ppaaggaarr 9999..999999..999999 
HHoonnoorraarriiooss ppoorr ppaaggaarr 9999..999999..999999 
TToottaalleess 
GGLLOOSSAA:: CCeennttrraalliizzaacciióónn ddee llooss iimmppuueessttooss rreetteenniiddoo ddeell mmeess ddee..................................,, sseeggúúnn LLiibbrroo AAuuxxii-- 
lliiaarr ddee IImmppuueessttooss RReetteenniiddooss ddeessddee llooss ffoolliiooss NNº .............. aall NNº...................... 
PPRREEPPAARRAADDOO PPOORR:: RREEVVIISSAADDOO PPOORR:: VVº BBº 
44.. PPllaanneess yy MMaannuuaalleess ddee CCuueennttaass 
UUnn mmaannuuaall ddee pprroocceeddiimmiieennttoo eess uunn tteexxttoo qquuee ddeessccrriibbee eenn ffoorrmmaa bbrreevvee eell ccuurrssoo ddee aacccciióónn aa sseegguuiirr 
eenn ddeetteerrmmiinnaaddaass ooppeerraacciioonneess oo pprroobblleemmaass.. DDeennttrroo ddee llooss MMaannuuaalleess ddee PPrroocceeddiimmiieennttoo,, uunnoo ddee llooss 
mmááss iimmppoorrttaannttee,, eess eell MMaannuuaall ddee CCoonnttaabbiilliiddaadd,, eell ccuuaall aa lloo mmeennooss ddeebbeerrííaa ccoonntteenneerr:: 
-- EEll MMaannuuaall ddee PPrroocceeddiimmiieennttooss CCoonnttaabblleess 
-- EEll MMaannuuaall ddee PPrroocceeddiimmiieennttooss AAddmmiinniissttrraattiivvooss CCoonnttaabblleess 
MMaannuuaall ddee PPrroocceeddiimmiieennttooss CCoonnttaabblleess,, eessttee ccoonnssttiittuuyyee llaa gguuííaa ddee mmááxxiimmaa iinnffoorrmmaacciióónn rreessppeeccttoo 
aall ffuunncciioonnaammiieennttoo ccoonnttaabbllee ddee llaa eemmpprreessaa,, eell ccuuaall ccoonnssttaa ddee ttrreess ppaarrtteess:: 
aa.. PPllaann ddee CCuueennttaass 
bb.. MMaannuuaall ddee CCuueennttaass ((NNoorrmmaass ddee uussoo ddeell PPllaann ddee CCuueennttaass)) 
cc.. EEssqquueemmaa ddee pprreesseennttaacciióónn ddee llooss IInnffoorrmmeess CCoonnttaabblleess FFiinnaanncciieerrooss.. 
EEssttooss eelleemmeennttooss ppuueeddeenn oorrggaanniizzaarrssee ddee ddiivveerrssaass mmaanneerraass,, ddeeppeennddiieennddoo ddee llaass nneecceessiiddaaddeess ddee llaa 
eemmpprreessaa,, llooss mmeeddiiooss tteeccnnoollóóggiiccooss ccoonn qquuee ccuueennttee yy llaass ddiissppoossiicciioonneess lleeggaalleess qquuee llaass aaffeeccttaann.. 
aa.. PPllaann ddee CCuueennttaass 
3300
Un Plan de Cuentas es una nómina de las cuentas que utiliza o utilizará llaa eemmpprreessaa,, eenn 
aatteenncciióónn aall ggiirroo yy ttiippoo ddee ooppeerraacciioonneess qquuee rreeaalliizzaa,, oorrddeennáánnddoollaass yy ccooddiiffiiccáánnddoollaass ddee 
aaccuueerrddoo aa ppaarráámmeettrrooss pprreevviiaammeennttee ddeeffiinniiddooss.. PPoorr ttaannttoo,, ccaaddaa eennttiiddaadd ccoonnffeecccciioonnaa ssuu PPllaann 
ddee CCuueennttaass ppeennssaannddoo eenn ssuuss rreeqquueerriimmiieennttooss ddee iinnffoorrmmaacciióónn yy ccoonnttrrooll aaddeemmááss,, ddeell ggrraaddoo 
ddee aannáálliissiiss qquuee ssee ddeesseeee ssoobbrree eell rreeggiissttrroo ddee llaass ooppeerraacciioonneess.. 
LLaa nneecceessiiddaadd ddee ddeeffiinniirr uunn bbuueenn PPllaann ddee CCuueennttaass ppaarrttee ddeessddee eell iinniicciioo ddee aaccttiivviiddaaddeess,, yyaa 
qquuee ccoonn eelllloo ppeerrmmiittee uunnaa mmeejjoorr ppllaanniiffiiccaacciióónn yy oorrggaanniizzaacciióónn ddee llaa iinnffoorrmmaacciióónn rreeqquueerriiddaa.. 
LLooss rreeqquuiissiittooss qquuee ddeebbee ccuummpplliirr uunn PPllaann ddee CCuueennttaass ppaarraa qquuee ccuummppllaa ccoonn ssuu oobbjjeettiivvoo 
ssoonn:: 
aa..11 QQuuee sseeaa lloo ssuuffiicciieenntteemmeennttee aammpplliioo ppaarraa aabbaarrccaarr eell rreeggiissttrroo ddee ttooddaass llaass 
ooppeerraacciioonneess qquuee rreeaalliizzaa llaa eemmpprreessaa.. 
aa..22 QQuuee sseeaa pprrááccttiiccoo,, vvaallee ddeecciirr,, qquuee eenn ssuu ccoonnffeecccciióónn ssee hhaayyaa ccoonnssiiddeerraaddoo llaass 
ppoossiibbiilliiddaaddeess mmaatteerriiaalleess ddee qquuee ddiissppoonnee llaa eemmpprreessaa ppaarraa ppoonneerrlloo eenn pprrááccttiiccaa yy ssii 
ddiissppoonnee ddeell ppeerrssoonnaall aaddeeccuuaaddoo ppaarraa ssuu ppuueessttaa eenn eejjeeccuucciióónn.. 
aa..33 QQuuee sseeaa fflleexxiibbllee,, oo sseeaa,, qquuee nnoo ssóólloo ssee aaddaappttee aa llaa ssiittuuaacciióónn pprreesseennttee ddee llaa eennttiiddaadd,, 
ssiinnoo ttaammbbiiéénn aa llaass mmooddiiffiiccaacciioonneess ffuuttuurraass.. 
EExxiisstteenn ddiivveerrssooss ssiisstteemmaass ddee ccooddiiffiiccaacciióónn,, eennttrree eellllooss ppooddeemmooss mmeenncciioonnaarr:: aabbrreevviiaattuurraass,, 
lleettrraass rreepprreesseennttaannddoo llaass iinniicciiaalleess ddee llaass ccuueennttaass,, ssiisstteemmaass aallffaannuumméérriiccooss,, ssiisstteemmaass 
nnuumméérriiccooss,, ssiisstteemmaa ddeecciimmaall.. DDee llooss mmááss uuttiilliizzaaddooss eell SSiisstteemmaa DDeecciimmaall eess uunnoo ddee eellllooss yy 
ccoonnssiissttee eenn aassiiggnnaarr uunn ccóóddiiggoo nnuumméérriiccoo ppoorr ccaaddaa ccllaassee,, ggrruuppoo,, ssuubbggrruuppoo,, ccuueennttaa yy 
ssuubbccuueennttaa,, sseeppaarráánnddoollaass ppoorr ppuunnttooss,, sseeggúúnn ccoonnvveennggaa ppaarraa eevviittaarr ccoonnffuussiioonneess.. AA mmooddoo ddee 
eejjeemmpplloo ssee ppuueeddee mmeenncciioonnaarr:: 
11.. AACCTTIIVVOO.. 
1111.. AACCTTIIVVOO CCIIRRCCUULLAANNTTEE.. 
111111.. FFiinnaanncciieerroo.. 
111111..11 CCaajjaa.. 
111111..22 BBaannccooss NNaacciioonnaalleess 
111111..22..11 BBaannccoo ddee CChhiillee 
111111..22..22 BBaannccoo SSaannttaannddeerr 
111111..22..33 BBaannccoo ddee SSaannttiiaaggoo 
111111..33 BBaannccooss EExxttrraannjjeerrooss 
111111..44 VVaalloorreess NNeeggoocciiaabblleess 
111111..55 DDeeuuddoorreess ppoorr VVeennttaass 
1122.. AACCTTIIVVOO FFIIJJOO 
112211 TTeerrrreennooss 
112222 EEddiiffiicciiooss 
3311
112233 MMaaqquuiinnaarriiaass 
112233..11 MMaaqquuiinnaa eellaabboorraaddoorraa 
112233..22 MMááqquuiinnaa eennvvaassaaddoorraa 
112233..33 MMááqquuiinnaa sseellllaaddoorraa 
112244 VVeehhííccuullooss 
112244..11 AAuuttoommóóvviilleess 
112244..22 CCaammiioonneettaass 
112244..33 FFuurrggoonneess 
112244..44 CCaammiioonneess 
bb.. MMaannuuaall ddee CCuueennttaass 
EEssttee mmaannuuaall ttiieennee ccoommoo ffiinnaalliiddaadd eell ddee eessttaabblleecceerr eell uussoo ccoorrrreeccttoo ddee llaass ccuueennttaass 
pprreevviiaammeennttee ddeeffiinniiddaass eenn eell PPllaann ddee CCuueennttaass,, ddeetteerrmmiinnaarr eell ccóómmoo yy ddóónnddee rreeggiissttrraarr llooss 
ddiissttiinnttooss hheecchhooss eeccoonnóómmiiccooss qquuee aaffeeccttaann aa llaa eemmpprreessaa,, ééssttee ssee ddiivviiddee eenn:: 
bb..11 UUssoo ddee ccuueennttaass,, iinnddiiccaa eell oobbjjeettiivvoo ddee ccaaddaa ccuueennttaa ccrreeaaddaa,, llaass ooppeerraacciioonneess ppoorr llaass 
ccuuaalleess ssee ccaarrggaarráá oo aabboonnaarráá,, sseeggúúnn ccoorrrreessppoonnddaa yy llaa rreellaacciióónn qquuee tteennddrráánn eennttrree ssíí 
llaass ccuueennttaass.. 
bb..22 RReeggiissttrrooss yy MMeeddiiooss ddee PPrroocceessaammiieennttoo,, ssee eessttaabblleeccee llaa ffoorrmmaa yy eell ddiisseeññoo pprreecciissoo 
ddee llooss ddiissttiinnttooss ddooccuummeennttooss,, ffoorrmmuullaarriiooss yy lliibbrrooss ccoonnttaabblleess yy ddee ccoonnttrrooll,, eettcc.. 
cc.. EEssqquueemmaa ddee PPrreesseennttaacciióónn ddee llooss IInnffoorrmmeess CCoonnttaabblleess FFiinnaanncciieerrooss 
UUnnaa tteerrcceerraa ppaarrttee ccoonnssiissttee eenn llaa eessttrruuccttuurraa,, ffoorrmmaa yy ddiisseeññoo qquuee ddeebbeerráánn tteenneerr llooss eessttaaddooss 
ffiinnaanncciieerrooss qquuee ssee pprreesseennttaarráánn aa llooss ddiissttiinnttooss uussuuaarriiooss ((iinntteerrnnooss yy eexxtteerrnnooss)).. 
LLooss IInnffoorrmmeess CCoonnttaabblleess ffiinnaanncciieerrooss vvaarriiaarráánn ddee ffoorrmmaa yy ddiisseeññoo,, ddee aaccuueerrddoo eell ttiippoo ddee 
uussuuaarriioo ppaarraa llaa ccuuaall ssee eessttéénn pprreeppaarraannddoo:: 
cc..11 UUssuuaarriiooss IInntteerrnnooss:: 
-- IInnffoorrmmeess ddee CCaajjaa 
-- IInnffoorrmmeess ddee VVeennttaass ((mmeettaass,, aavvaanncceess,, llooggrrooss,, eettcc..)) 
-- IInnffoorrmmee ddee DDeeuuddoorreess ppoorr VVeennttaass ((rreeccuuppeerraabbiilliiddaadd,, mmoorraa pprreessuunnttaa,, eettcc..)) 
-- OOttrrooss iinnffoorrmmeess iinntteerrnnooss.. 
cc..22 UUssuuaarriiooss EExxtteerrnnooss:: 
-- BBaallaannccee GGeenneerraall 
-- EEssttaaddoo ddee RReessuullttaaddooss 
-- EEssttaaddoo ddee FFlluujjoo ddee EEffeeccttiivvoo 
-- NNoottaass EExxpplliiccaattiivvaass aa llooss EEssttaaddooss CCoonnttaabblleess 
-- DDeeccllaarraacciioonneess.. 
55.. FFlluujjoo ddee llaa ddooccuummeennttaacciióónn mmeerrccaannttiill 
3322
A modo de ejemplo, a continuación se describe el proceso de compra yy rreecceeppcciióónn ddee llaass 
mmeerrccaaddeerrííaass yy eell ddeessttiinnoo ffiinnaall ddee llaa ddooccuummeennttaacciióónn mmeerrccaannttiill.. 
UUnnaa ccoommpprraa ddee mmaatteerriiaass pprriimmaass ccoommiieennzzaa ccoonn eell rreeqquueerriimmiieennttoo qquuee hhaaccee eell DDeeppttoo.. OOppeerraacciioonnaall,, 
ddeebbiiddoo aa qquuee eell ssttoocckk iinnddiiccaa qquuee ddeebbee rreeppoonneerrssee eessee mmaatteerriiaall,, eell ddooccuummeennttoo qquuee iinnddiiccaa llaa ccaannttiiddaadd 
yy llaa iiddeennttiiffiiccaacciióónn ddeell pprroodduuccttoo eess uunn ffoorrmmuullaarriioo iinntteerrnnoo,, eessttee ffoorrmmuullaarriioo eess ddiirriiggiiddoo aall DDeeppttoo.. ddee 
AAddqquuiissiicciioonneess eell ccuuaall eemmiittee uunnaa OOrrddeenn ddee CCoommpprraa aajjuussttaaddaa aa llaass mmiissmmaass ccaarraacctteerrííssttiiccaa ddeell 
ddooccuummeennttoo oorriiggiinnaall,, ccoommoo pprroocceeddiimmiieennttoo iinntteerrnnoo ppuueeddee qquuee llaa eemmpprreessaa,, ppoorr ccaaddaa ccoommpprraa qquuee 
pprreetteennddee eeffeeccttuuaarr,, rreeaalliiccee uunnaa eevvaalluuaacciióónn ddee llooss ffoonnddooss ddiissppoonniibblleess ppaarraa llaa ccoommpprraa ccoonn eell DDeeppttoo.. 
ddee TTeessoorreerrííaa,, ddee eessttaa mmaanneerraa eexxiissttiirrííaa llaa cceerrtteezzaa ddee qquuee llooss ffoonnddooss qquueeddaarráánn pprroovviissiioonnaaddooss ddee 
aaccuueerrddoo aall pprreessuuppuueessttoo ddee llaa eemmpprreessaa.. SSee llee hhaaccee lllleeggaarr llaa OOrrddeenn ddee CCoommpprraa aall pprroovveeeeddoorr ppoorr eell 
mmeeddiioo qquuee aassíí eessttee aaccoossttuummbbrraaddoo ((ffaaxx,, ccoorrrreeoo eelleeccttrróónniiccoo,, ccoorrrreeoo oorrddiinnaarriioo,, eettcc..)).. 
EEll pprroovveeeeddoorr nnooss eennvvííaa llaass mmaatteerriiaass pprriimmaass llaass ccuuaalleess ssoonn rreecceeppcciioonnaaddaass ccoonn llaa rreessppeeccttiivvaa ffaaccttuurraa,, 
LLaass bbooddeeggaass aall rreecceeppcciioonnaarr eell pprroodduuccttoo vveerriiffiiccaann ssii ccoorrrreessppoonnddee aall ssoolliicciittaaddoo eenn pprriimmeerraa iinnssttaanncciiaa,, 
ddee sseerr aassíí,, ffiirrmmaa llaa rreecceeppcciióónn ccoonnffoorrmmee eenn eell mmiissmmoo ddooccuummeennttoo,, eell ccuuaall eess rreemmiittiiddoo aa TTeessoorreerrííaa 
ppaarraa qquuee eessttaa pprrooggrraammee llooss ppaaggooss ddee aaccuueerrddoo aa llaass ccoonnddiicciioonneess ccoonnttrraattaaddaass yy ppoosstteerriioorrmmeennttee ssee 
ttrraassppaassaa llaa ffaaccttuurraa aall DDeeppttoo.. ddee CCoonnttaabbiilliiddaadd ppaarraa qquuee eessttee pprroocceeddaa aa rreeggiissttrraarr llaa ooppeerraacciióónn yy 
aarrcchhiivvee eell ddooccuummeennttoo eell ccuuaall rreessppaallddaa eell iinnggrreessoo ddeell pprroodduuccttoo aa llooss aaccttiivvooss ddee llaa eemmpprreessaa,, aassíí 
ccoommoo llaa uuttiilliizzaacciióónn ddeell iimmppuueessttoo rreessppeeccttiivvoo.. 
CCAAPPÍÍTTUULLOO TTEERRCCEERROO 
AANNÁÁLLIISSIISS DDEE LLAASS CCUUEENNTTAASS DDEE AACCTTIIVVOO 
11.. CCoonncceeppttooss ggeenneerraalleess 
EEll aaccttiivvoo eess uunn ccoonnjjuunnttoo ddee bbiieenneess oo ddeerreecchhooss qquuee ppoosseeee uunnaa eennttiiddaadd,, sseeaa qquuee llooss tteennggaa 
ffííssiiccaammeennttee oo bbiieenn ssee llooss ddeebbaann.. DDee aaccuueerrddoo aa llaass ccaarraacctteerrííssttiiccaass ddee eessttooss bbiieenneess oo ddeerreecchhooss ssee 
aaggrruuppaann bbaajjoo uunn mmiissmmoo ttííttuulloo yy llaass oorrddeennaa ddee aaccuueerrddoo aa llaa ffiinnaalliiddaadd ccoonn qquuee ssee ccoonnffeecccciioonnaa eell 
eessttaaddoo,, eess ddeecciirr,, llaa ccllaassiiffiiccaacciióónn ddeeppeennddee ddiirreeccttaammeennttee ddee llaa ffuunncciióónn.. LLaa mmááss uussaaddaa eess llaa 
CCllaassiiffiiccaacciióónn FFiinnaanncciieerraa.. EEnn eellllaa ssee oorrddeennaa eell AAccttiivvoo sseeggúúnn ssuu lliiqquuiiddeezz oo ddiissppoonniibbiilliiddaadd,, 
ppaarrttiieennddoo ddeessddee lloo mmááss ddiissppoonniibbllee hhaassttaa lllleeggaarr aa lloo ddee mmááss ddiiffíícciill lliiqquuiiddaacciióónn yy ttaammbbiiéénn ddee 
aaccuueerrddoo aall oobbjjeettiivvoo qquuee ssee ttuuvvoo aall mmoommeennttoo ddee ssuu aaddqquuiissiicciióónn.. 
EEll AAccttiivvoo CCiirrccuullaannttee CCoorrrreessppoonnddee aa ttooddaass aaqquueellllaass ppaarrttiiddaass qquuee rreepprreesseennttaann bbiieenneess oo vvaalloorreess eenn 
ppeerrmmaanneennttee ccoonnvveerrssiióónn ccoommoo ccoonnsseeccuueenncciiaa ddeell cciicclloo ccoommeerrcciiaall oo ddee pprroodduucccciióónn aa qquuee ssee ddeeddiiccaa llaa 
eemmpprreessaa.. RReepprreesseennttaann ddiissppoonniibbiilliiddaadd,, bbiieenneess qquuee ppuueeddeenn ccoonnvveerrttiirrssee eenn ddiissppoonniibbllee ccoonn eell ccuurrssoo 
nnoorrmmaall ddee llooss nneeggoocciiooss ccoonn uunn mmááxxiimmoo ddee uunn aaññoo aa ccoonnttaarr ddee llaa ffeecchhaa ddeell bbaallaannccee.. 
3333
A modo ddee eejjeemmpplloo ssee mmeenncciioonnaann:: 
-- CCaajjaa 
-- BBaannccoo 
-- CCuueennttaass ppoorr ccoobbrraarr 
-- CClliieenntteess oo DDeeuuddoorreess ppoorr vveennttaass 
-- LLeettrraass ppoorr ccoobbrraarr 
-- MMeerrccaaddeerrííaass oo EExxiisstteenncciiaass 
-- GGaassttooss AAnnttiicciippaaddooss 
EEll AAccttiivvoo FFiijjoo ccoorrrreessppoonnddee aa llaass pprrooppiieeddaaddeess ffííssiiccaass ttaannggiibblleess,, aaddqquuiirriiddaass oo ffaabbrriiccaaddooss ppaarraa sseerr 
uussaaddooss oo eexxpplloottaaddooss eenn ffoorrmmaa ppeerrmmaanneennttee ((mmááss ddee uunn aaññoo)) eenn eell ddeessaarrrroolllloo ddee ssuuss aaccttiivviiddaaddeess yy 
qquuee nnoorrmmaallmmeennttee nnoo ssoonn ddee ffáácciill lliiqquuiiddaacciióónn.. EEjjeemmppllooss ddee aaccttiivvoo ffiijjoo ssoonn:: 
-- TTeerrrreennooss 
-- EEddiiffiicciiooss 
-- MMuueebblleess 
-- MMaaqquuiinnaarriiaass 
-- IInnssttaallaacciioonneess 
-- VVeehhííccuullooss 
-- BBooddeeggaass 
-- BBiieenneess RRaaíícceess 
PPoorr úúllttiimmoo llooss OOttrrooss AAccttiivvooss ssee iinncclluuyyeenn aaqquueellllooss aaccttiivvooss qquuee nnoo ssee ppuueeddeenn ccllaassiiffiiccaarr eenn llooss 
rruubbrrooss aanntteerriioorreess.. SSuu ccaarraacctteerrííssttiiccaa eess qquuee nnoo sseerráánn vveennddiiddooss oo ccoonnssuummiiddooss ddeennttrroo ddeell ppllaazzoo ddee uunn 
aaññoo aa ccoonnttaarr ddee llaa ffeecchhaa ddee llooss eessttaaddooss ffiinnaanncciieerrooss.. AA mmooddoo ddee eejjeemmpplloo ssee sseeññaallaann llooss ssiigguuiieenntteess:: 
-- DDeerreecchhooss ddee LLllaavvee 
-- DDeerreecchhooss ddee PPaatteenntteess ddee IInnvveenncciióónn 
-- GGaassttooss ddee OOrrggaanniizzaacciióónn yy PPuueessttaa eenn MMaarrcchhaa 
-- IInnvveerrssiioonneess eenn EEmmpprreessaass RReellaacciioonnaaddaass 
-- IInnvveerrssiioonneess eenn OOttrraass SSoocciieeddaaddeess 
22.. CCuueennttaa CCaajjaa 
22..11 CCoonncceeppttoo 
EEssttaa ccuueennttaa ddee AAccttiivvoo CCiirrccuullaannttee,, eess llaa ddee mmááss aallttaa lliiqquuiiddeezz oo ccoonnvveerrttiibbiilliiddaadd,, ppoorr ccuuaannttoo 
rreepprreesseennttaa llooss ffoonnddooss qquuee ppuueeddeenn sseerr iinnvveerrttiiddooss eenn ffoorrmmaa iinnmmeeddiiaattaa.. EEll ccoonnttrrooll ddee eessttooss 
vvaalloorreess ssee ppuueeddee rreeaalliizzaarr ddee ddooss ffoorrmmaass:: uunnaa ddee eellllaass eess aa ttrraavvééss ddee llaa ccrreeaacciióónn ddee ““ffoonnddooss 
ffiijjooss”” oo ““ccaajjaa cchhiiccaa”” ppaarraa sseerr uuttiilliizzaaddooss eenn eell ppaaggoo ddee ggaassttooss mmeennoorreess.. OOttrraa ffoorrmmaa ddee 
ccoonnttrrooll eess aa ttrraavvééss ddee llaa rreeaalliizzaacciióónn ddee ““aarrqquueeooss ddee ccaajjaa”” llooss qquuee ppeerrmmiitteenn ttoommaarr 
ccoonnoocciimmiieennttoo ffííssiiccoo ddee llooss vvaalloorreess eexxiisstteenntteess eenn eell lluuggaarr ddoonnddee ssee eennccuueennttrree llaa ccaajjaa 
pprriinncciippaall yy llooss ccoorrrreessppoonnddiieenntteess ffoonnddooss ffiijjooss,, ddee mmaanneerraa ddee ccoommppaarraarr eell rreessuullttaaddoo ddee eessttaa 
ooppeerraacciióónn ccoonn llooss ssaallddooss ccoonnttaabblleess aa eessaa mmiissmmaa ffeecchhaa yy ccoommpprroobbaarr qquuee llooss vvaalloorreess 
iinnddiiccaaddooss ttiieenneenn rreepprreesseennttaattiivviiddaadd eenn eessppeecciieess vvaalloorraaddaass.. 
22..22 CCoonnttrrooll IInntteerrnnoo 
3344
Una de las técnicas de auditoría más utilizadas para controlar la existencia ddee llooss vvaalloorreess 
rreepprreesseennttaattiivvooss ddee ddiinneerroo eenn eeffeeccttiivvoo qquuee ddeebbeenn ccoonnssttiittuuiirr eell iinnvveennttaarriioo ddee llaa ccaajjaa,, eessttaa 
ttééccnniiccaa ddeennoommiinnaaddaa ““AArrqquueeoo ddee FFoonnddooss””,, ccoonnssiissttee eenn eell rreeccuueennttoo ddee ddiicchhooss vvaalloorreess ppaarraa 
ccoonnffrroonnttaarr llooss rreessuullttaaddooss ccoonn llooss ssaallddooss qquuee eennttrreeggaa llaa ccoonnttaabbiilliiddaadd ppaarraa ddiicchhaa ccuueennttaa aa 
uunnaa mmiissmmaa ffeecchhaa.. 
PPoorr ttaannttoo,, eell AArrqquueeoo ddee CCaajjaa ccoorrrreessppoonnddee aall rreeccuueennttoo ddee eeffeeccttiivvoo,, cchheeqquueess yy ccuuaallqquuiieerr 
oottrroo vvaalloorr rreepprreesseennttaattiivvoo ddee ddiinneerroo qquuee ssee eennccuueennttrree eenn llaa ccaajjaa aall mmoommeennttoo ddee eeffeeccttuuaarr eell 
pprroocceeddiimmiieennttoo ddee aarrqquueeoo.. 
LLaass ccaarraacctteerrííssttiiccaass ddee ééssttee ssoonn:: 
aa.. DDeebbee sseerr ssoorrpprreessiivvoo ccoonn eell oobbjjeettoo ddee nnoo ddaarr ooppoorrttuunniiddaadd aall eennccaarrggaaddoo ddee llaa 
ccuussttooddiiaa ddee llooss ffoonnddooss ppaarraa rreeppoonneerr llooss ppoossiibblleess ffaallttaanntteess oo bbiieenn rreettiirraarr llooss 
ssoobbrraanntteess.. 
bb.. SSee ddeebbee hhaacceerr eenn pprreesseenncciiaa ddeell rreessppoonnssaabbllee ddee llaa ccuussttooddiiaa ddee llooss vvaalloorreess,, ccoonn eelllloo 
ssee eevviittaa qquuee ccuuaallqquuiieerraa ddiiffeerreenncciiaa ddee ddiinneerroo sseeaa iimmppuuttaaddaa aa llooss rreessppoonnssaabblleess ddeell 
rreeccuueennttoo,, ddeebbiiddoo aa qquuee eell eennccaarrggaaddoo nnoo eessttaabbaa pprreesseennttee.. 
cc.. EEnn ccaassoo ddee eexxiissttiirr mmááss ddee uunnaa ccaajjaa llaass ccuuaalleess eessttéénn uubbiiccaaddaass eenn lluuggaarreess ddiissttiinnttooss,, 
eell aarrqquueeoo ddeebbee sseerr ssiimmuullttáánneeoo,, ccoonn eelllloo ssee eevviittaa qquuee ssee ccuubbrraann ddiiffeerreenncciiaass eennttrree 
eellllaass.. 
dd.. SSee ddeebbee ccoonnssiiddeerraarr ccoommoo ddiinneerroo,, eenn eell rreeccuueennttoo,, ssóólloo eell eeffeeccttiivvoo yy llooss cchheeqquueess ,, llaa 
eexxiisstteenncciiaa ddee oottrrooss ddooccuummeennttooss qquuee rreepprreesseenntteenn vvaalloorreess ddeebbeerráánn sseerr eevvaalluuaaddooss ssii 
eessttáánn aauuttoorriizzaaddooss oo nnoo.. 
ee.. EEll ccoonntteeoo ddee llooss vvaalloorreess ddeebbee rreeaalliizzaarrlloo llaa ppeerrssoonnaa eennccaarrggaaddaa ddee llaa ccuussttooddiiaa ddee 
ddiicchhooss vvaalloorreess,, llooss aauuddiittoorreess ssóólloo vveerriiffiiccaann qquuee eell vvaalloorr ccoonnssiiggnnaaddoo ccoommoo 
eexxiisstteenncciiaa ddee eeffeeccttiivvoo eessttee ccoorrrreeccttoo.. 
ff.. CCuuaallqquuiieerr oottrraa mmeeddiiddaa tteennddiieennttee hhaa hhaacceerr eessttaa ttééccnniiccaa mmááss sseegguurraa yy uunn aaddeeccuuaaddoo 
ccoonnttrrooll iinntteerrnnoo,, aayyuuddaarráá.. 
EEll ssaallddoo ccoonnttaabbllee ddee eessttaa ccuueennttaa yy eell ttoottaall qquuee eennttrreegguuee eell aarrqquueeoo ddeebbeenn ccooiinncciiddiirr,, ssii ssee 
eessttaabblleecciieerraann ddiiffeerreenncciiaass,, ddeebbeerráánn ddeetteerrmmiinnaarrssee llaass ccaauussaass yy pprroocceeddeerr aa llooss aajjuusstteess 
ccoonnttaabblleess,, ssii ccoorrrreessppoonnddeenn.. 
22..33 FFoonnddoo FFiijjoo oo CCaajjaa CChhiiccaa 
UUnnaa ffoorrmmaa ddee ccoonnttrroollaarr eell eeffeeccttiivvoo eenn uunnaa eennttiiddaadd eess sseeppaarraarrlloo ddee aaccuueerrddoo aa llaass 
nneecceessiiddaaddeess ddee ccoonnttrrooll qquuee ssee qquuiieerreenn eessttaabblleecceerr,, eessttaa mmooddaalliiddaadd eess ccoonnoocciiddaa ccoommoo llooss 
FFoonnddooss FFiijjooss oo CCaajjaass CChhiiccaass,, ppaarraa ssuu ffuunncciioonnaammiieennttoo ssee eessttiippuullaann llooss ssiigguuiieenntteess 
rreeqquuiissiittooss:: 
aa.. SSee eessttaabblleeccee llaa ssuummaa mmááxxiimmaa ddee ddeesseemmbboollssooss qquuee ppuueeddeenn sseerr ccaanncceellaaddooss eenn 
ddiinneerroo eenn eeffeeccttiivvoo ppoorr eessttaass ccaajjaass cchhiiccaass,, llooss vvaalloorreess qquuee ssoobbrreeppaasseenn eessee mmoonnttoo 
ddeebbeerráánn sseerr ccaanncceellaaddooss mmeeddiiaannttee llaa eemmiissiióónn ddee cchheeqquueess.. 
3355
bb.. TTooddooss llooss iinnggrreessooss ppeerrcciibbiiddooss ppoorr llaa eennttiiddaadd,, sseeaann eenn ddiinneerroo eenn eeffeeccttiivvoo oo 
cchheeqquueess,, ddeebbeenn sseerr ddeeppoossiittaaddooss eenn llaass ccuueennttaass ccoorrrriieenntteess ddee llaa eemmpprreessaa.. 
cc.. SSee nnoommbbrree aa uunn rreessppoonnssaabbllee ppoorr ccaaddaa ccaajjaa cchhiiccaa,, eell ccuuaall tteennddrráá aa ssuu ccaarrggoo llaa 
ccuussttooddiiaa ddee llooss vvaalloorreess yy eell ccoonnttrrooll ddee llaass eennttrraaddaass yy ssaalliiddaass.. PPeerriióóddiiccaammeennttee ssee 
lleess eemmiittiirráá uunn cchheeqquuee ppaarraa rreeppoonneerr lloo ggaassttaaddoo.. 
dd.. CCuuaannddoo ssee aaggootteenn llooss ffoonnddooss,, eell rreessppoonnssaabblleess eemmiittiirráá uunnaa rreennddiicciióónn ddee ggaassttooss eenn 
llaa ccuuaall ddeettaallllaa llooss ccoonncceeppttooss ppoorr llooss ccuuaalleess ddeesseemmbboollssóó ddiinneerroo,, ddee eessaa ffoorrmmaa yy 
vveerriiffiiccaaddoo eell ccoorrrreeccttoo ddeesseemmppeeññoo ddeell ffoonnddoo ffiijjoo ssee rreeppoonneenn llooss ddiinneerrooss eemmiittiieennddoo 
uunn cchheeqquuee ppoorr eell mmoonnttoo ggaassttaaddoo.. 
33.. CCuueennttaa BBaannccoo 
33..11 CCoonncceeppttooss 
RReepprreesseennttaa llaa oo llaass ccuueennttaass ccoorrrriieenntteess bbaannccaarriiaass qquuee ppoosseeee llaa eennttiiddaadd,, rreeggiissttrraannddoo eenn ssuu 
ddeebbee llooss ddeeppóóssiittooss oo aauummeennttooss yy eenn ssuu hhaabbeerr llooss ggiirrooss ddee cchheeqquueess oo ddiissmmiinnuucciioonneess.. 
LLaa ttééccnniiccaa ddee ccoonnttrrooll iinntteerrnnoo mmááss aaddeeccuuaaddaa ppaarraa eessttaa ccuueennttaa eess llaa rreeaalliizzaacciióónn ddee uunn 
pprroocceeddiimmiieennttoo ddeennoommiinnaaddoo ““ccoonncciilliiaacciióónn bbaannccaarriiaa””.. 
UUnnaa CCoonncciilliiaacciióónn BBaannccaarriiaa ttiieennee ccoommoo oobbjjeettiivvoo eell ddee ccoommppaarraarr llaa iinnffoorrmmaacciióónn ddee llooss 
rreeggiissttrrooss ccoonnttaabblleess ((LLiibbrroo MMaayyoorr ddee BBaannccoo,, LLiibbrreettaass AAuuxx.. ddee BBaannccoo,, eettcc..)) ddee llaass ccuueennttaass 
ccoorrrriieenntteess bbaannccaarriiaass ccoonn llaa iinnffoorrmmaacciióónn rreecceeppcciioonnaaddaa ddee llaass ddiissttiinnttaass eennttiiddaaddeess 
ffiinnaanncciieerraass,, vveerriiffiiccaannddoo ccoonn eelllloo qquuee llooss ssaallddooss sseeññaallaaddooss ppoorr llaa ccoonnttaabbiilliiddaadd ssee aajjuussttaann aa 
llooss vvaalloorreess iinnddiiccaaddooss eenn llaass ccaarrttoollaass bbaannccaarriiaass eennttrreeggaaddaass ppoorr llaa eennttiiddaadd ffiinnaanncciieerraa.. 
SSee ddaa ccoommoo aallggoo nnoorrmmaall qquuee eexxiissttaann ddiiffeerreenncciiaass eennttrree llaa iinnffoorrmmaacciióónn bbaannccaarriiaa yy llaa 
ccoonnttaabbllee,, eessttoo ssee ddaa ddeebbiiddoo aa cciieerrttaass ssiittuuaacciioonneess,, ccoommoo ppoorr eejjeemmpplloo:: 
-- cchheeqquueess ggiirraaddooss yy nnoo ccoobbrraaddooss 
-- ddeeppóóssiittooss mmaall rreeggiissttrraaddooss ((vvaalloorr yy//oo ccuueennttaa)) 
-- cchheeqquueess ddeevvuueellttooss pprrootteessttaaddooss ((ddeeppoossiittaaddooss aanntteerriioorrmmeennttee)) 
-- ggaassttooss bbaannccaarriiooss ((eell bbaannccoo llooss ccaarrggaa iinnmmeeddiiaattaammeennttee yy llaa 
ccoonnttaabbiilliiddaadd ssóólloo aall mmoommeennttoo ddee rreecceeppcciioonnaarr eell ddooccuummeennttoo oo aall 
mmoommeennttoo ddee ccoonncciilliiaarr llaass ccuueennttaass)).. 
-- OOttrraass ddiiffeerreenncciiaass.. 
SSee ttoommaa ccoommoo bbaassee llaa iinnffoorrmmaacciióónn ddee llaa eennttiiddaadd bbaannccaarriiaa yy ddee sseerr nneecceessaarriioo rreeaalliizzaarr llooss 
aassiieennttooss ddee aajjuusstteess ppeerrttiinneenntteess eenn llooss rreeggiissttrrooss ccoonnttaabblleess,, aa ttrraavvééss ddee uunn aannáálliissiiss yy llooggrraarr 
llaa iigguuaallddaadd ccoonn llooss rreeggiissttrrooss ccoonnttaabblleess.. 
3366
33..22 AAlltteerrnnaattiivvaass ppaarraa rreeaalliizzaarr uunnaa ccoonncciilliiaacciióónn bbaannccaarriiaa 
PPrroocceeddiimmiieennttoo NNº 11:: 
SSee ppaarrttee ddeell SSaallddoo ddee llaa CCaarrttoollaa BBaannccaarriiaa ppaarraa lllleeggaarr aall SSaallddoo ddee llooss RReeggiissttrrooss CCoonnttaabblleess.. 
SSaallddoo sseeggúúnn CCaarrttoollaa BBaannccaarriiaa..................................................................................................................................................$$ XXXXXXXX 
MMááss:: 
** CCaannttiiddaaddeess qquuee eessttáánn ccaarrggaaddaass eenn llaa ccaarrttoollaa bbaannccaarriiaa yy 
qquuee nnoo aappaarreecceenn eenn llooss rreessppeeccttiivvooss rreeggiissttrrooss ccoonnttaabblleess.. 
** CCaannttiiddaaddeess ccaarrggaaddaass eenn llaa ccoonnttaabbiilliiddaadd yy qquuee nnoo aappaarreecceenn 
eenn llaa rreessppeeccttiivvaa ccaarrttoollaa bbaannccaarriiaa.. 
TToottaall ddee llaass ccaannttiiddaaddeess qquuee ssee aaggrreeggaann............................................................................................................................$$ XXXXXXXX 
MMeennooss:: 
** CCaannttiiddaaddeess aabboonnaaddaass eenn llaa ccaarrttoollaa bbaannccaarriiaa yy 
qquuee nnoo aappaarreecceenn eenn llooss rreessppeeccttiivvooss rreeggiissttrrooss ccoonnttaabblleess.. 
** CCaannttiiddaaddeess aabboonnaaddaass eenn llooss rreeggiissttrrooss ccoonnttaabblleess yy 
qquuee nnoo aappaarreecceenn eenn llaa rreessppeeccttiivvaa ccaarrttoollaa bbaannccaarriiaa.. 
TToottaall ddee llaass ccaannttiiddaaddeess qquuee ssee ddeedduucceenn ........................................................................................................................$$((XXXXXXXX)) 
SSaallddoo sseeggúúnn RReeggiissttrrooss CCoonnttaabblleess....................................................................................................................................................$$ XXXXXXXX 
PPrroocceeddiimmiieennttoo NNº 22:: 
SSee ppaarrttee ddeell SSaallddoo ddee llooss RReeggiissttrrooss CCoonnttaabblleess ppaarraa lllleeggaarr aall SSaallddoo ddee llaa CCaarrttoollaa BBaannccaarriiaa.. 
SSaallddoo sseeggúúnn RReeggiissttrrooss CCoonnttaabblleess..............................................................................................................................................$$ XXXXXXXX 
MMááss:: 
** CCaannttiiddaaddeess aabboonnaaddaass eenn llaa ccaarrttoollaa bbaannccaarriiaa yy 
qquuee nnoo aappaarreecceenn eenn llooss rreessppeeccttiivvooss rreeggiissttrrooss ccoonnttaabblleess.. 
** CCaannttiiddaaddeess aabboonnaaddaass eenn llooss rreeggiissttrrooss ccoonnttaabblleess yy 
qquuee nnoo aappaarreecceenn eenn llaa rreessppeeccttiivvaa ccaarrttoollaa bbaannccaarriiaa.. 
TToottaall ddee llaass ccaannttiiddaaddeess qquuee ssee aaggrreeggaann ..............................................................................................................................$$((XXXXXXXX)) 
MMeennooss:: 
** CCaannttiiddaaddeess qquuee eessttáánn ccaarrggaaddaass eenn llaa ccaarrttoollaa bbaannccaarriiaa yy 
qquuee nnoo aappaarreecceenn eenn llooss rreessppeeccttiivvooss rreeggiissttrrooss ccoonnttaabblleess.. 
** CCaannttiiddaaddeess ccaarrggaaddaass eenn llaa ccoonnttaabbiilliiddaadd yy qquuee nnoo aappaarreecceenn 
eenn llaa rreessppeeccttiivvaa ccaarrttoollaa bbaannccaarriiaa.. 
3377
Total de las cantidades que se deducen...............................................................$ XXXXXXXX 
SSaallddoo sseeggúúnn CCaarrttoollaa BBaannccaarriiaa..........................................................................................................................................................$$ XXXXXXXX 
PPrroocceeddiimmiieennttoo NNº 33:: 
SSee ppaarrttee ccoonn aammbbooss ssaallddooss eenn ffoorrmmaa ppaarraalleellaa ppaarraa lllleeggaarr aa cciiffrraass iigguuaalleess eennttrree aammbbooss.. 
SSaallddoo ss//BBaannccoo SSaallddoo ss//RReeggiissttrrooss CCoonnttaabblleess 
................................................ $$ XXXXXXXXXX ........................................................$$ XXXXXXXXXX 
MMááss AAbboonnooss ccoonnttaabblleess nnoo AAbboonnooss eenn llaa CCaarrttoollaa BBaannccaarriiaa nnoo 
rreeggiissttrraaddooss eenn llaa rreeggiissttrraaddooss eenn llaa CCoonnttaabbiilliiddaadd.. 
CCaarrttoollaa BBaannccaarriiaa.. 
................................................ $$ XXXXXXXXXX ........................................................$$ XXXXXXXXXX 
MMeennooss CCaarrggooss CCoonnttaabblleess nnoo CCaarrggooss eenn llaa CCaarrttoollaa BBaannccaarriiaa nnoo 
rreeggiissttrraaddooss ppoorr llaa rreeggiissttrraaddooss eenn llaa CCoonnttaabbiilliiddaadd.. 
CCaarrttoollaa BBaannccaarriiaa.. 
................................................ $$ ((XXXXXXXXXX)) ........................................................$$ ((XXXXXXXXXX)) 
SSaallddoo FFiinnaall..............$$ XXXXXXXXXX ==== SSaallddoo FFiinnaall......................$$ XXXXXXXXXX 
33..33 AApplliiccaacciióónn pprrááccttiiccaa ddee PPrroocceeddiimmiieennttoo NNº 11 
aa.. PPrriimmeerroo ssee vveerriiffiiccaa qquuee llaa iinnffoorrmmaacciióónn iinnddiiccaaddaa eenn llaa ccaarrttoollaa bbaannccaarriiaa ccoommoo eenn 
llooss LLiibbrrooss CCoonnttaabblleess eessttéé ccoorrrreeccttaa yy nnoo ccoonntteennggaa iinnccoonnssiisstteenncciiaa eenn eell ssaallddoo aa 
ccoonncciilliiaarr ((ssaallddoo ffiinnaall)).. 
bb.. SSee eeffeeccttúúaa llaa ccoommppaarraacciióónn ddee llaa iinnffoorrmmaacciióónn eennttrree llaa ccaarrttoollaa bbaannccaarriiaa yy llooss 
rreeggiissttrrooss ccoonnttaabblleess:: 
3388
11.. EEnn llooss RReeggiissttrrooss CCoonnttaabblleess,, eell ddeebbee rreepprreesseennttaa llooss ddeeppóóssiittooss yy oottrrooss 
mmoovviimmiieennttooss qquuee aauummeenntteenn llaa ccttaa.. bbaannccoo.. EEll hhaabbeerr mmuueessttrraa llooss ggiirrooss yy oottrrooss 
mmoovviimmiieennttooss qquuee ddiissmmiinnuuyyeenn llaa ddiissppoonniibbiilliiddaadd ddee llaa ccuueennttaa bbaannccoo.. 
22.. EEnn llaa CCaarrttoollaa BBaannccaarriiaa,, eell ddeebbee mmuueessttrraa llooss ggiirrooss yy oottrraass ccaannttiiddaaddeess qquuee 
ddiissmmiinnuuyyeerroonn llaa ccttaa.. ccttee.. EEll hhaabbeerr iinnddiiccaarrííaa llooss ddeeppóóssiittooss yy ddeemmááss ccaannttiiddaaddeess 
qquuee aauummeennttaann llaa ccttaa.. ccttee.. 
33.. QQuuee ttooddooss llooss mmoovviimmiieennttooss qquuee eessttáánn eell ddeebbee ddee llooss RReeggiissttrrooss CCoonnttaabblleess 
eessttéénn eenn llaa ccoolluummnnaa ddeeppóóssiittooss oo aabboonnooss ddee llaa ccaarrttoollaa bbaannccaarriiaa,, mmaarrccaannddoo oo 
ddeessttaaccaannddoo llaass ppaarrttiiddaass qquuee tteennggaann ddiiffeerreenncciiaass eenn eell vvaalloorr oo bbiieenn qquuee eessttéénn eenn 
uunn rreeggiissttrroo yy nnoo aappaarreezzccaann eenn eell oottrroo.. 
44.. EEll mmiissmmoo pprroocceeddiimmiieennttoo ddeessccrriittoo aanntteerriioorrmmeennttee ssee aapplliiccaa eennttrree llaa ccoolluummnnaa 
ddeell hhaabbeerr ddee llooss RReeggiissttrrooss CCoonnttaabblleess ccoonn llaa ccoolluummnnaa ggiirrooss oo ccaarrggooss ddee llaa 
ccaarrttoollaa bbaannccaarriiaa.. 
cc.. PPoonneerr aatteenncciióónn aa llaass oobbsseerrvvaacciioonneess yy//oo aa llaa iinnffoorrmmaacciióónn aaddiicciioonnaall qquuee ssee ppuueeddaa 
tteenneerr rreessppeeccttoo ddee llooss mmoovviimmiieennttooss ccoonnttaabblleess qquuee ppaarrttiicciippaann eenn eell ppeerrííooddoo ddee llaa 
ccoonncciilliiaacciióónn.. 
dd.. UUnnoo ddee llooss aanntteecceeddeenntteess qquuee qquueeddaa ccoommoo rreessuullttaaddoo ddee uunnaa ccoonncciilliiaacciióónn bbaannccaarriiaa 
eess eell lliissttaaddoo ddee cchheeqquueess ggiirraaddooss yy nnoo ccoobbrraaddooss,, ppoorr lloo ttaannttoo ddeebbeerráá vveerriiffiiccaarrssee ssii 
llooss cchheeqquueess ppeennddiieenntteess,, ddee llaa ccoonncciilliiaacciióónn aanntteerriioorr,, hhaa eessttaa ffeecchhaa hhaann ssiiddoo 
ccoobbrraaddooss.. DDee nnoo sseerr aassíí ffoorrmmaarráánn ppaarrttee ddee uunn nnuueevvoo lliissttaaddoo.. 
ee.. DDeessppuuééss ddee rreeaalliizzaarr llaa aaccttiivviiddaadd iinnddiiccaaddaa eenn llooss nnúúmmeerrooss 33 yy 44 ddee llaa lleettrraa bb..,, 
mmuucchhaass ddee llaass ddiiffeerreenncciiaass ddeetteeccttaaddaass ccoorrrreessppoonnddee aa cchheeqquueess ggiirraaddooss yy nnoo 
ccoobbrraaddoo,, ppoorr ttaannttoo ddeebbeerráá pprreeppaarraarrssee uunn lliissttaaddoo qquuee ccoonntteennggaa eessttaass ddiiffeerreenncciiaass,, 
aaddiicciioonnaannddoo aaddeemmááss llooss cchheeqquueess ppeennddiieenntteess ddee llaa ccoonncciilliiaacciióónn aanntteerriioorr.. 
ff.. SSee iinniicciiaa ccoonn eell ssaallddoo sseeggúúnn ccaarrttoollaa bbaannccaarriiaa aall ccuuaall ssee llee ssuummaarraann yy rreessttaarraann 
aallgguunnaass ppaarrttiiddaass yy ssee oobbtteennddrráá ccoommoo rreessuullttaaddoo eell ssaallddoo sseeggúúnn llooss rreeggiissttrrooss 
ccoonnttaabblleess.. 
SSaallddoo sseeggúúnn CCaarrttoollaa BBaannccaarriiaa......................$$ 
mmááss :: -- 
-- 
-- 
mmeennooss :: -- 
-- 
-- 
SSaallddoo sseeggúúnn llooss RReeggiissttrrooss CCoonnttaabblleess........$$ 
3399
gg.. SSee aannaalliizzaann llaass ppaarrttiiddaass mmaarrccaaddaass oo ddeessttaaccaaddaass ddee llaa ccoolluummnnaa ""ddeebbee"" ddee llooss 
RReeggiissttrrooss CCoonnttaabblleess,, qquuee ddiissccrreeppaann oo nnoo eessttáánn eenn llaa ccaarrttoollaa bbaannccaarriiaa.. DDiicchhaass 
ccaannttiiddaaddeess ccoorrrreessppoonnddeerráá ""ssuummaarrllaass"" eessttoo eess iinnddeeppeennddiieennttee qquuee aa ttrraavvééss ddee uunn 
aannáálliissiiss ssee ddeetteerrmmiinnee rreeaalliizzaarr aassiieennttooss ddee aajjuussttee ccoonnttaabbllee.. 
hh.. SSee ccoonnttiinnúúaa ccoonn eell aannáálliissiiss ddee llaass ppaarrttiiddaass mmaarrccaaddaass oo ddeessttaaccaaddaass eenn llaa ccoolluummnnaa 
""hhaabbeerr"" ddee llooss RReeggiissttrrooss CCoonnttaabblleess,, qquuee ddiissccrreeppaann oo nnoo eessttáánn eenn llaa ccaarrttoollaa 
bbaannccaarriiaa,, eessttaass ddiiffeerreenncciiaass sseerráánn ""rreessttaaddaass"" EEjj.. cchheeqquueess ggiirraaddooss yy nnoo ccoobbrraaddooss.. 
ii.. SSee pprroossiigguuee aannaalliizzaannddoo llaass ppaarrttiiddaass mmaarrccaaddaass oo ddeessttaaccaaddaass eenn llaa ccoolluummnnaa ddeebbee ddee 
llaa ccaarrttoollaa bbaannccaarriiaa yy qquuee ddiissccrreeppaann oo nnoo eessttáánn eenn llooss RReeggiissttrrooss CCoonnttaabblleess.. DDiicchhaass 
ccaannttiiddaaddeess ccoorrrreessppoonnddeerráá ""ssuummaarrllaass"".. CCoonn eessttoo ssee pprreetteennddee aannuullaarr eell eeffeeccttoo qquuee 
pprroovvooccóó eenn llaa ccaarrttoollaa llaa ppaarrttiiddaa aall mmoommeennttoo ddee ssuu oorriiggeenn.. LLoo aanntteerriioorr eess 
iinnddeeppeennddiieennttee qquuee ppoosstteerriioorrmmeennttee ssee rreeqquuiieerraa ddee uunn aassiieennttoo ccoonnttaabbllee.. 
jj.. PPoorr úúllttiimmoo ssee aannaalliizzaann llaass ppaarrttiiddaass mmaarrccaaddaass oo ddeessttaaccaaddaass eenn llaa ccoolluummnnaa ""hhaabbeerr"" 
ddee llaa ccaarrttoollaa bbaannccaarriiaa yy qquuee ddiissccrreeppaann oo nnoo eessttáánn eenn llooss RReeggiissttrrooss CCoonnttaabblleess.. 
DDiicchhaass ccaannttiiddaaddeess ccoorrrreessppoonnddee ""rreessttaarrllaass"" ppaarraa aannuullaarr eell eeffeeccttoo pprroovvooccaaddoo 
ccuuaannddoo ssee oorriiggiinnóó llaa ppaarrttiiddaa eenn llaa ccaarrttoollaa.. LLoo aanntteerriioorr eess iinnddeeppeennddiieennttee qquuee 
rreeqquuiieerraa uunn aassiieennttoo ccoonnttaabbllee.. 
33..44 EEjjeemmppllooss ddee ppaarrttiiddaass qquuee ppuueeddeenn ppaarrttiicciippaarr eenn uunnaa ccoonncciilliiaacciióónn 
EEssttaass ppaarrttiiddaass ssee iiddeennttiiffiiccaann sseeggúúnn eell PPrroocceeddiimmiieennttoo NNº 11:: 
MMááss :: 
-- CCaarrggooss bbaannccaarriiooss qquuee aappaarreecceenn eenn llaa ccaarrttoollaa yy qquuee aaúúnn nnoo ssee hhaann rreeggiissttrraaddooss eenn llaa 
CCoonnttaabbiilliiddaadd.. 
-- CChheeqquueess ddeevvuueellttooss pprrootteessttaaddooss ((ddeeppoossiittaaddooss ccoonn aanntteerriioorriiddaadd)).. 
-- DDiiffeerreenncciiaass eenn vvaalloorreess pprroovvooccaaddaa ppoorr cchheeqquueess ggiirraaddooss mmaall rreeggiissttrraaddooss.. 
-- DDeeppóóssiittooss eerrrróónneeooss qquuee ccoorrrreessppoonnddeenn ppoorr oottrrooss vvaalloorreess oo aa oottrraass ccuueennttaass ccoorrrriieenntteess.. 
MMeennooss :: 
-- AAbboonnooss qquuee aappaarreecceenn eenn llaa CCaarrttoollaa bbaannccaarriiaa aaúúnn nnoo ccoonnttaabbiilliizzaaddooss.. 
-- CChheeqquueess ggiirraaddooss yy nnoo ccoobbrraaddooss.. 
33..55 AAnnáálliissiiss ppoosstteerriioorr aall ddeessaarrrroolllloo ddee llaa ccoonncciilliiaacciióónn 
EEvveennttuuaallmmeennttee aall aannaalliizzaarr llaass ppaarrttiiddaass iiddeennttiiffiiccaaddaass ccoommoo ddiiffeerreenncciiaass eennttrree llaa 
CCoonnttaabbiilliiddaadd yy llaa CCaarrttoollaa BBaannccaarriiaa ssee eessttaabblleeccee qquuee ccoorrrreessppoonnddee hhaacceerr aajjuusstteess ccoonnttaabblleess 
ppoorr aallgguunnaass ddiiffeerreenncciiaass,, ddee ttaall ffoorrmmaa rreegguullaarriizzaarr llooss eerrrroorreess ddeetteeccttaaddooss.. LLooss hheecchhooss qquuee 
pprroovvooccaarráánn uunn aassiieennttoo ccoonnttaabbllee ssoonn aaqquueellllaass qquuee ccuummpplleenn llaass ssiigguuiieenntteess ccoonnddiicciioonneess:: 
ii.. AAqquueellllaass ddiiffeerreenncciiaass pprroodduuccttoo ddee ccaarrggooss yy aabboonnooss qquuee aappaarreecceenn eenn llaa ccaarrttoollaa 
bbaannccaarriiaa yy qquuee aa llaa ffeecchhaa ddee llaa ccoonncciilliiaacciióónn aaúúnn nnoo aappaarreecceenn eenn llooss rreeggiissttrrooss 
ccoonnttaabblleess,, ddeebbiieennddoo eessttaarr ccoonnttaabbiilliizzaaddooss.. 
4400
iiii.. AAqquueellllaass ddiissccrreeppaanncciiaass pprroodduuccttoo ddee eerrrroorreess ccoonnttaabblleess ddeebbiiddoo aa uunnaa mmaallaa 
aannoottaacciióónn ccoonnttaabblleess.. 
33..66 PPaappeelleess ddee TTrraabbaajjoo 
PPaarraa aappooyyaarr eell ddeessaarrrroolllloo ddee uunnaa ccoonncciilliiaacciióónn bbaannccaarriiaa,, eessttaa ssee ppuueeddee eeffeeccttuuaarr uuttiilliizzaannddoo 
hhoojjaass ddee ttrraabbaajjoo qquuee aappooyyeenn llaa rreeaalliizzaacciióónn ddee eessttaa ttééccnniiccaa,, eess ppoorr eellllooss qquuee ssee pprrooppoonnee uunnaa 
eenn eell AAnneexxoo NNº 77.. 
44.. CCuueennttaa CClliieenntteess,, DDeeuuddoorreess ppoorr vveennttaass oo CCuueennttaass ppoorr ccoobbrraarr 
44..11 CCoonncceeppttoo 
RReepprreesseennttaa eell ddeerreecchhoo qquuee ttiieennee llaa eemmpprreessaa ssoobbrree tteerrcceerraass ppeerrssoonnaass ccoonn llaass ccuuaalleess rreeaalliizzaa 
ooppeerraacciioonneess ccoommeerrcciiaalleess ddeell ggiirroo.. NNoorrmmaallmmeennttee rreepprreesseennttaa uunn ccrrééddiittoo ssiimmppllee oottoorrggaaddoo 
ppoorr llaa eemmpprreessaa.. PPoorr uunn llaaddoo aauummeennttaa ppoorr llaass vveennttaass qquuee rreeaalliizzaa llaa eemmpprreessaa bbaajjoo eessttee 
eessqquueemmaa yy ppoorr oottrroo ddiissmmiinnuuyyee ccuuaannddoo eessttaass ppeerrssoonnaass ccaanncceellaann ssuuss ddeeuuddaass.. 
EEssttaa ccuueennttaa ttiieennee ggeenneerraallmmeennttee uunn rreeggiissttrroo aauuxxiilliiaarr ddee mmaayyoorr ddoonnddee ssee lllleevvaa aannaalliizzaaddaa llaa 
ssiittuuaacciióónn ddee ccaaddaa cclliieennttee,, eess ddeecciirr,, ssee lllleevvaa uunnaa ccuueennttaa ccoorrrriieennttee ddee ccaaddaa uunnoo ddee eellllooss.. PPoorr 
lloo ttaannttoo,, aall ccoonnffeecccciioonnaarr eell lliissttaaddoo oo iinnvveennttaarriioo ddee llooss ddeeuuddoorreess ppoorr vveennttaass,, llaa ssuummaa ddee 
eessttooss ssaallddooss ddeebbeerráá ccooiinncciiddiirr ccoonn eell ssaallddoo ddee llaa ccuueennttaa ddee MMaayyoorr.. 
EEll aaddeeccuuaaddoo ssiisstteemmaa ddee ccuueennttaass ccoorrrriieenntteess ddee ddeeuuddoorreess qquuee eemmpplleeee llaa eemmpprreessaa eess ddee vviittaall 
iimmppoorrttaanncciiaa ppaarraa llaa iinnffoorrmmaacciióónn qquuee ddeebbee pprrooppoorrcciioonnaarr rreessppeeccttoo aall eessttaaddoo ddee llooss ccrrééddiittooss,, 
ffiinnaanncciiaammiieennttoo ddee llooss ccoommpprroommiissooss ddee llaa eemmpprreessaa,, eettcc.. 
PPoorr mmuuyy eessttuuddiiaaddaa yy ccuuiiddaaddoossaa qquuee sseeaa llaa ppoollííttiiccaa ddee ccrrééddiittooss aapplliiccaaddaa ppoorr llaa eennttiiddaadd,, eess 
nnoorrmmaall qquuee aallgguunnooss cclliieenntteess rreessuulltteenn iinnssoollvveenntteess yy sseeaa iimmppoossiibbllee rreeccuuppeerraarr llooss ccrrééddiittooss 
qquuee ssee lleess hhaann eennttrreeggaaddoo.. DDee lloo aanntteerriioorr ssee ddeerriivvaa qquuee eess iinnddiissppeennssaabbllee aajjuussttaarr llaa ccuueennttaa 
““CClliieenntteess”” ddee mmooddoo qquuee llooss eessttaaddooss ffiinnaanncciieerrooss rreeggiissttrreenn llaa vveerrddaaddeerraa ssiittuuaacciióónn ddee llaa 
eemmpprreessaa ccoonn rreellaacciióónn aa llaass ccoobbrraannzzaass aa eeffeeccttuuaarr eenn eell pprróóxxiimmoo ppeerrííooddoo yy aaddeemmááss,, eell ssaallddoo 
iinnffoorrmmaaddoo eenn eell bbaallaannccee ccoorrrreessppoonnddaa aa uunn vvaalloorr lloo mmááss aapprrooxxiimmaaddoo aa llaa rreeaalliiddaadd ddeell 
aaccttiivvoo qquuee ssee ppooddrrííaa rreeccuuppeerraarr ccoommoo ttaall.. 
44..22 MMééttooddooss ppaarraa ddeetteerrmmiinnaarr llooss DDeeuuddoorreess IInnccoobbrraabblleess 
EEssttaa ssiittuuaacciióónn oorriiggiinnaaddaa ppoorr llooss cclliieenntteess iinnccoobbrraabblleess ssee ppuueeddee rreessoollvveerr ddee ddooss mmaanneerraass:: 
-- MMééttooddoo DDiirreeccttoo 
-- MMééttooddoo IInnddiirreeccttoo 
44..22..11 MMééttooddoo DDiirreeccttoo 
CCoommoo pprriimmeerraa mmeeddiiddaa ppaarraa rreegguullaarriizzaarr llaa ccuueennttaa ““CClliieenntteess””,, aall ccoonnffeecccciioonnaarr llaa 
nnóómmiinnaa ddee llooss cclliieenntteess ccoonn llaass ssuummaass aaddeeuuddaaddaass ppoorr ccaaddaa uunnoo aa llaa ffeecchhaa ddee llooss 
eessttaaddooss ffiinnaanncciieerrooss,, ssee ddeebbee sseeññaallaarr llaa aannttiiggüüeeddaadd ddee llaass mmiissmmaass yy ccuuaallqquuiieerr oottrroo 
ttiippoo ddee iinnffoorrmmaacciióónn qquuee ppeerrmmiittaa aapprreecciiaarr llaa ssiittuuaacciióónn ccrreeddiittiicciiaa.. AA ccoonnttiinnuuaacciióónn 
ccoorrrreessppoonnddeerráá hhaacceerr uunn eessttuuddiioo ppaarraa ddeetteerrmmiinnaarr ccuuaalleess ssoonn llooss cclliieenntteess qquuee ssoonn 
ttoottaallmmeennttee iinnccoobbrraabblleess.. UUnnaa vveezz ddeetteerrmmiinnaaddoo aa aaqquueellllooss ddeeuuddoorreess iinnssoollvveenntteess ssee 
ddeebbeenn eelliimmiinnaarr ddee llaa ccuueennttaa ccoonnttaabbllee ddeebbiiddoo aa qquuee ssuu ssaallddoo eessttaa aauummeennttaannddoo 
ffiiccttiicciiaammeennttee uunn aaccttiivvoo,, ssiittuuaacciióónn qquuee ddeebbeerráá rreegguullaarriizzaarrssee eelliimmiinnaannddoo aa eessooss 
4411
clientes que no se les podrá cobrar su deuda, esta contabilización pprroovvooccaarráá ddooss 
eeffeeccttooss:: 
aa.. UUnnaa ddiissmmiinnuucciióónn ddeell AAccttiivvoo ppoorr ccoonncceeppttoo ddee llaa rreebbaajjaa ddeell mmoonnttoo ddee llaa 
ccuueennttaa ““CClliieenntteess””.. 
bb.. LLaa mmaatteerriiaalliizzaacciióónn ddee uunnaa ppéérrddiiddaa ppaarraa llaa eemmpprreessaa.. 
CCoonnttaabblleemmeennttee llaa ppéérrddiiddaa qquueeddaarráá rreefflleejjaaddaa eenn uunnaa ccuueennttaa ddeennoommiinnaaddaa 
““DDeeuuddoorreess IInnccoobbrraabblleess”” oo ““CCaassttiiggooss DDeeuuddoorreess IInnccoobbrraabblleess”” yy llaa ccuueennttaa 
““CClliieenntteess”” qquueerrrráá ccoonn uunn ssaallddoo mmááss cceerrccaannoo aa llaa rreeaalliiddaadd.. 
LLaa ccoonnttaabbiilliizzaacciióónn ddee eessttee hheecchhoo ssee eeffeeccttúúaa eenn uunn CCoommpprroobbaannttee CCoonnttaabbllee ddee 
TTrraassppaassoo,, aa mmooddoo ddee eejjeemmpplloo ssee pprreesseennttaa eell ssiigguuiieennttee:: 
CCÓÓDDIIGGOO DDEESSCCRRIIPPCCIIÓÓNN DDEEBBEE HHAABBEERR 
CCaassttiiggoo DDeeuuddoorreess IInnccoobbrraabblleess 9999..999999..999999 
CClliieenntteess 9999..999999..999999 
TToottaalleess 
GGLLOOSSAA:: CCoonnttaabbiilliizzaacciióónn ddeell ccaassttiiggoo ppoorr llooss cclliieenntteess iinnssoollvveenntteess ddeell ppeerrííooddoo ccoommpprreennddiiddoo 
eennttrree eell .............................................. yy eell ...................................................................... 
PPRREEPPAARRAADDOO PPOORR:: RREEVVIISSAADDOO PPOORR:: VVº BBº 
SSii ooccuurrrree qquuee uunn cclliieennttee ccaassttiiggaaddoo nnooss ccaanncceellaa ssuu ddeeuuddaa eenn llooss eejjeerrcciicciiooss 
ssiigguuiieenntteess,, sseeaa qquuee llaa ccaanncceellaacciióónn sseeaa ttoottaall oo ppaarrcciiaall,, llooss vvaalloorreess rreecciibbiiddooss ssee 
rreeggiissttrraarráánn ccoonn aabboonnoo aa uunnaa ccuueennttaa ddee ggaannaanncciiaass ccoommoo ppoorr eejjeemmpplloo 
““RReeccuuppeerraacciióónn ddeeuuddaass ccaassttiiggaaddaass”” 
44..22..22 MMééttooddoo IInnddiirreeccttoo 
4422 
CCOOMMPPRROOBBAANNTTEE DDEE TTRRAASSPPAASSOO 
FFEECCHHAA:: 
NNUUMMEERROO::
Normalmente a la fecha de los estados financieros nnoo eess ppoossiibbllee ccoonnoocceerr ccoonn 
pprreecciissiióónn ccuuaalleess ddee llooss ddeeuuddoorreess rreessuullttaarráá iinnccoobbrraabbllee,, eessppeecciiaallmmeennttee ccoonn llooss 
oottoorrggaaddooss llooss úúllttiimmooss mmeesseess,, eessttoo ppoorrqquuee mmuucchhooss ddee eellllooss aauunn nnoo eessttáánn vveenncciiddooss.. 
LLoo aanntteerriioorrmmeennttee eexxppuueessttoo ddaa oorriiggeenn aa eessttaabblleecceerr uunn mmééttooddoo iinnddiirreeccttoo ppaarraa 
rreefflleejjaarr eessttaa ssiittuuaacciióónn.. SSee ccoommiieennzzaa hhaacciieennddoo uunnaa aapprreecciiaacciióónn ddeell ppoorrcceennttaajjee ddeell 
ssaallddoo ddee llaa ccuueennttaa ““CClliieenntteess”” qquuee ssee eessttiimmaa eell mmoonnttoo ddee llooss cclliieenntteess qquuee 
rreessuullttaarráánn iinnccoobbrraabblleess.. LLaa aapprreecciiaacciióónn ppaarraa ddeetteerrmmiinnaarr eell ppoorrcceennttaajjee ssee hhaarráá 
ttoommaannddoo ccoommoo aanntteecceeddeenntteess llaa eexxppeerriieenncciiaa ssoobbrree llaa mmaatteerriiaa eenn eejjeerrcciicciiooss 
aanntteerriioorreess,, llaa ssiittuuaacciióónn eeccoonnóómmiiccaa ppoorr llaa qquuee aattrraavviieessaa eell ccoommeerrcciioo eenn eessee 
mmoommeennttoo yy oottrrooss ddaattooss qquuee ppeerrmmiittaann eevvaalluuaarr eenn llaa ffoorrmmaa mmááss pprreecciissaa ppoossiibbllee eell 
mmoonnttoo ddee llaass ddeeuuddaass iinnccoobbrraabblleess ddeell rreessppeeccttiivvoo eejjeerrcciicciioo ccoommeerrcciiaall.. 
AAll aapplliiccaarr eell ppoorrcceennttaajjee ssoobbrree eell ssaallddoo ddee llaa ccuueennttaa ““CClliieennttee”” ssee oobbtteennddrráá eell 
mmoonnttoo eessttiimmaaddoo ddee llooss ddeeuuddoorreess iinnccoobbrraabblleess aa ccoonnttaabbiilliizzaarr ccoonn ccaarrggoo aa llaa ccuueennttaa 
ddee ppéérrddiiddaass ““CCaassttiiggooss DDeeuuddoorreess IInnccoobbrraabblleess”” yy aabboonnoo aa uunnaa ccuueennttaa ddeeuuddoorraa 
eessppeecciiaall yy ccoommpplleemmeennttaarriiaa ddee llaa ccuueennttaa pprriinncciippaall ““CClliieenntteess”” ddeennoommiinnaaddaa 
““EEssttiimmaacciióónn DDeeuuddoorreess IInnccoobbrraabblleess”” oo ““PPrroovviissiióónn DDeeuuddoorreess IInnccoobbrraabblleess””,, 
qquuee tteennddrráá ttrraattaammiieennttoo ddee uunnaa ccuueennttaa ddee ppaassiivvoo,, ppeerroo ssuu ccllaassiiffiiccaacciióónn 
ccoorrrreessppoonnddeerráá aa llaa mmiissmmaa qquuee ttiieennee llaa ccuueennttaa pprriinncciippaall qquuee ccoommpplleemmeennttaa,, eess 
ddeecciirr,, ssee ccllaassiiffiiccaa ccoommoo AAccttiivvoo CCiirrccuullaannttee.. 
EEnn llooss eejjeerrcciicciiooss ccoonnttaabblleess ssiigguuiieenntteess ssee hhaarráánn llaass rreevviissiioonneess qquuee ppeerrmmiittaann 
ddeetteerrmmiinnaarr eexxaaccttaammeennttee eell mmoonnttoo ddee llooss ddeeuuddoorreess iinnccoobbrraabblleess,, ppoorr lloo ccuuaall ddeebbeerráá 
aajjuussttaarrssee llaa ccuueennttaa ““EEssttiimmaacciióónn DDeeuuddoorreess IInnccoobbrraabblleess”” yyaa sseeaa ccaarrggáánnddoollaa oo 
aabboonnáánnddoollaa,, sseeggúúnn ccoorrrreessppoonnddaa.. AAll rreessppeeccttoo ssee ppuueeddeenn pprroodduucciirr ddooss ssiittuuaacciioonneess:: 
aa.. QQuuee eell mmoonnttoo ddee llooss ddeeuuddoorreess qquuee hhaann rreessuullttaaddoo iinnccoobbrraabblleess sseeaa iinnffeerriioorr 
aall mmoonnttoo ccoonnttaabbiilliizzaaddoo eenn llaa ccuueennttaa ““EEssttiimmaacciióónn DDeeuuddoorreess IInnccoobbrraabblleess””.. 
EEnn eessttee ccaassoo eell eexxcceeddeennttee ssee aabboonnaa aa uunnaa ccuueennttaa ddee rreessuullttaaddoo ((eenn eessttee ccaassoo 
eess uunnaa ggaannaanncciiaa)) llllaammaaddaa ““AAjjuusstteess ddee BBaallaanncceess AAnntteerriioorreess”” yy 
““CClliieenntteess””,, ccaarrggáánnddoossee llaa ccuueennttaa ““EEssttiimmaacciióónn DDeeuuddoorreess IInnccoobbrraabblleess””.. 
bb.. QQuuee eell mmoonnttoo ddee llooss ddeeuuddoorreess qquuee hhaann rreessuullttaaddoo iinnccoobbrraabblleess sseeaa ddee uunn 
vvaalloorr ssuuppeerriioorr aall mmoonnttoo ccoonnttaabbiilliizzaaddoo eenn llaa ccuueennttaa ““EEssttiimmaacciióónn DDeeuuddoorreess 
IInnccoobbrraabblleess””.. EEnn eessttee ccaassoo llaa ssuummaa qquuee ssoobbrreeppaassee ssee ccaarrggaarráá aa llaa ccuueennttaa 
ddee rreessuullttaaddoo ((eenn eessttee ccaassoo eess uunnaa ppéérrddiiddaa)) llllaammaaddaa ““AAjjuusstteess ddee BBaallaanncceess 
AAnntteerriioorreess”” yy llaa ccuueennttaa ““EEssttiimmaacciióónn DDeeuuddoorreess IInnccoobbrraabblleess””,, 
aabboonnáánnddoossee llaa ccuueennttaa ““CClliieenntteess””.. 
LLaa mmiissmmaa eexxpplliiccaacciióónn ccaabbee ppaarraa eessttee mmééttooddoo ccuuaannddoo uunn cclliieennttee ccaassttiiggaaddoo nnooss 
ccaanncceellee eell ttoottaall oo ppaarrttee ddee ssuu ddeeuuddaa oorriiggiinnaall,, ssiieemmpprree qquuee yyaa ssee hhaayyaa eelliimmiinnaaddoo ddee 
llaa ccuueennttaa ““CClliieenntteess””.. EEnn eessttee ccaassoo llooss vvaalloorreess rreecciibbiiddooss eenn eell ppaaggoo ssee aabboonnaann aa llaa 
ccuueennttaa ddee ggaannaanncciiaa ““RReeccuuppeerraacciióónn ddeeuuddaass ccaassttiiggaaddaass”” oo bbiieenn,, ttaammbbiiéénn ppooddrráá 
uuttiilliizzaarrssee llaa ccuueennttaa ““AAjjuusstteess ddee BBaallaanncceess AAnntteerriioorreess””.. 
LLaa ccoonnttaabbiilliizzaacciióónn ddee eessttee hheecchhoo ssee eeffeeccttúúaa eenn uunn CCoommpprroobbaannttee CCoonnttaabbllee ddee 
TTrraassppaassoo,, aa mmooddoo ddee eejjeemmpplloo ssee pprreesseennttaa eell ssiigguuiieennttee:: 
4433
CCÓÓDDIIGGOO DDEESSCCRRIIPPCCIIÓÓNN DDEEBBEE HHAABBEERR 
CCaassttiiggoo DDeeuuddoorreess IInnccoobbrraabblleess 9999..999999..999999 
EEssttiimmaacciióónn DDeeuuddoorreess IInnccoobbrraabblleess 9999..999999..999999 
SSiittuuaacciióónn aa.. 
EEssttiimmaacciióónn DDeeuuddoorreess IInnccoobbrraabblleess 9999..999999..999999 
AAjjuusstteess ddee BBaallaanncceess AAnntteerriioorreess 9999..999999..999999 
CClliieenntteess 9999..999999..999999 
SSiittuuaacciióónn bb.. 
EEssttiimmaacciióónn DDeeuuddoorreess IInnccoobbrraabblleess 9999..999999..999999 
AAjjuusstteess ddee BBaallaanncceess AAnntteerriioorreess 9999..999999..999999 
CClliieenntteess 9999..999999..999999 
SSiittuuaacciióónn cc.. 
EEssttiimmaacciióónn DDeeuuddoorreess IInnccoobbrraabblleess 9999..999999..999999 
CClliieenntteess 9999..999999..999999 
TTOOTTAALLEESS 
GGLLOOSSAA:: CCoonnttaabbiilliizzaacciióónn ddeell ccaassttiiggoo ppoorr llooss cclliieenntteess iinnssoollvveenntteess ddeell ppeerrííooddoo ccoommpprreennddiiddoo 
eennttrree eell .............................................. yy eell ...................................................................... 
PPRREEPPAARRAADDOO PPOORR:: RREEVVIISSAADDOO PPOORR:: VVº BBº 
4444 
CCOOMMPPRROOBBAANNTTEE DDEE TTRRAASSPPAASSOO 
FFEECCHHAA:: 
NNUUMMEERROO::
55.. LLeettrraass ppoorr CCoobbrraarr 
55..11 CCoonncceeppttooss ggeenneerraalleess 
RReepprreesseennttaa llooss ddooccuummeennttooss ((lleettrraass)) ffiirrmmaaddooss ppoorr tteerrcceerraass ppeerrssoonnaass aa ffaavvoorr ddee llaa eemmpprreessaa,, 
ppoorr uunn llaaddoo aauummeennttaa ccuuaannddoo ssee rreecceeppcciioonnaann llaass lleettrraass yy ddiissmmiinnuuyyeenn ccuuaannddoo nnooss ccaanncceellaann 
eell ddooccuummeennttoo.. 
LLooss ddooccuummeennttooss ssoonn uunnaa ffuueennttee ddee ffiinnaanncciiaammiieennttoo iimmppoorrttaannttee ppaarraa llaa eemmpprreessaa ppoorrqquuee 
ccoonnssttiittuuyyeenn aaccttiivvooss mmááss llííqquuiiddooss,, eess ddeecciirr,, ssoonn mmááss ffáácciill ddee ttrraannssffoorrmmaarr eenn ddiinneerroo.. 
AAddeemmááss,, ttiieenneenn uunn mmaayyoorr rreessppaallddoo lleeggaall qquuee llooss hhaaccee mmááss eexxiiggiibblleess qquuee uunnaa ddeeuuddaa ssiimmppllee 
oo ssiinn ddooccuummeennttaarr ((CClliieenntteess,, DDeeuuddoorreess,, eettcc..)).. 
LLooss ddooccuummeennttooss oo ttííttuullooss ddee ccrrééddiittooss mmááss uussaaddooss eenn eell ccoommeerrcciioo ssoonn eell ““PPaaggaarréé”” yy llaass 
““LLeettrraass ddee CCaammbbiioo””.. 
EEll PPaaggaarráá ccoonnssttiittuuyyee uunn ccoonnvveenniioo eennttrree ddooss ppeerrssoonnaass:: 
aa.. EEll oottoorrggaannttee:: qquuee eess aaqquuééll qquuee ssee ccoommpprroommeettee ppoorr eessccrriittoo aa ppaaggaarr aa llaa vviissttaa,, aa uunnaa 
ffeecchhaa ffiijjaa oo ddeetteerrmmiinnaaddaa,, uunnaa ccaannttiiddaadd ddee ddiinneerroo,, aa llaa oorrddeenn oo aall ppoorrttaaddoorr.. 
bb.. EEll bbeenneeffiicciiaarriioo:: eess llaa ppeerrssoonnaa aa ccuuyyaa oorrddeenn ssee eexxttiieennddee eell ddooccuummeennttoo.. 
LLaa LLeettrraa ddee CCaammbbiioo,, ppuueeddee ddeeffiinniirrssee ccoommoo uunn mmaannddaattoo eessccrriittoo,, rreevveessttiiddoo ddee llaass ffoorrmmaass 
pprreessccrriittaass ppoorr llaa LLeeyy,, ppoorr eell ccuuaall eell lliibbrraaddoorr oorrddeennaa aall lliibbrraaddoo qquuee ppaagguuee uunnaa ccaannttiiddaadd ddee 
ddiinneerroo aa llaa ppeerrssoonnaa ddeessiiggnnaaddaa oo aa ssuu oorrddeenn.. 
EEll LLiibbrraaddoorr oo GGiirraaddoorr eess qquuiiéénn ccoonnttrraaee llaa oobblliiggaacciióónn ddee hhaacceerr ppaaggaarr uunnaa ccaannttiiddaadd 
ccoonnvveenniiddaa yy ggiirraa llaa lleettrraa.. 
EEll LLiibbrraaddoo oo GGiirraaddoo eess llaa ppeerrssoonnaa qquuee rreecciibbee llaa oorrddeenn yy aacceeppttaa ppaaggaarrllaa.. 
EEll TToommaaddoorr oo BBeenneeffiicciiaarriioo eess llaa ppeerrssoonnaa aa ccuuyyaa oorrddeenn ssee eexxttiieennddee eell ddooccuummeennttoo.. 
55..22 CCoonnttaabbiilliizzaacciioonneess 
CCuuaannddoo ssee rreecciibbee uunnaa lleettrraa ssuussccrriittaa aa ffaavvoorr ddee llaa eemmpprreessaa,, ssee ccoonnttaabbiilliizzaarráá eenn llaa ccuueennttaa 
““LLeettrraass ppoorr CCoobbrraarr””,, llaa rreecceeppcciióónn ddee eessttee ddooccuummeennttee qquueeddaarráá rreeggiissttrraaddoo eenn eell ssiigguuiieennttee 
CCoommpprroobbaannttee CCoonnttaabbllee ddee TTrraassppaassoo.. LLaass lleettrraass ppoorr ccoobbrraarr llllaammaaddaass ttaammbbiiéénn LLeettrraass eenn 
CCaarrtteerraa,, lllleeggaann aa llaa eemmpprreessaa ppoorrqquuee llooss cclliieenntteess oo ddeeuuddoorreess hhaann ddooccuummeennttaaddooss ssuuss 
ccoommpprroommiissooss aall ccrrééddiittoo ssiimmppllee.. 
LLaa ccoonnttaabbiilliizzaacciióónn ddee eessttee hheecchhoo ssee eeffeeccttúúaa eenn uunn CCoommpprroobbaannttee CCoonnttaabbllee ddee TTrraassppaassoo,, aa 
mmooddoo ddee eejjeemmpplloo ssee pprreesseennttaa eell ssiigguuiieennttee:: 
4455
CCÓÓDDIIGGOO DDEESSCCRRIIPPCCIIÓÓNN DDEEBBEE HHAABBEERR 
LLeettrraass ppoorr CCoobbrraarr 9999..999999..999999 
CClliieenntteess 9999..999999..999999 
TToottaalleess 
GGLLOOSSAA:: CCoonnttaabbiilliizzaacciióónn ddee llaa rreecceeppcciióónn ddee uunn ddooccuummeennttoo ((lleettrraa)) aa ffaavvoorr ddee llaa eemmpprreessaa.. 
PPRREEPPAARRAADDOO PPOORR:: RREEVVIISSAADDOO PPOORR:: VVº BBº 
EEss ppoossiibbllee qquuee aall ddooccuummeennttaarrssee uunnaa ddeeuuddaa,, ssuu ppllaazzoo ddee vveenncciimmiieennttoo ssee pprroorrrroogguuee,, ccoommoo 
ccoommppeennssaacciióónn ppoorr eessttaa ddeemmoorraa eenn rreecciibbiirr eell ppaaggoo,, llaa eemmpprreessaa ccoobbrraa cciieerrttooss iinntteerreesseess,, llooss 
ccuuaalleess ssoonn ppeerrcciibbiiddooss eenn ffoorrmmaa iinnmmeeddiiaattaa ppoorr eell cclliieennttee oo bbiieenn,, ppooddrráánn sseerr iinnccoorrppoorraaddooss aall 
mmoonnttoo ddee llaa nnuueevvaa lleettrraa qquuee ssee rreecciibbiirráá.. EEssttaa ooppeerraacciióónn ssee ccoonnttaabbiilliizzaarraa ddee llaa ssiigguuiieennttee 
mmaanneerraa ((eenn eell ccaassoo qquuee llooss iinntteerreesseess ssoonn iinnccoorrppoorraaddooss aa llaa nnuueevvaa lleettrraa)):: 
4466 
CCOOMMPPRROOBBAANNTTEE DDEE TTRRAASSPPAASSOO 
FFEECCHHAA:: 
NNUUMMEERROO:: 
CCOOMMPPRROOBBAANNTTEE DDEE TTRRAASSPPAASSOO
CCÓÓDDIIGGOO DDEESSCCRRIIPPCCIIÓÓNN DDEEBBEE HHAABBEERR 
LLeettrraass ppoorr CCoobbrraarr 9999..999999..999999 
CClliieenntteess 9999..999999..999999 
IInntteerreesseess GGaannaaddooss 9999..999999..999999 
TToottaalleess 
GGLLOOSSAA:: CCoonnttaabbiilliizzaacciióónn ddee llaa rreecceeppcciióónn ddee uunnaa nnuueevvaa lleettrraa yy ddee llooss iinntteerreesseess ddeebbiiddoo aa llaa 
pprróórrrrooggaa ddeell ppllaazzoo ddee vveenncciimmiieennttoo ddee llaa lleettrraa aanntteerriioorr.. 
PPRREEPPAARRAADDOO PPOORR:: RREEVVIISSAADDOO PPOORR:: VVº BBº 
UUnnaa vveezz iinnggrreessaaddaa llaa lleettrraa aa llaa eemmpprreessaa ,, ééssttaa ppuueeddee mmaanntteenneerrllaa eenn ssuu ppooddeerr hhaassttaa llaa ffeecchhaa 
ddee ssuu vveenncciimmiieennttoo yy ggeessttiioonnaarr ddiirreeccttaammeennttee ssuu ccoobbrraannzzaa oo eennttrreeggaarrllaa aa tteerrcceerrooss.. 
EEnn rreellaacciióónn ccoonn eell ppaaggoo ddee llaa lleettrraa ssee ppuueeddeenn pprreesseennttaarr vvaarriiaass,, llaass qquuee aa ccoonnttiinnuuaacciióónn ssee 
iinnddiiccaann:: 
aa.. EEll ppaaggoo ssee rreecciibbee eenn ffoorrmmaa ooppoorrttuunnaa:: 
CCÓÓDDIIGGOO DDEESSCCRRIIPPCCIIÓÓNN DDEEBBEE HHAABBEERR 
CCaajjaa 9999..999999..999999 
LLeettrraass ppoorr CCoobbrraarr 9999..999999..999999 
TToottaalleess 
GGLLOOSSAA:: CCoonnttaabbiilliizzaacciióónn ddee llaa rreecceeppcciióónn ddee llooss ddiinneerrooss aall vveenncciimmiieennttoo ddee llaa lleettrraa.. 
PPRREEPPAARRAADDOO PPOORR:: RREEVVIISSAADDOO PPOORR:: VVº BBº 
bb.. EEll ddeeuuddoorr ddeell ddooccuummeennttoo nnooss ssoolliicciittaa uunnaa pprróórrrrooggaa,, llaa ccuuaall eess ccoonncceeddiiddaa,, eessttee 
hheecchhoo ooffrreeccee vvaarriiaass aalltteerrnnaattiivvaass:: 
4477 
FFEECCHHAA:: 
NNUUMMEERROO:: 
CCOOMMPPRROOBBAANNTTEE DDEE IINNGGRREESSOO 
FFEECCHHAA:: 
NNUUMMEERROO::
bb..11 QQuuee eell ddeeuuddoorr ppaagguuee uunnaa ppaarrttee ddee llaa lleettrraa oorriiggiinnaall yy ppoorr eell ssaallddoo ppeennddiieennttee 
ssee oottoorrgguuee uunnaa pprróórrrrooggaa,, eemmiittiieennddoo uunnaa nnuueevvaa lleettrraa ppoorr eessee mmoonnttoo.. 
CCÓÓDDIIGGOO DDEESSCCRRIIPPCCIIÓÓNN DDEEBBEE HHAABBEERR 
CCaajjaa 9999..999999..999999 
LLeettrraass ppoorr ccoobbrraarr ((nnuueevvaa)) 9999..999999..999999 
LLeettrraass ppoorr CCoobbrraarr ((aannttiigguuaa)) 9999..999999..999999 
TToottaalleess 
GGLLOOSSAA:: CCoonnttaabbiilliizzaacciióónn ddee llaa rreecceeppcciióónn ddee uunnaa ppaarrttee llooss ffoonnddooss ddee uunnaa lleettrraa,, ffiirrmmaannddoo eell 
cclliieennttee uunnaa nnuueevvaa lleettrraa ppoorr eell ssaallddoo ppeennddiieennttee.. 
PPRREEPPAARRAADDOO PPOORR:: RREEVVIISSAADDOO PPOORR:: VVº BBº 
bb..22 QQuuee eell ddeeuuddoorr ppaaggaa uunnaa ppaarrttee ddee llaa lleettrraa oorriiggiinnaall yy ppoorr eell ssaallddoo ppeennddiieennttee 
ssee oottoorrgguuee uunnaa pprróórrrrooggaa,, eemmiittiieennddoo uunnaa nnuueevvaa lleettrraa ppoorr eessee mmoonnttoo,, oo bbiieenn,, 
ssee pprroorrrroogguuee eell ttoottaall ddeell ddooccuummeennttoo eemmiittiieennddoo oottrroo,, ccoobbrraannddoo iinntteerreesseess 
ppoorr eell mmoonnttoo pprroorrrrooggaaddoo,, iinncclluuyyéénnddoollooss eenn llaa nnuueevvaa lleettrraa.. 
4488 
CCOOMMPPRROOBBAANNTTEE DDEE IINNGGRREESSOO 
FFEECCHHAA:: 
NNUUMMEERROO:: 
CCOOMMPPRROOBBAANNTTEE DDEE TTRRAASSPPAASSOO 
FFEECCHHAA:: 
NNUUMMEERROO::
CCÓÓDDIIGGOO DDEESSCCRRIIPPCCIIÓÓNN DDEEBBEE HHAABBEERR 
LLeettrraass ppoorr ccoobbrraarr 9999..999999..999999 
LLeettrraass ppoorr ccoobbrraarr ((nnuueevvaa)) 9999..999999..999999 
IInntteerreesseess GGaannaaddooss 9999..999999..999999 
TToottaalleess 
GGLLOOSSAA:: CCoonnttaabbiilliizzaacciióónn ddee llaa pprróórrrrooggaa ddee uunnaa lleettrraa,, ffiirrmmaannddoo eell cclliieennttee uunnaa nnuueevvaa aa llaa ccuuaall 
SSee llee iinncclluuyyeerroonn llooss iinntteerreesseess.. 
PPRREEPPAARRAADDOO PPOORR:: RREEVVIISSAADDOO PPOORR:: VVº BBº 
bb..33 QQuuee llaa eemmpprreessaa ccoonncceeddaa uunnaa pprróórrrrooggaa ssiinn ccoobbrraarr iinntteerreesseess nnii ffiirrmmaarr uunn 
nnuueevvoo ddooccuummeennttoo;; eenn ttaall ccaassoo,, nnoo ssee eessttiimmaa nneecceessaarriiooss eeffeeccttuuaarr 
ccoonnttaabbiilliizzaacciióónn aallgguunnaa.. 
cc.. CCuuaannddoo nnoo hhaayy ppaaggoo nnii ssoolliicciittuudd ddee pprróórrrrooggaa llaa eemmpprreessaa ppuueeddee sseegguuiirr oottrrooss 
ccaammiinnooss ppaarraa oobbtteenneerr eell ppaaggoo ddee llaa lleettrraa,, ppoorr eejjeemmpplloo eennvviiaannddoo llaass lleettrraass aa llaa 
nnoottaarriiaa ppaarraa ssuu ppoosstteerriioorr pprrootteessttoo eenn ccaassoo ddee nnoo ppaaggoo.. 
55..33 LLeettrraass eennvviiaaddaass aa NNoottaarrííaa ((LLEENN)) 
LLaa ccoonnttaabbiilliizzaacciióónn ddeell eennvvííoo ddee uunnaa lleettrraa aa llaa NNoottaarrííaa ssee rreeggiissttrraa eenn uunnaa ccuueennttaa ddee AAccttiivvoo 
CCiirrccuullaannttee llllaammaaddaa ““LLeettrraass EEnnvviiaaddaass aa NNoottaarrííaa””,, LLEENN,, mmeeddiiaannttee eell ssiigguuiieennttee 
CCoommpprroobbaannttee CCoonnttaabblleess ddee TTrraassppaassoo:: 
CCÓÓDDIIGGOO DDEESSCCRRIIPPCCIIÓÓNN DDEEBBEE HHAABBEERR 
LLeettrraass EEnnvviiaaddaass aa NNoottaarrííaa 9999..999999..999999 
4499 
CCOOMMPPRROOBBAANNTTEE DDEE TTRRAASSPPAASSOO 
FFEECCHHAA:: 
NNUUMMEERROO::
LLeettrraass ppoorr ccoobbrraarr 9999..999999..999999 
TToottaalleess 
GGLLOOSSAA:: CCoonnttaabbiilliizzaacciióónn ddeell eennvvííoo ddee llaa lleettrraa nnoo ccaanncceellaaddaa ooppoorrttuunnaammeennttee aa llaa NNoottaarrííaa.. 
PPRREEPPAARRAADDOO PPOORR:: RREEVVIISSAADDOO PPOORR:: VVº BBº 
EEnn llaa NNoottaarrííaa ppuueeddeenn ssuucceeddeerr ddooss ccoossaass:: 
55..33..11 QQuuee llee ddeeuuddoorr ccaanncceellee llaa lleettrraa ,, eenn ttaall ccaassoo llaa NNoottaarrííaa nnooss eennvviiaarráá llooss rreessppeeccttiivvooss 
ffoonnddooss pprreevviiaa rreebbaajjaa ddee ddiicchhoo vvaalloorr llooss ccoorrrreessppoonnddiieenntteess hhoonnoorraarriiooss ppoorr eell 
sseerrvviicciioo ddee llaa ccoobbrraannzzaa:: 
CCÓÓDDIIGGOO DDEESSCCRRIIPPCCIIÓÓNN DDEEBBEE HHAABBEERR 
BBaannccoo oo CCaajjaa 9999..999999..999999 
GGaassttooss NNoottaarriiaalleess 9999..999999..999999 
5500 
CCOOMMPPRROOBBAANNTTEE DDEE TTRRAASSPPAASSOO 
FFEECCHHAA:: 
NNUUMMEERROO::
Letras EEnnvviiaaddaass aa llaa NNoottaarrííaa 9999..999999..999999 
TToottaalleess 
GGLLOOSSAA:: CCoonnttaabbiilliizzaacciióónn ddee llaa pprróórrrrooggaa ddee uunnaa lleettrraa,, ffiirrmmaannddoo eell cclliieennttee uunnaa nnuueevvaa aa llaa ccuuaall 
SSee llee iinncclluuyyeerroonn llooss iinntteerreesseess.. 
PPRREEPPAARRAADDOO PPOORR:: RREEVVIISSAADDOO PPOORR:: VVº BBº 
55..33..22 QQuuee llee ddeeuuddoorr nnoo ccoonnccuurrrraa aa ppaaggaarr llaa lleettrraa aa llaa NNoottaarrííaa,, ppoorr lloo qquuee ééssttaa pprroocceeddee aa 
pprrootteessttaarrllaa.. 
55..44 LLeettrraass PPrrootteessttaaddaass ((LLPP)) 
AAuunnqquuee llaass lleettrraass nnoo ppiieerrddeenn vvaalliiddeezz ppoorr eell hheecchhoo ddee nnoo hhaabbeerr ssiiddoo pprrootteessttaaddaass,, ssiieemmpprree 
eess ccoonnvveenniieennttee ccuummpplliirr ccoonn eessttee ttrráámmiittee,, eenn cciieerrttaass ooccaassiioonneess aayyuuddaa aa llaa ccoobbrraannzzaa.. 
LLaa NNoottaarrííaa ddeevvuueellvvee llaa lleettrraass pprrootteessttaaddaa aa llaa eemmpprreessaa yy aaddeemmááss ccoobbrraa ppoorr eessttee sseerrvviicciioo,, 
ddiicchhoo ccoobbrroo nnoo rreepprreesseennttaa uunn ggaassttoo ppaarraa llaa eemmpprreessaa,, ppuueess ssee aaggrreeggaa aall vvaalloorr oorriiggiinnaall ddeell 
ddooccuummeennttoo pprrootteessttaaddoo ppaarraa ccuuaannddoo ssee ccoobbrree ssee iinncclluuyyaa eessttooss mmoonnttooss.. 
EEssttee hheecchhoo qquueeddaa rreeggiissttrraaddoo ccoonnttaabblleemmeennttee eenn llaa ccuueennttaa ddee AAccttiivvoo cciirrccuullaannttee ““LLeettrraass 
PPrrootteessttaaddaass””,, LLPP,, llaa qquuee iinncclluuyyee eell vvaalloorr oorriiggiinnaall ddee llaa lleettrraa mmááss llooss ggaassttooss ddeell pprrootteessttooss 
ppaaggaaddooss aa llaa NNoottaarrííaa,, ccoonnttaabbiilliizzáánnddoossee eenn eell ssiigguuiieennttee CCoommpprroobbaannttee CCoonnttaabbllee ddee 
TTrraassppaassoo:: 
CCÓÓDDIIGGOO DDEESSCCRRIIPPCCIIÓÓNN DDEEBBEE HHAABBEERR 
LLeettrraass PPrrootteessttaaddaass 9999..999999..999999 
LLeettrraass EEnnvviiaaddaass aa llaa NNoottaarrííaa 9999..999999..999999 
AAccrreeeeddoorreess 9999..999999..999999 
5511 
CCOOMMPPRROOBBAANNTTEE DDEE TTRRAASSPPAASSOO 
FFEECCHHAA:: 
NNUUMMEERROO::
TToottaalleess 
GGLLOOSSAA:: CCoonnttaabbiilliizzaacciióónn ddee llaa rreecceeppcciióónn ddee llaa lleettrraa pprrootteessttaaddaa yy ddee llaa ddeeuuddaa ccoonnttrraaííddaa ccoonn llaa 
NNoottaarrííaa ppoorr eell pprrootteessttoo ddeell ddooccuummeennttoo.. 
PPRREEPPAARRAADDOO PPOORR:: RREEVVIISSAADDOO PPOORR:: VVº BBº 
SSii eell cclliieennttee ccaanncceellaa aa llaa eemmpprreessaa llaa lleettrraa pprrootteessttaaddaa,, eell iinnggrreessoo ddee llooss ffoonnddooss qquueeddaarráá 
rreeggiissttrraaddoo eenn eell ssiigguuiieennttee CCoommpprroobbaannttee CCoonnttaabbllee ddee IInnggrreessoo:: 
CCÓÓDDIIGGOO DDEESSCCRRIIPPCCIIÓÓNN DDEEBBEE HHAABBEERR 
CCaajjaa 9999..999999..999999 
LLeettrraass PPrrootteessttaaddaass 9999..999999..999999 
TToottaalleess 
GGLLOOSSAA:: CCoonnttaabbiilliizzaacciióónn ddee llaa rreecceeppcciióónn ddee llooss ffoonnddooss ddee uunnaa lleettrraa qquuee aanntteerriioorrmmeennttee hhaabbííaa 
ssiiddoo pprrootteessttaaddaa.. 
PPRREEPPAARRAADDOO PPOORR:: RREEVVIISSAADDOO PPOORR:: VVº BBº 
55..55 LLeettrraass eenn CCoobbrraannzzaa JJuuddiicciiaall ((LLEECCJJ)) 
LLaass lleettrraass pprrootteessttaaddaass ppuueeddeenn sseerr eennvviiaaddaass aa uunn aabbooggaaddoo ppaarraa qquuee eeffeeccttúúee eell ttrráámmiittee ddee llaa 
ccoobbrraannzzaa jjuuddiicciiaall.. 
EEssttee hheecchhoo qquueeddaa rreeggiissttrraaddoo ccoonnttaabblleemmeennttee eenn llaa ccuueennttaa ddee AAccttiivvoo cciirrccuullaannttee ““LLeettrraass 
EEnnvviiaaddaass aa CCoobbrraannzzaa JJuuddiicciiaall””,, LLEECCJJ,, ccoonnttaabbiilliizzáánnddoossee eenn eell ssiigguuiieennttee CCoommpprroobbaannttee 
CCoonnttaabbllee ddee TTrraassppaassoo:: 
5522 
CCOOMMPPRROOBBAANNTTEE DDEE IINNGGRREESSOO 
FFEECCHHAA:: 
NNUUMMEERROO:: 
CCOOMMPPRROOBBAANNTTEE DDEE TTRRAASSPPAASSOO 
FFEECCHHAA::
CCÓÓDDIIGGOO DDEESSCCRRIIPPCCIIÓÓNN DDEEBBEE HHAABBEERR 
LLeettrraass EEnnvviiaaddaass aa CCoobbrraannzzaa JJuuddiicciiaall 9999..999999..999999 
LLeettrraass PPrrootteessttaaddaass 9999..999999..999999 
TToottaalleess 
GGLLOOSSAA:: CCoonnttaabbiilliizzaacciióónn ddee llaa lleettrraa pprrootteessttaaddaa eennvviiaaddaa aa CCoobbrraannzzaa JJuuddiicciiaall.. 
PPRREEPPAARRAADDOO PPOORR:: RREEVVIISSAADDOO PPOORR:: VVº BBº 
EEll aabbooggaaddoo,, aall eeffeeccttuuaarr llooss ttrráámmiitteess nneecceessaarriiooss ppaarraa oobbtteenneerr ssuu ppaaggoo,, ppuueeddee oobbtteenneerr uunnoo 
ddee llooss ssiigguuiieenntteess rreessuullttaaddooss:: 
55..55..11 EEll ddeeuuddoorr ppaagguuee llaa lleettrraa,, eenn ttaall ccaassoo eell aabbooggaaddoo rreemmiittiirráá llooss ffoonnddooss aa llaa eemmpprreessaa,, 
pprreevviioo ddeessccuueennttoo ddee ssuuss hhoonnoorraarriiooss pprrooffeessiioonnaalleess ppoorr llaa ccoobbrraannzzaa,, ddiicchhoo vvaalloorr ssee 
ddeebbee ddeessccoonnttaarr ddeell vvaalloorr ddee llaa lleettrraa eennvviiaaddaa eenn ccoobbrraannzzaa jjuuddiicciiaall.. 
CCoonnttaabbiilliizzáánnddoossee eessttee hheecchhoo eenn uunn CCoommpprroobbaannttee CCoonnttaabbllee ddee IInnggrreessoo:: 
CCÓÓDDIIGGOO DDEESSCCRRIIPPCCIIÓÓNN DDEEBBEE HHAABBEERR 
CCaajjaa 9999..999999..999999 
GGaassttooss ppoorr ccoobbrraannzzaa jjuuddiicciiaall 9999..999999..999999 
LLeettrraass eenn ccoobbrraannzzaa jjuuddiicciiaall 9999..999999..999999 
TToottaalleess 
5533 
NNUUMMEERROO:: 
CCOOMMPPRROOBBAANNTTEE DDEE IINNGGRREESSOO 
FFEECCHHAA:: 
NNUUMMEERROO::
GGLLOOSSAA:: CCoonnttaabbiilliizzaacciióónn ddee llaa rreecceeppcciióónn ddee llooss ffoonnddooss ddee uunnaa lleettrraa qquuee aanntteerriioorrmmeennttee hhaabbííaa 
ssiiddoo pprrootteessttaaddaa.. 
PPRREEPPAARRAADDOO PPOORR:: RREEVVIISSAADDOO PPOORR:: VVº BBº 
55..55..22 QQuuee eell ddeeuuddoorr nnoo ccoonnccuurrrraa aa ppaaggaarr eell ddooccuummeennttoo,, ppoorr lloo ccuuaall llaa eemmpprreessaa rreecciibbee 
ddeell aabbooggaaddoo llaa lleettrraa yy ssee pprroocceeddee aa rreeggiissttrraarrllaa eenn llaa ccuueennttaa ddee AAccttiivvoo CCiirrccuullaannttee 
ddeennoommiinnaaddaa ““LLeettrraass eenn MMoorraa””.. 
55..66 LLeettrraass eenn MMoorraa oo LLeettrraass MMoorraa ((LLMM)) 
EEnn eessttaa ccuueennttaa ccoonnttaabbllee ssee iinncclluuyyeenn eell vvaalloorr ddee llaa lleettrraa pprrootteessttaaddaa mmááss llooss ggaassttooss 
jjuuddiicciiaalleess qquuee sseerráánn ccaanncceellaaddooss aall aabbooggaaddoo,, rreeggiissttrráánnddoossee eessttaa ttrraannssaacccciióónn eenn eell ssiigguuiieennttee 
CCoommpprroobbaannttee CCoonnttaabbllee ddee TTrraassppaassoo:: 
CCÓÓDDIIGGOO DDEESSCCRRIIPPCCIIÓÓNN DDEEBBEE HHAABBEERR 
LLeettrraass MMoorraa 9999..999999..999999 
LLeettrraass EEnnvviiaaddaass eenn CCoobbrraannzzaa JJuuddiicciiaall 9999..999999..999999 
AAccrreeeeddoorreess 9999..999999..999999 
TToottaalleess 
GGLLOOSSAA:: CCoonnttaabbiilliizzaacciióónn ddee uunnaa lleettrraa eenn mmoorraa.. 
5544 
CCOOMMPPRROOBBAANNTTEE DDEE TTRRAASSPPAASSOO 
FFEECCHHAA:: 
NNUUMMEERROO::
PPRREEPPAARRAADDOO PPOORR:: RREEVVIISSAADDOO PPOORR:: VVº BBº 
QQuuee uunn ddooccuummeennttoo eessttéé iinncclluuiiddoo eenn llaa ccuueennttaa ““LLeettrraass eenn mmoorraa”” nnoo ssiiggnniiffiiccaa qquuee ssee hhaayyaann 
aaggoottaaddoo llooss mmeeddiiooss lleeggaalleess ppaarraa ssuu ccoobbrroo.. SSii eell cclliieennttee ccaanncceellaa ddiirreeccttaammeennttee aa llaa eemmpprreessaa 
eell mmoonnttoo ttoottaall ddee llaa lleettrraa eenn mmoorraa,, ddiicchhaa ooppeerraacciióónn qquueeddaarráá rreeggiissttrraaddaa ddee llaa ssiigguuiieennttee 
mmaanneerraa:: 
CCÓÓDDIIGGOO DDEESSCCRRIIPPCCIIÓÓNN DDEEBBEE HHAABBEERR 
CCaajjaa 9999..999999..999999 
LLeettrraass eenn MMoorraa 9999..999999..999999 
TToottaalleess 
GGLLOOSSAA:: CCoonnttaabbiilliizzaacciióónn ddee llaa rreecceeppcciióónn ddeell ddiinneerroo ppoorr uunnaa lleettrraa eenn mmoorraa.. 
PPRREEPPAARRAADDOO PPOORR:: RREEVVIISSAADDOO PPOORR:: VVº BBº 
EEnn eell ccaassoo eenn qquuee llaa eemmpprreessaa nnoo llooggrraarráá eell ppaaggoo,, eell ddooccuummeennttoo pprrootteessttaaddoo eess ccaassttiiggaaddoo.. 
55..77 SSeeccuueenncciiaa ddee llaass LLeettrraass ppoorr CCoobbrraarr 
SSii 
NNoo 
SSii 
NNoo 
5555 
CCOOMMPPRROOBBAANNTTEE DDEE IINNGGRREESSOO 
FFEECCHHAA:: 
NNUUMMEERROO:: 
LL xx CC 
PPaagg 
oo 
SSee 
rreecciibbee 
ppaaggoo 
LLEENN 
PPaagg 
oo 
SSee 
rreecciibbee 
ppaaggoo 
LLPP
SSii 
NNoo 
SSii 
NNoo 
SSii 
NNoo 
66.. EExxiisstteenncciiaass 
66..11 CCoonncceeppttooss 
RReepprreesseennttaa llaass eexxiisstteenncciiaass oobbjjeettoo ddeell ggiirroo ddee llaa eemmpprreessaa,, ppoorr uunn llaaddoo aauummeennttaa ccuuaannddoo ssee 
ccoommpprraann yy ddiissmmiinnuuyyeenn ppoorr llaa vveennttaa.. 
66..22 CCoonnttrrooll ddee llaass EExxiisstteenncciiaass 
LLaass ssiigguuiieenntteess ssoonn llaass mmeeddiiddaass eessppeecciiaalleess ppaarraa uunn bbuueenn ccoonnttrrooll ddee llaass eexxiisstteenncciiaass:: 
11.. EEll aallmmaaccéénn ddee mmeerrccaaddeerrííaass ddeebbee eessttaarr sseeppaarraaddoo ddee llooss oottrrooss ddeeppaarrttaammeennttooss yy 
ccoonnvviieennee qquuee eessttee ssuubbddiivviiddiiddoo eenn sseecccciioonneess ttaalleess ccoommoo:: rreecceeppcciióónn,, aallmmaacceennaammiieennttoo yy 
ddeessppaacchhoo aa ccaarrggoo ddee ffuunncciioonnaarriiooss ddiissttiinnttooss.. 
22.. MMaanntteenneerr ttoottaallmmeennttee sseeppaarraaddoo eell mmaanneejjoo ddee CCaajjaa ddeell mmoovviimmiieennttoo ddee 
mmeerrccaaddeerrííaass,, ppaarraa eevviittaarr ffrraauuddeess ddeerriivvaaddooss ddeell ccoonnttrrooll qquuee uunnaa ppeerrssoonnaa ttuuvviieerraa ssoobbrree 
aammbbooss ddeeppaarrttaammeennttooss.. 
5566 
PPaagg 
oo 
SSee 
rreecciibbee 
ppaaggoo 
LLEECCJJ 
PPaagg 
oo 
SSee 
rreecciibbee 
ppaaggoo 
LLMM 
PPaagg 
oo 
SSee 
rreecciibbee 
ppaaggoo 
SSee 
CCaassttiiggaa 
llaa lleettrraa
33.. UUssaarr ccoommpprroobbaanntteess qquuee rreeggiissttrreenn ttooddaass llaass ooppeerraacciioonneess ddee iinnggrreessoo yy eeggrreessoo ddee 
mmeerrccaaddeerrííaass,, eenn llooss ccuuaalleess ccoonnssttee llaa ffiirrmmaa ddeell ffuunncciioonnaarriioo rreessppoonnssaabbllee ddee llaa ooppeerraacciióónn 
yy ddee llooss ccuuaalleess qquueeddee ssiieemmpprree uunnaa ccooppiiaa aarrcchhiivvaaddaa eenn bbooddeeggaa.. 
44.. UUssoo ddee rreeggiissttrrooss eessppeecciiaalleess qquuee ttiieenneenn ccoommoo ffiinnaalliiddaadd ccoonnttrroollaarr llooss iinnvveennttaarriiooss qquuee 
ddeebbeenn hhaabbeerr eenn eexxiisstteenncciiaass.. EEjj..KKaarrddeexx ddee eexxiisstteenncciiaass ((IInnggrreessooss,, EEggrreessooss yy SSaallddoo 
FFííssiiccoo)).. 
55.. PPrrááccttiiccaa ddee iinnvveennttaarriiooss ffííssiiccooss ppaarrcciiaalleess qquuee ppeerrmmiittaann uunn ccoonnttrrooll ppeerriióóddiiccoo ddee llooss 
ssaallddooss ddee eexxiisstteenncciiaa iinnddiiccaaddooss eenn llaass ttaarrjjeettaass ddeell KKaarrddeexx.. 
66.. UUssoo ddee aannáálliissiiss aaddiicciioonnaalleess eessttaaddííssttiiccooss qquuee vveerriiffiiqquueenn ssii llaa rreellaacciióónn eennttrree llaass vveennttaass yy 
eell mmaarrggeenn ddee uuttiilliiddaadd bbrruuttaa ssee mmaannttiieennee eenn llooss llíímmiitteess nnoorrmmaalleess ddee llaa eemmpprreessaa.. 
66..33 EEll IInnvveennttaarriioo FFííssiiccoo 
EEss eell mmeejjoorr mmeeddiioo ddee ccoonnttrrooll ddee bbooddeeggaass,, mmeeddiiddaass ppaarraa ssuu rreeaalliizzaacciióónn:: 
11.. EEll iinnvveennttaarriioo ddeebbee sseerr ddeebbiiddaammeennttee ppllaanniiffiiccaaddoo :: ppeerrssoonnaass yy ffeecchhaass.. 
22.. LLaass mmeerrccaaddeerrííaass ddeebbeenn sseerr aallmmaacceennaaddaass ffaacciilliittaannddoo ssuu rreeccuueennttoo.. 
33.. UUttiilliizzaarr ddooss eeqquuiippooss ddee ppeerrssoonnaass ppaarraa qquuee eeffeeccttúúee eell iinnvveennttaarriioo,, mmiieennttrraass uunnooss 
ccuueennttaass llooss oottrrooss rreeccuueennttaann.. 
66..44 VVaalloorriizzaacciióónn ddee llaass EExxiisstteenncciiaass 
TTiieennee ccoommoo oobbjjeettiivvoo ppooddeerr ddeetteerrmmiinnaarr eell ccoossttoo ddee llaass mmeerrccaaddeerrííaass vveennddiiddaass yy eell mmoonnttoo 
ddeell rreessuullttaaddoo bbrruuttoo oobbtteenniiddoo.. PPaarraa llooggrraarr eessttoo ssee rreeqquuiieerree uunnaa ccllaarraa iiddeennttiiffiiccaacciióónn ddeell 
pprreecciioo ddee ccoommpprraa,, llooss ccuuaalleess nnoorrmmaallmmeennttee vvaarrííaann ddee uunnaa ooppeerraacciióónn aa oottrraa.. 
PPaarraa ssoolluucciioonnaarr eessttoo ssee hhaann ccrreeaaddoo ddiiffeerreenntteess ssiisstteemmaass ddee vvaalloorriizzaacciióónn ddee eexxiisstteenncciiaass,, 
ddeeppeennddiieennddoo ddeell uussoo ddee uunnoo uu oottrroo hhaabbrráánn vvaarriiaacciioonneess eenn lloo qquuee rreessppeeccttaa aa:: 
-- CCoossttoo ddee VVeennttaa 
-- MMaarrggeenn ddee UUttiilliiddaadd 
-- VVaalloorriizzaacciióónn ddee llaass eexxiisstteenncciiaass eenn eell AAccttiivvoo 
66..55 MMééttooddooss ddee vvaalloorriizzaacciióónn ddee llaass eexxiisstteenncciiaass 
LLooss ssiisstteemmaass mmááss ccoonnoocciiddooss ssoonn:: 
5577
-- FIFO (FFiirrttss IInn -- FFiirrttss OOuutt)) 
-- LLIIFFOO ((LLaasstt IInn -- FFiirrttss OOuutt)) 
-- PP..PP..PP.. ((PPrreecciioo PPrroommeeddiioo PPoonnddeerraaddoo)) 
66..55..11 SSiisstteemmaa FFIIFFOO ""FFiirrsstt IInn -- FFiirrsstt OOuutt"" ((PPrriimmeerroo eenn eennttrraarr,, pprriimmeerroo eenn ssaalliirr)) 
SSuuppuueessttoo:: QQuuee llaass pprriimmeerraass uunniiddaaddeess rreecciibbiiddaass ssoonn llaass pprriimmeerraass qquuee 
ssee uuttiilliizzaann((CCoonnttaabbiilliiddaadd ddee CCoossttoo)) oo ssee 
vveennddeenn((CCoonnttaabbiilliiddaadd CCoommeerrcciiaall)).. 
EEssttoo nnoo nneecceessaarriiaammeennttee ppaassaa ppoorr llaa rreeaalliiddaadd ddee llaa 
eemmpprreessaa.. LLaa eemmpprreessaa ssee vveenn oobblliiggaaddaass aa uussaarrlloo ppoorr eell 
ttiippoo ddee aarrttííccuulloo qquuee ttrraabbaajjaann ((ppeerreecciibblleess oo ddee ffáácciill 
ddeetteerriioorroo)).. 
CCoonnsseeccuueenncciiaass:: 
aa.. EEll CCoossttoo ddee llaass MMeerrccaaddeerrííaass VVeennddiiddaass eess mmááss bbaajjoo,, 
ppuueessttoo qquuee hhaann ssiiddoo vvaalloorriizzaaddaass aall pprreecciioo mmááss 
aannttiigguuoo.. 
bb.. LLaa UUttiilliiddaadd ddeell EEjjeerrcciicciioo eess mmaayyoorr,, ppoorr sseerr mmááss bbaajjoo 
eell CCoossttoo ddee VVeennttaa.. 
cc.. EEnn ttooddoo ccaassoo,, llaass eexxiisstteenncciiaass qquueeddaann vvaalloorriizzaaddaass aa 
uunn pprreecciioo mmááss rreeaall,, qquuee ccoorrrreessppoonnddee aall pprreecciioo ddee llaass 
úúllttiimmaass ccoommpprraass,, qquuee ssee aapprrooxxiimmaa mmááss aall pprreecciioo ddee 
mmeerrccaaddoo.. 
66..55..22 SSiisstteemmaa LLIIFFOO ""LLaasstt IInn -- FFiirrsstt OOuutt"" ((UUllttiimmoo eenn eennttrraarr,, pprriimmeerroo eenn ssaalliirr)) 
SSuuppuueessttoo:: CCoonnssiissttee eenn ddeecciirr qquuee llaass úúllttiimmaass mmeerrccaaddeerrííaass qquuee iinnggrreessaann aa llaa 
bbooddeeggaa,, ssoonn llaass pprriimmeerraass eenn ssaalliirr ddee eellllaa.. 
DDiiffíícciillmmeennttee ttiieennee aapplliiccaacciióónn pprrááccttiiccaa,, ssiinnoo eess ppaarraa tteenneerr CCoossttooss 
ddee VVeennttaass mmááss aaccoorrddeess ccoonn llaa rreeaalliiddaadd.. IImmpplliiccaa uunnaa ddiissttoorrssiióónn yy 
ddeessffiigguurraacciióónn ddee llaass cciiffrraass ddeell bbaallaannccee.. 
CCoonnsseeccuueenncciiaass:: 
aa.. EEll CCoossttoo ddee llaass MMeerrccaaddeerrííaass VVeennddiiddaass eess mmááss aallttoo,, ppoorr 
ccoorrrreessppoonnddeerr aall pprreecciioo ddee llaa úúllttiimmaa ccoommpprraa.. 
bb.. LLaa UUttiilliiddaadd ddeell EEjjeerrcciicciioo ddiissmmiinnuuyyee,, ppoorr sseerr mmááss aallttoo eell 
CCoossttoo ddee VVeennttaa.. 
dd.. LLaass eexxiisstteenncciiaass qquueeddaann vvaalloorriizzaaddaass aa pprreecciiooss mmááss 
bbaajjooss,, ccoorrrreessppoonnddiieenntteess aa vvaalloorreess ddee aaddqquuiissiicciióónn ddeell 
eejjeerrcciicciioo oo llooss eejjeerrcciicciiooss aanntteerriioorreess ((pprriimmeerraass 
ccoommpprraass)).. 
5588
66..55..22 SSiisstteemmaa PPrreecciioo PPrroommeeddiioo 
EEssttee ssiisstteemmaa nnoo vvaalloorriizzaa llaass ssaalliiddaass aa pprreecciioo rreeaall ddee ccoossttoo yy ssuussttiittuuyyee ééssttee,, ppoorr uunn 
ccoossttoo mmeeddiioo ddeetteerrmmiinnaaddoo ppoorr llooss ddiiffeerreenntteess pprreecciiooss ddee aaddqquuiissiicciióónn qquuee pprreesseennttaa 
uunn aarrttííccuulloo eenn uunn ppeerrííooddoo ddeetteerrmmiinnaaddoo.. 
EEss oobbjjeettaaddoo ddeebbiiddoo aa ssuu ppoossttuurraa ccoonnttrraarriiaa aall PPrriinncciippiioo ddee CCoonnttaabbiilliiddaadd ""CCoossttoo 
HHiissttóórriiccoo"",, llaa iiddeeaa eess oobbtteenneerr uunn ccoossttoo mmááss ppaarreejjoo yy eessttaabbllee lloo qquuee ssiimmpplliiffiiccaa llaass 
vvaalloorriizzaacciioonneess ddee llaass ssaalliiddaass ddee bbooddeeggaa ddeebbiiddoo aa qquuee eell ccoossttoo pprroommeeddiioo ssee 
mmaannttiieennee ffiijjoo ppoorr uunn ppeerrííooddoo ddee ttiieemmppoo.. 
EExxiisstteenn vvaarriiooss mmééttooddooss ppaarraa oobbtteenneerr eessttee ccoossttoo pprroommeeddiioo,, eenn eessttee ccuurrssoo ssee 
mmeenncciioonnaarráánn ddooss,, ddee llaass ccaalleess ssóólloo uunnoo sseerráá ppaarrttee ddee llaa mmaatteerriiaa:: 
aa.. PPrroommeeddiioo ddee CCiieerrrree ddeell MMeess AAnntteerriioorr:: ssee ddeetteerrmmiinnaa uunnaa vveezz aall mmeess,, 
ddiivviiddiieennddoo eell ttoottaall ddee ccoommpprraass ddeell ppeerrííooddoo ppoorr eell nnúúmmeerroo ddee uunniiddaaddeess 
aaddqquuiirriiddaass.. EEssttee pprreecciioo ssee aapplliiccaa aa ttooddaass llaass ssaalliiddaass ddeell mmeess ssiigguuiieennttee.. 
((EEssttee mmééttooddoo ssóólloo ssee mmeenncciioonnaarráá nnoo ssee aapplliiccaarráá eenn llooss eejjeerrcciicciiooss)).. 
bb.. PPrroommeeddiioo MMóóvviill:: vvaarrííaa ccoonnssttaanntteemmeennttee ccaaddaa vveezz qquuee llaa eemmpprreessaa eeffeeccttúúaa 
uunnaa ccoommpprraa.. SSuu ddeetteerrmmiinnaacciióónn ssee hhaaccee ddee llaa ssiigguuiieennttee mmaanneerraa;; ssee 
mmuullttiipplliiccaa eell ssaallddoo ddee llaass uunniiddaaddeess ffííssiiccaass ppoorr ssuu ccoossttoo pprroommeeddiioo eexxiisstteennttee 
aanntteess ddee llaa nnuueevvaa ccoommpprraa,, lluueeggoo ssee llee ssuummaa eell pprroodduuccttoo ddee llaass uunniiddaaddeess 
ccoommpprraaddaass ppoorr eell pprreecciioo ddee aaddqquuiissiicciióónn yy ffiinnaallmmeennttee ssee ssuummaann aammbbooss 
vvaalloorreess ppaarraa ddiivviiddiirrllooss ppoorr eell ssaallddoo ttoottaall ddee llaass ttaarrjjeettaass((ssaallddoo aanntteerriioorr mmááss 
llaa nnuueevvaa ccoommpprraa)),, eell rreessuullttaaddoo ddee eessttaa ooppeerraacciióónn eess eell nnuueevvoo CCoossttoo 
PPrroommeeddiioo PPoonnddeerraaddoo aa aapplliiccaarr eenn llaass ffuuttuurraass ssaalliiddaass..((mmééttooddoo qquuee ssee 
aapplliiccaarráá eenn llooss eejjeerrcciicciiooss)).. 
((SSaallddoo AAnntt.. UUnniidd.. xx PPPPPP aanntt..))++((UUnniidd.. AAddqq.. xx CCoossttoo AAddqq..)) 
PPPPPP == 
SSaallddoo FFiinnaall TToottaall 
LLaa vvaarriiaacciióónn ddee llaass ddiiffeerreenntteess vvaalloorriizzaacciioonneess,, ddeemmuueessttrraann llaa iimmppoorrttaanncciiaa qquuee 
rreevviissttee llaa eelleecccciióónn ddee uunnoo uu oottrroo mmééttooddoo.. PPaarraa eessttoo hhaabbrráá qquuee ccoonnssiiddeerraarr aallgguunnooss 
aassppeeccttooss ttaalleess ccoommoo:: 
11.. EEll ssiisstteemmaa ddeebbee aayyuuddaarr aa uunnaa ccoorrrreeccttaa vvaalloorriizzaacciióónn ddee llaa ppoossiicciióónn 
ffiinnaanncciieerraa ddee llaa eemmpprreessaa,, aa ttrraavvééss ddee llaass eexxiisstteenncciiaass rreefflleejjaaddaass eenn eell 
aaccttiivvoo.. 
22.. DDeebbee pprrooppoorrcciioonnaarr iinnffoorrmmaacciióónn aaddeeccuuaaddaa aa ggeerreenncciiaa ppaarraa llaa eellaabboorraacciióónn 
ddee pprrooyyeeccttooss ffuuttuurrooss,, iinnddiiccaannddoo ccoossttooss yy eexxiisstteenncciiaass aaccttuuaalliizzaaddooss.. 
33.. DDeebbee sseerr oobbjjeettiivvoo yy nnoo eessttaarr ssuujjeettoo aa ccaammbbiiooss oo mmooddiiffiiccaacciioonneess tteennddiieenntteess 
aa ddiissttoorrssiioonnaarr llaa iinnffoorrmmaacciióónn ccoonn rreessuullttaaddooss aarrttiiffiicciiaalleess.. 
44.. DDeebbee sseerr ddee aapplliiccaacciióónn sseenncciillllaa,, qquuee eelliimmiinnee llooss eerrrroorreess ddee ccáállccuulloo 
mmaatteemmááttiiccoo eenn llaa vvaalloorriizzaacciióónn.. 
5599
55.. DDeebbee sseerr ccoonnssiisstteennttee eenn uunn ppeerrííooddoo ssiigguuiieennttee,, ppaarraa nnoo ddiissttoorrssiioonnaarr llaa 
iinnffoorrmmaacciióónn,, yy 
66.. DDeebbee sseerr aaddeeccuuaaddoo aa llaa íínnddoollee ddeell nneeggoocciioo yy aa llaa nnaattuurraalleezzaa ddee llooss 
aarrttííccuullooss qquuee ssee eessttéénn vvaalloorriizzaannddoo 
66..66 CCoorrrreecccciióónn MMoonneettaarriiaa ddee llaass MMeerrccaaddeerrííaass NNaacciioonnaalleess ((AArrttííccuulloo 4411º,, iinncciissoo 11º,, NNº 33,, LLeeyy 
ddee llaa RReennttaa)).. 
LLaass nnoorrmmaass ddee aaccttuuaalliizzaacciióónn ssoonn aapplliiccaaddaass aa llaass eexxiisstteenncciiaass qquuee sseeaann ddee pprrooppiieeddaadd ddeell 
ccoonnttrriibbuuyyeennttee yy ccuuaallqquuiieerraa sseeaa eell lluuggaarr eenn qquuee ssee eennccuueennttrreenn aa llaa ffeecchhaa ddeell bbaallaannccee;; eennttrree 
eessttaass eexxiisstteenncciiaass qquuee qquueeddaann ssuujjeettaass aall ssiisstteemmaa ddee ccoorrrreecccciióónn mmoonneettaarriiaa,, ssee ppuueeddeenn sseeññaallaarr 
llaass ssiigguuiieenntteess:: 
-- MMeerrccaaddeerrííaass,, 
-- MMaatteerriiaalleess,, 
-- MMaatteerriiaass pprriimmaass,, 
-- PPrroodduuccttooss tteerrmmiinnaaddooss,, 
-- PPrroodduuccttooss eenn pprroocceessoo ddee eellaabboorraacciióónn,, 
-- MMeerrccaaddeerrííaass iimmppoorrttaaddaass eenn ttrráánnssiittoo.. 
DDeebbeenn rreevvaalloorriizzaarrssee ttoommaannddoo ccoommoo bbaassee ssuu CCoossttoo ddee RReeppoossiicciióónn yy ddeedduucciieennddoo eell CCoossttoo 
DDiirreeccttoo ddee llooss mmiissmmooss bbiieenneess.. EEnn ggeenneerraall,, llaass eexxiisstteenncciiaass ddeebbeenn vvaalloorriizzaarrssee aa ssuu ccoossttoo 
ddiirreeccttoo yy,, aa llaa ffeecchhaa ddeell ttéérrmmiinnoo ddeell eejjeerrcciicciioo,, llooss iinnvveennttaarriiooss ddeebbeerráánn aajjuussttaarrssee aa ssuu ccoossttoo 
ddee rreeppoossiicciióónn.. LLaa ddiiffeerreenncciiaa eennttrree eell ccoossttoo ddee rreeppoossiicciióónn yy eell ccoossttoo ddiirreeccttoo ccoorrrreessppoonnddee aa 
llaa ccoorrrreecccciióónn mmoonneettaarriiaa ddee llaass eexxiisstteenncciiaass.. 
DDeetteerrmmiinnaacciióónn ddeell vvaalloorr ssuujjeettoo aa rreevvaalloorriizzaacciióónn:: 
EEll vvaalloorr ssuujjeettoo aa rreevvaalloorriizzaacciióónn ddee llooss bbiieenneess ddeell aaccttiivvoo rreeaalliizzaabbllee yy sseeggúúnn llaass nnoorrmmaass eess 
eell ““ccoossttoo ddiirreeccttoo”” oo ““vvaalloorr lliibbrroo”” qquuee ddiicchhoo bbiieenneess rreeggiissttrraann aa llaa ffeecchhaa ddeell bbaallaannccee.. 
CCoonncceeppttoo ddee ccoossttoo ddiirreeccttoo:: 
EEss aaqquueell ddeetteerrmmiinnaaddoo ddee aaccuueerrddoo aa llaass nnoorrmmaass ddeell aarrttííccuulloo 3300º ddee llaa LLeeyy ddee llaa RReennttaa,, llaa 
vvaalloorriizzaacciióónn ddee llaass eexxiisstteenncciiaass ssee hhaarráá eenn bbaassee aa llooss mmééttooddooss FFIIFFOO oo CCoossttoo PPrroommeeddiioo 
PPoonnddeerraaddoo:: 
· EEnn eell ccaassoo ddee mmeerrccaaddeerrííaass aaddqquuiirriiddaass eenn eell ppaaííss,, ssee ccoonnssiiddeerraarráá ccoommoo ccoossttoo 
ddiirreeccttoo eell vvaalloorr oo pprreecciioo ddee aaddqquuiissiicciióónn,, sseeggúúnn llaa rreessppeeccttiivvaa ffaaccttuurraa,, ccoonnttrraattoo oo 
ccoonnvveenncciióónn,, yy ooppttaattiivvaammeennttee eell vvaalloorr ddeell fflleettee yy sseegguurrooss hhaassttaa llaa bbooddeeggaa ddeell 
aaddqquuiirriieennttee.. 
· SSii ssee ttrraattaa ddee mmeerrccaaddeerrííaass iinntteerrnnaaddaass eenn eell ppaaííss,, ssee ccoonnssiiddeerraarráá ccoommoo ccoossttoo ddiirreeccttoo 
eell vvaalloorr CCIIFF,, llooss ddeerreecchhooss ddee iinntteerrnnaacciióónn,, llooss ggaassttooss ddee ddeessaadduuaannaammiieennttoo yy 
ooppttaattiivvaammeennttee eell fflleettee yy sseegguurrooss hhaassttaa llaa bbooddeeggaa ddeell iimmppoorrttaaddoorr.. EEll CCIIFF iinntteeggrraa eell 
ccoossttoo ddiirreeccttoo ppoorr ssuu eeqquuiivvaalleenncciiaa eenn ppeessooss sseeggúúnn eell ttiippoo ddee ccaammbbiioo ddee llaa 
6600
respectiva moneda extranjera, vigente a la fecha de llaa ffaaccttuurraa ddeell pprroovveeeeddoorr 
eexxttrraannjjeerroo.. 
· RReessppeeccttoo ddee bbiieenneess pprroodduucciiddooss oo eellaabboorraaddooss ppoorr eell ccoonnttrriibbuuyyeennttee,, ssee ccoonnssiiddeerraarráá 
ccoommoo ccoossttoo ddiirreeccttoo eell vvaalloorr ddee llaa mmaatteerriiaa pprriimmaa aapplliiccaannddoo llaass nnoorrmmaass sseeññaallaaddaass 
eenn llooss ddooss ppáárrrraaffooss aanntteerriioorreess yy eell vvaalloorr ddee llaa mmaannoo ddee oobbrraa.. 
CCoossttoo ddee rreeppoossiicciióónn,, eelleemmeennttoo ccoorrrreeccttoorr ddee llaass eexxiisstteenncciiaass:: 
JJuurriisspprruuddeenncciiaa AAddmmiinniissttrraattiivvaa ((pprroonnuunncciiaammiieennttoo eemmiittiiddoo ppoorr eell SSIIII aa ttrraavvééss ddeell 
OOffiicciioo NNº 88112277,, ddeell 3300..1122..11997755)):: eell ccoossttoo ddee rreeppoossiicciióónn ddee llooss bbiieenneess ffííssiiccooss ddeell 
AAccttiivvoo RReeaalliizzaabbllee aa qquuee ssee rreeffiieerree eell AArrttííccuulloo 4411º,, NNº 33,, lleettrraa aa)),, ddee llaa LLeeyy ddee llaa 
RReennttaa,, eess eeqquuiivvaalleennttee aall ““pprreecciioo”” ccoonnssiiggnnaaddoo eenn llaa ffaaccttuurraa ccoonnttrraattoo oo ccoonnvveenncciióónn,, ssiinn 
ddiissccrriimmiinnaarr eennttrree ““pprreecciioo ccoonnttaaddoo”” oo ““pprreecciioo aa ppllaazzoo””.. 
66..66..11 EExxiisstteenncciiaa rreessppeeccttoo ddee llaass ccuuaalleess eexxiissttee ffaaccttuurraa,, ccoonnttrraattoo oo ccoonnvveenncciióónn eessccrriittaa 
ppoorr llooss mmiissmmooss bbiieenneess uu oottrrooss ddee ssiimmiillaarr ggéénneerroo,, ccaalliiddaadd oo ccaarraacctteerrííssttiiccaa,, eenn 
eell sseegguunnddoo sseemmeessttrree ddeell eejjeerrcciicciioo.. 
EEnn eessttee ccaassoo ddeebbee ccoonnssiiddeerraarrssee ccoommoo ccoossttoo ddee rreeppoossiicciióónn eell pprreecciioo ddee llooss bbiieenneess 
qquuee ffiigguurree eenn eell rreessppeeccttiivvoo ddooccuummeennttoo,, nnoo ppuuddiieennddoo sseerr ééssttee iinnffeerriioorr aall pprreecciioo 
mmááss aallttoo ddeell eejjeerrcciicciioo.. 
EEjjeemmpplloo :: AArrttííccuulloo ""AA"",, ssaallddoo aall 3311 DDiicciieemmbbrree 660000 uu.. 
MMééttooddoo ddee vvaalloorriizzaacciióónn :: FFIIFFOO.. 
MMoovviimmiieennttoo ddee IInnggrreessooss :: 
-- IInnvv.. IInniicciiaall 330000 uu PP//CCoossttoo $$ 3300..-- 
-- CCoommpprraa 0033//0033//1199XXXX 110000 uu PP//CCoommpp.. $$ 3333..-- 
-- CCoommpprraa 0066//0066//1199XXXX 110000 uu PP//CCoommpp.. $$ 3355..-- 
-- CCoommpprraa 0088//0088//1199XXXX 5500 uu PP//CCoommpp.. $$ 4488..-- 
-- CCoommpprraa 1100//1100//1199XXXX 115500 uu PP//CCoommpp.. $$ 4422..-- 
-- CCoommpprraa 1122//1122//1199XXXX 5500 uu PP//CCoommpp.. $$ 4455..-- 
66..66..22 EExxiisstteenncciiaa rreessppeeccttoo ddee llaass ccuuaalleess ssóólloo eexxiissttee ffaaccttuurraa,, ccoonnttrraattoo oo ccoonnvveenncciióónn 
eessccrriittaa ppoorr llooss mmiissmmooss bbiieenneess uu oottrrooss ddee ssiimmiillaarr ggéénneerroo,, ccaalliiddaadd oo 
ccaarraacctteerrííssttiiccaa dduurraannttee eell pprriimmeerr sseemmeessttrree ddeell eejjeerrcciicciioo.. 
DDee ccoonnffoorrmmiiddaadd aa lloo eessttaabblleecciiddoo ppoorr llaa ddiissppoossiicciióónn lleeggaall cciittaaddaa eenn eell rruubbrroo,, ppaarraa 
ddeetteerrmmiinnaarr eell ccoossttoo ddee rreeppoossiicciióónn eenn eessttaa ssiittuuaacciióónn ddaaddaa,, ddeebbeerráá pprroocceeddeerrssee ddee llaa 
ssiigguuiieennttee mmaanneerraa:: 
· SSee ddeebbee eessttaabblleecceerr eell pprreecciioo mmááss aallttoo qquuee ffiigguurree eenn llooss rreessppeeccttiivvooss 
ddooccuummeennttooss ddee ccoommpprraass rreeaalliizzaaddaass eenn eell pprriimmeerr sseemmeessttrree ddeell eejjeerrcciicciioo.. 
6611
· El citado precio se deberá reajustar en el ppoorrcceennttaajjee ddee vvaarriiaacciióónn 
eexxppeerriimmeennttaaddoo ppoorr eell IIPPCC eenn eell sseegguunnddoo sseemmeessttrree ddeell eejjeerrcciicciioo rreessppeeccttiivvoo,, eessttoo 
eess,, eennttrree eell úúllttiimmoo ddííaa ddeell sseegguunnddoo mmeess aanntteerriioorr aall sseegguunnddoo sseemmeessttrree yy eell 
úúllttiimmoo ddííaa ddeell mmeess aanntteerriioorr aall ddeell cciieerrrree ddeell eejjeerrcciicciioo ccoorrrreessppoonnddiieennttee ((MMaayyoo yy 
NNoovviieemmbbrree ddeell aaññoo rreessppeeccttiivvoo)).. 
· EEll vvaalloorr ddee ccoossttoo ddee rreeppoossiicciióónn ddee llaass eexxiisstteenncciiaass eenn llaa ffoorrmmaa iinnddiiccaaddaa,, eess eell 
qquuee ssee uuttiilliizzaarráá ppaarraa rreevvaalloorriizzaarr eell ttoottaall ddee llooss bbiieenneess eexxiisstteenntteess aa llaa ffeecchhaa ddeell 
bbaallaannccee,, qquuee pprroovveennggaann ddee aaddqquuiissiicciioonneess eeffeeccttuuaaddaass eenn eell pprriimmeerr sseemmeessttrree,, 
ccoommoo aassiimmiissmmoo,, ppaarraa aaqquueellllooss ddee ssuu mmiissmmoo ggéénneerroo,, ccaalliiddaadd oo ccaarraacctteerrííssttiiccaa 
qquuee pprroovveennggaann ddeell eejjeerrcciicciioo aanntteerriioorr,, ssiieemmpprree yy ccuuaannddoo nnoo eexxiissttaann ccoommpprraass 
ppoorr llooss mmiissmmooss bbiieenneess eenn eell sseegguunnddoo sseemmeessttrree ddeell eejjeerrcciicciioo rreessppeeccttiivvoo.. 
EEjjeemmpplloo :: AArrttííccuulloo ""BB"",, ssaallddoo aall 3311 DDiicciieemmbbrree 11..550000 uu.. 
MMééttooddoo ddee vvaalloorriizzaacciióónn :: FFIIFFOO.. 
MMoovviimmiieennttoo ddee IInnggrreessooss :: 
-- IInnvv.. IInniicciiaall 550000 uu PP//CCoossttoo $$ 6600..-- 
-- CCoommpprraa 1100//0044//1199XXXX 11000000 uu PP//CCoommpp.. $$ 6633..-- 
-- CCoommpprraa 3311//0055//1199XXXX 330000 uu PP//CCoommpp.. $$ 6655..-- 
-- CCoommpprraa 2200//0066//1199XXXX 660000 uu PP//CCoommpp.. $$ 6644..-- 
VVaarriiaacciióónn ddeell sseegguunnddoo sseemmeessttrree ddeell IIPPCC eess ddee 66%% 
66..66..33 EExxiisstteenncciiaass pprroovveenniieenntteess ddeell eejjeerrcciicciioo aanntteerriioorr yy rreessppeeccttoo ddee llaass ccuuaalleess nnoo 
eexxiisstteenn ccoommpprraass dduurraannttee eell eejjeerrcciicciioo ccoommeerrcciiaall.. 
EEnn eessttee eevveennttoo,, llaass eexxiisstteenncciiaass pprroovviieenneenn ddeell iinnvveennttaarriioo aanntteerriioorr.. SSuu ccoossttoo ddee 
rreeppoossiicciióónn ee ddeetteerrmmiinnaarráá rreeaajjuussttaannddoo ssuu ccoossttoo ddiirreeccttoo oo vvaalloorr sseeggúúnn iinnvveennttaarriioo 
aanntteerriioorr,, ddee aaccuueerrddoo ccoonn llaa vvaarriiaacciióónn ddeell IIPPCC ooccuurrrriiddaa eenn eell ppeerrííooddoo qquuee aabbaarrqquuee 
eell eejjeerrcciicciioo ccoommeerrcciiaall.. 
DDee aaccuueerrddoo aa llaa nnoorrmmaa lleeggaall cciittaaddaa eenn eell rruubbrroo,, eell ppeerrííooddoo aa mmeeddiiaarr eess eell 
ssiigguuiieennttee:: 
· RReessppeeccttoo ddee llooss bbiieenneess ccuuyyaass eexxiisstteenncciiaass ssee mmaannttiieenneenn ddeessddee eell eejjeerrcciicciioo 
ccoommeerrcciiaall aanntteerriioorr,, yy ddee llooss ccuuaalleess nnoo eexxiissttaa ffaaccttuurraa,, ccoonnttrraattoo oo ccoonnvveenncciióónn 
dduurraannttee eell eejjeerrcciicciioo ccoommeerrcciiaall ccoorrrreessppoonnddiieennttee,, ssuu ccoossttoo ddee rreeppoossiicciióónn ssee 
ddeetteerrmmiinnaarráá rreeaajjuussttaaddoo ssuu vvaalloorr ddee lliibbrrooss ddee aaccuueerrddoo ccoonn llaa vvaarriiaacciióónn 
eexxppeerriimmeennttaaddaa ppoorr eell IIPPCC eennttrree eell úúllttiimmoo ddííaa ddeell sseegguunnddoo mmeess aanntteerriioorr aall ddee 
iinniicciiaacciióónn ddeell eejjeerrcciicciioo ccoommeerrcciiaall ((NNoovviieemmbbrree aaññoo aanntteerriioorr)) yy eell úúllttiimmoo ddííaa ddeell 
mmeess aanntteerriioorr aall ddeell cciieerrrree ddee ddiicchhoo eejjeerrcciicciioo ((NNoovviieemmbbrree ddeell eejjeerrcciicciioo 
rreessppeeccttiivvoo)).. 
EEnn ccoonnsseeccuueenncciiaa,, eenn eessttee ccaassoo llaa vvaarriiaacciióónn ddeell IIPPCC qquuee ssee aapplliiqquuee sseerráá llaa mmiissmmaa 
qquuee ssee uuttiilliizzaa ppaarraa aaccttuuaalliizzaarr eell CCaappiittaall PPrrooppiioo IInniicciiaall.. 
EEjjeemmpplloo :: AArrttííccuulloo ""CC"",, ssaallddoo aall 3311 DDiicciieemmbbrree 115500 uu.. 
6622
Método ddee vvaalloorriizzaacciióónn :: FFIIFFOO.. 
MMoovviimmiieennttoo ddee IInnggrreessooss :: 
-- IInnvv.. IInniicciiaall 220000 uu PP//CCoossttoo $$ 220000..-- 
VVaarriiaacciióónn aannuuaall ddeell IIPPCC eess ddee 88,,55%% 
66..77 CCoorrrreecccciióónn MMoonneettaarriiaa ddee llaass MMeerrccaaddeerrííaass IImmppoorrttaaddaass 
CCoonncceeppttoo ddee ““vvaalloorr ddee iimmppoorrttaacciióónn””:: 
SSee eenntteennddeerráá eell vvaalloorr CCIIFF sseeggúúnn ttiippoo ddee ccaammbbiioo vviiggeennttee aa llaa ffeecchhaa ddee llaa ffaaccttuurraa ddeell 
pprroovveeeeddoorr eexxttrraannjjeerroo,, mmááss llooss ddeerreecchhooss ddee iinntteerrnnaacciióónn yy ggaassttooss ddee ddeessaadduuaannaammiieennttoo.. 
CCoonncceeppttoo ddee ““ffeecchhaa ddee iinntteerrnnaacciióónn””:: 
LLaa iinntteerrnnaacciióónn ddeell bbiieenn ssee eenntteennddeerráá rreeaalliizzaaddaa eenn llaa ooppoorrttuunniiddaadd eenn qquuee ssee pprroodduuzzccaa ssuu 
nnaacciioonnaalliizzaacciióónn.. CCoonn aanntteerriioorriiddaadd llooss bbiieenneess ssee eennccoonnttrraarráánn eenn ttrráánnssiittoo.. EEll SSIIII mmeeddiiaannttee 
CCiirrccuullaarr NNº 115588,, ddee 11997766,, tteexxttuuaallmmeennttee eexxpprreessóó:: ““ffeecchhaa ddee iinntteerrnnaacciióónn””:: eess aaqquueellllaa eenn qquuee 
ssee pprroodduuzzccaa llaa ““nnaacciioonnaalliizzaacciióónn”” ddee llooss bbiieenneess iimmppoorrttaaddooss,, eess ddeecciirr,, eell iinnssttaannttee ddeell ppaaggoo 
ddee llooss ddeerreecchhooss ddee iinntteerrnnaacciióónn qquuee hhaabbiilliittaann aall iimmppoorrttaaddoorr ppaarraa iinnggrreessaarr lliibbrreemmeennttee aall 
ppaaííss llooss bbiieenneess rreessppeeccttiivvooss.. 
TTiippoo ddee ccaammbbiioo ddee llaa mmoonneeddaa eexxttrraannjjeerraa:: 
PPaarraa llooss eeffeeccttooss ddee llaa rreevvaalloorriizzaacciióónn ddee llaass eexxiisstteenncciiaass iimmppoorrttaaddaass,, ssee ccoonnssiiddeerraarráá llaa 
mmoonneeddaa eexxttrraannjjeerraa sseeggúúnn ssuu vvaalloorr ddee ccoottiizzaacciióónn,, ttiippoo ccoommpprraaddoorr,, eenn eell mmeerrccaaddoo bbaannccaarriioo 
((vvaalloorr oobbsseerrvvaaddoo)).. 
66..77..11 RReevvaalloorriizzaacciióónn ddee llooss bbiieenneess iimmppoorrttaaddooss dduurraannttee eell sseegguunnddoo sseemmeessttrree ddeell 
eejjeerrcciicciioo ccoommeerrcciiaall.. 
EEll ccoossttoo ddee rreeppoossiicciióónn ddee aaqquueellllooss bbiieenneess aaddqquuiirriiddooss eenn eell eexxttrraannjjeerroo rreessppeeccttoo ddee 
llooss ccuuaalleess eexxiissttaa iinntteerrnnaacciióónn ddee llooss ddee ssuu mmiissmmoo ggéénneerroo,, ccaalliiddaadd yy ccaarraacctteerrííssttiiccaass 
dduurraannttee eell sseegguunnddoo sseemmeessttrree ddeell eejjeerrcciicciioo ccoommeerrcciiaall rreessppeeccttiivvoo,, sseerráá eeqquuiivvaalleennttee 
aall vvaalloorr ddee llaa úúllttiimmaa iimmppoorrttaacciióónn,, aauunnqquuee ééssttee nnoo sseeaa eell pprreecciioo mmááss aallttoo ddeell 
eejjeerrcciicciioo.. 
EEjjeemmpplloo :: AArrttííccuulloo ""AAllffaa"" EExxiisstteenncciiaa FFiinnaall 22..550000 uu 
MMééttooddoo ddee vvaalloorriizzaacciióónn :: FFIIFFOO.. 
MMoovviimmiieennttoo ddee IInnggrreessooss :: 
-- IInnvv.. IInniicciiaall 11..000000 uu PP//CCoossttoo $$ 7700..-- 
6633
-- IImmppoorr.. 2255//0055//1199XXXX 11..550000 uu PP//IImmpp.. $$ 7766..-- 
-- IImmppoorr.. 3300//0088//1199XXXX 550000 uu PP//IImmpp.. $$ 8800..-- 
-- IImmppoorr.. 1155//1100//1199XXXX 11..550000 uu PP//IImmpp.. $$ 7788..-- 
66..77..22 RReevvaalloorriizzaacciióónn ddee llooss bbiieenneess iimmppoorrttaaddooss dduurraannttee eell pprriimmeerr sseemmeessttrree ddeell 
eejjeerrcciicciioo ccoommeerrcciiaall.. 
AAqquueellllooss bbiieenneess iimmppoorrttaaddooss qquuee ssee eennccuueennttrreenn eenn eexxiisstteenncciiaa aa llaa ffeecchhaa ddeell 
bbaallaannccee yy ccuuyyaa úúllttiimmaa iinntteerrnnaacciióónn ssee hhaayyaa rreeaalliizzaaddoo eenn eell ttrraannssccuurrssoo ddeell pprriimmeerr 
sseemmeessttrree ddeell eejjeerrcciicciioo ccoommeerrcciiaall,, ssee rreevvaalloorriizzaarráánn sseeggúúnn eell vvaalloorr ddee llaa úúllttiimmaa 
iimmppoorrttaacciióónn,, rreeaajjuussttaaddoo ééssttee sseeggúúnn eell ppoorrcceennttaajjee ddee vvaarriiaacciióónn eexxppeerriimmeennttaaddoo ppoorr 
eell ttiippoo ddee ccaammbbiioo ddee llaa rreessppeeccttiivvaa mmoonneeddaa eexxttrraannjjeerraa ooccuurrrriiddaa dduurraannttee eell sseegguunnddoo 
sseemmeessttrree.. 
DDee llaa mmiissmmaa mmaanneerraa ddeebbeerráá pprroocceeddeerrssee ccoonn aaqquueellllooss bbiieenneess pprroovveenniieenntteess ddeell 
eejjeerrcciicciioo aanntteerriioorr,, ccuuaannddoo eenn eell ttrraannssccuurrssoo ddeell pprriimmeerr sseemmeessttrree ddeell eejjeerrcciicciioo 
ccoommeerrcciiaall ssee hhaayyaa pprroodduucciiddoo llaa iinntteerrnnaacciióónn ddee oottrrooss aarrttííccuullooss ddee ssuu mmiissmmoo 
ggéénneerroo,, ccaalliiddaadd yy ccaarraacctteerrííssttiiccaa,, ssiieemmpprree yy ccuuaannddoo nnoo eexxiissttaann iimmppoorrttaacciioonneess ppoorr 
llooss mmiissmmooss bbiieenneess eenn eell sseegguunnddoo sseemmeessttrree ddeell eejjeerrcciicciioo rreessppeeccttiivvoo.. 
EEjjeemmpplloo :: AArrttííccuulloo ""BBeettaa"" EExxiisstteenncciiaa FFiinnaall 55..000000 uu 
MMééttooddoo ddee vvaalloorriizzaacciióónn :: FFIIFFOO.. 
MMoovviimmiieennttoo ddee IInnggrreessooss :: 
-- IInnvv.. IInniicciiaall 22..000000 uu PP//CCoossttoo $$ 660000..-- 
-- IImmppoorr.. 1155//0022//1199XXXX 11..000000 uu PP//IImmpp.. $$ 662200..-- 
-- IImmppoorr.. 2200//0033//1199XXXX 33..000000 uu PP//IImmpp.. $$ 665500..-- 
-- IImmppoorr.. 3300//0066//1199XXXX 33..000000 uu PP//IImmpp.. $$ 770000..-- 
VVaarriiaacciióónn ddeell ttiippoo ddee ccaammbbiioo sseegguunnddoo sseemmeessttrree 55 %%.. 
66..77..33 RReevvaalloorriizzaacciióónn ddee bbiieenneess iimmppoorrttaaddooss pprroovveenniieenntteess ddeell eejjeerrcciicciioo aanntteerriioorr yy nnoo 
eexxiisstteenn iinntteerrnnaacciioonneess dduurraannttee ttooddoo eell eejjeerrcciicciioo.. 
AAqquueellllooss bbiieenneess aaddqquuiirriiddooss eenn eell eexxttrraannjjeerroo yy ddee llooss ccuuaalleess nnoo eexxiissttaa iimmppoorrttaacciióónn 
ppaarraa llooss ddee ssuu mmiissmmoo ggéénneerroo,, ccaalliiddaadd yy ccaarraacctteerrííssttiiccaass dduurraannttee eell eejjeerrcciicciioo 
ccoommeerrcciiaall ccoorrrreessppoonnddiieennttee,, ssuu ccoossttoo ddee rreeppoossiicciióónn sseerráá eeqquuiivvaalleennttee aall vvaalloorr ddee 
lliibbrrooss rreeaajjuussttaaddoo sseeggúúnn eell ppoorrcceennttaajjee ddee vvaarriiaacciióónn eexxppeerriimmeennttaaddoo ppoorr eell ttiippoo ddee 
ccaammbbiioo ddee llaa mmoonneeddaa rreessppeeccttiivvaa dduurraannttee eell eejjeerrcciicciioo.. 
LLaa nnoorrmmaa aanntteerriioorr ssee aapplliiccaa ssoollaammeennttee ssii eenn eell ttrraannssccuurrssoo ddeell eejjeerrcciicciioo nnoo hhaann 
ooccuurrrriiddoo iinntteerrnnaacciioonneess ddee oottrrooss bbiieenneess ddee ssuu mmiissmmoo ggéénneerroo,, ccaalliiddaadd yy 
ccaarraacctteerrííssttiiccaa.. 
6644
Ejemplo : Artículo "Gamma" EExxiisstt.. FFiinnaall 11..000000 uu 
MMééttooddoo ddee vvaalloorriizzaacciióónn :: FFIIFFOO.. 
MMoovviimmiieennttoo ddee IInnggrreessooss :: 
-- IInnvv.. IInniicciiaall 33..000000 uu PP//CCoossttoo $$ 11..660000..-- 
VVaarriiaacciióónn aannuuaall ddeell ttiippoo ddee ccaammbbiioo 1155 %%.. 
66..77..44 RReevvaalloorriizzaacciióónn ddee llooss bbiieenneess ddeell AAccttiivvoo RReeaalliizzaabbllee aaddqquuiirriiddooss eenn eell 
eexxttrraannjjeerroo qquuee ssee eennccuueennttrraann eenn TTrráánnssiittoo aa llaa ffeecchhaa ddeell bbaallaannccee.. 
LLooss bbiieenneess eenn ttrráánnssiittoo ssoonn aaqquueellllooss qquuee ccuueenntteenn ccoonn llaa aapprroobbaacciióónn ddeell rreeggiissttrroo ddee 
iimmppoorrttaacciióónn yy ssee hhaayyaann eennddoossaaddoo llooss ddooccuummeennttooss ddee eemmbbaarrqquuee,, hhaassttaa llaa ffeecchhaa ddee 
ssuu iinntteerrnnaacciióónn.. 
LLaa iinntteerrnnaacciióónn ddeell bbiieenn ssee eenntteennddeerráá rreeaalliizzaaddaa eenn llaa ooppoorrttuunniiddaadd eenn qquuee ssee 
pprroodduuzzccaa ssuu nnaacciioonnaalliizzaacciióónn.. CCoonn aanntteerriioorriiddaadd llooss bbiieenneess ssee eennccoonnttrraarráánn eenn 
ttrráánnssiittoo,, ddeebbiieennddoo vvaalloorriizzaarrssee ccaaddaa ddeesseemmbboollssoo eenn bbaassee aall ppoorrcceennttaajjee ddee vvaarriiaacciióónn 
eexxppeerriimmeennttaaddaa ppoorr llaa rreessppeeccttiivvaa mmoonneeddaa eexxttrraannjjeerraa eennttrree llaa ffeecchhaa ddee ssuu eerrooggaacciióónn 
yy llaa ddeell bbaallaannccee.. 
EEnn ccoonnsseeccuueenncciiaa,, eell ccoossttoo ddee rreeppoossiicciióónn ddee eessttee ttiippoo ddee eexxiisstteenncciiaass ssee ddeetteerrmmiinnaa 
rreeaajjuussttaannddoo ccaaddaa ddeesseemmbboollssoo eeffeeccttuuaaddoo eenn bbaassee aa llaa vvaarriiaacciióónn eexxppeerriimmeennttaaddaa ppoorr 
eell ttiippoo ddee ccaammbbiioo ddee llaa mmoonneeddaa rreessppeeccttiivvaa eennttrree llaa ffeecchhaa ddeell ppaaggoo yy llaa ddeell 
bbaallaannccee.. 
EEjjeemmpplloo :: AArrttííccuulloo ""eenn ttrráánnssiittoo"" 
MMoovviimmiieennttoo ddee rreemmeessaass:: 
-- CCoonn ffeecchhaa 1155..1100..1199XXXX ssee ppaaggaa llaa ssuummaa ddee UUSSAA$$ 55..000000,, aa uunn ttiippoo ddee 
ccaammbbiioo ddee $$ 445599 ppoorr ddóóllaarr.. 
-- CCoonn ffeecchhaa 2255..1111..1199XXXX ssee ppaaggaa llaa ssuummaa ddee UUSSAA$$ 44..550000,, aa uunn ttiippoo ddee 
ccaammbbiioo ddee $$ 446655 ppoorr ddóóllaarr.. 
-- CCoonn ffeecchhaa 0044..1122..1199XXXX ssee ppaaggaa llaa ssuummaa ddee UUSSAA$$ 66..440000,, aa uunn ttiippoo ddee 
ccaammbbiioo ddee $$ 447711 ppoorr ddóóllaarr.. 
AA llaa ffeecchhaa ddeell bbaallaannccee eell ttiippoo ddee ccaammbbiioo aasscciieennddee aa $$ 448855 ppoorr ddóóllaarr.. 
66..88 SSiittuuaacciioonneess EEssppeecciiaalleess eenn llaa CCoorrrreecccciióónn MMoonneettaarriiaa ddee llaass MMeerrccaaddeerrííaass 
66..88..11 IInnssttrruucccciioonneess ssoobbrree llaa ffoorrmmaa ddee aapplliiccaarr llaa CCoorrrreecccciióónn MMoonneettaarriiaa ccuuaannddoo llaass 
eexxiisstteenncciiaass eessttéénn ffoorrmmaaddaass ppoorr mmeerrccaaddeerrííaass iimmppoorrttaaddaass yy oottrraass aaddqquuiirriiddaass 
eenn eell mmeerrccaaddoo nnaacciioonnaall ddee llaa mmiissmmaa nnaattuurraalleezzaa yy ccaarraacctteerrííssttiiccaa.. 
AAll rreessppeeccttoo eell SSIIII mmeeddiiaannttee CCiirrccuullaarr NNº 110000,, ddee ffeecchhaa 1199..0088..11997755,, hhaa iinnssttrruuiiddoo lloo 
ssiigguuiieennttee:: 
6655
“Cuando las existencias estén formadas por mercaderías iimmppoorrttaaddaass ppoorr eell pprrooppiioo 
ccoonnttrriibbuuyyeennttee yy ppoorr oottrraass aaddqquuiirriiddaass eenn eell mmeerrccaaddoo nnaacciioonnaall,, ssiinn qquuee sseeaa ppoossiibbllee 
ddiissttiinngguuiirr ccuuáálleess hhaann ssiiddoo llaass iimmppoorrttaaddaass yy ccuuáálleess llaass nnaacciioonnaalleess qquuee qquueeddeenn eenn 
eexxiisstteenncciiaa,, yyaa sseeaa ppoorr tteenneerr eessttee úúllttiimmoo ttiippoo ddee bbiieenneess llaass mmiissmmaass ccaarraacctteerrííssttiiccaass,, 
oo ppoorr sseerr iimmppoorrttaaddooss iigguuaallmmeennttee ppeerroo aaddqquuiirriiddooss ccoonn ffaaccttuurraa eenn eell mmeerrccaaddoo 
nnaacciioonnaall,, ssee ssuuppoonnddrráá qquuee eell ssttoocckk eessttáá ffoorrmmaaddoo ppoorr aammbbooss ttiippooss ddee bbiieenneess,, eenn 
ffoorrmmaa pprrooppoorrcciioonnaall aall ttoottaall ddee llaass ccoommpprraass ddee uunnoo yy oottrroo dduurraannttee eell eejjeerrcciicciioo.. AAssíí,, 
ppoorr eejjeemmpplloo,, ssii llaass ccoommpprraass ddee mmeerrccaaddeerrííaass iimmppoorrttaaddaass ccoorrrreessppoonnddeenn aa uunn 4400%% 
ddee llaass ccoommpprraass ttoottaalleess,, eessttee ppoorrcceennttaajjee ssee aapplliiccaarráá aa llaa eexxiisstteenncciiaa aa llaa ffeecchhaa ddeell 
bbaallaannccee,, ddee ttaall ssuueerrttee qquuee eell 6600%% rreessttaannttee ssee ssuuppoonnddrráá qquuee ssoonn eessppeecciieess 
nnaacciioonnaalleess ddee llaass mmiissmmaass ccaarraacctteerrííssttiiccaass.. UUnnaass yy oottrraass ssee vvaalloorriizzaarráánn sseeggúúnn eell 
pprroocceeddiimmiieennttoo qquuee ccoorrrreessppoonnddaa..”” 
66..88..22 RReevvaalloorriizzaacciióónn ddee llooss pprroodduuccttooss tteerrmmiinnaaddooss oo eenn pprroocceessoo ddee eellaabboorraacciióónn 
eexxiisstteenntteess aa llaa ffeecchhaa ddeell bbaallaannccee.. ((lleettrraa ee)) ddeell NNº 33 ddeell iinncciissoo 11º ddeell aarrttííccuulloo 
4411º)) 
EEll ccoossttoo ddee rreeppoossiicciióónn ddee eessttooss pprroodduuccttooss eellaabboorraaddooss oo eenn pprroocceessoo ddee eellaabboorraacciióónn 
eexxiisstteenntteess aa llaa ffeecchhaa ddeell bbaallaannccee,, ssee ddeetteerrmmiinnaarráá ccoonnssiiddeerraannddoo llaa mmaatteerriiaa pprriimmaa 
ddee aaccuueerrddoo ccoonn llaass nnoorrmmaass eessttaabblleecciiddaass eenn eell NNº 33 ddeell aarrttííccuulloo 4411º ddee llaa LLeeyy ddee llaa 
RReennttaa yy llaa mmaannoo ddee oobbrraa ppoorr eell vvaalloorr qquuee tteennggaa eenn eell úúllttiimmoo mmeess ddee pprroodduucccciióónn,, 
eexxcclluuyyéénnddoossee llaass rreemmuunneerraacciioonneess qquuee nnoo ccoorrrreessppoonnddaann aa ddiicchhoo mmeess.. 
EEnn ccoonnsseeccuueenncciiaa,, ppaarraa ddeetteerrmmiinnaarr eell ccoossttoo ddiirreeccttoo ddee llooss pprroodduuccttooss tteerrmmiinnaaddooss yy 
eenn pprroocceessoo yy ccoonnoocceerr ssuu ccoorrrreecccciióónn mmoonneettaarriiaa,, ddeebbee hhaacceerrssee aabbssttrraacccciióónn ddee qquuee 
ssee ttrraattaa ddee uunn ssóólloo pprroodduuccttoo,, yy,, ccoonnssiiddeerraannddoo ccoommoo mmaatteerriiaass pprriimmaass yy mmaannoo ddee 
oobbrraa ddiirreeccttaa,, aaccttuuaalliizzaannddoo sseeppaarraaddaammeennttee aammbbooss eelleemmeennttooss ddee ccoossttoo ddiirreeccttoo ddee 
ddiicchhooss pprroodduuccttooss.. 
EEnn oottrrooss ttéérrmmiinnooss,, ppaarraa aapplliiccaarr llaass nnoorrmmaass ssoobbrree llaa ccoorrrreecccciióónn mmoonneettaarriiaa aa llooss 
pprroodduuccttooss tteerrmmiinnaaddooss yy eenn pprroocceessoo,, eenn pprriimmeerr ttéérrmmiinnoo,, eess nneecceessaarriioo ddeetteerrmmiinnaarr 
ssuu ““ccoossttoo ddiirreeccttoo””,, eell ccuuaall ssee ccoonnffoorrmmaa ppoorr llooss ssiigguuiieenntteess eelleemmeennttooss:: 
-- VVaalloorr ddee llaa mmaatteerriiaa pprriimmaa,, eell ccuuaall ssee ddeebbee ddeetteerrmmiinnaarr ddee 
aaccuueerrddoo aall ccoossttoo ddiirreeccttoo qquuee pprroocceeddaa,, sseeggúúnn ssee ttrraattee 
ddee mmeerrccaaddeerrííaass nnaacciioonnaalleess oo iimmppoorrttaaddaass................................................ $$xxxxxxxxxxxx 
-- VVaalloorr ddee llaa mmaannoo ddee oobbrraa,, eeqquuiivvaalleennttee aa 
rreemmuunneerraacciioonneess qquuee ccoorrrreessppoonnddaann,, ppaaggaaddaass oo aaddeeuuddaaddaass,, 
sseeggúúnn llaass hhoojjaass ddee ccoossttoo uu oottrrooss ccoonnttrroolleess............................................ $$xxxxxxxxxxxx 
CCoossttoo ddiirreeccttoo pprroodduuccttooss tteerrmmiinnaaddooss oo eenn pprroocceessoo ss//ll.............. $$xxxxxxxxxxxx 
UUnnaa vveezz eessttaabblleecciiddoo eell ““ccoossttoo ddiirreeccttoo””,, ssee ddeetteerrmmiinnaa eell ““ccoossttoo ddee rreeppoossiicciióónn ddee 
llooss pprroodduuccttooss eellaabboorraaddooss oo eenn pprroocceessoo””,, eell ccuuaall ssee pprreecciissaa rreeaajjuussttaannddoo aammbbooss 
eelleemmeennttooss ddeell ccoossttoo ddiirreeccttoo ddee aaccuueerrddoo aa llaass ssiigguuiieenntteess nnoorrmmaass:: 
((11)) LLaass mmaatteerriiaass pprriimmaass ssee rreevvaalloorriizzaann sseeggúúnn llaass nnoorrmmaass eexxpprreessaaddaass 
aanntteerriioorrmmeennttee,, yyaa ssee ttrraattee ddee mmeerrccaaddeerrííaass nnaacciioonnaalleess oo iimmppoorrttaaddaass.. 
6666
((22)) LLaa mmaannoo ddee oobbrraa aapplliiccaaddaa oo uuttiilliizzaaddaa ssee rreevvaalloorriizzaa aajjuussttaannddoo ééssttaa aall vvaalloorr 
qquuee tteennggaa llaa hhoorraa--hhoommbbrree eenn eell úúllttiimmoo mmeess ddee pprroodduucccciióónn.. AAssíí ppoorr 
eejjeemmpplloo,, ssii eell úúllttiimmoo mmeess ddee pprroodduucccciióónn ddee llaa iinndduussttrriiaa hhaa ssiiddoo eell mmeess ddee 
ddiicciieemmbbrree ddeell eejjeerrcciicciioo yy eenn ééssttee,, eell vvaalloorr ddee llaa hhoorraa--hhoommbbrree eess ddee $$ 
110000..--,, sseerráá ddiicchhoo vvaalloorr eell qquuee mmuullttiipplliiccaaddoo ppoorr eell nnúúmmeerroo ddee hhoorraass 
eemmpplleeaaddaass eenn llaa eellaabboorraacciióónn ddeell pprroodduuccttoo,, ddeetteerrmmiinnaarráá eell vvaalloorr oo mmoonnttoo 
ddee llaa mmaannoo ddee oobbrraa aaccttuuaalliizzaaddaa.. 
((33)) SSee eenntteennddeerráá ppoorr úúllttiimmoo mmeess ddee pprroodduucccciióónn aaqquueell qquuee eessttéé mmááss pprróóxxiimmoo aa 
llaa ffeecchhaa ddeell bbaallaannccee eenn qquuee llaa iinndduussttrriiaa hhaayyaa ffuunncciioonnaaddoo ffaabbrriillmmeennttee yy,, 
aaddeemmááss,, eenn qquuee ssee hhaayyaa eessttaaddoo ffaabbrriiccaannddoo eell mmiissmmoo ttiippoo ddee aarrttííccuullooss oo 
pprroodduuccttooss.. AAssíí ppoorr eejjeemmpplloo,, ssii eell úúllttiimmoo mmeess ddee pprroodduucccciióónn ddee llaa eemmpprreessaa 
aa ssiiddoo ddiicciieemmbbrree,, mmeess qquuee pprraaccttiiccaa ssuu bbaallaannccee,, sseerráá ééssttee eell mmeess aa 
ccoonnssiiddeerraarr ppaarraa llooss eeffeeccttooss ddee ddeetteerrmmiinnaarr eell vvaalloorr ddee llaa hhoorraa--hhoommbbrree 
ppaaggaaddoo oo aaddeeuuddaaddoo ppoorr ddiicchhoo mmeess.. 
SSiinn eemmbbaarrggoo,, ppuueeddee ooccuurrrriirr qquuee eell úúllttiimmoo mmeess eenn qquuee hhaayyaa hhaabbiiddoo eenn llaa iinndduussttrriiaa 
uunn pprroocceessoo ffaabbrriill hhaayyaa ssiiddoo uunn mmeess aanntteerriioorr aa ddiicciieemmbbrree,, eenn ttaall ccaassoo ssee uussaarráá aa eessee 
mmeess eenn qquuee eeffeeccttiivvaammeennttee ssee rreeaalliizzaarroonn aaccttiivviiddaaddeess ddee ffaabbrriiccaacciióónn ddee bbiieenneess.. 
TTaammbbiiéénn ppuueeddee ddaarrssee eell ccaassoo qquuee,, nnoo oobbssttaannttee eexxiisstteenn aaccttiivviiddaaddeess ffaabbrriilleess eenn eell 
mmeess mmááss pprróóxxiimmoo aall bbaallaannccee,, eenn ddiicchhoo mmeess nnoo ssee hhaayyaa ttrraabbaajjaaddoo eenn llaa pprroodduucccciióónn 
ddee cciieerrttoo aarrttííccuulloo.. EEnn eessttaa ssiittuuaacciióónn ddeebbeerráá aatteennddeerrssee ppaarraa vvaalloorriizzaarr ttaalleess aarrttííccuullooss 
aall úúllttiimmoo mmeess eenn qquuee ssee rreeaalliizzaarroonn aaccttiivviiddaaddeess ffaabbrriilleess rreellaacciioonnaaddaass ccoonn eessooss 
aarrttííccuullooss oo pprroodduuccttooss.. NNoo ssee eenntteennddeerráá qquuee ssee ttrraattaa ddee aarrttííccuullooss ddiissttiinnttooss,, ppaarraa 
eessttooss eeffeeccttooss,, ccuuaannddoo ssee ffaabbrriiqquueenn aarrttííccuullooss qquuee eesseenncciiaallmmeennttee sseeaann ddee llaa mmiissmmaa 
nnaattuurraalleezzaa yy ssóólloo ddiiffiieerraann ddee llooss aanntteerriioorreess pprroodduucciiddooss eenn ccaarraacctteerrííssttiiccaass ddee ttiippoo 
aacccceessoorriioo.. SSiieemmpprree qquuee ssee mmaanntteennggaa llaa nnaattuurraalleezzaa yy ggéénneerroo ddee llooss pprroodduuccttooss ddeebbee 
eenntteennddeerrssee qquuee nnoo ssee ttrraattaa ddee aarrttííccuullooss ddiiffeerreenntteess.. 
66..88..33 RReevvaalloorriizzaacciióónn ddee bbiieenneess ddeell aaccttiivvoo rreeaalliizzaabbllee ddeetteerriioorraaddooss,, oobbssoolleettooss oo 
ffaallllaaddooss qquuee ssee mmaannttiieenneenn eenn eexxiisstteenncciiaa aa llaa ffeecchhaa ddeell bbaallaannccee.. 
JJuurriisspprruuddeenncciiaa AAddmmiinniissttrraattiivvaa ((OOffiicciioo NNº 11883377,, ddee 2255..0044..11997777)) 
PPaarraa llooss eeffeeccttooss ddee vvaalloorriizzaarr bbiieenneess ddeell aaccttiivvoo rreeaalliizzaabbllee ddeetteerriioorraaddooss,, oobbssoolleettooss oo 
ffaallllaaddooss qquuee ssee mmaannttiieenneenn eenn eexxiisstteenncciiaa ppoorr ssuu vvaalloorr rreessiidduuaall,, ssóólloo ccaabbee aapplliiccaarr lloo 
ddiissppuueessttoo eenn eell aarrttííccuulloo 4411º,, NNº 33,, ddee llaa LLeeyy ddee llaa RReennttaa,, rreessppeeccttoo aa llaa 
ddeetteerrmmiinnaacciióónn ddeell vvaalloorr ddee rreeppoossiicciióónn ddee llooss bbiieenneess eexxiisstteenntteess aa llaa ffeecchhaa ddeell 
bbaallaannccee,, ddee aaccuueerrddoo aa llaass nnoorrmmaass ttrriibbuuttaarriiaass qquuee pprroocceeddaann ppaarraa bbiieenneess nnaacciioonnaalleess 
oo eexxttrraannjjeerrooss.. 
TTrraattáánnddoossee ddee bbiieenneess ffaallllaaddooss uu oobbssoolleettooss ddee ffaabbrriiccaacciióónn nnaacciioonnaall,, pprroovveenniieenntteess 
ddee eejjeerrcciicciiooss aanntteerriioorreess qquuee eessttaabbaann eenn eexxiisstteenncciiaa aa llaa ffeecchhaa ddeell bbaallaannccee,, ssuu 
6677
actualización debe efectuarse conforme al mismo porcentaje aapplliiccaaddoo aall CCaappiittaall 
PPrrooppiioo IInniicciiaall.. 
CCaabbee tteenneerr pprreesseennttee qquuee llooss bbiieenneess nnoo ppooddrráánn sseerr ccoonnssiiddeerraaddooss oobbssoolleettooss ccuuaannddoo 
eexxiisstteenn ccoommpprraass dduurraannttee eell eejjeerrcciicciioo ddee llooss mmiissmmooss bbiieenneess oo ddee oottrrooss ddee ssiimmiillaarr 
ggéénneerroo,, ccaalliiddaadd oo ccaarraacctteerrííssttiiccaass,, oo bbiieenn,, ccuuaannddoo ssee hhaayyaa ffaabbrriiccaaddoo dduurraannttee eell 
eejjeerrcciicciioo bbiieenneess ddee iigguuaall ggéénneerroo,, ccaalliiddaadd oo ccaarraacctteerrííssttiiccaass ddee aaqquueellllooss aa llooss ccuuaalleess 
pprreetteennddee oottoorrggáárrsseelleess llaa ccaalliiddaadd ddee oobbssoolleettooss.. 
66..99 CCoonnttaabbiilliizzaacciióónn ddee llaa CCoorrrreecccciióónn MMoonneettaarriiaa ddee llaass MMeerrccaaddeerrííaass 
CCoonnttaabbiilliizzaacciióónn ddee llaa ccoorrrreecccciióónn mmoonneettaarriiaa ddee llaass eexxiisstteenncciiaass ssee eeffeeccttúúaa eenn uunn 
CCoommpprroobbaannttee CCoonnttaabbllee ddee TTrraassppaassoo ddee llaa ssiigguuiieennttee ffoorrmmaa,, eenn ccaassoo qquuee eell rreessuullttaaddoo sseeaa 
ppoossiittiivvoo,, eenn ccaassoo ccoonnttrraarriioo llaass ccuueennttaass ssee aannoottaarráánn eenn eell llaaddoo ccoonnttrraarriioo:: 
CCÓÓDDIIGGOO DDEESSCCRRIIPPCCIIÓÓNN DDEEBBEE HHAABBEERR 
MMeerrccaaddeerrííaass NNaacciioonnaalleess 9999..999999..999999 
MMeerrccaaddeerrííaass IImmppoorrttaaddaass 9999..999999..999999 
MMaatteerriiaass PPrriimmaass 9999..999999..999999 
PPrroodduuccttooss TTeerrmmiinnaaddooss 9999..999999..999999 
PPrroodduuccttooss eenn PPrroocceessoo 9999..999999..999999 
MMeerrccaaddeerrííaass eenn TTrráánnssiittoo 9999..999999..999999 
MMaatteerriiaass PPrriimmaass eenn TTrráánnssiittoo 9999..999999..999999 
CCoorrrreecccciióónn MMoonneettaarriiaa 9999..999999..999999 
TToottaalleess 
GGLLOOSSAA:: CCoonnttaabbiilliizzaacciióónn ddee llaa CCoorrrreecccciióónn MMoonneettaarriiaass ddeell AAccttiivvoo RReeaalliizzaabbllee ddeell eejjeerrcciicciioo ffiinnaa-- 
lliizzaaddoo aall ........................ 
6688 
CCOOMMPPRROOBBAANNTTEE DDEE TTRRAASSPPAASSOO 
FFEECCHHAA:: 
NNUUMMEERROO::
PPRREEPPAARRAADDOO PPOORR:: RREEVVIISSAADDOO PPOORR:: VVº BBº 
77.. GGaassttooss AAnnttiicciippaaddooss 
77..11 CCoonncceeppttoo 
EExxiisstteenn ggaassttooss qquuee rreeaalliizzaa llaa eemmpprreessaa qquuee nnoo ssee ccoonnssuummeenn eenn uunn eejjeerrcciicciioo,, eejjeemmpplloo llooss 
ccoonnttrraattooss ddee sseegguurrooss,, iinntteerreesseess,, aarrrriieennddooss,, ssuummiinniissttrrooss yy ggaassttooss ddee ooffiicciinnaa eenn ssttoocckk,, ttooddooss 
ccoonn uunnaa vviiddaa úúttiill ddeell bbeenneeffiicciioo nnoo ssuuppeerriioorr aa uunn aaññoo oo qquuee ccuubbrraa mmááss ddee uunn ppeerrííooddoo 
ccoonnttaabbllee,, eenn ttooddoo ccaassoo nnoo ppuueeddeenn eexxtteennddeerrssee ppoorr mmááss ddee ddooss eejjeerrcciicciiooss.. EEssttooss 
ddeesseemmbboollssooss ddeebbeenn ccaarrggaarrssee aa llooss rreessuullttaaddooss ddee llooss ppeerrííooddooss ffuuttuurrooss eenn qquuee sseeaann 
uuttiilliizzaaddooss,, ccoonn eell oobbjjeettoo ddee nnoo hhaacceerr iinncciiddiirr ssuu mmoonnttoo ttoottaall eenn eell ppeerrííooddoo eenn qquuee ssee eeffeeccttúúaa 
eell ggaassttoo.. 
SSoonn ppaarrttiiddaass qquuee ccoorrrreessppoonnddeenn aa ggaassttooss iinnccuurrrriiddooss eenn uunn eejjeerrcciicciioo ppoorr ccoonncceeppttooss ddee 
sseerrvviicciiooss yy mmaatteerriiaalleess ddee ccoonnssuummoo,, yy qquuee ccoorrrreessppoonnddeenn oo sseerráánn uuttiilliizzaaddooss eenn uunn ppeerrííooddoo 
pprroolloonnggaaddoo.. EEssttaass ttiieenneenn eell ccaarráácctteerr ddee AAccttiivvoo TTrraannssiittoorriioo,, qquuee ddeessaappaarreecceerráánn ccoonn ccaarrggoo 
aa llooss rreessuullttaaddooss ddee llooss pprróóxxiimmooss ppeerrííooddooss eenn pprrooppoorrcciióónn aall uussoo qquuee ddee eellllooss ssee hhaaggaa.. 
77..22 MMééttooddooss ddee RReeggiissttrroo yy AAjjuusstteess aall FFiinnaall ddeell EEjjeerrcciicciioo 
77..22..11 MMééttooddoo eenn qquuee ssee ccaarrggaa ttooddoo eell ddeesseemmbboollssoo aa ppéérrddiiddaass ddeell eejjeerrcciicciioo aaccttuuaall yy aall 
ffiinnaall ddee eessee mmiissmmoo eejjeerrcciicciioo ssee aaccttiivvoo llaa ppaarrttee ccoorrrreessppoonnddiieennttee aall eejjeerrcciicciioo 
ssiigguuiieennttee.. 
LLaa mmeettooddoollooggííaa ddee eessttee ssiisstteemmaa ddee rreeggiissttrroo iinnddiiccaa qquuee eell ggaassttoo ssee ccaarrggaa 
ttoottaallmmeennttee aa llaa ccuueennttaa ddee PPéérrddiiddaass rreessppeettiivvaa.. AA llaa ffeecchhaa ddee llooss eessttaaddooss ffiinnaanncciieerrooss 
llaa ppaarrttee nnoo ccoonnssuummiiddaa oo nnoo ooccuuppaaddaa ssee ttrraassppaassaa aa uunnaa ccuueennttaa ddee AAccttiivvoo 
TTrraannssiittoorriioo.. AApplliiccáánnddoossee llaa ccoorrrreecccciióónn mmoonneettaarriiaa ssoobbrree eell ssaallddoo ddee llaa ccuueennttaa 
rreessppeeccttiivvaa.. PPoorr úúllttiimmoo,, aall rreeaabbrriirrssee llooss lliibbrrooss eenn eell eejjeerrcciicciioo ssiigguuiieennttee rreeaappaarreeccee llaa 
ccuueennttaa ddee AAccttiivvoo aa llaa ccuuaall ssee hhaabbííaa ttrraassppaassaaddoo llaa ppaarrttee nnoo ccoonnssuummiiddaa;; eessttee vvaalloorr 
ssee ttrraassppaassaa nnuueevvaammeennttee aa llaa ccuueennttaa ddee PPéérrddiiddaass oorriiggiinnaall ((eenn ffeecchhaa ooppttaattiivvaa)) ppaarraa 
rreeiinniicciiaarr eell pprroocceessoo eenn eell ccaassoo qquuee eell ggaassttoo ssee pprroolloonngguuee ppoorr oottrroo ppeerrííooddoo mmááss.. 
------------ FFeecchhaa eenn qquuee ssee rreeaalliizzoo eell ddeesseemmbboollssoo oo ssee ccoommpprroommeettiióó eell ppaaggoo 
-------------- 
““CCttaa.. ddee PPéérrddiiddaa”” 9999..999999..999999 
BBaannccoo 9999..999999..999999 
------------ FFeecchhaa ddee llooss eessttaaddooss ffiinnaanncciieerrooss -------------- 
““CCttaa.. ddee GGaassttoo AAnnttiicciippaaddoo”” 9999..999999..999999 
““CCttaa.. ddee PPéérrddiiddaa”” 9999..999999..999999 
GG:: PPaarraa aaccttiivvaarr llaa ppaarrttee qquuee ssee ccoonnssuummiirráá eell eejjeerrcciicciioo ssiigguuiieennttee 
------------ FFeecchhaa ddee llooss eessttaaddooss ffiinnaanncciieerrooss -------------- 
6699
““CCttaa.. ddee GGaassttoo AAnnttiicciippaaddoo”” 9999..999999..999999 
““CCoorrrreecccciióónn MMoonneettaarriiaa”” 
9999..999999..999999 
GG:: PPaarraa ccoonnttaabbiilliizzaarr llaa ccoorrrreecccciióónn mmoonneettaarriiaa ddee llaa ppaarrttee qquuee ssee ccoonnssuummiirráá eell 
eejjeerrcciicciioo ssiigguuiieennttee 
EEjjeerrcciicciioo SSiigguuiieennttee:: 
------------ FFeecchhaa qquuee ssee eessttiimmee ccoonnvveenniieennttee -------------- 
““CCttaa.. ddee PPéérrddiiddaa”” 9999..999999..999999 
““CCttaa.. ddee GGaassttooss AAnnttiicciippaaddoo”” 9999..999999..999999 
GG:: PPaarraa rreefflleejjaarr eell ggaassttoo eenn eell eejjeerrcciicciioo ssiigguuiieennttee.. 
77..22..22 MMééttooddoo eenn qquuee ssee ccaarrggaa ttooddoo eell ddeesseemmbboollssoo aa uunnaa ccuueennttaa ddee GGaassttoo AAnnttiicciippaaddoo ddeell 
eejjeerrcciicciioo aaccttuuaall yy aall ffiinnaall ddee eessee mmiissmmoo eejjeerrcciicciioo ssee lllleevvaa aa ppéérrddiiddaass ssóólloo llaa ppaarrttee 
ccoorrrreessppoonnddiieennttee aa eessee mmiissmmaa eejjeerrcciicciioo,, qquueeddaannddoo ccoommoo ssaallddoo ssóólloo llaa ppaarrttee ddeell 
eejjeerrcciicciioo ssiigguuiieennttee.. 
LLaa mmeettooddoollooggííaa ddee eessttee mmééttooddoo ccoonnssiissttee eenn qquuee eell ccaarrggoo ssee hhaaccee aa uunnaa ccuueennttaa ddee 
GGaassttoo AAnnttiicciippaaddoo.. PPeerriióóddiiccaammeennttee ((aa vvoolluunnttaadd ddee llaa eemmpprreessaa)),, oo bbiieenn aa llaa ffeecchhaa 
ddee llooss eessttaaddooss ffiinnaanncciieerrooss,, ssee vvaa ttrraassppaassaannddoo llaa ppaarrttee ooccuuppaaddaa oo ccoonnssuummiiddaa aa llaass 
ccuueennttaass ddee PPéérrddiiddaass rreessppeeccttiivvaa.. DDee eessttee mmooddoo llaa ccuueennttaa ddee GGaassttoo AAnnttiicciippaaddoo vvaa 
rreefflleejjaannddoo llaa eexxiisstteenncciiaa ddee pprroodduuccttooss oo mmaatteerriiaalleess ddeessttiinnaaddooss aa sseerr ccoonnssuummiiddooss oo 
llaa ppaarrttee ddee llooss sseerrvviicciiooss qquuee aaúúnn nnoo hhaa ssiiddoo ccoonnssuummiiddaa.. 
------------ FFeecchhaa eenn qquuee ssee rreeaalliizzoo eell ddeesseemmbboollssoo oo ssee ccoommpprroommeettiióó eell ppaaggoo 
-------------- 
““CCttaa.. ddee GGaassttoo AAnnttiicciippaaddoo”” 9999..999999..999999 
BBaannccoo 9999..999999..999999 
------------ FFeecchhaa ddee llooss eessttaaddooss ffiinnaanncciieerrooss -------------- 
““CCttaa.. ddee PPéérrddiiddaa”” 9999..999999..999999 
““CCttaa.. ddee GGaassttooss AAnnttiicciippaaddoo”” 9999..999999..999999 
GG:: PPaarraa rreefflleejjaarr ccoommoo ggaassttoo ssóólloo llaa ppaarrttee qquuee ssee ccoonnssuummiióó eenn eell eejjeerrcciicciioo.. 
------------ FFeecchhaa ddee llooss eessttaaddooss ffiinnaanncciieerrooss -------------- 
““CCttaa.. ddee GGaassttoo AAnnttiicciippaaddoo”” 9999..999999..999999 
““CCoorrrreecccciióónn MMoonneettaarriiaa”” 
9999..999999..999999 
GG:: PPaarraa ccoonnttaabbiilliizzaarr llaa ccoorrrreecccciióónn mmoonneettaarriiaa ddee llaa ppaarrttee qquuee ssee ccoonnssuummiirráá eell 
eejjeerrcciicciioo ssiigguuiieennttee 
EEjjeerrcciicciioo SSiigguuiieennttee:: 
7700
------------ FFeecchhaa qquuee ssee eessttiimmee ccoonnvveenniieennttee -------------- 
““CCttaa.. ddee PPéérrddiiddaa”” 9999..999999..999999 
““CCttaa.. ddee GGaassttooss AAnnttiicciippaaddoo”” 9999..999999..999999 
GG:: PPaarraa rreefflleejjaarr eell ggaassttoo eenn eell eejjeerrcciicciioo ssiigguuiieennttee 
77..33 CCoorrrreecccciióónn MMoonneettaarriiaa ddeell SSaallddoo ddee llaa CCuueennttaa ddee GGaassttoo AAnnttiicciippaaddoo 
LLaa rreevvaalloorriizzaacciióónn ddee llooss ggaassttooss yy ccoossttooss qquuee ddeebbaann sseerr ddiiffeerriiddooss aa eejjeerrcciicciiooss ppoosstteerriioorreess,, 
ddeennttrroo ddee eessttee rruubbrroo ssee ccoommpprreennddeenn ttooddooss aaqquueellllooss ggaassttooss ppaaggaaddooss aannttiicciippaaddaammeennttee ppoorr llaa 
eemmpprreessaa ppoorr ccoonncceeppttoo ddee pprreessttaacciioonneess ddee sseerrvviicciiooss qquuee sseerráánn rreecciibbiiddooss eenn eejjeerrcciicciiooss 
ppoosstteerriioorreess.. EEnnttrree eellllooss ssee ppuueeddeenn sseeññaallaarr llooss ssiigguuiieenntteess:: 
-- PPaaggoo aannttiicciippaaddoo ddee aarrrriieennddooss,, 
-- PPaaggoo aannttiicciippaaddoo ddee sseegguurrooss,, 
-- PPaaggoo aannttiicciippaaddoo ddee iinntteerreesseess,, 
-- PPaaggoo aannttiicciippaaddoo ddee ccoommiissiioonneess,, 
-- eettcc.. 
AAhhoorraa bbiieenn,, aall nnoo ccoorrrreessppoonnddeerr ttaalleess ddeesseemmbboollssooss aa uunn ggaassttoo ddeell eejjeerrcciicciioo eenn qquuee eellllooss ssee 
ppaaggaann,, ddeebbeenn rreeggiissttrraarrssee eenn uunnaa ccuueennttaa ddee aaccttiivvoo ppaarraa ssuu ccaassttiiggoo oo aammoorrttiizzaacciióónn eenn llooss 
eejjeerrcciicciiooss ssiigguuiieenntteess,, ddee aaccuueerrddoo aall vvaalloorr rreeaall ddeevveennggaaddoo eenn ccaaddaa ppeerrííooddoo.. 
EEll mmoonnttoo ddee llooss ggaassttooss yy ccoossttooss ppeennddiieenntteess aa llaa ffeecchhaa ddeell bbaallaannccee qquuee ddeebbaann sseerr ddiiffeerriiddooss 
aa eejjeerrcciicciiooss ppoosstteerriioorreess,, oo ccoonn oottrrooss ggaassttooss qquuee ddee ccoonnffoorrmmiiddaadd aa llaass nnoorrmmaass ddee llaa LLeeyy ddee 
llaa RReennttaa,, ssee ooppttee ppoorr ddiiffeerriirrllooss ppaarraa ssuu aammoorrttiizzaacciióónn eenn eejjeerrcciicciiooss ssiigguuiieenntteess eenn eell aaccttiivvoo 
ppaarraa ssuu ccaassttiiggoo,, eenn eejjeerrcciicciiooss ppoosstteerriioorreess,, ssee rreeaajjuussttaarráá ddee aaccuueerrddoo ccoonn llaass nnoorrmmaass ddeell NNº 22 
ddeell iinncciissoo 11º ddeell aarrttííccuulloo 4411º ddee llaa LLeeyy ddee llaa RReennttaa.. 
EEnn ccoonnsseeccuueenncciiaa,, ppaarraa aatteennddeerr aa ssuu rreeaajjuussttaabbiilliiddaadd ddeebbeerráánn ccoonnssiiddeerraarrssee llaass ssuummaass 
ppaaggaaddaass ppoorr eessttee ccoonncceeppttoo dduurraannttee eell eejjeerrcciicciioo ddeebbee aapplliiccaarrssee eell ppoorrcceennttaajjee ddee vvaarriiaacciióónn 
ddeell IIPPCC ooccuurrrriiddaa eennttrree eell úúllttiimmoo ddííaa ddeell mmeess aanntteerriioorr aall ddeell ppaaggoo yy eell úúllttiimmoo ddííaa ddeell mmeess 
aanntteerriioorr aall ddeell bbaallaannccee.. 
88.. AAccttiivvoo FFiijjoo 
88..11 CCoonncceeppttooss GGeenneerraalleess 
UUnn AAccttiivvoo FFiijjoo ttiieennee ssuu oorriiggeenn eenn uunnoo oo vvaarriiooss ddeesseemmbboollssooss ddeennoommiinnaaddooss 
““eerrooggaacciioonneess””,, qquuee ttiieenneenn ccoommoo ffiinn ccoonnssttiittuuiirr eell ccoossttoo ddee ddiicchhoo AAccttiivvoo FFiijjoo,, mmááss aauunn,, 
eessttee ddeesseemmbboollssoo ppuueeddee mmuucchhoo ttiieemmppoo ddeessppuuééss ddee qquuee eell aaccttiivvoo hhaayyaa eennttrraaddoo eenn 
ffuunncciioonnaammiieennttoo.. 
LLaass eerrooggaacciioonneess ssoonn ddeesseemmbboollssooss rreeaalliizzaaddooss ppoorr llaa eemmpprreessaa,, pprroodduuccttoo ddee uunnaa iinnvveerrssiióónn 
eenn bbiieenneess ffííssiiccooss oo bbiieenn,, eenn llaa rreeppaarraacciióónn ddee ééssttooss,, ttaammbbiiéénn ppuueeddee ccoorrrreessppoonnddeerr ssóólloo aa uunn 
ggaassttoo ccoorrrriieennttee,, ccuuaannddoo ssuu oobbjjeettiivvoo eess ssoollaammeennttee llaa mmaanntteenncciióónn ccoorrrriieennttee ddee ddiicchhoo bbiieenn.. 
DDee aaccuueerrddoo aa lloo eexxppuueessttoo aanntteerriioorrmmeennttee,, eexxiisstteenn ddooss ttiippooss ddee eerrooggaacciioonneess:: 
7711
-- CCaappiittaalliizzaabblleess 
-- NNoo CCaappiittaalliizzaabblleess.. 
LLaass eerrooggaacciioonneess nnoo ccaappiittaalliizzaabblleess ssoonn aaqquueellllooss ddeesseemmbboollssooss qquuee ccoonnssttiittuuyyeenn eenn ffoorrmmaa 
iinnmmeeddiiaattaa uunnaa ppéérrddiiddaa oo uunn ggaassttoo,, ccoommoo ppoorr eejjeemmpplloo uunnaa rreeppaarraacciióónn oorrddiinnaarriiaa oo llooss 
ccoonnttrraattooss ddee mmaanntteenncciióónn.. LLaass rreeppaarraacciioonneess oorrddiinnaarriiaass ssoonn aaqquueellllaass ooppeerraacciioonneess mmeennoorreess 
ddee ccaarráácctteerr ppeerriióóddiiccoo aa qquuee ddeebbeenn ssoommeetteerrssee llooss AAccttiivvooss FFiijjooss ddee llaa eemmpprreessaa ppaarraa 
aasseegguurraarr oo ddeevvoollvveerrlleess ssuu bbuueenn ffuunncciioonnaammiieennttoo,, ccaarraacctteerriizzáánnddoossee ppoorr nnoo aaddiicciioonnaarr 
nniinnggúúnn nnuueevvoo vvaalloorr aa ééssttooss,, uunn eejjeemmpplloo ddee eessttoo sseerrííaa eell ccaammbbiioo ddee bbuujjííaass eenn uunn vveehhííccuulloo.. 
LLaass eerrooggaacciioonneess ccaappiittaalliizzaabblleess ccoorrrreessppoonnddee aa ddeesseemmbboollssooss oo ssaalliiddaass ddee ddiinneerroo mmoottiivvaaddaass 
ppoorr llaa aaddqquuiissiicciióónn ddee uunn bbiieenn ddee ccaappiittaall qquuee vvaa aa sseerr uuttiilliizzaaddoo eenn llaa eexxpplloottaacciióónn ddeell ggiirroo 
ddee llaa eemmpprreessaa ((nneecceessaarriioo ppaarraa ssuu ffuunncciioonnaammiieennttoo)) yy ppoorr uunn vvaalloorr ssiiggnniiffiiccaattiivvoo ffrreennttee aa 
oottrrooss ggaassttooss yy ppoorr ssuu nnaattuurraalleezzaa ssuu uussoo aaffeeccttaarráá aa mmááss ddee uunn ppeerrííooddoo ccoommeerrcciiaall,, ppoorr lloo 
ttaannttoo,, nnoo ssee jjuussttiiffiiccaa ccaarrggaarr aa ppéérrddiiddaa eenn eell aaññoo ddee ssuu aaddqquuiissiicciióónn.. TTaammbbiiéénn ppuueeddee ttrraattaarrssee 
ddee uunnaa rreeppaarraacciióónn eexxttrraaoorrddiinnaarriiaa oo uunnaa mmeejjoorraa aa uunn bbiieenn qquuee iimmpplliiccaa uunnaa rreeccuuppeerraacciióónn ddee 
ssuu vviiddaa úúttiill ccoommeerrcciiaall ((ttoottaall oo ppaarrcciiaall)).. AA mmooddoo ddee eejjeemmpplloo ssee sseeññaallaann:: 
-- AAddqquuiissiicciióónn ddee uunn vveehhííccuulloo.. 
-- AAddqquuiissiicciióónn ddee uunn eeddiiffiicciioo.. 
-- MMeejjoorraa ddee uunnaa mmaaqquuiinnaarriiaa 
-- eettcc.. 
88..22 EElleemmeennttooss qquuee CCoonnssttiittuuyyeenn eell CCoossttoo ddee uunn BBiieenn ddeell AAccttiivvoo FFiijjoo 
LLooss ssiigguuiieenntteess ddeesseemmbboollssooss ccoonnssttiittuuyyeenn eell ccoossttoo ddee uunn bbiieenn ddeell AAccttiivvoo FFiijjoo qquuee ssee eessttee 
aaddqquuiirriieennddoo oo ccoonnssttrruuyyeennddoo,, ppaarraa ccoonnssiiddeerraarr ccoommoo ccoonnssttiittuuttiivvooss ddeell vvaalloorr ffiinnaall ddeell bbiieenn 
eess nneecceessaarriioo qquuee ssuu rreeaalliizzaacciióónn ssee rreeaalliiccee hhaassttaa llaa ffeecchhaa eenn qquuee eennttrree eenn ffuunncciioonnaammiieennttoo 
ddiicchhoo bbiieenn yy eenn ccaassoo ddee hhaacceerrssee eenn uunnaa ffeecchhaa ppoosstteerriioorr aa eellllaa ddeebbeerráánn sseerr ddeesseemmbboollssooss qquuee 
tteennggaann ccoommoo oobbjjeettiivvoo mmeejjoorraarr eell rreennddiimmiieennttoo,, pprroodduuccttiivviiddaadd oo hhaacceerr mmááss eeccoonnóómmiiccoo eell 
ffuunncciioonnaammiieennttoo ddeell bbiieenn ppaarraa qquuee ssee ccoonnssttiittuuyyaann eenn ccoossttoo ddee ééssttee.. 
EEnnttrree llooss eelleemmeennttooss qquuee ppuueeddeenn ffoorrmmaarr ppaarrttee ddeell ccoossttoo hhaassttaa aanntteess ddee ssuu eennttrraaddaa eenn 
ffuunncciioonnaammiieennttoo eessttáánn:: 
aa.. PPrreecciioo ddee ccoommpprraa,, sseeggúúnn ffaaccttuurraa,, ccoonnttrraattoo oo ddooccuummeennttoo qquuee pprroottooccoolliizzaa llaa 
ttrraannssffeerreenncciiaa oo aaddqquuiissiicciióónn ddeell bbiieenn oo llaass ppaarrtteess ppaarraa ccoonnssttrruuiirr eell bbiieenn.. 
bb.. GGaassttooss nnoottaarriiaalleess 
cc.. IImmppuueessttooss ddee ttrraannssffeerreenncciiaass oo aaqquueellllooss qquuee tteennggaann eell ccaarráácctteerr ddee iirrrreeccuuppeerraabblleess,, eessttoo 
eess,, ccuuaannddoo nnoo ccoonnssttiittuuyyeenn CCrrééddiittoo FFiissccaall.. 
dd.. CCoommiissiioonneess,, sseeaa qquuee ssee ppaagguueenn eenn rreemmaatteess aa ccoorrrreeddoorreess uu oottrraass.. 
ee.. HHoonnoorraarriiooss PPrrooffeessiioonnaalleess,, ssiieemmpprree qquuee eell ddeesseemmbboollssoo ppoorr eessttee ccoonncceeppttoo eessttéé 
ddiirreeccttaammeennttee rreellaacciioonnaaddoo ccoonn llaa aaddqquuiissiicciióónn oo ccoonnssttrruucccciióónn ddeell bbiieenn ddeell AAccttiivvoo FFiijjoo.. 
7722
ff.. IInntteerreesseess ppaaggaaddooss ppoorr pprrééssttaammooss bbaannccaarriiooss,, ccuuaannddoo eell oobbjjeettiivvoo ddeell ccrrééddiittoo eess ffiinnaanncciiaarr 
llaa aaddqquuiissiicciióónn oo ccoonnssttrruucccciióónn yy qquuee eessttooss ssee ppaagguueenn oo ddeevveenngguueenn aanntteess ddee ssuu eennttrraaddaa 
eenn ffuunncciioonnaammiieennttoo.. 
gg.. FFlleetteess,, ppoorr eell ttrraannssppoorrttee ddeell bbiieenn aaddqquuiirriiddoo oo ppoorr llooss mmaatteerriiaalleess qquuee ssee uussaann eenn llaa 
ccoonnssttrruucccciióónn ddeell bbiieenn.. 
hh.. GGaassttooss ddee iinnssttaallaacciióónn yy ppuueessttaa eenn mmaarrcchhaa.. 
ii.. EEnn eell ccaassoo ddee bbiieenneess iimmppoorrttaaddooss,, ttaammbbiiéénn ffoorrmmaa ppaarrttee ddeell ccoossttoo llooss DDeerreecchhooss ddee 
iinntteerrnnaacciióónn,, llooss GGaassttooss ddee DDeessaadduuaannaammiieennttoo,, bbooddeeggaajjee,, eettcc.. 
CCuuaannddoo eell bbiieenn yyaa hhaa eennttrraaddoo eenn ffuunncciioonnaammiieennttoo,, aaddiicciioonnaallmmeennttee ffoorrmmaarráánn ppaarrttee ddeell 
ccoossttoo ddee ddiicchhoo bbiieenn,, llooss ddeesseemmbboollssooss ppoorr ccoonncceeppttoo ddee rreeppaarraacciioonneess eexxttrraaoorrddiinnaarriiaass,, 
AAddiicciioonneess yy mmeejjoorraass,, ccuuaannddoo ttiieenneenn ccoommoo oobbjjeettiivvoo eell mmeejjoorraarr eell rreennddiimmiieennttoo,, aauummeennttaarr llaa 
pprroodduuccttiivviiddaadd oo bbiieenn rreessttiittuuiirr ppaarrcciiaall oo ttoottaallmmeennttee llaa vviiddaa úúttiill ddeell bbiieenn,, eennttrree oottrraass 
rraazzoonneess.. 
UUnnaa rreeppaarraacciióónn eexxttrraaoorrddiinnaarriiaa eess aaqquueell ddeesseemmbboollssoo nneecceessaarriioo eenn qquuee iinnccuurrrree llaa 
eemmpprreessaa yy qquuee ttiieennee ccoommoo ffiinnaalliiddaadd rreeppaarraarr eell ddeetteerriioorroo ssuuffrriiddoo ppoorr llooss bbiieenneess ddeell aaccttiivvoo 
ddeebbiiddoo aa uunnaa ccaauussaa ssúúbbiittaa oo ffoorrttuuiittaa.. AAuunn ccuuaannddoo ccoonncceeppttuuaallmmeennttee rreepprreesseennttaann uunnaa 
ppéérrddiiddaa ppaarraa llaa eemmpprreessaa,, ppuueeddeenn ttrraaeerr ccoommoo ccoonnsseeccuueenncciiaa iinnddiirreeccttaa,, llaa rreessttiittuucciióónn ttoottaall oo 
ppaarrcciiaall ddee llaa vviiddaa úúttiill ddee llooss bbiieenneess ddeepprreecciiaaddooss.. 
LLaass mmeejjoorraass aall AAccttiivvoo FFiijjoo ssoonn aaqquueellllooss ttrraabbaajjooss ddee ccaarráácctteerr vvoolluunnttaarriioo qquuee llaa eemmpprreessaa 
eeffeeccttúúaa eenn llooss bbiieenneess ddeell aaccttiivvoo iinnmmoovviilliizzaaddoo ppaarraa mmeejjoorraarr ssuu rreennddiimmiieennttoo,, aauummeennttaarr ssuu 
pprroodduuccttiivviiddaadd uu oottrraass rraazzoonneess eeccoonnóómmiiccaass oo ccoommeerrcciiaalleess.. 
LLaa ddiiffeerreenncciiaa ccoonn llaa RReeppaarraacciióónn EExxttrraaoorrddiinnaarriiaa eenn ccuuaannttoo aa ssuu ffiinnaalliiddaadd eess qquuee llaass 
MMeejjoorraass ttrraattaann ddee ""MMeejjoorraarr"" eessttee bbiieenn qquuee ssee eennccuueennttrraa eenn ppeerrffeeccttaass ccoonnddiicciioonneess ddee 
ffuunncciioonnaammiieennttoo yy llaass oottrraass ""RReeppaarraann"" uunn bbiieenn ddeetteerriioorraaddoo.. 
LLaass mmeejjoorraass,, ccoonncceeppttuuaallmmeennttee,, rreepprreesseennttaann uunn aauummeennttoo ddeell vvaalloorr ddeell AAccttiivvoo ssoommeettiiddoo aa 
llooss ttrraabbaajjooss ddee rreeaaccoonnddiicciioonnaammiieennttoo,, ppeerroo ppuueeddee pprreesseennttaarrssee eenn ddooss aassppeeccttooss ddiiffeerreenntteess:: 
aa.. LLooss ttrraabbaajjooss ccoonnssiisstteenn eenn eell rreeeemmppllaazzoo ddee uunnaa ppiieezzaa uussaaddaa ppoorr oottrraa nnuueevvaa qquuee 
aauummeennttaa ssuu ccaappaacciiddaadd pprroodduuccttoorraa.. 
CCoonnsseeccuueenncciiaa iinnddiirreeccttaa:: 
-- DDeevvoollvveerr ttoottaall oo ppaarrcciiaallmmeennttee llaa vviiddaa úúttiill ddeell bbiieenn.. 
-- CCoonnttaabblleemmeennttee iimmpplliiccaa:: 
· UUnn ccaarrggoo aa ""DDeepprreecciiaacciióónn AAccuummuullaaddaa"".. 
· SSii llaa mmeejjoorraa eexxcceeddee eell ttoottaall ddee llaa ccuueennttaa DDeepprreecciiaacciióónn AAccuummuullaaddaa 
llaa ddiiffeerreenncciiaa ppaassaa aa ccoonnssttiittuuiirr uunn aauummeennttoo ddeell vvaalloorr ddeell aaccttiivvoo.. 
bb.. LLooss ttrraabbaajjooss ddee mmeejjoorraammiieennttoo ccoonnssiisstteenn eenn llaa iinnccoorrppoorraacciióónn ddee uunnaa nnuueevvaa ppiieezzaa,, 
qquuee nnoo tteennííaa aanntteerriioorrmmeennttee eell bbiieenn ddeell AAccttiivvoo yy qquuee llee ppeerrmmiittiirráá mmeejjoorraarr ssuu 
pprroodduucccciióónn.. 
CCoonnsseeccuueenncciiaa:: AAuummeennttaarr eell vvaalloorr ddeell bbiieenn ddeell AAccttiivvoo 
7733
LLaass aaddiicciioonneess aall AAccttiivvoo FFiijjoo ssoonn aaqquueelllloo ttrraabbaajjooss ddee ccaarráácctteerr vvoolluunnttaarriioo qquuee llaa eemmpprreessaa 
eeffeeccttúúaa eenn llooss bbiieenneess ppaarraa mmeejjoorraarr ssuu rreennddiimmiieennttoo,, aauummeennttaarr ssuu pprroodduuccttiivviiddaadd uu oottrraass 
rraazzoonneess eeccoonnóómmiiccaass oo ccoommeerrcciiaalleess.. LLoo aanntteerriioorr ssee ttrraadduuccee eenn llaa iinnccoorrppoorraacciióónn ddee uunnaa oo 
mmááss ppiieezzaass aall bbiieenn ppaarraa aallccaannzzaarr eell oobbjjeettiivvoo ddeesseeaaddoo.. 
88..33 CCoommpprraass ddee AAccttiivvoo FFiijjoo ppoorr LLeeaassiinngg 
EEnn eessttooss ccaassooss eell aarrrreennddaattaarriioo aaccttiivvaarráá uunnaa ccuueennttaa ddeennoommiinnaaddaa ““AAccttiivvooss eenn LLeeaassiinngg”” llaa 
ccuuaall rreepprreesseennttaa ffiinnaanncciieerraammeennttee eell uussoo ddeell bbiieenn aaddqquuiirriiddoo ppoorr lleeaassiinngg,, ssee ccllaassiiffiiccaa eenn eell 
rruubbrroo ddeell AAccttiivvoo FFiijjoo yy ssee ccoorrrriiggee yy ddeepprreecciiaa ddeessddee eell ppuunnttoo ddee vviissttaa ffiinnaanncciieerroo,, yyaa qquuee 
ttrriibbuuttaarriiaammeennttee eessttoo ssóólloo llee ccoorrrreessppoonnddee aall dduueeññoo ddeell bbiieenn,, qquuee eenn eessttooss ccaassooss ssiigguuee 
ssiieennddoo eell aarrrreennddaaddoorr.. 
-------------- FFeecchhaa ddeell CCoonnttrraattoo -------------------- 
AAccttiivvoo eenn LLeeaassiinngg ((VVAADD)) 9999..999999..999999 
IInntteerreesseess DDiiffeerriiddooss ppoorr LLeeaassiinngg 9999..999999..999999 
LLeeaassiinngg ppoorr PPaaggaarr uu OObblliiggaacciioonneess ppoorr LLeeaassiinngg ((VVNN))9999..999999..999999 
GG:: 
-------------------------------------- xx ------------------------------------ 
---------------- FFeecchhaa ddee cciieerrrree ddee eejjeerrcciicciioo ---------------- 
AAccttiivvooss eenn LLeeaassiinngg 9999..999999..999999 
CCoorrrreecccciióónn MMoonneettaarriiaa 9999..999999..999999 
GG:: 
---------------- FFeecchhaa ddee cciieerrrree ddee eejjeerrcciicciioo ---------------- 
DDeepprreecciiaacciióónn AAccttiivvooss eenn LLeeaassiinngg 9999..999999..999999 
DDeepprreecciiaacciióónn AAccuummuullaaddaa AAccttiivvooss eenn LLeeaassiinngg 9999..999999..999999 
GG:: 
-------------------------------------- xx ---------------------------- 
88..44 CCoorrrreecccciióónn MMoonneettaarriiaa ddeell AAccttiivvoo FFiijjoo 
LLaa rreevvaalloorriizzaacciióónn ddee llooss bbiieenneess ffííssiiccooss ddeell AAccttiivvoo IInnmmoovviilliizzaaddoo ((AArrttííccuulloo 4411º,, iinncciissoo 
11º,, NNº 22,, LLeeyy ddee llaa RReennttaa)) ccoorrrreessppoonnddee aa llaass ccuueennttaass qquuee rreepprreesseennttaann bbiieenneess qquuee ssee hhaann 
aaddqquuiirriiddoo ccoonn eell áánniimmoo ddee uuttiilliizzaarrllooss eenn llaa eexxpplloottaacciióónn oo ggiirroo ddee llaa eemmpprreessaa,, ssiinn eell áánniimmoo 
ddee rreevveennddeerrllooss yy qquuee ssee eennccuueennttrreenn eenn eexxiisstteenncciiaa aall 3311 ddee ddiicciieemmbbrree ddeell eejjeerrcciicciioo 
rreessppeeccttiivvoo,, yy ssoonn llooss ssiigguuiieenntteess:: 
-- TTeerrrreennooss,, 
-- EEqquuiippooss ddee TTrraannssppoorrttee,, 
-- EEddiiffiicciiooss,, 
-- MMoollddeess yy MMaattrriicceess,, 
-- MMaaqquuiinnaarriiaass,, 
-- HHeerrrraammiieennttaass,, 
-- IInnssttaallaacciioonneess,, 
-- RReeppuueessttooss yy aacccceessoorriiooss ppaarraa bbiieenneess ddeell aaccttiivvoo iinnmmoovviilliizzaaddoo,, 
7744
-- MMuueebblleess yy ÚÚttiilleess,, 
-- VVeehhííccuullooss,, 
-- OObbrraass ddee ccoonnssttrruucccciióónn,, yy 
-- OOttrrooss ddee ssiimmiillaarreess ccaarraacctteerrííssttiiccaass.. 
DDeetteerrmmiinnaacciióónn ddeell vvaalloorr aa ccoorrrreeggiirr ddee llooss bbiieenneess ddeell aaccttiivvoo ffiijjoo oo iinnmmoovviilliizzaaddoo.. SSee 
aapplliiccaarráá eell eelleemmeennttoo ccoorrrreeccttoorr aa ccaaddaa ppaarrttiiddaa qquuee ffoorrmmaa ppaarrttee ddeell vvaalloorr ddeell aaccttiivvoo ffiijjoo ddee 
aaccuueerrddoo aa llaa aannttiiggüüeeddaadd oo ffeecchhaa eenn qquuee ffoorrmmóó ppaarrttee ddee eessttee,, ccoonnssiiddeerráánnddoossee ddeessddee 
aaqquueellllaass qquuee vviieenneenn ddeell eejjeerrcciicciioo aanntteerriioorr yy llaass qquuee ssee iinnccoorrppoorraarroonn eenn eell eejjeerrcciicciioo aaccttuuaall.. 
aa.. BBiieenneess ddeell AAccttiivvoo IInnmmoovviilliizzaaddoo aaddqquuiirriiddooss eenn eell mmeerrccaaddoo nnaacciioonnaall 
-- VVaalloorr ddee aaddqquuiissiicciióónn oo aappoorrttee,, sseeggúúnn ffaaccttuurraa,, 
ccoonnttrraattoo oo ccoonnvveenncciióónn.............................................................................................................................. $$.............. 
-- IImmppuueessttooss rreeccaarrggaaddooss qquuee nnoo ccoonnssttiittuuyyeenn CCrrééddiittoo ffiissccaall 
((iirrrreeccuuppeerraabblleess)).................................................................................................................................................. $$.............. 
-- MMoonnttaajjee yy aaccoonnddiicciioonnaammiieennttoo.................................................................................................... $$.............. 
-- MMeejjoorraass qquuee hhaayyaann aauummeennttaaddoo eell vvaalloorr ddeell bbiieenn yy 
pprroolloonngguueenn ssuu vviiddaa úúttiill............................................................................................................................ $$.............. 
-- IInntteerreesseess ddiirreeccttooss oo iinnddiirreeccttooss yy ddiiffeerreenncciiaa ddee ccaammbbiiooss 
ccoorrrreessppoonnddiieenntteess aa ééssttooss,, hhaassttaa llaa ffeecchhaa eenn qquuee eennttrraa 
eenn ffuunncciioonnaammiieennttoo eell bbiieenn.................................................................................................................... $$............ 
-- OOttrrooss ddeesseemmbboollssooss qquuee sseeaann iimmppuuttaabblleess aall ccoossttoo ddeell bbiieenn.................. $$............ 
VVAALLOORR SSUUJJEETTOO AA CCOORRRREECCCCIIÓÓNN MMOONNEETTAARRIIAA $$.......... 
aa..11.. RReevvaalloorriizzaacciióónn ddee llooss bbiieenneess pprroovveenniieenntteess ddeell eejjeerrcciicciioo aanntteerriioorr 
((iinnvveennttaarriioo iinniicciiaall)).. 
SSee rreeaajjuussttaarráánn aapplliiccaannddoo aall vvaalloorr ssuujjeettoo aa CC..MM.. eell mmiissmmoo ppoorrcceennttaajjee ddee 
aaccttuuaalliizzaacciióónn aapplliiccaaddoo aall CCaappiittaall pprrooppiioo IInniicciiaall,, eessttoo eess,, llaa vvaarriiaacciióónn 
ppoorrcceennttuuaall eexxppeerriimmeennttaaddaa ppoorr eell íínnddiiccee ddee pprreecciiooss aall ccoonnssuummiiddoorr eennttrree eell 
úúllttiimmoo ddííaa ddeell sseegguunnddoo mmeess aanntteerriioorr aall iinniicciioo ddeell eejjeerrcciicciioo yy eell úúllttiimmoo ddííaa 
ddeell mmeess aanntteerriioorr aall ddeell cciieerrrree.. 
aa..22.. RReevvaalloorriizzaacciióónn ddee llooss bbiieenneess aaddqquuiirriiddooss dduurraannttee eell eejjeerrcciicciioo.. 
EEll vvaalloorr ssuujjeettoo aa CC..MM.. ssee rreeaajjuussttaarráá ddee aaccuueerrddoo ccoonn eell ppoorrcceennttaajjee ddee 
vvaarriiaacciióónn eexxppeerriimmeennttaaddoo ppoorr eell II..PP..CC.. eenn eell ppeerrííooddoo ccoommpprreennddiiddoo eennttrree eell 
úúllttiimmoo ddííaa ddeell mmeess aanntteerriioorr aall ddee aaddqquuiissiicciióónn yy eell úúllttiimmoo ddííaa ddeell mmeess 
aanntteerriioorr aall ddeell bbaallaannccee,, eess ddeecciirr,, ssee aapplliiccaarráá eell ffaaccttoorr ddee ccoorrrreecccciióónn 
mmoonneettaarriiaa ddeell mmeess eenn qquuee llaa ppaarrttiiddaa ffoorrmmóó ppaarrttee ddeell bbiieenn.. 
bb.. BBiieenneess ddeell AAccttiivvoo IInnmmoovviilliizzaaddoo aaddqquuiirriiddooss eenn eell mmeerrccaaddoo eexxttrraannjjeerroo 
-- VVaalloorr CCIIFF:: TTiippoo ddee ccaammbbiioo,, ffeecchhaa,, ffaaccttuurraa.............................................................. $$.............. 
-- DDeerreecchhooss ddee iinntteerrnnaacciióónn...................................................................................................................... $$.............. 
-- GGaassttooss ddee ddeesseemmbbaarrqquueess,, bbooddeeggaajjee yy ddeessaadduuaannaammiieennttoo..........................$$.............. 
7755
- adquiriente......................- Fletes y seguros hasta la bodega del adquiriente........................ $$.............. 
-- IImmppuueessttooss rreeccaarrggaaddooss qquuee nnoo ccoonnssttiittuuyyeenn CCrrééddiittoo ffiissccaall 
((iirrrreeccuuppeerraabblleess)).................................................................................................................................................. $$.............. 
-- MMoonnttaajjee yy aaccoonnddiicciioonnaammiieennttoo.................................................................................................... $$.............. 
-- MMeejjoorraass qquuee hhaayyaann aauummeennttaaddoo eell vvaalloorr ddeell bbiieenn yy 
pprroolloonngguueenn ssuu vviiddaa úúttiill............................................................................................................................ $$.............. 
-- IInntteerreesseess ddiirreeccttooss oo iinnddiirreeccttooss yy ddiiffeerreenncciiaa ddee ccaammbbiiooss 
ccoorrrreessppoonnddiieenntteess aa ééssttooss,, hhaassttaa llaa ffeecchhaa eenn qquuee eennttrraa 
eenn ffuunncciioonnaammiieennttoo eell bbiieenn...................................................................................................................... $$............ 
-- OOttrrooss ddeesseemmbboollssooss qquuee sseeaann iimmppuuttaabblleess aall ccoossttoo ddeell bbiieenn.................... $$............ 
VVAALLOORR SSUUJJEETTOO AA CCOORRRREECCCCIIÓÓNN MMOONNEETTAARRIIAA $$............ 
SSee rreeaajjuussttaann ddee aaccuueerrddoo aa llaass mmiissmmaass nnoorrmmaass iinnddiiccaaddaass ppaarraa llooss bbiieenneess aaddqquuiirriiddooss 
eenn eell mmeerrccaaddoo nnaacciioonnaall.. 
LLaa DDeepprreecciiaacciióónn aaccuummuullaaddaa ddee ccaaddaa ccuueennttaa ddeell aaccttiivvoo ffiijjoo ffííssiiccoo ssee rreeaajjuussttaarráá ddee 
aaccuueerrddoo aa llaass mmiissmmaass nnoorrmmaass sseeññaallaaddaass eenn llaa lleettrraa aa.. 
EEnn eell ccaassoo ddee AAddiicciioonneess oo MMeejjoorraass qquuee aauummeenntteenn eell vvaalloorr ddee llooss bbiieenneess ffííssiiccooss ddeell 
AAccttiivvoo IInnmmoovviilliizzaaddoo,, eellllaass ttaammbbiiéénn ssee rreeaajjuussttaarráánn ddee aaccuueerrddoo ccoonn llaa vvaarriiaacciióónn 
eexxppeerriimmeennttaaddaa ppoorr eell IIPPCC eennttrree eell úúllttiimmoo ddííaa ddeell mmeess aanntteerriioorr aa aaqquueell eenn qquuee ssee eeffeeccttuuóó llaa 
aaddiicciióónn oo mmeejjoorraa yy eell úúllttiimmoo ddííaa ddeell mmeess aanntteerriioorr aall ddeell bbaallaannccee.. 
EEnn eell ccaassoo ddee llooss eennvvaasseess ssee rreeaajjuussttaarráánn ssóólloo ccuuaannddoo llaa eemmpprreessaa ccoonnsseerrvvaa llaa pprrooppiieeddaadd ddee 
eellllooss,, eenn ccaassoo ccoonnttrraarriioo ssóólloo ccoorrrreessppoonnddee aa bbiieenneess eennttrreeggaaddooss mmeeddiiaannttee ccoonnttrraattoo ddee 
““ccoommooddaattoo””.. EEnn eessttee úúllttiimmoo ccaassoo ssee ttrraattaa ddee vvaalloorreess rreecciibbiiddooss eenn ggaarraannttííaa yy ccoonnssttiittuuyyeenn 
ppaassiivvoo eexxiiggiibbllee.. CCuuaannddoo ssee ccoonnsseerrvvaa llaa pprrooppiieeddaadd ddee eessttooss bbiieenneess ccoonnssttiittuuyyeenn aaccttiivvoo 
iinnmmoovviilliizzaaddoo yy ppoorr lloo ttaannttoo ddeebbeenn aajjuussttaarrssee aa llaass nnoorrmmaass ssoobbrree rreevvaalloorriizzaacciióónn yy 
ddeepprreecciiaacciióónn ccoonntteemmppllaaddaass eenn llaa LLeeyy ddee llaa RReennttaa.. 
LLaa ccoonnttaabbiilliizzaacciióónn ddee llaa ccoorrrreecccciióónn mmoonneettaarriiaa ddee llooss bbiieenneess ddeell AAccttiivvoo FFiijjoo ssee eeffeeccttúúaa eenn 
uunn CCoommpprroobbaannttee CCoonnttaabbllee ddee TTrraassppaassoo ddee llaa ssiigguuiieennttee ffoorrmmaa,, eenn ccaassoo qquuee eell rreessuullttaaddoo sseeaa 
ppoossiittiivvoo,, eenn ccaassoo ccoonnttrraarriioo llaass ccuueennttaass ssee aannoottaarráánn eenn eell llaaddoo ccoonnttrraarriioo:: 
CCÓÓDDIIGGOO DDEESSCCRRIIPPCCIIÓÓNN DDEEBBEE HHAABBEERR 
MMaaqquuiinnaarriiaass 9999..999999..999999 
TTeerrrreennooss 9999..999999..999999 
IInnssttaallaacciioonneess 9999..999999..999999 
7766 
CCOOMMPPRROOBBAANNTTEE DDEE TTRRAASSPPAASSOO 
FFEECCHHAA:: 
NNUUMMEERROO::
MMuueebblleess yy ÚÚttiilleess 9999..999999..999999 
VVeehhííccuullooss 9999..999999..999999 
BBooddeeggaass 9999..999999..999999 
OObbrraass eenn CCoonnssttrruucccciióónn 9999..999999..999999 
CCoorrrreecccciióónn MMoonneettaarriiaa 9999..999999..999999 
TToottaalleess 
GGLLOOSSAA:: CCoonnttaabbiilliizzaacciióónn ddee llaa CCoorrrreecccciióónn MMoonneettaarriiaass ddeell AAccttiivvoo IInnmmoovviilliizzaaddoo ddeell eejjeerrcciicciioo 
FFiinnaalliizzaaddoo aall ........................ 
PPRREEPPAARRAADDOO PPOORR:: RREEVVIISSAADDOO PPOORR:: VVº BBº 
88..55 DDeepprreecciiaacciioonneess 
LLooss bbiieenneess ddeell AAccttiivvoo FFiijjoo FFííssiiccoo aa mmeeddiiddaa qquuee vvaa ttrraannssccuurrrriieennddoo eell ttiieemmppoo yy ccoommoo 
ccoonnsseeccuueenncciiaa ddee ssuu uussoo,, vvaa eexxppeerriimmeennttaannddoo uunnaa ddiissmmiinnuucciióónn ddee ssuu vvaalloorr,, lloo qquuee ssee 
ttrraadduuccee eenn uunnaa ppéérrddiiddaa ppeerriióóddiiccaa ppaarraa llaa eemmpprreessaa qquuee eeccoonnóómmiiccaammeennttee ssee ccoonnooccee ccoonn eell 
nnoommbbrree ddee ““ddeepprreecciiaacciióónn””.. 
CCoonnttaabblleemmeennttee ddeepprreecciiaacciióónn eess llaa ppéérrddiiddaa qquuee ssuuffrree llaa eemmpprreessaa oorriiggiinnaaddaa ppoorr llaa 
ddiissmmiinnuucciióónn ddee vvaalloorr qquuee eexxppeerriimmeennttaa eell bbiieenn ddeell AAccttiivvoo FFiijjoo FFííssiiccoo ccoommoo ccoonnsseeccuueenncciiaa 
ddeell ddeessggaassttee ooccaassiioonnaaddoo ppoorr eell uussoo qquuee ddee ddiicchhooss bbiieenneess ssee hhaaccee.. 
DDee eessttoo ssee ddeesspprreennddeenn ddooss eeffeeccttooss :: 
11.. RReepprreesseennttaa uunnaa ppéérrddiiddaa ppaarraa llaa eemmpprreessaa qquuee ddeebbee sseerr rreefflleejjaaddaa eenn uunnaa ccuueennttaa ddeeuuddoorraa 
ddeennoommiinnaaddaa ““DDeepprreecciiaacciióónn ddeell EEjjeerrcciicciioo””.. 
22.. UUnnaa ddiissmmiinnuucciióónn ddeell vvaalloorr ddee llooss bbiieenneess ddeell AAccttiivvoo FFiijjoo,, lloo qquuee oobblliiggaarráá aa aaccrreeddiittaarr llaa 
ccuueennttaa rreessppeeccttiivvaa oo aa ccrreeaarr uunnaa ccuueennttaa eessppeecciiaall aaccrreeeeddoorraa ddeennoommiinnaaddaa ““DDeepprreecciiaacciióónn 
AAccuummuullaaddaa ......””.. 
LLaa LLeeyy ddee llaa RReennttaa eenn eell aarrttííccuulloo 3311º NNº 55 sseeññaallaa qquuee ssee ppeerrmmiittee ddeedduucciirr ddee llaa RReennttaa 
BBrruuttaa,, ppaarraa llooss eeffeeccttooss ddee ddeetteerrmmiinnaarr llaa RReennttaa LLííqquuiiddaa IImmppoonniibbllee,, uunnaa ccuuoottaa aannuuaall ddee 
ddeepprreecciiaacciióónn ddee llooss bbiieenneess ffííssiiccooss ddeell aaccttiivvoo iinnmmoovviilliizzaaddoo aa ccoonnttaarr ddee ssuu uuttiilliizzaacciióónn eenn llaa 
eemmpprreessaa,, ccaallccuullaaddaa ssoobbrree eell vvaalloorr nneettoo ddee llooss bbiieenneess aa llaa ffeecchhaa ddeell bbaallaannccee uunnaa vveezz 
eeffeeccttuuaaddaa llaa rreevvaalloorriizzaacciióónn oobblliiggaattoorriiaa qquuee eessttaabblleeccee eell aarrttííccuulloo 4411º.. 
7777
La depreciación de los bienes debe empezar a aplicarse a ccoonnttaarr ddee llaa ffeecchhaa ddee ssuu 
uuttiilliizzaacciióónn eenn llaa eemmpprreessaa,, eessttoo eess,, ddeessddee eell mmoommeennttoo eenn qquuee eemmppiieezzaa aa pprreessttaarr sseerrvviicciiooss 
eenn ééssttaa.. 
CCuuaannddoo llooss bbiieenneess hhaann ssiiddoo uussaaddooss ssóólloo eenn uunnaa ppaarrttee ddeell eejjeerrcciicciioo,, ccoommoo ooccuurrrree 
ggeenneerraallmmeennttee eenn eell aaññoo ddee ssuu aaddqquuiissiicciióónn,, llaa ddeepprreecciiaacciióónn ssee ccaallccuullaarráá eenn pprrooppoorrcciióónn aall 
nnúúmmeerroo ddee mmeesseess eenn uussoo.. 
88..55..11 VVaalloorr SSuujjeettoo aa DDeepprreecciiaacciióónn 
CCoossttoo ddee AAddqquuiissiicciióónn oo CCoonnssttrruucccciióónn ttoottaall ((vvaalloorr lliibbrrooss)) ....$$ 9999..999999..999999 
MMááss:: RReeppaarraacciioonneess EExxttrraaoorrddiinnaarriiaass,, MMeejjoorraass oo 
AAddiicciioonneess qquuee hhaayyaann aauummeennttaaddoo eell ccoossttoo ddeell 
bbiieenn yy rreeaalliizzaaddaass dduurraannttee eell eejjeerrcciicciioo..............................$$ 9999..999999..999999 
MMááss:: CCoorrrreecccciióónn MMoonneettaarriiaa ddee ttooddaass llaass ppaarrttiiddaass 
qquuee ccoonnffoorrmmaann eell ccoossttoo ddeell bbiieenn,, ddee aaccuueerrddoo 
aa llaa aannttiiggüüeeddaadd ddee ccaaddaa uunnaa ddee eellllaass............................$$ 9999..999999..999999 
MMeennooss::DDeepprreecciiaacciióónn AAccuummuullaaddaa ddeell bbiieenn aaccttuuaalliizzaaddaa (($$ 9999..999999..999999)) 
VVaalloorr NNeettoo aa DDeepprreecciiaarr $$ 9999..999999..999999 
88..55..22 MMééttooddooss ddee CCáállccuulloo ddee llaa CCuuoottaa AAnnuuaall ppoorr DDeepprreecciiaacciióónn ((CCAADD)) 
aa.. MMééttooddoo LLiinneeaall 
DDeessddee eell ppuunnttoo ddee vviissttaa ttrriibbuuttaarriioo,, llaa ddeetteerrmmiinnaacciióónn ddee llaa ccuuoottaa aannuuaall ppoorr 
ddeepprreecciiaacciióónn ssee rreeaalliizzaa ddee llaa ssiigguuiieennttee mmaanneerraa:: 
VVaalloorr NNeettoo aa DDeepprreecciiaarr 
VVaalloorr CCuuoottaa ppoorr DDeepprreecciiaacciióónn == 
VViiddaa ÚÚttiill RReessttaannttee 
7788
De acuerdo a los procedimientos financieros para ddeetteerrmmiinnaarr eell vvaalloorr ddee 
llaa ccuuoottaa aa ddeepprreecciiaarr ssee mmeenncciioonnaa uunn ccoonncceeppttoo nnuueevvoo,, eessttee eess eell ““VVaalloorr 
RReessiidduuaall”” qquuee ccoorrrreessppoonnddee aall vvaalloorr qquuee llaa eemmpprreessaa eessttiimmaa qquuee tteennddrráá eell 
bbiieenn aall ttéérrmmiinnoo ddee ssuu vviiddaa úúttiill.. EEssttee ccoonncceeppttoo nnoo eessttáá ccoonntteemmppllaaddoo eenn llaa 
LLeeyy.. 
VVaalloorr NNeettoo aa DDeepprreecciiaarr –– VVaalloorr RReessiidduuaall 
VVaalloorr CCuuoottaa ppoorr DDeepprreecciiaacciióónn == 
VViiddaa ÚÚttiill RReessttaannttee 
bb.. MMééttooddoo ddee llaass UUnniiddaaddeess ddee PPrroodduucccciióónn 
SSee aassiiggnnaa uunn vvaalloorr ffiijjoo ddee ddeepprreecciiaacciióónn aa ccaaddaa uunniiddaadd ddee llaa pprroodduucccciióónn 
ffaabbrriiccaaddaa ppoorr eell AAccttiivvoo FFiijjoo.. EEll ccoossttoo ddeepprreecciiaabbllee ((qquuee ppuueeddee tteenneerr 
rreessttaaddoo eell vvaalloorr rreessiidduuaall)) ssee ddiivviiddee ppoorr llaa vviiddaa úúttiill ddeell bbiieenn eexxpprreessaaddaa eenn 
uunniiddaaddeess aa pprroodduucciirr,, ddee eessttaa ffoorrmmaa ssee ddeetteerrmmiinnaa uunn iimmppoorrttee ppoorr llaa 
pprroodduucccciióónn ddee ccaaddaa uunnaa ddee eellllaass.. EEssttee ggaassttoo ddee ddeepprreecciiaacciióónn ppoorr uunniiddaadd 
ssee mmuullttiipplliiccaa ppoorr eell nnúúmmeerroo ddee uunniiddaaddeess pprroodduucciiddaass eenn ccaaddaa ppeerrííooddoo ppaarraa 
ddeetteerrmmiinnaarr llaa ccuuoottaa aannuuaall ppoorr ddeepprreecciiaacciióónn ddee ddiicchhoo bbiieenn.. 
PPaarraa ddeetteerrmmiinnaarr eell mmoonnttoo aa ddeepprreecciiaarr ppoorr uunniiddaadd pprroodduucciiddaa ssee aapplliiccaa eell 
ssiigguuiieennttee ccáállccuulloo:: 
CCoossttoo TToottaall ddeell BBiieenn 
DDeepprreecciiaacciióónn ppoorr UUnniiddaadd == 
VViiddaa ÚÚttiill eexxpprreessaaddaa eenn uunniiddaaddeess 
OO bbiieenn,, 
CCoossttoo TToottaall ddeell BBiieenn –– VVaalloorr RReessiidduuaall 
DDeepprreecciiaacciióónn ppoorr UUnniiddaadd == 
VViiddaa ÚÚttiill eexxpprreessaaddaa eenn uunniiddaaddeess 
LLuueeggoo,, ppaarraa ddeetteerrmmiinnaarr llaa ccuuoottaa aannuuaall ppoorr ddeepprreecciiaacciióónn ddee ccaaddaa eejjeerrcciicciioo 
ccoonnttaabbllee ssee rreeaalliizzaa eell ssiigguuiieennttee ccáállccuulloo:: 
CC AA DD == ((DDeepprreecciiaacciióónn ppoorr uunniiddaadd)) xx ((NNº ddee uunniiddaaddeess pprroodduucciiddaass 
eenn eell eejjeerrcciicciioo)) 
UUnnaa vveezz ddeetteerrmmiinnaaddaa eell mmoonnttoo ddee llaa ddeepprreecciiaacciióónn ppoorr uunniiddaadd,, eessttee vvaalloorr 
ddeebbeerráá aaccttuuaalliizzaarrssee eenn ccaaddaa ooppoorrttuunniiddaadd qquuee ssee uuttiilliiccee eenn eell ccáállccuulloo ddeell 
vvaalloorr aannuuaall ppoorr ddeepprreecciiaacciióónn ((CCAADD)).. 
88..55..33 MMééttooddooss ddee CCoonnttaabbiilliizzaacciióónn ddee llaa DDeepprreecciiaacciióónn 
7799
11.. SSiisstteemmaa DDiirreeccttoo 
CCaarrggaarr uunnaa ccuueennttaa ddee ppéérrddiiddaass ddeennoommiinnaaddaa ""DDeepprreecciiaacciióónn ddeell 
EEjjeerrcciicciioo"" yy aabboonnaarr ddiirreeccttaammeennttee llaa ccuueennttaa ddeell AAccttiivvoo FFiijjoo qquuee 
rreepprreesseennttaa llooss bbiieenneess qquuee ssee ddeesseeaa ddeepprreecciiaarr.. 
--------------------------XX------------------------------ 
DDeepprreecciiaacciióónn ddeell eejjeerrcciicciioo 9999..999999..999999 
CCttaa.. ddee AAccttiivvoo FFiijjoo 9999..999999..999999 
--------------------------XX------------------------------ 
22.. SSiisstteemmaa IInnddiirreeccttoo 
EEnn eessttee ccaassoo ssee pprroocceeddee aa ccaarrggaarr llaa ccuueennttaa ddee ppéérrddiiddaa ddeennoommiinnaaddaa 
""DDeepprreecciiaacciióónn ddeell EEjjeerrcciicciioo"",, ppeerroo eenn lluuggaarr ddee aabboonnaarr ddiirreeccttaammeennttee llaa 
ccttaa.. ddee aaccttiivvoo,, ssee aaccrreeddiittaa uunnaa ccuueennttaa eessppeecciiaall ddeennoommiinnaaddaa 
""DDeepprreecciiaacciióónn AAccuummuullaaddaa ......"" qquuee ssiirrvvee ppaarraa iirr aaccuummuullaannddoo llaass 
ddeepprreecciiaacciioonneess ppeerriióóddiiccaass,, hhaassttaa eenntteerraarr eell vvaalloorr ttoottaall ddeell bbiieenn 
ddeepprreecciiaaddoo.. 
------------------------------XX-------------------------------------------------- 
DDeepprreecciiaacciióónn ddeell EEjjeerrcciicciioo 9999..999999..999999 
DDeepprreecciiaacciióónn AAccuummuullaaddaa ...... 9999..999999..999999 
------------------------------XX---------------------------------------------------- 
CCuuaalleessqquuiieerraa sseeaa llaa ffoorrmmaa ddee ccoonnttaabbiilliizzaacciióónn aa uussaarr ssee ddeebbee tteenneerr 
pprreesseennttee qquuee uunn bbiieenn aall ccuummpplliirr ssuu vviiddaa úúttiill ddeebbee qquueeddaarr rreefflleejjaaddoo eenn llaa 
CCoonnttaabbiilliiddaadd aa $$ 11..--,, eess ddeecciirr,, llaa úúllttiimmaa ccuuoottaa ddeebbeerráá sseerr rreebbaajjaaddaa eenn eessee 
vvaalloorr.. 
88..55..44 TTiippooss ddee DDeepprreecciiaacciióónn 
SSee ppuueeddeenn mmeenncciioonnaarr ddooss ((22)) aalltteerrnnaattiivvaass ppaarraa ffiijjaarr llaa ccuuoottaa aannuuaall ppoorr 
ddeepprreecciiaacciióónn:: 
aa.. DDeepprreecciiaacciióónn OOrrddiinnaarriiaa oo NNoorrmmaall rreellaacciioonnaaddaa eessttrriiccttaammeennttee ccoonn llooss 
aaññooss ddee vviiddaa úúttiill.. 
bb.. DDeepprreecciiaacciióónn AAcceelleerraaddaa qquuee rreessuullttaa ddee bbiieenneess aaddqquuiirriiddooss nnuueevvooss oo 
iinntteerrnnaaddooss,, rreebbaajjaa llaa vviiddaa úúttiill aa uunn tteerrcciioo ((11//33)),, ssiieemmpprree qquuee llaa nnoorrmmaall nnoo 
sseeaa iinnffeerriioorr aa cciinnccoo ((55)) aaññooss.. 
88..55..55 DDeepprreecciiaacciióónn AAcceelleerraaddaa 
EEll DD..LL.. NNº 11002299,, ddee 2277 ddee MMaayyoo ddee 11997755,, ppuubblliiccaaddoo eenn eell DDiiaarriioo OOffiicciiaall ddeell 3300 
ddee MMaayyoo ddee eessee mmiissmmoo aaññoo,, eessttaabblleecciióó uunn iinncceennttiivvoo aa llaass nnuueevvaass iinnvveerrssiioonneess 
mmeeddiiaannttee eell SSiisstteemmaa ddee DDeepprreecciiaacciióónn AAcceelleerraaddaa,, eell SSIIII eennccaarrggaaddoo ddee llaa 
iinntteerrpprreettaacciióónn yy ddiiccttaacciióónn ddee nnoorrmmaass ppaarraa aapplliiccaarr llaa lleeggiissllaacciióónn ttrriibbuuttaarriiaa,, eemmiittiióó 
8800
la Circular Nº 132 del 23 de Octubre de 1975, en la cual iinnssttrruuyyóó ssoobbrree ddiicchhaa 
mmaatteerriiaa.. 
SSee eennttiieennddee ppoorr ddeepprreecciiaacciióónn aacceelleerraaddaa aaqquueellllaa qquuee ttiieennee ppoorr oobbjjeettoo aauummeennttaarr llaa 
ccuuoottaa aannuuaall ddee ddeepprreecciiaacciióónn ddee llooss bbiieenneess ddeell aaccttiivvoo ffiijjoo iinnmmoovviilliizzaaddoo,, 
rreedduucciieennddoo aa uunn tteerrcciioo ((11//33)) llooss ppllaazzooss ddee vviiddaa úúttiill qquuee llaa DDiirreecccciióónn hhaayyaa ffiijjaaddoo 
mmeeddiiaannttee nnoorrmmaass ggeenneerraalleess oo aauummeennttaannddoo aall ttrriippllee llooss ppoorrcceennttaajjeess ddeetteerrmmiinnaaddooss 
nnoorrmmaallmmeennttee ppoorr eell SSIIII.. LLaass ffrraacccciioonneess ddee aaññooss rreessuullttaanntteess ddee llaa rreedduucccciióónn 
iinnddiiccaaddaa nnoo sseerráánn ccoonnssiiddeerraaddooss ppaarraa llooss eeffeeccttooss ddee ddeetteerrmmiinnaarr llooss aaññooss ddee vviiddaa 
úúttiill eenn llaa ddeepprreecciiaacciióónn aacceelleerraaddaa.. 
DDee aaccuueerrddoo aa llaa CCiirrccuullaarr aanntteess iinnddiiccaaddaa,, bbaassttaabbaa qquuee llooss iinntteerreessaaddooss ddeenn aavviissoo 
ffoorrmmaall aa llaa ooffiicciinnaa ddeell SSIIII qquuee ccoorrrreessppoonnddiieerraa aa ssuu jjuurriissddiicccciióónn ppaarraa ggoozzaarr ddee eessttee 
nnuueevvoo ssiisstteemmaa,, ddeennttrroo ddee llooss 3300 ddííaass ssiigguuiieenntteess aa llaa ffeecchhaa ddee aaddqquuiissiicciióónn,, 
iinnvveerrssiióónn oo iinntteerrnnaacciióónn ddee llooss bbiieenneess rreessppeeccttiivvooss.. 
LLooss bbiieenneess qquuee ppuueeddeenn aaccooggeerrssee,, aallccaannzzaa aa ttooddooss llooss bbiieenneess ffííssiiccooss ddeell aaccttiivvoo 
iinnmmoovviilliizzaaddoo qquuee rreeúúnnaann eenn ffoorrmmaa ccooppuullaattiivvaa llooss ssiigguuiieenntteess rreeqquuiissiittooss:: 
aa.. LLooss bbiieenneess nnuueevvooss oo llooss aaddqquuiirriiddooss eenn eell eexxttrraannjjeerroo sseeaann nnuueevvooss oo uussaaddooss ee 
iinntteerrnnaaddooss ddiirreeccttaammeennttee ppoorr eell ccoonnttrriibbuuyyeennttee yy 
bb.. QQuuee llaa vviiddaa úúttiill nnoorrmmaall ddee ddiicchhooss bbiieenneess sseeaa iigguuaall oo ssuuppeerriioorr aa cciinnccoo ((55)) aaññooss.. 
PPoorr ttaannttoo,, qquueeddaann eexxcclluuiiddooss ddee eessttee ssiisstteemmaa:: 
aa.. LLooss bbiieenneess ddee llooss ccoonnttrriibbuuyyeenntteess qquuee nnoo sseeaann ddee llaa PPrriimmeerraa CCaatteeggoorrííaa oo 
bbiieenn aaffeeccttooss,, ppeerroo ccoonn rreennttaass pprreessuunnttaass.. 
bb.. LLooss bbiieenneess iinnttaannggiibblleess.. 
cc.. LLooss bbiieenneess uussaaddooss aaddqquuiirriiddooss eenn eell ppaaííss.. 
dd.. LLooss bbiieenneess ccuuyyaa vviiddaa úúttiill nnoorrmmaall sseeaa iinnffeerriioorr aa 55 aaññooss.. 
ee.. EEnn oottrraass ssiittuuaacciioonneess bbiieenn eessppeecciiaalleess.. 
AA mmooddoo ddee eejjeemmpplloo ssee mmuueessttrraa eell ssiigguuiieennttee ccaassoo ddee uunn bbiieenn qquuee ttiieennee aassiiggnnaaddaa 
uunnaa vviiddaa úúttiill eenn ddeepprreecciiaacciióónn nnoorrmmaall ddee 1100 aaññooss yy qquuee aall ccoonnvveerrttiirrllooss eenn vviiddaa úúttiill 
ddee ddeepprreecciiaacciióónn aacceelleerraaddaa qquueeddaann rreedduucciiddooss aa 33 aaññooss.. UUnn bbiieenn ddee 55 aaññooss nnoorrmmaall 
qquueeddaa eenn 11 aaññoo aacceelleerraaddaa.. 
EEll ccoonnttrriibbuuyyeennttee ppooddrráá ssuussppeennddeerr llaa ddeepprreecciiaacciióónn aacceelleerraaddaa ddee uunnoo ll mmááss ddee ssuuss 
bbiieenneess,, iinnccoorrppoorráánnddoollooss aassíí ddeeffiinniittiivvaammeennttee yy ppoorr eell llaappssoo ddee vviiddaa úúttiill qquuee llee rreessttee 
aall bbiieenn,, aall rrééggiimmeenn nnoorrmmaall ddee ddeepprreecciiaacciióónn.. 
8811
Al abandonar el régimen de depreciación, el valor neto de lliibbrrooss ddeell bbiieenn vviiggeennttee 
aall iinniicciioo ddeell eejjeerrcciicciioo eenn eell ccuuaall ssee iinnccoorrppoorraa eell rrééggiimmeenn nnoorrmmaall,, ssee ddeepprreecciiaarráá eenn 
llooss aaññooss ddee vviiddaa úúttiill rreessttaanntteess aa ddiicchhaa ffeecchhaa.. 
PPaarraa llooss ffiinneess aanntteess iinnddiiccaaddooss,, ssee ccoonnssiiddeerraarráá qquuee ppoorr ccaaddaa aaññoo eenn qquuee eell bbiieenn 
eessttuuvvoo ssoommeettiiddoo aall rrééggiimmeenn aacceelleerraaddoo,, ttrraannssccuurrrriieerroonn 33 aaññooss ddee vviiddaa úúttiill rreeaall;; eess 
ddeecciirr,, ppaarraa eessttaabblleecceerr llaa vviiddaa úúttiill rreessttaannttee nnoo ssee rreebbaajjaarráá eell nnúúmmeerroo ddee eejjeerrcciicciiooss 
ccoommeerrcciiaalleess eenn qquuee ooppeerróó eell rrééggiimmeenn eessppeecciiaall,, ssiinnoo qquuee eell nnúúmmeerroo ddee aaññooss 
ccoommppuuttaaddooss aacceelleerraaddaammeennttee ppaarraa llaa ddeepprreecciiaacciióónn.. 
PPoorr eejjeemmpplloo,, ssii ssee ttrraattaa ddee uunn bbiieenn ccuuyyaa dduurraacciióónn nnoorrmmaall eess ddee 2200 aaññooss yy llaa 
ddeepprreecciiaacciióónn aacceelleerraaddaa ooppeerróó eenn ddooss eejjeerrcciicciiooss ccoommeerrcciiaalleess,, qquuiieerree ddeecciirr qquuee aall 
aabbaannddoonnaarr eessttaa rrééggiimmeenn llee rreessttaann aall bbiieenn 1144 aaññooss ddee vviiddaa úúttiill nnoorrmmaall.. 
CCoonnvviieennee eenn hhaacceerr llaa ssiigguuiieennttee aaccllaarraacciióónn,, ssee eenntteennddeerráá ccoommoo ffeecchhaa ddee iinnvveerrssiióónn 
ddee llooss bbiieenneess eenn eell ccaassoo qquuee sseeaann pprroodduucciiddooss ppoorr eell mmiissmmoo ccoonnttrriibbuuyyeennttee,, ssee 
ddiissttiinngguueenn ddooss ssiittuuaacciioonneess;; llaa pprriimmeerraa ccuuaannddoo llooss bbiieenneess ssoonn ddee ffaabbrriiccaacciióónn 
hhaabbiittuuaall,, ppaarraa llaa vveennttaa,, ssee ccoonnssiiddeerraa llaa ffeecchhaa eenn qquuee eeffeeccttiivvaammeennttee ccoommiieennzzaann aa 
sseerr uussaaddooss eenn llaa eemmpprreessaa,, llaa sseegguunnddaa ssiittuuaacciióónn ddiiccee rreellaacciióónn ccoonn llooss bbiieenneess 
pprroodduucciiddooss oo ffaabbrriiccaaddooss ppaarraa ffoorrmmaarr ppaarrttee ddeell AAccttiivvoo FFiijjoo,, eenn ttaall ccaassoo ssee 
ccoonnssiiddeerraarráá ccoommoo ffeecchhaa ddee iinnvveerrssiióónn aaqquueellllaa eenn qquuee ssee pprroodduucceenn llooss pprriimmeerrooss 
ddeesseemmbboollssooss.. 
88..66 SSiittuuaacciioonneess EEssppeecciiaalleess 
BBiieenneess qquuee ssee aaddqquuiieerreenn uussaaddooss,, ppeerroo qquuee aaúúnn nnoo hhaann ccoommpplleettaaddoo ssuu vviiddaa úúttiill.. 
LLaa vviiddaa úúttiill aa ccoonnssiiddeerraarr ppoorr eell nnuueevvoo dduueeññoo sseerráá aaqquueellllaa qquuee rreessuullttee ddee ddeessccoonnttaarr ddee llaa 
vviiddaa úúttiill nnoorrmmaall,, eell ttiieemmppoo eenn qquuee hhaann ssiiddoo uussaaddooss ppoorr eell dduueeññoo aanntteerriioorr.. SSii eessttaa 
iinnffoorrmmaacciióónn nnoo eess ccoonnoocciiddaa,, eell uussoo ssee ddeetteerrmmiinnaarráá ddee aaccuueerrddoo ccoonn eell aaññoo ddee ccoonnssttrruucccciióónn 
oo ffaabbrriiccaacciióónn.. 
BBiieenneess aaddqquuiirriiddooss uussaaddooss ccuuaannddoo yyaa hhaann ccoommpplleettaaddoo ssuu vviiddaa úúttiill nnoorrmmaall.. 
EEssttaa ddeebbeerráá eessttiimmaarrssee ddee aaccuueerrddoo ccoonn llaass ccoonnssiiddeerraacciioonneess qquuee eell ccoonnttrriibbuuyyeennttee ttuuvvoo aa llaa 
vviissttaa aall mmoommeennttoo ddee aaddqquuiirriirr eell bbiieenn,, vvaallee ddeecciirr,, llee ffiijjaarráá uunnaa nnuueevvaa vviiddaa úúttiill ccoonnssiiddeerraannddoo 
llaa eessttiimmaacciióónn ddee uussoo qquuee llee ddiioo eenn bbaassee aa llaass ccoonnddiicciioonneess eenn qquuee eell bbiieenn ssee eennccoonnttrraabbaa oo aa 
llooss sseerrvviicciiooss qquuee aaúúnn ppooddrrííaa pprreessttaarrllee,, aaúúnn ccuuaannddoo eessttee bbiieenn yyaa hhaabbííaa ccoommpplleettaaddoo ssuu 
ppeerriiooddoo lleeggaall ddee vviiddaa úúttiill.. 
8822
Bienes inservibles antes de completar ssuu vviiddaa úúttiill.. 
TTrraattáánnddoossee ddee bbiieenneess qquuee ssee hhaann hheecchhoo ""iinnsseerrvviibblleess"" ppaarraa llaa eemmpprreessaa aanntteess ddeell ttéérrmmiinnoo 
ddeell ppllaazzoo ddee ddeepprreecciiaacciióónn qquuee ssee lleess hhaayyaa aassiiggnnaaddoo ddee aaccuueerrddoo aa llaa LLeeyy,, ppooddrráá 
""aauummeennttaarrssee aall ddoobbllee"" llaa ddeepprreecciiaacciióónn ccoorrrreessppoonnddiieennttee.. UUnn eejjeemmpplloo ddee eessttaa ssiittuuaacciióónn eess 
llaa oobbssoolleesscceenncciiaa.. DDeebbee ddiiffeerreenncciiaarrssee uunn bbiieenn iinnsseerrvviibbllee ddee uunn bbiieenn ddeessttrruuiiddoo,, llooss 
ttrraattaammiieennttooss yy lloo qquuee iinnddiiccaann ssoonn ttoottaallmmeennttee ddiissttiinnttoo.. 
88..77 VVeennttaa ddee bbiieenneess ddeell AAccttiivvoo FFiijjoo 
CCuuaannddoo ssee rreeaalliizzaa uunnaa vveennttaa ddee uunn bbiieenn ddeell AAccttiivvoo FFiijjoo,, eell ccuuaall yyaa ssee hhaa ddeepprreecciiaaddoo ttoottaall oo 
ppaarrcciiaallmmeennttee,, ssee ddeebbee ccoonnssiiddeerraarr llooss ssiigguuiieenntteess ppaassooss:: 
11.. DDeepprreecciiaarr eell bbiieenn ppoorr llaa pprrooppoorrcciióónn ddeell uussoo qquuee ssee hhaayyaa ddaaddoo hhaassttaa aanntteess ddee ssuu 
eennaajjeennaacciióónn oo vveennttaa.. 
22.. UUnnaa vveezz eeffeeccttuuaaddoo eell ppaassoo NNº 11,, ssee pprroocceeddee aa rreebbaajjaarrlloo ddeell AAccttiivvoo FFiijjoo,, rreefflleejjaannddoo 
eell rreessuullttaaddoo ddiirreeccttaammeennttee oo iinnddiirreeccttaammeennttee aa ttrraavvééss ddee llaa ccuueennttaa ““CCoossttoo ddee VVeennttaa 
AAccttiivvoo FFiijjoo”” 
LLaa ssiigguuiieennttee eess llaa sseeccuueenncciiaa ccoonnttaabbllee:: 
SSiittuuaacciióónn eenn qquuee ssee rreefflleejjaa ddiirreeccttaammeennttee eell rreessuullttaaddoo:: 
CCÓÓDDIIGGOO DDEESSCCRRIIPPCCIIÓÓNN DDEEBBEE HHAABBEERR 
VVaarriiooss DDeeuuddoorreess 9999..999999..999999 
DDeepprreecciiaacciióónn AAccuummuullaaddaa ...... 9999..999999..999999 
CCttaa.. ddeell AAccttiivvoo FFiijjoo 9999..999999..999999 
UUttiilliiddaadd ppoorr VVttaa.. DDee AA.. FFiijjoo 9999..999999..999999 
OO bbiieenn,, 
VVaarriiooss DDeeuuddoorreess 9999..999999..999999 
DDeepprreecciiaacciióónn AAccuummuullaaddaa ...... 9999..999999..999999 
PPéérrddiiddaa ppoorr VVttaa.. DDee AA.. FFiijjoo 9999..999999..999999 
CCttaa.. ddeell AAccttiivvoo FFiijjoo 9999..999999..999999 
8833 
CCOOMMPPRROOBBAANNTTEE DDEE TTRRAASSPPAASSOO 
FFEECCHHAA:: 
NNUUMMEERROO::
TToottaalleess 
GGLLOOSSAA:: CCoonnttaabbiilliizzaacciióónn ddee llaa vveennttaa ddee uunn bbiieenn ddeell AAccttiivvoo FFiijjoo 
PPRREEPPAARRAADDOO PPOORR:: RREEVVIISSAADDOO PPOORR:: VVº BBº 
SSiittuuaacciióónn eenn qquuee ssee rreefflleejjaa iinnddiirreeccttaammeennttee eell rreessuullttaaddoo aa ttrraavvééss ddee llaa ccuueennttaa CCoossttoo ddee 
VVeennttaa ddee AA.. FFiijjoo:: 
CCÓÓDDIIGGOO DDEESSCCRRIIPPCCIIÓÓNN DDEEBBEE HHAABBEERR 
VVaarriiooss DDeeuuddoorreess 9999..999999..999999 
VVeennttaa.. ddee AAccttiivvoo FFiijjoo 9999..999999..999999 
CCoossttoo ddee VVeennttaa ddee AA.. FFiijjoo 9999..999999..999999 
DDeepprreecciiaacciióónn AAccuummuullaaddaa ...... 9999..999999..999999 
CCttaa.. ddeell AAccttiivvoo FFiijjoo 9999..999999..999999 
TToottaalleess 
GGLLOOSSAA:: CCoonnttaabbiilliizzaacciióónn ddee llaa vveennttaa ddee uunn bbiieenn ddeell AAccttiivvoo FFiijjoo 
8844 
CCOOMMPPRROOBBAANNTTEE DDEE TTRRAASSPPAASSOO 
FFEECCHHAA:: 
NNUUMMEERROO::
PPRREEPPAARRAADDOO PPOORR:: RREEVVIISSAADDOO PPOORR:: VVº BBº 
88..88 CCaassttiiggooss yy MMeerrmmaass ddeell AAccttiivvoo FFiijjoo 
CCuuaannddoo ssee pprroodduuccee aallggúúnn ddaaññoo iirrrreeppaarraabbllee aa uunn bbiieenn ddeell AAccttiivvoo FFiijjoo yy ssee ddeecciiddee eeffeeccttuuaarr 
eell rreessppeeccttiivvoo ccaassttiiggoo ddeell bbiieenn,, eess iimmppoorrttaannttee tteenneerr pprreesseennttee qquuee aanntteess ddee eeffeeccttuuaarr ddiicchhaa 
ccoonnttaabbiilliizzaacciióónn eess mmeenneesstteerr qquuee ssee ddeetteerrmmiinnee yy ccoonnttaabbiilliiccee llaa ddeepprreecciiaacciióónn ddeell bbiieenn hhaassttaa 
llaa ffeecchhaa eenn qquuee ssee pprroodduujjoo eell ddaaññoo,, ppaarraa lluueeggoo ccaassttiiggaarr eell ssaallddoo ddeell bbiieenn,, eessttoo ddeebbiiddoo aa qquuee 
eell ccaassttiiggoo ddee llooss bbiieenneess ddeell AAccttiivvoo FFiijjoo ssoonn ccoonnssiiddeerraaddooss ffiinnaanncciieerraammeennttee ccoommoo eeggrreessooss 
nnoo ooppeerraacciioonnaalleess.. 
IIgguuaall pprroocceeddeerr eess aapplliiccaabbllee eenn eell ccaassoo ddee llaass mmeerrmmaass ddeell AAccttiivvoo FFiijjoo,, eell bbiieenn ddeebbeerráá sseerr 
ddeepprreecciiaaddoo hhaassttaa llaa ffeecchhaa eenn qquuee ssee ddeetteerrmmiinnóó ssuu iinneexxiisstteenncciiaa ffííssiiccaammeennttee.. 
LLaa ssiigguuiieennttee eess llaa sseeccuueenncciiaa ccoonnttaabbllee ddee eessttaass ssiittuuaacciioonneess:: 
CCÓÓDDIIGGOO DDEESSCCRRIIPPCCIIÓÓNN DDEEBBEE HHAABBEERR 
DDeepprreecciiaacciióónn ddeell EEjjeerrcciicciioo 9999..999999..999999 
DDeepprreecciiaacciióónn AAccuummuullaaddaa ...... 9999..999999..999999 
CCaassttiiggoo((MMeerrmmaa)) ddeell AA.. FFiijjoo 9999..999999..999999 
DDeepprreecciiaacciióónn AAccuummuullaaddaa ...... 9999..999999..999999 
CCttaa.. ddeell AAccttiivvoo FFiijjoo 9999..999999..999999 
TToottaalleess 
GGLLOOSSAA:: CCoonnttaabbiilliizzaacciióónn ddeell ccaassttiiggoo oo mmeerrmmaa ddee uunn bbiieenn ddeell AAccttiivvoo FFiijjoo 
8855 
CCOOMMPPRROOBBAANNTTEE DDEE TTRRAASSPPAASSOO 
FFEECCHHAA:: 
NNUUMMEERROO::
PPRREEPPAARRAADDOO PPOORR:: RREEVVIISSAADDOO PPOORR:: VVº BBº 
99.. OOttrrooss AAccttiivvooss 
99..11 CCoonncceeppttooss GGeenneerraalleess 
EEnn eessttee ggrruuppoo ddee ccuueennttaass ssee eennccuueennttrraann llaass IInnvveerrssiioonneess PPeerrmmaanneenntteess,, llaass ccuueennttaass yy 
ddooccuummeennttooss ppoorr ccoobbrraarr aa mmááss ddee uunn aaññoo ddee ppllaazzoo yy llooss vvaalloorreess iinnttaannggiibblleess qquuee rreepprreesseennttaass 
ddeerreecchhooss oo ggaassttooss ddiiffeerriiddooss.. 
99..22 AAccttiivvooss IInnttaannggiibblleess 
SSoonn bbiieenneess qquuee nnoo ttiieenneenn uunnaa ccoonnssiisstteenncciiaa ffííssiiccaa,, ppeerroo nnoo eessttáánn lliibbrreess ddee eexxppeerriimmeennttaarr uunnaa 
ppéérrddiiddaa ddee ssuu vvaalloorr ppoorr eeffeeccttoo ddee ttrraannssccuurrssoo ddeell ttiieemmppoo.. CCoorrrreessppoonnddeenn aa iinnvveerrssiioonneess oo 
ddeesseemmbboollssooss ssiiggnniiffiiccaattiivvaammeennttee ssuuppeerriioorreess aa llooss ggaassttooss nnoorrmmaalleess yy qquuee iinnfflluuiirráánn eenn llooss 
rreessuullttaaddooss ddee vvaarriiooss eejjeerrcciicciiooss ccoonnttaabblleess,, mmuucchhaass vveecceess eessttoo eess eessttiimmaaddoo ppoorr llaa eemmpprreessaa,, 
ddee aahhíí qquuee ssee ccllaassiiffiiqquueenn ddeennttrroo ddeell rruubbrroo ddee OOttrrooss AAccttiivvooss.. 
EEjjeemmpplloo ddee ccuueennttaass ddee iinnttaannggiibblleess ssoonn:: 
-- GGaassttoo ddee OOrrggaanniizzaacciióónn yy PPuueessttaa eenn mmaarrcchhaa 
-- GGaassttooss ddee IInnvveessttiiggaacciióónn yy ddeessaarrrroolllloo ddee nnuueevvooss pprroodduuccttooss 
-- GGaassttooss ddee IInnvveessttiiggaacciióónn CCiieennttííffiiccaa yy TTeeccnnoollóóggiiccaa 
-- DDeerreecchhooss ddee MMaarrccaass 
-- DDeerreecchhooss ddee PPaatteenntteess ddee IInnvveenncciióónn 
8866
-- DDeerreecchhooss ddee LLllaavvee 
-- EEttcc.. 
LLooss GGaassttooss DDiiffeerriiddooss ccoommoo llooss GGaassttooss ddee OOrrggaanniizzaacciióónn yy PPuueessttaa eenn MMaarrcchhaa ccoommpprreennddeenn 
ttooddooss llooss ddeesseemmbboollssooss eenn qquuee iinnccuurrrree llaa eemmpprreessaa ppaarraa eessttaarr eenn ccoonnddiicciioonneess ddee iinniicciiaarr ssuuss 
aaccttiivviiddaaddeess,, eejjeemmpplloo:: eessccrriittuurraa ssoocciiaall,, hhoonnoorraarriiooss pprrooffeessiioonnaalleess,, eessttuuddiiooss ttééccnniiccooss yy 
ffiinnaanncciieerrooss,, iimmppuueessttooss,, eettcc.. EEssttooss ggaassttooss nnoo ssóólloo iinncciiddeenn eenn eell ppeerrííooddoo eenn qquuee ssee 
eeffeeccttuuaarroonn ssiinnoo eenn vvaarriiooss eejjeerrcciicciiooss yy llaa eemmpprreessaa ppuueeddee eessttiimmaarr ffiinnaanncciieerraammeennttee eenn 
ccuuaannttooss eejjeerrcciicciiooss pprroorrrraatteeaarr ddiicchhooss ggaassttooss,, ppaarraa eeffeeccttooss ttrriibbuuttaarriiooss ssee ppuueeddeenn ddiissttrriibbuuiirr 
hhaassttaa eenn sseeiiss eejjeerrcciicciiooss ccoonnsseeccuuttiivvooss.. 
OOttrrooss ggaassttooss qquuee ccaaeenn eenn eessttaa ccaatteeggoorrííaa ssoonn llooss GGaassttooss ddee PPrroommoocciióónn yy CCoollooccaacciióónn ddee 
PPrroodduuccttooss NNuueevvooss,, qquuee ttrriibbuuttaarriiaammeennttee ssee ppuueeddeenn ddeedduucciirr hhaassttaa eenn ttrreess eejjeerrcciicciiooss 
ccoonnsseeccuuttiivvooss aa ddiiffeerreenncciiaa ddee llooss GGaassttooss ddee IInnvveessttiiggaacciióónn CCiieennttííffiiccaa yy TTeeccnnoollóóggiiccaa qquuee 
ppuueeddeenn ddeedduucciirrssee hhaassttaa eenn sseeiiss aaññooss ccoonnsseeccuuttiivvooss.. 
99..33 CCoorrrreecccciióónn MMoonneettaarriiaa ddee llooss AAccttiivvooss IInnttaannggiibblleess oo GGaassttooss DDiiffeerriiddooss 
PPaarraa llaa RReevvaalloorriizzaacciióónn ddee llooss GGaassttooss ddee OOrrggaanniizzaacciióónn yy ddee PPuueessttaa eenn MMaarrcchhaa yy GGaassttooss yy 
CCoossttooss qquuee ddeebbeenn sseerr DDiiffeerriiddooss aa EEjjeerrcciicciiooss PPoosstteerriioorreess ((AArrttííccuulloo 4411º,, iinncciissoo 11º,, NNº 77,, LLeeyy 
ddee llaa RReennttaa)) ssee ccoonnssiiddeerraa eell mmoonnttoo ddee llooss ggaassttooss ddee oorrggaanniizzaacciióónn yy ddee ppuueessttaa eenn mmaarrcchhaa 
rreeggiissttrraaddoo eenn eell aaccttiivvoo ppaarraa ssuu ccaassttiiggoo,, eenn eejjeerrcciicciiooss ppoosstteerriioorreess,, ssee rreeaajjuussttaarráá ddee aaccuueerrddoo 
ccoonn llaass nnoorrmmaass ddeell NNº 22 ddeell iinncciissoo 11º ddeell aarrttííccuulloo 4411º ddee llaa LLeeyy ddee llaa RReennttaa.. DDee iigguuaall 
mmooddoo ssee pprroocceeddeerráá eenn llooss ggaassttooss yy ccoossttooss ppeennddiieenntteess aa llaa ffeecchhaa ddeell bbaallaannccee qquuee ddeebbaann sseerr 
ddiiffeerriiddooss aa eejjeerrcciicciiooss ppoosstteerriioorreess,, oo ccoonn oottrrooss ggaassttooss qquuee ddee ccoonnffoorrmmiiddaadd aa llaass nnoorrmmaass ddee 
llaa LLeeyy ddee llaa RReennttaa,, ssee ooppttee ppoorr ddiiffeerriirrllooss ppaarraa ssuu aammoorrttiizzaacciióónn eenn eejjeerrcciicciiooss ssiigguuiieenntteess.. 
EEnn ccoonnsseeccuueenncciiaa,, ppaarraa aatteennddeerr aa ssuu rreeaajjuussttaabbiilliiddaadd ddeebbeerráánn ccoonnssiiddeerraarrssee llaass ssiigguuiieenntteess 
aalltteerrnnaattiivvaass:: 
aa..11 VVaalloorreess qquuee pprroovviieenneenn ddeell ccoommiieennzzoo ddeell eejjeerrcciicciioo:: 
DDeebbeenn aajjuussttaarrssee sseeggúúnn eell ppoorrcceennttaajjee ddee vvaarriiaacciióónn ddeell IIPPCC ooccuurrrriiddaa dduurraannttee eell 
eejjeerrcciicciioo,, eess ddeecciirr,, ssee aapplliiccaarráá eell mmiissmmoo ppoorrcceennttaajjee ddee vvaarriiaacciióónn qquuee ssee uussaa ppaarraa eell 
CCaappiittaall PPrrooppiioo IInniicciiaall.. 
aa..22 SSuummaass ppaaggaaddaass ppoorr eessttee ccoonncceeppttoo dduurraannttee eell eejjeerrcciicciioo:: 
DDeebbee aapplliiccaarrssee eell ppoorrcceennttaajjee ddee vvaarriiaacciióónn ddeell IIPPCC ooccuurrrriiddaa eennttrree eell úúllttiimmoo ddííaa ddeell 
mmeess aanntteerriioorr aall ddeell ppaaggoo yy eell úúllttiimmoo ddííaa ddeell mmeess aanntteerriioorr aall ddeell bbaallaannccee.. 
EEnn eell ccaassoo ddee llaa rreevvaalloorriizzaacciióónn ddee llooss ggaassttooss ddee pprroommoocciióónn yy ccoollooccaacciióónn ddee pprroodduuccttooss 
nnuueevvooss qquuee ssee ddiiffiieerreenn aa eejjeerrcciicciiooss ppoosstteerriioorreess.. DDee ccoonnffoorrmmiiddaadd aa lloo ddiissppuueessttoo ppoorr eell NNº 
1100 ddeell aarrttííccuulloo 3311º ddee llaa LLeeyy ddee llaa RReennttaa,, llooss ggaassttooss iinnccuurrrriiddooss eenn llaa pprroommoocciióónn oo 
ccoollooccaacciióónn eenn eell mmeerrccaaddoo ddee aarrttííccuullooss nnuueevvooss ffaabbrriiccaaddooss oo pprroodduucciiddooss ppoorr eell 
ccoonnttrriibbuuyyeennttee,, ppuuddiieennddoo eell ccoonnttrriibbuuyyeennttee pprroorrrraatteeaarrllooss hhaassttaa eenn ttrreess eejjeerrcciicciiooss 
ccoommeerrcciiaalleess ccoonnsseeccuuttiivvooss,, ccoonnttaaddooss ddeessddee qquuee ssee ggeenneerraarroonn ddiicchhooss ggaassttooss.. EEnn 
8877
consecuencia, en virtud de lo dispuesto por dicha norma citada en el ppáárrrraaffoo aanntteerriioorr,, llooss 
ggaassttooss eenn qquuee ssee iinnccuurrrraa ppoorr llaa pprroommoocciióónn ddee pprroodduuccttooss nnuueevvooss qquuee iinnttrroodduuzzccaa aall mmeerrccaaddoo 
uunnaa eemmpprreessaa eenn mmaarrcchhaa,, ppuueeddeenn,, aa eelleecccciióónn ddee ééssttaa,, ccaarrggaarrssee ttoottaallmmeennttee aa llooss rreessuullttaaddooss 
ddee uunn ssóólloo eejjeerrcciicciioo oo pprroorrrraatteeaarrllooss eenn llooss ddooss oo ttrreess eejjeerrcciicciiooss ccoommeerrcciiaalleess ccoonnsseeccuuttiivvooss.. 
AAhhoorraa bbiieenn,, llaa rreevvaalloorriizzaacciióónn qquuee oorrddeennaa eell NNº 77 ddeell iinncciissoo 11º ddeell aarrttííccuulloo 4411º ddee llaa LLeeyy 
ddee llaa RReennttaa,, ssóólloo eess aapplliiccaabbllee ccuuaannddoo eell ccoonnttrriibbuuyyeennttee,, ccoonnffoorrmmee aa llaa ddiissppoossiicciióónn lleeggaall 
aanntteess iinnddiiccaaddaa,, hhaayyaa ooppttaaddoo ppoorr aammoorrttiizzaarr ssuuss ggaassttooss ddee pprroommoocciióónn yy ccoollooccaacciióónn ddee 
pprroodduuccttooss nnuueevvooss eenn mmááss ddee uunn eejjeerrcciicciioo ccoommeerrcciiaall;; rreeggiissttrraannddoo,, ppoorr ccoonnssiigguuiieennttee,, eenn uunnaa 
ccuueennttaa ddee aaccttiivvoo aa llaa ffeecchhaa ddeell bbaallaannccee aaqquueellllaa ppaarrttee ddee llooss ggaassttooss ccuuyyaa aammoorrttiizzaacciióónn ssee 
ddiiffiieerraa ppaarraa llooss eejjeerrcciicciiooss ssiigguuiieenntteess.. 
PPoorr úúllttiimmoo,, eenn llaa rreevvaalloorriizzaacciióónn ddee llooss ggaassttooss iinnccuurrrriiddooss eenn llaa iinnvveessttiiggaacciióónn cciieennttííffiiccaa yy 
tteeccnnoollóóggiiccaa eenn iinntteerrééss ddee llaa eemmpprreessaa qquuee ssoonn ddiiffeerriiddooss eenn llooss eejjeerrcciicciiooss ssiigguuiieenntteess.. DDee 
ccoonnffoorrmmiiddaadd ccoonn lloo ddiissppuueessttoo ppoorr eell NNº 1111 ddeell aarrttííccuulloo 3311º ddee llaa LLeeyy ddee llaa RReennttaa,, llooss 
ggaassttooss iinnccuurrrriiddooss eenn llaa iinnvveessttiiggaacciióónn cciieennttííffiiccaa yy tteeccnnoollóóggiiccaa eenn iinntteerrééss ddee llaa eemmpprreessaa aauunn 
ccuuaannddoo nnoo sseeaann nneecceessaarriiooss ppaarraa pprroodduucciirr llaa rreennttaa bbrruuttaa ddeell eejjeerrcciicciioo,, ppuuddiieennddoo sseerr 
ddeedduucciiddooss eenn eell mmiissmmoo eejjeerrcciicciioo eenn qquuee ssee ppaaggaarroonn oo aaddeeuuddaarroonn oo hhaassttaa eenn sseeiiss eejjeerrcciicciiooss 
ccoommeerrcciiaalleess ccoonnsseeccuuttiivvooss.. EEnn ccoonnsseeccuueenncciiaa,, eenn vviirrttuudd ddee ddiicchhaa ddiissppoossiicciióónn lleeggaall aanntteess 
cciittaaddaa,, ssii llaa eemmpprreessaa ooppttaa ppoorr pprroorrrraatteeaarr ddiicchhooss ggaassttooss iinnccuurrrriiddooss eenn llaa iinnvveessttiiggaacciióónn 
cciieennttííffiiccaa yy tteeccnnoollóóggiiccaa eenn iinntteerrééss ddee llaa eemmpprreessaa,, ccoorrrreessppoonnddeerráá rreevvaalloorriizzaarr ddiicchhaass 
ppaarrttiiddaass ddee llaa mmiissmmaa ffoorrmmaa qquuee eessttaabblleeccee eell NNº 77 ddeell iinncciissoo 11º ddeell aarrttííccuulloo 4411º ddee llaa LLeeyy 
ddee llaa RReennttaa.. 
UUnnaa vveezz aaccttuuaalliizzaaddooss llooss vvaalloorreess rreepprreesseennttaattiivvooss ddee ggaassttooss ddee oorrggaanniizzaacciióónn yy ddee ppuueessttaa eenn 
mmaarrcchhaa,, oo ddee ggaassttooss yy ccoossttooss qquuee ddeebbaann sseerr ddiiffeerriiddooss eenn eejjeerrcciicciiooss ppoosstteerriioorreess oo ssee ooppttee 
ppoorr ddiiffeerriirrllooss eenn llooss eejjeerrcciicciiooss ssiigguuiieenntteess,, eellllooss ppooddrráánn sseerr aammoorrttiizzaaddooss ddee aaccuueerrddoo aall 
ppeerrííooddoo eenn qquuee ssee pprroorrrraatteeeenn,, ddee ccoonnffoorrmmiiddaadd aa llaass nnoorrmmaass lleeggaalleess cciittaaddaass eenn llooss ppuunnttooss 
pprreecceeddeenntteess.. 
LLaa ccoonnttaabbiilliizzaacciióónn ddee llaa ccoorrrreecccciióónn mmoonneettaarriiaa ddee llooss AAccttiivvooss IInnttaannggiibblleess ssee eeffeeccttúúaa eenn uunn 
CCoommpprroobbaannttee CCoonnttaabbllee ddee TTrraassppaassoo ddee llaa ssiigguuiieennttee ffoorrmmaa,, eenn ccaassoo qquuee eell rreessuullttaaddoo sseeaa 
ppoossiittiivvoo,, eenn ccaassoo ccoonnttrraarriioo llaass ccuueennttaass ssee aannoottaarráánn eenn eell llaaddoo ccoonnttrraarriioo:: 
CCÓÓDDIIGGOO DDEESSCCRRIIPPCCIIÓÓNN DDEEBBEE HHAABBEERR 
GGaassttooss ddee OOrrggaanniizzaacciióónn yy PPuueessttaa eenn MM.. 9999..999999..999999 
GGaassttooss ddee PPrroommoocciióónn yy CCoollooccaacciióónn ddee 
9999..999999..999999 
PPrroodduuccttooss NNuueevvooss 
GGaassttooss ddee IInnvveessttiiggaacciióónn CCiieennttííffiiccaa yy 
TTeeccnnoollóóggiiccaa 
9999..999999..999999 
DDeerreecchhooss ddee MMaarrccaa 9999..999999..999999 
DDeerreecchhooss ddee PPaatteenntteess ddee IInnvveenncciióónn 9999..999999..999999 
DDeerreecchhooss ddee UUssuuffrruuccttoo 9999..999999..999999 
8888 
CCOOMMPPRROOBBAANNTTEE DDEE TTRRAASSPPAASSOO 
FFEECCHHAA:: 
NNUUMMEERROO::
CCoorrrreecccciióónn MMoonneettaarriiaa 9999..999999..999999 
TToottaalleess 
GGLLOOSSAA:: CCoonnttaabbiilliizzaacciióónn ddee llaa CCoorrrreecccciióónn MMoonneettaarriiaass ddeell AAccttiivvoo IInnttaannggiibbllee ddeell eejjeerrcciicciioo 
ffiinnaalliizzaaddoo aall ........................ 
PPRREEPPAARRAADDOO PPOORR:: RREEVVIISSAADDOO PPOORR:: VVº BBº 
99..44 AAmmoorrttiizzaacciioonneess 
EEll pprroocceessoo ddee ddiissttrriibbuuiirr eeqquuiittaattiivvaammeennttee eenn mmááss ddee uunn eejjeerrcciicciioo ccoommeerrcciiaall llooss 
ddeesseemmbboollssooss ccaalliiffiiccaaddooss ccoommoo GGaassttooss DDiiffeerriiddooss ssee ddeennoommiinnaa ““aammoorrttiizzaacciióónn””.. EExxiissttee mmááss 
ddee uunnaa ffoorrmmaa ppaarraa ddeetteerrmmiinnaarrllaa,, ddeessddee eell ppuunnttoo ddee vviissttaa ttrriibbuuttaarriioo ssuu ddeetteerrmmiinnaacciióónn ssee 
ppuueeddee rreeaalliizzaarr ddeetteerrmmiinnaannddoo pprriimmeerraammeennttee eell vvaalloorr aa aammoorrttiizzaarr,, ddiivviiddiieennddoo aall vvaalloorr ddeell 
GGaassttoo DDiiffeerriiddoo ppoorr eell ttiieemmppoo rreessttaannttee aa aammoorrttiizzaarr,, eell rreessuullttaaddoo ddee eessaa ooppeerraacciióónn eess 
ddeedduucciiddoo aall ssaallddoo ddee llaa CCuueennttaa ddee AAccttiivvoo IInnttaannggiibbllee,, ppaarraa ppoosstteerriioorrmmeennttee ccoorrrreeggiirr ddiicchhoo 
ssaallddoo.. 
TTaammbbiiéénn,, eess ppoossiibbllee ddeetteerrmmiinnaarr llaa aammoorrttiizzaacciióónn ddee eejjeerrcciicciioo ccoorrrriiggiieennddoo pprreevviiaammeennttee 
ttaannttoo llaa ccuueennttaa ddee GGaassttoo DDiiffeerriiddoo ccoommoo llaa ccoommpplleemmeennttaarriiaa ddee eessttee yy lluueeggoo ddeetteerrmmiinnaarr llaa 
ccuuoottaa ppoorr aammoorrttiizzaacciióónn ddeell ppeerrííooddoo aall ddiivviiddiirr eell ssaallddoo aaccttuuaalliizzaaddoo ppoorr eell ttiieemmppoo rreessttaannttee aa 
ddiissttrriibbuuiirr.. 
EEnn aammbbooss ccaassooss eell rreessuullttaaddoo ccoonnttaabbllee eess iiddéénnttiiccoo.. LLaa CCoonnttaabbiilliizzaacciióónn ddee llaa aammoorrttiizzaacciióónn 
ssee rreeaalliizzaadd ddeell mmiissmmoo mmooddoo qquuee eell ssiisstteemmaa iinnddiirreeccttoo ddee llaa ddeepprreecciiaacciióónn,, ccrreeaannddoo uunnaa 
ccuueennttaa aaccrreeeeddoorraa eessppeecciiaall ddeennoommiinnaaddaa ““AAmmoorrttiizzaacciióónn AAccuummuullaaddaa ......”” yy ccaarrggaannddoo llaa 
ccuueennttaa ddee PPéérrddiiddaass ““AAmmoorrttiizzaacciióónn ddeell EEjjeerrcciicciioo”” qquuee rreepprreesseennttaa uunn eeggrreessoo nnoo 
ooppeerraacciioonnaall.. 
------------------------------XX-------------------------------------------------- 
AAmmoorrttiizzaacciióónn ddeell EEjjeerrcciicciioo 9999..999999..999999 
AAmmoorrttiizzaacciióónn AAccuummuullaaddaa ...... 9999..999999..999999 
------------------------------XX---------------------------------------------------- 
UUnnaa vveezz ccoonncclluuiiddaa llaa ddiissttrriibbuucciióónn ddeell GGaassttooss DDiiffeerriiddoo,, ééssttee ddeebbeerráá ddeessaappaarreecceerr ddeell rruubbrroo 
OOttrrooss AAccttiivvooss,, yyaa qquuee llaa ccuueennttaa pprriinncciippaall tteennddrráá eell mmiissmmoo vvaalloorr eenn ssuu ssaallddoo qquuee llaa ccuueennttaa 
ccoommpplleemmeennttaarriiaa.. 
8899
CCAAPPÍÍTTUULLOO CCUUAARRTTOO 
AANNÁÁLLIISSIISS DDEE LLAASS CCUUEENNTTAASS DDEE PPAASSIIVVOO 
11.. CCoonncceeppttooss ggeenneerraalleess 
EEll PPaassiivvoo CCiirrccuullaannttee ccoorrrreessppoonnddee aa oobblliiggaacciioonneess ccoonnttrraaííddaass ccoonn tteerrcceerrooss aajjeennooss aa eellllaa ccuuaallqquuiieerraa 
sseeaa ssuu oorriiggeenn yy qquuee ssee ccaanncceellaann eenn eell ccuurrssoo nnoorrmmaall ddeell nneeggoocciioo ccoonn eell ppllaazzoo mmááxxiimmoo ddee uunn aaññoo.. 
PPoorr ssuu ppaarrttee eell PPaassiivvoo aa LLaarrggoo PPllaazzoo iinncclluuyyee aaqquueellllaass oobblliiggaacciioonneess ddee llaa eemmpprreessaa qquuee sseerráánn 
ccaanncceellaaddaass oo aammoorrttiizzaaddaass eenn ppllaazzooss ssuuppeerriioorreess aa uunn aaññoo,, aa ppaarrttiirr ddee llaa ffeecchhaa ddee llooss eessttaaddooss 
ffiinnaanncciieerrooss.. 
22.. PPaassiivvoo CCiirrccuullaannttee 
22..11 TTrraattaammiieennttoo CCoonnttaabblleess 
SSoonn oobblliiggaacciioonneess ccoonn tteerrcceerraass ppeerrssoonnaass qquuee ssee hhaarráánn eexxiiggiibblleess eenn eell ccoorrttoo ppllaazzoo,, eessttoo eess,, 
eenn mmeennooss ddee uunn aaññoo aa ccoonnttaarr ddee llaa ffeecchhaa ddee llooss eessttaaddooss ffiinnaanncciieerrooss.. EEssttaass ccuueennttaass 
aauummeennttaann eenn ssuu hhaabbeerr ((llaaddoo ddeerreecchhoo)) yy ddiissmmiinnuuyyeenn eenn eell ddeebbee ((llaaddoo iizzqquuiieerrddoo)) ddee llaa 
rreessppeeccttiivvaa ccuueennttaa.. 
UUnnaa ccuueennttaa vveenncciiddaa ppoorr eell nnoo ppaaggoo ooppoorrttuunnoo ppoorr ppaarrttee ddee llaa eennttiiddaadd,, llaa hhaaccee eexxiiggiibbllee 
ddeessddee eessee mmiissmmoo ddííaa eenn aaddeellaannttee,, ppoorr lloo ttaannttoo ppuueeddee ddaarrssee qquuee uunnaa ccuueennttaa ssee aaddeeuuddee ppoorr 
mmááss ddee uunn aaññoo,, ppeerroo sseegguuiirráá ffoorrmmaannddoo ppaarrttee ddeell PPaassiivvoo CCiirrccuullaannttee.. 
EEnnttrree llaass ccuueennttaass mmááss ccoommuunneess ddee eessttee rruubbrroo eessttáánn:: 
-- PPrroovveeeeddoorreess 
-- AAccrreeeeddoorreess 
-- CCuueennttaass ppoorr PPaaggaarr 
-- LLeettrraass ppoorr PPaaggaarr 
-- SSuueellddooss ppoorr PPaaggaarr 
-- PPrrééssttaammooss BBaannccaarriiooss ((ppoorr eell ssaallddoo aa vveenncceerr aa mmeennooss ddee uunn aaññoo)) 
-- IImmppuueessttooss ppoorr PPaaggaarr 
-- DDeessccuueennttooss PPrreevviissiioonnaalleess ppoorr PPaaggaarr 
-- PPrroovviissiioonneess ((lliiqquuiiddaabblleess aa mmeennooss ddee uunn aaññoo)) 
-- EEttcc.. 
9900
A modo de ejemplo se eexxpplliiccaa aallgguunnaass ccuueennttaass.. 
EEnn eell ccaassoo ddee llaa ccuueennttaa PPrroovveeeeddoorreess rreepprreesseennttaa llaass ddeeuuddaass qquuee ttiieennee llaa eemmpprreessaa ccoonn 
tteerrcceerraass ppeerrssoonnaass pprroodduuccttoo ddee llaass ccoommpprraass ddee mmeerrccaaddeerrííaass oo ddee bbiieenneess,, oobbjjeettoo ddeell ggiirroo.. 
TTaammbbiiéénn ssee ddiiccee qquuee rreepprreesseennttaa uunn ccrrééddiittoo ssiimmppllee ddaaddoo ppoorr tteerrcceerraass ppeerrssoonnaass aa llaa 
eemmpprreessaa.. 
EEnn aallgguunnooss ccaassooss,, ppaarraa ddiiffeerreenncciiaarr aaqquueellllooss ccrrééddiittooss ssiimmpplleess qquuee ssee aaddeeuuddaann qquuee ffuueerroonn 
oorriiggiinnaaddooss ppoorr ooppeerraacciioonneess qquuee nnoo eessttáánn rreellaacciioonnaaddaass ddiirreeccttaammeennttee ccoonn eell ggiirroo ddee llaa 
eemmpprreessaa,, ssee uuttiilliizzaa llaa ccuueennttaa ““AAccrreeeeddoorreess”” oo ““VVaarriiooss AAccrreeeeddoorreess””.. 
LLaa ccuueennttaa PPrroovveeeeddoorreess ssee iinnccrreemmeennttaa ccaaddaa vveezz qquuee ssee cceennttrraalliizzaa eell LLiibbrroo AAuuxxiilliiaarr ddee 
CCoommpprraass,, ddeebbiiddoo qquuee ttooddaass llaass aaddqquuiissiicciioonneess ssoonn ddeevveennggaaddaass ppoorr eessttaa ccuueennttaa yy ddiissmmiinnuuyyee 
ccoonn llooss ppaaggooss eeffeeccttuuaaddooss eenn eeffeeccttiivvoo oo ccoonn ddooccuummeennttooss oo ppoorr llaass ddeevvoolluucciioonneess ddee 
ccoommpprraass qquuee rreeaalliizzaa llaa eemmpprreessaa.. 
22..22 CCllaassiiffiiccaacciióónn SSeeggúúnn llaa NNaattuurraalleezzaa ddee llaa OObblliiggaacciióónn 
DDee aaccuueerrddoo aa llaass úúllttiimmaass iinnssttrruucccciioonneess ddee llaa SSuuppeerriinntteennddeenncciiaa ddee VVaalloorreess yy SSeegguurrooss,, eenn 
ssuu CCiirrccuullaarr NNº 11550011 ddeell 0044 ddee OOccttuubbrree ddee 22000000,, llooss PPaassiivvooss CCiirrccuullaannttee ssee ccllaassiiffiiccaarráánn ddee 
llaa ssiigguuiieennttee mmaanneerraa:: 
aa.. OObblliiggaacciioonneess ccoonn bbaannccooss ee iinnssttiittuucciioonneess ffiinnaanncciieerraass aa ccoorrttoo ppllaazzoo 
CCoorrrreessppoonnddeenn aa oobblliiggaacciioonneess ccoonnttrraaííddaass ccoonn bbaannccooss ee iinnssttiittuucciioonneess ffiinnaanncciieerraass 
qquuee ssee lliiqquuiiddaarráánn ddeennttrroo ddeell ppllaazzoo ddee uunn aaññoo aa ccoonnttaarr ddee llaa ffeecchhaa ddee cciieerrrree ddee llooss 
eessttaaddooss ffiinnaanncciieerrooss,, iinncclluuiiddooss llooss iinntteerreesseess ddeevveennggaaddooss ppoorr eessaass oobblliiggaacciioonneess.. 
bb.. OObblliiggaacciioonneess ccoonn bbaannccooss ee iinnssttiittuucciioonneess ffiinnaanncciieerraass ddee llaarrggoo ppllaazzoo -- ppoorrcciióónn aa 
ccoorrttoo ppllaazzoo 
PPoorrcciióónn ccoonn vveenncciimmiieennttoo ddeennttrroo ddee uunn aaññoo aa ccoonnttaarr ddee llaa ffeecchhaa ddee cciieerrrree ddee llooss 
eessttaaddooss ffiinnaanncciieerrooss,, ddee ccrrééddiittooss aa llaarrggoo ppllaazzoo ccoonnttrraattaaddooss ccoonn bbaannccooss ee 
iinnssttiittuucciioonneess ffiinnaanncciieerraass,, iinncclluuiiddooss llooss iinntteerreesseess ddeevveennggaaddooss qquuee ddeebbaann sseerr 
ppaaggaaddooss ddeennttrroo ddeell mmiissmmoo ppllaazzoo.. 
cc.. OObblliiggaacciioonneess ccoonn eell PPúúbblliiccoo ((ppaaggaarrééss)) 
CCoorrrreessppoonnddeenn aa oobblliiggaacciioonneess ccoonnttrraaííddaass ccoonn eell ppúúbblliiccoo aa ttrraavvééss ddee llaa eemmiissiióónn ddee 
ppaaggaarrééss uu oottrrooss ttííttuullooss ddee ccrrééddiittoo oo iinnvveerrssiióónn rreepprreesseennttaattiivvooss ddee ddeeuuddaass ddee ccoorrttoo 
ppllaazzoo,, ddee aaccuueerrddoo aa lloo sseeññaallaaddoo eenn eell aarrttííccuulloo 113311 ddee llaa LLeeyy NNº 1188..004455 yy eenn llaa 
NNoorrmmaa ddee CCaarráácctteerr GGeenneerraall NNº 3300,, ddee 11998899.. 
TTaammbbiiéénn,, ccoorrrreessppoonnddeenn aa oobblliiggaacciioonneess oorriiggiinnaaddaass eenn llaa eemmiissiióónn ddee ppaaggaarrééss uu 
oottrrooss ttííttuullooss ddee ccrrééddiittoo oo iinnvveerrssiióónn rreepprreesseennttaattiivvooss ddee ddeeuuddaass ddee ccoorrttoo ppllaazzoo qquuee 
rreeaalliiccee llaa ssoocciieeddaadd,, ccoonn ccaarráácctteerr pprriivvaaddoo.. 
9911
El valor aquí clasificado representa el monto colocado, aassíí ccoommoo ttaammbbiiéénn llooss 
iinntteerreesseess ddeevveennggaaddooss ppoorr ttaalleess oobblliiggaacciioonneess aa llaa ffeecchhaa ddee cciieerrrree.. 
dd.. OObblliiggaacciioonneess ccoonn eell PPúúbblliiccoo –– ppoorrcciióónn ccoorrttoo ppllaazzoo ((bboonnooss)) 
SSoonn llooss ccoommpprroommiissooss qquuee ddeebbaa eennffrreennttaarr llaa eemmpprreessaa eenn uunn ppllaazzoo iinnffeerriioorr aa uunn aaññoo 
aa ccoonnttaarr ddee llaa ffeecchhaa ddee cciieerrrree ddee llooss eessttaaddooss ffiinnaanncciieerrooss,, ppoorr ccoonncceeppttoo ddee ddeeuuddaass aa 
llaarrggoo ppllaazzoo ccoonnttrraaííddaass ccoonn eell ppúúbblliiccoo aa ttrraavvééss ddee llaa eemmiissiióónn ddee bboonnooss ddee ooffeerrttaa 
ppúúbblliiccaa ccoollooccaaddooss ttaannttoo eenn CChhiillee ccoommoo eenn eell eexxttrraannjjeerroo,, iinnssccrriittaass eenn llaa 
SSuuppeerriinntteennddeenncciiaa ddee VVaalloorreess yy SSeegguurrooss,, aassíí ccoommoo llaa ppoorrcciióónn ccoorrttoo ppllaazzoo 
pprroovveenniieennttee ddee llaa eemmiissiióónn ddee bboonnooss uu oottrrooss ttííttuullooss ddee ddeeuuddaa aa llaarrggoo ppllaazzoo,, qquuee ssee 
rreeaalliiccee ccoonn ccaarráácctteerr pprriivvaaddoo eenn CChhiillee,, oo eenn ffoorrmmaa ppúúbblliiccaa oo pprriivvaaddaa eenn eell 
eexxttrraannjjeerroo.. AAddeemmááss,, ssee ddeebbeerráánn iinncclluuiirr llooss iinntteerreesseess ddeevveennggaaddooss qquuee ddeebbaann sseerr 
ppaaggaaddooss ddeennttrroo ddeell ppllaazzoo ddee uunn aaññoo aa ccoonnttaarr ddee llaa ffeecchhaa ddee cciieerrrree ddee llooss eessttaaddooss 
ffiinnaanncciieerrooss.. 
EEll ssaallddoo rreepprreesseennttaarráá llaa aammoorrttiizzaacciióónn ppaarrcciiaall oo ttoottaall ddeell ccaappiittaall aaddeeuuddaaddoo,, sseeggúúnn 
ccoorrrreessppoonnddaa,, mmááss eell ppaaggoo ddee llooss iinntteerreesseess qquuee sseerráánn rreeaalliizzaaddooss eenn eell ppllaazzoo ddee uunn 
aaññoo aa ccoonnttaarr ddee llaa ffeecchhaa ddee cciieerrrree ddee llooss eessttaaddooss ffiinnaanncciieerrooss.. 
ee.. OObblliiggaacciioonneess aa llaarrggoo ppllaazzoo ccoonn vveenncciimmiieennttoo ddeennttrroo ddee uunn aaññoo 
PPoorrcciióónn ddee llaass oobblliiggaacciioonneess aa llaarrggoo ppllaazzoo,, ccoonnttrraattaaddooss ccoonn aaccrreeeeddoorreess ddiissttiinnttooss aa 
llooss bbaannccooss ee iinnssttiittuucciioonneess ffiinnaanncciieerraass yy aall ppúúbblliiccoo,, qquuee vveenncceenn ddeennttrroo ddee uunn aaññoo aa 
ccoonnttaarr ddee llaa ffeecchhaa ddee cciieerrrree ddee llooss eessttaaddooss ffiinnaanncciieerrooss,, iinncclluuiiddooss llooss iinntteerreessee 
ddeevveennggaaddooss,, sseeggúúnn ccoorrrreessppoonnddaa.. 
ff.. DDiivviiddeennddooss ppoorr ppaaggaarr 
DDiivviiddeennddooss pprroovviissoorriiooss oo ddeeffiinniittiivvooss qquuee ssee hhaann aaccoorrddaaddoo rreeppaarrttiirr yy qquuee aa llaa 
ffeecchhaa ddee llooss eessttaaddooss ffiinnaanncciieerrooss nnoo hhaayyaann ssiiddoo ppaaggaaddooss.. 
gg.. CCuueennttaass ppoorr ppaaggaarr 
OObblliiggaacciioonneess nnoo ddooccuummeennttaaddaass pprroovveenniieenntteess eexxcclluussiivvaammeennttee ddee llaass ooppeerraacciioonneess 
ccoommeerrcciiaalleess ddee llaa eemmpprreessaa,, nneettaass ddee iinntteerreesseess nnoo ddeevveennggaaddooss eenn ffaavvoorr ddee tteerrcceerrooss.. 
hh.. DDooccuummeennttooss ppoorr ppaaggaarr 
EEnn eell ssee iinncclluuiirráánn llaass ccuueennttaass ppoorr ppaaggaarr ddooccuummeennttaaddaass aa ttrraavvééss ddee lleettrraass uu oottrrooss 
ddooccuummeennttooss,, pprroovveenniieenntteess eexxcclluussiivvaammeennttee ddee llaass ooppeerraacciioonneess ccoommeerrcciiaalleess ddee llaa 
eemmpprreessaa,, nneettaass ddee iinntteerreesseess nnoo ddeevveennggaaddooss eenn ffaavvoorr ddee tteerrcceerrooss.. 
ii.. AAccrreeeeddoorreess vvaarriiooss 
OObblliiggaacciioonneess aa mmeennooss ddee uunn aaññoo qquuee nnoo pprroovveennggaann ddee llaass ooppeerraacciioonneess 
ccoommeerrcciiaalleess ddee llaa eemmpprreessaa.. 
9922
jj.. DDooccuummeennttooss yy ccuueennttaass ppoorr ppaaggaarr aa eemmpprreessaass rreellaacciioonnaaddaass 
OObblliiggaacciioonneess ccoonn eemmpprreessaass rreellaacciioonnaaddaass,, qquuee pprroovviieenneenn oo nnoo ddee llaass ooppeerraacciioonneess 
ccoommeerrcciiaalleess,, nneettaass ddee iinntteerreessee nnoo ddeevveennggaaddooss.. 
kk.. PPrroovviissiioonneess 
EEssttiimmaacciioonneess ddee oobblliiggaacciioonneess qquuee aa llaa ffeecchhaa ddee llooss eessttaaddooss ffiinnaanncciieerrooss ssee 
eennccuueennttrraann ddeevveennggaaddaass oo aaddeeuuddaaddaass,, ttaalleess ccoommoo ggrraattiiffiiccaacciioonneess yy oottrrooss 
bbeenneeffiicciiooss qquuee sseerráánn lliiqquuiiddaaddooss eenn eell eejjeerrcciicciioo ssiigguuiieennttee.. 
ll.. RReetteenncciioonneess 
OObblliiggaacciioonneess ddee ccoorrttoo ppllaazzoo ppoorr ccoonncceeppttoo ddee iimmppuueessttooss ddee rreetteenncciióónn,, ttaalleess ccoommoo 
eell IIVVAA ee iimmppuueessttooss ddee 22ª ccaatteeggoorrííaa.. AAssiimmiissmmoo,, ddeebbeerráánn iinncclluuiirrssee aaqquueellllaass 
oobblliiggaacciioonneess ddeerriivvaaddaass ddeell ppaaggoo ddee rreemmuunneerraacciioonneess ccoommoo ssuueellddooss aaddeeuuddaaddooss yy 
ccoottiizzaacciioonneess pprreevviissiioonnaalleess.. 
mm.. IImmppuueessttoo aa llaa RReennttaa 
IImmppuueessttoo aa llaa rreennttaa qquuee ccoorrrreessppoonnddee ppaaggaarr ppoorr llooss rreessuullttaaddooss ddeell eejjeerrcciicciioo,, 
ddeedduucciiddooss llooss ppaaggooss pprroovviissiioonnaalleess oobblliiggaattoorriiooss oo vvoolluunnttaarriiooss yy oottrrooss ccrrééddiittooss qquuee 
ssee aapplliiccaann aa eessttaa oobblliiggaacciióónn.. 
nn.. IInnggrreessooss ppeerrcciibbiiddooss ppoorr aaddeellaannttaaddoo 
IInnggrreessooss rreecciibbiiddooss aa llaa ffeecchhaa ddee llooss eessttaaddooss ffiinnaanncciieerrooss,, ccuuyyoo eeffeeccttoo eenn rreessuullttaaddooss 
ssee pprroodduucciirráá ddeennttrroo ddeell eejjeerrcciicciioo ssiigguuiieennttee.. 
ññ.. IImmppuueessttooss ddiiffeerriiddooss 
AAqquuíí ssee rreefflleejjaarráá llaa ddiiffeerreenncciiaa aaccrreeeeddoorraa nneettaa eennttrree eell iimmppuueessttoo aa ppaaggaarr eenn uunn 
eejjeerrcciicciioo ttrriibbuuttaarriioo ddiissttiinnttoo aall ddee ssuu rreeggiissttrroo ccoonnttaabbllee yy eell ggaassttoo ttrriibbuuttaarriioo ppoorr 
iimmppuueessttoo aa llaa rreennttaa,, oorriiggiinnaaddaa ppoorr ddiiffeerreenncciiaass tteemmppoorraarriiaass iimmppoonniibblleess eenn eell ccoorrttoo 
ppllaazzoo.. 
oo.. OOttrrooss ppaassiivvooss cciirrccuullaanntteess 
OObblliiggaacciioonneess qquuee nnoo ppuueeddaann ccllaassiiffiiccaarrssee eenn llooss rruubbrrooss aanntteerriioorreess.. 
22..33 CCoorrrreecccciióónn MMoonneettaarriiaa ddee llaass OObblliiggaacciioonneess 
LLaa aaccttuuaalliizzaacciióónn ddee llaass oobblliiggaacciioonneess qquuee tteennggaa uunnaa eemmpprreessaa nnoo hhaaccee ddiiffeerreenncciiaa ssii ééssttaass 
ssoonn aa ccoorrttoo oo llaarrggoo ppllaazzoo,, ssiinnoo eenn llee ttiippoo ddee mmoonneeddaa qquuee eessttáánn eexxpprreessaaddaass yy ssii eessoo oobblliiggaa oo 
eexxiisstteenn ccllááuussuullaass ddee rreeaajjuussttaabbiilliiddaadd,, ccoommoo eejjeemmpplloo ssee ppuueeddeenn mmeenncciioonnaarr oobblliiggaacciioonneess 
eexxpprreessaaddaass eenn UUFF,, eenn PPeessooss ((ccoonn oo ssiinn rreeaajjuussttaabbiilliiddaadd)),, eenn UUTTMM,, eenn mmoonneeddaass eexxttrraannjjeerraass,, 
eettcc.. 
PPoorr ttaannttoo,, llaa rreevvaalloorriizzaacciióónn ddee llaass DDeeuuddaass uu OObblliiggaacciioonneess eenn MMoonneeddaa EExxttrraannjjeerraa oo 
RReeaajjuussttaabblleess ((AArrttííccuulloo 4411º,, iinncciissoo 11º,, NNº 1100,, LLeeyy ddee llaa RReennttaa)).. 
9933
Se trata de establecer los pasivos no monetarios existentes a la ffeecchhaa ddeell bbaallaannccee,, vvaallee 
ddeecciirr,, ttooddaass aaqquueellllaass ddeeuuddaass uu oobblliiggaacciioonneess rreessppeeccttoo ddee llaass ccuuaalleess llaass ppaarrtteess ccoonnttrraattaanntteess 
hhaann ppaaccttaaddoo uunn rreeaajjuussttee oo llaass hhaann eexxpprreessaaddoo eenn mmoonneeddaa eexxttrraannjjeerraa.. 
EEnn ccoonnsseeccuueenncciiaa,, llooss ppaassiivvooss rreeaalleess oo nnoo mmoonneettaarriiooss ppuueeddeenn ccoorrrreessppoonnddeerr aa oobblliiggaacciioonneess 
eenn mmoonneeddaa eexxttrraannjjeerraa oo rreeaajjuussttaabblleess yy llaa ccoorrrreecccciióónn mmoonneettaarriiaa ssee aapplliiccaa eenn bbaassee aa llaa 
ccoottiizzaacciióónn ddee llaa mmoonneeddaa eexxttrraannjjeerraa rreessppeeccttiivvaa aa llaa ffeecchhaa ddeell bbaallaannccee,, oo sseeggúúnn eell rreeaajjuussttee 
ppaaccttaaddoo.. 
EEss ccoonnvveenniieennttee tteenneerr eenn ccuueennttaa qquuee eell aajjuussttee ddee eessttaass oobblliiggaacciioonneess eess iinnddeeppeennddiieennttee ddee ssíí 
ssee oorriiggiinnaarroonn ppaarraa ffiinnaanncciiaarr llaa aaddqquuiissiicciióónn ddee eexxiisstteenncciiaass oo aaccttiivvoo ffiijjoo,, ppoorr ccuuaannttoo ééssttooss 
ttiieenneenn ssuu pprrooppiioo ssiisstteemmaa ddee ccoorrrreecccciióónn mmoonneettaarriiaa.. 
EEssttooss ppaassiivvooss nnoo mmoonneettaarriiooss eexxiisstteenntteess aa llaa ffeecchhaa ddeell bbaallaannccee ssee rreeaajjuussttaarráánn ddee aaccuueerrddoo aall 
ssiigguuiieennttee mmeeccaanniissmmoo:: 
aa.. DDeeuuddaass uu oobblliiggaacciioonneess eenn mmoonneeddaa eexxttrraannjjeerraa:: 
LLaass eemmpprreessaass qquuee ppoosseeaann ddeeuuddaass uu oobblliiggaacciioonneess eenn mmoonneeddaa eexxttrraannjjeerraa aa llaa ffeecchhaa 
ddee ssuu bbaallaannccee ggeenneerraall,, ddeebbeenn rreeaajjuussttaarrllaa ddee aaccuueerrddoo aa llaa ccoottiizzaacciióónn ddee llaa 
rreessppeeccttiivvaa mmoonneeddaa aa llaa mmiissmmaa ffeecchhaa iinnddiiccaaddaa aanntteerriioorrmmeennttee.. 
LLooss ttiippooss ddee ccaammbbiioo ddee llaass mmoonneeddaass eexxttrraannjjeerraass llaass pprrooppoorrcciioonnaa eell BBaannccoo CCeennttrraall 
ddee CChhiillee.. 
bb.. DDeeuuddaass uu oobblliiggaacciioonneess eexxpprreessaaddaass eenn mmoonneeddaa nnaacciioonnaall rreeaajjuussttaabblleess:: 
EEssttooss ppaassiivvooss nnoo mmoonneettaarriiooss ssee aaccttuuaalliizzaann aa llaa ffeecchhaa ddeell bbaallaannccee ddee aaccuueerrddoo aall 
rreeaajjuussttee ccoonnvveenniiddoo oo ppaaccttaaddoo eennttrree llaass ppaarrtteess.. 
LLaa ccoonnttaabbiilliizzaacciióónn ddee llaa ccoorrrreecccciióónn mmoonneettaarriiaa ddee llooss PPaassiivvooss ssee eeffeeccttúúaa eenn uunn 
CCoommpprroobbaannttee CCoonnttaabbllee ddee TTrraassppaassoo ddee llaa ssiigguuiieennttee ffoorrmmaa,, eenn ccaassoo qquuee eell rreessuullttaaddoo sseeaa 
ppoossiittiivvoo,, eenn ccaassoo ccoonnttrraarriioo llaass ccuueennttaass ssee aannoottaarráánn eenn eell llaaddoo ccoonnttrraarriioo:: 
9944 
CCOOMMPPRROOBBAANNTTEE DDEE TTRRAASSPPAASSOO 
FFEECCHHAA::
CCÓÓDDIIGGOO DDEESSCCRRIIPPCCIIÓÓNN DDEEBBEE HHAABBEERR 
CCoorrrreecccciióónn MMoonneettaarriiaa 9999..999999..999999 
OObblliiggaacciioonneess ccoonn eell PPúúbblliiccoo 9999..999999..999999 
LLeettrraass ppoorr PPaaggaarr 9999..999999..999999 
CCuueennttaass ppoorr PPaaggaarr rreeaajjuussttaabblleess 9999..999999..999999 
PPrrééssttaammooss BBaannccaarriiooss eenn mmoonneeddaa 
eexxttrraannjjeerraa 
9999..999999..999999 
TToottaalleess 
GGLLOOSSAA:: CCoonnttaabbiilliizzaacciióónn ddee llaa CCoorrrreecccciióónn MMoonneettaarriiaass ddeell PPaassiivvoo ddeell eejjeerrcciicciioo ffiinnaalliizzaaddoo aall........ 
PPRREEPPAARRAADDOO PPOORR:: RREEVVIISSAADDOO PPOORR:: VVº BBº 
33.. PPrroovviissiioonneess 
33..11 CCoonncceeppttoo 
LLaass pprroovviissiioonneess ccoorrrreessppoonnddeenn aa ccoommpprraass,, ggaassttooss oo ccoommpprroommiissooss ccoonnttrraaííddooss eenn uunn 
eejjeerrcciicciioo ccoonnttaabbllee yy qquuee eell ppaaggoo ssee eeffeeccttuuaarráá eenn eell ssiigguuiieennttee,, ggeenneerraallmmeennttee eell mmoonnttoo nnoo ssee 
ccoonnooccee ccoonn eexxaaccttiittuudd,, sseeaa ppoorr qquuee nnoo ssee ddiissppoonnee ddee llaa ddooccuummeennttaacciióónn ddee rreessppaallddoo 
rreessppeeccttiivvaa oo bbiieenn ssee ttrraattee ddee uunnaa eessttiimmaacciióónn qquuee ssee hhaarráá eeffeeccttiivvaa eenn eell ssiigguuiieennttee ppeerrííooddoo.. 
PPoorr eessttoo ssee ddiiccee qquuee llaass pprroovviissiioonneess ssoonn ggaassttooss eeffeeccttiivvooss yy ppaassiivvooss cciieerrttooss ddee ccáállccuullooss 
eessttiimmaaddooss.. 
AAssíí ppoorr eejjeemmpplloo tteenneemmooss pprroovviissiioonneess ddee ffiinnaall ddee aaññoo ppoorr ggaassttooss qquuee ccoorrrreessppoonnddee aall 
eejjeerrcciicciioo,, ppeerroo qquuee aall nnoo ddiissppoonneerr ddee llaa ddooccuummeennttaacciióónn eexxaaccttaa ssee ddeetteerrmmiinnaa uunn ppoossiibbllee 
vvaalloorr aa ccaanncceellaarr eenn eell pprróóxxiimmoo eejjeerrcciicciioo,, ppeerroo eell ggaassttoo qquueeddaarráá ddeevveennggaaddoo eenn eell aaccttuuaall,, eenn 
eessttee ccaassoo eessttáánn llooss ccoonnssuummooss bbáássiiccooss ((lluuzz,, tteellééffoonnoo,, eettcc..)).. 
TTaammbbiiéénn ssee ppuueeddeenn mmeenncciioonnaarr llaass pprroovviissiioonneess ppoorr llaass ggrraattiiffiiccaacciioonneess,, ssii bbiieenn ssee ppaaggaarráánn 
eenn mmaarrzzoo oo aabbrriill ddeell pprróóxxiimmoo aaññoo,, eessttáánn ccoorrrreessppoonnddeenn aa ggaassttooss ddeell eejjeerrcciicciioo aaccttuuaall,, eenn 
eessttee ccaassoo eell ggaassttoo qquuee ssee pprroovviissiioonnaa eess mmááss rreeaall.. 
PPoorr úúllttiimmoo,, eessttáánn llaass pprroovviissiioonneess ccoorrrreessppoonnddiieenntteess aa llaa iinnddeemmnniizzaacciióónn ppoorr aaññooss ddee 
sseerrvviicciiooss qquuee ttiieennee ccoommoo oobbjjeettiivvoo eessttaabblleecceerr uunnaa ddeeuuddaa eessttiimmaaddaa eenn ffaavvoorr ddee llooss 
ttrraabbaajjaaddoorreess ddee llaa eemmpprreessaa,, qquuee ddee aaccuueerrddoo aa ssuu aannttiiggüüeeddaadd llaabboorraall tteennddrráánn ddeerreecchhoo aa uunnaa 
9955 
NNUUMMEERROO::
indemnización como lo establecen las leyes laborales, eess uunnaa pprroovviissiióónn nneettaammeennttee 
ffiinnaanncciieerraa.. 
TTaammbbiiéénn ssee lleess llllaammaa pprroovviissiióónn aa aaqquueellllaass oobblliiggaacciioonneess qquuee qquueeddaann rreefflleejjaaddaass eenn llooss 
eessttaaddooss ffiinnaanncciieerrooss bbaajjoo eell rruubbrroo ddeell PPaassiivvoo CCiirrccuullaannttee qquuee rreefflleejjaann oobblliiggaacciioonneess qquuee ssee 
ddeevveennggaann eenn eell eejjeerrcciicciioo aaccttuuaall,, ppeerroo qquuee ssee ppaaggaarráánn eenn eell pprróóxxiimmoo,, eessee aaccttoo ssee ddeennoommiinnaa 
““pprroovviissiioonnaarr”” eell ppaaggoo.. 
33..22 TTrraattaammiieennttoo CCoonnttaabbllee.. 
LLaass pprroovviissiioonneess ssoonn ppaassiivvooss,, eess ddeecciirr,, aauummeennttaann eenn eell hhaabbeerr ppoorr llooss vvaalloorreess eessttiimmaaddooss oo 
ppoossiibblleess yy ddiissmmiinnuuyyeenn eenn eell ddeebbee ppoorr llooss aajjuusstteess oo ppoorr llooss ppaaggooss eeffeeccttuuaaddooss eenn eell eejjeerrcciicciioo 
ssiigguuiieennttee.. 
33..33 CCoonnttaabbiilliizzaacciioonneess yy AAjjuusstteess 
SSeeaa qquuee ssee ttrraatteenn ddee ggaassttooss eessttiimmaaddooss oo rreeaalleess,, aall cciieerrrree ddee llooss eessttaaddooss ffiinnaanncciieerroo ssee ddeebbee 
eeffeeccttuuaarr ccoonnttaabblleemmeennttee eell aassiieennttoo ppaarraa ddeejjaarr rreefflleejjaaddaa llaa pprroovviissiióónn.. PPoosstteerriioorrmmeennttee,, eenn eell 
eejjeerrcciicciioo ccoonnttaabbllee ssiigguuiieennttee ssee eeffeeccttúúaa eell ppaaggoo yy ccoonn eellllooss llooss aajjuusstteess rreessppeeccttiivvooss ppoorr llaass 
ddiiffeerreenncciiaass eennttrree eell vvaalloorr eessttiimmaaddoo yy eell rreeaall.. 
CCoonnttaabbiilliizzaacciióónn ddee llaa PPrroovviissiióónn aa llaa ffeecchhaa ddee llooss eessttaaddooss ffiinnaanncciieerrooss eenn eell CCoommpprroobbaannttee 
ddee TTrraassppaassoo ssiigguuiieennttee:: 
9966 
CCOOMMPPRROOBBAANNTTEE DDEE TTRRAASSPPAASSOO 
FFEECCHHAA:: 
NNUUMMEERROO::
CCÓÓDDIIGGOO DDEESSCCRRIIPPCCIIÓÓNN DDEEBBEE HHAABBEERR 
GGrraattiiffiiccaacciioonneess 9999..999999..999999 
PPrroovviissiióónn ppoorr GGrraattiiffiiccaacciioonneess 9999..999999..999999 
TToottaalleess 
GGLLOOSSAA:: CCoonnttaabbiilliizzaacciióónn ddee PPrroovviissiióónn ppoorr ggrraattiiffiiccaacciioonneess aall ppeerrssoonnaall ccoorrrreessppoonnddiieennttee aall eejjeerrcciicciioo 
FFiinnaalliizzaaddoo aall ............................ 
PPRREEPPAARRAADDOO PPOORR:: RREEVVIISSAADDOO PPOORR:: VVº BBº 
CCoonnttaabbiilliizzaacciióónn ddeell ppaaggoo ddee llaa ggrraattiiffiiccaacciióónn ccoonn oo ssiinn ddiiffeerreenncciiaa,, rreessppeeccttoo ddeell vvaalloorr 
pprroovviissiioonnaaddoo eenn eell CCoommpprroobbaannttee ddee IInnggrreessoo ssiigguuiieennttee:: 
CCÓÓDDIIGGOO DDEESSCCRRIIPPCCIIÓÓNN DDEEBBEE HHAABBEERR 
PPrroovviissiióónn ppoorr GGrraattiiffiiccaacciioonneess 9999..999999..999999 
9977 
CCOOMMPPRROOBBAANNTTEE DDEE IINNGGRREESSOO 
FFEECCHHAA:: 
NNUUMMEERROO::
BBaannccoo 9999..999999..999999 
OO bbiieenn,, 
PPrroovviissiióónn ppoorr GGrraattiiffiiccaacciioonneess 9999..999999..999999 
BBaannccoo 9999..999999..999999 
AAjjuussttee BBaallaanncceess AAnntteerriioorreess 9999..999999..999999 
OO bbiieenn,, 
PPrroovviissiióónn ppoorr GGrraattiiffiiccaacciioonneess 9999..999999..999999 
AAjjuusstteess BBaallaanncceess AAnntteerriioorreess 9999..999999..999999 
BBaannccoo 9999..999999..999999 
TToottaalleess 
GGLLOOSSAA:: CCoonnttaabbiilliizzaacciióónn ddeell ppaaggoo ddee llaass ggrraattiiffiiccaacciioonneess aall ppeerrssoonnaall ccoorrrreessppoonnddiieennttee aall eejjeerrcciicciioo 
FFiinnaalliizzaaddoo aall ............................ 
PPRREEPPAARRAADDOO PPOORR:: RREEVVIISSAADDOO PPOORR:: VVº BBº 
44.. IInnggrreessooss AAnnttiicciippaaddooss 
44..11 CCoonncceeppttoo 
CCoorrrreessppoonnddee aa aaqquueellllaass ccaannttiiddaaddeess ppeerrcciibbiiddaass aannttiicciippaaddaammeennttee ppoorr llaa eemmpprreessaa ppoorr 
ooppeerraacciioonneess qquuee aauunn nnoo hhaa rreeaalliizzaaddoo,, eess ddeecciirr,, iinnggrreessooss ppoorr bbiieenneess oo sseerrvviicciiooss aauunn nnoo 
pprreessttaaddooss ppoorr llaa eennttiiddaadd yy qquuee ssee eeffeeccttuuaarráánn yy ddeevveennggaarráánn ccoommoo uuttiilliiddaaddeess eenn eell eejjeerrcciicciioo 
ssiigguuiieennttee.. 
CCoommoo ssoonn iinnggrreessooss ppeerrcciibbiiddooss eenn uunn ppeerrííooddoo aall ccuuaall nnoo llee ccoorrrreessppoonnddee ddeevveennggaarr ddiicchhaass 
ggaannaanncciiaass eenn eessee ppeerrííooddoo ssiinnoo qquuee ssoonn uuttiilliiddaaddeess ddeell eejjeerrcciicciioo iinnmmeeddiiaattaammeennttee ssiigguuiieennttee,, 
ddeebbiiddoo aa qquuee eenn ééll ssee pprreessttaarráá eell sseerrvviicciioo oo ssee eennttrreeggaarráánn llooss bbiieenneess.. CCoommoo ssee ddeebbee aapplliiccaarr 
eell PPrriinncciippiioo ddee CCoonnttaabbiilliiddaadd ““ddeevveennggaaddoo””,, ccoonnttaabblleemmeennttee ssee ddeebbeenn eeffeeccttuuaarr llooss rreeggiissttrrooss 
nneecceessaarriiooss ppaarraa qquuee ddiicchhaass ooppeerraacciioonneess qquueeddeenn ddeevveennggaaddaass eenn eell ppeerrííooddoo ccoorrrreeccttoo.. 
9988
Ejemplo de estas operaciones están los Arriendos percibidos anticipadamente, IInntteerreesseess 
ppeerrcciibbiiddooss ppoorr aaddeellaannttaaddoo,, eettcc.. 
44..22 MMééttooddooss ddee RReeggiissttrroo yy AAjjuusstteess aall FFiinnaall ddeell EEjjeerrcciicciioo 
44..22..11 MMééttooddoo eenn qquuee ssee aabboonnaa ttooddoo eell iinnggrreessoo aa ggaannaanncciiaass ddeell eejjeerrcciicciioo aaccttuuaall yy aall ffiinnaall 
ddee eessee mmiissmmoo eejjeerrcciicciioo ssee ccrreeaa uunn ppaassiivvoo ppoorr llaa ppaarrttee ccoorrrreessppoonnddiieennttee aall eejjeerrcciicciioo 
ssiigguuiieennttee.. 
LLaa mmeettooddoollooggííaa ddee eessttee ssiisstteemmaa ddee rreeggiissttrroo iinnddiiccaa qquuee eell iinnggrreessoo ssee aabboonnaa 
ttoottaallmmeennttee aa llaa ccuueennttaa ddee GGaannaanncciiaass rreessppeettiivvaa.. AA llaa ffeecchhaa ddee llooss eessttaaddooss 
ffiinnaanncciieerrooss llaa ppaarrttee nnoo ddeevveennggaaddaa oo nnoo ggaannaaddaa ssee ttrraassppaassaa aa uunnaa ccuueennttaa ddee PPaassiivvoo 
CCiirrccuullaannttee.. PPoorr úúllttiimmoo,, aall rreeaabbrriirrssee llooss lliibbrrooss eenn eell eejjeerrcciicciioo ssiigguuiieennttee rreeaappaarreeccee llaa 
ccuueennttaa ddee PPaassiivvoo aa llaa ccuuaall ssee hhaabbííaa ttrraassppaassaaddoo llaa ppaarrttee nnoo ggaannaaddaa;; eessttee vvaalloorr ssee 
ttrraassppaassaa nnuueevvaammeennttee aa llaa ccuueennttaa ddee GGaannaanncciiaass oorriiggiinnaall ((eenn ffeecchhaa ooppttaattiivvaa)) ppaarraa 
rreeiinniicciiaarr eell pprroocceessoo eenn eell ccaassoo qquuee eell iinnggrreessoo ssee pprroolloonngguuee ppoorr oottrroo ppeerrííooddoo mmááss.. 
------------ FFeecchhaa eenn qquuee ssee rreecciibbiióó eell iinnggrreessoo aannttiicciippaaddoo -------------- 
CCaajjaa-- BBaannccoo 9999..999999..999999 
““CCttaa.. ddee GGaannaanncciiaass”” 9999..999999..999999 
------------ FFeecchhaa ddee llooss eessttaaddooss ffiinnaanncciieerrooss -------------- 
““CCttaa.. ddee GGaannaanncciiaass”” 9999..999999..999999 
““CCttaa.. ddee PPaassiivvoo CCiirrccuullaannttee”” 9999..999999..999999 
GG:: PPaarraa rreefflleejjaarr ccoommoo oobblliiggaacciióónn llaa ppaarrttee qquuee ssee ddeevveennggaarráá eell eejjeerrcciicciioo ssiigguuiieennttee 
EEjjeerrcciicciioo SSiigguuiieennttee:: 
------------ FFeecchhaa qquuee ssee eessttiimmee ccoonnvveenniieennttee -------------- 
““CCttaa.. ddee PPaassiivvoo CCiirrccuullaannttee”” 9999..999999..999999 
““CCttaa.. ddee GGaannaanncciiaass”” 9999..999999..999999 
GG:: PPaarraa rreefflleejjaarr eell iinnggrreessoo eenn eell eejjeerrcciicciioo ssiigguuiieennttee.. 
44..22..22 MMééttooddoo eenn qquuee ssee aabboonnaa ttooddoo llaa ggaannaanncciiaa aa uunnaa ccuueennttaa ddee PPaassiivvoo CCiirrccuullaannttee,, 
IInnggrreessoo AAnnttiicciippaaddoo ddeell eejjeerrcciicciioo aaccttuuaall yy aall ffiinnaall ddee eessee mmiissmmoo eejjeerrcciicciioo ssee lllleevvaa aa 
uuttiilliiddaadd ssóólloo llaa ppaarrttee ccoorrrreessppoonnddiieennttee aa eessee mmiissmmoo eejjeerrcciicciioo,, qquueeddaannddoo ccoommoo 
ssaallddoo ssóólloo llaa ppaarrttee ddeell eejjeerrcciicciioo ssiigguuiieennttee.. 
LLaa mmeettooddoollooggííaa ddee eessttee mmééttooddoo ccoonnssiissttee eenn qquuee eell aabboonnoo ssee hhaaccee aa uunnaa ccuueennttaa ddee 
IInnggrreessoo AAnnttiicciippaaddoo.. PPeerriióóddiiccaammeennttee ((aa vvoolluunnttaadd ddee llaa eemmpprreessaa)),, oo bbiieenn aa llaa ffeecchhaa 
ddee llooss eessttaaddooss ffiinnaanncciieerrooss,, ssee vvaa ttrraassppaassaannddoo llaa ppaarrttee ddeevveennggaaddaa oo ggaannaaddaa aa llaass 
ccuueennttaass ddee GGaannaanncciiaass rreessppeeccttiivvaa.. DDee eessttee mmooddoo llaa ccuueennttaa ddee IInnggrreessoo AAnnttiicciippaaddoo 
9999
va reflejando las utilidades aun no devengadas sseerrvviicciiooss oo pprroodduuccttoo nnoo 
eennttrreeggaaddooss.. 
------------ FFeecchhaa eenn qquuee ssee ppeerrcciibbiióó eell iinnggrreessoo -------------- 
CCaajjaa –– BBaannccoo 9999..999999..999999 
““CCttaa.. ddee IInnggrreessoo AAnnttiicciippaaddoo”” 9999..999999..999999 
------------ FFeecchhaa ddee llooss eessttaaddooss ffiinnaanncciieerrooss -------------- 
““CCttaa.. ddee IInnggrreessoo AAnnttiicciippaaddoo”” 9999..999999..999999 
““CCttaa.. ddee GGaannaanncciiaass”” 9999..999999..999999 
GG:: PPaarraa rreefflleejjaarr ccoommoo uuttiilliiddaadd ssóólloo llaa ppaarrttee qquuee ssee ddeevveennggóó eenn eell eejjeerrcciicciioo.. 
EEjjeerrcciicciioo SSiigguuiieennttee:: 
------------ FFeecchhaa qquuee ssee eessttiimmee ccoonnvveenniieennttee -------------- 
““CCttaa.. ddee IInnggrreessoo AAnnttiicciippaaddoo”” 9999..999999..999999 
““CCttaa.. ddee GGaannaanncciiaass”” 9999..999999..999999 
GG:: PPaarraa rreefflleejjaarr llaa uuttiilliiddaadd eenn eell eejjeerrcciicciioo ssiigguuiieennttee 
44..33 CCoorrrreecccciióónn MMoonneettaarriiaa ddee llooss IInnggrreessooss AAnnttiicciippaaddooss 
EEssttaass ccuueennttaa ssee aaccttuuaalliizzaarráánn ssóólloo ssii aall mmoommeennttoo ddee ppeerrcciibbiirr llaass ggaannaanncciiaass qquueeddaa 
eessttiippuullaaddoo eenn aallggúúnn ddooccuummeennttoo qquuee eell ssaallddoo ppeennddiieennttee aa ttrraassppaassaarr aall eejjeerrcciicciioo ssiigguuiieennttee 
ddeebbeerráá ccoorrrreeggiirrssee mmoonneettaarriiaammeennttee.. OO bbiieenn,, llaa mmoonneeddaa eenn qquuee ssee ppeerrcciibbaann llaass ggaannaanncciiaass 
aannttiicciippaaddaass eessttee eexxpprreessaaddaa eenn UUFF,, UUTTMM,, UUSS$$,, eettcc.. EEnn eell ccaassoo qquuee ssóólloo ssee ppeerrcciibbaa eenn 
ppeessooss yy ssee eessttaabblleezzccaa aallgguunnaa mmooddaalliiddaadd ddee aaccttuuaalliizzaacciióónn,, ssee ddeebbeerráá eessppeecciiffiiccaarr llooss 
eelleemmeennttooss ccoorrrreeccttoorreess aa uuttiilliizzaarr,, eejjeemmpplloo IIPPCC,, IIPPMM,, eettcc.. 
LLaa ccoonnttaabbiilliizzaacciióónn ddee llaa ccoorrrreecccciióónn mmoonneettaarriiaa ddee eessttooss PPaassiivvooss ssee eeffeeccttúúaa eenn uunn 
CCoommpprroobbaannttee CCoonnttaabbllee ddee TTrraassppaassoo ddee llaa ssiigguuiieennttee ffoorrmmaa,, eenn ccaassoo qquuee eell rreessuullttaaddoo sseeaa 
ppoossiittiivvoo,, eenn ccaassoo ccoonnttrraarriioo llaass ccuueennttaass ssee aannoottaarráánn eenn eell llaaddoo ccoonnttrraarriioo:: 
CCÓÓDDIIGGOO DDEESSCCRRIIPPCCIIÓÓNN DDEEBBEE HHAABBEERR 
CCoorrrreecccciióónn MMoonneettaarriiaa 9999..999999..999999 
AArrrriieennddooss ppeerrcciibbiiddooss aannttiicciippaaddaammeennttee 9999..999999..999999 
110000 
CCOOMMPPRROOBBAANNTTEE DDEE TTRRAASSPPAASSOO 
FFEECCHHAA:: 
NNUUMMEERROO::
Intereses ppeerrcciibbiiddooss ppoorr aaddeellaannttaaddoo 9999..999999..999999 
TToottaalleess 
GGLLOOSSAA:: CCoonnttaabbiilliizzaacciióónn ddee llaa CCoorrrreecccciióónn MMoonneettaarriiaass ddee llooss IInnggrreessooss AAnnttiicciippaaddooss ddeell eejjeerrcciicciioo 
FFiinnaalliizzaaddoo aall ...................... 
PPRREEPPAARRAADDOO PPOORR:: RREEVVIISSAADDOO PPOORR:: VVº BBº 
55.. PPaassiivvoo aa LLaarrggoo PPllaazzoo 
55..11 CCoonncceeppttoo 
GGeenneerraallmmeennttee ssoonn ddeeuuddaass ccoonnttrraaííddaass ccoonn tteerrcceerraass ppeerrssoonnaass yy ccuuyyaa eexxiiggiibbiilliiddaadd ssee hhaarráá 
eeffeeccttiivvaa eenn uunn ppllaazzoo ssuuppeerriioorr aa uunn aaññoo aa ccoonnttaarr ddee llaa ffeecchhaa ddee cciieerrrree ddee llooss eessttaaddooss 
ffiinnaanncciieerrooss,, ppuueeddeenn ccoorrrreessppoonnddeerr aa oobblliiggaacciioonneess ccoonn eell ppúúbblliiccoo,, bbaannccooss,, iinnssttiittuucciioonneess 
ffiinnaanncciieerraass,, aaccrreeeeddoorreess vvaarriiooss,, eettcc.. 
55..22 CCllaassiiffiiccaacciióónn sseeggúúnn llaa NNaattuurraalleezzaa ddee llaa OObblliiggaacciióónn 
SSeeggúúnn llaass iinnssttrruucccciioonneess iimmppaarrttiiddaass ppoorr llaa SSuuppeerriinntteennddeenncciiaa ddee SSeegguurrooss yy VVaalloorreess aa ttrraavvééss 
ddee llaa CCiirrccuullaarr NNº 11550011,, llooss PPaassiivvooss aa LLaarrggoo PPllaazzoo ssee sseeppaarraarráánn eenn llooss ssiigguuiieenntteess rruubbrrooss:: 
aa.. OObblliiggaacciioonneess ccoonn bbaannccooss ee iinnssttiittuucciioonneess ffiinnaanncciieerraass 
PPrrééssttaammooss oottoorrggaaddooss eexxcclluussiivvaammeennttee ppoorr bbaannccoo ee iinnssttiittuucciioonneess ffiinnaanncciieerraass,, ccoonn 
vveenncciimmiieennttoo qquuee eexxcceeddeenn aa uunn aaññoo aa ccoonnttaarr ddee llaa ffeecchhaa ddee cciieerrrree ddee llooss eessttaaddooss 
ffiinnaanncciieerrooss iinncclluuyyeennddoo llooss ccoorrrreessppoonnddiieenntteess iinntteerreesseess ddeevveennggaaddooss ppoorr ppaaggaarr aa 
mmááss ddee uunn aaññoo.. 
bb.. OObblliiggaacciioonneess ccoonn eell ppúúbblliiccoo llaarrggoo ppllaazzoo ((bboonnooss)) 
OObblliiggaacciioonneess ccoonnttrraaííddaass aa ttrraavvééss ddee llaa eemmiissiióónn ddee bboonnooss uu oottrrooss ttííttuullooss ddee ddeeuuddaa 
ddee ooffeerrttaa ppúúbblliiccaa ccoollooccaaddooss ttaannttoo eenn CChhiillee ccoommoo eenn eell eexxttrraannjjeerroo,, iinnssccrriittaass eenn llaa 
110011
SVS, con vencimiento que exceden a un año a contar de la ffeecchhaa ddee cciieerrrree ddee llooss 
eessttaaddooss ffiinnaanncciieerrooss,, iinncclluuiiddooss llooss ccoorrrreessppoonnddiieenntteess iinntteerreesseess ddeevveennggaaddooss ppoorr 
ppaaggaarr aa mmááss ddee uunn aaññoo.. 
OObblliiggaacciioonneess oorriiggiinnaaddaass eenn llaa eemmiissiióónn ddee bboonnooss yy oottrrooss ttííttuullooss ddee ddeeuuddaa qquuee 
rreeaalliiccee llaa ssoocciieeddaadd,, ccoonn ccaarráácctteerr pprriivvaaddoo qquuee ssee rreeaalliiccee eenn CChhiillee oo eenn ffoorrmmaa 
ppúúbblliiccaa oo pprriivvaaddaa eenn eell eexxttrraannjjeerroo,, ccoonn vveenncciimmiieennttoo qquuee eexxcceeddeenn aa uunn aaññoo aa 
ccoonnttaarr ddee llaa ffeecchhaa ddee cciieerrrree ddee llooss eessttaaddooss ffiinnaanncciieerrooss,, iinncclluuiiddooss llooss 
ccoorrrreessppoonnddiieenntteess iinntteerreesseess ddeevveennggaaddooss ppoorr ppaaggaarr aa mmááss ddee uunn aaññoo.. 
cc.. DDooccuummeennttooss ppoorr ppaaggaarr llaarrggoo ppllaazzoo 
SSee iinncclluuyyeenn llaass oobblliiggaacciioonneess ddooccuummeennttaaddaass ccoonnttrraaííddaass ccoonn iinnssttiittuucciioonneess ddiissttiinnttaass 
aa llooss bbaannccooss ee iinnssttiittuucciioonneess ffiinnaanncciieerraass,, pprroovveenniieenntteess ddee llaass ooppeerraacciioonneess 
ccoommeerrcciiaalleess ddee llaa eemmpprreessaa,, ccuuyyoo vveenncciimmiieennttoo eess aa mmááss ddee uunn aaññoo iinncclluuiiddooss llooss 
ccoorrrreessppoonnddiieenntteess iinntteerreesseess ddeevveennggaaddooss ppoorr ppaaggaarr aa mmááss ddee uunn aaññoo.. 
dd.. AAccrreeeeddoorreess vvaarriiooss llaarrggoo ppllaazzoo 
OObblliiggaacciioonneess aa llaarrggoo ppllaazzoo nnoo ddeerriivvaaddaass ddeell ggiirroo ddee llaa eemmpprreessaa yy nnoo iinncclluuiiddaass eenn 
llooss rruubbrrooss aanntteerriioorreess.. 
ee.. DDooccuummeennttooss yy ccuueennttaass ppoorr ppaaggaarr aa eemmpprreessaass rreellaacciioonnaaddaass llaarrggoo ppllaazzoo 
DDooccuummeennttooss yy ccuueennttaass ppoorr ppaaggaarr aa llaarrggoo ppllaazzoo,, ddeerriivvaaddooss ddee ttrraannssaacccciioonneess ccoonn 
eemmpprreessaass rreellaacciioonnaaddaass.. 
ff.. PPrroovviissiioonneess llaarrggoo ppllaazzoo 
EEssttiimmaacciioonneess ddee ccoossttooss oo ggaassttooss ddeevveennggaaddooss qquuee ssee lliiqquuiiddaarráánn aa mmááss ddee uunn aaññoo 
ppllaazzoo,, ccoommoo eess eell ccaassoo ddee llaass iinnddeemmnniizzaacciioonneess ppoorr aaññooss ddee sseerrvviicciiooss.. 
gg.. IImmppuueessttooss ddiiffeerriiddooss aa llaarrggoo ppllaazzoo 
SSee rreefflleejjaa llaa ddiiffeerreenncciiaa aaccrreeeeddoorraa nneettaa eennttrree eell iimmppuueessttoo ppoorr ppaaggaarr eenn uunn eejjeerrcciicciioo 
ttrriibbuuttaarriioo ddiissttiinnttoo aall ddee ssuu rreeggiissttrroo ccoonnttaabbllee yy eell ggaassttoo ttrriibbuuttaarriioo ppoorr iimmppuueessttoo aa llaa 
rreennttaa,, oorriiggiinnaaddaa ppoorr ddiiffeerreenncciiaass tteemmppoorraarriiaass iimmppoonniibblleess eenn eell llaarrggoo ppllaazzoo.. 
55..33 OObblliiggaacciioonneess ppoorr EEmmiissiióónn ddee TTííttuullooss ddee CCrrééddiittoo 
55..33..11 BBoonnooss 
UUnn bboonnoo eess uunnaa pprroommeessaa ddee ppaaggoo ddee uunnaa cciieerrttaa ccaannttiiddaadd ddee ddiinneerroo,, aa uunnaa ttaassaa ddee 
iinntteerrééss ddaaddaa yy eenn uunnaa ffeecchhaa ddeetteerrmmiinnaaddaa.. UUnn bboonnoo eess eesseenncciiaallmmeennttee uunn 
iinnssttrruummeennttoo ddee ddeeuuddaa ccoonn eell qquuee ccuueennttaann eennttiiddaaddeess gguubbeerrnnaammeennttaalleess yy pprriivvaaddaass 
ppaarraa rreeccaauuddaarr ddiinneerroo.. UUnn bboonnoo ppuueeddee sseerr ccoommpprraaddoo ppoorr iinnvveerrssiioonniissttaass 
ppaarrttiiccuullaarreess,, bbaannccooss ggoobbiieerrnnooss,, eettcc.. 
110022
Las Sociedades Anónimas podrán ser autorizadas ppoorr llaa SSVVSS,, mmeeddiiaannttee uunnaa 
ssoolliicciittuudd ddee iinnssccrriippcciióónn eenn eell RReeggiissttrroo ddee BBoonnooss yy DDeebbeennttuurreess,, ppaarraa eemmiittiirr ééssttooss 
ddooccuummeennttooss.. 
EEssttooss iinnssttrruummeennttooss ssoonn uuttiilliizzaaddooss ppoorr uunnaa eemmpprreessaa ccuuaannddoo nneecceessiittaa ffiinnaanncciiaarr uunn 
pprrooyyeeccttoo ddeetteerrmmiinnaaddoo.. LLaa ffoorrmmaa ddee ccoonnsseegguuiirr pprrééssttaammooss aa llaarrggoo ppllaazzoo ssee hhaaccee 
mmeeddiiaannttee llaa eemmiissiióónn ddee ddooccuummeennttooss ppoorr ppaaggaarr.. EEss uunnaa ttééccnniiccaa ddee ffrraacccciioonnaarr uunn 
ggrraann pprrééssttaammoo eenn uunnaa ggrraann ccaannttiiddaadd ddee uunniiddaaddeess,, llllaammaaddaass bboonnooss.. CCaaddaa bboonnoo 
ccoonnssttiittuuiirráá uunn ddooccuummeennttoo ppoorr ppaaggaarr aa llaarrggoo ppllaazzoo qquuee ccoonnlllleevvaa iinntteerreesseess.. LLooss 
bboonnooss ssoonn eemmiittiiddooss ggeenneerraallmmeennttee ppoorr llaass eemmpprreessaass ppúúbblliiccaass,, sseemmiippúúbblliiccaass oo 
eemmpprreessaass pprriivvaaddaass ddee sseerrvviicciioo ppúúbblliiccoo.. 
55..33..22 DDeebbeennttuurreess 
SSoonn iinnssttrruummeennttooss eemmiittiiddooss ppoorr llaa SSoocciieeddaaddeess AAnnóónniimmaass pprreevviiaa aauuttoorriizzaacciióónn yy 
rreeggiissttrroo eenn eell RReeggiissttrroo ddee DDeebbeennttuurreess,, ssee rreeaajjuussttaann,, ggaannaann iinntteerreesseess yy ssee vvaalloorriizzaann 
eenn ppoorrcceennttaajjee ddee ssuu vvaalloorr ppaarr.. 
LLooss rreeqquuiissiittooss qquuee ddeebbeenn ccuummpplliirr llaa ssoocciieeddaaddeess aannóónniimmaass ppaarraa eemmiittiirr ddeebbeennttuurreess 
ssoonn:: 
aa.. SSee rreeqquuiieerree aaccuueerrddoo ddee llaa JJuunnttaa ddee AAcccciioonniissttaass,, ccuuaannddoo eell mmoonnttoo ddee llooss 
ddeebbeennttuurreess aa eemmiittiirr mmááss eell ppaassiivvoo eess ssuuppeerriioorr aall ppaattrriimmoonniioo.. 
bb.. EEffeeccttuuaaddoo eell aaccuueerrddoo,, llaa ssoocciieeddaadd ddeebbee eelleevvaarr uunnaa ssoolliicciittuudd aa llaa SSVVSS 
ppiiddiieennddoo llaa iinnssccrriippcciióónn eenn eell RReeggiissttrroo ddee DDeebbeennttuurreess ddee ddiicchhoo 
OOrrggaanniissmmoo,, qquuiieenn pprroocceeddeerráá aa llaa iinnssccrriippcciióónn ddeennttrroo ddeell ppllaazzoo ddee 1155 ddííaass,, 
ddeebbiieennddoo oottoorrggaarr uunn cceerrttiiffiiccaaddoo eenn ddoonnddee ccoonnssttee eessttee hheecchhoo.. 
cc.. EEnn úúllttiimmoo lluuggaarr,, ddeebbee pprroocceeddeerrssee aa llaa iinnssccrriippcciióónn ddee llaa eessccrriittuurraa ppúúbblliiccaa 
ddee eemmiissiióónn ccoonn ééll oo llooss rreepprreesseennttaanntteess ddee llooss ffuuttuurrooss tteenneeddoorreess ddee llooss 
ddeebbeennttuurreess.. 
LLooss tteenneeddoorreess ddee ddeebbeennttuurreess ssee lleess eennttrreeggaa ttííttuullooss yy eessttooss lllleevvaann aaddjjuunnttooss ccuuppoonneess 
pprreennuummeerraaddooss ccoorrrreellaattiivvaammeennttee,, aassíí llooss tteenneeddoorreess ddeesspprreennddeenn llooss ccuuppoonneess,, llooss 
qquuee pprreesseennttaarráá aa llaa ssoocciieeddaadd ppaarraa ssuu ccoobbrroo ddee llooss iinntteerreesseess yy aammoorrttiizzaacciioonneess aa llaa 
ffeecchhaa ddee ppaaggoo.. LLaass ffoorrmmaass ddee rreessccaattee ssoonn:: 
-- PPoorr ssoorrtteeooss ppeerriióóddiiccooss.. 
-- AAll ttéérrmmiinnoo ddeell ppllaazzoo ffiijjaaddoo eenn llaa eemmiissiióónn.. 
-- RReessccaattee ddee uunnaa sseerriiee ccoommpplleettaa oo ddee llaa ttoottaalliiddaadd ddeell eemmpprrééssttiittoo.. 
-- CCaammbbiioo ppoorr aacccciioonneess ddee llaa ssoocciieeddaadd,, ccaappiittaalliizzaacciióónn ddee uunnaa ddeeuuddaa.. 
110033
55..33..33 SSeeccuueenncciiaa CCoonnttaabbllee ddee llaa eemmiissiióónn ddee DDeebbeennttuurreess 
------------------FFeecchhaa ddee aauuttoorriizzaacciióónn ---------------------------------- 
DDeebbeennttuurreess ppoorr eemmiittiirr aall XXXX%% 9999..999999..999999 
DDeebbeennttuurreess aauuttoorriizzaaddooss aall XXXX%% 
9999..999999..999999 
------------------FFeecchhaa ddee eemmiissiióónn ---------------------------------- 
DDeebbeennttuurreess eemmiittiiddooss aall XXXX%% 9999..999999..999999 
DDeebbeennttuurreess ppoorr eemmiittiirr aall XXXX%% 9999..999999..999999 
------------------FFeecchhaa ddee ccoollooccaacciióónn ---------------------------------- 
CCaajjaa –– BBaannccoo 9999..999999..999999 
DDeebbeennttuurreess eemmiittiiddooss aall XXXX%% 9999..999999..999999 
CCuuaannddoo llaa ffeecchhaa ddee eemmiissiióónn ddee llooss ddeebbeennttuurreess ccooiinncciiddee ccoonn llaa ffeecchhaa ddee 
ccoollooccaacciióónn ddee llooss mmiissmmooss,, eess ppoossiibbllee ssiimmpplliiffiiccaarr llaa ccoonnttaabbiilliizzaacciióónn eenn llaa ssiigguuiieennttee 
sseeccuueenncciiaa:: 
------------------FFeecchhaa ddee eemmiissiióónn yy ccoollooccaacciióónn ---------------------------------- 
CCaajjaa –– BBaannccoo 9999..999999..999999 
DDeebbeennttuurreess ppoorr ppaaggaarr aall XXXX%% 9999..999999..999999 
55..33..33 SSeeccuueenncciiaa CCoonnttaabbllee ddeell ddeevveennggaammiieennttoo yy ppaaggoo ddee iinntteerreesseess ppoorr llaa eemmiissiióónn ddee 
DDeebbeennttuurreess 
------------------FFeecchhaa ddeell ddeevveennggaammiieennttoo ---------------------------------- 
IInntteerreesseess ssoobbrree ddeebbeennttuurreess aall XXXX%% 9999..999999..999999 
IInntteerreesseess ssoobbrree ddeebbeennttuurreess ppoorr ppaaggaarr 9999..999999..999999 
------------------FFeecchhaa ddeell ppaaggoo ---------------------------------- 
IInntteerreesseess ssoobbrree ddeebbeennttuurreess ppoorr ppaaggaarr 9999..999999..999999 
BBaannccoo 9999..999999..999999 
55..33..44 SSeeccuueenncciiaa CCoonnttaabbllee ddeell rreessccaattee ddee DDeebbeennttuurreess 
------------------FFeecchhaa ddeell rreessccaattee ---------------------------------- 
DDeebbeennttuurreess aauuttoorriizzaaddooss aall XXXX%% 9999..999999..999999 
DDeebbeennttuurreess vveenncciiddooss ppoorr rreessccaattee 
9999..999999..999999 
------------------FFeecchhaa ddee ppaaggoo ddeell rreessccaattee ---------------------------------- 
DDeebbeennttuurreess vveenncciiddooss ppoorr rreessccaattee 9999..999999..999999 
110044
BBaannccoo 9999..999999..999999 
55..44 CCoorrrreecccciióónn MMoonneettaarriiaa ddee llooss PPaassiivvooss aa LLaarrggoo PPllaazzoo 
TTooddooss llooss ppaassiivvoo ssee ccoorrrriiggeenn eenn llaa mmeeddiiddaa qquuee ccuummppllaann ccoonn llaass mmiissmmaass ccoonnddiicciioonneess 
iinnddiiccaaddaass eenn eell ppuunnttoo 22..33 ddee eessttee mmiissmmoo ccaappííttuulloo.. 
66.. OOppeerraacciioonneess ddee LLeeaassiinngg 
66..11 CCoonncceeppttoo yy ccaarraacctteerrííssttiiccaass 
CCoonncceeppttoo 
EEss uunn ccoonnttrraattoo mmeeddiiaannttee eell ccuuaall uunnaa ppeerrssoonnaa ((aarrrreennddaaddoorr)),, nnaattuurraall oo jjuurrííddiiccaa,, ttrraassppaassaa aa 
oottrraa ((aarrrreennddaattaarriiaa)),, eell ddeerreecchhoo aa uussaarr uunn bbiieenn ffííssiiccoo aa ccaammbbiioo ddee aallgguunnaa ccoommppeennssaacciióónn,, 
ggeenneerraallmmeennttee uunn ppaaggoo ppeerriióóddiiccoo yy ppoorr uunn ttiieemmppoo ddeetteerrmmiinnaaddoo,, aall ttéérrmmiinnoo ddeell ccuuaall eell 
aarrrreennddaattaarriioo ttiieennee llaa ooppcciióónn ddee ccoommpprraarr eell bbiieenn,, rreennoovvaarr eell ccoonnttrraattoo oo ddeevvoollvveerr eell bbiieenn.. 
EEssttee ppuueeddee sseerr aa ccoorrttoo,, mmeeddiiaannoo yy llaarrggoo ppllaazzoo 
EEll vvaalloorr ttoottaall ddee llaass ccuuoottaass mmááss eell mmoonnttoo ddee llaa ooppcciióónn ddee ccoommpprraa eess ddeennoommiinnaaddoo VVaalloorr 
NNoommiinnaall ddeell CCoonnttrraattoo.. 
LLaass ccaarraacctteerrííssttiiccaass bbáássiiccaass ddee uunnaa ooppeerraacciióónn ddee LLeeaassiinngg ssoonn :: 
aa.. LLooss ccoommpprroommiissooss aaddqquuiirriiddooss ttaannttoo ppoorr eell aarrrreennddaattaarriioo ccoommoo ppoorr eell aarrrreennddaaddoorr,, nnoo 
ppuueeddeenn sseerr rreesscciinnddiiddooss uunniillaatteerraallmmeennttee dduurraannttee llaa vviiggeenncciiaa ddeell ccoonnttrraattoo.. 
bb.. EEll ccoonnttrraattoo ccoonntteemmppllaa eexxpprreessaammeennttee aa ssuu ffeecchhaa ddee ttéérrmmiinnoo,, uunnaa ooppcciióónn aa ffaavvoorr ddeell 
aarrrreennddaattaarriioo ppaarraa ccoommpprraarr eell bbiieenn,, rreennoovvaarr eell ccoonnttrraattoo oo ddeevvoollvveerr eell bbiieenn.. 
CCaarraacctteerrííssttiiccaass 
EEll aarrrreennddaattaarriioo,, ttoommaa llaa rreessppoonnssaabbiilliiddaadd ddee ccoonnsseerrvvaarr eell bbiieenn ccoonnttrraattaaddoo,, ddeebbiieennddoo 
eeffeeccttuuaarr aa ssuu ccaarrggoo eell mmaanntteenniimmiieennttoo yy rreeppaarraacciióónn ccoorrrreessppoonnddiieennttee.. AAddeemmááss,, ddeebbee aassuummiirr 
eell ggaassttoo ppoorr ccoonncceeppttoo ddee sseegguurroo.. 
HHaayy uunn pprriimmeerr ppeerrííooddoo ddee ttiieemmppoo ddeetteerrmmiinnaaddoo ggeenneerraallmmeennttee ppoorr llaa vviiddaa úúttiill ddeell bbiieenn,, eenn 
qquuee eell ccoonnttrraattoo eess iirrrreevvooccaabbllee.. DDuurraannttee eessttee llaappssoo llaass ppaarrtteess ddeebbeenn ccuummpplliirr ccaabbaallmmeennttee 
ccoonn ssuuss oobblliiggaacciioonneess,, nnii uunn lliittiiggiioo,, nnii llaa iinnuuttiilliiddaadd ddeell bbiieenn ssoonn mmoottiivvoo ppaarraa qquuee eell uussuuaarriioo 
ppuueeddaa ddeejjaarr ddee ccuummpplliirr ccoonn ssuuss oobblliiggaacciioonneess,, eessppeecciiaallmmeennttee eell ppaaggoo ddee llaass rreennttaass.. 
SSaallvvoo qquuee llaass ppaarrtteess aaccuueerrddeenn aallggoo eenn ccoonnttrraarriioo,, eell aarrrreennddaaddoorr ssóólloo aaccttúúaa ccoommoo 
iinntteerrmmeeddiiaarriioo ffiinnaanncciieerroo,, ssiinn aassuummiirr oottrraass oobblliiggaacciioonneess.. PPooddrrííaa ssiinn eemmbbaarrggoo,, hhaacceerrlloo.. PPoorr 
eejjeemmpplloo,, ppooddrrííaa eennccaarrggaarrssee ddee llaa mmaanntteenncciióónn oo ddeell sseegguurroo,, ppeerroo ccoonn eelllloo tteennddrrííaa qquuee 
aauummeennttaarr eell mmoonnttoo ddee llooss ppaaggooss mmeennssuuaalleess.. 
110055
Al término del período irrevocable el arrendatario tiene tres posibilidades aa ssuu eelleecccciióónn :: 
aa.. RReessttiittuuiirr eell bbiieenn aa ssuu dduueeññoo.. 
bb.. OOppttaarr ppoorr uunn nnuueevvoo ccoonnttrraattoo ddee lleeaassiinngg,, ccuuyyoo mmoonnttoo ddee llaa ooppeerraacciióónn sseerrííaa eell vvaalloorr 
rreessiidduuaall ffiijjaaddoo eenn llaa ooppeerraacciióónn iinniicciiaall.. 
cc.. HHaacceerr eeffeeccttiivvaa llaa ooppcciióónn ddee ccoommpprraa ppoorr eell vvaalloorr rreessiidduuaall pprreeddeetteerrmmiinnaaddoo eenn eell 
ccoonnttrraattoo.. CCaabbee sseeññaallaarr qquuee ssóólloo eenn eessttee ccaassoo yy eenn eessttee mmoommeennttoo ssee pprroodduuccee llaa 
ttrraannssffeerreenncciiaa ddeell bbiieenn aa ffaavvoorr ddeell uussuuaarriioo.. 
EEll mmoonnttoo ddee llaa ooppcciióónn ddee ccoommpprraa aall ffiinnaall ddeell ccoonnttrraattoo eess ssiiggnniiffiiccaattiivvaammeennttee iinnffeerriioorr aall 
vvaalloorr ddee mmeerrccaaddoo qquuee tteennddrrííaa eell bbiieenn eenn eessee mmoommeennttoo;; ppoorr lloo ttaannttoo,, eexxiissttee uunnaa sseegguurriiddaadd 
rraazzoonnaabbllee ddee qquuee llaa ooppcciióónn ddee ccoommpprraa ssee hhaarráá eeffeeccttiivvaa ppoorr ppaarrttee ddeell aarrrreennddaattaarriioo.. 
EEll ppeerrííooddoo iirrrreevvooccaabbllee ccuubbiieerrttoo ppoorr eell ccoonnttrraattoo ccuubbrree uunnaa ppaarrttee ssiiggnniiffiiccaattiivvaa ddee llaa vviiddaa úúttiill 
ddeell bbiieenn ((aapprrooxx.. 7755%% oo mmááss)).. 
EEll vvaalloorr ddee llaa ccuuoottaass ddee aarrrreennddaammiieennttoo,, mmááss eell vvaalloorr aaccttuuaall ddee llaa ooppcciióónn ddee ccoommpprraa 
ccoorrrreessppoonnddeenn aa uunnaa pprrooppoorrcciióónn ssiiggnniiffiiccaattiivvaa ddeell vvaalloorr ddee mmeerrccaaddoo ddeell bbiieenn ((aapprrooxx.. 9900%% oo 
mmááss)).. 
66..22 TTiippooss ddee ooppeerraacciioonneess ddee LLeeaassiinngg 
SSee ppuueeddeenn ddiissttiinngguuiirr ffuunnddaammeennttaallmmeennttee ddooss ttiippooss ddee ooppeerraacciioonneess ddee lleeaassiinngg:: 
· LLeeaassiinngg FFiinnaanncciieerroo.. 
· LLeeaassiinngg OOppeerraattiivvoo.. 
LLeeaassiinngg FFiinnaanncciieerroo.. 
EEssttee eess uunn ccoonnttrraattoo ppoorr eell ccuuaall eell uussuuaarriioo ssee oobblliiggaa aa ppaaggaarr mmeennssuuaallmmeennttee uunnaa rreennttaa ppoorr eell 
uussoo ddeell bbiieenn ffaacciilliittaaddoo ppoorr eell pprrooppiieettaarriioo dduurraannttee uunn ddeetteerrmmiinnaaddoo ppllaazzoo,, yy aa ccuuyyoo ttéérrmmiinnoo 
ppuueeddee ooppttaarr ppoorr llaa aaddqquuiissiicciióónn ddeell mmiissmmoo.. PPoorr ssuu ppaarrttee,, eell ddaaddoorr aaddqquuiieerree ddiicchhoo bbiieenn ccoonn 
llaa iinntteenncciióónn ssiimmuullttáánneeaa ddee ttrraassppaassaarr ssuu uussoo yy lluueeggoo ttrraannssffeerriirr llaa pprrooppiieeddaadd.. 
LLeeaassiinngg OOppeerraattiivvoo.. 
SSee pprroodduuccee ccuuaannddoo uunn ffaabbrriiccaannttee oo pprroovveeeeddoorr ddeessttiinnaa uunn bbiieenn ddee ssuu pprrooppiieeddaadd ppaarraa ddaarrlloo 
eenn aarrrreennddaammiieennttoo ggaarraannttiizzaannddoo ssuu ccaalliiddaadd yy ffuunncciioonnaammiieennttoo.. EEss uunnaa mmooddaalliiddaadd 
ccoonnttrraaccttuuaall aanntteerriioorr aall lleeaassiinngg ffiinnaanncciieerroo yy eess pprraaccttiiccaaddaa ppoorr llooss ffaabbrriiccaanntteess yy pprroovveeeeddoorreess 
ddee eeqquuiippooss.. EEss ddeecciirr,, eenn eell ccaassoo ddeell lleeaassiinngg ooppeerraattiivvoo nnoo eexxiissttee nniinnggúúnn iinntteerrmmeeddiiaarriioo 
ffiinnaanncciieerroo.. 
CCoonnddiicciioonneess ppaarraa uunn LLeeaassiinngg FFiinnaanncciieerroo :: ((nnoo ssoonn ccooppuullaattiivvaass)) 
11.. EExxiissttee llaa ooppcciióónn ddee ttrraannssffeerriirr llaa pprrooppiieeddaadd ddeell bbiieenn aall aarrrreennddaattaarriioo aall ttéérrmmiinnoo ddeell 
ccoonnttrraattoo.. 
110066
22.. EEll mmoonnttoo ddee llaa ooppcciióónn ddee ccoommpprraa aall ffiinnaall ddeell ccoonnttrraattoo eess ssiiggnniiffiiccaattiivvaammeennttee 
iinnffeerriioorr aall vvaalloorr ddee mmeerrccaaddoo ddeell bbiieenn qquuee tteennddrrííaa eenn eessee mmoommeennttoo.. 
33.. EEll vvaalloorr aaccttuuaall ddee llaass ccuuoottaass ddee aarrrreennddaammiieennttoo ccoorrrreessppoonnddee aa uunnaa pprrooppoorrcciióónn 
ssiiggnniiffiiccaattiivvaa ddeell vvaalloorr ddee mmeerrccaaddoo ddeell bbiieenn aall iinniicciioo ddeell ccoonnttrraattoo ((9900%% oo mmááss)).. 
44.. EEll ccoonnttrraattoo ccuubbrree uunnaa ppaarrttee ssiiggnniiffiiccaattiivvaa ddee llaa vviiddaa úúttiill ddeell bbiieenn ((7755%% oo mmááss)).. 
NNoottaa:: CCuuaannddoo eell ccoonnttrraattoo nnoo ccuummppllee ccoonn nniinngguunnaa ddee llaass ccoonnddiicciioonneess aanntteess ddeessccrriittaass ssee 
ttrraattaa ddee uunn ““LLeeaassiinngg OOppeerraattiivvoo”” 
CCrrééddiittoo LLeeaassiinngg :: 
EEll lleeaassiinngg eess uunnaa ffoorrmmaa ddee ffiinnaanncciiaarr bbiieenneess ddee ccaappiittaall yy ddaaddaa ssuuss ccaarraacctteerrííssttiiccaass,, ssee 
aaccoommooddaa mmááss aa uunn ttiippoo ddee nneecceessiiddaadd qquuee aa oottrraa.. HHaayy ooppeerraacciioonneess qquuee ddaaddaa llaa eessttrruuccttuurraa 
ddee ffiinnaanncciiaammiieennttoo rreeqquueerriiddaa ssee aajjuussttaann mmááss aa ooppeerraacciioonneess ddee lleeaassiinngg qquuee aa bbaannccaarriiaass.. AA 
ccoonnttiinnuuaacciióónn ssee ddeettaallllaarráá uunnaa sseerriiee ddee cciirrccuunnssttaanncciiaass eenn llaass ccuuaalleess eell lleeaassiinngg ssee pprreesseennttaa 
ccoommoo uunnaa bbuueennaa hheerrrraammiieennttaa ddee ffiinnaanncciiaammiieennttoo :: 
aa.. BBiieenneess ddee ccaappiittaall oo eeqquuiippooss qquuee vveennggaann aa ccoommpplleettaarr oo aauummeennttaarr llaa ccaappaacciiddaadd ddee 
sseerrvviicciioo oo pprroodduucccciióónn ddee llaa eemmpprreessaa.. 
bb.. BBiieenneess oo eeqquuiippooss ddee rrááppiiddaa oobbssoolleesscceenncciiaa,, lloo qquuee eexxiiggee uunnaa rreennoovvaacciióónn 
ccoonnssttaannttee :: ccoommppuuttaaddoorreess,, cceennttrraalleess tteelleeffóónniiccaass,, eettcc.. 
cc.. EEmmpprreessaass qquuee ddeesseeeenn ffiinnaanncciiaarr llaa aaddqquuiissiicciióónn ddee eeqquuiippooss aa llaarrggoo ppllaazzoo,, 4488 mmeesseess 
ppoorr eejjeemmpplloo.. 
dd.. EEmmpprreessaass ccuuyyooss iinnggrreessooss eessttáánn aaffeeccttooss aa uunnaa ffuueerrttee eessttaacciioonnaalliiddaadd.. 
ee.. EEmmpprreessaass qquuee ttiieenneenn ccoommoo ggiirroo eell ssuubbaarrrreennddaammiieennttoo ddee eeqquuiippooss.. RReennttaaccaarr,, 
CCoonnttrraattiissttaa.. 
ff.. EEmmpprreessaass qquuee ppoosseeeenn ccoonnttrraattooss eessppeeccííffiiccooss ddee oobbrraass yy qquuee aammoorrttiizzaann ppaarrttee oo eell 
ttoottaall ddeell vvaalloorr dduurraannttee llaa vviiggeenncciiaa ddeell ccoonnttrraattoo.. 
gg.. EEmmpprreessaass qquuee tteenniieennddoo bbuueennooss fflluujjooss pprreesseennttaa ffaallttaa ddee lliiqquuiiddeezz ddaaddaa llaa mmaallaa 
eessttrruuccttuurraacciióónn ddee ssuuss ppaassiivvooss.. 
hh.. EEmmpprreessaass qquuee ddeesseeaann aappooyyaarr aa ssuuss ccoonnttrraattiissttaass eenn bbeenneeffiicciioo pprrooppiioo.. RReennoovvaacciióónn 
ddee ccaammiioonneess eenn uunnaa eemmpprreessaa ddee ddiissttrriibbuucciióónn.. 
ii.. EEmmpprreessaass qquuee ddeesseeeenn ddaarr bbeenneeffiicciiooss aa ssuuss eejjeeccuuttiivvooss oo vveennddeeddoorreess,, oottoorrggáánnddoolleess 
vveehhííccuulloo yy cceeddiiéénnddoolleess llaa ooppcciióónn ddee ccoommpprraa.. 
VVeennttaajjaass ddee ooppeerraarr ccoonn lleeaassiinngg :: 
110077
11.. FFiinnaanncciiaammiieennttoo ttoottaall :: eell lleeaassiinngg ffiinnaanncciiaa hhaassttaa eell 110000%% ddeell vvaalloorr ddee llooss eeqquuiippooss 
iinncclluuyyeennddoo eell IIVVAA oottrrooss ccoossttooss ccoommoo aarraanncceelleess,, fflleetteess,, sseegguurrooss,, iinnssttaallaacciioonneess ee 
iinncclluussiivvee ppuueessttaa eenn mmaarrcchhaa.. 
22.. DDeessccuueennttooss :: AAll sseerr ffiinnaanncciiaaddoo aa ttrraavvééss ddee lleeaassiinngg,, llee ppeerrmmiittee aall cclliieennttee oobbtteenneerr 
ddeessccuueennttooss ddeell pprroovveeeeddoorr ppoorr ppaaggoo ccoonnttaaddoo ddee ssuuss eeqquuiippooss.. 
33.. MMaannttiieennee ccaappaacciiddaadd ddee ccrrééddiittoo :: aall ooppeerraarr ccoonn lleeaassiinngg llaass eemmpprreessaass yy ppeerrssoonnaass 
mmaannttiieenneenn iinnaalltteerraaddaass ssuuss llíínneeaass ddee ccrrééddiittoo bbaannccaarriioo yy ssuu ccaappaacciiddaadd ddee 
eennddeeuuddaammiieennttoo.. 
44.. OOppttiimmiizzaacciióónn ddee ggaarraannttííaass :: eell mmiissmmoo eeqquuiippoo eenn aarrrriieennddoo aaccttúúaa ttaammbbiiéénn ccoommoo 
ggaarraannttííaa,, mmiinniimmiizzaannddoo aassíí llaa ssoolliicciittuudd ddee ggaarraannttííaass aaddiicciioonnaalleess.. 
55.. RReennoovvaacciióónn tteeccnnoollóóggiiccaa :: ddeessddee aahhoorraa,, ccoonn eell ssiisstteemmaa lleeaassiinngg,, rreessuullttaa mmááss ffáácciill yy 
eeccoonnóómmiiccoo aaccttuuaalliizzaarr ssuuss eeqquuiippooss oobbssoolleettooss oo ddee bbaajjoo rreennddiimmiieennttoo,, mmaanntteenniieennddoo aa 
ssuu eemmpprreessaa eenn uunn nniivveell ccoommppeettiittiivvoo óóppttiimmoo.. 
66.. MMaaxxiimmiizzaarr CCaappiittaall ddee TTrraabbaajjoo :: ccoonn llaass ooppeerraacciioonneess lleeaassiinngg ppuueeddee hhaacceerr uussoo yy 
ggooccee ddee eeqquuiippooss ssiinn iinnmmoovviilliizzaarr rreeccuurrssooss ddee ccaajjaa eenn ccoommpprraass ddee aaccttiivvoo ffiijjoo.. LLooss 
mmiissmmooss iinnggrreessooss oobbtteenniiddooss ppoorr llaa eexxpplloottaacciióónn ddeell eeqquuiippoo llee ppeerrmmiittee ppaaggaarr llaa 
ccuuoottaa ddee aarrrreennddaammiieennttoo.. EEll eeqquuiippoo eenn lleeaassiinngg ssee ppaaggaa ssoolloo.. 
66..33 TTrraattaammiieennttoo ccoonnttaabbllee ddeell LLeeaassiinngg FFiinnaanncciieerroo 
EEssttaabblleecciiddoo eenn cciirrccuullaarreess,, BBaannccoo NNº 22..117788 yy FFiinnaanncciieerraa NNº 660033,, ddeell 1166 ddee MMaayyoo 
ddee 11998866,, ddee llaa SSuuppeerriinntteennddeenncciiaa ddee BBaannccooss ee IInnssttiittuucciioonneess FFiinnaanncciieerraass.. 
66..33..11 DDeell AArrrreennddaattaarriioo,, qquuiieenn ddeessddee eell ppuunnttoo ddee vviissttaa ffiinnaanncciieerroo hhaa aaddqquuiirriiddoo 
uunn bbiieenn:: 
11.. EEll aarrrreennddaattaarriioo ddeebbeerráá ccoonnttaabbiilliizzaarr eell ccoonnttrraattoo ddee lleeaassiinngg 
ffiinnaanncciieerroo eenn ffoorrmmaa ssiimmiillaarr aa llaa aaddqquuiissiicciióónn ddee uunn bbiieenn ddeell aaccttiivvoo 
ffiijjoo.. 
22.. EEll aarrrreennddaattaarriioo ccoonnttaabbiilliizzaarráá eell vvaalloorr aaccttuuaall ddeell ccoonnttrraattoo eenn uunnaa 
ccuuaannttaa ddee aaccttiivvoo ffiijjoo bbaajjoo llaa ddeennoommiinnaacciióónn ddee ““AAccttiivvooss eenn 
LLeeaassiinngg””,, aaññaaddiieennddoo uunnaa nnoottaa eexxpplliiccaattiivvaa aa llooss eessttaaddooss 
ffiinnaanncciieerrooss eenn llaa ccuuaall iinnddiiccaarráá llaass ccaarraacctteerrííssttiiccaass yy ccoonnddiicciioonneess 
rreelleevvaanntteess ddeell ccoonnttrraattoo eenn rreeffeerreenncciiaa.. 
33.. EEll vvaalloorr aaccttuuaall ddeell ccoonnttrraattoo ssee eessttaabblleeccee ddeessccoonnttaannddoo eell vvaalloorr ddee 
llaass ccuuoottaass ppeerriióóddiiccaass yy ddee llaa ooppcciióónn ddee ccoommpprraa aa llaa ttaassaa ddee iinntteerrééss 
qquuee ssee ccoonnssiiddeerree aapprrooppiiaaddaa eenn llaass cciirrccuunnssttaanncciiaass,, sseeggúúnn ssee sseeññaallaa 
aa ccoonnttiinnuuaacciióónn.. 
SSii eexxiissttee uunnaa ttaassaa ddee iinntteerrééss eexxppllíícciittaa eenn eell ccoonnttrraattoo ddeebbeerráá 
uuttiilliizzaarrssee ddiicchhaa ttaassaa,, aa mmeennooss qquuee eellllaa sseeaa ssiiggnniiffiiccaattiivvaammeennttee 
110088
diferente a la tasa promedio de mercado, vigente aa llaa ffeecchhaa ddee llaa 
ffiirrmmaa ddeell ccoonnttrraattoo.. 
NNoo oobbssttaannttee,, ssii eell vvaalloorr aaccttuuaall ddeell ccoonnttrraattoo ddeetteerrmmiinnaaddoo sseeggúúnn lloo 
sseeññaallaaddoo aanntteerriioorrmmeennttee,, eexxcceeddee aall pprreecciioo ccoonnttaaddoo ddeell bbiieenn oobbjjeettoo 
ddee ccoonnttrraattoo,, ddeebbeerráá ccoonnssiiddeerraarrssee eessttee úúllttiimmoo ccoommoo vvaalloorr aaccttuuaall 
ppaarraa eeffeeccttooss ddee ccoonnttaabbiilliizzaacciióónn ddeell mmiissmmoo.. 
nn 
11 ++ ii -- 11 
VVaalloorr AAccttuuaall DDeessccoonnttaaddoo == CCuuoottaa mmeennssuuaall 
nn 
ii ** 11 ++ ii 
nn ((ccuuoottaa vveenncciiddaa)) == nnúúmmeerroo ddee ccuuoottaass ddeell ccoonnttrraattoo 
nn ((ccuuoottaa aannttiicciippaaddaa)) == nnúúmmeerroo ddee ccuuoottaass ddeell ccoonnttrraattoo -- 11 
DDeetteerrmmiinnaacciióónn ddee llaa ttaassaa mmeennssuuaall == (( 11 ++ ttaassaa aannuuaall)) -- 11 
44.. EEll vvaalloorr nnoommiinnaall ddeell ccoonnttrraattoo ddeebbeerráá ccoonnttaabbiilliizzaarrssee ccoommoo ppaassiivvoo 
eexxiiggiibbllee,, eessttee ppaassiivvoo ddeebbeerráá pprreesseennttaarrssee ccoommoo ddee ccoorrttoo oo llaarrggoo 
ppllaazzoo,, sseeggúúnn eell vveenncciimmiieennttoo ddee llaass ccuuoottaass rreessppeeccttiivvaass.. 
55.. LLaa ddiiffeerreenncciiaa eennttrree eell vvaalloorr nnoommiinnaall ddeell ccoonnttrraattoo yy eell vvaalloorr aaccttuuaall 
ddeell mmiissmmoo ddeebbee ccoonnttaabbiilliizzaarrssee ccoonn ccaarrggoo aa uunnaa ccuueennttaa ddeell aaccttiivvoo 
ddeennoommiinnaaddaa ““IInntteerreesseess DDiiffeerriiddooss ppoorr LLeeaassiinngg””,, llaa ccuuaall ddeebbeerráá 
pprreesseennttaarrssee ccoommoo uunnaa ddeedduucccciióónn ddeell ppaassiivvoo eexxiiggiibbllee mmeenncciioonnaaddaa 
eenn eell nnúúmmeerroo aanntteerriioorr,, sseeppaarraannddoo eennttrree ccoorrttoo yy llaarrggoo ppllaazzoo sseeggúúnn 
ccoorrrreessppoonnddaa.. SSóólloo ddeessddee eell ppuunnttoo ddee vviissttaa ffiinnaanncciieerroo.. 
-------------- FFeecchhaa ddeell CCoonnttrraattoo -------------------- 
AAccttiivvoo eenn LLeeaassiinngg ((VVAADD)) 9999..999999..999999 
IInntteerreesseess DDiiffeerriiddooss ppoorr LLeeaassiinngg 9999..999999..999999 
LLeeaassiinngg ppoorr PPaaggaarr uu OObblliiggaacciioonneess ppoorr LLeeaassiinngg 
((VVNN))9999..999999..999999 
GG:: 
110099
--------------------------------------xx ------------------------------------ 
66.. AAll vveenncciimmiieennttoo ddee ccaaddaa ccuuoottaa eell aarrrreennddaattaarriioo ddeebbeerráá ttrraassppaassaarr aa 
rreessuullttaaddoo llaa pprrooppoorrcciióónn ddee ““IInntteerreesseess DDiiffeerriiddooss ppoorr LLeeaassiinngg”” 
ddeevveennggaaddooss aa eessaa ffeecchhaa,, ddeetteerrmmiinnaaddooss aa bbaassee ddeell ssaallddoo iinnssoolluuttoo.. 
AAssiimmiissmmoo,, aa llaa ffeecchhaa ddee pprreeppaarraacciióónn ddee llooss eessttaaddooss ffiinnaanncciieerrooss,, 
ddeebbeerráánn rreeccoonnoocceerrssee llooss iinntteerreesseess ddeevveennggaaddooss eennttrree eell úúllttiimmoo 
vveenncciimmiieennttoo yy llaa ffeecchhaa ddee cciieerrrree ddee ddiicchhooss eessttaaddooss ffiinnaanncciieerrooss.. 
-------------- FFeecchhaa ddee ppaaggoo ddee ccaaddaa ccuuoottaa ---------------- 
OObblliiggaacciioonneess ppoorr LLeeaassiinngg 9999..999999..999999 
BBaannccoo 
9999..999999..999999 
GG:: 
-------------- ffeecchhaa ddee ppaaggoo ddee ccaaddaa ccuuoottaa ------------------ 
GGaassttooss FFiinnaanncciieerrooss 9999..999999..999999 
IInntteerreesseess DDiiffeerriiddooss ppoorr LLeeaassiinngg 
9999..999999..999999 
GG:: 
--------------------------------------xx -------------------------- 
66..33..22 DDeell AArrrreennddaaddoorr 
11.. CCoonn oobbjjeettoo ddee rreefflleejjaarr aaddeeccuuaaddaammeennttee eell eessppíírriittuu eeccoonnóómmiiccoo ddee llaa 
ttrraannssaacccciióónn,, eell aarrrreennddaaddoorr ddeebbeerráá ccoonnttaabbiilliizzaarr ee ccoonnttrraattoo ddee 
lleeaassiinngg ffiinnaanncciieerroo eenn ffoorrmmaa ssiimmiillaarr aa llaa vveennttaa ddee uunn bbiieenn ddeell 
aaccttiivvoo ffiijjoo,, aaññaaddiieennddoo uunnaa nnoottaa eexxpplliiccaattiivvaa aa llooss eessttaaddooss 
ffiinnaanncciieerrooss,, eenn llaa ccuuaall iinnddiiccaarráá llaass ccaarraacctteerrííssttiiccaass yy ccoonnddiicciioonneess 
rreelleevvaanntteess ddeell ccoonnttrraattoo eenn rreeffeerreenncciiaa.. 
--------------------------------------xx ---------------------------- 
AAccttiivvooss ppaarraa LLeeaassiinngg((nneettoo)) 9999..999999..999999 
IIVVAA CCrrééddiittoo FFiissccaall 9999..999999..999999 
BBaannccoo((DDxxPP)) 9999..999999..999999 
GG:: 
--------------------------------------xx ---------------------------- 
22.. DDeessddee eell ppuunnttoo ddee vviissttaa ddeell aarrrreennddaaddoorr,, ppuueeddeenn ddiissttiinngguuiirrssee ddooss 
ssiittuuaacciioonneess :: 
111100
aa.. AArrrreennddaaddoorreess qquuee nnoo ssoonn ffaabbrriiccaanntteess nnii ddiissttrriibbuuiiddoorreess yy 
qquuee ssoollaammeennttee ssee ddeeddiiccaann aall ffiinnaanncciiaammiieennttoo ddee 
ooppeerraacciioonneess ddee lleeaassiinngg.. 
bb.. AArrrreennddaaddoorreess qquuee ssoonn ffaabbrriiccaanntteess ddiissttrriibbuuiiddoorreess ddee llooss 
pprroodduuccttooss qquuee ooffrreecceenn eenn lleeaassiinngg.. 
33.. EEll aarrrreennddaaddoorr ddeetteerrmmiinnaarráá eell vvaalloorr aaccttuuaall ddeessccoonnttaannddoo eell vvaalloorr ddee 
llaass ccuuoottaass ppeerriióóddiiccaass yy ddee llaa ooppcciióónn ddee ccoommpprraa aa llaa ttaassaa ddee iinntteerrééss 
qquuee ssee ccoonnssiiddeerree aapprrooppiiaaddaa eenn llaass cciirrccuunnssttaanncciiaass,, sseeggúúnn ssee sseeññaallaa 
aa ccoonnttiinnuuaacciióónn.. 
SSii eexxiissttee uunnaa ttaassaa ddee iinntteerrééss eexxppllíícciittaa eenn eell ccoonnttrraattoo ddeebbeerráá 
uuttiilliizzaarrssee ddiicchhaa ttaassaa,, aa mmeennooss qquuee eellllaa sseeaa ssiiggnniiffiiccaattiivvaammeennttee 
iinnffeerriioorr aa llaa ttaassaa pprroommeeddiioo ddee mmeerrccaaddoo,, vviiggeennttee aa llaa ffeecchhaa ddee llaa 
ffiirrmmaa ddeell ccoonnttrraattoo,, ppaarraa ccoollooccaacciioonneess aa llaarrggoo ppllaazzoo eenn 
ccoonnddiicciioonneess ssiimmiillaarreess aa llaass ddeell ccoonnttrraattoo ddee lleeaassiinngg,, eenn ccuuyyoo ccaassoo 
ddeebbeerráá uuttiilliizzaarrssee eessttaa úúllttiimmaa.. 
44.. EEll aarrrreennddaaddoorr qquuee nnoo sseeaa ffaabbrriiccaannttee nnii ddiissttrriibbuuiiddoorr ddeebbeerráá 
ccoonnttaabbiilliizzaarr eell vvaalloorr nnoommiinnaall ddeell ccoonnttrraattoo eenn uunnaa ccuueennttaa ddee aaccttiivvoo 
ddeennoommiinnaaddaa ““DDeeuuddoorreess ppoorr LLeeaassiinngg””,, aabboonnaannddoo llaa ccuueennttaa ddee 
aaccttiivvoo ccoorrrreessppoonnddiieennttee aall bbiieenn eennttrreeggaaddoo eenn lleeaassiinngg,, ppoorr eell vvaalloorr 
qquuee tteennggaa eell mmiissmmoo eenn lliibbrrooss yy eell ssaallddoo aa uunnaa ccuueennttaa ddee ppaassiivvoo 
ttrraannssiittoorriioo ddeennoommiinnaaddaa ““IInntteerreesseess DDiiffeerriiddooss ppoorr PPeerrcciibbiirr””.. LLaa 
ccuueennttaa ddeeuuddoorreess ppoorr lleeaassiinngg ssee ccllaassiiffiiccaarráá aa ccoorrttoo oo llaarrggoo ppllaazzoo,, 
sseeggúúnn eell vveenncciimmiieennttoo ddee llaass ccuuoottaass rreessppeeccttiivvaass.. 
NNoo oobbssttaannttee lloo aanntteerriioorr,, ssii eell vvaalloorr aaccttuuaall ddeell ccoonnttrraattoo 
ddeetteerrmmiinnaaddoo ddee aaccuueerrddoo aall NNº 33,, ffuueessee iinnffeerriioorr aall vvaalloorr ddee lliibbrrooss 
ddeell bbiieenn eennttrreeggaaddoo eenn lleeaassiinngg,, ddeebbeerráá ccoonnttaabbiilliizzaarrssee eessttaa 
ddiiffeerreenncciiaa ccoonn ccaarrggoo aa llaa ccuueennttaa ddee rreessuullttaaddoo ddeennoommiinnaaddaa 
““PPéérrddiiddaass ppoorr FFiinnaanncciiaammiieennttoo””.. EEnn ccaassoo ccoonnttrraarriioo ssee ggeenneerraarrííaa 
uunnaa ““UUttiilliiddaadd ppoorr FFiinnaanncciiaammiieennttoo””.. 
--------------------------------------xx -------------------------------------- 
DDeeuuddoorreess ppoorr LLeeaassiinngg ((VVNN)) 9999..999999..999999 
AAccttiivvooss ppaarraa LLeeaassiinngg ((nneettoo)) 9999..999999..999999 
IInntteerreesseess DDiiffeerriiddooss ppoorr PPeerrcciibbiirr 9999..999999..999999 
GG:: 
--------------------------------------xx -------------------------------------- 
EEnn ccaassoo ddee ppéérrddiiddaa:: 
--------------------------------------xx -------------------------------------- 
PPéérrddiiddaa ppoorr FFiinnaanncciiaammiieennttoo 9999..999999..999999 
IInntteerreesseess DDiiffeerriiddooss ppoorr PPeerrcciibbiirr 9999..999999..999999 
GG:: 
111111
--------------------------------------xx -------------------------------------- 
EEnn ccaassoo ddee uuttiilliiddaadd:: 
--------------------------------------xx -------------------------------------- 
IInntteerreesseess DDiiffeerriiddooss ppoorr PPeerrcciibbiirr 9999..999999..999999 
UUttiilliiddaadd ppoorr FFiinnaanncciiaammiieennttoo 9999..999999..999999 
GG:: 
--------------------------------------xx -------------------------------------- 
55.. EEll aarrrreennddaaddoorr qquuee sseeaa ffaabbrriiccaannttee oo ddiissttrriibbuuiiddoorr ddeebbeerráá 
ccoonnttaabbiilliizzaarr eell vvaalloorr nnoommiinnaall ddeell ccoonnttrraattoo eenn uunnaa ccuueennttaa ddee aaccttiivvoo 
ddeennoommiinnaaddaa ““DDeeuuddoorreess ppoorr LLeeaassiinngg””,, ccoonn aabboonnoo aa llaa ccuueennttaa ddee 
aaccttiivvoo ccoorrrreessppoonnddiieennttee aall bbiieenn eennttrreeggaaddoo eenn lleeaassiinngg ppoorr eell vvaalloorr 
nneettoo eenn lliibbrrooss ddeell mmiissmmoo,, rreeccoonnoocciieennddoo llooss iinntteerreesseess ddiiffeerriiddooss yy 
llaa uuttiilliiddaadd oo ppéérrddiiddaa ggeenneerraaddooss eenn llaa ooppeerraacciióónn.. 
66.. PPaarraa eessttaabblleecceerr llooss iinntteerreesseess ddiiffeerriiddooss ppoorr ppeerrcciibbiirr yy llaa uuttiilliiddaadd oo 
ppéérrddiiddaa bbrruuttaa ggeenneerraaddooss eenn llaa ooppeerraacciióónn ddee lleeaassiinngg mmeenncciioonnaaddooss 
eenn eell NNº 55,, ssee pprroocceeddeerráá ddee llaa ssiigguuiieennttee mmaanneerraa :: 
aa.. LLaa ddiiffeerreenncciiaa eennttrree eell vvaalloorr nnoommiinnaall ddee ccoonnttrraattoo yy eell 
vvaalloorr aaccttuuaall ddeell mmiissmmoo ddeetteerrmmiinnaaddooss ddee aaccuueerrddoo aall NNº 33 
rreepprreesseennttaa llooss iinntteerreesseess ddiiffeerriiddooss ppoorr ppeerrcciibbiirr,, ccuuyyoo 
ttrraattaammiieennttoo ddeebbee sseerr eell ddeessccrriittoo eenn eell NNº 44.. 
bb.. LLaa ddiiffeerreenncciiaa eennttrree eell mmeenncciioonnaaddoo vvaalloorr aaccttuuaall ddeell 
ccoonnttrraattoo yy eell vvaalloorr nneettoo ddee lliibbrrooss ddeell bbiieenn eennttrreeggaaddoo eenn 
lleeaassiinngg,, rreepprreesseennttaa llaa uuttiilliiddaadd oo ppéérrddiiddaa bbrruuttaa ggeenneerraaddaa 
ppoorr llaa ooppeerraacciióónn ddee vveennttaa ddeell aaccttiivvoo,, llaa qquuee ddeebbeerráá 
iinncclluuiirrssee eenn llooss rreessuullttaaddooss ooppeerraacciioonnaalleess.. 
77.. EEll ssaallddoo ddee llaa ccuueennttaa ddee ppaassiivvoo ttrraannssiittoorriioo ““IInntteerreesseess DDiiffeerriiddooss 
ppoorr PPeerrcciibbiirr”” ddeebbeerráá pprreesseennttaarrssee ccoommoo uunnaa ddeedduucccciióónn ddeell aaccttiivvoo 
““DDeeuuddoorreess ppoorr LLeeaassiinngg”” mmeenncciioonnaaddoo eenn eell NNº 44,, sseeppaarraannddoo lloo 
qquuee ccoorrrreessppoonnddaa aa ccoorrttoo oo llaarrggoo ppllaazzoo.. 
88.. AAll vveenncciimmiieennttoo ddee ccaaddaa ccuuoottaa,, eell aarrrreennddaaddoorr ddeebbeerráá ttrraassppaassaarr aa 
rreessuullttaaddoo llaa pprrooppoorrcciióónn ddee ““IInntteerreesseess DDiiffeerriiddooss ppoorr PPeerrcciibbiirr”” 
ddeevveennggaaddooss aa eessaa ffeecchhaa,, ddeetteerrmmiinnaaddooss aa bbaassee ddeell ssaallddoo iinnssoolluuttoo.. 
AAssiimmiissmmoo,, aa llaa ffeecchhaa ddee pprreeppaarraacciióónn ddee llooss eessttaaddooss ffiinnaanncciieerrooss,, 
ddeebbeerráánn rreeccoonnoocceerrssee llooss iinntteerreesseess ddeevveennggaaddooss eennttrree eell úúllttiimmoo 
vveenncciimmiieennttoo yy llaa ffeecchhaa ddee cciieerrrree ddee ddiicchhooss eessttaaddooss ffiinnaanncciieerrooss.. 
--------------------------------------xx ---------------------------- 
BBaannccoo -- CCaajjaa 9999..999999..999999 
DDeeuuddoorreess ppoorr LLeeaassiinngg 9999..999999..999999 
GG:: 
111122
--------------------------------------xx ------------------------------ 
IInntteerreesseess DDiiffeerriiddooss ppoorr PPeerrcciibbiirr 9999..999999..999999 
IInntteerreesseess GGaannaaddooss 9999..999999..999999 
GG:: 
--------------------------------------xx ------------------------------ 
66..44 CCoorrrreecccciióónn MMoonneettaarriiaa yy ddeepprreecciiaacciióónn,, ddeessddee eell ppuunnttoo ddee vviissttaa ddeell LLeeaassiinngg FFiinnaanncciieerroo.. 
66..44..11 PPaarraa eell AArrrreennddaattaarriioo 
AA llooss ““AAccttiivvooss eenn LLeeaassiinngg”” ddeebbeerráá aapplliiccáárrsseelleess llaa CCoorrrreecccciióónn MMoonneettaarriiaa,, 
eessttaabblleecciiddaa eenn llaa LLeeyy ddee llaa RReennttaa,, aa iigguuaall qquuee llaa DDeepprreecciiaacciióónn eenn ffuunncciióónn ddee ssuu 
vviiddaa úúttiill eessttiimmaaddaa oo bbiieenn ddee aaccuueerrddoo aa llaa dduurraacciióónn ddeell ccoonnttrraattoo.. TTooddoo eessttoo ddeessddee eell 
ppuunnttoo ddee vviissttaa ffiinnaanncciieerroo,, ddeebbiiddoo aa qquuee lllleeggaaddoo eell mmoommeennttoo ddee ddeetteerrmmiinnaarr llaa 
RReennttaa LLiiqquuiiddaa IImmppoonniibbllee,, ppaarraa eessttaabblleecceerr eell iimmppuueessttoo,, eessttooss vvaalloorreess ddeebbeerráánn 
aaggrreeggaarrssee.. 
-------------- FFeecchhaa ddee cciieerrrree ddee eejjeerrcciicciioo ---------------- 
AAccttiivvooss eenn LLeeaassiinngg 9999..999999..999999 
CCoorrrreecccciióónn MMoonneettaarriiaa 9999..999999..999999 
GG:: 
---------------- FFeecchhaa ddee cciieerrrree ddee eejjeerrcciicciioo ---------------- 
DDeepprreecciiaacciióónn AAccttiivvooss eenn LLeeaassiinngg 9999..999999..999999 
DDeepprreecciiaacciióónn AAccuummuullaaddaa AAccttiivvooss eenn LLeeaassiinngg 9999..999999..999999 
GG:: 
--------------------------------------xx ---------------------------- 
TTaammbbiiéénn ssee ccoorrrriiggeenn eenn eell ccaassoo qquuee llaass ccoonnddiicciioonneess ddee rreeaajjuussttaabbiilliiddaadd eessttéénn eenn eell 
ccoonnttrraattoo oo bbiieenn,, ppoorr eell ttiippoo ddee mmoonneeddaa eenn qquuee ppuueeddaa eessttaarr eexxpprreessaaddoo ééssttee ((UUFF)).. 
-------------- FFeecchhaa ddee cciieerrrree ddee eejjeerrcciicciioo ---------------- 
CCoorrrreecccciióónn MMoonneettaarriiaa 9999..999999..999999 
OObblliiggaacciioonneess ppoorr LLeeaassiinngg 9999..999999..999999 
GG:: 
66..44..22 PPaarraa eell AArrrreennddaaddoorr 
AAll aarrrreennddaaddoorr llee ccoorrrreessppoonnddeerráá,, ppeerroo ssóólloo ppaarraa eeffeeccttooss ttrriibbuuttaarriioo ddeetteerrmmiinnaarr llaa 
ccoorrrreecccciióónn mmoonneettaarriiaa yy ddeepprreecciiaacciióónn ddeell bbiieenn oobbjjeettoo ddeell ccoonnttrraattoo ddee lleeaassiinngg.. 
AAll iigguuaall qquuee llaa ccoorrrreecccciióónn mmoonneettaarriiaa ddee llooss ddeerreecchhooss ppoorr ccoobbrraarr ppoorr llaass 
ooppeerraacciioonneess ppoorr LLeeaassiinngg ssee rreeaajjuussttaarraann eenn llaa mmeeddiiddaa qquuee ccoorrrreessppoonnddaann aa AAccttiivvooss 
nnoo MMoonneettaarriiooss.. 
111133
CCAAPPÍÍTTUULLOO QQUUIINNTTOO 
CCLLAASSIIFFIICCAACCIIÓÓNN YY TTRRAATTAAMMIIEENNTTOO CCOONNTTAABBLLEE DDEELL PPAATTRRIIMMOONNIIOO 
11.. CCoonncceeppttooss ggeenneerraalleess 
SSee ddeeffiinnee ccoommoo llaa ppaarrttiicciippaacciióónn yy//oo ddeerreecchhooss qquuee ttiieenneenn llooss pprrooppiieettaarriiooss ssoobbrree llooss bbiieenneess yy 
ddeerreecchhooss ddee llaa eemmpprreessaa.. TTaammbbiiéénn ssee ddiiccee qquuee ccoorrrreessppoonnddee aa llooss aappoorrtteess eeffeeccttuuaaddooss ppoorr llooss dduueeññooss 
oo llaass aacccciioonneess ccoommpprraaddaass ppoorr llooss aacccciioonniissttaass mmááss llooss aauummeennttooss qquuee hhaayyaa ssuuffrriiddoo dduurraannttee eell 
eejjeerrcciicciioo pprroodduuccttoo ddee llaass ooppeerraacciioonneess nnoorrmmaalleess yy eessppoorrááddiiccaass ddee llaa eemmpprreessaa.. 
PPoorr lloo ttaannttoo ssóólloo eenn llaa aappeerrttuurraa ddee llaass aaccttiivviiddaaddeess ddee uunnaa eemmpprreessaa eell CCaappiittaall eess iigguuaall aall 
PPaattrriimmoonniioo,, ddee aahhíí eenn aaddeellaannttee llaass vvaarriiaacciioonneess qquuee ssuuffrraa pprroovvooccaarraann qquuee eell PPaattrriimmoonniioo aauummeennttee oo 
ddiissmmiinnuuyyaa.. AAllgguunnooss ccoommppoonneenntteess ddeell PPaattrriimmoonniioo ssoonn:: eell CCaappiittaall ((ppaaggaaddoo,, ssuussccrriittoo,, aauuttoorriizzaaddoo,, 
eettcc..)),, llaass RReesseerrvvaass ((lleeggaalleess yy vvoolluunnttaarriiaass)),, UUttiilliiddaaddeess nnoo DDiissttrriibbuuiiddaass,, eell RReessuullttaaddoo ddeell EEjjeerrcciicciioo 
aaccttuuaall.. 
PPaarraa eeffeeccttooss ddee pprreesseennttaacciióónn eenn llooss eessttaaddooss ffiinnaanncciieerrooss ddeell ppaattrriimmoonniioo yy ssuuss ccoommppoonneenntteess,, ééssttooss 
ddeebbeenn mmoossttrraarrssee aaccttuuaalliizzaaddooss ccoonnffoorrmmee aa llaa CCoorrrreecccciióónn MMoonneettaarriiaa TTrriibbuuttaarriiaa yy aa llaa FFiinnaanncciieerraa,, 
sseeggúúnn ccoorrrreessppoonnddaa.. 
22.. CCllaassiiffiiccaacciióónn yy EEssttrruuccttuurraa ddeell PPaattrriimmoonniioo 
LLooss ccoonncceeppttooss qquuee ccoonnffoorrmmaann eell PPaattrriimmoonniioo ddee uunnaa SSoocciieeddaadd AAnnóónniimmaa oo SSaacciieeddaadd ddee PPeerrssoonnaa 
ssoonn:: 
111144
aa.. CCaappiittaall PPaaggaaddoo 
CCoorrrreessppoonnddee aall CCaappiittaall SSoocciiaall eeffeeccttiivvaammeennttee ppaaggaaddoo,, yyaa rreevvaalloorriizzaaddoo ccuuaannddoo ssee ttrraattee ddee 
eessttaaddooss ffiinnaanncciieerrooss aannuuaalleess,, sseeggúúnn iinnssttrruucccciioonneess ddee llaa SSVVSS,, ppaarraa ddeetteerrmmiinnaarr eessttee vvaalloorr ssee 
rreeaalliizzaa llaa ssiigguuiieennttee ooppeerraacciióónn:: 
11.. SSii ssee ttrraattaa ddee uunnaa SSoocciieeddaadd AAnnóónniimmaa 
CCaappiittaall AAuuttoorriizzaaddoo ..................................................................................$$ 
MMeennooss::CCaappiittaall ppoorr SSuussccrriibbiirr ..................................................................................$$ (( )) 
CCaappiittaall SSuussccrriittoo ..................................................................................$$ 
MMeennooss::CCaappiittaall ppoorr PPaaggaarr ..................................................................................$$ (( )) 
CCaappiittaall PPaaggaaddoo ............................................................................................................$$ 
22.. SSii ssee ttrraattaa ddee uunnaa SSoocciieeddaadd ddee PPeerrssoonnaass 
CCaappiittaall EEssccrriittuurraaddoo ........................................................$$ 
MMeennooss::CCuueennttaass OObblliiggaaddaass ddee llooss SSoocciiooss ........................................................$$ (( )) 
CCaappiittaall PPaaggaaddoo ..........................................................$$ 
SSee eennttiieennddee ppoorr CCaappiittaall AAuuttoorriizzaaddoo aall mmoonnttoo ttoottaall ddee aacccciioonneess qquuee ppuueeddee eemmiittiirr llaa 
ssoocciieeddaadd ddee aaccuueerrddoo aa llaa eessccrriittuurraa yy eessttaattuuttooss ddee llaa SSoocciieeddaadd yy aa llaa vveezz eessttaa aauuttoorriizzaaddoo ppoorr 
llaa SSVVSS ppaarraa sseerr eemmiittiiddoo ddeennttrroo ddee uunn llaappssoo ddee ddooss aaññooss ccoonnttaaddooss ddeessddee llaa ffeecchhaa ddee 
ccoonnssttiittuucciióónn ddee llaa ssoocciieeddaadd.. LLaa ppaarrttee ddeell CCaappiittaall AAuuttoorriizzaaddoo nnoo ccoollooccaaddoo aauunn eenn llaa bboollssaa,, 
ccoonnssttiittuuyyee eell CCaappiittaall ppoorr SSuussccrriibbiirr,, qquuee aall ddeedduucciirrssee ddeell aanntteerriioorr ssee ddeetteerrmmiinnaa eell 
CCaappiittaall SSuussccrriittoo.. LLaass aacccciioonneess yyaa ccoonnttrraattaaddaass ppoorr llooss aacccciioonniissttaass ppeerroo qquuee aauunn nnoo hhaann 
ssiiddoo ccaanncceellaaddaass ppoorr eellllooss ccoonnffoorrmmaann eell CCaappiittaall ppoorr PPaaggaarr,, qquuee rreessttaaddoo aall CCaappiittaall 
SSuussccrriittoo eennttrreeggaa ccoommoo rreessuullttaaddoo aall CCaappiittaall PPaaggaaddoo.. 
CCuuaannddoo ssee ttrraattee ddee uunnaa SS..AA.. AAbbiieerrttaa llaa ccoollooccaacciióónn ddee llaass aacccciioonneess ssee hhaaccee eenn llaa BBoollssaa ddee 
VVaalloorreess iinnssccrriittaa ppaarraa ttaall ooppeerraacciióónn,, ppoorr lloo ttaannttoo llaa ssoocciieeddaadd ppuueeddee oobbtteenneerr uunn pprreecciioo 
ddiissttiinnttoo aall vvaalloorr lliibbrroo,, ppuuddiieennddoo sseerr ssuuppeerriioorr lloo qquuee iimmpplliiccaarrííaa uunn ssoobbrreepprreecciioo oo bbiieenn,, aa uunn 
pprreecciioo iinnffeerriioorr lloo qquuee ssiiggnniiffiiccaarrííaa uunnaa ppéérrddiiddaa ccoonn ccaarrggoo aa llooss rreessuullttaaddooss ddeell eejjeerrcciicciioo ppoorr 
llaa ddiiffeerreenncciiaa nnoo rreecciibbiiddaa.. TTooddoo lloo aanntteerriioorr ssee ddeetteerrmmiinnaa ccoonn vvaalloorreess aaccttuuaalliizzaaddooss eenn 
UUFF,, eess ddeecciirr,, ccoommppaarraannddoo llaa vvaarriiaacciióónn ddee llaa UUFF eennttrree llaa ffeecchhaa ddee ccoonnssttiittuucciióónn ddee llaa 
ssoocciieeddaadd yy llaa ffeecchhaa eenn qquuee ssee ppaaggaann llaass aacccciioonneess.. 
EEnn eell ccaassoo ddee uunnaa SS..AA.. CCeerrrraaddaa nnoo ppuueeddee eexxiissttiirr ppéérrddiiddaa eenn llaa ccoollooccaacciióónn ddee aacccciioonneess 
pprrooppiiaass,, yyaa qquuee llaa LLeeyy sseeññaallaa qquuee eell ppaaggoo ppoorr aacccciióónn ssee ddeebbee hhaacceerr aa vvaalloorreess aaccttuuaalliizzaaddooss 
111155
por la variación de la UF entre la fecha de constitución y la fecha ddeell ppaaggoo,, ssii ooccuurrrriieerraa 
qquuee ssee rreecciibbiieerraa mmeennooss ddiinneerroo,, ssee ddiissmmiinnuuyyee eell nnúúmmeerroo ddee aacccciioonneess ccoollooccaaddaass.. PPoorr lloo 
ttaannttoo ssóólloo ppuueeddee eexxiissttiirr ssoobbrreepprreecciioo eenn llaa ccoollooccaacciióónn eenn eessttee ttiippoo ddee ssoocciieeddaadd.. 
EEnn uunnaa SSoocciieeddaadd ddee PPeerrssoonnaass.. EEll CCaappiittaall EEssccrriittuurraaddoo eess aaqquueell qquuee ccoonnssttaa eenn llaa eessccrriittuurraa 
ddee ccoonnssttiittuucciióónn ddee ddiicchhaa ssoocciieeddaadd yy eell ccuuaall aall mmoommeennttoo ddee ffoorrmmaarrssee llaa eemmpprreessaa ppuueeddee 
qquueeddaarr eenn ppaarrttee ppeennddiieenntteess ddee aappoorrttaarr lloo qquuee ssee rreeggiissttrraa eenn llaass CCuueennttaass OObblliiggaaddaass ddee llooss 
SSoocciiooss,, qquuee aall eessttaarr ééssttaass rreebbaajjaannddoo aall CCaappiittaall EEssccrriittuurraaddoo ccoonnffoorrmmaann eell CCaappiittaall PPaaggaaddoo aa 
llaa ffeecchhaa ddee llooss eessttaaddooss ffiinnaanncciieerrooss 
bb.. RReesseerrvvaa rreevvaalloorriizzaacciióónn ccaappiittaall 
CCoorrrreessppoonnddee aa llaa rreevvaalloorriizzaacciióónn ddeell ccaappiittaall ppaaggaaddoo,, aaccuummuullaaddoo aall eejjeerrcciicciioo,, qquuee ddeebbeerráá 
ttrraassppaassaarrssee aall ““CCaappiittaall PPaaggaaddoo”” ppaarraa llaa pprreesseennttaacciióónn ddeeffiinniittiivvaa ddee llooss eessttaaddooss ffiinnaanncciieerrooss 
aannuuaalleess,, sseeggúúnn lloo eessttaabblleecciióó eell aarrttííccuulloo NNº 1100 ddee llaa LLeeyy NNº 1188..004466 yy eenn llaa ddiissppoossiicciioonneess 
ddeell RReeggllaammeennttoo ddee SSoocciieeddaaddeess AAnnóónniimmaass.. 
cc.. SSoobbrreepprreecciioo eenn vveennttaa ddee aacccciioonneess pprrooppiiaass 
CCoorrrreessppoonnddee aall mmaayyoorr vvaalloorr oobbtteenniiddoo eenn llaa ccoollooccaacciióónn ddee aacccciioonneess ddee ppaaggoo,, eenn 
ccoonnffoorrmmiiddaadd aa lloo ddiissppuueessttoo eenn eell aarrttííccuulloo NNº 2266 ddee llaa LLeeyy NNº 1188..004466 yy eenn eell aarrttííccuulloo NNº 3322 
ddeell RReeggllaammeennttoo ddee SSoocciieeddaaddeess AAnnóónniimmaass,, sseeggúúnn ssee ttrraattee ddee aacccciioonneess ccoonn oo ssiinn vvaalloorr 
nnoommiinnaall,, rreessppeeccttiivvaammeennttee,, yyaa rreevvaalloorriizzaaddoo aa llaa ffeecchhaa ddee pprreesseennttaacciióónn ddee llooss eessttaaddooss 
ffiinnaanncciieerrooss.. EEssttee ssaallddoo ssee pprreesseennttaarráá nneettoo ddee llooss ccoossttooss ddee eemmiissiióónn yy ccoollooccaacciióónn,, ssiieemmpprree 
yy ccuuaannddoo ssee ccuummppllaa ccoonn llaa nnoorrmmaattiivvaa iinnddiiccaaddaa eenn llaa CCiirrccuullaarr NNº 11..337700 oo ssuuss 
mmooddiiffiiccaacciioonneess,, eemmiittiiddaass ppoorr llaa SSVVSS.. 
VVaalloorr eeffeeccttiivvaammeennttee ppaaggaaddoo ppoorr aacccciióónn >> VVaalloorr ppaarr oo nnoommiinnaall SSoobbrreepprreecciioo 
SSii ppoorr eell ccoonnttrraarriioo,, ssee pprroodduuccee uunn mmeennoorr vvaalloorr eenn llaa ccoollooccaacciióónn ddee aacccciioonneess ddee ppaaggoo,, eessttee 
ssee ddeebbeerráá rreeggiissttrraarrssee ccoonn ccaarrggoo aa llooss rreessuullttaaddooss ssoocciiaalleess ddeell rreessppeeccttiivvoo eejjeerrcciicciioo eenn qquuee ssee 
pprroodduujjoo llaa vveennttaa,, aaddeemmááss aaccllaarraarrssee eenn uunnaa nnoottaa eexxpplliiccaattiivvaa aa llooss eessttaaddooss ffiinnaanncciieerrooss.. 
dd.. OOttrraass rreesseerrvvaass 
RReesseerrvvaass ddee ccaappiittaalliizzaacciióónn nnoo ddeeffiinniiddaass aanntteerriioorrmmeennttee oo ggeenneerraaddaass ppoorr ddiissppoossiicciioonneess 
lleeggaalleess eessppeecciiaalleess qquuee aaffeecctteenn aa llaa ssoocciieeddaadd.. EEjjeemmpplloo eess llaa RReesseerrvvaa ppoorr mmaayyoorr vvaalloorr eenn 
rreettaassaacciióónn ttééccnniiccaa ddeell aaccttiivvoo ffiijjoo.. 
ee.. RReesseerrvvaa ffuuttuurrooss ddiivviiddeennddooss 
FFoorrmmaaddaa ppoorr llaa ddiissttrriibbuucciióónn yy rreeddiissttrriibbuucciióónn ddee uuttiilliiddaaddeess ddeessttiinnaaddaass aa ccuubbrriirr ffuuttuurrooss 
rreeppaarrttooss ddee ddiivviiddeennddooss.. CCoorrrreessppoonnddee aall ggrruuppoo ddee llaass ““UUttiilliiddaaddeess rreetteenniiddaass””.. 
ff.. UUttiilliiddaaddeess aaccuummuullaaddaass 
SSee iinnccoorrppoorraann ttooddaass llaass rreesseerrvvaass pprroovveenniieenntteess ddee uuttiilliiddaaddeess,, ccoorrrreessppoonnddee aall ggrruuppoo ddee llaass 
““UUttiilliiddaaddeess rreetteenniiddaass””.. 
gg.. PPéérrddiiddaass aaccuummuullaaddaass ((mmeennooss)) 
111166
Corresponde a las pérdidas generadas en ejercicios anteriores no absorbidas aa llaa ffeecchhaa ddee 
llooss eessttaaddooss ffiinnaanncciieerrooss yy ppeerrtteenneeccee aall ggrruuppoo ddee llaass ““UUttiilliiddaaddeess rreetteenniiddaass””.. 
hh.. UUttiilliiddaadd ((ppéérrddiiddaa)) ddeell eejjeerrcciicciioo 
EEss llaa uuttiilliiddaadd oo ppéérrddiiddaa ddeell eejjeerrcciicciioo aaccttuuaall.. 
ii.. DDiivviiddeennddooss pprroovviissoorriiooss ((mmeennooss)) 
LLooss ddiivviiddeennddooss pprroovviissoorriiooss,, aaccoorrddaaddooss yy ddeeccllaarraaddooss dduurraannttee eell eejjeerrcciicciioo yy aaqquueellllooss 
aaccoorrddaaddooss ddeessppuuééss ddeell cciieerrrree ddeell eejjeerrcciicciioo aannuuaall yy aanntteess ddee llaa ffeecchhaa ddee eemmiissiióónn ddee llooss 
ccoorrrreessppoonnddiieenntteess eessttaaddooss ffiinnaanncciieerrooss ee iimmppuuttaabblleess aa ddiicchhoo eejjeerrcciicciioo,, ddeebbeerráánn pprreesseennttaarrssee 
rreebbaajjaannddoo llaa uuttiilliiddaadd ddeell mmiissmmoo.. 
33.. CCoonnttaabbiilliizzaacciioonneess ddee IInniicciiaacciióónn ddee AAccttiivviiddaaddeess 
aa.. SSii ssee ttrraattaa ddee uunnaa SSoocciieeddaadd AAnnóónniimmaa 
-------------------------- FFeecchhaa ddee ccoonnssttiittuucciióónn ddee llaa ssoocciieeddaadd -------------------------- 
AAcccciioonneess 9999..999999..999999 
CCaappiittaall 9999..999999..999999 
GG:: PPoorr eell ccaappiittaall aauuttoorriizzaaddoo sseeggúúnn llaa eessccrriittuurraa ddee ccoonnssttiittuucciióónn ddee llaa ssoocciieeddaadd.. 
-------------------------- FFeecchhaa ddee ccoonnttrraattaacciióónn ddee aacccciioonneess -------------------------- 
AAcccciioonniissttaass 9999..999999..999999 
AAcccciioonneess 9999..999999..999999 
GG:: PPoorr eell ccaappiittaall ssuussccrriittoo ppoorr llooss aacccciioonniissttaass yy qquuee ppoosstteerriioorrmmeennttee ccaanncceellaarraann aa llaa 
ssoocciieeddaadd.. 
SSii llaa ccoollooccaacciióónn ssee hhaaccee ccoonn ssoobbrreepprreecciioo:: 
-------------------------- FFeecchhaa ddee ppaaggoo ddee llaass aacccciioonneess -------------------------- 
CCaajjaa -- BBaannccoo 9999..999999..999999 
AAcccciioonniissttaass 9999..999999..999999 
SSoobbrreepprreecciioo eenn vveennttaa ddee aacccciioonneess pprrooppiiaass 9999..999999..999999 
GG:: PPoorr llaa rreecceeppcciióónn ddeell ddiinneerroo ppoorr ppaarrttee ddee llooss aacccciioonniissttaass,, ccaanncceellaannddoo llaass aacccciioonneess 
ccoonnttrraattaaddaass aanntteerriioorrmmeennttee.. 
SSii llaa ccoollooccaacciióónn ssee hhaaccee ccoonn mmeennoorr pprreecciioo:: 
-------------------------- FFeecchhaa ddee ppaaggoo ddee llaass aacccciioonneess -------------------------- 
CCaajjaa -- BBaannccoo 9999..999999..999999 
PPéérrddiiddaass ppoorr ccoollooccaacciióónn ddee aacccciioonneess pprrooppiiaass 9999..999999..999999 
AAcccciioonniissttaass 9999..999999..999999 
111177
GG:: PPoorr llaa rreecceeppcciióónn ddeell ddiinneerroo ppoorr ppaarrttee ddee llooss aacccciioonniissttaass,, ccaanncceellaannddoo llaass aacccciioonneess 
ccoonnttrraattaaddaass aanntteerriioorrmmeennttee.. 
bb.. SSii ssee ttrraattaa ddee uunnaa SSoocciieeddaadd ddee PPeerrssoonnaass 
CCuuaannddoo ssee aappoorrttaa llaa ttoottaalliiddaadd ddeell ccaappiittaall eessccrriittuurraaddoo:: 
-------------------------- FFeecchhaa ddee ccoonnssttiittuucciióónn ddee llaa eemmpprreessaa -------------------------- 
CCaajjaa-- BBaannccoo 9999..999999..999999 
CCaappiittaall 9999..999999..999999 
GG:: PPoorr eell ccaappiittaall qquuee ffiigguurraa eenn llaa eessccrriittuurraa ppúúbblliiccaa ddee ccoonnssttiittuucciióónn ddee llaa eemmpprreessaa yy 
eenntteerraaddoo eenn llaa mmiissmmaa ffeecchhaa.. 
CCuuaannddoo uunnaa ppaarrttee ddeell ccaappiittaall eessccrriittuurraaddoo qquueeddaa ppeennddiieennttee ddee eenntteerraarr aa llaa ffeecchhaa ddee 
ccoonnssttiittuucciióónn ddee llaa eemmpprreessaa.. 
-------------------------- FFeecchhaa ddee ccoonnssttiittuucciióónn ddee llaa eemmpprreessaa -------------------------- 
CCaajjaa -- BBaannccooss 9999..999999..999999 
CCuueennttaass OObblliiggaaddaass SSoocciiooss 9999..999999..999999 
CCaappiittaall 9999..999999..999999 
GG:: PPoorr eell ccaappiittaall eessccrriittuurraaddoo eeffeeccttiivvaammeennttee eenntteerraaddoo yy eell rreeggiissttrroo ddee llaa ddeeuuddaa ppoorr 
eenntteerraarr ccoonnttrraaííddaa ppoorr llooss dduueeññooss oo ssoocciiooss aall mmoommeennttoo ddee llaa ccoonnssttiittuucciióónn ddee llaa 
eemmpprreessaa.. 
UUnnaa vveezz qquuee llooss ssoocciiooss oo dduueeññooss ddee llaa eemmpprreessaa ccaanncceellaann eell aappoorrttee aaddeeuuddaaddoo oo ppoorr eenntteerraarr 
ssee eeffeeccttúúaa eell ssiigguuiieennttee rreeggiissttrroo ccoonnttaabbllee:: 
-------------------------- FFeecchhaa ddeell ppaaggoo ddeell aappoorrttee ppeennddiieennttee -------------------------- 
CCaajjaa -- BBaannccoo 9999..999999..999999 
CCuueennttaa OObblliiggaaddaass SSoocciiooss 9999..999999..999999 
GG:: PPoorr llaa rreecceeppcciióónn ddeell ddiinneerroo ppoorr ppaarrttee ddee llooss ssoocciiooss oo dduueeññooss,, ccaanncceellaannddoo llooss 
aappoorrtteess ppeennddiieenntteess qquuee ffiigguurraarroonn aa llaa ffeecchhaa ddee llaa ccoonnssttiittuucciióónn ddee llaa eemmpprreessaa.. 
44.. CCoonnttaabbiilliizzaacciioonneess ddee UUttiilliiddaaddeess RReetteenniiddaass yy RReesseerrvvaass 
LLaass rreesseerrvvaass ssiiggnniiffiiccaann uunn aauummeennttoo iinnddiirreeccttoo ddee ccaappiittaall ssoocciiaall,, eenn eell ccaassoo ddee llaass SSoocciieeddaaddeess ddee 
PPeerrssoonnaass eessttaass ttiieenneenn eell ccaarráácctteerr ddee vvoolluunnttaarriiaass,, ppeerroo eenn ccaammbbiioo eenn llaass SSoocciieeddaaddeess AAnnóónniimmaass,, 
aallgguunnaass rreesseerrvvaass ttiieenneenn llaa ccuuaalliiddaadd ddee sseerr oobblliiggaattoorriiaa ppoorr iinnssttrruucccciioonneess iimmppaarrttiiddaass ppoorr llooss 
oorrggaanniissmmooss ccoonnttrraalloorreess qquuee llaass rreegguullaann,, aaddeemmááss,, ttaammbbiiéénn ppoosseeeenn rreesseerrvvaass vvoolluunnttaarriiaass.. 
LLaass rreesseerrvvaass ssee ccllaassiiffiiccaann eenn:: 
-- DDee uuttiilliiddaaddeess,, 
-- DDee rreevvaalloorriizzaacciioonneess,, yy 
-- OOttrraass rreesseerrvvaass.. 
111188
LLaass rreesseerrvvaass ddee uuttiilliiddaaddeess ssoonn aaqquueellllaass ffoorrmmaaddaass ppoorr llaa ddiissttrriibbuucciióónn ddee uuttiilliiddaaddeess yy aaccoorrddaaddaass 
ppoorr llaa JJuunnttaa GGeenneerraall ddee AAcccciioonniissttaass.. EEjjeemmpplloo ddee ééssttaass ssoonn:: RReesseerrvvaa lleeggaall,, RReesseerrvvaa ppaarraa ffuuttuurraass 
eevveennttuuaalliiddaaddeess,, RReesseerrvvaass ppaarraa aaddqquuiissiicciióónn ddee aaccttiivvoo ffiijjoo,, RReesseerrvvaa ppaarraa ffuuttuurrooss ddiivviiddeennddooss.. 
LLaass rreesseerrvvaass ppaarraa rreevvaalloorriizzaacciioonneess ssoonn aaqquueellllaass ccuuyyaa ffoorrmmaacciióónn eemmaannaa ddee uunnaa ddiissppoossiicciióónn 
lleeggaall.. EEjjeemmpplloo llaa RReevvaalloorriizzaacciióónn ddeell CCaappiittaall PPrrooppiioo.. 
LLaass oottrraass rreesseerrvvaass ttiieenneenn ccoommoo oobbjjeettoo aajjuussttaarr eell vvaalloorr ddee aallgguunnooss aaccttiivvooss,, ppaarraa eeffeeccttooss ddee 
iinnffoorrmmaacciióónn aa llaa ffeecchhaa ddeell bbaallaannccee.. EEjjeemmpplloo ddee ééssttaa ssoonn llaa RReesseerrvvaa ppoorr mmaayyoorr vvaalloorr rreettaassaacciióónn 
ttééccnniiccaa ddeell aaccttiivvoo ffiijjoo.. 
LLaa ccaappiittaalliizzaacciióónn ddee llaass rreesseerrvvaass ssee rreeaalliizzaa ccuuaannddoo ééssttaass nnoo hhaann ssiiddoo uuttiilliizzaaddaass ppaarraa eell ffiinn qquuee ssee 
ccrreeaarroonn,, ttooddoo lloo ccuuaall ccoonnssttiittuuyyee uunnaa mmooddiiffiiccaacciióónn aa llaa eessccrriittuurraa ssoocciiaall oo uunnaa aauuttoorriizzaacciióónn ddee llaa 
JJuunnttaa EExxttrraaoorrddiinnaarriiaa ddee AAcccciioonniissttaass,, sseeggúúnn ccoorrrreessppoonnddaa.. 
CCuuaannddoo llaa ccaappiittaalliizzaacciióónn llaa eeffeeccttúúaa uunnaa SSoocciieeddaadd ddee PPeerrssoonnaass,, uunnaa vveezz aapprroobbaaddaa llaa 
mmooddiiffiiccaacciióónn ddeell ccaappiittaall sseeggúúnn nnuueevvaa eessccrriittuurraa ssoocciiaall,, ssee eeffeeccttúúaa llaa ssiigguuiieennttee ccoonnttaabbiilliizzaacciióónn:: 
-------------------------- FFeecchhaa ddee llaa ccaappiittaalliizzaacciióónn -------------------------- 
RReesseerrvvaass 9999..999999..999999 
CCaappiittaall 9999..999999..999999 
GG:: PPoorr llaa ccaappiittaalliizzaacciióónn ddee rreesseerrvvaass.. 
CCuuaannddoo llaa ccaappiittaalliizzaacciióónn llaa eeffeeccttúúaa uunnaa SSoocciieeddaadd AAnnóónniimmaa,, ppuueeddeenn pprroodduucciirrssee ddooss ssiittuuaacciioonneess:: 
aa.. UUnn aauummeennttoo nnoommiinnaall ddee llaass aacccciioonneess,, eess ddeecciirr,, eell mmiissmmoo nnúúmmeerroo ddee aacccciioonneess ppeerroo aa uunn 
mmaayyoorr vvaalloorr ppaarr.. 
-------------------------- FFeecchhaa ddee llaa ccaappiittaalliizzaacciióónn -------------------------- 
RReevvaalloorriizzaacciióónn CCaappiittaall PPrrooppiioo 9999..999999..999999 
RReesseerrvvaass ffuuttuurraass eevveennttuuaalliiddaaddeess 9999..999999..999999 
RReesseerrvvaass FFuuttuurrooss DDiivviiddeennddooss 9999..999999..999999 
OOttrraass RReesseerrvvaass 9999..999999..999999 
CCaappiittaall 9999..999999..999999 
GG:: PPoorr llaa ccaappiittaalliizzaacciióónn ddee uunnaa sseerriiee ddee rreesseerrvvaass.. 
bb.. HHaacceerr uunnaa nnuueevvaa eemmiissiióónn ddee aacccciioonneess lliibbeerraaddaass ddee ppaaggoo eennttrreeggaaddaass aa llooss aacccciioonniissttaass,, eessttoo 
eess,, ssee pprroodduuccee uunn aauummeennttoo eenn eell nnúúmmeerroo ddee aacccciioonneess ppoorr ccaaddaa aacccciioonniissttaa aa uunn mmiissmmoo vvaalloorr 
ppaarr,, ssóólloo ssee ttrraadduujjoo eenn qquuee ccaaddaa aacccciioonniissttaa vviioo ddiissmmiinnuuiiddaa ssuu iinnvveerrssiióónn ppoorr ccaaddaa aacccciióónn 
qquuee tteennííaa eenn ssuu ppooddeerr.. 
-------------------------- FFeecchhaa ddee ccaappiittaalliizzaacciióónn -------------------------- 
AAcccciioonneess 9999..999999..999999 
CCaappiittaall 9999..999999..999999 
111199
G: Por el monto de acciones liberadas de pago a emitir al momento ddee llaa ccaappiittaalliizzaacciióónn.. 
-------------------------- FFeecchhaa ddee ccaappiittaalliizzaacciióónn -------------------------- 
AAcccciioonniissttaass LLiibbeerraaddooss 9999..999999..999999 
AAcccciioonneess 9999..999999..999999 
GG:: PPoorr llaa ccaappiittaalliizzaacciióónn.. 
-------------------------- FFeecchhaa ddee llaa ccaappiittaalliizzaacciióónn -------------------------- 
RReevvaalloorriizzaacciióónn CCaappiittaall PPrrooppiioo 9999..999999..999999 
RReesseerrvvaass ffuuttuurraass eevveennttuuaalliiddaaddeess 9999..999999..999999 
RReesseerrvvaass FFuuttuurrooss DDiivviiddeennddooss 9999..999999..999999 
OOttrraass RReesseerrvvaass 9999..999999..999999 
AAcccciioonniissttaass LLiibbeerraaddooss 9999..999999..999999 
GG:: PPoorr llaa ccaappiittaalliizzaacciióónn ddee uunnaa sseerriiee ddee rreesseerrvvaass.. 
55.. CCoorrrreecccciióónn mmoonneettaarriiaa ddeell CCaappiittaall PPrrooppiioo TTrriibbuuttaarriioo 
LLaa RReevvaalloorriizzaacciióónn ddeell CCaappiittaall PPrrooppiioo TTrriibbuuttaarriioo IInniicciiaall ((AArrttííccuulloo 4411º,, iinncciissoo 11º,, NNº 11,, LLeeyy ddee llaa 
RReennttaa)) ssee eeffeeccttúúaa ddee llaa ssiigguuiieennttee mmaanneerraa,, eell pprriimmeerr aajjuussttee ppoorr CC..MM.. ccoorrrreessppoonnddee aa llaa aaccttuuaalliizzaacciióónn 
ddeell ccaappiittaall pprrooppiioo iinniicciiaall.. LLaa iinnffoorrmmaacciióónn ppaarraa ddeetteerrmmiinnaarr eell ccaappiittaall pprrooppiioo ssee oobbttiieennee ddeell bbaallaannccee 
ggeenneerraall pprraaccttiiccaaddoo aall 3311 ddee ddiicciieemmbbrree ddeell eejjeerrcciicciioo iinnmmeeddiiaattaammeennttee aanntteerriioorr aa aaqquueell qquuee ssee eessttáá 
ssoommeettiieennddoo aa llaa CC..MM.. yy,, eenn eell ccaassoo ddee ccoonnttrriibbuuyyeenntteess iinniicciiaaddooss eenn eell ccuurrssoo ddeell aaññoo,, ssee ddeetteerrmmiinnaarraa 
ppoorr eell ppaattrriimmoonniioo qquuee ffiigguurraa eenn llaa ddeeccllaarraacciióónn iinniicciiaall ddee aaccttiivviiddaaddeess.. 
DDeetteerrmmiinnaacciióónn:: 
TToottaall ddeell AAccttiivvoo $$ xxxxxxxxxx 
MMááss :: 
VVaalloorreess qquuee eessttéénn rreebbaajjaannddoo eell aaccttiivvoo pprroodduuccttoo 
ddee pprroovviissiioonneess ppoorr ggaattooss NNoo aacceeppttaaddooss ttrriibbuuttaarriiaammeennttee.. $$ xxxxxxxxxx 
-- EEssttiimmaacciioonneess ddeeuuddoorreess iinnccoobbrraabblleess 
-- FFlluuccttuuaacciióónn ddee vvaalloorreess 
-- EEssttiimmaacciioonneess ppoorr oobbssoolleesscceenncciiaa ddee eexxiisstteenncciiaass 
-- AAjjuusstteess ppoorr ddeepprreecciiaacciioonneess aacceelleerraaddaa yy nnoorrmmaall 
MMeennooss :: 
VVaalloorreess qquuee ffiigguurraann eenn eell ppaassiivvoo ddeell bbaallaannccee yy qquuee 
ccoorrrreessppoonnddeenn aa rreedduucccciioonneess ddeell aaccttiivvoo.. $$ ((xxxxxxxxxxxx)) 
-- DDeepprreecciiaacciióónn AAccuummuullaaddaass 
-- AAmmoorrttiizzaacciióónn AAccuummuullaaddaa.. 
MMeennooss :: 
VVaalloorreess qquuee ffiigguurraann eenn eell aaccttiivvoo eenn eell bbaallaannccee yy qquuee 
nnoo oorriiggiinnaann rreennttaass ggrraavvaaddaass eenn PPrriimmeerraa CCaatteeggoorrííaa oo qquuee 
nnoo ccoorrrreessppoonnddeenn aall ggiirroo ddeell nneeggoocciioo.. $$ ((xxxxxxxxxxxx)) 
-- MMaayyoorr vvaalloorr ppoorr RReettaassaacciióónn TTééccnniiccaa ddeell AAccttiivvoo FFiijjoo 
-- AAccttiivvooss eenn LLeeaassiinngg 
112200
-- CCuueennttaass OObblliiggaaddaass SSoocciiooss 
MMeennooss VVaalloorreess II..NN..TT..OO..:: 
VVaalloorreess iinnttaannggiibblleess,, nnoommiinnaalleess,, ttrraannssiittoorriiooss yy 
ddee oorrddeenn yy oottrrooss qquuee ddeetteerrmmiinnee llaa DDiirreecccciióónn 
NNaacciioonnaall,, qquuee nnoo rreepprreesseenntteenn iinnvveerrssiioonneess eeffeeccttiivvaass,, 
ttaalleess ccoommoo :: 
$$ ((xxxxxxxxxx)) 
VVaalloorreess IInnttaannggiibblleess yy NNoommiinnaalleess ((ccuueennttaass qquuee eexxpprreessaann 
vvaalloorreess eessttiimmaaddooss,, pprroodduuccttoo ddee uunnaa aapprreecciiaacciióónn ppaarrttiiccuullaarr 
ddee llooss eemmpprreessaarriiooss,, nnoo ccoorrrreessppoonnddeenn aa uunn ddeesseemmbboollssoo ddee ddiinneerroo 
eenn ssuu aaddqquuiissiicciióónn)):: 
-- DDeerreecchhoo ddee llllaavvee ((eessttiimmaaddoo)).. 
-- DDeerreecchhoo ddee mmaarrccaa ((eessttiimmaaddoo)).. 
-- DDeerreecchhoo ddee ppaatteenntteess ddee iinnvveenncciióónn ((eessttiimmaaddoo)).. 
-- DDeerreecchhoo ddee ffóórrmmuullaass ((eessttiimmaaddoo)).. 
-- PPéérrddiiddaass ddee aarrrraassttrree.. 
VVaalloorreess TTrraannssiittoorriiooss:: 
-- SSaallddoo DDeeuuddoorr ddee llaass ccuueennttaass ppeerrssoonnaalleess ddeell eemmpprreessaarriioo 
iinnddiivviidduuaall oo ddee ssoocciiooss ddee ssoocciieeddaaddeess ddee ppeerrssoonnaass.. 
-- DDiivviiddeennddooss pprroovviissoorriiooss.. 
CCuueennttaass ddee OOrrddeenn ((ttiieenneenn ccoommoo oobbjjeettiivvoo rreefflleejjaarr rreessppoonnssaabbiilliiddaadd 
uu oottrroo ttiippoo ddee iinnffoorrmmaacciióónn eenn llaa ccoonnttaabbiilliiddaadd ddee llaa eemmpprreessaa)).. 
-- LLeettrraass eennddoossaaddaass 
-- LLeettrraass ddeessccoonnttaaddaass 
-- VVaalloorreess rreecciibbiiddooss eenn GGaarraannttííaa 
MMááss ((MMeennooss)) oottrrooss aajjuusstteess ttrriibbuuttaarriiooss :: $$ xxxxxxxxxxxx $$((xxxxxxxxxxxx)) 
TToottaall CCaappiittaall EEffeeccttiivvoo oo AAccttiivvoo DDeeppuurraaddoo $$ xxxxxxxxxx 
MMeennooss :: 
PPaassiivvoo EExxiiggiibbllee $$ ((xxxxxxxxxx)) 
TTooddaass aaqquueellllaass ccaannttiiddaaddeess aaddeeuuddaaddaass ppoorr llaa eemmpprreessaa yy ccuuyyoo ppaaggoo ppuueeddee 
sseerr eexxiiggiiddoo eenn ccuuaallqquuiieerr ppllaazzoo ppoorr tteerrcceerrooss ((ccoorrttoo yy llaarrggoo ppllaazzoo)),, ddeebbiieennddoo 
eexxcclluuiirrssee ddee ddiicchhoo PPaassiivvoo llooss vvaalloorreess ddeell eemmpprreessaarriioo oo ssoocciiooss qquuee hhaayyaann eessttaaddoo 
iinnccoorrppoorraaddooss aall ggiirroo ddee llaa eemmpprreessaa,, llooss ccuuaalleess ffoorrmmaann ppaarrttee ddeell CCaappiittaall PPrrooppiioo.. 
-- II..VV..AA.. ppoorr ppaaggaarr 
-- AAccrreeeeddoorreess 
-- PPrroovveeeeddoorreess 
-- CCuueennttaass ppoorr ppaaggaarr 
-- PPrrééssttaammooss BBaannccaarriiooss 
112211
- Impuestos RReetteenniiddooss ppoorr ppaaggaarr 
-- IImmppoossiicciioonneess ppoorr ppaaggaarr 
-- PPrroovviissiioonneess ggrraattiiffiiccaacciioonneess lleeggaalleess oo ccoonnttrraaccttuuaalleess 
yy oottrraass pprroovviissiioonneess ddee ggaassttooss aacceeppttaaddooss ttrriibbuuttaarriiaammeennttee 
-- AAccrreeeeddoorreess eenn MMoonneeddaa EExxttrraannjjeerraa 
-- DDiivviiddeennddooss ppoorr ppaaggaarr 
SSee ddeebbee eexxcclluuiirr ddeell ppaassiivvoo eexxiiggiibbllee:: 
-- PPrroovviissiióónn IImmppuueessttoo RReennttaa 
-- PPrroovviissiióónn ppaarraa eell ppaaggoo ddeell rreeaajjuussttee,, iinntteerreesseess ppeennaalleess yy 
ssaanncciioonneess ppoorr llaa mmoorraa eenn eell ppaaggoo ddee iimmppuueessttooss.. 
-- PPrroovviissiióónn ppaarraa ggaassttooss qquuee llaa lleeyy nnoo aacceeppttaa ccoommoo ggaassttooss,, 
ttaalleess ccoommoo vvaaccaacciioonneess gglloobbaalleess vvoolluunnttaarriiaass,, eettcc.. 
-- SSaallddooss aaccrreeeeddoorreess ddee llaass CCuueennttaass PPaarrttiiccuullaarreess ddeell eemmpprreessaarriioo oo ssoocciiooss.. 
------------------ 
CCAAPPIITTAALL PPRROOPPIIOO IINNIICCIIAALL $$ xxxxxxxxxx 
============ 
RReevvaalloorriizzaacciióónn:: 
EEll CCaappiittaall PPrrooppiioo ddeetteerrmmiinnaaddoo ddee aaccuueerrddoo ccoonn eell eessqquueemmaa sseeññaallaaddoo,, ddeebbee rreevvaalloorriizzaarrssee eenn llaa 
vvaarriiaacciióónn eexxppeerriimmeennttaaddaa ppoorr eell II..PP..CC.. eenn eell ppeerrííooddoo ccoommpprreennddiiddoo eennttee :: 
-- UUllttiimmoo ddííaa ddeell sseegguunnddoo mmeess aanntteerriioorr aall ddee iinniicciiaacciióónn ddeell eejjeerrcciicciioo ((ppuunnttooss ddee nnoovviieemmbbrree)).. 
-- UUllttiimmoo ddííaa ddeell mmeess aanntteerriioorr aall ddeell bbaallaannccee ((ppuunnttooss ddee nnoovviieemmbbrree)).. 
TTaammbbiiéénn sseeññaallaaddaa ccoommoo ffaaccttoorr ddeell ccaappiittaall iinniicciiaall.. 
CCoonnttaabbiilliizzaacciióónn:: 
---------------------- xx -------------------- 
CCoorrrreecccciióónn MMoonneettaarriiaa 9999..999999..999999 
RReevvaalloorriizzaacciióónn CCaappiittaall PPrrooppiioo 9999..999999..999999 
---------------------- xx -------------------- 
CCaappiittaall PPrrooppiioo IInniicciiaall IInneexxiisstteennttee ((CCiirrccuullaarr NNº 2277,,0088//0033//7766)) 
SSii ppoorr llaa aapplliiccaacciióónn ddee llaass nnoorrmmaass ssoobbrree ddeetteerrmmiinnaacciióónn ddeell ccaappiittaall pprrooppiioo iinniicciiaall ssee eessttaabblleeccee uunn 
rreessuullttaaddoo nneeggaattiivvoo qquuee ddeennoottaa llaa iinneexxiisstteenncciiaa ddeell cciittaaddoo ccaappiittaall aall ccoommiieennzzoo ddeell eejjeerrcciicciioo,, nnoo 
pprroocceeddeerráá eeffeeccttuuaarr rreevvaalloorriizzaacciióónn aallgguunnaa ddeell cciittaaddoo ssaallddoo nneeggaattiivvoo yy,, ppoorr ccoonnssiigguuiieennttee,, nnoo hhaabbrráá 
iinncciiddeenncciiaa eenn llaa ccuueennttaa ddee rreessuullttaaddoo CCoorrrreecccciióónn MMoonneettaarriiaa.. SSiinn eemmbbaarrggoo ttooddoo aauummeennttoo oo 
ddiissmmiinnuucciióónn ddee ccaappiittaall ssee rreeaajjuussttaarráá ddee aaccuueerrddoo aa ssuu pprroocceeddiimmiieennttoo.. 
RReevvaalloorriizzaacciióónn ddee llaass vvaarriiaacciioonneess ddeell CCaappiittaall PPrrooppiioo.. 
112222
Estas variaciones están constituidas por diferentes operaciones mercantiles ooccuurrrriiddaass eenn llaa 
eemmpprreessaa ddeennttrroo ddeell ppeerrííooddoo aall ccuuaall ssee llee eessttáá aapplliiccaannddoo llaa ttééccnniiccaa ddee llaa ccoorrrreecccciióónn mmoonneettaarriiaa yy qquuee 
ccoonnssttiittuuyyeenn eenn ddeeffiinniittiivvaa uunn aauummeennttoo oo uunnaa ddiissmmiinnuucciióónn ddee ccaappiittaall pprrooppiioo.. LLaass ddiissttiinnttaass 
ooppeerraacciioonneess qquuee ccaauussaann eessttaass vvaarriiaacciióónn ssee ccoonnttaabbiilliizzaann eenn ccuueennttaass ccoonnttaabblleess qquuee ppeerrmmiitteenn uunn 
mmeejjoorr ccoonnttrrooll ddee eessttaass ooppeerraacciioonneess,, llaa ccoorrrreecccciióónn mmoonneettaarriiaa ssee aapplliiccaa aa llaa ttrraannssaacccciióónn eenn ssíí yy nnoo aa 
llaa ccuueennttaa ccoonnttaabbllee.. 
RReevvaalloorriizzaacciióónn ddee llooss AAuummeennttooss ddee CCaappiittaall PPrrooppiioo IInniicciiaall TTrriibbuuttaarriioo ((AArrttííccuulloo 4411º,, iinncciissoo 11º,, 
NNº 11,, iinncciissoo 22º,, LLeeyy ddee llaa RReennttaa)).. 
EEssttáánn ccoonnssttiittuuiiddooss ppoorr ttooddooss aaqquueellllooss nnuueevvooss aappoorrtteess qquuee llooss eemmpprreessaarriiooss oo ssoocciiooss eeffeeccttúúaann aall 
nneeggoocciioo,, eenn ccaarráácctteerr ddee tteemmppoorraalleess oo ppeerrmmaanneenntteess,, sseeaann ééssttooss eenn ddiinneerroo,, bbiieenneess uu oottrrooss vvaalloorreess,, 
dduurraannttee eell aaññoo.. 
CCoonnssttiittuuyyeenn aauummeennttooss ddee ccaappiittaall pprrooppiioo:: 
aa.. AAppoorrtteess ddee ccaappiittaall eenn uunnaa ssoocciieeddaadd ddee ppeerrssoonnaass:: 
-- AAuummeennttoo ddee CCaappiittaall ddeebbiiddaammeennttee eessccrriittuurraaddoo ddee llooss ssoocciiooss.. 
-- AAppoorrtteess ttrraannssiittoorriiooss eeffeeccttuuaaddooss ppoorr eell ssoocciioo eenn eell eejjeerrcciicciioo.. 
-- PPrrééssttaammooss oo mmuuttuuooss eeffeeccttuuaaddooss ppoorr llooss ssoocciiooss aa llaa ssoocciieeddaadd.. 
bb.. AAppoorrtteess ddee ccaappiittaall eeffeeccttuuaaddoo ppoorr uunn eemmpprreessaarriioo iinnddiivviidduuaall aa ssuu eemmpprreessaa:: 
-- LLooss aappoorrtteess tteemmppoorraalleess oo ppeerrmmaanneenntteess eeffeeccttuuaaddooss ppoorr eell eemmpprreessaarriioo aa ssuu nneeggoocciioo,, 
yyaa sseeaa eenn eessppeecciieess,, ddiinneerroo uu oottrrooss vvaalloorreess.. 
cc.. SSuussccrriippcciióónn yy ppaaggoo ddee aacccciioonneess ddee ssoocciieeddaaddeess aannóónniimmaass.. 
dd.. LLooss hhaabbeerreess eennttrreeggaaddooss aa ccuuaallqquuiieerr ttííttuulloo ppoorr uunn ssoocciioo aa llaa eemmpprreessaa.. 
ee.. EEll mmaayyoorr vvaalloorr,, rreeaajjuussttee yy ssoobbrreepprreecciioo oobbtteenniiddoo eenn llaa ccoollooccaacciióónn ddee aacccciioonneess ddee llaa pprrooppiiaa 
eemmiissiióónn aa llaa ffeecchhaa ddee ssuu iinnggrreessoo eeffeeccttiivvoo eenn llaa eemmpprreessaa.. 
ff.. BBoonniiffiiccaacciioonneess oobbtteenniiddaass ppoorr ccoonncceeppttoo ddee mmaannoo ddee oobbrraa.. 
gg.. LLooss aappoorrtteess oo ccoonnttrriibbuucciioonneess vvoolluunnttaarriiooss qquuee uunnaa eemmpprreessaa eeffeeccttúúaa aa uunnaa eemmpprreessaa ffiilliiaall.. 
CCoonn rreessppeeccttoo aa llaa ""ddiissttrriibbuucciióónn ddee uuttiilliiddaaddeess"" qquuee ffiigguurraa eenn eell bbaallaannccee iinnmmeeddiiaattaammeennttee aanntteerriioorr 
aa aaqquueell eenn qquuee ssee eessttáá rreeaalliizzaannddoo llaa ccoorrrreecccciióónn mmoonneettaarriiaa,, qquuee ffiigguurraa aabboonnaaddaa aa llaass ccuueennttaass 
ppaarrttiiccuullaarreess ddee llooss ssoocciiooss,, NNOO ccoonnssttiittuuyyee aauummeennttoo ddee ccaappiittaall,, ddeebbiiddoo aa qquuee llaa uuttiilliiddaadd 
ddeetteerrmmiinnaaddaa aall cciieerrrree ddeell eejjeerrcciicciioo ssee eennccuueennttrraa rreefflleejjaaddaa eenn eell aauummeennttoo qquuee eexxppeerriimmeennttaarroonn llaass 
ccuueennttaass ddeell aaccttiivvoo ddee llaa eemmpprreessaa eenn eell eejjeerrcciicciioo,, yy ttaammbbiiéénn eenn llaass ddiissmmiinnuucciioonneess ddeell PPaassiivvoo 
EExxiiggiibbllee eenn eell mmiissmmoo llaappssoo,, ddee ttaall mmaanneerraa qquuee ééssttaa yyaa ssee eennccuueennttrraa iinncclluuiiddaa eenn llaa ddeetteerrmmiinnaacciióónn 
ddeell CCaappiittaall PPrrooppiioo IInniicciiaall,, nnoo ssiieennddoo pprroocceeddeennttee ccoonnssiiddeerraarr,, aaddeemmááss,, ccoommoo uunn aauummeennttoo ddee 
ppaattrriimmoonniioo,, llaa mmeerraa ddiissttrriibbuucciióónn ddee llaa mmiissmmaa.. 
RReevvaalloorriizzaacciióónn ddee llooss aauummeennttooss:: 
112233
De acuerdo al porcentaje de variación experimentado por el IPC entre : eell úúllttiimmoo ddííaa ddeell mmeess 
aanntteerriioorr aall ddeell aauummeennttoo yy eell úúllttiimmoo ddííaa ddeell mmeess aanntteerriioorr aall ddeell bbaallaannccee.. 
CCoonnttaabbiilliizzaacciióónn:: 
-------------------------------------- xx ------------------------------------ 
CCoorrrreecccciióónn MMoonneettaarriiaa 9999..999999..999999 
RReevvaalloorriizzaacciióónn CCaappiittaall PPrrooppiioo 9999..999999..999999 
-------------------------------------- xx ------------------------------------ 
RReevvaalloorriizzaacciióónn ddee llaass DDiissmmiinnuucciioonneess ddee CCaappiittaall PPrrooppiioo IInniicciiaall TTrriibbuuttaarriioo ((AArrttííccuulloo 4411º,, 
iinncciissoo 11º,, NNº 11,, iinncciissoo 33º,, LLeeyy ddee llaa RReennttaa)).. 
SSee ccoonnssiiddeerraann ddiissmmiinnuucciioonneess ddee ccaappiittaall,, ttooddaass llaass vvaarriiaacciioonneess nneeggaattiivvaass qquuee hhaa eexxppeerriimmeennttaaddoo eell 
ppaattrriimmoonniioo ddee llaa eemmpprreessaa eenn eell eejjeerrcciicciioo.. AA mmooddoo ddee eejjeemmpplloo :: 
aa.. DDiissttrriibbuucciióónn ddee ddiivviiddeennddooss ppoorr llaass ssoocciieeddaaddeess aannóónniimmaass.. 
bb.. RReettiirrooss ddee llaass eemmpprreessaass oo ssoocciieeddaaddeess,, eeffeeccttuuaaddaass ppoorr eell eemmpprreessaarriioo iinnddiivviidduuaall yy ppoorr llooss 
ssoocciiooss ddee ssoocciieeddaaddeess ddee ppeerrssoonnaass.. 
cc.. PPrrééssttaammooss oottoorrggaaddooss ppoorr llaa ssoocciieeddaadd aa ssuuss ssoocciiooss.. 
dd.. IInntteerreesseess,, rreeaajjuusstteess oo ddiiffeerreenncciiaass ddee ccaammbbiioo qquuee ppaagguueenn llaass eemmpprreessaass aa ssuuss ssoocciiooss ppoorr 
pprrééssttaammooss oottoorrggaaddooss ppoorr ééssttooss aa ssuuss rreessppeeccttiivvaass ssoocciieeddaaddeess.. 
ee.. IInnvveerrssiioonneess eenn bbiieenneess qquuee llaa LLeeyy oorrddeennaa ssuu eexxcclluussiióónn ddeell ccaappiittaall pprrooppiioo.. 
ff.. DDeesseemmbboollssooss qquuee llaa LLeeyy nnoo aacceeppttaa ccoommoo ggaassttooss yy eessttáánn ccoonnttaabbiilliizzaaddooss eenn ccuueennttaass ddee 
aaccttiivvoo.. 
RReevvaalloorriizzaacciióónn ddee llaass ddiissmmiinnuucciioonneess:: 
DDee aaccuueerrddoo aall ppoorrcceennttaajjee ddee vvaarriiaacciióónn eexxppeerriimmeennttaaddoo ppoorr eell IIPPCC eennttrree :: eell úúllttiimmoo ddííaa ddeell mmeess 
aanntteerriioorr aall ddeell rreettiirroo yy eell úúllttiimmoo ddííaa ddeell mmeess aanntteerriioorr aall ddeell bbaallaannccee.. 
CCoonnttaabbiilliizzaacciióónn:: 
---------------------------------- xx -------------------------------- 
RReevvaalloorriizzaacciióónn CCaappiittaall PPrrooppiioo 9999..999999..999999 
CCoorrrreecccciióónn MMoonneettaarriiaa 9999..999999..999999 
---------------------------------- xx -------------------------------- 
66.. DDiissttrriibbuucciióónn ddee RReessuullttaaddooss 
112244
Una vez devengadas y percibida las utilidades del ejercicio, éstas se pueden ccaappiittaalliizzaarr,, ccrreeaarr 
rreesseerrvvaass oo bbiieenn rreeppaarrttiirrssee eennttrree llooss ssoocciiooss oo aacccciioonniissttaass,, sseeggúúnn ccoorrrreessppoonnddaa.. 
aa.. SSii ssee ttrraattaa ddee uunnaa SSoocciieeddaadd ddee PPeerrssoonnaass 
-------------------------- FFeecchhaa ddee llaa ddiissttrriibbuucciióónn-------------------------- 
RReessuullttaaddoo ddeell EEjjeerrcciicciioo ((UUttiilliiddaadd ddeell EEjjeerrcciicciioo 9999..999999..999999 
CCuueennttaa PPaarrttiiccuullaarr SSoocciioo ““ XX”” 9999..999999..999999 
GG:: PPoorr eell mmoonnttoo ddee uuttiilliiddaaddeess ddiissttrriibbuuiiddaa eennttrree llooss ssoocciiooss yy ppuueessttaa aa ddiissppoonniibbiilliiddaadd ddee 
eellllooss eenn ssuuss ccttaass.. cctteess.. 
-------------------------- FFeecchhaa ddeell ppaaggoo -------------------------- 
CCuueennttaa PPaarrttiiccuullaarr SSoocciioo ““XX”” 9999..999999..999999 
CCaajjaa –– BBaannccoo 9999..999999..999999 
GG:: PPoorr eell mmoonnttoo ddee uuttiilliiddaaddeess ddiissttrriibbuuiiddaa yy ppaaggaaddaass aa llooss ssoocciiooss ddeessddee ssuuss ccttaass.. cctteess.. 
bb.. SSii ssee ttrraattaa ddee uunnaa SSoocciieeddaadd AAnnóónniimmaa 
-------------------------- FFeecchhaa ddee llaa ddiissttrriibbuucciióónn-------------------------- 
RReessuullttaaddoo ddeell EEjjeerrcciicciioo ((UUttiilliiddaadd ddeell EEjjeerrcciicciioo 9999..999999..999999 
DDiivviiddeennddooss ppoorr ppaaggaarr 9999..999999..999999 
GG:: PPoorr eell mmoonnttoo ddee uuttiilliiddaaddeess ddiissttrriibbuuiiddaa eennttrree llooss aacccciioonniissttaass.. 
-------------------------- FFeecchhaa ddeell ppaaggoo -------------------------- 
DDiivviiddeennddooss ppoorr ppaaggaarr 9999..999999..999999 
CCaajjaa –– BBaannccoo 9999..999999..999999 
GG:: PPoorr eell mmoonnttoo ddee ddiivviiddeennddooss ddiissttrriibbuuiiddooss yy ppaaggaaddooss aa llooss aacccciioonniissttaass.. 
CCAAPPÍÍTTUULLOO SSEEXXTTOO 
CCLLAASSIIFFIICCAACCIIÓÓNN YY TTRRAATTAAMMIIEENNTTOO CCOONNTTAABBLLEE DDEE LLAASS CCUUEENNTTAASS DDEE 
RREESSUULLTTAADDOO 
11.. CCoonncceeppttooss ggeenneerraalleess 
112255
Las cuentas de resultado van registrando las variación del Patrimonio pprroodduucciiddaass dduurraannttee eell 
eejjeerrcciicciioo ccoonnttaabbllee pprroodduuccttoo ddee llaass ooppeerraacciioonneess ttaannttoo ddeell ggiirroo ccoommoo ddee aaqquueellllaass nnoo rreellaacciioonnaaddaass 
ccoonn llaa aaccttiivviiddaadd pprriinncciippaall.. EEll hheecchhoo qquuee ssee pprroodduuzzccaa uunn aauummeennttoo eenn eell PPaattrriimmoonniioo eess llaa 
ccoonnsseeccuueenncciiaa ddeell rreessuullttaaddoo ffiinnaall ppoossiittiivvoo ddee uunnaa aaccttiivviiddaadd ddoonnddee ssee llooggrróó uunnaa ggaannaanncciiaa oo uuttiilliiddaadd,, 
eessttee rreessuullttaaddoo ppuueeddee sseerr llaa mmeezzccllaa ddee vvaalloorreess qquuee rreepprreesseennttaann ppéérrddiiddaass mmeennoorreess qquuee llooss vvaalloorreess 
qquuee rreepprreesseennttaann uuttiilliiddaaddeess,, oo bbiieenn ssóólloo ddee vvaalloorreess qquuee rreepprreesseennttaann ggaannaanncciiaass.. PPoorr eell ccoonnttrraarriioo,, 
ccuuaannddoo ssee pprroodduuccee uunnaa ddiissmmiinnuucciióónn eenn eell PPaattrriimmoonniioo,, eess llaa ccoonnsseeccuueenncciiaa ddee qquuee llaa aaccttiivviiddaadd uu 
ooppeerraacciióónn rreeaalliizzaaddaa ppoorr llaa eemmpprreessaa aarrrroojjóó uunn ssaallddoo nneeggaattiivvoo,, eess ddeecciirr,, ppéérrddiiddaass.. 
AAssíí llaa eemmpprreessaa aassiiggnnaarráá ccuueennttaass ddee rreessuullttaaddooss ttrraattaannddoo ddee aaggrruuppaarr aa aaqquueellllooss qquuee pprroovviieenneenn ddee 
ooppeerraacciioonneess ddee iigguuaall oo ssiimmiillaarr nnaattuurraalleezzaa,, aa mmooddoo ddee eejjeemmpplloo ssee ppuueeddee iinnddiiccaarr llaa ccuueennttaa ddee 
RReessuullttaaddoo//GGaannaanncciiaa ddeennoommiinnaaddaa ““VVeennttaass”” eenn llaa ccuuaall rreeggiissttrraa ttooddooss llooss iinnggrreessooss ppeerrcciibbiiddooss oo 
ddeevveennggaaddooss ppoorr llaass ooppeerraacciioonneess ddeell ggiirroo yy aa ssuu vveezz llaa ccuueennttaa ddee RReessuullttaaddoo//PPéérrddiiddaa ddeennoommiinnaaddaa 
““CCoossttoo ddee VVeennttaa”” eess llaa qquuee rreeggiissttrraa llaa ddiissmmiinnuucciióónn rreeaall ddeell aaccttiivvoo qquuee ssee eennaajjeennoo ccoommoo aaccttiivviiddaadd 
nnoorrmmaall ddeell ggiirroo ddee llaa eemmpprreessaa.. AAssíí ccoommoo eessee eexxiisstteenn vvaarriiaass ccuueennttaass ddee rreessuullttaaddooss qquuee ccoonnttaabbiilliizzaann 
llaass ddiissttiinnttaass vvaarriiaacciioonneess qquuee vvaa ssuuffrriieennddoo eell PPaattrriimmoonniioo 
AAllgguunnaass ddee llaass ccuueennttaass ddee RReessuullttaaddoo//GGaannaanncciiaa mmááss ccoommuunneess ssoonn:: 
-- VVeennttaass 
-- AArrrriieennddooss GGaannaaddooss 
-- UUttiilliiddaadd ppoorr VVttaa.. ddee AAccttiivvoo FFiijjoo 
-- IInntteerreesseess GGaannaaddooss 
-- DDiivviiddeennddooss GGaannaaddooss 
-- UUttiilliiddaadd ppoorr IInnvveerrssiioonneess eenn EEmmpprreessaass RReellaacciioonnaaddaass 
-- UUttiilliiddaadd ppoorr VVttaa.. ddee AAcccciioonneess 
-- EEttcc.. 
AAllgguunnaass ddee llaass ccuueennttaass ddee RReessuullttaaddoo//PPéérrddiiddaa mmááss ccoommuunneess ssoonn:: 
-- CCoossttoo ddee VVeennttaa 
-- GGaassttooss FFiinnaanncciieerrooss 
-- AArrrriieennddooss PPaaggaaddooss 
-- HHoonnoorraarriiooss PPaaggaaddooss 
-- DDeepprreecciiaacciióónn ddeell eejjeerrcciicciioo 
-- AAmmoorrttiizzaacciióónn ddeell EEjjeerrcciicciioo 
-- PPéérrddiiddaa ppoorr VVttaa.. ddee AAccttiivvoo FFiijjoo 
-- RReemmuunneerraacciioonneess 
-- GGaassttooss GGeenneerraalleess 
-- RReeppaarraacciioonneess VVaarriiaass 
-- MMaanntteenncciióónn ddee mmaaqquuiinnaarriiaass 
-- SSeegguurrooss PPaaggaaddooss 
-- EEttcc.. 
22.. CCllaassiiffiiccaacciióónn 
LLaass ccuueennttaass ddee rreessuullttaaddoo ssee ccllaassiiffiiccaarráánn ddee aaccuueerrddoo aa llooss mmooddeellooss ddee iinnffoorrmmee qquuee ssee hhaaggaa ccoonn 
eellllaass,, aassíí ppoorr eejjeemmpplloo llaa SSVVSS aa ttrraavvééss ddee llaa CCiirrccuullaarr NNº 11550011,, eessttaabblleecciióó llaa ssiigguuiieennttee aaggrruuppaacciióónn:: 
112266
aa.. RReessuullttaaddoo ddee EExxpplloottaacciióónn ((RReessuullttaaddoo OOppeerraacciioonnaall)) 
CCoorrrreessppoonnddee aa ttooddaass aaqquueellllaass ppaarrttiiddaass rreellaattiivvaass aa llaa aaccttiivviiddaadd pprriinncciippaall ddeell nneeggoocciioo,, 
ccuueennttaass qquuee eessttáánn ddiirreeccttaammeennttee rreellaacciioonnaaddaass ccoonn eell ggiirroo yy llooss ccoossttooss ddee pprroodduucciirr eell ggiirroo ddee 
llaa eemmpprreessaa.. 
DDeennttrroo ddee eessttaa ccllaassiiffiiccaacciióónn eessttaa llooss ssiigguuiieenntteess rruubbrrooss:: 
aa..11 IInnggrreessooss ddee eexxpplloottaacciióónn 
CCoorrrreessppoonnddee aa llaass vveennttaass ttoottaalleess ddee llaa eemmpprreessaa dduurraannttee eell ppeerrííooddoo ccuubbiieerrttoo ppoorr eell 
eessttaaddoo ffiinnaanncciieerroo.. EEssttee mmoonnttoo ddeebbeerráá mmoossttrraarrssee nneettoo ddee llooss iimmppuueessttooss qquuee llaass 
ggrraavveenn,, ddeessccuueennttooss ddee pprreecciiooss yy oottrrooss qquuee aaffeecctteenn ddiirreeccttaammeennttee eell pprreecciioo ddee 
vveennttaa..((VVeennttaass)) 
aa..22 CCoossttooss ddee eexxpplloottaacciióónn ((mmeennooss)) 
SSoonn llooss ccoossttooss ddee llooss pprroodduuccttooss oo sseerrvviicciiooss vveennddiiddooss,, ddeetteerrmmiinnaaddoo ddee aaccuueerrddoo 
ccoonn eell ssiisstteemmaa ddee ccoossttooss lllleevvaaddoo ppoorr llaa eemmpprreessaa.. ((CCoossttoo ddee VVeennttaa)) 
aa..33 MMaarrggeenn ddee eexxpplloottaacciióónn 
EEss llaa ddiiffeerreenncciiaa eennttrree llooss iinnggrreessooss ddee eexxpplloottaacciióónn yy llooss ccoossttooss ddee eexxpplloottaacciióónn.. 
TTaammbbiiéénn ddeennoommiinnaaddoo MMaarrggeenn ddee CCoonnttrriibbuucciióónn oo UUttiilliiddaadd BBrruuttaa ddee EExxpplloottaacciióónn.. 
aa..44 GGaassttooss ddee AAddmmiinniissttrraacciióónn yy VVeennttaass ((mmeennooss)) 
GGaassttooss rreellaacciioonnaaddooss ddiirreeccttaammeennttee ccoonn llaa aaddmmiinniissttrraacciióónn ddee llaa ssoocciieeddaadd yy ccoonn llaa 
ccoommeerrcciiaalliizzaacciióónn ddee llooss pprroodduuccttooss yy sseerrvviicciiooss pprriinncciippaalleess,, ttaalleess ccoommoo 
rreemmuunneerraacciioonneess,, ccoommiissiioonneess,, pprrooppaaggaannddaa,, pprroommoocciióónn,, ggaassttooss ggeenneerraalleess,, 
ddeepprreecciiaacciióónn ddeell eejjeerrcciicciioo,, rreeppaarraacciioonneess vvaarriiaass,, eettcc.. 
bb.. RReessuullttaaddoo ffuueerraa ddee EExxpplloottaacciióónn ((RReessuullttaaddoo NNoo OOppeerraacciioonnaall)) 
EEssttaa ccoonnssttiittuuiiddoo ppoorr aaqquueellllooss iinnggrreessooss,, ccoossttooss yy ggaassttooss qquuee ccoonnvveenncciioonnaallmmeennttee ssee 
ccoonnssiiddeerraann nnoo aattrriibbuuiibblleess ddiirreeccttaammeennttee aa llaa aaccttiivviiddaadd pprriinncciippaall ddee llaa ssoocciieeddaadd.. EEss ddeecciirr,, 
aaqquueellllaass ccuueennttaa qquuee nnoo gguuaarrddaann nniinngguunnaa rreellaacciióónn ccoonn eell ggiirroo ddee llaa eemmpprreessaa.. 
DDeennttrroo ddee eessttaa ccllaassiiffiiccaacciióónn eessttáánn llooss ssiigguuiieenntteess rruubbrrooss:: 
bb..11 IInnggrreessooss ffiinnaanncciieerrooss 
IInntteerreesseess oobbtteenniiddooss ppoorr llaa eemmpprreessaa aa ttrraavvééss ddee iinnvveerrssiioonneess ffiinnaanncciieerraass.. 
bb..22 UUttiilliiddaadd iinnvveerrssiióónn eemmpprreessaass rreellaacciioonnaaddaass 
112277
Utilidades reconocidas en las inversiones de la cuenta oo rruubbrroo ““IInnvveerrssiioonneess eenn 
eemmpprreessaass rreellaacciioonnaaddaass””.. 
bb..33 OOttrrooss iinnggrreessooss ffuueerraa ddee eexxpplloottaacciióónn 
CCoorrrreessppoonnddee aa llooss iinnggrreessooss qquuee pprroovviieenneenn ddee llaass vveennttaass uu oottrraass ttrraannssaacccciioonneess 
ddiissttiinnttaass ddee llaass pprriinncciippaalleess,, ttaalleess ccoommoo rreeggaallííaass,, uuttiilliiddaadd ppoorr vveennttaa ddee aaccttiivvoo ffiijjoo,, 
ddoonnaacciioonneess rreecciibbiiddaass,, uuttiilliiddaadd ppoorr vveennttaa ddee aacccciioonneess,, ssuubbvveenncciioonneess eessttaattaalleess,, eettcc.. 
bb..44 PPéérrddiiddaa iinnvveerrssiióónn eemmpprreessaass rreellaacciioonnaaddaass ((mmeennooss)) 
PPéérrddiiddaass rreeccoonnoocciiddaass eenn llaass iinnvveerrssiioonneess ddee llaa ccuueennttaa oo rruubbrroo ““IInnvveerrssiioonneess eenn 
eemmpprreessaass rreellaacciioonnaaddaass””.. 
bb..55 GGaassttooss ffiinnaanncciieerrooss ((mmeennooss)) 
IInntteerreesseess,, pprriimmaass,, ccoommiissiioonneess,, eettcc..,, ddeevveennggaaddooss oo ppaaggaaddooss,, iinnccuurrrriiddooss ppoorr llaa 
eemmpprreessaa eenn llaa oobbtteenncciióónn ddee rreeccuurrssooss ffiinnaanncciieerrooss sseeaa ccuuaall ffuueerree ssuu oorriiggeenn.. 
bb..66 OOttrrooss eeggrreessooss ffuueerraa ddee eexxpplloottaacciióónn ((mmeennooss)) 
GGaassttooss yy ccoossttooss oorriiggiinnaaddooss eenn ttrraannssaacccciioonneess oo aajjuusstteess qquuee nnoo ssee rreellaacciioonnaann 
ddiirreeccttaammeennttee ccoonn llaa aaccttiivviiddaadd pprriinncciippaall,, ttaalleess ccoommoo ppéérrddiiddaass eenn vveennttaa ddee 
iinnvveerrssiioonneess,, ppéérrddiiddaass eenn vveennttaa ddee aaccttiivvoo ffiijjoo,, aammoorrttiizzaacciióónn ddeell eejjeerrcciicciioo,, eettcc.. 
bb..77 CCoorrrreecccciióónn mmoonneettaarriiaa 
CCoorrrreessppoonnddee aall ssaallddoo nneettoo rreessuullttaannttee ddee llaa aapplliiccaacciióónn ddee llaa ccoorrrreecccciióónn mmoonneettaarriiaa 
ddee llooss aaccttiivvooss yy ppaassiivvooss nnoo mmoonneettaarriiooss,, ddeell ccaappiittaall pprrooppiioo ffiinnaanncciieerroo yy ddee llaass 
ccuueennttaass ddee rreessuullttaaddoo ((CCoorrrreecccciióónn MMoonneettaarriiaa FFiinnaanncciieerraa)).. SSii eell ssaallddoo eess ddeeuuddoorr,, 
ééssttee ssee rreessttaa ppuueess rreepprreesseennttaa uunnaa ppéérrddiiddaa ppoorr ccoorrrreecccciióónn mmoonneettaarriiaa.. SSii eell ssaallddoo eess 
aaccrreeeeddoorr rreepprreesseennttaa uunnaa uuttiilliiddaadd ppoorr ccoorrrreecccciióónn mmoonneettaarriiaa.. 
bb..88 IImmppuueessttoo aa llaa rreennttaa ((mmeennooss)) 
ccoorrrreessppoonnddee aall ggaassttoo ppoorr iimmppuueessttoo aa llaa rreennttaa ddeetteerrmmiinnaaddoo ddee aaccuueerrddoo aa llaass 
nnoorrmmaass ttrriibbuuttaarriiaass vviiggeenntteess.. 
33.. TTrraattaammiieennttoo ccoonnttaabbllee 
LLaass ccuueennttaass ddee RReessuullttaaddoo//PPéérrddiiddaass aauummeennttaann eenn eell ddeebbee yy ddiissmmiinnuuyyeenn eenn eell hhaabbeerr,, eess ddeecciirr,, llooss 
ccaarrggooss aa eessttaass ccuueennttaass pprroovvooccaann uunn aauummeennttoo eenn llaa ccuueennttaa yy llooss aabboonnooss uunnaa ddiissmmiinnuucciióónn eenn eellllaass.. 
LLaass ccuueennttaass ddee RReessuullttaaddoo//GGaannaanncciiaass ddiissmmiinnuuyyeenn eenn eell ddeebbee yy aauummeennttaann eenn eell hhaabbeerr,, eess ddeecciirr,, llooss 
ccaarrggooss aa eessttaass ccuueennttaass pprroovvooccaann uunn ddiissmmiinnuucciióónn eenn llaa ccuueennttaa yy llooss aabboonnooss uunn aauummeennttoo eenn eellllaass.. 
112288
44.. RReemmuunneerraacciioonneess 
44..11 CCoonncceeppttooss 
EEll CCóóddiiggoo ddeell TTrraabbaajjoo ((LLeeyy NNº 1188..662200,, ddee 11998877)) eexxpprreessaa qquuee ““ssee eennttiieennddee ppoorr 
RReemmuunneerraacciióónn llaass ccoonnttrraapprreessttaacciioonneess eenn ddiinneerroo yy llaass aaddiicciioonnaalleess eenn eessppeecciieess aavvaalluuaabblleess 
eenn ddiinneerroo qquuee ddeebbee ppeerrcciibbiirr eell ttrraabbaajjaaddoorr ddeell eemmpplleeaaddoorr ppoorr ccaauussaass ddeell ccoonnttrraattoo ddee 
ttrraabbaajjoo””.. 
DDee lloo aanntteerriioorr ssee ddeesspprreennddee qquuee llooss ttrraabbaajjaaddoorreess ddeeppeennddiieenntteess ppeerrcciibbeenn ssuueellddooss yy llooss 
ttrraabbaajjaaddoorreess iinnddeeppeennddiieenntteess hhoonnoorraarriiooss.. LLooss pprriimmeerrooss ttiieenneenn ssuubboorrddiinnaacciióónn llaabboorraall,, 
ccuummpplleenn hhoorraarriioo pprreeeessttaabblleecciiddoo ddee ttrraabbaajjoo,, iinntteeggrraann llaa nnóómmiinnaa ppeerrmmaanneennttee ddee ppeerrssoonnaall ddee 
llaass eemmpprreessaass yy ssuu rreemmuunneerraacciióónn ssee iiddeennttiiffiiccaa ccoonn llooss ccoonncceeppttooss ddee ssuueellddooss yy ssiimmiillaarreess.. 
LLooss ttrraabbaajjaaddoorreess iinnddeeppeennddiieenntteess,, eenn ccaammbbiioo,, pprreessttaann sseerrvviicciiooss ttééccnniiccooss oo pprrooffeessiioonnaalleess aa 
llaass eemmpprreessaass ssiinn ffoorrmmaarr ppaarrttee ddee ssuu nnóómmiinnaa,, ppoorrqquuee nnoo ttiieenneenn ssuubboorrddiinnaacciióónn llaabboorraall nnii 
ccuummpplleenn hhoorraarriiooss pprreeddeetteerrmmiinnaaddooss ddee ttrraabbaajjoo.. SSuuss hhoonnoorraarriiooss ccoonnssttiittuuyyeenn eell ttooddoo ddee ssuu 
RReemmuunneerraacciióónn aall qquuee ssóólloo ssee lleess rreettiieennee uunn ppoorrcceennttaajjee ppoorr ccoonncceeppttoo ddee ““iimmppuueessttoo 
rreetteenniiddoo”” ((aaccttuuaallmmeennttee eell ppoorrcceennttaajjee eeqquuiivvaallee aall 1100%%)).. 
44..22 AAssppeeccttooss GGeenneerraalleess 
44..22..11 RReemmuunneerraacciióónn ddee ttrraabbaajjaaddoorreess ddeeppeennddiieenntteess 
CCoonntteemmppllaa ttrreess ccoommppoonneenntteess pprriinncciippaalleess:: 
-- HHaabbeerreess ((vvaalloorreess iimmppoonniibblleess yy nnoo iimmppoonniibblleess)) 
-- DDeessccuueennttooss ((lleeggaalleess yy vvoolluunnttaarriiooss)) 
-- RReemmuunneerraacciióónn llííqquuiiddaa ((ttoottaall ddee hhaabbeerreess mmeennooss llooss ddeessccuueennttooss)) 
aa.. HHaabbeerreess 
CCoorrrreessppoonnddeenn aa llaass ddiivveerrssaass ddeennoommiinnaacciioonneess ddee llaa rreemmuunneerraacciióónn yy aa llaass 
aassiiggnnaacciioonneess,, ttooddoo llooss ccuuaall ssee eennccuueennttrraa eessttaabblleecciiddoo eenn eell ccoonnttrraattoo 
iinnddiivviidduuaall oo ccoolleeccttiivvoo ddee ttrraabbaajjoo.. LLooss hhaabbeerreess ssee ccllaassiiffiiccaann eenn aaqquueellllooss 
qquuee ccoonnssttiittuuyyeenn rreennttaa,, eess ddeecciirr,, ssoonn iimmppoonniibblleess yy aaqquueellllooss qquuee nnoo 
ccoonnssttiittuuyyeenn rreennttaa oo nnoo iimmppoonniibblleess,, ppaarraa eeffeeccttooss iimmppoossiittiivvooss pprreevviissiioonnaalleess 
yy ttrriibbuuttaarriiooss.. 
HHaabbeerreess qquuee ccoonnssttiittuuyyeenn rreennttaa oo ssoonn iimmppoonniibblleess:: 
· SSuueellddoo ((ssuueellddoo bbaassee)) 
· SSoobbrreessuueellddoo ((hhoorraass eexxttrraaoorrddiinnaarriiaass)) 
· CCoommiissiioonneess 
· PPaarrttiicciippaacciioonneess 
112299
· Gratificaciones (contractuales yy vvoolluunnttaarriiaass)) 
· BBoonnooss 
· AAgguuiinnaallddooss ((sseeccttoorr pprriivvaaddoo)) 
· PPrreemmiiooss 
· OOttrrooss hhaabbeerreess ddee ppaaggoo ooccaassiioonnaall 
HHaabbeerreess qquuee nnoo ccoonnssttiittuuyyeenn rreennttaa oo nnoo iimmppoonniibblleess:: 
· AAssiiggnnaacciióónn FFaammiilliiaarr ((mmoonnttoo aassiiggnnaaddoo ppoorr LLeeyy)) 
· AAssiiggnnaacciióónn ddee MMoovviilliizzaacciióónn ((hhaassttaa cciieerrttoo mmoonnttoo)) 
· AAssiiggnnaacciióónn ddee CCoollaacciióónn ((hhaassttaa cciieerrttoo mmoonnttoo)) 
· AAssiiggnnaacciióónn ddee PPéérrddiiddaa ddee CCaajjaa ((hhaassttaa cciieerrttoo mmoonnttoo)) 
· AAssiiggnnaacciióónn ddee ddeessggaassttee ddee hheerrrraammiieennttaass ((hhaassttaa cciieerrttoo mmoonnttoo)) 
· VViiááttiiccooss 
· IInnddeemmnniizzaacciióónn ppoorr aaññooss ddee sseerrvviicciiooss ((ssóólloo eell mmoonnttoo lleeggaall)) 
bb.. DDeessccuueennttooss 
SSoonn rreetteenncciioonneess qquuee eell eemmpplleeaaddoorr eeffeeccttúúaa aa llaass rreemmuunneerraacciioonneess ddee llooss 
ttrraabbaajjaaddoorreess eenn ccuummpplliimmiieennttoo aa ddiissppoossiicciioonneess lleeggaalleess yy ppoorr mmuuttuuooss 
aaccuueerrddooss.. 
LLooss ddeessccuueennttooss lleeggaalleess ssoonn ddee ccaarráácctteerr oobblliiggaattoorriiooss yy eessttáánn ddeessttiinnaaddooss aa 
ffoonnddooss pprreevviissiioonnaalleess,, aall ppaaggoo ddee iimmppuueessttoo yy aall ccuummpplliimmiieennttoo ddee 
rreetteenncciioonneess jjuuddiicciiaalleess eenn ffaavvoorr ddee llaa ffaammiilliiaa ddeell ttrraabbaajjaaddoorr:: 
-- DDeessccuueennttooss pprreevviissiioonnaalleess 
 SSuu aapplliiccaacciióónn ssoobbrree llooss hhaabbeerreess iimmppoonniibblleess ttiieennee uunn ttooppee 
ddee 6600 UUFF,, UUFF úúllttiimmoo ddííaa ddeell mmeess eenn qquuee ssee ddeevveennggaann llaass 
rreemmuunneerraacciioonneess.. 
 AAFFPP,, CCoottiizzaacciióónn oobblliiggaattoorriiaa ((1100%%)) ++ CCoottiizzaacciióónn 
aaddiicciioonnaall ((%% vvaarriiaabblleess sseeggúúnn llaa AAFFPP)).. 
 CCoottiizzaacciióónn ddee SSaalluudd ((77%%)),, ssee eenntteerree eenn FFoonnaassaa oo eenn 
aallgguunnaa IIssaapprree ((eennttiiddaaddeess ddee ssaalluudd pprriivvaaddaa)).. 
-- DDeessccuueennttooss ppaarraa iimmppuueessttooss 
 IImmppuueessttoo úúnniiccoo ddee sseegguunnddaa ccaatteeggoorrííaa ((aapplliiccaaddoo sseeggúúnn llaa 
eessccaallaa ddeetteerrmmiinnaaddaa ppoorr eell SSIIII yy eessttaabblleecciiddaa eenn llaa LLeeyy ddee 
llaa RReennttaa)).. 
113300
La escala establecida por el artículo Nº 52 ddee llaa LLeeyy ddee llaa RReennttaa 
ppaarraa ddeetteerrmmiinnaarr eell IImmppuueessttoo ÚÚnniiccoo aa llooss TTrraabbaajjaaddoorreess eess llaa 
ssiigguuiieennttee:: 
00,,0000 UUTTMM -- 1100 UUTTMM EExxeennttaass 
1100,,0011 UUTTMM -- 3300 UUTTMM 55%% 
3300,,0011 UUTTMM -- 5500 UUTTMM 1100%% 
5500,,0011 UUTTMM -- 7700 UUTTMM 1155%% 
7700,,0011 UUTTMM -- 9900 UUTTMM 2255%% 
9900,,0011 UUTTMM -- 112200 UUTTMM 3355%% 
112200,,0011 UUTTMM -- yy mmááss 4455%% 
-- DDeessccuueennttooss jjuuddiicciiaalleess 
 RReetteenncciioonneess jjuuddiicciiaalleess oorrddeennaaddaass ppoorr llooss JJuuzzggaaddooss 
CCiivviilleess,, ddeebbiiddoo aa ddeemmaannddaass ppoorr aalliimmeennttaacciióónn yy 
vveessttuuaarriiooss eenn ccoonnttrraa ddeell ttrraabbaajjaaddoorr.. 
LLooss ddeessccuueennttooss ppoorr mmuuttuuoo aaccuueerrddoo oo ddeennoommiinnaaddooss vvoolluunnttaarriiooss ssoonn llooss 
aacceeppttaaddooss lliibbrreemmeennttee ppoorr eell ttrraabbaajjaaddoorr yy eell eemmpplleeaaddoorr oo ppoorr eell eexxpprreessoo 
ccoonnsseennttiimmiieennttoo ddeell ttrraabbaajjaaddoorr.. 
-- AAnnttiicciippoo ddee ssuueellddooss yy pprrééssttaammooss oottoorrggaaddooss aa llooss ttrraabbaajjaaddoorreess 
-- CCuuoottaass ssiinnddiiccaalleess 
-- CCuuoottaass ddee bbiieenneessttaarr 
-- CCuuoottaass ddee ccaassaass ccoommeerrcciiaalleess,, ddee bbaannccooss oo iinnssttiittuucciioonneess 
ffiinnaanncciieerraass.. 
-- PPaaggoo ddee aaddiicciioonnaall ddee ssaalluudd,, ccuuaannddoo eell 77%% nnoo aallccaannzzaa aa ccuubbrriirr eell 
ccoonnttrraattoo ccoonn uunnaa IIssaapprree.. 
-- OOttrrooss ddeessccuueennttooss vvoolluunnttaarriiooss.. 
44..22..22 RReemmuunneerraacciióónn ddee ttrraabbaajjaaddoorreess iinnddeeppeennddiieenntteess 
EEll hhoonnoorraarriioo eess llaa rreemmuunneerraacciióónn ddee llooss ttrraabbaajjaaddoorreess iinnddeeppeennddiieenntteess qquuee nnoo ttiieenneenn 
ssuubboorrddiinnaacciióónn llaabboorraall nnii ccuummpplleenn hhoorraarriiooss pprreeddeetteerrmmiinnaaddooss,, nnoo ttiieenneenn ddeessccuueennttooss 
pprreevviissiioonnaalleess,, nnii ddee iimmppuueessttoo úúnniiccoo,, nnii jjuuddiicciiaalleess,, ttaammppooccoo ttiieenneenn ddeedduucccciioonneess 
ppoorr ddeessccuueennttooss vvoolluunnttaarriiooss;; lleess aaffeeccttaa ttaann ssóólloo uunnaa rreetteenncciióónn ddee iimmppuueessttoo 
((IImmppuueessttoo ddee 22ª CCaatteeggoorrííaa ssoobbrree iinnggrreessooss ddee ““pprrooffeessiioonnaalleess lliibbeerraalleess oo ddee 
ccuuaallqquuiieerr oottrraa pprrooffeessiióónn uu ooccuuppaacciióónn lluuccrraattiivvaa””)) qquuee aaccttuuaallmmeennttee ttiieennee uunnaa ttaassaa 
ddee 1100%%,, sseeggúúnn llaa LLeeyy ddee llaa RReennttaa.. 
LLaass eemmpprreessaass ttiieenneenn llaa oobblliiggaacciióónn ddee rreetteenneerr eell mmoonnttoo eeqquuiivvaalleennttee aall iimmppuueessttoo 
rreetteenniiddoo.. EEll ddooccuummeennttoo qquuee rreessppaallddaa llooss sseerrvviicciiooss ddee uunn pprrooffeessiioonnaall eess llaa BBoolleettaa 
ddee HHoonnoorraarriiooss eemmiittiiddaa ppoorr eell mmiissmmoo pprrooffeessiioonnaall,, ssóólloo eenn ccaassooss jjuussttiiffiiccaaddoo,, llaass 
eemmpprreessaass eessttáánn aauuttoorriizzaaddaass ppaarraa eemmiittiirr uunnaa BBoolleettaa ddee PPrreessttaacciióónn ddee SSeerrvviicciiooss ddee 
TTeerrcceerrooss eenn llaa ccuuaall ssee rreeggiissttrraann llooss ddaattooss ddee iiddeennttiiffiiccaacciióónn ddeell pprrooffeessiioonnaall oo 
ppeerrssoonnaa qquuee eeffeeccttuuóó llaa llaabboorr yy eell ddeettaallllee mmoonneettaarriioo ddee llooss hhoonnoorraarriiooss yy ssuuss 
ccoorrrreessppoonnddiieenntteess rreetteenncciioonneess.. 
113311
44..33 CCáállccuulloo yy pprreesseennttaacciióónn ddee uunnaa LLiiqquuiiddaacciióónn ddee SSuueellddoo 
44..33..11 PPaarraa TTrraabbaajjaaddoorreess DDeeppeennddiieenntteess 
AAFFPP  CCoottiizzaacciióónn OObblliiggaattoorriiaa 
((1100%%)) 
DDeessccuueennttooss  CCoottiizzaacciióónn AAddiicciioonnaall 
PPrreevviissiioonnaalleess ((%% vvaarriiaabblleess xx AAFFPP)) 
((TTooppee 6600 UUFF)) 
SSaalluudd  77%% ppoorr LLeeyy 
((FFoonnaassaa oo IIssaapprree)) 
RReetteenncciióónn JJuuddiicciiaall  DDee aaccuueerrddoo aall %% oorrddeennaaddoo 
ppoorr eell JJuuzzggaaddoo CCiivviill.. 
VVaalloorreess IImmppoonniibblleess 
BBaassee IImmppoonniibbllee.. 
((VVaalloorreess iimmppoonniibblleess 
mmeennooss DDeessccuueennttooss 
PPrreevviissiioonnaalleess hhaassttaa 
llooss mmoonnttooss lleeggaalleess)) 
AApplliiccaacciióónn ddee llaa ttaabbllaa 
113322
aa llaa BBaassee IImmppoonniibbllee 
ppaarraa ddeetteerrmmiinnaarr eell %%.. 
DDeessccuueennttooss IImmppuueessttoo ÚÚnniiccoo 
TTrriibbuuttaarriiooss ddee 22ª CCaatteeggoorrííaa 
((NNoo ttiieennee ttooppee)) AApplliiccaacciióónn ddeell %% aa llaa 
BBaassee IImmppoonniibbllee.. 
AAll vvaalloorr aanntteess 
ddeetteerrmmiinnaaddoo ssee llee ddeebbee 
rreessttaarr eell mmoonnttoo qquuee 
aappaarreeccee eenn llaa ccoolluummnnaa 
““CCaannttiiddaadd aa rreebbaajjaarr”” eenn 
llaa mmiissmmaa ffiillaa ddoonnddee ssee 
oobbttuuvvoo eell %% eenn llaa ttaabbllaa.. 
EEll rreessuullttaaddoo eess eell 
IImmppuueessttoo ÚÚnniiccoo aa 
ddeessccoonnttaarr aall ttrraabbaajjaaddoorr.. 
VVaalloorreess NNoo IImmppoonniibblleess NNoo eessttáánn aaffeeccttooss aa nniinnggúúnn ddeessccuueennttoo 
TToottaall HHaabbeerreess  SSuummaa ttoottaall ddee vvaalloorreess iimmppoonniibblleess yy nnoo iimmppoonniibblleess 
RReessttaa ddee llooss ddeessccuueennttooss AAFFPP 
 SSaalluudd ((77%%)) DDeessccuueennttooss 
 IImmppuueessttoo ÚÚnniiccoo OObblliiggaattoorriiooss 
 RReetteenncciióónn jjuuddiicciiaall 
 AAddiicciioonnaall SSaalluudd 
 CCuuoottaass SSiinnddiiccaalleess 
 CCuuoottaass ddee BBiieenneessttaarr DDeessccuueennttooss 
 CCaassaass CCoommeerrcciiaalleess VVoolluunnttaarriiooss 
 AAhhoorrrroo VVoolluunnttaarriioo eenn AAFFPP 
 AAnnttiicciippooss ddee ssuueellddooss 
 OOttrrooss ddeessccuueennttooss vvoolluunnttaarriiooss 
TToottaall llííqquuiiddoo aa ppaaggaarr  TToottaall hhaabbeerreess mmeennooss llooss ddeessccuueennttooss 
LLaa pprreesseennttaacciióónn ddee uunnaa rreemmuunneerraacciióónn eess bbáássiiccaammeennttee llaa mmiissmmaa eessttrruuccttuurraa 
oobbsseerrvvaaddaa eenn uunn ffoorrmmuullaarriioo ddee ““LLiiqquuiiddaacciióónn ddee SSuueellddoo””,, ccaaddaa aalluummnnoo ddeebbeerráá 
ppeeggaarr uunnoo ddee ééssttooss ffoorrmmuullaarriiooss aapprreennddeerr llaa uubbiiccaacciióónn ddee llaass ddiissttiinnttaass ppaarrttiiddaass eenn 
ddiicchhoo ffoorrmmuullaarriioo:: 
113333 
PPEEGGAARR AAQQUUII
44..33..22 PPaarraa TTrraabbaajjaaddoorreess IInnddeeppeennddiieenntteess 
TToottaall ddee hhoonnoorraarriiooss ((110000%%))................................................................$$ .......................................... 
MMeennooss:: RReetteenncciióónn ((1100%%))..........................................................................$$ ((......................................)) 
TToottaall aa PPaaggaarr aall PPrrooffeessiioonnaall oo TTééccnniiccoo..............................$$ .......................................... 
44..44 CCoonnttaabbiilliizzaacciióónn ddee llaass RReemmuunneerraacciioonneess 
44..44..11 PPaarraa TTrraabbaajjaaddoorreess DDeeppeennddiieenntteess 
EEnn llaa ccoonnttaabbiilliizzaacciióónn ddee llaass rreemmuunneerraacciioonneess ddee uunnaa eemmpprreessaa aappaarreeccee uunn ccoossttoo eell 
ccuuaall eess ddee ccaarrggoo ddeell eemmpplleeaaddoorr ddeennoommiinnaaddoo ““AAppoorrtteess PPaattrroonnaall”” ppoorr lleeyyeess 
ssoocciiaalleess,, eell ccuuaall nnoo ffoorrmmaa ppaarrttee ddee llaa lliiqquuiiddaacciióónn ddee rreemmuunneerraacciióónn qquuee ssee llee 
eennttrreeggaa aall ttrraabbaajjaaddoorr,, ppeerroo ssee iinncclluuyyee ccoommoo ggaassttoo aall ccoonnttaabbiilliizzaarrllaass.. EEssttee aappoorrttee ssee 
ddeeccllaarraa yy ssee ccaanncceellaa aa eennttiiddaaddeess ccoommoo eell IINNPP,, CCaajjaa ddee CCoommppeennssaacciióónn,, MMuuttuuaall ddee 
SSeegguurriiddaadd uu oottrraass.. 
LLaa ccoottiizzaacciióónn bbáássiiccaa ggeenneerraall aaccttuuaallmmeennttee aasscciieennddee aall 00,,9955%%,, cciiffrraa qquuee ssee aapplliiccaa 
ssoobbrree eell ttoottaall ddeell mmoonnttoo iimmppoonniibbllee,, tteenniieennddoo eenn ccoonnssiiddeerraacciióónn qquuee ttaammbbiiéénn eexxiissttee 
113344
como tope las mismas 60 UF. Esta cotización base se iinnccrreemmeennttaa eenn ccaassoo ddee 
rriieessggoo eenn llooss ssiigguuiieenntteess ppoorrcceennttaajjeess:: 00,,8855%%,, 11,,7700%%,, 22,,5555%% óó 33,,44%%.. 
EEll vvaalloorr ddeetteerrmmiinnaaddoo ccoommoo ““aappoorrttee ppaattrroonnaall”” aall mmoommeennttoo ddee sseerr ddeeccllaarraaddoo eenn eell 
ffoorrmmuullaarriioo ssee ppuueeddeenn rreebbaajjaarr llooss mmoonnttooss ccaanncceellaaddooss ppoorr llaa eemmpprreessaa ppoorr ccoonncceeppttoo 
ddee AAssiiggnnaacciioonneess FFaammiilliiaarreess,, ddeebbiiddoo aa qquuee ééssttaass úúllttiimmaass ssoonn ddee ccoossttoo ppaarraa eell 
EEssttaaddoo ddee CChhiillee yy nnoo ppaarraa llaass eemmpprreessaass,, ppoorr ttaannttoo nnoo ffoorrmmaann ppaarrttee ddeell ggaassttoo ttoottaall 
ppoorr rreemmuunneerraacciioonneess.. 
LLaa ccoonnttaabbiilliizzaacciióónn ddee llaass rreemmuunneerraacciioonneess ssee eeffeeccttúúaa eenn uunn CCoommpprroobbaannttee 
CCoonnttaabbllee ddee TTrraassppaassoo ddee llaa ssiigguuiieennttee ffoorrmmaa:: 
CCÓÓDDIIGGOO DDEESSCCRRIIPPCCIIÓÓNN DDEEBBEE HHAABBEERR 
RReemmuunneerraacciioonneess  SSuueellddoo BBaassee 9999..999999..999999 
 HHoorraass EExxttrraass 
 CCoommiissiioonneess 
 AAssiigg.. MMoovviilliizzaacciióónn 
 AAssiigg.. CCoollaacciióónn 
 BBoonnooss 
 GGrraattiiffiiccaacciioonneess 
AAssiiggnnaacciióónn FFaammiilliiaarr PPaaggaaddaa 9999..999999..999999 
LLeeyyeess SSoocciiaalleess PPaattrroonnaalleess 9999..999999..999999 
AAFFPP HHaabbiittaatt ppoorr PPaaggaarr 9999..999999..999999 
IIssaapprree CCiiggnnaa ppoorr PPaaggaarr 9999..999999..999999 
IImmppuueessttoo ÚÚnniiccoo ppoorr PPaaggaarr 9999..999999..999999 
RReetteenncciióónn JJuuddiicciiaall ppoorr PPaaggaarr 9999..999999..999999 
113355 
CCOOMMPPRROOBBAANNTTEE DDEE TTRRAASSPPAASSOO 
FFEECCHHAA:: 
NNUUMMEERROO::
AAnnttiicciippoo ddee SSuueellddooss 9999..999999..999999 
CCuuoottaass SSiinnddiiccaalleess ppoorr PPaaggaarr 9999..999999..999999 
CCaassaass CCoommeerrcciiaalleess ppoorr PPaaggaarr 9999..999999..999999 
RReemmuunneerraacciióónn ppoorr PPaaggaarr 9999..999999..999999 
TToottaalleess 
GGLLOOSSAA:: CCoonnttaabbiilliizzaacciióónn ddee llaass RReemmuunneerraacciioonneess ddeell mmeess ddee ...................................................................................... 
PPRREEPPAARRAADDOO PPOORR:: RREEVVIISSAADDOO PPOORR:: VVº BBº 
44..44..22 PPaarraa TTrraabbaajjaaddoorreess IInnddeeppeennddiieenntteess 
LLaa ccoonnttaabbiilliizzaacciióónn ddee llooss hhoonnoorraarriiooss ssee eeffeeccttúúaa eenn uunn CCoommpprroobbaannttee CCoonnttaabbllee ddee 
TTrraassppaassoo ddee llaa ssiigguuiieennttee ffoorrmmaa:: 
CCÓÓDDIIGGOO DDEESSCCRRIIPPCCIIÓÓNN DDEEBBEE HHAABBEERR 
HHoonnoorraarriiooss 9999..999999..999999 
IImmppuueessttoo RReetteenniiddoo ppoorr PPaaggaarr 9999..999999..999999 
HHoonnoorraarriiooss ppoorr PPaaggaarr 9999..999999..999999 
TToottaalleess 
GGLLOOSSAA:: CCoonnttaabbiilliizzaacciióónn ddee llooss HHoonnoorraarriiooss ddeell mmeess ddee ...................................................................................... 
113366 
CCOOMMPPRROOBBAANNTTEE DDEE TTRRAASSPPAASSOO 
FFEECCHHAA:: 
NNUUMMEERROO::
PPRREEPPAARRAADDOO PPOORR:: RREEVVIISSAADDOO PPOORR:: VVº BBº 
CCAAPPÍÍTTUULLOO SSÉÉPPTTIIMMOO 
EEJJEERRCCIICCIIOOSS PPAARRAA DDEESSAARRRROOLLLLAARR 
11.. AApplliiccaacciióónn ddee PPrriinncciippiiooss CCoonnttaabblleess 
NNoommbbrree ddeell PPrriinncciippiioo 
CCoonnttaabbllee 
DDeessccrriippcciióónn ddee llaa OOppeerraacciióónn oo HHeecchhoo EEccoonnóómmiiccoo oo HHeecchhoo 
EEccoonnóómmiiccoo--FFiinnaanncciieerroo.. 
BBaallaannccee GGeenneerraall ddee llaa SSoocciieeddaadd ““ZZZZ”” 
EEnnttrree eell 0011 ddee eenneerroo yy eell 3311 ddee ddiicciieemmbbrree ddee 22000000 
LLaass RReemmuunneerraacciioonneess ddeell mmeess ddee mmaarrzzoo ddee 22000000 aasscceennddiieerroonn 
aa $$ 11..000000..000000.. yy eell FFlleettee ppaaggaaddoo ppoorr llaass mmeerrccaaddeerrííaass 
aasscceennddiióó aa $$ 220000..000000.. 
CCoonnttaabbiilliizzaacciióónn ddee llaa ccoommpprraa ddee uunn tteerrrreennoo ddee aaccuueerrddoo aall 
vvaalloorr iinnddiiccaaddoo eenn llaa EEssccrriittuurraa ddee CCoommpprraavveennttaa.. 
EEmmiissiióónn ddee uunnaa bboolleettaa ddee vveennttaa yy ssuu rreeggiissttrroo eenn eell LLiibbrroo 
AAuuxxiilliiaarr ddee VVeennttaass.. 
EEll ssoocciioo ““AA”” rreettiirraa mmeerrccaaddeerrííaass ddee llaass bbooddeeggaass yy eell 
bbooddeegguueerroo llee eemmiittee uunnaa GGuuííaa ddee DDeessppaacchhoo.. 
AAuunnqquuee nnoo ssee hhaayyaa ccaanncceellaaddoo eell aarrrriieennddoo ddeell mmeess ssee 
ccoonnttaabbiilliizzaa ddee iigguuaall mmaanneerraa ppaarraa qquuee qquueeddee rreeggiissttrraaddoo eell 
ggaassttoo eenn eell ppeerrííooddoo rreessppeeccttiivvoo.. 
AAccttiivvoo==PPaassiivvoo++PPaattrriimmoonniioo 
LLaa eemmpprreessaa ddeecciiddee aapplliiccaarr llaa ddeepprreecciiaacciióónn mmééttooddoo lliinneeaall yy 
nnoorrmmaall,, ppeennssaannddoo qquuee eennttrree llaass aalltteerrnnaattiivvaass qquuee ttiieennee eess llaa 
113377
que más se ajusta la realidad ddee llaa eemmpprreessaa.. 
CCoonnttaabbiilliizzaacciióónn ddee llooss ggaassttooss mmeennoorreess eenn llaa ccuueennttaa ““GGaassttooss 
GGeenneerraalleess”” ddeebbiiddoo aa lloo ppooccoo ssiiggnniiffiiccaattiivvoo ddee ssuuss vvaalloorreess.. 
EEll aaññoo 11999999 ssee aapplliiccóó eell SSiisstteemmaa ddee VVaalloorriizzaacciióónn PPPPPP yy eell 
aaññoo 22000000,, ttaammbbiiéénn ssee aapplliiccóó eell mmiissmmoo ssiisstteemmaa.. 
LLooss IInnffoorrmmeess CCoonnttaabblleess ssee pprreesseennttaann ddee aaccuueerrddoo aa llaass 
nneecceessiiddaaddeess ddee iinnffoorrmmaacciióónn ddee llaa eemmpprreessaa yy llaass eexxiiggeenncciiaass 
iimmppuueessttaass ppoorr llooss OOrrggaanniissmmooss CCoonnttrraalloorreess.. 
EEll RReessuullttaaddoo ddeell eejjeerrcciicciioo iinnddiiccaaddoo eenn eell BBaallaannccee GGeenneerraall eess 
ddee $$ 550000..000000,, vvaalloorr qquuee eess eexxaaccttaammeennttee iigguuaall aall eennttrreeggaaddoo 
ppoorr eell EEssttaaddoo ddee RReessuullttaaddooss.. 
22.. SSiisstteemmaa CCeennttrraalliizzaaddooss 
EEjjeerrcciicciioo NNº 11 
DDeessaarrrroollllee eenn uunn LLiibbrroo AAuuxxiilliiaarr ddee CCaajjaa AAmmeerriiccaannoo eell ssiigguuiieennttee eejjeerrcciicciioo :: 
EEll ssaallddoo ddee llaa ccuueennttaa ccaajjaa aall 0011..0055..9955 eess ddee $$ 112200..000000..--,, dduurraannttee eell mmeess ddee MMaayyoo ssee pprroodduucceenn llaass 
ssiigguuiieenntteess ooppeerraacciioonneess:: 
0033..0055..9955 SSee rreecciibbee llaa ssuummaa ddee $$ 6600..000000..-- eenn cchheeqquuee,, ccoorrrreessppoonnddiieennddoo aa uunn ppaaggoo qquuee 
rreeaalliizzaa uunn cclliieennttee ddee llaa eemmpprreessaa.. 
0044..0055..9955 SSee ccaanncceellaa eenn eeffeeccttiivvoo eell aarrrriieennddoo ddee bbooddeeggaass eenn llaass ccuuaalleess ssee aallmmaacceennaann llaass 
mmeerrccaaddeerrííaass,, vvaalloorr qquuee aasscciieennddee aa $$ 5555..000000..-- 
0055..0055..9955 EEll ddooccuummeennttoo rreecciibbiiddoo eell ddííaa 0033..0055..9955 eess ddeeppoossiittaaddoo.. 
0077..0055..9955 EEll ssoocciioo ""DDoonn PPeeppee"" ttiieennee uunn ssaallddoo eenn ssuu CCuueennttaa OObblliiggaaddaa ppoorr llaa ccaannttiiddaadd ddee $$ 
112200..000000..--,, ccoonn eessttaa ffeecchhaa eennttrreeggaa $$ 6600..000000..-- eenn eeffeeccttiivvoo.. 
1100..0055..9955 AAll vveenncciimmiieennttoo ddee uunnaa LLeettrraa ppoorr PPaaggaarr ppoorr $$ 7700..000000..-- ssee ssoolliicciittaa uunnaa pprróórrrrooggaa ddee 
3300 ddííaass,, eennttrreeggaannddoo eenn eessttee aaccttoo $$ 3300..000000--.. eenn eeffeeccttiivvoo.. 
1155..0055..9955 UUnn ddeeuuddoorr qquuee hhaabbííaa ssiiddoo ccaassttiiggaaddoo hhaaccee ddooss aaññooss,, nnooss ccaanncceellaa ssuu ddeeuuddaa 
aasscceennddiieennttee aa $$ 1155..000000..-- eenn eeffeeccttiivvoo.. 
1188..0055..9955 EEll ssoocciioo ""DDoonn PPeeppee"" rreettiirraa aa ccuueennttaa ddee uuttiilliiddaaddeess llaa ssuummaa ddee $$ 2200..000000..--,, eenn 
eeffeeccttiivvoo.. 
113388
2200..0055..9955 EEll ssaallddoo ppeennddiieennttee ddeell ssoocciioo ""DDoonn PPeeppee"" ddee ssuu ccuueennttaa oobblliiggaaddaa aa eessttaa ffeecchhaa eess 
ccaanncceellaaddoo ccoonn llaa eennttrreeggaa ddee mmuueebblleess yy mmááqquuiinnaass ddee ooffiicciinnaa.. 
2255..0055..9955 CCaanncceellaammooss eenn eeffeeccttiivvoo llaa ssuummaa ddee $$ 1100..000000..-- aa uunn pprroovveeeeddoorr.. 
3300..0055..9955 SSee ccaanncceellaa eenn eeffeeccttiivvoo ppoorr rreeppaarraacciióónn ddee vveehhííccuulloo llaa ssuummaa ddee $$ 1155..000000..--,, vvaalloorr 
qquuee ccoorrrreessppoonnddee aa ffaaccttuurraa NNº 007755663344 rreecceeppcciioonnaaddaa yy rreeggiissttrraaddaa eenn ssuu 
ooppoorrttuunniiddaadd.. 
SSee ppiiddee:: 
aa.. RReeaalliizzaarr llaa ccoonnttaabbiilliizzaacciioonneess qquuee pprroocceeddaann eenn llooss LLiibbrrooss AAuuxxiilliiaarreess yy eenn 
llooss CCoommpprroobbaanntteess CCoonnttaabblleess ddee TTrraassppaassoo,, sseeggúúnn ccoorrrreessppoonnddaa.. 
bb.. RReeaalliizzaarr eell CCoommpprroobbaannttee CCoonnttaabbllee ppoorr llaa cceennttrraalliizzaacciióónn ddee llooss LLiibbrrooss 
AAuuxxiilliiaarreess.. 
EEjjeerrcciicciioo NNº 22 
DDeessaarrrroollllee eenn uunn LLiibbrroo AAuuxxiilliiaarr ddee CCaajjaa AAmmeerriiccaannaa yy eell LLiibbrroo AAuuxxiilliiaarr ddee BBaannccoo ddeell ssiigguuiieennttee 
eejjeerrcciicciioo:: 
EEll ssaallddoo ddee llaa ccuueennttaa ccaajjaa aall 0011..0055..9955 eess ddee $$ 118855..000000..--,, dduurraannttee eell mmeess ddee MMaayyoo ssee pprroodduucceenn llaass 
ssiigguuiieenntteess ooppeerraacciioonneess :: 
0033..0055..9955 SSee rreecciibbee llaa ssuummaa ddee $$ 5500..000000..-- eenn cchheeqquuee,, ccoorrrreessppoonnddiieennddoo aa uunn ppaaggoo ddee uunnaa 
lleettrraa ccoonn vveenncciimmiieennttoo 0022..0055..9955.. 
0044..0055..9955 UUnn cclliieennttee nnooss ccaanncceellaa eenn eeffeeccttiivvoo $$ 3355..000000..-- qquuee ccoorrrreessppoonnddee aa uunnaa ppaarrttee ddee llaa 
ffaaccttuurraa ((TToottaall ffaaccttuurraa $$ 7755..000000..--)) yy eell ssaallddoo lloo ddooccuummeennttaa ccoonn lleettrraass.. 
0055..0055..9955 SSee ccaanncceellaa eenn eeffeeccttiivvoo eenn ffoorrmmaa aannttiicciippaaddaa ffaaccttuurraa NNº 0022335566 ppoorr uunn vvaalloorr ddee $$ 
4400..000000..-- ppoorr llaa ccuuaall ssee oobbttiieennee uunn 1100%% ddee ddeessccuueennttoo.. 
0077..0055..9955 SSee vveennddee BBiieenn RRaaíízz ddee llaa eemmpprreessaass ppoorr uunn vvaalloorr ddee $$ 22..550000..000000..--,, ppoorr eell ccuuaall ssee 
ppeerrcciibbee uunn 5500%% lleettrraass yy eell ssaallddoo qquueeddaa ccoommoo ccrrééddiittoo ssiimmppllee.. EEssttee ttiieennee uunn vvaalloorr 
lliibbrroo ddee $$ 22..000000..000000.. 
1100..0055..9955 SSee ccaanncceellaa ccoonn cchheeqquuee NNº 11223300 ddeell BBaannccoo ddee SSaannttiiaaggoo eell PP..PP..MM.. sseeggúúnn 
ddeeccllaarraacciióónn eenn FFoorrmmuullaarriioo 2299 ppoorr uunn vvaalloorr ddee $$ 113355..000000.. 
1155..0055..9955 SSee rreeaalliizzaa ddeeppóóssiittoo eenn llaa ccuueennttaa ccoorrrriieennttee ddeell BBaannccoo ddee CChhiillee,, $$ 110000..000000..-- eenn 
eeffeeccttiivvoo yy aaddeemmááss ddeell cchheeqquuee rreecciibbiiddoo eell ddííaa 0033..0055..9955.. 
1188..0055..9955 SSee ggiirraa cchheeqquuee NNº 55664422 ddeell BBaannccoo ddee CChhiillee ppoorr $$ 115500..000000..-- ppaarraa ccaanncceellaarr 
hhoonnoorraarriiooss pprrooffeessiioonnaalleess ddeell aabbooggaaddoo SSrr.. LL.. PPéérreezz ccoonnttaabbiilliizzaaddooss eell mmeess aanntteerriioorr.. 
113399
2200..0055..9955 SSee ccaanncceellaa eenn eeffeeccttiivvoo fflleettee ppoorr uunn vvaalloorr ddee $$ 1155..000000..-- ppoorr eell ttrraassllaaddoo ddee uunnaa 
mmaaqquuiinnaarriiaa ddee llaa bbooddeeggaa pprriinncciippaall aa oottrraa,, llaa mmaaqquuiinnaa yyaa eessttaabbaa ffuunncciioonnaannddoo.. 
2211..0055..9955 LLaa eemmpprreessaa eemmiittee uunnaa BBoolleettaa ddee PPrreessttaacciióónn ddee SSeerrvviicciiooss ddee TTeerrcceerrooss aa bbeenneeffiicciioo 
ddeell SSrr.. MM.. HHeerrrreerraa,, ppoorr ttrraabbaajjooss ddee jjaarrddiinneerrííaa((ccoorrttaarr eell ppaassttoo,, ccuuiiddaarr áárrbboolleess yy 
ppllaannttaass)),, llaabboorr qquuee rreeaalliizzaa eenn llaa ccaassaa ppaarrttiiccuullaarr ddeell SSoocciioo PP.. CCáárrddeennaass.. EEll ppaaggoo eess 
eenn eeffeeccttiivvoo yy lloo rreeaalliizzaa llaa eemmpprreessaa ppoorr uunn vvaalloorr ttoottaall ddee $$ 4455..000000..,, aa ddiicchhoo vvaalloorr 
ssee llee ddeebbee ddeessccoonnttaarr llaa rreetteenncciióónn ((1100%%)) rreessppeeccttiivvaa.. 
2233..0055..9955 EEll SSoocciioo SSrr.. PP.. CCáárrddeennaass rreeaalliizzaa uunn rreettiirroo ddee ddiinneerroo eenn eeffeeccttiivvoo ppoorr uunn vvaalloorr ddee $$ 
6600..000000..-- 
2255..0055..9955 SSee ccaanncceellaa ccoonn cchheeqquuee NNº 55664433 ddeell BBaannccoo ddee CChhiillee llaa rreevviissiióónn ddee uunnaa mmaaqquuiinnaarriiaa 
ppoorr uunn vvaalloorr ddee $$ 1188..000000..,, eell ddooccuummeennttoo rreessppeeccttiivvoo eessttáá rreeggiissttrraaddoo eenn eell LLiibbrroo ddee 
CCoommpprraass rreessppeeccttiivvoo.. 
2277..0055..9955 CCoonn eessttaa ffeecchhaa nnooss ccaanncceellaann eenn eeffeeccttiivvoo ppaarrttee ddee llaass lleettrraass rreecciibbiiddaass eell ddííaa 0077..0055 
eenn llaa vveennttaa ddeell BBiieenn RRaaíízz,, eeqquuiivvaalleennttee aall 3300%% ddee llaass lleettrraass.. 
2288..0055..9955 EEll BBaannccoo ddee SSaannttiiaaggoo nnooss aavviissaa qquuee ccaarrggóó eenn nnuueessttrraa ccuueennttaa ccoorrrriieennttee llaa ssuummaa ddee 
$$ 88..000000..--,, ppoorr ccoonncceeppttoo ddee mmaanntteenncciióónn sseemmeessttrraall ddee ccuueennttaa ccoorrrriieennttee.. 
SSee ppiiddee:: 
aa.. RReeaalliizzaarr llaa ccoonnttaabbiilliizzaacciioonneess qquuee pprroocceeddaann eenn llooss LLiibbrrooss AAuuxxiilliiaarreess yy eenn 
llooss CCoommpprroobbaanntteess CCoonnttaabblleess ddee TTrraassppaassoo,, sseeggúúnn ccoorrrreessppoonnddaa.. 
bb.. RReeaalliizzaarr eell CCoommpprroobbaannttee CCoonnttaabbllee ppoorr llaa cceennttrraalliizzaacciióónn ddee llooss LLiibbrrooss 
AAuuxxiilliiaarreess.. 
EEjjeerrcciicciioo NNº 33 :: 
DDeessaarrrroollllee eell ssiigguuiieennttee eejjeerrcciicciioo uussaannddoo eell LLiibbrroo AAuuxxiilliiaarr ddee CCaajjaa AAmmeerriiccaannaa,, LLiibbrroo AAuuxxiilliiaarr ddee 
BBaannccoo yy LLiibbrroo AAuuxxiilliiaarr ddee CCoommpprraass.. 
EEll ssaallddoo ddee llaa ccuueennttaa CCaajjaa aall 0011--0033--9966 eess ddee $$ 550000..000000..-- yy dduurraannttee llee mmeess ddee MMaarrzzoo ssee pprroodduucceenn 
llaass ssiigguuiieenntteess ooppeerraacciioonneess :: 
0011--0033--9966 SSee vveennddee vveehhííccuulloo ppoorr uunn vvaalloorr $$ 11..550000..000000..-- ssee rreecciibbeenn lleettrraass,, ccoonn vveenncciimmiieennttoo aa 
3300,, 6600 yy 9900 ddííaass.. EEll vvaalloorr ddee ccoossttoo ddeell vveehhííccuulloo sseeggúúnn llooss rreeggiissttrrooss ccoonnttaabblleess eess 
ddee $$ 11..335500..000000..-- PPoorr eessttaa ooppeerraacciióónn ssee eemmiittee ffaaccttuurraa ddee vveennttaa NNº 8855333355.. 
0044--0033--9966 SSee ccoonnttaabbiilliizzaa eell ggaassttoo ddeevveennggaaddoo ppoorr aarrrriieennddoo,, qquuee ddeebbee ccaanncceellaarr llaa eemmpprreessaa,, 
ddeejjaannddoo ccoommoo ppaassiivvoo llaa ddeeuuddaa,, eell aarrrriieennddoo sseeggúúnn ccoonnttrraattoo aasscciieennddee aa $$ 115500..000000.. 
0055--0033--9966 SSee rreecciibbee cchheeqquuee ppoorr uunn vvaalloorr ddee $$ 551100..000000..-- ppoorr llaa ccaanncceellaacciióónn ddee ffaaccttuurraa ddee 
vveennttaass NNº 7700554433 eemmiittiiddaa aall cclliieennttee SSrr.. PPaattoo LLuuccaass ppoorr uunn vvaalloorr bbrruuttoo ddee $$ 
449900..000000..--,, llaa ddiiffeerreenncciiaa ccoorrrreessppoonnddee aa iinntteerreesseess ppoorr eell aattrraassoo eenn eell ppaaggoo.. 
114400
0066--0033--9966 SSee ccoommpprraann mmeerrccaaddeerrííaass aall pprroovveeeeddoorr ““ZZZZ yy CCííaa..””,, RRuutt 8855..445599..336699--44,, sseeggúúnn 
ffaaccttuurraa NNº 9977554433,, ppoorr uunn vvaalloorr ddee $$ 330000..000000..-- NNeettoo 
0077--0033--9966 SSee rreecciibbee ffaaccttuurraa NNº 004433 ddee llaa eemmpprreessaa ““EEll RRááppiiddoo LLttddaa..””,, RRuutt 7766..225588..115599--66,, ppoorr 
fflleettee ddee mmaaqquuiinnaarriiaa ccoommpprraaddaa eell mmeess aanntteerriioorr,, llaa mmaaqquuiinnaa eessttaa ffuunncciioonnaannddoo ddeessddee 
ssuu lllleeggaaddaa aa llaa eemmpprreessaa,, llaa ffaaccttuurraa eess ccoonnttaabbiilliizzaaddaa yy lluueeggoo ttrraassppaassaaddaa aall DDeeppttoo.. 
ddee FFiinnaannzzaass ppaarraa ssuu ffuuttuurraa ccaanncceellaacciióónn.. EEll vvaalloorr ddee llaa ffaaccttuurraa eess ddee $$ 8888..000000.. 
nneettoo.. 
0088--0033--9966 UUnn ddeeuuddoorr qquuee ddeebbííaa lleettrraa NNº 006633,, ccoonn vveenncciimmiieennttoo eell 0066..0033..9966 nnooss ccaanncceellaa eenn 
eeffeeccttiivvoo ssuu vvaalloorr ttoottaall eell ccuuaall eess ddee $$ 115500..000000..-- 
1111--0033--9966 SSee ggiirraa cchheeqquuee NNº 229955333355 ddeell BBaannccoo ddee SSaannttiiaaggoo ppoorr uunn vvaalloorr ddee $$ 110055..000000..-- 
ppaarraa ccaanncceellaarr aa uunn pprroovveeeeddoorr.. 
1122--0033--9966 SSee rreeggiissttrraa ffaaccttuurraa NNº 77993344667733 ddee llaa ““CCííaa.. EEllééccttrriiccaa LLuuzz SS..AA..””,, RRuutt 8899..223366..114477--88,, 
ppoorr llooss ccoonnssuummooss ddee llooss mmeesseess ddee eenneerroo yy ffeebbrreerroo ddee lluuzz eellééccttrriiccaa ppoorr llaa ccaannttiiddaadd 
ddee $$ 6655..000000.. nneettoo.. 
1133--0033--9966 SSee rreeggiissttrraa rreeppaarraacciióónn ddeell tteecchhoo ddee llaass bbooddeeggaass ppoorr uunn vvaalloorr nneettoo ddee $$ 7755..000000.. ,, 
sseeggúúnn ffaaccttuurraa NNº 33775566 ddee llaa eemmpprreessaa ““RReeppaarraacciioonneess LLttddaa..””,, RRuutt 6677..114488..669922--99.. 
1155--0033--9966 SSee ccaanncceellaa ccoonn cchheeqquuee NNº 119988663333 ddeell BBaannccoo ddee CCrrééddiittoo ee IInnvveerrssiioonneess pprriimmaa ddee 
sseegguurroo ppoorr uunn vvaalloorr ttoottaall ddee $$ 555500..000000..--,, ppoorr eell ppeerrííooddoo ddeell 0011..0022..9966 aall 2288..0011..9977,, 
llaa ffaaccttuurraa NNº 3322667755 ddee llaa eemmpprreessaa ““SSeegguurrooss SS..AA..”” ffuuee rreeggiissttrraaddaa eenn llaa 
ccoonnttaabbiilliiddaadd ddeell mmeess aanntteerriioorr.. 
1188--0033--9966 SSee ccaanncceellaa eenn eeffeeccttiivvoo lleettrraa ppoorr ppaaggaarr qquuee vveennccííaa eell 1177..0033..9966 ppoorr uunn vvaalloorr ddee $$ 
118855..000000..-- 
1199--0033--9966 SSee ccaanncceellaa aall ccoonnttaaddoo eell ttoottaall ddee llaa ffaaccttuurraa NNº 9977554433.. 
2211--0033--9966 UUnn pprroovveeeeddoorr nnooss ssoolliicciittaa ddooccuummeennttaarr ddeeuuddaa aall ccrrééddiittoo ssiimmppllee ccoonn lleettrraass ppoorr uunn 
vvaalloorr ddee $$ 770000..000000..--.. 
2222--0033--9966 SSee ccaanncceellaa ccoonn cchheeqquuee NNº 119988663322 ddeell BBaannccoo ddee CCrrééddiittoo ee IInnvveerrssiioonneess llaa ttoottaalliiddaadd 
ddee llaa ffaaccttuurraa NNº 77993344667733 ddee ““CCííaa.. EEllééccttrriiccaa LLuuzz SS..AA..””.. 
2255--0033--9966 SSee ccaanncceellaa eenn eeffeeccttiivvoo ffaaccttuurraa NNº 33775566 ddee llaa eemmpprreessaa ““RReeppaarraacciioonneess LLttddaa..””.. 
2266--0033--9966 EEll dduueeññoo ddee llaa eemmpprreessaa oorrddeennaa aall tteessoorreerroo eemmiittiirr cchheeqquuee NNº 229955333366 ddeell BBaannccoo ddee 
SSaannttiiaaggoo ppaarraa ccaanncceellaarr llaa rreeppaarraacciióónn ddee ssuu vveehhííccuulloo ppaarrttiiccuullaarr,, eell vvaalloorr bbrruuttoo qquuee 
aasscciieennddee aa $$ 3355..000000..,, sseeggúúnn ffaaccttuurraa NNº 44556622,, llaa eemmpprreessaa ““RReeppaaaauuttooss LLttddaa..””,, RRuutt 
7744..11336644..225599--11.. 
2277--0033--9966 SSee ggiirraa cchheeqquuee NNº 229955333377 ddeell BBaannccoo ddee SSaannttiiaaggoo ppaarraa ccaanncceellaarr eell mmeess ddee 
aarrrriieennddoo ddee llaass bbooddeeggaass ppoorr uunn vvaalloorr ttoottaall ddee $$ 110000..000000..-- yy aaddeemmááss ssee ggiirraa cchheeqquuee 
NNº 229955333388 ddeell mmiissmmoo bbaannccoo yy ppoorr eell mmiissmmoo vvaalloorr ppaarraa ccaanncceellaa uunnaa ggaarraannttííaa ppoorr 
uunn mmeess mmááss.. 
114411
2299--0033--9966 SSee ggiirraa cchheeqquuee NNº 119988663344 ddeell BBaannccoo ddee CCrrééddiittoo ee IInnvveerrssiioonneess ppaarraa ccaanncceellaarr 
ddeeuuddaa ddeell ddííaa 0077..0033..9966.. 
SSee ppiiddee:: 
aa.. RReeaalliizzaarr llaa ccoonnttaabbiilliizzaacciioonneess qquuee pprroocceeddaann eenn llooss LLiibbrrooss AAuuxxiilliiaarreess yy eenn 
llooss CCoommpprroobbaanntteess CCoonnttaabblleess ddee TTrraassppaassoo,, sseeggúúnn ccoorrrreessppoonnddaa.. 
bb.. RReeaalliizzaarr eell CCoommpprroobbaannttee CCoonnttaabbllee ppoorr llaa cceennttrraalliizzaacciióónn ddee llooss LLiibbrrooss 
AAuuxxiilliiaarreess.. 
EEjjeerrcciicciioo NNº 44 :: 
DDeessaarrrroollllee eell ssiigguuiieennttee eejjeerrcciicciioo rreeggiissttrraannddoo llaass ooppeerraacciioonneess eenn llooss aauuxxiilliiaarreess rreessppeeccttiivvooss.. 
EEll ssaallddoo ddee llaa ccuueennttaa ccaajjaa aall 0011..0055..9955 eess ddee $$ 110000..000000..--,, dduurraannttee eell mmeess ddee JJuunniioo ssee pprroodduucceenn llaass 
ssiigguuiieenntteess ooppeerraacciioonneess :: 
0033..0055..9955 SSee ddeeppoossiittaa eenn eell BBaannccoo ddee CChhiillee $$ 6600..000000..-- 
0044..0055..9955 SSee ggiirraa cchheeqquuee NNº 445566112233 ddeell BBaannccoo ddee CChhiillee ppoorr $$ 3355..000000..-- eenn ccaanncceellaacciióónn ddee 
ffaaccttuurraa ddee pprroovveeeeddoorr ""SSrr.. GGoonnzzáálleezz"",, rreeggiissttrraaddaa eenn eell mmeess aanntteerriioorr.. 
0055..0055..9955 SSee ggiirraa cchheeqquuee NNº 885522774411 ddeell BBaannccoo SSuudd AAmmeerriiccaannoo ppoorr $$ 110000..000000..-- eenn 
ccaanncceellaacciióónn ddee lleettrraa aacceeppttaaddaa aa ffiirrmmaa ""NNNN yy CCííaa.."" 
0077..0055..9955 SSee eennvvííaann eenn ccoobbrraannzzaa aall BBaannccoo SSuudd AAmmeerriiccaannoo lleettrraass ppoorr vvaalloorr ddee $$ 880000..000000..-- 
1100..0055..9955 SSee rreecciibbee aavviissoo ddeell BBccoo.. SSuudd AAmmeerriiccaannoo ddee qquuee hhaa ccaarrggaaddoo eenn ccttaa.. ccttee.. llaa ssuummaa ddee 
$$ 2255..000000..-- ppoorr ccoonncceeppttoo ddee ccoommiissiióónn ddee ccoobbrraannzzaa.. 
1155..0055..9955 SSee rreecciibbee aavviissoo ddeell BBccoo.. ddee CChhiillee ddee qquuee hhaa ccaarrggaaddoo eenn nnuueessttrraa ccttaa.. ccttee.. ppoorr 
ccoonncceeppttoo ddee iimmppuueessttoo ddee ttaalloonnaarriiooss ppoorr $$ 88..550000..-- 
1188..0055..9955 SSee rreecciibbee aavviissoo ddeell BBccoo.. SSuudd AAmmeerriiccaannoo ddee qquuee hhaa ssiiddoo ccaarrggaaddoo eenn nnuueessttrraa ccttaa.. 
ccttee.. ppoorr ccoommiissiióónn uussoo ddee ttaarrjjeettaa rreedd bbaanncc,, ppoorr uunn vvaalloorr ddee $$ 33..880000..-- 
2200..0055..9955 SSee rreecciibbee aavviissoo ddeell BBccoo.. SSuudd AAmmeerriiccaannoo ddee qquuee hhaa ssiiddoo ccaanncceellaaddaa uunnaa ddee llaass 
lleettrraass qquuee ssee eennccuueennttrraann eenn ccoobbrraannzzaa ppoorr vvaalloorr ddee $$ 5555..000000..-- 
3300..0055..9955 SSee ggiirraa cchheeqquuee NNº 885522774422 ddeell BBccoo.. SSuudd AAmmeerriiccaannoo ppaarraa ccaanncceellaarr ffaaccttuurraa ppoorr 
rreeppaarraacciióónn ddee mmaaqquuiinnaarriiaa llaa ccuuaall ssee ccoonnttaabbiilliizzóó eenn eell mmeess aanntteerriioorr ppoorr uunn vvaalloorr ddee 
$$ 3366..000000..-- 
114422
SSee ppiiddee:: 
aa.. RReeaalliizzaarr llaa ccoonnttaabbiilliizzaacciioonneess qquuee pprroocceeddaann eenn llooss LLiibbrrooss AAuuxxiilliiaarreess yy eenn 
llooss CCoommpprroobbaanntteess CCoonnttaabblleess ddee TTrraassppaassoo,, sseeggúúnn ccoorrrreessppoonnddaa.. 
bb.. RReeaalliizzaarr eell CCoommpprroobbaannttee CCoonnttaabbllee ppoorr llaa cceennttrraalliizzaacciióónn ddee llooss LLiibbrrooss 
AAuuxxiilliiaarreess.. 
EEjjeerrcciicciioo NNº 55 :: 
DDeessaarrrroollllee eell ssiigguuiieennttee eejjeerrcciicciioo rreeaalliizzaannddoo llaass ccoonnttaabbiilliizzaacciioonneess qquuee pprroocceeddaann eenn llooss lliibbrrooss 
aauuxxiilliiaarreess rreessppeeccttiivvooss,, aaddeemmááss ddee aaqquueellllaass qquuee rreeqquuiieerraann sseerr rreeggiissttrraaddaass ddiirreeccttaammeennttee eenn 
CCoommpprroobbaannttee ddee TTrraassppaassoo ee iinncclluuiirr llooss aassiieennttooss ddee cceennttrraalliizzaacciióónn.. 
EEll ssaallddoo ddee llaa ccuueennttaa CCaajjaa aall 0011//0088//9988 eess ddee $$ 1133..880000..000000.. yy dduurraannttee eell mmeess ddee aaggoossttoo ssee pprroodduucceenn 
llaass ssiigguuiieenntteess ooppeerraacciioonneess :: 
0011//0088//9988 EEnn eessttaa ffeecchhaa ssee rreeggiissttrraa ccoommpprraa ddee mmeerrccaaddeerrííaass ppoorr uunn vvaalloorr bbrruuttoo ddee $$ 
775500..000000..--,, sseeggúúnn ffaaccttuurraa NNº 558866224433 ddeell pprroovveeeeddoorr SSrreess.. ““PPiinn--PPoonn LLttddaa..””,, RRuutt 
8855..663355..223366--88.. 
CCoonn eessttaa mmiissmmaa ffeecchhaa ssee ddooccuummeennttaa ccoonn lleettrraass ddeeuuddaa ccoonn pprroovveeeeddoorreess 
aasscceennddiieennttee aa $$ 330000..000000.. 
0055//0088//9988 CCoonn eessttaa ffeecchhaa ssee ccaanncceellaann eenn eeffeeccttiivvoo llaass ccoommiissiioonneess aa llooss vveennddeeddoorreess ppoorr 
uunn mmoonnttoo ddee $$ 66..335500..000000..-- 
1100//0088//9988 CCoonn eessttaa ffeecchhaa ssee pprreesseennttaa eell ffoorrmmuullaarriioo 2299 ddee ddeeccllaarraacciióónn ddee iimmppuueessttooss ddee 
aaccuueerrddoo aall ssiigguuiieennttee ddeettaallllee:: 
-- II..VV..AA.. ppoorr $$ 22..335500..000000..-- 
-- PPaaggooss PPrroovviissiioonnaalleess MMeennssuuaalleess ppoorr $$ 11..996600..000000..--,, 
EEll ppaaggoo ssee hhaaccee ccoonn cchheeqquuee NNº 11554455 ddeell BBaannccoo ddee SSaannttiiaaggoo.. 
1122//0088//9988 SSee ccoonnttaabbiilliizzaa BBoolleettaa ddee HHoonnoorraarriiooss NNº 223355 ppoorr uunn vvaalloorr ddee $$ 115500..000000.. ppaarraa 
ddeevveennggaarr eell ggaassttoo ccoorrrreessppoonnddiieennttee aa llooss sseerrvviicciiooss pprreessttaaddooss ppoorr eell vviiggiillaannttee ddee llaa 
eemmpprreessaa.. SSuu ccaanncceellaacciióónn qquueeddaarráá ppoosstteerrggaaddaa.. 
1155//0088//9988 CCoonn eessttaa ffeecchhaa ssee rreeggiissttrraa ffaaccttuurraa NNº 2233669988,, ddee llaa CCTTCC,, RRuutt 9966..000000..550000--66,, 
ppoorr eell ccoonnssuummoo ddee tteellééffoonnoo,, eell vvaalloorr bbrruuttoo ddee llaa ffaaccttuurraa eess ddee $$ 8811..000000.. 
114433
1188//0088//9988 EEll BBaannccoo ddee SSaannttiiaaggoo nnooss ccoonnffiirrmmaa qquuee ccoonn eessttaa ffeecchhaa aabboonnóó eenn nnuueessttrraa ccuueennttaa 
ccoorrrriieennttee bbaannccaarriiaa llaa ssuummaa ddee $$ 2200..000000..000000..--,, ppoorr uunn pprrééssttaammoo aa llaarrggoo ppllaazzoo.. 
2200//0088//9988 CCoonn eessttaa ffeecchhaa ssee rreecciibbee ffaaccttuurraa NNº 1122447755,, ddee ““AAuuttoo--FFáácciill””,, RRuutt 5566..225533..223355--88,, 
ppoorr llaa ccoommpprraa ddee uunn vveehhííccuulloo nnuueevvoo,, qquuee ttiieennee ccoommoo vvaalloorr nneettoo llaa ssuummaa ddee $$ 
77..447755..880000.. 
CCoonn eessttaa mmiissmmaa ffeecchhaa ssee ffiirrmmaann 55 lleettrraass ccoorrrreessppoonnddiieennttee aall vvaalloorr ttoottaall ddee llaa 
ffaaccttuurraa NNº 1122447755.. 
2211//0088//9988 CCoonn eessttaa ffeecchhaa llaa eemmpprreessaa ddeecciiddee iinnvveerrttiirr eenn uunn iinnssttrruummeennttoo ffiinnaanncciieerroo,, ttoommaannddoo 
uunn DDeeppóóssiittoo aa 3355 ddííaass PPllaazzoo ppoorr uunn ccaappiittaall ddee $$ 1100..000000..000000..--,, ppaarraa eelllloo eemmiittee 
cchheeqquuee NNº 33669988 ddeell BBaannccoo ddeell EEssttaaddoo.. 
2233//0088//9988 CCoonn eessttaa ffeecchhaa ssee rreeggiissttrraa ccoommpprraa ddee mmeerrccaaddeerrííaass ppoorr uunnaa vvaalloorr nneettoo ddee $$ 
558855..440000..--,, sseeggúúnn ffaaccttuurraa NNº 112255889944 ddee ““PPéérreezz yy CCííaa..””,, RRuutt 8899..336655..114422--55.. 
CCoonn eessttaa mmiissmmaa ffeecchhaa ssee eemmiittee cchheeqquuee NNº 11554466 ddeell BBaannccoo ddee SSaannttiiaaggoo ppaarraa 
ccaanncceellaarr ffaaccttuurraa NNº 112255889944.. 
2244//0088//9988 CCoonn eessttaa ffeecchhaa ssee eemmiittee cchheeqquuee NNº 33669999 ddeell BBaannccoo ddeell EEssttaaddoo ppaarraa ccaanncceellaa 
ffaaccttuurraa NNº 2233669988,, ddee llaa CCTTCC.. 
2255//0088//9988 SSee rreeaalliizzaa uunn ddeeppóóssiittoo eenn eeffeeccttiivvoo aa llaa ccuueennttaa ccoorrrriieennttee bbaannccaarriiaa ppoorr uunn vvaalloorr ddee $$ 
11..000000..000000..-- 
2277//0088//9988 CCoonn eessttaa ffeecchhaa ssee ffiirrmmaa yy rreeggiissttrraa ccoonnttrraattoo ppaarraa aaddqquuiirriirr llaa mmaarrccaa ““SSuuppeerr PPooyyoo””,, 
ppoorr uunn vvaalloorr ttoottaall ddee $$ 2255..000000..000000.. 
CCoonn eessttaa mmiissmmaa ffeecchhaa ssee ccaanncceellaann $$ 33..000000..000000.. eenn eeffeeccttiivvoo ppoorr llaa ccoommpprraa ddee llaa 
mmaarrccaa,, ssee eemmiittee cchheeqquuee NNº 11554477 ddeell BBaannccoo ddee SSaannttiiaaggoo ppoorr $$ 66..000000..000000.. 
TTaammbbiiéénn ccoonn iigguuaall ffeecchhaa ssee ffiirrmmaann lleettrraass ppoorr eell ssaallddoo ddee llaa ccoommpprraa ddee llaa mmaarrccaa.. 
2299//0088//9988 CCoonn eessttaa ffeecchhaa ssee rreeggiissttrraa ffaaccttuurraa NNº 889966,, ppoorr uunn vvaalloorr bbrruuttoo ddee $$ 22..550000..000000..--,, ddee 
llaa eemmpprreessaa ““AAsseeooss LLttddaa..””,, RRuutt 7788..996655..335544--99,, ccoorrrreessppoonnddiieennttee aall aasseeoo qquuee rreeaalliizzaa 
eessttaa eemmpprreessaa aa llaass ddeeppeennddeenncciiaass nnuueessttrraass ((ssaallóónn ddee vveennttaass yy ooffiicciinnaass 
aaddmmiinniissttrraattiivvaass)).. SSuu ccaanncceellaacciióónn ssee hhaarráá eell pprróóxxiimmoo mmeess.. 
3300//0088//9988 SSee ggiirraa cchheeqquuee NNº 33770000 ddeell BBaannccoo ddeell EEssttaaddoo ppaarraa ccaanncceellaarr llaa ppaatteennttee ccoommeerrcciiaall aa 
llaa mmuunniicciippaalliiddaadd ppoorr uunn vvaalloorr ddee $$ 225500..000000.. 
SSee ppiiddee:: 
aa.. RReeaalliizzaarr llaa ccoonnttaabbiilliizzaacciioonneess qquuee pprroocceeddaann eenn llooss LLiibbrrooss 
AAuuxxiilliiaarreess yy eenn llooss CCoommpprroobbaanntteess CCoonnttaabblleess ddee TTrraassppaassoo,, sseeggúúnn 
ccoorrrreessppoonnddaa.. 
bb.. RReeaalliizzaarr eell CCoommpprroobbaannttee CCoonnttaabbllee ppoorr llaa cceennttrraalliizzaacciióónn ddee llooss 
LLiibbrrooss AAuuxxiilliiaarreess.. 
EEjjeerrcciicciioo NNº 66 :: 
114444
La siguiente es la documentación respecto de las compras y ventas ddeell mmeess ddee MMaayyoo ddee 11999955 ddee 
llaa eemmpprreessaa ""EEll AArroommoo LLttddaa.."",, ddeeddiiccaaddaa aa llaa ddiissttrriibbuucciióónn ddee pprroodduuccttooss ddee ccoonnssuummoo.. SSee llee ppiiddee 
aannoottaarr llaass ooppeerraacciioonneess eenn llooss LLiibbrrooss AAuuxx.. ddee CCoommpprraass yy VVeennttaass yy llooss rreessppeeccttiivvooss aassiieennttooss ddee 
cceennttrraalliizzaacciióónn.. 
CCoommpprraass :: 
0022--0055 SSee ccoommpprraann mmeerrccaaddeerrííaass aa ""XX yy CCííaa.."",, sseeggúúnn ffaaccttuurraa NNº 0033667755,, RRuutt 7788009999889900--33,, 
aall ccrrééddiittoo ppoorr uunn vvaalloorr nneettoo ddee $$ 55..550000..000000..-- 
0033--0055 RReeppaarraacciióónn ddee VVeehhííccuulloo aa ""GGóómmeezz yy GGóómmeezz LLttddaa.."",, sseeggúúnn ffaaccttuurraa NNº 006655,, RRuutt 
7788001166223300--99,, ppaaggaaddaa ccoonn cchheeqquuee ppoorr uunn vvaalloorr bbrruuttoo $$ 663300..000000..-- 
0044--0055 AAddqquuiissiicciióónn ddee mmaaqquuiinnaarriiaa uussaaddaa aa ""MMááqquuiinnaass OOKK"",, sseeggúúnn ffaaccttuurraa NNº 88337799,, RRuutt 
7799559988112200--99,, aall ccrrééddiittoo ppoorr uunn ttoottaall ddee $$ 33..660000..000000..-- 
0088--0055 SSee ccoommpprraann mmeerrccaaddeerrííaass aa ""SSáánncchheezz yy CCííaa.. LLttddaa.."",, sseeggúúnn ffaaccttuurraa NNº 993377,, RRuutt 
7799559955220000--44,, aall ccrrééddiittoo ppoorr uunn vvaalloorr nneettoo ddee $$ 44..775500..000000..-- 
1155--0055 PPoorr fflleetteess qquuee ssee uussaarroonn ppaarraa ttrraannssppoorrttaarr mmaaqquuiinnaa aa ""TTrraannssppoorrtteess MMaauullee LLttddaa.."",, 
sseeggúúnn ffaaccttuurraa NNº 665566,, RRuutt 7799770055118800--22 ppaaggaaddaa ccoonn cchheeqquuee ppoorr uunn vvaalloorr bbrruuttoo ddee $$ 
333300..000000..-- 
2200--0055 PPoorr llaa ccoommpprraa ddee ccoommbbuussttiibblleess aa ""GGaassoolliinnaa CChhiillee LLttddaa.."",, sseeggúúnn ffaaccttuurraa NNº 33443355,, 
RRuutt 8800993311550000--22,, aall ccrrééddiittoo yy ssuu vvaalloorr nneettoo eess ddee $$ 777788..550000..--,, eell iimmppuueessttoo 
eessppeeccííffiiccoo aa llaa ggaassoolliinnaa eess ppoorr $$ 333322..660000..-- yy eell iimmppuueessttoo eessppeeccííffiiccoo aall ppeettrróólleeoo eess 
ppoorr $$ 112222..550000..-- 
2233--0055 SSee ccoommpprraann mmuueebblleess ddee ooffiicciinnaa aa ""PPeeddrroo GGoonnzzáálleezz"",, sseeggúúnn ffaaccttuurraa NNº 883377,, RRuutt 
11009911553388--44 aall ccoonnttaaddoo yy ppoorr uunn vvaalloorr bbrruuttoo ddee $$ 9966..665500..-- 
2277--0055 SSee ccoommpprraann mmeerrccaaddeerrííaass aa ""XX yy CCííaa.."",, sseeggúúnn ffaaccttuurraa NNº 0033889966,, RRuutt 7788009999889900--33 
aall ccrrééddiittoo yy ppoorr vvaalloorr nneettoo ddee $$ 44..773355..000000..-- 
2288--0055 SSee rreecciibbee NNoottaa ddee CCrrééddiittoo NNº 00005555 ppoorr llaa ccoommpprraa ddee mmeerrccaaddeerrííaass eeffeeccttuuaaddaa eell 0088-- 
0055,, ppoorr uunnaa vvaalloorr bbrruuttoo $$ 225500..000000.. 
VVeennttaass ccoonn ffaaccttuurraass :: 
0055--0055 SSee vveennddee mmeerrccaaddeerrííaa aall SSrr.. RRaaúúll PPéérreezz,, sseeggúúnn ffaaccttuurraa NNº 0000778833,, RRuutt 22444411449933--00,, 
aall ccoonnttaaddoo yy ppoorr uunn vvaalloorr bbrruuttoo ddee $$ 113355..000000.. 
0099--0055 SSee vveennddee mmeerrccaaddeerrííaass aall SSrr.. RRaaffaaeell MMaarrttíínneezz,, sseeggúúnn ffaaccttuurraa NNº 0000778844,, RRuutt 
22776600440022--11 aall ccrrééddiittoo yy ppoorr uunn vvaalloorr bbrruuttoo $$ 555500..000000.. 
0099--0055 FFaaccttuurraa NNº 0000778844 ssee eennccuueennttrraa nnuullaa.. 
114455
1122--0055 SSee vveennddee mmaaqquuiinnaa ssuummaaddoorraa uussaaddaa aa llooss SSrreess.. ""GGoonnzzáálleezz yy GGoonnzzáálleezz LLttddaa.."",, 
sseeggúúnn ffaaccttuurraa NNº 0000778866,, RRuutt 7788001166223300--99 aall ccoonnttaaddoo yy ppoorr uunn vvaalloorr ttoottaall ddee $$ 
6600..000000..-- 
1155--0055 SSee vveennddeenn mmeerrccaaddeerrííaass aall SSrr.. LLuuiiss RRoojjaass,, sseeggúúnn ffaaccttuurraa NNº 0000778877,, RRuutt 66992266667711--11 
ccoonn cchheeqquuee yy ppoorr vvaalloorr nneettoo ddee $$ 226600..000000..-- 
1188--0055 SSee vveennddeenn mmeerrccaaddeerrííaass aa llaa SSrraa.. VVeerróónniiccaa MMoorraalleess,, sseeggúúnn ffaaccttuurraa NNº 0000778888,, RRuutt 
88666611116622--77 aall ccrrééddiittoo yy ppoorr uunn vvaalloorr bbrruuttoo ddee $$ 668855..000000..-- 
2222--0055 SSee vveennddeenn mmeerrccaaddeerrííaass aall SSrr.. MMaarriioo RRaammíírreezz,, sseeggúúnn ffaaccttuurraa NNº 0000778899,, RRuutt 
1100882200337744--99 aall ccrrééddiittoo yy ppoorr uunn vvaalloorr nneettoo ddee $$ 11..229900..000000..-- 
2255--0055 SSee vveennddeenn mmeerrccaaddeerrííaass aa llaa SSrraa.. AAnnddrreeaa TToorrrreess,, sseeggúúnn ffaaccttuurraa NNº 0000779900,, RRuutt 
1133119999669933--44 aall ccrrééddiittoo yy ppoorr uunn vvaalloorr bbrruuttoo ddee $$ 11..446688..000000..-- 
2266--0055 FFaaccttuurraa NNº 0000779911 eess aannuullaaddaa.. 
2266--0055 SSee vveennddeenn mmeerrccaaddeerrííaass aa llooss SSrreess.. ""JJuuaann BBaarraahhoonnaa yy OOttrrooss"",, sseeggúúnn ffaaccttuurraa NNº 
0000779922,, RRuutt 5500225500007700--88 ccoonn cchheeqquuee yy ppoorr uunn vvaalloorr bbrruuttoo ddee $$ 449977..000000.. 
2299--0055 SSee vveennddeenn mmeerrccaaddeerrííaass aa llooss SSrreess.. ""MM..RR.. SSaallaass LLttddaa.."",, sseeggúúnn ffaaccttuurraa NNº 0000779933,, 
RRuutt 8866330077000000--77 aall ccrrééddiittoo yy ppoorr uunn vvaalloorr bbrruuttoo ddee $$ 66..225500..000000.. 
3300--0055 SSee rreeggiissttrraa eell ccoossttoo ttoottaall ddee llaass vveennttaass ddee mmeerrccaaddeerrííaass eell ccuuaall aasscciieennddee aa $$ 
77..889900..000000..,, aaddiicciioonnaallmmeennttee ssee ccoonnttaabbiilliizzaa eell ccoossttoo ddee llaa vveennttaa ddee llaa mmááqquuiinnaa 
uussaaddaa,, tteenniieennddoo ccoommoo iinnffoorrmmaacciióónn qquuee eell vvaalloorr lliibbrroo ddee llaa mmááqquuiinnaa vveennddiiddaa eerraa 
ddee $$ 5500..000000.. yy ssuu ddeepprreecciiaacciióónn aaccuummuullaaddaa aa llaa ffeecchhaa aasscceennddííaa aa llaa cciiffrraa ddee $$ 
4400..000000.. 
VVeennttaass ccoonn bboolleettaass :: 
0033--0055 BBoolleettaass NNrrooss.. 11005500 $$ 2200..000000..-- 
11005511 $$ 4400..000000..-- 
11005522 $$ 55..000000..-- 
11005533 $$ 66..550000..-- 
0088--0055 BBoolleettaass NNrrooss.. 11005544 $$ 3333..000000..-- 
11005555 $$ 7777..000000..-- 
11005566 $$ 44..000000..-- 
1100--0055 BBoolleettaass NNrrooss.. 11005577 $$ 1177..000000..-- 
11005588 $$ 88..000000..-- 
11005599 $$ 8833..000000..-- 
1166--0055 BBoolleettaass NNrrooss.. 11006600 $$ 8855..000000..-- 
11006611 $$ 55..550000..-- 
11006622 $$ 99..330000..-- 
1177--0055 BBoolleettaass NNrrooss.. 11006633 $$ 1166..000000..-- 
114466
11006644 $$ 5555..000000..-- 
11006666 $$ 6688..000000..-- 
2233--0055 BBoolleettaass NNrrooss.. 11006677 $$ 44..550000..-- 
11006688 $$ 66..330000..-- 
11006699 $$ 1111..000000..-- 
2244--0055 BBoolleettaass NNrrooss.. 11007700 $$ 4499..000000..-- 
11007711 $$ 88..770000..-- 
11007722 $$ 22..550000..-- 
11007733 $$ 2233..000000..-- 
11007744 $$ 1199..000000..-- 
3311--0055 BBoolleettaass NNrrooss.. 11007755 $$ 9911..000000..-- 
11007766 $$ 88..330000..-- 
11007777 $$ 7788..000000..-- 
SSee ppiiddee:: 
aa.. RReeaalliizzaarr llaa ccoonnttaabbiilliizzaacciioonneess qquuee pprroocceeddaann eenn llooss LLiibbrrooss AAuuxxiilliiaarreess yy eenn 
llooss CCoommpprroobbaanntteess CCoonnttaabblleess ddee TTrraassppaassoo,, sseeggúúnn ccoorrrreessppoonnddaa.. 
bb.. RReeaalliizzaarr eell CCoommpprroobbaannttee CCoonnttaabbllee ppoorr llaa cceennttrraalliizzaacciióónn ddee llooss LLiibbrrooss 
AAuuxxiilliiaarreess.. 
EEjjeerrcciicciioo NNº 77 :: 
DDeessaarrrroollllee eell ssiigguuiieennttee eejjeerrcciicciioo rreeaalliizzaannddoo llaass ccoonnttaabbiilliizzaacciioonneess qquuee pprroocceeddaann uussaannddoo llooss lliibbrrooss 
rreessppeeccttiivvooss aauuxxiilliiaarreess,, aaddeemmááss rreeaalliizzaarr eell ccoommpprroobbaannttee ccoonnttaabbllee ppoorr aaqquueellllaass ooppeerraacciioonneess qquuee nnoo 
ssee rreeggiissttrreenn eenn llooss aauuxxiilliiaarreess aanntteess sseeññaallaaddooss,, ddeebbeerráá ttaammbbiiéénn iinncclluuiirr llooss aassiieennttooss ddee 
cceennttrraalliizzaacciióónn.. LLaa eemmpprreessaa ssee ddeeddiiccaa aa llaa ccoommeerrcciiaalliizzaacciióónn ddee ccaallzzaaddooss.. 
EEll ssaallddoo ddee llaa ccuueennttaa CCaajjaa aall 0011//0088//9999 eess ddee $$ 66..550000..000000.. yy dduurraannttee eell mmeess ddee aaggoossttoo ssee pprroodduucceenn 
llaass ssiigguuiieenntteess ooppeerraacciioonneess :: 
0011//0088//9999 EEnn eessttaa ffeecchhaa ssee rreecciibbee yy ssee rreeggiissttrraa ffaaccttuurraa ppoorr llaa ccoommpprraa ddee 88 ccoommppuuttaaddoorreess,, llooss 
ccuuaalleess sseerráánn iinnssttaallaaddooss ppaarraa aappooyyaarr llaa ggeessttiióónn aaddmmiinniissttrraattiivvaa ddee llaa eemmpprreessaa,, eell 
vvaalloorr bbrruuttoo ddee llaa ccoommpprraa aasscceennddiióó aa llaa ssuummaa ddee $$ 77..446600..000000..--,, sseeggúúnn ffaaccttuurraa NNº 
668855997733 ddeell pprroovveeeeddoorr SSrreess.. ““CCoommppuuttaacciióónn LLttddaa..””,, RRuutt 8855..663355..223366--88.. 
CCoonn eessttaa mmiissmmaa ffeecchhaa ssee ggiirraann cchheeqquueess nnúúmmeerrooss 1122335555 yy 1122335566 ddeell BBaannccoo ddeell 
EEssttaaddoo ppaarraa ccaanncceellaarr eell 5500%% ddee llaa ffaaccttuurraa NNº 668855997733.. 
0022//0088//9999 EEnn eessttaa ffeecchhaa ssee vveennddee mmeerrccaaddeerrííaa ppoorr uunn vvaalloorr nneettoo ddee $$ 555500..000000..--,, sseeggúúnn ffaaccttuurraa 
NNº 55663344,, aall cclliieennttee SSrr.. TTaassmmaanniiaa GGoonnzzáálleezz,, RRuutt 99..665555..3366440055.. 
114477
Con esta misma fecha se gira cheque Nº 5689 del Banco SSaannttaannddeerr ppoorr llaa ssuummaa 
ddee $$11..889900..000000..-- ppaarraa ccaanncceellaarr BBoolleettaa ddee HHoonnoorraarriiooss ddee llooss aabbooggaaddooss PPiinnkkyy yy 
CCeerreebbrroo PPéérreezz,, ccoonnttaabbiilliizzaaddaa eenn eell mmeess aanntteerriioorr.. 
AAddeemmááss,, eenn eessttaa mmiissmmaa ffeecchhaa ssee rreecciibbee cchheeqquuee aa 55 ddííaass ddeell cclliieennttee SSrr.. TTaassmmaanniiaa 
GGoonnzzáálleezz ppoorr llaa ccaanncceellaacciióónn ddee llaa ffaaccttuurraa NNº 55663344.. 
0044//0088//9999 CCoonn eessttaa ffeecchhaa ssee rreecciibbee yy ssee rreeggiissttrraa ffaaccttuurraa NNº 55668899 ddee llaa ccoonnssttrruuccttoorraa ““AAccmmee 
SS..AA..””,, RRuutt 9966..665533..225588--99,, ppoorr uunn mmoonnttoo nneettoo ddee $$ 44..668800..000000..--,, vvaalloorr qquuee 
ccoorrrreessppoonnddee aa rreeppaarraacciioonneess ddeell eeddiiffiicciioo yy ppoorr ppiinnttaarr llaa ffaacchhaaddaa.. 
0055//0088//9999 CCoonn eessttaa ffeecchhaa ssee vveennddee mmeerrccaaddeerrííaa sseeggúúnn ffaaccttuurraa NNº 55663355 aa llaa ccaassaa ccoommeerrcciiaall ““GG 
&& GG””,, RRuutt 7755..112244..336677--55,, ppoorr uunn mmoonnttoo bbrruuttoo ddee $$ 889900..000000..-- 
CCoonn eessttaa mmiissmmaa ffeecchhaa ssee ggiirraa cchheeqquuee NNº 55669900 ddeell BBaannccoo SSaannttaannddeerr ppaarraa ccaanncceellaarr 
eell 3300%% ddee llaa ffaaccttuurraa NNº 55668899.. 
0088//0088//9999 LLooss ccoommppuuttaaddoorreess ddaaddooss ddee bbaajjaa,, rreeeemmppllaazzaaddooss ppoorr llooss ccoommpprraaddooss hhaaccee ddííaass 
aattrrááss,, ssoonn ttrraannssffeerriiddooss aa uunnaa eemmpprreessaa rreellaacciioonnaaddaa ppoorr uunn ttoottaall ddee $$ 44..000000..000000..--,, 
sseeggúúnn ffaaccttuurraa NNº 55663366,, ddee eessttaa mmiissmmaa ffeecchhaa.. EEll nnoommbbrree ddee llaa eemmpprreessaa eess ““CChhee 
CCooppeettee yy CCííaa..””,, RRuutt 8855..665544..889911--66.. 
CCoonn eessttaa mmiissmmaa ffeecchhaa eell cclliieennttee ““GG && GG”” nnooss ccaanncceellaa eenn eeffeeccttiivvoo eell 4400%% ddee llaa 
ffaaccttuurraa NNº 55663355.. 
1100//0088//9999 CCoonn eessttaa ffeecchhaa ssee ddeeccllaarraa yy ppaaggaa eenn eeffeeccttiivvoo ffoorrmmuullaarriioo ddee llaa IIssaapprree ““UUdd.. PPaaggaa yy 
BBuussqquuee qquuiieenn lloo aattiieennddaa SS..AA..””,, ppoorr llaa ssuummaa ddee $$ 994400..000000..-- eeqquuiivvaalleennttee aa llaass 
ccoottiizzaacciioonneess ddee ssaalluudd ddee llooss eemmpplleeaaddooss qquuee ppeerrtteenneecceenn aa ddiicchhaa IIssaapprree.. 
CCoonn iigguuaall ffeecchhaa ssee ddeeccllaarraa yy ppaaggaann llaass ccoottiizzaacciioonneess pprreevviissiioonnaalleess aa llaa AAFFPP SSaannttaa 
RRiittaa SS..AA..,, ppoorr llaa ccaannttiiddaadd ddee $$ 33..220000..000000..--,, cciiffrraa qquuee eess ccaanncceellaaddaa ccoonn cchheeqquuee ddeell 
BBaannccoo ddeell EEssttaaddoo NNº 1122335577.. 
1133//0088//9999 CCoonn eessttaa ffeecchhaa ssee rreecciibbee yy ssee rreeggiissttrraa ffaaccttuurraa NNº 333377668833 ppoorr eell ccoonnssuummoo eellééccttrriiccoo 
ppoorr uunn vvaalloorr bbrruuttoo ddee $$ 225500..000000..--,, ddee llaa eemmpprreessaa ““CCííaa.. LLuuzz””,, RRuutt 8877..554499..669988--11.. 
CCoonn eessttaa mmiissmmaa ffeecchhaa ssee ggiirraa cchheeqquuee NNº 55669911 ddeell BBaannccoo SSaannttaannddeerr ppaarraa ccaanncceellaarr 
eell ssaallddoo ddee llaa ffaaccttuurraa NNº 55668899.. 
1166//0088//9999 CCoonn eessttaa ffeecchhaa ssee vveennddee mmeerrccaaddeerrííaa sseeggúúnn ffaaccttuurraa NNº 55663377 aall cclliieennttee SSrr.. PPiiee 
GGrraannddee GGuuttiiéérrrreezz,, RRuutt 66..000000..550000--66,, ppoorr uunn vvaalloorr bbrruuttoo ddee $$ 888800..000000..-- 
CCoonn eessttaa mmiissmmaa ffeecchhaa ssee ggiirraa cchheeqquuee NNº 1122335588 ddeell BBaannccoo ddeell EEssttaaddoo ppaarraa 
ccaanncceellaarr eell 5500%% ddee llaa ffaaccttuurraa NNº 333377668833.. 
1199//0088//9999 CCoonn eessttaa ffeecchhaa ssee rreecciibbee yy ssee rreeggiissttrraa ffaaccttuurraa ppoorr llaa ccoommpprraa ddee mmeerrccaaddeerrííaass ppoorr llaa 
ssuummaa ddee $$ 1122..334400..000000,, vvaalloorr bbrruuttoo,, sseeggúúnn ffaaccttuurraa NNº 669988556633 ddee llaa ffáábbrriiccaa ““EEll 
ccaallzzaaddoo SS..AA..””,, RRuutt 9955..334488..332266--99.. 
CCoonn eessttaa mmiissmmaa ffeecchhaa ssee rreecciibbee cchheeqquuee NNº 558877558899 ddeell BBaannccoo ddeell EEssttaaddoo ppoorr llaa 
ccaanncceellaacciióónn qquuee rreeaalliizzaa eell cclliieennttee SSrr.. PPiiee GGrraannddee GG.. ddeell 6600%% ddee llaa ffaaccttuurraa NNº 
55663377.. 
114488
2211//0088//9999 CCoonn eessttaa ffeecchhaa ssee rreeaalliizzaa uunnaa iinnvveerrssiióónn eenn IInnssttrruummeennttooss ddee RReennttaa ((lleettrraass 
hhiippootteeccaarriiaass)) ppoorr uunn vvaalloorr $$ 77..000000..000000..--,, ppaarraa lloo ccuuaall ssee ffiirrmmaann ddooccuummeennttooss 
((lleettrraass)) qquuee ggaarraannttiizzaarráánn eell ppaaggoo.. 
CCoonn eessttaa mmiissmmaa ffeecchhaa ssee rreecciibbee yy ssee rreeggiissttrraa ffaaccttuurraa NNº 88552233,, ddee llaa eemmpprreessaa ddee 
aasseeooss ““CClleeaarr FFáácciill””,, RRuutt 6666..225533..223355--88,, ppoorr eell aasseeoo ddee ttooddaass llaass ooffiicciinnaass rreeaalliizzaaddoo 
eell mmeess ddee JJuulliioo ddee 11999999,, vvaalloorr nneettoo ddeell ddooccuummeennttoo eess ddee $$ 11..775500..880000..-- 
CCoonn eessttaa mmiissmmaa ffeecchhaa ssee ggiirraa cchheeqquuee NNº 55669922 ddeell BBaannccoo SSaannttaannddeerr ppaarraa ccaanncceellaarr 
llaa ttoottaalliiddaadd ddee llaa ffaaccttuurraa NNº 669988556633.. 
2222//0088//9999 CCoonn eessttaa ffeecchhaa llaa eemmpprreessaa rreecciibbee ccaarrttaa ddeell cclliieennttee SSrr.. PPeeppee CCoorrttiissoonnaa eenn llaa ccuuaall 
nnooss iinnffoorrmmaa qquuee ccoonn ffeecchhaa 1188//0088//9999 nnooss ddeeppoossiittóó ddiirreeccttaammeennttee eenn llaa ccuueennttaa 
ccoorrrriieennttee ddeell BBaannccoo ddeell EEssttaaddoo llaa ssuummaa ddee $$ 336600..000000,, ppaarraa ccaanncceellaarr lleettrraass 
vveenncciiddaass,, ppoorr lloo qquuee ssee ddeecciiddee rreemmiittiirrllaass aa llaa ddiirreecccciióónn ddeell cclliieennttee.. 
CCoonn eessttaa mmiissmmaa ffeecchhaa ssee ggiirraa cchheeqquuee NNº 1122335599 ddeell BBaannccoo ddeell EEssttaaddoo ppaarraa 
ccaanncceellaarr eell 4400%% ddee llaa ffaaccttuurraa NNº 88552233.. 
CCoonn eessttaa mmiissmmaa ffeecchhaa ssee rreecciibbee yy rreeggiissttrraa ccoommpprraa ddee mmeerrccaaddeerrííaass ppoorr uunnaa vvaalloorr 
nneettoo ddee $$ 33..990000..000000..--,, sseeggúúnn ffaaccttuurraa NNº 995588662255 ddee ““EEll PPaarr yy CCííaa..””,, RRuutt 
8877..336655..114422--55.. 
CCoonn eessttaa ffeecchhaa ssee vveennddee mmeerrccaaddeerrííaass sseeggúúnn ffaaccttuurraa NNº 55663399,, ppoorr uunn vvaalloorr bbrruuttoo ddee 
$$ 44..550000..000000..--,, aall cclliieennttee SSrr.. JJuuaann MMoolliinnaa,, RRuutt 99..885544..115533--22 
2244//0088//9999 CCoonn eessttaa ffeecchhaa ssee rreecciibbee cchheeqquuee aall ddííaa ddeell cclliieennttee SSrr.. JJaacciinnttoo HHeerrrreerraa ppoorr llaa ssuummaa 
ddee $$ 22..990000..000000..-- ppaarraa ccaanncceellaarr ddeeuuddaa.. 
CCoonn eessttaa mmiissmmaa ffeecchhaa ssee rreecciibbee yy ssee rreeggiissttrraa ffaaccttuurraa NNº 556633114455 ppoorr llaa ccoommpprraa ddee 
mmaaqquuiinnaa ppaarraa eell ccoorrttee ddee ccuueerrooss ppoorr uunn vvaalloorr bbrruuttoo $$ 88..990000..000000..--,, eessttaa mmááqquuiinnaa 
ffuuee aaddqquuiirriiddaa aa llaa eemmpprreessaa ““MMaaqq && MMaaqq LLttddaa..””,, RRuutt 8844..559922..336644--KK.. 
2266//0088//9999 CCoonn eessttaa ffeecchhaa ssee ffiirrmmaa aannttee nnoottaarriioo yy ssee rreeggiissttrraa ccoonnttrraattoo ppaarraa aaddqquuiirriirr eell tteerrrreennoo 
uubbiiccaaddoo aa uunn ccoossttaaddoo ddee llaa ffáábbrriiccaa,, eell vvaalloorr ttoottaall ddee llaa iinnvveerrssiióónn aasscciieennddee aa llaa 
ssuummaa ddee $$1155..000000..000000..-- ppaarraa lloo ccuuaall ssee ffiirrmmaann lleettrraass qquuee ssee ccaanncceellaarráánn 
mmeennssuuaallmmeennttee.. 
CCoonn eessttaa mmiissmmaa ffeecchhaa eell SSrr.. JJuuaann MMoolliinnaa nnooss ccaanncceellaa eell 8800%% ddee llaa ffaaccttuurraa NNº 
55663399,, eenn eeffeeccttiivvoo.. 
2299//0088//9999 CCoonn eessttaa ffeecchhaa ssee vveennddee mmeerrccaaddeerrííaass sseeggúúnn ffaaccttuurraa NNº 55664400,, ppoorr uunn vvaalloorr nneettoo ddee 
$$ 22..770000..000000..--,, aall cclliieennttee SSrr.. JJoorrggee MMeeddiinnaa,, RRuutt 88..996655..335544--99 
CCoonn eessttaa mmiissmmaa ffeecchhaa ssee rreecciibbee yy ssee rreeggiissttrraa ffaaccttuurraa NNº 003344669933 ddee llaa iimmpprreennttaa 
““OOjjoo ccoonn CCooppiiaarr””,, RRuutt 1122..33556688..996633--55,, ppoorr eell ttrraabbaajjoo ddee iimmpprreessiióónn ddee ttooddaa llaa 
ddooccuummeennttaacciióónn mmeerrccaannttiill qquuee uuttiilliizzaa llaa eemmpprreessaa,, eessttoo eess NNoottaass ddee PPeeddiiddoo,, 
FFaaccttuurraass ddee VVeennttaass,, BBoolleettaass ddee VVeennttaass,, GGuuííaass ddee DDeessppaacchhoo.. EEll vvaalloorr ddee llaa ffaaccttuurraa 
aasscciieennddee aa uunn vvaalloorr bbrruuttoo ddee $$ 11..885500..000000..-- 
114499
Con esta misma fecha se gira cheque Nº 5693 del Banco SSaannttaannddeerr ppaarraa ccaanncceellaarr 
eell 5500%% ddee llaa ffaaccttuurraa NNº 556633114455.. 
3311//0088//9999 CCoonn eessttaa ffeecchhaa ssee rreecciibbee yy ssee rreeggiissttrraa ffaaccttuurraa NNº 6655334499 ddee llaa eemmpprreessaa ““PPPPPPPP yy 
CCííaa..””,, RRuutt 55..665544..332266--KK ppoorr eell sseerrvviicciioo ddee vviiggiillaanncciiaa qquuee rreeaalliizzaa ddiicchhaa eemmpprreessaa eenn 
ttooddaass nnuueessttrraass ddeeppeennddeenncciiaass,, ppoorr uunn vvaalloorr nneettoo ddee $$ 998800..000000..-- 
CCoonn eessttaa mmiissmmaa ffeecchhaa eell ssoocciioo SSrr.. CChhuuppaa SSaannggrree DD.. rreettiirraa eenn eeffeeccttiivvoo llaa ssuummaa ddee 
$$ 11..000000..000000..-- aa ccuueennttaa ddee llaass ffuuttuurraass uuttiilliiddaaddeess.. 
CCoonn eessttaa mmiissmmaa ffeecchhaa ssee ggiirraa cchheeqquuee NNº 55669944 ddeell BBaannccoo SSaannttaannddeerr ppaarraa ccaanncceellaarr 
llaa ttoottaalliiddaadd ddee llaa ffaaccttuurraa NNº 003344669933.. 
EEll ccoossttoo ttoottaall ppoorr ttooddaass llaass vveennttaass ddee mmeerrccaaddeerrííaass rreeaalliizzaaddaass dduurraannttee eessttee mmeess 
aasscciieennddee aa llaa ssuummaa ddee $$ 33..000000..000000..-- yy ppaarraa llaa vveennttaa ddee llooss eeqquuiippooss 
ccoommppuuttaacciioonnaalleess,, eell vvaalloorr lliibbrroo qquuee rreeggiissttrraann ddiicchhooss ccoommppuuttaaddoorreess aasscciieennddeenn aa llaa 
ssuummaa ddee $$ 33..550000..000000..--,, aaddeemmááss rreeggiissttrraann uunnaa ddeepprreecciiaacciióónn aaccuummuullaaddaa ddee $$ 
22..000000..000000..-- 
EEjjeerrcciicciioo NNº 88 :: 
DDeessaarrrroolllloo ddee TTaalllleerr NNº 11 
33.. CCoonncciilliiaacciioonneess BBaannccaarriiaa 
EEjjeerrcciicciioo NNº 99 :: 
CCoonn llooss ddaattooss ddaaddooss aa ccoonnttiinnuuaacciióónn ddeetteerrmmiinnee ccoonncciilliiaacciióónn bbaannccaarriiaa yy aajjuusstteess ccoonnttaabblleess qquuee 
pprroocceeddaann aall 3311 ddee MMaayyoo ddee 11999955 :: 
LLiibbrroo MMaayyoorr ddee CCuueennttaa CCoorrrriieennttee ddeell BBaannccoo ddeell EEssttaaddoo 
FFeecchhaa MMoovviimmiieennttoo DDeebbee HHaabbeerr SSaallddoo 
0011--0055--9955 SSaallddoo iinniicciiaall $$ $$ $$ 330000..000000 
0022--0055--9955 CChheeqquuee NNº 770011 5500..000000 
0044--0055--9955 CChheeqquuee NNº 770022 8800..000000 
0077--0055--9955 CChheeqquuee NNº 770033 (( **** NN UU LL OO **** )) 
0088--0055--9955 CChheeqquuee NNº 770044 115500..000000 
115500
0099--0055--9955 DDeeppóóssiittoo 3300..000000 
1111--0055--9955 CChheeqquuee NNº 770055 2200..000000 
1122--0055--9955 DDeeppóóssiittoo 115500..000000 
1144--0055--9955 DDeeppóóssiittoo 8800..000000 
1166--0055--9955 CChheeqquuee NNº 770066 110000..000000 
1188--0055--9955 CChheeqquuee NNº 770077 2200..000000 $$............................ 
CCaarrttoollaa BBaannccaarriiaa ddee llaa CCuueennttaa CCoorrrriieennttee ddeell BBaannccoo ddeell EEssttaaddoo 
FFeecchhaa MMoovviimmiieennttoo GGiirrooss DDeeppóóssiittooss SSaallddoo 
0011--0055--9955 SSaallddoo IInniicciiaall $$ $$ $$ 665500..000000 
0055--0055--9955 CChheeqquuee NNº 669988 115500..000000 
0099--0055--9955 CChheeqquuee NNº 770022 8800..000000 
0099--0055--9955 DDeeppóóssiittoo 3300..000000 
1100--0055--9955 CChheeqquuee NNº 669999 5500..000000 
1111--0055--9955 CChheeqquuee NNº 770000 110000..000000 
1122--0055--9955 DDeeppóóssiittoo 115500..000000 
1144--0055--9955 CCaarrggoo MMaanntteenncciióónn 1100..000000 
1144--0055--9955 CChh..DDeevvuueellttoo PPrroott.. 8800..000000 
2200--0055--9955 CChheeqquuee NNº 770077 2255..000000 
2288--0055--9955 AAbboonnoo ppoorr PPrrééssttaammoo 220000..000000 
2288--0055--9955 IImmppttoo..ppoorr PPrrééssttaammoo 22..550000 
2288--0055--9955 CCaarrggoo TTaalloonnaarriioo 33..550000 $$................................ 
IInnffoorrmmaacciióónn aaddiicciioonnaall:: 
aa.. EEll ddeeppóóssiittoo ddeell ddííaa 1144--0055--9955 nnoo ccoorrrreessppoonnddííaa aa eessaa ccttaa.. ccttee.. ssiinnoo aa llaa ccttaa.. ccttee.. DDeell BBaannccoo 
ddee CChhiillee.. 
bb.. CChheeqquuee NNº 770077 ffuuee ccoonnttaabbiilliizzaaddoo eerrrróónneeaammeennttee,, ccoorrrreessppoonnddiieennddoo $$ 2255..000000.. ccoonn eell ccuuaall ssee 
ccaanncceelloo llaa LLuuzz.. 
cc.. LLaa úúllttiimmaa ccoonncciilliiaacciióónn ddeetteerrmmiinnóó llooss ssiigguuiieenntteess cchheeqquueess ggiirraaddooss yy nnoo ccoobbrraaddooss:: 
FFeecchhaa ddee eemmiissiióónn NNúúmmeerroo ddee CChheeqquuee VVaalloorr 
3311--0033--9955 NNº 660022 $$ 5500..000000.. 
2255--0044--9955 NNº 669988 $$ 115500..000000.. 
2266--0044--9955 NNº 669999 $$ 5500..000000.. 
2288--0044--9955 NNº 770000 $$ 110000..000000.. 
EEjjeerrcciicciioo NNº 1100 :: 
CCoonn llooss ddaattooss ddaaddooss aa ccoonnttiinnuuaacciióónn ddeetteerrmmiinnee ccoonncciilliiaacciióónn bbaannccaarriiaa yy aajjuusstteess ccoonnttaabblleess qquuee 
pprroocceeddaann aall 3300 ddee JJuunniioo ddee 11999955 :: 
LLiibbrroo MMaayyoorr ddee llaa CCttaa.. CCttee.. ddeell BBaannccoo ddee SSaannttiiaaggoo 
FFeecchhaa MMoovviimmiieennttooss DDeebbee HHaabbeerr SSaallddoo 
0011..0066 SSaallddoo IInniicciiaall $$ 3300..000000 
0022..0066 CChheeqq.. NNº 7766 2255..000000 
115511
0033..0066 CChheeqq.. NNº 7777 3333..000000 
0044..0066 DDeeppóóssiittoo eenn eeffeeccttiivvoo 110000..000000 
0055..0066 CChheeqq.. NNº 7788 6655..000000 
0077..0066 DDeeppóóssiittoo ccoonn ddooccuummeennttooss 5500..000000 
0088..0066 CChheeqq.. NNº 7799 ((NNuulloo)) 
1100..0066 CChheeqq.. NNº 8800 1166..000000 
1122..0066 DDeeppóóssiittoo ccoonn ddooccuummeennttooss 115500..000000 
1155..0066 CChheeqq.. NNº 8811 1133..000000 
1177..0066 CCaarrggoo CChheeqq..PPrrootteessttaaddoo CClliieennttee 66..000000 
1199..0066 RRee--ddeeppóóssiittoo CChheeqq.. PPrrootteesstt.. 66..000000 
2200..0066 SSaallddoo FFiinnaall $$ 117788..000000 
CCaarrttoollaa BBaannccaarriiaa ddee llaa CCttaa.. CCttee.. ddeell BBaannccoo ddee SSaannttiiaaggoo 
FFeecchhaa MMoovviimmiieennttooss GGiirrooss DDeeppóóssiittooss SSaallddoo 
0011..0066 SSaallddoo IInniicciiaall $$ 8800..000000 
0022..0066 CChheeqquuee NNº 7733 55..000000 
0044..0066 CChheeqquuee NNº 7766 2255..000000 
0044..0066 CCaarrggoo VVeenncc.. LLeettrraaxxPPaaggaarr 2200..000000 
0044..0066 DDeeppóóssiittoo eenn eeffeeccttiivvoo 110000..000000 
0055..0066 CChheeqquuee NNº 7755 3300..000000 
0077..0066 IImmppuueessttoo ppoorr TTaalloonnaarriioo 33..110000 
0077..0066 DDeeppóóssiittoo ccoonn ddooccuummeennttooss 5500..000000 
0099..0066 CCoobbrroo MMaanntteenncciióónn CCttaa..ccttee 1155..000000 
1100..0066 CChheeqquuee NNº 8800 1166..000000 
1122..0066 DDeeppóóssiittoo ccoonn ddooccuummeennttooss 115500..000000 
1155..0066 CChheeqquuee NNº 8811 1133..000000 
2200..0066 CCaarrggoo ppoorr CChheeqq..PPrrootteessttaaddoo 66..000000 
2200..0066 IImmppuueessttoo ppoorr SSoobbrreeggiirroo 1111..000000 
2200..0066 SSaallddoo FFiinnaall $$ 223355..990000 
IInnffoorrmmaacciióónn aaddiicciioonnaall:: 
aa.. LLaa úúllttiimmaa ccoonncciilliiaacciióónn ddeetteerrmmiinnóó llooss ssiigguuiieenntteess cchheeqquueess ggiirraaddooss yy nnoo ccoobbrraaddooss:: 
FFeecchhaa ddee eemmiissiióónn NNúúmmeerroo ddee CChheeqquuee VVaalloorr 
1111--0055--9955 NNº 7733 $$ 55..000000.. 
2255--0055--9955 NNº 7744 $$ 1155..000000.. 
2266--0055--9955 NNº 7755 $$ 3300..000000.. 
EEjjeerrcciicciioo NNº 1111 :: 
LLooss ssiigguuiieenntteess aanntteecceeddeenntteess ssee pprreesseennttaann ppaarraa rreeaalliizzaarr uunnaa ccoonncciilliiaacciióónn bbaannccaarriiaa aall 2200..0066..9955 yy llooss 
aassiieennttooss ddee aajjuusstteess qquuee pprroocceeddaann.. 
115522
LLiibbrroo MMaayyoorr ddee llaa CCttaa.. CCttee.. ddeell BBaannccoo ddeell EEssttaaddoo 
FFeecchhaa MMoovviimmiieennttooss DDeebbee HHaabbeerr SSaallddoo 
0011..0066 SSaallddoo IInniicciiaall $$ 330000..000000 
0022..0066 CChheeqq.. NNº 7766 2255..000000 
0033..0066 CChheeqq.. NNº 7777 3333..000000 
0044..0066 DDeeppóóssiittoo eenn eeffeeccttiivvoo 110000..000000 
0055..0066 CChheeqq.. NNº 7788 6655..000000 
0077..0066 DDeeppóóssiittoo ccoonn ddooccuummeennttooss 5500..000000 
0088..0066 CChheeqq.. NNº 7799 ((NNuulloo)) 
1100..0066 CChheeqq.. NNº 8800 66..000000 
1122..0066 DDeeppóóssiittoo ccoonn ddooccuummeennttooss 115500..000000 
1155..0066 CChheeqq.. NNº 8811 1133..000000 
1177..0066 CChheeqq.. NNº 8822 66..000000 
1199..0066 CChheeqq.. NNº 8833 55..000000 
2200..0066 SSaallddoo FFiinnaall $$ 444477..000000 
CCaarrttoollaa BBaannccaarriiaa ddee llaa CCttaa.. CCttee.. ddeell BBaannccoo ddeell EEssttaaddoo 
FFeecchhaa MMoovviimmiieennttooss GGiirrooss DDeeppóóssiittooss SSaallddoo 
0011..0066 SSaallddoo IInniicciiaall $$ 444466..000000 
0022.. 66 CChheeqquuee NNº 7733 7755..000000 
0022..0066 DDeeppóóssiittoo ccoonn ddooccuummeennttooss 7755..000000 
0044..0066 CChheeqquuee NNº 7766 2255..000000 
0044..0066 CChheeqquuee NNº 7777 3333..000000 
0044..0066 DDeeppóóssiittoo eenn eeffeeccttiivvoo 110000..000000 
0055..0066 CChheeqquuee NNº 7755 3366..000000 
0077..0066 IImmppuueessttoo ppoorr TTaalloonnaarriioo 33..110000 
0077..0066 DDeeppóóssiittoo ccoonn ddooccuummeennttooss 5500..000000 
0099..0066 CCoobbrroo MMaanntteenncciióónn CCttaa..ccttee 1155..000000 
1100..0066 CChheeqquuee NNº 8800 1166..000000 
1122..0066 DDeeppóóssiittoo ccoonn ddooccuummeennttooss 115500..000000 
1155..0066 CChheeqquuee NNº 8811 1133..000000 
2200..0066 PPoorr PPrrééssttaammoo oottoorrggaaddoo 55..000000..000000 
2200..0066 IImmppuueessttoo ppoorr PPrrééssttaammoo 2200..000000 
2200..0066 SSaallddoo FFiinnaall $$ 55..558844..990000 
IInnffoorrmmaacciióónn aaddiicciioonnaall:: 
aa.. EEll ddeeppóóssiittoo ddeell ddííaa 0022--0066 ffuuee rreeaalliizzaaddoo ppoorr uunn cclliieennttee ddee llaa eemmpprreessaa eenn ffoorrmmaa ddiirreeccttaa eenn 
nnuueessttrraa ccttaa.. ccttee.. ppaarraa ppaaggaarr ddeeuuddaa qquuee mmaanntteennííaa ccoonn eellllaa.. 
bb.. EEll cchheeqquuee NNº 8800 ssee eemmiittiióó ppaarraa ccaanncceellaarr ddeeuuddaa ccoonnttrraaííddaa ccoonn uunn pprroovveeeeddoorr.. 
cc.. LLaa úúllttiimmaa ccoonncciilliiaacciióónn ddeetteerrmmiinnóó llooss ssiigguuiieenntteess cchheeqquueess ggiirraaddooss yy nnoo ccoobbrraaddooss:: 
FFeecchhaa ddee eemmiissiióónn NNúúmmeerroo ddee CChheeqquuee VVaalloorr 
115533
1155--0055--9955 NNº 7733 $$ 7755..000000.. 
1188--0055--9955 NNº 7744 $$ 3355..000000.. 
2200--0055--9955 NNº 7755 $$ 3366..000000.. 
EEjjeerrcciicciioo NNº 1122 :: 
CCoonn llaa ssiigguuiieennttee iinnffoorrmmaacciióónn ddeetteerrmmiinnee llaa ccoonncciilliiaacciióónn bbaannccaarriiaa yy aajjuusstteess ccoonnttaabblleess qquuee pprroocceeddaann 
aall 3300 ddee SSeeppttiieemmbbrree:: 
LLiibbrroo MMaayyoorr CCttaa.. CCttee.. BBaannccoo SSaannttaannddeerr 
FFeecchhaa MMoovviimmiieennttooss DDeebbee HHaabbeerr SSaallddoo 
0011..0099 SSaallddoo IInniicciiaall $$ 11..550000..000000.. 
0022..0099 CChheeqquuee NN°° 220011 $$ 9955..000000.. 
0033..0099 CChheeqquuee NN°° 220022 5500..000000.. 
0099..0099 DDeeppóóssiittoo eenn eeffeeccttiivvoo $$ 11..000000..000000.. 
1122..0099 CChheeqquuee NN°° 220033 220000..000000.. 
1155..0099 DDeeppóóssiittoo ccoonn ddooccuummeennttooss 550000..000000.. 
1166..0099 CChheeqquuee NN°° 220055 115500..000000.. 
1177..0099 CChheeqquuee NN°° 220066 8800..000000.. 
2277..0099 DDeeppóóssiittoo eenn EEffeeccttiivvoo 330000..000000.. 
2288..0099 CChheeqquuee NN°° 220077 2255..000000.. 
2299..0099 CChheeqquuee NN°° 220088 3300..000000.. 
3300..0099 SSaallddoo FFiinnaall $$ 22..667700..000000.. 
CCaarrttoollaa BBaannccaarriiaa CCttaa.. CCttee.. BBaannccoo SSaannttaannddeerr 
FFeecchhaa MMoovviimmiieennttooss GGiirrooss DDeeppóóssiittooss SSaallddooss 
0011..0099 SSaallddoo IInniicciiaall $$ 22..003355..000000.. 
0033..0099 CChheeqquuee NN°° 220022 $$ 5500..000000.. 
0055..0099 CChheeqquuee NN°° 220000 113355..000000.. 
0099..0099 DDeeppóóssiittoo eenn eeffeeccttiivvoo $$ 110000..000000.. 
1122..0099 CChheeqquuee NN°° 119988 111100..000000.. 
1155..0099 DDeeppóóssiittoo ccoonn ddooccuummeennttoo 550000..000000.. 
1166..0099 CChheeqquuee NN°° 220066 8800..000000.. 
1177..0099 MMaanntteenncciióónn ccttaa.. ccttee.. 2255..000000.. 
2200..0099 CChheeqquuee NN°° 119955 115555..000000.. 
2211..0099 IImmppuueessttoo ppoorr ttaalloonnaarriioo 88..550000.. 
2255..0099 DDeeppóóssiittoo eenn eeffeeccttiivvoo $$ 220000..000000.. 
2266..0099 CChheeqquuee NN°° 220011 9955..000000.. 
115544
2277..0099 DDeeppóóssiittoo eenn eeffeeccttiivvoo $$ 330000..000000.. 
2299..0099 CChheeqquuee NN°° 220033 220000..000000.. 
3300..0099 SSaallddoo FFiinnaall $$ 22..227766..550000.. 
IInnffoorrmmaacciióónn aaddiicciioonnaall:: 
aa.. EEll ddeeppóóssiittoo ddeell ddííaa 0099--0099 ffuuee rreeaalliizzaaddoo ppoorr llaa eemmpprreessaa ppoorr uunn vvaalloorr ddee $$ 110000..000000.. 
bb.. EEll ddeeppóóssiittoo ddeell ddííaa 2255--0099 ffuuee eeffeeccttuuaaddoo ppoorr uunn cclliieennttee ddee llaa eemmpprreessaa ddiirreeccttaammeennttee eenn 
nnuueessttrraa ccttaa.. ccttee.. ppaarraa ppaaggaarr ddeeuuddaa qquuee mmaanntteennííaa ccoonn ééssttaa.. 
cc.. LLaa úúllttiimmaa ccoonncciilliiaacciióónn ddeetteerrmmiinnóó llooss ssiigguuiieenntteess cchheeqquueess ggiirraaddooss yy nnoo ccoobbrraaddooss:: 
FFeecchhaa ddee eemmiissiióónn NNúúmmeerroo ddee CChheeqquuee VVaalloorr 
0055--0088--9955 NNº 119955 $$ 115555..000000.. 
1111--0088--9955 NNº 119966 $$ 9955..000000.. 
2233--0088--9955 NNº 119988 $$ 111100..000000.. 
2233--0088--9955 NNº 119999 $$ 4400..000000.. 
2266--0088--9955 NNº 220000 $$ 113355..000000.. 
EEjjeerrcciicciioo NNº 1133 :: 
CCoonn llaa ssiigguuiieennttee iinnffoorrmmaacciióónn ddeetteerrmmiinnee llaa ccoonncciilliiaacciióónn bbaannccaarriiaa yy aajjuusstteess ccoonnttaabblleess qquuee pprroocceeddaann 
aall 3300 ddee SSeeppttiieemmbbrree..((PPuunnttaajjee ttoottaall ddeell íítteemm 2200)):: 
LLiibbrroo BBaannccoo ““BBaannccoo ddee CChhiillee”” 
FFeecchhaa MMoovviimmiieennttooss DDeebbee HHaabbeerr SSaallddoo 
0011..0099 SSaallddoo IInniicciiaall $$ 11..335500..000000.. 
0011..0099 DDeeppóóssiittoo eenn eeffeeccttiivvoo $$ 440000..000000.. 
0022..0099 CChheeqquuee NN°° 220011 9955..000000.. 
0044..0099 CChheeqquuee NN°° 220033 5500..000000.. 
0099..0099 DDeeppóóssiittoo eenn eeffeeccttiivvoo $$ 55..000000..000000.. 
1100..0099 CChheeqquuee NN°° 220044 112200..000000.. 
1122..0099 CChheeqquuee NN°° 220055 220000..000000.. 
1155..0099 DDeeppóóssiittoo ccoonn ddooccuummeennttooss 660000..000000.. 
1166..0099 CChheeqquuee NN°° 220066 115500..000000.. 
1166..0099 CChheeqquuee NN°° 220077 220000..000000.. 
1177..0099 CChheeqquuee NN°° 220088 331100..000000.. 
1188..0099 CChheeqquuee NN°° 220099 118800..000000.. 
2211..0099 DDeeppóóssiittoo eenn EEffeeccttiivvoo 330000..000000.. 
2222..0099 CChheeqquuee NN°° 221100 112255..000000.. 
2244..0099 CChheeqquuee NN°° 221111 114400..000000.. 
115555
2266..0099 DDeeppóóssiittoo eenn EEffeeccttiivvoo 880000..000000.. 
2277..0099 CChheeqquuee NN°° 221122 3300..000000.. 
2288..0099 CChheeqquuee NN°° 221133 116600..000000.. 
2299..0099 CChheeqquuee NN°° 221144 110000..000000.. 
3300..0099 DDeeppóóssiittoo ccoonn ddooccuummeennttoo 990000..000000.. 
3300..0099 SSaallddoo FFiinnaall $$ 77..449900..000000.. 
CCaarrttoollaa BBaannccaarriiaa ““BBaannccoo ddee CChhiillee”” 
FFeecchhaa MMoovviimmiieennttooss GGiirrooss DDeeppóóssiittooss SSaallddooss 
0011..0099 SSaallddoo IInniicciiaall $$ 22..338800..000000.. 
0011..0099 DDeeppóóssiittoo eenn eeffeeccttiivvoo 440000..000000.. 
0033..0099 CChheeqquuee NN°° 119911 225500..000000.. 
0033..0099 CChheeqquuee NN°° 220033 5500..000000.. 
0055..0099 CChheeqquuee NN°° 220000 116655..000000.. 
0099..0099 DDeeppóóssiittoo eenn eeffeeccttiivvoo 550000..000000.. 
1111..0099 CChheeqquuee NN°° 220022 119900..000000.. 
1122..0099 CChheeqquuee NN°° 119988 118800..000000.. 
1155..0099 DDeeppóóssiittoo ccoonn ddooccuummeennttoo 660000..000000.. 
1166..0099 CChheeqquuee NN°° 220077 220000..000000.. 
1177..0099 MMaanntteenncciióónn ccttaa.. ccttee.. 1188..000000.. 
2200..0099 CChheeqquuee NN°° 119944 111155..000000.. 
2211..0099 IImmppuueessttoo ppoorr ttaalloonnaarriioo 88..550000.. 
2211..0099 DDeeppóóssiittoo eenn eeffeeccttiivvoo 330000..000000.. 
2222..0099 CChheeqquuee NN°° 119977 119955..000000.. 
2244..0099 CChheeqquuee NN°° 220011 9955..000000.. 
2266..0099 DDeeppóóssiittoo eenn eeffeeccttiivvoo 880000..000000.. 
2266..0099 CChheeqquuee NN°° 221100 112255..000000.. 
2299..0099 CChheeqquuee NN°° 220044 112200..000000.. 
115566
3300..0099 CChheeqquuee NN°° 221122 3300..000000.. 
3300..0099 SSaallddoo FFiinnaall $$ 33..223388..550000.. 
IInnffoorrmmaacciióónn aaddiicciioonnaall:: 
aa.. EEll vvaalloorr ccoorrrreeccttoo ddeell ddeeppóóssiittoo eenn eeffeeccttiivvoo eeffeeccttuuaaddoo ppoorr llaa eemmpprreessaa eell 0099--0099 eess ppoorr $$ 
550000..000000.. 
bb.. EEll cchheeqquuee NNº 220022 ffuuee eemmiittiiddoo eell 0055--0099 ppaarraa ccaanncceellaarr ddeeuuddaa ccoonn uunn pprroovveeeeddoorr,, eell ccuuaall nnoo 
ssee rreeggiissttrróó eenn ssuu ooppoorrttuunniiddaadd.. 
cc.. EEll ddeeppóóssiittoo ccoonn ddooccuummeennttoo ddeell ddííaa 3300--0099 ppoorr llaa ssuummaa ddee $$ 990000..000000..--,, ffuuee rreeggiissttrraaddoo 
eerrrróónneeaammeennttee eenn eessttee bbaannccoo,, ccuuaannddoo lloo ccoorrrreeccttoo eess rreeggiissttrraarrlloo eenn eell LLiibbrroo BBaannccoo ddeell 
EEssttaaddoo.. 
dd.. LLaa úúllttiimmaa ccoonncciilliiaacciióónn ddeetteerrmmiinnóó llooss ssiigguuiieenntteess cchheeqquueess ggiirraaddooss yy nnoo ccoobbrraaddooss:: 
FFeecchhaa ddee eemmiissiióónn NNúúmmeerroo ddee CChheeqquuee VVaalloorr 
0055--0088--9955 NNº 119911 $$ 225500..000000.. 
1111--0088--9955 NNº 119944 $$ 111155..000000.. 
2233--0088--9955 NNº 119966 $$ 5555..000000.. 
2233--0088--9955 NNº 119977 $$ 119955..000000.. 
2266--0088--9955 NNº 119988 $$ 118800..000000.. 
2266--0088--9955 NNº 119999 $$ 7700..000000.. 
2266--0088--9955 NNº 220000 $$ 116655..000000.. 
EEjjeerrcciicciioo NNº 1144 :: 
TTaalllleerr eevvaalluuaattiivvoo NNº 22 
44.. CCuueennttaass ppoorr CCoobbrraarr 
EEjjeerrcciicciioo NNº 1155 :: 
DDeessaarrrroollllee eell ssiigguuiieennttee eejjeerrcciicciioo rreeggiissttrraannddoo llaass ooppeerraacciioonneess qquuee pprroocceeddaann:: 
AAññoo 11 
EEll ssaallddoo ddee llaa ccuueennttaa ““CClliieenntteess”” aall ttéérrmmiinnoo ddeell eejjeerrcciicciioo aasscciieennddee aa llaa ssuummaa ddee $$ 55..330000..000000.. yy ssee 
eessttiimmaa qquuee llaass ddeeuuddaass iinnccoobbrraabblleess aallccaannzzaarráánn aa uunn 11,,22%% ddeell ssaallddoo aanntteess iinnddiiccaaddoo.. 
AAññoo 22 
PPrriimmeerr CCaassoo:: EEffeeccttiivvaammeennttee llooss ddeeuuddoorreess iinnccoobbrraabblleess ccooiinncciiddiieerroonn ccoonn llaa eessttiimmaacciióónn rreeggiissttrraaddaa 
eenn eell aaññoo aanntteerriioorr.. 
SSeegguunnddoo CCaassoo:: LLaa ppéérrddiiddaa rreeaall ppoorr ddeeuuddoorreess iinnccoobbrraabblleess ccoorrrreessppoonnddiieennttee aall eejjeerrcciicciioo 
aanntteerriioorr aallccaannzzóó aa llaa cciiffrraa ddee $$ 7755..000000.. ppoorr lloo ccuuaall ssee eeffeeccttúúaann llooss aajjuusstteess 
ppeerrttiinneenntteess.. 
115577
TTeerrcceerr CCaassoo:: LLaa ppéérrddiiddaa rreeaall ppoorr ddeeuuddoorreess iinnccoobbrraabblleess ccoorrrreessppoonnddiieennttee aall eejjeerrcciicciioo 
aanntteerriioorr aallccaannzzóó aa llaa cciiffrraa ddee $$ 6600..000000.. ppoorr lloo ccuuaall ssee eeffeeccttúúaann llooss aajjuusstteess 
ppeerrttiinneenntteess.. 
EEjjeerrcciicciioo NNº 1166 :: 
EEll ssaallddoo ddee llaa ccuueennttaa ““CClliieenntteess”” aall ttéérrmmiinnoo ddeell eejjeerrcciicciioo aasscciieennddee aa llaa ssuummaa ddee $$ 55..991155..000000.. yy ssee 
eessttiimmaa qquuee llaass ddeeuuddaass iinnccoobbrraabblleess aallccaannzzaarráánn aa uunn 11,,00%% ddeell ssaallddoo aanntteess iinnddiiccaaddoo.. 
AAññoo 22 
PPrriimmeerr CCaassoo:: EEffeeccttiivvaammeennttee llooss ddeeuuddoorreess iinnccoobbrraabblleess ccooiinncciiddiieerroonn ccoonn llaa eessttiimmaacciióónn rreeggiissttrraaddaa 
eenn eell aaññoo aanntteerriioorr.. 
SSeegguunnddoo CCaassoo:: LLaa ppéérrddiiddaa rreeaall ppoorr ddeeuuddoorreess iinnccoobbrraabblleess ccoorrrreessppoonnddiieennttee aall eejjeerrcciicciioo 
aanntteerriioorr aallccaannzzóó aa llaa cciiffrraa ddee $$ 6655..555500.. ppoorr lloo ccuuaall ssee eeffeeccttúúaann llooss aajjuusstteess 
ppeerrttiinneenntteess.. 
TTeerrcceerr CCaassoo:: LLaa ppéérrddiiddaa rreeaall ppoorr ddeeuuddoorreess iinnccoobbrraabblleess ccoorrrreessppoonnddiieennttee aall eejjeerrcciicciioo 
aanntteerriioorr aallccaannzzóó aa llaa cciiffrraa ddee $$ 5533..883300.. ppoorr lloo ccuuaall ssee eeffeeccttúúaann llooss aajjuusstteess 
ppeerrttiinneenntteess.. 
EEjjeerrcciicciioo NNº 1177 :: 
EEnn eell aaññoo 1199XX11 ssee ddeetteerrmmiinnóó yy ccoonnttaabbiilliizzóó uunnaa eessttiimmaacciióónn ppoorr ddeeuuddoorreess iinnccoobbrraabblleess aasscceennddiieennttee aa 
$$ 331111..000000.. 
EEnn eell aaññoo 1199XX22 ssee eessttaabblleecciióó qquuee llaa ppéérrddiiddaa rreeaall ppoorr ddeeuuddaass iinnccoobbrraabblleess ccoorrrreessppoonnddiieenntteess aall 
eejjeerrcciicciioo aanntteerriioorr aallccaannzzóó aa llaa ssuummaa ddee $$ 332288..550000.. 
EEffeeccttuuaarr llaass ccoonnttaabbiilliizzaacciioonneess ddeell aaññoo 1199XX22.. 
EEjjeerrcciicciioo NNº 1188 :: 
AAll 3311..1122..11999999 ssee ddeecciiddee ccrreeaarr uunnaa eessttiimmaacciióónn ppoorr llaa ddeeuuddaass iinnccoobbrraabblleess ddee ddiicchhoo eejjeerrcciicciioo,, 
ccoonnssiiddeerraannddoo qquuee eell ssaallddoo ffiinnaall ddee llaa ccuueennttaa ““CClliieenntteess”” aasscciieennddee aa llaa ssuummaa ddee $$ 1133..552211..665500.. yy ssee 
eessttiimmaa qquuee llaa iinnccoobbrraabbiilliiddaadd aallccaannzzaarráá aall 33%% ddee ddiicchhoo ssaallddoo.. 
AAññoo 22000000 
PPrriimmeerr CCaassoo:: EEffeeccttiivvaammeennttee llooss ddeeuuddoorreess iinnccoobbrraabblleess ccooiinncciiddiieerroonn ccoonn llaa eessttiimmaacciióónn rreeggiissttrraaddaa 
eenn eell aaññoo aanntteerriioorr.. 
SSeegguunnddoo CCaassoo:: LLaa ppéérrddiiddaa rreeaall ppoorr ddeeuuddoorreess iinnccoobbrraabblleess ccoorrrreessppoonnddiieennttee aall eejjeerrcciicciioo 
aanntteerriioorr aallccaannzzóó aa llaa cciiffrraa ddee $$ 338844..661155.. ppoorr lloo ccuuaall ssee eeffeeccttúúaann llooss aajjuusstteess 
ppeerrttiinneenntteess.. 
TTeerrcceerr CCaassoo:: LLaa ppéérrddiiddaa rreeaall ppoorr ddeeuuddoorreess iinnccoobbrraabblleess ccoorrrreessppoonnddiieennttee aall eejjeerrcciicciioo 
aanntteerriioorr aallccaannzzóó aa llaa cciiffrraa ddee $$ 553366..883300.. ppoorr lloo ccuuaall ssee eeffeeccttúúaann llooss aajjuusstteess 
ppeerrttiinneenntteess.. 
115588
EEjjeerrcciicciioo NNº 1199 :: 
TTaalllleerr EEvvaalluuaattiivvoo NNº 33 
55.. LLeettrraass ppoorr CCoobbrraarr 
EEjjeerrcciicciioo NNº 2200 :: 
AAll 3311..0055..9977 llaa eemmpprreessaa ““SSSS”” pprreesseennttaa uunn ssaallddoo ddee $$ 11..113311..330000..-- eenn ssuu ccuueennttaa LLeettrraass ppoorr CCoobbrraarr,, 
eell aannáálliissiiss ddee ééssttaa eennttrreeggaa eell ssiigguuiieennttee iinnvveennttaarriioo ddee lleettrraass:: 
LLeettrraa NNº 00775544 ppoorr uunn vvaalloorr ddee $$ 5555..550000..-- ccoonn vveenncciimmiieennttoo aall 3300..0066..9977,, 
LLeettrraa NNº 00775555 ppoorr uunn vvaalloorr ddee $$ 110066..330000..-- ccoonn vveenncciimmiieennttoo aall 1155..0077..9977,, 
LLeettrraa NNº 00775566 ppoorr uunn vvaalloorr ddee $$ 7788..880000..-- ccoonn vveenncciimmiieennttoo aall 0055..0077..9977,, 
LLeettrraa NNº 00775577 ppoorr uunn vvaalloorr ddee $$ 221199..660000..-- ccoonn vveenncciimmiieennttoo aall 0033..0077..9977,, 
LLeettrraa NNº 00775588 ppoorr uunn vvaalloorr ddee $$ 336677..440000..-- ccoonn vveenncciimmiieennttoo aall 2255..0077..9977,, 
LLeettrraa NNº 00775599 ppoorr uunn vvaalloorr ddee $$ 118800..000000..-- ccoonn vveenncciimmiieennttoo aall 3311..0077..9977,, 
LLeettrraa NNº 00776600 ppoorr uunn vvaalloorr ddee $$ 112233..770000..-- ccoonn vveenncciimmiieennttoo aall 0011..0088..9977.. 
CCoonnttaabbiilliizzaarr llaass ssiigguuiieenntteess ooppeerraacciioonneess qquuee aaffeeccttaarroonn aa llaa ccuueennttaa LLeettrraass ppoorr CCoobbrraarr:: 
0011//0077 LLaa lleettrraa NNº 00775544 eess pprroorrrrooggaaddaa aa ssoolliicciittuudd ddeell ddeeuuddoorr hhaassttaa eell 3311//0077//9977,, ppaarraa lloo ccuuaall ssee 
ffiirrmmaa uunn nnuueevvoo ddooccuummeennttoo,, aassiiggnnaaddoo ccoonn eell NNº 00776611 eell ccuuaall iinncclluuyyee eenn ssuu vvaalloorr eell mmoonnttoo 
oorriiggiinnaall ddee llaa ddeeuuddaa mmááss llooss iinntteerreesseess ppoorr llaa pprroorrrrooggaa eeqquuiivvaalleenntteess aall 11,,22%% ddeell vvaalloorr 
oorriiggiinnaall ddeell ddooccuummeennttoo.. 
0066//0077 LLaass lleettrraass nnúúmmeerrooss 00775566 yy 00775577 ssoonn eennvviiaaddaass aa llaa nnoottaarrííaa ddeebbiiddoo aa qquuee nnoo ffuueerroonn 
ccaanncceellaaddaass aa ssuu vveenncciimmiieennttoo ppoorr llooss ddeeuuddoorreess.. 
1100//0077 LLaa nnoottaarrííaa nnooss eennvvííaa eell ddiinneerroo ((cchheeqquuee aall ddííaa)) ccoorrrreessppoonnddiieennttee aa llaa lleettrraa NNº 00775566 yy ccoonn 
eelllloo ttaammbbiiéénn llooss ccoossttooss ppoorr llaa ccoobbrraannzzaa qquuee aasscciieennddeenn aall 00,,55%% ddeell vvaalloorr oorriiggiinnaall ddeell 
ddooccuummeennttoo.. 
1144//0077 LLaa lleettrraa NNº 00775577 eess pprrootteessttaaddaa,, ppoorr lloo ccuuaall ssee llee aaddiicciioonnaarráá aall vvaalloorr oorriiggiinnaall ddeell ddooccuummeennttaa 
llaa cciiffrraa ddee $$22..550000.. ccoorrrreessppoonnddiieenntteess aall pprrootteessttoo,, ccaanncceelláánnddoollooss eenn eeffeeccttiivvoo.. 
1166//0077 LLaa lleettrraa NNº 00775555 eess pprroorrrrooggaaddaa hhaassttaa eell 3311//0077//9977,, ppoorr lloo qquuee ssee ccoobbrraarráá uunn iinntteerrééss ddeell 
00,,66%% ssoobbrree aall vvaalloorr oorriiggiinnaall ddeell ddooccuummeennttoo,, eell vvaalloorr rreessuullttaannttee ssee ppeerrcciibbiirráá aall ccoonnttaaddoo eenn 
eessttee mmiissmmoo aaccttoo yy ssee ffiirrmmaa uunnaa nnuueevvaa lleettrraa aassiiggnnaaddaa ccoonn eell NNº 00776622 llaa ccuuaall ssóólloo ccoonnssiiggnnaa 
eell mmiissmmoo vvaalloorr ddeell aanntteerriioorr ddooccuummeennttoo.. 
2200//0077 LLaa lleettrraa NNº 00775577 eess eennvviiaaddaa aa ccoobbrraannzzaa jjuuddiicciiaall.. 
2266//0077 EEssttee ddííaa llaa lleettrraa NNº 00775588 eess eennvviiaaddaa aa llaa nnoottaarriiaa ppaarraa ssuu ccoobbrraannzzaa.. 
2288//0077 EEll aabbooggaaddoo eennccaarrggaaddoo ddee llaa ccoobbrraannzzaa jjuuddiicciiaall ddee llaa lleettrraa NNº 00775577 nnooss rreemmiittee cchheeqquuee aall ddííaa 
ppoorr llaa ccaanncceellaacciióónn ddee eessttee ddooccuummeennttoo,, iinnffoorrmmáánnddoonnooss aaddeemmááss qquuee ddiicchhaa ccoobbrraannzzaa ggeenneerróó 
uunn ccoossttoo ddee $$ 55..550000..--,, ccaanncceellaaddoo eenn eeffeeccttiivvoo.. 
115599
0011//0088 EEssttee ddííaa nnooss ccaanncceellaann llaass lleettrraass nnúúmmeerrooss 00776611 yy 00776622 eenn eeffeeccttiivvoo.. LLaa lleettrraa NNº 00775599 eess 
eennvviiaaddaa aa llaa nnoottaarriiaa ppaarraa ssuu ccoobbrraannzzaa yy llaa lleettrraa NNº 00775588 eess pprrootteessttaaddaa lloo ccuuaall ggeenneerraa uunn 
ccoossttoo aaddiicciioonnaall ddee $$ 77..550000..--,, ccaanncceellaaddoo eenn eeffeeccttiivvoo.. 
0055//0088 LLaa nnoottaarrííaa nnooss eemmiittee ddiinneerroo eenn eeffeeccttiivvoo ppoorr llaa ccoobbrraannzzaa ddee llaa lleettrraa NNº 00775599,, ccoonn uunn eeggrreessoo 
aaddiicciioonnaall ddee uunn 00,,55%% ssoobbrree eell vvaalloorr oorriiggiinnaall ddeell ddooccuummeennttoo.. 
0077//0088 LLaa lleettrraa NNº 00776600 eess eennvviiaaddaa aa llaa nnoottaarrííaa ppaarraa sseerr pprrootteessttaaddaa lloo ccuuaall ggeenneerraarráá uunn ccoossttoo 
aaddiicciioonnaall aasscceennddiieennttee aa $$ 22..000000..-- llooss ccuuaalleess ssoonn ppaaggaaddooss eenn eeffeeccttiivvoo.. 
1100//0088 LLaass lleettrraass nnúúmmeerrooss 00775588 yy 00776600 ssoonn eennvviiaaddaass aall aabbooggaaddoo ppaarraa ssuu ccoobbrraannzzaa jjuuddiicciiaall.. 
2255//0088 EEll aabbooggaaddoo eennccaarrggaaddoo ddee llaa ccoobbrraannzzaa jjuuddiicciiaall ddee llaa lleettrraa NNº 00775588 nnooss rreemmiittee eell ddiinneerroo ppoorr 
eessttaa,, ddeessccoonnttaannddoo eell ggaassttoo ggeenneerraaddoo ppoorr llaa ccoobbrraannzzaa aasscceennddiieennttee aa $$ 66..880000..--,, ccaanncceellaaddooss 
eenn eeffeeccttiivvoo.. 
3311//0088 EEll aabbooggaaddoo eennccaarrggaaddoo ddee llaa ccoobbrraannzzaa jjuuddiicciiaall ddee llaa lleettrraa NNº 00776600 nnooss iinnffoorrmmaa qquuee 
jjuuddiicciiaallmmeennttee eess ddeeccllaarraaddaa iinnccoobbrraabbllee.. CCoonn eessttaa iinnffoorrmmaacciióónn llaa eemmpprreessaa ddeecciiddee ccaassttiiggaarr eell 
ddooccuummeennttoo.. EEll ccoossttoo ppoorr llaass ggeessttiioonneess ddee ccoobbrraannzzaa aasscceennddiieerroonn aa $$ 33..000000..--,, llooss ccuuaalleess ssee 
ppaaggaann eenn eeffeeccttiivvoo 
EEjjeerrcciicciioo NNº 2211 :: 
AAll 3300..0066..9977 llaa eemmpprreessaa ““PPPP”” pprreesseennttaa uunn ssaallddoo ddee $$ 11..777733..000000..-- eenn ssuu ccuueennttaa LLeettrraass ppoorr CCoobbrraarr,, 
eell aannáálliissiiss ddee ééssttaa eennttrreeggaa eell ssiigguuiieennttee iinnvveennttaarriioo ddee lleettrraass:: 
LLeettrraa NNº 0099881122 ppoorr uunn vvaalloorr ddee $$ 114433..000000..-- ccoonn vveenncciimmiieennttoo aall 3311..0011..9977,, 
LLeettrraa NNº 0099881133 ppoorr uunn vvaalloorr ddee $$ 110000..000000..-- ccoonn vveenncciimmiieennttoo aall 1155..0011..9977,, 
LLeettrraa NNº 0099881144 ppoorr uunn vvaalloorr ddee $$ 225500..000000..-- ccoonn vveenncciimmiieennttoo aall 0055..0011..9977,, 
LLeettrraa NNº 0099881155 ppoorr uunn vvaalloorr ddee $$ 331100..000000..-- ccoonn vveenncciimmiieennttoo aall 2288..0022..9977,, 
LLeettrraa NNº 0099881166 ppoorr uunn vvaalloorr ddee $$ 228800..000000..-- ccoonn vveenncciimmiieennttoo aall 1100..0022..9977,, 
LLeettrraa NNº 0099881177 ppoorr uunn vvaalloorr ddee $$ 119900..000000..-- ccoonn vveenncciimmiieennttoo aall 0011..0022..9977,, 
LLeettrraa NNº 0099881188 ppoorr uunn vvaalloorr ddee $$ 550000..000000..-- ccoonn vveenncciimmiieennttoo aall 0055..0022..9977.. 
CCoonnttaabbiilliizzaarr llaass ssiigguuiieenntteess ooppeerraacciioonneess qquuee aaffeeccttaarroonn aa llaa ccuueennttaa LLeettrraass ppoorr CCoobbrraarr:: 
0066//0011 LLaa lleettrraa NNº 0099881144 eess eennvviiaaddaa aa llaa nnoottaarrííaa ddeebbiiddoo aa qquuee nnoo ffuuee ccaanncceellaaddaa aa ssuu vveenncciimmiieennttoo 
ppoorr eell ddeeuuddoorreess.. 
1166//0011 LLaa lleettrraa NNº 0099881133 eess pprroorrrrooggaaddaa aa ssoolliicciittuudd ddeell ddeeuuddoorr hhaassttaa eell 1166//0022//9977,, ppaarraa lloo ccuuaall ssee 
ffiirrmmaa uunn nnuueevvoo ddooccuummeennttoo,, aassiiggnnaaddoo ccoonn eell NNº 0099881199 eell ccuuaall iinncclluuyyee eenn ssuu vvaalloorr eell mmoonnttoo 
oorriiggiinnaall ddee llaa ddeeuuddaa mmááss llooss iinntteerreesseess ppoorr llaa pprroorrrrooggaa eeqquuiivvaalleenntteess aall 11,,55%% ddeell vvaalloorr 
oorriiggiinnaall ddeell ddooccuummeennttoo.. 
2200//0011 LLaa lleettrraa NNº 0099881144 eess pprrootteessttaaddaa,, ppoorr lloo ccuuaall ssee llee aaddiicciioonnaarráá aall vvaalloorr oorriiggiinnaall ddeell 
ddooccuummeennttaa llaa cciiffrraa ddee $$66..000000..-- ccoorrrreessppoonnddiieenntteess aall pprrootteessttoo,, ccaanncceelláánnddoollooss eenn eeffeeccttiivvoo.. 
2255//0011 LLaa lleettrraa NNº 0099881144 eess eennvviiaaddaa aa ccoobbrraannzzaa jjuuddiicciiaall.. 
116600
0011//0022 LLaa lleettrraa NNº 0099881122 eess pprroorrrrooggaaddaa hhaassttaa eell 2288//0022//9977,, ppoorr lloo qquuee ssee ccoobbrraarráá uunn iinntteerrééss ddeell 
11,,44%% ssoobbrree aall vvaalloorr oorriiggiinnaall ddeell ddooccuummeennttoo,, eell vvaalloorr rreessuullttaannttee ssee ppeerrcciibbiirráá aall ccoonnttaaddoo eenn 
eessttee mmiissmmoo aaccttoo yy ssee ffiirrmmaa uunnaa nnuueevvaa lleettrraa aassiiggnnaaddaa ccoonn eell NNº 0099882200 llaa ccuuaall ssóólloo 
ccoonnssiiggnnaa eell mmiissmmoo vvaalloorr ddeell aanntteerriioorr ddooccuummeennttoo.. 
0033//0022 EEll aabbooggaaddoo eennccaarrggaaddoo ddee llaa ccoobbrraannzzaa jjuuddiicciiaall ddee llaa lleettrraa NNº 0099881144 nnooss rreemmiittee cchheeqquuee aall 
ddííaa ppoorr llaa ccaanncceellaacciióónn ddee eessttee ddooccuummeennttoo,, iinnffoorrmmáánnddoonnooss aaddeemmááss qquuee ddiicchhaa ccoobbrraannzzaa 
ggeenneerróó uunn ccoossttoo ddee $$ 44..000000..--,, ccaanncceellaaddoo eenn eeffeeccttiivvoo.. AAddeemmááss,, eenn eessttee mmiissmmoo ddííaa llaa lleettrraa 
NNº 0099881177 eess eennvviiaaddaa aa llaa nnoottaarrííaa ppaarraa iinniicciiaarr llooss ttrráámmiitteess ddee ssuu ccoobbrraannzzaa.. 
0077//0022 LLaa lleettrraa NNº 0099881188 eess eennvviiaaddaa aa llaa nnoottaarrííaa ppaarraa sseerr pprrootteessttaaddaa lloo ccuuaall ggeenneerraarráá uunn ccoossttoo 
aaddiicciioonnaall aasscceennddiieennttee aa $$ 1166..000000..-- llooss ccuuaalleess ssoonn ppaaggaaddooss eenn eeffeeccttiivvoo 
1111//0022 NNooss ccaanncceellaann,, uunnaa vveezz lllleeggaaddoo eell vveenncciimmiieennttoo ddeell ppllaazzoo,, llaa lleettrraa NNº 0099881166 eenn eeffeeccttiivvoo.. 
1144//0022 LLaa nnoottaarrííaa nnooss eennvvííaa eell ddiinneerroo ((cchheeqquuee aall ddííaa)) ccoorrrreessppoonnddiieennttee aa llaa lleettrraa NNº 0099881177 yy ccoonn 
eelllloo ttaammbbiiéénn llooss ccoossttooss ppoorr llaa ccoobbrraannzzaa qquuee aasscciieennddeenn aall 00,,44%% ddeell vvaalloorr oorriiggiinnaall ddeell 
ddooccuummeennttoo.. 
1177//0022 NNooss ccaanncceellaann,, uunnaa vveezz lllleeggaaddoo eell vveenncciimmiieennttoo ddeell ppllaazzoo,, llaa lleettrraa NNº 0099881199 eenn eeffeeccttiivvoo.. 
2255//0022 LLaa lleettrraa NNº 0099881188 eess eennvviiaaddaa aa ccoobbrraannzzaa jjuuddiicciiaall.. 
0011//0033 LLaass lleettrraass nnúúmmeerrooss 0099881155 yy 0099882200 ssoonn eennvviiaaddaass aa llaa nnoottaarrííaa ddeebbiiddoo aa qquuee nnoo ffuueerroonn 
ccaanncceellaaddaass aa ssuu vveenncciimmiieennttoo ppoorr llooss ddeeuuddoorreess.. 
0066//0033 EEll aabbooggaaddoo eennccaarrggaaddoo ddee llaa ccoobbrraannzzaa jjuuddiicciiaall ddee llaa lleettrraa NNº 0099881188 nnooss rreemmiittee cchheeqquuee aall 
ddííaa ppoorr llaa ccaanncceellaacciióónn ddee eessttee ddooccuummeennttoo,, iinnffoorrmmáánnddoonnooss aaddeemmááss qquuee ddiicchhaa ccoobbrraannzzaa 
ggeenneerróó uunn ccoossttoo ddee $$ 1111..000000..--,, ccaanncceellaaddoo eenn eeffeeccttiivvoo.. 
1100//0033 LLaa nnoottaarrííaa nnooss eennvvííaa eell ddiinneerroo ((eenn eeffeeccttiivvoo)) ccoorrrreessppoonnddiieennttee aa llaa lleettrraa NNº 0099882200 yy ccoonn eelllloo 
ttaammbbiiéénn llooss ccoossttooss ppoorr llaa ccoobbrraannzzaa qquuee aasscciieennddeenn aall 00,,44%% ddeell vvaalloorr oorriiggiinnaall ddeell 
ddooccuummeennttoo.. 
1155//0033 LLaa lleettrraa NNº 0099881155 eess pprrootteessttaaddaa,, ppoorr lloo ccuuaall ssee llee aaddiicciioonnaarráá aall vvaalloorr oorriiggiinnaall ddeell 
ddooccuummeennttaa llaa cciiffrraa ddee $$ 99..000000..-- ccoorrrreessppoonnddiieenntteess aall pprrootteessttoo,, ccaanncceelláánnddoollooss eenn eeffeeccttiivvoo.. 
2200//0033 LLaa lleettrraa NNº 0099881155 eess eennvviiaaddaa aa ccoobbrraannzzaa jjuuddiicciiaall.. 
2255//0033 EEll aabbooggaaddoo eennccaarrggaaddoo ddee llaa ccoobbrraannzzaa jjuuddiicciiaall ddee llaa lleettrraa NNº 0099881155 nnooss rreemmiittee cchheeqquuee aall 
ddííaa ppoorr llaa ccaanncceellaacciióónn ddee eessttee ddooccuummeennttoo,, iinnffoorrmmáánnddoonnooss aaddeemmááss qquuee ddiicchhaa ccoobbrraannzzaa 
ggeenneerróó uunn ccoossttoo ddee $$ 77..000000..--,, ccaanncceellaaddoo eenn eeffeeccttiivvoo.. 
EEjjeerrcciicciioo NNº 2222 :: 
AAll 0011..0011..22000000 llaa eemmpprreessaa ““AAAA”” pprreesseennttaa uunn ssaallddoo ddee $$ 11..554444..000000..-- eenn ssuu ccuueennttaa LLeettrraass ppoorr 
CCoobbrraarr,, eell aannáálliissiiss ddee ééssttaa eennttrreeggaa eell ssiigguuiieennttee iinnvveennttaarriioo ddee lleettrraass:: 
LLeettrraa NNº 00665522 ppoorr uunn vvaalloorr ddee $$ 4433..000000..-- ccoonn vveenncciimmiieennttoo aall 0033..0022..22000000,, 
LLeettrraa NNº 00665555 ppoorr uunn vvaalloorr ddee $$ 117755..000000..-- ccoonn vveenncciimmiieennttoo aall 3311..0011..22000000,, 
LLeettrraa NNº 00665599 ppoorr uunn vvaalloorr ddee $$ 222255..000000..-- ccoonn vveenncciimmiieennttoo aall 1155..0011..22000000,, 
116611
Letra Nº 0663 por un valor de $ 431.000.- ccoonn vveenncciimmiieennttoo aall 0066..0033..22000000,, 
LLeettrraa NNº 00666644 ppoorr uunn vvaalloorr ddee $$ 118800..000000..-- ccoonn vveenncciimmiieennttoo aall 0077..0022..22000000,, 
LLeettrraa NNº 00667755 ppoorr uunn vvaalloorr ddee $$ 339900..000000..-- ccoonn vveenncciimmiieennttoo aall 1188..0022..22000000,, 
LLeettrraa NNº 00667788 ppoorr uunn vvaalloorr ddee $$ 110000..000000..-- ccoonn vveenncciimmiieennttoo aall 2255..0022..22000000.. 
CCoonnttaabbiilliizzaarr llaass ssiigguuiieenntteess ooppeerraacciioonneess qquuee aaffeeccttaarroonn aa llaa ccuueennttaa LLeettrraass ppoorr CCoobbrraarr:: 
1166//0011 LLaa lleettrraa NNº 00665599 eess eennvviiaaddaa aa llaa nnoottaarrííaa ddeebbiiddoo aa qquuee nnoo ffuuee ccaanncceellaaddaa aa ssuu vveenncciimmiieennttoo 
ppoorr eell ddeeuuddoorreess.. 
0022//0022 LLaa lleettrraa NNº 00665555 eess pprroorrrrooggaaddaa aa ssoolliicciittuudd ddeell ddeeuuddoorr hhaassttaa eell 2288//0022//22000000,, ppaarraa lloo ccuuaall ssee 
ffiirrmmaa uunn nnuueevvoo ddooccuummeennttoo,, aassiiggnnaaddoo ccoonn eell NNº 00668855 eell ccuuaall iinncclluuyyee eenn ssuu vvaalloorr eell mmoonnttoo 
oorriiggiinnaall ddee llaa ddeeuuddaa mmááss llooss iinntteerreesseess ppoorr llaa pprroorrrrooggaa eeqquuiivvaalleenntteess aall 11,,00%% ddeell vvaalloorr 
oorriiggiinnaall ddeell ddooccuummeennttoo.. 
0033//0022 LLaa lleettrraa NNº 00665599 eess pprrootteessttaaddaa,, ppoorr lloo ccuuaall ssee llee aaddiicciioonnaarráá aall vvaalloorr oorriiggiinnaall ddeell ddooccuummeennttaa 
llaa cciiffrraa ddee $$33..550000..-- ccoorrrreessppoonnddiieenntteess aall pprrootteessttoo,, ccaanncceelláánnddoollooss eenn eeffeeccttiivvoo.. 
0055//0022 LLaa lleettrraa NNº 00665522 eess eennvviiaaddaa aa llaa nnoottaarrííaa ppaarraa ssuu ccoobbrraannzzaa,, ddeebbiiddoo aa qquuee aa llaa ffeecchhaa ddee ssuu 
vveenncciimmiieennttoo eessttaa aauunn nnoo eerraa ccaanncceellaaddaa.. 
0088//0022 LLaa lleettrraa NNº 00665599 eess eennvviiaaddaa aa ccoobbrraannzzaa jjuuddiicciiaall.. 
0088//0022 LLaa lleettrraa NNº 00666644 eess ccaanncceellaaddaa ppoorr eell cclliieennttee ppoorr ssuu vvaalloorr ttoottaall.. 
1100//0022 LLaa lleettrraa NNº 00665522 eess pprrootteessttaaddaa,, ppoorr lloo ccuuaall ssee llee aaddiicciioonnaarráá aall vvaalloorr oorriiggiinnaall ddeell ddooccuummeennttaa 
llaa cciiffrraa ddee $$22..000000..-- ccoorrrreessppoonnddiieenntteess aall pprrootteessttoo,, ccaanncceelláánnddoollooss eenn eeffeeccttiivvoo.. 
1199//0022 EEll aabbooggaaddoo eennccaarrggaaddoo ddee llaa ccoobbrraannzzaa jjuuddiicciiaall ddee llaa lleettrraa NNº 00665599 nnooss rreemmiittee cchheeqquuee aall ddííaa 
ppoorr llaa ccaanncceellaacciióónn ddee eessttee ddooccuummeennttoo,, iinnffoorrmmáánnddoonnooss aaddeemmááss qquuee ddiicchhaa ccoobbrraannzzaa ggeenneerróó 
uunn ccoossttoo ddee $$ 11..550000..--,, ccaanncceellaaddoo eenn eeffeeccttiivvoo.. AAddeemmááss,, eenn eessttee mmiissmmoo ddííaa llaa lleettrraa NNº 00667755 
eess eennvviiaaddaa aa llaa nnoottaarrííaa ppaarraa iinniicciiaarr llooss ttrráámmiitteess ddee ssuu ccoobbrraannzzaa.. 
2266//0022 LLaa lleettrraa NNº 00667788 eess eennvviiaaddaa aa llaa nnoottaarrííaa ppaarraa sseerr pprrootteessttaaddaa lloo ccuuaall ggeenneerraarráá uunn ccoossttoo 
aaddiicciioonnaall aasscceennddiieennttee aa $$ 66..000000..-- llooss ccuuaalleess ssoonn ppaaggaaddooss eenn eeffeeccttiivvoo 
2288//0022 NNooss ccaanncceellaann,, uunnaa vveezz lllleeggaaddoo eell vveenncciimmiieennttoo ddeell ppllaazzoo,, llaa lleettrraa NNº 00668855 eenn eeffeeccttiivvoo.. 
0077//0033 LLaa lleettrraa NNº 00666633 eess eennvviiaaddaa aa llaa nnoottaarrííaa ddeebbiiddoo aa qquuee nnoo ffuuee ccaanncceellaaddaa aa ssuu vveenncciimmiieennttoo 
ppoorr eell ddeeuuddoorreess.. 
1100//0033 LLaa nnoottaarrííaa nnooss eennvvííaa eell ddiinneerroo ((cchheeqquuee aall ddííaa)) ccoorrrreessppoonnddiieennttee aa llaa lleettrraa NNº 00667755 yy ccoonn 
eelllloo ttaammbbiiéénn llooss ccoossttooss ppoorr llaa ccoobbrraannzzaa qquuee aasscciieennddeenn aall 00,,66%% ddeell vvaalloorr oorriiggiinnaall ddeell 
ddooccuummeennttoo.. 
116622
1122//0033 LLaa lleettrraa NNº 00667788 yy 00665522 ssoonn eennvviiaaddaass aa ccoobbrraannzzaa jjuuddiicciiaall.. 
1166//0033 EEll aabbooggaaddoo eennccaarrggaaddoo ddee llaa ccoobbrraannzzaa jjuuddiicciiaall ddee llaa lleettrraa NNº 00667788 nnooss rreemmiittee cchheeqquuee aall ddííaa 
ppoorr llaa ccaanncceellaacciióónn ddee eessttee ddooccuummeennttoo,, iinnffoorrmmáánnddoonnooss aaddeemmááss qquuee ddiicchhaa ccoobbrraannzzaa ggeenneerróó 
uunn ccoossttoo ddee $$ 77..220000..--,, ccaanncceellaaddoo eenn eeffeeccttiivvoo.. 
2200//0033 LLaa nnoottaarrííaa nnooss eennvvííaa eell ddiinneerroo ((eenn eeffeeccttiivvoo)) ccoorrrreessppoonnddiieennttee aa llaa lleettrraa NNº 00666633 yy ccoonn eelllloo 
ttaammbbiiéénn llooss ccoossttooss ppoorr llaa ccoobbrraannzzaa qquuee aasscciieennddeenn aall 00,,66%% ddeell vvaalloorr oorriiggiinnaall ddeell 
ddooccuummeennttoo.. 
2255//0033 EEll aabbooggaaddoo eennccaarrggaaddoo ddee llaa ccoobbrraannzzaa jjuuddiicciiaall ddee llaa lleettrraa NNº 00665522 nnooss rreemmiittee cchheeqquuee aall ddííaa 
ppoorr llaa ccaanncceellaacciióónn ddee eessttee ddooccuummeennttoo,, iinnffoorrmmáánnddoonnooss aaddeemmááss qquuee ddiicchhaa ccoobbrraannzzaa ggeenneerróó 
uunn ccoossttoo ddee $$ 44..000000..--,, ccaanncceellaaddoo eenn eeffeeccttiivvoo.. 
3311//0033 EEll aabbooggaaddoo eennccaarrggaaddoo ddee llaa ccoobbrraannzzaa jjuuddiicciiaall ddee llaa lleettrraa NNº 00667788 nnooss rreemmiittee ddeevvuueellttaa llaa 
lleettrraa sseeññaalláánnddoonnooss qquuee eess iinnccoobbrraabblleess ddeebbiiddoo aa qquuee eell ddeeuuddoorr ffaalllleecciióó yy nnoo rreeggiissttrraa bbiieenneess.. 
PPoorr lloo ttaannttoo llaa eemmpprreessaa ddeecciiddee ccaassttiiggaarr ddiicchhoo ddooccuummeennttoo.. 
EEjjeerrcciicciioo NNº 2233 :: 
TTaalllleerr EEvvaalluuaattiivvoo NNº 44 
66.. VVaalloorriizzaacciióónn ddee EExxiisstteenncciiaass 
EEjjeerrcciicciioo NNº 2244 :: 
DDeessaarrrroollllee eell ssiigguuiieennttee eejjeerrcciicciioo ddee vvaalloorriizzaacciióónn ddee eexxiisstteenncciiaass ppoorr llooss mmééttooddooss :: LLIIFFOO,, FFIIFFOO yy 
MMEEDDIIOO PPOONNDDEERRAADDOO.. AAddeemmááss,, uunn ccuuaaddrroo ccoommppaarraattiivvoo ccoonn llooss ccoossttooss ddee vveennttaass ttoottaalleess yy llaa 
uuttiilliiddaadd bbrruuttaa.. 
-- SSaallddoo EEjjeerrcciicciioo AAnntteerriioorr 11005500 uunniiddaaddeess aa $$ 3300..-- ((SSaallddoo IInniicciiaall)) 
-- CCoommpprraass :: 
PPrreecciioo CCoommpprraa NNeettoo 
0066..0011..9955 22000000 uunniiddaaddeess $$ 3333..-- 
1166..0011..9955 33000000 "" $$ 3344..-- 
2266..0011..9955 11550000 "" $$ 3355..-- 
2288..0011..9955 11000000 "" $$ 3355..-- 
-- VVeennttaass :: 
PPrreecciioo VVttaa.. NNeettoo 
0077..0011..9955 11225500 uunniiddaaddeess $$ 5500..-- 
0099..0011..9955 770000 "" $$ 5522..-- 
1199..0011..9955 22000000 "" $$ 5555..-- 
116633
2299..0011..9955 11550000 "" $$ 5577..-- 
3311..0011..9955 11000000 "" $$ 6600..-- 
3311..0011..9955 11000000 "" $$ 6600..-- 
-- IInnffoorrmmaacciióónn aaddiicciioonnaall :: 
2277..0011..9955 ddeevvoollvveemmooss 110000 uunniiddaaddeess ccoommpprraaddaass eell 1166..0011..9955..-- 
3300..0011..9955 nnooss ddeevvuueellvveenn 330000 uunniiddaaddeess vveennddiiddaass eell 0099..0011..9955..-- 
EEjjeerrcciicciioo NNº 2255 :: 
DDeessaarrrroollllee eell ssiigguuiieennttee eejjeerrcciicciioo ddee vvaalloorriizzaacciióónn ddee eexxiisstteenncciiaass ppoorr llooss mmééttooddooss :: LLIIFFOO,, FFIIFFOO yy 
MMEEDDIIOO PPOONNDDEERRAADDOO.. AAddeemmááss,, uunn ccuuaaddrroo ccoommppaarraattiivvoo ccoonn llooss ccoossttooss ddee vveennttaass ttoottaalleess yy llaa 
uuttiilliiddaadd bbrruuttaa.. 
-- SSaallddoo EEjjeerrcciicciioo AAnntteerriioorr 225500 uunniiddaaddeess aa $$ 1155.. ddee ccoossttoo iinniicciiaall ddeell eejjeerrcciicciioo 
-- CCoommpprraass :: 
0066..0011..9955 11000000 uunniiddaaddeess PPrreecciioo BBrruuttoo UUnniitt..$$ 2200,,0066 
1166..0011..9955 11550000 "" PPrreecciioo BBrruuttoo UUnniitt..$$ 2211..8833 
2200..0011..9955 550000 "" PPrreecciioo BBrruuttoo UUnniitt..$$ 2222,,4422 
2288..0011..9955 11000000 "" PPrreecciioo BBrruuttoo UUnniitt..$$ 2233,,6600 
-- VVeennttaass :: 
1100..0011..9955 115500 uunniiddaaddeess 
1199..0011..9955 11775500 "" 
2255..0011..9955 330000 "" 
3311..0011..9955 550000 "" 
EEll pprreecciioo ddee vveennttaa ppaarraa ttooddoo eell eejjeerrcciicciioo eess ddee $$ 4477,,2200 bbrruuttoo ((IIVVAA iinncclluuiiddoo)) 
EEjjeerrcciicciioo NNº 2266 :: 
DDeessaarrrroollllee eell ssiigguuiieennttee eejjeerrcciicciioo ddee vvaalloorriizzaacciióónn ddee eexxiisstteenncciiaass ppoorr llooss mmééttooddooss :: LLIIFFOO,, FFIIFFOO yy 
MMEEDDIIOO PPOONNDDEERRAADDOO.. AAddeemmááss ddeebbeerráá rreeaalliizzaarr uunn ccuuaaddrroo ccoommppaarraattiivvoo ddee llooss ccoossttooss ttoottaalleess ddee 
vveennttaass yy llaa uuttiilliiddaadd bbrruuttaa eennttrree llooss ttrreess ssiisstteemmaass 
-- EEll iinnvveennttaarriioo iinniicciiaall eess eell ssiigguuiieennttee :: 
-- PPrroodduuccttoo AA :: 1100..000000 uu.. aa $$ 1188..-- cc//uu 
-- PPrroodduuccttoo BB :: 33..000000 uu.. aa $$ 2200..-- cc//uu 
-- PPrroodduuccttoo CC :: 44..000000 uu.. aa $$ 3366..-- cc//uu 
-- CCoommpprraass eeffeeccttuuaaddaass dduurraannttee eell mmeess ffuueerroonn llaass ssiigguuiieenntteess :: 
116644
PPrroodduuccttoo AA 
DDííaa 0055 22..000000 uu.. PPrroodduuccttoo AA aa $$ 2211..-- 
DDííaa 1155 33..000000 uu.. PPrroodduuccttoo AA aa $$ 2211..-- 
DDííaa 2211 22..000000 uu.. PPrroodduuccttoo AA aa $$ 2222..-- 
DDííaa 2277 11..880000 uu.. PPrroodduuccttoo AA aa $$ 2255..-- 
DDííaa 2299 22..000000 uu.. PPrroodduuccttoo AA aa $$ 2255..-- 
PPrroodduuccttoo BB 
DDííaa 0044 22..000000 uu.. PPrroodduuccttoo BB aa $$ 2211..-- 
DDííaa 1111 33..000000 uu.. PPrroodduuccttoo BB aa $$ 2200..-- 
DDííaa 1155 22..000000 uu.. PPrroodduuccttoo BB aa $$ 1188..-- 
DDííaa 2277 11..000000 uu.. PPrroodduuccttoo BB aa $$ 1199..-- 
DDííaa 2288 22..000000 uu.. PPrroodduuccttoo BB aa $$ 1188..-- 
DDííaa 2299 11..550000 uu.. PPrroodduuccttoo BB aa $$ 2200..-- 
DDííaa 3300 11..550000 uu.. PPrroodduuccttoo BB aa $$ 2211..-- 
PPrroodduuccttoo CC 
DDííaa 1122 33..000000 uu.. PPrroodduuccttoo CC aa $$ 3333..-- 
DDííaa 1188 22..000000 uu.. PPrroodduuccttoo CC aa $$ 3322..-- 
DDííaa 2244 22..000000 uu.. PPrroodduuccttoo CC aa $$ 3300..-- 
DDííaa 2288 11..000000 uu.. PPrroodduuccttoo CC aa $$ 2288..-- 
-- EEll mmoovviimmiieennttoo ddee llaass VVeennttaass ppoorr pprroodduuccttooss eess eell ssiigguuiieennttee :: 
PPrroodduuccttoo AA 
DDííaa NNº FFaaccttuurraa UUnniiddaaddeess VVeennddiiddaass 
22 11 11..000000 
99 66 550000 
2233 99 66..000000 
3300 1122 44..000000 
NNoottaa :: PPrreecciioo ddee vveennttaa ddee $$ 4400..-- ppoorr uunniiddaadd 
PPrroodduuccttoo BB 
DDííaa NNº FFaaccttuurraa UUnniiddaaddeess VVeennddiiddaass 
33 22 220000 
66 33 550000 
1188 77 11..550000 
2244 1100 33..000000 
2299 1111 22..000000 
NNoottaa :: PPrreecciioo ddee vveennttaa ddee $$ 3355..-- ppoorr uunniiddaadd 
116655
PPrroodduuccttoo CC 
DDííaa NNº FFaaccttuurraa UUnniiddaaddeess VVeennddiiddaass 
22 11 660000 
77 44 11..550000 
88 55 440000 
2200 88 22..550000 
3300 1122 33..000000 
3300 1133 22..000000 
NNoottaa :: PPrreecciioo ddee vveennttaa ddee $$ 3300..-- ppoorr uunniiddaadd 
-- OOttrraass ooppeerraacciioonneess eeffeeccttuuaaddaass eenn eell mmeess ffuueerroonn llaass ssiigguuiieenntteess :: 
DDííaa 1100 SSee rreecciibbiióó ddeevvuueellttaa llaa mmeerrccaaddeerrííaa vveennddiiddaa eenn llaa ffaaccttuurraa NNº 55,, ppoorr nnoo ccoorrrreessppoonnddeerr 
aa llaa ccaalliiddaadd eessttiippuullaaddaa eenn llaa NN.. ddee PPeeddiiddoo.. 
DDííaa 2233 SSee rreecciibbeenn ddeevvuueellttaass 220000 uunniiddaaddeess ccoorrrreessppoonnddiieennttee aa llaa ffaaccttuurraa NNº 99 ppoorr vveenniirr llaa 
mmeerrccaaddeerrííaa ccoonn ffaallllaass ddee ffáábbrriiccaa.. EEnn eessttaa mmiissmmaa ffeecchhaa eessttaass uunniiddaaddeess ssoonn 
ddeevvuueellttaass aa llaa ffáábbrriiccaa ccoonnjjuunnttaammeennttee ccoonn 110000 uunniiddaaddeess qquuee eessttaabbaann eenn bbooddeeggaa eenn 
llaass mmiissmmaass ccoonnddiicciioonneess.. 
DDííaa 2255 SSee ddeevvoollvviióó eell PPrroodduuccttoo AA,, aaddqquuiirriiddoo ccoonn ffeecchhaa 1155.. 
DDííaa 2277 SSee ddeessccuubbrree uunnaa ffiillttrraacciióónn eenn llaass iinnssttaallaacciioonneess ssaanniittaarriiaass ddee llaa bbooddeeggaa,, lloo qquuee hhaa 
ttrraaííddoo ccoommoo ccoonnsseeccuueenncciiaa llaa iinnuuttiilliizzaacciióónn ddee 880000 uunniiddaaddeess ddeell PPrroodduuccttoo BB.. 
EEjjeerrcciicciioo NNº 2277 :: 
DDeessaarrrroollllee eell ssiigguuiieennttee eejjeerrcciicciioo ddee vvaalloorriizzaacciióónn ddee eexxiisstteenncciiaass ppoorr llooss mmééttooddooss :: LLIIFFOO,, FFIIFFOO yy 
MMEEDDIIOO PPOONNDDEERRAADDOO.. AAddeemmááss ddeebbeerráá rreeaalliizzaarr uunn ccuuaaddrroo ccoommppaarraattiivvoo ddee llooss ccoossttooss ttoottaalleess ddee 
vveennttaass yy llaa uuttiilliiddaadd bbrruuttaa eennttrree llooss ttrreess ssiisstteemmaass 
-- SSaallddoo ddee llaass eexxiisstteenncciiaass aall 3311//1122//9966 ffuuee ddee 550000 uu.. aa uunn ccoossttoo ddee $$ 5500.. 
-- CCOOMMPPRRAASS:: 
0022//0011//9977 11..550000 uu.. PPrreecciioo BBrruuttoo ddee CCoommpprraa ((IIVVAA iinncclluuiiddoo)) $$ 6644,,9900 
0088//0011//9977 22..000000 uu.. PPrreecciioo BBrruuttoo ddee CCoommpprraa ((IIVVAA iinncclluuiiddoo)) $$ 7700,,8800 
1155//0011//9977 550000 uu.. PPrreecciioo BBrruuttoo ddee CCoommpprraa ((IIVVAA iinncclluuiiddoo)) $$ 7766,,7700 
1188//0011//9977 770000 uu.. PPrreecciioo BBrruuttoo ddee CCoommpprraa ((IIVVAA iinncclluuiiddoo)) $$ 8822,,6600 
-- VVEENNTTAASS:: 
116666
0033//0011//9977 770000 uu.. 
0099//0011//9977 550000 uu.. 
1122//0011//9977 11..330000 uu.. 
2200//0011//9977 880000 uu.. 
2233//0011//9977 990000 uu.. 
-- PPrreecciioo ddee vveennttaa nneettoo eess ddee $$ 9955.. ((ssiinn IIVVAA)) 
-- EEll 2211//0011//9977 nnooss ddeevvuueellvveenn 225500 uu..,, vveennddiiddaass eell ddííaa 0099//0011//9977 
EEjjeerrcciicciioo NNº 2288 :: 
DDeessaarrrroollllee eell ssiigguuiieennttee eejjeerrcciicciioo ddee vvaalloorriizzaacciióónn ddee eexxiisstteenncciiaass ppoorr llooss mmééttooddooss :: LLIIFFOO,, FFIIFFOO yy 
MMEEDDIIOO PPOONNDDEERRAADDOO.. AAddeemmááss ddeebbeerráá rreeaalliizzaarr uunn ccuuaaddrroo ccoommppaarraattiivvoo ddee llooss ccoossttooss ttoottaalleess ddee 
vveennttaass yy llaa uuttiilliiddaadd bbrruuttaa eennttrree llooss ttrreess ssiisstteemmaass 
-- SSaallddoo ddee llaass eexxiisstteenncciiaass aall 3311//1122//9966 ffuuee ddee 11..550000 uu.. aa uunn ccoossttoo ddee $$ 7700..-- 
CCOOMMPPRRAASS:: 
0022//0011//9977 11..000000 uu.. PPrreecciioo NNeettoo ddee CCoommpprraa $$ 7755..-- 
0066//0011//9977 22..000000 uu.. PPrreecciioo NNeettoo ddee CCoommpprraa $$ 8800..-- 
0099//0011//9977 33..000000 uu.. PPrreecciioo NNeettoo ddee CCoommpprraa $$ 8855..-- 
1100//0011//9977 22..000000 uu.. PPrreecciioo NNeettoo ddee CCoommpprraa $$ 9900..-- 
2200//0011//9977 22..000000 uu.. PPrreecciioo NNeettoo ddee CCoommpprraa $$ 9955..-- 
2288//0011//9977 11..000000 uu.. PPrreecciioo NNeettoo ddee CCoommpprraa $$ 110000..-- 
VVEENNTTAASS:: 
0033//0011//9977 11..115500 uu.. 
0077//0011//9977 550000 uu.. 
0088//0011//9977 11..665500 uu.. 
1133//0011//9977 11..880000 uu.. 
1155//0011//9977 22..550000 uu.. 
2233//0011//9977 770000 uu.. 
2277//0011//9977 990000 uu.. 
2299//0011//9977 11..990000 uu.. 
-- PPrreecciioo ddee vveennttaa bbrruuttoo eess ddee $$ 117777.. ((IIVVAA iinncclluuiiddoo)) 
-- EEll 1177//0011//9977 ddeevvoollvveemmooss 330000 uu.. ccoommpprraaddaass eell 0055//1122//9966 
-- EEll 2244//0011//9977 nnooss ddeevvuueellvveenn 440000 uu..,, vveennddiiddaass eell ddííaa 0077//0011//9977 
EEjjeerrcciicciioo NNº 2299 :: 
DDeessaarrrroollllee eell ssiigguuiieennttee eejjeerrcciicciioo ddee vvaalloorriizzaacciióónn ddee eexxiisstteenncciiaass ppoorr llooss mmééttooddooss :: LLIIFFOO,, FFIIFFOO yy 
MMEEDDIIOO PPOONNDDEERRAADDOO.. AAddeemmááss ddeebbeerráá rreeaalliizzaarr uunn ccuuaaddrroo ccoommppaarraattiivvoo ddee llooss ccoossttooss ttoottaalleess ddee 
vveennttaass yy llaa uuttiilliiddaadd bbrruuttaa eennttrree llooss ttrreess ssiisstteemmaass 
116677
-- SSaallddoo ddee llaass eexxiisstteenncciiaass aall 3311//1122//9966 ffuuee ddee 11..550000 uu.. aa uunn ccoossttoo ddee $$ 117700..-- 
CCOOMMPPRRAASS:: 
0022//0011//9977 11..000000 uu.. PPrreecciioo NNeettoo ddee CCoommpprraa $$ 117755..-- 
0066//0011//9977 22..000000 uu.. PPrreecciioo NNeettoo ddee CCoommpprraa $$ 118800..-- 
0099//0011//9977 33..000000 uu.. PPrreecciioo NNeettoo ddee CCoommpprraa $$ 118855..-- 
1100//0011//9977 22..000000 uu.. PPrreecciioo NNeettoo ddee CCoommpprraa $$ 119900..-- 
2200//0011//9977 22..000000 uu.. PPrreecciioo NNeettoo ddee CCoommpprraa $$ 119955..-- 
2288//0011//9977 11..000000 uu.. PPrreecciioo NNeettoo ddee CCoommpprraa $$ 220000..-- 
VVEENNTTAASS:: 
0033//0011//9977 11..115500 uu.. 
0077//0011//9977 550000 uu.. 
0088//0011//9977 11..665500 uu.. 
1133//0011//9977 11..880000 uu.. 
1155//0011//9977 22..550000 uu.. 
2233//0011//9977 770000 uu.. 
2277//0011//9977 990000 uu.. 
2299//0011//9977 11..990000 uu.. 
-- PPrreecciioo ddee vveennttaa nneettoo eess ddee $$ 330000.. (( ssiinn IIVVAA)) 
-- EEll 1177//0011//9977 ddeevvoollvveemmooss 440000 uu.. ccoommpprraaddaass eell 0055//1122//9966 
-- EEll 2244//0011//9977 nnooss ddeevvuueellvveenn 330000 uu..,, vveennddiiddaass eell ddííaa 0077//0011//9977 
EEjjeerrcciicciioo NNº 3300 :: 
TTaalllleerr EEvvaalluuaattiivvoo NNº 55 
77.. CCoorrrreecccciióónn MMoonneettaarriiaa ddee llaass MMeerrccaaddeerrííaass NNaacciioonnaalleess 
EEjjeerrcciicciioo NNº 3311 :: 
CCoonn llooss ssiigguuiieenntteess aanntteecceeddeenntteess ddeetteerrmmiinnaarr yy ccoonnttaabbiilliizzaarr CCoorrrreecccciióónn MMoonneettaarriiaa ddee llooss ssiigguuiieenntteess 
pprroodduuccttooss aaddqquuiirriiddooss eenn eell mmeerrccaaddoo nnaacciioonnaall yy qquuee eessttáánn vvaalloorriizzaaddoo sseeggúúnn eell mmééttooddoo FFIIFFOO:: 
11 AArrttííccuulloo ““556633--33””.. SSaallddoo aall 3311..1122..9988 55..555500 uu 
II.. IInniicciiaall 44..000000 uu $$ 22..335500..-- 
CCoommpprraass 0022..0011..9988 66..000000 uu $$ 22..113300..-- 
CCoommpprraass 0044..0033..9988 33..000000 uu $$ 22..330000..-- 
CCoommpprraass 1100..0055..9988 33..000000 uu $$ 22..339900..-- 
CCoommpprraass 3300..0066..9988 22..550000 uu $$ 22..440000..-- 
22 AArrttííccuulloo ““556644--55””.. SSaallddoo aall 3311..1122..9988 33..117700 uu 
116688
IInnvveennttaarriioo IInniicciiaall 22..000000 uu $$ 665500..-- 
CCoommpprraass 1144..0022..9988 11..550000 uu $$ 664400..-- 
CCoommpprraass 2255..0044..9988 550000 uu $$ 660000..-- 
CCoommpprraass 1188..0077..9988 22..550000 uu $$ 663300..-- 
CCoommpprraass 3311..0088..9988 11..880000 uu $$ 662200..-- 
CCoommpprraass 2266..0099..9988 11..330000 uu $$ 661100..-- 
CCoommpprraass 1111..1100..9988 11..000000 uu $$ 662200..-- 
33 AArrttííccuulloo ““556655--88””.. SSaallddoo aall 3311..1122..9988 11..882200 uu 
IInnvveennttaarriioo IInniicciiaall 33..000000 uu $$ 550000..-- 
VVaarriiaacciióónn IIPPCC:: 
AAnnuuaall 44,,33%% 
PPrriimmeerr SSeemmeessttrree 11,,99%% 
SSeegguunnddoo SSeemmeessttrree 22,,55%% 
DDeessaarrrroolllloo ddeell eejjeerrcciicciioo NNº 3311:: 
11.. AArrttííccuulloo 556633--33 II..FF.. 55..555500 uu.. 
CCoossttoo ddiirreeccttoo $$ 22..440000.. xx 22..550000 uu.. == 66..000000..000000.. 
$$ 22..339900.. xx 33..000000 uu.. == 77..117700..000000.. 
$$ 22..330000.. xx 5500 uu.. == 111155..000000.. 
55..555500 uu.. $$ 1133..228855..000000.. 
CCoossttoo ddee rreeppoossiicciióónn uunniittaarriioo $$ 22..440000..((**)) ++ 22,,55%% == $$ 22..446600.. 
..((**)) pprreecciioo mmááss aallttoo pprriimmeerr sseemmeessttrree.. 
CCoossttoo ddee rreeppoossiicciióónn ttoottaall $$ 22..446600.. xx 55..555500 uu.. == $$ 1133..665533..000000.. 
CCoorrrreecccciióónn mmoonneettaarriiaa $$ 1133..665533..000000.. -- 1133..228855..000000.. == $$ 336688..000000.. 
22.. AArrttííccuulloo 556644--55 II..FF.. 33..117700 uu.. 
CCoossttoo ddiirreeccttoo $$ 662200.. xx 11..000000 uu.. == 662200..000000.. 
$$ 661100.. xx 11..330000 uu.. == 779933..000000.. 
$$ 662200.. xx 887700 uu.. == 553399..440000.. 
33..117700 uu.. $$ 11..995522..440000.. 
CCoossttoo ddee rreeppoossiicciióónn uunniittaarriioo $$ 664400..((**)) == $$ 664400.. 
..((**)) pprreecciioo mmááss aallttoo ddee ttooddoo eell eejjeerrcciicciioo.. 
CCoossttoo ddee rreeppoossiicciióónn ttoottaall $$ 664400.. xx 33..117700 uu.. == $$ 22..002288..880000.. 
CCoorrrreecccciióónn mmoonneettaarriiaa $$ 22..002288..880000.. -- 11..995522..440000.. == $$ 7766..440000.. 
33.. AArrttííccuulloo 556655--88 II..FF.. 11..882200 uu.. 
116699
CCoossttoo ddiirreeccttoo $$ 550000.. xx 11..882200 uu.. == 991100..000000.. 
11..882200 uu.. $$ 991100..000000.. 
CCoossttoo ddee rreeppoossiicciióónn uunniittaarriioo $$ 550000..((**)) ++ 44,,33%% == $$ 552211,,5500 
..((**)) nnoo eexxiisstteenn ccoommpprraass eenn eell eejjeerrcciicciioo.. 
CCoossttoo ddee rreeppoossiicciióónn ttoottaall $$ 552211,,5500 xx 11..882200 uu.. == $$ 994499..113300.. 
CCoorrrreecccciióónn mmoonneettaarriiaa $$ 994499..113300.. -- 991100..000000.. == $$ 3399..113300.. 
44.. CCoonnttaabbiilliizzaacciióónn:: 
------------------------ 3311//1122//11999988 ---------------------------------- 
MMeerrccaaddeerrííaass NNaacciioonnaalleess 448833..553300.. 
CCoorrrreecccciióónn mmoonneettaarriiaa 448833..553300.. 
GG:: 
----------------------------------------------------xx ---------------------------------------------------------- 
EEjjeerrcciicciioo NNº 3322 :: 
CCoonn llooss ssiigguuiieenntteess aanntteecceeddeenntteess ddeetteerrmmiinnaarr yy ccoonnttaabbiilliizzaarr CCoorrrreecccciióónn MMoonneettaarriiaa ddee llooss ssiigguuiieenntteess 
pprroodduuccttooss aaddqquuiirriiddooss eenn eell mmeerrccaaddoo nnaacciioonnaall yy qquuee eessttáánn vvaalloorriizzaaddoo sseeggúúnn eell mmééttooddoo FFIIFFOO:: 
** AArrttííccuulloo ""MMMM"" SSaallddoo FFiinnaall aall 3311..1122..1199XXXX ffuuee ddee 335500 uu.. 
MMoovviimmiieennttooss ddee IInnggrreessooss:: IInnvveennttaarriioo IInniicciiaall 5500 uu.. $$ 445500..-- 
CCoommpprraass 3311..0011..1199XXXX 115500 uu.. $$ 556600..-- 
CCoommpprraass 2299..0066..1199XXXX 222200 uu.. $$ 557700..-- 
CCoommpprraass 0011..0077..1199XXXX 111100 uu.. $$ 556600..-- 
** AArrttííccuulloo ""CCCC"" SSaallddoo FFiinnaall aall 3311..1122..1199XXXX ffuuee ddee 662200 uu.. 
MMoovviimmiieennttooss ddee IInnggrreessooss :: IInnvveennttaarriioo IInniicciiaall 3355 uu.. $$ 11..110000..-- 
CCoommpprraass 0011..0044..1199XXXX 440000 uu.. $$ 11..009900..-- 
CCoommpprraass 2288..0066..1199XXXX 332200 uu.. $$ 11..009955..-- 
** AArrttííccuulloo ""DDDD"" SSaallddoo FFiinnaall aall 3311..1122..1199XXXX ffuuee ddee 445500 uu.. 
MMoovviimmiieennttooss ddee IInnggrreessooss :: IInnvveennttaarriioo IInniicciiaall 660000 uu.. $$ 115500..-- 
· EElleemmeennttooss :: 
-- VVaarriiaacciióónn II..PP..CC.. AAnnuuaall 88,,99 %% 
-- VVaarriiaacciióónn II..PP..CC.. 22º SSeemmeessttrree 33,,44 %% 
EEjjeerrcciicciioo NNº 3333 :: 
CCoonn llooss ssiigguuiieenntteess aanntteecceeddeenntteess ddeetteerrmmiinnaarr yy ccoonnttaabbiilliizzaarr CCoorrrreecccciióónn MMoonneettaarriiaa ddee llooss ssiigguuiieenntteess 
pprroodduuccttooss aaddqquuiirriiddooss eenn eell mmeerrccaaddoo nnaacciioonnaall yy qquuee eessttáánn vvaalloorriizzaaddoo sseeggúúnn eell mmééttooddoo FFIIFFOO:: 
117700
** AArrttííccuulloo ""AAllffaa"" SSaallddoo FFiinnaall aall 3311..1122..1199XXXX ffuuee ddee 335500 uu.. 
MMoovviimmiieennttooss ddee IInnggrreessooss :: IInnvveennttaarriioo IInniicciiaall 775500 uu.. $$ 112200..-- 
** AArrttííccuulloo ""BBeettaa"" SSaallddoo FFiinnaall aall 3311..1122..1199XXXX ffuuee ddee 990000 uu.. 
MMoovviimmiieennttooss ddee IInnggrreessooss :: IInnvveennttaarriioo IInniicciiaall 220000 uu.. $$ 550000..-- 
CCoommpprraass 2200..0022..1199XXXX 440000 uu.. $$ 445555..-- 
CCoommpprraass 2200..0099..1199XXXX 440000 uu.. $$ 444455..-- 
** AArrttííccuulloo ""GGaammmmaa"" SSaallddoo FFiinnaall aall 3311..1122..1199XXXX ffuuee ddee 775500 uu.. 
MMoovviimmiieennttooss ddee IInnggrreessooss :: 
IInnvveennttaarriioo IInniicciiaall 770000 uu.. $$ 33..555500..-- 
CCoommpprraass 2200..0022..1199XXXX 550000 uu.. $$ 33..445500..-- 
CCoommpprraass 2200..0044..1199XXXX 440000 uu.. $$ 33..444455..-- 
CCoommpprraass 1100..0055..9955 225500 uu.. $$ 33..444400..-- 
· EElleemmeennttooss :: 
-- VVaarriiaacciióónn II..PP..CC.. AAnnuuaall 1111,,55 %% 
-- VVaarriiaacciióónn II..PP..CC.. 11º SSeemmeessttrree 1100,,00 %% 
-- VVaarriiaacciióónn II..PP..CC.. 22º SSeemmeessttrree 33,,44 %% 
EEjjeerrcciicciioo NNº 3344 :: 
CCoonn llooss ssiigguuiieenntteess aanntteecceeddeenntteess ddeetteerrmmiinnaarr yy ccoonnttaabbiilliizzaarr CCoorrrreecccciióónn MMoonneettaarriiaa ddee llooss ssiigguuiieenntteess 
pprroodduuccttooss aaddqquuiirriiddooss eenn eell mmeerrccaaddoo nnaacciioonnaall yy qquuee eessttáánn vvaalloorriizzaaddoo sseeggúúnn eell mmééttooddoo FFIIFFOO:: 
11..-- AArrttííccuulloo ""AAllffaa"".. SSaallddoo FFiinnaall 226600 uu.. 
IInnvveennttaarriioo IInniicciiaall 110000 uu $$ 112200..-- 
CCoommpprraass 1122..0011..1199XXXX 115500 uu $$ 115566..-- 
CCoommpprraass 2200..0033..1199XXXX 9900 uu $$ 115566..-- 
CCoommpprraass 1155..0055..1199XXXX 113300 uu $$ 115500..-- 
CCoommpprraass 0011..0077..1199XXXX 112200 uu $$ 115522..-- 
22..-- AArrttííccuulloo ""BBeettaa"".. SSaallddoo FFiinnaall 11000000 uu.. 
IInnvveennttaarriioo IInniicciiaall 220000 uu $$ 660000..-- 
CCoommpprraass 2200..0011..1199XXXX 330000 uu $$ 555555..-- 
CCoommpprraass 0022..0022..1199XXXX 550000 uu $$ 555500..-- 
CCoommpprraass 1122..0033..1199XXXX 550000 uu $$ 556600..-- 
CCoommpprraass 2255..0033..1199XXXX 445500 uu $$ 555555..-- 
CCoommpprraass 3300..0044..1199XXXX 330000 uu $$ 554455..-- 
CCoommpprraass 3311..0055..1199XXXX 220000 uu $$ 555500..-- 
33..-- AArrttííccuulloo ""GGaammmmaa"".. SSaallddoo FFiinnaall 555500 uu.. 
IInnvveennttaarriioo IInniicciiaall 11220000 uu $$ 330000..-- 
117711
AAnntteecceeddeenntteess :: 
-- VVaarriiaacciióónn AAnnuuaall IIPPCC 1122,,55%% 
-- VVaarriiaacciióónn PPrriimmeerr ttrriimmeessttrree IIPPCC 22,,55%% 
-- VVaarriiaacciióónn SSeegguunnddoo ttrriimmeessttrree IIPPCC 44,,55%% 
-- VVaarriiaacciióónn PPrriimmeerr SSeemmeessttrree IIPPCC 99,,55%% 
-- VVaarriiaacciióónn SSeegguunnddoo SSeemmeessttrree IIPPCC 55,,55%% 
EEjjeerrcciicciioo NNº 3355 :: 
CCoonn llooss ssiigguuiieenntteess aanntteecceeddeenntteess ddeetteerrmmiinnaarr yy ccoonnttaabbiilliizzaarr CCoorrrreecccciióónn MMoonneettaarriiaa ddee llooss ssiigguuiieenntteess 
pprroodduuccttooss aaddqquuiirriiddooss eenn eell mmeerrccaaddoo nnaacciioonnaall yy qquuee eessttáánn vvaalloorriizzaaddoo sseeggúúnn eell mmééttooddoo FFIIFFOO:: 
11.. AArrttííccuulloo ""AAllffaa"".. SSaallddoo FFiinnaall 775500 uu.. 
IInnvveennttaarriioo IInniicciiaall 660000 uu $$ 223355..-- 
CCoommpprraa 3311..0033..9977 660000 uu $$ 228855..-- 
CCoommpprraa 2211..0044..9977 550000 uu $$ 226655..-- 
CCoommpprraa 0022..0066..9977 330000 uu $$ 227755..-- 
22.. AArrttííccuulloo ““MMoonnoo”” II..FF.. 11..220000.. uu.. 
IInnggrreessooss :: CCoommpprraa 0044..0055..9977 11000000 uu.. $$ 4488..-- 
CCoommpprraa 3300..0066..9977 550000 uu.. $$ 7700..-- 
CCoommpprraa 2255..0077..9977 11000000 uu.. $$ 6666..-- 
CCoommpprraa 0088..1100..9977 220000 uu.. $$ 5500..-- 
CCoommpprraa 3300..1111..9977 330000 uu.. $$ 6600..-- 
CCoommpprraa 1100..1122..9977 770000 uu.. $$ 6633..-- 
33.. AArrttííccuulloo ““PPeerrrrooss”” II..FF.. 11..770000.. uu.. 
IInnggrreessooss :: IInnvveennttaarriioo IInniicciiaall 22550000 uu.. $$ 113311..-- 
CCoommpprraa 0066..0011..9977 110000 uu.. $$ 111100..-- 
CCoommpprraa 1155..0011..9977 660000 uu.. $$ 112255..-- 
CCoommpprraa 1166..0033..9977 11000000 uu.. $$ 113300..-- 
44.. AArrttííccuulloo ““GGaattooss”” II..FF.. 11..550000.. uu.. 
IInnggrreessooss :: IInnvveennttaarriioo IInniicciiaall 33550000 uu.. $$ 9955..-- 
AAnntteecceeddeenntteess :: 
IIPPCC -- AAnnuuaall 88,,55%% 
-- VVaarriiaacciióónn SSeegguunnddoo SSeemmeessttrree 44,,77%% 
EEjjeerrcciicciioo NNº 3366 :: 
117722
Con los siguientes antecedentes determinar y contabilizar Corrección Monetaria ddee llooss ssiigguuiieenntteess 
pprroodduuccttooss aaddqquuiirriiddooss eenn eell mmeerrccaaddoo nnaacciioonnaall yy qquuee eessttáánn vvaalloorriizzaaddoo sseeggúúnn eell mmééttooddoo FFIIFFOO:: 
11.. AArrttííccuulloo ""AAllffaa"".. SSaallddoo aall 3311..1122..9977 ddee 22..660000 uu 
IInnvveennttaarriioo IInniicciiaall 770000 uu $$ 555500..-- 
CCoommpprraass 0055..0044..9977 11..000000 uu $$ 551100..-- 
CCoommpprraass 3300..0066..9977 11..550000 uu $$ 553355..-- 
CCoommpprraass 0011..0077..9977 11..000000 uu $$ 552200..-- 
22.. AArrttííccuulloo ""BBeettaa"".. SSaallddoo aall 3311..1122..9977 ddee 880000 uu 
IInnvveennttaarriioo IInniicciiaall 665500 uu $$ 118800..-- 
CCoommpprraass 0022..0033..9977 550000 uu $$ 119955..-- 
CCoommpprraass 0011..0077..9977 770000 uu $$ 117700..-- 
CCoommpprraass 1100..0099..9977 880000 uu $$ 118855..-- 
CCoommpprraass 2200..1111..9977 550000 uu $$ 119900..-- 
33.. AArrttííccuulloo ""UUnnoo"".. SSaallddoo aall 3311..1122..9977 225500 uu 
CCoommpprraass 2200..0066..9977 440000 uu $$ 11..445500..-- 
44.. AArrttííccuulloo ""DDooss"".. SSaallddoo aall 3311..1122..9977 555500 uu 
IInnvveennttaarriioo IInniicciiaall 770000 uu $$ 11..331100..-- 
55.. AArrttííccuulloo ""TTrreess"".. SSaallddoo aall 3311..1122..9977 11..555500 uu 
IInnvveennttaarriioo IInniicciiaall 770000 uu $$ 555500..-- 
CCoommpprraass 0055..0044..9977 11..000000 uu $$ 556655..-- 
CCoommpprraass 3300..0055..9977 11..550000 uu $$ 556600..-- 
CCoommpprraass 3300..0066..9977 11..000000 uu $$ 557700..-- 
CCoommpprraass 3300..0099..9977 550000 uu $$ 555555..-- 
EElleemmeennttooss ccoorrrreeccttoorreess:: 
VVaarriiaacciióónn IIPPCC 11999977 
AAnnuuaall 66,,77%% 
PPrriimmeerr SSeemmeessttrree 55,,55%% 
SSeegguunnddoo SSeemmeessttrree 44,,22%% 
EEjjeerrcciicciioo NNº 3377 :: 
CCoonn llooss ssiigguuiieenntteess aanntteecceeddeenntteess ddeetteerrmmiinnaarr yy ccoonnttaabbiilliizzaarr CCoorrrreecccciióónn MMoonneettaarriiaa ddee llooss ssiigguuiieenntteess 
pprroodduuccttooss aaddqquuiirriiddooss eenn eell mmeerrccaaddoo nnaacciioonnaall yy qquuee eessttáánn vvaalloorriizzaaddoo sseeggúúnn eell mmééttooddoo FFIIFFOO:: 
11.. AArrttííccuulloo ""MMMM"".. SSaallddoo aall 3311..1122..9977 11..883300 uu 
117733
IInnvveennttaarriioo IInniicciiaall 11..000000 uu $$ 555500..-- 
CCoommpprraass 1155..0033..9977 11..550000 uu $$ 553300..-- 
CCoommpprraass 1144..0044..9977 990000 uu $$ 554400..-- 
CCoommpprraass 0022..0055..9977 880000 uu $$ 554455..-- 
CCoommpprraass 2200..0066..9977 990000 uu $$ 553355..-- 
22.. AArrttííccuulloo ""LLLL"".. SSaallddoo aall 3311..1122..9977 997700 uu 
CCoommpprraass 3300..0066..9977 660000 uu $$ 221100..-- 
CCoommpprraass 2255..0077..9977 770000 uu $$ 224400..-- 
CCoommpprraass 3311..0077..9977 550000 uu $$ 223355..-- 
CCoommpprraass 1100..0099..9977 880000 uu $$ 223300..-- 
CCoommpprraass 1188..1111..9977 770000 uu $$ 223355..-- 
CCoommpprraass 2266..1122..9977 440000 uu $$ 223300..-- 
33.. AArrttííccuulloo ""PPPP"".. SSaallddoo aall 3311..1122..9977 11..115555 uu 
IInnvveennttaarriioo IInniicciiaall 550000 uu $$ 333300..-- 
CCoommpprraass 2200..0033..9977 445500 uu $$ 229900..-- 
CCoommpprraass 0055..0055..9977 11..000000 uu $$ 330055..-- 
CCoommpprraass 2211..0088..9977 11..110000 uu $$ 331100..-- 
CCoommpprraass 1100..1100..9977 885500 uu $$ 331155..-- 
CCoommpprraass 2299..1111..9977 225500 uu $$ 332200..-- 
44.. AArrttííccuulloo ""OOOO"".. SSaallddoo aall 3311..1122..9977 999900 uu 
IInnvveennttaarriioo IInniicciiaall 22..000000 uu $$ 445500..-- 
55.. AArrttííccuulloo ""QQQQ"".. SSaallddoo aall 3311..1122..9977 22..333300 uu 
IInnvveennttaarriioo IInniicciiaall 33..000000 uu $$ 118800..-- 
CCoommpprraass 0011..0077..9977 22..000000 uu $$ 119955..-- 
CCoommpprraass 3311..0088..9977 22..550000 uu $$ 222200..-- 
CCoommpprraass 3300..0099..9977 11..550000 uu $$ 220055..-- 
CCoommpprraass 3311..1100..9977 22..000000 uu $$ 221100..-- 
CCoommpprraass 3300..1111..9977 22..550000 uu $$ 221155..-- 
EElleemmeennttooss ccoorrrreeccttoorreess:: 
VVaarriiaacciióónn IIPPCC AAnnuuaall 66,,33%% 
VVaarriiaacciióónn IIPPCC PPrriimmeerr SSeemmeessttrree 22,,77%% 
VVaarriiaacciióónn IIPPCC SSeegguunnddoo SSeemmeessttrree 33,,66%% 
EEjjeerrcciicciioo NNº 3388 :: 
CCoonn llooss ssiigguuiieenntteess aanntteecceeddeenntteess ddeetteerrmmiinnaarr yy ccoonnttaabbiilliizzaarr CCoorrrreecccciióónn MMoonneettaarriiaa ddee llooss ssiigguuiieenntteess 
pprroodduuccttooss aaddqquuiirriiddooss eenn eell mmeerrccaaddoo nnaacciioonnaall yy qquuee eessttáánn vvaalloorriizzaaddoo sseeggúúnn eell mmééttooddoo FFIIFFOO:: 
117744
11.. AArrttííccuulloo ““AAAAAA””.. SSaallddoo aall 3311..1122..9988 22..335500 uu 
CCoommpprraass 0077..0077..9988 33..000000 uu $$ 775555..-- 
CCoommpprraass 0022..0088..9988 22..550000 uu $$ 776655..-- 
CCoommpprraass 2288..0088..9988 11..880000 uu $$ 774455..-- 
CCoommpprraass 2200..0099..9988 22..000000 uu $$ 775500..-- 
CCoommpprraass 1111..1100..9988 11..000000 uu $$ 775555..-- 
CCoommpprraass 2211..1111..9988 550000 uu $$ 775500..-- 
22.. AArrttííccuulloo ““BBBBBB””.. SSaallddoo aall 3311..1122..9988 11..889900 uu 
IInnvveennttaarriioo IInniicciiaall 22..000000 uu $$ 551100..-- 
CCoommpprraass 1155..0011..9988 11..550000 uu $$ 550055..-- 
CCoommpprraass 1100..0033..9988 22..550000 uu $$ 449955..-- 
CCoommpprraass 2233..0055..9988 11..000000 uu $$ 550000..-- 
CCoommpprraass 2299..0066..9988 11..000000 uu $$ 550055..-- 
33.. AArrttííccuulloo ““CCCCCC””.. SSaallddoo aall 3311..1122..9988 22..778800 uu 
IInnvveennttaarriioo IInniicciiaall 66..000000 uu $$ 665500..-- 
CCoommpprraass 0011..0077..9988 22..000000 uu $$ 660000..-- 
EElleemmeennttooss ccoorrrreeccttoorreess :: 
VVaarriiaacciióónn IIPPCC AAnnuuaall 44,,33%% 
VVaarriiaacciióónn IIPPCC PPrriimmeerr SSeemmeessttrree 11,,99%% 
VVaarriiaacciióónn IIPPCC SSeegguunnddoo SSeemmeessttrree 22,,55%% 
EEjjeerrcciicciioo NNº 3399 :: 
TTaalllleerr EEvvaalluuaattiivvoo NNº 66 
88.. CCoorrrreecccciióónn MMoonneettaarriiaa ddee llaass MMeerrccaaddeerrííaass IImmppoorrttaaddaass 
EEjjeerrcciicciioo NNº 4400 :: 
CCoonn llooss ssiigguuiieenntteess aanntteecceeddeenntteess ddeetteerrmmiinnaarr yy ccoonnttaabbiilliizzaarr CCoorrrreecccciióónn MMoonneettaarriiaa ddee llooss ssiigguuiieenntteess 
pprroodduuccttooss aaddqquuiirriiddooss eenn eell mmeerrccaaddoo eexxttrraannjjeerroo yy qquuee eessttáánn vvaalloorriizzaaddoo sseeggúúnn eell mmééttooddoo FFIIFFOO:: 
117755
Compradas eenn LLiibbrraass EEsstteerrlliinnaass 
11 AArrttííccuulloo ““00111155--99””.. SSaallddoo aall 3311..1122..9988 22..111155 uu 
IInnvveennttaarriioo IInniicciiaall 22..000000 uu $$ 771100..-- 
IImmppoorrttaacciióónn 0088..0022..9988 11..550000 uu $$ 779900..-- 
IImmppoorrttaacciióónn 1100..0033..9988 11..440000 uu $$ 881100..-- 
IImmppoorrttaacciióónn 1155..0055..9988 11..770000 uu $$ 880055..-- 
IImmppoorrttaacciióónn 0011..0066..9988 11..660000 uu $$ 880088..-- 
22 AArrttííccuulloo ““00111166--66””.. SSaallddoo aall 3311..1122..9988 11..995500 uu 
IImmppoorrttaacciióónn 2200..0044..9988 550000 uu $$ 11..111100..-- 
IImmppoorrttaacciióónn 2255..0055..9988 770000 uu $$ 11..223300..-- 
IImmppoorrttaacciióónn 1166..0066..9988 880000 uu $$ 11..335500..-- 
IImmppoorrttaacciióónn 0055..0077..9988 660000 uu $$ 11..229900..-- 
IImmppoorrttaacciióónn 1188..0088..9988 990000 uu $$ 11..444400..-- 
IImmppoorrttaacciióónn 1100..0099..9988 440000 uu $$ 11..338800..-- 
IImmppoorrttaacciióónn 2211..1111..9988 660000 uu $$ 11..225500..-- 
IImmppoorrttaacciióónn 1144..1122..9988 330000 uu $$ 11..222200..-- 
CCoommpprraaddaass eenn FFrraannccoo FFrraannccééss 
33 AArrttííccuulloo ““00111177--22””.. SSaallddoo aall 3311..1122..9988 22..337700 uu 
IImmppoorrttaacciióónn 0022..0011..9988 66..000000 uu $$ 11..550000..-- 
44 AArrttííccuulloo ““00111188--00””.. SSaallddoo aall 3311..1122..9988 11..110000 uu 
II.. IInniicciiaall 33..000000 uu $$ 990000..-- 
EElleemmeennttooss ccoorrrreeccttoorreess:: 
VVaarriiaacciióónn TTiippoo ddee CCaammbbiioo :: LLiibbrraa EEsstteerrlliinnaa 
VVaarriiaacciióónn AAnnuuaall LLiibbrraa EEsstteerrlliinnaa 66,,0055 %% 
VVaarriiaacciióónn LLiibbrraa EE.. PPrriimmeerr SSeemmeessttrree 11,,4422 %% 
VVaarriiaacciióónn LLiibbrraa EE.. SSeegguunnddoo SSeemmeessttrree 33,,2200 %% 
VVaarriiaacciióónn TTiippoo ddee CCaammbbiioo :: FFrraannccoo FFrraannccééss 
VVaarriiaacciióónn AAnnuuaall FFrraannccoo FFrraannccééss 99,,3355 %% 
VVaarriiaacciióónn FFrraannccoo FF.. PPrriimmeerr SSeemmeessttrree 22,,5566 %% 
VVaarriiaacciióónn FFrraannccoo FF.. SSeegguunnddoo SSeemmeessttrree 44,,7755 %% 
117766
DDeessaarrrroolllloo:: 
MMeerrccaaddeerrííaass EExxttrraannjjeerraass iimmppoorrttaaddaass eenn LLiibbrraass EEsstteerrlliinnaass:: 
11.. AArrttííccuulloo 00111155--99 II..FF.. 22..111155 uu.. 
CCoossttoo ddiirreeccttoo $$ 880088.. xx 11..660000 uu.. == 11..229922..880000.. 
$$ 880055.. xx 551155 uu.. == 441144..557755.. 
22..111155 uu.. $$ 11..770077..337755.. 
CCoossttoo ddee rreeppoossiicciióónn uunniittaarriioo $$ 880088..((**)) ++ 33,,22%% == $$ 883333,,8866 
..((**)) pprreecciioo úúllttiimmaa iimmppoorrttaacciióónn pprriimmeerr sseemmeessttrree.. 
CCoossttoo ddee rreeppoossiicciióónn ttoottaall $$ 883333,,8866 xx 22..111155 uu.. == $$ 11..776633..661144.. 
CCoorrrreecccciióónn mmoonneettaarriiaa $$ 11..776633..661144.. -- 11..770077..337755.. == $$ 5566..223399.. 
22.. AArrttííccuulloo 00111166--66 II..FF.. 11..995500 uu.. 
CCoossttoo ddiirreeccttoo $$ 11..222200.. xx 330000 uu.. == 336666..000000.. 
$$ 11..225500.. xx 660000 uu.. == 775500..000000.. 
$$ 11..338800.. xx 440000 uu.. == 555522..000000.. 
$$ 11..444400.. xx 665500 uu.. == 993366..000000.. 
11..995500 uu.. $$ 22..660044..000000.. 
CCoossttoo ddee rreeppoossiicciióónn uunniittaarriioo $$ 11..222200..((**)) == $$ 11..222200.. 
..((**)) pprreecciioo úúllttiimmaa iimmppoorrttaacciióónn sseegguunnddoo sseemmeessttrree.. 
CCoossttoo ddee rreeppoossiicciióónn ttoottaall $$ 11..222200.. xx 11..995500 uu.. == $$ 22..337799..000000.. 
CCoorrrreecccciióónn mmoonneettaarriiaa $$ 22..337799..000000.. -- 22..660044..000000.. == $$ ((222255..000000..)) 
MMeerrccaaddeerrííaass EExxttrraannjjeerraass iimmppoorrttaaddaass eenn FFrraannccoo FFrraannccééss:: 
33.. AArrttííccuulloo 00111177--22 II..FF.. 22..337700 uu.. 
CCoossttoo ddiirreeccttoo $$ 11..550000.. xx 22..337700 uu.. == 33..555555..000000.. 
22..337700 uu.. $$ 33..555555..000000.. 
CCoossttoo ddee rreeppoossiicciióónn uunniittaarriioo $$ 11..550000..((**)) ++ 44,,7755%% == $$ 11..557711,,2255 
..((**)) pprreecciioo úúllttiimmaa iimmppoorrttaacciioonneess pprriimmeerr sseemmeessttrree.. 
CCoossttoo ddee rreeppoossiicciióónn ttoottaall $$ 11..557711,,2255 xx 22..337700 uu.. == $$ 33..772233..886633.. 
CCoorrrreecccciióónn mmoonneettaarriiaa $$ 33..772233..886633.. -- 33..555555..000000.. == $$ 116688..886633.. 
44.. AArrttííccuulloo 00111188--00 II..FF.. 11..110000 uu.. 
CCoossttoo ddiirreeccttoo $$ 990000.. xx 11..110000 uu.. == 999900..000000.. 
11..110000 uu.. $$ 999900..000000.. 
117777
Costo de reposición uunniittaarriioo $$ 990000..((**)) ++ 99,,3355%% == $$ 998844,,1155 
..((**)) nnoo hhaayy iimmppoorrttaacciioonneess dduurraannttee eell eejjeerrcciicciioo.. 
CCoossttoo ddee rreeppoossiicciióónn ttoottaall $$ 998844,,1155 xx 11..110000 uu.. == $$ 11..008822..556655.. 
CCoorrrreecccciióónn mmoonneettaarriiaa $$ 11..008822..556655.. -- 999900..000000.. == $$ 9922..556655.. 
CCoonnttaabbiilliizzaacciióónn:: 
-------------------------------------- 3311//1122//11999988 -------------------------------------------- 
MMeerrccaaddeerrííaass IImmppoorrttaaddaass 9922..666677.. 
CCoorrrreecccciióónn mmoonneettaarriiaa 9922..666677.. 
GG:: 
---------------------------------------------------------- xx ---------------------------------------------------------- 
EEjjeerrcciicciioo NNº 4411 :: 
CCoonn llooss ssiigguuiieenntteess aanntteecceeddeenntteess ddeetteerrmmiinnaarr yy ccoonnttaabbiilliizzaarr CCoorrrreecccciióónn MMoonneettaarriiaa ddee llooss ssiigguuiieenntteess 
pprroodduuccttooss aaddqquuiirriiddooss eenn eell mmeerrccaaddoo eexxttrraannjjeerroo yy qquuee eessttáánn vvaalloorriizzaaddoo sseeggúúnn eell mmééttooddoo FFIIFFOO:: 
11.. AArrttííccuulloo ""ZZZZ"" SSaallddoo FFiinnaall aall 3311..1122..1199XXXX ffuuee ddee 330000 uu.. 
IInnvveennttaarriioo IInniicciiaall 115500 uu.. $$ 556600..-- 
IImmppoorrttaacciióónn 3300..0033..1199XXXX 330000 uu.. $$ 777700..-- 
IImmppoorrttaacciióónn 3300..0066..1199XXXX 220000 uu.. $$ 889900..-- 
IImmppoorrttaacciióónn 3300..0099..1199XXXX 550000 uu.. $$ 779900..-- 
22.. AArrttííccuulloo ""ÉÉppssiilloonn"" SSaallddoo FFiinnaall aall 3311..1122..1199XXXX ffuuee ddee 660000 uu.. 
IInnvveennttaarriioo IInniicciiaall 660000 uu.. $$ 22..660000..-- 
IImmppoorrttaacciióónn 1111..0044..1199XXXX 550000 uu.. $$ 22..555500..-- 
IImmppoorrttaacciióónn 0022..0055..1199XXXX 330000 uu.. $$ 22..550000..-- 
33.. AArrttííccuulloo ""AAAAAA"".. SSaallddoo FFiinnaall 11000000 uu.. 
IImmppoorrttaacciióónn 3311..0033..1199XXXX 660000 uu $$ 22..335500..-- 
IImmppoorrttaacciióónn 2211..0044..1199XXXX 550000 uu $$ 22..665500..-- 
IImmppoorrttaacciióónn 0022..0066..1199XXXX 330000 uu $$ 22..555500..-- 
IImmppoorrttaacciióónn 1188..0088..1199XXXX 550000 uu $$ 22..660000..-- 
IImmppoorrttaacciióónn 1100..1111..1199XXXX 330000 uu $$ 22..445500..-- 
44.. AArrttííccuulloo ""BBBBBB"".. SSaallddoo FFiinnaall 990000 uu.. 
IImmppoorrttaacciióónn 0022..0011..1199XXXX 11660000 uu $$ 22..335500..-- 
AAnntteecceeddeenntteess :: 
VVaarriiaacciióónn TTiippoo ddee CCaammbbiioo :: UUSS$$ DDóóllaarr UUSSAA 
117788
VVaarriiaacciióónn AAnnuuaall TTiippoo ddee CCaammbbiioo UUSS$$ 88,,0055 %% 
VVaarriiaacciióónn PPrriimmeerr SSeemmeessttrree UUSS$$ 99,,5522 %% 
VVaarriiaacciióónn SSeegguunnddoo SSeemmeessttrree UUSS$$ 44,,5500 %% 
EEjjeerrcciicciioo NNº 4422 :: 
CCoonn llooss ssiigguuiieenntteess aanntteecceeddeenntteess ddeetteerrmmiinnaarr yy ccoonnttaabbiilliizzaarr CCoorrrreecccciióónn MMoonneettaarriiaa ddee llooss ssiigguuiieenntteess 
pprroodduuccttooss aaddqquuiirriiddooss eenn eell mmeerrccaaddoo eexxttrraannjjeerroo yy qquuee eessttáánn vvaalloorriizzaaddoo sseeggúúnn eell mmééttooddoo FFIIFFOO:: 
11.. AArrttííccuulloo ""BBeettaa"".. SSaallddoo aall 3311..1122..9999 ddee 445500 uu.. 
IImmppoorrttaacciióónn 0022..0077..9999 660000 uu $$ 227755..-- 
22.. AArrttííccuulloo ““CCAATT”” SSaallddoo aall 3311..1122..9999 ddee 550000.. uu.. 
IInnvveennttaarriioo IInniicciiaall 440000 uu.. $$ 335500..-- 
IImmppoorrttaacciióónn 1100..0022..9999 550000 uu.. $$ 336600..-- 
IImmppoorrttaacciióónn 2222..0033..9999 660000 uu.. $$ 337700..-- 
IImmppoorrttaacciióónn 1155..0055..9999 330000 uu.. $$ 335500..-- 
IImmppoorrttaacciióónn 0011..0066..9999 220000 uu.. $$ 332222..-- 
33.. AArrttííccuulloo ""GGaammmmaa"".. SSaallddoo aall 3311..1122..9999 ddee 11..770000 uu 
IImmppoorrttaacciióónn 0022..0022..9999 33..000000 uu $$ 773300..-- 
IImmppoorrttaacciióónn 0055..0066..9999 11..880000 uu $$ 774455..-- 
IImmppoorrttaacciióónn 2299..0066..9999 11..550000 uu $$ 775555..-- 
44.. AArrttííccuulloo ""ÉÉppssiilloonn"".. SSaallddoo aall 3311..1122..9999 ddee 11..330000 uu 
IInnvveennttaarriioo IInniicciiaall 11..550000 uu $$ 8855..-- 
IImmppoorrttaacciióónn 0055..0055..9999 11..000000 uu $$ 9900..-- 
IImmppoorrttaacciióónn 1100..0088..9999 11..550000 uu $$ 8888..-- 
IImmppoorrttaacciióónn 2200..0099..9999 550000 uu $$ 8866..-- 
IImmppoorrttaacciióónn 0099..1100..9999 770000 uu $$ 8877..-- 
IImmppoorrttaacciióónn 2200..1122..9999 550000 uu $$ 8866..-- 
AAnntteecceeddeenntteess :: 
VVaarriiaacciióónn TTiippoo ddee CCaammbbiioo :: UUSS$$ DDóóllaarr UUSSAA 
VVaarriiaacciióónn AAnnuuaall TTiippoo ddee CCaammbbiioo UUSS$$ 44,,0055 %% 
117799
VVaarriiaacciióónn PPrriimmeerr SSeemmeessttrree UUSS$$ ((55,,5522)) %% 
VVaarriiaacciióónn SSeegguunnddoo SSeemmeessttrree UUSS$$ 22,,5500 %% 
EEjjeerrcciicciioo NNº 4433 :: 
CCoonn llooss ssiigguuiieenntteess aanntteecceeddeenntteess ddeetteerrmmiinnaarr yy ccoonnttaabbiilliizzaarr CCoorrrreecccciióónn MMoonneettaarriiaa ddee llooss ssiigguuiieenntteess 
pprroodduuccttooss aaddqquuiirriiddooss eenn eell mmeerrccaaddoo eexxttrraannjjeerroo yy qquuee eessttáánn vvaalloorriizzaaddoo sseeggúúnn eell mmééttooddoo FFIIFFOO:: 
11.. AArrttííccuulloo ""AA"".. SSaallddoo aall 3311..1122..9977 11..550000 uu 
IImmppoorrttaacciióónn 0022..0022..9977 33..000000 uu $$ 773300..-- 
IImmppoorrttaacciióónn 0055..0066..9977 11..880000 uu $$ 774455..-- 
IImmppoorrttaacciióónn 2299..0066..9977 550000 uu $$ 773300..-- 
22.. AArrttííccuulloo ""BB"".. SSaallddoo aall 3311..1122..9977 880000 uu 
IInnvveennttaarriioo IInniicciiaall 11..550000 uu $$ 22..337700..-- 
33.. AArrttííccuulloo ""CC"".. SSaallddoo aall 3311..1122..9977 22..559900 uu 
IInnvveennttaarriioo IInniicciiaall 44..550000 uu $$ 885500..-- 
IImmppoorrttaacciióónn 0055..0055..9977 11..000000 uu $$ 886600..-- 
IImmppoorrttaacciióónn 0055..0088..9977 11..111100 uu $$ 887700..-- 
IImmppoorrttaacciióónn 0055..0099..9977 995500 uu $$ 885500..-- 
44.. AArrttííccuulloo ""DD"".. SSaallddoo aall 3311..1122..9977 11..559900 uu 
IInnvveennttaarriioo IInniicciiaall 44..550000 uu $$ 11..885500..-- 
IImmppoorrttaacciióónn 0055..0011..9977 11..000000 uu $$ 11..884400..-- 
33.. AArrttííccuulloo ""CC"".. SSaallddoo aall 3311..1122..9977 559900 uu 
IImmppoorrttaacciióónn 0055..0099..9977 33..111100 uu $$ 998800..-- 
EElleemmeennttooss ccoorrrreeccttoorreess:: 
VVaarriiaacciióónn TTiippoo ddee CCaammbbiioo :: LLiibbrraa EEsstteerrlliinnaa 
VVaarriiaacciióónn AAnnuuaall LLiibbrraa EEsstteerrlliinnaa 66,,0055 %% 
VVaarriiaacciióónn LLiibbrraa EE.. PPrriimmeerr SSeemmeessttrree 11,,4422 %% 
VVaarriiaacciióónn LLiibbrraa EE.. SSeegguunnddoo SSeemmeessttrree 33,,2200 %% 
EEjjeerrcciicciioo NNº 4444 :: 
CCoonn llooss ssiigguuiieenntteess aanntteecceeddeenntteess ddeetteerrmmiinnaarr yy ccoonnttaabbiilliizzaarr CCoorrrreecccciióónn MMoonneettaarriiaa ddee llooss ssiigguuiieenntteess 
pprroodduuccttooss aaddqquuiirriiddooss eenn eell mmeerrccaaddoo eexxttrraannjjeerroo yy qquuee eessttáánn vvaalloorriizzaaddoo sseeggúúnn eell mmééttooddoo FFIIFFOO:: 
118800
CCoommpprraaddaass eenn DDóóllaarreess UUSS$$ 
11.. AArrttííccuulloo ""OONNEE"".. SSaallddoo aall 3311..1122..9977 33..330000 uu 
IInnvveennttaarriioo IInniicciiaall 55..000000 uu $$ 112200..-- 
IImmppoorrttaacciióónn 1100..0011..9977 33..550000 uu $$ 113355..-- 
IImmppoorrttaacciióónn 1133..0033..9977 22..550000 uu $$ 113300..-- 
IImmppoorrttaacciióónn 0088..0055..9977 22..000000 uu $$ 113355..-- 
IImmppoorrttaacciióónn 3300..0066..9977 22..000000 uu $$ 111100..-- 
22.. AArrttííccuulloo ""TTWWOO””.. SSaallddoo aall 3311..1122..9977 11..556600 uu 
IImmppoorrttaacciióónn 0011..0077..9977 22..550000 uu $$ 330000..-- 
33.. AArrttííccuulloo ""TTHHRREEEE"".. SSaallddoo aall 3311..1122..9977 888800 uu 
IImmppoorrttaacciióónn 2200..0044..9977 550000 uu $$ 445500..-- 
IImmppoorrttaacciióónn 2255..0077..9977 660000 uu $$ 550000..-- 
IImmppoorrttaacciióónn 2288..0099..9977 770000 uu $$ 448800..-- 
IImmppoorrttaacciióónn 0011..1100..9977 550000 uu $$ 447700..-- 
IImmppoorrttaacciióónn 1177..1111..9977 660000 uu $$ 550000..-- 
IImmppoorrttaacciióónn 1100..1122..9977 550000 uu $$ 446600..-- 
CCoommpprraaddaass eenn LLiibbrraass EEsstteerrlliinnaass 
44.. AArrttííccuulloo ""TTEENN"".. SSaallddoo aall 3311..1122..9977 222200 uu 
IInnvveennttaarriioo IInniicciiaall 5500 uu $$ 998800..-- 
IImmppoorrttaacciióónn 2200..0011..9977 7700 uu $$ 11..005500..-- 
IImmppoorrttaacciióónn 2288..0022..9977 8800 uu $$ 11..000000..-- 
IImmppoorrttaacciióónn 1100..0033..9977 110000 uu $$ 11..115500..-- 
IImmppoorrttaacciióónn 2222..0055..9977 115500 uu $$ 11..220000..-- 
55.. AArrttííccuulloo ""TTWWEENNTTYY"".. SSaallddoo aall 3311..1122..9977 555500 uu 
IInnvveennttaarriioo IInniicciiaall 11..550000 uu $$ 22..550000..-- 
EElleemmeennttooss ccoorrrreeccttoorreess:: 
VVaarriiaacciióónn TTiippoo ddee CCaammbbiioo :: DDóóllaarr UUSS$$ 
VVaarriiaacciióónn AAnnuuaall DDóóllaarr 33,,3377 %% 
VVaarriiaacciióónn DDóóllaarr PPrriimmeerr SSeemmeessttrree ((11,,9977)) %% 
VVaarriiaacciióónn DDóóllaarr SSeegguunnddoo SSeemmeessttrree 55,,4455 %% 
VVaarriiaacciióónn TTiippoo ddee CCaammbbiioo :: LLiibbrraa EEsstteerrlliinnaa 
VVaarriiaacciióónn AAnnuuaall LLiibbrraa EEsstteerrlliinnaa 11,,1188 %% 
VVaarriiaacciióónn LLiibbrraa EE.. PPrriimmeerr SSeemmeessttrree ((33,,4488)) %% 
VVaarriiaacciióónn LLiibbrraa EE.. SSeegguunnddoo SSeemmeessttrree 44,,8833 %% 
118811
EEjjeerrcciicciioo NNº 4455 :: 
CCoonn llooss ssiigguuiieenntteess aanntteecceeddeenntteess ddeetteerrmmiinnaarr yy ccoonnttaabbiilliizzaarr CCoorrrreecccciióónn MMoonneettaarriiaa ddee llooss ssiigguuiieenntteess 
pprroodduuccttooss aaddqquuiirriiddooss eenn eell mmeerrccaaddoo eexxttrraannjjeerroo yy qquuee eessttáánn vvaalloorriizzaaddoo sseeggúúnn eell mmééttooddoo FFIIFFOO:: 
11.. AArrttííccuulloo ""AAllffaa"".. SSaallddoo aall 3311..1122..9977 11..550000 uu 
IImmppoorrttaacciióónn 1122..1122..9977 33..000000 uu $$ 663300..-- 
22.. AArrttííccuulloo ""BBeettaa"".. SSaallddoo aall 3311..1122..9977 22..550000 uu 
IInnvveennttaarriioo IInniicciiaall 11..550000 uu $$ 447700..-- 
IImmppoorrttaacciióónn 1111..1100..9977 33..000000 uu $$ 447733..-- 
IImmppoorrttaacciióónn 0055..1122..9977 11..880000 uu $$ 446655..-- 
33.. AArrttííccuulloo ""GGaammmmaa””.. SSaallddoo aall 3311..1122..9966 ddee 22..770000 uu 
IImmppoorrttaacciióónn 0022..0022..9966 22..000000 uu $$ 663300..-- 
IImmppoorrttaacciióónn 0055..0066..9966 22..880000 uu $$ 664455..-- 
IImmppoorrttaacciióónn 2299..0066..9966 11..550000 uu $$ 663300..-- 
IImmppoorrttaacciióónn 0055..0088..9966 11..771100 uu $$ 664400..-- 
IImmppoorrttaacciióónn 0055..0099..9966 445500 uu $$ 663355..-- 
44.. AArrttííccuulloo ""CC"".. SSaallddoo aall 3311..1122..9966 ddee 33..668800 uu 
IInnvveennttaarriioo IInniicciiaall 44..550000 uu $$ 11..228800..-- 
IImmppoorrttaacciióónn 0055..0088..9966 22..665500 uu $$ 11..330000..-- 
IImmppoorrttaacciióónn 0055..0099..9966 22..771100 uu $$ 11..224400..-- 
IImmppoorrttaacciióónn 1155..1100..9966 11..225500 uu $$ 11..223355..-- 
EElleemmeennttooss ccoorrrreeccttoorreess:: 
VVaarriiaacciióónn TTiippoo ddee CCaammbbiioo :: DDóóllaarr UUSS$$ 
VVaarriiaacciióónn AAnnuuaall DDóóllaarr 33,,3377 %% 
VVaarriiaacciióónn DDóóllaarr PPrriimmeerr SSeemmeessttrree ((11,,9977)) %% 
VVaarriiaacciióónn DDóóllaarr SSeegguunnddoo SSeemmeessttrree 55,,4455 %% 
EEjjeerrcciicciioo NNº 4466 :: 
CCoonn llooss ssiigguuiieenntteess aanntteecceeddeenntteess ddeetteerrmmiinnaarr yy ccoonnttaabbiilliizzaarr CCoorrrreecccciióónn MMoonneettaarriiaa ddee llooss ssiigguuiieenntteess 
pprroodduuccttooss aaddqquuiirriiddooss eenn eell mmeerrccaaddoo eexxttrraannjjeerroo yy qquuee eessttáánn vvaalloorriizzaaddoo sseeggúúnn eell mmééttooddoo FFIIFFOO:: 
11.. AArrttííccuulloo ""XXLLAA"" SSaallddoo aall 3311..1122..9966 ddee 997700 uu 
IImmppoorrttaacciióónn 0022..0022..9966 22..000000 uu $$ 113300..-- 
118822
IImmppoorrttaacciióónn 0055..0033..9966 11..550000 uu $$ 114455..-- 
IImmppoorrttaacciióónn 2299..0033..9966 880000 uu $$ 113300..-- 
IImmppoorrttaacciióónn 0055..0055..9966 11..331100 uu $$ 114400..-- 
IImmppoorrttaacciióónn 0055..0066..9966 445500 uu $$ 113355..-- 
22.. AArrttííccuulloo ""XXZZBB"" SSaallddoo aall 3311..1122..9966 ddee 11..889900 uu 
IInnvveennttaarriioo IInniicciiaall 44..550000 uu $$ 11..555500..-- 
33.. AArrttííccuulloo ""LLQQCC"" SSaallddoo aall 3311..1122..9966 ddee 11..117700 uu 
IImmppoorrttaacciióónn 0022..1111..9966 22..551100 uu $$ 5533..-- 
IImmppoorrttaacciióónn 0055..1122..9966 11..994400 uu $$ 8855..-- 
44.. AArrttííccuulloo ""MMMMDD"" SSaallddoo aall 3311..1122..9966 ddee 11..996600 uu 
IInnvveennttaarriioo IInniicciiaall 11..550000 uu $$ 33..555500..-- 
IImmppoorrttaacciióónn 2222..0011..9966 22..660000 uu $$ 33..660000..-- 
IImmppoorrttaacciióónn 1111..0044..9966 11..330000 uu $$ 33..555500..-- 
IImmppoorrttaacciióónn 0022..0055..9966 11..440000 uu $$ 33..660000..-- 
EElleemmeennttooss ccoorrrreeccttoorreess:: 
VVaarriiaacciióónn TTiippoo ddee CCaammbbiioo :: LLiibbrraa EEsstteerrlliinnaa 
VVaarriiaacciióónn AAnnuuaall LLiibbrraa EEsstteerrlliinnaa 11,,1188 %% 
VVaarriiaacciióónn LLiibbrraa EE.. PPrriimmeerr SSeemmeessttrree ((33,,4488)) %% 
VVaarriiaacciióónn LLiibbrraa EE.. SSeegguunnddoo SSeemmeessttrree 44,,8833 %% 
EEjjeerrcciicciioo NNº 4477 :: 
CCoonn llooss ssiigguuiieenntteess aanntteecceeddeenntteess ddeetteerrmmiinnaarr yy ccoonnttaabbiilliizzaarr CCoorrrreecccciióónn MMoonneettaarriiaa ddee llooss ssiigguuiieenntteess 
pprroodduuccttooss aaddqquuiirriiddooss eenn eell mmeerrccaaddoo eexxttrraannjjeerroo yy qquuee eessttáánn vvaalloorriizzaaddoo sseeggúúnn eell mmééttooddoo FFIIFFOO:: 
11.. AArrttííccuulloo ""GGGGGG"" SSaallddoo aall 3311..1122..9966 ddee 11..997700 uu 
IImmppoorrttaacciióónn 0022..0022..9966 22..000000 uu $$ 22..113300..-- 
IImmppoorrttaacciióónn 0055..0033..9966 11..550000 uu $$ 22..113355..-- 
IImmppoorrttaacciióónn 2299..0033..9966 880000 uu $$ 22..113300..-- 
IImmppoorrttaacciióónn 0055..0055..9966 11..331100 uu $$ 22..114400..-- 
IImmppoorrttaacciióónn 0055..0066..9966 22..445500 uu $$ 22..114455..-- 
22.. AArrttííccuulloo ""JJJJJJ"" SSaallddoo aall 3311..1122..9966 ddee 889900 uu 
IInnvveennttaarriioo IInniicciiaall 44..550000 uu $$ 115500..-- 
118833
33.. AArrttííccuulloo ""PPPPPP"" SSaallddoo aall 3311..1122..9966 ddee 22..117700 uu 
IImmppoorrttaacciióónn 0022..0022..9966 22..551100 uu $$ 335533..-- 
IImmppoorrttaacciióónn 0055..0077..9966 11..994400 uu $$ 336655..-- 
IImmppoorrttaacciióónn 0022..1111..9966 22..551100 uu $$ 337755..-- 
IImmppoorrttaacciióónn 0055..1122..9966 11..444400 uu $$ 335555..-- 
44.. AArrttííccuulloo ""CCCCCC"" SSaallddoo aall 3311..1122..9966 ddee 22..996600 uu 
IImmppoorrttaacciióónn 1111..0044..9966 44..330000 uu $$ 11..445500..-- 
EElleemmeennttooss ccoorrrreeccttoorreess:: 
VVaarriiaacciióónn TTiippoo ddee CCaammbbiioo :: DDóóllaarr UUSS$$ 
VVaarriiaacciióónn AAnnuuaall DDóóllaarr 33,,3377 %% 
VVaarriiaacciióónn DDóóllaarr PPrriimmeerr SSeemmeessttrree ((11,,9977)) %% 
VVaarriiaacciióónn DDóóllaarr SSeegguunnddoo SSeemmeessttrree 55,,4455 %% 
EEjjeerrcciicciioo NNº 4488 :: 
TTaalllleerr EEvvaalluuaattiivvoo NNº 77 
99.. GGaassttooss AAnnttiicciippaaddooss 
EEjjeerrcciicciioo NNº 4499 :: 
CCoonn ffeecchhaa 0011--0088--9977 ssee ccoonnttrraattaann sseegguurrooss ppaarraa llaass bbooddeeggaass,, eell vvaalloorr ddee aa pprriimmaa aannuuaall eess ddee $$ 
33..660000..000000..-- nneettooss,, llaa ccuuaall ssee ccaanncceellóó aall ccoonnttaaddoo,, eell sseegguurroo ccoommiieennzzaa aa rreeggiirr eenn eessaa mmiissmmaa ffeecchhaa.. 
FFaaccttoorr ddee CCMM ppaarraa llaass ooppeerraacciioonneess ddee AAggoossttoo eess 22,,22%% 
DDeetteerrmmiinnaarr llaass ccoonnttaabbiilliizzaacciioonneess qquuee pprroocceeddaann ppaarraa rreefflleejjaarr eell vvaalloorr ccoorrrreeggiiddoo mmoonneettaarriiaammeennttee 
qquuee ddeebbeerráá pprreesseennttaarr eenn eell bbaallaannccee aall 3311..1122.. 
EEjjeerrcciicciioo NNº 5500 :: 
CCoonn ffeecchhaa 0055..1111..9977 ssee ccaanncceellaann aall ccoonnttaaddoo 66 mmeesseess ddee aarrrriieennddoo ppoorr uunn vvaalloorr ddee $$ 115555..000000..-- ppoorr 
mmeess yy ccoommiieennzzaa aa rreeggiirr eell 0011..1111..9977.. FFaaccttoorr ddee CCMM ppaarraa llaass ooppeerraacciioonneess ddee NNoovviieemmbbrree eess 00,,99%% 
DDeetteerrmmiinnaarr llaass ccoonnttaabbiilliizzaacciioonneess qquuee pprroocceeddaann ppaarraa rreefflleejjaarr eell vvaalloorr ccoorrrreeggiiddoo mmoonneettaarriiaammeennttee 
qquuee ddeebbeerráá pprreesseennttaarr eenn eell bbaallaannccee aall 3311..1122.. 
118844
EEjjeerrcciicciioo NNº 5511 :: 
CCoonn ffeecchhaa 2266..0077..9977 ssee ccaanncceellaa pprriimmaa aannuuaall aall ccoonnttaaddoo ppoorr eell sseegguurroo ddee llaass mmeerrccaaddeerrííaass,, eell vvaalloorr 
nneettoo ddee llaa pprriimmaa aasscciieennddee aa $$ 11..990000..000000..-- yy eell sseegguurroo ccoommiieennzzaa aa rreeggiirr eell pprriimmeerr ddííaa ddeell mmeess eenn 
qquuee ssee rreeaalliizzaa eell ppaaggoo.. 
DDeetteerrmmiinnaarr llaass ccoonnttaabbiilliizzaacciioonneess qquuee pprroocceeddaann ppaarraa rreefflleejjaarr eell vvaalloorr ccoorrrreeggiiddoo mmoonneettaarriiaammeennttee 
qquuee ddeebbeerráá pprreesseennttaarr eenn eell bbaallaannccee aall 3311..1122.. 
FFaaccttoorreess ddee CCMM ppaarraa llaass ooppeerraacciioonneess ddee llooss mmeesseess:: 
-- JJuulliioo eess ddee 33,,11%% 
-- AAggoossttoo eess ddee 22,,99%% 
EEjjeerrcciicciioo NNº 5522 :: 
CCoonn ffeecchhaa 2222//0055//9977 ssee ccaanncceellaa aall ccoonnttaaddoo llaa pprriimmaa aannuuaall ddee llooss sseegguurrooss ddee llooss vveehhííccuullooss yy 
mmaaqquuiinnaarriiaass ppoorr uunn vvaalloorr nneettoo ddee $$22..335500..000000..--.. EEll sseegguurroo ccoommiieennzzaa aa rreeggiirr aa ccoonnttaarr ddeell pprriimmeerr 
ddííaa,, ddeell mmeess eenn qquuee ssee ppaaggóó.. 
DDeetteerrmmiinnaarr llaass ccoonnttaabbiilliizzaacciioonneess qquuee pprroocceeddaann ppaarraa rreefflleejjaarr eell vvaalloorr ccoorrrreeggiiddoo mmoonneettaarriiaammeennttee 
qquuee ddeebbeerráá pprreesseennttaarr eenn eell bbaallaannccee aall 3311..1122.. 
FFaaccttoorreess ddee CCMM ppaarraa llaass ooppeerraacciioonneess ddee llooss mmeesseess:: 
-- MMaayyoo eess ddee 44,,22%% 
-- JJuunniioo eess ddee 33,,88%% 
EEjjeerrcciicciioo NNº 5533 :: 
CCoonn ffeecchhaa 0011--0088--9988 ssee ccoonnttrraattaann sseegguurrooss ppaarraa llaass bbooddeeggaass,, eell vvaalloorr ddee aa pprriimmaa aannuuaall eess ddee $$ 
33..660000..000000..-- nneettooss,, llaa ccuuaall ssee ccaanncceellóó aall ccoonnttaaddoo,, eell sseegguurroo ccoommiieennzzaa aa rreeggiirr eenn eessaa mmiissmmaa ffeecchhaa.. 
FFaaccttoorr ddee CCMM ppaarraa llaass ooppeerraacciioonneess ddee aaggoossttoo eess ddee 33,,55%%.. 
DDeetteerrmmiinnaarr llaass ccoonnttaabbiilliizzaacciioonneess qquuee pprroocceeddaann ppaarraa rreefflleejjaarr eell vvaalloorr ccoorrrreeggiiddoo mmoonneettaarriiaammeennttee 
qquuee ddeebbeerráá pprreesseennttaarr eenn eell bbaallaannccee aall 3311..1122.. 
EEjjeerrcciicciioo NNº 5544 :: 
CCoonn ffeecchhaa 0011--0077--9988 ssee ccoonnttrraattaann sseegguurrooss ppaarraa llaass bbooddeeggaass,, eell vvaalloorr ddee aa pprriimmaa aannuuaall eess ddee $$ 
44..880000..000000..-- nneettooss,, llaa ccuuaall ssee ccaanncceellóó aall ccoonnttaaddoo,, eell sseegguurroo ccoommiieennzzaa aa rreeggiirr eenn eessaa mmiissmmaa ffeecchhaa.. 
FFaaccttoorr ddee CCMM ppaarraa llaass ooppeerraacciioonneess ddee jjuulliioo eess ddee 33,,22%%.. 
DDeetteerrmmiinnaarr llaass ccoonnttaabbiilliizzaacciioonneess qquuee pprroocceeddaann ppaarraa rreefflleejjaarr eell vvaalloorr ccoorrrreeggiiddoo mmoonneettaarriiaammeennttee 
qquuee ddeebbeerráá pprreesseennttaarr eenn eell bbaallaannccee aall 3311..1122.. 
EEjjeerrcciicciioo NNº 5555 :: 
TTaalllleerr EEvvaalluuaattiivvoo NNº 88 
118855
1100.. AAccttiivvoo FFiijjoo 
EEjjeerrcciicciioo NNº 5566 :: 
CCoonnttaabbiilliizzaarr ssóólloo aaqquueellllaass ppaarrttiiddaass qquuee iinntteerrvviieenneenn eenn eell ccoossttoo ddeell bbiieenn ddeell AAccttiivvoo FFiijjoo.. AAddeemmááss 
ccaallccuullaarr yy ccoonnttaabbiilliizzaarr ((mmééttooddoo iinnddiirreeccttoo)) llaa CCoorrrreecccciióónn mmoonneettaarriiaa yy llaa ddeepprreecciiaacciióónn ((mmééttooddoo 
nnoorrmmaall)) ddeell eejjeerrcciicciioo aall 3311//1122//9966 yy 3311//1122//9977.. 
CCoonn ffeecchhaa 1100//0022//9966 ssee oobbttiieennee uunn ccrrééddiittoo aa ffaavvoorr ddee llaa eemmpprreessaa,, ppoorr ppaarrttee ddeell bbaannccoo,, ppaarraa aaddqquuiirriirr 
uunnaa mmaaqquuiinnaarriiaa,, eell ddiinneerroo eess aabboonnaaddoo eenn nnuueessttrraa ccuueennttaa ccoorrrriieennttee bbaannccaarriiaa,, eell vvaalloorr aasscciieennddee aa $$ 
3300..000000..000000..-- 
CCoonn ffeecchhaa 0011//0033//9966 ssee ccoommpprraa llaa mmaaqquuiinnaarriiaa ppoorr uunn vvaalloorr bbrruuttoo ddee $$ 2299..550000..000000..-- ((IIVVAA iinncclluuiiddoo)),, 
ssee ccaanncceellaa ccoonn cchheeqquuee.. 
CCoonn ffeecchhaa 1100//0033//9966 ssee ccoonnttrraattaa aa uunn ttééccnniiccoo ppaarraa qquuee ssuuppeerrvviissee llaa iinnssttaallaacciióónn ddee llaa mmaaqquuiinnaarriiaa 
aaddqquuiirriiddaa.. SSee llee ccaanncceellaann ppoorr hhoonnoorraarriiooss uunn vvaalloorr ttoottaall ddee $$ 440000..000000..-- ccoonn cchheeqquuee.. 
CCoonn ffeecchhaa 2200//0044//9966 ssee ccaanncceellaa llaa pprriimmeerraa ccuuoottaa ddeell pprrééssttaammoo,, ddee aaccuueerrddoo aall ssiigguuiieennttee ddeettaallllee:: 
aabboonnoo aall ccaappiittaall ddeell pprrééssttaammoo $$ 660000..000000..-- ee iinntteerreesseess $$ 336600..000000..--,, eessttooss vvaalloorreess ffuueerroonn ccaarrggaaddooss 
eenn nnuueessttrraa ccuueennttaa ccoorrrriieennttee bbaannccaarriiaa.. 
CCoonn ffeecchhaa 0066//0055//9966 ssee ttiieennee qquuee ccoommpprraarr aaddiicciioonnaallmmeennttee uunnaa ppiieezzaa ppoorr uunn vvaalloorr bbrruuttoo ddee $$ 
66..449900..000000..-- ((IIVVAA iinncclluuiiddoo)),, llooss ccuuaalleess ssee ccaanncceellaann ccoonn cchheeqquuee.. DDiicchhaa ppiieezzaa eess nneecceessaarriiaa ppaarraa eell 
ccoorrrreeccttoo ffuunncciioonnaammiieennttoo ddee llaa mmaaqquuiinnaarriiaa rreecciiéénn aaddqquuiirriiddaa,, sseeggúúnn iinnffoorrmmee ttééccnniiccoo ddeell aasseessoorr.. 
CCoonn ffeecchhaa 2211//0055//9966 ccoommiieennzzaa aa ffuunncciioonnaarr llaa mmaaqquuiinnaarriiaa,, llaa ccuuaall ttiieennee aassiiggnnaaddaa uunnaa vviiddaa úúttiill 
nnoorrmmaall ddee 1177 aaññooss.. 
CCoonn ffeecchhaa 3311//0055//9966 ssee ccaanncceellaa llaa sseegguunnddaa ccuuoottaa ddeell pprrééssttaammoo sseeggúúnn eell ssiigguuiieennttee ddeettaallllee:: aabboonnoo aall 
ccaappiittaall ddeell pprrééssttaammoo $$ 666600..000000..-- ee iinntteerreesseess $$ 330000..000000..--,, eessttooss vvaalloorreess nnuueevvaammeennttee ssoonn ccaarrggaaddooss 
eenn nnuueessttrraa ccuueennttaa ccoorrrriieennttee bbaannccaarriiaa.. 
CCoonn ffeecchhaa 0011//0066//9966 ssee rreeaalliizzaa uunn ccoonnttrraattoo ddee mmaanntteenniimmiieennttoo ppoorr uunn vvaalloorr nneettoo aannuuaall ddee $$ 
55..550000..000000..--,, ccaanncceellaaddooss ccoonn cchheeqquuee.. EEll oobbjjeettiivvoo eess rreeccuurrrriirr aa eessttee ccoonnttrraattoo ccaaddaa vveezz qquuee llaa 
mmaaqquuiinnaarriiaa pprreesseennttee uunn ddeessppeerrffeeccttoo.. 
CCoonn ffeecchhaa 1100//0066//9966 ssee ccoonnttrraattaann nnuueevvaammeennttee llooss sseerrvviicciiooss ttééccnniiccooss ddee uunn pprrooffeessiioonnaall ppaarraa qquuee 
rreeaalliiccee uunnaa eevvaalluuaacciióónn ddeell ffuunncciioonnaammiieennttoo ddee llaa mmaaqquuiinnaarriiaa,, ssee ccaanncceellaann ppoorr hhoonnoorraarriiooss uunn vvaalloorr 
ttoottaall ddee $$ 330000..000000..-- ccoonn cchheeqquuee.. 
FFaaccttoorreess ddee CCMM ppaarraa 11999966 :: AAnnuuaall 88,,55%% EEnneerroo 77,,55%% 
FFeebbrreerroo 66,,99%% MMaarrzzoo 66,,33%% 
AAbbrriill 55,,88%% MMaayyoo 55,,11%% 
JJuunniioo 44,,55%% JJuulliioo 44,,00%% 
FFaaccttoorr ddee CCMM ppaarraa 11999977 :: AAnnuuaall 44,,66%% 
EEjjeerrcciicciioo NNº 5577 :: 
118866
Con fecha 22.05.97 se compra una maquinaria por un valor neto ddee $$ 88..336600..550000..-- aall ccrrééddiittoo 
ssiimmppllee yy ccuuyyaa vviiddaa úúttiill nnoorrmmaall eess ddee 2200 aaññooss.. LLaa mmááqquuiinnaa ccoommiieennzzaa aa ffuunncciioonnaarr eell 0055..0066..9977.. CCoonn 
ffeecchhaa 3300..0055..9977 ssee rreeggiissttrraa ffaaccttuurraa ppoorr eell fflleettee ddee llaa mmaaqquuiinnaarriiaa ddeessddee VVaallppaarraaííssoo aa SSaannttiiaaggoo ppoorr uunn 
vvaalloorr bbrruuttoo ddee $$ 770000..000000..-- qquuee ssee ccaanncceellaa ccoonn cchheeqquuee aa 3300 ddííaass.. DDeetteerrmmiinnee yy ccoonnttaabbiilliiccee eell ccoossttoo yy 
llaa ccuuoottaa aannuuaall ppoorr ddeepprreecciiaacciióónn aall 3311..1122..9977 yy aall 3311..1122..9988 ppoorr eell mmééttooddoo aacceelleerraaddoo.. 
FFaaccttoorreess ddee CCMM ppaarraa 11999977 :: MMaayyoo 44,,55%% JJuunniioo 44,,11%% 
FFaaccttoorr ddee CCMM ppaarraa 11999988 :: AAnnuuaall 66,,33%% 
EEjjeerrcciicciioo NNº 5588 :: 
SSee ccoommpprraa uunn vveehhííccuulloo eell 1155..0022..9977 aa uunn vvaalloorr nneettoo ddee $$ 55..993300..000000..-- ssee ccaanncceellaa ccoonn lleettrraass,, ppaarraa qquuee 
ccuummppllaa ssuu ffuunncciióónn ssee rreeqquuiieerree uunnaa ccaarrrroocceerrííaa qquuee ttiieennee uunn vvaalloorr ddee $$ 990000..000000..-- nneettooss llooss ccuuaalleess ssee 
ccaanncceellaann aall ccoonnttaaddoo eell ddííaa 2288..0022..9977,, ffeecchhaa eenn qquuee ttaammbbiiéénn ssee iinnssttaallaa yy ccoommiieennzzaa aa ffuunncciioonnaarr eell 
bbiieenn.. LLaa vviiddaa úúttiill nnoorrmmaall eess ddee 55 aaññooss.. DDeetteerrmmiinnee yy ccoonnttaabbiilliiccee eell ccoossttoo yy llaa ccuuoottaa aannuuaall ddee 
ddeepprreecciiaacciióónn aall 3311..1122..9977 yy aall 3311..1122..9988 ppoorr eell mmééttooddoo nnoorrmmaall.. PPoorr rraazzoonneess ddee ffuueerrzzaa mmaayyoorr llooss 
mmeesseess sseeppttiieemmbbrree,, ooccttuubbrree yy nnoovviieemmbbrree ddee eessee aaññoo eell vveehhííccuulloo nnoo ppuuddoo eessttaarr eenn ooppeerraacciióónn.. 
FFaaccttoorreess ddee CCMM ppaarraa 11999977 :: FFeebbrreerroo 77,,55%% MMaarrzzoo 66,,9911%% 
FFaaccttoorr ddee CCMM ppaarraa 11999988 :: AAnnuuaall 55,,99%% 
EEjjeerrcciicciioo NNº 5599 :: 
EEll 0011..0077..9977 ssee ccoommpprraa uunn eeqquuiippoo aa uunn vvaalloorr bbrruuttoo ddee $$ 2211..883300..330000..--((IIVVAA iinncclluuiiddoo)) aall ccoonnttaaddoo.. 
AAddeemmááss ssee ppaaggaann llooss hhoonnoorraarriiooss ddee uunn pprrooffeessiioonnaall ppaarraa qquuee ddeejjee ffuunncciioonnaannddoo eell eeqquuiippoo aa uunn ccoossttoo 
ddee $$ 555500..000000.. EEll eeqquuiippoo ccoommiieennzzaa aa ffuunncciioonnaarr eell 1100..0077..9977.. CCoonn ffeecchhaa 3311..0077..9977 ssee ccaanncceellaa llaa 
pprriimmeerraa ccuuoottaa ddeell pprrééssttaammoo qquuee ssee ssoolliicciittóó ppaarraa aaddqquuiirriirr mmeerrccaaddeerrííaass ddee aaccuueerrddoo aall ssiigguuiieennttee 
ddeettaallllee :: aabboonnoo aall ccaappiittaall ddeell pprrééssttaammoo $$ 440000..000000..--,, iinntteerreesseess $$ 111100..000000..--.. LLaa vviiddaa úúttiill nnoorrmmaall ddeell 
bbiieenn eess ddee 1155 aaññooss.. DDeetteerrmmiinnee yy ccoonnttaabbiilliiccee eell ccoossttoo yy llaa ccuuoottaa aannuuaall ddee ddeepprreecciiaacciióónn aall 3311..1122..9977 
yy 3311..1122..9988 ppoorr eell mmééttooddoo nnoorrmmaall.. 
FFaaccttoorreess ddee CCMM ppaarraa 11999977 :: JJuulliioo 33,,55%% AAggoossttoo 33,,00%% 
FFaaccttoorr ddee CCMM ppaarraa 11999988 :: AAnnuuaall 66,,33%% 
CCoonn ffeecchhaa 0055..0011..11999999 eell eeqquuiippoo eess vveennddiiddoo ppoorr uunn mmoonnttoo ttoottaall ddee $$ 1155..000000..000000.. ppoorr llooss ccuuaalleess 
nnooss eennttrreeggaann ddooccuummeennttooss ((lleettrraass)).. CCoonnttaabbiilliiccee eessttaa ooppeerraacciióónn.. 
EEjjeerrcciicciioo NNº 6600 :: 
EEll 0055..0033..9977 ssee aaddqquuiieerree uunnaa mmaaqquuiinnaarriiaa eenn $$ 88..550000..000000..-- nneettooss,, ssee ccaanncceellaa ccoonn uunn ccrrééddiittoo bbaannccaarriioo 
oobbtteenniiddoo ppaarraa ttaall ffiinn.. PPaarraa qquuee ffuunncciioonnee ssee ccoonnttrraattaann llooss sseerrvviicciiooss pprrooffeessiioonnaalleess ddee uunn ttééccnniiccoo eell 
118877
que cobra por su labor la suma de $ 250.000.- los cuales se cancelan aall ccoonnttaaddoo eell 0044..0044..9977.. LLaa 
mmááqquuiinnaa ccoommiieennzzaa aa ffuunncciioonnaarr eell 2266..0055..9977.. CCoonn ffeecchhaa 0022..0055..9977 ssee ccaanncceellaa ccuuoottaa ddeell pprrééssttaammoo 
ssoolliicciittaaddoo ppaarraa ccoommpprraarr eell bbiieenn ddee aaccuueerrddoo aall ssiigguuiieennttee ddeettaallllee :: aabboonnoo aa ccaappiittaall ddeell pprrééssttaammoo $$ 
118800..000000..-- mmááss $$ 1188..000000..-- ddee iinntteerreesseess;; llooss ccuuaalleess ssee ccaarrggaann eenn nnuueessttrraa ccuueennttaa ccoorrrriieennttee bbaannccaarriiaa.. 
LLaa vviiddaa úúttiill nnoorrmmaall eess ddee 2200 aaññooss.. DDeetteerrmmiinnee yy ccoonnttaabbiilliiccee eell ccoossttoo yy llaa ccuuoottaa aannuuaall ddee 
ddeepprreecciiaacciióónn aall 3311..1122..9977 yy aall 3311..1122..9988 ppoorr eell mmééttooddoo aacceelleerraaddoo.. 
FFaaccttoorreess ddee CCMM ppaarraa 11999977 :: FFeebbrreerroo 66,,11%% MMaarrzzoo 55,,77%% 
AAbbrriill 44,,55%% MMaayyoo 33,,88%% 
FFaaccttoorr ddee CCMM ppaarraa 11999988 :: AAnnuuaall 55,,33%% 
CCoonn ffeecchhaa 0033..0011..11999999 eenn llaa eemmpprreessaa ooccuurrrree uunn iinncceennddiioo qquuee ddeessttrruuyyóó ccaassii ttoottaallmmeennttee llaa 
mmaaqquuiinnaarriiaa aaddqquuiirriiddaa eell 0055..0033..9977,, ppoorr lloo qquuee ssee ddeecciiddee ccaassttiiggaarrllaa.. CCoonnttaabbiilliiccee eessttaa ooppeerraacciióónn.. 
EEjjeerrcciicciioo NNº 6611 :: 
CCoonn ffeecchhaa 2200..0011..9977 ssee ccoommpprraa uunn ccaammiióónn ppoorr uunnaa vvaalloorr ddee $$ 2255..000000..000000..-- nneettooss llooss ccuuaalleess ssee 
ccaanncceellaann ccoonn ddiinneerrooss ddee uunn pprrééssttaammoo oobbtteenniiddoo ppaarraa ttaall oobbjjeettoo.. EEll 2255..0022..9977 ssee aaddqquuiieerree uunnaa 
ccaarrrroocceerrííaa eessppeecciiaallmmeennttee ddiisseeññaaddaa ppaarraa qquuee ccuummppllaa ssuuss ffuunncciioonneess,, eell ccoossttoo dd ééssttaa eess ddee $$ 
33..550000..000000..-- bbrruuttooss,, llooss ccuuaalleess ssee rreeggiissttrraann aall ccrrééddiittoo ssiimmppllee.. EEll ccaammiióónn ccoommiieennzzaa aa ffuunncciioonnaarr eell 
2277..0022..9977.. CCoonn ffeecchhaa 3311..1100..9977 eell ccaammiióónn pprreesseennttóó uunn ddeessppeerrffeeccttoo qquuee lloo mmaannttuuvvoo ssiinn ooppeerraacciióónn 
hhaassttaa eell 3300..1111..9977.. LLaa vviiddaa úúttiill nnoorrmmaall eess ddee 1100 aaññooss.. DDeetteerrmmiinnee yy ccoonnttaabbiilliiccee eell ccoossttoo yy llaa ccuuoottaa 
aannuuaall ppoorr ddeepprreecciiaacciióónn ppoorr llooss mmééttooddooss nnoorrmmaall yy aacceelleerraaddoo.. 
FFaaccttoorreess ddee CCMM ppaarraa 11999977 :: EEnneerroo 77,,11%% FFeebbrreerroo 66,,77%% 
MMaarrzzoo 55,,55%% AAbbrriill 44,,88%% 
FFaaccttoorr ddee CCMM ppaarraa 11999988 :: AAnnuuaall 66,,33%% 
CCoonn ffeecchhaa 0033..0011..11999999 ppoorr ccaauussaass iimmpprreevviissttaass eell ccaammiióónn ssuuffrree uunn aacccciiddeennttee yy ssee ddeessttrruuyyee ccaassii 
ttoottaallmmeennttee,, ppoorr lloo qquuee ssee ddeecciiddee ccaassttiiggaarrllaa.. CCoonnttaabbiilliiccee eessttaa ooppeerraacciióónn.. 
EEjjeerrcciicciioo NNº 6622 :: 
CCoonn ffeecchhaa 1100//0033//9944 ssee ccoommpprraa mmaaqquuiinnaarriiaa eenn eell eexxttrraannjjeerroo ppoorr uunn vvaalloorr ddee UUSS$$ 5555..660000..-- vvaalloorr 
CCIIFF,, eell ttiippoo ddee ccaammbbiioo aa llaa ffeecchhaa eess ddee $$ 441155..--.. LLooss ddeerreecchhooss ddee iinntteerrnnaacciióónn ssoonn ddeell 1100%% ssoobbrree 
vvaalloorr CCIIFF.. PPaarraa ccaanncceellaarr eessttaa ccoommpprraa ssee ssoolliicciittaa uunn pprrééssttaammoo aall bbaannccoo ppoorr $$ 3333..000000..000000..-- eell ccuuaall 
eess aauuttoorriizzaaddoo yy aabboonnaaddoo eenn nnuueessttrraa ccuueennttaa ccoorrrriieennttee ppaarraa llaass rreessppeeccttiivvaass ccaanncceellaacciioonneess.. EEll 
pprrééssttaammoo ccoommeennzzaarráá aa ppaaggaarrssee aa ccoonnttaarr ddeell 3300//0044//9944 yy eenn ccuuoottaass mmeennssuuaalleess ssuucceessiivvaass ee iigguuaalleess.. 
CCoonn ffeecchhaa 2200//0033//9944 ssee rreeqquuiieerree aa uunn eessppeecciiaalliissttaa ppaarraa llaa iinnssttaallaacciióónn ddee llaa mmaaqquuiinnaa,, eell ccuuaall ccoobbrraa $$ 
335500..000000..-- ddee hhoonnoorraarriiooss pprrooffeessiioonnaalleess,, ccaanncceellaannddoo ccoonn cchheeqquuee,, yy rreeccoommiieennddaa rreeaalliizzaarr uunnaa 
eessttrruuccttuurraa mmeettáálliiccaa yy uunn rraaddiieell ddee 44xx44.. 
CCoonn ffeecchhaa 0055//0044//9944 ssee rreeaalliizzaann llooss ttrraabbaajjooss ssoolliicciittaaddooss ppoorr eell eessppeecciiaalliissttaa ppaarraa lloo ccuuaall ssee ggaassttóó eell 
ssiigguuiieennttee ddiinneerroo:: 
-- EEssttrruuccttuurraa MMeettáálliiccaa $$ 118888..000000..-- nneettooss yy 
-- RRaaddiieell 44xx44((eessttrruuccttuurraa ddee ccoonnccrreettoo)) $$ 3355..000000..-- nneettooss,, ccaanncceellaammooss ccoonn bbaannccoo.. 
118888
Con fecha 25/04/94 se comienza la instalación final de la maquinaria, sólo bbaassttaannddoo eell VVº BBº ddeell 
ttééccnniiccoo eessppeecciiaalliissttaa ppaarraa ssuu eennttrraaddaa eenn ffuunncciioonnaammiieennttoo.. 
CCoonn ffeecchhaa 3300//0044//9944 ssee ccaanncceellaa llaa 11ª ccuuoottaa ddeell pprrééssttaammoo,, iinntteerreesseess $$ 332200..000000..-- yy aabboonnoo aa ccaappiittaall 
ddeell pprrééssttaammoo ppoorr $$ 885500..000000..-- ttooddoo lloo ccuuaall ssee ccaarrggóó eenn nnuueessttrraa ccuueennttaa ccoorrrriieennttee bbaannccaarriiaa.. 
CCoonn ffeecchhaa 0055//0055//9944 ccoommiieennzzaa aa ffuunncciioonnaarr yy eenn ffoorrmmaa ppeerrmmaanneennttee llaa mmaaqquuiinnaarriiaa qquuee ttiieennee uunnaa 
vviiddaa úúttiill eessttiimmaaddaa ddee 1100 aaññooss ((nnoorrmmaall)).. LLaa eemmpprreessaa ddeecciiddee qquuee ccuuaannddoo ccoorrrreessppoonnddaa ccaallccuullaarr yy 
ccoonnttaabbiilliizzaarr llaa ddeepprreecciiaacciióónn aacceelleerraaddaa aall 3311..1122..9944 aall 3311..1122..9955.. 
FFaaccttoorreess ddee CCMM ppaarraa 11999944:: AAnnuuaall 1111,,55%% MMaarrzzoo 99,,00 %% 
AAbbrriill 88,,00 %% MMaayyoo 77,,77 %% 
FFaaccttoorreess ddee CCMM ppaarraa 11999955:: AAnnuuaall 88,,55 %% MMaayyoo 55,,77 %% 
JJuunniioo 55,,11 %% JJuulliioo 44,,33 %%.. 
SSee ppiiddee rreeaalliizzaarr ttooddaass llaass ccoonnttaabbiilliizzaacciioonneess qquuee pprroocceeddaann,, aapplliiccaarr llaa ccoorrrreecccciióónn mmoonneettaarriiaa 
yy llaa ddeepprreecciiaacciióónn eenn llooss eejjeerrcciicciiooss ddeell aaññoo 11999944 yy 11999955.. 
EEjjeerrcciicciioo NNº 6633 :: 
CCoonn ffeecchhaa 0022--0055--9955 ssee aaddqquuiieerree ccaammiioonneettaa LLuuvv DDoobbllee ccaabbiinnaa,, eenn uunn vvaalloorr bbrruuttoo ddee $$ 66..665500..448800..--,, 
ssee mmaannddaa aa ccoonnssttrruuiirr uunnaa ccaarrrroocceerrííaa llaa qquuee ccuueessttaa $$ 11..445500..000000..-- mmááss II..VV..AA..,, aaddeemmááss rreeaalliizzaa uunn 
rreeaaccoonnddiicciioonnaammiieennttoo aa llaa eessttrruuccttuurraa ((eejjeess,, ppaarraacchhooqquueess)) ppoorr uunn vvaalloorr bbrruuttoo ddee $$ 664499..000000..--.. 
EEll vveehhííccuulloo eennttrraa eenn ffuunncciioonnaammiieennttoo eell ddííaa 3311 ddee MMaayyoo ddee 11999955,, ttiieennee uunnaa vviiddaa úúttiill ddee 55 aaññooss.. 
CCaallccuullee yy ccoonnttaabbiilliiccee eell vvaalloorr aa ddeepprreecciiaarr ppoorr llooss aaññooss 11999955 yy 11999966.. 
FFaaccttoorreess ddee CCMM ppaarraa 11999955:: %%AAbbrriill 55,,55 %% MMaayyoo 55,,00 %% 
FFaaccttoorreess ddee CCMM ppaarraa 11999966:: AAnnuuaall 66,,55 %% 
CCoonn ffeecchhaa 0033..0011..11999977 ssee pprroodduuccee eell rroobboo ddee llaa ccaammiioonneettaa LLuuvv DDoobbllee ccaabbiinnaa,, ppoorr lloo qquuee ssee ddeecciiddee 
ccaarrggaarr aa rreessuullttaaddooss ddeell eejjeerrcciicciioo ccoonnssiiddeerraannddoo iirrrreeccuuppeerraabbllee eell bbiieenn.. CCoonnttaabbiilliiccee eessttaa ooppeerraacciióónn.. 
EEjjeerrcciicciioo NNº 6644 :: 
EEll 3300..0044..9977,, eennttrree oottrraass ccuueennttaass ddeell MMaayyoorr ffiigguurraann llaass ssiigguuiieenntteess :: 
MMaaqquuiinnaarriiaass $$ 2200..000000..000000..:: -- MMááqquuiinnaa ““AA”” $$ 1133..000000..000000.. 
-- MMááqquuiinnaa ““BB”” $$ 77..000000..000000.. 
DDeepprreecciiaacciióónn AAccuummuullaaddaa $$ 88..000000..000000..:: -- MMááqquuiinnaa ““AA”” $$ 55..000000..000000.. 
-- MMááqquuiinnaa ““BB”” $$ 33..000000..000000.. 
118899
El 02.05.97 se vende en efectivo la Máquina “B” en un precio total ddee $$ 44..000000..000000.. yy ccoonn ffeecchhaa 
0033..0055..9977 ssee vveennddee llaa MMááqquuiinnaa ““AA”” eenn $$ 99..000000..000000.. ppoorr llaa ccuuaall nnooss ffiirrmmaann lleettrraass.. CCoonnttaabbiilliizzaarr 
aammbbaass ooppeerraacciioonneess.. 
EEjjeerrcciicciioo NNº 6655 :: 
EEll 0033..0044..9977,, ffiigguurraann eennttrree oottrraass ccuueennttaass llaass ssiigguuiieenntteess:: 
MMaaqquuiinnaarriiaass $$ 3300..000000..000000..:: -- MMááqquuiinnaa ““AA”” $$ 1122..000000..000000.. 
-- MMááqquuiinnaa ““BB”” $$ 88..000000..000000.. 
-- MMááqquuiinnaa ““CC”” $$ 1100..000000..000000.. 
DDeepprreecciiaacciióónn AAccuummuullaaddaa $$ 1100..000000..000000..:: -- MMááqquuiinnaa ““AA”” $$ 33..000000..000000.. 
-- MMááqquuiinnaa ““BB”” $$ 22..000000..000000.. 
-- MMááqquuiinnaa ““CC”” $$ 55..000000..000000.. 
EEll 0044..0044..9977 ooccuurrrree uunn iinncceennddiioo qquuee ddeessttrruuyyee ttoottaallmmeennttee llaa MMááqquuiinnaa ““AA””;; llaa MMááqquuiinnaa ““BB”” rreessuullttaa 
ddaaññaaddaa yy ssee vveennddee eenn $$ 44..886600..000000..-- ppoorr llaa ccuuaall nnooss ffiirrmmaann lleettrraass.. PPoorr oottrraa ppaarrttee llaa MMááqquuiinnaa ““CC”” 
qquueeddóó ttoottaallmmeennttee ddeessttrruuiiddaa.. CCoonnttaabbiilliizzaarr eessttaass ooppeerraacciioonneess.. 
EEjjeerrcciicciioo NNº 6666 :: 
DDeessaarrrroollllee eell ssiigguuiieennttee eejjeerrcciicciioo ddee AAccttiivvoo FFiijjoo CCoonnttaabbiilliizzaannddoo ttooddaass llaass ooppeerraacciioonneess qquuee 
pprroocceeddaann.. 
EEll 0011//0011//9977,, aall iinniicciiaarr uunn nnuueevvoo eejjeerrcciicciioo llaa eemmpprreessaa pprreesseennttaa eennttrree ssuuss ccuueennttaass ddeell MMaayyoorr llaa 
ccuueennttaa VVeehhííccuullooss ccoonn uunn vvaalloorr ddee $$ 1155..000000..000000..--((CCaammiioonneettaa LLUUVV aaññoo 9966 $$ 88..000000..000000..-- yy 
CCaammiioonneettaa LLUUVV DDCC aaññoo 9955 $$ 77..000000..000000..--)),, ttaammbbiiéénn llaa ccuueennttaa DDeepprreecciiaacciióónn AAccuummuullaaddaa 
VVeehhííccuullooss ppoorr uunn vvaalloorr ddee $$ 33..000000..000000..--((CCaammiioonneettaa LLUUVV aaññoo 9966 $$ 11..000000..000000..-- yy CCaammiioonneettaa LLUUVV 
DDCC aaññoo 9955 $$ 22..000000..000000..--)).. PPaarraa llaa ccaammiioonneettaa LLUUVV aaññoo 9966 llaa ddeepprreecciiaacciióónn ccoorrrreessppoonnddee aa 11 aaññoo ddee 
uunn ttoottaall ddee 1100 aaññooss.. PPaarraa llaa CCaammiioonneettaa LLUUVV DDCC aaññoo 9955 llaa ddeepprreecciiaacciióónn ccoorrrreessppoonnddee aa 22 aaññooss ddee 
uunn ttoottaall ddee 1100 aaññooss.. AAmmbbaass ccaallccuullaaddaass ddeessddee llaa ffeecchhaa ddee ssuu ccoommpprraa rreessppeeccttiivvaammeennttee.. 
CCoonn ffeecchhaa 2255//0011//9977 llaa CCaammiioonneettaa LLUUVV DDCC aaññoo 9955 ssuuffrree uunn aacccciiddeennttee qquuee llaa ddeejjaa ttoottaallmmeennttee 
ddeessttrruuiiddaa.. SSee ddeecciiddee nnoo rreeppaarraarrllaa ssiinnoo ccaassttiiggaarrllaa.. 
AAll 3311//1122//9977 ddeetteerrmmiinnee yy ccoonnttaabbiilliiccee llaa ccoorrrreecccciióónn mmoonneettaarriiaa yy llaa ddeepprreecciiaacciióónn ddeell eejjeerrcciicciioo,, 
sseeppaarraaddaa ppoorr ccaammiioonneettaa,, sseeggúúnn ccoorrrreessppoonnddaa.. 
FFaaccttoorreess ddee CCMM ppaarraa 11999977:: AAnnuuaall 66,,00%% EEnneerroo 55,,55%% 
EEjjeerrcciicciioo NNº 6677 :: 
CCoonnttaabbiilliizzaarr ssóólloo aaqquueellllaass ppaarrttiiddaass qquuee iinntteerrvviieenneenn eenn eell ccoossttoo ddeell bbiieenn ddeell AAccttiivvoo FFiijjoo.. AAddeemmááss 
ccaallccuullaarr yy ccoonnttaabbiilliizzaarr llaa ccoorrrreecccciióónn mmoonneettaarriiaa yy llaa ddeepprreecciiaacciióónn ((mmééttooddoo nnoorrmmaall)) ddeell eejjeerrcciicciioo.. 
119900
Con fecha 10/02/96 se obtiene un crédito a favor de la empresa, por parte ddeell bbaannccoo,, ppaarraa aaddqquuiirriirr 
uunnaa mmaaqquuiinnaarriiaa,, eell ddiinneerroo eess aabboonnaaddoo eenn nnuueessttrraa ccuueennttaa ccoorrrriieennttee bbaannccaarriiaa,, eell vvaalloorr aasscciieennddee aa $$ 
2255..000000..000000.. 
CCoonn ffeecchhaa 1188//0022//9966 ssee ccoonnttrraattaann llooss sseerrvviicciiooss pprrooffeessiioonnaalleess ddee uunn aasseessoorr ttééccnniiccoo ppaarraa qquuee rreeaalliiccee 
uunnaa eevvaalluuaacciióónn eennttrree llaass ddiissttiinnttaass aalltteerrnnaattiivvaass qquuee ooffrreeccee eell mmeerrccaaddoo,, rreessppeeccttoo ddee llaa mmaaqquuiinnaarriiaa 
qquuee ddeesseeaa aaddqquuiirriirr llaa eemmpprreessaa.. SSee ccaanncceellaa ppoorr hhoonnoorraarriiooss uunn vvaalloorr ttoottaall ddee $$ 550000..000000.. ccoonn cchheeqquuee.. 
CCoonn ffeecchhaa 0011//0033//9966 ssee ccoommpprraa llaa mmaaqquuiinnaarriiaa ppoorr uunn vvaalloorr nneettoo ddee $$ 1199..550000..000000..--,, ssee ccaanncceellaa ccoonn 
cchheeqquuee.. DDiicchhaa ccoommpprraa ssee aajjuussttaa eessttrriiccttaammeennttee aall iinnffoorrmmee ttééccnniiccoo eemmiittiiddoo ppoorr eell aasseessoorr ccoonnttrraattaaddoo 
aanntteerriioorrmmeennttee,, aauunn mmááss ssee aaddqquuiieerree eell bbiieenn aall pprroovveeeeddoorr qquuee pprreesseennttóó llaa mmeejjoorr ooffeerrttaa,, sseeggúúnn 
iinnffoorrmmee ddeell aasseessoorr.. 
CCoonn ffeecchhaa 1155//0033//9966 ssee ccoonnttrraattaa nnuueevvaammeennttee aall mmiissmmoo ttééccnniiccoo ppaarraa qquuee ssuuppeerrvviissee llaa iinnssttaallaacciióónn ddee 
llaa mmaaqquuiinnaarriiaa aaddqquuiirriiddaa.. SSee llee ccaanncceellaann ppoorr hhoonnoorraarriiooss uunn vvaalloorr ttoottaall ddee $$ 330000..000000..-- ccoonn cchheeqquuee.. 
CCoonn ffeecchhaa 3300//0033//9966 ssee ccaanncceellaa llaa pprriimmeerraa ccuuoottaa ddeell pprrééssttaammoo,, ddee aaccuueerrddoo aall ssiigguuiieennttee ddeettaallllee:: 
aabboonnoo aall ccaappiittaall ddeell pprrééssttaammoo $$ 660000..000000..-- ee iinntteerreesseess $$ 336600..000000..--,, eessttooss vvaalloorreess ffuueerroonn ccaarrggaaddooss 
eenn nnuueessttrraa ccuueennttaa ccoorrrriieennttee bbaannccaarriiaa.. 
CCoonn ffeecchhaa 0066//0044//9966 ssee ttiieennee qquuee ccoommpprraarr aaddiicciioonnaallmmeennttee uunnaa ppiieezzaa ppoorr uunn vvaalloorr bbrruuttoo ddee $$ 
33..779999..660000..--,, llooss ccuuaalleess ssee ccaanncceellaann ccoonn cchheeqquuee.. DDiicchhaa ppiieezzaa eess nneecceessaarriiaa ppaarraa eell ccoorrrreeccttoo 
ffuunncciioonnaammiieennttoo ddee llaa mmaaqquuiinnaarriiaa rreecciiéénn aaddqquuiirriiddaa,, sseeggúúnn iinnffoorrmmee ttééccnniiccoo ddeell aasseessoorr.. 
CCoonn ffeecchhaa 1166//0044//9966 ssee ccaanncceellaann $$ 11..220000..000000..-- nneettooss,, ccoonn cchheeqquuee.. PPoorr ddeesseemmbboollssooss rreeaalliizzaaddooss 
pprroodduuccttoo ddee llaa iinnssttaallaacciióónn ffiinnaall yy ddeeffiinniittiivvaa ddee llaa mmaaqquuiinnaarriiaa aaddqquuiirriiddaa.. 
CCoonn ffeecchhaa 3300//0044//9966 ssee ccaanncceellaa llaa sseegguunnddaa ccuuoottaa ddeell pprrééssttaammoo sseeggúúnn eell ssiigguuiieennttee ddeettaallllee:: aabboonnoo aall 
ccaappiittaall ddeell pprrééssttaammoo $$ 666600..000000..-- ee iinntteerreesseess $$ 330000..000000..--,, eessttooss vvaalloorreess nnuueevvaammeennttee ssoonn ccaarrggaaddooss 
eenn nnuueessttrraa ccuueennttaa ccoorrrriieennttee bbaannccaarriiaa.. 
CCoonn ffeecchhaa 0011//0055//9966 ssee rreeaalliizzaa uunn ccoonnttrraattoo ddee mmaanntteenniimmiieennttoo ppoorr uunn vvaalloorr nneettoo aannuuaall ddee $$ 
55..550000..000000..--,, ccaanncceellaaddooss ccoonn cchheeqquuee.. EEll oobbjjeettiivvoo eess rreeccuurrrriirr aa eessttee ccoonnttrraattoo ccaaddaa vveezz qquuee llaa 
mmaaqquuiinnaarriiaa pprreesseennttee uunn ddeessppeerrffeeccttoo.. 
CCoonn ffeecchhaa 1100//0055//9966 ssee ccoonnttrraattaann nnuueevvaammeennttee llooss sseerrvviicciiooss ttééccnniiccooss ddee uunn pprrooffeessiioonnaall ppaarraa qquuee 
rreeaalliiccee uunnaa eevvaalluuaacciióónn ddeell ffuunncciioonnaammiieennttoo ddee llaa mmaaqquuiinnaarriiaa,, ssee ccaanncceellaann ppoorr hhoonnoorraarriiooss uunn vvaalloorr 
ttoottaall ddee $$ 440000..000000..-- ccoonn cchheeqquuee.. 
CCoonn ffeecchhaa 2211//0044//9966 ccoommiieennzzaa aa ffuunncciioonnaarr llaa mmaaqquuiinnaarriiaa,, llaa ccuuaall ttiieennee aassiiggnnaaddaa uunnaa vviiddaa úúttiill 
nnoorrmmaall ddee 1177 aaññooss,, rreeaalliizzaarr llaass ooppeerraacciioonneess yy ccoonnttaabbiilliizzaarr llaa ccoorrrreecccciióónn mmoonneettaarriiaa yy ddeepprreecciiaacciióónn 
ddeell eejjeerrcciicciioo aall 3311..1122..9966 yy aall 3311..1122..9977.. 
FFaaccttoorreess ddee CCMM ppaarraa 11999966:: AAnnuuaall 88,,55%% EEnneerroo 77,,55%% 
FFeebbrreerroo 66,,99%% MMaarrzzoo 66,,33%% 
AAbbrriill 55,,88%% MMaayyoo 55,,11%% 
JJuunniioo 44,,55%% JJuulliioo 44,,00%% 
119911
FFaaccttoorreess ddee CCMM ppaarraa 11999977:: AAnnuuaall 66,,00%% EEnneerroo 55,,55%% 
FFeebbrreerroo 55,,00%% MMaarrzzoo 44,,66%% 
AAbbrriill 44,,11%% MMaayyoo 33,,99%% 
JJuunniioo 33,,33%% JJuulliioo 22,,88%% 
EEjjeerrcciicciioo NNº 6688 :: 
DDeessaarrrroollllee eell ssiigguuiieennttee eejjeerrcciicciioo.. CCoonnttaabbiilliizzaarr ssóólloo aaqquueellllaass ppaarrttiiddaass qquuee iinntteerrvviieenneenn eenn eell ccoossttoo 
ddeell bbiieenn ddeell AAccttiivvoo FFiijjoo.. AAddeemmááss ccaallccuullaarr yy ccoonnttaabbiilliizzaarr llaa ccoorrrreecccciióónn mmoonneettaarriiaa yy llaa 
ddeepprreecciiaacciióónn ((mmééttooddoo aacceelleerraaddoo)) ddeell eejjeerrcciicciioo aall 3311..1122..9988 yy aall 3311..1122..9999.. 
CCoonn ffeecchhaa 1100//0011//9988 ssee oobbttiieennee uunn ccrrééddiittoo aa ffaavvoorr ddee llaa eemmpprreessaa,, ppoorr ppaarrttee ddeell bbaannccoo,, ppaarraa aaddqquuiirriirr 
uunnaa mmaaqquuiinnaarriiaa,, eell ddiinneerroo eess aabboonnaaddoo eenn nnuueessttrraa ccuueennttaa ccoorrrriieennttee bbaannccaarriiaa,, eell vvaalloorr aasscciieennddee aa $$ 
4400..000000..000000..-- 
CCoonn ffeecchhaa 0011//0022//9988 ssee ccoommpprraa mmaaqquuiinnaarriiaa ppoorr uunn vvaalloorr bbrruuttoo ddee $$3388..552277..000000..-- ((IIVVAA iinncclluuiiddoo)),, ssee 
ccaanncceellaa ccoonn cchheeqquuee.. DDiicchhaa ccoommpprraa ssee aajjuussttaa eessttrriiccttaammeennttee aa llaass nneecceessiiddaaddeess ddee llaa eemmpprreessaa,, aauunn 
mmááss ssee aaddqquuiieerree eell bbiieenn aall pprroovveeeeddoorr qquuee pprreesseennttóó llaa mmeejjoorr ooffeerrttaa.. 
CCoonn ffeecchhaa 1100//0033//9988 ssee ccoonnttrraattaa aa uunn ttééccnniiccoo ppaarraa qquuee ssuuppeerrvviissee llaa iinnssttaallaacciióónn ddee llaa mmaaqquuiinnaarriiaa.. SSee 
llee ccaanncceellaann hhoonnoorraarriiooss ccoonn cchheeqquuee ppoorr vvaalloorr ttoottaall ddee $$ 550000..000000..--.. 
CCoonn ffeecchhaa 3300//0033//9988 ssee ccaanncceellaa llaa pprriimmeerraa ccuuoottaa ddeell pprrééssttaammoo,, ddee aaccuueerrddoo aall ssiigguuiieennttee ddeettaallllee:: 
aabboonnoo aall ccaappiittaall ddeell pprrééssttaammoo $$ 550000..000000..-- ee iinntteerreesseess $$ 226600..000000..--,, eessttooss vvaalloorreess ffuueerroonn ccaarrggaaddooss 
eenn nnuueessttrraa ccuueennttaa ccoorrrriieennttee bbaannccaarriiaa.. 
CCoonn ffeecchhaa 0066//0044//9988 ssee ttiieennee qquuee ccoommpprraarr aaddiicciioonnaallmmeennttee uunnaa ppiieezzaa ppoorr uunn vvaalloorr bbrruuttoo ddee $$ 
77..772299..559900..--,, llooss ccuuaalleess ssee ccaanncceellaann ccoonn cchheeqquuee.. DDiicchhaa ppiieezzaa eess nneecceessaarriiaa ppaarraa eell ccoorrrreeccttoo 
ffuunncciioonnaammiieennttoo ddee llaa mmaaqquuiinnaarriiaa rreecciiéénn aaddqquuiirriiddaa.. 
CCoonn ffeecchhaa 3300//0044//9988 ssee ccaanncceellaa llaa sseegguunnddaa ccuuoottaa ddeell pprrééssttaammoo sseeggúúnn eell ssiigguuiieennttee ddeettaallllee:: aabboonnoo aall 
ccaappiittaall ddeell pprrééssttaammoo $$ 556600..000000..-- ee iinntteerreesseess $$ 220000..000000..--,, eessttooss vvaalloorreess nnuueevvaammeennttee ssoonn ccaarrggaaddooss 
eenn nnuueessttrraa ccuueennttaa ccoorrrriieennttee bbaannccaarriiaa.. 
CCoonn ffeecchhaa 3311//0055//9988 ssee ccaanncceellaa llaa tteerrcceerraa ccuuoottaa ddeell pprrééssttaammoo sseeggúúnn eell ssiigguuiieennttee ddeettaallllee:: aabboonnoo aall 
ccaappiittaall ddeell pprrééssttaammoo $$ 660000..000000..-- ee iinntteerreesseess $$ 116600..000000..--,, eessttooss vvaalloorreess nnuueevvaammeennttee ssoonn ccaarrggaaddooss 
eenn nnuueessttrraa ccuueennttaa ccoorrrriieennttee bbaannccaarriiaa.. 
CCoonn ffeecchhaa 1100//0066//9988 ssee ccoonnttrraattaann nnuueevvaammeennttee llooss sseerrvviicciiooss ttééccnniiccooss ddee uunn pprrooffeessiioonnaall ppaarraa qquuee 
rreeaalliiccee uunnaa eevvaalluuaacciióónn ddeell ffuunncciioonnaammiieennttoo ddee llaa mmaaqquuiinnaarriiaa,, ssee ccaanncceellaann ppoorr hhoonnoorraarriiooss uunn vvaalloorr 
ttoottaall ddee $$ 220000..000000..-- ccoonn cchheeqquuee.. 
RReeaalliizzaarr llaass ooppeerraacciioonneess ssaabbiieennddoo qquuee ccoonn ffeecchhaa 1122//0055//9988 llaa mmaaqquuiinnaarriiaa ccoommiieennzzaa aa ffuunncciioonnaarr yy 
qquuee ttiieennee uunnaa vviiddaa úúttiill nnoorrmmaall ddee 2266 aaññooss.. 
FFaaccttoorr ddee CCMM ppaarraa 11999988 EEnneerroo 66,,33%% FFeebbrreerroo 55..88%% 
MMaarrzzoo 55,,44%% AAbbrriill 55,,00%% 
MMaayyoo 44,,66%% JJuunniioo 44,,22%% 
119922
FFaaccttoorr ddee CCMM ppaarraa 11999999 AAnnuuaall 55,,33%% 
EEjjeerrcciicciioo NNº 6699 :: 
EEffeeccttuuaarr llaass ooppeerraacciioonneess qquuee ccoorrrreessppoonnddaa yy ccoonnttaabbiilliizzaarr ttaalleess hheecchhooss qquuee aaffeeccttaann aa ddiissttiinnttooss 
bbiieenneess ddeell AAccttiivvoo FFiijjoo.. 
AAll 3311..1122..22000000 llaa ccuueennttaa EEddiiffiicciiooss rreeggiissttrraa uunn ssaallddoo ddee $$ 4455..885500..000000,, eell ccuuaall ssee ddeettaallllaa ddee llaa 
ssiigguuiieennttee mmaanneerraa:: 
-- BBiieenn RRaaíízz pprriinncciippaall $$ 2255..339900..550000.. 
-- BBooddeeggaa pprriinncciippaall $$ 1100..775500..550000.. 
-- BBooddeeggaa ddee mmaatteerriiaalleess $$ 99..770099..000000.. 
AAddeemmááss,, llaa ccuueennttaa ddeepprreecciiaacciióónn aaccuummuullaaddaa eeddiiffiicciiooss pprreesseennttaa aa eessaa mmiissmmaa ffeecchhaa uunn ssaallddoo ddee $$ 
1122..663355..887700..,, ccoonn eell ssiigguuiieennttee ddeettaallllee:: 
-- BBiieenn RRaaíízz pprriinncciippaall $$ 66..112200..554400.. 
-- BBooddeeggaa pprriinncciippaall $$ 33..777700..991100.. 
-- BBooddeeggaa ddee mmaatteerriiaalleess $$ 22..774444..442200.. 
CCoonn ffeecchhaa 0055..0011..22000011 ooccuurrrree llaa ssiigguuiieennttee ssiittuuaacciióónn,, eess vveennddiiddaa llaa bbooddeeggaa pprriinncciippaall eenn llaa ssuummaa ddee 
$$ 99..880000..000000..,, vvaalloorr qquuee eess ppeerrcciibbiiddoo eenn uunn 3300%% aall ccoonnttaaddoo yy eell ssaallddoo nnooss ddooccuummeennttaann ccoonn lleettrraass.. 
CCoonn ffeecchhaa 0077..0011..22000011 ooccuurrrree llaa ssiigguuiieennttee ssiittuuaacciióónn,, uunn ssiinniieessttrroo aaffeeccttaa aa llaa bbooddeeggaa ddee mmaatteerriiaalleess 
ppoorr lloo qquuee qquueeddaa ttoottaallmmeennttee ddeessttrruuiiddaa,, ddee ttaall ffoorrmmaa qquuee llaa eemmpprreessaa ddeecciiddee eeffeeccttuuaarr llaa 
ccoonnttaabbiilliizzaacciióónn qquuee rreefflleejjee eessee hheecchhoo.. 
EEjjeerrcciicciioo NNº 7700 :: 
TTaalllleerr EEvvaalluuaattiivvoo NNº 99 
1111.. AAccttiivvooss IInnttaannggiibblleess 
EEjjeerrcciicciioo NNº 7711 :: 
CCoonn ffeecchhaa 0055//0066//22000000,, llaa eemmpprreessaa ddeesseemmbboollssaa ppoorr ccoonncceeppttoo ddee GGaassttoo ppoorr IInnvveessttiiggaacciióónn CCiieennttííffiiccaa 
yy TTeeccnnoollóóggiiccaa llaa ssuummaa ttoottaall ddee $$ 99..440000..000000..,, ddiicchhoo vvaalloorr ssee ccaanncceellóó ccoonn cchheeqquuee eenn ssuu 
ooppoorrttuunniiddaadd.. PPaarraa nnoo aaffeeccttaarr eell eejjeerrcciicciioo aaccttuuaall llaa ssoocciieeddaadd ddeecciiddee qquuee ddiicchhoo ggaassttoo ssee aammoorrttiizzaarráá 
eenn 33 aaññooss,, ccoonnttaaddooss ddeessddee llaa ffeecchhaa ddee ssuu ccaanncceellaacciióónn.. SSee ppiiddee ddeetteerrmmiinnaarr llaa ccuuoottaa ddee aammoorrttiizzaacciióónn 
ppaarraa eell eejjeerrcciicciioo tteerrmmiinnaaddoo aall 3311//1122//22000000 yy 3311//1122//22000011;; ccoonnttaabbiilliizzáánnddoollaass.. 
FFaaccttoorreess ddee CCMM ppaarraa 22000000:: JJuunniioo 22,,55%% JJuulliioo 22,,11%% 
FFaaccttoorr ddee CCMM ppaarraa 22000011:: AAnnuuaall 33,,99%% 
EEjjeerrcciicciioo NNº 7722 :: 
CCoonn ffeecchhaa 2288//0055//11999999 llaa eemmpprreessaa ddeesseemmbboollssaa llaa ssuummaa ddee $$ 2222..550000..000000..,, vvaalloorr qquuee ssee ccaanncceellaa ccoonn 
cchheeqquuee yy qquuee ccoorrrreessppoonnddee ““GGaassttooss ddee IInnvveessttiiggaacciióónn TTeeccnnoollóóggiiccaa yy DDeessaarrrroolllloo IInndduussttrriiaall””.. LLaa 
eemmpprreessaa hhaa ddeetteerrmmiinnaaddoo ddiissttrriibbuuiirr eell ttoottaall ddee llaa iinnvveerrssiióónn eenn 33 aaññooss ccoonnsseeccuuttiivvooss,, ppaarrttiieennddoo ppoorr eell 
aaññoo 11999999.. SSee ppiiddee ddeetteerrmmiinnaarr llaa ccuuoottaa ddee aammoorrttiizzaacciióónn yy llaa ccoorrrreecccciióónn mmoonneettaarriiaa ppaarraa eell ssaallddoo ddee 
119933
la cuenta de gasto diferido para los ejercicios terminados al 3311//1122//11999999 yy 3311//1122//22000000.. CCoonnttaabbiilliiccee 
ttooddaass llaass ooppeerraacciioonneess,, llaa aammoorrttiizzaacciióónn ssee rreeggiissttrraa ppoorr eell mmééttooddoo iinnddiirreeccttoo.. 
FFaaccttoorreess ddee CCMM ppaarraa 11999999:: MMaayyoo 33,,55%% JJuunniioo 33,,11%% 
FFaaccttoorr ddee CCMM ppaarraa 22000000:: AAnnuuaall 44,,33%% 
EEjjeerrcciicciioo NNº 7733 :: 
CCoonn ffeecchhaa 1100..0033..9988 llaa eemmpprreessaa aaddqquuiieerree llaa mmaarrccaa ““CChhee ccooppeettee”” ppoorr uunn vvaalloorr ttoottaall ddee $$ 
1155..000000..000000..,, sseeggúúnn ccoonnttrraattoo,, llooss ccuuaalleess ssoonn ccaanncceellaaddooss ccoonn cchheeqquuee aa 3300 ddííaass.. PPoorr ttrraattaarrssee ddee uunnaa 
iinnvveerrssiióónn ssiiggnniiffiiccaattiivvaa llaa eemmpprreessaa ddeecciiddee aammoorrttiizzaarrllaa eenn 44 aaññooss,, ppaarrttiieennddoo ppoorr eell aaccttuuaall.. 
DDeetteerrmmiinnee yy ccoonnttaabbiilliiccee llooss mmoonnttooss ppoorr aammoorrttiizzaacciióónn aall 3311..1122..9988,, aall 3311..1122..9999 yy aall 3311..1122..22000000.. 
FFaaccttoorreess ddee CCMM ppaarraa 11999988:: MMaarrzzoo 44,,99%% AAbbrriill 33,,77%% 
FFaaccttoorr ddee CCMM ppaarraa 11999999:: AAnnuuaall 55,,55%% 
FFaaccttoorr ddee CCMM ppaarraa 22000000:: AAnnuuaall 44,,66%% 
EEjjeerrcciicciioo NNº 7744 :: 
EEll ssaallddoo ddee llaa ccuueennttaa ““GGaassttooss ddee OOrrggaanniizzaacciióónn yy PPuueessttaa eenn MMaarrcchhaa”” aall 3311..1122..9977 pprreesseennttaa uunn ssaallddoo 
ddeeuuddoorr ppoorr uunn vvaalloorr ddee $$ 1199..555500..660000..,, ppoorr ssuu ppaarrttee llaa ccuueennttaa ““AAmmoorrttiizzaacciióónn AAccuummuullaaddaa ddee GGaassttooss 
ddee oorrggaanniizzaacciióónn yy PPuueessttaa eenn MMaarrcchhaa”” aa eessaa mmiissmmaa ffeecchhaa pprreesseennttaa uunn ssaallddoo aaccrreeeeddoorr aasscceennddiieennttee aa 
llaa ssuummaa ddee $$ 66..772200..330000.. FFaallttaannddoo ppoorr aammoorrttiizzaarr ccuuaattrroo aaññooss.. DDeetteerrmmiinnee yy ccoonnttaabbiilliiccee llaa ccuuoottaa 
aannuuaall ppoorr aammoorrttiizzaacciióónn ccoorrrreessppoonnddiieennttee aa llooss eejjeerrcciicciiooss tteerrmmiinnaaddooss aall 3311..1122..9988 yy 3311..1122..9999 
FFaaccttoorr ddee CCMM ppaarraa 11999988:: AAnnuuaall 66,,33%% 
FFaaccttoorr ddee CCMM ppaarraa 11999999:: AAnnuuaall 44,,77%% 
EEjjeerrcciicciioo NNº 7755 :: 
LLaa eemmpprreessaa ddeesseemmbboollssóó eell 2222..1100..9977 ppoorr ccoonncceeppttoo ddee GGaassttooss ppoorr IInnvveessttiiggaacciióónn yy DDeessaarrrroolllloo 
TTeeccnnoollóóggiiccoo ddee PPrroodduuccttooss NNuueevvooss llaa ssuummaa ddee $$ 2255..440000..000000.. ddee aaccuueerrddoo aall ccoonnttrraattoo ccoonnttrraaííddoo ccoonn 
llaa eemmpprreessaa iinnvveessttiiggaaddoorraa.. PPoorr lloo ssiiggnniiffiiccaattiivvoo ddeell mmoonnttoo ddee llaa iinnvveerrssiióónn,, llaa eemmpprreessaa ddeecciiddee 
ddiissttrriibbuuiirrllaa eenn 33 aaññooss ccoonnttaaddooss ddeessddee eell eejjeerrcciicciioo aaccttuuaall.. DDeetteerrmmiinnee yy ccoonnttaabbiilliiccee llaa ccuuoottaa aannuuaall 
ppoorr aammoorrttiizzaacciióónn ddee llooss eejjeerrcciicciiooss ffiinnaalliizzaaddooss aall 3311..1122..9977,, aall 3311..1122..9988 yy aall 3311..1122..9999.. 
FFaaccttoorreess ddee CCMM ppaarraa 11999977:: OOccttuubbrree 44,,99%% NNoovviieemmbbrree 
33,,77%% 
FFaaccttoorr ddee CCMM ppaarraa 11999988:: AAnnuuaall 44,,11%% 
FFaaccttoorr ddee CCMM ppaarraa 11999999:: AAnnuuaall 33,,66%% 
EEjjeerrcciicciioo NNº 7766 :: 
119944
Con fecha 21.04.98 la empresa adquiere los Derechos de Patentes de Invención ppoorr uunn vvaalloorr ttoottaall 
ddee $$ 5555..445500..550000..,, ccaanncceellaannddoo eell 5500%% aall ccoonnttaaddoo ccoonn cchheeqquuee aall ddííaa yy ppoorr eell ssaallddoo ssee ddooccuummeennttaa 
ccoonn lleettrraass rreeaajjuussttaabblleess.. PPoorr ttrraattaarrssee ddee uunn mmoonnttoo iimmppoorrttaannttee ssee hhaa ddeecciiddiiddoo ddiissttrriibbuuiirr eell ggaassttoo ppoorr 
llaa iinnvveerrssiióónn eenn 44 aaññooss ppaarrttiieennddoo ppoorr eell eejjeerrcciicciioo aaccttuuaall.. DDeetteerrmmiinnee yy ccoonnttaabbiilliiccee llaa ccuuoottaa aannuuaall ppoorr 
aammoorrttiizzaacciióónn ppaarraa llooss eejjeerrcciicciiooss tteerrmmiinnaaddooss aall 3311..1122..9988,, aall 3311..1122..9999 yy aall 3311..1122..22000000.. 
FFaaccttoorreess ddee CCMM ppaarraa 11999988:: AAbbrriill 44,,77%% 
FFaaccttoorr ddee CCMM ppaarraa 11999999:: AAnnuuaall 66,,33%% 
FFaaccttoorr ddee CCMM ppaarraa 22000000:: AAnnuuaall 44,,77%% 
EEjjeerrcciicciioo NNº 7766 :: 
TTaalllleerr EEvvaalluuaattiivvoo NNº 1100 
1122.. PPrroovviissiioonneess 
EEjjeerrcciicciioo NNº 7777 :: 
CCoonn ffeecchhaa 2299//1122//9988 llaa eemmpprreessaa pprroovviissiioonnaa eell ggaassttoo ppoorr tteellééffoonnoo ppoorr uunn vvaalloorr ddee $$ 6655..000000..,, eell 
0055//0011//9999 lllleeggaa llaa ccuueennttaa ccoorrrreessppoonnddiieennttee aall ccoonnssuummoo eeffeeccttuuaaddoo eenn eell eejjeerrcciicciioo aanntteerriioorr ppoorr uunn 
vvaalloorr bbrruuttoo ddee $$ 7766..770000..,, llaa ccuuaall eess ccaanncceellaaddaa ccoonn cchheeqquuee eessee mmiissmmoo ddííaa.. CCoonnttaabbiilliizzaarr llaass 
ooppeerraacciioonneess ddee aammbbooss eejjeerrcciicciiooss.. 
EEjjeerrcciicciioo NNº 7788 :: 
CCoonn ffeecchhaa 3300//1122//9988 llaa eemmpprreessaa pprroovviissiioonnaa eell ggaassttoo ppoorr eelleeccttrriicciiddaadd ppoorr uunn vvaalloorr ddee $$ 4455..000000..--,, eell 
1100//0011//9999 lllleeggaa llaa ccuueennttaa ccoorrrreessppoonnddiieennttee aall ccoonnssuummoo ddeell eejjeerrcciicciioo aanntteerriioorr ppoorr uunn vvaalloorr bbrruuttoo ddee $$ 
5599..000000..,, llaa ccuuaall eess ccaanncceellaaddaa eessee mmiissmmoo ddííaa ccoonn cchheeqquuee.. CCoonnttaabbiilliizzaarr llaass ooppeerraacciioonneess ddee aammbbooss 
eejjeerrcciicciiooss.. 
EEjjeerrcciicciioo NNº 7799 :: 
CCoonn ffeecchhaa 3311//1122//9988 llaa eemmpprreessaa pprroovviissiioonnaa eell ggaassttoo ppoorr ccoonncceeppttoo ddee BBoonnoo ppoorr VVaaccaacciioonneess ppoorr uunn 
vvaalloorr ddee $$ 88..556600..000000..--,, eell 0044//0011//9999 aall ddeetteerrmmiinnaarr ccoonn eexxaaccttiittuudd ddiicchhoo vvaalloorr ssee eessttaabblleeccee qquuee eell 
mmoonnttoo aasscceennddeerráá aa $$ 88..445500..000000..,, bboonnoo qquuee ssee ccaanncceellaa ccoonn cchheeqquuee eell ddííaa 1100//0011//9999.. CCoonnttaabbiilliizzaarr llaass 
ooppeerraacciioonneess ddee aammbbooss eejjeerrcciicciiooss.. 
EEjjeerrcciicciioo NNº 8800 :: 
CCoonn ffeecchhaa 2299//1122//9988 llaa eemmpprreessaa pprroovviissiioonnaa eell ggaassttoo ppoorr ccoonncceeppttoo ddee aasseeoo aa llaass ddeeppeennddeenncciiaass ddee llaa 
eennttiiddaadd ppoorr uunn vvaalloorr ddee $$ 117733..000000..--,, eell 0066//0011//9999 eell pprroovveeeeddoorr ddee ddiicchhoo sseerrvviicciioo nnooss rreemmiittee ffaaccttuurraa 
ppoorr uunn vvaalloorr bbrruuttoo ddee $$ 223300..110000..,, llaa ccuuaall eess ccaanncceellaaddaa ccoonn cchheeqquuee eell ddííaa 0088//0011//9999.. CCoonnttaabbiilliizzaarr llaass 
ooppeerraacciioonneess ddee aammbbooss eejjeerrcciicciiooss.. 
EEjjeerrcciicciioo NNº 8811 :: 
119955
Con fecha 31/12/98 la empresa provisiona el gasto por reparaciones ddee bbooddeeggaass ((ppaarrttee 
pprrooppoorrcciioonnaall ddee aaccuueerrddoo aall aavvaannccee ddee llaass oobbrraass )) ppoorr uunn vvaalloorr ddee $$ 11..773300..000000..,, eell 1166//0022//9999 ssee 
tteerrmmiinnaa llaa oobbrraa yy eell ccoossttoo ttoottaall ddee eellllaa aallccaannzzóó llaa ssuummaa ddee $$ 33..226600..550000..-- nneettooss sseeggúúnn ffaaccttuurraa ddee llaa 
ccoonnssttrruuccttoorraa qquuee ssee ccaanncceellóó ccoonn cchheeqquuee eell ddííaa 2288//0022//9999,, ddeetteerrmmiinnaannddoo qquuee llaa ppaarrttee pprrooppoorrcciioonnaall 
ccoorrrreessppoonnddiieennttee aall eejjeerrcciicciioo aanntteerriioorr aasscceennddiióó aa llaa cciiffrraa ddee $$ 11..889900..660000..-- CCoonnttaabbiilliizzaarr llaass 
ooppeerraacciioonneess ddee aammbbooss eejjeerrcciicciiooss.. 
EEjjeerrcciicciioo NNº 8822 :: 
CCoonn ffeecchhaa 3311//1122//9988 llaa eemmpprreessaa pprroovviissiioonnaa eell ggaassttoo ppoorr ccoonncceeppttoo ddee aagguuaa ppoottaabbllee ppoorr uunn vvaalloorr ddee 
$$ 1177..000000..--,, eell 2222//0011//9999 nnooss lllleeggaa llaa ffaaccttuurraa ccoorrrreessppoonnddiieennttee aall ccoonnssuummoo ddeell eejjeerrcciicciioo aanntteerriioorr ppoorr 
uunn vvaalloorr bbrruuttoo ddee $$ 1177..000000,, eess ccaanncceellaaddaa eessee mmiissmmoo ddííaa ccoonn cchheeqquuee.. CCoonnttaabbiilliizzaarr llaass ooppeerraacciioonneess 
ddee aammbbooss eejjeerrcciicciiooss.. 
EEjjeerrcciicciioo NNº 8833 :: 
TTaalllleerr EEvvaalluuaattiivvoo NNº 1111 
1133.. IInnggrreessooss AAnnttiicciippaaddooss 
EEjjeerrcciicciioo NNº 8844 :: 
CCoonn ffeecchhaa 0011--0066--9977 ssee ddaa eenn aarrrreennddaammiieennttoo sseeggúúnn ccoonnttrraattoo,, eenn eell ccuuaall ssee eessttaabblleeccee uunnaa 
ccllááuussuullaa ddee rreeaajjuussttaabbiilliiddaadd,, bbooddeeggaass ppoorr llaass ccuuaalleess ssee ccoobbrraa uunnaa rreennttaa aannuuaall ddee $$ 
22..440000..000000..,, ssee ppeerrcciibbee eenn eessttaa mmiissmmaa ffeecchhaa eenn eeffeeccttiivvoo ttooddoo eell ddiinneerroo,, ddeebbiiddoo aa qquuee 
ccoommiieennzzaa aa rreeggiirr eell ccoonnttrraattoo eessee mmiissmmoo ddííaa.. 
DDeetteerrmmiinnaarr llaass ccoonnttaabbiilliizzaacciioonneess qquuee pprroocceeddaann ppaarraa rreefflleejjaarr eell ssaallddoo qquuee ddeebbeerráá pprreesseennttaarr 
eenn eell bbaallaannccee aall 3311..1122..9977 ddoonnddee eell ffaaccttoorr ddee CCMM ppaarraa llaass ooppeerraacciioonneess ddee jjuunniioo eess ddee 44,,22%%.. 
EEjjeerrcciicciioo NNº 8855 :: 
CCoonn ffeecchhaa 3300..0066..9999 ssee ppeerrcciibbeenn 1100 mmeesseess ddee aarrrriieennddoo eenn ffoorrmmaa aaddeellaannttaaddaa ppoorr uunn vvaalloorr 
ttoottaall ddee $$ 22..004400..000000..,, eell ppaaggoo eess eenn eeffeeccttiivvoo yy eell sseerrvviicciioo ccoommiieennzzaa aa rreeggiirr aa ccoonnttaarr ddeell 
pprriimmeerr ddííaa ddeell mmeess ssiigguuiieennttee aall ppaaggoo.. AAddeemmááss,, ssee eessttaabblleeccee uunnaa ccllááuussuullaa ddee 
rreeaajjuussttaabbiilliiddaadd eenn eell ccoonnttrraattoo ppoorr eell ssaallddoo qquuee ssee ccoonnssuummiirráá eenn eell eejjeerrcciicciioo ssiigguuiieennttee.. 
DDeetteerrmmiinnaarr llaass ccoonnttaabbiilliizzaacciioonneess qquuee pprroocceeddaann ppaarraa rreefflleejjaarr eell ssaallddoo qquuee ddeebbeerráá pprreesseennttaarr 
eenn eell bbaallaannccee aall 3311..1122..9999.. 
FFaaccttoorreess ddee CCMM ppaarraa:: -- JJuunniioo 33,,88%% -- JJuulliioo 33,,11%% 
EEjjeerrcciicciioo NNº 8866 :: 
CCoonn ffeecchhaa 2266..0099..22000000 ssee ppeerrcciibbeenn eenn ffoorrmmaa aannttiicciippaaddaa 1122 mmeesseess ddee aarrrriieennddoo,, ddee aaccuueerrddoo 
aall ccoonnttrraattoo ssuussccrriittoo,, ppoorr uunn vvaalloorr ttoottaall ddee $$ 33..224400..000000.. eell ddiinneerroo eess ppeerrcciibbiiddoo eess eenn 
119966
efectivo y el beneficio comienza a regir para el aarrrreennddaattaarriioo aa ccoonnttaarr ddeell 0011..0099..22000000.. 
AAddeemmááss,, ssee eessttaabblleeccee uunnaa ccllááuussuullaa ddee rreeaajjuussttaabbiilliiddaadd eenn eell ccoonnttrraattoo ppoorr eell ssaallddoo qquuee ssee 
ccoonnssuummiirráá eenn eell eejjeerrcciicciioo ssiigguuiieennttee.. 
DDeetteerrmmiinnaarr llaass ccoonnttaabbiilliizzaacciioonneess qquuee pprroocceeddaann ppaarraa rreefflleejjaarr eell ssaallddoo qquuee ddeebbeerráá pprreesseennttaarr 
eenn eell bbaallaannccee aall 3311..1122..22000000 
FFaaccttoorreess ddee CCMM ppaarraa:: -- SSeeppttiieemmbbrree 22,,33%% -- OOccttuubbrree 11,,55%% 
EEjjeerrcciicciioo NNº 8877 :: 
CCoonn ffeecchhaa 2255..1100..9999 ssee ppeerrcciibbeenn eenn ffoorrmmaa aaddeellaannttaaddaa 77 mmeesseess ddee aarrrriieennddoo eenn eeffeeccttiivvoo,, ppoorr 
uunn vvaalloorr ttoottaall ddee $$ 11..777700..000000..,, ddee aaccuueerrddoo aall ccoonnttrraattoo ffiirrmmaaddoo eell 3300..0099..9999,, eenn eell ccuuaall ssee 
eessttiippuullaa ppoorr uunn llaaddoo qquuee eell aarrrriieennddoo ccoommiieennzzaa aa rreeggiirr aa ccoonnttaarr ddeell pprriimmeerr ddííaa ddeell mmeess 
ssiigguuiieennttee aall ppaaggoo yy ppoorr oottrroo,, uunnaa ccllááuussuullaa ddee rreeaajjuussttaabbiilliiddaadd ppoorr eell ssaallddoo ddeell bbeenneeffiicciioo qquuee 
ssee ccoonnssuummiirráá eenn eell eejjeerrcciicciioo ssiigguuiieennttee.. 
DDeetteerrmmiinnaarr llaass ccoonnttaabbiilliizzaacciioonneess qquuee pprroocceeddaann ppaarraa rreefflleejjaarr eell ssaallddoo qquuee ddeebbeerráá pprreesseennttaarr 
eenn eell bbaallaannccee aall 3311..1122..9999.. 
FFaaccttoorreess ddee CCMM ppaarraa:: -- SSeeppttiieemmbbrree 11,,99%% -- OOccttuubbrree 11,,55%% -- NNoovviieemmbbrree 00,,99%% 
EEjjeerrcciicciioo NNº 8888 :: 
CCoonn ffeecchhaa 0011--0066--9988 ssee ddaa eenn aarrrreennddaammiieennttoo sseeggúúnn ccoonnttrraattoo llaass bbooddeeggaass,, llaass ccuuaalleess 
tteennddrráánn uunnaa rreennttaa aannuuaall ddee $$ 22..440000..000000..,, ppeerrcciibbiieennddoo eessttee vvaalloorr eenn eeffeeccttiivvoo eessaa mmiissmmaa 
ffeecchhaa,, ddoonnddee ttaammbbiiéénn ccoommiieennzzaa aa rreeggiirr eell bbeenneeffiicciioo ppaarraa eell aarrrreennddaattaarriioo.. OOttrraa ccllááuussuullaa eenn 
eell ccoonnttrraattoo eenn llaa rreeaajjuussttaabbiilliiddaadd qquuee ssee hhaarráá aall ssaallddoo qquuee ssee ccoonnssuummiirráá eenn eell eejjeerrcciicciioo 
ssiigguuiieennttee.. 
DDeetteerrmmiinnaarr llaass ccoonnttaabbiilliizzaacciioonneess qquuee pprroocceeddaann ppaarraa rreefflleejjaarr eell ssaallddoo qquuee ddeebbeerráá pprreesseennttaarr 
eenn eell bbaallaannccee aall 3311..1122..9988,, ccoonnssiiddeerraannddoo ccoommoo ffaaccttoorr ddee CCMM ppaarraa llaass ooppeerraacciioonneess ddee jjuunniioo 
uunn 44%%.. 
EEjjeerrcciicciioo NNº 8899 :: 
CCoonn ffeecchhaa 0011..0099..9988 ssee ddaa eenn aarrrreennddaammiieennttoo sseeggúúnn ccoonnttrraattoo llaass bbooddeeggaass,, llaass ccuuaalleess tteennddrráánn 
uunnaa rreennttaa aannuuaall ddee $$ 33..660000..000000..,, ppeerrcciibbiieennddoo eessttee vvaalloorr eenn eeffeeccttiivvoo eessaa mmiissmmaa ffeecchhaa,, 
ddoonnddee ttaammbbiiéénn ccoommiieennzzaa aa rreeggiirr eell bbeenneeffiicciioo ppaarraa eell aarrrreennddaattaarriioo.. 
DDeetteerrmmiinnaarr llaass ccoonnttaabbiilliizzaacciioonneess qquuee pprroocceeddaann ppaarraa rreefflleejjaarr eell ssaallddoo qquuee ddeebbeerráá pprreesseennttaarr 
eenn eell bbaallaannccee aall 3311..1122..9988,, ssee ssaabbee qquuee eell ffaaccttoorr ddee CCMM ppaarraa llaass ooppeerraacciioonneess ddee sseeppttiieemmbbrree 
eess ddee 11,,99%%.. 
EEjjeerrcciicciioo NNº 9900 :: 
CCoonn ffeecchhaa 2211//0099//22000000 ssee ppeerrcciibbeenn eenn ffoorrmmaa aaddeellaannttaaddaa 88 mmeesseess ddee aarrrriieennddoo eenn eeffeeccttiivvoo,, 
ppoorr uunn vvaalloorr ttoottaall ddee $$ 44..330000..000000.. ppoorr ddiicchhooss mmeesseess.. EEll aarrrriieennddoo ccoommeennzzóó aa rreeggiirr aa ccoonnttaarr 
ddeell pprriimmeerr ddííaa ddeell mmeess eenn ssee rreecciibbiióó eell ddiinneerroo.. SSeeggúúnn uunnaa ccllááuussuullaa ddeell ccoonnttrraattoo ffiirrmmaaddoo 
119977
ante notario, el saldo pendiente de consumir al 31/12/2000 se rreeaajjuussttaarráá ddee aaccuueerrddoo aa llaa 
vvaarriiaacciióónn ddeell IIPPCC 
DDeetteerrmmiinnaarr llaass ccoonnttaabbiilliizzaacciioonneess qquuee pprroocceeddaann ppaarraa rreefflleejjaarr eell ssaallddoo qquuee ddeebbeerráá pprreesseennttaarr 
eenn eell bbaallaannccee aall 3311..1122..9988,, ssee ssaabbee qquuee eell ffaaccttoorr ddee CCMM ppaarraa llaass ooppeerraacciioonneess ddee sseeppttiieemmbbrree 
eess ddee 11,,44%%.. 
EEjjeerrcciicciioo NNº 9911 :: 
CCoonn ffeecchhaa 3311..0077..9999 ssee ffiirrmmaa ccoonnttrraa aannttee nnoottaarriioo.. PPoosstteerriioorrmmeennttee eell ddííaa 2266..0088..9999 ssee 
ppeerrcciibbee eenn ffoorrmmaa aannttiicciippaaddaa yy eenn eeffeeccttiivvoo llaa ttoottaalliiddaadd ddee llaa rreennttaa eeqquuiivvaalleennttee aa 1111 mmeesseess 
aasscceennddiieennttee aa llaa cciiffrraa ttoottaall ddee $$ 22..227700..000000.. EEll ccoonnttrraattoo eessttaabblleeccee uunnaa ccllááuussuullaa ddee 
rreeaajjuussttaabbiilliiddaadd qquuee ssee tteennddrráá qquuee aapplliiccaarr aall ssaallddoo qquuee rreeggiissttrree eell bbeenneeffiicciioo nnoo ccoonnssuummiiddoo 
aall 3311..1122..9999.. EEll aarrrriieennddoo ccoommiieennzzaa aa rreeggiirr aa ccoonnttaarr ddeell pprriimmeerr ddííaa ddeell mmeess ddee ssuu ppaaggoo.. 
DDeetteerrmmiinnaarr llaass ccoonnttaabbiilliizzaacciioonneess qquuee pprroocceeddaann ppaarraa rreefflleejjaarr eell ssaallddoo qquuee ddeebbeerráá pprreesseennttaarr 
eenn eell bbaallaannccee aall 3311..1122..9999,, ssee ssaabbee qquuee llooss ffaaccttoorreess ddee CCMM ppaarraa llaass ooppeerraacciioonneess ddee JJuulliioo yy 
AAggoossttoo ssoonn 22,,88%% yy 22,,33%%,, rreessppeeccttiivvaammeennttee.. 
EEjjeerrcciicciioo NNº 9922 :: 
CCoonn ffeecchhaa 2233..0088..9999 ssee ppeerrcciibbeenn eenn ffoorrmmaa aaddeellaannttaaddaa 1122 mmeesseess ddee aarrrriieennddoo eenn eeffeeccttiivvoo,, ssee 
ssaabbee qquuee eell vvaalloorr ddee llaa rreennttaa mmeennssuuaall aasscciieennddee aa $$ 229900..000000.. yy qquuee eell ccoonnttrraattoo ssee ffiirrmmóó eell 
3311..0077..9999.. DDiicchhoo aarrrriieennddoo ccoommeennzzóó aa rreeggiirr aa ccoonnttaarr ddeell pprriimmeerr ddííaa ddeell mmeess eenn qquuee ssee 
ppeerrcciibbiieerroonn llooss ddiinneerrooss.. SSeeggúúnn eell ccoonnttrraattoo ffiirrmmaaddoo aannttee nnoottaarriioo ssee eessttiippuullóó uunnaa ccllááuussuullaa eenn 
llaa ccuuaall ssee iinnddiiccaa qquuee eell ssaallddoo ppeennddiieennttee ddee ccoonnssuummiirr aall 3311..1122..9999 ssee rreeaajjuussttaarráá ddee aaccuueerrddoo aa 
llaa vvaarriiaacciióónn ddeell II..PP..CC.. 
DDeetteerrmmiinnaarr llaass ccoonnttaabbiilliizzaacciioonneess qquuee pprroocceeddaann ppaarraa rreefflleejjaarr eell ssaallddoo qquuee ddeebbeerráá pprreesseennttaarr 
eenn eell bbaallaannccee aall 3311..1122..9999,, ssee ssaabbee qquuee llooss ffaaccttoorreess ddee CCMM ppaarraa llaass ooppeerraacciioonneess ddee JJuulliioo yy 
AAggoossttoo ssoonn 22,,88%% yy 22,,33%%,, rreessppeeccttiivvaammeennttee.. 
EEjjeerrcciicciioo NNº 9933 :: 
TTaalllleerr EEvvaalluuaattiivvoo NNº 1122 
1144.. PPaassiivvoo aa LLaarrggoo PPllaazzoo 
EEjjeerrcciicciioo NNº 9944 :: 
CCoonn ffeecchhaa 0011..0077..9999 llaa ssoocciieeddaadd aannóónniimmaa ““EEll PPeerraall SS..AA..”” oobbttiieennee llaa aauuttoorriizzaacciióónn ppaarraa uunnaa eemmiissiióónn 
ddee ddeebbeennttuurreess ppoorr uunn mmoonnttoo ttoottaall ddee $$ 1100..000000..000000..,, ddiivviiddiiddooss eenn 55 sseerriieess ddee $$ 22..000000..000000.. cc..uu.... LLooss 
ttííttuullooss tteennddrráánn uunn vvaalloorr nnoommiinnaall ddee $$ 11..000000,, rreennddiirráánn uunn iinntteerrééss aannuuaall ddeell 1188%%,, eell ccuuaall sseerráá 
ppaaggaaddoo sseemmeessttrraallmmeennttee yy ssee rreeaajjuussttaarráánn sseeggúúnn llaa vvaarriiaacciióónn ddeell IIPPCC sseemmeessttrraall ccaallccuullaaddoo ddeessddee llaa 
ffeecchhaa ddee ccoollooccaacciióónn.. 
119988
Con fecha 01.08.99 es colocada la primera serie, es decir, 2.000 debentures aa $$ 11..000000.. cc..uu..,, 
ppeerrcciibbiieennddoo eenn eeffeeccttiivvoo eell ddiinneerroo ppoorr llaa ccoollooccaacciióónn.. PPoosstteerriioorrmmeennttee eell 0011..0099..9999 eess ccoollooccaaddaa llaa 
sseegguunnddaa sseerriiee ppoorr eell mmiissmmoo vvaalloorr uunniittaarriioo,, ppeerrcciibbiieennddoo llooss ddiinneerrooss aa ttrraavvééss ddee nnuueessttrraa ccuueennttaa 
ccoorrrriieennttee.. 
CCoonn ffeecchhaa 0011..1100..9999 eess ccoollooccaaddaa llaa tteerrcceerraa ccoonn $$ 5500 ddee ccoommiissiióónn ppoorr ddeebbeennttuurree,, ppeerrcciibbiieennddoo eenn 
eeffeeccttiivvoo eell ddiinneerroo ppoorr llaa ccoollooccaacciióónn.. 
AAll 3311..1122..9999 ssee ssaabbee qquuee eell ffaaccttoorr ddee CCMM ppaarraa llaass ooppeerraacciioonneess ddee aaggoossttoo eess 33,,33%%,, ppaarraa llaass ddee 
sseeppttiieemmbbrree eess 11,,99%% yy ppaarraa llaass ddee ooccttuubbrree eess ddee 11,,55%%.. DDeetteerrmmiinnaarr eell mmoonnttoo ddee llaa ccoorrrreecccciióónn 
mmoonneettaarriiaa yy ddee llooss iinntteerreesseess ddeevveennggaaddooss eenn eell sseemmeessttrree tteerrmmiinnaaddoo aa eessaa ffeecchhaa.. 
CCoonn ffeecchhaa 1100..0011..22000000 ssee ccaanncceellaa eell 7700%% ddee llooss iinntteerreessee ddeevveennggaaddooss aall 3311..1122..9999.. CCoonnttaabbiilliizzaarr 
ttooddaass llaass ooppeerraacciioonneess ddeell eejjeerrcciicciioo.. 
EEjjeerrcciicciioo NNº 9955 :: 
EEll ddííaa 0011..0077..22000000 llaa ssoocciieeddaadd aannóónniimmaa ““EEll CCooppeettee SS..AA..”” oobbttiieennee llaa aauuttoorriizzaacciióónn ppaarraa uunnaa eemmiissiióónn 
ddee ddeebbeennttuurreess ppoorr uunn mmoonnttoo ttoottaall ddee $$ 55..000000..000000..,, ccoorrrreessppoonnddiieennttee aa uunnaa ssoollaa sseerriiee.. LLooss ttííttuullooss 
tteennddrráánn uunn vvaalloorr nnoommiinnaall ddee $$ 55..000000,, rreennddiirráánn uunn iinntteerrééss aannuuaall ddeell 1155%%,, eell ccuuaall sseerráá ppaaggaaddoo 
sseemmeessttrraallmmeennttee yy ssee rreeaajjuussttaarráánn sseeggúúnn llaa vvaarriiaacciióónn ddeell IIPPCC sseemmeessttrraall ccaallccuullaaddoo ddeessddee llaa ffeecchhaa ddee 
ccoollooccaacciióónn.. 
EEssaa mmiissmmaa ffeecchhaa ssoonn ccoollooccaaddooss llaa ttoottaalliiddaadd ddee llooss ddeebbeennttuurreess eemmiittiiddooss,, eess ddeecciirr,, 11..000000 ddeebbeennttuurreess 
aa $$ 55..000000.. cc..uu..,, ppeerrcciibbiieennddoo eenn eeffeeccttiivvoo eell ddiinneerroo ppoorr llaa ccoollooccaacciióónn.. 
AAll 3311..1122..22000000 ssee ssaabbee qquuee eell ffaaccttoorr ddee CCMM ppaarraa llaass ooppeerraacciioonneess ddee jjuulliioo eess 22,,99%%.. DDeetteerrmmiinnaarr eell 
mmoonnttoo ddee llaa ccoorrrreecccciióónn mmoonneettaarriiaa yy ddee llooss iinntteerreesseess ddeevveennggaaddooss eenn eell sseemmeessttrree tteerrmmiinnaaddoo aa eessaa 
ffeecchhaa.. CCoonnttaabbiilliizzaarr ttooddaass llaass ooppeerraacciioonneess ddeell eejjeerrcciicciioo tteerrmmiinnaaddoo aall 3311..1122..22000000.. 
EEjjeerrcciicciioo NNº 9966 :: 
LLaa ssoocciieeddaadd aannóónniimmaa ““EEll ttaajjoo SS..AA..”” eell 0022..0011..999999 eess aauuttoorriizzaaddaa ppaarraa eemmiittiirr llaa ccaannttiiddaadd ddee 22..000000 
ddeebbeennttuurreess aa uunn vvaalloorr nnoommiinnaall ddee $$ 33..000000 cc..uu..,, llooss ccuuaalleess ddeevveennggaarráánn uunn iinntteerrééss ddeell 99%% aannuuaall,, 
ppaaggaaddeerroo sseemmeessttrraallmmeennttee,, pprreevviiaa aaccttuuaalliizzaacciióónn ddee llaa oobblliiggaacciióónn,, llaa eemmiissiióónn ccoonntteemmppllaa ddooss sseerriieess 
ddee 11..000000 ccaaddaa uunnaa.. 
CCoonn ffeecchhaa 0011..0033..9999 eess ccoollooccaaddoo llaa pprriimmeerraa sseerriiee aall mmiissmmoo vvaalloorr nnoommiinnaall,, ppeerrcciibbiieennddoo eenn eeffeeccttiivvoo 
llooss ddiinneerrooss.. PPoosstteerriioorrmmeennttee eell 0011..0044..9999 eess ccoollooccaaddaa llaa sseegguunnddaa sseerriiee aall mmiissmmoo vvaalloorr nnoommiinnaall,, 
vvaalloorr qquuee eess aabboonnaaddoo eenn nnuueessttrraa ccuueennttaa ccoorrrriieennttee 
CCoonn ffeecchhaa 3300..0066..9999 llaa ssoocciieeddaadd ddeevveennggaa llooss iinntteerreesseess aa ppaaggaarr,, pprreevviiaa rreeaajjuussttaabbiilliiddaadd ddee llaa 
oobblliiggaacciióónn,, llaa ccuuaall ssee eeffeeccttúúaa ccoonnssiiddeerraannddoo uunn ffaaccttoorr ddee CCMM ppaarraa llaa ooppeerraacciioonneess ddee mmaarrzzoo ddee 
33,,66%% yy ppaarraa llaass ooppeerraacciioonneess ddee aabbrriill eess ddee 22,,99%%.. DDeetteerrmmiinnaarr eell mmoonnttoo ddee llaa ccoorrrreecccciióónn mmoonneettaarriiaa 
yy ddee llooss iinntteerreesseess ddeevveennggaaddooss eenn eell sseemmeessttrree tteerrmmiinnaaddoo aa eessaa ffeecchhaa.. 
PPoosstteerriioorrmmeennttee ccoonn ffeecchhaa 1100..1100..9999 ssee ccaanncceellaann ccoonn cchheeqquuee llaa ttoottaalliiddaadd ddee llooss iinntteerreesseess 
ddeevveennggaaddooss ppoorr llooss ddeebbeennttuurreess.. CCoonnttaabbiilliizzaarr ttooddaass llaass ooppeerraacciioonneess ddeell eejjeerrcciicciioo.. 
EEjjeerrcciicciioo NNº 9977 :: 
119999
El día 02.01.2000 la sociedad anónima “El Chacal S.A.” obtiene la autorización ppaarraa uunnaa eemmiissiióónn 
ddee ddeebbeennttuurreess ppoorr uunn mmoonnttoo ttoottaall ddee $$ 2200..000000..000000..,, ccoorrrreessppoonnddiieennttee aa uunnaa ssoollaa sseerriiee.. LLooss ttííttuullooss 
tteennddrráánn uunn vvaalloorr nnoommiinnaall ddee $$ 44..000000,, rreennddiirráánn uunn iinntteerrééss aannuuaall ddeell 77,,55%%,, eell ccuuaall sseerráá ppaaggaaddoo 
sseemmeessttrraallmmeennttee yy ssee rreeaajjuussttaarráánn sseeggúúnn llaa vvaarriiaacciióónn ddeell IIPPCC sseemmeessttrraall ccaallccuullaaddoo ddeessddee llaa ffeecchhaa ddee 
ccoollooccaacciióónn.. 
EEssaa mmiissmmaa ffeecchhaa ssoonn ccoollooccaaddooss llaa ttoottaalliiddaadd ddee llooss ddeebbeennttuurreess eemmiittiiddooss,, eess ddeecciirr,, 55..000000 ddeebbeennttuurreess 
aa $$ 44..000000.. cc..uu..,, ppeerrcciibbiieennddoo eell ddiinneerroo ppoorr llaa ccoollooccaacciióónn eenn llaa ccuueennttaa ccoorrrriieennttee bbaannccaarriiaa.. 
AAll 3300..0066..22000000 ssee ssaabbee qquuee eell ffaaccttoorr ddee CCMM ppaarraa llaass ooppeerraacciioonneess ddee eenneerroo eess 44,,11%%.. DDeetteerrmmiinnaarr eell 
mmoonnttoo ddee llaa ccoorrrreecccciióónn mmoonneettaarriiaa yy ddee llooss iinntteerreesseess ddeevveennggaaddooss eenn eell sseemmeessttrree tteerrmmiinnaaddoo aa eessaa 
ffeecchhaa.. CCoonnttaabbiilliizzaarr ttooddaass llaass ooppeerraacciioonneess ddeell eejjeerrcciicciioo aall 3300..0066..22000000.. 
AAddeemmááss ssee ssaabbee qquuee ccoonn ffeecchhaa 1100..0077..22000000 eess ccaanncceellaaddoo ssóólloo eell 5500%% ddee llooss iinntteerreessee,, qquueeddaannddoo 
ppaarraa mmááss aaddeellaannttee llaa ccaanncceellaacciióónn ddee llaa oottrraa ppaarrttee 
EEjjeerrcciicciioo NNº 9988 :: 
LLaa ssoocciieeddaadd aannóónniimmaa ““EEll SSaannttoo SS..AA..”” rreeggiissttrraa eenn ssuu ccoonnttaabbiilliiddaadd llaa eemmiissiióónn ddee 1100..000000 ddeebbeennttuurreess 
ccoollooccaaddooss eenn ssuu ttoottaalliiddaadd eenn eell mmeerrccaaddoo aa ssuu vvaalloorr nnoommiinnaall aasscceennddiieennttee aa $$ 22..000000.. cc..uu..,, vvaalloorr 
aaccttuuaalliizzaaddoo aall 3311..1122..9999,, eessttaa ooppeerraacciióónn ffuuee eeffeeccttuuaaddaa hhaaccee 1100 aaññooss.. DDiicchhaa oobblliiggaacciióónn ggeenneerraabbaa uunn 
iinntteerrééss aannuuaall ddeell 1122%%,, ppaaggaaddeerroo sseemmeessttrraallmmeennttee.. 
CCoonn ffeecchhaa 0033..0011..22000000 ssee pprroocceeddee aall rreessccaattee ddee llaa pprriimmeerraa sseerriiee vveenncciiddaa eeqquuiivvaalleennttee aa 22..000000 
ddeebbeennttuurreess,, ccaanncceellaannddoo ccoonn cchheeqquuee eell vvaalloorr ccoorrrreessppoonnddiieennttee aa ddiicchhaa ooppeerraacciióónn mmááss ssuuss 
rreessppeeccttiivvooss iinntteerreesseess.. CCoonnttaabbiilliizzaarr llaass ooppeerraacciioonneess qquuee pprroocceeddaann.. 
EEjjeerrcciicciioo NNº 9999 :: 
TTaalllleerr EEvvaalluuaattiivvoo NNº 1133 
1155.. OOppeerraacciioonneess ddee LLeeaassiinngg FFiinnaanncciieerroo 
EEjjeerrcciicciioo NNº 110000 :: 
CCoonn ffeecchhaa 3311 ddee AAggoossttoo ddee 11999988 eell aarrrreennddaaddoorr,, eemmpprreessaa ddee lleeaassiinngg qquuee nnoo ffaabbrriiccaa nnii ddiissttrriibbuuyyee 
bbiieenneess,, hhaa ssuussccrriittoo ccoonn eell aarrrreennddaattaarriioo uunn ccoonnttrraattoo ddee aarrrreennddaammiieennttoo ddee uunnaa mmááqquuiinnaa eexxccaavvaaddoorraa.. 
DDiicchhoo ccoonnttrraattoo ccoommeennzzaarráá aa rreeggiirr eell 11º ddee SSeeppttiieemmbbrree ddee 11999988 
EEll ccoonnttrraattoo eessttaabblleeccee,, eennttrree oottrraass,, llaass ssiigguuiieenntteess ccoonnddiicciioonneess :: 
11.. EEll aarrrreennddaaddoorr aaddqquuiirriirráá ppaarraa ssíí uunnaa mmááqquuiinnaa eexxccaavvaaddoorraa,, ppaarraa eennttrreeggaarrllaa eenn aarrrriieennddoo aall 
aarrrreennddaattaarriioo.. 
22.. DDuurraacciióónn ddeell ccoonnttrraattoo :: 2244 mmeesseess 
33.. TTaassaa ddee iinntteerrééss ((eexxppllíícciittaa)) 1188%% aannuuaall yy llaa ttaassaa ddee mmeerrccaaddoo eess ddeell 1177,,55%%,, ttaassaa mmeennssuuaall 
11,,3399%%.. 
220000
44.. FFoorrmmaa ddee ppaaggoo ccoonnvveenniiddaa :: 2244 ccuuoottaass mmeennssuuaalleess ddee $$ 113300..000000..-- ccoonn vveenncciimmiieennttoo eell 
úúllttiimmoo ddííaa ddeell mmeess.. 
55.. AAll ttéérrmmiinnoo ddeell ccoonnttrraattoo,, vvaallee ddeecciirr 11 mmeess ddeessppuuééss ddee ccaanncceellaaddaa llaa úúllttiimmaa ccuuoottaa,, eell 
aarrrreennddaattaarriioo ttiieennee llaa ooppcciióónn ddee ddeevvoollvveerr eell bbiieenn,, rreennoovvaarr eell ccoonnttrraattoo aaccoorrddaannddoo nnuueevvaass 
ccoonnddiicciioonneess oo aaddqquuiirriirr eell bbiieenn.. PPaarraa eessttaa úúllttiimmaa aalltteerrnnaattiivvaa,, ssee ffiijjaa uunn pprreecciioo eeqquuiivvaalleennttee aa 
$$ 113300..000000..--.. 
66.. LLooss ggaassttooss ddee mmaanntteenncciióónn yy ccoonnsseerrvvaacciióónn ddee llaa mmááqquuiinnaa sseerráánn ppoorr ccuueennttaa ddeell 
aarrrreennddaattaarriioo,, aassíí ccoommoo ccuuaallqquuiieerr iimmppuueessttoo,, ttaassaa,, ddeerreecchhoo oo ggrraavvaammeenn.. 
77.. EEll aarrrreennddaaddoorr ssee ddeesslliiggaa ddee ttooddaa rreessppoonnssaabbiilliiddaadd rreellaacciioonnaaddaa ccoonn eell ffuunncciioonnaammiieennttoo ddee llaa 
mmááqquuiinnaa.. LLooss rreeccllaammooss ddeebbeerráá ddiirriiggiirrllooss eell aarrrreennddaattaarriioo ddiirreeccttaammeennttee aall ffaabbrriiccaannttee ddee llaa 
mmiissmmaa.. 
88.. EEll aarrrreennddaattaarriioo aassuummee ttooddooss llooss rriieessggooss ddee ddaaññooss yy ppéérrddiiddaa ddeell bbiieenn.. 
99.. OOttrrooss aanntteecceeddeenntteess rreellaacciioonnaaddooss ccoonn eessttaa ooppeerraacciióónn ssoonn llooss ssiigguuiieenntteess :: 
aa.. EEll aarrrreennddaaddoorr aaddqquuiieerree llaa mmááqquuiinnaa eexxccaavvaaddoorraa eenn $$ 22..880000..000000..-- vvaalloorr nneettoo.. 
bb.. LLaa vviiddaa úúttiill eeccoonnóómmiiccaa eess ddee 33 aaññooss.. 
cc.. FFaaccttoorr ddee CCMM ppaarraa sseeppttiieemmbbrree ddee 11999988 44,,55%% 
DDeessaarrrroolllloo:: 
II OOppeerraacciioonneess ppaarraa ddeetteerrmmiinnaarr llooss vvaalloorreess aa ccoonnttaabbiilliizzaarr ddeell ccoonnttrraattoo:: 
DDeetteerrmmiinnaarr eell vvaalloorr aaccttuuaall ddeell ccoonnttrraattoo,, ddeessccoonnttaannddoo eell vvaalloorr ddee llaass ccuuoottaass mmeennssuuaalleess yy ddee 
llaa ooppcciióónn ddee ccoommpprraa aa llaa ttaassaa ddee iinntteerrééss qquuee ssee ccoonnssiiddeerree aapprrooppiiaaddaa.. PPaarraa eelllloo ddeebbeerráá 
ssuummaarrssee eell vvaalloorr ddeessccoonnttaaddoo ddee llaass ccuuoottaass mmeennssuuaalleess yy ddee llaa ooppcciióónn ddee ccoommpprraa,, 
ccoonnssiiddeerraannddoo llaa ttaassaa mmeennssuuaall ddeell 11,,3399%%,, eell ccuuaall ssee ccaallccuullaarráá aapplliiccaannddoo llaa ffoorrmmuullaa.. 
2244 
11 ++ 00,,00113399 -- 11 
VVAADD == 113300..000000..-- xx == 22..663377..552255.. 
2244 
00,,00113399 11 ++ 00,,00113399 
EEll vvaalloorr aaccttuuaall ddeell ccoonnttrraattoo eess ddee $$ 22..663377..552255..-- rreepprreesseennttaa eell 9944,,2200%% ddeell vvaalloorr ddeell bbiieenn aall 
iinniicciioo ddeell ccoonnttrraattoo.. AAssiimmiissmmoo,, eessttaa pprrooppoorrcciióónn eess ssiiggnniiffiiccaattiivvaammeennttee ssuuppeerriioorr aa llaa 
pprrooppoorrcciióónn ddee llaa vviiddaa úúttiill eeccoonnóómmiiccaa ddeell bbiieenn yy eell ttiieemmppoo ddee dduurraacciióónn ddeell ccoonnttrraattoo.. 
UUnnaa vveezz ddeetteerrmmiinnaaddoo eell vvaalloorr aaccttuuaall ssee ddeebbee ccaallccuullaarr eell vvaalloorr nnoommiinnaall ddeell ccoonnttrraattoo ppaarraa 
pprroocceeddeerr aa llaa ccoonnttaabbiilliizzaacciióónn ddeell ccoonnttrraattoo.. 
VVNN == 113300..000000..-- xx 2244 == 33..112200..000000..-- 
220011
Preparar cuadro de amortización ppaarraa llooss 2244 mmeesseess.. 
CCaappiittaall IInniicciiaall IInntteerreesseess AAbboonnoo aa VVaalloorr CCaappiittaall FFiinnaall 
IInnssoolluuttoo 11,,3399%% CCaappiittaall CCuuoottaa IInnssoolluuttoo 
11º 22..663377..552255..-- 3366..666622..-- 9933..333388..-- 113300..000000..-- 22..554444..118877..-- 
22º 22..554444..118877..-- 3355..336644..-- 9944..663366..-- 113300..000000..-- 22..444499..555511..-- 
33º 22..444499..555511..-- 3344..004499..-- 9955..995511..-- 113300..000000..-- 22..335533..660000..-- 
44º 22..335533..660000..-- 3322..771155..-- 9977..228855..-- 113300..000000..-- 22..225566..331155..-- 
IIII CCoonnttaabbiilliizzaacciioonneess ddeell aarrrreennddaaddoorr :: 
PPrriimmeerraammeennttee ssee ddeebbeerráá ccoonnttaabbiilliizzaarr llaa aaddqquuiissiicciióónn ddee llaa mmááqquuiinnaa,, ccaarrggáánnddoollaa aa uunnaa 
ccuueennttaa ddeennoommiinnaaddaa ""AAccttiivvooss ppaarraa LLeeaassiinngg"" qquuee ssee ccllaassiiffiiccaarráá ccoommoo uunn aaccttiivvoo cciirrccuullaannttee,, 
ppoorr $$ 22..880000..000000..-- nneettoo.. 
------------------------------------3311//0088//11999988------------------------------ 
AAccttiivvooss ppaarraa LLeeaassiinngg 22..880000..000000..-- 
II..VV..AA.. CCrrééddiittoo FFiissccaall 550044..000000..-- 
BBaannccoo ((AAccrreeeeddoorreess)) 33..330044..000000..-- 
GG:: 
-------------------------------------- xx -------------------------------------------------- 
TTaammbbiiéénn eell aarrrreennddaaddoorr ddeetteerrmmiinnaarraa eell vvaalloorr aaccttuuaall ddeell ccoonnttrraattoo.. PPaarraa lluueeggoo pprroocceeddeerr aa 
rreeaalliizzaarr eell aassiieennttoo.. 
----------------------------------0011//0099//11999988-------------------------------- 
DDeeuuddoorreess ppoorr LLeeaassiinngg 33..112200..000000..-- 
AAccttiivvooss ppaarraa LLeeaassiinngg 22..880000..000000..-- 
IInntteerreesseess DDiiffeerriiddooss ppoorr PPeerrcciibbiirr 332200..000000..-- 
GG:: 
---------------------------------------- xx ------------------------------------------------ 
CCoommoo eenn eessttee eejjeemmpplloo eell vvaalloorr aaccttuuaall ddeell ccoonnttrraattoo eess iinnffeerriioorr aall vvaalloorr ddee lliibbrrooss ddeell bbiieenn,, 
ddeebbeerráá eeffeeccttuuaarrssee aaddeemmááss eell ssiigguuiieennttee aassiieennttoo :: 
LLaa ccoommppaarraacciióónn eess eennttrree eell vvaalloorr aaccttuuaall yy eell vvaalloorr lliibbrroo ((ccoossttoo)) ddeell bbiieenn:: 
220022
- Si valor actual < valor lliibbrrooss ======== >> PPéérrddiiddaa 
-- SSii vvaalloorr aaccttuuaall >> vvaalloorr lliibbrrooss ======== >> UUttiilliiddaadd 
--------------------------------------0011//0099//11999988---------------------------------- 
PPéérrddiiddaa ppoorr ffiinnaanncciiaammiieennttoo 116622..447755..-- 
IInntteerreesseess DDiiffeerriiddooss ppoorr PPeerrcciibbiirr 116622..447755..-- 
GG:: 
------------------------------------------ xx -------------------------------------------------- 
EEssttaa ppéérrddiiddaa ccoorrrreessppoonnddee aa llaa ddiiffeerreenncciiaa eennttrree eell vvaalloorr ddee aaddqquuiissiicciióónn ddeell bbiieenn,, ddee $$ 
22..880000..000000..-- yy eell vvaalloorr aaccttuuaall ddee $$ 22..663377..552255..-- 
AAll vveenncciimmiieennttoo ddee ccaaddaa ccuuoottaa ddeebbeerráánn pprreeppaarraarrssee llooss ssiigguuiieenntteess aassiieennttooss :: 
--------------------------------------3300//0099//11999988-------------------------------- 
BBaannccoo -- CCaajjaa 113300..000000..-- 
DDeeuuddoorreess ppoorr LLeeaassiinngg 113300..000000..-- 
GG:: 
---------------------------------------------- xx ---------------------------------------------- 
--------------------------------------3300//0099//11999988-------------------------------- 
IInntteerreesseess DDiiffeerriiddooss ppoorr PPeerrcciibbiirr 3366..666622..-- 
IInntteerreesseess GGaannaaddooss 3366..666622..-- 
GG:: 
---------------------------------------------- xx ---------------------------------------------- 
AAll vveenncciimmiieennttoo ddee llaass ccuuoottaass ssiigguuiieenntteess ddeebbeerráá pprroocceeddeerrssee eenn ffoorrmmaa ssiimmiillaarr.. 
EEll aarrrreennddaaddoorr nnoo rreeggiissttrraarráá nniinnggúúnn aassiieennttoo ppoorr CCoorrrreecccciióónn MMoonneettaarriiaa ffiinnaanncciieerraa,, ddeessddee eell 
ppuunnttoo ddee vviissttaa ffiinnaanncciieerroo,, nnoo ttiieennee aaccttiivvoo ffiijjoo ppoorr bbiieenneess eessttrreeggaaddooss eenn lleeaassiinngg.. LLoo 
aanntteerriioorr,, ddeebbiiddoo aa qquuee eellllooss ssee eennccuueennttrraann rreepprreesseennttaaddooss ppoorr llaa ccuueennttaa DDeeuuddoorreess ppoorr 
LLeeaassiinngg.. 
EEll aarrrreennddaaddoorr ddeebbeerráá ccoonnssiiddeerraarr llaa CCoorrrreecccciióónn MMoonneettaarriiaa ddeell AAccttiivvoo FFiijjoo ppoorr bbiieenneess 
eennttrreeggaaddooss eenn LLeeaassiinngg eexxcclluussiivvaammeennttee ppaarraa eeffeeccttooss ttrriibbuuttaarriiooss ddee aaccuueerrddoo ccoonn llaass 
ddiissppoossiicciioonneess vviiggeenntteess ssoobbrree eessttaa mmaatteerriiaa.. 
DDeell mmiissmmoo mmooddoo,, aall aarrrreennddaaddoorr nnoo llee ccoorrrreessppoonnddee rreeggiissttrraarr mmoonnttoo aallgguunnoo ppoorr 
ddeepprreecciiaacciióónn ffiinnaanncciieerraa ddee aaccttiivvooss eenn LLeeaassiinngg yyaa qquuee,, ccoommoo ssee eexxpplliiccaa eenn llaa lleettrraa DD,, nn 
ccuueennttaa ccoonn ttaalleess aaccttiivvooss ffiijjooss.. SSiinn eemmbbaarrggoo,, ppaarraa eeffeeccttooss ttrriibbuuttaarriioo ddeebbee ccoonnssiiddeerraarr ddiicchhaa 
ddeepprreecciiaacciióónn.. 
IIIIII CCoonnttaabbiilliizzaacciioonneess ddeell aarrrreennddaattaarriioo:: 
220033
-------------------3311//0088//11999988------------------------------ 
AAccttiivvooss eenn LLeeaassiinngg 22..663377..552255..-- 
IInntteerreesseess ddiiffeerriiddooss ppoorr LLeeaassiinngg 448822..447755..-- 
OObblliiggaacciioonneess ppoorr LLeeaassiinngg 33..112200..000000..-- 
GG:: 
------------------------------------------ xx ------------------------------------------------ 
AAll vveenncciimmiieennttoo ddee llaa pprriimmeerraa ccuuoottaa ddeebbeerráá rreeaalliizzaarr llooss ssiigguuiieenntteess aassiieennttooss :: 
------------------------------------3300//0099//11999988------------------------------ 
OObblliiggaacciioonneess ppoorr LLeeaassiinngg 113300..000000..-- 
BBaannccoo 113300..000000.. 
GG:: 
---------------------------------------- xx ------------------------------------------------ 
------------------------------------3300//0099//11999988------------------------------ 
GGaassttooss FFiinnaanncciieerrooss 3366..666622..-- 
IInntteerreesseess ddiiffeerriiddooss ppoorr lleeaassiinngg 3366..666622..-- 
GG:: 
---------------------------------------- xx ------------------------------------------------ 
PPaarraa llooss ssiigguuiieenntteess mmeesseess ssee ooppeerraa ddee iigguuaall mmaanneerraa.. 
AAll cciieerrrree ddeell eejjeerrcciicciioo ddeebbeerráá aapplliiccaarrssee llaa CCoorrrreecccciióónn MMoonneettaarriiaa ffiinnaanncciieerraa ddee llooss AAccttiivvooss 
eenn lleeaassiinngg yy ccoonnttaabbiilliizzaarrllaa.. 
SSaallddoo ccoonnttaabbllee $$ 22..663377..552255 xx 44,,55%% == $$ 111188..668899.. 
------------------------------------3311//1122//11999988-------------------------------- 
AAccttiivvooss eenn lleeaassiinngg 111188..668899..-- 
CCoorrrreecccciióónn MMoonneettaarriiaa 111188..668899..-- 
GG:: 
---------------------------------------------- xx -------------------------------------------- 
AAccttoo sseegguuiiddoo ssee ddeebbeerráá llaa ddeepprreecciiaacciióónn ffiinnaanncciieerraa ssoobbrree eell vvaalloorr rreeaajjuussttaaddoo,, ppuuddiieennddoo 
ooppttaarr ppoorr eell rreemmaanneennttee ddee llaa vviiddaa úúttiill eeccoonnóómmiiccaa ddeell bbiieenn oo llaa dduurraacciióónn eell ccoonnttrraattoo,, ooppcciióónn 
qquuee ddee ttoommaa aall iinniicciioo yy nnoo ppooddrráá sseerr vvaarriiaaddaa.. 
22..775566..221144.. 
CCuuoottaa aa DDeepprreecciiaarr eenn eell eejjeerrcciicciioo == == 111144..884422,,2255 xx 44 == 445599..336699..-- 
2244 
--------------------------------------3311//1122//11999988------------------------------------------ 
DDeepprreecciiaacciióónn ddeell eejjeerrcciicciioo AAccttiivvooss eenn LLeeaassiinngg 445599..336699..-- 
DDeepprreecciiaacciióónn AAccuummuullaaddaa AAccttiivvooss eenn LLeeaassiinngg 445599..336699..-- 
GG:: 
-------------------------------------------- xx ---------------------------------------------------------- 
220044
Para los períodos siguientes deberá usarse eell mmiissmmoo pprroocceeddiimmiieennttoo.. 
EEjjeerrcciicciioo NNº 110011 :: 
PPaaggoo AAnnttiicciippaaddoo 
CCoonn ffeecchhaa 3311//1100//9966 ssee ffiirrmmaa uunn ccoonnttrraattoo ddee LLeeaassiinngg qquuee ccoommiieennzzaa aa rreeggiirr aa ccoonnttaarr ddeell 11°° ddee 
nnoovviieemmbbrree ddee 11999966,, eell ccuuaall iinnvvoolluuccrraa ddooss ccaammiioonneettaass EEccooddiieesseell,, llaass ccuuaalleess ttiieenneenn uunn vvaalloorr 
ccoommeerrcciiaall ddee $$ 88..000000..000000..-- nneettoo ccaaddaa uunnaa.. 
LLaa dduurraacciióónn ddeell ccoonnttrraattoo ssee ffiijjaa eenn 3366 mmeesseess yy llaa ttaassaa ddee iinntteerrééss ((eexxppllíícciittaa)) ddee 2211%% aannuuaall,, 
eeqquuiivvaalleennttee aa uunn 11,,66%% mmeennssuuaall.. 
LLaa rreennttaa ssee ffiijjaa eenn 4433,,9911 UUFF,, llooss ccuuaalleess ssee ppaaggaann eenn eeffeeccttiivvoo,, ffiijjaannddoo llooss ddííaass ddee ppaaggoo eell 11°° ddee 
ccaaddaa mmeess oo bbiieenn eell ddííaa hháábbiill ssiigguuiieennttee,, ppeerroo ccoonnssiiddeerraannddoo eell vvaalloorr ddee llaa UUFF aall 11°°,, aall vvaalloorr aanntteess 
mmeenncciioonnaaddoo ssee llee ddeebbee aaggrreeggaarr II..VV..AA.... 
EEll ppaaggoo ssee hhaaccee uunnaa vveezz aall mmeess yy ppoorr mmeess aannttiicciippaaddoo,, ppeerrcciibbiieennddoo eenn eessttee aaccttoo ppoorr aannttiicciippaaddoo llaa 
pprriimmeerraa ccuuoottaa ddee aaccuueerrddoo aall vvaalloorr ddee llaa UUFF aall 0011//1111//9966.. 
LLaa ooppcciióónn ddee ccoommpprraa ssee ffiijjóó eenn 4433,,9911 UUFF mmááss II..VV..AA..,, llaa ccuuaall ttaammbbiiéénn ssee ppaaggaarráá bbaajjoo eell mmiissmmoo 
pprroocceeddiimmiieennttoo ddee llaa rreennttaa mmeennssuuaall.. 
VVaalloorreess ddee llaa UUFF :: 0011//1111//9966 $$ 1133..113333,,8888 
0011//1122//9966 $$ 1133..221188,,2244 
3311//1122//9966 $$ 1133..331100,,7777 
SSee ppiiddee:: 
RReeaalliizzaarr llooss ccáállccuullooss qquuee pprroocceeddaann yy llaass ccoonnttaabbiilliizzaacciioonneess ddeell aarrrreennddaaddoorr hhaassttaa eell 3311//1122//9966,, 
iinncclluuyyeennddoo llaa ccoorrrreecccciióónn mmoonneettaarriiaa yy llaa ddeepprreecciiaacciióónn ddee llaass ccuueennttaa qquuee ccoorrrreessppoonnddaa.. AAddeemmááss ddeell 
ccuuaaddrroo ddee aammoorrttiizzaacciioonneess hhaassttaa eell 44°° mmeess.. 
EEjjeerrcciicciioo NNº 110022 :: 
PPaaggoo VVeenncciiddoo 
CCoonn ffeecchhaa 3311//1100//9966 ssee ffiirrmmaa uunn ccoonnttrraattoo ddee LLeeaassiinngg qquuee ccoommiieennzzaa aa rreeggiirr aa ccoonnttaarr ddeell 11°° ddee 
nnoovviieemmbbrree ddee 11999966,, eell ccuuaall iinnvvoolluuccrraa uunn ccaammiióónn ttoollvvaa EEccooddiieesseell,, eell ccuuaall ttiieenneenn uunn vvaalloorr 
ccoommeerrcciiaall ddee $$ 1155..000000..000000..-- nneettoo .. 
LLaa dduurraacciióónn ddeell ccoonnttrraattoo ssee ffiijjaa eenn 3300 mmeesseess yy llaa ttaassaa ddee iinntteerrééss ((eexxppllíícciittaa)) ddee 1199%% aannuuaall,, 
eeqquuiivvaalleennttee aa uunn 11,,4466%% mmeennssuuaall.. 
220055
La renta se fija en 45 UF, los cuales se pagan en efectivo, fijando los días ddee ppaaggoo eell úúllttiimmoo ddee 
ccaaddaa mmeess oo bbiieenn eell ddííaa hháábbiill ssiigguuiieennttee,, ppeerroo ccoonnssiiddeerraannddoo eell vvaalloorr ddee llaa UUFF ddeell úúllttiimmoo ddííaa ddeell mmeess,, 
ssee llee ddeebbee aaggrreeggaarr II..VV..AA.... 
EEll ppaaggoo ssee hhaaccee uunnaa vveezz aall mmeess yy ppoorr mmeess vveenncciiddoo.. LLaa ooppcciióónn ddee ccoommpprraa ssee ffiijjóó eenn 4455 UUFF mmááss 
II..VV..AA..,, llaa ccuuaall ttaammbbiiéénn ssee ppaaggaarráá bbaajjoo eell mmiissmmoo pprroocceeddiimmiieennttoo ddee llaa rreennttaa mmeennssuuaall.. 
VVaalloorreess ddee llaa UUFF :: 0011//1111//9966 $$ 1133..113333,,8888 
3300//1111//9966 $$ 1133..221155,,5566 
3311//1122//9966 $$ 1133..331100,,7777 
SSee ppiiddee:: 
RReeaalliizzaarr llooss ccáállccuullooss qquuee pprroocceeddaann yy llaass ccoonnttaabbiilliizzaacciioonneess ddeell aarrrreennddaaddoorr hhaassttaa eell 3311//1122//9966,, 
iinncclluuyyeennddoo llaa ccoorrrreecccciióónn mmoonneettaarriiaa yy llaa ddeepprreecciiaacciióónn ddee llaass ccuueennttaass qquuee ccoorrrreessppoonnddaa.. AAddeemmááss ddeell 
ccuuaaddrroo ddee aammoorrttiizzaacciioonneess hhaassttaa eell 33°° mmeess.. 
EEjjeerrcciicciioo NNº 110033 :: 
PPaaggoo VVeenncciiddoo 
11.. FFeecchhaa ddee iinniicciioo ddeell ccoonnttrraattoo 0011//0077//9966.. 
22.. UUnn aarrrreennddaaddoorr aaddqquuiieerree uunn ccaammiióónn ppaarraa eennttrreeggaarrlloo eenn aarrrreennddaammiieennttoo aa uunn 
aarrrreennddaattaarriioo,, eell ccaammiióónn ttiieennee uunn vvaalloorr ccoommeerrcciiaall ddee $$ 1166..550000..000000..--.. 
33.. DDuurraacciióónn ddeell ccoonnttrraattoo eess ddee 3366 mmeesseess.. 
44.. LLaa ttaassaa ddee iinntteerrééss ((eexxppllíícciittaa)) ddee 2244%% aannuuaall,, eeqquuiivvaalleennttee aa uunn 11,,8811%% mmeennssuuaall.. 
55.. LLaa ffoorrmmaa ccoonnvveenniiddaa :: 3366 ccuuoottaass mmeennssuuaalleess ddee $$ 660000..000000..--,, ccoonn vveenncciimmiieennttoo eell úúllttiimmoo ddííaa 
ddee ccaaddaa mmeess.. 
66.. AAll ttéérrmmiinnoo ddeell ccoonnttrraattoo,, uunn mmeess ddeessppuuééss ddee ccaanncceellaaddaa llaa úúllttiimmaa ccuuoottaa,, llaa ooppcciióónn ddee 
ccoommpprraa eess ddee $$ 660000..000000..--.. 
77.. VVaarriiaacciióónn IIPPCC,, 22°° sseemmeessttrree ddee 11999966 44,,55%% 
SSee ppiiddee:: 
RReeaalliizzaarr llooss ccáállccuullooss qquuee pprroocceeddaann yy llaass ccoonnttaabbiilliizzaacciioonneess ddeell aarrrreennddaaddoorr hhaassttaa eell 3311//1122//9966,, 
iinncclluuyyeennddoo llaa ccoorrrreecccciióónn mmoonneettaarriiaa yy llaa ddeepprreecciiaacciióónn ddee llaass ccuueennttaass qquuee ccoorrrreessppoonnddaa.. AAddeemmááss ddeell 
ccuuaaddrroo ddee aammoorrttiizzaacciioonneess hhaassttaa eell 44°° mmeess.. 
EEjjeerrcciicciioo NNº 110044 :: 
220066
Con fecha 01/10/96 se firma un contrato de Leasing que comienza a rreeggiirr aa ccoonnttaarr ddeell 11º ddee 
OOccttuubbrree ddee 11999966,, eell ccuuaall iinnvvoolluuccrraa ddooss ((22)) BBuusseess EEccooddiieesseell llaass ccuuaalleess ttiieenneenn uunn vvaalloorr ccoommeerrcciiaall 
ddee $$ 88..990000..000000..-- nneettoo,, ccaaddaa uunnaa.. 
LLaa dduurraacciióónn ddeell ccoonnttrraattoo ssee ffiijjaa eenn 4488 mmeesseess yy llaa ttaassaa ddee iinntteerrééss ((eexxppllíícciittaa)) ddee 2255%% aannuuaall ((11,,887766%% 
mmeennssuuaall)).. 
LLaa rreennttaa ssee ffiijjaa eenn UUFF 4400,,7755,, llooss ccuuaalleess ssee ppaaggaann eenn eeffeeccttiivvoo,, ffiijjaannddoo llooss ddííaass ddee ppaaggoo eell 3311 ddee 
ccaaddaa mmeess oo bbiieenn eell ddííaa hháábbiill ssiigguuiieennttee,, ppeerroo ccoonnssiiddeerraannddoo eell vvaalloorr ddee llaa UUFF ddeell 3311,, aall vvaalloorr aanntteess 
mmeenncciioonnaaddoo ssee llee ddeebbee aaggrreeggaarr eell II..VV..AA.. 
EEll ppaaggoo ssee hhaaccee uunnaa vveezz aall mmeess yy eell úúllttiimmoo ddííaa ddee ccaaddaa mmeess.. 
LLaa ooppcciióónn ddee ccoommpprraa ssee ffiijjóó eenn UUFF 4400,,7755 mmááss eell II..VV..AA.. llaa ccuuaall ssee ppaaggaarráá aall ttéérrmmiinnoo ddeell ccoonnttrraattoo,, 
vvaallee ddeecciirr,, uunn mmeess ddeessppuuééss ddee ccaanncceellaaddaa llaa úúllttiimmaa ccuuoottaa.. 
VVaalloorreess ddee llaa UUFF :: 11º//1100//9966 $$ 1133..007711,,4455 
3311//1100//9966 $$ 1133..113311,,7777 
3300//1111//9966 $$ 1133..221155,,1177 
3311//1122//9966 $$ 1133..331100,,7777 
SSee ppiiddee:: 
RReeaalliizzaarr llooss ccáállccuullooss qquuee pprroocceeddaann,, yy llaass ccoonnttaabbiilliizzaacciioonneess ddeell aarrrreennddaaddoorr hhaassttaa eell 3311//1122//9966,, 
iinncclluuyyeennddoo llaa CC.. MMoonneettaarriiaa yy llaa DDeepprreecciiaacciióónn ddee llaass ccuueennttaass qquuee ccoorrrreessppoonnddaa.. AAddeemmááss ddeell ccuuaaddrroo 
ddee AAmmoorrttiizzaacciioonneess hhaassttaa eell 44º mmeess.. 
EEjjeerrcciicciioo NNº 110055 :: 
DDeessaarrrroollllee eell ssiigguuiieennttee eejjeerrcciicciioo ddee LLeeaassiinngg FFiinnaanncciieerroo ddee mmeess vveenncciiddoo 
11.. FFeecchhaa ddee iinniicciioo ddeell ccoonnttrraattoo 0011//1111//9977.. 
22.. UUnn aarrrreennddaaddoorr aaddqquuiieerree uunn ccaammiióónn ppaarraa eennttrreeggaarrlloo eenn aarrrreennddaammiieennttoo aa uunn aarrrreennddaattaarriioo,, eell 
ccaammiióónn ttiieennee uunn vvaalloorr nneettoo ccoommeerrcciiaall ddee $$ 1177..000000..000000..--.. 
33.. DDuurraacciióónn ddeell ccoonnttrraattoo eess ddee 3366 mmeesseess.. 
44.. LLaa ttaassaa ddee iinntteerrééss ((eexxppllíícciittaa)) ddee uunn 11,,5555%% mmeennssuuaall.. 
55.. LLaa ffoorrmmaa ccoonnvveenniiddaa :: 3366 ccuuoottaass mmeennssuuaalleess ddee $$ 555500..000000..-- mmááss IIVVAA,, ccoonn vveenncciimmiieennttoo eell 
úúllttiimmoo ddííaa ddee ccaaddaa mmeess ((mmeess vveenncciiddoo)).. 
66.. AAll ttéérrmmiinnoo ddeell ccoonnttrraattoo,, uunn mmeess ddeessppuuééss ddee ccaanncceellaaddaa llaa úúllttiimmaa ccuuoottaa,, llaa ooppcciióónn ddee 
ccoommpprraa eess ddee $$ 555500..000000..--.. 
77.. FFaaccttoorr ddee CCMM ppaarraa NNoovviieemmbbrree 11,,88%% 
SSee ppiiddee:: 
220077
Realizar los cálculos que procedan y las contabilizaciones del aarrrreennddaaddoorr hhaassttaa eell 3311//1122//9977.. 
AAddeemmááss ddeell ccuuaaddrroo ddee aammoorrttiizzaacciioonneess hhaassttaa eell 33°° mmeess.. AAddeemmááss llaa CCoorrrreecccciióónn MMoonneettaarriiaa yy llaa 
DDeepprreecciiaacciióónn ppaarraa llaass ccuueennttaass qquuee ccoorrrreessppoonnddaa.. 
EEjjeerrcciicciioo NNº 110066 :: 
DDeessaarrrroollllee eell ssiigguuiieennttee eejjeerrcciicciioo ddee LLeeaassiinngg FFiinnaanncciieerroo ddee mmeess aannttiicciippaaddoo 
11.. FFeecchhaa ddee iinniicciioo ddeell ccoonnttrraattoo 0011//1111//9977.. 
22.. UUnn aarrrreennddaaddoorr aaddqquuiieerree uunn ccaammiióónn ppaarraa eennttrreeggaarrlloo eenn aarrrreennddaammiieennttoo aa uunn aarrrreennddaattaarriioo,, eell 
ccaammiióónn ttiieennee uunn vvaalloorr nneettoo ccoommeerrcciiaall ddee $$ 1177..880000..000000..--.. 
33.. DDuurraacciióónn ddeell ccoonnttrraattoo eess ddee 3366 mmeesseess.. 
44.. LLaa ttaassaa ddee iinntteerrééss ((eexxppllíícciittaa)) ddee uunn 11,,6655%% mmeennssuuaall.. 
55.. LLaa ffoorrmmaa ccoonnvveenniiddaa :: 3366 ccuuoottaass mmeennssuuaalleess ddee 4444,,55 UUFF mmááss IIVVAA,, llaass ccuuaalleess ssee ppaaggaarráánn eenn 
eeffeeccttiivvoo eell pprriimmeerr ddííaa hháábbiill ddee ccaaddaa mmeess,, aall mmoommeennttoo ddee ffiirrmmaarr eell ccoonnttrraattoo ssee ppaaggaa llaa 
pprriimmeerraa ccuuoottaa ((mmeess aannttiicciippaaddoo)).. 
66.. LLaa ooppcciióónn ddee ccoommpprraa qquueeddaa ffiijjaaddaa eenn 4444,,55 UUFF..-- 
SSee ppiiddee:: 
RReeaalliizzaarr llooss ccáállccuullooss qquuee pprroocceeddaann,, yy llaass ccoonnttaabbiilliizzaacciioonneess ddeell aarrrreennddaaddoorr hhaassttaa eell 3311//1122//9977.. 
AAddeemmááss ddeell ccuuaaddrroo ddee AAmmoorrttiizzaacciioonneess hhaassttaa eell 33º mmeess,, llaa ccoorrrreecccciióónn mmoonneettaarriiaa yy llaa ddeepprreecciiaacciióónn 
ddee llaass ccuueennttaass qquuee ccoorrrreessppoonnddaa.. 
VVaalloorreess ddee llaa UUFF :: 11º//1111//9977 $$ 1144..114455,,9977 
11º//1122//9977 $$ 1144..226688,,7777 
3311//1122//9977 $$ 1144..334400,,6655 
EEjjeerrcciicciioo NNº 110077 :: 
11..-- FFeecchhaa ddee iinniicciioo ddeell ccoonnttrraattoo 0011//1111//11999999.. 
22..-- UUnn aarrrreennddaaddoorr aaddqquuiieerree ffiirrmmaannddoo ddooccuummeennttooss eell 2200//1100//11999999,, uunn ccaammiióónn ppaarraa eennttrreeggaarrlloo 
eenn aarrrreennddaammiieennttoo aa uunn aarrrreennddaattaarriioo,, eell ccaammiióónn ttiieennee uunn vvaalloorr nneettoo ccoommeerrcciiaall ddee $$ 
1199..550000..000000.. 
33..-- DDuurraacciióónn ddeell ccoonnttrraattoo eess ddee 4488 mmeesseess.. 
44..-- LLaa ttaassaa ddee iinntteerrééss ((eexxppllíícciittaa)) ddee uunn 11,,5555%% mmeennssuuaall.. 
220088
55..-- LLaa ffoorrmmaa ccoonnvveenniiddaa :: 4488 ccuuoottaass mmeennssuuaalleess ddee 3388,,55 UUFF mmááss IIVVAA,, llaass ccuuaalleess ssee ppaaggaarráánn eell 
úúllttiimmoo ddííaa hháábbiill ddee ccaaddaa mmeess ((mmeess vveenncciiddoo)).. 
66..-- LLaa ooppcciióónn ddee ccoommpprraa qquueeddaa ffiijjaaddaa eenn 3388,,55 UUFF..-- 
SSee ppiiddee :: RReeaalliizzaarr llooss ccáállccuullooss qquuee pprroocceeddaann,, yy llaass ccoonnttaabbiilliizzaacciioonneess ddeell aarrrreennddaaddoorr hhaassttaa eell 
3311//1122//11999999.. AAddeemmááss,, eell ccuuaaddrroo ddee AAmmoorrttiizzaacciioonneess hhaassttaa eell 33º mmeess,, jjuunnttoo aa llaa 
CCoorrrreecccciióónn MMoonneettaarriiaa yy llaa DDeepprreecciiaacciióónn ppaarraa llaass ccuueennttaass qquuee ccoorrrreessppoonnddaa.. 
VVaalloorreess ddee llaa UUFF:: 
11º//1111//11999999 ** $$ 1155..113366,,8833 //// 3300//1111//11999999 ** $$ 1155..220011,,6655 //// 3311//1122//11999999 ** $$ 1155..331188,,9911 
EEjjeerrcciicciioo NNº 110088 :: 
TTaalllleerr EEvvaalluuaattiivvoo NNº 1144 
1166.. PPaattrriimmoonniioo 
EEjjeerrcciicciioo NNº 110099 :: 
EEll 2222..0044..9999 llaa ssoocciieeddaadd aannóónniimmaa aabbiieerrttaa ““EEll CCaacciiqquuee SS..AA..”” ssee ccoonnssttiittuuyyee ccoonn uunn ccaappiittaall 
aauuttoorriizzaaddoo ddee 1100..000000..000000 ddee aacccciioonneess aa uunn vvaalloorr uunniittaarriioo nnoommiinnaall ddee $$ 115500,,0000 ttooddaass llaass 
ccuuaalleess ssee eemmiittiieerroonn eenn ssuu ttoottaalliiddaadd.. DDee llaass aacccciioonneess eemmiittiiddaass eell 2288..0055..9999 ssee ssuussccrriibbeenn eell 
4400%% yy eell 1122..0066..9999 eell 3300%%.. EEll 3300..0066..9999 nnooss ppaaggaann eell 5500%% ddee llaass aacccciioonneess ssuussccrriittaass eell 
2288..0055..9999 aa uunn pprreecciioo ttoottaall ddee $$ 331100..000000..000000.. PPoosstteerriioorrmmeennttee eell 0055..0077..9999 nnooss ccaanncceellaann eell 
6600%% ddee llaass aacccciioonneess ssuussccrriittaass eell 1122..0066..9999 aa uunn pprreecciioo ttoottaall ddee $$ 227700..000000..000000.. CCoonnttaabbiilliizzaarr 
llaa ccoonnssttiittuucciióónn,, ssuussccrriippcciióónn yy ppaaggoo ddee llaass aacccciioonneess ddee llaa ssoocciieeddaadd eenn llaa ffeecchhaass qquuee 
ooccuurrrriieerroonn.. 
LLooss vvaalloorreess ddee llaa UUFF ssoonn llooss ssiigguuiieenntteess:: 
-- 2222..0044..9999 $$ 1155..112244,,7788 
-- 2288..0055..9999 $$ 1155..113333..9988 
-- 1122..0066..9999 $$ 1155..113388,,2222 
-- 3300..0066..9999 $$ 1155..114433,,6677 
-- 0055..0077..9999 $$ 1155..114499,,1133 
EEjjeerrcciicciioo NNº 111100 :: 
UUnnaa ssoocciieeddaadd ddee ppeerrssoonnaass iinniicciiaa aaccttiivviiddaaddeess ccoonn uunn ccaappiittaall sseeggúúnn eessccrriittuurraa ppúúbblliiccaa ddee 
ccoonnssttiittuucciióónn ddee $$ 5500..000000..000000..--,, llaa ssoocciieeddaadd eessttaa ccoommppuueessttaa ddee 22 ssoocciiooss ddoonnddee ccaaddaa uunnoo 
ttiieennee uunnaa ppaarrttiicciippaacciióónn ddeell 5500%% ssoobbrree eell ccaappiittaall ccoonnssttiittuuiiddoo.. AAll mmoommeennttoo ddee iinniicciiaarr 
aaccttiivviiddaaddeess ccaaddaa ssoocciioo aappoorrttaa $$ 55..000000..000000..-- qquueeddaannddoo eell ssaallddoo ppoorr eenntteerraarr eenn llooss pprróóxxiimmooss 
mmeesseess.. RReeaalliizzaarr llooss aassiieennttooss ddee ccoonnssttiittuucciióónn ddee llaa ssoocciieeddaadd.. 
220099
EEjjeerrcciicciioo NNº 111111 :: 
EEll 2222..0022..22000000 ssee ccoonnssttiittuuyyee llaa ssoocciieeddaadd aannóónniimmaa aabbiieerrttaa ““EEll PPiittuuffoo SS..AA..””,, lloo hhaaccee ccoonn uunn 
ccaappiittaall aauuttoorriizzaaddoo ddee $$ 990000..000000..000000..,, eeqquuiivvaalleennttee aa 22..000000..000000 aacccciioonneess.. AAccttoo,, ccoonn ffeecchhaa 
1155..0055..22000000,, ssee ssuussccrriibbeenn eell 3366%% ddee llaass aacccciioonneess aauuttoorriizzaaddaass.. DDee llaass aacccciioonneess ssuussccrriittaass eell 
3311..0055..22000000 nnooss ccaanncceellaann 550000..000000 aacccciioonneess aa uunn pprreecciioo ttoottaall ddee $$ 222200..000000..000000.. yy 
ppoosstteerriioorrmmeennttee eell 1100..0066..22000000 nnooss ccaanncceellaann 222200..000000 aacccciioonneess aa uunn pprreecciioo ttoottaall ddee $$ 
110000..000000..000000.. CCoonnttaabbiilliizzaarr llaa ccoonnssttiittuucciióónn,, ssuussccrriippcciióónn yy ppaaggoo ddee llaass aacccciioonneess ddee llaa 
ssoocciieeddaadd eenn llaa ffeecchhaass qquuee ooccuurrrriieerroonn.. 
LLooss vvaalloorreess ddee llaa UUFF ssoonn llooss ssiigguuiieenntteess:: 
-- 2222..0022..22000000 $$ 1155..224477,,6655 
-- 1155..0055..22000000 $$ 1155..225555..8899 
-- 3311..0055..22000000 $$ 1155..226677,,4411 
-- 1100..0066..22000000 $$ 1155..227700,,3333 
EEjjeerrcciicciioo NNº 111122 :: 
UUnnaa ssoocciieeddaadd ddee ppeerrssoonnaass iinniicciiaa aaccttiivviiddaaddeess eell 1155..0033..9999 ccoonn uunn ccaappiittaall sseeggúúnn eessccrriittuurraa 
ppúúbblliiccaa ddee ccoonnssttiittuucciióónn ddee $$ 6600..000000..000000..,, llaa ssoocciieeddaadd eessttaa ccoommppuueessttaa ddee 44 ssoocciiooss ddoonnddee 
ccaaddaa uunnoo ttiieennee uunnaa ppaarrttiicciippaacciióónn ddeell 2255%% ssoobbrree eell ccaappiittaall ccoonnssttiittuuiiddoo.. AAll mmoommeennttoo ddee 
iinniicciiaarr aaccttiivviiddaaddeess ddooss ssoocciiooss ((AA yy BB)) aappoorrttaann $$ 1100..000000..000000.. cc..uu.. yy llooss oottrrooss ((CC yy DD)) 
aappoorrttaann $$ 66..000000..000000.. cc..uu..,, qquueeddaannddoo eell ssaallddoo ppoorr eenntteerraarr eenn llooss pprróóxxiimmooss mmeesseess.. RReeaalliizzaarr 
llooss aassiieennttooss ddee ccoonnssttiittuucciióónn ddee llaa ssoocciieeddaadd.. 
PPoosstteerriioorrmmeennttee ccoonn ffeecchhaa 2200..0099..9999 eell ssoocciioo CC ppaaggaa ppaarrttee ddee ssuu ddeeuuddaa ccoonn llaa ssoocciieeddaadd eenn 
eeffeeccttiivvoo,, vvaalloorr qquuee aasscciieennddee aa $$ 55..000000..000000.. RReeaalliizzaarr llooss aassiieennttooss ddeell aappoorrttee.. 
EEjjeerrcciicciioo NNº 111133 :: 
UUnnaa ssoocciieeddaadd ddee ppeerrssoonnaass,, ccoonn ffeecchhaa 1155//0011//11999999 ddiissttrriibbuuyyee llaa ssuummaa ddee $$ 1155..557700..665500 
ccoorrrreessppoonnddiieenntteess aa uuttiilliiddaaddeess ddeell eejjeerrcciicciioo aanntteerriioorr,, aa llooss ssoocciiooss DDoonn JJuuaann PPéérreezz yy LLuuiiss 
PPéérreezz,, eenn pprrooppoorrcciioonneess ddeell 5500%% aa ccaaddaa uunnoo.. CCoonn ffeecchhaa 3311//0011//11999999 ssee llee ccaanncceellaann aammbbaass 
ppaarrtteess.. RReeaalliizzaarr llooss aassiieennttooss qquuee pprroocceeddaann.. 
EEjjeerrcciicciioo NNº 111144 :: 
UUnnaa ssoocciieeddaadd ddee ppeerrssoonnaass,, ccoonn ffeecchhaa 2200//0011//22000000 ddiissttrriibbuuyyee llaa ssuummaa ddee $$ 22..335500..110000 
ccoorrrreessppoonnddiieenntteess aa uuttiilliiddaaddeess ddeell eejjeerrcciicciioo aanntteerriioorr,, aa llooss ssoocciiooss DDooññaa PPooccaass PPeeccaass yy aa 
DDoonn MMaaññaa GGrriittóónn,, eenn pprrooppoorrcciioonneess ddee 7700%% yy 3300%% rreessppeeccttiivvaammeennttee.. CCoonn ffeecchhaa 
0055//0022//22000000 ssee llee ccaanncceellaa ssuu ppaarrttee eell ssoocciioo DDoonn MMaaññaa GGrriittóónn yy eell 1188//0022//22000000 aa DDooññaa 
PPooccaass PPeeccaass.. RReeaalliizzaarr llooss aassiieennttooss qquuee pprroocceeddaann.. 
EEjjeerrcciicciioo NNº 111155 :: 
221100
El 12.03.1999 la sociedad anónima abierta “Las L&M&K S.AA..””,, eeffeeccttúúaa eell rreeppaarrttoo ddee 
ddiivviiddeennddooss rreeggiissttrraannddoo eell ddeevveennggaammiieennttoo ddee $$ 22,,5500 ppoorr ccaaddaa aacccciióónn,, aa eessaa ffeecchhaa eexxiisstteenn 
880055..000000 aacccciioonneess ppaaggaaddaass.. CCoonn ffeecchhaa 2255..0033..11999999,, llaa ssoocciieeddaadd ccaanncceellaa llooss ddiivviiddeennddooss,, 
eemmiittiieennddoo llooss rreessppeeccttiivvooss cchheeqquuee aa ccaaddaa aacccciioonniissttaa.. CCoonnttaabbiilliizzaarr llaass ooppeerraacciioonneess ddee llaa 
ssoocciieeddaadd eenn llaass ffeecchhaass qquuee ooccuurrrriieerroonn.. 
EEjjeerrcciicciioo NNº 111166 :: 
EEll 3311..0077..22000000 llaa ssoocciieeddaadd aannóónniimmaa aabbiieerrttaa ““EEll PPiittuuffoo SS..AA..””,, eeffeeccttúúaa eell rreeppaarrttoo ddee 
ddiivviiddeennddooss rreeggiissttrraannddoo eell ddeevveennggaammiieennttoo ddee $$ 77,,3300 ppoorr ccaaddaa aacccciióónn,, ccoonnssiiddeerraannddoo llaass 
aacccciioonneess ppaaggaaddaass eenn eell eejjeerrcciicciioo NNº 111111.. CCoonn ffeecchhaa 1155..0088..22000000,, llaa ssoocciieeddaadd ccaanncceellaa llooss 
ddiivviiddeennddooss,, eemmiittiieennddoo llooss rreessppeeccttiivvooss cchheeqquuee aa ccaaddaa aacccciioonniissttaa.. CCoonnttaabbiilliizzaarr llaass 
ooppeerraacciioonneess ddee llaa ssoocciieeddaadd eenn llaass ffeecchhaass qquuee ooccuurrrriieerroonn.. 
EEjjeerrcciicciioo NNº 111177 :: 
DDeetteerrmmiinnaacciióónn ddeell CCaappiittaall PPrrooppiioo IInniicciiaall,, ssuu ccoorrrreecccciióónn mmoonneettaarriiaa yy ssuu ccoonnttaabbiilliizzaacciióónn:: 
AACCTTIIVVOO BBCCEE.. AALL 3311//1122//9966 PPRROO--RRMMAA AALL 3311//1122//9977 
CCIIRRCCUULLAANNTTEE 
CCaajjaa 225500..000000..-- 337700..000000..-- 
DDeeppóóssiittoo eenn DDóóllaarreess 550000..000000..-- 440000..000000..-- 
AAcccciioonneess 440000..000000..-- 440000..000000..-- 
CClliieenntteess 118800..000000..-- 110000..000000..-- 
MMeerrccaaddeerrííaass 440000..000000..-- 660000..000000..-- 
PPaaggooss PPrroovviissiioonnaalleess MMeennssuuaalleess 117700..000000..-- 225500..000000-- 
II..VV..AA.. CCrrééddiittoo FFiissccaall 115500..000000..-- -------------------- 
DDooccuummeennttooss ppoorr CCoobbrraarr 225500..000000..-- 335500..000000..-- 
CCttaa.. PPaarrttiiccuullaarr SSoocciioo ““BB”” 220000..000000..-- 330000..000000..-- 
FFIIJJOO 
MMaaqquuiinnaarriiaass 880000..000000..-- 880000..000000..-- 
((--)) DDeepprreecciiaacciióónn AAccuummuullaaddaa ((118800..000000..--)) ((118800..000000..--)) 
OOTTRROOSS AACCTTIIVVOOSS 
DDeerreecchhoo ddee LLllaavvee 220000..000000..-- 220000..000000..-- 
TTOOTTAALL AACCTTIIVVOO 33..332200..000000..-- 33..559900..000000..-- 
PPAASSIIVVOO 
CCIIRRCCUULLAANNTTEE 
DDooccuummeennttooss xx PPaaggaarr 440000..000000..-- 550000..000000..-- 
PPrroovveeeeddoorreess EExxttrraannjjeerrooss 550000..000000..-- 440000..000000..-- 
AAccrreeeeddoorreess VVaarriiooss 445500..000000..-- 440000..000000..-- 
II..VV..AA.. DDéébbiittoo FFiissccaall -------------------- 110000..000000..-- 
CCttaa.. PPaarrttiiccuullaarr SSoocciioo ““AA”” 115500..000000..-- 220000..000000..-- 
PPrroovviissiióónn GGrraattiiffiiccaacciióónn LLeeggaall 220000..000000..-- 225500..000000..-- 
221111
Provisión IImmppuueessttoo aa llaa RReennttaa 110000..000000..-- 115500..000000..-- 
PPAASSIIVVOO AA LLAARRGGOO PPLLAAZZOO 
AAccrreeeeddoorreess eenn DDóóllaarreess 550000..000000..-- 330000..000000..-- 
PPAATTRRIIMMOONNIIOO 
CCaappiittaall 550000..000000..-- 550000..000000..-- 
CCttaa.. OObblliiggaaddaa SSoocciioo ““BB”” ((115500..000000..--)) ((--------------------)) 
RReevvaalloorriizzaacciióónn CCaappiittaall PPrrooppiioo 445500..000000..-- 445500..000000..-- 
UUttiilliiddaadd ddeell eejjeerrcciicciioo 222200..000000..-- 334400..000000..-- 
TTOOTTAALL PPAASSIIVVOO 33..332200..000000..-- 33..559900..000000..-- 
AAnntteecceeddeennttee IIPPCC AAnnuuaall 55,,55%% 
EEjjeerrcciicciioo NNº 111188 :: 
DDeetteerrmmiinnaacciióónn ddeell CCaappiittaall PPrrooppiioo IInniicciiaall,, ssuu ccoorrrreecccciióónn mmoonneettaarriiaa yy ssuu ccoonnttaabbiilliizzaacciióónn:: 
AACCTTIIVVOO 3311//1122//9955 PPRROO--FFOORRMMAA 3311//1122//9966 
CCIIRRCCUULLAANNTTEE 
BBaannccooss $$ 880000..000000 $$ 11..332200..000000 
DDeeppóóssiittoo eenn DDóóllaarreess 775500..000000 883355..550000 
DDeeppóóssiittoo eenn UU..FF.. 11..555500..000000 11..887700..550000 
DDeeuuddoorreess 22..664400..000000 33..887744..550000 
((--)) EEssttiimmaacciióónn DDeeuuddoorreess IInncc.. (( 338800..550000)) (( 551100..000000)) 
DDooccuummeennttooss xx CCoobbrraarr 11..333300..660000 11..559955..000000 
AAnnttiicciippoo aa PPrroovveeeeddoorreess 449955..000000 666600..000000 
CCttaa.. PPeerrssoonnaall SSoocciioo ""AA"" 883377..000000 993300..000000 
PPaaggooss PPrroovviissiioonnaalleess MMeennssuuaalleess 11..119900..000000 11..448855..000000 
MMeerrccaaddeerrííaass 22..885500..000000 22..991188..000000 
SSeegguurrooss PPaaggaaddooss AAnnttiicciippaaddaammeennttee 11..337700..000000 11..558800..000000 
FFIIJJOO 
CCoonnssttrruucccciióónn 2233..440000..000000 2233..440000..000000 
MMaaqquuiinnaarriiaass 1122..997700..000000 1122..997700..000000 
VVeehhííccuullooss -- 88..775500..000000 
((--)) DDeepprreecciiaacciióónn AAccuummuullaaddaa AA..FF.. (( 55..552200..000000)) (( 55..552200..000000)) 
OOTTRROOSS AACCTTIIVVOOSS 
DDeerreecchhooss eenn SSoocc.. ""XXXX"" LLttddaa.. 1111..556655..550000 1177..556655..550000 
DDeerreecchhoo ddee LLllaavvee((ppaaggaaddoo)) 66..550000..000000 66..550000..000000 
PPaatteennttee ddee IInnvveenncciióónn ((eessttiimmaaddoo)) 77..550000..000000 77..550000..000000 
TTOOTTAALL AACCTTIIVVOO $$ 7755..884477..660000 $$ 8877..772244..000000 
PPAASSIIVVOO 
CCIIRRCCUULLAANNTTEE 
DDooccuummeennttooss xx PPaaggaarr $$ 11..885500..000000 22..113300..000000 
VVaarriiooss AAccrreeeeddoorreess 997700..000000 11..117700..000000 
IInnssttiittuucciioonneess ddee PPrreevviissiióónn 22..333300..000000 33..225500..000000 
PPrroovviissiióónn IImmppttoo.. 11ª CCaatteeggoorrííaa 11..992200..000000 11..886600..000000 
PPrroovviissiióónn GGrraattiiffiiccaacciióónn AAnnuuaall 44..115500..000000 55..558800..000000 
PPrroovviissiióónn IInnddeemmnniizz.. AAññooss ddee SSeerrvv.. 11..664400..000000 11..888855..000000 
AArrrriieennddooss PPeerrcciibb.. AAnnttiicciippaaddaammeennttee RReeaajj.. 999955..000000 11..334455..000000 
PPAASSIIVVOO AA LLAARRGGOO PPLLAAZZOO 
221122
AAccrreeeeddoorreess eenn DDóóllaarreess 55..770000..000000 66..229900..000000 
PPrrééssttaammooss BBaannccaarriiooss 88..887700..000000 55..339955..000000 
PPrrééssttaammoo ppoorr SSoocciioo ""BB"" 22..995500..000000 -- 
PPAATTRRIIMMOONNIIOO 
CCaappiittaall 4400..000000..000000 4400..000000..000000 
((--)) CCttaa.. OObblliiggaaddaa SSoocciioo ""AA"" ((1100..000000..000000)) -- 
((--)) CCttaa.. OObblliiggaaddaa SSoocciioo ""BB"" ((1100..000000..000000)) ((1100..000000..000000)) 
RReesseerrvvaa UUttiilliiddaaddeess 55..775500..000000 66..999900..000000 
RReesseerrvvaa RReevvaalloorriizzaacciióónn LLeeggaalleess 44..337700..000000 44..337700..000000 
OOttrraass RReesseerrvvaass 33..996600..000000 55..117755..660000 
UUttiilliiddaadd ddeell EEjjeerrcciicciioo 1100..339922..660000 1122..228833..440000 
TTOOTTAALL PPAASSIIVVOO $$ 7755..884477..660000 $$ 8877..772244..000000 
AAnntteecceeddeennttee IIPPCC AAnnuuaall 33,,77%% 
EEjjeerrcciicciioo NNº 111199 :: 
DDeetteerrmmiinnaacciióónn ddeell CCaappiittaall PPrrooppiioo IInniicciiaall,, ssuu ccoorrrreecccciióónn mmoonneettaarriiaa yy ssuu ccoonnttaabbiilliizzaacciióónn:: 
AACCTTIIVVOO BBCCEE.. AALL 3311//1122//9999 PPRROO--RRMMAA AALL 3311//1122//0000 
CCIIRRCCUULLAANNTTEE 
CCaajjaa 33..550000..000000..-- 44..771100..000000..-- 
BBaannccoo 66..330000..000000..-- 33..660099..000000..-- 
MMeerrccaaddeerrííaass 44..880000..000000..-- 77..119933..550000..-- 
VVaalloorreess NNeeggoocciiaabblleess ((ssóólloo aacccciioonneess)) 33..115500..000000..-- 77..225533..885500..-- 
CCttaa.. CCttee.. SSoocciioo ““JJJJ”” 22..660000..000000..-- 44..550000..000000..-- 
DDeeppóóssiittoo eenn DDóóllaarreess ------------------------ 33..886600..000000..-- 
DDeeppóóssiittoo eenn UUFF 66..555500..440000..-- 44..335500..000000..-- 
CClliieenntteess 22..000000..000000..-- 33..550000..000000..-- 
PP..PP..MM.. 33..000000..000000..-- 22..550000..000000..-- 
FFIIJJOO 
EEddiiffiicciiooss 2255..660000..000000..-- 2255..660000..000000..-- 
MMaaqquuiinnaarriiaass 99..777700..000000..-- 1155..227700..550000..-- 
VVeehhííccuullooss 1122..339900..000000..-- 1155..994400..000000..-- 
((--)) DDeepprreecciiaacciióónn AAccuummuullaaddaa ((55..447700..000000..--)) (( 55..447700..000000..--)) 
OOTTRROOSS AACCTTIIVVOOSS 
DDeerreecchhoo ddee LLllaavvee((110000%% eessttiimmaaddoo)) 1100..000000..000000..-- 1100..000000..000000..-- 
DDeerreecchhoo ddee MMaarrccaa ---------------------- 77..556600..000000..-- 
IInnvveerrssiioonneess eenn oottrraass SSoocciieeddaaddeess 77..008800..000000..-- 1111..558800..000000..-- 
TTOOTTAALL AACCTTIIVVOO 9911..227700..440000..-- 112211..995566..885500..-- 
PPAASSIIVVOO 
CCIIRRCCUULLAANNTTEE 
LLeettrraass xx PPaaggaarr 77..995500..000000..-- 88..996600..000000..-- 
PPrroovveeeeddoorreess nnoo rreeaajjuussttaabblleess 55..337700..000000..-- 77..339900..000000..-- 
II..VV..AA.. xx PPaaggaarr 66..660000..000000..-- 1122..660000..000000..-- 
CCttaa.. CCttee.. SSoocciioo ““PPPP”” 33..990000..000000..-- 33..990000..000000..-- 
AAccrreeeeddoorreess eenn UUFF 1122..334400..000000..-- 1111..335500..000000..-- 
AA LLAARRGGOO PPLLAAZZOO 
221133
PPrrééssttaammooss eenn DDóóllaarreess 2200..889900..000000..-- 3300..889900..000000..-- 
PPAATTRRIIMMOONNIIOO 
CCaappiittaall 2200..000000..000000..-- 2200..000000..000000..-- 
CCttaa.. OObblliiggaaddaa SSoocciioo ““JJJJ”” (( 22..550000..000000..--)) ((11..000000..000000..--)) 
RReevvaalloorriizzaacciióónn CCaappiittaall PPrrooppiioo 1100..330000..550000..-- 1166..447700..000000..-- 
UUttiilliiddaaddeess NNoo DDiissttrriibbuuiiddaass 44..665500..000000..-- 1155..336600..550000..-- 
UUttiilliiddaadd((PPéérrddiiddaa)) ddeell eejjeerrcciicciioo 11..776699..990000..-- (( 33..996633..665500..--)) 
TTOOTTAALL PPAASSIIVVOO++PPAATTRRIIMMOONNIIOO 9911..227700..440000..-- 112211..995566..885500..-- 
AAnntteecceeddeennttee IIPPCC AAnnuuaall 22,,66%% 
EEjjeerrcciicciioo NNº 112200 :: 
DDeetteerrmmiinnaacciióónn ddeell CCaappiittaall PPrrooppiioo IInniicciiaall,, ssuu ccoorrrreecccciióónn mmoonneettaarriiaa yy ssuu ccoonnttaabbiilliizzaacciióónn:: 
AACCTTIIVVOO BBCCEE.. AALL 3311//1122//9999 PPRROO--FFOORRMMAA AALL 3311//1122//0000 
CCIIRRCCUULLAANNTTEE 
CCaajjaa 55..665500..000000..-- 77..448800..000000..-- 
LLeettrraass ppoorr CCoobbrraarr eenn UUFF 33..991100..330000..-- 66..773355..555500..-- 
MMeerrccaaddeerrííaass NNaacciioonnaalleess 33..119900..660000..-- 22..552244..990000..-- 
MMeerrccaaddeerrííaass EExxttrraannjjeerraass 22..885500..110000..-- 22..991199..000000..-- 
VVaalloorreess NNeeggoocciiaabblleess ((ssóólloo aacccciioonneess)) 44..559900..110000..-- 33..884400..220000..-- 
CCttaa.. CCttee.. SSoocciioo ““XXXX”” 22..118800..550000..-- 22..007700..000000..-- 
CCttaa.. CCttee.. SSoocciioo ““YYYY”” 22..000000..000000..-- 22..770000..000000..-- 
DDeeppóóssiittoo eenn UUFF 1144..336600..880000..-- 1155..331100..550000..-- 
PPaaggooss PPrroovviissiioonnaalleess MMeennssuuaalleess 66..338800..000000..-- 77..553300..000000..-- 
FFIIJJOO 
MMaaqquuiinnaarriiaass 1155..660000..000000..-- 1177..550000..000000..-- 
VVeehhííccuullooss ---------------------- 88..550000..000000..-- 
((--)) DDeepprreecciiaacciióónn AAccuummuullaaddaa ((44..000000..000000..--)) (( 22..550000..000000..--)) 
OOTTRROOSS AACCTTIIVVOOSS 
DDeerreecchhoo ddee LLllaavvee((110000%% eessttiimmaaddoo)) 1188..000000..000000..-- 2255..000000..000000..-- 
DDeerreecchhoo ddee MMaarrccaa 55..880000..000000..-- 55..880000..000000..-- 
IInnvveerrssiioonneess eenn oottrraass SSoocciieeddaaddeess 1122..000000..000000..-- 1166..000000..000000..-- 
TTOOTTAALL AACCTTIIVVOO 9922..551122..440000..-- 112211..441100..115500..-- 
PPAASSIIVVOO 
CCIIRRCCUULLAANNTTEE 
PPrroovveeeeddoorreess nnoo rreeaajjuussttaabblleess 66..339900..550000..-- 1122..445500..770000..-- 
DDooccuummeennttooss xx PPaaggaarr 33..777700..440000..-- 44..992200..660000..-- 
LLeettrraass xx PPaaggaarr eenn UUFF 11..887700..000000..-- 11..557755..330000..-- 
AAFFPP xx PPaaggaarr 11..666600..330000..-- 11..889955..550000..-- 
II..VV..AA.. xx PPaaggaarr 1100..221100..770000..-- 1144..339900..225500..-- 
AA LLAARRGGOO PPLLAAZZOO 
AAccrreeeeddoorreess eenn DDóóllaarreess 33..332200..000000..-- 33..776600..550000..-- 
PPrrééssttaammooss BBaannccaarriiooss eenn UUFF 1166..880000..000000..-- 1177..000000..000000..-- 
LLeettrraass xx PPaaggaarr eenn LLiibbrraass EEsstteerrlliinnaass 44..550000..000000..-- 55..000000..000000..-- 
PPAATTRRIIMMOONNIIOO 
CCaappiittaall 5500..000000..000000..-- 5500..000000..000000..-- 
CCttaa.. OObblliiggaaddaa SSoocciioo ““XXXX”” ((1155..000000..000000..--)) (( 55..000000..000000..--)) 
221144
CCttaa.. OObblliiggaaddaa SSoocciioo ““YYYY”” ((1155..000000..000000..--)) ((1100..000000..000000..--)) 
RReevvaalloorriizzaacciióónn CCaappiittaall PPrrooppiioo 66..331155..330000..-- 66..331155..330000..-- 
UUttiilliiddaaddeess NNoo DDiissttrriibbuuiiddaass 1122..338899..220000..-- 1111..554400..110000..-- 
UUttiilliiddaadd ddeell eejjeerrcciicciioo 55..228866..000000..-- 77..556611..990000..-- 
TTOOTTAALL PPAASSIIVVOO++PPAATTRRIIMMOONNIIOO 9922..551122..440000..-- 112211..441100..115500..-- 
AAnntteecceeddeennttee IIPPCC AAnnuuaall 44,,11%% 
EEjjeerrcciicciioo NNº 112211 :: 
TTaalllleerr EEvvaalluuaattiivvoo NNº 1155 
1177.. RReemmuunneerraacciioonneess ((ppaarraa eell ddeessaarrrroolllloo ddee eessttooss eejjeerrcciicciiooss ccoonnssiiddeerree llaass ddooss aalltteerrnnaattiivvaass:: uunnaa 
qquuee eell ttrraabbaajjaaddoorr eessttaa aaffeeccttoo aall SSeegguurroo ddee CCeessaannttííaa yy llaa oottrraa qquuee nnoo eessttaa aaffeeccttoo aa ddiicchhoo sseegguurroo)).. 
EEjjeerrcciicciioo NNº 112222 :: 
DDeetteerrmmiinnee yy ccoonnttaabbiilliizzaarr llaa ssiigguuiieennttee rreemmuunneerraacciióónn :: eell sseeññoorr JJuuaann PPéérreezz ggaannóó eenn eell mmeess 
ddee mmaayyoo uunn ssuueellddoo bbaassee ddee $$ 660000..000000..--,, mmááss uunn bboonnoo ddee pprroodduucccciióónn ddee $$ 111100..000000..--,, aa lloo 
aanntteerriioorr ssee aaggrreeggaa $$ 110000..000000..-- ppoorr ccoonncceeppttoo ddee hhoorraass eexxttrraaoorrddiinnaarriiaass.. PPoorr aassiiggnnaacciióónn ddee 
mmoovviilliizzaacciióónn $$ 2200..000000..-- yy ppoorr ccoollaacciióónn $$ 3300..000000..--.. AAddeemmááss ttiieennee uunn ccoonnttrraattoo ccoonn uunnaa 
iissaapprree ppoorr 44,,55 UUFF mmeennssuuaall.. 
((**)) LLooss ddaattooss ppaarraa ddeessaarrrroollllaarr eessttee eejjeerrcciicciioo eessttáánn eenn eell eejjeerrcciicciioo NNº 111155.. 
EEjjeerrcciicciioo NNº 112233 :: 
DDeetteerrmmiinnee yy ccoonnttaabbiilliizzaarr llaa ssiigguuiieennttee rreemmuunneerraacciióónn :: eell sseeññoorr JJuuaann PPéérreezz ggaannóó eenn eell mmeess 
ddee mmaayyoo uunn ssuueellddoo bbaassee ddee $$ 11..660000..000000..--,, mmááss uunn bboonnoo ddee pprroodduucccciióónn ddee $$ 111100..000000..--,, aa lloo 
aanntteerriioorr ssee aaggrreeggaa $$ 110000..000000..-- ppoorr ccoonncceeppttoo ddee hhoorraass eexxttrraaoorrddiinnaarriiaass.. PPoorr aassiiggnnaacciióónn ddee 
mmoovviilliizzaacciióónn $$ 2200..000000..-- yy ppoorr ccoollaacciióónn $$ 3300..000000..--.. AAddeemmááss ttiieennee uunn ccoonnttrraattoo ccoonn uunnaa 
iissaapprree ppoorr 44,,00 UUFF mmeennssuuaall.. 
((**)) DDaattooss ppaarraa llooss eejjeerrcciicciiooss NNº 111144 yy NNº 111155:: 
AAFFPP :: 1122,,3322%% 
SSEEGGUURROO DDEE CCEESSAANNTTÍÍAA :: TTrraabbaajjaaddoorr 00,,66%% 
EEmmpplleeaaddoorr 22,,44%% 
IINNPP :: 00,,9955%% 
UUFF 3300..0055..XXXX :: 1144..330055,,7755 
EEssccaallaa IImmppuueessttoo ÚÚnniiccoo :: 
MMoonnttooss ffaaccttoorr CCaanntt.. aa RReebbaajjaarr 
221155
00,,0000-- 225500..006600,,0000 EExxeennttoo 
225500..006600,,0011-- 775500..118800,,0000 00,,0055 1155..000033,,0000 
775500..118800,,0011--11..225500..330000,,0000 00,,1100 5522..551122,,0000 
11..225500..330000,,0011--11..775500..442200,,0000 00,,1155 111155..002277,,0000 
11..775500..442200,,0011--22..229944..555500,,0000 00,,2255 229933..889900,,0000 
EEjjeerrcciicciioo NNº 112244 :: 
DDeetteerrmmiinnee yy ccoonnttaabbiilliizzaarr llaa ssiigguuiieennttee rreemmuunneerraacciióónn :: eell sseeññoorr JJoosséé PPéérreezz ggaannóó eenn eell mmeess 
ddee nnoovviieemmbbrree uunn ssuueellddoo bbaassee ddee $$ 665500..000000..--,, mmááss uunn bboonnoo ddee pprroodduucccciióónn ddee $$ 110000..000000..--,, 
aa lloo aanntteerriioorr ssee aaggrreeggaa $$ 110000..000000..-- ppoorr ccoonncceeppttoo ddee hhoorraass eexxttrraaoorrddiinnaarriiaass.. PPoorr aassiiggnnaacciióónn 
ddee mmoovviilliizzaacciióónn $$ 1155..000000..-- yy ppoorr ccoollaacciióónn $$ 2255..000000..--.. AAddeemmááss,, ttiieennee uunn ccoonnttrraattoo ccoonn uunnaa 
iissaapprree ppoorr 44,,8855 UUFF mmeennssuuaall,, ppaaggaa uunnaa ccuuoottaa ddee SSiinnddiiccaattoo ddeell 00,,55%% ssoobbrree eell ssuueellddoo bbaassee,, 
ppaaggaa uunn pprrééssttaammoo ddee bbiieenneessttaarr eenn ccuuoottaass yy eell vvaalloorr ddee llaa ccuuoottaa eess ddee $$ 1188..550000..-- yy ppoorr 
úúllttiimmoo ttiieennee uunn aannttiicciippoo ddee ssuueellddoo ddee $$ 225500..000000..-- 
((**)) LLooss ddaattooss ppaarraa ddeessaarrrroollllaarr eessttee eejjeerrcciicciioo eessttáánn eenn eell eejjeerrcciicciioo NNº 111188.. 
EEjjeerrcciicciioo NNº 112255 :: 
DDeetteerrmmiinnee yy ccoonnttaabbiilliizzaarr llaa ssiigguuiieennttee rreemmuunneerraacciióónn :: eell sseeññoorr LLuuiiss PPéérreezz ggaannóó eenn eell mmeess 
ddee nnoovviieemmbbrree uunn ssuueellddoo bbaassee ddee $$ 11..000000..000000..--,, mmááss uunn bboonnoo ddee pprroodduucccciióónn ddee $$ 
330000..000000..--,, aa lloo aanntteerriioorr ssee aaggrreeggaa $$ 660000..000000..-- ppoorr ccoonncceeppttoo ddee aassiiggnnaacciióónn ppoorr 
rreessppoonnssaabbiilliiddaadd eejjeeccuuttiivvaa.. PPoorr aassiiggnnaacciióónn ddee mmoovviilliizzaacciióónn $$ 4400..000000..-- yy ppoorr ccoollaacciióónn $$ 
5500..000000..--.. AAddeemmááss,, ttiieennee uunn ccoonnttrraattoo ccoonn uunnaa iissaapprree ppoorr 1122,,5555 UUFF mmeennssuuaall,, uunn ddeessccuueennttoo 
ddee bbiieenneessttaarr ppoorr $$ 3300..000000..-- yy ppoorr úúllttiimmoo uunn ddeessccuueennttoo ppaarraa llaa ccuueennttaa ddee aahhoorrrroo vvoolluunnttaarriioo 
ddee llaa AAFFPP ppoorr $$ 115500..000000..-- 
((**)) LLooss ddaattooss ppaarraa ddeessaarrrroollllaarr eessttee eejjeerrcciicciioo eessttáánn eenn eell eejjeerrcciicciioo NNº 111188.. 
EEjjeerrcciicciioo NNº 112266 :: 
DDeetteerrmmiinnaarr llaa LLiiqquuiiddaacciióónn ddee SSuueellddoo yy ssuu CCoonnttaabbiilliizzaacciióónn.. LLooss ssuueellddoo ssee ddeevveennggaarroonn eenn 
eell mmeess ddee nnoovviieemmbbrree.. SSuueellddoo bbaassee $$ 445500..000000..--,, mmááss hhoorraass eexxttrraaoorrddiinnaarriiaass $$ 112200..000000..--,, 
aassiiggnnaacciióónn ddee ccoollaacciióónn $$ 1155..000000..-- yy ddee mmoovviilliizzaacciióónn $$ 1100..000000..--.. CCoonnttrraattoo ddee ssaalluudd ccoonn 
uunnaa iissaapprree eess ppoorr 33,,2255 UUFF.. DDeessccuueennttoo ppoorr ccuuoottaa pprrééssttaammoo ddee bbiieenneessttaarr $$ 1100..000000..-- yy 
aannttiicciippoo ddee ssuueellddoo ppoorr $$ 110000..000000..-- EEssttee ttrraabbaajjaaddoorr ggoozzaa ddeell ppaaggoo ddee 22 aassiiggnnaacciioonneess 
ffaammiilliiaarreess ppoorr uunn mmoonnttoo ttoottaall ddee $$ 11..660000.. 
((**)) DDaattooss ppaarraa llooss eejjeerrcciicciiooss NNº 111166,, NNº 111177 yy NNº 111188:: 
AAFFPP :: 1122,,5522%% 
IINNPP :: 00,,9955%% 
SSEEGGUURROO DDEE CCEESSAANNTTÍÍAA :: TTrraabbaajjaaddoorr 00,,66%% 
EEmmpplleeaaddoorr 22,,44%% 
221166
UUFF 3300..1111..XXXX :: 1144..667755,,5599 
EEssccaallaa IImmppuueessttoo ÚÚnniiccoo :: 
MMoonnttooss ffaaccttoorr CCaanntt.. aa RReebbaajjaarr 
00,,0000-- 225555..335500,,0000 EExxeennttoo 
225555..335500,,0011-- 776666..005500,,0000 00,,0055 1155..332211,,0000 
776666..005500,,0011--11..227766..775500,,0000 00,,1100 5533..662233,,0000 
11..227766..775500,,0011--11..778877..445500,,0000 00,,1155 111177..446611,,0000 
11..778877..445500,,0011--22..229988..115500,,0000 00,,2255 229966..220066,,0000 
EEjjeerrcciicciioo NNº 112277 :: 
DDeetteerrmmiinnaarr llaa LLiiqquuiiddaacciióónn ddee SSuueellddoo yy ssuu CCoonnttaabbiilliizzaacciióónn.. LLooss ssuueellddoo ssee ddeevveennggaarroonn eenn 
eell mmeess ddee ddiicciieemmbbrree.. SSuueellddoo bbaassee $$ 11..220000..000000..--,, mmááss uunn bboonnoo ppoorr aassiiggnnaacciióónn ddee 
rreessppoonnssaabbiilliiddaadd ddee $$330000..000000..--.. CCoonnttrraattoo ddee SSaalluudd eess ppoorr 33,,7755 UUFF,, ddeessccuueennttoo ppoorr CClluubb ddee 
GGoollff $$ 1155..000000..-- yy ppoorr ccuueennttaa ddee aahhoorrrroo vvoolluunnttaarriioo ddee AAFFPP ppoorr $$ 112200..000000..-- 
((**)) LLooss ddaattooss ppaarraa ddeessaarrrroollllaarr eessttee eejjeerrcciicciioo eessttáánn eenn eell eejjeerrcciicciioo NNº 112211.. 
EEjjeerrcciicciioo NNº 112288 :: 
DDeetteerrmmiinnaarr llaa LLiiqquuiiddaacciióónn ddee SSuueellddoo yy ssuu CCoonnttaabbiilliizzaacciióónn.. LLaa rreemmuunneerraacciióónn ssee 
ddeevveennggaarroonn eenn eell mmeess ddee ddiicciieemmbbrree.. SSuueellddoo bbaassee $$ 880000..000000..--,, mmááss AAssiiggnnaacciióónn ddee 
AAuuttoorriiddaadd $$ 330000..000000..--,, BBoonnoo MMeettaass LLooggrraaddaass $$ 550000..000000..--.. CCoonnttrraattoo ddee ssaalluudd ccoonn uunnaa 
iissaapprree eess ppoorr 66,,55 UUFF.. DDeessccuueennttoo ppoorr ccuueennttaa ddee aahhoorrrroo vvoolluunnttaarriioo ddee AAFFPP ppoorr $$ 115500..000000..-- 
yy ppoorr ccuuoottaa ddee pprrééssttaammoo bbaannccaarriioo ccoonn eennttiiddaaddeess ffiinnaanncciieerraass $$ 8800..000000..-- 
((**)) LLooss ddaattooss ppaarraa ddeessaarrrroollllaarr eessttee eejjeerrcciicciioo eessttáánn eenn eell eejjeerrcciicciioo NNº 112211.. 
((****)) PPaarraa ddeessaarrrroollllaarr eessttee eejjeerrcciicciioo ssee ddeebbee ccoonnssiiddeerraarr uunn ppaaggoo aaddiicciioonnaall aall IINNPP 
pprroodduuccttoo qquuee eell 00,,9955%% ssee iinnccrreemmeennttoo ccoonn eell 00,,8855%% aaddiicciioonnaall rriieessggoo yy aauummeennttoo eenn 
llaa ttaassaa ddee aacccciiddeenntteess.. 
EEjjeerrcciicciioo NNº 112299 :: 
DDeetteerrmmiinnaarr llaa LLiiqquuiiddaacciióónn ddee SSuueellddoo yy ssuu ccoonnttaabbiilliizzaacciióónn.. LLooss ssuueellddoo ssee ddeevveennggaarroonn eenn 
eell mmeess ddee ddiicciieemmbbrree.. SSuueellddoo bbaassee $$ 665500..000000..--,, mmááss hhoorraass eexxttrraaoorrddiinnaarriiaass $$ 7755..000000..--,, 
aassiiggnnaacciióónn ddee ccoollaacciióónn $$ 1155..000000..-- yy ddee mmoovviilliizzaacciióónn $$ 1100..000000..--.. CCoonnttrraattoo ddee ssaalluudd ccoonn 
uunnaa iissaapprree eess ppoorr 33,,6655 UUFF.. DDeessccuueennttoo ppoorr ccuuoottaa pprrééssttaammoo ddee ffiinnaanncciieerraa $$ 2255..000000..-- yy 
aannttiicciippoo ddee ssuueellddoo ppoorr $$ 115500..000000..-- 
((**)) DDaattooss ppaarraa llooss eejjeerrcciicciiooss NNº 111199,, NNº 112200 yy NNº 112211:: 
AAFFPP :: 1122,,4466%% 
IINNPP :: 00,,9955%% 
SSEEGGUURROO DDEE CCEESSAANNTTÍÍAA :: TTrraabbaajjaaddoorr 00,,66%% 
221177
EEmmpplleeaaddoorr 22,,44%% 
AADDIICCIIOONNAALL IINNPP :: 00,,8855%% ((ssóólloo eejjeerrcciicciioo NNº 112200)) 
UUFF 3300..1122..XXXX :: 1144..778866,,4488 
EEssccaallaa IImmppuueessttoo ÚÚnniiccoo :: 
MMoonnttooss ffaaccttoorr CCaanntt.. aa RReebbaajjaarr 
00,,0000-- 225588..227766,,0000 EExxeennttoo 
225588..227766,,0011-- 777799..114455,,0000 00,,0055 1155..664455,,0000 
777799..114455,,0011--11..330011..992200,,0000 00,,1100 5555..223377,,0000 
11..330011..992200,,0011--11..779999..661100,,0000 00,,1155 112222..992211,,0000 
11..779999..661100,,0011--22..330088..778855,,0000 00,,2255 330022..885522,,0000 
EEjjeerrcciicciioo NNº 113300 :: 
DDeetteerrmmiinnaarr llaa LLiiqquuiiddaacciióónn ddee SSuueellddoo yy ssuu ccoonnttaabbiilliizzaacciióónn.. LLooss ssuueellddoo ssee ddeevveennggaarroonn eenn 
eell mmeess ddee aabbrriill ddee 11999999.. SSuueellddoo bbaassee $$ 22..880000..000000..--,, mmááss uunn bboonnoo ppoorr aassiiggnnaacciióónn ddee 
rreessppoonnssaabbiilliiddaadd ddee $$880000..000000..--.. CCoonnttrraattoo ddee SSaalluudd eess ppoorr 77,,5555 UUFF,, ddeessccuueennttoo ppoorr CClluubb ddee 
AAeerroonnááuuttiiccoo $$ 6655..000000..-- yy ppoorr ccuueennttaa ddee aahhoorrrroo vvoolluunnttaarriioo ddee AAFFPP ppoorr $$ 223300..000000..-- 
((**)) LLooss ddaattooss ppaarraa ddeessaarrrroollllaarr eessttee eejjeerrcciicciioo eessttáánn eenn eell eejjeerrcciicciioo NNº 112244.. 
EEjjeerrcciicciioo NNº 113311 :: 
DDeetteerrmmiinnaarr llaa LLiiqquuiiddaacciióónn ddee SSuueellddoo yy ssuu CCoonnttaabbiilliizzaacciióónn.. LLooss ssuueellddoo ssee ddeevveennggaarroonn eenn 
eell mmeess ddee aabbrriill ddee 11999999.. SSuueellddoo bbaassee $$ 335500..000000..,, mmááss hhoorraass eexxttrraaoorrddiinnaarriiaass $$ 110000..000000..,, 
aassiiggnnaacciióónn ddee ccoollaacciióónn $$ 1111..550000..-- yy ddee mmoovviilliizzaacciióónn $$ 99..660000..--.. CCoonnttrraattoo ddee ssaalluudd ccoonn uunnaa 
iissaapprree eess ppoorr eell 77%%.. DDeessccuueennttoo ppoorr ccuuoottaa pprrééssttaammoo ddee bbiieenneessttaarr $$ 1100..000000..-- yy aannttiicciippoo ddee 
ssuueellddoo ppoorr $$ 8800..000000..-- EEssttee ttrraabbaajjaaddoorr ggoozzaa ddeell ppaaggoo ddee 11 aassiiggnnaacciióónn ffaammiilliiaarr ppoorr uunn 
mmoonnttoo ttoottaall ddee $$ 880000.. 
((**)) LLooss ddaattooss ppaarraa ddeessaarrrroollllaarr eessttee eejjeerrcciicciioo eessttáánn eenn eell eejjeerrcciicciioo NNº 112244.. 
EEjjeerrcciicciioo NNº 113322 :: 
DDeetteerrmmiinnaarr llaa LLiiqquuiiddaacciióónn ddee SSuueellddoo yy ssuu ccoonnttaabbiilliizzaacciióónn.. LLaa rreemmuunneerraacciióónn ssee 
ddeevveennggaarroonn eenn eell mmeess ddee aabbrriill ddee 11999999.. SSuueellddoo bbaassee $$ 11..000000..000000..--,, mmááss AAssiiggnnaacciióónn ppoorr 
RReessppoonnssaabbiilliiddaadd EEjjeeccuuttiivvaa $$ 225500..000000..--,, BBoonnoo MMeettaass LLooggrraaddaass $$ 660000..000000..--.. CCoonnttrraattoo ddee 
ssaalluudd ccoonn uunnaa iissaapprree eess ppoorr 88,,55 UUFF.. DDeessccuueennttoo ppoorr ccuueennttaa ddee aahhoorrrroo vvoolluunnttaarriioo ddee AAFFPP 
ppoorr $$ 225500..000000..-- yy ppoorr ccuuoottaa ddee pprrééssttaammoo bbaannccaarriioo ccoonn eennttiiddaaddeess ffiinnaanncciieerraass $$ 118800..000000.. 
PPaarraa ddeessaarrrroollllaarr eessttee eejjeerrcciicciioo ssee ddeebbee ccoonnssiiddeerraarr uunn ppaaggoo aaddiicciioonnaall aall IINNPP pprroodduuccttoo qquuee 
eell 00,,9955%% ssee iinnccrreemmeennttoo ccoonn eell 11,,7700%% aaddiicciioonnaall rriieessggoo yy aauummeennttoo eenn llaa ttaassaa ddee aacccciiddeenntteess.. 
((**)) DDaattooss ppaarraa llooss eejjeerrcciicciiooss NNº 112222,, NNº 112233 yy NNº 112244:: 
AAFFPP :: 1122,,3322%% 
IINNPP :: 00,,9955%% 
SSEEGGUURROO DDEE CCEESSAANNTTÍÍAA :: TTrraabbaajjaaddoorr 00,,66%% 
EEmmpplleeaaddoorr 22,,44%% 
AADDIICCIIOONNAALL IINNPP :: 11,,7700%% ((ssóólloo eejjeerrcciicciioo NNº 112244)) 
221188
UUFF 3300..0044..9999 :: 1155..113344,,8877 
EEssccaallaa IImmppuueessttoo ÚÚnniiccoo :: 
MMoonnttooss ffaaccttoorr CCaanntt.. aa RReebbaajjaarr 
00,,0000-- 226644..114455,,0000 EExxeennttoo 
226644..114455,,0011-- 881155..773399,,0000 00,,0055 1177..996633,,0000 
881155..773399,,0011--11..338833..115588,,0000 00,,1100 6622..447788,,0000 
11..338833..115588,,0011--11..995500..114477,,0000 00,,1155 113399..223355,,0000 
11..995500..114477,,0011--22..557788..994411,,0000 00,,2255 334411..667733,,0000 
EEjjeerrcciicciioo NNº 113333 :: 
TTaalllleerr EEvvaalluuaattiivvoo NNº 1166 
1188.. HHoonnoorraarriiooss 
EEjjeerrcciicciioo NNº 113344 :: 
LLaa ssoocciieeddaadd ““XXXX LLttddaa..”” ccoonnttrraattaa aa uunn CCoonnttaaddoorr GGeenneerraall ppaarraa qquuee lloo aasseessoorree eenn llaa 
mmeettooddoollooggííaa ccoonnttaabbllee,, eell ppaaggoo llííqquuiiddoo qquuee hhaarráá llaa ssoocciieeddaadd sseerráá ddee $$ 336600..000000..--.. 
IInnddiiqquuee ggrrááffiiccaammeennttee yy ccoonn llooss vvaalloorreess,, CCóómmoo eell pprrooffeessiioonnaall llee eemmiittee llaa bboolleettaa ddee 
hhoonnoorraarriiooss aa llaa ssoocciieeddaadd ccoonn iimmppuueessttoo rreetteenniiddoo.. 
EEjjeerrcciicciioo NNº 113355 :: 
EEll SSrr.. JJuuaann PPéérreezz eemmiittee uunnaa bboolleettaa ddee hhoonnoorraarriiooss ppoorr uunn vvaalloorr ddee $$ 115500..000000..-- 
ccoorrrreessppoonnddiieenntteess aa aasseessoorrííaass aa ppaarrttiiccuullaarreess.. 
IInnddiiqquuee ggrrááffiiccaammeennttee yy ccoonn llooss vvaalloorreess,, CCóómmoo eell pprrooffeessiioonnaall llee eemmiittee llaa bboolleettaa ddee 
hhoonnoorraarriiooss aa llaa ssoocciieeddaadd ccoonn iimmppuueessttoo rreetteenniiddoo.. 
EEjjeerrcciicciioo NNº 113366 :: 
LLaa SSoocciieeddaadd SSaallaass yy SSaallaass LLttddaa.. ccoonnttrraattaa llooss sseerrvviicciiooss pprrooffeessiioonnaalleess ddee uunn aabbooggaaddoo,, aall 
ttéérrmmiinnoo ddee ssuu llaabboorr eell pprrooffeessiioonnaall ddeebbeerráá eemmiittiirr uunnaa bboolleettaa ppoorr uunn mmoonnttoo llííqquuiiddoo aa ppaaggaarr 
ddee $$ 665500..000000..-- 
IInnddiiqquuee ggrrááffiiccaammeennttee yy ccoonn llooss vvaalloorreess,, CCóómmoo eell pprrooffeessiioonnaall llee eemmiittee llaa bboolleettaa ddee 
hhoonnoorraarriiooss aa llaa ssoocciieeddaadd ccoonn iimmppuueessttoo rreetteenniiddoo.. 
EEjjeerrcciicciioo NNº 113377 :: 
LLaa ssoocciieeddaadd ““PPéérreezz SSoocc.. LLttddaa..”” ccoonnttrraattaa aa uunn AAbbooggaaddoo ppaarraa qquuee lloo aasseessoorree eenn llaa 
eevvaalluuaacciióónn ddee llaa iinnccoorrppoorraacciióónn ddee uunn ssoocciioo eessttrraattééggiiccoo,, eell ppaaggoo llííqquuiiddoo qquuee hhaarráá llaa 
221199
sociedad será de $ 750.000. Indique gráficamente y con los vvaalloorreess,, CCóómmoo eell pprrooffeessiioonnaall 
llee eemmiittee llaa bboolleettaa ddee hhoonnoorraarriiooss aa llaa ssoocciieeddaadd ccoonn iimmppuueessttoo rreetteenniiddoo.. 
EEjjeerrcciicciioo NNº 113388 :: 
TTaalllleerr EEvvaalluuaattiivvoo NNº 1177 
222200
IINNAACCAAPP 
AANNEEXXOOSS 
AASSIIGGNNAATTUURRAA CCOONNTTAABBIILLIIDDAADD IIII 
PPRROOFFEESSOORR SSRR.. LLUUCCIIAANNOO GGAAEETTEE AARRCCOOSS 
222211
AANNEEXXOO NNº 11 
LLIIBBRROO AAUUXXIILLIIAARR DDEE CCOOMMPPRRAASS FFoolliioo NNº 
PPeerrííooddoo TTrriibbuuttaarriioo:: 
DDííaa RRaazzóónn SSoocciiaall NNº ddee RRUUTT NNº DDooccttoo.. DDeettaallllee NNeettoo II..VV..AA.. CCoommpprraa TToottaall 
PPrroovveeeeddoorr EExxeennttaa DDooccttoo.. 
MMááss :: NN.. ddee DDéébbiittooss 
MMeennooss :: NN.. ddee CCrrééddiittooss 
SSuummaass
AANNEEXXOO NNº 22 
LLIIBBRROO AAUUXXIILLIIAARR DDEE VVEENNTTAASS FFoolliioo NNº 
(RReeggiissttrroo ddee ffaaccttuurraass)) 
PPeerrííooddoo TTrriibbuuttaarriioo:: 
DDííaa RRaazzóónn SSoocciiaall NNº ddee RRUUTT NNº DDooccttoo.. DDeettaallllee NNeettoo II..VV..AA.. VVeennttaa TToottaall 
CClliieenntteess EExxeennttaa DDooccttoo.. 
MMááss :: NN.. ddee DDéébbiittooss 
MMeennooss :: NN.. ddee CCrrééddiittooss 
SSuummaass 
222233
AANNEEXXOO NNº 33 
LLIIBBRROO AAUUXXIILLIIAARR DDEE VVEENNTTAASS 
((DDeettaallllee ddee BBoolleettaass)) 
PPeerrííooddoo TTrriibbuuttaarriioo:: FFoolliioo NNº 
FFeecchhaa DDeettaallllee TToottaall 
DDííaa DDeessddee NNº hhaassttaa NNº DDiiaarriioo 
TToottaall VVeennttaass 
VVeennttaass NNeettaass 
II..VV..AA.. 
TToottaall VVeennttaass 
222244
AANNEEXXOO NNº 44 
LLIIBBRROO AAUUXXIILLIIAARR DDEE CCAAJJAA AAMMEERRIICCAANNAA 
PPeerrííooddoo TTrriibbuuttaarriioo:: FFoolliioo NNº 
DDííaa DDeettaallllee ((gglloossaa)) CCaajjaa BBaannccoo CClliieenntteess PPrroovveeeeddoorreess CCuueennttaass VVaarriiaass 
DDeebbee HHaabbeerr DDeebbee HHaabbeerr DDeebbee HHaabbeerr DDeebbee HHaabbeerr DDeebbee HHaabbeerr NNoommbbrree 
SSaallddoo IInniicciiaall CCaajjaa 
SSuummaass 
SSaallddoo FFiinnaall CCaajjaa 
SSuummaass IIgguuaalleess
AANNEEXXOO NNº 55 
LLIIBBRROO AAUUXXIILLIIAARR DDEE BBAANNCCOOSS 
PPeerrííooddoo TTrriibbuuttaarriioo:: FFoolliioo NNº 
FFeecchhaa DDeettaallllee TToottaall PPrroovveeeeddoorr GGaassttooss CCuueennttaass VVaarriiaass NNº TToottaall BBaannccoo BBaannccoo CCuueennttaass VVaarriiaass 
GGrraalleess.. VVaalloorr NNoommbbrree CChheeqquuee VVaalloorr NNoommbbrree 
SSuummaass 
222277
AANNEEXXOO NNº 6 
LLIIBBRROO AAUUXXIILLIIAARR DDEE RREEMMUUNNEERRAACCIIOONNEESS 
PPeerrííooddoo TTrriibbuuttaarriioo:: FFoolliioo NNº 
NNº NNoommbbrree TTrraabbaajjaaddoorr RR..UU..TT.. TToottaall SSuueellddoo HHoorraass OOttrrooss HHaabbeerreess TToottaall AAssiiggnnaacciioonneess TToottaall 
DDííaass BBaassee EExxttrraass IImmppoonniibbllee FFaammiilliiaarr MMoovviilliizz.. CCoollaacciióónn HHaabbeerreess 
TToottaalleess 
DDeessccuueennttooss PPrreevviissiioonnaalleess IImmppttoo.. OOttrrooss TToottaall AAnnttiicciippooss RReemmuunn.. 
AA..FF..PP.. %% ddee CCoottiizz.. CCoott.. OObbll.. CCoott.. VVooll.. IIssaapprree FFoonnaassaa RReennttaa DDeessccttooss.. DDeessccttooss.. LLííqquuiiddaa 
** 
222288
AANNEEXXOO NNº 77 
LLIIBBRROO AAUUXXIILLIIAARR DDEE IIMMPPUUEESSTTOOSS RREETTEENNIIDDOOSS 
PPeerrííooddoo TTrriibbuuttaarriioo:: FFoolliioo NNº 
FFeecchhaa TTiippoo TTiippoo NNoommbbrree RR..UU..TT.. NNº DDooccttoo.. DDeettaallllee VVaalloorr IImmppttooss.. RReetteenniiddooss TToottaall 
DDooccttoo.. DDooccttoo RReetteenncc.. RRaazzóónn SSoocciiaall NNeettoo 22ddaa.. CCaatt.. II..VV..AA.. DDooccttoo.. 
SSuummaass 
222299
AANNEEXXOO NNº 88 
IIddeennttiiffiiccaacciióónn FFeecchhaa :: ______//______//____________ 
ddee llaa eemmpprreessaa 
NN°° :: 
CCOOMMPPRROOBBAANNTTEE CCOONNTTAABBLLEE DDEE TTRRAASSPPAASSOO 
CCóóddiiggoo CCttaa.. DDeessccrriippcciióónn DDeebbee HHaabbeerr 
TToottaalleess 
GGlloossaa:: 
PPrreeppaarraaddoo ppoorr:: VV°° BB°° AApprroobbaaddoo ppoorr:: 
223300
AANNEEXXOO NNº 99 
IIddeennttiiffiiccaacciióónn FFeecchhaa :: ______//______//____________ 
ddee llaa eemmpprreessaa 
NN°° :: 
CCOOMMPPRROOBBAANNTTEE CCOONNTTAABBLLEE DDEE IINNGGRREESSOO 
CCóóddiiggoo CCttaa.. DDeessccrriippcciióónn DDeebbee HHaabbeerr 
TToottaalleess 
GGlloossaa:: 
PPrreeppaarraaddoo ppoorr:: VV°° BB°° AApprroobbaaddoo ppoorr:: 
223311
AANNEEXXOO NNº 1100 
IIddeennttiiffiiccaacciióónn FFeecchhaa :: ______//______//____________ 
ddee llaa eemmpprreessaa 
NN°° :: 
CCOOMMPPRROOBBAANNTTEE CCOONNTTAABBLLEE DDEE EEGGRREESSOO 
CCóóddiiggoo CCttaa.. DDeessccrriippcciióónn DDeebbee HHaabbeerr 
TToottaalleess 
GGlloossaa:: 
PPrreeppaarraaddoo ppoorr:: VV°° BB°° AApprroobbaaddoo ppoorr:: 
223322
AANNEEXXOO NNº 1111 
LLIIBBRROO DDIIAARRIIOO GGEENNEERRAALL 
FFoolliioo NNº 
FFeecchhaa DDeettaallllee FF..MM.. DDeebbee HHaabbeerr 
TToottaalleess 
223333
AANNEEXXOO NNº 1122 
DDIIFFEERREENNCCIIAASS EENNCCOONNTTRRAADDAASS EENN LLAA CCAARRTTOOLLAA BBAANNCCAARRIIAA 
FFEECCHHAA DDEETTAALLLLEE DDIIFFEERREENNCCIIAASS GGIIRROOSS DDEEPPÓÓSSIITTOOSS SSAALLDDOO 
SSaallddoo ffiinnaall aa ccoonncciilliiaarr 
DDIIFFEERREENNCCIIAASS EENNCCOONNTTRRAADDAASS EENN LLAA CCOONNTTAABBIILLIIDDAADD 
FFEECCHHAA DDEETTAALLLLEE DDIIFFEERREENNCCIIAASS DDEEBBEE HHAABBEERR SSAALLDDOO 
SSaallddoo ffiinnaall aa ccoonncciilliiaarr 
NNuueevvoo lliissttaaddoo ddee llooss CChheeqquueess GGiirraaddooss yy nnoo CCoobbrraaddooss 
NN°° ddee CChheeqquuee VVaalloorr ddeell CChheeqquuee 
TToottaall $$ 
223344
AANNEEXXOO NNº 1133 
FF II FF OO 
FFeecchhaa DDeettaallllee PPrreecciioo MMoovviimmiieennttoo FFííssiiccoo VVaalloorriizzaacciióónn (($$)) 
CCoommpprraa EEnnttrraaddaa SSaalliiddaa SSaallddoo EExxiisstteenncciiaa FFiinnaall CCoossttoo VVeennttaa 
TToottaall CCoossttoo VVeennttaa
AANNEEXXOO NNº 1144 
LL II FF OO 
FFeecchhaa DDeettaallllee PPrreecciioo MMoovviimmiieennttoo FFííssiiccoo VVaalloorriizzaacciióónn (($$)) 
CCoommpprraa EEnnttrraaddaa SSaalliiddaa SSaallddoo EExxiisstteenncciiaa FFiinnaall CCoossttoo VVeennttaa 
TToottaall CCoossttoo VVeennttaa 
223377
AANNEEXXOO NNº 1155 
PP..PP..PP.. 
FFeecchhaa DDeettaallllee PPrreecciioo MMoovviimmiieennttoo FFííssiiccoo VVaalloorriizzaacciióónn (($$)) 
CCoommpprraa EEnnttrraaddaa SSaalliiddaa SSaallddoo PP..PP..PP.. EExxiisstteenncciiaa FFiinnaall CCoossttoo VVeennttaa 
TToottaall CCoossttoo VVeennttaa 
223388
AANNEEXXOO NNº 116 
CCUUAADDRROO CCOOMMPPAARRAATTIIVVOO EENNTTRREE LLOOSS MMÉÉTTOODDOOSS DDEE VVAALLOORRIIZZAACCIIÓÓNN DDEE EEXXIISSTTEENNCCIIAASS 
IInnggrreessooss ppoorr VVeennttaass FF II FF OO LL II FF OO PPPPPP 
IInnggrreessooss ppoorr VVeennttaass :: 
CCoossttoo ddee VVeennttaa :: 
RReessuullttaaddoo BBrruuttoo :: 
IInnvveennttaarriioo FFiinnaall VVaalloorriizzaaddoo :: 
TToottaall 
223399
AANNEEXXOO NNº 1177 
Liquidación de Sueldo 
IIddeennttiiffiiccaacciióónn ddeell ttrraabbaajjaaddoorr:: 
MMeess yy aaññoo eenn qquuee ssee ddeevveennggaann llaass rreemmuunneerraacciioonneess:: 
DDeettaallllee ddee llaa rreemmuunneerraacciióónn:: 
SSuueellddoo BBaassee .............................................................. $$.................................. 
HHoorraass EExxttrraa .............................................................. $$.................................. 
BBoonnooss .............................................................. $$.................................. 
OOttrrooss IImmpp.. .............................................................. $$.................................. 
TToottaall IImmppoonniibbllee .............................................................. $$.................................. ((TTooppee((AAFFPP yy SSaalluudd)) 6600 UUFF)) 
((TTooppee((SSeegguurroo CCeess..)) 9900 UUFF)) 
AAssiiggnnaacciióónn FFaammiilliiaarr ...................................... $$.................................. 
AAssiiggnnaacciióónn CCoollaacciióónn ...................................... $$.................................. 
AAssiiggnnaacciióónn MMoovviilliizzaacciióónn ...................................... $$.................................. NNoo IImmppoonniibbllee 
VViiááttiiccooss ............................................................................................ $$.................................. 
OOttrraass aassiiggnnaacciioonneess eexxeennttaass .......... $$.................................. 
TToottaall HHaabbeerreess .............................................................. $$.................................. 
DDeessccuueennttooss PPrreevviissiioonnaalleess:: 
AAFFPP .............................................. $$................................ ((%% sseeggúúnn AAFFPP ddoonnddee ssee eennccuueennttrree aaffiilliiaaddoo eell ttrraabbaajjaaddooss)).. 
SSaalluudd .............................................. $$................................ ((77%% ssoobbrree eell SSuueellddoo IImmppoonniibbllee,, ccoonn eell ttooppee ddee 6600 UUFF,, 
ddeebbeerráá ccoommppaarraarrssee ccoonn eell ccoonnttrraattoo ddee ssaalluudd ccoonn llaa IIssaapprree 
rreessppeeccttiivvaa)).. 
SSeegguurroo CCeessaannttííaa.............. $$................................ ((00,,66%% ssoobbrree eell SSuueellddoo IImmppoonniibbllee,, ccoonn eell ttooppee ddee 9900 UUFF)).. 
DDeessccuueennttooss TTrriibbuuttaarriiooss:: 
IImmppttoo.. ÚÚnniiccoo........................ $$................................ ((BBaassee IImmppoonniibbllee == SSuueellddoo IImmppoonniibbllee –– DDeessccttooss.. 
PPrreevviissiioonnaalleess((AAFFPP,, SSaalluudd lleeggaall yy SSeegguurroo ddee CCeessaannttííaa)),, ssiinn ttooppee,, eell 
vvaalloorr oobbtteenniiddoo ddeebbeerráá uubbiiccaarrssee eenn eell ttrraammoo aall ccuuaall qquueeddaa aaffeeccttoo,, aapplliiccaarr 
eell ffaaccttoorr yy rreebbaajjaarr llaa ccaannttiiddaadd iinnddiiccaaddaa eenn ddiicchhoo ttrraammoo,, eell rreessuullttaaddoo 
ccoorrrreessppoonnddeerráá aall iimmppuueessttoo úúnniiccoo ddee 22ª ccaatteeggoorrííaa)).. 
DDeessccuueennttooss VVoolluunnttaarriiooss:: 
AAddiicciioonnaall ddee ssaalluudd...... $$................................ ((CCuuaannddoo eell 77%% nnoo aallccaannzzaa aa ccuubbrriirr eell ppllaann ccoonnttrraattaaddoo ppoorr eell 
TTrraabbaajjaaddoorr ccoonn llaa rreessppeeccttiivvaa IIssaapprree,, ééssttee ddeebbeerráá ccuubbrriirr 
ddiicchhaa ddiiffeerreenncciiaa ccoommoo uunn ddeessccuueennttoo vvoolluunnttaarriioo)).. 
CCuuoottaass PPrrééssttaammooss............ $$................................ 
CCuuoottaa BBiieenneessttaarr.................. $$................................ 
CCuuoottaass SSiinnddiiccaalleess............ $$................................ 
AAhhoorrrroo VVooll.. AAFFPP............ $$................................ 
OOttrrooss.................................................. $$................................ 
TToottaall DDeessccuueennttooss .................................................... $$.............................................. 
RReemmuunneerraacciióónn LLííqquuiiddaa .................................................... $$.............................................. 
AAnnttiicciippooss ................................................................................ $$.............................................. 
RReemmuunneerraacciióónn aa ppaaggaarr ...................................................... $$.............................................. 
224400
AAppoorrttee PPaattrroonnaall 
11.. PPoorr llaass LLeeyyeess SSoocciiaalleess ((AAFFPP yy SSaalluudd)) eell bbaasseess eess eell 00,,9955%% ssoobbrree llooss SSuueellddoo IImmppoonniibblleess ddee ttooddooss llooss 
ttrraabbaajjaaddoorreess,, ttaammbbiiéénn ccoonn ttooppee ddee llaass 6600 UUFF ppoorr ccaaddaa ttrraabbaajjaaddoorr.. EEssttee ssee ppuueeddee eenntteerraarr eenn eell IINNPP oo eenn uunnaa 
MMuuttuuaall ddee sseegguurriiddaadd.. EEll ppoorrcceennttaajjee bbaassee ppuueeddee iinnccrreemmeennttaarrssee ddeebbiiddoo aa uunn aauummeennttoo eenn llaa ttaassaa ddee aacccciiddeenntteess 
ddee llaa eemmpprreessaa,, ppoorr lloo ccuuaall ssee aaggrreeggaarrííaa uunn aaddiicciioonnaall ((00,,8855%%,, 11,,7700%%,, eettcc..)) aall ppoorrcceennttaajjee bbaassee.. 
22.. EEnn ccaassoo qquuee eell ttrraabbaajjaaddoorr eessttee aaffiilliiaaddoo aall SSeegguurroo ddee CCeessaannttííaa,, eell eemmpplleeaaddoorr ddeebbeerráá aappoorrttaarr aa ééssttee uunn 22,,44%% 
ssoobbrree eell ssuueellddoo IImmppoonniibbllee ccoonn ttooppee ddee 9900 UUFF ppoorr ccaaddaa ttrraabbaajjaaddoorr.. 
33.. LLaa UUnniiddaadd ddee FFoommeennttoo aa ccoonnssiiddeerraarr sseerráá eell vvaalloorr qquuee tteennddrráá ééssttaa eell úúllttiimmoo ddííaa eenn qquuee ssee ddeevveennggaarroonn llaass 
rreemmuunneerraacciioonneess.. 
44.. LLaass aassiiggnnaacciioonneess ffaammiilliiaarreess ccaanncceellaaddaass ppoorr eell eemmpplleeaaddoorr,, ssiieemmpprree qquuee ssee eennccuueennttrreenn aauuttoorriizzaaddaass,, ssee 
ddeessccoonnttaarráánn ddeell ppaaggoo qquuee ddeebbee hhaacceerr ppoorr eell aappoorrttee ppaattrroonnaall ddee llaass lleeyyeess ssoocciiaalleess.. 
FFeecchhaa DDeettaallllee FFMM.. DDeebbee HHaabbeerr 
RReemmuunneerraacciioonneess 9999..999999..999999 
AAssiiggnnaacciióónn FFaammiilliiaarr 9999..999999..999999 
AAFFPP ppoorr ppaaggaarr 9999..999999..999999 
IIssaapprree ppoorr PPaaggaarr 9999..999999..999999 
SSoocc.. AAddmm.. ddeell SSeegguurroo ppoorr PPaaggaarr 9999..999999..999999 
IImmppuueessttoo ÚÚnniiccoo ppoorr PPaaggaarr 9999..999999..999999 
SSiinnddiiccaattoo ppoorr PPaaggaarr 9999..999999..999999 
BBiieenneessttaarr ppoorr PPaaggaarr 9999..999999..999999 
FFiinnaanncciieerraa ppoorr PPaaggaarr 9999..999999..999999 
RReemmuunneerraacciioonneess ppoorr PPaaggaarr 9999..999999..999999 
LLeeyyeess SSoocciiaalleess 9999..999999..999999 
AAppoorrttee SSeegguurroo ddee CCeessaannttííaa 9999..999999..999999 
IINNPP ppoorr PPaaggaarr 9999..999999..999999 
SSoocc.. AAddmm.. ddee SSeegguurroo ppoorr PPaaggaarr 9999..999999..999999 
RReemmuunneerraacciioonneess ppoorr PPaaggaarr 9999..999999..999999 
BBaannccoo 9999..999999..999999 
IINNPP ppoorr PPaaggaarr 9999..999999..999999 
AAssiiggnnaacciióónn FFaammiilliiaarr 9999..999999..999999 
BBaannccoo 9999..999999..999999 
TTOOTTAALLEESS 
224411
Liquidación de Sueldo 
Mes y año en qquuee ssee ddeevveennggaann llaass rreemmuunneerraacciioonneess:: 
DDeettaallllee ddee llaa rreemmuunneerraacciióónn:: 
SSuueellddoo BBaassee .............................................................. $$.............................................................................. 
HHoorraass EExxttrraa .............................................................. $$.............................................................................. 
BBoonnooss .............................................................. $$.............................................................................. 
OOttrrooss IImmpp.. .............................................................. $$.............................................................................. 
TToottaall IImmppoonniibbllee .............................................................. $$.............................................................................. TTooppee((AAFFPP yy SSaalluudd)) 
TTooppee((SSeegguurroo CCeess..)) 
AAssiiggnnaacciióónn FFaammiilliiaarr ...................................... $$............................................................................ 
AAssiiggnnaacciióónn CCoollaacciióónn ...................................... $$............................................................................ 
AAssiiggnnaacciióónn MMoovviilliizzaacciióónn ...................................... $$............................................................................ 
TToottaall HHaabbeerreess ................................................................ $$............................................................................ 
DDeessccuueennttooss PPrreevviissiioonnaalleess:: 
AAFFPP .............................................. $$.................................................................... 
SSaalluudd .............................................. $$.................................................................... ((CCoonnttrraattoo::....................................................................................)).. 
SSeegguurroo CCeessaannttííaa.............. $$.................................................................... 
DDeessccuueennttooss TTrriibbuuttaarriiooss:: 
IImmppttoo.. ÚÚnniiccoo........................ $$.................................................................. BBaassee IImmppoonniibbllee== 
DDeessccuueennttooss VVoolluunnttaarriiooss:: 
AAddiicciioonnaall ddee ssaalluudd...... $$.............................. 
CCuuoottaass PPrrééssttaammooss............ $$................................ 
CCuuoottaa BBiieenneessttaarr.................. $$................................ 
CCuuoottaass SSiinnddiiccaalleess............ $$................................ 
AAhhoorrrroo VVooll.. AAFFPP............ $$................................ 
OOttrrooss.................................................. $$................................ 
TToottaall DDeessccuueennttooss ...................................................................... $$.............................................. 
RReemmuunneerraacciióónn LLííqquuiiddaa ...................................................................... $$.............................................. 
AAnnttiicciippooss ................................................................................................ $$.............................................. 
RReemmuunneerraacciióónn aa ppaaggaarr .................................................................... $$.............................................. 
224422
AAppoorrttee PPaattrroonnaall 
11.. PPoorr llaass LLeeyyeess SSoocciiaalleess ((AAFFPP yy SSaalluudd)) eell bbaasseess eess eell 00,,9955%% .......................................................................................................... 
22.. AAppoorrttee ppoorr SSeegguurroo ddee CCeessaannttííaa uunn 22,,44%% .................................................................................................................... 
33.. CCoonnttaabbiilliizzaacciióónn ddee llaa rreemmuunneerraacciióónn:: 
FFeecchhaa DDeettaallllee FFMM.. DDeebbee HHaabbeerr 
RReemmuunneerraacciioonneess 
AAssiiggnnaacciióónn FFaammiilliiaarr 
AAFFPP ppoorr ppaaggaarr 
IIssaapprree ppoorr PPaaggaarr 
SSoocc.. AAddmm.. ddeell SSeegguurroo ppoorr PPaaggaarr 
IImmppuueessttoo ÚÚnniiccoo ppoorr PPaaggaarr 
SSiinnddiiccaattoo ppoorr PPaaggaarr 
BBiieenneessttaarr ppoorr PPaaggaarr 
FFiinnaanncciieerraa ppoorr PPaaggaarr 
RReemmuunneerraacciioonneess ppoorr PPaaggaarr 
LLeeyyeess SSoocciiaalleess 
AAppoorrttee SSeegguurroo ddee CCeessaannttííaa 
IINNPP ppoorr PPaaggaarr 
SSoocc.. AAddmm.. ddee SSeegguurroo ppoorr PPaaggaarr 
TTOOTTAALLEESS 
224433
AANNEEXXOO NNº 1188 
AAccoonntteecciimmiieennttoo CCoonnttaabbiilliizzaacciióónn ddeell AArrrreennddaaddoorr CCoonnttaabbiilliizzaacciióónn ddeell AArrrreennddaattaarriioo 
11.. EEll AArrrreennddaaddoorr aaddqquuiieerree eell bbiieenn ppaarraa 
cceeddeerrlloo eenn uunn ccoonnttrraattoo ddee LLeeaassiinngg 
((AAccttiivvoo RReeaalliizzaabbllee,, eexxiisstteenncciiaass)).. 
AAccttiivvooss ppaarraa LLeeaassiinngg((nneettoo)) 9999..999999..999999 
I IVVAA CCrrééddiittoo FFiissccaal l 9 999..999999..999999 
BBaannccoo((DDxxPP)) 9999..999999..999999 
22.. SSee ffiirrmmaa eell ccoonnttrraattoo ccuuyyaa ccoonnddiicciióónn eess 
mmeess vveenncciiddoo.. 
D Deeuuddoorreess ppoorr LLeeaassiinngg ((VVNN)) 9 999..999999..999999 
AAccttiivvooss ppaarraa LLeeaassiinngg ((nneettoo)) 9999..999999..999999 
IInntt.. DDiiffeerriiddooss xx PPeerrcciibbiirr 9999..999999..999999 
A Accttiivvoo eenn LLeeaassiinngg ((VVAADD)) 9 999..999999..999999 
IInntt.. DDiiffeerriiddooss xx LLeeaassiinngg 9999..999999..999999 
OObblliiggaacciioonneess ppoorr LLeeaassiinngg ((VVNN)) 9999..999999..999999 
33.. SSee ffiirrmmaa eell ccoonnttrraattoo ccuuyyaa ccoonnddiicciióónn eess 
mmeess aannttiicciippaaddoo,, ssee ppaaggaa llaa pprriimmeerraa 
ccuuoottaa aall mmoommeennttoo ddee ffiirrmmaarr eell ccoonnttrraattoo.. 
D Deeuuddoorreess ppoorr LLeeaassiinngg ((VVNN)) 9 999..999999..999999 
CCaajjaa 9999..999999..999999 
AAccttiivvooss ppaarraa LLeeaassiinngg ((nneettoo)) 9999..999999..999999 
I Inntt.. DDiiffeerriiddooss xx PPeerrcciibbiirr 9999..999999..999999 
A Accttiivvoo eenn LLeeaassiinngg ((VVAADD)) 9 999..999999..999999 
IInntt.. DDiiffeerriiddooss xx LLeeaassiinngg 9999..999999..999999 
OObblliiggaacciioonneess ppoorr LLeeaassiinngg ((VVNN)) 9999..999999..999999 
BBaannccoo 9999..999999..999999 
44.. EEll AArrrreennddaaddoorr rreeccoonnooccee uunnaa ppéérrddiiddaa oo 
uunnaa ggaannaanncciiaa ppoorr ffiinnaanncciiaammiieennttoo aa llaa 
ffeecchhaa ddee llaa ffiirrmmaa ddeell ccoonnttrraattoo.. 
EEnn ccaassoo ddee ppéérrddiiddaa:: 
PPéérrddiiddaa xx FFiinnaanncciiaammiieennttoo 9999..999999..999999 
IInntt.. DDiiffeerriiddooss xx PPeerrcciibbiirr 9999..999999..999999 
EEnn ccaassoo ddee uuttiilliiddaadd:: 
IInntt.. DDiiffeerriiddooss xx PPeerrcciibbiirr 9999..999999..999999 
U Uttiilliiddaadd xx FFiinnaanncciiaammiieennttoo 9999..999999..999999 
55.. CCoonnttaabbiilliizzaacciioonneess ccuuaannddoo ssee ccaanncceellaann llaass 
ccuuoottaass.. 
B Baannccoo -- CCaajjaa 9999..999999..999999 
DDeeuuddoorreess xx LLeeaassiinngg 9999..999999..999999 
IInntt.. DDiiffeerriiddooss xx PPeerrcciibbiirr 9999..999999..999999 
IInntteerreesseess GGaannaaddooss 9999..999999..999999 
OObblliiggaacciioonneess xx LLeeaassiinngg 9999..999999..999999 
BBaannccoo 9999..999999..999999 
GGaassttooss FFiinnaanncciieerrooss 9999..999999..999999 
IInntt.. DDiiffeerriiddooss xx LLeeaassiinngg 
9999..999999..999999 
66.. CCoorrrreecccciióónn mmoonneettaarriiaa aapplliiccaaddaa ppoorr eell 
AArrrreennddaattaarriioo yy ppoorr eell AArrrreennddaaddoorr.. 
D Deeuuddoorreess ppoorr LLeeaassiinngg 9 999..999999..999999 
CC..MMoonneettaarriiaa 
9999..999999..999999 
A Accttiivvooss eenn LLeeaassiinngg 9 999..999999..999999 
C C..MMoonneettaarriiaa 9999..999999..999999 
CC.. MMoonneettaarriiaa 9999..999999..999999 
OObblliiggaacciioonneess xx LLeeaassiinngg 9999..999999..999999 
77.. AApplliiccaacciióónn ddee llaa DDeepprreecciiaacciióónn ppoorr eell 
AArrrreennddaattaarriioo.. 
D Deepprreecc.. AA.. eenn LLeeaassiinngg 9 999..999999..999999 
DDeepp..aaccuumm....AA.. eenn LLeeaassiinngg 9999..999999..999999

Primer apunte de_contabilidad

  • 1.
    MMÓÓDDUULLOO DDEE AAPPUUNNTTEESSYY DDEE EEJJEERRCCIICCIIOOSS DDEE CCOONNTTAABBIILLIIDDAADD
  • 2.
    ÍÍNNDDIICCEE PPáágg.. CCAAPPIITTUULLOOII DDOOCCTTRRIINNAASS CCOONNTTAABBLLEESS 11.. CCoonncceeppttooss yy ccaarraacctteerrííssttiiccaass ................................................................................................................ 66 22.. PPrriinncciippiiooss ddee CCoonnttaabbiilliiddaadd GGeenneerraallmmeennttee AAcceeppttaaddooss .................................... 77 33.. NNoorrmmaass ccoonnttaabblleess ........................................................................................................................................ 99 44.. AApplliiccaacciióónn pprrááccttiiccaa ddee llooss pprriinncciippiiooss ccoonnttaabblleess ............................................................ 1144 55.. AApplliiccaacciióónn pprrááccttiiccaa ddee llaass nnoorrmmaass ccoonnttaabblleess ............................................................ 1155 CCAAPPIITTUULLOO IIII SSIISSTTEEMMAASS CCOONNTTAABBLLEESS 11 CCoonncceeppttooss ggeenneerraalleess ....................................................................................................................................…… 1166 22 TTiippooss ddee SSiisstteemmaass ....................................................................................................................................…… 1177 33 SSiisstteemmaa CCeennttrraalliizzaaddoorr ....................................................................................................................................…… 1177 44 PPllaanneess yy MMaannuuaalleess ddee CCuueennttaass ............................................................................................................……3311 55 FFlluujjoo ddee llaa ddooccuummeennttaacciióónn mmeerrccaannttiill ........................................................................................ 3344 CCAAPPIITTUULLOO IIIIII AANNÁÁLLIISSIISS DDEE LLAASS CCUUEENNTTAASS DDEE AACCTTIIVVOO 11.. CCoonncceeppttooss GGeenneerraalleess .......................................................................................................................................... 3355 22.. CCaajjaa ......................................................................................................................................................................................……..3366 22..11 CCoonncceeppttoo 22..22 CCoonnttrrooll IInntteerrnnoo 22..33 FFoonnddoo FFiijjoo 33.. BBaannccoo ............................................................................................................................................................................................3388 33..11 CCoonncceeppttooss 33..22 AAlltteerrnnaattiivvaa ppaarraa rreeaalliizzaarr uunnaa CCoonncciilliiaacciióónn BBaannccaarriiaa 33..33 AApplliiccaacciióónn pprrááccttiiccaa ddeell PPrroocceeddiimmiieennttoo NNº 11 33..44 EEjjeemmppllooss ddee ppaarrttiiddaass qquuee ppaarrttiicciippaann eenn uunnaa ccoonncciilliiaacciióónn 33..55 AAnnáálliissiiss ppoosstteerriioorr aall ddeessaarrrroolllloo ddee uunnaa ccoonncciilliiaacciióónn 33..66 PPaappeelleess ddee ttrraabbaajjoo 44.. CClliieenntteess,, DDeeuuddoorreess ppoorr VVeennttaass oo CCuueennttaass ppoorr CCoobbrraarr ...................................... 4433 44..11 CCoonncceeppttooss 44..22 MMééttooddooss ppaarraa ddeetteerrmmiinnaarr llooss DDeeuuddoorreess IInnccoobbrraabblleess 55.. LLeettrraass ppoorr CCoobbrraarr ....................................................................................................................................……..4477 55..11 CCoonncceeppttooss ggeenneerraalleess 55..22 CCoonnttaabbiilliizzaacciioonneess 55..33 LLeettrraass eennvviiaaddaass aa nnoottaarrííaa 55..44 LLeettrraass pprrootteessttaaddaass 55..55 LLeettrraass eenn ccoobbrraannzzaa jjuuddiicciiaall 55..66 LLeettrraass eenn mmoorraa 55..77 SSeeccuueenncciiaa ddee llaass LLeettrraass ppoorr CCoobbrraarr 66.. EExxiisstteenncciiaass .................................................................................................................................................................. 5599 66..11 CCoonncceeppttooss 22
  • 3.
    66..22 CCoonnttrrooll ddeellaass EExxiisstteenncciiaass 66..33 IInnvveennttaarriioo FFííssiiccoo 66..44 VVaalloorriizzaacciióónn ddee llaass EExxiisstteenncciiaass 66..55 MMééttooddooss ddee VVaalloorriizzaacciióónn ddee llaass EExxiisstteenncciiaass 66..66 CCoorrrreecccciióónn MMoonneettaarriiaa ddee llaass MMeerrccaaddeerrííaass NNaacciioonnaalleess 66..77 CCoorrrreecccciióónn MMoonneettaarriiaa ddee llaass MMeerrccaaddeerrííaass IImmppoorrttaaddaass 66..88 SSiittuuaacciioonneess EEssppeecciiaalleess eenn llaa CCoorrrreecccciióónn MMoonneettaarriiaa ddee llaass MMeerrccaaddeerrííaass 66..99 CCoonnttaabbiilliizzaacciióónn ddee llaa CCoorrrreecccciióónn MMoonneettaarriiaa ddee llaass MMeerrccaaddeerrííaass 77.. GGaassttooss AAnnttiicciippaaddooss .......................................................................................................................................... 7722 77..11 CCoonncceeppttoo 77..22 MMééttooddooss ddee RReeggiissttrroo yy AAjjuusstteess aall FFiinnaall ddeell EEjjeerrcciicciioo 77..33 CCoorrrreecccciióónn mmoonneettaarriiaa ddeell ssaallddoo ddee llaa CCuueennttaa ddee GGaassttooss AAnnttiicciippaaddooss 88.. AAccttiivvoo FFiijjoo .................................................................................................................................................................. 7744 88..11 CCoonncceeppttooss GGeenneerraalleess 88..22 EElleemmeennttooss ccoonnssttiittuuttiivvooss ddeell ccoossttoo ddee uunn bbiieenn ddeell AAccttiivvoo FFiijjoo 88..33 CCoommpprraass ppoorr LLeeaassiinngg 88..44 CCoorrrreecccciióónn mmoonneettaarriiaa ddeell AAccttiivvoo FFiijjoo 88..55 DDeepprreecciiaacciioonneess 88..66 SSiittuuaacciioonneess eessppeecciiaalleess 88..77 VVeennttaass ddee bbiieenneess ddeell AAccttiivvoo FFiijjoo 88..88 CCaassttiiggooss yy mmeerrmmaass ddeell AAccttiivvoo FFiijjoo 99.. OOttrrooss AAccttiivvooss .................................................................................................................................................................. 9900 99..11 CCoonncceeppttooss ggeenneerraalleess 99..22 AAccttiivvooss IInnttaannggiibblleess:: CCoonncceeppttoo yy ttrraattaammiieennttoo 99..33 CCoorrrreecccciióónn mmoonneettaarriiaa ddee llooss aaccttiivvooss iinnttaannggiibblleess 99..44 AAmmoorrttiizzaacciioonneess CCAAPPIITTUULLOO IIVV AANNÁÁLLIISSIISS DDEE LLAASS CCUUEENNTTAASS DDEE PPAASSIIVVOO 11.. CCoonncceeppttooss ggeenneerraalleess .......................................................................................................................................... 9944 22.. PPaassiivvoo CCiirrccuullaannttee .......................................................................................................................................... 9944 22..11 TTrraattaammiieennttoo ccoonnttaabbllee 22..22 CCllaassiiffiiccaacciióónn sseeggúúnn nnaattuurraalleezzaa ddee llaa oobblliiggaacciióónn 22..33 CCoorrrreecccciióónn mmoonneettaarriiaa ddee llaass oobblliiggaacciioonneess 33.. PPrroovviissiioonneess ..........................................................................................................................................................…….. 9999 33..11 CCoonncceeppttoo 33..22 TTrraattaammiieennttoo ccoonnttaabbllee 33..33 CCoonnttaabbiilliizzaacciioonneess yy AAjjuusstteess 44.. IInnggrreessooss AAnnttiicciippaaddooss ......................................................................................................................................……110033 44..11 CCoonncceeppttoo 44..22 MMééttooddooss ddee RReeggiissttrroo yy AAjjuusstteess aall FFiinnaall ddeell EEjjeerrcciicciioo 44..33 CCoorrrreecccciióónn MMoonneettaarriiaa ddee llooss IInnggrreessooss AAnnttiicciippaaddooss 33
  • 4.
    55.. PPaassiivvoo aaLLaarrggoo PPllaazzoo ..........................................................................................................................................110055 55..11 CCoonncceeppttooss 55..22 CCllaassiiffiiccaacciióónn sseeggúúnn llaa NNaattuurraalleezzaa ddee llaa OObblliiggaacciióónn 55..33 OObblliiggaacciioonneess ppoorr eemmiissiióónn ddee ttííttuullooss ddee ccrrééddiittoo 55..44 CCoorrrreecccciióónn mmoonneettaarriiaa ddee llooss PPaassiivvooss aa LLaarrggoo PPllaazzoo 66.. OOppeerraacciioonneess ddee LLeeaassiinngg........................................................................................................................................110099 66..11 CCoonncceeppttoo yy CCaarraacctteerrííssttiiccaass 66..22 TTiippooss ddee OOppeerraacciioonneess ddee LLeeaassiinngg 66..33 TTrraattaammiieennttoo CCoonnttaabbllee ddeell LLeeaassiinngg FFiinnaanncciieerroo 66..44 CCoorrrreecccciióónn MMoonneettaarriiaa yy DDeepprreecciiaacciióónn,, ddeessddee eell ppuunnttoo ddee vviissttaa ddeell LLeeaassiinngg FFiinnaanncciieerroo CCAAPPIITTUULLOO VV CCLLAASSIIFFIICCAACCIIÓÓNN YY TTRRAATTAAMMIIEENNTTOO CCOONNTTAABBLLEE DDEELL PPAATTRRIIMMOONNIIOO 11.. CCoonncceeppttooss ggeenneerraalleess ................................................................................................................................……..111199 22.. CCllaassiiffiiccaacciióónn yy EEssttrruuccttuurraa ddeell PPaattrriimmoonniioo ............................................................111199 33.. CCoonnttaabbiilliizzaacciioonneess ddee IInniicciiaacciióónn ddee AAccttiivviiddaaddeess ............................................................112222 44.. CCoonnttaabbiilliizzaacciioonneess ddee UUttiilliiddaaddeess RReetteenniiddaass yy RReesseerrvvaass ..................................112233 55.. CCoorrrreecccciióónn mmoonneettaarriiaa ddeell CCaappiittaall PPrrooppiioo TTrriibbuuttaarriioo ..................................112255 66.. DDiissttrriibbuucciióónn ddee RReessuullttaaddooss ................................................................................................................113300 CCAAPPIITTUULLOO VVII CCLLAASSIIFFIICCAACCIIÓÓNN YY TTRRAATTAAMMIIEENNTTOO DDEE LLAASS CCUUEENNTTAASS DDEE RREESSUULLTTAADDOO 11.. CCoonncceeppttooss ggeenneerraalleess ..........................................................................................................................................113311 22.. CCllaassiiffiiccaacciióónn ..........................................................................................................................................................……..113322 33.. TTrraattaammiieennttoo ccoonnttaabbllee ..........................................................................................................................................113344 44.. RReemmuunneerraacciioonneess ................................................................................................................113344 44..11 CCoonncceeppttooss 44..22 AAssppeeccttooss GGeenneerraalleess 44..33 CCáállccuulloo yy pprreesseennttaacciióónn ddee uunnaa LLiiqquuiiddaacciióónn ddee SSuueellddoo 44..44 CCoonnttaabbiilliizzaacciióónn ddee llaass rreemmuunneerraacciioonneess CCAAPPIITTUULLOO VVIIII EEJJEERRCCIICCIIOOSS PPAARRAA DDEESSAARRRROOLLLLAARR 11.. AApplliiccaacciióónn ddee PPrriinncciippiiooss CCoonnttaabblleess ......................................................................................114433 22.. SSiisstteemmaa CCeennttrraalliizzaaddooss ..................................................................................................................................……114444 33.. CCoonncciilliiaacciioonneess BBaannccaarriiaass ................................................................................................................115566 44.. CCuueennttaass ppoorr CCoobbrraarr ..........................................................................................................................................116644 55.. LLeettrraass ppoorr CCoobbrraarr ..........................................................................................................................................116655 66.. VVaalloorriizzaacciióónn ddee EExxiisstteenncciiaass ................................................................................................................116677 77.. CCoorrrreecccciióónn MMoonneettaarriiaa ddee llaass MMeerrccaaddeerrííaass NNaacciioonnaalleess ..................................117755 88.. CCoorrrreecccciióónn MMoonneettaarriiaa ddee llaass MMeerrccaaddeerrííaass IImmppoorrttaaddaass ..................................118833 99.. GGaassttooss AAnnttiicciippaaddooss ........................................................................................................................................119922 1100.. AAccttiivvoo FFiijjoo ..................................................................................................................................................................119933 1111.. AAccttiivvooss IInnttaannggiibblleess ........................................................................................................................................220011 1122.. PPrroovviissiioonneess ........................................................................................................................................................……..220033 1133.. IInnggrreessooss AAnnttiicciippaaddooss ................................................................................................................................……220044 1144.. PPaassiivvoo aa LLaarrggoo PPllaazzoo ................................................................................................................................……220077 44
  • 5.
    1155.. OOppeerraacciioonneess ddeeLLeeaassiinngg FFiinnaanncciieerroo ....................................................................................220099 1166.. PPaattrriimmoonniioo ..................................................................................................................................................................221188 1177.. RReemmuunneerraacciioonneess ……............................................................................................................................................222244 1188.. HHoonnoorraarriiooss ..................................................................................................................................................................222288 AANNEEXXOOSS CCAAPPÍÍTTUULLOO PPRRIIMMEERROO DDOOCCTTRRIINNAASS CCOONNTTAABBLLEESS 11.. CCoonncceeppttooss yy CCaarraacctteerrííssttiiccaass 55
  • 6.
    Definición ddee CCoonnttaabbiilliiddaadd CCiieenncciiaa,, aarrttee oo ttééccnniiccaa.. LLaa cciieenncciiaa qquuee ttrraattaa ddee llaa iinnffoorrmmaacciióónn yy ccoonnttrrooll ddee hheecchhooss eeccoonnóómmiiccooss yy ffiinnaanncciieerrooss,, pprrooccuurraannddoo llooss mmeeddiiooss ddee oorrggaanniizzaacciióónn yy aaddmmiinniissttrraacciióónn mmááss aaddeeccuuaaddooss ppaarraa lllleevvaarr ccuueennttaa ccllaarraa yy eexxaaccttaa ddee llaass ooppeerraacciioonneess qquuee ssee rreeaalliizzaann yy ddee ssuuss rreessuullttaaddooss.. OObbjjeettiivvooss IInnffoorrmmaarr yy ccoonnttrroollaarr eessttooss hheecchhooss eeccoonnóómmiiccooss yy ffiinnaanncciieerrooss.. IInnffoorrmmaacciióónn CCoonnjjuunnttoo oorrggaanniizzaaddoo ddee ddaattooss,, aannaalliizzaaddooss yy pprroocceessaaddooss ppaarraa sseerr ccoommuunniiccaaddooss.. UUssuuaarriiooss ddee llaa IInnffoorrmmaacciióónn -- IInntteerrnnooss -- EExxtteerrnnooss CCaarraacctteerrííssttiiccaass ddee llaa IInnffoorrmmaacciióónn CCoonnttaabbllee aa.. OObbjjeettiivviiddaadd:: tteennddeerr aa pprreesseennttaarr llaa rreeaalliiddaadd ttaall ccoommoo ffuuee.. bb.. RReelleevvaanncciiaa:: ddeebbee ssaattiissffaacceerr rraazzoonnaabblleemmeennttee llaass nneecceessiiddaaddeess.. MMoossttrraarr llooss hheecchhooss rreelleevvaanntteess ssoollaammeennttee.. cc.. UUttiilliiddaadd:: sseerr úúttiill ppaarraa llaa ttoommaa ddee ddeecciissiioonneess.. dd.. OOppoorrttuunniiddaadd:: EEnn ttiieemmppoo yy lluuggaarr aaddeeccuuaaddoo.. ee.. PPrreecciissiióónn:: iirr ddeessddee eell eessttrreecchhoo lliimmiittee ddee llaa aapprrooxxiimmaacciióónn bbuussccaannddoo llaa eexxaaccttiittuudd.. ff.. IInntteeggrraaddaa:: ddeebbee sseerr ccoommpplleettaa.. gg.. CCllaarriiddaadd:: ffáácciill ddee ccoommpprreennddeerr yy aacccceessiibbllee.. hh.. SSuuffiicciieennttee:: ccaannttiiddaadd aaddeeccuuaaddaa ppaarraa llooss rreeqquueerriieenntteess.. ii.. PPrruuddeenncciiaa:: eexxppoonneerr ccoonn ccaauutteellaa yy pprreeccaauucciióónn.. MMaanntteenneerr ssiieemmpprree uunn eeqquuiilliibbrriioo.. 22.. PPrriinncciippiiooss ddee CCoonnttaabbiilliiddaadd GGeenneerraallmmeennttee AAcceeppttaaddooss 22..11 EEqquuiiddaadd:: EEnnttrree iinntteerreesseess ooppuueessttooss ddeebbee sseerr uunnaa pprreeooccuuppaacciióónn ccoonnssttaannttee eenn CCoonnttaabbiilliiddaadd,, ppuueessttoo qquuee llooss qquuee ssee ssiirrvveenn ddee,, oo uuttiilliizzaann llooss ddaattooss ccoonnttaabblleess,, ppuueeddeenn eennccoonnttrraarrssee aannttee eell hheecchhoo ddee qquuee ssuuss iinntteerreesseess ppaarrttiiccuullaarreess ssee hhaalllleenn eenn ccoonnfflliiccttoo.. DDee eessttoo ssee ddeesspprreennddee qquuee llooss eessttaaddooss ffiinnaanncciieerrooss ddeebbeenn pprreeppaarraarrssee ddee ttaall mmooddoo qquuee rreefflleejjeenn ccoonn eeqquuiiddaadd llooss ddiissttiinnttooss iinntteerreesseess eenn jjuueeggoo eenn uunnaa eennttiiddaadd ddaaddaa.. EEssttee pprriinncciippiioo eenn eell ffoonnddoo eess eell ppoossttuullaaddoo bbáássiiccoo oo pprriinncciippiioo ffuunnddaammeennttaall aall qquuee eessttáá ssuubboorrddiinnaaddoo eell rreessttoo.. 22..22 EEnnttiiddaadd ccoonnttaabbllee:: LLooss eessttaaddooss ffiinnaanncciieerrooss ssee rreeffiieerreenn aa eennttiiddaaddeess eeccoonnóómmiiccaass eessppeeccííffiiccaass qquuee ssoonn ddiissttiinnttaass aall dduueeññoo oo dduueeññooss ddee llaa mmiissmmaa.. 66
  • 7.
    22..33 EEmmpprreessaa eennmmaarrcchhaa:: SSee pprreessuummee qquuee nnoo eexxiissttee uunn llíímmiittee ddee ttiieemmppoo eenn llaa ccoonnttiinnuuiiddaadd ooppeerraacciioonnaall ddee llaa eennttiiddaadd eeccoonnóómmiiccaa yy,, ppoorr ccoonnssiigguuiieennttee,, llaass cciiffrraass pprreesseennttaaddaass nnoo eessttáánn rreefflleejjaaddaass aa ssuuss vvaalloorreess eessttiimmaaddooss ddee rreeaalliizzaacciióónn.. EEnn llooss ccaassooss eenn qquuee eexxiissttaann eevviiddeenncciiaass ffuunnddaaddaass qquuee pprruueebbeenn lloo ccoonnttrraarriioo,, ddeebbeerráá ddeejjaarrssee ccoonnssttaanncciiaa ddee eessttee hheecchhoo yy ssuu eeffeeccttoo ssoobbrree llaa ssiittuuaacciióónn ffiinnaanncciieerraa.. 22..44 BBiieenneess eeccoonnóómmiiccooss:: LLooss eessttaaddooss ffiinnaanncciieerrooss ssee rreeffiieerreenn aa hheecchhooss,, rreeccuurrssooss yy oobblliiggaacciioonneess eeccoonnóómmiiccaass ssuusscceeppttiibblleess ddee sseerr vvaalloorriizzaaddooss eenn ttéérrmmiinnooss mmoonneettaarriiooss.. 22..55 MMoonneeddaa:: LLaa CCoonnttaabbiilliiddaadd mmiiddee eenn ttéérrmmiinnooss mmoonneettaarriiooss,, lloo qquuee ppeerrmmiittee rreedduucciirr ttooddooss ssuuss ccoommppoonneenntteess hheetteerrooggéénneeooss aa uunn ccoommúúnn ddeennoommiinnaaddoorr.. 22..66 PPeerrííooddoo ddee ttiieemmppoo:: LLooss eessttaaddooss ffiinnaanncciieerrooss rreessuummeenn llaa iinnffoorrmmaacciióónn rreellaattiivvaa aa ppeerrííooddooss ddeetteerrmmiinnaaddooss ddee ttiieemmppoo,, llooss qquuee ssoonn ccoonnffoorrmmaaddooss ppoorr eell cciicclloo nnoorrmmaall ddee ooppeerraacciioonneess ddee llaa eennttiiddaadd,, ppoorr rreeqquueerriimmiieennttooss lleeggaalleess uu oottrrooss.. 22..77 DDeevveennggaaddoo:: LLaa ddeetteerrmmiinnaacciióónn ddee llooss rreessuullttaaddooss ddee ooppeerraacciióónn yy llaa ppoossiicciióónn ffiinnaanncciieerraa ddeebbeenn ttoommaarr eenn ccoonnssiiddeerraacciióónn ttooddooss llooss rreeccuurrssooss yy oobblliiggaacciioonneess ddeell ppeerrííooddoo,, aauunnqquuee eessttooss hhaayyaann ssiiddoo oo nnoo ppeerrcciibbiiddooss oo ppaaggaaddooss,, ccoonn eell oobbjjeettoo qquuee ddee eessttaa mmaanneerraa llooss ccoossttooss yy ggaassttooss ppuueeddaann sseerr ddeebbiiddaammeennttee rreellaacciioonnaaddooss ccoonn llooss rreessppeeccttiivvooss iinnggrreessooss qquuee ggeenneerraann.. 22..88 RReeaalliizzaacciióónn:: LLooss rreessuullttaaddooss eeccoonnóómmiiccooss ssóólloo ddeebbeenn ccoommppuuttaarrssee ccuuaannddoo sseeaann rreeaalliizzaaddooss,, oo sseeaa,, ccuuaannddoo llaa ooppeerraacciióónn qquuee llooss oorriiggiinnaa qquueeddaa ppeerrffeecccciioonnaaddaa ddeessddee eell ppuunnttoo ddee vviissttaa ddee llaa lleeggiissllaacciióónn oo pprrááccttiiccaass ccoommeerrcciiaalleess aapplliiccaabblleess yy ssee hhaayyaann ppoonnddeerraaddoo ffuunnddaaddaammeennttee ttooddooss llooss rriieessggooss iinnhheerreenntteess aa ttaall ooppeerraacciióónn.. DDeebbee eessttaabblleecceerrssee ccoonn ccaarráácctteerr ggeenneerraall qquuee eell ccoonncceeppttoo ““rreeaalliizzaaddoo”” ppaarrttiicciippaa ddeell ccoonncceeppttoo ddee ddeevveennggaaddoo.. 22..99 CCoossttoo hhiissttóórriiccoo:: EEll rreeggiissttrroo ddee llaass ooppeerraacciioonneess ssee bbaassaa eenn ccoossttooss hhiissttóórriiccooss ((pprroodduucccciióónn,, aaddqquuiissiicciióónn oo ccaannjjee)),, ssaallvvoo qquuee ppaarraa ccoonnccoorrddaarr ccoonn oottrrooss pprriinncciippiiooss ssee jjuussttiiffiiqquuee llaa aapplliiccaacciióónn ddee uunn ccrriitteerriioo ddiiffeerreennttee ((vvaalloorr ddee rreeaalliizzaacciióónn)).. LLaass ccoorrrreecccciioonneess ddee llaass fflluuccttuuaacciioonneess ddeell vvaalloorr ddee llaa mmoonneeddaa,, nnoo ccoonnssttiittuuyyeenn aalltteerraacciioonneess aa eessttee pprriinncciippiioo,, ssiinnoo mmeerrooss aajjuusstteess aa llaa eexxpprreessiióónn nnuummeerraarriiaa ddee llooss rreessppeeccttiivvooss ccoossttooss.. 22..1100 OObbjjeettiivviiddaadd:: LLooss ccaammbbiiooss eenn aaccttiivvooss,, ppaassiivvooss yy ppaattrriimmoonniioo ddeebbeenn sseerr ccoonnttaabbiilliizzaaddooss ttaann pprroonnttoo sseeaa ppoossiibbllee mmeeddiirr eessooss ccaammbbiiooss oobbjjeettiivvaammeennttee.. 22..1111 CCrriitteerriioo pprruuddeenncciiaall:: LLaa mmeeddiicciióónn ddee rreeccuurrssooss yy oobblliiggaacciioonneess eenn llaa CCoonnttaabbiilliiddaadd,, rreeqquuiieerreenn qquuee sseeaann iinnccoorrppoorraaddaass eessttiimmaacciioonneess,, ppaarraa llooss eeffeeccttooss ddee ddiissttrriibbuuiirr ccoossttooss,, ggaassttooss,, ee iinnggrreessooss eennttrree ppeerrííooddooss ddee ttiieemmppoo rreellaattiivvaammeennttee ccoorrttooss yy eennttrree ddiivveerrssaass aaccttiivviiddaaddeess.. LLaa pprreeppaarraacciióónn ddee eessttaaddooss ffiinnaanncciieerrooss,, ppoorr lloo ttaannttoo,, rreeqquuiieerree qquuee uunn ccrriitteerriioo ssaannoo sseeaa aapplliiccaaddoo eenn llaa sseelleecccciióónn ddee llaa bbaassee aa eemmpplleeaarr ppaarraa llooggrraarr uunnaa ddeecciissiióónn pprruuddeennttee.. EEssttoo iinnvvoolluuccrraa qquuee aannttee ddooss oo mmááss aalltteerrnnaattiivvaass,, ddeebbee eelleeggiirrssee llaa mmááss ccoonnsseerrvvaaddoorraa.. EEssttee ccrriitteerriioo nnoo ddeebbee sseerr aaffeeccttaaddoo ppoorr llaa pprreessuunncciióónn qquuee llooss eessttaaddooss ffiinnaanncciieerrooss ppooddrrííaann sseerr pprreeppaarraaddooss eenn bbaassee aa uunnaa sseerriiee ddee rreeggllaass iinnfflleexxiibblleess.. EEnn ttooddoo ccaassoo llooss ccrriitteerriiooss aaddooppttaaddooss ddeebbeenn sseerr ssuuffiicciieenntteemmeennttee ccoommpprroobbaabblleess ppaarraa ppeerrmmiittiirr uunn eenntteennddiimmiieennttoo ddeell rraazzoonnaammiieennttoo qquuee ssee aapplliiccóó,, 22..1122 SSiiggnniiffiiccaacciióónn oo iimmppoorrttaanncciiaa rreellaattiivvaa:: AAll ppoonnddeerraarr llaa ccoorrrreeccttaa aapplliiccaacciióónn ddee llooss pprriinncciippiiooss yy nnoorrmmaass,, ddeebbee nneecceessaarriiaammeennttee aaccttuuaarrssee ccoonn sseennttiiddoo pprrááccttiiccoo.. FFrreeccuueenntteemmeennttee ssee pprreesseennttaann ssiittuuaacciioonneess qquuee nnoo eennccuuaaddrraann ccoonn llooss pprriinncciippiiooss yy nnoorrmmaass aapplliiccaabblleess yy qquuee,, ssiinn eemmbbaarrggoo,, nnoo pprreesseennttaann pprroobblleemmaass,, ddeebbiiddoo aa qquuee eell eeffeeccttoo qquuee pprroodduucceenn nnoo ddiissttoorrssiioonnaa 77
  • 8.
    a los estadosfinancieros considerados en su conjunto. Desde luego, nnoo eexxiissttee uunnaa llíínneeaa ddeemmaarrccaattoorriiaa qquuee ffiijjee llooss llíímmiitteess ddee lloo qquuee eess yy nnoo eess ssiiggnniiffiiccaattiivvoo,, yy ddeebbee aapplliiccaarrssee eell mmeejjoorr ccrriitteerriioo ppaarraa rreessoollvveerr lloo qquuee ccoorrrreessppoonnddaa eenn ccaaddaa ccaassoo,, ddee aaccuueerrddoo ccoonn llaass cciirrccuunnssttaanncciiaass,, tteenniieennddoo eenn ccuueennttaa ffaaccttoorreess ttaalleess ccoommoo eell eeffeeccttoo rreellaattiivvoo eenn llooss aaccttiivvooss,, ppaassiivvooss,, ppaattrriimmoonniioo,, oo eenn eell rreessuullttaaddoo ddee llaass ooppeerraacciioonneess ddeell eejjeerrcciicciioo ccoonnttaabbllee.. 22..1133 UUnniiffoorrmmiiddaadd:: LLooss pprroocceeddiimmiieennttooss ddee ccuuaannttiiffiiccaacciióónn uuttiilliizzaaddooss ddeebbeenn sseerr uunniiffoorrmmeemmeennttee aapplliiccaaddooss ddee uunn ppeerrííooddoo aa oottrroo.. CCuuaannddoo eexxiissttaann rraazzoonneess ffuunnddaaddaass ppaarraa ccaammbbiiaarr ddee pprroocceeddiimmiieennttooss,, ddeebbeerráá iinnffoorrmmaarrssee eessttee hheecchhoo yy ssuu eeffeeccttoo.. 22..1144 CCoonntteenniiddoo ddee ffoonnddoo ssoobbrree llaa ffoorrmmaa:: LLaa CCoonnttaabbiilliiddaadd ppoonnee éénnffaassiiss eenn eell ccoonntteenniiddoo eeccoonnóómmiiccoo ddee llooss eevveennttooss,, aauunn ccuuaannddoo llaa lleeggiissllaacciióónn ppuueeddaa rreeqquueerriirr uunn ttrraattaammiieennttoo ddiiffeerreennttee.. 22..1155 DDuuaalliiddaadd eeccoonnóómmiiccaa:: LLaa eessttrruuccttuurraa ddee llaa CCoonnttaabbiilliiddaadd ddeessccaannssaa eenn eessttaa pprreemmiissaa ((ppaarrttiiddaa ddoobbllee)) yy eessttáá ccoonnssttiittuuiiddaa ppoorr:: aa.. RReeccuurrssooss ddiissppoonniibblleess ppaarraa eell llooggrroo ddee llooss oobbjjeettiivvooss eessttaabblleecciiddooss ccoommoo mmeettaa yy bb.. LLaass ffuueenntteess ddee ééssttooss,, llaass ccuuaalleess ttaammbbiiéénn ssoonn ddeemmoossttrraattiivvaass ddee llooss ddiivveerrssooss ppaassiivvooss ccoonnttrraaííddooss.. LLaa EEccuuaacciióónn ddeell PPaattrriimmoonniioo :: RReeccuurrssooss == FFuueenntteess ddee llooss RReeccuurrssooss RReeccuurrssooss == OObblliiggaacciioonneess ddee llaa EEmmpprreessaa ccoonn llooss DDuueeññooss RReeccuurrssooss == DDeerreecchhooss ddee llooss DDuueeññooss RReeccuurrssooss == OObblliiggaacc.. ccoonn TTeerrcceerrooss ++ OObblliigg.. ccoonn llooss DDuueeññooss RReeccuurrssooss == DDeerreecchhooss ddee TTeerrcceerrooss ++ DDeerreecchhooss ddee llooss DDuueeññooss EEnn tteerrmmiinnoollooggííaa CCoonnttaabbllee :: RReeccuurrssooss == AAccttiivvooss DDeerreecchhooss ddee TTeerrcceerrooss == PPaassiivvoo DDeerreecchhooss ddee llooss DDuueeññooss == PPaattrriimmoonniioo DDee lloo aanntteerriioorr ssee ddeedduuccee :: AAccttiivvoo == PPaassiivvoo ++ PPaattrriimmoonniioo CCoommoo llaass ooppeerraacciioonneess qquuee eeffeeccttúúaa llaa eemmpprreessaa pprroovvooccaann vvaarriiaacciióónn eenn eell ppaattrriimmoonniioo ((ggaassttooss,, ppéérrddiiddaass yy ggaannaanncciiaass)),, llaa eeccuuaacciióónn ffiinnaallmmeennttee qquueeddaa:: AAccttiivvoo == PPaassiivvoo ++ PPaattrriimmoonniioo ((++//--)) RReessuullttaaddoo AAccttiivvoo == PPaassiivvoo ++ PPaattrriimmoonniioo ++ GGaannaanncciiaass -- PPéérrddiiddaass 22..1166 RReellaacciióónn ffuunnddaammeennttaall ddee llooss eessttaaddooss ffiinnaanncciieerrooss:: LLooss rreessuullttaaddooss ddeell pprroocceessoo ccoonnttaabbllee ssoonn iinnffoorrmmaaddooss eenn ffoorrmmaa iinntteeggrraall mmeeddiiaannttee uunn eessttaaddoo ddee ssiittuuaacciióónn ffiinnaanncciieerraa yy ppoorr uunn eessttaaddoo ddee ccuueennttaa ddee rreessuullttaaddooss,, ssiieennddoo aammbbooss nneecceessaarriiaammeennttee ccoommpplleemmeennttaarriiooss eennttrree ssíí.. ((PPoosstteerriioorrmmeennttee ssee aaggrreeggóó aa ééssttooss eell EEssttaaddoo ddee CCaammbbiioo eenn llaa PPoossiicciióónn FFiinnaanncciieerraa,, eell ccuuaall ffuuee rreeeemmppllaazzaaddoo ppoorr eell EEssttaaddoo ddee FFlluujjoo ddee EEffeeccttiivvoo)).. 88
  • 9.
    22..1177 OObbjjeettiivvooss ggeenneerraalleessddee llaa iinnffoorrmmaacciióónn ffiinnaanncciieerraa:: LLaa iinnffoorrmmaacciióónn ffiinnaanncciieerraa eessttáá ddeessttiinnaaddaa bbáássiiccaammeennttee aa sseerrvviirr llaass nneecceessiiddaaddeess ccoommuunneess ddee ttooddooss llooss uussuuaarriiooss.. TTaammbbiiéénn ssee pprreessuummee qquuee llooss uussuuaarriiooss eessttáánn ffaammiilliiaarriizzaaddooss ccoonn llaass pprrááccttiiccaass ooppeerraacciioonnaalleess,, eell lleenngguuaajjee ccoonnttaabbllee yy llaa nnaattuurraalleezzaa ddee llaa iinnffoorrmmaacciióónn pprreesseennttaaddaa.. 22..1188 EExxppoossiicciióónn:: LLooss eessttaaddooss ffiinnaanncciieerrooss ddeebbeenn ccoonntteenneerr ttooddaa llaa iinnffoorrmmaacciióónn yy ddiissccrriimmiinnaacciióónn bbáássiiccaa yy aaddiicciioonnaall qquuee sseeaa nneecceessaarriiaa ppaarraa uunnaa aaddeeccuuaaddaa iinntteerrpprreettaacciióónn ddee llaa ssiittuuaacciióónn ffiinnaanncciieerraa yy ddee llooss rreessuullttaaddooss eeccoonnóómmiiccooss ddeell eennttee aa qquuee ssee rreeffiieerreenn.. 33.. NNoorrmmaass CCoonnttaabblleess CCuuaannddoo hhaabbllaammooss ddee nnoorrmmaass ccoonnttaabblleess nnooss eessttaammooss rreeffiirriieennddoo aa cciieerrttooss pprroocceeddiimmiieennttooss qquuee,, ccoonn eell ccaarráácctteerr ddee rreeggllaass aa sseegguuiirr,, hhaann ssiiddoo aaddooppttaaddaass ppoorr aallggúúnn oorrggaanniissmmoo qquuee ttiieennee ccoommppeetteenncciiaa ppaarraa eelllloo yy aa llooss ccuuaalleess,, eenn ccoonnsseeccuueenncciiaa,, ddeebbeenn aajjuussttaarrssee ttaannttoo llaass eennttiiddaaddeess ccoommoo llooss pprrooffeessiioonnaalleess ddee llaa ccoonnttaabbiilliiddaadd.. AAssíí ppoorr eejjeemmpplloo,, eell CCoolleeggiioo ddee CCoonnttaaddoorreess ddiiccttaa nnoorrmmaass qquuee ssoonn ddee ccuummpplliimmiieennttoo oobblliiggaattoorriioo ppaarraa llooss ccoonnttaaddoorreess ccoolleeggiiaaddooss.. LLaass nnoorrmmaass ddeebbeenn ccoorrrreessppoonnddeerr aa pprroocceeddiimmiieennttooss oo rreeggllaass aa sseegguuiirr ppaarraa ccuummpplliirr ccaabbaallmmeennttee ccoonn llooss oobbjjeettiivvooss ddee llaa iinnffoorrmmaacciióónn ccoonnttaabbllee.. SSiinn eemmbbaarrggoo,, nnoo ssiieemmpprree eell eennuunncciiaaddoo ddee llaass nnoorrmmaass sseeññaallaa uunn pprroocceeddiimmiieennttoo aa sseegguuiirr,, ssiinnoo mmááss bbiieenn ccoonnssttiittuuyyee uunnaa ddeeccllaarraacciióónn ddee ttiippoo ggeenneerraall,, qquuee nnoo eess oottrraa ccoossaa qquuee uunnaa rreeiitteerraacciióónn ddee ccoonncceeppttooss pprrooppiiooss ddee llooss oobbjjeettiivvooss ddee llaa ccoonnttaabbiilliiddaadd,, oo bbiieenn qquuee eessttáánn ccoonntteenniiddooss eenn llooss pprriinncciippiiooss oo ppoossttuullaaddooss.. LLaass nnoorrmmaass ccoonnttaabblleess rreepprreesseennttaann eell ccoonnsseennssoo vvaarriiaabbllee eenn eell ttiieemmppoo,, rreessppeeccttoo aa ccuuáálleess rreeccuurrssooss yy oobblliiggaacciioonneess eeccoonnóómmiiccaass ddeebbeenn sseerr rreeggiissttrraaddooss ccoommoo aaccttiivvooss yy ppaassiivvooss,, qquuéé ccaammbbiiooss eenn ééssttooss ddeebbeenn sseerr rreefflleejjaaddooss,, ccóómmoo llooss aaccttiivvooss yy ppaassiivvooss yy ccaammbbiiooss eenn ééssttooss ddeebbeenn sseerr mmeeddiiddooss,, qquuéé iinnffoorrmmaacciióónn ddeebbee sseerr ddaaddaa aa ccoonnoocceerr yy eenn qquuéé ffoorrmmaa yy qquuéé ttiippoo ddee eessttaaddooss ffiinnaanncciieerrooss ddeebbeenn sseerr pprreeppaarraaddooss.. EEssttaass nnoorrmmaass ppuueeddeenn sseerr ccllaassiiffiiccaaddaass eenn ddooss ggrruuppooss:: 33..11 GGeenneerraalleess 33..22 EEssppeeccííffiiccaass 33..11 NNoorrmmaass CCoonnttaabblleess GGeenneerraalleess LLaass nnoorrmmaass ccoonnttaabblleess ggeenneerraalleess nnoo ddeebbeenn sseerr ffoorrmmuullaaddaass tteenniieennddoo ccoommoo oobbjjeettiivvoo pprriinncciippaall eell ddaarr aappooyyoo aa cciieerrttaass ppoollííttiiccaass eessttaabblleecciiddaass eenn oottrraass áárreeaass,, ttaalleess ccoommoo aaddmmiinniissttrraacciióónn ffiinnaanncciieerraa,, lleeyyeess ttrriibbuuttaarriiaass,, eettcc..,, aauunn ccuuaannddoo ddiicchhaass ppoollííttiiccaass ppuueeddaann sseerr ddeesseeaabblleess yy ddeeffeennddiibblleess ddeessddee oottrrooss ppuunnttooss ddee vviissttaass.. LLaass nnoorrmmaass ccoonnttaabblleess ggeenneerraalleess gguuííaann eenn llaa sseelleecccciióónn,, mmeeddiicciióónn yy eenn llaa eexxppoossiicciióónn ddee hheecchhooss eenn llaa ccoonnttaabbiilliiddaadd ffiinnaanncciieerraa.. EEssttáánn bbaassaaddaass eenn llooss pprriinncciippiiooss bbáássiiccooss yy ssee aapplliiccaann aa ccaassooss ppaarrttiiccuullaarreess aa ttrraavvééss ddee llaass nnoorrmmaass ccoonnttaabblleess eessppeeccííffiiccaass.. LLaass nnoorrmmaass ccoonnttaabblleess ggeenneerraalleess ssoonn mmááss aammpplliiaass yy mmeennooss ddeettaallllaaddaass qquuee llaass nnoorrmmaass ccoonnttaabblleess eessppeeccííffiiccaass.. AA RReellaattiivvoo aa llaass ccuueennttaass ddee rreessuullttaaddoo 99
  • 10.
    Contabilizar las ventas,otros ingresos, costo de venta, ggaassttooss,, ggaannaanncciiaass yy ppéérrddiiddaass,, eenn ffoorrmmaa ttaall qquuee rreepprreesseenntteenn rraazzoonnaabblleemmeennttee llooss rreessuullttaaddooss ddee llaass ooppeerraacciioonneess eeffeeccttuuaaddaass dduurraannttee eell oo llooss ppeerrííooddooss ddee ttiieemmppoo ccuubbiieerrttooss.. BB RReellaattiivvoo aall ppaattrriimmoonniioo PPrreesseennttaarr eenn ffoorrmmaa sseenncciillllaa yy ccllaarraa eell ppaattrriimmoonniioo iinnvveerrttiiddoo ppoorr llooss aacccciioonniissttaass,, ssoocciiooss uu oottrrooss aappoorrttaanntteess,, yyaa sseeaa aa ttrraavvééss ddeell aappoorrttee ddee aaccttiivvooss oo ddee uuttiilliiddaaddeess nnoo ddiissttrriibbuuiiddaass,, ssoobbrree uunnaa bbaassee aaccuummuullaaddaa,, ee iinnddiiccaannddoo mmeeddiiaannttee uunnaa nnoottaa aa llooss eessttaaddooss ffiinnaanncciieerrooss,, ttooddooss llooss ccaarrggooss yy aabboonnooss rreeggiissttrraaddooss eenn llaass ccuueennttaass ppaattrriimmoonniiaalleess dduurraannttee eell oo llooss ppeerrííooddooss ccuubbiieerrttooss.. LLaa eessttrruuccttuurraa ddee llaass ccuueennttaass ddee ppaattrriimmoonniioo yy ssuu pprreesseennttaacciióónn eenn llooss eessttaaddooss ffiinnaanncciieerrooss ttiieenneenn ppoorr oobbjjeettoo ddaarr ccuummpplliimmiieennttoo aa llaass ddiissppoossiicciioonneess lleeggaalleess ppeerrttiinneenntteess yy aa llaass nneecceessiiddaaddeess ddee llaa eennttiiddaadd.. CC RReellaattiivvoo aa ccuueennttaass ddee aaccttiivvoo PPrreesseennttaarr aaddeeccuuaaddaammeennttee llooss aaccttiivvooss iinnvveerrttiiddooss eenn llaa eennttiiddaadd ppoorr llooss aacccciioonniissttaass,, ssoocciiooss oo aappoorrttaanntteess ((sseeaann aa ttrraavvééss ddee aaccttiivvooss aappoorrttaaddooss oo uuttiilliiddaaddeess nnoo ddiissttrriibbuuiiddaass)) ppaarraa qquuee ccuuaannddoo ssee ccoonnssiiddeerreenn ccoonnjjuunnttaammeennttee ccoonn llooss ppaassiivvooss eexxiiggiibblleess yy ttrraannssiittoorriioo ssee oobbtteennggaa uunnaa pprreesseennttaacciióónn rraazzoonnaabbllee ddee llaa ssiittuuaacciióónn ffiinnaanncciieerraa ddee llaa eennttiiddaadd ttaannttoo aall pprriinncciippiioo ccoommoo aall ffiinnaall ddeell ppeerrííooddoo.. DD RReellaattiivvoo aa oobblliiggaacciioonneess ddee llaa eennttiiddaadd ((PPaassiivvoo)) PPrreesseennttaarr ttooddooss llooss ppaassiivvooss ccoonnoocciiddooss ppaarraa qquuee ééssttooss,, ccoonnssiiddeerraaddooss eenn ccoonnjjuunnttoo ccoonn llooss aaccttiivvooss yy eell ppaattrriimmoonniioo,, pprreesseenntteenn rraazzoonnaabblleemmeennttee llaa ssiittuuaacciióónn ffiinnaanncciieerraa ddee llaa eennttiiddaadd aall pprriinncciippiioo yy aall ffiinnaall ddeell ppeerrííooddoo.. 33..22 NNoorrmmaass CCoonnttaabblleess EEssppeeccííffiiccaass AA RReellaattiivvoo aa llaass ccuueennttaass ddee rreessuullttaaddoo AA..11 VVeennttaass yy oottrrooss iinnggrreessooss nnoo ddeebbeenn sseerr ccoonnttaabbiilliizzaaddooss aannttiicciippaaddaammeennttee eenn eell eessttaaddoo ddee ccuueennttaass ddee rreessuullttaaddoo oo rreeggiissttrraaddooss ppoorr mmoonnttooss ssiiggnniiffiiccaattiivvaammeennttee iinnffeerriioorreess oo ssuuppeerriioorreess aa llaass cciiffrraass rreeaalleess.. PPoorr ccoonnssiigguuiieennttee,, ddeebbee eexxiissttiirr uunn ccoorrttee ccoonnttaabbllee aaddeeccuuaaddoo aall pprriinncciippiioo yy aall cciieerrrree ddeell ppeerrííooddoo oo ppeerrííooddooss.. AA..22 CCoossttooss ddee vveennttaa yy ggaassttooss ddeebbeenn sseerr aaddeeccuuaaddaammeennttee iimmppuuttaaddooss aa llaass vveennttaass yy oottrrooss iinnggrreessooss qquuee ééssttooss pprroodduuzzccaann.. PPoorr ccoonnssiigguuiieennttee ddeebbee eexxiissttiirr uunn ccoorrttee ccoonnttaabbllee aaddeeccuuaaddoo rreessppeeccttoo aa eexxiisstteenncciiaass yy ppaassiivvooss eenn ccuuaannttooss aa ccoossttooss yy ggaassttooss aall pprriinncciippiioo yy aall cciieerrrree ddeell ppeerrííooddoo oo ppeerrííooddooss.. AA..33 CCaarrggooss aapprrooppiiaaddooss ddeebbeenn sseerr eeffeeccttuuaaddooss ppoorr ccoonncceeppttoo ddee ddeepprreecciiaacciióónn yy aaggoottaammiieennttoo ddee aaccttiivvooss ffiijjooss yy ppoorr llaa aammoorrttiizzaacciióónn ddee ccoossttooss ddiiffeerriiddooss.. 1100
  • 11.
    AA..44 UUnnaa aaddeeccuuaaddaaddiissttrriibbuucciióónn ddee ccoossttooss yy ggaassttooss ddeebbeenn sseerr eeffeeccttuuaaddaa eennttrree aaccttiivvooss ffiijjooss,, eexxiisstteenncciiaass yy rreessuullttaaddoo ((ddeell eejjeerrcciicciioo yy ffuuttuurrooss)).. LLooss ccoossttooss ddiirreeccttooss ssoonn ggeenneerraallmmeennttee iiddeennttiiffiiccaabblleess yy llooss ccoossttooss ccoommuunneess aapplliiccaabblleess aa mmááss ddee uunnaa ssoollaa aaccttiivviiddaadd ddeebbeenn sseerr pprroorrrraatteeaaddooss ddee aaccuueerrddoo aa bbaasseess aapprrooppiiaaddaass ddee ddiissttrriibbuucciióónn,, ttaalleess ccoommoo llooss ffaaccttoorreess ddee ttiieemmppoo oo ddee uuttiilliizzaacciióónn.. AA..55 PPrroovviissiioonneess nnoo ddeebbeenn sseerr uuttiilliizzaaddaass ccoonn eell pprrooppóóssiittoo ddee ddiissmmiinnuuiirr aarrbbiittrraarriiaammeennttee llaa uuttiilliiddaadd oo ttrraassllaaddaarr llaa uuttiilliiddaadd ddee uunn ppeerrííooddoo aa oottrroo.. AA..66 PPéérrddiiddaass yy ggaannaanncciiaass nnoo hhaabbiittuuaalleess oo qquuee ssoonn eexxttrraaoorrddiinnaarriiaass ddeebbeenn sseerr rreeccoonnoocciiddaass eenn eell ppeerrííooddoo eenn qquuee ooccuurrrreenn yy ddeebbeenn sseerr pprreesseennttaaddaass eenn eell eessttaaddoo ddee ccuueennttaass ddee rreessuullttaaddoo eenn ffoorrmmaa sseeppaarraaddaa aa llaass ttrraannssaacccciioonneess oorrddiinnaarriiaass yy uussuuaalleess.. AA..77 SSii llooss pprriinncciippiiooss ccoonnttaabblleess aapplliiccaaddooss eenn llaa ddeetteerrmmiinnaacciióónn ddee llooss rreessuullttaaddooss ddee ccaaddaa ppeerrííooddoo nnoo hhaann ssiiddoo aapplliiccaaddooss uunniiffoorrmmeemmeennttee,, eell eeffeeccttoo ddeell ccaammbbiioo ddeebbee sseerr iinnddiiccaaddoo mmeeddiiaannttee uunnaa nnoottaa eexxpplliiccaattiivvaa aa llooss eessttaaddooss ffiinnaanncciieerrooss.. BB RReellaattiivvoo aall ppaattrriimmoonniioo BB..11 EEnn eell ccaassoo ddee eexxiissttiirr ddooss aa mmááss ccllaasseess ddee aacccciioonneess oo aappoorrtteess,, ssee ddeebbeenn ccoonnttaabbiilliizzaarr sseeppaarraaddaammeennttee yy pprreesseennttaarr eenn nnoottaass aa llooss eessttaaddooss ffiinnaanncciieerrooss llooss ddeerreecchhooss ggeenneerraalleess oo ddee ttiippoo pprreeffeerreenncciiaall qquuee eexxiisstteenn rreessppeeccttoo aall ppaaggoo ddee ddiivviiddeennddooss,, oo ddee ddeevvoolluucciióónn ddee aappoorrtteess eenn ccaassooss ddee lliiqquuiiddaacciióónn ddee llaa eennttiiddaadd uu oottrrooss ccaassooss eessppeecciiaalleess.. BB..22 DDeessddee eell ppuunnttoo ddee vviissttaa ffiinnaanncciieerroo eell ppaattrriimmoonniioo iinnvveerrttiiddoo ppoorr llooss aacccciioonniissttaass,, ssoocciiooss yy oottrrooss aappoorrttaanntteess,, eess llaa bbaassee ddee llaa eennttiiddaadd yy ssuuss iiddeennttiiffiiccaacciioonneess ddeebbeerráá sseerr mmaanntteenniiddaa eenn ttooddoo mmoommeennttoo.. CCuuaallqquuiieerr ddiissmmiinnuucciióónn ddeell ppaattrriimmoonniioo iinnvveerrttiiddoo,, yyaa sseeaa rreessuullttaannttee ddee ppéérrddiiddaass ooppeerraacciioonneess ddee ccuuaallqquuiieerr nnaattuurraalleezzaa,, ppaaggoo ddee ddiivviiddeennddooss eenn eexxcceessoo ddee llaass uuttiilliiddaaddeess nnoo ddiissttrriibbuuiiddaass,, eettcc..,, ddeebbeenn sseerr ccoonnttaabbiilliizzaaddaass eenn eell ppeerrííooddoo eenn eell qquuee ooccuurrrree yy pprreesseennttaarrssee eenn ffoorrmmaa aaccuummuullaaddaa.. BB..33 LLaass rreesseerrvvaass rreeggllaammeennttaarriiaass yy oottrraass nnoo ddeebbeenn sseerr uuttiilliizzaaddaass ccoonn eell oobbjjeettoo ddee eevviittaarr llaa ccoonnttaabbiilliizzaacciióónn ddee ccaarrggooss aa llaass ccuueennttaass ddee rreessuullttaaddoo,, yy ddeebbeenn sseerr mmaanntteenniiddaass eenn ffoorrmmaa sseeppaarraaddaass ddee llaass ccuueennttaass rreepprreesseennttaattiivvaass ddee rreesseerrvvaass ssoocciiaalleess.. BB..44 LLaass rreesseerrvvaass ssoocciiaalleess ddeebbeenn rreepprreesseennttaarr eell ssaallddoo aaccuummuullaaddoo ddee llaass uuttiilliiddaaddeess nnoo ddiissttrriibbuuiiddaass ppoorr llaa eennttiiddaadd.. SSee pprreessuummee qquuee nnoo eexxiissttee rreessttrriicccciióónn aallgguunnaa rreessppeeccttoo aall ppaaggoo ddee ddiivviiddeennddooss,, yy ssii llaass hhaayy,, ddeebbee ddeejjaarrssee ccoonnssttaanncciiaa ddee eelllloo.. BB..55 EEnn ggeenneerraall,, llaass rreesseerrvvaass rreeggllaammeennttaarriiaass yy ssoocciiaalleess ppuueeddeenn sseerr ddiissmmiinnuuiiddaass mmeeddiiaannttee ssuu ccaappiittaalliizzaacciióónn eenn aaqquueellllooss ccaassooss eenn qquuee ssee hhaa aaccoorrddaaddoo yy 1111
  • 12.
    aprobado incrementar elcapital social. Las ppéérrddiiddaass ddee ooppeerraacciióónn ppuueeddeenn sseerr eelliimmiinnaaddaass mmeeddiiaannttee ssuu iimmppuuttaacciióónn ffoorrmmaall yy ddeebbiiddaammeennttee aauuttoorriizzaaddaa ccoonn ccaarrggoo aa ccaappiittaall ssoocciiaall yy rreesseerrvvaass eenn oorrddeenn lleeggaallmmeennttee eessttaabblleecciiddoo.. BB..66 PPaarraa ddaarr ddeebbiiddoo rreeccoonnoocciimmiieennttoo aall eeffeeccttoo ddiissttrroocciioonnaaddoorr ddee llaa iinnffllaacciióónn,, ddee sseerr eessttee ssiiggnniiffiiccaattiivvoo,, ddeebbeerráánn ccoonnssiiddeerraarr llooss aajjuusstteess rreessppeeccttiivvooss qquuee ppeerrmmiittaann mmaanntteenneerr eell ccaappiittaall eenn ttéérrmmiinnooss ddee mmoonneeddaa ddee iigguuaall vvaalloorr aaddqquuiissiittiivvoo.. BB..77 LLaa rreesseerrvvaa ddee rreevvaalloorriizzaacciióónn ddee ccaappiittaall pprrooppiioo yy oottrraass rreesseerrvvaass pprroovveenniieenntteess ddee rreeaavvaalluuooss lleeggaalleess oo ddee fflluuccttuuaacciioonneess ddee vvaalloorreess yy ccaammbbiiooss ddeebbeenn sseerr pprreesseennttaaddaass eenn ffoorrmmaa sseeppaarraaddaa bbaajjoo eell ppaattrriimmoonniioo.. CC RReellaattiivvoo aa ccuueennttaass ddee aaccttiivvoo CC..11 LLaass ppaarrttiiddaass ccllaassiiffiiccaaddaass ccoommoo aaccttiivvooss ddiissppoonniibblleess yy rreeaalliizzaabblleess ssoonn aaqquueellllaass qquuee ppuueeddeenn rreeaalliizzaarrssee ddeennttrroo ddeell ppllaazzoo ddee uunn aaññoo oo ddeennttrroo ddeell cciicclloo nnoorrmmaall ddee ooppeerraacciioonneess ddee llaa rreessppeeccttiivvaa eennttiiddaadd.. EEll eeffeeccttiivvoo ddeebbee sseeggrreeggaarrssee eennttrree aaqquueellllooss mmoommeennttooss ssuujjeettooss aa yy ssiinn rreessttrriicccciióónn.. PPaarraa qquuee llaass ppaarrttiiddaass ssuujjeettaass aa rreessttrriicccciióónn sseeaann iinncclluuiiddaass ddeennttrroo ddee llooss rruubbrrooss mmeenncciioonnaaddooss ddeebbeenn tteenneerrssee eenn ccuueennttaa ssii ddeennttrroo ddee llooss ppllaazzooss iinnddiiccaaddooss aanntteerriioorrmmeennttee ssuu lliibbeerraacciióónn ssee pprroodduuccee.. DDee llaass ccuueennttaass ppoorr ccoobbrraarr ddeebbeenn ddeedduucciirrssee llaass pprroovviissiioonneess ddeessttiinnaaddaass aa ccuubbrriirr llaass ppéérrddiiddaass qquuee ssee eessttiimmaann.. LLaass ccuueennttaass ppoorr ccoobbrraarr ddee ffuunncciioonnaarriiooss,, eemmpplleeaaddooss yy ddee ccoommppaaññííaass aaffiilliiaaddaass ddeebbeenn mmoossttrraarrssee sseeppaarraaddaammeennttee.. LLaass ccuueennttaass ppoorr ccoobbrraarr eenn mmoonneeddaa eexxttrraannjjeerraa ddeebbeenn iinnddiiccaarrssee,, aassíí ccoommoo eell ttiippoo ddee ccaammbbiioo uussaaddoo eenn ssuu ttrraadduucccciióónn.. LLaass EExxiisstteenncciiaass ddeebbeenn lllleevvaarrssee aall ccoossttoo oo aall vvaalloorr ddee mmeerrccaaddoo ssii ffuueerraa mmeennoorr.. EEll ccoossttoo ccoommpprreennddee llooss ccoossttooss ddiirreeccttooss mmááss llooss ccoossttooss iinnddiirreeccttooss ddee ffaabbrriiccaacciióónn,, yy llaa bbaassee ddee ssuu ddeetteerrmmiinnaacciióónn ((LLIIFFOO,, FFIIFFOO yy PPPPPP)),, ddeebbee sseerr iinnddiiccaaddaa.. LLaass iinnvveerrssiioonneess aa ccoorrttoo ppllaazzoo,, ppoorr ssuu nnaattuurraalleezzaa ddeebbeenn pprreesseennttaarrssee aa ssuu vvaalloorr ddee mmeerrccaaddoo.. LLaass ppaarrttiiddaass aa aaccttiivvaarr ((GGaassttooss ddiiffeerriiddooss)) ddeebbeenn sseerr eeffeeccttiivvaammeennttee iimmppuuttaabblleess aa llooss rreessuullttaaddooss ddee ppeerrííooddooss ffuuttuurrooss.. CC..22 LLooss aaccttiivvooss iinnmmoovviilliizzaaddooss ddeebbeenn lllleevvaarrssee aall ccoossttoo ddee aaddqquuiissiicciióónn oo ccoonnssttrruucccciióónn hhiissttóórriiccoo,, mmááss llaa rreevvaalloorriizzaacciióónn nneecceessaarriiaa ppaarraa rreefflleejjaarr ccaammbbiiooss ssuubbssttaanncciiaalleess eenn eell ppooddeerr aaddqquuiissiittiivvoo ddee llaa mmoonneeddaa.. EEnn ttooddoo ccaassoo,, ddeebbiiddaa ccoonnssiiddeerraacciióónn ddeebbeerráá ddaarrssee aa ccaassttiiggoo ppoorr ppéérrddiiddaa uu oobbssoolleesscceenncciiaa.. LLooss bbiieenneess aa sseerr ccoonnssiiddeerraaddooss ccoommoo aaccttiivvooss iinnmmoovviilliizzaaddooss,, ddeebbeenn tteenneerr uunnaa vviiddaa úúttiill ssuuppeerriioorr aa uunn aaññoo yy rreessppeeccttoo aa eellllooss nnoo ddeebbeenn tteenneerrssee llaa iinntteenncciióónn ddee eennaajjeennaarrllooss.. CC..33 DDeebbeenn ccoonnttaabbiilliizzaarrssee rreesseerrvvaass ddee ddeepprreecciiaacciióónn ccoonn eell pprrooppóóssiittoo ddee ccaarrggaarr aa llaass ooppeerraacciioonneess llaa iinnvveerrssiióónn eenn aaccttiivvooss ddeepprreecciiaabblleess dduurraannttee eell ppeerrííooddoo eessttiimmaaddoo ddee vviiddaa úúttiill ddee eessttooss aaccttiivvooss.. LLaass ddeepprreecciiaacciioonneess aaccuummuullaaddaass ddeedduucciiddaa llaa ddeepprreecciiaacciióónn ccoorrrreessppoonnddiieennttee aa bbiieenneess rreettiirraaddooss oo ddaaddooss ddee bbaajjaa,, ddeebbeenn mmoossttrraarrssee ccoommoo uunnaa ddeedduucccciióónn ddee llooss aaccttiivvooss iinnmmoovviilliizzaaddooss.. CC..44 LLaass iinnvveerrssiioonneess aa llaarrggoo ppllaazzoo eenn vvaalloorreess mmoobbiilliiaarriiooss ddeebbeenn lllleevvaarrssee aall ccoossttoo oo aall vvaalloorr rreepprreesseennttaattiivvoo ddee llaa pprrooppoorrcciióónn ddeell ppaattrriimmoonniioo qquuee ssee 1122
  • 13.
    posee en laentidad en la cual se ha invertido. LLaass iinnvveerrssiioonneess eenn eemmpprreessaass aaffiilliiaaddaass ddeebbeenn sseerr aaggrreeggaaddaass ddee oottrraass iinnvveerrssiioonneess.. CC..55 LLooss ccoossttooss ddee ppaarrttiiddaass iinnttaannggiibblleess ttaalleess ccoommoo ppaatteenntteess,, ddeerreecchhooss,, iinnvveessttiiggaacciióónn yy ddeessaarrrroolllloo ((ssii ssee hhaa ddiiffeerriiddoo)) yy ddeerreecchhooss ddee llllaavvee ddeebbeenn mmoossttrraarrssee sseeppaarraaddaammeennttee.. LLaass ppaarrttiiddaass qquuee tteennggaann vviiggeenncciiaa ppoorr uunn ppllaazzoo lliimmiittaaddoo ddeebbeenn aauuttoorriizzaarrssee ccoonn ccaarrggoo aa rreessuullttaaddooss dduurraannttee ssuuss vviiddaass úúttiilleess eessttiimmaaddaass.. LLaa ppoollííttiiccaa ddee aauuttoorriizzaacciióónn ddee iinnttaannggiibblleess ddee ppllaazzoo iinnddeeffiinniiddoo ddeebbee sseerr eexxpplliiccaaddaa eenn llaa nnoottaa ddee llooss eessttaaddooss ffiinnaanncciieerrooss.. CC..66 LLaa nnaattuurraalleezzaa yy ccuuaannttííaa ddee llooss aaccttiivvooss ggrraavvaaddooss oo hhiippootteeccaaddooss ddeebbeenn mmoossttrraarrssee eenn nnoottaa aa llooss eessttaaddooss ffiinnaanncciieerrooss.. DD RReellaattiivvoo aa oobblliiggaacciioonneess ddee llaa eennttiiddaadd ((PPaassiivvoo)) DD..11 TTooddooss llooss ppaassiivvooss ccoonnoocciiddooss ddeebbeenn sseerr rreeggiissttrraaddooss,, iinncclluuyyeennddoo,, llooss vvaalloorreess ccuuyyooss mmoonnttooss ddeeffiinniittiivvooss eessttéénn aauunn ppoorr ddeetteerrmmiinnaarrssee.. SSii llooss mmoonnttooss nnoo ppuueeddeenn sseerr rraazzoonnaabblleemmeennttee eessttiimmaaddooss,, llaa nnaattuurraalleezzaa ddee llaass ppaarrttiiddaass ddeebbeenn iinnddiiccaarrssee eenn ccuueennttaass ddee oorrddeenn oo eenn uunnaa nnoottaa aa llooss eessttaaddooss ffiinnaanncciieerrooss.. DD..22 EEll ppaassiivvoo eexxiiggiibbllee aa ccoorrttoo ppllaazzoo ddeebbee iinncclluuiirr llooss mmoonnttooss aa ppaaggaarr ddeennttrroo ddee uunn aaññoo oo aall ffiinnaall ddeell cciicclloo ddee ooppeerraacciioonneess ddee llaa eennttiiddaadd,, ccllaassiiffiiccaacciióónn qquuee ddeebbee sseerr ccoonnsseeccuueennttee ccoonn aaqquueellllaa ddaaddaa aall aaccttiivvoo ddiissppoonniibbllee,, rreeaalliizzaabbllee yy ttrraannssiittoorriioo.. DDeebbeenn mmoossttrraarrssee eenn ffoorrmmaa sseeppaarraaddaa llaass oobblliiggaacciioonneess sseeggúúnn ccoonncceeppttoo yy ttiippoo ddee aaccrreeeeddoorr.. PPoorr lloo ttaannttoo,, ddeebbeenn sseeggrreeggaarrssee llooss ddooccuummeennttooss ppoorr ppaaggaarr aa bbaannccooss,, aa tteerrcceerrooss,, pprroovveeeeddoorreess,, llaass ccuueennttaass ppoorr ppaaggaarr,, aall ppeerrssoonnaall,, aa aaffiilliiaaddaass ee iimmppuueessttooss,, eettcc.. DD..33 EEll ppaassiivvoo eexxiiggiibbllee aa llaarrggoo ppllaazzoo ddeebbee sseerr ddeessccrriittoo iinnddiiccaannddoo ssuu nnaattuurraalleezzaa;; ffeecchhaass ddee vveenncciimmiieennttoo,, ttiippoo ddee iinntteerrééss yy mmoonneeddaa eenn qquuee ddeebbee sseerr ppaaggaaddoo yy eell rreessppeeccttiivvoo ttiippoo ddee ccaammbbiioo uuttiilliizzaaddoo eenn ssuu ttrraadduucccciióónn.. DD..44 DDeebbee eexxpplliiccaarrssee eenn uunnaa nnoottaa aa llooss eessttaaddooss ffiinnaanncciieerrooss llaa nnaattuurraalleezzaa yy eell mmoonnttoo ddee llooss ggrraavváámmeenneess qquuee aaffeeccttaann aa llooss aaccttiivvooss qquuee eessttáánn ggeenneerraannddoo llooss ppaassiivvooss ccoonnttrraaííddooss.. DD..55 LLooss iinnggrreessooss ddiiffeerriiddooss ddeebbeenn ddeessccrriibbiirrssee yy ccllaassiiffiiccaarrssee sseeppaarraaddaammeennttee.. DD..66 LLooss ppaassiivvooss ccoonnttiinnggeenntteess oo eevveennttuuaalleess ddee iimmppoorrttaanncciiaa ddeebbeenn sseerr aaddeeccuuaaddaammeennttee ddeessccrriittooss ee iinncclluuiiddooss eenn ccuueennttaass ddee oorrddeenn.. 44.. AApplliiccaacciióónn pprrááccttiiccaa ddee llooss pprriinncciippiiooss aa.. LLooss eessttaaddooss ffiinnaanncciieerrooss pprreesseennttaaddooss ttiieenneenn uunn eennccaabbeezzaammiieennttoo qquuee iiddeennttiiffiiccaa ccllaarraammeennttee aa llaa ssoocciieeddaadd oo ppeerrssoonnaa nnaattuurraall,, ddee lloo qquuee ssee ddeesspprreennddee qquuee llaa iinnffoorrmmaacciióónn ccoonntteenniiddaa eenn eellllooss ccoorrrreessppoonnddee aa eessaa eennttiiddaadd yy nnoo aa llooss dduueeññooss oo ssoocciiooss.. PPrriinncciippiioo ddee EEnnttiiddaadd CCoonnttaabblleess.. bb.. LLooss vvaalloorreess eessttáánn eexxpprreessaaddooss eenn ppeessooss.. PPrriinncciippiioo ddee llaa MMoonneeddaa.. 1133
  • 14.
    cc.. TTooddoo iinnffoorrmmeehhaaccee rreeffeerreenncciiaa aall ppeerrííooddoo qquuee aabbaarrccaa llaa iinnffoorrmmaacciióónn qquuee ssee eessttáá pprrooppoorrcciioonnaannddoo oo ccuubbiieerrttoo ppoorr ddiicchhoo iinnffoorrmmee.. PPrriinncciippiioo ddee PPeerrííooddoo ddee TTiieemmppoo.. dd.. EEll hheecchhoo qquuee ssee rreefflleejjeenn llaass ccuueennttaass ppoorr ccoobbrraarr oo ppaaggaarr yy qquuee nnoo ssee eessttee aapplliiccaannddoo llaa ccoonnttaabbiilliiddaadd ddee ccaajjaa oo bbaassee ddee eeffeeccttiivvoo.. PPrriinncciippiioo ddee DDeevveennggaaddoo.. ee.. AAll eexxiissttiirr iigguuaallddaadd eennttrree eell aaccttiivvoo yy eell ppaassiivvoo mmááss eell ppaattrriimmoonniioo.. PPrriinncciippiioo ddee llaa PPaarrttiiddaa ddoobbllee oo DDuuaalliiddaadd EEccoonnóómmiiccaa.. ff.. EEll rreeggiissttrraarr uunnaa vveennttaa ccuuaannddoo eeffeeccttiivvaammeennttee ssee eemmiittiióó eell rreessppeeccttiivvoo ddooccuummeennttoo ((bboolleettaa oo ffaaccttuurraa)),, ccuuaannddoo ssee rreecciibbiióó eell ddiinneerroo oo bbiieenn ccuuaannddoo ssee hhiizzoo eennttrreeggaa rreeaall oo ssiimmbbóólliiccaa ddee llaass mmeerrccaaddeerrííaass.. PPrriinncciippiioo ddee RReeaalliizzaacciióónn.. gg.. LLaa ppoossiibbiilliiddaadd ddee ccoommppaarraarr eell ccoossttoo ddee vveennttaa ddee uunn ppeerrííooddoo ccoonn oottrroo ssiinn qquuee eexxiissttaa nniinnggúúnn ttiippoo ddee ddiissttoorrssiióónn,, ddeebbiiddoo aa qquuee eenn aammbbooss eejjeerrcciicciiooss ssee aapplliiccaarroonn llooss mmiissmmooss pprroocceeddiimmiieennttooss ppaarraa ssuu ddeetteerrmmiinnaacciióónn.. PPrriinncciippiioo ddee UUnniiffoorrmmiiddaadd.. 55.. AApplliiccaacciióónn pprrááccttiiccaa ddee llaass nnoorrmmaass ccoonnttaabblleess aa.. EEll ccoonnttaabbiilliizzaarr uunnaa vveennttaa ccuuaannddoo ssee hhaayyaa rreeaalliizzaaddoo,, jjuunnttoo ccoonn aapplliiccaarr eell pprriinncciippiioo ddee rreeaalliizzaacciióónn ssee eessttáá aapplliiccaannddoo llaa nnoorrmmaa ccoonnttaabbllee eessppeeccííffiiccaa AA..11.. bb.. PPrroodduuccttoo ddee llaa vveennttaa,, ddeetteerrmmiinnaarr yy ccoonnttaabbiilliizzaarr ooppoorrttuunnaammeennttee ssuu rreessppeeccttiivvoo ccoossttoo ddee vveennttaa eess uunnaa aapplliiccaacciióónn ddee llaa nnoorrmmaa ccoonnttaabbllee eessppeeccííffiiccaa AA..22.. cc.. EEll ddeetteerrmmiinnaarr yy ccoonnttaabbiilliizzaarr llooss ggaassttooss ppeennddiieenntteess ddee ppaaggoo eenn eell eejjeerrcciicciioo rreessppeeccttiivvoo eessttoo eess pprroovviissiioonnaarr eell ggaassttoo,, eess uunnaa aapplliiccaacciióónn ddee llaa nnoorrmmaa eessppeeccííffiiccaa AA..55.. dd.. EEll hheecchhoo ddee mmoossttrraarr sseeppaarraaddaammeennttee eenn uunnaa ccuueennttaa ccoonnttaabbllee llaa rreesseerrvvaa ““RReesseerrvvaa ddee RReevvaalloorriizzaacciióónn ddeell CCaappiittaall PPrrooppiioo”” eess uunnaa aapplliiccaacciióónn ddee llaa nnoorrmmaa ccoonnttaabbllee eessppeeccííffiiccaa BB..77.. ee.. EEll pprreesseennttaarr llaa ccuueennttaa ccoonnttaabbllee ““CClliieenntteess”” oo ““DDeeuuddoorreess ppoorr VVeennttaass”” rreebbaajjaaddaa ppoorr llaa ““EEssttiimmaacciióónn ddee DDeeuuddoorreess IInnccoobbrraabblleess”” eess uunnaa aapplliiccaacciióónn ddee llaa nnoorrmmaa ccoonnttaabbllee eessppeeccííffiiccaa CC..11.. ff.. EEll pprreesseennttaarr ddeennttrroo ddeell PPaassiivvoo CCiirrccuullaannttee llaass ddeeuuddaass ccoonn llooss pprroovveeeeddoorreess ddee mmeerrccaaddeerrííaass eenn llaa ccuueennttaa ““PPrroovveeeeddoorreess”” sseeppaarraaddoo ddee llaass ddeeuuddaass ccoonn eell EEssttaaddoo ppoorr llooss iimmppuueessttooss aaddeeuuddaaddooss aa eessaa mmiissmmaa ffeecchhaa eenn llaa ccuueennttaa ““IIVVAA ppoorr PPaaggaarr”” eess uunnaa aapplliiccaacciióónn ddee llaa nnoorrmmaa ccoonnttaabbllee eessppeeccííffiiccaa DD..22.. 1144
  • 15.
    CCAAPPÍÍTTUULLOO SSEEGGUUNNDDOO SSIISSTTEEMMAASSCCOONNTTAABBLLEESS 11.. CCoonncceeppttooss ggeenneerraalleess UUnn ssiisstteemmaa eess uunn ccoonnjjuunnttoo ddee eelleemmeennttooss iinntteerrrreellaacciioonnaaddooss eennttrree ssíí oo iinntteerrddeeppeennddiieenntteess,, qquuee aall eennttrraarr eenn ffuunncciioonnaammiieennttoo bbuussccaann uunn oobbjjeettiivvoo ccoommúúnn.. UUnn ssiisstteemmaa ppuueeddee sseerr aabbiieerrttoo oo cceerrrraaddoo,, ddeeppeennddiieennddoo ddee ssii eessttáánn rreellaacciioonnaaddooss ccoonn oottrrooss ssiisstteemmaass oo ddeeppeennddeenn ddee aallgguunnaa ffoorrmmaa ddee ééssttooss.. IInnddeeppeennddiieennttee mmeennttee ddee llaa mmaaggnniittuudd ddee llooss ssiisstteemmaass,, llaa eessttrruuccttuurraa qquuee eessttooss ttiieenneenn eess llaa mmiissmmaa,, ttrraattáánnddoossee ddee ssiisstteemmaass aabbiieerrttooss.. EEssttaa eessttrruuccttuurraa eessttáá ccaarraacctteerriizzaaddaa ppoorr cciinnccoo ccoommppoonneenntteess:: eennttrraaddaa,, pprroocceessoo,, ssaalliiddaa,, rreettrrooaalliimmeennttaacciióónn yy eennttoorrnnoo.. EENNTTRRAADD PPRROOCCEESSOO SSAALLIIDDAA AASSAALLIIDDAA DDeessddee eell ppuunnttoo ddee vviissttaa ddee llaa AAddmmiinniissttrraacciióónn llaa eemmpprreessaa eess uunn ssiisstteemmaa yy ccoommoo ttaall ttiieennee:: aa.. EEnnttrraaddaass:: rreeccuurrssooss nnaattuurraalleess,, ffiinnaanncciieerrooss,, hhuummaannooss,, tteeccnnoollóóggiiccooss,, eettcc.. bb.. PPrroocceessoo:: ddeeppeennddiieennddoo ddeell ttiippoo ddee eemmpprreessaa ((eexxttrraaccttiivvaa,, mmaannuuffaaccttuurreerraa,, ccoommeerrcciiaalliizzaaddoorraa,, eettcc..)).. 1155 EENNTTOORRNNOO RREETTRROOAALLIIMMEENNTTAACCIIÓÓNN
  • 16.
    cc.. SSaalliiddaa:: lloossbbiieenneess yy//oo sseerrvviicciiooss qquuee ssoonn eell oobbjjeettoo ddee llaa eemmpprreessaa.. UUnn SSiisstteemmaa ddee IInnffoorrmmaacciióónn AAddmmiinniissttrraattiivvoo eess eell qquuee pprrooppoorrcciioonnaa aall SSiisstteemmaa AAddmmiinniissttrraattiivvoo llaa iinnffoorrmmaacciióónn qquuee pprreecciissaa.. DDeennttrroo ddee uunn SSIIAA ttiieennee eesseenncciiaall iimmppoorrttaanncciiaa llaa iinnffoorrmmaacciióónn ssoobbrree llooss hheecchhooss eeccoonnóómmiiccooss yy ffiinnaanncciieerrooss pprrooppoorrcciioonnaaddooss ppoorr eell SSuubbssiisstteemmaa ddee CCoonnttaabbiilliiddaadd.. EEll SSiisstteemmaa CCoonnttaabbllee eess uunn ccoonnjjuunnttoo ddee eelleemmeennttooss mmaatteerriiaalleess,, hhuummaannooss yy nnoorrmmaattiivvooss iinntteerrrreellaacciioonnaaddooss ccoonn eell oobbjjeettiivvoo ccoommúúnn ddee pprrooppoorrcciioonnaarr iinnffoorrmmaacciióónn eeccoonnóómmiiccaa ffiinnaanncciieerraa qquuee,, mmeeddiiaannttee uunn pprroocceessoo ddee rreeggiissttrroo yy mmeeddiicciióónn ddee hheecchhooss eeccoonnóómmiiccooss yy eenn ccoonnssuullttaa aa uunnooss aarrcchhiivvooss,, ttrraannssffoorrmmaa ddaattooss ddee eennttrraaddaa eenn iinnffoorrmmaacciióónn ddee ssaalliiddaa.. LLooss eelleemmeennttooss ddee uunn ssiisstteemmaa ccoonnttaabblleess ssoonn:: MMaannuuaalleess ddee PPrroocceeddiimmiieennttoo llooss ccuuaalleess iinncclluuyyeenn eell ppllaann yy mmaannuuaall ddee ccuueennttaass,, ddooccuummeennttaacciióónn mmeerrccaannttiill,, ccoommpprroobbaanntteess ccoonnttaabblleess,, LLiibbrrooss ddee CCoonnttaabbiilliiddaadd,, IInnffoorrmmeess ccoonnttaabblleess yy NNoorrmmaass yy pprroocceeddiimmiieennttooss aaddmmiinniissttrraattiivvooss--ccoonnttaabblleess CCOOMMPPOONNEENNTTEESS DDEE LLOOSS SSIISSTTEEMMAASS SSIISSTTEEMMAA EEMMPPRREESSAA SSIISSTTEEMMAA CCOONNTTAABBLLEE EEnnttrraaddaass DDeemmaannddaa ddee rreeccuurrssooss hhuummaannooss,, mmaatteerriiaalleess,, tteeccnnoollóóggiiccooss,, eettcc.. HHeecchhooss eeccoonnóómmiiccooss ((ttrraannssaacccciioonneess)).. PPrroocceessoo EEllaabboorraacciióónn ddee bbiieenneess yy//oo sseerrvviicciiooss.. MMeeddiicciióónn yy rreeggiissttrroo ddee llooss hheecchhooss eeccoonnóómmiiccooss.. SSaalliiddaass EEnnttrreeggaa ddee llooss bbiieenneess yy//oo sseerrvviicciiooss.. IInnffoorrmmaacciióónn eeccoonnóómmiiccaa ffiinnaanncciieerraa.. RReettrrooaalliimmeennttaacciióónn AAffeeccttaa aa llaass eennttrraaddaass yy ddeetteerrmmiinnaa llaa vviiggeenncciiaa ddeell ssiisstteemmaa.. AAffeeccttaa aa llaass eennttrraaddaass yy ddeetteerrmmiinnaa llaa vviiggeenncciiaa ddeell ssiisstteemmaa.. EEnnttoorrnnoo EEll mmeerrccaaddoo LLaa eemmpprreessaa 22.. TTiippooss ddee ssiisstteemmaass EEnn ccuuaannttoo aa llooss ssiisstteemmaass ccoonnttaabblleess pprrooppiiaammeennttee ttaall,, ppuueeddeenn eexxiissttiirr ggrraannddeess vvaarriiaacciioonneess eennttrree uunnoo yy oottrroo,, pprriinncciippaallmmeennttee eenn llooss rreeggiissttrrooss,, ssuu eessttrruuccttuurraa yy eell fflluujjoo ddee iinnffoorrmmaacciióónn aa ttrraavvééss ddeell pprroocceessaammiieennttoo ddee ddaattooss.. EEnnttrree llooss mmááss ccoonnoocciiddooss eessttáánn:: AA.. SSiisstteemmaa JJoorrnnaalliizzaaddoorr BB.. SSiisstteemmaa CCeennttrraalliizzaaddoorr CC.. SSiisstteemmaa DDiiaarriioo MMaayyoorr 33.. SSiisstteemmaa CCeennttrraalliizzaaddoorr ((DDiiaarriiooss MMúúllttiipplleess)) SSuu pprriinncciippaall ccaarraacctteerrííssttiiccaa eess qquuee aapplliiccaa eell pprriinncciippiioo ddee llaa ddiivviissiióónn ddeell ttrraabbaajjoo aa llooss rreeggiissttrrooss ccoonnttaabblleess,, eessttoo eess,, ooppeerraacciioonneess ddee iigguuaalleess ccaarraacctteerrííssttiiccaa oo ddee uunnaa mmiissmmaa nnaattuurraalleezzaa ssoonn rreeggiissttrraaddaass eenn llooss rreessppeeccttiivvooss lliibbrrooss aauuxxiilliiaarreess,, ppeerrmmiittiieennddoo ccoonn eelllloo ddeesscceennttrraalliizzaarr llaass aannoottaacciioonneess eenn eell LLiibbrroo DDiiaarriioo.. 1166
  • 17.
    Los libros auxiliaresque utiliza este sistema son de carácter obligatorio sseeggúúnn llaass nnoorrmmaass vviiggeenntteess yy oottrrooss ssoonn ddee ccaarráácctteerr vvoolluunnttaarriioo yy ppuueeddee llaa eemmpprreessaa ooppttaattiivvaammeennttee iimmpplleemmeennttaarrllooss,, pprriinncciippaallmmeennttee ddee aaccuueerrddoo aa llaass nneecceessiiddaaddeess ddee iinnffoorrmmaacciióónn yy ccoonnttrrooll qquuee ssee qquuiieerraa eejjeerrcceerr ssoobbrree llooss ddaattooss aa rreeggiissttrraarr oo bbiieenn sseeggúúnn llaa nnaattuurraalleezzaa ddee llaa eemmpprreessaa.. EEnn eessttooss aauuxxiilliiaarreess llaass ooppeerraacciioonneess ssee rreeggiissttrraann eenn ffoorrmmaa ccrroonnoollóóggiiccaa,, ddeettaallllaannddoo ccaaddaa ooppeerraacciióónn sseeggúúnn llaa iinnffoorrmmaacciióónn qquuee ssee ddeesseeaa ccoonnttrroollaarr.. EEnn ffoorrmmaa ppeerriióóddiiccaa ((aa lloo mmeennooss uunnaa vveezz aall mmeess)) llaa iinnffoorrmmaacciióónn ccoonntteenniiddaa eenn ccaaddaa lliibbrroo aauuxxiilliiaarr eess ttrraassppaassaaddaa aall LLiibbrroo DDiiaarriioo mmeeddiiaannttee uunnaa aassiieennttoo ddee cceennttrraalliizzaacciióónn,, ppoorr lloo qquuee llaass aannoottaacciioonneess eenn eell LLiibbrroo DDiiaarriioo,, rreessppeeccttoo ddee llaass ooppeerraacciioonneess rreeggiissttrraaddaass eenn llooss ddiissttiinnttooss lliibbrrooss aauuxxiilliiaarreess ssee rreedduuccee aa uunn rreessuummeenn mmeennssuuaall ddee llaass ooppeerraacciioonneess rreeaalliizzaaddaass eenn eessee ppeerrííooddoo ddee ttiieemmppoo.. JJuunnttoo ccoonn iiddeennttiiffiiccaarr lliibbrrooss aauuxxiilliiaarreess oobblliiggaattoorriiooss yy vvoolluunnttaarriiooss,, ttaammbbiiéénn eess nneecceessaarriiooss hhaacceerr llaa ddiissttiinncciióónn eenn qquuee eexxiisstteenn lliibbrrooss aauuxxiilliiaarreess ttaannttoo ppaarraa eell LLiibbrroo DDiiaarriioo ccoommoo ppaarraa eell LLiibbrroo ddee MMaayyoorr.. EEll bbuueenn ffuunncciioonnaammiieennttoo ddee eessttee ssiisstteemmaa,, ddeeppeennddee eenn ggrraann ppaarrttee,, ddeell ddiisseeññoo qquuee tteennggaann llooss lliibbrrooss aauuxxiilliiaarreess,, ddee ssuu ffaacciilliiddaadd ddee uussoo yy aaddaappttaacciióónn aa llaass nneecceessiiddaaddeess ddee iinnffoorrmmaacciióónn ddee llaa eemmpprreessaa yy eenn ffoorrmmaa ffuunnddaammeennttaall ddeeppeennddee ddee llaa ccoorrrreeccttaa ssiinnccrroonniizzaacciióónn yy ccoooorrddiinnaacciióónn ddee llooss ddiiffeerreenntteess aauuxxiilliiaarreess eennttrree ssíí.. AAmmbbooss ffaaccttoorreess ddeebbeenn sseerr ccuuiiddaaddoossaammeennttee ccoonnssiiddeerraaddooss aall iimmpplleemmeennttaarr eell ssiisstteemmaa,, ddee ttaall mmooddoo,, qquuee llooss aauuxxiilliiaarreess ddiisseeññaaddooss aabbaarrqquueenn ppoorr uunn llaaddoo,, ttooddaass llaass eexxiiggeenncciiaass lleeggaalleess yy ppoorr oottrroo,, ttooddaass llaass aaccttiivviiddaaddeess yy ooppeerraacciioonneess qquuee llaa eemmpprreessaa ddeessaarrrroollllee.. RReessppeeccttoo ddee llaass ooppeerraacciioonneess qquuee nnoo qquueeddaann iinncclluuiiddaass eenn nniinnggúúnn lliibbrroo aauuxxiilliiaarr ddeebbeenn sseerr rreeggiissttrraaddaass ddiirreeccttaammeennttee eenn eell LLiibbrroo DDiiaarriioo.. 33..11 LLiibbrrooss AAuuxxiilliiaarreess ddeell LLiibbrroo DDiiaarriioo OObblliiggaattoorriiooss:: LLiibbrroo AAuuxxiilliiaarr ddee CCoommpprraass:: AArrttííccuulloo NNº 5599 ddeell DD..LL.. NNº 882255,, ddee 11997744,, LLeeyy ddee IIVVAA.. LLiibbrroo AAuuxxiilliiaarr ddee VVeennttaass:: AArrttííccuulloo NNº 5599 ddeell DD..LL.. NNº 882255,, ddee 11997744,, LLeeyy ddee IIVVAA.. LLiibbrroo AAuuxxiilliiaarr ddee RReemmuunneerraacciioonneess:: AArrttííccuulloo NNº 6622 ddee llaa LLeeyy NNº 1188..662200,, ddee 11998877,, CCóóddiiggoo ddeell TTrraabbaajjoo.. LLiibbrroo AAuuxxiilliiaarr ddee LLeettrraass ppoorr CCoobbrraarr:: DD..LL.. NNº 33..447755,, ddee 11998800,, LLeeyy ddee TTiimmbbrree.. LLiibbrroo AAuuxxiilliiaarr ddee IImmppuueessttooss RReetteenniiddooss:: AArrttííccuulloo NNº 7777 ddeell DD..LL.. NNº 882244,, ddee 11997744,, LLeeyy ddee llaa RReennttaa.. OOppttaattiivvooss:: LLiibbrroo AAuuxxiilliiaarr ddee CCaajjaa LLiibbrroo AAuuxxiilliiaarr ddee BBaannccooss 33..22 LLiibbrrooss AAuuxxiilliiaarreess ddeell LLiibbrroo MMaayyoorr OObblliiggaattoorriiooss:: LLiibbrroo AAuuxxiilliiaarr ddee EExxiisstteenncciiaass:: RReessoolluucciióónn EExxeennttaa NNº 998855 ddee 2244..0099..11997755 ddee llaa DDiirreecccciióónn NNaacciioonnaall ddeell SSIIII.. 1177
  • 18.
    OOppttaattiivvooss:: LLiibbrroo AAuuxxiilliiaarrddee CClliieenntteess LLiibbrroo AAuuxxiilliiaarr ddee PPrroovveeeeddoorreess LLiibbrroo AAuuxxiilliiaarr ddee IInnvveerrssiioonneess LLiibbrroo AAuuxxiilliiaarr ddee AAccttiivvoo FFiijjooss 33..33 EEssqquueemmaa bbáássiiccoo ddee llaa ooppeerraattoorriiaa ddee uunn SSiisstteemmaa CCeennttrraalliizzaaddoorr 1188 HHEECCHHOOSS EECCOONNÓÓMMIICCOO SS DDOOCCUUMMEENNTTOOSS MMEERRCCAANNTTIILLEESS LL.. AA.. CCOOMMPPRRAA SS LL.. AA.. VVEENNTTAASS LL.. AA.. RREEMMUUNNEE RRAACCIIOONNEE SS LL.. AA.. CCAAJJAA LL.. AA.. BBAANNCCOOSS LLIIBBRROO DDIIAARRIIOO LLIIBBRROO MMAAYYOORR TTOOMMAA DDEE IINNVVEENNTTAARRIIOO IINNVVEENNTTAARRII OO IINNIICCIIAALL LLIIBBRROO BBAALLAANNCCEE LL.. AA.. DDEE MMAAYYOORREESS AAJJUUSSTTEESS FFIINNAALLEESS ((TTRRIIBBUUTTAARRIIOOSS YY FFIINNAANNCCIIEERROOSS)) IINNFFOORRMMEESS PPRREELLIIMMIINNAARREESS
  • 19.
    33..33 FFuunncciioonnaammiieennttoo ddeeaallgguunnooss LLiibbrrooss AAuuxxiilliiaarreess ddeell LLiibbrroo DDiiaarriioo 33..44..11 LLiibbrroo AAuuxxiilliiaarr ddee CCoommpprraass ((AAnneexxoo NNº 11)) TTiieennee ccoommoo oobbjjeettiivvoo pprriinncciippaall eell ddee rreeggiissttrraarr llaass ooppeerraacciioonneess ddee ccoommpprraass qquuee eeffeeccttúúee llaa eemmpprreessaa,, ccoorrrreessppoonnddaann ééssttaass aa aaddqquuiissiicciioonneess ddee bbiieenneess oo llaa uuttiilliizzaacciióónn ddee sseerrvviicciiooss.. TTaammbbiiéénn,, ssiimmpplliiffiiccaa eell mmoovviimmiieennttoo,, ttooddoo ssee rreedduuccee aall aassiieennttoo ddee cceennttrraalliizzaacciióónn,, aaggrruuppaarr eenn uunn ssóólloo lliibbrroo ttooddoo eell mmoovviimmiieennttoo ddee ccoommpprraass eeffeeccttuuaaddaass eenn uunn ppeerrííooddoo,, ssee oobbttiieennee uunn ccoonnttrrooll mmááss ffáácciill yy rrááppiiddoo yy ppoorr úúllttiimmoo,, ffaacciilliittaa llaa iinnffoorrmmaacciióónn,, hhaacciiéénnddoollaa mmááss rrááppiiddaa,, ccoommpplleettaa yy eexxppeeddiittaa,, ddeeppeennddiieennddoo ttaammbbiiéénn ddee lloo aaddeeccuuaaddoo ddeell ddiisseeññoo.. EEss oobblliiggaattoorriioo ddee aaccuueerrddoo aall AArrtt.. NNº 5599 ddeell DD..LL.. 882255,, qquuee ddiiccee :: ""LLooss vveennddeeddoorreess yy pprreessttaaddoorreess ddee sseerrvviicciiooss aaffeeccttooss aa llooss iimmppuueessttooss...... ddeebbeerráánn lllleevvaarr llooss lliibbrrooss eessppeecciiaalleess qquuee ddeetteerrmmiinnee eell RReeggllaammeennttoo yy rreeggiissttrraarr eenn eellllooss ttooddaass ssuuss ooppeerraacciioonneess ddee ccoommpprraass,, vveennttaass yy sseerrvviicciiooss uuttiilliizzaaddooss yy pprreessttaaddooss.. EEll RReeggllaammeennttoo sseeññaallaarráá,, aaddeemmááss llaass eessppeecciiffiiccaacciioonneess qquuee ddeebbeerráánn ccoonntteenneerr llooss lliibbrrooss mmeenncciioonnaaddooss.."" EEll RReeggllaammeennttoo ddeell IIVVAA,, eenn ssuu aarrttííccuulloo NNº 7744 sseeññaallaa:: ""LLooss ccoonnttrriibbuuyyeenntteess aaffeeccttooss aa llooss iimmppuueessttooss ddee llaa LLeeyy,, ddeebbeerráánn lllleevvaarr uunn ssóólloo lliibbrroo ddee ccoommpprraass yy vveennttaass,, eenn eell ccuuaall rreeggiissttrraarraann ddííaa aa ddííaa ttooddaass ssuuss ooppeerraacciioonneess ddee ccoommpprraass,, ddee vveennttaass,, ddee iimmppoorrttaacciioonneess,, ddee eexxppoorrttaacciioonneess yy ddee pprreessttaacciioonneess ddee sseerrvviicciiooss,, iinncclluuyyeennddoo sseeppaarraaddaammeennttee aaqquueellllaass qquuee rreeccaaiiggaann ssoobbrree bbiieenneess yy sseerrvviicciiooss eexxeennttooss.."" LLaass ffoorrmmaalliiddaaddeess lleeggaalleess eessttáánn eessttaabblleecciiddaass eenn eell aarrttííccuulloo NNº 7755 ddeell RReeggllaammeennttoo ddeell IIVVAA yy eenn eell ccuuaall sseeññaallaa:: aa)) NNúúmmeerroo yy ffeecchhaa ddee llaa ffaaccttuurraa bb)) IInnddiivviidduuaalliizzaacciióónn ddeell pprroovveeeeddoorr oo pprreessttaaddoorr ddee sseerrvviicciiooss ((ccoommpprraass)) yy ddeell cclliieennttee ((VVeennttaass)) cc)) NNúúmmeerroo ddee RRUUTT ddeell pprroovveeeeddoorr ((CCoommpprraass)) yy ddeell cclliieennttee ((VVeennttaass)) dd)) MMoonnttoo ddee ccoommpprraass oo vveennttaass,, pprreessttaacciióónn oo uuttiilliizzaacciióónn ddee sseerrvviicciiooss eexxeennttooss ccoonnssiiggnnaaddooss eenn llooss rreeffeerriiddooss ddooccuummeennttooss.. ee)) MMoonnttoo ddee ccoommpprraass oo vveennttaass,, pprreessttaacciióónn oo uuttiilliizzaacciióónn ddee sseerrvviicciiooss aaffeeccttooss ff)) IImmppuueessttooss rreeccaarrggaaddoo eenn llaass ccoommpprraass,, eenn llaass vveennttaass ddee bbiieenneess oo eenn llaass pprreessttaacciioonneess ddee sseerrvviicciiooss sseeggúúnn ccoonnssttee eenn llaass ffaaccttuurraass,, nnoottaass ddee ccrrééddiittooss,, nnoottaass ddee ddéébbiittooss.."" DDaarráá ddeerreecchhoo aall CCrrééddiittoo FFiissccaall llooss ddooccuummeennttooss qquuee aaccrreeddiitteenn eell ccrrééddiittoo ffiissccaall,, eessttáá sseeññaallaaddoo eenn eell AArrtt.. 2255 ddee llaa LLeeyy :: ""PPaarraa hhaacceerr uussoo ddeell ccrrééddiittoo ffiissccaall,, eell ccoonnttrriibbuuyyeennttee ddeebbeerráá aaccrreeddiittaarr qquuee eell iimmppuueessttoo llee hhaa ssiiddoo rreeccaarrggaaddoo eenn llaass 1199 IINNFFOORRMMEESS FFIINNAALLEESS
  • 20.
    respectivas facturas, opagado según los comprobantes ddee iinnggrreessoo ddeell iimmppuueessttoo ttrraattáánnddoossee ddee iimmppoorrttaacciioonneess,, yy qquuee eessttooss ddooccuummeennttooss hhaann ssiiddoo rreeggiissttrraaddooss eenn llooss lliibbrrooss eessppeecciiaalleess qquuee sseeññaallaa eell AArrtt.. 5599º.. EEnn eell ccaassoo ddee iimmppuueessttooss aaccrreeddiittaaddooss ccoonn ffaaccttuurraa,, ééssttooss ssóólloo ppooddrráánn ddeedduucciirrssee ssii ssee hhuubbiieerreenn rreeccaarrggaaddoo sseeppaarraaddaammeennttee eenn eellllaass.."" EEll aassiieennttoo ddee cceennttrraalliizzaacciióónn eess rreeaalliizzaaddoo eenn uunn CCoommpprroobbaannttee CCoonnttaabbllee ddee TTrraassppaassoo,, uunn eejjeemmpplloo eess eell ssiigguuiieennttee:: CCÓÓDDIIGGOO DDEESSCCRRIIPPCCIIÓÓNN DDEEBBEE HHAABBEERR MMeerrccaaddeerrííaass 9999..999999..999999 MMaaqquuiinnaarriiaass 9999..999999..999999 GGaassttooss GGeenneerraalleess 9999..999999..999999 RReeppaarraacciioonneess vvaarriiaass 9999..999999..999999 IIVVAA CCrrééddiittoo FFiissccaall 9999..999999..999999 PPrroovveeeeddoorreess 9999..999999..999999 AAccrreeeeddoorreess VVaarriiooss 9999..999999..999999 TToottaalleess GGLLOOSSAA:: CCeennttrraalliizzaacciióónn ddee llaass ccoommpprraass ddeell mmeess ddee..................................,, sseeggúúnn LLiibbrroo AAuuxxiilliiaarr ddee CCoomm-- pprraass ddeessddee llooss ffoolliiooss NNº .............. aall NNº...................... PPRREEPPAARRAADDOO PPOORR:: RREEVVIISSAADDOO PPOORR:: VVº BBº 2200 CCOOMMPPRROOBBAANNTTEE DDEE TTRRAASSPPAASSOO FFEECCHHAA:: NNUUMMEERROO::
  • 21.
    33..44..22 LLiibbrroo AAuuxxiilliiaarrddee VVeennttaass ((AAnneexxoo NNº 22)) EEss uunnoo ddee llooss lliibbrrooss aauuxxiilliiaarreess mmááss iimmppoorrttaanntteess yy ddee uussoo oobblliiggaattoorriioo,, ttaannttoo ppaarraa llaass iinndduussttrriiaass ccoommoo ppaarraa eell ccoommeerrcciioo mmaayyoorriissttaa yy mmiinnoorriissttaa.. TTiieennee ccoommoo oobbjjeettiivvoo eell ddee rreeggiissttrraarr llaass ooppeerraacciioonneess ddee vveennttaass qquuee eeffeeccttúúaa llaa eemmpprreessaa,, iinncclluuyyeennddoo eenn eessttee ccoonncceeppttoo ttaammbbiiéénn llooss sseerrvviicciiooss pprreessttaaddooss.. LLaa ffoorrmmaa eenn qquuee ssee eessttrruuccttuurree ddeeppeennddeerráá ffuunnddaammeennttaallmmeennttee ddee llooss ssiigguuiieenntteess ffaaccttoorreess qquuee ssee rreellaacciioonnaann eennttrree ssíí :: 11.. IInnffoorrmmaacciióónn yy CCoonnttrrooll qquuee ssee ddeesseeee pprrooppoorrcciioonnee eessttee rreeggiissttrroo.. 22.. SSiisstteemmaa qquuee ssee eemmpplleeaarráá ppaarraa ccoonnttaabbiilliizzaarr llaass mmeerrccaaddeerrííaass vveennddiiddaass yy ccuueennttaass qquuee ssee ccaarrggaann.. 33.. CCoorrrreellaacciióónn ccoonn llooss ddeemmááss lliibbrrooss aauuxxiilliiaarreess yy ccoonn eell SSiisstteemmaa CCoonnttaabbllee eenn ggeenneerraall.. EEssttee lliibbrroo ppuueeddee sseerr ddiivviiddiiddoo aall rreeggiissttrraarr llaass ffaaccttuurraass eenn ffoorrmmaa sseeppaarraaddaa ddee llaass bboolleettaass yy ddee ééssttaass úúllttiimmaass ssee oobbttiieennee uunn rreessuummeenn aall ffiinnaall ddee ccaaddaa mmeess qquuee ssee aaddiicciioonnaarráá aa llaass ffaaccttuurraass.. LLooss mmiissmmooss aassppeeccttooss lleeggaalleess qquuee llee aaffeeccttaarroonn aall LLiibbrroo ddee CCoommpprraass,, aaffeeccttaann aall LLiibbrroo ddee VVeennttaass,, sseeggúúnn ccoorrrreessppoonnddaa yy aaddeemmááss ddee llooss sseeññaallaaddooss eenn eell AArrtt.. NNº 5522 ddeell DD..LL.. 882255 rreessppeeccttoo ddee llaa eemmiissiióónn ddee ddooccuummeennttooss:: ""LLaass ppeerrssoonnaass qquuee cceelleebbrreenn ccuuaallqquuiieerr ccoonnttrraattoo oo ccoonnvveenncciióónn ddeebbeerráánn eemmiittiirr ffaaccttuurraass oo bboolleettaass,, sseeggúúnn eell ccaassoo,, ppoorr llaass ooppeerraacciioonneess qquuee eeffeeccttúúeenn.. EEssttaa oobblliiggaacciióónn rreeggiirráá aaúúnn ccuuaannddoo eenn llaa vveennttaa ddee llooss pprroodduuccttooss oo pprreessttaacciióónn ddee sseerrvviicciiooss nnoo ssee aapplliiqquueenn llooss iimmppuueessttooss ddee eessttaa LLeeyy,, iinncclluussoo ccuuaannddoo ssee ttrraattee ddee ccoonnvveenncciioonneess qquuee vveerrsseenn ssoobbrree bbiieenneess oo sseerrvviicciiooss eexxeennttooss ddee ddiicchhooss iimmppuueessttooss.."" 2211
  • 22.
    El asiento decentralización es realizado en uunn CCoommpprroobbaannttee CCoonnttaabbllee ddee TTrraassppaassoo,, uunn eejjeemmpplloo eess eell ssiigguuiieennttee:: CCÓÓDDIIGGOO DDEESSCCRRIIPPCCIIÓÓNN DDEEBBEE HHAABBEERR CClliieenntteess 9999..999999..999999 DDeeuuddoorreess ppoorr vveennttaass 9999..999999..999999 VVeennttaass 9999..999999..999999 VVeennttaass EExxeennttaass 9999..999999..999999 VVeennttaass ddee AAccttiivvoo FFiijjoo 9999..999999..999999 IIVVAA DDéébbiittoo FFiissccaall 9999..999999..999999 CCoossttoo ddee VVeennttaass 9999..999999..999999 MMeerrccaaddeerrííaass 9999..999999..999999 CCoossttoo ddee VVeennttaass EExxeennttaass 9999..999999..999999 CCoossttoo ddee VVeennttaass EExxeennttaass 9999..999999..999999 MMeerrccaaddeerrííaass EExxeennttaass 9999..999999..999999 CCttaa.. ddeell AAccttiivvoo FFiijjoo 9999..999999..999999 TToottaalleess GGLLOOSSAA:: CCeennttrraalliizzaacciióónn ddee llaass vveennttaass ddeell mmeess ddee..................................,, sseeggúúnn LLiibbrroo AAuuxxiilliiaarr ddee VVeennttaass DDeessddee llooss ffoolliiooss NNº .............. aall NNº...................... PPRREEPPAARRAADDOO PPOORR:: RREEVVIISSAADDOO PPOORR:: VVº BBº 33..44..33 LLiibbrroo AAuuxxiilliiaarr ddee CCaajjaa ((AAnneexxoo NNº 33)) 2222 CCOOMMPPRROOBBAANNTTEE DDEE TTRRAASSPPAASSOO FFEECCHHAA:: NNUUMMEERROO::
  • 23.
    Existen diversos formatos,eennttrree eellllooss eessttáánn :: -- CClláássiiccaa -- TTaabbuullaarr -- AAmmeerriiccaannoo EEll CCaajjaa CClláássiiccoo eess uunn lliibbrroo ddee ffoolliiaacciióónn ddoobbllee yy ddee rraayyaaddoo sseenncciilllloo,, ddiivviiddiiddoo eenn uunn ffoolliioo ddeebbee yy oottrroo hhaabbeerr,, eenn eell ddeebbee ssee aannoottaann llaass eennttrraaddaass ddee ffoonnddooss yy eenn eell hhaabbeerr llaass ssaalliiddaass.. LLaass aannoottaacciioonneess ssee rreeaalliizzaann eenn ffoorrmmaa ccrroonnoollóóggiiccaa,, ddeessttaaccaannddoo llaa ccuueennttaa qquuee hhaa ddaaddoo oorriiggeenn aa llaa aannoottaacciióónn yy ccoommpplleettáánnddoollaa ccoonn uunnaa aannoottaacciióónn.. LLaass ccuueennttaass ssee rreeppiitteenn ccuuaannttaass vveecceess sseeaa nneecceessaarriioo lloo qquuee iimmpplliiccaa qquuee aall ffiinnaall ddee mmeess rreeqquuiieerree ddee uunn oorrddeennaammiieennttoo pprreevviioo ((rreessuummeenn)) ppaarraa ttrraassppaassaarrssee aall LLiibbrroo DDiiaarriioo GGeenneerraall,, ppoorr lloo ttaannttoo eexxiissttee uunnaa dduupplliicciiddaadd ddee ttrraabbaajjoo.. EEnn eessttee aauuxxiilliiaarr ssee aaccoossttuummbbrraa aa rreeggiissttrraarr yy ccoonnttrroollaarr eell mmoovviimmiieennttoo ddee ffoonnddooss ddee llaa eemmpprreessaa yyaa sseeaa eenn eeffeeccttiivvoo,, ccoonn cchheeqquuee yy eell mmoovviimmiieennttoo bbaannccaarriioo eenn ggeenneerraall.. DDeebbee:: IInnggrreessoo ddee ddiinneerroo ((ccoonnttaaddoo yy cchheeqquuee)),, cchheeqquueess ppaarraa ppaaggoo ((pprroovveeeeddoorreess,, aaccrreeeeddoorreess,, eettcc..)).. HHaabbeerr:: SSaalliiddaass ddee eeffeeccttiivvoo yy ddee llooss cchheeqquueess ddee ppaaggooss.. EEll CCaajjaa TTaabbuullaarr ((CCoolluummnnaass)) rreepprreesseennttaa uunnaa ffoorrmmaa mmááss rraacciioonnaall ddee rreeggiissttrraarr eell mmoovviimmiieennttoo ddee ffoonnddooss,, ssoolluucciioonnaannddoo eenn ggrraann ppaarrttee llaass ddiiffiiccuullttaaddeess qquuee pprreesseennttaa eell CClláássiiccaa.. SSee bbaassaa eenn eell mmiissmmoo pprriinncciippiioo qquuee eell CClláássiiccaa ((DDeebbee==eennttrraaddaass ddee ffoonnddooss yy HHaabbeerr==ssaalliiddaass ddee ffoonnddooss)).. EEll DDeebbee yy eell HHaabbeerr eessttáánn ssuubbddiivviiddiiddooss eenn ccoolluummnnaass qquuee rreepprreesseennttaann llaass ccuueennttaass qquuee iinntteerrvviieenneenn eenn llaa eennttrraaddaa yy ssaalliiddaa.. JJuunnttoo ccoonn eell oorrddeenn ccrroonnoollóóggiiccoo ssee eeffeeccttúúaa llaa ccllaassiiffiiccaacciióónn ddee llaass ccuueennttaass.. CCoommoo rreessuullttaa iimmppoossiibbllee ddeessttiinnaarr uunnaa ccoolluummnnaa ppaarraa ccaaddaa ccuueennttaa qquuee ppuueeddaa ddaarr oorriiggeenn aa uunnaa eennttrraaddaa oo ssaalliiddaa,, ssee rreesseerrvvaa uunnaa ccoolluummnnaa ppaarraa llooss mmoovviimmiieennttooss qquuee ssee ddeebbeenn aannaalliizzaarr aall ffiinnaall ddeell mmeess ((rreeqquuiieerree ttaammbbiiéénn ddee uunn bbrreevvee rreessuummeenn ddee eessttaa ccoolluummnnaa)) ppaarraa ccoonnttaarr ccoonn llooss ddaattooss nneecceessaarriiooss ppaarraa eell aassiieennttoo ddee cceennttrraalliizzaacciióónn.. PPrreesseennttaa ddooss vvaarriieeddaaddeess:: 11.. EEss uunn lliibbrroo ccoolluummnnaall ddee ffoolliiaacciióónn ddoobbllee.. 22.. SSoonn ddooss lliibbrrooss ttoottaallmmeennttee iinnddeeppeennddiieenntteess ddeennoommiinnaaddooss:: LLiibbrroo ddee IInnggrreessooss yy LLiibbrroo ddee EEggrreessooss,, eessttoo eess aaccoonnsseejjaabbllee ccuuaannddoo eell nnúúmmeerroo ddee ooppeerraacciioonneess eess mmuuyy nnuummeerroossoo oo mmuucchhaass ccuueennttaass.. LLiibbrroo AAuuxxiilliiaarr ddee CCaajjaa AAmmeerriiccaannoo ((CCoolluummnnaass DDoobblleess)) ((AAnneexxoo NNº 33)) 2233
  • 24.
    Con el finde reducir el doble movimiento de entradas y ssaalliiddaass ssiimmuullttaanneeaass ddee ffoonnddooss qquuee ssee pprroodduucceenn eenn llooss ssiisstteemmaass aanntteerriioorreess.. TTeenniieennddoo ccoommoo ccaarraacctteerrííssttiiccaa eesseenncciiaall eell ddee ddoottaarr ddee ccoolluummnnaass aa llaass ddiiffeerreenntteess ccuueennttaass qquuee ppaarrttiicciippaann eenn eell mmoovviimmiieennttoo ddee llooss ffoonnddooss.. CCaaddaa uunnaa ddee eellllaass eessttaa ssuubbddiivviiddiiddaa eenn ddeebbee yy hhaabbeerr.. DDee eessttee mmooddoo,, eenn ccaaddaa ooppeerraacciióónn qquuee ssee rreeggiissttrraa,, ssee ccaarrggaann oo aabboonnaann llaass ccuueennttaass rreessppeeccttiivvaass eenn llaa mmiissmmaa ffoorrmmaa qquuee ssee hhaarrííaa ssii ssee ttrraattaarraa ddee uunn aassiieennttoo eenn eell LLiibbrroo DDiiaarriioo GGeenneerraall.. DDee lloo aanntteerriioorr ssee ddeesspprreennddee qquuee llaa bbaassee ccoonnttaabbllee ddee eessttee ffoorrmmaattoo ddee ccaajjaa eess llaa ppaarrttiiddaa ddoobbllee yy nnoo eell ccoonncceeppttoo ddee iinnggrreessoo yy eeggrreessoo vviissttoo eenn llooss ffoorrmmaattooss aanntteerriioorreess DDeebbiiddoo aa qquuee nnoo ttooddaass llaass ccuueennttaass ppuueeddaann tteenneerr ssuuss ccoolluummnnaass ssee ddeejjaa aall ffiinnaall uunnaa ddeennoommiinnaacciióónn ddee ""CCuueennttaass VVaarriiaass"",, ttaammbbiiéénn ccoonn ddeebbee yy hhaabbeerr yy aaddeemmááss ccoonn eell eessppaacciioo ssuuffiicciieennttee ppaarraa rreeggiissttrraarr eell nnoommbbrree ddee llaa ccuueennttaa,, aall ffiinnaall ddee mmeess ppaarraa hhaacceerr eell aassiieennttoo ddee cceennttrraalliizzaacciióónn rreeqquueerriirráá qquuee ssee rreeaalliiccee uunn bbrreevvee rreessuummeenn ccoonn ttooddaass llaass ccuueennttaass qquuee ssee rreeggiissttrraarroonn eessttee ccoolluummnnaaddoo.. EEss ccoonnvveenniieennttee tteenneerr pprreesseennttee qquuee eenn eessttee ffoorrmmaattoo,, llaa ccuueennttaa ccoonnttaabbllee ““CCaajjaa”” eess uunnaa mmááss ddeell lliibbrroo yy qquuee ppoorr lloo ttaannttoo eenn eellllaa ssee rreeggiissttrraarraann eexxcclluussiivvaammeennttee llooss mmoovviimmiieennttooss ddee eeffeeccttiivvoo ((ppaaggoo yy rreecceeppcciióónn ddee ddiinneerrooss eenn eeffeeccttiivvoo yy rreecceeppcciióónn ddee cchheeqquueess)).. AAll iigguuaall qquuee llooss aanntteerriioorreess aa lloo mmeennooss uunnaa vveezz aall mmeess ssee pprreecceeddee aa rreeaalliizzaarr eell aassiieennttoo ddee cceennttrraalliizzaacciióónn aall LLiibbrroo DDiiaarriioo eenn uunn CCoommpprroobbaannttee CCoonnttaabbllee ddee IInnggrreessoo.. 2244 CCOOMMPPRROOBBAANNTTEE DDEE IINNGGRREESSOO FFEECCHHAA:: NNUUMMEERROO::
  • 25.
    CCÓÓDDIIGGOO DDEESSCCRRIIPPCCIIÓÓNN DDEEBBEEHHAABBEERR CCaajjaa 9999..999999..999999 BBaannccoo ddee CChhiillee 9999..999999..999999 PPrroovveeeeddoorreess 9999..999999..999999 CCuueennttaa PPaarrttiiccuullaarr SSoocciioo 9999..999999..999999 CCaajjaa 9999..999999..999999 LLeettrraass ppoorr CCoobbrraarr 9999..999999..999999 CClliieenntteess 9999..999999..999999 TToottaalleess GGLLOOSSAA:: CCeennttrraalliizzaacciióónn ddeell mmoovviimmiieennttoo ddee ffoonnddooss ddeell mmeess ddee..................................,, sseeggúúnn LLiibbrroo AAuuxxii-- lliiaarr ddee CCaajjaa ddeessddee llooss ffoolliiooss NNº .............. aall NNº...................... PPRREEPPAARRAADDOO PPOORR:: RREEVVIISSAADDOO PPOORR:: VVº BBº 33..44..44 LLiibbrroo AAuuxxiilliiaarr ddee BBaannccooss ((AAnneexxoo NNº 44)) TTiieennee ccoommoo oobbjjeettiivvoo eell ddee ddeessccoonnggeessttiioonnaarr yy rraacciioonnaalliizzaarr eell mmoovviimmiieennttoo ddeell LLiibbrroo AAuuxxiilliiaarr ddee CCaajjaa.. TToommaa uunnaa ppaarrttee ddeell mmoovviimmiieennttoo ddee ffoonnddooss,, rreeggiissttrráánnddoolloo eenn eell lliibbrroo aauuxxiilliiaarr ddiisseeññaaddoo eessppeecciiaallmmeennttee ppaarraa aannoottaarr ttooddaass llaass ooppeerraacciioonneess qquuee ttiieenneenn rreellaacciióónn ccoonn llaass ccaannttiiddaaddeess qquuee ssee aaccrreeddiitteenn eenn llaass ccuueennttaass bbaannccaarriiaass ddeell LLiibbrroo MMaayyoorr.. LLaass OOppeerraacciioonneess mmááss ccoommuunneess ssoonn:: -- GGiirrooss ddee cchheeqquueess -- CCoommiissiioonneess ppoorr CCoobbrraannzzaass -- IInntteerreesseess ppoorr pprrééssttaammooss -- GGaassttooss ddee pprrootteessttooss -- GGaassttooss BBaannccaarriiooss -- EEnn ggeenneerraall oottrraass ooppeerraacciioonneess qquuee rreebbaajjeenn llaa ddiissppoonniibbiilliiddaadd eenn bbaannccoo.. SSee ddeebbeerráánn ddeessttiinnaarr llaass ccoolluummnnaass ddiissppoonniibblleess aa llaass ccuueennttaass qquuee nnoorrmmaallmmeennttee tteennggaann mmaayyoorr mmoovviimmiieennttoo.. LLaass ccuueennttaass qquuee ssee aannootteenn eenn eell llaaddoo iizzqquuiieerrddoo 2255
  • 26.
    corresponden a lasque se debitarán (cargarán) en Libro Diario yy aaqquueellllaass qquuee ssee rreeggiissttrreenn eenn eell llaaddoo ddeerreecchhoo ssee aaccrreeddiittaarráánn ((aabboonnaarráánn)) eenn LLiibbrroo DDiiaarriioo.. AAll iigguuaall qquuee llooss aanntteerriioorreess aa lloo mmeennooss uunnaa vveezz aall mmeess ssee pprreecceeddee aa rreeaalliizzaarr eell aassiieennttoo ddee cceennttrraalliizzaacciióónn aall LLiibbrroo DDiiaarriioo eenn uunn CCoommpprroobbaannttee CCoonnttaabbllee ddee IInnggrreessoo.. CCÓÓDDIIGGOO DDEESSCCRRIIPPCCIIÓÓNN DDEEBBEE HHAABBEERR PPrroovveeeeddoorreess 9999..999999..999999 LLeettrraass ppoorr ppaaggaarr 9999..999999..999999 AAFFPP ppoorr ppaaggaarr 9999..999999..999999 IIVVAA ppoorr ppaaggaarr 9999..999999..999999 BBaannccoo ddee CChhiillee 9999..999999..999999 BBaannccoo SSaannttaannddeerr 9999..999999..999999 BBaannccoo BBCCII 9999..999999..999999 TToottaalleess GGLLOOSSAA:: CCeennttrraalliizzaacciióónn ddeell mmoovviimmiieennttoo ddee eeggrreessooss bbaannccaarriiooss ddeell mmeess ddee..................................,, sseeggúúnn LLiibbrroo AAuuxxiilliiaarr ddee BBaannccooss ddeessddee llooss ffoolliiooss NNº .............. aall NNº...................... PPRREEPPAARRAADDOO PPOORR:: RREEVVIISSAADDOO PPOORR:: VVº BBº CCoonnvviieennee tteenneerr pprreesseennttee qquuee eell LLiibbrroo BBaannccoo,, ddiisseeññaaddoo yy ffuunncciioonnaannddoo eenn llaa ffoorrmmaa ddeessccrriittaa,, eess uunn ccoommpplleemmeennttoo ddeell LLiibbrroo CCaajjaa,, yyaa qquuee eenn ééssttee lliibbrroo ssee ccoonnttiinnúúaa rreeggiissttrraannddoo llooss mmoovviimmiieennttooss ddee ffoonnddooss ddee eeffeeccttiivvoo yy eell mmoovviimmiieennttoo bbaannccaarriioo qquuee tteennggaa rreellaacciióónn ccoonn aauummeennttooss eenn llaass ccuueennttaass ccoorrrriieenntteess bbaannccaarriiaass.. 33..44..55 LLiibbrroo AAuuxxiilliiaarr ddee RReemmuunneerraacciioonneess ((AAnneexxoo NNº 55)) 2266 CCOOMMPPRROOBBAANNTTEE DDEE EEGGRREESSOO FFEECCHHAA:: NNUUMMEERROO::
  • 27.
    Tiene como finalidadcentralizar todas las remuneraciones ddee uunn mmeess eenn uunn ssóólloo lliibbrroo,, ccoonn eelllloo ssee llooggrraa oobbtteenneerr,, eenn ffoorrmmaa iinnmmeeddiiaattaa,, ttooddaa llaa iinnffoorrmmaacciióónn rreessppeeccttoo ddee llooss ccoonncceeppttooss iinnvvoolluuccrraaddooss,, eevviittaannddoo ttaammbbiiéénn ccoonn eelllloo eell rreeggiissttrraarr uunnaa aa uunnaa llaass LLiiqquuiiddaacciioonneess ddee SSuueellddooss eenn eell LLiibbrroo DDiiaarriioo.. UUnnaa vveezz ccoonnffeecccciioonnaaddaass yy ppaaggaaddaass llaass LLiiqquuiiddaacciioonneess ddee SSuueellddooss,, eessttaass ssee aannoottaann eenn eessttee aauuxxiilliiaarr,, eell qquuee ttiieennee eell ccaarráácctteerr ddee oobblliiggaattoorriioo ppaarraa aaqquueellllooss eemmpplleeaaddoorreess oo eemmpprreessaass qquuee tteennggaann cciinnccoo oo mmááss ttrraabbaajjaaddoorreess.. EEnn ééll ssee aannoottaarráá llaa iinnffoorrmmaacciióónn sseeññaallaaddaa eenn ccaaddaa LLiiqquuiiddaacciióónn ddee ssuueellddoo,, bbaajjoo llooss mmiissmmoo ccoonncceeppttooss ee iiddeennttiiffiiccaannddoo aa ccaaddaa ttrraabbaajjaaddoorr.. UUnnaa vveezz ffiinnaalliizzaaddaa eessaa ttaarreeaa,, aall iigguuaall qquuee llooss aanntteerriioorreess aa lloo mmeennooss uunnaa vveezz aall mmeess ssee pprreecceeddee aa rreeaalliizzaarr eell aassiieennttoo ddee cceennttrraalliizzaacciióónn aall LLiibbrroo DDiiaarriioo eenn uunn CCoommpprroobbaannttee CCoonnttaabbllee ddee IInnggrreessoo.. CCÓÓDDIIGGOO DDEESSCCRRIIPPCCIIÓÓNN DDEEBBEE HHAABBEERR RReemmuunneerraacciioonneess 9999..999999..999999 2277 CCOOMMPPRROOBBAANNTTEE DDEE TTRRAASSPPAASSOO FFEECCHHAA:: NNUUMMEERROO::
  • 28.
    AAssiiggnnaacciioonneess 9999..999999..999999 LLeeyyeessSSoocciiaalleess PPaattrroonnaalleess 9999..999999..999999 AAFFPP ppoorr ppaaggaarr 9999..999999..999999 IIssaapprreess ppoorr ppaaggaarr 9999..999999..999999 RReetteenncciióónn IImmppttoo.. ÚÚnniiccoo 9999..999999..999999 IINNPP ppoorr ppaaggaarr 9999..999999..999999 RReemmuunneerraacciioonneess ppoorr ppaaggaarr 9999..999999..999999 TToottaalleess GGLLOOSSAA:: CCeennttrraalliizzaacciióónn ddee llaass rreemmuunneerraacciioonneess ddeell mmeess ddee..................................,, sseeggúúnn LLiibbrroo AAuuxxiilliiaarr RReemmuunneerraacciioonneess ddeessddee llooss ffoolliiooss NNº .............. aall NNº...................... PPRREEPPAARRAADDOO PPOORR:: RREEVVIISSAADDOO PPOORR:: VVº BBº 33..44..66 LLiibbrroo AAuuxxiilliiaarr ddee IImmppuueessttooss RReetteenniiddooss ((AAnneexxoo NNº 66)) TTiieennee ccoommoo ffiinnaalliiddaadd cceennttrraalliizzaarr eenn uunn ssóólloo lliibbrroo ttooddooss llooss iimmppuueessttooss rreetteenniiddooss aa tteerrcceerraass ppeerrssoonnaass eeffeeccttuuaaddooss ppoorr llaa eemmpprreessaa,, ddeennttrroo ddee llooss pprriinncciippaalleess eessttáánn llaass rreetteenncciioonneess rreeaalliizzaaddaass aa pprrooffeessiioonnaalleess yy ttééccnniiccooss qquuee pprreessttaann sseerrvviicciioo aa llaa eemmpprreessaa mmeeddiiaannttee llaa mmooddaalliiddaadd ddee ““hhoonnoorraarriiooss””,, sseeaa qquuee eell mmiissmmoo pprrooffeessiioonnaall oo ttééccnniiccoo eemmiittaa ssuu rreessppeeccttiivvaa BBoolleettaa ddee HHoonnoorraarriiooss oo bbiieenn,, qquuee llaa mmiissmmaa eemmpprreessaa eemmiittaa uunnaa BBoolleettaa ddee PPrreessttaacciióónn ddee SSeerrvviicciiooss ddee TTeerrcceerrooss.. CCuuaallqquuiieerraa sseeaa eell ccaassoo llaa rreetteenncciióónn aasscciieennddee aall 1100%% ddeell ttoottaall ddee llooss hhoonnoorraarriiooss.. AAddeemmááss,, llaass eemmpprreessaass ppuueeddeenn rreeaalliizzaarr ooppeerraacciioonneess ccoommeerrcciiaalleess ccoonn ppaarrttiiccuullaarreess ((ccaalliiffiiccaaddooss ppoorr llaa LLeeyy ccoommoo ccoonnttrriibbuuyyeenntteess ddee ddiiffíícciill ffiissccaalliizzaacciióónn)) ppoorr lloo qquuee eessttáánn oobblliiggaaddaass aa eemmiittiirr uunn ddooccuummeennttoo ddeennoommiinnaaddoo ““FFaaccttuurraa ddee CCoommpprraa””,, eell ccuuaall ttiieennee ccoommoo oobbjjeettiivvoo lleeggaalliizzaarr llaa ooppeerraacciióónn yy eell iinnggrreessoo ddeell bbiieenn aa llooss aaccttiivvooss ddee llaa eemmpprreessaa.. EEnn eessttee ccaassoo nnaaccee llaa oobblliiggaacciióónn ppoorr ppaarrttee ddee llaa eemmpprreessaa ddee rreetteenneerr uunn IIVVAA,, eeqquuiivvaalleennttee aall ppoorrcceennttaajjee vviiggeennttee ((1188%%)).. CCoonn llaa eemmiissiióónn ddeell rreessppeeccttiivvoo ddooccuummeennttoo,, llaa eennttiiddaadd ccoommeerrcciiaall ppoorr uunn llaaddoo,, jjuussttiiffiiccaa eell ddeesseemmbboollssoo yy aaddqquuiieerree uunn ccrrééddiittoo ffiissccaall yy ppoorr oottrroo,, nnaaccee llaa oobblliiggaacciióónn ddee eenntteerraarr eenn aarrccaass ffiissccaalleess eell IIVVAA rreetteenniiddoo,, eess eessttee úúllttiimmoo eell iimmppuueessttoo ddee rreetteenncciióónn qquuee ssee rreeggiissttrraa eenn eessttee aauuxxiilliiaarr.. EEnn llaa eevveennttuuaalliiddaadd qquuee ssee ccrreeeenn oottrrooss iimmppuueessttooss qquuee tteennggaann eell ccaarráácctteerr ddee rreetteenncciióónn sseerráánn iinnggrreessaaddoo eenn eessttee lliibbrroo aauuxxiilliiaarr.. 2288
  • 29.
    Las anotaciones depreferencia se separan entre las BBoolleettaass ddee HHoonnoorraarriiooss yy BBoolleettaass ddee PPrreessttaacciióónn ddee SSeerrvviicciiooss ddee TTeerrcceerrooss aa llaass FFaaccttuurraass ddee CCoommpprraass,, rreeggiissttrráánnddoossee ccoommoo mmíínniimmoo llaa ssiigguuiieennttee iinnffoorrmmaacciióónn:: -- FFeecchhaa ddeell ddooccuummeennttoo -- TTiippoo ddee DDooccuummeennttoo ((BBoolleettaa oo FFaaccttuurraa)) -- TTiippoo ddee IImmppuueessttoo RReetteenniiddoo ((HHoonnoorraarriiooss oo IIVVAA)) -- NNoommbbrree CCoommpplleettoo -- RRUUTT -- NNúúmmeerroo ddeell ddooccuummeennttoo -- VVaalloorr nneettoo oo aaffeeccttoo aa llaa rreetteenncciióónn -- VVaalloorr ddeell iimmppuueessttoo rreetteenniiddoo -- VVaalloorr ttoottaall ddeell ddooccuummeennttoo UUnnaa vveezz ffiinnaalliizzaaddaa eessaa ttaarreeaa,, aall iigguuaall qquuee llooss aanntteerriioorreess aa lloo mmeennooss uunnaa vveezz aall mmeess ssee pprreecceeddee aa rreeaalliizzaarr eell aassiieennttoo ddee cceennttrraalliizzaacciióónn aall LLiibbrroo DDiiaarriioo eenn uunn CCoommpprroobbaannttee CCoonnttaabbllee ddee IInnggrreessoo.. CCÓÓDDIIGGOO DDEESSCCRRIIPPCCIIÓÓNN DDEEBBEE HHAABBEERR HHoonnoorraarriiooss 9999..999999..999999 GGaassttooss GGeenneerraalleess 9999..999999..999999 PPrroovveeeeddoorreess ((xx eell IIVVAA 9999..999999..999999 rreetteenniiddoo)) 2299 CCOOMMPPRROOBBAANNTTEE DDEE TTRRAASSPPAASSOO FFEECCHHAA:: NNUUMMEERROO::
  • 30.
    IIVVAA RReetteenniiddoo ppoorrppaaggaarr 9999..999999..999999 IImmppuueessttoo 22ª CCaatt.. ppoorr ppaaggaarr 9999..999999..999999 HHoonnoorraarriiooss ppoorr ppaaggaarr 9999..999999..999999 TToottaalleess GGLLOOSSAA:: CCeennttrraalliizzaacciióónn ddee llooss iimmppuueessttooss rreetteenniiddoo ddeell mmeess ddee..................................,, sseeggúúnn LLiibbrroo AAuuxxii-- lliiaarr ddee IImmppuueessttooss RReetteenniiddooss ddeessddee llooss ffoolliiooss NNº .............. aall NNº...................... PPRREEPPAARRAADDOO PPOORR:: RREEVVIISSAADDOO PPOORR:: VVº BBº 44.. PPllaanneess yy MMaannuuaalleess ddee CCuueennttaass UUnn mmaannuuaall ddee pprroocceeddiimmiieennttoo eess uunn tteexxttoo qquuee ddeessccrriibbee eenn ffoorrmmaa bbrreevvee eell ccuurrssoo ddee aacccciióónn aa sseegguuiirr eenn ddeetteerrmmiinnaaddaass ooppeerraacciioonneess oo pprroobblleemmaass.. DDeennttrroo ddee llooss MMaannuuaalleess ddee PPrroocceeddiimmiieennttoo,, uunnoo ddee llooss mmááss iimmppoorrttaannttee,, eess eell MMaannuuaall ddee CCoonnttaabbiilliiddaadd,, eell ccuuaall aa lloo mmeennooss ddeebbeerrííaa ccoonntteenneerr:: -- EEll MMaannuuaall ddee PPrroocceeddiimmiieennttooss CCoonnttaabblleess -- EEll MMaannuuaall ddee PPrroocceeddiimmiieennttooss AAddmmiinniissttrraattiivvooss CCoonnttaabblleess MMaannuuaall ddee PPrroocceeddiimmiieennttooss CCoonnttaabblleess,, eessttee ccoonnssttiittuuyyee llaa gguuííaa ddee mmááxxiimmaa iinnffoorrmmaacciióónn rreessppeeccttoo aall ffuunncciioonnaammiieennttoo ccoonnttaabbllee ddee llaa eemmpprreessaa,, eell ccuuaall ccoonnssttaa ddee ttrreess ppaarrtteess:: aa.. PPllaann ddee CCuueennttaass bb.. MMaannuuaall ddee CCuueennttaass ((NNoorrmmaass ddee uussoo ddeell PPllaann ddee CCuueennttaass)) cc.. EEssqquueemmaa ddee pprreesseennttaacciióónn ddee llooss IInnffoorrmmeess CCoonnttaabblleess FFiinnaanncciieerrooss.. EEssttooss eelleemmeennttooss ppuueeddeenn oorrggaanniizzaarrssee ddee ddiivveerrssaass mmaanneerraass,, ddeeppeennddiieennddoo ddee llaass nneecceessiiddaaddeess ddee llaa eemmpprreessaa,, llooss mmeeddiiooss tteeccnnoollóóggiiccooss ccoonn qquuee ccuueennttee yy llaass ddiissppoossiicciioonneess lleeggaalleess qquuee llaass aaffeeccttaann.. aa.. PPllaann ddee CCuueennttaass 3300
  • 31.
    Un Plan deCuentas es una nómina de las cuentas que utiliza o utilizará llaa eemmpprreessaa,, eenn aatteenncciióónn aall ggiirroo yy ttiippoo ddee ooppeerraacciioonneess qquuee rreeaalliizzaa,, oorrddeennáánnddoollaass yy ccooddiiffiiccáánnddoollaass ddee aaccuueerrddoo aa ppaarráámmeettrrooss pprreevviiaammeennttee ddeeffiinniiddooss.. PPoorr ttaannttoo,, ccaaddaa eennttiiddaadd ccoonnffeecccciioonnaa ssuu PPllaann ddee CCuueennttaass ppeennssaannddoo eenn ssuuss rreeqquueerriimmiieennttooss ddee iinnffoorrmmaacciióónn yy ccoonnttrrooll aaddeemmááss,, ddeell ggrraaddoo ddee aannáálliissiiss qquuee ssee ddeesseeee ssoobbrree eell rreeggiissttrroo ddee llaass ooppeerraacciioonneess.. LLaa nneecceessiiddaadd ddee ddeeffiinniirr uunn bbuueenn PPllaann ddee CCuueennttaass ppaarrttee ddeessddee eell iinniicciioo ddee aaccttiivviiddaaddeess,, yyaa qquuee ccoonn eelllloo ppeerrmmiittee uunnaa mmeejjoorr ppllaanniiffiiccaacciióónn yy oorrggaanniizzaacciióónn ddee llaa iinnffoorrmmaacciióónn rreeqquueerriiddaa.. LLooss rreeqquuiissiittooss qquuee ddeebbee ccuummpplliirr uunn PPllaann ddee CCuueennttaass ppaarraa qquuee ccuummppllaa ccoonn ssuu oobbjjeettiivvoo ssoonn:: aa..11 QQuuee sseeaa lloo ssuuffiicciieenntteemmeennttee aammpplliioo ppaarraa aabbaarrccaarr eell rreeggiissttrroo ddee ttooddaass llaass ooppeerraacciioonneess qquuee rreeaalliizzaa llaa eemmpprreessaa.. aa..22 QQuuee sseeaa pprrááccttiiccoo,, vvaallee ddeecciirr,, qquuee eenn ssuu ccoonnffeecccciióónn ssee hhaayyaa ccoonnssiiddeerraaddoo llaass ppoossiibbiilliiddaaddeess mmaatteerriiaalleess ddee qquuee ddiissppoonnee llaa eemmpprreessaa ppaarraa ppoonneerrlloo eenn pprrááccttiiccaa yy ssii ddiissppoonnee ddeell ppeerrssoonnaall aaddeeccuuaaddoo ppaarraa ssuu ppuueessttaa eenn eejjeeccuucciióónn.. aa..33 QQuuee sseeaa fflleexxiibbllee,, oo sseeaa,, qquuee nnoo ssóólloo ssee aaddaappttee aa llaa ssiittuuaacciióónn pprreesseennttee ddee llaa eennttiiddaadd,, ssiinnoo ttaammbbiiéénn aa llaass mmooddiiffiiccaacciioonneess ffuuttuurraass.. EExxiisstteenn ddiivveerrssooss ssiisstteemmaass ddee ccooddiiffiiccaacciióónn,, eennttrree eellllooss ppooddeemmooss mmeenncciioonnaarr:: aabbrreevviiaattuurraass,, lleettrraass rreepprreesseennttaannddoo llaass iinniicciiaalleess ddee llaass ccuueennttaass,, ssiisstteemmaass aallffaannuumméérriiccooss,, ssiisstteemmaass nnuumméérriiccooss,, ssiisstteemmaa ddeecciimmaall.. DDee llooss mmááss uuttiilliizzaaddooss eell SSiisstteemmaa DDeecciimmaall eess uunnoo ddee eellllooss yy ccoonnssiissttee eenn aassiiggnnaarr uunn ccóóddiiggoo nnuumméérriiccoo ppoorr ccaaddaa ccllaassee,, ggrruuppoo,, ssuubbggrruuppoo,, ccuueennttaa yy ssuubbccuueennttaa,, sseeppaarráánnddoollaass ppoorr ppuunnttooss,, sseeggúúnn ccoonnvveennggaa ppaarraa eevviittaarr ccoonnffuussiioonneess.. AA mmooddoo ddee eejjeemmpplloo ssee ppuueeddee mmeenncciioonnaarr:: 11.. AACCTTIIVVOO.. 1111.. AACCTTIIVVOO CCIIRRCCUULLAANNTTEE.. 111111.. FFiinnaanncciieerroo.. 111111..11 CCaajjaa.. 111111..22 BBaannccooss NNaacciioonnaalleess 111111..22..11 BBaannccoo ddee CChhiillee 111111..22..22 BBaannccoo SSaannttaannddeerr 111111..22..33 BBaannccoo ddee SSaannttiiaaggoo 111111..33 BBaannccooss EExxttrraannjjeerrooss 111111..44 VVaalloorreess NNeeggoocciiaabblleess 111111..55 DDeeuuddoorreess ppoorr VVeennttaass 1122.. AACCTTIIVVOO FFIIJJOO 112211 TTeerrrreennooss 112222 EEddiiffiicciiooss 3311
  • 32.
    112233 MMaaqquuiinnaarriiaass 112233..11MMaaqquuiinnaa eellaabboorraaddoorraa 112233..22 MMááqquuiinnaa eennvvaassaaddoorraa 112233..33 MMááqquuiinnaa sseellllaaddoorraa 112244 VVeehhííccuullooss 112244..11 AAuuttoommóóvviilleess 112244..22 CCaammiioonneettaass 112244..33 FFuurrggoonneess 112244..44 CCaammiioonneess bb.. MMaannuuaall ddee CCuueennttaass EEssttee mmaannuuaall ttiieennee ccoommoo ffiinnaalliiddaadd eell ddee eessttaabblleecceerr eell uussoo ccoorrrreeccttoo ddee llaass ccuueennttaass pprreevviiaammeennttee ddeeffiinniiddaass eenn eell PPllaann ddee CCuueennttaass,, ddeetteerrmmiinnaarr eell ccóómmoo yy ddóónnddee rreeggiissttrraarr llooss ddiissttiinnttooss hheecchhooss eeccoonnóómmiiccooss qquuee aaffeeccttaann aa llaa eemmpprreessaa,, ééssttee ssee ddiivviiddee eenn:: bb..11 UUssoo ddee ccuueennttaass,, iinnddiiccaa eell oobbjjeettiivvoo ddee ccaaddaa ccuueennttaa ccrreeaaddaa,, llaass ooppeerraacciioonneess ppoorr llaass ccuuaalleess ssee ccaarrggaarráá oo aabboonnaarráá,, sseeggúúnn ccoorrrreessppoonnddaa yy llaa rreellaacciióónn qquuee tteennddrráánn eennttrree ssíí llaass ccuueennttaass.. bb..22 RReeggiissttrrooss yy MMeeddiiooss ddee PPrroocceessaammiieennttoo,, ssee eessttaabblleeccee llaa ffoorrmmaa yy eell ddiisseeññoo pprreecciissoo ddee llooss ddiissttiinnttooss ddooccuummeennttooss,, ffoorrmmuullaarriiooss yy lliibbrrooss ccoonnttaabblleess yy ddee ccoonnttrrooll,, eettcc.. cc.. EEssqquueemmaa ddee PPrreesseennttaacciióónn ddee llooss IInnffoorrmmeess CCoonnttaabblleess FFiinnaanncciieerrooss UUnnaa tteerrcceerraa ppaarrttee ccoonnssiissttee eenn llaa eessttrruuccttuurraa,, ffoorrmmaa yy ddiisseeññoo qquuee ddeebbeerráánn tteenneerr llooss eessttaaddooss ffiinnaanncciieerrooss qquuee ssee pprreesseennttaarráánn aa llooss ddiissttiinnttooss uussuuaarriiooss ((iinntteerrnnooss yy eexxtteerrnnooss)).. LLooss IInnffoorrmmeess CCoonnttaabblleess ffiinnaanncciieerrooss vvaarriiaarráánn ddee ffoorrmmaa yy ddiisseeññoo,, ddee aaccuueerrddoo eell ttiippoo ddee uussuuaarriioo ppaarraa llaa ccuuaall ssee eessttéénn pprreeppaarraannddoo:: cc..11 UUssuuaarriiooss IInntteerrnnooss:: -- IInnffoorrmmeess ddee CCaajjaa -- IInnffoorrmmeess ddee VVeennttaass ((mmeettaass,, aavvaanncceess,, llooggrrooss,, eettcc..)) -- IInnffoorrmmee ddee DDeeuuddoorreess ppoorr VVeennttaass ((rreeccuuppeerraabbiilliiddaadd,, mmoorraa pprreessuunnttaa,, eettcc..)) -- OOttrrooss iinnffoorrmmeess iinntteerrnnooss.. cc..22 UUssuuaarriiooss EExxtteerrnnooss:: -- BBaallaannccee GGeenneerraall -- EEssttaaddoo ddee RReessuullttaaddooss -- EEssttaaddoo ddee FFlluujjoo ddee EEffeeccttiivvoo -- NNoottaass EExxpplliiccaattiivvaass aa llooss EEssttaaddooss CCoonnttaabblleess -- DDeeccllaarraacciioonneess.. 55.. FFlluujjoo ddee llaa ddooccuummeennttaacciióónn mmeerrccaannttiill 3322
  • 33.
    A modo deejemplo, a continuación se describe el proceso de compra yy rreecceeppcciióónn ddee llaass mmeerrccaaddeerrííaass yy eell ddeessttiinnoo ffiinnaall ddee llaa ddooccuummeennttaacciióónn mmeerrccaannttiill.. UUnnaa ccoommpprraa ddee mmaatteerriiaass pprriimmaass ccoommiieennzzaa ccoonn eell rreeqquueerriimmiieennttoo qquuee hhaaccee eell DDeeppttoo.. OOppeerraacciioonnaall,, ddeebbiiddoo aa qquuee eell ssttoocckk iinnddiiccaa qquuee ddeebbee rreeppoonneerrssee eessee mmaatteerriiaall,, eell ddooccuummeennttoo qquuee iinnddiiccaa llaa ccaannttiiddaadd yy llaa iiddeennttiiffiiccaacciióónn ddeell pprroodduuccttoo eess uunn ffoorrmmuullaarriioo iinntteerrnnoo,, eessttee ffoorrmmuullaarriioo eess ddiirriiggiiddoo aall DDeeppttoo.. ddee AAddqquuiissiicciioonneess eell ccuuaall eemmiittee uunnaa OOrrddeenn ddee CCoommpprraa aajjuussttaaddaa aa llaass mmiissmmaass ccaarraacctteerrííssttiiccaa ddeell ddooccuummeennttoo oorriiggiinnaall,, ccoommoo pprroocceeddiimmiieennttoo iinntteerrnnoo ppuueeddee qquuee llaa eemmpprreessaa,, ppoorr ccaaddaa ccoommpprraa qquuee pprreetteennddee eeffeeccttuuaarr,, rreeaalliiccee uunnaa eevvaalluuaacciióónn ddee llooss ffoonnddooss ddiissppoonniibblleess ppaarraa llaa ccoommpprraa ccoonn eell DDeeppttoo.. ddee TTeessoorreerrííaa,, ddee eessttaa mmaanneerraa eexxiissttiirrííaa llaa cceerrtteezzaa ddee qquuee llooss ffoonnddooss qquueeddaarráánn pprroovviissiioonnaaddooss ddee aaccuueerrddoo aall pprreessuuppuueessttoo ddee llaa eemmpprreessaa.. SSee llee hhaaccee lllleeggaarr llaa OOrrddeenn ddee CCoommpprraa aall pprroovveeeeddoorr ppoorr eell mmeeddiioo qquuee aassíí eessttee aaccoossttuummbbrraaddoo ((ffaaxx,, ccoorrrreeoo eelleeccttrróónniiccoo,, ccoorrrreeoo oorrddiinnaarriioo,, eettcc..)).. EEll pprroovveeeeddoorr nnooss eennvvííaa llaass mmaatteerriiaass pprriimmaass llaass ccuuaalleess ssoonn rreecceeppcciioonnaaddaass ccoonn llaa rreessppeeccttiivvaa ffaaccttuurraa,, LLaass bbooddeeggaass aall rreecceeppcciioonnaarr eell pprroodduuccttoo vveerriiffiiccaann ssii ccoorrrreessppoonnddee aall ssoolliicciittaaddoo eenn pprriimmeerraa iinnssttaanncciiaa,, ddee sseerr aassíí,, ffiirrmmaa llaa rreecceeppcciióónn ccoonnffoorrmmee eenn eell mmiissmmoo ddooccuummeennttoo,, eell ccuuaall eess rreemmiittiiddoo aa TTeessoorreerrííaa ppaarraa qquuee eessttaa pprrooggrraammee llooss ppaaggooss ddee aaccuueerrddoo aa llaass ccoonnddiicciioonneess ccoonnttrraattaaddaass yy ppoosstteerriioorrmmeennttee ssee ttrraassppaassaa llaa ffaaccttuurraa aall DDeeppttoo.. ddee CCoonnttaabbiilliiddaadd ppaarraa qquuee eessttee pprroocceeddaa aa rreeggiissttrraarr llaa ooppeerraacciióónn yy aarrcchhiivvee eell ddooccuummeennttoo eell ccuuaall rreessppaallddaa eell iinnggrreessoo ddeell pprroodduuccttoo aa llooss aaccttiivvooss ddee llaa eemmpprreessaa,, aassíí ccoommoo llaa uuttiilliizzaacciióónn ddeell iimmppuueessttoo rreessppeeccttiivvoo.. CCAAPPÍÍTTUULLOO TTEERRCCEERROO AANNÁÁLLIISSIISS DDEE LLAASS CCUUEENNTTAASS DDEE AACCTTIIVVOO 11.. CCoonncceeppttooss ggeenneerraalleess EEll aaccttiivvoo eess uunn ccoonnjjuunnttoo ddee bbiieenneess oo ddeerreecchhooss qquuee ppoosseeee uunnaa eennttiiddaadd,, sseeaa qquuee llooss tteennggaa ffííssiiccaammeennttee oo bbiieenn ssee llooss ddeebbaann.. DDee aaccuueerrddoo aa llaass ccaarraacctteerrííssttiiccaass ddee eessttooss bbiieenneess oo ddeerreecchhooss ssee aaggrruuppaann bbaajjoo uunn mmiissmmoo ttííttuulloo yy llaass oorrddeennaa ddee aaccuueerrddoo aa llaa ffiinnaalliiddaadd ccoonn qquuee ssee ccoonnffeecccciioonnaa eell eessttaaddoo,, eess ddeecciirr,, llaa ccllaassiiffiiccaacciióónn ddeeppeennddee ddiirreeccttaammeennttee ddee llaa ffuunncciióónn.. LLaa mmááss uussaaddaa eess llaa CCllaassiiffiiccaacciióónn FFiinnaanncciieerraa.. EEnn eellllaa ssee oorrddeennaa eell AAccttiivvoo sseeggúúnn ssuu lliiqquuiiddeezz oo ddiissppoonniibbiilliiddaadd,, ppaarrttiieennddoo ddeessddee lloo mmááss ddiissppoonniibbllee hhaassttaa lllleeggaarr aa lloo ddee mmááss ddiiffíícciill lliiqquuiiddaacciióónn yy ttaammbbiiéénn ddee aaccuueerrddoo aall oobbjjeettiivvoo qquuee ssee ttuuvvoo aall mmoommeennttoo ddee ssuu aaddqquuiissiicciióónn.. EEll AAccttiivvoo CCiirrccuullaannttee CCoorrrreessppoonnddee aa ttooddaass aaqquueellllaass ppaarrttiiddaass qquuee rreepprreesseennttaann bbiieenneess oo vvaalloorreess eenn ppeerrmmaanneennttee ccoonnvveerrssiióónn ccoommoo ccoonnsseeccuueenncciiaa ddeell cciicclloo ccoommeerrcciiaall oo ddee pprroodduucccciióónn aa qquuee ssee ddeeddiiccaa llaa eemmpprreessaa.. RReepprreesseennttaann ddiissppoonniibbiilliiddaadd,, bbiieenneess qquuee ppuueeddeenn ccoonnvveerrttiirrssee eenn ddiissppoonniibbllee ccoonn eell ccuurrssoo nnoorrmmaall ddee llooss nneeggoocciiooss ccoonn uunn mmááxxiimmoo ddee uunn aaññoo aa ccoonnttaarr ddee llaa ffeecchhaa ddeell bbaallaannccee.. 3333
  • 34.
    A modo ddeeeejjeemmpplloo ssee mmeenncciioonnaann:: -- CCaajjaa -- BBaannccoo -- CCuueennttaass ppoorr ccoobbrraarr -- CClliieenntteess oo DDeeuuddoorreess ppoorr vveennttaass -- LLeettrraass ppoorr ccoobbrraarr -- MMeerrccaaddeerrííaass oo EExxiisstteenncciiaass -- GGaassttooss AAnnttiicciippaaddooss EEll AAccttiivvoo FFiijjoo ccoorrrreessppoonnddee aa llaass pprrooppiieeddaaddeess ffííssiiccaass ttaannggiibblleess,, aaddqquuiirriiddaass oo ffaabbrriiccaaddooss ppaarraa sseerr uussaaddooss oo eexxpplloottaaddooss eenn ffoorrmmaa ppeerrmmaanneennttee ((mmááss ddee uunn aaññoo)) eenn eell ddeessaarrrroolllloo ddee ssuuss aaccttiivviiddaaddeess yy qquuee nnoorrmmaallmmeennttee nnoo ssoonn ddee ffáácciill lliiqquuiiddaacciióónn.. EEjjeemmppllooss ddee aaccttiivvoo ffiijjoo ssoonn:: -- TTeerrrreennooss -- EEddiiffiicciiooss -- MMuueebblleess -- MMaaqquuiinnaarriiaass -- IInnssttaallaacciioonneess -- VVeehhííccuullooss -- BBooddeeggaass -- BBiieenneess RRaaíícceess PPoorr úúllttiimmoo llooss OOttrrooss AAccttiivvooss ssee iinncclluuyyeenn aaqquueellllooss aaccttiivvooss qquuee nnoo ssee ppuueeddeenn ccllaassiiffiiccaarr eenn llooss rruubbrrooss aanntteerriioorreess.. SSuu ccaarraacctteerrííssttiiccaa eess qquuee nnoo sseerráánn vveennddiiddooss oo ccoonnssuummiiddooss ddeennttrroo ddeell ppllaazzoo ddee uunn aaññoo aa ccoonnttaarr ddee llaa ffeecchhaa ddee llooss eessttaaddooss ffiinnaanncciieerrooss.. AA mmooddoo ddee eejjeemmpplloo ssee sseeññaallaann llooss ssiigguuiieenntteess:: -- DDeerreecchhooss ddee LLllaavvee -- DDeerreecchhooss ddee PPaatteenntteess ddee IInnvveenncciióónn -- GGaassttooss ddee OOrrggaanniizzaacciióónn yy PPuueessttaa eenn MMaarrcchhaa -- IInnvveerrssiioonneess eenn EEmmpprreessaass RReellaacciioonnaaddaass -- IInnvveerrssiioonneess eenn OOttrraass SSoocciieeddaaddeess 22.. CCuueennttaa CCaajjaa 22..11 CCoonncceeppttoo EEssttaa ccuueennttaa ddee AAccttiivvoo CCiirrccuullaannttee,, eess llaa ddee mmááss aallttaa lliiqquuiiddeezz oo ccoonnvveerrttiibbiilliiddaadd,, ppoorr ccuuaannttoo rreepprreesseennttaa llooss ffoonnddooss qquuee ppuueeddeenn sseerr iinnvveerrttiiddooss eenn ffoorrmmaa iinnmmeeddiiaattaa.. EEll ccoonnttrrooll ddee eessttooss vvaalloorreess ssee ppuueeddee rreeaalliizzaarr ddee ddooss ffoorrmmaass:: uunnaa ddee eellllaass eess aa ttrraavvééss ddee llaa ccrreeaacciióónn ddee ““ffoonnddooss ffiijjooss”” oo ““ccaajjaa cchhiiccaa”” ppaarraa sseerr uuttiilliizzaaddooss eenn eell ppaaggoo ddee ggaassttooss mmeennoorreess.. OOttrraa ffoorrmmaa ddee ccoonnttrrooll eess aa ttrraavvééss ddee llaa rreeaalliizzaacciióónn ddee ““aarrqquueeooss ddee ccaajjaa”” llooss qquuee ppeerrmmiitteenn ttoommaarr ccoonnoocciimmiieennttoo ffííssiiccoo ddee llooss vvaalloorreess eexxiisstteenntteess eenn eell lluuggaarr ddoonnddee ssee eennccuueennttrree llaa ccaajjaa pprriinncciippaall yy llooss ccoorrrreessppoonnddiieenntteess ffoonnddooss ffiijjooss,, ddee mmaanneerraa ddee ccoommppaarraarr eell rreessuullttaaddoo ddee eessttaa ooppeerraacciióónn ccoonn llooss ssaallddooss ccoonnttaabblleess aa eessaa mmiissmmaa ffeecchhaa yy ccoommpprroobbaarr qquuee llooss vvaalloorreess iinnddiiccaaddooss ttiieenneenn rreepprreesseennttaattiivviiddaadd eenn eessppeecciieess vvaalloorraaddaass.. 22..22 CCoonnttrrooll IInntteerrnnoo 3344
  • 35.
    Una de lastécnicas de auditoría más utilizadas para controlar la existencia ddee llooss vvaalloorreess rreepprreesseennttaattiivvooss ddee ddiinneerroo eenn eeffeeccttiivvoo qquuee ddeebbeenn ccoonnssttiittuuiirr eell iinnvveennttaarriioo ddee llaa ccaajjaa,, eessttaa ttééccnniiccaa ddeennoommiinnaaddaa ““AArrqquueeoo ddee FFoonnddooss””,, ccoonnssiissttee eenn eell rreeccuueennttoo ddee ddiicchhooss vvaalloorreess ppaarraa ccoonnffrroonnttaarr llooss rreessuullttaaddooss ccoonn llooss ssaallddooss qquuee eennttrreeggaa llaa ccoonnttaabbiilliiddaadd ppaarraa ddiicchhaa ccuueennttaa aa uunnaa mmiissmmaa ffeecchhaa.. PPoorr ttaannttoo,, eell AArrqquueeoo ddee CCaajjaa ccoorrrreessppoonnddee aall rreeccuueennttoo ddee eeffeeccttiivvoo,, cchheeqquueess yy ccuuaallqquuiieerr oottrroo vvaalloorr rreepprreesseennttaattiivvoo ddee ddiinneerroo qquuee ssee eennccuueennttrree eenn llaa ccaajjaa aall mmoommeennttoo ddee eeffeeccttuuaarr eell pprroocceeddiimmiieennttoo ddee aarrqquueeoo.. LLaass ccaarraacctteerrííssttiiccaass ddee ééssttee ssoonn:: aa.. DDeebbee sseerr ssoorrpprreessiivvoo ccoonn eell oobbjjeettoo ddee nnoo ddaarr ooppoorrttuunniiddaadd aall eennccaarrggaaddoo ddee llaa ccuussttooddiiaa ddee llooss ffoonnddooss ppaarraa rreeppoonneerr llooss ppoossiibblleess ffaallttaanntteess oo bbiieenn rreettiirraarr llooss ssoobbrraanntteess.. bb.. SSee ddeebbee hhaacceerr eenn pprreesseenncciiaa ddeell rreessppoonnssaabbllee ddee llaa ccuussttooddiiaa ddee llooss vvaalloorreess,, ccoonn eelllloo ssee eevviittaa qquuee ccuuaallqquuiieerraa ddiiffeerreenncciiaa ddee ddiinneerroo sseeaa iimmppuuttaaddaa aa llooss rreessppoonnssaabblleess ddeell rreeccuueennttoo,, ddeebbiiddoo aa qquuee eell eennccaarrggaaddoo nnoo eessttaabbaa pprreesseennttee.. cc.. EEnn ccaassoo ddee eexxiissttiirr mmááss ddee uunnaa ccaajjaa llaass ccuuaalleess eessttéénn uubbiiccaaddaass eenn lluuggaarreess ddiissttiinnttooss,, eell aarrqquueeoo ddeebbee sseerr ssiimmuullttáánneeoo,, ccoonn eelllloo ssee eevviittaa qquuee ssee ccuubbrraann ddiiffeerreenncciiaass eennttrree eellllaass.. dd.. SSee ddeebbee ccoonnssiiddeerraarr ccoommoo ddiinneerroo,, eenn eell rreeccuueennttoo,, ssóólloo eell eeffeeccttiivvoo yy llooss cchheeqquueess ,, llaa eexxiisstteenncciiaa ddee oottrrooss ddooccuummeennttooss qquuee rreepprreesseenntteenn vvaalloorreess ddeebbeerráánn sseerr eevvaalluuaaddooss ssii eessttáánn aauuttoorriizzaaddooss oo nnoo.. ee.. EEll ccoonntteeoo ddee llooss vvaalloorreess ddeebbee rreeaalliizzaarrlloo llaa ppeerrssoonnaa eennccaarrggaaddaa ddee llaa ccuussttooddiiaa ddee ddiicchhooss vvaalloorreess,, llooss aauuddiittoorreess ssóólloo vveerriiffiiccaann qquuee eell vvaalloorr ccoonnssiiggnnaaddoo ccoommoo eexxiisstteenncciiaa ddee eeffeeccttiivvoo eessttee ccoorrrreeccttoo.. ff.. CCuuaallqquuiieerr oottrraa mmeeddiiddaa tteennddiieennttee hhaa hhaacceerr eessttaa ttééccnniiccaa mmááss sseegguurraa yy uunn aaddeeccuuaaddoo ccoonnttrrooll iinntteerrnnoo,, aayyuuddaarráá.. EEll ssaallddoo ccoonnttaabbllee ddee eessttaa ccuueennttaa yy eell ttoottaall qquuee eennttrreegguuee eell aarrqquueeoo ddeebbeenn ccooiinncciiddiirr,, ssii ssee eessttaabblleecciieerraann ddiiffeerreenncciiaass,, ddeebbeerráánn ddeetteerrmmiinnaarrssee llaass ccaauussaass yy pprroocceeddeerr aa llooss aajjuusstteess ccoonnttaabblleess,, ssii ccoorrrreessppoonnddeenn.. 22..33 FFoonnddoo FFiijjoo oo CCaajjaa CChhiiccaa UUnnaa ffoorrmmaa ddee ccoonnttrroollaarr eell eeffeeccttiivvoo eenn uunnaa eennttiiddaadd eess sseeppaarraarrlloo ddee aaccuueerrddoo aa llaass nneecceessiiddaaddeess ddee ccoonnttrrooll qquuee ssee qquuiieerreenn eessttaabblleecceerr,, eessttaa mmooddaalliiddaadd eess ccoonnoocciiddaa ccoommoo llooss FFoonnddooss FFiijjooss oo CCaajjaass CChhiiccaass,, ppaarraa ssuu ffuunncciioonnaammiieennttoo ssee eessttiippuullaann llooss ssiigguuiieenntteess rreeqquuiissiittooss:: aa.. SSee eessttaabblleeccee llaa ssuummaa mmááxxiimmaa ddee ddeesseemmbboollssooss qquuee ppuueeddeenn sseerr ccaanncceellaaddooss eenn ddiinneerroo eenn eeffeeccttiivvoo ppoorr eessttaass ccaajjaass cchhiiccaass,, llooss vvaalloorreess qquuee ssoobbrreeppaasseenn eessee mmoonnttoo ddeebbeerráánn sseerr ccaanncceellaaddooss mmeeddiiaannttee llaa eemmiissiióónn ddee cchheeqquueess.. 3355
  • 36.
    bb.. TTooddooss lloossiinnggrreessooss ppeerrcciibbiiddooss ppoorr llaa eennttiiddaadd,, sseeaann eenn ddiinneerroo eenn eeffeeccttiivvoo oo cchheeqquueess,, ddeebbeenn sseerr ddeeppoossiittaaddooss eenn llaass ccuueennttaass ccoorrrriieenntteess ddee llaa eemmpprreessaa.. cc.. SSee nnoommbbrree aa uunn rreessppoonnssaabbllee ppoorr ccaaddaa ccaajjaa cchhiiccaa,, eell ccuuaall tteennddrráá aa ssuu ccaarrggoo llaa ccuussttooddiiaa ddee llooss vvaalloorreess yy eell ccoonnttrrooll ddee llaass eennttrraaddaass yy ssaalliiddaass.. PPeerriióóddiiccaammeennttee ssee lleess eemmiittiirráá uunn cchheeqquuee ppaarraa rreeppoonneerr lloo ggaassttaaddoo.. dd.. CCuuaannddoo ssee aaggootteenn llooss ffoonnddooss,, eell rreessppoonnssaabblleess eemmiittiirráá uunnaa rreennddiicciióónn ddee ggaassttooss eenn llaa ccuuaall ddeettaallllaa llooss ccoonncceeppttooss ppoorr llooss ccuuaalleess ddeesseemmbboollssóó ddiinneerroo,, ddee eessaa ffoorrmmaa yy vveerriiffiiccaaddoo eell ccoorrrreeccttoo ddeesseemmppeeññoo ddeell ffoonnddoo ffiijjoo ssee rreeppoonneenn llooss ddiinneerrooss eemmiittiieennddoo uunn cchheeqquuee ppoorr eell mmoonnttoo ggaassttaaddoo.. 33.. CCuueennttaa BBaannccoo 33..11 CCoonncceeppttooss RReepprreesseennttaa llaa oo llaass ccuueennttaass ccoorrrriieenntteess bbaannccaarriiaass qquuee ppoosseeee llaa eennttiiddaadd,, rreeggiissttrraannddoo eenn ssuu ddeebbee llooss ddeeppóóssiittooss oo aauummeennttooss yy eenn ssuu hhaabbeerr llooss ggiirrooss ddee cchheeqquueess oo ddiissmmiinnuucciioonneess.. LLaa ttééccnniiccaa ddee ccoonnttrrooll iinntteerrnnoo mmááss aaddeeccuuaaddaa ppaarraa eessttaa ccuueennttaa eess llaa rreeaalliizzaacciióónn ddee uunn pprroocceeddiimmiieennttoo ddeennoommiinnaaddoo ““ccoonncciilliiaacciióónn bbaannccaarriiaa””.. UUnnaa CCoonncciilliiaacciióónn BBaannccaarriiaa ttiieennee ccoommoo oobbjjeettiivvoo eell ddee ccoommppaarraarr llaa iinnffoorrmmaacciióónn ddee llooss rreeggiissttrrooss ccoonnttaabblleess ((LLiibbrroo MMaayyoorr ddee BBaannccoo,, LLiibbrreettaass AAuuxx.. ddee BBaannccoo,, eettcc..)) ddee llaass ccuueennttaass ccoorrrriieenntteess bbaannccaarriiaass ccoonn llaa iinnffoorrmmaacciióónn rreecceeppcciioonnaaddaa ddee llaass ddiissttiinnttaass eennttiiddaaddeess ffiinnaanncciieerraass,, vveerriiffiiccaannddoo ccoonn eelllloo qquuee llooss ssaallddooss sseeññaallaaddooss ppoorr llaa ccoonnttaabbiilliiddaadd ssee aajjuussttaann aa llooss vvaalloorreess iinnddiiccaaddooss eenn llaass ccaarrttoollaass bbaannccaarriiaass eennttrreeggaaddaass ppoorr llaa eennttiiddaadd ffiinnaanncciieerraa.. SSee ddaa ccoommoo aallggoo nnoorrmmaall qquuee eexxiissttaann ddiiffeerreenncciiaass eennttrree llaa iinnffoorrmmaacciióónn bbaannccaarriiaa yy llaa ccoonnttaabbllee,, eessttoo ssee ddaa ddeebbiiddoo aa cciieerrttaass ssiittuuaacciioonneess,, ccoommoo ppoorr eejjeemmpplloo:: -- cchheeqquueess ggiirraaddooss yy nnoo ccoobbrraaddooss -- ddeeppóóssiittooss mmaall rreeggiissttrraaddooss ((vvaalloorr yy//oo ccuueennttaa)) -- cchheeqquueess ddeevvuueellttooss pprrootteessttaaddooss ((ddeeppoossiittaaddooss aanntteerriioorrmmeennttee)) -- ggaassttooss bbaannccaarriiooss ((eell bbaannccoo llooss ccaarrggaa iinnmmeeddiiaattaammeennttee yy llaa ccoonnttaabbiilliiddaadd ssóólloo aall mmoommeennttoo ddee rreecceeppcciioonnaarr eell ddooccuummeennttoo oo aall mmoommeennttoo ddee ccoonncciilliiaarr llaass ccuueennttaass)).. -- OOttrraass ddiiffeerreenncciiaass.. SSee ttoommaa ccoommoo bbaassee llaa iinnffoorrmmaacciióónn ddee llaa eennttiiddaadd bbaannccaarriiaa yy ddee sseerr nneecceessaarriioo rreeaalliizzaarr llooss aassiieennttooss ddee aajjuusstteess ppeerrttiinneenntteess eenn llooss rreeggiissttrrooss ccoonnttaabblleess,, aa ttrraavvééss ddee uunn aannáálliissiiss yy llooggrraarr llaa iigguuaallddaadd ccoonn llooss rreeggiissttrrooss ccoonnttaabblleess.. 3366
  • 37.
    33..22 AAlltteerrnnaattiivvaass ppaarraarreeaalliizzaarr uunnaa ccoonncciilliiaacciióónn bbaannccaarriiaa PPrroocceeddiimmiieennttoo NNº 11:: SSee ppaarrttee ddeell SSaallddoo ddee llaa CCaarrttoollaa BBaannccaarriiaa ppaarraa lllleeggaarr aall SSaallddoo ddee llooss RReeggiissttrrooss CCoonnttaabblleess.. SSaallddoo sseeggúúnn CCaarrttoollaa BBaannccaarriiaa..................................................................................................................................................$$ XXXXXXXX MMááss:: ** CCaannttiiddaaddeess qquuee eessttáánn ccaarrggaaddaass eenn llaa ccaarrttoollaa bbaannccaarriiaa yy qquuee nnoo aappaarreecceenn eenn llooss rreessppeeccttiivvooss rreeggiissttrrooss ccoonnttaabblleess.. ** CCaannttiiddaaddeess ccaarrggaaddaass eenn llaa ccoonnttaabbiilliiddaadd yy qquuee nnoo aappaarreecceenn eenn llaa rreessppeeccttiivvaa ccaarrttoollaa bbaannccaarriiaa.. TToottaall ddee llaass ccaannttiiddaaddeess qquuee ssee aaggrreeggaann............................................................................................................................$$ XXXXXXXX MMeennooss:: ** CCaannttiiddaaddeess aabboonnaaddaass eenn llaa ccaarrttoollaa bbaannccaarriiaa yy qquuee nnoo aappaarreecceenn eenn llooss rreessppeeccttiivvooss rreeggiissttrrooss ccoonnttaabblleess.. ** CCaannttiiddaaddeess aabboonnaaddaass eenn llooss rreeggiissttrrooss ccoonnttaabblleess yy qquuee nnoo aappaarreecceenn eenn llaa rreessppeeccttiivvaa ccaarrttoollaa bbaannccaarriiaa.. TToottaall ddee llaass ccaannttiiddaaddeess qquuee ssee ddeedduucceenn ........................................................................................................................$$((XXXXXXXX)) SSaallddoo sseeggúúnn RReeggiissttrrooss CCoonnttaabblleess....................................................................................................................................................$$ XXXXXXXX PPrroocceeddiimmiieennttoo NNº 22:: SSee ppaarrttee ddeell SSaallddoo ddee llooss RReeggiissttrrooss CCoonnttaabblleess ppaarraa lllleeggaarr aall SSaallddoo ddee llaa CCaarrttoollaa BBaannccaarriiaa.. SSaallddoo sseeggúúnn RReeggiissttrrooss CCoonnttaabblleess..............................................................................................................................................$$ XXXXXXXX MMááss:: ** CCaannttiiddaaddeess aabboonnaaddaass eenn llaa ccaarrttoollaa bbaannccaarriiaa yy qquuee nnoo aappaarreecceenn eenn llooss rreessppeeccttiivvooss rreeggiissttrrooss ccoonnttaabblleess.. ** CCaannttiiddaaddeess aabboonnaaddaass eenn llooss rreeggiissttrrooss ccoonnttaabblleess yy qquuee nnoo aappaarreecceenn eenn llaa rreessppeeccttiivvaa ccaarrttoollaa bbaannccaarriiaa.. TToottaall ddee llaass ccaannttiiddaaddeess qquuee ssee aaggrreeggaann ..............................................................................................................................$$((XXXXXXXX)) MMeennooss:: ** CCaannttiiddaaddeess qquuee eessttáánn ccaarrggaaddaass eenn llaa ccaarrttoollaa bbaannccaarriiaa yy qquuee nnoo aappaarreecceenn eenn llooss rreessppeeccttiivvooss rreeggiissttrrooss ccoonnttaabblleess.. ** CCaannttiiddaaddeess ccaarrggaaddaass eenn llaa ccoonnttaabbiilliiddaadd yy qquuee nnoo aappaarreecceenn eenn llaa rreessppeeccttiivvaa ccaarrttoollaa bbaannccaarriiaa.. 3377
  • 38.
    Total de lascantidades que se deducen...............................................................$ XXXXXXXX SSaallddoo sseeggúúnn CCaarrttoollaa BBaannccaarriiaa..........................................................................................................................................................$$ XXXXXXXX PPrroocceeddiimmiieennttoo NNº 33:: SSee ppaarrttee ccoonn aammbbooss ssaallddooss eenn ffoorrmmaa ppaarraalleellaa ppaarraa lllleeggaarr aa cciiffrraass iigguuaalleess eennttrree aammbbooss.. SSaallddoo ss//BBaannccoo SSaallddoo ss//RReeggiissttrrooss CCoonnttaabblleess ................................................ $$ XXXXXXXXXX ........................................................$$ XXXXXXXXXX MMááss AAbboonnooss ccoonnttaabblleess nnoo AAbboonnooss eenn llaa CCaarrttoollaa BBaannccaarriiaa nnoo rreeggiissttrraaddooss eenn llaa rreeggiissttrraaddooss eenn llaa CCoonnttaabbiilliiddaadd.. CCaarrttoollaa BBaannccaarriiaa.. ................................................ $$ XXXXXXXXXX ........................................................$$ XXXXXXXXXX MMeennooss CCaarrggooss CCoonnttaabblleess nnoo CCaarrggooss eenn llaa CCaarrttoollaa BBaannccaarriiaa nnoo rreeggiissttrraaddooss ppoorr llaa rreeggiissttrraaddooss eenn llaa CCoonnttaabbiilliiddaadd.. CCaarrttoollaa BBaannccaarriiaa.. ................................................ $$ ((XXXXXXXXXX)) ........................................................$$ ((XXXXXXXXXX)) SSaallddoo FFiinnaall..............$$ XXXXXXXXXX ==== SSaallddoo FFiinnaall......................$$ XXXXXXXXXX 33..33 AApplliiccaacciióónn pprrááccttiiccaa ddee PPrroocceeddiimmiieennttoo NNº 11 aa.. PPrriimmeerroo ssee vveerriiffiiccaa qquuee llaa iinnffoorrmmaacciióónn iinnddiiccaaddaa eenn llaa ccaarrttoollaa bbaannccaarriiaa ccoommoo eenn llooss LLiibbrrooss CCoonnttaabblleess eessttéé ccoorrrreeccttaa yy nnoo ccoonntteennggaa iinnccoonnssiisstteenncciiaa eenn eell ssaallddoo aa ccoonncciilliiaarr ((ssaallddoo ffiinnaall)).. bb.. SSee eeffeeccttúúaa llaa ccoommppaarraacciióónn ddee llaa iinnffoorrmmaacciióónn eennttrree llaa ccaarrttoollaa bbaannccaarriiaa yy llooss rreeggiissttrrooss ccoonnttaabblleess:: 3388
  • 39.
    11.. EEnn lloossRReeggiissttrrooss CCoonnttaabblleess,, eell ddeebbee rreepprreesseennttaa llooss ddeeppóóssiittooss yy oottrrooss mmoovviimmiieennttooss qquuee aauummeenntteenn llaa ccttaa.. bbaannccoo.. EEll hhaabbeerr mmuueessttrraa llooss ggiirrooss yy oottrrooss mmoovviimmiieennttooss qquuee ddiissmmiinnuuyyeenn llaa ddiissppoonniibbiilliiddaadd ddee llaa ccuueennttaa bbaannccoo.. 22.. EEnn llaa CCaarrttoollaa BBaannccaarriiaa,, eell ddeebbee mmuueessttrraa llooss ggiirrooss yy oottrraass ccaannttiiddaaddeess qquuee ddiissmmiinnuuyyeerroonn llaa ccttaa.. ccttee.. EEll hhaabbeerr iinnddiiccaarrííaa llooss ddeeppóóssiittooss yy ddeemmááss ccaannttiiddaaddeess qquuee aauummeennttaann llaa ccttaa.. ccttee.. 33.. QQuuee ttooddooss llooss mmoovviimmiieennttooss qquuee eessttáánn eell ddeebbee ddee llooss RReeggiissttrrooss CCoonnttaabblleess eessttéénn eenn llaa ccoolluummnnaa ddeeppóóssiittooss oo aabboonnooss ddee llaa ccaarrttoollaa bbaannccaarriiaa,, mmaarrccaannddoo oo ddeessttaaccaannddoo llaass ppaarrttiiddaass qquuee tteennggaann ddiiffeerreenncciiaass eenn eell vvaalloorr oo bbiieenn qquuee eessttéénn eenn uunn rreeggiissttrroo yy nnoo aappaarreezzccaann eenn eell oottrroo.. 44.. EEll mmiissmmoo pprroocceeddiimmiieennttoo ddeessccrriittoo aanntteerriioorrmmeennttee ssee aapplliiccaa eennttrree llaa ccoolluummnnaa ddeell hhaabbeerr ddee llooss RReeggiissttrrooss CCoonnttaabblleess ccoonn llaa ccoolluummnnaa ggiirrooss oo ccaarrggooss ddee llaa ccaarrttoollaa bbaannccaarriiaa.. cc.. PPoonneerr aatteenncciióónn aa llaass oobbsseerrvvaacciioonneess yy//oo aa llaa iinnffoorrmmaacciióónn aaddiicciioonnaall qquuee ssee ppuueeddaa tteenneerr rreessppeeccttoo ddee llooss mmoovviimmiieennttooss ccoonnttaabblleess qquuee ppaarrttiicciippaann eenn eell ppeerrííooddoo ddee llaa ccoonncciilliiaacciióónn.. dd.. UUnnoo ddee llooss aanntteecceeddeenntteess qquuee qquueeddaa ccoommoo rreessuullttaaddoo ddee uunnaa ccoonncciilliiaacciióónn bbaannccaarriiaa eess eell lliissttaaddoo ddee cchheeqquueess ggiirraaddooss yy nnoo ccoobbrraaddooss,, ppoorr lloo ttaannttoo ddeebbeerráá vveerriiffiiccaarrssee ssii llooss cchheeqquueess ppeennddiieenntteess,, ddee llaa ccoonncciilliiaacciióónn aanntteerriioorr,, hhaa eessttaa ffeecchhaa hhaann ssiiddoo ccoobbrraaddooss.. DDee nnoo sseerr aassíí ffoorrmmaarráánn ppaarrttee ddee uunn nnuueevvoo lliissttaaddoo.. ee.. DDeessppuuééss ddee rreeaalliizzaarr llaa aaccttiivviiddaadd iinnddiiccaaddaa eenn llooss nnúúmmeerrooss 33 yy 44 ddee llaa lleettrraa bb..,, mmuucchhaass ddee llaass ddiiffeerreenncciiaass ddeetteeccttaaddaass ccoorrrreessppoonnddee aa cchheeqquueess ggiirraaddooss yy nnoo ccoobbrraaddoo,, ppoorr ttaannttoo ddeebbeerráá pprreeppaarraarrssee uunn lliissttaaddoo qquuee ccoonntteennggaa eessttaass ddiiffeerreenncciiaass,, aaddiicciioonnaannddoo aaddeemmááss llooss cchheeqquueess ppeennddiieenntteess ddee llaa ccoonncciilliiaacciióónn aanntteerriioorr.. ff.. SSee iinniicciiaa ccoonn eell ssaallddoo sseeggúúnn ccaarrttoollaa bbaannccaarriiaa aall ccuuaall ssee llee ssuummaarraann yy rreessttaarraann aallgguunnaass ppaarrttiiddaass yy ssee oobbtteennddrráá ccoommoo rreessuullttaaddoo eell ssaallddoo sseeggúúnn llooss rreeggiissttrrooss ccoonnttaabblleess.. SSaallddoo sseeggúúnn CCaarrttoollaa BBaannccaarriiaa......................$$ mmááss :: -- -- -- mmeennooss :: -- -- -- SSaallddoo sseeggúúnn llooss RReeggiissttrrooss CCoonnttaabblleess........$$ 3399
  • 40.
    gg.. SSee aannaalliizzaannllaass ppaarrttiiddaass mmaarrccaaddaass oo ddeessttaaccaaddaass ddee llaa ccoolluummnnaa ""ddeebbee"" ddee llooss RReeggiissttrrooss CCoonnttaabblleess,, qquuee ddiissccrreeppaann oo nnoo eessttáánn eenn llaa ccaarrttoollaa bbaannccaarriiaa.. DDiicchhaass ccaannttiiddaaddeess ccoorrrreessppoonnddeerráá ""ssuummaarrllaass"" eessttoo eess iinnddeeppeennddiieennttee qquuee aa ttrraavvééss ddee uunn aannáálliissiiss ssee ddeetteerrmmiinnee rreeaalliizzaarr aassiieennttooss ddee aajjuussttee ccoonnttaabbllee.. hh.. SSee ccoonnttiinnúúaa ccoonn eell aannáálliissiiss ddee llaass ppaarrttiiddaass mmaarrccaaddaass oo ddeessttaaccaaddaass eenn llaa ccoolluummnnaa ""hhaabbeerr"" ddee llooss RReeggiissttrrooss CCoonnttaabblleess,, qquuee ddiissccrreeppaann oo nnoo eessttáánn eenn llaa ccaarrttoollaa bbaannccaarriiaa,, eessttaass ddiiffeerreenncciiaass sseerráánn ""rreessttaaddaass"" EEjj.. cchheeqquueess ggiirraaddooss yy nnoo ccoobbrraaddooss.. ii.. SSee pprroossiigguuee aannaalliizzaannddoo llaass ppaarrttiiddaass mmaarrccaaddaass oo ddeessttaaccaaddaass eenn llaa ccoolluummnnaa ddeebbee ddee llaa ccaarrttoollaa bbaannccaarriiaa yy qquuee ddiissccrreeppaann oo nnoo eessttáánn eenn llooss RReeggiissttrrooss CCoonnttaabblleess.. DDiicchhaass ccaannttiiddaaddeess ccoorrrreessppoonnddeerráá ""ssuummaarrllaass"".. CCoonn eessttoo ssee pprreetteennddee aannuullaarr eell eeffeeccttoo qquuee pprroovvooccóó eenn llaa ccaarrttoollaa llaa ppaarrttiiddaa aall mmoommeennttoo ddee ssuu oorriiggeenn.. LLoo aanntteerriioorr eess iinnddeeppeennddiieennttee qquuee ppoosstteerriioorrmmeennttee ssee rreeqquuiieerraa ddee uunn aassiieennttoo ccoonnttaabbllee.. jj.. PPoorr úúllttiimmoo ssee aannaalliizzaann llaass ppaarrttiiddaass mmaarrccaaddaass oo ddeessttaaccaaddaass eenn llaa ccoolluummnnaa ""hhaabbeerr"" ddee llaa ccaarrttoollaa bbaannccaarriiaa yy qquuee ddiissccrreeppaann oo nnoo eessttáánn eenn llooss RReeggiissttrrooss CCoonnttaabblleess.. DDiicchhaass ccaannttiiddaaddeess ccoorrrreessppoonnddee ""rreessttaarrllaass"" ppaarraa aannuullaarr eell eeffeeccttoo pprroovvooccaaddoo ccuuaannddoo ssee oorriiggiinnóó llaa ppaarrttiiddaa eenn llaa ccaarrttoollaa.. LLoo aanntteerriioorr eess iinnddeeppeennddiieennttee qquuee rreeqquuiieerraa uunn aassiieennttoo ccoonnttaabbllee.. 33..44 EEjjeemmppllooss ddee ppaarrttiiddaass qquuee ppuueeddeenn ppaarrttiicciippaarr eenn uunnaa ccoonncciilliiaacciióónn EEssttaass ppaarrttiiddaass ssee iiddeennttiiffiiccaann sseeggúúnn eell PPrroocceeddiimmiieennttoo NNº 11:: MMááss :: -- CCaarrggooss bbaannccaarriiooss qquuee aappaarreecceenn eenn llaa ccaarrttoollaa yy qquuee aaúúnn nnoo ssee hhaann rreeggiissttrraaddooss eenn llaa CCoonnttaabbiilliiddaadd.. -- CChheeqquueess ddeevvuueellttooss pprrootteessttaaddooss ((ddeeppoossiittaaddooss ccoonn aanntteerriioorriiddaadd)).. -- DDiiffeerreenncciiaass eenn vvaalloorreess pprroovvooccaaddaa ppoorr cchheeqquueess ggiirraaddooss mmaall rreeggiissttrraaddooss.. -- DDeeppóóssiittooss eerrrróónneeooss qquuee ccoorrrreessppoonnddeenn ppoorr oottrrooss vvaalloorreess oo aa oottrraass ccuueennttaass ccoorrrriieenntteess.. MMeennooss :: -- AAbboonnooss qquuee aappaarreecceenn eenn llaa CCaarrttoollaa bbaannccaarriiaa aaúúnn nnoo ccoonnttaabbiilliizzaaddooss.. -- CChheeqquueess ggiirraaddooss yy nnoo ccoobbrraaddooss.. 33..55 AAnnáálliissiiss ppoosstteerriioorr aall ddeessaarrrroolllloo ddee llaa ccoonncciilliiaacciióónn EEvveennttuuaallmmeennttee aall aannaalliizzaarr llaass ppaarrttiiddaass iiddeennttiiffiiccaaddaass ccoommoo ddiiffeerreenncciiaass eennttrree llaa CCoonnttaabbiilliiddaadd yy llaa CCaarrttoollaa BBaannccaarriiaa ssee eessttaabblleeccee qquuee ccoorrrreessppoonnddee hhaacceerr aajjuusstteess ccoonnttaabblleess ppoorr aallgguunnaass ddiiffeerreenncciiaass,, ddee ttaall ffoorrmmaa rreegguullaarriizzaarr llooss eerrrroorreess ddeetteeccttaaddooss.. LLooss hheecchhooss qquuee pprroovvooccaarráánn uunn aassiieennttoo ccoonnttaabbllee ssoonn aaqquueellllaass qquuee ccuummpplleenn llaass ssiigguuiieenntteess ccoonnddiicciioonneess:: ii.. AAqquueellllaass ddiiffeerreenncciiaass pprroodduuccttoo ddee ccaarrggooss yy aabboonnooss qquuee aappaarreecceenn eenn llaa ccaarrttoollaa bbaannccaarriiaa yy qquuee aa llaa ffeecchhaa ddee llaa ccoonncciilliiaacciióónn aaúúnn nnoo aappaarreecceenn eenn llooss rreeggiissttrrooss ccoonnttaabblleess,, ddeebbiieennddoo eessttaarr ccoonnttaabbiilliizzaaddooss.. 4400
  • 41.
    iiii.. AAqquueellllaass ddiissccrreeppaanncciiaasspprroodduuccttoo ddee eerrrroorreess ccoonnttaabblleess ddeebbiiddoo aa uunnaa mmaallaa aannoottaacciióónn ccoonnttaabblleess.. 33..66 PPaappeelleess ddee TTrraabbaajjoo PPaarraa aappooyyaarr eell ddeessaarrrroolllloo ddee uunnaa ccoonncciilliiaacciióónn bbaannccaarriiaa,, eessttaa ssee ppuueeddee eeffeeccttuuaarr uuttiilliizzaannddoo hhoojjaass ddee ttrraabbaajjoo qquuee aappooyyeenn llaa rreeaalliizzaacciióónn ddee eessttaa ttééccnniiccaa,, eess ppoorr eellllooss qquuee ssee pprrooppoonnee uunnaa eenn eell AAnneexxoo NNº 77.. 44.. CCuueennttaa CClliieenntteess,, DDeeuuddoorreess ppoorr vveennttaass oo CCuueennttaass ppoorr ccoobbrraarr 44..11 CCoonncceeppttoo RReepprreesseennttaa eell ddeerreecchhoo qquuee ttiieennee llaa eemmpprreessaa ssoobbrree tteerrcceerraass ppeerrssoonnaass ccoonn llaass ccuuaalleess rreeaalliizzaa ooppeerraacciioonneess ccoommeerrcciiaalleess ddeell ggiirroo.. NNoorrmmaallmmeennttee rreepprreesseennttaa uunn ccrrééddiittoo ssiimmppllee oottoorrggaaddoo ppoorr llaa eemmpprreessaa.. PPoorr uunn llaaddoo aauummeennttaa ppoorr llaass vveennttaass qquuee rreeaalliizzaa llaa eemmpprreessaa bbaajjoo eessttee eessqquueemmaa yy ppoorr oottrroo ddiissmmiinnuuyyee ccuuaannddoo eessttaass ppeerrssoonnaass ccaanncceellaann ssuuss ddeeuuddaass.. EEssttaa ccuueennttaa ttiieennee ggeenneerraallmmeennttee uunn rreeggiissttrroo aauuxxiilliiaarr ddee mmaayyoorr ddoonnddee ssee lllleevvaa aannaalliizzaaddaa llaa ssiittuuaacciióónn ddee ccaaddaa cclliieennttee,, eess ddeecciirr,, ssee lllleevvaa uunnaa ccuueennttaa ccoorrrriieennttee ddee ccaaddaa uunnoo ddee eellllooss.. PPoorr lloo ttaannttoo,, aall ccoonnffeecccciioonnaarr eell lliissttaaddoo oo iinnvveennttaarriioo ddee llooss ddeeuuddoorreess ppoorr vveennttaass,, llaa ssuummaa ddee eessttooss ssaallddooss ddeebbeerráá ccooiinncciiddiirr ccoonn eell ssaallddoo ddee llaa ccuueennttaa ddee MMaayyoorr.. EEll aaddeeccuuaaddoo ssiisstteemmaa ddee ccuueennttaass ccoorrrriieenntteess ddee ddeeuuddoorreess qquuee eemmpplleeee llaa eemmpprreessaa eess ddee vviittaall iimmppoorrttaanncciiaa ppaarraa llaa iinnffoorrmmaacciióónn qquuee ddeebbee pprrooppoorrcciioonnaarr rreessppeeccttoo aall eessttaaddoo ddee llooss ccrrééddiittooss,, ffiinnaanncciiaammiieennttoo ddee llooss ccoommpprroommiissooss ddee llaa eemmpprreessaa,, eettcc.. PPoorr mmuuyy eessttuuddiiaaddaa yy ccuuiiddaaddoossaa qquuee sseeaa llaa ppoollííttiiccaa ddee ccrrééddiittooss aapplliiccaaddaa ppoorr llaa eennttiiddaadd,, eess nnoorrmmaall qquuee aallgguunnooss cclliieenntteess rreessuulltteenn iinnssoollvveenntteess yy sseeaa iimmppoossiibbllee rreeccuuppeerraarr llooss ccrrééddiittooss qquuee ssee lleess hhaann eennttrreeggaaddoo.. DDee lloo aanntteerriioorr ssee ddeerriivvaa qquuee eess iinnddiissppeennssaabbllee aajjuussttaarr llaa ccuueennttaa ““CClliieenntteess”” ddee mmooddoo qquuee llooss eessttaaddooss ffiinnaanncciieerrooss rreeggiissttrreenn llaa vveerrddaaddeerraa ssiittuuaacciióónn ddee llaa eemmpprreessaa ccoonn rreellaacciióónn aa llaass ccoobbrraannzzaass aa eeffeeccttuuaarr eenn eell pprróóxxiimmoo ppeerrííooddoo yy aaddeemmááss,, eell ssaallddoo iinnffoorrmmaaddoo eenn eell bbaallaannccee ccoorrrreessppoonnddaa aa uunn vvaalloorr lloo mmááss aapprrooxxiimmaaddoo aa llaa rreeaalliiddaadd ddeell aaccttiivvoo qquuee ssee ppooddrrííaa rreeccuuppeerraarr ccoommoo ttaall.. 44..22 MMééttooddooss ppaarraa ddeetteerrmmiinnaarr llooss DDeeuuddoorreess IInnccoobbrraabblleess EEssttaa ssiittuuaacciióónn oorriiggiinnaaddaa ppoorr llooss cclliieenntteess iinnccoobbrraabblleess ssee ppuueeddee rreessoollvveerr ddee ddooss mmaanneerraass:: -- MMééttooddoo DDiirreeccttoo -- MMééttooddoo IInnddiirreeccttoo 44..22..11 MMééttooddoo DDiirreeccttoo CCoommoo pprriimmeerraa mmeeddiiddaa ppaarraa rreegguullaarriizzaarr llaa ccuueennttaa ““CClliieenntteess””,, aall ccoonnffeecccciioonnaarr llaa nnóómmiinnaa ddee llooss cclliieenntteess ccoonn llaass ssuummaass aaddeeuuddaaddaass ppoorr ccaaddaa uunnoo aa llaa ffeecchhaa ddee llooss eessttaaddooss ffiinnaanncciieerrooss,, ssee ddeebbee sseeññaallaarr llaa aannttiiggüüeeddaadd ddee llaass mmiissmmaass yy ccuuaallqquuiieerr oottrroo ttiippoo ddee iinnffoorrmmaacciióónn qquuee ppeerrmmiittaa aapprreecciiaarr llaa ssiittuuaacciióónn ccrreeddiittiicciiaa.. AA ccoonnttiinnuuaacciióónn ccoorrrreessppoonnddeerráá hhaacceerr uunn eessttuuddiioo ppaarraa ddeetteerrmmiinnaarr ccuuaalleess ssoonn llooss cclliieenntteess qquuee ssoonn ttoottaallmmeennttee iinnccoobbrraabblleess.. UUnnaa vveezz ddeetteerrmmiinnaaddoo aa aaqquueellllooss ddeeuuddoorreess iinnssoollvveenntteess ssee ddeebbeenn eelliimmiinnaarr ddee llaa ccuueennttaa ccoonnttaabbllee ddeebbiiddoo aa qquuee ssuu ssaallddoo eessttaa aauummeennttaannddoo ffiiccttiicciiaammeennttee uunn aaccttiivvoo,, ssiittuuaacciióónn qquuee ddeebbeerráá rreegguullaarriizzaarrssee eelliimmiinnaannddoo aa eessooss 4411
  • 42.
    clientes que nose les podrá cobrar su deuda, esta contabilización pprroovvooccaarráá ddooss eeffeeccttooss:: aa.. UUnnaa ddiissmmiinnuucciióónn ddeell AAccttiivvoo ppoorr ccoonncceeppttoo ddee llaa rreebbaajjaa ddeell mmoonnttoo ddee llaa ccuueennttaa ““CClliieenntteess””.. bb.. LLaa mmaatteerriiaalliizzaacciióónn ddee uunnaa ppéérrddiiddaa ppaarraa llaa eemmpprreessaa.. CCoonnttaabblleemmeennttee llaa ppéérrddiiddaa qquueeddaarráá rreefflleejjaaddaa eenn uunnaa ccuueennttaa ddeennoommiinnaaddaa ““DDeeuuddoorreess IInnccoobbrraabblleess”” oo ““CCaassttiiggooss DDeeuuddoorreess IInnccoobbrraabblleess”” yy llaa ccuueennttaa ““CClliieenntteess”” qquueerrrráá ccoonn uunn ssaallddoo mmááss cceerrccaannoo aa llaa rreeaalliiddaadd.. LLaa ccoonnttaabbiilliizzaacciióónn ddee eessttee hheecchhoo ssee eeffeeccttúúaa eenn uunn CCoommpprroobbaannttee CCoonnttaabbllee ddee TTrraassppaassoo,, aa mmooddoo ddee eejjeemmpplloo ssee pprreesseennttaa eell ssiigguuiieennttee:: CCÓÓDDIIGGOO DDEESSCCRRIIPPCCIIÓÓNN DDEEBBEE HHAABBEERR CCaassttiiggoo DDeeuuddoorreess IInnccoobbrraabblleess 9999..999999..999999 CClliieenntteess 9999..999999..999999 TToottaalleess GGLLOOSSAA:: CCoonnttaabbiilliizzaacciióónn ddeell ccaassttiiggoo ppoorr llooss cclliieenntteess iinnssoollvveenntteess ddeell ppeerrííooddoo ccoommpprreennddiiddoo eennttrree eell .............................................. yy eell ...................................................................... PPRREEPPAARRAADDOO PPOORR:: RREEVVIISSAADDOO PPOORR:: VVº BBº SSii ooccuurrrree qquuee uunn cclliieennttee ccaassttiiggaaddoo nnooss ccaanncceellaa ssuu ddeeuuddaa eenn llooss eejjeerrcciicciiooss ssiigguuiieenntteess,, sseeaa qquuee llaa ccaanncceellaacciióónn sseeaa ttoottaall oo ppaarrcciiaall,, llooss vvaalloorreess rreecciibbiiddooss ssee rreeggiissttrraarráánn ccoonn aabboonnoo aa uunnaa ccuueennttaa ddee ggaannaanncciiaass ccoommoo ppoorr eejjeemmpplloo ““RReeccuuppeerraacciióónn ddeeuuddaass ccaassttiiggaaddaass”” 44..22..22 MMééttooddoo IInnddiirreeccttoo 4422 CCOOMMPPRROOBBAANNTTEE DDEE TTRRAASSPPAASSOO FFEECCHHAA:: NNUUMMEERROO::
  • 43.
    Normalmente a lafecha de los estados financieros nnoo eess ppoossiibbllee ccoonnoocceerr ccoonn pprreecciissiióónn ccuuaalleess ddee llooss ddeeuuddoorreess rreessuullttaarráá iinnccoobbrraabbllee,, eessppeecciiaallmmeennttee ccoonn llooss oottoorrggaaddooss llooss úúllttiimmooss mmeesseess,, eessttoo ppoorrqquuee mmuucchhooss ddee eellllooss aauunn nnoo eessttáánn vveenncciiddooss.. LLoo aanntteerriioorrmmeennttee eexxppuueessttoo ddaa oorriiggeenn aa eessttaabblleecceerr uunn mmééttooddoo iinnddiirreeccttoo ppaarraa rreefflleejjaarr eessttaa ssiittuuaacciióónn.. SSee ccoommiieennzzaa hhaacciieennddoo uunnaa aapprreecciiaacciióónn ddeell ppoorrcceennttaajjee ddeell ssaallddoo ddee llaa ccuueennttaa ““CClliieenntteess”” qquuee ssee eessttiimmaa eell mmoonnttoo ddee llooss cclliieenntteess qquuee rreessuullttaarráánn iinnccoobbrraabblleess.. LLaa aapprreecciiaacciióónn ppaarraa ddeetteerrmmiinnaarr eell ppoorrcceennttaajjee ssee hhaarráá ttoommaannddoo ccoommoo aanntteecceeddeenntteess llaa eexxppeerriieenncciiaa ssoobbrree llaa mmaatteerriiaa eenn eejjeerrcciicciiooss aanntteerriioorreess,, llaa ssiittuuaacciióónn eeccoonnóómmiiccaa ppoorr llaa qquuee aattrraavviieessaa eell ccoommeerrcciioo eenn eessee mmoommeennttoo yy oottrrooss ddaattooss qquuee ppeerrmmiittaann eevvaalluuaarr eenn llaa ffoorrmmaa mmááss pprreecciissaa ppoossiibbllee eell mmoonnttoo ddee llaass ddeeuuddaass iinnccoobbrraabblleess ddeell rreessppeeccttiivvoo eejjeerrcciicciioo ccoommeerrcciiaall.. AAll aapplliiccaarr eell ppoorrcceennttaajjee ssoobbrree eell ssaallddoo ddee llaa ccuueennttaa ““CClliieennttee”” ssee oobbtteennddrráá eell mmoonnttoo eessttiimmaaddoo ddee llooss ddeeuuddoorreess iinnccoobbrraabblleess aa ccoonnttaabbiilliizzaarr ccoonn ccaarrggoo aa llaa ccuueennttaa ddee ppéérrddiiddaass ““CCaassttiiggooss DDeeuuddoorreess IInnccoobbrraabblleess”” yy aabboonnoo aa uunnaa ccuueennttaa ddeeuuddoorraa eessppeecciiaall yy ccoommpplleemmeennttaarriiaa ddee llaa ccuueennttaa pprriinncciippaall ““CClliieenntteess”” ddeennoommiinnaaddaa ““EEssttiimmaacciióónn DDeeuuddoorreess IInnccoobbrraabblleess”” oo ““PPrroovviissiióónn DDeeuuddoorreess IInnccoobbrraabblleess””,, qquuee tteennddrráá ttrraattaammiieennttoo ddee uunnaa ccuueennttaa ddee ppaassiivvoo,, ppeerroo ssuu ccllaassiiffiiccaacciióónn ccoorrrreessppoonnddeerráá aa llaa mmiissmmaa qquuee ttiieennee llaa ccuueennttaa pprriinncciippaall qquuee ccoommpplleemmeennttaa,, eess ddeecciirr,, ssee ccllaassiiffiiccaa ccoommoo AAccttiivvoo CCiirrccuullaannttee.. EEnn llooss eejjeerrcciicciiooss ccoonnttaabblleess ssiigguuiieenntteess ssee hhaarráánn llaass rreevviissiioonneess qquuee ppeerrmmiittaann ddeetteerrmmiinnaarr eexxaaccttaammeennttee eell mmoonnttoo ddee llooss ddeeuuddoorreess iinnccoobbrraabblleess,, ppoorr lloo ccuuaall ddeebbeerráá aajjuussttaarrssee llaa ccuueennttaa ““EEssttiimmaacciióónn DDeeuuddoorreess IInnccoobbrraabblleess”” yyaa sseeaa ccaarrggáánnddoollaa oo aabboonnáánnddoollaa,, sseeggúúnn ccoorrrreessppoonnddaa.. AAll rreessppeeccttoo ssee ppuueeddeenn pprroodduucciirr ddooss ssiittuuaacciioonneess:: aa.. QQuuee eell mmoonnttoo ddee llooss ddeeuuddoorreess qquuee hhaann rreessuullttaaddoo iinnccoobbrraabblleess sseeaa iinnffeerriioorr aall mmoonnttoo ccoonnttaabbiilliizzaaddoo eenn llaa ccuueennttaa ““EEssttiimmaacciióónn DDeeuuddoorreess IInnccoobbrraabblleess””.. EEnn eessttee ccaassoo eell eexxcceeddeennttee ssee aabboonnaa aa uunnaa ccuueennttaa ddee rreessuullttaaddoo ((eenn eessttee ccaassoo eess uunnaa ggaannaanncciiaa)) llllaammaaddaa ““AAjjuusstteess ddee BBaallaanncceess AAnntteerriioorreess”” yy ““CClliieenntteess””,, ccaarrggáánnddoossee llaa ccuueennttaa ““EEssttiimmaacciióónn DDeeuuddoorreess IInnccoobbrraabblleess””.. bb.. QQuuee eell mmoonnttoo ddee llooss ddeeuuddoorreess qquuee hhaann rreessuullttaaddoo iinnccoobbrraabblleess sseeaa ddee uunn vvaalloorr ssuuppeerriioorr aall mmoonnttoo ccoonnttaabbiilliizzaaddoo eenn llaa ccuueennttaa ““EEssttiimmaacciióónn DDeeuuddoorreess IInnccoobbrraabblleess””.. EEnn eessttee ccaassoo llaa ssuummaa qquuee ssoobbrreeppaassee ssee ccaarrggaarráá aa llaa ccuueennttaa ddee rreessuullttaaddoo ((eenn eessttee ccaassoo eess uunnaa ppéérrddiiddaa)) llllaammaaddaa ““AAjjuusstteess ddee BBaallaanncceess AAnntteerriioorreess”” yy llaa ccuueennttaa ““EEssttiimmaacciióónn DDeeuuddoorreess IInnccoobbrraabblleess””,, aabboonnáánnddoossee llaa ccuueennttaa ““CClliieenntteess””.. LLaa mmiissmmaa eexxpplliiccaacciióónn ccaabbee ppaarraa eessttee mmééttooddoo ccuuaannddoo uunn cclliieennttee ccaassttiiggaaddoo nnooss ccaanncceellee eell ttoottaall oo ppaarrttee ddee ssuu ddeeuuddaa oorriiggiinnaall,, ssiieemmpprree qquuee yyaa ssee hhaayyaa eelliimmiinnaaddoo ddee llaa ccuueennttaa ““CClliieenntteess””.. EEnn eessttee ccaassoo llooss vvaalloorreess rreecciibbiiddooss eenn eell ppaaggoo ssee aabboonnaann aa llaa ccuueennttaa ddee ggaannaanncciiaa ““RReeccuuppeerraacciióónn ddeeuuddaass ccaassttiiggaaddaass”” oo bbiieenn,, ttaammbbiiéénn ppooddrráá uuttiilliizzaarrssee llaa ccuueennttaa ““AAjjuusstteess ddee BBaallaanncceess AAnntteerriioorreess””.. LLaa ccoonnttaabbiilliizzaacciióónn ddee eessttee hheecchhoo ssee eeffeeccttúúaa eenn uunn CCoommpprroobbaannttee CCoonnttaabbllee ddee TTrraassppaassoo,, aa mmooddoo ddee eejjeemmpplloo ssee pprreesseennttaa eell ssiigguuiieennttee:: 4433
  • 44.
    CCÓÓDDIIGGOO DDEESSCCRRIIPPCCIIÓÓNN DDEEBBEEHHAABBEERR CCaassttiiggoo DDeeuuddoorreess IInnccoobbrraabblleess 9999..999999..999999 EEssttiimmaacciióónn DDeeuuddoorreess IInnccoobbrraabblleess 9999..999999..999999 SSiittuuaacciióónn aa.. EEssttiimmaacciióónn DDeeuuddoorreess IInnccoobbrraabblleess 9999..999999..999999 AAjjuusstteess ddee BBaallaanncceess AAnntteerriioorreess 9999..999999..999999 CClliieenntteess 9999..999999..999999 SSiittuuaacciióónn bb.. EEssttiimmaacciióónn DDeeuuddoorreess IInnccoobbrraabblleess 9999..999999..999999 AAjjuusstteess ddee BBaallaanncceess AAnntteerriioorreess 9999..999999..999999 CClliieenntteess 9999..999999..999999 SSiittuuaacciióónn cc.. EEssttiimmaacciióónn DDeeuuddoorreess IInnccoobbrraabblleess 9999..999999..999999 CClliieenntteess 9999..999999..999999 TTOOTTAALLEESS GGLLOOSSAA:: CCoonnttaabbiilliizzaacciióónn ddeell ccaassttiiggoo ppoorr llooss cclliieenntteess iinnssoollvveenntteess ddeell ppeerrííooddoo ccoommpprreennddiiddoo eennttrree eell .............................................. yy eell ...................................................................... PPRREEPPAARRAADDOO PPOORR:: RREEVVIISSAADDOO PPOORR:: VVº BBº 4444 CCOOMMPPRROOBBAANNTTEE DDEE TTRRAASSPPAASSOO FFEECCHHAA:: NNUUMMEERROO::
  • 45.
    55.. LLeettrraass ppoorrCCoobbrraarr 55..11 CCoonncceeppttooss ggeenneerraalleess RReepprreesseennttaa llooss ddooccuummeennttooss ((lleettrraass)) ffiirrmmaaddooss ppoorr tteerrcceerraass ppeerrssoonnaass aa ffaavvoorr ddee llaa eemmpprreessaa,, ppoorr uunn llaaddoo aauummeennttaa ccuuaannddoo ssee rreecceeppcciioonnaann llaass lleettrraass yy ddiissmmiinnuuyyeenn ccuuaannddoo nnooss ccaanncceellaann eell ddooccuummeennttoo.. LLooss ddooccuummeennttooss ssoonn uunnaa ffuueennttee ddee ffiinnaanncciiaammiieennttoo iimmppoorrttaannttee ppaarraa llaa eemmpprreessaa ppoorrqquuee ccoonnssttiittuuyyeenn aaccttiivvooss mmááss llííqquuiiddooss,, eess ddeecciirr,, ssoonn mmááss ffáácciill ddee ttrraannssffoorrmmaarr eenn ddiinneerroo.. AAddeemmááss,, ttiieenneenn uunn mmaayyoorr rreessppaallddoo lleeggaall qquuee llooss hhaaccee mmááss eexxiiggiibblleess qquuee uunnaa ddeeuuddaa ssiimmppllee oo ssiinn ddooccuummeennttaarr ((CClliieenntteess,, DDeeuuddoorreess,, eettcc..)).. LLooss ddooccuummeennttooss oo ttííttuullooss ddee ccrrééddiittooss mmááss uussaaddooss eenn eell ccoommeerrcciioo ssoonn eell ““PPaaggaarréé”” yy llaass ““LLeettrraass ddee CCaammbbiioo””.. EEll PPaaggaarráá ccoonnssttiittuuyyee uunn ccoonnvveenniioo eennttrree ddooss ppeerrssoonnaass:: aa.. EEll oottoorrggaannttee:: qquuee eess aaqquuééll qquuee ssee ccoommpprroommeettee ppoorr eessccrriittoo aa ppaaggaarr aa llaa vviissttaa,, aa uunnaa ffeecchhaa ffiijjaa oo ddeetteerrmmiinnaaddaa,, uunnaa ccaannttiiddaadd ddee ddiinneerroo,, aa llaa oorrddeenn oo aall ppoorrttaaddoorr.. bb.. EEll bbeenneeffiicciiaarriioo:: eess llaa ppeerrssoonnaa aa ccuuyyaa oorrddeenn ssee eexxttiieennddee eell ddooccuummeennttoo.. LLaa LLeettrraa ddee CCaammbbiioo,, ppuueeddee ddeeffiinniirrssee ccoommoo uunn mmaannddaattoo eessccrriittoo,, rreevveessttiiddoo ddee llaass ffoorrmmaass pprreessccrriittaass ppoorr llaa LLeeyy,, ppoorr eell ccuuaall eell lliibbrraaddoorr oorrddeennaa aall lliibbrraaddoo qquuee ppaagguuee uunnaa ccaannttiiddaadd ddee ddiinneerroo aa llaa ppeerrssoonnaa ddeessiiggnnaaddaa oo aa ssuu oorrddeenn.. EEll LLiibbrraaddoorr oo GGiirraaddoorr eess qquuiiéénn ccoonnttrraaee llaa oobblliiggaacciióónn ddee hhaacceerr ppaaggaarr uunnaa ccaannttiiddaadd ccoonnvveenniiddaa yy ggiirraa llaa lleettrraa.. EEll LLiibbrraaddoo oo GGiirraaddoo eess llaa ppeerrssoonnaa qquuee rreecciibbee llaa oorrddeenn yy aacceeppttaa ppaaggaarrllaa.. EEll TToommaaddoorr oo BBeenneeffiicciiaarriioo eess llaa ppeerrssoonnaa aa ccuuyyaa oorrddeenn ssee eexxttiieennddee eell ddooccuummeennttoo.. 55..22 CCoonnttaabbiilliizzaacciioonneess CCuuaannddoo ssee rreecciibbee uunnaa lleettrraa ssuussccrriittaa aa ffaavvoorr ddee llaa eemmpprreessaa,, ssee ccoonnttaabbiilliizzaarráá eenn llaa ccuueennttaa ““LLeettrraass ppoorr CCoobbrraarr””,, llaa rreecceeppcciióónn ddee eessttee ddooccuummeennttee qquueeddaarráá rreeggiissttrraaddoo eenn eell ssiigguuiieennttee CCoommpprroobbaannttee CCoonnttaabbllee ddee TTrraassppaassoo.. LLaass lleettrraass ppoorr ccoobbrraarr llllaammaaddaass ttaammbbiiéénn LLeettrraass eenn CCaarrtteerraa,, lllleeggaann aa llaa eemmpprreessaa ppoorrqquuee llooss cclliieenntteess oo ddeeuuddoorreess hhaann ddooccuummeennttaaddooss ssuuss ccoommpprroommiissooss aall ccrrééddiittoo ssiimmppllee.. LLaa ccoonnttaabbiilliizzaacciióónn ddee eessttee hheecchhoo ssee eeffeeccttúúaa eenn uunn CCoommpprroobbaannttee CCoonnttaabbllee ddee TTrraassppaassoo,, aa mmooddoo ddee eejjeemmpplloo ssee pprreesseennttaa eell ssiigguuiieennttee:: 4455
  • 46.
    CCÓÓDDIIGGOO DDEESSCCRRIIPPCCIIÓÓNN DDEEBBEEHHAABBEERR LLeettrraass ppoorr CCoobbrraarr 9999..999999..999999 CClliieenntteess 9999..999999..999999 TToottaalleess GGLLOOSSAA:: CCoonnttaabbiilliizzaacciióónn ddee llaa rreecceeppcciióónn ddee uunn ddooccuummeennttoo ((lleettrraa)) aa ffaavvoorr ddee llaa eemmpprreessaa.. PPRREEPPAARRAADDOO PPOORR:: RREEVVIISSAADDOO PPOORR:: VVº BBº EEss ppoossiibbllee qquuee aall ddooccuummeennttaarrssee uunnaa ddeeuuddaa,, ssuu ppllaazzoo ddee vveenncciimmiieennttoo ssee pprroorrrroogguuee,, ccoommoo ccoommppeennssaacciióónn ppoorr eessttaa ddeemmoorraa eenn rreecciibbiirr eell ppaaggoo,, llaa eemmpprreessaa ccoobbrraa cciieerrttooss iinntteerreesseess,, llooss ccuuaalleess ssoonn ppeerrcciibbiiddooss eenn ffoorrmmaa iinnmmeeddiiaattaa ppoorr eell cclliieennttee oo bbiieenn,, ppooddrráánn sseerr iinnccoorrppoorraaddooss aall mmoonnttoo ddee llaa nnuueevvaa lleettrraa qquuee ssee rreecciibbiirráá.. EEssttaa ooppeerraacciióónn ssee ccoonnttaabbiilliizzaarraa ddee llaa ssiigguuiieennttee mmaanneerraa ((eenn eell ccaassoo qquuee llooss iinntteerreesseess ssoonn iinnccoorrppoorraaddooss aa llaa nnuueevvaa lleettrraa)):: 4466 CCOOMMPPRROOBBAANNTTEE DDEE TTRRAASSPPAASSOO FFEECCHHAA:: NNUUMMEERROO:: CCOOMMPPRROOBBAANNTTEE DDEE TTRRAASSPPAASSOO
  • 47.
    CCÓÓDDIIGGOO DDEESSCCRRIIPPCCIIÓÓNN DDEEBBEEHHAABBEERR LLeettrraass ppoorr CCoobbrraarr 9999..999999..999999 CClliieenntteess 9999..999999..999999 IInntteerreesseess GGaannaaddooss 9999..999999..999999 TToottaalleess GGLLOOSSAA:: CCoonnttaabbiilliizzaacciióónn ddee llaa rreecceeppcciióónn ddee uunnaa nnuueevvaa lleettrraa yy ddee llooss iinntteerreesseess ddeebbiiddoo aa llaa pprróórrrrooggaa ddeell ppllaazzoo ddee vveenncciimmiieennttoo ddee llaa lleettrraa aanntteerriioorr.. PPRREEPPAARRAADDOO PPOORR:: RREEVVIISSAADDOO PPOORR:: VVº BBº UUnnaa vveezz iinnggrreessaaddaa llaa lleettrraa aa llaa eemmpprreessaa ,, ééssttaa ppuueeddee mmaanntteenneerrllaa eenn ssuu ppooddeerr hhaassttaa llaa ffeecchhaa ddee ssuu vveenncciimmiieennttoo yy ggeessttiioonnaarr ddiirreeccttaammeennttee ssuu ccoobbrraannzzaa oo eennttrreeggaarrllaa aa tteerrcceerrooss.. EEnn rreellaacciióónn ccoonn eell ppaaggoo ddee llaa lleettrraa ssee ppuueeddeenn pprreesseennttaarr vvaarriiaass,, llaass qquuee aa ccoonnttiinnuuaacciióónn ssee iinnddiiccaann:: aa.. EEll ppaaggoo ssee rreecciibbee eenn ffoorrmmaa ooppoorrttuunnaa:: CCÓÓDDIIGGOO DDEESSCCRRIIPPCCIIÓÓNN DDEEBBEE HHAABBEERR CCaajjaa 9999..999999..999999 LLeettrraass ppoorr CCoobbrraarr 9999..999999..999999 TToottaalleess GGLLOOSSAA:: CCoonnttaabbiilliizzaacciióónn ddee llaa rreecceeppcciióónn ddee llooss ddiinneerrooss aall vveenncciimmiieennttoo ddee llaa lleettrraa.. PPRREEPPAARRAADDOO PPOORR:: RREEVVIISSAADDOO PPOORR:: VVº BBº bb.. EEll ddeeuuddoorr ddeell ddooccuummeennttoo nnooss ssoolliicciittaa uunnaa pprróórrrrooggaa,, llaa ccuuaall eess ccoonncceeddiiddaa,, eessttee hheecchhoo ooffrreeccee vvaarriiaass aalltteerrnnaattiivvaass:: 4477 FFEECCHHAA:: NNUUMMEERROO:: CCOOMMPPRROOBBAANNTTEE DDEE IINNGGRREESSOO FFEECCHHAA:: NNUUMMEERROO::
  • 48.
    bb..11 QQuuee eellddeeuuddoorr ppaagguuee uunnaa ppaarrttee ddee llaa lleettrraa oorriiggiinnaall yy ppoorr eell ssaallddoo ppeennddiieennttee ssee oottoorrgguuee uunnaa pprróórrrrooggaa,, eemmiittiieennddoo uunnaa nnuueevvaa lleettrraa ppoorr eessee mmoonnttoo.. CCÓÓDDIIGGOO DDEESSCCRRIIPPCCIIÓÓNN DDEEBBEE HHAABBEERR CCaajjaa 9999..999999..999999 LLeettrraass ppoorr ccoobbrraarr ((nnuueevvaa)) 9999..999999..999999 LLeettrraass ppoorr CCoobbrraarr ((aannttiigguuaa)) 9999..999999..999999 TToottaalleess GGLLOOSSAA:: CCoonnttaabbiilliizzaacciióónn ddee llaa rreecceeppcciióónn ddee uunnaa ppaarrttee llooss ffoonnddooss ddee uunnaa lleettrraa,, ffiirrmmaannddoo eell cclliieennttee uunnaa nnuueevvaa lleettrraa ppoorr eell ssaallddoo ppeennddiieennttee.. PPRREEPPAARRAADDOO PPOORR:: RREEVVIISSAADDOO PPOORR:: VVº BBº bb..22 QQuuee eell ddeeuuddoorr ppaaggaa uunnaa ppaarrttee ddee llaa lleettrraa oorriiggiinnaall yy ppoorr eell ssaallddoo ppeennddiieennttee ssee oottoorrgguuee uunnaa pprróórrrrooggaa,, eemmiittiieennddoo uunnaa nnuueevvaa lleettrraa ppoorr eessee mmoonnttoo,, oo bbiieenn,, ssee pprroorrrroogguuee eell ttoottaall ddeell ddooccuummeennttoo eemmiittiieennddoo oottrroo,, ccoobbrraannddoo iinntteerreesseess ppoorr eell mmoonnttoo pprroorrrrooggaaddoo,, iinncclluuyyéénnddoollooss eenn llaa nnuueevvaa lleettrraa.. 4488 CCOOMMPPRROOBBAANNTTEE DDEE IINNGGRREESSOO FFEECCHHAA:: NNUUMMEERROO:: CCOOMMPPRROOBBAANNTTEE DDEE TTRRAASSPPAASSOO FFEECCHHAA:: NNUUMMEERROO::
  • 49.
    CCÓÓDDIIGGOO DDEESSCCRRIIPPCCIIÓÓNN DDEEBBEEHHAABBEERR LLeettrraass ppoorr ccoobbrraarr 9999..999999..999999 LLeettrraass ppoorr ccoobbrraarr ((nnuueevvaa)) 9999..999999..999999 IInntteerreesseess GGaannaaddooss 9999..999999..999999 TToottaalleess GGLLOOSSAA:: CCoonnttaabbiilliizzaacciióónn ddee llaa pprróórrrrooggaa ddee uunnaa lleettrraa,, ffiirrmmaannddoo eell cclliieennttee uunnaa nnuueevvaa aa llaa ccuuaall SSee llee iinncclluuyyeerroonn llooss iinntteerreesseess.. PPRREEPPAARRAADDOO PPOORR:: RREEVVIISSAADDOO PPOORR:: VVº BBº bb..33 QQuuee llaa eemmpprreessaa ccoonncceeddaa uunnaa pprróórrrrooggaa ssiinn ccoobbrraarr iinntteerreesseess nnii ffiirrmmaarr uunn nnuueevvoo ddooccuummeennttoo;; eenn ttaall ccaassoo,, nnoo ssee eessttiimmaa nneecceessaarriiooss eeffeeccttuuaarr ccoonnttaabbiilliizzaacciióónn aallgguunnaa.. cc.. CCuuaannddoo nnoo hhaayy ppaaggoo nnii ssoolliicciittuudd ddee pprróórrrrooggaa llaa eemmpprreessaa ppuueeddee sseegguuiirr oottrrooss ccaammiinnooss ppaarraa oobbtteenneerr eell ppaaggoo ddee llaa lleettrraa,, ppoorr eejjeemmpplloo eennvviiaannddoo llaass lleettrraass aa llaa nnoottaarriiaa ppaarraa ssuu ppoosstteerriioorr pprrootteessttoo eenn ccaassoo ddee nnoo ppaaggoo.. 55..33 LLeettrraass eennvviiaaddaass aa NNoottaarrííaa ((LLEENN)) LLaa ccoonnttaabbiilliizzaacciióónn ddeell eennvvííoo ddee uunnaa lleettrraa aa llaa NNoottaarrííaa ssee rreeggiissttrraa eenn uunnaa ccuueennttaa ddee AAccttiivvoo CCiirrccuullaannttee llllaammaaddaa ““LLeettrraass EEnnvviiaaddaass aa NNoottaarrííaa””,, LLEENN,, mmeeddiiaannttee eell ssiigguuiieennttee CCoommpprroobbaannttee CCoonnttaabblleess ddee TTrraassppaassoo:: CCÓÓDDIIGGOO DDEESSCCRRIIPPCCIIÓÓNN DDEEBBEE HHAABBEERR LLeettrraass EEnnvviiaaddaass aa NNoottaarrííaa 9999..999999..999999 4499 CCOOMMPPRROOBBAANNTTEE DDEE TTRRAASSPPAASSOO FFEECCHHAA:: NNUUMMEERROO::
  • 50.
    LLeettrraass ppoorr ccoobbrraarr9999..999999..999999 TToottaalleess GGLLOOSSAA:: CCoonnttaabbiilliizzaacciióónn ddeell eennvvííoo ddee llaa lleettrraa nnoo ccaanncceellaaddaa ooppoorrttuunnaammeennttee aa llaa NNoottaarrííaa.. PPRREEPPAARRAADDOO PPOORR:: RREEVVIISSAADDOO PPOORR:: VVº BBº EEnn llaa NNoottaarrííaa ppuueeddeenn ssuucceeddeerr ddooss ccoossaass:: 55..33..11 QQuuee llee ddeeuuddoorr ccaanncceellee llaa lleettrraa ,, eenn ttaall ccaassoo llaa NNoottaarrííaa nnooss eennvviiaarráá llooss rreessppeeccttiivvooss ffoonnddooss pprreevviiaa rreebbaajjaa ddee ddiicchhoo vvaalloorr llooss ccoorrrreessppoonnddiieenntteess hhoonnoorraarriiooss ppoorr eell sseerrvviicciioo ddee llaa ccoobbrraannzzaa:: CCÓÓDDIIGGOO DDEESSCCRRIIPPCCIIÓÓNN DDEEBBEE HHAABBEERR BBaannccoo oo CCaajjaa 9999..999999..999999 GGaassttooss NNoottaarriiaalleess 9999..999999..999999 5500 CCOOMMPPRROOBBAANNTTEE DDEE TTRRAASSPPAASSOO FFEECCHHAA:: NNUUMMEERROO::
  • 51.
    Letras EEnnvviiaaddaass aallaa NNoottaarrííaa 9999..999999..999999 TToottaalleess GGLLOOSSAA:: CCoonnttaabbiilliizzaacciióónn ddee llaa pprróórrrrooggaa ddee uunnaa lleettrraa,, ffiirrmmaannddoo eell cclliieennttee uunnaa nnuueevvaa aa llaa ccuuaall SSee llee iinncclluuyyeerroonn llooss iinntteerreesseess.. PPRREEPPAARRAADDOO PPOORR:: RREEVVIISSAADDOO PPOORR:: VVº BBº 55..33..22 QQuuee llee ddeeuuddoorr nnoo ccoonnccuurrrraa aa ppaaggaarr llaa lleettrraa aa llaa NNoottaarrííaa,, ppoorr lloo qquuee ééssttaa pprroocceeddee aa pprrootteessttaarrllaa.. 55..44 LLeettrraass PPrrootteessttaaddaass ((LLPP)) AAuunnqquuee llaass lleettrraass nnoo ppiieerrddeenn vvaalliiddeezz ppoorr eell hheecchhoo ddee nnoo hhaabbeerr ssiiddoo pprrootteessttaaddaass,, ssiieemmpprree eess ccoonnvveenniieennttee ccuummpplliirr ccoonn eessttee ttrráámmiittee,, eenn cciieerrttaass ooccaassiioonneess aayyuuddaa aa llaa ccoobbrraannzzaa.. LLaa NNoottaarrííaa ddeevvuueellvvee llaa lleettrraass pprrootteessttaaddaa aa llaa eemmpprreessaa yy aaddeemmááss ccoobbrraa ppoorr eessttee sseerrvviicciioo,, ddiicchhoo ccoobbrroo nnoo rreepprreesseennttaa uunn ggaassttoo ppaarraa llaa eemmpprreessaa,, ppuueess ssee aaggrreeggaa aall vvaalloorr oorriiggiinnaall ddeell ddooccuummeennttoo pprrootteessttaaddoo ppaarraa ccuuaannddoo ssee ccoobbrree ssee iinncclluuyyaa eessttooss mmoonnttooss.. EEssttee hheecchhoo qquueeddaa rreeggiissttrraaddoo ccoonnttaabblleemmeennttee eenn llaa ccuueennttaa ddee AAccttiivvoo cciirrccuullaannttee ““LLeettrraass PPrrootteessttaaddaass””,, LLPP,, llaa qquuee iinncclluuyyee eell vvaalloorr oorriiggiinnaall ddee llaa lleettrraa mmááss llooss ggaassttooss ddeell pprrootteessttooss ppaaggaaddooss aa llaa NNoottaarrííaa,, ccoonnttaabbiilliizzáánnddoossee eenn eell ssiigguuiieennttee CCoommpprroobbaannttee CCoonnttaabbllee ddee TTrraassppaassoo:: CCÓÓDDIIGGOO DDEESSCCRRIIPPCCIIÓÓNN DDEEBBEE HHAABBEERR LLeettrraass PPrrootteessttaaddaass 9999..999999..999999 LLeettrraass EEnnvviiaaddaass aa llaa NNoottaarrííaa 9999..999999..999999 AAccrreeeeddoorreess 9999..999999..999999 5511 CCOOMMPPRROOBBAANNTTEE DDEE TTRRAASSPPAASSOO FFEECCHHAA:: NNUUMMEERROO::
  • 52.
    TToottaalleess GGLLOOSSAA:: CCoonnttaabbiilliizzaacciióónnddee llaa rreecceeppcciióónn ddee llaa lleettrraa pprrootteessttaaddaa yy ddee llaa ddeeuuddaa ccoonnttrraaííddaa ccoonn llaa NNoottaarrííaa ppoorr eell pprrootteessttoo ddeell ddooccuummeennttoo.. PPRREEPPAARRAADDOO PPOORR:: RREEVVIISSAADDOO PPOORR:: VVº BBº SSii eell cclliieennttee ccaanncceellaa aa llaa eemmpprreessaa llaa lleettrraa pprrootteessttaaddaa,, eell iinnggrreessoo ddee llooss ffoonnddooss qquueeddaarráá rreeggiissttrraaddoo eenn eell ssiigguuiieennttee CCoommpprroobbaannttee CCoonnttaabbllee ddee IInnggrreessoo:: CCÓÓDDIIGGOO DDEESSCCRRIIPPCCIIÓÓNN DDEEBBEE HHAABBEERR CCaajjaa 9999..999999..999999 LLeettrraass PPrrootteessttaaddaass 9999..999999..999999 TToottaalleess GGLLOOSSAA:: CCoonnttaabbiilliizzaacciióónn ddee llaa rreecceeppcciióónn ddee llooss ffoonnddooss ddee uunnaa lleettrraa qquuee aanntteerriioorrmmeennttee hhaabbííaa ssiiddoo pprrootteessttaaddaa.. PPRREEPPAARRAADDOO PPOORR:: RREEVVIISSAADDOO PPOORR:: VVº BBº 55..55 LLeettrraass eenn CCoobbrraannzzaa JJuuddiicciiaall ((LLEECCJJ)) LLaass lleettrraass pprrootteessttaaddaass ppuueeddeenn sseerr eennvviiaaddaass aa uunn aabbooggaaddoo ppaarraa qquuee eeffeeccttúúee eell ttrráámmiittee ddee llaa ccoobbrraannzzaa jjuuddiicciiaall.. EEssttee hheecchhoo qquueeddaa rreeggiissttrraaddoo ccoonnttaabblleemmeennttee eenn llaa ccuueennttaa ddee AAccttiivvoo cciirrccuullaannttee ““LLeettrraass EEnnvviiaaddaass aa CCoobbrraannzzaa JJuuddiicciiaall””,, LLEECCJJ,, ccoonnttaabbiilliizzáánnddoossee eenn eell ssiigguuiieennttee CCoommpprroobbaannttee CCoonnttaabbllee ddee TTrraassppaassoo:: 5522 CCOOMMPPRROOBBAANNTTEE DDEE IINNGGRREESSOO FFEECCHHAA:: NNUUMMEERROO:: CCOOMMPPRROOBBAANNTTEE DDEE TTRRAASSPPAASSOO FFEECCHHAA::
  • 53.
    CCÓÓDDIIGGOO DDEESSCCRRIIPPCCIIÓÓNN DDEEBBEEHHAABBEERR LLeettrraass EEnnvviiaaddaass aa CCoobbrraannzzaa JJuuddiicciiaall 9999..999999..999999 LLeettrraass PPrrootteessttaaddaass 9999..999999..999999 TToottaalleess GGLLOOSSAA:: CCoonnttaabbiilliizzaacciióónn ddee llaa lleettrraa pprrootteessttaaddaa eennvviiaaddaa aa CCoobbrraannzzaa JJuuddiicciiaall.. PPRREEPPAARRAADDOO PPOORR:: RREEVVIISSAADDOO PPOORR:: VVº BBº EEll aabbooggaaddoo,, aall eeffeeccttuuaarr llooss ttrráámmiitteess nneecceessaarriiooss ppaarraa oobbtteenneerr ssuu ppaaggoo,, ppuueeddee oobbtteenneerr uunnoo ddee llooss ssiigguuiieenntteess rreessuullttaaddooss:: 55..55..11 EEll ddeeuuddoorr ppaagguuee llaa lleettrraa,, eenn ttaall ccaassoo eell aabbooggaaddoo rreemmiittiirráá llooss ffoonnddooss aa llaa eemmpprreessaa,, pprreevviioo ddeessccuueennttoo ddee ssuuss hhoonnoorraarriiooss pprrooffeessiioonnaalleess ppoorr llaa ccoobbrraannzzaa,, ddiicchhoo vvaalloorr ssee ddeebbee ddeessccoonnttaarr ddeell vvaalloorr ddee llaa lleettrraa eennvviiaaddaa eenn ccoobbrraannzzaa jjuuddiicciiaall.. CCoonnttaabbiilliizzáánnddoossee eessttee hheecchhoo eenn uunn CCoommpprroobbaannttee CCoonnttaabbllee ddee IInnggrreessoo:: CCÓÓDDIIGGOO DDEESSCCRRIIPPCCIIÓÓNN DDEEBBEE HHAABBEERR CCaajjaa 9999..999999..999999 GGaassttooss ppoorr ccoobbrraannzzaa jjuuddiicciiaall 9999..999999..999999 LLeettrraass eenn ccoobbrraannzzaa jjuuddiicciiaall 9999..999999..999999 TToottaalleess 5533 NNUUMMEERROO:: CCOOMMPPRROOBBAANNTTEE DDEE IINNGGRREESSOO FFEECCHHAA:: NNUUMMEERROO::
  • 54.
    GGLLOOSSAA:: CCoonnttaabbiilliizzaacciióónn ddeellaa rreecceeppcciióónn ddee llooss ffoonnddooss ddee uunnaa lleettrraa qquuee aanntteerriioorrmmeennttee hhaabbííaa ssiiddoo pprrootteessttaaddaa.. PPRREEPPAARRAADDOO PPOORR:: RREEVVIISSAADDOO PPOORR:: VVº BBº 55..55..22 QQuuee eell ddeeuuddoorr nnoo ccoonnccuurrrraa aa ppaaggaarr eell ddooccuummeennttoo,, ppoorr lloo ccuuaall llaa eemmpprreessaa rreecciibbee ddeell aabbooggaaddoo llaa lleettrraa yy ssee pprroocceeddee aa rreeggiissttrraarrllaa eenn llaa ccuueennttaa ddee AAccttiivvoo CCiirrccuullaannttee ddeennoommiinnaaddaa ““LLeettrraass eenn MMoorraa””.. 55..66 LLeettrraass eenn MMoorraa oo LLeettrraass MMoorraa ((LLMM)) EEnn eessttaa ccuueennttaa ccoonnttaabbllee ssee iinncclluuyyeenn eell vvaalloorr ddee llaa lleettrraa pprrootteessttaaddaa mmááss llooss ggaassttooss jjuuddiicciiaalleess qquuee sseerráánn ccaanncceellaaddooss aall aabbooggaaddoo,, rreeggiissttrráánnddoossee eessttaa ttrraannssaacccciióónn eenn eell ssiigguuiieennttee CCoommpprroobbaannttee CCoonnttaabbllee ddee TTrraassppaassoo:: CCÓÓDDIIGGOO DDEESSCCRRIIPPCCIIÓÓNN DDEEBBEE HHAABBEERR LLeettrraass MMoorraa 9999..999999..999999 LLeettrraass EEnnvviiaaddaass eenn CCoobbrraannzzaa JJuuddiicciiaall 9999..999999..999999 AAccrreeeeddoorreess 9999..999999..999999 TToottaalleess GGLLOOSSAA:: CCoonnttaabbiilliizzaacciióónn ddee uunnaa lleettrraa eenn mmoorraa.. 5544 CCOOMMPPRROOBBAANNTTEE DDEE TTRRAASSPPAASSOO FFEECCHHAA:: NNUUMMEERROO::
  • 55.
    PPRREEPPAARRAADDOO PPOORR:: RREEVVIISSAADDOOPPOORR:: VVº BBº QQuuee uunn ddooccuummeennttoo eessttéé iinncclluuiiddoo eenn llaa ccuueennttaa ““LLeettrraass eenn mmoorraa”” nnoo ssiiggnniiffiiccaa qquuee ssee hhaayyaann aaggoottaaddoo llooss mmeeddiiooss lleeggaalleess ppaarraa ssuu ccoobbrroo.. SSii eell cclliieennttee ccaanncceellaa ddiirreeccttaammeennttee aa llaa eemmpprreessaa eell mmoonnttoo ttoottaall ddee llaa lleettrraa eenn mmoorraa,, ddiicchhaa ooppeerraacciióónn qquueeddaarráá rreeggiissttrraaddaa ddee llaa ssiigguuiieennttee mmaanneerraa:: CCÓÓDDIIGGOO DDEESSCCRRIIPPCCIIÓÓNN DDEEBBEE HHAABBEERR CCaajjaa 9999..999999..999999 LLeettrraass eenn MMoorraa 9999..999999..999999 TToottaalleess GGLLOOSSAA:: CCoonnttaabbiilliizzaacciióónn ddee llaa rreecceeppcciióónn ddeell ddiinneerroo ppoorr uunnaa lleettrraa eenn mmoorraa.. PPRREEPPAARRAADDOO PPOORR:: RREEVVIISSAADDOO PPOORR:: VVº BBº EEnn eell ccaassoo eenn qquuee llaa eemmpprreessaa nnoo llooggrraarráá eell ppaaggoo,, eell ddooccuummeennttoo pprrootteessttaaddoo eess ccaassttiiggaaddoo.. 55..77 SSeeccuueenncciiaa ddee llaass LLeettrraass ppoorr CCoobbrraarr SSii NNoo SSii NNoo 5555 CCOOMMPPRROOBBAANNTTEE DDEE IINNGGRREESSOO FFEECCHHAA:: NNUUMMEERROO:: LL xx CC PPaagg oo SSee rreecciibbee ppaaggoo LLEENN PPaagg oo SSee rreecciibbee ppaaggoo LLPP
  • 56.
    SSii NNoo SSii NNoo SSii NNoo 66.. EExxiisstteenncciiaass 66..11 CCoonncceeppttooss RReepprreesseennttaa llaass eexxiisstteenncciiaass oobbjjeettoo ddeell ggiirroo ddee llaa eemmpprreessaa,, ppoorr uunn llaaddoo aauummeennttaa ccuuaannddoo ssee ccoommpprraann yy ddiissmmiinnuuyyeenn ppoorr llaa vveennttaa.. 66..22 CCoonnttrrooll ddee llaass EExxiisstteenncciiaass LLaass ssiigguuiieenntteess ssoonn llaass mmeeddiiddaass eessppeecciiaalleess ppaarraa uunn bbuueenn ccoonnttrrooll ddee llaass eexxiisstteenncciiaass:: 11.. EEll aallmmaaccéénn ddee mmeerrccaaddeerrííaass ddeebbee eessttaarr sseeppaarraaddoo ddee llooss oottrrooss ddeeppaarrttaammeennttooss yy ccoonnvviieennee qquuee eessttee ssuubbddiivviiddiiddoo eenn sseecccciioonneess ttaalleess ccoommoo:: rreecceeppcciióónn,, aallmmaacceennaammiieennttoo yy ddeessppaacchhoo aa ccaarrggoo ddee ffuunncciioonnaarriiooss ddiissttiinnttooss.. 22.. MMaanntteenneerr ttoottaallmmeennttee sseeppaarraaddoo eell mmaanneejjoo ddee CCaajjaa ddeell mmoovviimmiieennttoo ddee mmeerrccaaddeerrííaass,, ppaarraa eevviittaarr ffrraauuddeess ddeerriivvaaddooss ddeell ccoonnttrrooll qquuee uunnaa ppeerrssoonnaa ttuuvviieerraa ssoobbrree aammbbooss ddeeppaarrttaammeennttooss.. 5566 PPaagg oo SSee rreecciibbee ppaaggoo LLEECCJJ PPaagg oo SSee rreecciibbee ppaaggoo LLMM PPaagg oo SSee rreecciibbee ppaaggoo SSee CCaassttiiggaa llaa lleettrraa
  • 57.
    33.. UUssaarr ccoommpprroobbaanntteessqquuee rreeggiissttrreenn ttooddaass llaass ooppeerraacciioonneess ddee iinnggrreessoo yy eeggrreessoo ddee mmeerrccaaddeerrííaass,, eenn llooss ccuuaalleess ccoonnssttee llaa ffiirrmmaa ddeell ffuunncciioonnaarriioo rreessppoonnssaabbllee ddee llaa ooppeerraacciióónn yy ddee llooss ccuuaalleess qquueeddee ssiieemmpprree uunnaa ccooppiiaa aarrcchhiivvaaddaa eenn bbooddeeggaa.. 44.. UUssoo ddee rreeggiissttrrooss eessppeecciiaalleess qquuee ttiieenneenn ccoommoo ffiinnaalliiddaadd ccoonnttrroollaarr llooss iinnvveennttaarriiooss qquuee ddeebbeenn hhaabbeerr eenn eexxiisstteenncciiaass.. EEjj..KKaarrddeexx ddee eexxiisstteenncciiaass ((IInnggrreessooss,, EEggrreessooss yy SSaallddoo FFííssiiccoo)).. 55.. PPrrááccttiiccaa ddee iinnvveennttaarriiooss ffííssiiccooss ppaarrcciiaalleess qquuee ppeerrmmiittaann uunn ccoonnttrrooll ppeerriióóddiiccoo ddee llooss ssaallddooss ddee eexxiisstteenncciiaa iinnddiiccaaddooss eenn llaass ttaarrjjeettaass ddeell KKaarrddeexx.. 66.. UUssoo ddee aannáálliissiiss aaddiicciioonnaalleess eessttaaddííssttiiccooss qquuee vveerriiffiiqquueenn ssii llaa rreellaacciióónn eennttrree llaass vveennttaass yy eell mmaarrggeenn ddee uuttiilliiddaadd bbrruuttaa ssee mmaannttiieennee eenn llooss llíímmiitteess nnoorrmmaalleess ddee llaa eemmpprreessaa.. 66..33 EEll IInnvveennttaarriioo FFííssiiccoo EEss eell mmeejjoorr mmeeddiioo ddee ccoonnttrrooll ddee bbooddeeggaass,, mmeeddiiddaass ppaarraa ssuu rreeaalliizzaacciióónn:: 11.. EEll iinnvveennttaarriioo ddeebbee sseerr ddeebbiiddaammeennttee ppllaanniiffiiccaaddoo :: ppeerrssoonnaass yy ffeecchhaass.. 22.. LLaass mmeerrccaaddeerrííaass ddeebbeenn sseerr aallmmaacceennaaddaass ffaacciilliittaannddoo ssuu rreeccuueennttoo.. 33.. UUttiilliizzaarr ddooss eeqquuiippooss ddee ppeerrssoonnaass ppaarraa qquuee eeffeeccttúúee eell iinnvveennttaarriioo,, mmiieennttrraass uunnooss ccuueennttaass llooss oottrrooss rreeccuueennttaann.. 66..44 VVaalloorriizzaacciióónn ddee llaass EExxiisstteenncciiaass TTiieennee ccoommoo oobbjjeettiivvoo ppooddeerr ddeetteerrmmiinnaarr eell ccoossttoo ddee llaass mmeerrccaaddeerrííaass vveennddiiddaass yy eell mmoonnttoo ddeell rreessuullttaaddoo bbrruuttoo oobbtteenniiddoo.. PPaarraa llooggrraarr eessttoo ssee rreeqquuiieerree uunnaa ccllaarraa iiddeennttiiffiiccaacciióónn ddeell pprreecciioo ddee ccoommpprraa,, llooss ccuuaalleess nnoorrmmaallmmeennttee vvaarrííaann ddee uunnaa ooppeerraacciióónn aa oottrraa.. PPaarraa ssoolluucciioonnaarr eessttoo ssee hhaann ccrreeaaddoo ddiiffeerreenntteess ssiisstteemmaass ddee vvaalloorriizzaacciióónn ddee eexxiisstteenncciiaass,, ddeeppeennddiieennddoo ddeell uussoo ddee uunnoo uu oottrroo hhaabbrráánn vvaarriiaacciioonneess eenn lloo qquuee rreessppeeccttaa aa:: -- CCoossttoo ddee VVeennttaa -- MMaarrggeenn ddee UUttiilliiddaadd -- VVaalloorriizzaacciióónn ddee llaass eexxiisstteenncciiaass eenn eell AAccttiivvoo 66..55 MMééttooddooss ddee vvaalloorriizzaacciióónn ddee llaass eexxiisstteenncciiaass LLooss ssiisstteemmaass mmááss ccoonnoocciiddooss ssoonn:: 5577
  • 58.
    -- FIFO (FFiirrttssIInn -- FFiirrttss OOuutt)) -- LLIIFFOO ((LLaasstt IInn -- FFiirrttss OOuutt)) -- PP..PP..PP.. ((PPrreecciioo PPrroommeeddiioo PPoonnddeerraaddoo)) 66..55..11 SSiisstteemmaa FFIIFFOO ""FFiirrsstt IInn -- FFiirrsstt OOuutt"" ((PPrriimmeerroo eenn eennttrraarr,, pprriimmeerroo eenn ssaalliirr)) SSuuppuueessttoo:: QQuuee llaass pprriimmeerraass uunniiddaaddeess rreecciibbiiddaass ssoonn llaass pprriimmeerraass qquuee ssee uuttiilliizzaann((CCoonnttaabbiilliiddaadd ddee CCoossttoo)) oo ssee vveennddeenn((CCoonnttaabbiilliiddaadd CCoommeerrcciiaall)).. EEssttoo nnoo nneecceessaarriiaammeennttee ppaassaa ppoorr llaa rreeaalliiddaadd ddee llaa eemmpprreessaa.. LLaa eemmpprreessaa ssee vveenn oobblliiggaaddaass aa uussaarrlloo ppoorr eell ttiippoo ddee aarrttííccuulloo qquuee ttrraabbaajjaann ((ppeerreecciibblleess oo ddee ffáácciill ddeetteerriioorroo)).. CCoonnsseeccuueenncciiaass:: aa.. EEll CCoossttoo ddee llaass MMeerrccaaddeerrííaass VVeennddiiddaass eess mmááss bbaajjoo,, ppuueessttoo qquuee hhaann ssiiddoo vvaalloorriizzaaddaass aall pprreecciioo mmááss aannttiigguuoo.. bb.. LLaa UUttiilliiddaadd ddeell EEjjeerrcciicciioo eess mmaayyoorr,, ppoorr sseerr mmááss bbaajjoo eell CCoossttoo ddee VVeennttaa.. cc.. EEnn ttooddoo ccaassoo,, llaass eexxiisstteenncciiaass qquueeddaann vvaalloorriizzaaddaass aa uunn pprreecciioo mmááss rreeaall,, qquuee ccoorrrreessppoonnddee aall pprreecciioo ddee llaass úúllttiimmaass ccoommpprraass,, qquuee ssee aapprrooxxiimmaa mmááss aall pprreecciioo ddee mmeerrccaaddoo.. 66..55..22 SSiisstteemmaa LLIIFFOO ""LLaasstt IInn -- FFiirrsstt OOuutt"" ((UUllttiimmoo eenn eennttrraarr,, pprriimmeerroo eenn ssaalliirr)) SSuuppuueessttoo:: CCoonnssiissttee eenn ddeecciirr qquuee llaass úúllttiimmaass mmeerrccaaddeerrííaass qquuee iinnggrreessaann aa llaa bbooddeeggaa,, ssoonn llaass pprriimmeerraass eenn ssaalliirr ddee eellllaa.. DDiiffíícciillmmeennttee ttiieennee aapplliiccaacciióónn pprrááccttiiccaa,, ssiinnoo eess ppaarraa tteenneerr CCoossttooss ddee VVeennttaass mmááss aaccoorrddeess ccoonn llaa rreeaalliiddaadd.. IImmpplliiccaa uunnaa ddiissttoorrssiióónn yy ddeessffiigguurraacciióónn ddee llaass cciiffrraass ddeell bbaallaannccee.. CCoonnsseeccuueenncciiaass:: aa.. EEll CCoossttoo ddee llaass MMeerrccaaddeerrííaass VVeennddiiddaass eess mmááss aallttoo,, ppoorr ccoorrrreessppoonnddeerr aall pprreecciioo ddee llaa úúllttiimmaa ccoommpprraa.. bb.. LLaa UUttiilliiddaadd ddeell EEjjeerrcciicciioo ddiissmmiinnuuyyee,, ppoorr sseerr mmááss aallttoo eell CCoossttoo ddee VVeennttaa.. dd.. LLaass eexxiisstteenncciiaass qquueeddaann vvaalloorriizzaaddaass aa pprreecciiooss mmááss bbaajjooss,, ccoorrrreessppoonnddiieenntteess aa vvaalloorreess ddee aaddqquuiissiicciióónn ddeell eejjeerrcciicciioo oo llooss eejjeerrcciicciiooss aanntteerriioorreess ((pprriimmeerraass ccoommpprraass)).. 5588
  • 59.
    66..55..22 SSiisstteemmaa PPrreecciiooPPrroommeeddiioo EEssttee ssiisstteemmaa nnoo vvaalloorriizzaa llaass ssaalliiddaass aa pprreecciioo rreeaall ddee ccoossttoo yy ssuussttiittuuyyee ééssttee,, ppoorr uunn ccoossttoo mmeeddiioo ddeetteerrmmiinnaaddoo ppoorr llooss ddiiffeerreenntteess pprreecciiooss ddee aaddqquuiissiicciióónn qquuee pprreesseennttaa uunn aarrttííccuulloo eenn uunn ppeerrííooddoo ddeetteerrmmiinnaaddoo.. EEss oobbjjeettaaddoo ddeebbiiddoo aa ssuu ppoossttuurraa ccoonnttrraarriiaa aall PPrriinncciippiioo ddee CCoonnttaabbiilliiddaadd ""CCoossttoo HHiissttóórriiccoo"",, llaa iiddeeaa eess oobbtteenneerr uunn ccoossttoo mmááss ppaarreejjoo yy eessttaabbllee lloo qquuee ssiimmpplliiffiiccaa llaass vvaalloorriizzaacciioonneess ddee llaass ssaalliiddaass ddee bbooddeeggaa ddeebbiiddoo aa qquuee eell ccoossttoo pprroommeeddiioo ssee mmaannttiieennee ffiijjoo ppoorr uunn ppeerrííooddoo ddee ttiieemmppoo.. EExxiisstteenn vvaarriiooss mmééttooddooss ppaarraa oobbtteenneerr eessttee ccoossttoo pprroommeeddiioo,, eenn eessttee ccuurrssoo ssee mmeenncciioonnaarráánn ddooss,, ddee llaass ccaalleess ssóólloo uunnoo sseerráá ppaarrttee ddee llaa mmaatteerriiaa:: aa.. PPrroommeeddiioo ddee CCiieerrrree ddeell MMeess AAnntteerriioorr:: ssee ddeetteerrmmiinnaa uunnaa vveezz aall mmeess,, ddiivviiddiieennddoo eell ttoottaall ddee ccoommpprraass ddeell ppeerrííooddoo ppoorr eell nnúúmmeerroo ddee uunniiddaaddeess aaddqquuiirriiddaass.. EEssttee pprreecciioo ssee aapplliiccaa aa ttooddaass llaass ssaalliiddaass ddeell mmeess ssiigguuiieennttee.. ((EEssttee mmééttooddoo ssóólloo ssee mmeenncciioonnaarráá nnoo ssee aapplliiccaarráá eenn llooss eejjeerrcciicciiooss)).. bb.. PPrroommeeddiioo MMóóvviill:: vvaarrííaa ccoonnssttaanntteemmeennttee ccaaddaa vveezz qquuee llaa eemmpprreessaa eeffeeccttúúaa uunnaa ccoommpprraa.. SSuu ddeetteerrmmiinnaacciióónn ssee hhaaccee ddee llaa ssiigguuiieennttee mmaanneerraa;; ssee mmuullttiipplliiccaa eell ssaallddoo ddee llaass uunniiddaaddeess ffííssiiccaass ppoorr ssuu ccoossttoo pprroommeeddiioo eexxiisstteennttee aanntteess ddee llaa nnuueevvaa ccoommpprraa,, lluueeggoo ssee llee ssuummaa eell pprroodduuccttoo ddee llaass uunniiddaaddeess ccoommpprraaddaass ppoorr eell pprreecciioo ddee aaddqquuiissiicciióónn yy ffiinnaallmmeennttee ssee ssuummaann aammbbooss vvaalloorreess ppaarraa ddiivviiddiirrllooss ppoorr eell ssaallddoo ttoottaall ddee llaass ttaarrjjeettaass((ssaallddoo aanntteerriioorr mmááss llaa nnuueevvaa ccoommpprraa)),, eell rreessuullttaaddoo ddee eessttaa ooppeerraacciióónn eess eell nnuueevvoo CCoossttoo PPrroommeeddiioo PPoonnddeerraaddoo aa aapplliiccaarr eenn llaass ffuuttuurraass ssaalliiddaass..((mmééttooddoo qquuee ssee aapplliiccaarráá eenn llooss eejjeerrcciicciiooss)).. ((SSaallddoo AAnntt.. UUnniidd.. xx PPPPPP aanntt..))++((UUnniidd.. AAddqq.. xx CCoossttoo AAddqq..)) PPPPPP == SSaallddoo FFiinnaall TToottaall LLaa vvaarriiaacciióónn ddee llaass ddiiffeerreenntteess vvaalloorriizzaacciioonneess,, ddeemmuueessttrraann llaa iimmppoorrttaanncciiaa qquuee rreevviissttee llaa eelleecccciióónn ddee uunnoo uu oottrroo mmééttooddoo.. PPaarraa eessttoo hhaabbrráá qquuee ccoonnssiiddeerraarr aallgguunnooss aassppeeccttooss ttaalleess ccoommoo:: 11.. EEll ssiisstteemmaa ddeebbee aayyuuddaarr aa uunnaa ccoorrrreeccttaa vvaalloorriizzaacciióónn ddee llaa ppoossiicciióónn ffiinnaanncciieerraa ddee llaa eemmpprreessaa,, aa ttrraavvééss ddee llaass eexxiisstteenncciiaass rreefflleejjaaddaass eenn eell aaccttiivvoo.. 22.. DDeebbee pprrooppoorrcciioonnaarr iinnffoorrmmaacciióónn aaddeeccuuaaddaa aa ggeerreenncciiaa ppaarraa llaa eellaabboorraacciióónn ddee pprrooyyeeccttooss ffuuttuurrooss,, iinnddiiccaannddoo ccoossttooss yy eexxiisstteenncciiaass aaccttuuaalliizzaaddooss.. 33.. DDeebbee sseerr oobbjjeettiivvoo yy nnoo eessttaarr ssuujjeettoo aa ccaammbbiiooss oo mmooddiiffiiccaacciioonneess tteennddiieenntteess aa ddiissttoorrssiioonnaarr llaa iinnffoorrmmaacciióónn ccoonn rreessuullttaaddooss aarrttiiffiicciiaalleess.. 44.. DDeebbee sseerr ddee aapplliiccaacciióónn sseenncciillllaa,, qquuee eelliimmiinnee llooss eerrrroorreess ddee ccáállccuulloo mmaatteemmááttiiccoo eenn llaa vvaalloorriizzaacciióónn.. 5599
  • 60.
    55.. DDeebbee sseerrccoonnssiisstteennttee eenn uunn ppeerrííooddoo ssiigguuiieennttee,, ppaarraa nnoo ddiissttoorrssiioonnaarr llaa iinnffoorrmmaacciióónn,, yy 66.. DDeebbee sseerr aaddeeccuuaaddoo aa llaa íínnddoollee ddeell nneeggoocciioo yy aa llaa nnaattuurraalleezzaa ddee llooss aarrttííccuullooss qquuee ssee eessttéénn vvaalloorriizzaannddoo 66..66 CCoorrrreecccciióónn MMoonneettaarriiaa ddee llaass MMeerrccaaddeerrííaass NNaacciioonnaalleess ((AArrttííccuulloo 4411º,, iinncciissoo 11º,, NNº 33,, LLeeyy ddee llaa RReennttaa)).. LLaass nnoorrmmaass ddee aaccttuuaalliizzaacciióónn ssoonn aapplliiccaaddaass aa llaass eexxiisstteenncciiaass qquuee sseeaann ddee pprrooppiieeddaadd ddeell ccoonnttrriibbuuyyeennttee yy ccuuaallqquuiieerraa sseeaa eell lluuggaarr eenn qquuee ssee eennccuueennttrreenn aa llaa ffeecchhaa ddeell bbaallaannccee;; eennttrree eessttaass eexxiisstteenncciiaass qquuee qquueeddaann ssuujjeettaass aall ssiisstteemmaa ddee ccoorrrreecccciióónn mmoonneettaarriiaa,, ssee ppuueeddeenn sseeññaallaarr llaass ssiigguuiieenntteess:: -- MMeerrccaaddeerrííaass,, -- MMaatteerriiaalleess,, -- MMaatteerriiaass pprriimmaass,, -- PPrroodduuccttooss tteerrmmiinnaaddooss,, -- PPrroodduuccttooss eenn pprroocceessoo ddee eellaabboorraacciióónn,, -- MMeerrccaaddeerrííaass iimmppoorrttaaddaass eenn ttrráánnssiittoo.. DDeebbeenn rreevvaalloorriizzaarrssee ttoommaannddoo ccoommoo bbaassee ssuu CCoossttoo ddee RReeppoossiicciióónn yy ddeedduucciieennddoo eell CCoossttoo DDiirreeccttoo ddee llooss mmiissmmooss bbiieenneess.. EEnn ggeenneerraall,, llaass eexxiisstteenncciiaass ddeebbeenn vvaalloorriizzaarrssee aa ssuu ccoossttoo ddiirreeccttoo yy,, aa llaa ffeecchhaa ddeell ttéérrmmiinnoo ddeell eejjeerrcciicciioo,, llooss iinnvveennttaarriiooss ddeebbeerráánn aajjuussttaarrssee aa ssuu ccoossttoo ddee rreeppoossiicciióónn.. LLaa ddiiffeerreenncciiaa eennttrree eell ccoossttoo ddee rreeppoossiicciióónn yy eell ccoossttoo ddiirreeccttoo ccoorrrreessppoonnddee aa llaa ccoorrrreecccciióónn mmoonneettaarriiaa ddee llaass eexxiisstteenncciiaass.. DDeetteerrmmiinnaacciióónn ddeell vvaalloorr ssuujjeettoo aa rreevvaalloorriizzaacciióónn:: EEll vvaalloorr ssuujjeettoo aa rreevvaalloorriizzaacciióónn ddee llooss bbiieenneess ddeell aaccttiivvoo rreeaalliizzaabbllee yy sseeggúúnn llaass nnoorrmmaass eess eell ““ccoossttoo ddiirreeccttoo”” oo ““vvaalloorr lliibbrroo”” qquuee ddiicchhoo bbiieenneess rreeggiissttrraann aa llaa ffeecchhaa ddeell bbaallaannccee.. CCoonncceeppttoo ddee ccoossttoo ddiirreeccttoo:: EEss aaqquueell ddeetteerrmmiinnaaddoo ddee aaccuueerrddoo aa llaass nnoorrmmaass ddeell aarrttííccuulloo 3300º ddee llaa LLeeyy ddee llaa RReennttaa,, llaa vvaalloorriizzaacciióónn ddee llaass eexxiisstteenncciiaass ssee hhaarráá eenn bbaassee aa llooss mmééttooddooss FFIIFFOO oo CCoossttoo PPrroommeeddiioo PPoonnddeerraaddoo:: · EEnn eell ccaassoo ddee mmeerrccaaddeerrííaass aaddqquuiirriiddaass eenn eell ppaaííss,, ssee ccoonnssiiddeerraarráá ccoommoo ccoossttoo ddiirreeccttoo eell vvaalloorr oo pprreecciioo ddee aaddqquuiissiicciióónn,, sseeggúúnn llaa rreessppeeccttiivvaa ffaaccttuurraa,, ccoonnttrraattoo oo ccoonnvveenncciióónn,, yy ooppttaattiivvaammeennttee eell vvaalloorr ddeell fflleettee yy sseegguurrooss hhaassttaa llaa bbooddeeggaa ddeell aaddqquuiirriieennttee.. · SSii ssee ttrraattaa ddee mmeerrccaaddeerrííaass iinntteerrnnaaddaass eenn eell ppaaííss,, ssee ccoonnssiiddeerraarráá ccoommoo ccoossttoo ddiirreeccttoo eell vvaalloorr CCIIFF,, llooss ddeerreecchhooss ddee iinntteerrnnaacciióónn,, llooss ggaassttooss ddee ddeessaadduuaannaammiieennttoo yy ooppttaattiivvaammeennttee eell fflleettee yy sseegguurrooss hhaassttaa llaa bbooddeeggaa ddeell iimmppoorrttaaddoorr.. EEll CCIIFF iinntteeggrraa eell ccoossttoo ddiirreeccttoo ppoorr ssuu eeqquuiivvaalleenncciiaa eenn ppeessooss sseeggúúnn eell ttiippoo ddee ccaammbbiioo ddee llaa 6600
  • 61.
    respectiva moneda extranjera,vigente a la fecha de llaa ffaaccttuurraa ddeell pprroovveeeeddoorr eexxttrraannjjeerroo.. · RReessppeeccttoo ddee bbiieenneess pprroodduucciiddooss oo eellaabboorraaddooss ppoorr eell ccoonnttrriibbuuyyeennttee,, ssee ccoonnssiiddeerraarráá ccoommoo ccoossttoo ddiirreeccttoo eell vvaalloorr ddee llaa mmaatteerriiaa pprriimmaa aapplliiccaannddoo llaass nnoorrmmaass sseeññaallaaddaass eenn llooss ddooss ppáárrrraaffooss aanntteerriioorreess yy eell vvaalloorr ddee llaa mmaannoo ddee oobbrraa.. CCoossttoo ddee rreeppoossiicciióónn,, eelleemmeennttoo ccoorrrreeccttoorr ddee llaass eexxiisstteenncciiaass:: JJuurriisspprruuddeenncciiaa AAddmmiinniissttrraattiivvaa ((pprroonnuunncciiaammiieennttoo eemmiittiiddoo ppoorr eell SSIIII aa ttrraavvééss ddeell OOffiicciioo NNº 88112277,, ddeell 3300..1122..11997755)):: eell ccoossttoo ddee rreeppoossiicciióónn ddee llooss bbiieenneess ffííssiiccooss ddeell AAccttiivvoo RReeaalliizzaabbllee aa qquuee ssee rreeffiieerree eell AArrttííccuulloo 4411º,, NNº 33,, lleettrraa aa)),, ddee llaa LLeeyy ddee llaa RReennttaa,, eess eeqquuiivvaalleennttee aall ““pprreecciioo”” ccoonnssiiggnnaaddoo eenn llaa ffaaccttuurraa ccoonnttrraattoo oo ccoonnvveenncciióónn,, ssiinn ddiissccrriimmiinnaarr eennttrree ““pprreecciioo ccoonnttaaddoo”” oo ““pprreecciioo aa ppllaazzoo””.. 66..66..11 EExxiisstteenncciiaa rreessppeeccttoo ddee llaass ccuuaalleess eexxiissttee ffaaccttuurraa,, ccoonnttrraattoo oo ccoonnvveenncciióónn eessccrriittaa ppoorr llooss mmiissmmooss bbiieenneess uu oottrrooss ddee ssiimmiillaarr ggéénneerroo,, ccaalliiddaadd oo ccaarraacctteerrííssttiiccaa,, eenn eell sseegguunnddoo sseemmeessttrree ddeell eejjeerrcciicciioo.. EEnn eessttee ccaassoo ddeebbee ccoonnssiiddeerraarrssee ccoommoo ccoossttoo ddee rreeppoossiicciióónn eell pprreecciioo ddee llooss bbiieenneess qquuee ffiigguurree eenn eell rreessppeeccttiivvoo ddooccuummeennttoo,, nnoo ppuuddiieennddoo sseerr ééssttee iinnffeerriioorr aall pprreecciioo mmááss aallttoo ddeell eejjeerrcciicciioo.. EEjjeemmpplloo :: AArrttííccuulloo ""AA"",, ssaallddoo aall 3311 DDiicciieemmbbrree 660000 uu.. MMééttooddoo ddee vvaalloorriizzaacciióónn :: FFIIFFOO.. MMoovviimmiieennttoo ddee IInnggrreessooss :: -- IInnvv.. IInniicciiaall 330000 uu PP//CCoossttoo $$ 3300..-- -- CCoommpprraa 0033//0033//1199XXXX 110000 uu PP//CCoommpp.. $$ 3333..-- -- CCoommpprraa 0066//0066//1199XXXX 110000 uu PP//CCoommpp.. $$ 3355..-- -- CCoommpprraa 0088//0088//1199XXXX 5500 uu PP//CCoommpp.. $$ 4488..-- -- CCoommpprraa 1100//1100//1199XXXX 115500 uu PP//CCoommpp.. $$ 4422..-- -- CCoommpprraa 1122//1122//1199XXXX 5500 uu PP//CCoommpp.. $$ 4455..-- 66..66..22 EExxiisstteenncciiaa rreessppeeccttoo ddee llaass ccuuaalleess ssóólloo eexxiissttee ffaaccttuurraa,, ccoonnttrraattoo oo ccoonnvveenncciióónn eessccrriittaa ppoorr llooss mmiissmmooss bbiieenneess uu oottrrooss ddee ssiimmiillaarr ggéénneerroo,, ccaalliiddaadd oo ccaarraacctteerrííssttiiccaa dduurraannttee eell pprriimmeerr sseemmeessttrree ddeell eejjeerrcciicciioo.. DDee ccoonnffoorrmmiiddaadd aa lloo eessttaabblleecciiddoo ppoorr llaa ddiissppoossiicciióónn lleeggaall cciittaaddaa eenn eell rruubbrroo,, ppaarraa ddeetteerrmmiinnaarr eell ccoossttoo ddee rreeppoossiicciióónn eenn eessttaa ssiittuuaacciióónn ddaaddaa,, ddeebbeerráá pprroocceeddeerrssee ddee llaa ssiigguuiieennttee mmaanneerraa:: · SSee ddeebbee eessttaabblleecceerr eell pprreecciioo mmááss aallttoo qquuee ffiigguurree eenn llooss rreessppeeccttiivvooss ddooccuummeennttooss ddee ccoommpprraass rreeaalliizzaaddaass eenn eell pprriimmeerr sseemmeessttrree ddeell eejjeerrcciicciioo.. 6611
  • 62.
    · El citadoprecio se deberá reajustar en el ppoorrcceennttaajjee ddee vvaarriiaacciióónn eexxppeerriimmeennttaaddoo ppoorr eell IIPPCC eenn eell sseegguunnddoo sseemmeessttrree ddeell eejjeerrcciicciioo rreessppeeccttiivvoo,, eessttoo eess,, eennttrree eell úúllttiimmoo ddííaa ddeell sseegguunnddoo mmeess aanntteerriioorr aall sseegguunnddoo sseemmeessttrree yy eell úúllttiimmoo ddííaa ddeell mmeess aanntteerriioorr aall ddeell cciieerrrree ddeell eejjeerrcciicciioo ccoorrrreessppoonnddiieennttee ((MMaayyoo yy NNoovviieemmbbrree ddeell aaññoo rreessppeeccttiivvoo)).. · EEll vvaalloorr ddee ccoossttoo ddee rreeppoossiicciióónn ddee llaass eexxiisstteenncciiaass eenn llaa ffoorrmmaa iinnddiiccaaddaa,, eess eell qquuee ssee uuttiilliizzaarráá ppaarraa rreevvaalloorriizzaarr eell ttoottaall ddee llooss bbiieenneess eexxiisstteenntteess aa llaa ffeecchhaa ddeell bbaallaannccee,, qquuee pprroovveennggaann ddee aaddqquuiissiicciioonneess eeffeeccttuuaaddaass eenn eell pprriimmeerr sseemmeessttrree,, ccoommoo aassiimmiissmmoo,, ppaarraa aaqquueellllooss ddee ssuu mmiissmmoo ggéénneerroo,, ccaalliiddaadd oo ccaarraacctteerrííssttiiccaa qquuee pprroovveennggaann ddeell eejjeerrcciicciioo aanntteerriioorr,, ssiieemmpprree yy ccuuaannddoo nnoo eexxiissttaann ccoommpprraass ppoorr llooss mmiissmmooss bbiieenneess eenn eell sseegguunnddoo sseemmeessttrree ddeell eejjeerrcciicciioo rreessppeeccttiivvoo.. EEjjeemmpplloo :: AArrttííccuulloo ""BB"",, ssaallddoo aall 3311 DDiicciieemmbbrree 11..550000 uu.. MMééttooddoo ddee vvaalloorriizzaacciióónn :: FFIIFFOO.. MMoovviimmiieennttoo ddee IInnggrreessooss :: -- IInnvv.. IInniicciiaall 550000 uu PP//CCoossttoo $$ 6600..-- -- CCoommpprraa 1100//0044//1199XXXX 11000000 uu PP//CCoommpp.. $$ 6633..-- -- CCoommpprraa 3311//0055//1199XXXX 330000 uu PP//CCoommpp.. $$ 6655..-- -- CCoommpprraa 2200//0066//1199XXXX 660000 uu PP//CCoommpp.. $$ 6644..-- VVaarriiaacciióónn ddeell sseegguunnddoo sseemmeessttrree ddeell IIPPCC eess ddee 66%% 66..66..33 EExxiisstteenncciiaass pprroovveenniieenntteess ddeell eejjeerrcciicciioo aanntteerriioorr yy rreessppeeccttoo ddee llaass ccuuaalleess nnoo eexxiisstteenn ccoommpprraass dduurraannttee eell eejjeerrcciicciioo ccoommeerrcciiaall.. EEnn eessttee eevveennttoo,, llaass eexxiisstteenncciiaass pprroovviieenneenn ddeell iinnvveennttaarriioo aanntteerriioorr.. SSuu ccoossttoo ddee rreeppoossiicciióónn ee ddeetteerrmmiinnaarráá rreeaajjuussttaannddoo ssuu ccoossttoo ddiirreeccttoo oo vvaalloorr sseeggúúnn iinnvveennttaarriioo aanntteerriioorr,, ddee aaccuueerrddoo ccoonn llaa vvaarriiaacciióónn ddeell IIPPCC ooccuurrrriiddaa eenn eell ppeerrííooddoo qquuee aabbaarrqquuee eell eejjeerrcciicciioo ccoommeerrcciiaall.. DDee aaccuueerrddoo aa llaa nnoorrmmaa lleeggaall cciittaaddaa eenn eell rruubbrroo,, eell ppeerrííooddoo aa mmeeddiiaarr eess eell ssiigguuiieennttee:: · RReessppeeccttoo ddee llooss bbiieenneess ccuuyyaass eexxiisstteenncciiaass ssee mmaannttiieenneenn ddeessddee eell eejjeerrcciicciioo ccoommeerrcciiaall aanntteerriioorr,, yy ddee llooss ccuuaalleess nnoo eexxiissttaa ffaaccttuurraa,, ccoonnttrraattoo oo ccoonnvveenncciióónn dduurraannttee eell eejjeerrcciicciioo ccoommeerrcciiaall ccoorrrreessppoonnddiieennttee,, ssuu ccoossttoo ddee rreeppoossiicciióónn ssee ddeetteerrmmiinnaarráá rreeaajjuussttaaddoo ssuu vvaalloorr ddee lliibbrrooss ddee aaccuueerrddoo ccoonn llaa vvaarriiaacciióónn eexxppeerriimmeennttaaddaa ppoorr eell IIPPCC eennttrree eell úúllttiimmoo ddííaa ddeell sseegguunnddoo mmeess aanntteerriioorr aall ddee iinniicciiaacciióónn ddeell eejjeerrcciicciioo ccoommeerrcciiaall ((NNoovviieemmbbrree aaññoo aanntteerriioorr)) yy eell úúllttiimmoo ddííaa ddeell mmeess aanntteerriioorr aall ddeell cciieerrrree ddee ddiicchhoo eejjeerrcciicciioo ((NNoovviieemmbbrree ddeell eejjeerrcciicciioo rreessppeeccttiivvoo)).. EEnn ccoonnsseeccuueenncciiaa,, eenn eessttee ccaassoo llaa vvaarriiaacciióónn ddeell IIPPCC qquuee ssee aapplliiqquuee sseerráá llaa mmiissmmaa qquuee ssee uuttiilliizzaa ppaarraa aaccttuuaalliizzaarr eell CCaappiittaall PPrrooppiioo IInniicciiaall.. EEjjeemmpplloo :: AArrttííccuulloo ""CC"",, ssaallddoo aall 3311 DDiicciieemmbbrree 115500 uu.. 6622
  • 63.
    Método ddee vvaalloorriizzaacciióónn:: FFIIFFOO.. MMoovviimmiieennttoo ddee IInnggrreessooss :: -- IInnvv.. IInniicciiaall 220000 uu PP//CCoossttoo $$ 220000..-- VVaarriiaacciióónn aannuuaall ddeell IIPPCC eess ddee 88,,55%% 66..77 CCoorrrreecccciióónn MMoonneettaarriiaa ddee llaass MMeerrccaaddeerrííaass IImmppoorrttaaddaass CCoonncceeppttoo ddee ““vvaalloorr ddee iimmppoorrttaacciióónn””:: SSee eenntteennddeerráá eell vvaalloorr CCIIFF sseeggúúnn ttiippoo ddee ccaammbbiioo vviiggeennttee aa llaa ffeecchhaa ddee llaa ffaaccttuurraa ddeell pprroovveeeeddoorr eexxttrraannjjeerroo,, mmááss llooss ddeerreecchhooss ddee iinntteerrnnaacciióónn yy ggaassttooss ddee ddeessaadduuaannaammiieennttoo.. CCoonncceeppttoo ddee ““ffeecchhaa ddee iinntteerrnnaacciióónn””:: LLaa iinntteerrnnaacciióónn ddeell bbiieenn ssee eenntteennddeerráá rreeaalliizzaaddaa eenn llaa ooppoorrttuunniiddaadd eenn qquuee ssee pprroodduuzzccaa ssuu nnaacciioonnaalliizzaacciióónn.. CCoonn aanntteerriioorriiddaadd llooss bbiieenneess ssee eennccoonnttrraarráánn eenn ttrráánnssiittoo.. EEll SSIIII mmeeddiiaannttee CCiirrccuullaarr NNº 115588,, ddee 11997766,, tteexxttuuaallmmeennttee eexxpprreessóó:: ““ffeecchhaa ddee iinntteerrnnaacciióónn””:: eess aaqquueellllaa eenn qquuee ssee pprroodduuzzccaa llaa ““nnaacciioonnaalliizzaacciióónn”” ddee llooss bbiieenneess iimmppoorrttaaddooss,, eess ddeecciirr,, eell iinnssttaannttee ddeell ppaaggoo ddee llooss ddeerreecchhooss ddee iinntteerrnnaacciióónn qquuee hhaabbiilliittaann aall iimmppoorrttaaddoorr ppaarraa iinnggrreessaarr lliibbrreemmeennttee aall ppaaííss llooss bbiieenneess rreessppeeccttiivvooss.. TTiippoo ddee ccaammbbiioo ddee llaa mmoonneeddaa eexxttrraannjjeerraa:: PPaarraa llooss eeffeeccttooss ddee llaa rreevvaalloorriizzaacciióónn ddee llaass eexxiisstteenncciiaass iimmppoorrttaaddaass,, ssee ccoonnssiiddeerraarráá llaa mmoonneeddaa eexxttrraannjjeerraa sseeggúúnn ssuu vvaalloorr ddee ccoottiizzaacciióónn,, ttiippoo ccoommpprraaddoorr,, eenn eell mmeerrccaaddoo bbaannccaarriioo ((vvaalloorr oobbsseerrvvaaddoo)).. 66..77..11 RReevvaalloorriizzaacciióónn ddee llooss bbiieenneess iimmppoorrttaaddooss dduurraannttee eell sseegguunnddoo sseemmeessttrree ddeell eejjeerrcciicciioo ccoommeerrcciiaall.. EEll ccoossttoo ddee rreeppoossiicciióónn ddee aaqquueellllooss bbiieenneess aaddqquuiirriiddooss eenn eell eexxttrraannjjeerroo rreessppeeccttoo ddee llooss ccuuaalleess eexxiissttaa iinntteerrnnaacciióónn ddee llooss ddee ssuu mmiissmmoo ggéénneerroo,, ccaalliiddaadd yy ccaarraacctteerrííssttiiccaass dduurraannttee eell sseegguunnddoo sseemmeessttrree ddeell eejjeerrcciicciioo ccoommeerrcciiaall rreessppeeccttiivvoo,, sseerráá eeqquuiivvaalleennttee aall vvaalloorr ddee llaa úúllttiimmaa iimmppoorrttaacciióónn,, aauunnqquuee ééssttee nnoo sseeaa eell pprreecciioo mmááss aallttoo ddeell eejjeerrcciicciioo.. EEjjeemmpplloo :: AArrttííccuulloo ""AAllffaa"" EExxiisstteenncciiaa FFiinnaall 22..550000 uu MMééttooddoo ddee vvaalloorriizzaacciióónn :: FFIIFFOO.. MMoovviimmiieennttoo ddee IInnggrreessooss :: -- IInnvv.. IInniicciiaall 11..000000 uu PP//CCoossttoo $$ 7700..-- 6633
  • 64.
    -- IImmppoorr.. 2255//0055//1199XXXX11..550000 uu PP//IImmpp.. $$ 7766..-- -- IImmppoorr.. 3300//0088//1199XXXX 550000 uu PP//IImmpp.. $$ 8800..-- -- IImmppoorr.. 1155//1100//1199XXXX 11..550000 uu PP//IImmpp.. $$ 7788..-- 66..77..22 RReevvaalloorriizzaacciióónn ddee llooss bbiieenneess iimmppoorrttaaddooss dduurraannttee eell pprriimmeerr sseemmeessttrree ddeell eejjeerrcciicciioo ccoommeerrcciiaall.. AAqquueellllooss bbiieenneess iimmppoorrttaaddooss qquuee ssee eennccuueennttrreenn eenn eexxiisstteenncciiaa aa llaa ffeecchhaa ddeell bbaallaannccee yy ccuuyyaa úúllttiimmaa iinntteerrnnaacciióónn ssee hhaayyaa rreeaalliizzaaddoo eenn eell ttrraannssccuurrssoo ddeell pprriimmeerr sseemmeessttrree ddeell eejjeerrcciicciioo ccoommeerrcciiaall,, ssee rreevvaalloorriizzaarráánn sseeggúúnn eell vvaalloorr ddee llaa úúllttiimmaa iimmppoorrttaacciióónn,, rreeaajjuussttaaddoo ééssttee sseeggúúnn eell ppoorrcceennttaajjee ddee vvaarriiaacciióónn eexxppeerriimmeennttaaddoo ppoorr eell ttiippoo ddee ccaammbbiioo ddee llaa rreessppeeccttiivvaa mmoonneeddaa eexxttrraannjjeerraa ooccuurrrriiddaa dduurraannttee eell sseegguunnddoo sseemmeessttrree.. DDee llaa mmiissmmaa mmaanneerraa ddeebbeerráá pprroocceeddeerrssee ccoonn aaqquueellllooss bbiieenneess pprroovveenniieenntteess ddeell eejjeerrcciicciioo aanntteerriioorr,, ccuuaannddoo eenn eell ttrraannssccuurrssoo ddeell pprriimmeerr sseemmeessttrree ddeell eejjeerrcciicciioo ccoommeerrcciiaall ssee hhaayyaa pprroodduucciiddoo llaa iinntteerrnnaacciióónn ddee oottrrooss aarrttííccuullooss ddee ssuu mmiissmmoo ggéénneerroo,, ccaalliiddaadd yy ccaarraacctteerrííssttiiccaa,, ssiieemmpprree yy ccuuaannddoo nnoo eexxiissttaann iimmppoorrttaacciioonneess ppoorr llooss mmiissmmooss bbiieenneess eenn eell sseegguunnddoo sseemmeessttrree ddeell eejjeerrcciicciioo rreessppeeccttiivvoo.. EEjjeemmpplloo :: AArrttííccuulloo ""BBeettaa"" EExxiisstteenncciiaa FFiinnaall 55..000000 uu MMééttooddoo ddee vvaalloorriizzaacciióónn :: FFIIFFOO.. MMoovviimmiieennttoo ddee IInnggrreessooss :: -- IInnvv.. IInniicciiaall 22..000000 uu PP//CCoossttoo $$ 660000..-- -- IImmppoorr.. 1155//0022//1199XXXX 11..000000 uu PP//IImmpp.. $$ 662200..-- -- IImmppoorr.. 2200//0033//1199XXXX 33..000000 uu PP//IImmpp.. $$ 665500..-- -- IImmppoorr.. 3300//0066//1199XXXX 33..000000 uu PP//IImmpp.. $$ 770000..-- VVaarriiaacciióónn ddeell ttiippoo ddee ccaammbbiioo sseegguunnddoo sseemmeessttrree 55 %%.. 66..77..33 RReevvaalloorriizzaacciióónn ddee bbiieenneess iimmppoorrttaaddooss pprroovveenniieenntteess ddeell eejjeerrcciicciioo aanntteerriioorr yy nnoo eexxiisstteenn iinntteerrnnaacciioonneess dduurraannttee ttooddoo eell eejjeerrcciicciioo.. AAqquueellllooss bbiieenneess aaddqquuiirriiddooss eenn eell eexxttrraannjjeerroo yy ddee llooss ccuuaalleess nnoo eexxiissttaa iimmppoorrttaacciióónn ppaarraa llooss ddee ssuu mmiissmmoo ggéénneerroo,, ccaalliiddaadd yy ccaarraacctteerrííssttiiccaass dduurraannttee eell eejjeerrcciicciioo ccoommeerrcciiaall ccoorrrreessppoonnddiieennttee,, ssuu ccoossttoo ddee rreeppoossiicciióónn sseerráá eeqquuiivvaalleennttee aall vvaalloorr ddee lliibbrrooss rreeaajjuussttaaddoo sseeggúúnn eell ppoorrcceennttaajjee ddee vvaarriiaacciióónn eexxppeerriimmeennttaaddoo ppoorr eell ttiippoo ddee ccaammbbiioo ddee llaa mmoonneeddaa rreessppeeccttiivvaa dduurraannttee eell eejjeerrcciicciioo.. LLaa nnoorrmmaa aanntteerriioorr ssee aapplliiccaa ssoollaammeennttee ssii eenn eell ttrraannssccuurrssoo ddeell eejjeerrcciicciioo nnoo hhaann ooccuurrrriiddoo iinntteerrnnaacciioonneess ddee oottrrooss bbiieenneess ddee ssuu mmiissmmoo ggéénneerroo,, ccaalliiddaadd yy ccaarraacctteerrííssttiiccaa.. 6644
  • 65.
    Ejemplo : Artículo"Gamma" EExxiisstt.. FFiinnaall 11..000000 uu MMééttooddoo ddee vvaalloorriizzaacciióónn :: FFIIFFOO.. MMoovviimmiieennttoo ddee IInnggrreessooss :: -- IInnvv.. IInniicciiaall 33..000000 uu PP//CCoossttoo $$ 11..660000..-- VVaarriiaacciióónn aannuuaall ddeell ttiippoo ddee ccaammbbiioo 1155 %%.. 66..77..44 RReevvaalloorriizzaacciióónn ddee llooss bbiieenneess ddeell AAccttiivvoo RReeaalliizzaabbllee aaddqquuiirriiddooss eenn eell eexxttrraannjjeerroo qquuee ssee eennccuueennttrraann eenn TTrráánnssiittoo aa llaa ffeecchhaa ddeell bbaallaannccee.. LLooss bbiieenneess eenn ttrráánnssiittoo ssoonn aaqquueellllooss qquuee ccuueenntteenn ccoonn llaa aapprroobbaacciióónn ddeell rreeggiissttrroo ddee iimmppoorrttaacciióónn yy ssee hhaayyaann eennddoossaaddoo llooss ddooccuummeennttooss ddee eemmbbaarrqquuee,, hhaassttaa llaa ffeecchhaa ddee ssuu iinntteerrnnaacciióónn.. LLaa iinntteerrnnaacciióónn ddeell bbiieenn ssee eenntteennddeerráá rreeaalliizzaaddaa eenn llaa ooppoorrttuunniiddaadd eenn qquuee ssee pprroodduuzzccaa ssuu nnaacciioonnaalliizzaacciióónn.. CCoonn aanntteerriioorriiddaadd llooss bbiieenneess ssee eennccoonnttrraarráánn eenn ttrráánnssiittoo,, ddeebbiieennddoo vvaalloorriizzaarrssee ccaaddaa ddeesseemmbboollssoo eenn bbaassee aall ppoorrcceennttaajjee ddee vvaarriiaacciióónn eexxppeerriimmeennttaaddaa ppoorr llaa rreessppeeccttiivvaa mmoonneeddaa eexxttrraannjjeerraa eennttrree llaa ffeecchhaa ddee ssuu eerrooggaacciióónn yy llaa ddeell bbaallaannccee.. EEnn ccoonnsseeccuueenncciiaa,, eell ccoossttoo ddee rreeppoossiicciióónn ddee eessttee ttiippoo ddee eexxiisstteenncciiaass ssee ddeetteerrmmiinnaa rreeaajjuussttaannddoo ccaaddaa ddeesseemmbboollssoo eeffeeccttuuaaddoo eenn bbaassee aa llaa vvaarriiaacciióónn eexxppeerriimmeennttaaddaa ppoorr eell ttiippoo ddee ccaammbbiioo ddee llaa mmoonneeddaa rreessppeeccttiivvaa eennttrree llaa ffeecchhaa ddeell ppaaggoo yy llaa ddeell bbaallaannccee.. EEjjeemmpplloo :: AArrttííccuulloo ""eenn ttrráánnssiittoo"" MMoovviimmiieennttoo ddee rreemmeessaass:: -- CCoonn ffeecchhaa 1155..1100..1199XXXX ssee ppaaggaa llaa ssuummaa ddee UUSSAA$$ 55..000000,, aa uunn ttiippoo ddee ccaammbbiioo ddee $$ 445599 ppoorr ddóóllaarr.. -- CCoonn ffeecchhaa 2255..1111..1199XXXX ssee ppaaggaa llaa ssuummaa ddee UUSSAA$$ 44..550000,, aa uunn ttiippoo ddee ccaammbbiioo ddee $$ 446655 ppoorr ddóóllaarr.. -- CCoonn ffeecchhaa 0044..1122..1199XXXX ssee ppaaggaa llaa ssuummaa ddee UUSSAA$$ 66..440000,, aa uunn ttiippoo ddee ccaammbbiioo ddee $$ 447711 ppoorr ddóóllaarr.. AA llaa ffeecchhaa ddeell bbaallaannccee eell ttiippoo ddee ccaammbbiioo aasscciieennddee aa $$ 448855 ppoorr ddóóllaarr.. 66..88 SSiittuuaacciioonneess EEssppeecciiaalleess eenn llaa CCoorrrreecccciióónn MMoonneettaarriiaa ddee llaass MMeerrccaaddeerrííaass 66..88..11 IInnssttrruucccciioonneess ssoobbrree llaa ffoorrmmaa ddee aapplliiccaarr llaa CCoorrrreecccciióónn MMoonneettaarriiaa ccuuaannddoo llaass eexxiisstteenncciiaass eessttéénn ffoorrmmaaddaass ppoorr mmeerrccaaddeerrííaass iimmppoorrttaaddaass yy oottrraass aaddqquuiirriiddaass eenn eell mmeerrccaaddoo nnaacciioonnaall ddee llaa mmiissmmaa nnaattuurraalleezzaa yy ccaarraacctteerrííssttiiccaa.. AAll rreessppeeccttoo eell SSIIII mmeeddiiaannttee CCiirrccuullaarr NNº 110000,, ddee ffeecchhaa 1199..0088..11997755,, hhaa iinnssttrruuiiddoo lloo ssiigguuiieennttee:: 6655
  • 66.
    “Cuando las existenciasestén formadas por mercaderías iimmppoorrttaaddaass ppoorr eell pprrooppiioo ccoonnttrriibbuuyyeennttee yy ppoorr oottrraass aaddqquuiirriiddaass eenn eell mmeerrccaaddoo nnaacciioonnaall,, ssiinn qquuee sseeaa ppoossiibbllee ddiissttiinngguuiirr ccuuáálleess hhaann ssiiddoo llaass iimmppoorrttaaddaass yy ccuuáálleess llaass nnaacciioonnaalleess qquuee qquueeddeenn eenn eexxiisstteenncciiaa,, yyaa sseeaa ppoorr tteenneerr eessttee úúllttiimmoo ttiippoo ddee bbiieenneess llaass mmiissmmaass ccaarraacctteerrííssttiiccaass,, oo ppoorr sseerr iimmppoorrttaaddooss iigguuaallmmeennttee ppeerroo aaddqquuiirriiddooss ccoonn ffaaccttuurraa eenn eell mmeerrccaaddoo nnaacciioonnaall,, ssee ssuuppoonnddrráá qquuee eell ssttoocckk eessttáá ffoorrmmaaddoo ppoorr aammbbooss ttiippooss ddee bbiieenneess,, eenn ffoorrmmaa pprrooppoorrcciioonnaall aall ttoottaall ddee llaass ccoommpprraass ddee uunnoo yy oottrroo dduurraannttee eell eejjeerrcciicciioo.. AAssíí,, ppoorr eejjeemmpplloo,, ssii llaass ccoommpprraass ddee mmeerrccaaddeerrííaass iimmppoorrttaaddaass ccoorrrreessppoonnddeenn aa uunn 4400%% ddee llaass ccoommpprraass ttoottaalleess,, eessttee ppoorrcceennttaajjee ssee aapplliiccaarráá aa llaa eexxiisstteenncciiaa aa llaa ffeecchhaa ddeell bbaallaannccee,, ddee ttaall ssuueerrttee qquuee eell 6600%% rreessttaannttee ssee ssuuppoonnddrráá qquuee ssoonn eessppeecciieess nnaacciioonnaalleess ddee llaass mmiissmmaass ccaarraacctteerrííssttiiccaass.. UUnnaass yy oottrraass ssee vvaalloorriizzaarráánn sseeggúúnn eell pprroocceeddiimmiieennttoo qquuee ccoorrrreessppoonnddaa..”” 66..88..22 RReevvaalloorriizzaacciióónn ddee llooss pprroodduuccttooss tteerrmmiinnaaddooss oo eenn pprroocceessoo ddee eellaabboorraacciióónn eexxiisstteenntteess aa llaa ffeecchhaa ddeell bbaallaannccee.. ((lleettrraa ee)) ddeell NNº 33 ddeell iinncciissoo 11º ddeell aarrttííccuulloo 4411º)) EEll ccoossttoo ddee rreeppoossiicciióónn ddee eessttooss pprroodduuccttooss eellaabboorraaddooss oo eenn pprroocceessoo ddee eellaabboorraacciióónn eexxiisstteenntteess aa llaa ffeecchhaa ddeell bbaallaannccee,, ssee ddeetteerrmmiinnaarráá ccoonnssiiddeerraannddoo llaa mmaatteerriiaa pprriimmaa ddee aaccuueerrddoo ccoonn llaass nnoorrmmaass eessttaabblleecciiddaass eenn eell NNº 33 ddeell aarrttííccuulloo 4411º ddee llaa LLeeyy ddee llaa RReennttaa yy llaa mmaannoo ddee oobbrraa ppoorr eell vvaalloorr qquuee tteennggaa eenn eell úúllttiimmoo mmeess ddee pprroodduucccciióónn,, eexxcclluuyyéénnddoossee llaass rreemmuunneerraacciioonneess qquuee nnoo ccoorrrreessppoonnddaann aa ddiicchhoo mmeess.. EEnn ccoonnsseeccuueenncciiaa,, ppaarraa ddeetteerrmmiinnaarr eell ccoossttoo ddiirreeccttoo ddee llooss pprroodduuccttooss tteerrmmiinnaaddooss yy eenn pprroocceessoo yy ccoonnoocceerr ssuu ccoorrrreecccciióónn mmoonneettaarriiaa,, ddeebbee hhaacceerrssee aabbssttrraacccciióónn ddee qquuee ssee ttrraattaa ddee uunn ssóólloo pprroodduuccttoo,, yy,, ccoonnssiiddeerraannddoo ccoommoo mmaatteerriiaass pprriimmaass yy mmaannoo ddee oobbrraa ddiirreeccttaa,, aaccttuuaalliizzaannddoo sseeppaarraaddaammeennttee aammbbooss eelleemmeennttooss ddee ccoossttoo ddiirreeccttoo ddee ddiicchhooss pprroodduuccttooss.. EEnn oottrrooss ttéérrmmiinnooss,, ppaarraa aapplliiccaarr llaass nnoorrmmaass ssoobbrree llaa ccoorrrreecccciióónn mmoonneettaarriiaa aa llooss pprroodduuccttooss tteerrmmiinnaaddooss yy eenn pprroocceessoo,, eenn pprriimmeerr ttéérrmmiinnoo,, eess nneecceessaarriioo ddeetteerrmmiinnaarr ssuu ““ccoossttoo ddiirreeccttoo””,, eell ccuuaall ssee ccoonnffoorrmmaa ppoorr llooss ssiigguuiieenntteess eelleemmeennttooss:: -- VVaalloorr ddee llaa mmaatteerriiaa pprriimmaa,, eell ccuuaall ssee ddeebbee ddeetteerrmmiinnaarr ddee aaccuueerrddoo aall ccoossttoo ddiirreeccttoo qquuee pprroocceeddaa,, sseeggúúnn ssee ttrraattee ddee mmeerrccaaddeerrííaass nnaacciioonnaalleess oo iimmppoorrttaaddaass................................................ $$xxxxxxxxxxxx -- VVaalloorr ddee llaa mmaannoo ddee oobbrraa,, eeqquuiivvaalleennttee aa rreemmuunneerraacciioonneess qquuee ccoorrrreessppoonnddaann,, ppaaggaaddaass oo aaddeeuuddaaddaass,, sseeggúúnn llaass hhoojjaass ddee ccoossttoo uu oottrrooss ccoonnttrroolleess............................................ $$xxxxxxxxxxxx CCoossttoo ddiirreeccttoo pprroodduuccttooss tteerrmmiinnaaddooss oo eenn pprroocceessoo ss//ll.............. $$xxxxxxxxxxxx UUnnaa vveezz eessttaabblleecciiddoo eell ““ccoossttoo ddiirreeccttoo””,, ssee ddeetteerrmmiinnaa eell ““ccoossttoo ddee rreeppoossiicciióónn ddee llooss pprroodduuccttooss eellaabboorraaddooss oo eenn pprroocceessoo””,, eell ccuuaall ssee pprreecciissaa rreeaajjuussttaannddoo aammbbooss eelleemmeennttooss ddeell ccoossttoo ddiirreeccttoo ddee aaccuueerrddoo aa llaass ssiigguuiieenntteess nnoorrmmaass:: ((11)) LLaass mmaatteerriiaass pprriimmaass ssee rreevvaalloorriizzaann sseeggúúnn llaass nnoorrmmaass eexxpprreessaaddaass aanntteerriioorrmmeennttee,, yyaa ssee ttrraattee ddee mmeerrccaaddeerrííaass nnaacciioonnaalleess oo iimmppoorrttaaddaass.. 6666
  • 67.
    ((22)) LLaa mmaannooddee oobbrraa aapplliiccaaddaa oo uuttiilliizzaaddaa ssee rreevvaalloorriizzaa aajjuussttaannddoo ééssttaa aall vvaalloorr qquuee tteennggaa llaa hhoorraa--hhoommbbrree eenn eell úúllttiimmoo mmeess ddee pprroodduucccciióónn.. AAssíí ppoorr eejjeemmpplloo,, ssii eell úúllttiimmoo mmeess ddee pprroodduucccciióónn ddee llaa iinndduussttrriiaa hhaa ssiiddoo eell mmeess ddee ddiicciieemmbbrree ddeell eejjeerrcciicciioo yy eenn ééssttee,, eell vvaalloorr ddee llaa hhoorraa--hhoommbbrree eess ddee $$ 110000..--,, sseerráá ddiicchhoo vvaalloorr eell qquuee mmuullttiipplliiccaaddoo ppoorr eell nnúúmmeerroo ddee hhoorraass eemmpplleeaaddaass eenn llaa eellaabboorraacciióónn ddeell pprroodduuccttoo,, ddeetteerrmmiinnaarráá eell vvaalloorr oo mmoonnttoo ddee llaa mmaannoo ddee oobbrraa aaccttuuaalliizzaaddaa.. ((33)) SSee eenntteennddeerráá ppoorr úúllttiimmoo mmeess ddee pprroodduucccciióónn aaqquueell qquuee eessttéé mmááss pprróóxxiimmoo aa llaa ffeecchhaa ddeell bbaallaannccee eenn qquuee llaa iinndduussttrriiaa hhaayyaa ffuunncciioonnaaddoo ffaabbrriillmmeennttee yy,, aaddeemmááss,, eenn qquuee ssee hhaayyaa eessttaaddoo ffaabbrriiccaannddoo eell mmiissmmoo ttiippoo ddee aarrttííccuullooss oo pprroodduuccttooss.. AAssíí ppoorr eejjeemmpplloo,, ssii eell úúllttiimmoo mmeess ddee pprroodduucccciióónn ddee llaa eemmpprreessaa aa ssiiddoo ddiicciieemmbbrree,, mmeess qquuee pprraaccttiiccaa ssuu bbaallaannccee,, sseerráá ééssttee eell mmeess aa ccoonnssiiddeerraarr ppaarraa llooss eeffeeccttooss ddee ddeetteerrmmiinnaarr eell vvaalloorr ddee llaa hhoorraa--hhoommbbrree ppaaggaaddoo oo aaddeeuuddaaddoo ppoorr ddiicchhoo mmeess.. SSiinn eemmbbaarrggoo,, ppuueeddee ooccuurrrriirr qquuee eell úúllttiimmoo mmeess eenn qquuee hhaayyaa hhaabbiiddoo eenn llaa iinndduussttrriiaa uunn pprroocceessoo ffaabbrriill hhaayyaa ssiiddoo uunn mmeess aanntteerriioorr aa ddiicciieemmbbrree,, eenn ttaall ccaassoo ssee uussaarráá aa eessee mmeess eenn qquuee eeffeeccttiivvaammeennttee ssee rreeaalliizzaarroonn aaccttiivviiddaaddeess ddee ffaabbrriiccaacciióónn ddee bbiieenneess.. TTaammbbiiéénn ppuueeddee ddaarrssee eell ccaassoo qquuee,, nnoo oobbssttaannttee eexxiisstteenn aaccttiivviiddaaddeess ffaabbrriilleess eenn eell mmeess mmááss pprróóxxiimmoo aall bbaallaannccee,, eenn ddiicchhoo mmeess nnoo ssee hhaayyaa ttrraabbaajjaaddoo eenn llaa pprroodduucccciióónn ddee cciieerrttoo aarrttííccuulloo.. EEnn eessttaa ssiittuuaacciióónn ddeebbeerráá aatteennddeerrssee ppaarraa vvaalloorriizzaarr ttaalleess aarrttííccuullooss aall úúllttiimmoo mmeess eenn qquuee ssee rreeaalliizzaarroonn aaccttiivviiddaaddeess ffaabbrriilleess rreellaacciioonnaaddaass ccoonn eessooss aarrttííccuullooss oo pprroodduuccttooss.. NNoo ssee eenntteennddeerráá qquuee ssee ttrraattaa ddee aarrttííccuullooss ddiissttiinnttooss,, ppaarraa eessttooss eeffeeccttooss,, ccuuaannddoo ssee ffaabbrriiqquueenn aarrttííccuullooss qquuee eesseenncciiaallmmeennttee sseeaann ddee llaa mmiissmmaa nnaattuurraalleezzaa yy ssóólloo ddiiffiieerraann ddee llooss aanntteerriioorreess pprroodduucciiddooss eenn ccaarraacctteerrííssttiiccaass ddee ttiippoo aacccceessoorriioo.. SSiieemmpprree qquuee ssee mmaanntteennggaa llaa nnaattuurraalleezzaa yy ggéénneerroo ddee llooss pprroodduuccttooss ddeebbee eenntteennddeerrssee qquuee nnoo ssee ttrraattaa ddee aarrttííccuullooss ddiiffeerreenntteess.. 66..88..33 RReevvaalloorriizzaacciióónn ddee bbiieenneess ddeell aaccttiivvoo rreeaalliizzaabbllee ddeetteerriioorraaddooss,, oobbssoolleettooss oo ffaallllaaddooss qquuee ssee mmaannttiieenneenn eenn eexxiisstteenncciiaa aa llaa ffeecchhaa ddeell bbaallaannccee.. JJuurriisspprruuddeenncciiaa AAddmmiinniissttrraattiivvaa ((OOffiicciioo NNº 11883377,, ddee 2255..0044..11997777)) PPaarraa llooss eeffeeccttooss ddee vvaalloorriizzaarr bbiieenneess ddeell aaccttiivvoo rreeaalliizzaabbllee ddeetteerriioorraaddooss,, oobbssoolleettooss oo ffaallllaaddooss qquuee ssee mmaannttiieenneenn eenn eexxiisstteenncciiaa ppoorr ssuu vvaalloorr rreessiidduuaall,, ssóólloo ccaabbee aapplliiccaarr lloo ddiissppuueessttoo eenn eell aarrttííccuulloo 4411º,, NNº 33,, ddee llaa LLeeyy ddee llaa RReennttaa,, rreessppeeccttoo aa llaa ddeetteerrmmiinnaacciióónn ddeell vvaalloorr ddee rreeppoossiicciióónn ddee llooss bbiieenneess eexxiisstteenntteess aa llaa ffeecchhaa ddeell bbaallaannccee,, ddee aaccuueerrddoo aa llaass nnoorrmmaass ttrriibbuuttaarriiaass qquuee pprroocceeddaann ppaarraa bbiieenneess nnaacciioonnaalleess oo eexxttrraannjjeerrooss.. TTrraattáánnddoossee ddee bbiieenneess ffaallllaaddooss uu oobbssoolleettooss ddee ffaabbrriiccaacciióónn nnaacciioonnaall,, pprroovveenniieenntteess ddee eejjeerrcciicciiooss aanntteerriioorreess qquuee eessttaabbaann eenn eexxiisstteenncciiaa aa llaa ffeecchhaa ddeell bbaallaannccee,, ssuu 6677
  • 68.
    actualización debe efectuarseconforme al mismo porcentaje aapplliiccaaddoo aall CCaappiittaall PPrrooppiioo IInniicciiaall.. CCaabbee tteenneerr pprreesseennttee qquuee llooss bbiieenneess nnoo ppooddrráánn sseerr ccoonnssiiddeerraaddooss oobbssoolleettooss ccuuaannddoo eexxiisstteenn ccoommpprraass dduurraannttee eell eejjeerrcciicciioo ddee llooss mmiissmmooss bbiieenneess oo ddee oottrrooss ddee ssiimmiillaarr ggéénneerroo,, ccaalliiddaadd oo ccaarraacctteerrííssttiiccaass,, oo bbiieenn,, ccuuaannddoo ssee hhaayyaa ffaabbrriiccaaddoo dduurraannttee eell eejjeerrcciicciioo bbiieenneess ddee iigguuaall ggéénneerroo,, ccaalliiddaadd oo ccaarraacctteerrííssttiiccaass ddee aaqquueellllooss aa llooss ccuuaalleess pprreetteennddee oottoorrggáárrsseelleess llaa ccaalliiddaadd ddee oobbssoolleettooss.. 66..99 CCoonnttaabbiilliizzaacciióónn ddee llaa CCoorrrreecccciióónn MMoonneettaarriiaa ddee llaass MMeerrccaaddeerrííaass CCoonnttaabbiilliizzaacciióónn ddee llaa ccoorrrreecccciióónn mmoonneettaarriiaa ddee llaass eexxiisstteenncciiaass ssee eeffeeccttúúaa eenn uunn CCoommpprroobbaannttee CCoonnttaabbllee ddee TTrraassppaassoo ddee llaa ssiigguuiieennttee ffoorrmmaa,, eenn ccaassoo qquuee eell rreessuullttaaddoo sseeaa ppoossiittiivvoo,, eenn ccaassoo ccoonnttrraarriioo llaass ccuueennttaass ssee aannoottaarráánn eenn eell llaaddoo ccoonnttrraarriioo:: CCÓÓDDIIGGOO DDEESSCCRRIIPPCCIIÓÓNN DDEEBBEE HHAABBEERR MMeerrccaaddeerrííaass NNaacciioonnaalleess 9999..999999..999999 MMeerrccaaddeerrííaass IImmppoorrttaaddaass 9999..999999..999999 MMaatteerriiaass PPrriimmaass 9999..999999..999999 PPrroodduuccttooss TTeerrmmiinnaaddooss 9999..999999..999999 PPrroodduuccttooss eenn PPrroocceessoo 9999..999999..999999 MMeerrccaaddeerrííaass eenn TTrráánnssiittoo 9999..999999..999999 MMaatteerriiaass PPrriimmaass eenn TTrráánnssiittoo 9999..999999..999999 CCoorrrreecccciióónn MMoonneettaarriiaa 9999..999999..999999 TToottaalleess GGLLOOSSAA:: CCoonnttaabbiilliizzaacciióónn ddee llaa CCoorrrreecccciióónn MMoonneettaarriiaass ddeell AAccttiivvoo RReeaalliizzaabbllee ddeell eejjeerrcciicciioo ffiinnaa-- lliizzaaddoo aall ........................ 6688 CCOOMMPPRROOBBAANNTTEE DDEE TTRRAASSPPAASSOO FFEECCHHAA:: NNUUMMEERROO::
  • 69.
    PPRREEPPAARRAADDOO PPOORR:: RREEVVIISSAADDOOPPOORR:: VVº BBº 77.. GGaassttooss AAnnttiicciippaaddooss 77..11 CCoonncceeppttoo EExxiisstteenn ggaassttooss qquuee rreeaalliizzaa llaa eemmpprreessaa qquuee nnoo ssee ccoonnssuummeenn eenn uunn eejjeerrcciicciioo,, eejjeemmpplloo llooss ccoonnttrraattooss ddee sseegguurrooss,, iinntteerreesseess,, aarrrriieennddooss,, ssuummiinniissttrrooss yy ggaassttooss ddee ooffiicciinnaa eenn ssttoocckk,, ttooddooss ccoonn uunnaa vviiddaa úúttiill ddeell bbeenneeffiicciioo nnoo ssuuppeerriioorr aa uunn aaññoo oo qquuee ccuubbrraa mmááss ddee uunn ppeerrííooddoo ccoonnttaabbllee,, eenn ttooddoo ccaassoo nnoo ppuueeddeenn eexxtteennddeerrssee ppoorr mmááss ddee ddooss eejjeerrcciicciiooss.. EEssttooss ddeesseemmbboollssooss ddeebbeenn ccaarrggaarrssee aa llooss rreessuullttaaddooss ddee llooss ppeerrííooddooss ffuuttuurrooss eenn qquuee sseeaann uuttiilliizzaaddooss,, ccoonn eell oobbjjeettoo ddee nnoo hhaacceerr iinncciiddiirr ssuu mmoonnttoo ttoottaall eenn eell ppeerrííooddoo eenn qquuee ssee eeffeeccttúúaa eell ggaassttoo.. SSoonn ppaarrttiiddaass qquuee ccoorrrreessppoonnddeenn aa ggaassttooss iinnccuurrrriiddooss eenn uunn eejjeerrcciicciioo ppoorr ccoonncceeppttooss ddee sseerrvviicciiooss yy mmaatteerriiaalleess ddee ccoonnssuummoo,, yy qquuee ccoorrrreessppoonnddeenn oo sseerráánn uuttiilliizzaaddooss eenn uunn ppeerrííooddoo pprroolloonnggaaddoo.. EEssttaass ttiieenneenn eell ccaarráácctteerr ddee AAccttiivvoo TTrraannssiittoorriioo,, qquuee ddeessaappaarreecceerráánn ccoonn ccaarrggoo aa llooss rreessuullttaaddooss ddee llooss pprróóxxiimmooss ppeerrííooddooss eenn pprrooppoorrcciióónn aall uussoo qquuee ddee eellllooss ssee hhaaggaa.. 77..22 MMééttooddooss ddee RReeggiissttrroo yy AAjjuusstteess aall FFiinnaall ddeell EEjjeerrcciicciioo 77..22..11 MMééttooddoo eenn qquuee ssee ccaarrggaa ttooddoo eell ddeesseemmbboollssoo aa ppéérrddiiddaass ddeell eejjeerrcciicciioo aaccttuuaall yy aall ffiinnaall ddee eessee mmiissmmoo eejjeerrcciicciioo ssee aaccttiivvoo llaa ppaarrttee ccoorrrreessppoonnddiieennttee aall eejjeerrcciicciioo ssiigguuiieennttee.. LLaa mmeettooddoollooggííaa ddee eessttee ssiisstteemmaa ddee rreeggiissttrroo iinnddiiccaa qquuee eell ggaassttoo ssee ccaarrggaa ttoottaallmmeennttee aa llaa ccuueennttaa ddee PPéérrddiiddaass rreessppeettiivvaa.. AA llaa ffeecchhaa ddee llooss eessttaaddooss ffiinnaanncciieerrooss llaa ppaarrttee nnoo ccoonnssuummiiddaa oo nnoo ooccuuppaaddaa ssee ttrraassppaassaa aa uunnaa ccuueennttaa ddee AAccttiivvoo TTrraannssiittoorriioo.. AApplliiccáánnddoossee llaa ccoorrrreecccciióónn mmoonneettaarriiaa ssoobbrree eell ssaallddoo ddee llaa ccuueennttaa rreessppeeccttiivvaa.. PPoorr úúllttiimmoo,, aall rreeaabbrriirrssee llooss lliibbrrooss eenn eell eejjeerrcciicciioo ssiigguuiieennttee rreeaappaarreeccee llaa ccuueennttaa ddee AAccttiivvoo aa llaa ccuuaall ssee hhaabbííaa ttrraassppaassaaddoo llaa ppaarrttee nnoo ccoonnssuummiiddaa;; eessttee vvaalloorr ssee ttrraassppaassaa nnuueevvaammeennttee aa llaa ccuueennttaa ddee PPéérrddiiddaass oorriiggiinnaall ((eenn ffeecchhaa ooppttaattiivvaa)) ppaarraa rreeiinniicciiaarr eell pprroocceessoo eenn eell ccaassoo qquuee eell ggaassttoo ssee pprroolloonngguuee ppoorr oottrroo ppeerrííooddoo mmááss.. ------------ FFeecchhaa eenn qquuee ssee rreeaalliizzoo eell ddeesseemmbboollssoo oo ssee ccoommpprroommeettiióó eell ppaaggoo -------------- ““CCttaa.. ddee PPéérrddiiddaa”” 9999..999999..999999 BBaannccoo 9999..999999..999999 ------------ FFeecchhaa ddee llooss eessttaaddooss ffiinnaanncciieerrooss -------------- ““CCttaa.. ddee GGaassttoo AAnnttiicciippaaddoo”” 9999..999999..999999 ““CCttaa.. ddee PPéérrddiiddaa”” 9999..999999..999999 GG:: PPaarraa aaccttiivvaarr llaa ppaarrttee qquuee ssee ccoonnssuummiirráá eell eejjeerrcciicciioo ssiigguuiieennttee ------------ FFeecchhaa ddee llooss eessttaaddooss ffiinnaanncciieerrooss -------------- 6699
  • 70.
    ““CCttaa.. ddee GGaassttooAAnnttiicciippaaddoo”” 9999..999999..999999 ““CCoorrrreecccciióónn MMoonneettaarriiaa”” 9999..999999..999999 GG:: PPaarraa ccoonnttaabbiilliizzaarr llaa ccoorrrreecccciióónn mmoonneettaarriiaa ddee llaa ppaarrttee qquuee ssee ccoonnssuummiirráá eell eejjeerrcciicciioo ssiigguuiieennttee EEjjeerrcciicciioo SSiigguuiieennttee:: ------------ FFeecchhaa qquuee ssee eessttiimmee ccoonnvveenniieennttee -------------- ““CCttaa.. ddee PPéérrddiiddaa”” 9999..999999..999999 ““CCttaa.. ddee GGaassttooss AAnnttiicciippaaddoo”” 9999..999999..999999 GG:: PPaarraa rreefflleejjaarr eell ggaassttoo eenn eell eejjeerrcciicciioo ssiigguuiieennttee.. 77..22..22 MMééttooddoo eenn qquuee ssee ccaarrggaa ttooddoo eell ddeesseemmbboollssoo aa uunnaa ccuueennttaa ddee GGaassttoo AAnnttiicciippaaddoo ddeell eejjeerrcciicciioo aaccttuuaall yy aall ffiinnaall ddee eessee mmiissmmoo eejjeerrcciicciioo ssee lllleevvaa aa ppéérrddiiddaass ssóólloo llaa ppaarrttee ccoorrrreessppoonnddiieennttee aa eessee mmiissmmaa eejjeerrcciicciioo,, qquueeddaannddoo ccoommoo ssaallddoo ssóólloo llaa ppaarrttee ddeell eejjeerrcciicciioo ssiigguuiieennttee.. LLaa mmeettooddoollooggííaa ddee eessttee mmééttooddoo ccoonnssiissttee eenn qquuee eell ccaarrggoo ssee hhaaccee aa uunnaa ccuueennttaa ddee GGaassttoo AAnnttiicciippaaddoo.. PPeerriióóddiiccaammeennttee ((aa vvoolluunnttaadd ddee llaa eemmpprreessaa)),, oo bbiieenn aa llaa ffeecchhaa ddee llooss eessttaaddooss ffiinnaanncciieerrooss,, ssee vvaa ttrraassppaassaannddoo llaa ppaarrttee ooccuuppaaddaa oo ccoonnssuummiiddaa aa llaass ccuueennttaass ddee PPéérrddiiddaass rreessppeeccttiivvaa.. DDee eessttee mmooddoo llaa ccuueennttaa ddee GGaassttoo AAnnttiicciippaaddoo vvaa rreefflleejjaannddoo llaa eexxiisstteenncciiaa ddee pprroodduuccttooss oo mmaatteerriiaalleess ddeessttiinnaaddooss aa sseerr ccoonnssuummiiddooss oo llaa ppaarrttee ddee llooss sseerrvviicciiooss qquuee aaúúnn nnoo hhaa ssiiddoo ccoonnssuummiiddaa.. ------------ FFeecchhaa eenn qquuee ssee rreeaalliizzoo eell ddeesseemmbboollssoo oo ssee ccoommpprroommeettiióó eell ppaaggoo -------------- ““CCttaa.. ddee GGaassttoo AAnnttiicciippaaddoo”” 9999..999999..999999 BBaannccoo 9999..999999..999999 ------------ FFeecchhaa ddee llooss eessttaaddooss ffiinnaanncciieerrooss -------------- ““CCttaa.. ddee PPéérrddiiddaa”” 9999..999999..999999 ““CCttaa.. ddee GGaassttooss AAnnttiicciippaaddoo”” 9999..999999..999999 GG:: PPaarraa rreefflleejjaarr ccoommoo ggaassttoo ssóólloo llaa ppaarrttee qquuee ssee ccoonnssuummiióó eenn eell eejjeerrcciicciioo.. ------------ FFeecchhaa ddee llooss eessttaaddooss ffiinnaanncciieerrooss -------------- ““CCttaa.. ddee GGaassttoo AAnnttiicciippaaddoo”” 9999..999999..999999 ““CCoorrrreecccciióónn MMoonneettaarriiaa”” 9999..999999..999999 GG:: PPaarraa ccoonnttaabbiilliizzaarr llaa ccoorrrreecccciióónn mmoonneettaarriiaa ddee llaa ppaarrttee qquuee ssee ccoonnssuummiirráá eell eejjeerrcciicciioo ssiigguuiieennttee EEjjeerrcciicciioo SSiigguuiieennttee:: 7700
  • 71.
    ------------ FFeecchhaa qquueessee eessttiimmee ccoonnvveenniieennttee -------------- ““CCttaa.. ddee PPéérrddiiddaa”” 9999..999999..999999 ““CCttaa.. ddee GGaassttooss AAnnttiicciippaaddoo”” 9999..999999..999999 GG:: PPaarraa rreefflleejjaarr eell ggaassttoo eenn eell eejjeerrcciicciioo ssiigguuiieennttee 77..33 CCoorrrreecccciióónn MMoonneettaarriiaa ddeell SSaallddoo ddee llaa CCuueennttaa ddee GGaassttoo AAnnttiicciippaaddoo LLaa rreevvaalloorriizzaacciióónn ddee llooss ggaassttooss yy ccoossttooss qquuee ddeebbaann sseerr ddiiffeerriiddooss aa eejjeerrcciicciiooss ppoosstteerriioorreess,, ddeennttrroo ddee eessttee rruubbrroo ssee ccoommpprreennddeenn ttooddooss aaqquueellllooss ggaassttooss ppaaggaaddooss aannttiicciippaaddaammeennttee ppoorr llaa eemmpprreessaa ppoorr ccoonncceeppttoo ddee pprreessttaacciioonneess ddee sseerrvviicciiooss qquuee sseerráánn rreecciibbiiddooss eenn eejjeerrcciicciiooss ppoosstteerriioorreess.. EEnnttrree eellllooss ssee ppuueeddeenn sseeññaallaarr llooss ssiigguuiieenntteess:: -- PPaaggoo aannttiicciippaaddoo ddee aarrrriieennddooss,, -- PPaaggoo aannttiicciippaaddoo ddee sseegguurrooss,, -- PPaaggoo aannttiicciippaaddoo ddee iinntteerreesseess,, -- PPaaggoo aannttiicciippaaddoo ddee ccoommiissiioonneess,, -- eettcc.. AAhhoorraa bbiieenn,, aall nnoo ccoorrrreessppoonnddeerr ttaalleess ddeesseemmbboollssooss aa uunn ggaassttoo ddeell eejjeerrcciicciioo eenn qquuee eellllooss ssee ppaaggaann,, ddeebbeenn rreeggiissttrraarrssee eenn uunnaa ccuueennttaa ddee aaccttiivvoo ppaarraa ssuu ccaassttiiggoo oo aammoorrttiizzaacciióónn eenn llooss eejjeerrcciicciiooss ssiigguuiieenntteess,, ddee aaccuueerrddoo aall vvaalloorr rreeaall ddeevveennggaaddoo eenn ccaaddaa ppeerrííooddoo.. EEll mmoonnttoo ddee llooss ggaassttooss yy ccoossttooss ppeennddiieenntteess aa llaa ffeecchhaa ddeell bbaallaannccee qquuee ddeebbaann sseerr ddiiffeerriiddooss aa eejjeerrcciicciiooss ppoosstteerriioorreess,, oo ccoonn oottrrooss ggaassttooss qquuee ddee ccoonnffoorrmmiiddaadd aa llaass nnoorrmmaass ddee llaa LLeeyy ddee llaa RReennttaa,, ssee ooppttee ppoorr ddiiffeerriirrllooss ppaarraa ssuu aammoorrttiizzaacciióónn eenn eejjeerrcciicciiooss ssiigguuiieenntteess eenn eell aaccttiivvoo ppaarraa ssuu ccaassttiiggoo,, eenn eejjeerrcciicciiooss ppoosstteerriioorreess,, ssee rreeaajjuussttaarráá ddee aaccuueerrddoo ccoonn llaass nnoorrmmaass ddeell NNº 22 ddeell iinncciissoo 11º ddeell aarrttííccuulloo 4411º ddee llaa LLeeyy ddee llaa RReennttaa.. EEnn ccoonnsseeccuueenncciiaa,, ppaarraa aatteennddeerr aa ssuu rreeaajjuussttaabbiilliiddaadd ddeebbeerráánn ccoonnssiiddeerraarrssee llaass ssuummaass ppaaggaaddaass ppoorr eessttee ccoonncceeppttoo dduurraannttee eell eejjeerrcciicciioo ddeebbee aapplliiccaarrssee eell ppoorrcceennttaajjee ddee vvaarriiaacciióónn ddeell IIPPCC ooccuurrrriiddaa eennttrree eell úúllttiimmoo ddííaa ddeell mmeess aanntteerriioorr aall ddeell ppaaggoo yy eell úúllttiimmoo ddííaa ddeell mmeess aanntteerriioorr aall ddeell bbaallaannccee.. 88.. AAccttiivvoo FFiijjoo 88..11 CCoonncceeppttooss GGeenneerraalleess UUnn AAccttiivvoo FFiijjoo ttiieennee ssuu oorriiggeenn eenn uunnoo oo vvaarriiooss ddeesseemmbboollssooss ddeennoommiinnaaddooss ““eerrooggaacciioonneess””,, qquuee ttiieenneenn ccoommoo ffiinn ccoonnssttiittuuiirr eell ccoossttoo ddee ddiicchhoo AAccttiivvoo FFiijjoo,, mmááss aauunn,, eessttee ddeesseemmbboollssoo ppuueeddee mmuucchhoo ttiieemmppoo ddeessppuuééss ddee qquuee eell aaccttiivvoo hhaayyaa eennttrraaddoo eenn ffuunncciioonnaammiieennttoo.. LLaass eerrooggaacciioonneess ssoonn ddeesseemmbboollssooss rreeaalliizzaaddooss ppoorr llaa eemmpprreessaa,, pprroodduuccttoo ddee uunnaa iinnvveerrssiióónn eenn bbiieenneess ffííssiiccooss oo bbiieenn,, eenn llaa rreeppaarraacciióónn ddee ééssttooss,, ttaammbbiiéénn ppuueeddee ccoorrrreessppoonnddeerr ssóólloo aa uunn ggaassttoo ccoorrrriieennttee,, ccuuaannddoo ssuu oobbjjeettiivvoo eess ssoollaammeennttee llaa mmaanntteenncciióónn ccoorrrriieennttee ddee ddiicchhoo bbiieenn.. DDee aaccuueerrddoo aa lloo eexxppuueessttoo aanntteerriioorrmmeennttee,, eexxiisstteenn ddooss ttiippooss ddee eerrooggaacciioonneess:: 7711
  • 72.
    -- CCaappiittaalliizzaabblleess --NNoo CCaappiittaalliizzaabblleess.. LLaass eerrooggaacciioonneess nnoo ccaappiittaalliizzaabblleess ssoonn aaqquueellllooss ddeesseemmbboollssooss qquuee ccoonnssttiittuuyyeenn eenn ffoorrmmaa iinnmmeeddiiaattaa uunnaa ppéérrddiiddaa oo uunn ggaassttoo,, ccoommoo ppoorr eejjeemmpplloo uunnaa rreeppaarraacciióónn oorrddiinnaarriiaa oo llooss ccoonnttrraattooss ddee mmaanntteenncciióónn.. LLaass rreeppaarraacciioonneess oorrddiinnaarriiaass ssoonn aaqquueellllaass ooppeerraacciioonneess mmeennoorreess ddee ccaarráácctteerr ppeerriióóddiiccoo aa qquuee ddeebbeenn ssoommeetteerrssee llooss AAccttiivvooss FFiijjooss ddee llaa eemmpprreessaa ppaarraa aasseegguurraarr oo ddeevvoollvveerrlleess ssuu bbuueenn ffuunncciioonnaammiieennttoo,, ccaarraacctteerriizzáánnddoossee ppoorr nnoo aaddiicciioonnaarr nniinnggúúnn nnuueevvoo vvaalloorr aa ééssttooss,, uunn eejjeemmpplloo ddee eessttoo sseerrííaa eell ccaammbbiioo ddee bbuujjííaass eenn uunn vveehhííccuulloo.. LLaass eerrooggaacciioonneess ccaappiittaalliizzaabblleess ccoorrrreessppoonnddee aa ddeesseemmbboollssooss oo ssaalliiddaass ddee ddiinneerroo mmoottiivvaaddaass ppoorr llaa aaddqquuiissiicciióónn ddee uunn bbiieenn ddee ccaappiittaall qquuee vvaa aa sseerr uuttiilliizzaaddoo eenn llaa eexxpplloottaacciióónn ddeell ggiirroo ddee llaa eemmpprreessaa ((nneecceessaarriioo ppaarraa ssuu ffuunncciioonnaammiieennttoo)) yy ppoorr uunn vvaalloorr ssiiggnniiffiiccaattiivvoo ffrreennttee aa oottrrooss ggaassttooss yy ppoorr ssuu nnaattuurraalleezzaa ssuu uussoo aaffeeccttaarráá aa mmááss ddee uunn ppeerrííooddoo ccoommeerrcciiaall,, ppoorr lloo ttaannttoo,, nnoo ssee jjuussttiiffiiccaa ccaarrggaarr aa ppéérrddiiddaa eenn eell aaññoo ddee ssuu aaddqquuiissiicciióónn.. TTaammbbiiéénn ppuueeddee ttrraattaarrssee ddee uunnaa rreeppaarraacciióónn eexxttrraaoorrddiinnaarriiaa oo uunnaa mmeejjoorraa aa uunn bbiieenn qquuee iimmpplliiccaa uunnaa rreeccuuppeerraacciióónn ddee ssuu vviiddaa úúttiill ccoommeerrcciiaall ((ttoottaall oo ppaarrcciiaall)).. AA mmooddoo ddee eejjeemmpplloo ssee sseeññaallaann:: -- AAddqquuiissiicciióónn ddee uunn vveehhííccuulloo.. -- AAddqquuiissiicciióónn ddee uunn eeddiiffiicciioo.. -- MMeejjoorraa ddee uunnaa mmaaqquuiinnaarriiaa -- eettcc.. 88..22 EElleemmeennttooss qquuee CCoonnssttiittuuyyeenn eell CCoossttoo ddee uunn BBiieenn ddeell AAccttiivvoo FFiijjoo LLooss ssiigguuiieenntteess ddeesseemmbboollssooss ccoonnssttiittuuyyeenn eell ccoossttoo ddee uunn bbiieenn ddeell AAccttiivvoo FFiijjoo qquuee ssee eessttee aaddqquuiirriieennddoo oo ccoonnssttrruuyyeennddoo,, ppaarraa ccoonnssiiddeerraarr ccoommoo ccoonnssttiittuuttiivvooss ddeell vvaalloorr ffiinnaall ddeell bbiieenn eess nneecceessaarriioo qquuee ssuu rreeaalliizzaacciióónn ssee rreeaalliiccee hhaassttaa llaa ffeecchhaa eenn qquuee eennttrree eenn ffuunncciioonnaammiieennttoo ddiicchhoo bbiieenn yy eenn ccaassoo ddee hhaacceerrssee eenn uunnaa ffeecchhaa ppoosstteerriioorr aa eellllaa ddeebbeerráánn sseerr ddeesseemmbboollssooss qquuee tteennggaann ccoommoo oobbjjeettiivvoo mmeejjoorraarr eell rreennddiimmiieennttoo,, pprroodduuccttiivviiddaadd oo hhaacceerr mmááss eeccoonnóómmiiccoo eell ffuunncciioonnaammiieennttoo ddeell bbiieenn ppaarraa qquuee ssee ccoonnssttiittuuyyaann eenn ccoossttoo ddee ééssttee.. EEnnttrree llooss eelleemmeennttooss qquuee ppuueeddeenn ffoorrmmaarr ppaarrttee ddeell ccoossttoo hhaassttaa aanntteess ddee ssuu eennttrraaddaa eenn ffuunncciioonnaammiieennttoo eessttáánn:: aa.. PPrreecciioo ddee ccoommpprraa,, sseeggúúnn ffaaccttuurraa,, ccoonnttrraattoo oo ddooccuummeennttoo qquuee pprroottooccoolliizzaa llaa ttrraannssffeerreenncciiaa oo aaddqquuiissiicciióónn ddeell bbiieenn oo llaass ppaarrtteess ppaarraa ccoonnssttrruuiirr eell bbiieenn.. bb.. GGaassttooss nnoottaarriiaalleess cc.. IImmppuueessttooss ddee ttrraannssffeerreenncciiaass oo aaqquueellllooss qquuee tteennggaann eell ccaarráácctteerr ddee iirrrreeccuuppeerraabblleess,, eessttoo eess,, ccuuaannddoo nnoo ccoonnssttiittuuyyeenn CCrrééddiittoo FFiissccaall.. dd.. CCoommiissiioonneess,, sseeaa qquuee ssee ppaagguueenn eenn rreemmaatteess aa ccoorrrreeddoorreess uu oottrraass.. ee.. HHoonnoorraarriiooss PPrrooffeessiioonnaalleess,, ssiieemmpprree qquuee eell ddeesseemmbboollssoo ppoorr eessttee ccoonncceeppttoo eessttéé ddiirreeccttaammeennttee rreellaacciioonnaaddoo ccoonn llaa aaddqquuiissiicciióónn oo ccoonnssttrruucccciióónn ddeell bbiieenn ddeell AAccttiivvoo FFiijjoo.. 7722
  • 73.
    ff.. IInntteerreesseess ppaaggaaddoossppoorr pprrééssttaammooss bbaannccaarriiooss,, ccuuaannddoo eell oobbjjeettiivvoo ddeell ccrrééddiittoo eess ffiinnaanncciiaarr llaa aaddqquuiissiicciióónn oo ccoonnssttrruucccciióónn yy qquuee eessttooss ssee ppaagguueenn oo ddeevveenngguueenn aanntteess ddee ssuu eennttrraaddaa eenn ffuunncciioonnaammiieennttoo.. gg.. FFlleetteess,, ppoorr eell ttrraannssppoorrttee ddeell bbiieenn aaddqquuiirriiddoo oo ppoorr llooss mmaatteerriiaalleess qquuee ssee uussaann eenn llaa ccoonnssttrruucccciióónn ddeell bbiieenn.. hh.. GGaassttooss ddee iinnssttaallaacciióónn yy ppuueessttaa eenn mmaarrcchhaa.. ii.. EEnn eell ccaassoo ddee bbiieenneess iimmppoorrttaaddooss,, ttaammbbiiéénn ffoorrmmaa ppaarrttee ddeell ccoossttoo llooss DDeerreecchhooss ddee iinntteerrnnaacciióónn,, llooss GGaassttooss ddee DDeessaadduuaannaammiieennttoo,, bbooddeeggaajjee,, eettcc.. CCuuaannddoo eell bbiieenn yyaa hhaa eennttrraaddoo eenn ffuunncciioonnaammiieennttoo,, aaddiicciioonnaallmmeennttee ffoorrmmaarráánn ppaarrttee ddeell ccoossttoo ddee ddiicchhoo bbiieenn,, llooss ddeesseemmbboollssooss ppoorr ccoonncceeppttoo ddee rreeppaarraacciioonneess eexxttrraaoorrddiinnaarriiaass,, AAddiicciioonneess yy mmeejjoorraass,, ccuuaannddoo ttiieenneenn ccoommoo oobbjjeettiivvoo eell mmeejjoorraarr eell rreennddiimmiieennttoo,, aauummeennttaarr llaa pprroodduuccttiivviiddaadd oo bbiieenn rreessttiittuuiirr ppaarrcciiaall oo ttoottaallmmeennttee llaa vviiddaa úúttiill ddeell bbiieenn,, eennttrree oottrraass rraazzoonneess.. UUnnaa rreeppaarraacciióónn eexxttrraaoorrddiinnaarriiaa eess aaqquueell ddeesseemmbboollssoo nneecceessaarriioo eenn qquuee iinnccuurrrree llaa eemmpprreessaa yy qquuee ttiieennee ccoommoo ffiinnaalliiddaadd rreeppaarraarr eell ddeetteerriioorroo ssuuffrriiddoo ppoorr llooss bbiieenneess ddeell aaccttiivvoo ddeebbiiddoo aa uunnaa ccaauussaa ssúúbbiittaa oo ffoorrttuuiittaa.. AAuunn ccuuaannddoo ccoonncceeppttuuaallmmeennttee rreepprreesseennttaann uunnaa ppéérrddiiddaa ppaarraa llaa eemmpprreessaa,, ppuueeddeenn ttrraaeerr ccoommoo ccoonnsseeccuueenncciiaa iinnddiirreeccttaa,, llaa rreessttiittuucciióónn ttoottaall oo ppaarrcciiaall ddee llaa vviiddaa úúttiill ddee llooss bbiieenneess ddeepprreecciiaaddooss.. LLaass mmeejjoorraass aall AAccttiivvoo FFiijjoo ssoonn aaqquueellllooss ttrraabbaajjooss ddee ccaarráácctteerr vvoolluunnttaarriioo qquuee llaa eemmpprreessaa eeffeeccttúúaa eenn llooss bbiieenneess ddeell aaccttiivvoo iinnmmoovviilliizzaaddoo ppaarraa mmeejjoorraarr ssuu rreennddiimmiieennttoo,, aauummeennttaarr ssuu pprroodduuccttiivviiddaadd uu oottrraass rraazzoonneess eeccoonnóómmiiccaass oo ccoommeerrcciiaalleess.. LLaa ddiiffeerreenncciiaa ccoonn llaa RReeppaarraacciióónn EExxttrraaoorrddiinnaarriiaa eenn ccuuaannttoo aa ssuu ffiinnaalliiddaadd eess qquuee llaass MMeejjoorraass ttrraattaann ddee ""MMeejjoorraarr"" eessttee bbiieenn qquuee ssee eennccuueennttrraa eenn ppeerrffeeccttaass ccoonnddiicciioonneess ddee ffuunncciioonnaammiieennttoo yy llaass oottrraass ""RReeppaarraann"" uunn bbiieenn ddeetteerriioorraaddoo.. LLaass mmeejjoorraass,, ccoonncceeppttuuaallmmeennttee,, rreepprreesseennttaann uunn aauummeennttoo ddeell vvaalloorr ddeell AAccttiivvoo ssoommeettiiddoo aa llooss ttrraabbaajjooss ddee rreeaaccoonnddiicciioonnaammiieennttoo,, ppeerroo ppuueeddee pprreesseennttaarrssee eenn ddooss aassppeeccttooss ddiiffeerreenntteess:: aa.. LLooss ttrraabbaajjooss ccoonnssiisstteenn eenn eell rreeeemmppllaazzoo ddee uunnaa ppiieezzaa uussaaddaa ppoorr oottrraa nnuueevvaa qquuee aauummeennttaa ssuu ccaappaacciiddaadd pprroodduuccttoorraa.. CCoonnsseeccuueenncciiaa iinnddiirreeccttaa:: -- DDeevvoollvveerr ttoottaall oo ppaarrcciiaallmmeennttee llaa vviiddaa úúttiill ddeell bbiieenn.. -- CCoonnttaabblleemmeennttee iimmpplliiccaa:: · UUnn ccaarrggoo aa ""DDeepprreecciiaacciióónn AAccuummuullaaddaa"".. · SSii llaa mmeejjoorraa eexxcceeddee eell ttoottaall ddee llaa ccuueennttaa DDeepprreecciiaacciióónn AAccuummuullaaddaa llaa ddiiffeerreenncciiaa ppaassaa aa ccoonnssttiittuuiirr uunn aauummeennttoo ddeell vvaalloorr ddeell aaccttiivvoo.. bb.. LLooss ttrraabbaajjooss ddee mmeejjoorraammiieennttoo ccoonnssiisstteenn eenn llaa iinnccoorrppoorraacciióónn ddee uunnaa nnuueevvaa ppiieezzaa,, qquuee nnoo tteennííaa aanntteerriioorrmmeennttee eell bbiieenn ddeell AAccttiivvoo yy qquuee llee ppeerrmmiittiirráá mmeejjoorraarr ssuu pprroodduucccciióónn.. CCoonnsseeccuueenncciiaa:: AAuummeennttaarr eell vvaalloorr ddeell bbiieenn ddeell AAccttiivvoo 7733
  • 74.
    LLaass aaddiicciioonneess aallAAccttiivvoo FFiijjoo ssoonn aaqquueelllloo ttrraabbaajjooss ddee ccaarráácctteerr vvoolluunnttaarriioo qquuee llaa eemmpprreessaa eeffeeccttúúaa eenn llooss bbiieenneess ppaarraa mmeejjoorraarr ssuu rreennddiimmiieennttoo,, aauummeennttaarr ssuu pprroodduuccttiivviiddaadd uu oottrraass rraazzoonneess eeccoonnóómmiiccaass oo ccoommeerrcciiaalleess.. LLoo aanntteerriioorr ssee ttrraadduuccee eenn llaa iinnccoorrppoorraacciióónn ddee uunnaa oo mmááss ppiieezzaass aall bbiieenn ppaarraa aallccaannzzaarr eell oobbjjeettiivvoo ddeesseeaaddoo.. 88..33 CCoommpprraass ddee AAccttiivvoo FFiijjoo ppoorr LLeeaassiinngg EEnn eessttooss ccaassooss eell aarrrreennddaattaarriioo aaccttiivvaarráá uunnaa ccuueennttaa ddeennoommiinnaaddaa ““AAccttiivvooss eenn LLeeaassiinngg”” llaa ccuuaall rreepprreesseennttaa ffiinnaanncciieerraammeennttee eell uussoo ddeell bbiieenn aaddqquuiirriiddoo ppoorr lleeaassiinngg,, ssee ccllaassiiffiiccaa eenn eell rruubbrroo ddeell AAccttiivvoo FFiijjoo yy ssee ccoorrrriiggee yy ddeepprreecciiaa ddeessddee eell ppuunnttoo ddee vviissttaa ffiinnaanncciieerroo,, yyaa qquuee ttrriibbuuttaarriiaammeennttee eessttoo ssóólloo llee ccoorrrreessppoonnddee aall dduueeññoo ddeell bbiieenn,, qquuee eenn eessttooss ccaassooss ssiigguuee ssiieennddoo eell aarrrreennddaaddoorr.. -------------- FFeecchhaa ddeell CCoonnttrraattoo -------------------- AAccttiivvoo eenn LLeeaassiinngg ((VVAADD)) 9999..999999..999999 IInntteerreesseess DDiiffeerriiddooss ppoorr LLeeaassiinngg 9999..999999..999999 LLeeaassiinngg ppoorr PPaaggaarr uu OObblliiggaacciioonneess ppoorr LLeeaassiinngg ((VVNN))9999..999999..999999 GG:: -------------------------------------- xx ------------------------------------ ---------------- FFeecchhaa ddee cciieerrrree ddee eejjeerrcciicciioo ---------------- AAccttiivvooss eenn LLeeaassiinngg 9999..999999..999999 CCoorrrreecccciióónn MMoonneettaarriiaa 9999..999999..999999 GG:: ---------------- FFeecchhaa ddee cciieerrrree ddee eejjeerrcciicciioo ---------------- DDeepprreecciiaacciióónn AAccttiivvooss eenn LLeeaassiinngg 9999..999999..999999 DDeepprreecciiaacciióónn AAccuummuullaaddaa AAccttiivvooss eenn LLeeaassiinngg 9999..999999..999999 GG:: -------------------------------------- xx ---------------------------- 88..44 CCoorrrreecccciióónn MMoonneettaarriiaa ddeell AAccttiivvoo FFiijjoo LLaa rreevvaalloorriizzaacciióónn ddee llooss bbiieenneess ffííssiiccooss ddeell AAccttiivvoo IInnmmoovviilliizzaaddoo ((AArrttííccuulloo 4411º,, iinncciissoo 11º,, NNº 22,, LLeeyy ddee llaa RReennttaa)) ccoorrrreessppoonnddee aa llaass ccuueennttaass qquuee rreepprreesseennttaann bbiieenneess qquuee ssee hhaann aaddqquuiirriiddoo ccoonn eell áánniimmoo ddee uuttiilliizzaarrllooss eenn llaa eexxpplloottaacciióónn oo ggiirroo ddee llaa eemmpprreessaa,, ssiinn eell áánniimmoo ddee rreevveennddeerrllooss yy qquuee ssee eennccuueennttrreenn eenn eexxiisstteenncciiaa aall 3311 ddee ddiicciieemmbbrree ddeell eejjeerrcciicciioo rreessppeeccttiivvoo,, yy ssoonn llooss ssiigguuiieenntteess:: -- TTeerrrreennooss,, -- EEqquuiippooss ddee TTrraannssppoorrttee,, -- EEddiiffiicciiooss,, -- MMoollddeess yy MMaattrriicceess,, -- MMaaqquuiinnaarriiaass,, -- HHeerrrraammiieennttaass,, -- IInnssttaallaacciioonneess,, -- RReeppuueessttooss yy aacccceessoorriiooss ppaarraa bbiieenneess ddeell aaccttiivvoo iinnmmoovviilliizzaaddoo,, 7744
  • 75.
    -- MMuueebblleess yyÚÚttiilleess,, -- VVeehhííccuullooss,, -- OObbrraass ddee ccoonnssttrruucccciióónn,, yy -- OOttrrooss ddee ssiimmiillaarreess ccaarraacctteerrííssttiiccaass.. DDeetteerrmmiinnaacciióónn ddeell vvaalloorr aa ccoorrrreeggiirr ddee llooss bbiieenneess ddeell aaccttiivvoo ffiijjoo oo iinnmmoovviilliizzaaddoo.. SSee aapplliiccaarráá eell eelleemmeennttoo ccoorrrreeccttoorr aa ccaaddaa ppaarrttiiddaa qquuee ffoorrmmaa ppaarrttee ddeell vvaalloorr ddeell aaccttiivvoo ffiijjoo ddee aaccuueerrddoo aa llaa aannttiiggüüeeddaadd oo ffeecchhaa eenn qquuee ffoorrmmóó ppaarrttee ddee eessttee,, ccoonnssiiddeerráánnddoossee ddeessddee aaqquueellllaass qquuee vviieenneenn ddeell eejjeerrcciicciioo aanntteerriioorr yy llaass qquuee ssee iinnccoorrppoorraarroonn eenn eell eejjeerrcciicciioo aaccttuuaall.. aa.. BBiieenneess ddeell AAccttiivvoo IInnmmoovviilliizzaaddoo aaddqquuiirriiddooss eenn eell mmeerrccaaddoo nnaacciioonnaall -- VVaalloorr ddee aaddqquuiissiicciióónn oo aappoorrttee,, sseeggúúnn ffaaccttuurraa,, ccoonnttrraattoo oo ccoonnvveenncciióónn.............................................................................................................................. $$.............. -- IImmppuueessttooss rreeccaarrggaaddooss qquuee nnoo ccoonnssttiittuuyyeenn CCrrééddiittoo ffiissccaall ((iirrrreeccuuppeerraabblleess)).................................................................................................................................................. $$.............. -- MMoonnttaajjee yy aaccoonnddiicciioonnaammiieennttoo.................................................................................................... $$.............. -- MMeejjoorraass qquuee hhaayyaann aauummeennttaaddoo eell vvaalloorr ddeell bbiieenn yy pprroolloonngguueenn ssuu vviiddaa úúttiill............................................................................................................................ $$.............. -- IInntteerreesseess ddiirreeccttooss oo iinnddiirreeccttooss yy ddiiffeerreenncciiaa ddee ccaammbbiiooss ccoorrrreessppoonnddiieenntteess aa ééssttooss,, hhaassttaa llaa ffeecchhaa eenn qquuee eennttrraa eenn ffuunncciioonnaammiieennttoo eell bbiieenn.................................................................................................................... $$............ -- OOttrrooss ddeesseemmbboollssooss qquuee sseeaann iimmppuuttaabblleess aall ccoossttoo ddeell bbiieenn.................. $$............ VVAALLOORR SSUUJJEETTOO AA CCOORRRREECCCCIIÓÓNN MMOONNEETTAARRIIAA $$.......... aa..11.. RReevvaalloorriizzaacciióónn ddee llooss bbiieenneess pprroovveenniieenntteess ddeell eejjeerrcciicciioo aanntteerriioorr ((iinnvveennttaarriioo iinniicciiaall)).. SSee rreeaajjuussttaarráánn aapplliiccaannddoo aall vvaalloorr ssuujjeettoo aa CC..MM.. eell mmiissmmoo ppoorrcceennttaajjee ddee aaccttuuaalliizzaacciióónn aapplliiccaaddoo aall CCaappiittaall pprrooppiioo IInniicciiaall,, eessttoo eess,, llaa vvaarriiaacciióónn ppoorrcceennttuuaall eexxppeerriimmeennttaaddaa ppoorr eell íínnddiiccee ddee pprreecciiooss aall ccoonnssuummiiddoorr eennttrree eell úúllttiimmoo ddííaa ddeell sseegguunnddoo mmeess aanntteerriioorr aall iinniicciioo ddeell eejjeerrcciicciioo yy eell úúllttiimmoo ddííaa ddeell mmeess aanntteerriioorr aall ddeell cciieerrrree.. aa..22.. RReevvaalloorriizzaacciióónn ddee llooss bbiieenneess aaddqquuiirriiddooss dduurraannttee eell eejjeerrcciicciioo.. EEll vvaalloorr ssuujjeettoo aa CC..MM.. ssee rreeaajjuussttaarráá ddee aaccuueerrddoo ccoonn eell ppoorrcceennttaajjee ddee vvaarriiaacciióónn eexxppeerriimmeennttaaddoo ppoorr eell II..PP..CC.. eenn eell ppeerrííooddoo ccoommpprreennddiiddoo eennttrree eell úúllttiimmoo ddííaa ddeell mmeess aanntteerriioorr aall ddee aaddqquuiissiicciióónn yy eell úúllttiimmoo ddííaa ddeell mmeess aanntteerriioorr aall ddeell bbaallaannccee,, eess ddeecciirr,, ssee aapplliiccaarráá eell ffaaccttoorr ddee ccoorrrreecccciióónn mmoonneettaarriiaa ddeell mmeess eenn qquuee llaa ppaarrttiiddaa ffoorrmmóó ppaarrttee ddeell bbiieenn.. bb.. BBiieenneess ddeell AAccttiivvoo IInnmmoovviilliizzaaddoo aaddqquuiirriiddooss eenn eell mmeerrccaaddoo eexxttrraannjjeerroo -- VVaalloorr CCIIFF:: TTiippoo ddee ccaammbbiioo,, ffeecchhaa,, ffaaccttuurraa.............................................................. $$.............. -- DDeerreecchhooss ddee iinntteerrnnaacciióónn...................................................................................................................... $$.............. -- GGaassttooss ddee ddeesseemmbbaarrqquueess,, bbooddeeggaajjee yy ddeessaadduuaannaammiieennttoo..........................$$.............. 7755
  • 76.
    - adquiriente......................- Fletesy seguros hasta la bodega del adquiriente........................ $$.............. -- IImmppuueessttooss rreeccaarrggaaddooss qquuee nnoo ccoonnssttiittuuyyeenn CCrrééddiittoo ffiissccaall ((iirrrreeccuuppeerraabblleess)).................................................................................................................................................. $$.............. -- MMoonnttaajjee yy aaccoonnddiicciioonnaammiieennttoo.................................................................................................... $$.............. -- MMeejjoorraass qquuee hhaayyaann aauummeennttaaddoo eell vvaalloorr ddeell bbiieenn yy pprroolloonngguueenn ssuu vviiddaa úúttiill............................................................................................................................ $$.............. -- IInntteerreesseess ddiirreeccttooss oo iinnddiirreeccttooss yy ddiiffeerreenncciiaa ddee ccaammbbiiooss ccoorrrreessppoonnddiieenntteess aa ééssttooss,, hhaassttaa llaa ffeecchhaa eenn qquuee eennttrraa eenn ffuunncciioonnaammiieennttoo eell bbiieenn...................................................................................................................... $$............ -- OOttrrooss ddeesseemmbboollssooss qquuee sseeaann iimmppuuttaabblleess aall ccoossttoo ddeell bbiieenn.................... $$............ VVAALLOORR SSUUJJEETTOO AA CCOORRRREECCCCIIÓÓNN MMOONNEETTAARRIIAA $$............ SSee rreeaajjuussttaann ddee aaccuueerrddoo aa llaass mmiissmmaass nnoorrmmaass iinnddiiccaaddaass ppaarraa llooss bbiieenneess aaddqquuiirriiddooss eenn eell mmeerrccaaddoo nnaacciioonnaall.. LLaa DDeepprreecciiaacciióónn aaccuummuullaaddaa ddee ccaaddaa ccuueennttaa ddeell aaccttiivvoo ffiijjoo ffííssiiccoo ssee rreeaajjuussttaarráá ddee aaccuueerrddoo aa llaass mmiissmmaass nnoorrmmaass sseeññaallaaddaass eenn llaa lleettrraa aa.. EEnn eell ccaassoo ddee AAddiicciioonneess oo MMeejjoorraass qquuee aauummeenntteenn eell vvaalloorr ddee llooss bbiieenneess ffííssiiccooss ddeell AAccttiivvoo IInnmmoovviilliizzaaddoo,, eellllaass ttaammbbiiéénn ssee rreeaajjuussttaarráánn ddee aaccuueerrddoo ccoonn llaa vvaarriiaacciióónn eexxppeerriimmeennttaaddaa ppoorr eell IIPPCC eennttrree eell úúllttiimmoo ddííaa ddeell mmeess aanntteerriioorr aa aaqquueell eenn qquuee ssee eeffeeccttuuóó llaa aaddiicciióónn oo mmeejjoorraa yy eell úúllttiimmoo ddííaa ddeell mmeess aanntteerriioorr aall ddeell bbaallaannccee.. EEnn eell ccaassoo ddee llooss eennvvaasseess ssee rreeaajjuussttaarráánn ssóólloo ccuuaannddoo llaa eemmpprreessaa ccoonnsseerrvvaa llaa pprrooppiieeddaadd ddee eellllooss,, eenn ccaassoo ccoonnttrraarriioo ssóólloo ccoorrrreessppoonnddee aa bbiieenneess eennttrreeggaaddooss mmeeddiiaannttee ccoonnttrraattoo ddee ““ccoommooddaattoo””.. EEnn eessttee úúllttiimmoo ccaassoo ssee ttrraattaa ddee vvaalloorreess rreecciibbiiddooss eenn ggaarraannttííaa yy ccoonnssttiittuuyyeenn ppaassiivvoo eexxiiggiibbllee.. CCuuaannddoo ssee ccoonnsseerrvvaa llaa pprrooppiieeddaadd ddee eessttooss bbiieenneess ccoonnssttiittuuyyeenn aaccttiivvoo iinnmmoovviilliizzaaddoo yy ppoorr lloo ttaannttoo ddeebbeenn aajjuussttaarrssee aa llaass nnoorrmmaass ssoobbrree rreevvaalloorriizzaacciióónn yy ddeepprreecciiaacciióónn ccoonntteemmppllaaddaass eenn llaa LLeeyy ddee llaa RReennttaa.. LLaa ccoonnttaabbiilliizzaacciióónn ddee llaa ccoorrrreecccciióónn mmoonneettaarriiaa ddee llooss bbiieenneess ddeell AAccttiivvoo FFiijjoo ssee eeffeeccttúúaa eenn uunn CCoommpprroobbaannttee CCoonnttaabbllee ddee TTrraassppaassoo ddee llaa ssiigguuiieennttee ffoorrmmaa,, eenn ccaassoo qquuee eell rreessuullttaaddoo sseeaa ppoossiittiivvoo,, eenn ccaassoo ccoonnttrraarriioo llaass ccuueennttaass ssee aannoottaarráánn eenn eell llaaddoo ccoonnttrraarriioo:: CCÓÓDDIIGGOO DDEESSCCRRIIPPCCIIÓÓNN DDEEBBEE HHAABBEERR MMaaqquuiinnaarriiaass 9999..999999..999999 TTeerrrreennooss 9999..999999..999999 IInnssttaallaacciioonneess 9999..999999..999999 7766 CCOOMMPPRROOBBAANNTTEE DDEE TTRRAASSPPAASSOO FFEECCHHAA:: NNUUMMEERROO::
  • 77.
    MMuueebblleess yy ÚÚttiilleess9999..999999..999999 VVeehhííccuullooss 9999..999999..999999 BBooddeeggaass 9999..999999..999999 OObbrraass eenn CCoonnssttrruucccciióónn 9999..999999..999999 CCoorrrreecccciióónn MMoonneettaarriiaa 9999..999999..999999 TToottaalleess GGLLOOSSAA:: CCoonnttaabbiilliizzaacciióónn ddee llaa CCoorrrreecccciióónn MMoonneettaarriiaass ddeell AAccttiivvoo IInnmmoovviilliizzaaddoo ddeell eejjeerrcciicciioo FFiinnaalliizzaaddoo aall ........................ PPRREEPPAARRAADDOO PPOORR:: RREEVVIISSAADDOO PPOORR:: VVº BBº 88..55 DDeepprreecciiaacciioonneess LLooss bbiieenneess ddeell AAccttiivvoo FFiijjoo FFííssiiccoo aa mmeeddiiddaa qquuee vvaa ttrraannssccuurrrriieennddoo eell ttiieemmppoo yy ccoommoo ccoonnsseeccuueenncciiaa ddee ssuu uussoo,, vvaa eexxppeerriimmeennttaannddoo uunnaa ddiissmmiinnuucciióónn ddee ssuu vvaalloorr,, lloo qquuee ssee ttrraadduuccee eenn uunnaa ppéérrddiiddaa ppeerriióóddiiccaa ppaarraa llaa eemmpprreessaa qquuee eeccoonnóómmiiccaammeennttee ssee ccoonnooccee ccoonn eell nnoommbbrree ddee ““ddeepprreecciiaacciióónn””.. CCoonnttaabblleemmeennttee ddeepprreecciiaacciióónn eess llaa ppéérrddiiddaa qquuee ssuuffrree llaa eemmpprreessaa oorriiggiinnaaddaa ppoorr llaa ddiissmmiinnuucciióónn ddee vvaalloorr qquuee eexxppeerriimmeennttaa eell bbiieenn ddeell AAccttiivvoo FFiijjoo FFííssiiccoo ccoommoo ccoonnsseeccuueenncciiaa ddeell ddeessggaassttee ooccaassiioonnaaddoo ppoorr eell uussoo qquuee ddee ddiicchhooss bbiieenneess ssee hhaaccee.. DDee eessttoo ssee ddeesspprreennddeenn ddooss eeffeeccttooss :: 11.. RReepprreesseennttaa uunnaa ppéérrddiiddaa ppaarraa llaa eemmpprreessaa qquuee ddeebbee sseerr rreefflleejjaaddaa eenn uunnaa ccuueennttaa ddeeuuddoorraa ddeennoommiinnaaddaa ““DDeepprreecciiaacciióónn ddeell EEjjeerrcciicciioo””.. 22.. UUnnaa ddiissmmiinnuucciióónn ddeell vvaalloorr ddee llooss bbiieenneess ddeell AAccttiivvoo FFiijjoo,, lloo qquuee oobblliiggaarráá aa aaccrreeddiittaarr llaa ccuueennttaa rreessppeeccttiivvaa oo aa ccrreeaarr uunnaa ccuueennttaa eessppeecciiaall aaccrreeeeddoorraa ddeennoommiinnaaddaa ““DDeepprreecciiaacciióónn AAccuummuullaaddaa ......””.. LLaa LLeeyy ddee llaa RReennttaa eenn eell aarrttííccuulloo 3311º NNº 55 sseeññaallaa qquuee ssee ppeerrmmiittee ddeedduucciirr ddee llaa RReennttaa BBrruuttaa,, ppaarraa llooss eeffeeccttooss ddee ddeetteerrmmiinnaarr llaa RReennttaa LLííqquuiiddaa IImmppoonniibbllee,, uunnaa ccuuoottaa aannuuaall ddee ddeepprreecciiaacciióónn ddee llooss bbiieenneess ffííssiiccooss ddeell aaccttiivvoo iinnmmoovviilliizzaaddoo aa ccoonnttaarr ddee ssuu uuttiilliizzaacciióónn eenn llaa eemmpprreessaa,, ccaallccuullaaddaa ssoobbrree eell vvaalloorr nneettoo ddee llooss bbiieenneess aa llaa ffeecchhaa ddeell bbaallaannccee uunnaa vveezz eeffeeccttuuaaddaa llaa rreevvaalloorriizzaacciióónn oobblliiggaattoorriiaa qquuee eessttaabblleeccee eell aarrttííccuulloo 4411º.. 7777
  • 78.
    La depreciación delos bienes debe empezar a aplicarse a ccoonnttaarr ddee llaa ffeecchhaa ddee ssuu uuttiilliizzaacciióónn eenn llaa eemmpprreessaa,, eessttoo eess,, ddeessddee eell mmoommeennttoo eenn qquuee eemmppiieezzaa aa pprreessttaarr sseerrvviicciiooss eenn ééssttaa.. CCuuaannddoo llooss bbiieenneess hhaann ssiiddoo uussaaddooss ssóólloo eenn uunnaa ppaarrttee ddeell eejjeerrcciicciioo,, ccoommoo ooccuurrrree ggeenneerraallmmeennttee eenn eell aaññoo ddee ssuu aaddqquuiissiicciióónn,, llaa ddeepprreecciiaacciióónn ssee ccaallccuullaarráá eenn pprrooppoorrcciióónn aall nnúúmmeerroo ddee mmeesseess eenn uussoo.. 88..55..11 VVaalloorr SSuujjeettoo aa DDeepprreecciiaacciióónn CCoossttoo ddee AAddqquuiissiicciióónn oo CCoonnssttrruucccciióónn ttoottaall ((vvaalloorr lliibbrrooss)) ....$$ 9999..999999..999999 MMááss:: RReeppaarraacciioonneess EExxttrraaoorrddiinnaarriiaass,, MMeejjoorraass oo AAddiicciioonneess qquuee hhaayyaann aauummeennttaaddoo eell ccoossttoo ddeell bbiieenn yy rreeaalliizzaaddaass dduurraannttee eell eejjeerrcciicciioo..............................$$ 9999..999999..999999 MMááss:: CCoorrrreecccciióónn MMoonneettaarriiaa ddee ttooddaass llaass ppaarrttiiddaass qquuee ccoonnffoorrmmaann eell ccoossttoo ddeell bbiieenn,, ddee aaccuueerrddoo aa llaa aannttiiggüüeeddaadd ddee ccaaddaa uunnaa ddee eellllaass............................$$ 9999..999999..999999 MMeennooss::DDeepprreecciiaacciióónn AAccuummuullaaddaa ddeell bbiieenn aaccttuuaalliizzaaddaa (($$ 9999..999999..999999)) VVaalloorr NNeettoo aa DDeepprreecciiaarr $$ 9999..999999..999999 88..55..22 MMééttooddooss ddee CCáállccuulloo ddee llaa CCuuoottaa AAnnuuaall ppoorr DDeepprreecciiaacciióónn ((CCAADD)) aa.. MMééttooddoo LLiinneeaall DDeessddee eell ppuunnttoo ddee vviissttaa ttrriibbuuttaarriioo,, llaa ddeetteerrmmiinnaacciióónn ddee llaa ccuuoottaa aannuuaall ppoorr ddeepprreecciiaacciióónn ssee rreeaalliizzaa ddee llaa ssiigguuiieennttee mmaanneerraa:: VVaalloorr NNeettoo aa DDeepprreecciiaarr VVaalloorr CCuuoottaa ppoorr DDeepprreecciiaacciióónn == VViiddaa ÚÚttiill RReessttaannttee 7788
  • 79.
    De acuerdo alos procedimientos financieros para ddeetteerrmmiinnaarr eell vvaalloorr ddee llaa ccuuoottaa aa ddeepprreecciiaarr ssee mmeenncciioonnaa uunn ccoonncceeppttoo nnuueevvoo,, eessttee eess eell ““VVaalloorr RReessiidduuaall”” qquuee ccoorrrreessppoonnddee aall vvaalloorr qquuee llaa eemmpprreessaa eessttiimmaa qquuee tteennddrráá eell bbiieenn aall ttéérrmmiinnoo ddee ssuu vviiddaa úúttiill.. EEssttee ccoonncceeppttoo nnoo eessttáá ccoonntteemmppllaaddoo eenn llaa LLeeyy.. VVaalloorr NNeettoo aa DDeepprreecciiaarr –– VVaalloorr RReessiidduuaall VVaalloorr CCuuoottaa ppoorr DDeepprreecciiaacciióónn == VViiddaa ÚÚttiill RReessttaannttee bb.. MMééttooddoo ddee llaass UUnniiddaaddeess ddee PPrroodduucccciióónn SSee aassiiggnnaa uunn vvaalloorr ffiijjoo ddee ddeepprreecciiaacciióónn aa ccaaddaa uunniiddaadd ddee llaa pprroodduucccciióónn ffaabbrriiccaaddaa ppoorr eell AAccttiivvoo FFiijjoo.. EEll ccoossttoo ddeepprreecciiaabbllee ((qquuee ppuueeddee tteenneerr rreessttaaddoo eell vvaalloorr rreessiidduuaall)) ssee ddiivviiddee ppoorr llaa vviiddaa úúttiill ddeell bbiieenn eexxpprreessaaddaa eenn uunniiddaaddeess aa pprroodduucciirr,, ddee eessttaa ffoorrmmaa ssee ddeetteerrmmiinnaa uunn iimmppoorrttee ppoorr llaa pprroodduucccciióónn ddee ccaaddaa uunnaa ddee eellllaass.. EEssttee ggaassttoo ddee ddeepprreecciiaacciióónn ppoorr uunniiddaadd ssee mmuullttiipplliiccaa ppoorr eell nnúúmmeerroo ddee uunniiddaaddeess pprroodduucciiddaass eenn ccaaddaa ppeerrííooddoo ppaarraa ddeetteerrmmiinnaarr llaa ccuuoottaa aannuuaall ppoorr ddeepprreecciiaacciióónn ddee ddiicchhoo bbiieenn.. PPaarraa ddeetteerrmmiinnaarr eell mmoonnttoo aa ddeepprreecciiaarr ppoorr uunniiddaadd pprroodduucciiddaa ssee aapplliiccaa eell ssiigguuiieennttee ccáállccuulloo:: CCoossttoo TToottaall ddeell BBiieenn DDeepprreecciiaacciióónn ppoorr UUnniiddaadd == VViiddaa ÚÚttiill eexxpprreessaaddaa eenn uunniiddaaddeess OO bbiieenn,, CCoossttoo TToottaall ddeell BBiieenn –– VVaalloorr RReessiidduuaall DDeepprreecciiaacciióónn ppoorr UUnniiddaadd == VViiddaa ÚÚttiill eexxpprreessaaddaa eenn uunniiddaaddeess LLuueeggoo,, ppaarraa ddeetteerrmmiinnaarr llaa ccuuoottaa aannuuaall ppoorr ddeepprreecciiaacciióónn ddee ccaaddaa eejjeerrcciicciioo ccoonnttaabbllee ssee rreeaalliizzaa eell ssiigguuiieennttee ccáállccuulloo:: CC AA DD == ((DDeepprreecciiaacciióónn ppoorr uunniiddaadd)) xx ((NNº ddee uunniiddaaddeess pprroodduucciiddaass eenn eell eejjeerrcciicciioo)) UUnnaa vveezz ddeetteerrmmiinnaaddaa eell mmoonnttoo ddee llaa ddeepprreecciiaacciióónn ppoorr uunniiddaadd,, eessttee vvaalloorr ddeebbeerráá aaccttuuaalliizzaarrssee eenn ccaaddaa ooppoorrttuunniiddaadd qquuee ssee uuttiilliiccee eenn eell ccáállccuulloo ddeell vvaalloorr aannuuaall ppoorr ddeepprreecciiaacciióónn ((CCAADD)).. 88..55..33 MMééttooddooss ddee CCoonnttaabbiilliizzaacciióónn ddee llaa DDeepprreecciiaacciióónn 7799
  • 80.
    11.. SSiisstteemmaa DDiirreeccttoo CCaarrggaarr uunnaa ccuueennttaa ddee ppéérrddiiddaass ddeennoommiinnaaddaa ""DDeepprreecciiaacciióónn ddeell EEjjeerrcciicciioo"" yy aabboonnaarr ddiirreeccttaammeennttee llaa ccuueennttaa ddeell AAccttiivvoo FFiijjoo qquuee rreepprreesseennttaa llooss bbiieenneess qquuee ssee ddeesseeaa ddeepprreecciiaarr.. --------------------------XX------------------------------ DDeepprreecciiaacciióónn ddeell eejjeerrcciicciioo 9999..999999..999999 CCttaa.. ddee AAccttiivvoo FFiijjoo 9999..999999..999999 --------------------------XX------------------------------ 22.. SSiisstteemmaa IInnddiirreeccttoo EEnn eessttee ccaassoo ssee pprroocceeddee aa ccaarrggaarr llaa ccuueennttaa ddee ppéérrddiiddaa ddeennoommiinnaaddaa ""DDeepprreecciiaacciióónn ddeell EEjjeerrcciicciioo"",, ppeerroo eenn lluuggaarr ddee aabboonnaarr ddiirreeccttaammeennttee llaa ccttaa.. ddee aaccttiivvoo,, ssee aaccrreeddiittaa uunnaa ccuueennttaa eessppeecciiaall ddeennoommiinnaaddaa ""DDeepprreecciiaacciióónn AAccuummuullaaddaa ......"" qquuee ssiirrvvee ppaarraa iirr aaccuummuullaannddoo llaass ddeepprreecciiaacciioonneess ppeerriióóddiiccaass,, hhaassttaa eenntteerraarr eell vvaalloorr ttoottaall ddeell bbiieenn ddeepprreecciiaaddoo.. ------------------------------XX-------------------------------------------------- DDeepprreecciiaacciióónn ddeell EEjjeerrcciicciioo 9999..999999..999999 DDeepprreecciiaacciióónn AAccuummuullaaddaa ...... 9999..999999..999999 ------------------------------XX---------------------------------------------------- CCuuaalleessqquuiieerraa sseeaa llaa ffoorrmmaa ddee ccoonnttaabbiilliizzaacciióónn aa uussaarr ssee ddeebbee tteenneerr pprreesseennttee qquuee uunn bbiieenn aall ccuummpplliirr ssuu vviiddaa úúttiill ddeebbee qquueeddaarr rreefflleejjaaddoo eenn llaa CCoonnttaabbiilliiddaadd aa $$ 11..--,, eess ddeecciirr,, llaa úúllttiimmaa ccuuoottaa ddeebbeerráá sseerr rreebbaajjaaddaa eenn eessee vvaalloorr.. 88..55..44 TTiippooss ddee DDeepprreecciiaacciióónn SSee ppuueeddeenn mmeenncciioonnaarr ddooss ((22)) aalltteerrnnaattiivvaass ppaarraa ffiijjaarr llaa ccuuoottaa aannuuaall ppoorr ddeepprreecciiaacciióónn:: aa.. DDeepprreecciiaacciióónn OOrrddiinnaarriiaa oo NNoorrmmaall rreellaacciioonnaaddaa eessttrriiccttaammeennttee ccoonn llooss aaññooss ddee vviiddaa úúttiill.. bb.. DDeepprreecciiaacciióónn AAcceelleerraaddaa qquuee rreessuullttaa ddee bbiieenneess aaddqquuiirriiddooss nnuueevvooss oo iinntteerrnnaaddooss,, rreebbaajjaa llaa vviiddaa úúttiill aa uunn tteerrcciioo ((11//33)),, ssiieemmpprree qquuee llaa nnoorrmmaall nnoo sseeaa iinnffeerriioorr aa cciinnccoo ((55)) aaññooss.. 88..55..55 DDeepprreecciiaacciióónn AAcceelleerraaddaa EEll DD..LL.. NNº 11002299,, ddee 2277 ddee MMaayyoo ddee 11997755,, ppuubblliiccaaddoo eenn eell DDiiaarriioo OOffiicciiaall ddeell 3300 ddee MMaayyoo ddee eessee mmiissmmoo aaññoo,, eessttaabblleecciióó uunn iinncceennttiivvoo aa llaass nnuueevvaass iinnvveerrssiioonneess mmeeddiiaannttee eell SSiisstteemmaa ddee DDeepprreecciiaacciióónn AAcceelleerraaddaa,, eell SSIIII eennccaarrggaaddoo ddee llaa iinntteerrpprreettaacciióónn yy ddiiccttaacciióónn ddee nnoorrmmaass ppaarraa aapplliiccaarr llaa lleeggiissllaacciióónn ttrriibbuuttaarriiaa,, eemmiittiióó 8800
  • 81.
    la Circular Nº132 del 23 de Octubre de 1975, en la cual iinnssttrruuyyóó ssoobbrree ddiicchhaa mmaatteerriiaa.. SSee eennttiieennddee ppoorr ddeepprreecciiaacciióónn aacceelleerraaddaa aaqquueellllaa qquuee ttiieennee ppoorr oobbjjeettoo aauummeennttaarr llaa ccuuoottaa aannuuaall ddee ddeepprreecciiaacciióónn ddee llooss bbiieenneess ddeell aaccttiivvoo ffiijjoo iinnmmoovviilliizzaaddoo,, rreedduucciieennddoo aa uunn tteerrcciioo ((11//33)) llooss ppllaazzooss ddee vviiddaa úúttiill qquuee llaa DDiirreecccciióónn hhaayyaa ffiijjaaddoo mmeeddiiaannttee nnoorrmmaass ggeenneerraalleess oo aauummeennttaannddoo aall ttrriippllee llooss ppoorrcceennttaajjeess ddeetteerrmmiinnaaddooss nnoorrmmaallmmeennttee ppoorr eell SSIIII.. LLaass ffrraacccciioonneess ddee aaññooss rreessuullttaanntteess ddee llaa rreedduucccciióónn iinnddiiccaaddaa nnoo sseerráánn ccoonnssiiddeerraaddooss ppaarraa llooss eeffeeccttooss ddee ddeetteerrmmiinnaarr llooss aaññooss ddee vviiddaa úúttiill eenn llaa ddeepprreecciiaacciióónn aacceelleerraaddaa.. DDee aaccuueerrddoo aa llaa CCiirrccuullaarr aanntteess iinnddiiccaaddaa,, bbaassttaabbaa qquuee llooss iinntteerreessaaddooss ddeenn aavviissoo ffoorrmmaall aa llaa ooffiicciinnaa ddeell SSIIII qquuee ccoorrrreessppoonnddiieerraa aa ssuu jjuurriissddiicccciióónn ppaarraa ggoozzaarr ddee eessttee nnuueevvoo ssiisstteemmaa,, ddeennttrroo ddee llooss 3300 ddííaass ssiigguuiieenntteess aa llaa ffeecchhaa ddee aaddqquuiissiicciióónn,, iinnvveerrssiióónn oo iinntteerrnnaacciióónn ddee llooss bbiieenneess rreessppeeccttiivvooss.. LLooss bbiieenneess qquuee ppuueeddeenn aaccooggeerrssee,, aallccaannzzaa aa ttooddooss llooss bbiieenneess ffííssiiccooss ddeell aaccttiivvoo iinnmmoovviilliizzaaddoo qquuee rreeúúnnaann eenn ffoorrmmaa ccooppuullaattiivvaa llooss ssiigguuiieenntteess rreeqquuiissiittooss:: aa.. LLooss bbiieenneess nnuueevvooss oo llooss aaddqquuiirriiddooss eenn eell eexxttrraannjjeerroo sseeaann nnuueevvooss oo uussaaddooss ee iinntteerrnnaaddooss ddiirreeccttaammeennttee ppoorr eell ccoonnttrriibbuuyyeennttee yy bb.. QQuuee llaa vviiddaa úúttiill nnoorrmmaall ddee ddiicchhooss bbiieenneess sseeaa iigguuaall oo ssuuppeerriioorr aa cciinnccoo ((55)) aaññooss.. PPoorr ttaannttoo,, qquueeddaann eexxcclluuiiddooss ddee eessttee ssiisstteemmaa:: aa.. LLooss bbiieenneess ddee llooss ccoonnttrriibbuuyyeenntteess qquuee nnoo sseeaann ddee llaa PPrriimmeerraa CCaatteeggoorrííaa oo bbiieenn aaffeeccttooss,, ppeerroo ccoonn rreennttaass pprreessuunnttaass.. bb.. LLooss bbiieenneess iinnttaannggiibblleess.. cc.. LLooss bbiieenneess uussaaddooss aaddqquuiirriiddooss eenn eell ppaaííss.. dd.. LLooss bbiieenneess ccuuyyaa vviiddaa úúttiill nnoorrmmaall sseeaa iinnffeerriioorr aa 55 aaññooss.. ee.. EEnn oottrraass ssiittuuaacciioonneess bbiieenn eessppeecciiaalleess.. AA mmooddoo ddee eejjeemmpplloo ssee mmuueessttrraa eell ssiigguuiieennttee ccaassoo ddee uunn bbiieenn qquuee ttiieennee aassiiggnnaaddaa uunnaa vviiddaa úúttiill eenn ddeepprreecciiaacciióónn nnoorrmmaall ddee 1100 aaññooss yy qquuee aall ccoonnvveerrttiirrllooss eenn vviiddaa úúttiill ddee ddeepprreecciiaacciióónn aacceelleerraaddaa qquueeddaann rreedduucciiddooss aa 33 aaññooss.. UUnn bbiieenn ddee 55 aaññooss nnoorrmmaall qquueeddaa eenn 11 aaññoo aacceelleerraaddaa.. EEll ccoonnttrriibbuuyyeennttee ppooddrráá ssuussppeennddeerr llaa ddeepprreecciiaacciióónn aacceelleerraaddaa ddee uunnoo ll mmááss ddee ssuuss bbiieenneess,, iinnccoorrppoorráánnddoollooss aassíí ddeeffiinniittiivvaammeennttee yy ppoorr eell llaappssoo ddee vviiddaa úúttiill qquuee llee rreessttee aall bbiieenn,, aall rrééggiimmeenn nnoorrmmaall ddee ddeepprreecciiaacciióónn.. 8811
  • 82.
    Al abandonar elrégimen de depreciación, el valor neto de lliibbrrooss ddeell bbiieenn vviiggeennttee aall iinniicciioo ddeell eejjeerrcciicciioo eenn eell ccuuaall ssee iinnccoorrppoorraa eell rrééggiimmeenn nnoorrmmaall,, ssee ddeepprreecciiaarráá eenn llooss aaññooss ddee vviiddaa úúttiill rreessttaanntteess aa ddiicchhaa ffeecchhaa.. PPaarraa llooss ffiinneess aanntteess iinnddiiccaaddooss,, ssee ccoonnssiiddeerraarráá qquuee ppoorr ccaaddaa aaññoo eenn qquuee eell bbiieenn eessttuuvvoo ssoommeettiiddoo aall rrééggiimmeenn aacceelleerraaddoo,, ttrraannssccuurrrriieerroonn 33 aaññooss ddee vviiddaa úúttiill rreeaall;; eess ddeecciirr,, ppaarraa eessttaabblleecceerr llaa vviiddaa úúttiill rreessttaannttee nnoo ssee rreebbaajjaarráá eell nnúúmmeerroo ddee eejjeerrcciicciiooss ccoommeerrcciiaalleess eenn qquuee ooppeerróó eell rrééggiimmeenn eessppeecciiaall,, ssiinnoo qquuee eell nnúúmmeerroo ddee aaññooss ccoommppuuttaaddooss aacceelleerraaddaammeennttee ppaarraa llaa ddeepprreecciiaacciióónn.. PPoorr eejjeemmpplloo,, ssii ssee ttrraattaa ddee uunn bbiieenn ccuuyyaa dduurraacciióónn nnoorrmmaall eess ddee 2200 aaññooss yy llaa ddeepprreecciiaacciióónn aacceelleerraaddaa ooppeerróó eenn ddooss eejjeerrcciicciiooss ccoommeerrcciiaalleess,, qquuiieerree ddeecciirr qquuee aall aabbaannddoonnaarr eessttaa rrééggiimmeenn llee rreessttaann aall bbiieenn 1144 aaññooss ddee vviiddaa úúttiill nnoorrmmaall.. CCoonnvviieennee eenn hhaacceerr llaa ssiigguuiieennttee aaccllaarraacciióónn,, ssee eenntteennddeerráá ccoommoo ffeecchhaa ddee iinnvveerrssiióónn ddee llooss bbiieenneess eenn eell ccaassoo qquuee sseeaann pprroodduucciiddooss ppoorr eell mmiissmmoo ccoonnttrriibbuuyyeennttee,, ssee ddiissttiinngguueenn ddooss ssiittuuaacciioonneess;; llaa pprriimmeerraa ccuuaannddoo llooss bbiieenneess ssoonn ddee ffaabbrriiccaacciióónn hhaabbiittuuaall,, ppaarraa llaa vveennttaa,, ssee ccoonnssiiddeerraa llaa ffeecchhaa eenn qquuee eeffeeccttiivvaammeennttee ccoommiieennzzaann aa sseerr uussaaddooss eenn llaa eemmpprreessaa,, llaa sseegguunnddaa ssiittuuaacciióónn ddiiccee rreellaacciióónn ccoonn llooss bbiieenneess pprroodduucciiddooss oo ffaabbrriiccaaddooss ppaarraa ffoorrmmaarr ppaarrttee ddeell AAccttiivvoo FFiijjoo,, eenn ttaall ccaassoo ssee ccoonnssiiddeerraarráá ccoommoo ffeecchhaa ddee iinnvveerrssiióónn aaqquueellllaa eenn qquuee ssee pprroodduucceenn llooss pprriimmeerrooss ddeesseemmbboollssooss.. 88..66 SSiittuuaacciioonneess EEssppeecciiaalleess BBiieenneess qquuee ssee aaddqquuiieerreenn uussaaddooss,, ppeerroo qquuee aaúúnn nnoo hhaann ccoommpplleettaaddoo ssuu vviiddaa úúttiill.. LLaa vviiddaa úúttiill aa ccoonnssiiddeerraarr ppoorr eell nnuueevvoo dduueeññoo sseerráá aaqquueellllaa qquuee rreessuullttee ddee ddeessccoonnttaarr ddee llaa vviiddaa úúttiill nnoorrmmaall,, eell ttiieemmppoo eenn qquuee hhaann ssiiddoo uussaaddooss ppoorr eell dduueeññoo aanntteerriioorr.. SSii eessttaa iinnffoorrmmaacciióónn nnoo eess ccoonnoocciiddaa,, eell uussoo ssee ddeetteerrmmiinnaarráá ddee aaccuueerrddoo ccoonn eell aaññoo ddee ccoonnssttrruucccciióónn oo ffaabbrriiccaacciióónn.. BBiieenneess aaddqquuiirriiddooss uussaaddooss ccuuaannddoo yyaa hhaann ccoommpplleettaaddoo ssuu vviiddaa úúttiill nnoorrmmaall.. EEssttaa ddeebbeerráá eessttiimmaarrssee ddee aaccuueerrddoo ccoonn llaass ccoonnssiiddeerraacciioonneess qquuee eell ccoonnttrriibbuuyyeennttee ttuuvvoo aa llaa vviissttaa aall mmoommeennttoo ddee aaddqquuiirriirr eell bbiieenn,, vvaallee ddeecciirr,, llee ffiijjaarráá uunnaa nnuueevvaa vviiddaa úúttiill ccoonnssiiddeerraannddoo llaa eessttiimmaacciióónn ddee uussoo qquuee llee ddiioo eenn bbaassee aa llaass ccoonnddiicciioonneess eenn qquuee eell bbiieenn ssee eennccoonnttrraabbaa oo aa llooss sseerrvviicciiooss qquuee aaúúnn ppooddrrííaa pprreessttaarrllee,, aaúúnn ccuuaannddoo eessttee bbiieenn yyaa hhaabbííaa ccoommpplleettaaddoo ssuu ppeerriiooddoo lleeggaall ddee vviiddaa úúttiill.. 8822
  • 83.
    Bienes inservibles antesde completar ssuu vviiddaa úúttiill.. TTrraattáánnddoossee ddee bbiieenneess qquuee ssee hhaann hheecchhoo ""iinnsseerrvviibblleess"" ppaarraa llaa eemmpprreessaa aanntteess ddeell ttéérrmmiinnoo ddeell ppllaazzoo ddee ddeepprreecciiaacciióónn qquuee ssee lleess hhaayyaa aassiiggnnaaddoo ddee aaccuueerrddoo aa llaa LLeeyy,, ppooddrráá ""aauummeennttaarrssee aall ddoobbllee"" llaa ddeepprreecciiaacciióónn ccoorrrreessppoonnddiieennttee.. UUnn eejjeemmpplloo ddee eessttaa ssiittuuaacciióónn eess llaa oobbssoolleesscceenncciiaa.. DDeebbee ddiiffeerreenncciiaarrssee uunn bbiieenn iinnsseerrvviibbllee ddee uunn bbiieenn ddeessttrruuiiddoo,, llooss ttrraattaammiieennttooss yy lloo qquuee iinnddiiccaann ssoonn ttoottaallmmeennttee ddiissttiinnttoo.. 88..77 VVeennttaa ddee bbiieenneess ddeell AAccttiivvoo FFiijjoo CCuuaannddoo ssee rreeaalliizzaa uunnaa vveennttaa ddee uunn bbiieenn ddeell AAccttiivvoo FFiijjoo,, eell ccuuaall yyaa ssee hhaa ddeepprreecciiaaddoo ttoottaall oo ppaarrcciiaallmmeennttee,, ssee ddeebbee ccoonnssiiddeerraarr llooss ssiigguuiieenntteess ppaassooss:: 11.. DDeepprreecciiaarr eell bbiieenn ppoorr llaa pprrooppoorrcciióónn ddeell uussoo qquuee ssee hhaayyaa ddaaddoo hhaassttaa aanntteess ddee ssuu eennaajjeennaacciióónn oo vveennttaa.. 22.. UUnnaa vveezz eeffeeccttuuaaddoo eell ppaassoo NNº 11,, ssee pprroocceeddee aa rreebbaajjaarrlloo ddeell AAccttiivvoo FFiijjoo,, rreefflleejjaannddoo eell rreessuullttaaddoo ddiirreeccttaammeennttee oo iinnddiirreeccttaammeennttee aa ttrraavvééss ddee llaa ccuueennttaa ““CCoossttoo ddee VVeennttaa AAccttiivvoo FFiijjoo”” LLaa ssiigguuiieennttee eess llaa sseeccuueenncciiaa ccoonnttaabbllee:: SSiittuuaacciióónn eenn qquuee ssee rreefflleejjaa ddiirreeccttaammeennttee eell rreessuullttaaddoo:: CCÓÓDDIIGGOO DDEESSCCRRIIPPCCIIÓÓNN DDEEBBEE HHAABBEERR VVaarriiooss DDeeuuddoorreess 9999..999999..999999 DDeepprreecciiaacciióónn AAccuummuullaaddaa ...... 9999..999999..999999 CCttaa.. ddeell AAccttiivvoo FFiijjoo 9999..999999..999999 UUttiilliiddaadd ppoorr VVttaa.. DDee AA.. FFiijjoo 9999..999999..999999 OO bbiieenn,, VVaarriiooss DDeeuuddoorreess 9999..999999..999999 DDeepprreecciiaacciióónn AAccuummuullaaddaa ...... 9999..999999..999999 PPéérrddiiddaa ppoorr VVttaa.. DDee AA.. FFiijjoo 9999..999999..999999 CCttaa.. ddeell AAccttiivvoo FFiijjoo 9999..999999..999999 8833 CCOOMMPPRROOBBAANNTTEE DDEE TTRRAASSPPAASSOO FFEECCHHAA:: NNUUMMEERROO::
  • 84.
    TToottaalleess GGLLOOSSAA:: CCoonnttaabbiilliizzaacciióónnddee llaa vveennttaa ddee uunn bbiieenn ddeell AAccttiivvoo FFiijjoo PPRREEPPAARRAADDOO PPOORR:: RREEVVIISSAADDOO PPOORR:: VVº BBº SSiittuuaacciióónn eenn qquuee ssee rreefflleejjaa iinnddiirreeccttaammeennttee eell rreessuullttaaddoo aa ttrraavvééss ddee llaa ccuueennttaa CCoossttoo ddee VVeennttaa ddee AA.. FFiijjoo:: CCÓÓDDIIGGOO DDEESSCCRRIIPPCCIIÓÓNN DDEEBBEE HHAABBEERR VVaarriiooss DDeeuuddoorreess 9999..999999..999999 VVeennttaa.. ddee AAccttiivvoo FFiijjoo 9999..999999..999999 CCoossttoo ddee VVeennttaa ddee AA.. FFiijjoo 9999..999999..999999 DDeepprreecciiaacciióónn AAccuummuullaaddaa ...... 9999..999999..999999 CCttaa.. ddeell AAccttiivvoo FFiijjoo 9999..999999..999999 TToottaalleess GGLLOOSSAA:: CCoonnttaabbiilliizzaacciióónn ddee llaa vveennttaa ddee uunn bbiieenn ddeell AAccttiivvoo FFiijjoo 8844 CCOOMMPPRROOBBAANNTTEE DDEE TTRRAASSPPAASSOO FFEECCHHAA:: NNUUMMEERROO::
  • 85.
    PPRREEPPAARRAADDOO PPOORR:: RREEVVIISSAADDOOPPOORR:: VVº BBº 88..88 CCaassttiiggooss yy MMeerrmmaass ddeell AAccttiivvoo FFiijjoo CCuuaannddoo ssee pprroodduuccee aallggúúnn ddaaññoo iirrrreeppaarraabbllee aa uunn bbiieenn ddeell AAccttiivvoo FFiijjoo yy ssee ddeecciiddee eeffeeccttuuaarr eell rreessppeeccttiivvoo ccaassttiiggoo ddeell bbiieenn,, eess iimmppoorrttaannttee tteenneerr pprreesseennttee qquuee aanntteess ddee eeffeeccttuuaarr ddiicchhaa ccoonnttaabbiilliizzaacciióónn eess mmeenneesstteerr qquuee ssee ddeetteerrmmiinnee yy ccoonnttaabbiilliiccee llaa ddeepprreecciiaacciióónn ddeell bbiieenn hhaassttaa llaa ffeecchhaa eenn qquuee ssee pprroodduujjoo eell ddaaññoo,, ppaarraa lluueeggoo ccaassttiiggaarr eell ssaallddoo ddeell bbiieenn,, eessttoo ddeebbiiddoo aa qquuee eell ccaassttiiggoo ddee llooss bbiieenneess ddeell AAccttiivvoo FFiijjoo ssoonn ccoonnssiiddeerraaddooss ffiinnaanncciieerraammeennttee ccoommoo eeggrreessooss nnoo ooppeerraacciioonnaalleess.. IIgguuaall pprroocceeddeerr eess aapplliiccaabbllee eenn eell ccaassoo ddee llaass mmeerrmmaass ddeell AAccttiivvoo FFiijjoo,, eell bbiieenn ddeebbeerráá sseerr ddeepprreecciiaaddoo hhaassttaa llaa ffeecchhaa eenn qquuee ssee ddeetteerrmmiinnóó ssuu iinneexxiisstteenncciiaa ffííssiiccaammeennttee.. LLaa ssiigguuiieennttee eess llaa sseeccuueenncciiaa ccoonnttaabbllee ddee eessttaass ssiittuuaacciioonneess:: CCÓÓDDIIGGOO DDEESSCCRRIIPPCCIIÓÓNN DDEEBBEE HHAABBEERR DDeepprreecciiaacciióónn ddeell EEjjeerrcciicciioo 9999..999999..999999 DDeepprreecciiaacciióónn AAccuummuullaaddaa ...... 9999..999999..999999 CCaassttiiggoo((MMeerrmmaa)) ddeell AA.. FFiijjoo 9999..999999..999999 DDeepprreecciiaacciióónn AAccuummuullaaddaa ...... 9999..999999..999999 CCttaa.. ddeell AAccttiivvoo FFiijjoo 9999..999999..999999 TToottaalleess GGLLOOSSAA:: CCoonnttaabbiilliizzaacciióónn ddeell ccaassttiiggoo oo mmeerrmmaa ddee uunn bbiieenn ddeell AAccttiivvoo FFiijjoo 8855 CCOOMMPPRROOBBAANNTTEE DDEE TTRRAASSPPAASSOO FFEECCHHAA:: NNUUMMEERROO::
  • 86.
    PPRREEPPAARRAADDOO PPOORR:: RREEVVIISSAADDOOPPOORR:: VVº BBº 99.. OOttrrooss AAccttiivvooss 99..11 CCoonncceeppttooss GGeenneerraalleess EEnn eessttee ggrruuppoo ddee ccuueennttaass ssee eennccuueennttrraann llaass IInnvveerrssiioonneess PPeerrmmaanneenntteess,, llaass ccuueennttaass yy ddooccuummeennttooss ppoorr ccoobbrraarr aa mmááss ddee uunn aaññoo ddee ppllaazzoo yy llooss vvaalloorreess iinnttaannggiibblleess qquuee rreepprreesseennttaass ddeerreecchhooss oo ggaassttooss ddiiffeerriiddooss.. 99..22 AAccttiivvooss IInnttaannggiibblleess SSoonn bbiieenneess qquuee nnoo ttiieenneenn uunnaa ccoonnssiisstteenncciiaa ffííssiiccaa,, ppeerroo nnoo eessttáánn lliibbrreess ddee eexxppeerriimmeennttaarr uunnaa ppéérrddiiddaa ddee ssuu vvaalloorr ppoorr eeffeeccttoo ddee ttrraannssccuurrssoo ddeell ttiieemmppoo.. CCoorrrreessppoonnddeenn aa iinnvveerrssiioonneess oo ddeesseemmbboollssooss ssiiggnniiffiiccaattiivvaammeennttee ssuuppeerriioorreess aa llooss ggaassttooss nnoorrmmaalleess yy qquuee iinnfflluuiirráánn eenn llooss rreessuullttaaddooss ddee vvaarriiooss eejjeerrcciicciiooss ccoonnttaabblleess,, mmuucchhaass vveecceess eessttoo eess eessttiimmaaddoo ppoorr llaa eemmpprreessaa,, ddee aahhíí qquuee ssee ccllaassiiffiiqquueenn ddeennttrroo ddeell rruubbrroo ddee OOttrrooss AAccttiivvooss.. EEjjeemmpplloo ddee ccuueennttaass ddee iinnttaannggiibblleess ssoonn:: -- GGaassttoo ddee OOrrggaanniizzaacciióónn yy PPuueessttaa eenn mmaarrcchhaa -- GGaassttooss ddee IInnvveessttiiggaacciióónn yy ddeessaarrrroolllloo ddee nnuueevvooss pprroodduuccttooss -- GGaassttooss ddee IInnvveessttiiggaacciióónn CCiieennttííffiiccaa yy TTeeccnnoollóóggiiccaa -- DDeerreecchhooss ddee MMaarrccaass -- DDeerreecchhooss ddee PPaatteenntteess ddee IInnvveenncciióónn 8866
  • 87.
    -- DDeerreecchhooss ddeeLLllaavvee -- EEttcc.. LLooss GGaassttooss DDiiffeerriiddooss ccoommoo llooss GGaassttooss ddee OOrrggaanniizzaacciióónn yy PPuueessttaa eenn MMaarrcchhaa ccoommpprreennddeenn ttooddooss llooss ddeesseemmbboollssooss eenn qquuee iinnccuurrrree llaa eemmpprreessaa ppaarraa eessttaarr eenn ccoonnddiicciioonneess ddee iinniicciiaarr ssuuss aaccttiivviiddaaddeess,, eejjeemmpplloo:: eessccrriittuurraa ssoocciiaall,, hhoonnoorraarriiooss pprrooffeessiioonnaalleess,, eessttuuddiiooss ttééccnniiccooss yy ffiinnaanncciieerrooss,, iimmppuueessttooss,, eettcc.. EEssttooss ggaassttooss nnoo ssóólloo iinncciiddeenn eenn eell ppeerrííooddoo eenn qquuee ssee eeffeeccttuuaarroonn ssiinnoo eenn vvaarriiooss eejjeerrcciicciiooss yy llaa eemmpprreessaa ppuueeddee eessttiimmaarr ffiinnaanncciieerraammeennttee eenn ccuuaannttooss eejjeerrcciicciiooss pprroorrrraatteeaarr ddiicchhooss ggaassttooss,, ppaarraa eeffeeccttooss ttrriibbuuttaarriiooss ssee ppuueeddeenn ddiissttrriibbuuiirr hhaassttaa eenn sseeiiss eejjeerrcciicciiooss ccoonnsseeccuuttiivvooss.. OOttrrooss ggaassttooss qquuee ccaaeenn eenn eessttaa ccaatteeggoorrííaa ssoonn llooss GGaassttooss ddee PPrroommoocciióónn yy CCoollooccaacciióónn ddee PPrroodduuccttooss NNuueevvooss,, qquuee ttrriibbuuttaarriiaammeennttee ssee ppuueeddeenn ddeedduucciirr hhaassttaa eenn ttrreess eejjeerrcciicciiooss ccoonnsseeccuuttiivvooss aa ddiiffeerreenncciiaa ddee llooss GGaassttooss ddee IInnvveessttiiggaacciióónn CCiieennttííffiiccaa yy TTeeccnnoollóóggiiccaa qquuee ppuueeddeenn ddeedduucciirrssee hhaassttaa eenn sseeiiss aaññooss ccoonnsseeccuuttiivvooss.. 99..33 CCoorrrreecccciióónn MMoonneettaarriiaa ddee llooss AAccttiivvooss IInnttaannggiibblleess oo GGaassttooss DDiiffeerriiddooss PPaarraa llaa RReevvaalloorriizzaacciióónn ddee llooss GGaassttooss ddee OOrrggaanniizzaacciióónn yy ddee PPuueessttaa eenn MMaarrcchhaa yy GGaassttooss yy CCoossttooss qquuee ddeebbeenn sseerr DDiiffeerriiddooss aa EEjjeerrcciicciiooss PPoosstteerriioorreess ((AArrttííccuulloo 4411º,, iinncciissoo 11º,, NNº 77,, LLeeyy ddee llaa RReennttaa)) ssee ccoonnssiiddeerraa eell mmoonnttoo ddee llooss ggaassttooss ddee oorrggaanniizzaacciióónn yy ddee ppuueessttaa eenn mmaarrcchhaa rreeggiissttrraaddoo eenn eell aaccttiivvoo ppaarraa ssuu ccaassttiiggoo,, eenn eejjeerrcciicciiooss ppoosstteerriioorreess,, ssee rreeaajjuussttaarráá ddee aaccuueerrddoo ccoonn llaass nnoorrmmaass ddeell NNº 22 ddeell iinncciissoo 11º ddeell aarrttííccuulloo 4411º ddee llaa LLeeyy ddee llaa RReennttaa.. DDee iigguuaall mmooddoo ssee pprroocceeddeerráá eenn llooss ggaassttooss yy ccoossttooss ppeennddiieenntteess aa llaa ffeecchhaa ddeell bbaallaannccee qquuee ddeebbaann sseerr ddiiffeerriiddooss aa eejjeerrcciicciiooss ppoosstteerriioorreess,, oo ccoonn oottrrooss ggaassttooss qquuee ddee ccoonnffoorrmmiiddaadd aa llaass nnoorrmmaass ddee llaa LLeeyy ddee llaa RReennttaa,, ssee ooppttee ppoorr ddiiffeerriirrllooss ppaarraa ssuu aammoorrttiizzaacciióónn eenn eejjeerrcciicciiooss ssiigguuiieenntteess.. EEnn ccoonnsseeccuueenncciiaa,, ppaarraa aatteennddeerr aa ssuu rreeaajjuussttaabbiilliiddaadd ddeebbeerráánn ccoonnssiiddeerraarrssee llaass ssiigguuiieenntteess aalltteerrnnaattiivvaass:: aa..11 VVaalloorreess qquuee pprroovviieenneenn ddeell ccoommiieennzzoo ddeell eejjeerrcciicciioo:: DDeebbeenn aajjuussttaarrssee sseeggúúnn eell ppoorrcceennttaajjee ddee vvaarriiaacciióónn ddeell IIPPCC ooccuurrrriiddaa dduurraannttee eell eejjeerrcciicciioo,, eess ddeecciirr,, ssee aapplliiccaarráá eell mmiissmmoo ppoorrcceennttaajjee ddee vvaarriiaacciióónn qquuee ssee uussaa ppaarraa eell CCaappiittaall PPrrooppiioo IInniicciiaall.. aa..22 SSuummaass ppaaggaaddaass ppoorr eessttee ccoonncceeppttoo dduurraannttee eell eejjeerrcciicciioo:: DDeebbee aapplliiccaarrssee eell ppoorrcceennttaajjee ddee vvaarriiaacciióónn ddeell IIPPCC ooccuurrrriiddaa eennttrree eell úúllttiimmoo ddííaa ddeell mmeess aanntteerriioorr aall ddeell ppaaggoo yy eell úúllttiimmoo ddííaa ddeell mmeess aanntteerriioorr aall ddeell bbaallaannccee.. EEnn eell ccaassoo ddee llaa rreevvaalloorriizzaacciióónn ddee llooss ggaassttooss ddee pprroommoocciióónn yy ccoollooccaacciióónn ddee pprroodduuccttooss nnuueevvooss qquuee ssee ddiiffiieerreenn aa eejjeerrcciicciiooss ppoosstteerriioorreess.. DDee ccoonnffoorrmmiiddaadd aa lloo ddiissppuueessttoo ppoorr eell NNº 1100 ddeell aarrttííccuulloo 3311º ddee llaa LLeeyy ddee llaa RReennttaa,, llooss ggaassttooss iinnccuurrrriiddooss eenn llaa pprroommoocciióónn oo ccoollooccaacciióónn eenn eell mmeerrccaaddoo ddee aarrttííccuullooss nnuueevvooss ffaabbrriiccaaddooss oo pprroodduucciiddooss ppoorr eell ccoonnttrriibbuuyyeennttee,, ppuuddiieennddoo eell ccoonnttrriibbuuyyeennttee pprroorrrraatteeaarrllooss hhaassttaa eenn ttrreess eejjeerrcciicciiooss ccoommeerrcciiaalleess ccoonnsseeccuuttiivvooss,, ccoonnttaaddooss ddeessddee qquuee ssee ggeenneerraarroonn ddiicchhooss ggaassttooss.. EEnn 8877
  • 88.
    consecuencia, en virtudde lo dispuesto por dicha norma citada en el ppáárrrraaffoo aanntteerriioorr,, llooss ggaassttooss eenn qquuee ssee iinnccuurrrraa ppoorr llaa pprroommoocciióónn ddee pprroodduuccttooss nnuueevvooss qquuee iinnttrroodduuzzccaa aall mmeerrccaaddoo uunnaa eemmpprreessaa eenn mmaarrcchhaa,, ppuueeddeenn,, aa eelleecccciióónn ddee ééssttaa,, ccaarrggaarrssee ttoottaallmmeennttee aa llooss rreessuullttaaddooss ddee uunn ssóólloo eejjeerrcciicciioo oo pprroorrrraatteeaarrllooss eenn llooss ddooss oo ttrreess eejjeerrcciicciiooss ccoommeerrcciiaalleess ccoonnsseeccuuttiivvooss.. AAhhoorraa bbiieenn,, llaa rreevvaalloorriizzaacciióónn qquuee oorrddeennaa eell NNº 77 ddeell iinncciissoo 11º ddeell aarrttííccuulloo 4411º ddee llaa LLeeyy ddee llaa RReennttaa,, ssóólloo eess aapplliiccaabbllee ccuuaannddoo eell ccoonnttrriibbuuyyeennttee,, ccoonnffoorrmmee aa llaa ddiissppoossiicciióónn lleeggaall aanntteess iinnddiiccaaddaa,, hhaayyaa ooppttaaddoo ppoorr aammoorrttiizzaarr ssuuss ggaassttooss ddee pprroommoocciióónn yy ccoollooccaacciióónn ddee pprroodduuccttooss nnuueevvooss eenn mmááss ddee uunn eejjeerrcciicciioo ccoommeerrcciiaall;; rreeggiissttrraannddoo,, ppoorr ccoonnssiigguuiieennttee,, eenn uunnaa ccuueennttaa ddee aaccttiivvoo aa llaa ffeecchhaa ddeell bbaallaannccee aaqquueellllaa ppaarrttee ddee llooss ggaassttooss ccuuyyaa aammoorrttiizzaacciióónn ssee ddiiffiieerraa ppaarraa llooss eejjeerrcciicciiooss ssiigguuiieenntteess.. PPoorr úúllttiimmoo,, eenn llaa rreevvaalloorriizzaacciióónn ddee llooss ggaassttooss iinnccuurrrriiddooss eenn llaa iinnvveessttiiggaacciióónn cciieennttííffiiccaa yy tteeccnnoollóóggiiccaa eenn iinntteerrééss ddee llaa eemmpprreessaa qquuee ssoonn ddiiffeerriiddooss eenn llooss eejjeerrcciicciiooss ssiigguuiieenntteess.. DDee ccoonnffoorrmmiiddaadd ccoonn lloo ddiissppuueessttoo ppoorr eell NNº 1111 ddeell aarrttííccuulloo 3311º ddee llaa LLeeyy ddee llaa RReennttaa,, llooss ggaassttooss iinnccuurrrriiddooss eenn llaa iinnvveessttiiggaacciióónn cciieennttííffiiccaa yy tteeccnnoollóóggiiccaa eenn iinntteerrééss ddee llaa eemmpprreessaa aauunn ccuuaannddoo nnoo sseeaann nneecceessaarriiooss ppaarraa pprroodduucciirr llaa rreennttaa bbrruuttaa ddeell eejjeerrcciicciioo,, ppuuddiieennddoo sseerr ddeedduucciiddooss eenn eell mmiissmmoo eejjeerrcciicciioo eenn qquuee ssee ppaaggaarroonn oo aaddeeuuddaarroonn oo hhaassttaa eenn sseeiiss eejjeerrcciicciiooss ccoommeerrcciiaalleess ccoonnsseeccuuttiivvooss.. EEnn ccoonnsseeccuueenncciiaa,, eenn vviirrttuudd ddee ddiicchhaa ddiissppoossiicciióónn lleeggaall aanntteess cciittaaddaa,, ssii llaa eemmpprreessaa ooppttaa ppoorr pprroorrrraatteeaarr ddiicchhooss ggaassttooss iinnccuurrrriiddooss eenn llaa iinnvveessttiiggaacciióónn cciieennttííffiiccaa yy tteeccnnoollóóggiiccaa eenn iinntteerrééss ddee llaa eemmpprreessaa,, ccoorrrreessppoonnddeerráá rreevvaalloorriizzaarr ddiicchhaass ppaarrttiiddaass ddee llaa mmiissmmaa ffoorrmmaa qquuee eessttaabblleeccee eell NNº 77 ddeell iinncciissoo 11º ddeell aarrttííccuulloo 4411º ddee llaa LLeeyy ddee llaa RReennttaa.. UUnnaa vveezz aaccttuuaalliizzaaddooss llooss vvaalloorreess rreepprreesseennttaattiivvooss ddee ggaassttooss ddee oorrggaanniizzaacciióónn yy ddee ppuueessttaa eenn mmaarrcchhaa,, oo ddee ggaassttooss yy ccoossttooss qquuee ddeebbaann sseerr ddiiffeerriiddooss eenn eejjeerrcciicciiooss ppoosstteerriioorreess oo ssee ooppttee ppoorr ddiiffeerriirrllooss eenn llooss eejjeerrcciicciiooss ssiigguuiieenntteess,, eellllooss ppooddrráánn sseerr aammoorrttiizzaaddooss ddee aaccuueerrddoo aall ppeerrííooddoo eenn qquuee ssee pprroorrrraatteeeenn,, ddee ccoonnffoorrmmiiddaadd aa llaass nnoorrmmaass lleeggaalleess cciittaaddaass eenn llooss ppuunnttooss pprreecceeddeenntteess.. LLaa ccoonnttaabbiilliizzaacciióónn ddee llaa ccoorrrreecccciióónn mmoonneettaarriiaa ddee llooss AAccttiivvooss IInnttaannggiibblleess ssee eeffeeccttúúaa eenn uunn CCoommpprroobbaannttee CCoonnttaabbllee ddee TTrraassppaassoo ddee llaa ssiigguuiieennttee ffoorrmmaa,, eenn ccaassoo qquuee eell rreessuullttaaddoo sseeaa ppoossiittiivvoo,, eenn ccaassoo ccoonnttrraarriioo llaass ccuueennttaass ssee aannoottaarráánn eenn eell llaaddoo ccoonnttrraarriioo:: CCÓÓDDIIGGOO DDEESSCCRRIIPPCCIIÓÓNN DDEEBBEE HHAABBEERR GGaassttooss ddee OOrrggaanniizzaacciióónn yy PPuueessttaa eenn MM.. 9999..999999..999999 GGaassttooss ddee PPrroommoocciióónn yy CCoollooccaacciióónn ddee 9999..999999..999999 PPrroodduuccttooss NNuueevvooss GGaassttooss ddee IInnvveessttiiggaacciióónn CCiieennttííffiiccaa yy TTeeccnnoollóóggiiccaa 9999..999999..999999 DDeerreecchhooss ddee MMaarrccaa 9999..999999..999999 DDeerreecchhooss ddee PPaatteenntteess ddee IInnvveenncciióónn 9999..999999..999999 DDeerreecchhooss ddee UUssuuffrruuccttoo 9999..999999..999999 8888 CCOOMMPPRROOBBAANNTTEE DDEE TTRRAASSPPAASSOO FFEECCHHAA:: NNUUMMEERROO::
  • 89.
    CCoorrrreecccciióónn MMoonneettaarriiaa 9999..999999..999999 TToottaalleess GGLLOOSSAA:: CCoonnttaabbiilliizzaacciióónn ddee llaa CCoorrrreecccciióónn MMoonneettaarriiaass ddeell AAccttiivvoo IInnttaannggiibbllee ddeell eejjeerrcciicciioo ffiinnaalliizzaaddoo aall ........................ PPRREEPPAARRAADDOO PPOORR:: RREEVVIISSAADDOO PPOORR:: VVº BBº 99..44 AAmmoorrttiizzaacciioonneess EEll pprroocceessoo ddee ddiissttrriibbuuiirr eeqquuiittaattiivvaammeennttee eenn mmááss ddee uunn eejjeerrcciicciioo ccoommeerrcciiaall llooss ddeesseemmbboollssooss ccaalliiffiiccaaddooss ccoommoo GGaassttooss DDiiffeerriiddooss ssee ddeennoommiinnaa ““aammoorrttiizzaacciióónn””.. EExxiissttee mmááss ddee uunnaa ffoorrmmaa ppaarraa ddeetteerrmmiinnaarrllaa,, ddeessddee eell ppuunnttoo ddee vviissttaa ttrriibbuuttaarriioo ssuu ddeetteerrmmiinnaacciióónn ssee ppuueeddee rreeaalliizzaarr ddeetteerrmmiinnaannddoo pprriimmeerraammeennttee eell vvaalloorr aa aammoorrttiizzaarr,, ddiivviiddiieennddoo aall vvaalloorr ddeell GGaassttoo DDiiffeerriiddoo ppoorr eell ttiieemmppoo rreessttaannttee aa aammoorrttiizzaarr,, eell rreessuullttaaddoo ddee eessaa ooppeerraacciióónn eess ddeedduucciiddoo aall ssaallddoo ddee llaa CCuueennttaa ddee AAccttiivvoo IInnttaannggiibbllee,, ppaarraa ppoosstteerriioorrmmeennttee ccoorrrreeggiirr ddiicchhoo ssaallddoo.. TTaammbbiiéénn,, eess ppoossiibbllee ddeetteerrmmiinnaarr llaa aammoorrttiizzaacciióónn ddee eejjeerrcciicciioo ccoorrrriiggiieennddoo pprreevviiaammeennttee ttaannttoo llaa ccuueennttaa ddee GGaassttoo DDiiffeerriiddoo ccoommoo llaa ccoommpplleemmeennttaarriiaa ddee eessttee yy lluueeggoo ddeetteerrmmiinnaarr llaa ccuuoottaa ppoorr aammoorrttiizzaacciióónn ddeell ppeerrííooddoo aall ddiivviiddiirr eell ssaallddoo aaccttuuaalliizzaaddoo ppoorr eell ttiieemmppoo rreessttaannttee aa ddiissttrriibbuuiirr.. EEnn aammbbooss ccaassooss eell rreessuullttaaddoo ccoonnttaabbllee eess iiddéénnttiiccoo.. LLaa CCoonnttaabbiilliizzaacciióónn ddee llaa aammoorrttiizzaacciióónn ssee rreeaalliizzaadd ddeell mmiissmmoo mmooddoo qquuee eell ssiisstteemmaa iinnddiirreeccttoo ddee llaa ddeepprreecciiaacciióónn,, ccrreeaannddoo uunnaa ccuueennttaa aaccrreeeeddoorraa eessppeecciiaall ddeennoommiinnaaddaa ““AAmmoorrttiizzaacciióónn AAccuummuullaaddaa ......”” yy ccaarrggaannddoo llaa ccuueennttaa ddee PPéérrddiiddaass ““AAmmoorrttiizzaacciióónn ddeell EEjjeerrcciicciioo”” qquuee rreepprreesseennttaa uunn eeggrreessoo nnoo ooppeerraacciioonnaall.. ------------------------------XX-------------------------------------------------- AAmmoorrttiizzaacciióónn ddeell EEjjeerrcciicciioo 9999..999999..999999 AAmmoorrttiizzaacciióónn AAccuummuullaaddaa ...... 9999..999999..999999 ------------------------------XX---------------------------------------------------- UUnnaa vveezz ccoonncclluuiiddaa llaa ddiissttrriibbuucciióónn ddeell GGaassttooss DDiiffeerriiddoo,, ééssttee ddeebbeerráá ddeessaappaarreecceerr ddeell rruubbrroo OOttrrooss AAccttiivvooss,, yyaa qquuee llaa ccuueennttaa pprriinncciippaall tteennddrráá eell mmiissmmoo vvaalloorr eenn ssuu ssaallddoo qquuee llaa ccuueennttaa ccoommpplleemmeennttaarriiaa.. 8899
  • 90.
    CCAAPPÍÍTTUULLOO CCUUAARRTTOO AANNÁÁLLIISSIISSDDEE LLAASS CCUUEENNTTAASS DDEE PPAASSIIVVOO 11.. CCoonncceeppttooss ggeenneerraalleess EEll PPaassiivvoo CCiirrccuullaannttee ccoorrrreessppoonnddee aa oobblliiggaacciioonneess ccoonnttrraaííddaass ccoonn tteerrcceerrooss aajjeennooss aa eellllaa ccuuaallqquuiieerraa sseeaa ssuu oorriiggeenn yy qquuee ssee ccaanncceellaann eenn eell ccuurrssoo nnoorrmmaall ddeell nneeggoocciioo ccoonn eell ppllaazzoo mmááxxiimmoo ddee uunn aaññoo.. PPoorr ssuu ppaarrttee eell PPaassiivvoo aa LLaarrggoo PPllaazzoo iinncclluuyyee aaqquueellllaass oobblliiggaacciioonneess ddee llaa eemmpprreessaa qquuee sseerráánn ccaanncceellaaddaass oo aammoorrttiizzaaddaass eenn ppllaazzooss ssuuppeerriioorreess aa uunn aaññoo,, aa ppaarrttiirr ddee llaa ffeecchhaa ddee llooss eessttaaddooss ffiinnaanncciieerrooss.. 22.. PPaassiivvoo CCiirrccuullaannttee 22..11 TTrraattaammiieennttoo CCoonnttaabblleess SSoonn oobblliiggaacciioonneess ccoonn tteerrcceerraass ppeerrssoonnaass qquuee ssee hhaarráánn eexxiiggiibblleess eenn eell ccoorrttoo ppllaazzoo,, eessttoo eess,, eenn mmeennooss ddee uunn aaññoo aa ccoonnttaarr ddee llaa ffeecchhaa ddee llooss eessttaaddooss ffiinnaanncciieerrooss.. EEssttaass ccuueennttaass aauummeennttaann eenn ssuu hhaabbeerr ((llaaddoo ddeerreecchhoo)) yy ddiissmmiinnuuyyeenn eenn eell ddeebbee ((llaaddoo iizzqquuiieerrddoo)) ddee llaa rreessppeeccttiivvaa ccuueennttaa.. UUnnaa ccuueennttaa vveenncciiddaa ppoorr eell nnoo ppaaggoo ooppoorrttuunnoo ppoorr ppaarrttee ddee llaa eennttiiddaadd,, llaa hhaaccee eexxiiggiibbllee ddeessddee eessee mmiissmmoo ddííaa eenn aaddeellaannttee,, ppoorr lloo ttaannttoo ppuueeddee ddaarrssee qquuee uunnaa ccuueennttaa ssee aaddeeuuddee ppoorr mmááss ddee uunn aaññoo,, ppeerroo sseegguuiirráá ffoorrmmaannddoo ppaarrttee ddeell PPaassiivvoo CCiirrccuullaannttee.. EEnnttrree llaass ccuueennttaass mmááss ccoommuunneess ddee eessttee rruubbrroo eessttáánn:: -- PPrroovveeeeddoorreess -- AAccrreeeeddoorreess -- CCuueennttaass ppoorr PPaaggaarr -- LLeettrraass ppoorr PPaaggaarr -- SSuueellddooss ppoorr PPaaggaarr -- PPrrééssttaammooss BBaannccaarriiooss ((ppoorr eell ssaallddoo aa vveenncceerr aa mmeennooss ddee uunn aaññoo)) -- IImmppuueessttooss ppoorr PPaaggaarr -- DDeessccuueennttooss PPrreevviissiioonnaalleess ppoorr PPaaggaarr -- PPrroovviissiioonneess ((lliiqquuiiddaabblleess aa mmeennooss ddee uunn aaññoo)) -- EEttcc.. 9900
  • 91.
    A modo deejemplo se eexxpplliiccaa aallgguunnaass ccuueennttaass.. EEnn eell ccaassoo ddee llaa ccuueennttaa PPrroovveeeeddoorreess rreepprreesseennttaa llaass ddeeuuddaass qquuee ttiieennee llaa eemmpprreessaa ccoonn tteerrcceerraass ppeerrssoonnaass pprroodduuccttoo ddee llaass ccoommpprraass ddee mmeerrccaaddeerrííaass oo ddee bbiieenneess,, oobbjjeettoo ddeell ggiirroo.. TTaammbbiiéénn ssee ddiiccee qquuee rreepprreesseennttaa uunn ccrrééddiittoo ssiimmppllee ddaaddoo ppoorr tteerrcceerraass ppeerrssoonnaass aa llaa eemmpprreessaa.. EEnn aallgguunnooss ccaassooss,, ppaarraa ddiiffeerreenncciiaarr aaqquueellllooss ccrrééddiittooss ssiimmpplleess qquuee ssee aaddeeuuddaann qquuee ffuueerroonn oorriiggiinnaaddooss ppoorr ooppeerraacciioonneess qquuee nnoo eessttáánn rreellaacciioonnaaddaass ddiirreeccttaammeennttee ccoonn eell ggiirroo ddee llaa eemmpprreessaa,, ssee uuttiilliizzaa llaa ccuueennttaa ““AAccrreeeeddoorreess”” oo ““VVaarriiooss AAccrreeeeddoorreess””.. LLaa ccuueennttaa PPrroovveeeeddoorreess ssee iinnccrreemmeennttaa ccaaddaa vveezz qquuee ssee cceennttrraalliizzaa eell LLiibbrroo AAuuxxiilliiaarr ddee CCoommpprraass,, ddeebbiiddoo qquuee ttooddaass llaass aaddqquuiissiicciioonneess ssoonn ddeevveennggaaddaass ppoorr eessttaa ccuueennttaa yy ddiissmmiinnuuyyee ccoonn llooss ppaaggooss eeffeeccttuuaaddooss eenn eeffeeccttiivvoo oo ccoonn ddooccuummeennttooss oo ppoorr llaass ddeevvoolluucciioonneess ddee ccoommpprraass qquuee rreeaalliizzaa llaa eemmpprreessaa.. 22..22 CCllaassiiffiiccaacciióónn SSeeggúúnn llaa NNaattuurraalleezzaa ddee llaa OObblliiggaacciióónn DDee aaccuueerrddoo aa llaass úúllttiimmaass iinnssttrruucccciioonneess ddee llaa SSuuppeerriinntteennddeenncciiaa ddee VVaalloorreess yy SSeegguurrooss,, eenn ssuu CCiirrccuullaarr NNº 11550011 ddeell 0044 ddee OOccttuubbrree ddee 22000000,, llooss PPaassiivvooss CCiirrccuullaannttee ssee ccllaassiiffiiccaarráánn ddee llaa ssiigguuiieennttee mmaanneerraa:: aa.. OObblliiggaacciioonneess ccoonn bbaannccooss ee iinnssttiittuucciioonneess ffiinnaanncciieerraass aa ccoorrttoo ppllaazzoo CCoorrrreessppoonnddeenn aa oobblliiggaacciioonneess ccoonnttrraaííddaass ccoonn bbaannccooss ee iinnssttiittuucciioonneess ffiinnaanncciieerraass qquuee ssee lliiqquuiiddaarráánn ddeennttrroo ddeell ppllaazzoo ddee uunn aaññoo aa ccoonnttaarr ddee llaa ffeecchhaa ddee cciieerrrree ddee llooss eessttaaddooss ffiinnaanncciieerrooss,, iinncclluuiiddooss llooss iinntteerreesseess ddeevveennggaaddooss ppoorr eessaass oobblliiggaacciioonneess.. bb.. OObblliiggaacciioonneess ccoonn bbaannccooss ee iinnssttiittuucciioonneess ffiinnaanncciieerraass ddee llaarrggoo ppllaazzoo -- ppoorrcciióónn aa ccoorrttoo ppllaazzoo PPoorrcciióónn ccoonn vveenncciimmiieennttoo ddeennttrroo ddee uunn aaññoo aa ccoonnttaarr ddee llaa ffeecchhaa ddee cciieerrrree ddee llooss eessttaaddooss ffiinnaanncciieerrooss,, ddee ccrrééddiittooss aa llaarrggoo ppllaazzoo ccoonnttrraattaaddooss ccoonn bbaannccooss ee iinnssttiittuucciioonneess ffiinnaanncciieerraass,, iinncclluuiiddooss llooss iinntteerreesseess ddeevveennggaaddooss qquuee ddeebbaann sseerr ppaaggaaddooss ddeennttrroo ddeell mmiissmmoo ppllaazzoo.. cc.. OObblliiggaacciioonneess ccoonn eell PPúúbblliiccoo ((ppaaggaarrééss)) CCoorrrreessppoonnddeenn aa oobblliiggaacciioonneess ccoonnttrraaííddaass ccoonn eell ppúúbblliiccoo aa ttrraavvééss ddee llaa eemmiissiióónn ddee ppaaggaarrééss uu oottrrooss ttííttuullooss ddee ccrrééddiittoo oo iinnvveerrssiióónn rreepprreesseennttaattiivvooss ddee ddeeuuddaass ddee ccoorrttoo ppllaazzoo,, ddee aaccuueerrddoo aa lloo sseeññaallaaddoo eenn eell aarrttííccuulloo 113311 ddee llaa LLeeyy NNº 1188..004455 yy eenn llaa NNoorrmmaa ddee CCaarráácctteerr GGeenneerraall NNº 3300,, ddee 11998899.. TTaammbbiiéénn,, ccoorrrreessppoonnddeenn aa oobblliiggaacciioonneess oorriiggiinnaaddaass eenn llaa eemmiissiióónn ddee ppaaggaarrééss uu oottrrooss ttííttuullooss ddee ccrrééddiittoo oo iinnvveerrssiióónn rreepprreesseennttaattiivvooss ddee ddeeuuddaass ddee ccoorrttoo ppllaazzoo qquuee rreeaalliiccee llaa ssoocciieeddaadd,, ccoonn ccaarráácctteerr pprriivvaaddoo.. 9911
  • 92.
    El valor aquíclasificado representa el monto colocado, aassíí ccoommoo ttaammbbiiéénn llooss iinntteerreesseess ddeevveennggaaddooss ppoorr ttaalleess oobblliiggaacciioonneess aa llaa ffeecchhaa ddee cciieerrrree.. dd.. OObblliiggaacciioonneess ccoonn eell PPúúbblliiccoo –– ppoorrcciióónn ccoorrttoo ppllaazzoo ((bboonnooss)) SSoonn llooss ccoommpprroommiissooss qquuee ddeebbaa eennffrreennttaarr llaa eemmpprreessaa eenn uunn ppllaazzoo iinnffeerriioorr aa uunn aaññoo aa ccoonnttaarr ddee llaa ffeecchhaa ddee cciieerrrree ddee llooss eessttaaddooss ffiinnaanncciieerrooss,, ppoorr ccoonncceeppttoo ddee ddeeuuddaass aa llaarrggoo ppllaazzoo ccoonnttrraaííddaass ccoonn eell ppúúbblliiccoo aa ttrraavvééss ddee llaa eemmiissiióónn ddee bboonnooss ddee ooffeerrttaa ppúúbblliiccaa ccoollooccaaddooss ttaannttoo eenn CChhiillee ccoommoo eenn eell eexxttrraannjjeerroo,, iinnssccrriittaass eenn llaa SSuuppeerriinntteennddeenncciiaa ddee VVaalloorreess yy SSeegguurrooss,, aassíí ccoommoo llaa ppoorrcciióónn ccoorrttoo ppllaazzoo pprroovveenniieennttee ddee llaa eemmiissiióónn ddee bboonnooss uu oottrrooss ttííttuullooss ddee ddeeuuddaa aa llaarrggoo ppllaazzoo,, qquuee ssee rreeaalliiccee ccoonn ccaarráácctteerr pprriivvaaddoo eenn CChhiillee,, oo eenn ffoorrmmaa ppúúbblliiccaa oo pprriivvaaddaa eenn eell eexxttrraannjjeerroo.. AAddeemmááss,, ssee ddeebbeerráánn iinncclluuiirr llooss iinntteerreesseess ddeevveennggaaddooss qquuee ddeebbaann sseerr ppaaggaaddooss ddeennttrroo ddeell ppllaazzoo ddee uunn aaññoo aa ccoonnttaarr ddee llaa ffeecchhaa ddee cciieerrrree ddee llooss eessttaaddooss ffiinnaanncciieerrooss.. EEll ssaallddoo rreepprreesseennttaarráá llaa aammoorrttiizzaacciióónn ppaarrcciiaall oo ttoottaall ddeell ccaappiittaall aaddeeuuddaaddoo,, sseeggúúnn ccoorrrreessppoonnddaa,, mmááss eell ppaaggoo ddee llooss iinntteerreesseess qquuee sseerráánn rreeaalliizzaaddooss eenn eell ppllaazzoo ddee uunn aaññoo aa ccoonnttaarr ddee llaa ffeecchhaa ddee cciieerrrree ddee llooss eessttaaddooss ffiinnaanncciieerrooss.. ee.. OObblliiggaacciioonneess aa llaarrggoo ppllaazzoo ccoonn vveenncciimmiieennttoo ddeennttrroo ddee uunn aaññoo PPoorrcciióónn ddee llaass oobblliiggaacciioonneess aa llaarrggoo ppllaazzoo,, ccoonnttrraattaaddooss ccoonn aaccrreeeeddoorreess ddiissttiinnttooss aa llooss bbaannccooss ee iinnssttiittuucciioonneess ffiinnaanncciieerraass yy aall ppúúbblliiccoo,, qquuee vveenncceenn ddeennttrroo ddee uunn aaññoo aa ccoonnttaarr ddee llaa ffeecchhaa ddee cciieerrrree ddee llooss eessttaaddooss ffiinnaanncciieerrooss,, iinncclluuiiddooss llooss iinntteerreessee ddeevveennggaaddooss,, sseeggúúnn ccoorrrreessppoonnddaa.. ff.. DDiivviiddeennddooss ppoorr ppaaggaarr DDiivviiddeennddooss pprroovviissoorriiooss oo ddeeffiinniittiivvooss qquuee ssee hhaann aaccoorrddaaddoo rreeppaarrttiirr yy qquuee aa llaa ffeecchhaa ddee llooss eessttaaddooss ffiinnaanncciieerrooss nnoo hhaayyaann ssiiddoo ppaaggaaddooss.. gg.. CCuueennttaass ppoorr ppaaggaarr OObblliiggaacciioonneess nnoo ddooccuummeennttaaddaass pprroovveenniieenntteess eexxcclluussiivvaammeennttee ddee llaass ooppeerraacciioonneess ccoommeerrcciiaalleess ddee llaa eemmpprreessaa,, nneettaass ddee iinntteerreesseess nnoo ddeevveennggaaddooss eenn ffaavvoorr ddee tteerrcceerrooss.. hh.. DDooccuummeennttooss ppoorr ppaaggaarr EEnn eell ssee iinncclluuiirráánn llaass ccuueennttaass ppoorr ppaaggaarr ddooccuummeennttaaddaass aa ttrraavvééss ddee lleettrraass uu oottrrooss ddooccuummeennttooss,, pprroovveenniieenntteess eexxcclluussiivvaammeennttee ddee llaass ooppeerraacciioonneess ccoommeerrcciiaalleess ddee llaa eemmpprreessaa,, nneettaass ddee iinntteerreesseess nnoo ddeevveennggaaddooss eenn ffaavvoorr ddee tteerrcceerrooss.. ii.. AAccrreeeeddoorreess vvaarriiooss OObblliiggaacciioonneess aa mmeennooss ddee uunn aaññoo qquuee nnoo pprroovveennggaann ddee llaass ooppeerraacciioonneess ccoommeerrcciiaalleess ddee llaa eemmpprreessaa.. 9922
  • 93.
    jj.. DDooccuummeennttooss yyccuueennttaass ppoorr ppaaggaarr aa eemmpprreessaass rreellaacciioonnaaddaass OObblliiggaacciioonneess ccoonn eemmpprreessaass rreellaacciioonnaaddaass,, qquuee pprroovviieenneenn oo nnoo ddee llaass ooppeerraacciioonneess ccoommeerrcciiaalleess,, nneettaass ddee iinntteerreessee nnoo ddeevveennggaaddooss.. kk.. PPrroovviissiioonneess EEssttiimmaacciioonneess ddee oobblliiggaacciioonneess qquuee aa llaa ffeecchhaa ddee llooss eessttaaddooss ffiinnaanncciieerrooss ssee eennccuueennttrraann ddeevveennggaaddaass oo aaddeeuuddaaddaass,, ttaalleess ccoommoo ggrraattiiffiiccaacciioonneess yy oottrrooss bbeenneeffiicciiooss qquuee sseerráánn lliiqquuiiddaaddooss eenn eell eejjeerrcciicciioo ssiigguuiieennttee.. ll.. RReetteenncciioonneess OObblliiggaacciioonneess ddee ccoorrttoo ppllaazzoo ppoorr ccoonncceeppttoo ddee iimmppuueessttooss ddee rreetteenncciióónn,, ttaalleess ccoommoo eell IIVVAA ee iimmppuueessttooss ddee 22ª ccaatteeggoorrííaa.. AAssiimmiissmmoo,, ddeebbeerráánn iinncclluuiirrssee aaqquueellllaass oobblliiggaacciioonneess ddeerriivvaaddaass ddeell ppaaggoo ddee rreemmuunneerraacciioonneess ccoommoo ssuueellddooss aaddeeuuddaaddooss yy ccoottiizzaacciioonneess pprreevviissiioonnaalleess.. mm.. IImmppuueessttoo aa llaa RReennttaa IImmppuueessttoo aa llaa rreennttaa qquuee ccoorrrreessppoonnddee ppaaggaarr ppoorr llooss rreessuullttaaddooss ddeell eejjeerrcciicciioo,, ddeedduucciiddooss llooss ppaaggooss pprroovviissiioonnaalleess oobblliiggaattoorriiooss oo vvoolluunnttaarriiooss yy oottrrooss ccrrééddiittooss qquuee ssee aapplliiccaann aa eessttaa oobblliiggaacciióónn.. nn.. IInnggrreessooss ppeerrcciibbiiddooss ppoorr aaddeellaannttaaddoo IInnggrreessooss rreecciibbiiddooss aa llaa ffeecchhaa ddee llooss eessttaaddooss ffiinnaanncciieerrooss,, ccuuyyoo eeffeeccttoo eenn rreessuullttaaddooss ssee pprroodduucciirráá ddeennttrroo ddeell eejjeerrcciicciioo ssiigguuiieennttee.. ññ.. IImmppuueessttooss ddiiffeerriiddooss AAqquuíí ssee rreefflleejjaarráá llaa ddiiffeerreenncciiaa aaccrreeeeddoorraa nneettaa eennttrree eell iimmppuueessttoo aa ppaaggaarr eenn uunn eejjeerrcciicciioo ttrriibbuuttaarriioo ddiissttiinnttoo aall ddee ssuu rreeggiissttrroo ccoonnttaabbllee yy eell ggaassttoo ttrriibbuuttaarriioo ppoorr iimmppuueessttoo aa llaa rreennttaa,, oorriiggiinnaaddaa ppoorr ddiiffeerreenncciiaass tteemmppoorraarriiaass iimmppoonniibblleess eenn eell ccoorrttoo ppllaazzoo.. oo.. OOttrrooss ppaassiivvooss cciirrccuullaanntteess OObblliiggaacciioonneess qquuee nnoo ppuueeddaann ccllaassiiffiiccaarrssee eenn llooss rruubbrrooss aanntteerriioorreess.. 22..33 CCoorrrreecccciióónn MMoonneettaarriiaa ddee llaass OObblliiggaacciioonneess LLaa aaccttuuaalliizzaacciióónn ddee llaass oobblliiggaacciioonneess qquuee tteennggaa uunnaa eemmpprreessaa nnoo hhaaccee ddiiffeerreenncciiaa ssii ééssttaass ssoonn aa ccoorrttoo oo llaarrggoo ppllaazzoo,, ssiinnoo eenn llee ttiippoo ddee mmoonneeddaa qquuee eessttáánn eexxpprreessaaddaass yy ssii eessoo oobblliiggaa oo eexxiisstteenn ccllááuussuullaass ddee rreeaajjuussttaabbiilliiddaadd,, ccoommoo eejjeemmpplloo ssee ppuueeddeenn mmeenncciioonnaarr oobblliiggaacciioonneess eexxpprreessaaddaass eenn UUFF,, eenn PPeessooss ((ccoonn oo ssiinn rreeaajjuussttaabbiilliiddaadd)),, eenn UUTTMM,, eenn mmoonneeddaass eexxttrraannjjeerraass,, eettcc.. PPoorr ttaannttoo,, llaa rreevvaalloorriizzaacciióónn ddee llaass DDeeuuddaass uu OObblliiggaacciioonneess eenn MMoonneeddaa EExxttrraannjjeerraa oo RReeaajjuussttaabblleess ((AArrttííccuulloo 4411º,, iinncciissoo 11º,, NNº 1100,, LLeeyy ddee llaa RReennttaa)).. 9933
  • 94.
    Se trata deestablecer los pasivos no monetarios existentes a la ffeecchhaa ddeell bbaallaannccee,, vvaallee ddeecciirr,, ttooddaass aaqquueellllaass ddeeuuddaass uu oobblliiggaacciioonneess rreessppeeccttoo ddee llaass ccuuaalleess llaass ppaarrtteess ccoonnttrraattaanntteess hhaann ppaaccttaaddoo uunn rreeaajjuussttee oo llaass hhaann eexxpprreessaaddoo eenn mmoonneeddaa eexxttrraannjjeerraa.. EEnn ccoonnsseeccuueenncciiaa,, llooss ppaassiivvooss rreeaalleess oo nnoo mmoonneettaarriiooss ppuueeddeenn ccoorrrreessppoonnddeerr aa oobblliiggaacciioonneess eenn mmoonneeddaa eexxttrraannjjeerraa oo rreeaajjuussttaabblleess yy llaa ccoorrrreecccciióónn mmoonneettaarriiaa ssee aapplliiccaa eenn bbaassee aa llaa ccoottiizzaacciióónn ddee llaa mmoonneeddaa eexxttrraannjjeerraa rreessppeeccttiivvaa aa llaa ffeecchhaa ddeell bbaallaannccee,, oo sseeggúúnn eell rreeaajjuussttee ppaaccttaaddoo.. EEss ccoonnvveenniieennttee tteenneerr eenn ccuueennttaa qquuee eell aajjuussttee ddee eessttaass oobblliiggaacciioonneess eess iinnddeeppeennddiieennttee ddee ssíí ssee oorriiggiinnaarroonn ppaarraa ffiinnaanncciiaarr llaa aaddqquuiissiicciióónn ddee eexxiisstteenncciiaass oo aaccttiivvoo ffiijjoo,, ppoorr ccuuaannttoo ééssttooss ttiieenneenn ssuu pprrooppiioo ssiisstteemmaa ddee ccoorrrreecccciióónn mmoonneettaarriiaa.. EEssttooss ppaassiivvooss nnoo mmoonneettaarriiooss eexxiisstteenntteess aa llaa ffeecchhaa ddeell bbaallaannccee ssee rreeaajjuussttaarráánn ddee aaccuueerrddoo aall ssiigguuiieennttee mmeeccaanniissmmoo:: aa.. DDeeuuddaass uu oobblliiggaacciioonneess eenn mmoonneeddaa eexxttrraannjjeerraa:: LLaass eemmpprreessaass qquuee ppoosseeaann ddeeuuddaass uu oobblliiggaacciioonneess eenn mmoonneeddaa eexxttrraannjjeerraa aa llaa ffeecchhaa ddee ssuu bbaallaannccee ggeenneerraall,, ddeebbeenn rreeaajjuussttaarrllaa ddee aaccuueerrddoo aa llaa ccoottiizzaacciióónn ddee llaa rreessppeeccttiivvaa mmoonneeddaa aa llaa mmiissmmaa ffeecchhaa iinnddiiccaaddaa aanntteerriioorrmmeennttee.. LLooss ttiippooss ddee ccaammbbiioo ddee llaass mmoonneeddaass eexxttrraannjjeerraass llaass pprrooppoorrcciioonnaa eell BBaannccoo CCeennttrraall ddee CChhiillee.. bb.. DDeeuuddaass uu oobblliiggaacciioonneess eexxpprreessaaddaass eenn mmoonneeddaa nnaacciioonnaall rreeaajjuussttaabblleess:: EEssttooss ppaassiivvooss nnoo mmoonneettaarriiooss ssee aaccttuuaalliizzaann aa llaa ffeecchhaa ddeell bbaallaannccee ddee aaccuueerrddoo aall rreeaajjuussttee ccoonnvveenniiddoo oo ppaaccttaaddoo eennttrree llaass ppaarrtteess.. LLaa ccoonnttaabbiilliizzaacciióónn ddee llaa ccoorrrreecccciióónn mmoonneettaarriiaa ddee llooss PPaassiivvooss ssee eeffeeccttúúaa eenn uunn CCoommpprroobbaannttee CCoonnttaabbllee ddee TTrraassppaassoo ddee llaa ssiigguuiieennttee ffoorrmmaa,, eenn ccaassoo qquuee eell rreessuullttaaddoo sseeaa ppoossiittiivvoo,, eenn ccaassoo ccoonnttrraarriioo llaass ccuueennttaass ssee aannoottaarráánn eenn eell llaaddoo ccoonnttrraarriioo:: 9944 CCOOMMPPRROOBBAANNTTEE DDEE TTRRAASSPPAASSOO FFEECCHHAA::
  • 95.
    CCÓÓDDIIGGOO DDEESSCCRRIIPPCCIIÓÓNN DDEEBBEEHHAABBEERR CCoorrrreecccciióónn MMoonneettaarriiaa 9999..999999..999999 OObblliiggaacciioonneess ccoonn eell PPúúbblliiccoo 9999..999999..999999 LLeettrraass ppoorr PPaaggaarr 9999..999999..999999 CCuueennttaass ppoorr PPaaggaarr rreeaajjuussttaabblleess 9999..999999..999999 PPrrééssttaammooss BBaannccaarriiooss eenn mmoonneeddaa eexxttrraannjjeerraa 9999..999999..999999 TToottaalleess GGLLOOSSAA:: CCoonnttaabbiilliizzaacciióónn ddee llaa CCoorrrreecccciióónn MMoonneettaarriiaass ddeell PPaassiivvoo ddeell eejjeerrcciicciioo ffiinnaalliizzaaddoo aall........ PPRREEPPAARRAADDOO PPOORR:: RREEVVIISSAADDOO PPOORR:: VVº BBº 33.. PPrroovviissiioonneess 33..11 CCoonncceeppttoo LLaass pprroovviissiioonneess ccoorrrreessppoonnddeenn aa ccoommpprraass,, ggaassttooss oo ccoommpprroommiissooss ccoonnttrraaííddooss eenn uunn eejjeerrcciicciioo ccoonnttaabbllee yy qquuee eell ppaaggoo ssee eeffeeccttuuaarráá eenn eell ssiigguuiieennttee,, ggeenneerraallmmeennttee eell mmoonnttoo nnoo ssee ccoonnooccee ccoonn eexxaaccttiittuudd,, sseeaa ppoorr qquuee nnoo ssee ddiissppoonnee ddee llaa ddooccuummeennttaacciióónn ddee rreessppaallddoo rreessppeeccttiivvaa oo bbiieenn ssee ttrraattee ddee uunnaa eessttiimmaacciióónn qquuee ssee hhaarráá eeffeeccttiivvaa eenn eell ssiigguuiieennttee ppeerrííooddoo.. PPoorr eessttoo ssee ddiiccee qquuee llaass pprroovviissiioonneess ssoonn ggaassttooss eeffeeccttiivvooss yy ppaassiivvooss cciieerrttooss ddee ccáállccuullooss eessttiimmaaddooss.. AAssíí ppoorr eejjeemmpplloo tteenneemmooss pprroovviissiioonneess ddee ffiinnaall ddee aaññoo ppoorr ggaassttooss qquuee ccoorrrreessppoonnddee aall eejjeerrcciicciioo,, ppeerroo qquuee aall nnoo ddiissppoonneerr ddee llaa ddooccuummeennttaacciióónn eexxaaccttaa ssee ddeetteerrmmiinnaa uunn ppoossiibbllee vvaalloorr aa ccaanncceellaarr eenn eell pprróóxxiimmoo eejjeerrcciicciioo,, ppeerroo eell ggaassttoo qquueeddaarráá ddeevveennggaaddoo eenn eell aaccttuuaall,, eenn eessttee ccaassoo eessttáánn llooss ccoonnssuummooss bbáássiiccooss ((lluuzz,, tteellééffoonnoo,, eettcc..)).. TTaammbbiiéénn ssee ppuueeddeenn mmeenncciioonnaarr llaass pprroovviissiioonneess ppoorr llaass ggrraattiiffiiccaacciioonneess,, ssii bbiieenn ssee ppaaggaarráánn eenn mmaarrzzoo oo aabbrriill ddeell pprróóxxiimmoo aaññoo,, eessttáánn ccoorrrreessppoonnddeenn aa ggaassttooss ddeell eejjeerrcciicciioo aaccttuuaall,, eenn eessttee ccaassoo eell ggaassttoo qquuee ssee pprroovviissiioonnaa eess mmááss rreeaall.. PPoorr úúllttiimmoo,, eessttáánn llaass pprroovviissiioonneess ccoorrrreessppoonnddiieenntteess aa llaa iinnddeemmnniizzaacciióónn ppoorr aaññooss ddee sseerrvviicciiooss qquuee ttiieennee ccoommoo oobbjjeettiivvoo eessttaabblleecceerr uunnaa ddeeuuddaa eessttiimmaaddaa eenn ffaavvoorr ddee llooss ttrraabbaajjaaddoorreess ddee llaa eemmpprreessaa,, qquuee ddee aaccuueerrddoo aa ssuu aannttiiggüüeeddaadd llaabboorraall tteennddrráánn ddeerreecchhoo aa uunnaa 9955 NNUUMMEERROO::
  • 96.
    indemnización como loestablecen las leyes laborales, eess uunnaa pprroovviissiióónn nneettaammeennttee ffiinnaanncciieerraa.. TTaammbbiiéénn ssee lleess llllaammaa pprroovviissiióónn aa aaqquueellllaass oobblliiggaacciioonneess qquuee qquueeddaann rreefflleejjaaddaass eenn llooss eessttaaddooss ffiinnaanncciieerrooss bbaajjoo eell rruubbrroo ddeell PPaassiivvoo CCiirrccuullaannttee qquuee rreefflleejjaann oobblliiggaacciioonneess qquuee ssee ddeevveennggaann eenn eell eejjeerrcciicciioo aaccttuuaall,, ppeerroo qquuee ssee ppaaggaarráánn eenn eell pprróóxxiimmoo,, eessee aaccttoo ssee ddeennoommiinnaa ““pprroovviissiioonnaarr”” eell ppaaggoo.. 33..22 TTrraattaammiieennttoo CCoonnttaabbllee.. LLaass pprroovviissiioonneess ssoonn ppaassiivvooss,, eess ddeecciirr,, aauummeennttaann eenn eell hhaabbeerr ppoorr llooss vvaalloorreess eessttiimmaaddooss oo ppoossiibblleess yy ddiissmmiinnuuyyeenn eenn eell ddeebbee ppoorr llooss aajjuusstteess oo ppoorr llooss ppaaggooss eeffeeccttuuaaddooss eenn eell eejjeerrcciicciioo ssiigguuiieennttee.. 33..33 CCoonnttaabbiilliizzaacciioonneess yy AAjjuusstteess SSeeaa qquuee ssee ttrraatteenn ddee ggaassttooss eessttiimmaaddooss oo rreeaalleess,, aall cciieerrrree ddee llooss eessttaaddooss ffiinnaanncciieerroo ssee ddeebbee eeffeeccttuuaarr ccoonnttaabblleemmeennttee eell aassiieennttoo ppaarraa ddeejjaarr rreefflleejjaaddaa llaa pprroovviissiióónn.. PPoosstteerriioorrmmeennttee,, eenn eell eejjeerrcciicciioo ccoonnttaabbllee ssiigguuiieennttee ssee eeffeeccttúúaa eell ppaaggoo yy ccoonn eellllooss llooss aajjuusstteess rreessppeeccttiivvooss ppoorr llaass ddiiffeerreenncciiaass eennttrree eell vvaalloorr eessttiimmaaddoo yy eell rreeaall.. CCoonnttaabbiilliizzaacciióónn ddee llaa PPrroovviissiióónn aa llaa ffeecchhaa ddee llooss eessttaaddooss ffiinnaanncciieerrooss eenn eell CCoommpprroobbaannttee ddee TTrraassppaassoo ssiigguuiieennttee:: 9966 CCOOMMPPRROOBBAANNTTEE DDEE TTRRAASSPPAASSOO FFEECCHHAA:: NNUUMMEERROO::
  • 97.
    CCÓÓDDIIGGOO DDEESSCCRRIIPPCCIIÓÓNN DDEEBBEEHHAABBEERR GGrraattiiffiiccaacciioonneess 9999..999999..999999 PPrroovviissiióónn ppoorr GGrraattiiffiiccaacciioonneess 9999..999999..999999 TToottaalleess GGLLOOSSAA:: CCoonnttaabbiilliizzaacciióónn ddee PPrroovviissiióónn ppoorr ggrraattiiffiiccaacciioonneess aall ppeerrssoonnaall ccoorrrreessppoonnddiieennttee aall eejjeerrcciicciioo FFiinnaalliizzaaddoo aall ............................ PPRREEPPAARRAADDOO PPOORR:: RREEVVIISSAADDOO PPOORR:: VVº BBº CCoonnttaabbiilliizzaacciióónn ddeell ppaaggoo ddee llaa ggrraattiiffiiccaacciióónn ccoonn oo ssiinn ddiiffeerreenncciiaa,, rreessppeeccttoo ddeell vvaalloorr pprroovviissiioonnaaddoo eenn eell CCoommpprroobbaannttee ddee IInnggrreessoo ssiigguuiieennttee:: CCÓÓDDIIGGOO DDEESSCCRRIIPPCCIIÓÓNN DDEEBBEE HHAABBEERR PPrroovviissiióónn ppoorr GGrraattiiffiiccaacciioonneess 9999..999999..999999 9977 CCOOMMPPRROOBBAANNTTEE DDEE IINNGGRREESSOO FFEECCHHAA:: NNUUMMEERROO::
  • 98.
    BBaannccoo 9999..999999..999999 OObbiieenn,, PPrroovviissiióónn ppoorr GGrraattiiffiiccaacciioonneess 9999..999999..999999 BBaannccoo 9999..999999..999999 AAjjuussttee BBaallaanncceess AAnntteerriioorreess 9999..999999..999999 OO bbiieenn,, PPrroovviissiióónn ppoorr GGrraattiiffiiccaacciioonneess 9999..999999..999999 AAjjuusstteess BBaallaanncceess AAnntteerriioorreess 9999..999999..999999 BBaannccoo 9999..999999..999999 TToottaalleess GGLLOOSSAA:: CCoonnttaabbiilliizzaacciióónn ddeell ppaaggoo ddee llaass ggrraattiiffiiccaacciioonneess aall ppeerrssoonnaall ccoorrrreessppoonnddiieennttee aall eejjeerrcciicciioo FFiinnaalliizzaaddoo aall ............................ PPRREEPPAARRAADDOO PPOORR:: RREEVVIISSAADDOO PPOORR:: VVº BBº 44.. IInnggrreessooss AAnnttiicciippaaddooss 44..11 CCoonncceeppttoo CCoorrrreessppoonnddee aa aaqquueellllaass ccaannttiiddaaddeess ppeerrcciibbiiddaass aannttiicciippaaddaammeennttee ppoorr llaa eemmpprreessaa ppoorr ooppeerraacciioonneess qquuee aauunn nnoo hhaa rreeaalliizzaaddoo,, eess ddeecciirr,, iinnggrreessooss ppoorr bbiieenneess oo sseerrvviicciiooss aauunn nnoo pprreessttaaddooss ppoorr llaa eennttiiddaadd yy qquuee ssee eeffeeccttuuaarráánn yy ddeevveennggaarráánn ccoommoo uuttiilliiddaaddeess eenn eell eejjeerrcciicciioo ssiigguuiieennttee.. CCoommoo ssoonn iinnggrreessooss ppeerrcciibbiiddooss eenn uunn ppeerrííooddoo aall ccuuaall nnoo llee ccoorrrreessppoonnddee ddeevveennggaarr ddiicchhaass ggaannaanncciiaass eenn eessee ppeerrííooddoo ssiinnoo qquuee ssoonn uuttiilliiddaaddeess ddeell eejjeerrcciicciioo iinnmmeeddiiaattaammeennttee ssiigguuiieennttee,, ddeebbiiddoo aa qquuee eenn ééll ssee pprreessttaarráá eell sseerrvviicciioo oo ssee eennttrreeggaarráánn llooss bbiieenneess.. CCoommoo ssee ddeebbee aapplliiccaarr eell PPrriinncciippiioo ddee CCoonnttaabbiilliiddaadd ““ddeevveennggaaddoo””,, ccoonnttaabblleemmeennttee ssee ddeebbeenn eeffeeccttuuaarr llooss rreeggiissttrrooss nneecceessaarriiooss ppaarraa qquuee ddiicchhaass ooppeerraacciioonneess qquueeddeenn ddeevveennggaaddaass eenn eell ppeerrííooddoo ccoorrrreeccttoo.. 9988
  • 99.
    Ejemplo de estasoperaciones están los Arriendos percibidos anticipadamente, IInntteerreesseess ppeerrcciibbiiddooss ppoorr aaddeellaannttaaddoo,, eettcc.. 44..22 MMééttooddooss ddee RReeggiissttrroo yy AAjjuusstteess aall FFiinnaall ddeell EEjjeerrcciicciioo 44..22..11 MMééttooddoo eenn qquuee ssee aabboonnaa ttooddoo eell iinnggrreessoo aa ggaannaanncciiaass ddeell eejjeerrcciicciioo aaccttuuaall yy aall ffiinnaall ddee eessee mmiissmmoo eejjeerrcciicciioo ssee ccrreeaa uunn ppaassiivvoo ppoorr llaa ppaarrttee ccoorrrreessppoonnddiieennttee aall eejjeerrcciicciioo ssiigguuiieennttee.. LLaa mmeettooddoollooggííaa ddee eessttee ssiisstteemmaa ddee rreeggiissttrroo iinnddiiccaa qquuee eell iinnggrreessoo ssee aabboonnaa ttoottaallmmeennttee aa llaa ccuueennttaa ddee GGaannaanncciiaass rreessppeettiivvaa.. AA llaa ffeecchhaa ddee llooss eessttaaddooss ffiinnaanncciieerrooss llaa ppaarrttee nnoo ddeevveennggaaddaa oo nnoo ggaannaaddaa ssee ttrraassppaassaa aa uunnaa ccuueennttaa ddee PPaassiivvoo CCiirrccuullaannttee.. PPoorr úúllttiimmoo,, aall rreeaabbrriirrssee llooss lliibbrrooss eenn eell eejjeerrcciicciioo ssiigguuiieennttee rreeaappaarreeccee llaa ccuueennttaa ddee PPaassiivvoo aa llaa ccuuaall ssee hhaabbííaa ttrraassppaassaaddoo llaa ppaarrttee nnoo ggaannaaddaa;; eessttee vvaalloorr ssee ttrraassppaassaa nnuueevvaammeennttee aa llaa ccuueennttaa ddee GGaannaanncciiaass oorriiggiinnaall ((eenn ffeecchhaa ooppttaattiivvaa)) ppaarraa rreeiinniicciiaarr eell pprroocceessoo eenn eell ccaassoo qquuee eell iinnggrreessoo ssee pprroolloonngguuee ppoorr oottrroo ppeerrííooddoo mmááss.. ------------ FFeecchhaa eenn qquuee ssee rreecciibbiióó eell iinnggrreessoo aannttiicciippaaddoo -------------- CCaajjaa-- BBaannccoo 9999..999999..999999 ““CCttaa.. ddee GGaannaanncciiaass”” 9999..999999..999999 ------------ FFeecchhaa ddee llooss eessttaaddooss ffiinnaanncciieerrooss -------------- ““CCttaa.. ddee GGaannaanncciiaass”” 9999..999999..999999 ““CCttaa.. ddee PPaassiivvoo CCiirrccuullaannttee”” 9999..999999..999999 GG:: PPaarraa rreefflleejjaarr ccoommoo oobblliiggaacciióónn llaa ppaarrttee qquuee ssee ddeevveennggaarráá eell eejjeerrcciicciioo ssiigguuiieennttee EEjjeerrcciicciioo SSiigguuiieennttee:: ------------ FFeecchhaa qquuee ssee eessttiimmee ccoonnvveenniieennttee -------------- ““CCttaa.. ddee PPaassiivvoo CCiirrccuullaannttee”” 9999..999999..999999 ““CCttaa.. ddee GGaannaanncciiaass”” 9999..999999..999999 GG:: PPaarraa rreefflleejjaarr eell iinnggrreessoo eenn eell eejjeerrcciicciioo ssiigguuiieennttee.. 44..22..22 MMééttooddoo eenn qquuee ssee aabboonnaa ttooddoo llaa ggaannaanncciiaa aa uunnaa ccuueennttaa ddee PPaassiivvoo CCiirrccuullaannttee,, IInnggrreessoo AAnnttiicciippaaddoo ddeell eejjeerrcciicciioo aaccttuuaall yy aall ffiinnaall ddee eessee mmiissmmoo eejjeerrcciicciioo ssee lllleevvaa aa uuttiilliiddaadd ssóólloo llaa ppaarrttee ccoorrrreessppoonnddiieennttee aa eessee mmiissmmoo eejjeerrcciicciioo,, qquueeddaannddoo ccoommoo ssaallddoo ssóólloo llaa ppaarrttee ddeell eejjeerrcciicciioo ssiigguuiieennttee.. LLaa mmeettooddoollooggííaa ddee eessttee mmééttooddoo ccoonnssiissttee eenn qquuee eell aabboonnoo ssee hhaaccee aa uunnaa ccuueennttaa ddee IInnggrreessoo AAnnttiicciippaaddoo.. PPeerriióóddiiccaammeennttee ((aa vvoolluunnttaadd ddee llaa eemmpprreessaa)),, oo bbiieenn aa llaa ffeecchhaa ddee llooss eessttaaddooss ffiinnaanncciieerrooss,, ssee vvaa ttrraassppaassaannddoo llaa ppaarrttee ddeevveennggaaddaa oo ggaannaaddaa aa llaass ccuueennttaass ddee GGaannaanncciiaass rreessppeeccttiivvaa.. DDee eessttee mmooddoo llaa ccuueennttaa ddee IInnggrreessoo AAnnttiicciippaaddoo 9999
  • 100.
    va reflejando lasutilidades aun no devengadas sseerrvviicciiooss oo pprroodduuccttoo nnoo eennttrreeggaaddooss.. ------------ FFeecchhaa eenn qquuee ssee ppeerrcciibbiióó eell iinnggrreessoo -------------- CCaajjaa –– BBaannccoo 9999..999999..999999 ““CCttaa.. ddee IInnggrreessoo AAnnttiicciippaaddoo”” 9999..999999..999999 ------------ FFeecchhaa ddee llooss eessttaaddooss ffiinnaanncciieerrooss -------------- ““CCttaa.. ddee IInnggrreessoo AAnnttiicciippaaddoo”” 9999..999999..999999 ““CCttaa.. ddee GGaannaanncciiaass”” 9999..999999..999999 GG:: PPaarraa rreefflleejjaarr ccoommoo uuttiilliiddaadd ssóólloo llaa ppaarrttee qquuee ssee ddeevveennggóó eenn eell eejjeerrcciicciioo.. EEjjeerrcciicciioo SSiigguuiieennttee:: ------------ FFeecchhaa qquuee ssee eessttiimmee ccoonnvveenniieennttee -------------- ““CCttaa.. ddee IInnggrreessoo AAnnttiicciippaaddoo”” 9999..999999..999999 ““CCttaa.. ddee GGaannaanncciiaass”” 9999..999999..999999 GG:: PPaarraa rreefflleejjaarr llaa uuttiilliiddaadd eenn eell eejjeerrcciicciioo ssiigguuiieennttee 44..33 CCoorrrreecccciióónn MMoonneettaarriiaa ddee llooss IInnggrreessooss AAnnttiicciippaaddooss EEssttaass ccuueennttaa ssee aaccttuuaalliizzaarráánn ssóólloo ssii aall mmoommeennttoo ddee ppeerrcciibbiirr llaass ggaannaanncciiaass qquueeddaa eessttiippuullaaddoo eenn aallggúúnn ddooccuummeennttoo qquuee eell ssaallddoo ppeennddiieennttee aa ttrraassppaassaarr aall eejjeerrcciicciioo ssiigguuiieennttee ddeebbeerráá ccoorrrreeggiirrssee mmoonneettaarriiaammeennttee.. OO bbiieenn,, llaa mmoonneeddaa eenn qquuee ssee ppeerrcciibbaann llaass ggaannaanncciiaass aannttiicciippaaddaass eessttee eexxpprreessaaddaa eenn UUFF,, UUTTMM,, UUSS$$,, eettcc.. EEnn eell ccaassoo qquuee ssóólloo ssee ppeerrcciibbaa eenn ppeessooss yy ssee eessttaabblleezzccaa aallgguunnaa mmooddaalliiddaadd ddee aaccttuuaalliizzaacciióónn,, ssee ddeebbeerráá eessppeecciiffiiccaarr llooss eelleemmeennttooss ccoorrrreeccttoorreess aa uuttiilliizzaarr,, eejjeemmpplloo IIPPCC,, IIPPMM,, eettcc.. LLaa ccoonnttaabbiilliizzaacciióónn ddee llaa ccoorrrreecccciióónn mmoonneettaarriiaa ddee eessttooss PPaassiivvooss ssee eeffeeccttúúaa eenn uunn CCoommpprroobbaannttee CCoonnttaabbllee ddee TTrraassppaassoo ddee llaa ssiigguuiieennttee ffoorrmmaa,, eenn ccaassoo qquuee eell rreessuullttaaddoo sseeaa ppoossiittiivvoo,, eenn ccaassoo ccoonnttrraarriioo llaass ccuueennttaass ssee aannoottaarráánn eenn eell llaaddoo ccoonnttrraarriioo:: CCÓÓDDIIGGOO DDEESSCCRRIIPPCCIIÓÓNN DDEEBBEE HHAABBEERR CCoorrrreecccciióónn MMoonneettaarriiaa 9999..999999..999999 AArrrriieennddooss ppeerrcciibbiiddooss aannttiicciippaaddaammeennttee 9999..999999..999999 110000 CCOOMMPPRROOBBAANNTTEE DDEE TTRRAASSPPAASSOO FFEECCHHAA:: NNUUMMEERROO::
  • 101.
    Intereses ppeerrcciibbiiddooss ppoorraaddeellaannttaaddoo 9999..999999..999999 TToottaalleess GGLLOOSSAA:: CCoonnttaabbiilliizzaacciióónn ddee llaa CCoorrrreecccciióónn MMoonneettaarriiaass ddee llooss IInnggrreessooss AAnnttiicciippaaddooss ddeell eejjeerrcciicciioo FFiinnaalliizzaaddoo aall ...................... PPRREEPPAARRAADDOO PPOORR:: RREEVVIISSAADDOO PPOORR:: VVº BBº 55.. PPaassiivvoo aa LLaarrggoo PPllaazzoo 55..11 CCoonncceeppttoo GGeenneerraallmmeennttee ssoonn ddeeuuddaass ccoonnttrraaííddaass ccoonn tteerrcceerraass ppeerrssoonnaass yy ccuuyyaa eexxiiggiibbiilliiddaadd ssee hhaarráá eeffeeccttiivvaa eenn uunn ppllaazzoo ssuuppeerriioorr aa uunn aaññoo aa ccoonnttaarr ddee llaa ffeecchhaa ddee cciieerrrree ddee llooss eessttaaddooss ffiinnaanncciieerrooss,, ppuueeddeenn ccoorrrreessppoonnddeerr aa oobblliiggaacciioonneess ccoonn eell ppúúbblliiccoo,, bbaannccooss,, iinnssttiittuucciioonneess ffiinnaanncciieerraass,, aaccrreeeeddoorreess vvaarriiooss,, eettcc.. 55..22 CCllaassiiffiiccaacciióónn sseeggúúnn llaa NNaattuurraalleezzaa ddee llaa OObblliiggaacciióónn SSeeggúúnn llaass iinnssttrruucccciioonneess iimmppaarrttiiddaass ppoorr llaa SSuuppeerriinntteennddeenncciiaa ddee SSeegguurrooss yy VVaalloorreess aa ttrraavvééss ddee llaa CCiirrccuullaarr NNº 11550011,, llooss PPaassiivvooss aa LLaarrggoo PPllaazzoo ssee sseeppaarraarráánn eenn llooss ssiigguuiieenntteess rruubbrrooss:: aa.. OObblliiggaacciioonneess ccoonn bbaannccooss ee iinnssttiittuucciioonneess ffiinnaanncciieerraass PPrrééssttaammooss oottoorrggaaddooss eexxcclluussiivvaammeennttee ppoorr bbaannccoo ee iinnssttiittuucciioonneess ffiinnaanncciieerraass,, ccoonn vveenncciimmiieennttoo qquuee eexxcceeddeenn aa uunn aaññoo aa ccoonnttaarr ddee llaa ffeecchhaa ddee cciieerrrree ddee llooss eessttaaddooss ffiinnaanncciieerrooss iinncclluuyyeennddoo llooss ccoorrrreessppoonnddiieenntteess iinntteerreesseess ddeevveennggaaddooss ppoorr ppaaggaarr aa mmááss ddee uunn aaññoo.. bb.. OObblliiggaacciioonneess ccoonn eell ppúúbblliiccoo llaarrggoo ppllaazzoo ((bboonnooss)) OObblliiggaacciioonneess ccoonnttrraaííddaass aa ttrraavvééss ddee llaa eemmiissiióónn ddee bboonnooss uu oottrrooss ttííttuullooss ddee ddeeuuddaa ddee ooffeerrttaa ppúúbblliiccaa ccoollooccaaddooss ttaannttoo eenn CChhiillee ccoommoo eenn eell eexxttrraannjjeerroo,, iinnssccrriittaass eenn llaa 110011
  • 102.
    SVS, con vencimientoque exceden a un año a contar de la ffeecchhaa ddee cciieerrrree ddee llooss eessttaaddooss ffiinnaanncciieerrooss,, iinncclluuiiddooss llooss ccoorrrreessppoonnddiieenntteess iinntteerreesseess ddeevveennggaaddooss ppoorr ppaaggaarr aa mmááss ddee uunn aaññoo.. OObblliiggaacciioonneess oorriiggiinnaaddaass eenn llaa eemmiissiióónn ddee bboonnooss yy oottrrooss ttííttuullooss ddee ddeeuuddaa qquuee rreeaalliiccee llaa ssoocciieeddaadd,, ccoonn ccaarráácctteerr pprriivvaaddoo qquuee ssee rreeaalliiccee eenn CChhiillee oo eenn ffoorrmmaa ppúúbblliiccaa oo pprriivvaaddaa eenn eell eexxttrraannjjeerroo,, ccoonn vveenncciimmiieennttoo qquuee eexxcceeddeenn aa uunn aaññoo aa ccoonnttaarr ddee llaa ffeecchhaa ddee cciieerrrree ddee llooss eessttaaddooss ffiinnaanncciieerrooss,, iinncclluuiiddooss llooss ccoorrrreessppoonnddiieenntteess iinntteerreesseess ddeevveennggaaddooss ppoorr ppaaggaarr aa mmááss ddee uunn aaññoo.. cc.. DDooccuummeennttooss ppoorr ppaaggaarr llaarrggoo ppllaazzoo SSee iinncclluuyyeenn llaass oobblliiggaacciioonneess ddooccuummeennttaaddaass ccoonnttrraaííddaass ccoonn iinnssttiittuucciioonneess ddiissttiinnttaass aa llooss bbaannccooss ee iinnssttiittuucciioonneess ffiinnaanncciieerraass,, pprroovveenniieenntteess ddee llaass ooppeerraacciioonneess ccoommeerrcciiaalleess ddee llaa eemmpprreessaa,, ccuuyyoo vveenncciimmiieennttoo eess aa mmááss ddee uunn aaññoo iinncclluuiiddooss llooss ccoorrrreessppoonnddiieenntteess iinntteerreesseess ddeevveennggaaddooss ppoorr ppaaggaarr aa mmááss ddee uunn aaññoo.. dd.. AAccrreeeeddoorreess vvaarriiooss llaarrggoo ppllaazzoo OObblliiggaacciioonneess aa llaarrggoo ppllaazzoo nnoo ddeerriivvaaddaass ddeell ggiirroo ddee llaa eemmpprreessaa yy nnoo iinncclluuiiddaass eenn llooss rruubbrrooss aanntteerriioorreess.. ee.. DDooccuummeennttooss yy ccuueennttaass ppoorr ppaaggaarr aa eemmpprreessaass rreellaacciioonnaaddaass llaarrggoo ppllaazzoo DDooccuummeennttooss yy ccuueennttaass ppoorr ppaaggaarr aa llaarrggoo ppllaazzoo,, ddeerriivvaaddooss ddee ttrraannssaacccciioonneess ccoonn eemmpprreessaass rreellaacciioonnaaddaass.. ff.. PPrroovviissiioonneess llaarrggoo ppllaazzoo EEssttiimmaacciioonneess ddee ccoossttooss oo ggaassttooss ddeevveennggaaddooss qquuee ssee lliiqquuiiddaarráánn aa mmááss ddee uunn aaññoo ppllaazzoo,, ccoommoo eess eell ccaassoo ddee llaass iinnddeemmnniizzaacciioonneess ppoorr aaññooss ddee sseerrvviicciiooss.. gg.. IImmppuueessttooss ddiiffeerriiddooss aa llaarrggoo ppllaazzoo SSee rreefflleejjaa llaa ddiiffeerreenncciiaa aaccrreeeeddoorraa nneettaa eennttrree eell iimmppuueessttoo ppoorr ppaaggaarr eenn uunn eejjeerrcciicciioo ttrriibbuuttaarriioo ddiissttiinnttoo aall ddee ssuu rreeggiissttrroo ccoonnttaabbllee yy eell ggaassttoo ttrriibbuuttaarriioo ppoorr iimmppuueessttoo aa llaa rreennttaa,, oorriiggiinnaaddaa ppoorr ddiiffeerreenncciiaass tteemmppoorraarriiaass iimmppoonniibblleess eenn eell llaarrggoo ppllaazzoo.. 55..33 OObblliiggaacciioonneess ppoorr EEmmiissiióónn ddee TTííttuullooss ddee CCrrééddiittoo 55..33..11 BBoonnooss UUnn bboonnoo eess uunnaa pprroommeessaa ddee ppaaggoo ddee uunnaa cciieerrttaa ccaannttiiddaadd ddee ddiinneerroo,, aa uunnaa ttaassaa ddee iinntteerrééss ddaaddaa yy eenn uunnaa ffeecchhaa ddeetteerrmmiinnaaddaa.. UUnn bboonnoo eess eesseenncciiaallmmeennttee uunn iinnssttrruummeennttoo ddee ddeeuuddaa ccoonn eell qquuee ccuueennttaann eennttiiddaaddeess gguubbeerrnnaammeennttaalleess yy pprriivvaaddaass ppaarraa rreeccaauuddaarr ddiinneerroo.. UUnn bboonnoo ppuueeddee sseerr ccoommpprraaddoo ppoorr iinnvveerrssiioonniissttaass ppaarrttiiccuullaarreess,, bbaannccooss ggoobbiieerrnnooss,, eettcc.. 110022
  • 103.
    Las Sociedades Anónimaspodrán ser autorizadas ppoorr llaa SSVVSS,, mmeeddiiaannttee uunnaa ssoolliicciittuudd ddee iinnssccrriippcciióónn eenn eell RReeggiissttrroo ddee BBoonnooss yy DDeebbeennttuurreess,, ppaarraa eemmiittiirr ééssttooss ddooccuummeennttooss.. EEssttooss iinnssttrruummeennttooss ssoonn uuttiilliizzaaddooss ppoorr uunnaa eemmpprreessaa ccuuaannddoo nneecceessiittaa ffiinnaanncciiaarr uunn pprrooyyeeccttoo ddeetteerrmmiinnaaddoo.. LLaa ffoorrmmaa ddee ccoonnsseegguuiirr pprrééssttaammooss aa llaarrggoo ppllaazzoo ssee hhaaccee mmeeddiiaannttee llaa eemmiissiióónn ddee ddooccuummeennttooss ppoorr ppaaggaarr.. EEss uunnaa ttééccnniiccaa ddee ffrraacccciioonnaarr uunn ggrraann pprrééssttaammoo eenn uunnaa ggrraann ccaannttiiddaadd ddee uunniiddaaddeess,, llllaammaaddaass bboonnooss.. CCaaddaa bboonnoo ccoonnssttiittuuiirráá uunn ddooccuummeennttoo ppoorr ppaaggaarr aa llaarrggoo ppllaazzoo qquuee ccoonnlllleevvaa iinntteerreesseess.. LLooss bboonnooss ssoonn eemmiittiiddooss ggeenneerraallmmeennttee ppoorr llaass eemmpprreessaass ppúúbblliiccaass,, sseemmiippúúbblliiccaass oo eemmpprreessaass pprriivvaaddaass ddee sseerrvviicciioo ppúúbblliiccoo.. 55..33..22 DDeebbeennttuurreess SSoonn iinnssttrruummeennttooss eemmiittiiddooss ppoorr llaa SSoocciieeddaaddeess AAnnóónniimmaass pprreevviiaa aauuttoorriizzaacciióónn yy rreeggiissttrroo eenn eell RReeggiissttrroo ddee DDeebbeennttuurreess,, ssee rreeaajjuussttaann,, ggaannaann iinntteerreesseess yy ssee vvaalloorriizzaann eenn ppoorrcceennttaajjee ddee ssuu vvaalloorr ppaarr.. LLooss rreeqquuiissiittooss qquuee ddeebbeenn ccuummpplliirr llaa ssoocciieeddaaddeess aannóónniimmaass ppaarraa eemmiittiirr ddeebbeennttuurreess ssoonn:: aa.. SSee rreeqquuiieerree aaccuueerrddoo ddee llaa JJuunnttaa ddee AAcccciioonniissttaass,, ccuuaannddoo eell mmoonnttoo ddee llooss ddeebbeennttuurreess aa eemmiittiirr mmááss eell ppaassiivvoo eess ssuuppeerriioorr aall ppaattrriimmoonniioo.. bb.. EEffeeccttuuaaddoo eell aaccuueerrddoo,, llaa ssoocciieeddaadd ddeebbee eelleevvaarr uunnaa ssoolliicciittuudd aa llaa SSVVSS ppiiddiieennddoo llaa iinnssccrriippcciióónn eenn eell RReeggiissttrroo ddee DDeebbeennttuurreess ddee ddiicchhoo OOrrggaanniissmmoo,, qquuiieenn pprroocceeddeerráá aa llaa iinnssccrriippcciióónn ddeennttrroo ddeell ppllaazzoo ddee 1155 ddííaass,, ddeebbiieennddoo oottoorrggaarr uunn cceerrttiiffiiccaaddoo eenn ddoonnddee ccoonnssttee eessttee hheecchhoo.. cc.. EEnn úúllttiimmoo lluuggaarr,, ddeebbee pprroocceeddeerrssee aa llaa iinnssccrriippcciióónn ddee llaa eessccrriittuurraa ppúúbblliiccaa ddee eemmiissiióónn ccoonn ééll oo llooss rreepprreesseennttaanntteess ddee llooss ffuuttuurrooss tteenneeddoorreess ddee llooss ddeebbeennttuurreess.. LLooss tteenneeddoorreess ddee ddeebbeennttuurreess ssee lleess eennttrreeggaa ttííttuullooss yy eessttooss lllleevvaann aaddjjuunnttooss ccuuppoonneess pprreennuummeerraaddooss ccoorrrreellaattiivvaammeennttee,, aassíí llooss tteenneeddoorreess ddeesspprreennddeenn llooss ccuuppoonneess,, llooss qquuee pprreesseennttaarráá aa llaa ssoocciieeddaadd ppaarraa ssuu ccoobbrroo ddee llooss iinntteerreesseess yy aammoorrttiizzaacciioonneess aa llaa ffeecchhaa ddee ppaaggoo.. LLaass ffoorrmmaass ddee rreessccaattee ssoonn:: -- PPoorr ssoorrtteeooss ppeerriióóddiiccooss.. -- AAll ttéérrmmiinnoo ddeell ppllaazzoo ffiijjaaddoo eenn llaa eemmiissiióónn.. -- RReessccaattee ddee uunnaa sseerriiee ccoommpplleettaa oo ddee llaa ttoottaalliiddaadd ddeell eemmpprrééssttiittoo.. -- CCaammbbiioo ppoorr aacccciioonneess ddee llaa ssoocciieeddaadd,, ccaappiittaalliizzaacciióónn ddee uunnaa ddeeuuddaa.. 110033
  • 104.
    55..33..33 SSeeccuueenncciiaa CCoonnttaabblleeddee llaa eemmiissiióónn ddee DDeebbeennttuurreess ------------------FFeecchhaa ddee aauuttoorriizzaacciióónn ---------------------------------- DDeebbeennttuurreess ppoorr eemmiittiirr aall XXXX%% 9999..999999..999999 DDeebbeennttuurreess aauuttoorriizzaaddooss aall XXXX%% 9999..999999..999999 ------------------FFeecchhaa ddee eemmiissiióónn ---------------------------------- DDeebbeennttuurreess eemmiittiiddooss aall XXXX%% 9999..999999..999999 DDeebbeennttuurreess ppoorr eemmiittiirr aall XXXX%% 9999..999999..999999 ------------------FFeecchhaa ddee ccoollooccaacciióónn ---------------------------------- CCaajjaa –– BBaannccoo 9999..999999..999999 DDeebbeennttuurreess eemmiittiiddooss aall XXXX%% 9999..999999..999999 CCuuaannddoo llaa ffeecchhaa ddee eemmiissiióónn ddee llooss ddeebbeennttuurreess ccooiinncciiddee ccoonn llaa ffeecchhaa ddee ccoollooccaacciióónn ddee llooss mmiissmmooss,, eess ppoossiibbllee ssiimmpplliiffiiccaarr llaa ccoonnttaabbiilliizzaacciióónn eenn llaa ssiigguuiieennttee sseeccuueenncciiaa:: ------------------FFeecchhaa ddee eemmiissiióónn yy ccoollooccaacciióónn ---------------------------------- CCaajjaa –– BBaannccoo 9999..999999..999999 DDeebbeennttuurreess ppoorr ppaaggaarr aall XXXX%% 9999..999999..999999 55..33..33 SSeeccuueenncciiaa CCoonnttaabbllee ddeell ddeevveennggaammiieennttoo yy ppaaggoo ddee iinntteerreesseess ppoorr llaa eemmiissiióónn ddee DDeebbeennttuurreess ------------------FFeecchhaa ddeell ddeevveennggaammiieennttoo ---------------------------------- IInntteerreesseess ssoobbrree ddeebbeennttuurreess aall XXXX%% 9999..999999..999999 IInntteerreesseess ssoobbrree ddeebbeennttuurreess ppoorr ppaaggaarr 9999..999999..999999 ------------------FFeecchhaa ddeell ppaaggoo ---------------------------------- IInntteerreesseess ssoobbrree ddeebbeennttuurreess ppoorr ppaaggaarr 9999..999999..999999 BBaannccoo 9999..999999..999999 55..33..44 SSeeccuueenncciiaa CCoonnttaabbllee ddeell rreessccaattee ddee DDeebbeennttuurreess ------------------FFeecchhaa ddeell rreessccaattee ---------------------------------- DDeebbeennttuurreess aauuttoorriizzaaddooss aall XXXX%% 9999..999999..999999 DDeebbeennttuurreess vveenncciiddooss ppoorr rreessccaattee 9999..999999..999999 ------------------FFeecchhaa ddee ppaaggoo ddeell rreessccaattee ---------------------------------- DDeebbeennttuurreess vveenncciiddooss ppoorr rreessccaattee 9999..999999..999999 110044
  • 105.
    BBaannccoo 9999..999999..999999 55..44CCoorrrreecccciióónn MMoonneettaarriiaa ddee llooss PPaassiivvooss aa LLaarrggoo PPllaazzoo TTooddooss llooss ppaassiivvoo ssee ccoorrrriiggeenn eenn llaa mmeeddiiddaa qquuee ccuummppllaann ccoonn llaass mmiissmmaass ccoonnddiicciioonneess iinnddiiccaaddaass eenn eell ppuunnttoo 22..33 ddee eessttee mmiissmmoo ccaappííttuulloo.. 66.. OOppeerraacciioonneess ddee LLeeaassiinngg 66..11 CCoonncceeppttoo yy ccaarraacctteerrííssttiiccaass CCoonncceeppttoo EEss uunn ccoonnttrraattoo mmeeddiiaannttee eell ccuuaall uunnaa ppeerrssoonnaa ((aarrrreennddaaddoorr)),, nnaattuurraall oo jjuurrííddiiccaa,, ttrraassppaassaa aa oottrraa ((aarrrreennddaattaarriiaa)),, eell ddeerreecchhoo aa uussaarr uunn bbiieenn ffííssiiccoo aa ccaammbbiioo ddee aallgguunnaa ccoommppeennssaacciióónn,, ggeenneerraallmmeennttee uunn ppaaggoo ppeerriióóddiiccoo yy ppoorr uunn ttiieemmppoo ddeetteerrmmiinnaaddoo,, aall ttéérrmmiinnoo ddeell ccuuaall eell aarrrreennddaattaarriioo ttiieennee llaa ooppcciióónn ddee ccoommpprraarr eell bbiieenn,, rreennoovvaarr eell ccoonnttrraattoo oo ddeevvoollvveerr eell bbiieenn.. EEssttee ppuueeddee sseerr aa ccoorrttoo,, mmeeddiiaannoo yy llaarrggoo ppllaazzoo EEll vvaalloorr ttoottaall ddee llaass ccuuoottaass mmááss eell mmoonnttoo ddee llaa ooppcciióónn ddee ccoommpprraa eess ddeennoommiinnaaddoo VVaalloorr NNoommiinnaall ddeell CCoonnttrraattoo.. LLaass ccaarraacctteerrííssttiiccaass bbáássiiccaass ddee uunnaa ooppeerraacciióónn ddee LLeeaassiinngg ssoonn :: aa.. LLooss ccoommpprroommiissooss aaddqquuiirriiddooss ttaannttoo ppoorr eell aarrrreennddaattaarriioo ccoommoo ppoorr eell aarrrreennddaaddoorr,, nnoo ppuueeddeenn sseerr rreesscciinnddiiddooss uunniillaatteerraallmmeennttee dduurraannttee llaa vviiggeenncciiaa ddeell ccoonnttrraattoo.. bb.. EEll ccoonnttrraattoo ccoonntteemmppllaa eexxpprreessaammeennttee aa ssuu ffeecchhaa ddee ttéérrmmiinnoo,, uunnaa ooppcciióónn aa ffaavvoorr ddeell aarrrreennddaattaarriioo ppaarraa ccoommpprraarr eell bbiieenn,, rreennoovvaarr eell ccoonnttrraattoo oo ddeevvoollvveerr eell bbiieenn.. CCaarraacctteerrííssttiiccaass EEll aarrrreennddaattaarriioo,, ttoommaa llaa rreessppoonnssaabbiilliiddaadd ddee ccoonnsseerrvvaarr eell bbiieenn ccoonnttrraattaaddoo,, ddeebbiieennddoo eeffeeccttuuaarr aa ssuu ccaarrggoo eell mmaanntteenniimmiieennttoo yy rreeppaarraacciióónn ccoorrrreessppoonnddiieennttee.. AAddeemmááss,, ddeebbee aassuummiirr eell ggaassttoo ppoorr ccoonncceeppttoo ddee sseegguurroo.. HHaayy uunn pprriimmeerr ppeerrííooddoo ddee ttiieemmppoo ddeetteerrmmiinnaaddoo ggeenneerraallmmeennttee ppoorr llaa vviiddaa úúttiill ddeell bbiieenn,, eenn qquuee eell ccoonnttrraattoo eess iirrrreevvooccaabbllee.. DDuurraannttee eessttee llaappssoo llaass ppaarrtteess ddeebbeenn ccuummpplliirr ccaabbaallmmeennttee ccoonn ssuuss oobblliiggaacciioonneess,, nnii uunn lliittiiggiioo,, nnii llaa iinnuuttiilliiddaadd ddeell bbiieenn ssoonn mmoottiivvoo ppaarraa qquuee eell uussuuaarriioo ppuueeddaa ddeejjaarr ddee ccuummpplliirr ccoonn ssuuss oobblliiggaacciioonneess,, eessppeecciiaallmmeennttee eell ppaaggoo ddee llaass rreennttaass.. SSaallvvoo qquuee llaass ppaarrtteess aaccuueerrddeenn aallggoo eenn ccoonnttrraarriioo,, eell aarrrreennddaaddoorr ssóólloo aaccttúúaa ccoommoo iinntteerrmmeeddiiaarriioo ffiinnaanncciieerroo,, ssiinn aassuummiirr oottrraass oobblliiggaacciioonneess.. PPooddrrííaa ssiinn eemmbbaarrggoo,, hhaacceerrlloo.. PPoorr eejjeemmpplloo,, ppooddrrííaa eennccaarrggaarrssee ddee llaa mmaanntteenncciióónn oo ddeell sseegguurroo,, ppeerroo ccoonn eelllloo tteennddrrííaa qquuee aauummeennttaarr eell mmoonnttoo ddee llooss ppaaggooss mmeennssuuaalleess.. 110055
  • 106.
    Al término delperíodo irrevocable el arrendatario tiene tres posibilidades aa ssuu eelleecccciióónn :: aa.. RReessttiittuuiirr eell bbiieenn aa ssuu dduueeññoo.. bb.. OOppttaarr ppoorr uunn nnuueevvoo ccoonnttrraattoo ddee lleeaassiinngg,, ccuuyyoo mmoonnttoo ddee llaa ooppeerraacciióónn sseerrííaa eell vvaalloorr rreessiidduuaall ffiijjaaddoo eenn llaa ooppeerraacciióónn iinniicciiaall.. cc.. HHaacceerr eeffeeccttiivvaa llaa ooppcciióónn ddee ccoommpprraa ppoorr eell vvaalloorr rreessiidduuaall pprreeddeetteerrmmiinnaaddoo eenn eell ccoonnttrraattoo.. CCaabbee sseeññaallaarr qquuee ssóólloo eenn eessttee ccaassoo yy eenn eessttee mmoommeennttoo ssee pprroodduuccee llaa ttrraannssffeerreenncciiaa ddeell bbiieenn aa ffaavvoorr ddeell uussuuaarriioo.. EEll mmoonnttoo ddee llaa ooppcciióónn ddee ccoommpprraa aall ffiinnaall ddeell ccoonnttrraattoo eess ssiiggnniiffiiccaattiivvaammeennttee iinnffeerriioorr aall vvaalloorr ddee mmeerrccaaddoo qquuee tteennddrrííaa eell bbiieenn eenn eessee mmoommeennttoo;; ppoorr lloo ttaannttoo,, eexxiissttee uunnaa sseegguurriiddaadd rraazzoonnaabbllee ddee qquuee llaa ooppcciióónn ddee ccoommpprraa ssee hhaarráá eeffeeccttiivvaa ppoorr ppaarrttee ddeell aarrrreennddaattaarriioo.. EEll ppeerrííooddoo iirrrreevvooccaabbllee ccuubbiieerrttoo ppoorr eell ccoonnttrraattoo ccuubbrree uunnaa ppaarrttee ssiiggnniiffiiccaattiivvaa ddee llaa vviiddaa úúttiill ddeell bbiieenn ((aapprrooxx.. 7755%% oo mmááss)).. EEll vvaalloorr ddee llaa ccuuoottaass ddee aarrrreennddaammiieennttoo,, mmááss eell vvaalloorr aaccttuuaall ddee llaa ooppcciióónn ddee ccoommpprraa ccoorrrreessppoonnddeenn aa uunnaa pprrooppoorrcciióónn ssiiggnniiffiiccaattiivvaa ddeell vvaalloorr ddee mmeerrccaaddoo ddeell bbiieenn ((aapprrooxx.. 9900%% oo mmááss)).. 66..22 TTiippooss ddee ooppeerraacciioonneess ddee LLeeaassiinngg SSee ppuueeddeenn ddiissttiinngguuiirr ffuunnddaammeennttaallmmeennttee ddooss ttiippooss ddee ooppeerraacciioonneess ddee lleeaassiinngg:: · LLeeaassiinngg FFiinnaanncciieerroo.. · LLeeaassiinngg OOppeerraattiivvoo.. LLeeaassiinngg FFiinnaanncciieerroo.. EEssttee eess uunn ccoonnttrraattoo ppoorr eell ccuuaall eell uussuuaarriioo ssee oobblliiggaa aa ppaaggaarr mmeennssuuaallmmeennttee uunnaa rreennttaa ppoorr eell uussoo ddeell bbiieenn ffaacciilliittaaddoo ppoorr eell pprrooppiieettaarriioo dduurraannttee uunn ddeetteerrmmiinnaaddoo ppllaazzoo,, yy aa ccuuyyoo ttéérrmmiinnoo ppuueeddee ooppttaarr ppoorr llaa aaddqquuiissiicciióónn ddeell mmiissmmoo.. PPoorr ssuu ppaarrttee,, eell ddaaddoorr aaddqquuiieerree ddiicchhoo bbiieenn ccoonn llaa iinntteenncciióónn ssiimmuullttáánneeaa ddee ttrraassppaassaarr ssuu uussoo yy lluueeggoo ttrraannssffeerriirr llaa pprrooppiieeddaadd.. LLeeaassiinngg OOppeerraattiivvoo.. SSee pprroodduuccee ccuuaannddoo uunn ffaabbrriiccaannttee oo pprroovveeeeddoorr ddeessttiinnaa uunn bbiieenn ddee ssuu pprrooppiieeddaadd ppaarraa ddaarrlloo eenn aarrrreennddaammiieennttoo ggaarraannttiizzaannddoo ssuu ccaalliiddaadd yy ffuunncciioonnaammiieennttoo.. EEss uunnaa mmooddaalliiddaadd ccoonnttrraaccttuuaall aanntteerriioorr aall lleeaassiinngg ffiinnaanncciieerroo yy eess pprraaccttiiccaaddaa ppoorr llooss ffaabbrriiccaanntteess yy pprroovveeeeddoorreess ddee eeqquuiippooss.. EEss ddeecciirr,, eenn eell ccaassoo ddeell lleeaassiinngg ooppeerraattiivvoo nnoo eexxiissttee nniinnggúúnn iinntteerrmmeeddiiaarriioo ffiinnaanncciieerroo.. CCoonnddiicciioonneess ppaarraa uunn LLeeaassiinngg FFiinnaanncciieerroo :: ((nnoo ssoonn ccooppuullaattiivvaass)) 11.. EExxiissttee llaa ooppcciióónn ddee ttrraannssffeerriirr llaa pprrooppiieeddaadd ddeell bbiieenn aall aarrrreennddaattaarriioo aall ttéérrmmiinnoo ddeell ccoonnttrraattoo.. 110066
  • 107.
    22.. EEll mmoonnttooddee llaa ooppcciióónn ddee ccoommpprraa aall ffiinnaall ddeell ccoonnttrraattoo eess ssiiggnniiffiiccaattiivvaammeennttee iinnffeerriioorr aall vvaalloorr ddee mmeerrccaaddoo ddeell bbiieenn qquuee tteennddrrííaa eenn eessee mmoommeennttoo.. 33.. EEll vvaalloorr aaccttuuaall ddee llaass ccuuoottaass ddee aarrrreennddaammiieennttoo ccoorrrreessppoonnddee aa uunnaa pprrooppoorrcciióónn ssiiggnniiffiiccaattiivvaa ddeell vvaalloorr ddee mmeerrccaaddoo ddeell bbiieenn aall iinniicciioo ddeell ccoonnttrraattoo ((9900%% oo mmááss)).. 44.. EEll ccoonnttrraattoo ccuubbrree uunnaa ppaarrttee ssiiggnniiffiiccaattiivvaa ddee llaa vviiddaa úúttiill ddeell bbiieenn ((7755%% oo mmááss)).. NNoottaa:: CCuuaannddoo eell ccoonnttrraattoo nnoo ccuummppllee ccoonn nniinngguunnaa ddee llaass ccoonnddiicciioonneess aanntteess ddeessccrriittaass ssee ttrraattaa ddee uunn ““LLeeaassiinngg OOppeerraattiivvoo”” CCrrééddiittoo LLeeaassiinngg :: EEll lleeaassiinngg eess uunnaa ffoorrmmaa ddee ffiinnaanncciiaarr bbiieenneess ddee ccaappiittaall yy ddaaddaa ssuuss ccaarraacctteerrííssttiiccaass,, ssee aaccoommooddaa mmááss aa uunn ttiippoo ddee nneecceessiiddaadd qquuee aa oottrraa.. HHaayy ooppeerraacciioonneess qquuee ddaaddaa llaa eessttrruuccttuurraa ddee ffiinnaanncciiaammiieennttoo rreeqquueerriiddaa ssee aajjuussttaann mmááss aa ooppeerraacciioonneess ddee lleeaassiinngg qquuee aa bbaannccaarriiaass.. AA ccoonnttiinnuuaacciióónn ssee ddeettaallllaarráá uunnaa sseerriiee ddee cciirrccuunnssttaanncciiaass eenn llaass ccuuaalleess eell lleeaassiinngg ssee pprreesseennttaa ccoommoo uunnaa bbuueennaa hheerrrraammiieennttaa ddee ffiinnaanncciiaammiieennttoo :: aa.. BBiieenneess ddee ccaappiittaall oo eeqquuiippooss qquuee vveennggaann aa ccoommpplleettaarr oo aauummeennttaarr llaa ccaappaacciiddaadd ddee sseerrvviicciioo oo pprroodduucccciióónn ddee llaa eemmpprreessaa.. bb.. BBiieenneess oo eeqquuiippooss ddee rrááppiiddaa oobbssoolleesscceenncciiaa,, lloo qquuee eexxiiggee uunnaa rreennoovvaacciióónn ccoonnssttaannttee :: ccoommppuuttaaddoorreess,, cceennttrraalleess tteelleeffóónniiccaass,, eettcc.. cc.. EEmmpprreessaass qquuee ddeesseeeenn ffiinnaanncciiaarr llaa aaddqquuiissiicciióónn ddee eeqquuiippooss aa llaarrggoo ppllaazzoo,, 4488 mmeesseess ppoorr eejjeemmpplloo.. dd.. EEmmpprreessaass ccuuyyooss iinnggrreessooss eessttáánn aaffeeccttooss aa uunnaa ffuueerrttee eessttaacciioonnaalliiddaadd.. ee.. EEmmpprreessaass qquuee ttiieenneenn ccoommoo ggiirroo eell ssuubbaarrrreennddaammiieennttoo ddee eeqquuiippooss.. RReennttaaccaarr,, CCoonnttrraattiissttaa.. ff.. EEmmpprreessaass qquuee ppoosseeeenn ccoonnttrraattooss eessppeeccííffiiccooss ddee oobbrraass yy qquuee aammoorrttiizzaann ppaarrttee oo eell ttoottaall ddeell vvaalloorr dduurraannttee llaa vviiggeenncciiaa ddeell ccoonnttrraattoo.. gg.. EEmmpprreessaass qquuee tteenniieennddoo bbuueennooss fflluujjooss pprreesseennttaa ffaallttaa ddee lliiqquuiiddeezz ddaaddaa llaa mmaallaa eessttrruuccttuurraacciióónn ddee ssuuss ppaassiivvooss.. hh.. EEmmpprreessaass qquuee ddeesseeaann aappooyyaarr aa ssuuss ccoonnttrraattiissttaass eenn bbeenneeffiicciioo pprrooppiioo.. RReennoovvaacciióónn ddee ccaammiioonneess eenn uunnaa eemmpprreessaa ddee ddiissttrriibbuucciióónn.. ii.. EEmmpprreessaass qquuee ddeesseeeenn ddaarr bbeenneeffiicciiooss aa ssuuss eejjeeccuuttiivvooss oo vveennddeeddoorreess,, oottoorrggáánnddoolleess vveehhííccuulloo yy cceeddiiéénnddoolleess llaa ooppcciióónn ddee ccoommpprraa.. VVeennttaajjaass ddee ooppeerraarr ccoonn lleeaassiinngg :: 110077
  • 108.
    11.. FFiinnaanncciiaammiieennttoo ttoottaall:: eell lleeaassiinngg ffiinnaanncciiaa hhaassttaa eell 110000%% ddeell vvaalloorr ddee llooss eeqquuiippooss iinncclluuyyeennddoo eell IIVVAA oottrrooss ccoossttooss ccoommoo aarraanncceelleess,, fflleetteess,, sseegguurrooss,, iinnssttaallaacciioonneess ee iinncclluussiivvee ppuueessttaa eenn mmaarrcchhaa.. 22.. DDeessccuueennttooss :: AAll sseerr ffiinnaanncciiaaddoo aa ttrraavvééss ddee lleeaassiinngg,, llee ppeerrmmiittee aall cclliieennttee oobbtteenneerr ddeessccuueennttooss ddeell pprroovveeeeddoorr ppoorr ppaaggoo ccoonnttaaddoo ddee ssuuss eeqquuiippooss.. 33.. MMaannttiieennee ccaappaacciiddaadd ddee ccrrééddiittoo :: aall ooppeerraarr ccoonn lleeaassiinngg llaass eemmpprreessaass yy ppeerrssoonnaass mmaannttiieenneenn iinnaalltteerraaddaass ssuuss llíínneeaass ddee ccrrééddiittoo bbaannccaarriioo yy ssuu ccaappaacciiddaadd ddee eennddeeuuddaammiieennttoo.. 44.. OOppttiimmiizzaacciióónn ddee ggaarraannttííaass :: eell mmiissmmoo eeqquuiippoo eenn aarrrriieennddoo aaccttúúaa ttaammbbiiéénn ccoommoo ggaarraannttííaa,, mmiinniimmiizzaannddoo aassíí llaa ssoolliicciittuudd ddee ggaarraannttííaass aaddiicciioonnaalleess.. 55.. RReennoovvaacciióónn tteeccnnoollóóggiiccaa :: ddeessddee aahhoorraa,, ccoonn eell ssiisstteemmaa lleeaassiinngg,, rreessuullttaa mmááss ffáácciill yy eeccoonnóómmiiccoo aaccttuuaalliizzaarr ssuuss eeqquuiippooss oobbssoolleettooss oo ddee bbaajjoo rreennddiimmiieennttoo,, mmaanntteenniieennddoo aa ssuu eemmpprreessaa eenn uunn nniivveell ccoommppeettiittiivvoo óóppttiimmoo.. 66.. MMaaxxiimmiizzaarr CCaappiittaall ddee TTrraabbaajjoo :: ccoonn llaass ooppeerraacciioonneess lleeaassiinngg ppuueeddee hhaacceerr uussoo yy ggooccee ddee eeqquuiippooss ssiinn iinnmmoovviilliizzaarr rreeccuurrssooss ddee ccaajjaa eenn ccoommpprraass ddee aaccttiivvoo ffiijjoo.. LLooss mmiissmmooss iinnggrreessooss oobbtteenniiddooss ppoorr llaa eexxpplloottaacciióónn ddeell eeqquuiippoo llee ppeerrmmiittee ppaaggaarr llaa ccuuoottaa ddee aarrrreennddaammiieennttoo.. EEll eeqquuiippoo eenn lleeaassiinngg ssee ppaaggaa ssoolloo.. 66..33 TTrraattaammiieennttoo ccoonnttaabbllee ddeell LLeeaassiinngg FFiinnaanncciieerroo EEssttaabblleecciiddoo eenn cciirrccuullaarreess,, BBaannccoo NNº 22..117788 yy FFiinnaanncciieerraa NNº 660033,, ddeell 1166 ddee MMaayyoo ddee 11998866,, ddee llaa SSuuppeerriinntteennddeenncciiaa ddee BBaannccooss ee IInnssttiittuucciioonneess FFiinnaanncciieerraass.. 66..33..11 DDeell AArrrreennddaattaarriioo,, qquuiieenn ddeessddee eell ppuunnttoo ddee vviissttaa ffiinnaanncciieerroo hhaa aaddqquuiirriiddoo uunn bbiieenn:: 11.. EEll aarrrreennddaattaarriioo ddeebbeerráá ccoonnttaabbiilliizzaarr eell ccoonnttrraattoo ddee lleeaassiinngg ffiinnaanncciieerroo eenn ffoorrmmaa ssiimmiillaarr aa llaa aaddqquuiissiicciióónn ddee uunn bbiieenn ddeell aaccttiivvoo ffiijjoo.. 22.. EEll aarrrreennddaattaarriioo ccoonnttaabbiilliizzaarráá eell vvaalloorr aaccttuuaall ddeell ccoonnttrraattoo eenn uunnaa ccuuaannttaa ddee aaccttiivvoo ffiijjoo bbaajjoo llaa ddeennoommiinnaacciióónn ddee ““AAccttiivvooss eenn LLeeaassiinngg””,, aaññaaddiieennddoo uunnaa nnoottaa eexxpplliiccaattiivvaa aa llooss eessttaaddooss ffiinnaanncciieerrooss eenn llaa ccuuaall iinnddiiccaarráá llaass ccaarraacctteerrííssttiiccaass yy ccoonnddiicciioonneess rreelleevvaanntteess ddeell ccoonnttrraattoo eenn rreeffeerreenncciiaa.. 33.. EEll vvaalloorr aaccttuuaall ddeell ccoonnttrraattoo ssee eessttaabblleeccee ddeessccoonnttaannddoo eell vvaalloorr ddee llaass ccuuoottaass ppeerriióóddiiccaass yy ddee llaa ooppcciióónn ddee ccoommpprraa aa llaa ttaassaa ddee iinntteerrééss qquuee ssee ccoonnssiiddeerree aapprrooppiiaaddaa eenn llaass cciirrccuunnssttaanncciiaass,, sseeggúúnn ssee sseeññaallaa aa ccoonnttiinnuuaacciióónn.. SSii eexxiissttee uunnaa ttaassaa ddee iinntteerrééss eexxppllíícciittaa eenn eell ccoonnttrraattoo ddeebbeerráá uuttiilliizzaarrssee ddiicchhaa ttaassaa,, aa mmeennooss qquuee eellllaa sseeaa ssiiggnniiffiiccaattiivvaammeennttee 110088
  • 109.
    diferente a latasa promedio de mercado, vigente aa llaa ffeecchhaa ddee llaa ffiirrmmaa ddeell ccoonnttrraattoo.. NNoo oobbssttaannttee,, ssii eell vvaalloorr aaccttuuaall ddeell ccoonnttrraattoo ddeetteerrmmiinnaaddoo sseeggúúnn lloo sseeññaallaaddoo aanntteerriioorrmmeennttee,, eexxcceeddee aall pprreecciioo ccoonnttaaddoo ddeell bbiieenn oobbjjeettoo ddee ccoonnttrraattoo,, ddeebbeerráá ccoonnssiiddeerraarrssee eessttee úúllttiimmoo ccoommoo vvaalloorr aaccttuuaall ppaarraa eeffeeccttooss ddee ccoonnttaabbiilliizzaacciióónn ddeell mmiissmmoo.. nn 11 ++ ii -- 11 VVaalloorr AAccttuuaall DDeessccoonnttaaddoo == CCuuoottaa mmeennssuuaall nn ii ** 11 ++ ii nn ((ccuuoottaa vveenncciiddaa)) == nnúúmmeerroo ddee ccuuoottaass ddeell ccoonnttrraattoo nn ((ccuuoottaa aannttiicciippaaddaa)) == nnúúmmeerroo ddee ccuuoottaass ddeell ccoonnttrraattoo -- 11 DDeetteerrmmiinnaacciióónn ddee llaa ttaassaa mmeennssuuaall == (( 11 ++ ttaassaa aannuuaall)) -- 11 44.. EEll vvaalloorr nnoommiinnaall ddeell ccoonnttrraattoo ddeebbeerráá ccoonnttaabbiilliizzaarrssee ccoommoo ppaassiivvoo eexxiiggiibbllee,, eessttee ppaassiivvoo ddeebbeerráá pprreesseennttaarrssee ccoommoo ddee ccoorrttoo oo llaarrggoo ppllaazzoo,, sseeggúúnn eell vveenncciimmiieennttoo ddee llaass ccuuoottaass rreessppeeccttiivvaass.. 55.. LLaa ddiiffeerreenncciiaa eennttrree eell vvaalloorr nnoommiinnaall ddeell ccoonnttrraattoo yy eell vvaalloorr aaccttuuaall ddeell mmiissmmoo ddeebbee ccoonnttaabbiilliizzaarrssee ccoonn ccaarrggoo aa uunnaa ccuueennttaa ddeell aaccttiivvoo ddeennoommiinnaaddaa ““IInntteerreesseess DDiiffeerriiddooss ppoorr LLeeaassiinngg””,, llaa ccuuaall ddeebbeerráá pprreesseennttaarrssee ccoommoo uunnaa ddeedduucccciióónn ddeell ppaassiivvoo eexxiiggiibbllee mmeenncciioonnaaddaa eenn eell nnúúmmeerroo aanntteerriioorr,, sseeppaarraannddoo eennttrree ccoorrttoo yy llaarrggoo ppllaazzoo sseeggúúnn ccoorrrreessppoonnddaa.. SSóólloo ddeessddee eell ppuunnttoo ddee vviissttaa ffiinnaanncciieerroo.. -------------- FFeecchhaa ddeell CCoonnttrraattoo -------------------- AAccttiivvoo eenn LLeeaassiinngg ((VVAADD)) 9999..999999..999999 IInntteerreesseess DDiiffeerriiddooss ppoorr LLeeaassiinngg 9999..999999..999999 LLeeaassiinngg ppoorr PPaaggaarr uu OObblliiggaacciioonneess ppoorr LLeeaassiinngg ((VVNN))9999..999999..999999 GG:: 110099
  • 110.
    --------------------------------------xx ------------------------------------ 66..AAll vveenncciimmiieennttoo ddee ccaaddaa ccuuoottaa eell aarrrreennddaattaarriioo ddeebbeerráá ttrraassppaassaarr aa rreessuullttaaddoo llaa pprrooppoorrcciióónn ddee ““IInntteerreesseess DDiiffeerriiddooss ppoorr LLeeaassiinngg”” ddeevveennggaaddooss aa eessaa ffeecchhaa,, ddeetteerrmmiinnaaddooss aa bbaassee ddeell ssaallddoo iinnssoolluuttoo.. AAssiimmiissmmoo,, aa llaa ffeecchhaa ddee pprreeppaarraacciióónn ddee llooss eessttaaddooss ffiinnaanncciieerrooss,, ddeebbeerráánn rreeccoonnoocceerrssee llooss iinntteerreesseess ddeevveennggaaddooss eennttrree eell úúllttiimmoo vveenncciimmiieennttoo yy llaa ffeecchhaa ddee cciieerrrree ddee ddiicchhooss eessttaaddooss ffiinnaanncciieerrooss.. -------------- FFeecchhaa ddee ppaaggoo ddee ccaaddaa ccuuoottaa ---------------- OObblliiggaacciioonneess ppoorr LLeeaassiinngg 9999..999999..999999 BBaannccoo 9999..999999..999999 GG:: -------------- ffeecchhaa ddee ppaaggoo ddee ccaaddaa ccuuoottaa ------------------ GGaassttooss FFiinnaanncciieerrooss 9999..999999..999999 IInntteerreesseess DDiiffeerriiddooss ppoorr LLeeaassiinngg 9999..999999..999999 GG:: --------------------------------------xx -------------------------- 66..33..22 DDeell AArrrreennddaaddoorr 11.. CCoonn oobbjjeettoo ddee rreefflleejjaarr aaddeeccuuaaddaammeennttee eell eessppíírriittuu eeccoonnóómmiiccoo ddee llaa ttrraannssaacccciióónn,, eell aarrrreennddaaddoorr ddeebbeerráá ccoonnttaabbiilliizzaarr ee ccoonnttrraattoo ddee lleeaassiinngg ffiinnaanncciieerroo eenn ffoorrmmaa ssiimmiillaarr aa llaa vveennttaa ddee uunn bbiieenn ddeell aaccttiivvoo ffiijjoo,, aaññaaddiieennddoo uunnaa nnoottaa eexxpplliiccaattiivvaa aa llooss eessttaaddooss ffiinnaanncciieerrooss,, eenn llaa ccuuaall iinnddiiccaarráá llaass ccaarraacctteerrííssttiiccaass yy ccoonnddiicciioonneess rreelleevvaanntteess ddeell ccoonnttrraattoo eenn rreeffeerreenncciiaa.. --------------------------------------xx ---------------------------- AAccttiivvooss ppaarraa LLeeaassiinngg((nneettoo)) 9999..999999..999999 IIVVAA CCrrééddiittoo FFiissccaall 9999..999999..999999 BBaannccoo((DDxxPP)) 9999..999999..999999 GG:: --------------------------------------xx ---------------------------- 22.. DDeessddee eell ppuunnttoo ddee vviissttaa ddeell aarrrreennddaaddoorr,, ppuueeddeenn ddiissttiinngguuiirrssee ddooss ssiittuuaacciioonneess :: 111100
  • 111.
    aa.. AArrrreennddaaddoorreess qquueennoo ssoonn ffaabbrriiccaanntteess nnii ddiissttrriibbuuiiddoorreess yy qquuee ssoollaammeennttee ssee ddeeddiiccaann aall ffiinnaanncciiaammiieennttoo ddee ooppeerraacciioonneess ddee lleeaassiinngg.. bb.. AArrrreennddaaddoorreess qquuee ssoonn ffaabbrriiccaanntteess ddiissttrriibbuuiiddoorreess ddee llooss pprroodduuccttooss qquuee ooffrreecceenn eenn lleeaassiinngg.. 33.. EEll aarrrreennddaaddoorr ddeetteerrmmiinnaarráá eell vvaalloorr aaccttuuaall ddeessccoonnttaannddoo eell vvaalloorr ddee llaass ccuuoottaass ppeerriióóddiiccaass yy ddee llaa ooppcciióónn ddee ccoommpprraa aa llaa ttaassaa ddee iinntteerrééss qquuee ssee ccoonnssiiddeerree aapprrooppiiaaddaa eenn llaass cciirrccuunnssttaanncciiaass,, sseeggúúnn ssee sseeññaallaa aa ccoonnttiinnuuaacciióónn.. SSii eexxiissttee uunnaa ttaassaa ddee iinntteerrééss eexxppllíícciittaa eenn eell ccoonnttrraattoo ddeebbeerráá uuttiilliizzaarrssee ddiicchhaa ttaassaa,, aa mmeennooss qquuee eellllaa sseeaa ssiiggnniiffiiccaattiivvaammeennttee iinnffeerriioorr aa llaa ttaassaa pprroommeeddiioo ddee mmeerrccaaddoo,, vviiggeennttee aa llaa ffeecchhaa ddee llaa ffiirrmmaa ddeell ccoonnttrraattoo,, ppaarraa ccoollooccaacciioonneess aa llaarrggoo ppllaazzoo eenn ccoonnddiicciioonneess ssiimmiillaarreess aa llaass ddeell ccoonnttrraattoo ddee lleeaassiinngg,, eenn ccuuyyoo ccaassoo ddeebbeerráá uuttiilliizzaarrssee eessttaa úúllttiimmaa.. 44.. EEll aarrrreennddaaddoorr qquuee nnoo sseeaa ffaabbrriiccaannttee nnii ddiissttrriibbuuiiddoorr ddeebbeerráá ccoonnttaabbiilliizzaarr eell vvaalloorr nnoommiinnaall ddeell ccoonnttrraattoo eenn uunnaa ccuueennttaa ddee aaccttiivvoo ddeennoommiinnaaddaa ““DDeeuuddoorreess ppoorr LLeeaassiinngg””,, aabboonnaannddoo llaa ccuueennttaa ddee aaccttiivvoo ccoorrrreessppoonnddiieennttee aall bbiieenn eennttrreeggaaddoo eenn lleeaassiinngg,, ppoorr eell vvaalloorr qquuee tteennggaa eell mmiissmmoo eenn lliibbrrooss yy eell ssaallddoo aa uunnaa ccuueennttaa ddee ppaassiivvoo ttrraannssiittoorriioo ddeennoommiinnaaddaa ““IInntteerreesseess DDiiffeerriiddooss ppoorr PPeerrcciibbiirr””.. LLaa ccuueennttaa ddeeuuddoorreess ppoorr lleeaassiinngg ssee ccllaassiiffiiccaarráá aa ccoorrttoo oo llaarrggoo ppllaazzoo,, sseeggúúnn eell vveenncciimmiieennttoo ddee llaass ccuuoottaass rreessppeeccttiivvaass.. NNoo oobbssttaannttee lloo aanntteerriioorr,, ssii eell vvaalloorr aaccttuuaall ddeell ccoonnttrraattoo ddeetteerrmmiinnaaddoo ddee aaccuueerrddoo aall NNº 33,, ffuueessee iinnffeerriioorr aall vvaalloorr ddee lliibbrrooss ddeell bbiieenn eennttrreeggaaddoo eenn lleeaassiinngg,, ddeebbeerráá ccoonnttaabbiilliizzaarrssee eessttaa ddiiffeerreenncciiaa ccoonn ccaarrggoo aa llaa ccuueennttaa ddee rreessuullttaaddoo ddeennoommiinnaaddaa ““PPéérrddiiddaass ppoorr FFiinnaanncciiaammiieennttoo””.. EEnn ccaassoo ccoonnttrraarriioo ssee ggeenneerraarrííaa uunnaa ““UUttiilliiddaadd ppoorr FFiinnaanncciiaammiieennttoo””.. --------------------------------------xx -------------------------------------- DDeeuuddoorreess ppoorr LLeeaassiinngg ((VVNN)) 9999..999999..999999 AAccttiivvooss ppaarraa LLeeaassiinngg ((nneettoo)) 9999..999999..999999 IInntteerreesseess DDiiffeerriiddooss ppoorr PPeerrcciibbiirr 9999..999999..999999 GG:: --------------------------------------xx -------------------------------------- EEnn ccaassoo ddee ppéérrddiiddaa:: --------------------------------------xx -------------------------------------- PPéérrddiiddaa ppoorr FFiinnaanncciiaammiieennttoo 9999..999999..999999 IInntteerreesseess DDiiffeerriiddooss ppoorr PPeerrcciibbiirr 9999..999999..999999 GG:: 111111
  • 112.
    --------------------------------------xx -------------------------------------- EEnnccaassoo ddee uuttiilliiddaadd:: --------------------------------------xx -------------------------------------- IInntteerreesseess DDiiffeerriiddooss ppoorr PPeerrcciibbiirr 9999..999999..999999 UUttiilliiddaadd ppoorr FFiinnaanncciiaammiieennttoo 9999..999999..999999 GG:: --------------------------------------xx -------------------------------------- 55.. EEll aarrrreennddaaddoorr qquuee sseeaa ffaabbrriiccaannttee oo ddiissttrriibbuuiiddoorr ddeebbeerráá ccoonnttaabbiilliizzaarr eell vvaalloorr nnoommiinnaall ddeell ccoonnttrraattoo eenn uunnaa ccuueennttaa ddee aaccttiivvoo ddeennoommiinnaaddaa ““DDeeuuddoorreess ppoorr LLeeaassiinngg””,, ccoonn aabboonnoo aa llaa ccuueennttaa ddee aaccttiivvoo ccoorrrreessppoonnddiieennttee aall bbiieenn eennttrreeggaaddoo eenn lleeaassiinngg ppoorr eell vvaalloorr nneettoo eenn lliibbrrooss ddeell mmiissmmoo,, rreeccoonnoocciieennddoo llooss iinntteerreesseess ddiiffeerriiddooss yy llaa uuttiilliiddaadd oo ppéérrddiiddaa ggeenneerraaddooss eenn llaa ooppeerraacciióónn.. 66.. PPaarraa eessttaabblleecceerr llooss iinntteerreesseess ddiiffeerriiddooss ppoorr ppeerrcciibbiirr yy llaa uuttiilliiddaadd oo ppéérrddiiddaa bbrruuttaa ggeenneerraaddooss eenn llaa ooppeerraacciióónn ddee lleeaassiinngg mmeenncciioonnaaddooss eenn eell NNº 55,, ssee pprroocceeddeerráá ddee llaa ssiigguuiieennttee mmaanneerraa :: aa.. LLaa ddiiffeerreenncciiaa eennttrree eell vvaalloorr nnoommiinnaall ddee ccoonnttrraattoo yy eell vvaalloorr aaccttuuaall ddeell mmiissmmoo ddeetteerrmmiinnaaddooss ddee aaccuueerrddoo aall NNº 33 rreepprreesseennttaa llooss iinntteerreesseess ddiiffeerriiddooss ppoorr ppeerrcciibbiirr,, ccuuyyoo ttrraattaammiieennttoo ddeebbee sseerr eell ddeessccrriittoo eenn eell NNº 44.. bb.. LLaa ddiiffeerreenncciiaa eennttrree eell mmeenncciioonnaaddoo vvaalloorr aaccttuuaall ddeell ccoonnttrraattoo yy eell vvaalloorr nneettoo ddee lliibbrrooss ddeell bbiieenn eennttrreeggaaddoo eenn lleeaassiinngg,, rreepprreesseennttaa llaa uuttiilliiddaadd oo ppéérrddiiddaa bbrruuttaa ggeenneerraaddaa ppoorr llaa ooppeerraacciióónn ddee vveennttaa ddeell aaccttiivvoo,, llaa qquuee ddeebbeerráá iinncclluuiirrssee eenn llooss rreessuullttaaddooss ooppeerraacciioonnaalleess.. 77.. EEll ssaallddoo ddee llaa ccuueennttaa ddee ppaassiivvoo ttrraannssiittoorriioo ““IInntteerreesseess DDiiffeerriiddooss ppoorr PPeerrcciibbiirr”” ddeebbeerráá pprreesseennttaarrssee ccoommoo uunnaa ddeedduucccciióónn ddeell aaccttiivvoo ““DDeeuuddoorreess ppoorr LLeeaassiinngg”” mmeenncciioonnaaddoo eenn eell NNº 44,, sseeppaarraannddoo lloo qquuee ccoorrrreessppoonnddaa aa ccoorrttoo oo llaarrggoo ppllaazzoo.. 88.. AAll vveenncciimmiieennttoo ddee ccaaddaa ccuuoottaa,, eell aarrrreennddaaddoorr ddeebbeerráá ttrraassppaassaarr aa rreessuullttaaddoo llaa pprrooppoorrcciióónn ddee ““IInntteerreesseess DDiiffeerriiddooss ppoorr PPeerrcciibbiirr”” ddeevveennggaaddooss aa eessaa ffeecchhaa,, ddeetteerrmmiinnaaddooss aa bbaassee ddeell ssaallddoo iinnssoolluuttoo.. AAssiimmiissmmoo,, aa llaa ffeecchhaa ddee pprreeppaarraacciióónn ddee llooss eessttaaddooss ffiinnaanncciieerrooss,, ddeebbeerráánn rreeccoonnoocceerrssee llooss iinntteerreesseess ddeevveennggaaddooss eennttrree eell úúllttiimmoo vveenncciimmiieennttoo yy llaa ffeecchhaa ddee cciieerrrree ddee ddiicchhooss eessttaaddooss ffiinnaanncciieerrooss.. --------------------------------------xx ---------------------------- BBaannccoo -- CCaajjaa 9999..999999..999999 DDeeuuddoorreess ppoorr LLeeaassiinngg 9999..999999..999999 GG:: 111122
  • 113.
    --------------------------------------xx ------------------------------ IInntteerreesseessDDiiffeerriiddooss ppoorr PPeerrcciibbiirr 9999..999999..999999 IInntteerreesseess GGaannaaddooss 9999..999999..999999 GG:: --------------------------------------xx ------------------------------ 66..44 CCoorrrreecccciióónn MMoonneettaarriiaa yy ddeepprreecciiaacciióónn,, ddeessddee eell ppuunnttoo ddee vviissttaa ddeell LLeeaassiinngg FFiinnaanncciieerroo.. 66..44..11 PPaarraa eell AArrrreennddaattaarriioo AA llooss ““AAccttiivvooss eenn LLeeaassiinngg”” ddeebbeerráá aapplliiccáárrsseelleess llaa CCoorrrreecccciióónn MMoonneettaarriiaa,, eessttaabblleecciiddaa eenn llaa LLeeyy ddee llaa RReennttaa,, aa iigguuaall qquuee llaa DDeepprreecciiaacciióónn eenn ffuunncciióónn ddee ssuu vviiddaa úúttiill eessttiimmaaddaa oo bbiieenn ddee aaccuueerrddoo aa llaa dduurraacciióónn ddeell ccoonnttrraattoo.. TTooddoo eessttoo ddeessddee eell ppuunnttoo ddee vviissttaa ffiinnaanncciieerroo,, ddeebbiiddoo aa qquuee lllleeggaaddoo eell mmoommeennttoo ddee ddeetteerrmmiinnaarr llaa RReennttaa LLiiqquuiiddaa IImmppoonniibbllee,, ppaarraa eessttaabblleecceerr eell iimmppuueessttoo,, eessttooss vvaalloorreess ddeebbeerráánn aaggrreeggaarrssee.. -------------- FFeecchhaa ddee cciieerrrree ddee eejjeerrcciicciioo ---------------- AAccttiivvooss eenn LLeeaassiinngg 9999..999999..999999 CCoorrrreecccciióónn MMoonneettaarriiaa 9999..999999..999999 GG:: ---------------- FFeecchhaa ddee cciieerrrree ddee eejjeerrcciicciioo ---------------- DDeepprreecciiaacciióónn AAccttiivvooss eenn LLeeaassiinngg 9999..999999..999999 DDeepprreecciiaacciióónn AAccuummuullaaddaa AAccttiivvooss eenn LLeeaassiinngg 9999..999999..999999 GG:: --------------------------------------xx ---------------------------- TTaammbbiiéénn ssee ccoorrrriiggeenn eenn eell ccaassoo qquuee llaass ccoonnddiicciioonneess ddee rreeaajjuussttaabbiilliiddaadd eessttéénn eenn eell ccoonnttrraattoo oo bbiieenn,, ppoorr eell ttiippoo ddee mmoonneeddaa eenn qquuee ppuueeddaa eessttaarr eexxpprreessaaddoo ééssttee ((UUFF)).. -------------- FFeecchhaa ddee cciieerrrree ddee eejjeerrcciicciioo ---------------- CCoorrrreecccciióónn MMoonneettaarriiaa 9999..999999..999999 OObblliiggaacciioonneess ppoorr LLeeaassiinngg 9999..999999..999999 GG:: 66..44..22 PPaarraa eell AArrrreennddaaddoorr AAll aarrrreennddaaddoorr llee ccoorrrreessppoonnddeerráá,, ppeerroo ssóólloo ppaarraa eeffeeccttooss ttrriibbuuttaarriioo ddeetteerrmmiinnaarr llaa ccoorrrreecccciióónn mmoonneettaarriiaa yy ddeepprreecciiaacciióónn ddeell bbiieenn oobbjjeettoo ddeell ccoonnttrraattoo ddee lleeaassiinngg.. AAll iigguuaall qquuee llaa ccoorrrreecccciióónn mmoonneettaarriiaa ddee llooss ddeerreecchhooss ppoorr ccoobbrraarr ppoorr llaass ooppeerraacciioonneess ppoorr LLeeaassiinngg ssee rreeaajjuussttaarraann eenn llaa mmeeddiiddaa qquuee ccoorrrreessppoonnddaann aa AAccttiivvooss nnoo MMoonneettaarriiooss.. 111133
  • 114.
    CCAAPPÍÍTTUULLOO QQUUIINNTTOO CCLLAASSIIFFIICCAACCIIÓÓNNYY TTRRAATTAAMMIIEENNTTOO CCOONNTTAABBLLEE DDEELL PPAATTRRIIMMOONNIIOO 11.. CCoonncceeppttooss ggeenneerraalleess SSee ddeeffiinnee ccoommoo llaa ppaarrttiicciippaacciióónn yy//oo ddeerreecchhooss qquuee ttiieenneenn llooss pprrooppiieettaarriiooss ssoobbrree llooss bbiieenneess yy ddeerreecchhooss ddee llaa eemmpprreessaa.. TTaammbbiiéénn ssee ddiiccee qquuee ccoorrrreessppoonnddee aa llooss aappoorrtteess eeffeeccttuuaaddooss ppoorr llooss dduueeññooss oo llaass aacccciioonneess ccoommpprraaddaass ppoorr llooss aacccciioonniissttaass mmááss llooss aauummeennttooss qquuee hhaayyaa ssuuffrriiddoo dduurraannttee eell eejjeerrcciicciioo pprroodduuccttoo ddee llaass ooppeerraacciioonneess nnoorrmmaalleess yy eessppoorrááddiiccaass ddee llaa eemmpprreessaa.. PPoorr lloo ttaannttoo ssóólloo eenn llaa aappeerrttuurraa ddee llaass aaccttiivviiddaaddeess ddee uunnaa eemmpprreessaa eell CCaappiittaall eess iigguuaall aall PPaattrriimmoonniioo,, ddee aahhíí eenn aaddeellaannttee llaass vvaarriiaacciioonneess qquuee ssuuffrraa pprroovvooccaarraann qquuee eell PPaattrriimmoonniioo aauummeennttee oo ddiissmmiinnuuyyaa.. AAllgguunnooss ccoommppoonneenntteess ddeell PPaattrriimmoonniioo ssoonn:: eell CCaappiittaall ((ppaaggaaddoo,, ssuussccrriittoo,, aauuttoorriizzaaddoo,, eettcc..)),, llaass RReesseerrvvaass ((lleeggaalleess yy vvoolluunnttaarriiaass)),, UUttiilliiddaaddeess nnoo DDiissttrriibbuuiiddaass,, eell RReessuullttaaddoo ddeell EEjjeerrcciicciioo aaccttuuaall.. PPaarraa eeffeeccttooss ddee pprreesseennttaacciióónn eenn llooss eessttaaddooss ffiinnaanncciieerrooss ddeell ppaattrriimmoonniioo yy ssuuss ccoommppoonneenntteess,, ééssttooss ddeebbeenn mmoossttrraarrssee aaccttuuaalliizzaaddooss ccoonnffoorrmmee aa llaa CCoorrrreecccciióónn MMoonneettaarriiaa TTrriibbuuttaarriiaa yy aa llaa FFiinnaanncciieerraa,, sseeggúúnn ccoorrrreessppoonnddaa.. 22.. CCllaassiiffiiccaacciióónn yy EEssttrruuccttuurraa ddeell PPaattrriimmoonniioo LLooss ccoonncceeppttooss qquuee ccoonnffoorrmmaann eell PPaattrriimmoonniioo ddee uunnaa SSoocciieeddaadd AAnnóónniimmaa oo SSaacciieeddaadd ddee PPeerrssoonnaa ssoonn:: 111144
  • 115.
    aa.. CCaappiittaall PPaaggaaddoo CCoorrrreessppoonnddee aall CCaappiittaall SSoocciiaall eeffeeccttiivvaammeennttee ppaaggaaddoo,, yyaa rreevvaalloorriizzaaddoo ccuuaannddoo ssee ttrraattee ddee eessttaaddooss ffiinnaanncciieerrooss aannuuaalleess,, sseeggúúnn iinnssttrruucccciioonneess ddee llaa SSVVSS,, ppaarraa ddeetteerrmmiinnaarr eessttee vvaalloorr ssee rreeaalliizzaa llaa ssiigguuiieennttee ooppeerraacciióónn:: 11.. SSii ssee ttrraattaa ddee uunnaa SSoocciieeddaadd AAnnóónniimmaa CCaappiittaall AAuuttoorriizzaaddoo ..................................................................................$$ MMeennooss::CCaappiittaall ppoorr SSuussccrriibbiirr ..................................................................................$$ (( )) CCaappiittaall SSuussccrriittoo ..................................................................................$$ MMeennooss::CCaappiittaall ppoorr PPaaggaarr ..................................................................................$$ (( )) CCaappiittaall PPaaggaaddoo ............................................................................................................$$ 22.. SSii ssee ttrraattaa ddee uunnaa SSoocciieeddaadd ddee PPeerrssoonnaass CCaappiittaall EEssccrriittuurraaddoo ........................................................$$ MMeennooss::CCuueennttaass OObblliiggaaddaass ddee llooss SSoocciiooss ........................................................$$ (( )) CCaappiittaall PPaaggaaddoo ..........................................................$$ SSee eennttiieennddee ppoorr CCaappiittaall AAuuttoorriizzaaddoo aall mmoonnttoo ttoottaall ddee aacccciioonneess qquuee ppuueeddee eemmiittiirr llaa ssoocciieeddaadd ddee aaccuueerrddoo aa llaa eessccrriittuurraa yy eessttaattuuttooss ddee llaa SSoocciieeddaadd yy aa llaa vveezz eessttaa aauuttoorriizzaaddoo ppoorr llaa SSVVSS ppaarraa sseerr eemmiittiiddoo ddeennttrroo ddee uunn llaappssoo ddee ddooss aaññooss ccoonnttaaddooss ddeessddee llaa ffeecchhaa ddee ccoonnssttiittuucciióónn ddee llaa ssoocciieeddaadd.. LLaa ppaarrttee ddeell CCaappiittaall AAuuttoorriizzaaddoo nnoo ccoollooccaaddoo aauunn eenn llaa bboollssaa,, ccoonnssttiittuuyyee eell CCaappiittaall ppoorr SSuussccrriibbiirr,, qquuee aall ddeedduucciirrssee ddeell aanntteerriioorr ssee ddeetteerrmmiinnaa eell CCaappiittaall SSuussccrriittoo.. LLaass aacccciioonneess yyaa ccoonnttrraattaaddaass ppoorr llooss aacccciioonniissttaass ppeerroo qquuee aauunn nnoo hhaann ssiiddoo ccaanncceellaaddaass ppoorr eellllooss ccoonnffoorrmmaann eell CCaappiittaall ppoorr PPaaggaarr,, qquuee rreessttaaddoo aall CCaappiittaall SSuussccrriittoo eennttrreeggaa ccoommoo rreessuullttaaddoo aall CCaappiittaall PPaaggaaddoo.. CCuuaannddoo ssee ttrraattee ddee uunnaa SS..AA.. AAbbiieerrttaa llaa ccoollooccaacciióónn ddee llaass aacccciioonneess ssee hhaaccee eenn llaa BBoollssaa ddee VVaalloorreess iinnssccrriittaa ppaarraa ttaall ooppeerraacciióónn,, ppoorr lloo ttaannttoo llaa ssoocciieeddaadd ppuueeddee oobbtteenneerr uunn pprreecciioo ddiissttiinnttoo aall vvaalloorr lliibbrroo,, ppuuddiieennddoo sseerr ssuuppeerriioorr lloo qquuee iimmpplliiccaarrííaa uunn ssoobbrreepprreecciioo oo bbiieenn,, aa uunn pprreecciioo iinnffeerriioorr lloo qquuee ssiiggnniiffiiccaarrííaa uunnaa ppéérrddiiddaa ccoonn ccaarrggoo aa llooss rreessuullttaaddooss ddeell eejjeerrcciicciioo ppoorr llaa ddiiffeerreenncciiaa nnoo rreecciibbiiddaa.. TTooddoo lloo aanntteerriioorr ssee ddeetteerrmmiinnaa ccoonn vvaalloorreess aaccttuuaalliizzaaddooss eenn UUFF,, eess ddeecciirr,, ccoommppaarraannddoo llaa vvaarriiaacciióónn ddee llaa UUFF eennttrree llaa ffeecchhaa ddee ccoonnssttiittuucciióónn ddee llaa ssoocciieeddaadd yy llaa ffeecchhaa eenn qquuee ssee ppaaggaann llaass aacccciioonneess.. EEnn eell ccaassoo ddee uunnaa SS..AA.. CCeerrrraaddaa nnoo ppuueeddee eexxiissttiirr ppéérrddiiddaa eenn llaa ccoollooccaacciióónn ddee aacccciioonneess pprrooppiiaass,, yyaa qquuee llaa LLeeyy sseeññaallaa qquuee eell ppaaggoo ppoorr aacccciióónn ssee ddeebbee hhaacceerr aa vvaalloorreess aaccttuuaalliizzaaddooss 111155
  • 116.
    por la variaciónde la UF entre la fecha de constitución y la fecha ddeell ppaaggoo,, ssii ooccuurrrriieerraa qquuee ssee rreecciibbiieerraa mmeennooss ddiinneerroo,, ssee ddiissmmiinnuuyyee eell nnúúmmeerroo ddee aacccciioonneess ccoollooccaaddaass.. PPoorr lloo ttaannttoo ssóólloo ppuueeddee eexxiissttiirr ssoobbrreepprreecciioo eenn llaa ccoollooccaacciióónn eenn eessttee ttiippoo ddee ssoocciieeddaadd.. EEnn uunnaa SSoocciieeddaadd ddee PPeerrssoonnaass.. EEll CCaappiittaall EEssccrriittuurraaddoo eess aaqquueell qquuee ccoonnssttaa eenn llaa eessccrriittuurraa ddee ccoonnssttiittuucciióónn ddee ddiicchhaa ssoocciieeddaadd yy eell ccuuaall aall mmoommeennttoo ddee ffoorrmmaarrssee llaa eemmpprreessaa ppuueeddee qquueeddaarr eenn ppaarrttee ppeennddiieenntteess ddee aappoorrttaarr lloo qquuee ssee rreeggiissttrraa eenn llaass CCuueennttaass OObblliiggaaddaass ddee llooss SSoocciiooss,, qquuee aall eessttaarr ééssttaass rreebbaajjaannddoo aall CCaappiittaall EEssccrriittuurraaddoo ccoonnffoorrmmaann eell CCaappiittaall PPaaggaaddoo aa llaa ffeecchhaa ddee llooss eessttaaddooss ffiinnaanncciieerrooss bb.. RReesseerrvvaa rreevvaalloorriizzaacciióónn ccaappiittaall CCoorrrreessppoonnddee aa llaa rreevvaalloorriizzaacciióónn ddeell ccaappiittaall ppaaggaaddoo,, aaccuummuullaaddoo aall eejjeerrcciicciioo,, qquuee ddeebbeerráá ttrraassppaassaarrssee aall ““CCaappiittaall PPaaggaaddoo”” ppaarraa llaa pprreesseennttaacciióónn ddeeffiinniittiivvaa ddee llooss eessttaaddooss ffiinnaanncciieerrooss aannuuaalleess,, sseeggúúnn lloo eessttaabblleecciióó eell aarrttííccuulloo NNº 1100 ddee llaa LLeeyy NNº 1188..004466 yy eenn llaa ddiissppoossiicciioonneess ddeell RReeggllaammeennttoo ddee SSoocciieeddaaddeess AAnnóónniimmaass.. cc.. SSoobbrreepprreecciioo eenn vveennttaa ddee aacccciioonneess pprrooppiiaass CCoorrrreessppoonnddee aall mmaayyoorr vvaalloorr oobbtteenniiddoo eenn llaa ccoollooccaacciióónn ddee aacccciioonneess ddee ppaaggoo,, eenn ccoonnffoorrmmiiddaadd aa lloo ddiissppuueessttoo eenn eell aarrttííccuulloo NNº 2266 ddee llaa LLeeyy NNº 1188..004466 yy eenn eell aarrttííccuulloo NNº 3322 ddeell RReeggllaammeennttoo ddee SSoocciieeddaaddeess AAnnóónniimmaass,, sseeggúúnn ssee ttrraattee ddee aacccciioonneess ccoonn oo ssiinn vvaalloorr nnoommiinnaall,, rreessppeeccttiivvaammeennttee,, yyaa rreevvaalloorriizzaaddoo aa llaa ffeecchhaa ddee pprreesseennttaacciióónn ddee llooss eessttaaddooss ffiinnaanncciieerrooss.. EEssttee ssaallddoo ssee pprreesseennttaarráá nneettoo ddee llooss ccoossttooss ddee eemmiissiióónn yy ccoollooccaacciióónn,, ssiieemmpprree yy ccuuaannddoo ssee ccuummppllaa ccoonn llaa nnoorrmmaattiivvaa iinnddiiccaaddaa eenn llaa CCiirrccuullaarr NNº 11..337700 oo ssuuss mmooddiiffiiccaacciioonneess,, eemmiittiiddaass ppoorr llaa SSVVSS.. VVaalloorr eeffeeccttiivvaammeennttee ppaaggaaddoo ppoorr aacccciióónn >> VVaalloorr ppaarr oo nnoommiinnaall SSoobbrreepprreecciioo SSii ppoorr eell ccoonnttrraarriioo,, ssee pprroodduuccee uunn mmeennoorr vvaalloorr eenn llaa ccoollooccaacciióónn ddee aacccciioonneess ddee ppaaggoo,, eessttee ssee ddeebbeerráá rreeggiissttrraarrssee ccoonn ccaarrggoo aa llooss rreessuullttaaddooss ssoocciiaalleess ddeell rreessppeeccttiivvoo eejjeerrcciicciioo eenn qquuee ssee pprroodduujjoo llaa vveennttaa,, aaddeemmááss aaccllaarraarrssee eenn uunnaa nnoottaa eexxpplliiccaattiivvaa aa llooss eessttaaddooss ffiinnaanncciieerrooss.. dd.. OOttrraass rreesseerrvvaass RReesseerrvvaass ddee ccaappiittaalliizzaacciióónn nnoo ddeeffiinniiddaass aanntteerriioorrmmeennttee oo ggeenneerraaddaass ppoorr ddiissppoossiicciioonneess lleeggaalleess eessppeecciiaalleess qquuee aaffeecctteenn aa llaa ssoocciieeddaadd.. EEjjeemmpplloo eess llaa RReesseerrvvaa ppoorr mmaayyoorr vvaalloorr eenn rreettaassaacciióónn ttééccnniiccaa ddeell aaccttiivvoo ffiijjoo.. ee.. RReesseerrvvaa ffuuttuurrooss ddiivviiddeennddooss FFoorrmmaaddaa ppoorr llaa ddiissttrriibbuucciióónn yy rreeddiissttrriibbuucciióónn ddee uuttiilliiddaaddeess ddeessttiinnaaddaass aa ccuubbrriirr ffuuttuurrooss rreeppaarrttooss ddee ddiivviiddeennddooss.. CCoorrrreessppoonnddee aall ggrruuppoo ddee llaass ““UUttiilliiddaaddeess rreetteenniiddaass””.. ff.. UUttiilliiddaaddeess aaccuummuullaaddaass SSee iinnccoorrppoorraann ttooddaass llaass rreesseerrvvaass pprroovveenniieenntteess ddee uuttiilliiddaaddeess,, ccoorrrreessppoonnddee aall ggrruuppoo ddee llaass ““UUttiilliiddaaddeess rreetteenniiddaass””.. gg.. PPéérrddiiddaass aaccuummuullaaddaass ((mmeennooss)) 111166
  • 117.
    Corresponde a laspérdidas generadas en ejercicios anteriores no absorbidas aa llaa ffeecchhaa ddee llooss eessttaaddooss ffiinnaanncciieerrooss yy ppeerrtteenneeccee aall ggrruuppoo ddee llaass ““UUttiilliiddaaddeess rreetteenniiddaass””.. hh.. UUttiilliiddaadd ((ppéérrddiiddaa)) ddeell eejjeerrcciicciioo EEss llaa uuttiilliiddaadd oo ppéérrddiiddaa ddeell eejjeerrcciicciioo aaccttuuaall.. ii.. DDiivviiddeennddooss pprroovviissoorriiooss ((mmeennooss)) LLooss ddiivviiddeennddooss pprroovviissoorriiooss,, aaccoorrddaaddooss yy ddeeccllaarraaddooss dduurraannttee eell eejjeerrcciicciioo yy aaqquueellllooss aaccoorrddaaddooss ddeessppuuééss ddeell cciieerrrree ddeell eejjeerrcciicciioo aannuuaall yy aanntteess ddee llaa ffeecchhaa ddee eemmiissiióónn ddee llooss ccoorrrreessppoonnddiieenntteess eessttaaddooss ffiinnaanncciieerrooss ee iimmppuuttaabblleess aa ddiicchhoo eejjeerrcciicciioo,, ddeebbeerráánn pprreesseennttaarrssee rreebbaajjaannddoo llaa uuttiilliiddaadd ddeell mmiissmmoo.. 33.. CCoonnttaabbiilliizzaacciioonneess ddee IInniicciiaacciióónn ddee AAccttiivviiddaaddeess aa.. SSii ssee ttrraattaa ddee uunnaa SSoocciieeddaadd AAnnóónniimmaa -------------------------- FFeecchhaa ddee ccoonnssttiittuucciióónn ddee llaa ssoocciieeddaadd -------------------------- AAcccciioonneess 9999..999999..999999 CCaappiittaall 9999..999999..999999 GG:: PPoorr eell ccaappiittaall aauuttoorriizzaaddoo sseeggúúnn llaa eessccrriittuurraa ddee ccoonnssttiittuucciióónn ddee llaa ssoocciieeddaadd.. -------------------------- FFeecchhaa ddee ccoonnttrraattaacciióónn ddee aacccciioonneess -------------------------- AAcccciioonniissttaass 9999..999999..999999 AAcccciioonneess 9999..999999..999999 GG:: PPoorr eell ccaappiittaall ssuussccrriittoo ppoorr llooss aacccciioonniissttaass yy qquuee ppoosstteerriioorrmmeennttee ccaanncceellaarraann aa llaa ssoocciieeddaadd.. SSii llaa ccoollooccaacciióónn ssee hhaaccee ccoonn ssoobbrreepprreecciioo:: -------------------------- FFeecchhaa ddee ppaaggoo ddee llaass aacccciioonneess -------------------------- CCaajjaa -- BBaannccoo 9999..999999..999999 AAcccciioonniissttaass 9999..999999..999999 SSoobbrreepprreecciioo eenn vveennttaa ddee aacccciioonneess pprrooppiiaass 9999..999999..999999 GG:: PPoorr llaa rreecceeppcciióónn ddeell ddiinneerroo ppoorr ppaarrttee ddee llooss aacccciioonniissttaass,, ccaanncceellaannddoo llaass aacccciioonneess ccoonnttrraattaaddaass aanntteerriioorrmmeennttee.. SSii llaa ccoollooccaacciióónn ssee hhaaccee ccoonn mmeennoorr pprreecciioo:: -------------------------- FFeecchhaa ddee ppaaggoo ddee llaass aacccciioonneess -------------------------- CCaajjaa -- BBaannccoo 9999..999999..999999 PPéérrddiiddaass ppoorr ccoollooccaacciióónn ddee aacccciioonneess pprrooppiiaass 9999..999999..999999 AAcccciioonniissttaass 9999..999999..999999 111177
  • 118.
    GG:: PPoorr llaarreecceeppcciióónn ddeell ddiinneerroo ppoorr ppaarrttee ddee llooss aacccciioonniissttaass,, ccaanncceellaannddoo llaass aacccciioonneess ccoonnttrraattaaddaass aanntteerriioorrmmeennttee.. bb.. SSii ssee ttrraattaa ddee uunnaa SSoocciieeddaadd ddee PPeerrssoonnaass CCuuaannddoo ssee aappoorrttaa llaa ttoottaalliiddaadd ddeell ccaappiittaall eessccrriittuurraaddoo:: -------------------------- FFeecchhaa ddee ccoonnssttiittuucciióónn ddee llaa eemmpprreessaa -------------------------- CCaajjaa-- BBaannccoo 9999..999999..999999 CCaappiittaall 9999..999999..999999 GG:: PPoorr eell ccaappiittaall qquuee ffiigguurraa eenn llaa eessccrriittuurraa ppúúbblliiccaa ddee ccoonnssttiittuucciióónn ddee llaa eemmpprreessaa yy eenntteerraaddoo eenn llaa mmiissmmaa ffeecchhaa.. CCuuaannddoo uunnaa ppaarrttee ddeell ccaappiittaall eessccrriittuurraaddoo qquueeddaa ppeennddiieennttee ddee eenntteerraarr aa llaa ffeecchhaa ddee ccoonnssttiittuucciióónn ddee llaa eemmpprreessaa.. -------------------------- FFeecchhaa ddee ccoonnssttiittuucciióónn ddee llaa eemmpprreessaa -------------------------- CCaajjaa -- BBaannccooss 9999..999999..999999 CCuueennttaass OObblliiggaaddaass SSoocciiooss 9999..999999..999999 CCaappiittaall 9999..999999..999999 GG:: PPoorr eell ccaappiittaall eessccrriittuurraaddoo eeffeeccttiivvaammeennttee eenntteerraaddoo yy eell rreeggiissttrroo ddee llaa ddeeuuddaa ppoorr eenntteerraarr ccoonnttrraaííddaa ppoorr llooss dduueeññooss oo ssoocciiooss aall mmoommeennttoo ddee llaa ccoonnssttiittuucciióónn ddee llaa eemmpprreessaa.. UUnnaa vveezz qquuee llooss ssoocciiooss oo dduueeññooss ddee llaa eemmpprreessaa ccaanncceellaann eell aappoorrttee aaddeeuuddaaddoo oo ppoorr eenntteerraarr ssee eeffeeccttúúaa eell ssiigguuiieennttee rreeggiissttrroo ccoonnttaabbllee:: -------------------------- FFeecchhaa ddeell ppaaggoo ddeell aappoorrttee ppeennddiieennttee -------------------------- CCaajjaa -- BBaannccoo 9999..999999..999999 CCuueennttaa OObblliiggaaddaass SSoocciiooss 9999..999999..999999 GG:: PPoorr llaa rreecceeppcciióónn ddeell ddiinneerroo ppoorr ppaarrttee ddee llooss ssoocciiooss oo dduueeññooss,, ccaanncceellaannddoo llooss aappoorrtteess ppeennddiieenntteess qquuee ffiigguurraarroonn aa llaa ffeecchhaa ddee llaa ccoonnssttiittuucciióónn ddee llaa eemmpprreessaa.. 44.. CCoonnttaabbiilliizzaacciioonneess ddee UUttiilliiddaaddeess RReetteenniiddaass yy RReesseerrvvaass LLaass rreesseerrvvaass ssiiggnniiffiiccaann uunn aauummeennttoo iinnddiirreeccttoo ddee ccaappiittaall ssoocciiaall,, eenn eell ccaassoo ddee llaass SSoocciieeddaaddeess ddee PPeerrssoonnaass eessttaass ttiieenneenn eell ccaarráácctteerr ddee vvoolluunnttaarriiaass,, ppeerroo eenn ccaammbbiioo eenn llaass SSoocciieeddaaddeess AAnnóónniimmaass,, aallgguunnaass rreesseerrvvaass ttiieenneenn llaa ccuuaalliiddaadd ddee sseerr oobblliiggaattoorriiaa ppoorr iinnssttrruucccciioonneess iimmppaarrttiiddaass ppoorr llooss oorrggaanniissmmooss ccoonnttrraalloorreess qquuee llaass rreegguullaann,, aaddeemmááss,, ttaammbbiiéénn ppoosseeeenn rreesseerrvvaass vvoolluunnttaarriiaass.. LLaass rreesseerrvvaass ssee ccllaassiiffiiccaann eenn:: -- DDee uuttiilliiddaaddeess,, -- DDee rreevvaalloorriizzaacciioonneess,, yy -- OOttrraass rreesseerrvvaass.. 111188
  • 119.
    LLaass rreesseerrvvaass ddeeuuttiilliiddaaddeess ssoonn aaqquueellllaass ffoorrmmaaddaass ppoorr llaa ddiissttrriibbuucciióónn ddee uuttiilliiddaaddeess yy aaccoorrddaaddaass ppoorr llaa JJuunnttaa GGeenneerraall ddee AAcccciioonniissttaass.. EEjjeemmpplloo ddee ééssttaass ssoonn:: RReesseerrvvaa lleeggaall,, RReesseerrvvaa ppaarraa ffuuttuurraass eevveennttuuaalliiddaaddeess,, RReesseerrvvaass ppaarraa aaddqquuiissiicciióónn ddee aaccttiivvoo ffiijjoo,, RReesseerrvvaa ppaarraa ffuuttuurrooss ddiivviiddeennddooss.. LLaass rreesseerrvvaass ppaarraa rreevvaalloorriizzaacciioonneess ssoonn aaqquueellllaass ccuuyyaa ffoorrmmaacciióónn eemmaannaa ddee uunnaa ddiissppoossiicciióónn lleeggaall.. EEjjeemmpplloo llaa RReevvaalloorriizzaacciióónn ddeell CCaappiittaall PPrrooppiioo.. LLaass oottrraass rreesseerrvvaass ttiieenneenn ccoommoo oobbjjeettoo aajjuussttaarr eell vvaalloorr ddee aallgguunnooss aaccttiivvooss,, ppaarraa eeffeeccttooss ddee iinnffoorrmmaacciióónn aa llaa ffeecchhaa ddeell bbaallaannccee.. EEjjeemmpplloo ddee ééssttaa ssoonn llaa RReesseerrvvaa ppoorr mmaayyoorr vvaalloorr rreettaassaacciióónn ttééccnniiccaa ddeell aaccttiivvoo ffiijjoo.. LLaa ccaappiittaalliizzaacciióónn ddee llaass rreesseerrvvaass ssee rreeaalliizzaa ccuuaannddoo ééssttaass nnoo hhaann ssiiddoo uuttiilliizzaaddaass ppaarraa eell ffiinn qquuee ssee ccrreeaarroonn,, ttooddoo lloo ccuuaall ccoonnssttiittuuyyee uunnaa mmooddiiffiiccaacciióónn aa llaa eessccrriittuurraa ssoocciiaall oo uunnaa aauuttoorriizzaacciióónn ddee llaa JJuunnttaa EExxttrraaoorrddiinnaarriiaa ddee AAcccciioonniissttaass,, sseeggúúnn ccoorrrreessppoonnddaa.. CCuuaannddoo llaa ccaappiittaalliizzaacciióónn llaa eeffeeccttúúaa uunnaa SSoocciieeddaadd ddee PPeerrssoonnaass,, uunnaa vveezz aapprroobbaaddaa llaa mmooddiiffiiccaacciióónn ddeell ccaappiittaall sseeggúúnn nnuueevvaa eessccrriittuurraa ssoocciiaall,, ssee eeffeeccttúúaa llaa ssiigguuiieennttee ccoonnttaabbiilliizzaacciióónn:: -------------------------- FFeecchhaa ddee llaa ccaappiittaalliizzaacciióónn -------------------------- RReesseerrvvaass 9999..999999..999999 CCaappiittaall 9999..999999..999999 GG:: PPoorr llaa ccaappiittaalliizzaacciióónn ddee rreesseerrvvaass.. CCuuaannddoo llaa ccaappiittaalliizzaacciióónn llaa eeffeeccttúúaa uunnaa SSoocciieeddaadd AAnnóónniimmaa,, ppuueeddeenn pprroodduucciirrssee ddooss ssiittuuaacciioonneess:: aa.. UUnn aauummeennttoo nnoommiinnaall ddee llaass aacccciioonneess,, eess ddeecciirr,, eell mmiissmmoo nnúúmmeerroo ddee aacccciioonneess ppeerroo aa uunn mmaayyoorr vvaalloorr ppaarr.. -------------------------- FFeecchhaa ddee llaa ccaappiittaalliizzaacciióónn -------------------------- RReevvaalloorriizzaacciióónn CCaappiittaall PPrrooppiioo 9999..999999..999999 RReesseerrvvaass ffuuttuurraass eevveennttuuaalliiddaaddeess 9999..999999..999999 RReesseerrvvaass FFuuttuurrooss DDiivviiddeennddooss 9999..999999..999999 OOttrraass RReesseerrvvaass 9999..999999..999999 CCaappiittaall 9999..999999..999999 GG:: PPoorr llaa ccaappiittaalliizzaacciióónn ddee uunnaa sseerriiee ddee rreesseerrvvaass.. bb.. HHaacceerr uunnaa nnuueevvaa eemmiissiióónn ddee aacccciioonneess lliibbeerraaddaass ddee ppaaggoo eennttrreeggaaddaass aa llooss aacccciioonniissttaass,, eessttoo eess,, ssee pprroodduuccee uunn aauummeennttoo eenn eell nnúúmmeerroo ddee aacccciioonneess ppoorr ccaaddaa aacccciioonniissttaa aa uunn mmiissmmoo vvaalloorr ppaarr,, ssóólloo ssee ttrraadduujjoo eenn qquuee ccaaddaa aacccciioonniissttaa vviioo ddiissmmiinnuuiiddaa ssuu iinnvveerrssiióónn ppoorr ccaaddaa aacccciióónn qquuee tteennííaa eenn ssuu ppooddeerr.. -------------------------- FFeecchhaa ddee ccaappiittaalliizzaacciióónn -------------------------- AAcccciioonneess 9999..999999..999999 CCaappiittaall 9999..999999..999999 111199
  • 120.
    G: Por elmonto de acciones liberadas de pago a emitir al momento ddee llaa ccaappiittaalliizzaacciióónn.. -------------------------- FFeecchhaa ddee ccaappiittaalliizzaacciióónn -------------------------- AAcccciioonniissttaass LLiibbeerraaddooss 9999..999999..999999 AAcccciioonneess 9999..999999..999999 GG:: PPoorr llaa ccaappiittaalliizzaacciióónn.. -------------------------- FFeecchhaa ddee llaa ccaappiittaalliizzaacciióónn -------------------------- RReevvaalloorriizzaacciióónn CCaappiittaall PPrrooppiioo 9999..999999..999999 RReesseerrvvaass ffuuttuurraass eevveennttuuaalliiddaaddeess 9999..999999..999999 RReesseerrvvaass FFuuttuurrooss DDiivviiddeennddooss 9999..999999..999999 OOttrraass RReesseerrvvaass 9999..999999..999999 AAcccciioonniissttaass LLiibbeerraaddooss 9999..999999..999999 GG:: PPoorr llaa ccaappiittaalliizzaacciióónn ddee uunnaa sseerriiee ddee rreesseerrvvaass.. 55.. CCoorrrreecccciióónn mmoonneettaarriiaa ddeell CCaappiittaall PPrrooppiioo TTrriibbuuttaarriioo LLaa RReevvaalloorriizzaacciióónn ddeell CCaappiittaall PPrrooppiioo TTrriibbuuttaarriioo IInniicciiaall ((AArrttííccuulloo 4411º,, iinncciissoo 11º,, NNº 11,, LLeeyy ddee llaa RReennttaa)) ssee eeffeeccttúúaa ddee llaa ssiigguuiieennttee mmaanneerraa,, eell pprriimmeerr aajjuussttee ppoorr CC..MM.. ccoorrrreessppoonnddee aa llaa aaccttuuaalliizzaacciióónn ddeell ccaappiittaall pprrooppiioo iinniicciiaall.. LLaa iinnffoorrmmaacciióónn ppaarraa ddeetteerrmmiinnaarr eell ccaappiittaall pprrooppiioo ssee oobbttiieennee ddeell bbaallaannccee ggeenneerraall pprraaccttiiccaaddoo aall 3311 ddee ddiicciieemmbbrree ddeell eejjeerrcciicciioo iinnmmeeddiiaattaammeennttee aanntteerriioorr aa aaqquueell qquuee ssee eessttáá ssoommeettiieennddoo aa llaa CC..MM.. yy,, eenn eell ccaassoo ddee ccoonnttrriibbuuyyeenntteess iinniicciiaaddooss eenn eell ccuurrssoo ddeell aaññoo,, ssee ddeetteerrmmiinnaarraa ppoorr eell ppaattrriimmoonniioo qquuee ffiigguurraa eenn llaa ddeeccllaarraacciióónn iinniicciiaall ddee aaccttiivviiddaaddeess.. DDeetteerrmmiinnaacciióónn:: TToottaall ddeell AAccttiivvoo $$ xxxxxxxxxx MMááss :: VVaalloorreess qquuee eessttéénn rreebbaajjaannddoo eell aaccttiivvoo pprroodduuccttoo ddee pprroovviissiioonneess ppoorr ggaattooss NNoo aacceeppttaaddooss ttrriibbuuttaarriiaammeennttee.. $$ xxxxxxxxxx -- EEssttiimmaacciioonneess ddeeuuddoorreess iinnccoobbrraabblleess -- FFlluuccttuuaacciióónn ddee vvaalloorreess -- EEssttiimmaacciioonneess ppoorr oobbssoolleesscceenncciiaa ddee eexxiisstteenncciiaass -- AAjjuusstteess ppoorr ddeepprreecciiaacciioonneess aacceelleerraaddaa yy nnoorrmmaall MMeennooss :: VVaalloorreess qquuee ffiigguurraann eenn eell ppaassiivvoo ddeell bbaallaannccee yy qquuee ccoorrrreessppoonnddeenn aa rreedduucccciioonneess ddeell aaccttiivvoo.. $$ ((xxxxxxxxxxxx)) -- DDeepprreecciiaacciióónn AAccuummuullaaddaass -- AAmmoorrttiizzaacciióónn AAccuummuullaaddaa.. MMeennooss :: VVaalloorreess qquuee ffiigguurraann eenn eell aaccttiivvoo eenn eell bbaallaannccee yy qquuee nnoo oorriiggiinnaann rreennttaass ggrraavvaaddaass eenn PPrriimmeerraa CCaatteeggoorrííaa oo qquuee nnoo ccoorrrreessppoonnddeenn aall ggiirroo ddeell nneeggoocciioo.. $$ ((xxxxxxxxxxxx)) -- MMaayyoorr vvaalloorr ppoorr RReettaassaacciióónn TTééccnniiccaa ddeell AAccttiivvoo FFiijjoo -- AAccttiivvooss eenn LLeeaassiinngg 112200
  • 121.
    -- CCuueennttaass OObblliiggaaddaassSSoocciiooss MMeennooss VVaalloorreess II..NN..TT..OO..:: VVaalloorreess iinnttaannggiibblleess,, nnoommiinnaalleess,, ttrraannssiittoorriiooss yy ddee oorrddeenn yy oottrrooss qquuee ddeetteerrmmiinnee llaa DDiirreecccciióónn NNaacciioonnaall,, qquuee nnoo rreepprreesseenntteenn iinnvveerrssiioonneess eeffeeccttiivvaass,, ttaalleess ccoommoo :: $$ ((xxxxxxxxxx)) VVaalloorreess IInnttaannggiibblleess yy NNoommiinnaalleess ((ccuueennttaass qquuee eexxpprreessaann vvaalloorreess eessttiimmaaddooss,, pprroodduuccttoo ddee uunnaa aapprreecciiaacciióónn ppaarrttiiccuullaarr ddee llooss eemmpprreessaarriiooss,, nnoo ccoorrrreessppoonnddeenn aa uunn ddeesseemmbboollssoo ddee ddiinneerroo eenn ssuu aaddqquuiissiicciióónn)):: -- DDeerreecchhoo ddee llllaavvee ((eessttiimmaaddoo)).. -- DDeerreecchhoo ddee mmaarrccaa ((eessttiimmaaddoo)).. -- DDeerreecchhoo ddee ppaatteenntteess ddee iinnvveenncciióónn ((eessttiimmaaddoo)).. -- DDeerreecchhoo ddee ffóórrmmuullaass ((eessttiimmaaddoo)).. -- PPéérrddiiddaass ddee aarrrraassttrree.. VVaalloorreess TTrraannssiittoorriiooss:: -- SSaallddoo DDeeuuddoorr ddee llaass ccuueennttaass ppeerrssoonnaalleess ddeell eemmpprreessaarriioo iinnddiivviidduuaall oo ddee ssoocciiooss ddee ssoocciieeddaaddeess ddee ppeerrssoonnaass.. -- DDiivviiddeennddooss pprroovviissoorriiooss.. CCuueennttaass ddee OOrrddeenn ((ttiieenneenn ccoommoo oobbjjeettiivvoo rreefflleejjaarr rreessppoonnssaabbiilliiddaadd uu oottrroo ttiippoo ddee iinnffoorrmmaacciióónn eenn llaa ccoonnttaabbiilliiddaadd ddee llaa eemmpprreessaa)).. -- LLeettrraass eennddoossaaddaass -- LLeettrraass ddeessccoonnttaaddaass -- VVaalloorreess rreecciibbiiddooss eenn GGaarraannttííaa MMááss ((MMeennooss)) oottrrooss aajjuusstteess ttrriibbuuttaarriiooss :: $$ xxxxxxxxxxxx $$((xxxxxxxxxxxx)) TToottaall CCaappiittaall EEffeeccttiivvoo oo AAccttiivvoo DDeeppuurraaddoo $$ xxxxxxxxxx MMeennooss :: PPaassiivvoo EExxiiggiibbllee $$ ((xxxxxxxxxx)) TTooddaass aaqquueellllaass ccaannttiiddaaddeess aaddeeuuddaaddaass ppoorr llaa eemmpprreessaa yy ccuuyyoo ppaaggoo ppuueeddee sseerr eexxiiggiiddoo eenn ccuuaallqquuiieerr ppllaazzoo ppoorr tteerrcceerrooss ((ccoorrttoo yy llaarrggoo ppllaazzoo)),, ddeebbiieennddoo eexxcclluuiirrssee ddee ddiicchhoo PPaassiivvoo llooss vvaalloorreess ddeell eemmpprreessaarriioo oo ssoocciiooss qquuee hhaayyaann eessttaaddoo iinnccoorrppoorraaddooss aall ggiirroo ddee llaa eemmpprreessaa,, llooss ccuuaalleess ffoorrmmaann ppaarrttee ddeell CCaappiittaall PPrrooppiioo.. -- II..VV..AA.. ppoorr ppaaggaarr -- AAccrreeeeddoorreess -- PPrroovveeeeddoorreess -- CCuueennttaass ppoorr ppaaggaarr -- PPrrééssttaammooss BBaannccaarriiooss 112211
  • 122.
    - Impuestos RReetteenniiddoossppoorr ppaaggaarr -- IImmppoossiicciioonneess ppoorr ppaaggaarr -- PPrroovviissiioonneess ggrraattiiffiiccaacciioonneess lleeggaalleess oo ccoonnttrraaccttuuaalleess yy oottrraass pprroovviissiioonneess ddee ggaassttooss aacceeppttaaddooss ttrriibbuuttaarriiaammeennttee -- AAccrreeeeddoorreess eenn MMoonneeddaa EExxttrraannjjeerraa -- DDiivviiddeennddooss ppoorr ppaaggaarr SSee ddeebbee eexxcclluuiirr ddeell ppaassiivvoo eexxiiggiibbllee:: -- PPrroovviissiióónn IImmppuueessttoo RReennttaa -- PPrroovviissiióónn ppaarraa eell ppaaggoo ddeell rreeaajjuussttee,, iinntteerreesseess ppeennaalleess yy ssaanncciioonneess ppoorr llaa mmoorraa eenn eell ppaaggoo ddee iimmppuueessttooss.. -- PPrroovviissiióónn ppaarraa ggaassttooss qquuee llaa lleeyy nnoo aacceeppttaa ccoommoo ggaassttooss,, ttaalleess ccoommoo vvaaccaacciioonneess gglloobbaalleess vvoolluunnttaarriiaass,, eettcc.. -- SSaallddooss aaccrreeeeddoorreess ddee llaass CCuueennttaass PPaarrttiiccuullaarreess ddeell eemmpprreessaarriioo oo ssoocciiooss.. ------------------ CCAAPPIITTAALL PPRROOPPIIOO IINNIICCIIAALL $$ xxxxxxxxxx ============ RReevvaalloorriizzaacciióónn:: EEll CCaappiittaall PPrrooppiioo ddeetteerrmmiinnaaddoo ddee aaccuueerrddoo ccoonn eell eessqquueemmaa sseeññaallaaddoo,, ddeebbee rreevvaalloorriizzaarrssee eenn llaa vvaarriiaacciióónn eexxppeerriimmeennttaaddaa ppoorr eell II..PP..CC.. eenn eell ppeerrííooddoo ccoommpprreennddiiddoo eennttee :: -- UUllttiimmoo ddííaa ddeell sseegguunnddoo mmeess aanntteerriioorr aall ddee iinniicciiaacciióónn ddeell eejjeerrcciicciioo ((ppuunnttooss ddee nnoovviieemmbbrree)).. -- UUllttiimmoo ddííaa ddeell mmeess aanntteerriioorr aall ddeell bbaallaannccee ((ppuunnttooss ddee nnoovviieemmbbrree)).. TTaammbbiiéénn sseeññaallaaddaa ccoommoo ffaaccttoorr ddeell ccaappiittaall iinniicciiaall.. CCoonnttaabbiilliizzaacciióónn:: ---------------------- xx -------------------- CCoorrrreecccciióónn MMoonneettaarriiaa 9999..999999..999999 RReevvaalloorriizzaacciióónn CCaappiittaall PPrrooppiioo 9999..999999..999999 ---------------------- xx -------------------- CCaappiittaall PPrrooppiioo IInniicciiaall IInneexxiisstteennttee ((CCiirrccuullaarr NNº 2277,,0088//0033//7766)) SSii ppoorr llaa aapplliiccaacciióónn ddee llaass nnoorrmmaass ssoobbrree ddeetteerrmmiinnaacciióónn ddeell ccaappiittaall pprrooppiioo iinniicciiaall ssee eessttaabblleeccee uunn rreessuullttaaddoo nneeggaattiivvoo qquuee ddeennoottaa llaa iinneexxiisstteenncciiaa ddeell cciittaaddoo ccaappiittaall aall ccoommiieennzzoo ddeell eejjeerrcciicciioo,, nnoo pprroocceeddeerráá eeffeeccttuuaarr rreevvaalloorriizzaacciióónn aallgguunnaa ddeell cciittaaddoo ssaallddoo nneeggaattiivvoo yy,, ppoorr ccoonnssiigguuiieennttee,, nnoo hhaabbrráá iinncciiddeenncciiaa eenn llaa ccuueennttaa ddee rreessuullttaaddoo CCoorrrreecccciióónn MMoonneettaarriiaa.. SSiinn eemmbbaarrggoo ttooddoo aauummeennttoo oo ddiissmmiinnuucciióónn ddee ccaappiittaall ssee rreeaajjuussttaarráá ddee aaccuueerrddoo aa ssuu pprroocceeddiimmiieennttoo.. RReevvaalloorriizzaacciióónn ddee llaass vvaarriiaacciioonneess ddeell CCaappiittaall PPrrooppiioo.. 112222
  • 123.
    Estas variaciones estánconstituidas por diferentes operaciones mercantiles ooccuurrrriiddaass eenn llaa eemmpprreessaa ddeennttrroo ddeell ppeerrííooddoo aall ccuuaall ssee llee eessttáá aapplliiccaannddoo llaa ttééccnniiccaa ddee llaa ccoorrrreecccciióónn mmoonneettaarriiaa yy qquuee ccoonnssttiittuuyyeenn eenn ddeeffiinniittiivvaa uunn aauummeennttoo oo uunnaa ddiissmmiinnuucciióónn ddee ccaappiittaall pprrooppiioo.. LLaass ddiissttiinnttaass ooppeerraacciioonneess qquuee ccaauussaann eessttaass vvaarriiaacciióónn ssee ccoonnttaabbiilliizzaann eenn ccuueennttaass ccoonnttaabblleess qquuee ppeerrmmiitteenn uunn mmeejjoorr ccoonnttrrooll ddee eessttaass ooppeerraacciioonneess,, llaa ccoorrrreecccciióónn mmoonneettaarriiaa ssee aapplliiccaa aa llaa ttrraannssaacccciióónn eenn ssíí yy nnoo aa llaa ccuueennttaa ccoonnttaabbllee.. RReevvaalloorriizzaacciióónn ddee llooss AAuummeennttooss ddee CCaappiittaall PPrrooppiioo IInniicciiaall TTrriibbuuttaarriioo ((AArrttííccuulloo 4411º,, iinncciissoo 11º,, NNº 11,, iinncciissoo 22º,, LLeeyy ddee llaa RReennttaa)).. EEssttáánn ccoonnssttiittuuiiddooss ppoorr ttooddooss aaqquueellllooss nnuueevvooss aappoorrtteess qquuee llooss eemmpprreessaarriiooss oo ssoocciiooss eeffeeccttúúaann aall nneeggoocciioo,, eenn ccaarráácctteerr ddee tteemmppoorraalleess oo ppeerrmmaanneenntteess,, sseeaann ééssttooss eenn ddiinneerroo,, bbiieenneess uu oottrrooss vvaalloorreess,, dduurraannttee eell aaññoo.. CCoonnssttiittuuyyeenn aauummeennttooss ddee ccaappiittaall pprrooppiioo:: aa.. AAppoorrtteess ddee ccaappiittaall eenn uunnaa ssoocciieeddaadd ddee ppeerrssoonnaass:: -- AAuummeennttoo ddee CCaappiittaall ddeebbiiddaammeennttee eessccrriittuurraaddoo ddee llooss ssoocciiooss.. -- AAppoorrtteess ttrraannssiittoorriiooss eeffeeccttuuaaddooss ppoorr eell ssoocciioo eenn eell eejjeerrcciicciioo.. -- PPrrééssttaammooss oo mmuuttuuooss eeffeeccttuuaaddooss ppoorr llooss ssoocciiooss aa llaa ssoocciieeddaadd.. bb.. AAppoorrtteess ddee ccaappiittaall eeffeeccttuuaaddoo ppoorr uunn eemmpprreessaarriioo iinnddiivviidduuaall aa ssuu eemmpprreessaa:: -- LLooss aappoorrtteess tteemmppoorraalleess oo ppeerrmmaanneenntteess eeffeeccttuuaaddooss ppoorr eell eemmpprreessaarriioo aa ssuu nneeggoocciioo,, yyaa sseeaa eenn eessppeecciieess,, ddiinneerroo uu oottrrooss vvaalloorreess.. cc.. SSuussccrriippcciióónn yy ppaaggoo ddee aacccciioonneess ddee ssoocciieeddaaddeess aannóónniimmaass.. dd.. LLooss hhaabbeerreess eennttrreeggaaddooss aa ccuuaallqquuiieerr ttííttuulloo ppoorr uunn ssoocciioo aa llaa eemmpprreessaa.. ee.. EEll mmaayyoorr vvaalloorr,, rreeaajjuussttee yy ssoobbrreepprreecciioo oobbtteenniiddoo eenn llaa ccoollooccaacciióónn ddee aacccciioonneess ddee llaa pprrooppiiaa eemmiissiióónn aa llaa ffeecchhaa ddee ssuu iinnggrreessoo eeffeeccttiivvoo eenn llaa eemmpprreessaa.. ff.. BBoonniiffiiccaacciioonneess oobbtteenniiddaass ppoorr ccoonncceeppttoo ddee mmaannoo ddee oobbrraa.. gg.. LLooss aappoorrtteess oo ccoonnttrriibbuucciioonneess vvoolluunnttaarriiooss qquuee uunnaa eemmpprreessaa eeffeeccttúúaa aa uunnaa eemmpprreessaa ffiilliiaall.. CCoonn rreessppeeccttoo aa llaa ""ddiissttrriibbuucciióónn ddee uuttiilliiddaaddeess"" qquuee ffiigguurraa eenn eell bbaallaannccee iinnmmeeddiiaattaammeennttee aanntteerriioorr aa aaqquueell eenn qquuee ssee eessttáá rreeaalliizzaannddoo llaa ccoorrrreecccciióónn mmoonneettaarriiaa,, qquuee ffiigguurraa aabboonnaaddaa aa llaass ccuueennttaass ppaarrttiiccuullaarreess ddee llooss ssoocciiooss,, NNOO ccoonnssttiittuuyyee aauummeennttoo ddee ccaappiittaall,, ddeebbiiddoo aa qquuee llaa uuttiilliiddaadd ddeetteerrmmiinnaaddaa aall cciieerrrree ddeell eejjeerrcciicciioo ssee eennccuueennttrraa rreefflleejjaaddaa eenn eell aauummeennttoo qquuee eexxppeerriimmeennttaarroonn llaass ccuueennttaass ddeell aaccttiivvoo ddee llaa eemmpprreessaa eenn eell eejjeerrcciicciioo,, yy ttaammbbiiéénn eenn llaass ddiissmmiinnuucciioonneess ddeell PPaassiivvoo EExxiiggiibbllee eenn eell mmiissmmoo llaappssoo,, ddee ttaall mmaanneerraa qquuee ééssttaa yyaa ssee eennccuueennttrraa iinncclluuiiddaa eenn llaa ddeetteerrmmiinnaacciióónn ddeell CCaappiittaall PPrrooppiioo IInniicciiaall,, nnoo ssiieennddoo pprroocceeddeennttee ccoonnssiiddeerraarr,, aaddeemmááss,, ccoommoo uunn aauummeennttoo ddee ppaattrriimmoonniioo,, llaa mmeerraa ddiissttrriibbuucciióónn ddee llaa mmiissmmaa.. RReevvaalloorriizzaacciióónn ddee llooss aauummeennttooss:: 112233
  • 124.
    De acuerdo alporcentaje de variación experimentado por el IPC entre : eell úúllttiimmoo ddííaa ddeell mmeess aanntteerriioorr aall ddeell aauummeennttoo yy eell úúllttiimmoo ddííaa ddeell mmeess aanntteerriioorr aall ddeell bbaallaannccee.. CCoonnttaabbiilliizzaacciióónn:: -------------------------------------- xx ------------------------------------ CCoorrrreecccciióónn MMoonneettaarriiaa 9999..999999..999999 RReevvaalloorriizzaacciióónn CCaappiittaall PPrrooppiioo 9999..999999..999999 -------------------------------------- xx ------------------------------------ RReevvaalloorriizzaacciióónn ddee llaass DDiissmmiinnuucciioonneess ddee CCaappiittaall PPrrooppiioo IInniicciiaall TTrriibbuuttaarriioo ((AArrttííccuulloo 4411º,, iinncciissoo 11º,, NNº 11,, iinncciissoo 33º,, LLeeyy ddee llaa RReennttaa)).. SSee ccoonnssiiddeerraann ddiissmmiinnuucciioonneess ddee ccaappiittaall,, ttooddaass llaass vvaarriiaacciioonneess nneeggaattiivvaass qquuee hhaa eexxppeerriimmeennttaaddoo eell ppaattrriimmoonniioo ddee llaa eemmpprreessaa eenn eell eejjeerrcciicciioo.. AA mmooddoo ddee eejjeemmpplloo :: aa.. DDiissttrriibbuucciióónn ddee ddiivviiddeennddooss ppoorr llaass ssoocciieeddaaddeess aannóónniimmaass.. bb.. RReettiirrooss ddee llaass eemmpprreessaass oo ssoocciieeddaaddeess,, eeffeeccttuuaaddaass ppoorr eell eemmpprreessaarriioo iinnddiivviidduuaall yy ppoorr llooss ssoocciiooss ddee ssoocciieeddaaddeess ddee ppeerrssoonnaass.. cc.. PPrrééssttaammooss oottoorrggaaddooss ppoorr llaa ssoocciieeddaadd aa ssuuss ssoocciiooss.. dd.. IInntteerreesseess,, rreeaajjuusstteess oo ddiiffeerreenncciiaass ddee ccaammbbiioo qquuee ppaagguueenn llaass eemmpprreessaass aa ssuuss ssoocciiooss ppoorr pprrééssttaammooss oottoorrggaaddooss ppoorr ééssttooss aa ssuuss rreessppeeccttiivvaass ssoocciieeddaaddeess.. ee.. IInnvveerrssiioonneess eenn bbiieenneess qquuee llaa LLeeyy oorrddeennaa ssuu eexxcclluussiióónn ddeell ccaappiittaall pprrooppiioo.. ff.. DDeesseemmbboollssooss qquuee llaa LLeeyy nnoo aacceeppttaa ccoommoo ggaassttooss yy eessttáánn ccoonnttaabbiilliizzaaddooss eenn ccuueennttaass ddee aaccttiivvoo.. RReevvaalloorriizzaacciióónn ddee llaass ddiissmmiinnuucciioonneess:: DDee aaccuueerrddoo aall ppoorrcceennttaajjee ddee vvaarriiaacciióónn eexxppeerriimmeennttaaddoo ppoorr eell IIPPCC eennttrree :: eell úúllttiimmoo ddííaa ddeell mmeess aanntteerriioorr aall ddeell rreettiirroo yy eell úúllttiimmoo ddííaa ddeell mmeess aanntteerriioorr aall ddeell bbaallaannccee.. CCoonnttaabbiilliizzaacciióónn:: ---------------------------------- xx -------------------------------- RReevvaalloorriizzaacciióónn CCaappiittaall PPrrooppiioo 9999..999999..999999 CCoorrrreecccciióónn MMoonneettaarriiaa 9999..999999..999999 ---------------------------------- xx -------------------------------- 66.. DDiissttrriibbuucciióónn ddee RReessuullttaaddooss 112244
  • 125.
    Una vez devengadasy percibida las utilidades del ejercicio, éstas se pueden ccaappiittaalliizzaarr,, ccrreeaarr rreesseerrvvaass oo bbiieenn rreeppaarrttiirrssee eennttrree llooss ssoocciiooss oo aacccciioonniissttaass,, sseeggúúnn ccoorrrreessppoonnddaa.. aa.. SSii ssee ttrraattaa ddee uunnaa SSoocciieeddaadd ddee PPeerrssoonnaass -------------------------- FFeecchhaa ddee llaa ddiissttrriibbuucciióónn-------------------------- RReessuullttaaddoo ddeell EEjjeerrcciicciioo ((UUttiilliiddaadd ddeell EEjjeerrcciicciioo 9999..999999..999999 CCuueennttaa PPaarrttiiccuullaarr SSoocciioo ““ XX”” 9999..999999..999999 GG:: PPoorr eell mmoonnttoo ddee uuttiilliiddaaddeess ddiissttrriibbuuiiddaa eennttrree llooss ssoocciiooss yy ppuueessttaa aa ddiissppoonniibbiilliiddaadd ddee eellllooss eenn ssuuss ccttaass.. cctteess.. -------------------------- FFeecchhaa ddeell ppaaggoo -------------------------- CCuueennttaa PPaarrttiiccuullaarr SSoocciioo ““XX”” 9999..999999..999999 CCaajjaa –– BBaannccoo 9999..999999..999999 GG:: PPoorr eell mmoonnttoo ddee uuttiilliiddaaddeess ddiissttrriibbuuiiddaa yy ppaaggaaddaass aa llooss ssoocciiooss ddeessddee ssuuss ccttaass.. cctteess.. bb.. SSii ssee ttrraattaa ddee uunnaa SSoocciieeddaadd AAnnóónniimmaa -------------------------- FFeecchhaa ddee llaa ddiissttrriibbuucciióónn-------------------------- RReessuullttaaddoo ddeell EEjjeerrcciicciioo ((UUttiilliiddaadd ddeell EEjjeerrcciicciioo 9999..999999..999999 DDiivviiddeennddooss ppoorr ppaaggaarr 9999..999999..999999 GG:: PPoorr eell mmoonnttoo ddee uuttiilliiddaaddeess ddiissttrriibbuuiiddaa eennttrree llooss aacccciioonniissttaass.. -------------------------- FFeecchhaa ddeell ppaaggoo -------------------------- DDiivviiddeennddooss ppoorr ppaaggaarr 9999..999999..999999 CCaajjaa –– BBaannccoo 9999..999999..999999 GG:: PPoorr eell mmoonnttoo ddee ddiivviiddeennddooss ddiissttrriibbuuiiddooss yy ppaaggaaddooss aa llooss aacccciioonniissttaass.. CCAAPPÍÍTTUULLOO SSEEXXTTOO CCLLAASSIIFFIICCAACCIIÓÓNN YY TTRRAATTAAMMIIEENNTTOO CCOONNTTAABBLLEE DDEE LLAASS CCUUEENNTTAASS DDEE RREESSUULLTTAADDOO 11.. CCoonncceeppttooss ggeenneerraalleess 112255
  • 126.
    Las cuentas deresultado van registrando las variación del Patrimonio pprroodduucciiddaass dduurraannttee eell eejjeerrcciicciioo ccoonnttaabbllee pprroodduuccttoo ddee llaass ooppeerraacciioonneess ttaannttoo ddeell ggiirroo ccoommoo ddee aaqquueellllaass nnoo rreellaacciioonnaaddaass ccoonn llaa aaccttiivviiddaadd pprriinncciippaall.. EEll hheecchhoo qquuee ssee pprroodduuzzccaa uunn aauummeennttoo eenn eell PPaattrriimmoonniioo eess llaa ccoonnsseeccuueenncciiaa ddeell rreessuullttaaddoo ffiinnaall ppoossiittiivvoo ddee uunnaa aaccttiivviiddaadd ddoonnddee ssee llooggrróó uunnaa ggaannaanncciiaa oo uuttiilliiddaadd,, eessttee rreessuullttaaddoo ppuueeddee sseerr llaa mmeezzccllaa ddee vvaalloorreess qquuee rreepprreesseennttaann ppéérrddiiddaass mmeennoorreess qquuee llooss vvaalloorreess qquuee rreepprreesseennttaann uuttiilliiddaaddeess,, oo bbiieenn ssóólloo ddee vvaalloorreess qquuee rreepprreesseennttaann ggaannaanncciiaass.. PPoorr eell ccoonnttrraarriioo,, ccuuaannddoo ssee pprroodduuccee uunnaa ddiissmmiinnuucciióónn eenn eell PPaattrriimmoonniioo,, eess llaa ccoonnsseeccuueenncciiaa ddee qquuee llaa aaccttiivviiddaadd uu ooppeerraacciióónn rreeaalliizzaaddaa ppoorr llaa eemmpprreessaa aarrrroojjóó uunn ssaallddoo nneeggaattiivvoo,, eess ddeecciirr,, ppéérrddiiddaass.. AAssíí llaa eemmpprreessaa aassiiggnnaarráá ccuueennttaass ddee rreessuullttaaddooss ttrraattaannddoo ddee aaggrruuppaarr aa aaqquueellllooss qquuee pprroovviieenneenn ddee ooppeerraacciioonneess ddee iigguuaall oo ssiimmiillaarr nnaattuurraalleezzaa,, aa mmooddoo ddee eejjeemmpplloo ssee ppuueeddee iinnddiiccaarr llaa ccuueennttaa ddee RReessuullttaaddoo//GGaannaanncciiaa ddeennoommiinnaaddaa ““VVeennttaass”” eenn llaa ccuuaall rreeggiissttrraa ttooddooss llooss iinnggrreessooss ppeerrcciibbiiddooss oo ddeevveennggaaddooss ppoorr llaass ooppeerraacciioonneess ddeell ggiirroo yy aa ssuu vveezz llaa ccuueennttaa ddee RReessuullttaaddoo//PPéérrddiiddaa ddeennoommiinnaaddaa ““CCoossttoo ddee VVeennttaa”” eess llaa qquuee rreeggiissttrraa llaa ddiissmmiinnuucciióónn rreeaall ddeell aaccttiivvoo qquuee ssee eennaajjeennoo ccoommoo aaccttiivviiddaadd nnoorrmmaall ddeell ggiirroo ddee llaa eemmpprreessaa.. AAssíí ccoommoo eessee eexxiisstteenn vvaarriiaass ccuueennttaass ddee rreessuullttaaddooss qquuee ccoonnttaabbiilliizzaann llaass ddiissttiinnttaass vvaarriiaacciioonneess qquuee vvaa ssuuffrriieennddoo eell PPaattrriimmoonniioo AAllgguunnaass ddee llaass ccuueennttaass ddee RReessuullttaaddoo//GGaannaanncciiaa mmááss ccoommuunneess ssoonn:: -- VVeennttaass -- AArrrriieennddooss GGaannaaddooss -- UUttiilliiddaadd ppoorr VVttaa.. ddee AAccttiivvoo FFiijjoo -- IInntteerreesseess GGaannaaddooss -- DDiivviiddeennddooss GGaannaaddooss -- UUttiilliiddaadd ppoorr IInnvveerrssiioonneess eenn EEmmpprreessaass RReellaacciioonnaaddaass -- UUttiilliiddaadd ppoorr VVttaa.. ddee AAcccciioonneess -- EEttcc.. AAllgguunnaass ddee llaass ccuueennttaass ddee RReessuullttaaddoo//PPéérrddiiddaa mmááss ccoommuunneess ssoonn:: -- CCoossttoo ddee VVeennttaa -- GGaassttooss FFiinnaanncciieerrooss -- AArrrriieennddooss PPaaggaaddooss -- HHoonnoorraarriiooss PPaaggaaddooss -- DDeepprreecciiaacciióónn ddeell eejjeerrcciicciioo -- AAmmoorrttiizzaacciióónn ddeell EEjjeerrcciicciioo -- PPéérrddiiddaa ppoorr VVttaa.. ddee AAccttiivvoo FFiijjoo -- RReemmuunneerraacciioonneess -- GGaassttooss GGeenneerraalleess -- RReeppaarraacciioonneess VVaarriiaass -- MMaanntteenncciióónn ddee mmaaqquuiinnaarriiaass -- SSeegguurrooss PPaaggaaddooss -- EEttcc.. 22.. CCllaassiiffiiccaacciióónn LLaass ccuueennttaass ddee rreessuullttaaddoo ssee ccllaassiiffiiccaarráánn ddee aaccuueerrddoo aa llooss mmooddeellooss ddee iinnffoorrmmee qquuee ssee hhaaggaa ccoonn eellllaass,, aassíí ppoorr eejjeemmpplloo llaa SSVVSS aa ttrraavvééss ddee llaa CCiirrccuullaarr NNº 11550011,, eessttaabblleecciióó llaa ssiigguuiieennttee aaggrruuppaacciióónn:: 112266
  • 127.
    aa.. RReessuullttaaddoo ddeeEExxpplloottaacciióónn ((RReessuullttaaddoo OOppeerraacciioonnaall)) CCoorrrreessppoonnddee aa ttooddaass aaqquueellllaass ppaarrttiiddaass rreellaattiivvaass aa llaa aaccttiivviiddaadd pprriinncciippaall ddeell nneeggoocciioo,, ccuueennttaass qquuee eessttáánn ddiirreeccttaammeennttee rreellaacciioonnaaddaass ccoonn eell ggiirroo yy llooss ccoossttooss ddee pprroodduucciirr eell ggiirroo ddee llaa eemmpprreessaa.. DDeennttrroo ddee eessttaa ccllaassiiffiiccaacciióónn eessttaa llooss ssiigguuiieenntteess rruubbrrooss:: aa..11 IInnggrreessooss ddee eexxpplloottaacciióónn CCoorrrreessppoonnddee aa llaass vveennttaass ttoottaalleess ddee llaa eemmpprreessaa dduurraannttee eell ppeerrííooddoo ccuubbiieerrttoo ppoorr eell eessttaaddoo ffiinnaanncciieerroo.. EEssttee mmoonnttoo ddeebbeerráá mmoossttrraarrssee nneettoo ddee llooss iimmppuueessttooss qquuee llaass ggrraavveenn,, ddeessccuueennttooss ddee pprreecciiooss yy oottrrooss qquuee aaffeecctteenn ddiirreeccttaammeennttee eell pprreecciioo ddee vveennttaa..((VVeennttaass)) aa..22 CCoossttooss ddee eexxpplloottaacciióónn ((mmeennooss)) SSoonn llooss ccoossttooss ddee llooss pprroodduuccttooss oo sseerrvviicciiooss vveennddiiddooss,, ddeetteerrmmiinnaaddoo ddee aaccuueerrddoo ccoonn eell ssiisstteemmaa ddee ccoossttooss lllleevvaaddoo ppoorr llaa eemmpprreessaa.. ((CCoossttoo ddee VVeennttaa)) aa..33 MMaarrggeenn ddee eexxpplloottaacciióónn EEss llaa ddiiffeerreenncciiaa eennttrree llooss iinnggrreessooss ddee eexxpplloottaacciióónn yy llooss ccoossttooss ddee eexxpplloottaacciióónn.. TTaammbbiiéénn ddeennoommiinnaaddoo MMaarrggeenn ddee CCoonnttrriibbuucciióónn oo UUttiilliiddaadd BBrruuttaa ddee EExxpplloottaacciióónn.. aa..44 GGaassttooss ddee AAddmmiinniissttrraacciióónn yy VVeennttaass ((mmeennooss)) GGaassttooss rreellaacciioonnaaddooss ddiirreeccttaammeennttee ccoonn llaa aaddmmiinniissttrraacciióónn ddee llaa ssoocciieeddaadd yy ccoonn llaa ccoommeerrcciiaalliizzaacciióónn ddee llooss pprroodduuccttooss yy sseerrvviicciiooss pprriinncciippaalleess,, ttaalleess ccoommoo rreemmuunneerraacciioonneess,, ccoommiissiioonneess,, pprrooppaaggaannddaa,, pprroommoocciióónn,, ggaassttooss ggeenneerraalleess,, ddeepprreecciiaacciióónn ddeell eejjeerrcciicciioo,, rreeppaarraacciioonneess vvaarriiaass,, eettcc.. bb.. RReessuullttaaddoo ffuueerraa ddee EExxpplloottaacciióónn ((RReessuullttaaddoo NNoo OOppeerraacciioonnaall)) EEssttaa ccoonnssttiittuuiiddoo ppoorr aaqquueellllooss iinnggrreessooss,, ccoossttooss yy ggaassttooss qquuee ccoonnvveenncciioonnaallmmeennttee ssee ccoonnssiiddeerraann nnoo aattrriibbuuiibblleess ddiirreeccttaammeennttee aa llaa aaccttiivviiddaadd pprriinncciippaall ddee llaa ssoocciieeddaadd.. EEss ddeecciirr,, aaqquueellllaass ccuueennttaa qquuee nnoo gguuaarrddaann nniinngguunnaa rreellaacciióónn ccoonn eell ggiirroo ddee llaa eemmpprreessaa.. DDeennttrroo ddee eessttaa ccllaassiiffiiccaacciióónn eessttáánn llooss ssiigguuiieenntteess rruubbrrooss:: bb..11 IInnggrreessooss ffiinnaanncciieerrooss IInntteerreesseess oobbtteenniiddooss ppoorr llaa eemmpprreessaa aa ttrraavvééss ddee iinnvveerrssiioonneess ffiinnaanncciieerraass.. bb..22 UUttiilliiddaadd iinnvveerrssiióónn eemmpprreessaass rreellaacciioonnaaddaass 112277
  • 128.
    Utilidades reconocidas enlas inversiones de la cuenta oo rruubbrroo ““IInnvveerrssiioonneess eenn eemmpprreessaass rreellaacciioonnaaddaass””.. bb..33 OOttrrooss iinnggrreessooss ffuueerraa ddee eexxpplloottaacciióónn CCoorrrreessppoonnddee aa llooss iinnggrreessooss qquuee pprroovviieenneenn ddee llaass vveennttaass uu oottrraass ttrraannssaacccciioonneess ddiissttiinnttaass ddee llaass pprriinncciippaalleess,, ttaalleess ccoommoo rreeggaallííaass,, uuttiilliiddaadd ppoorr vveennttaa ddee aaccttiivvoo ffiijjoo,, ddoonnaacciioonneess rreecciibbiiddaass,, uuttiilliiddaadd ppoorr vveennttaa ddee aacccciioonneess,, ssuubbvveenncciioonneess eessttaattaalleess,, eettcc.. bb..44 PPéérrddiiddaa iinnvveerrssiióónn eemmpprreessaass rreellaacciioonnaaddaass ((mmeennooss)) PPéérrddiiddaass rreeccoonnoocciiddaass eenn llaass iinnvveerrssiioonneess ddee llaa ccuueennttaa oo rruubbrroo ““IInnvveerrssiioonneess eenn eemmpprreessaass rreellaacciioonnaaddaass””.. bb..55 GGaassttooss ffiinnaanncciieerrooss ((mmeennooss)) IInntteerreesseess,, pprriimmaass,, ccoommiissiioonneess,, eettcc..,, ddeevveennggaaddooss oo ppaaggaaddooss,, iinnccuurrrriiddooss ppoorr llaa eemmpprreessaa eenn llaa oobbtteenncciióónn ddee rreeccuurrssooss ffiinnaanncciieerrooss sseeaa ccuuaall ffuueerree ssuu oorriiggeenn.. bb..66 OOttrrooss eeggrreessooss ffuueerraa ddee eexxpplloottaacciióónn ((mmeennooss)) GGaassttooss yy ccoossttooss oorriiggiinnaaddooss eenn ttrraannssaacccciioonneess oo aajjuusstteess qquuee nnoo ssee rreellaacciioonnaann ddiirreeccttaammeennttee ccoonn llaa aaccttiivviiddaadd pprriinncciippaall,, ttaalleess ccoommoo ppéérrddiiddaass eenn vveennttaa ddee iinnvveerrssiioonneess,, ppéérrddiiddaass eenn vveennttaa ddee aaccttiivvoo ffiijjoo,, aammoorrttiizzaacciióónn ddeell eejjeerrcciicciioo,, eettcc.. bb..77 CCoorrrreecccciióónn mmoonneettaarriiaa CCoorrrreessppoonnddee aall ssaallddoo nneettoo rreessuullttaannttee ddee llaa aapplliiccaacciióónn ddee llaa ccoorrrreecccciióónn mmoonneettaarriiaa ddee llooss aaccttiivvooss yy ppaassiivvooss nnoo mmoonneettaarriiooss,, ddeell ccaappiittaall pprrooppiioo ffiinnaanncciieerroo yy ddee llaass ccuueennttaass ddee rreessuullttaaddoo ((CCoorrrreecccciióónn MMoonneettaarriiaa FFiinnaanncciieerraa)).. SSii eell ssaallddoo eess ddeeuuddoorr,, ééssttee ssee rreessttaa ppuueess rreepprreesseennttaa uunnaa ppéérrddiiddaa ppoorr ccoorrrreecccciióónn mmoonneettaarriiaa.. SSii eell ssaallddoo eess aaccrreeeeddoorr rreepprreesseennttaa uunnaa uuttiilliiddaadd ppoorr ccoorrrreecccciióónn mmoonneettaarriiaa.. bb..88 IImmppuueessttoo aa llaa rreennttaa ((mmeennooss)) ccoorrrreessppoonnddee aall ggaassttoo ppoorr iimmppuueessttoo aa llaa rreennttaa ddeetteerrmmiinnaaddoo ddee aaccuueerrddoo aa llaass nnoorrmmaass ttrriibbuuttaarriiaass vviiggeenntteess.. 33.. TTrraattaammiieennttoo ccoonnttaabbllee LLaass ccuueennttaass ddee RReessuullttaaddoo//PPéérrddiiddaass aauummeennttaann eenn eell ddeebbee yy ddiissmmiinnuuyyeenn eenn eell hhaabbeerr,, eess ddeecciirr,, llooss ccaarrggooss aa eessttaass ccuueennttaass pprroovvooccaann uunn aauummeennttoo eenn llaa ccuueennttaa yy llooss aabboonnooss uunnaa ddiissmmiinnuucciióónn eenn eellllaass.. LLaass ccuueennttaass ddee RReessuullttaaddoo//GGaannaanncciiaass ddiissmmiinnuuyyeenn eenn eell ddeebbee yy aauummeennttaann eenn eell hhaabbeerr,, eess ddeecciirr,, llooss ccaarrggooss aa eessttaass ccuueennttaass pprroovvooccaann uunn ddiissmmiinnuucciióónn eenn llaa ccuueennttaa yy llooss aabboonnooss uunn aauummeennttoo eenn eellllaass.. 112288
  • 129.
    44.. RReemmuunneerraacciioonneess 44..11CCoonncceeppttooss EEll CCóóddiiggoo ddeell TTrraabbaajjoo ((LLeeyy NNº 1188..662200,, ddee 11998877)) eexxpprreessaa qquuee ““ssee eennttiieennddee ppoorr RReemmuunneerraacciióónn llaass ccoonnttrraapprreessttaacciioonneess eenn ddiinneerroo yy llaass aaddiicciioonnaalleess eenn eessppeecciieess aavvaalluuaabblleess eenn ddiinneerroo qquuee ddeebbee ppeerrcciibbiirr eell ttrraabbaajjaaddoorr ddeell eemmpplleeaaddoorr ppoorr ccaauussaass ddeell ccoonnttrraattoo ddee ttrraabbaajjoo””.. DDee lloo aanntteerriioorr ssee ddeesspprreennddee qquuee llooss ttrraabbaajjaaddoorreess ddeeppeennddiieenntteess ppeerrcciibbeenn ssuueellddooss yy llooss ttrraabbaajjaaddoorreess iinnddeeppeennddiieenntteess hhoonnoorraarriiooss.. LLooss pprriimmeerrooss ttiieenneenn ssuubboorrddiinnaacciióónn llaabboorraall,, ccuummpplleenn hhoorraarriioo pprreeeessttaabblleecciiddoo ddee ttrraabbaajjoo,, iinntteeggrraann llaa nnóómmiinnaa ppeerrmmaanneennttee ddee ppeerrssoonnaall ddee llaass eemmpprreessaass yy ssuu rreemmuunneerraacciióónn ssee iiddeennttiiffiiccaa ccoonn llooss ccoonncceeppttooss ddee ssuueellddooss yy ssiimmiillaarreess.. LLooss ttrraabbaajjaaddoorreess iinnddeeppeennddiieenntteess,, eenn ccaammbbiioo,, pprreessttaann sseerrvviicciiooss ttééccnniiccooss oo pprrooffeessiioonnaalleess aa llaass eemmpprreessaass ssiinn ffoorrmmaarr ppaarrttee ddee ssuu nnóómmiinnaa,, ppoorrqquuee nnoo ttiieenneenn ssuubboorrddiinnaacciióónn llaabboorraall nnii ccuummpplleenn hhoorraarriiooss pprreeddeetteerrmmiinnaaddooss ddee ttrraabbaajjoo.. SSuuss hhoonnoorraarriiooss ccoonnssttiittuuyyeenn eell ttooddoo ddee ssuu RReemmuunneerraacciióónn aall qquuee ssóólloo ssee lleess rreettiieennee uunn ppoorrcceennttaajjee ppoorr ccoonncceeppttoo ddee ““iimmppuueessttoo rreetteenniiddoo”” ((aaccttuuaallmmeennttee eell ppoorrcceennttaajjee eeqquuiivvaallee aall 1100%%)).. 44..22 AAssppeeccttooss GGeenneerraalleess 44..22..11 RReemmuunneerraacciióónn ddee ttrraabbaajjaaddoorreess ddeeppeennddiieenntteess CCoonntteemmppllaa ttrreess ccoommppoonneenntteess pprriinncciippaalleess:: -- HHaabbeerreess ((vvaalloorreess iimmppoonniibblleess yy nnoo iimmppoonniibblleess)) -- DDeessccuueennttooss ((lleeggaalleess yy vvoolluunnttaarriiooss)) -- RReemmuunneerraacciióónn llííqquuiiddaa ((ttoottaall ddee hhaabbeerreess mmeennooss llooss ddeessccuueennttooss)) aa.. HHaabbeerreess CCoorrrreessppoonnddeenn aa llaass ddiivveerrssaass ddeennoommiinnaacciioonneess ddee llaa rreemmuunneerraacciióónn yy aa llaass aassiiggnnaacciioonneess,, ttooddoo llooss ccuuaall ssee eennccuueennttrraa eessttaabblleecciiddoo eenn eell ccoonnttrraattoo iinnddiivviidduuaall oo ccoolleeccttiivvoo ddee ttrraabbaajjoo.. LLooss hhaabbeerreess ssee ccllaassiiffiiccaann eenn aaqquueellllooss qquuee ccoonnssttiittuuyyeenn rreennttaa,, eess ddeecciirr,, ssoonn iimmppoonniibblleess yy aaqquueellllooss qquuee nnoo ccoonnssttiittuuyyeenn rreennttaa oo nnoo iimmppoonniibblleess,, ppaarraa eeffeeccttooss iimmppoossiittiivvooss pprreevviissiioonnaalleess yy ttrriibbuuttaarriiooss.. HHaabbeerreess qquuee ccoonnssttiittuuyyeenn rreennttaa oo ssoonn iimmppoonniibblleess:: · SSuueellddoo ((ssuueellddoo bbaassee)) · SSoobbrreessuueellddoo ((hhoorraass eexxttrraaoorrddiinnaarriiaass)) · CCoommiissiioonneess · PPaarrttiicciippaacciioonneess 112299
  • 130.
    · Gratificaciones (contractualesyy vvoolluunnttaarriiaass)) · BBoonnooss · AAgguuiinnaallddooss ((sseeccttoorr pprriivvaaddoo)) · PPrreemmiiooss · OOttrrooss hhaabbeerreess ddee ppaaggoo ooccaassiioonnaall HHaabbeerreess qquuee nnoo ccoonnssttiittuuyyeenn rreennttaa oo nnoo iimmppoonniibblleess:: · AAssiiggnnaacciióónn FFaammiilliiaarr ((mmoonnttoo aassiiggnnaaddoo ppoorr LLeeyy)) · AAssiiggnnaacciióónn ddee MMoovviilliizzaacciióónn ((hhaassttaa cciieerrttoo mmoonnttoo)) · AAssiiggnnaacciióónn ddee CCoollaacciióónn ((hhaassttaa cciieerrttoo mmoonnttoo)) · AAssiiggnnaacciióónn ddee PPéérrddiiddaa ddee CCaajjaa ((hhaassttaa cciieerrttoo mmoonnttoo)) · AAssiiggnnaacciióónn ddee ddeessggaassttee ddee hheerrrraammiieennttaass ((hhaassttaa cciieerrttoo mmoonnttoo)) · VViiááttiiccooss · IInnddeemmnniizzaacciióónn ppoorr aaññooss ddee sseerrvviicciiooss ((ssóólloo eell mmoonnttoo lleeggaall)) bb.. DDeessccuueennttooss SSoonn rreetteenncciioonneess qquuee eell eemmpplleeaaddoorr eeffeeccttúúaa aa llaass rreemmuunneerraacciioonneess ddee llooss ttrraabbaajjaaddoorreess eenn ccuummpplliimmiieennttoo aa ddiissppoossiicciioonneess lleeggaalleess yy ppoorr mmuuttuuooss aaccuueerrddooss.. LLooss ddeessccuueennttooss lleeggaalleess ssoonn ddee ccaarráácctteerr oobblliiggaattoorriiooss yy eessttáánn ddeessttiinnaaddooss aa ffoonnddooss pprreevviissiioonnaalleess,, aall ppaaggoo ddee iimmppuueessttoo yy aall ccuummpplliimmiieennttoo ddee rreetteenncciioonneess jjuuddiicciiaalleess eenn ffaavvoorr ddee llaa ffaammiilliiaa ddeell ttrraabbaajjaaddoorr:: -- DDeessccuueennttooss pprreevviissiioonnaalleess  SSuu aapplliiccaacciióónn ssoobbrree llooss hhaabbeerreess iimmppoonniibblleess ttiieennee uunn ttooppee ddee 6600 UUFF,, UUFF úúllttiimmoo ddííaa ddeell mmeess eenn qquuee ssee ddeevveennggaann llaass rreemmuunneerraacciioonneess..  AAFFPP,, CCoottiizzaacciióónn oobblliiggaattoorriiaa ((1100%%)) ++ CCoottiizzaacciióónn aaddiicciioonnaall ((%% vvaarriiaabblleess sseeggúúnn llaa AAFFPP))..  CCoottiizzaacciióónn ddee SSaalluudd ((77%%)),, ssee eenntteerree eenn FFoonnaassaa oo eenn aallgguunnaa IIssaapprree ((eennttiiddaaddeess ddee ssaalluudd pprriivvaaddaa)).. -- DDeessccuueennttooss ppaarraa iimmppuueessttooss  IImmppuueessttoo úúnniiccoo ddee sseegguunnddaa ccaatteeggoorrííaa ((aapplliiccaaddoo sseeggúúnn llaa eessccaallaa ddeetteerrmmiinnaaddaa ppoorr eell SSIIII yy eessttaabblleecciiddaa eenn llaa LLeeyy ddee llaa RReennttaa)).. 113300
  • 131.
    La escala establecidapor el artículo Nº 52 ddee llaa LLeeyy ddee llaa RReennttaa ppaarraa ddeetteerrmmiinnaarr eell IImmppuueessttoo ÚÚnniiccoo aa llooss TTrraabbaajjaaddoorreess eess llaa ssiigguuiieennttee:: 00,,0000 UUTTMM -- 1100 UUTTMM EExxeennttaass 1100,,0011 UUTTMM -- 3300 UUTTMM 55%% 3300,,0011 UUTTMM -- 5500 UUTTMM 1100%% 5500,,0011 UUTTMM -- 7700 UUTTMM 1155%% 7700,,0011 UUTTMM -- 9900 UUTTMM 2255%% 9900,,0011 UUTTMM -- 112200 UUTTMM 3355%% 112200,,0011 UUTTMM -- yy mmááss 4455%% -- DDeessccuueennttooss jjuuddiicciiaalleess  RReetteenncciioonneess jjuuddiicciiaalleess oorrddeennaaddaass ppoorr llooss JJuuzzggaaddooss CCiivviilleess,, ddeebbiiddoo aa ddeemmaannddaass ppoorr aalliimmeennttaacciióónn yy vveessttuuaarriiooss eenn ccoonnttrraa ddeell ttrraabbaajjaaddoorr.. LLooss ddeessccuueennttooss ppoorr mmuuttuuoo aaccuueerrddoo oo ddeennoommiinnaaddooss vvoolluunnttaarriiooss ssoonn llooss aacceeppttaaddooss lliibbrreemmeennttee ppoorr eell ttrraabbaajjaaddoorr yy eell eemmpplleeaaddoorr oo ppoorr eell eexxpprreessoo ccoonnsseennttiimmiieennttoo ddeell ttrraabbaajjaaddoorr.. -- AAnnttiicciippoo ddee ssuueellddooss yy pprrééssttaammooss oottoorrggaaddooss aa llooss ttrraabbaajjaaddoorreess -- CCuuoottaass ssiinnddiiccaalleess -- CCuuoottaass ddee bbiieenneessttaarr -- CCuuoottaass ddee ccaassaass ccoommeerrcciiaalleess,, ddee bbaannccooss oo iinnssttiittuucciioonneess ffiinnaanncciieerraass.. -- PPaaggoo ddee aaddiicciioonnaall ddee ssaalluudd,, ccuuaannddoo eell 77%% nnoo aallccaannzzaa aa ccuubbrriirr eell ccoonnttrraattoo ccoonn uunnaa IIssaapprree.. -- OOttrrooss ddeessccuueennttooss vvoolluunnttaarriiooss.. 44..22..22 RReemmuunneerraacciióónn ddee ttrraabbaajjaaddoorreess iinnddeeppeennddiieenntteess EEll hhoonnoorraarriioo eess llaa rreemmuunneerraacciióónn ddee llooss ttrraabbaajjaaddoorreess iinnddeeppeennddiieenntteess qquuee nnoo ttiieenneenn ssuubboorrddiinnaacciióónn llaabboorraall nnii ccuummpplleenn hhoorraarriiooss pprreeddeetteerrmmiinnaaddooss,, nnoo ttiieenneenn ddeessccuueennttooss pprreevviissiioonnaalleess,, nnii ddee iimmppuueessttoo úúnniiccoo,, nnii jjuuddiicciiaalleess,, ttaammppooccoo ttiieenneenn ddeedduucccciioonneess ppoorr ddeessccuueennttooss vvoolluunnttaarriiooss;; lleess aaffeeccttaa ttaann ssóólloo uunnaa rreetteenncciióónn ddee iimmppuueessttoo ((IImmppuueessttoo ddee 22ª CCaatteeggoorrííaa ssoobbrree iinnggrreessooss ddee ““pprrooffeessiioonnaalleess lliibbeerraalleess oo ddee ccuuaallqquuiieerr oottrraa pprrooffeessiióónn uu ooccuuppaacciióónn lluuccrraattiivvaa””)) qquuee aaccttuuaallmmeennttee ttiieennee uunnaa ttaassaa ddee 1100%%,, sseeggúúnn llaa LLeeyy ddee llaa RReennttaa.. LLaass eemmpprreessaass ttiieenneenn llaa oobblliiggaacciióónn ddee rreetteenneerr eell mmoonnttoo eeqquuiivvaalleennttee aall iimmppuueessttoo rreetteenniiddoo.. EEll ddooccuummeennttoo qquuee rreessppaallddaa llooss sseerrvviicciiooss ddee uunn pprrooffeessiioonnaall eess llaa BBoolleettaa ddee HHoonnoorraarriiooss eemmiittiiddaa ppoorr eell mmiissmmoo pprrooffeessiioonnaall,, ssóólloo eenn ccaassooss jjuussttiiffiiccaaddoo,, llaass eemmpprreessaass eessttáánn aauuttoorriizzaaddaass ppaarraa eemmiittiirr uunnaa BBoolleettaa ddee PPrreessttaacciióónn ddee SSeerrvviicciiooss ddee TTeerrcceerrooss eenn llaa ccuuaall ssee rreeggiissttrraann llooss ddaattooss ddee iiddeennttiiffiiccaacciióónn ddeell pprrooffeessiioonnaall oo ppeerrssoonnaa qquuee eeffeeccttuuóó llaa llaabboorr yy eell ddeettaallllee mmoonneettaarriioo ddee llooss hhoonnoorraarriiooss yy ssuuss ccoorrrreessppoonnddiieenntteess rreetteenncciioonneess.. 113311
  • 132.
    44..33 CCáállccuulloo yypprreesseennttaacciióónn ddee uunnaa LLiiqquuiiddaacciióónn ddee SSuueellddoo 44..33..11 PPaarraa TTrraabbaajjaaddoorreess DDeeppeennddiieenntteess AAFFPP  CCoottiizzaacciióónn OObblliiggaattoorriiaa ((1100%%)) DDeessccuueennttooss  CCoottiizzaacciióónn AAddiicciioonnaall PPrreevviissiioonnaalleess ((%% vvaarriiaabblleess xx AAFFPP)) ((TTooppee 6600 UUFF)) SSaalluudd  77%% ppoorr LLeeyy ((FFoonnaassaa oo IIssaapprree)) RReetteenncciióónn JJuuddiicciiaall  DDee aaccuueerrddoo aall %% oorrddeennaaddoo ppoorr eell JJuuzzggaaddoo CCiivviill.. VVaalloorreess IImmppoonniibblleess BBaassee IImmppoonniibbllee.. ((VVaalloorreess iimmppoonniibblleess mmeennooss DDeessccuueennttooss PPrreevviissiioonnaalleess hhaassttaa llooss mmoonnttooss lleeggaalleess)) AApplliiccaacciióónn ddee llaa ttaabbllaa 113322
  • 133.
    aa llaa BBaasseeIImmppoonniibbllee ppaarraa ddeetteerrmmiinnaarr eell %%.. DDeessccuueennttooss IImmppuueessttoo ÚÚnniiccoo TTrriibbuuttaarriiooss ddee 22ª CCaatteeggoorrííaa ((NNoo ttiieennee ttooppee)) AApplliiccaacciióónn ddeell %% aa llaa BBaassee IImmppoonniibbllee.. AAll vvaalloorr aanntteess ddeetteerrmmiinnaaddoo ssee llee ddeebbee rreessttaarr eell mmoonnttoo qquuee aappaarreeccee eenn llaa ccoolluummnnaa ““CCaannttiiddaadd aa rreebbaajjaarr”” eenn llaa mmiissmmaa ffiillaa ddoonnddee ssee oobbttuuvvoo eell %% eenn llaa ttaabbllaa.. EEll rreessuullttaaddoo eess eell IImmppuueessttoo ÚÚnniiccoo aa ddeessccoonnttaarr aall ttrraabbaajjaaddoorr.. VVaalloorreess NNoo IImmppoonniibblleess NNoo eessttáánn aaffeeccttooss aa nniinnggúúnn ddeessccuueennttoo TToottaall HHaabbeerreess  SSuummaa ttoottaall ddee vvaalloorreess iimmppoonniibblleess yy nnoo iimmppoonniibblleess RReessttaa ddee llooss ddeessccuueennttooss AAFFPP  SSaalluudd ((77%%)) DDeessccuueennttooss  IImmppuueessttoo ÚÚnniiccoo OObblliiggaattoorriiooss  RReetteenncciióónn jjuuddiicciiaall  AAddiicciioonnaall SSaalluudd  CCuuoottaass SSiinnddiiccaalleess  CCuuoottaass ddee BBiieenneessttaarr DDeessccuueennttooss  CCaassaass CCoommeerrcciiaalleess VVoolluunnttaarriiooss  AAhhoorrrroo VVoolluunnttaarriioo eenn AAFFPP  AAnnttiicciippooss ddee ssuueellddooss  OOttrrooss ddeessccuueennttooss vvoolluunnttaarriiooss TToottaall llííqquuiiddoo aa ppaaggaarr  TToottaall hhaabbeerreess mmeennooss llooss ddeessccuueennttooss LLaa pprreesseennttaacciióónn ddee uunnaa rreemmuunneerraacciióónn eess bbáássiiccaammeennttee llaa mmiissmmaa eessttrruuccttuurraa oobbsseerrvvaaddaa eenn uunn ffoorrmmuullaarriioo ddee ““LLiiqquuiiddaacciióónn ddee SSuueellddoo””,, ccaaddaa aalluummnnoo ddeebbeerráá ppeeggaarr uunnoo ddee ééssttooss ffoorrmmuullaarriiooss aapprreennddeerr llaa uubbiiccaacciióónn ddee llaass ddiissttiinnttaass ppaarrttiiddaass eenn ddiicchhoo ffoorrmmuullaarriioo:: 113333 PPEEGGAARR AAQQUUII
  • 134.
    44..33..22 PPaarraa TTrraabbaajjaaddoorreessIInnddeeppeennddiieenntteess TToottaall ddee hhoonnoorraarriiooss ((110000%%))................................................................$$ .......................................... MMeennooss:: RReetteenncciióónn ((1100%%))..........................................................................$$ ((......................................)) TToottaall aa PPaaggaarr aall PPrrooffeessiioonnaall oo TTééccnniiccoo..............................$$ .......................................... 44..44 CCoonnttaabbiilliizzaacciióónn ddee llaass RReemmuunneerraacciioonneess 44..44..11 PPaarraa TTrraabbaajjaaddoorreess DDeeppeennddiieenntteess EEnn llaa ccoonnttaabbiilliizzaacciióónn ddee llaass rreemmuunneerraacciioonneess ddee uunnaa eemmpprreessaa aappaarreeccee uunn ccoossttoo eell ccuuaall eess ddee ccaarrggoo ddeell eemmpplleeaaddoorr ddeennoommiinnaaddoo ““AAppoorrtteess PPaattrroonnaall”” ppoorr lleeyyeess ssoocciiaalleess,, eell ccuuaall nnoo ffoorrmmaa ppaarrttee ddee llaa lliiqquuiiddaacciióónn ddee rreemmuunneerraacciióónn qquuee ssee llee eennttrreeggaa aall ttrraabbaajjaaddoorr,, ppeerroo ssee iinncclluuyyee ccoommoo ggaassttoo aall ccoonnttaabbiilliizzaarrllaass.. EEssttee aappoorrttee ssee ddeeccllaarraa yy ssee ccaanncceellaa aa eennttiiddaaddeess ccoommoo eell IINNPP,, CCaajjaa ddee CCoommppeennssaacciióónn,, MMuuttuuaall ddee SSeegguurriiddaadd uu oottrraass.. LLaa ccoottiizzaacciióónn bbáássiiccaa ggeenneerraall aaccttuuaallmmeennttee aasscciieennddee aall 00,,9955%%,, cciiffrraa qquuee ssee aapplliiccaa ssoobbrree eell ttoottaall ddeell mmoonnttoo iimmppoonniibbllee,, tteenniieennddoo eenn ccoonnssiiddeerraacciióónn qquuee ttaammbbiiéénn eexxiissttee 113344
  • 135.
    como tope lasmismas 60 UF. Esta cotización base se iinnccrreemmeennttaa eenn ccaassoo ddee rriieessggoo eenn llooss ssiigguuiieenntteess ppoorrcceennttaajjeess:: 00,,8855%%,, 11,,7700%%,, 22,,5555%% óó 33,,44%%.. EEll vvaalloorr ddeetteerrmmiinnaaddoo ccoommoo ““aappoorrttee ppaattrroonnaall”” aall mmoommeennttoo ddee sseerr ddeeccllaarraaddoo eenn eell ffoorrmmuullaarriioo ssee ppuueeddeenn rreebbaajjaarr llooss mmoonnttooss ccaanncceellaaddooss ppoorr llaa eemmpprreessaa ppoorr ccoonncceeppttoo ddee AAssiiggnnaacciioonneess FFaammiilliiaarreess,, ddeebbiiddoo aa qquuee ééssttaass úúllttiimmaass ssoonn ddee ccoossttoo ppaarraa eell EEssttaaddoo ddee CChhiillee yy nnoo ppaarraa llaass eemmpprreessaass,, ppoorr ttaannttoo nnoo ffoorrmmaann ppaarrttee ddeell ggaassttoo ttoottaall ppoorr rreemmuunneerraacciioonneess.. LLaa ccoonnttaabbiilliizzaacciióónn ddee llaass rreemmuunneerraacciioonneess ssee eeffeeccttúúaa eenn uunn CCoommpprroobbaannttee CCoonnttaabbllee ddee TTrraassppaassoo ddee llaa ssiigguuiieennttee ffoorrmmaa:: CCÓÓDDIIGGOO DDEESSCCRRIIPPCCIIÓÓNN DDEEBBEE HHAABBEERR RReemmuunneerraacciioonneess  SSuueellddoo BBaassee 9999..999999..999999  HHoorraass EExxttrraass  CCoommiissiioonneess  AAssiigg.. MMoovviilliizzaacciióónn  AAssiigg.. CCoollaacciióónn  BBoonnooss  GGrraattiiffiiccaacciioonneess AAssiiggnnaacciióónn FFaammiilliiaarr PPaaggaaddaa 9999..999999..999999 LLeeyyeess SSoocciiaalleess PPaattrroonnaalleess 9999..999999..999999 AAFFPP HHaabbiittaatt ppoorr PPaaggaarr 9999..999999..999999 IIssaapprree CCiiggnnaa ppoorr PPaaggaarr 9999..999999..999999 IImmppuueessttoo ÚÚnniiccoo ppoorr PPaaggaarr 9999..999999..999999 RReetteenncciióónn JJuuddiicciiaall ppoorr PPaaggaarr 9999..999999..999999 113355 CCOOMMPPRROOBBAANNTTEE DDEE TTRRAASSPPAASSOO FFEECCHHAA:: NNUUMMEERROO::
  • 136.
    AAnnttiicciippoo ddee SSuueellddooss9999..999999..999999 CCuuoottaass SSiinnddiiccaalleess ppoorr PPaaggaarr 9999..999999..999999 CCaassaass CCoommeerrcciiaalleess ppoorr PPaaggaarr 9999..999999..999999 RReemmuunneerraacciióónn ppoorr PPaaggaarr 9999..999999..999999 TToottaalleess GGLLOOSSAA:: CCoonnttaabbiilliizzaacciióónn ddee llaass RReemmuunneerraacciioonneess ddeell mmeess ddee ...................................................................................... PPRREEPPAARRAADDOO PPOORR:: RREEVVIISSAADDOO PPOORR:: VVº BBº 44..44..22 PPaarraa TTrraabbaajjaaddoorreess IInnddeeppeennddiieenntteess LLaa ccoonnttaabbiilliizzaacciióónn ddee llooss hhoonnoorraarriiooss ssee eeffeeccttúúaa eenn uunn CCoommpprroobbaannttee CCoonnttaabbllee ddee TTrraassppaassoo ddee llaa ssiigguuiieennttee ffoorrmmaa:: CCÓÓDDIIGGOO DDEESSCCRRIIPPCCIIÓÓNN DDEEBBEE HHAABBEERR HHoonnoorraarriiooss 9999..999999..999999 IImmppuueessttoo RReetteenniiddoo ppoorr PPaaggaarr 9999..999999..999999 HHoonnoorraarriiooss ppoorr PPaaggaarr 9999..999999..999999 TToottaalleess GGLLOOSSAA:: CCoonnttaabbiilliizzaacciióónn ddee llooss HHoonnoorraarriiooss ddeell mmeess ddee ...................................................................................... 113366 CCOOMMPPRROOBBAANNTTEE DDEE TTRRAASSPPAASSOO FFEECCHHAA:: NNUUMMEERROO::
  • 137.
    PPRREEPPAARRAADDOO PPOORR:: RREEVVIISSAADDOOPPOORR:: VVº BBº CCAAPPÍÍTTUULLOO SSÉÉPPTTIIMMOO EEJJEERRCCIICCIIOOSS PPAARRAA DDEESSAARRRROOLLLLAARR 11.. AApplliiccaacciióónn ddee PPrriinncciippiiooss CCoonnttaabblleess NNoommbbrree ddeell PPrriinncciippiioo CCoonnttaabbllee DDeessccrriippcciióónn ddee llaa OOppeerraacciióónn oo HHeecchhoo EEccoonnóómmiiccoo oo HHeecchhoo EEccoonnóómmiiccoo--FFiinnaanncciieerroo.. BBaallaannccee GGeenneerraall ddee llaa SSoocciieeddaadd ““ZZZZ”” EEnnttrree eell 0011 ddee eenneerroo yy eell 3311 ddee ddiicciieemmbbrree ddee 22000000 LLaass RReemmuunneerraacciioonneess ddeell mmeess ddee mmaarrzzoo ddee 22000000 aasscceennddiieerroonn aa $$ 11..000000..000000.. yy eell FFlleettee ppaaggaaddoo ppoorr llaass mmeerrccaaddeerrííaass aasscceennddiióó aa $$ 220000..000000.. CCoonnttaabbiilliizzaacciióónn ddee llaa ccoommpprraa ddee uunn tteerrrreennoo ddee aaccuueerrddoo aall vvaalloorr iinnddiiccaaddoo eenn llaa EEssccrriittuurraa ddee CCoommpprraavveennttaa.. EEmmiissiióónn ddee uunnaa bboolleettaa ddee vveennttaa yy ssuu rreeggiissttrroo eenn eell LLiibbrroo AAuuxxiilliiaarr ddee VVeennttaass.. EEll ssoocciioo ““AA”” rreettiirraa mmeerrccaaddeerrííaass ddee llaass bbooddeeggaass yy eell bbooddeegguueerroo llee eemmiittee uunnaa GGuuííaa ddee DDeessppaacchhoo.. AAuunnqquuee nnoo ssee hhaayyaa ccaanncceellaaddoo eell aarrrriieennddoo ddeell mmeess ssee ccoonnttaabbiilliizzaa ddee iigguuaall mmaanneerraa ppaarraa qquuee qquueeddee rreeggiissttrraaddoo eell ggaassttoo eenn eell ppeerrííooddoo rreessppeeccttiivvoo.. AAccttiivvoo==PPaassiivvoo++PPaattrriimmoonniioo LLaa eemmpprreessaa ddeecciiddee aapplliiccaarr llaa ddeepprreecciiaacciióónn mmééttooddoo lliinneeaall yy nnoorrmmaall,, ppeennssaannddoo qquuee eennttrree llaass aalltteerrnnaattiivvaass qquuee ttiieennee eess llaa 113377
  • 138.
    que más seajusta la realidad ddee llaa eemmpprreessaa.. CCoonnttaabbiilliizzaacciióónn ddee llooss ggaassttooss mmeennoorreess eenn llaa ccuueennttaa ““GGaassttooss GGeenneerraalleess”” ddeebbiiddoo aa lloo ppooccoo ssiiggnniiffiiccaattiivvoo ddee ssuuss vvaalloorreess.. EEll aaññoo 11999999 ssee aapplliiccóó eell SSiisstteemmaa ddee VVaalloorriizzaacciióónn PPPPPP yy eell aaññoo 22000000,, ttaammbbiiéénn ssee aapplliiccóó eell mmiissmmoo ssiisstteemmaa.. LLooss IInnffoorrmmeess CCoonnttaabblleess ssee pprreesseennttaann ddee aaccuueerrddoo aa llaass nneecceessiiddaaddeess ddee iinnffoorrmmaacciióónn ddee llaa eemmpprreessaa yy llaass eexxiiggeenncciiaass iimmppuueessttaass ppoorr llooss OOrrggaanniissmmooss CCoonnttrraalloorreess.. EEll RReessuullttaaddoo ddeell eejjeerrcciicciioo iinnddiiccaaddoo eenn eell BBaallaannccee GGeenneerraall eess ddee $$ 550000..000000,, vvaalloorr qquuee eess eexxaaccttaammeennttee iigguuaall aall eennttrreeggaaddoo ppoorr eell EEssttaaddoo ddee RReessuullttaaddooss.. 22.. SSiisstteemmaa CCeennttrraalliizzaaddooss EEjjeerrcciicciioo NNº 11 DDeessaarrrroollllee eenn uunn LLiibbrroo AAuuxxiilliiaarr ddee CCaajjaa AAmmeerriiccaannoo eell ssiigguuiieennttee eejjeerrcciicciioo :: EEll ssaallddoo ddee llaa ccuueennttaa ccaajjaa aall 0011..0055..9955 eess ddee $$ 112200..000000..--,, dduurraannttee eell mmeess ddee MMaayyoo ssee pprroodduucceenn llaass ssiigguuiieenntteess ooppeerraacciioonneess:: 0033..0055..9955 SSee rreecciibbee llaa ssuummaa ddee $$ 6600..000000..-- eenn cchheeqquuee,, ccoorrrreessppoonnddiieennddoo aa uunn ppaaggoo qquuee rreeaalliizzaa uunn cclliieennttee ddee llaa eemmpprreessaa.. 0044..0055..9955 SSee ccaanncceellaa eenn eeffeeccttiivvoo eell aarrrriieennddoo ddee bbooddeeggaass eenn llaass ccuuaalleess ssee aallmmaacceennaann llaass mmeerrccaaddeerrííaass,, vvaalloorr qquuee aasscciieennddee aa $$ 5555..000000..-- 0055..0055..9955 EEll ddooccuummeennttoo rreecciibbiiddoo eell ddííaa 0033..0055..9955 eess ddeeppoossiittaaddoo.. 0077..0055..9955 EEll ssoocciioo ""DDoonn PPeeppee"" ttiieennee uunn ssaallddoo eenn ssuu CCuueennttaa OObblliiggaaddaa ppoorr llaa ccaannttiiddaadd ddee $$ 112200..000000..--,, ccoonn eessttaa ffeecchhaa eennttrreeggaa $$ 6600..000000..-- eenn eeffeeccttiivvoo.. 1100..0055..9955 AAll vveenncciimmiieennttoo ddee uunnaa LLeettrraa ppoorr PPaaggaarr ppoorr $$ 7700..000000..-- ssee ssoolliicciittaa uunnaa pprróórrrrooggaa ddee 3300 ddííaass,, eennttrreeggaannddoo eenn eessttee aaccttoo $$ 3300..000000--.. eenn eeffeeccttiivvoo.. 1155..0055..9955 UUnn ddeeuuddoorr qquuee hhaabbííaa ssiiddoo ccaassttiiggaaddoo hhaaccee ddooss aaññooss,, nnooss ccaanncceellaa ssuu ddeeuuddaa aasscceennddiieennttee aa $$ 1155..000000..-- eenn eeffeeccttiivvoo.. 1188..0055..9955 EEll ssoocciioo ""DDoonn PPeeppee"" rreettiirraa aa ccuueennttaa ddee uuttiilliiddaaddeess llaa ssuummaa ddee $$ 2200..000000..--,, eenn eeffeeccttiivvoo.. 113388
  • 139.
    2200..0055..9955 EEll ssaallddooppeennddiieennttee ddeell ssoocciioo ""DDoonn PPeeppee"" ddee ssuu ccuueennttaa oobblliiggaaddaa aa eessttaa ffeecchhaa eess ccaanncceellaaddoo ccoonn llaa eennttrreeggaa ddee mmuueebblleess yy mmááqquuiinnaass ddee ooffiicciinnaa.. 2255..0055..9955 CCaanncceellaammooss eenn eeffeeccttiivvoo llaa ssuummaa ddee $$ 1100..000000..-- aa uunn pprroovveeeeddoorr.. 3300..0055..9955 SSee ccaanncceellaa eenn eeffeeccttiivvoo ppoorr rreeppaarraacciióónn ddee vveehhííccuulloo llaa ssuummaa ddee $$ 1155..000000..--,, vvaalloorr qquuee ccoorrrreessppoonnddee aa ffaaccttuurraa NNº 007755663344 rreecceeppcciioonnaaddaa yy rreeggiissttrraaddaa eenn ssuu ooppoorrttuunniiddaadd.. SSee ppiiddee:: aa.. RReeaalliizzaarr llaa ccoonnttaabbiilliizzaacciioonneess qquuee pprroocceeddaann eenn llooss LLiibbrrooss AAuuxxiilliiaarreess yy eenn llooss CCoommpprroobbaanntteess CCoonnttaabblleess ddee TTrraassppaassoo,, sseeggúúnn ccoorrrreessppoonnddaa.. bb.. RReeaalliizzaarr eell CCoommpprroobbaannttee CCoonnttaabbllee ppoorr llaa cceennttrraalliizzaacciióónn ddee llooss LLiibbrrooss AAuuxxiilliiaarreess.. EEjjeerrcciicciioo NNº 22 DDeessaarrrroollllee eenn uunn LLiibbrroo AAuuxxiilliiaarr ddee CCaajjaa AAmmeerriiccaannaa yy eell LLiibbrroo AAuuxxiilliiaarr ddee BBaannccoo ddeell ssiigguuiieennttee eejjeerrcciicciioo:: EEll ssaallddoo ddee llaa ccuueennttaa ccaajjaa aall 0011..0055..9955 eess ddee $$ 118855..000000..--,, dduurraannttee eell mmeess ddee MMaayyoo ssee pprroodduucceenn llaass ssiigguuiieenntteess ooppeerraacciioonneess :: 0033..0055..9955 SSee rreecciibbee llaa ssuummaa ddee $$ 5500..000000..-- eenn cchheeqquuee,, ccoorrrreessppoonnddiieennddoo aa uunn ppaaggoo ddee uunnaa lleettrraa ccoonn vveenncciimmiieennttoo 0022..0055..9955.. 0044..0055..9955 UUnn cclliieennttee nnooss ccaanncceellaa eenn eeffeeccttiivvoo $$ 3355..000000..-- qquuee ccoorrrreessppoonnddee aa uunnaa ppaarrttee ddee llaa ffaaccttuurraa ((TToottaall ffaaccttuurraa $$ 7755..000000..--)) yy eell ssaallddoo lloo ddooccuummeennttaa ccoonn lleettrraass.. 0055..0055..9955 SSee ccaanncceellaa eenn eeffeeccttiivvoo eenn ffoorrmmaa aannttiicciippaaddaa ffaaccttuurraa NNº 0022335566 ppoorr uunn vvaalloorr ddee $$ 4400..000000..-- ppoorr llaa ccuuaall ssee oobbttiieennee uunn 1100%% ddee ddeessccuueennttoo.. 0077..0055..9955 SSee vveennddee BBiieenn RRaaíízz ddee llaa eemmpprreessaass ppoorr uunn vvaalloorr ddee $$ 22..550000..000000..--,, ppoorr eell ccuuaall ssee ppeerrcciibbee uunn 5500%% lleettrraass yy eell ssaallddoo qquueeddaa ccoommoo ccrrééddiittoo ssiimmppllee.. EEssttee ttiieennee uunn vvaalloorr lliibbrroo ddee $$ 22..000000..000000.. 1100..0055..9955 SSee ccaanncceellaa ccoonn cchheeqquuee NNº 11223300 ddeell BBaannccoo ddee SSaannttiiaaggoo eell PP..PP..MM.. sseeggúúnn ddeeccllaarraacciióónn eenn FFoorrmmuullaarriioo 2299 ppoorr uunn vvaalloorr ddee $$ 113355..000000.. 1155..0055..9955 SSee rreeaalliizzaa ddeeppóóssiittoo eenn llaa ccuueennttaa ccoorrrriieennttee ddeell BBaannccoo ddee CChhiillee,, $$ 110000..000000..-- eenn eeffeeccttiivvoo yy aaddeemmááss ddeell cchheeqquuee rreecciibbiiddoo eell ddííaa 0033..0055..9955.. 1188..0055..9955 SSee ggiirraa cchheeqquuee NNº 55664422 ddeell BBaannccoo ddee CChhiillee ppoorr $$ 115500..000000..-- ppaarraa ccaanncceellaarr hhoonnoorraarriiooss pprrooffeessiioonnaalleess ddeell aabbooggaaddoo SSrr.. LL.. PPéérreezz ccoonnttaabbiilliizzaaddooss eell mmeess aanntteerriioorr.. 113399
  • 140.
    2200..0055..9955 SSee ccaanncceellaaeenn eeffeeccttiivvoo fflleettee ppoorr uunn vvaalloorr ddee $$ 1155..000000..-- ppoorr eell ttrraassllaaddoo ddee uunnaa mmaaqquuiinnaarriiaa ddee llaa bbooddeeggaa pprriinncciippaall aa oottrraa,, llaa mmaaqquuiinnaa yyaa eessttaabbaa ffuunncciioonnaannddoo.. 2211..0055..9955 LLaa eemmpprreessaa eemmiittee uunnaa BBoolleettaa ddee PPrreessttaacciióónn ddee SSeerrvviicciiooss ddee TTeerrcceerrooss aa bbeenneeffiicciioo ddeell SSrr.. MM.. HHeerrrreerraa,, ppoorr ttrraabbaajjooss ddee jjaarrddiinneerrííaa((ccoorrttaarr eell ppaassttoo,, ccuuiiddaarr áárrbboolleess yy ppllaannttaass)),, llaabboorr qquuee rreeaalliizzaa eenn llaa ccaassaa ppaarrttiiccuullaarr ddeell SSoocciioo PP.. CCáárrddeennaass.. EEll ppaaggoo eess eenn eeffeeccttiivvoo yy lloo rreeaalliizzaa llaa eemmpprreessaa ppoorr uunn vvaalloorr ttoottaall ddee $$ 4455..000000..,, aa ddiicchhoo vvaalloorr ssee llee ddeebbee ddeessccoonnttaarr llaa rreetteenncciióónn ((1100%%)) rreessppeeccttiivvaa.. 2233..0055..9955 EEll SSoocciioo SSrr.. PP.. CCáárrddeennaass rreeaalliizzaa uunn rreettiirroo ddee ddiinneerroo eenn eeffeeccttiivvoo ppoorr uunn vvaalloorr ddee $$ 6600..000000..-- 2255..0055..9955 SSee ccaanncceellaa ccoonn cchheeqquuee NNº 55664433 ddeell BBaannccoo ddee CChhiillee llaa rreevviissiióónn ddee uunnaa mmaaqquuiinnaarriiaa ppoorr uunn vvaalloorr ddee $$ 1188..000000..,, eell ddooccuummeennttoo rreessppeeccttiivvoo eessttáá rreeggiissttrraaddoo eenn eell LLiibbrroo ddee CCoommpprraass rreessppeeccttiivvoo.. 2277..0055..9955 CCoonn eessttaa ffeecchhaa nnooss ccaanncceellaann eenn eeffeeccttiivvoo ppaarrttee ddee llaass lleettrraass rreecciibbiiddaass eell ddííaa 0077..0055 eenn llaa vveennttaa ddeell BBiieenn RRaaíízz,, eeqquuiivvaalleennttee aall 3300%% ddee llaass lleettrraass.. 2288..0055..9955 EEll BBaannccoo ddee SSaannttiiaaggoo nnooss aavviissaa qquuee ccaarrggóó eenn nnuueessttrraa ccuueennttaa ccoorrrriieennttee llaa ssuummaa ddee $$ 88..000000..--,, ppoorr ccoonncceeppttoo ddee mmaanntteenncciióónn sseemmeessttrraall ddee ccuueennttaa ccoorrrriieennttee.. SSee ppiiddee:: aa.. RReeaalliizzaarr llaa ccoonnttaabbiilliizzaacciioonneess qquuee pprroocceeddaann eenn llooss LLiibbrrooss AAuuxxiilliiaarreess yy eenn llooss CCoommpprroobbaanntteess CCoonnttaabblleess ddee TTrraassppaassoo,, sseeggúúnn ccoorrrreessppoonnddaa.. bb.. RReeaalliizzaarr eell CCoommpprroobbaannttee CCoonnttaabbllee ppoorr llaa cceennttrraalliizzaacciióónn ddee llooss LLiibbrrooss AAuuxxiilliiaarreess.. EEjjeerrcciicciioo NNº 33 :: DDeessaarrrroollllee eell ssiigguuiieennttee eejjeerrcciicciioo uussaannddoo eell LLiibbrroo AAuuxxiilliiaarr ddee CCaajjaa AAmmeerriiccaannaa,, LLiibbrroo AAuuxxiilliiaarr ddee BBaannccoo yy LLiibbrroo AAuuxxiilliiaarr ddee CCoommpprraass.. EEll ssaallddoo ddee llaa ccuueennttaa CCaajjaa aall 0011--0033--9966 eess ddee $$ 550000..000000..-- yy dduurraannttee llee mmeess ddee MMaarrzzoo ssee pprroodduucceenn llaass ssiigguuiieenntteess ooppeerraacciioonneess :: 0011--0033--9966 SSee vveennddee vveehhííccuulloo ppoorr uunn vvaalloorr $$ 11..550000..000000..-- ssee rreecciibbeenn lleettrraass,, ccoonn vveenncciimmiieennttoo aa 3300,, 6600 yy 9900 ddííaass.. EEll vvaalloorr ddee ccoossttoo ddeell vveehhííccuulloo sseeggúúnn llooss rreeggiissttrrooss ccoonnttaabblleess eess ddee $$ 11..335500..000000..-- PPoorr eessttaa ooppeerraacciióónn ssee eemmiittee ffaaccttuurraa ddee vveennttaa NNº 8855333355.. 0044--0033--9966 SSee ccoonnttaabbiilliizzaa eell ggaassttoo ddeevveennggaaddoo ppoorr aarrrriieennddoo,, qquuee ddeebbee ccaanncceellaarr llaa eemmpprreessaa,, ddeejjaannddoo ccoommoo ppaassiivvoo llaa ddeeuuddaa,, eell aarrrriieennddoo sseeggúúnn ccoonnttrraattoo aasscciieennddee aa $$ 115500..000000.. 0055--0033--9966 SSee rreecciibbee cchheeqquuee ppoorr uunn vvaalloorr ddee $$ 551100..000000..-- ppoorr llaa ccaanncceellaacciióónn ddee ffaaccttuurraa ddee vveennttaass NNº 7700554433 eemmiittiiddaa aall cclliieennttee SSrr.. PPaattoo LLuuccaass ppoorr uunn vvaalloorr bbrruuttoo ddee $$ 449900..000000..--,, llaa ddiiffeerreenncciiaa ccoorrrreessppoonnddee aa iinntteerreesseess ppoorr eell aattrraassoo eenn eell ppaaggoo.. 114400
  • 141.
    0066--0033--9966 SSee ccoommpprraannmmeerrccaaddeerrííaass aall pprroovveeeeddoorr ““ZZZZ yy CCííaa..””,, RRuutt 8855..445599..336699--44,, sseeggúúnn ffaaccttuurraa NNº 9977554433,, ppoorr uunn vvaalloorr ddee $$ 330000..000000..-- NNeettoo 0077--0033--9966 SSee rreecciibbee ffaaccttuurraa NNº 004433 ddee llaa eemmpprreessaa ““EEll RRááppiiddoo LLttddaa..””,, RRuutt 7766..225588..115599--66,, ppoorr fflleettee ddee mmaaqquuiinnaarriiaa ccoommpprraaddaa eell mmeess aanntteerriioorr,, llaa mmaaqquuiinnaa eessttaa ffuunncciioonnaannddoo ddeessddee ssuu lllleeggaaddaa aa llaa eemmpprreessaa,, llaa ffaaccttuurraa eess ccoonnttaabbiilliizzaaddaa yy lluueeggoo ttrraassppaassaaddaa aall DDeeppttoo.. ddee FFiinnaannzzaass ppaarraa ssuu ffuuttuurraa ccaanncceellaacciióónn.. EEll vvaalloorr ddee llaa ffaaccttuurraa eess ddee $$ 8888..000000.. nneettoo.. 0088--0033--9966 UUnn ddeeuuddoorr qquuee ddeebbííaa lleettrraa NNº 006633,, ccoonn vveenncciimmiieennttoo eell 0066..0033..9966 nnooss ccaanncceellaa eenn eeffeeccttiivvoo ssuu vvaalloorr ttoottaall eell ccuuaall eess ddee $$ 115500..000000..-- 1111--0033--9966 SSee ggiirraa cchheeqquuee NNº 229955333355 ddeell BBaannccoo ddee SSaannttiiaaggoo ppoorr uunn vvaalloorr ddee $$ 110055..000000..-- ppaarraa ccaanncceellaarr aa uunn pprroovveeeeddoorr.. 1122--0033--9966 SSee rreeggiissttrraa ffaaccttuurraa NNº 77993344667733 ddee llaa ““CCííaa.. EEllééccttrriiccaa LLuuzz SS..AA..””,, RRuutt 8899..223366..114477--88,, ppoorr llooss ccoonnssuummooss ddee llooss mmeesseess ddee eenneerroo yy ffeebbrreerroo ddee lluuzz eellééccttrriiccaa ppoorr llaa ccaannttiiddaadd ddee $$ 6655..000000.. nneettoo.. 1133--0033--9966 SSee rreeggiissttrraa rreeppaarraacciióónn ddeell tteecchhoo ddee llaass bbooddeeggaass ppoorr uunn vvaalloorr nneettoo ddee $$ 7755..000000.. ,, sseeggúúnn ffaaccttuurraa NNº 33775566 ddee llaa eemmpprreessaa ““RReeppaarraacciioonneess LLttddaa..””,, RRuutt 6677..114488..669922--99.. 1155--0033--9966 SSee ccaanncceellaa ccoonn cchheeqquuee NNº 119988663333 ddeell BBaannccoo ddee CCrrééddiittoo ee IInnvveerrssiioonneess pprriimmaa ddee sseegguurroo ppoorr uunn vvaalloorr ttoottaall ddee $$ 555500..000000..--,, ppoorr eell ppeerrííooddoo ddeell 0011..0022..9966 aall 2288..0011..9977,, llaa ffaaccttuurraa NNº 3322667755 ddee llaa eemmpprreessaa ““SSeegguurrooss SS..AA..”” ffuuee rreeggiissttrraaddaa eenn llaa ccoonnttaabbiilliiddaadd ddeell mmeess aanntteerriioorr.. 1188--0033--9966 SSee ccaanncceellaa eenn eeffeeccttiivvoo lleettrraa ppoorr ppaaggaarr qquuee vveennccííaa eell 1177..0033..9966 ppoorr uunn vvaalloorr ddee $$ 118855..000000..-- 1199--0033--9966 SSee ccaanncceellaa aall ccoonnttaaddoo eell ttoottaall ddee llaa ffaaccttuurraa NNº 9977554433.. 2211--0033--9966 UUnn pprroovveeeeddoorr nnooss ssoolliicciittaa ddooccuummeennttaarr ddeeuuddaa aall ccrrééddiittoo ssiimmppllee ccoonn lleettrraass ppoorr uunn vvaalloorr ddee $$ 770000..000000..--.. 2222--0033--9966 SSee ccaanncceellaa ccoonn cchheeqquuee NNº 119988663322 ddeell BBaannccoo ddee CCrrééddiittoo ee IInnvveerrssiioonneess llaa ttoottaalliiddaadd ddee llaa ffaaccttuurraa NNº 77993344667733 ddee ““CCííaa.. EEllééccttrriiccaa LLuuzz SS..AA..””.. 2255--0033--9966 SSee ccaanncceellaa eenn eeffeeccttiivvoo ffaaccttuurraa NNº 33775566 ddee llaa eemmpprreessaa ““RReeppaarraacciioonneess LLttddaa..””.. 2266--0033--9966 EEll dduueeññoo ddee llaa eemmpprreessaa oorrddeennaa aall tteessoorreerroo eemmiittiirr cchheeqquuee NNº 229955333366 ddeell BBaannccoo ddee SSaannttiiaaggoo ppaarraa ccaanncceellaarr llaa rreeppaarraacciióónn ddee ssuu vveehhííccuulloo ppaarrttiiccuullaarr,, eell vvaalloorr bbrruuttoo qquuee aasscciieennddee aa $$ 3355..000000..,, sseeggúúnn ffaaccttuurraa NNº 44556622,, llaa eemmpprreessaa ““RReeppaaaauuttooss LLttddaa..””,, RRuutt 7744..11336644..225599--11.. 2277--0033--9966 SSee ggiirraa cchheeqquuee NNº 229955333377 ddeell BBaannccoo ddee SSaannttiiaaggoo ppaarraa ccaanncceellaarr eell mmeess ddee aarrrriieennddoo ddee llaass bbooddeeggaass ppoorr uunn vvaalloorr ttoottaall ddee $$ 110000..000000..-- yy aaddeemmááss ssee ggiirraa cchheeqquuee NNº 229955333388 ddeell mmiissmmoo bbaannccoo yy ppoorr eell mmiissmmoo vvaalloorr ppaarraa ccaanncceellaa uunnaa ggaarraannttííaa ppoorr uunn mmeess mmááss.. 114411
  • 142.
    2299--0033--9966 SSee ggiirraacchheeqquuee NNº 119988663344 ddeell BBaannccoo ddee CCrrééddiittoo ee IInnvveerrssiioonneess ppaarraa ccaanncceellaarr ddeeuuddaa ddeell ddííaa 0077..0033..9966.. SSee ppiiddee:: aa.. RReeaalliizzaarr llaa ccoonnttaabbiilliizzaacciioonneess qquuee pprroocceeddaann eenn llooss LLiibbrrooss AAuuxxiilliiaarreess yy eenn llooss CCoommpprroobbaanntteess CCoonnttaabblleess ddee TTrraassppaassoo,, sseeggúúnn ccoorrrreessppoonnddaa.. bb.. RReeaalliizzaarr eell CCoommpprroobbaannttee CCoonnttaabbllee ppoorr llaa cceennttrraalliizzaacciióónn ddee llooss LLiibbrrooss AAuuxxiilliiaarreess.. EEjjeerrcciicciioo NNº 44 :: DDeessaarrrroollllee eell ssiigguuiieennttee eejjeerrcciicciioo rreeggiissttrraannddoo llaass ooppeerraacciioonneess eenn llooss aauuxxiilliiaarreess rreessppeeccttiivvooss.. EEll ssaallddoo ddee llaa ccuueennttaa ccaajjaa aall 0011..0055..9955 eess ddee $$ 110000..000000..--,, dduurraannttee eell mmeess ddee JJuunniioo ssee pprroodduucceenn llaass ssiigguuiieenntteess ooppeerraacciioonneess :: 0033..0055..9955 SSee ddeeppoossiittaa eenn eell BBaannccoo ddee CChhiillee $$ 6600..000000..-- 0044..0055..9955 SSee ggiirraa cchheeqquuee NNº 445566112233 ddeell BBaannccoo ddee CChhiillee ppoorr $$ 3355..000000..-- eenn ccaanncceellaacciióónn ddee ffaaccttuurraa ddee pprroovveeeeddoorr ""SSrr.. GGoonnzzáálleezz"",, rreeggiissttrraaddaa eenn eell mmeess aanntteerriioorr.. 0055..0055..9955 SSee ggiirraa cchheeqquuee NNº 885522774411 ddeell BBaannccoo SSuudd AAmmeerriiccaannoo ppoorr $$ 110000..000000..-- eenn ccaanncceellaacciióónn ddee lleettrraa aacceeppttaaddaa aa ffiirrmmaa ""NNNN yy CCííaa.."" 0077..0055..9955 SSee eennvvííaann eenn ccoobbrraannzzaa aall BBaannccoo SSuudd AAmmeerriiccaannoo lleettrraass ppoorr vvaalloorr ddee $$ 880000..000000..-- 1100..0055..9955 SSee rreecciibbee aavviissoo ddeell BBccoo.. SSuudd AAmmeerriiccaannoo ddee qquuee hhaa ccaarrggaaddoo eenn ccttaa.. ccttee.. llaa ssuummaa ddee $$ 2255..000000..-- ppoorr ccoonncceeppttoo ddee ccoommiissiióónn ddee ccoobbrraannzzaa.. 1155..0055..9955 SSee rreecciibbee aavviissoo ddeell BBccoo.. ddee CChhiillee ddee qquuee hhaa ccaarrggaaddoo eenn nnuueessttrraa ccttaa.. ccttee.. ppoorr ccoonncceeppttoo ddee iimmppuueessttoo ddee ttaalloonnaarriiooss ppoorr $$ 88..550000..-- 1188..0055..9955 SSee rreecciibbee aavviissoo ddeell BBccoo.. SSuudd AAmmeerriiccaannoo ddee qquuee hhaa ssiiddoo ccaarrggaaddoo eenn nnuueessttrraa ccttaa.. ccttee.. ppoorr ccoommiissiióónn uussoo ddee ttaarrjjeettaa rreedd bbaanncc,, ppoorr uunn vvaalloorr ddee $$ 33..880000..-- 2200..0055..9955 SSee rreecciibbee aavviissoo ddeell BBccoo.. SSuudd AAmmeerriiccaannoo ddee qquuee hhaa ssiiddoo ccaanncceellaaddaa uunnaa ddee llaass lleettrraass qquuee ssee eennccuueennttrraann eenn ccoobbrraannzzaa ppoorr vvaalloorr ddee $$ 5555..000000..-- 3300..0055..9955 SSee ggiirraa cchheeqquuee NNº 885522774422 ddeell BBccoo.. SSuudd AAmmeerriiccaannoo ppaarraa ccaanncceellaarr ffaaccttuurraa ppoorr rreeppaarraacciióónn ddee mmaaqquuiinnaarriiaa llaa ccuuaall ssee ccoonnttaabbiilliizzóó eenn eell mmeess aanntteerriioorr ppoorr uunn vvaalloorr ddee $$ 3366..000000..-- 114422
  • 143.
    SSee ppiiddee:: aa..RReeaalliizzaarr llaa ccoonnttaabbiilliizzaacciioonneess qquuee pprroocceeddaann eenn llooss LLiibbrrooss AAuuxxiilliiaarreess yy eenn llooss CCoommpprroobbaanntteess CCoonnttaabblleess ddee TTrraassppaassoo,, sseeggúúnn ccoorrrreessppoonnddaa.. bb.. RReeaalliizzaarr eell CCoommpprroobbaannttee CCoonnttaabbllee ppoorr llaa cceennttrraalliizzaacciióónn ddee llooss LLiibbrrooss AAuuxxiilliiaarreess.. EEjjeerrcciicciioo NNº 55 :: DDeessaarrrroollllee eell ssiigguuiieennttee eejjeerrcciicciioo rreeaalliizzaannddoo llaass ccoonnttaabbiilliizzaacciioonneess qquuee pprroocceeddaann eenn llooss lliibbrrooss aauuxxiilliiaarreess rreessppeeccttiivvooss,, aaddeemmááss ddee aaqquueellllaass qquuee rreeqquuiieerraann sseerr rreeggiissttrraaddaass ddiirreeccttaammeennttee eenn CCoommpprroobbaannttee ddee TTrraassppaassoo ee iinncclluuiirr llooss aassiieennttooss ddee cceennttrraalliizzaacciióónn.. EEll ssaallddoo ddee llaa ccuueennttaa CCaajjaa aall 0011//0088//9988 eess ddee $$ 1133..880000..000000.. yy dduurraannttee eell mmeess ddee aaggoossttoo ssee pprroodduucceenn llaass ssiigguuiieenntteess ooppeerraacciioonneess :: 0011//0088//9988 EEnn eessttaa ffeecchhaa ssee rreeggiissttrraa ccoommpprraa ddee mmeerrccaaddeerrííaass ppoorr uunn vvaalloorr bbrruuttoo ddee $$ 775500..000000..--,, sseeggúúnn ffaaccttuurraa NNº 558866224433 ddeell pprroovveeeeddoorr SSrreess.. ““PPiinn--PPoonn LLttddaa..””,, RRuutt 8855..663355..223366--88.. CCoonn eessttaa mmiissmmaa ffeecchhaa ssee ddooccuummeennttaa ccoonn lleettrraass ddeeuuddaa ccoonn pprroovveeeeddoorreess aasscceennddiieennttee aa $$ 330000..000000.. 0055//0088//9988 CCoonn eessttaa ffeecchhaa ssee ccaanncceellaann eenn eeffeeccttiivvoo llaass ccoommiissiioonneess aa llooss vveennddeeddoorreess ppoorr uunn mmoonnttoo ddee $$ 66..335500..000000..-- 1100//0088//9988 CCoonn eessttaa ffeecchhaa ssee pprreesseennttaa eell ffoorrmmuullaarriioo 2299 ddee ddeeccllaarraacciióónn ddee iimmppuueessttooss ddee aaccuueerrddoo aall ssiigguuiieennttee ddeettaallllee:: -- II..VV..AA.. ppoorr $$ 22..335500..000000..-- -- PPaaggooss PPrroovviissiioonnaalleess MMeennssuuaalleess ppoorr $$ 11..996600..000000..--,, EEll ppaaggoo ssee hhaaccee ccoonn cchheeqquuee NNº 11554455 ddeell BBaannccoo ddee SSaannttiiaaggoo.. 1122//0088//9988 SSee ccoonnttaabbiilliizzaa BBoolleettaa ddee HHoonnoorraarriiooss NNº 223355 ppoorr uunn vvaalloorr ddee $$ 115500..000000.. ppaarraa ddeevveennggaarr eell ggaassttoo ccoorrrreessppoonnddiieennttee aa llooss sseerrvviicciiooss pprreessttaaddooss ppoorr eell vviiggiillaannttee ddee llaa eemmpprreessaa.. SSuu ccaanncceellaacciióónn qquueeddaarráá ppoosstteerrggaaddaa.. 1155//0088//9988 CCoonn eessttaa ffeecchhaa ssee rreeggiissttrraa ffaaccttuurraa NNº 2233669988,, ddee llaa CCTTCC,, RRuutt 9966..000000..550000--66,, ppoorr eell ccoonnssuummoo ddee tteellééffoonnoo,, eell vvaalloorr bbrruuttoo ddee llaa ffaaccttuurraa eess ddee $$ 8811..000000.. 114433
  • 144.
    1188//0088//9988 EEll BBaannccooddee SSaannttiiaaggoo nnooss ccoonnffiirrmmaa qquuee ccoonn eessttaa ffeecchhaa aabboonnóó eenn nnuueessttrraa ccuueennttaa ccoorrrriieennttee bbaannccaarriiaa llaa ssuummaa ddee $$ 2200..000000..000000..--,, ppoorr uunn pprrééssttaammoo aa llaarrggoo ppllaazzoo.. 2200//0088//9988 CCoonn eessttaa ffeecchhaa ssee rreecciibbee ffaaccttuurraa NNº 1122447755,, ddee ““AAuuttoo--FFáácciill””,, RRuutt 5566..225533..223355--88,, ppoorr llaa ccoommpprraa ddee uunn vveehhííccuulloo nnuueevvoo,, qquuee ttiieennee ccoommoo vvaalloorr nneettoo llaa ssuummaa ddee $$ 77..447755..880000.. CCoonn eessttaa mmiissmmaa ffeecchhaa ssee ffiirrmmaann 55 lleettrraass ccoorrrreessppoonnddiieennttee aall vvaalloorr ttoottaall ddee llaa ffaaccttuurraa NNº 1122447755.. 2211//0088//9988 CCoonn eessttaa ffeecchhaa llaa eemmpprreessaa ddeecciiddee iinnvveerrttiirr eenn uunn iinnssttrruummeennttoo ffiinnaanncciieerroo,, ttoommaannddoo uunn DDeeppóóssiittoo aa 3355 ddííaass PPllaazzoo ppoorr uunn ccaappiittaall ddee $$ 1100..000000..000000..--,, ppaarraa eelllloo eemmiittee cchheeqquuee NNº 33669988 ddeell BBaannccoo ddeell EEssttaaddoo.. 2233//0088//9988 CCoonn eessttaa ffeecchhaa ssee rreeggiissttrraa ccoommpprraa ddee mmeerrccaaddeerrííaass ppoorr uunnaa vvaalloorr nneettoo ddee $$ 558855..440000..--,, sseeggúúnn ffaaccttuurraa NNº 112255889944 ddee ““PPéérreezz yy CCííaa..””,, RRuutt 8899..336655..114422--55.. CCoonn eessttaa mmiissmmaa ffeecchhaa ssee eemmiittee cchheeqquuee NNº 11554466 ddeell BBaannccoo ddee SSaannttiiaaggoo ppaarraa ccaanncceellaarr ffaaccttuurraa NNº 112255889944.. 2244//0088//9988 CCoonn eessttaa ffeecchhaa ssee eemmiittee cchheeqquuee NNº 33669999 ddeell BBaannccoo ddeell EEssttaaddoo ppaarraa ccaanncceellaa ffaaccttuurraa NNº 2233669988,, ddee llaa CCTTCC.. 2255//0088//9988 SSee rreeaalliizzaa uunn ddeeppóóssiittoo eenn eeffeeccttiivvoo aa llaa ccuueennttaa ccoorrrriieennttee bbaannccaarriiaa ppoorr uunn vvaalloorr ddee $$ 11..000000..000000..-- 2277//0088//9988 CCoonn eessttaa ffeecchhaa ssee ffiirrmmaa yy rreeggiissttrraa ccoonnttrraattoo ppaarraa aaddqquuiirriirr llaa mmaarrccaa ““SSuuppeerr PPooyyoo””,, ppoorr uunn vvaalloorr ttoottaall ddee $$ 2255..000000..000000.. CCoonn eessttaa mmiissmmaa ffeecchhaa ssee ccaanncceellaann $$ 33..000000..000000.. eenn eeffeeccttiivvoo ppoorr llaa ccoommpprraa ddee llaa mmaarrccaa,, ssee eemmiittee cchheeqquuee NNº 11554477 ddeell BBaannccoo ddee SSaannttiiaaggoo ppoorr $$ 66..000000..000000.. TTaammbbiiéénn ccoonn iigguuaall ffeecchhaa ssee ffiirrmmaann lleettrraass ppoorr eell ssaallddoo ddee llaa ccoommpprraa ddee llaa mmaarrccaa.. 2299//0088//9988 CCoonn eessttaa ffeecchhaa ssee rreeggiissttrraa ffaaccttuurraa NNº 889966,, ppoorr uunn vvaalloorr bbrruuttoo ddee $$ 22..550000..000000..--,, ddee llaa eemmpprreessaa ““AAsseeooss LLttddaa..””,, RRuutt 7788..996655..335544--99,, ccoorrrreessppoonnddiieennttee aall aasseeoo qquuee rreeaalliizzaa eessttaa eemmpprreessaa aa llaass ddeeppeennddeenncciiaass nnuueessttrraass ((ssaallóónn ddee vveennttaass yy ooffiicciinnaass aaddmmiinniissttrraattiivvaass)).. SSuu ccaanncceellaacciióónn ssee hhaarráá eell pprróóxxiimmoo mmeess.. 3300//0088//9988 SSee ggiirraa cchheeqquuee NNº 33770000 ddeell BBaannccoo ddeell EEssttaaddoo ppaarraa ccaanncceellaarr llaa ppaatteennttee ccoommeerrcciiaall aa llaa mmuunniicciippaalliiddaadd ppoorr uunn vvaalloorr ddee $$ 225500..000000.. SSee ppiiddee:: aa.. RReeaalliizzaarr llaa ccoonnttaabbiilliizzaacciioonneess qquuee pprroocceeddaann eenn llooss LLiibbrrooss AAuuxxiilliiaarreess yy eenn llooss CCoommpprroobbaanntteess CCoonnttaabblleess ddee TTrraassppaassoo,, sseeggúúnn ccoorrrreessppoonnddaa.. bb.. RReeaalliizzaarr eell CCoommpprroobbaannttee CCoonnttaabbllee ppoorr llaa cceennttrraalliizzaacciióónn ddee llooss LLiibbrrooss AAuuxxiilliiaarreess.. EEjjeerrcciicciioo NNº 66 :: 114444
  • 145.
    La siguiente esla documentación respecto de las compras y ventas ddeell mmeess ddee MMaayyoo ddee 11999955 ddee llaa eemmpprreessaa ""EEll AArroommoo LLttddaa.."",, ddeeddiiccaaddaa aa llaa ddiissttrriibbuucciióónn ddee pprroodduuccttooss ddee ccoonnssuummoo.. SSee llee ppiiddee aannoottaarr llaass ooppeerraacciioonneess eenn llooss LLiibbrrooss AAuuxx.. ddee CCoommpprraass yy VVeennttaass yy llooss rreessppeeccttiivvooss aassiieennttooss ddee cceennttrraalliizzaacciióónn.. CCoommpprraass :: 0022--0055 SSee ccoommpprraann mmeerrccaaddeerrííaass aa ""XX yy CCííaa.."",, sseeggúúnn ffaaccttuurraa NNº 0033667755,, RRuutt 7788009999889900--33,, aall ccrrééddiittoo ppoorr uunn vvaalloorr nneettoo ddee $$ 55..550000..000000..-- 0033--0055 RReeppaarraacciióónn ddee VVeehhííccuulloo aa ""GGóómmeezz yy GGóómmeezz LLttddaa.."",, sseeggúúnn ffaaccttuurraa NNº 006655,, RRuutt 7788001166223300--99,, ppaaggaaddaa ccoonn cchheeqquuee ppoorr uunn vvaalloorr bbrruuttoo $$ 663300..000000..-- 0044--0055 AAddqquuiissiicciióónn ddee mmaaqquuiinnaarriiaa uussaaddaa aa ""MMááqquuiinnaass OOKK"",, sseeggúúnn ffaaccttuurraa NNº 88337799,, RRuutt 7799559988112200--99,, aall ccrrééddiittoo ppoorr uunn ttoottaall ddee $$ 33..660000..000000..-- 0088--0055 SSee ccoommpprraann mmeerrccaaddeerrííaass aa ""SSáánncchheezz yy CCííaa.. LLttddaa.."",, sseeggúúnn ffaaccttuurraa NNº 993377,, RRuutt 7799559955220000--44,, aall ccrrééddiittoo ppoorr uunn vvaalloorr nneettoo ddee $$ 44..775500..000000..-- 1155--0055 PPoorr fflleetteess qquuee ssee uussaarroonn ppaarraa ttrraannssppoorrttaarr mmaaqquuiinnaa aa ""TTrraannssppoorrtteess MMaauullee LLttddaa.."",, sseeggúúnn ffaaccttuurraa NNº 665566,, RRuutt 7799770055118800--22 ppaaggaaddaa ccoonn cchheeqquuee ppoorr uunn vvaalloorr bbrruuttoo ddee $$ 333300..000000..-- 2200--0055 PPoorr llaa ccoommpprraa ddee ccoommbbuussttiibblleess aa ""GGaassoolliinnaa CChhiillee LLttddaa.."",, sseeggúúnn ffaaccttuurraa NNº 33443355,, RRuutt 8800993311550000--22,, aall ccrrééddiittoo yy ssuu vvaalloorr nneettoo eess ddee $$ 777788..550000..--,, eell iimmppuueessttoo eessppeeccííffiiccoo aa llaa ggaassoolliinnaa eess ppoorr $$ 333322..660000..-- yy eell iimmppuueessttoo eessppeeccííffiiccoo aall ppeettrróólleeoo eess ppoorr $$ 112222..550000..-- 2233--0055 SSee ccoommpprraann mmuueebblleess ddee ooffiicciinnaa aa ""PPeeddrroo GGoonnzzáálleezz"",, sseeggúúnn ffaaccttuurraa NNº 883377,, RRuutt 11009911553388--44 aall ccoonnttaaddoo yy ppoorr uunn vvaalloorr bbrruuttoo ddee $$ 9966..665500..-- 2277--0055 SSee ccoommpprraann mmeerrccaaddeerrííaass aa ""XX yy CCííaa.."",, sseeggúúnn ffaaccttuurraa NNº 0033889966,, RRuutt 7788009999889900--33 aall ccrrééddiittoo yy ppoorr vvaalloorr nneettoo ddee $$ 44..773355..000000..-- 2288--0055 SSee rreecciibbee NNoottaa ddee CCrrééddiittoo NNº 00005555 ppoorr llaa ccoommpprraa ddee mmeerrccaaddeerrííaass eeffeeccttuuaaddaa eell 0088-- 0055,, ppoorr uunnaa vvaalloorr bbrruuttoo $$ 225500..000000.. VVeennttaass ccoonn ffaaccttuurraass :: 0055--0055 SSee vveennddee mmeerrccaaddeerrííaa aall SSrr.. RRaaúúll PPéérreezz,, sseeggúúnn ffaaccttuurraa NNº 0000778833,, RRuutt 22444411449933--00,, aall ccoonnttaaddoo yy ppoorr uunn vvaalloorr bbrruuttoo ddee $$ 113355..000000.. 0099--0055 SSee vveennddee mmeerrccaaddeerrííaass aall SSrr.. RRaaffaaeell MMaarrttíínneezz,, sseeggúúnn ffaaccttuurraa NNº 0000778844,, RRuutt 22776600440022--11 aall ccrrééddiittoo yy ppoorr uunn vvaalloorr bbrruuttoo $$ 555500..000000.. 0099--0055 FFaaccttuurraa NNº 0000778844 ssee eennccuueennttrraa nnuullaa.. 114455
  • 146.
    1122--0055 SSee vveennddeemmaaqquuiinnaa ssuummaaddoorraa uussaaddaa aa llooss SSrreess.. ""GGoonnzzáálleezz yy GGoonnzzáálleezz LLttddaa.."",, sseeggúúnn ffaaccttuurraa NNº 0000778866,, RRuutt 7788001166223300--99 aall ccoonnttaaddoo yy ppoorr uunn vvaalloorr ttoottaall ddee $$ 6600..000000..-- 1155--0055 SSee vveennddeenn mmeerrccaaddeerrííaass aall SSrr.. LLuuiiss RRoojjaass,, sseeggúúnn ffaaccttuurraa NNº 0000778877,, RRuutt 66992266667711--11 ccoonn cchheeqquuee yy ppoorr vvaalloorr nneettoo ddee $$ 226600..000000..-- 1188--0055 SSee vveennddeenn mmeerrccaaddeerrííaass aa llaa SSrraa.. VVeerróónniiccaa MMoorraalleess,, sseeggúúnn ffaaccttuurraa NNº 0000778888,, RRuutt 88666611116622--77 aall ccrrééddiittoo yy ppoorr uunn vvaalloorr bbrruuttoo ddee $$ 668855..000000..-- 2222--0055 SSee vveennddeenn mmeerrccaaddeerrííaass aall SSrr.. MMaarriioo RRaammíírreezz,, sseeggúúnn ffaaccttuurraa NNº 0000778899,, RRuutt 1100882200337744--99 aall ccrrééddiittoo yy ppoorr uunn vvaalloorr nneettoo ddee $$ 11..229900..000000..-- 2255--0055 SSee vveennddeenn mmeerrccaaddeerrííaass aa llaa SSrraa.. AAnnddrreeaa TToorrrreess,, sseeggúúnn ffaaccttuurraa NNº 0000779900,, RRuutt 1133119999669933--44 aall ccrrééddiittoo yy ppoorr uunn vvaalloorr bbrruuttoo ddee $$ 11..446688..000000..-- 2266--0055 FFaaccttuurraa NNº 0000779911 eess aannuullaaddaa.. 2266--0055 SSee vveennddeenn mmeerrccaaddeerrííaass aa llooss SSrreess.. ""JJuuaann BBaarraahhoonnaa yy OOttrrooss"",, sseeggúúnn ffaaccttuurraa NNº 0000779922,, RRuutt 5500225500007700--88 ccoonn cchheeqquuee yy ppoorr uunn vvaalloorr bbrruuttoo ddee $$ 449977..000000.. 2299--0055 SSee vveennddeenn mmeerrccaaddeerrííaass aa llooss SSrreess.. ""MM..RR.. SSaallaass LLttddaa.."",, sseeggúúnn ffaaccttuurraa NNº 0000779933,, RRuutt 8866330077000000--77 aall ccrrééddiittoo yy ppoorr uunn vvaalloorr bbrruuttoo ddee $$ 66..225500..000000.. 3300--0055 SSee rreeggiissttrraa eell ccoossttoo ttoottaall ddee llaass vveennttaass ddee mmeerrccaaddeerrííaass eell ccuuaall aasscciieennddee aa $$ 77..889900..000000..,, aaddiicciioonnaallmmeennttee ssee ccoonnttaabbiilliizzaa eell ccoossttoo ddee llaa vveennttaa ddee llaa mmááqquuiinnaa uussaaddaa,, tteenniieennddoo ccoommoo iinnffoorrmmaacciióónn qquuee eell vvaalloorr lliibbrroo ddee llaa mmááqquuiinnaa vveennddiiddaa eerraa ddee $$ 5500..000000.. yy ssuu ddeepprreecciiaacciióónn aaccuummuullaaddaa aa llaa ffeecchhaa aasscceennddííaa aa llaa cciiffrraa ddee $$ 4400..000000.. VVeennttaass ccoonn bboolleettaass :: 0033--0055 BBoolleettaass NNrrooss.. 11005500 $$ 2200..000000..-- 11005511 $$ 4400..000000..-- 11005522 $$ 55..000000..-- 11005533 $$ 66..550000..-- 0088--0055 BBoolleettaass NNrrooss.. 11005544 $$ 3333..000000..-- 11005555 $$ 7777..000000..-- 11005566 $$ 44..000000..-- 1100--0055 BBoolleettaass NNrrooss.. 11005577 $$ 1177..000000..-- 11005588 $$ 88..000000..-- 11005599 $$ 8833..000000..-- 1166--0055 BBoolleettaass NNrrooss.. 11006600 $$ 8855..000000..-- 11006611 $$ 55..550000..-- 11006622 $$ 99..330000..-- 1177--0055 BBoolleettaass NNrrooss.. 11006633 $$ 1166..000000..-- 114466
  • 147.
    11006644 $$ 5555..000000..-- 11006666 $$ 6688..000000..-- 2233--0055 BBoolleettaass NNrrooss.. 11006677 $$ 44..550000..-- 11006688 $$ 66..330000..-- 11006699 $$ 1111..000000..-- 2244--0055 BBoolleettaass NNrrooss.. 11007700 $$ 4499..000000..-- 11007711 $$ 88..770000..-- 11007722 $$ 22..550000..-- 11007733 $$ 2233..000000..-- 11007744 $$ 1199..000000..-- 3311--0055 BBoolleettaass NNrrooss.. 11007755 $$ 9911..000000..-- 11007766 $$ 88..330000..-- 11007777 $$ 7788..000000..-- SSee ppiiddee:: aa.. RReeaalliizzaarr llaa ccoonnttaabbiilliizzaacciioonneess qquuee pprroocceeddaann eenn llooss LLiibbrrooss AAuuxxiilliiaarreess yy eenn llooss CCoommpprroobbaanntteess CCoonnttaabblleess ddee TTrraassppaassoo,, sseeggúúnn ccoorrrreessppoonnddaa.. bb.. RReeaalliizzaarr eell CCoommpprroobbaannttee CCoonnttaabbllee ppoorr llaa cceennttrraalliizzaacciióónn ddee llooss LLiibbrrooss AAuuxxiilliiaarreess.. EEjjeerrcciicciioo NNº 77 :: DDeessaarrrroollllee eell ssiigguuiieennttee eejjeerrcciicciioo rreeaalliizzaannddoo llaass ccoonnttaabbiilliizzaacciioonneess qquuee pprroocceeddaann uussaannddoo llooss lliibbrrooss rreessppeeccttiivvooss aauuxxiilliiaarreess,, aaddeemmááss rreeaalliizzaarr eell ccoommpprroobbaannttee ccoonnttaabbllee ppoorr aaqquueellllaass ooppeerraacciioonneess qquuee nnoo ssee rreeggiissttrreenn eenn llooss aauuxxiilliiaarreess aanntteess sseeññaallaaddooss,, ddeebbeerráá ttaammbbiiéénn iinncclluuiirr llooss aassiieennttooss ddee cceennttrraalliizzaacciióónn.. LLaa eemmpprreessaa ssee ddeeddiiccaa aa llaa ccoommeerrcciiaalliizzaacciióónn ddee ccaallzzaaddooss.. EEll ssaallddoo ddee llaa ccuueennttaa CCaajjaa aall 0011//0088//9999 eess ddee $$ 66..550000..000000.. yy dduurraannttee eell mmeess ddee aaggoossttoo ssee pprroodduucceenn llaass ssiigguuiieenntteess ooppeerraacciioonneess :: 0011//0088//9999 EEnn eessttaa ffeecchhaa ssee rreecciibbee yy ssee rreeggiissttrraa ffaaccttuurraa ppoorr llaa ccoommpprraa ddee 88 ccoommppuuttaaddoorreess,, llooss ccuuaalleess sseerráánn iinnssttaallaaddooss ppaarraa aappooyyaarr llaa ggeessttiióónn aaddmmiinniissttrraattiivvaa ddee llaa eemmpprreessaa,, eell vvaalloorr bbrruuttoo ddee llaa ccoommpprraa aasscceennddiióó aa llaa ssuummaa ddee $$ 77..446600..000000..--,, sseeggúúnn ffaaccttuurraa NNº 668855997733 ddeell pprroovveeeeddoorr SSrreess.. ““CCoommppuuttaacciióónn LLttddaa..””,, RRuutt 8855..663355..223366--88.. CCoonn eessttaa mmiissmmaa ffeecchhaa ssee ggiirraann cchheeqquueess nnúúmmeerrooss 1122335555 yy 1122335566 ddeell BBaannccoo ddeell EEssttaaddoo ppaarraa ccaanncceellaarr eell 5500%% ddee llaa ffaaccttuurraa NNº 668855997733.. 0022//0088//9999 EEnn eessttaa ffeecchhaa ssee vveennddee mmeerrccaaddeerrííaa ppoorr uunn vvaalloorr nneettoo ddee $$ 555500..000000..--,, sseeggúúnn ffaaccttuurraa NNº 55663344,, aall cclliieennttee SSrr.. TTaassmmaanniiaa GGoonnzzáálleezz,, RRuutt 99..665555..3366440055.. 114477
  • 148.
    Con esta mismafecha se gira cheque Nº 5689 del Banco SSaannttaannddeerr ppoorr llaa ssuummaa ddee $$11..889900..000000..-- ppaarraa ccaanncceellaarr BBoolleettaa ddee HHoonnoorraarriiooss ddee llooss aabbooggaaddooss PPiinnkkyy yy CCeerreebbrroo PPéérreezz,, ccoonnttaabbiilliizzaaddaa eenn eell mmeess aanntteerriioorr.. AAddeemmááss,, eenn eessttaa mmiissmmaa ffeecchhaa ssee rreecciibbee cchheeqquuee aa 55 ddííaass ddeell cclliieennttee SSrr.. TTaassmmaanniiaa GGoonnzzáálleezz ppoorr llaa ccaanncceellaacciióónn ddee llaa ffaaccttuurraa NNº 55663344.. 0044//0088//9999 CCoonn eessttaa ffeecchhaa ssee rreecciibbee yy ssee rreeggiissttrraa ffaaccttuurraa NNº 55668899 ddee llaa ccoonnssttrruuccttoorraa ““AAccmmee SS..AA..””,, RRuutt 9966..665533..225588--99,, ppoorr uunn mmoonnttoo nneettoo ddee $$ 44..668800..000000..--,, vvaalloorr qquuee ccoorrrreessppoonnddee aa rreeppaarraacciioonneess ddeell eeddiiffiicciioo yy ppoorr ppiinnttaarr llaa ffaacchhaaddaa.. 0055//0088//9999 CCoonn eessttaa ffeecchhaa ssee vveennddee mmeerrccaaddeerrííaa sseeggúúnn ffaaccttuurraa NNº 55663355 aa llaa ccaassaa ccoommeerrcciiaall ““GG && GG””,, RRuutt 7755..112244..336677--55,, ppoorr uunn mmoonnttoo bbrruuttoo ddee $$ 889900..000000..-- CCoonn eessttaa mmiissmmaa ffeecchhaa ssee ggiirraa cchheeqquuee NNº 55669900 ddeell BBaannccoo SSaannttaannddeerr ppaarraa ccaanncceellaarr eell 3300%% ddee llaa ffaaccttuurraa NNº 55668899.. 0088//0088//9999 LLooss ccoommppuuttaaddoorreess ddaaddooss ddee bbaajjaa,, rreeeemmppllaazzaaddooss ppoorr llooss ccoommpprraaddooss hhaaccee ddííaass aattrrááss,, ssoonn ttrraannssffeerriiddooss aa uunnaa eemmpprreessaa rreellaacciioonnaaddaa ppoorr uunn ttoottaall ddee $$ 44..000000..000000..--,, sseeggúúnn ffaaccttuurraa NNº 55663366,, ddee eessttaa mmiissmmaa ffeecchhaa.. EEll nnoommbbrree ddee llaa eemmpprreessaa eess ““CChhee CCooppeettee yy CCííaa..””,, RRuutt 8855..665544..889911--66.. CCoonn eessttaa mmiissmmaa ffeecchhaa eell cclliieennttee ““GG && GG”” nnooss ccaanncceellaa eenn eeffeeccttiivvoo eell 4400%% ddee llaa ffaaccttuurraa NNº 55663355.. 1100//0088//9999 CCoonn eessttaa ffeecchhaa ssee ddeeccllaarraa yy ppaaggaa eenn eeffeeccttiivvoo ffoorrmmuullaarriioo ddee llaa IIssaapprree ““UUdd.. PPaaggaa yy BBuussqquuee qquuiieenn lloo aattiieennddaa SS..AA..””,, ppoorr llaa ssuummaa ddee $$ 994400..000000..-- eeqquuiivvaalleennttee aa llaass ccoottiizzaacciioonneess ddee ssaalluudd ddee llooss eemmpplleeaaddooss qquuee ppeerrtteenneecceenn aa ddiicchhaa IIssaapprree.. CCoonn iigguuaall ffeecchhaa ssee ddeeccllaarraa yy ppaaggaann llaass ccoottiizzaacciioonneess pprreevviissiioonnaalleess aa llaa AAFFPP SSaannttaa RRiittaa SS..AA..,, ppoorr llaa ccaannttiiddaadd ddee $$ 33..220000..000000..--,, cciiffrraa qquuee eess ccaanncceellaaddaa ccoonn cchheeqquuee ddeell BBaannccoo ddeell EEssttaaddoo NNº 1122335577.. 1133//0088//9999 CCoonn eessttaa ffeecchhaa ssee rreecciibbee yy ssee rreeggiissttrraa ffaaccttuurraa NNº 333377668833 ppoorr eell ccoonnssuummoo eellééccttrriiccoo ppoorr uunn vvaalloorr bbrruuttoo ddee $$ 225500..000000..--,, ddee llaa eemmpprreessaa ““CCííaa.. LLuuzz””,, RRuutt 8877..554499..669988--11.. CCoonn eessttaa mmiissmmaa ffeecchhaa ssee ggiirraa cchheeqquuee NNº 55669911 ddeell BBaannccoo SSaannttaannddeerr ppaarraa ccaanncceellaarr eell ssaallddoo ddee llaa ffaaccttuurraa NNº 55668899.. 1166//0088//9999 CCoonn eessttaa ffeecchhaa ssee vveennddee mmeerrccaaddeerrííaa sseeggúúnn ffaaccttuurraa NNº 55663377 aall cclliieennttee SSrr.. PPiiee GGrraannddee GGuuttiiéérrrreezz,, RRuutt 66..000000..550000--66,, ppoorr uunn vvaalloorr bbrruuttoo ddee $$ 888800..000000..-- CCoonn eessttaa mmiissmmaa ffeecchhaa ssee ggiirraa cchheeqquuee NNº 1122335588 ddeell BBaannccoo ddeell EEssttaaddoo ppaarraa ccaanncceellaarr eell 5500%% ddee llaa ffaaccttuurraa NNº 333377668833.. 1199//0088//9999 CCoonn eessttaa ffeecchhaa ssee rreecciibbee yy ssee rreeggiissttrraa ffaaccttuurraa ppoorr llaa ccoommpprraa ddee mmeerrccaaddeerrííaass ppoorr llaa ssuummaa ddee $$ 1122..334400..000000,, vvaalloorr bbrruuttoo,, sseeggúúnn ffaaccttuurraa NNº 669988556633 ddee llaa ffáábbrriiccaa ““EEll ccaallzzaaddoo SS..AA..””,, RRuutt 9955..334488..332266--99.. CCoonn eessttaa mmiissmmaa ffeecchhaa ssee rreecciibbee cchheeqquuee NNº 558877558899 ddeell BBaannccoo ddeell EEssttaaddoo ppoorr llaa ccaanncceellaacciióónn qquuee rreeaalliizzaa eell cclliieennttee SSrr.. PPiiee GGrraannddee GG.. ddeell 6600%% ddee llaa ffaaccttuurraa NNº 55663377.. 114488
  • 149.
    2211//0088//9999 CCoonn eessttaaffeecchhaa ssee rreeaalliizzaa uunnaa iinnvveerrssiióónn eenn IInnssttrruummeennttooss ddee RReennttaa ((lleettrraass hhiippootteeccaarriiaass)) ppoorr uunn vvaalloorr $$ 77..000000..000000..--,, ppaarraa lloo ccuuaall ssee ffiirrmmaann ddooccuummeennttooss ((lleettrraass)) qquuee ggaarraannttiizzaarráánn eell ppaaggoo.. CCoonn eessttaa mmiissmmaa ffeecchhaa ssee rreecciibbee yy ssee rreeggiissttrraa ffaaccttuurraa NNº 88552233,, ddee llaa eemmpprreessaa ddee aasseeooss ““CClleeaarr FFáácciill””,, RRuutt 6666..225533..223355--88,, ppoorr eell aasseeoo ddee ttooddaass llaass ooffiicciinnaass rreeaalliizzaaddoo eell mmeess ddee JJuulliioo ddee 11999999,, vvaalloorr nneettoo ddeell ddooccuummeennttoo eess ddee $$ 11..775500..880000..-- CCoonn eessttaa mmiissmmaa ffeecchhaa ssee ggiirraa cchheeqquuee NNº 55669922 ddeell BBaannccoo SSaannttaannddeerr ppaarraa ccaanncceellaarr llaa ttoottaalliiddaadd ddee llaa ffaaccttuurraa NNº 669988556633.. 2222//0088//9999 CCoonn eessttaa ffeecchhaa llaa eemmpprreessaa rreecciibbee ccaarrttaa ddeell cclliieennttee SSrr.. PPeeppee CCoorrttiissoonnaa eenn llaa ccuuaall nnooss iinnffoorrmmaa qquuee ccoonn ffeecchhaa 1188//0088//9999 nnooss ddeeppoossiittóó ddiirreeccttaammeennttee eenn llaa ccuueennttaa ccoorrrriieennttee ddeell BBaannccoo ddeell EEssttaaddoo llaa ssuummaa ddee $$ 336600..000000,, ppaarraa ccaanncceellaarr lleettrraass vveenncciiddaass,, ppoorr lloo qquuee ssee ddeecciiddee rreemmiittiirrllaass aa llaa ddiirreecccciióónn ddeell cclliieennttee.. CCoonn eessttaa mmiissmmaa ffeecchhaa ssee ggiirraa cchheeqquuee NNº 1122335599 ddeell BBaannccoo ddeell EEssttaaddoo ppaarraa ccaanncceellaarr eell 4400%% ddee llaa ffaaccttuurraa NNº 88552233.. CCoonn eessttaa mmiissmmaa ffeecchhaa ssee rreecciibbee yy rreeggiissttrraa ccoommpprraa ddee mmeerrccaaddeerrííaass ppoorr uunnaa vvaalloorr nneettoo ddee $$ 33..990000..000000..--,, sseeggúúnn ffaaccttuurraa NNº 995588662255 ddee ““EEll PPaarr yy CCííaa..””,, RRuutt 8877..336655..114422--55.. CCoonn eessttaa ffeecchhaa ssee vveennddee mmeerrccaaddeerrííaass sseeggúúnn ffaaccttuurraa NNº 55663399,, ppoorr uunn vvaalloorr bbrruuttoo ddee $$ 44..550000..000000..--,, aall cclliieennttee SSrr.. JJuuaann MMoolliinnaa,, RRuutt 99..885544..115533--22 2244//0088//9999 CCoonn eessttaa ffeecchhaa ssee rreecciibbee cchheeqquuee aall ddííaa ddeell cclliieennttee SSrr.. JJaacciinnttoo HHeerrrreerraa ppoorr llaa ssuummaa ddee $$ 22..990000..000000..-- ppaarraa ccaanncceellaarr ddeeuuddaa.. CCoonn eessttaa mmiissmmaa ffeecchhaa ssee rreecciibbee yy ssee rreeggiissttrraa ffaaccttuurraa NNº 556633114455 ppoorr llaa ccoommpprraa ddee mmaaqquuiinnaa ppaarraa eell ccoorrttee ddee ccuueerrooss ppoorr uunn vvaalloorr bbrruuttoo $$ 88..990000..000000..--,, eessttaa mmááqquuiinnaa ffuuee aaddqquuiirriiddaa aa llaa eemmpprreessaa ““MMaaqq && MMaaqq LLttddaa..””,, RRuutt 8844..559922..336644--KK.. 2266//0088//9999 CCoonn eessttaa ffeecchhaa ssee ffiirrmmaa aannttee nnoottaarriioo yy ssee rreeggiissttrraa ccoonnttrraattoo ppaarraa aaddqquuiirriirr eell tteerrrreennoo uubbiiccaaddoo aa uunn ccoossttaaddoo ddee llaa ffáábbrriiccaa,, eell vvaalloorr ttoottaall ddee llaa iinnvveerrssiióónn aasscciieennddee aa llaa ssuummaa ddee $$1155..000000..000000..-- ppaarraa lloo ccuuaall ssee ffiirrmmaann lleettrraass qquuee ssee ccaanncceellaarráánn mmeennssuuaallmmeennttee.. CCoonn eessttaa mmiissmmaa ffeecchhaa eell SSrr.. JJuuaann MMoolliinnaa nnooss ccaanncceellaa eell 8800%% ddee llaa ffaaccttuurraa NNº 55663399,, eenn eeffeeccttiivvoo.. 2299//0088//9999 CCoonn eessttaa ffeecchhaa ssee vveennddee mmeerrccaaddeerrííaass sseeggúúnn ffaaccttuurraa NNº 55664400,, ppoorr uunn vvaalloorr nneettoo ddee $$ 22..770000..000000..--,, aall cclliieennttee SSrr.. JJoorrggee MMeeddiinnaa,, RRuutt 88..996655..335544--99 CCoonn eessttaa mmiissmmaa ffeecchhaa ssee rreecciibbee yy ssee rreeggiissttrraa ffaaccttuurraa NNº 003344669933 ddee llaa iimmpprreennttaa ““OOjjoo ccoonn CCooppiiaarr””,, RRuutt 1122..33556688..996633--55,, ppoorr eell ttrraabbaajjoo ddee iimmpprreessiióónn ddee ttooddaa llaa ddooccuummeennttaacciióónn mmeerrccaannttiill qquuee uuttiilliizzaa llaa eemmpprreessaa,, eessttoo eess NNoottaass ddee PPeeddiiddoo,, FFaaccttuurraass ddee VVeennttaass,, BBoolleettaass ddee VVeennttaass,, GGuuííaass ddee DDeessppaacchhoo.. EEll vvaalloorr ddee llaa ffaaccttuurraa aasscciieennddee aa uunn vvaalloorr bbrruuttoo ddee $$ 11..885500..000000..-- 114499
  • 150.
    Con esta mismafecha se gira cheque Nº 5693 del Banco SSaannttaannddeerr ppaarraa ccaanncceellaarr eell 5500%% ddee llaa ffaaccttuurraa NNº 556633114455.. 3311//0088//9999 CCoonn eessttaa ffeecchhaa ssee rreecciibbee yy ssee rreeggiissttrraa ffaaccttuurraa NNº 6655334499 ddee llaa eemmpprreessaa ““PPPPPPPP yy CCííaa..””,, RRuutt 55..665544..332266--KK ppoorr eell sseerrvviicciioo ddee vviiggiillaanncciiaa qquuee rreeaalliizzaa ddiicchhaa eemmpprreessaa eenn ttooddaass nnuueessttrraass ddeeppeennddeenncciiaass,, ppoorr uunn vvaalloorr nneettoo ddee $$ 998800..000000..-- CCoonn eessttaa mmiissmmaa ffeecchhaa eell ssoocciioo SSrr.. CChhuuppaa SSaannggrree DD.. rreettiirraa eenn eeffeeccttiivvoo llaa ssuummaa ddee $$ 11..000000..000000..-- aa ccuueennttaa ddee llaass ffuuttuurraass uuttiilliiddaaddeess.. CCoonn eessttaa mmiissmmaa ffeecchhaa ssee ggiirraa cchheeqquuee NNº 55669944 ddeell BBaannccoo SSaannttaannddeerr ppaarraa ccaanncceellaarr llaa ttoottaalliiddaadd ddee llaa ffaaccttuurraa NNº 003344669933.. EEll ccoossttoo ttoottaall ppoorr ttooddaass llaass vveennttaass ddee mmeerrccaaddeerrííaass rreeaalliizzaaddaass dduurraannttee eessttee mmeess aasscciieennddee aa llaa ssuummaa ddee $$ 33..000000..000000..-- yy ppaarraa llaa vveennttaa ddee llooss eeqquuiippooss ccoommppuuttaacciioonnaalleess,, eell vvaalloorr lliibbrroo qquuee rreeggiissttrraann ddiicchhooss ccoommppuuttaaddoorreess aasscciieennddeenn aa llaa ssuummaa ddee $$ 33..550000..000000..--,, aaddeemmááss rreeggiissttrraann uunnaa ddeepprreecciiaacciióónn aaccuummuullaaddaa ddee $$ 22..000000..000000..-- EEjjeerrcciicciioo NNº 88 :: DDeessaarrrroolllloo ddee TTaalllleerr NNº 11 33.. CCoonncciilliiaacciioonneess BBaannccaarriiaa EEjjeerrcciicciioo NNº 99 :: CCoonn llooss ddaattooss ddaaddooss aa ccoonnttiinnuuaacciióónn ddeetteerrmmiinnee ccoonncciilliiaacciióónn bbaannccaarriiaa yy aajjuusstteess ccoonnttaabblleess qquuee pprroocceeddaann aall 3311 ddee MMaayyoo ddee 11999955 :: LLiibbrroo MMaayyoorr ddee CCuueennttaa CCoorrrriieennttee ddeell BBaannccoo ddeell EEssttaaddoo FFeecchhaa MMoovviimmiieennttoo DDeebbee HHaabbeerr SSaallddoo 0011--0055--9955 SSaallddoo iinniicciiaall $$ $$ $$ 330000..000000 0022--0055--9955 CChheeqquuee NNº 770011 5500..000000 0044--0055--9955 CChheeqquuee NNº 770022 8800..000000 0077--0055--9955 CChheeqquuee NNº 770033 (( **** NN UU LL OO **** )) 0088--0055--9955 CChheeqquuee NNº 770044 115500..000000 115500
  • 151.
    0099--0055--9955 DDeeppóóssiittoo 3300..000000 1111--0055--9955 CChheeqquuee NNº 770055 2200..000000 1122--0055--9955 DDeeppóóssiittoo 115500..000000 1144--0055--9955 DDeeppóóssiittoo 8800..000000 1166--0055--9955 CChheeqquuee NNº 770066 110000..000000 1188--0055--9955 CChheeqquuee NNº 770077 2200..000000 $$............................ CCaarrttoollaa BBaannccaarriiaa ddee llaa CCuueennttaa CCoorrrriieennttee ddeell BBaannccoo ddeell EEssttaaddoo FFeecchhaa MMoovviimmiieennttoo GGiirrooss DDeeppóóssiittooss SSaallddoo 0011--0055--9955 SSaallddoo IInniicciiaall $$ $$ $$ 665500..000000 0055--0055--9955 CChheeqquuee NNº 669988 115500..000000 0099--0055--9955 CChheeqquuee NNº 770022 8800..000000 0099--0055--9955 DDeeppóóssiittoo 3300..000000 1100--0055--9955 CChheeqquuee NNº 669999 5500..000000 1111--0055--9955 CChheeqquuee NNº 770000 110000..000000 1122--0055--9955 DDeeppóóssiittoo 115500..000000 1144--0055--9955 CCaarrggoo MMaanntteenncciióónn 1100..000000 1144--0055--9955 CChh..DDeevvuueellttoo PPrroott.. 8800..000000 2200--0055--9955 CChheeqquuee NNº 770077 2255..000000 2288--0055--9955 AAbboonnoo ppoorr PPrrééssttaammoo 220000..000000 2288--0055--9955 IImmppttoo..ppoorr PPrrééssttaammoo 22..550000 2288--0055--9955 CCaarrggoo TTaalloonnaarriioo 33..550000 $$................................ IInnffoorrmmaacciióónn aaddiicciioonnaall:: aa.. EEll ddeeppóóssiittoo ddeell ddííaa 1144--0055--9955 nnoo ccoorrrreessppoonnddííaa aa eessaa ccttaa.. ccttee.. ssiinnoo aa llaa ccttaa.. ccttee.. DDeell BBaannccoo ddee CChhiillee.. bb.. CChheeqquuee NNº 770077 ffuuee ccoonnttaabbiilliizzaaddoo eerrrróónneeaammeennttee,, ccoorrrreessppoonnddiieennddoo $$ 2255..000000.. ccoonn eell ccuuaall ssee ccaanncceelloo llaa LLuuzz.. cc.. LLaa úúllttiimmaa ccoonncciilliiaacciióónn ddeetteerrmmiinnóó llooss ssiigguuiieenntteess cchheeqquueess ggiirraaddooss yy nnoo ccoobbrraaddooss:: FFeecchhaa ddee eemmiissiióónn NNúúmmeerroo ddee CChheeqquuee VVaalloorr 3311--0033--9955 NNº 660022 $$ 5500..000000.. 2255--0044--9955 NNº 669988 $$ 115500..000000.. 2266--0044--9955 NNº 669999 $$ 5500..000000.. 2288--0044--9955 NNº 770000 $$ 110000..000000.. EEjjeerrcciicciioo NNº 1100 :: CCoonn llooss ddaattooss ddaaddooss aa ccoonnttiinnuuaacciióónn ddeetteerrmmiinnee ccoonncciilliiaacciióónn bbaannccaarriiaa yy aajjuusstteess ccoonnttaabblleess qquuee pprroocceeddaann aall 3300 ddee JJuunniioo ddee 11999955 :: LLiibbrroo MMaayyoorr ddee llaa CCttaa.. CCttee.. ddeell BBaannccoo ddee SSaannttiiaaggoo FFeecchhaa MMoovviimmiieennttooss DDeebbee HHaabbeerr SSaallddoo 0011..0066 SSaallddoo IInniicciiaall $$ 3300..000000 0022..0066 CChheeqq.. NNº 7766 2255..000000 115511
  • 152.
    0033..0066 CChheeqq.. NNº7777 3333..000000 0044..0066 DDeeppóóssiittoo eenn eeffeeccttiivvoo 110000..000000 0055..0066 CChheeqq.. NNº 7788 6655..000000 0077..0066 DDeeppóóssiittoo ccoonn ddooccuummeennttooss 5500..000000 0088..0066 CChheeqq.. NNº 7799 ((NNuulloo)) 1100..0066 CChheeqq.. NNº 8800 1166..000000 1122..0066 DDeeppóóssiittoo ccoonn ddooccuummeennttooss 115500..000000 1155..0066 CChheeqq.. NNº 8811 1133..000000 1177..0066 CCaarrggoo CChheeqq..PPrrootteessttaaddoo CClliieennttee 66..000000 1199..0066 RRee--ddeeppóóssiittoo CChheeqq.. PPrrootteesstt.. 66..000000 2200..0066 SSaallddoo FFiinnaall $$ 117788..000000 CCaarrttoollaa BBaannccaarriiaa ddee llaa CCttaa.. CCttee.. ddeell BBaannccoo ddee SSaannttiiaaggoo FFeecchhaa MMoovviimmiieennttooss GGiirrooss DDeeppóóssiittooss SSaallddoo 0011..0066 SSaallddoo IInniicciiaall $$ 8800..000000 0022..0066 CChheeqquuee NNº 7733 55..000000 0044..0066 CChheeqquuee NNº 7766 2255..000000 0044..0066 CCaarrggoo VVeenncc.. LLeettrraaxxPPaaggaarr 2200..000000 0044..0066 DDeeppóóssiittoo eenn eeffeeccttiivvoo 110000..000000 0055..0066 CChheeqquuee NNº 7755 3300..000000 0077..0066 IImmppuueessttoo ppoorr TTaalloonnaarriioo 33..110000 0077..0066 DDeeppóóssiittoo ccoonn ddooccuummeennttooss 5500..000000 0099..0066 CCoobbrroo MMaanntteenncciióónn CCttaa..ccttee 1155..000000 1100..0066 CChheeqquuee NNº 8800 1166..000000 1122..0066 DDeeppóóssiittoo ccoonn ddooccuummeennttooss 115500..000000 1155..0066 CChheeqquuee NNº 8811 1133..000000 2200..0066 CCaarrggoo ppoorr CChheeqq..PPrrootteessttaaddoo 66..000000 2200..0066 IImmppuueessttoo ppoorr SSoobbrreeggiirroo 1111..000000 2200..0066 SSaallddoo FFiinnaall $$ 223355..990000 IInnffoorrmmaacciióónn aaddiicciioonnaall:: aa.. LLaa úúllttiimmaa ccoonncciilliiaacciióónn ddeetteerrmmiinnóó llooss ssiigguuiieenntteess cchheeqquueess ggiirraaddooss yy nnoo ccoobbrraaddooss:: FFeecchhaa ddee eemmiissiióónn NNúúmmeerroo ddee CChheeqquuee VVaalloorr 1111--0055--9955 NNº 7733 $$ 55..000000.. 2255--0055--9955 NNº 7744 $$ 1155..000000.. 2266--0055--9955 NNº 7755 $$ 3300..000000.. EEjjeerrcciicciioo NNº 1111 :: LLooss ssiigguuiieenntteess aanntteecceeddeenntteess ssee pprreesseennttaann ppaarraa rreeaalliizzaarr uunnaa ccoonncciilliiaacciióónn bbaannccaarriiaa aall 2200..0066..9955 yy llooss aassiieennttooss ddee aajjuusstteess qquuee pprroocceeddaann.. 115522
  • 153.
    LLiibbrroo MMaayyoorr ddeellaa CCttaa.. CCttee.. ddeell BBaannccoo ddeell EEssttaaddoo FFeecchhaa MMoovviimmiieennttooss DDeebbee HHaabbeerr SSaallddoo 0011..0066 SSaallddoo IInniicciiaall $$ 330000..000000 0022..0066 CChheeqq.. NNº 7766 2255..000000 0033..0066 CChheeqq.. NNº 7777 3333..000000 0044..0066 DDeeppóóssiittoo eenn eeffeeccttiivvoo 110000..000000 0055..0066 CChheeqq.. NNº 7788 6655..000000 0077..0066 DDeeppóóssiittoo ccoonn ddooccuummeennttooss 5500..000000 0088..0066 CChheeqq.. NNº 7799 ((NNuulloo)) 1100..0066 CChheeqq.. NNº 8800 66..000000 1122..0066 DDeeppóóssiittoo ccoonn ddooccuummeennttooss 115500..000000 1155..0066 CChheeqq.. NNº 8811 1133..000000 1177..0066 CChheeqq.. NNº 8822 66..000000 1199..0066 CChheeqq.. NNº 8833 55..000000 2200..0066 SSaallddoo FFiinnaall $$ 444477..000000 CCaarrttoollaa BBaannccaarriiaa ddee llaa CCttaa.. CCttee.. ddeell BBaannccoo ddeell EEssttaaddoo FFeecchhaa MMoovviimmiieennttooss GGiirrooss DDeeppóóssiittooss SSaallddoo 0011..0066 SSaallddoo IInniicciiaall $$ 444466..000000 0022.. 66 CChheeqquuee NNº 7733 7755..000000 0022..0066 DDeeppóóssiittoo ccoonn ddooccuummeennttooss 7755..000000 0044..0066 CChheeqquuee NNº 7766 2255..000000 0044..0066 CChheeqquuee NNº 7777 3333..000000 0044..0066 DDeeppóóssiittoo eenn eeffeeccttiivvoo 110000..000000 0055..0066 CChheeqquuee NNº 7755 3366..000000 0077..0066 IImmppuueessttoo ppoorr TTaalloonnaarriioo 33..110000 0077..0066 DDeeppóóssiittoo ccoonn ddooccuummeennttooss 5500..000000 0099..0066 CCoobbrroo MMaanntteenncciióónn CCttaa..ccttee 1155..000000 1100..0066 CChheeqquuee NNº 8800 1166..000000 1122..0066 DDeeppóóssiittoo ccoonn ddooccuummeennttooss 115500..000000 1155..0066 CChheeqquuee NNº 8811 1133..000000 2200..0066 PPoorr PPrrééssttaammoo oottoorrggaaddoo 55..000000..000000 2200..0066 IImmppuueessttoo ppoorr PPrrééssttaammoo 2200..000000 2200..0066 SSaallddoo FFiinnaall $$ 55..558844..990000 IInnffoorrmmaacciióónn aaddiicciioonnaall:: aa.. EEll ddeeppóóssiittoo ddeell ddííaa 0022--0066 ffuuee rreeaalliizzaaddoo ppoorr uunn cclliieennttee ddee llaa eemmpprreessaa eenn ffoorrmmaa ddiirreeccttaa eenn nnuueessttrraa ccttaa.. ccttee.. ppaarraa ppaaggaarr ddeeuuddaa qquuee mmaanntteennííaa ccoonn eellllaa.. bb.. EEll cchheeqquuee NNº 8800 ssee eemmiittiióó ppaarraa ccaanncceellaarr ddeeuuddaa ccoonnttrraaííddaa ccoonn uunn pprroovveeeeddoorr.. cc.. LLaa úúllttiimmaa ccoonncciilliiaacciióónn ddeetteerrmmiinnóó llooss ssiigguuiieenntteess cchheeqquueess ggiirraaddooss yy nnoo ccoobbrraaddooss:: FFeecchhaa ddee eemmiissiióónn NNúúmmeerroo ddee CChheeqquuee VVaalloorr 115533
  • 154.
    1155--0055--9955 NNº 7733$$ 7755..000000.. 1188--0055--9955 NNº 7744 $$ 3355..000000.. 2200--0055--9955 NNº 7755 $$ 3366..000000.. EEjjeerrcciicciioo NNº 1122 :: CCoonn llaa ssiigguuiieennttee iinnffoorrmmaacciióónn ddeetteerrmmiinnee llaa ccoonncciilliiaacciióónn bbaannccaarriiaa yy aajjuusstteess ccoonnttaabblleess qquuee pprroocceeddaann aall 3300 ddee SSeeppttiieemmbbrree:: LLiibbrroo MMaayyoorr CCttaa.. CCttee.. BBaannccoo SSaannttaannddeerr FFeecchhaa MMoovviimmiieennttooss DDeebbee HHaabbeerr SSaallddoo 0011..0099 SSaallddoo IInniicciiaall $$ 11..550000..000000.. 0022..0099 CChheeqquuee NN°° 220011 $$ 9955..000000.. 0033..0099 CChheeqquuee NN°° 220022 5500..000000.. 0099..0099 DDeeppóóssiittoo eenn eeffeeccttiivvoo $$ 11..000000..000000.. 1122..0099 CChheeqquuee NN°° 220033 220000..000000.. 1155..0099 DDeeppóóssiittoo ccoonn ddooccuummeennttooss 550000..000000.. 1166..0099 CChheeqquuee NN°° 220055 115500..000000.. 1177..0099 CChheeqquuee NN°° 220066 8800..000000.. 2277..0099 DDeeppóóssiittoo eenn EEffeeccttiivvoo 330000..000000.. 2288..0099 CChheeqquuee NN°° 220077 2255..000000.. 2299..0099 CChheeqquuee NN°° 220088 3300..000000.. 3300..0099 SSaallddoo FFiinnaall $$ 22..667700..000000.. CCaarrttoollaa BBaannccaarriiaa CCttaa.. CCttee.. BBaannccoo SSaannttaannddeerr FFeecchhaa MMoovviimmiieennttooss GGiirrooss DDeeppóóssiittooss SSaallddooss 0011..0099 SSaallddoo IInniicciiaall $$ 22..003355..000000.. 0033..0099 CChheeqquuee NN°° 220022 $$ 5500..000000.. 0055..0099 CChheeqquuee NN°° 220000 113355..000000.. 0099..0099 DDeeppóóssiittoo eenn eeffeeccttiivvoo $$ 110000..000000.. 1122..0099 CChheeqquuee NN°° 119988 111100..000000.. 1155..0099 DDeeppóóssiittoo ccoonn ddooccuummeennttoo 550000..000000.. 1166..0099 CChheeqquuee NN°° 220066 8800..000000.. 1177..0099 MMaanntteenncciióónn ccttaa.. ccttee.. 2255..000000.. 2200..0099 CChheeqquuee NN°° 119955 115555..000000.. 2211..0099 IImmppuueessttoo ppoorr ttaalloonnaarriioo 88..550000.. 2255..0099 DDeeppóóssiittoo eenn eeffeeccttiivvoo $$ 220000..000000.. 2266..0099 CChheeqquuee NN°° 220011 9955..000000.. 115544
  • 155.
    2277..0099 DDeeppóóssiittoo eenneeffeeccttiivvoo $$ 330000..000000.. 2299..0099 CChheeqquuee NN°° 220033 220000..000000.. 3300..0099 SSaallddoo FFiinnaall $$ 22..227766..550000.. IInnffoorrmmaacciióónn aaddiicciioonnaall:: aa.. EEll ddeeppóóssiittoo ddeell ddííaa 0099--0099 ffuuee rreeaalliizzaaddoo ppoorr llaa eemmpprreessaa ppoorr uunn vvaalloorr ddee $$ 110000..000000.. bb.. EEll ddeeppóóssiittoo ddeell ddííaa 2255--0099 ffuuee eeffeeccttuuaaddoo ppoorr uunn cclliieennttee ddee llaa eemmpprreessaa ddiirreeccttaammeennttee eenn nnuueessttrraa ccttaa.. ccttee.. ppaarraa ppaaggaarr ddeeuuddaa qquuee mmaanntteennííaa ccoonn ééssttaa.. cc.. LLaa úúllttiimmaa ccoonncciilliiaacciióónn ddeetteerrmmiinnóó llooss ssiigguuiieenntteess cchheeqquueess ggiirraaddooss yy nnoo ccoobbrraaddooss:: FFeecchhaa ddee eemmiissiióónn NNúúmmeerroo ddee CChheeqquuee VVaalloorr 0055--0088--9955 NNº 119955 $$ 115555..000000.. 1111--0088--9955 NNº 119966 $$ 9955..000000.. 2233--0088--9955 NNº 119988 $$ 111100..000000.. 2233--0088--9955 NNº 119999 $$ 4400..000000.. 2266--0088--9955 NNº 220000 $$ 113355..000000.. EEjjeerrcciicciioo NNº 1133 :: CCoonn llaa ssiigguuiieennttee iinnffoorrmmaacciióónn ddeetteerrmmiinnee llaa ccoonncciilliiaacciióónn bbaannccaarriiaa yy aajjuusstteess ccoonnttaabblleess qquuee pprroocceeddaann aall 3300 ddee SSeeppttiieemmbbrree..((PPuunnttaajjee ttoottaall ddeell íítteemm 2200)):: LLiibbrroo BBaannccoo ““BBaannccoo ddee CChhiillee”” FFeecchhaa MMoovviimmiieennttooss DDeebbee HHaabbeerr SSaallddoo 0011..0099 SSaallddoo IInniicciiaall $$ 11..335500..000000.. 0011..0099 DDeeppóóssiittoo eenn eeffeeccttiivvoo $$ 440000..000000.. 0022..0099 CChheeqquuee NN°° 220011 9955..000000.. 0044..0099 CChheeqquuee NN°° 220033 5500..000000.. 0099..0099 DDeeppóóssiittoo eenn eeffeeccttiivvoo $$ 55..000000..000000.. 1100..0099 CChheeqquuee NN°° 220044 112200..000000.. 1122..0099 CChheeqquuee NN°° 220055 220000..000000.. 1155..0099 DDeeppóóssiittoo ccoonn ddooccuummeennttooss 660000..000000.. 1166..0099 CChheeqquuee NN°° 220066 115500..000000.. 1166..0099 CChheeqquuee NN°° 220077 220000..000000.. 1177..0099 CChheeqquuee NN°° 220088 331100..000000.. 1188..0099 CChheeqquuee NN°° 220099 118800..000000.. 2211..0099 DDeeppóóssiittoo eenn EEffeeccttiivvoo 330000..000000.. 2222..0099 CChheeqquuee NN°° 221100 112255..000000.. 2244..0099 CChheeqquuee NN°° 221111 114400..000000.. 115555
  • 156.
    2266..0099 DDeeppóóssiittoo eennEEffeeccttiivvoo 880000..000000.. 2277..0099 CChheeqquuee NN°° 221122 3300..000000.. 2288..0099 CChheeqquuee NN°° 221133 116600..000000.. 2299..0099 CChheeqquuee NN°° 221144 110000..000000.. 3300..0099 DDeeppóóssiittoo ccoonn ddooccuummeennttoo 990000..000000.. 3300..0099 SSaallddoo FFiinnaall $$ 77..449900..000000.. CCaarrttoollaa BBaannccaarriiaa ““BBaannccoo ddee CChhiillee”” FFeecchhaa MMoovviimmiieennttooss GGiirrooss DDeeppóóssiittooss SSaallddooss 0011..0099 SSaallddoo IInniicciiaall $$ 22..338800..000000.. 0011..0099 DDeeppóóssiittoo eenn eeffeeccttiivvoo 440000..000000.. 0033..0099 CChheeqquuee NN°° 119911 225500..000000.. 0033..0099 CChheeqquuee NN°° 220033 5500..000000.. 0055..0099 CChheeqquuee NN°° 220000 116655..000000.. 0099..0099 DDeeppóóssiittoo eenn eeffeeccttiivvoo 550000..000000.. 1111..0099 CChheeqquuee NN°° 220022 119900..000000.. 1122..0099 CChheeqquuee NN°° 119988 118800..000000.. 1155..0099 DDeeppóóssiittoo ccoonn ddooccuummeennttoo 660000..000000.. 1166..0099 CChheeqquuee NN°° 220077 220000..000000.. 1177..0099 MMaanntteenncciióónn ccttaa.. ccttee.. 1188..000000.. 2200..0099 CChheeqquuee NN°° 119944 111155..000000.. 2211..0099 IImmppuueessttoo ppoorr ttaalloonnaarriioo 88..550000.. 2211..0099 DDeeppóóssiittoo eenn eeffeeccttiivvoo 330000..000000.. 2222..0099 CChheeqquuee NN°° 119977 119955..000000.. 2244..0099 CChheeqquuee NN°° 220011 9955..000000.. 2266..0099 DDeeppóóssiittoo eenn eeffeeccttiivvoo 880000..000000.. 2266..0099 CChheeqquuee NN°° 221100 112255..000000.. 2299..0099 CChheeqquuee NN°° 220044 112200..000000.. 115566
  • 157.
    3300..0099 CChheeqquuee NN°°221122 3300..000000.. 3300..0099 SSaallddoo FFiinnaall $$ 33..223388..550000.. IInnffoorrmmaacciióónn aaddiicciioonnaall:: aa.. EEll vvaalloorr ccoorrrreeccttoo ddeell ddeeppóóssiittoo eenn eeffeeccttiivvoo eeffeeccttuuaaddoo ppoorr llaa eemmpprreessaa eell 0099--0099 eess ppoorr $$ 550000..000000.. bb.. EEll cchheeqquuee NNº 220022 ffuuee eemmiittiiddoo eell 0055--0099 ppaarraa ccaanncceellaarr ddeeuuddaa ccoonn uunn pprroovveeeeddoorr,, eell ccuuaall nnoo ssee rreeggiissttrróó eenn ssuu ooppoorrttuunniiddaadd.. cc.. EEll ddeeppóóssiittoo ccoonn ddooccuummeennttoo ddeell ddííaa 3300--0099 ppoorr llaa ssuummaa ddee $$ 990000..000000..--,, ffuuee rreeggiissttrraaddoo eerrrróónneeaammeennttee eenn eessttee bbaannccoo,, ccuuaannddoo lloo ccoorrrreeccttoo eess rreeggiissttrraarrlloo eenn eell LLiibbrroo BBaannccoo ddeell EEssttaaddoo.. dd.. LLaa úúllttiimmaa ccoonncciilliiaacciióónn ddeetteerrmmiinnóó llooss ssiigguuiieenntteess cchheeqquueess ggiirraaddooss yy nnoo ccoobbrraaddooss:: FFeecchhaa ddee eemmiissiióónn NNúúmmeerroo ddee CChheeqquuee VVaalloorr 0055--0088--9955 NNº 119911 $$ 225500..000000.. 1111--0088--9955 NNº 119944 $$ 111155..000000.. 2233--0088--9955 NNº 119966 $$ 5555..000000.. 2233--0088--9955 NNº 119977 $$ 119955..000000.. 2266--0088--9955 NNº 119988 $$ 118800..000000.. 2266--0088--9955 NNº 119999 $$ 7700..000000.. 2266--0088--9955 NNº 220000 $$ 116655..000000.. EEjjeerrcciicciioo NNº 1144 :: TTaalllleerr eevvaalluuaattiivvoo NNº 22 44.. CCuueennttaass ppoorr CCoobbrraarr EEjjeerrcciicciioo NNº 1155 :: DDeessaarrrroollllee eell ssiigguuiieennttee eejjeerrcciicciioo rreeggiissttrraannddoo llaass ooppeerraacciioonneess qquuee pprroocceeddaann:: AAññoo 11 EEll ssaallddoo ddee llaa ccuueennttaa ““CClliieenntteess”” aall ttéérrmmiinnoo ddeell eejjeerrcciicciioo aasscciieennddee aa llaa ssuummaa ddee $$ 55..330000..000000.. yy ssee eessttiimmaa qquuee llaass ddeeuuddaass iinnccoobbrraabblleess aallccaannzzaarráánn aa uunn 11,,22%% ddeell ssaallddoo aanntteess iinnddiiccaaddoo.. AAññoo 22 PPrriimmeerr CCaassoo:: EEffeeccttiivvaammeennttee llooss ddeeuuddoorreess iinnccoobbrraabblleess ccooiinncciiddiieerroonn ccoonn llaa eessttiimmaacciióónn rreeggiissttrraaddaa eenn eell aaññoo aanntteerriioorr.. SSeegguunnddoo CCaassoo:: LLaa ppéérrddiiddaa rreeaall ppoorr ddeeuuddoorreess iinnccoobbrraabblleess ccoorrrreessppoonnddiieennttee aall eejjeerrcciicciioo aanntteerriioorr aallccaannzzóó aa llaa cciiffrraa ddee $$ 7755..000000.. ppoorr lloo ccuuaall ssee eeffeeccttúúaann llooss aajjuusstteess ppeerrttiinneenntteess.. 115577
  • 158.
    TTeerrcceerr CCaassoo:: LLaappéérrddiiddaa rreeaall ppoorr ddeeuuddoorreess iinnccoobbrraabblleess ccoorrrreessppoonnddiieennttee aall eejjeerrcciicciioo aanntteerriioorr aallccaannzzóó aa llaa cciiffrraa ddee $$ 6600..000000.. ppoorr lloo ccuuaall ssee eeffeeccttúúaann llooss aajjuusstteess ppeerrttiinneenntteess.. EEjjeerrcciicciioo NNº 1166 :: EEll ssaallddoo ddee llaa ccuueennttaa ““CClliieenntteess”” aall ttéérrmmiinnoo ddeell eejjeerrcciicciioo aasscciieennddee aa llaa ssuummaa ddee $$ 55..991155..000000.. yy ssee eessttiimmaa qquuee llaass ddeeuuddaass iinnccoobbrraabblleess aallccaannzzaarráánn aa uunn 11,,00%% ddeell ssaallddoo aanntteess iinnddiiccaaddoo.. AAññoo 22 PPrriimmeerr CCaassoo:: EEffeeccttiivvaammeennttee llooss ddeeuuddoorreess iinnccoobbrraabblleess ccooiinncciiddiieerroonn ccoonn llaa eessttiimmaacciióónn rreeggiissttrraaddaa eenn eell aaññoo aanntteerriioorr.. SSeegguunnddoo CCaassoo:: LLaa ppéérrddiiddaa rreeaall ppoorr ddeeuuddoorreess iinnccoobbrraabblleess ccoorrrreessppoonnddiieennttee aall eejjeerrcciicciioo aanntteerriioorr aallccaannzzóó aa llaa cciiffrraa ddee $$ 6655..555500.. ppoorr lloo ccuuaall ssee eeffeeccttúúaann llooss aajjuusstteess ppeerrttiinneenntteess.. TTeerrcceerr CCaassoo:: LLaa ppéérrddiiddaa rreeaall ppoorr ddeeuuddoorreess iinnccoobbrraabblleess ccoorrrreessppoonnddiieennttee aall eejjeerrcciicciioo aanntteerriioorr aallccaannzzóó aa llaa cciiffrraa ddee $$ 5533..883300.. ppoorr lloo ccuuaall ssee eeffeeccttúúaann llooss aajjuusstteess ppeerrttiinneenntteess.. EEjjeerrcciicciioo NNº 1177 :: EEnn eell aaññoo 1199XX11 ssee ddeetteerrmmiinnóó yy ccoonnttaabbiilliizzóó uunnaa eessttiimmaacciióónn ppoorr ddeeuuddoorreess iinnccoobbrraabblleess aasscceennddiieennttee aa $$ 331111..000000.. EEnn eell aaññoo 1199XX22 ssee eessttaabblleecciióó qquuee llaa ppéérrddiiddaa rreeaall ppoorr ddeeuuddaass iinnccoobbrraabblleess ccoorrrreessppoonnddiieenntteess aall eejjeerrcciicciioo aanntteerriioorr aallccaannzzóó aa llaa ssuummaa ddee $$ 332288..550000.. EEffeeccttuuaarr llaass ccoonnttaabbiilliizzaacciioonneess ddeell aaññoo 1199XX22.. EEjjeerrcciicciioo NNº 1188 :: AAll 3311..1122..11999999 ssee ddeecciiddee ccrreeaarr uunnaa eessttiimmaacciióónn ppoorr llaa ddeeuuddaass iinnccoobbrraabblleess ddee ddiicchhoo eejjeerrcciicciioo,, ccoonnssiiddeerraannddoo qquuee eell ssaallddoo ffiinnaall ddee llaa ccuueennttaa ““CClliieenntteess”” aasscciieennddee aa llaa ssuummaa ddee $$ 1133..552211..665500.. yy ssee eessttiimmaa qquuee llaa iinnccoobbrraabbiilliiddaadd aallccaannzzaarráá aall 33%% ddee ddiicchhoo ssaallddoo.. AAññoo 22000000 PPrriimmeerr CCaassoo:: EEffeeccttiivvaammeennttee llooss ddeeuuddoorreess iinnccoobbrraabblleess ccooiinncciiddiieerroonn ccoonn llaa eessttiimmaacciióónn rreeggiissttrraaddaa eenn eell aaññoo aanntteerriioorr.. SSeegguunnddoo CCaassoo:: LLaa ppéérrddiiddaa rreeaall ppoorr ddeeuuddoorreess iinnccoobbrraabblleess ccoorrrreessppoonnddiieennttee aall eejjeerrcciicciioo aanntteerriioorr aallccaannzzóó aa llaa cciiffrraa ddee $$ 338844..661155.. ppoorr lloo ccuuaall ssee eeffeeccttúúaann llooss aajjuusstteess ppeerrttiinneenntteess.. TTeerrcceerr CCaassoo:: LLaa ppéérrddiiddaa rreeaall ppoorr ddeeuuddoorreess iinnccoobbrraabblleess ccoorrrreessppoonnddiieennttee aall eejjeerrcciicciioo aanntteerriioorr aallccaannzzóó aa llaa cciiffrraa ddee $$ 553366..883300.. ppoorr lloo ccuuaall ssee eeffeeccttúúaann llooss aajjuusstteess ppeerrttiinneenntteess.. 115588
  • 159.
    EEjjeerrcciicciioo NNº 1199:: TTaalllleerr EEvvaalluuaattiivvoo NNº 33 55.. LLeettrraass ppoorr CCoobbrraarr EEjjeerrcciicciioo NNº 2200 :: AAll 3311..0055..9977 llaa eemmpprreessaa ““SSSS”” pprreesseennttaa uunn ssaallddoo ddee $$ 11..113311..330000..-- eenn ssuu ccuueennttaa LLeettrraass ppoorr CCoobbrraarr,, eell aannáálliissiiss ddee ééssttaa eennttrreeggaa eell ssiigguuiieennttee iinnvveennttaarriioo ddee lleettrraass:: LLeettrraa NNº 00775544 ppoorr uunn vvaalloorr ddee $$ 5555..550000..-- ccoonn vveenncciimmiieennttoo aall 3300..0066..9977,, LLeettrraa NNº 00775555 ppoorr uunn vvaalloorr ddee $$ 110066..330000..-- ccoonn vveenncciimmiieennttoo aall 1155..0077..9977,, LLeettrraa NNº 00775566 ppoorr uunn vvaalloorr ddee $$ 7788..880000..-- ccoonn vveenncciimmiieennttoo aall 0055..0077..9977,, LLeettrraa NNº 00775577 ppoorr uunn vvaalloorr ddee $$ 221199..660000..-- ccoonn vveenncciimmiieennttoo aall 0033..0077..9977,, LLeettrraa NNº 00775588 ppoorr uunn vvaalloorr ddee $$ 336677..440000..-- ccoonn vveenncciimmiieennttoo aall 2255..0077..9977,, LLeettrraa NNº 00775599 ppoorr uunn vvaalloorr ddee $$ 118800..000000..-- ccoonn vveenncciimmiieennttoo aall 3311..0077..9977,, LLeettrraa NNº 00776600 ppoorr uunn vvaalloorr ddee $$ 112233..770000..-- ccoonn vveenncciimmiieennttoo aall 0011..0088..9977.. CCoonnttaabbiilliizzaarr llaass ssiigguuiieenntteess ooppeerraacciioonneess qquuee aaffeeccttaarroonn aa llaa ccuueennttaa LLeettrraass ppoorr CCoobbrraarr:: 0011//0077 LLaa lleettrraa NNº 00775544 eess pprroorrrrooggaaddaa aa ssoolliicciittuudd ddeell ddeeuuddoorr hhaassttaa eell 3311//0077//9977,, ppaarraa lloo ccuuaall ssee ffiirrmmaa uunn nnuueevvoo ddooccuummeennttoo,, aassiiggnnaaddoo ccoonn eell NNº 00776611 eell ccuuaall iinncclluuyyee eenn ssuu vvaalloorr eell mmoonnttoo oorriiggiinnaall ddee llaa ddeeuuddaa mmááss llooss iinntteerreesseess ppoorr llaa pprroorrrrooggaa eeqquuiivvaalleenntteess aall 11,,22%% ddeell vvaalloorr oorriiggiinnaall ddeell ddooccuummeennttoo.. 0066//0077 LLaass lleettrraass nnúúmmeerrooss 00775566 yy 00775577 ssoonn eennvviiaaddaass aa llaa nnoottaarrííaa ddeebbiiddoo aa qquuee nnoo ffuueerroonn ccaanncceellaaddaass aa ssuu vveenncciimmiieennttoo ppoorr llooss ddeeuuddoorreess.. 1100//0077 LLaa nnoottaarrííaa nnooss eennvvííaa eell ddiinneerroo ((cchheeqquuee aall ddííaa)) ccoorrrreessppoonnddiieennttee aa llaa lleettrraa NNº 00775566 yy ccoonn eelllloo ttaammbbiiéénn llooss ccoossttooss ppoorr llaa ccoobbrraannzzaa qquuee aasscciieennddeenn aall 00,,55%% ddeell vvaalloorr oorriiggiinnaall ddeell ddooccuummeennttoo.. 1144//0077 LLaa lleettrraa NNº 00775577 eess pprrootteessttaaddaa,, ppoorr lloo ccuuaall ssee llee aaddiicciioonnaarráá aall vvaalloorr oorriiggiinnaall ddeell ddooccuummeennttaa llaa cciiffrraa ddee $$22..550000.. ccoorrrreessppoonnddiieenntteess aall pprrootteessttoo,, ccaanncceelláánnddoollooss eenn eeffeeccttiivvoo.. 1166//0077 LLaa lleettrraa NNº 00775555 eess pprroorrrrooggaaddaa hhaassttaa eell 3311//0077//9977,, ppoorr lloo qquuee ssee ccoobbrraarráá uunn iinntteerrééss ddeell 00,,66%% ssoobbrree aall vvaalloorr oorriiggiinnaall ddeell ddooccuummeennttoo,, eell vvaalloorr rreessuullttaannttee ssee ppeerrcciibbiirráá aall ccoonnttaaddoo eenn eessttee mmiissmmoo aaccttoo yy ssee ffiirrmmaa uunnaa nnuueevvaa lleettrraa aassiiggnnaaddaa ccoonn eell NNº 00776622 llaa ccuuaall ssóólloo ccoonnssiiggnnaa eell mmiissmmoo vvaalloorr ddeell aanntteerriioorr ddooccuummeennttoo.. 2200//0077 LLaa lleettrraa NNº 00775577 eess eennvviiaaddaa aa ccoobbrraannzzaa jjuuddiicciiaall.. 2266//0077 EEssttee ddííaa llaa lleettrraa NNº 00775588 eess eennvviiaaddaa aa llaa nnoottaarriiaa ppaarraa ssuu ccoobbrraannzzaa.. 2288//0077 EEll aabbooggaaddoo eennccaarrggaaddoo ddee llaa ccoobbrraannzzaa jjuuddiicciiaall ddee llaa lleettrraa NNº 00775577 nnooss rreemmiittee cchheeqquuee aall ddííaa ppoorr llaa ccaanncceellaacciióónn ddee eessttee ddooccuummeennttoo,, iinnffoorrmmáánnddoonnooss aaddeemmááss qquuee ddiicchhaa ccoobbrraannzzaa ggeenneerróó uunn ccoossttoo ddee $$ 55..550000..--,, ccaanncceellaaddoo eenn eeffeeccttiivvoo.. 115599
  • 160.
    0011//0088 EEssttee ddííaannooss ccaanncceellaann llaass lleettrraass nnúúmmeerrooss 00776611 yy 00776622 eenn eeffeeccttiivvoo.. LLaa lleettrraa NNº 00775599 eess eennvviiaaddaa aa llaa nnoottaarriiaa ppaarraa ssuu ccoobbrraannzzaa yy llaa lleettrraa NNº 00775588 eess pprrootteessttaaddaa lloo ccuuaall ggeenneerraa uunn ccoossttoo aaddiicciioonnaall ddee $$ 77..550000..--,, ccaanncceellaaddoo eenn eeffeeccttiivvoo.. 0055//0088 LLaa nnoottaarrííaa nnooss eemmiittee ddiinneerroo eenn eeffeeccttiivvoo ppoorr llaa ccoobbrraannzzaa ddee llaa lleettrraa NNº 00775599,, ccoonn uunn eeggrreessoo aaddiicciioonnaall ddee uunn 00,,55%% ssoobbrree eell vvaalloorr oorriiggiinnaall ddeell ddooccuummeennttoo.. 0077//0088 LLaa lleettrraa NNº 00776600 eess eennvviiaaddaa aa llaa nnoottaarrííaa ppaarraa sseerr pprrootteessttaaddaa lloo ccuuaall ggeenneerraarráá uunn ccoossttoo aaddiicciioonnaall aasscceennddiieennttee aa $$ 22..000000..-- llooss ccuuaalleess ssoonn ppaaggaaddooss eenn eeffeeccttiivvoo.. 1100//0088 LLaass lleettrraass nnúúmmeerrooss 00775588 yy 00776600 ssoonn eennvviiaaddaass aall aabbooggaaddoo ppaarraa ssuu ccoobbrraannzzaa jjuuddiicciiaall.. 2255//0088 EEll aabbooggaaddoo eennccaarrggaaddoo ddee llaa ccoobbrraannzzaa jjuuddiicciiaall ddee llaa lleettrraa NNº 00775588 nnooss rreemmiittee eell ddiinneerroo ppoorr eessttaa,, ddeessccoonnttaannddoo eell ggaassttoo ggeenneerraaddoo ppoorr llaa ccoobbrraannzzaa aasscceennddiieennttee aa $$ 66..880000..--,, ccaanncceellaaddooss eenn eeffeeccttiivvoo.. 3311//0088 EEll aabbooggaaddoo eennccaarrggaaddoo ddee llaa ccoobbrraannzzaa jjuuddiicciiaall ddee llaa lleettrraa NNº 00776600 nnooss iinnffoorrmmaa qquuee jjuuddiicciiaallmmeennttee eess ddeeccllaarraaddaa iinnccoobbrraabbllee.. CCoonn eessttaa iinnffoorrmmaacciióónn llaa eemmpprreessaa ddeecciiddee ccaassttiiggaarr eell ddooccuummeennttoo.. EEll ccoossttoo ppoorr llaass ggeessttiioonneess ddee ccoobbrraannzzaa aasscceennddiieerroonn aa $$ 33..000000..--,, llooss ccuuaalleess ssee ppaaggaann eenn eeffeeccttiivvoo EEjjeerrcciicciioo NNº 2211 :: AAll 3300..0066..9977 llaa eemmpprreessaa ““PPPP”” pprreesseennttaa uunn ssaallddoo ddee $$ 11..777733..000000..-- eenn ssuu ccuueennttaa LLeettrraass ppoorr CCoobbrraarr,, eell aannáálliissiiss ddee ééssttaa eennttrreeggaa eell ssiigguuiieennttee iinnvveennttaarriioo ddee lleettrraass:: LLeettrraa NNº 0099881122 ppoorr uunn vvaalloorr ddee $$ 114433..000000..-- ccoonn vveenncciimmiieennttoo aall 3311..0011..9977,, LLeettrraa NNº 0099881133 ppoorr uunn vvaalloorr ddee $$ 110000..000000..-- ccoonn vveenncciimmiieennttoo aall 1155..0011..9977,, LLeettrraa NNº 0099881144 ppoorr uunn vvaalloorr ddee $$ 225500..000000..-- ccoonn vveenncciimmiieennttoo aall 0055..0011..9977,, LLeettrraa NNº 0099881155 ppoorr uunn vvaalloorr ddee $$ 331100..000000..-- ccoonn vveenncciimmiieennttoo aall 2288..0022..9977,, LLeettrraa NNº 0099881166 ppoorr uunn vvaalloorr ddee $$ 228800..000000..-- ccoonn vveenncciimmiieennttoo aall 1100..0022..9977,, LLeettrraa NNº 0099881177 ppoorr uunn vvaalloorr ddee $$ 119900..000000..-- ccoonn vveenncciimmiieennttoo aall 0011..0022..9977,, LLeettrraa NNº 0099881188 ppoorr uunn vvaalloorr ddee $$ 550000..000000..-- ccoonn vveenncciimmiieennttoo aall 0055..0022..9977.. CCoonnttaabbiilliizzaarr llaass ssiigguuiieenntteess ooppeerraacciioonneess qquuee aaffeeccttaarroonn aa llaa ccuueennttaa LLeettrraass ppoorr CCoobbrraarr:: 0066//0011 LLaa lleettrraa NNº 0099881144 eess eennvviiaaddaa aa llaa nnoottaarrííaa ddeebbiiddoo aa qquuee nnoo ffuuee ccaanncceellaaddaa aa ssuu vveenncciimmiieennttoo ppoorr eell ddeeuuddoorreess.. 1166//0011 LLaa lleettrraa NNº 0099881133 eess pprroorrrrooggaaddaa aa ssoolliicciittuudd ddeell ddeeuuddoorr hhaassttaa eell 1166//0022//9977,, ppaarraa lloo ccuuaall ssee ffiirrmmaa uunn nnuueevvoo ddooccuummeennttoo,, aassiiggnnaaddoo ccoonn eell NNº 0099881199 eell ccuuaall iinncclluuyyee eenn ssuu vvaalloorr eell mmoonnttoo oorriiggiinnaall ddee llaa ddeeuuddaa mmááss llooss iinntteerreesseess ppoorr llaa pprroorrrrooggaa eeqquuiivvaalleenntteess aall 11,,55%% ddeell vvaalloorr oorriiggiinnaall ddeell ddooccuummeennttoo.. 2200//0011 LLaa lleettrraa NNº 0099881144 eess pprrootteessttaaddaa,, ppoorr lloo ccuuaall ssee llee aaddiicciioonnaarráá aall vvaalloorr oorriiggiinnaall ddeell ddooccuummeennttaa llaa cciiffrraa ddee $$66..000000..-- ccoorrrreessppoonnddiieenntteess aall pprrootteessttoo,, ccaanncceelláánnddoollooss eenn eeffeeccttiivvoo.. 2255//0011 LLaa lleettrraa NNº 0099881144 eess eennvviiaaddaa aa ccoobbrraannzzaa jjuuddiicciiaall.. 116600
  • 161.
    0011//0022 LLaa lleettrraaNNº 0099881122 eess pprroorrrrooggaaddaa hhaassttaa eell 2288//0022//9977,, ppoorr lloo qquuee ssee ccoobbrraarráá uunn iinntteerrééss ddeell 11,,44%% ssoobbrree aall vvaalloorr oorriiggiinnaall ddeell ddooccuummeennttoo,, eell vvaalloorr rreessuullttaannttee ssee ppeerrcciibbiirráá aall ccoonnttaaddoo eenn eessttee mmiissmmoo aaccttoo yy ssee ffiirrmmaa uunnaa nnuueevvaa lleettrraa aassiiggnnaaddaa ccoonn eell NNº 0099882200 llaa ccuuaall ssóólloo ccoonnssiiggnnaa eell mmiissmmoo vvaalloorr ddeell aanntteerriioorr ddooccuummeennttoo.. 0033//0022 EEll aabbooggaaddoo eennccaarrggaaddoo ddee llaa ccoobbrraannzzaa jjuuddiicciiaall ddee llaa lleettrraa NNº 0099881144 nnooss rreemmiittee cchheeqquuee aall ddííaa ppoorr llaa ccaanncceellaacciióónn ddee eessttee ddooccuummeennttoo,, iinnffoorrmmáánnddoonnooss aaddeemmááss qquuee ddiicchhaa ccoobbrraannzzaa ggeenneerróó uunn ccoossttoo ddee $$ 44..000000..--,, ccaanncceellaaddoo eenn eeffeeccttiivvoo.. AAddeemmááss,, eenn eessttee mmiissmmoo ddííaa llaa lleettrraa NNº 0099881177 eess eennvviiaaddaa aa llaa nnoottaarrííaa ppaarraa iinniicciiaarr llooss ttrráámmiitteess ddee ssuu ccoobbrraannzzaa.. 0077//0022 LLaa lleettrraa NNº 0099881188 eess eennvviiaaddaa aa llaa nnoottaarrííaa ppaarraa sseerr pprrootteessttaaddaa lloo ccuuaall ggeenneerraarráá uunn ccoossttoo aaddiicciioonnaall aasscceennddiieennttee aa $$ 1166..000000..-- llooss ccuuaalleess ssoonn ppaaggaaddooss eenn eeffeeccttiivvoo 1111//0022 NNooss ccaanncceellaann,, uunnaa vveezz lllleeggaaddoo eell vveenncciimmiieennttoo ddeell ppllaazzoo,, llaa lleettrraa NNº 0099881166 eenn eeffeeccttiivvoo.. 1144//0022 LLaa nnoottaarrííaa nnooss eennvvííaa eell ddiinneerroo ((cchheeqquuee aall ddííaa)) ccoorrrreessppoonnddiieennttee aa llaa lleettrraa NNº 0099881177 yy ccoonn eelllloo ttaammbbiiéénn llooss ccoossttooss ppoorr llaa ccoobbrraannzzaa qquuee aasscciieennddeenn aall 00,,44%% ddeell vvaalloorr oorriiggiinnaall ddeell ddooccuummeennttoo.. 1177//0022 NNooss ccaanncceellaann,, uunnaa vveezz lllleeggaaddoo eell vveenncciimmiieennttoo ddeell ppllaazzoo,, llaa lleettrraa NNº 0099881199 eenn eeffeeccttiivvoo.. 2255//0022 LLaa lleettrraa NNº 0099881188 eess eennvviiaaddaa aa ccoobbrraannzzaa jjuuddiicciiaall.. 0011//0033 LLaass lleettrraass nnúúmmeerrooss 0099881155 yy 0099882200 ssoonn eennvviiaaddaass aa llaa nnoottaarrííaa ddeebbiiddoo aa qquuee nnoo ffuueerroonn ccaanncceellaaddaass aa ssuu vveenncciimmiieennttoo ppoorr llooss ddeeuuddoorreess.. 0066//0033 EEll aabbooggaaddoo eennccaarrggaaddoo ddee llaa ccoobbrraannzzaa jjuuddiicciiaall ddee llaa lleettrraa NNº 0099881188 nnooss rreemmiittee cchheeqquuee aall ddííaa ppoorr llaa ccaanncceellaacciióónn ddee eessttee ddooccuummeennttoo,, iinnffoorrmmáánnddoonnooss aaddeemmááss qquuee ddiicchhaa ccoobbrraannzzaa ggeenneerróó uunn ccoossttoo ddee $$ 1111..000000..--,, ccaanncceellaaddoo eenn eeffeeccttiivvoo.. 1100//0033 LLaa nnoottaarrííaa nnooss eennvvííaa eell ddiinneerroo ((eenn eeffeeccttiivvoo)) ccoorrrreessppoonnddiieennttee aa llaa lleettrraa NNº 0099882200 yy ccoonn eelllloo ttaammbbiiéénn llooss ccoossttooss ppoorr llaa ccoobbrraannzzaa qquuee aasscciieennddeenn aall 00,,44%% ddeell vvaalloorr oorriiggiinnaall ddeell ddooccuummeennttoo.. 1155//0033 LLaa lleettrraa NNº 0099881155 eess pprrootteessttaaddaa,, ppoorr lloo ccuuaall ssee llee aaddiicciioonnaarráá aall vvaalloorr oorriiggiinnaall ddeell ddooccuummeennttaa llaa cciiffrraa ddee $$ 99..000000..-- ccoorrrreessppoonnddiieenntteess aall pprrootteessttoo,, ccaanncceelláánnddoollooss eenn eeffeeccttiivvoo.. 2200//0033 LLaa lleettrraa NNº 0099881155 eess eennvviiaaddaa aa ccoobbrraannzzaa jjuuddiicciiaall.. 2255//0033 EEll aabbooggaaddoo eennccaarrggaaddoo ddee llaa ccoobbrraannzzaa jjuuddiicciiaall ddee llaa lleettrraa NNº 0099881155 nnooss rreemmiittee cchheeqquuee aall ddííaa ppoorr llaa ccaanncceellaacciióónn ddee eessttee ddooccuummeennttoo,, iinnffoorrmmáánnddoonnooss aaddeemmááss qquuee ddiicchhaa ccoobbrraannzzaa ggeenneerróó uunn ccoossttoo ddee $$ 77..000000..--,, ccaanncceellaaddoo eenn eeffeeccttiivvoo.. EEjjeerrcciicciioo NNº 2222 :: AAll 0011..0011..22000000 llaa eemmpprreessaa ““AAAA”” pprreesseennttaa uunn ssaallddoo ddee $$ 11..554444..000000..-- eenn ssuu ccuueennttaa LLeettrraass ppoorr CCoobbrraarr,, eell aannáálliissiiss ddee ééssttaa eennttrreeggaa eell ssiigguuiieennttee iinnvveennttaarriioo ddee lleettrraass:: LLeettrraa NNº 00665522 ppoorr uunn vvaalloorr ddee $$ 4433..000000..-- ccoonn vveenncciimmiieennttoo aall 0033..0022..22000000,, LLeettrraa NNº 00665555 ppoorr uunn vvaalloorr ddee $$ 117755..000000..-- ccoonn vveenncciimmiieennttoo aall 3311..0011..22000000,, LLeettrraa NNº 00665599 ppoorr uunn vvaalloorr ddee $$ 222255..000000..-- ccoonn vveenncciimmiieennttoo aall 1155..0011..22000000,, 116611
  • 162.
    Letra Nº 0663por un valor de $ 431.000.- ccoonn vveenncciimmiieennttoo aall 0066..0033..22000000,, LLeettrraa NNº 00666644 ppoorr uunn vvaalloorr ddee $$ 118800..000000..-- ccoonn vveenncciimmiieennttoo aall 0077..0022..22000000,, LLeettrraa NNº 00667755 ppoorr uunn vvaalloorr ddee $$ 339900..000000..-- ccoonn vveenncciimmiieennttoo aall 1188..0022..22000000,, LLeettrraa NNº 00667788 ppoorr uunn vvaalloorr ddee $$ 110000..000000..-- ccoonn vveenncciimmiieennttoo aall 2255..0022..22000000.. CCoonnttaabbiilliizzaarr llaass ssiigguuiieenntteess ooppeerraacciioonneess qquuee aaffeeccttaarroonn aa llaa ccuueennttaa LLeettrraass ppoorr CCoobbrraarr:: 1166//0011 LLaa lleettrraa NNº 00665599 eess eennvviiaaddaa aa llaa nnoottaarrííaa ddeebbiiddoo aa qquuee nnoo ffuuee ccaanncceellaaddaa aa ssuu vveenncciimmiieennttoo ppoorr eell ddeeuuddoorreess.. 0022//0022 LLaa lleettrraa NNº 00665555 eess pprroorrrrooggaaddaa aa ssoolliicciittuudd ddeell ddeeuuddoorr hhaassttaa eell 2288//0022//22000000,, ppaarraa lloo ccuuaall ssee ffiirrmmaa uunn nnuueevvoo ddooccuummeennttoo,, aassiiggnnaaddoo ccoonn eell NNº 00668855 eell ccuuaall iinncclluuyyee eenn ssuu vvaalloorr eell mmoonnttoo oorriiggiinnaall ddee llaa ddeeuuddaa mmááss llooss iinntteerreesseess ppoorr llaa pprroorrrrooggaa eeqquuiivvaalleenntteess aall 11,,00%% ddeell vvaalloorr oorriiggiinnaall ddeell ddooccuummeennttoo.. 0033//0022 LLaa lleettrraa NNº 00665599 eess pprrootteessttaaddaa,, ppoorr lloo ccuuaall ssee llee aaddiicciioonnaarráá aall vvaalloorr oorriiggiinnaall ddeell ddooccuummeennttaa llaa cciiffrraa ddee $$33..550000..-- ccoorrrreessppoonnddiieenntteess aall pprrootteessttoo,, ccaanncceelláánnddoollooss eenn eeffeeccttiivvoo.. 0055//0022 LLaa lleettrraa NNº 00665522 eess eennvviiaaddaa aa llaa nnoottaarrííaa ppaarraa ssuu ccoobbrraannzzaa,, ddeebbiiddoo aa qquuee aa llaa ffeecchhaa ddee ssuu vveenncciimmiieennttoo eessttaa aauunn nnoo eerraa ccaanncceellaaddaa.. 0088//0022 LLaa lleettrraa NNº 00665599 eess eennvviiaaddaa aa ccoobbrraannzzaa jjuuddiicciiaall.. 0088//0022 LLaa lleettrraa NNº 00666644 eess ccaanncceellaaddaa ppoorr eell cclliieennttee ppoorr ssuu vvaalloorr ttoottaall.. 1100//0022 LLaa lleettrraa NNº 00665522 eess pprrootteessttaaddaa,, ppoorr lloo ccuuaall ssee llee aaddiicciioonnaarráá aall vvaalloorr oorriiggiinnaall ddeell ddooccuummeennttaa llaa cciiffrraa ddee $$22..000000..-- ccoorrrreessppoonnddiieenntteess aall pprrootteessttoo,, ccaanncceelláánnddoollooss eenn eeffeeccttiivvoo.. 1199//0022 EEll aabbooggaaddoo eennccaarrggaaddoo ddee llaa ccoobbrraannzzaa jjuuddiicciiaall ddee llaa lleettrraa NNº 00665599 nnooss rreemmiittee cchheeqquuee aall ddííaa ppoorr llaa ccaanncceellaacciióónn ddee eessttee ddooccuummeennttoo,, iinnffoorrmmáánnddoonnooss aaddeemmááss qquuee ddiicchhaa ccoobbrraannzzaa ggeenneerróó uunn ccoossttoo ddee $$ 11..550000..--,, ccaanncceellaaddoo eenn eeffeeccttiivvoo.. AAddeemmááss,, eenn eessttee mmiissmmoo ddííaa llaa lleettrraa NNº 00667755 eess eennvviiaaddaa aa llaa nnoottaarrííaa ppaarraa iinniicciiaarr llooss ttrráámmiitteess ddee ssuu ccoobbrraannzzaa.. 2266//0022 LLaa lleettrraa NNº 00667788 eess eennvviiaaddaa aa llaa nnoottaarrííaa ppaarraa sseerr pprrootteessttaaddaa lloo ccuuaall ggeenneerraarráá uunn ccoossttoo aaddiicciioonnaall aasscceennddiieennttee aa $$ 66..000000..-- llooss ccuuaalleess ssoonn ppaaggaaddooss eenn eeffeeccttiivvoo 2288//0022 NNooss ccaanncceellaann,, uunnaa vveezz lllleeggaaddoo eell vveenncciimmiieennttoo ddeell ppllaazzoo,, llaa lleettrraa NNº 00668855 eenn eeffeeccttiivvoo.. 0077//0033 LLaa lleettrraa NNº 00666633 eess eennvviiaaddaa aa llaa nnoottaarrííaa ddeebbiiddoo aa qquuee nnoo ffuuee ccaanncceellaaddaa aa ssuu vveenncciimmiieennttoo ppoorr eell ddeeuuddoorreess.. 1100//0033 LLaa nnoottaarrííaa nnooss eennvvííaa eell ddiinneerroo ((cchheeqquuee aall ddííaa)) ccoorrrreessppoonnddiieennttee aa llaa lleettrraa NNº 00667755 yy ccoonn eelllloo ttaammbbiiéénn llooss ccoossttooss ppoorr llaa ccoobbrraannzzaa qquuee aasscciieennddeenn aall 00,,66%% ddeell vvaalloorr oorriiggiinnaall ddeell ddooccuummeennttoo.. 116622
  • 163.
    1122//0033 LLaa lleettrraaNNº 00667788 yy 00665522 ssoonn eennvviiaaddaass aa ccoobbrraannzzaa jjuuddiicciiaall.. 1166//0033 EEll aabbooggaaddoo eennccaarrggaaddoo ddee llaa ccoobbrraannzzaa jjuuddiicciiaall ddee llaa lleettrraa NNº 00667788 nnooss rreemmiittee cchheeqquuee aall ddííaa ppoorr llaa ccaanncceellaacciióónn ddee eessttee ddooccuummeennttoo,, iinnffoorrmmáánnddoonnooss aaddeemmááss qquuee ddiicchhaa ccoobbrraannzzaa ggeenneerróó uunn ccoossttoo ddee $$ 77..220000..--,, ccaanncceellaaddoo eenn eeffeeccttiivvoo.. 2200//0033 LLaa nnoottaarrííaa nnooss eennvvííaa eell ddiinneerroo ((eenn eeffeeccttiivvoo)) ccoorrrreessppoonnddiieennttee aa llaa lleettrraa NNº 00666633 yy ccoonn eelllloo ttaammbbiiéénn llooss ccoossttooss ppoorr llaa ccoobbrraannzzaa qquuee aasscciieennddeenn aall 00,,66%% ddeell vvaalloorr oorriiggiinnaall ddeell ddooccuummeennttoo.. 2255//0033 EEll aabbooggaaddoo eennccaarrggaaddoo ddee llaa ccoobbrraannzzaa jjuuddiicciiaall ddee llaa lleettrraa NNº 00665522 nnooss rreemmiittee cchheeqquuee aall ddííaa ppoorr llaa ccaanncceellaacciióónn ddee eessttee ddooccuummeennttoo,, iinnffoorrmmáánnddoonnooss aaddeemmááss qquuee ddiicchhaa ccoobbrraannzzaa ggeenneerróó uunn ccoossttoo ddee $$ 44..000000..--,, ccaanncceellaaddoo eenn eeffeeccttiivvoo.. 3311//0033 EEll aabbooggaaddoo eennccaarrggaaddoo ddee llaa ccoobbrraannzzaa jjuuddiicciiaall ddee llaa lleettrraa NNº 00667788 nnooss rreemmiittee ddeevvuueellttaa llaa lleettrraa sseeññaalláánnddoonnooss qquuee eess iinnccoobbrraabblleess ddeebbiiddoo aa qquuee eell ddeeuuddoorr ffaalllleecciióó yy nnoo rreeggiissttrraa bbiieenneess.. PPoorr lloo ttaannttoo llaa eemmpprreessaa ddeecciiddee ccaassttiiggaarr ddiicchhoo ddooccuummeennttoo.. EEjjeerrcciicciioo NNº 2233 :: TTaalllleerr EEvvaalluuaattiivvoo NNº 44 66.. VVaalloorriizzaacciióónn ddee EExxiisstteenncciiaass EEjjeerrcciicciioo NNº 2244 :: DDeessaarrrroollllee eell ssiigguuiieennttee eejjeerrcciicciioo ddee vvaalloorriizzaacciióónn ddee eexxiisstteenncciiaass ppoorr llooss mmééttooddooss :: LLIIFFOO,, FFIIFFOO yy MMEEDDIIOO PPOONNDDEERRAADDOO.. AAddeemmááss,, uunn ccuuaaddrroo ccoommppaarraattiivvoo ccoonn llooss ccoossttooss ddee vveennttaass ttoottaalleess yy llaa uuttiilliiddaadd bbrruuttaa.. -- SSaallddoo EEjjeerrcciicciioo AAnntteerriioorr 11005500 uunniiddaaddeess aa $$ 3300..-- ((SSaallddoo IInniicciiaall)) -- CCoommpprraass :: PPrreecciioo CCoommpprraa NNeettoo 0066..0011..9955 22000000 uunniiddaaddeess $$ 3333..-- 1166..0011..9955 33000000 "" $$ 3344..-- 2266..0011..9955 11550000 "" $$ 3355..-- 2288..0011..9955 11000000 "" $$ 3355..-- -- VVeennttaass :: PPrreecciioo VVttaa.. NNeettoo 0077..0011..9955 11225500 uunniiddaaddeess $$ 5500..-- 0099..0011..9955 770000 "" $$ 5522..-- 1199..0011..9955 22000000 "" $$ 5555..-- 116633
  • 164.
    2299..0011..9955 11550000 ""$$ 5577..-- 3311..0011..9955 11000000 "" $$ 6600..-- 3311..0011..9955 11000000 "" $$ 6600..-- -- IInnffoorrmmaacciióónn aaddiicciioonnaall :: 2277..0011..9955 ddeevvoollvveemmooss 110000 uunniiddaaddeess ccoommpprraaddaass eell 1166..0011..9955..-- 3300..0011..9955 nnooss ddeevvuueellvveenn 330000 uunniiddaaddeess vveennddiiddaass eell 0099..0011..9955..-- EEjjeerrcciicciioo NNº 2255 :: DDeessaarrrroollllee eell ssiigguuiieennttee eejjeerrcciicciioo ddee vvaalloorriizzaacciióónn ddee eexxiisstteenncciiaass ppoorr llooss mmééttooddooss :: LLIIFFOO,, FFIIFFOO yy MMEEDDIIOO PPOONNDDEERRAADDOO.. AAddeemmááss,, uunn ccuuaaddrroo ccoommppaarraattiivvoo ccoonn llooss ccoossttooss ddee vveennttaass ttoottaalleess yy llaa uuttiilliiddaadd bbrruuttaa.. -- SSaallddoo EEjjeerrcciicciioo AAnntteerriioorr 225500 uunniiddaaddeess aa $$ 1155.. ddee ccoossttoo iinniicciiaall ddeell eejjeerrcciicciioo -- CCoommpprraass :: 0066..0011..9955 11000000 uunniiddaaddeess PPrreecciioo BBrruuttoo UUnniitt..$$ 2200,,0066 1166..0011..9955 11550000 "" PPrreecciioo BBrruuttoo UUnniitt..$$ 2211..8833 2200..0011..9955 550000 "" PPrreecciioo BBrruuttoo UUnniitt..$$ 2222,,4422 2288..0011..9955 11000000 "" PPrreecciioo BBrruuttoo UUnniitt..$$ 2233,,6600 -- VVeennttaass :: 1100..0011..9955 115500 uunniiddaaddeess 1199..0011..9955 11775500 "" 2255..0011..9955 330000 "" 3311..0011..9955 550000 "" EEll pprreecciioo ddee vveennttaa ppaarraa ttooddoo eell eejjeerrcciicciioo eess ddee $$ 4477,,2200 bbrruuttoo ((IIVVAA iinncclluuiiddoo)) EEjjeerrcciicciioo NNº 2266 :: DDeessaarrrroollllee eell ssiigguuiieennttee eejjeerrcciicciioo ddee vvaalloorriizzaacciióónn ddee eexxiisstteenncciiaass ppoorr llooss mmééttooddooss :: LLIIFFOO,, FFIIFFOO yy MMEEDDIIOO PPOONNDDEERRAADDOO.. AAddeemmááss ddeebbeerráá rreeaalliizzaarr uunn ccuuaaddrroo ccoommppaarraattiivvoo ddee llooss ccoossttooss ttoottaalleess ddee vveennttaass yy llaa uuttiilliiddaadd bbrruuttaa eennttrree llooss ttrreess ssiisstteemmaass -- EEll iinnvveennttaarriioo iinniicciiaall eess eell ssiigguuiieennttee :: -- PPrroodduuccttoo AA :: 1100..000000 uu.. aa $$ 1188..-- cc//uu -- PPrroodduuccttoo BB :: 33..000000 uu.. aa $$ 2200..-- cc//uu -- PPrroodduuccttoo CC :: 44..000000 uu.. aa $$ 3366..-- cc//uu -- CCoommpprraass eeffeeccttuuaaddaass dduurraannttee eell mmeess ffuueerroonn llaass ssiigguuiieenntteess :: 116644
  • 165.
    PPrroodduuccttoo AA DDííaa0055 22..000000 uu.. PPrroodduuccttoo AA aa $$ 2211..-- DDííaa 1155 33..000000 uu.. PPrroodduuccttoo AA aa $$ 2211..-- DDííaa 2211 22..000000 uu.. PPrroodduuccttoo AA aa $$ 2222..-- DDííaa 2277 11..880000 uu.. PPrroodduuccttoo AA aa $$ 2255..-- DDííaa 2299 22..000000 uu.. PPrroodduuccttoo AA aa $$ 2255..-- PPrroodduuccttoo BB DDííaa 0044 22..000000 uu.. PPrroodduuccttoo BB aa $$ 2211..-- DDííaa 1111 33..000000 uu.. PPrroodduuccttoo BB aa $$ 2200..-- DDííaa 1155 22..000000 uu.. PPrroodduuccttoo BB aa $$ 1188..-- DDííaa 2277 11..000000 uu.. PPrroodduuccttoo BB aa $$ 1199..-- DDííaa 2288 22..000000 uu.. PPrroodduuccttoo BB aa $$ 1188..-- DDííaa 2299 11..550000 uu.. PPrroodduuccttoo BB aa $$ 2200..-- DDííaa 3300 11..550000 uu.. PPrroodduuccttoo BB aa $$ 2211..-- PPrroodduuccttoo CC DDííaa 1122 33..000000 uu.. PPrroodduuccttoo CC aa $$ 3333..-- DDííaa 1188 22..000000 uu.. PPrroodduuccttoo CC aa $$ 3322..-- DDííaa 2244 22..000000 uu.. PPrroodduuccttoo CC aa $$ 3300..-- DDííaa 2288 11..000000 uu.. PPrroodduuccttoo CC aa $$ 2288..-- -- EEll mmoovviimmiieennttoo ddee llaass VVeennttaass ppoorr pprroodduuccttooss eess eell ssiigguuiieennttee :: PPrroodduuccttoo AA DDííaa NNº FFaaccttuurraa UUnniiddaaddeess VVeennddiiddaass 22 11 11..000000 99 66 550000 2233 99 66..000000 3300 1122 44..000000 NNoottaa :: PPrreecciioo ddee vveennttaa ddee $$ 4400..-- ppoorr uunniiddaadd PPrroodduuccttoo BB DDííaa NNº FFaaccttuurraa UUnniiddaaddeess VVeennddiiddaass 33 22 220000 66 33 550000 1188 77 11..550000 2244 1100 33..000000 2299 1111 22..000000 NNoottaa :: PPrreecciioo ddee vveennttaa ddee $$ 3355..-- ppoorr uunniiddaadd 116655
  • 166.
    PPrroodduuccttoo CC DDííaaNNº FFaaccttuurraa UUnniiddaaddeess VVeennddiiddaass 22 11 660000 77 44 11..550000 88 55 440000 2200 88 22..550000 3300 1122 33..000000 3300 1133 22..000000 NNoottaa :: PPrreecciioo ddee vveennttaa ddee $$ 3300..-- ppoorr uunniiddaadd -- OOttrraass ooppeerraacciioonneess eeffeeccttuuaaddaass eenn eell mmeess ffuueerroonn llaass ssiigguuiieenntteess :: DDííaa 1100 SSee rreecciibbiióó ddeevvuueellttaa llaa mmeerrccaaddeerrííaa vveennddiiddaa eenn llaa ffaaccttuurraa NNº 55,, ppoorr nnoo ccoorrrreessppoonnddeerr aa llaa ccaalliiddaadd eessttiippuullaaddaa eenn llaa NN.. ddee PPeeddiiddoo.. DDííaa 2233 SSee rreecciibbeenn ddeevvuueellttaass 220000 uunniiddaaddeess ccoorrrreessppoonnddiieennttee aa llaa ffaaccttuurraa NNº 99 ppoorr vveenniirr llaa mmeerrccaaddeerrííaa ccoonn ffaallllaass ddee ffáábbrriiccaa.. EEnn eessttaa mmiissmmaa ffeecchhaa eessttaass uunniiddaaddeess ssoonn ddeevvuueellttaass aa llaa ffáábbrriiccaa ccoonnjjuunnttaammeennttee ccoonn 110000 uunniiddaaddeess qquuee eessttaabbaann eenn bbooddeeggaa eenn llaass mmiissmmaass ccoonnddiicciioonneess.. DDííaa 2255 SSee ddeevvoollvviióó eell PPrroodduuccttoo AA,, aaddqquuiirriiddoo ccoonn ffeecchhaa 1155.. DDííaa 2277 SSee ddeessccuubbrree uunnaa ffiillttrraacciióónn eenn llaass iinnssttaallaacciioonneess ssaanniittaarriiaass ddee llaa bbooddeeggaa,, lloo qquuee hhaa ttrraaííddoo ccoommoo ccoonnsseeccuueenncciiaa llaa iinnuuttiilliizzaacciióónn ddee 880000 uunniiddaaddeess ddeell PPrroodduuccttoo BB.. EEjjeerrcciicciioo NNº 2277 :: DDeessaarrrroollllee eell ssiigguuiieennttee eejjeerrcciicciioo ddee vvaalloorriizzaacciióónn ddee eexxiisstteenncciiaass ppoorr llooss mmééttooddooss :: LLIIFFOO,, FFIIFFOO yy MMEEDDIIOO PPOONNDDEERRAADDOO.. AAddeemmááss ddeebbeerráá rreeaalliizzaarr uunn ccuuaaddrroo ccoommppaarraattiivvoo ddee llooss ccoossttooss ttoottaalleess ddee vveennttaass yy llaa uuttiilliiddaadd bbrruuttaa eennttrree llooss ttrreess ssiisstteemmaass -- SSaallddoo ddee llaass eexxiisstteenncciiaass aall 3311//1122//9966 ffuuee ddee 550000 uu.. aa uunn ccoossttoo ddee $$ 5500.. -- CCOOMMPPRRAASS:: 0022//0011//9977 11..550000 uu.. PPrreecciioo BBrruuttoo ddee CCoommpprraa ((IIVVAA iinncclluuiiddoo)) $$ 6644,,9900 0088//0011//9977 22..000000 uu.. PPrreecciioo BBrruuttoo ddee CCoommpprraa ((IIVVAA iinncclluuiiddoo)) $$ 7700,,8800 1155//0011//9977 550000 uu.. PPrreecciioo BBrruuttoo ddee CCoommpprraa ((IIVVAA iinncclluuiiddoo)) $$ 7766,,7700 1188//0011//9977 770000 uu.. PPrreecciioo BBrruuttoo ddee CCoommpprraa ((IIVVAA iinncclluuiiddoo)) $$ 8822,,6600 -- VVEENNTTAASS:: 116666
  • 167.
    0033//0011//9977 770000 uu.. 0099//0011//9977 550000 uu.. 1122//0011//9977 11..330000 uu.. 2200//0011//9977 880000 uu.. 2233//0011//9977 990000 uu.. -- PPrreecciioo ddee vveennttaa nneettoo eess ddee $$ 9955.. ((ssiinn IIVVAA)) -- EEll 2211//0011//9977 nnooss ddeevvuueellvveenn 225500 uu..,, vveennddiiddaass eell ddííaa 0099//0011//9977 EEjjeerrcciicciioo NNº 2288 :: DDeessaarrrroollllee eell ssiigguuiieennttee eejjeerrcciicciioo ddee vvaalloorriizzaacciióónn ddee eexxiisstteenncciiaass ppoorr llooss mmééttooddooss :: LLIIFFOO,, FFIIFFOO yy MMEEDDIIOO PPOONNDDEERRAADDOO.. AAddeemmááss ddeebbeerráá rreeaalliizzaarr uunn ccuuaaddrroo ccoommppaarraattiivvoo ddee llooss ccoossttooss ttoottaalleess ddee vveennttaass yy llaa uuttiilliiddaadd bbrruuttaa eennttrree llooss ttrreess ssiisstteemmaass -- SSaallddoo ddee llaass eexxiisstteenncciiaass aall 3311//1122//9966 ffuuee ddee 11..550000 uu.. aa uunn ccoossttoo ddee $$ 7700..-- CCOOMMPPRRAASS:: 0022//0011//9977 11..000000 uu.. PPrreecciioo NNeettoo ddee CCoommpprraa $$ 7755..-- 0066//0011//9977 22..000000 uu.. PPrreecciioo NNeettoo ddee CCoommpprraa $$ 8800..-- 0099//0011//9977 33..000000 uu.. PPrreecciioo NNeettoo ddee CCoommpprraa $$ 8855..-- 1100//0011//9977 22..000000 uu.. PPrreecciioo NNeettoo ddee CCoommpprraa $$ 9900..-- 2200//0011//9977 22..000000 uu.. PPrreecciioo NNeettoo ddee CCoommpprraa $$ 9955..-- 2288//0011//9977 11..000000 uu.. PPrreecciioo NNeettoo ddee CCoommpprraa $$ 110000..-- VVEENNTTAASS:: 0033//0011//9977 11..115500 uu.. 0077//0011//9977 550000 uu.. 0088//0011//9977 11..665500 uu.. 1133//0011//9977 11..880000 uu.. 1155//0011//9977 22..550000 uu.. 2233//0011//9977 770000 uu.. 2277//0011//9977 990000 uu.. 2299//0011//9977 11..990000 uu.. -- PPrreecciioo ddee vveennttaa bbrruuttoo eess ddee $$ 117777.. ((IIVVAA iinncclluuiiddoo)) -- EEll 1177//0011//9977 ddeevvoollvveemmooss 330000 uu.. ccoommpprraaddaass eell 0055//1122//9966 -- EEll 2244//0011//9977 nnooss ddeevvuueellvveenn 440000 uu..,, vveennddiiddaass eell ddííaa 0077//0011//9977 EEjjeerrcciicciioo NNº 2299 :: DDeessaarrrroollllee eell ssiigguuiieennttee eejjeerrcciicciioo ddee vvaalloorriizzaacciióónn ddee eexxiisstteenncciiaass ppoorr llooss mmééttooddooss :: LLIIFFOO,, FFIIFFOO yy MMEEDDIIOO PPOONNDDEERRAADDOO.. AAddeemmááss ddeebbeerráá rreeaalliizzaarr uunn ccuuaaddrroo ccoommppaarraattiivvoo ddee llooss ccoossttooss ttoottaalleess ddee vveennttaass yy llaa uuttiilliiddaadd bbrruuttaa eennttrree llooss ttrreess ssiisstteemmaass 116677
  • 168.
    -- SSaallddoo ddeellaass eexxiisstteenncciiaass aall 3311//1122//9966 ffuuee ddee 11..550000 uu.. aa uunn ccoossttoo ddee $$ 117700..-- CCOOMMPPRRAASS:: 0022//0011//9977 11..000000 uu.. PPrreecciioo NNeettoo ddee CCoommpprraa $$ 117755..-- 0066//0011//9977 22..000000 uu.. PPrreecciioo NNeettoo ddee CCoommpprraa $$ 118800..-- 0099//0011//9977 33..000000 uu.. PPrreecciioo NNeettoo ddee CCoommpprraa $$ 118855..-- 1100//0011//9977 22..000000 uu.. PPrreecciioo NNeettoo ddee CCoommpprraa $$ 119900..-- 2200//0011//9977 22..000000 uu.. PPrreecciioo NNeettoo ddee CCoommpprraa $$ 119955..-- 2288//0011//9977 11..000000 uu.. PPrreecciioo NNeettoo ddee CCoommpprraa $$ 220000..-- VVEENNTTAASS:: 0033//0011//9977 11..115500 uu.. 0077//0011//9977 550000 uu.. 0088//0011//9977 11..665500 uu.. 1133//0011//9977 11..880000 uu.. 1155//0011//9977 22..550000 uu.. 2233//0011//9977 770000 uu.. 2277//0011//9977 990000 uu.. 2299//0011//9977 11..990000 uu.. -- PPrreecciioo ddee vveennttaa nneettoo eess ddee $$ 330000.. (( ssiinn IIVVAA)) -- EEll 1177//0011//9977 ddeevvoollvveemmooss 440000 uu.. ccoommpprraaddaass eell 0055//1122//9966 -- EEll 2244//0011//9977 nnooss ddeevvuueellvveenn 330000 uu..,, vveennddiiddaass eell ddííaa 0077//0011//9977 EEjjeerrcciicciioo NNº 3300 :: TTaalllleerr EEvvaalluuaattiivvoo NNº 55 77.. CCoorrrreecccciióónn MMoonneettaarriiaa ddee llaass MMeerrccaaddeerrííaass NNaacciioonnaalleess EEjjeerrcciicciioo NNº 3311 :: CCoonn llooss ssiigguuiieenntteess aanntteecceeddeenntteess ddeetteerrmmiinnaarr yy ccoonnttaabbiilliizzaarr CCoorrrreecccciióónn MMoonneettaarriiaa ddee llooss ssiigguuiieenntteess pprroodduuccttooss aaddqquuiirriiddooss eenn eell mmeerrccaaddoo nnaacciioonnaall yy qquuee eessttáánn vvaalloorriizzaaddoo sseeggúúnn eell mmééttooddoo FFIIFFOO:: 11 AArrttííccuulloo ““556633--33””.. SSaallddoo aall 3311..1122..9988 55..555500 uu II.. IInniicciiaall 44..000000 uu $$ 22..335500..-- CCoommpprraass 0022..0011..9988 66..000000 uu $$ 22..113300..-- CCoommpprraass 0044..0033..9988 33..000000 uu $$ 22..330000..-- CCoommpprraass 1100..0055..9988 33..000000 uu $$ 22..339900..-- CCoommpprraass 3300..0066..9988 22..550000 uu $$ 22..440000..-- 22 AArrttííccuulloo ““556644--55””.. SSaallddoo aall 3311..1122..9988 33..117700 uu 116688
  • 169.
    IInnvveennttaarriioo IInniicciiaall 22..000000uu $$ 665500..-- CCoommpprraass 1144..0022..9988 11..550000 uu $$ 664400..-- CCoommpprraass 2255..0044..9988 550000 uu $$ 660000..-- CCoommpprraass 1188..0077..9988 22..550000 uu $$ 663300..-- CCoommpprraass 3311..0088..9988 11..880000 uu $$ 662200..-- CCoommpprraass 2266..0099..9988 11..330000 uu $$ 661100..-- CCoommpprraass 1111..1100..9988 11..000000 uu $$ 662200..-- 33 AArrttííccuulloo ““556655--88””.. SSaallddoo aall 3311..1122..9988 11..882200 uu IInnvveennttaarriioo IInniicciiaall 33..000000 uu $$ 550000..-- VVaarriiaacciióónn IIPPCC:: AAnnuuaall 44,,33%% PPrriimmeerr SSeemmeessttrree 11,,99%% SSeegguunnddoo SSeemmeessttrree 22,,55%% DDeessaarrrroolllloo ddeell eejjeerrcciicciioo NNº 3311:: 11.. AArrttííccuulloo 556633--33 II..FF.. 55..555500 uu.. CCoossttoo ddiirreeccttoo $$ 22..440000.. xx 22..550000 uu.. == 66..000000..000000.. $$ 22..339900.. xx 33..000000 uu.. == 77..117700..000000.. $$ 22..330000.. xx 5500 uu.. == 111155..000000.. 55..555500 uu.. $$ 1133..228855..000000.. CCoossttoo ddee rreeppoossiicciióónn uunniittaarriioo $$ 22..440000..((**)) ++ 22,,55%% == $$ 22..446600.. ..((**)) pprreecciioo mmááss aallttoo pprriimmeerr sseemmeessttrree.. CCoossttoo ddee rreeppoossiicciióónn ttoottaall $$ 22..446600.. xx 55..555500 uu.. == $$ 1133..665533..000000.. CCoorrrreecccciióónn mmoonneettaarriiaa $$ 1133..665533..000000.. -- 1133..228855..000000.. == $$ 336688..000000.. 22.. AArrttííccuulloo 556644--55 II..FF.. 33..117700 uu.. CCoossttoo ddiirreeccttoo $$ 662200.. xx 11..000000 uu.. == 662200..000000.. $$ 661100.. xx 11..330000 uu.. == 779933..000000.. $$ 662200.. xx 887700 uu.. == 553399..440000.. 33..117700 uu.. $$ 11..995522..440000.. CCoossttoo ddee rreeppoossiicciióónn uunniittaarriioo $$ 664400..((**)) == $$ 664400.. ..((**)) pprreecciioo mmááss aallttoo ddee ttooddoo eell eejjeerrcciicciioo.. CCoossttoo ddee rreeppoossiicciióónn ttoottaall $$ 664400.. xx 33..117700 uu.. == $$ 22..002288..880000.. CCoorrrreecccciióónn mmoonneettaarriiaa $$ 22..002288..880000.. -- 11..995522..440000.. == $$ 7766..440000.. 33.. AArrttííccuulloo 556655--88 II..FF.. 11..882200 uu.. 116699
  • 170.
    CCoossttoo ddiirreeccttoo $$550000.. xx 11..882200 uu.. == 991100..000000.. 11..882200 uu.. $$ 991100..000000.. CCoossttoo ddee rreeppoossiicciióónn uunniittaarriioo $$ 550000..((**)) ++ 44,,33%% == $$ 552211,,5500 ..((**)) nnoo eexxiisstteenn ccoommpprraass eenn eell eejjeerrcciicciioo.. CCoossttoo ddee rreeppoossiicciióónn ttoottaall $$ 552211,,5500 xx 11..882200 uu.. == $$ 994499..113300.. CCoorrrreecccciióónn mmoonneettaarriiaa $$ 994499..113300.. -- 991100..000000.. == $$ 3399..113300.. 44.. CCoonnttaabbiilliizzaacciióónn:: ------------------------ 3311//1122//11999988 ---------------------------------- MMeerrccaaddeerrííaass NNaacciioonnaalleess 448833..553300.. CCoorrrreecccciióónn mmoonneettaarriiaa 448833..553300.. GG:: ----------------------------------------------------xx ---------------------------------------------------------- EEjjeerrcciicciioo NNº 3322 :: CCoonn llooss ssiigguuiieenntteess aanntteecceeddeenntteess ddeetteerrmmiinnaarr yy ccoonnttaabbiilliizzaarr CCoorrrreecccciióónn MMoonneettaarriiaa ddee llooss ssiigguuiieenntteess pprroodduuccttooss aaddqquuiirriiddooss eenn eell mmeerrccaaddoo nnaacciioonnaall yy qquuee eessttáánn vvaalloorriizzaaddoo sseeggúúnn eell mmééttooddoo FFIIFFOO:: ** AArrttííccuulloo ""MMMM"" SSaallddoo FFiinnaall aall 3311..1122..1199XXXX ffuuee ddee 335500 uu.. MMoovviimmiieennttooss ddee IInnggrreessooss:: IInnvveennttaarriioo IInniicciiaall 5500 uu.. $$ 445500..-- CCoommpprraass 3311..0011..1199XXXX 115500 uu.. $$ 556600..-- CCoommpprraass 2299..0066..1199XXXX 222200 uu.. $$ 557700..-- CCoommpprraass 0011..0077..1199XXXX 111100 uu.. $$ 556600..-- ** AArrttííccuulloo ""CCCC"" SSaallddoo FFiinnaall aall 3311..1122..1199XXXX ffuuee ddee 662200 uu.. MMoovviimmiieennttooss ddee IInnggrreessooss :: IInnvveennttaarriioo IInniicciiaall 3355 uu.. $$ 11..110000..-- CCoommpprraass 0011..0044..1199XXXX 440000 uu.. $$ 11..009900..-- CCoommpprraass 2288..0066..1199XXXX 332200 uu.. $$ 11..009955..-- ** AArrttííccuulloo ""DDDD"" SSaallddoo FFiinnaall aall 3311..1122..1199XXXX ffuuee ddee 445500 uu.. MMoovviimmiieennttooss ddee IInnggrreessooss :: IInnvveennttaarriioo IInniicciiaall 660000 uu.. $$ 115500..-- · EElleemmeennttooss :: -- VVaarriiaacciióónn II..PP..CC.. AAnnuuaall 88,,99 %% -- VVaarriiaacciióónn II..PP..CC.. 22º SSeemmeessttrree 33,,44 %% EEjjeerrcciicciioo NNº 3333 :: CCoonn llooss ssiigguuiieenntteess aanntteecceeddeenntteess ddeetteerrmmiinnaarr yy ccoonnttaabbiilliizzaarr CCoorrrreecccciióónn MMoonneettaarriiaa ddee llooss ssiigguuiieenntteess pprroodduuccttooss aaddqquuiirriiddooss eenn eell mmeerrccaaddoo nnaacciioonnaall yy qquuee eessttáánn vvaalloorriizzaaddoo sseeggúúnn eell mmééttooddoo FFIIFFOO:: 117700
  • 171.
    ** AArrttííccuulloo ""AAllffaa""SSaallddoo FFiinnaall aall 3311..1122..1199XXXX ffuuee ddee 335500 uu.. MMoovviimmiieennttooss ddee IInnggrreessooss :: IInnvveennttaarriioo IInniicciiaall 775500 uu.. $$ 112200..-- ** AArrttííccuulloo ""BBeettaa"" SSaallddoo FFiinnaall aall 3311..1122..1199XXXX ffuuee ddee 990000 uu.. MMoovviimmiieennttooss ddee IInnggrreessooss :: IInnvveennttaarriioo IInniicciiaall 220000 uu.. $$ 550000..-- CCoommpprraass 2200..0022..1199XXXX 440000 uu.. $$ 445555..-- CCoommpprraass 2200..0099..1199XXXX 440000 uu.. $$ 444455..-- ** AArrttííccuulloo ""GGaammmmaa"" SSaallddoo FFiinnaall aall 3311..1122..1199XXXX ffuuee ddee 775500 uu.. MMoovviimmiieennttooss ddee IInnggrreessooss :: IInnvveennttaarriioo IInniicciiaall 770000 uu.. $$ 33..555500..-- CCoommpprraass 2200..0022..1199XXXX 550000 uu.. $$ 33..445500..-- CCoommpprraass 2200..0044..1199XXXX 440000 uu.. $$ 33..444455..-- CCoommpprraass 1100..0055..9955 225500 uu.. $$ 33..444400..-- · EElleemmeennttooss :: -- VVaarriiaacciióónn II..PP..CC.. AAnnuuaall 1111,,55 %% -- VVaarriiaacciióónn II..PP..CC.. 11º SSeemmeessttrree 1100,,00 %% -- VVaarriiaacciióónn II..PP..CC.. 22º SSeemmeessttrree 33,,44 %% EEjjeerrcciicciioo NNº 3344 :: CCoonn llooss ssiigguuiieenntteess aanntteecceeddeenntteess ddeetteerrmmiinnaarr yy ccoonnttaabbiilliizzaarr CCoorrrreecccciióónn MMoonneettaarriiaa ddee llooss ssiigguuiieenntteess pprroodduuccttooss aaddqquuiirriiddooss eenn eell mmeerrccaaddoo nnaacciioonnaall yy qquuee eessttáánn vvaalloorriizzaaddoo sseeggúúnn eell mmééttooddoo FFIIFFOO:: 11..-- AArrttííccuulloo ""AAllffaa"".. SSaallddoo FFiinnaall 226600 uu.. IInnvveennttaarriioo IInniicciiaall 110000 uu $$ 112200..-- CCoommpprraass 1122..0011..1199XXXX 115500 uu $$ 115566..-- CCoommpprraass 2200..0033..1199XXXX 9900 uu $$ 115566..-- CCoommpprraass 1155..0055..1199XXXX 113300 uu $$ 115500..-- CCoommpprraass 0011..0077..1199XXXX 112200 uu $$ 115522..-- 22..-- AArrttííccuulloo ""BBeettaa"".. SSaallddoo FFiinnaall 11000000 uu.. IInnvveennttaarriioo IInniicciiaall 220000 uu $$ 660000..-- CCoommpprraass 2200..0011..1199XXXX 330000 uu $$ 555555..-- CCoommpprraass 0022..0022..1199XXXX 550000 uu $$ 555500..-- CCoommpprraass 1122..0033..1199XXXX 550000 uu $$ 556600..-- CCoommpprraass 2255..0033..1199XXXX 445500 uu $$ 555555..-- CCoommpprraass 3300..0044..1199XXXX 330000 uu $$ 554455..-- CCoommpprraass 3311..0055..1199XXXX 220000 uu $$ 555500..-- 33..-- AArrttííccuulloo ""GGaammmmaa"".. SSaallddoo FFiinnaall 555500 uu.. IInnvveennttaarriioo IInniicciiaall 11220000 uu $$ 330000..-- 117711
  • 172.
    AAnntteecceeddeenntteess :: --VVaarriiaacciióónn AAnnuuaall IIPPCC 1122,,55%% -- VVaarriiaacciióónn PPrriimmeerr ttrriimmeessttrree IIPPCC 22,,55%% -- VVaarriiaacciióónn SSeegguunnddoo ttrriimmeessttrree IIPPCC 44,,55%% -- VVaarriiaacciióónn PPrriimmeerr SSeemmeessttrree IIPPCC 99,,55%% -- VVaarriiaacciióónn SSeegguunnddoo SSeemmeessttrree IIPPCC 55,,55%% EEjjeerrcciicciioo NNº 3355 :: CCoonn llooss ssiigguuiieenntteess aanntteecceeddeenntteess ddeetteerrmmiinnaarr yy ccoonnttaabbiilliizzaarr CCoorrrreecccciióónn MMoonneettaarriiaa ddee llooss ssiigguuiieenntteess pprroodduuccttooss aaddqquuiirriiddooss eenn eell mmeerrccaaddoo nnaacciioonnaall yy qquuee eessttáánn vvaalloorriizzaaddoo sseeggúúnn eell mmééttooddoo FFIIFFOO:: 11.. AArrttííccuulloo ""AAllffaa"".. SSaallddoo FFiinnaall 775500 uu.. IInnvveennttaarriioo IInniicciiaall 660000 uu $$ 223355..-- CCoommpprraa 3311..0033..9977 660000 uu $$ 228855..-- CCoommpprraa 2211..0044..9977 550000 uu $$ 226655..-- CCoommpprraa 0022..0066..9977 330000 uu $$ 227755..-- 22.. AArrttííccuulloo ““MMoonnoo”” II..FF.. 11..220000.. uu.. IInnggrreessooss :: CCoommpprraa 0044..0055..9977 11000000 uu.. $$ 4488..-- CCoommpprraa 3300..0066..9977 550000 uu.. $$ 7700..-- CCoommpprraa 2255..0077..9977 11000000 uu.. $$ 6666..-- CCoommpprraa 0088..1100..9977 220000 uu.. $$ 5500..-- CCoommpprraa 3300..1111..9977 330000 uu.. $$ 6600..-- CCoommpprraa 1100..1122..9977 770000 uu.. $$ 6633..-- 33.. AArrttííccuulloo ““PPeerrrrooss”” II..FF.. 11..770000.. uu.. IInnggrreessooss :: IInnvveennttaarriioo IInniicciiaall 22550000 uu.. $$ 113311..-- CCoommpprraa 0066..0011..9977 110000 uu.. $$ 111100..-- CCoommpprraa 1155..0011..9977 660000 uu.. $$ 112255..-- CCoommpprraa 1166..0033..9977 11000000 uu.. $$ 113300..-- 44.. AArrttííccuulloo ““GGaattooss”” II..FF.. 11..550000.. uu.. IInnggrreessooss :: IInnvveennttaarriioo IInniicciiaall 33550000 uu.. $$ 9955..-- AAnntteecceeddeenntteess :: IIPPCC -- AAnnuuaall 88,,55%% -- VVaarriiaacciióónn SSeegguunnddoo SSeemmeessttrree 44,,77%% EEjjeerrcciicciioo NNº 3366 :: 117722
  • 173.
    Con los siguientesantecedentes determinar y contabilizar Corrección Monetaria ddee llooss ssiigguuiieenntteess pprroodduuccttooss aaddqquuiirriiddooss eenn eell mmeerrccaaddoo nnaacciioonnaall yy qquuee eessttáánn vvaalloorriizzaaddoo sseeggúúnn eell mmééttooddoo FFIIFFOO:: 11.. AArrttííccuulloo ""AAllffaa"".. SSaallddoo aall 3311..1122..9977 ddee 22..660000 uu IInnvveennttaarriioo IInniicciiaall 770000 uu $$ 555500..-- CCoommpprraass 0055..0044..9977 11..000000 uu $$ 551100..-- CCoommpprraass 3300..0066..9977 11..550000 uu $$ 553355..-- CCoommpprraass 0011..0077..9977 11..000000 uu $$ 552200..-- 22.. AArrttííccuulloo ""BBeettaa"".. SSaallddoo aall 3311..1122..9977 ddee 880000 uu IInnvveennttaarriioo IInniicciiaall 665500 uu $$ 118800..-- CCoommpprraass 0022..0033..9977 550000 uu $$ 119955..-- CCoommpprraass 0011..0077..9977 770000 uu $$ 117700..-- CCoommpprraass 1100..0099..9977 880000 uu $$ 118855..-- CCoommpprraass 2200..1111..9977 550000 uu $$ 119900..-- 33.. AArrttííccuulloo ""UUnnoo"".. SSaallddoo aall 3311..1122..9977 225500 uu CCoommpprraass 2200..0066..9977 440000 uu $$ 11..445500..-- 44.. AArrttííccuulloo ""DDooss"".. SSaallddoo aall 3311..1122..9977 555500 uu IInnvveennttaarriioo IInniicciiaall 770000 uu $$ 11..331100..-- 55.. AArrttííccuulloo ""TTrreess"".. SSaallddoo aall 3311..1122..9977 11..555500 uu IInnvveennttaarriioo IInniicciiaall 770000 uu $$ 555500..-- CCoommpprraass 0055..0044..9977 11..000000 uu $$ 556655..-- CCoommpprraass 3300..0055..9977 11..550000 uu $$ 556600..-- CCoommpprraass 3300..0066..9977 11..000000 uu $$ 557700..-- CCoommpprraass 3300..0099..9977 550000 uu $$ 555555..-- EElleemmeennttooss ccoorrrreeccttoorreess:: VVaarriiaacciióónn IIPPCC 11999977 AAnnuuaall 66,,77%% PPrriimmeerr SSeemmeessttrree 55,,55%% SSeegguunnddoo SSeemmeessttrree 44,,22%% EEjjeerrcciicciioo NNº 3377 :: CCoonn llooss ssiigguuiieenntteess aanntteecceeddeenntteess ddeetteerrmmiinnaarr yy ccoonnttaabbiilliizzaarr CCoorrrreecccciióónn MMoonneettaarriiaa ddee llooss ssiigguuiieenntteess pprroodduuccttooss aaddqquuiirriiddooss eenn eell mmeerrccaaddoo nnaacciioonnaall yy qquuee eessttáánn vvaalloorriizzaaddoo sseeggúúnn eell mmééttooddoo FFIIFFOO:: 11.. AArrttííccuulloo ""MMMM"".. SSaallddoo aall 3311..1122..9977 11..883300 uu 117733
  • 174.
    IInnvveennttaarriioo IInniicciiaall 11..000000uu $$ 555500..-- CCoommpprraass 1155..0033..9977 11..550000 uu $$ 553300..-- CCoommpprraass 1144..0044..9977 990000 uu $$ 554400..-- CCoommpprraass 0022..0055..9977 880000 uu $$ 554455..-- CCoommpprraass 2200..0066..9977 990000 uu $$ 553355..-- 22.. AArrttííccuulloo ""LLLL"".. SSaallddoo aall 3311..1122..9977 997700 uu CCoommpprraass 3300..0066..9977 660000 uu $$ 221100..-- CCoommpprraass 2255..0077..9977 770000 uu $$ 224400..-- CCoommpprraass 3311..0077..9977 550000 uu $$ 223355..-- CCoommpprraass 1100..0099..9977 880000 uu $$ 223300..-- CCoommpprraass 1188..1111..9977 770000 uu $$ 223355..-- CCoommpprraass 2266..1122..9977 440000 uu $$ 223300..-- 33.. AArrttííccuulloo ""PPPP"".. SSaallddoo aall 3311..1122..9977 11..115555 uu IInnvveennttaarriioo IInniicciiaall 550000 uu $$ 333300..-- CCoommpprraass 2200..0033..9977 445500 uu $$ 229900..-- CCoommpprraass 0055..0055..9977 11..000000 uu $$ 330055..-- CCoommpprraass 2211..0088..9977 11..110000 uu $$ 331100..-- CCoommpprraass 1100..1100..9977 885500 uu $$ 331155..-- CCoommpprraass 2299..1111..9977 225500 uu $$ 332200..-- 44.. AArrttííccuulloo ""OOOO"".. SSaallddoo aall 3311..1122..9977 999900 uu IInnvveennttaarriioo IInniicciiaall 22..000000 uu $$ 445500..-- 55.. AArrttííccuulloo ""QQQQ"".. SSaallddoo aall 3311..1122..9977 22..333300 uu IInnvveennttaarriioo IInniicciiaall 33..000000 uu $$ 118800..-- CCoommpprraass 0011..0077..9977 22..000000 uu $$ 119955..-- CCoommpprraass 3311..0088..9977 22..550000 uu $$ 222200..-- CCoommpprraass 3300..0099..9977 11..550000 uu $$ 220055..-- CCoommpprraass 3311..1100..9977 22..000000 uu $$ 221100..-- CCoommpprraass 3300..1111..9977 22..550000 uu $$ 221155..-- EElleemmeennttooss ccoorrrreeccttoorreess:: VVaarriiaacciióónn IIPPCC AAnnuuaall 66,,33%% VVaarriiaacciióónn IIPPCC PPrriimmeerr SSeemmeessttrree 22,,77%% VVaarriiaacciióónn IIPPCC SSeegguunnddoo SSeemmeessttrree 33,,66%% EEjjeerrcciicciioo NNº 3388 :: CCoonn llooss ssiigguuiieenntteess aanntteecceeddeenntteess ddeetteerrmmiinnaarr yy ccoonnttaabbiilliizzaarr CCoorrrreecccciióónn MMoonneettaarriiaa ddee llooss ssiigguuiieenntteess pprroodduuccttooss aaddqquuiirriiddooss eenn eell mmeerrccaaddoo nnaacciioonnaall yy qquuee eessttáánn vvaalloorriizzaaddoo sseeggúúnn eell mmééttooddoo FFIIFFOO:: 117744
  • 175.
    11.. AArrttííccuulloo ““AAAAAA””..SSaallddoo aall 3311..1122..9988 22..335500 uu CCoommpprraass 0077..0077..9988 33..000000 uu $$ 775555..-- CCoommpprraass 0022..0088..9988 22..550000 uu $$ 776655..-- CCoommpprraass 2288..0088..9988 11..880000 uu $$ 774455..-- CCoommpprraass 2200..0099..9988 22..000000 uu $$ 775500..-- CCoommpprraass 1111..1100..9988 11..000000 uu $$ 775555..-- CCoommpprraass 2211..1111..9988 550000 uu $$ 775500..-- 22.. AArrttííccuulloo ““BBBBBB””.. SSaallddoo aall 3311..1122..9988 11..889900 uu IInnvveennttaarriioo IInniicciiaall 22..000000 uu $$ 551100..-- CCoommpprraass 1155..0011..9988 11..550000 uu $$ 550055..-- CCoommpprraass 1100..0033..9988 22..550000 uu $$ 449955..-- CCoommpprraass 2233..0055..9988 11..000000 uu $$ 550000..-- CCoommpprraass 2299..0066..9988 11..000000 uu $$ 550055..-- 33.. AArrttííccuulloo ““CCCCCC””.. SSaallddoo aall 3311..1122..9988 22..778800 uu IInnvveennttaarriioo IInniicciiaall 66..000000 uu $$ 665500..-- CCoommpprraass 0011..0077..9988 22..000000 uu $$ 660000..-- EElleemmeennttooss ccoorrrreeccttoorreess :: VVaarriiaacciióónn IIPPCC AAnnuuaall 44,,33%% VVaarriiaacciióónn IIPPCC PPrriimmeerr SSeemmeessttrree 11,,99%% VVaarriiaacciióónn IIPPCC SSeegguunnddoo SSeemmeessttrree 22,,55%% EEjjeerrcciicciioo NNº 3399 :: TTaalllleerr EEvvaalluuaattiivvoo NNº 66 88.. CCoorrrreecccciióónn MMoonneettaarriiaa ddee llaass MMeerrccaaddeerrííaass IImmppoorrttaaddaass EEjjeerrcciicciioo NNº 4400 :: CCoonn llooss ssiigguuiieenntteess aanntteecceeddeenntteess ddeetteerrmmiinnaarr yy ccoonnttaabbiilliizzaarr CCoorrrreecccciióónn MMoonneettaarriiaa ddee llooss ssiigguuiieenntteess pprroodduuccttooss aaddqquuiirriiddooss eenn eell mmeerrccaaddoo eexxttrraannjjeerroo yy qquuee eessttáánn vvaalloorriizzaaddoo sseeggúúnn eell mmééttooddoo FFIIFFOO:: 117755
  • 176.
    Compradas eenn LLiibbrraassEEsstteerrlliinnaass 11 AArrttííccuulloo ““00111155--99””.. SSaallddoo aall 3311..1122..9988 22..111155 uu IInnvveennttaarriioo IInniicciiaall 22..000000 uu $$ 771100..-- IImmppoorrttaacciióónn 0088..0022..9988 11..550000 uu $$ 779900..-- IImmppoorrttaacciióónn 1100..0033..9988 11..440000 uu $$ 881100..-- IImmppoorrttaacciióónn 1155..0055..9988 11..770000 uu $$ 880055..-- IImmppoorrttaacciióónn 0011..0066..9988 11..660000 uu $$ 880088..-- 22 AArrttííccuulloo ““00111166--66””.. SSaallddoo aall 3311..1122..9988 11..995500 uu IImmppoorrttaacciióónn 2200..0044..9988 550000 uu $$ 11..111100..-- IImmppoorrttaacciióónn 2255..0055..9988 770000 uu $$ 11..223300..-- IImmppoorrttaacciióónn 1166..0066..9988 880000 uu $$ 11..335500..-- IImmppoorrttaacciióónn 0055..0077..9988 660000 uu $$ 11..229900..-- IImmppoorrttaacciióónn 1188..0088..9988 990000 uu $$ 11..444400..-- IImmppoorrttaacciióónn 1100..0099..9988 440000 uu $$ 11..338800..-- IImmppoorrttaacciióónn 2211..1111..9988 660000 uu $$ 11..225500..-- IImmppoorrttaacciióónn 1144..1122..9988 330000 uu $$ 11..222200..-- CCoommpprraaddaass eenn FFrraannccoo FFrraannccééss 33 AArrttííccuulloo ““00111177--22””.. SSaallddoo aall 3311..1122..9988 22..337700 uu IImmppoorrttaacciióónn 0022..0011..9988 66..000000 uu $$ 11..550000..-- 44 AArrttííccuulloo ““00111188--00””.. SSaallddoo aall 3311..1122..9988 11..110000 uu II.. IInniicciiaall 33..000000 uu $$ 990000..-- EElleemmeennttooss ccoorrrreeccttoorreess:: VVaarriiaacciióónn TTiippoo ddee CCaammbbiioo :: LLiibbrraa EEsstteerrlliinnaa VVaarriiaacciióónn AAnnuuaall LLiibbrraa EEsstteerrlliinnaa 66,,0055 %% VVaarriiaacciióónn LLiibbrraa EE.. PPrriimmeerr SSeemmeessttrree 11,,4422 %% VVaarriiaacciióónn LLiibbrraa EE.. SSeegguunnddoo SSeemmeessttrree 33,,2200 %% VVaarriiaacciióónn TTiippoo ddee CCaammbbiioo :: FFrraannccoo FFrraannccééss VVaarriiaacciióónn AAnnuuaall FFrraannccoo FFrraannccééss 99,,3355 %% VVaarriiaacciióónn FFrraannccoo FF.. PPrriimmeerr SSeemmeessttrree 22,,5566 %% VVaarriiaacciióónn FFrraannccoo FF.. SSeegguunnddoo SSeemmeessttrree 44,,7755 %% 117766
  • 177.
    DDeessaarrrroolllloo:: MMeerrccaaddeerrííaass EExxttrraannjjeerraassiimmppoorrttaaddaass eenn LLiibbrraass EEsstteerrlliinnaass:: 11.. AArrttííccuulloo 00111155--99 II..FF.. 22..111155 uu.. CCoossttoo ddiirreeccttoo $$ 880088.. xx 11..660000 uu.. == 11..229922..880000.. $$ 880055.. xx 551155 uu.. == 441144..557755.. 22..111155 uu.. $$ 11..770077..337755.. CCoossttoo ddee rreeppoossiicciióónn uunniittaarriioo $$ 880088..((**)) ++ 33,,22%% == $$ 883333,,8866 ..((**)) pprreecciioo úúllttiimmaa iimmppoorrttaacciióónn pprriimmeerr sseemmeessttrree.. CCoossttoo ddee rreeppoossiicciióónn ttoottaall $$ 883333,,8866 xx 22..111155 uu.. == $$ 11..776633..661144.. CCoorrrreecccciióónn mmoonneettaarriiaa $$ 11..776633..661144.. -- 11..770077..337755.. == $$ 5566..223399.. 22.. AArrttííccuulloo 00111166--66 II..FF.. 11..995500 uu.. CCoossttoo ddiirreeccttoo $$ 11..222200.. xx 330000 uu.. == 336666..000000.. $$ 11..225500.. xx 660000 uu.. == 775500..000000.. $$ 11..338800.. xx 440000 uu.. == 555522..000000.. $$ 11..444400.. xx 665500 uu.. == 993366..000000.. 11..995500 uu.. $$ 22..660044..000000.. CCoossttoo ddee rreeppoossiicciióónn uunniittaarriioo $$ 11..222200..((**)) == $$ 11..222200.. ..((**)) pprreecciioo úúllttiimmaa iimmppoorrttaacciióónn sseegguunnddoo sseemmeessttrree.. CCoossttoo ddee rreeppoossiicciióónn ttoottaall $$ 11..222200.. xx 11..995500 uu.. == $$ 22..337799..000000.. CCoorrrreecccciióónn mmoonneettaarriiaa $$ 22..337799..000000.. -- 22..660044..000000.. == $$ ((222255..000000..)) MMeerrccaaddeerrííaass EExxttrraannjjeerraass iimmppoorrttaaddaass eenn FFrraannccoo FFrraannccééss:: 33.. AArrttííccuulloo 00111177--22 II..FF.. 22..337700 uu.. CCoossttoo ddiirreeccttoo $$ 11..550000.. xx 22..337700 uu.. == 33..555555..000000.. 22..337700 uu.. $$ 33..555555..000000.. CCoossttoo ddee rreeppoossiicciióónn uunniittaarriioo $$ 11..550000..((**)) ++ 44,,7755%% == $$ 11..557711,,2255 ..((**)) pprreecciioo úúllttiimmaa iimmppoorrttaacciioonneess pprriimmeerr sseemmeessttrree.. CCoossttoo ddee rreeppoossiicciióónn ttoottaall $$ 11..557711,,2255 xx 22..337700 uu.. == $$ 33..772233..886633.. CCoorrrreecccciióónn mmoonneettaarriiaa $$ 33..772233..886633.. -- 33..555555..000000.. == $$ 116688..886633.. 44.. AArrttííccuulloo 00111188--00 II..FF.. 11..110000 uu.. CCoossttoo ddiirreeccttoo $$ 990000.. xx 11..110000 uu.. == 999900..000000.. 11..110000 uu.. $$ 999900..000000.. 117777
  • 178.
    Costo de reposiciónuunniittaarriioo $$ 990000..((**)) ++ 99,,3355%% == $$ 998844,,1155 ..((**)) nnoo hhaayy iimmppoorrttaacciioonneess dduurraannttee eell eejjeerrcciicciioo.. CCoossttoo ddee rreeppoossiicciióónn ttoottaall $$ 998844,,1155 xx 11..110000 uu.. == $$ 11..008822..556655.. CCoorrrreecccciióónn mmoonneettaarriiaa $$ 11..008822..556655.. -- 999900..000000.. == $$ 9922..556655.. CCoonnttaabbiilliizzaacciióónn:: -------------------------------------- 3311//1122//11999988 -------------------------------------------- MMeerrccaaddeerrííaass IImmppoorrttaaddaass 9922..666677.. CCoorrrreecccciióónn mmoonneettaarriiaa 9922..666677.. GG:: ---------------------------------------------------------- xx ---------------------------------------------------------- EEjjeerrcciicciioo NNº 4411 :: CCoonn llooss ssiigguuiieenntteess aanntteecceeddeenntteess ddeetteerrmmiinnaarr yy ccoonnttaabbiilliizzaarr CCoorrrreecccciióónn MMoonneettaarriiaa ddee llooss ssiigguuiieenntteess pprroodduuccttooss aaddqquuiirriiddooss eenn eell mmeerrccaaddoo eexxttrraannjjeerroo yy qquuee eessttáánn vvaalloorriizzaaddoo sseeggúúnn eell mmééttooddoo FFIIFFOO:: 11.. AArrttííccuulloo ""ZZZZ"" SSaallddoo FFiinnaall aall 3311..1122..1199XXXX ffuuee ddee 330000 uu.. IInnvveennttaarriioo IInniicciiaall 115500 uu.. $$ 556600..-- IImmppoorrttaacciióónn 3300..0033..1199XXXX 330000 uu.. $$ 777700..-- IImmppoorrttaacciióónn 3300..0066..1199XXXX 220000 uu.. $$ 889900..-- IImmppoorrttaacciióónn 3300..0099..1199XXXX 550000 uu.. $$ 779900..-- 22.. AArrttííccuulloo ""ÉÉppssiilloonn"" SSaallddoo FFiinnaall aall 3311..1122..1199XXXX ffuuee ddee 660000 uu.. IInnvveennttaarriioo IInniicciiaall 660000 uu.. $$ 22..660000..-- IImmppoorrttaacciióónn 1111..0044..1199XXXX 550000 uu.. $$ 22..555500..-- IImmppoorrttaacciióónn 0022..0055..1199XXXX 330000 uu.. $$ 22..550000..-- 33.. AArrttííccuulloo ""AAAAAA"".. SSaallddoo FFiinnaall 11000000 uu.. IImmppoorrttaacciióónn 3311..0033..1199XXXX 660000 uu $$ 22..335500..-- IImmppoorrttaacciióónn 2211..0044..1199XXXX 550000 uu $$ 22..665500..-- IImmppoorrttaacciióónn 0022..0066..1199XXXX 330000 uu $$ 22..555500..-- IImmppoorrttaacciióónn 1188..0088..1199XXXX 550000 uu $$ 22..660000..-- IImmppoorrttaacciióónn 1100..1111..1199XXXX 330000 uu $$ 22..445500..-- 44.. AArrttííccuulloo ""BBBBBB"".. SSaallddoo FFiinnaall 990000 uu.. IImmppoorrttaacciióónn 0022..0011..1199XXXX 11660000 uu $$ 22..335500..-- AAnntteecceeddeenntteess :: VVaarriiaacciióónn TTiippoo ddee CCaammbbiioo :: UUSS$$ DDóóllaarr UUSSAA 117788
  • 179.
    VVaarriiaacciióónn AAnnuuaall TTiippooddee CCaammbbiioo UUSS$$ 88,,0055 %% VVaarriiaacciióónn PPrriimmeerr SSeemmeessttrree UUSS$$ 99,,5522 %% VVaarriiaacciióónn SSeegguunnddoo SSeemmeessttrree UUSS$$ 44,,5500 %% EEjjeerrcciicciioo NNº 4422 :: CCoonn llooss ssiigguuiieenntteess aanntteecceeddeenntteess ddeetteerrmmiinnaarr yy ccoonnttaabbiilliizzaarr CCoorrrreecccciióónn MMoonneettaarriiaa ddee llooss ssiigguuiieenntteess pprroodduuccttooss aaddqquuiirriiddooss eenn eell mmeerrccaaddoo eexxttrraannjjeerroo yy qquuee eessttáánn vvaalloorriizzaaddoo sseeggúúnn eell mmééttooddoo FFIIFFOO:: 11.. AArrttííccuulloo ""BBeettaa"".. SSaallddoo aall 3311..1122..9999 ddee 445500 uu.. IImmppoorrttaacciióónn 0022..0077..9999 660000 uu $$ 227755..-- 22.. AArrttííccuulloo ““CCAATT”” SSaallddoo aall 3311..1122..9999 ddee 550000.. uu.. IInnvveennttaarriioo IInniicciiaall 440000 uu.. $$ 335500..-- IImmppoorrttaacciióónn 1100..0022..9999 550000 uu.. $$ 336600..-- IImmppoorrttaacciióónn 2222..0033..9999 660000 uu.. $$ 337700..-- IImmppoorrttaacciióónn 1155..0055..9999 330000 uu.. $$ 335500..-- IImmppoorrttaacciióónn 0011..0066..9999 220000 uu.. $$ 332222..-- 33.. AArrttííccuulloo ""GGaammmmaa"".. SSaallddoo aall 3311..1122..9999 ddee 11..770000 uu IImmppoorrttaacciióónn 0022..0022..9999 33..000000 uu $$ 773300..-- IImmppoorrttaacciióónn 0055..0066..9999 11..880000 uu $$ 774455..-- IImmppoorrttaacciióónn 2299..0066..9999 11..550000 uu $$ 775555..-- 44.. AArrttííccuulloo ""ÉÉppssiilloonn"".. SSaallddoo aall 3311..1122..9999 ddee 11..330000 uu IInnvveennttaarriioo IInniicciiaall 11..550000 uu $$ 8855..-- IImmppoorrttaacciióónn 0055..0055..9999 11..000000 uu $$ 9900..-- IImmppoorrttaacciióónn 1100..0088..9999 11..550000 uu $$ 8888..-- IImmppoorrttaacciióónn 2200..0099..9999 550000 uu $$ 8866..-- IImmppoorrttaacciióónn 0099..1100..9999 770000 uu $$ 8877..-- IImmppoorrttaacciióónn 2200..1122..9999 550000 uu $$ 8866..-- AAnntteecceeddeenntteess :: VVaarriiaacciióónn TTiippoo ddee CCaammbbiioo :: UUSS$$ DDóóllaarr UUSSAA VVaarriiaacciióónn AAnnuuaall TTiippoo ddee CCaammbbiioo UUSS$$ 44,,0055 %% 117799
  • 180.
    VVaarriiaacciióónn PPrriimmeerr SSeemmeessttrreeUUSS$$ ((55,,5522)) %% VVaarriiaacciióónn SSeegguunnddoo SSeemmeessttrree UUSS$$ 22,,5500 %% EEjjeerrcciicciioo NNº 4433 :: CCoonn llooss ssiigguuiieenntteess aanntteecceeddeenntteess ddeetteerrmmiinnaarr yy ccoonnttaabbiilliizzaarr CCoorrrreecccciióónn MMoonneettaarriiaa ddee llooss ssiigguuiieenntteess pprroodduuccttooss aaddqquuiirriiddooss eenn eell mmeerrccaaddoo eexxttrraannjjeerroo yy qquuee eessttáánn vvaalloorriizzaaddoo sseeggúúnn eell mmééttooddoo FFIIFFOO:: 11.. AArrttííccuulloo ""AA"".. SSaallddoo aall 3311..1122..9977 11..550000 uu IImmppoorrttaacciióónn 0022..0022..9977 33..000000 uu $$ 773300..-- IImmppoorrttaacciióónn 0055..0066..9977 11..880000 uu $$ 774455..-- IImmppoorrttaacciióónn 2299..0066..9977 550000 uu $$ 773300..-- 22.. AArrttííccuulloo ""BB"".. SSaallddoo aall 3311..1122..9977 880000 uu IInnvveennttaarriioo IInniicciiaall 11..550000 uu $$ 22..337700..-- 33.. AArrttííccuulloo ""CC"".. SSaallddoo aall 3311..1122..9977 22..559900 uu IInnvveennttaarriioo IInniicciiaall 44..550000 uu $$ 885500..-- IImmppoorrttaacciióónn 0055..0055..9977 11..000000 uu $$ 886600..-- IImmppoorrttaacciióónn 0055..0088..9977 11..111100 uu $$ 887700..-- IImmppoorrttaacciióónn 0055..0099..9977 995500 uu $$ 885500..-- 44.. AArrttííccuulloo ""DD"".. SSaallddoo aall 3311..1122..9977 11..559900 uu IInnvveennttaarriioo IInniicciiaall 44..550000 uu $$ 11..885500..-- IImmppoorrttaacciióónn 0055..0011..9977 11..000000 uu $$ 11..884400..-- 33.. AArrttííccuulloo ""CC"".. SSaallddoo aall 3311..1122..9977 559900 uu IImmppoorrttaacciióónn 0055..0099..9977 33..111100 uu $$ 998800..-- EElleemmeennttooss ccoorrrreeccttoorreess:: VVaarriiaacciióónn TTiippoo ddee CCaammbbiioo :: LLiibbrraa EEsstteerrlliinnaa VVaarriiaacciióónn AAnnuuaall LLiibbrraa EEsstteerrlliinnaa 66,,0055 %% VVaarriiaacciióónn LLiibbrraa EE.. PPrriimmeerr SSeemmeessttrree 11,,4422 %% VVaarriiaacciióónn LLiibbrraa EE.. SSeegguunnddoo SSeemmeessttrree 33,,2200 %% EEjjeerrcciicciioo NNº 4444 :: CCoonn llooss ssiigguuiieenntteess aanntteecceeddeenntteess ddeetteerrmmiinnaarr yy ccoonnttaabbiilliizzaarr CCoorrrreecccciióónn MMoonneettaarriiaa ddee llooss ssiigguuiieenntteess pprroodduuccttooss aaddqquuiirriiddooss eenn eell mmeerrccaaddoo eexxttrraannjjeerroo yy qquuee eessttáánn vvaalloorriizzaaddoo sseeggúúnn eell mmééttooddoo FFIIFFOO:: 118800
  • 181.
    CCoommpprraaddaass eenn DDóóllaarreessUUSS$$ 11.. AArrttííccuulloo ""OONNEE"".. SSaallddoo aall 3311..1122..9977 33..330000 uu IInnvveennttaarriioo IInniicciiaall 55..000000 uu $$ 112200..-- IImmppoorrttaacciióónn 1100..0011..9977 33..550000 uu $$ 113355..-- IImmppoorrttaacciióónn 1133..0033..9977 22..550000 uu $$ 113300..-- IImmppoorrttaacciióónn 0088..0055..9977 22..000000 uu $$ 113355..-- IImmppoorrttaacciióónn 3300..0066..9977 22..000000 uu $$ 111100..-- 22.. AArrttííccuulloo ""TTWWOO””.. SSaallddoo aall 3311..1122..9977 11..556600 uu IImmppoorrttaacciióónn 0011..0077..9977 22..550000 uu $$ 330000..-- 33.. AArrttííccuulloo ""TTHHRREEEE"".. SSaallddoo aall 3311..1122..9977 888800 uu IImmppoorrttaacciióónn 2200..0044..9977 550000 uu $$ 445500..-- IImmppoorrttaacciióónn 2255..0077..9977 660000 uu $$ 550000..-- IImmppoorrttaacciióónn 2288..0099..9977 770000 uu $$ 448800..-- IImmppoorrttaacciióónn 0011..1100..9977 550000 uu $$ 447700..-- IImmppoorrttaacciióónn 1177..1111..9977 660000 uu $$ 550000..-- IImmppoorrttaacciióónn 1100..1122..9977 550000 uu $$ 446600..-- CCoommpprraaddaass eenn LLiibbrraass EEsstteerrlliinnaass 44.. AArrttííccuulloo ""TTEENN"".. SSaallddoo aall 3311..1122..9977 222200 uu IInnvveennttaarriioo IInniicciiaall 5500 uu $$ 998800..-- IImmppoorrttaacciióónn 2200..0011..9977 7700 uu $$ 11..005500..-- IImmppoorrttaacciióónn 2288..0022..9977 8800 uu $$ 11..000000..-- IImmppoorrttaacciióónn 1100..0033..9977 110000 uu $$ 11..115500..-- IImmppoorrttaacciióónn 2222..0055..9977 115500 uu $$ 11..220000..-- 55.. AArrttííccuulloo ""TTWWEENNTTYY"".. SSaallddoo aall 3311..1122..9977 555500 uu IInnvveennttaarriioo IInniicciiaall 11..550000 uu $$ 22..550000..-- EElleemmeennttooss ccoorrrreeccttoorreess:: VVaarriiaacciióónn TTiippoo ddee CCaammbbiioo :: DDóóllaarr UUSS$$ VVaarriiaacciióónn AAnnuuaall DDóóllaarr 33,,3377 %% VVaarriiaacciióónn DDóóllaarr PPrriimmeerr SSeemmeessttrree ((11,,9977)) %% VVaarriiaacciióónn DDóóllaarr SSeegguunnddoo SSeemmeessttrree 55,,4455 %% VVaarriiaacciióónn TTiippoo ddee CCaammbbiioo :: LLiibbrraa EEsstteerrlliinnaa VVaarriiaacciióónn AAnnuuaall LLiibbrraa EEsstteerrlliinnaa 11,,1188 %% VVaarriiaacciióónn LLiibbrraa EE.. PPrriimmeerr SSeemmeessttrree ((33,,4488)) %% VVaarriiaacciióónn LLiibbrraa EE.. SSeegguunnddoo SSeemmeessttrree 44,,8833 %% 118811
  • 182.
    EEjjeerrcciicciioo NNº 4455:: CCoonn llooss ssiigguuiieenntteess aanntteecceeddeenntteess ddeetteerrmmiinnaarr yy ccoonnttaabbiilliizzaarr CCoorrrreecccciióónn MMoonneettaarriiaa ddee llooss ssiigguuiieenntteess pprroodduuccttooss aaddqquuiirriiddooss eenn eell mmeerrccaaddoo eexxttrraannjjeerroo yy qquuee eessttáánn vvaalloorriizzaaddoo sseeggúúnn eell mmééttooddoo FFIIFFOO:: 11.. AArrttííccuulloo ""AAllffaa"".. SSaallddoo aall 3311..1122..9977 11..550000 uu IImmppoorrttaacciióónn 1122..1122..9977 33..000000 uu $$ 663300..-- 22.. AArrttííccuulloo ""BBeettaa"".. SSaallddoo aall 3311..1122..9977 22..550000 uu IInnvveennttaarriioo IInniicciiaall 11..550000 uu $$ 447700..-- IImmppoorrttaacciióónn 1111..1100..9977 33..000000 uu $$ 447733..-- IImmppoorrttaacciióónn 0055..1122..9977 11..880000 uu $$ 446655..-- 33.. AArrttííccuulloo ""GGaammmmaa””.. SSaallddoo aall 3311..1122..9966 ddee 22..770000 uu IImmppoorrttaacciióónn 0022..0022..9966 22..000000 uu $$ 663300..-- IImmppoorrttaacciióónn 0055..0066..9966 22..880000 uu $$ 664455..-- IImmppoorrttaacciióónn 2299..0066..9966 11..550000 uu $$ 663300..-- IImmppoorrttaacciióónn 0055..0088..9966 11..771100 uu $$ 664400..-- IImmppoorrttaacciióónn 0055..0099..9966 445500 uu $$ 663355..-- 44.. AArrttííccuulloo ""CC"".. SSaallddoo aall 3311..1122..9966 ddee 33..668800 uu IInnvveennttaarriioo IInniicciiaall 44..550000 uu $$ 11..228800..-- IImmppoorrttaacciióónn 0055..0088..9966 22..665500 uu $$ 11..330000..-- IImmppoorrttaacciióónn 0055..0099..9966 22..771100 uu $$ 11..224400..-- IImmppoorrttaacciióónn 1155..1100..9966 11..225500 uu $$ 11..223355..-- EElleemmeennttooss ccoorrrreeccttoorreess:: VVaarriiaacciióónn TTiippoo ddee CCaammbbiioo :: DDóóllaarr UUSS$$ VVaarriiaacciióónn AAnnuuaall DDóóllaarr 33,,3377 %% VVaarriiaacciióónn DDóóllaarr PPrriimmeerr SSeemmeessttrree ((11,,9977)) %% VVaarriiaacciióónn DDóóllaarr SSeegguunnddoo SSeemmeessttrree 55,,4455 %% EEjjeerrcciicciioo NNº 4466 :: CCoonn llooss ssiigguuiieenntteess aanntteecceeddeenntteess ddeetteerrmmiinnaarr yy ccoonnttaabbiilliizzaarr CCoorrrreecccciióónn MMoonneettaarriiaa ddee llooss ssiigguuiieenntteess pprroodduuccttooss aaddqquuiirriiddooss eenn eell mmeerrccaaddoo eexxttrraannjjeerroo yy qquuee eessttáánn vvaalloorriizzaaddoo sseeggúúnn eell mmééttooddoo FFIIFFOO:: 11.. AArrttííccuulloo ""XXLLAA"" SSaallddoo aall 3311..1122..9966 ddee 997700 uu IImmppoorrttaacciióónn 0022..0022..9966 22..000000 uu $$ 113300..-- 118822
  • 183.
    IImmppoorrttaacciióónn 0055..0033..9966 11..550000uu $$ 114455..-- IImmppoorrttaacciióónn 2299..0033..9966 880000 uu $$ 113300..-- IImmppoorrttaacciióónn 0055..0055..9966 11..331100 uu $$ 114400..-- IImmppoorrttaacciióónn 0055..0066..9966 445500 uu $$ 113355..-- 22.. AArrttííccuulloo ""XXZZBB"" SSaallddoo aall 3311..1122..9966 ddee 11..889900 uu IInnvveennttaarriioo IInniicciiaall 44..550000 uu $$ 11..555500..-- 33.. AArrttííccuulloo ""LLQQCC"" SSaallddoo aall 3311..1122..9966 ddee 11..117700 uu IImmppoorrttaacciióónn 0022..1111..9966 22..551100 uu $$ 5533..-- IImmppoorrttaacciióónn 0055..1122..9966 11..994400 uu $$ 8855..-- 44.. AArrttííccuulloo ""MMMMDD"" SSaallddoo aall 3311..1122..9966 ddee 11..996600 uu IInnvveennttaarriioo IInniicciiaall 11..550000 uu $$ 33..555500..-- IImmppoorrttaacciióónn 2222..0011..9966 22..660000 uu $$ 33..660000..-- IImmppoorrttaacciióónn 1111..0044..9966 11..330000 uu $$ 33..555500..-- IImmppoorrttaacciióónn 0022..0055..9966 11..440000 uu $$ 33..660000..-- EElleemmeennttooss ccoorrrreeccttoorreess:: VVaarriiaacciióónn TTiippoo ddee CCaammbbiioo :: LLiibbrraa EEsstteerrlliinnaa VVaarriiaacciióónn AAnnuuaall LLiibbrraa EEsstteerrlliinnaa 11,,1188 %% VVaarriiaacciióónn LLiibbrraa EE.. PPrriimmeerr SSeemmeessttrree ((33,,4488)) %% VVaarriiaacciióónn LLiibbrraa EE.. SSeegguunnddoo SSeemmeessttrree 44,,8833 %% EEjjeerrcciicciioo NNº 4477 :: CCoonn llooss ssiigguuiieenntteess aanntteecceeddeenntteess ddeetteerrmmiinnaarr yy ccoonnttaabbiilliizzaarr CCoorrrreecccciióónn MMoonneettaarriiaa ddee llooss ssiigguuiieenntteess pprroodduuccttooss aaddqquuiirriiddooss eenn eell mmeerrccaaddoo eexxttrraannjjeerroo yy qquuee eessttáánn vvaalloorriizzaaddoo sseeggúúnn eell mmééttooddoo FFIIFFOO:: 11.. AArrttííccuulloo ""GGGGGG"" SSaallddoo aall 3311..1122..9966 ddee 11..997700 uu IImmppoorrttaacciióónn 0022..0022..9966 22..000000 uu $$ 22..113300..-- IImmppoorrttaacciióónn 0055..0033..9966 11..550000 uu $$ 22..113355..-- IImmppoorrttaacciióónn 2299..0033..9966 880000 uu $$ 22..113300..-- IImmppoorrttaacciióónn 0055..0055..9966 11..331100 uu $$ 22..114400..-- IImmppoorrttaacciióónn 0055..0066..9966 22..445500 uu $$ 22..114455..-- 22.. AArrttííccuulloo ""JJJJJJ"" SSaallddoo aall 3311..1122..9966 ddee 889900 uu IInnvveennttaarriioo IInniicciiaall 44..550000 uu $$ 115500..-- 118833
  • 184.
    33.. AArrttííccuulloo ""PPPPPP""SSaallddoo aall 3311..1122..9966 ddee 22..117700 uu IImmppoorrttaacciióónn 0022..0022..9966 22..551100 uu $$ 335533..-- IImmppoorrttaacciióónn 0055..0077..9966 11..994400 uu $$ 336655..-- IImmppoorrttaacciióónn 0022..1111..9966 22..551100 uu $$ 337755..-- IImmppoorrttaacciióónn 0055..1122..9966 11..444400 uu $$ 335555..-- 44.. AArrttííccuulloo ""CCCCCC"" SSaallddoo aall 3311..1122..9966 ddee 22..996600 uu IImmppoorrttaacciióónn 1111..0044..9966 44..330000 uu $$ 11..445500..-- EElleemmeennttooss ccoorrrreeccttoorreess:: VVaarriiaacciióónn TTiippoo ddee CCaammbbiioo :: DDóóllaarr UUSS$$ VVaarriiaacciióónn AAnnuuaall DDóóllaarr 33,,3377 %% VVaarriiaacciióónn DDóóllaarr PPrriimmeerr SSeemmeessttrree ((11,,9977)) %% VVaarriiaacciióónn DDóóllaarr SSeegguunnddoo SSeemmeessttrree 55,,4455 %% EEjjeerrcciicciioo NNº 4488 :: TTaalllleerr EEvvaalluuaattiivvoo NNº 77 99.. GGaassttooss AAnnttiicciippaaddooss EEjjeerrcciicciioo NNº 4499 :: CCoonn ffeecchhaa 0011--0088--9977 ssee ccoonnttrraattaann sseegguurrooss ppaarraa llaass bbooddeeggaass,, eell vvaalloorr ddee aa pprriimmaa aannuuaall eess ddee $$ 33..660000..000000..-- nneettooss,, llaa ccuuaall ssee ccaanncceellóó aall ccoonnttaaddoo,, eell sseegguurroo ccoommiieennzzaa aa rreeggiirr eenn eessaa mmiissmmaa ffeecchhaa.. FFaaccttoorr ddee CCMM ppaarraa llaass ooppeerraacciioonneess ddee AAggoossttoo eess 22,,22%% DDeetteerrmmiinnaarr llaass ccoonnttaabbiilliizzaacciioonneess qquuee pprroocceeddaann ppaarraa rreefflleejjaarr eell vvaalloorr ccoorrrreeggiiddoo mmoonneettaarriiaammeennttee qquuee ddeebbeerráá pprreesseennttaarr eenn eell bbaallaannccee aall 3311..1122.. EEjjeerrcciicciioo NNº 5500 :: CCoonn ffeecchhaa 0055..1111..9977 ssee ccaanncceellaann aall ccoonnttaaddoo 66 mmeesseess ddee aarrrriieennddoo ppoorr uunn vvaalloorr ddee $$ 115555..000000..-- ppoorr mmeess yy ccoommiieennzzaa aa rreeggiirr eell 0011..1111..9977.. FFaaccttoorr ddee CCMM ppaarraa llaass ooppeerraacciioonneess ddee NNoovviieemmbbrree eess 00,,99%% DDeetteerrmmiinnaarr llaass ccoonnttaabbiilliizzaacciioonneess qquuee pprroocceeddaann ppaarraa rreefflleejjaarr eell vvaalloorr ccoorrrreeggiiddoo mmoonneettaarriiaammeennttee qquuee ddeebbeerráá pprreesseennttaarr eenn eell bbaallaannccee aall 3311..1122.. 118844
  • 185.
    EEjjeerrcciicciioo NNº 5511:: CCoonn ffeecchhaa 2266..0077..9977 ssee ccaanncceellaa pprriimmaa aannuuaall aall ccoonnttaaddoo ppoorr eell sseegguurroo ddee llaass mmeerrccaaddeerrííaass,, eell vvaalloorr nneettoo ddee llaa pprriimmaa aasscciieennddee aa $$ 11..990000..000000..-- yy eell sseegguurroo ccoommiieennzzaa aa rreeggiirr eell pprriimmeerr ddííaa ddeell mmeess eenn qquuee ssee rreeaalliizzaa eell ppaaggoo.. DDeetteerrmmiinnaarr llaass ccoonnttaabbiilliizzaacciioonneess qquuee pprroocceeddaann ppaarraa rreefflleejjaarr eell vvaalloorr ccoorrrreeggiiddoo mmoonneettaarriiaammeennttee qquuee ddeebbeerráá pprreesseennttaarr eenn eell bbaallaannccee aall 3311..1122.. FFaaccttoorreess ddee CCMM ppaarraa llaass ooppeerraacciioonneess ddee llooss mmeesseess:: -- JJuulliioo eess ddee 33,,11%% -- AAggoossttoo eess ddee 22,,99%% EEjjeerrcciicciioo NNº 5522 :: CCoonn ffeecchhaa 2222//0055//9977 ssee ccaanncceellaa aall ccoonnttaaddoo llaa pprriimmaa aannuuaall ddee llooss sseegguurrooss ddee llooss vveehhííccuullooss yy mmaaqquuiinnaarriiaass ppoorr uunn vvaalloorr nneettoo ddee $$22..335500..000000..--.. EEll sseegguurroo ccoommiieennzzaa aa rreeggiirr aa ccoonnttaarr ddeell pprriimmeerr ddííaa,, ddeell mmeess eenn qquuee ssee ppaaggóó.. DDeetteerrmmiinnaarr llaass ccoonnttaabbiilliizzaacciioonneess qquuee pprroocceeddaann ppaarraa rreefflleejjaarr eell vvaalloorr ccoorrrreeggiiddoo mmoonneettaarriiaammeennttee qquuee ddeebbeerráá pprreesseennttaarr eenn eell bbaallaannccee aall 3311..1122.. FFaaccttoorreess ddee CCMM ppaarraa llaass ooppeerraacciioonneess ddee llooss mmeesseess:: -- MMaayyoo eess ddee 44,,22%% -- JJuunniioo eess ddee 33,,88%% EEjjeerrcciicciioo NNº 5533 :: CCoonn ffeecchhaa 0011--0088--9988 ssee ccoonnttrraattaann sseegguurrooss ppaarraa llaass bbooddeeggaass,, eell vvaalloorr ddee aa pprriimmaa aannuuaall eess ddee $$ 33..660000..000000..-- nneettooss,, llaa ccuuaall ssee ccaanncceellóó aall ccoonnttaaddoo,, eell sseegguurroo ccoommiieennzzaa aa rreeggiirr eenn eessaa mmiissmmaa ffeecchhaa.. FFaaccttoorr ddee CCMM ppaarraa llaass ooppeerraacciioonneess ddee aaggoossttoo eess ddee 33,,55%%.. DDeetteerrmmiinnaarr llaass ccoonnttaabbiilliizzaacciioonneess qquuee pprroocceeddaann ppaarraa rreefflleejjaarr eell vvaalloorr ccoorrrreeggiiddoo mmoonneettaarriiaammeennttee qquuee ddeebbeerráá pprreesseennttaarr eenn eell bbaallaannccee aall 3311..1122.. EEjjeerrcciicciioo NNº 5544 :: CCoonn ffeecchhaa 0011--0077--9988 ssee ccoonnttrraattaann sseegguurrooss ppaarraa llaass bbooddeeggaass,, eell vvaalloorr ddee aa pprriimmaa aannuuaall eess ddee $$ 44..880000..000000..-- nneettooss,, llaa ccuuaall ssee ccaanncceellóó aall ccoonnttaaddoo,, eell sseegguurroo ccoommiieennzzaa aa rreeggiirr eenn eessaa mmiissmmaa ffeecchhaa.. FFaaccttoorr ddee CCMM ppaarraa llaass ooppeerraacciioonneess ddee jjuulliioo eess ddee 33,,22%%.. DDeetteerrmmiinnaarr llaass ccoonnttaabbiilliizzaacciioonneess qquuee pprroocceeddaann ppaarraa rreefflleejjaarr eell vvaalloorr ccoorrrreeggiiddoo mmoonneettaarriiaammeennttee qquuee ddeebbeerráá pprreesseennttaarr eenn eell bbaallaannccee aall 3311..1122.. EEjjeerrcciicciioo NNº 5555 :: TTaalllleerr EEvvaalluuaattiivvoo NNº 88 118855
  • 186.
    1100.. AAccttiivvoo FFiijjoo EEjjeerrcciicciioo NNº 5566 :: CCoonnttaabbiilliizzaarr ssóólloo aaqquueellllaass ppaarrttiiddaass qquuee iinntteerrvviieenneenn eenn eell ccoossttoo ddeell bbiieenn ddeell AAccttiivvoo FFiijjoo.. AAddeemmááss ccaallccuullaarr yy ccoonnttaabbiilliizzaarr ((mmééttooddoo iinnddiirreeccttoo)) llaa CCoorrrreecccciióónn mmoonneettaarriiaa yy llaa ddeepprreecciiaacciióónn ((mmééttooddoo nnoorrmmaall)) ddeell eejjeerrcciicciioo aall 3311//1122//9966 yy 3311//1122//9977.. CCoonn ffeecchhaa 1100//0022//9966 ssee oobbttiieennee uunn ccrrééddiittoo aa ffaavvoorr ddee llaa eemmpprreessaa,, ppoorr ppaarrttee ddeell bbaannccoo,, ppaarraa aaddqquuiirriirr uunnaa mmaaqquuiinnaarriiaa,, eell ddiinneerroo eess aabboonnaaddoo eenn nnuueessttrraa ccuueennttaa ccoorrrriieennttee bbaannccaarriiaa,, eell vvaalloorr aasscciieennddee aa $$ 3300..000000..000000..-- CCoonn ffeecchhaa 0011//0033//9966 ssee ccoommpprraa llaa mmaaqquuiinnaarriiaa ppoorr uunn vvaalloorr bbrruuttoo ddee $$ 2299..550000..000000..-- ((IIVVAA iinncclluuiiddoo)),, ssee ccaanncceellaa ccoonn cchheeqquuee.. CCoonn ffeecchhaa 1100//0033//9966 ssee ccoonnttrraattaa aa uunn ttééccnniiccoo ppaarraa qquuee ssuuppeerrvviissee llaa iinnssttaallaacciióónn ddee llaa mmaaqquuiinnaarriiaa aaddqquuiirriiddaa.. SSee llee ccaanncceellaann ppoorr hhoonnoorraarriiooss uunn vvaalloorr ttoottaall ddee $$ 440000..000000..-- ccoonn cchheeqquuee.. CCoonn ffeecchhaa 2200//0044//9966 ssee ccaanncceellaa llaa pprriimmeerraa ccuuoottaa ddeell pprrééssttaammoo,, ddee aaccuueerrddoo aall ssiigguuiieennttee ddeettaallllee:: aabboonnoo aall ccaappiittaall ddeell pprrééssttaammoo $$ 660000..000000..-- ee iinntteerreesseess $$ 336600..000000..--,, eessttooss vvaalloorreess ffuueerroonn ccaarrggaaddooss eenn nnuueessttrraa ccuueennttaa ccoorrrriieennttee bbaannccaarriiaa.. CCoonn ffeecchhaa 0066//0055//9966 ssee ttiieennee qquuee ccoommpprraarr aaddiicciioonnaallmmeennttee uunnaa ppiieezzaa ppoorr uunn vvaalloorr bbrruuttoo ddee $$ 66..449900..000000..-- ((IIVVAA iinncclluuiiddoo)),, llooss ccuuaalleess ssee ccaanncceellaann ccoonn cchheeqquuee.. DDiicchhaa ppiieezzaa eess nneecceessaarriiaa ppaarraa eell ccoorrrreeccttoo ffuunncciioonnaammiieennttoo ddee llaa mmaaqquuiinnaarriiaa rreecciiéénn aaddqquuiirriiddaa,, sseeggúúnn iinnffoorrmmee ttééccnniiccoo ddeell aasseessoorr.. CCoonn ffeecchhaa 2211//0055//9966 ccoommiieennzzaa aa ffuunncciioonnaarr llaa mmaaqquuiinnaarriiaa,, llaa ccuuaall ttiieennee aassiiggnnaaddaa uunnaa vviiddaa úúttiill nnoorrmmaall ddee 1177 aaññooss.. CCoonn ffeecchhaa 3311//0055//9966 ssee ccaanncceellaa llaa sseegguunnddaa ccuuoottaa ddeell pprrééssttaammoo sseeggúúnn eell ssiigguuiieennttee ddeettaallllee:: aabboonnoo aall ccaappiittaall ddeell pprrééssttaammoo $$ 666600..000000..-- ee iinntteerreesseess $$ 330000..000000..--,, eessttooss vvaalloorreess nnuueevvaammeennttee ssoonn ccaarrggaaddooss eenn nnuueessttrraa ccuueennttaa ccoorrrriieennttee bbaannccaarriiaa.. CCoonn ffeecchhaa 0011//0066//9966 ssee rreeaalliizzaa uunn ccoonnttrraattoo ddee mmaanntteenniimmiieennttoo ppoorr uunn vvaalloorr nneettoo aannuuaall ddee $$ 55..550000..000000..--,, ccaanncceellaaddooss ccoonn cchheeqquuee.. EEll oobbjjeettiivvoo eess rreeccuurrrriirr aa eessttee ccoonnttrraattoo ccaaddaa vveezz qquuee llaa mmaaqquuiinnaarriiaa pprreesseennttee uunn ddeessppeerrffeeccttoo.. CCoonn ffeecchhaa 1100//0066//9966 ssee ccoonnttrraattaann nnuueevvaammeennttee llooss sseerrvviicciiooss ttééccnniiccooss ddee uunn pprrooffeessiioonnaall ppaarraa qquuee rreeaalliiccee uunnaa eevvaalluuaacciióónn ddeell ffuunncciioonnaammiieennttoo ddee llaa mmaaqquuiinnaarriiaa,, ssee ccaanncceellaann ppoorr hhoonnoorraarriiooss uunn vvaalloorr ttoottaall ddee $$ 330000..000000..-- ccoonn cchheeqquuee.. FFaaccttoorreess ddee CCMM ppaarraa 11999966 :: AAnnuuaall 88,,55%% EEnneerroo 77,,55%% FFeebbrreerroo 66,,99%% MMaarrzzoo 66,,33%% AAbbrriill 55,,88%% MMaayyoo 55,,11%% JJuunniioo 44,,55%% JJuulliioo 44,,00%% FFaaccttoorr ddee CCMM ppaarraa 11999977 :: AAnnuuaall 44,,66%% EEjjeerrcciicciioo NNº 5577 :: 118866
  • 187.
    Con fecha 22.05.97se compra una maquinaria por un valor neto ddee $$ 88..336600..550000..-- aall ccrrééddiittoo ssiimmppllee yy ccuuyyaa vviiddaa úúttiill nnoorrmmaall eess ddee 2200 aaññooss.. LLaa mmááqquuiinnaa ccoommiieennzzaa aa ffuunncciioonnaarr eell 0055..0066..9977.. CCoonn ffeecchhaa 3300..0055..9977 ssee rreeggiissttrraa ffaaccttuurraa ppoorr eell fflleettee ddee llaa mmaaqquuiinnaarriiaa ddeessddee VVaallppaarraaííssoo aa SSaannttiiaaggoo ppoorr uunn vvaalloorr bbrruuttoo ddee $$ 770000..000000..-- qquuee ssee ccaanncceellaa ccoonn cchheeqquuee aa 3300 ddííaass.. DDeetteerrmmiinnee yy ccoonnttaabbiilliiccee eell ccoossttoo yy llaa ccuuoottaa aannuuaall ppoorr ddeepprreecciiaacciióónn aall 3311..1122..9977 yy aall 3311..1122..9988 ppoorr eell mmééttooddoo aacceelleerraaddoo.. FFaaccttoorreess ddee CCMM ppaarraa 11999977 :: MMaayyoo 44,,55%% JJuunniioo 44,,11%% FFaaccttoorr ddee CCMM ppaarraa 11999988 :: AAnnuuaall 66,,33%% EEjjeerrcciicciioo NNº 5588 :: SSee ccoommpprraa uunn vveehhííccuulloo eell 1155..0022..9977 aa uunn vvaalloorr nneettoo ddee $$ 55..993300..000000..-- ssee ccaanncceellaa ccoonn lleettrraass,, ppaarraa qquuee ccuummppllaa ssuu ffuunncciióónn ssee rreeqquuiieerree uunnaa ccaarrrroocceerrííaa qquuee ttiieennee uunn vvaalloorr ddee $$ 990000..000000..-- nneettooss llooss ccuuaalleess ssee ccaanncceellaann aall ccoonnttaaddoo eell ddííaa 2288..0022..9977,, ffeecchhaa eenn qquuee ttaammbbiiéénn ssee iinnssttaallaa yy ccoommiieennzzaa aa ffuunncciioonnaarr eell bbiieenn.. LLaa vviiddaa úúttiill nnoorrmmaall eess ddee 55 aaññooss.. DDeetteerrmmiinnee yy ccoonnttaabbiilliiccee eell ccoossttoo yy llaa ccuuoottaa aannuuaall ddee ddeepprreecciiaacciióónn aall 3311..1122..9977 yy aall 3311..1122..9988 ppoorr eell mmééttooddoo nnoorrmmaall.. PPoorr rraazzoonneess ddee ffuueerrzzaa mmaayyoorr llooss mmeesseess sseeppttiieemmbbrree,, ooccttuubbrree yy nnoovviieemmbbrree ddee eessee aaññoo eell vveehhííccuulloo nnoo ppuuddoo eessttaarr eenn ooppeerraacciióónn.. FFaaccttoorreess ddee CCMM ppaarraa 11999977 :: FFeebbrreerroo 77,,55%% MMaarrzzoo 66,,9911%% FFaaccttoorr ddee CCMM ppaarraa 11999988 :: AAnnuuaall 55,,99%% EEjjeerrcciicciioo NNº 5599 :: EEll 0011..0077..9977 ssee ccoommpprraa uunn eeqquuiippoo aa uunn vvaalloorr bbrruuttoo ddee $$ 2211..883300..330000..--((IIVVAA iinncclluuiiddoo)) aall ccoonnttaaddoo.. AAddeemmááss ssee ppaaggaann llooss hhoonnoorraarriiooss ddee uunn pprrooffeessiioonnaall ppaarraa qquuee ddeejjee ffuunncciioonnaannddoo eell eeqquuiippoo aa uunn ccoossttoo ddee $$ 555500..000000.. EEll eeqquuiippoo ccoommiieennzzaa aa ffuunncciioonnaarr eell 1100..0077..9977.. CCoonn ffeecchhaa 3311..0077..9977 ssee ccaanncceellaa llaa pprriimmeerraa ccuuoottaa ddeell pprrééssttaammoo qquuee ssee ssoolliicciittóó ppaarraa aaddqquuiirriirr mmeerrccaaddeerrííaass ddee aaccuueerrddoo aall ssiigguuiieennttee ddeettaallllee :: aabboonnoo aall ccaappiittaall ddeell pprrééssttaammoo $$ 440000..000000..--,, iinntteerreesseess $$ 111100..000000..--.. LLaa vviiddaa úúttiill nnoorrmmaall ddeell bbiieenn eess ddee 1155 aaññooss.. DDeetteerrmmiinnee yy ccoonnttaabbiilliiccee eell ccoossttoo yy llaa ccuuoottaa aannuuaall ddee ddeepprreecciiaacciióónn aall 3311..1122..9977 yy 3311..1122..9988 ppoorr eell mmééttooddoo nnoorrmmaall.. FFaaccttoorreess ddee CCMM ppaarraa 11999977 :: JJuulliioo 33,,55%% AAggoossttoo 33,,00%% FFaaccttoorr ddee CCMM ppaarraa 11999988 :: AAnnuuaall 66,,33%% CCoonn ffeecchhaa 0055..0011..11999999 eell eeqquuiippoo eess vveennddiiddoo ppoorr uunn mmoonnttoo ttoottaall ddee $$ 1155..000000..000000.. ppoorr llooss ccuuaalleess nnooss eennttrreeggaann ddooccuummeennttooss ((lleettrraass)).. CCoonnttaabbiilliiccee eessttaa ooppeerraacciióónn.. EEjjeerrcciicciioo NNº 6600 :: EEll 0055..0033..9977 ssee aaddqquuiieerree uunnaa mmaaqquuiinnaarriiaa eenn $$ 88..550000..000000..-- nneettooss,, ssee ccaanncceellaa ccoonn uunn ccrrééddiittoo bbaannccaarriioo oobbtteenniiddoo ppaarraa ttaall ffiinn.. PPaarraa qquuee ffuunncciioonnee ssee ccoonnttrraattaann llooss sseerrvviicciiooss pprrooffeessiioonnaalleess ddee uunn ttééccnniiccoo eell 118877
  • 188.
    que cobra porsu labor la suma de $ 250.000.- los cuales se cancelan aall ccoonnttaaddoo eell 0044..0044..9977.. LLaa mmááqquuiinnaa ccoommiieennzzaa aa ffuunncciioonnaarr eell 2266..0055..9977.. CCoonn ffeecchhaa 0022..0055..9977 ssee ccaanncceellaa ccuuoottaa ddeell pprrééssttaammoo ssoolliicciittaaddoo ppaarraa ccoommpprraarr eell bbiieenn ddee aaccuueerrddoo aall ssiigguuiieennttee ddeettaallllee :: aabboonnoo aa ccaappiittaall ddeell pprrééssttaammoo $$ 118800..000000..-- mmááss $$ 1188..000000..-- ddee iinntteerreesseess;; llooss ccuuaalleess ssee ccaarrggaann eenn nnuueessttrraa ccuueennttaa ccoorrrriieennttee bbaannccaarriiaa.. LLaa vviiddaa úúttiill nnoorrmmaall eess ddee 2200 aaññooss.. DDeetteerrmmiinnee yy ccoonnttaabbiilliiccee eell ccoossttoo yy llaa ccuuoottaa aannuuaall ddee ddeepprreecciiaacciióónn aall 3311..1122..9977 yy aall 3311..1122..9988 ppoorr eell mmééttooddoo aacceelleerraaddoo.. FFaaccttoorreess ddee CCMM ppaarraa 11999977 :: FFeebbrreerroo 66,,11%% MMaarrzzoo 55,,77%% AAbbrriill 44,,55%% MMaayyoo 33,,88%% FFaaccttoorr ddee CCMM ppaarraa 11999988 :: AAnnuuaall 55,,33%% CCoonn ffeecchhaa 0033..0011..11999999 eenn llaa eemmpprreessaa ooccuurrrree uunn iinncceennddiioo qquuee ddeessttrruuyyóó ccaassii ttoottaallmmeennttee llaa mmaaqquuiinnaarriiaa aaddqquuiirriiddaa eell 0055..0033..9977,, ppoorr lloo qquuee ssee ddeecciiddee ccaassttiiggaarrllaa.. CCoonnttaabbiilliiccee eessttaa ooppeerraacciióónn.. EEjjeerrcciicciioo NNº 6611 :: CCoonn ffeecchhaa 2200..0011..9977 ssee ccoommpprraa uunn ccaammiióónn ppoorr uunnaa vvaalloorr ddee $$ 2255..000000..000000..-- nneettooss llooss ccuuaalleess ssee ccaanncceellaann ccoonn ddiinneerrooss ddee uunn pprrééssttaammoo oobbtteenniiddoo ppaarraa ttaall oobbjjeettoo.. EEll 2255..0022..9977 ssee aaddqquuiieerree uunnaa ccaarrrroocceerrííaa eessppeecciiaallmmeennttee ddiisseeññaaddaa ppaarraa qquuee ccuummppllaa ssuuss ffuunncciioonneess,, eell ccoossttoo dd ééssttaa eess ddee $$ 33..550000..000000..-- bbrruuttooss,, llooss ccuuaalleess ssee rreeggiissttrraann aall ccrrééddiittoo ssiimmppllee.. EEll ccaammiióónn ccoommiieennzzaa aa ffuunncciioonnaarr eell 2277..0022..9977.. CCoonn ffeecchhaa 3311..1100..9977 eell ccaammiióónn pprreesseennttóó uunn ddeessppeerrffeeccttoo qquuee lloo mmaannttuuvvoo ssiinn ooppeerraacciióónn hhaassttaa eell 3300..1111..9977.. LLaa vviiddaa úúttiill nnoorrmmaall eess ddee 1100 aaññooss.. DDeetteerrmmiinnee yy ccoonnttaabbiilliiccee eell ccoossttoo yy llaa ccuuoottaa aannuuaall ppoorr ddeepprreecciiaacciióónn ppoorr llooss mmééttooddooss nnoorrmmaall yy aacceelleerraaddoo.. FFaaccttoorreess ddee CCMM ppaarraa 11999977 :: EEnneerroo 77,,11%% FFeebbrreerroo 66,,77%% MMaarrzzoo 55,,55%% AAbbrriill 44,,88%% FFaaccttoorr ddee CCMM ppaarraa 11999988 :: AAnnuuaall 66,,33%% CCoonn ffeecchhaa 0033..0011..11999999 ppoorr ccaauussaass iimmpprreevviissttaass eell ccaammiióónn ssuuffrree uunn aacccciiddeennttee yy ssee ddeessttrruuyyee ccaassii ttoottaallmmeennttee,, ppoorr lloo qquuee ssee ddeecciiddee ccaassttiiggaarrllaa.. CCoonnttaabbiilliiccee eessttaa ooppeerraacciióónn.. EEjjeerrcciicciioo NNº 6622 :: CCoonn ffeecchhaa 1100//0033//9944 ssee ccoommpprraa mmaaqquuiinnaarriiaa eenn eell eexxttrraannjjeerroo ppoorr uunn vvaalloorr ddee UUSS$$ 5555..660000..-- vvaalloorr CCIIFF,, eell ttiippoo ddee ccaammbbiioo aa llaa ffeecchhaa eess ddee $$ 441155..--.. LLooss ddeerreecchhooss ddee iinntteerrnnaacciióónn ssoonn ddeell 1100%% ssoobbrree vvaalloorr CCIIFF.. PPaarraa ccaanncceellaarr eessttaa ccoommpprraa ssee ssoolliicciittaa uunn pprrééssttaammoo aall bbaannccoo ppoorr $$ 3333..000000..000000..-- eell ccuuaall eess aauuttoorriizzaaddoo yy aabboonnaaddoo eenn nnuueessttrraa ccuueennttaa ccoorrrriieennttee ppaarraa llaass rreessppeeccttiivvaass ccaanncceellaacciioonneess.. EEll pprrééssttaammoo ccoommeennzzaarráá aa ppaaggaarrssee aa ccoonnttaarr ddeell 3300//0044//9944 yy eenn ccuuoottaass mmeennssuuaalleess ssuucceessiivvaass ee iigguuaalleess.. CCoonn ffeecchhaa 2200//0033//9944 ssee rreeqquuiieerree aa uunn eessppeecciiaalliissttaa ppaarraa llaa iinnssttaallaacciióónn ddee llaa mmaaqquuiinnaa,, eell ccuuaall ccoobbrraa $$ 335500..000000..-- ddee hhoonnoorraarriiooss pprrooffeessiioonnaalleess,, ccaanncceellaannddoo ccoonn cchheeqquuee,, yy rreeccoommiieennddaa rreeaalliizzaarr uunnaa eessttrruuccttuurraa mmeettáálliiccaa yy uunn rraaddiieell ddee 44xx44.. CCoonn ffeecchhaa 0055//0044//9944 ssee rreeaalliizzaann llooss ttrraabbaajjooss ssoolliicciittaaddooss ppoorr eell eessppeecciiaalliissttaa ppaarraa lloo ccuuaall ssee ggaassttóó eell ssiigguuiieennttee ddiinneerroo:: -- EEssttrruuccttuurraa MMeettáálliiccaa $$ 118888..000000..-- nneettooss yy -- RRaaddiieell 44xx44((eessttrruuccttuurraa ddee ccoonnccrreettoo)) $$ 3355..000000..-- nneettooss,, ccaanncceellaammooss ccoonn bbaannccoo.. 118888
  • 189.
    Con fecha 25/04/94se comienza la instalación final de la maquinaria, sólo bbaassttaannddoo eell VVº BBº ddeell ttééccnniiccoo eessppeecciiaalliissttaa ppaarraa ssuu eennttrraaddaa eenn ffuunncciioonnaammiieennttoo.. CCoonn ffeecchhaa 3300//0044//9944 ssee ccaanncceellaa llaa 11ª ccuuoottaa ddeell pprrééssttaammoo,, iinntteerreesseess $$ 332200..000000..-- yy aabboonnoo aa ccaappiittaall ddeell pprrééssttaammoo ppoorr $$ 885500..000000..-- ttooddoo lloo ccuuaall ssee ccaarrggóó eenn nnuueessttrraa ccuueennttaa ccoorrrriieennttee bbaannccaarriiaa.. CCoonn ffeecchhaa 0055//0055//9944 ccoommiieennzzaa aa ffuunncciioonnaarr yy eenn ffoorrmmaa ppeerrmmaanneennttee llaa mmaaqquuiinnaarriiaa qquuee ttiieennee uunnaa vviiddaa úúttiill eessttiimmaaddaa ddee 1100 aaññooss ((nnoorrmmaall)).. LLaa eemmpprreessaa ddeecciiddee qquuee ccuuaannddoo ccoorrrreessppoonnddaa ccaallccuullaarr yy ccoonnttaabbiilliizzaarr llaa ddeepprreecciiaacciióónn aacceelleerraaddaa aall 3311..1122..9944 aall 3311..1122..9955.. FFaaccttoorreess ddee CCMM ppaarraa 11999944:: AAnnuuaall 1111,,55%% MMaarrzzoo 99,,00 %% AAbbrriill 88,,00 %% MMaayyoo 77,,77 %% FFaaccttoorreess ddee CCMM ppaarraa 11999955:: AAnnuuaall 88,,55 %% MMaayyoo 55,,77 %% JJuunniioo 55,,11 %% JJuulliioo 44,,33 %%.. SSee ppiiddee rreeaalliizzaarr ttooddaass llaass ccoonnttaabbiilliizzaacciioonneess qquuee pprroocceeddaann,, aapplliiccaarr llaa ccoorrrreecccciióónn mmoonneettaarriiaa yy llaa ddeepprreecciiaacciióónn eenn llooss eejjeerrcciicciiooss ddeell aaññoo 11999944 yy 11999955.. EEjjeerrcciicciioo NNº 6633 :: CCoonn ffeecchhaa 0022--0055--9955 ssee aaddqquuiieerree ccaammiioonneettaa LLuuvv DDoobbllee ccaabbiinnaa,, eenn uunn vvaalloorr bbrruuttoo ddee $$ 66..665500..448800..--,, ssee mmaannddaa aa ccoonnssttrruuiirr uunnaa ccaarrrroocceerrííaa llaa qquuee ccuueessttaa $$ 11..445500..000000..-- mmááss II..VV..AA..,, aaddeemmááss rreeaalliizzaa uunn rreeaaccoonnddiicciioonnaammiieennttoo aa llaa eessttrruuccttuurraa ((eejjeess,, ppaarraacchhooqquueess)) ppoorr uunn vvaalloorr bbrruuttoo ddee $$ 664499..000000..--.. EEll vveehhííccuulloo eennttrraa eenn ffuunncciioonnaammiieennttoo eell ddííaa 3311 ddee MMaayyoo ddee 11999955,, ttiieennee uunnaa vviiddaa úúttiill ddee 55 aaññooss.. CCaallccuullee yy ccoonnttaabbiilliiccee eell vvaalloorr aa ddeepprreecciiaarr ppoorr llooss aaññooss 11999955 yy 11999966.. FFaaccttoorreess ddee CCMM ppaarraa 11999955:: %%AAbbrriill 55,,55 %% MMaayyoo 55,,00 %% FFaaccttoorreess ddee CCMM ppaarraa 11999966:: AAnnuuaall 66,,55 %% CCoonn ffeecchhaa 0033..0011..11999977 ssee pprroodduuccee eell rroobboo ddee llaa ccaammiioonneettaa LLuuvv DDoobbllee ccaabbiinnaa,, ppoorr lloo qquuee ssee ddeecciiddee ccaarrggaarr aa rreessuullttaaddooss ddeell eejjeerrcciicciioo ccoonnssiiddeerraannddoo iirrrreeccuuppeerraabbllee eell bbiieenn.. CCoonnttaabbiilliiccee eessttaa ooppeerraacciióónn.. EEjjeerrcciicciioo NNº 6644 :: EEll 3300..0044..9977,, eennttrree oottrraass ccuueennttaass ddeell MMaayyoorr ffiigguurraann llaass ssiigguuiieenntteess :: MMaaqquuiinnaarriiaass $$ 2200..000000..000000..:: -- MMááqquuiinnaa ““AA”” $$ 1133..000000..000000.. -- MMááqquuiinnaa ““BB”” $$ 77..000000..000000.. DDeepprreecciiaacciióónn AAccuummuullaaddaa $$ 88..000000..000000..:: -- MMááqquuiinnaa ““AA”” $$ 55..000000..000000.. -- MMááqquuiinnaa ““BB”” $$ 33..000000..000000.. 118899
  • 190.
    El 02.05.97 sevende en efectivo la Máquina “B” en un precio total ddee $$ 44..000000..000000.. yy ccoonn ffeecchhaa 0033..0055..9977 ssee vveennddee llaa MMááqquuiinnaa ““AA”” eenn $$ 99..000000..000000.. ppoorr llaa ccuuaall nnooss ffiirrmmaann lleettrraass.. CCoonnttaabbiilliizzaarr aammbbaass ooppeerraacciioonneess.. EEjjeerrcciicciioo NNº 6655 :: EEll 0033..0044..9977,, ffiigguurraann eennttrree oottrraass ccuueennttaass llaass ssiigguuiieenntteess:: MMaaqquuiinnaarriiaass $$ 3300..000000..000000..:: -- MMááqquuiinnaa ““AA”” $$ 1122..000000..000000.. -- MMááqquuiinnaa ““BB”” $$ 88..000000..000000.. -- MMááqquuiinnaa ““CC”” $$ 1100..000000..000000.. DDeepprreecciiaacciióónn AAccuummuullaaddaa $$ 1100..000000..000000..:: -- MMááqquuiinnaa ““AA”” $$ 33..000000..000000.. -- MMááqquuiinnaa ““BB”” $$ 22..000000..000000.. -- MMááqquuiinnaa ““CC”” $$ 55..000000..000000.. EEll 0044..0044..9977 ooccuurrrree uunn iinncceennddiioo qquuee ddeessttrruuyyee ttoottaallmmeennttee llaa MMááqquuiinnaa ““AA””;; llaa MMááqquuiinnaa ““BB”” rreessuullttaa ddaaññaaddaa yy ssee vveennddee eenn $$ 44..886600..000000..-- ppoorr llaa ccuuaall nnooss ffiirrmmaann lleettrraass.. PPoorr oottrraa ppaarrttee llaa MMááqquuiinnaa ““CC”” qquueeddóó ttoottaallmmeennttee ddeessttrruuiiddaa.. CCoonnttaabbiilliizzaarr eessttaass ooppeerraacciioonneess.. EEjjeerrcciicciioo NNº 6666 :: DDeessaarrrroollllee eell ssiigguuiieennttee eejjeerrcciicciioo ddee AAccttiivvoo FFiijjoo CCoonnttaabbiilliizzaannddoo ttooddaass llaass ooppeerraacciioonneess qquuee pprroocceeddaann.. EEll 0011//0011//9977,, aall iinniicciiaarr uunn nnuueevvoo eejjeerrcciicciioo llaa eemmpprreessaa pprreesseennttaa eennttrree ssuuss ccuueennttaass ddeell MMaayyoorr llaa ccuueennttaa VVeehhííccuullooss ccoonn uunn vvaalloorr ddee $$ 1155..000000..000000..--((CCaammiioonneettaa LLUUVV aaññoo 9966 $$ 88..000000..000000..-- yy CCaammiioonneettaa LLUUVV DDCC aaññoo 9955 $$ 77..000000..000000..--)),, ttaammbbiiéénn llaa ccuueennttaa DDeepprreecciiaacciióónn AAccuummuullaaddaa VVeehhííccuullooss ppoorr uunn vvaalloorr ddee $$ 33..000000..000000..--((CCaammiioonneettaa LLUUVV aaññoo 9966 $$ 11..000000..000000..-- yy CCaammiioonneettaa LLUUVV DDCC aaññoo 9955 $$ 22..000000..000000..--)).. PPaarraa llaa ccaammiioonneettaa LLUUVV aaññoo 9966 llaa ddeepprreecciiaacciióónn ccoorrrreessppoonnddee aa 11 aaññoo ddee uunn ttoottaall ddee 1100 aaññooss.. PPaarraa llaa CCaammiioonneettaa LLUUVV DDCC aaññoo 9955 llaa ddeepprreecciiaacciióónn ccoorrrreessppoonnddee aa 22 aaññooss ddee uunn ttoottaall ddee 1100 aaññooss.. AAmmbbaass ccaallccuullaaddaass ddeessddee llaa ffeecchhaa ddee ssuu ccoommpprraa rreessppeeccttiivvaammeennttee.. CCoonn ffeecchhaa 2255//0011//9977 llaa CCaammiioonneettaa LLUUVV DDCC aaññoo 9955 ssuuffrree uunn aacccciiddeennttee qquuee llaa ddeejjaa ttoottaallmmeennttee ddeessttrruuiiddaa.. SSee ddeecciiddee nnoo rreeppaarraarrllaa ssiinnoo ccaassttiiggaarrllaa.. AAll 3311//1122//9977 ddeetteerrmmiinnee yy ccoonnttaabbiilliiccee llaa ccoorrrreecccciióónn mmoonneettaarriiaa yy llaa ddeepprreecciiaacciióónn ddeell eejjeerrcciicciioo,, sseeppaarraaddaa ppoorr ccaammiioonneettaa,, sseeggúúnn ccoorrrreessppoonnddaa.. FFaaccttoorreess ddee CCMM ppaarraa 11999977:: AAnnuuaall 66,,00%% EEnneerroo 55,,55%% EEjjeerrcciicciioo NNº 6677 :: CCoonnttaabbiilliizzaarr ssóólloo aaqquueellllaass ppaarrttiiddaass qquuee iinntteerrvviieenneenn eenn eell ccoossttoo ddeell bbiieenn ddeell AAccttiivvoo FFiijjoo.. AAddeemmááss ccaallccuullaarr yy ccoonnttaabbiilliizzaarr llaa ccoorrrreecccciióónn mmoonneettaarriiaa yy llaa ddeepprreecciiaacciióónn ((mmééttooddoo nnoorrmmaall)) ddeell eejjeerrcciicciioo.. 119900
  • 191.
    Con fecha 10/02/96se obtiene un crédito a favor de la empresa, por parte ddeell bbaannccoo,, ppaarraa aaddqquuiirriirr uunnaa mmaaqquuiinnaarriiaa,, eell ddiinneerroo eess aabboonnaaddoo eenn nnuueessttrraa ccuueennttaa ccoorrrriieennttee bbaannccaarriiaa,, eell vvaalloorr aasscciieennddee aa $$ 2255..000000..000000.. CCoonn ffeecchhaa 1188//0022//9966 ssee ccoonnttrraattaann llooss sseerrvviicciiooss pprrooffeessiioonnaalleess ddee uunn aasseessoorr ttééccnniiccoo ppaarraa qquuee rreeaalliiccee uunnaa eevvaalluuaacciióónn eennttrree llaass ddiissttiinnttaass aalltteerrnnaattiivvaass qquuee ooffrreeccee eell mmeerrccaaddoo,, rreessppeeccttoo ddee llaa mmaaqquuiinnaarriiaa qquuee ddeesseeaa aaddqquuiirriirr llaa eemmpprreessaa.. SSee ccaanncceellaa ppoorr hhoonnoorraarriiooss uunn vvaalloorr ttoottaall ddee $$ 550000..000000.. ccoonn cchheeqquuee.. CCoonn ffeecchhaa 0011//0033//9966 ssee ccoommpprraa llaa mmaaqquuiinnaarriiaa ppoorr uunn vvaalloorr nneettoo ddee $$ 1199..550000..000000..--,, ssee ccaanncceellaa ccoonn cchheeqquuee.. DDiicchhaa ccoommpprraa ssee aajjuussttaa eessttrriiccttaammeennttee aall iinnffoorrmmee ttééccnniiccoo eemmiittiiddoo ppoorr eell aasseessoorr ccoonnttrraattaaddoo aanntteerriioorrmmeennttee,, aauunn mmááss ssee aaddqquuiieerree eell bbiieenn aall pprroovveeeeddoorr qquuee pprreesseennttóó llaa mmeejjoorr ooffeerrttaa,, sseeggúúnn iinnffoorrmmee ddeell aasseessoorr.. CCoonn ffeecchhaa 1155//0033//9966 ssee ccoonnttrraattaa nnuueevvaammeennttee aall mmiissmmoo ttééccnniiccoo ppaarraa qquuee ssuuppeerrvviissee llaa iinnssttaallaacciióónn ddee llaa mmaaqquuiinnaarriiaa aaddqquuiirriiddaa.. SSee llee ccaanncceellaann ppoorr hhoonnoorraarriiooss uunn vvaalloorr ttoottaall ddee $$ 330000..000000..-- ccoonn cchheeqquuee.. CCoonn ffeecchhaa 3300//0033//9966 ssee ccaanncceellaa llaa pprriimmeerraa ccuuoottaa ddeell pprrééssttaammoo,, ddee aaccuueerrddoo aall ssiigguuiieennttee ddeettaallllee:: aabboonnoo aall ccaappiittaall ddeell pprrééssttaammoo $$ 660000..000000..-- ee iinntteerreesseess $$ 336600..000000..--,, eessttooss vvaalloorreess ffuueerroonn ccaarrggaaddooss eenn nnuueessttrraa ccuueennttaa ccoorrrriieennttee bbaannccaarriiaa.. CCoonn ffeecchhaa 0066//0044//9966 ssee ttiieennee qquuee ccoommpprraarr aaddiicciioonnaallmmeennttee uunnaa ppiieezzaa ppoorr uunn vvaalloorr bbrruuttoo ddee $$ 33..779999..660000..--,, llooss ccuuaalleess ssee ccaanncceellaann ccoonn cchheeqquuee.. DDiicchhaa ppiieezzaa eess nneecceessaarriiaa ppaarraa eell ccoorrrreeccttoo ffuunncciioonnaammiieennttoo ddee llaa mmaaqquuiinnaarriiaa rreecciiéénn aaddqquuiirriiddaa,, sseeggúúnn iinnffoorrmmee ttééccnniiccoo ddeell aasseessoorr.. CCoonn ffeecchhaa 1166//0044//9966 ssee ccaanncceellaann $$ 11..220000..000000..-- nneettooss,, ccoonn cchheeqquuee.. PPoorr ddeesseemmbboollssooss rreeaalliizzaaddooss pprroodduuccttoo ddee llaa iinnssttaallaacciióónn ffiinnaall yy ddeeffiinniittiivvaa ddee llaa mmaaqquuiinnaarriiaa aaddqquuiirriiddaa.. CCoonn ffeecchhaa 3300//0044//9966 ssee ccaanncceellaa llaa sseegguunnddaa ccuuoottaa ddeell pprrééssttaammoo sseeggúúnn eell ssiigguuiieennttee ddeettaallllee:: aabboonnoo aall ccaappiittaall ddeell pprrééssttaammoo $$ 666600..000000..-- ee iinntteerreesseess $$ 330000..000000..--,, eessttooss vvaalloorreess nnuueevvaammeennttee ssoonn ccaarrggaaddooss eenn nnuueessttrraa ccuueennttaa ccoorrrriieennttee bbaannccaarriiaa.. CCoonn ffeecchhaa 0011//0055//9966 ssee rreeaalliizzaa uunn ccoonnttrraattoo ddee mmaanntteenniimmiieennttoo ppoorr uunn vvaalloorr nneettoo aannuuaall ddee $$ 55..550000..000000..--,, ccaanncceellaaddooss ccoonn cchheeqquuee.. EEll oobbjjeettiivvoo eess rreeccuurrrriirr aa eessttee ccoonnttrraattoo ccaaddaa vveezz qquuee llaa mmaaqquuiinnaarriiaa pprreesseennttee uunn ddeessppeerrffeeccttoo.. CCoonn ffeecchhaa 1100//0055//9966 ssee ccoonnttrraattaann nnuueevvaammeennttee llooss sseerrvviicciiooss ttééccnniiccooss ddee uunn pprrooffeessiioonnaall ppaarraa qquuee rreeaalliiccee uunnaa eevvaalluuaacciióónn ddeell ffuunncciioonnaammiieennttoo ddee llaa mmaaqquuiinnaarriiaa,, ssee ccaanncceellaann ppoorr hhoonnoorraarriiooss uunn vvaalloorr ttoottaall ddee $$ 440000..000000..-- ccoonn cchheeqquuee.. CCoonn ffeecchhaa 2211//0044//9966 ccoommiieennzzaa aa ffuunncciioonnaarr llaa mmaaqquuiinnaarriiaa,, llaa ccuuaall ttiieennee aassiiggnnaaddaa uunnaa vviiddaa úúttiill nnoorrmmaall ddee 1177 aaññooss,, rreeaalliizzaarr llaass ooppeerraacciioonneess yy ccoonnttaabbiilliizzaarr llaa ccoorrrreecccciióónn mmoonneettaarriiaa yy ddeepprreecciiaacciióónn ddeell eejjeerrcciicciioo aall 3311..1122..9966 yy aall 3311..1122..9977.. FFaaccttoorreess ddee CCMM ppaarraa 11999966:: AAnnuuaall 88,,55%% EEnneerroo 77,,55%% FFeebbrreerroo 66,,99%% MMaarrzzoo 66,,33%% AAbbrriill 55,,88%% MMaayyoo 55,,11%% JJuunniioo 44,,55%% JJuulliioo 44,,00%% 119911
  • 192.
    FFaaccttoorreess ddee CCMMppaarraa 11999977:: AAnnuuaall 66,,00%% EEnneerroo 55,,55%% FFeebbrreerroo 55,,00%% MMaarrzzoo 44,,66%% AAbbrriill 44,,11%% MMaayyoo 33,,99%% JJuunniioo 33,,33%% JJuulliioo 22,,88%% EEjjeerrcciicciioo NNº 6688 :: DDeessaarrrroollllee eell ssiigguuiieennttee eejjeerrcciicciioo.. CCoonnttaabbiilliizzaarr ssóólloo aaqquueellllaass ppaarrttiiddaass qquuee iinntteerrvviieenneenn eenn eell ccoossttoo ddeell bbiieenn ddeell AAccttiivvoo FFiijjoo.. AAddeemmááss ccaallccuullaarr yy ccoonnttaabbiilliizzaarr llaa ccoorrrreecccciióónn mmoonneettaarriiaa yy llaa ddeepprreecciiaacciióónn ((mmééttooddoo aacceelleerraaddoo)) ddeell eejjeerrcciicciioo aall 3311..1122..9988 yy aall 3311..1122..9999.. CCoonn ffeecchhaa 1100//0011//9988 ssee oobbttiieennee uunn ccrrééddiittoo aa ffaavvoorr ddee llaa eemmpprreessaa,, ppoorr ppaarrttee ddeell bbaannccoo,, ppaarraa aaddqquuiirriirr uunnaa mmaaqquuiinnaarriiaa,, eell ddiinneerroo eess aabboonnaaddoo eenn nnuueessttrraa ccuueennttaa ccoorrrriieennttee bbaannccaarriiaa,, eell vvaalloorr aasscciieennddee aa $$ 4400..000000..000000..-- CCoonn ffeecchhaa 0011//0022//9988 ssee ccoommpprraa mmaaqquuiinnaarriiaa ppoorr uunn vvaalloorr bbrruuttoo ddee $$3388..552277..000000..-- ((IIVVAA iinncclluuiiddoo)),, ssee ccaanncceellaa ccoonn cchheeqquuee.. DDiicchhaa ccoommpprraa ssee aajjuussttaa eessttrriiccttaammeennttee aa llaass nneecceessiiddaaddeess ddee llaa eemmpprreessaa,, aauunn mmááss ssee aaddqquuiieerree eell bbiieenn aall pprroovveeeeddoorr qquuee pprreesseennttóó llaa mmeejjoorr ooffeerrttaa.. CCoonn ffeecchhaa 1100//0033//9988 ssee ccoonnttrraattaa aa uunn ttééccnniiccoo ppaarraa qquuee ssuuppeerrvviissee llaa iinnssttaallaacciióónn ddee llaa mmaaqquuiinnaarriiaa.. SSee llee ccaanncceellaann hhoonnoorraarriiooss ccoonn cchheeqquuee ppoorr vvaalloorr ttoottaall ddee $$ 550000..000000..--.. CCoonn ffeecchhaa 3300//0033//9988 ssee ccaanncceellaa llaa pprriimmeerraa ccuuoottaa ddeell pprrééssttaammoo,, ddee aaccuueerrddoo aall ssiigguuiieennttee ddeettaallllee:: aabboonnoo aall ccaappiittaall ddeell pprrééssttaammoo $$ 550000..000000..-- ee iinntteerreesseess $$ 226600..000000..--,, eessttooss vvaalloorreess ffuueerroonn ccaarrggaaddooss eenn nnuueessttrraa ccuueennttaa ccoorrrriieennttee bbaannccaarriiaa.. CCoonn ffeecchhaa 0066//0044//9988 ssee ttiieennee qquuee ccoommpprraarr aaddiicciioonnaallmmeennttee uunnaa ppiieezzaa ppoorr uunn vvaalloorr bbrruuttoo ddee $$ 77..772299..559900..--,, llooss ccuuaalleess ssee ccaanncceellaann ccoonn cchheeqquuee.. DDiicchhaa ppiieezzaa eess nneecceessaarriiaa ppaarraa eell ccoorrrreeccttoo ffuunncciioonnaammiieennttoo ddee llaa mmaaqquuiinnaarriiaa rreecciiéénn aaddqquuiirriiddaa.. CCoonn ffeecchhaa 3300//0044//9988 ssee ccaanncceellaa llaa sseegguunnddaa ccuuoottaa ddeell pprrééssttaammoo sseeggúúnn eell ssiigguuiieennttee ddeettaallllee:: aabboonnoo aall ccaappiittaall ddeell pprrééssttaammoo $$ 556600..000000..-- ee iinntteerreesseess $$ 220000..000000..--,, eessttooss vvaalloorreess nnuueevvaammeennttee ssoonn ccaarrggaaddooss eenn nnuueessttrraa ccuueennttaa ccoorrrriieennttee bbaannccaarriiaa.. CCoonn ffeecchhaa 3311//0055//9988 ssee ccaanncceellaa llaa tteerrcceerraa ccuuoottaa ddeell pprrééssttaammoo sseeggúúnn eell ssiigguuiieennttee ddeettaallllee:: aabboonnoo aall ccaappiittaall ddeell pprrééssttaammoo $$ 660000..000000..-- ee iinntteerreesseess $$ 116600..000000..--,, eessttooss vvaalloorreess nnuueevvaammeennttee ssoonn ccaarrggaaddooss eenn nnuueessttrraa ccuueennttaa ccoorrrriieennttee bbaannccaarriiaa.. CCoonn ffeecchhaa 1100//0066//9988 ssee ccoonnttrraattaann nnuueevvaammeennttee llooss sseerrvviicciiooss ttééccnniiccooss ddee uunn pprrooffeessiioonnaall ppaarraa qquuee rreeaalliiccee uunnaa eevvaalluuaacciióónn ddeell ffuunncciioonnaammiieennttoo ddee llaa mmaaqquuiinnaarriiaa,, ssee ccaanncceellaann ppoorr hhoonnoorraarriiooss uunn vvaalloorr ttoottaall ddee $$ 220000..000000..-- ccoonn cchheeqquuee.. RReeaalliizzaarr llaass ooppeerraacciioonneess ssaabbiieennddoo qquuee ccoonn ffeecchhaa 1122//0055//9988 llaa mmaaqquuiinnaarriiaa ccoommiieennzzaa aa ffuunncciioonnaarr yy qquuee ttiieennee uunnaa vviiddaa úúttiill nnoorrmmaall ddee 2266 aaññooss.. FFaaccttoorr ddee CCMM ppaarraa 11999988 EEnneerroo 66,,33%% FFeebbrreerroo 55..88%% MMaarrzzoo 55,,44%% AAbbrriill 55,,00%% MMaayyoo 44,,66%% JJuunniioo 44,,22%% 119922
  • 193.
    FFaaccttoorr ddee CCMMppaarraa 11999999 AAnnuuaall 55,,33%% EEjjeerrcciicciioo NNº 6699 :: EEffeeccttuuaarr llaass ooppeerraacciioonneess qquuee ccoorrrreessppoonnddaa yy ccoonnttaabbiilliizzaarr ttaalleess hheecchhooss qquuee aaffeeccttaann aa ddiissttiinnttooss bbiieenneess ddeell AAccttiivvoo FFiijjoo.. AAll 3311..1122..22000000 llaa ccuueennttaa EEddiiffiicciiooss rreeggiissttrraa uunn ssaallddoo ddee $$ 4455..885500..000000,, eell ccuuaall ssee ddeettaallllaa ddee llaa ssiigguuiieennttee mmaanneerraa:: -- BBiieenn RRaaíízz pprriinncciippaall $$ 2255..339900..550000.. -- BBooddeeggaa pprriinncciippaall $$ 1100..775500..550000.. -- BBooddeeggaa ddee mmaatteerriiaalleess $$ 99..770099..000000.. AAddeemmááss,, llaa ccuueennttaa ddeepprreecciiaacciióónn aaccuummuullaaddaa eeddiiffiicciiooss pprreesseennttaa aa eessaa mmiissmmaa ffeecchhaa uunn ssaallddoo ddee $$ 1122..663355..887700..,, ccoonn eell ssiigguuiieennttee ddeettaallllee:: -- BBiieenn RRaaíízz pprriinncciippaall $$ 66..112200..554400.. -- BBooddeeggaa pprriinncciippaall $$ 33..777700..991100.. -- BBooddeeggaa ddee mmaatteerriiaalleess $$ 22..774444..442200.. CCoonn ffeecchhaa 0055..0011..22000011 ooccuurrrree llaa ssiigguuiieennttee ssiittuuaacciióónn,, eess vveennddiiddaa llaa bbooddeeggaa pprriinncciippaall eenn llaa ssuummaa ddee $$ 99..880000..000000..,, vvaalloorr qquuee eess ppeerrcciibbiiddoo eenn uunn 3300%% aall ccoonnttaaddoo yy eell ssaallddoo nnooss ddooccuummeennttaann ccoonn lleettrraass.. CCoonn ffeecchhaa 0077..0011..22000011 ooccuurrrree llaa ssiigguuiieennttee ssiittuuaacciióónn,, uunn ssiinniieessttrroo aaffeeccttaa aa llaa bbooddeeggaa ddee mmaatteerriiaalleess ppoorr lloo qquuee qquueeddaa ttoottaallmmeennttee ddeessttrruuiiddaa,, ddee ttaall ffoorrmmaa qquuee llaa eemmpprreessaa ddeecciiddee eeffeeccttuuaarr llaa ccoonnttaabbiilliizzaacciióónn qquuee rreefflleejjee eessee hheecchhoo.. EEjjeerrcciicciioo NNº 7700 :: TTaalllleerr EEvvaalluuaattiivvoo NNº 99 1111.. AAccttiivvooss IInnttaannggiibblleess EEjjeerrcciicciioo NNº 7711 :: CCoonn ffeecchhaa 0055//0066//22000000,, llaa eemmpprreessaa ddeesseemmbboollssaa ppoorr ccoonncceeppttoo ddee GGaassttoo ppoorr IInnvveessttiiggaacciióónn CCiieennttííffiiccaa yy TTeeccnnoollóóggiiccaa llaa ssuummaa ttoottaall ddee $$ 99..440000..000000..,, ddiicchhoo vvaalloorr ssee ccaanncceellóó ccoonn cchheeqquuee eenn ssuu ooppoorrttuunniiddaadd.. PPaarraa nnoo aaffeeccttaarr eell eejjeerrcciicciioo aaccttuuaall llaa ssoocciieeddaadd ddeecciiddee qquuee ddiicchhoo ggaassttoo ssee aammoorrttiizzaarráá eenn 33 aaññooss,, ccoonnttaaddooss ddeessddee llaa ffeecchhaa ddee ssuu ccaanncceellaacciióónn.. SSee ppiiddee ddeetteerrmmiinnaarr llaa ccuuoottaa ddee aammoorrttiizzaacciióónn ppaarraa eell eejjeerrcciicciioo tteerrmmiinnaaddoo aall 3311//1122//22000000 yy 3311//1122//22000011;; ccoonnttaabbiilliizzáánnddoollaass.. FFaaccttoorreess ddee CCMM ppaarraa 22000000:: JJuunniioo 22,,55%% JJuulliioo 22,,11%% FFaaccttoorr ddee CCMM ppaarraa 22000011:: AAnnuuaall 33,,99%% EEjjeerrcciicciioo NNº 7722 :: CCoonn ffeecchhaa 2288//0055//11999999 llaa eemmpprreessaa ddeesseemmbboollssaa llaa ssuummaa ddee $$ 2222..550000..000000..,, vvaalloorr qquuee ssee ccaanncceellaa ccoonn cchheeqquuee yy qquuee ccoorrrreessppoonnddee ““GGaassttooss ddee IInnvveessttiiggaacciióónn TTeeccnnoollóóggiiccaa yy DDeessaarrrroolllloo IInndduussttrriiaall””.. LLaa eemmpprreessaa hhaa ddeetteerrmmiinnaaddoo ddiissttrriibbuuiirr eell ttoottaall ddee llaa iinnvveerrssiióónn eenn 33 aaññooss ccoonnsseeccuuttiivvooss,, ppaarrttiieennddoo ppoorr eell aaññoo 11999999.. SSee ppiiddee ddeetteerrmmiinnaarr llaa ccuuoottaa ddee aammoorrttiizzaacciióónn yy llaa ccoorrrreecccciióónn mmoonneettaarriiaa ppaarraa eell ssaallddoo ddee 119933
  • 194.
    la cuenta degasto diferido para los ejercicios terminados al 3311//1122//11999999 yy 3311//1122//22000000.. CCoonnttaabbiilliiccee ttooddaass llaass ooppeerraacciioonneess,, llaa aammoorrttiizzaacciióónn ssee rreeggiissttrraa ppoorr eell mmééttooddoo iinnddiirreeccttoo.. FFaaccttoorreess ddee CCMM ppaarraa 11999999:: MMaayyoo 33,,55%% JJuunniioo 33,,11%% FFaaccttoorr ddee CCMM ppaarraa 22000000:: AAnnuuaall 44,,33%% EEjjeerrcciicciioo NNº 7733 :: CCoonn ffeecchhaa 1100..0033..9988 llaa eemmpprreessaa aaddqquuiieerree llaa mmaarrccaa ““CChhee ccooppeettee”” ppoorr uunn vvaalloorr ttoottaall ddee $$ 1155..000000..000000..,, sseeggúúnn ccoonnttrraattoo,, llooss ccuuaalleess ssoonn ccaanncceellaaddooss ccoonn cchheeqquuee aa 3300 ddííaass.. PPoorr ttrraattaarrssee ddee uunnaa iinnvveerrssiióónn ssiiggnniiffiiccaattiivvaa llaa eemmpprreessaa ddeecciiddee aammoorrttiizzaarrllaa eenn 44 aaññooss,, ppaarrttiieennddoo ppoorr eell aaccttuuaall.. DDeetteerrmmiinnee yy ccoonnttaabbiilliiccee llooss mmoonnttooss ppoorr aammoorrttiizzaacciióónn aall 3311..1122..9988,, aall 3311..1122..9999 yy aall 3311..1122..22000000.. FFaaccttoorreess ddee CCMM ppaarraa 11999988:: MMaarrzzoo 44,,99%% AAbbrriill 33,,77%% FFaaccttoorr ddee CCMM ppaarraa 11999999:: AAnnuuaall 55,,55%% FFaaccttoorr ddee CCMM ppaarraa 22000000:: AAnnuuaall 44,,66%% EEjjeerrcciicciioo NNº 7744 :: EEll ssaallddoo ddee llaa ccuueennttaa ““GGaassttooss ddee OOrrggaanniizzaacciióónn yy PPuueessttaa eenn MMaarrcchhaa”” aall 3311..1122..9977 pprreesseennttaa uunn ssaallddoo ddeeuuddoorr ppoorr uunn vvaalloorr ddee $$ 1199..555500..660000..,, ppoorr ssuu ppaarrttee llaa ccuueennttaa ““AAmmoorrttiizzaacciióónn AAccuummuullaaddaa ddee GGaassttooss ddee oorrggaanniizzaacciióónn yy PPuueessttaa eenn MMaarrcchhaa”” aa eessaa mmiissmmaa ffeecchhaa pprreesseennttaa uunn ssaallddoo aaccrreeeeddoorr aasscceennddiieennttee aa llaa ssuummaa ddee $$ 66..772200..330000.. FFaallttaannddoo ppoorr aammoorrttiizzaarr ccuuaattrroo aaññooss.. DDeetteerrmmiinnee yy ccoonnttaabbiilliiccee llaa ccuuoottaa aannuuaall ppoorr aammoorrttiizzaacciióónn ccoorrrreessppoonnddiieennttee aa llooss eejjeerrcciicciiooss tteerrmmiinnaaddooss aall 3311..1122..9988 yy 3311..1122..9999 FFaaccttoorr ddee CCMM ppaarraa 11999988:: AAnnuuaall 66,,33%% FFaaccttoorr ddee CCMM ppaarraa 11999999:: AAnnuuaall 44,,77%% EEjjeerrcciicciioo NNº 7755 :: LLaa eemmpprreessaa ddeesseemmbboollssóó eell 2222..1100..9977 ppoorr ccoonncceeppttoo ddee GGaassttooss ppoorr IInnvveessttiiggaacciióónn yy DDeessaarrrroolllloo TTeeccnnoollóóggiiccoo ddee PPrroodduuccttooss NNuueevvooss llaa ssuummaa ddee $$ 2255..440000..000000.. ddee aaccuueerrddoo aall ccoonnttrraattoo ccoonnttrraaííddoo ccoonn llaa eemmpprreessaa iinnvveessttiiggaaddoorraa.. PPoorr lloo ssiiggnniiffiiccaattiivvoo ddeell mmoonnttoo ddee llaa iinnvveerrssiióónn,, llaa eemmpprreessaa ddeecciiddee ddiissttrriibbuuiirrllaa eenn 33 aaññooss ccoonnttaaddooss ddeessddee eell eejjeerrcciicciioo aaccttuuaall.. DDeetteerrmmiinnee yy ccoonnttaabbiilliiccee llaa ccuuoottaa aannuuaall ppoorr aammoorrttiizzaacciióónn ddee llooss eejjeerrcciicciiooss ffiinnaalliizzaaddooss aall 3311..1122..9977,, aall 3311..1122..9988 yy aall 3311..1122..9999.. FFaaccttoorreess ddee CCMM ppaarraa 11999977:: OOccttuubbrree 44,,99%% NNoovviieemmbbrree 33,,77%% FFaaccttoorr ddee CCMM ppaarraa 11999988:: AAnnuuaall 44,,11%% FFaaccttoorr ddee CCMM ppaarraa 11999999:: AAnnuuaall 33,,66%% EEjjeerrcciicciioo NNº 7766 :: 119944
  • 195.
    Con fecha 21.04.98la empresa adquiere los Derechos de Patentes de Invención ppoorr uunn vvaalloorr ttoottaall ddee $$ 5555..445500..550000..,, ccaanncceellaannddoo eell 5500%% aall ccoonnttaaddoo ccoonn cchheeqquuee aall ddííaa yy ppoorr eell ssaallddoo ssee ddooccuummeennttaa ccoonn lleettrraass rreeaajjuussttaabblleess.. PPoorr ttrraattaarrssee ddee uunn mmoonnttoo iimmppoorrttaannttee ssee hhaa ddeecciiddiiddoo ddiissttrriibbuuiirr eell ggaassttoo ppoorr llaa iinnvveerrssiióónn eenn 44 aaññooss ppaarrttiieennddoo ppoorr eell eejjeerrcciicciioo aaccttuuaall.. DDeetteerrmmiinnee yy ccoonnttaabbiilliiccee llaa ccuuoottaa aannuuaall ppoorr aammoorrttiizzaacciióónn ppaarraa llooss eejjeerrcciicciiooss tteerrmmiinnaaddooss aall 3311..1122..9988,, aall 3311..1122..9999 yy aall 3311..1122..22000000.. FFaaccttoorreess ddee CCMM ppaarraa 11999988:: AAbbrriill 44,,77%% FFaaccttoorr ddee CCMM ppaarraa 11999999:: AAnnuuaall 66,,33%% FFaaccttoorr ddee CCMM ppaarraa 22000000:: AAnnuuaall 44,,77%% EEjjeerrcciicciioo NNº 7766 :: TTaalllleerr EEvvaalluuaattiivvoo NNº 1100 1122.. PPrroovviissiioonneess EEjjeerrcciicciioo NNº 7777 :: CCoonn ffeecchhaa 2299//1122//9988 llaa eemmpprreessaa pprroovviissiioonnaa eell ggaassttoo ppoorr tteellééffoonnoo ppoorr uunn vvaalloorr ddee $$ 6655..000000..,, eell 0055//0011//9999 lllleeggaa llaa ccuueennttaa ccoorrrreessppoonnddiieennttee aall ccoonnssuummoo eeffeeccttuuaaddoo eenn eell eejjeerrcciicciioo aanntteerriioorr ppoorr uunn vvaalloorr bbrruuttoo ddee $$ 7766..770000..,, llaa ccuuaall eess ccaanncceellaaddaa ccoonn cchheeqquuee eessee mmiissmmoo ddííaa.. CCoonnttaabbiilliizzaarr llaass ooppeerraacciioonneess ddee aammbbooss eejjeerrcciicciiooss.. EEjjeerrcciicciioo NNº 7788 :: CCoonn ffeecchhaa 3300//1122//9988 llaa eemmpprreessaa pprroovviissiioonnaa eell ggaassttoo ppoorr eelleeccttrriicciiddaadd ppoorr uunn vvaalloorr ddee $$ 4455..000000..--,, eell 1100//0011//9999 lllleeggaa llaa ccuueennttaa ccoorrrreessppoonnddiieennttee aall ccoonnssuummoo ddeell eejjeerrcciicciioo aanntteerriioorr ppoorr uunn vvaalloorr bbrruuttoo ddee $$ 5599..000000..,, llaa ccuuaall eess ccaanncceellaaddaa eessee mmiissmmoo ddííaa ccoonn cchheeqquuee.. CCoonnttaabbiilliizzaarr llaass ooppeerraacciioonneess ddee aammbbooss eejjeerrcciicciiooss.. EEjjeerrcciicciioo NNº 7799 :: CCoonn ffeecchhaa 3311//1122//9988 llaa eemmpprreessaa pprroovviissiioonnaa eell ggaassttoo ppoorr ccoonncceeppttoo ddee BBoonnoo ppoorr VVaaccaacciioonneess ppoorr uunn vvaalloorr ddee $$ 88..556600..000000..--,, eell 0044//0011//9999 aall ddeetteerrmmiinnaarr ccoonn eexxaaccttiittuudd ddiicchhoo vvaalloorr ssee eessttaabblleeccee qquuee eell mmoonnttoo aasscceennddeerráá aa $$ 88..445500..000000..,, bboonnoo qquuee ssee ccaanncceellaa ccoonn cchheeqquuee eell ddííaa 1100//0011//9999.. CCoonnttaabbiilliizzaarr llaass ooppeerraacciioonneess ddee aammbbooss eejjeerrcciicciiooss.. EEjjeerrcciicciioo NNº 8800 :: CCoonn ffeecchhaa 2299//1122//9988 llaa eemmpprreessaa pprroovviissiioonnaa eell ggaassttoo ppoorr ccoonncceeppttoo ddee aasseeoo aa llaass ddeeppeennddeenncciiaass ddee llaa eennttiiddaadd ppoorr uunn vvaalloorr ddee $$ 117733..000000..--,, eell 0066//0011//9999 eell pprroovveeeeddoorr ddee ddiicchhoo sseerrvviicciioo nnooss rreemmiittee ffaaccttuurraa ppoorr uunn vvaalloorr bbrruuttoo ddee $$ 223300..110000..,, llaa ccuuaall eess ccaanncceellaaddaa ccoonn cchheeqquuee eell ddííaa 0088//0011//9999.. CCoonnttaabbiilliizzaarr llaass ooppeerraacciioonneess ddee aammbbooss eejjeerrcciicciiooss.. EEjjeerrcciicciioo NNº 8811 :: 119955
  • 196.
    Con fecha 31/12/98la empresa provisiona el gasto por reparaciones ddee bbooddeeggaass ((ppaarrttee pprrooppoorrcciioonnaall ddee aaccuueerrddoo aall aavvaannccee ddee llaass oobbrraass )) ppoorr uunn vvaalloorr ddee $$ 11..773300..000000..,, eell 1166//0022//9999 ssee tteerrmmiinnaa llaa oobbrraa yy eell ccoossttoo ttoottaall ddee eellllaa aallccaannzzóó llaa ssuummaa ddee $$ 33..226600..550000..-- nneettooss sseeggúúnn ffaaccttuurraa ddee llaa ccoonnssttrruuccttoorraa qquuee ssee ccaanncceellóó ccoonn cchheeqquuee eell ddííaa 2288//0022//9999,, ddeetteerrmmiinnaannddoo qquuee llaa ppaarrttee pprrooppoorrcciioonnaall ccoorrrreessppoonnddiieennttee aall eejjeerrcciicciioo aanntteerriioorr aasscceennddiióó aa llaa cciiffrraa ddee $$ 11..889900..660000..-- CCoonnttaabbiilliizzaarr llaass ooppeerraacciioonneess ddee aammbbooss eejjeerrcciicciiooss.. EEjjeerrcciicciioo NNº 8822 :: CCoonn ffeecchhaa 3311//1122//9988 llaa eemmpprreessaa pprroovviissiioonnaa eell ggaassttoo ppoorr ccoonncceeppttoo ddee aagguuaa ppoottaabbllee ppoorr uunn vvaalloorr ddee $$ 1177..000000..--,, eell 2222//0011//9999 nnooss lllleeggaa llaa ffaaccttuurraa ccoorrrreessppoonnddiieennttee aall ccoonnssuummoo ddeell eejjeerrcciicciioo aanntteerriioorr ppoorr uunn vvaalloorr bbrruuttoo ddee $$ 1177..000000,, eess ccaanncceellaaddaa eessee mmiissmmoo ddííaa ccoonn cchheeqquuee.. CCoonnttaabbiilliizzaarr llaass ooppeerraacciioonneess ddee aammbbooss eejjeerrcciicciiooss.. EEjjeerrcciicciioo NNº 8833 :: TTaalllleerr EEvvaalluuaattiivvoo NNº 1111 1133.. IInnggrreessooss AAnnttiicciippaaddooss EEjjeerrcciicciioo NNº 8844 :: CCoonn ffeecchhaa 0011--0066--9977 ssee ddaa eenn aarrrreennddaammiieennttoo sseeggúúnn ccoonnttrraattoo,, eenn eell ccuuaall ssee eessttaabblleeccee uunnaa ccllááuussuullaa ddee rreeaajjuussttaabbiilliiddaadd,, bbooddeeggaass ppoorr llaass ccuuaalleess ssee ccoobbrraa uunnaa rreennttaa aannuuaall ddee $$ 22..440000..000000..,, ssee ppeerrcciibbee eenn eessttaa mmiissmmaa ffeecchhaa eenn eeffeeccttiivvoo ttooddoo eell ddiinneerroo,, ddeebbiiddoo aa qquuee ccoommiieennzzaa aa rreeggiirr eell ccoonnttrraattoo eessee mmiissmmoo ddííaa.. DDeetteerrmmiinnaarr llaass ccoonnttaabbiilliizzaacciioonneess qquuee pprroocceeddaann ppaarraa rreefflleejjaarr eell ssaallddoo qquuee ddeebbeerráá pprreesseennttaarr eenn eell bbaallaannccee aall 3311..1122..9977 ddoonnddee eell ffaaccttoorr ddee CCMM ppaarraa llaass ooppeerraacciioonneess ddee jjuunniioo eess ddee 44,,22%%.. EEjjeerrcciicciioo NNº 8855 :: CCoonn ffeecchhaa 3300..0066..9999 ssee ppeerrcciibbeenn 1100 mmeesseess ddee aarrrriieennddoo eenn ffoorrmmaa aaddeellaannttaaddaa ppoorr uunn vvaalloorr ttoottaall ddee $$ 22..004400..000000..,, eell ppaaggoo eess eenn eeffeeccttiivvoo yy eell sseerrvviicciioo ccoommiieennzzaa aa rreeggiirr aa ccoonnttaarr ddeell pprriimmeerr ddííaa ddeell mmeess ssiigguuiieennttee aall ppaaggoo.. AAddeemmááss,, ssee eessttaabblleeccee uunnaa ccllááuussuullaa ddee rreeaajjuussttaabbiilliiddaadd eenn eell ccoonnttrraattoo ppoorr eell ssaallddoo qquuee ssee ccoonnssuummiirráá eenn eell eejjeerrcciicciioo ssiigguuiieennttee.. DDeetteerrmmiinnaarr llaass ccoonnttaabbiilliizzaacciioonneess qquuee pprroocceeddaann ppaarraa rreefflleejjaarr eell ssaallddoo qquuee ddeebbeerráá pprreesseennttaarr eenn eell bbaallaannccee aall 3311..1122..9999.. FFaaccttoorreess ddee CCMM ppaarraa:: -- JJuunniioo 33,,88%% -- JJuulliioo 33,,11%% EEjjeerrcciicciioo NNº 8866 :: CCoonn ffeecchhaa 2266..0099..22000000 ssee ppeerrcciibbeenn eenn ffoorrmmaa aannttiicciippaaddaa 1122 mmeesseess ddee aarrrriieennddoo,, ddee aaccuueerrddoo aall ccoonnttrraattoo ssuussccrriittoo,, ppoorr uunn vvaalloorr ttoottaall ddee $$ 33..224400..000000.. eell ddiinneerroo eess ppeerrcciibbiiddoo eess eenn 119966
  • 197.
    efectivo y elbeneficio comienza a regir para el aarrrreennddaattaarriioo aa ccoonnttaarr ddeell 0011..0099..22000000.. AAddeemmááss,, ssee eessttaabblleeccee uunnaa ccllááuussuullaa ddee rreeaajjuussttaabbiilliiddaadd eenn eell ccoonnttrraattoo ppoorr eell ssaallddoo qquuee ssee ccoonnssuummiirráá eenn eell eejjeerrcciicciioo ssiigguuiieennttee.. DDeetteerrmmiinnaarr llaass ccoonnttaabbiilliizzaacciioonneess qquuee pprroocceeddaann ppaarraa rreefflleejjaarr eell ssaallddoo qquuee ddeebbeerráá pprreesseennttaarr eenn eell bbaallaannccee aall 3311..1122..22000000 FFaaccttoorreess ddee CCMM ppaarraa:: -- SSeeppttiieemmbbrree 22,,33%% -- OOccttuubbrree 11,,55%% EEjjeerrcciicciioo NNº 8877 :: CCoonn ffeecchhaa 2255..1100..9999 ssee ppeerrcciibbeenn eenn ffoorrmmaa aaddeellaannttaaddaa 77 mmeesseess ddee aarrrriieennddoo eenn eeffeeccttiivvoo,, ppoorr uunn vvaalloorr ttoottaall ddee $$ 11..777700..000000..,, ddee aaccuueerrddoo aall ccoonnttrraattoo ffiirrmmaaddoo eell 3300..0099..9999,, eenn eell ccuuaall ssee eessttiippuullaa ppoorr uunn llaaddoo qquuee eell aarrrriieennddoo ccoommiieennzzaa aa rreeggiirr aa ccoonnttaarr ddeell pprriimmeerr ddííaa ddeell mmeess ssiigguuiieennttee aall ppaaggoo yy ppoorr oottrroo,, uunnaa ccllááuussuullaa ddee rreeaajjuussttaabbiilliiddaadd ppoorr eell ssaallddoo ddeell bbeenneeffiicciioo qquuee ssee ccoonnssuummiirráá eenn eell eejjeerrcciicciioo ssiigguuiieennttee.. DDeetteerrmmiinnaarr llaass ccoonnttaabbiilliizzaacciioonneess qquuee pprroocceeddaann ppaarraa rreefflleejjaarr eell ssaallddoo qquuee ddeebbeerráá pprreesseennttaarr eenn eell bbaallaannccee aall 3311..1122..9999.. FFaaccttoorreess ddee CCMM ppaarraa:: -- SSeeppttiieemmbbrree 11,,99%% -- OOccttuubbrree 11,,55%% -- NNoovviieemmbbrree 00,,99%% EEjjeerrcciicciioo NNº 8888 :: CCoonn ffeecchhaa 0011--0066--9988 ssee ddaa eenn aarrrreennddaammiieennttoo sseeggúúnn ccoonnttrraattoo llaass bbooddeeggaass,, llaass ccuuaalleess tteennddrráánn uunnaa rreennttaa aannuuaall ddee $$ 22..440000..000000..,, ppeerrcciibbiieennddoo eessttee vvaalloorr eenn eeffeeccttiivvoo eessaa mmiissmmaa ffeecchhaa,, ddoonnddee ttaammbbiiéénn ccoommiieennzzaa aa rreeggiirr eell bbeenneeffiicciioo ppaarraa eell aarrrreennddaattaarriioo.. OOttrraa ccllááuussuullaa eenn eell ccoonnttrraattoo eenn llaa rreeaajjuussttaabbiilliiddaadd qquuee ssee hhaarráá aall ssaallddoo qquuee ssee ccoonnssuummiirráá eenn eell eejjeerrcciicciioo ssiigguuiieennttee.. DDeetteerrmmiinnaarr llaass ccoonnttaabbiilliizzaacciioonneess qquuee pprroocceeddaann ppaarraa rreefflleejjaarr eell ssaallddoo qquuee ddeebbeerráá pprreesseennttaarr eenn eell bbaallaannccee aall 3311..1122..9988,, ccoonnssiiddeerraannddoo ccoommoo ffaaccttoorr ddee CCMM ppaarraa llaass ooppeerraacciioonneess ddee jjuunniioo uunn 44%%.. EEjjeerrcciicciioo NNº 8899 :: CCoonn ffeecchhaa 0011..0099..9988 ssee ddaa eenn aarrrreennddaammiieennttoo sseeggúúnn ccoonnttrraattoo llaass bbooddeeggaass,, llaass ccuuaalleess tteennddrráánn uunnaa rreennttaa aannuuaall ddee $$ 33..660000..000000..,, ppeerrcciibbiieennddoo eessttee vvaalloorr eenn eeffeeccttiivvoo eessaa mmiissmmaa ffeecchhaa,, ddoonnddee ttaammbbiiéénn ccoommiieennzzaa aa rreeggiirr eell bbeenneeffiicciioo ppaarraa eell aarrrreennddaattaarriioo.. DDeetteerrmmiinnaarr llaass ccoonnttaabbiilliizzaacciioonneess qquuee pprroocceeddaann ppaarraa rreefflleejjaarr eell ssaallddoo qquuee ddeebbeerráá pprreesseennttaarr eenn eell bbaallaannccee aall 3311..1122..9988,, ssee ssaabbee qquuee eell ffaaccttoorr ddee CCMM ppaarraa llaass ooppeerraacciioonneess ddee sseeppttiieemmbbrree eess ddee 11,,99%%.. EEjjeerrcciicciioo NNº 9900 :: CCoonn ffeecchhaa 2211//0099//22000000 ssee ppeerrcciibbeenn eenn ffoorrmmaa aaddeellaannttaaddaa 88 mmeesseess ddee aarrrriieennddoo eenn eeffeeccttiivvoo,, ppoorr uunn vvaalloorr ttoottaall ddee $$ 44..330000..000000.. ppoorr ddiicchhooss mmeesseess.. EEll aarrrriieennddoo ccoommeennzzóó aa rreeggiirr aa ccoonnttaarr ddeell pprriimmeerr ddííaa ddeell mmeess eenn ssee rreecciibbiióó eell ddiinneerroo.. SSeeggúúnn uunnaa ccllááuussuullaa ddeell ccoonnttrraattoo ffiirrmmaaddoo 119977
  • 198.
    ante notario, elsaldo pendiente de consumir al 31/12/2000 se rreeaajjuussttaarráá ddee aaccuueerrddoo aa llaa vvaarriiaacciióónn ddeell IIPPCC DDeetteerrmmiinnaarr llaass ccoonnttaabbiilliizzaacciioonneess qquuee pprroocceeddaann ppaarraa rreefflleejjaarr eell ssaallddoo qquuee ddeebbeerráá pprreesseennttaarr eenn eell bbaallaannccee aall 3311..1122..9988,, ssee ssaabbee qquuee eell ffaaccttoorr ddee CCMM ppaarraa llaass ooppeerraacciioonneess ddee sseeppttiieemmbbrree eess ddee 11,,44%%.. EEjjeerrcciicciioo NNº 9911 :: CCoonn ffeecchhaa 3311..0077..9999 ssee ffiirrmmaa ccoonnttrraa aannttee nnoottaarriioo.. PPoosstteerriioorrmmeennttee eell ddííaa 2266..0088..9999 ssee ppeerrcciibbee eenn ffoorrmmaa aannttiicciippaaddaa yy eenn eeffeeccttiivvoo llaa ttoottaalliiddaadd ddee llaa rreennttaa eeqquuiivvaalleennttee aa 1111 mmeesseess aasscceennddiieennttee aa llaa cciiffrraa ttoottaall ddee $$ 22..227700..000000.. EEll ccoonnttrraattoo eessttaabblleeccee uunnaa ccllááuussuullaa ddee rreeaajjuussttaabbiilliiddaadd qquuee ssee tteennddrráá qquuee aapplliiccaarr aall ssaallddoo qquuee rreeggiissttrree eell bbeenneeffiicciioo nnoo ccoonnssuummiiddoo aall 3311..1122..9999.. EEll aarrrriieennddoo ccoommiieennzzaa aa rreeggiirr aa ccoonnttaarr ddeell pprriimmeerr ddííaa ddeell mmeess ddee ssuu ppaaggoo.. DDeetteerrmmiinnaarr llaass ccoonnttaabbiilliizzaacciioonneess qquuee pprroocceeddaann ppaarraa rreefflleejjaarr eell ssaallddoo qquuee ddeebbeerráá pprreesseennttaarr eenn eell bbaallaannccee aall 3311..1122..9999,, ssee ssaabbee qquuee llooss ffaaccttoorreess ddee CCMM ppaarraa llaass ooppeerraacciioonneess ddee JJuulliioo yy AAggoossttoo ssoonn 22,,88%% yy 22,,33%%,, rreessppeeccttiivvaammeennttee.. EEjjeerrcciicciioo NNº 9922 :: CCoonn ffeecchhaa 2233..0088..9999 ssee ppeerrcciibbeenn eenn ffoorrmmaa aaddeellaannttaaddaa 1122 mmeesseess ddee aarrrriieennddoo eenn eeffeeccttiivvoo,, ssee ssaabbee qquuee eell vvaalloorr ddee llaa rreennttaa mmeennssuuaall aasscciieennddee aa $$ 229900..000000.. yy qquuee eell ccoonnttrraattoo ssee ffiirrmmóó eell 3311..0077..9999.. DDiicchhoo aarrrriieennddoo ccoommeennzzóó aa rreeggiirr aa ccoonnttaarr ddeell pprriimmeerr ddííaa ddeell mmeess eenn qquuee ssee ppeerrcciibbiieerroonn llooss ddiinneerrooss.. SSeeggúúnn eell ccoonnttrraattoo ffiirrmmaaddoo aannttee nnoottaarriioo ssee eessttiippuullóó uunnaa ccllááuussuullaa eenn llaa ccuuaall ssee iinnddiiccaa qquuee eell ssaallddoo ppeennddiieennttee ddee ccoonnssuummiirr aall 3311..1122..9999 ssee rreeaajjuussttaarráá ddee aaccuueerrddoo aa llaa vvaarriiaacciióónn ddeell II..PP..CC.. DDeetteerrmmiinnaarr llaass ccoonnttaabbiilliizzaacciioonneess qquuee pprroocceeddaann ppaarraa rreefflleejjaarr eell ssaallddoo qquuee ddeebbeerráá pprreesseennttaarr eenn eell bbaallaannccee aall 3311..1122..9999,, ssee ssaabbee qquuee llooss ffaaccttoorreess ddee CCMM ppaarraa llaass ooppeerraacciioonneess ddee JJuulliioo yy AAggoossttoo ssoonn 22,,88%% yy 22,,33%%,, rreessppeeccttiivvaammeennttee.. EEjjeerrcciicciioo NNº 9933 :: TTaalllleerr EEvvaalluuaattiivvoo NNº 1122 1144.. PPaassiivvoo aa LLaarrggoo PPllaazzoo EEjjeerrcciicciioo NNº 9944 :: CCoonn ffeecchhaa 0011..0077..9999 llaa ssoocciieeddaadd aannóónniimmaa ““EEll PPeerraall SS..AA..”” oobbttiieennee llaa aauuttoorriizzaacciióónn ppaarraa uunnaa eemmiissiióónn ddee ddeebbeennttuurreess ppoorr uunn mmoonnttoo ttoottaall ddee $$ 1100..000000..000000..,, ddiivviiddiiddooss eenn 55 sseerriieess ddee $$ 22..000000..000000.. cc..uu.... LLooss ttííttuullooss tteennddrráánn uunn vvaalloorr nnoommiinnaall ddee $$ 11..000000,, rreennddiirráánn uunn iinntteerrééss aannuuaall ddeell 1188%%,, eell ccuuaall sseerráá ppaaggaaddoo sseemmeessttrraallmmeennttee yy ssee rreeaajjuussttaarráánn sseeggúúnn llaa vvaarriiaacciióónn ddeell IIPPCC sseemmeessttrraall ccaallccuullaaddoo ddeessddee llaa ffeecchhaa ddee ccoollooccaacciióónn.. 119988
  • 199.
    Con fecha 01.08.99es colocada la primera serie, es decir, 2.000 debentures aa $$ 11..000000.. cc..uu..,, ppeerrcciibbiieennddoo eenn eeffeeccttiivvoo eell ddiinneerroo ppoorr llaa ccoollooccaacciióónn.. PPoosstteerriioorrmmeennttee eell 0011..0099..9999 eess ccoollooccaaddaa llaa sseegguunnddaa sseerriiee ppoorr eell mmiissmmoo vvaalloorr uunniittaarriioo,, ppeerrcciibbiieennddoo llooss ddiinneerrooss aa ttrraavvééss ddee nnuueessttrraa ccuueennttaa ccoorrrriieennttee.. CCoonn ffeecchhaa 0011..1100..9999 eess ccoollooccaaddaa llaa tteerrcceerraa ccoonn $$ 5500 ddee ccoommiissiióónn ppoorr ddeebbeennttuurree,, ppeerrcciibbiieennddoo eenn eeffeeccttiivvoo eell ddiinneerroo ppoorr llaa ccoollooccaacciióónn.. AAll 3311..1122..9999 ssee ssaabbee qquuee eell ffaaccttoorr ddee CCMM ppaarraa llaass ooppeerraacciioonneess ddee aaggoossttoo eess 33,,33%%,, ppaarraa llaass ddee sseeppttiieemmbbrree eess 11,,99%% yy ppaarraa llaass ddee ooccttuubbrree eess ddee 11,,55%%.. DDeetteerrmmiinnaarr eell mmoonnttoo ddee llaa ccoorrrreecccciióónn mmoonneettaarriiaa yy ddee llooss iinntteerreesseess ddeevveennggaaddooss eenn eell sseemmeessttrree tteerrmmiinnaaddoo aa eessaa ffeecchhaa.. CCoonn ffeecchhaa 1100..0011..22000000 ssee ccaanncceellaa eell 7700%% ddee llooss iinntteerreessee ddeevveennggaaddooss aall 3311..1122..9999.. CCoonnttaabbiilliizzaarr ttooddaass llaass ooppeerraacciioonneess ddeell eejjeerrcciicciioo.. EEjjeerrcciicciioo NNº 9955 :: EEll ddííaa 0011..0077..22000000 llaa ssoocciieeddaadd aannóónniimmaa ““EEll CCooppeettee SS..AA..”” oobbttiieennee llaa aauuttoorriizzaacciióónn ppaarraa uunnaa eemmiissiióónn ddee ddeebbeennttuurreess ppoorr uunn mmoonnttoo ttoottaall ddee $$ 55..000000..000000..,, ccoorrrreessppoonnddiieennttee aa uunnaa ssoollaa sseerriiee.. LLooss ttííttuullooss tteennddrráánn uunn vvaalloorr nnoommiinnaall ddee $$ 55..000000,, rreennddiirráánn uunn iinntteerrééss aannuuaall ddeell 1155%%,, eell ccuuaall sseerráá ppaaggaaddoo sseemmeessttrraallmmeennttee yy ssee rreeaajjuussttaarráánn sseeggúúnn llaa vvaarriiaacciióónn ddeell IIPPCC sseemmeessttrraall ccaallccuullaaddoo ddeessddee llaa ffeecchhaa ddee ccoollooccaacciióónn.. EEssaa mmiissmmaa ffeecchhaa ssoonn ccoollooccaaddooss llaa ttoottaalliiddaadd ddee llooss ddeebbeennttuurreess eemmiittiiddooss,, eess ddeecciirr,, 11..000000 ddeebbeennttuurreess aa $$ 55..000000.. cc..uu..,, ppeerrcciibbiieennddoo eenn eeffeeccttiivvoo eell ddiinneerroo ppoorr llaa ccoollooccaacciióónn.. AAll 3311..1122..22000000 ssee ssaabbee qquuee eell ffaaccttoorr ddee CCMM ppaarraa llaass ooppeerraacciioonneess ddee jjuulliioo eess 22,,99%%.. DDeetteerrmmiinnaarr eell mmoonnttoo ddee llaa ccoorrrreecccciióónn mmoonneettaarriiaa yy ddee llooss iinntteerreesseess ddeevveennggaaddooss eenn eell sseemmeessttrree tteerrmmiinnaaddoo aa eessaa ffeecchhaa.. CCoonnttaabbiilliizzaarr ttooddaass llaass ooppeerraacciioonneess ddeell eejjeerrcciicciioo tteerrmmiinnaaddoo aall 3311..1122..22000000.. EEjjeerrcciicciioo NNº 9966 :: LLaa ssoocciieeddaadd aannóónniimmaa ““EEll ttaajjoo SS..AA..”” eell 0022..0011..999999 eess aauuttoorriizzaaddaa ppaarraa eemmiittiirr llaa ccaannttiiddaadd ddee 22..000000 ddeebbeennttuurreess aa uunn vvaalloorr nnoommiinnaall ddee $$ 33..000000 cc..uu..,, llooss ccuuaalleess ddeevveennggaarráánn uunn iinntteerrééss ddeell 99%% aannuuaall,, ppaaggaaddeerroo sseemmeessttrraallmmeennttee,, pprreevviiaa aaccttuuaalliizzaacciióónn ddee llaa oobblliiggaacciióónn,, llaa eemmiissiióónn ccoonntteemmppllaa ddooss sseerriieess ddee 11..000000 ccaaddaa uunnaa.. CCoonn ffeecchhaa 0011..0033..9999 eess ccoollooccaaddoo llaa pprriimmeerraa sseerriiee aall mmiissmmoo vvaalloorr nnoommiinnaall,, ppeerrcciibbiieennddoo eenn eeffeeccttiivvoo llooss ddiinneerrooss.. PPoosstteerriioorrmmeennttee eell 0011..0044..9999 eess ccoollooccaaddaa llaa sseegguunnddaa sseerriiee aall mmiissmmoo vvaalloorr nnoommiinnaall,, vvaalloorr qquuee eess aabboonnaaddoo eenn nnuueessttrraa ccuueennttaa ccoorrrriieennttee CCoonn ffeecchhaa 3300..0066..9999 llaa ssoocciieeddaadd ddeevveennggaa llooss iinntteerreesseess aa ppaaggaarr,, pprreevviiaa rreeaajjuussttaabbiilliiddaadd ddee llaa oobblliiggaacciióónn,, llaa ccuuaall ssee eeffeeccttúúaa ccoonnssiiddeerraannddoo uunn ffaaccttoorr ddee CCMM ppaarraa llaa ooppeerraacciioonneess ddee mmaarrzzoo ddee 33,,66%% yy ppaarraa llaass ooppeerraacciioonneess ddee aabbrriill eess ddee 22,,99%%.. DDeetteerrmmiinnaarr eell mmoonnttoo ddee llaa ccoorrrreecccciióónn mmoonneettaarriiaa yy ddee llooss iinntteerreesseess ddeevveennggaaddooss eenn eell sseemmeessttrree tteerrmmiinnaaddoo aa eessaa ffeecchhaa.. PPoosstteerriioorrmmeennttee ccoonn ffeecchhaa 1100..1100..9999 ssee ccaanncceellaann ccoonn cchheeqquuee llaa ttoottaalliiddaadd ddee llooss iinntteerreesseess ddeevveennggaaddooss ppoorr llooss ddeebbeennttuurreess.. CCoonnttaabbiilliizzaarr ttooddaass llaass ooppeerraacciioonneess ddeell eejjeerrcciicciioo.. EEjjeerrcciicciioo NNº 9977 :: 119999
  • 200.
    El día 02.01.2000la sociedad anónima “El Chacal S.A.” obtiene la autorización ppaarraa uunnaa eemmiissiióónn ddee ddeebbeennttuurreess ppoorr uunn mmoonnttoo ttoottaall ddee $$ 2200..000000..000000..,, ccoorrrreessppoonnddiieennttee aa uunnaa ssoollaa sseerriiee.. LLooss ttííttuullooss tteennddrráánn uunn vvaalloorr nnoommiinnaall ddee $$ 44..000000,, rreennddiirráánn uunn iinntteerrééss aannuuaall ddeell 77,,55%%,, eell ccuuaall sseerráá ppaaggaaddoo sseemmeessttrraallmmeennttee yy ssee rreeaajjuussttaarráánn sseeggúúnn llaa vvaarriiaacciióónn ddeell IIPPCC sseemmeessttrraall ccaallccuullaaddoo ddeessddee llaa ffeecchhaa ddee ccoollooccaacciióónn.. EEssaa mmiissmmaa ffeecchhaa ssoonn ccoollooccaaddooss llaa ttoottaalliiddaadd ddee llooss ddeebbeennttuurreess eemmiittiiddooss,, eess ddeecciirr,, 55..000000 ddeebbeennttuurreess aa $$ 44..000000.. cc..uu..,, ppeerrcciibbiieennddoo eell ddiinneerroo ppoorr llaa ccoollooccaacciióónn eenn llaa ccuueennttaa ccoorrrriieennttee bbaannccaarriiaa.. AAll 3300..0066..22000000 ssee ssaabbee qquuee eell ffaaccttoorr ddee CCMM ppaarraa llaass ooppeerraacciioonneess ddee eenneerroo eess 44,,11%%.. DDeetteerrmmiinnaarr eell mmoonnttoo ddee llaa ccoorrrreecccciióónn mmoonneettaarriiaa yy ddee llooss iinntteerreesseess ddeevveennggaaddooss eenn eell sseemmeessttrree tteerrmmiinnaaddoo aa eessaa ffeecchhaa.. CCoonnttaabbiilliizzaarr ttooddaass llaass ooppeerraacciioonneess ddeell eejjeerrcciicciioo aall 3300..0066..22000000.. AAddeemmááss ssee ssaabbee qquuee ccoonn ffeecchhaa 1100..0077..22000000 eess ccaanncceellaaddoo ssóólloo eell 5500%% ddee llooss iinntteerreessee,, qquueeddaannddoo ppaarraa mmááss aaddeellaannttee llaa ccaanncceellaacciióónn ddee llaa oottrraa ppaarrttee EEjjeerrcciicciioo NNº 9988 :: LLaa ssoocciieeddaadd aannóónniimmaa ““EEll SSaannttoo SS..AA..”” rreeggiissttrraa eenn ssuu ccoonnttaabbiilliiddaadd llaa eemmiissiióónn ddee 1100..000000 ddeebbeennttuurreess ccoollooccaaddooss eenn ssuu ttoottaalliiddaadd eenn eell mmeerrccaaddoo aa ssuu vvaalloorr nnoommiinnaall aasscceennddiieennttee aa $$ 22..000000.. cc..uu..,, vvaalloorr aaccttuuaalliizzaaddoo aall 3311..1122..9999,, eessttaa ooppeerraacciióónn ffuuee eeffeeccttuuaaddaa hhaaccee 1100 aaññooss.. DDiicchhaa oobblliiggaacciióónn ggeenneerraabbaa uunn iinntteerrééss aannuuaall ddeell 1122%%,, ppaaggaaddeerroo sseemmeessttrraallmmeennttee.. CCoonn ffeecchhaa 0033..0011..22000000 ssee pprroocceeddee aall rreessccaattee ddee llaa pprriimmeerraa sseerriiee vveenncciiddaa eeqquuiivvaalleennttee aa 22..000000 ddeebbeennttuurreess,, ccaanncceellaannddoo ccoonn cchheeqquuee eell vvaalloorr ccoorrrreessppoonnddiieennttee aa ddiicchhaa ooppeerraacciióónn mmááss ssuuss rreessppeeccttiivvooss iinntteerreesseess.. CCoonnttaabbiilliizzaarr llaass ooppeerraacciioonneess qquuee pprroocceeddaann.. EEjjeerrcciicciioo NNº 9999 :: TTaalllleerr EEvvaalluuaattiivvoo NNº 1133 1155.. OOppeerraacciioonneess ddee LLeeaassiinngg FFiinnaanncciieerroo EEjjeerrcciicciioo NNº 110000 :: CCoonn ffeecchhaa 3311 ddee AAggoossttoo ddee 11999988 eell aarrrreennddaaddoorr,, eemmpprreessaa ddee lleeaassiinngg qquuee nnoo ffaabbrriiccaa nnii ddiissttrriibbuuyyee bbiieenneess,, hhaa ssuussccrriittoo ccoonn eell aarrrreennddaattaarriioo uunn ccoonnttrraattoo ddee aarrrreennddaammiieennttoo ddee uunnaa mmááqquuiinnaa eexxccaavvaaddoorraa.. DDiicchhoo ccoonnttrraattoo ccoommeennzzaarráá aa rreeggiirr eell 11º ddee SSeeppttiieemmbbrree ddee 11999988 EEll ccoonnttrraattoo eessttaabblleeccee,, eennttrree oottrraass,, llaass ssiigguuiieenntteess ccoonnddiicciioonneess :: 11.. EEll aarrrreennddaaddoorr aaddqquuiirriirráá ppaarraa ssíí uunnaa mmááqquuiinnaa eexxccaavvaaddoorraa,, ppaarraa eennttrreeggaarrllaa eenn aarrrriieennddoo aall aarrrreennddaattaarriioo.. 22.. DDuurraacciióónn ddeell ccoonnttrraattoo :: 2244 mmeesseess 33.. TTaassaa ddee iinntteerrééss ((eexxppllíícciittaa)) 1188%% aannuuaall yy llaa ttaassaa ddee mmeerrccaaddoo eess ddeell 1177,,55%%,, ttaassaa mmeennssuuaall 11,,3399%%.. 220000
  • 201.
    44.. FFoorrmmaa ddeeppaaggoo ccoonnvveenniiddaa :: 2244 ccuuoottaass mmeennssuuaalleess ddee $$ 113300..000000..-- ccoonn vveenncciimmiieennttoo eell úúllttiimmoo ddííaa ddeell mmeess.. 55.. AAll ttéérrmmiinnoo ddeell ccoonnttrraattoo,, vvaallee ddeecciirr 11 mmeess ddeessppuuééss ddee ccaanncceellaaddaa llaa úúllttiimmaa ccuuoottaa,, eell aarrrreennddaattaarriioo ttiieennee llaa ooppcciióónn ddee ddeevvoollvveerr eell bbiieenn,, rreennoovvaarr eell ccoonnttrraattoo aaccoorrddaannddoo nnuueevvaass ccoonnddiicciioonneess oo aaddqquuiirriirr eell bbiieenn.. PPaarraa eessttaa úúllttiimmaa aalltteerrnnaattiivvaa,, ssee ffiijjaa uunn pprreecciioo eeqquuiivvaalleennttee aa $$ 113300..000000..--.. 66.. LLooss ggaassttooss ddee mmaanntteenncciióónn yy ccoonnsseerrvvaacciióónn ddee llaa mmááqquuiinnaa sseerráánn ppoorr ccuueennttaa ddeell aarrrreennddaattaarriioo,, aassíí ccoommoo ccuuaallqquuiieerr iimmppuueessttoo,, ttaassaa,, ddeerreecchhoo oo ggrraavvaammeenn.. 77.. EEll aarrrreennddaaddoorr ssee ddeesslliiggaa ddee ttooddaa rreessppoonnssaabbiilliiddaadd rreellaacciioonnaaddaa ccoonn eell ffuunncciioonnaammiieennttoo ddee llaa mmááqquuiinnaa.. LLooss rreeccllaammooss ddeebbeerráá ddiirriiggiirrllooss eell aarrrreennddaattaarriioo ddiirreeccttaammeennttee aall ffaabbrriiccaannttee ddee llaa mmiissmmaa.. 88.. EEll aarrrreennddaattaarriioo aassuummee ttooddooss llooss rriieessggooss ddee ddaaññooss yy ppéérrddiiddaa ddeell bbiieenn.. 99.. OOttrrooss aanntteecceeddeenntteess rreellaacciioonnaaddooss ccoonn eessttaa ooppeerraacciióónn ssoonn llooss ssiigguuiieenntteess :: aa.. EEll aarrrreennddaaddoorr aaddqquuiieerree llaa mmááqquuiinnaa eexxccaavvaaddoorraa eenn $$ 22..880000..000000..-- vvaalloorr nneettoo.. bb.. LLaa vviiddaa úúttiill eeccoonnóómmiiccaa eess ddee 33 aaññooss.. cc.. FFaaccttoorr ddee CCMM ppaarraa sseeppttiieemmbbrree ddee 11999988 44,,55%% DDeessaarrrroolllloo:: II OOppeerraacciioonneess ppaarraa ddeetteerrmmiinnaarr llooss vvaalloorreess aa ccoonnttaabbiilliizzaarr ddeell ccoonnttrraattoo:: DDeetteerrmmiinnaarr eell vvaalloorr aaccttuuaall ddeell ccoonnttrraattoo,, ddeessccoonnttaannddoo eell vvaalloorr ddee llaass ccuuoottaass mmeennssuuaalleess yy ddee llaa ooppcciióónn ddee ccoommpprraa aa llaa ttaassaa ddee iinntteerrééss qquuee ssee ccoonnssiiddeerree aapprrooppiiaaddaa.. PPaarraa eelllloo ddeebbeerráá ssuummaarrssee eell vvaalloorr ddeessccoonnttaaddoo ddee llaass ccuuoottaass mmeennssuuaalleess yy ddee llaa ooppcciióónn ddee ccoommpprraa,, ccoonnssiiddeerraannddoo llaa ttaassaa mmeennssuuaall ddeell 11,,3399%%,, eell ccuuaall ssee ccaallccuullaarráá aapplliiccaannddoo llaa ffoorrmmuullaa.. 2244 11 ++ 00,,00113399 -- 11 VVAADD == 113300..000000..-- xx == 22..663377..552255.. 2244 00,,00113399 11 ++ 00,,00113399 EEll vvaalloorr aaccttuuaall ddeell ccoonnttrraattoo eess ddee $$ 22..663377..552255..-- rreepprreesseennttaa eell 9944,,2200%% ddeell vvaalloorr ddeell bbiieenn aall iinniicciioo ddeell ccoonnttrraattoo.. AAssiimmiissmmoo,, eessttaa pprrooppoorrcciióónn eess ssiiggnniiffiiccaattiivvaammeennttee ssuuppeerriioorr aa llaa pprrooppoorrcciióónn ddee llaa vviiddaa úúttiill eeccoonnóómmiiccaa ddeell bbiieenn yy eell ttiieemmppoo ddee dduurraacciióónn ddeell ccoonnttrraattoo.. UUnnaa vveezz ddeetteerrmmiinnaaddoo eell vvaalloorr aaccttuuaall ssee ddeebbee ccaallccuullaarr eell vvaalloorr nnoommiinnaall ddeell ccoonnttrraattoo ppaarraa pprroocceeddeerr aa llaa ccoonnttaabbiilliizzaacciióónn ddeell ccoonnttrraattoo.. VVNN == 113300..000000..-- xx 2244 == 33..112200..000000..-- 220011
  • 202.
    Preparar cuadro deamortización ppaarraa llooss 2244 mmeesseess.. CCaappiittaall IInniicciiaall IInntteerreesseess AAbboonnoo aa VVaalloorr CCaappiittaall FFiinnaall IInnssoolluuttoo 11,,3399%% CCaappiittaall CCuuoottaa IInnssoolluuttoo 11º 22..663377..552255..-- 3366..666622..-- 9933..333388..-- 113300..000000..-- 22..554444..118877..-- 22º 22..554444..118877..-- 3355..336644..-- 9944..663366..-- 113300..000000..-- 22..444499..555511..-- 33º 22..444499..555511..-- 3344..004499..-- 9955..995511..-- 113300..000000..-- 22..335533..660000..-- 44º 22..335533..660000..-- 3322..771155..-- 9977..228855..-- 113300..000000..-- 22..225566..331155..-- IIII CCoonnttaabbiilliizzaacciioonneess ddeell aarrrreennddaaddoorr :: PPrriimmeerraammeennttee ssee ddeebbeerráá ccoonnttaabbiilliizzaarr llaa aaddqquuiissiicciióónn ddee llaa mmááqquuiinnaa,, ccaarrggáánnddoollaa aa uunnaa ccuueennttaa ddeennoommiinnaaddaa ""AAccttiivvooss ppaarraa LLeeaassiinngg"" qquuee ssee ccllaassiiffiiccaarráá ccoommoo uunn aaccttiivvoo cciirrccuullaannttee,, ppoorr $$ 22..880000..000000..-- nneettoo.. ------------------------------------3311//0088//11999988------------------------------ AAccttiivvooss ppaarraa LLeeaassiinngg 22..880000..000000..-- II..VV..AA.. CCrrééddiittoo FFiissccaall 550044..000000..-- BBaannccoo ((AAccrreeeeddoorreess)) 33..330044..000000..-- GG:: -------------------------------------- xx -------------------------------------------------- TTaammbbiiéénn eell aarrrreennddaaddoorr ddeetteerrmmiinnaarraa eell vvaalloorr aaccttuuaall ddeell ccoonnttrraattoo.. PPaarraa lluueeggoo pprroocceeddeerr aa rreeaalliizzaarr eell aassiieennttoo.. ----------------------------------0011//0099//11999988-------------------------------- DDeeuuddoorreess ppoorr LLeeaassiinngg 33..112200..000000..-- AAccttiivvooss ppaarraa LLeeaassiinngg 22..880000..000000..-- IInntteerreesseess DDiiffeerriiddooss ppoorr PPeerrcciibbiirr 332200..000000..-- GG:: ---------------------------------------- xx ------------------------------------------------ CCoommoo eenn eessttee eejjeemmpplloo eell vvaalloorr aaccttuuaall ddeell ccoonnttrraattoo eess iinnffeerriioorr aall vvaalloorr ddee lliibbrrooss ddeell bbiieenn,, ddeebbeerráá eeffeeccttuuaarrssee aaddeemmááss eell ssiigguuiieennttee aassiieennttoo :: LLaa ccoommppaarraacciióónn eess eennttrree eell vvaalloorr aaccttuuaall yy eell vvaalloorr lliibbrroo ((ccoossttoo)) ddeell bbiieenn:: 220022
  • 203.
    - Si valoractual < valor lliibbrrooss ======== >> PPéérrddiiddaa -- SSii vvaalloorr aaccttuuaall >> vvaalloorr lliibbrrooss ======== >> UUttiilliiddaadd --------------------------------------0011//0099//11999988---------------------------------- PPéérrddiiddaa ppoorr ffiinnaanncciiaammiieennttoo 116622..447755..-- IInntteerreesseess DDiiffeerriiddooss ppoorr PPeerrcciibbiirr 116622..447755..-- GG:: ------------------------------------------ xx -------------------------------------------------- EEssttaa ppéérrddiiddaa ccoorrrreessppoonnddee aa llaa ddiiffeerreenncciiaa eennttrree eell vvaalloorr ddee aaddqquuiissiicciióónn ddeell bbiieenn,, ddee $$ 22..880000..000000..-- yy eell vvaalloorr aaccttuuaall ddee $$ 22..663377..552255..-- AAll vveenncciimmiieennttoo ddee ccaaddaa ccuuoottaa ddeebbeerráánn pprreeppaarraarrssee llooss ssiigguuiieenntteess aassiieennttooss :: --------------------------------------3300//0099//11999988-------------------------------- BBaannccoo -- CCaajjaa 113300..000000..-- DDeeuuddoorreess ppoorr LLeeaassiinngg 113300..000000..-- GG:: ---------------------------------------------- xx ---------------------------------------------- --------------------------------------3300//0099//11999988-------------------------------- IInntteerreesseess DDiiffeerriiddooss ppoorr PPeerrcciibbiirr 3366..666622..-- IInntteerreesseess GGaannaaddooss 3366..666622..-- GG:: ---------------------------------------------- xx ---------------------------------------------- AAll vveenncciimmiieennttoo ddee llaass ccuuoottaass ssiigguuiieenntteess ddeebbeerráá pprroocceeddeerrssee eenn ffoorrmmaa ssiimmiillaarr.. EEll aarrrreennddaaddoorr nnoo rreeggiissttrraarráá nniinnggúúnn aassiieennttoo ppoorr CCoorrrreecccciióónn MMoonneettaarriiaa ffiinnaanncciieerraa,, ddeessddee eell ppuunnttoo ddee vviissttaa ffiinnaanncciieerroo,, nnoo ttiieennee aaccttiivvoo ffiijjoo ppoorr bbiieenneess eessttrreeggaaddooss eenn lleeaassiinngg.. LLoo aanntteerriioorr,, ddeebbiiddoo aa qquuee eellllooss ssee eennccuueennttrraann rreepprreesseennttaaddooss ppoorr llaa ccuueennttaa DDeeuuddoorreess ppoorr LLeeaassiinngg.. EEll aarrrreennddaaddoorr ddeebbeerráá ccoonnssiiddeerraarr llaa CCoorrrreecccciióónn MMoonneettaarriiaa ddeell AAccttiivvoo FFiijjoo ppoorr bbiieenneess eennttrreeggaaddooss eenn LLeeaassiinngg eexxcclluussiivvaammeennttee ppaarraa eeffeeccttooss ttrriibbuuttaarriiooss ddee aaccuueerrddoo ccoonn llaass ddiissppoossiicciioonneess vviiggeenntteess ssoobbrree eessttaa mmaatteerriiaa.. DDeell mmiissmmoo mmooddoo,, aall aarrrreennddaaddoorr nnoo llee ccoorrrreessppoonnddee rreeggiissttrraarr mmoonnttoo aallgguunnoo ppoorr ddeepprreecciiaacciióónn ffiinnaanncciieerraa ddee aaccttiivvooss eenn LLeeaassiinngg yyaa qquuee,, ccoommoo ssee eexxpplliiccaa eenn llaa lleettrraa DD,, nn ccuueennttaa ccoonn ttaalleess aaccttiivvooss ffiijjooss.. SSiinn eemmbbaarrggoo,, ppaarraa eeffeeccttooss ttrriibbuuttaarriioo ddeebbee ccoonnssiiddeerraarr ddiicchhaa ddeepprreecciiaacciióónn.. IIIIII CCoonnttaabbiilliizzaacciioonneess ddeell aarrrreennddaattaarriioo:: 220033
  • 204.
    -------------------3311//0088//11999988------------------------------ AAccttiivvooss eennLLeeaassiinngg 22..663377..552255..-- IInntteerreesseess ddiiffeerriiddooss ppoorr LLeeaassiinngg 448822..447755..-- OObblliiggaacciioonneess ppoorr LLeeaassiinngg 33..112200..000000..-- GG:: ------------------------------------------ xx ------------------------------------------------ AAll vveenncciimmiieennttoo ddee llaa pprriimmeerraa ccuuoottaa ddeebbeerráá rreeaalliizzaarr llooss ssiigguuiieenntteess aassiieennttooss :: ------------------------------------3300//0099//11999988------------------------------ OObblliiggaacciioonneess ppoorr LLeeaassiinngg 113300..000000..-- BBaannccoo 113300..000000.. GG:: ---------------------------------------- xx ------------------------------------------------ ------------------------------------3300//0099//11999988------------------------------ GGaassttooss FFiinnaanncciieerrooss 3366..666622..-- IInntteerreesseess ddiiffeerriiddooss ppoorr lleeaassiinngg 3366..666622..-- GG:: ---------------------------------------- xx ------------------------------------------------ PPaarraa llooss ssiigguuiieenntteess mmeesseess ssee ooppeerraa ddee iigguuaall mmaanneerraa.. AAll cciieerrrree ddeell eejjeerrcciicciioo ddeebbeerráá aapplliiccaarrssee llaa CCoorrrreecccciióónn MMoonneettaarriiaa ffiinnaanncciieerraa ddee llooss AAccttiivvooss eenn lleeaassiinngg yy ccoonnttaabbiilliizzaarrllaa.. SSaallddoo ccoonnttaabbllee $$ 22..663377..552255 xx 44,,55%% == $$ 111188..668899.. ------------------------------------3311//1122//11999988-------------------------------- AAccttiivvooss eenn lleeaassiinngg 111188..668899..-- CCoorrrreecccciióónn MMoonneettaarriiaa 111188..668899..-- GG:: ---------------------------------------------- xx -------------------------------------------- AAccttoo sseegguuiiddoo ssee ddeebbeerráá llaa ddeepprreecciiaacciióónn ffiinnaanncciieerraa ssoobbrree eell vvaalloorr rreeaajjuussttaaddoo,, ppuuddiieennddoo ooppttaarr ppoorr eell rreemmaanneennttee ddee llaa vviiddaa úúttiill eeccoonnóómmiiccaa ddeell bbiieenn oo llaa dduurraacciióónn eell ccoonnttrraattoo,, ooppcciióónn qquuee ddee ttoommaa aall iinniicciioo yy nnoo ppooddrráá sseerr vvaarriiaaddaa.. 22..775566..221144.. CCuuoottaa aa DDeepprreecciiaarr eenn eell eejjeerrcciicciioo == == 111144..884422,,2255 xx 44 == 445599..336699..-- 2244 --------------------------------------3311//1122//11999988------------------------------------------ DDeepprreecciiaacciióónn ddeell eejjeerrcciicciioo AAccttiivvooss eenn LLeeaassiinngg 445599..336699..-- DDeepprreecciiaacciióónn AAccuummuullaaddaa AAccttiivvooss eenn LLeeaassiinngg 445599..336699..-- GG:: -------------------------------------------- xx ---------------------------------------------------------- 220044
  • 205.
    Para los períodossiguientes deberá usarse eell mmiissmmoo pprroocceeddiimmiieennttoo.. EEjjeerrcciicciioo NNº 110011 :: PPaaggoo AAnnttiicciippaaddoo CCoonn ffeecchhaa 3311//1100//9966 ssee ffiirrmmaa uunn ccoonnttrraattoo ddee LLeeaassiinngg qquuee ccoommiieennzzaa aa rreeggiirr aa ccoonnttaarr ddeell 11°° ddee nnoovviieemmbbrree ddee 11999966,, eell ccuuaall iinnvvoolluuccrraa ddooss ccaammiioonneettaass EEccooddiieesseell,, llaass ccuuaalleess ttiieenneenn uunn vvaalloorr ccoommeerrcciiaall ddee $$ 88..000000..000000..-- nneettoo ccaaddaa uunnaa.. LLaa dduurraacciióónn ddeell ccoonnttrraattoo ssee ffiijjaa eenn 3366 mmeesseess yy llaa ttaassaa ddee iinntteerrééss ((eexxppllíícciittaa)) ddee 2211%% aannuuaall,, eeqquuiivvaalleennttee aa uunn 11,,66%% mmeennssuuaall.. LLaa rreennttaa ssee ffiijjaa eenn 4433,,9911 UUFF,, llooss ccuuaalleess ssee ppaaggaann eenn eeffeeccttiivvoo,, ffiijjaannddoo llooss ddííaass ddee ppaaggoo eell 11°° ddee ccaaddaa mmeess oo bbiieenn eell ddííaa hháábbiill ssiigguuiieennttee,, ppeerroo ccoonnssiiddeerraannddoo eell vvaalloorr ddee llaa UUFF aall 11°°,, aall vvaalloorr aanntteess mmeenncciioonnaaddoo ssee llee ddeebbee aaggrreeggaarr II..VV..AA.... EEll ppaaggoo ssee hhaaccee uunnaa vveezz aall mmeess yy ppoorr mmeess aannttiicciippaaddoo,, ppeerrcciibbiieennddoo eenn eessttee aaccttoo ppoorr aannttiicciippaaddoo llaa pprriimmeerraa ccuuoottaa ddee aaccuueerrddoo aall vvaalloorr ddee llaa UUFF aall 0011//1111//9966.. LLaa ooppcciióónn ddee ccoommpprraa ssee ffiijjóó eenn 4433,,9911 UUFF mmááss II..VV..AA..,, llaa ccuuaall ttaammbbiiéénn ssee ppaaggaarráá bbaajjoo eell mmiissmmoo pprroocceeddiimmiieennttoo ddee llaa rreennttaa mmeennssuuaall.. VVaalloorreess ddee llaa UUFF :: 0011//1111//9966 $$ 1133..113333,,8888 0011//1122//9966 $$ 1133..221188,,2244 3311//1122//9966 $$ 1133..331100,,7777 SSee ppiiddee:: RReeaalliizzaarr llooss ccáállccuullooss qquuee pprroocceeddaann yy llaass ccoonnttaabbiilliizzaacciioonneess ddeell aarrrreennddaaddoorr hhaassttaa eell 3311//1122//9966,, iinncclluuyyeennddoo llaa ccoorrrreecccciióónn mmoonneettaarriiaa yy llaa ddeepprreecciiaacciióónn ddee llaass ccuueennttaa qquuee ccoorrrreessppoonnddaa.. AAddeemmááss ddeell ccuuaaddrroo ddee aammoorrttiizzaacciioonneess hhaassttaa eell 44°° mmeess.. EEjjeerrcciicciioo NNº 110022 :: PPaaggoo VVeenncciiddoo CCoonn ffeecchhaa 3311//1100//9966 ssee ffiirrmmaa uunn ccoonnttrraattoo ddee LLeeaassiinngg qquuee ccoommiieennzzaa aa rreeggiirr aa ccoonnttaarr ddeell 11°° ddee nnoovviieemmbbrree ddee 11999966,, eell ccuuaall iinnvvoolluuccrraa uunn ccaammiióónn ttoollvvaa EEccooddiieesseell,, eell ccuuaall ttiieenneenn uunn vvaalloorr ccoommeerrcciiaall ddee $$ 1155..000000..000000..-- nneettoo .. LLaa dduurraacciióónn ddeell ccoonnttrraattoo ssee ffiijjaa eenn 3300 mmeesseess yy llaa ttaassaa ddee iinntteerrééss ((eexxppllíícciittaa)) ddee 1199%% aannuuaall,, eeqquuiivvaalleennttee aa uunn 11,,4466%% mmeennssuuaall.. 220055
  • 206.
    La renta sefija en 45 UF, los cuales se pagan en efectivo, fijando los días ddee ppaaggoo eell úúllttiimmoo ddee ccaaddaa mmeess oo bbiieenn eell ddííaa hháábbiill ssiigguuiieennttee,, ppeerroo ccoonnssiiddeerraannddoo eell vvaalloorr ddee llaa UUFF ddeell úúllttiimmoo ddííaa ddeell mmeess,, ssee llee ddeebbee aaggrreeggaarr II..VV..AA.... EEll ppaaggoo ssee hhaaccee uunnaa vveezz aall mmeess yy ppoorr mmeess vveenncciiddoo.. LLaa ooppcciióónn ddee ccoommpprraa ssee ffiijjóó eenn 4455 UUFF mmááss II..VV..AA..,, llaa ccuuaall ttaammbbiiéénn ssee ppaaggaarráá bbaajjoo eell mmiissmmoo pprroocceeddiimmiieennttoo ddee llaa rreennttaa mmeennssuuaall.. VVaalloorreess ddee llaa UUFF :: 0011//1111//9966 $$ 1133..113333,,8888 3300//1111//9966 $$ 1133..221155,,5566 3311//1122//9966 $$ 1133..331100,,7777 SSee ppiiddee:: RReeaalliizzaarr llooss ccáállccuullooss qquuee pprroocceeddaann yy llaass ccoonnttaabbiilliizzaacciioonneess ddeell aarrrreennddaaddoorr hhaassttaa eell 3311//1122//9966,, iinncclluuyyeennddoo llaa ccoorrrreecccciióónn mmoonneettaarriiaa yy llaa ddeepprreecciiaacciióónn ddee llaass ccuueennttaass qquuee ccoorrrreessppoonnddaa.. AAddeemmááss ddeell ccuuaaddrroo ddee aammoorrttiizzaacciioonneess hhaassttaa eell 33°° mmeess.. EEjjeerrcciicciioo NNº 110033 :: PPaaggoo VVeenncciiddoo 11.. FFeecchhaa ddee iinniicciioo ddeell ccoonnttrraattoo 0011//0077//9966.. 22.. UUnn aarrrreennddaaddoorr aaddqquuiieerree uunn ccaammiióónn ppaarraa eennttrreeggaarrlloo eenn aarrrreennddaammiieennttoo aa uunn aarrrreennddaattaarriioo,, eell ccaammiióónn ttiieennee uunn vvaalloorr ccoommeerrcciiaall ddee $$ 1166..550000..000000..--.. 33.. DDuurraacciióónn ddeell ccoonnttrraattoo eess ddee 3366 mmeesseess.. 44.. LLaa ttaassaa ddee iinntteerrééss ((eexxppllíícciittaa)) ddee 2244%% aannuuaall,, eeqquuiivvaalleennttee aa uunn 11,,8811%% mmeennssuuaall.. 55.. LLaa ffoorrmmaa ccoonnvveenniiddaa :: 3366 ccuuoottaass mmeennssuuaalleess ddee $$ 660000..000000..--,, ccoonn vveenncciimmiieennttoo eell úúllttiimmoo ddííaa ddee ccaaddaa mmeess.. 66.. AAll ttéérrmmiinnoo ddeell ccoonnttrraattoo,, uunn mmeess ddeessppuuééss ddee ccaanncceellaaddaa llaa úúllttiimmaa ccuuoottaa,, llaa ooppcciióónn ddee ccoommpprraa eess ddee $$ 660000..000000..--.. 77.. VVaarriiaacciióónn IIPPCC,, 22°° sseemmeessttrree ddee 11999966 44,,55%% SSee ppiiddee:: RReeaalliizzaarr llooss ccáállccuullooss qquuee pprroocceeddaann yy llaass ccoonnttaabbiilliizzaacciioonneess ddeell aarrrreennddaaddoorr hhaassttaa eell 3311//1122//9966,, iinncclluuyyeennddoo llaa ccoorrrreecccciióónn mmoonneettaarriiaa yy llaa ddeepprreecciiaacciióónn ddee llaass ccuueennttaass qquuee ccoorrrreessppoonnddaa.. AAddeemmááss ddeell ccuuaaddrroo ddee aammoorrttiizzaacciioonneess hhaassttaa eell 44°° mmeess.. EEjjeerrcciicciioo NNº 110044 :: 220066
  • 207.
    Con fecha 01/10/96se firma un contrato de Leasing que comienza a rreeggiirr aa ccoonnttaarr ddeell 11º ddee OOccttuubbrree ddee 11999966,, eell ccuuaall iinnvvoolluuccrraa ddooss ((22)) BBuusseess EEccooddiieesseell llaass ccuuaalleess ttiieenneenn uunn vvaalloorr ccoommeerrcciiaall ddee $$ 88..990000..000000..-- nneettoo,, ccaaddaa uunnaa.. LLaa dduurraacciióónn ddeell ccoonnttrraattoo ssee ffiijjaa eenn 4488 mmeesseess yy llaa ttaassaa ddee iinntteerrééss ((eexxppllíícciittaa)) ddee 2255%% aannuuaall ((11,,887766%% mmeennssuuaall)).. LLaa rreennttaa ssee ffiijjaa eenn UUFF 4400,,7755,, llooss ccuuaalleess ssee ppaaggaann eenn eeffeeccttiivvoo,, ffiijjaannddoo llooss ddííaass ddee ppaaggoo eell 3311 ddee ccaaddaa mmeess oo bbiieenn eell ddííaa hháábbiill ssiigguuiieennttee,, ppeerroo ccoonnssiiddeerraannddoo eell vvaalloorr ddee llaa UUFF ddeell 3311,, aall vvaalloorr aanntteess mmeenncciioonnaaddoo ssee llee ddeebbee aaggrreeggaarr eell II..VV..AA.. EEll ppaaggoo ssee hhaaccee uunnaa vveezz aall mmeess yy eell úúllttiimmoo ddííaa ddee ccaaddaa mmeess.. LLaa ooppcciióónn ddee ccoommpprraa ssee ffiijjóó eenn UUFF 4400,,7755 mmááss eell II..VV..AA.. llaa ccuuaall ssee ppaaggaarráá aall ttéérrmmiinnoo ddeell ccoonnttrraattoo,, vvaallee ddeecciirr,, uunn mmeess ddeessppuuééss ddee ccaanncceellaaddaa llaa úúllttiimmaa ccuuoottaa.. VVaalloorreess ddee llaa UUFF :: 11º//1100//9966 $$ 1133..007711,,4455 3311//1100//9966 $$ 1133..113311,,7777 3300//1111//9966 $$ 1133..221155,,1177 3311//1122//9966 $$ 1133..331100,,7777 SSee ppiiddee:: RReeaalliizzaarr llooss ccáállccuullooss qquuee pprroocceeddaann,, yy llaass ccoonnttaabbiilliizzaacciioonneess ddeell aarrrreennddaaddoorr hhaassttaa eell 3311//1122//9966,, iinncclluuyyeennddoo llaa CC.. MMoonneettaarriiaa yy llaa DDeepprreecciiaacciióónn ddee llaass ccuueennttaass qquuee ccoorrrreessppoonnddaa.. AAddeemmááss ddeell ccuuaaddrroo ddee AAmmoorrttiizzaacciioonneess hhaassttaa eell 44º mmeess.. EEjjeerrcciicciioo NNº 110055 :: DDeessaarrrroollllee eell ssiigguuiieennttee eejjeerrcciicciioo ddee LLeeaassiinngg FFiinnaanncciieerroo ddee mmeess vveenncciiddoo 11.. FFeecchhaa ddee iinniicciioo ddeell ccoonnttrraattoo 0011//1111//9977.. 22.. UUnn aarrrreennddaaddoorr aaddqquuiieerree uunn ccaammiióónn ppaarraa eennttrreeggaarrlloo eenn aarrrreennddaammiieennttoo aa uunn aarrrreennddaattaarriioo,, eell ccaammiióónn ttiieennee uunn vvaalloorr nneettoo ccoommeerrcciiaall ddee $$ 1177..000000..000000..--.. 33.. DDuurraacciióónn ddeell ccoonnttrraattoo eess ddee 3366 mmeesseess.. 44.. LLaa ttaassaa ddee iinntteerrééss ((eexxppllíícciittaa)) ddee uunn 11,,5555%% mmeennssuuaall.. 55.. LLaa ffoorrmmaa ccoonnvveenniiddaa :: 3366 ccuuoottaass mmeennssuuaalleess ddee $$ 555500..000000..-- mmááss IIVVAA,, ccoonn vveenncciimmiieennttoo eell úúllttiimmoo ddííaa ddee ccaaddaa mmeess ((mmeess vveenncciiddoo)).. 66.. AAll ttéérrmmiinnoo ddeell ccoonnttrraattoo,, uunn mmeess ddeessppuuééss ddee ccaanncceellaaddaa llaa úúllttiimmaa ccuuoottaa,, llaa ooppcciióónn ddee ccoommpprraa eess ddee $$ 555500..000000..--.. 77.. FFaaccttoorr ddee CCMM ppaarraa NNoovviieemmbbrree 11,,88%% SSee ppiiddee:: 220077
  • 208.
    Realizar los cálculosque procedan y las contabilizaciones del aarrrreennddaaddoorr hhaassttaa eell 3311//1122//9977.. AAddeemmááss ddeell ccuuaaddrroo ddee aammoorrttiizzaacciioonneess hhaassttaa eell 33°° mmeess.. AAddeemmááss llaa CCoorrrreecccciióónn MMoonneettaarriiaa yy llaa DDeepprreecciiaacciióónn ppaarraa llaass ccuueennttaass qquuee ccoorrrreessppoonnddaa.. EEjjeerrcciicciioo NNº 110066 :: DDeessaarrrroollllee eell ssiigguuiieennttee eejjeerrcciicciioo ddee LLeeaassiinngg FFiinnaanncciieerroo ddee mmeess aannttiicciippaaddoo 11.. FFeecchhaa ddee iinniicciioo ddeell ccoonnttrraattoo 0011//1111//9977.. 22.. UUnn aarrrreennddaaddoorr aaddqquuiieerree uunn ccaammiióónn ppaarraa eennttrreeggaarrlloo eenn aarrrreennddaammiieennttoo aa uunn aarrrreennddaattaarriioo,, eell ccaammiióónn ttiieennee uunn vvaalloorr nneettoo ccoommeerrcciiaall ddee $$ 1177..880000..000000..--.. 33.. DDuurraacciióónn ddeell ccoonnttrraattoo eess ddee 3366 mmeesseess.. 44.. LLaa ttaassaa ddee iinntteerrééss ((eexxppllíícciittaa)) ddee uunn 11,,6655%% mmeennssuuaall.. 55.. LLaa ffoorrmmaa ccoonnvveenniiddaa :: 3366 ccuuoottaass mmeennssuuaalleess ddee 4444,,55 UUFF mmááss IIVVAA,, llaass ccuuaalleess ssee ppaaggaarráánn eenn eeffeeccttiivvoo eell pprriimmeerr ddííaa hháábbiill ddee ccaaddaa mmeess,, aall mmoommeennttoo ddee ffiirrmmaarr eell ccoonnttrraattoo ssee ppaaggaa llaa pprriimmeerraa ccuuoottaa ((mmeess aannttiicciippaaddoo)).. 66.. LLaa ooppcciióónn ddee ccoommpprraa qquueeddaa ffiijjaaddaa eenn 4444,,55 UUFF..-- SSee ppiiddee:: RReeaalliizzaarr llooss ccáállccuullooss qquuee pprroocceeddaann,, yy llaass ccoonnttaabbiilliizzaacciioonneess ddeell aarrrreennddaaddoorr hhaassttaa eell 3311//1122//9977.. AAddeemmááss ddeell ccuuaaddrroo ddee AAmmoorrttiizzaacciioonneess hhaassttaa eell 33º mmeess,, llaa ccoorrrreecccciióónn mmoonneettaarriiaa yy llaa ddeepprreecciiaacciióónn ddee llaass ccuueennttaass qquuee ccoorrrreessppoonnddaa.. VVaalloorreess ddee llaa UUFF :: 11º//1111//9977 $$ 1144..114455,,9977 11º//1122//9977 $$ 1144..226688,,7777 3311//1122//9977 $$ 1144..334400,,6655 EEjjeerrcciicciioo NNº 110077 :: 11..-- FFeecchhaa ddee iinniicciioo ddeell ccoonnttrraattoo 0011//1111//11999999.. 22..-- UUnn aarrrreennddaaddoorr aaddqquuiieerree ffiirrmmaannddoo ddooccuummeennttooss eell 2200//1100//11999999,, uunn ccaammiióónn ppaarraa eennttrreeggaarrlloo eenn aarrrreennddaammiieennttoo aa uunn aarrrreennddaattaarriioo,, eell ccaammiióónn ttiieennee uunn vvaalloorr nneettoo ccoommeerrcciiaall ddee $$ 1199..550000..000000.. 33..-- DDuurraacciióónn ddeell ccoonnttrraattoo eess ddee 4488 mmeesseess.. 44..-- LLaa ttaassaa ddee iinntteerrééss ((eexxppllíícciittaa)) ddee uunn 11,,5555%% mmeennssuuaall.. 220088
  • 209.
    55..-- LLaa ffoorrmmaaccoonnvveenniiddaa :: 4488 ccuuoottaass mmeennssuuaalleess ddee 3388,,55 UUFF mmááss IIVVAA,, llaass ccuuaalleess ssee ppaaggaarráánn eell úúllttiimmoo ddííaa hháábbiill ddee ccaaddaa mmeess ((mmeess vveenncciiddoo)).. 66..-- LLaa ooppcciióónn ddee ccoommpprraa qquueeddaa ffiijjaaddaa eenn 3388,,55 UUFF..-- SSee ppiiddee :: RReeaalliizzaarr llooss ccáállccuullooss qquuee pprroocceeddaann,, yy llaass ccoonnttaabbiilliizzaacciioonneess ddeell aarrrreennddaaddoorr hhaassttaa eell 3311//1122//11999999.. AAddeemmááss,, eell ccuuaaddrroo ddee AAmmoorrttiizzaacciioonneess hhaassttaa eell 33º mmeess,, jjuunnttoo aa llaa CCoorrrreecccciióónn MMoonneettaarriiaa yy llaa DDeepprreecciiaacciióónn ppaarraa llaass ccuueennttaass qquuee ccoorrrreessppoonnddaa.. VVaalloorreess ddee llaa UUFF:: 11º//1111//11999999 ** $$ 1155..113366,,8833 //// 3300//1111//11999999 ** $$ 1155..220011,,6655 //// 3311//1122//11999999 ** $$ 1155..331188,,9911 EEjjeerrcciicciioo NNº 110088 :: TTaalllleerr EEvvaalluuaattiivvoo NNº 1144 1166.. PPaattrriimmoonniioo EEjjeerrcciicciioo NNº 110099 :: EEll 2222..0044..9999 llaa ssoocciieeddaadd aannóónniimmaa aabbiieerrttaa ““EEll CCaacciiqquuee SS..AA..”” ssee ccoonnssttiittuuyyee ccoonn uunn ccaappiittaall aauuttoorriizzaaddoo ddee 1100..000000..000000 ddee aacccciioonneess aa uunn vvaalloorr uunniittaarriioo nnoommiinnaall ddee $$ 115500,,0000 ttooddaass llaass ccuuaalleess ssee eemmiittiieerroonn eenn ssuu ttoottaalliiddaadd.. DDee llaass aacccciioonneess eemmiittiiddaass eell 2288..0055..9999 ssee ssuussccrriibbeenn eell 4400%% yy eell 1122..0066..9999 eell 3300%%.. EEll 3300..0066..9999 nnooss ppaaggaann eell 5500%% ddee llaass aacccciioonneess ssuussccrriittaass eell 2288..0055..9999 aa uunn pprreecciioo ttoottaall ddee $$ 331100..000000..000000.. PPoosstteerriioorrmmeennttee eell 0055..0077..9999 nnooss ccaanncceellaann eell 6600%% ddee llaass aacccciioonneess ssuussccrriittaass eell 1122..0066..9999 aa uunn pprreecciioo ttoottaall ddee $$ 227700..000000..000000.. CCoonnttaabbiilliizzaarr llaa ccoonnssttiittuucciióónn,, ssuussccrriippcciióónn yy ppaaggoo ddee llaass aacccciioonneess ddee llaa ssoocciieeddaadd eenn llaa ffeecchhaass qquuee ooccuurrrriieerroonn.. LLooss vvaalloorreess ddee llaa UUFF ssoonn llooss ssiigguuiieenntteess:: -- 2222..0044..9999 $$ 1155..112244,,7788 -- 2288..0055..9999 $$ 1155..113333..9988 -- 1122..0066..9999 $$ 1155..113388,,2222 -- 3300..0066..9999 $$ 1155..114433,,6677 -- 0055..0077..9999 $$ 1155..114499,,1133 EEjjeerrcciicciioo NNº 111100 :: UUnnaa ssoocciieeddaadd ddee ppeerrssoonnaass iinniicciiaa aaccttiivviiddaaddeess ccoonn uunn ccaappiittaall sseeggúúnn eessccrriittuurraa ppúúbblliiccaa ddee ccoonnssttiittuucciióónn ddee $$ 5500..000000..000000..--,, llaa ssoocciieeddaadd eessttaa ccoommppuueessttaa ddee 22 ssoocciiooss ddoonnddee ccaaddaa uunnoo ttiieennee uunnaa ppaarrttiicciippaacciióónn ddeell 5500%% ssoobbrree eell ccaappiittaall ccoonnssttiittuuiiddoo.. AAll mmoommeennttoo ddee iinniicciiaarr aaccttiivviiddaaddeess ccaaddaa ssoocciioo aappoorrttaa $$ 55..000000..000000..-- qquueeddaannddoo eell ssaallddoo ppoorr eenntteerraarr eenn llooss pprróóxxiimmooss mmeesseess.. RReeaalliizzaarr llooss aassiieennttooss ddee ccoonnssttiittuucciióónn ddee llaa ssoocciieeddaadd.. 220099
  • 210.
    EEjjeerrcciicciioo NNº 111111:: EEll 2222..0022..22000000 ssee ccoonnssttiittuuyyee llaa ssoocciieeddaadd aannóónniimmaa aabbiieerrttaa ““EEll PPiittuuffoo SS..AA..””,, lloo hhaaccee ccoonn uunn ccaappiittaall aauuttoorriizzaaddoo ddee $$ 990000..000000..000000..,, eeqquuiivvaalleennttee aa 22..000000..000000 aacccciioonneess.. AAccttoo,, ccoonn ffeecchhaa 1155..0055..22000000,, ssee ssuussccrriibbeenn eell 3366%% ddee llaass aacccciioonneess aauuttoorriizzaaddaass.. DDee llaass aacccciioonneess ssuussccrriittaass eell 3311..0055..22000000 nnooss ccaanncceellaann 550000..000000 aacccciioonneess aa uunn pprreecciioo ttoottaall ddee $$ 222200..000000..000000.. yy ppoosstteerriioorrmmeennttee eell 1100..0066..22000000 nnooss ccaanncceellaann 222200..000000 aacccciioonneess aa uunn pprreecciioo ttoottaall ddee $$ 110000..000000..000000.. CCoonnttaabbiilliizzaarr llaa ccoonnssttiittuucciióónn,, ssuussccrriippcciióónn yy ppaaggoo ddee llaass aacccciioonneess ddee llaa ssoocciieeddaadd eenn llaa ffeecchhaass qquuee ooccuurrrriieerroonn.. LLooss vvaalloorreess ddee llaa UUFF ssoonn llooss ssiigguuiieenntteess:: -- 2222..0022..22000000 $$ 1155..224477,,6655 -- 1155..0055..22000000 $$ 1155..225555..8899 -- 3311..0055..22000000 $$ 1155..226677,,4411 -- 1100..0066..22000000 $$ 1155..227700,,3333 EEjjeerrcciicciioo NNº 111122 :: UUnnaa ssoocciieeddaadd ddee ppeerrssoonnaass iinniicciiaa aaccttiivviiddaaddeess eell 1155..0033..9999 ccoonn uunn ccaappiittaall sseeggúúnn eessccrriittuurraa ppúúbblliiccaa ddee ccoonnssttiittuucciióónn ddee $$ 6600..000000..000000..,, llaa ssoocciieeddaadd eessttaa ccoommppuueessttaa ddee 44 ssoocciiooss ddoonnddee ccaaddaa uunnoo ttiieennee uunnaa ppaarrttiicciippaacciióónn ddeell 2255%% ssoobbrree eell ccaappiittaall ccoonnssttiittuuiiddoo.. AAll mmoommeennttoo ddee iinniicciiaarr aaccttiivviiddaaddeess ddooss ssoocciiooss ((AA yy BB)) aappoorrttaann $$ 1100..000000..000000.. cc..uu.. yy llooss oottrrooss ((CC yy DD)) aappoorrttaann $$ 66..000000..000000.. cc..uu..,, qquueeddaannddoo eell ssaallddoo ppoorr eenntteerraarr eenn llooss pprróóxxiimmooss mmeesseess.. RReeaalliizzaarr llooss aassiieennttooss ddee ccoonnssttiittuucciióónn ddee llaa ssoocciieeddaadd.. PPoosstteerriioorrmmeennttee ccoonn ffeecchhaa 2200..0099..9999 eell ssoocciioo CC ppaaggaa ppaarrttee ddee ssuu ddeeuuddaa ccoonn llaa ssoocciieeddaadd eenn eeffeeccttiivvoo,, vvaalloorr qquuee aasscciieennddee aa $$ 55..000000..000000.. RReeaalliizzaarr llooss aassiieennttooss ddeell aappoorrttee.. EEjjeerrcciicciioo NNº 111133 :: UUnnaa ssoocciieeddaadd ddee ppeerrssoonnaass,, ccoonn ffeecchhaa 1155//0011//11999999 ddiissttrriibbuuyyee llaa ssuummaa ddee $$ 1155..557700..665500 ccoorrrreessppoonnddiieenntteess aa uuttiilliiddaaddeess ddeell eejjeerrcciicciioo aanntteerriioorr,, aa llooss ssoocciiooss DDoonn JJuuaann PPéérreezz yy LLuuiiss PPéérreezz,, eenn pprrooppoorrcciioonneess ddeell 5500%% aa ccaaddaa uunnoo.. CCoonn ffeecchhaa 3311//0011//11999999 ssee llee ccaanncceellaann aammbbaass ppaarrtteess.. RReeaalliizzaarr llooss aassiieennttooss qquuee pprroocceeddaann.. EEjjeerrcciicciioo NNº 111144 :: UUnnaa ssoocciieeddaadd ddee ppeerrssoonnaass,, ccoonn ffeecchhaa 2200//0011//22000000 ddiissttrriibbuuyyee llaa ssuummaa ddee $$ 22..335500..110000 ccoorrrreessppoonnddiieenntteess aa uuttiilliiddaaddeess ddeell eejjeerrcciicciioo aanntteerriioorr,, aa llooss ssoocciiooss DDooññaa PPooccaass PPeeccaass yy aa DDoonn MMaaññaa GGrriittóónn,, eenn pprrooppoorrcciioonneess ddee 7700%% yy 3300%% rreessppeeccttiivvaammeennttee.. CCoonn ffeecchhaa 0055//0022//22000000 ssee llee ccaanncceellaa ssuu ppaarrttee eell ssoocciioo DDoonn MMaaññaa GGrriittóónn yy eell 1188//0022//22000000 aa DDooññaa PPooccaass PPeeccaass.. RReeaalliizzaarr llooss aassiieennttooss qquuee pprroocceeddaann.. EEjjeerrcciicciioo NNº 111155 :: 221100
  • 211.
    El 12.03.1999 lasociedad anónima abierta “Las L&M&K S.AA..””,, eeffeeccttúúaa eell rreeppaarrttoo ddee ddiivviiddeennddooss rreeggiissttrraannddoo eell ddeevveennggaammiieennttoo ddee $$ 22,,5500 ppoorr ccaaddaa aacccciióónn,, aa eessaa ffeecchhaa eexxiisstteenn 880055..000000 aacccciioonneess ppaaggaaddaass.. CCoonn ffeecchhaa 2255..0033..11999999,, llaa ssoocciieeddaadd ccaanncceellaa llooss ddiivviiddeennddooss,, eemmiittiieennddoo llooss rreessppeeccttiivvooss cchheeqquuee aa ccaaddaa aacccciioonniissttaa.. CCoonnttaabbiilliizzaarr llaass ooppeerraacciioonneess ddee llaa ssoocciieeddaadd eenn llaass ffeecchhaass qquuee ooccuurrrriieerroonn.. EEjjeerrcciicciioo NNº 111166 :: EEll 3311..0077..22000000 llaa ssoocciieeddaadd aannóónniimmaa aabbiieerrttaa ““EEll PPiittuuffoo SS..AA..””,, eeffeeccttúúaa eell rreeppaarrttoo ddee ddiivviiddeennddooss rreeggiissttrraannddoo eell ddeevveennggaammiieennttoo ddee $$ 77,,3300 ppoorr ccaaddaa aacccciióónn,, ccoonnssiiddeerraannddoo llaass aacccciioonneess ppaaggaaddaass eenn eell eejjeerrcciicciioo NNº 111111.. CCoonn ffeecchhaa 1155..0088..22000000,, llaa ssoocciieeddaadd ccaanncceellaa llooss ddiivviiddeennddooss,, eemmiittiieennddoo llooss rreessppeeccttiivvooss cchheeqquuee aa ccaaddaa aacccciioonniissttaa.. CCoonnttaabbiilliizzaarr llaass ooppeerraacciioonneess ddee llaa ssoocciieeddaadd eenn llaass ffeecchhaass qquuee ooccuurrrriieerroonn.. EEjjeerrcciicciioo NNº 111177 :: DDeetteerrmmiinnaacciióónn ddeell CCaappiittaall PPrrooppiioo IInniicciiaall,, ssuu ccoorrrreecccciióónn mmoonneettaarriiaa yy ssuu ccoonnttaabbiilliizzaacciióónn:: AACCTTIIVVOO BBCCEE.. AALL 3311//1122//9966 PPRROO--RRMMAA AALL 3311//1122//9977 CCIIRRCCUULLAANNTTEE CCaajjaa 225500..000000..-- 337700..000000..-- DDeeppóóssiittoo eenn DDóóllaarreess 550000..000000..-- 440000..000000..-- AAcccciioonneess 440000..000000..-- 440000..000000..-- CClliieenntteess 118800..000000..-- 110000..000000..-- MMeerrccaaddeerrííaass 440000..000000..-- 660000..000000..-- PPaaggooss PPrroovviissiioonnaalleess MMeennssuuaalleess 117700..000000..-- 225500..000000-- II..VV..AA.. CCrrééddiittoo FFiissccaall 115500..000000..-- -------------------- DDooccuummeennttooss ppoorr CCoobbrraarr 225500..000000..-- 335500..000000..-- CCttaa.. PPaarrttiiccuullaarr SSoocciioo ““BB”” 220000..000000..-- 330000..000000..-- FFIIJJOO MMaaqquuiinnaarriiaass 880000..000000..-- 880000..000000..-- ((--)) DDeepprreecciiaacciióónn AAccuummuullaaddaa ((118800..000000..--)) ((118800..000000..--)) OOTTRROOSS AACCTTIIVVOOSS DDeerreecchhoo ddee LLllaavvee 220000..000000..-- 220000..000000..-- TTOOTTAALL AACCTTIIVVOO 33..332200..000000..-- 33..559900..000000..-- PPAASSIIVVOO CCIIRRCCUULLAANNTTEE DDooccuummeennttooss xx PPaaggaarr 440000..000000..-- 550000..000000..-- PPrroovveeeeddoorreess EExxttrraannjjeerrooss 550000..000000..-- 440000..000000..-- AAccrreeeeddoorreess VVaarriiooss 445500..000000..-- 440000..000000..-- II..VV..AA.. DDéébbiittoo FFiissccaall -------------------- 110000..000000..-- CCttaa.. PPaarrttiiccuullaarr SSoocciioo ““AA”” 115500..000000..-- 220000..000000..-- PPrroovviissiióónn GGrraattiiffiiccaacciióónn LLeeggaall 220000..000000..-- 225500..000000..-- 221111
  • 212.
    Provisión IImmppuueessttoo aallaa RReennttaa 110000..000000..-- 115500..000000..-- PPAASSIIVVOO AA LLAARRGGOO PPLLAAZZOO AAccrreeeeddoorreess eenn DDóóllaarreess 550000..000000..-- 330000..000000..-- PPAATTRRIIMMOONNIIOO CCaappiittaall 550000..000000..-- 550000..000000..-- CCttaa.. OObblliiggaaddaa SSoocciioo ““BB”” ((115500..000000..--)) ((--------------------)) RReevvaalloorriizzaacciióónn CCaappiittaall PPrrooppiioo 445500..000000..-- 445500..000000..-- UUttiilliiddaadd ddeell eejjeerrcciicciioo 222200..000000..-- 334400..000000..-- TTOOTTAALL PPAASSIIVVOO 33..332200..000000..-- 33..559900..000000..-- AAnntteecceeddeennttee IIPPCC AAnnuuaall 55,,55%% EEjjeerrcciicciioo NNº 111188 :: DDeetteerrmmiinnaacciióónn ddeell CCaappiittaall PPrrooppiioo IInniicciiaall,, ssuu ccoorrrreecccciióónn mmoonneettaarriiaa yy ssuu ccoonnttaabbiilliizzaacciióónn:: AACCTTIIVVOO 3311//1122//9955 PPRROO--FFOORRMMAA 3311//1122//9966 CCIIRRCCUULLAANNTTEE BBaannccooss $$ 880000..000000 $$ 11..332200..000000 DDeeppóóssiittoo eenn DDóóllaarreess 775500..000000 883355..550000 DDeeppóóssiittoo eenn UU..FF.. 11..555500..000000 11..887700..550000 DDeeuuddoorreess 22..664400..000000 33..887744..550000 ((--)) EEssttiimmaacciióónn DDeeuuddoorreess IInncc.. (( 338800..550000)) (( 551100..000000)) DDooccuummeennttooss xx CCoobbrraarr 11..333300..660000 11..559955..000000 AAnnttiicciippoo aa PPrroovveeeeddoorreess 449955..000000 666600..000000 CCttaa.. PPeerrssoonnaall SSoocciioo ""AA"" 883377..000000 993300..000000 PPaaggooss PPrroovviissiioonnaalleess MMeennssuuaalleess 11..119900..000000 11..448855..000000 MMeerrccaaddeerrííaass 22..885500..000000 22..991188..000000 SSeegguurrooss PPaaggaaddooss AAnnttiicciippaaddaammeennttee 11..337700..000000 11..558800..000000 FFIIJJOO CCoonnssttrruucccciióónn 2233..440000..000000 2233..440000..000000 MMaaqquuiinnaarriiaass 1122..997700..000000 1122..997700..000000 VVeehhííccuullooss -- 88..775500..000000 ((--)) DDeepprreecciiaacciióónn AAccuummuullaaddaa AA..FF.. (( 55..552200..000000)) (( 55..552200..000000)) OOTTRROOSS AACCTTIIVVOOSS DDeerreecchhooss eenn SSoocc.. ""XXXX"" LLttddaa.. 1111..556655..550000 1177..556655..550000 DDeerreecchhoo ddee LLllaavvee((ppaaggaaddoo)) 66..550000..000000 66..550000..000000 PPaatteennttee ddee IInnvveenncciióónn ((eessttiimmaaddoo)) 77..550000..000000 77..550000..000000 TTOOTTAALL AACCTTIIVVOO $$ 7755..884477..660000 $$ 8877..772244..000000 PPAASSIIVVOO CCIIRRCCUULLAANNTTEE DDooccuummeennttooss xx PPaaggaarr $$ 11..885500..000000 22..113300..000000 VVaarriiooss AAccrreeeeddoorreess 997700..000000 11..117700..000000 IInnssttiittuucciioonneess ddee PPrreevviissiióónn 22..333300..000000 33..225500..000000 PPrroovviissiióónn IImmppttoo.. 11ª CCaatteeggoorrííaa 11..992200..000000 11..886600..000000 PPrroovviissiióónn GGrraattiiffiiccaacciióónn AAnnuuaall 44..115500..000000 55..558800..000000 PPrroovviissiióónn IInnddeemmnniizz.. AAññooss ddee SSeerrvv.. 11..664400..000000 11..888855..000000 AArrrriieennddooss PPeerrcciibb.. AAnnttiicciippaaddaammeennttee RReeaajj.. 999955..000000 11..334455..000000 PPAASSIIVVOO AA LLAARRGGOO PPLLAAZZOO 221122
  • 213.
    AAccrreeeeddoorreess eenn DDóóllaarreess55..770000..000000 66..229900..000000 PPrrééssttaammooss BBaannccaarriiooss 88..887700..000000 55..339955..000000 PPrrééssttaammoo ppoorr SSoocciioo ""BB"" 22..995500..000000 -- PPAATTRRIIMMOONNIIOO CCaappiittaall 4400..000000..000000 4400..000000..000000 ((--)) CCttaa.. OObblliiggaaddaa SSoocciioo ""AA"" ((1100..000000..000000)) -- ((--)) CCttaa.. OObblliiggaaddaa SSoocciioo ""BB"" ((1100..000000..000000)) ((1100..000000..000000)) RReesseerrvvaa UUttiilliiddaaddeess 55..775500..000000 66..999900..000000 RReesseerrvvaa RReevvaalloorriizzaacciióónn LLeeggaalleess 44..337700..000000 44..337700..000000 OOttrraass RReesseerrvvaass 33..996600..000000 55..117755..660000 UUttiilliiddaadd ddeell EEjjeerrcciicciioo 1100..339922..660000 1122..228833..440000 TTOOTTAALL PPAASSIIVVOO $$ 7755..884477..660000 $$ 8877..772244..000000 AAnntteecceeddeennttee IIPPCC AAnnuuaall 33,,77%% EEjjeerrcciicciioo NNº 111199 :: DDeetteerrmmiinnaacciióónn ddeell CCaappiittaall PPrrooppiioo IInniicciiaall,, ssuu ccoorrrreecccciióónn mmoonneettaarriiaa yy ssuu ccoonnttaabbiilliizzaacciióónn:: AACCTTIIVVOO BBCCEE.. AALL 3311//1122//9999 PPRROO--RRMMAA AALL 3311//1122//0000 CCIIRRCCUULLAANNTTEE CCaajjaa 33..550000..000000..-- 44..771100..000000..-- BBaannccoo 66..330000..000000..-- 33..660099..000000..-- MMeerrccaaddeerrííaass 44..880000..000000..-- 77..119933..550000..-- VVaalloorreess NNeeggoocciiaabblleess ((ssóólloo aacccciioonneess)) 33..115500..000000..-- 77..225533..885500..-- CCttaa.. CCttee.. SSoocciioo ““JJJJ”” 22..660000..000000..-- 44..550000..000000..-- DDeeppóóssiittoo eenn DDóóllaarreess ------------------------ 33..886600..000000..-- DDeeppóóssiittoo eenn UUFF 66..555500..440000..-- 44..335500..000000..-- CClliieenntteess 22..000000..000000..-- 33..550000..000000..-- PP..PP..MM.. 33..000000..000000..-- 22..550000..000000..-- FFIIJJOO EEddiiffiicciiooss 2255..660000..000000..-- 2255..660000..000000..-- MMaaqquuiinnaarriiaass 99..777700..000000..-- 1155..227700..550000..-- VVeehhííccuullooss 1122..339900..000000..-- 1155..994400..000000..-- ((--)) DDeepprreecciiaacciióónn AAccuummuullaaddaa ((55..447700..000000..--)) (( 55..447700..000000..--)) OOTTRROOSS AACCTTIIVVOOSS DDeerreecchhoo ddee LLllaavvee((110000%% eessttiimmaaddoo)) 1100..000000..000000..-- 1100..000000..000000..-- DDeerreecchhoo ddee MMaarrccaa ---------------------- 77..556600..000000..-- IInnvveerrssiioonneess eenn oottrraass SSoocciieeddaaddeess 77..008800..000000..-- 1111..558800..000000..-- TTOOTTAALL AACCTTIIVVOO 9911..227700..440000..-- 112211..995566..885500..-- PPAASSIIVVOO CCIIRRCCUULLAANNTTEE LLeettrraass xx PPaaggaarr 77..995500..000000..-- 88..996600..000000..-- PPrroovveeeeddoorreess nnoo rreeaajjuussttaabblleess 55..337700..000000..-- 77..339900..000000..-- II..VV..AA.. xx PPaaggaarr 66..660000..000000..-- 1122..660000..000000..-- CCttaa.. CCttee.. SSoocciioo ““PPPP”” 33..990000..000000..-- 33..990000..000000..-- AAccrreeeeddoorreess eenn UUFF 1122..334400..000000..-- 1111..335500..000000..-- AA LLAARRGGOO PPLLAAZZOO 221133
  • 214.
    PPrrééssttaammooss eenn DDóóllaarreess2200..889900..000000..-- 3300..889900..000000..-- PPAATTRRIIMMOONNIIOO CCaappiittaall 2200..000000..000000..-- 2200..000000..000000..-- CCttaa.. OObblliiggaaddaa SSoocciioo ““JJJJ”” (( 22..550000..000000..--)) ((11..000000..000000..--)) RReevvaalloorriizzaacciióónn CCaappiittaall PPrrooppiioo 1100..330000..550000..-- 1166..447700..000000..-- UUttiilliiddaaddeess NNoo DDiissttrriibbuuiiddaass 44..665500..000000..-- 1155..336600..550000..-- UUttiilliiddaadd((PPéérrddiiddaa)) ddeell eejjeerrcciicciioo 11..776699..990000..-- (( 33..996633..665500..--)) TTOOTTAALL PPAASSIIVVOO++PPAATTRRIIMMOONNIIOO 9911..227700..440000..-- 112211..995566..885500..-- AAnntteecceeddeennttee IIPPCC AAnnuuaall 22,,66%% EEjjeerrcciicciioo NNº 112200 :: DDeetteerrmmiinnaacciióónn ddeell CCaappiittaall PPrrooppiioo IInniicciiaall,, ssuu ccoorrrreecccciióónn mmoonneettaarriiaa yy ssuu ccoonnttaabbiilliizzaacciióónn:: AACCTTIIVVOO BBCCEE.. AALL 3311//1122//9999 PPRROO--FFOORRMMAA AALL 3311//1122//0000 CCIIRRCCUULLAANNTTEE CCaajjaa 55..665500..000000..-- 77..448800..000000..-- LLeettrraass ppoorr CCoobbrraarr eenn UUFF 33..991100..330000..-- 66..773355..555500..-- MMeerrccaaddeerrííaass NNaacciioonnaalleess 33..119900..660000..-- 22..552244..990000..-- MMeerrccaaddeerrííaass EExxttrraannjjeerraass 22..885500..110000..-- 22..991199..000000..-- VVaalloorreess NNeeggoocciiaabblleess ((ssóólloo aacccciioonneess)) 44..559900..110000..-- 33..884400..220000..-- CCttaa.. CCttee.. SSoocciioo ““XXXX”” 22..118800..550000..-- 22..007700..000000..-- CCttaa.. CCttee.. SSoocciioo ““YYYY”” 22..000000..000000..-- 22..770000..000000..-- DDeeppóóssiittoo eenn UUFF 1144..336600..880000..-- 1155..331100..550000..-- PPaaggooss PPrroovviissiioonnaalleess MMeennssuuaalleess 66..338800..000000..-- 77..553300..000000..-- FFIIJJOO MMaaqquuiinnaarriiaass 1155..660000..000000..-- 1177..550000..000000..-- VVeehhííccuullooss ---------------------- 88..550000..000000..-- ((--)) DDeepprreecciiaacciióónn AAccuummuullaaddaa ((44..000000..000000..--)) (( 22..550000..000000..--)) OOTTRROOSS AACCTTIIVVOOSS DDeerreecchhoo ddee LLllaavvee((110000%% eessttiimmaaddoo)) 1188..000000..000000..-- 2255..000000..000000..-- DDeerreecchhoo ddee MMaarrccaa 55..880000..000000..-- 55..880000..000000..-- IInnvveerrssiioonneess eenn oottrraass SSoocciieeddaaddeess 1122..000000..000000..-- 1166..000000..000000..-- TTOOTTAALL AACCTTIIVVOO 9922..551122..440000..-- 112211..441100..115500..-- PPAASSIIVVOO CCIIRRCCUULLAANNTTEE PPrroovveeeeddoorreess nnoo rreeaajjuussttaabblleess 66..339900..550000..-- 1122..445500..770000..-- DDooccuummeennttooss xx PPaaggaarr 33..777700..440000..-- 44..992200..660000..-- LLeettrraass xx PPaaggaarr eenn UUFF 11..887700..000000..-- 11..557755..330000..-- AAFFPP xx PPaaggaarr 11..666600..330000..-- 11..889955..550000..-- II..VV..AA.. xx PPaaggaarr 1100..221100..770000..-- 1144..339900..225500..-- AA LLAARRGGOO PPLLAAZZOO AAccrreeeeddoorreess eenn DDóóllaarreess 33..332200..000000..-- 33..776600..550000..-- PPrrééssttaammooss BBaannccaarriiooss eenn UUFF 1166..880000..000000..-- 1177..000000..000000..-- LLeettrraass xx PPaaggaarr eenn LLiibbrraass EEsstteerrlliinnaass 44..550000..000000..-- 55..000000..000000..-- PPAATTRRIIMMOONNIIOO CCaappiittaall 5500..000000..000000..-- 5500..000000..000000..-- CCttaa.. OObblliiggaaddaa SSoocciioo ““XXXX”” ((1155..000000..000000..--)) (( 55..000000..000000..--)) 221144
  • 215.
    CCttaa.. OObblliiggaaddaa SSoocciioo““YYYY”” ((1155..000000..000000..--)) ((1100..000000..000000..--)) RReevvaalloorriizzaacciióónn CCaappiittaall PPrrooppiioo 66..331155..330000..-- 66..331155..330000..-- UUttiilliiddaaddeess NNoo DDiissttrriibbuuiiddaass 1122..338899..220000..-- 1111..554400..110000..-- UUttiilliiddaadd ddeell eejjeerrcciicciioo 55..228866..000000..-- 77..556611..990000..-- TTOOTTAALL PPAASSIIVVOO++PPAATTRRIIMMOONNIIOO 9922..551122..440000..-- 112211..441100..115500..-- AAnntteecceeddeennttee IIPPCC AAnnuuaall 44,,11%% EEjjeerrcciicciioo NNº 112211 :: TTaalllleerr EEvvaalluuaattiivvoo NNº 1155 1177.. RReemmuunneerraacciioonneess ((ppaarraa eell ddeessaarrrroolllloo ddee eessttooss eejjeerrcciicciiooss ccoonnssiiddeerree llaass ddooss aalltteerrnnaattiivvaass:: uunnaa qquuee eell ttrraabbaajjaaddoorr eessttaa aaffeeccttoo aall SSeegguurroo ddee CCeessaannttííaa yy llaa oottrraa qquuee nnoo eessttaa aaffeeccttoo aa ddiicchhoo sseegguurroo)).. EEjjeerrcciicciioo NNº 112222 :: DDeetteerrmmiinnee yy ccoonnttaabbiilliizzaarr llaa ssiigguuiieennttee rreemmuunneerraacciióónn :: eell sseeññoorr JJuuaann PPéérreezz ggaannóó eenn eell mmeess ddee mmaayyoo uunn ssuueellddoo bbaassee ddee $$ 660000..000000..--,, mmááss uunn bboonnoo ddee pprroodduucccciióónn ddee $$ 111100..000000..--,, aa lloo aanntteerriioorr ssee aaggrreeggaa $$ 110000..000000..-- ppoorr ccoonncceeppttoo ddee hhoorraass eexxttrraaoorrddiinnaarriiaass.. PPoorr aassiiggnnaacciióónn ddee mmoovviilliizzaacciióónn $$ 2200..000000..-- yy ppoorr ccoollaacciióónn $$ 3300..000000..--.. AAddeemmááss ttiieennee uunn ccoonnttrraattoo ccoonn uunnaa iissaapprree ppoorr 44,,55 UUFF mmeennssuuaall.. ((**)) LLooss ddaattooss ppaarraa ddeessaarrrroollllaarr eessttee eejjeerrcciicciioo eessttáánn eenn eell eejjeerrcciicciioo NNº 111155.. EEjjeerrcciicciioo NNº 112233 :: DDeetteerrmmiinnee yy ccoonnttaabbiilliizzaarr llaa ssiigguuiieennttee rreemmuunneerraacciióónn :: eell sseeññoorr JJuuaann PPéérreezz ggaannóó eenn eell mmeess ddee mmaayyoo uunn ssuueellddoo bbaassee ddee $$ 11..660000..000000..--,, mmááss uunn bboonnoo ddee pprroodduucccciióónn ddee $$ 111100..000000..--,, aa lloo aanntteerriioorr ssee aaggrreeggaa $$ 110000..000000..-- ppoorr ccoonncceeppttoo ddee hhoorraass eexxttrraaoorrddiinnaarriiaass.. PPoorr aassiiggnnaacciióónn ddee mmoovviilliizzaacciióónn $$ 2200..000000..-- yy ppoorr ccoollaacciióónn $$ 3300..000000..--.. AAddeemmááss ttiieennee uunn ccoonnttrraattoo ccoonn uunnaa iissaapprree ppoorr 44,,00 UUFF mmeennssuuaall.. ((**)) DDaattooss ppaarraa llooss eejjeerrcciicciiooss NNº 111144 yy NNº 111155:: AAFFPP :: 1122,,3322%% SSEEGGUURROO DDEE CCEESSAANNTTÍÍAA :: TTrraabbaajjaaddoorr 00,,66%% EEmmpplleeaaddoorr 22,,44%% IINNPP :: 00,,9955%% UUFF 3300..0055..XXXX :: 1144..330055,,7755 EEssccaallaa IImmppuueessttoo ÚÚnniiccoo :: MMoonnttooss ffaaccttoorr CCaanntt.. aa RReebbaajjaarr 221155
  • 216.
    00,,0000-- 225500..006600,,0000 EExxeennttoo 225500..006600,,0011-- 775500..118800,,0000 00,,0055 1155..000033,,0000 775500..118800,,0011--11..225500..330000,,0000 00,,1100 5522..551122,,0000 11..225500..330000,,0011--11..775500..442200,,0000 00,,1155 111155..002277,,0000 11..775500..442200,,0011--22..229944..555500,,0000 00,,2255 229933..889900,,0000 EEjjeerrcciicciioo NNº 112244 :: DDeetteerrmmiinnee yy ccoonnttaabbiilliizzaarr llaa ssiigguuiieennttee rreemmuunneerraacciióónn :: eell sseeññoorr JJoosséé PPéérreezz ggaannóó eenn eell mmeess ddee nnoovviieemmbbrree uunn ssuueellddoo bbaassee ddee $$ 665500..000000..--,, mmááss uunn bboonnoo ddee pprroodduucccciióónn ddee $$ 110000..000000..--,, aa lloo aanntteerriioorr ssee aaggrreeggaa $$ 110000..000000..-- ppoorr ccoonncceeppttoo ddee hhoorraass eexxttrraaoorrddiinnaarriiaass.. PPoorr aassiiggnnaacciióónn ddee mmoovviilliizzaacciióónn $$ 1155..000000..-- yy ppoorr ccoollaacciióónn $$ 2255..000000..--.. AAddeemmááss,, ttiieennee uunn ccoonnttrraattoo ccoonn uunnaa iissaapprree ppoorr 44,,8855 UUFF mmeennssuuaall,, ppaaggaa uunnaa ccuuoottaa ddee SSiinnddiiccaattoo ddeell 00,,55%% ssoobbrree eell ssuueellddoo bbaassee,, ppaaggaa uunn pprrééssttaammoo ddee bbiieenneessttaarr eenn ccuuoottaass yy eell vvaalloorr ddee llaa ccuuoottaa eess ddee $$ 1188..550000..-- yy ppoorr úúllttiimmoo ttiieennee uunn aannttiicciippoo ddee ssuueellddoo ddee $$ 225500..000000..-- ((**)) LLooss ddaattooss ppaarraa ddeessaarrrroollllaarr eessttee eejjeerrcciicciioo eessttáánn eenn eell eejjeerrcciicciioo NNº 111188.. EEjjeerrcciicciioo NNº 112255 :: DDeetteerrmmiinnee yy ccoonnttaabbiilliizzaarr llaa ssiigguuiieennttee rreemmuunneerraacciióónn :: eell sseeññoorr LLuuiiss PPéérreezz ggaannóó eenn eell mmeess ddee nnoovviieemmbbrree uunn ssuueellddoo bbaassee ddee $$ 11..000000..000000..--,, mmááss uunn bboonnoo ddee pprroodduucccciióónn ddee $$ 330000..000000..--,, aa lloo aanntteerriioorr ssee aaggrreeggaa $$ 660000..000000..-- ppoorr ccoonncceeppttoo ddee aassiiggnnaacciióónn ppoorr rreessppoonnssaabbiilliiddaadd eejjeeccuuttiivvaa.. PPoorr aassiiggnnaacciióónn ddee mmoovviilliizzaacciióónn $$ 4400..000000..-- yy ppoorr ccoollaacciióónn $$ 5500..000000..--.. AAddeemmááss,, ttiieennee uunn ccoonnttrraattoo ccoonn uunnaa iissaapprree ppoorr 1122,,5555 UUFF mmeennssuuaall,, uunn ddeessccuueennttoo ddee bbiieenneessttaarr ppoorr $$ 3300..000000..-- yy ppoorr úúllttiimmoo uunn ddeessccuueennttoo ppaarraa llaa ccuueennttaa ddee aahhoorrrroo vvoolluunnttaarriioo ddee llaa AAFFPP ppoorr $$ 115500..000000..-- ((**)) LLooss ddaattooss ppaarraa ddeessaarrrroollllaarr eessttee eejjeerrcciicciioo eessttáánn eenn eell eejjeerrcciicciioo NNº 111188.. EEjjeerrcciicciioo NNº 112266 :: DDeetteerrmmiinnaarr llaa LLiiqquuiiddaacciióónn ddee SSuueellddoo yy ssuu CCoonnttaabbiilliizzaacciióónn.. LLooss ssuueellddoo ssee ddeevveennggaarroonn eenn eell mmeess ddee nnoovviieemmbbrree.. SSuueellddoo bbaassee $$ 445500..000000..--,, mmááss hhoorraass eexxttrraaoorrddiinnaarriiaass $$ 112200..000000..--,, aassiiggnnaacciióónn ddee ccoollaacciióónn $$ 1155..000000..-- yy ddee mmoovviilliizzaacciióónn $$ 1100..000000..--.. CCoonnttrraattoo ddee ssaalluudd ccoonn uunnaa iissaapprree eess ppoorr 33,,2255 UUFF.. DDeessccuueennttoo ppoorr ccuuoottaa pprrééssttaammoo ddee bbiieenneessttaarr $$ 1100..000000..-- yy aannttiicciippoo ddee ssuueellddoo ppoorr $$ 110000..000000..-- EEssttee ttrraabbaajjaaddoorr ggoozzaa ddeell ppaaggoo ddee 22 aassiiggnnaacciioonneess ffaammiilliiaarreess ppoorr uunn mmoonnttoo ttoottaall ddee $$ 11..660000.. ((**)) DDaattooss ppaarraa llooss eejjeerrcciicciiooss NNº 111166,, NNº 111177 yy NNº 111188:: AAFFPP :: 1122,,5522%% IINNPP :: 00,,9955%% SSEEGGUURROO DDEE CCEESSAANNTTÍÍAA :: TTrraabbaajjaaddoorr 00,,66%% EEmmpplleeaaddoorr 22,,44%% 221166
  • 217.
    UUFF 3300..1111..XXXX ::1144..667755,,5599 EEssccaallaa IImmppuueessttoo ÚÚnniiccoo :: MMoonnttooss ffaaccttoorr CCaanntt.. aa RReebbaajjaarr 00,,0000-- 225555..335500,,0000 EExxeennttoo 225555..335500,,0011-- 776666..005500,,0000 00,,0055 1155..332211,,0000 776666..005500,,0011--11..227766..775500,,0000 00,,1100 5533..662233,,0000 11..227766..775500,,0011--11..778877..445500,,0000 00,,1155 111177..446611,,0000 11..778877..445500,,0011--22..229988..115500,,0000 00,,2255 229966..220066,,0000 EEjjeerrcciicciioo NNº 112277 :: DDeetteerrmmiinnaarr llaa LLiiqquuiiddaacciióónn ddee SSuueellddoo yy ssuu CCoonnttaabbiilliizzaacciióónn.. LLooss ssuueellddoo ssee ddeevveennggaarroonn eenn eell mmeess ddee ddiicciieemmbbrree.. SSuueellddoo bbaassee $$ 11..220000..000000..--,, mmááss uunn bboonnoo ppoorr aassiiggnnaacciióónn ddee rreessppoonnssaabbiilliiddaadd ddee $$330000..000000..--.. CCoonnttrraattoo ddee SSaalluudd eess ppoorr 33,,7755 UUFF,, ddeessccuueennttoo ppoorr CClluubb ddee GGoollff $$ 1155..000000..-- yy ppoorr ccuueennttaa ddee aahhoorrrroo vvoolluunnttaarriioo ddee AAFFPP ppoorr $$ 112200..000000..-- ((**)) LLooss ddaattooss ppaarraa ddeessaarrrroollllaarr eessttee eejjeerrcciicciioo eessttáánn eenn eell eejjeerrcciicciioo NNº 112211.. EEjjeerrcciicciioo NNº 112288 :: DDeetteerrmmiinnaarr llaa LLiiqquuiiddaacciióónn ddee SSuueellddoo yy ssuu CCoonnttaabbiilliizzaacciióónn.. LLaa rreemmuunneerraacciióónn ssee ddeevveennggaarroonn eenn eell mmeess ddee ddiicciieemmbbrree.. SSuueellddoo bbaassee $$ 880000..000000..--,, mmááss AAssiiggnnaacciióónn ddee AAuuttoorriiddaadd $$ 330000..000000..--,, BBoonnoo MMeettaass LLooggrraaddaass $$ 550000..000000..--.. CCoonnttrraattoo ddee ssaalluudd ccoonn uunnaa iissaapprree eess ppoorr 66,,55 UUFF.. DDeessccuueennttoo ppoorr ccuueennttaa ddee aahhoorrrroo vvoolluunnttaarriioo ddee AAFFPP ppoorr $$ 115500..000000..-- yy ppoorr ccuuoottaa ddee pprrééssttaammoo bbaannccaarriioo ccoonn eennttiiddaaddeess ffiinnaanncciieerraass $$ 8800..000000..-- ((**)) LLooss ddaattooss ppaarraa ddeessaarrrroollllaarr eessttee eejjeerrcciicciioo eessttáánn eenn eell eejjeerrcciicciioo NNº 112211.. ((****)) PPaarraa ddeessaarrrroollllaarr eessttee eejjeerrcciicciioo ssee ddeebbee ccoonnssiiddeerraarr uunn ppaaggoo aaddiicciioonnaall aall IINNPP pprroodduuccttoo qquuee eell 00,,9955%% ssee iinnccrreemmeennttoo ccoonn eell 00,,8855%% aaddiicciioonnaall rriieessggoo yy aauummeennttoo eenn llaa ttaassaa ddee aacccciiddeenntteess.. EEjjeerrcciicciioo NNº 112299 :: DDeetteerrmmiinnaarr llaa LLiiqquuiiddaacciióónn ddee SSuueellddoo yy ssuu ccoonnttaabbiilliizzaacciióónn.. LLooss ssuueellddoo ssee ddeevveennggaarroonn eenn eell mmeess ddee ddiicciieemmbbrree.. SSuueellddoo bbaassee $$ 665500..000000..--,, mmááss hhoorraass eexxttrraaoorrddiinnaarriiaass $$ 7755..000000..--,, aassiiggnnaacciióónn ddee ccoollaacciióónn $$ 1155..000000..-- yy ddee mmoovviilliizzaacciióónn $$ 1100..000000..--.. CCoonnttrraattoo ddee ssaalluudd ccoonn uunnaa iissaapprree eess ppoorr 33,,6655 UUFF.. DDeessccuueennttoo ppoorr ccuuoottaa pprrééssttaammoo ddee ffiinnaanncciieerraa $$ 2255..000000..-- yy aannttiicciippoo ddee ssuueellddoo ppoorr $$ 115500..000000..-- ((**)) DDaattooss ppaarraa llooss eejjeerrcciicciiooss NNº 111199,, NNº 112200 yy NNº 112211:: AAFFPP :: 1122,,4466%% IINNPP :: 00,,9955%% SSEEGGUURROO DDEE CCEESSAANNTTÍÍAA :: TTrraabbaajjaaddoorr 00,,66%% 221177
  • 218.
    EEmmpplleeaaddoorr 22,,44%% AADDIICCIIOONNAALLIINNPP :: 00,,8855%% ((ssóólloo eejjeerrcciicciioo NNº 112200)) UUFF 3300..1122..XXXX :: 1144..778866,,4488 EEssccaallaa IImmppuueessttoo ÚÚnniiccoo :: MMoonnttooss ffaaccttoorr CCaanntt.. aa RReebbaajjaarr 00,,0000-- 225588..227766,,0000 EExxeennttoo 225588..227766,,0011-- 777799..114455,,0000 00,,0055 1155..664455,,0000 777799..114455,,0011--11..330011..992200,,0000 00,,1100 5555..223377,,0000 11..330011..992200,,0011--11..779999..661100,,0000 00,,1155 112222..992211,,0000 11..779999..661100,,0011--22..330088..778855,,0000 00,,2255 330022..885522,,0000 EEjjeerrcciicciioo NNº 113300 :: DDeetteerrmmiinnaarr llaa LLiiqquuiiddaacciióónn ddee SSuueellddoo yy ssuu ccoonnttaabbiilliizzaacciióónn.. LLooss ssuueellddoo ssee ddeevveennggaarroonn eenn eell mmeess ddee aabbrriill ddee 11999999.. SSuueellddoo bbaassee $$ 22..880000..000000..--,, mmááss uunn bboonnoo ppoorr aassiiggnnaacciióónn ddee rreessppoonnssaabbiilliiddaadd ddee $$880000..000000..--.. CCoonnttrraattoo ddee SSaalluudd eess ppoorr 77,,5555 UUFF,, ddeessccuueennttoo ppoorr CClluubb ddee AAeerroonnááuuttiiccoo $$ 6655..000000..-- yy ppoorr ccuueennttaa ddee aahhoorrrroo vvoolluunnttaarriioo ddee AAFFPP ppoorr $$ 223300..000000..-- ((**)) LLooss ddaattooss ppaarraa ddeessaarrrroollllaarr eessttee eejjeerrcciicciioo eessttáánn eenn eell eejjeerrcciicciioo NNº 112244.. EEjjeerrcciicciioo NNº 113311 :: DDeetteerrmmiinnaarr llaa LLiiqquuiiddaacciióónn ddee SSuueellddoo yy ssuu CCoonnttaabbiilliizzaacciióónn.. LLooss ssuueellddoo ssee ddeevveennggaarroonn eenn eell mmeess ddee aabbrriill ddee 11999999.. SSuueellddoo bbaassee $$ 335500..000000..,, mmááss hhoorraass eexxttrraaoorrddiinnaarriiaass $$ 110000..000000..,, aassiiggnnaacciióónn ddee ccoollaacciióónn $$ 1111..550000..-- yy ddee mmoovviilliizzaacciióónn $$ 99..660000..--.. CCoonnttrraattoo ddee ssaalluudd ccoonn uunnaa iissaapprree eess ppoorr eell 77%%.. DDeessccuueennttoo ppoorr ccuuoottaa pprrééssttaammoo ddee bbiieenneessttaarr $$ 1100..000000..-- yy aannttiicciippoo ddee ssuueellddoo ppoorr $$ 8800..000000..-- EEssttee ttrraabbaajjaaddoorr ggoozzaa ddeell ppaaggoo ddee 11 aassiiggnnaacciióónn ffaammiilliiaarr ppoorr uunn mmoonnttoo ttoottaall ddee $$ 880000.. ((**)) LLooss ddaattooss ppaarraa ddeessaarrrroollllaarr eessttee eejjeerrcciicciioo eessttáánn eenn eell eejjeerrcciicciioo NNº 112244.. EEjjeerrcciicciioo NNº 113322 :: DDeetteerrmmiinnaarr llaa LLiiqquuiiddaacciióónn ddee SSuueellddoo yy ssuu ccoonnttaabbiilliizzaacciióónn.. LLaa rreemmuunneerraacciióónn ssee ddeevveennggaarroonn eenn eell mmeess ddee aabbrriill ddee 11999999.. SSuueellddoo bbaassee $$ 11..000000..000000..--,, mmááss AAssiiggnnaacciióónn ppoorr RReessppoonnssaabbiilliiddaadd EEjjeeccuuttiivvaa $$ 225500..000000..--,, BBoonnoo MMeettaass LLooggrraaddaass $$ 660000..000000..--.. CCoonnttrraattoo ddee ssaalluudd ccoonn uunnaa iissaapprree eess ppoorr 88,,55 UUFF.. DDeessccuueennttoo ppoorr ccuueennttaa ddee aahhoorrrroo vvoolluunnttaarriioo ddee AAFFPP ppoorr $$ 225500..000000..-- yy ppoorr ccuuoottaa ddee pprrééssttaammoo bbaannccaarriioo ccoonn eennttiiddaaddeess ffiinnaanncciieerraass $$ 118800..000000.. PPaarraa ddeessaarrrroollllaarr eessttee eejjeerrcciicciioo ssee ddeebbee ccoonnssiiddeerraarr uunn ppaaggoo aaddiicciioonnaall aall IINNPP pprroodduuccttoo qquuee eell 00,,9955%% ssee iinnccrreemmeennttoo ccoonn eell 11,,7700%% aaddiicciioonnaall rriieessggoo yy aauummeennttoo eenn llaa ttaassaa ddee aacccciiddeenntteess.. ((**)) DDaattooss ppaarraa llooss eejjeerrcciicciiooss NNº 112222,, NNº 112233 yy NNº 112244:: AAFFPP :: 1122,,3322%% IINNPP :: 00,,9955%% SSEEGGUURROO DDEE CCEESSAANNTTÍÍAA :: TTrraabbaajjaaddoorr 00,,66%% EEmmpplleeaaddoorr 22,,44%% AADDIICCIIOONNAALL IINNPP :: 11,,7700%% ((ssóólloo eejjeerrcciicciioo NNº 112244)) 221188
  • 219.
    UUFF 3300..0044..9999 ::1155..113344,,8877 EEssccaallaa IImmppuueessttoo ÚÚnniiccoo :: MMoonnttooss ffaaccttoorr CCaanntt.. aa RReebbaajjaarr 00,,0000-- 226644..114455,,0000 EExxeennttoo 226644..114455,,0011-- 881155..773399,,0000 00,,0055 1177..996633,,0000 881155..773399,,0011--11..338833..115588,,0000 00,,1100 6622..447788,,0000 11..338833..115588,,0011--11..995500..114477,,0000 00,,1155 113399..223355,,0000 11..995500..114477,,0011--22..557788..994411,,0000 00,,2255 334411..667733,,0000 EEjjeerrcciicciioo NNº 113333 :: TTaalllleerr EEvvaalluuaattiivvoo NNº 1166 1188.. HHoonnoorraarriiooss EEjjeerrcciicciioo NNº 113344 :: LLaa ssoocciieeddaadd ““XXXX LLttddaa..”” ccoonnttrraattaa aa uunn CCoonnttaaddoorr GGeenneerraall ppaarraa qquuee lloo aasseessoorree eenn llaa mmeettooddoollooggííaa ccoonnttaabbllee,, eell ppaaggoo llííqquuiiddoo qquuee hhaarráá llaa ssoocciieeddaadd sseerráá ddee $$ 336600..000000..--.. IInnddiiqquuee ggrrááffiiccaammeennttee yy ccoonn llooss vvaalloorreess,, CCóómmoo eell pprrooffeessiioonnaall llee eemmiittee llaa bboolleettaa ddee hhoonnoorraarriiooss aa llaa ssoocciieeddaadd ccoonn iimmppuueessttoo rreetteenniiddoo.. EEjjeerrcciicciioo NNº 113355 :: EEll SSrr.. JJuuaann PPéérreezz eemmiittee uunnaa bboolleettaa ddee hhoonnoorraarriiooss ppoorr uunn vvaalloorr ddee $$ 115500..000000..-- ccoorrrreessppoonnddiieenntteess aa aasseessoorrííaass aa ppaarrttiiccuullaarreess.. IInnddiiqquuee ggrrááffiiccaammeennttee yy ccoonn llooss vvaalloorreess,, CCóómmoo eell pprrooffeessiioonnaall llee eemmiittee llaa bboolleettaa ddee hhoonnoorraarriiooss aa llaa ssoocciieeddaadd ccoonn iimmppuueessttoo rreetteenniiddoo.. EEjjeerrcciicciioo NNº 113366 :: LLaa SSoocciieeddaadd SSaallaass yy SSaallaass LLttddaa.. ccoonnttrraattaa llooss sseerrvviicciiooss pprrooffeessiioonnaalleess ddee uunn aabbooggaaddoo,, aall ttéérrmmiinnoo ddee ssuu llaabboorr eell pprrooffeessiioonnaall ddeebbeerráá eemmiittiirr uunnaa bboolleettaa ppoorr uunn mmoonnttoo llííqquuiiddoo aa ppaaggaarr ddee $$ 665500..000000..-- IInnddiiqquuee ggrrááffiiccaammeennttee yy ccoonn llooss vvaalloorreess,, CCóómmoo eell pprrooffeessiioonnaall llee eemmiittee llaa bboolleettaa ddee hhoonnoorraarriiooss aa llaa ssoocciieeddaadd ccoonn iimmppuueessttoo rreetteenniiddoo.. EEjjeerrcciicciioo NNº 113377 :: LLaa ssoocciieeddaadd ““PPéérreezz SSoocc.. LLttddaa..”” ccoonnttrraattaa aa uunn AAbbooggaaddoo ppaarraa qquuee lloo aasseessoorree eenn llaa eevvaalluuaacciióónn ddee llaa iinnccoorrppoorraacciióónn ddee uunn ssoocciioo eessttrraattééggiiccoo,, eell ppaaggoo llííqquuiiddoo qquuee hhaarráá llaa 221199
  • 220.
    sociedad será de$ 750.000. Indique gráficamente y con los vvaalloorreess,, CCóómmoo eell pprrooffeessiioonnaall llee eemmiittee llaa bboolleettaa ddee hhoonnoorraarriiooss aa llaa ssoocciieeddaadd ccoonn iimmppuueessttoo rreetteenniiddoo.. EEjjeerrcciicciioo NNº 113388 :: TTaalllleerr EEvvaalluuaattiivvoo NNº 1177 222200
  • 221.
    IINNAACCAAPP AANNEEXXOOSS AASSIIGGNNAATTUURRAACCOONNTTAABBIILLIIDDAADD IIII PPRROOFFEESSOORR SSRR.. LLUUCCIIAANNOO GGAAEETTEE AARRCCOOSS 222211
  • 222.
    AANNEEXXOO NNº 11 LLIIBBRROO AAUUXXIILLIIAARR DDEE CCOOMMPPRRAASS FFoolliioo NNº PPeerrííooddoo TTrriibbuuttaarriioo:: DDííaa RRaazzóónn SSoocciiaall NNº ddee RRUUTT NNº DDooccttoo.. DDeettaallllee NNeettoo II..VV..AA.. CCoommpprraa TToottaall PPrroovveeeeddoorr EExxeennttaa DDooccttoo.. MMááss :: NN.. ddee DDéébbiittooss MMeennooss :: NN.. ddee CCrrééddiittooss SSuummaass
  • 223.
    AANNEEXXOO NNº 22 LLIIBBRROO AAUUXXIILLIIAARR DDEE VVEENNTTAASS FFoolliioo NNº (RReeggiissttrroo ddee ffaaccttuurraass)) PPeerrííooddoo TTrriibbuuttaarriioo:: DDííaa RRaazzóónn SSoocciiaall NNº ddee RRUUTT NNº DDooccttoo.. DDeettaallllee NNeettoo II..VV..AA.. VVeennttaa TToottaall CClliieenntteess EExxeennttaa DDooccttoo.. MMááss :: NN.. ddee DDéébbiittooss MMeennooss :: NN.. ddee CCrrééddiittooss SSuummaass 222233
  • 224.
    AANNEEXXOO NNº 33 LLIIBBRROO AAUUXXIILLIIAARR DDEE VVEENNTTAASS ((DDeettaallllee ddee BBoolleettaass)) PPeerrííooddoo TTrriibbuuttaarriioo:: FFoolliioo NNº FFeecchhaa DDeettaallllee TToottaall DDííaa DDeessddee NNº hhaassttaa NNº DDiiaarriioo TToottaall VVeennttaass VVeennttaass NNeettaass II..VV..AA.. TToottaall VVeennttaass 222244
  • 225.
    AANNEEXXOO NNº 44 LLIIBBRROO AAUUXXIILLIIAARR DDEE CCAAJJAA AAMMEERRIICCAANNAA PPeerrííooddoo TTrriibbuuttaarriioo:: FFoolliioo NNº DDííaa DDeettaallllee ((gglloossaa)) CCaajjaa BBaannccoo CClliieenntteess PPrroovveeeeddoorreess CCuueennttaass VVaarriiaass DDeebbee HHaabbeerr DDeebbee HHaabbeerr DDeebbee HHaabbeerr DDeebbee HHaabbeerr DDeebbee HHaabbeerr NNoommbbrree SSaallddoo IInniicciiaall CCaajjaa SSuummaass SSaallddoo FFiinnaall CCaajjaa SSuummaass IIgguuaalleess
  • 226.
    AANNEEXXOO NNº 55 LLIIBBRROO AAUUXXIILLIIAARR DDEE BBAANNCCOOSS PPeerrííooddoo TTrriibbuuttaarriioo:: FFoolliioo NNº FFeecchhaa DDeettaallllee TToottaall PPrroovveeeeddoorr GGaassttooss CCuueennttaass VVaarriiaass NNº TToottaall BBaannccoo BBaannccoo CCuueennttaass VVaarriiaass GGrraalleess.. VVaalloorr NNoommbbrree CChheeqquuee VVaalloorr NNoommbbrree SSuummaass 222277
  • 227.
    AANNEEXXOO NNº 6 LLIIBBRROO AAUUXXIILLIIAARR DDEE RREEMMUUNNEERRAACCIIOONNEESS PPeerrííooddoo TTrriibbuuttaarriioo:: FFoolliioo NNº NNº NNoommbbrree TTrraabbaajjaaddoorr RR..UU..TT.. TToottaall SSuueellddoo HHoorraass OOttrrooss HHaabbeerreess TToottaall AAssiiggnnaacciioonneess TToottaall DDííaass BBaassee EExxttrraass IImmppoonniibbllee FFaammiilliiaarr MMoovviilliizz.. CCoollaacciióónn HHaabbeerreess TToottaalleess DDeessccuueennttooss PPrreevviissiioonnaalleess IImmppttoo.. OOttrrooss TToottaall AAnnttiicciippooss RReemmuunn.. AA..FF..PP.. %% ddee CCoottiizz.. CCoott.. OObbll.. CCoott.. VVooll.. IIssaapprree FFoonnaassaa RReennttaa DDeessccttooss.. DDeessccttooss.. LLííqquuiiddaa ** 222288
  • 228.
    AANNEEXXOO NNº 77 LLIIBBRROO AAUUXXIILLIIAARR DDEE IIMMPPUUEESSTTOOSS RREETTEENNIIDDOOSS PPeerrííooddoo TTrriibbuuttaarriioo:: FFoolliioo NNº FFeecchhaa TTiippoo TTiippoo NNoommbbrree RR..UU..TT.. NNº DDooccttoo.. DDeettaallllee VVaalloorr IImmppttooss.. RReetteenniiddooss TToottaall DDooccttoo.. DDooccttoo RReetteenncc.. RRaazzóónn SSoocciiaall NNeettoo 22ddaa.. CCaatt.. II..VV..AA.. DDooccttoo.. SSuummaass 222299
  • 229.
    AANNEEXXOO NNº 88 IIddeennttiiffiiccaacciióónn FFeecchhaa :: ______//______//____________ ddee llaa eemmpprreessaa NN°° :: CCOOMMPPRROOBBAANNTTEE CCOONNTTAABBLLEE DDEE TTRRAASSPPAASSOO CCóóddiiggoo CCttaa.. DDeessccrriippcciióónn DDeebbee HHaabbeerr TToottaalleess GGlloossaa:: PPrreeppaarraaddoo ppoorr:: VV°° BB°° AApprroobbaaddoo ppoorr:: 223300
  • 230.
    AANNEEXXOO NNº 99 IIddeennttiiffiiccaacciióónn FFeecchhaa :: ______//______//____________ ddee llaa eemmpprreessaa NN°° :: CCOOMMPPRROOBBAANNTTEE CCOONNTTAABBLLEE DDEE IINNGGRREESSOO CCóóddiiggoo CCttaa.. DDeessccrriippcciióónn DDeebbee HHaabbeerr TToottaalleess GGlloossaa:: PPrreeppaarraaddoo ppoorr:: VV°° BB°° AApprroobbaaddoo ppoorr:: 223311
  • 231.
    AANNEEXXOO NNº 1100 IIddeennttiiffiiccaacciióónn FFeecchhaa :: ______//______//____________ ddee llaa eemmpprreessaa NN°° :: CCOOMMPPRROOBBAANNTTEE CCOONNTTAABBLLEE DDEE EEGGRREESSOO CCóóddiiggoo CCttaa.. DDeessccrriippcciióónn DDeebbee HHaabbeerr TToottaalleess GGlloossaa:: PPrreeppaarraaddoo ppoorr:: VV°° BB°° AApprroobbaaddoo ppoorr:: 223322
  • 232.
    AANNEEXXOO NNº 1111 LLIIBBRROO DDIIAARRIIOO GGEENNEERRAALL FFoolliioo NNº FFeecchhaa DDeettaallllee FF..MM.. DDeebbee HHaabbeerr TToottaalleess 223333
  • 233.
    AANNEEXXOO NNº 1122 DDIIFFEERREENNCCIIAASS EENNCCOONNTTRRAADDAASS EENN LLAA CCAARRTTOOLLAA BBAANNCCAARRIIAA FFEECCHHAA DDEETTAALLLLEE DDIIFFEERREENNCCIIAASS GGIIRROOSS DDEEPPÓÓSSIITTOOSS SSAALLDDOO SSaallddoo ffiinnaall aa ccoonncciilliiaarr DDIIFFEERREENNCCIIAASS EENNCCOONNTTRRAADDAASS EENN LLAA CCOONNTTAABBIILLIIDDAADD FFEECCHHAA DDEETTAALLLLEE DDIIFFEERREENNCCIIAASS DDEEBBEE HHAABBEERR SSAALLDDOO SSaallddoo ffiinnaall aa ccoonncciilliiaarr NNuueevvoo lliissttaaddoo ddee llooss CChheeqquueess GGiirraaddooss yy nnoo CCoobbrraaddooss NN°° ddee CChheeqquuee VVaalloorr ddeell CChheeqquuee TToottaall $$ 223344
  • 234.
    AANNEEXXOO NNº 1133 FF II FF OO FFeecchhaa DDeettaallllee PPrreecciioo MMoovviimmiieennttoo FFííssiiccoo VVaalloorriizzaacciióónn (($$)) CCoommpprraa EEnnttrraaddaa SSaalliiddaa SSaallddoo EExxiisstteenncciiaa FFiinnaall CCoossttoo VVeennttaa TToottaall CCoossttoo VVeennttaa
  • 235.
    AANNEEXXOO NNº 1144 LL II FF OO FFeecchhaa DDeettaallllee PPrreecciioo MMoovviimmiieennttoo FFííssiiccoo VVaalloorriizzaacciióónn (($$)) CCoommpprraa EEnnttrraaddaa SSaalliiddaa SSaallddoo EExxiisstteenncciiaa FFiinnaall CCoossttoo VVeennttaa TToottaall CCoossttoo VVeennttaa 223377
  • 236.
    AANNEEXXOO NNº 1155 PP..PP..PP.. FFeecchhaa DDeettaallllee PPrreecciioo MMoovviimmiieennttoo FFííssiiccoo VVaalloorriizzaacciióónn (($$)) CCoommpprraa EEnnttrraaddaa SSaalliiddaa SSaallddoo PP..PP..PP.. EExxiisstteenncciiaa FFiinnaall CCoossttoo VVeennttaa TToottaall CCoossttoo VVeennttaa 223388
  • 237.
    AANNEEXXOO NNº 116 CCUUAADDRROO CCOOMMPPAARRAATTIIVVOO EENNTTRREE LLOOSS MMÉÉTTOODDOOSS DDEE VVAALLOORRIIZZAACCIIÓÓNN DDEE EEXXIISSTTEENNCCIIAASS IInnggrreessooss ppoorr VVeennttaass FF II FF OO LL II FF OO PPPPPP IInnggrreessooss ppoorr VVeennttaass :: CCoossttoo ddee VVeennttaa :: RReessuullttaaddoo BBrruuttoo :: IInnvveennttaarriioo FFiinnaall VVaalloorriizzaaddoo :: TToottaall 223399
  • 238.
    AANNEEXXOO NNº 1177 Liquidación de Sueldo IIddeennttiiffiiccaacciióónn ddeell ttrraabbaajjaaddoorr:: MMeess yy aaññoo eenn qquuee ssee ddeevveennggaann llaass rreemmuunneerraacciioonneess:: DDeettaallllee ddee llaa rreemmuunneerraacciióónn:: SSuueellddoo BBaassee .............................................................. $$.................................. HHoorraass EExxttrraa .............................................................. $$.................................. BBoonnooss .............................................................. $$.................................. OOttrrooss IImmpp.. .............................................................. $$.................................. TToottaall IImmppoonniibbllee .............................................................. $$.................................. ((TTooppee((AAFFPP yy SSaalluudd)) 6600 UUFF)) ((TTooppee((SSeegguurroo CCeess..)) 9900 UUFF)) AAssiiggnnaacciióónn FFaammiilliiaarr ...................................... $$.................................. AAssiiggnnaacciióónn CCoollaacciióónn ...................................... $$.................................. AAssiiggnnaacciióónn MMoovviilliizzaacciióónn ...................................... $$.................................. NNoo IImmppoonniibbllee VViiááttiiccooss ............................................................................................ $$.................................. OOttrraass aassiiggnnaacciioonneess eexxeennttaass .......... $$.................................. TToottaall HHaabbeerreess .............................................................. $$.................................. DDeessccuueennttooss PPrreevviissiioonnaalleess:: AAFFPP .............................................. $$................................ ((%% sseeggúúnn AAFFPP ddoonnddee ssee eennccuueennttrree aaffiilliiaaddoo eell ttrraabbaajjaaddooss)).. SSaalluudd .............................................. $$................................ ((77%% ssoobbrree eell SSuueellddoo IImmppoonniibbllee,, ccoonn eell ttooppee ddee 6600 UUFF,, ddeebbeerráá ccoommppaarraarrssee ccoonn eell ccoonnttrraattoo ddee ssaalluudd ccoonn llaa IIssaapprree rreessppeeccttiivvaa)).. SSeegguurroo CCeessaannttííaa.............. $$................................ ((00,,66%% ssoobbrree eell SSuueellddoo IImmppoonniibbllee,, ccoonn eell ttooppee ddee 9900 UUFF)).. DDeessccuueennttooss TTrriibbuuttaarriiooss:: IImmppttoo.. ÚÚnniiccoo........................ $$................................ ((BBaassee IImmppoonniibbllee == SSuueellddoo IImmppoonniibbllee –– DDeessccttooss.. PPrreevviissiioonnaalleess((AAFFPP,, SSaalluudd lleeggaall yy SSeegguurroo ddee CCeessaannttííaa)),, ssiinn ttooppee,, eell vvaalloorr oobbtteenniiddoo ddeebbeerráá uubbiiccaarrssee eenn eell ttrraammoo aall ccuuaall qquueeddaa aaffeeccttoo,, aapplliiccaarr eell ffaaccttoorr yy rreebbaajjaarr llaa ccaannttiiddaadd iinnddiiccaaddaa eenn ddiicchhoo ttrraammoo,, eell rreessuullttaaddoo ccoorrrreessppoonnddeerráá aall iimmppuueessttoo úúnniiccoo ddee 22ª ccaatteeggoorrííaa)).. DDeessccuueennttooss VVoolluunnttaarriiooss:: AAddiicciioonnaall ddee ssaalluudd...... $$................................ ((CCuuaannddoo eell 77%% nnoo aallccaannzzaa aa ccuubbrriirr eell ppllaann ccoonnttrraattaaddoo ppoorr eell TTrraabbaajjaaddoorr ccoonn llaa rreessppeeccttiivvaa IIssaapprree,, ééssttee ddeebbeerráá ccuubbrriirr ddiicchhaa ddiiffeerreenncciiaa ccoommoo uunn ddeessccuueennttoo vvoolluunnttaarriioo)).. CCuuoottaass PPrrééssttaammooss............ $$................................ CCuuoottaa BBiieenneessttaarr.................. $$................................ CCuuoottaass SSiinnddiiccaalleess............ $$................................ AAhhoorrrroo VVooll.. AAFFPP............ $$................................ OOttrrooss.................................................. $$................................ TToottaall DDeessccuueennttooss .................................................... $$.............................................. RReemmuunneerraacciióónn LLííqquuiiddaa .................................................... $$.............................................. AAnnttiicciippooss ................................................................................ $$.............................................. RReemmuunneerraacciióónn aa ppaaggaarr ...................................................... $$.............................................. 224400
  • 239.
    AAppoorrttee PPaattrroonnaall 11..PPoorr llaass LLeeyyeess SSoocciiaalleess ((AAFFPP yy SSaalluudd)) eell bbaasseess eess eell 00,,9955%% ssoobbrree llooss SSuueellddoo IImmppoonniibblleess ddee ttooddooss llooss ttrraabbaajjaaddoorreess,, ttaammbbiiéénn ccoonn ttooppee ddee llaass 6600 UUFF ppoorr ccaaddaa ttrraabbaajjaaddoorr.. EEssttee ssee ppuueeddee eenntteerraarr eenn eell IINNPP oo eenn uunnaa MMuuttuuaall ddee sseegguurriiddaadd.. EEll ppoorrcceennttaajjee bbaassee ppuueeddee iinnccrreemmeennttaarrssee ddeebbiiddoo aa uunn aauummeennttoo eenn llaa ttaassaa ddee aacccciiddeenntteess ddee llaa eemmpprreessaa,, ppoorr lloo ccuuaall ssee aaggrreeggaarrííaa uunn aaddiicciioonnaall ((00,,8855%%,, 11,,7700%%,, eettcc..)) aall ppoorrcceennttaajjee bbaassee.. 22.. EEnn ccaassoo qquuee eell ttrraabbaajjaaddoorr eessttee aaffiilliiaaddoo aall SSeegguurroo ddee CCeessaannttííaa,, eell eemmpplleeaaddoorr ddeebbeerráá aappoorrttaarr aa ééssttee uunn 22,,44%% ssoobbrree eell ssuueellddoo IImmppoonniibbllee ccoonn ttooppee ddee 9900 UUFF ppoorr ccaaddaa ttrraabbaajjaaddoorr.. 33.. LLaa UUnniiddaadd ddee FFoommeennttoo aa ccoonnssiiddeerraarr sseerráá eell vvaalloorr qquuee tteennddrráá ééssttaa eell úúllttiimmoo ddííaa eenn qquuee ssee ddeevveennggaarroonn llaass rreemmuunneerraacciioonneess.. 44.. LLaass aassiiggnnaacciioonneess ffaammiilliiaarreess ccaanncceellaaddaass ppoorr eell eemmpplleeaaddoorr,, ssiieemmpprree qquuee ssee eennccuueennttrreenn aauuttoorriizzaaddaass,, ssee ddeessccoonnttaarráánn ddeell ppaaggoo qquuee ddeebbee hhaacceerr ppoorr eell aappoorrttee ppaattrroonnaall ddee llaass lleeyyeess ssoocciiaalleess.. FFeecchhaa DDeettaallllee FFMM.. DDeebbee HHaabbeerr RReemmuunneerraacciioonneess 9999..999999..999999 AAssiiggnnaacciióónn FFaammiilliiaarr 9999..999999..999999 AAFFPP ppoorr ppaaggaarr 9999..999999..999999 IIssaapprree ppoorr PPaaggaarr 9999..999999..999999 SSoocc.. AAddmm.. ddeell SSeegguurroo ppoorr PPaaggaarr 9999..999999..999999 IImmppuueessttoo ÚÚnniiccoo ppoorr PPaaggaarr 9999..999999..999999 SSiinnddiiccaattoo ppoorr PPaaggaarr 9999..999999..999999 BBiieenneessttaarr ppoorr PPaaggaarr 9999..999999..999999 FFiinnaanncciieerraa ppoorr PPaaggaarr 9999..999999..999999 RReemmuunneerraacciioonneess ppoorr PPaaggaarr 9999..999999..999999 LLeeyyeess SSoocciiaalleess 9999..999999..999999 AAppoorrttee SSeegguurroo ddee CCeessaannttííaa 9999..999999..999999 IINNPP ppoorr PPaaggaarr 9999..999999..999999 SSoocc.. AAddmm.. ddee SSeegguurroo ppoorr PPaaggaarr 9999..999999..999999 RReemmuunneerraacciioonneess ppoorr PPaaggaarr 9999..999999..999999 BBaannccoo 9999..999999..999999 IINNPP ppoorr PPaaggaarr 9999..999999..999999 AAssiiggnnaacciióónn FFaammiilliiaarr 9999..999999..999999 BBaannccoo 9999..999999..999999 TTOOTTAALLEESS 224411
  • 240.
    Liquidación de Sueldo Mes y año en qquuee ssee ddeevveennggaann llaass rreemmuunneerraacciioonneess:: DDeettaallllee ddee llaa rreemmuunneerraacciióónn:: SSuueellddoo BBaassee .............................................................. $$.............................................................................. HHoorraass EExxttrraa .............................................................. $$.............................................................................. BBoonnooss .............................................................. $$.............................................................................. OOttrrooss IImmpp.. .............................................................. $$.............................................................................. TToottaall IImmppoonniibbllee .............................................................. $$.............................................................................. TTooppee((AAFFPP yy SSaalluudd)) TTooppee((SSeegguurroo CCeess..)) AAssiiggnnaacciióónn FFaammiilliiaarr ...................................... $$............................................................................ AAssiiggnnaacciióónn CCoollaacciióónn ...................................... $$............................................................................ AAssiiggnnaacciióónn MMoovviilliizzaacciióónn ...................................... $$............................................................................ TToottaall HHaabbeerreess ................................................................ $$............................................................................ DDeessccuueennttooss PPrreevviissiioonnaalleess:: AAFFPP .............................................. $$.................................................................... SSaalluudd .............................................. $$.................................................................... ((CCoonnttrraattoo::....................................................................................)).. SSeegguurroo CCeessaannttííaa.............. $$.................................................................... DDeessccuueennttooss TTrriibbuuttaarriiooss:: IImmppttoo.. ÚÚnniiccoo........................ $$.................................................................. BBaassee IImmppoonniibbllee== DDeessccuueennttooss VVoolluunnttaarriiooss:: AAddiicciioonnaall ddee ssaalluudd...... $$.............................. CCuuoottaass PPrrééssttaammooss............ $$................................ CCuuoottaa BBiieenneessttaarr.................. $$................................ CCuuoottaass SSiinnddiiccaalleess............ $$................................ AAhhoorrrroo VVooll.. AAFFPP............ $$................................ OOttrrooss.................................................. $$................................ TToottaall DDeessccuueennttooss ...................................................................... $$.............................................. RReemmuunneerraacciióónn LLííqquuiiddaa ...................................................................... $$.............................................. AAnnttiicciippooss ................................................................................................ $$.............................................. RReemmuunneerraacciióónn aa ppaaggaarr .................................................................... $$.............................................. 224422
  • 241.
    AAppoorrttee PPaattrroonnaall 11..PPoorr llaass LLeeyyeess SSoocciiaalleess ((AAFFPP yy SSaalluudd)) eell bbaasseess eess eell 00,,9955%% .......................................................................................................... 22.. AAppoorrttee ppoorr SSeegguurroo ddee CCeessaannttííaa uunn 22,,44%% .................................................................................................................... 33.. CCoonnttaabbiilliizzaacciióónn ddee llaa rreemmuunneerraacciióónn:: FFeecchhaa DDeettaallllee FFMM.. DDeebbee HHaabbeerr RReemmuunneerraacciioonneess AAssiiggnnaacciióónn FFaammiilliiaarr AAFFPP ppoorr ppaaggaarr IIssaapprree ppoorr PPaaggaarr SSoocc.. AAddmm.. ddeell SSeegguurroo ppoorr PPaaggaarr IImmppuueessttoo ÚÚnniiccoo ppoorr PPaaggaarr SSiinnddiiccaattoo ppoorr PPaaggaarr BBiieenneessttaarr ppoorr PPaaggaarr FFiinnaanncciieerraa ppoorr PPaaggaarr RReemmuunneerraacciioonneess ppoorr PPaaggaarr LLeeyyeess SSoocciiaalleess AAppoorrttee SSeegguurroo ddee CCeessaannttííaa IINNPP ppoorr PPaaggaarr SSoocc.. AAddmm.. ddee SSeegguurroo ppoorr PPaaggaarr TTOOTTAALLEESS 224433
  • 242.
    AANNEEXXOO NNº 1188 AAccoonntteecciimmiieennttoo CCoonnttaabbiilliizzaacciióónn ddeell AArrrreennddaaddoorr CCoonnttaabbiilliizzaacciióónn ddeell AArrrreennddaattaarriioo 11.. EEll AArrrreennddaaddoorr aaddqquuiieerree eell bbiieenn ppaarraa cceeddeerrlloo eenn uunn ccoonnttrraattoo ddee LLeeaassiinngg ((AAccttiivvoo RReeaalliizzaabbllee,, eexxiisstteenncciiaass)).. AAccttiivvooss ppaarraa LLeeaassiinngg((nneettoo)) 9999..999999..999999 I IVVAA CCrrééddiittoo FFiissccaal l 9 999..999999..999999 BBaannccoo((DDxxPP)) 9999..999999..999999 22.. SSee ffiirrmmaa eell ccoonnttrraattoo ccuuyyaa ccoonnddiicciióónn eess mmeess vveenncciiddoo.. D Deeuuddoorreess ppoorr LLeeaassiinngg ((VVNN)) 9 999..999999..999999 AAccttiivvooss ppaarraa LLeeaassiinngg ((nneettoo)) 9999..999999..999999 IInntt.. DDiiffeerriiddooss xx PPeerrcciibbiirr 9999..999999..999999 A Accttiivvoo eenn LLeeaassiinngg ((VVAADD)) 9 999..999999..999999 IInntt.. DDiiffeerriiddooss xx LLeeaassiinngg 9999..999999..999999 OObblliiggaacciioonneess ppoorr LLeeaassiinngg ((VVNN)) 9999..999999..999999 33.. SSee ffiirrmmaa eell ccoonnttrraattoo ccuuyyaa ccoonnddiicciióónn eess mmeess aannttiicciippaaddoo,, ssee ppaaggaa llaa pprriimmeerraa ccuuoottaa aall mmoommeennttoo ddee ffiirrmmaarr eell ccoonnttrraattoo.. D Deeuuddoorreess ppoorr LLeeaassiinngg ((VVNN)) 9 999..999999..999999 CCaajjaa 9999..999999..999999 AAccttiivvooss ppaarraa LLeeaassiinngg ((nneettoo)) 9999..999999..999999 I Inntt.. DDiiffeerriiddooss xx PPeerrcciibbiirr 9999..999999..999999 A Accttiivvoo eenn LLeeaassiinngg ((VVAADD)) 9 999..999999..999999 IInntt.. DDiiffeerriiddooss xx LLeeaassiinngg 9999..999999..999999 OObblliiggaacciioonneess ppoorr LLeeaassiinngg ((VVNN)) 9999..999999..999999 BBaannccoo 9999..999999..999999 44.. EEll AArrrreennddaaddoorr rreeccoonnooccee uunnaa ppéérrddiiddaa oo uunnaa ggaannaanncciiaa ppoorr ffiinnaanncciiaammiieennttoo aa llaa ffeecchhaa ddee llaa ffiirrmmaa ddeell ccoonnttrraattoo.. EEnn ccaassoo ddee ppéérrddiiddaa:: PPéérrddiiddaa xx FFiinnaanncciiaammiieennttoo 9999..999999..999999 IInntt.. DDiiffeerriiddooss xx PPeerrcciibbiirr 9999..999999..999999 EEnn ccaassoo ddee uuttiilliiddaadd:: IInntt.. DDiiffeerriiddooss xx PPeerrcciibbiirr 9999..999999..999999 U Uttiilliiddaadd xx FFiinnaanncciiaammiieennttoo 9999..999999..999999 55.. CCoonnttaabbiilliizzaacciioonneess ccuuaannddoo ssee ccaanncceellaann llaass ccuuoottaass.. B Baannccoo -- CCaajjaa 9999..999999..999999 DDeeuuddoorreess xx LLeeaassiinngg 9999..999999..999999 IInntt.. DDiiffeerriiddooss xx PPeerrcciibbiirr 9999..999999..999999 IInntteerreesseess GGaannaaddooss 9999..999999..999999 OObblliiggaacciioonneess xx LLeeaassiinngg 9999..999999..999999 BBaannccoo 9999..999999..999999 GGaassttooss FFiinnaanncciieerrooss 9999..999999..999999 IInntt.. DDiiffeerriiddooss xx LLeeaassiinngg 9999..999999..999999 66.. CCoorrrreecccciióónn mmoonneettaarriiaa aapplliiccaaddaa ppoorr eell AArrrreennddaattaarriioo yy ppoorr eell AArrrreennddaaddoorr.. D Deeuuddoorreess ppoorr LLeeaassiinngg 9 999..999999..999999 CC..MMoonneettaarriiaa 9999..999999..999999 A Accttiivvooss eenn LLeeaassiinngg 9 999..999999..999999 C C..MMoonneettaarriiaa 9999..999999..999999 CC.. MMoonneettaarriiaa 9999..999999..999999 OObblliiggaacciioonneess xx LLeeaassiinngg 9999..999999..999999 77.. AApplliiccaacciióónn ddee llaa DDeepprreecciiaacciióónn ppoorr eell AArrrreennddaattaarriioo.. D Deepprreecc.. AA.. eenn LLeeaassiinngg 9 999..999999..999999 DDeepp..aaccuumm....AA.. eenn LLeeaassiinngg 9999..999999..999999