Practical Environmental Statistics And Data
Analysis Yue Rong download
https://ebookbell.com/product/practical-environmental-statistics-
and-data-analysis-yue-rong-51317910
Explore and download more ebooks at ebookbell.com
Here are some recommended products that we believe you will be
interested in. You can click the link to download.
Statistics For Censored Environmental Data Using Minitab And R
Statistics In Practice 2nd Edition Dennis R Helsel
https://ebookbell.com/product/statistics-for-censored-environmental-
data-using-minitab-and-r-statistics-in-practice-2nd-edition-dennis-r-
helsel-2544964
Practical Statistics For Environmental And Biological Scientists 1st
Edition John Townend
https://ebookbell.com/product/practical-statistics-for-environmental-
and-biological-scientists-1st-edition-john-townend-5029820
Statistical Methods For Trend Detection And Analysis In The
Environmental Sciences Statistics In Practice 1st Edition Richard
Chandler
https://ebookbell.com/product/statistical-methods-for-trend-detection-
and-analysis-in-the-environmental-sciences-statistics-in-practice-1st-
edition-richard-chandler-2245104
Excel 2019 For Environmental Sciences Statistics A Guide To Solving
Practical Problems 2nd Edition Thomas J Quirk
https://ebookbell.com/product/excel-2019-for-environmental-sciences-
statistics-a-guide-to-solving-practical-problems-2nd-edition-thomas-j-
quirk-23971138
Excel 2013 For Environmental Sciences Statistics A Guide To Solving
Practical Problems 1st Edition Thomas J Quirk
https://ebookbell.com/product/excel-2013-for-environmental-sciences-
statistics-a-guide-to-solving-practical-problems-1st-edition-thomas-j-
quirk-5236392
Excel 2010 For Environmental Sciences Statistics A Guide To Solving
Practical Problems Thomas J Quirk
https://ebookbell.com/product/excel-2010-for-environmental-sciences-
statistics-a-guide-to-solving-practical-problems-thomas-j-
quirk-5240960
Excel 2016 For Environmental Sciences Statistics A Guide To Solving
Practical Problems 1st Edition Thomas J Quirk
https://ebookbell.com/product/excel-2016-for-environmental-sciences-
statistics-a-guide-to-solving-practical-problems-1st-edition-thomas-j-
quirk-5606582
Practical Handbook Of Environmental Site Characterization And
Groundwater Monitoring Second Editio 2nd Edition David M Nielsen
https://ebookbell.com/product/practical-handbook-of-environmental-
site-characterization-and-groundwater-monitoring-second-editio-2nd-
edition-david-m-nielsen-1206810
A Practical Guide To Environmental Biotechnology 1st Ed Jayanta Kumar
Patra
https://ebookbell.com/product/a-practical-guide-to-environmental-
biotechnology-1st-ed-jayanta-kumar-patra-22476600
PRACTICAL ENVIRONMENTAL
STATISTICS AND DATA ANALYSIS
ADVANCED TOPICS IN ENVIRONMENTAL SCIENCE SERIES
SERIES EDITOR
Grady Hanrahan
John Stauffer Endowed Chair of Analytical Chemistry
California Lutheran University
Thousand Oaks, California, USA
This series of high-level reference works provides a comprehensive look at key
subjects in the field of environmental science. The aim is to describe cutting-edge
topics covering the full spectrum of physical, chemical, biological and sociological
aspects of this important discipline. Each book is a vital technical resource for
scientists and researchers in academia, industry and government-related bodies who
have an interest in the environment and its future sustainability.
Published titles
Modelling of Pollutants in Complex Environmental Systems, Volume I
Edited by Grady Hanrahan
Modelling of Pollutants in Complex Environmental Systems, Volume II
Edited by Grady Hanrahan
Practical Environmental Statistics and Data Analysis
Edited by Yue Rong
Forthcoming titles
Comprehensive Environmental Mass Spectrometry
Edited by Albert Lebedev
Biofuels in Practice: Technological, Socio-economical and Sustainability Perspectives
Edited by Luc Van Ginneken and Luc Pelmans
PRACTICAL ENVIRONMENTAL
STATISTICS AND DATA
ANALYSIS
Edited by
Yue Rong
To practitioners of statistics
Published in 2011 by ILM Publications
Oak Court Business Centre, Sandridge Park,
Porters Wood, St Albans, Hertfordshire
AL3 6PH, UK
6635 West Happy Valley Road, Suite 104, #505,
Glendale, AZ 85310, USA
www.ilmpublications.com/www.ilmbookstore.com
Copyright # 2011 ILM Publications
ILM Publications is a trading division of International Labmate Limited
All Rights Reserved. No part of this publication may be reproduced, stored in a retrieval system or
transmitted in any form or by any means, electronic, mechanical, photocopying, recording, scanning or
otherwise, except under the terms of the Copyright, Designs and Patents Act 1988 or under the terms of a
licence issued by the Copyright Licensing Agency Ltd, 90 Tottenham Court Road, London W1T 4LP, UK,
without the permission in writing of the publisher. Requests to the publisher should be addressed to ILM
Publications, Oak Court Business Centre, Sandridge Park, Porters Wood, St Albans, Hertfordshire AL3 6PH,
UK, or emailed to info@ilmpublications.com.
The views expressed in this book are those of the editor and the contributors and not the State of California.
Product or corporate names may be trademarks or registered trademarks but, for reasons of style and
consistency, the TM
and 1
symbols have not been used. Product or corporate names are used only for
identification and explanation without intent to infringe. The publisher is not associated with any product or
vendor mentioned in this book.
This book contains information obtained from authentic and highly regarded sources. Reprinted material is
quoted with permission, and sources are indicated. A wide variety of references are listed. Reasonable
efforts have been made to publish reliable data and information, but the author and the publisher cannot
assume responsibility for the validity of all materials or for the consequences of their use.
British Library Cataloguing in Publication Data
A catalogue record for this book is available from the British Library
Library of Congress Cataloging-in-Publication Data
Practical environmental statistics and data analysis / edited by Yue Rong.
p. cm. – (Advanced topics in environmental science series)
Includes bibliographical references and index.
Summary: "Describes the application of statistical methods in different environmental fields, with an
emphasis on how to solve real-world problems in complex systems"–Provided by publisher.
ISBN 978-1-906799-04-5
1. Environmental sciences–Statistical methods. 2. Environmental sciences–Data processing. I. Rong, Yue,
1958-
GE45.S73P73 2011
577.07297–dc22
2011004906
Commissioning Editor: Lindsey Langston
Cover Designer: Paul Russen
Typeset by Keytec Typesetting Ltd, Dorset, UK
Printed and bound in the UK by MPG Books Group, Bodmin and King’s Lynn
TABLE OF CONTENTS
Figure and Table Captions for the Colour Insert ix
The Editor xi
The Contributors xiii
Foreword xv
Acknowledgements xix
Preface xxi
Chapter 1 Environmental Data, Information and Indicators for
Natural Resources Management 1
Nilgun B. Harmancioglu, Cem Polat Cetinkaya and
Filiz Barbaros
1.1 Introduction 2
1.2 Data versus information 6
1.3 Environmental data analysis 15
1.4 Decision making for environmental management 34
1.5 SMART and OPTIMA projects: Gediz case study 41
1.6 Concluding remarks 58
References 63
Chapter 2 Application of Statistics in Earthquake Hazard Prediction 67
Endi Zhai
2.1 Introduction 67
2.2 Mathematical formulation 68
2.3 Earthquake intensity attenuation relations 74
2.4 An example of earthquake hazard prediction using
historical seismicity data 74
2.5 Summary 78
References 79
Chapter 3 Adaptive Sampling of Ecological Populations 81
Jennifer A. Brown
3.1 Introduction 81
3.2 Adaptive cluster sampling 82
3.3 Adaptive allocation for stratified and two-stage sampling 87
3.4 Discussion 92
Acknowledgements 93
References 93
Chapter 4 Statistics in Environmental Policy Making and
Compliance in Surface Water Quality in California, USA 97
Jian Peng
4.1 Introduction 97
4.2 Clean Water Act and Porter–Cologne Water Quality
Control Act 98
4.3 Statistics in environmental standards and water quality
criteria 99
4.4 Statistics in environmental sampling design 103
4.5 California State 303(d) listing policy 104
4.6 Total maximum daily loads 108
4.7 Implementation of environmental regulations 110
Acknowledgements 112
References 113
Chapter 5 Solving Complex Environmental Problems Using
Stochastic Data Analysis: Characterisation of a
Hydrothermal Aquifer Influenced by a Karst,
Example of Rennes les Bains, France 117
Alain Mangin and Farid Achour
5.1 Introduction 117
5.2 Presentation of the Rennes les Bains site and water
geochemistry 118
5.3 Analysis of piezometric time series 120
5.4 Evidence of the presence of a thermal convection 134
5.5 Conclusion 135
References 136
Chapter 6 Application of Statistics in the Evaluation and
Optimisation of Environmental Sampling Plans 141
Meng Ling and Jeff Kuo
6.1 Introduction 141
6.2 Approach 142
6.3 Site applications 151
6.4 Summary 160
References 161
vi PRACTICAL ENVIRONMENTAL STATISTICS AND DATA ANALYSIS
Chapter 7 Statistical Accounting for Uncertainty in Modelling
Transport in Environmental Systems 163
James Weaver, Jordan Ferguson, Matthew Small,
Biplab Mukherjee and Fred Tillman
7.1 Introduction 163
7.2 Model background 166
7.3 Parameter data 168
7.4 Transport in uniform aquifers 171
7.5 Vapour intrusion of hazardous compounds into indoor air 173
7.6 Contamination of municipal well fields 175
7.7 One source simulation 180
7.8 Two, four and six source simulations 184
7.9 Conclusion 190
Acknowledgement 191
References 191
Chapter 8 Petroleum Hydrocarbon Forensic Data and Cluster
Analysis 195
Jun Lu
8.1 Introduction 195
8.2 Cluster analysis 196
8.3 Types of petroleum hydrocarbons or related data for forensic
analysis 198
8.4 Examples 204
8.5 Concluding remarks 214
Acknowledgements 214
References 215
Chapter 9 Anomaly Detection Methods for Hydrologists,
Hydrogeologists and Environmental Engineers 217
Farid Achour, Jean-Pierre Laborde and Lynda Bouali
9.1 Introduction 217
9.2 Different types of errors 219
9.3 Anomaly detection methods 219
9.4 Construction of a virtual time series of reference 227
9.5 Case study 234
9.6 Conclusion 237
References 240
TABLE OF CONTENTS vii
Chapter 10 Statistical Methods and Pitfalls in Environmental Data
Analysis 243
Yue Rong
10.1 Introduction 243
10.2 Estimation of percentile and confidence interval 244
10.3 Correlation coefficient 247
10.4 Regression 249
10.5 Analysis of variance 252
10.6 Data trend analysis 256
10.7 Summary and conclusions 258
Acknowledgement 258
References 259
Index 261
viii PRACTICAL ENVIRONMENTAL STATISTICS AND DATA ANALYSIS
FIGURE AND TABLE CAPTIONS
FOR THE COLOUR INSERT
Figure 1.8: The location of the Gediz River Basin in Turkey.
Figure 1.10: Digital elevation model of the Gediz River Basin.
Figure 1.12: Landcover map for the Gediz River Basin.
Figure 1.13: Soil map for the Gediz River Basin.
Figure 1.14: River reaches in the Gediz Basin.
Figure 2.4: Hazard contribution in terms of distance and magnitude.
Figure 4.4: Southern California Bight Regional Monitoring Programme Bight’03 sampling
locations based on a stratified sampling design (SCCWRP, 2007).
Figure 5.9: Piezometric level time series at Rennes les Bains (period from 1 to 29 August,
with a time step of 5 min) and the corresponding scalogram (Morlet wavelet).
Figure 5.18: (a) Correlation integral and (b) reconstructed attractor using the Grassberger
and Proccacia method on piezometric time series recorded at the Rennes les Bains well during
April 1996.
Figure 6.3: The Delaunay triangulation of a monitoring network.
Figure 6.8: Site plan, monitoring locations, and COPC plumes (delineated to the respective
action levels). (a) Plumes in mid-2003; (b) plumes in 2008.
Figure 7.5: Analytical model output showing extreme results compared to the averaged-
parameter simulation (in black).
Figure 8.4: Clusters generated based on PIANO data, (a)–(i).
Figure 8.5: Clusters generated from carbon number data, (a)–(i).
Figure 8.6: Clusters generated from identified gasoline range compounds, (a)–(i).
Figure 8.7: Clusters generated from ratios of selected 19 pairs of gasoline range compounds,
(a)–(i).
Table 9.3: Contaminated matrix with ‘introduced’ errors.
Table 9.4: Detected errors at 95% confidence level.
Figure 9.3: Regression residuals plot.
Figure 9.4: Detection of accidental errors.
Figure 9.9: Temporal evolution of cumulative regression residuals.
Figure 9.18: Site location with monitoring network.
Figure 9.19: Spatial projection of the factor loadings for: (a) C2; (b) C3.
x PRACTICAL ENVIRONMENTAL STATISTICS AND DATA ANALYSIS
THE EDITOR
Dr Yue Rong (aka YR) is currently the Environmental Program
Manager at the Los Angeles Regional Water Quality Control
Board of the California Environmental Protection Agency, USA.
He has more than 20 years’ experience with the Agency in
dealing with groundwater contamination problems in the Los
Angeles area of California. He is the recipient of the Board’s
Outstanding Achievement Award and Supervisory Performance
Award. He also received the 2011 Association of Environmental Health Sciences
(AEHS) Foundation Achievement Award.
Dr Rong is an Associate Editor for the peer-reviewed journal Soil and Sediment
Contamination and an Associate Editor for the Journal of Environmental Forensics.
He was elected in 2006 and re-elected in 2008 as the President of the Board of
Directors for the Southern California Chinese American Environmental Professional
Association (SCCAEPA). He is also the Editor-in-Chief of the peer-reviewed
SCCAEPA online journal. Dr Rong is the author or co-author of around 30 peer-
reviewed publications. His PhD in Environmental Health Sciences was obtained from
the University of California at Los Angeles (UCLA), his MS in Environmental
Sciences from the University of Wisconsin, both in the USA, and his BS in Earth
Sciences was attained at the Beijing Normal University, China.
THE CONTRIBUTORS
Farid Achour
ENVIRON International Corp.
Irvine, California, USA
Filiz Barbaros
Dokuz Eylul University
Water Resources Management Research
and Application Center (SUMER)
Izmir, Turkey
Lynda Bouali
Research and Development
Saidal Pharmaceutical Group
Algiers, Algeria
Jennifer A. Brown
Department of Mathematics and
Statistics
University of Canterbury
Christchurch, New Zealand
Cem Polat Cetinkaya
Dokuz Eylul University
Water Resources Management Research
and Application Center (SUMER)
Izmir, Turkey
Jordan Ferguson
Independent Student Services Contractor
to United States Environmental
Protection Agency
Athens, Georgia, USA
Nilgun B. Harmancioglu
Dokuz Eylul University
Water Resources Management Research
and Application Center (SUMER)
Izmir, Turkey
Jeff Kuo
Department of Civil and Environmental
Engineering
California State University, Fullerton
Fullerton, California, USA
Jean-Pierre Laborde
Polytech’ Nice-Sophia
Biot, France
Meng Ling
Acton Mickelson Environmental, Inc.
El Dorado Hills, California, USA
Jun Lu
AECOM Environment
Long Beach, California, USA
Alain Mangin
Retired from CNRS
Station d’Ecologie Expérimentale du
CNRS à Moulis (SEEM)
Moulis, France
Biplab Mukherjee
National Research Council
National Academy of Sciences
Washington D.C., USA
Jian Peng
Orange County Watersheds Program
Orange, California, USA
Matthew Small
United States Environmental Protection
Agency
Office of Research and Development and
Region IX
San Francisco, California, USA
Fred Tillman
National Research Council
National Academy of Sciences
Washington D.C., USA
James Weaver
United States Environmental Protection
Agency
Office of Research and Development
National Exposure Research Laboratory
Athens, Georgia, USA
Endi Zhai
Kleinfelder, Inc.
Irvine, California, USA
xiv PRACTICAL ENVIRONMENTAL STATISTICS AND DATA ANALYSIS
FOREWORD
As we enter the second decade of the 21st century we are confronted with a wide array
of challenging environmental problems and issues. Some of the problems are global in
scale – global climate change is the most notable of these – others are national or
regional in scope. An unprecedented mobilisation of effort is required if we are to gain
a foothold in confronting this broad ecological crisis and learn to live sustainably.
Basic and applied research must be conducted, carefully formulated environmental
policies must be identified and implemented, investments must be made in green
businesses and infrastructure, and, perhaps, as some have suggested, a more funda-
mental change may be required: transformations in human consciousness and in
societal politics.
Whatever views may guide us in setting priorities for addressing the ecological
pressures on our planet, we can certainly agree that scientific and quantitative skills
are of crucial importance in helping us to understand the nature of our ecological
problems and the potential impacts of environmental decisions and policies. Research-
ers and practitioners in these fields develop and apply ecological principles to enhance
our understanding of the complex physical and biological environment in which we
live. Others construct mathematical models and apply statistical tools to aid and
inform decision-making processes. Since a large degree of uncertainty is associated
with most environmental problems and issues, statistical skills are particularly
important. The field of statistics provides a theoretical grounding and a set of methods
for analysing numerical data for the purpose of making inferences in the face of
uncertainty.
The need for statistical methodology when decisions are to be made in the
presence of uncertainty comes into clear focus when assessing future climate change
impacts. Persons who are concerned about global climate change believe it is
important for policy-makers to anticipate a range of possible climate conditions and
that the uncertainty about the nature and magnitude of impacts is not a reason to wait
to act. In my home state of Wisconsin a major effort is underway to find adaptation
strategies to the potential impacts of climate change in the state. The effort is led by
the Wisconsin Initiative on Climate Change Impacts (WICCI), a statewide collabora-
tion of scientists and stakeholders. Working groups of scientists in WICCI are
assessing potential impacts of climate change on a variety of natural and human
systems across the state. The starting point for performing these assessments is a
consistent data set of future climate change projections. Wisconsin climate scientists
have obtained such a data set by down-scaling daily maximum and minimum
temperatures and daily precipitation amounts from global climate models on to a 0.18
latitude 3 0.18 longitude grid that covers the state. The coarse climate change
projections obtained as output from the global models were debiased against observed
temperature and precipitation data obtained from National Weather Service stations.
Rather than follow the typical procedure of relating the large-scale atmospheric state
to one specific value of the temperature and precipitation at a point, the researchers
related the large-scale atmospheric state to the probability density function of tem-
perature and precipitation at a point. In this way they could simulate both the
variability and extremes of temperature and precipitation to account properly for the
effect of the large scale on the weather at a point. Interpolations, regressions and other
statistical tools were needed to complete this down-scaling process. By comparing
model results for the mid-21st century (2046–2065) and late 21st century (2081–
2100) time periods with those for the 1961–2000 time period, projections could be
made. In this example we see the crucial role statistical methods play in providing a
basis for environmental decision making in the face of uncertainty.
The book you hold in your hands provides a valuable contribution to our
understanding of statistical methods that are of particular relevance to environmental
problem solving and decision making. The book chapters, written by authors with a
wide range of academic and professional backgrounds, provide basic information
about appropriate statistical methodologies to be employed when studying environ-
mental problems, as well as practical guidance for applying them to specific types of
issues and cases.
Topics covered include raw data analysis, evaluation of background data and
standards, environmental sampling and interpretation, stochastic data analysis, statisti-
cal pitfalls in environmental data analysis, and spatial and spatial–temporal dependen-
cies. Applications to environmental forensics, ecological populations, environmental
policy making, groundwater monitoring networks, transport in environmental systems,
and microbial recreational water quality monitoring and source tracking are discussed.
The basic objective of the book, which is to assist practitioners in the application of
statistical methods in solving real-world problems in complex systems, is invigorated
by both the scope of the academic backgrounds of the authors and their range of
organisational and agency experience. Their academic backgrounds include environ-
mental science, civil and environmental engineering, mathematics, statistics, hydrology
and jurisprudence, among others. Some of the contributors have worked for public
entities, such as the US Environmental Protection Agency, a water quality control board,
a water quality planning unit in a watershed programme, and others have experience in
consulting companies.
Yet another virtue of the book is that it provides an international perspective. The
authors reside in China, France, New Zealand, Turkey and the USA. The global
context within which we live and work, not to mention the commonalities and the
xvi PRACTICAL ENVIRONMENTAL STATISTICS AND DATA ANALYSIS
global expanse of our environmental and ecological problems, calls out for commu-
nication across national boundaries and among varied cultures. We should be grateful
to Editor Yue Rong and these writers for enhancing our knowledge of statistical
techniques that are needed for environmental data analysis and problem solving.
Robert B. Wenger
Professor Emeritus
Natural and Applied Sciences (Mathematics)
University of Wisconsin–Green Bay
Green Bay, Wisconsin, USA
FOREWORD xvii
ACKNOWLEDGEMENTS
The editor of this book would like to express appreciation to Mrs Lindsey Langston
and ILM Publications for accepting, editing and producing this book. The editor
thanks Dr Grady Hanrahan for his support and his review of the manuscripts.
Gratitude also goes to the contributors of each chapter, who also peer-reviewed all the
chapters and made this book possible.
PREFACE
This book describes the application and practice of statistics in the field of environ-
mental science. This is not a mathematical book, rather a practical statistics book. The
contributors to this book use statistics as a means to solve problems in various
environmental fields. The statistics in this book have little meaning unless we interpret
them in the context of real environmental problems. The beauty of the chapters is that
they do not describe how to plug numbers into statistical equations, but instead they
discuss how to solve problems with the use of statistics. This book gives the reader a
perspective on how environmental professionals are actually practising sometimes
‘mysterious’statistics.
Statistics has a long history of use in scientific fields. However, environmental
science is a relatively new subject that stemmed from industrialisation in recent human
history. Environmental science is evolving, from the early days of investigating fish
kill in the Great Lakes in the USA and mercury pollution affecting humans in Japan,
to today’s research into global climate change and green technologies. Today environ-
mental science has developed into a multi-disciplinary field, which includes environ-
mental engineering (environmental, civil, chemical and engineering geology) and
related sciences (chemistry, geology, hydrogeology, ecology, biology, toxicology,
climatology, atmospheric science, earth science, soil science, air quality, water quality
and hazardous waste), public health, environmental studies, environmental law and
economics, urban planning and studies. It deals with environmental issues from the
regional to the global scale. In this sense, environmental science is different.
Statistics is a tool used in other scientific fields and it is rightfully applied in the
field of environmental science. As you can see, the contributors to this book come
from around the world in different environmental fields, working in academic,
governmental, regulatory, technological and consulting industries. What they have
brought to the reader represents the state of the art and mind of environmental
professionals who are striving to analyse and solve global environmental problems.
Some statistical methods are very rudimentary and straightforward, and some of them
are very experimental and observational. Nevertheless, the chapters present a live
and vivid picture of the statistics practised by today’s environmental professionals. I
am very impressed by the variety of statistical applications presented in this book. I
will be very pleased if any of the information in this book helps readers, even in a
small way. I certainly hope that readers will have the same feeling I do after reading
this book, which is that we need more statistics in environmental science and
practice.
Yue Rong
Los Angeles Regional Water Quality Control Board
California Environmental Protection Agency
Los Angeles, California, USA
xxii PRACTICAL ENVIRONMENTAL STATISTICS AND DATA ANALYSIS
CHAPTER 1
Environmental Data, Information and
Indicators for Natural Resources
Management
Nilgun B. Harmancioglu, Cem Polat Cetinkaya and
Filiz Barbaros
Environmental management has to be based on ‘informed’ decision making, where
information in three dimensions, namely economic, social and environmental, is
required to identify ‘indicators’ for sustainability. Such identification is realised by the
use of decision support systems (DSSs) comprising the integrated tools of databases,
models, geographical information system (GIS) and expert systems. The success of
DSS applications is closely related to the quantity and quality of available data and
information on economic, social and environmental aspects of the management
problem. In that regard, information may even be considered as the fourth pillar of
sustainability.
This chapter focuses on the following issues in sequence: the role of data and
information in environmental management; data versus information, properties of
environmental data and transfer of data into information; data analysis; information
required for environmental decision making and identification of sustainability
indicators. The authors have worked on these issues since 1992 in the form of mostly
international projects, academic research and theses, organisation of conferences and
similar. The writing of this chapter provided them with the opportunity to put various
pieces of work into one complete body.
Regarding sustainability indicators, the problem is how to evaluate whether
environmental management is sustainable or not and how to ensure sustainability in
decision making for management. The chapter also focuses on this problem, attempts
to define sustainability in water resources systems and introduces sustainability
indicators. These issues are considered in the case of the SMART (Sustainable
Management of Scarce Resources in the Coastal Zone) and OPTIMA (Optimisation
for Sustainable Water Resources Management) projects funded respectively by the 5th
Practical Environmental Statistics and Data Analysis, edited by Yue Rong. # 2011 ILM Publications, a trading division
of International Labmate Limited.
and 6th Framework Programmes of the European Union. The basic issues discussed
are further demonstrated in the case of the Gediz River Basin in Turkey.
1.1 INTRODUCTION
1.1.1 The role of data and information in environmental
management
We live in an age of environmental alertness. Almost all natural resources are attacked
by pollution at varying degrees of intensity. The quality of surface and ground waters
is continuously degrading. The situation is similar for land resources with problems of
soil erosion, deforestation and desertification in many parts of the world. Air pollution
has already reached life- and health-threatening levels in particular regions. These
problems have eventually endangered physical habitat for biodiversity. Further diffi-
culties are expected because of the possible effects of climate change on various
components of the environment. All these adverse developments are induced by
diverse human activities, as well as by natural occurrences. The result is that
environmental degradation not only endangers nature, but it also has serious social
and economic implications. Thus, we need urgent remedies, not short-term but long-
term solutions, to preserve environmental quality for future generations as well as for
the present. It was this consideration that led to the adoption of ‘sustainable develop-
ment’ as the basic policy in environmental management. The need for sustainability
has put significant demands on the decision-making process for management. We now
need more efficient, more effective and more reliable decisions with which to control
and develop our environment.
Decision makers and planners are unfortunate in the sense that current problems
have become multifold, multidimensional and multifaceted. Similarly, there are
numerous objectives, often of a conflicting nature, to be satisfied. Furthermore,
technology has provided an abundant number of solutions that may be applied even
though their consequences for a particular problem investigated are not known in
advance. Thus, the result is that decision makers have to perform in the realm of
complexity and uncertainty. This is why the situation may be described as being
‘unfortunate’ for them. On the other hand, in the present age in which we live,
technology, although it has stimulated environmental pollution in a number of ways,
has currently provided the most advanced and effective tools to facilitate decision
making. Thus, decision makers can be considered ‘fortunate’ as they are now better
equipped in identifying, analysing and solving environmental problems.
The essential basis for decision making is information on the environment. This
information is to be provided by available data on various components of the
environmental continuum, as well as social, economic and all types of demographic
data. Furthermore, effective and efficient decisions require information that is
sufficient and reliable. On the other hand, to support the decision-making process,
information should not only be sufficient and reliable but must also satisfy three
conditions.
2 PRACTICAL ENVIRONMENTAL STATISTICS AND DATA ANALYSIS
1. It must be available when it is needed.
2. It must be easily accessed by the user.
3. It should be available in a form that is easy to understand and use for the
decision maker or the planner.
The management of water resources, like that of the other components of the
environment, has to be based on ‘informed’ decision making, where information in
three dimensions, namely economic, social and environmental, is required to identify
‘indicators’ for sustainability. Such identification is realised by the use of a DSS
comprising the integrated tools of databases, models, GIS and expert systems. The
success of DSS applications is closely related to the quantity and quality of available
information on economic, social and environmental aspects of water resources. In that
regard, information may even be considered as the fourth pillar of sustainability
(Harmancioglu, 2007).
1.1.2 Data and the decision-making process
Agenda 21 of UNCED (1992) (Rio World Summit on Environment and Development)
has officially stated the new outlook towards environmental management, namely that
the environment should be managed by an integrated approach in respect of sustain-
ability. It was further emphasised in Agenda 21 that effective management relies
essentially on reliable and adequate information on how the environment behaves
under natural and man-made impacts. In particular, Chapter 40 of Agenda 21 on
‘Information for decision making’ emphasises the importance of improved availability
of information on all aspects of environment and development. It specifically under-
lines the need for improved presentation of data and information in a format that will
facilitate policy and decision making by governments. The chapter states: ‘Special
emphasis should be placed on the transformation of existing information into forms
more useful for decision-making and on targeting information at different user groups.
Mechanisms should be strengthened or established for transforming scientific and
socio-economic assessments into information suitable for both planning and public
information.’
Substantial amounts of data already exist on various processes occurring in the
natural environment, including water resources. However, the mode of adoption of
integrated approaches for sustainable development of water resources has certainly
changed information expectations and, hence, the types and the amounts of data
needed. Now, more and different types of data have to be collected to describe the
status and trends of not only water resources, but also of the ecosystem, other natural
resources, pollution and socioeconomic variables. As current environmental problems
extend to freshwater (both surface and groundwater), land resources, coastal zones,
urban air, desertification, soil degradation, biodiversity and other habitats, data are
required on all these media so that such problems can be assessed and managed.
Considering freshwaters, conventional water resources information systems
comprise hydrological and meteorological data on such processes as precipitation
(rainfall, snow), river levels and flows, lake and reservoir levels, groundwater levels,
ENVIRONMENTAL DATA FOR NATURAL RESOURCES MANAGEMENT 3
sediment concentrations and loads in rivers, evapotranspiration, and water quality
(physical, chemical and bacteriological variables) of surface and groundwater. On the
other hand, freshwaters are now considered a part of the environmental continuum
comprising air, soil and water components that are interactive in complex ways. Thus,
there is now a need to collect data on the wider environment to include watershed
characteristics such as vegetation patterns, soil moisture, topography, climate and
aquifer characteristics. Environmental data should include a wide variety of variables
to provide information on diffuse sources of pollutants, accidental spills, irrigation
return flows, eutrophication of lakes, and the status of estuarine and coastal ecosys-
tems. Such data essentially reflect human impact on the natural environment. In a
similar vein, data are also needed to describe water use by man, that is the volumes of
water required for domestic, industrial and agricultural use, and characteristics of
rivers related to catchment area uses such as recreation, navigation and fishery habitats
(Harmancioglu et al., 2003).
It is clear from the foregoing that the types of data required to produce
information on the environment are highly varied. In addition, these data should reflect
the true nature of the environment. Environmental processes are, by nature, hetero-
geneous, dynamic, non-linear and anisotropic. They are marked by spatial variability
as well as temporal variability. Accordingly, collected data should reflect these charac-
teristics of the environment along with the spatial and temporal variability of
environmental processes to be representative of nature.
On the other hand, although Agenda 21 and several other international documents
and reports have stressed the provision of adequate and reliable information for sound
environmental management, they have also recognised that current systems of
information production, that is data management systems, do not fulfil the require-
ments of environmental management and decision making. In view of the rapidly
growing environmental problems, it is often found that our data management systems
experience a declining trend at a time when informational support is needed the most.
There is a significant gap between information needs on environment and information
produced by current systems of data collection and management. The presence of this
gap contradicts the nature of the Information Age in which we live (Harmancioglu,
2003).
Recognition of the gap between information provided by available data and that
required for environmental management has brought focus to current monitoring
systems, databases, data validation and data use. Accordingly, major efforts have been
initiated at regional and international levels to improve the status of existing informa-
tion systems. The purpose of these efforts is to ensure that the data made available to
users are accurate and reliable.
Data are transferred into information via a data management system that involves
a number of steps comprising data acquisition, processing and the eventual data
analyses for preparation of operational and design data. Each of these steps contributes
to the retrieval of the required information and has an impact on the quality of data
collected and processed. Thus, all of these steps must be efficient to maximise data
utility and reliability, meaning that quality controls should be realised at each step. In
particular, it is necessary that collected data are validated before they are disseminated
4 PRACTICAL ENVIRONMENTAL STATISTICS AND DATA ANALYSIS
to users. The users themselves can apply a number of checks to test whether the data
are representative of the environment before they use them as a basis for their
operational and design decisions.
Despite the above requirements, each step of a data management system is
subject to numerous uncertainties and difficulties so that shortcomings are often
encountered in available data. These shortcomings relate to the reliability, accuracy,
completeness (missing values), homogeneity, length of record and spatial extent of
data. There are often no measurements of sampling error indicated along with
available data. In particular, data validation is often poorly achieved. The result is that
the eventual information produced is of poor quality, imprecise and unreliable.
Decisions based on such information are prone to significant errors, such that manage-
ment of the environment cannot be realised in an efficient and cost-effective manner.
The major problems associated with available environmental data are their
incompleteness (missing values), inadequacy and non-homogeneity. Further short-
comings may also be noted. In most cases, available data do not reflect a sufficient
spatial coverage. A general deficiency is the lack of measurement of sampling errors,
and data validation is overlooked. There are further problems in data presentation.
Data may be available in incompatible formats; often, different disciplines involved in
data collection and processing use different jargons. In general, reporting of data is
poorly realised with no reference given to the specifications of particular variables
measured. Similarly, methodologies used in laboratory measurements are not indi-
cated. These shortcomings may be summarised as follows (NATO LG, 1997).
• There is a significant lack of integration among different procedures applied in
data collection and in transfer of data into information.
• In general, current monitoring networks appear to be purposeless as no specific
and clear objective is stated.
• The quality of available environmental data varies significantly from one region
to another and from one country to another. Such variations may be attributed to
the presence of different sources of pollutant loads and different geological (or
geochemistry) conditions.
• Shortcomings often encountered in available data relate to their reliability,
accuracy, completeness (missing values), homogeneity, length of record and
spatial extent.
• There are often no measurements of sampling error indicated along with
available data.
• There are significant problems associated with data presentation and reporting, as
follows.
s Data from different sources are not compatible and comparable owing to the
use of different formats and units used in data presentation.
s There are incompatibilities between different data acquisition and retrieval
systems.
s Accessibility of data is often a problem in most countries.
s Different disciplines use different nomenclature or jargons in data
presentation.
ENVIRONMENTAL DATA FOR NATURAL RESOURCES MANAGEMENT 5
s Reporting of data is often poorly achieved as specifications of particular
variables (e.g. NH3-N, NO3, PO4, and so on) regarding their laboratory
analyses are not disclosed.
s An explanation of laboratory analysis methods is not provided along with
presented data; the users therefore cannot assess the compatibility of the
methods.
s Data validation is poorly achieved; current networks collect a lot of data but
these data are not validated.
It follows from the above that the initial and possibly the most crucial step of
environmental or water resources management is the establishment of a sound
information system for the case studied.
1.2 DATA VERSUS INFORMATION
1.2.1 Definition
The purpose of environmental data collection is to produce information on environ-
mental processes. Often in the past, the terms ‘data’ and ‘information’ were used
interchangeably so that the general proposition was that the more data are collected,
the more information is obtained. Later, however, a distinction has been made between
‘data’ and ‘information’. The term ‘data’ means a series of numerical figures which
constitute our means of communication with nature. On the other hand, what these
data tell us or what they communicate to us is ‘information’ (Harmancıoglu et al.,
1992). Thus, it is possible that data tell us all that we need to know about what occurs
in nature (full information), or they may tell us some but not all about nature (partial
information), or they may tell us nothing at all (no information). This means that
availability of data is not a sufficient condition unless the data have utility, and the
term ‘information’ describes this utility or usefulness of data (Harmancıoglu et al.,
1992).
It follows then that little data may not be sufficient to convey the required
information; however, it is quite possible that excess data also produce little or no
information. Essentially, the major problem of present times is to have too many data
that one doesn’t know what to do with. Ward et al. (1986) express this situation as
‘data-rich but information-poor syndrome’. It is basically this syndrome that leads us
to concentrate our efforts on data management.
The difference between data and information can also be explained as: data only
need a collector, whereas information is defined by the content of data, which is
meaningful to the user. Information exists if it is useful to some audience or to
decision makers in the most general and inclusive sense.
As noted in Section 1.1, this information must have a number of properties. First,
it has to be timely; that is information must be there when it is needed. Further, it has
to be accurate and precise; otherwise, it is not useful information. It has to be easy to
understand and must come in a format which meets the expectations and the
capability of the specific audience who uses it. Context or context-rich information to
6 PRACTICAL ENVIRONMENTAL STATISTICS AND DATA ANALYSIS
allow or to ease interpretation is another important aspect. Finally, information has to
be easily accessible by the users.
1.2.2 Transfer of data into information
As pointed out in the previous section, data availability is not a sufficient condition to
produce the required information about the environment. It is the utility or usefulness
of data that contributes to production of information. In the past, the primary concern
was to conceive what available data showed about prevailing conditions of the
environment. The question nowadays is whether the available data convey the
expected information. Data collection systems have indeed become sophisticated with
new methods and technologies. However, when it comes to utilising collected data, no
matter how numerous they may be, one often finds that available samples fail to meet
specific data requirements foreseen for the solution of a certain problem. In this case,
the data lack utility and cannot be transferred into the required information. This is
one of the reasons why we need to manage our data systems; data management is
required to produce an efficient information system where data utility is maximised.
Another aspect of the problem lies in the cost considerations. Data collection and
dissemination are costly procedures; they require significant investments which have
to be amortised by versatile uses of data. Even in the developed countries, a data
collection system has to be realised under the constraints of limited financial sources,
sampling and analysis facilities, and manpower. If the outputs of this system, or the
data, do not fulfil information expections, the investment made in the system cannot
be amortised so that the result will inevitably be economic loss. Cost considerations
do not only relate to costs of monitoring; they are also reflected in the eventual
decision-making process. If available data produce the required information, decisions
are made more accurately and the smaller the chances are of underdesign and
overdesign. Proper decisions minimise economic losses and lead to an overall increase
in the benefit/cost ratio. Thus, a data collection system has to be cost-effective and
efficient to avoid economic losses both in the monitoring system itself and in the
eventual design based on the information produced by this system.
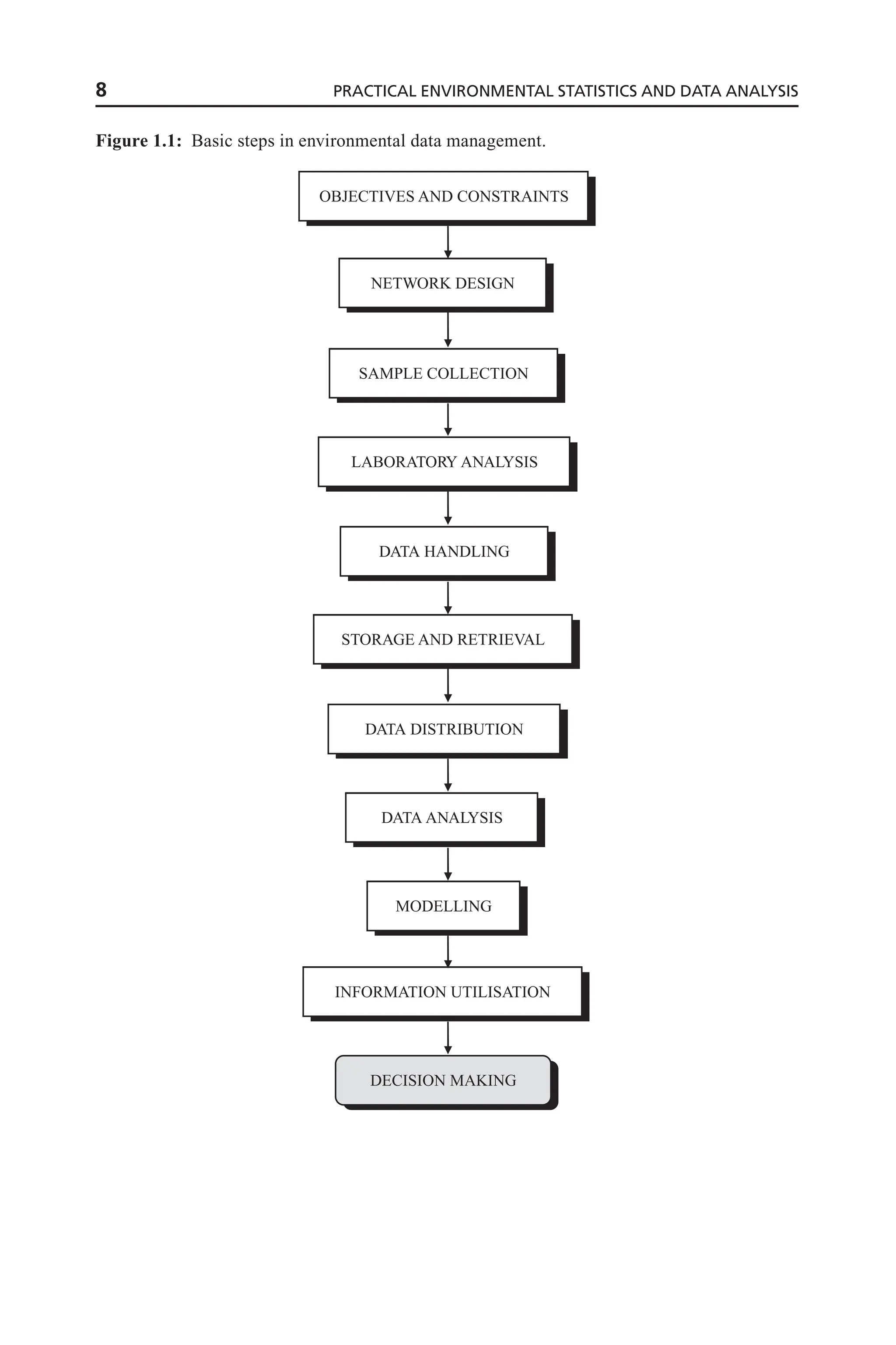
The transfer of data into information involves several activities in sequence to
constitute an environmental data management system, as summarised in Figure 1.1.
Each of these activities contribute to retrieval of the required information. Thus, all of
these steps must be efficient to maximise data utility. To respect the condition of cost-
effectiveness, again each step has to be economically optimised. Thus, these activities
have to be managed to ensure the efficiency and cost-effectiveness of the whole
information system.
The ultimate goal of an environmental data management system is decision
making for environmental management. The key to proper management decisions is
information on environmental processes, and retrieval of this information relies on
data to be collected, analysed and evaluated.
Figure 1.1 shows that the two basic tools of integrated environmental manage-
ment, that is modelling and data, can be integrated in the data management system. In
essence, modelling is the stage where data are transferred into information for the
ENVIRONMENTAL DATA FOR NATURAL RESOURCES MANAGEMENT 7
OBJECTIVES AND CONSTRAINTS
NETWORK DESIGN
SAMPLE COLLECTION
LABORATORY ANALYSIS
DATA HANDLING
STORAGE AND RETRIEVAL
DATA DISTRIBUTION
DATA ANALYSIS
MODELLING
INFORMATION UTILISATION
DECISION MAKING
Figure 1.1: Basic steps in environmental data management.
8 PRACTICAL ENVIRONMENTAL STATISTICS AND DATA ANALYSIS
eventual decision-making process. Thus, it constitutes a significant component of the
environmental data management system.
On the other hand, production of the desired information from available data is a
difficult task; it is subject to numerous uncertainties and problems in the collection,
processing, handling, analysis and interpretation of data. Thus, management of the
system of activities shown in Figure 1.1 has become an end in itself, apart from the
management of the environment.
The major difficulty associated with current data management systems relates to
deficiencies in defining specific objectives for monitoring. Constraints in the form of
social, legal, economic and administrative factors complicate this step further.
Essentially, lack of clearly stated objectives implies failure to define information
expectations so that, eventually, the data management system cannot produce the
information required for decision making. In this case, one may consider the option
not to collect any data for which the objective is not specified.
With respect to the design of data collection programmes, there are as yet no
standard guidelines to be followed in the design of monitoring programmes. Basic
problems relate to the selection of sampling sites, frequencies, variables and sampling
duration. When these network features are not properly selected, the efficiency of the
monitoring network is significantly reduced (Harmancioglu et al., 1999; 2004a).
The major difficulty in physical sampling relates to realisation of representative
sampling. Furthermore, the selection of proper tools and equipment for sampling may
complicate the problem particularly in the case of equipment failures. Sampling has to
be followed by proper preservation of sampling, and timely and safe transport to the
laboratories. These activities, if not appropriately realised, may lead to poor samples.
Laboratory analyses result in significant uncertainties due to lack of standardisa-
tion among laboratories with respect to analysis methods and units used. There is a
significant need for reference laboratories. Furthermore, laboratory analyses must
include quality control/quality assurance of available samples, which are not properly
realised in most laboratories. This issue significantly hinders exchange of data on
local, regional and global levels.
With respect to storage of data, most developed countries have well-established
databases which can be accessed easily by users. The main problem here is that data
banks have been filled up with huge amounts of data; and there is the question of what
should be done with too many data. Developing countries either have no data banks or
have poor databases that are hardly accessible by users. The main problem related to
data banks is the appropriateness of formats with which the data are stored. Again,
there is a need for harmonisation or standardisation in development of databases so
that data exchange can be facilitated on regional and global levels.
Data analysis is the initial step of transferring data into information. There are
numerous analysis methods proposed by different researchers. The problem is to select
the best one among them. Modelling, as a means of data analysis, has its own
uncertainties and complexities. Models often prove to be unsatisfactory when the
underlying mechanisms of environmental processes are not fully and reliably per-
ceived. Another difficulty related to data analyses is that the messy character of
environmental data require special treatment via modified or new techniques. These
ENVIRONMENTAL DATA FOR NATURAL RESOURCES MANAGEMENT 9
methods have been developed, but they have not yet been validated to the fullest
extent.
It follows from the above that each step of the data management system has its
own difficulties and uncertainties such that the resulting data are often of a messy
character, with deficiencies in both quantity and quality. Actually, each task in the
system contributes to data utility and accuracy; problems in any one step reduce the
reliability of the output information. Thus, first, to improve the status of existing data
management systems, these problems should be solved, or at least minimised. Second,
the system should be viewed as a cohesive whole, since the output of one step
constitutes the input to the next step. Coordination of data flow among these steps is
often difficult because each task is performed by a different discipline. Thus,
agreement should be established between multidisciplinary approaches if current data
management systems are to be improved.
1.2.3 Integrated approach to environmental data
management systems
In follows from Section 1.2.2 that the prevailing universal problem in environmental
data management systems is the significant incoherence between data collection
procedures and the retrieval of information required by the users. In this regard, an
integrated approach to data management has become a necessity in recent years. Two
main reasons can be specified to explain the needs for integration. First, the multi-
disciplinary, global or regional character of various programmes requires strengthen-
ing of collaboration between data management activities of different organisations in
order to ensure proper coordination of environmental data flow, collection and
archiving and to avoid duplication of efforts both on national and international levels.
Second, the requirements for a significant leap forward in the capacity to handle
environmental data is occurring at a time when computer and communication
technology has made significant advances in terms of technical capability and
connectivity.
As was stated in Agenda 21 of the UNCED in Rio de Janerio in 1992, the
priority activities for environmental management should include: establishment and
integration of existing data on physical, biological, demographic and user conditions
into a database; maintenance of these databases as part of the assessment and
management databases; and promotion of exchange of data and information with a
view to the development of standard intercalibrated procedures, measuring techniques,
data storage and management capabilities. The problems that must be addressed today
require interdisciplinary approaches and much more sharing of data and information
than in the past (Harmancioglu et al., 1997a; 1997b; 1998).
Integrated environmental data management is concerned with providing an
opportunity to draw together relevant data on a transient or permanent basis, both
within the same or across disciplinary boundaries, so as to address through analyses,
modelling or other means, environmental issues of local, regional, national or
international interest or concern (Harmancioglu et al., 1997a). There are at least three
levels of data integration: data of the same type (e.g. water quality data collected by
10 PRACTICAL ENVIRONMENTAL STATISTICS AND DATA ANALYSIS
different methods) into an integrated data set; data of different types of one discipline
(e.g. marine physical, chemical, biological and other oceanographic data types) into a
comprehensive data bank; and data of different disciplines (e.g. oceanographic,
meteorological, geophysical or demographic data) for modelling and decision-making
purposes (Harmancioglu et al., 2004b).
In essence, advances in global environmental and water resources management
are not primarily limited by a lack of data and information, but by a lack of proper
data and information management. At present, there exist huge amounts of different
types of environmental data, which are not merged on a routine basis for the effective
production of information. Modern data management offers various ways and tools,
such as GISs, to reduce, condense, integrate and analyse such data. Furthermore,
modern data types are not limited to routine ground-based observations; they include
new data types such as remote sensing data from satellites and airborne platforms and
data from real-time sensors and systems, producing high volumes of data. Moreover,
numerical models provide another powerful source of data, especially for forecasts
and simulation. The availability of such data and the advances in data collection
technologies has increased the need for ‘integration’ in environmental data manage-
ment systems.
It follows from the above that the essence of the problem lies basically in
inadequate data and information management rather than in a lack of data. There are
further impacts of poor data management, including:
• ineffective exchange of knowledge;
• potential loss of valuable historical data;
• significant amounts of redundant work involved in information production;
• lack of efficiency in assembling the relevant information required for the solution
of a given environmental problem;
• increased budget required for data organisation in particular projects or
programmes.
It is worthwhile here to stress a few points regarding integrated data management
systems as follows.
1. Integrated data management is not solely required for scientific and technical
purposes. It is the basis for environmental decision making where community
participation has become a significant component. Thus, production of sound
information on environmental problems should also serve to inform the public in
order to broaden the basis for the decision-making process.
2. While environmental management traditionally included only considerations
related to the natural environment, increasingly, the influences of economic and
sociological developments need to be taken into account. This allows for a
quantification in economic terms of the effects of these factors, which is an
essential piece of data for environmental management. To facilitate the
processing of socioeconomic data in relation to data from the natural
environment, it is suggested to broaden the scope of the term ‘environment’ to
include socioeconomic variables and parameters.
ENVIRONMENTAL DATA FOR NATURAL RESOURCES MANAGEMENT 11
3. Integration of data management is not a static procedure; it has an adaptive
nature because new environmental problems are emerging, which require new
types of data to be collected.
4. It is often stated that objectives of a data collection system have to be specified,
and then the design and/or operation of the system should be optimised in view
of the objectives. This approach may be questioned. Since a data collection
system designed today has to function for several decades and because the
principle of sustainable development requires consideration of the needs of future
generations, the objectives that the current systems have to meet are almost
impossible to specify when the objectives of future generations are not known.
The only possibility seems to be to define today’s objectives, to try to anticipate
potential objectives of generations to come, and to define objectives of a data
collection system on the basis of both. The problem remains, however, that we
cannot clearly anticipate those needs of future generations, just as our
predecessors did not anticipate the high relevance of water quality monitoring
assumed today.
5. Although data collection networks are presently implemented in many countries
of the world, we are faced with the constraint that there will always remain
remote areas, such as Siberia, Sahara, Central Australia, and so on, where data
are not currently collected and will not be collected in the future. This is a
problem, since there is a growing interest in global data sets in order to
understand and quantify global changes. Some approaches, for example the one
adopted by the Global Energy and Water Cycle Experiment (GEWEX), may be
applicable for generation of environmental data sets in remote regions
(Harmancioglu et al., 2003).
1.2.4 Shortcomings of available environmental data
Shortcomings of available environmental data may first be attributed to deficiencies of
existing monitoring networks summarised below:
• lack of coordination between various agencies running different networks;
• lack of agreement between collected data and environmental management
objectives, resulting in data-rich, information-poor monitoring practices;
• problems related to:
s selection of variables to be observed;
s selection of sampling techniques;
s selection of sampling sites;
s how long monitoring of certain variables at certain sites should be
continued;
• lack of reliable and accurate data (messy data);
• deficiencies in data presentation, interpretation and reporting.
Other difficulties may also be cited for the design and operation of current
environmental monitoring programs, as follows.
12 PRACTICAL ENVIRONMENTAL STATISTICS AND DATA ANALYSIS
• Objectives of environmental assessment and management are not properly
defined.
• The monitoring system is established with inadequate knowledge of the natural
system (conceptual difficulties).
• There is insufficient planning of sample collection, handling, storage and
analysis.
• Data are poorly archived.
• A precise definition of information contained in the data and how it is measured
is not given.
• The value of data is not precisely defined and, consequently, existing networks
are not optimal either in terms of the information contained in these data or in
terms of the cost of obtaining the data.
• The method of information transfer in space and time is restrictive.
• Cost-effectiveness is not emphasised in certain aspects of monitoring.
• The flexibility of the monitoring network in responding to new monitoring
objectives and conditions is not measured and not generally considered in the
evaluation of existing or proposed networks.
Shortcomings of existing networks eventually lead to collection of data that are
deficient in reliability and accuracy. Regarding the quality of available data, one first
has to note that environmental processes are strongly subject to non-homogeneities
created by man while similar effects also occur naturally. Thus, there exists the
problem of non-homogeneities in observed data series. Furthermore, some environ-
mental variables can be easily monitored, yet some others require complex laboratory
analyses. Errors in laboratory experimental analyses plus changes either in monitor-
ing or laboratory practices may often lead to inconsistencies (systematic errors).
Another problem is censored data that occur when some concentrations are below
detection limits, and therefore cannot be described numerically by laboratory
practices. All these limiting factors eventually make the utilisation of environmental
data difficult. Consequently, the reliability of the output information is poor (NATO
LG, 1997).
1.2.5 Noise
Data are collected to obtain information about the ecosystem and the way it functions
under basic forces and their interactions. Data are essentially signals from the
ecosystem; however, they do not represent perfect information about the natural
system because of various sources of noise. Essentially, there is uncertainty between
the real world (a particular process in the environment) and the information we have
about it (understanding of environmental conditions) (Figure 1.2). Part of this
uncertainty cannot be identified or quantified. The part that can be identified or
quantified is noise (NATO LG, 1997; Harmancioglu and Singh, 2002).
When assessing the information content of data, sources of noise must be
accounted for as they lead to blurring of information. Noise refers to a number of
uncertainties that stem from monitoring practices. Such uncertainties may be due to:
ENVIRONMENTAL DATA FOR NATURAL RESOURCES MANAGEMENT 13
• lack of a clearly stated specific objective for monitoring;
• mistaken assumptions and bias in the conceptual description of the ecological
system as well as in the evaluation of data;
• insufficient design of the monitoring system (stations and samples not being
representative of the true conditions of the environment in spatial/temporal
dimensions);
• errors in field measurements (uncalibrated operations, lack of proper
hydrological surveys prior to sampling);
• failure to select the proper methods for measurement;
• various interferences that occur during sampling (sample contamination);
• failure to look at the right place for the right material (e.g. water, air, biota,
bottom sediments, etc.);
• errors in sample conservation and identification during the transport of the
sample to the laboratory;
• various interferences that occur during laboratory analyses (sample
contamination, lack of sensitivity, lack of calibration, errors in data reporting);
• failure to detect true signals (detection limits);
• errors in data handling (errors in entry and retrieval of data at computer
facilities);
• lack of quality assurance at various stages of monitoring;
• lack of consistency with respect to sampling methods and sampling sites;
• changes in sampling programmes with respect to changing objectives or funding;
• errors in sampling;
• changes in sampling and analytical techniques (e.g. changes in methods,
equipment, or detectability);
• lack of completeness in information production due to missing data.
If noise is defined as blurring of information, then all steps in data management
shown in Figure 1.1 (i.e. steps of data collection through transfer of data into
information) have noise components because each has its own uncertainties. Thus, all
problems relevant to each step constitute a source of noise. Each step imposes
conditions on the type and quality of information flowing from the previous element.
This implies that, in each element (step), criteria for accepting the results of the
previous element have to be established. Also, each step is subject to changes and
Reality
Noise
- Concept
- Data
- Statistics
View of the world
Figure 1.2: Noise as uncertainty between the real world and our understanding of it.
14 PRACTICAL ENVIRONMENTAL STATISTICS AND DATA ANALYSIS
enhancements over time, reflecting changes in knowledge or goals, or improvements
in methods and instrumentation. Thus, each step must have defined quality assurance
activities to monitor these changes.
The above sources of noise should be assessed when trying to extract the
information contained in available data. Basically, these sources indicate three major
areas where uncertainties may prevail:
• conceptual understanding of basic processes;
• available data;
• statistical noise.
When dealing with noise in any of the areas above, it must be recognised that
noise cannot be totally eliminated, but can be minimised. The important thing is to be
aware of the sources of noise and to be able to assess them (Harmancioglu and Singh,
2002).
1.3 ENVIRONMENTAL DATA ANALYSIS
1.3.1 Selection of the appropriate data analysis
methodology
There are several methodologies, basically statistical in nature, that are used to analyse
the properties of observed environmental data. The principles underlying these
methodologies are available in general statistical literature and in publications devoted
particularly to the environmental process analysed. Among numerous studies, which
would be too exhaustive to cite here, one may refer to Chapman (1992) for a general
summary of methods used for water quality data analyses and to Hipel and McLeod
(1994) for an extensive and highly detailed review of environmental data analysis
techniques. It is not intended in this chapter to restate the mathematical background of
such techniques; rather, a general critical overview of the data analysis procedures is
presented. The selection of a particular data analysis methodology for investigating
environmental data depends basically on two factors:
1. the type of information sought;
2. the nature of available data.
There are essentially three types of information to be derived by data analyses on
environmental variables:
1. information on mean value;
2. information on the extreme;
3. information on trends (spatial or temporal).
Each of these properties needs different data analysis techniques so that it can be
reliably described. Such techniques are further classified according to their suitability
to the nature of available data. Some methodologies require regularly collected data,
whereas some can better adapt to the sporadic nature of environmental observations.
ENVIRONMENTAL DATA FOR NATURAL RESOURCES MANAGEMENT 15
1.3.2 The nature of environmental data
Environmental processes, such as water quality, streamflow, precipitation and similar
other hydrologic variables, may be analysed as univariate series in the form of either
time series (as a function of time) or as line series (as a function of distance) when one
of the dimensions, time or space, is kept constant. However, information is often
needed on both the temporal and the spatial distribution of such processes so that one
has to consult multivariate analysis techniques for a full understanding of how they
evolve over time and space. In this sense, runoff data are probably the least
problematic as they are regularly observed within a systematically operated network.
In contrast, some environmental data, such as those of water quality, pose significant
difficulties in multivariate analyses, owing to the monitoring practice applied. Three
basic features of sampling affect the resulting information again about water quality:
1. variables sampled;
2. the frequency of sampling; and
3. sampling sites.
With respect to the first feature, the difficulty is that the quality of water, even at
a single site, has to be described by a large number of variables, in contrast to
streamflow, which is represented by a single variable at a point in space. Accordingly,
the analysis of water quality for a single site becomes a multivariate one, where the
relationships between several variables have to be investigated. There is no problem
when all variables are monitored regularly at the same time points. However, if
different frequencies are applied for each variable, such relationships may be quite
difficult to describe reliably.
The second feature of environmental data monitoring, that is the temporal
frequency of sampling, is the most problematic aspect with respect to data analysis.
For example, water quality variables are often sporadically observed at irregular time
intervals. Furthermore, their data series have several gaps and missing values as there
may be long intervals where observations are not made. Another problem is that
periods of most environmental observations are often quite short. With these charac-
teristics, the nature of environmental data is often described as ‘messy’ (Hipel and
McLeod, 1994). Consequently, the application of classical techniques of time series
data is often made difficult by this messy character of observed environmental data.
The third feature of environmental monitoring relates to the adequate spatial
representation of the natural process. Even if there exist sufficient numbers and
locations of sampling sites, information transfer between the observed variables in the
space domain is often poor. This is because temporal sampling frequencies for a single
variable at different sites do not match, or because different variables are monitored at
different sites. It follows from the above that the multivariable, multisite and messy
character of environmental data complicate their analysis so that researchers are in
continuous search of appropriate techniques to identify the space/time distributions of
environmental variables.
To summarise, in selecting the appropriate data analysis methodology, it is often
necessary to gain a clear understanding of the dynamic behaviour of the natural
16 PRACTICAL ENVIRONMENTAL STATISTICS AND DATA ANALYSIS
processes involved. In terms of data analysis, statistics are useful for expressing the
data in summary form. When the information is summarised in the form of plots or
tabulated data, and so on, it is said to be of non-parametric form. When it is
summarised in the form of an empirical (black box) model, it is of parametric form. In
what follows, the parametric statistics will be discussed (Harmancioglu et al., 1998).
1.3.3 Estimation of mean values
In environmental management, it is often required to identify the mean value of an
observed variable at a particular site. Such information is sought for management
purposes, such as general surveillance or particular treatment needs in the case of river
water quality. For example, the design of a treatment plant to regulate instream quality
is based on the knowledge of the mean values of particular variables monitored at a
site. The design criteria are based on the true means to be estimated from observed
data. Obviously, one or two random observations are not sufficient to decide upon the
true mean value. A series of data should be available in adequate amounts so that the
mean water quality concentrations can be reliably estimated. Then the question is how
many samples should be taken to determine the true mean with a certain level of
confidence.
Sanders and Adrian (1978) have proposed a method for estimating the mean
value of a water quality variable from a series of monitored data. Essentially, they have
developed this methodology to determine the required sampling frequencies in time if
the information sought is the true mean value of a water quality variable at a specified
level of statistical confidence. The method depends on the assumption that the primary
objectives of future water quality monitoring networks are the determination of
ambient water quality conditions and an assessment of yearly trends. The purpose of
the method is to derive a sampling frequency criterion from standard statistical
procedures that are used to determine the relationship between sampling frequency
and the expected half-width of the confidence interval of the random component of an
annual mean variable concentration (Sanders and Adrian, 1978; Sanders et al., 1983;
Sanders, 1988). It must be noted here that, upon lack of sufficient water quality data,
the method was demonstrated by Sanders and Adrian (1978) for the case of river flows
so that the annual statistic used was the mean log river flow.
For a series of random events, the confidence interval of the mean decreases as
the number of samples increases. Thus, the accuracy of the estimate of the mean is a
function of the number of sample observations. Therefore, a sampling frequency, as
number of samples per year, can be determined for a specified confidence interval of
the mean. Unfortunately, most hydrological time series are not random but signifi-
cantly correlated and non-stationary, which makes standard statistical analyses diffi-
cult. Thus, the method can be applied only after removing the serial correlation and
non-stationarity from the series.
The Student t-statistic is selected to estimate the relationship between sampling
frequency and the confidence interval of the mean of the random component. If the
observations xi (i ¼ 1, . . ., n) are stationary, independent and identically distributed,
the variable t of Equation 1.1 can be defined by a Student t-distribution
ENVIRONMENTAL DATA FOR NATURAL RESOURCES MANAGEMENT 17
t ¼
x  
S=
ffiffiffi
n
p (1:1)
where
x ¼ calculated mean of the independent residuals
 ¼ theoretical population mean
S2
¼ sample variance of xi
n ¼ number of independent observations (Sanders and Adrian, 1978).
For a specified level of significance, the variable t will lie in a confidence interval
defined by known constants. This means that the probability that the random variable t
is contained within the interval is equal to the level of significance (1  Æ), and the
probability that the variable t is not contained within the interval is equal to Æ. This
situation can be written by using the common statistical notation
Pr ¼ tÆ=2 ,
x  
S=
ffiffiffi
n
p , t1Æ=2
 
¼ 1  Æ (1:2)
where t1Æ=2 and tÆ=2 are constants defined from the Student t-distribution for a
specified level of significance and the number of samples.
By using the equality t1Æ=2 ¼ tÆ=2, the confidence interval of the theoretical
residual mean can be written as
x 
tÆ=2S
ffiffiffi
n
p ,  , x þ
tÆ=2S
ffiffiffi
n
p (1:3)
and the width of the confidence interval of this mean of the random sequence (xi) is
2R ¼
2tÆ=2S
ffiffiffi
n
p (1:4)
where R represents half the expected confidence interval of the mean (Sanders and
Adrian, 1978). 2R is the confidence interval between the limits defined. Thus, R is a
function of the standard deviation of the observed residuals, the square root of the
number of the data and the constant from the Student t-distribution. Consequently, to
determine the temporal sampling criterion, a plot of half of the expected confidence
interval of the residual mean versus the sampling frequency is sufficient, since the
confidence interval is symmetric about the mean.
Sanders and Adrian (1978) showed the application of the method for the case of
streamflows with a lack of sufficient water quality data for statistical analysis. In their
procedure, they first removed all series components that cause non-stationarity (trends,
periodicity and serial correlations). Next, the sample variance of residuals S2
a are
computed and plotted against the sampling interval. The S2
a values stabilise after a
certain sampling interval and approach a limiting value. After a certain sampling
interval for which S2
a stabilises, the variance becomes almost constant and is
independent of the sampling interval. Sanders and Adrian (1978) stated that this is a
necessary condition so that the analysis of the relationship between R and n becomes
18 PRACTICAL ENVIRONMENTAL STATISTICS AND DATA ANALYSIS
theoretically valid. Next, for the streamflow series used, they derived the plots of R
versus n (number of samples per year) for specified levels of significance (1  Æ).
Sanders and Adrian (1978) used daily streamflows in their analysis so that the
required sampling frequency is found by dividing the number of days in a year by the
number of samples per year
Sampling frequency ¼
365
n
(1:5)
To determine the sampling frequency by this method, one has to specify the level
of significance first. Then, using the plots of R against n (number of samples per year),
the number of samples per year (n) can be determined for a particular value of R.
The methodology described above for estimation of mean values is perfectly
valid in the statistical sense. However, its application to short-duration irregularly
observed environmental data does not always produce reliable results, since the
underlying assumptions of the method are often not met by environmental data series.
This may not be the case for a number of developed countries where data banks are
already filled up with regularly observed data. However, in a great majority of
countries, including the developing ones, reliability of such statistical approaches may
be fairly low.
1.3.4 Estimation of extreme values
It is not only the means but the extreme values of environmental conditions that are of
interest to managers. Knowledge on extremes is required for regulatory purposes such
as detecting standard violations. A major difficulty associated with assessment of
standard compliance is that it is based on sampling. In this context, it is highly
affected by sampling errors and the resulting uncertainties. For example, the actual
quality of water at a time and space point may exceed a critical value, but this may not
be noticed if it is not sampled at that time. Or, if a sample taken at a certain time
shows that the quality is good, it is assumed until the next sampling that it will remain
good. In each case, our decisions carry a risk of failing to observe the actual quality of
water (Alpaslan et al., 1993).
The major problem in assessment of compliance stems from the selected
monitoring frequencies. Essentially, continuous monitoring is required in order to
detect extreme values which may lead to standard violations. Recently, advances in
measurement capabilities permit us to observe much better the variability and the
uncertainty in the behaviour of natural processes. By means of continuous monitoring,
we can now identify not only the average concentrations of pollutants, but also the
occurrence of extreme events in the form of shock loadings, which are similar to flood
events in the case of water quantity (Beck and Finney, 1987). On the other hand,
continuous monitoring is often costly in time, labour and money, in addition to being
highly sensitive to system failures, for example equipment failures (although inter-
nationally the number of stations with continuous monitoring is increasing (Mulder,
1994)). Then the question is how frequently should a variable be sampled or how
many samples should be taken so that extremes do not go unnoticed. The answer to
ENVIRONMENTAL DATA FOR NATURAL RESOURCES MANAGEMENT 19
this question is basically treated by probabilistic approaches, which are valid for
random variables such as water quality.
An extreme condition regarding a random variable can be described as the
probability of exceedance P(X . xcr,h), or the probability of non-exceedance
P(X , xcr,l), with X representing the random variable, and xcr,h and xcr,l, the critical
high or low values of the variable. The exceedance (or non-exceedance) probabilities
may be determined by either a parametric or a non-parametric approach. The former
requires the fitting of probability distribution functions to describe the random
variable, and is therefore subject to modelling uncertainties (errors). The non-
parametric approach to quantification of natural and/or impact risks covers the use of
the well-known plotting position formulas. The relationship between parametric and
non-parametric probabilities results in the following formula, which is commonly used
in risk analyses to describe the probability of at least one failure within a record of n
samples (Harmancioglu and Alpaslan, 1992; Harmancioglu et al., 1993):
R(1) ¼ 1  1  P X . xcr
ð Þ
½ n
(1:6)
where R(1) represents the risk of being equalled or exceeded once or more in a record
of n samples. The condition of compliance or violation entails a risk factor in the form
of a random variable exceeding (or non-exceeding) a critical value, xcr,h or xcr,l, set as
a standard. In this case, exceedance or non-exceedance probabilities represent the risk
of violation of a standard.
Sometimes the frequency ( f ) of occurrences of undesirable outcomes (com-
pliance failures) may be considered more significant such that it does not exceed a
critical value fcr. This condition may be expressed as the probability (Harmancioglu
and Alpaslan, 1992)
P f  fcr
½   Æf (1:7)
which is required to remain below an acceptable or specified level of risk Æf . If, in
addition to frequency of failures, the degree of failures is also of concern (Dendrou
and Delleur, 1979), a similar requirement can be expressed using quantities. For
example, the concentration Cl of a pollutant load may be desired not to exceed a
particular critical level cl,cr. Then, the probability of such exceedance can be assessed
to remain below a specified risk level as
P C1  c1,cr
½   Æ1,cr (1:8)
In this case, the standard is set as the critical level cl,cr, and the risk factor here
refers to that of samples failing to meet the standard. Defining Æl,cr means that an
acceptable level of risk or compliance failure is a priori determined so that a
particular percentile of the samples are expected to satisfy the condition in Equation
1.8. For example, if Æl,cr is selected as 5%, it indicates an acceptable failure rate of
5% so that 95% of the samples are required to meet the standard. Such an evaluation
foresees the determination of percentile values from an observed statistical sample
using parametric or non-parametric approaches. In this respect, Crabtree et al.
(1987) claim that the parametric approach serves better to obtain the maximum
20 PRACTICAL ENVIRONMENTAL STATISTICS AND DATA ANALYSIS
amount of information from available data. However, this procedure is subject to
modelling uncertainties so that tests for goodness of fit need to be applied. Neverthe-
less, Crabtree et al. (1987) have found that the ‘best’ estimate of the 95th percentile
from a data set must be based upon a fitted probability distribution. Among the 334
water quality data sets they have analysed, approximately half of them could be fitted
by a normal, lognormal or Pearson Type 3 distribution, the latter providing the most
flexibility in the case of water quality. Crabtree et al. (1987) have suggested that
non-parametric techniques can be used if failure occurs in fitting a parametric
distribution.
Interpretation of standards as percentile values avoids assessment of compliance
by using a standard that is unnecessarily rigid in some circumstances and not rigid
enough in others. Similarly, it avoids the use of a standard that is inconsistent with the
capability of existing treatment facilities or with the cost of possible improvements
(Crabtree et al., 1987). Thus, the standards are now described on a probabilistic basis
to take into consideration the local circumstances and river quality objectives. 95th
percentile class limits are adopted to describe water quality standards in most
countries. This implies an acceptable 5% risk of compliance failure (Crabtree et al.,
1987; Warn, 1988).
The probabilistic basis for standard compliance as described above indicates
another difficulty associated with compliance, as it is based on sampling. In this
context, it is highly affected by sampling errors and the resulting uncertainties. Warn
(1988) stresses that these errors can be minimised by defining confidence limits which
describe the range within which the true value of the standard (expressed as
percentiles) lies. Loftis and Ward (1981) also present methods for defining confidence
limits around standard violation probabilities. Such an approach aids in the assessment
of uncertainty of the standard violation information obtained from collected series of
water quality data (Sanders et al., 1983).
A major difficulty in comparing a particular percentile value of water quality
with a standard is that, by chance, one may have a set of bad samples which shows
non-compliance, or on the contrary, a set of good samples that indicate compliance,
although the sampled site actually violates the standard (Warn, 1988). This uncertainty
in assessment occurs because of sampling error when cases of true failure or true
compliance cannot be observed owing to discrete sampling. Such sampling errors lead
to the risk of making wrong decisions regarding compliance with standards. This risk
can be expressed in the form of confidence limits to describe the range within which
the true value of the 95th percentile is expected to lie (Warn, 1988).
Warn (1988) defines 95% confidence limits around a 95th percentile standard and
refers to them as optimistic (lower limit) and pessimistic (upper limit) confidence
limits. Then three cases may occur in assessment of compliance using the 95th
percentile value, as follows.
1. If the pessimistic confidence limit is less than the 95th percentile standard, then
one can be at least 95% confident that the standard is not exceeded.
2. If the optimistic confidence limit exceeds the 95th percentile standard, one can be
at least 95% confident that the standard is not met.
ENVIRONMENTAL DATA FOR NATURAL RESOURCES MANAGEMENT 21
3. If the 95th percentile standard lies between the optimistic and pessimistic
confidence limits, it is not possible to assess compliance or failure with at least
95% confidence.
Warn (1988) further discusses that such an assessment may be worked out for
different levels of confidence limits (50%, 80%, 99%, 99.99%, etc.) for interpreting
compliance at different rates of assessment risks. The selection of the risk level
depends on the planner’s evaluation of the significance pertaining to the problem
considered. To obtain a complete picture of effects of sampling errors, more than one
risk level may be investigated by describing confidence limits at different levels of
probability. Warn (1988) states that such an approach provides a sound basis for
interpreting the performance of treatment plants where sampling is realised infre-
quently.
1.3.5 Estimation of trends
General
Within the framework of environmental management, monitoring practices have been
initiated to evaluate the consequences of pollution control efforts, to determine the
current status of environmental variables, and to detect possible changes, if any, in the
natural processes with respect to time and space. Essentially, in respect of these
objectives, monitoring efforts have been intensified in almost all developed countries
where a significant amount of research is devoted to investigation and evaluation of
trends in environmental variables such as surface water quality on a regional or
national basis.
On the other hand, environmental observations often constitute intermittent series
of messy data so that the application of classical methods for trend analysis has
generally produced unsatisfactory results, particularly in the case of water quality.
Thus, efforts have intensified to develop, apply and test more effective techniques for
trend analyses. In these studies, non-parametric methods are proposed since, by means
of such techniques, problems related to probability distributions of water quality
variables, short observation periods and the sporadic character of quality data are
effectively handled. Since the 1970s, several non-parametric techniques based on
order statistics of observed data have been developed particularly for the analysis of
water quality. The goodness of fit of these techniques depends on the series structural
properties and the type of temporal trend investigated.
Parametric methods of trend detection
Parametric statistical methods for trend detection are techniques that use the numerical
values of observed data directly and which, therefore, require that the probability
distribution of the process is known (Lettenmaier et al., 1991). Parametric methods
basically cover the well-known parametric t-tests; other parametric techniques that
have been developed for serially correlated data include time series analysis and
intervention analysis (Van Belle and Hughes, 1984; Hipel and McLeod, 1994; Icaga,
1994).
22 PRACTICAL ENVIRONMENTAL STATISTICS AND DATA ANALYSIS
The classical statistical tests require an assumption that an observed data vector
X is independently distributed as
fx1x2    xn(x1, x2, . . ., xn) ¼ fx1(x1) : fx2(x2)    fxn(xn) (1:9)
In addition, parametric tests (those which assume a knowledge of the form of the
probability density function) usually require that the elements of the data vector must
have identical probability density functions. The best known parametric tests are the t-
tests, which assume that the probability density function f is normal (Lettenmaier,
1976).
Two types of trends may be considered by parametric methods: step trends which
consist of a step change in the mean level of a process at the mid-point of the data
series; and linear trends which consist of a process with mean level that varies linearly
throughout the data record. These two types of trends refer to sudden changes (such as
improvement in stream quality due to establishment of a new treatment plant) and
gradual changes (increases in non-point polluting contributions to a river due to
urbanisation or land use) (Lettenmaier, 1976).
The trend detection problem by parametric methods is basically a statistical
hypothesis testing problem as shown in Table 1.1. The null hypothesis H0 is that an
event A has not occurred, and the alternative hypothesis H1 is that A has occurred. A
test statistic T is used to test H0 and H1. The probability of choosing H0 when H1 is
true is the confidence level of the test or (1  Æ). The probability of choosing H1 when
H1 is true is the power of the test denoted by (1  ). The probability of a Type 2 error
or  is a function of sample size, the population, the confidence level Æ and the
alternative hypothesis H1. In the trend detection problem, H0 is the hypothesis that
there is no trend in the underlying population. H1 states either that there is a trend in
the data (two-sided test) or that a positive or negative trend exists in the data (one-
sided test) (Lettenmaier, 1976).
Testing for trends is basically the determination of the sample size n ¼ n1 ¼ n2
needed for a particular power of the test, where two population means are compared
(Walpole and Myers, 1990). The hypotheses may be
H0: 1 ¼ 2
H1: 1 6¼ 2
(1:10)
where population standard deviations 1 and 2 are known. For a particular alternative
such as 1  2 ¼ , the power of the test is given by
Table 1.1: Hypothesis testing and error probabilities (Lettenmaier, 1976).
State of nature Test indication
H0 H1
H0 No error (P ¼ 1  Æ) confidence Type 1 error (P ¼ ÆP ¼ Æ)
H1 Type 2 error (P ¼ ) No error (P ¼ 1  ) power
ENVIRONMENTAL DATA FOR NATURAL RESOURCES MANAGEMENT 23
1   ¼ 1  P zÆ=2 

ffiffiffiffiffiffiffiffiffiffiffiffiffiffiffiffiffiffiffiffiffiffiffiffiffiffiffi
2
1 þ 2
2
 
=n
q , z , zÆ=2 

ffiffiffiffiffiffiffiffiffiffiffiffiffiffiffiffiffiffiffiffiffiffiffiffiffiffi
2
1 þ 2
2
 
=n
q
2
4
3
5 (1:11)
where the statistic
x1  x2  
ffiffiffiffiffiffiffiffiffiffiffiffiffiffiffiffiffiffiffiffiffiffiffiffiffiffi
2
1 þ 2
2
 
=n
q (1:12)
is a standard normal variable with x1 and x2 being the two sample means. Using
Equation 1.11:
z ffi zÆ=2 

ffiffiffiffiffiffiffiffiffiffiffiffiffiffiffiffiffiffiffiffiffiffiffiffiffiffiffiffiffi
2
1 þ 2
2
 
=n
q (1:13)
is obtained so that the required sample size becomes
n ffi
zÆ=2 þ z
ð Þ2
2
1 þ 2
2
 
2
(1:14)
When the population variances are not known, the statistic of Equation 1.12 is
assumed to follow the Student t-distribution (Walpole and Myers, 1990).
The power of the test is important in the trend detection problem because it gives,
at a fixed confidence level, the probability of trend detection. The power of the test
depends upon the sample size, trend magnitude and the marginal probability distribu-
tion of the dependent data series, which is assumed to be normal. For dependent
series, it varies also with the form of the dependence of data.
To avoid an assumption of the distribution type, Lettenmaier (1976) proposes the
use of non-parametric tests such as Spearman’s rho test for step trends and the Mann–
Whitney test for linear trends, which require the use of Monte Carlo simulated time
series. Otherwise, the Student t-test is used, assuming that the independent data series
are normally distributed.
The parametric test described above can be applied to detect step trends in the
following way. The data set xi of size n, divided into two parts of equal size, has the
means 1 and 2 so that the hypotheses
H0: 1 ¼ 2
H1: 1 6¼ 2
are tested as given in Equation 1.10.
For a confidence level (1  Æ), the test statistic is defined as
t ¼ x1  x2
j j n1=2
 
=2S

 t1Æ=2, (1:15)
where t1Æ=2, is the quantile of the Student t-distribution at probability level 1  Æ/2,
the degrees of freedom  are n  2, and S is the sample standard deviation of the data
set
24 PRACTICAL ENVIRONMENTAL STATISTICS AND DATA ANALYSIS
S2
¼
1
n  2
X
n=2
i¼1
xi  x1
ð Þ2
þ
X
n
i¼n=2þ1
xi  x2
ð Þ2
2
4
3
5 (1:16)
Hypothesis H0 is accepted when t  0 or rejected when t . 0.
In parametric methods, a test criterion NT is defined as a population statistic
assuming that the population trend and standard deviation are known. With
Tr ¼ j1  2j representing the absolute value of the true difference between the two
means, NT is defined as
NT ¼ Tr
ffiffiffi
n
p
=2 (1:17)
The power of the test is then
1   ¼ F NT  t1Æ=2, 
 
(1:18)
where F is the cumulative distribution function of the standard Student t-distribution
with  ¼ n  2 degrees of freedom (Lettenmaier, 1976).
In case of a linear trend, a similar approach is used to obtain the test criterion N9
T
as
N9
T ¼
n(n þ 1)(n  1)
½ 1=2
T9
r
n(12)1=2

(1:19)
for the well-known regression model
yi ¼ xi þ ª þ i (1:20)
where i is normally distributed with zero mean and variance 2
.  is the trend
magnitude and ª is the base level constant. In Equation 1.19,  represents the
standard deviation of i and T9
r ¼ n . The test criterion N9
T for linear trends is similar
to NT of Equation 1.17 for step trends except for the constants. The power of the test is
again computed by Equation 1.18.
Lettenmaier (1976) developed curves to describe the relation between the power
of the test (1  ) and NT or N9
T. He described that the power curves are essentially
functions only of NT or N9
T for sample sizes greater than 20.
He further developed his curves into the relationship between the detection power
and the sampling interval ˜ for different specified values of Tr. Here, the number of
samples n is replaced by T/˜, where T is the total observation period and ˜ is the
sampling frequency. Thus, by substituting n in Equations 1.17 and 1.19 by T/˜, a
direct relation between the detection power and sampling frequency is obtained. This
relation is valid for both step and linear trends (Tr or T9
r).
For the case of dependent series, Lettenmaier (1976) replaces n by the effective
sample size ne, which is a function of the dependence type. For an AR(1) (first-order
auto-regressive) process, ne becomes
ne ¼ n
1  1
1 þ 1
(1:21)
ENVIRONMENTAL DATA FOR NATURAL RESOURCES MANAGEMENT 25
where 1 is the sample first-order autocorrelation coefficient. Then, the test criterion
N9
T for dependent series can be computed as in Equation 1.17 or Equation 1.19 by
using ne instead of n. With the above method, Schilperoort et al. (1982) used the data
from an existing network to investigate two issues.
1. Which trend over a certain observation period (T) can be detected with the
present sampling interval?
2. Which sampling interval is necessary to detect a specified trend Tr (as a certain
percentage of the mean concentration) over the period T?
Lettenmaier’s technique on trend detection has the advantage that it is an
objective-based approach to selection of sampling frequencies. Furthermore, it can be
used for small sample sizes to determine what information the available data bring at
particular levels of detection power. This technique is demonstrated on actual water
quality data by Lettenmaier (1976) and Schilperoort et al. (1982). Their results show
that the method works quite well under the given assumptions.
Apart from the standard technique described, other parametric methods for trend
assessment cover time series analysis and intervention analysis (Hipel et al., 1975;
Hipel and McLeod, 1994; Lettenmaier, 1988).
Non-parametric methods of trend detection
Many existing environmental databases have been found unsuitable for analysis by
standard parametric methods as available data series do not fulfil the requirements of
such methods. Basically, the application of traditional statistical techniques to spatially
and temporally correlated, non-normal environmental data is problematic. Other
techniques developed for serially correlated data, such as time series and intervention
analyses, are not suitable for some environmental data, for example water quality data,
because of missing data, censored data and changing laboratory techniques (Van Belle
and Hughes, 1984). Recently, several non-parametric tests for trends in environmental
variables such as water quality have been proposed. The non-parametric methods are
more flexible and can handle the above problems more easily.
A non-parametric test is a method for testing a hypothesis where the test does not
depend on the form of the underlying distibution of the null hypothesis. Therefore,
non-parametric methods are sometimes referred to as distribution-free methods.
In response to the need for non-parametric procedures, authors like Lettenmaier
(1976), Hirsch et al. (1982), Hirsch and Slack (1984), Van Belle and Hughes (1984)
and a number of other researchers have made significant contributions to the develop-
ment and application of non-parametric techniques in water resources. Research on
this topic is still being continued owing to the wide range and great number of water
quality problems encountered.
Lettenmaier (1976) claimed that the Mann–Whitney test for step trends and
Spearman’s rho test for linear trends perform very well in comparison to parametric t-
tests. On the other hand, since these two tests also require independent data,
Lettenmaier focused on detection of trends in water quality from data records with
dependent observations. He considered that, for dependent time series, the power of
the trend test varies with the form of the dependence of the observations. Accordingly,
26 PRACTICAL ENVIRONMENTAL STATISTICS AND DATA ANALYSIS
he developed a method of trend detection in the case of dependent data by establishing
an equivalence between power curves for dependent and independent observations.
Hirsch et al. (1982) presented techniques that are suitable in the presence of
complications related to water quality data and proposed them for the exploratory
analysis of monthly water quality data for monotonic trends. The first procedure they
described is a non-parametric test for trend detection applicable to data sets with
seasonality, missing, or censored values: the seasonal Kendall test. For stochastic
processes with seasonality, skewness and serial correlation, the seasonal Kendall test
performs better than its parametric alternatives, although it cannot be considered an
exact test in the presence of serial dependence. The second procedure proposed by
Hirsch et al. (1982) is an estimator of trend magnitude. It is an unbiased estimator of
the slope of a linear trend and has a higher precision than a regression estimator where
data are highly skewed. It gives lower precision in case of normally distributed series.
The third procedure described by Hirsch et al. (1982) provides a means for testing for
change over time in the relationship between water quality concentrations and flow,
thus avoiding the problem of identifying trends in water quality that result from
particular discharge series observed. In this method, a flow-adjusted concentration is
defined as the residual based on a regression of concentration on some function of
discharge. These flow-adjusted concentrations, which may also be seasonal and non-
normal, are then tested for trend by using the seasonal Kendall test (Hirsch et al.,
1982).
Van Belle and Hughes (1984) have analysed the relative power of various non-
parametric procedures. They considered two classes of techniques:
1. intrablock methods which compute a statistic, such as Kendall tau, for each block
or season and then sum these to produce a single overall statistic;
2. aligned rank methods which remove the block effect from each observed value,
sum the data over blocks and then produce a statistic from these sums.
Van Belle and Hughes (1984) discussed that aligned rank methods are asympto-
tically more powerful than intrablock methods; yet intrablock methods are more
adaptable and may be generalised to deal with a broad range of models.
Hirsch and Slack (1984) analysed application of non-parametric trend tests for
seasonal data with serial dependence and proposed an extension of the Mann–Kendall
(seasonal Kendall) test for trend. They claimed that, since the test is based entirely on
ranks, it performs well in case of non-normal and censored data. Seasonality and
missing values present no theoretical or computational problems in its application.
Hirsch and Slack (1984) have shown that this modified test is valid in the case of serial
dependence except when the data have a strong long-term persistence or when sample
sizes are small (e.g. five years’ worth of monthly data).
McLeod et al. (1983) discuss that there are two major steps in statistical analysis
of trends. The first step is called ‘exploratory data analysis’ where important proper-
ties of the data are delineated by simple graphical and numerical studies. These studies
include graphs of data against time, box-and-whisker plots, Tukey smoothing, and the
autocorrelation function. At this stage, McLeod et al. (1983) use a data filling
procedure to produce evenly spaced data series from data observed at unequal time
ENVIRONMENTAL DATA FOR NATURAL RESOURCES MANAGEMENT 27
intervals. The next step of the analysis is called ‘confirmatory data analysis’ where the
purpose is to confirm statistically the presence or absence of trends. For this step,
McLeod et al. (1983) propose the use of the intervention analysis method to determine
if there has been a significant change in the mean of the series.
Montgomery and Reckhow (1984) also discuss that exploratory and confirmatory
data analysis procedures should be applied to detect trends in water quality. Their
trend detection methodology involves the following in a step-wise manner:
1. hypothesis formulation (statement of the problem to be tested);
2. data preparation (selection of water quality variables and data);
3. data analysis by exploratory techniques;
4. statistical tests (tests for detecting trends).
Lettenmaier et al. (1991) used the non-parametric seasonal Kendall test and its
multivariate extension to analyse 403 water quality monitoring stations in the USA for
possible trends for the period 1978–1987. The results of their study showed that, for
all groups and individual constitutents, trends were present only for a minority of
stations at 10% significance level. Furthermore, analysis of possible relationships
between trends and land use and population did not give strong evidence of possible
causes.
Hirsch et al. (1991) reviewed in detail methods for the detection and estimation
of trends in water quality. They considered that the steps involved in the selection of a
trend detection method include:
1. determination of the type of trend hypothesis to analyse (step versus monotonic
trend);
2. selection of the general category of statistical methods to use (parametric versus
non-parametric);
3. selection of water quality data to analyse (concentration versus flux);
4. selection among various data manipulation alternatives related to the use of
mathematical tranformations and the removal of natural sources of variability
(discharge, seasonality) in water quality;
5. the choice of trend detection technique for water quality records with censored
data.
With respect to list point 2 above, Hirsch et al. (1991) discuss that parametric
procedures for trend testing are regression in the case of a monotonic trend and the
two-sample t-test for step trends. In these methods, estimators of trend magnitude are
the regression slope and the difference in the means. Non-parametric alternatives for
these methods are the Mann–Kendall test and the rank sum test, respectively. Hirsch
et al. (1991) further indicate that the decision as to which procedure should be used is
based on considerations of power and efficiency of the test required by the available
data. Power is the probability of selecting the null hypothesis (of no trend) given a
particular type and magnitude of actual trend, and efficiency is a measure of
estimation error. As indicated by Hirsch et al. (1991), a procedure’s relative efficiency
can be measured by the ratio of the mean square error of an alternative procedure to
the mean square error of the particular procedure considered. Hirsch et al. (1991)
28 PRACTICAL ENVIRONMENTAL STATISTICS AND DATA ANALYSIS
Random documents with unrelated
content Scribd suggests to you:
In der Nacht schlief Johan unruhig, zwischen Hoffnung und Furcht
hin- und hergeworfen. Am nächsten Morgen kam die Antwort: es sei
richtig, Johan solle sofort kommen. Er reiste.
Warum zögerte er nicht, die königliche Gnade anzunehmen,
während ihm doch der Empörer im Leibe saß? Weil er, ganz einfach,
keiner demokratischen Partei angehörte; weder Mutter noch Vater je
versprochen hatte, nicht die königliche Gunst anzunehmen; weil er
an die Aristokratie glaubte, daran, daß die Besten zum Herrschen
berechtigt sind. Und er glaubte nicht, daß die Besten dort unten zu
finden sind; das hatte er ja auch in seiner kleinen Tragödie „Das
sinkende Hellas gezeigt, in der er die Demagogen verhöhnte.
Tyrannen haßte er, aber dieser König war kein Tyrann. Zum Zaudern
war also kein Anlaß, weder außer ihm noch in ihm.
Er fuhr also nach Stockholm und wurde vorgelassen. Der König
war jetzt sehr krank, sah so abgezehrt und verfallen aus, daß er
einen schmerzlichen Eindruck machte. Er war mild, wie er da mit
seiner langen Tabakspfeife stand und den jungen bartlosen Dichter
anlächelte, der stolpernden Schrittes zwischen den Reihen der
Adjutanten und Kammerherren eintrat. Der König dankte Johan für
das Vergnügen, das das Stück ihm bereitet habe. Er habe sich selbst
in seiner Jugend mit einem Wikingergedicht beim Wettstreit der
Schwedischen Akademie beteiligt und liebe das Altnordische. Er
wolle dem jungen Studenten zu seinem Doktor verhelfen. Es schloß
damit, daß er Johan an die Hofverwaltung wies, der er zu einer
ersten Auszahlung Auftrag gegeben habe. Später solle es mehr
werden. Dabei sprach er die Vermutung aus, Johan habe noch einige
Jahre bis zum Doktorexamen.
Damit war seine nächste Zukunft gesichert. Johan fühlte sich von
dieser Güte eines Königs, der an so viel und so viele zu denken
hatte, dankbar gerührt.
Er kehrte nach Upsala zurück und sah zwei Monate lang, wie der
Sonnenschein ihn in einen Stern verwandelt hatte. Der Hofmarschall,
der ihm das Geld anwies, hatte ihn gefragt, ob er s p ä t e r ins
Ministerium oder die Bibliothek eintreten wolle. So weit waren seine
Gedanken nicht gestiegen und stiegen auch jetzt noch nicht.
Der hauptsächlichste Zweck des menschlichen Strebens scheint zu
sein und muß wohl sein: das Leben bis zum Tode auf die am
wenigsten unangenehme Art zu fristen. Dieser Zweck schließt die
Fürsorge für das Wohl der andern nicht aus; im Gegenteil, denn zum
angenehmen Leben gehört das Bewußtsein, fremdes Recht nicht
unnötig verletzt zu haben. Darum können rechtmäßig erworbene
Reichtümer einem allein ein angenehmes Leben gewähren; darum
kann keine Laufbahn, die über Leichen geht oder andere zur Seite
schiebt, ein angenehmes Leben bereiten; darum ist der Utilitarismus,
die Weltanschauung, die das Glück für die meisten will, nicht
unmoralisch.
Trotz aller Askese konnte Johan nicht umhin, sich glücklich zu
fühlen. Sein Glück bestand in der halben Gewißheit, daß er sein
Leben leben könne, ohne die größeren Schmerzen zu erdulden, die
Unsicherheit der Existenzmittel verursachen. Sein Dasein war von
der Not bedroht gewesen; jetzt war er geschützt. Das Leben war
ihm wiedergeschenkt, und es ist lieblich, leben zu dürfen, wenn man
noch im Wachstum steht. Seine von Hunger und Oberanstrengung
zusammengefallene Brust hob sich, sein Rücken wurde gerade, das
Leben kam ihm nicht mehr so traurig vor. Er war mit seinem Los
zufrieden, weil das Leben heller zu werden schien; er wäre
undankbar gewesen, wenn er sich zu den Mißvergnügten gestellt
hätte.
Lange dauerte das aber nicht. Als er die alten Kameraden um sich
her in ihrer früheren Lage, die sich durch s e i n Glück nicht verändert
hatte, weiter arbeiten sah, fand er, daß eine Disharmonie eingetreten
war. Sie waren gewohnt, ihm wie einem Notleidenden zu helfen;
jetzt war das nicht mehr nötig. Sie hatten ihn gern, weil sie ihn
beschützen durften; waren gewohnt, ihn unter sich zu sehen. Als er
nun in die Höhe kam, neben sie, über sie, fanden sie ihn natürlich
verändert. Die veränderten Verhältnisse hatten ihn verändern
müssen. Der Notleidende ist nicht so kühn in seinen Ansichten und
nicht so gerade im Rücken wie der Geborgene. Er war verändert für
sie, aber war er darum schlechter? Selbstgefühl ist ja sonst eine
geschätzte Ware. Genug, er verletzte nur mit seinem Glück; noch
mehr dadurch, daß er nun seinerseits die andern glücklich machen
wollte.
Das Geschenk brachte ihm Verpflichtungen, und Johan beeilte
sich, Kolleg und Seminar zu belegen. Er machte am Ende des
Semesters das Tentamen in Philologie, Astronomie,
Staatswissenschaft; erhielt aber in allen Fächern eine geringere
Zensur, als er gedacht hatte. Er hatte einerseits zu viel studiert,
andererseits zu wenig.
Im Tentamen wurde er gewöhnlich von Aphasie ergriffen. Die
Physiologie schreibt diese Krankheitsform Schäden zu, die der linken
Stirnwindung zugefügt sind. Wirklich hatte Johan zwei Narben über
dem linken Auge: die eine von einem Beilhieb, die andere von einem
Stein, an dem er sich schwer geschlagen hatte, als er den Hügel der
Sternwarte hinunterstürmte. Dieser Aphasie wollte er auch eine
unüberwindliche Schwierigkeit, Reden zu halten und fremde
Sprachen zu sprechen, zuschreiben. Er saß da, ohne antworten zu
können, obwohl er mehr wußte, als gefragt wurde. Dann kam der
Trotz und die Selbstquälerei, der Mißmut und die Neigung, die Flinte
ins Korn zu werfen. Die Lehrbücher kritisierte er; fühlte sich
unehrlich, wenn er das lernte, was er verachtete. Die Rolle, die man
ihm gegeben, begann, ihm unbequem zu werden; er sehnte sich
fort, wohin es auch sei, wenn er nur fort komme.
Nicht daß er das Geschenk als eine Wohltätigkeit empfunden
hätte. Es war ein Stipendium, eine Belohnung für ein Verdienst, wie
Künstler es zu allen Zeiten für ihre Ausbildung erhalten hatten; und
der königliche Geber war nicht der Monarch, sondern der persönliche
Freund und Bewunderer. Darum übte dieses Geschenk auch keinen
Einfluß auf seine aufrührerischen Gedanken aus; höchstens, daß er
für einen Augenblick verleitet wurde, die Welt gut zu finden, weil es
ihm selber gut ging. Seine Opposition hatte sich jetzt auch schon
vertieft; er schob nicht mehr die Schuld für die Verkehrtheit der
Gesellschaft auf die Monarchie allein; er glaubte nicht, wie die
Heiden, die Jahresernte würde besser werden, wenn man den König
auf dem Altar der Götter schlachte.
Seine Mutter würde vor Freude über seine Auszeichnung geweint
haben, hätte sie gelebt, so aristokratisch war sie.
Demokraten sind wir alle, bis zum Kronprinzen hinauf, indem wir
das, was oben liegt, zu uns herunter wünschen; sind wir aber in die
Höhe gekommen, wollen wir nicht wieder heruntergerissen werden.
Die Frage ist nur die, ob das, was oben liegt, in geistigem Sinne
höher ist und ob es wirklich dort liegen muß. Daran begann Johan
jetzt zu zweifeln.
22.
A u f l ö s u n g .
(1872)
Bei Beginn des Frühlings zog Johan mit einem ältern Kameraden
zusammen, um die Studien fortzusetzen. Als er die alten Bücher, die
er schon so lange studiert hatte, wieder vornehmen sollte, waren sie
ihm sofort zuwider. Das Gehirn war voller Eindrücke, hatte
dichterisches Material angehäuft und wollte nicht mehr aufnehmen;
Phantasie und Gedanke arbeiteten bereits und konnten dem
Gedächtnis nicht mehr allein die Herrschaft überlassen. Zweifel und
Apathie stellten sich ein; manchmal blieb er den ganzen Tag auf dem
Sofa liegen. Oft kam ihm ein Verlangen, alles hinzuwerfen, um in
Leben und Tätigkeit hinauszukommen. Aber das königliche
Stipendium hielt ihn in Fesseln; legte ihm Pflichten auf; hatte er
doch, indem er es annahm, die Hand darauf gegeben, er werde den
Doktor machen, der jetzt halb fertig war.
So begann er Philosophie. Als er aber die Geschichte der
Philosophie gelesen hatte, fand er alle Systeme in gleichem Maße
gültig oder ungültig, und sein Gedanke leistete Widerstand gegen
alle fremden Gedanken.
In der Verbindung herrschte Spaltung und Schlaffheit. Man hatte
alle seine Jugendgedichte vorgelesen und produzierte nichts Neues;
die Sitzungen wurden nur mit Punsch abgehalten. Is hatte sich auch
hier bloßgestellt; bei einer Szene mit einem andern Bundesbruder
war er auch hier hinausgeworfen worden, hatte sein Messer gezogen
und Schläge gekriegt. Er hatte sich unter einer lächerlichen Maske
gerettet und war jetzt nur noch ein Gegenstand des Spottes,
nachdem man entdeckt, daß seine Weisheit in Referaten aus den
Zeitschriften der Studentenschaft bestand, welche die andern nicht
zu benutzen wußten.
Bei Beginn des Semesters wurde außerdem vom Professor der
Ästhetik ein ästhetischer Verein gegründet, durch den die „Runa
überflüssig wurde.
Bei einer Sitzung dieses Vereins kam Johans Empörung gegen die
Autoritäten zum Ausbruch. Er hatte nämlich am Abend getrunken
und war halbberauscht. Während des Gesprächs mit dem Professor
kam man auf brennende Fragen. Johan wurde aus seinen
Verschanzungen so weit herausgelockt, daß er erklärte, Dante habe
wenig Bedeutung für die Menschheit und werde überschätzt. Johan
hatte eine ganze Reihe guter Gründe, konnte sie aber nicht
anbringen, als der Professor ihm zusetzte, während der ganze Verein
sich um die Streiter scharte und sie in die Ofenecke drängte.
Johan wollte zuerst sagen, die Komposition der „Göttlichen
Komödie sei nicht originell, sondern eine sehr gewöhnliche Form,
die kurz vorher in der Vision des Albericus angewandt worden. Er
wollte behaupten, Dante habe in dieser Dichtung nicht die ganze
Bildung und alle Gedanken seiner Zeit geben können, da er so
ungebildet gewesen, daß er nicht Griechisch konnte. Dante sei kein
Philosoph, da er den Gedanken in die Bande der Offenbarung
geschlagen; deshalb sei er auch kein Vorläufer der Renaissance oder
der Reformation. Er sei kein Patriot, denn er huldige einem
deutschen Kaisertum von Gottes Gnaden; höchstens florentinischer
Lokalpatriot. Auch Demokrat sei er nicht, denn er träume immer von
einem vereinigten Papst- und Kaisertum. Er habe nicht das Papsttum
angegriffen, sondern einige Päpste, die unsittlich gelebt, wie er
selbst in seiner Jugend. Er sei ein Mönch, ein wahrhaft beschränktes
Kind seiner Zeit, eile ihr nicht einen Schritt voraus, da er ungetaufte
Kinder in die Hölle sende. Er sei ein enger Royalist, der Brutus neben
Satan in den Brennpunkt der Hölle setze. Ihm fehle jede Selbstkritik,
da er unter die schlimmsten Verbrechen Undankbarkeit gegen
Freunde und Verrat gegen das Vaterland aufnehme, während er
selbst seinen Freund und Lehrer Brunetto Latini in die Hölle
befördert und den deutschen Kaiser Heinrich VII. gegen seine
Vaterstadt Florenz unterstützt habe. Er habe einen schlechten
Geschmack, da er zu den sechs größten Dichtern der Welt Homer,
Horaz, Lucian, Ovid, Virgil und — sich selbst rechne. Wie könnten
moderne Menschen, die so streng gegen allen Skandal sind, Dante
preisen, der durch seine Dichtung so viele lebende Personen und
Familien entehrt und seine geliebte Vaterstadt Florenz beschimpft
habe, als er unter den Dieben fünf Florentiner von edler Geburt
findet.
Wie gewöhnlich, wurde der Streit geführt, indem die Standpunkte,
sowohl des Angreifers wie des Angegriffenen, wechselten. Johan
wollte dem Professor zeigen, daß von dessen Standpunkt aus die
„Komödie ein Pamphlet sei; dann aber sattelte der Professor um
und ging zum Standpunkt des Feindes über und meinte, e r werde
sie doch nicht als Pamphlet mißbilligen. Johan antwortete, diese
Bezeichnung gebe er ihr, aber nicht die einer außerordentlichen
Dichtung von ewigem Wert, wie der Professor sie in seinem Kolleg
genannt habe. Dann schlug der Professor wieder um und wollte die
Dichtung von ihrer Zeit aus beurteilt sehen.
— Eben, antwortete Johan, aber Sie haben sie von unserer Zeit
und allen künftigen Zeiten aus beurteilt; also haben Sie unrecht
gehabt. Aber auch von der eigenen Zeit aus gesehen, wird sie nicht
epochemachend, da sie nicht ihrer Zeit vorauseilt, sondern mitten in
ihr steht und sogar hinter ihr zurückbleibt. Sie ist ein Sprachdenkmal
für Italien, nichts mehr, und dürfte an einer schwedischen Universität
nicht gelesen werden, weil die Sprache veraltet ist und — das letzte
Wort! — weil sie zu wenig Bedeutung hat, um in die
Entwicklungsreihe der Bildung zu gehören.
Ergebnis: Johan wurde für unverschämt und halbverrückt
gehalten.
Nach dieser Explosion war er erschöpft und unfähig zur Arbeit.
Das ganze Leben in dieser Kleinstadt, in der er sich nicht heimisch
fühlte, war ihm zuwider. Die Kameraden ermahnten ihn, sich Ruhe
zu gönnen, denn er habe zu viel gearbeitet; das hatte er allerdings.
Wieder entstanden Pläne, drängten sich vor, zeitigten aber keine
Folgen. Seine Seele befand sich in Auflösung, schwebte wie ein
Rauch, war äußerst empfindlich. Die graue, schmutzige Stadt quälte
ihn, die Landschaft peinigte ihn. Er lag auf einem Sofa und sah sich
die Illustrationen einer deutschen Zeitschrift an. Der Anblick von
Landschaften aus andern Ländern wirkte wie Musik auf ihn; er
empfand ein Bedürfnis, grüne Bäume und blaue Seen zu sehen. Er
wollte aufs Land hinaus; aber es war erst Februar und die Luft war
grau wie Sackleinwand, Straßen und Wege kotig.
Wenn er ganz niedergeschlagen war, ging er zu seinem Freunde,
dem Naturforscher. Es erfrischte ihn, dessen Herbarien und
Mikroskope, Aquarien und physiologische Präparate zu sehen.
Am meisten erfrischte ihn der stille friedliche Atheist selbst, der die
Welt ihren Gang gehen ließ, denn er wußte, daß er mit seinen
geringen Kräften mehr für die Zukunft arbeite als der Dichter mit
seinen konvulsivischen Anstrengungen. Doch war der Kamerad nicht
ganz frei von Künstlertum, denn er malte in Öl. Das interessierte
Johan außerordentlich. Eine grünende Landschaft mitten in den
Nebeln dieses furchtbaren Winters hinmalen und sie an die Wand
hängen zu können: das wäre etwas!
— Ist malen schwer? fragte er.
— Nein, behüte, es ist leichter als zeichnen. Versuch es nur!
Johan hatte schon ohne Bangen ein Lied für Gitarrebegleitung
komponiert: er hielt also das Malen für nicht so unmöglich. Er lieh
sich Staffelei, Farben, Pinsel. Dann ging er nach Hause und schloß
sich ein. Aus einer illustrierten Zeitung nahm er eine Zeichnung, die
eine Schloßruine vorstellte; die kopierte er. Als er die blaue Farbe wie
ein klarer Himmel wirken sah, wurde er sentimental. Als er dann
grüne Büsche und eine Wiese hervorzauberte, wurde er
unaussprechlich glücklich, als habe er Haschisch gegessen.
Der erste Versuch war gelungen. Dann aber wollte er ein Gemälde
kopieren. Das ging nicht. Alles wurde grün und braun; er konnte
seine Farben nicht auf den Ton des Originals stimmen. Da
verzweifelte er.
Eines Tages, als er sich eingeschlossen hatte, hörte er, wie ein
Besuch mit dem Kameraden im äußern Zimmer sprach. Sie
flüsterten, als sprächen sie von einem Kranken.
— Jetzt malt er auch noch! sagte der Kamerad in einem sehr
niedergeschlagenen Ton.
Was sollte das bedeuten? Hielten sie ihn für gestört? Ja, jetzt
verstand er es. So war es. Er dachte über sich selbst nach und kam
zu der Schlußfolgerung wie alle Grübler, er sei gestört. Was war da
zu machen? Wenn man ihn einsperrte, würde er verrückt werden;
davon war er überzeugt. Besser ist, dem zuvorkommen, dachte er.
Er erinnerte sich, daß man in seiner Gegenwart einst von einer
Privatirrenanstalt auf dem Lande gesprochen hatte, und er schrieb
an den Vorsteher.
Nach einiger Zeit erhielt er eine freundliche Antwort, in der er
ermahnt wurde, ruhig zu sein. Der Briefschreiber habe sich bei
Kameraden nach Johan erkundigt und kenne jetzt seinen
Seelenzustand. Das sei eine Krisis, die alle empfindlichen Naturen
durchmachten usw.
Also diese Gefahr war überstanden. Aber er wollte ins Leben
hinaus, wohin es auch sei.
Eines Tages sieht er, daß eine herumreisende Theatergesellschaft
nach der Stadt gekommen ist. Er schreibt einen Brief an den Direktor
und ersucht um ein Debüt. Erhält keine Antwort und macht keinen
Besuch.
So wurde er hin- und hergeworfen, bis schließlich das Schicksal
kam und ihn befreite. Drei Monate waren vergangen und die
Hofverwaltung ließ nichts von sich hören. Die Kameraden rieten ihm,
an den Hofmarschall zu schreiben und höflich zu fragen, wie es sich
mit dem Geld verhalte. Das tat er und bekam diese Antwort: „Es ist
nie von einer regelmäßigen Unterstützung die Rede gewesen,
sondern Seine Majestät haben die Gratifikation nur für einmal erteilt.
Jedoch mit Rücksicht auf Ihre bedrängte Lage geruhen Majestät,
noch einmal 200 Kronen zu bewilligen, die gleichzeitig abgehen.
Zuerst freute sich Johan, denn jetzt war er frei; dann aber
beunruhigte ihn diese Wendung der Sache, da in den Zeitungen
gestanden hatte, er sei Stipendiat; auch war das Stipendium ja
tatsächlich vom König für „die Jahre versprochen worden, die er
noch zum Doktorexamen brauchte. Auch hatte ja der Hofmarschall
mit der Zukunft gewinkt, die man doch nicht mit 200 Kronen machen
konnte. Man dachte hin und her über die Ursache. Die einen hielten
es für wahrscheinlich, der König habe die Sache vergessen; andere,
seine wirtschaftliche Lage erlaube es ihm nicht; man wußte nämlich,
daß sein guter Wille nicht immer im Verhältnis zu seinem Können
stand.
Niemand sprach seine Mißbilligung aus; und Johan war froh in
seiner Seele, hätte nicht eine gewise Blamage darin gelegen, daß
das Stipendium eingezogen wurde: man konnte ihn ja verdächtigen,
er habe nur damit geprahlt. Die an eine „Ungnade glaubten,
schrieben diese dem Umstand zu, daß Johan es versäumt hatte, dem
König seine Aufwartung zu machen, als er Weihnachten und Neujahr
in Stockholm war. Andere schoben die Schuld darauf, daß er seine
gedruckte Tragödie „Das sinkende Hellas nicht förmlich überreicht,
sondern ganz einfach ins Schloß geschickt hatte; aber seine
Geradheit hatte ihm verboten, selbst hinzugehen.
Zehn Jahre später hörte er eine ganz neue Deutung der
„Ungnade. Er sollte nämlich ein Schmähgedicht auf den König
verfaßt haben! Aber diese Geschichte war eine „reine Dichtung,
wahrscheinlich die einzige, die der übel bekannte Gewährsmann der
Nachwelt geschenkt hat.
Die Tatsache blieb bestehen, und jetzt war der Entschluß bald
gefaßt. Er wollte nach Stockholm fahren, um Schriftsteller zu
werden, wenn möglich Dichter, falls sich seine Begabung als stark
genug erwies.
Der Zimmergenosse nahm es auf sich, ihm den Rückzug zu
decken; der schützte vor, Johan müsse einige Zeit in Stockholm
weilen, damit der Wirt nicht unruhig wurde und Johan die Miete, die
erst am Schluß des Semesters zu bezahlen war, währenddessen
zusammenbringen konnte.
Ein Abschiedsfest wurde gehalten. Johan dankte seinen vielen
Freunden, indem er die Verpflichtungen, die jeder gegen seinen
Verkehr hat, anerkannte, da sich eine Persönlichkeit nicht aus sich
selbst entwickelt, sondern aus jeder andern Seele, mit der sie in
Berührung kommt, einen Tropfen saugt; wie die Biene aus Millionen
Blüten ihren Honig sammelt, den sie doch selbst umschmilzt und als
ihren ausgibt.
So fuhr er ins Leben hinaus, fort aus Träumen und vergangenen
Zeiten, um in seiner eigenen Zeit und in der Wirklichkeit zu leben.
Aber schlecht war er vorbereitet; die Universität war nicht die Schule
fürs Leben. Er hatte auch das Gefühl, die Stunde der Entscheidung
sei da. In einer schlecht ausgeführten Rede nannte er das Fest einen
Abschiedsschmaus, den man dem Bräutigam vor der Hochzeit gibt;
denn jetzt solle er Mann werden und die Knabenjahre hinter sich
lassen; sich in die Gesellschaft einordnen, ein nützlicher Bürger
werden, sein eigenes Brot essen.
So glaubte er damals, aber er sollte bald finden, daß die Erziehung
ihn untauglich für die Gesellschaft gemacht hatte. Und als er sich
nicht darein fand, ein Ausgestoßener zu sein, erwachten seine
Zweifel, ob nicht die Gesellschaft, zu der doch Schule und Universität
gehören, auch eine Schuld an seiner Erziehung habe; ob nicht die
Gesellschaft Gebrechen habe, die geheilt werden müssen.
ANMERKUNGEN DES ÜBERSETZERS
Aus Strindbergs Briefen
Strindbergs Lebensgeschichte
Die parallelen Jahrzehnte in Strindbergs Leben
Strindbergs väterlicher Stammbaum
AUS STRINDBERGS BRIEFEN
An den Verleger Albert Bonnier.
Wenn Sie diesen ersten Teil gelesen haben, den wir aus
Rücksicht aufs Publikum nicht Teil nennen dürfen, vielmehr
müssen wir jeden der fünf Bände besonders taufen, so fragen
Sie sich wohl, wie das Publikum tun wird: Was ist das? Ist das
ein Roman? Nein! Biographie? Nein! Memoiren? Nein!
Ich antworte, es ist ein Buch, das ist, für was es sich ausgibt:
Die Geschichte der Entwicklung einer Seele, 1849-67, unter den
angegebenen Voraussetzungen. Dieses Buch gewährt auch
außer dem Psychologischen, das die Hauptsache ist (warum
auch alle Schilderungen vermieden und die Anekdote nur
aufgenommen wurde, um den Charakter zu beleuchten) einige
andere Interessen: es bildet die vollständige Biographie eines
bekannten und bedeutenden Dichters, so wenig lügnerisch, wie
eine Biographie geschrieben werden kann; ferner eine
Geschichte der inneren schwedischen Verhältnisse von 1849-67.
Darum wird das Buch nützlich für die Jugend sein, weil es die
jüngste Vergangenheit erklärt, ohne deren Verständnis die
Gegenwart nicht zu begreifen ist.
August Strindberg.
Grèz (bei Paris), 25. April 1886.
Ich möchte das Vorwort gern gedruckt haben, weil über Lehre
und Leben heute so viel gefaselt wird. Auch diesen Passus bitte
ich an geeigneter Stelle einzuschalten, etwa nach den Worten
über das Trinken:
A u t o r. Ebensowenig kann ich mein Leben in Einklang
bringen mit meiner Lehre von der sogenannten Unsittlichkeit,
August Strindberg.
August Strindberg.
teils weil mein Trieb von Kirche und Gesetz legalisiert ist, teils
weil mir monogame Instinkte angeboren sind.
I n t e r v i e w e r. Aber warum predigen Sie denn
geschlechtliche Freiheit?
A u t o r. Weil ich aus der Erfahrung meiner Jugend weiß: wer
nicht verheiratet ist, brennt; und weil ich nicht will, daß die
Eiferer für Sittlichkeit die Triebe der anderen durch Gesetze
fesseln, da die Eiferer für Unsittlichkeit die Sittlichen nicht
unsittlich machen wollen. Also die wirkliche Freiheit — für
andere — predige ich! Habe also in diesem Falle keine
egoistischen Zwecke.
25. Mai 1886.
Der Verleger meint, das Vorwort werde dem Buche schaden und
lehnt es ab.
Geben Sie das Interview Gustaf af Geijerstam, der das Buch
wohl anzeigen wird. Er glaubt ja, daß die Kritik das Publikum
darüber aufklären soll, was der Autor meint. Gut! Möge er
aufklären, daß der Autor weder Biographie noch Verteidigung
noch Bekenntnisse hat geben wollen, sondern sein Leben, das
er am besten von allen Leben kennt, benutzt hat, um die
Geschichte von der Entstehung einer Seele zu geben und den
Begriff Charakter zu bestimmen — worauf ja die ganze Literatur
beruht. Er kann Strophen abdrucken, wenn er will.
30. Mai 1886.
Geijerstam las das Interview, gab es aber dem Verleger zurück.
Inzwischen hatte Strindberg schon, bei seinem unerhörten Fleiße,
den zweiten Teil (Kapitel 11-22) vollendet. Er war inzwischen nach
der Schweiz gezogen.
In einigen Tagen geht der zweite Teil vom „Sohn einer Magd
ab. Vielleicht schon morgen. Ich halte ihn für das bedeutendste
August Strindberg.
Buch, das seit langem in Schweden geschrieben wurde, aber es
ist für die Gebildeten geschrieben und kann von der Unter- und
Mittelklasse nicht gelesen werden. Wendet sich daher an die
akademisch Gebildeten, für die ich eigentlich schreiben müßte.
Von Nisse und Nasse nicht verstanden zu werden, freut mich
nicht, und ich kann sie nicht bekehren. August Strindberg.
Othmarsingen (Schweiz), 18. Juni 1886.
Als Untertitel schlägt Strindberg für den zweiten Teil (Kapitel 11-
22) „Sturm und Drang vor; diesen d e u t s c h e n Titel übersetzt der
Verleger mit „Gärungszeit.
Gärung ist gut, aber das ist ein Fäulnisprozeß. Paßt also nicht
für meine gesunden Gedanken.
18. Juli 1886.
Die deutsche Ausgabe vereinigt beide Teile in einem Bande.
STRINDBERGS LEBENSGESCHICHTE
Strindberg will seine autobiographischen Schriften als
EIN GANZES
betrachtet wissen; ja, er möchte sie in einem einzigen Bande
vereinigen, damit seine Leser nur das ganze Werk erwerben können,
nicht diesen oder jenen Teil. Um diesen Wunsch des Dichters, soweit
es möglich ist, zu erfüllen, werden Teile wie „Die Beichte eines
Toren n i c h t e i n z e l n verkauft.
Strindbergs Lebensgeschichte erscheint in diesen fünf Bänden:
1. Der Sohn einer Magd
2. Die Entwicklung einer Seele
3. Die Beichte eines Toren
4. Inferno — Legenden
5. Entzweit — Einsam.
In den ersten drei Bänden, die schon die an einander
anklingenden Titel als drei Teile eines Ganzen bezeichnen, rechnet
der 40jährige Strindberg in den Jahren 1886, 87, 88 mit seinem
Leben ab; denn er hatte die Absicht, sich zu töten, nachdem er sein
Leben geschildert. Durch die Lebensgeschichte aber befreite er sich,
wie durch einen Selbstmord, von seinem bisherigen Leben so
vollständig, daß er ein neues beginnen konnte.
Dieses neue Leben, das er seit seinem körperlichen „Tode
begann, würde den 50jährigen Strindberg zu einem geistigen „Tode,
dem Wahnsinn, geführt haben, wenn er sich nicht auch vor dem
errettet hätte, indem er 1897, 98 in einem neuen Band seiner
Lebensgeschichte, in „Inferno und „Legenden, sich noch einmal
von seinem Leben befreite.
Dem 50jährigen, der den leiblichen Tod wie den geistigen Tod
überwunden hatte, konnte nichts mehr etwas anhaben: mit
erhabener Ruhe schilderte er dann 1902, 03 sein früheres Leben „Zu
Zweien und sein jetziges Leben als „Einsamer.
So sind Strindbergs autobiographische Schriften aufzufassen! Als
Testamente eines, der sterben wollte, stehen sie hoch über allem
„Skandal und aller „Sensation. Wie Strindberg selbst als Genie eine
Ausnahme ist, so darf diese außerordentliche Lebensgeschichte nicht
mit gewöhnlichem Maß gemessen werden, sondern ist als
Ausnahmeerscheinung zu beurteilen.
DIE PARALLELEN JAHRZEHNTE IN
STRINDBERGS LEBEN
Der 20jährige, bis zum ROTEN ZIMMER, bis 1879
1. Religiös
2. Nach einem Selbstmordversuch dramatische Produktion
3. Schreibt philosophische Wissenschaft
4. Verläßt die schwedische Heimat nicht
5. Heiratet zum ersten Male
6. Das Schwedische Volk
7. Das Rote Zimmer
Der 30jährige, bis zur LEBENSGESCHICHTE I-III, bis 1889
1. Sozialist
2. Nach dem Roten Zimmer dramatische Produktion
3. Schreibt soziale Wissenschaft
4. Weilt fünf Jahre im Ausland
5. Die Krisis der Ehe
6. Schwedische Schicksale und Abenteuer
7. Die Inselbauern
Der 40jährige, bis zur LEBENSGESCHICHTE IV, bis 1899
1. Individualist
2. Nach der Lebensgeschichte dramatische Produktion
3. Schreibt Naturwissenschaft
4. Weilt fünf Jahre im Ausland
5. Heiratet zum zweiten Male
6. Schwedische Natur
7. Am offnen Meer
Der 50jährige, bis zum BLAUBUCH, bis 1909
1. Religiös
2. Nach der Lebensgeschichte dramatische Produktion
3. Schreibt philosophische Wissenschaft
4. Verläßt die schwedische Heimat nicht
5. Heiratet zum dritten Male
6. Schwedische Historien, Schwedische Miniaturen
7. Die Gotischen Zimmer, Schwarze Fahnen
STRINDBERGS VÄTERLICHER STAMMBAUM
Nach P a u l M e i j e r - G r a n q v i s t in Stockholm.
Von seiner Herkunft schreibt Strindberg selbst: „Es gab einen alten
Stammbaum, der im siebzehnten Jahrhundert Adel nachwies. Hier
hat der Dichter männliche und weibliche Abstammung vermengt;
denn auf der Schwertseite hatte die Familie kein adliges Blut in den
Adern, und der einzige Geistliche, Strindbergs Urgroßvater, Henrik,
der den Familiennamen annahm, war Bauernsohn aus dem Dorfe
S t r i n n e (daher der Name) im Kirchspiel Multrå in Ångermanland.
Er war 1710 geboren und starb 1767 als Unterpfarrer von Refsund
und Sundsjö in Jämtland. Durch ihn kommt wahrscheinlich, nach
Strindbergs Worten, „die ganze väterliche Verwandtschaft aus
Jämtland, mit nordschwedischem und vielleicht finnländischem Blut.
Henrik Strindberg ehelichte 1743 Maria Elisabet Åkerfelt (geb.
1725), deren Vater Hauptmann im jämtländischen Regiment war;
und auf deren väterliche Abstammung zielt wohl der Dichter mit der
„alten Stammtafel. Durch diese Mutter seines Großvaters stammt
der Dichter in der Tat von ihrem Urgroßvater ab, Johan Olofsson zu
Rajkull, der 1646 geadelt wurde und den Namen Åkerfelt erhielt „für
seine dem König Gustav Adolf und dem Reichskanzler Oxenstjerna
geleisteten Dienste; außerdem dafür, daß er bei der
Grenzkommission in Estland und dem Burggericht auf Schloß Reffle
(Reval) von Nutzen gewesen. Dessen Sohn, Johan Åkerfelt, wurde
Hauptmann bei der Garnison in Riga; nahm 1682 seinen Abschied,
als er einen Hof, Tulina, am Newafluß zu Lehen erhielt; auf diesem
Hof wohnte er bis 1702, da er, nach der Familienüberlieferung,
genötigt wurde, mit seinen Kindern auf einem Boot zu entfliehen,
weil die Russen seinen Hof und die Saat auf dem Felde plünderten.
Mit seiner Frau, Sabina Wolff, Tochter eines Kapitäns bei der
Adelsfahne, hafte er einen Sohn, Zacharias (geb. in Riga 1682), der
sich als tapferer Krieger unter Carl XII. bekannt machte. Nach dem
Ende des großen Unfriedens erhielt dieser den Charakter als Major,
nahm seinen Abschied und starb 1754. Während er zu Wismar in
Garnison lag (1713, nach der Schlacht bei Gadebusch), gewann er
als Braut eine Tochter des Dr. med. Martin Scheffel, der einem alten
geachteten Patriziergeschlecht in Wismar angehörte.
Zacharias Åkerfelt und Maria Elisabeth Scheffel hatten außer der
Tochter, die durch ihre Heirat mit Henrik Strindberg die Stammmutter
der Familie Strindberg wurde, mehrere Kinder (das adelige
Geschlecht Åkerfelt starb indessen bereits mit einem Enkel 1836
aus), aber von diesen interessieren uns hier nur zwei: der Sohn
Gotthard Wilhelm Åkerfelt zeigte dieselben künstlerischen Anlagen
wie sein Oheim mütterlicherseits, der Porträtmaler Johan Heinrich
Scheffel, und ward ein zu seiner Zeit beliebter Porträtmaler. Der
Bruder Kari Åkerfelt wieder wurde ein vermögender Seidenfabrikant
in Stockholm.
Das interessiert uns insofern, als es dieser Åkerfelt gewesen sein
dürfte, der die Schwesterkinder Strindberg aus Jämtland zu sich
nach Stockholm nahm, als ihr Vater 1767 verschied und die meisten
von ihnen noch unmündig waren. Von den Töchtern verheiratete
sich die eine zuerst mit einem Händler Arengren zu Stockholm, dann
mit dem bekannten Juristen Johan Holmbergsson, und wurde in
letzter Ehe Mutter des originellen M a l e r s Johan Holmbergsson, der
auf den Straßen von Stockholm einherging in „Hut, Stiefeln und
Rock, die denen Carls XII. gleich waren, und mit einem Stab in der
Hand, der dem der Veleda selbst glich. Er schrieb und sprach sogar
das Schwedische des 16. Jahrhunderts! „Schwedischen Schicksalen
und Abenteuern widmete er seinen Zeichenstift und seinen Pinsel,
wie sein Verwandter August Strindberg einige Dezennien später
seine Dichterphantasie. Unzweifelhaft war auch wohl Johan
Holmbergsson „ein Stück von einem Dichter.
Die beiden Priestersöhne Strindberg, Henrik und Zacharias, ließ
der Oheim mütterlicherseits, der Seidenfabrikant Karl Åkerfelt,
Kaufleute werden; der erste endete als Seidenfabrikant in Borås (wo
es vielleicht noch Nachkommen von ihm gibt), der letzte als
Kolonialwarenhändler in Stockholm. Dieser letzte, Zacharias, geboren
1758, gestorben 1828, war des Dichters G r o ß v a t e r und eine
merkwürdige Persönlichkeit. Nicht nur, weil er eines der
hervorragendsten Mitglieder der Stockholmer Bürgerschaft war, das
im „Militärkorps der Bürgerschaft es sogar zum Stadtmajor brachte,
sondern noch mehr durch die literarischen und künstlerischen
Interessen, die er mit seinen Verwandten, dem Schwestersohn
Holmbergsson, dem Onkel Gotthard Wilhelm Åkerfelt, dem
Großonkel Scheffel gemeinsam hatte. Bei dem alten Stadtmajor
fanden diese Interessen ihren besonderen Ausdruck in einer alles
verschlingenden Leidenschaft fürs Theater. Unter seiner Leitung sah
der bekannte „Aurora-Verein den Tag (1815), der dann nahezu
anderthalb Jahrzehnte unter seiner Großmeisterschaft stand, bis zu
seinem Tode 1828, und dafür sorgte, daß der Geschmack des
bürgerlichen Stockholm für Dramatik befriedigt wurde. Ja, der Herr
Stadtmajor unterließ es sogar nicht, selbst die Feder zu ergreifen
und das Repertoir mit „schwedischen Originalschauspielen zu
versorgen, wenn diese auch mehr von gutem Willen als von
dramatischer Begabung und Bildung zeugen.
Stadtmajor Strindberg, der zugleich Freimaurer war, trug den
Seraphinenorden und die Pro-Patria-Medaille und führte ein
gastfreies fröhliches Haus. 1793 mit Anna Johanna Neijber
verheiratet, hatte er zwei Söhne, Ludwig und Oskar, sowie eine
Tochter, die 1822 den bekannten „suecisierten englischen Erfinder
und Philantropen Samuel Owen heiratete, den Vorgänger John
Ericssons in der Schöpfung und Entwicklung der Dampferflotte.
Beim Tode des Stadtmajors 1828 und noch etwa anderthalb
Jahrzehnte befand sich die Familie in großem Wohlstand. Indessen
veränderte sich die geschäftliche Konjunktur. Owen mußte seine
Faktorei verkaufen und sein Eigentum an seine Bürgen abtreten;
auch seine Schwäger Strindberg verloren beinahe alles, was sie
besaßen.
Gerade in dieser schweren Zeit kam der Dichter zur Welt (1849).
Die Familie zeigte indessen, daß sie Schneid besaß. Besonders
erwies sich die Dampferkommission, der sich August Strindbergs
Vater widmete, als ein gutes und lohnendes Geschäft, das noch
heutigentags von seinem zweiten Sohn Oskar geführt wird, der, 1847
geboren, zwei Jahre älter als der Dichter ist. Der älteste Bruder
wieder ist Beamter in der Lebensversicherungsgesellschaft
Nordstern, und ist als Orchesterleiter bei der Oper tätig gewesen —
die Familie hat immer musikalische Interessen gehabt. Eine
Schwester ist in Stockholm verheiratet mit dem Gymnasialprofessor
Dr. v. Philp; eine andere mit Hartzell in Norrköping.
Von den Kindern des Oheims väterlicherseits müssen wieder
genannt werden die Großhändler I. O. und A. G. Strindberg, von
denen der letzte ein gutes Geschäft in Flaggentuch u. dgl. betreibt;
beim ersten ist auch etwas von der literarischen Art, die den Vetter
so berühmt gemacht hat. Der Großhändler I. O. Strindberg ist
nämlich ein sehr produktiver Gelegenheitsdichter (Signatur meist
Occa). Bekannt ist auch, daß einer seiner Söhne, Nils Strindberg,
dem Namen neue Sympathien verschafft hat, indem er sich mutig an
die Seite Andrées stellte, als dieser durch seine Ballonfahrt zum Pol
ein neues Blatt zu den „Schwedischen Schicksalen und Abenteuern
fügen wollte.
Druck von Gerhard Stalling, Oldenburg i. O.
FUSSNOTEN:
[1] 23 Jahre brauchte Strindbergs „Sohn einer
Magd, um eine zweite Auflage zu erreichen;
inzwischen war der Dichter ein ganz Anderer
geworden!
[2] Strindberg schrieb dies 1886.
[3] „Die Familie Benoiton, Schauspiel von
Sardou (1865).
[4] Remond de Sainte Albine schrieb 1747 „Le
Comédien, den Lessing 1754 in der
„Theatralischen Bibliothek übersetzte.
[5] Vergleiche Strindbergs Luther-Drama.
Anmerkungen zur Transkription
Die erste Zeile entspricht dem Original, die zweite Zeile
enthält die Korrektur.
S. 220
ihr männliches Äußere.
ihr männliches Äußeres.
S. 232
die naturwissenschaftliche Philisophie
die naturwissenschaftliche Philosophie
S. 247
weder sich selbt noch andere.
weder sich selbst noch andere.
S. 262
Um sein laienhaftes Äußere
Um sein laienhaftes Äußeres
S. 324
daß er keine Verantantwortung besizt.
daß er keine Verantwortung besitzt.
S. 349
Eine Zeitlang bildete Iss eine einzige Gesellschaft
Eine Zeitlang bildete Is eine einzige Gesellschaft
S. 361
eine gewises Blamage
Welcome to our website – the perfect destination for book lovers and
knowledge seekers. We believe that every book holds a new world,
offering opportunities for learning, discovery, and personal growth.
That’s why we are dedicated to bringing you a diverse collection of
books, ranging from classic literature and specialized publications to
self-development guides and children's books.
More than just a book-buying platform, we strive to be a bridge
connecting you with timeless cultural and intellectual values. With an
elegant, user-friendly interface and a smart search system, you can
quickly find the books that best suit your interests. Additionally,
our special promotions and home delivery services help you save time
and fully enjoy the joy of reading.
Join us on a journey of knowledge exploration, passion nurturing, and
personal growth every day!
ebookbell.com

Practical Environmental Statistics And Data Analysis Yue Rong

  • 1.
    Practical Environmental StatisticsAnd Data Analysis Yue Rong download https://ebookbell.com/product/practical-environmental-statistics- and-data-analysis-yue-rong-51317910 Explore and download more ebooks at ebookbell.com
  • 2.
    Here are somerecommended products that we believe you will be interested in. You can click the link to download. Statistics For Censored Environmental Data Using Minitab And R Statistics In Practice 2nd Edition Dennis R Helsel https://ebookbell.com/product/statistics-for-censored-environmental- data-using-minitab-and-r-statistics-in-practice-2nd-edition-dennis-r- helsel-2544964 Practical Statistics For Environmental And Biological Scientists 1st Edition John Townend https://ebookbell.com/product/practical-statistics-for-environmental- and-biological-scientists-1st-edition-john-townend-5029820 Statistical Methods For Trend Detection And Analysis In The Environmental Sciences Statistics In Practice 1st Edition Richard Chandler https://ebookbell.com/product/statistical-methods-for-trend-detection- and-analysis-in-the-environmental-sciences-statistics-in-practice-1st- edition-richard-chandler-2245104 Excel 2019 For Environmental Sciences Statistics A Guide To Solving Practical Problems 2nd Edition Thomas J Quirk https://ebookbell.com/product/excel-2019-for-environmental-sciences- statistics-a-guide-to-solving-practical-problems-2nd-edition-thomas-j- quirk-23971138
  • 3.
    Excel 2013 ForEnvironmental Sciences Statistics A Guide To Solving Practical Problems 1st Edition Thomas J Quirk https://ebookbell.com/product/excel-2013-for-environmental-sciences- statistics-a-guide-to-solving-practical-problems-1st-edition-thomas-j- quirk-5236392 Excel 2010 For Environmental Sciences Statistics A Guide To Solving Practical Problems Thomas J Quirk https://ebookbell.com/product/excel-2010-for-environmental-sciences- statistics-a-guide-to-solving-practical-problems-thomas-j- quirk-5240960 Excel 2016 For Environmental Sciences Statistics A Guide To Solving Practical Problems 1st Edition Thomas J Quirk https://ebookbell.com/product/excel-2016-for-environmental-sciences- statistics-a-guide-to-solving-practical-problems-1st-edition-thomas-j- quirk-5606582 Practical Handbook Of Environmental Site Characterization And Groundwater Monitoring Second Editio 2nd Edition David M Nielsen https://ebookbell.com/product/practical-handbook-of-environmental- site-characterization-and-groundwater-monitoring-second-editio-2nd- edition-david-m-nielsen-1206810 A Practical Guide To Environmental Biotechnology 1st Ed Jayanta Kumar Patra https://ebookbell.com/product/a-practical-guide-to-environmental- biotechnology-1st-ed-jayanta-kumar-patra-22476600
  • 5.
  • 6.
    ADVANCED TOPICS INENVIRONMENTAL SCIENCE SERIES SERIES EDITOR Grady Hanrahan John Stauffer Endowed Chair of Analytical Chemistry California Lutheran University Thousand Oaks, California, USA This series of high-level reference works provides a comprehensive look at key subjects in the field of environmental science. The aim is to describe cutting-edge topics covering the full spectrum of physical, chemical, biological and sociological aspects of this important discipline. Each book is a vital technical resource for scientists and researchers in academia, industry and government-related bodies who have an interest in the environment and its future sustainability. Published titles Modelling of Pollutants in Complex Environmental Systems, Volume I Edited by Grady Hanrahan Modelling of Pollutants in Complex Environmental Systems, Volume II Edited by Grady Hanrahan Practical Environmental Statistics and Data Analysis Edited by Yue Rong Forthcoming titles Comprehensive Environmental Mass Spectrometry Edited by Albert Lebedev Biofuels in Practice: Technological, Socio-economical and Sustainability Perspectives Edited by Luc Van Ginneken and Luc Pelmans
  • 7.
    PRACTICAL ENVIRONMENTAL STATISTICS ANDDATA ANALYSIS Edited by Yue Rong
  • 8.
    To practitioners ofstatistics Published in 2011 by ILM Publications Oak Court Business Centre, Sandridge Park, Porters Wood, St Albans, Hertfordshire AL3 6PH, UK 6635 West Happy Valley Road, Suite 104, #505, Glendale, AZ 85310, USA www.ilmpublications.com/www.ilmbookstore.com Copyright # 2011 ILM Publications ILM Publications is a trading division of International Labmate Limited All Rights Reserved. No part of this publication may be reproduced, stored in a retrieval system or transmitted in any form or by any means, electronic, mechanical, photocopying, recording, scanning or otherwise, except under the terms of the Copyright, Designs and Patents Act 1988 or under the terms of a licence issued by the Copyright Licensing Agency Ltd, 90 Tottenham Court Road, London W1T 4LP, UK, without the permission in writing of the publisher. Requests to the publisher should be addressed to ILM Publications, Oak Court Business Centre, Sandridge Park, Porters Wood, St Albans, Hertfordshire AL3 6PH, UK, or emailed to info@ilmpublications.com. The views expressed in this book are those of the editor and the contributors and not the State of California. Product or corporate names may be trademarks or registered trademarks but, for reasons of style and consistency, the TM and 1 symbols have not been used. Product or corporate names are used only for identification and explanation without intent to infringe. The publisher is not associated with any product or vendor mentioned in this book. This book contains information obtained from authentic and highly regarded sources. Reprinted material is quoted with permission, and sources are indicated. A wide variety of references are listed. Reasonable efforts have been made to publish reliable data and information, but the author and the publisher cannot assume responsibility for the validity of all materials or for the consequences of their use. British Library Cataloguing in Publication Data A catalogue record for this book is available from the British Library Library of Congress Cataloging-in-Publication Data Practical environmental statistics and data analysis / edited by Yue Rong. p. cm. – (Advanced topics in environmental science series) Includes bibliographical references and index. Summary: "Describes the application of statistical methods in different environmental fields, with an emphasis on how to solve real-world problems in complex systems"–Provided by publisher. ISBN 978-1-906799-04-5 1. Environmental sciences–Statistical methods. 2. Environmental sciences–Data processing. I. Rong, Yue, 1958- GE45.S73P73 2011 577.07297–dc22 2011004906 Commissioning Editor: Lindsey Langston Cover Designer: Paul Russen Typeset by Keytec Typesetting Ltd, Dorset, UK Printed and bound in the UK by MPG Books Group, Bodmin and King’s Lynn
  • 9.
    TABLE OF CONTENTS Figureand Table Captions for the Colour Insert ix The Editor xi The Contributors xiii Foreword xv Acknowledgements xix Preface xxi Chapter 1 Environmental Data, Information and Indicators for Natural Resources Management 1 Nilgun B. Harmancioglu, Cem Polat Cetinkaya and Filiz Barbaros 1.1 Introduction 2 1.2 Data versus information 6 1.3 Environmental data analysis 15 1.4 Decision making for environmental management 34 1.5 SMART and OPTIMA projects: Gediz case study 41 1.6 Concluding remarks 58 References 63 Chapter 2 Application of Statistics in Earthquake Hazard Prediction 67 Endi Zhai 2.1 Introduction 67 2.2 Mathematical formulation 68 2.3 Earthquake intensity attenuation relations 74 2.4 An example of earthquake hazard prediction using historical seismicity data 74 2.5 Summary 78 References 79
  • 10.
    Chapter 3 AdaptiveSampling of Ecological Populations 81 Jennifer A. Brown 3.1 Introduction 81 3.2 Adaptive cluster sampling 82 3.3 Adaptive allocation for stratified and two-stage sampling 87 3.4 Discussion 92 Acknowledgements 93 References 93 Chapter 4 Statistics in Environmental Policy Making and Compliance in Surface Water Quality in California, USA 97 Jian Peng 4.1 Introduction 97 4.2 Clean Water Act and Porter–Cologne Water Quality Control Act 98 4.3 Statistics in environmental standards and water quality criteria 99 4.4 Statistics in environmental sampling design 103 4.5 California State 303(d) listing policy 104 4.6 Total maximum daily loads 108 4.7 Implementation of environmental regulations 110 Acknowledgements 112 References 113 Chapter 5 Solving Complex Environmental Problems Using Stochastic Data Analysis: Characterisation of a Hydrothermal Aquifer Influenced by a Karst, Example of Rennes les Bains, France 117 Alain Mangin and Farid Achour 5.1 Introduction 117 5.2 Presentation of the Rennes les Bains site and water geochemistry 118 5.3 Analysis of piezometric time series 120 5.4 Evidence of the presence of a thermal convection 134 5.5 Conclusion 135 References 136 Chapter 6 Application of Statistics in the Evaluation and Optimisation of Environmental Sampling Plans 141 Meng Ling and Jeff Kuo 6.1 Introduction 141 6.2 Approach 142 6.3 Site applications 151 6.4 Summary 160 References 161 vi PRACTICAL ENVIRONMENTAL STATISTICS AND DATA ANALYSIS
  • 11.
    Chapter 7 StatisticalAccounting for Uncertainty in Modelling Transport in Environmental Systems 163 James Weaver, Jordan Ferguson, Matthew Small, Biplab Mukherjee and Fred Tillman 7.1 Introduction 163 7.2 Model background 166 7.3 Parameter data 168 7.4 Transport in uniform aquifers 171 7.5 Vapour intrusion of hazardous compounds into indoor air 173 7.6 Contamination of municipal well fields 175 7.7 One source simulation 180 7.8 Two, four and six source simulations 184 7.9 Conclusion 190 Acknowledgement 191 References 191 Chapter 8 Petroleum Hydrocarbon Forensic Data and Cluster Analysis 195 Jun Lu 8.1 Introduction 195 8.2 Cluster analysis 196 8.3 Types of petroleum hydrocarbons or related data for forensic analysis 198 8.4 Examples 204 8.5 Concluding remarks 214 Acknowledgements 214 References 215 Chapter 9 Anomaly Detection Methods for Hydrologists, Hydrogeologists and Environmental Engineers 217 Farid Achour, Jean-Pierre Laborde and Lynda Bouali 9.1 Introduction 217 9.2 Different types of errors 219 9.3 Anomaly detection methods 219 9.4 Construction of a virtual time series of reference 227 9.5 Case study 234 9.6 Conclusion 237 References 240 TABLE OF CONTENTS vii
  • 12.
    Chapter 10 StatisticalMethods and Pitfalls in Environmental Data Analysis 243 Yue Rong 10.1 Introduction 243 10.2 Estimation of percentile and confidence interval 244 10.3 Correlation coefficient 247 10.4 Regression 249 10.5 Analysis of variance 252 10.6 Data trend analysis 256 10.7 Summary and conclusions 258 Acknowledgement 258 References 259 Index 261 viii PRACTICAL ENVIRONMENTAL STATISTICS AND DATA ANALYSIS
  • 13.
    FIGURE AND TABLECAPTIONS FOR THE COLOUR INSERT Figure 1.8: The location of the Gediz River Basin in Turkey. Figure 1.10: Digital elevation model of the Gediz River Basin. Figure 1.12: Landcover map for the Gediz River Basin. Figure 1.13: Soil map for the Gediz River Basin. Figure 1.14: River reaches in the Gediz Basin. Figure 2.4: Hazard contribution in terms of distance and magnitude. Figure 4.4: Southern California Bight Regional Monitoring Programme Bight’03 sampling locations based on a stratified sampling design (SCCWRP, 2007). Figure 5.9: Piezometric level time series at Rennes les Bains (period from 1 to 29 August, with a time step of 5 min) and the corresponding scalogram (Morlet wavelet). Figure 5.18: (a) Correlation integral and (b) reconstructed attractor using the Grassberger and Proccacia method on piezometric time series recorded at the Rennes les Bains well during April 1996. Figure 6.3: The Delaunay triangulation of a monitoring network. Figure 6.8: Site plan, monitoring locations, and COPC plumes (delineated to the respective action levels). (a) Plumes in mid-2003; (b) plumes in 2008. Figure 7.5: Analytical model output showing extreme results compared to the averaged- parameter simulation (in black). Figure 8.4: Clusters generated based on PIANO data, (a)–(i). Figure 8.5: Clusters generated from carbon number data, (a)–(i). Figure 8.6: Clusters generated from identified gasoline range compounds, (a)–(i).
  • 14.
    Figure 8.7: Clustersgenerated from ratios of selected 19 pairs of gasoline range compounds, (a)–(i). Table 9.3: Contaminated matrix with ‘introduced’ errors. Table 9.4: Detected errors at 95% confidence level. Figure 9.3: Regression residuals plot. Figure 9.4: Detection of accidental errors. Figure 9.9: Temporal evolution of cumulative regression residuals. Figure 9.18: Site location with monitoring network. Figure 9.19: Spatial projection of the factor loadings for: (a) C2; (b) C3. x PRACTICAL ENVIRONMENTAL STATISTICS AND DATA ANALYSIS
  • 15.
    THE EDITOR Dr YueRong (aka YR) is currently the Environmental Program Manager at the Los Angeles Regional Water Quality Control Board of the California Environmental Protection Agency, USA. He has more than 20 years’ experience with the Agency in dealing with groundwater contamination problems in the Los Angeles area of California. He is the recipient of the Board’s Outstanding Achievement Award and Supervisory Performance Award. He also received the 2011 Association of Environmental Health Sciences (AEHS) Foundation Achievement Award. Dr Rong is an Associate Editor for the peer-reviewed journal Soil and Sediment Contamination and an Associate Editor for the Journal of Environmental Forensics. He was elected in 2006 and re-elected in 2008 as the President of the Board of Directors for the Southern California Chinese American Environmental Professional Association (SCCAEPA). He is also the Editor-in-Chief of the peer-reviewed SCCAEPA online journal. Dr Rong is the author or co-author of around 30 peer- reviewed publications. His PhD in Environmental Health Sciences was obtained from the University of California at Los Angeles (UCLA), his MS in Environmental Sciences from the University of Wisconsin, both in the USA, and his BS in Earth Sciences was attained at the Beijing Normal University, China.
  • 17.
    THE CONTRIBUTORS Farid Achour ENVIRONInternational Corp. Irvine, California, USA Filiz Barbaros Dokuz Eylul University Water Resources Management Research and Application Center (SUMER) Izmir, Turkey Lynda Bouali Research and Development Saidal Pharmaceutical Group Algiers, Algeria Jennifer A. Brown Department of Mathematics and Statistics University of Canterbury Christchurch, New Zealand Cem Polat Cetinkaya Dokuz Eylul University Water Resources Management Research and Application Center (SUMER) Izmir, Turkey Jordan Ferguson Independent Student Services Contractor to United States Environmental Protection Agency Athens, Georgia, USA Nilgun B. Harmancioglu Dokuz Eylul University Water Resources Management Research and Application Center (SUMER) Izmir, Turkey Jeff Kuo Department of Civil and Environmental Engineering California State University, Fullerton Fullerton, California, USA Jean-Pierre Laborde Polytech’ Nice-Sophia Biot, France Meng Ling Acton Mickelson Environmental, Inc. El Dorado Hills, California, USA Jun Lu AECOM Environment Long Beach, California, USA Alain Mangin Retired from CNRS Station d’Ecologie Expérimentale du CNRS à Moulis (SEEM) Moulis, France Biplab Mukherjee National Research Council National Academy of Sciences Washington D.C., USA Jian Peng Orange County Watersheds Program Orange, California, USA Matthew Small United States Environmental Protection Agency Office of Research and Development and Region IX San Francisco, California, USA
  • 18.
    Fred Tillman National ResearchCouncil National Academy of Sciences Washington D.C., USA James Weaver United States Environmental Protection Agency Office of Research and Development National Exposure Research Laboratory Athens, Georgia, USA Endi Zhai Kleinfelder, Inc. Irvine, California, USA xiv PRACTICAL ENVIRONMENTAL STATISTICS AND DATA ANALYSIS
  • 19.
    FOREWORD As we enterthe second decade of the 21st century we are confronted with a wide array of challenging environmental problems and issues. Some of the problems are global in scale – global climate change is the most notable of these – others are national or regional in scope. An unprecedented mobilisation of effort is required if we are to gain a foothold in confronting this broad ecological crisis and learn to live sustainably. Basic and applied research must be conducted, carefully formulated environmental policies must be identified and implemented, investments must be made in green businesses and infrastructure, and, perhaps, as some have suggested, a more funda- mental change may be required: transformations in human consciousness and in societal politics. Whatever views may guide us in setting priorities for addressing the ecological pressures on our planet, we can certainly agree that scientific and quantitative skills are of crucial importance in helping us to understand the nature of our ecological problems and the potential impacts of environmental decisions and policies. Research- ers and practitioners in these fields develop and apply ecological principles to enhance our understanding of the complex physical and biological environment in which we live. Others construct mathematical models and apply statistical tools to aid and inform decision-making processes. Since a large degree of uncertainty is associated with most environmental problems and issues, statistical skills are particularly important. The field of statistics provides a theoretical grounding and a set of methods for analysing numerical data for the purpose of making inferences in the face of uncertainty. The need for statistical methodology when decisions are to be made in the presence of uncertainty comes into clear focus when assessing future climate change impacts. Persons who are concerned about global climate change believe it is important for policy-makers to anticipate a range of possible climate conditions and that the uncertainty about the nature and magnitude of impacts is not a reason to wait to act. In my home state of Wisconsin a major effort is underway to find adaptation strategies to the potential impacts of climate change in the state. The effort is led by the Wisconsin Initiative on Climate Change Impacts (WICCI), a statewide collabora- tion of scientists and stakeholders. Working groups of scientists in WICCI are assessing potential impacts of climate change on a variety of natural and human
  • 20.
    systems across thestate. The starting point for performing these assessments is a consistent data set of future climate change projections. Wisconsin climate scientists have obtained such a data set by down-scaling daily maximum and minimum temperatures and daily precipitation amounts from global climate models on to a 0.18 latitude 3 0.18 longitude grid that covers the state. The coarse climate change projections obtained as output from the global models were debiased against observed temperature and precipitation data obtained from National Weather Service stations. Rather than follow the typical procedure of relating the large-scale atmospheric state to one specific value of the temperature and precipitation at a point, the researchers related the large-scale atmospheric state to the probability density function of tem- perature and precipitation at a point. In this way they could simulate both the variability and extremes of temperature and precipitation to account properly for the effect of the large scale on the weather at a point. Interpolations, regressions and other statistical tools were needed to complete this down-scaling process. By comparing model results for the mid-21st century (2046–2065) and late 21st century (2081– 2100) time periods with those for the 1961–2000 time period, projections could be made. In this example we see the crucial role statistical methods play in providing a basis for environmental decision making in the face of uncertainty. The book you hold in your hands provides a valuable contribution to our understanding of statistical methods that are of particular relevance to environmental problem solving and decision making. The book chapters, written by authors with a wide range of academic and professional backgrounds, provide basic information about appropriate statistical methodologies to be employed when studying environ- mental problems, as well as practical guidance for applying them to specific types of issues and cases. Topics covered include raw data analysis, evaluation of background data and standards, environmental sampling and interpretation, stochastic data analysis, statisti- cal pitfalls in environmental data analysis, and spatial and spatial–temporal dependen- cies. Applications to environmental forensics, ecological populations, environmental policy making, groundwater monitoring networks, transport in environmental systems, and microbial recreational water quality monitoring and source tracking are discussed. The basic objective of the book, which is to assist practitioners in the application of statistical methods in solving real-world problems in complex systems, is invigorated by both the scope of the academic backgrounds of the authors and their range of organisational and agency experience. Their academic backgrounds include environ- mental science, civil and environmental engineering, mathematics, statistics, hydrology and jurisprudence, among others. Some of the contributors have worked for public entities, such as the US Environmental Protection Agency, a water quality control board, a water quality planning unit in a watershed programme, and others have experience in consulting companies. Yet another virtue of the book is that it provides an international perspective. The authors reside in China, France, New Zealand, Turkey and the USA. The global context within which we live and work, not to mention the commonalities and the xvi PRACTICAL ENVIRONMENTAL STATISTICS AND DATA ANALYSIS
  • 21.
    global expanse ofour environmental and ecological problems, calls out for commu- nication across national boundaries and among varied cultures. We should be grateful to Editor Yue Rong and these writers for enhancing our knowledge of statistical techniques that are needed for environmental data analysis and problem solving. Robert B. Wenger Professor Emeritus Natural and Applied Sciences (Mathematics) University of Wisconsin–Green Bay Green Bay, Wisconsin, USA FOREWORD xvii
  • 23.
    ACKNOWLEDGEMENTS The editor ofthis book would like to express appreciation to Mrs Lindsey Langston and ILM Publications for accepting, editing and producing this book. The editor thanks Dr Grady Hanrahan for his support and his review of the manuscripts. Gratitude also goes to the contributors of each chapter, who also peer-reviewed all the chapters and made this book possible.
  • 25.
    PREFACE This book describesthe application and practice of statistics in the field of environ- mental science. This is not a mathematical book, rather a practical statistics book. The contributors to this book use statistics as a means to solve problems in various environmental fields. The statistics in this book have little meaning unless we interpret them in the context of real environmental problems. The beauty of the chapters is that they do not describe how to plug numbers into statistical equations, but instead they discuss how to solve problems with the use of statistics. This book gives the reader a perspective on how environmental professionals are actually practising sometimes ‘mysterious’statistics. Statistics has a long history of use in scientific fields. However, environmental science is a relatively new subject that stemmed from industrialisation in recent human history. Environmental science is evolving, from the early days of investigating fish kill in the Great Lakes in the USA and mercury pollution affecting humans in Japan, to today’s research into global climate change and green technologies. Today environ- mental science has developed into a multi-disciplinary field, which includes environ- mental engineering (environmental, civil, chemical and engineering geology) and related sciences (chemistry, geology, hydrogeology, ecology, biology, toxicology, climatology, atmospheric science, earth science, soil science, air quality, water quality and hazardous waste), public health, environmental studies, environmental law and economics, urban planning and studies. It deals with environmental issues from the regional to the global scale. In this sense, environmental science is different. Statistics is a tool used in other scientific fields and it is rightfully applied in the field of environmental science. As you can see, the contributors to this book come from around the world in different environmental fields, working in academic, governmental, regulatory, technological and consulting industries. What they have brought to the reader represents the state of the art and mind of environmental professionals who are striving to analyse and solve global environmental problems. Some statistical methods are very rudimentary and straightforward, and some of them are very experimental and observational. Nevertheless, the chapters present a live and vivid picture of the statistics practised by today’s environmental professionals. I am very impressed by the variety of statistical applications presented in this book. I will be very pleased if any of the information in this book helps readers, even in a
  • 26.
    small way. Icertainly hope that readers will have the same feeling I do after reading this book, which is that we need more statistics in environmental science and practice. Yue Rong Los Angeles Regional Water Quality Control Board California Environmental Protection Agency Los Angeles, California, USA xxii PRACTICAL ENVIRONMENTAL STATISTICS AND DATA ANALYSIS
  • 27.
    CHAPTER 1 Environmental Data,Information and Indicators for Natural Resources Management Nilgun B. Harmancioglu, Cem Polat Cetinkaya and Filiz Barbaros Environmental management has to be based on ‘informed’ decision making, where information in three dimensions, namely economic, social and environmental, is required to identify ‘indicators’ for sustainability. Such identification is realised by the use of decision support systems (DSSs) comprising the integrated tools of databases, models, geographical information system (GIS) and expert systems. The success of DSS applications is closely related to the quantity and quality of available data and information on economic, social and environmental aspects of the management problem. In that regard, information may even be considered as the fourth pillar of sustainability. This chapter focuses on the following issues in sequence: the role of data and information in environmental management; data versus information, properties of environmental data and transfer of data into information; data analysis; information required for environmental decision making and identification of sustainability indicators. The authors have worked on these issues since 1992 in the form of mostly international projects, academic research and theses, organisation of conferences and similar. The writing of this chapter provided them with the opportunity to put various pieces of work into one complete body. Regarding sustainability indicators, the problem is how to evaluate whether environmental management is sustainable or not and how to ensure sustainability in decision making for management. The chapter also focuses on this problem, attempts to define sustainability in water resources systems and introduces sustainability indicators. These issues are considered in the case of the SMART (Sustainable Management of Scarce Resources in the Coastal Zone) and OPTIMA (Optimisation for Sustainable Water Resources Management) projects funded respectively by the 5th Practical Environmental Statistics and Data Analysis, edited by Yue Rong. # 2011 ILM Publications, a trading division of International Labmate Limited.
  • 28.
    and 6th FrameworkProgrammes of the European Union. The basic issues discussed are further demonstrated in the case of the Gediz River Basin in Turkey. 1.1 INTRODUCTION 1.1.1 The role of data and information in environmental management We live in an age of environmental alertness. Almost all natural resources are attacked by pollution at varying degrees of intensity. The quality of surface and ground waters is continuously degrading. The situation is similar for land resources with problems of soil erosion, deforestation and desertification in many parts of the world. Air pollution has already reached life- and health-threatening levels in particular regions. These problems have eventually endangered physical habitat for biodiversity. Further diffi- culties are expected because of the possible effects of climate change on various components of the environment. All these adverse developments are induced by diverse human activities, as well as by natural occurrences. The result is that environmental degradation not only endangers nature, but it also has serious social and economic implications. Thus, we need urgent remedies, not short-term but long- term solutions, to preserve environmental quality for future generations as well as for the present. It was this consideration that led to the adoption of ‘sustainable develop- ment’ as the basic policy in environmental management. The need for sustainability has put significant demands on the decision-making process for management. We now need more efficient, more effective and more reliable decisions with which to control and develop our environment. Decision makers and planners are unfortunate in the sense that current problems have become multifold, multidimensional and multifaceted. Similarly, there are numerous objectives, often of a conflicting nature, to be satisfied. Furthermore, technology has provided an abundant number of solutions that may be applied even though their consequences for a particular problem investigated are not known in advance. Thus, the result is that decision makers have to perform in the realm of complexity and uncertainty. This is why the situation may be described as being ‘unfortunate’ for them. On the other hand, in the present age in which we live, technology, although it has stimulated environmental pollution in a number of ways, has currently provided the most advanced and effective tools to facilitate decision making. Thus, decision makers can be considered ‘fortunate’ as they are now better equipped in identifying, analysing and solving environmental problems. The essential basis for decision making is information on the environment. This information is to be provided by available data on various components of the environmental continuum, as well as social, economic and all types of demographic data. Furthermore, effective and efficient decisions require information that is sufficient and reliable. On the other hand, to support the decision-making process, information should not only be sufficient and reliable but must also satisfy three conditions. 2 PRACTICAL ENVIRONMENTAL STATISTICS AND DATA ANALYSIS
  • 29.
    1. It mustbe available when it is needed. 2. It must be easily accessed by the user. 3. It should be available in a form that is easy to understand and use for the decision maker or the planner. The management of water resources, like that of the other components of the environment, has to be based on ‘informed’ decision making, where information in three dimensions, namely economic, social and environmental, is required to identify ‘indicators’ for sustainability. Such identification is realised by the use of a DSS comprising the integrated tools of databases, models, GIS and expert systems. The success of DSS applications is closely related to the quantity and quality of available information on economic, social and environmental aspects of water resources. In that regard, information may even be considered as the fourth pillar of sustainability (Harmancioglu, 2007). 1.1.2 Data and the decision-making process Agenda 21 of UNCED (1992) (Rio World Summit on Environment and Development) has officially stated the new outlook towards environmental management, namely that the environment should be managed by an integrated approach in respect of sustain- ability. It was further emphasised in Agenda 21 that effective management relies essentially on reliable and adequate information on how the environment behaves under natural and man-made impacts. In particular, Chapter 40 of Agenda 21 on ‘Information for decision making’ emphasises the importance of improved availability of information on all aspects of environment and development. It specifically under- lines the need for improved presentation of data and information in a format that will facilitate policy and decision making by governments. The chapter states: ‘Special emphasis should be placed on the transformation of existing information into forms more useful for decision-making and on targeting information at different user groups. Mechanisms should be strengthened or established for transforming scientific and socio-economic assessments into information suitable for both planning and public information.’ Substantial amounts of data already exist on various processes occurring in the natural environment, including water resources. However, the mode of adoption of integrated approaches for sustainable development of water resources has certainly changed information expectations and, hence, the types and the amounts of data needed. Now, more and different types of data have to be collected to describe the status and trends of not only water resources, but also of the ecosystem, other natural resources, pollution and socioeconomic variables. As current environmental problems extend to freshwater (both surface and groundwater), land resources, coastal zones, urban air, desertification, soil degradation, biodiversity and other habitats, data are required on all these media so that such problems can be assessed and managed. Considering freshwaters, conventional water resources information systems comprise hydrological and meteorological data on such processes as precipitation (rainfall, snow), river levels and flows, lake and reservoir levels, groundwater levels, ENVIRONMENTAL DATA FOR NATURAL RESOURCES MANAGEMENT 3
  • 30.
    sediment concentrations andloads in rivers, evapotranspiration, and water quality (physical, chemical and bacteriological variables) of surface and groundwater. On the other hand, freshwaters are now considered a part of the environmental continuum comprising air, soil and water components that are interactive in complex ways. Thus, there is now a need to collect data on the wider environment to include watershed characteristics such as vegetation patterns, soil moisture, topography, climate and aquifer characteristics. Environmental data should include a wide variety of variables to provide information on diffuse sources of pollutants, accidental spills, irrigation return flows, eutrophication of lakes, and the status of estuarine and coastal ecosys- tems. Such data essentially reflect human impact on the natural environment. In a similar vein, data are also needed to describe water use by man, that is the volumes of water required for domestic, industrial and agricultural use, and characteristics of rivers related to catchment area uses such as recreation, navigation and fishery habitats (Harmancioglu et al., 2003). It is clear from the foregoing that the types of data required to produce information on the environment are highly varied. In addition, these data should reflect the true nature of the environment. Environmental processes are, by nature, hetero- geneous, dynamic, non-linear and anisotropic. They are marked by spatial variability as well as temporal variability. Accordingly, collected data should reflect these charac- teristics of the environment along with the spatial and temporal variability of environmental processes to be representative of nature. On the other hand, although Agenda 21 and several other international documents and reports have stressed the provision of adequate and reliable information for sound environmental management, they have also recognised that current systems of information production, that is data management systems, do not fulfil the require- ments of environmental management and decision making. In view of the rapidly growing environmental problems, it is often found that our data management systems experience a declining trend at a time when informational support is needed the most. There is a significant gap between information needs on environment and information produced by current systems of data collection and management. The presence of this gap contradicts the nature of the Information Age in which we live (Harmancioglu, 2003). Recognition of the gap between information provided by available data and that required for environmental management has brought focus to current monitoring systems, databases, data validation and data use. Accordingly, major efforts have been initiated at regional and international levels to improve the status of existing informa- tion systems. The purpose of these efforts is to ensure that the data made available to users are accurate and reliable. Data are transferred into information via a data management system that involves a number of steps comprising data acquisition, processing and the eventual data analyses for preparation of operational and design data. Each of these steps contributes to the retrieval of the required information and has an impact on the quality of data collected and processed. Thus, all of these steps must be efficient to maximise data utility and reliability, meaning that quality controls should be realised at each step. In particular, it is necessary that collected data are validated before they are disseminated 4 PRACTICAL ENVIRONMENTAL STATISTICS AND DATA ANALYSIS
  • 31.
    to users. Theusers themselves can apply a number of checks to test whether the data are representative of the environment before they use them as a basis for their operational and design decisions. Despite the above requirements, each step of a data management system is subject to numerous uncertainties and difficulties so that shortcomings are often encountered in available data. These shortcomings relate to the reliability, accuracy, completeness (missing values), homogeneity, length of record and spatial extent of data. There are often no measurements of sampling error indicated along with available data. In particular, data validation is often poorly achieved. The result is that the eventual information produced is of poor quality, imprecise and unreliable. Decisions based on such information are prone to significant errors, such that manage- ment of the environment cannot be realised in an efficient and cost-effective manner. The major problems associated with available environmental data are their incompleteness (missing values), inadequacy and non-homogeneity. Further short- comings may also be noted. In most cases, available data do not reflect a sufficient spatial coverage. A general deficiency is the lack of measurement of sampling errors, and data validation is overlooked. There are further problems in data presentation. Data may be available in incompatible formats; often, different disciplines involved in data collection and processing use different jargons. In general, reporting of data is poorly realised with no reference given to the specifications of particular variables measured. Similarly, methodologies used in laboratory measurements are not indi- cated. These shortcomings may be summarised as follows (NATO LG, 1997). • There is a significant lack of integration among different procedures applied in data collection and in transfer of data into information. • In general, current monitoring networks appear to be purposeless as no specific and clear objective is stated. • The quality of available environmental data varies significantly from one region to another and from one country to another. Such variations may be attributed to the presence of different sources of pollutant loads and different geological (or geochemistry) conditions. • Shortcomings often encountered in available data relate to their reliability, accuracy, completeness (missing values), homogeneity, length of record and spatial extent. • There are often no measurements of sampling error indicated along with available data. • There are significant problems associated with data presentation and reporting, as follows. s Data from different sources are not compatible and comparable owing to the use of different formats and units used in data presentation. s There are incompatibilities between different data acquisition and retrieval systems. s Accessibility of data is often a problem in most countries. s Different disciplines use different nomenclature or jargons in data presentation. ENVIRONMENTAL DATA FOR NATURAL RESOURCES MANAGEMENT 5
  • 32.
    s Reporting ofdata is often poorly achieved as specifications of particular variables (e.g. NH3-N, NO3, PO4, and so on) regarding their laboratory analyses are not disclosed. s An explanation of laboratory analysis methods is not provided along with presented data; the users therefore cannot assess the compatibility of the methods. s Data validation is poorly achieved; current networks collect a lot of data but these data are not validated. It follows from the above that the initial and possibly the most crucial step of environmental or water resources management is the establishment of a sound information system for the case studied. 1.2 DATA VERSUS INFORMATION 1.2.1 Definition The purpose of environmental data collection is to produce information on environ- mental processes. Often in the past, the terms ‘data’ and ‘information’ were used interchangeably so that the general proposition was that the more data are collected, the more information is obtained. Later, however, a distinction has been made between ‘data’ and ‘information’. The term ‘data’ means a series of numerical figures which constitute our means of communication with nature. On the other hand, what these data tell us or what they communicate to us is ‘information’ (Harmancıoglu et al., 1992). Thus, it is possible that data tell us all that we need to know about what occurs in nature (full information), or they may tell us some but not all about nature (partial information), or they may tell us nothing at all (no information). This means that availability of data is not a sufficient condition unless the data have utility, and the term ‘information’ describes this utility or usefulness of data (Harmancıoglu et al., 1992). It follows then that little data may not be sufficient to convey the required information; however, it is quite possible that excess data also produce little or no information. Essentially, the major problem of present times is to have too many data that one doesn’t know what to do with. Ward et al. (1986) express this situation as ‘data-rich but information-poor syndrome’. It is basically this syndrome that leads us to concentrate our efforts on data management. The difference between data and information can also be explained as: data only need a collector, whereas information is defined by the content of data, which is meaningful to the user. Information exists if it is useful to some audience or to decision makers in the most general and inclusive sense. As noted in Section 1.1, this information must have a number of properties. First, it has to be timely; that is information must be there when it is needed. Further, it has to be accurate and precise; otherwise, it is not useful information. It has to be easy to understand and must come in a format which meets the expectations and the capability of the specific audience who uses it. Context or context-rich information to 6 PRACTICAL ENVIRONMENTAL STATISTICS AND DATA ANALYSIS
  • 33.
    allow or toease interpretation is another important aspect. Finally, information has to be easily accessible by the users. 1.2.2 Transfer of data into information As pointed out in the previous section, data availability is not a sufficient condition to produce the required information about the environment. It is the utility or usefulness of data that contributes to production of information. In the past, the primary concern was to conceive what available data showed about prevailing conditions of the environment. The question nowadays is whether the available data convey the expected information. Data collection systems have indeed become sophisticated with new methods and technologies. However, when it comes to utilising collected data, no matter how numerous they may be, one often finds that available samples fail to meet specific data requirements foreseen for the solution of a certain problem. In this case, the data lack utility and cannot be transferred into the required information. This is one of the reasons why we need to manage our data systems; data management is required to produce an efficient information system where data utility is maximised. Another aspect of the problem lies in the cost considerations. Data collection and dissemination are costly procedures; they require significant investments which have to be amortised by versatile uses of data. Even in the developed countries, a data collection system has to be realised under the constraints of limited financial sources, sampling and analysis facilities, and manpower. If the outputs of this system, or the data, do not fulfil information expections, the investment made in the system cannot be amortised so that the result will inevitably be economic loss. Cost considerations do not only relate to costs of monitoring; they are also reflected in the eventual decision-making process. If available data produce the required information, decisions are made more accurately and the smaller the chances are of underdesign and overdesign. Proper decisions minimise economic losses and lead to an overall increase in the benefit/cost ratio. Thus, a data collection system has to be cost-effective and efficient to avoid economic losses both in the monitoring system itself and in the eventual design based on the information produced by this system. The transfer of data into information involves several activities in sequence to constitute an environmental data management system, as summarised in Figure 1.1. Each of these activities contribute to retrieval of the required information. Thus, all of these steps must be efficient to maximise data utility. To respect the condition of cost- effectiveness, again each step has to be economically optimised. Thus, these activities have to be managed to ensure the efficiency and cost-effectiveness of the whole information system. The ultimate goal of an environmental data management system is decision making for environmental management. The key to proper management decisions is information on environmental processes, and retrieval of this information relies on data to be collected, analysed and evaluated. Figure 1.1 shows that the two basic tools of integrated environmental manage- ment, that is modelling and data, can be integrated in the data management system. In essence, modelling is the stage where data are transferred into information for the ENVIRONMENTAL DATA FOR NATURAL RESOURCES MANAGEMENT 7
  • 34.
    OBJECTIVES AND CONSTRAINTS NETWORKDESIGN SAMPLE COLLECTION LABORATORY ANALYSIS DATA HANDLING STORAGE AND RETRIEVAL DATA DISTRIBUTION DATA ANALYSIS MODELLING INFORMATION UTILISATION DECISION MAKING Figure 1.1: Basic steps in environmental data management. 8 PRACTICAL ENVIRONMENTAL STATISTICS AND DATA ANALYSIS
  • 35.
    eventual decision-making process.Thus, it constitutes a significant component of the environmental data management system. On the other hand, production of the desired information from available data is a difficult task; it is subject to numerous uncertainties and problems in the collection, processing, handling, analysis and interpretation of data. Thus, management of the system of activities shown in Figure 1.1 has become an end in itself, apart from the management of the environment. The major difficulty associated with current data management systems relates to deficiencies in defining specific objectives for monitoring. Constraints in the form of social, legal, economic and administrative factors complicate this step further. Essentially, lack of clearly stated objectives implies failure to define information expectations so that, eventually, the data management system cannot produce the information required for decision making. In this case, one may consider the option not to collect any data for which the objective is not specified. With respect to the design of data collection programmes, there are as yet no standard guidelines to be followed in the design of monitoring programmes. Basic problems relate to the selection of sampling sites, frequencies, variables and sampling duration. When these network features are not properly selected, the efficiency of the monitoring network is significantly reduced (Harmancioglu et al., 1999; 2004a). The major difficulty in physical sampling relates to realisation of representative sampling. Furthermore, the selection of proper tools and equipment for sampling may complicate the problem particularly in the case of equipment failures. Sampling has to be followed by proper preservation of sampling, and timely and safe transport to the laboratories. These activities, if not appropriately realised, may lead to poor samples. Laboratory analyses result in significant uncertainties due to lack of standardisa- tion among laboratories with respect to analysis methods and units used. There is a significant need for reference laboratories. Furthermore, laboratory analyses must include quality control/quality assurance of available samples, which are not properly realised in most laboratories. This issue significantly hinders exchange of data on local, regional and global levels. With respect to storage of data, most developed countries have well-established databases which can be accessed easily by users. The main problem here is that data banks have been filled up with huge amounts of data; and there is the question of what should be done with too many data. Developing countries either have no data banks or have poor databases that are hardly accessible by users. The main problem related to data banks is the appropriateness of formats with which the data are stored. Again, there is a need for harmonisation or standardisation in development of databases so that data exchange can be facilitated on regional and global levels. Data analysis is the initial step of transferring data into information. There are numerous analysis methods proposed by different researchers. The problem is to select the best one among them. Modelling, as a means of data analysis, has its own uncertainties and complexities. Models often prove to be unsatisfactory when the underlying mechanisms of environmental processes are not fully and reliably per- ceived. Another difficulty related to data analyses is that the messy character of environmental data require special treatment via modified or new techniques. These ENVIRONMENTAL DATA FOR NATURAL RESOURCES MANAGEMENT 9
  • 36.
    methods have beendeveloped, but they have not yet been validated to the fullest extent. It follows from the above that each step of the data management system has its own difficulties and uncertainties such that the resulting data are often of a messy character, with deficiencies in both quantity and quality. Actually, each task in the system contributes to data utility and accuracy; problems in any one step reduce the reliability of the output information. Thus, first, to improve the status of existing data management systems, these problems should be solved, or at least minimised. Second, the system should be viewed as a cohesive whole, since the output of one step constitutes the input to the next step. Coordination of data flow among these steps is often difficult because each task is performed by a different discipline. Thus, agreement should be established between multidisciplinary approaches if current data management systems are to be improved. 1.2.3 Integrated approach to environmental data management systems In follows from Section 1.2.2 that the prevailing universal problem in environmental data management systems is the significant incoherence between data collection procedures and the retrieval of information required by the users. In this regard, an integrated approach to data management has become a necessity in recent years. Two main reasons can be specified to explain the needs for integration. First, the multi- disciplinary, global or regional character of various programmes requires strengthen- ing of collaboration between data management activities of different organisations in order to ensure proper coordination of environmental data flow, collection and archiving and to avoid duplication of efforts both on national and international levels. Second, the requirements for a significant leap forward in the capacity to handle environmental data is occurring at a time when computer and communication technology has made significant advances in terms of technical capability and connectivity. As was stated in Agenda 21 of the UNCED in Rio de Janerio in 1992, the priority activities for environmental management should include: establishment and integration of existing data on physical, biological, demographic and user conditions into a database; maintenance of these databases as part of the assessment and management databases; and promotion of exchange of data and information with a view to the development of standard intercalibrated procedures, measuring techniques, data storage and management capabilities. The problems that must be addressed today require interdisciplinary approaches and much more sharing of data and information than in the past (Harmancioglu et al., 1997a; 1997b; 1998). Integrated environmental data management is concerned with providing an opportunity to draw together relevant data on a transient or permanent basis, both within the same or across disciplinary boundaries, so as to address through analyses, modelling or other means, environmental issues of local, regional, national or international interest or concern (Harmancioglu et al., 1997a). There are at least three levels of data integration: data of the same type (e.g. water quality data collected by 10 PRACTICAL ENVIRONMENTAL STATISTICS AND DATA ANALYSIS
  • 37.
    different methods) intoan integrated data set; data of different types of one discipline (e.g. marine physical, chemical, biological and other oceanographic data types) into a comprehensive data bank; and data of different disciplines (e.g. oceanographic, meteorological, geophysical or demographic data) for modelling and decision-making purposes (Harmancioglu et al., 2004b). In essence, advances in global environmental and water resources management are not primarily limited by a lack of data and information, but by a lack of proper data and information management. At present, there exist huge amounts of different types of environmental data, which are not merged on a routine basis for the effective production of information. Modern data management offers various ways and tools, such as GISs, to reduce, condense, integrate and analyse such data. Furthermore, modern data types are not limited to routine ground-based observations; they include new data types such as remote sensing data from satellites and airborne platforms and data from real-time sensors and systems, producing high volumes of data. Moreover, numerical models provide another powerful source of data, especially for forecasts and simulation. The availability of such data and the advances in data collection technologies has increased the need for ‘integration’ in environmental data manage- ment systems. It follows from the above that the essence of the problem lies basically in inadequate data and information management rather than in a lack of data. There are further impacts of poor data management, including: • ineffective exchange of knowledge; • potential loss of valuable historical data; • significant amounts of redundant work involved in information production; • lack of efficiency in assembling the relevant information required for the solution of a given environmental problem; • increased budget required for data organisation in particular projects or programmes. It is worthwhile here to stress a few points regarding integrated data management systems as follows. 1. Integrated data management is not solely required for scientific and technical purposes. It is the basis for environmental decision making where community participation has become a significant component. Thus, production of sound information on environmental problems should also serve to inform the public in order to broaden the basis for the decision-making process. 2. While environmental management traditionally included only considerations related to the natural environment, increasingly, the influences of economic and sociological developments need to be taken into account. This allows for a quantification in economic terms of the effects of these factors, which is an essential piece of data for environmental management. To facilitate the processing of socioeconomic data in relation to data from the natural environment, it is suggested to broaden the scope of the term ‘environment’ to include socioeconomic variables and parameters. ENVIRONMENTAL DATA FOR NATURAL RESOURCES MANAGEMENT 11
  • 38.
    3. Integration ofdata management is not a static procedure; it has an adaptive nature because new environmental problems are emerging, which require new types of data to be collected. 4. It is often stated that objectives of a data collection system have to be specified, and then the design and/or operation of the system should be optimised in view of the objectives. This approach may be questioned. Since a data collection system designed today has to function for several decades and because the principle of sustainable development requires consideration of the needs of future generations, the objectives that the current systems have to meet are almost impossible to specify when the objectives of future generations are not known. The only possibility seems to be to define today’s objectives, to try to anticipate potential objectives of generations to come, and to define objectives of a data collection system on the basis of both. The problem remains, however, that we cannot clearly anticipate those needs of future generations, just as our predecessors did not anticipate the high relevance of water quality monitoring assumed today. 5. Although data collection networks are presently implemented in many countries of the world, we are faced with the constraint that there will always remain remote areas, such as Siberia, Sahara, Central Australia, and so on, where data are not currently collected and will not be collected in the future. This is a problem, since there is a growing interest in global data sets in order to understand and quantify global changes. Some approaches, for example the one adopted by the Global Energy and Water Cycle Experiment (GEWEX), may be applicable for generation of environmental data sets in remote regions (Harmancioglu et al., 2003). 1.2.4 Shortcomings of available environmental data Shortcomings of available environmental data may first be attributed to deficiencies of existing monitoring networks summarised below: • lack of coordination between various agencies running different networks; • lack of agreement between collected data and environmental management objectives, resulting in data-rich, information-poor monitoring practices; • problems related to: s selection of variables to be observed; s selection of sampling techniques; s selection of sampling sites; s how long monitoring of certain variables at certain sites should be continued; • lack of reliable and accurate data (messy data); • deficiencies in data presentation, interpretation and reporting. Other difficulties may also be cited for the design and operation of current environmental monitoring programs, as follows. 12 PRACTICAL ENVIRONMENTAL STATISTICS AND DATA ANALYSIS
  • 39.
    • Objectives ofenvironmental assessment and management are not properly defined. • The monitoring system is established with inadequate knowledge of the natural system (conceptual difficulties). • There is insufficient planning of sample collection, handling, storage and analysis. • Data are poorly archived. • A precise definition of information contained in the data and how it is measured is not given. • The value of data is not precisely defined and, consequently, existing networks are not optimal either in terms of the information contained in these data or in terms of the cost of obtaining the data. • The method of information transfer in space and time is restrictive. • Cost-effectiveness is not emphasised in certain aspects of monitoring. • The flexibility of the monitoring network in responding to new monitoring objectives and conditions is not measured and not generally considered in the evaluation of existing or proposed networks. Shortcomings of existing networks eventually lead to collection of data that are deficient in reliability and accuracy. Regarding the quality of available data, one first has to note that environmental processes are strongly subject to non-homogeneities created by man while similar effects also occur naturally. Thus, there exists the problem of non-homogeneities in observed data series. Furthermore, some environ- mental variables can be easily monitored, yet some others require complex laboratory analyses. Errors in laboratory experimental analyses plus changes either in monitor- ing or laboratory practices may often lead to inconsistencies (systematic errors). Another problem is censored data that occur when some concentrations are below detection limits, and therefore cannot be described numerically by laboratory practices. All these limiting factors eventually make the utilisation of environmental data difficult. Consequently, the reliability of the output information is poor (NATO LG, 1997). 1.2.5 Noise Data are collected to obtain information about the ecosystem and the way it functions under basic forces and their interactions. Data are essentially signals from the ecosystem; however, they do not represent perfect information about the natural system because of various sources of noise. Essentially, there is uncertainty between the real world (a particular process in the environment) and the information we have about it (understanding of environmental conditions) (Figure 1.2). Part of this uncertainty cannot be identified or quantified. The part that can be identified or quantified is noise (NATO LG, 1997; Harmancioglu and Singh, 2002). When assessing the information content of data, sources of noise must be accounted for as they lead to blurring of information. Noise refers to a number of uncertainties that stem from monitoring practices. Such uncertainties may be due to: ENVIRONMENTAL DATA FOR NATURAL RESOURCES MANAGEMENT 13
  • 40.
    • lack ofa clearly stated specific objective for monitoring; • mistaken assumptions and bias in the conceptual description of the ecological system as well as in the evaluation of data; • insufficient design of the monitoring system (stations and samples not being representative of the true conditions of the environment in spatial/temporal dimensions); • errors in field measurements (uncalibrated operations, lack of proper hydrological surveys prior to sampling); • failure to select the proper methods for measurement; • various interferences that occur during sampling (sample contamination); • failure to look at the right place for the right material (e.g. water, air, biota, bottom sediments, etc.); • errors in sample conservation and identification during the transport of the sample to the laboratory; • various interferences that occur during laboratory analyses (sample contamination, lack of sensitivity, lack of calibration, errors in data reporting); • failure to detect true signals (detection limits); • errors in data handling (errors in entry and retrieval of data at computer facilities); • lack of quality assurance at various stages of monitoring; • lack of consistency with respect to sampling methods and sampling sites; • changes in sampling programmes with respect to changing objectives or funding; • errors in sampling; • changes in sampling and analytical techniques (e.g. changes in methods, equipment, or detectability); • lack of completeness in information production due to missing data. If noise is defined as blurring of information, then all steps in data management shown in Figure 1.1 (i.e. steps of data collection through transfer of data into information) have noise components because each has its own uncertainties. Thus, all problems relevant to each step constitute a source of noise. Each step imposes conditions on the type and quality of information flowing from the previous element. This implies that, in each element (step), criteria for accepting the results of the previous element have to be established. Also, each step is subject to changes and Reality Noise - Concept - Data - Statistics View of the world Figure 1.2: Noise as uncertainty between the real world and our understanding of it. 14 PRACTICAL ENVIRONMENTAL STATISTICS AND DATA ANALYSIS
  • 41.
    enhancements over time,reflecting changes in knowledge or goals, or improvements in methods and instrumentation. Thus, each step must have defined quality assurance activities to monitor these changes. The above sources of noise should be assessed when trying to extract the information contained in available data. Basically, these sources indicate three major areas where uncertainties may prevail: • conceptual understanding of basic processes; • available data; • statistical noise. When dealing with noise in any of the areas above, it must be recognised that noise cannot be totally eliminated, but can be minimised. The important thing is to be aware of the sources of noise and to be able to assess them (Harmancioglu and Singh, 2002). 1.3 ENVIRONMENTAL DATA ANALYSIS 1.3.1 Selection of the appropriate data analysis methodology There are several methodologies, basically statistical in nature, that are used to analyse the properties of observed environmental data. The principles underlying these methodologies are available in general statistical literature and in publications devoted particularly to the environmental process analysed. Among numerous studies, which would be too exhaustive to cite here, one may refer to Chapman (1992) for a general summary of methods used for water quality data analyses and to Hipel and McLeod (1994) for an extensive and highly detailed review of environmental data analysis techniques. It is not intended in this chapter to restate the mathematical background of such techniques; rather, a general critical overview of the data analysis procedures is presented. The selection of a particular data analysis methodology for investigating environmental data depends basically on two factors: 1. the type of information sought; 2. the nature of available data. There are essentially three types of information to be derived by data analyses on environmental variables: 1. information on mean value; 2. information on the extreme; 3. information on trends (spatial or temporal). Each of these properties needs different data analysis techniques so that it can be reliably described. Such techniques are further classified according to their suitability to the nature of available data. Some methodologies require regularly collected data, whereas some can better adapt to the sporadic nature of environmental observations. ENVIRONMENTAL DATA FOR NATURAL RESOURCES MANAGEMENT 15
  • 42.
    1.3.2 The natureof environmental data Environmental processes, such as water quality, streamflow, precipitation and similar other hydrologic variables, may be analysed as univariate series in the form of either time series (as a function of time) or as line series (as a function of distance) when one of the dimensions, time or space, is kept constant. However, information is often needed on both the temporal and the spatial distribution of such processes so that one has to consult multivariate analysis techniques for a full understanding of how they evolve over time and space. In this sense, runoff data are probably the least problematic as they are regularly observed within a systematically operated network. In contrast, some environmental data, such as those of water quality, pose significant difficulties in multivariate analyses, owing to the monitoring practice applied. Three basic features of sampling affect the resulting information again about water quality: 1. variables sampled; 2. the frequency of sampling; and 3. sampling sites. With respect to the first feature, the difficulty is that the quality of water, even at a single site, has to be described by a large number of variables, in contrast to streamflow, which is represented by a single variable at a point in space. Accordingly, the analysis of water quality for a single site becomes a multivariate one, where the relationships between several variables have to be investigated. There is no problem when all variables are monitored regularly at the same time points. However, if different frequencies are applied for each variable, such relationships may be quite difficult to describe reliably. The second feature of environmental data monitoring, that is the temporal frequency of sampling, is the most problematic aspect with respect to data analysis. For example, water quality variables are often sporadically observed at irregular time intervals. Furthermore, their data series have several gaps and missing values as there may be long intervals where observations are not made. Another problem is that periods of most environmental observations are often quite short. With these charac- teristics, the nature of environmental data is often described as ‘messy’ (Hipel and McLeod, 1994). Consequently, the application of classical techniques of time series data is often made difficult by this messy character of observed environmental data. The third feature of environmental monitoring relates to the adequate spatial representation of the natural process. Even if there exist sufficient numbers and locations of sampling sites, information transfer between the observed variables in the space domain is often poor. This is because temporal sampling frequencies for a single variable at different sites do not match, or because different variables are monitored at different sites. It follows from the above that the multivariable, multisite and messy character of environmental data complicate their analysis so that researchers are in continuous search of appropriate techniques to identify the space/time distributions of environmental variables. To summarise, in selecting the appropriate data analysis methodology, it is often necessary to gain a clear understanding of the dynamic behaviour of the natural 16 PRACTICAL ENVIRONMENTAL STATISTICS AND DATA ANALYSIS
  • 43.
    processes involved. Interms of data analysis, statistics are useful for expressing the data in summary form. When the information is summarised in the form of plots or tabulated data, and so on, it is said to be of non-parametric form. When it is summarised in the form of an empirical (black box) model, it is of parametric form. In what follows, the parametric statistics will be discussed (Harmancioglu et al., 1998). 1.3.3 Estimation of mean values In environmental management, it is often required to identify the mean value of an observed variable at a particular site. Such information is sought for management purposes, such as general surveillance or particular treatment needs in the case of river water quality. For example, the design of a treatment plant to regulate instream quality is based on the knowledge of the mean values of particular variables monitored at a site. The design criteria are based on the true means to be estimated from observed data. Obviously, one or two random observations are not sufficient to decide upon the true mean value. A series of data should be available in adequate amounts so that the mean water quality concentrations can be reliably estimated. Then the question is how many samples should be taken to determine the true mean with a certain level of confidence. Sanders and Adrian (1978) have proposed a method for estimating the mean value of a water quality variable from a series of monitored data. Essentially, they have developed this methodology to determine the required sampling frequencies in time if the information sought is the true mean value of a water quality variable at a specified level of statistical confidence. The method depends on the assumption that the primary objectives of future water quality monitoring networks are the determination of ambient water quality conditions and an assessment of yearly trends. The purpose of the method is to derive a sampling frequency criterion from standard statistical procedures that are used to determine the relationship between sampling frequency and the expected half-width of the confidence interval of the random component of an annual mean variable concentration (Sanders and Adrian, 1978; Sanders et al., 1983; Sanders, 1988). It must be noted here that, upon lack of sufficient water quality data, the method was demonstrated by Sanders and Adrian (1978) for the case of river flows so that the annual statistic used was the mean log river flow. For a series of random events, the confidence interval of the mean decreases as the number of samples increases. Thus, the accuracy of the estimate of the mean is a function of the number of sample observations. Therefore, a sampling frequency, as number of samples per year, can be determined for a specified confidence interval of the mean. Unfortunately, most hydrological time series are not random but signifi- cantly correlated and non-stationary, which makes standard statistical analyses diffi- cult. Thus, the method can be applied only after removing the serial correlation and non-stationarity from the series. The Student t-statistic is selected to estimate the relationship between sampling frequency and the confidence interval of the mean of the random component. If the observations xi (i ¼ 1, . . ., n) are stationary, independent and identically distributed, the variable t of Equation 1.1 can be defined by a Student t-distribution ENVIRONMENTAL DATA FOR NATURAL RESOURCES MANAGEMENT 17
  • 44.
    t ¼ x S= ffiffiffi n p (1:1) where x ¼ calculated mean of the independent residuals ¼ theoretical population mean S2 ¼ sample variance of xi n ¼ number of independent observations (Sanders and Adrian, 1978). For a specified level of significance, the variable t will lie in a confidence interval defined by known constants. This means that the probability that the random variable t is contained within the interval is equal to the level of significance (1 Æ), and the probability that the variable t is not contained within the interval is equal to Æ. This situation can be written by using the common statistical notation Pr ¼ tÆ=2 , x S= ffiffiffi n p , t1Æ=2 ¼ 1 Æ (1:2) where t1Æ=2 and tÆ=2 are constants defined from the Student t-distribution for a specified level of significance and the number of samples. By using the equality t1Æ=2 ¼ tÆ=2, the confidence interval of the theoretical residual mean can be written as x tÆ=2S ffiffiffi n p , , x þ tÆ=2S ffiffiffi n p (1:3) and the width of the confidence interval of this mean of the random sequence (xi) is 2R ¼ 2tÆ=2S ffiffiffi n p (1:4) where R represents half the expected confidence interval of the mean (Sanders and Adrian, 1978). 2R is the confidence interval between the limits defined. Thus, R is a function of the standard deviation of the observed residuals, the square root of the number of the data and the constant from the Student t-distribution. Consequently, to determine the temporal sampling criterion, a plot of half of the expected confidence interval of the residual mean versus the sampling frequency is sufficient, since the confidence interval is symmetric about the mean. Sanders and Adrian (1978) showed the application of the method for the case of streamflows with a lack of sufficient water quality data for statistical analysis. In their procedure, they first removed all series components that cause non-stationarity (trends, periodicity and serial correlations). Next, the sample variance of residuals S2 a are computed and plotted against the sampling interval. The S2 a values stabilise after a certain sampling interval and approach a limiting value. After a certain sampling interval for which S2 a stabilises, the variance becomes almost constant and is independent of the sampling interval. Sanders and Adrian (1978) stated that this is a necessary condition so that the analysis of the relationship between R and n becomes 18 PRACTICAL ENVIRONMENTAL STATISTICS AND DATA ANALYSIS
  • 45.
    theoretically valid. Next,for the streamflow series used, they derived the plots of R versus n (number of samples per year) for specified levels of significance (1 Æ). Sanders and Adrian (1978) used daily streamflows in their analysis so that the required sampling frequency is found by dividing the number of days in a year by the number of samples per year Sampling frequency ¼ 365 n (1:5) To determine the sampling frequency by this method, one has to specify the level of significance first. Then, using the plots of R against n (number of samples per year), the number of samples per year (n) can be determined for a particular value of R. The methodology described above for estimation of mean values is perfectly valid in the statistical sense. However, its application to short-duration irregularly observed environmental data does not always produce reliable results, since the underlying assumptions of the method are often not met by environmental data series. This may not be the case for a number of developed countries where data banks are already filled up with regularly observed data. However, in a great majority of countries, including the developing ones, reliability of such statistical approaches may be fairly low. 1.3.4 Estimation of extreme values It is not only the means but the extreme values of environmental conditions that are of interest to managers. Knowledge on extremes is required for regulatory purposes such as detecting standard violations. A major difficulty associated with assessment of standard compliance is that it is based on sampling. In this context, it is highly affected by sampling errors and the resulting uncertainties. For example, the actual quality of water at a time and space point may exceed a critical value, but this may not be noticed if it is not sampled at that time. Or, if a sample taken at a certain time shows that the quality is good, it is assumed until the next sampling that it will remain good. In each case, our decisions carry a risk of failing to observe the actual quality of water (Alpaslan et al., 1993). The major problem in assessment of compliance stems from the selected monitoring frequencies. Essentially, continuous monitoring is required in order to detect extreme values which may lead to standard violations. Recently, advances in measurement capabilities permit us to observe much better the variability and the uncertainty in the behaviour of natural processes. By means of continuous monitoring, we can now identify not only the average concentrations of pollutants, but also the occurrence of extreme events in the form of shock loadings, which are similar to flood events in the case of water quantity (Beck and Finney, 1987). On the other hand, continuous monitoring is often costly in time, labour and money, in addition to being highly sensitive to system failures, for example equipment failures (although inter- nationally the number of stations with continuous monitoring is increasing (Mulder, 1994)). Then the question is how frequently should a variable be sampled or how many samples should be taken so that extremes do not go unnoticed. The answer to ENVIRONMENTAL DATA FOR NATURAL RESOURCES MANAGEMENT 19
  • 46.
    this question isbasically treated by probabilistic approaches, which are valid for random variables such as water quality. An extreme condition regarding a random variable can be described as the probability of exceedance P(X . xcr,h), or the probability of non-exceedance P(X , xcr,l), with X representing the random variable, and xcr,h and xcr,l, the critical high or low values of the variable. The exceedance (or non-exceedance) probabilities may be determined by either a parametric or a non-parametric approach. The former requires the fitting of probability distribution functions to describe the random variable, and is therefore subject to modelling uncertainties (errors). The non- parametric approach to quantification of natural and/or impact risks covers the use of the well-known plotting position formulas. The relationship between parametric and non-parametric probabilities results in the following formula, which is commonly used in risk analyses to describe the probability of at least one failure within a record of n samples (Harmancioglu and Alpaslan, 1992; Harmancioglu et al., 1993): R(1) ¼ 1 1 P X . xcr ð Þ ½ n (1:6) where R(1) represents the risk of being equalled or exceeded once or more in a record of n samples. The condition of compliance or violation entails a risk factor in the form of a random variable exceeding (or non-exceeding) a critical value, xcr,h or xcr,l, set as a standard. In this case, exceedance or non-exceedance probabilities represent the risk of violation of a standard. Sometimes the frequency ( f ) of occurrences of undesirable outcomes (com- pliance failures) may be considered more significant such that it does not exceed a critical value fcr. This condition may be expressed as the probability (Harmancioglu and Alpaslan, 1992) P f fcr ½ Æf (1:7) which is required to remain below an acceptable or specified level of risk Æf . If, in addition to frequency of failures, the degree of failures is also of concern (Dendrou and Delleur, 1979), a similar requirement can be expressed using quantities. For example, the concentration Cl of a pollutant load may be desired not to exceed a particular critical level cl,cr. Then, the probability of such exceedance can be assessed to remain below a specified risk level as P C1 c1,cr ½ Æ1,cr (1:8) In this case, the standard is set as the critical level cl,cr, and the risk factor here refers to that of samples failing to meet the standard. Defining Æl,cr means that an acceptable level of risk or compliance failure is a priori determined so that a particular percentile of the samples are expected to satisfy the condition in Equation 1.8. For example, if Æl,cr is selected as 5%, it indicates an acceptable failure rate of 5% so that 95% of the samples are required to meet the standard. Such an evaluation foresees the determination of percentile values from an observed statistical sample using parametric or non-parametric approaches. In this respect, Crabtree et al. (1987) claim that the parametric approach serves better to obtain the maximum 20 PRACTICAL ENVIRONMENTAL STATISTICS AND DATA ANALYSIS
  • 47.
    amount of informationfrom available data. However, this procedure is subject to modelling uncertainties so that tests for goodness of fit need to be applied. Neverthe- less, Crabtree et al. (1987) have found that the ‘best’ estimate of the 95th percentile from a data set must be based upon a fitted probability distribution. Among the 334 water quality data sets they have analysed, approximately half of them could be fitted by a normal, lognormal or Pearson Type 3 distribution, the latter providing the most flexibility in the case of water quality. Crabtree et al. (1987) have suggested that non-parametric techniques can be used if failure occurs in fitting a parametric distribution. Interpretation of standards as percentile values avoids assessment of compliance by using a standard that is unnecessarily rigid in some circumstances and not rigid enough in others. Similarly, it avoids the use of a standard that is inconsistent with the capability of existing treatment facilities or with the cost of possible improvements (Crabtree et al., 1987). Thus, the standards are now described on a probabilistic basis to take into consideration the local circumstances and river quality objectives. 95th percentile class limits are adopted to describe water quality standards in most countries. This implies an acceptable 5% risk of compliance failure (Crabtree et al., 1987; Warn, 1988). The probabilistic basis for standard compliance as described above indicates another difficulty associated with compliance, as it is based on sampling. In this context, it is highly affected by sampling errors and the resulting uncertainties. Warn (1988) stresses that these errors can be minimised by defining confidence limits which describe the range within which the true value of the standard (expressed as percentiles) lies. Loftis and Ward (1981) also present methods for defining confidence limits around standard violation probabilities. Such an approach aids in the assessment of uncertainty of the standard violation information obtained from collected series of water quality data (Sanders et al., 1983). A major difficulty in comparing a particular percentile value of water quality with a standard is that, by chance, one may have a set of bad samples which shows non-compliance, or on the contrary, a set of good samples that indicate compliance, although the sampled site actually violates the standard (Warn, 1988). This uncertainty in assessment occurs because of sampling error when cases of true failure or true compliance cannot be observed owing to discrete sampling. Such sampling errors lead to the risk of making wrong decisions regarding compliance with standards. This risk can be expressed in the form of confidence limits to describe the range within which the true value of the 95th percentile is expected to lie (Warn, 1988). Warn (1988) defines 95% confidence limits around a 95th percentile standard and refers to them as optimistic (lower limit) and pessimistic (upper limit) confidence limits. Then three cases may occur in assessment of compliance using the 95th percentile value, as follows. 1. If the pessimistic confidence limit is less than the 95th percentile standard, then one can be at least 95% confident that the standard is not exceeded. 2. If the optimistic confidence limit exceeds the 95th percentile standard, one can be at least 95% confident that the standard is not met. ENVIRONMENTAL DATA FOR NATURAL RESOURCES MANAGEMENT 21
  • 48.
    3. If the95th percentile standard lies between the optimistic and pessimistic confidence limits, it is not possible to assess compliance or failure with at least 95% confidence. Warn (1988) further discusses that such an assessment may be worked out for different levels of confidence limits (50%, 80%, 99%, 99.99%, etc.) for interpreting compliance at different rates of assessment risks. The selection of the risk level depends on the planner’s evaluation of the significance pertaining to the problem considered. To obtain a complete picture of effects of sampling errors, more than one risk level may be investigated by describing confidence limits at different levels of probability. Warn (1988) states that such an approach provides a sound basis for interpreting the performance of treatment plants where sampling is realised infre- quently. 1.3.5 Estimation of trends General Within the framework of environmental management, monitoring practices have been initiated to evaluate the consequences of pollution control efforts, to determine the current status of environmental variables, and to detect possible changes, if any, in the natural processes with respect to time and space. Essentially, in respect of these objectives, monitoring efforts have been intensified in almost all developed countries where a significant amount of research is devoted to investigation and evaluation of trends in environmental variables such as surface water quality on a regional or national basis. On the other hand, environmental observations often constitute intermittent series of messy data so that the application of classical methods for trend analysis has generally produced unsatisfactory results, particularly in the case of water quality. Thus, efforts have intensified to develop, apply and test more effective techniques for trend analyses. In these studies, non-parametric methods are proposed since, by means of such techniques, problems related to probability distributions of water quality variables, short observation periods and the sporadic character of quality data are effectively handled. Since the 1970s, several non-parametric techniques based on order statistics of observed data have been developed particularly for the analysis of water quality. The goodness of fit of these techniques depends on the series structural properties and the type of temporal trend investigated. Parametric methods of trend detection Parametric statistical methods for trend detection are techniques that use the numerical values of observed data directly and which, therefore, require that the probability distribution of the process is known (Lettenmaier et al., 1991). Parametric methods basically cover the well-known parametric t-tests; other parametric techniques that have been developed for serially correlated data include time series analysis and intervention analysis (Van Belle and Hughes, 1984; Hipel and McLeod, 1994; Icaga, 1994). 22 PRACTICAL ENVIRONMENTAL STATISTICS AND DATA ANALYSIS
  • 49.
    The classical statisticaltests require an assumption that an observed data vector X is independently distributed as fx1x2 xn(x1, x2, . . ., xn) ¼ fx1(x1) : fx2(x2) fxn(xn) (1:9) In addition, parametric tests (those which assume a knowledge of the form of the probability density function) usually require that the elements of the data vector must have identical probability density functions. The best known parametric tests are the t- tests, which assume that the probability density function f is normal (Lettenmaier, 1976). Two types of trends may be considered by parametric methods: step trends which consist of a step change in the mean level of a process at the mid-point of the data series; and linear trends which consist of a process with mean level that varies linearly throughout the data record. These two types of trends refer to sudden changes (such as improvement in stream quality due to establishment of a new treatment plant) and gradual changes (increases in non-point polluting contributions to a river due to urbanisation or land use) (Lettenmaier, 1976). The trend detection problem by parametric methods is basically a statistical hypothesis testing problem as shown in Table 1.1. The null hypothesis H0 is that an event A has not occurred, and the alternative hypothesis H1 is that A has occurred. A test statistic T is used to test H0 and H1. The probability of choosing H0 when H1 is true is the confidence level of the test or (1 Æ). The probability of choosing H1 when H1 is true is the power of the test denoted by (1 ). The probability of a Type 2 error or is a function of sample size, the population, the confidence level Æ and the alternative hypothesis H1. In the trend detection problem, H0 is the hypothesis that there is no trend in the underlying population. H1 states either that there is a trend in the data (two-sided test) or that a positive or negative trend exists in the data (one- sided test) (Lettenmaier, 1976). Testing for trends is basically the determination of the sample size n ¼ n1 ¼ n2 needed for a particular power of the test, where two population means are compared (Walpole and Myers, 1990). The hypotheses may be H0: 1 ¼ 2 H1: 1 6¼ 2 (1:10) where population standard deviations 1 and 2 are known. For a particular alternative such as 1 2 ¼ , the power of the test is given by Table 1.1: Hypothesis testing and error probabilities (Lettenmaier, 1976). State of nature Test indication H0 H1 H0 No error (P ¼ 1 Æ) confidence Type 1 error (P ¼ ÆP ¼ Æ) H1 Type 2 error (P ¼ ) No error (P ¼ 1 ) power ENVIRONMENTAL DATA FOR NATURAL RESOURCES MANAGEMENT 23
  • 50.
    1 ¼ 1 P zÆ=2 ffiffiffiffiffiffiffiffiffiffiffiffiffiffiffiffiffiffiffiffiffiffiffiffiffiffiffi 2 1 þ 2 2 =n q , z , zÆ=2 ffiffiffiffiffiffiffiffiffiffiffiffiffiffiffiffiffiffiffiffiffiffiffiffiffiffi 2 1 þ 2 2 =n q 2 4 3 5 (1:11) where the statistic x1 x2 ffiffiffiffiffiffiffiffiffiffiffiffiffiffiffiffiffiffiffiffiffiffiffiffiffiffi 2 1 þ 2 2 =n q (1:12) is a standard normal variable with x1 and x2 being the two sample means. Using Equation 1.11: z ffi zÆ=2 ffiffiffiffiffiffiffiffiffiffiffiffiffiffiffiffiffiffiffiffiffiffiffiffiffiffiffiffiffi 2 1 þ 2 2 =n q (1:13) is obtained so that the required sample size becomes n ffi zÆ=2 þ z ð Þ2 2 1 þ 2 2 2 (1:14) When the population variances are not known, the statistic of Equation 1.12 is assumed to follow the Student t-distribution (Walpole and Myers, 1990). The power of the test is important in the trend detection problem because it gives, at a fixed confidence level, the probability of trend detection. The power of the test depends upon the sample size, trend magnitude and the marginal probability distribu- tion of the dependent data series, which is assumed to be normal. For dependent series, it varies also with the form of the dependence of data. To avoid an assumption of the distribution type, Lettenmaier (1976) proposes the use of non-parametric tests such as Spearman’s rho test for step trends and the Mann– Whitney test for linear trends, which require the use of Monte Carlo simulated time series. Otherwise, the Student t-test is used, assuming that the independent data series are normally distributed. The parametric test described above can be applied to detect step trends in the following way. The data set xi of size n, divided into two parts of equal size, has the means 1 and 2 so that the hypotheses H0: 1 ¼ 2 H1: 1 6¼ 2 are tested as given in Equation 1.10. For a confidence level (1 Æ), the test statistic is defined as t ¼ x1 x2 j j n1=2 =2S t1Æ=2, (1:15) where t1Æ=2, is the quantile of the Student t-distribution at probability level 1 Æ/2, the degrees of freedom are n 2, and S is the sample standard deviation of the data set 24 PRACTICAL ENVIRONMENTAL STATISTICS AND DATA ANALYSIS
  • 51.
    S2 ¼ 1 n 2 X n=2 i¼1 xi x1 ð Þ2 þ X n i¼n=2þ1 xi x2 ð Þ2 2 4 3 5 (1:16) Hypothesis H0 is accepted when t 0 or rejected when t . 0. In parametric methods, a test criterion NT is defined as a population statistic assuming that the population trend and standard deviation are known. With Tr ¼ j1 2j representing the absolute value of the true difference between the two means, NT is defined as NT ¼ Tr ffiffiffi n p =2 (1:17) The power of the test is then 1 ¼ F NT t1Æ=2, (1:18) where F is the cumulative distribution function of the standard Student t-distribution with ¼ n 2 degrees of freedom (Lettenmaier, 1976). In case of a linear trend, a similar approach is used to obtain the test criterion N9 T as N9 T ¼ n(n þ 1)(n 1) ½ 1=2 T9 r n(12)1=2 (1:19) for the well-known regression model yi ¼ xi þ ª þ i (1:20) where i is normally distributed with zero mean and variance 2 . is the trend magnitude and ª is the base level constant. In Equation 1.19, represents the standard deviation of i and T9 r ¼ n . The test criterion N9 T for linear trends is similar to NT of Equation 1.17 for step trends except for the constants. The power of the test is again computed by Equation 1.18. Lettenmaier (1976) developed curves to describe the relation between the power of the test (1 ) and NT or N9 T. He described that the power curves are essentially functions only of NT or N9 T for sample sizes greater than 20. He further developed his curves into the relationship between the detection power and the sampling interval ˜ for different specified values of Tr. Here, the number of samples n is replaced by T/˜, where T is the total observation period and ˜ is the sampling frequency. Thus, by substituting n in Equations 1.17 and 1.19 by T/˜, a direct relation between the detection power and sampling frequency is obtained. This relation is valid for both step and linear trends (Tr or T9 r). For the case of dependent series, Lettenmaier (1976) replaces n by the effective sample size ne, which is a function of the dependence type. For an AR(1) (first-order auto-regressive) process, ne becomes ne ¼ n 1 1 1 þ 1 (1:21) ENVIRONMENTAL DATA FOR NATURAL RESOURCES MANAGEMENT 25
  • 52.
    where 1 isthe sample first-order autocorrelation coefficient. Then, the test criterion N9 T for dependent series can be computed as in Equation 1.17 or Equation 1.19 by using ne instead of n. With the above method, Schilperoort et al. (1982) used the data from an existing network to investigate two issues. 1. Which trend over a certain observation period (T) can be detected with the present sampling interval? 2. Which sampling interval is necessary to detect a specified trend Tr (as a certain percentage of the mean concentration) over the period T? Lettenmaier’s technique on trend detection has the advantage that it is an objective-based approach to selection of sampling frequencies. Furthermore, it can be used for small sample sizes to determine what information the available data bring at particular levels of detection power. This technique is demonstrated on actual water quality data by Lettenmaier (1976) and Schilperoort et al. (1982). Their results show that the method works quite well under the given assumptions. Apart from the standard technique described, other parametric methods for trend assessment cover time series analysis and intervention analysis (Hipel et al., 1975; Hipel and McLeod, 1994; Lettenmaier, 1988). Non-parametric methods of trend detection Many existing environmental databases have been found unsuitable for analysis by standard parametric methods as available data series do not fulfil the requirements of such methods. Basically, the application of traditional statistical techniques to spatially and temporally correlated, non-normal environmental data is problematic. Other techniques developed for serially correlated data, such as time series and intervention analyses, are not suitable for some environmental data, for example water quality data, because of missing data, censored data and changing laboratory techniques (Van Belle and Hughes, 1984). Recently, several non-parametric tests for trends in environmental variables such as water quality have been proposed. The non-parametric methods are more flexible and can handle the above problems more easily. A non-parametric test is a method for testing a hypothesis where the test does not depend on the form of the underlying distibution of the null hypothesis. Therefore, non-parametric methods are sometimes referred to as distribution-free methods. In response to the need for non-parametric procedures, authors like Lettenmaier (1976), Hirsch et al. (1982), Hirsch and Slack (1984), Van Belle and Hughes (1984) and a number of other researchers have made significant contributions to the develop- ment and application of non-parametric techniques in water resources. Research on this topic is still being continued owing to the wide range and great number of water quality problems encountered. Lettenmaier (1976) claimed that the Mann–Whitney test for step trends and Spearman’s rho test for linear trends perform very well in comparison to parametric t- tests. On the other hand, since these two tests also require independent data, Lettenmaier focused on detection of trends in water quality from data records with dependent observations. He considered that, for dependent time series, the power of the trend test varies with the form of the dependence of the observations. Accordingly, 26 PRACTICAL ENVIRONMENTAL STATISTICS AND DATA ANALYSIS
  • 53.
    he developed amethod of trend detection in the case of dependent data by establishing an equivalence between power curves for dependent and independent observations. Hirsch et al. (1982) presented techniques that are suitable in the presence of complications related to water quality data and proposed them for the exploratory analysis of monthly water quality data for monotonic trends. The first procedure they described is a non-parametric test for trend detection applicable to data sets with seasonality, missing, or censored values: the seasonal Kendall test. For stochastic processes with seasonality, skewness and serial correlation, the seasonal Kendall test performs better than its parametric alternatives, although it cannot be considered an exact test in the presence of serial dependence. The second procedure proposed by Hirsch et al. (1982) is an estimator of trend magnitude. It is an unbiased estimator of the slope of a linear trend and has a higher precision than a regression estimator where data are highly skewed. It gives lower precision in case of normally distributed series. The third procedure described by Hirsch et al. (1982) provides a means for testing for change over time in the relationship between water quality concentrations and flow, thus avoiding the problem of identifying trends in water quality that result from particular discharge series observed. In this method, a flow-adjusted concentration is defined as the residual based on a regression of concentration on some function of discharge. These flow-adjusted concentrations, which may also be seasonal and non- normal, are then tested for trend by using the seasonal Kendall test (Hirsch et al., 1982). Van Belle and Hughes (1984) have analysed the relative power of various non- parametric procedures. They considered two classes of techniques: 1. intrablock methods which compute a statistic, such as Kendall tau, for each block or season and then sum these to produce a single overall statistic; 2. aligned rank methods which remove the block effect from each observed value, sum the data over blocks and then produce a statistic from these sums. Van Belle and Hughes (1984) discussed that aligned rank methods are asympto- tically more powerful than intrablock methods; yet intrablock methods are more adaptable and may be generalised to deal with a broad range of models. Hirsch and Slack (1984) analysed application of non-parametric trend tests for seasonal data with serial dependence and proposed an extension of the Mann–Kendall (seasonal Kendall) test for trend. They claimed that, since the test is based entirely on ranks, it performs well in case of non-normal and censored data. Seasonality and missing values present no theoretical or computational problems in its application. Hirsch and Slack (1984) have shown that this modified test is valid in the case of serial dependence except when the data have a strong long-term persistence or when sample sizes are small (e.g. five years’ worth of monthly data). McLeod et al. (1983) discuss that there are two major steps in statistical analysis of trends. The first step is called ‘exploratory data analysis’ where important proper- ties of the data are delineated by simple graphical and numerical studies. These studies include graphs of data against time, box-and-whisker plots, Tukey smoothing, and the autocorrelation function. At this stage, McLeod et al. (1983) use a data filling procedure to produce evenly spaced data series from data observed at unequal time ENVIRONMENTAL DATA FOR NATURAL RESOURCES MANAGEMENT 27
  • 54.
    intervals. The nextstep of the analysis is called ‘confirmatory data analysis’ where the purpose is to confirm statistically the presence or absence of trends. For this step, McLeod et al. (1983) propose the use of the intervention analysis method to determine if there has been a significant change in the mean of the series. Montgomery and Reckhow (1984) also discuss that exploratory and confirmatory data analysis procedures should be applied to detect trends in water quality. Their trend detection methodology involves the following in a step-wise manner: 1. hypothesis formulation (statement of the problem to be tested); 2. data preparation (selection of water quality variables and data); 3. data analysis by exploratory techniques; 4. statistical tests (tests for detecting trends). Lettenmaier et al. (1991) used the non-parametric seasonal Kendall test and its multivariate extension to analyse 403 water quality monitoring stations in the USA for possible trends for the period 1978–1987. The results of their study showed that, for all groups and individual constitutents, trends were present only for a minority of stations at 10% significance level. Furthermore, analysis of possible relationships between trends and land use and population did not give strong evidence of possible causes. Hirsch et al. (1991) reviewed in detail methods for the detection and estimation of trends in water quality. They considered that the steps involved in the selection of a trend detection method include: 1. determination of the type of trend hypothesis to analyse (step versus monotonic trend); 2. selection of the general category of statistical methods to use (parametric versus non-parametric); 3. selection of water quality data to analyse (concentration versus flux); 4. selection among various data manipulation alternatives related to the use of mathematical tranformations and the removal of natural sources of variability (discharge, seasonality) in water quality; 5. the choice of trend detection technique for water quality records with censored data. With respect to list point 2 above, Hirsch et al. (1991) discuss that parametric procedures for trend testing are regression in the case of a monotonic trend and the two-sample t-test for step trends. In these methods, estimators of trend magnitude are the regression slope and the difference in the means. Non-parametric alternatives for these methods are the Mann–Kendall test and the rank sum test, respectively. Hirsch et al. (1991) further indicate that the decision as to which procedure should be used is based on considerations of power and efficiency of the test required by the available data. Power is the probability of selecting the null hypothesis (of no trend) given a particular type and magnitude of actual trend, and efficiency is a measure of estimation error. As indicated by Hirsch et al. (1991), a procedure’s relative efficiency can be measured by the ratio of the mean square error of an alternative procedure to the mean square error of the particular procedure considered. Hirsch et al. (1991) 28 PRACTICAL ENVIRONMENTAL STATISTICS AND DATA ANALYSIS
  • 55.
    Random documents withunrelated content Scribd suggests to you:
  • 56.
    In der Nachtschlief Johan unruhig, zwischen Hoffnung und Furcht hin- und hergeworfen. Am nächsten Morgen kam die Antwort: es sei richtig, Johan solle sofort kommen. Er reiste. Warum zögerte er nicht, die königliche Gnade anzunehmen, während ihm doch der Empörer im Leibe saß? Weil er, ganz einfach, keiner demokratischen Partei angehörte; weder Mutter noch Vater je versprochen hatte, nicht die königliche Gunst anzunehmen; weil er an die Aristokratie glaubte, daran, daß die Besten zum Herrschen berechtigt sind. Und er glaubte nicht, daß die Besten dort unten zu finden sind; das hatte er ja auch in seiner kleinen Tragödie „Das sinkende Hellas gezeigt, in der er die Demagogen verhöhnte. Tyrannen haßte er, aber dieser König war kein Tyrann. Zum Zaudern war also kein Anlaß, weder außer ihm noch in ihm. Er fuhr also nach Stockholm und wurde vorgelassen. Der König war jetzt sehr krank, sah so abgezehrt und verfallen aus, daß er einen schmerzlichen Eindruck machte. Er war mild, wie er da mit seiner langen Tabakspfeife stand und den jungen bartlosen Dichter anlächelte, der stolpernden Schrittes zwischen den Reihen der Adjutanten und Kammerherren eintrat. Der König dankte Johan für das Vergnügen, das das Stück ihm bereitet habe. Er habe sich selbst in seiner Jugend mit einem Wikingergedicht beim Wettstreit der Schwedischen Akademie beteiligt und liebe das Altnordische. Er wolle dem jungen Studenten zu seinem Doktor verhelfen. Es schloß damit, daß er Johan an die Hofverwaltung wies, der er zu einer ersten Auszahlung Auftrag gegeben habe. Später solle es mehr werden. Dabei sprach er die Vermutung aus, Johan habe noch einige Jahre bis zum Doktorexamen. Damit war seine nächste Zukunft gesichert. Johan fühlte sich von dieser Güte eines Königs, der an so viel und so viele zu denken hatte, dankbar gerührt. Er kehrte nach Upsala zurück und sah zwei Monate lang, wie der Sonnenschein ihn in einen Stern verwandelt hatte. Der Hofmarschall, der ihm das Geld anwies, hatte ihn gefragt, ob er s p ä t e r ins
  • 57.
    Ministerium oder dieBibliothek eintreten wolle. So weit waren seine Gedanken nicht gestiegen und stiegen auch jetzt noch nicht. Der hauptsächlichste Zweck des menschlichen Strebens scheint zu sein und muß wohl sein: das Leben bis zum Tode auf die am wenigsten unangenehme Art zu fristen. Dieser Zweck schließt die Fürsorge für das Wohl der andern nicht aus; im Gegenteil, denn zum angenehmen Leben gehört das Bewußtsein, fremdes Recht nicht unnötig verletzt zu haben. Darum können rechtmäßig erworbene Reichtümer einem allein ein angenehmes Leben gewähren; darum kann keine Laufbahn, die über Leichen geht oder andere zur Seite schiebt, ein angenehmes Leben bereiten; darum ist der Utilitarismus, die Weltanschauung, die das Glück für die meisten will, nicht unmoralisch. Trotz aller Askese konnte Johan nicht umhin, sich glücklich zu fühlen. Sein Glück bestand in der halben Gewißheit, daß er sein Leben leben könne, ohne die größeren Schmerzen zu erdulden, die Unsicherheit der Existenzmittel verursachen. Sein Dasein war von der Not bedroht gewesen; jetzt war er geschützt. Das Leben war ihm wiedergeschenkt, und es ist lieblich, leben zu dürfen, wenn man noch im Wachstum steht. Seine von Hunger und Oberanstrengung zusammengefallene Brust hob sich, sein Rücken wurde gerade, das Leben kam ihm nicht mehr so traurig vor. Er war mit seinem Los zufrieden, weil das Leben heller zu werden schien; er wäre undankbar gewesen, wenn er sich zu den Mißvergnügten gestellt hätte. Lange dauerte das aber nicht. Als er die alten Kameraden um sich her in ihrer früheren Lage, die sich durch s e i n Glück nicht verändert hatte, weiter arbeiten sah, fand er, daß eine Disharmonie eingetreten war. Sie waren gewohnt, ihm wie einem Notleidenden zu helfen; jetzt war das nicht mehr nötig. Sie hatten ihn gern, weil sie ihn beschützen durften; waren gewohnt, ihn unter sich zu sehen. Als er nun in die Höhe kam, neben sie, über sie, fanden sie ihn natürlich verändert. Die veränderten Verhältnisse hatten ihn verändern müssen. Der Notleidende ist nicht so kühn in seinen Ansichten und
  • 58.
    nicht so geradeim Rücken wie der Geborgene. Er war verändert für sie, aber war er darum schlechter? Selbstgefühl ist ja sonst eine geschätzte Ware. Genug, er verletzte nur mit seinem Glück; noch mehr dadurch, daß er nun seinerseits die andern glücklich machen wollte. Das Geschenk brachte ihm Verpflichtungen, und Johan beeilte sich, Kolleg und Seminar zu belegen. Er machte am Ende des Semesters das Tentamen in Philologie, Astronomie, Staatswissenschaft; erhielt aber in allen Fächern eine geringere Zensur, als er gedacht hatte. Er hatte einerseits zu viel studiert, andererseits zu wenig. Im Tentamen wurde er gewöhnlich von Aphasie ergriffen. Die Physiologie schreibt diese Krankheitsform Schäden zu, die der linken Stirnwindung zugefügt sind. Wirklich hatte Johan zwei Narben über dem linken Auge: die eine von einem Beilhieb, die andere von einem Stein, an dem er sich schwer geschlagen hatte, als er den Hügel der Sternwarte hinunterstürmte. Dieser Aphasie wollte er auch eine unüberwindliche Schwierigkeit, Reden zu halten und fremde Sprachen zu sprechen, zuschreiben. Er saß da, ohne antworten zu können, obwohl er mehr wußte, als gefragt wurde. Dann kam der Trotz und die Selbstquälerei, der Mißmut und die Neigung, die Flinte ins Korn zu werfen. Die Lehrbücher kritisierte er; fühlte sich unehrlich, wenn er das lernte, was er verachtete. Die Rolle, die man ihm gegeben, begann, ihm unbequem zu werden; er sehnte sich fort, wohin es auch sei, wenn er nur fort komme. Nicht daß er das Geschenk als eine Wohltätigkeit empfunden hätte. Es war ein Stipendium, eine Belohnung für ein Verdienst, wie Künstler es zu allen Zeiten für ihre Ausbildung erhalten hatten; und der königliche Geber war nicht der Monarch, sondern der persönliche Freund und Bewunderer. Darum übte dieses Geschenk auch keinen Einfluß auf seine aufrührerischen Gedanken aus; höchstens, daß er für einen Augenblick verleitet wurde, die Welt gut zu finden, weil es ihm selber gut ging. Seine Opposition hatte sich jetzt auch schon vertieft; er schob nicht mehr die Schuld für die Verkehrtheit der
  • 59.
    Gesellschaft auf dieMonarchie allein; er glaubte nicht, wie die Heiden, die Jahresernte würde besser werden, wenn man den König auf dem Altar der Götter schlachte. Seine Mutter würde vor Freude über seine Auszeichnung geweint haben, hätte sie gelebt, so aristokratisch war sie. Demokraten sind wir alle, bis zum Kronprinzen hinauf, indem wir das, was oben liegt, zu uns herunter wünschen; sind wir aber in die Höhe gekommen, wollen wir nicht wieder heruntergerissen werden. Die Frage ist nur die, ob das, was oben liegt, in geistigem Sinne höher ist und ob es wirklich dort liegen muß. Daran begann Johan jetzt zu zweifeln.
  • 61.
    22. A u fl ö s u n g . (1872) Bei Beginn des Frühlings zog Johan mit einem ältern Kameraden zusammen, um die Studien fortzusetzen. Als er die alten Bücher, die er schon so lange studiert hatte, wieder vornehmen sollte, waren sie ihm sofort zuwider. Das Gehirn war voller Eindrücke, hatte dichterisches Material angehäuft und wollte nicht mehr aufnehmen; Phantasie und Gedanke arbeiteten bereits und konnten dem Gedächtnis nicht mehr allein die Herrschaft überlassen. Zweifel und Apathie stellten sich ein; manchmal blieb er den ganzen Tag auf dem Sofa liegen. Oft kam ihm ein Verlangen, alles hinzuwerfen, um in Leben und Tätigkeit hinauszukommen. Aber das königliche Stipendium hielt ihn in Fesseln; legte ihm Pflichten auf; hatte er doch, indem er es annahm, die Hand darauf gegeben, er werde den Doktor machen, der jetzt halb fertig war. So begann er Philosophie. Als er aber die Geschichte der Philosophie gelesen hatte, fand er alle Systeme in gleichem Maße gültig oder ungültig, und sein Gedanke leistete Widerstand gegen alle fremden Gedanken. In der Verbindung herrschte Spaltung und Schlaffheit. Man hatte alle seine Jugendgedichte vorgelesen und produzierte nichts Neues; die Sitzungen wurden nur mit Punsch abgehalten. Is hatte sich auch hier bloßgestellt; bei einer Szene mit einem andern Bundesbruder war er auch hier hinausgeworfen worden, hatte sein Messer gezogen und Schläge gekriegt. Er hatte sich unter einer lächerlichen Maske gerettet und war jetzt nur noch ein Gegenstand des Spottes, nachdem man entdeckt, daß seine Weisheit in Referaten aus den
  • 62.
    Zeitschriften der Studentenschaftbestand, welche die andern nicht zu benutzen wußten. Bei Beginn des Semesters wurde außerdem vom Professor der Ästhetik ein ästhetischer Verein gegründet, durch den die „Runa überflüssig wurde. Bei einer Sitzung dieses Vereins kam Johans Empörung gegen die Autoritäten zum Ausbruch. Er hatte nämlich am Abend getrunken und war halbberauscht. Während des Gesprächs mit dem Professor kam man auf brennende Fragen. Johan wurde aus seinen Verschanzungen so weit herausgelockt, daß er erklärte, Dante habe wenig Bedeutung für die Menschheit und werde überschätzt. Johan hatte eine ganze Reihe guter Gründe, konnte sie aber nicht anbringen, als der Professor ihm zusetzte, während der ganze Verein sich um die Streiter scharte und sie in die Ofenecke drängte. Johan wollte zuerst sagen, die Komposition der „Göttlichen Komödie sei nicht originell, sondern eine sehr gewöhnliche Form, die kurz vorher in der Vision des Albericus angewandt worden. Er wollte behaupten, Dante habe in dieser Dichtung nicht die ganze Bildung und alle Gedanken seiner Zeit geben können, da er so ungebildet gewesen, daß er nicht Griechisch konnte. Dante sei kein Philosoph, da er den Gedanken in die Bande der Offenbarung geschlagen; deshalb sei er auch kein Vorläufer der Renaissance oder der Reformation. Er sei kein Patriot, denn er huldige einem deutschen Kaisertum von Gottes Gnaden; höchstens florentinischer Lokalpatriot. Auch Demokrat sei er nicht, denn er träume immer von einem vereinigten Papst- und Kaisertum. Er habe nicht das Papsttum angegriffen, sondern einige Päpste, die unsittlich gelebt, wie er selbst in seiner Jugend. Er sei ein Mönch, ein wahrhaft beschränktes Kind seiner Zeit, eile ihr nicht einen Schritt voraus, da er ungetaufte Kinder in die Hölle sende. Er sei ein enger Royalist, der Brutus neben Satan in den Brennpunkt der Hölle setze. Ihm fehle jede Selbstkritik, da er unter die schlimmsten Verbrechen Undankbarkeit gegen Freunde und Verrat gegen das Vaterland aufnehme, während er selbst seinen Freund und Lehrer Brunetto Latini in die Hölle
  • 63.
    befördert und dendeutschen Kaiser Heinrich VII. gegen seine Vaterstadt Florenz unterstützt habe. Er habe einen schlechten Geschmack, da er zu den sechs größten Dichtern der Welt Homer, Horaz, Lucian, Ovid, Virgil und — sich selbst rechne. Wie könnten moderne Menschen, die so streng gegen allen Skandal sind, Dante preisen, der durch seine Dichtung so viele lebende Personen und Familien entehrt und seine geliebte Vaterstadt Florenz beschimpft habe, als er unter den Dieben fünf Florentiner von edler Geburt findet. Wie gewöhnlich, wurde der Streit geführt, indem die Standpunkte, sowohl des Angreifers wie des Angegriffenen, wechselten. Johan wollte dem Professor zeigen, daß von dessen Standpunkt aus die „Komödie ein Pamphlet sei; dann aber sattelte der Professor um und ging zum Standpunkt des Feindes über und meinte, e r werde sie doch nicht als Pamphlet mißbilligen. Johan antwortete, diese Bezeichnung gebe er ihr, aber nicht die einer außerordentlichen Dichtung von ewigem Wert, wie der Professor sie in seinem Kolleg genannt habe. Dann schlug der Professor wieder um und wollte die Dichtung von ihrer Zeit aus beurteilt sehen. — Eben, antwortete Johan, aber Sie haben sie von unserer Zeit und allen künftigen Zeiten aus beurteilt; also haben Sie unrecht gehabt. Aber auch von der eigenen Zeit aus gesehen, wird sie nicht epochemachend, da sie nicht ihrer Zeit vorauseilt, sondern mitten in ihr steht und sogar hinter ihr zurückbleibt. Sie ist ein Sprachdenkmal für Italien, nichts mehr, und dürfte an einer schwedischen Universität nicht gelesen werden, weil die Sprache veraltet ist und — das letzte Wort! — weil sie zu wenig Bedeutung hat, um in die Entwicklungsreihe der Bildung zu gehören. Ergebnis: Johan wurde für unverschämt und halbverrückt gehalten. Nach dieser Explosion war er erschöpft und unfähig zur Arbeit. Das ganze Leben in dieser Kleinstadt, in der er sich nicht heimisch fühlte, war ihm zuwider. Die Kameraden ermahnten ihn, sich Ruhe zu gönnen, denn er habe zu viel gearbeitet; das hatte er allerdings.
  • 64.
    Wieder entstanden Pläne,drängten sich vor, zeitigten aber keine Folgen. Seine Seele befand sich in Auflösung, schwebte wie ein Rauch, war äußerst empfindlich. Die graue, schmutzige Stadt quälte ihn, die Landschaft peinigte ihn. Er lag auf einem Sofa und sah sich die Illustrationen einer deutschen Zeitschrift an. Der Anblick von Landschaften aus andern Ländern wirkte wie Musik auf ihn; er empfand ein Bedürfnis, grüne Bäume und blaue Seen zu sehen. Er wollte aufs Land hinaus; aber es war erst Februar und die Luft war grau wie Sackleinwand, Straßen und Wege kotig. Wenn er ganz niedergeschlagen war, ging er zu seinem Freunde, dem Naturforscher. Es erfrischte ihn, dessen Herbarien und Mikroskope, Aquarien und physiologische Präparate zu sehen. Am meisten erfrischte ihn der stille friedliche Atheist selbst, der die Welt ihren Gang gehen ließ, denn er wußte, daß er mit seinen geringen Kräften mehr für die Zukunft arbeite als der Dichter mit seinen konvulsivischen Anstrengungen. Doch war der Kamerad nicht ganz frei von Künstlertum, denn er malte in Öl. Das interessierte Johan außerordentlich. Eine grünende Landschaft mitten in den Nebeln dieses furchtbaren Winters hinmalen und sie an die Wand hängen zu können: das wäre etwas! — Ist malen schwer? fragte er. — Nein, behüte, es ist leichter als zeichnen. Versuch es nur! Johan hatte schon ohne Bangen ein Lied für Gitarrebegleitung komponiert: er hielt also das Malen für nicht so unmöglich. Er lieh sich Staffelei, Farben, Pinsel. Dann ging er nach Hause und schloß sich ein. Aus einer illustrierten Zeitung nahm er eine Zeichnung, die eine Schloßruine vorstellte; die kopierte er. Als er die blaue Farbe wie ein klarer Himmel wirken sah, wurde er sentimental. Als er dann grüne Büsche und eine Wiese hervorzauberte, wurde er unaussprechlich glücklich, als habe er Haschisch gegessen. Der erste Versuch war gelungen. Dann aber wollte er ein Gemälde kopieren. Das ging nicht. Alles wurde grün und braun; er konnte
  • 65.
    seine Farben nichtauf den Ton des Originals stimmen. Da verzweifelte er. Eines Tages, als er sich eingeschlossen hatte, hörte er, wie ein Besuch mit dem Kameraden im äußern Zimmer sprach. Sie flüsterten, als sprächen sie von einem Kranken. — Jetzt malt er auch noch! sagte der Kamerad in einem sehr niedergeschlagenen Ton. Was sollte das bedeuten? Hielten sie ihn für gestört? Ja, jetzt verstand er es. So war es. Er dachte über sich selbst nach und kam zu der Schlußfolgerung wie alle Grübler, er sei gestört. Was war da zu machen? Wenn man ihn einsperrte, würde er verrückt werden; davon war er überzeugt. Besser ist, dem zuvorkommen, dachte er. Er erinnerte sich, daß man in seiner Gegenwart einst von einer Privatirrenanstalt auf dem Lande gesprochen hatte, und er schrieb an den Vorsteher. Nach einiger Zeit erhielt er eine freundliche Antwort, in der er ermahnt wurde, ruhig zu sein. Der Briefschreiber habe sich bei Kameraden nach Johan erkundigt und kenne jetzt seinen Seelenzustand. Das sei eine Krisis, die alle empfindlichen Naturen durchmachten usw. Also diese Gefahr war überstanden. Aber er wollte ins Leben hinaus, wohin es auch sei. Eines Tages sieht er, daß eine herumreisende Theatergesellschaft nach der Stadt gekommen ist. Er schreibt einen Brief an den Direktor und ersucht um ein Debüt. Erhält keine Antwort und macht keinen Besuch. So wurde er hin- und hergeworfen, bis schließlich das Schicksal kam und ihn befreite. Drei Monate waren vergangen und die Hofverwaltung ließ nichts von sich hören. Die Kameraden rieten ihm, an den Hofmarschall zu schreiben und höflich zu fragen, wie es sich mit dem Geld verhalte. Das tat er und bekam diese Antwort: „Es ist nie von einer regelmäßigen Unterstützung die Rede gewesen, sondern Seine Majestät haben die Gratifikation nur für einmal erteilt.
  • 66.
    Jedoch mit Rücksichtauf Ihre bedrängte Lage geruhen Majestät, noch einmal 200 Kronen zu bewilligen, die gleichzeitig abgehen. Zuerst freute sich Johan, denn jetzt war er frei; dann aber beunruhigte ihn diese Wendung der Sache, da in den Zeitungen gestanden hatte, er sei Stipendiat; auch war das Stipendium ja tatsächlich vom König für „die Jahre versprochen worden, die er noch zum Doktorexamen brauchte. Auch hatte ja der Hofmarschall mit der Zukunft gewinkt, die man doch nicht mit 200 Kronen machen konnte. Man dachte hin und her über die Ursache. Die einen hielten es für wahrscheinlich, der König habe die Sache vergessen; andere, seine wirtschaftliche Lage erlaube es ihm nicht; man wußte nämlich, daß sein guter Wille nicht immer im Verhältnis zu seinem Können stand. Niemand sprach seine Mißbilligung aus; und Johan war froh in seiner Seele, hätte nicht eine gewise Blamage darin gelegen, daß das Stipendium eingezogen wurde: man konnte ihn ja verdächtigen, er habe nur damit geprahlt. Die an eine „Ungnade glaubten, schrieben diese dem Umstand zu, daß Johan es versäumt hatte, dem König seine Aufwartung zu machen, als er Weihnachten und Neujahr in Stockholm war. Andere schoben die Schuld darauf, daß er seine gedruckte Tragödie „Das sinkende Hellas nicht förmlich überreicht, sondern ganz einfach ins Schloß geschickt hatte; aber seine Geradheit hatte ihm verboten, selbst hinzugehen. Zehn Jahre später hörte er eine ganz neue Deutung der „Ungnade. Er sollte nämlich ein Schmähgedicht auf den König verfaßt haben! Aber diese Geschichte war eine „reine Dichtung, wahrscheinlich die einzige, die der übel bekannte Gewährsmann der Nachwelt geschenkt hat. Die Tatsache blieb bestehen, und jetzt war der Entschluß bald gefaßt. Er wollte nach Stockholm fahren, um Schriftsteller zu werden, wenn möglich Dichter, falls sich seine Begabung als stark genug erwies.
  • 67.
    Der Zimmergenosse nahmes auf sich, ihm den Rückzug zu decken; der schützte vor, Johan müsse einige Zeit in Stockholm weilen, damit der Wirt nicht unruhig wurde und Johan die Miete, die erst am Schluß des Semesters zu bezahlen war, währenddessen zusammenbringen konnte. Ein Abschiedsfest wurde gehalten. Johan dankte seinen vielen Freunden, indem er die Verpflichtungen, die jeder gegen seinen Verkehr hat, anerkannte, da sich eine Persönlichkeit nicht aus sich selbst entwickelt, sondern aus jeder andern Seele, mit der sie in Berührung kommt, einen Tropfen saugt; wie die Biene aus Millionen Blüten ihren Honig sammelt, den sie doch selbst umschmilzt und als ihren ausgibt. So fuhr er ins Leben hinaus, fort aus Träumen und vergangenen Zeiten, um in seiner eigenen Zeit und in der Wirklichkeit zu leben. Aber schlecht war er vorbereitet; die Universität war nicht die Schule fürs Leben. Er hatte auch das Gefühl, die Stunde der Entscheidung sei da. In einer schlecht ausgeführten Rede nannte er das Fest einen Abschiedsschmaus, den man dem Bräutigam vor der Hochzeit gibt; denn jetzt solle er Mann werden und die Knabenjahre hinter sich lassen; sich in die Gesellschaft einordnen, ein nützlicher Bürger werden, sein eigenes Brot essen. So glaubte er damals, aber er sollte bald finden, daß die Erziehung ihn untauglich für die Gesellschaft gemacht hatte. Und als er sich nicht darein fand, ein Ausgestoßener zu sein, erwachten seine Zweifel, ob nicht die Gesellschaft, zu der doch Schule und Universität gehören, auch eine Schuld an seiner Erziehung habe; ob nicht die Gesellschaft Gebrechen habe, die geheilt werden müssen.
  • 68.
  • 69.
    Aus Strindbergs Briefen StrindbergsLebensgeschichte Die parallelen Jahrzehnte in Strindbergs Leben Strindbergs väterlicher Stammbaum
  • 70.
    AUS STRINDBERGS BRIEFEN Anden Verleger Albert Bonnier. Wenn Sie diesen ersten Teil gelesen haben, den wir aus Rücksicht aufs Publikum nicht Teil nennen dürfen, vielmehr müssen wir jeden der fünf Bände besonders taufen, so fragen Sie sich wohl, wie das Publikum tun wird: Was ist das? Ist das ein Roman? Nein! Biographie? Nein! Memoiren? Nein! Ich antworte, es ist ein Buch, das ist, für was es sich ausgibt: Die Geschichte der Entwicklung einer Seele, 1849-67, unter den angegebenen Voraussetzungen. Dieses Buch gewährt auch außer dem Psychologischen, das die Hauptsache ist (warum auch alle Schilderungen vermieden und die Anekdote nur aufgenommen wurde, um den Charakter zu beleuchten) einige andere Interessen: es bildet die vollständige Biographie eines bekannten und bedeutenden Dichters, so wenig lügnerisch, wie eine Biographie geschrieben werden kann; ferner eine Geschichte der inneren schwedischen Verhältnisse von 1849-67. Darum wird das Buch nützlich für die Jugend sein, weil es die jüngste Vergangenheit erklärt, ohne deren Verständnis die Gegenwart nicht zu begreifen ist. August Strindberg. Grèz (bei Paris), 25. April 1886. Ich möchte das Vorwort gern gedruckt haben, weil über Lehre und Leben heute so viel gefaselt wird. Auch diesen Passus bitte ich an geeigneter Stelle einzuschalten, etwa nach den Worten über das Trinken: A u t o r. Ebensowenig kann ich mein Leben in Einklang bringen mit meiner Lehre von der sogenannten Unsittlichkeit,
  • 71.
    August Strindberg. August Strindberg. teilsweil mein Trieb von Kirche und Gesetz legalisiert ist, teils weil mir monogame Instinkte angeboren sind. I n t e r v i e w e r. Aber warum predigen Sie denn geschlechtliche Freiheit? A u t o r. Weil ich aus der Erfahrung meiner Jugend weiß: wer nicht verheiratet ist, brennt; und weil ich nicht will, daß die Eiferer für Sittlichkeit die Triebe der anderen durch Gesetze fesseln, da die Eiferer für Unsittlichkeit die Sittlichen nicht unsittlich machen wollen. Also die wirkliche Freiheit — für andere — predige ich! Habe also in diesem Falle keine egoistischen Zwecke. 25. Mai 1886. Der Verleger meint, das Vorwort werde dem Buche schaden und lehnt es ab. Geben Sie das Interview Gustaf af Geijerstam, der das Buch wohl anzeigen wird. Er glaubt ja, daß die Kritik das Publikum darüber aufklären soll, was der Autor meint. Gut! Möge er aufklären, daß der Autor weder Biographie noch Verteidigung noch Bekenntnisse hat geben wollen, sondern sein Leben, das er am besten von allen Leben kennt, benutzt hat, um die Geschichte von der Entstehung einer Seele zu geben und den Begriff Charakter zu bestimmen — worauf ja die ganze Literatur beruht. Er kann Strophen abdrucken, wenn er will. 30. Mai 1886. Geijerstam las das Interview, gab es aber dem Verleger zurück. Inzwischen hatte Strindberg schon, bei seinem unerhörten Fleiße, den zweiten Teil (Kapitel 11-22) vollendet. Er war inzwischen nach der Schweiz gezogen. In einigen Tagen geht der zweite Teil vom „Sohn einer Magd ab. Vielleicht schon morgen. Ich halte ihn für das bedeutendste
  • 72.
    August Strindberg. Buch, dasseit langem in Schweden geschrieben wurde, aber es ist für die Gebildeten geschrieben und kann von der Unter- und Mittelklasse nicht gelesen werden. Wendet sich daher an die akademisch Gebildeten, für die ich eigentlich schreiben müßte. Von Nisse und Nasse nicht verstanden zu werden, freut mich nicht, und ich kann sie nicht bekehren. August Strindberg. Othmarsingen (Schweiz), 18. Juni 1886. Als Untertitel schlägt Strindberg für den zweiten Teil (Kapitel 11- 22) „Sturm und Drang vor; diesen d e u t s c h e n Titel übersetzt der Verleger mit „Gärungszeit. Gärung ist gut, aber das ist ein Fäulnisprozeß. Paßt also nicht für meine gesunden Gedanken. 18. Juli 1886. Die deutsche Ausgabe vereinigt beide Teile in einem Bande.
  • 73.
    STRINDBERGS LEBENSGESCHICHTE Strindberg willseine autobiographischen Schriften als EIN GANZES betrachtet wissen; ja, er möchte sie in einem einzigen Bande vereinigen, damit seine Leser nur das ganze Werk erwerben können, nicht diesen oder jenen Teil. Um diesen Wunsch des Dichters, soweit es möglich ist, zu erfüllen, werden Teile wie „Die Beichte eines Toren n i c h t e i n z e l n verkauft. Strindbergs Lebensgeschichte erscheint in diesen fünf Bänden: 1. Der Sohn einer Magd 2. Die Entwicklung einer Seele 3. Die Beichte eines Toren 4. Inferno — Legenden 5. Entzweit — Einsam. In den ersten drei Bänden, die schon die an einander anklingenden Titel als drei Teile eines Ganzen bezeichnen, rechnet der 40jährige Strindberg in den Jahren 1886, 87, 88 mit seinem Leben ab; denn er hatte die Absicht, sich zu töten, nachdem er sein Leben geschildert. Durch die Lebensgeschichte aber befreite er sich, wie durch einen Selbstmord, von seinem bisherigen Leben so vollständig, daß er ein neues beginnen konnte. Dieses neue Leben, das er seit seinem körperlichen „Tode begann, würde den 50jährigen Strindberg zu einem geistigen „Tode, dem Wahnsinn, geführt haben, wenn er sich nicht auch vor dem errettet hätte, indem er 1897, 98 in einem neuen Band seiner Lebensgeschichte, in „Inferno und „Legenden, sich noch einmal von seinem Leben befreite.
  • 74.
    Dem 50jährigen, derden leiblichen Tod wie den geistigen Tod überwunden hatte, konnte nichts mehr etwas anhaben: mit erhabener Ruhe schilderte er dann 1902, 03 sein früheres Leben „Zu Zweien und sein jetziges Leben als „Einsamer. So sind Strindbergs autobiographische Schriften aufzufassen! Als Testamente eines, der sterben wollte, stehen sie hoch über allem „Skandal und aller „Sensation. Wie Strindberg selbst als Genie eine Ausnahme ist, so darf diese außerordentliche Lebensgeschichte nicht mit gewöhnlichem Maß gemessen werden, sondern ist als Ausnahmeerscheinung zu beurteilen.
  • 75.
    DIE PARALLELEN JAHRZEHNTEIN STRINDBERGS LEBEN Der 20jährige, bis zum ROTEN ZIMMER, bis 1879 1. Religiös 2. Nach einem Selbstmordversuch dramatische Produktion 3. Schreibt philosophische Wissenschaft 4. Verläßt die schwedische Heimat nicht 5. Heiratet zum ersten Male 6. Das Schwedische Volk 7. Das Rote Zimmer Der 30jährige, bis zur LEBENSGESCHICHTE I-III, bis 1889 1. Sozialist 2. Nach dem Roten Zimmer dramatische Produktion 3. Schreibt soziale Wissenschaft 4. Weilt fünf Jahre im Ausland 5. Die Krisis der Ehe 6. Schwedische Schicksale und Abenteuer 7. Die Inselbauern Der 40jährige, bis zur LEBENSGESCHICHTE IV, bis 1899 1. Individualist 2. Nach der Lebensgeschichte dramatische Produktion 3. Schreibt Naturwissenschaft 4. Weilt fünf Jahre im Ausland 5. Heiratet zum zweiten Male 6. Schwedische Natur 7. Am offnen Meer Der 50jährige, bis zum BLAUBUCH, bis 1909
  • 76.
    1. Religiös 2. Nachder Lebensgeschichte dramatische Produktion 3. Schreibt philosophische Wissenschaft 4. Verläßt die schwedische Heimat nicht 5. Heiratet zum dritten Male 6. Schwedische Historien, Schwedische Miniaturen 7. Die Gotischen Zimmer, Schwarze Fahnen
  • 77.
    STRINDBERGS VÄTERLICHER STAMMBAUM NachP a u l M e i j e r - G r a n q v i s t in Stockholm. Von seiner Herkunft schreibt Strindberg selbst: „Es gab einen alten Stammbaum, der im siebzehnten Jahrhundert Adel nachwies. Hier hat der Dichter männliche und weibliche Abstammung vermengt; denn auf der Schwertseite hatte die Familie kein adliges Blut in den Adern, und der einzige Geistliche, Strindbergs Urgroßvater, Henrik, der den Familiennamen annahm, war Bauernsohn aus dem Dorfe S t r i n n e (daher der Name) im Kirchspiel Multrå in Ångermanland. Er war 1710 geboren und starb 1767 als Unterpfarrer von Refsund und Sundsjö in Jämtland. Durch ihn kommt wahrscheinlich, nach Strindbergs Worten, „die ganze väterliche Verwandtschaft aus Jämtland, mit nordschwedischem und vielleicht finnländischem Blut. Henrik Strindberg ehelichte 1743 Maria Elisabet Åkerfelt (geb. 1725), deren Vater Hauptmann im jämtländischen Regiment war; und auf deren väterliche Abstammung zielt wohl der Dichter mit der „alten Stammtafel. Durch diese Mutter seines Großvaters stammt der Dichter in der Tat von ihrem Urgroßvater ab, Johan Olofsson zu Rajkull, der 1646 geadelt wurde und den Namen Åkerfelt erhielt „für seine dem König Gustav Adolf und dem Reichskanzler Oxenstjerna geleisteten Dienste; außerdem dafür, daß er bei der Grenzkommission in Estland und dem Burggericht auf Schloß Reffle (Reval) von Nutzen gewesen. Dessen Sohn, Johan Åkerfelt, wurde Hauptmann bei der Garnison in Riga; nahm 1682 seinen Abschied, als er einen Hof, Tulina, am Newafluß zu Lehen erhielt; auf diesem Hof wohnte er bis 1702, da er, nach der Familienüberlieferung, genötigt wurde, mit seinen Kindern auf einem Boot zu entfliehen, weil die Russen seinen Hof und die Saat auf dem Felde plünderten. Mit seiner Frau, Sabina Wolff, Tochter eines Kapitäns bei der Adelsfahne, hafte er einen Sohn, Zacharias (geb. in Riga 1682), der
  • 78.
    sich als tapfererKrieger unter Carl XII. bekannt machte. Nach dem Ende des großen Unfriedens erhielt dieser den Charakter als Major, nahm seinen Abschied und starb 1754. Während er zu Wismar in Garnison lag (1713, nach der Schlacht bei Gadebusch), gewann er als Braut eine Tochter des Dr. med. Martin Scheffel, der einem alten geachteten Patriziergeschlecht in Wismar angehörte. Zacharias Åkerfelt und Maria Elisabeth Scheffel hatten außer der Tochter, die durch ihre Heirat mit Henrik Strindberg die Stammmutter der Familie Strindberg wurde, mehrere Kinder (das adelige Geschlecht Åkerfelt starb indessen bereits mit einem Enkel 1836 aus), aber von diesen interessieren uns hier nur zwei: der Sohn Gotthard Wilhelm Åkerfelt zeigte dieselben künstlerischen Anlagen wie sein Oheim mütterlicherseits, der Porträtmaler Johan Heinrich Scheffel, und ward ein zu seiner Zeit beliebter Porträtmaler. Der Bruder Kari Åkerfelt wieder wurde ein vermögender Seidenfabrikant in Stockholm. Das interessiert uns insofern, als es dieser Åkerfelt gewesen sein dürfte, der die Schwesterkinder Strindberg aus Jämtland zu sich nach Stockholm nahm, als ihr Vater 1767 verschied und die meisten von ihnen noch unmündig waren. Von den Töchtern verheiratete sich die eine zuerst mit einem Händler Arengren zu Stockholm, dann mit dem bekannten Juristen Johan Holmbergsson, und wurde in letzter Ehe Mutter des originellen M a l e r s Johan Holmbergsson, der auf den Straßen von Stockholm einherging in „Hut, Stiefeln und Rock, die denen Carls XII. gleich waren, und mit einem Stab in der Hand, der dem der Veleda selbst glich. Er schrieb und sprach sogar das Schwedische des 16. Jahrhunderts! „Schwedischen Schicksalen und Abenteuern widmete er seinen Zeichenstift und seinen Pinsel, wie sein Verwandter August Strindberg einige Dezennien später seine Dichterphantasie. Unzweifelhaft war auch wohl Johan Holmbergsson „ein Stück von einem Dichter. Die beiden Priestersöhne Strindberg, Henrik und Zacharias, ließ der Oheim mütterlicherseits, der Seidenfabrikant Karl Åkerfelt, Kaufleute werden; der erste endete als Seidenfabrikant in Borås (wo
  • 79.
    es vielleicht nochNachkommen von ihm gibt), der letzte als Kolonialwarenhändler in Stockholm. Dieser letzte, Zacharias, geboren 1758, gestorben 1828, war des Dichters G r o ß v a t e r und eine merkwürdige Persönlichkeit. Nicht nur, weil er eines der hervorragendsten Mitglieder der Stockholmer Bürgerschaft war, das im „Militärkorps der Bürgerschaft es sogar zum Stadtmajor brachte, sondern noch mehr durch die literarischen und künstlerischen Interessen, die er mit seinen Verwandten, dem Schwestersohn Holmbergsson, dem Onkel Gotthard Wilhelm Åkerfelt, dem Großonkel Scheffel gemeinsam hatte. Bei dem alten Stadtmajor fanden diese Interessen ihren besonderen Ausdruck in einer alles verschlingenden Leidenschaft fürs Theater. Unter seiner Leitung sah der bekannte „Aurora-Verein den Tag (1815), der dann nahezu anderthalb Jahrzehnte unter seiner Großmeisterschaft stand, bis zu seinem Tode 1828, und dafür sorgte, daß der Geschmack des bürgerlichen Stockholm für Dramatik befriedigt wurde. Ja, der Herr Stadtmajor unterließ es sogar nicht, selbst die Feder zu ergreifen und das Repertoir mit „schwedischen Originalschauspielen zu versorgen, wenn diese auch mehr von gutem Willen als von dramatischer Begabung und Bildung zeugen. Stadtmajor Strindberg, der zugleich Freimaurer war, trug den Seraphinenorden und die Pro-Patria-Medaille und führte ein gastfreies fröhliches Haus. 1793 mit Anna Johanna Neijber verheiratet, hatte er zwei Söhne, Ludwig und Oskar, sowie eine Tochter, die 1822 den bekannten „suecisierten englischen Erfinder und Philantropen Samuel Owen heiratete, den Vorgänger John Ericssons in der Schöpfung und Entwicklung der Dampferflotte. Beim Tode des Stadtmajors 1828 und noch etwa anderthalb Jahrzehnte befand sich die Familie in großem Wohlstand. Indessen veränderte sich die geschäftliche Konjunktur. Owen mußte seine Faktorei verkaufen und sein Eigentum an seine Bürgen abtreten; auch seine Schwäger Strindberg verloren beinahe alles, was sie besaßen.
  • 80.
    Gerade in dieserschweren Zeit kam der Dichter zur Welt (1849). Die Familie zeigte indessen, daß sie Schneid besaß. Besonders erwies sich die Dampferkommission, der sich August Strindbergs Vater widmete, als ein gutes und lohnendes Geschäft, das noch heutigentags von seinem zweiten Sohn Oskar geführt wird, der, 1847 geboren, zwei Jahre älter als der Dichter ist. Der älteste Bruder wieder ist Beamter in der Lebensversicherungsgesellschaft Nordstern, und ist als Orchesterleiter bei der Oper tätig gewesen — die Familie hat immer musikalische Interessen gehabt. Eine Schwester ist in Stockholm verheiratet mit dem Gymnasialprofessor Dr. v. Philp; eine andere mit Hartzell in Norrköping. Von den Kindern des Oheims väterlicherseits müssen wieder genannt werden die Großhändler I. O. und A. G. Strindberg, von denen der letzte ein gutes Geschäft in Flaggentuch u. dgl. betreibt; beim ersten ist auch etwas von der literarischen Art, die den Vetter so berühmt gemacht hat. Der Großhändler I. O. Strindberg ist nämlich ein sehr produktiver Gelegenheitsdichter (Signatur meist Occa). Bekannt ist auch, daß einer seiner Söhne, Nils Strindberg, dem Namen neue Sympathien verschafft hat, indem er sich mutig an die Seite Andrées stellte, als dieser durch seine Ballonfahrt zum Pol ein neues Blatt zu den „Schwedischen Schicksalen und Abenteuern fügen wollte.
  • 81.
    Druck von GerhardStalling, Oldenburg i. O.
  • 82.
    FUSSNOTEN: [1] 23 Jahrebrauchte Strindbergs „Sohn einer Magd, um eine zweite Auflage zu erreichen; inzwischen war der Dichter ein ganz Anderer geworden! [2] Strindberg schrieb dies 1886. [3] „Die Familie Benoiton, Schauspiel von Sardou (1865). [4] Remond de Sainte Albine schrieb 1747 „Le Comédien, den Lessing 1754 in der „Theatralischen Bibliothek übersetzte. [5] Vergleiche Strindbergs Luther-Drama.
  • 83.
    Anmerkungen zur Transkription Dieerste Zeile entspricht dem Original, die zweite Zeile enthält die Korrektur. S. 220 ihr männliches Äußere. ihr männliches Äußeres. S. 232 die naturwissenschaftliche Philisophie die naturwissenschaftliche Philosophie S. 247 weder sich selbt noch andere. weder sich selbst noch andere. S. 262 Um sein laienhaftes Äußere Um sein laienhaftes Äußeres S. 324 daß er keine Verantantwortung besizt. daß er keine Verantwortung besitzt. S. 349 Eine Zeitlang bildete Iss eine einzige Gesellschaft Eine Zeitlang bildete Is eine einzige Gesellschaft S. 361 eine gewises Blamage
  • 84.
    Welcome to ourwebsite – the perfect destination for book lovers and knowledge seekers. We believe that every book holds a new world, offering opportunities for learning, discovery, and personal growth. That’s why we are dedicated to bringing you a diverse collection of books, ranging from classic literature and specialized publications to self-development guides and children's books. More than just a book-buying platform, we strive to be a bridge connecting you with timeless cultural and intellectual values. With an elegant, user-friendly interface and a smart search system, you can quickly find the books that best suit your interests. Additionally, our special promotions and home delivery services help you save time and fully enjoy the joy of reading. Join us on a journey of knowledge exploration, passion nurturing, and personal growth every day! ebookbell.com