Oleh :
Dra. Sudarminah, M.Pd
SOSIALISASI IMPLEMENTASI KURIKULUM
MERDEKA PAUD
PEMANTAPAN KOSP
BAGI KEPALA TK/GURU SE KEC. KRAS dan
Ringinrejo 2022
Benang Merah Pengembangan Kurikulum
Kurikulum Merdeka melanjutkan arah pengembangan
kurikulum sebelumnya:
1. Orientasi holistik: kurikulum dirancang untuk
mengembangkan murid secara holistik, mencakup
kecakapan akademis dan non-akademis, kompetensi
kognitif, sosial, emosional, dan spiritual.
2. Berbasis kompetensi, bukan konten: kurikulum
dirancang berdasarkan kompetensi yang ingin
dikembangkan, bukan berdasarkan konten atau materi
tertentu.
3. Kontekstualisasi dan personalisasi: kurikulum
dirancang sesuai konteks (budaya, misi sekolah,
lingkungan lokal) dan kebutuhan murid.
Kementerian Pendidikan, Kebudayaan, Riset, dan Teknologi 3
Karakteristik Kurikulum Merdeka
1. Lebih
Sederhana dan
Mendalam
STPPA sudah tercermin di dalam Capaian
Pembelajaran. Yang menjadi acuan langsung
dalam pembelajaran dan asesmen adalah
Capaian Pembelajaran.
Belajar menjadi lebih mendalam, bermakna, tidak
terburu-buru dan menyenangkan. Kegiatan bermain
bermakna sebagai proses belajar yang utama, di
mana jelas terlihat keterkaitan kegiatan dengan
tujuan pembelajaran, serta juga menggunakan
sumber belajar nyata dari lingkungan sekitar. Sumber
belajar yang tidak tersedia secara nyata dapat
dihadirkan dengan buku bacaan anak atau dukungan
teknologi.
Karakteristik Kurikulum Merdeka
2. Lebih Merdeka
Peserta didik: Pada satuan PAUD,
menguatkan pesan bahwa anak tetap dapat
memilih kegiatan pembelajaran sesuai
minat, bakat, dan aspirasinya.
Guru: Guru mengajar sesuai tahap
capaian dan perkembangan peserta didik.
Satuan PAUD : Satuan PAUD memiliki
wewenang untuk mengembangkan dan
mengelola kurikulum dan pembelajaran
sesuai dengan karakteristik satuan PAUD
dan peserta didik.
Karakteristik Kurikulum Merdeka
3. Lebih Relevan
dan Interaktif
Pembelajaran melalui kegiatan
projek memberikan kesempatan
lebih luas kepada peserta didik untuk
secara aktif mengeksplorasi isu-isu
aktual misalnya isu lingkungan,
kesehatan, dan lainnya untuk
mendukung pengembangan karakter
dan kompetensi Profil Pelajar
Pancasila.
RINGKASAN KARAKTERISTIK KM PADA PAUD
1. Di tahun pertama, KM hanya untuk peserta didik usia 5-6
tahun (berdasarkan PP 57 tahun 2021)
2. Acuan pembelajaran dan asesmen adalah Capaian
Pembelajaran, bukan STPPA (STPPA merupakan acuan
penyelenggaraan layanan PAUD). Capaian Pembelajaran
sudah mencerminkan STPPA.
3. Intisari dari kegiatan pembelajaran di PAUD adalah
“merdeka belajar, merdeka bermain.” Kegiatan yang dipilih
harus memberikan pengalaman yang menyenangkan dan
bermakna bagi anak.
4. Struktur Kurikulum Merdeka PAUD terdiri dari
pembelajaran intrakurikuler dan projek penguatan profil
pelajar pancasila (P5)
Struktur Kurikulum
Pendidikan Anak Usía Dini (PAUD)
1. Pembelajaran intrakurikuler. Kegiatan
pembelajaran intrakurikuler mengacu pada
capaian pembelajaran.
2. Projek penguatan profil pelajar Pancasila.
Kegiatan khusus yang ditujukan untuk
memperkuat upaya pencapaian profil pelajar
Pancasila yang mengacu pada Standar
Kompetensi Lulusan.
Intisari kegiatan pembelajaran
intrakurikuler adalah bermain bermakna
sebagai perwujudan “Merdeka Belajar,
Merdeka Bermain”. Kegiatan yang dipilih
harus memberikan pengalaman yang
menyenangkan dan bermakna bagi anak.
Alokasi waktu untuk setiap projek
penguatan profil pelajar Pancasila tidak
harus sama. Satu projek dapat dilakukan
dengan durasi waktu yang lebih panjang
daripada projek yang lain.
Muatan Lokal
●Satuan PAUD menambahkan muatan lokal yang sesuai dengan
karakteristik daerah. Satuan PAUD dapat menambahkan muatan
tambahan sesuai karakteristik satuan pendidikan secara
fleksibel, melalui 2 (dua) pilihan sebagai berikut:
1. Mengintegrasikan ke kegiatan pembelajaran intrakurikuler;
2. Mengintegrasikan ke dalam tema projek penguatan profil
pelajar Pancasila; dan/atau
Kurikulum
Operasional Satuan
Pendidikan (KOSP)
Prinsip Pengembangan
Kurikulum Operasional
Sekolah di Satuan
Pendidikan
1/3
Pembelajaran harus memenuhi potensi, kebutuhan perkembangan dan
tahapan belajar, serta kepentingan peserta didik. Profil Pelajar Pancasila selalu
menjadi rujukan pada semua tahapan dalam penyusunan kurikulum
operasional sekolah.
Berpusat Pada Peserta didik
Menunjukkan kekhasan dan sesuai dengan karakteristik satuan pendidikan,
konteks sosial budaya dan lingkungan, serta dunia kerja dan industri
Kontekstual
2/3
Semua unsur informasi penting/utama yang dibutuhkan oleh para pemegang kepentingan tentang
kurikulum yang digunakan di satuan pendidikan dapat diperoleh di dokumen tersebut. Bahasanya
lugas dan mudah dipahami, tidak mengulang naskah/kutipan yang sudah ada di naskah lain.
Dokumen tidak perlu memuat kembali misalnya lampiran Kepmendikbud seperti CP, struktur, dll.,
dalam dokumen kurikulum operasional
Esensial
Dapat dipertanggungjawabkan karena berbasis data dan aktual
Akuntabel
Pengembangan kurikulum satuan pendidikan melibatkan komite satuan pendidikan dan berbagai
pemangku kepentingan antara lain orang tua, organisasi, berbagai sentra, serta industri dan
dunia kerja untuk SMK, di bawah koordinasi dan supervisi dinas Pendidikan atau kantor
kementerian yang menyelenggarakan urusan pemerintahan di bidang agama sesuai dengan
kewenangannya
Melibatkan berbagai pemangku kepentingan
3/3
Profil Pelajar
Pancasila
sebagai acuan dalam menyusun visi, misi, dan
tujuan di satuan pendidikan
Profil Pelajar Pancasila
File Edit View
Ada 6 Dimensi
Beriman,Bertakwa
Kepada Tuhan Yang Maha Esa,
Berakhlak mulia
Berkebhinekaan Global
Bergotong Royong
Mandiri
Bernalar Kritis
Kreatif
Posisi dan peran Profil Pelajar
Pancasila Dalam kurikulum
File Edit View
Tujuan jangka
panjang segala
proses
pembelajaran
yang
berlangsung di
sekolah
Kompetensi dan
karakter yang
perlu
dikembangkan
oleh setiap
warga sekolah
Benang merah
yang
menyatukan
segala praktik
yang dijalankan
di sekolah
PROSES PENYUSUNAN
KOSP
Komponen utama yang ditinjau
File Edit View
Karakteristik satuan Pendidikan
Visi, Misi dan Tujuan
Pengorganisasian pembelajaran
Rencana Pembelajaran
Evaluasi Belajar Pendampingan dan
pengembangan profesional
lampiran
ANALISIS LINGKUNGAN BELAJAR
• Sumber daya alam, sosial, dan budaya
• Sumber pendanaan
• Sistem dan kebijakan di daerah
• Kemitraan
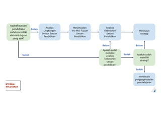
VISI,MISI DAN TUJUAN
• Review Visi Misi
• Review Tujuan
ANALISIS KEBUTUHAN SATUAN
PENDIDIKAN
• Peserta didik
• Guru dan Tenaga kependidikan
• Sarana dan prasarana
Analisis Karakteristik Satuan
Pendidikan
Proses Analisis Karakteristik Satuan Pendidikan
Analisis kebutuhan satuan pendidikan
Peserta didik
● Siapa sajakah peserta didik yang ada di sekolah? Bagaimana sekolah bisa
mengklasifikasi peserta didik tersebut? Berdasarkan apakah klasifikasi
tersebut?
● Dari klasifikasi tersebut, apa saja kebutuhan masing-masing kelompok?
Apakah ada kelompok tertentu yang memerlukan perhatian dan
pendampingan yang lebih banyak?
Guru dan tenaga kependidikan
● Profil atau kompetensi guru yang diperlukan untuk
pembelajaran yang
optimal menuju visi-misi sekolah
● Apa saja kelompok-kelompok guru dan tenaga kependidikan yang ada di
satuan pendidikan? Apa saja kebutuhan setiap kelompok tersebut?
● Apakah ada kelompok guru dan tenaga kependidikan yang
membutuhkan
bantuan/dampingan lebih banyak?
● Apakah guru siap memfasilitasi peserta didik dengan berbagai latar
belakang
dan kebutuhan?
Sarana dan prasarana
● Apa saja sarana dan prasarana yang dibutuhkan untuk pembelajaran yang
optimal?
● Apakah satuan pendidikan menjadi lingkungan yang aman dan sehat (fisik
dan mental) bagi warganya?
● Apakah satuan pendidikan memiliki perangkat yang memadai untuk
menyelenggarakan pembelajaran yang optimal dan mengelola data?
Strategi
Visi.misi.tujuan
● Seperti apakah gambaran ideal tentang masa depan
dan ingin diwujudkan oleh satuan pendidikan?
● Bagaimana satuan pendidikan bisa mencapai
gambaran ideal tersebut?
Review Visi Misi
● Bagian mana yang perlu ditajamkan dalam visi dan
misi?
● Apakah perlu membuat visi dan misi baru yang lebih
sesuai dengan kondisi lingkungan dan karakteristik
peserta didik??
● Apa saja prioritasnya?
Review Tujuan
● Apa yang menjadi prioritas bagi satuan pendidikan
dalam mendukung kompetensi peserta didik?
● Apa yang mendasari tujuan ini?
● Kompetensi apa saja yang perlu dimiliki oleh peserta
didik?
● Mengapa kompetensi ini dianggap penting?
● Apa saja keterampilan yang perlu dikuasai peserta
didik?
● Apa karakteristik individu yang ingin dibangun?
Analisis lingkungan belajar
Sumber daya alam, sosial, dan budaya
● Bagaimana mendokumentasikan semua
informasi sistem, sumber daya dan fasilitas
dan mitra yang ada?
● Apakah ada sumber daya dari
lingkungan
sekitar yang dapat dimanfaatkan oleh
satuan pendidikan dalam proses belajar?
Sumber pendanaan
● Bagaimana proses pendanaan satuan
pendidikan?
● Bagaimana penggunaan dana ini?
Sistem dan kebijakan di daerah
● Apa saja visi, misi, dan tujuan
daerah?
● Apa saja kebijakan satuan pendidikan terkait
indikator?
● Apa saja perubahan sistem yang terjadi?
● Apakah ada integrasi aktivitas untuk
mendukung pencapaian indikator?
Kemitraan
● Siapa saja pihak-pihak yang dapat dilibatkan
untuk mendukung program satuan
pendidikan? (organisasi, komunitas, tokoh,
dll.)
Merumuskan visi,misi dan
tujuan
Visi
cita-cita bersama pada
masa mendatang dari
warga satuan
pendidikan, yang
dirumuskan berdasarkan
masukan dari seluruh
warga satuan
pendidikan.
Misi
pernyataan bagaimana
satuan pendidikan
mencapai visi. yang
ditetapkan untuk menjadi
rujukan bagi penyusunan
program jangka pendek,
menengah, dan jangka
panjang, dengan
berdasarkan masukan dari
seluruh warga satuan
pendidikan.
Tujuan
gambaran hasil yang akan
dicapai dalam kurun waktu
tertentu oleh setiap satuan
pendidikan atau program
keahlian dengan mengacu
pada karakteristik dan/atau
keunikan setiap satuan
pendidikan sesuai dengan
prinsip yang sudah
ditetapkan
Visi,
Misi,
dan
Tujuan
Visi, misi, dan tujuan menjadi
referensi arah pengembangan
dan menunjukkan prioritas
satuan pendidikan.
Merumuskan visi, misi, dan
tujuan satuan pendidikan
merupakan
langkah awal yang sangat
penting sebagai acuan utama
dalam merancang pembelajaran
yang berkualitas. Untuk satuan
pendidikan, visi, misi, dan tujuan
harus berpusat pada peserta
didik.
Visi adalah cita-cita bersama pada
masa mendatang dari warga
satuan pendidikan, yang
dirumuskan berdasarkan masukan
dari seluruh warga satuan
pendidikan.
a. misi merupakan keadaan, yaitu gambaran masa depan yang ingin dicapai
oleh satuan pendidikan.
b. Visi harus dapat memberikan panduan/arahan serta motivasi.
c. Visi harus tampak realistis, kredibel dan atraktif. Sebaiknya mudah
dipahami, relatif singkat, ideal dan berfokus pada mutu, serta memotivasi
setiap pemangku kepentingan
Misi adalah pernyataan bagaimana
satuan pendidikan mencapai visi. yang
ditetapkan untuk menjadi rujukan bagi
penyusunan program jangka pendek,
menengah, dan jangka panjang, dengan
berdasarkan masukan dari seluruh
warga satuan pendidikan.
a. Pernyataan misi menunjukkan secara jelas mengenai apa yang hendak
dicapai oleh satuan pendidikan.
b. Rumusan misi selalu dalam bentuk kalimat yang menunjukkan tindakan,
bukan kalimat yang menunjukkan keadaan sebagaimana pada rumusan visi.
c. Antara indikator visi dengan rumusan misi harus ada keterkaitan atau
terdapat benang merahnya secara jelas. Satu indikator visi dapat dirumuskan
lebih dari satu rumusan misi.
d. Misi menggambarkan upaya bersama yang berorientasi kepada peserta didik.
Tujuan adalah gambaran hasil yang
akan dicapai dalam kurun waktu
tertentu oleh setiap satuan pendidikan
atau program keahlian dengan
mengacu pada karakteristik dan/atau
keunikan setiap satuan pendidikan
sesuai dengan prinsip yang sudah
ditetapkan.
a. Tujuan harus serasi dan mendeskripsikan misi dan nilai-nilai satuan
pendidikan.
b. Tujuan fokus pada hasil yang diinginkan pada peserta didik
c. Tujuan harus spesifik, terukur, dapat dicapai dalam jangka waktu tertentu
(SMART). Untuk mengetahui pencapaian tujuan pendidikan, satuan
pendidikan dapat melakukan evaluasi.
3. PENGORGANISASIAN
PEMBELAJARAN
Cara sekolah mengatur muatan
kurikulum dalam satu rentang
waktu, dan beban belajar, cara
sekolah mengelola
pembelajarannya untuk
mendukung pencapaian CP dan
Profil Pelajar Pancasila :
- Intrakurikuler :
(Penguatan profil pelajar
pancasila terintegrasi di
intrakurikuler)
- Ekstra kurikuler
Menggambarkan rencana pembelajaran
selama setahun ajaran. Berisi alur
pembelajaran capaian
Pembelajaran,tujuan Pembelajran ,
program prioritas satuan pendidikan
4. RENCANA PEMBELAJARAN
Rencana Pembelajaran
Capaian
Pembelajaran Pengaturan
Waktu
1. Intrakurikuler
2. Ekstrakurikuler
Kalender
a. Nilai agama dan Budi
pekerti
b. Jati Diri
c. Litersi Dasar dan
STEAM
5. PENDAMPINGAN, EVALUASI DAN
PENGEMBANGAN PROFESIONAL
Kerangka bentuk pendampingan, evaluasi, dan
pengembangan profesional yang dilakukan untuk
peningkatan kualitas pembelajaran secara berkelanjutan di
satuan pendidikan. Pelaksanaan ini dilakukan oleh para
pemimpin satuan pendidikan secara internal dan bertahap
sesuai dengan kemampuan satuan pendidikan
LEMBAR PENGESAHAN DAN PEMBERLAKUAN
SURAT PENETAPAN KURIKULUM KATA PENGANTAR
DAFTAR ISI
I. Karakteristik TK Bintang
II. Visi
III. Misi
IV. Tujuan
V. Pengorganisasian Pembelajaran TK
Bintang
VI. Rencana Pembelajaran
A. Tujuan Pembelajaran Elemen
Capaian
Pembelajaran
B. Program Ekstrakurikuler dan
Intrakurikuler
C. Tujuan Kegiatan
D. Pengaturan Jam Belajar
VII. Evaluasi Pembelajaran
VIII. Pendampingan dan
Pengembangan Profesional
DAFTAR ISI KURIKULUM OPERASIONAl TK BINTANG
Contoh Visi TK Bintang:
“Membentuk generasi beriman, bertakwa, bangga atas jati diri dan budaya
masyarakat Sunda, serta mencintai pertanian dan menguasai literasi teknologi
pertanian.”
Contoh misi TK Bintang:
1. Menyiapkan lingkungan belajar yang menumbuhkan keimanan dan
ketakwaan pada Allah SWT.
2. Menciptakan budaya sekolah yang membentuk karakter silih asih (kemanusiaan), silih asah
(mencerdaskan), silih asuh (mendampingi), dan silih wawangi (menyampaikan hal-hal positif).
3. Menyiapkan lingkungan belajar yang menumbuhkan kecintaan anak pada sektor pertanian.
4. Menyiapkan lingkungan belajar yang menumbuhkan kemampuan anak untuk menguasai
teknologi pertanian.
Contoh Tujuan TK Bintang:
1. Terbentuknya peserta didik yang mampu melaksanakan kegiatan ibadah sesuai ajaran
islam serta menghargai perbedaan kepercayaan yang ditemuinya.
2. Terbentuknya peserta didik yang memiliki sikap saling menyayangi kepada sesama
makhluk dengan menjaga dan merawat apa yang ada di lingkungan sekitarnya.
3. Terwujudnya peserta didik yang memiliki sikap menghargai budaya Sunda yang
merupakan bagian dari kesehariannya.
4. Terwujudnya peserta didik yang mengenal lingkungan pertanian, cara bertani, dan
teknologi yang digunakan dalam pertanian.
V. Pengorganisasian Pembelajaran TK Bintang:
• Intrakurikuler
• Ekstrakurikuler
CATATATAN:
• Topik pembelajaran masih dapat disesuaikan dengan minat
anak yang muncul dan mempertimbangkan hasil evaluasi
pembelajaran
• Tujuan Pembelajaran masih dapat disesuaikan dengan minat
anak yang muncul dan mempertimbangkan hasil evaluasi
pembelajaran
• Durasi pelaksanaan setiap topik pembelajaran disesuaikan
dengan kebutuhan anak.
Pembelajaran Alokasi Waktu
Semester 1
Topik :
● Panca Indera
● Syukuran Peringatan HUT RI (Pendekatan Proyek)
Semester I :
● Makanan dan minuman tradisional sehat bergizi 17 minggu
● Festival hasil bumi
● Pasar Tradisional
Semester 2
Semester II :
17 minggu
Topik :
● Sungaiku bersih
● Saluran air (pendekatan projek)
● Ramadhan Ceria
● Beduk Masjid
● Pentas Akhirussanah (pendekatan projek)
Intrakurikuler
Program Alokasi Waktu
Seni budaya khas Sunda
Semester I - II
• Angklung
• Tarian Sunda
• Olah raga beladiri: Silat
Ekstrakurikuler
Satuan PAUD menentukan Tujuan
Pembelajaran untuk tiap elemen CP yang
mengacu pada Capaian Pembelajaran (CP)
dengan mempertimbangkan visi dan misi
satuan PAUD, profil pelajar Pancasila,
karakteristik peserta didik, serta karakteristik
lokal dan budaya setempat
MENENTUKAN
TUJUAN PEMBELAJARAN
CAPAIAN PEMBELAJARAN
CAPAIAN PEMBELAJARAN
CAPAIAN PEMBELAJARAN
CAPAIAN PEMBELAJARAN
No Elemen Capaian pembelajaran Tujuan Pembelajaran
1. Anak mengenali dan mempraktikkan nilai dan
kewajiban ajaran agamanya. Anak mengamalkan
nilai-nilai ajaran agamanya dalam interaksi dengan
sesama dan alam (tumbuhan, hewan, lingkungan
hidup). Anak mengenal keberagaman dan
menunjukkan sikap menghargai agama dan
kepercayaan orang lain
Mengenali nilai agama Islam
Mengenali kewajiban dalam
agama Islam
Menunjukkan sikap saling
membantu dan bergotong
royong
Mempraktekkan sikap
menjaga dan
merawat lingkungan sekitar.
Mengenali perbedaan
kepercayaan agama lain dan
menghargai perbedaan
Contoh: Tujuan Pembelajaran CP Elemen Nilai Agama
dan Budi Pekerti
No Elemen Capaian pembelajaran Tujuan Pembelajaran
2.
Anak memiliki sikap positif dan
Berpartisipasi aktif dalam berbagai
kegiatan fisik
berpartisipasi aktif dalam menjaga
kebersihan, kesehatan (nutrisi dan
olahraga), dan keselamatan diri.
Menjaga keselamatan diri dari potensi
bahaya di sekitarnya
Anak dapat mengenali, mengelola, Mengenal dan mengkonsumsi
mengekspresikan emosi diri serta makanan dan minuman sehat dan
membangun hubungan social bergizi
secara sehat. Anak menunjukkan
perasaan bangga terhadap identitas Mengekspresikan emosi diri dengan
tepat
keluarganya, latar belakang
budayanya, dan jati dirinya sebagai
anak Indonesia yang berlandaskan
Pancasila.
Bersikap santun dalam berinteraksi
dengan orang lain
Mengenali lingkungan dan aktivitas
yang orang desa lakukan
Mengenali budaya Sunda dan bangga
menjadi orang Sunda
Tujuan Pembelajaran CP Elemen Jati Diri
No Elemen Capaian
pembelajaran
Tujuan Pembelajaran
Anak dapat menunjukkan kemampuan
mengenali dan memahami berbagai informasi
seperti gambar, tanda, simbol, dan cerita. Anak
mampu mengkomunikasikan pikiran dan
perasaan secara lisan, tulisan, atau menggunakan
berbagai media serta membangun percakapan.
Anak menunjukkan minat dan berpartisipasi
dalam kegiatan pramembaca. Anak menunjukkan
rasa ingin tahu melalui observasi, eksplorasi, dan
eksperimen.Anak mengenal, mengembangkan
sikap peduli dan tanggung jawab dalam
pemeliharaan alam, lingkungan fisik, dan
sosial.Anak menunjukkan kemampuan awal
menggunakan dan merancang teknologi secara
aman dan bertanggung jawab. Anak
menunjukkan kemampuan dasar berpikir kritis,
kreatif, dan kolaboratif.Anak dapat mengenali
dan melihat hubungan antar pola, simbol dan
data serta dapat menggunakannya untuk
memecahkan masalah di dalam kehidupan sehari-
hari. Anak mengeksplorasi berbagai
proses seni, mengekspresikannya serta
mengapresiasi karya seni
Mengenali dan memahami berbagai
informasi yang ada di sekitarnya
Mengomunikasikan pikiran dan perasaan yang ingin disampaikan
dengan tepat.
Menunjukkan ketertarikan pada kegiatan membaca buku atau
mendengarkan cerita
Melakukan observasi, eksplorasi, dan eksperimen menggunakan
bahan di sekitarnya
Peduli dan bertanggung jawab terhadap pemeliharaan
lingkungan sekitar
Mengenal teknologi pertanian dan cara menggunakannya
Menunjukkan kemampuan dasar berpikir kritis dan kreatif
Memecahkan masalah di dalam
kehidupan sehari-hari
Melakukan operasi matematika sederhana dengan
menggunakan objek dilingkungannya
Mampu mengelompokan objek di lingkungan sekitarnya
berdasarkan karakteristiknya
Mengekspresikan imajinasinya menjadi karya menggunakan
material yang ada di sekitarnya
Mengenal dan menghargai seni budaya khas daerahnya
Tujuan Pembelajaran CP Elemen Dasar - Dasar Literasi dan STEAM
Pembelajaran Tujuan Pembelajaran yang difokuskan Alokasi Waktu
Topik : Panca - Mengenali nilai agama Islam
Indera - Berpartisipasi aktif dalam berbagai
kegiatan fisik
- Mengenali dan memahami berbagai
informasi yang ada di sekitarnya
- Bersikap santun dalam berinteraksi
dengan orang lain Semester I :
- Melakukan observasi, eksplorasi, dan 17 minggu
eksperimen menggunakan bahan di sekitarnya
- Mampu mengelompokan objek di
lingkungan sekitarnya berdasarkan
karakteristiknya
Topik : Syukuran - Mengenal dan menghargai seni budaya
Peringatan HUT khas daerahnya
RI (Pendekatan - Menunjukkan sikap saling membantu
Projek) dan bergotong royong
- Mengenali perbedaan kepercayaan
agama lain dan menghargai perbedaan
- Bersikap santun dalam berinteraksi
dengan orang lain
- Mengenali lingkungan dan aktivitas
yang orang desa lakukan
- Melakukan operasi matematika
Dst….. Dst
Contoh Program Intrakurikuler
Program Tujuan Pembelajaran Alokasi Waktu
Seni budaya
khas Sunda
- Berpartisipasi aktif dalam
berbagai kegiatan fisik
- Mengekspresikan emosi diri
dengan tepat
- Mengenali budaya Sunda dan
bangga menjadi orang Sunda
- Mengenal dan menghargai
seni budaya khas Daerahnya
Semester I - II
-
Angklung
-
Tarian
Sunda
Olah raga
beladiri :
- Berpartisipasi aktif
dalam berbagai kegiatan fisik
- Mengekspresikan
emosi diri dengan tepat
- Mengenali budaya
Sunda dan bangga menjadi
orang Sunda
- Menjaga keselamatan
diri dari potensi bahaya di
sekitarnya
- Mengenal dan
menghargai seni budaya khas
daerahnya
Semester I - II
Pencak silat
Contoh Program Ekstrakurikuler
Topik
Pembelajaran
Tujuan Pembelajaran Tujuan Kegiatan
Panca Indera - Mengenali nilai agama - Mensyukuri nikmat
Islam yang didapatkan
Anak melakukan - Berpartisipasi aktif dalam - Mengamati
observasi, eksplorasi berbagai kegiatan fisik lingkungan alam di sekitar
dan eksperimen dalam - Mengenali dan memahami sekolah
mengenal anggota berbagai informasi yang ada di - Mengenal bentang
tubuh dan fungsinya sekitarnya alam disekitarnya
(panca indera) ciptaan - Bersikap santun dalam - Menyampaikan secara
Allah. berinteraksi dengan orang lain lisan hasil pengamatan yang
- Melakukan observasi, dilakukan.
eksplorasi, dan eksperimen - Bermain dengan
menggunakan bahan di sekitarnya bahan alam disekitar.
- Mampu mengelompokan
objek di lingkungan sekitarnya
berdasarkan karakteristiknya
Contoh pembuatan Tujuan Kegiatan
TK Kel. B (Usia 5 - 6 tahun)
PAUD (5-6 tahun)
Penguatan kegiatan bermain-belajar dan kegiatan berbasis buku bacaan
anak.
Kurikulum 2013
● Per minggu 900 menit
● Asesmen merujuk pada STPPA
● Asesmen harian perlu dilaporkan
● Pendekatan pembelajaran berbasis
tema
● Pembelajaran calistung yang
dipersepsi sebagai kegiatan
drilling (schoolification)
Arah perubahan kurikulum
● Per minggu 1050 menit
● Asesmen merujuk pada Capaian Pembelajaran (CP)
● Asesmen yang dilaporkan cukup
asesmen semester
● Pendekatan pembelajaran berbasis
literasi (buku
bacaan anak dan bahan teks lainnya)
● Pengintegrasian persiapan literasi dan numerasi
ke dalam CP melalui kegiatan bermain-belajar
PENGATURAN BEBAN BELAJAR
• Beban belajar yang digunakan adalah sistem paket sebagaimana tertera
dalam struktur kurikulum yaitu 1050 menit (17,5 jam @ 60 menit) dalam
seminggu.
No Kelas Harian Mingguan
1 TK A
(usia 4 - 5 tahun)
210 menit ( 3,5 jam) 1.050 menit (dilaksanakan dalam 5 hari
efektif)
2 TK B
(usia 5 - 6 tahun)
210 menit (3,5 jam) 1.050 menit
(dilaksanakan dalam 5 hari efektif)
3 Kelompok Bermain A ( usia 2-3) 150 menit ( 2,5 jam) 450 menit (dilaksanakan dalam 3 hari efektif)
4 Kelompok Bermain B (usia 3-4) 180 menit ( 3 jam) 540 menit (dilaksanakan dalam 3 hari efektif)
Kegiatan pembelajaran tatap muka dilaksanakan selama 5 hari sebagai berikut :
6. Evaluasi Pembelajaran
Evaluasi pembelajaran yang dilakukan antara lain:
a. Asesmen capaian anak
Asesmen capaian anak dilakukan
selama pembelajaran.
b. Evaluasi hasil belajar anak
Evaluasi hasil belajar anak dilakukan setiap 6
bulan (semester) dan dilaporkan kepada orang tua.
c. Evaluasi program pembelajaran
Evaluasi terhadap kegiatan, media yang
disediakan dan strategi yang digunakan atau
dilakukan oleh guru setiap minggu.
7. Pendampingan dan Pengembangan Profesional
Program pendamping profesional:
Supervisi pembelajaran dan mentoring dilakukan oleh Kepala
Sekolah setiap minggu.
Program pengembangan profesional:
● In House Training pengembangan kompetensi guru dilakukan
setahun sekali
●Pelatihan/workshop tematik sesuai kebutuhan guru
dilakukan dua kali dalam setahun.
● Studi banding ke Sekolah Alam di daerah lain sekali dalam
setahun.
1. Karakteristik PAUD
2. Visi
3. Misi
4. Tujuan
5. PengorganisasaianPembelajaran
6. RencanaPembelajaran
a. Tujuan Pembelajaran dan Elemen Capaian Pembelajaran
b. Pengaturan Beban Belajar
7. Pendampingan,Evaluasidan PengembanganProfessional
8. Penutup
KURIKULUM OPERASIONAL TINGKAT
SATUAN PENDIDIKAN
Lampiran-lampiran
a. Program Tahunan
b.Kalender Pendidikan
c. Jadwal Aktivitas Pembelajaran
d.Peta Konsep
e. RPP/Modul Ajar (Kelompok A)
f. RPP/Modul Ajar (Kelompok B)
g.RPP/Modul Ajar (Kelompok A) Pendekatan Projek
h.RPP/Modul Ajar (Kelompok B) Pendekatan Projek
i.Asesmen dari Proses Pembelajaran.
j.SOP
Kata Pengantar
SK Penetapan Kurikulum
Lembar Pengesahan dan pemberlakuan Kurikulum
Daftar Isi
1. Program Tahunan
PETA KONSEP
DISKUSI PENGALAMAN
KE PASAR IKAN DI
KAMPUNG
Profil Pelajar Pancasila
Beriman bertakwa…
Berakhlak mulia…
Mandiri... Kreatif…
Bergotong-royong...
Bernalar Kritis...
Berkebhinekaan Global…
Mari Kita Wujudkan…
Inilah Dimensi…
Profil Pelajar Pancasila…
TERIMA KASIH

Pemantapan KOSP.pptxkurikulum merdeka merdeka

  • 1.
    Oleh : Dra. Sudarminah,M.Pd SOSIALISASI IMPLEMENTASI KURIKULUM MERDEKA PAUD PEMANTAPAN KOSP BAGI KEPALA TK/GURU SE KEC. KRAS dan Ringinrejo 2022
  • 3.
    Benang Merah PengembanganKurikulum Kurikulum Merdeka melanjutkan arah pengembangan kurikulum sebelumnya: 1. Orientasi holistik: kurikulum dirancang untuk mengembangkan murid secara holistik, mencakup kecakapan akademis dan non-akademis, kompetensi kognitif, sosial, emosional, dan spiritual. 2. Berbasis kompetensi, bukan konten: kurikulum dirancang berdasarkan kompetensi yang ingin dikembangkan, bukan berdasarkan konten atau materi tertentu. 3. Kontekstualisasi dan personalisasi: kurikulum dirancang sesuai konteks (budaya, misi sekolah, lingkungan lokal) dan kebutuhan murid. Kementerian Pendidikan, Kebudayaan, Riset, dan Teknologi 3
  • 4.
    Karakteristik Kurikulum Merdeka 1.Lebih Sederhana dan Mendalam STPPA sudah tercermin di dalam Capaian Pembelajaran. Yang menjadi acuan langsung dalam pembelajaran dan asesmen adalah Capaian Pembelajaran. Belajar menjadi lebih mendalam, bermakna, tidak terburu-buru dan menyenangkan. Kegiatan bermain bermakna sebagai proses belajar yang utama, di mana jelas terlihat keterkaitan kegiatan dengan tujuan pembelajaran, serta juga menggunakan sumber belajar nyata dari lingkungan sekitar. Sumber belajar yang tidak tersedia secara nyata dapat dihadirkan dengan buku bacaan anak atau dukungan teknologi.
  • 5.
    Karakteristik Kurikulum Merdeka 2.Lebih Merdeka Peserta didik: Pada satuan PAUD, menguatkan pesan bahwa anak tetap dapat memilih kegiatan pembelajaran sesuai minat, bakat, dan aspirasinya. Guru: Guru mengajar sesuai tahap capaian dan perkembangan peserta didik. Satuan PAUD : Satuan PAUD memiliki wewenang untuk mengembangkan dan mengelola kurikulum dan pembelajaran sesuai dengan karakteristik satuan PAUD dan peserta didik.
  • 6.
    Karakteristik Kurikulum Merdeka 3.Lebih Relevan dan Interaktif Pembelajaran melalui kegiatan projek memberikan kesempatan lebih luas kepada peserta didik untuk secara aktif mengeksplorasi isu-isu aktual misalnya isu lingkungan, kesehatan, dan lainnya untuk mendukung pengembangan karakter dan kompetensi Profil Pelajar Pancasila.
  • 7.
    RINGKASAN KARAKTERISTIK KMPADA PAUD 1. Di tahun pertama, KM hanya untuk peserta didik usia 5-6 tahun (berdasarkan PP 57 tahun 2021) 2. Acuan pembelajaran dan asesmen adalah Capaian Pembelajaran, bukan STPPA (STPPA merupakan acuan penyelenggaraan layanan PAUD). Capaian Pembelajaran sudah mencerminkan STPPA. 3. Intisari dari kegiatan pembelajaran di PAUD adalah “merdeka belajar, merdeka bermain.” Kegiatan yang dipilih harus memberikan pengalaman yang menyenangkan dan bermakna bagi anak. 4. Struktur Kurikulum Merdeka PAUD terdiri dari pembelajaran intrakurikuler dan projek penguatan profil pelajar pancasila (P5)
  • 8.
    Struktur Kurikulum Pendidikan AnakUsía Dini (PAUD) 1. Pembelajaran intrakurikuler. Kegiatan pembelajaran intrakurikuler mengacu pada capaian pembelajaran. 2. Projek penguatan profil pelajar Pancasila. Kegiatan khusus yang ditujukan untuk memperkuat upaya pencapaian profil pelajar Pancasila yang mengacu pada Standar Kompetensi Lulusan. Intisari kegiatan pembelajaran intrakurikuler adalah bermain bermakna sebagai perwujudan “Merdeka Belajar, Merdeka Bermain”. Kegiatan yang dipilih harus memberikan pengalaman yang menyenangkan dan bermakna bagi anak. Alokasi waktu untuk setiap projek penguatan profil pelajar Pancasila tidak harus sama. Satu projek dapat dilakukan dengan durasi waktu yang lebih panjang daripada projek yang lain.
  • 9.
    Muatan Lokal ●Satuan PAUDmenambahkan muatan lokal yang sesuai dengan karakteristik daerah. Satuan PAUD dapat menambahkan muatan tambahan sesuai karakteristik satuan pendidikan secara fleksibel, melalui 2 (dua) pilihan sebagai berikut: 1. Mengintegrasikan ke kegiatan pembelajaran intrakurikuler; 2. Mengintegrasikan ke dalam tema projek penguatan profil pelajar Pancasila; dan/atau
  • 10.
  • 12.
    Prinsip Pengembangan Kurikulum Operasional Sekolahdi Satuan Pendidikan 1/3 Pembelajaran harus memenuhi potensi, kebutuhan perkembangan dan tahapan belajar, serta kepentingan peserta didik. Profil Pelajar Pancasila selalu menjadi rujukan pada semua tahapan dalam penyusunan kurikulum operasional sekolah. Berpusat Pada Peserta didik Menunjukkan kekhasan dan sesuai dengan karakteristik satuan pendidikan, konteks sosial budaya dan lingkungan, serta dunia kerja dan industri Kontekstual
  • 13.
    2/3 Semua unsur informasipenting/utama yang dibutuhkan oleh para pemegang kepentingan tentang kurikulum yang digunakan di satuan pendidikan dapat diperoleh di dokumen tersebut. Bahasanya lugas dan mudah dipahami, tidak mengulang naskah/kutipan yang sudah ada di naskah lain. Dokumen tidak perlu memuat kembali misalnya lampiran Kepmendikbud seperti CP, struktur, dll., dalam dokumen kurikulum operasional Esensial Dapat dipertanggungjawabkan karena berbasis data dan aktual Akuntabel Pengembangan kurikulum satuan pendidikan melibatkan komite satuan pendidikan dan berbagai pemangku kepentingan antara lain orang tua, organisasi, berbagai sentra, serta industri dan dunia kerja untuk SMK, di bawah koordinasi dan supervisi dinas Pendidikan atau kantor kementerian yang menyelenggarakan urusan pemerintahan di bidang agama sesuai dengan kewenangannya Melibatkan berbagai pemangku kepentingan 3/3
  • 14.
    Profil Pelajar Pancasila sebagai acuandalam menyusun visi, misi, dan tujuan di satuan pendidikan
  • 15.
    Profil Pelajar Pancasila FileEdit View Ada 6 Dimensi Beriman,Bertakwa Kepada Tuhan Yang Maha Esa, Berakhlak mulia Berkebhinekaan Global Bergotong Royong Mandiri Bernalar Kritis Kreatif
  • 16.
    Posisi dan peranProfil Pelajar Pancasila Dalam kurikulum File Edit View Tujuan jangka panjang segala proses pembelajaran yang berlangsung di sekolah Kompetensi dan karakter yang perlu dikembangkan oleh setiap warga sekolah Benang merah yang menyatukan segala praktik yang dijalankan di sekolah
  • 17.
  • 19.
    Komponen utama yangditinjau File Edit View Karakteristik satuan Pendidikan Visi, Misi dan Tujuan Pengorganisasian pembelajaran Rencana Pembelajaran Evaluasi Belajar Pendampingan dan pengembangan profesional lampiran
  • 20.
    ANALISIS LINGKUNGAN BELAJAR •Sumber daya alam, sosial, dan budaya • Sumber pendanaan • Sistem dan kebijakan di daerah • Kemitraan VISI,MISI DAN TUJUAN • Review Visi Misi • Review Tujuan ANALISIS KEBUTUHAN SATUAN PENDIDIKAN • Peserta didik • Guru dan Tenaga kependidikan • Sarana dan prasarana Analisis Karakteristik Satuan Pendidikan
  • 21.
    Proses Analisis KarakteristikSatuan Pendidikan Analisis kebutuhan satuan pendidikan Peserta didik ● Siapa sajakah peserta didik yang ada di sekolah? Bagaimana sekolah bisa mengklasifikasi peserta didik tersebut? Berdasarkan apakah klasifikasi tersebut? ● Dari klasifikasi tersebut, apa saja kebutuhan masing-masing kelompok? Apakah ada kelompok tertentu yang memerlukan perhatian dan pendampingan yang lebih banyak? Guru dan tenaga kependidikan ● Profil atau kompetensi guru yang diperlukan untuk pembelajaran yang optimal menuju visi-misi sekolah ● Apa saja kelompok-kelompok guru dan tenaga kependidikan yang ada di satuan pendidikan? Apa saja kebutuhan setiap kelompok tersebut? ● Apakah ada kelompok guru dan tenaga kependidikan yang membutuhkan bantuan/dampingan lebih banyak? ● Apakah guru siap memfasilitasi peserta didik dengan berbagai latar belakang dan kebutuhan? Sarana dan prasarana ● Apa saja sarana dan prasarana yang dibutuhkan untuk pembelajaran yang optimal? ● Apakah satuan pendidikan menjadi lingkungan yang aman dan sehat (fisik dan mental) bagi warganya? ● Apakah satuan pendidikan memiliki perangkat yang memadai untuk menyelenggarakan pembelajaran yang optimal dan mengelola data? Strategi Visi.misi.tujuan ● Seperti apakah gambaran ideal tentang masa depan dan ingin diwujudkan oleh satuan pendidikan? ● Bagaimana satuan pendidikan bisa mencapai gambaran ideal tersebut? Review Visi Misi ● Bagian mana yang perlu ditajamkan dalam visi dan misi? ● Apakah perlu membuat visi dan misi baru yang lebih sesuai dengan kondisi lingkungan dan karakteristik peserta didik?? ● Apa saja prioritasnya? Review Tujuan ● Apa yang menjadi prioritas bagi satuan pendidikan dalam mendukung kompetensi peserta didik? ● Apa yang mendasari tujuan ini? ● Kompetensi apa saja yang perlu dimiliki oleh peserta didik? ● Mengapa kompetensi ini dianggap penting? ● Apa saja keterampilan yang perlu dikuasai peserta didik? ● Apa karakteristik individu yang ingin dibangun? Analisis lingkungan belajar Sumber daya alam, sosial, dan budaya ● Bagaimana mendokumentasikan semua informasi sistem, sumber daya dan fasilitas dan mitra yang ada? ● Apakah ada sumber daya dari lingkungan sekitar yang dapat dimanfaatkan oleh satuan pendidikan dalam proses belajar? Sumber pendanaan ● Bagaimana proses pendanaan satuan pendidikan? ● Bagaimana penggunaan dana ini? Sistem dan kebijakan di daerah ● Apa saja visi, misi, dan tujuan daerah? ● Apa saja kebijakan satuan pendidikan terkait indikator? ● Apa saja perubahan sistem yang terjadi? ● Apakah ada integrasi aktivitas untuk mendukung pencapaian indikator? Kemitraan ● Siapa saja pihak-pihak yang dapat dilibatkan untuk mendukung program satuan pendidikan? (organisasi, komunitas, tokoh, dll.)
  • 23.
    Merumuskan visi,misi dan tujuan Visi cita-citabersama pada masa mendatang dari warga satuan pendidikan, yang dirumuskan berdasarkan masukan dari seluruh warga satuan pendidikan. Misi pernyataan bagaimana satuan pendidikan mencapai visi. yang ditetapkan untuk menjadi rujukan bagi penyusunan program jangka pendek, menengah, dan jangka panjang, dengan berdasarkan masukan dari seluruh warga satuan pendidikan. Tujuan gambaran hasil yang akan dicapai dalam kurun waktu tertentu oleh setiap satuan pendidikan atau program keahlian dengan mengacu pada karakteristik dan/atau keunikan setiap satuan pendidikan sesuai dengan prinsip yang sudah ditetapkan
  • 24.
    Visi, Misi, dan Tujuan Visi, misi, dantujuan menjadi referensi arah pengembangan dan menunjukkan prioritas satuan pendidikan. Merumuskan visi, misi, dan tujuan satuan pendidikan merupakan langkah awal yang sangat penting sebagai acuan utama dalam merancang pembelajaran yang berkualitas. Untuk satuan pendidikan, visi, misi, dan tujuan harus berpusat pada peserta didik. Visi adalah cita-cita bersama pada masa mendatang dari warga satuan pendidikan, yang dirumuskan berdasarkan masukan dari seluruh warga satuan pendidikan. a. misi merupakan keadaan, yaitu gambaran masa depan yang ingin dicapai oleh satuan pendidikan. b. Visi harus dapat memberikan panduan/arahan serta motivasi. c. Visi harus tampak realistis, kredibel dan atraktif. Sebaiknya mudah dipahami, relatif singkat, ideal dan berfokus pada mutu, serta memotivasi setiap pemangku kepentingan Misi adalah pernyataan bagaimana satuan pendidikan mencapai visi. yang ditetapkan untuk menjadi rujukan bagi penyusunan program jangka pendek, menengah, dan jangka panjang, dengan berdasarkan masukan dari seluruh warga satuan pendidikan. a. Pernyataan misi menunjukkan secara jelas mengenai apa yang hendak dicapai oleh satuan pendidikan. b. Rumusan misi selalu dalam bentuk kalimat yang menunjukkan tindakan, bukan kalimat yang menunjukkan keadaan sebagaimana pada rumusan visi. c. Antara indikator visi dengan rumusan misi harus ada keterkaitan atau terdapat benang merahnya secara jelas. Satu indikator visi dapat dirumuskan lebih dari satu rumusan misi. d. Misi menggambarkan upaya bersama yang berorientasi kepada peserta didik. Tujuan adalah gambaran hasil yang akan dicapai dalam kurun waktu tertentu oleh setiap satuan pendidikan atau program keahlian dengan mengacu pada karakteristik dan/atau keunikan setiap satuan pendidikan sesuai dengan prinsip yang sudah ditetapkan. a. Tujuan harus serasi dan mendeskripsikan misi dan nilai-nilai satuan pendidikan. b. Tujuan fokus pada hasil yang diinginkan pada peserta didik c. Tujuan harus spesifik, terukur, dapat dicapai dalam jangka waktu tertentu (SMART). Untuk mengetahui pencapaian tujuan pendidikan, satuan pendidikan dapat melakukan evaluasi.
  • 25.
    3. PENGORGANISASIAN PEMBELAJARAN Cara sekolahmengatur muatan kurikulum dalam satu rentang waktu, dan beban belajar, cara sekolah mengelola pembelajarannya untuk mendukung pencapaian CP dan Profil Pelajar Pancasila : - Intrakurikuler : (Penguatan profil pelajar pancasila terintegrasi di intrakurikuler) - Ekstra kurikuler
  • 26.
    Menggambarkan rencana pembelajaran selamasetahun ajaran. Berisi alur pembelajaran capaian Pembelajaran,tujuan Pembelajran , program prioritas satuan pendidikan 4. RENCANA PEMBELAJARAN
  • 27.
    Rencana Pembelajaran Capaian Pembelajaran Pengaturan Waktu 1.Intrakurikuler 2. Ekstrakurikuler Kalender a. Nilai agama dan Budi pekerti b. Jati Diri c. Litersi Dasar dan STEAM
  • 28.
    5. PENDAMPINGAN, EVALUASIDAN PENGEMBANGAN PROFESIONAL Kerangka bentuk pendampingan, evaluasi, dan pengembangan profesional yang dilakukan untuk peningkatan kualitas pembelajaran secara berkelanjutan di satuan pendidikan. Pelaksanaan ini dilakukan oleh para pemimpin satuan pendidikan secara internal dan bertahap sesuai dengan kemampuan satuan pendidikan
  • 29.
    LEMBAR PENGESAHAN DANPEMBERLAKUAN SURAT PENETAPAN KURIKULUM KATA PENGANTAR DAFTAR ISI I. Karakteristik TK Bintang II. Visi III. Misi IV. Tujuan V. Pengorganisasian Pembelajaran TK Bintang VI. Rencana Pembelajaran A. Tujuan Pembelajaran Elemen Capaian Pembelajaran B. Program Ekstrakurikuler dan Intrakurikuler C. Tujuan Kegiatan D. Pengaturan Jam Belajar VII. Evaluasi Pembelajaran VIII. Pendampingan dan Pengembangan Profesional DAFTAR ISI KURIKULUM OPERASIONAl TK BINTANG
  • 31.
    Contoh Visi TKBintang: “Membentuk generasi beriman, bertakwa, bangga atas jati diri dan budaya masyarakat Sunda, serta mencintai pertanian dan menguasai literasi teknologi pertanian.” Contoh misi TK Bintang: 1. Menyiapkan lingkungan belajar yang menumbuhkan keimanan dan ketakwaan pada Allah SWT. 2. Menciptakan budaya sekolah yang membentuk karakter silih asih (kemanusiaan), silih asah (mencerdaskan), silih asuh (mendampingi), dan silih wawangi (menyampaikan hal-hal positif). 3. Menyiapkan lingkungan belajar yang menumbuhkan kecintaan anak pada sektor pertanian. 4. Menyiapkan lingkungan belajar yang menumbuhkan kemampuan anak untuk menguasai teknologi pertanian. Contoh Tujuan TK Bintang: 1. Terbentuknya peserta didik yang mampu melaksanakan kegiatan ibadah sesuai ajaran islam serta menghargai perbedaan kepercayaan yang ditemuinya. 2. Terbentuknya peserta didik yang memiliki sikap saling menyayangi kepada sesama makhluk dengan menjaga dan merawat apa yang ada di lingkungan sekitarnya. 3. Terwujudnya peserta didik yang memiliki sikap menghargai budaya Sunda yang merupakan bagian dari kesehariannya. 4. Terwujudnya peserta didik yang mengenal lingkungan pertanian, cara bertani, dan teknologi yang digunakan dalam pertanian.
  • 32.
    V. Pengorganisasian PembelajaranTK Bintang: • Intrakurikuler • Ekstrakurikuler CATATATAN: • Topik pembelajaran masih dapat disesuaikan dengan minat anak yang muncul dan mempertimbangkan hasil evaluasi pembelajaran • Tujuan Pembelajaran masih dapat disesuaikan dengan minat anak yang muncul dan mempertimbangkan hasil evaluasi pembelajaran • Durasi pelaksanaan setiap topik pembelajaran disesuaikan dengan kebutuhan anak.
  • 33.
    Pembelajaran Alokasi Waktu Semester1 Topik : ● Panca Indera ● Syukuran Peringatan HUT RI (Pendekatan Proyek) Semester I : ● Makanan dan minuman tradisional sehat bergizi 17 minggu ● Festival hasil bumi ● Pasar Tradisional Semester 2 Semester II : 17 minggu Topik : ● Sungaiku bersih ● Saluran air (pendekatan projek) ● Ramadhan Ceria ● Beduk Masjid ● Pentas Akhirussanah (pendekatan projek) Intrakurikuler
  • 34.
    Program Alokasi Waktu Senibudaya khas Sunda Semester I - II • Angklung • Tarian Sunda • Olah raga beladiri: Silat Ekstrakurikuler
  • 35.
    Satuan PAUD menentukanTujuan Pembelajaran untuk tiap elemen CP yang mengacu pada Capaian Pembelajaran (CP) dengan mempertimbangkan visi dan misi satuan PAUD, profil pelajar Pancasila, karakteristik peserta didik, serta karakteristik lokal dan budaya setempat MENENTUKAN TUJUAN PEMBELAJARAN
  • 36.
  • 37.
  • 38.
  • 39.
  • 40.
    No Elemen Capaianpembelajaran Tujuan Pembelajaran 1. Anak mengenali dan mempraktikkan nilai dan kewajiban ajaran agamanya. Anak mengamalkan nilai-nilai ajaran agamanya dalam interaksi dengan sesama dan alam (tumbuhan, hewan, lingkungan hidup). Anak mengenal keberagaman dan menunjukkan sikap menghargai agama dan kepercayaan orang lain Mengenali nilai agama Islam Mengenali kewajiban dalam agama Islam Menunjukkan sikap saling membantu dan bergotong royong Mempraktekkan sikap menjaga dan merawat lingkungan sekitar. Mengenali perbedaan kepercayaan agama lain dan menghargai perbedaan Contoh: Tujuan Pembelajaran CP Elemen Nilai Agama dan Budi Pekerti
  • 41.
    No Elemen Capaianpembelajaran Tujuan Pembelajaran 2. Anak memiliki sikap positif dan Berpartisipasi aktif dalam berbagai kegiatan fisik berpartisipasi aktif dalam menjaga kebersihan, kesehatan (nutrisi dan olahraga), dan keselamatan diri. Menjaga keselamatan diri dari potensi bahaya di sekitarnya Anak dapat mengenali, mengelola, Mengenal dan mengkonsumsi mengekspresikan emosi diri serta makanan dan minuman sehat dan membangun hubungan social bergizi secara sehat. Anak menunjukkan perasaan bangga terhadap identitas Mengekspresikan emosi diri dengan tepat keluarganya, latar belakang budayanya, dan jati dirinya sebagai anak Indonesia yang berlandaskan Pancasila. Bersikap santun dalam berinteraksi dengan orang lain Mengenali lingkungan dan aktivitas yang orang desa lakukan Mengenali budaya Sunda dan bangga menjadi orang Sunda Tujuan Pembelajaran CP Elemen Jati Diri
  • 42.
    No Elemen Capaian pembelajaran TujuanPembelajaran Anak dapat menunjukkan kemampuan mengenali dan memahami berbagai informasi seperti gambar, tanda, simbol, dan cerita. Anak mampu mengkomunikasikan pikiran dan perasaan secara lisan, tulisan, atau menggunakan berbagai media serta membangun percakapan. Anak menunjukkan minat dan berpartisipasi dalam kegiatan pramembaca. Anak menunjukkan rasa ingin tahu melalui observasi, eksplorasi, dan eksperimen.Anak mengenal, mengembangkan sikap peduli dan tanggung jawab dalam pemeliharaan alam, lingkungan fisik, dan sosial.Anak menunjukkan kemampuan awal menggunakan dan merancang teknologi secara aman dan bertanggung jawab. Anak menunjukkan kemampuan dasar berpikir kritis, kreatif, dan kolaboratif.Anak dapat mengenali dan melihat hubungan antar pola, simbol dan data serta dapat menggunakannya untuk memecahkan masalah di dalam kehidupan sehari- hari. Anak mengeksplorasi berbagai proses seni, mengekspresikannya serta mengapresiasi karya seni Mengenali dan memahami berbagai informasi yang ada di sekitarnya Mengomunikasikan pikiran dan perasaan yang ingin disampaikan dengan tepat. Menunjukkan ketertarikan pada kegiatan membaca buku atau mendengarkan cerita Melakukan observasi, eksplorasi, dan eksperimen menggunakan bahan di sekitarnya Peduli dan bertanggung jawab terhadap pemeliharaan lingkungan sekitar Mengenal teknologi pertanian dan cara menggunakannya Menunjukkan kemampuan dasar berpikir kritis dan kreatif Memecahkan masalah di dalam kehidupan sehari-hari Melakukan operasi matematika sederhana dengan menggunakan objek dilingkungannya Mampu mengelompokan objek di lingkungan sekitarnya berdasarkan karakteristiknya Mengekspresikan imajinasinya menjadi karya menggunakan material yang ada di sekitarnya Mengenal dan menghargai seni budaya khas daerahnya Tujuan Pembelajaran CP Elemen Dasar - Dasar Literasi dan STEAM
  • 43.
    Pembelajaran Tujuan Pembelajaranyang difokuskan Alokasi Waktu Topik : Panca - Mengenali nilai agama Islam Indera - Berpartisipasi aktif dalam berbagai kegiatan fisik - Mengenali dan memahami berbagai informasi yang ada di sekitarnya - Bersikap santun dalam berinteraksi dengan orang lain Semester I : - Melakukan observasi, eksplorasi, dan 17 minggu eksperimen menggunakan bahan di sekitarnya - Mampu mengelompokan objek di lingkungan sekitarnya berdasarkan karakteristiknya Topik : Syukuran - Mengenal dan menghargai seni budaya Peringatan HUT khas daerahnya RI (Pendekatan - Menunjukkan sikap saling membantu Projek) dan bergotong royong - Mengenali perbedaan kepercayaan agama lain dan menghargai perbedaan - Bersikap santun dalam berinteraksi dengan orang lain - Mengenali lingkungan dan aktivitas yang orang desa lakukan - Melakukan operasi matematika Dst….. Dst Contoh Program Intrakurikuler
  • 44.
    Program Tujuan PembelajaranAlokasi Waktu Seni budaya khas Sunda - Berpartisipasi aktif dalam berbagai kegiatan fisik - Mengekspresikan emosi diri dengan tepat - Mengenali budaya Sunda dan bangga menjadi orang Sunda - Mengenal dan menghargai seni budaya khas Daerahnya Semester I - II - Angklung - Tarian Sunda Olah raga beladiri : - Berpartisipasi aktif dalam berbagai kegiatan fisik - Mengekspresikan emosi diri dengan tepat - Mengenali budaya Sunda dan bangga menjadi orang Sunda - Menjaga keselamatan diri dari potensi bahaya di sekitarnya - Mengenal dan menghargai seni budaya khas daerahnya Semester I - II Pencak silat Contoh Program Ekstrakurikuler
  • 45.
    Topik Pembelajaran Tujuan Pembelajaran TujuanKegiatan Panca Indera - Mengenali nilai agama - Mensyukuri nikmat Islam yang didapatkan Anak melakukan - Berpartisipasi aktif dalam - Mengamati observasi, eksplorasi berbagai kegiatan fisik lingkungan alam di sekitar dan eksperimen dalam - Mengenali dan memahami sekolah mengenal anggota berbagai informasi yang ada di - Mengenal bentang tubuh dan fungsinya sekitarnya alam disekitarnya (panca indera) ciptaan - Bersikap santun dalam - Menyampaikan secara Allah. berinteraksi dengan orang lain lisan hasil pengamatan yang - Melakukan observasi, dilakukan. eksplorasi, dan eksperimen - Bermain dengan menggunakan bahan di sekitarnya bahan alam disekitar. - Mampu mengelompokan objek di lingkungan sekitarnya berdasarkan karakteristiknya Contoh pembuatan Tujuan Kegiatan TK Kel. B (Usia 5 - 6 tahun)
  • 46.
    PAUD (5-6 tahun) Penguatankegiatan bermain-belajar dan kegiatan berbasis buku bacaan anak. Kurikulum 2013 ● Per minggu 900 menit ● Asesmen merujuk pada STPPA ● Asesmen harian perlu dilaporkan ● Pendekatan pembelajaran berbasis tema ● Pembelajaran calistung yang dipersepsi sebagai kegiatan drilling (schoolification) Arah perubahan kurikulum ● Per minggu 1050 menit ● Asesmen merujuk pada Capaian Pembelajaran (CP) ● Asesmen yang dilaporkan cukup asesmen semester ● Pendekatan pembelajaran berbasis literasi (buku bacaan anak dan bahan teks lainnya) ● Pengintegrasian persiapan literasi dan numerasi ke dalam CP melalui kegiatan bermain-belajar
  • 47.
    PENGATURAN BEBAN BELAJAR •Beban belajar yang digunakan adalah sistem paket sebagaimana tertera dalam struktur kurikulum yaitu 1050 menit (17,5 jam @ 60 menit) dalam seminggu. No Kelas Harian Mingguan 1 TK A (usia 4 - 5 tahun) 210 menit ( 3,5 jam) 1.050 menit (dilaksanakan dalam 5 hari efektif) 2 TK B (usia 5 - 6 tahun) 210 menit (3,5 jam) 1.050 menit (dilaksanakan dalam 5 hari efektif) 3 Kelompok Bermain A ( usia 2-3) 150 menit ( 2,5 jam) 450 menit (dilaksanakan dalam 3 hari efektif) 4 Kelompok Bermain B (usia 3-4) 180 menit ( 3 jam) 540 menit (dilaksanakan dalam 3 hari efektif) Kegiatan pembelajaran tatap muka dilaksanakan selama 5 hari sebagai berikut :
  • 48.
    6. Evaluasi Pembelajaran Evaluasipembelajaran yang dilakukan antara lain: a. Asesmen capaian anak Asesmen capaian anak dilakukan selama pembelajaran. b. Evaluasi hasil belajar anak Evaluasi hasil belajar anak dilakukan setiap 6 bulan (semester) dan dilaporkan kepada orang tua. c. Evaluasi program pembelajaran Evaluasi terhadap kegiatan, media yang disediakan dan strategi yang digunakan atau dilakukan oleh guru setiap minggu.
  • 49.
    7. Pendampingan danPengembangan Profesional Program pendamping profesional: Supervisi pembelajaran dan mentoring dilakukan oleh Kepala Sekolah setiap minggu. Program pengembangan profesional: ● In House Training pengembangan kompetensi guru dilakukan setahun sekali ●Pelatihan/workshop tematik sesuai kebutuhan guru dilakukan dua kali dalam setahun. ● Studi banding ke Sekolah Alam di daerah lain sekali dalam setahun.
  • 50.
    1. Karakteristik PAUD 2.Visi 3. Misi 4. Tujuan 5. PengorganisasaianPembelajaran 6. RencanaPembelajaran a. Tujuan Pembelajaran dan Elemen Capaian Pembelajaran b. Pengaturan Beban Belajar 7. Pendampingan,Evaluasidan PengembanganProfessional 8. Penutup KURIKULUM OPERASIONAL TINGKAT SATUAN PENDIDIKAN Lampiran-lampiran a. Program Tahunan b.Kalender Pendidikan c. Jadwal Aktivitas Pembelajaran d.Peta Konsep e. RPP/Modul Ajar (Kelompok A) f. RPP/Modul Ajar (Kelompok B) g.RPP/Modul Ajar (Kelompok A) Pendekatan Projek h.RPP/Modul Ajar (Kelompok B) Pendekatan Projek i.Asesmen dari Proses Pembelajaran. j.SOP Kata Pengantar SK Penetapan Kurikulum Lembar Pengesahan dan pemberlakuan Kurikulum Daftar Isi
  • 51.
  • 55.
    PETA KONSEP DISKUSI PENGALAMAN KEPASAR IKAN DI KAMPUNG
  • 57.
    Profil Pelajar Pancasila Berimanbertakwa… Berakhlak mulia… Mandiri... Kreatif… Bergotong-royong... Bernalar Kritis... Berkebhinekaan Global… Mari Kita Wujudkan… Inilah Dimensi… Profil Pelajar Pancasila…
  • 58.

Editor's Notes

  • #8 Pertanyaan2 penting..jam pelajaran per tahun