Download free for 30 days
Sign in
Upload
Language (EN)
Support
Business
Mobile
Social Media
Marketing
Technology
Art & Photos
Career
Design
Education
Presentations & Public Speaking
Government & Nonprofit
Healthcare
Internet
Law
Leadership & Management
Automotive
Engineering
Software
Recruiting & HR
Retail
Sales
Services
Science
Small Business & Entrepreneurship
Food
Environment
Economy & Finance
Data & Analytics
Investor Relations
Sports
Spiritual
News & Politics
Travel
Self Improvement
Real Estate
Entertainment & Humor
Health & Medicine
Devices & Hardware
Lifestyle
Change Language
Language
English
Español
Português
Français
Deutsche
Cancel
Save
Submit search
EN
Uploaded by
jimwenz
424 views
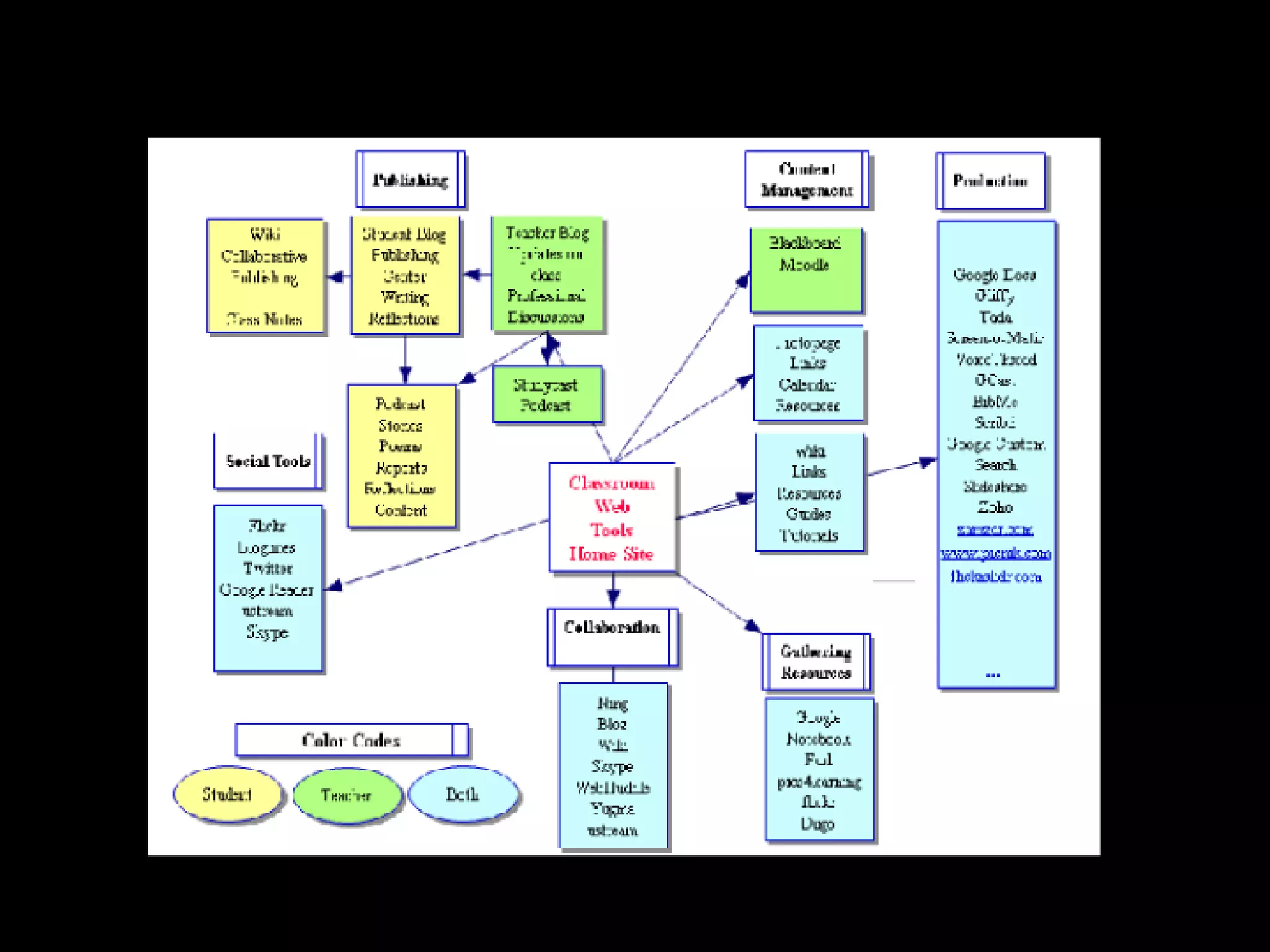
Passport for ELA
Presentation for ELA teachers.
Technology
◦
Education
◦
Read more
0
Save
Share
Embed
Embed presentation
Download
Downloaded 11 times
1
/ 30
2
/ 30
3
/ 30
4
/ 30
5
/ 30
6
/ 30
7
/ 30
8
/ 30
9
/ 30
10
/ 30
11
/ 30
12
/ 30
13
/ 30
14
/ 30
15
/ 30
16
/ 30
17
/ 30
18
/ 30
19
/ 30
20
/ 30
21
/ 30
22
/ 30
23
/ 30
24
/ 30
25
/ 30
26
/ 30
27
/ 30
28
/ 30
29
/ 30
30
/ 30
More Related Content
PPTX
Digital Footprint
by
Elizabeth Wellins
PPT
Resume
by
Chonticha Yontasart
PDF
Greenhouse Effect
by
Alan Doherty
PPS
Arte fotografico y diseño
by
albatross
PPT
Social Media
by
jimwenz
PPTX
Trig classroom readiniess 2014 - 15 Tim Hall
by
jimwenz
TXT
Banana oranges peaches
by
Pranav Prakash
DOC
Math Christmas Prices
by
dmauro6
Digital Footprint
by
Elizabeth Wellins
Resume
by
Chonticha Yontasart
Greenhouse Effect
by
Alan Doherty
Arte fotografico y diseño
by
albatross
Social Media
by
jimwenz
Trig classroom readiniess 2014 - 15 Tim Hall
by
jimwenz
Banana oranges peaches
by
Pranav Prakash
Math Christmas Prices
by
dmauro6
More from jimwenz
PPT
Passport to a Digital Day 2
by
jimwenz
PPT
Putting It All Together
by
jimwenz
PPT
Intro to PPT
by
jimwenz
PPT
June 25 2007
by
jimwenz
PDF
Read It Write It Say It 2009
by
jimwenz
PPT
Content And Creativity
by
jimwenz
PPT
Northhampton Presentation
by
jimwenz
PPT
Update to Moving Content On-Line
by
jimwenz
PPT
Newbiesblc09
by
jimwenz
PPT
9 Questions School Evaluation
by
jimwenz
Passport to a Digital Day 2
by
jimwenz
Putting It All Together
by
jimwenz
Intro to PPT
by
jimwenz
June 25 2007
by
jimwenz
Read It Write It Say It 2009
by
jimwenz
Content And Creativity
by
jimwenz
Northhampton Presentation
by
jimwenz
Update to Moving Content On-Line
by
jimwenz
Newbiesblc09
by
jimwenz
9 Questions School Evaluation
by
jimwenz
Recently uploaded
PDF
The State of the Gen AI economy - 2025 - The Meliora Company
by
Clive Dickens
PPTX
Emancipatory Information Retrieval: Radically Reorienting Information Retriev...
by
Bhaskar Mitra
PDF
What Is a Private LLM and Why Enterprises Need It
by
Aivada
PDF
WHITE PAPER_ Ransomware Payment Policy and Resilience Strategy_ A Framework f...
by
ssuser0d171c
PPTX
communication-skills-with-technology tools
by
Jaleto Sunkemo
PDF
10 Things AI-First Apps Do Differently by iProgrammer Solutions
by
iProgrammer Solutions Private Limited
PPTX
Why Most GenAI Projects Fail to Scale and How to Become One of the Success St...
by
Earley Information Science
PPTX
Gemini vs ChatGPT : Comparing Top AI Models
by
Digicarrom
PDF
Day 4 - Access, Deployments, and Monitoring - 2nd Sight Lab Cloud Security Class
by
2nd Sight Lab
PDF
Lab 1.5 - Sharing Secrets with GPG ~ 2nd Sight Lab Cloud Security Class
by
2nd Sight Lab
PDF
Data Virtualization in Action: Scaling APIs and Apps with FME
by
Safe Software
PPTX
MGw_MRS Benfits seu beficios de redes 4g
by
JoaquimBarros18
PDF
Cross-Cultural Agile Development -Challenges and Strategies for Overcoming Them-
by
Takashi Makino
PDF
DevFest El Jadida 2025 - Product Thinking
by
Elmehdi AMLOU
PPTX
Coded Agents – with UiPath SDK + LangGraph [Virtual Hands-on Workshop]
by
UiPathCommunity
PDF
Our Digital Tribe_ Cultivating Connection and Growth in Our Slack Community 🌿...
by
sanjeetmishra30
PPTX
DYNAMICALLY.pptx good for the teachers or students to do seminars and for tea...
by
mpoorvika031
PDF
API-First Architecture in Financial Systems
by
cyy111112
PDF
Security Forum Sessions from Houston 2025 Event
by
Mark Simos
PPTX
Software Analysis &Design ethiopia chap-2.pptx
by
Abbas484771
The State of the Gen AI economy - 2025 - The Meliora Company
by
Clive Dickens
Emancipatory Information Retrieval: Radically Reorienting Information Retriev...
by
Bhaskar Mitra
What Is a Private LLM and Why Enterprises Need It
by
Aivada
WHITE PAPER_ Ransomware Payment Policy and Resilience Strategy_ A Framework f...
by
ssuser0d171c
communication-skills-with-technology tools
by
Jaleto Sunkemo
10 Things AI-First Apps Do Differently by iProgrammer Solutions
by
iProgrammer Solutions Private Limited
Why Most GenAI Projects Fail to Scale and How to Become One of the Success St...
by
Earley Information Science
Gemini vs ChatGPT : Comparing Top AI Models
by
Digicarrom
Day 4 - Access, Deployments, and Monitoring - 2nd Sight Lab Cloud Security Class
by
2nd Sight Lab
Lab 1.5 - Sharing Secrets with GPG ~ 2nd Sight Lab Cloud Security Class
by
2nd Sight Lab
Data Virtualization in Action: Scaling APIs and Apps with FME
by
Safe Software
MGw_MRS Benfits seu beficios de redes 4g
by
JoaquimBarros18
Cross-Cultural Agile Development -Challenges and Strategies for Overcoming Them-
by
Takashi Makino
DevFest El Jadida 2025 - Product Thinking
by
Elmehdi AMLOU
Coded Agents – with UiPath SDK + LangGraph [Virtual Hands-on Workshop]
by
UiPathCommunity
Our Digital Tribe_ Cultivating Connection and Growth in Our Slack Community 🌿...
by
sanjeetmishra30
DYNAMICALLY.pptx good for the teachers or students to do seminars and for tea...
by
mpoorvika031
API-First Architecture in Financial Systems
by
cyy111112
Security Forum Sessions from Houston 2025 Event
by
Mark Simos
Software Analysis &Design ethiopia chap-2.pptx
by
Abbas484771
Download