June 2016
Project Proposal on Institutionalizing Transparent and Accountable Public
Financial Management in Nigeria through Participatory Budgeting
Prepared By: Gerald Ogoko
Client: Oxfam Novib Nigeria
-1-
TABLE OF CONTENTS
Acronyms……………………………………………………………………………………… 2
List of Figures & Tables…………………………………………………………………….… 4
Executive Summary…………………………………………………………………………. 5
1. Rationale……………………………………………………….…………………………… 7
1.1 Background………………………………………………….……………………………. 7
1.2 Current State of Public Finance in Nigeria………………………………………….….. 10
1.2.1 Existing Institutional Arrangements for Budgeting in Nigeria………………………. 11
1.2.2 Efforts to Institutionalize Participatory Budgeting in Nigeria…………………….….. 14
1.3 Statement of Problem and Opportunities………………………………………………. 15
1.4 Objectives of the Participatory Budget Project……………………………………….… 19
2. The Oxfam/NLC Intervention………………………………………………………..….. 20
2.1 Technical Approach………………………………………………………………….…… 22
2.1.1 Phase 1: Capacity Building……………………………………………………….…… 23
2.1.2 Phase 2: Citizen’s Mobilization………………………..………………………….…… 24
2.1.3 Phase 3: Implementing a Participatory Budget Cycle….…………………………… 25
2.2 Perceived Benefits of the Project…………………………….…………………….…... 27
2.3 Project Risks/Challenges………………………………………………………………… 28
2.4 Results Framework and Administrative Structure...…………………………….…….. 29
2.4.1 Expected Project Results……………………………………………………………… 29
2.4.2 Project Administrative Structure………………………………………………….…… 31
2.4.3 Planning and Organization of the Project……………………………………….……. 33
2.4.4 Core Implementation Team…………………………………………………………… 34
2.4.5 Project Plan………………………………………………………………………….…. 36
3. Oxfam/Novib: Track Record in Managing Governance Projects…………..…….. 42
3.1 Practical Insights…………………………………………………………………….….… 48
3.2 The Nigeria Labour Congress’ Experience to Partner on this Project………….….… 49
Annex A: Project Log-Frame Matrix………………………………………………….…….. 52
Annex B: Stakeholder Matrix………………………………………………………….…….. 55
Annex C: Budget for the Participatory Budget……………………………………………… 56
-2-
Acronyms
CBN Central Bank of Nigeria
CDAs Community Development Associations
CEPA Cambridge Economic Policy Associates
CISLAC Civil Society Legislative Advocacy Centre
CIT Core Implementation Team
CPPA Centre for Public Policy Alternatives
CPC Consumer Protection Council
COREN The Council for the Regulation of Engineering in Nigeria
CRAFT The Capacity for Research Advocacy for Fair Taxation
CSO Civil Society Organization
DELT4SLOG Deepening Expenditure Line Tracking for States and Local Governments
DFID Department for International Development
ECA Excess Crude Account
EFCC Economic & Financial Crimes Commission
EITI Extractive Industries Transparency Initiative
ERGP Economic Reform and Governance Project
FASDA Fiscal Allocation and the Statutory Disbursement Audit
FCT Federal Capital Territory
FMoF Federal Ministry of Finance
GCI Global Competitiveness Index
GGP Good Governance Programme
HR Human Resources
IBP International Budget Partnership
ICPC Independent Corrupt Practices Commission
ILO International Labour Organization
LDCs Least Developing Countries
LG Local Government
MDAs Ministries, Departments, and Agencies
MoU Memorandum of Understanding
MTEF Medium Term Expenditure Framework
MTPR Mid Term Performance Reviews
MTSS Medium Term Sector Strategies
NASS National Assembly
NDDC Niger Delta Development Commission
NDEBUMOG Niger Delta Budget Monitoring Group
NEEDS National Economic Empowerment & Development Strategy
NEITI Nigeria Extractive Industries Transparency Initiative
NLC Nigerian Labour Congress
NMA Nigerian Medical Association
NPM New Public Management
NULGE National Union of Local Government Employees
OBI Open Budget Index
PB Participatory Budget
PCC Public Complaints Commission
PEFA Public Expenditure & Financial Accountability
PFM Public Financial Management
PIB Petroleum Industry Bill
PMU Project Monitoring Unit
PO Project Officer
PSAGP Public Sector Accountability & Governance Programme
PSC Project Steering Committee
PSU Project Support Unit
QCBS Quality and Cost-Based Selection
SAP Structural Adjustment Programme
-3-
SMART Specific, Measurable, Achievable, Realistic and Timely
SO State Officer
SRIP Support to Reforming Institutions Programme
SSC State-level Steering Committee
STREPF Strengthening Public Finance in Nigeria Project
TSA Treasury Single Account
TMG Transition Monitoring Group
TUC Trade Union Congress
ZBB Zero-Based Budgeting
-4-
List of Figures & Tables
FIGURES
Figure 1: Integrating the Theory of Change in the Proposed PB Project…….…………….…21
Figure 2: Proposed Organizational Structure for the Participatory Budget Project...………. 32
TABLES
Table 1: Project Risks & Mitigation Measures………………….………..…………….……… 25
Table 2: Timelines for the Participatory Budget Project……………………..………………...29
Table 3: Task Design/Structure for the Core Implementation Team…………………………35
-5-
Executive Summary
In the last 16 years up until recently, Nigeria earned over 150 billion USD annually in foreign
revenue mostly from crude oil. In the same period, however, poverty rates continued to rise. In
the Global Competitive Index (GCI) 2013 -2014 released by the World Economic Forum, Nigeria
dropped five places from 2012’s 115th position to 120th
among the 148 countries profiled. Poor
service delivery and unaccountable opaque public service have been identified as the twin
contributors to poverty in Nigeria. This situation is likely to worsen as oil prices dwindle and
Nigeria faces one of its worst economic crises in decades.
While this situation presents major challenges, it also provides the country with a new
opportunity to prioritise spending and make budgeting more pro-poor as the only way to avert
economic and social disaster. The election of a new and more prudent government in 2015 also
presents hope in such a shift in spending and behaviour. However, despite the gloomy
economic future ahead and the new government’s willingness to make public spending more
prudent and accountable, change is often difficult, slow and resisted. The 2015-2016 budgeting
exercise in which the budget was ‘padded’, irrelevant and extravagant expenditure added,
attests to the fact that more will be needed to truly transform the budgeting system and make it
more representative of the needs and desires of the majority of the Nigerian people.
Historically, the Nigerian Labour Congress (NLC) has played the key role of ‘defenders of
workers rights’ and by extension the poor and marginalised. They have often challenged
government on unfair wages, unjust dismissals, and price hikes, especially of petroleum. While
their efforts in the past have yielded results, recently this has not been so. Labour has not been
as successful in fighting for workers’ rights as they had been in the past. There are many
factors responsible for this, but paramount amongst these is Labour’s inability to address the
root causes of the worker’s plight. The NLC has most often been reactionary, addressing the
consequences of the problem such as poor wages or redundancies instead of the underlying
causes of the government’s inability to meet the needs of workers; corruption, mismanagement
and inefficient and ineffective budgeting. Despite the recent internal crises within the NLC,
labour still commands the respect of majority of Nigerians as the agency for fighting for the
rights of the poor. Their ability to mobilise huge sectors of the population remains largely intact
making them a key stakeholder in any process that truly hopes to transform Nigeria.
For the NLC to be able to truly improve the situation of workers in particular and Nigerians in
general, they have to become more intrusive in the budget process. They need to demand
greater accountability and citizens’ participation in preparing, implementing and evaluating
budgets as it has been demonstrated from other examples such as Porto Alegre in southern
-6-
Brazil where citizens’ participation in budgetary decision-making can lead to sharp increases in
the reach and coverage of essential services, particularly to the poor. Fostering broad and
meaningful participation in the budget process in Nigeria is particularly challenging because the
government is not inclined to share decision-making power with the public. The limited capacity
of many of the actors –such as the NLC, CSOs, and pressure groups- also limits participation.
Furthermore, the poor generally possess limited education, a low level of literacy, and little
familiarity with the policy process.
This is why Oxfam is seeking support to partner with the NLC for a 5-year project to
institutionalize Participatory Budgeting (PB) in Nigeria for poverty reduction and improved living
standards of Nigerians. PB is a process of democratic deliberation and decision-making, and a
type of participatory democracy, in which ordinary people decide how to allocate part of
a municipal or public budget. Participatory budgeting allows citizens to identify, discuss, and
prioritize public spending projects, and gives them the power to make real decisions about how
money is spent. When PB is taken seriously and is based on mutual trust, local governments
and citizen can benefit equally. PB has the potential to provide social inclusion and social equity
in the decision making of the allocation of resources in communities with low socioeconomic
statuses.1
In particular, the project will empower the NLC, relevant civil society organisations, the media
and key citizens groups at the national and state levels on participatory budgeting (PB) to
influence budget formulation and monitor public spending, enhance progressive revenue
mobilization and expenditure, ensure efficient and pro poor budget implementation, promote
gender responsive budgeting, and increase pressure on government agencies to be transparent
and accountable in budget matters. This will contribute to existing efforts to reduce corruption at
all levels of government. Through journalism training, the media will be enabled to provide
relevant, accurate and easy-to-understand coverage of government revenue streams, budget
formulation, and the tracking of expenditure.
By targeting reforms in public resource management and improvement in public service
delivery, Oxfam would be contributing to solving the root causes of poverty in Nigeria. In doing
this, Oxfam will support financial management best practices in public institutions and
institutionalize systems that are critical to improved service delivery, transparency and
accountability in public service; as well as provide support to non-state actors (civil society),
especially the NLC, by equipping them with the necessary skills to demand good public
governance.
1
Montambeault, Francoise (2016). "Between collective action and individual appropriation: The informal dimensions
of participatory budgeting in Recife, Brazil". Politics and Society.
-7-
1. RATIONALE
1.1 Background
Poor public expenditure management in Nigeria has greatly hampered the quality of
government capital projects (Okonjo-Iweala and Osafo-Kwaako, 2007; Soludo, 2007; King,
2003). This has resulted in poor service delivery to citizens. According to Okonjo-Iweala and
Osafo-Kwaako (2007), weaknesses in budget implementation and monitoring had in the past,
resulted in low quality of government expenditures and many uncompleted projects. In their
opinion, strengthening the budget preparation and execution process was, therefore, urgently
needed in order to improve the efficiency of government spending and improve service delivery
to the Nigerian public (Okonjo-Iweala and Osafo-Kwaako, 2007). According to a report in
ThisDay newspaper (2009) which was based on a comprehensive study conducted by the
International Budget Partnership (IBP) in 2008, “Nigeria is among 25 countries in the world that
provide scant or no budget information to enable the public hold the government accountable
for managing their money” (Ikokwu, 2009). The study went on to conclude that nearly 50% of
national governments are successful in hiding “unpopular, wasteful and corrupt” spending from
the public. In the study, Nigeria scored 19 on a scale of 1 to 100 in the Open Budget Index
(2008).
Seven years after, the Open Budget Index score for Nigeria has not improved, remaining at 24
over 100. In the Open Budget Index score, each country is given a score out of 100 which
determines its ranking on the Open Budget Index – the world’s only independent and
comparative measure of budget transparency. Nigeria’s score of 24 out of 100 is substantially
lower than the global average score of 45. According to the Open Budget Index Report for
Nigeria, the Government has been inconsistent in which documents are made publicly available
in a given year. Since 2012, the Government of Nigeria has increased the availability of budget
information by:
 Publishing the Citizens Budget.
 Improving the comprehensiveness of the Executive’s Budget Proposal.
 Improving the comprehensiveness of the Enacted Budget and Year-End Report.
The budget process in Nigeria is constrained by the following factors:
 The government failing to publish a Pre-Budget Statement and In-Year Reports in a
timely manner.
 Excessive bureaucracy underscores the budget formulation process and this is
responsible for delays, i.e. failure to comply with the statutory budget cycle.
-8-
 The budget process is not open. Releases are done without the knowledge of citizens
and this creates room for corruption and mismanagement of public resources.
Moreover, the Government of Nigeria has failed to make progress, continuing to produce both
the Mid-Year Review and the Audit Report for internal use only, and so not making them
available to the public. Poor access to and quality of budget information further undermines the
ability of civil society organizations and the media to research, monitor and comment on
government budgeting.
Evidence suggests that transparency alone is insufficient for improving governance, and that
public participation in budgeting can maximize the positive outcomes associated with greater
budget transparency. To measure public participation, the Open Budget Survey assesses the
degree to which the government provides opportunities for the public to engage in budget
processes. Such opportunities should be provided throughout the budget cycle by the
executive, the legislature, and the supreme audit institution. Nigeria’s score of 25 out of 100
indicates that the provision of opportunities for the public to engage in the budget process is
weak. This is the same as the global average score of 25.
The Open Budget Survey examines the extent to which legislatures and supreme audit
institutions are able to provide effective oversight of the budget. These institutions play a critical
role – often enshrined in national constitutions – in planning budgets and overseeing their
implementation. For Nigeria, the report indicates that the legislature provides limited oversight
during the planning stage of the budget cycle and adequate oversight during the implementation
stage of the budget cycle. However, the Executive’s Budget Proposal is not provided to
legislators at least three months before the start of the budget year, nor is it approved by
legislators at least one month before the start of the budget year. In addition, in both law and
practice, the legislature is not consulted prior to spending contingency funds that were not
identified in the Enacted Budget. The report also notes that the supreme audit institution
provides limited budget oversight. Under the law, it has significant discretion to undertake audits
as it sees fit. Moreover, the head of the supreme audit institution cannot be removed without
legislative or judicial approval, which bolsters its independence. Finally, the supreme audit
institution is provided with insufficient resources to fulfil its mandate and has no quality
assurance system in place.
The following measures are critical to improving budget transparency in Nigeria:
 Strengthening the technical capacity of government MDAs to generate the basic budget
documents required by international best practices in budget transparency. This can be
achieved by introducing comprehensive information systems to enhance the capacity of
-9-
government at all levels to produce accurate and timely budget information. This can be
achieved by creating or leveraging on existing information disclosure mechanisms, such
as the Freedom of Information (FOI) Act,2
to encourage the government to proactively
make information available to the public. For this purpose, donor agencies can support
the government in establishing e-government systems that harness the power of
Information Technology (IT).
 Strengthening the capacity of the National Assembly (NASS) and State Assemblies
Budget Appropriation Committee to provide much needed oversight over the budget
process, especially during implementation.
 Strengthening the capacity of CSOs and pressure groups –particularly the NLC- in
conducting value-for-money audits on government projects and programs both at the
national and state levels.
The government should prioritize the following actions to improve budget participation in
Nigeria:
 Establish credible and effective mechanisms (i.e., public hearings, surveys, focus
groups) for capturing a range of public perspectives during budget planning, and
introduce public engagement mechanisms to support monitoring of budget
implementation.
 Hold legislative hearings to review and scrutinize Audit Reports.
 Establish formal mechanisms for the public to assist the supreme audit institution to
formulate its audit program and participate in audit investigations.
To strengthen budget oversight, Nigeria should prioritize the following actions:
 Ensure the Executive’s Budget Proposal is provided to legislators at least three months
before the start of the budget year.
 In both law and practice, ensure the legislature is consulted prior to the spending of
contingency funds that were not identified in the Enacted Budget. This can be
complemented by strengthening the capacity of the National and State Assemblies’
Public Accounts Committee (PAC) to serve as platforms for sharing experiences and
building their technical capacity to scrutinize implementation of national budgets.
 Ensure that the Office of the Auditor-General has adequate funding to perform its duties,
as determined by an independent body (e.g., the legislature or judiciary).
2
The FOI Act of 2011 gives all citizens access to government records and information about public institutions. This
Act can be invoked by citizens to access government records and is vital to improving citizen participation in the
Nigerian budget process.
-10-
The shortcomings in budget participation are unlikely to be addressed if civil society in Nigeria
remains weak and is excluded from the budget process. PB programs depend on the effective
engagement of three key domestic stakeholders: government, civil society, and legislatures.
Current State of Public Finance in Nigeria
Public Financial Management (PFM) reforms have been a key aspect of the reform agenda in
Nigeria over the period since the re-establishment of democratic rule in 1999. As in many other
countries, the fundamental rationale for pursuing PFM reforms is the expectation that
improvements in how public finances are managed translates into better service delivery relative
to resources. And consequently, an improved living condition for the citizens. However, realities
of PFM in Nigeria grossly discriminate against the majority of the people and ignore their
predicaments. This is compounded by little or no benchmarking mechanism for assessing
budget performance. Budgeting largely remains the exclusive purviews of the ruling elite who
are largely power arrogates and less sensitive to the needs of citizens. This has prevented the
benefits of economic growth from reaching the poor and caused economic dislocation particular
in the formal sector where employment creation has not kept pace with a rapidly growing
workforce.
The write-off of a substantial proportion of Nigeria’s external debt in 2005/6, and relatively
strong oil prices improved the fiscal position of government substantially up to 2009. However,
large public sector wage increases in 2009 led to expenditure falling behind revenues in 2009
and 2010. A deficit re-emerged in 2013 and 2014. The collapse of oil prices during 2014 has led
to a decline in projected oil revenues from 5.8% to 3.4% of GDP, and growth is expected to fall
below 5% in 2015. The rapid expansion of government expenditure since 2006 has meant that
insufficient reserves have been built up in the Excess Crude Account (ECA) to buffer the fiscal
position against the oil price fall. The government responded to the prospect of reduced oil
revenues with measures to increase non-oil tax revenues and to contain public expenditure.3
Nigeria’s PFM performance has been significantly below that of the average of Sub-Saharan
African countries, and even further below that of Lower Middle Income Countries. A PEFA
review undertaken in 2012 recorded the following findings although an agreement was not
reached with the authorities on the findings:
:
 Credibility of the budget is undermined by inability to maintain the composition of the
budget during implementation and that strategic focus of budget is adversely affected.
3
Non-debt recurrent expenditure in 2016 Budget is NGN2.65tn.
-11-
 The level of transparency and comprehensiveness of fiscal reporting in Federal and
Subnational government is limited, apart from the well-publicized revenue sharing
formula and monthly disclosures of statutory allocations.
 Obscure link between fiscal policy and public expenditure.
 Though tax administration and the legal and regulatory framework for public
procurement are satisfactory, these have not led to implementation of the budget in an
orderly and predictable manner.
 Arrangements for scrutiny of public finances are comprehensive, but not for audit follow
up.
 The budget process is less participative and largely excludes the majority of the people
whose overall interest are consequently subsumed under those of the political elite. This
has resulted in a sharp increase in poverty levels as well as widening the gap between
the rich and the poor.4
The report noted that budget performance in Nigeria can be improved by adopting the following
measures:
 Establishing a budgeting system that comes up with a fiscal framework that is
sustainable over the medium term and beyond.5
 Provision of relevant information to the various stakeholders –especially civil society- at
the right time in order to assist in effective allocation and utilization of public resources.
 The budget should be prepared on timely basis and approved by National Assembly
preferably before the beginning of financial year. This will also ensure that we have a
meaningful cash plan by the Accountant-General as required by Section 26 of Fiscal
Responsibility Act.
 Allocating resources to programmes on the basis of the country’s development priorities
and programme effectiveness.
 As much as possible, the citizens should be carried along by the government so that the
budget reflects their preferences which in turn should encourage prompt payment of
taxes.
1.2.1 Existing Institutional Arrangements for Budgeting in Nigeria
Nigeria has fragmented and complex institutional arrangements for the budget process, with the
Federal Ministry of Finance (FMoF) only controlling part of the process, and the National
Assembly having limited influence over revenue decisions. The 2007 Fiscal Responsibility and
4
Public Financial Management Reform Opportunities at Federal Level in Nigeria: Policy Note, a study commissioned
by the World Bank in May 2015
5
The government has taken a significant step in this regard with the establishment of the Medium Term Expenditure
Framework (MTEF).
-12-
Public Procurement Acts sought to strengthen institutional arrangements for the management of
fiscal funds and procurement processes, but these have only been implemented to a limited
extent. The legal provisions guaranteeing the autonomy of the Auditor General’s function are
also relatively weak. Furthermore, audit outcomes stemming from the Office of the Auditor
General are rarely implemented both at the federal and state levels.
Executive-legislative relations pose a particular challenge for the budget process. The process
of National Assembly scrutiny (and conflict between the executive and legislative branches) has
tended to lead to the expansion of budgeted expenditures, and long and unpredictable delays in
budget approval. Constitutional and legal arrangements around the role of the National
Assembly in the budget process are vague. In addition, significant delays and deviations from
budget occur during execution. In particular, approved budget heads are not equivalent to
funds being made available to MDAs.
While current legal provisions do not provide a strong role for the External Audit function, the
National Assembly has sweeping investigative powers. The Fiscal Responsibility Commission
also has considerable powers which are not currently being exercised. The Auditor General is
also seeking to modernise and strengthen the role of his office – including through seeking to
secure the right to make audit reports available directly to the public, rather than through the
National Assembly.
All these limit the ability of citizens to contribute to the direction of PFM in the country. Citizens’
participation in budgeting is almost non-existent. This is exacerbated by many Nigerians being
poorly informed about the sources, nature and volume of government revenue and expenditure.
This situation is not helped by the fact that the middle class as well as the majority of the poor of
the country are poorly organised and thereby unable to constitute a strong demand force on
government. As a result, government remain largely unaccountable for the management of the
country’s huge commonwealth. The result has been that that while national budgets are
increasing by the year, public utilities and infrastructure continue to deteriorate and budgets
over the years have continued to under deliver on services and infrastructure The more
government increases its budgets, the poorer the people become and the wider the gap
between the rich and the poor.
Several attempts have been made by government and development partners over the years to
improve PFM in Nigeria. These include:
 The 2004 National Economic Empowerment and Development Strategy (NEEDS) which
was supposed to be a ‘home-grown’ economic development strategy focused on four
main areas: improving the macro-economic environment, pursuing structural reforms,
strengthening public expenditure management, and implementing institutional and
-13-
governance reforms (Okonjo-Iweala and Osafo-Kwaako, 2007). The implementation of
the comprehensive economic reform programme was in four main areas:
Macroeconomic reform; structural reforms; government and institutional reforms; and
public sector reforms (Iba, 2007). Under the Macroeconomic Reforms Programme,
government adopted prudent oil price-based fiscal rule; introduced Medium Term
Expenditure Framework (MTEF) and Medium Term Sector Strategies (MTSS); improved
implementation of monetary policy by Central Bank; undertook a bank consolidation
exercise to strengthen financial sector; adopted trade liberalization policies; and
undertook the privatization of some government enterprises. One of the major
challenges was to introduce an appropriate fiscal rule to cut the link between public
expenditures and oil revenue earnings. This way, external shocks to the economy would
be minimized. Under the Structural Reforms Programmes, there has been civil service
reform, deregulation of government activities, bank-consolidation exercise to strengthen
the financial sector; trade policy reform; and privatization of some government
enterprises. Under Institutional and governance reforms, government introduced the Due
Process mechanism in public procurement; reformed public expenditure management;
adopted the Extractive Industries Transparency Initiative (EITI) in Nigeria; and
established the Economic and Financial Crimes Commission (EFCC) as well as the
Independent Corrupt Practices Commission (ICPC) to address corruption in public
offices. Under public sector reform, there was a restructuring of some government
agencies and an expectation of improvements in service delivery.
 The Enactment of the Fiscal Responsibility Act (2007) to provide the framework for the
implementation of the public sector reforms undertaken by the government. The Act,
according to the then Minister of State for Finance, Nenadi Usman, is expected to
“underpin the economic growth of the country as Nigeria’s finances will be managed at a
very high standard, and also to revolutionize the budgeting process” (The African
Economy, 2006). Although the Fiscal Responsibility Act was signed into law in 2007, the
MTSS, according to the Budget Office of the Federation (2009), has been a feature of
the budget preparation process since 2005. The Budget Office reckons that this covers
at least 80% of MDAs Expenditure (Budget Office of the Federation, 2009).
 The Economic Reform and Governance Project (ERGP) is a World Bank-funded
governance project that aimed to improve the federal government’s administrative,
financial, human resource and statistical systems.6
This project concluded in 2013 and
some of its key achievements are as follows: (i) a reallocation of credit proceeds across
disbursement categories in five implementing agencies; (ii) a revision of the project
6
The World Bank-funded ERGP started in 2004 and end in 2013. Negotiations are currently underway to initiate a
second phase for this project given its welcomed achievements.
-14-
results framework for evaluating PFM performance; (iii) marked improvements in tax
policy and administration; and (iv) significant cost savings achieved from improved
procurement processes. ERGP formed the basis for the introduction of the Government
Integrated Financial Management Information System (GIFMIS). With the introduction of
GIFMIS, a new multi-dimensional Chart of Accounts (COA) has been designed.
Implementation of the new COA commenced with the 2011 budget and a Treasury
Circular has been issued directing Ministries, Departments and Agencies (MDAs) of
government to adopt it in execution of the budget. The new classification system is made
up of 6 segments, namely: Administrative, Economic, Functional, Fund, Program and
Geographic segments. The COA provides a robust mechanism for the classification of
public resources under the budget as well as tracking receipts and payments during
budget execution. In particular, the new classification system seeks to support one of the
key deliverables of the government’s Economic Reform and Governance Project
(ERGP) which is the “adoption of more transparent and modern economic and financial
management systems and processes that are less prone to corruption”. The new
classification system supports all extant reporting and disclosure requirements under the
Nigerian Public Finance Management (PFM) legal framework. In addition, it has been
designed to facilitate compliance with major international public sector accounting and
reporting standards.
 Treasury Single Account (TSA) was recently implemented fully in the Nigerian economy
by the current administration in order to ensure prudence and probity in the management
of financial resources. With the TSA government expects to block all loopholes and
leakages of financial resources of the government and also ensure a robust financial
management system. Although domiciled to the Central Bank of Nigeria (CBN), the TSA
ensures that the Federal Ministry of Finance (FMoF) has full control over budget
allocations, and strengthens the authority of the budget appropriation. Previously when
separate bank accounts were maintained by government MDAs, the result was often a
fragmented system, where additional cash resources that became available through
various creative, often extra-budgetary, measures augment funds provided for budgetary
appropriations.
1.2.2 Efforts to Institutionalize Participatory Budgeting in Nigeria
With the success of the Brazilian model and a growing number of other successful experiments
around the world, that have demonstrated that participation by poor citizens in budgetary
decision-making can lead to sharp increases in the reach and coverage of essential services,
particularly to the poor, a growing number of programmes at reforming Nigeria’s PFM have
attempted to introduce participatory budgeting. For instance, President Olusegun Obasanjo in
2001 formally launched participatory budgeting in government through the creation of
-15-
Community Development Associations (CDAs). Its aim was to acquaint citizens with new
thinking in fiscal management and raise the general awareness of citizens regarding their right
to a better life. This new initiative was intended to give the citizens more opportunities to better
understand their obligations towards the government as well as create a framework of inter-
dependence between the executive, legislature and the judicial system of government as a way
of boosting citizens and civil society’s participation in budgetary engagement and processes.
But the idea never worked in reality the as the ruling elite retains their hold on the monopoly of
the budget process and the entire apparatus for PFM. Development partners were not left out in
supporting the government’s reform agenda. The European Union provided support through
various projects including the Support to Reforming Institutions Programme (SRIP) aimed at
encouraging budget reform and transparency and citizen’s participation in the budget process.
DFID’s Public Sector Accountability and Governance Programme (PSAGP) also supported the
government’s reform agenda and aimed to improve citizen’s participation in governance.
Since these initial attempts, there have been pockets of efforts -mainly by development partners
supporting CSOs- to introduce participatory budgeting into the Nigeria polity. However, most of
these efforts are small, brief, short-lived and also focus exclusively on CSOs as their main
vehicles of delivery many of whom do not have the mobilizing power needed to activate the
citizens to challenge the status quo. Consequently, these initiatives have not been able to make
any significant impact. Currently, over 90% of Nigerians remain excluded from active
participation in budgeting.
1.3 Statement of Problem and Opportunities
In the last two decades, especially with the advent of globalisation and liberalisation,
governments in every country saw partnership, as a key governance initiative and as an
important methodology for pursuing economic development. Mostly driven by public/private
partnerships, these practices took different forms in different countries. Guthrie (2003)
summarises public sector partnerships within the context of what has come to be known as New
Public Management (NPM) initiative. According to this account, throughout the twentieth
century, the public service tradition of the politically disinterested, aloof, ‘expert’ bureaucracy7
was slowly eroding in many of the developed nations as it became mired in crises related to the
growing costs of public services due to the increasing scale of provision and alleged
inefficiencies.8
In Nigeria as in other developing countries, these arrangements that often were
maintained as a colonial legacy degenerated into elite-based self-serving institutions serving the
7
Felts, A. A., and Jos, P. H. (1996) The Contemporary Challenges to the Administrative State: A Weberian Analysis,
Journal of Management History, Vol. 2, No. 1, pp. 21-36.
8
Guthrie, D. M. (2003). Engaged Governance: An institutional Approach to Government/Community Engagement, A
Background Paper. Prepared for and presented at the United Nations Department of Economic and Social Affairs
Interregional Workshop on “Engaged Governance”. Colombo, Sri Lanka. December 9-11, 2003
-16-
interests of their own and those of the ruling clique, in a collusive manner. 9
During this time, the
emerging patron-client-agent nexus perpetrated through the elite bureaucracies and non-
accountable political regimes that made the rich richer and the poor poorer, was regarded by
some as a crisis of “coalition of indifference.”10
Barring the differences in scale and extent, governments both in the developing as well as in the
developed countries, were perceived to lack accountability leading to increasing community
dissatisfaction and as a result, demands for alternative means of delivering those services also
emerged. Many in the West saw privatisation as an option of allowing greater public choice.11
The latter was exacerbated further by the forces of globalisation and liberalisation. While
privatisation did help in stimulating economic growth and reducing government costs in many
countries and indeed, more recently globalisation and liberalisation also contributed to the
prosperity of many nations and within nations the communities, these initiatives equally led to,
what some would argue, a situation of “inexorable marginalisation”12
Many Least Developed Countries (LDCs) are falling behind and in a number of cases, the
emerging marginalisation process contributed to the disempowerment of the poor, the
disadvantaged and the ethnic minorities from the mainstream of the societies. In these
situations, the poor and the disadvantaged are being side-lined and the political economy of the
electoral governance of some of these countries seem to leave insufficient space for the
representation of the interests of these marginalised groups into the decision-making processes
of the state. These emerging challenges are prompting many to recognize the deficiencies in
the functioning of representational democracy and are looking for alternative ways, something
that is beyond the formal institutions of representations, to a public policy-making process where
citizens, especially the poor and the disadvantaged can be mainstreamed. A report by
Cambridge Economic Policy Associates (CEPA) noted that the period of intense liberalization
and extensive use of market-based solutions in developing countries accompanied the rise of
asymmetrical partnerships, where the public sector became a minor or a disadvantaged partner.
These partnerships, prevalent during 1980s and 1990s with the rise of neo-liberal values
9
Khan, M. Adil (2004a) Pro-Poor Policy Processes and Institutions: A Political Economic Discussion. Conference
Publication: Eastern Regional Organization of Public Administration 2003. ST/ESA/PAD/SER.E/68.
10
Korten, David C. (1983) Bureaucracy and the Poor: Closing the Gap. Kumarian. London. 1983.
Ackroyd, S. (1995), From public administration to public sector management Understanding Contemporary Change in
British public services. International Journal of Public Sector Management, Vol, 8, No. 2, pp 19-32;
Esquith, S. (1997) John Rawls and the recent history of public administration. Journal of Management History, Vol. 3,
No. 4, pp 328-341.
12
Dowlah, Caf (2004) Backwaters of Global Prosperity. How Forces of Globalization and GATT/WTO Trade Regimes
Contribute to the Marginalization of the World’s Poorest Nations. Praeger. London 2004
-17-
strongly propagated by the West, often did little to serve the interests of those that lacked the
effective purchasing power, namely, the poor.13
These solutions of the West (i.e., private sector ‘solutions’ to public sector ‘problems’),
emphasised strategic planning, performance measurement, accountability, results,
purchaser/provider split, contracting out and ‘doing more with less.14
These managerial tools
drawn from the corporate sector were transferred, sometime without much thought to the public
sector. This juxtaposition seemed to have been fraught with one major flaw; the public became
connected now to the State as “consumers with the ability to choose and complain [although]
not the ability to proactively shape services.”15
Result has been that the interests of the
powerless, the hard-core poor, the ethnic minority, the aged etc. got side-lined and the existing
democratic institutions, the electoral democracy, that got hijacked by the rich and the lobbyists
created no space for the marginalised. These emerging challenges started, for the first time, to
prompt many to see the limitations of electoral governance and to recognize the importance of
linking public administration, social equity, and ethics with citizen participation.16
There are now two billion people on earth who continue to remain poor and most alarmingly, the
numbers are increasing. An Oxfam report further noted that 62 people own more than half the
world. What is equally telling is that during the 1990s, many developing countries experienced
significant economic reversals or stagnation which has impacted negatively on the MDGs. The
Oxfam report An Economy for the 1%, shows that the wealth of the poorest half of the world’s
population has fallen by a trillion dollars since 2010, a drop of 38 percent. This has occurred
despite the global population increasing by around 400 million people during that period.
Meanwhile, the wealth of the richest 62 has increased by more than half a trillion dollars to
$1.76tn.
Many attribute this falling performance to weak governance institutions, entrenched corruption
and a post-colonial legacy of elitist public administration and indeed, under-developed human
capital (de Alcantara, 1998). It is, therefore, not so surprising that when the same market-
managerialist solutions of the West were applied to the developing countries that contained
serious systemic problems, the outcome was that many of these initiatives either failed to
produce any tangible results or yielded only marginal benefits. Furthermore, prompted by the
Bretton Woods institutions, many developing governments withdrew or decreased government
13
See, Strengthening Public Administration for the Millennium Development Goals: A Partnership Building Approach.
UN Committee of Experts. E/C.16/2004/5
14
Hood, c (1991) A Public Management for All Seasons? Public Administration, Vol. 69, Spring, pp. 3-19.
15
Corrigan, P. and Joyce, P. (1997) Five arguments for deliberative democracy, Political Studies, 48(5), pp. 947-969
de Alcantara, C.H. (1998) Uses
16
Esquith, S. (1997) John Rawls and the recent history of public administration. Journal of Management History, Vol.
3, No. 4, pp 328-341.
-18-
funding in social development leading to lower health and education facilities, especially for the
poor. Being powerless and voiceless the vulnerable groups had little or no means to either
express their concerns or make their voices heard in any effective manner or to take the
recourse of an institutional means to press for their demands. It became apparent that in many
developing countries cuts in health budget for instance, mainly included cuts in preventive
medicine and not the curative — the former benefits the poor whereas, the latter the rich. In
general, frustrated with the continuous failure of the state in addressing citizen’s needs in an
equal and fair manner and in recognition of the perceived challenges faced by an introverted
public administration and the inadequacies in the functioning of representative democracies, a
demand for a re-examination of the existing governance arrangements, particularly that of
policy-making processes became imminent.
Given the aforementioned problems, many looked for solutions that are more citizen-based and
accountable, especially for those matters that are directly linked to the rights and welfare of the
poor (Merrien, 1988). Furthermore, the nagging problem of poverty and growing inequality as
well as the threat to environmental sustainability, also prompted many to demand greater legal
space in governance for the citizens. More specifically, demand was made for a direct say in the
management and distribution of public resources. Many see these emerging demands of direct
engagements or what some call ‘participatory publics’ as nothing but a quest for an institutional
option that is conducive to achieving ‘good governance’ and ‘rights-based development’ in a
society (Wampler and Avritzer, 2004).
In Nigeria, this call for greater citizen’s participation is hampered by a budgeting system that is
not transparent and a weak electorate that is poorly informed on the issue of public finance with
limited knowledge of how government generates and utilizes revenue, especially taxes. This
limits citizens’ ability to hold government accountable. As a consequence, the desired
redistributive effect of oil revenue, taxation and other resources is not being experienced,
leading to increased inequality. Programmes have been introduced to try and address the issue,
as mentioned elsewhere but the lack of a recognised rallying point for citizens to unite and
effectively demand transparency and accountability has limited progress. While many agree that
direct citizen participation in public affairs is the way of the future, the challenge remains as to
how to operationalise citizen/government dialoguing and participatory budgeting in
implementing ‘engaged governance’ practice within a democracy.
A window of opportunity presents itself with the new Nigerian government’s town hall meetings.
The present government has instituted ‘Town Hall Meetings’ as a means of informing citizens on
activities of government. This shows an openness to engage with civil society in a way never
witnessed before in governance in Nigeria. This project will build on this opportunity to advance
PB.
-19-
1.4 Objectives of the Participatory Budget Project
The underlying basis for this project is strengthening accountability and transparency in public
resource utilization. To this end, these are the main objectives of this project:
 Objective 1: To strengthen the capacity of NLC & its Allies in participatory budgeting.
 Objective 2: To stimulate national discourse on targeted public service delivery with a
view to lifting many Nigerians out of poverty.
 Objective 3: To improve access to public service delivery for the poor, i.e. To ensure
efficient and pro poor budget implementation
 Objective 4: To create mechanisms for strengthening engagement between government
and citizens on budget-related issues, i.e. putting citizens in the driving seat of the
budget formulation and implementation process.
 Objective 5: To establish effective mechanisms for tracking government spending at the
national and state levels.
-20-
2. The Oxfam/NLC Intervention
As an organisation at the forefront of ending poverty, Oxfam recognises that the vast majority of
the Nigerian people’s lives will improve only when the resources of the country are equitably
distributed through a transparent, inclusive, pro-poor budget system. This can only happen in
Nigeria when:
 The budget reflects the expectations and development priorities of the vast majority of
citizens.
 The strategic focus and composition of the budget is maintained during implementation.
 The level of transparency and comprehensiveness of fiscal reporting in Federal and
Subnational government is high.
 Higher direct link between fiscal policy and public expenditure.
 The implementation of the budget is done in an orderly and predictable manner.
 Budget execution and financial reporting improves and allows for better reallocation of
resources optimally.
 Arrangements for audit follow-ups are comprehensive.
 Citizens are involved and engaged throughout the budget process, i.e. from formulation
to actual implementation.
All these can be achieved when there is greater citizen’s participation in the budgeting process.
This approach will enhance fiscal responsibility in Nigeria. Past attempts at introducing PB in
Nigeria have not been successful for the following reasons:
 The projects has been small, brief and short lived.
 The projects have not been able to activate citizens to challenge the status quo.
 Lack of synergy between the government and relevant stakeholders especially during
the budget formulation stage.
 Excessive focus on the demand-side facet of the problem (i.e. citizens, CSOs) with
limited emphasis on the engagement of the supply-side element (i.e. the government).
Oxfam hopes to address the shortcomings of past projects by adopting a different approach to
PB in Nigeria by borrowing from the Brazilian model where participatory budgeting (PB) in some
Municipal Councils in Brazil have enabled citizens to present their demands and priorities for
civic improvement. With the Brazilian model, people are able to influence -through discussions
and negotiation- budget allocations made by their municipalities. Budget allocations for public
welfare works are made only after the recommendations of people’s delegates and approval by
the city council. The positive impact of PB in Brazil is a noticeable improvement in the
accessibility and quality of various public welfare amenities in those municipalities that have
-21-
adopted it. The participation and influence of people belonging to low-income groups in the
budget allocation process are proof of their empowerment.
The success of the Brazilian model, it is recognised stems largely from the Brazilian Workers
Party (PT) winning the municipal elections in Porto Alegre in 1989 and proceeding to
implement an experiment of decentralised decision-making in the city. In the absence of a truly
representative Labour Party winning elections in Nigeria, to replicate the model, Oxfam will
partner with the Nigeria Labour Congress (NLC) to build a movement of active citizens able to
engage with the agencies of government in Nigeria and foster a sustainable platform as a
rallying point for budget reform and participatory budgeting. The NLC presents a ready
institution and platform for this because of its national spread and ability to mobilize and rally
workers and the general populace to action to effect change at critical times and in key areas.
However, their ability to do this effectively is seriously hampered by the lack of capacity and
structure. This project will address this and institutionalise PB in Nigeria using the following
approach (see Figure 1):
Figure 1: Theory of Change in the Proposed PB Project
Problem Solution Activities Output Impact
The
Project
The
Big
Picture
DISCONNECT
BETWEEN PUBLIC
BUDGETS &
PEOPLE
Few Opportunities
for citizens to shape
public Budgets
Budgets often fail to
address citizens’ real
needs
PARTICIPATORY
BUDGETING (PB)
Empower people to
directly decide public
budgets through
robust and sustained
PB processes
PARTNER WITH NLC
TO DEEPEN AND
INSTITUTIONALISE
PB
Build Capacities
Build networks
Pilot PB in select
MDAs. PB networks to
consist of relevant
stakeholders.
EMPOWERED
CITIZENS/IMPROVE
D SERVICE
DELIVERY
Active Citizens
Open, effective and
efficient governance
Improved service
delivery
BROKEN
RELATIONSHIP
BETWEEN
GOVERNMENT
AND THE PEOPLE
Low Trust in
Government
Few Meaningful
opportunities to
impact government
INNOVATIONS IN
DEMOCRACY &
CIVIC
ENGAGEMENT
Create opportunities
for empowered
citizens
REPLICATE &
EXPAND
INNOVATIONS
Develop programmes
and actions that
entrench and spread
public participation in
governance
MORE INCLUSIVE
AND
PARTICIPATORY
DEMOCRACY
Renewed trust in
Government
Broad participation
that meaningfully
impacts governance
and democracy
A JUST NIGERIA
WITHOUT
POVERTY
A pro-poor
democratic system
were citizens are
at the heart of
governance
AN ENTRENCHED
DEMOCRACY
A democratic and
just Government
with citizens’
participation as the
norm
Improved reach of
public services to
the most
vulnerable groups
-22-
2.1 Technical Approach
For the Oxfam/NLC project, the citizen participation and pro-poor budgeting being proposed will
be underpinned more clearly by the agenda of poverty reduction and social development and
the processes of decision-making that provide inputs to the formulation and implementation of
strategies that will be engaging and citizen-based. There are two main types of participatory
budgeting programs namely: (i) participatory budgeting public works; and (ii) participatory
budgeting thematics. This project focuses on participatory budgeting thematics, i.e. the software
component of a citizen-led budget program. Consequently, this project focuses on general
spending policies; these policies focus on more general trends, such as budget allocations for
different capital and social development projects. Improving transparency in the budget process
will be achieved by enhancing the capacity of civil society and pressure groups as it relates to
the budget process in Nigeria. Any achievements recorded in this regard are expected to trickle
down to the broader citizenry, i.e. improved public service delivery and pro-poor policies.
Based on the Brazilian model, the main features of PB include:
 A geographical structure that breaks down existing administrative boundaries facilitating
citizen inclusion, citizen participation and involvement decision-making and pro-poor
budgeting.
 Regularly scheduled meetings and debates in each geographical unit, to engage citizens
in discussions to decide strategic priorities for capital investments and services, develop
actions plans and evaluate and monitor on-going activity, in a manner which
complements existing representative democratic structures.
 A cycle of activities closely following the budgeting cycle which provides a framework for
participation, planning and implementation.
 A network of organizations involved in capacity-building, information dissemination,
public communication, and citizen mobilization.
Target Groups
a) Beneficiaries: Nigerian workers, CSOs (e.g. Centre for Public Policy Alternatives
(CPPA), BudgIT), local communities, market women, small scale farmers, artisans,
traders, local governments, MDAs, private sectors etc.
b) Stakeholders: NLC, CSOs, Oxfam, government, Legislators, private sectors,
professional bodies, regulatory bodies (i.e. Public Complaints Commission, Consumer
Protection Council (CPC) etc), trade associations, Pressure groups etc.
Geographical Location
a) National level
b) 3 states
-23-
The project will be divided into three phases. Phase one will comprise of research (i.e. baseline
surveys, situational analysis, political economy analysis), capacity building for the NLC and
relevant pressure groups, and stakeholder consultations; Phase two will focus on citizens’
mobilization and NLC pilots to practicalize PB; and Phase three will focus on implementing a
participative budget cycle in close coordination with the NLC and the national and state
assemblies. Comprehensive explanation of the expectations for the three project phases is
discussed subsequently.
2.1.1 Phase 1: Research, Capacity building, and stakeholder Consultations
As noted earlier, this project focuses on the software component of participatory budgeting, i.e.
budget thematics. Phase I of this project will build the capacity of the NLC –at the national and
state levels- on the Nigerian budget process in order to strengthen their skills, competencies on
participatory budgeting; thus, positioning them to act as champions of PB in Nigeria. This
approach is critical to sustaining the outcomes of this project following project completion.
The activities under this section include:
 Research: Situational analyses, baseline surveys, political economy analysis, and
stakeholder mapping will be conducted at the inception stage of this project, and results
from these critical activities will be used to adapt successful elements of the Brazilian PB
model to the unique circumstances of Nigeria.
 Stakeholder Consultation: Although Oxfam has been in conversation with the NLC over
this project, a necessary first step of this project will involve stakeholder consultations
with state chapters of the NLC, other trade unions (i.e. TUC), and professional bodies to
intimate them formally on this project and secure their buy-in. In addition, visits will also
be made to other key stakeholders such as the International Labour Organisation (ILO)
and relevant government agencies (i.e. Consumer Protection Council (CPC), Public
Complaints Commission (PCC) etc) to gain their support.
 Selection and Training of NLC Officials: In consultation with the leadership of the NLC,
NLC officials –together with representatives of CSOs and community mobilization
officers- who will play a key role in implementing this project and in promoting PB
beyond the project completion date will be identified for training based on pre-
established criteria.
 Capacity Building/Training: Intensive training on budget formulation, budget monitoring
and budget analysis will be provided to the NLC officials to aid their understanding of the
budget process. Furthermore, they will be trained on strategic communications,
campaigning and community mobilization to enhance their ability to carry along other
trade unions, such as the Trade Union Congress (TUC). The strategic communications
-24-
and community mobilization activities are intended to enhance the sustainability of
outcomes following project completion by equipping the NLC with the human resource
capacity to promote and continue PB-related activities in Nigeria. It is expected that this
project can be scaled up to involve other states who demonstrate commitment towards
improving PFM.
 Campaign Development: Once the capacity of the NLC has been built, Oxfam and NLC
will jointly develop a campaign for popularising PB at the national level and in the target
states.
 Plan of Action: A plan of action will be developed by Oxfam/NLC to clearly spell out the
roadmap for the campaign. This will also include who does what amongst various
stakeholders: Oxfam, NLC, NGOs, the media and professional bodies.
2.1.2 Phase 2: Citizens’ Mobilization
Phase 2 builds on achievements recorded in Phase 1. This phase focuses on building a
coalition of CSOs and citizens for promoting PB in Nigeria. The success of this project will
depend on the effective mobilisation of citizens to participate actively in the budget process and
to demand accountability. Furthermore, this phase focuses on identifying champions and
strengthening the capacity of relevant CSOs in PB. At the end of this phase, a coordination
mechanism between CSOs and the NLC will be established to drive the national discourse on
citizen-led budgeting. The proposed activities for this phase include:
 Town Hall Meetings: Following the development of the project action plan, ‘town hall
meetings’ will be held across the 6 geo political zones to which NLC state chapters,
NGOs, the media and professional bodies (COREN, NMA), regulatory institutions (i.e.
CPC, PCC) and pressure groups (i.e. NULGE) will be invited. The town hall meetings
are intended to intimate stakeholders on PB, and secure much needed buy-in for the
operationalisation of the action plan. Furthermore, through the town hall meetings,
stakeholder representatives will be identified to be part of the PB Network.
 PB Network: The proposed PB network will consist of key stakeholders, such as
representatives of the NLC, Oxfam, representatives of relevant NGOs, key community
members, the media, professional bodies (COREN, NMA etc.), pressure groups (i.e.
NULGE), and regulatory bodies (i.e. CPC, PCC). The aim of the network is to engage
and mobilize Nigerian citizens to put pressure on the government to institutionalize PB in
the budget formulation and implementation processes. Oxfam will ensure that there is
synergy with existing networks that share the same agenda with this project.
 Campaign: A formal targeted campaign to demand improved PFM and PB will be
launched. The aim of the campaign is to secure the critical mass needed to demand for
improved public finance management and the institutionalization of PB in Nigeria. The
-25-
campaigns will particularly target the National Planning Commission, the Budget Office,
the National Assembly, and one MDA that will be agreed upon at the national level. At
the state level, three states will be identified for a pilot and the campaign will target the
State’s Planning Commission,17
the Budget Office, the State Assembly and three MDAs
– Health, Education, Agriculture and Women Affairs.18
2.1.3 Phase 3: Implementing a Participatory Budget Cycle
The outcome of a successful campaign is that the government accepts to open the space for
participatory budgeting. This second phase of the project will be to support a government pilot
to practicalize and implement a PB cycle. Below are the steps for Phase 3:
Capacity Building for National and Focal State Government Officials: For PB to be successful
government has to be seen to be driving it. Therefore, the implementation of the PB Cycle must
have government on the front seat. However, as PB will be new to government, their capacity
must be built to effectively deliver it. In addition to training in PB, training will also be provided
on communication skills as government staff members also need to refine their communication
skills in order to be able to present citizens with accurate information, and also need to hear
what citizens have to say.
Communications Campaign: Following the training, PB will be launched through an extensive
communications campaign, designed to disseminate information on the PB program and
mobilize all stakeholders to participate in the activities. Oxfam/NLC will support the Nigerian
government in the design and implementation of PB campaigns that seek to get the citizens
more involved in the Nigeria budget process.
Capacity Building for Citizens and their Delegates: Participatory Budgeting depends largely on
the capacity of civil society to engage in an informed and constructive dialogue, and prepare
budgets. A capacity-building strategy that transfers skills to the relevant PB stakeholders is
essential. To ensure that citizens are prepared to bring meaningful contributions to the
budgeting process, Oxfam/NLC will carry out training for the PB network members who will act
as representatives of the various stakeholder groups. They will in turn build the capacity of their
members to be able to engage in budget dialogue.
Pre-PB Workshop: Pre town hall meetings with be organised for the PB network and other
stakeholders to train them on budget preparation. Using the previous year’s budget as a
17
The Joint Planning Board, which is the umbrella body for all the state planning commissions, serves as a useful
platform for promoting PB-related activities in the target states.
18
Decisions about target MDAs at the state level may change based on the preference of State Steering
Committees.
-26-
sample, the workshop will reformulate the budget based on real needs of the citizens and use it
as a basis for discussion during the PB workshop.
PB Prioritization Workshops: These are the workshops that practicalize PB. Here PB network
members, other members of the public who wish you and government will participate in PB
workshops, where government and citizens prioritise government spending and budget. These
workshops will take place in the FCT and focal states targeting the selected MDAs.
Budget Finalization Support: Oxfam and NLC will support the focal MDAs to finalise their
budgets based on the outcome of the prioritization workshops.
PB Validation Workshops: A second set of workshops between the PB Networks and
government will be organised where the finalised budget will be shared to ensure it fits with
prioritises identified during the prioritization workshops.
Budget Defence at the State and National Assemblies: Recognising that the legislature has a
tendency to substantially change budgets, the established PB networks will regularly
communicate with the legislature on the progress of the project. The PB networks led by the
NLC will be supported to participate in all budget defence hearings at Federal and State
Assembles, and will raise alarm on any changes that jeopardises the priorities set by citizens.
Participatory Monitoring and Evaluating (PM&E): This will consist of citizens and government
jointly monitoring budget execution and implementation of public works and projects.
Unforeseen budget cuts, poor revenue forecasts, and corruption can affect the percentage of
the budget that is actually executed. Consequently, it becomes critical that citizens and
government closely monitor budget execution to ensure that the budget is implemented
according to the law. Participatory monitoring and evaluation yields the greatest results when
stakeholders have the opportunity to discuss and plan the PM&E from the outset. To ensure
effective monitoring and evaluation, the following steps will be taken:
 M&E teams: M&E teams will be set up to monitor state and federal projects for the
MDAs targeted. The PB Network will agree which projects will be monitored based on
development priorities identified.
 Training: A series of training sessions will be conducted for the monitoring group
members to provide them with adequate skills. Training topics will include monitoring
procurement, inspection and evaluation of public works implementation etc.
 M&E: Each M&E team will be provided with a small fund to support the conduct of
quarterly M&E activities. These teams will provide reports which the PB Network will
feed back to the MDA. The NLC will raise alarm on projects that are not going according
to plan and will put pressure on the MDA to ensure compliance to the budget.
-27-
2.2 Intended Benefits of the Project
Based on the Brazilian model’s achievement, we are confident that PB will have a tangible
impact on improving the quality of life of the Nigerian people. We expect public services to
significantly improve; administrative costs substantially reduced; and improvements in
government management of resources. The realizable benefits of this project are as follows:
 More focused representation by the NLC: This project will greatly improve the NLC’s
ability to represent the Nigerian masses. The budget is the single most important
document through which government influences the lives of people. By institutionalising
PB, the NLC will ensure that the real needs of the people are being met by government.
 Increased effectiveness in budget targeting: In many cases, public budgets do not reflect
the real priorities of citizens, particularly the poor. Scarce public resources are often
spent on the wrong goods or the wrong group of beneficiaries. PB will help match citizen
needs with public resources.
 Increased revenue capacity: The PB public meetings will provide citizens and
government with an opportunity to address local tax and services fee issues which would
ultimately lead to increased revenue.
 Improved efficiency in public resource management: PBs will ensure improved budget
execution efficiency particularly in purchase of goods and contracts. Citizen group
monitoring of the procurement process will significantly increase transparency in
procurement processes, which is one of the most problematic areas of the financial
fiduciary system.
 Improved quality of public works: The creation of citizen’s budget monitoring groups will
improve the quality of public investments and infrastructure maintenance.
 Inclusion of vulnerable groups: Vulnerable groups such as poor women, people living
with disabilities and the aged do not have a strong political voice, and are often
overlooked in the allocation of budget resources. PB will help amplify their voices and
make their needs better addressed.
 Improved transparency and accountability: Often citizens do not have access to
government budget information. In some cases, citizens perceive budgets as too
complex to fully comprehend. PB will offer an opportunity for government to demystify
the budget for citizens, and to be more transparent and accountable in public resource
management.
-28-
 Promotion of social inclusion, poverty reduction, and empowerment: The traditional
budgeting process can often contribute to social exclusion and poverty due to political
interests, lobbies, rent seeking, and powerful interests. By increasing the voice of
ordinary citizens and the most vulnerable groups, PB can potentially re-direct public
investments towards basic services in poor neighbourhoods. The social learning and
civic mobilization mechanisms embedded in PB helps empower vulnerable groups to
increase their voice in budget decisions.
2.3 Project Risks/Challenges
Irrespective of the perceived benefits of this project, there are attendant risks and challenges
that may affect in the implementation of this project. These limitations may constrain the overall
impact of PB initiatives on social justice, public learning, and administrative reform. Oxfam is
aware of these risks and has identified possible mitigation measures for addressing these. The
risks and risk mitigation measures are outlined below:
Table 1: Project Risks & Mitigation Measures
s/n Risks Risk Mitigation Measures
1. Lack of government’s buy and cooperation: PB
will not be effective without government buy in
and government is often resistant to change and
maybe unwilling to truly open the budget process
to citizens.
Strong advocacy to relevant government agencies. The
involvement of NLC in this project we believe with
mitigate this risk as government appreciates the NLC’s
capacity for positive disruption. The project will also
create rewards and incentives for states and agencies
that are receptive and open to PB.
2 Lack of citizen’s buy in and cooperation: Citizens
groups are becoming fatigued from various reform
programmes that have not achieved goals and as
such, are less inclined to participate in projects
that do not have tangible results like road
construction etc
This will be mitigated against by the NLC’s involvement,
strong advocacy and the M&E component of the project
where citizens will see the direct impact of their
involvement in the budget process.
3. Failure to implement decisions and
recommendations emanating from open
discussion forums and budget tracking reports.
The success of this project hinges on securing much
needed political will at both the national and state levels.
Phase 3 of this project deals with securing the
commitment of the government –through engagement
with national and state assemblies, and government
MDAs- to the tenets of PB.
4. Outcomes achieved are short-lived. This will be addressed by developing long-term
planning. In the course of this project, a project
sustainability plan will be developed. This plan will
outline modalities for ensuring that positive
achievements are sustained long after the agreed
project completion date.
5. Excessive emphasis on local issues and local
public offices, i.e. stakeholders involved in the PB
process tend to spend too much time and energy
on the intricacies of local public policies.
To address this particular limitation, this PB project will
focus on engagement with the national and state levels
of government. Given that Nigeria operates a federal
system of government, this project’s objectives can only
be achieved if the government commitment is secured at
the national (i.e. NASS) and state levels (i.e. state
assemblies).
-29-
6. NLC Commitment: factional leadership in the NLC
presents a challenge to effective implementation
of this project.
Despite this problem, Oxfam has received assurances
from the NLC that this issue is almost being resolved.
The added interest of ITUC Africa in this project also
gives legitimacy to any commitment obtained from the
NLC for this project.
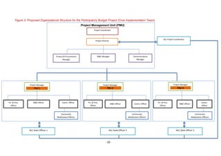
2.4 Results Framework & Administrative Structure
2.4.1 Expected Project Results (in chronological order)
 Result 1: Transparent budgeting and expenditure processes, at the federal and 3 focal
states that reflect budget priorities including gender bases budgeting identified through PB,
and serve as a binding guide to their implementation, using the prudently estimated
resources available.
Rationale: This result is intended to influence the attainment of optimum resource allocation
and management in the states leading to improved service delivery outcomes and ultimately
poverty reduction.
 Result 2: Improved awareness among the citizens about budget issues in Nigeria.
Rationale: Increase the level of public awareness about budget issues in Nigeria and
encourage the citizenry to hold public officers accountable for their actions and decisions.
 Result 3: NLC and CSOs’ capacity in budget analysis and monitoring strengthened.
Rationale: The result is to improve the capacity of the NLC and other civil society
stakeholders to understand, use, monitor and evaluate the budget to the benefit of the
communities in a manner that ensures participation, transparency and commitment to the
budget, which directly and indirectly leads to public accountability and anti-corruption.
 Result 4: Improved transparency and accountability on the part of government for the
allocation and use public financial resources.
Rationale: The key objective of public financial management in Nigeria is to make the
process more transparent, accountable and efficient such that citizens get value for their
common resources managed by government. Citizens’ capacity will be built to on public
finance management.
 Results 5: Established mechanisms for tracking government expenditure at all levels of
government.
Rationale: One of the ways of encouraging citizens’ participation in the Nigerian budget
process is improving access to budget information. Ease of access to such information is
intended to increase public interest in how public resources –particularly tax revenues- are
utilized by the government at the national, state, and local levels.
-30-
Table 2: Timelines for the Participatory Budget Project
s/n Activities Phase 1 Phase 2 Phase 3
Year 1 Year 2 Year 3 Year 4 Year 5
Q1 Q2 Q2 Q4 Q1 Q2 Q3 Q4 Q1 Q2 Q3 Q4 Q1 Q2 Q3 Q4 Q1 Q2 Q3 Q4
1 Design of Three year annual action plans
2 Drafting of monitoring & evaluation plans
3 Identification of key stakeholders for PB project
4 Awareness visits to NLC Headquarters
5 Awareness visits to selected NLC state chapters
6 Establish Project Steering Committee
7 Design of Training Programs for NLC officials & CSOs
8 Training of NLC Officials on PB & budget tracking
9 Training of selected CSOs on PB & budget tracking
10 Institute PB operational procedures in Federal & State
NLC chapters
11 Conduct baseline survey to assess the budget analysis
and monitoring capacity of citizens, the NLC and other
identified stakeholders.
12 Design advocacy campaigns to popularize PB
13 Implementation of advocacy campaigns
14 Community mobilization in 3 states through LGs
15 Evaluation of campaign effectiveness
16 Project Progress Assessment/Mid-Term Review
17 Establish PB Networks
18 Conduct readability assessment to evaluate ease of
access to budget-related information in government MDAs
at the national and state level.
19 Conduct systematic review of PFM processes and
expenditure management in the 3 focal states.
20 Organize open PB prioritization workshops-Federal &
State
21 Organize high-level Project Steering Committee
22 Organize second PB workshop for NLC officials & CSOs
23 Organize PB validation workshops for PB networks
24 Organize Federal-level discussion forum between PB
network & representatives of the National Assembly
25 Organize state-level discussion forums involving state
assembly members, PB network & CSOs
26 Liaise with donor agencies to validate recommended
coordination mechanisms between the national & state
assemblies, i.e. through PACs
27 Secure agreement between PSC, PB networks and
legislature on appropriate frameworks for publicizing
budget-related information.
28 Central PB Project Review involving all stakeholders
29 Impact evaluation of PB project
-31-
2.4.2 Project Administrative Structure
The expected outcomes together with capacity requirements will be taken into consideration when
designing the administration structure for the PB project. A centralized organizational structure is
proposed for this project given the need to ensure that state-level activities align with the overriding
development objectives. The Project Management Unit (PMU) will be based in Abuja with Project
Support Units (PSUs) in the 3 pilot states. The PMU will closely oversee the activities of the PSUs –
including verification and approval of procurement requests; establishing fiduciary controls over the
use of funds disbursed to PSUs; and conducting field-based supervision missions to assess project
implementation progress in the target states- and ensure that their activities and annual workplans
align to the main objectives of this project. The PMU liaises directly with the NLC Headquarters
through the appointed NLC National Coordinator while the PSU liaises with the NLC state officers.
The NLC National Coordinator is largely responsible for securing ownership and buy-in in the 3 pilot
states. Figure 2 outlines the proposed organizational structure for this project:
-32-
Figure 2: Proposed Organizational Structure for the Participatory Budget Project (Core Implementation Team)
Project Management Unit (PMU)
Project Director
M&E Manager Communications
Manager
Project Coordinator
NLC Project Coordinator
Finance & Procurement
Manager
Project Manager
PSU 1
Project Manager
PSU 2
Project Manager
PSU 3
Fin. & Proc.
Officer
M&E Officer Comm. Officer
Community
Mobilization Officers
Fin. & Proc.
Officer
M&E Officer Comm. Officer
Community
Mobilization Officers
Fin. & Proc.
Officer
M&E Officer
Comm.
Officer
Community
Mobilization Officers
NLC State Officer 1 NLC State Officer 2 NLC State Officer 3
-33-
Based on Figure 2, the PMU will oversee the activities of the PSUs- each headed by a project
manager- in the three pilot states. In addition to the project manager, each PSU will consist of
an M&E officer, finance officer, and communications officer. For the purposes of effective
project implementation, a Project Steering Committee (PSC) will be established to strategically
secure much needed government buy-in and ownership of this project. The PSC will consist of
the following: the PMU; representatives of the NLC headquarters; and relevant representatives
of CSOs. The PSC will meet periodically –quarterly or bi-annually- to discuss project
implementation progress and make changes where necessary to address any challenges
encountered.
2.4.3 Planning and Organisation of the Project
The project will be managed by Oxfam’s Good Governance Programme (GGP) team through a
dedicated Project Director. The Project Director will be a member of Oxfam’s GGP and will
report to the Associate Country Director of Oxfam Novib. As already established, three PSUs
will be created in 3 pilot states. Each state will have a Project Manager who will be responsible
for the deliverables for that state (see Figure 2). The GGP and the PSUs will implement the
programme on the basis of programme estimates.
The Associate Country Director, Oxfam Novib will act as project coordinator and will oversee
project implementation activities in coordination with the NLC and other relevant stakeholders.
Oxfam will provide administrative support for this project and is responsible for monitoring,
evaluation, and reporting all project-related activities. Furthermore, a Project Officer (PO) will be
appointed by the NLC at the national level and paid by the project. The role of the PO is to
ensure that the NLC participates fully in the project. This is required for the sustainability of
outcomes following project completion. Furthermore, three State Officers will also be appointed
by the NLC to coordinate its participation in the focal states. These POs -both at the national
and state levels- will support efforts to bring the government and other relevant stakeholders on
board.
A Project Steering Committee (PSC) will ensure coherence in the implementation of the
programme, assessing progress and providing advice. State-level Steering Committees (SSC)
will promote and monitor the implementation of the project at state level.
A Memorandum of Understanding (MoU) between Oxfam and the NLC will be signed to
formalize the relationship and will form the basis for the following:
 Provide a partnership framework for mutual obligations.
 Specify the roles and responsibilities as well as clarify all commitments of Oxfam and the
NLC for the implementation of the project.
 Clarify the roles of and relations between the steering committees, Oxfam and the NLC.
-34-
2.4.4 Core Implementation Team
The proposed principal management mechanism for this PB project is the ‘Core Implementation
Team (CIT)’. The CIT is composed of the following personnel: project coordinator; project
director; project managers for each state, i.e. each PSU; M&E Manager and Officers;
Procurement & Finance Manager and Officers; Communication Manager and officers; NLC
national coordinator and NLC state officers. The office of the PSUs will be domiciled to the state
chapter offices of the NLC.
The CIT will be responsible for the day-to-day operational management of the project in addition
to developing strategy, operationalizing coordination between federal and state-level activities,
and project delivery. The CIT will possess the requisite expertise and experience in managing
governance projects and coordinating project administrative functions. The CIT will comprise of
the project director (who oversees the activities of the PMU team, the NLC project coordinator,
and the project managers of the three PSUs). The project director reports directly to the Oxfam
Associate Country Director who is the Project Coordinator. Each PSU is headed by the project
manager and is made up of a finance officer, a procurement officer and communications officer.
The CIT will equally be responsible for the following critical activities:
 Overall delivery of the PB project.
 Coordinating the activities of the PSUs in the following areas: design and implementation
of advocacy campaigns, i.e. advocacy and networking; developing operating modalities
for involving relevant stakeholders in project implementation, i.e. liaising with
stakeholders; and establishing mechanisms for involving government at all levels in the
implementation process.
 Assessment of project risks and opportunities.
 Evaluating and processing procurement requests, especially those emanating from the
PSUs.
 Preparing necessary reporting documents, such as M&E reports and progress reports,
for submission to funders and the PSC.
 Knowledge transfer and dissemination of project outcomes.
Task Structure for Core Implementation Team
Based on Figure 2, a hierarchical organizational structure will be used for this project. The
benefits of using this structure for this project are as follows: (i) personnel recognize defined
levels of leadership; (ii) employees narrow their field of focus to their expected deliverables; and
(iii) managers and subordinates understand how their tasks support the realization of the
overriding objective of this PB project. To enhance seamless management of project-related
activities, an indicative task design has been developed for key personnel (see Table 3). It is
-35-
necessary to note that this job design is subject to modification in response to the emerging
needs and priorities of this project.
Table 3: Task Design/Structure for the Core Implementation Team
s/n Staff Designation Responsibilities Reporting line
1 Project Coordinator i. The project coordinator is responsible for the
overall success of this project.
ii. He/She owns the project’s development
objective.
iii. Spearheads strategic meetings involving the
PSC and the head of the funding agency.
Overall head of this project.
Oxfam Novib Associate Country
Director will act in this capacity
with support from the GG Officer
2 NLC National Coordinator i. The NLC coordinator is responsible for securing
much needed buy-in from the NLC, especially at the
national level.
ii. Supervises the activities of the NLC state officers.
iii. Participates in identifying suitable NLC
representatives for training.
iv. Also contributes to the design of PB advocacy
campaigns.
v. Participates in establishing meaningful lines of
communication between the NLC and the
government, particularly the legislature.
The NLC National Coordinator
reports to the Project Director.
3 Project Director i. The Project Director is the overall operational
head for this project, i.e. coordinates the activities of
the PMU.
ii. Establishes operational policies and guidelines
for implementing project-related activities.
iii. Reviews and approves annual work plans and
procurement plans for this project.
iv. Ensures that reports are submitted to funders
and other critical stakeholders in a timely manner.
v. Works with the PMU team to ensure value-for-
money for project resource commitments
The Project Director reports
directly to the Project Coordinator.
4 Project Managers i. Responsible for managing the activities of their
respective PSUs.
ii. Ensures that activities identified in their
respective annual plans are being implemented in a
timely manner.
iii. Works with NLC state officers to secure the buy-
in of state governments and other pressure groups.
The Project Manager reports
directly to the Project Director.
5 M&E Manager i. Coordinates all M&E-related activities for this
project, both at the national and state levels, i.e.
drafting and implementing M&E plans.
ii. Coordinates field-based project supervision
missions in the 3 pilot states.
iii. Ensures that M&E reports and project progress
reports are prepared and submitted to the funder
and stakeholders in a timely manner.
iv. Coordinates data collection from the states and
analyses this to monitor project progress.
v. Organizing capacity building for state M&E
officers and community mobilization officers.
Reports directly to the Project
Director.
6 Finance Manager i. Responsible for aggregate financial management
for this project.
ii. Establishing fiduciary controls for this project.
iii. Coordinating the financial audit of PSUs’
expenditure, i.e. ensuring timely retirement of
expenditures.
iv. Preparing monthly, quarterly, and annual
Reports directly to the Project
Director.
-36-
financial reports for the project; securing approval
from project director before dissemination to
funders and other critical stakeholders.
7 Procurement Manager i. Establishing guidelines for preparing annual
procurement plans.
ii. Reviewing the annual procurement plans of
PSUs and securing approval for same from the
project director.
iii. Processing procurement requests for PSUs, i.e.
procurement of equipment and consultants.
Reports directly to the Project
Director.
8 Communications Manager i. Developing the communications strategy/plan for
this project.
ii. Coordinating the implementation of the
communication activities-as outlined in the
communications plan- at the state level.
iii. Working with consultants to design advocacy
campaigns for this project.
iv. Working with communication officers to
coordinate the activities of community mobilization
officers.
v. Coordinating the conduct of lessons-learnt
studies.
vi. Coordinating knowledge management for this
project.
Reports directly to the Project
Director.
2.4.5 Project Plan
A detailed project plan -outlining key activities, timelines, and M&E procedures- will be produced
and will form the blueprint for the project, i.e. Project Implementation Manual (PIM). This
document will guide project implementation processes at the state level. The PIM will contain
procedures for the following activities: M&E; financial management (i.e. fiduciary controls and
responsibilities); procurement; and communications. An overview of these activities is provided
subsequently.
State Office’s Administrative and Financial Management:
Monitoring of the financial aspects is best considered as the monitoring of a continuous
process, from consultation and engagement to follow-up of the implementation until the closure
of the engagements. Such monitoring is comparable to a general quality control of the whole
implementation process and is focused on ensuring that activities support the realization of
identified outputs and outcomes. This will be done on a monthly basis and monitoring will lead
to pro-active management. Consequently, the project will hire a full time M&E Officer who will
ensure that all tasks for all actors are executed at deadlines. S/he will be supported by State
M&E Officer will be hired for the project
Monitoring will be carried out at two levels. First at the state level (i.e. PSU), a day-to-day
internal monitoring will ensure effective and timely decision-making and accountability for
resources and achievements of results. At the operational level, monitoring will facilitate
management and control. It will include analysis of, for example, activity volumes, timetables,
-37-
deadlines, costs, progress, problems, and bottlenecks. Secondly, monitoring will be carried out
by Oxfam in order to facilitate the overall strategic management decisions on an informed way
at key steps of the project cycle, contract management, and providing informed and useful
reporting on the project portfolio. If necessary, the project team must act proactively and foresee
some active interventions, advice and/or other specific forms of support. This approach is
focussed on results, where the emphasis will be on the quality or accuracy of the task executed.
Quality Control:
The internal control is expected (a) to ensure the efficient administrative functioning for the
programme its technical components and (b) to obtain a performing and efficient implementation
of the programme activities. The control system will be reactive and include aspects covering
the implementation of the Internal Control Standards, legality and regularity of the operations,
findings of internal/external audit reports and their follow-up, and enhancements once lessons
learned.
Main control activities will focus on (a) the fine tuning of the technical management tools to
support a streamlined execution of the programme and (b) the programme-management service
covering all non-technical tasks of other components related to: (1) the administrative
management, supervision of implementation procedures; communication and visibility; etc and
(2) the financial management.
Procurement:
Procurement under this project will be governed by a procurement policy that involves inputs
from the procurement systems of the funder and Oxfam Novib. This procurement policy will be
developed at the inception stage of this project and will outline rules and procedures for the
following: (i) the procurement of goods and works; and (ii) the use of consultants. The policy will
also guide the PMU in processing requests emanating from the PSUs. Procurement for this
project will be conducted according the following principles:
i. To ensure value-for-money, all procurement requests emanating from the PSUs will
be processed by the PMU. This centralized approach reduces operational risks for
this project and guarantees effective supplier management.
ii. Local service contracts will be imprest commitments. Competition and transparency
will be assured at all stages of the contract process.
iii. Ensuring that solicitations are designed with clearly drafted requirements, properly-
aligned pricing and scoring structures, and well-tailored legal agreements.
iv. In anticipation of the use of consultants for this project, the quality and cost-based
selection method (QCBS) will be used to select and engage consultants to carry out
some of the technical activities for this project (see Annex A).
-38-
v. Complete tender dossiers will be prepared, including all documents for evaluation
and contracting before launching of the tenders. The PMU will review and formally
approve documents before launching. The review process will entail ensuring that
proper material disclosure protocols are built into document drafting and tendering
processes to mitigate against project delays and supplier extra-cost claims.
vi. Establishing performance management systems for tracking the performance of
suppliers and contractors. These systems will be used for the procurement of
equipment and consultants throughout the duration of this project.
Financial Management and Financial Audits:
At the inception stage of this project, a financial management policy for this will be developed to
ensure that all financial transactions associated with this project are accounted for and recorded
using appropriate accounting systems. Oxfam will assume responsibility for proper and secure
maintenance of all accounting documents and records for the funder. The financial policy will
outline the fiduciary controls established for this project. Together with fiduciary controls,
formats and checklists for the verification of the expenditures of PSUs will be created at the
inception stage of this project. The financial policy for this project –also to be prepared at the
inception stage- will guide the processing of all financial transactions for this project.
Moreover, a more general format and checklist for an internal auditing will be used during field-
based supervision missions by the Finance Manager to PSUs. The Finance Manager –
domiciled to the PMU- will conduct these internal audits (see Table 2). Such internal audits will
check basic financial data (bank balance, amount in cash etc.) and the presence of up-to-date
documents (inputs made in the accountancy, perpetual inventory updated, expense retirements,
list of contracts and advances updated etc.). The Finance Manager will prepare monthly,
quarterly, and annual financial statements for this project and submit same to the funder. The
annual financial statements for this project will be subject to further audit and certification by a
qualified external auditor. To enhance accountability and transparency, the PSC will provide
much needed oversight of the utilization of financial resources for this project. Overall, the
accounting standards for this project will be guided by the following principles:
 Full accountability of all financial inputs committed to this project;
 A true and fair view of the financial position and financial performance presented by the
financial statements;
 Preparation of financial statements that contain full disclosure of all material information
and will be accompanied by supplementary notes to explain or qualify various accounts;
 Full disclosure of the accounting principles and financial policies adopted by Oxfam
Novib as well as disclosure of any subsequent changes in either existing accounting
-39-
practices or financial policies should be included in the notes to the financial statement;
and
 Annual financial statements will be audited and certified by an independent and qualified
auditor as a fair presentation of this project’s financial position.
Project Monitoring & Evaluation:
Participatory M&E will be used to systematically collect and periodically analyse information that
has been chosen and documented by the M&E personnel with inputs from the NLC and relevant
CSOs. This approach will provide information during the life of the project, so that adjustments
and modifications can be made if necessary. Data for this project will be collected on a monthly,
quarterly and annual basis.
For this project, monitoring will be used to track and compare actual project performance
against set targets to detect any departure from the planned course of action. It will also be
used to indicate whether the inputs are being delivered in the right quantities and at the right
time, whether the activities are being implemented as planned, on schedule and within the
budget limits; and the output targets are being achieved. Furthermore, monitoring will be used
to indicate factors causing implementation delays or unexpected results. Feedbacks from the
findings will be channelled to the CIT to take necessary action. The review and analysis of the
feedback will form the evaluation component of the M&E system which also includes, when
needed, management interventions in the implementation activities or modification of the
original implementation plan.
M&E System: The M&E team will work to develop a comprehensive M&E plan for this project.
They will also be responsible for overseeing the implementation of the System at the national
and state Levels. Annex A outlines the indicative log-frame instrument for this project. The
contents of this instrument will be responsive to emerging priorities for this project. The
proposed plan will include the basic components of a good M&E System:
 Clear statements of measurable objectives for the programme.
 A structured set of indicators which must be SMART (Specific, Measurable, Achievable,
Realistic and Timely).
 Structured formats and rules for reporting on the above.
(the tracking of the evolution of these objectives and indicators through this reporting process
being the expected output of the system).
-40-
The plan will also include:
 Data collection plan and analysis strategy including all tools (formats for data collection,
data storage and consolidation tables) and procedures (frequency, communication
channels etc.)
 Institutional arrangements for storing, analysing, reporting the data collected and
management of records;
 Investment in capacity building to sustain the M&E System;
 Plan for how the M&E findings will be fed back into decision making.
(These elements being the input of the system).
 Roles and Responsibilities: Coordination of data flow, verification of data, quality control;
management of records.
 Financial monitoring.
 Reporting tools and formats.
 Detailed plan for dissemination and strategic use of data.
Implementation of the M&E Plan: The Programme will be monitored through a set of
performance indicators and coordinated by the M&E manager in coordination with M&E officers
of the three PSUs. The indicators (see Annex A) defined will track changes in performance at
different stages in the life of the Programme in comparison with baseline data collected on each
indicator at the onset of the Programme.
Routine M&E data will be collected using tools to be designed. Data storage and analysis will be
done by the M&E manager. The M&E manager –domiciled to the PMU- will prepare all the tools,
procedures, templates, forms and guidelines, and incorporate them into a reference manual for
dissemination to relevant stakeholders.
Reporting:
Reporting obligations will be respected as agreed with the donor. To this end, the following
reports will be prepared throughout the project cycle: inception report; monthly and quarterly
progress reports (i.e. Mid-Term Performance Reviews); and a project completion report.
An Inception Report will be prepared by the Good governance team at Oxfam within 6 weeks
of commencing the assignment. The Inception Report will include the following:
- Reviewed Logical Framework with a logical explanation of changes in prevailing
circumstances / current events / changed priorities,
- A detailed description of the Objectively Verifiable Indicators for the objectives and
project results,
-41-
- The Overall Work Programme (detailed implementation schedule of activities) for the
entire project period.
Quarterly Progress Reports will be prepared every quarter and presented to the donor/funder.
Progress Reports will contain a description of progress achieved for activities during the last
quarter/year, inputs used and produced outputs; and a schedule of activities to be implemented
in the next quarter/year, together with related inputs and expected outcomes.
A Project Completion Report will be prepared at the end of the assignment. The report will set
out achievements against expected outputs and will highlight where these have not been
achieved and why. The report will also highlight operating modalities for sustaining successful
activities and outcomes following the project completion.
-42-
3. Oxfam Novib: Track Record in Managing Governance Projects
This project will be implemented under Oxfam in Nigeria’s Good Governance (GG)
programme, whose main goal is to promote effective and efficient Public Finance
Management in Nigeria by working with citizens, institutions and the private sector to uphold
transparency and accountability and safeguard the socio-economic and political rights of
Nigerians. It also works to ensure that the nation’s huge earnings from the extractives sector
as well as taxes generated from corporates and citizens are used efficiently to improve the
living standards of the vast majority of ordinary Nigerians.
Under the Good Governance programme portfolio, Oxfam has implemented a number of
projects that have had significant impact on improving transparency and accountability in
management of public resources in Nigeria. Some of these programmes are discussed
subsequently.
The Capacity for Research Advocacy for Fair Taxation (CRAFT) Project
The CRAFT project is ensuring a more equitable and increased taxation as a critical
ingredient for both poverty reduction and democratic governance. The project is empowering
civil society and citizens to effectively influence the formulation and implementation of tax
policies; and through evidence based research, civic education, citizens’ mobilization and
advocacy, contribute to the development of tax policies, practices and administration that
promote the rights of people and protect disadvantaged populations from harmful and unfair
taxation. It also seeks to ensure that the use of tax revenue addresses the concerns of the
poor and majority citizens in the country by advancing arguments for pro-poor spending and
investment in social services and effective service delivery. Nigeria depends largely on
extractive industries revenue which is unreliable for financing development. The absence of
a tax compliant culture not only erodes the tax base and revenue but also discourages active
citizenship demands for accountability and good governance. CRAFT is also ensuring that
citizens understand their tax rights and resist unfair taxation through the support for citizens’
action, peaceful rallies and protests against unfair tax practices.
Through CRAFT, Oxfam has built the capacity of about 68 civil society activists and 17
members of Trade Associations to undertake research and advocacy on tax issues. A
National Platform on Tax Justice and Governance Platform was established; the platform
undertakes continuous research, advocacy and public awareness on just tax systems
through engagement with the government and civil society. The platform is currently made
up of about 85 member organizations with different background and expertise. The platform
-43-
has Oxfam in Nigeria, Actionaid Nigeria, ChristainAid, CISLAC and CDD as its Steering
Committee members that are responsible for providing direction for the platform. At the state
level, CRAFT also established 17 platforms on Tax Justice and Governance in the 17
southern states of Nigeria. This PB project will seek to effectively leverage the gains of the
CRAFT project to increase and sustain any positive governance gains achieved so far.
The Inequality Campaign
The inequality campaign has the overriding goal of initiating national discourse on issues of
inequality in Nigeria among all Nigerian stakeholders to positively influence the existing
socio-cultural, economic and political factors and conditions driving poverty and inequality.
This is anchored on the assumptions that there are serious challenges relating to inequality
as exemplified in the official poverty statistics of Nigeria, reports and other contextual
information. The campaign has produced and disseminated an ‘Even It Up’ Campaign
Strategy Paper to guide engagement in Nigeria; trained twenty journalists on issues of
inequality in Nigeria to help create awareness and reporting in the media. A national policy
dialogue was held to further create awareness on the issues of inequality in Nigeria.
The project has also enabled a community of at least 121, 884 active citizens to access
campaign materials on social media and built 21,000 active citizens through enhanced
access to information on inequality. Over 5,000 flyers and stickers in English have been
distributed with strong messaging on the role of inequality within the Nigerian society. A
compendium of Policy Paper Series on different aspect of inequality was produced and
excerpts of this publication are regularly published in the national dailies in Nigeria. To
ensure that the message of the campaign spreads, Oxfam partnered with relevant CSOs to
support advocacy efforts on the role of PFM transparency and accountability in reducing
inequality. In addition, Web platforms & interactive applications were developed that
combine storytelling with interactive media products to raise awareness on inequality in
Nigeria.
Strengthening Public Finance in Nigeria- Results since 2013/14 (STREPF) Project
The STREPF project is aimed at promoting public accountability and transparency in public
financial management in Nigeria through a tripartite stakeholder engagement involving the
Government, CSOs, and the organized private sector. Its objectives include:
i. Established functional tripartite stakeholders’ forum of government, CSO and private
sector that will shape public finance process in Nigeria
ii. Increased transparency and participation of citizens in the public finance process in
Nigeria through the production of an annual Budget Performance Assessment Report
-44-
from the consolidation of four quarterly budget monitoring reports from the Federal
and 1 Niger Delta State and strategically disseminated to relevant stakeholders in
Government, Private and the Citizens sectors.
iii. A clear medium term road map and action plan developed for greater impact of
applied budget work at the Federal and state level.
Major achievements of the project include the facilitation of the formation of a tripartite group
made up of government, private sector and civil society to focus on public finance
management. This committee has met on six occasions and helped fashion out activities for
the group as well as the development of a public finance roadmap for Nigeria. The project
sponsored Radio programmes (13 weeks) on public finance issues on ‘Ray Power’ national
network service. This helped increase the citizens’ interest in the PFM process thus, creating
avenues for improved public accountability. The campaign component of this project also
entailed organising social media engagements including tweet conferences. One of the
tweet conferences had a reach of 74,075 and impact of 237,107 thus, increasing citizens’
engagement with the public finance process.
The project team also commissioned analysis and comparison of public expenditure in the
budgets of three Niger Delta States and the Federal government. The published work is
being used for budget-related advocacy in the states and nationally. The following capacity
building workshops were conducted under this project: trained 20 CSOs and 6 CSO staff in
Year 1; 6 state government budget directors and 6 state government directors of finance (in
Year 2) on participatory budgeting. This has created champions within the public sector who
are actively involved in strengthening public finance management by making them
participatory in nature. Town hall meetings were also organized in three states as a follow-up
to trainings on participatory budgeting. This led to the establishment of budget monitoring
teams who are focused on ensuring that budgets are effectively implemented. Organised
discussions and training for civil society organisation on the zero-based budgeting (ZBB)
which the federal government is adopting for the next fiscal year. Thus, the CSOs are better
placed to engage the new budgeting system. Developing a public finance roadmap
expected to be owned and promoted by the state government agencies. This is aimed at
ensuring that all leakages in state resource mobilisation are plugged, wider opportunities for
funding explored and allocations and implementation of funds are carried out effectively.
Deepening Expenditure Line Tracking for States and Local Governments
(DELT4SLOG) in the Niger Delta since 2012
This project focuses on monitoring and tracking budget implementation at state and local
government levels to enhance transparency and accountability in public finance
-45-
management. States covered include Rivers, Bayelsa and Delta States. Results achieved so
far include: twenty NGOs representatives, 35 Community Executives and Stakeholders, and
46 community women trained on budget tracking and monitoring, Fiscal Inclusion and
Democratic Accountability for Media, Effective Civil Society Engagement, Communities and
staff of State Houses of Assembly. An estimated 5,616 capital projects were reviewed and
1,013 capital projects tracked across the health, education and public works sectors in four
states (with an additional, being Akwa Ibom State, expanded at the request and cost to
NDEBUMOG). Budget Factsheets were developed as an advocacy tool for ‘Inclusive
Budgeting Town Hall Meetings’ held in 16 Locations across the following states: Akwa Ibom,
Bayelsa, Delta and Rivers State. The Town Hall Meetings took place at Oron, Eket, Ikot
Ekpene, Uyo, Warri, Abraka, Agbor, Asaba, Kaiama, Elebele, Amassoma, Yenagoa, Omoku,
Bori, Isiokpo and Port Harcourt. A total of 663 participants attended these grassroots town
hall meetings consisting of 413 males and 250 females.
Remediation Campaign with NEITI Audit reports
Using the NEITI Audit reports as its basis, this project promotes transparency and
accountability in the extractive sector in Nigeria through institutionalized and sustainable
reforms. Its objectives include: to enhance the capacity of the legislature to strengthen NEITI
Implementation in Nigeria; harness and project citizens’ input into the Petroleum Industry Bill
(PIB); advocate for the passage of an inclusive, people-friendly PIB; promote the
incorporation of EITI Standards into ongoing reforms in the extractive sector; monitor sector
reform performance and its impact on the welfare of citizens; and mobilize popular demand
for transparency and accountability in the extractive sector.
Working through a partner –CISLAC- and direct engagement with relevant stakeholders, the
following have been achieved so far:
 A total of 1,296 direct beneficiaries/participants were reached through the activities
carried out in 2015, out of which 332 are female while 964 are male. The total indirect
beneficiaries reached were 5.5m through the Open Audit Radio programme (2.5M)
and Media advocacy (3M).
 With Oxfam and CISLAC support, a Public Perception Survey was carried out by the
NEITI Secretariat through a consultant with the main objective of establishing
baseline empirical information and data for appraising the public perception of NEITI.
The report has been shared and disseminated nationally.
 A Radio Programme called “Open Audit” was established as a platform to support the
remediation campaign; so far, 13 Editions have been aired.
-46-
 30 Journalists (20 Male) and (10 Female) were trained on the EITI process for
effective coverage and reporting of activities in the extractive sectors in Nigeria.
 A national campaign strategy was developed in consultation with stakeholders to
drive the remediation campaign in the country.
 The Fiscal Allocation and the Statutory Disbursement Audit 2007-2011 (FASDA) was
simplified. The report of this exercise will be published and disseminated in the
coming weeks.
 Bi-Monthly Newsletters on extractives were produced and disseminated to key
stakeholders.
 A shadow report on the NEITI process in Nigeria has been compiled and is currently
being reviewed before publication and dissemination.
 Policy dialogues on ‘contract transparency’ and ‘beneficial ownership’ were held and
reports produced.
The acceptability of the project in Nigeria has largely contributed to some policy and practice
changes in the extractives sector:
 The Nigeria NEITI Secretariat was awarded the best implementing nation in Sydney-
Australia in April 2013 due to the timely release of Audit Reports adjudged credible.
 NEITI secretariat has attained a great measure of stability owing to the support from
our partner, CISLAC. As such, the secretariat is now more committed not just to
justify the validation and compliance status achieved in 2011 but efforts are being
made to ensure that transparency and accountability prevails in the extractive sector.
Such efforts are manifest of the series of audits carried out by the secretariat
covering the period 2007 to 2014.
 Increased awareness and community sensitization resulting in the increase in the
number of groups able to engage and demand accountability at the state level.
 Increased demand for accountability at the sub-national level especially with respect
to the 13% derivation resulting in increased demands on Oil Producing Areas
Development Commissions, NDDC and Ministry for the Niger Delta. This has
included efforts by CSO partners in Bayelsa State engaging the government for the
enactment.
 Better understanding of NEITI and the extractive sector process by the relevant
Legislative Committees in the 7th
Assembly 2011 to 2015.
 Improved Budgetary Provisions in 2013 for the NEITI Secretariat to fulfil its mandate
of promoting transparency and accountability in the sector.
-47-
 Increased legislative oversight translating into multiple investigative hearings into the
operations and activities of individuals, operators and institutions in the sector with far
reaching recommendations in 2014.
 Improved dissemination of audit reports by NEITI Secretariat resulting in the
discontinuation of the traditional road shows which were expensive but ineffective.
The publication of simplified version of reports and its translations into 3 major local
languages for citizens’ enlightenment in 2013.
 Improved NEITI-NASS collaboration in sanitizing the sector, such as NASS
committee engagement of NEITI for data and information to aid its investigations and
recommendations. This represents a significant change from the previous case of
distrust and mutual suspicion as at 2011 when the 7th
Assembly was inaugurated.
 The Inclusion of Solid Minerals by the NEITI with the conduct of the First Audit
Report 2007 to 2011 in 2012 and second for 2012 in 2013 making information about
the revenue loss from the sector available to citizens and the government.
 Improved administration of the sector, such as the introduction of buying centres to
capture elusive revenues and the development of new fiscal regimes for taxes and
royalties to replace outdated and low rates.
 Better organized engagement of artisanal and small scale miners, and maximization
of government receipts and revenues from construction companies covered by the
audit reports.
 Conduct of Fiscal Allocation and Statutory Disbursement Audit 2007-2011 to
increase transparency and accountability in the use of extractive revenues by states
and government agencies. This result has facilitated increased mobilization of CSOs
in the states by linking extractive revenues with the budget, development, and
citizens’ welfare.
 The publication of a book on Shadow Reporting: Confronting the Resource Curse
2012, Beyond Validation 2013. This book provides an alternative voice to NEITI
reports on its performance. It is also used as a peer-review mechanism and this has
resulted in increased institutional effectiveness in information dissemination,
preparation and publication of Annual Workplans.
 Improved institutional transparency and accountability in NEITI with regard to its
internal systems, i.e. promoting transparent and open procurement processes
particularly in the appointment of Auditors and competent staff.
 Another book publication on The Effect of Lead Poisoning on Communities in
Zamfara State was used as an intervention mechanism by CSOs to force the
Federal Government to commit to the clean-up of communities affected by the lead
-48-
poisoning incident. This publication also serves as a useful reference tool for
understanding the health, environmental and social effects of lead poisoning
stemming from primitive and illegal mining activities.
Oxfam will ride on these successes and the experience and network of its well experienced
GG team to deliver this project. This project will also benefit from Oxfam’s 19 Affiliates which
make up Oxfam International, whose support and wealth of experience can be drawn upon
where necessary.
3.1 Practical insights
Oxfam’s work in Nigeria for over 5 decades gives us strong practical insights into how to
successfully implement this level of PFM reform successfully in the country. This includes:
 Fostering genuine local ownership: We know how to provide frameworks in Nigeria
for teams to work together to identify problems and create solutions.
 Focusing on results: Our experience in Nigeria suggests that to maximise the impact
of an initiative such as this, there must be absolute clarity on which tangible benefits
are expected, how they will be measured, and who will be accountable for ensuring
that they are achieved (see Annex A).
 Understanding what is politically possible: Our team has highly tuned political
‘antennae’ - to understand what is achievable in a fluid environment and how to
navigate the best path. Our strategic review panel provides further depth of political
understanding.
 Using a Nigerian-owned approach: We have a track record of working successfully
with Nigerian public servants in teams – as, for example, with the drafting of the
NSPSR.
 Being realistic about timing: In Nigeria, reform activity slows considerably during the
run-up to and after national elections. In our plans, we have anticipated some political
delays around approval of new central mandates and HR policies, and around the
involvement of NASS. We will focus on less political issues, such as budget process
and service delivery reform during inception phase of this project.
 Maintaining flexibility: Our experience in Nigeria has taught us to respond rapidly to
requests for support, especially in a changing political environment. When the
reform-minded individuals within the civil service are correctly identified and
supported, then change can happen.
 Managing risks effectively: We have a sophisticated approach to anticipating and
mitigating risks to make sure that impact is maximised.
-49-
3.2 The Nigeria Labour Congress’ Experience to Partner on this Project
The Nigeria Labour Congress is Nigeria’s Central Labour Organisation established in 1978.
It has a membership of over 4 million and spans the public and private sectors of the
economy. It has 43 affiliate unions and 37 State Councils. The affiliates also have
corresponding structure in the states, while some has zonal structures. However, the
membership excludes some civil establishments that offer services classified by law as
essential, such as the Central Bank of Nigeria, Police Armed Forces, etc.
The Nigeria Labour Congress aims to be the most dependable source of information and
enlightenment of the working class in Nigeria. Its objective is to be the most reliable and
faithful advocate of working class values, justice and equity. The mission of the Nigeria
Labour Congress is to organise, unionise and educate all categories of Nigerian workers;
defend and advance the political, economic, social and cultural rights of Nigerian workers;
emancipate and unite Nigerian workers and people from all forms of exploitation and
discrimination; achieve gender justice in the work place and in NLC; strengthen and deepen
the ties and connections between Nigerian workers and the mutual/natural allies in and
outside Nigeria and; lead the struggle for the transformation of Nigeria into a just, humane
and democratic society.
The fundamental aims and objective of Congress are to protect, defend and promote the
rights, well-being and the interests of all workers, pensioners and the trade unions; to
promote and defend a Nigerian nation that would be just, democratic, transparent and
prosperous and to advance the cause of the working class generally through the attainment
of these two basic objectives:
 To continually promote, defend and advance the economic, political and social well-
being of Nigerian workers;
 To promote and defend the rights, well-being and interests of workers in the work-
place and society.
The Congress operates through its leadership who direct the affiliates and state councils
based on a renewed commitment to the values of solidarity, commitment to ethics, social
relevance, and consistency. More recently, the NLC’s leadership has been working on
rebuilding the movement in a direction that makes it more relevant to union members and
other segments of civil society; it is also about enhancing inter-labour movement linkages
that can help boost the power of the labour movement as a whole. In particular, it aims at
firming up the capacity of each union and segment through solidarity actions involving the
resources, experience, and general organisational acumen of the entire movement. This has
-50-
been demonstrated in the struggle against casualization of labour, engagement on Structural
Adjustment Programmes (SAP), election process (ACE, TMG), deregulation of the oil sector,
budgeting, minimum wage, corruption and recently climate change among others.
To give this struggle a credible and sustainable organisational platform, the Congress has
also facilitated the creation of a pro-democracy coalition of civil society organisations. The
nucleus of the network is the trade union movement. Its immediate agenda is to widen the
margin of popular participation in governance, mobilize against anti-democratic elements
any form of subversion of civil rule and end the ramified regression of the country.
A second move has been to create a framework of national discourse around the necessity
and modalities for a progressive intervention in the political process. This has led to a
strengthened resolve by the movement and the broad civil society to explore the possibility
of forming a political party that can:
 Unite the common people around a socially redemptive agenda;
 Unite the working people in the light of elite-driven identity politics, which has
elevated regional, ethnic and religious considerations as the basis of political
discourse and action;
 Challenge the political monopoly of conservative, feudal and neo-colonial forces
which continue to deploy looted funds, ethnic and religious caucuses, and state
power to perpetuate their hegemony; and
 Institutionalize political discourse and action by promoting issues that are concretely
tied to the fundamental problems of the country, especially its primary producer
status, the collapse of the social sectors, the increasing primitivity of elite
accumulation, and the dysfunctional manner in which the political elite manage the
country’s ethnic and religious diversity.
As part of efforts to boost the movement's capacity and extending union coverage to a wider
segment of society, the Congress is looking seriously into the informal sector. For the NLC,
organising this sector is conceived in terms of a movement-building mission, which seeks to
make the informal sector a popular movement with values based on which it can forge a
mutually empowering organic relationship with other trade unions.
The NLC naturally prides itself as one of the most representative federations in the world. It
organizes blue and white collar workers, the professionals, and pensioners, workers in
informal and informal employment and the public and private sectors. Therefore, as an
authentic working peoples' organization, it must necessarily be capable of addressing the full
-51-
diversity of the interests, rights and concern of the entirety of the working people. Presently,
the NLC is also unarguably the most influential non-State actor in Nigeria. It must continue to
sustain the capacity to articulate and defend national interests in relation to the onslaught of
reactionary forces and their international patrons.
As expressed in some of the extant Policies and Resolutions of the 11th National Delegates
Conference of the Nigeria Labour Congress with much emphasis on engagement on issues
of good governance, the NLC is happy and keen on collaborating and partnering with Oxfam
in engaging in PFM discourse, particularly those focusing on institutionalizing participative
budgeting in Nigeria.
-52-
Annex A: PROJECT LOG-FRAME MATRIX
Logic of Intervention Indicators Sources of Verification Assumptions
Overall Objective:
Institutionalizing Participatory Budgeting in
Nigeria.
 Percentage of citizens who
understand the budget process in
Nigeria.
 Level of access to information about
government expenditure, i.e. level of
external scrutiny of the budget.
 Number of completed projects.
 Percentage implementation of the
budget, i.e. 2016-2020.
Survey results; monthly and quarterly
publications about government
spending and projects; number of
pro-poor policies instituted by the
government;
 Commitment level of the current
administration towards anti-corruption,
i.e. political will.
 Current fiscal challenges present
challenges to revenue and threaten
public services.
 Capacity to build of a coalition of civil
society and pressure groups around
PFM issues in Nigeria.
 Level of openness of the executive
arm of the government.
Purpose:
1. To strengthen the capacity of the NLC and
its allies in participatory budgeting.
2. To stimulate national discourse on targeted
public service delivery with a view to lifting
many Nigerians out of poverty.
3. To improve access to public service
delivery for the poor, i.e. To ensure efficient
and pro poor budget implementation.
4. To create mechanisms for strengthening
engagement between government and
citizens on budget-related issues, i.e. putting
citizens in the driving seat of the budget
formulation and implementation process.
5. To establish effective mechanisms for
tracking government spending at the national
and state levels.
 Percentage Level of citizens’
awareness of government spending
processes.
 Number/availability of progress
reports for government projects, i.e.
public works.
 Percentage level of interest of civil
society in government spending.
 Quality of public service delivery.
 Frequency of legislative scrutiny of
external audit reports.
Monthly reports by government
agencies; project progress reports;
content of NLC press conferences;
newspaper reports; feedback from
field-based surveys and KIIs;
feedback from radio programs;
quarterly and annual external audit
reports; quarterly and annual
financial reports published by
government agencies;
 Level of literacy among the citizenry.
 Strategic underpinning of the donor’s
governance portfolio.
 Level of openness of government
MDAs in disclosing information that is
in the public interest.
Results:
1.1 Transparent budgeting and expenditure
processes, at the federal and 3 focal states
that reflect budget priorities identified through
PB, and serve as a binding guide to their
implementation, using the prudently
estimated resources available.
1.2 Improved awareness among the citizens
 Number of pro-poor spending
initiatives introduced by government
agencies in each focal state.
 Minimum of 10 budget tracking
reports (i.e. simplified technical
analysis of budget proposals and
project implementation reports)
produced by the project team in
PFM initiatives launched by the
national and state governments;
budget tracking reports; feedback
from radio programs sponsored by
the project; proceedings of quarterly
townhall meetings;
 Level of government buy-in the focal
states.
 Level of implementation of the 2016
Appropriation Act and subsequent
annual budgets.
 Availability of budget information
tends to be constrained by
entrenched interests and rent-seeking
-53-
about budget issues in Nigeria.
1.3 NLC and CSOs’ capacity in budget
analysis and monitoring strengthened.
1.4 Improved accountability on the part of
government for use and allocation of
resources.
1.5 Established mechanisms for tracking
government expenditure at the national and
state levels.
partnership with the NLC and CSOs.
 % Level of success in using the
triggering the FOI Act to obtain
budget information at the national
level and in the 3 focal states.
 Number of trainings delivered to the
NLC officials and CSOs over the
duration of this project.
 Number of townhall meetings and
open discussion forums organized
over the duration of this project.
among some government officials.
Activities:
1.1.1 Conduct systematic review of PFM
processes and expenditure management in
the 3 focal states.
1.1.2 Conduct critical analysis of the following
budgets at the national level and in the 3
target states: 2013 to 2016.
1.1.2 Conduct political economy analysis of
budgeting in Nigeria.
1.1.3 Conduct situational analysis of the
Brazilian PB Model.
1.1.4 Use findings from the political economy
analysis and situational analysis to improve
the design of this project.
1.1.5 Conduct readability assessment to
evaluate ease of access to budget-related
information in government MDAs at the
national and state level.
1.1.6 Use findings from systematic review
and readability assessment to recommend a
citizen-led expenditure management system
in governance institutions.
1.2.1 Organize open discussion programs on
radio & produce thought leadership papers to
create awareness about PFM and budget
issues in Nigeria.
 Number of assessment reports on
PFM infrastructure/processes in 3
focal states.
 Gap analysis/assessment report of
ease of access to budget-related
information at the national level and
in the focal states.
 Baseline survey completed.
 Systematic review of the
effectiveness of the FOI Act
completed.
 Number of stakeholders for the
project identified and engaged.
 Design of training program using
consultants.
 Engage consultants to design format
for radio programs and identify
suitable radio stations to air the
program in the focal states.
 Organize PSC.
Finalized reports; results of research
reports and baseline surveys; training
materials; training program
documents; number of meetings
between NLC & relevant
stakeholders; and number of times
PB radio program is aired.
 Availability of budget funds
determines the degree to which
activities would be implemented.
 Project success hinges on effective
coordination with and the national
headquarters of the NLC.
 Degree of commitment of the
governments of the target states
towards transparent and accountable
PFM.
-54-
1.2.2 Create quarterly reports on public works
projects and make this available to the public,
i.e. create an online platform to disseminate
this information.
1.3.1 Map the governance landscape to
identify relevant stakeholders for this project,
i.e. CSOs.
1.3.2 Conduct baseline survey to assess the
budget analysis and monitoring capacity of
citizens, the NLC and other identified
stakeholders.
1.3.3 Training (i.e. capacity building
workshops) of NLC representatives on PFM
and budget processes.
1.3.4 Training (i.e. capacity building
workshops) of CSOs on budget monitoring
and analysis.
1.4.1 Organize townhall meetings involving
government officials, the NLC, and civil
society.
1.4.2 Design and facilitate media campaigns
that encourage the government to publicize
information about its projects.
1.4.3 Sponsor radio programs that discuss
inclusive growth through targeted government
spending
1.5.1 Conduct survey and systematic review
to evaluate the mainstreaming of the FOI Act.
1.5.2 Establish sustainable strategic
partnerships between the NLC and CSOs in
tracking and reporting on government
spending at the national and state levels.
Inputs:
Project commitment funds; Project Coordinator; NLC Project Coordinator; PMU; PSU; Training Programs; Consultants;
-55-
Annex B: STAKEHOLDER MATRIX
High
POWER
Low
i.) National Headquarters of the Nigeria Labour Congress
ii.) Oxfam Novib
iii.) Funder
iv.) Citizens (i.e. project beneficiaries) in the three target
states
i.) Community mobilization officers
ii.) Consultants
iii.) PB Network
iv.) Civil Society Organizations & Think Tanks,
v.) Pressure Groups
vi.) Target government MDAs
i.) The governments of the three target states.
ii.)State assemblies, i.e. budget/public accounts
committee.
iii.) National assembly, i.e. budget appropriation
committee/public accounts committee.
iv.) Project support units
v.) NLC state chapters in the three target states.
i.) Project Steering Committee (PSC)
Low INTEREST High
-56-
Annex C: INDICATIVE BUDGET ITEMS
Budget Items Year 1 Year 2 Year 3 Year 4 Year 5 Total
(NGN/US$)
Planning Meetings and Stakeholder Consultations
Communications: internet; telephone etc.
Research
Situation analysis
Capacity assessments
Mapping of Stakeholders
Project monitoring and evaluation
Communications: internet; telephone etc.
Community Mobilization:
Transport and logistics
Venue rentals
Communications: internet; telephone etc.
Personnel Costs:
Project Director
PMU-M&E Officer; Procurement Officer; Finance
Officer; & Communications Officer
PSU 1-Project Manager; Procurement Officer;
Finance Officer; & Communications Officer
PSU 2-Project Manager; Procurement Officer;
-57-
Finance Officer; & Communications Officer
PSU 2-Project Manager; Procurement Officer;
Finance Officer; & Communications Officer
NLC State Officer 1
NLC State Officer 2
NLC State Officer 3
NLC National Project Coordinator
Consultant Fees
Security Officers
Ad-hoc community mobilization officers in the
states
Ad-hoc personnel in PMU & PSU offices, i.e.
office assistants, cleaners, interns etc.
Operational Costs:
Communications: internet; telephone etc.
Transportation: fuel; airfare; car hires
Field-based Monitoring & Evaluation
Administrative/Stationery costs: printing; postage
etc.
Hardware maintenance/repairs i.e. computers,
printers etc.
Office Rent, i.e. PMU & PSU offices
Electricity
Fuel for Vehicles
Diesel for Electric Generator
Accounting/Audit Fees
Advocacy Campaign/Capacity Building Costs:
Organizing events (i.e. townhall meetings, open
discussion forums etc) i.e. venue rental, feeding;
advocacy materials, banners, adverts etc
Recruitment of strategic communications
consultants
Production of training materials
Production of reports/publications
-58-
Fees for ad-hoc staff, i.e. temporary community
mobilization officers
Transportation/Logistics for field-based
mobilization activities
Postage, i.e. invitation letters, documents, reports
etc
Leased equipment for events
Cost of publishing articles or thought pieces in
national dailies
Placement costs for radio programs, i.e. depends
on frequency
Publishing thought pieces in national dailies
Communications: internet; telephone etc.
One Time Costs:
Project Vehicles
Electric generators
Printers
Desktop & Laptop Computers
Digital Cameras
Office Furniture
Total Project Commitment Cost:
Notes to the Budget:
The indicative budget for this PB project is US$10mn spread over five years, i.e. US$2mn per year. Based on the Budget, the following costs
are critical to effective and seamless implementation of this project: personnel costs; one-time costs; operational costs; and advocacy/capacity
building costs. This budget is subject to change in response to emerging priorities for this project. Any change to the overall budget for this
project is subject to approval by the PSC and funder.

Oxfam NLC Proposal-Final Document

  • 1.
    June 2016 Project Proposalon Institutionalizing Transparent and Accountable Public Financial Management in Nigeria through Participatory Budgeting Prepared By: Gerald Ogoko Client: Oxfam Novib Nigeria
  • 2.
    -1- TABLE OF CONTENTS Acronyms………………………………………………………………………………………2 List of Figures & Tables…………………………………………………………………….… 4 Executive Summary…………………………………………………………………………. 5 1. Rationale……………………………………………………….…………………………… 7 1.1 Background………………………………………………….……………………………. 7 1.2 Current State of Public Finance in Nigeria………………………………………….….. 10 1.2.1 Existing Institutional Arrangements for Budgeting in Nigeria………………………. 11 1.2.2 Efforts to Institutionalize Participatory Budgeting in Nigeria…………………….….. 14 1.3 Statement of Problem and Opportunities………………………………………………. 15 1.4 Objectives of the Participatory Budget Project……………………………………….… 19 2. The Oxfam/NLC Intervention………………………………………………………..….. 20 2.1 Technical Approach………………………………………………………………….…… 22 2.1.1 Phase 1: Capacity Building……………………………………………………….…… 23 2.1.2 Phase 2: Citizen’s Mobilization………………………..………………………….…… 24 2.1.3 Phase 3: Implementing a Participatory Budget Cycle….…………………………… 25 2.2 Perceived Benefits of the Project…………………………….…………………….…... 27 2.3 Project Risks/Challenges………………………………………………………………… 28 2.4 Results Framework and Administrative Structure...…………………………….…….. 29 2.4.1 Expected Project Results……………………………………………………………… 29 2.4.2 Project Administrative Structure………………………………………………….…… 31 2.4.3 Planning and Organization of the Project……………………………………….……. 33 2.4.4 Core Implementation Team…………………………………………………………… 34 2.4.5 Project Plan………………………………………………………………………….…. 36 3. Oxfam/Novib: Track Record in Managing Governance Projects…………..…….. 42 3.1 Practical Insights…………………………………………………………………….….… 48 3.2 The Nigeria Labour Congress’ Experience to Partner on this Project………….….… 49 Annex A: Project Log-Frame Matrix………………………………………………….…….. 52 Annex B: Stakeholder Matrix………………………………………………………….…….. 55 Annex C: Budget for the Participatory Budget……………………………………………… 56
  • 3.
    -2- Acronyms CBN Central Bankof Nigeria CDAs Community Development Associations CEPA Cambridge Economic Policy Associates CISLAC Civil Society Legislative Advocacy Centre CIT Core Implementation Team CPPA Centre for Public Policy Alternatives CPC Consumer Protection Council COREN The Council for the Regulation of Engineering in Nigeria CRAFT The Capacity for Research Advocacy for Fair Taxation CSO Civil Society Organization DELT4SLOG Deepening Expenditure Line Tracking for States and Local Governments DFID Department for International Development ECA Excess Crude Account EFCC Economic & Financial Crimes Commission EITI Extractive Industries Transparency Initiative ERGP Economic Reform and Governance Project FASDA Fiscal Allocation and the Statutory Disbursement Audit FCT Federal Capital Territory FMoF Federal Ministry of Finance GCI Global Competitiveness Index GGP Good Governance Programme HR Human Resources IBP International Budget Partnership ICPC Independent Corrupt Practices Commission ILO International Labour Organization LDCs Least Developing Countries LG Local Government MDAs Ministries, Departments, and Agencies MoU Memorandum of Understanding MTEF Medium Term Expenditure Framework MTPR Mid Term Performance Reviews MTSS Medium Term Sector Strategies NASS National Assembly NDDC Niger Delta Development Commission NDEBUMOG Niger Delta Budget Monitoring Group NEEDS National Economic Empowerment & Development Strategy NEITI Nigeria Extractive Industries Transparency Initiative NLC Nigerian Labour Congress NMA Nigerian Medical Association NPM New Public Management NULGE National Union of Local Government Employees OBI Open Budget Index PB Participatory Budget PCC Public Complaints Commission PEFA Public Expenditure & Financial Accountability PFM Public Financial Management PIB Petroleum Industry Bill PMU Project Monitoring Unit PO Project Officer PSAGP Public Sector Accountability & Governance Programme PSC Project Steering Committee PSU Project Support Unit QCBS Quality and Cost-Based Selection SAP Structural Adjustment Programme
  • 4.
    -3- SMART Specific, Measurable,Achievable, Realistic and Timely SO State Officer SRIP Support to Reforming Institutions Programme SSC State-level Steering Committee STREPF Strengthening Public Finance in Nigeria Project TSA Treasury Single Account TMG Transition Monitoring Group TUC Trade Union Congress ZBB Zero-Based Budgeting
  • 5.
    -4- List of Figures& Tables FIGURES Figure 1: Integrating the Theory of Change in the Proposed PB Project…….…………….…21 Figure 2: Proposed Organizational Structure for the Participatory Budget Project...………. 32 TABLES Table 1: Project Risks & Mitigation Measures………………….………..…………….……… 25 Table 2: Timelines for the Participatory Budget Project……………………..………………...29 Table 3: Task Design/Structure for the Core Implementation Team…………………………35
  • 6.
    -5- Executive Summary In thelast 16 years up until recently, Nigeria earned over 150 billion USD annually in foreign revenue mostly from crude oil. In the same period, however, poverty rates continued to rise. In the Global Competitive Index (GCI) 2013 -2014 released by the World Economic Forum, Nigeria dropped five places from 2012’s 115th position to 120th among the 148 countries profiled. Poor service delivery and unaccountable opaque public service have been identified as the twin contributors to poverty in Nigeria. This situation is likely to worsen as oil prices dwindle and Nigeria faces one of its worst economic crises in decades. While this situation presents major challenges, it also provides the country with a new opportunity to prioritise spending and make budgeting more pro-poor as the only way to avert economic and social disaster. The election of a new and more prudent government in 2015 also presents hope in such a shift in spending and behaviour. However, despite the gloomy economic future ahead and the new government’s willingness to make public spending more prudent and accountable, change is often difficult, slow and resisted. The 2015-2016 budgeting exercise in which the budget was ‘padded’, irrelevant and extravagant expenditure added, attests to the fact that more will be needed to truly transform the budgeting system and make it more representative of the needs and desires of the majority of the Nigerian people. Historically, the Nigerian Labour Congress (NLC) has played the key role of ‘defenders of workers rights’ and by extension the poor and marginalised. They have often challenged government on unfair wages, unjust dismissals, and price hikes, especially of petroleum. While their efforts in the past have yielded results, recently this has not been so. Labour has not been as successful in fighting for workers’ rights as they had been in the past. There are many factors responsible for this, but paramount amongst these is Labour’s inability to address the root causes of the worker’s plight. The NLC has most often been reactionary, addressing the consequences of the problem such as poor wages or redundancies instead of the underlying causes of the government’s inability to meet the needs of workers; corruption, mismanagement and inefficient and ineffective budgeting. Despite the recent internal crises within the NLC, labour still commands the respect of majority of Nigerians as the agency for fighting for the rights of the poor. Their ability to mobilise huge sectors of the population remains largely intact making them a key stakeholder in any process that truly hopes to transform Nigeria. For the NLC to be able to truly improve the situation of workers in particular and Nigerians in general, they have to become more intrusive in the budget process. They need to demand greater accountability and citizens’ participation in preparing, implementing and evaluating budgets as it has been demonstrated from other examples such as Porto Alegre in southern
  • 7.
    -6- Brazil where citizens’participation in budgetary decision-making can lead to sharp increases in the reach and coverage of essential services, particularly to the poor. Fostering broad and meaningful participation in the budget process in Nigeria is particularly challenging because the government is not inclined to share decision-making power with the public. The limited capacity of many of the actors –such as the NLC, CSOs, and pressure groups- also limits participation. Furthermore, the poor generally possess limited education, a low level of literacy, and little familiarity with the policy process. This is why Oxfam is seeking support to partner with the NLC for a 5-year project to institutionalize Participatory Budgeting (PB) in Nigeria for poverty reduction and improved living standards of Nigerians. PB is a process of democratic deliberation and decision-making, and a type of participatory democracy, in which ordinary people decide how to allocate part of a municipal or public budget. Participatory budgeting allows citizens to identify, discuss, and prioritize public spending projects, and gives them the power to make real decisions about how money is spent. When PB is taken seriously and is based on mutual trust, local governments and citizen can benefit equally. PB has the potential to provide social inclusion and social equity in the decision making of the allocation of resources in communities with low socioeconomic statuses.1 In particular, the project will empower the NLC, relevant civil society organisations, the media and key citizens groups at the national and state levels on participatory budgeting (PB) to influence budget formulation and monitor public spending, enhance progressive revenue mobilization and expenditure, ensure efficient and pro poor budget implementation, promote gender responsive budgeting, and increase pressure on government agencies to be transparent and accountable in budget matters. This will contribute to existing efforts to reduce corruption at all levels of government. Through journalism training, the media will be enabled to provide relevant, accurate and easy-to-understand coverage of government revenue streams, budget formulation, and the tracking of expenditure. By targeting reforms in public resource management and improvement in public service delivery, Oxfam would be contributing to solving the root causes of poverty in Nigeria. In doing this, Oxfam will support financial management best practices in public institutions and institutionalize systems that are critical to improved service delivery, transparency and accountability in public service; as well as provide support to non-state actors (civil society), especially the NLC, by equipping them with the necessary skills to demand good public governance. 1 Montambeault, Francoise (2016). "Between collective action and individual appropriation: The informal dimensions of participatory budgeting in Recife, Brazil". Politics and Society.
  • 8.
    -7- 1. RATIONALE 1.1 Background Poorpublic expenditure management in Nigeria has greatly hampered the quality of government capital projects (Okonjo-Iweala and Osafo-Kwaako, 2007; Soludo, 2007; King, 2003). This has resulted in poor service delivery to citizens. According to Okonjo-Iweala and Osafo-Kwaako (2007), weaknesses in budget implementation and monitoring had in the past, resulted in low quality of government expenditures and many uncompleted projects. In their opinion, strengthening the budget preparation and execution process was, therefore, urgently needed in order to improve the efficiency of government spending and improve service delivery to the Nigerian public (Okonjo-Iweala and Osafo-Kwaako, 2007). According to a report in ThisDay newspaper (2009) which was based on a comprehensive study conducted by the International Budget Partnership (IBP) in 2008, “Nigeria is among 25 countries in the world that provide scant or no budget information to enable the public hold the government accountable for managing their money” (Ikokwu, 2009). The study went on to conclude that nearly 50% of national governments are successful in hiding “unpopular, wasteful and corrupt” spending from the public. In the study, Nigeria scored 19 on a scale of 1 to 100 in the Open Budget Index (2008). Seven years after, the Open Budget Index score for Nigeria has not improved, remaining at 24 over 100. In the Open Budget Index score, each country is given a score out of 100 which determines its ranking on the Open Budget Index – the world’s only independent and comparative measure of budget transparency. Nigeria’s score of 24 out of 100 is substantially lower than the global average score of 45. According to the Open Budget Index Report for Nigeria, the Government has been inconsistent in which documents are made publicly available in a given year. Since 2012, the Government of Nigeria has increased the availability of budget information by:  Publishing the Citizens Budget.  Improving the comprehensiveness of the Executive’s Budget Proposal.  Improving the comprehensiveness of the Enacted Budget and Year-End Report. The budget process in Nigeria is constrained by the following factors:  The government failing to publish a Pre-Budget Statement and In-Year Reports in a timely manner.  Excessive bureaucracy underscores the budget formulation process and this is responsible for delays, i.e. failure to comply with the statutory budget cycle.
  • 9.
    -8-  The budgetprocess is not open. Releases are done without the knowledge of citizens and this creates room for corruption and mismanagement of public resources. Moreover, the Government of Nigeria has failed to make progress, continuing to produce both the Mid-Year Review and the Audit Report for internal use only, and so not making them available to the public. Poor access to and quality of budget information further undermines the ability of civil society organizations and the media to research, monitor and comment on government budgeting. Evidence suggests that transparency alone is insufficient for improving governance, and that public participation in budgeting can maximize the positive outcomes associated with greater budget transparency. To measure public participation, the Open Budget Survey assesses the degree to which the government provides opportunities for the public to engage in budget processes. Such opportunities should be provided throughout the budget cycle by the executive, the legislature, and the supreme audit institution. Nigeria’s score of 25 out of 100 indicates that the provision of opportunities for the public to engage in the budget process is weak. This is the same as the global average score of 25. The Open Budget Survey examines the extent to which legislatures and supreme audit institutions are able to provide effective oversight of the budget. These institutions play a critical role – often enshrined in national constitutions – in planning budgets and overseeing their implementation. For Nigeria, the report indicates that the legislature provides limited oversight during the planning stage of the budget cycle and adequate oversight during the implementation stage of the budget cycle. However, the Executive’s Budget Proposal is not provided to legislators at least three months before the start of the budget year, nor is it approved by legislators at least one month before the start of the budget year. In addition, in both law and practice, the legislature is not consulted prior to spending contingency funds that were not identified in the Enacted Budget. The report also notes that the supreme audit institution provides limited budget oversight. Under the law, it has significant discretion to undertake audits as it sees fit. Moreover, the head of the supreme audit institution cannot be removed without legislative or judicial approval, which bolsters its independence. Finally, the supreme audit institution is provided with insufficient resources to fulfil its mandate and has no quality assurance system in place. The following measures are critical to improving budget transparency in Nigeria:  Strengthening the technical capacity of government MDAs to generate the basic budget documents required by international best practices in budget transparency. This can be achieved by introducing comprehensive information systems to enhance the capacity of
  • 10.
    -9- government at alllevels to produce accurate and timely budget information. This can be achieved by creating or leveraging on existing information disclosure mechanisms, such as the Freedom of Information (FOI) Act,2 to encourage the government to proactively make information available to the public. For this purpose, donor agencies can support the government in establishing e-government systems that harness the power of Information Technology (IT).  Strengthening the capacity of the National Assembly (NASS) and State Assemblies Budget Appropriation Committee to provide much needed oversight over the budget process, especially during implementation.  Strengthening the capacity of CSOs and pressure groups –particularly the NLC- in conducting value-for-money audits on government projects and programs both at the national and state levels. The government should prioritize the following actions to improve budget participation in Nigeria:  Establish credible and effective mechanisms (i.e., public hearings, surveys, focus groups) for capturing a range of public perspectives during budget planning, and introduce public engagement mechanisms to support monitoring of budget implementation.  Hold legislative hearings to review and scrutinize Audit Reports.  Establish formal mechanisms for the public to assist the supreme audit institution to formulate its audit program and participate in audit investigations. To strengthen budget oversight, Nigeria should prioritize the following actions:  Ensure the Executive’s Budget Proposal is provided to legislators at least three months before the start of the budget year.  In both law and practice, ensure the legislature is consulted prior to the spending of contingency funds that were not identified in the Enacted Budget. This can be complemented by strengthening the capacity of the National and State Assemblies’ Public Accounts Committee (PAC) to serve as platforms for sharing experiences and building their technical capacity to scrutinize implementation of national budgets.  Ensure that the Office of the Auditor-General has adequate funding to perform its duties, as determined by an independent body (e.g., the legislature or judiciary). 2 The FOI Act of 2011 gives all citizens access to government records and information about public institutions. This Act can be invoked by citizens to access government records and is vital to improving citizen participation in the Nigerian budget process.
  • 11.
    -10- The shortcomings inbudget participation are unlikely to be addressed if civil society in Nigeria remains weak and is excluded from the budget process. PB programs depend on the effective engagement of three key domestic stakeholders: government, civil society, and legislatures. Current State of Public Finance in Nigeria Public Financial Management (PFM) reforms have been a key aspect of the reform agenda in Nigeria over the period since the re-establishment of democratic rule in 1999. As in many other countries, the fundamental rationale for pursuing PFM reforms is the expectation that improvements in how public finances are managed translates into better service delivery relative to resources. And consequently, an improved living condition for the citizens. However, realities of PFM in Nigeria grossly discriminate against the majority of the people and ignore their predicaments. This is compounded by little or no benchmarking mechanism for assessing budget performance. Budgeting largely remains the exclusive purviews of the ruling elite who are largely power arrogates and less sensitive to the needs of citizens. This has prevented the benefits of economic growth from reaching the poor and caused economic dislocation particular in the formal sector where employment creation has not kept pace with a rapidly growing workforce. The write-off of a substantial proportion of Nigeria’s external debt in 2005/6, and relatively strong oil prices improved the fiscal position of government substantially up to 2009. However, large public sector wage increases in 2009 led to expenditure falling behind revenues in 2009 and 2010. A deficit re-emerged in 2013 and 2014. The collapse of oil prices during 2014 has led to a decline in projected oil revenues from 5.8% to 3.4% of GDP, and growth is expected to fall below 5% in 2015. The rapid expansion of government expenditure since 2006 has meant that insufficient reserves have been built up in the Excess Crude Account (ECA) to buffer the fiscal position against the oil price fall. The government responded to the prospect of reduced oil revenues with measures to increase non-oil tax revenues and to contain public expenditure.3 Nigeria’s PFM performance has been significantly below that of the average of Sub-Saharan African countries, and even further below that of Lower Middle Income Countries. A PEFA review undertaken in 2012 recorded the following findings although an agreement was not reached with the authorities on the findings: :  Credibility of the budget is undermined by inability to maintain the composition of the budget during implementation and that strategic focus of budget is adversely affected. 3 Non-debt recurrent expenditure in 2016 Budget is NGN2.65tn.
  • 12.
    -11-  The levelof transparency and comprehensiveness of fiscal reporting in Federal and Subnational government is limited, apart from the well-publicized revenue sharing formula and monthly disclosures of statutory allocations.  Obscure link between fiscal policy and public expenditure.  Though tax administration and the legal and regulatory framework for public procurement are satisfactory, these have not led to implementation of the budget in an orderly and predictable manner.  Arrangements for scrutiny of public finances are comprehensive, but not for audit follow up.  The budget process is less participative and largely excludes the majority of the people whose overall interest are consequently subsumed under those of the political elite. This has resulted in a sharp increase in poverty levels as well as widening the gap between the rich and the poor.4 The report noted that budget performance in Nigeria can be improved by adopting the following measures:  Establishing a budgeting system that comes up with a fiscal framework that is sustainable over the medium term and beyond.5  Provision of relevant information to the various stakeholders –especially civil society- at the right time in order to assist in effective allocation and utilization of public resources.  The budget should be prepared on timely basis and approved by National Assembly preferably before the beginning of financial year. This will also ensure that we have a meaningful cash plan by the Accountant-General as required by Section 26 of Fiscal Responsibility Act.  Allocating resources to programmes on the basis of the country’s development priorities and programme effectiveness.  As much as possible, the citizens should be carried along by the government so that the budget reflects their preferences which in turn should encourage prompt payment of taxes. 1.2.1 Existing Institutional Arrangements for Budgeting in Nigeria Nigeria has fragmented and complex institutional arrangements for the budget process, with the Federal Ministry of Finance (FMoF) only controlling part of the process, and the National Assembly having limited influence over revenue decisions. The 2007 Fiscal Responsibility and 4 Public Financial Management Reform Opportunities at Federal Level in Nigeria: Policy Note, a study commissioned by the World Bank in May 2015 5 The government has taken a significant step in this regard with the establishment of the Medium Term Expenditure Framework (MTEF).
  • 13.
    -12- Public Procurement Actssought to strengthen institutional arrangements for the management of fiscal funds and procurement processes, but these have only been implemented to a limited extent. The legal provisions guaranteeing the autonomy of the Auditor General’s function are also relatively weak. Furthermore, audit outcomes stemming from the Office of the Auditor General are rarely implemented both at the federal and state levels. Executive-legislative relations pose a particular challenge for the budget process. The process of National Assembly scrutiny (and conflict between the executive and legislative branches) has tended to lead to the expansion of budgeted expenditures, and long and unpredictable delays in budget approval. Constitutional and legal arrangements around the role of the National Assembly in the budget process are vague. In addition, significant delays and deviations from budget occur during execution. In particular, approved budget heads are not equivalent to funds being made available to MDAs. While current legal provisions do not provide a strong role for the External Audit function, the National Assembly has sweeping investigative powers. The Fiscal Responsibility Commission also has considerable powers which are not currently being exercised. The Auditor General is also seeking to modernise and strengthen the role of his office – including through seeking to secure the right to make audit reports available directly to the public, rather than through the National Assembly. All these limit the ability of citizens to contribute to the direction of PFM in the country. Citizens’ participation in budgeting is almost non-existent. This is exacerbated by many Nigerians being poorly informed about the sources, nature and volume of government revenue and expenditure. This situation is not helped by the fact that the middle class as well as the majority of the poor of the country are poorly organised and thereby unable to constitute a strong demand force on government. As a result, government remain largely unaccountable for the management of the country’s huge commonwealth. The result has been that that while national budgets are increasing by the year, public utilities and infrastructure continue to deteriorate and budgets over the years have continued to under deliver on services and infrastructure The more government increases its budgets, the poorer the people become and the wider the gap between the rich and the poor. Several attempts have been made by government and development partners over the years to improve PFM in Nigeria. These include:  The 2004 National Economic Empowerment and Development Strategy (NEEDS) which was supposed to be a ‘home-grown’ economic development strategy focused on four main areas: improving the macro-economic environment, pursuing structural reforms, strengthening public expenditure management, and implementing institutional and
  • 14.
    -13- governance reforms (Okonjo-Iwealaand Osafo-Kwaako, 2007). The implementation of the comprehensive economic reform programme was in four main areas: Macroeconomic reform; structural reforms; government and institutional reforms; and public sector reforms (Iba, 2007). Under the Macroeconomic Reforms Programme, government adopted prudent oil price-based fiscal rule; introduced Medium Term Expenditure Framework (MTEF) and Medium Term Sector Strategies (MTSS); improved implementation of monetary policy by Central Bank; undertook a bank consolidation exercise to strengthen financial sector; adopted trade liberalization policies; and undertook the privatization of some government enterprises. One of the major challenges was to introduce an appropriate fiscal rule to cut the link between public expenditures and oil revenue earnings. This way, external shocks to the economy would be minimized. Under the Structural Reforms Programmes, there has been civil service reform, deregulation of government activities, bank-consolidation exercise to strengthen the financial sector; trade policy reform; and privatization of some government enterprises. Under Institutional and governance reforms, government introduced the Due Process mechanism in public procurement; reformed public expenditure management; adopted the Extractive Industries Transparency Initiative (EITI) in Nigeria; and established the Economic and Financial Crimes Commission (EFCC) as well as the Independent Corrupt Practices Commission (ICPC) to address corruption in public offices. Under public sector reform, there was a restructuring of some government agencies and an expectation of improvements in service delivery.  The Enactment of the Fiscal Responsibility Act (2007) to provide the framework for the implementation of the public sector reforms undertaken by the government. The Act, according to the then Minister of State for Finance, Nenadi Usman, is expected to “underpin the economic growth of the country as Nigeria’s finances will be managed at a very high standard, and also to revolutionize the budgeting process” (The African Economy, 2006). Although the Fiscal Responsibility Act was signed into law in 2007, the MTSS, according to the Budget Office of the Federation (2009), has been a feature of the budget preparation process since 2005. The Budget Office reckons that this covers at least 80% of MDAs Expenditure (Budget Office of the Federation, 2009).  The Economic Reform and Governance Project (ERGP) is a World Bank-funded governance project that aimed to improve the federal government’s administrative, financial, human resource and statistical systems.6 This project concluded in 2013 and some of its key achievements are as follows: (i) a reallocation of credit proceeds across disbursement categories in five implementing agencies; (ii) a revision of the project 6 The World Bank-funded ERGP started in 2004 and end in 2013. Negotiations are currently underway to initiate a second phase for this project given its welcomed achievements.
  • 15.
    -14- results framework forevaluating PFM performance; (iii) marked improvements in tax policy and administration; and (iv) significant cost savings achieved from improved procurement processes. ERGP formed the basis for the introduction of the Government Integrated Financial Management Information System (GIFMIS). With the introduction of GIFMIS, a new multi-dimensional Chart of Accounts (COA) has been designed. Implementation of the new COA commenced with the 2011 budget and a Treasury Circular has been issued directing Ministries, Departments and Agencies (MDAs) of government to adopt it in execution of the budget. The new classification system is made up of 6 segments, namely: Administrative, Economic, Functional, Fund, Program and Geographic segments. The COA provides a robust mechanism for the classification of public resources under the budget as well as tracking receipts and payments during budget execution. In particular, the new classification system seeks to support one of the key deliverables of the government’s Economic Reform and Governance Project (ERGP) which is the “adoption of more transparent and modern economic and financial management systems and processes that are less prone to corruption”. The new classification system supports all extant reporting and disclosure requirements under the Nigerian Public Finance Management (PFM) legal framework. In addition, it has been designed to facilitate compliance with major international public sector accounting and reporting standards.  Treasury Single Account (TSA) was recently implemented fully in the Nigerian economy by the current administration in order to ensure prudence and probity in the management of financial resources. With the TSA government expects to block all loopholes and leakages of financial resources of the government and also ensure a robust financial management system. Although domiciled to the Central Bank of Nigeria (CBN), the TSA ensures that the Federal Ministry of Finance (FMoF) has full control over budget allocations, and strengthens the authority of the budget appropriation. Previously when separate bank accounts were maintained by government MDAs, the result was often a fragmented system, where additional cash resources that became available through various creative, often extra-budgetary, measures augment funds provided for budgetary appropriations. 1.2.2 Efforts to Institutionalize Participatory Budgeting in Nigeria With the success of the Brazilian model and a growing number of other successful experiments around the world, that have demonstrated that participation by poor citizens in budgetary decision-making can lead to sharp increases in the reach and coverage of essential services, particularly to the poor, a growing number of programmes at reforming Nigeria’s PFM have attempted to introduce participatory budgeting. For instance, President Olusegun Obasanjo in 2001 formally launched participatory budgeting in government through the creation of
  • 16.
    -15- Community Development Associations(CDAs). Its aim was to acquaint citizens with new thinking in fiscal management and raise the general awareness of citizens regarding their right to a better life. This new initiative was intended to give the citizens more opportunities to better understand their obligations towards the government as well as create a framework of inter- dependence between the executive, legislature and the judicial system of government as a way of boosting citizens and civil society’s participation in budgetary engagement and processes. But the idea never worked in reality the as the ruling elite retains their hold on the monopoly of the budget process and the entire apparatus for PFM. Development partners were not left out in supporting the government’s reform agenda. The European Union provided support through various projects including the Support to Reforming Institutions Programme (SRIP) aimed at encouraging budget reform and transparency and citizen’s participation in the budget process. DFID’s Public Sector Accountability and Governance Programme (PSAGP) also supported the government’s reform agenda and aimed to improve citizen’s participation in governance. Since these initial attempts, there have been pockets of efforts -mainly by development partners supporting CSOs- to introduce participatory budgeting into the Nigeria polity. However, most of these efforts are small, brief, short-lived and also focus exclusively on CSOs as their main vehicles of delivery many of whom do not have the mobilizing power needed to activate the citizens to challenge the status quo. Consequently, these initiatives have not been able to make any significant impact. Currently, over 90% of Nigerians remain excluded from active participation in budgeting. 1.3 Statement of Problem and Opportunities In the last two decades, especially with the advent of globalisation and liberalisation, governments in every country saw partnership, as a key governance initiative and as an important methodology for pursuing economic development. Mostly driven by public/private partnerships, these practices took different forms in different countries. Guthrie (2003) summarises public sector partnerships within the context of what has come to be known as New Public Management (NPM) initiative. According to this account, throughout the twentieth century, the public service tradition of the politically disinterested, aloof, ‘expert’ bureaucracy7 was slowly eroding in many of the developed nations as it became mired in crises related to the growing costs of public services due to the increasing scale of provision and alleged inefficiencies.8 In Nigeria as in other developing countries, these arrangements that often were maintained as a colonial legacy degenerated into elite-based self-serving institutions serving the 7 Felts, A. A., and Jos, P. H. (1996) The Contemporary Challenges to the Administrative State: A Weberian Analysis, Journal of Management History, Vol. 2, No. 1, pp. 21-36. 8 Guthrie, D. M. (2003). Engaged Governance: An institutional Approach to Government/Community Engagement, A Background Paper. Prepared for and presented at the United Nations Department of Economic and Social Affairs Interregional Workshop on “Engaged Governance”. Colombo, Sri Lanka. December 9-11, 2003
  • 17.
    -16- interests of theirown and those of the ruling clique, in a collusive manner. 9 During this time, the emerging patron-client-agent nexus perpetrated through the elite bureaucracies and non- accountable political regimes that made the rich richer and the poor poorer, was regarded by some as a crisis of “coalition of indifference.”10 Barring the differences in scale and extent, governments both in the developing as well as in the developed countries, were perceived to lack accountability leading to increasing community dissatisfaction and as a result, demands for alternative means of delivering those services also emerged. Many in the West saw privatisation as an option of allowing greater public choice.11 The latter was exacerbated further by the forces of globalisation and liberalisation. While privatisation did help in stimulating economic growth and reducing government costs in many countries and indeed, more recently globalisation and liberalisation also contributed to the prosperity of many nations and within nations the communities, these initiatives equally led to, what some would argue, a situation of “inexorable marginalisation”12 Many Least Developed Countries (LDCs) are falling behind and in a number of cases, the emerging marginalisation process contributed to the disempowerment of the poor, the disadvantaged and the ethnic minorities from the mainstream of the societies. In these situations, the poor and the disadvantaged are being side-lined and the political economy of the electoral governance of some of these countries seem to leave insufficient space for the representation of the interests of these marginalised groups into the decision-making processes of the state. These emerging challenges are prompting many to recognize the deficiencies in the functioning of representational democracy and are looking for alternative ways, something that is beyond the formal institutions of representations, to a public policy-making process where citizens, especially the poor and the disadvantaged can be mainstreamed. A report by Cambridge Economic Policy Associates (CEPA) noted that the period of intense liberalization and extensive use of market-based solutions in developing countries accompanied the rise of asymmetrical partnerships, where the public sector became a minor or a disadvantaged partner. These partnerships, prevalent during 1980s and 1990s with the rise of neo-liberal values 9 Khan, M. Adil (2004a) Pro-Poor Policy Processes and Institutions: A Political Economic Discussion. Conference Publication: Eastern Regional Organization of Public Administration 2003. ST/ESA/PAD/SER.E/68. 10 Korten, David C. (1983) Bureaucracy and the Poor: Closing the Gap. Kumarian. London. 1983. Ackroyd, S. (1995), From public administration to public sector management Understanding Contemporary Change in British public services. International Journal of Public Sector Management, Vol, 8, No. 2, pp 19-32; Esquith, S. (1997) John Rawls and the recent history of public administration. Journal of Management History, Vol. 3, No. 4, pp 328-341. 12 Dowlah, Caf (2004) Backwaters of Global Prosperity. How Forces of Globalization and GATT/WTO Trade Regimes Contribute to the Marginalization of the World’s Poorest Nations. Praeger. London 2004
  • 18.
    -17- strongly propagated bythe West, often did little to serve the interests of those that lacked the effective purchasing power, namely, the poor.13 These solutions of the West (i.e., private sector ‘solutions’ to public sector ‘problems’), emphasised strategic planning, performance measurement, accountability, results, purchaser/provider split, contracting out and ‘doing more with less.14 These managerial tools drawn from the corporate sector were transferred, sometime without much thought to the public sector. This juxtaposition seemed to have been fraught with one major flaw; the public became connected now to the State as “consumers with the ability to choose and complain [although] not the ability to proactively shape services.”15 Result has been that the interests of the powerless, the hard-core poor, the ethnic minority, the aged etc. got side-lined and the existing democratic institutions, the electoral democracy, that got hijacked by the rich and the lobbyists created no space for the marginalised. These emerging challenges started, for the first time, to prompt many to see the limitations of electoral governance and to recognize the importance of linking public administration, social equity, and ethics with citizen participation.16 There are now two billion people on earth who continue to remain poor and most alarmingly, the numbers are increasing. An Oxfam report further noted that 62 people own more than half the world. What is equally telling is that during the 1990s, many developing countries experienced significant economic reversals or stagnation which has impacted negatively on the MDGs. The Oxfam report An Economy for the 1%, shows that the wealth of the poorest half of the world’s population has fallen by a trillion dollars since 2010, a drop of 38 percent. This has occurred despite the global population increasing by around 400 million people during that period. Meanwhile, the wealth of the richest 62 has increased by more than half a trillion dollars to $1.76tn. Many attribute this falling performance to weak governance institutions, entrenched corruption and a post-colonial legacy of elitist public administration and indeed, under-developed human capital (de Alcantara, 1998). It is, therefore, not so surprising that when the same market- managerialist solutions of the West were applied to the developing countries that contained serious systemic problems, the outcome was that many of these initiatives either failed to produce any tangible results or yielded only marginal benefits. Furthermore, prompted by the Bretton Woods institutions, many developing governments withdrew or decreased government 13 See, Strengthening Public Administration for the Millennium Development Goals: A Partnership Building Approach. UN Committee of Experts. E/C.16/2004/5 14 Hood, c (1991) A Public Management for All Seasons? Public Administration, Vol. 69, Spring, pp. 3-19. 15 Corrigan, P. and Joyce, P. (1997) Five arguments for deliberative democracy, Political Studies, 48(5), pp. 947-969 de Alcantara, C.H. (1998) Uses 16 Esquith, S. (1997) John Rawls and the recent history of public administration. Journal of Management History, Vol. 3, No. 4, pp 328-341.
  • 19.
    -18- funding in socialdevelopment leading to lower health and education facilities, especially for the poor. Being powerless and voiceless the vulnerable groups had little or no means to either express their concerns or make their voices heard in any effective manner or to take the recourse of an institutional means to press for their demands. It became apparent that in many developing countries cuts in health budget for instance, mainly included cuts in preventive medicine and not the curative — the former benefits the poor whereas, the latter the rich. In general, frustrated with the continuous failure of the state in addressing citizen’s needs in an equal and fair manner and in recognition of the perceived challenges faced by an introverted public administration and the inadequacies in the functioning of representative democracies, a demand for a re-examination of the existing governance arrangements, particularly that of policy-making processes became imminent. Given the aforementioned problems, many looked for solutions that are more citizen-based and accountable, especially for those matters that are directly linked to the rights and welfare of the poor (Merrien, 1988). Furthermore, the nagging problem of poverty and growing inequality as well as the threat to environmental sustainability, also prompted many to demand greater legal space in governance for the citizens. More specifically, demand was made for a direct say in the management and distribution of public resources. Many see these emerging demands of direct engagements or what some call ‘participatory publics’ as nothing but a quest for an institutional option that is conducive to achieving ‘good governance’ and ‘rights-based development’ in a society (Wampler and Avritzer, 2004). In Nigeria, this call for greater citizen’s participation is hampered by a budgeting system that is not transparent and a weak electorate that is poorly informed on the issue of public finance with limited knowledge of how government generates and utilizes revenue, especially taxes. This limits citizens’ ability to hold government accountable. As a consequence, the desired redistributive effect of oil revenue, taxation and other resources is not being experienced, leading to increased inequality. Programmes have been introduced to try and address the issue, as mentioned elsewhere but the lack of a recognised rallying point for citizens to unite and effectively demand transparency and accountability has limited progress. While many agree that direct citizen participation in public affairs is the way of the future, the challenge remains as to how to operationalise citizen/government dialoguing and participatory budgeting in implementing ‘engaged governance’ practice within a democracy. A window of opportunity presents itself with the new Nigerian government’s town hall meetings. The present government has instituted ‘Town Hall Meetings’ as a means of informing citizens on activities of government. This shows an openness to engage with civil society in a way never witnessed before in governance in Nigeria. This project will build on this opportunity to advance PB.
  • 20.
    -19- 1.4 Objectives ofthe Participatory Budget Project The underlying basis for this project is strengthening accountability and transparency in public resource utilization. To this end, these are the main objectives of this project:  Objective 1: To strengthen the capacity of NLC & its Allies in participatory budgeting.  Objective 2: To stimulate national discourse on targeted public service delivery with a view to lifting many Nigerians out of poverty.  Objective 3: To improve access to public service delivery for the poor, i.e. To ensure efficient and pro poor budget implementation  Objective 4: To create mechanisms for strengthening engagement between government and citizens on budget-related issues, i.e. putting citizens in the driving seat of the budget formulation and implementation process.  Objective 5: To establish effective mechanisms for tracking government spending at the national and state levels.
  • 21.
    -20- 2. The Oxfam/NLCIntervention As an organisation at the forefront of ending poverty, Oxfam recognises that the vast majority of the Nigerian people’s lives will improve only when the resources of the country are equitably distributed through a transparent, inclusive, pro-poor budget system. This can only happen in Nigeria when:  The budget reflects the expectations and development priorities of the vast majority of citizens.  The strategic focus and composition of the budget is maintained during implementation.  The level of transparency and comprehensiveness of fiscal reporting in Federal and Subnational government is high.  Higher direct link between fiscal policy and public expenditure.  The implementation of the budget is done in an orderly and predictable manner.  Budget execution and financial reporting improves and allows for better reallocation of resources optimally.  Arrangements for audit follow-ups are comprehensive.  Citizens are involved and engaged throughout the budget process, i.e. from formulation to actual implementation. All these can be achieved when there is greater citizen’s participation in the budgeting process. This approach will enhance fiscal responsibility in Nigeria. Past attempts at introducing PB in Nigeria have not been successful for the following reasons:  The projects has been small, brief and short lived.  The projects have not been able to activate citizens to challenge the status quo.  Lack of synergy between the government and relevant stakeholders especially during the budget formulation stage.  Excessive focus on the demand-side facet of the problem (i.e. citizens, CSOs) with limited emphasis on the engagement of the supply-side element (i.e. the government). Oxfam hopes to address the shortcomings of past projects by adopting a different approach to PB in Nigeria by borrowing from the Brazilian model where participatory budgeting (PB) in some Municipal Councils in Brazil have enabled citizens to present their demands and priorities for civic improvement. With the Brazilian model, people are able to influence -through discussions and negotiation- budget allocations made by their municipalities. Budget allocations for public welfare works are made only after the recommendations of people’s delegates and approval by the city council. The positive impact of PB in Brazil is a noticeable improvement in the accessibility and quality of various public welfare amenities in those municipalities that have
  • 22.
    -21- adopted it. Theparticipation and influence of people belonging to low-income groups in the budget allocation process are proof of their empowerment. The success of the Brazilian model, it is recognised stems largely from the Brazilian Workers Party (PT) winning the municipal elections in Porto Alegre in 1989 and proceeding to implement an experiment of decentralised decision-making in the city. In the absence of a truly representative Labour Party winning elections in Nigeria, to replicate the model, Oxfam will partner with the Nigeria Labour Congress (NLC) to build a movement of active citizens able to engage with the agencies of government in Nigeria and foster a sustainable platform as a rallying point for budget reform and participatory budgeting. The NLC presents a ready institution and platform for this because of its national spread and ability to mobilize and rally workers and the general populace to action to effect change at critical times and in key areas. However, their ability to do this effectively is seriously hampered by the lack of capacity and structure. This project will address this and institutionalise PB in Nigeria using the following approach (see Figure 1): Figure 1: Theory of Change in the Proposed PB Project Problem Solution Activities Output Impact The Project The Big Picture DISCONNECT BETWEEN PUBLIC BUDGETS & PEOPLE Few Opportunities for citizens to shape public Budgets Budgets often fail to address citizens’ real needs PARTICIPATORY BUDGETING (PB) Empower people to directly decide public budgets through robust and sustained PB processes PARTNER WITH NLC TO DEEPEN AND INSTITUTIONALISE PB Build Capacities Build networks Pilot PB in select MDAs. PB networks to consist of relevant stakeholders. EMPOWERED CITIZENS/IMPROVE D SERVICE DELIVERY Active Citizens Open, effective and efficient governance Improved service delivery BROKEN RELATIONSHIP BETWEEN GOVERNMENT AND THE PEOPLE Low Trust in Government Few Meaningful opportunities to impact government INNOVATIONS IN DEMOCRACY & CIVIC ENGAGEMENT Create opportunities for empowered citizens REPLICATE & EXPAND INNOVATIONS Develop programmes and actions that entrench and spread public participation in governance MORE INCLUSIVE AND PARTICIPATORY DEMOCRACY Renewed trust in Government Broad participation that meaningfully impacts governance and democracy A JUST NIGERIA WITHOUT POVERTY A pro-poor democratic system were citizens are at the heart of governance AN ENTRENCHED DEMOCRACY A democratic and just Government with citizens’ participation as the norm Improved reach of public services to the most vulnerable groups
  • 23.
    -22- 2.1 Technical Approach Forthe Oxfam/NLC project, the citizen participation and pro-poor budgeting being proposed will be underpinned more clearly by the agenda of poverty reduction and social development and the processes of decision-making that provide inputs to the formulation and implementation of strategies that will be engaging and citizen-based. There are two main types of participatory budgeting programs namely: (i) participatory budgeting public works; and (ii) participatory budgeting thematics. This project focuses on participatory budgeting thematics, i.e. the software component of a citizen-led budget program. Consequently, this project focuses on general spending policies; these policies focus on more general trends, such as budget allocations for different capital and social development projects. Improving transparency in the budget process will be achieved by enhancing the capacity of civil society and pressure groups as it relates to the budget process in Nigeria. Any achievements recorded in this regard are expected to trickle down to the broader citizenry, i.e. improved public service delivery and pro-poor policies. Based on the Brazilian model, the main features of PB include:  A geographical structure that breaks down existing administrative boundaries facilitating citizen inclusion, citizen participation and involvement decision-making and pro-poor budgeting.  Regularly scheduled meetings and debates in each geographical unit, to engage citizens in discussions to decide strategic priorities for capital investments and services, develop actions plans and evaluate and monitor on-going activity, in a manner which complements existing representative democratic structures.  A cycle of activities closely following the budgeting cycle which provides a framework for participation, planning and implementation.  A network of organizations involved in capacity-building, information dissemination, public communication, and citizen mobilization. Target Groups a) Beneficiaries: Nigerian workers, CSOs (e.g. Centre for Public Policy Alternatives (CPPA), BudgIT), local communities, market women, small scale farmers, artisans, traders, local governments, MDAs, private sectors etc. b) Stakeholders: NLC, CSOs, Oxfam, government, Legislators, private sectors, professional bodies, regulatory bodies (i.e. Public Complaints Commission, Consumer Protection Council (CPC) etc), trade associations, Pressure groups etc. Geographical Location a) National level b) 3 states
  • 24.
    -23- The project willbe divided into three phases. Phase one will comprise of research (i.e. baseline surveys, situational analysis, political economy analysis), capacity building for the NLC and relevant pressure groups, and stakeholder consultations; Phase two will focus on citizens’ mobilization and NLC pilots to practicalize PB; and Phase three will focus on implementing a participative budget cycle in close coordination with the NLC and the national and state assemblies. Comprehensive explanation of the expectations for the three project phases is discussed subsequently. 2.1.1 Phase 1: Research, Capacity building, and stakeholder Consultations As noted earlier, this project focuses on the software component of participatory budgeting, i.e. budget thematics. Phase I of this project will build the capacity of the NLC –at the national and state levels- on the Nigerian budget process in order to strengthen their skills, competencies on participatory budgeting; thus, positioning them to act as champions of PB in Nigeria. This approach is critical to sustaining the outcomes of this project following project completion. The activities under this section include:  Research: Situational analyses, baseline surveys, political economy analysis, and stakeholder mapping will be conducted at the inception stage of this project, and results from these critical activities will be used to adapt successful elements of the Brazilian PB model to the unique circumstances of Nigeria.  Stakeholder Consultation: Although Oxfam has been in conversation with the NLC over this project, a necessary first step of this project will involve stakeholder consultations with state chapters of the NLC, other trade unions (i.e. TUC), and professional bodies to intimate them formally on this project and secure their buy-in. In addition, visits will also be made to other key stakeholders such as the International Labour Organisation (ILO) and relevant government agencies (i.e. Consumer Protection Council (CPC), Public Complaints Commission (PCC) etc) to gain their support.  Selection and Training of NLC Officials: In consultation with the leadership of the NLC, NLC officials –together with representatives of CSOs and community mobilization officers- who will play a key role in implementing this project and in promoting PB beyond the project completion date will be identified for training based on pre- established criteria.  Capacity Building/Training: Intensive training on budget formulation, budget monitoring and budget analysis will be provided to the NLC officials to aid their understanding of the budget process. Furthermore, they will be trained on strategic communications, campaigning and community mobilization to enhance their ability to carry along other trade unions, such as the Trade Union Congress (TUC). The strategic communications
  • 25.
    -24- and community mobilizationactivities are intended to enhance the sustainability of outcomes following project completion by equipping the NLC with the human resource capacity to promote and continue PB-related activities in Nigeria. It is expected that this project can be scaled up to involve other states who demonstrate commitment towards improving PFM.  Campaign Development: Once the capacity of the NLC has been built, Oxfam and NLC will jointly develop a campaign for popularising PB at the national level and in the target states.  Plan of Action: A plan of action will be developed by Oxfam/NLC to clearly spell out the roadmap for the campaign. This will also include who does what amongst various stakeholders: Oxfam, NLC, NGOs, the media and professional bodies. 2.1.2 Phase 2: Citizens’ Mobilization Phase 2 builds on achievements recorded in Phase 1. This phase focuses on building a coalition of CSOs and citizens for promoting PB in Nigeria. The success of this project will depend on the effective mobilisation of citizens to participate actively in the budget process and to demand accountability. Furthermore, this phase focuses on identifying champions and strengthening the capacity of relevant CSOs in PB. At the end of this phase, a coordination mechanism between CSOs and the NLC will be established to drive the national discourse on citizen-led budgeting. The proposed activities for this phase include:  Town Hall Meetings: Following the development of the project action plan, ‘town hall meetings’ will be held across the 6 geo political zones to which NLC state chapters, NGOs, the media and professional bodies (COREN, NMA), regulatory institutions (i.e. CPC, PCC) and pressure groups (i.e. NULGE) will be invited. The town hall meetings are intended to intimate stakeholders on PB, and secure much needed buy-in for the operationalisation of the action plan. Furthermore, through the town hall meetings, stakeholder representatives will be identified to be part of the PB Network.  PB Network: The proposed PB network will consist of key stakeholders, such as representatives of the NLC, Oxfam, representatives of relevant NGOs, key community members, the media, professional bodies (COREN, NMA etc.), pressure groups (i.e. NULGE), and regulatory bodies (i.e. CPC, PCC). The aim of the network is to engage and mobilize Nigerian citizens to put pressure on the government to institutionalize PB in the budget formulation and implementation processes. Oxfam will ensure that there is synergy with existing networks that share the same agenda with this project.  Campaign: A formal targeted campaign to demand improved PFM and PB will be launched. The aim of the campaign is to secure the critical mass needed to demand for improved public finance management and the institutionalization of PB in Nigeria. The
  • 26.
    -25- campaigns will particularlytarget the National Planning Commission, the Budget Office, the National Assembly, and one MDA that will be agreed upon at the national level. At the state level, three states will be identified for a pilot and the campaign will target the State’s Planning Commission,17 the Budget Office, the State Assembly and three MDAs – Health, Education, Agriculture and Women Affairs.18 2.1.3 Phase 3: Implementing a Participatory Budget Cycle The outcome of a successful campaign is that the government accepts to open the space for participatory budgeting. This second phase of the project will be to support a government pilot to practicalize and implement a PB cycle. Below are the steps for Phase 3: Capacity Building for National and Focal State Government Officials: For PB to be successful government has to be seen to be driving it. Therefore, the implementation of the PB Cycle must have government on the front seat. However, as PB will be new to government, their capacity must be built to effectively deliver it. In addition to training in PB, training will also be provided on communication skills as government staff members also need to refine their communication skills in order to be able to present citizens with accurate information, and also need to hear what citizens have to say. Communications Campaign: Following the training, PB will be launched through an extensive communications campaign, designed to disseminate information on the PB program and mobilize all stakeholders to participate in the activities. Oxfam/NLC will support the Nigerian government in the design and implementation of PB campaigns that seek to get the citizens more involved in the Nigeria budget process. Capacity Building for Citizens and their Delegates: Participatory Budgeting depends largely on the capacity of civil society to engage in an informed and constructive dialogue, and prepare budgets. A capacity-building strategy that transfers skills to the relevant PB stakeholders is essential. To ensure that citizens are prepared to bring meaningful contributions to the budgeting process, Oxfam/NLC will carry out training for the PB network members who will act as representatives of the various stakeholder groups. They will in turn build the capacity of their members to be able to engage in budget dialogue. Pre-PB Workshop: Pre town hall meetings with be organised for the PB network and other stakeholders to train them on budget preparation. Using the previous year’s budget as a 17 The Joint Planning Board, which is the umbrella body for all the state planning commissions, serves as a useful platform for promoting PB-related activities in the target states. 18 Decisions about target MDAs at the state level may change based on the preference of State Steering Committees.
  • 27.
    -26- sample, the workshopwill reformulate the budget based on real needs of the citizens and use it as a basis for discussion during the PB workshop. PB Prioritization Workshops: These are the workshops that practicalize PB. Here PB network members, other members of the public who wish you and government will participate in PB workshops, where government and citizens prioritise government spending and budget. These workshops will take place in the FCT and focal states targeting the selected MDAs. Budget Finalization Support: Oxfam and NLC will support the focal MDAs to finalise their budgets based on the outcome of the prioritization workshops. PB Validation Workshops: A second set of workshops between the PB Networks and government will be organised where the finalised budget will be shared to ensure it fits with prioritises identified during the prioritization workshops. Budget Defence at the State and National Assemblies: Recognising that the legislature has a tendency to substantially change budgets, the established PB networks will regularly communicate with the legislature on the progress of the project. The PB networks led by the NLC will be supported to participate in all budget defence hearings at Federal and State Assembles, and will raise alarm on any changes that jeopardises the priorities set by citizens. Participatory Monitoring and Evaluating (PM&E): This will consist of citizens and government jointly monitoring budget execution and implementation of public works and projects. Unforeseen budget cuts, poor revenue forecasts, and corruption can affect the percentage of the budget that is actually executed. Consequently, it becomes critical that citizens and government closely monitor budget execution to ensure that the budget is implemented according to the law. Participatory monitoring and evaluation yields the greatest results when stakeholders have the opportunity to discuss and plan the PM&E from the outset. To ensure effective monitoring and evaluation, the following steps will be taken:  M&E teams: M&E teams will be set up to monitor state and federal projects for the MDAs targeted. The PB Network will agree which projects will be monitored based on development priorities identified.  Training: A series of training sessions will be conducted for the monitoring group members to provide them with adequate skills. Training topics will include monitoring procurement, inspection and evaluation of public works implementation etc.  M&E: Each M&E team will be provided with a small fund to support the conduct of quarterly M&E activities. These teams will provide reports which the PB Network will feed back to the MDA. The NLC will raise alarm on projects that are not going according to plan and will put pressure on the MDA to ensure compliance to the budget.
  • 28.
    -27- 2.2 Intended Benefitsof the Project Based on the Brazilian model’s achievement, we are confident that PB will have a tangible impact on improving the quality of life of the Nigerian people. We expect public services to significantly improve; administrative costs substantially reduced; and improvements in government management of resources. The realizable benefits of this project are as follows:  More focused representation by the NLC: This project will greatly improve the NLC’s ability to represent the Nigerian masses. The budget is the single most important document through which government influences the lives of people. By institutionalising PB, the NLC will ensure that the real needs of the people are being met by government.  Increased effectiveness in budget targeting: In many cases, public budgets do not reflect the real priorities of citizens, particularly the poor. Scarce public resources are often spent on the wrong goods or the wrong group of beneficiaries. PB will help match citizen needs with public resources.  Increased revenue capacity: The PB public meetings will provide citizens and government with an opportunity to address local tax and services fee issues which would ultimately lead to increased revenue.  Improved efficiency in public resource management: PBs will ensure improved budget execution efficiency particularly in purchase of goods and contracts. Citizen group monitoring of the procurement process will significantly increase transparency in procurement processes, which is one of the most problematic areas of the financial fiduciary system.  Improved quality of public works: The creation of citizen’s budget monitoring groups will improve the quality of public investments and infrastructure maintenance.  Inclusion of vulnerable groups: Vulnerable groups such as poor women, people living with disabilities and the aged do not have a strong political voice, and are often overlooked in the allocation of budget resources. PB will help amplify their voices and make their needs better addressed.  Improved transparency and accountability: Often citizens do not have access to government budget information. In some cases, citizens perceive budgets as too complex to fully comprehend. PB will offer an opportunity for government to demystify the budget for citizens, and to be more transparent and accountable in public resource management.
  • 29.
    -28-  Promotion ofsocial inclusion, poverty reduction, and empowerment: The traditional budgeting process can often contribute to social exclusion and poverty due to political interests, lobbies, rent seeking, and powerful interests. By increasing the voice of ordinary citizens and the most vulnerable groups, PB can potentially re-direct public investments towards basic services in poor neighbourhoods. The social learning and civic mobilization mechanisms embedded in PB helps empower vulnerable groups to increase their voice in budget decisions. 2.3 Project Risks/Challenges Irrespective of the perceived benefits of this project, there are attendant risks and challenges that may affect in the implementation of this project. These limitations may constrain the overall impact of PB initiatives on social justice, public learning, and administrative reform. Oxfam is aware of these risks and has identified possible mitigation measures for addressing these. The risks and risk mitigation measures are outlined below: Table 1: Project Risks & Mitigation Measures s/n Risks Risk Mitigation Measures 1. Lack of government’s buy and cooperation: PB will not be effective without government buy in and government is often resistant to change and maybe unwilling to truly open the budget process to citizens. Strong advocacy to relevant government agencies. The involvement of NLC in this project we believe with mitigate this risk as government appreciates the NLC’s capacity for positive disruption. The project will also create rewards and incentives for states and agencies that are receptive and open to PB. 2 Lack of citizen’s buy in and cooperation: Citizens groups are becoming fatigued from various reform programmes that have not achieved goals and as such, are less inclined to participate in projects that do not have tangible results like road construction etc This will be mitigated against by the NLC’s involvement, strong advocacy and the M&E component of the project where citizens will see the direct impact of their involvement in the budget process. 3. Failure to implement decisions and recommendations emanating from open discussion forums and budget tracking reports. The success of this project hinges on securing much needed political will at both the national and state levels. Phase 3 of this project deals with securing the commitment of the government –through engagement with national and state assemblies, and government MDAs- to the tenets of PB. 4. Outcomes achieved are short-lived. This will be addressed by developing long-term planning. In the course of this project, a project sustainability plan will be developed. This plan will outline modalities for ensuring that positive achievements are sustained long after the agreed project completion date. 5. Excessive emphasis on local issues and local public offices, i.e. stakeholders involved in the PB process tend to spend too much time and energy on the intricacies of local public policies. To address this particular limitation, this PB project will focus on engagement with the national and state levels of government. Given that Nigeria operates a federal system of government, this project’s objectives can only be achieved if the government commitment is secured at the national (i.e. NASS) and state levels (i.e. state assemblies).
  • 30.
    -29- 6. NLC Commitment:factional leadership in the NLC presents a challenge to effective implementation of this project. Despite this problem, Oxfam has received assurances from the NLC that this issue is almost being resolved. The added interest of ITUC Africa in this project also gives legitimacy to any commitment obtained from the NLC for this project. 2.4 Results Framework & Administrative Structure 2.4.1 Expected Project Results (in chronological order)  Result 1: Transparent budgeting and expenditure processes, at the federal and 3 focal states that reflect budget priorities including gender bases budgeting identified through PB, and serve as a binding guide to their implementation, using the prudently estimated resources available. Rationale: This result is intended to influence the attainment of optimum resource allocation and management in the states leading to improved service delivery outcomes and ultimately poverty reduction.  Result 2: Improved awareness among the citizens about budget issues in Nigeria. Rationale: Increase the level of public awareness about budget issues in Nigeria and encourage the citizenry to hold public officers accountable for their actions and decisions.  Result 3: NLC and CSOs’ capacity in budget analysis and monitoring strengthened. Rationale: The result is to improve the capacity of the NLC and other civil society stakeholders to understand, use, monitor and evaluate the budget to the benefit of the communities in a manner that ensures participation, transparency and commitment to the budget, which directly and indirectly leads to public accountability and anti-corruption.  Result 4: Improved transparency and accountability on the part of government for the allocation and use public financial resources. Rationale: The key objective of public financial management in Nigeria is to make the process more transparent, accountable and efficient such that citizens get value for their common resources managed by government. Citizens’ capacity will be built to on public finance management.  Results 5: Established mechanisms for tracking government expenditure at all levels of government. Rationale: One of the ways of encouraging citizens’ participation in the Nigerian budget process is improving access to budget information. Ease of access to such information is intended to increase public interest in how public resources –particularly tax revenues- are utilized by the government at the national, state, and local levels.
  • 31.
    -30- Table 2: Timelinesfor the Participatory Budget Project s/n Activities Phase 1 Phase 2 Phase 3 Year 1 Year 2 Year 3 Year 4 Year 5 Q1 Q2 Q2 Q4 Q1 Q2 Q3 Q4 Q1 Q2 Q3 Q4 Q1 Q2 Q3 Q4 Q1 Q2 Q3 Q4 1 Design of Three year annual action plans 2 Drafting of monitoring & evaluation plans 3 Identification of key stakeholders for PB project 4 Awareness visits to NLC Headquarters 5 Awareness visits to selected NLC state chapters 6 Establish Project Steering Committee 7 Design of Training Programs for NLC officials & CSOs 8 Training of NLC Officials on PB & budget tracking 9 Training of selected CSOs on PB & budget tracking 10 Institute PB operational procedures in Federal & State NLC chapters 11 Conduct baseline survey to assess the budget analysis and monitoring capacity of citizens, the NLC and other identified stakeholders. 12 Design advocacy campaigns to popularize PB 13 Implementation of advocacy campaigns 14 Community mobilization in 3 states through LGs 15 Evaluation of campaign effectiveness 16 Project Progress Assessment/Mid-Term Review 17 Establish PB Networks 18 Conduct readability assessment to evaluate ease of access to budget-related information in government MDAs at the national and state level. 19 Conduct systematic review of PFM processes and expenditure management in the 3 focal states. 20 Organize open PB prioritization workshops-Federal & State 21 Organize high-level Project Steering Committee 22 Organize second PB workshop for NLC officials & CSOs 23 Organize PB validation workshops for PB networks 24 Organize Federal-level discussion forum between PB network & representatives of the National Assembly 25 Organize state-level discussion forums involving state assembly members, PB network & CSOs 26 Liaise with donor agencies to validate recommended coordination mechanisms between the national & state assemblies, i.e. through PACs 27 Secure agreement between PSC, PB networks and legislature on appropriate frameworks for publicizing budget-related information. 28 Central PB Project Review involving all stakeholders 29 Impact evaluation of PB project
  • 32.
    -31- 2.4.2 Project AdministrativeStructure The expected outcomes together with capacity requirements will be taken into consideration when designing the administration structure for the PB project. A centralized organizational structure is proposed for this project given the need to ensure that state-level activities align with the overriding development objectives. The Project Management Unit (PMU) will be based in Abuja with Project Support Units (PSUs) in the 3 pilot states. The PMU will closely oversee the activities of the PSUs – including verification and approval of procurement requests; establishing fiduciary controls over the use of funds disbursed to PSUs; and conducting field-based supervision missions to assess project implementation progress in the target states- and ensure that their activities and annual workplans align to the main objectives of this project. The PMU liaises directly with the NLC Headquarters through the appointed NLC National Coordinator while the PSU liaises with the NLC state officers. The NLC National Coordinator is largely responsible for securing ownership and buy-in in the 3 pilot states. Figure 2 outlines the proposed organizational structure for this project:
  • 33.
    -32- Figure 2: ProposedOrganizational Structure for the Participatory Budget Project (Core Implementation Team) Project Management Unit (PMU) Project Director M&E Manager Communications Manager Project Coordinator NLC Project Coordinator Finance & Procurement Manager Project Manager PSU 1 Project Manager PSU 2 Project Manager PSU 3 Fin. & Proc. Officer M&E Officer Comm. Officer Community Mobilization Officers Fin. & Proc. Officer M&E Officer Comm. Officer Community Mobilization Officers Fin. & Proc. Officer M&E Officer Comm. Officer Community Mobilization Officers NLC State Officer 1 NLC State Officer 2 NLC State Officer 3
  • 34.
    -33- Based on Figure2, the PMU will oversee the activities of the PSUs- each headed by a project manager- in the three pilot states. In addition to the project manager, each PSU will consist of an M&E officer, finance officer, and communications officer. For the purposes of effective project implementation, a Project Steering Committee (PSC) will be established to strategically secure much needed government buy-in and ownership of this project. The PSC will consist of the following: the PMU; representatives of the NLC headquarters; and relevant representatives of CSOs. The PSC will meet periodically –quarterly or bi-annually- to discuss project implementation progress and make changes where necessary to address any challenges encountered. 2.4.3 Planning and Organisation of the Project The project will be managed by Oxfam’s Good Governance Programme (GGP) team through a dedicated Project Director. The Project Director will be a member of Oxfam’s GGP and will report to the Associate Country Director of Oxfam Novib. As already established, three PSUs will be created in 3 pilot states. Each state will have a Project Manager who will be responsible for the deliverables for that state (see Figure 2). The GGP and the PSUs will implement the programme on the basis of programme estimates. The Associate Country Director, Oxfam Novib will act as project coordinator and will oversee project implementation activities in coordination with the NLC and other relevant stakeholders. Oxfam will provide administrative support for this project and is responsible for monitoring, evaluation, and reporting all project-related activities. Furthermore, a Project Officer (PO) will be appointed by the NLC at the national level and paid by the project. The role of the PO is to ensure that the NLC participates fully in the project. This is required for the sustainability of outcomes following project completion. Furthermore, three State Officers will also be appointed by the NLC to coordinate its participation in the focal states. These POs -both at the national and state levels- will support efforts to bring the government and other relevant stakeholders on board. A Project Steering Committee (PSC) will ensure coherence in the implementation of the programme, assessing progress and providing advice. State-level Steering Committees (SSC) will promote and monitor the implementation of the project at state level. A Memorandum of Understanding (MoU) between Oxfam and the NLC will be signed to formalize the relationship and will form the basis for the following:  Provide a partnership framework for mutual obligations.  Specify the roles and responsibilities as well as clarify all commitments of Oxfam and the NLC for the implementation of the project.  Clarify the roles of and relations between the steering committees, Oxfam and the NLC.
  • 35.
    -34- 2.4.4 Core ImplementationTeam The proposed principal management mechanism for this PB project is the ‘Core Implementation Team (CIT)’. The CIT is composed of the following personnel: project coordinator; project director; project managers for each state, i.e. each PSU; M&E Manager and Officers; Procurement & Finance Manager and Officers; Communication Manager and officers; NLC national coordinator and NLC state officers. The office of the PSUs will be domiciled to the state chapter offices of the NLC. The CIT will be responsible for the day-to-day operational management of the project in addition to developing strategy, operationalizing coordination between federal and state-level activities, and project delivery. The CIT will possess the requisite expertise and experience in managing governance projects and coordinating project administrative functions. The CIT will comprise of the project director (who oversees the activities of the PMU team, the NLC project coordinator, and the project managers of the three PSUs). The project director reports directly to the Oxfam Associate Country Director who is the Project Coordinator. Each PSU is headed by the project manager and is made up of a finance officer, a procurement officer and communications officer. The CIT will equally be responsible for the following critical activities:  Overall delivery of the PB project.  Coordinating the activities of the PSUs in the following areas: design and implementation of advocacy campaigns, i.e. advocacy and networking; developing operating modalities for involving relevant stakeholders in project implementation, i.e. liaising with stakeholders; and establishing mechanisms for involving government at all levels in the implementation process.  Assessment of project risks and opportunities.  Evaluating and processing procurement requests, especially those emanating from the PSUs.  Preparing necessary reporting documents, such as M&E reports and progress reports, for submission to funders and the PSC.  Knowledge transfer and dissemination of project outcomes. Task Structure for Core Implementation Team Based on Figure 2, a hierarchical organizational structure will be used for this project. The benefits of using this structure for this project are as follows: (i) personnel recognize defined levels of leadership; (ii) employees narrow their field of focus to their expected deliverables; and (iii) managers and subordinates understand how their tasks support the realization of the overriding objective of this PB project. To enhance seamless management of project-related activities, an indicative task design has been developed for key personnel (see Table 3). It is
  • 36.
    -35- necessary to notethat this job design is subject to modification in response to the emerging needs and priorities of this project. Table 3: Task Design/Structure for the Core Implementation Team s/n Staff Designation Responsibilities Reporting line 1 Project Coordinator i. The project coordinator is responsible for the overall success of this project. ii. He/She owns the project’s development objective. iii. Spearheads strategic meetings involving the PSC and the head of the funding agency. Overall head of this project. Oxfam Novib Associate Country Director will act in this capacity with support from the GG Officer 2 NLC National Coordinator i. The NLC coordinator is responsible for securing much needed buy-in from the NLC, especially at the national level. ii. Supervises the activities of the NLC state officers. iii. Participates in identifying suitable NLC representatives for training. iv. Also contributes to the design of PB advocacy campaigns. v. Participates in establishing meaningful lines of communication between the NLC and the government, particularly the legislature. The NLC National Coordinator reports to the Project Director. 3 Project Director i. The Project Director is the overall operational head for this project, i.e. coordinates the activities of the PMU. ii. Establishes operational policies and guidelines for implementing project-related activities. iii. Reviews and approves annual work plans and procurement plans for this project. iv. Ensures that reports are submitted to funders and other critical stakeholders in a timely manner. v. Works with the PMU team to ensure value-for- money for project resource commitments The Project Director reports directly to the Project Coordinator. 4 Project Managers i. Responsible for managing the activities of their respective PSUs. ii. Ensures that activities identified in their respective annual plans are being implemented in a timely manner. iii. Works with NLC state officers to secure the buy- in of state governments and other pressure groups. The Project Manager reports directly to the Project Director. 5 M&E Manager i. Coordinates all M&E-related activities for this project, both at the national and state levels, i.e. drafting and implementing M&E plans. ii. Coordinates field-based project supervision missions in the 3 pilot states. iii. Ensures that M&E reports and project progress reports are prepared and submitted to the funder and stakeholders in a timely manner. iv. Coordinates data collection from the states and analyses this to monitor project progress. v. Organizing capacity building for state M&E officers and community mobilization officers. Reports directly to the Project Director. 6 Finance Manager i. Responsible for aggregate financial management for this project. ii. Establishing fiduciary controls for this project. iii. Coordinating the financial audit of PSUs’ expenditure, i.e. ensuring timely retirement of expenditures. iv. Preparing monthly, quarterly, and annual Reports directly to the Project Director.
  • 37.
    -36- financial reports forthe project; securing approval from project director before dissemination to funders and other critical stakeholders. 7 Procurement Manager i. Establishing guidelines for preparing annual procurement plans. ii. Reviewing the annual procurement plans of PSUs and securing approval for same from the project director. iii. Processing procurement requests for PSUs, i.e. procurement of equipment and consultants. Reports directly to the Project Director. 8 Communications Manager i. Developing the communications strategy/plan for this project. ii. Coordinating the implementation of the communication activities-as outlined in the communications plan- at the state level. iii. Working with consultants to design advocacy campaigns for this project. iv. Working with communication officers to coordinate the activities of community mobilization officers. v. Coordinating the conduct of lessons-learnt studies. vi. Coordinating knowledge management for this project. Reports directly to the Project Director. 2.4.5 Project Plan A detailed project plan -outlining key activities, timelines, and M&E procedures- will be produced and will form the blueprint for the project, i.e. Project Implementation Manual (PIM). This document will guide project implementation processes at the state level. The PIM will contain procedures for the following activities: M&E; financial management (i.e. fiduciary controls and responsibilities); procurement; and communications. An overview of these activities is provided subsequently. State Office’s Administrative and Financial Management: Monitoring of the financial aspects is best considered as the monitoring of a continuous process, from consultation and engagement to follow-up of the implementation until the closure of the engagements. Such monitoring is comparable to a general quality control of the whole implementation process and is focused on ensuring that activities support the realization of identified outputs and outcomes. This will be done on a monthly basis and monitoring will lead to pro-active management. Consequently, the project will hire a full time M&E Officer who will ensure that all tasks for all actors are executed at deadlines. S/he will be supported by State M&E Officer will be hired for the project Monitoring will be carried out at two levels. First at the state level (i.e. PSU), a day-to-day internal monitoring will ensure effective and timely decision-making and accountability for resources and achievements of results. At the operational level, monitoring will facilitate management and control. It will include analysis of, for example, activity volumes, timetables,
  • 38.
    -37- deadlines, costs, progress,problems, and bottlenecks. Secondly, monitoring will be carried out by Oxfam in order to facilitate the overall strategic management decisions on an informed way at key steps of the project cycle, contract management, and providing informed and useful reporting on the project portfolio. If necessary, the project team must act proactively and foresee some active interventions, advice and/or other specific forms of support. This approach is focussed on results, where the emphasis will be on the quality or accuracy of the task executed. Quality Control: The internal control is expected (a) to ensure the efficient administrative functioning for the programme its technical components and (b) to obtain a performing and efficient implementation of the programme activities. The control system will be reactive and include aspects covering the implementation of the Internal Control Standards, legality and regularity of the operations, findings of internal/external audit reports and their follow-up, and enhancements once lessons learned. Main control activities will focus on (a) the fine tuning of the technical management tools to support a streamlined execution of the programme and (b) the programme-management service covering all non-technical tasks of other components related to: (1) the administrative management, supervision of implementation procedures; communication and visibility; etc and (2) the financial management. Procurement: Procurement under this project will be governed by a procurement policy that involves inputs from the procurement systems of the funder and Oxfam Novib. This procurement policy will be developed at the inception stage of this project and will outline rules and procedures for the following: (i) the procurement of goods and works; and (ii) the use of consultants. The policy will also guide the PMU in processing requests emanating from the PSUs. Procurement for this project will be conducted according the following principles: i. To ensure value-for-money, all procurement requests emanating from the PSUs will be processed by the PMU. This centralized approach reduces operational risks for this project and guarantees effective supplier management. ii. Local service contracts will be imprest commitments. Competition and transparency will be assured at all stages of the contract process. iii. Ensuring that solicitations are designed with clearly drafted requirements, properly- aligned pricing and scoring structures, and well-tailored legal agreements. iv. In anticipation of the use of consultants for this project, the quality and cost-based selection method (QCBS) will be used to select and engage consultants to carry out some of the technical activities for this project (see Annex A).
  • 39.
    -38- v. Complete tenderdossiers will be prepared, including all documents for evaluation and contracting before launching of the tenders. The PMU will review and formally approve documents before launching. The review process will entail ensuring that proper material disclosure protocols are built into document drafting and tendering processes to mitigate against project delays and supplier extra-cost claims. vi. Establishing performance management systems for tracking the performance of suppliers and contractors. These systems will be used for the procurement of equipment and consultants throughout the duration of this project. Financial Management and Financial Audits: At the inception stage of this project, a financial management policy for this will be developed to ensure that all financial transactions associated with this project are accounted for and recorded using appropriate accounting systems. Oxfam will assume responsibility for proper and secure maintenance of all accounting documents and records for the funder. The financial policy will outline the fiduciary controls established for this project. Together with fiduciary controls, formats and checklists for the verification of the expenditures of PSUs will be created at the inception stage of this project. The financial policy for this project –also to be prepared at the inception stage- will guide the processing of all financial transactions for this project. Moreover, a more general format and checklist for an internal auditing will be used during field- based supervision missions by the Finance Manager to PSUs. The Finance Manager – domiciled to the PMU- will conduct these internal audits (see Table 2). Such internal audits will check basic financial data (bank balance, amount in cash etc.) and the presence of up-to-date documents (inputs made in the accountancy, perpetual inventory updated, expense retirements, list of contracts and advances updated etc.). The Finance Manager will prepare monthly, quarterly, and annual financial statements for this project and submit same to the funder. The annual financial statements for this project will be subject to further audit and certification by a qualified external auditor. To enhance accountability and transparency, the PSC will provide much needed oversight of the utilization of financial resources for this project. Overall, the accounting standards for this project will be guided by the following principles:  Full accountability of all financial inputs committed to this project;  A true and fair view of the financial position and financial performance presented by the financial statements;  Preparation of financial statements that contain full disclosure of all material information and will be accompanied by supplementary notes to explain or qualify various accounts;  Full disclosure of the accounting principles and financial policies adopted by Oxfam Novib as well as disclosure of any subsequent changes in either existing accounting
  • 40.
    -39- practices or financialpolicies should be included in the notes to the financial statement; and  Annual financial statements will be audited and certified by an independent and qualified auditor as a fair presentation of this project’s financial position. Project Monitoring & Evaluation: Participatory M&E will be used to systematically collect and periodically analyse information that has been chosen and documented by the M&E personnel with inputs from the NLC and relevant CSOs. This approach will provide information during the life of the project, so that adjustments and modifications can be made if necessary. Data for this project will be collected on a monthly, quarterly and annual basis. For this project, monitoring will be used to track and compare actual project performance against set targets to detect any departure from the planned course of action. It will also be used to indicate whether the inputs are being delivered in the right quantities and at the right time, whether the activities are being implemented as planned, on schedule and within the budget limits; and the output targets are being achieved. Furthermore, monitoring will be used to indicate factors causing implementation delays or unexpected results. Feedbacks from the findings will be channelled to the CIT to take necessary action. The review and analysis of the feedback will form the evaluation component of the M&E system which also includes, when needed, management interventions in the implementation activities or modification of the original implementation plan. M&E System: The M&E team will work to develop a comprehensive M&E plan for this project. They will also be responsible for overseeing the implementation of the System at the national and state Levels. Annex A outlines the indicative log-frame instrument for this project. The contents of this instrument will be responsive to emerging priorities for this project. The proposed plan will include the basic components of a good M&E System:  Clear statements of measurable objectives for the programme.  A structured set of indicators which must be SMART (Specific, Measurable, Achievable, Realistic and Timely).  Structured formats and rules for reporting on the above. (the tracking of the evolution of these objectives and indicators through this reporting process being the expected output of the system).
  • 41.
    -40- The plan willalso include:  Data collection plan and analysis strategy including all tools (formats for data collection, data storage and consolidation tables) and procedures (frequency, communication channels etc.)  Institutional arrangements for storing, analysing, reporting the data collected and management of records;  Investment in capacity building to sustain the M&E System;  Plan for how the M&E findings will be fed back into decision making. (These elements being the input of the system).  Roles and Responsibilities: Coordination of data flow, verification of data, quality control; management of records.  Financial monitoring.  Reporting tools and formats.  Detailed plan for dissemination and strategic use of data. Implementation of the M&E Plan: The Programme will be monitored through a set of performance indicators and coordinated by the M&E manager in coordination with M&E officers of the three PSUs. The indicators (see Annex A) defined will track changes in performance at different stages in the life of the Programme in comparison with baseline data collected on each indicator at the onset of the Programme. Routine M&E data will be collected using tools to be designed. Data storage and analysis will be done by the M&E manager. The M&E manager –domiciled to the PMU- will prepare all the tools, procedures, templates, forms and guidelines, and incorporate them into a reference manual for dissemination to relevant stakeholders. Reporting: Reporting obligations will be respected as agreed with the donor. To this end, the following reports will be prepared throughout the project cycle: inception report; monthly and quarterly progress reports (i.e. Mid-Term Performance Reviews); and a project completion report. An Inception Report will be prepared by the Good governance team at Oxfam within 6 weeks of commencing the assignment. The Inception Report will include the following: - Reviewed Logical Framework with a logical explanation of changes in prevailing circumstances / current events / changed priorities, - A detailed description of the Objectively Verifiable Indicators for the objectives and project results,
  • 42.
    -41- - The OverallWork Programme (detailed implementation schedule of activities) for the entire project period. Quarterly Progress Reports will be prepared every quarter and presented to the donor/funder. Progress Reports will contain a description of progress achieved for activities during the last quarter/year, inputs used and produced outputs; and a schedule of activities to be implemented in the next quarter/year, together with related inputs and expected outcomes. A Project Completion Report will be prepared at the end of the assignment. The report will set out achievements against expected outputs and will highlight where these have not been achieved and why. The report will also highlight operating modalities for sustaining successful activities and outcomes following the project completion.
  • 43.
    -42- 3. Oxfam Novib:Track Record in Managing Governance Projects This project will be implemented under Oxfam in Nigeria’s Good Governance (GG) programme, whose main goal is to promote effective and efficient Public Finance Management in Nigeria by working with citizens, institutions and the private sector to uphold transparency and accountability and safeguard the socio-economic and political rights of Nigerians. It also works to ensure that the nation’s huge earnings from the extractives sector as well as taxes generated from corporates and citizens are used efficiently to improve the living standards of the vast majority of ordinary Nigerians. Under the Good Governance programme portfolio, Oxfam has implemented a number of projects that have had significant impact on improving transparency and accountability in management of public resources in Nigeria. Some of these programmes are discussed subsequently. The Capacity for Research Advocacy for Fair Taxation (CRAFT) Project The CRAFT project is ensuring a more equitable and increased taxation as a critical ingredient for both poverty reduction and democratic governance. The project is empowering civil society and citizens to effectively influence the formulation and implementation of tax policies; and through evidence based research, civic education, citizens’ mobilization and advocacy, contribute to the development of tax policies, practices and administration that promote the rights of people and protect disadvantaged populations from harmful and unfair taxation. It also seeks to ensure that the use of tax revenue addresses the concerns of the poor and majority citizens in the country by advancing arguments for pro-poor spending and investment in social services and effective service delivery. Nigeria depends largely on extractive industries revenue which is unreliable for financing development. The absence of a tax compliant culture not only erodes the tax base and revenue but also discourages active citizenship demands for accountability and good governance. CRAFT is also ensuring that citizens understand their tax rights and resist unfair taxation through the support for citizens’ action, peaceful rallies and protests against unfair tax practices. Through CRAFT, Oxfam has built the capacity of about 68 civil society activists and 17 members of Trade Associations to undertake research and advocacy on tax issues. A National Platform on Tax Justice and Governance Platform was established; the platform undertakes continuous research, advocacy and public awareness on just tax systems through engagement with the government and civil society. The platform is currently made up of about 85 member organizations with different background and expertise. The platform
  • 44.
    -43- has Oxfam inNigeria, Actionaid Nigeria, ChristainAid, CISLAC and CDD as its Steering Committee members that are responsible for providing direction for the platform. At the state level, CRAFT also established 17 platforms on Tax Justice and Governance in the 17 southern states of Nigeria. This PB project will seek to effectively leverage the gains of the CRAFT project to increase and sustain any positive governance gains achieved so far. The Inequality Campaign The inequality campaign has the overriding goal of initiating national discourse on issues of inequality in Nigeria among all Nigerian stakeholders to positively influence the existing socio-cultural, economic and political factors and conditions driving poverty and inequality. This is anchored on the assumptions that there are serious challenges relating to inequality as exemplified in the official poverty statistics of Nigeria, reports and other contextual information. The campaign has produced and disseminated an ‘Even It Up’ Campaign Strategy Paper to guide engagement in Nigeria; trained twenty journalists on issues of inequality in Nigeria to help create awareness and reporting in the media. A national policy dialogue was held to further create awareness on the issues of inequality in Nigeria. The project has also enabled a community of at least 121, 884 active citizens to access campaign materials on social media and built 21,000 active citizens through enhanced access to information on inequality. Over 5,000 flyers and stickers in English have been distributed with strong messaging on the role of inequality within the Nigerian society. A compendium of Policy Paper Series on different aspect of inequality was produced and excerpts of this publication are regularly published in the national dailies in Nigeria. To ensure that the message of the campaign spreads, Oxfam partnered with relevant CSOs to support advocacy efforts on the role of PFM transparency and accountability in reducing inequality. In addition, Web platforms & interactive applications were developed that combine storytelling with interactive media products to raise awareness on inequality in Nigeria. Strengthening Public Finance in Nigeria- Results since 2013/14 (STREPF) Project The STREPF project is aimed at promoting public accountability and transparency in public financial management in Nigeria through a tripartite stakeholder engagement involving the Government, CSOs, and the organized private sector. Its objectives include: i. Established functional tripartite stakeholders’ forum of government, CSO and private sector that will shape public finance process in Nigeria ii. Increased transparency and participation of citizens in the public finance process in Nigeria through the production of an annual Budget Performance Assessment Report
  • 45.
    -44- from the consolidationof four quarterly budget monitoring reports from the Federal and 1 Niger Delta State and strategically disseminated to relevant stakeholders in Government, Private and the Citizens sectors. iii. A clear medium term road map and action plan developed for greater impact of applied budget work at the Federal and state level. Major achievements of the project include the facilitation of the formation of a tripartite group made up of government, private sector and civil society to focus on public finance management. This committee has met on six occasions and helped fashion out activities for the group as well as the development of a public finance roadmap for Nigeria. The project sponsored Radio programmes (13 weeks) on public finance issues on ‘Ray Power’ national network service. This helped increase the citizens’ interest in the PFM process thus, creating avenues for improved public accountability. The campaign component of this project also entailed organising social media engagements including tweet conferences. One of the tweet conferences had a reach of 74,075 and impact of 237,107 thus, increasing citizens’ engagement with the public finance process. The project team also commissioned analysis and comparison of public expenditure in the budgets of three Niger Delta States and the Federal government. The published work is being used for budget-related advocacy in the states and nationally. The following capacity building workshops were conducted under this project: trained 20 CSOs and 6 CSO staff in Year 1; 6 state government budget directors and 6 state government directors of finance (in Year 2) on participatory budgeting. This has created champions within the public sector who are actively involved in strengthening public finance management by making them participatory in nature. Town hall meetings were also organized in three states as a follow-up to trainings on participatory budgeting. This led to the establishment of budget monitoring teams who are focused on ensuring that budgets are effectively implemented. Organised discussions and training for civil society organisation on the zero-based budgeting (ZBB) which the federal government is adopting for the next fiscal year. Thus, the CSOs are better placed to engage the new budgeting system. Developing a public finance roadmap expected to be owned and promoted by the state government agencies. This is aimed at ensuring that all leakages in state resource mobilisation are plugged, wider opportunities for funding explored and allocations and implementation of funds are carried out effectively. Deepening Expenditure Line Tracking for States and Local Governments (DELT4SLOG) in the Niger Delta since 2012 This project focuses on monitoring and tracking budget implementation at state and local government levels to enhance transparency and accountability in public finance
  • 46.
    -45- management. States coveredinclude Rivers, Bayelsa and Delta States. Results achieved so far include: twenty NGOs representatives, 35 Community Executives and Stakeholders, and 46 community women trained on budget tracking and monitoring, Fiscal Inclusion and Democratic Accountability for Media, Effective Civil Society Engagement, Communities and staff of State Houses of Assembly. An estimated 5,616 capital projects were reviewed and 1,013 capital projects tracked across the health, education and public works sectors in four states (with an additional, being Akwa Ibom State, expanded at the request and cost to NDEBUMOG). Budget Factsheets were developed as an advocacy tool for ‘Inclusive Budgeting Town Hall Meetings’ held in 16 Locations across the following states: Akwa Ibom, Bayelsa, Delta and Rivers State. The Town Hall Meetings took place at Oron, Eket, Ikot Ekpene, Uyo, Warri, Abraka, Agbor, Asaba, Kaiama, Elebele, Amassoma, Yenagoa, Omoku, Bori, Isiokpo and Port Harcourt. A total of 663 participants attended these grassroots town hall meetings consisting of 413 males and 250 females. Remediation Campaign with NEITI Audit reports Using the NEITI Audit reports as its basis, this project promotes transparency and accountability in the extractive sector in Nigeria through institutionalized and sustainable reforms. Its objectives include: to enhance the capacity of the legislature to strengthen NEITI Implementation in Nigeria; harness and project citizens’ input into the Petroleum Industry Bill (PIB); advocate for the passage of an inclusive, people-friendly PIB; promote the incorporation of EITI Standards into ongoing reforms in the extractive sector; monitor sector reform performance and its impact on the welfare of citizens; and mobilize popular demand for transparency and accountability in the extractive sector. Working through a partner –CISLAC- and direct engagement with relevant stakeholders, the following have been achieved so far:  A total of 1,296 direct beneficiaries/participants were reached through the activities carried out in 2015, out of which 332 are female while 964 are male. The total indirect beneficiaries reached were 5.5m through the Open Audit Radio programme (2.5M) and Media advocacy (3M).  With Oxfam and CISLAC support, a Public Perception Survey was carried out by the NEITI Secretariat through a consultant with the main objective of establishing baseline empirical information and data for appraising the public perception of NEITI. The report has been shared and disseminated nationally.  A Radio Programme called “Open Audit” was established as a platform to support the remediation campaign; so far, 13 Editions have been aired.
  • 47.
    -46-  30 Journalists(20 Male) and (10 Female) were trained on the EITI process for effective coverage and reporting of activities in the extractive sectors in Nigeria.  A national campaign strategy was developed in consultation with stakeholders to drive the remediation campaign in the country.  The Fiscal Allocation and the Statutory Disbursement Audit 2007-2011 (FASDA) was simplified. The report of this exercise will be published and disseminated in the coming weeks.  Bi-Monthly Newsletters on extractives were produced and disseminated to key stakeholders.  A shadow report on the NEITI process in Nigeria has been compiled and is currently being reviewed before publication and dissemination.  Policy dialogues on ‘contract transparency’ and ‘beneficial ownership’ were held and reports produced. The acceptability of the project in Nigeria has largely contributed to some policy and practice changes in the extractives sector:  The Nigeria NEITI Secretariat was awarded the best implementing nation in Sydney- Australia in April 2013 due to the timely release of Audit Reports adjudged credible.  NEITI secretariat has attained a great measure of stability owing to the support from our partner, CISLAC. As such, the secretariat is now more committed not just to justify the validation and compliance status achieved in 2011 but efforts are being made to ensure that transparency and accountability prevails in the extractive sector. Such efforts are manifest of the series of audits carried out by the secretariat covering the period 2007 to 2014.  Increased awareness and community sensitization resulting in the increase in the number of groups able to engage and demand accountability at the state level.  Increased demand for accountability at the sub-national level especially with respect to the 13% derivation resulting in increased demands on Oil Producing Areas Development Commissions, NDDC and Ministry for the Niger Delta. This has included efforts by CSO partners in Bayelsa State engaging the government for the enactment.  Better understanding of NEITI and the extractive sector process by the relevant Legislative Committees in the 7th Assembly 2011 to 2015.  Improved Budgetary Provisions in 2013 for the NEITI Secretariat to fulfil its mandate of promoting transparency and accountability in the sector.
  • 48.
    -47-  Increased legislativeoversight translating into multiple investigative hearings into the operations and activities of individuals, operators and institutions in the sector with far reaching recommendations in 2014.  Improved dissemination of audit reports by NEITI Secretariat resulting in the discontinuation of the traditional road shows which were expensive but ineffective. The publication of simplified version of reports and its translations into 3 major local languages for citizens’ enlightenment in 2013.  Improved NEITI-NASS collaboration in sanitizing the sector, such as NASS committee engagement of NEITI for data and information to aid its investigations and recommendations. This represents a significant change from the previous case of distrust and mutual suspicion as at 2011 when the 7th Assembly was inaugurated.  The Inclusion of Solid Minerals by the NEITI with the conduct of the First Audit Report 2007 to 2011 in 2012 and second for 2012 in 2013 making information about the revenue loss from the sector available to citizens and the government.  Improved administration of the sector, such as the introduction of buying centres to capture elusive revenues and the development of new fiscal regimes for taxes and royalties to replace outdated and low rates.  Better organized engagement of artisanal and small scale miners, and maximization of government receipts and revenues from construction companies covered by the audit reports.  Conduct of Fiscal Allocation and Statutory Disbursement Audit 2007-2011 to increase transparency and accountability in the use of extractive revenues by states and government agencies. This result has facilitated increased mobilization of CSOs in the states by linking extractive revenues with the budget, development, and citizens’ welfare.  The publication of a book on Shadow Reporting: Confronting the Resource Curse 2012, Beyond Validation 2013. This book provides an alternative voice to NEITI reports on its performance. It is also used as a peer-review mechanism and this has resulted in increased institutional effectiveness in information dissemination, preparation and publication of Annual Workplans.  Improved institutional transparency and accountability in NEITI with regard to its internal systems, i.e. promoting transparent and open procurement processes particularly in the appointment of Auditors and competent staff.  Another book publication on The Effect of Lead Poisoning on Communities in Zamfara State was used as an intervention mechanism by CSOs to force the Federal Government to commit to the clean-up of communities affected by the lead
  • 49.
    -48- poisoning incident. Thispublication also serves as a useful reference tool for understanding the health, environmental and social effects of lead poisoning stemming from primitive and illegal mining activities. Oxfam will ride on these successes and the experience and network of its well experienced GG team to deliver this project. This project will also benefit from Oxfam’s 19 Affiliates which make up Oxfam International, whose support and wealth of experience can be drawn upon where necessary. 3.1 Practical insights Oxfam’s work in Nigeria for over 5 decades gives us strong practical insights into how to successfully implement this level of PFM reform successfully in the country. This includes:  Fostering genuine local ownership: We know how to provide frameworks in Nigeria for teams to work together to identify problems and create solutions.  Focusing on results: Our experience in Nigeria suggests that to maximise the impact of an initiative such as this, there must be absolute clarity on which tangible benefits are expected, how they will be measured, and who will be accountable for ensuring that they are achieved (see Annex A).  Understanding what is politically possible: Our team has highly tuned political ‘antennae’ - to understand what is achievable in a fluid environment and how to navigate the best path. Our strategic review panel provides further depth of political understanding.  Using a Nigerian-owned approach: We have a track record of working successfully with Nigerian public servants in teams – as, for example, with the drafting of the NSPSR.  Being realistic about timing: In Nigeria, reform activity slows considerably during the run-up to and after national elections. In our plans, we have anticipated some political delays around approval of new central mandates and HR policies, and around the involvement of NASS. We will focus on less political issues, such as budget process and service delivery reform during inception phase of this project.  Maintaining flexibility: Our experience in Nigeria has taught us to respond rapidly to requests for support, especially in a changing political environment. When the reform-minded individuals within the civil service are correctly identified and supported, then change can happen.  Managing risks effectively: We have a sophisticated approach to anticipating and mitigating risks to make sure that impact is maximised.
  • 50.
    -49- 3.2 The NigeriaLabour Congress’ Experience to Partner on this Project The Nigeria Labour Congress is Nigeria’s Central Labour Organisation established in 1978. It has a membership of over 4 million and spans the public and private sectors of the economy. It has 43 affiliate unions and 37 State Councils. The affiliates also have corresponding structure in the states, while some has zonal structures. However, the membership excludes some civil establishments that offer services classified by law as essential, such as the Central Bank of Nigeria, Police Armed Forces, etc. The Nigeria Labour Congress aims to be the most dependable source of information and enlightenment of the working class in Nigeria. Its objective is to be the most reliable and faithful advocate of working class values, justice and equity. The mission of the Nigeria Labour Congress is to organise, unionise and educate all categories of Nigerian workers; defend and advance the political, economic, social and cultural rights of Nigerian workers; emancipate and unite Nigerian workers and people from all forms of exploitation and discrimination; achieve gender justice in the work place and in NLC; strengthen and deepen the ties and connections between Nigerian workers and the mutual/natural allies in and outside Nigeria and; lead the struggle for the transformation of Nigeria into a just, humane and democratic society. The fundamental aims and objective of Congress are to protect, defend and promote the rights, well-being and the interests of all workers, pensioners and the trade unions; to promote and defend a Nigerian nation that would be just, democratic, transparent and prosperous and to advance the cause of the working class generally through the attainment of these two basic objectives:  To continually promote, defend and advance the economic, political and social well- being of Nigerian workers;  To promote and defend the rights, well-being and interests of workers in the work- place and society. The Congress operates through its leadership who direct the affiliates and state councils based on a renewed commitment to the values of solidarity, commitment to ethics, social relevance, and consistency. More recently, the NLC’s leadership has been working on rebuilding the movement in a direction that makes it more relevant to union members and other segments of civil society; it is also about enhancing inter-labour movement linkages that can help boost the power of the labour movement as a whole. In particular, it aims at firming up the capacity of each union and segment through solidarity actions involving the resources, experience, and general organisational acumen of the entire movement. This has
  • 51.
    -50- been demonstrated inthe struggle against casualization of labour, engagement on Structural Adjustment Programmes (SAP), election process (ACE, TMG), deregulation of the oil sector, budgeting, minimum wage, corruption and recently climate change among others. To give this struggle a credible and sustainable organisational platform, the Congress has also facilitated the creation of a pro-democracy coalition of civil society organisations. The nucleus of the network is the trade union movement. Its immediate agenda is to widen the margin of popular participation in governance, mobilize against anti-democratic elements any form of subversion of civil rule and end the ramified regression of the country. A second move has been to create a framework of national discourse around the necessity and modalities for a progressive intervention in the political process. This has led to a strengthened resolve by the movement and the broad civil society to explore the possibility of forming a political party that can:  Unite the common people around a socially redemptive agenda;  Unite the working people in the light of elite-driven identity politics, which has elevated regional, ethnic and religious considerations as the basis of political discourse and action;  Challenge the political monopoly of conservative, feudal and neo-colonial forces which continue to deploy looted funds, ethnic and religious caucuses, and state power to perpetuate their hegemony; and  Institutionalize political discourse and action by promoting issues that are concretely tied to the fundamental problems of the country, especially its primary producer status, the collapse of the social sectors, the increasing primitivity of elite accumulation, and the dysfunctional manner in which the political elite manage the country’s ethnic and religious diversity. As part of efforts to boost the movement's capacity and extending union coverage to a wider segment of society, the Congress is looking seriously into the informal sector. For the NLC, organising this sector is conceived in terms of a movement-building mission, which seeks to make the informal sector a popular movement with values based on which it can forge a mutually empowering organic relationship with other trade unions. The NLC naturally prides itself as one of the most representative federations in the world. It organizes blue and white collar workers, the professionals, and pensioners, workers in informal and informal employment and the public and private sectors. Therefore, as an authentic working peoples' organization, it must necessarily be capable of addressing the full
  • 52.
    -51- diversity of theinterests, rights and concern of the entirety of the working people. Presently, the NLC is also unarguably the most influential non-State actor in Nigeria. It must continue to sustain the capacity to articulate and defend national interests in relation to the onslaught of reactionary forces and their international patrons. As expressed in some of the extant Policies and Resolutions of the 11th National Delegates Conference of the Nigeria Labour Congress with much emphasis on engagement on issues of good governance, the NLC is happy and keen on collaborating and partnering with Oxfam in engaging in PFM discourse, particularly those focusing on institutionalizing participative budgeting in Nigeria.
  • 53.
    -52- Annex A: PROJECTLOG-FRAME MATRIX Logic of Intervention Indicators Sources of Verification Assumptions Overall Objective: Institutionalizing Participatory Budgeting in Nigeria.  Percentage of citizens who understand the budget process in Nigeria.  Level of access to information about government expenditure, i.e. level of external scrutiny of the budget.  Number of completed projects.  Percentage implementation of the budget, i.e. 2016-2020. Survey results; monthly and quarterly publications about government spending and projects; number of pro-poor policies instituted by the government;  Commitment level of the current administration towards anti-corruption, i.e. political will.  Current fiscal challenges present challenges to revenue and threaten public services.  Capacity to build of a coalition of civil society and pressure groups around PFM issues in Nigeria.  Level of openness of the executive arm of the government. Purpose: 1. To strengthen the capacity of the NLC and its allies in participatory budgeting. 2. To stimulate national discourse on targeted public service delivery with a view to lifting many Nigerians out of poverty. 3. To improve access to public service delivery for the poor, i.e. To ensure efficient and pro poor budget implementation. 4. To create mechanisms for strengthening engagement between government and citizens on budget-related issues, i.e. putting citizens in the driving seat of the budget formulation and implementation process. 5. To establish effective mechanisms for tracking government spending at the national and state levels.  Percentage Level of citizens’ awareness of government spending processes.  Number/availability of progress reports for government projects, i.e. public works.  Percentage level of interest of civil society in government spending.  Quality of public service delivery.  Frequency of legislative scrutiny of external audit reports. Monthly reports by government agencies; project progress reports; content of NLC press conferences; newspaper reports; feedback from field-based surveys and KIIs; feedback from radio programs; quarterly and annual external audit reports; quarterly and annual financial reports published by government agencies;  Level of literacy among the citizenry.  Strategic underpinning of the donor’s governance portfolio.  Level of openness of government MDAs in disclosing information that is in the public interest. Results: 1.1 Transparent budgeting and expenditure processes, at the federal and 3 focal states that reflect budget priorities identified through PB, and serve as a binding guide to their implementation, using the prudently estimated resources available. 1.2 Improved awareness among the citizens  Number of pro-poor spending initiatives introduced by government agencies in each focal state.  Minimum of 10 budget tracking reports (i.e. simplified technical analysis of budget proposals and project implementation reports) produced by the project team in PFM initiatives launched by the national and state governments; budget tracking reports; feedback from radio programs sponsored by the project; proceedings of quarterly townhall meetings;  Level of government buy-in the focal states.  Level of implementation of the 2016 Appropriation Act and subsequent annual budgets.  Availability of budget information tends to be constrained by entrenched interests and rent-seeking
  • 54.
    -53- about budget issuesin Nigeria. 1.3 NLC and CSOs’ capacity in budget analysis and monitoring strengthened. 1.4 Improved accountability on the part of government for use and allocation of resources. 1.5 Established mechanisms for tracking government expenditure at the national and state levels. partnership with the NLC and CSOs.  % Level of success in using the triggering the FOI Act to obtain budget information at the national level and in the 3 focal states.  Number of trainings delivered to the NLC officials and CSOs over the duration of this project.  Number of townhall meetings and open discussion forums organized over the duration of this project. among some government officials. Activities: 1.1.1 Conduct systematic review of PFM processes and expenditure management in the 3 focal states. 1.1.2 Conduct critical analysis of the following budgets at the national level and in the 3 target states: 2013 to 2016. 1.1.2 Conduct political economy analysis of budgeting in Nigeria. 1.1.3 Conduct situational analysis of the Brazilian PB Model. 1.1.4 Use findings from the political economy analysis and situational analysis to improve the design of this project. 1.1.5 Conduct readability assessment to evaluate ease of access to budget-related information in government MDAs at the national and state level. 1.1.6 Use findings from systematic review and readability assessment to recommend a citizen-led expenditure management system in governance institutions. 1.2.1 Organize open discussion programs on radio & produce thought leadership papers to create awareness about PFM and budget issues in Nigeria.  Number of assessment reports on PFM infrastructure/processes in 3 focal states.  Gap analysis/assessment report of ease of access to budget-related information at the national level and in the focal states.  Baseline survey completed.  Systematic review of the effectiveness of the FOI Act completed.  Number of stakeholders for the project identified and engaged.  Design of training program using consultants.  Engage consultants to design format for radio programs and identify suitable radio stations to air the program in the focal states.  Organize PSC. Finalized reports; results of research reports and baseline surveys; training materials; training program documents; number of meetings between NLC & relevant stakeholders; and number of times PB radio program is aired.  Availability of budget funds determines the degree to which activities would be implemented.  Project success hinges on effective coordination with and the national headquarters of the NLC.  Degree of commitment of the governments of the target states towards transparent and accountable PFM.
  • 55.
    -54- 1.2.2 Create quarterlyreports on public works projects and make this available to the public, i.e. create an online platform to disseminate this information. 1.3.1 Map the governance landscape to identify relevant stakeholders for this project, i.e. CSOs. 1.3.2 Conduct baseline survey to assess the budget analysis and monitoring capacity of citizens, the NLC and other identified stakeholders. 1.3.3 Training (i.e. capacity building workshops) of NLC representatives on PFM and budget processes. 1.3.4 Training (i.e. capacity building workshops) of CSOs on budget monitoring and analysis. 1.4.1 Organize townhall meetings involving government officials, the NLC, and civil society. 1.4.2 Design and facilitate media campaigns that encourage the government to publicize information about its projects. 1.4.3 Sponsor radio programs that discuss inclusive growth through targeted government spending 1.5.1 Conduct survey and systematic review to evaluate the mainstreaming of the FOI Act. 1.5.2 Establish sustainable strategic partnerships between the NLC and CSOs in tracking and reporting on government spending at the national and state levels. Inputs: Project commitment funds; Project Coordinator; NLC Project Coordinator; PMU; PSU; Training Programs; Consultants;
  • 56.
    -55- Annex B: STAKEHOLDERMATRIX High POWER Low i.) National Headquarters of the Nigeria Labour Congress ii.) Oxfam Novib iii.) Funder iv.) Citizens (i.e. project beneficiaries) in the three target states i.) Community mobilization officers ii.) Consultants iii.) PB Network iv.) Civil Society Organizations & Think Tanks, v.) Pressure Groups vi.) Target government MDAs i.) The governments of the three target states. ii.)State assemblies, i.e. budget/public accounts committee. iii.) National assembly, i.e. budget appropriation committee/public accounts committee. iv.) Project support units v.) NLC state chapters in the three target states. i.) Project Steering Committee (PSC) Low INTEREST High
  • 57.
    -56- Annex C: INDICATIVEBUDGET ITEMS Budget Items Year 1 Year 2 Year 3 Year 4 Year 5 Total (NGN/US$) Planning Meetings and Stakeholder Consultations Communications: internet; telephone etc. Research Situation analysis Capacity assessments Mapping of Stakeholders Project monitoring and evaluation Communications: internet; telephone etc. Community Mobilization: Transport and logistics Venue rentals Communications: internet; telephone etc. Personnel Costs: Project Director PMU-M&E Officer; Procurement Officer; Finance Officer; & Communications Officer PSU 1-Project Manager; Procurement Officer; Finance Officer; & Communications Officer PSU 2-Project Manager; Procurement Officer;
  • 58.
    -57- Finance Officer; &Communications Officer PSU 2-Project Manager; Procurement Officer; Finance Officer; & Communications Officer NLC State Officer 1 NLC State Officer 2 NLC State Officer 3 NLC National Project Coordinator Consultant Fees Security Officers Ad-hoc community mobilization officers in the states Ad-hoc personnel in PMU & PSU offices, i.e. office assistants, cleaners, interns etc. Operational Costs: Communications: internet; telephone etc. Transportation: fuel; airfare; car hires Field-based Monitoring & Evaluation Administrative/Stationery costs: printing; postage etc. Hardware maintenance/repairs i.e. computers, printers etc. Office Rent, i.e. PMU & PSU offices Electricity Fuel for Vehicles Diesel for Electric Generator Accounting/Audit Fees Advocacy Campaign/Capacity Building Costs: Organizing events (i.e. townhall meetings, open discussion forums etc) i.e. venue rental, feeding; advocacy materials, banners, adverts etc Recruitment of strategic communications consultants Production of training materials Production of reports/publications
  • 59.
    -58- Fees for ad-hocstaff, i.e. temporary community mobilization officers Transportation/Logistics for field-based mobilization activities Postage, i.e. invitation letters, documents, reports etc Leased equipment for events Cost of publishing articles or thought pieces in national dailies Placement costs for radio programs, i.e. depends on frequency Publishing thought pieces in national dailies Communications: internet; telephone etc. One Time Costs: Project Vehicles Electric generators Printers Desktop & Laptop Computers Digital Cameras Office Furniture Total Project Commitment Cost: Notes to the Budget: The indicative budget for this PB project is US$10mn spread over five years, i.e. US$2mn per year. Based on the Budget, the following costs are critical to effective and seamless implementation of this project: personnel costs; one-time costs; operational costs; and advocacy/capacity building costs. This budget is subject to change in response to emerging priorities for this project. Any change to the overall budget for this project is subject to approval by the PSC and funder.