OpenEnergyMonitor.org
Open-source energy monitoring




@openenergymon, Glyn Hudson, SAW Bangor, Lighting Talks Jan 2013
2012
                                            Trystan

                                                        2012 UK
                                                        Average




                                                                   2030
Sustainable Energy                                                 Target*


Tools to help us work towards
sustainable energy in a way that
adds up.


                                           Energy Stacks based on David
             Trystan's Stack 2012          MacKay's book: withouthotair.com
             Only 17% Sustainable Energy
                                               *CAT zerocarbonbritain.com/
An open source technology
Is a technology where the source code, CAD
drawings, technical documentation is openly
available.
Building technical   Freedom to do
                         capacity             All these things

       Innovation
                                                                 Free-willed Intrinsic
                                                                 motivation


Collaboration                                                       By making it easy
Participation                                                       to build upon the
Contribution                Open source                             work of others we
                                                                    can solve problems
                             Technology                             faster.


 Learning through
                             movement
 how-to-guides, freely                                       There is a real enjoyment
 available source code                                       in making and sharing.
 and hardware designs

                    empowerment                inspiration
http://shop.openenergymonitor.com
The OpenEnergyMonitor System
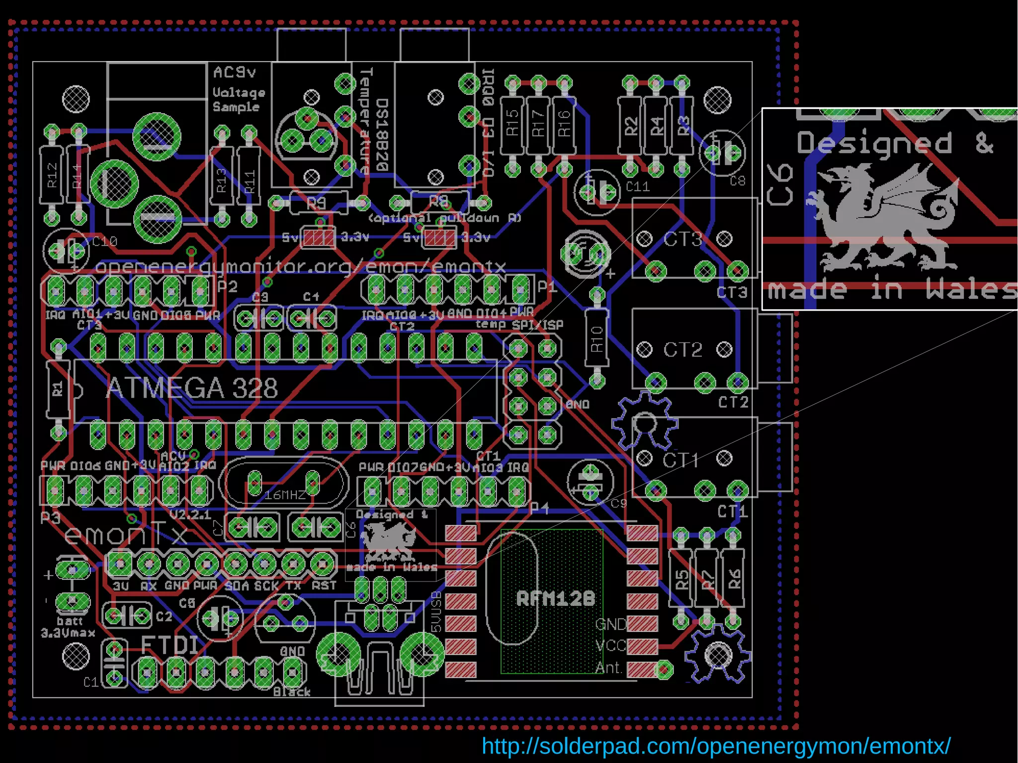
http://openenergymonitor.org/emon/emontx
http://solderpad.com/openenergymon/emontx/
An open-source web app for
processing, logging and
visualising energy, temperature
and other environmental data
●Open-source, downloadable
and installable on your own
server
●Specifically designed with
processing and visualising
energy data in mind.
● Written in php, mysql,
javascript, jquery
●   Follows MVC architecture

emoncms.org
openenergymonitor.org/emon/emoncms
github.com/emoncms
Visual Dashboard Editor




Drop & drop, customisable graphs, re-sizeable widgets, buttons and live feeds
Raspberry Pi




http://openenergymonitor.org/emon/emonbase/raspberrypie
Home Electricity Monitoring
My house: Electricity Reduction of ~47% over 4 years




kWh

                              More than 2kW
                                                       Kettle & immersion heater
                             less than 2kW
                                                         Lights and computers
                               less than 500W                  Fridge freezer & standby
Solar PV monitoring
Heat Pump Monitoring
John Cantor, heat pump consultant

●Remotely monitor heat pump
performance

Identify problems
●



●Optimise control by providing
feedback




    http://openenergymonitor.org/emon/applications/heatpump   www.heatpumps.co.uk
Bee Hive Monitoring
Clive Hudson, Meirionnydd Bee Keepers

                                                                                RF
                                                                                Link


                                                                                Solar
                 Winter 2010                                                    PV




                                                                               Ambient
                                                                               Temp
                                                                               probe

                                                                               Battery

   Core temperature probe
                                http://openenergymonitor.org/emon/beehive/v2
A 'normal' bee temperature week
Bee hive swarm
Half of the bees leave the hive
●




Bad news for the bee keeper
●




Possible to detect on the monitor
●


                                    Swarm
Core temperature rises above 34
degrees for first time all year

●Alert bee keeper via SMS to take
action
Open technology
commons
openenergymonitor.org

Tutorials, How-to's
●




Source code on github
●



●Hardware schematics an board files
solderpad.

●All under open source licence
(GPL)

●Forums – dev discussion,
questions, bugs..
Open-source sustainable technologies
Technology that empowers us to participate in creating a future
where we live within ecological limits.
OpenEnergyMonitor.org
Open-source energy monitoring




@openenergymon, Glyn Hudson, SAW Bangor, Lighting Talks Jan 2013

Open energymonitor saw lightning talk jan 2013