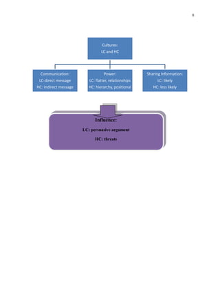
Interaction Patterns in Crisis <br />Negotiations Persuasive Arguments and Cultural Differences<br />3/14/2010<br />Simmons College: School of Management<br />Natalia Ivanov<br />GSM: 470-Negotiation and Conflict Management. Deborah M. Kolb, Ph.D. <br />Table of Contents<br />  <br /> Introduction: Cultural Influences on International Negotiation                                                           3 <br />1. LC and HC Cultures: Issues of the Communication Process                                                            3-4<br />2. Forcing Behavior. Influence Strategies                                                                                             4-7<br />3. Conclusion. Practical Application                                                                                                     7<br />Introduction: Cultural Influences on International Negotiation<br />Negotiators should be sensitive to the influence strategies they use during a negotiation with representatives of different cultures. A crucial factor of negotiation-is that a persuasive argument can be effective with LC cultures and less effective with HC cultures.<br />The reason for this difference is the influence of cultural trends on communication methods between individuals and groups.  Knowledge of this can aid negotiations between representatives of different cultural backgrounds, especially in crisis situations.<br />With the globalization of economic and political systems, crisis negotiation is also moving to an, international level. Within this process the negotiation and the shadow negotiation are becoming more and more complex. It is more difficult to start the process and sit down at the “negotiation table”; it is more complicated to not only reach the negotiation point but also to foster independence,-explore mutual interests and to give every party space for its voice. However, all these processes are important for a successful negotiation since negotiation is a dialog. This dialog is intended to solve issues, produce an agreement and /or, a bargain for individual or group advantages. One of the key factors for a successful negotiation is knowledge of the cultural traits of the parties involved in the negotiation. Crisis negotiation focuses on power issues and the determination of “who is in charge” and “how can I force the others”. Knowledge of cultural dimensions is especially critical for setting the groundwork for the negotiation and achieving an agreement in a crisis.<br />The article “Interaction Patterns in Crisis Negotiations: Persuasive Arguments and Cultural Differences” by Giebels, E. and Taylor P.J. describes and analyses research done to indicate the cultural differences which impact a negotiation process through different  influence strategies in negotiation.  The article focuses on the negotiator’s responses to key negotiation behavior: information sharing and tactics. Communication is one of the key elements of negotiation says “Getting to Yes” by Fisher. Because culture influences the communication process of the counterparties, the authors focus on communication dynamics during a crisis negotiation. <br />LC and HC Cultures: Issues of the Communication Process<br />Listening and understanding the interests and concerns of the counterpart is the key to success for negotiation and shadow negotiation. Efficiency of listening as well as successfully sending and receiving messages directly depends on the quality of information obtained during the negotiation. Considering the two cultural groups: Law-Context (LC) and High-Context (HC), LC communications involve direct messages with simple understandable meanings; however the HC culture is completely the opposite and delivers messages that need explanation and understanding. There are no cultures that exclusively use only one method but some cultures tend to LC and others tend to HC communications.<br />How does this concept work in a negotiation process? For a representative of the LC culture it might be very complicated to understand the interests of the HC party. Therefore choosing alternatives and building relationships is also difficult. One example of the role these different communication styles have in the negotiation process is a situation I observed in my office between an employee and the manager negotiating the weekend schedule. <br />The manager (Mike) calls his employee (Sandra) to his office. He announces that she will be working the entire coming weekend since the scheduled employee is sick. Sandra already has made plans for the weekend and does not want to work. However, she is a member of the HC culture and instead of sending a direct message to her manager she says that this weekend is her birthday and she expects many guests to arrive. Mike congratulates her and responds that it is nice that the weekend hours are short and the bank is will be closed at 3 pm on both Saturday and Sunday. Sandra thinks about the amount of work that she has to do to prepare for her party. She doesn’t think that she can prepare for the party if she has to work. However, her culture does not allow her to respond negatively and directly to an older person or to her superior and so she responds that she hopes she will have enough time to do everything that she has planned. The manager says that this is great, he is happy that she is agreeing and she is an excellent team-player. Sandra leaves his office upset and unsatisfied without any desire to come to work over the weekend.<br />This situation demonstrates communication issues during the negotiation process between Mike, a-representative of the LC culture and Sandra (originally from France), a-representative of the HC culture. Mike is satisfied with the outcome when Sandra is not. The reasons are that Mike cannot understand Sandra’s interests because she does not express them directly and Mike does not listen to her effectively.  Mike cannot see the alternatives because he does not know that they are necessary. Effective listening between them is not possible because they cannot read each other’s messages. As a result, the working relationship is damaged since one of the parties feels misunderstood and unsatisfied. <br />Forcing Behavior. Influence Strategies<br />Bringing parties to the table is not an issue in a crisis negotiation since most of the time they are forced to be there by external factors. However, it does not mean that one party is ready and interested in negotiating with the other. Here it is highly important for the party in a lesser power position to engage the other party in the negotiation process (for example, police negotiation with terrorists holding hostages). This can be done by making your values visible. The police have the power of withholding punishment; if the other party still does not want to negotiate the police can raise the cost of not negotiating by exploring future steps that can be taken against the terrorists. In most cases of crisis negotiation it is hard to influence the counterparty without the support of others. The police can use the pressure of other government units, the media, etc.<br />Cultural differences determine not only communication methods, but also the perspective of parties on obtaining and using power positions in a negotiation. The question “who is in charge” is crucial during a crisis negotiation. Understanding power dynamics and forcing behavior is important for achieving an agreement. Forcing behavior is the result of power issues during a crisis negotiation. The authors of the article explore two types of forcing behavior: persuasive argument and threats.<br />Since a persuasive argument is based on convincing the counterparty of its benefits, this strategy is more efficient when the counterparty explores their interests, priorities and possibilities also. The article supports the argument that LC cultures are more likely to use a persuasive argument than HC cultures. The reason for this is because the LC culture communicates with more direct messages they are more open to explore their interests and reasoning during a negotiation, hence they are more likely to use a persuasive argument to influence their counterparties. At the same time HC cultures do not communicate directly, which is why they are not open about their interests and alternatives to the counterparty. Related to this are the different degrees in which counterparties reciprocate to the other party’s persuasive argument.  Since LC cultures are described as logical and rational the reciprocation of the argument occurs more often than in HC cultures.<br />An example of different types of forcing behavior and degree of reciprocation is the negotiation process that took place in the early 1990’s in the Russian republic of Chechnya when Chechnya criminals took hostages in a hospital.<br /> The reason for the event was due to the complicated political situation but the negotiation process was typical for these two different cultures. Since Russian culture in relation to Chechnya is more LC and Chechnya, as any Kavkaz culture, is a highly HC culture the negotiation process was lengthy and complicated. When Russian negotiators sent the direct message that their interest was freedom for the hostages and promised to not initiate military action against the group of criminals, the Chechnya representatives feeling themselves in a power did not respond right away and instead of matching the Russian strategy and giving a response defining their interests they started a long term political discussion about the legitimacy of their actions, historical issues between Russia and Chechnya, the economical interests of Chechnya in the global market. The negotiation process took several days, which considering the hostages were a long time. The result of this negotiation was “loose-loose” since the Russian military had to start a rescue effort before the hostages were harmed.  <br />The behavior of the Russian negotiators in this situation can be characterized as a forcing behavior using a persuasive argument: Since the hostages were from both sides, military actions would not benefit ether of the parties. However, the Chechnya party did not receive that message and consequently was not open for negotiation and instead of using arguments related to their objectives they chose the alternative of using threats. The Russian negotiators could have done a better job of engaging the counterparty into the negotiation process, The traditional strategies such as sympathy and understanding the other parties interests are not appropriate to use in this type of negotiation but a strategy of exploring the benefits of engaging, the costs of not engaging and a description of a negative outcome for the counterparty can still be used successfully.<br />Using threats is a method of forcing behavior largely used by HC cultures. One of the reasons why HC cultures prefer this method over persuasive arguments is that threats do not require explanations or an exploration of their interests, reasoning that this will lead to more questioning and sacrificing of their interests. This method represents the perception of power by most HC cultures: they tend to see power based on social, financial and historical position, but not on relationships or collaboration as many of the LC cultures. This method gives the HC cultural representative the opportunity to obtain a powerful position by controlling the information shared with the LC counterparty and by keeping the LC partner confused regarding its future actions. Using of these two different types of forcing behavior leads to difficulties for multi-cultural negotiations especially in crisis situation such as the Russian/Chechnya negotiation.<br />Another aspect of forcing behavior described in the article is its influence and role in the negotiation process. <br />The article defines the term Influence as “deliberate actions by one individual (the influence agent) toward another individual (the target) (Perloff, 1993). Meaning that the level of efficiency of the influencing tactics can be measured as the extent to which the other party adjusts its behavior in regards to the actions of its counterparty. Knowledge of what tactic to use: persuasive argument or threats can increase the level of influence and reinforce the negotiation process. Active influence is achievable by knowing the cultural values, trends and traditions of the counterparty in addition to knowing its interests and priorities. Since influence leads to adjustments and changes in the behavior of the ’target’ this negotiation process definitely becomes a “win-lose” negotiation. As soon as one party decreases its expectations and moves towards its BATNA the total value of the negotiation outcome decreases and the parties move away from the Pareto Optimal. Not achieving Pareto Optimal is often the outcome in a crisis negotiation, especially between representatives of different cultures. However it is difficult to evaluate the success of a crisis negotiation using Pareto Optimal. <br />For example, if we review the negotiation between police and a criminal robbing a bank and taking hostages, achieving Pareto Optimal is not the goal and is not possible since the criminal’s highest expectation would be to escape with the money –which would not be a value approved by the law and the moral values of society. However, if the influence of the police is efficient enough and the target changes their actions and behavior then the negotiation will be completed with the “win-lose” outcome. <br />The article demonstrates several examples that show that HL cultures can sometimes be influenced by a persuasive argument at the last stage of the negotiation process. Hence, all the statements above regarding using persuasive argument with LC and HC cultural representatives should be evaluated in each particular situation. <br />The extant of the influence links with the power position of the parties and their awareness of their powers. The authors do not explore this relationship in depth; however negotiators should take into account a cultural understanding of power. For example, Japanese or Indian cultures are HC and have a very strict set of unwritten rules about appropriate and inappropriate norms of behavior relative to the social, organizational and financial position of the individual. Knowing these norms will certainly reflect the efficiency of the influence and negotiation process in general when dealing with these cultures’ representatives.<br />The authors leave us with several questions for future research and discussion. One of which is that a determination of LC and HC cultures is very questionable. There are no cultures which are only LC or HC, most cultures are mixed. Therefore, negotiation strategies cannot be determined as a rule for one or another culture and have to be adjusted while negotiating. Another question is that the same culture can be HC in regards to one thing and LC regarding another. For example, Russian culture is HC in regards to the US culture; however, it acts as LC culture in relation with cultures such as Tadzhikistan, Uzbekistan or Chechnya. That’s why the same norms and tactics cannot be used for every negotiation process where these cultural representatives participate. <br />Conclusion. Practical Application. <br />An important application of the article to real time negotiations is that negotiators should be sensitive to the influence strategies that are used by the representatives of the LC and HL cultures. This refers to negotiations in all fields: political, policing or business. Knowing that persuasive arguments can help negotiations with LC cultures and threats can be more efficient with HC cultural representatives. At the same time the fact that HC can be influenced by a persuasive argument at the last stage of the negotiation will also help the negotiation as well. <br />Cultural differences play an especially valuable role during crisis negotiations since in a crisis situation individuals and groups tend to demonstrate their interests stronger than in normal situations, they also behave more naturally and revealing. This natural behavior highly depends on their cultural values and traditions. <br />It is important to remember that it is not possible identify all individuals within the same culture as the same. No single culture has only one particular style and every individual has their own negotiation style. This style is the result of cultural, educational, economic background, family traditions and personal characteristics.<br />Through my experience in the banking industry dealing with financial situations and completing business transactions I am aware that clients from Russia and Asia are less likely to be open to conversation and are reluctant to share information regarding their financial situation. This makes our work less collaborative, slower and less efficient. Representatives of the US are more likely to share information regarding their work situation, significant events in their life and details of financial planning which aids in finding the best financial solution for them and completing a deal which is a win for both the clients and the bank.<br />Influence:LC: persuasive argumentHC: threats<br />References<br />Giebels, El., Taylor, P.J. “Interaction Patterns in Crisis Negotiation: Persuasive Arguments and Cultural Differences. Journal of Applied Psychology, 2009. Vol 94, N. 1, 5-9<br />2.    Kittler, M., 2006-06-16 \"
How Cultural Context Interferes with Communication: A Synthesis  of   Hall’s HC/LC-Concept and Krippendorff’s Information Theory\"
 Paper presented at the annual meeting of the International Communication Association, Dresden International Congress Centre,  Dresden, Germany Online <APPLICATION/PDF>. 2009-05-25 from           http://www.allacademic.com/meta/p92335_index.html<br />
N Ivanov Final
N Ivanov Final
N Ivanov Final
N Ivanov Final
N Ivanov Final
N Ivanov Final
N Ivanov Final
N Ivanov Final

N Ivanov Final

  • 1.
    Interaction Patterns inCrisis <br />Negotiations Persuasive Arguments and Cultural Differences<br />3/14/2010<br />Simmons College: School of Management<br />Natalia Ivanov<br />GSM: 470-Negotiation and Conflict Management. Deborah M. Kolb, Ph.D. <br />Table of Contents<br /> <br /> Introduction: Cultural Influences on International Negotiation 3 <br />1. LC and HC Cultures: Issues of the Communication Process 3-4<br />2. Forcing Behavior. Influence Strategies 4-7<br />3. Conclusion. Practical Application 7<br />Introduction: Cultural Influences on International Negotiation<br />Negotiators should be sensitive to the influence strategies they use during a negotiation with representatives of different cultures. A crucial factor of negotiation-is that a persuasive argument can be effective with LC cultures and less effective with HC cultures.<br />The reason for this difference is the influence of cultural trends on communication methods between individuals and groups. Knowledge of this can aid negotiations between representatives of different cultural backgrounds, especially in crisis situations.<br />With the globalization of economic and political systems, crisis negotiation is also moving to an, international level. Within this process the negotiation and the shadow negotiation are becoming more and more complex. It is more difficult to start the process and sit down at the “negotiation table”; it is more complicated to not only reach the negotiation point but also to foster independence,-explore mutual interests and to give every party space for its voice. However, all these processes are important for a successful negotiation since negotiation is a dialog. This dialog is intended to solve issues, produce an agreement and /or, a bargain for individual or group advantages. One of the key factors for a successful negotiation is knowledge of the cultural traits of the parties involved in the negotiation. Crisis negotiation focuses on power issues and the determination of “who is in charge” and “how can I force the others”. Knowledge of cultural dimensions is especially critical for setting the groundwork for the negotiation and achieving an agreement in a crisis.<br />The article “Interaction Patterns in Crisis Negotiations: Persuasive Arguments and Cultural Differences” by Giebels, E. and Taylor P.J. describes and analyses research done to indicate the cultural differences which impact a negotiation process through different influence strategies in negotiation. The article focuses on the negotiator’s responses to key negotiation behavior: information sharing and tactics. Communication is one of the key elements of negotiation says “Getting to Yes” by Fisher. Because culture influences the communication process of the counterparties, the authors focus on communication dynamics during a crisis negotiation. <br />LC and HC Cultures: Issues of the Communication Process<br />Listening and understanding the interests and concerns of the counterpart is the key to success for negotiation and shadow negotiation. Efficiency of listening as well as successfully sending and receiving messages directly depends on the quality of information obtained during the negotiation. Considering the two cultural groups: Law-Context (LC) and High-Context (HC), LC communications involve direct messages with simple understandable meanings; however the HC culture is completely the opposite and delivers messages that need explanation and understanding. There are no cultures that exclusively use only one method but some cultures tend to LC and others tend to HC communications.<br />How does this concept work in a negotiation process? For a representative of the LC culture it might be very complicated to understand the interests of the HC party. Therefore choosing alternatives and building relationships is also difficult. One example of the role these different communication styles have in the negotiation process is a situation I observed in my office between an employee and the manager negotiating the weekend schedule. <br />The manager (Mike) calls his employee (Sandra) to his office. He announces that she will be working the entire coming weekend since the scheduled employee is sick. Sandra already has made plans for the weekend and does not want to work. However, she is a member of the HC culture and instead of sending a direct message to her manager she says that this weekend is her birthday and she expects many guests to arrive. Mike congratulates her and responds that it is nice that the weekend hours are short and the bank is will be closed at 3 pm on both Saturday and Sunday. Sandra thinks about the amount of work that she has to do to prepare for her party. She doesn’t think that she can prepare for the party if she has to work. However, her culture does not allow her to respond negatively and directly to an older person or to her superior and so she responds that she hopes she will have enough time to do everything that she has planned. The manager says that this is great, he is happy that she is agreeing and she is an excellent team-player. Sandra leaves his office upset and unsatisfied without any desire to come to work over the weekend.<br />This situation demonstrates communication issues during the negotiation process between Mike, a-representative of the LC culture and Sandra (originally from France), a-representative of the HC culture. Mike is satisfied with the outcome when Sandra is not. The reasons are that Mike cannot understand Sandra’s interests because she does not express them directly and Mike does not listen to her effectively. Mike cannot see the alternatives because he does not know that they are necessary. Effective listening between them is not possible because they cannot read each other’s messages. As a result, the working relationship is damaged since one of the parties feels misunderstood and unsatisfied. <br />Forcing Behavior. Influence Strategies<br />Bringing parties to the table is not an issue in a crisis negotiation since most of the time they are forced to be there by external factors. However, it does not mean that one party is ready and interested in negotiating with the other. Here it is highly important for the party in a lesser power position to engage the other party in the negotiation process (for example, police negotiation with terrorists holding hostages). This can be done by making your values visible. The police have the power of withholding punishment; if the other party still does not want to negotiate the police can raise the cost of not negotiating by exploring future steps that can be taken against the terrorists. In most cases of crisis negotiation it is hard to influence the counterparty without the support of others. The police can use the pressure of other government units, the media, etc.<br />Cultural differences determine not only communication methods, but also the perspective of parties on obtaining and using power positions in a negotiation. The question “who is in charge” is crucial during a crisis negotiation. Understanding power dynamics and forcing behavior is important for achieving an agreement. Forcing behavior is the result of power issues during a crisis negotiation. The authors of the article explore two types of forcing behavior: persuasive argument and threats.<br />Since a persuasive argument is based on convincing the counterparty of its benefits, this strategy is more efficient when the counterparty explores their interests, priorities and possibilities also. The article supports the argument that LC cultures are more likely to use a persuasive argument than HC cultures. The reason for this is because the LC culture communicates with more direct messages they are more open to explore their interests and reasoning during a negotiation, hence they are more likely to use a persuasive argument to influence their counterparties. At the same time HC cultures do not communicate directly, which is why they are not open about their interests and alternatives to the counterparty. Related to this are the different degrees in which counterparties reciprocate to the other party’s persuasive argument. Since LC cultures are described as logical and rational the reciprocation of the argument occurs more often than in HC cultures.<br />An example of different types of forcing behavior and degree of reciprocation is the negotiation process that took place in the early 1990’s in the Russian republic of Chechnya when Chechnya criminals took hostages in a hospital.<br /> The reason for the event was due to the complicated political situation but the negotiation process was typical for these two different cultures. Since Russian culture in relation to Chechnya is more LC and Chechnya, as any Kavkaz culture, is a highly HC culture the negotiation process was lengthy and complicated. When Russian negotiators sent the direct message that their interest was freedom for the hostages and promised to not initiate military action against the group of criminals, the Chechnya representatives feeling themselves in a power did not respond right away and instead of matching the Russian strategy and giving a response defining their interests they started a long term political discussion about the legitimacy of their actions, historical issues between Russia and Chechnya, the economical interests of Chechnya in the global market. The negotiation process took several days, which considering the hostages were a long time. The result of this negotiation was “loose-loose” since the Russian military had to start a rescue effort before the hostages were harmed. <br />The behavior of the Russian negotiators in this situation can be characterized as a forcing behavior using a persuasive argument: Since the hostages were from both sides, military actions would not benefit ether of the parties. However, the Chechnya party did not receive that message and consequently was not open for negotiation and instead of using arguments related to their objectives they chose the alternative of using threats. The Russian negotiators could have done a better job of engaging the counterparty into the negotiation process, The traditional strategies such as sympathy and understanding the other parties interests are not appropriate to use in this type of negotiation but a strategy of exploring the benefits of engaging, the costs of not engaging and a description of a negative outcome for the counterparty can still be used successfully.<br />Using threats is a method of forcing behavior largely used by HC cultures. One of the reasons why HC cultures prefer this method over persuasive arguments is that threats do not require explanations or an exploration of their interests, reasoning that this will lead to more questioning and sacrificing of their interests. This method represents the perception of power by most HC cultures: they tend to see power based on social, financial and historical position, but not on relationships or collaboration as many of the LC cultures. This method gives the HC cultural representative the opportunity to obtain a powerful position by controlling the information shared with the LC counterparty and by keeping the LC partner confused regarding its future actions. Using of these two different types of forcing behavior leads to difficulties for multi-cultural negotiations especially in crisis situation such as the Russian/Chechnya negotiation.<br />Another aspect of forcing behavior described in the article is its influence and role in the negotiation process. <br />The article defines the term Influence as “deliberate actions by one individual (the influence agent) toward another individual (the target) (Perloff, 1993). Meaning that the level of efficiency of the influencing tactics can be measured as the extent to which the other party adjusts its behavior in regards to the actions of its counterparty. Knowledge of what tactic to use: persuasive argument or threats can increase the level of influence and reinforce the negotiation process. Active influence is achievable by knowing the cultural values, trends and traditions of the counterparty in addition to knowing its interests and priorities. Since influence leads to adjustments and changes in the behavior of the ’target’ this negotiation process definitely becomes a “win-lose” negotiation. As soon as one party decreases its expectations and moves towards its BATNA the total value of the negotiation outcome decreases and the parties move away from the Pareto Optimal. Not achieving Pareto Optimal is often the outcome in a crisis negotiation, especially between representatives of different cultures. However it is difficult to evaluate the success of a crisis negotiation using Pareto Optimal. <br />For example, if we review the negotiation between police and a criminal robbing a bank and taking hostages, achieving Pareto Optimal is not the goal and is not possible since the criminal’s highest expectation would be to escape with the money –which would not be a value approved by the law and the moral values of society. However, if the influence of the police is efficient enough and the target changes their actions and behavior then the negotiation will be completed with the “win-lose” outcome. <br />The article demonstrates several examples that show that HL cultures can sometimes be influenced by a persuasive argument at the last stage of the negotiation process. Hence, all the statements above regarding using persuasive argument with LC and HC cultural representatives should be evaluated in each particular situation. <br />The extant of the influence links with the power position of the parties and their awareness of their powers. The authors do not explore this relationship in depth; however negotiators should take into account a cultural understanding of power. For example, Japanese or Indian cultures are HC and have a very strict set of unwritten rules about appropriate and inappropriate norms of behavior relative to the social, organizational and financial position of the individual. Knowing these norms will certainly reflect the efficiency of the influence and negotiation process in general when dealing with these cultures’ representatives.<br />The authors leave us with several questions for future research and discussion. One of which is that a determination of LC and HC cultures is very questionable. There are no cultures which are only LC or HC, most cultures are mixed. Therefore, negotiation strategies cannot be determined as a rule for one or another culture and have to be adjusted while negotiating. Another question is that the same culture can be HC in regards to one thing and LC regarding another. For example, Russian culture is HC in regards to the US culture; however, it acts as LC culture in relation with cultures such as Tadzhikistan, Uzbekistan or Chechnya. That’s why the same norms and tactics cannot be used for every negotiation process where these cultural representatives participate. <br />Conclusion. Practical Application. <br />An important application of the article to real time negotiations is that negotiators should be sensitive to the influence strategies that are used by the representatives of the LC and HL cultures. This refers to negotiations in all fields: political, policing or business. Knowing that persuasive arguments can help negotiations with LC cultures and threats can be more efficient with HC cultural representatives. At the same time the fact that HC can be influenced by a persuasive argument at the last stage of the negotiation will also help the negotiation as well. <br />Cultural differences play an especially valuable role during crisis negotiations since in a crisis situation individuals and groups tend to demonstrate their interests stronger than in normal situations, they also behave more naturally and revealing. This natural behavior highly depends on their cultural values and traditions. <br />It is important to remember that it is not possible identify all individuals within the same culture as the same. No single culture has only one particular style and every individual has their own negotiation style. This style is the result of cultural, educational, economic background, family traditions and personal characteristics.<br />Through my experience in the banking industry dealing with financial situations and completing business transactions I am aware that clients from Russia and Asia are less likely to be open to conversation and are reluctant to share information regarding their financial situation. This makes our work less collaborative, slower and less efficient. Representatives of the US are more likely to share information regarding their work situation, significant events in their life and details of financial planning which aids in finding the best financial solution for them and completing a deal which is a win for both the clients and the bank.<br />Influence:LC: persuasive argumentHC: threats<br />References<br />Giebels, El., Taylor, P.J. “Interaction Patterns in Crisis Negotiation: Persuasive Arguments and Cultural Differences. Journal of Applied Psychology, 2009. Vol 94, N. 1, 5-9<br />2. Kittler, M., 2006-06-16 \" How Cultural Context Interferes with Communication: A Synthesis of Hall’s HC/LC-Concept and Krippendorff’s Information Theory\"  Paper presented at the annual meeting of the International Communication Association, Dresden International Congress Centre, Dresden, Germany Online <APPLICATION/PDF>. 2009-05-25 from http://www.allacademic.com/meta/p92335_index.html<br />