电力拖动自动控制系统(陈伯时)[10411~4]                  Created by Kairry 

上篇    直流拖动控制系统
  直流电动机机械特性好、具有良好的起、制动性能且便于控制(电

枢电压、电流与磁通之间耦合很弱) 宜于在大范围内实现平滑调速,
                ,

也就是说其调速性能好。所以,自其诞生以后相当一段时间内,凡

需要调速的场合,人们自然首先想到的就是直流调速,故直流拖动

控制系统在理论上和实践上都比较成熟,这为后来兴起的交流调速打下了坚实的理

论基础[直流调速让位于交流调速的根本原因在于直流电动机的结构缺陷]。因此,应该首先很

好地掌握直流拖动控制系统。

下面先回顾一下直流调速的方法和特点


                                U - IR 
  根据直流电机转速方程              n =
                                 K e F

式中     n —  转速(r/min);U —  电枢电压(V)
                                 ;I—  电枢电流(A)
                                            ;R—  电枢

回路总电阻(Ω); 

       Φ —  励磁磁通(Wb) e—  由电机结构决定的电动势常数。
                    ;K

由上式可见,有三种方法调节电动机的转速:

特点及方法      调节电枢供电电压 U  改变电枢回路电阻 R  减弱励磁磁通 Φ 

  工作条件     保持励磁 Φ = ΦN          保持励磁 F = FN      保持电压  U =UN  ;

           保持电阻 R = Ra          保持电压  U =UN      保持电阻  R = R a  ;

  调节过程     UN ® U↓®n↓;n0↓        Ra ®R↑®n↓; 0 不变 FN ® F↓® n↑;n0↑ 
                                           n

  调速特性     转速下降,特性曲线 转速下降,特性曲线 转速上升,特性曲线

           下平移                  变软               变软 
电力拖动自动控制系统(陈伯时)[10411~4]        Created by Kairry 




调速特性曲线图




           平滑无级调速、特性 实现调速设备简单、 设备简单、控制方
   优缺点
           硬稳定性好、调速范 操作方便。             便、损耗小、平滑性

           围固定、能耗低。         只能分段调节故平滑 好。

           需一套电压连续可         性差、低速时特性软 特性变软、转速稳定

           调的 DC 电源         转速稳定性差、损耗 性变差、

                            大效率低。      升速范围较小(受电

                                       机换向能力及机械

                                       强度限制)

 对于要求在一定范围内无级平滑调速的系统来说,以调压调速的方式最好。为尽

可能扩大平滑调速范围,通常将调压和弱磁两种方法结合起来,在基速(电机额定

转速)以下作降压调速;在基速以上作弱磁调速。

第 1 章 闭环控制的直流调速系统
 本章着重讨论基本的闭环控制系统及其分析与设计方法。 

1.1  直流调速系统用的可控直流电源

  由前所述,变压调速是直流调速系统的主要方法,其关键就在于专门向电动机供

电的可控直流电源。

这个可控 DC 电源的变迁也正是直流调速所

经历的发展历程。 

1.1.1 旋转变流机组

  由原动机(柴油机、交流异步或同步电
电力拖动自动控制系统(陈伯时)[10411~4]        Created by Kairry 

动机)拖动直流发电机 G 实现变流,由 G 给需要调速的直流电动机 M 供电,调节 

G 的励磁电流 if  即可改变其输出电压 U,从而调节电动机的转速 n。

  这样的调速系统简称 G­M 系统,国际上通称 Ward­Leonard 系统。上世纪 60 年

代前广泛使用该系统。设备多、体积大、费用高、效率低、安装及维护繁琐且运行

噪声大。 

1.1.2 静止式可控整流器 

  1957 年晶闸管(SCR)问世,取代了 G­M 系统。称晶闸管­电动机调速系统简称 

V­M 系统(又称静止的 Ward­Leonard 系统)。

                           通过调节触发装置 GT  的控制电压 Uc 来移动

                           触发脉冲的相位,即可改变整流电压 Ud,从

                           而实现平滑调速。

                           与 G­M 系统相比较,在经济性和可靠性上都

有极大提高,在技术性能上更显示出较大的优越性:1 万倍以上的功率放大倍数;毫

秒级的快速性等。

当然,V­M  系统也有其问题:SCR  单向导电性不允许电流反相,给系统可逆运行造

成困难;过压、过流和过大的 dv/dt、di/dt 都会短时间内损坏器件;由于整流造成的

谐波和无功功率引起电网电压波形畸变污染了电网,殃及附近的用户。 

1.1.3  直流斩波器或脉宽调制变换器

  在快速 SCR、GTO、IGBT  出现后,很快对调速电源进行了改进。用单管对交流

电源进行斩波从而获得直流即所谓直流斩波器,后来逐渐发展成采用各种脉冲宽度

调制开关的电路­­­脉宽调制变换器  PWM。这在干线铁道电力机车、工矿电力机车、

城市有轨和无轨电车和地铁电机车等电力牵引设备上广泛应用。

原理简述
电力拖动自动控制系统(陈伯时)[10411~4]                         Created by Kairry 

                                                        VT ­­­电力电子开关器件, 

                                                        VD­­­续流二极管。

                                                        当  VT  导通时,直流电源电压 

                                                        Us  加到电动机上;

                                                        当  VT  关断时,直流电源与电

机脱开,电动机电枢经  VD  续流,两端电压接近于零。

 如此反复,电枢端电压波形如图 b  ,好像是电源电压 Us 在 ton  时间内被接上,又

在  T­ton  时间内被斩断,故称“斩波”。这样,电动机得到的平均电压为:
                                     t 
                                      on 
                              Ud =        U S = rU S 
                                     T
式中  T —晶闸管的开关周期,其倒数即开关频率 f; 

    ton  —  开通时间;ρ —  占空比 ρ= ton / T = f ton;若令 γ = Ud  / Us 称为 PWM 电压系

数   则 ρ=γ 

从上式可见,有三种控制方式:PWM、PFM、PWFM 

1.2  直流调速用电源电路预备知识

    这里归纳 V­M 及 PWM 的几个相关知识点,以备课程后续的系统分析和设计之所

需。 

1.2.1 晶闸管­电动机系统(V­M 系统) 

1)相位控制

    通过调节触发装置  GT  输出脉冲的相位,即可很方便地改变  SCR  输出瞬时电压 

ud  的波形,以及输出平均电压 Ud0  的数值。用触发脉冲的相位角 α 控制整流电压的

平均值 Ud0 是晶闸管整流器的特点。

对于一般的全控整流电路,当电流波形连续时,Ud0 = f (α)  可用下式表示
                           m          p
                U d 0  =      U m  sin cos a
                           p          m
式中  α —从自然换相点算起的触发脉冲控制角;0≤α≤αmax  (考虑逆变颠覆不能为 π) 
电力拖动自动控制系统(陈伯时)[10411~4]                           Created by Kairry 

    Um— α = 0  时的整流电压波形峰值; 

     m—交流电源一周内的整流电压脉波数;

    整流电路        单相全波           三相半波             三相全波            六相半波 

     Um              U2              U2              U2               U2 

     m              2               3                6               6 

     Ud0        0.9 U2cosα     1.17U2cosα      2.34U2cosα       1.35U2cosα 

      L        2.87U2/Idmin    1.46U2/Idmin    0.693U2/Idmin 
★
 注:U2  为整流变压器二次额定相电压的有效值, Idmin 为输出连续电流最小值约 5~10%I    L 为保证电流连续的回路总电感 
                                                  N


2)电流脉动与断续 

V­M  系统不像  G­M  系统,输出

电压波形那样平直。整流电路的

脉波数为 2、3、6、12、.
              ..只要

主回路的电感 L 不是足够大,输

出电流也总是脉动的。这样带来一个问题:当电感量较小或低速轻载时,在某一相

导通后电流升高的阶段里,电感中的储能较少;等到电流下降而下一相尚未被触发

以前,电流已经衰减到零,于是,便造成电流波形断续的情况。这给用平均值来描

述的系统带来非线性的因素,引起机械特性非线性,产生脉动转矩,对生产机械不

利且增加了电机的发热,另外还使谐波分量增大,电网污染加剧。所以必须采取抑

制脉动电流的措施。

             设置平波电抗器 L;见上表

             增加整流电路相数或采用多重化技术。

右图电路为由 2 组三相桥并联而成的 12 脉波整流电路,

使用了平衡电抗器来平衡 2 组整流器的电流。 

3)V­M 系统的机械特性
电力拖动自动控制系统(陈伯时)[10411~4]                             Created by Kairry 

当电流连续时,V­M 系统的机械特性方程式为

           1                     1  m        p
      n=      (U d 0 - I d R ) =    ( U m sin cos a - I d R ) = n0  - Dn 
           Ce                    Ce  p       m

式中    Ce = KeΦN  —  电机在额定磁通下的电动势系数 

      Δn = IdR/Ce  —  转速降落

                              改变控制角 α,得一族平行直线,这和 G­M 系统的

                          特性很相似,如图所示。图中电流较小的部分画成虚线,

                          表明这时电流波形可能断续,上述公式已经不适用了。

                          由此可见,只要电流连续,晶闸管可控整流器就可以看

                          成是一个线性的可控电压源。

                          完整的 V­M 系统机械特性,分为电流连续区和电流断

续区

当电流连续时,特性还比较硬;断续段特性则很软,且呈显著的非线性,理想空载

转速翘得很高。 

4)晶闸管触发和整流装置的放大系数和传递函数

  在应用线性控制理论进行调速系统的分析和设计时,

通常把晶闸管触发和整流装置当作系统中的一个环节来

看待。故此需事先要获得这个环节的放大系数和传递函数。

  实际的触发电路和整流电路都是非线性的,只能在一

定的工作范围内近似看成线性环节。获取的方法最好是实测,得出该环节的输入­输

出特性 Ud=f(Uc)曲线。设计时,希望整个调速范围的工作点都落在特性的近似线性范

围之中,并留有一定的调节余量。

晶闸管触发和整流装置的放大系数可由工作范围内的特性斜率决定 
电力拖动自动控制系统(陈伯时)[10411~4]                                   Created by Kairry 


              DU d 
       K s  =
               U
              D  c 
  在动态过程中,可把晶闸管触发与整流装置看成

是一个纯滞后环节,也就是整流电压滞后于控制电

压的状况,其滞后效应是由晶闸管的失控时间引起

的。

  显然,失控制时间是随机的,它的大小随触发脉冲控制电压 Uc 发生变化的时刻而

改变,最大可能的失控时间就是两个相邻自然换相点之间的时间,与交流电源频率

和整流电路形式有关,由下式确定
                                                   1 
                                       T max  = 
                                        s 
                                                   mf
相对于整个系统的响应时间来说,Ts  并不算大,但在严谨设计时,通常按最严重情

形考虑取 Ts=Tsmax 

            各种整流电路的失控时间列入下表(f =50Hz)

        整流电路形式              最大失控时间 Tsmax(ms) 平均失控时间 Ts(ms)

        单相半波                20                                      10 

        单相桥式(全波)            10                                      5 

        三相半波                6.67                                    3.33 

        三相桥式、六相半波  3.33                                             1.67 

综上分析,晶闸管触发与整流装置环节的输入­输出关系,用阶跃函数表示为:

                          U d 0  = K sU c ´1(t - Ts ) 
按拉氏变换的位移定理,晶闸管装置的传递函数为 
                                       U d 0 ( s 
                                                ) 
                          Ws ( s ) =               = K s e  Ts s 
                                                          -

                                       U c ( s ) 
电力拖动自动控制系统(陈伯时)[10411~4]                                         Created by Kairry 

                                                       ①
上式中含指数函数,它使系统成为非最小相位系统 ,分析和设计都比较麻烦。将

该指数函数按泰勒级数展开
                                                           K s 
               Ws ( s) = K s e  Ts s  =
                              -
                                                       1 2 2 1  3 3 
                                          1 + Ts s +      Ts s + Ts  s + ... 
                                                       2!       3! 

考虑到 Ts 很小,可忽略高次项,则传递函数便近似成一阶惯性环节 

                              K s 
               Ws ( s  »
                     ) 
                            1 + Ts s

1.2.2  直流脉宽调速系统(PWM)

  与 V­M 系统比较,PWM 系统具有较大的优点:

Ø 主电路线路简单,需用的功率器件少;

Ø 开关频率高,电流容易连续,谐波少,电机损耗及发热都较小;

Ø 低速性能好,稳速精度高,调速范围宽,可达 1:10000 左右;

Ø 若与快速响应的电机配合,则系统频带宽,动态响应快,动态抗扰能力强;

Ø 功率开关器件工作在开关状态,导通损耗小,当开关频率适当时,开关损耗也不

  大,因而装置效率较高;

Ø 直流电源采用不控整流时,电网功率因数比相控整流器高。

   直流 PWM 调速系统作为一种新技术,发展迅速,应用日益广泛,特别在中、

小容量的系统中,已取代 V­M 系统成为主要的直流调速方式。 

1)变换器的工作状态和电压、电流波形

  前面曾简单的介绍了直流 PWM 的原理。下面再扼要探讨最常用的桥式(亦称 H 

形)可逆 PWM 变换器主电路。如图所示

 电动机 M 两端电压的极性随开关器件栅极驱动电压极性的变化而改变,其控制方

式有双极式、单极式、受限单极式等多种,这里只着重分析最常用的双极式控制的

可逆 PWM 变换器。 
电力拖动自动控制系统(陈伯时)[10411~4]                                Created by Kairry 

正向运行:

                                    第 1 阶段,在  0 ≤ t ≤ ton  期间,  Ug1  、  Ug4 

                                    为正, VT1  、 VT4 导通, Ug2  、 Ug3 为负, 

                                    VT2  、  VT3 截止,电流 id  沿回路 1 流通,电

                                    动机 M 两端电压 UAB  = +Us  ;

                                    第 2 阶段,在 ton  ≤  t  ≤  T 期间,  Ug1  、  Ug4 

                                    为负,  VT1  、  VT4 截止,  VD2  、  VD3 续

流, 并钳位使 VT2  、  VT3 保持截止,电流  id  沿回路 2 流通,电动机 M 两端电压 

UAB  = ­Us  ;

(2)反向运行:

第 1 阶段,在  0 ≤ t ≤ ton  期间,Ug2  、  Ug3 为负,VT2  、  VT3 截止,VD1  、VD4  续

流,并钳位使  VT1  、  4 截止,
              VT    电流  –id  沿回路 4 流通,
                                     电动机 M 两端电压 UAB  = +Us  ;

第 2 阶段,在 ton  ≤ t ≤ T  期间,Ug2  、Ug3  为正,  VT2  、  VT3 导通,Ug1  、Ug4 为负,

使 VT1  、 VT4 保持截止,电流  ­ id  沿回路 3 流通,电动机 M 两端电压 UAB  = ­ Us  ;




双极式控制可逆 PWM 变换器的输出平均电压为
                                ton      T - ton        2t 
                         Ud =       Us -         U s = ( on  - 1)  s 
                                                                 U 
                                T          T             T
则在双极式控制的可逆变换器中                    γ = 2ρ– 1 
★
 注意:这里  γ  的计算公式与不可逆变换器中的公式不一样。调速时,ρ  的可调范围

为 0~1,  ­1<γ<+1。 
电力拖动自动控制系统(陈伯时)[10411~4]                                       Created by Kairry 

当 ρ >0.5 时,  γ 为正,电机正转;

当 ρ< 0.5 时,  γ 为负,电机反转;

当 ρ= 0.5 时,  γ 为零,电机停止。
【注意】当电机停止时电枢电压并不等于零,而是正负脉宽相等的交变脉冲电压,因而电流也是交变的。这个交
变电流的平均值为零,不产生平均转矩,徒然增大电机的损耗,这是双极式控制的缺点。但它也有好处,在电机
停止时仍有高频微振电流,从而消除了正、反向时的静摩擦死区,起着所谓“动力润滑”的作用。 

2)PWM 系统的机械特性

  采用不同形式的 PWM 变换器,系统的机械特性也不一样。对于带制动电流通路

的不可逆电路和双极式控制的可逆电路,电流的方向是可逆的,无论是重载还是轻

载,电流波形都是连续的,因而机械特性关系式比较简单。

  由于采用脉宽调制,严格地说,即使在稳态情况下,脉宽调速系统的转矩和转速

也都是脉动的,所谓稳态,是指电机的平均电磁转矩与负载转矩相平衡的状态,机

械特性是平均转速与平均转矩(电流)的关系。

电压平衡方程式分两个阶段:

带制动电流通路的不可逆电路                           双极式控制的可逆电路

               di d 
                                                           di 
                                                             d                   (0 ≤ t < ton)
  U s = Rid  + L     + E                 U s = Rid  + L         + E 
               dt                                          dt
              di                                           di 
  0 = Rid  + L d  + E                    -U s = Rid  + L     d 
                                                                + E 
              dt                                           dt                     (ton  ≤ t < T) 

R、L —  电枢电路的电阻和电感

若平均电流和转矩分别用 Id  和 Te  表示,平均转速  n = E/Ce,而电枢电感压降的平均

值  Ldid  /  dt  在稳态时应为零。于是,上述无论是哪一组电压方程,其平均值方程都

可写成                        g U s = RI d + E = RI d + Ce n
得机械特性方程式


        g U s        R              R                           g U s          R               R 
   n=            -      I d = n0  -     I d                n=            -         Te = n0  -        T 
                                                                                                      e 
         Ce          Ce             Ce       或转矩形式               Ce          Ce Cm            Ce Cm 
电力拖动自动控制系统(陈伯时)[10411~4]                   Created by Kairry 

式中    Cm  = KmΦN  —  电机在额定磁通下的转矩系数; 

      n0 = γUs  / Ce  —  理想空载转速,与电压系数成正比。

                                           左图所示的机械曲线是电流连续时脉

                                           宽调速系统的稳态性能。

                                            图中仅绘出了第一、二象限的机械特

                                           性,它适用于带制动作用的不可逆电路,

                                           双极式控制可逆电路的机械特性与此相

仿,只是更扩展到第三、四象限了。对于电机在同一方向旋转时电流不能反向的电

路,轻载时会出现电流断续现象,把平均电压抬高,在理想空载时,Id  = 0  ,理想空

载转速会翘到  n0s=Us  / Ce  。 

3)PWM 控制与变换器的数学模型

  下图绘出了  PWM 控制器和变换器的框图,由控制电压 Uc  控制 PWM  控制器发

出驱动电压 Ug 作用到 PWM 变换器的开关器件,当改变 Uc 时,PWM 变换器输出平

均电压 Ud 按线性规律变化。

                           但其响应会有延迟,最大的时延是一个开关周期  T。

                           因此,也可以将之看成是一个滞后环节。

若开关频率为 10kHz 时,T = 0.1ms  ,时间常数这么小的滞后环节可以近似看成是一

个一阶惯性环节,                          K s 
                    Ws ( s  »
                          ) 
                                1 + Ts s
这与 V­M 系统传递函数完全一致。 

           Ks  — PWM 装置的放大系数 

           Ts  — PWM 装置的延迟时间                Ts ≤ T0 

4)电能回馈与泵升电压的限制 

  PWM  变换器的直流电源通常由交流电网经不可控的二极管整流器产生,并采用 
电力拖动自动控制系统(陈伯时)[10411~4]        Created by Kairry 

大电容 C 滤波,以获得恒定的直流电压,电容 C 同时对感性负载的无功功率起储

能缓冲作用。

                               对于 PWM 变换器中的滤波电容,其作

                            用除滤波外,还有当电机制动时吸收运行

                            系统动能的作用。由于直流电源靠二极管

                            整流器供电,不可能回馈电能,电机制动

时只好对滤波电容充电,这将使电容两端电压升高,称作“泵升电压”。

  电力电子器件的耐压限制着最高泵升电压,因此电容量就不可能很小,一般几 kW 

                的调速系统所需的电容量达到数千微法。

                   而在大容量或负载有较大惯量的系统中,不可能只靠电

                容器来限制泵升电压,这时,可以采用下图中的镇流电阻 

Rb 来消耗掉部分动能。分流电路靠开关器件 VTb  在泵升电压达到允许数值时接通。

  对于更大容量的系统,为了提高效率,可以在二极管整流器输出端并接逆变器,

把多余的能量逆变后回馈电网。当然,这样一来,系统就更复杂了。 

1.3  自动控制原理基本知识 

1)控制系统中的常用术语

   控制装置­­­外加的设备或装置,亦叫控制器。

   被控对象­­­被控制的机器或物体。

   被控量­­­表征被控对象工作状态的物理参量,也叫输出量。

   给定量­­­要求被控量所应保持的数值。也叫输入量或叫参考输入。

   干扰量­­­系统不希望的外作用,也叫扰动输入

   反馈量­­­由系统输出端取出并反向送回系统输入端的信号。反馈有主反馈和

   局部反馈之分。

     偏差量­­­给定量与主反馈信号之差。
电力拖动自动控制系统(陈伯时)[10411~4]    Created by Kairry 




自动控制的任务­­­利用控制器操纵受控对象,使其被控量按技术要求变化。

自控系统的特点­­­具有反馈形式,且为负反馈;偏差控制(由偏差产生的控制作用

        使系统沿减小或消除偏差的方向运动)

自动控制的基本方式

开环控制——控制器与被控对象之间只有顺向作用而没有反向联系的控制过程。被

      控量对系统的控制作用不产生影响。

闭环控制——被控量与给定值比较后用其偏差对系统进行控制。亦称反馈控制。不

      论什么原因使被控量偏离期望值而出现偏差时,必定会产生一个相应

      的控制作用去减小或消除这个偏差,使被控量与期望值趋于一致。

复合控制——给定补偿或干扰补偿与反馈控制结合起来就组成复合控制。 

2)自动控制系统的分类

按系统结构特点:开环控制系统、闭环控制系统、复合控制系统;

按给定值的特点:定值系统、随动系统、程控系统;

按数学描述的方式:线性系统、非线性控制系统;

按时间信号的性质:连续控制系统、离散控制系统

按系统参数是否随时间变化:

    定常系统­­­系统的参数不随时间变化的系统。描述其动态特性的微分方程

或差分方程的系数为常数。

    时变系统­­­系统的参数随时间而变化。描述其动态特性的微分方程或差分

方程的系数不为常数。
电力拖动自动控制系统(陈伯时)[10411~4]    Created by Kairry 

3)自动控制系统的基本要求

 系统有各种各样,对每个系统也都有不同的特殊要求,但对于各类系统来说,在

已知系统的结构和参数时,研究的和感兴趣的却是系统在某种典型输入信号下,其

被控量变化的全过程。也就是说,研究的内容和方法都是相同或相似的。

 如:恒值系统研究扰动作用引起被控量变化的全过程;随动系统研究被控量如何

克服扰动影响并跟随给定量的变化过程。

 所以,对于各种控制系统的要求可归纳为:系统的输出必须迅速、准确的按输入

量的变化而变化,克服扰动影响。因此,从稳、快、准三方面来评价系统的总体性

能。

 稳定性   指系统动态过程的振荡倾向和系统重新恢复平衡状态的能力。是保证控

       制系统正常工作的先决条件。

 快速性   指系统动态过程进行的时间长短。T  过长:系统长久出现大偏差,难以

       复现快速变化的指令信号。(例雷达、导弹等)

 若满足既稳又快,则系统的动态精度高。(如:飞机自动驾驶仪系统、当飞机受

到阵风干扰偏离航线。若系统自动恢复原航线的速度过快,则乘客感到不适。)

 准确性   指系统过渡过程结束到新的平衡工作状态以后或系统受干扰后重新恢

       复平衡,最终保持的精度。反映后期性能。

因受控对象的不同,各种系统对稳、准、快的要求有所侧重。如:

       恒值系统­­­对稳(平衡)要求严格。

       随动系统­­­快、准要求高。

同一个系统稳、快、准是相互制约的,提高过渡过程的快速性,可能会引起振荡;

改善了平稳性,过渡过程又很迟缓。实际应用中应关注这一矛盾。

 例:例图是电位器式控制导弹发射架方位角系统原理图。图中电位器  P1、P2 并联

后跨接到同一电源的两端,其滑臂分别与输入轴和输出轴相联结,组成方位角的给
电力拖动自动控制系统(陈伯时)[10411~4]             Created by Kairry 

定元件和测量反馈元件。输入轴由手轮操纵;输出轴则由直流电动机经减速后带动,

电动机采用电枢控制的方式工作。试分析系统的工作原理,指出系统的被控对象、

被控量和给定量,画出系统的方框图。




     解 当导弹发射架的方位角与输入轴方位角一致时,系统处于相对静止状态。
                                          当摇动手轮使电位器  P1  的滑臂

                                     转过一个输入角  θi  的瞬间,由于输

                                     出轴的转角 θ0≠θi,于是出现一个误差

角  θe=θi­θ0,该误差角通过电位器  P1、P2  转换成偏差电压  ue=ui­u0,ue  经放大后驱动

电动机转动,在驱动导弹发射架转动的同时,通过输出轴带动电位器  P2 的滑臂转过

一定的角度 Δθ,直至 θ0=θi 时,ui=u0,偏差电压 ue=0,电动机停止转动。这时,导弹

发射架停留在相应的方位角上。只要  θ0≠θi,偏差就会产生调节作用,控制的结果是

消除偏差 θe,使输出量 θ0 严格地跟随输入量 θi 的变化而变化。

    系统中,导弹发射架是被控对象,发射架方位角 θ0 是被控量,通过手轮输入的角

度 θi 是给定量。 

1.4  反馈控制闭环直流调速系统的稳态分析和设计

    任何一台需要控制转速的设备,其生产工艺对调速性能都有一定的要求。 

1.4.1    转速控制的要求和调速指标

(1)调速——在一定的最高转速和最低转速范围内,分挡地(有级)或 平滑地(无

级)调节转速;
电力拖动自动控制系统(陈伯时)[10411~4]            Created by Kairry 

(2)稳速——以一定的精度在所需转速上稳定运行,在各种干扰下不允许有过大

                  的转速波动,以确保产品质量;

(3)加、减速——频繁起、制动的设备要求加、减速尽量快,以提高生产率;不宜

                    经受剧烈速度变化的机械则要求起,制动尽量平稳。

调速指标:

调速范围  D           生产机械要求电动机提供的最高转速和最低转速之比叫做调速范围,

即  D=nmax/nmin 

                  其中 nmin  和 nmax  一般都指电机额定负载时的转速。

静差率 s             当系统在某一转速下运行时,负载由理想空载增加到额定值时所对应

的转速降 ΔnN 与理想空载转速 n0 之比。  s=ΔnN/ n0×100%           ΔnN= n0­nN 

                                   如果电动机机械特性很软,速降大,则静差大,说

                               明系统对转矩变化太敏感即转速稳定性差;反之特性越

                               硬,静差率越小,转速稳定性就越高。显然,静差率是

                               衡量调速系统在负载变化下转速的稳定性的。它与电机

                               的机械特性的硬度有关。但又有别于机械特性硬度。

   这一点在左图可见,变压调速系统在不同转速下的机械特性是相互平行的,即硬

度相同。但转速较低的静差率要大。

   反过来说,若低速时的静差率满足设计要求,则高速时的静差率就肯定满足要求

了。

因此,调速系统的静差率指标应以最低速时所能达到的数值为准。

直流电机调压调速系统中,电动机正常运行时不应超过其铭牌规定的额定转速  nN。

故通常以其额定转速为最高转速。

   若额定负载下的速降为 ΔnN,系统的静差率应该是最低速时的静差率 
                            DnN       Dn   N 
                      s =         =
                            n0 min nmin  + DnN 
电力拖动自动控制系统(陈伯时)[10411~4]                          Created by Kairry 

于是,最低转速为
                               Dn N          1 - s 
                     nmin  =         - DnN =         n 
                                                    D  N 
                                s              s
      调速范围为
                           nmax    s    n 
                     D =         =    ´ N 
                           nmin  1 - s D  N 
                                         n
由此可见,对于同一个调速系统,Δ nN  值一定,如果对 s 要求越严,即要求  s  值越

小时,系统能够允许的调速范围也越小。

【结论】调速范围和静差率这两项指标并不是彼此孤立的,必须同时提才有意义。

一个调速系统的调速范围,是指在最低速时还能满足所需静差率的转速可调范围 

1.4.2  开环调速系统存在的问题

例:某一 V­M 开环调速系统,电动机额定转速 1000rpm、额定负载时的稳态速降 55rpm。

当系统要求静差率为 30%时,则系统允许的调速范围

            s    n     0.3 1000 
    D =        ´ N  =       ´    = 7.79 
          1 - s DnN  1 - 0.3 55                     若要求 s=10%时 则  D = 2.02 

上例说明开环调速系统对静差率有一定要求时,所实现的调速范围就极为有限了。

为扩大调速范围就必须设法减小稳态速降  ΔnN,而与  ΔnN(=IdNR/Ce)相关的参数都

是常数。所以,开环调速是无计可施的。

    这就引出了采用反馈控制的闭环调速系统,能解决上面的问题吗?其降低稳态速

降的实质是什么呢? 




1.4.3  闭环调速系统的组成                                                         及其静特

性

    在反馈控制的闭环直流调速系统中,与电动机同轴安装一台测速发电机 TG,从 
电力拖动自动控制系统(陈伯时)[10411~4]                                            Created by Kairry 

而引出与被控量转速  n  成正比的负反馈电压  Un  ,与给定电压  U*n  相比较后,得

到转速偏差电压 ΔUn  ,经过放大器 A,产生电力电子变换器 UPE 的控制电压 Uc  ,

用以控制电动机转速 n。 

UPE 有如下几种选择方案:

中、小容量系统:多采用由 IGBT 或 P­MOSFET 组成的 PWM 变换器;

较大容量的系统:可采用其他电力电子开关器件,如 GTO、IGCT 等;

特大容量的系统:则常用晶闸管触发与整流装置。

为突出问题、方便起见,先作如下的假定:

(1)忽略各种非线性因素,假定系统中各环节的输入输出关系都是线性的,或者只

取其线性工作段;

(2)忽略控制电源和电位器的内阻。

转速负反馈直流调速系统中各环节的稳态关系如下:
                        * 
 电压比较环节        DU n = U n - U n 
 放大器           U c = K p D  n 
                          U
 测速反馈环节         U n  = a n
 电力电子变换器        U d 0  = K sU c 
                                E  U d 0  - I d R 
 调速系统开环机械特性               n =
                                Ce
                                   = 
                                        Ce 

将上列关系式整理后,即得转速负反馈闭环直流调速系统的静特性方程式
                       *                            * 
              K p K sU n - I d R           K p K sU n            RI d 
       n=                              =                 -                = n0 cl - Dn 
                                                                                      cl 
            Ce (1 + K p K sa / Ce )        Ce (1 + K )       Ce (1 + K ) 

式中   闭环系统的开环放大系数  K=  KpKsα/Ce  相当于在测速反馈电位器输出端把

反馈回路断开后,从放大器输入起直到测速反馈输出为止总的电压放大系数,是各

环节单独的放大系数的乘积。直流电动机的放大系数为 Ce ­1 = n / E,这样就可得闭环

系统的稳态结构框图 
电力拖动自动控制系统(陈伯时)[10411~4]                                  Created by Kairry 




【注意】
  闭环调速系统的静特性表示闭环系统电动机转速与负载电流(或转矩)间的稳态关系,它在形式上与开环机
械特性相似,但本质上却有很大不同,故定名为“静特性”。 

1.4.4  开环系统机械特性和闭环系统静特性的关系

   现在来做个比较(开环系统的机械特性和闭环系统的静特性),就能清楚地看出

反馈闭环控制的优越性。

   将反馈断开,上述系统的开环机械特性为
                                                * 
                        U d 0  - I d R K p K sU n  RI d 
                     n=               =            -     = n0 op - D  op 
                                                                    n 
                             Ce           Ce         Ce 
【结论】 

1)闭环系统静性比开环系统机械特性硬得多
                                           Dn 
                                             op 
         同样的负载扰动下,  Dn  =
                      cl 
                                           1 + K
2)  同一系统,闭环的静差率要比开环的小得多

        若理想空载转速相同, s  = Dn  = Dnop (1 + K )  = s 
                          cl                    op 
                    cl 
                                          n0cl         n0 op         1 + K


3)  当要求的静差率一定时,闭环系统可以大大提高调速范围
                         nN s                     nN s 
      若额定转速相同,  Dcl =               = (1 + K )                = (1 + K ) D 
                                                                          op 
                      Dncl (1 - s )            Dnop (1 - s ) 
4)要取得上述三项优势,闭环系统必须设置放大器

   上述三项优点成立都取决于一点,即  K  要足够大。因闭环后,引入转速反馈电

压 Un,会使 ΔUn 很小,

必须进行放大才能获得足够的控制电压  Uc。而这一点在开环时就不一样了,UN*与 

Uc 为同一数量级的电压,放大器就没必要了。 
电力拖动自动控制系统(陈伯时)[10411~4]                                  Created by Kairry 

                                            对同样一台电动机,开环与闭环的稳态

                                            速降为何不一样呢?

                                                开环机械特性上的各点所对应的电力

                                            电子变换器提供给直流电机的电压是一

                                            恒值,即不能随电动机的负载(电枢电流)

                                            变换而变化,故当 Id 增大时,电枢压降也

增大,转速只能降下来。

  而闭环静特性上的各点所对应的电力电子装置提供给直流电机的电压不是一恒

值,是随 Id 增加(减少)而相应地提高(降低)的,补偿了电枢电压的增加(减少)。

正是这一调节作用使得闭环具有上述的优势。

下面式子清楚地说明了这一调节过程。

   TL ( I d ) -® n ¯® U n ¯® DU n -® U c -® U d 0  -® I d (TL ) -® TM > TL  ® n - 
                        转速负反馈调节作用直至 TM=TL 系统进入新稳态

 可见,闭环系统能够减少稳态速降的实质在于它的自动调节作用,在于它能随着

负载的变化而相应地改变电枢电压,以补偿电枢回路电阻压降。 

1.4.5  反馈控制规律

   转速反馈单闭环调速系统是一种基本的反馈控制系统,它具有以下三个基本特

征,也就是反馈控制的基本规律,各种不另加其他调节器的基本反馈控制系统都服

从于这些规律。

  被控量有静差
                              I d R 
    从关系式          Dn  =
                    cl                   可知, 由于采用了比例放大器,闭环系统的
                          Ce (1 + K ) 
  开环放大系数 K 值越大,系统的稳态性能越好。只有 K  =  ∞,才能使  Δncl  =  0,

  这是不可能的。即稳态速差就只能减小,不可能消除。因此,这样的调速系统叫

  做有静差调速系统。实际上,这种系统正是依靠被调量的偏差进行控制的然而。 
电力拖动自动控制系统(陈伯时)[10411~4]                 Created by Kairry 

 抵抗扰动,  服从给定

    反馈控制系统具有良好的抗扰性能,它能有效地抑制一切被负反馈环所包围

的前向通道上的扰动作用,而对给定作用的变化则紧密跟随。

                             反馈通道上的测速反馈系数受到某种影

                             响而发生变化,它非但不能得到反馈控制

                             系统的抑制,反而会增大被控量的误差。

                             如:

               a- ® Un- ® DUn¯ ® Uc¯ ® Ud0¯ ® n¯

 系统的精度依赖于给定和反馈检测精度

  给定精度——由于给定决定系统输出,输出精度自然取决于给定精度。

     例如给定电压的电源发生波动,反馈控制系统则无法判别是给定电压的正

常调节,还是不应有的电压波动。因此,高精度的调速系统必须有更高精度的给定

稳压电源。

  检测精度——反馈检测装置的误差是反馈控制系统无法克服的,因此检测精度

决定了系统输出精度。

有关闭环直流调速系统稳态参数的计算参见教材 P26 

1.4.6  限流保护——电流截止负反馈

  本节将讨论闭环直流调速系统在应对突发事件的实际应用问题。

Ø 起动时的冲击电流

     突加给定电压时,由于惯性,转速不可能立即建立起来,反馈电压仍为零,

相当于偏差电压就是给定电压,是其稳态工作值的  1+K  倍。而放大器和变换器的时

滞都很小,电枢电压一下子就窜到它的最高值,对电动机来说,相当于全压起动,

产生很大的冲击电流,这不仅对电机换向不利,对过载能力低的电力电子器件来说,

更是不能允许的。
电力拖动自动控制系统(陈伯时)[10411~4]    Created by Kairry 

Ø 电机堵转,电流冲高

    生产机械的电动机可能会遇到堵转的情况(如机械轴被卡住)。由于闭环

系统的静特性很硬,不加限制的话电流将远远超过允许值。如果只依靠过流继电器

或熔断器保护,一过载就跳闸,也会给正常工作带来不便。

 为了解决反馈闭环调速系统的起动和堵转时电流过大的问题,系统中必须有自动

限制电枢电流的环节。根据反馈控制原理,要维持哪一个物理量基本不变,就应该

引入那个物理量的负反馈。那么,引入电流负反馈,应该能够保持电流基本不变,

使它不超过允许值。但这种限流作用只需在起动和堵转时,当电流大到一定程度时

才起作用,正常运行时应让电流自由地随着负载增减。这种方法叫做电流截止负反

馈,简称截流反馈。

现象和应对方法都明确了,如何实现呢?

  显然要做两件事­­­  电流检测(把主回路电流变换成与之成正比的直流电压信号)

和电流截止反馈。

目前,大、中容量系统常采用交流电流互感器、直流电流互感器、霍尔效应电流变

换器等;小容量系统可采用电枢回路串检测电阻的方法。




下面再看带截止反馈的系统静特性方程与特性曲线
电力拖动自动控制系统(陈伯时)[10411~4]                                                   Created by Kairry 

                                                当  Id  ≤  Idcr  时,电流负反馈被截止,静特性和只

                                                有转速负反馈调速系统的静特性式相同

                                                                         * 
                                                                K p K sU n            RI d 
                                                       n =                    -
                                                                Ce (1 + K )       Ce (1 + K ) 

当  Id > Idcr 时,引入了电流负反馈,静特性变成
                    * 
         K p K s (U n + U com )       ( R + K p K s Rs ) I d 
   n =                            -
             Ce (1 + K )                  Ce (1 + K ) 


由此将静特性示于下图

正常运行时处于 CB 段,此时仅转速反馈起作用;

电流截止反馈作用后处于 BA 段。

若生产机械轴被卡住,电机堵转  n=0,此时的电流称                                                                                        为
                                          *              * 
                               K p K s (U n + U com )  U n + U com 
堵转电流,                 I dbl  =                        »
                                  R + K p K s Rs            Rs 


考虑到 Idbl 应小于电机允许的最大电流,一般取 Idbl  =(1.5~2)IN 

从调速系统的稳态性能上看,希望稳态运行范围足够大,截止电流应大于电机的额

定电流,一般取  Idcr ≥(1.1~1.2)IN 

1.4.7  实验课一(参见实验一) 

   1、Matlab 简介 

   2、直流调速电源 Malab 仿真 

1.5  反馈控制闭环直流调速系统的动态分析和设计

  系统动态数学模型建模

  系统的稳定性判别

  系统动态校正 

1.5.1  反馈控制闭环直流调速系统的动态数学模型 
电力拖动自动控制系统(陈伯时)[10411~4]                                                 Created by Kairry 

   分析调速系统的稳定性和动态品质,必须首先建立描述系统动态物理规律的数

学模型,对于连续的线性定常系统,其数学模型是常微分方程,经过拉氏变换,可

用传递函数和动态结构图表示。

建立系统动态数学模型的基本步骤如下:

(1)根据系统中各环节的物理规律,列出描述该环节动态过程的微分方程;

(2)求出各环节的传递函数;

(3)组成系统的动态结构图并求出系统的传递函数。 

1、直流电动机的传递函数
                                                                                    dI d 
   假定主电路电流连续,则动态电压方程为 U d 0  = RI d  + L                                                  + E 
                                                                                    dt
                               忽略粘性磨擦及弹性转矩,电机轴上的动力学方程为

                                                        GD 2  dn 
                                             Te - T  = 
                                                   L 
                                                        375  dt

额定励磁下的感应电动势和电磁转矩分别为 Te=CmId、  E=Cen、 m=30Ce/π)
                                    (C

再定义下列时间常数                   T  = 
                                    L     ­­­  电枢回路电磁时间常数(s)  ; 
                             l 
                                    R

                             GD 2 R 
                    T  = 
                     m 
                            375  e Cm 
                               C          ­­­  系统机电时间常数(s) 


                                  dI                     T  dE 
由上关系式得: U d 0  - E = R ( I d  + L  d  )  和 I d - I dL  =  m 
                                   dt                    R dt
式中 IdL=TL/Cm  为负载电流

在零初始条件下,取等式两侧的拉氏变换,得电压与电流间的传递函数
                          I d ( s )        R  1 
                                              -
                                                             E ( s )          R 
                                        =          和                        =
                   U d 0 ( s ) - E ( s ) Tl s + 1     I d (s ) - I dL ( s )  Tm s
电力拖动自动控制系统(陈伯时)[10411~4]                          Created by Kairry 

可以看出,直流电动机有两个输入量,一个是施加在电枢上的理想空载电压,另一

个是负载电流。前者是控制输入量,后者是扰动输入量。将两结构图结合并等效变

换




2、电力电子器件、比例放大器、测速环节的传递函数

    前面已求得 SCR 移相及 IGBT 斩波两种电力电子变换器的近似传递函数,它们的

表达式是相同的

只是参数 Ks 和 Ts 的数值不同而已。 Ws ( s  = U d 0  » K s 
                                       ) 
                                          U c 1 + Ts s
                    U c ( s 
                           ) 
  放大器    Wa ( s ) =             = K p 
                    D  n ( s) 
                     U
  测速器                U ( s   ) 
         W fn ( s  = n  = a 
                 ) 
                      n( s) 
  求得各环节的传递函数后,把它们按在系统中的相互关系组合起来,就可以画出

闭环直流调速系统的动态结构图如下




由此可得反馈控制闭环直流调速系统的开环传递函数是
                           K 
   Wop ( s  =
          )                                     其中  K = KpKsα/Ce 
              (Ts s + 1)(TmTl s 2  + Tm s + 1) 
若不考虑负载的扰动作用,系统的闭环传递函数为 
电力拖动自动控制系统(陈伯时)[10411~4]                                                 Created by Kairry 

                                                       K p K s 
                           n( s )                   Ce (1 + K ) 
             Wcl ( s  =
                    )               =
                            * 
                          U n ( s  TmTlTs s 3 + Tm (Tl + Ts ) s 2  + Tm + T  s + 1 
                                 )                                          s 
                                      1+ K         1+ K               1 + K
1.5.2  反馈控制闭环直流调速系统的稳定性判别

   自动控制理论知识告诉我们,任一线性自动控制系统,求得其传递函数后,就可

根据其特征方程按稳定判据来确定系统的稳定性,并可加以适当的校正措施进行改

善。

   方法有多种(尼奎斯特法、劳斯法及根轨迹法)

这里仅简单介绍劳斯▪赫尔维茨判据。

                          G(S)­­­­前向传递函数;                   H(S)­­­­­­反馈传递函数 
                          G(S) H(S)­­­­­­开环传递函数  1+ G(S) H(S) = 0­­­­­­­­闭环特征方程 
                          G(S)/[1+ G(S) H(S)]­­­­­­闭环传递函数



                  n     n­1   n­2 
闭环特征方程的一般形式可表为:a0s  +a1s  +a2s  +…+an­1s+an  = 0 

【劳斯判据】当特征方程中某些项的系数为负或零时,则该闭环系统为不稳定系统

或临界稳定状态;

当特征方程中各项的系数都存在且均大于零时,则可用劳斯阵列判断系统是否稳定。

                                          各元素计算: 
                                          b1= a2 ­ a0a3 /a1                    c1  = a3 ­a1b2 /b1 
                                          b2= a4 ­ a0a5 /a1                    c2  = a5 ­a1b3 /b1 
                                          b3= a6 ­ a0a7 /a1                    c3  = a7 ­a1b4 /b1 
                                             ……                               …… 
                                          bi 的计算一直进行到                          按此方法一直计算到 
                                                                                0 
                                          b 值等于零为止;                            s  行为止。 

系统稳定的充要条件是:劳斯阵列第一列各元素均大于零。 a0>0、 1>0、 b1>0、
                          即     a          … 

e1>0、f1>0 

回到本例,系统特征方程为                          TmTl Ts 3 Tm (Tl + Ts )  2  Tm + T s 
                                             s +              s +           s + 1 = 0 
                                      1+ K         1+ K            1 + K

其各项系数均大于零,满足稳定性的必要条件;再按劳斯阵列充分条件 a1a2 ­ a0a3 >0 
电力拖动自动控制系统(陈伯时)[10411~4]                                      Created by Kairry 

   所以    Tm (Tl + Ts )  Tm + Ts TmTlT 
                       ´       -      s 
                                         ´ 1 > 0 即   Tm (Tl + Ts )(Tm + Ts ) > (1 + K )  mTl Ts 
                                                                                       T
            1+ K         1+ K    1 + K

            Tm (Tl + Ts ) + T 2 
   整理 
                             s 
         K<                      = K 
                                    cr         ­­­­­­系统的临界放大系数
                   Tl Ts 



对于一个自动控制系统来说,稳定性是它能否正常工作的首要条件,是必须保证的。
【注】反馈控制闭环直流调速系统在满足稳态精度的同时,有可能使系统不稳定;尤其是采用比例放大器的闭环
系统,动态稳定性与稳态性能指标相矛盾,不宜直接使用。解决的办法是必须设计合适的动态校正装置,用来改
造系统传函,使它同时满足动态稳定和稳态指标两方面的要求。
    另外,PWM 装置的开关频率高,滞后时间常数 Ts 非常小且主回路不需串接平波电抗器,电磁时间常数 
Tl 也不大,所以与 V­M 系统比较,PWM 闭环调速系统容易稳定,换言之在保证稳定性的条件下,PWM 系统的
稳态性能指标更好一些。 

1.5.3  动态校正——PI 调节器的设计

 动态校正是在设计闭环调速系统时,为解决动态稳定性与稳态性能指标相矛盾时

所采取的一项措施。其方法很多,而且对于一个系统来说,符合要求的校正方案也

不是唯一的。最常用的是串联校正和反馈校正。串联校正比较简单,也容易实现。

此外还有并联校正。

 在电力拖动自动控制系统中,由于其传递函数的阶次较低,一般采用  PID  调节器

的串联校正方案就能完成动态校正的任务。 

 PID 调节器的三种类型

  由 PD 调节器构成的超前校正,可提高系统的稳定裕度,并获得足够的快速性,

  但稳态精度可能受到影响;

  由 PI 调节器构成的滞后校正,可以保证稳态精度,却是以对快速性的限制来换取

  系统稳定的;

  用 PID 调节器实现的滞后—超前校正则兼有二者的优点,可以全面提高系统的控

  制性能,但具体实现与调试要复杂一些。

   据此,一般的调速系统要求以动态稳定和稳态精度为主,对快速性的要求可以

差一些,所以主要采用 PI 调节器;在随动系统中,快速性是主要要求,就须用 PD  或 
电力拖动自动控制系统(陈伯时)[10411~4]    Created by Kairry 

PID  调节器了。

  在设计自动控制系统校正装置时,主要的研究工具是伯德图(Bode  Diagram),

它的绘制方法简便,可以确切地提供稳定性和稳定裕度的信息,而且还能大致衡量

闭环系统稳态和动态的性能。

那什么是伯德图呢?

其实伯德图就是开环对数频率特性的渐

近线,由对数幅频特性和对数相频特性两

条曲线所组成,是在半对数坐标纸上绘制

出来的。横坐标采用对数刻度,纵坐标采

用线性的均匀刻度。

  对数幅频特性将 A(ω)取常用对数,并

乘上 20 倍,使其变成对数幅值 L(ω)作为

纵坐标值。 称为对数幅值,单位是 dB(分贝)。幅值 A(ω)每增大 10 倍,对数幅值 L(ω) 

就增加 20dB。由于纵坐标已作过对数转换,故纵坐标按分贝值是线性刻度的。

  对数相频特性的纵坐标为相角 φ(ω),单位是度,采用线性刻度。

  将两种曲线画在半对数坐标纸上,采用同一横坐标作为频率轴,横坐标采用对数

分度 lgω,但仍标注 ω 的实际数值。

  在定性地分析闭环系统性能时,通常将伯德图分成低、中、高三个频段(当然分

割界限是大致的,不同文献上的分割方法也不尽相同,这并不影响对系统性能的定

性分析)
   。

  中频段以­20dB/dec 的斜率穿越 0dB,而且

  这一斜率覆盖足够的频带宽度,则系统的

  稳定性好;
电力拖动自动控制系统(陈伯时)[10411~4]                                      Created by Kairry 

  截止频率(称剪切频率 ωc)越高,则系统的快速性越好;

  低频段的斜率陡、增益高,说明系统的稳态精度高;

  高频段衰减越快,即高频特性负分贝值越低,说明系统抗高频噪声干扰的能力越

  强。
【注意】以上四个方面常常是互相矛盾的。对稳态精度要求很高时,常需要放大系数大,却可能使系统不稳定;
加上校正装置后,系统稳定了,又可能牺牲快速性;提高截止频率可以加快系统的响应,又容易引入高频干扰;
如此等等。

  设计时往往须在稳、准、快和抗干扰这四个矛盾的方面之间取得折中,才能获得

比较满意的结果。

 另外,在实际系统中,动态稳定性不仅必须保证,而且还要有一定的裕度,以防

参数变化和一些未计入因素的影响。
                                                     ①
  在伯德图上,用来衡量最小相位系统 稳定裕度的指标是:

一般要求       相角裕度 γ = 30°~60°                      指 ωc 处,φ(ωc)与­π 的差值

                          即 γ = φ(ωc)­( ­π)= φ(ωc)+ π 

           增益裕度  GM > 6dB  指 φ(ωg)= ­π 时所对应的幅频特性增益 

                             GM= ­20lgA(ωg) 

保留适当的稳定裕度,是考虑到实际系统各环节参数发生变化时不致使系统失去稳

定。

     在一般情况下,稳定裕度也能间接反映系统动态过程的平稳性,稳定裕度大,

意味着动态过程振荡弱、超调小。

下面通过一个实例来说明如何画 Bode 图及稳定裕度的含义。

教材例题 1­5 中按稳态指标设计的闭环系统,其开环传递函数为
                              55.58                      55.58           1        1 
     W ( s  =
          )                                          =           ´            ´
             (0.049 s + 1)(0.026s + 1)(0.00167 s + 1) 0.049 s + 1 0.026s + 1 0.00167 s + 1 
                         55.58               1                  1 
幅频特性        A(w ) =
                               2
                                     ´
                                                  2
                                                       ´
                      (0.049w ) + 1     (0.026w ) + 1     (0.00167w ) 2  + 1 
相频特性            j (w ) = -tg -1 0.049w - tg -1 0.026w - tg -1 0.00167 
                                                                     w
电力拖动自动控制系统(陈伯时)[10411~4]                                                                         Created by Kairry 

这里有三个转折频率 w1 = 0.049-1 = 20.4 s -1 w2 = 0.026-1 = 38.5 s -1 w  = 0.00167-1 = 600 s -1 
                                                             3 


                                                                  w                          w                           w
     L (w ) = 20 lg A(w ) = 20 lg 55.58 - 10 lg[(                      ) 2 + 1] - 10 lg[(          ) 2 + 1] - 10 lg[(      ) 2  + 1] 
                                                                20.4                        38.5                        600 
                        w                 w                w
     j (w ) = -tg -1          - tg -1           - tg -1 
                       20.4              38.5              600 
当 ω<ω1 时,L(ω)=20lg55.58=34.9dB                                              ω=ω1 时,L(ω)=34.9­10lg2=31.9dB 

    (L(ω)  为一条水平线)                                                                            φ(ω)= ­45°­28°­2°= ­75° 

当 ω1<ω<ω2 时,L(ω)=34.9­20lgω/20.4                                               ω=ω2 时,L(ω)=34.9­2.76­3=28.2dB 

    (ω  每增加 10 倍 L(ω)减小 20dB)                                                                     φ(ω)= ­62°­45°­4°= ­111° 

当 ω2<ω<ω3 时,                                                                ω=ω3 时,L(ω)=34.9­29.4­23.9= ­18.4dB 

L(ω)=34.9­20lgω/20.4­20lgω/38.5 

    (ω  每增加 10 倍 L(ω)减小 40dB)                                                                     φ(ω)= ­88°­86°­45°= ­219° 

当 ω3< ω 时,L(ω)=34.9­20(lgω/20.4+lgω/38.5+lgω/600) 

    (ω  每增加 10 倍 L(ω)减小 60dB) 




稳定裕度的计算

先求截止频率 ωc  ,L(ωc)=0 即 A(ωc)=1 
                                        55.58                         1                           1 
              故                                        ´                         ´                            = 1 
                                                 2                         2
                                    (0.049w ) + 1              (0.026w ) + 1           (0.0167w ) 2  + 1

                                    wc                     wc                   wc                wc       wc
                                (          )2 + 1 ´ (             )2 + 1 ´ (         ) 2  + 1 »        ´    ´ 1 = 55.58 
                                    20.4                   38.5                600                20.4 38.5 
电力拖动自动控制系统(陈伯时)[10411~4]                                                 Created by Kairry 

得  ωc  = 208.9s ­1 

相角裕度  γ = φ(ωc)+ 180°= ­84.4°­79.6°­19.3°+ 180°= ­3.3° 

求相频特性与­180°线的交点频率 ωg 
                                                                                               o
                          j (w g ) = -tg -1 0.049wg - tg -1 0.026w g - tg -1 0.00167w g  = -180 
                                 tg -1 0.049w g + tg -1 0.026w g = 180o - tg -1 0.0167   
                                                                                      w g 
利用三角函数                  tg (a ± b ) =
                                        tga + tg b
                                        1 m tga tg b 
                                                w
                                           0.075  g 
                                                                     w
                                                           = -0.00167  g 
                  ­1             1 - 0.049 ´ 0.026    2 
                                                  wg
得 ωg  = 189.8s 

增益裕度         GM = -20 lg A(w g ) » -34.9 + 20 lg(0.049w g ) + 20 lg(0.026w  ) 
                                                                          g 

                    = -34.9 + 19.4 + 13.9 = -1.63 
两者均为负,原闭环系统不稳定。这和用劳斯判据的结果一致。

    到此可知,在调速系统设计时,首先进行总体设计,选择各基本部件,按稳态性

能指标计算参数形成基本的闭环控制系统,再建立该原始系统的动态数学模型,绘

出 Bode 图,检验系统的稳定性和动态性能。

若达不到要求,则再进行动态校正。

    前已提及,对于调速系统通常采用 PI 调节器校正。就是将原系统的 P 换成 PI 调

节器

                        其传递函数为
                                                U ex ( s )           1  K t s + 1        t s + 1 
                                        Wpi =               = K pi + = pi         = K pi  1 
                                                U in ( s )          ts    ts              t  s
                                                                                             1 
                        其中         Kpi  = R1/R0  比例放大系数 

           τ = R0C            积分时间常数 

           τ1  = R1C1  微分项的超前时间常数

由于原系统包含了 Kp 的比例调节器,换成 PI 时,则在原系统传递函数上添加的部分

应为                                  1       K pi t s + 1 
                                       W  =
                                        pi 
                                    Kp       K p t s


这样,原开环传函变为 
电力拖动自动控制系统(陈伯时)[10411~4]                                                    Created by Kairry 

                    K pit s + 1                        55.58                            55.58 / K p t
         W ( s  =
              )                   ´                                            =
                      K p t s         (0.049 s + 1)(0.026 s + 1)(0.00167 s + 1) s (0.026 s + 1)(0.00167 s + 1) 
  由于原始系统不稳定,主要为放大系数 K  过大,截止频率过高,应该设法把它们

压下来。为简便可令 Kpiτ = T1  使校正装置的比例微分项(Kpiτs + 1)与原始系统中时

间常数最大的惯性环节 1/( T1s+1)抵消。
                         ­1      ­1        ­1 
  此时其 Bode 图有两个转折频率 38.5s  和 600s  。在 38.5s  之前, 
                                                                  ­1 
        L(ω)=20lg55.58/  Kpτ­20lgω  ­­­­­­是­20dB/dec  的斜线,在  38.5s  之后则是 

­40dB/dec 了。按要求应在 38.5s  之前穿越 0dB 线。取 ωc * =30s ­1 。所以
                       ­1 


                        *
                                                             * 
                     L(wc ) » 20 lg(55.58 / K pt ) - 20 lg wc  = 0                                (已知 Kp=21)

解得 τ = 0.088s  再由 Kpiτ = 0.049  得  Kpi  =0.559 
                                                                       K pi t s + 1  0.049 s + 1 
所以动态校正 PI 调节器的传递函数为                                          W pi  =                =
                                                                          ts          0.088  s
校正后的稳定裕度 

γ* = ­90­38­3+180=49° 

ωg*=151.8s ­1 

GM*=20lg(38.5/30) 

      +40lg151.8/38.5 

    =26.1dB 

校正后系统的稳定性指标 γ、 

GM 都已变成较大的正值,有
                      –1       –1 
足够的稳定裕度,而截止频率从 208.9 s  降到 30 s  ,快速性被压低了许多,显然这

是一个偏于稳定的方案。 

1.6  比例积分控制规律和无静差调速系统

   本节内容在《轮机自动化》课程中已讲述,留给同学回顾自学。 

1.7  电压反馈电流补偿控制的直流调速系统

   被调量的负反馈是闭环控制系统的基本控制方式,对调速系统而言,就是要引入 
电力拖动自动控制系统(陈伯时)[10411~4]                          Created by Kairry 

转速的负反馈以实现调速。当然前提是必须能准确快速地检测出转速信号。现在用

的转速检测装置有测速发动机、数字光电旋转编码器、电磁脉冲测速器等。本节提

出的是一种不用测速装置而实现转速反馈的控制方式。但只在调速要求不高的系统

中使用。 

1.7.1  电压负反馈直流调速

当转速不很低时,可近似认为直流电机的反

电动势与端电压相等,即端电压近视与转速

成正比。故可用电压反馈替代转速反馈,这

就比检测转速要省事多了。如右图

电压反馈信号            Uu=γUd 

对于主回路列出电压方程式 

   Ud0 ­ Id  Rpe= Ud 

    Ud – IdRa  = E 

Rpe ­­­UPE 内阻             Ra ­­­电机电枢电阻

其它环节前已述过,可画出系统结构框图

分别求出 UN*和 Id 单独作用下的输入输出关系,然后叠加起来,就得到系统静特性

方程式                                    * 
                              K p K sU n          R pe I 
                                                        d    R I 
                        n =                 -               - a d 
                              Ce (1 + K )       Ce (1 + K )  Ce 

式中  K=γKpKs 

从上式可见:该系统对只对被反馈包围的  UPE  的内阻引起的稳态速降被减小  1+K 

倍,而电枢电阻速降和开环系统中的一样,因为它位于反馈环外。从动态来看,负

载变化时,它所引起的扰动,系统也是无法克服的。所以,应用时应使反馈信号引

出线尽量靠近电机电枢两端。

另外,还需注意 UPE 的输出电压除直流分量外,还含有高频交流分量,引入反馈后 
电力拖动自动控制系统(陈伯时)[10411~4]                                                          Created by Kairry 

产生干扰,会使运放饱和而无法正常工作,所以反馈通道上必须加入滤波器。再者

图中用电位器的反馈方式,将主回路与低压控制电路串在一起,这是极危险的。为

保证安全,实用中须进行隔离(如采用电压隔离变换器)。尤其是在较大容量、电压

较高的系统中。 

1.7.2  电流正反馈和补偿控制

    由上面我们已知道了电压负反馈调速系统的缺陷。不能弥补电枢压降所造成的转

速降。因而达不到转速反馈系统的调速性能。而此处所采取的控制方法正是为改变

这一缺陷的一种措施。

                                                    如图在原系统中加入电流反馈通道,主回

                                                    路串入取样电阻 Rs 通过 IdRs 获得电流正反

                                                    馈信号(注意其极性)
                                                             。反馈系数定义为
                                                                 R0 RS 
                                                       b  =
                                                                  R2 


同样可画出系统结构图及写出系统静特性方程式




                                                              * 
                                                     K p K sU n         K p K s b I d       ( R pe + Rs ) I d        Ra I d 
                                              n =                   +                   -                        -
                                                    Ce (1 + K )         Ce (1 + K )          Ce (1 + K )              Ce 
                                             分析上式若调整 β 使后三项为零,即电流正反

馈完全补偿稳态转速降,岂不实现了无差调节。
  K p K s b  Rpe + R                R + Ra + Rs + KR  RS + KR 
得           -       s 
                       - R  = 0  b = pe             a 
                                                       =          A 
                                                                     = b 
                                                                        cr 
                          a              K p Ks          K P K S 
  (1 + K ) (1 + K ) 
所以 当  β = βcr  称全补偿;β > βcr  称过补偿;β < βcr  称欠补偿。

² 如果取消电压反馈,只用电流正反馈,静特性变为
                                   * 
                          K p K sU n        K p K s b I d 
                                                         Ra I d 
                    n =                 +                    -
                          Ce (1 + K )       Ce (1 + K )  Ce 
仍然能实现无差。 
电力拖动自动控制系统(陈伯时)[10411~4]                     Created by Kairry 

² 如果参数配合恰当,正好使电流正反馈抵消电枢那部分稳态转速降,就和转速负

 反馈系统的静特性方程式完全一致了。即若  KpKsβ = KRa 
                                   * 
                          K p K sU n           RI d 
                    n =                 -
                          Ce (1 + K )       Ce (1 + K ) 
【总结】由被控量负反馈构成的反馈控制和由扰动量正反馈构成的补偿控制,是性

质不同的两种控制规律。反馈控制只能使静差减小;补偿控制却能完全消除静差。

反馈控制在原理上是自动调节作用,不管环境条件如何变化,都能可靠地减小静差。

而补偿控制则需要靠参数的配合,当参数受温度的因素影响发生变化时,补偿条件

被破坏,消除静差的效果就改变了。反馈控制能拟制反馈环内前向通道上的扰动;

而补偿控制则只能针对某一种扰动而言。如此处的电流正反馈只能补偿负载扰动,

对电网电压波动,它反而起负面作用。

     要说明的是虽然带电流补偿的电压负反馈(电动势负反馈)调速系统能够实现像

转速负反馈系统那样的调速,但那只是参数的一种巧合,其本质未变,并不是真正

意义上的转速负反馈调速系统。 

1.8    Matlab Simulink 仿真实验二(参见实验课二) 

     1、单闭环调速系统建模及 Bode 图绘制; 

     2、系统稳定裕度及动态校正仿真。




 ①
     最小相位系统(minimum  phase  systems):若传递函数的所有零点和极点均在 s 平面的左半面内,则称之为最小相位传递函数,
     具有最小相位传递函数的系统就是最小相位系统。图例如下 
电力拖动自动控制系统(陈伯时)[10411~4]                                                                         Created by Kairry 
附:       课程有关补充知识
      对于控制系统通常用数学模型来描述, 它表示出系统输入输出及系统各变量之间存在的定量
                      关系。
                      数学模型有许多种类,传统的如微分方程、差分方程、瞬
                      态响应函数,传递函数、频率特性。 
                      1)传递函数的概念
                      传递函数:线性定常系统,零初始条件下,系统的输出拉
                      氏变换与输入的拉氏变换之比。
                                        Y (s ) 
                              G ( s  = 
                                   ) 
                                        X ( s ) 
                                                               【说明】 
1、传递函数只适用于线性系统,而不适用于非线性系统。因为传递函数是在拉氏变换的基础上导
出的,而拉氏变换是一种线性积分变换,只适用于线性微分方程。 
2、传递函数中的各项系数与微分方程中的各项系数对应相等,                                                                              完全由系统的内部结构、                                 参数决定,
而与输入量的大小和形式无关。 
3、传递函数只表明线性系统的零状态响应特性,它是由系统工作状态相对静止时得出的。这时可
认为,    对于相对给定的平衡点,                                   系统输出量和输入量的初始值均为零,                                                    这才符合传递函数的定义。 
4、传递函数分子多项式的阶次总是低于至多等于分母多项式的阶次,即  m≤n  。这是因为实际
物理系统或元件中总是含有较多的惯性元件,以及能源又是有限的缘故。传递函数分母中 S  的最
高阶次等于输出量导数的最高阶次。如果 s  的最高阶次为 n  ,则系统称为 n  阶系统。
   由微分方程一般表达式
   an y ( n ) (t ) + an -1 y ( n -1) (t ) + ... + a1 y (1) (t ) + a0 y (t ) = bm x ( m ) (t ) + bm -1 x ( m -1) (t ) + ... + b1 x (1) (t ) + b0 x (t ) 
     ( an s n + an -1s n -1 + ... + a1 s + a0 )Y ( s ) = (bm s m + bm -1 s m -1  + ... + b1s + b0 ) X ( s ) 

得:                     Y ( s  bm s m  + ... + b 
                            )                   0              ( m≤n) 
            G ( s  =
                 )             =
                       X ( s ) an s n  + ... + a0 
2)拉氏变换
      设有一实变量 t 的连续函数 f (t),其定义域为 t > 0,且 t < 0 时 f (t) = 0,令 s= σ+jω代表一复数,则函数 f (t) 
的拉普拉斯变换定义为                                                                     ¥
                                               F ( s ) = L[ f (t )] = ò f (t )  - st dt
                                                                              e
                                                                               0 

      我们称 f (t)原函数,称 F(s)为 f (t)的象函数(或称为 f (t)的拉氏变换式)
                                                    。
      当用拉氏变换法求解线性电路的时域时,要求把响应的拉氏变换式反变换为时间函数,这就是拉氏反变换。
                                                                   s + j ¥
其表示式为                                f (t ) = L-1 [ F ( s )] = ò             F ( s ) × ets ds
                                                                s - j ¥




                                                                                                     k 
      例:                                                                     已知 F ( s  =
                                                                                     )                    ,求 f(t) 
                                                                                                s ( s + a) 
                                                                                                     k (s + a ) - s k  1  1 
                                                                                          F ( s  =
                                                                                               )      ×            = [ -      ] 
                                                                                                     a s ( s + a )  a s s + a
                                                                                     查表得:                       k 
                                                                                                     f (t ) =     [1 - e  at ] 
                                                                                                                        -

                                                                                                                a
电力拖动自动控制系统(陈伯时)[10411~4]                                                  Created by Kairry 

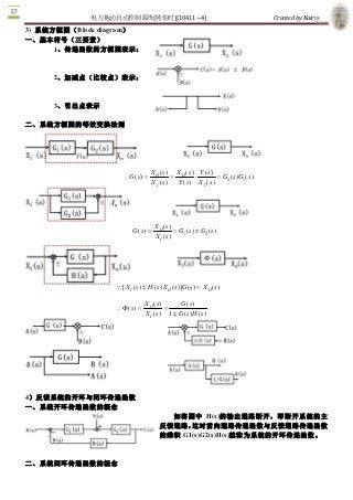
3)  系统方框图(Block diagram)
一、基本符号(三要素) 
       1、传递函数的方框图表示: 


     2、加减点(比较点)表示: 


     3、引出点表示

二、系统方框图的等效变换法则 




                                   X O (s ) X O ( s  Y ( s 
                                                     )       ) 
                        G( s) =             =          ×          = G2 ( s )G1 ( s 
                                                                                  ) 
                                   X I ( s)   Y ( s ) X I  ( s ) 




                                     X O (s   ) 
                          G( s) =                = G1 ( s ) ± G2 ( s 
                                                                    ) 
                                     X I  ( s ) 




                  Q  X I ( s ) ± H ( s ) X O ( s )]G ( s ) = X O ( s ) 
                   [

                                X O ( s  )      G ( s  ) 
                  F (s  =
                       )                    =
                                X I  ( s ) 1 m G ( s ) H (s ) 




4)反馈系统的开环与闭环传递函数
一、系统开环传递函数的概念
                                         如将图中  H(s)的输出通路断开,即断开系统的主
                                       反馈通路, 这时前向通路传递函数与反馈通路传递函数
                                       的乘积 G1(s)G2(s)H(s)就称为系统的开环传递函数。


二、系统闭环传递函数的概念 
电力拖动自动控制系统(陈伯时)[10411~4]                                                   Created by Kairry 

  1、  r(t)作用下的闭环传递函数: 令 n(t)=0,则输出 c(t)与输入 r (t)之间的传递函数称为系
统在 r(t)作用下的闭环传递函数。 
                                  C ( s 
                                       )      G1 ( s )G2 (s  ) 
                      F cr ( s  =
                              )           =
                                  R( s ) 1 + G1 ( s )G2 (s ) H ( s ) 
    2、  n(t)作用下的闭环传递函数:令  r(t)=0,则输出 c(t)与干扰  n(t)之间的传递函数称为系统
在  n(t)作用下的闭环传递函数。

                                                   C ( s 
                                                        )           G2 ( s 
                                                                          ) 
                                    F cn ( s ) =           =
                                                   N ( s ) 1 + G1 ( s )G2 ( s ) H ( s ) 


三、系统的总输出:
根据线性系统的叠加原理,可知系统的总输出为 
           C ( s ) = F cr ( s ) R ( s) + F  ( s) N ( s ) 
                                           cn 

                          G1 ( s)G2 ( s  )                          G  s ) 
                                                                     2(
                  =                              R ( s) +                             N ( s 
                                                                                           ) 
                    1 + G1 ( s )G2 ( s ) H ( s )          1 + G1 ( s)G2 ( s ) H ( s) 

Motion cs 1

  • 1.
    电力拖动自动控制系统(陈伯时)[10411~4]  Created by Kairry  上篇 直流拖动控制系统 直流电动机机械特性好、具有良好的起、制动性能且便于控制(电 枢电压、电流与磁通之间耦合很弱) 宜于在大范围内实现平滑调速, , 也就是说其调速性能好。所以,自其诞生以后相当一段时间内,凡 需要调速的场合,人们自然首先想到的就是直流调速,故直流拖动 控制系统在理论上和实践上都比较成熟,这为后来兴起的交流调速打下了坚实的理 论基础[直流调速让位于交流调速的根本原因在于直流电动机的结构缺陷]。因此,应该首先很 好地掌握直流拖动控制系统。 下面先回顾一下直流调速的方法和特点 U - IR  根据直流电机转速方程 n = K e F 式中  n —  转速(r/min);U —  电枢电压(V) ;I—  电枢电流(A) ;R—  电枢 回路总电阻(Ω);  Φ —  励磁磁通(Wb) e—  由电机结构决定的电动势常数。 ;K 由上式可见,有三种方法调节电动机的转速: 特点及方法 调节电枢供电电压 U  改变电枢回路电阻 R  减弱励磁磁通 Φ  工作条件 保持励磁 Φ = ΦN  保持励磁 F = FN  保持电压  U =UN  ; 保持电阻 R = Ra  保持电压  U =UN  保持电阻  R = R a  ; 调节过程  UN ® U↓®n↓;n0↓  Ra ®R↑®n↓; 0 不变 FN ® F↓® n↑;n0↑  n 调速特性 转速下降,特性曲线 转速下降,特性曲线 转速上升,特性曲线 下平移 变软 变软 
  • 2.
    电力拖动自动控制系统(陈伯时)[10411~4]  Created by Kairry  调速特性曲线图 平滑无级调速、特性 实现调速设备简单、 设备简单、控制方 优缺点 硬稳定性好、调速范 操作方便。 便、损耗小、平滑性 围固定、能耗低。 只能分段调节故平滑 好。 需一套电压连续可 性差、低速时特性软 特性变软、转速稳定 调的 DC 电源 转速稳定性差、损耗 性变差、 大效率低。 升速范围较小(受电 机换向能力及机械 强度限制) 对于要求在一定范围内无级平滑调速的系统来说,以调压调速的方式最好。为尽 可能扩大平滑调速范围,通常将调压和弱磁两种方法结合起来,在基速(电机额定 转速)以下作降压调速;在基速以上作弱磁调速。 第 1 章 闭环控制的直流调速系统 本章着重讨论基本的闭环控制系统及其分析与设计方法。  1.1  直流调速系统用的可控直流电源 由前所述,变压调速是直流调速系统的主要方法,其关键就在于专门向电动机供 电的可控直流电源。 这个可控 DC 电源的变迁也正是直流调速所 经历的发展历程。  1.1.1 旋转变流机组 由原动机(柴油机、交流异步或同步电
  • 3.
    电力拖动自动控制系统(陈伯时)[10411~4]  Created by Kairry  动机)拖动直流发电机 G 实现变流,由 G 给需要调速的直流电动机 M 供电,调节  G 的励磁电流 if  即可改变其输出电压 U,从而调节电动机的转速 n。 这样的调速系统简称 G­M 系统,国际上通称 Ward­Leonard 系统。上世纪 60 年 代前广泛使用该系统。设备多、体积大、费用高、效率低、安装及维护繁琐且运行 噪声大。  1.1.2 静止式可控整流器  1957 年晶闸管(SCR)问世,取代了 G­M 系统。称晶闸管­电动机调速系统简称  V­M 系统(又称静止的 Ward­Leonard 系统)。 通过调节触发装置 GT  的控制电压 Uc 来移动 触发脉冲的相位,即可改变整流电压 Ud,从 而实现平滑调速。 与 G­M 系统相比较,在经济性和可靠性上都 有极大提高,在技术性能上更显示出较大的优越性:1 万倍以上的功率放大倍数;毫 秒级的快速性等。 当然,V­M  系统也有其问题:SCR  单向导电性不允许电流反相,给系统可逆运行造 成困难;过压、过流和过大的 dv/dt、di/dt 都会短时间内损坏器件;由于整流造成的 谐波和无功功率引起电网电压波形畸变污染了电网,殃及附近的用户。  1.1.3  直流斩波器或脉宽调制变换器 在快速 SCR、GTO、IGBT  出现后,很快对调速电源进行了改进。用单管对交流 电源进行斩波从而获得直流即所谓直流斩波器,后来逐渐发展成采用各种脉冲宽度 调制开关的电路­­­脉宽调制变换器  PWM。这在干线铁道电力机车、工矿电力机车、 城市有轨和无轨电车和地铁电机车等电力牵引设备上广泛应用。 原理简述
  • 4.
    电力拖动自动控制系统(陈伯时)[10411~4]  Created by Kairry  VT ­­­电力电子开关器件,  VD­­­续流二极管。 当  VT  导通时,直流电源电压  Us  加到电动机上; 当  VT  关断时,直流电源与电 机脱开,电动机电枢经  VD  续流,两端电压接近于零。 如此反复,电枢端电压波形如图 b  ,好像是电源电压 Us 在 ton  时间内被接上,又 在  T­ton  时间内被斩断,故称“斩波”。这样,电动机得到的平均电压为: t  on  Ud = U S = rU S  T 式中  T —晶闸管的开关周期,其倒数即开关频率 f;  ton  —  开通时间;ρ —  占空比 ρ= ton / T = f ton;若令 γ = Ud  / Us 称为 PWM 电压系 数 则 ρ=γ  从上式可见,有三种控制方式:PWM、PFM、PWFM  1.2  直流调速用电源电路预备知识 这里归纳 V­M 及 PWM 的几个相关知识点,以备课程后续的系统分析和设计之所 需。  1.2.1 晶闸管­电动机系统(V­M 系统)  1)相位控制 通过调节触发装置  GT  输出脉冲的相位,即可很方便地改变  SCR  输出瞬时电压  ud  的波形,以及输出平均电压 Ud0  的数值。用触发脉冲的相位角 α 控制整流电压的 平均值 Ud0 是晶闸管整流器的特点。 对于一般的全控整流电路,当电流波形连续时,Ud0 = f (α)  可用下式表示 m  p U d 0  = U m  sin cos a p  m 式中  α —从自然换相点算起的触发脉冲控制角;0≤α≤αmax  (考虑逆变颠覆不能为 π) 
  • 5.
    电力拖动自动控制系统(陈伯时)[10411~4]  Created by Kairry  Um— α = 0  时的整流电压波形峰值;  m—交流电源一周内的整流电压脉波数; 整流电路 单相全波 三相半波 三相全波 六相半波  Um  U2  U2  U2  U2  m  2  3  6  6  Ud0  0.9 U2cosα  1.17U2cosα  2.34U2cosα  1.35U2cosα  L  2.87U2/Idmin  1.46U2/Idmin  0.693U2/Idmin  ★ 注:U2  为整流变压器二次额定相电压的有效值, Idmin 为输出连续电流最小值约 5~10%I    L 为保证电流连续的回路总电感  N 2)电流脉动与断续  V­M  系统不像  G­M  系统,输出 电压波形那样平直。整流电路的 脉波数为 2、3、6、12、. ..只要 主回路的电感 L 不是足够大,输 出电流也总是脉动的。这样带来一个问题:当电感量较小或低速轻载时,在某一相 导通后电流升高的阶段里,电感中的储能较少;等到电流下降而下一相尚未被触发 以前,电流已经衰减到零,于是,便造成电流波形断续的情况。这给用平均值来描 述的系统带来非线性的因素,引起机械特性非线性,产生脉动转矩,对生产机械不 利且增加了电机的发热,另外还使谐波分量增大,电网污染加剧。所以必须采取抑 制脉动电流的措施。 设置平波电抗器 L;见上表 增加整流电路相数或采用多重化技术。 右图电路为由 2 组三相桥并联而成的 12 脉波整流电路, 使用了平衡电抗器来平衡 2 组整流器的电流。  3)V­M 系统的机械特性
  • 6.
    电力拖动自动控制系统(陈伯时)[10411~4]  Created by Kairry  当电流连续时,V­M 系统的机械特性方程式为 1 1  m  p n= (U d 0 - I d R ) = ( U m sin cos a - I d R ) = n0  - Dn  Ce Ce  p m 式中  Ce = KeΦN  —  电机在额定磁通下的电动势系数  Δn = IdR/Ce  —  转速降落 改变控制角 α,得一族平行直线,这和 G­M 系统的 特性很相似,如图所示。图中电流较小的部分画成虚线, 表明这时电流波形可能断续,上述公式已经不适用了。 由此可见,只要电流连续,晶闸管可控整流器就可以看 成是一个线性的可控电压源。 完整的 V­M 系统机械特性,分为电流连续区和电流断 续区 当电流连续时,特性还比较硬;断续段特性则很软,且呈显著的非线性,理想空载 转速翘得很高。  4)晶闸管触发和整流装置的放大系数和传递函数 在应用线性控制理论进行调速系统的分析和设计时, 通常把晶闸管触发和整流装置当作系统中的一个环节来 看待。故此需事先要获得这个环节的放大系数和传递函数。 实际的触发电路和整流电路都是非线性的,只能在一 定的工作范围内近似看成线性环节。获取的方法最好是实测,得出该环节的输入­输 出特性 Ud=f(Uc)曲线。设计时,希望整个调速范围的工作点都落在特性的近似线性范 围之中,并留有一定的调节余量。 晶闸管触发和整流装置的放大系数可由工作范围内的特性斜率决定 
  • 7.
    电力拖动自动控制系统(陈伯时)[10411~4]  Created by Kairry  DU d  K s  = U D  c  在动态过程中,可把晶闸管触发与整流装置看成 是一个纯滞后环节,也就是整流电压滞后于控制电 压的状况,其滞后效应是由晶闸管的失控时间引起 的。 显然,失控制时间是随机的,它的大小随触发脉冲控制电压 Uc 发生变化的时刻而 改变,最大可能的失控时间就是两个相邻自然换相点之间的时间,与交流电源频率 和整流电路形式有关,由下式确定 1  T max  =  s  mf 相对于整个系统的响应时间来说,Ts  并不算大,但在严谨设计时,通常按最严重情 形考虑取 Ts=Tsmax  各种整流电路的失控时间列入下表(f =50Hz) 整流电路形式 最大失控时间 Tsmax(ms) 平均失控时间 Ts(ms) 单相半波  20  10  单相桥式(全波)  10  5  三相半波  6.67  3.33  三相桥式、六相半波  3.33  1.67  综上分析,晶闸管触发与整流装置环节的输入­输出关系,用阶跃函数表示为: U d 0  = K sU c ´1(t - Ts )  按拉氏变换的位移定理,晶闸管装置的传递函数为  U d 0 ( s  )  Ws ( s ) = = K s e  Ts s  - U c ( s ) 
  • 8.
    电力拖动自动控制系统(陈伯时)[10411~4]  Created by Kairry  ① 上式中含指数函数,它使系统成为非最小相位系统 ,分析和设计都比较麻烦。将 该指数函数按泰勒级数展开 K s  Ws ( s) = K s e  Ts s  = - 1 2 2 1  3 3  1 + Ts s + Ts s + Ts  s + ...  2! 3!  考虑到 Ts 很小,可忽略高次项,则传递函数便近似成一阶惯性环节  K s  Ws ( s  » )  1 + Ts s 1.2.2  直流脉宽调速系统(PWM) 与 V­M 系统比较,PWM 系统具有较大的优点: Ø 主电路线路简单,需用的功率器件少; Ø 开关频率高,电流容易连续,谐波少,电机损耗及发热都较小; Ø 低速性能好,稳速精度高,调速范围宽,可达 1:10000 左右; Ø 若与快速响应的电机配合,则系统频带宽,动态响应快,动态抗扰能力强; Ø 功率开关器件工作在开关状态,导通损耗小,当开关频率适当时,开关损耗也不 大,因而装置效率较高; Ø 直流电源采用不控整流时,电网功率因数比相控整流器高。 直流 PWM 调速系统作为一种新技术,发展迅速,应用日益广泛,特别在中、 小容量的系统中,已取代 V­M 系统成为主要的直流调速方式。  1)变换器的工作状态和电压、电流波形 前面曾简单的介绍了直流 PWM 的原理。下面再扼要探讨最常用的桥式(亦称 H  形)可逆 PWM 变换器主电路。如图所示 电动机 M 两端电压的极性随开关器件栅极驱动电压极性的变化而改变,其控制方 式有双极式、单极式、受限单极式等多种,这里只着重分析最常用的双极式控制的 可逆 PWM 变换器。 
  • 9.
    电力拖动自动控制系统(陈伯时)[10411~4]  Created by Kairry  正向运行: 第 1 阶段,在  0 ≤ t ≤ ton  期间,  Ug1  、  Ug4  为正, VT1  、 VT4 导通, Ug2  、 Ug3 为负,  VT2  、  VT3 截止,电流 id  沿回路 1 流通,电 动机 M 两端电压 UAB  = +Us  ; 第 2 阶段,在 ton  ≤  t  ≤  T 期间,  Ug1  、  Ug4  为负,  VT1  、  VT4 截止,  VD2  、  VD3 续 流, 并钳位使 VT2  、  VT3 保持截止,电流  id  沿回路 2 流通,电动机 M 两端电压  UAB  = ­Us  ; (2)反向运行: 第 1 阶段,在  0 ≤ t ≤ ton  期间,Ug2  、  Ug3 为负,VT2  、  VT3 截止,VD1  、VD4  续 流,并钳位使  VT1  、  4 截止, VT 电流  –id  沿回路 4 流通, 电动机 M 两端电压 UAB  = +Us  ; 第 2 阶段,在 ton  ≤ t ≤ T  期间,Ug2  、Ug3  为正,  VT2  、  VT3 导通,Ug1  、Ug4 为负, 使 VT1  、 VT4 保持截止,电流  ­ id  沿回路 3 流通,电动机 M 两端电压 UAB  = ­ Us  ; 双极式控制可逆 PWM 变换器的输出平均电压为 ton T - ton 2t  Ud = Us - U s = ( on  - 1)  s  U  T T T 则在双极式控制的可逆变换器中  γ = 2ρ– 1  ★ 注意:这里  γ  的计算公式与不可逆变换器中的公式不一样。调速时,ρ  的可调范围 为 0~1,  ­1<γ<+1。 
  • 10.
    电力拖动自动控制系统(陈伯时)[10411~4]  Created by Kairry  当 ρ >0.5 时,  γ 为正,电机正转; 当 ρ< 0.5 时,  γ 为负,电机反转; 当 ρ= 0.5 时,  γ 为零,电机停止。 【注意】当电机停止时电枢电压并不等于零,而是正负脉宽相等的交变脉冲电压,因而电流也是交变的。这个交 变电流的平均值为零,不产生平均转矩,徒然增大电机的损耗,这是双极式控制的缺点。但它也有好处,在电机 停止时仍有高频微振电流,从而消除了正、反向时的静摩擦死区,起着所谓“动力润滑”的作用。  2)PWM 系统的机械特性 采用不同形式的 PWM 变换器,系统的机械特性也不一样。对于带制动电流通路 的不可逆电路和双极式控制的可逆电路,电流的方向是可逆的,无论是重载还是轻 载,电流波形都是连续的,因而机械特性关系式比较简单。 由于采用脉宽调制,严格地说,即使在稳态情况下,脉宽调速系统的转矩和转速 也都是脉动的,所谓稳态,是指电机的平均电磁转矩与负载转矩相平衡的状态,机 械特性是平均转速与平均转矩(电流)的关系。 电压平衡方程式分两个阶段: 带制动电流通路的不可逆电路 双极式控制的可逆电路 di d  di  d  (0 ≤ t < ton) U s = Rid  + L + E  U s = Rid  + L + E  dt dt di  di  0 = Rid  + L d  + E  -U s = Rid  + L d  + E  dt dt (ton  ≤ t < T)  R、L —  电枢电路的电阻和电感 若平均电流和转矩分别用 Id  和 Te  表示,平均转速  n = E/Ce,而电枢电感压降的平均 值  Ldid  /  dt  在稳态时应为零。于是,上述无论是哪一组电压方程,其平均值方程都 可写成 g U s = RI d + E = RI d + Ce n 得机械特性方程式 g U s  R R  g U s  R R  n= - I d = n0  - I d  n= - Te = n0  - T  e  Ce Ce Ce  或转矩形式  Ce Ce Cm Ce Cm 
  • 11.
    电力拖动自动控制系统(陈伯时)[10411~4]  Created by Kairry  式中  Cm  = KmΦN  —  电机在额定磁通下的转矩系数;  n0 = γUs  / Ce  —  理想空载转速,与电压系数成正比。 左图所示的机械曲线是电流连续时脉 宽调速系统的稳态性能。 图中仅绘出了第一、二象限的机械特 性,它适用于带制动作用的不可逆电路, 双极式控制可逆电路的机械特性与此相 仿,只是更扩展到第三、四象限了。对于电机在同一方向旋转时电流不能反向的电 路,轻载时会出现电流断续现象,把平均电压抬高,在理想空载时,Id  = 0  ,理想空 载转速会翘到  n0s=Us  / Ce  。  3)PWM 控制与变换器的数学模型 下图绘出了  PWM 控制器和变换器的框图,由控制电压 Uc  控制 PWM  控制器发 出驱动电压 Ug 作用到 PWM 变换器的开关器件,当改变 Uc 时,PWM 变换器输出平 均电压 Ud 按线性规律变化。 但其响应会有延迟,最大的时延是一个开关周期  T。 因此,也可以将之看成是一个滞后环节。 若开关频率为 10kHz 时,T = 0.1ms  ,时间常数这么小的滞后环节可以近似看成是一 个一阶惯性环节, K s  Ws ( s  » )  1 + Ts s 这与 V­M 系统传递函数完全一致。  Ks  — PWM 装置的放大系数  Ts  — PWM 装置的延迟时间  Ts ≤ T0  4)电能回馈与泵升电压的限制  PWM  变换器的直流电源通常由交流电网经不可控的二极管整流器产生,并采用 
  • 12.
    电力拖动自动控制系统(陈伯时)[10411~4]  Created by Kairry  大电容 C 滤波,以获得恒定的直流电压,电容 C 同时对感性负载的无功功率起储 能缓冲作用。 对于 PWM 变换器中的滤波电容,其作 用除滤波外,还有当电机制动时吸收运行 系统动能的作用。由于直流电源靠二极管 整流器供电,不可能回馈电能,电机制动 时只好对滤波电容充电,这将使电容两端电压升高,称作“泵升电压”。 电力电子器件的耐压限制着最高泵升电压,因此电容量就不可能很小,一般几 kW  的调速系统所需的电容量达到数千微法。 而在大容量或负载有较大惯量的系统中,不可能只靠电 容器来限制泵升电压,这时,可以采用下图中的镇流电阻  Rb 来消耗掉部分动能。分流电路靠开关器件 VTb  在泵升电压达到允许数值时接通。 对于更大容量的系统,为了提高效率,可以在二极管整流器输出端并接逆变器, 把多余的能量逆变后回馈电网。当然,这样一来,系统就更复杂了。  1.3  自动控制原理基本知识  1)控制系统中的常用术语 控制装置­­­外加的设备或装置,亦叫控制器。 被控对象­­­被控制的机器或物体。 被控量­­­表征被控对象工作状态的物理参量,也叫输出量。 给定量­­­要求被控量所应保持的数值。也叫输入量或叫参考输入。 干扰量­­­系统不希望的外作用,也叫扰动输入 反馈量­­­由系统输出端取出并反向送回系统输入端的信号。反馈有主反馈和 局部反馈之分。 偏差量­­­给定量与主反馈信号之差。
  • 13.
    电力拖动自动控制系统(陈伯时)[10411~4]  Created by Kairry  自动控制的任务­­­利用控制器操纵受控对象,使其被控量按技术要求变化。 自控系统的特点­­­具有反馈形式,且为负反馈;偏差控制(由偏差产生的控制作用 使系统沿减小或消除偏差的方向运动) 自动控制的基本方式 开环控制——控制器与被控对象之间只有顺向作用而没有反向联系的控制过程。被 控量对系统的控制作用不产生影响。 闭环控制——被控量与给定值比较后用其偏差对系统进行控制。亦称反馈控制。不 论什么原因使被控量偏离期望值而出现偏差时,必定会产生一个相应 的控制作用去减小或消除这个偏差,使被控量与期望值趋于一致。 复合控制——给定补偿或干扰补偿与反馈控制结合起来就组成复合控制。  2)自动控制系统的分类 按系统结构特点:开环控制系统、闭环控制系统、复合控制系统; 按给定值的特点:定值系统、随动系统、程控系统; 按数学描述的方式:线性系统、非线性控制系统; 按时间信号的性质:连续控制系统、离散控制系统 按系统参数是否随时间变化: 定常系统­­­系统的参数不随时间变化的系统。描述其动态特性的微分方程 或差分方程的系数为常数。 时变系统­­­系统的参数随时间而变化。描述其动态特性的微分方程或差分 方程的系数不为常数。
  • 14.
    电力拖动自动控制系统(陈伯时)[10411~4]  Created by Kairry  3)自动控制系统的基本要求 系统有各种各样,对每个系统也都有不同的特殊要求,但对于各类系统来说,在 已知系统的结构和参数时,研究的和感兴趣的却是系统在某种典型输入信号下,其 被控量变化的全过程。也就是说,研究的内容和方法都是相同或相似的。 如:恒值系统研究扰动作用引起被控量变化的全过程;随动系统研究被控量如何 克服扰动影响并跟随给定量的变化过程。 所以,对于各种控制系统的要求可归纳为:系统的输出必须迅速、准确的按输入 量的变化而变化,克服扰动影响。因此,从稳、快、准三方面来评价系统的总体性 能。 稳定性 指系统动态过程的振荡倾向和系统重新恢复平衡状态的能力。是保证控 制系统正常工作的先决条件。 快速性 指系统动态过程进行的时间长短。T  过长:系统长久出现大偏差,难以 复现快速变化的指令信号。(例雷达、导弹等) 若满足既稳又快,则系统的动态精度高。(如:飞机自动驾驶仪系统、当飞机受 到阵风干扰偏离航线。若系统自动恢复原航线的速度过快,则乘客感到不适。) 准确性 指系统过渡过程结束到新的平衡工作状态以后或系统受干扰后重新恢 复平衡,最终保持的精度。反映后期性能。 因受控对象的不同,各种系统对稳、准、快的要求有所侧重。如: 恒值系统­­­对稳(平衡)要求严格。 随动系统­­­快、准要求高。 同一个系统稳、快、准是相互制约的,提高过渡过程的快速性,可能会引起振荡; 改善了平稳性,过渡过程又很迟缓。实际应用中应关注这一矛盾。 例:例图是电位器式控制导弹发射架方位角系统原理图。图中电位器  P1、P2 并联 后跨接到同一电源的两端,其滑臂分别与输入轴和输出轴相联结,组成方位角的给
  • 15.
    电力拖动自动控制系统(陈伯时)[10411~4]  Created by Kairry  定元件和测量反馈元件。输入轴由手轮操纵;输出轴则由直流电动机经减速后带动, 电动机采用电枢控制的方式工作。试分析系统的工作原理,指出系统的被控对象、 被控量和给定量,画出系统的方框图。 解 当导弹发射架的方位角与输入轴方位角一致时,系统处于相对静止状态。 当摇动手轮使电位器  P1  的滑臂 转过一个输入角  θi  的瞬间,由于输 出轴的转角 θ0≠θi,于是出现一个误差 角  θe=θi­θ0,该误差角通过电位器  P1、P2  转换成偏差电压  ue=ui­u0,ue  经放大后驱动 电动机转动,在驱动导弹发射架转动的同时,通过输出轴带动电位器  P2 的滑臂转过 一定的角度 Δθ,直至 θ0=θi 时,ui=u0,偏差电压 ue=0,电动机停止转动。这时,导弹 发射架停留在相应的方位角上。只要  θ0≠θi,偏差就会产生调节作用,控制的结果是 消除偏差 θe,使输出量 θ0 严格地跟随输入量 θi 的变化而变化。 系统中,导弹发射架是被控对象,发射架方位角 θ0 是被控量,通过手轮输入的角 度 θi 是给定量。  1.4  反馈控制闭环直流调速系统的稳态分析和设计 任何一台需要控制转速的设备,其生产工艺对调速性能都有一定的要求。  1.4.1  转速控制的要求和调速指标 (1)调速——在一定的最高转速和最低转速范围内,分挡地(有级)或 平滑地(无 级)调节转速;
  • 16.
    电力拖动自动控制系统(陈伯时)[10411~4]  Created by Kairry  (2)稳速——以一定的精度在所需转速上稳定运行,在各种干扰下不允许有过大 的转速波动,以确保产品质量; (3)加、减速——频繁起、制动的设备要求加、减速尽量快,以提高生产率;不宜 经受剧烈速度变化的机械则要求起,制动尽量平稳。 调速指标: 调速范围  D  生产机械要求电动机提供的最高转速和最低转速之比叫做调速范围, 即  D=nmax/nmin  其中 nmin  和 nmax  一般都指电机额定负载时的转速。 静差率 s  当系统在某一转速下运行时,负载由理想空载增加到额定值时所对应 的转速降 ΔnN 与理想空载转速 n0 之比。  s=ΔnN/ n0×100%  ΔnN= n0­nN  如果电动机机械特性很软,速降大,则静差大,说 明系统对转矩变化太敏感即转速稳定性差;反之特性越 硬,静差率越小,转速稳定性就越高。显然,静差率是 衡量调速系统在负载变化下转速的稳定性的。它与电机 的机械特性的硬度有关。但又有别于机械特性硬度。 这一点在左图可见,变压调速系统在不同转速下的机械特性是相互平行的,即硬 度相同。但转速较低的静差率要大。 反过来说,若低速时的静差率满足设计要求,则高速时的静差率就肯定满足要求 了。 因此,调速系统的静差率指标应以最低速时所能达到的数值为准。 直流电机调压调速系统中,电动机正常运行时不应超过其铭牌规定的额定转速  nN。 故通常以其额定转速为最高转速。 若额定负载下的速降为 ΔnN,系统的静差率应该是最低速时的静差率  DnN Dn  N  s = = n0 min nmin  + DnN 
  • 17.
    电力拖动自动控制系统(陈伯时)[10411~4]  Created by Kairry  于是,最低转速为 Dn N  1 - s  nmin  = - DnN = n  D  N  s s 调速范围为 nmax  s  n  D = = ´ N  nmin  1 - s D  N  n 由此可见,对于同一个调速系统,Δ nN  值一定,如果对 s 要求越严,即要求  s  值越 小时,系统能够允许的调速范围也越小。 【结论】调速范围和静差率这两项指标并不是彼此孤立的,必须同时提才有意义。 一个调速系统的调速范围,是指在最低速时还能满足所需静差率的转速可调范围  1.4.2  开环调速系统存在的问题 例:某一 V­M 开环调速系统,电动机额定转速 1000rpm、额定负载时的稳态速降 55rpm。 当系统要求静差率为 30%时,则系统允许的调速范围 s  n  0.3 1000  D = ´ N  = ´ = 7.79  1 - s DnN  1 - 0.3 55  若要求 s=10%时 则  D = 2.02  上例说明开环调速系统对静差率有一定要求时,所实现的调速范围就极为有限了。 为扩大调速范围就必须设法减小稳态速降  ΔnN,而与  ΔnN(=IdNR/Ce)相关的参数都 是常数。所以,开环调速是无计可施的。 这就引出了采用反馈控制的闭环调速系统,能解决上面的问题吗?其降低稳态速 降的实质是什么呢?  1.4.3  闭环调速系统的组成 及其静特 性 在反馈控制的闭环直流调速系统中,与电动机同轴安装一台测速发电机 TG,从 
  • 18.
    电力拖动自动控制系统(陈伯时)[10411~4]  Created by Kairry  而引出与被控量转速  n  成正比的负反馈电压  Un  ,与给定电压  U*n  相比较后,得 到转速偏差电压 ΔUn  ,经过放大器 A,产生电力电子变换器 UPE 的控制电压 Uc  , 用以控制电动机转速 n。  UPE 有如下几种选择方案: 中、小容量系统:多采用由 IGBT 或 P­MOSFET 组成的 PWM 变换器; 较大容量的系统:可采用其他电力电子开关器件,如 GTO、IGCT 等; 特大容量的系统:则常用晶闸管触发与整流装置。 为突出问题、方便起见,先作如下的假定: (1)忽略各种非线性因素,假定系统中各环节的输入输出关系都是线性的,或者只 取其线性工作段; (2)忽略控制电源和电位器的内阻。 转速负反馈直流调速系统中各环节的稳态关系如下: *  电压比较环节 DU n = U n - U n  放大器 U c = K p D  n  U 测速反馈环节 U n  = a n 电力电子变换器 U d 0  = K sU c  E  U d 0  - I d R  调速系统开环机械特性 n = Ce =  Ce  将上列关系式整理后,即得转速负反馈闭环直流调速系统的静特性方程式 * *  K p K sU n - I d R K p K sU n  RI d  n= = - = n0 cl - Dn  cl  Ce (1 + K p K sa / Ce ) Ce (1 + K ) Ce (1 + K )  式中 闭环系统的开环放大系数  K=  KpKsα/Ce  相当于在测速反馈电位器输出端把 反馈回路断开后,从放大器输入起直到测速反馈输出为止总的电压放大系数,是各 环节单独的放大系数的乘积。直流电动机的放大系数为 Ce ­1 = n / E,这样就可得闭环 系统的稳态结构框图 
  • 19.
    电力拖动自动控制系统(陈伯时)[10411~4]  Created by Kairry  【注意】 闭环调速系统的静特性表示闭环系统电动机转速与负载电流(或转矩)间的稳态关系,它在形式上与开环机 械特性相似,但本质上却有很大不同,故定名为“静特性”。  1.4.4  开环系统机械特性和闭环系统静特性的关系 现在来做个比较(开环系统的机械特性和闭环系统的静特性),就能清楚地看出 反馈闭环控制的优越性。 将反馈断开,上述系统的开环机械特性为 *  U d 0  - I d R K p K sU n  RI d  n= = - = n0 op - D  op  n  Ce Ce Ce  【结论】  1)闭环系统静性比开环系统机械特性硬得多 Dn  op  同样的负载扰动下,  Dn  = cl  1 + K 2)  同一系统,闭环的静差率要比开环的小得多 若理想空载转速相同, s  = Dn  = Dnop (1 + K )  = s  cl  op  cl  n0cl n0 op  1 + K 3)  当要求的静差率一定时,闭环系统可以大大提高调速范围 nN s nN s  若额定转速相同,  Dcl = = (1 + K ) = (1 + K ) D  op  Dncl (1 - s ) Dnop (1 - s )  4)要取得上述三项优势,闭环系统必须设置放大器 上述三项优点成立都取决于一点,即  K  要足够大。因闭环后,引入转速反馈电 压 Un,会使 ΔUn 很小, 必须进行放大才能获得足够的控制电压  Uc。而这一点在开环时就不一样了,UN*与  Uc 为同一数量级的电压,放大器就没必要了。 
  • 20.
    电力拖动自动控制系统(陈伯时)[10411~4]  Created by Kairry  对同样一台电动机,开环与闭环的稳态 速降为何不一样呢? 开环机械特性上的各点所对应的电力 电子变换器提供给直流电机的电压是一 恒值,即不能随电动机的负载(电枢电流) 变换而变化,故当 Id 增大时,电枢压降也 增大,转速只能降下来。 而闭环静特性上的各点所对应的电力电子装置提供给直流电机的电压不是一恒 值,是随 Id 增加(减少)而相应地提高(降低)的,补偿了电枢电压的增加(减少)。 正是这一调节作用使得闭环具有上述的优势。 下面式子清楚地说明了这一调节过程。 TL ( I d ) -® n ¯® U n ¯® DU n -® U c -® U d 0  -® I d (TL ) -® TM > TL  ® n -  转速负反馈调节作用直至 TM=TL 系统进入新稳态 可见,闭环系统能够减少稳态速降的实质在于它的自动调节作用,在于它能随着 负载的变化而相应地改变电枢电压,以补偿电枢回路电阻压降。  1.4.5  反馈控制规律 转速反馈单闭环调速系统是一种基本的反馈控制系统,它具有以下三个基本特 征,也就是反馈控制的基本规律,各种不另加其他调节器的基本反馈控制系统都服 从于这些规律。 被控量有静差 I d R  从关系式 Dn  = cl  可知, 由于采用了比例放大器,闭环系统的 Ce (1 + K )  开环放大系数 K 值越大,系统的稳态性能越好。只有 K  =  ∞,才能使  Δncl  =  0, 这是不可能的。即稳态速差就只能减小,不可能消除。因此,这样的调速系统叫 做有静差调速系统。实际上,这种系统正是依靠被调量的偏差进行控制的然而。 
  • 21.
    电力拖动自动控制系统(陈伯时)[10411~4]  Created by Kairry  抵抗扰动,  服从给定 反馈控制系统具有良好的抗扰性能,它能有效地抑制一切被负反馈环所包围 的前向通道上的扰动作用,而对给定作用的变化则紧密跟随。 反馈通道上的测速反馈系数受到某种影 响而发生变化,它非但不能得到反馈控制 系统的抑制,反而会增大被控量的误差。 如: a- ® Un- ® DUn¯ ® Uc¯ ® Ud0¯ ® n¯ 系统的精度依赖于给定和反馈检测精度 给定精度——由于给定决定系统输出,输出精度自然取决于给定精度。 例如给定电压的电源发生波动,反馈控制系统则无法判别是给定电压的正 常调节,还是不应有的电压波动。因此,高精度的调速系统必须有更高精度的给定 稳压电源。 检测精度——反馈检测装置的误差是反馈控制系统无法克服的,因此检测精度 决定了系统输出精度。 有关闭环直流调速系统稳态参数的计算参见教材 P26  1.4.6  限流保护——电流截止负反馈 本节将讨论闭环直流调速系统在应对突发事件的实际应用问题。 Ø 起动时的冲击电流 突加给定电压时,由于惯性,转速不可能立即建立起来,反馈电压仍为零, 相当于偏差电压就是给定电压,是其稳态工作值的  1+K  倍。而放大器和变换器的时 滞都很小,电枢电压一下子就窜到它的最高值,对电动机来说,相当于全压起动, 产生很大的冲击电流,这不仅对电机换向不利,对过载能力低的电力电子器件来说, 更是不能允许的。
  • 22.
    电力拖动自动控制系统(陈伯时)[10411~4]  Created by Kairry  Ø 电机堵转,电流冲高 生产机械的电动机可能会遇到堵转的情况(如机械轴被卡住)。由于闭环 系统的静特性很硬,不加限制的话电流将远远超过允许值。如果只依靠过流继电器 或熔断器保护,一过载就跳闸,也会给正常工作带来不便。 为了解决反馈闭环调速系统的起动和堵转时电流过大的问题,系统中必须有自动 限制电枢电流的环节。根据反馈控制原理,要维持哪一个物理量基本不变,就应该 引入那个物理量的负反馈。那么,引入电流负反馈,应该能够保持电流基本不变, 使它不超过允许值。但这种限流作用只需在起动和堵转时,当电流大到一定程度时 才起作用,正常运行时应让电流自由地随着负载增减。这种方法叫做电流截止负反 馈,简称截流反馈。 现象和应对方法都明确了,如何实现呢? 显然要做两件事­­­  电流检测(把主回路电流变换成与之成正比的直流电压信号) 和电流截止反馈。 目前,大、中容量系统常采用交流电流互感器、直流电流互感器、霍尔效应电流变 换器等;小容量系统可采用电枢回路串检测电阻的方法。 下面再看带截止反馈的系统静特性方程与特性曲线
  • 23.
    电力拖动自动控制系统(陈伯时)[10411~4]  Created by Kairry  当  Id  ≤  Idcr  时,电流负反馈被截止,静特性和只 有转速负反馈调速系统的静特性式相同 *  K p K sU n  RI d  n = - Ce (1 + K ) Ce (1 + K )  当  Id > Idcr 时,引入了电流负反馈,静特性变成 *  K p K s (U n + U com ) ( R + K p K s Rs ) I d  n = - Ce (1 + K ) Ce (1 + K )  由此将静特性示于下图 正常运行时处于 CB 段,此时仅转速反馈起作用; 电流截止反馈作用后处于 BA 段。 若生产机械轴被卡住,电机堵转  n=0,此时的电流称 为 *  *  K p K s (U n + U com )  U n + U com  堵转电流, I dbl  = » R + K p K s Rs Rs  考虑到 Idbl 应小于电机允许的最大电流,一般取 Idbl  =(1.5~2)IN  从调速系统的稳态性能上看,希望稳态运行范围足够大,截止电流应大于电机的额 定电流,一般取  Idcr ≥(1.1~1.2)IN  1.4.7  实验课一(参见实验一)  1、Matlab 简介  2、直流调速电源 Malab 仿真  1.5  反馈控制闭环直流调速系统的动态分析和设计 系统动态数学模型建模 系统的稳定性判别 系统动态校正  1.5.1  反馈控制闭环直流调速系统的动态数学模型 
  • 24.
    电力拖动自动控制系统(陈伯时)[10411~4]  Created by Kairry  分析调速系统的稳定性和动态品质,必须首先建立描述系统动态物理规律的数 学模型,对于连续的线性定常系统,其数学模型是常微分方程,经过拉氏变换,可 用传递函数和动态结构图表示。 建立系统动态数学模型的基本步骤如下: (1)根据系统中各环节的物理规律,列出描述该环节动态过程的微分方程; (2)求出各环节的传递函数; (3)组成系统的动态结构图并求出系统的传递函数。  1、直流电动机的传递函数 dI d  假定主电路电流连续,则动态电压方程为 U d 0  = RI d  + L + E  dt 忽略粘性磨擦及弹性转矩,电机轴上的动力学方程为 GD 2  dn  Te - T  =  L  375  dt 额定励磁下的感应电动势和电磁转矩分别为 Te=CmId、  E=Cen、 m=30Ce/π) (C 再定义下列时间常数  T  =  L  ­­­  电枢回路电磁时间常数(s)  ;  l  R GD 2 R  T  =  m  375  e Cm  C ­­­  系统机电时间常数(s)  dI  T  dE  由上关系式得: U d 0  - E = R ( I d  + L  d  )  和 I d - I dL  =  m  dt R dt 式中 IdL=TL/Cm  为负载电流 在零初始条件下,取等式两侧的拉氏变换,得电压与电流间的传递函数 I d ( s )  R  1  - E ( s )  R  = 和  = U d 0 ( s ) - E ( s ) Tl s + 1  I d (s ) - I dL ( s )  Tm s
  • 25.
    电力拖动自动控制系统(陈伯时)[10411~4]  Created by Kairry  可以看出,直流电动机有两个输入量,一个是施加在电枢上的理想空载电压,另一 个是负载电流。前者是控制输入量,后者是扰动输入量。将两结构图结合并等效变 换 2、电力电子器件、比例放大器、测速环节的传递函数 前面已求得 SCR 移相及 IGBT 斩波两种电力电子变换器的近似传递函数,它们的 表达式是相同的 只是参数 Ks 和 Ts 的数值不同而已。 Ws ( s  = U d 0  » K s  )  U c 1 + Ts s U c ( s  )  放大器 Wa ( s ) = = K p  D  n ( s)  U 测速器 U ( s  )  W fn ( s  = n  = a  )  n( s)  求得各环节的传递函数后,把它们按在系统中的相互关系组合起来,就可以画出 闭环直流调速系统的动态结构图如下 由此可得反馈控制闭环直流调速系统的开环传递函数是 K  Wop ( s  = )  其中  K = KpKsα/Ce  (Ts s + 1)(TmTl s 2  + Tm s + 1)  若不考虑负载的扰动作用,系统的闭环传递函数为 
  • 26.
    电力拖动自动控制系统(陈伯时)[10411~4]  Created by Kairry  K p K s  n( s )  Ce (1 + K )  Wcl ( s  = )  = *  U n ( s  TmTlTs s 3 + Tm (Tl + Ts ) s 2  + Tm + T  s + 1  )  s  1+ K 1+ K 1 + K 1.5.2  反馈控制闭环直流调速系统的稳定性判别 自动控制理论知识告诉我们,任一线性自动控制系统,求得其传递函数后,就可 根据其特征方程按稳定判据来确定系统的稳定性,并可加以适当的校正措施进行改 善。 方法有多种(尼奎斯特法、劳斯法及根轨迹法) 这里仅简单介绍劳斯▪赫尔维茨判据。 G(S)­­­­前向传递函数;  H(S)­­­­­­反馈传递函数  G(S) H(S)­­­­­­开环传递函数  1+ G(S) H(S) = 0­­­­­­­­闭环特征方程  G(S)/[1+ G(S) H(S)]­­­­­­闭环传递函数 n  n­1  n­2  闭环特征方程的一般形式可表为:a0s  +a1s  +a2s  +…+an­1s+an  = 0  【劳斯判据】当特征方程中某些项的系数为负或零时,则该闭环系统为不稳定系统 或临界稳定状态; 当特征方程中各项的系数都存在且均大于零时,则可用劳斯阵列判断系统是否稳定。 各元素计算:  b1= a2 ­ a0a3 /a1  c1  = a3 ­a1b2 /b1  b2= a4 ­ a0a5 /a1  c2  = a5 ­a1b3 /b1  b3= a6 ­ a0a7 /a1  c3  = a7 ­a1b4 /b1  …… ……  bi 的计算一直进行到 按此方法一直计算到  0  b 值等于零为止;  s  行为止。  系统稳定的充要条件是:劳斯阵列第一列各元素均大于零。 a0>0、 1>0、 b1>0、 即  a …  e1>0、f1>0  回到本例,系统特征方程为 TmTl Ts 3 Tm (Tl + Ts )  2  Tm + T s  s + s + s + 1 = 0  1+ K 1+ K 1 + K 其各项系数均大于零,满足稳定性的必要条件;再按劳斯阵列充分条件 a1a2 ­ a0a3 >0 
  • 27.
    电力拖动自动控制系统(陈伯时)[10411~4]  Created by Kairry  所以 Tm (Tl + Ts )  Tm + Ts TmTlT  ´ - s  ´ 1 > 0 即 Tm (Tl + Ts )(Tm + Ts ) > (1 + K )  mTl Ts  T 1+ K 1+ K 1 + K Tm (Tl + Ts ) + T 2  整理  s  K< = K  cr  ­­­­­­系统的临界放大系数 Tl Ts  对于一个自动控制系统来说,稳定性是它能否正常工作的首要条件,是必须保证的。 【注】反馈控制闭环直流调速系统在满足稳态精度的同时,有可能使系统不稳定;尤其是采用比例放大器的闭环 系统,动态稳定性与稳态性能指标相矛盾,不宜直接使用。解决的办法是必须设计合适的动态校正装置,用来改 造系统传函,使它同时满足动态稳定和稳态指标两方面的要求。 另外,PWM 装置的开关频率高,滞后时间常数 Ts 非常小且主回路不需串接平波电抗器,电磁时间常数  Tl 也不大,所以与 V­M 系统比较,PWM 闭环调速系统容易稳定,换言之在保证稳定性的条件下,PWM 系统的 稳态性能指标更好一些。  1.5.3  动态校正——PI 调节器的设计 动态校正是在设计闭环调速系统时,为解决动态稳定性与稳态性能指标相矛盾时 所采取的一项措施。其方法很多,而且对于一个系统来说,符合要求的校正方案也 不是唯一的。最常用的是串联校正和反馈校正。串联校正比较简单,也容易实现。 此外还有并联校正。 在电力拖动自动控制系统中,由于其传递函数的阶次较低,一般采用  PID  调节器 的串联校正方案就能完成动态校正的任务。  PID 调节器的三种类型 由 PD 调节器构成的超前校正,可提高系统的稳定裕度,并获得足够的快速性, 但稳态精度可能受到影响; 由 PI 调节器构成的滞后校正,可以保证稳态精度,却是以对快速性的限制来换取 系统稳定的; 用 PID 调节器实现的滞后—超前校正则兼有二者的优点,可以全面提高系统的控 制性能,但具体实现与调试要复杂一些。 据此,一般的调速系统要求以动态稳定和稳态精度为主,对快速性的要求可以 差一些,所以主要采用 PI 调节器;在随动系统中,快速性是主要要求,就须用 PD  或 
  • 28.
    电力拖动自动控制系统(陈伯时)[10411~4]  Created by Kairry  PID  调节器了。 在设计自动控制系统校正装置时,主要的研究工具是伯德图(Bode  Diagram), 它的绘制方法简便,可以确切地提供稳定性和稳定裕度的信息,而且还能大致衡量 闭环系统稳态和动态的性能。 那什么是伯德图呢? 其实伯德图就是开环对数频率特性的渐 近线,由对数幅频特性和对数相频特性两 条曲线所组成,是在半对数坐标纸上绘制 出来的。横坐标采用对数刻度,纵坐标采 用线性的均匀刻度。 对数幅频特性将 A(ω)取常用对数,并 乘上 20 倍,使其变成对数幅值 L(ω)作为 纵坐标值。 称为对数幅值,单位是 dB(分贝)。幅值 A(ω)每增大 10 倍,对数幅值 L(ω)  就增加 20dB。由于纵坐标已作过对数转换,故纵坐标按分贝值是线性刻度的。 对数相频特性的纵坐标为相角 φ(ω),单位是度,采用线性刻度。 将两种曲线画在半对数坐标纸上,采用同一横坐标作为频率轴,横坐标采用对数 分度 lgω,但仍标注 ω 的实际数值。 在定性地分析闭环系统性能时,通常将伯德图分成低、中、高三个频段(当然分 割界限是大致的,不同文献上的分割方法也不尽相同,这并不影响对系统性能的定 性分析) 。 中频段以­20dB/dec 的斜率穿越 0dB,而且 这一斜率覆盖足够的频带宽度,则系统的 稳定性好;
  • 29.
    电力拖动自动控制系统(陈伯时)[10411~4]  Created by Kairry  截止频率(称剪切频率 ωc)越高,则系统的快速性越好; 低频段的斜率陡、增益高,说明系统的稳态精度高; 高频段衰减越快,即高频特性负分贝值越低,说明系统抗高频噪声干扰的能力越 强。 【注意】以上四个方面常常是互相矛盾的。对稳态精度要求很高时,常需要放大系数大,却可能使系统不稳定; 加上校正装置后,系统稳定了,又可能牺牲快速性;提高截止频率可以加快系统的响应,又容易引入高频干扰; 如此等等。 设计时往往须在稳、准、快和抗干扰这四个矛盾的方面之间取得折中,才能获得 比较满意的结果。 另外,在实际系统中,动态稳定性不仅必须保证,而且还要有一定的裕度,以防 参数变化和一些未计入因素的影响。 ① 在伯德图上,用来衡量最小相位系统 稳定裕度的指标是: 一般要求 相角裕度 γ = 30°~60°  指 ωc 处,φ(ωc)与­π 的差值 即 γ = φ(ωc)­( ­π)= φ(ωc)+ π  增益裕度  GM > 6dB  指 φ(ωg)= ­π 时所对应的幅频特性增益  GM= ­20lgA(ωg)  保留适当的稳定裕度,是考虑到实际系统各环节参数发生变化时不致使系统失去稳 定。 在一般情况下,稳定裕度也能间接反映系统动态过程的平稳性,稳定裕度大, 意味着动态过程振荡弱、超调小。 下面通过一个实例来说明如何画 Bode 图及稳定裕度的含义。 教材例题 1­5 中按稳态指标设计的闭环系统,其开环传递函数为 55.58 55.58 1 1  W ( s  = )  = ´ ´ (0.049 s + 1)(0.026s + 1)(0.00167 s + 1) 0.049 s + 1 0.026s + 1 0.00167 s + 1  55.58 1 1  幅频特性 A(w ) = 2 ´ 2 ´ (0.049w ) + 1 (0.026w ) + 1 (0.00167w ) 2  + 1  相频特性  j (w ) = -tg -1 0.049w - tg -1 0.026w - tg -1 0.00167  w
  • 30.
    电力拖动自动控制系统(陈伯时)[10411~4]  Created by Kairry  这里有三个转折频率 w1 = 0.049-1 = 20.4 s -1 w2 = 0.026-1 = 38.5 s -1 w  = 0.00167-1 = 600 s -1  3  w w w L (w ) = 20 lg A(w ) = 20 lg 55.58 - 10 lg[( ) 2 + 1] - 10 lg[( ) 2 + 1] - 10 lg[( ) 2  + 1]  20.4 38.5 600  w w w j (w ) = -tg -1 - tg -1 - tg -1  20.4 38.5 600  当 ω<ω1 时,L(ω)=20lg55.58=34.9dB  ω=ω1 时,L(ω)=34.9­10lg2=31.9dB  (L(ω)  为一条水平线)  φ(ω)= ­45°­28°­2°= ­75°  当 ω1<ω<ω2 时,L(ω)=34.9­20lgω/20.4  ω=ω2 时,L(ω)=34.9­2.76­3=28.2dB  (ω  每增加 10 倍 L(ω)减小 20dB)  φ(ω)= ­62°­45°­4°= ­111°  当 ω2<ω<ω3 时,  ω=ω3 时,L(ω)=34.9­29.4­23.9= ­18.4dB  L(ω)=34.9­20lgω/20.4­20lgω/38.5  (ω  每增加 10 倍 L(ω)减小 40dB)  φ(ω)= ­88°­86°­45°= ­219°  当 ω3< ω 时,L(ω)=34.9­20(lgω/20.4+lgω/38.5+lgω/600)  (ω  每增加 10 倍 L(ω)减小 60dB)  稳定裕度的计算 先求截止频率 ωc  ,L(ωc)=0 即 A(ωc)=1  55.58 1 1  故  ´ ´ = 1  2 2 (0.049w ) + 1 (0.026w ) + 1 (0.0167w ) 2  + 1 wc wc wc wc wc ( )2 + 1 ´ ( )2 + 1 ´ ( ) 2  + 1 » ´ ´ 1 = 55.58  20.4 38.5 600 20.4 38.5 
  • 31.
    电力拖动自动控制系统(陈伯时)[10411~4]  Created by Kairry  得  ωc  = 208.9s ­1  相角裕度  γ = φ(ωc)+ 180°= ­84.4°­79.6°­19.3°+ 180°= ­3.3°  求相频特性与­180°线的交点频率 ωg  o j (w g ) = -tg -1 0.049wg - tg -1 0.026w g - tg -1 0.00167w g  = -180  tg -1 0.049w g + tg -1 0.026w g = 180o - tg -1 0.0167    w g  利用三角函数 tg (a ± b ) = tga + tg b 1 m tga tg b  w 0.075  g  w = -0.00167  g  ­1  1 - 0.049 ´ 0.026    2  wg 得 ωg  = 189.8s  增益裕度 GM = -20 lg A(w g ) » -34.9 + 20 lg(0.049w g ) + 20 lg(0.026w  )  g  = -34.9 + 19.4 + 13.9 = -1.63  两者均为负,原闭环系统不稳定。这和用劳斯判据的结果一致。 到此可知,在调速系统设计时,首先进行总体设计,选择各基本部件,按稳态性 能指标计算参数形成基本的闭环控制系统,再建立该原始系统的动态数学模型,绘 出 Bode 图,检验系统的稳定性和动态性能。 若达不到要求,则再进行动态校正。 前已提及,对于调速系统通常采用 PI 调节器校正。就是将原系统的 P 换成 PI 调 节器 其传递函数为 U ex ( s )  1  K t s + 1  t s + 1  Wpi = = K pi + = pi  = K pi  1  U in ( s )  ts ts t  s 1  其中  Kpi  = R1/R0  比例放大系数  τ = R0C  积分时间常数  τ1  = R1C1  微分项的超前时间常数 由于原系统包含了 Kp 的比例调节器,换成 PI 时,则在原系统传递函数上添加的部分 应为 1  K pi t s + 1  W  = pi  Kp K p t s 这样,原开环传函变为 
  • 32.
    电力拖动自动控制系统(陈伯时)[10411~4]  Created by Kairry  K pit s + 1 55.58  55.58 / K p t W ( s  = )  ´ = K p t s (0.049 s + 1)(0.026 s + 1)(0.00167 s + 1) s (0.026 s + 1)(0.00167 s + 1)  由于原始系统不稳定,主要为放大系数 K  过大,截止频率过高,应该设法把它们 压下来。为简便可令 Kpiτ = T1  使校正装置的比例微分项(Kpiτs + 1)与原始系统中时 间常数最大的惯性环节 1/( T1s+1)抵消。 ­1  ­1  ­1  此时其 Bode 图有两个转折频率 38.5s  和 600s  。在 38.5s  之前,  ­1  L(ω)=20lg55.58/  Kpτ­20lgω  ­­­­­­是­20dB/dec  的斜线,在  38.5s  之后则是  ­40dB/dec 了。按要求应在 38.5s  之前穿越 0dB 线。取 ωc * =30s ­1 。所以 ­1  *  *  L(wc ) » 20 lg(55.58 / K pt ) - 20 lg wc  = 0  (已知 Kp=21) 解得 τ = 0.088s  再由 Kpiτ = 0.049  得  Kpi  =0.559  K pi t s + 1  0.049 s + 1  所以动态校正 PI 调节器的传递函数为 W pi  = = ts 0.088  s 校正后的稳定裕度  γ* = ­90­38­3+180=49°  ωg*=151.8s ­1  GM*=20lg(38.5/30)  +40lg151.8/38.5  =26.1dB  校正后系统的稳定性指标 γ、  GM 都已变成较大的正值,有 –1  –1  足够的稳定裕度,而截止频率从 208.9 s  降到 30 s  ,快速性被压低了许多,显然这 是一个偏于稳定的方案。  1.6  比例积分控制规律和无静差调速系统 本节内容在《轮机自动化》课程中已讲述,留给同学回顾自学。  1.7  电压反馈电流补偿控制的直流调速系统 被调量的负反馈是闭环控制系统的基本控制方式,对调速系统而言,就是要引入 
  • 33.
    电力拖动自动控制系统(陈伯时)[10411~4]  Created by Kairry  转速的负反馈以实现调速。当然前提是必须能准确快速地检测出转速信号。现在用 的转速检测装置有测速发动机、数字光电旋转编码器、电磁脉冲测速器等。本节提 出的是一种不用测速装置而实现转速反馈的控制方式。但只在调速要求不高的系统 中使用。  1.7.1  电压负反馈直流调速 当转速不很低时,可近似认为直流电机的反 电动势与端电压相等,即端电压近视与转速 成正比。故可用电压反馈替代转速反馈,这 就比检测转速要省事多了。如右图 电压反馈信号  Uu=γUd  对于主回路列出电压方程式  Ud0 ­ Id  Rpe= Ud  Ud – IdRa  = E  Rpe ­­­UPE 内阻  Ra ­­­电机电枢电阻 其它环节前已述过,可画出系统结构框图 分别求出 UN*和 Id 单独作用下的输入输出关系,然后叠加起来,就得到系统静特性 方程式 *  K p K sU n R pe I  d  R I  n = - - a d  Ce (1 + K ) Ce (1 + K )  Ce  式中  K=γKpKs  从上式可见:该系统对只对被反馈包围的  UPE  的内阻引起的稳态速降被减小  1+K  倍,而电枢电阻速降和开环系统中的一样,因为它位于反馈环外。从动态来看,负 载变化时,它所引起的扰动,系统也是无法克服的。所以,应用时应使反馈信号引 出线尽量靠近电机电枢两端。 另外,还需注意 UPE 的输出电压除直流分量外,还含有高频交流分量,引入反馈后 
  • 34.
    电力拖动自动控制系统(陈伯时)[10411~4]  Created by Kairry  产生干扰,会使运放饱和而无法正常工作,所以反馈通道上必须加入滤波器。再者 图中用电位器的反馈方式,将主回路与低压控制电路串在一起,这是极危险的。为 保证安全,实用中须进行隔离(如采用电压隔离变换器)。尤其是在较大容量、电压 较高的系统中。  1.7.2  电流正反馈和补偿控制 由上面我们已知道了电压负反馈调速系统的缺陷。不能弥补电枢压降所造成的转 速降。因而达不到转速反馈系统的调速性能。而此处所采取的控制方法正是为改变 这一缺陷的一种措施。 如图在原系统中加入电流反馈通道,主回 路串入取样电阻 Rs 通过 IdRs 获得电流正反 馈信号(注意其极性) 。反馈系数定义为 R0 RS  b  = R2  同样可画出系统结构图及写出系统静特性方程式 *  K p K sU n K p K s b I d ( R pe + Rs ) I d  Ra I d  n = + - - Ce (1 + K ) Ce (1 + K ) Ce (1 + K )  Ce  分析上式若调整 β 使后三项为零,即电流正反 馈完全补偿稳态转速降,岂不实现了无差调节。 K p K s b  Rpe + R  R + Ra + Rs + KR  RS + KR  得 - s  - R  = 0  b = pe a  = A  = b  cr  a  K p Ks K P K S  (1 + K ) (1 + K )  所以 当  β = βcr  称全补偿;β > βcr  称过补偿;β < βcr  称欠补偿。 ² 如果取消电压反馈,只用电流正反馈,静特性变为 *  K p K sU n K p K s b I d  Ra I d  n = + - Ce (1 + K ) Ce (1 + K )  Ce  仍然能实现无差。 
  • 35.
    电力拖动自动控制系统(陈伯时)[10411~4]  Created by Kairry  ² 如果参数配合恰当,正好使电流正反馈抵消电枢那部分稳态转速降,就和转速负 反馈系统的静特性方程式完全一致了。即若  KpKsβ = KRa  *  K p K sU n  RI d  n = - Ce (1 + K ) Ce (1 + K )  【总结】由被控量负反馈构成的反馈控制和由扰动量正反馈构成的补偿控制,是性 质不同的两种控制规律。反馈控制只能使静差减小;补偿控制却能完全消除静差。 反馈控制在原理上是自动调节作用,不管环境条件如何变化,都能可靠地减小静差。 而补偿控制则需要靠参数的配合,当参数受温度的因素影响发生变化时,补偿条件 被破坏,消除静差的效果就改变了。反馈控制能拟制反馈环内前向通道上的扰动; 而补偿控制则只能针对某一种扰动而言。如此处的电流正反馈只能补偿负载扰动, 对电网电压波动,它反而起负面作用。 要说明的是虽然带电流补偿的电压负反馈(电动势负反馈)调速系统能够实现像 转速负反馈系统那样的调速,但那只是参数的一种巧合,其本质未变,并不是真正 意义上的转速负反馈调速系统。  1.8    Matlab Simulink 仿真实验二(参见实验课二)  1、单闭环调速系统建模及 Bode 图绘制;  2、系统稳定裕度及动态校正仿真。 ① 最小相位系统(minimum  phase  systems):若传递函数的所有零点和极点均在 s 平面的左半面内,则称之为最小相位传递函数, 具有最小相位传递函数的系统就是最小相位系统。图例如下 
  • 36.
    电力拖动自动控制系统(陈伯时)[10411~4]  Created by Kairry  附: 课程有关补充知识 对于控制系统通常用数学模型来描述, 它表示出系统输入输出及系统各变量之间存在的定量 关系。 数学模型有许多种类,传统的如微分方程、差分方程、瞬 态响应函数,传递函数、频率特性。  1)传递函数的概念 传递函数:线性定常系统,零初始条件下,系统的输出拉 氏变换与输入的拉氏变换之比。 Y (s )  G ( s  =  )  X ( s )  【说明】  1、传递函数只适用于线性系统,而不适用于非线性系统。因为传递函数是在拉氏变换的基础上导 出的,而拉氏变换是一种线性积分变换,只适用于线性微分方程。  2、传递函数中的各项系数与微分方程中的各项系数对应相等, 完全由系统的内部结构、 参数决定, 而与输入量的大小和形式无关。  3、传递函数只表明线性系统的零状态响应特性,它是由系统工作状态相对静止时得出的。这时可 认为, 对于相对给定的平衡点, 系统输出量和输入量的初始值均为零, 这才符合传递函数的定义。  4、传递函数分子多项式的阶次总是低于至多等于分母多项式的阶次,即  m≤n  。这是因为实际 物理系统或元件中总是含有较多的惯性元件,以及能源又是有限的缘故。传递函数分母中 S  的最 高阶次等于输出量导数的最高阶次。如果 s  的最高阶次为 n  ,则系统称为 n  阶系统。 由微分方程一般表达式 an y ( n ) (t ) + an -1 y ( n -1) (t ) + ... + a1 y (1) (t ) + a0 y (t ) = bm x ( m ) (t ) + bm -1 x ( m -1) (t ) + ... + b1 x (1) (t ) + b0 x (t )  ( an s n + an -1s n -1 + ... + a1 s + a0 )Y ( s ) = (bm s m + bm -1 s m -1  + ... + b1s + b0 ) X ( s )  得:  Y ( s  bm s m  + ... + b  )  0  ( m≤n)  G ( s  = )  = X ( s ) an s n  + ... + a0  2)拉氏变换 设有一实变量 t 的连续函数 f (t),其定义域为 t > 0,且 t < 0 时 f (t) = 0,令 s= σ+jω代表一复数,则函数 f (t)  的拉普拉斯变换定义为 ¥ F ( s ) = L[ f (t )] = ò f (t )  - st dt e 0  我们称 f (t)原函数,称 F(s)为 f (t)的象函数(或称为 f (t)的拉氏变换式) 。 当用拉氏变换法求解线性电路的时域时,要求把响应的拉氏变换式反变换为时间函数,这就是拉氏反变换。 s + j ¥ 其表示式为 f (t ) = L-1 [ F ( s )] = ò F ( s ) × ets ds s - j ¥ k  例: 已知 F ( s  = )  ,求 f(t)  s ( s + a)  k (s + a ) - s k  1 1  F ( s  = ) × = [ - ]  a s ( s + a )  a s s + a 查表得:  k  f (t ) = [1 - e  at ]  - a
  • 37.
    电力拖动自动控制系统(陈伯时)[10411~4]  Created by Kairry  3)  系统方框图(Block diagram) 一、基本符号(三要素)  1、传递函数的方框图表示:  2、加减点(比较点)表示:  3、引出点表示 二、系统方框图的等效变换法则  X O (s ) X O ( s  Y ( s  )  )  G( s) = = × = G2 ( s )G1 ( s  )  X I ( s) Y ( s ) X I  ( s )  X O (s  )  G( s) = = G1 ( s ) ± G2 ( s  )  X I  ( s )  Q  X I ( s ) ± H ( s ) X O ( s )]G ( s ) = X O ( s )  [ X O ( s  )  G ( s  )  F (s  = )  = X I  ( s ) 1 m G ( s ) H (s )  4)反馈系统的开环与闭环传递函数 一、系统开环传递函数的概念 如将图中  H(s)的输出通路断开,即断开系统的主 反馈通路, 这时前向通路传递函数与反馈通路传递函数 的乘积 G1(s)G2(s)H(s)就称为系统的开环传递函数。 二、系统闭环传递函数的概念 
  • 38.
    电力拖动自动控制系统(陈伯时)[10411~4]  Created by Kairry  1、  r(t)作用下的闭环传递函数: 令 n(t)=0,则输出 c(t)与输入 r (t)之间的传递函数称为系 统在 r(t)作用下的闭环传递函数。  C ( s  )  G1 ( s )G2 (s  )  F cr ( s  = )  = R( s ) 1 + G1 ( s )G2 (s ) H ( s )  2、  n(t)作用下的闭环传递函数:令  r(t)=0,则输出 c(t)与干扰  n(t)之间的传递函数称为系统 在  n(t)作用下的闭环传递函数。 C ( s  )  G2 ( s  )  F cn ( s ) = = N ( s ) 1 + G1 ( s )G2 ( s ) H ( s )  三、系统的总输出: 根据线性系统的叠加原理,可知系统的总输出为  C ( s ) = F cr ( s ) R ( s) + F  ( s) N ( s )  cn  G1 ( s)G2 ( s  )  G  s )  2( = R ( s) + N ( s  )  1 + G1 ( s )G2 ( s ) H ( s ) 1 + G1 ( s)G2 ( s ) H ( s)