center1900555MANUTENZIONE CORRETTIVE E PREVENTIVE<br />MANUTENZIONE CORRETTIVE E PREVENTIVE<br />INVIATO DA:                                         YIRLEY DURAN RIAÑO<br />DAVID ARMANDO DIAZ<br />FELIX ALBERTO GAITAN<br />JUAN CARLOS MATIZ<br />STEVENS VASQUEZ MOSQUERA<br />BOGOTÁ DC     30 maggie 2011<br />SISTEMI DI ES AREA TECNICA<br />MANUTENZIONE CORRETTIVE E PREVENTIVE<br />INVIATO DA:                                       YIRLEY DURAN RIAÑO<br />DAVID ARMANDO DIAZ<br />FELIX ALBERTO GAITAN<br />JUAN CARLOS MATIZ<br />STEVENS VASQUEZ MOSQUERA<br />PRESENTATO A:ALFONSO CARO PORTILLO<br />BOGOTÁ DC     30 maggie 2011<br />SISTEMI DI ES AREA TECNICA<br />INDEX<br />           PAG<br />1  INTRODUZIONE                                                                                                                                             5<br />2  QUADRO TEÓRICO                                                                                                                                        6<br />3  FINAl OBIETTIVI                                                                                                                                             7<br />4  TIPI DI MANUTENZIONE                                                                                                                              8<br />5  STRUMENTI PER L'USO                                                                                                                               10<br />6  CARATTERISTICHE DI AREA DI LAVORO                                                                                                   10<br />7  DISCIPLINE SUPPLEMENTARI                                                                                                                     10<br />8  PROCEDURA DI PRESTAZIONI                                                                                                                    11<br />9  BACKUP COPIA PER LA SICUREZZA                                                                                                           12<br />10  LOGOPERILTRASFERIMENTO DI ATTREZZATURE E MONITORAGGIO                                               18<br />11  ELENCO DI CHECK-UP                                                                                                                                19<br />12  PIANIFICAZIONEPERL'IMPLEMENTAZIONE(ORDINEDILAVORO)                                                        21<br />13  PASSI PER DISASSEMBLARE, PULIREEASSEMBLARELACPU                                                                 23<br />14  INIZIARECONLA PULIZIA DI CIASCUNO DEI COMPONENTI E IL LORO ASSEMBLAGGIO                 29<br />15  INSTALLAZIONEDELSISTEMAOPERATIVO(SE NECESSARIO)                                                                39<br />16  PROVA DELLE PRESTAZIONI END                                                                                                            52<br />17  GUASTI FREQUENTI O COMUNI                                                                                                              53<br />18  LEPOLITICHEELEGARANZIE                                                                                                                      58<br />19  CONSULTING                                                                                                                                              60<br />20  INTERVISTA FORMATO                                                                                                                             61<br />21  COSTI E SERVIZI                                                                                                                                          63<br />22  GLOSSARIO DEI TERMINI                                                                                                                          64<br />23  BIBLIOGRAFIA                                                                                                                                             70<br />24  CONCLUSIONE                                                                                                                                            71<br />Introduzione<br />Alla manutenzione del computer è quella che abbiamo bisogno di fare al computer di volta in volta, o per correggere difetti esistenti o per prevenirli. Il periodo di manutenzione è dipende da vari fattori: il numero di ore di funzionamento, il tipo di attività (applicazioni) che viene eseguita, l'ambiente in cui è installato (se c'è polvere, calore, ecc.), le condizioni generali (se un computer nuovo o usato)e il risultato ottenuto nella ultima manutenzione. Un PC per uso personale, che corre circa quattro ore al giorno, in un ambiente amichevole e due o meno anni di funzionamento senza difetti gravi, può essere consigliabile effettuare manutenzione ogni due o tre mesi di funzionamento, anche se alcune delle attività di manutenzione possono richiedere una frequenza più bassa. Encambio se il PC viene utilizzato più di 4 ore al giorno, ha il tempo di funzionamento, si consiglia di fare una manutenzione almeno una volta al mese. Non dovrebbe essere considerata all'interno di questa attività la pulizia esterna e l'uso sistematico di coperture protettive di polvere, insetti e sporcizia ambientale, né la realizzazione di backup copia (backup), o l'applicazione di barriere anti-virus, proxy o firewall (firewall) che dipendono le condizioni specifiche di funzionamento e dintorni ambientale.<br />Quadro teoric <br />o gli spazi che spendiamo per le nostre attrezzature informatiche non sono i migliori per mantenere questo pulito, è comune trovare Windows dove si insinua la polvere delle strade o talvolta anche la tabella o la scrivania dove siamousato per mettere tutte le cose che ostacolano noi, nel resto delle camere. In questo caso ci concentreremo sulla manutenzione preventiva di hardware, cioè che è fare di più per evitare impurità dai danni ambientali al computer, pulendolo regolarmente; modo che rimane nel funzionamento perfetto e per rilevare alcuna indicazione di fallimento o di danni al loro componenti al tempo. Perché è importante pulire la mia attrezzatura? Per continuare l'esecuzione alla sua capacità massima, combattimento pantaloncini, zoccoli, eccessivi accumuli di polvere e di ossidazione, l'hardware è elementare per conoscere nozioni di base e gli individui dalla loro pulizia, visto che gli elementi dell'ambiente riguardano non solo gli esseri viventi.  Le macchine si risentono anche cose come polvere, umidità, calore e qualsiasi altra sostanza che li può cadere sulla parte superiore. Una volta che si verifica un errore, le riparazioni possono essere costosi e richiedono molto tempo, ecco perché è importante effettuare le revisioni periodiche; è più consigliabile che essi non perdere tra 6-9 mesi...<br />FINALITÀ E GLI OBIETTIVI<br />GENERALE obiettivo fare un manuale utente, per servire come riferimento a implementare la manutenzione preventiva delle attrezzature di computer e di consentire al personale di formazione che richiede teorico - pratici, way.<br />OBIETTIVI SPECIFICI <br />Conoscere l'architettura interna dell'hardware del computer. Differenziare le configurazioni Hardware esistente. Conoscere e utilizzare i materiali e gli strumenti utilizzati nell'area di supporto tecnico per la manutenzione preventiva è imparare ad effettuare la manutenzione preventiva e correttiva del computer attraverso una sequenza metodologica.<br />OBIETTIVO<br />ISTITUZIONALI Che il manuale di essere completati al 100%. Essere impiantato e lavora per l'area di supporto tecnico e il personale che effettuano servizio sociale e pratiche in questo settore, utilizzare il manuale e imparare le attività di manutenzione preventiva.<br />PERSONALE <br />acquisire conoscenza pratica e sviluppare conoscenze teoriche, per effettuare qualsiasi manutenzione e rilevare i difetti nelle squadre sia hardware o software dare soluzione ai problemi più presto.<br />Che cosa è la manutenzione per PC è la cura riservata al computer per prevenire possibili difetti, è necessario prendere in considerazione la posizione del computer fisico in ufficio o a casa, così come speciale cura quando non si utilizza la squadra. Ci sono due tipi di preventivo e la manutenzione correttiva.<br />TIPI DI MANUTENZIONE<br />PREVENTIVE <br />Manutenzione preventiva consiste nel creare un ambiente favorevole per il sistema e mantenere pulito tutte le parti che compongono un computer. Il maggior numero di fallimenti con attrezzature è l'accumulo di polvere in componenti interni, agisce come un isolante termico. Il calore generato dai componenti non non può disperdere correttamente perché egli è intrappolato nello strato di polvere. Le particelle di grasso e olio che possa contenere aria ambiente è mescolata con polvere, creando uno strato isolante che riflette il calore verso gli altri componenti, che riduce la vita utile del sistema in generale<br />CORRETTIVE <br />Si compone di riparazione di uno dei componenti del computer, può essere un piccolo di saldatura, un completo cambiamento di una carta (audio, video, SIMMS per la memoria, tra gli altri) o un completo cambiamento di una periferica ad esempio mouse, monitor, tastiera, ecc. È molto più conveniente per cambiare un dispositivo che cercando di risolvere il problema così tante volte ci siamo limitati nel tempo e con sopra il carico di lavoro, che avrà bisogno speciali dispositivi per testare alcune periferiche. Raccomandazione per la manutenzione del PC la frequenza che è raccomandata per dare manutenzione al PC è una volta ogni sei mesi, ma che dipende da ogni utente, l'ubicazione e l'uso del computer e la cura supplementare che danno al computer. Per tener conto<br />Non esporre al PC per i raggi del sole.<br />Non posizionare il PC in luoghi umidi.<br />Per mantenere il PC dalla elettronica o altoparlanti che producono campi magnetici possono danneggiare le informazioni.<br />Pulire frequentemente i mobili dove il PC come pure spesso sostengono la zona se ci sono tappeti.<br />Non fumare nei pressi del PC, non per mangiare e bere quando si utiliza<br />-99060214630INSTRUMENTI PER L’USO<br />41586155194301958340414655 Un ventilatore di cacciavite Phillips                             Cacciavite Torx<br />-80010322453040157403338830 Cacciavite piatto                         Draft                                 Braccialetto antistatico<br />center3335655<br />40157405701030-270510556768018630905701030Trapo Rag                                                   Morsetti per pressione             Sacchetti antistatici.<br />Soluzione di pulizia a schiuma     Aria compressa          Pulitore parti elettroniche<br />26289036703042157653670302005965367030<br />1939290255778040824152491105 Pennello                                                              Morsetti                                           Pinze<br />-228602653030<br />39871654824730 Unità disco di pulizia per CD-ROM e floppy disk.                         Alcol isopropílico<br />CARATTERISTICHE DI AREA DI LAVORO <br />TABELLA: superficie liscia senza perforazioni e ampia, per evitare che hanno perso o cadere a pezzi piccoli<br />2082165-260350<br />ILLUMINAZIONE: bene e basta avere buona visibilità, nel caso in cui è necessario avere una lampada sorda (batteria)<br />2577465762047243993345<br />510540462280 Energia elettrica: ci deve essere con il potere a portata di mano le connessioni se c'è un dispositivo impiegato <br />31013401905<br />Discipline di ulteriori conoscenze di software hanno conoscenza della comunicazione hardware assistenza clienti<br />PROCEDURA DI PRESTAZIONI <br />Migliorare il rendimientodel team 10% dopo la manutenzione preventiva<br />Programmi consigliati per misurare le prestazioni della macchina <br />performance testhttp://www.passmark.com/products/pt.htm<br />CiusbetHBench18<br />31013403937014859034925<br />15240320040 COME ESEMPIO PRENDIAMO IL PROGRAMMA DI TEST DI PERFORMANCE<br />Abbiamo iniziato il programma e automaticamente il per eseguire il test, è consigliabile non effettuare qualsiasi altro tipo di lavoro solista dovrà attendere alcuni minuti.<br />16535406386195<br />26289013862052082165-21399515240-1949454215765-242570<br />Alla fine del test, il numero che ci dà il programma definisce le prestazioni che attualmente detiene la macchina, e non può essere paragonata con altri computer che sono predeterminati nel programma o su internet, l'idea è di migliorare le prestazioni, dopo aver fatto la manutenzione preventiva.<br />. BACKUP COPIA PER LA SICUREZZA<br />In primo luogo, noi dobbiamo scaricare Cobián Backup dal seguente link:<br />1920240252095 Scarica Cobián Backup <br />Dopo aver scaricato il programma di installazione, abbiamo svolto e la seguente schermata, dove abbiamo scelto la lingua spagnola ci vedrà:<br />1524090805 Accettiamo le condizioni e fare clic sul pulsante \"
Avanti\"
. Accettiamo le condizioni e fare clic sul pulsante \"
Avanti\"
.<br />Scegliere la directory di installazione e fare clic sul pulsante \"
Avanti\"
.<br />-1988185277495<br />in questa opzione che si può scegliere il luogo dove verrà salvato il programma, in questo caso nei file del programma, questa opzione varia secondo i desideri di ogni persona, possono essere salvati nei miei documenti.<br />144399064135<br />Scegliere il tipo di installazione del programma. Se abbiamo intenzione di fare il backup regolari a un certo momento (giornaliera, settimanale, ecc.) si consiglia di scegliere l'opzione \"
come applicazione (Auto-inicio per tutti gli utenti)\"
, sia \"
come un'opzione di servizio\"
, in questo modo che il programma viene eseguito nel boot del sistema operativo. Tuttavia, se vogliamo fare il backup di sicurezza in tempo, possiamo scegliere l'opzione \"
come applicazione (senza auto-inicio)\"
.<br />17145-47625 Una volta installato, fare clic sul pulsante \"
Fatto\"
<br /> :<br /> Strategie di backup (backup): pieno, differenziale e incrementale<br />Prima di eseguire qualsiasi backup, è necessario sapere che ci sono diverse strategie o metodi di backup: pieno, differenziale e incrementale. Stiamo andando a vedere qualcosa di più in dettaglio ognuno di essi:<br />BACKUP COMPLETO (COMPLETO): come suggerisce il nome, vengono copiati tutti i file e le cartelle specificate da noi. La dimensione di tenere il backup sarà lo stesso come il che trattano i dati che si desidera copiare. Il primo backup saremo sempre di questo tipo.<br />BACKUP DIFFERENZIALE: copiato i file che sono stati modificati dopo l'ultimo backup completo che è stato eseguito. Se un file modificato dopo un backup completo, esso verrà copiato in tutte le copie di backup differenziale ha fatte.<br />BACKUP INCREMENTALE: solo i file che sono stati modificati vengono copiati tra il momento in cui l'ultimo backup è stata fatta (completa o incrementale) e il tempo quando facciamo il backup incrementale. Come vantaggio principale, hai la dimensione che porterà un backup di questo tipo sarà la dimensione che si occupano di file che sono cambiati. La differenza con il backup differenziale è che se un file viene modificato dopo un backup (completo o incrementale), esso verrà copiato nel prossimo backup incrementali, solo non copiando in quest'ultimo.<br /> CONFIGURAZIONE, LA PIANIFICAZIONE E L'ESECUZIONE DEI BACKUP<br />1714530480 La prima cosa che dobbiamo fare è quello di configurare una copia di backup. A tale scopo, eseguire il Backup di Cobián e, nella finestra che appare, fare clic sul pulsante per creare una nuova attività, o la scorciatoia Control +<br />Abbiamo scelto il nome del compito e il tipo di backup (completo, incrementale o differenziale):<br />15240-80645<br />2806065224155Sul lato sinistro della finestra, nell'opzione \"
File\"
 dovrà selezionare il file e/o le cartelle che si desiderano effettuare il backup:<br />-80010260350<br />Nell'opzione \"
Programma\"
, possono stabilire la periodicità e l'ora del backup (giornaliera, settimanale, ecc):<br />-80010-80645 Nell'opzione \"
File\"
, può comprimere in zip il backup (opzione consigliata), oltre a Spalato, i file del file compresso di alcune dimensioni, proteggono con una password e anche crittografare il backup (suo comprimere o no) con gli algoritmi di crittografia avanzata:<br />2644140138430<br />L'opzione \"
Speciale\"
, si può scegliere se includere o escludere dal backup determinati file della cartella selezionata l'opzione \"
File\"
. Dovremmo non vogliamo usare questa opzione, non giochiamo nulla:<br />-381052705<br />Le opzioni \"
Eventi\"
 e \"
Advanced\"
 includono la possibilità di eseguire compiti prima e dopo il backup.<br />CLICCARE SUL PULSANTE \"
OK\"
 E CI SARÀ GIÀ HANNO CREATO IL NOSTRO COMPITO DI BACKUP CON COBIÁN BACKUP:<br />-8001081280<br />Per eseguire il backup, nel caso in cui non abbiamo programmato lei, fare clic su di esso con il tasto destro del mouse e selezionare l'opzione \"
Supporta le attività selezionate\"
.<br />-220980419735 Ci chiederà conferma. Cliccare sul pulsante \"
ok\"
 .<br />-80010205105 Una volta il backup con Cobián Backup, possiamo vedere il risultato:<br />495935109220<br />Per controllare, stiamo andando alla destinazione della cartella di backup, e ci troveremo il file compresso con il backup dei dati che abbiamo precedentemente selezionato:<br />Senza dubbio, Cobián Backup è un programma che dovrebbe essere presente nel vostro computer. A seguito di un'appropriata strategia di backup, i nostri dati saranno al sicuri contro le minacce da virus o errori sul disco rigido.<br />http://www.cobian.se/cobianbackup.htm<br />4130040218630532918402205355245364022053551615440220535516154403005455245364030054553291840300545541300403005455-609606205855777240620585516154406205855245364062058553291840620585541300406205855-609607063105161544070631057772407063105413004070631053291840706310524536407063105413004054057553291840540575524536405405755161544054057557772405405755-6096054057554130040138620532918401386205245364013862051615440138620577724030054557772402205355408241546056553244215460565524060154605655156781546056557296154605655-1085854605655-6096038055557772403805555161544038055552453640380555532918403805555413004038055557772401386205-609603005455-609602207895-609601386205  LOGO PER IL TRASFERIMENTO DI ATTREZZATURE E MONITORAGGIO<br />ELENCO DI CHECK-UP<br />FORMATO ELENCO DI CHECK-UP<br />DATA: 30 MAGGIO 2011<br />MAIN BOARDProcessoreMemoria RAMDisco rigidoUnità CD-ROMUnità floppyPorte PCIPorte PCI ExpressPorte VGAScheda videoScheda audioScheda di retePorte PS2Porte USB<br />FORMATO ELENCO DI CHECK-UP <br />Esempio<br />Data: 13 aprile 2011<br />MAIN BOARDIntel desktop boardSerial: d8456vfn/d845pemyProcessorePentium 4Memoria RAMDDR 1 , 256 megas AENEON , 333 MHzDisco rigidoMAXTOR , 12,5 voltios, 40 gb echo en chinaSerie: NARG1HAOUnità CD-ROMDvd – RWMIC, 5 y 12 voltios , modelo 50hc-5236bUnità floppyEsso non ha alcunaPorte PCI2Porte PCI ExpressEsso non ha alcunaPorte VGAPuerto VGA de 15 pinesScheda videoEsso non ha alcunaScheda audioEsso non ha alcunaScheda di reteEsso non ha alcunaPorte PS22 porte, tastiera, mousePorte USB2 porte<br />PIANIFICAZIONE PER L'IMPLEMENTAZIONE (ORDINE DI LAVORO)<br />DIAGRAMMA DI FLUSSO<br />    HOME<br />Reclutamento Toolkit<br />Vai a data e ora stipulatoFare il prossimo e firmare<br />NoAccendo il computer<br />Rilevare i difetti che devono essere corretta<br />Si<br />Scollegare tutte le periferiche ed energia<br />Rimuovere i bulloni e sbloccare il computer<br />Organizzare le viti nell'ordine che disarma<br />Ripulire il computer con il ventilatorePosto un braccialetto antistatico<br />Soffiare via la fonte del potere per cancellareRimuovere le carte del video, audio, rete, ecc e pulirliRimuovere la fonte di cibo degli autobus di dati e cavi di potenza<br />Se necessario rimuova la CPU e pulirlo con crema lubricante<br />Rimuovere l'unità disco rigido, unità CD-ROM e su disco flexibleRimuovere la memoria RAM e pulirli<br />Ripulire la scheda principale con i contatti puliti<br />1<br />1<br />Pulire l'unità CD-ROM con un disco di puliziaPulire il disco durose raccomanda solo esternamente con alcool alcool isopropilico<br />Disarmare il mouse e la pulizia con alcool alcool isopropilicoDisarmare la tastiera è pulita con un panno e aria compressaPulire il disco floppy con alcool isopropilico alcool e tamponi di cotone<br />Disarmare il mouse e la pulizia con alcool alcool isopropilico<br />Verificare le connessioni interneAssemblare il team inserendo i loro pezzi secondo come essere disarmato<br />Collegare il computer con le viti corrispondente<br />Accendere il computer e verificare il corretto funzionamento<br />Corretta mal installati parti Cd ecc Unit riavviare<br />NoCi sono difetti nel team<br />Si<br />Installare sistemi operativi e altri programmi necessari<br />      LA FINEMonitor pulito con crema di pulizia<br />              Home o fine              Processo             Decisione             Connettore             Connettore di freccia<br />Rendere la relazione del gruppo di lavoro<br />PASSI PER DISASSEMBLARE, PULIRE E ASSEMBLARE LA CPU.<br />SQUADRA DI REVISIONE:<br />405130540385 Questa fase comporta rivedere tutti i dispositivi se funziona correttamente e rilevare potenziali difetti, poi testare ogni applicazione per vedere che se sbagliato, vai su schermo testi e quindi riconoscere che i dispositivi sono belle, non verificare questo male... Ciò significa che dobbiamo avere sulla nostra squadra.<br />SPEGNERE L'APPARECCHIO NORMALE DEL FORM:<br />36569652153920 Dopo la verifica della squadra, se tutto è molto bene è ciò che è di spegnere il computer normalmente (home, spegnere il computer, spegnere), vale a dire spegnere Windows per poi spegnere il computer in modo sicuro, non dimenticate di spegnere il monitor a mano sul pulsante Disattiva.<br />SCOLLEGARE TUTTE LE ATTREZZATURE:<br />2743203938270<br />Dopo aver completato i passaggi precedenti è per scollegare tutti i cavi dal team (presa di corrente o cavi di fornitura, cavi del caso, monitor, tastiera, Mouse, diffusori) questo deve essere correttamentenon forzare nulla che possa danneggiare qualcosa.<br />Scollegare il cavo dal modem o telefono, se presente.<br />Scollegare l'alimentazione dalla presa elettrica e poi dal cavo computer.<br />Scollegare tutti gli altri cavi collegati al computer (come quelli della tastiera, mouse, monitor ed Ethernet).<br />Scollegare tutti i dispositivi esterni.<br />43211756553200234632565100205778506553200<br />39071551377315228600186690 RIMUOVERE L'ENERGIA STATICA: Questo passaggio è molto importante effettuare già ma togliamo energia statica che abbiamo tutte le persone può danneggiare i componenti del PC, consigliati avere un bracciale antistatico, che è un dispositivo che si adatta all'altezza del polso della mano e si connette a una fonte di terra per impedirci di elettricità statica. Un altro modo è quello di riprodurre la fonte del potere della squadra, così abbiamo lasciato anche rimanere liberi di energia statica. . Toccare un oggetto metallico connesso a terra per assicurarsi di essere libero di elettricità statica per pochi secondi.<br />SCOPRIRE LA CPU. (Rimuovere le viti):<br />Prima di effettuare la squadra, sia che cool loro componenti interni del sistema. Dopo di ciò che stiamo per rimuovere il coperchio e fare così procedere come segue.<br />Eseguire la procedura descritta in \"
Prima di avviare\"
.<br />Posizionare il computer in posizione orizzontale.<br />Allentare le viti dal retro della copertina. Utilizzare un cacciavite o tutto ciò che è necessario, a seconda del caso o tipo di apparecchiatura.<br />605155266700 Far scorrere il coperchio della parte posteriore del computer circa 1,25 pollici e quindi rimuoverlo dal computer. Posto su un lato.<br />272351519050<br />SCOLLEGARE I CAVI DI FONTE: i cavi dei componenti devono essere rimosso correttamente, e se si consiglia di prendere atto di come van collegato cavi ai componenti in modo che quando si tratta di assemblare non ci sono problemi.<br />Rimuovere il dischetti cavi,<br />286385069215 CD-ROM, HD, <br />cavi dalla scheda madre.<br />Connettori DeCD-ROM, HD e Floppy.<br />68262588265<br /> Rimuovere i cavi e i connettori: Questo processo richiede che abbiamo diagramemos e prendere note di tutti i movimenti che prendono posto, perché è molto difficile da ricordare le posizioni di tutti i cavi in modo che il tempo di ala di restituirli per posizionare no mettetele in una posizione diversa.<br />3993515-3175 Pensione cavi hardware e scheda madre.<br />Rimosso l'autobus del disco rigido SATA o IDE<br />Rimosso il bus IDE CD-ROM o SATA<br />Ha ritiratoil bus del dischetto. Il connettore cheha lettere AMP<br />23202903175056007031750<br />3958590142240<br />3359153898903510915549275 Rimuovere il disco floppy: questo è richiesto molto attenti, è consigliabile. Utilizzare il cacciavite corretto per allentare le viti e come già menzionato avendo ordine con viti ed è memorizzandoli in un sacchetto di antistatico<br />RIMUOVERE L'UNITÀ DI CD-ROM O DVD<br />825509525<br />Per eseguire questa procedura, dobbiamo tenere a mente il cacciavite che useremo e rimuovere con attenzione l'unità dall'interno verso l'esterno come nella foto.<br />245745108585<br />9. RIMUOVI HARD DISK<br />439420136525 Dobbiamo rimuovere il disco in un modo in cui noi non possiamo danneggiare la scheda che ha e non lasciarlo cadere perché che potrebbe rovinare<br />219392539370<br />1543685102870<br />RIMUOVERE O SCOLLEGARE CONNETTORI ATX ED AUSILIARI<br />508635133350 Noi dobbiamo eseguire questa azione con molta attenzione e molto bene ricordare in cui erano ogni cavi quindi non ricollegarli speranza la mainboard<br />302577546990<br />RIMUOVERE LE VITI DI ORIGINE PER RIMUOVERLO DAL FRAME O BOX<br />246697511442704399280119634025844593345 A questo è di usare il driver appropriato per rimuovere le viti del caso, prendendo in considerazione la posizione di ciascuno per un tempo assemblare la squadra tutti andare a destra posto, anche salvare le viti, in una barca o una borsa dove dice \"
viti fonte\"
, questo è per non confondere lei con gli altri.<br />NOTA: Si consiglia di non per scoprire la fonte del potere che può essere addebitato anche dopo diverse ore e corriamo grande pericolo.  <br />RIMUOVERE LA MEMORIA RAM<br />La scheda madre contiene uno o due connettori di moduli di memoria per DIMM o DDR<br />109855234315 Rimozione del connettore. Utilizzare clip di ritenzione per espellerla.<br />Premere i due clip di ritenzione situati all'estremità del connettore per<br />Espellere la memoria del modulo stesso. Tenere il modulo di memoria per la<br />Termina mentre ascensori del connettore.<br />1277620335280 Memorizzare il modulo di memoria in un packaging antistatico.<br />AVVISO: maneggiare con cura il modulo di memoria. Fare attenzione a non toccare ogni tocco del modulo di memoria. Se si tocca il contatto d'oro potrebbe danneggiare il modulo. Evitare di toccare il chip di memoria.<br />RIMUOVI CAVI DI ACCENSIONE / SPEGNIMENTO, RESET, INGRESSI USB FRONTALE<br />2578735145415387985145415<br />RACCOMANDAZIONE: scattare una fotografia di come cavi per prevenire il più tardi possibili cortocircuiti<br />RIMUOVERE SCHEDE AGGIUNTIVE DELLA PIASTRA DI BASE:<br />(Audio, video, Tv, schede di rete, ecc....) Nota dovrebbe essere presa dove sono collocati popolare e le posizioni dove sono ancora di essere posto, mantenere la carta in un sacchetto di antistatico.<br />Estrazione di una carta<br />All'interno del computer, identificare le slot latarjeta<br />Prendere nota di qualsiasi carta di ala collegato via cavo interno e poi scollegare.<br />Rimuovere la vite del sostegno di carta sulla parte esterna del quadro. Rimuovere il supporto.<br />Tenere la prima carta e rimuovere accuratamente dallo slot.<br />30708602984596583529845<br />RIMUOVERE LE VITI DELLA SCHEDA MADRE<br />Rimuovere tutte le viti della onoreficenza usando il driver e guardarbien viti enun sicuro luogo adatto dove non cadere.<br />Rimuovere accuratamente l'onoreficenza lentamente<br />Mantenere la carta in un sacchetto di antistatico.<br />38798578740229425578740<br />387286588900<br />RIMUOVERE il processore: in modo da controllare bene prendendo nota della posizione e lo stato del processore, necessaria rimozione attenta di questo componente.<br />Rimuovere l'assicurazione e il dissipatore di calore dal processore<br />Sollevare la leva che fissa il processore e ricordo come esso è stato estratto.<br />non rimuovere già più inadeguato modo piegare un pin che è collocato il processore.<br />3010535465518512065013335<br />center6337300<br />INIZIARE CON LA PULIZIA DI CIASCUNO DEI COMPONENTI E IL LORO ASSEMBLAGGIO<br />PULIZIA DELLA FONTE DI POTERE ED ENSEMBLE<br />15354306972304131945213995 Pulizia sta solo per essere di fuori con un panno umido per pulire la casella e con il soffiatore per rimuovere la polvere che potrebbe essere la fonte del potere all'interno e la precauzione non è consigliato per scoprire la fonte del potere.<br />376047015240 Ora pulire la fonte del potere installato nel sicuro e sicuro con le viti corrispondente<br />PROCESSORE PULIZIA E DISSIPATORE DI CALORE:<br />Pulire accuratamente il processore, suoi componenti di van insieme a (dissipatore, assicurazione, ecc.).<br />41833805397523202903556039677934709<br />Riportare il processore e il dissipatore di calore al contrario di come è stata estratta. Già cominciare a montare la macchina<br />30016457429575882574295<br />PULIZIA MAIN BOARD<br />47942536195 Con molta cura e con la soluzione di pulizia dai contatti, il pennello o un piccolo io pennello <br />232029074295<br />Avvitare nuovamente la scheda principale nel posto che merita nello chassis<br />COLLEGARE I CAVI DI ALIMENTAZIONE DELLA POTENZA DELLA SORGENTE E CAVI DI POTENZA ANTERIORE, SPEAKER, USB ECC.<br />4826003810<br />33083501905<br />Molto ben messo, cavi frontale come noi potremmo causare cortocircuiti<br />2698115113030<br />8362953810<br />2915285143510 CARTE E PULIZIA MEMORIA RAM <br />Con un pescaggio di crema può pulire i contatti della carta e memoria RAM<br />43116517145<br />43116543815 Con i contatti più puliti si applica su tutta la superficie della memoria RAM o schede<br />Con attenzione posta sopra ognuna delle carte in loro rispettivi luoghi e le memorie RAM in sua slot dimm o ddr<br />215265106045<br />Per installare la memoria, il bianco palanquitas dell'ascesa di estremità e un piccolo clicca e sono delicatamente premuto fino a che si adatta<br />281178022225<br />Comprobamos que todos los contactos entran al máximo, igual por ambos extremos y luego se atornilla al chasis <br />118173553975<br />PULIZIA UNITÀ FLOPPY E MONTAGGIO<br />3035935343535 Rimuovere accuratamente i bulloni e puliti con un copito cotone o ci sono anche la pulizia dischetto <br />2967355194945<br />È montato nella casella all'esterno verso l'interno e fissato con viti<br />802005101600<br />Dopo essere assicurato loro rispettivi cavi connessione dell'energia e della comunicazione<br />UNITÀ DI PULIZIA DI CD-ROM E MONTE<br />59499554610 È rimuovere le viti con cura e continua della pulizia, si può fare con pennello, contatti più puliti o con un CD di pulizia <br />265684011430<br />89662062865 Già quando abbiamo finito con la pulizia possiamo installare l'unità alla casella all'esterno verso l'interno e fissato con viti <br />303593587630<br />E infine collegare la loro energia corrispondente e cavi di comunicazione<br />MONTAGGIO E PULIZIA DISCO RIGIDO<br />Per la pulizia del disco rigido è consigliabile non scoprire che cosa è sottovuoto e possono danneggiare<br />Ma ci sono diversi programmi di utilità per fare la manutenzione sul disco rigido di file, il controllo per errori, ecc.<br />Questo può essere fatto utilizzando le opzioni che dà Windows o con programmi come CCleaner, cleanerup tra gli altri<br />168211517780<br />8210551498604312920149860<br />1733550159385<br />http://ccleaner.com.es/<br />Per installare il disco rigido è protetto nella con il corrispondente tronillos<br />Collegare i cavi di alimentazione e comunicazione se SATA o iDE<br />321754536830106934036830<br />323469097790106934097790<br /> ORGANIZZARE I CAVI<br />Per fare questo usiamo gli ormeggi a pressione per individuare i cavi in modo che essi saranno non interrumpira fan.<br />154940107950<br />197485026670<br />Verifichiamo che ogni cavo si connette alla già coprire il telaio.<br />E vedere che un modo più organizzato dalla scatola non con cavi su entrambi i lati<br />COPERTURA FRAME<br />Estremità chiusa copre e assicurare loro con le viti corrispondente<br />87122072390<br />3008630172720<br />30162545720<br />COLLEGARE PERIFERICHE ED ENERGIA<br />Questo solo può verificare se il mouse o le voci di tastiera ps2 o USB<br />18903951447803623945355600<br />-6354445<br />91440104775344233546990201168044450<br />Già essere mancanti girare solo su e vedere se improvvisamente ha difetti, ma l'idea è che non.<br />VERIFICARE CHE TUTTI I DISPOSITIVI SONO RICONOSCIUTI<br />Per lei abbiamo entrare nel BIOS e verificare che i dispositivi sono stati riconosciuti.  <br />27514553048037084030480<br />456565158115<br />Come dispositivi riconosciuti, entriamo in sistemi operativi normalmente.<br />TASTIERA DI PULIZIA <br />Consigli per la pulizia senza aprirlo. <br />58420401955359664045085010102854116070Per questo noi possiamo usufruire Spray aria compressa (non è molto economico) o di un pennello di setole bene o entrambi per migliorare le prestazioni, anche un buon modo è quello di investire la tastiera e dare toccando con il palmo aperto sui tasti e rimuovere qualsiasi fluffMigas o spazzatura in generale. Possiamo anche utilizzare un carta di tovagliolo o di panno inumidito con alcol, può, in questo caso utilizzando comune alcool e che l'alcool isopropilico può cancellare ciò che è stato scritto nelle chiavi. Possiamo aiutare ulteriormente con alcuni Aesop per pulire tra i tasti <br />1539240137795<br />35966405080Se questo non appena inizia la pulizia più profonda, rimuovere prima le chiavi, per che sarà utilizzare lo strumento per questo scopo e averlo non possiamo utilizzare un cacciavite per leva ha aiutato con il dito su altro lato<br />320040259715rimuovere le barriere e le viti esterne ed interne.  Come passaggio precedente ricordo ottenere una foto con la tastiera o punteggio disponibile su carta per poi non dover chiedere è dove sarà ogni uno dei tasti<br /> <br />3682365481330 Tasti per li possiamo mettere in un secchio con acqua o la piscina del bagno e lavarle e la tastiera userà un pennello. <br />1101090-142240<br />31394407105651200158534403867153334385 Più tardi<br /> Devono essere molto cauti e guardare dove è ogni elemento e la sua posizione.          Si noti anche che ci sono altri materiali di pulizie come spruzzo di schiuma, che non produce umidità e svanisce rapidamente per applicarlo sulla tastiera.   Materiali:<br />351091533020<br />Alcool isopropilico alcool, isopos, pennello, aria compressa.<br />MOUSE PULIZIA<br />-60960148590-10515606016625-10515604968875-10515603921125-10706101739900-946785663575  Passi1. Chiudere e spegnere il computer. 2 Scollegare il cavo dal computer Mouse. 3. La revoca della palla 3,1 girare il Mouse \"
affrontare\"
. 3. 2 Rimuovere il disco di tenere la palla in luogo ruotando in senso contro l'orologio. 3. 3 Girare il mouse con una mano e con l'altra mano cattura l'anello e la palla. Di lui uno shock se non vengono rilasciate facilmente. 4. Lavare la palla e l'anello di ritegno con acqua calda e sapone e utilizzare un vecchio spazzolino. Strofinare la palla completamente per rimuovere qualsiasi materiale oleoso. 5 A secco la palla e l'anello di ritegno con un panno pulito e privo di lanugine. 6 Messo la palla e l'anello di ritenzione per lato. 7 Inumidire un panno con panno senza alcool denaturato e strofinare delicatamente il mouse sulla superficie della schiena e il vano alla palla. Soffiare nel vano della palla per rimuovere qualsiasi residuo di stoffa o la polvere dall'interno. 8 Vedere da vicino i tre rulli all'interno del mouse. Vedere linee di sporcizia che hanno accumulato per molti mesi, probabilmente, o anche anni di utilizzo. Queste linee di sporco causano movimenti erratici del mouse. Pulire i tre piccoli rulli all'interno del mouse con una palla di cotone imbevuto di alcool denaturato. Siolo cotone dovrebbe essere leggermente umido. Arrotolare il rullo per pulire intorno a loro. Lavorare con la punta della cottonete sopra ogni rotolo fino a quando la linea di desaparesca di sporcizia. Se c'è qualche materiale su rulli che non fa il cottonete di cotone, è possibile utilizzare l'unghia o un morsetto rimuovere delicatamente il materiale. Attenzione: Il rullo deve rimanere morbido di stare molto attenti a non graffiare li con qualcosa! Quando questo pulito, lasciare asciugare per qualche istante.  E ancora mettere la palla nel topo e chiudere il vano del mouse con l'anello di retenciongirandolo in senso antiorario.  Ricollegare il cavo del mouse al computer.  Riavviare il computer e testare il mouse.  Il vostro mouse dovrebbe funzionare come nuovo. Nota: Utilizzare sempre un mouse pad pulito, polvere libera, quando si sposta il mouse.<br />INSTALLAZIONE di sistema operativo (se necessario) bisogno solo l'installazione del CD di Windows o qualunque altro sistema operativo <br />93980080645<br />17145259080<br />Quindi i driver verranno copiati al fine di rendere correttamente l'installazione.<br />Dopo aver copiato i file vedrai la seguente schermata:<br />2570480120650<br />Premere il tasto invio. Se si desidera recuperare Windows tramite la console di ripristino premere r.<br />17145-167005<br />Si accettano il contratto premendo il tasto F8.<br />295846566675<br />Se il disco rigido è vuoto come in questo caso avremo partizionare e quindi formattarlo. Premere il tasto c per creare una partizione. Saltare questo passaggio se si dispone di una partizione.<br />-155575335915<br />Consente di specificare la dimensione della partizione, se lasciate che mette da difetto occuperà tutto lo spazio libero, se al contrario mettere più piccolo è poi possibile creare più partizioni. Premere INVIO per confermare.<br />-762635448945<br />Premere INVIO per installare Windows sulla partizione che hai creato. Se si dispone di più partizioni, si muovono con i tasti freccia per selezionare, in cui si desidera installare Windows.<br />17145-167005<br />Poi avremo di riformattare la partizione che abbiamo scelto. Se ci accingiamo a installare Windows su un grande disco rigido è meglio scegliere NTFS, se un disco rigido è piccolo FAT32. Non selezionare un'opzione in movimento con i tasti freccia e premendo INVIO.<br />-485775252730<br />Installazione formatterà alla partizione.<br />-146685232410<br />Dopo un determinato formato alla partizione inizierà la copia dei file di installazione per le cartelle di installazione di Windows.<br />-619125336550<br />2091690-223520<br />Allora il computer si riavvia e iniziare l'installazione.<br />15240250825<br />Dopo aver riavviato il computer, avvierà automaticamente l'installazione di Windows. Il programma di installazione informerà del tempo rimanente avevate di installazione, nonché l'avanzamento dell'installazione.<br />-295275368300<br />-514351066165Controlli che la configurazione internazionali e della lingua sia corretta, altrimenti clicca \"
Personalizza\"
 e \"
Dettagli\"
.<br />Escobe il vostro nome, l'organizzazione può rendere bianco.<br />17145-235585<br />Immettere la password per l'installazione nella confezione del prodotto. Se la password è corretta o ha scritto sbagliato apparirà un messaggio di errore che ti dice così.<br />-105410153670<br />Digitare un nome per identificare il computer sulla rete locale. La password di amministratore può rendere vuoto (se mai chiede si entra per questa chiave, ad esempio nella console di ripristino deve solo premere).<br />-114300575945<br />Verificare che la data e l'ora corrette e che il fuso orario che corrisponda il paese in cui si vive.<br />104775544195<br />Dopo aver completato la procedura guidata, continuerà l'installazione di Windows. Può questo processo dura abbastanza, tutto dipende dalla velocità del computer.<br />17145-227330<br />Selezionare un'opzione a seconda del vostro caso. Nella maggior parte dei casi si dovrà scegliere il primo.<br />-55880299085<br />L'installazione continuerà dopo aver configurato la connessione a Internet. Una volta completata l'installazione verrà visualizzata nella schermata di caricamento di Windows XP.<br />1714521590<br />17145114300<br />Windows sarà regolare le impostazioni di visualizzazione. Questa opzione può essere modificata in seguito.<br />17145-193040<br />Windows visualizzerà un messaggio di conferma per noi che ha cambiato le impostazioni di visualizzazione. Se lo schermo diventa nero, attendere alcuni secondi e Windows ritorneranno alle impostazioni predefinite.<br />-59690294005<br />Poi inizia una procedura guidata per completare la creazione di Windows. Fare clic su clicene il pulsante Avanti.<br />-26035324485<br />Attivi o non automatici aggiornamenti e fare clic su avanti (solo se l'installazione è dotato di Service Pack 2 o versione successiva).<br />2540494665<br />Nel caso di avere un modem collegato, Windows controllerà la connessione. Anche se è meglio se si dispone di un modem che è collegato tramite USB che disconnetterlo fino alla fine dell'installazione.<br />17145-210185<br />Selezionare il tipo di connessione è utilizzare ADSL o via cavo.<br />-71120458470<br />A seconda del tipo di connessione selezionata, selezionare un'opzione.<br />111760513715<br />Inserisci i tuoi dati di connessione, se non si conosce che si può saltare il passaggio.<br />-48895780415<br />Windows vi darà la possibilità di registrare la vostra copia di Windows o più poi la sera.<br />19685-210185<br />Scrivere il nome delle persone che saranno utilizzati da Windows. Verrà creato un account per ogni nome. Se si desidera creare più conti o gestire li si può fare da pannello di controllo.<br />-69215424815<br />Fare clic su fine per completare l'installazione. Sotto lo schermo di personalizzazione di Windows.<br />17145385445<br />Dopo il benvenuto schermo mostrerà il desktop di Windows e visualizzare il menu di avvio.<br />-66675467995<br />You've got pronti! Windows per usarlo<br />Per installare Ubuntu 9. 04 sulla nostra squadra che dobbiamo avere un CD di Ubuntu. Pertanto, la prima cosa che dobbiamo fare è scaricare l'immagine ISO, copiare il CD da qualcuno che è già stato scaricato o ordinare gratuitamente a Cannonical.<br />1714557785<br />Preparare Windows<br />È necessario deframmentare il disco rigido per non ritardare ci sia solo auto desfragmentamos la d<br />42545220345<br />Fare clic sul pulsante destro del mouse sul disco rigido (partizione)<br /> Nella finestra di noi Clicca sulla scheda strumenti<br />Fare clic sul pulsante Deframmenta ora...<br />-78105216535<br />Deframmentare ora …<br />Infine, selezionare l'unità che si desidera deframmentare<br />17780471805 Una volta terminato il processo di deframmentazione, inserire il CD nell'unità e riavviare il computer.<br />Installare Ubuntu Elegimos spagnolo e premere il tasto invio<br />Selezionare la lingua<br />Installare Ubuntu e premere il tasto invio<br />2475230294005<br /> Il primo passo è quello di selezionare la lingua da utilizzare durante l'installazione sul pulsante di invio guidata<br />303530-1993902Lo prossimo passo che ci indicano sarà dove siamo per stabilire il fuso orario. <br />2656840132715<br />Fase 3<br />Quindi selezionare la distribuzione della nostra tastiera. (LATINO)<br />fase 4<br />Il partizionamento. Per partizionare il disco rigido, stiamo andando a vedere due possibilità:<br />2900045735965 Guidate partizionamento (semplice ma non configurabile).<br />Manuale di partizionamento (complesso ma completamente personalizzabile).<br />Guidate partizionamento: se si sceglie di partizionamento guidate, hanno solo indicare la dimensione della partizione che si desidera utilizzare Ubuntu e il programma di installazione creerà automaticamente due partizioni:<br /> Radice partizione (/): contiene, in questo caso, le directory e i file del sistema operativo e dei dati da parte degli utenti (documenti, immagini, musica, ecc.).<br />Swap (swap): necessario quando ci ha esaurito la memoria RAM.<br />Che detto, solo dovrà modificare la dimensione della partizione per Ubuntu Lo minimo sarebbe 4 GB e il massimo per iniziare con Ubuntu 8 o 10 GB è sufficiente.<br />3009265123634591440-199390 Una volta fatto, clicchiamo sul pulsante qui sotto. In questo momento ci comunica che egli deve salvare le modifiche e che questa operazione non può annullare<br />fase 5<br />Inserisci il nostro nome, nome utente, password, nome del computer<br />98425266700<br />fase6<br /> Riepilogo dei dati che abbiamo stato completato clicchiamo sul pulsante Installa.<br />-46355240030<br />RESTART<br />Una volta che l'installazione completa, ci dice che siamo noi dobbiamo riavviare il computer. Quindi fare clic su Riavvia ora.<br />3128010-5080 AVVIO DEL COMPUTER<br />Da ora in poi, riavviare il computer apparirà il seguente menu Ubuntu 9. 04, kernel 2.6.28-11-generic: avvio di Ubuntu dalla forma normale Ubuntu 9. 04, kernel 2.6.28-11-generic (recoverymode): consente di immettere recupero modalità 9,04 Ubuntu, memtest86 +: esegue un test di memoria<br />INSTALLAZIONE COMPLETATA<br />PROVA DELLE PRESTAZIONI END<br />-6096072390 Prendiamo per il programma di test delle prestazioni ha concluso la fase di manutenzione preventiva<br />29298901630680<br />1200152967355<br />4368165387223022345653557905<br />5962655434330<br />Nel nostro caso la macchina con quello che abbiamo solo manutenzione migliora un 5,1 %<br />GUASTI FREQUENTI O COMUNI<br />Cosa fare quando il computer non si accende<br />220662546736093345467360Lo primero que tenemos que observar es que la computadora este conectada a una tomacorriente. <br /> Se collegato per verificare questo e non attivata, vedremo se questo collegato ala sorgente di energia,  <br />-1521460431800434340375920<br /> Se nessuno di questi passaggi lavoro chiamata sistemi tecnico per rendere la diagnosi rispettiva.<br />Cosa fare quando la squadra non fornisce video<br />9461514312902011680425459652042545 In questo caso, dobbiamo tener conto è se il computer questo ben collegato, perché a volte non sappiamo come collegarlo e poi abbiamo provato, ma noi non fanno bene.<br /> VGA PORT<br />Notiamo che il cavo per monitor VGA questo collegato alla CPU correttamente.<br />Se il problema persiste, è necessario essere un danno per il porta VGA o il driver video questo problema e hanno risolvere il problema tecnico nei sistemi, è qualcosa di un po' complesso interno per l'utente.<br />Le immagini di monitor non hanno tutti i colori?<br />172171941<br /> Verificare che siano installati il video dei driver della scheda video. Questo viene fatto con la visualizzazione delle proprietà del sistema da Windows nella scelta della categoria Control Panel System Device Manager. Se avete un segno di punto esclamativo, vuol dire che il dispositivo a) i driver non sono installati correttamente, b) il dispositivo è dotato di un conflitto di indirizzi di risorse (IRQ) di ricordi, c) la configurazione del video della scheda non è ben e viene corretto nelle proprietà dello schermo nelle impostazioniassegnazione di colori a distruggere o più colori.<br />Non è il sistema operativo?<br />Si prega di contattare il produttore dell'hardware<br />257048029210 Per contattare il produttore del computer o disco rigido può essere il migliore. Può essere che il produttore ha un programma di utilità che può essere utilizzato per eseguire un esame più dettagliato delle aree danneggiate del disco e per aiutarvi a verificare se le impostazioni del BIOS siano corrette. Tuttavia, si deve sapere che i danni al disco rigido possono essere gravi. A volte ciò significa che l'unica soluzione è di sostituire il disco rigido.  Se non è disponibile alcuna correzione o soluzione alternativa, è possibile utilizzare la sezione \"
Advanced risoluzione dei problemi\"
 per cercare di risolvere questo problema.<br />Risoluzione di che questa sezione è destinata a utenti avanzati computer avanzata. Se non sei confortevoli con risoluzione avanzata dei problemi, puoi chiedere aiuto a qualcuno o entrare in contatto con il supporto tecnico. Per ulteriori informazioni su come contattare Microsoft product support services.<br />NESSUN PUNTATORE DEL MOUSE SI MUOVE<br />39395405715<br /> La prima cosa che facciamo è verificare se è collegato correttamente<br />15240-635<br />619760155575<br />Se siete collegati correttamente abbiamo che poi andiamo al controllo pannello hardware e suono e nei dispositivi e stampanti, selezionare del mouse<br />15240421005152402540<br />Nell'hardware osserviamo nello stato dicono che il dispositivo sta lavorando correttamente<br />Se non è che il mouse è danneggiato contattate il yrequiere di sistemi tecnici una riparazione se questo lavoro correttamente procede al passaggio successivo<br />1410335112395<br />Utilizar otro mouse si funciona debe reparar o cambiar su mouse consulte con el técnico de sistemas<br />1524096520<br />Provare con un altro desalida ps2 port e altri mouse USB flash<br />Se funziona con il connettore s è stato utilizzato non è probabile che il danno è in tecnico di contatto sistemi di connessione<br />TASTIERA NON RISPONDE<br />327279031750<br />Un altro possibile fallimento raro è un virus o spyware che può essere rimossa con un comune come avast o un virus anti spyware come antispyware Super tastiera non risponde non risponde<br />Verificare che sono collegati correttamente per riavviare il computer. Possibilmente Windows che pendeva e tastiera non rispondono<br />2596515-566420 Premere il tasto della per verificare se la tastiera risponde in modalità ms-dos. Basta inserire il cmos o il BIOS del computer.<br />Controllare che non ci dovrebbe essere un amministratore dei criteri di sistema o virus per disattivare la tastiera per caricare Windows. Molti amministratori di sistema disattivare la tastiera file ms-dos.sys.<br />120015863601243965635Avast súperantispywarecontrollare il cavo da tastiera con un millimetro se questo aperto uno dei loro passaggio interno dei cavi, dovrebbe sostituire il cavo intero da un altro modello uguale o riparare la parte danneggiata, ma con l'estetica. Occhio. Mai posto un altro cavo diverso perché potessi bruciare la tastiera e il suo porto sulla scheda madre quando ci si connette.  · testare la tastiera in un altro computer. Se non riesce, sostituirlo con un altro.<br />IL COMPUTER È LENTO E GENERA ERRORI SULLO SCHERMO<br />15240134620 Anche in questo caso procedere a fare le seguenti correzioni <br />Analizziamo il computer con un antivirus e un anti-spyware<br />-952551435<br />-904875814705 Utilizzare programmi di manutenzione e bug report, come abbiamo già accennato <br />Dovrebbe il problema persist può essere dovuto ad una cattiva installazione del nostro sistema di master control e può sostituirlo o reinstallarlo come noi hanno già mostrato sopra o condurre un'ispezione di hardware e software per monitorare lo stato del nostro PC<br />http://www.tuneup.es/download/<br />UNITÀ CD - ROM MASTERIZZATORE CD O DVD-ROM NON LA LETTURA DI CD<br />186690102235 Verificare che l'unità ha lavorato e correttamente installato sul computer. Controllare il driver dall'unità CD-ROM nell'opzione delle proprietà della mia icona del computer nel sistema Windows <br />Verificare che il CD è stato introdotto non è una copia di un altro CD, questo forte impronte digitali macchiato o a strisce.   Unità che leggere a meno di 8 x di solito hanno problemi di lettura copie di altri cd´s, soprattutto se essi sono strisce orizzontali o molto deteriorato.<br />Controllare il BIOS del vostro PC a riconoscere l'unità CD-ROM. Per questo procedere come se fosse un disco rigido.<br />19685-1905<br />1524068580<br />Scoprire la CPU e verificare che il CD-ROM drive questo configurato come master o Slave basato sulla loro posizione nella striscia di dischi.<br />-1662430112395<br />Unità CD-ROM con un altro bus dati di prova e sostituire il danneggiato.<br />Se il problema persiste, contattare il tecnico dei sistemi<br />LE POLITICHE E LE GARANZIE<br />Le politiche e le garanzie che useremo sono legate al lavoro che stiamo andando a prendere questo una copertura della garanzia.<br />Qui vedremo i benefici di questi e in secondo luogo un'impresa di assicurazione di un sistemi tecnici<br />1.  Quando si acquista la soluzione di una politica di manutenzione ottenere il pacchetto di servizi e supporto per massimizzare la durata della vostra attrezzatura, garantendo prestazioni ottimali, sicurezza e prestazioni.<br />Politiche di manutenzione dei computer pacchetto contiene:<br />Hardware per PC (pulizia, lubrificazione e adeguamento alle parti interne della CPU.) (Ogni 2-3 mesi a seconda dell'uso e l'ambiente), si comprendono le parti se lo si desidera.<br />Tempo di sostituzione della sua squadra (criteri includono la sostituzione temporanea del team con un'altra delle caratteristiche simili, così possiamo garantire che il vostro personale avrà un team di lavoro in meno di 24 ore).<br />  Software per PC (eliminazione, file temporanei, il Registro di sistema, debug di applicazioni, pulizia, disinfezione per computer virus, gli aggiornamenti per la protezione, driver, ecc.) (Ogni mese)<br />Servizio tecnico (servizio che permette di ripristinare il normale funzionamento del computer). (Attenzione totale dove necessario).<br />Anche: Strutture hardware e Software. Consulenza su hardware e software. Eseguire una query nelle applicazioni<br />Protezione della qualità del prodotto o del servizio<br />Contrasse la tutela della qualità del prodotto o servizio copertine contraenti contro la non conformità con le specifiche e i requisiti minimi stabiliti nel contratto del bene o del servizio.<br />Protezione di sano funzionamento delle attrezzature<br />La protezione del corretto funzionamento, copre i contraenti contro il non corretto funzionamento delle squadre che forniscono o installare l'appaltatore.<br />Sappiamo quello che voi e il vostro business richiedono e cercano di richiedono una politica di conformità<br />Bisogno di una politica di conformità nel settore dell'informatica e software di reteHanno un eccellente supporto dalla compagnia di assicurazioni, in caso di un reclamo.  Soddisfa le loro aspettative circa la garanzia. È un prodotto in base alla quale la sensazione di client che è assicurato. Lei una società veramente interessata a protezione di design e di servizio all'assicurato, vale a dire il vostro business. Evitare di ricevere le loro politiche di appaltatori da diverse compagnie di assicurazione e di dover rendere lo studio in ciascuna delle siepi con il risultato a volte li accetta senza conoscere il loro reale portata. È opportuno nella sua spedizione e deve contattare in modo che esso non dà luogo a modifiche per il non adeguati alle loro esigenze e le aspettative. Supportare la vostra azienda nel processo di monitoraggio e sorveglianza di ciò che è stato concordato con i suoi contraenti. Fornire informazioni affidabili e utili sul processo di selezione del contraente. Non causa costi supplementari per i processi che sono avanzando in compenso, in caso di sinistro.Para mayor información comuníquese con seguros bolívar :Desde Bogotá: 3 122 122. Sin costo, desde teléfonos móviles: #322<br />CONSULTING<br />Sistemista: John Jair Garzón<br />Sistemista: Adriana Valero<br />Sistemista e professore della Sena: Alfonso Caro Portillo<br />Tecnico di sistemi: Wilmar Herrera <br />Montaggio e manutenzione tecnico: Jonathan Venegas<br />INTERVISTA FORMATO<br />Intervista # __<br />Data: __________                                             Città: _________ <br />Nome: ______________________________________________<br />Identificazione: _________________________________________<br />Professione: _____________________________________________<br />Attività in corso: _________________________________________<br />¿Ragione che voi lo ha portato a prendere la decisione di studiare la loro professione?<br />¿Esperienze di lavoro che hanno a che fare con la loro professione?<br />¿Quale ramo dei sistemi di informazione è per te il più interessante e perché?<br />¿Come è importante per un ingegnere, un tecnologo e tecnico in sistemi di manutenzione di computer?<br />¿Va detto che lo studio dei sistemi informativi è un buon strumento per il futuro e perché?<br />¿In quali modi hanno avanzato computer e ciò che importanza hanno per la vita quotidiana?<br />¿Scopri gli strumenti e software per eseguire la manutenzione di computer?<br />¿ conoscere la struttura interna del computer e ha presentato il funzionamento dei suoi componenti<br />Intervistato da: ________________<br />Identificazione: ___________________<br />COSTI E SERVIZI <br />Abbiamo messo a punto il nostro servizio di manutenzione di offrirvi una soluzione di servizio completo che include sia Hardware, cavo strutturato e implementazione di sistemi di respaldos-sincronización delle informazioni e l'uso di antivirus che prevengono la perdita di informazioni per i danni causati da Hardware o virus sul vostro sistema di computerDopo aver perso le informazioni parziali o totali. .<br />Servizi <br />Inventario dell'informatica (per i nuovi clienti) avranno tutti i dati sulla loro computer, tra cui la configurazione hardware e software: PC, computer portatili, dati di configurazione di Internet service provider e ogni squadra è inventará con tag.  Per essere in grado di fornire una manutenzione politica sarà necessario accettare i nostri requisiti per dare l'acquisto del servizio da disco USB esterno superiore a 120 GB per il backup centralizzato.  Acquisto di licenze di antivirus (1 per ogni squadra) lump sum pagamento di $ 100. 00 pesos per ogni squadra, più il costo del disco rigido e licenze di antivirus.<br />Manutenzione preventiva (eseguita con un periodo settimanale).<br /> Questa manutenzione destinata a 2 punti fondamentali: avere tutti i supporti informazioni, che in secchi di disastri, può recuperare e accedervi immediatamente.  Debug account utente degli utenti evitare download di música<br /> e Video, che interferiscono con la connessione a Internet.  Attività svolte una pulizia esterna dell'hardware.  Saranno eliminati tutti i programmi di download di musica <br />e video sono rivedendo tutti i programmi per controllare che non ci siano errori e se ci sono, per correggerli.  Attrezzature sono configurata per sincronizzare le informazioni in una copia di backup del disco centrale.  Essi saranno verificati gli elenchi delle versioni antivirus antivirus y/p sono date agli utenti, gruppi e autorizzazioni.  Lo stato di cablaggio al computer sarà rivisti.  Prezzo $ 170000 pesos un mese più IVA dal team<br />GLOSSARIO DEI TERMINI<br />A<br />ACCUMULATORE: Record utilizzati nella programmazione, dove i dati saranno trattati dall'unità di aritmético-lógica (LAU o ALU) vengono memorizzati temporaneamente.  <br />ALGORITMO: Procedura matematica, applicata per risolvere un problema.  Archiviazione casuale: metodo di storage che consente l'accesso diretto ai dati senza passare attraverso i precedenti, che riferisce un'applicazione più veloce: programma progettato per una funzione particolare file: insieme di dati correlati <br />ASCII: American standard code for information exchangeper raggiungere la compatibilità tra i vari tipi di apparecchiature di archiviazione dati. Automazione: Realizzazione di una specifica combinazione di azioni da una macchina, senza l'aiuto di persone. <br />B<br />BACKUP: Backup di file, squadre di sostituzione o di procedure alternative disponibili per essere utilizzato in caso di emergenze causate da un fallimento totale o parziale di un sistema informatico.  <br />BIOS (BASIC INPUT/OUTPUT SYSTEM): Basic input/output system. Codice contenuto in un computer che fornisce un collegamento tra l'hardware e il sistema operativo. Di solito contenuta in un chip inserito nella scheda madre. (o della scheda madre) <br />BIT: È la più piccola unità usata per misurare dati informatici. Un po ' può avere due valori: 1 o 0. AUTOBUS: Informazioni crittografate viaggiano attraverso il bus di computer, che è un set di cavi che fungono da \"
highway\"
 e raggiungendo i componenti del computer insieme. Ogni componente comunica con il processore (CPU) attraverso il<br /> BUS. BYTE: Un gruppo di 8 bit.<br />C<br />CAVO: Attraverso connessione gli altri dispositivi di rete. Il tipo di cavo da utilizzare dipende la dimensione della rete e la topologia della stessa.  <br />CANALI dei / O (input/output): linea fisica (hardware) che permette la comunicazione indipendente e simultanea tra memoria principale e uno dei dispositivi di input/output.  <br />UNITÀ CD-ROM: unità in grado di leggere un compact disc, in risposta alla sua velocità, generalmente queste unità sono noti come: 2 (doppia velocità) X, 6 X, 8 X 10 X, 12 X... 56 X CD-ROM: (Compact Disk-ReadOnlyMemory) sono compact disc che usano solo per la lettura. <br />CHIP: abbreviazione di \"
microchip\"
. Circuito molto piccolo, è composto da migliaia di milioni di transistor stampato su un wafer di codec di silicio: programma che implementa l'algoritmo di compressione per poter accedere ai video audio o digitale.  <br />COMPUTER: Un computer è un sistema digitale con la microelettronica di tecnologia in grado di elaborare dati provenienti da un gruppo di istruzioni denominate programma. La struttura di base di un computer include microprocessore (CPU), memoria e periferiche di input/output (i/O), gli autobus che consentono la comunicazione tra di loro.  Computer <br />CLONE: È un computer che è non di marca, che è quello di essere assemblati.<br /> CURSORE: è una barra orizzontale o verticale che indica la posizione di immissione di testo a schermo del computer. In ambienti grafici, il cursore e il puntatore del mouse può apparire simultaneamente<br />D<br />DEBUG: Individuazione, localizzazione ed eliminazione degli errori in un programma. Chiamato anche il debug.  <br />Diagramma di flusso: Rappresentazione grafica dei tipi e sequenza di operazioni di un programma o processo hard <br />disk: memorizzazione permanente (Hard Disk) del dispositivo computerizzato informazioni. I dati o programmi memorizzati su questo dispositivo non sono persi quando il computer si spegne. Essi possono verificarsi in diverse capacità e forme. <br />Disco rigido: media storage secondario consistente sovrapposizione di più dischi, con teste lettura-registratori, ospitati in un'unità chiusa ermeticamente.  <br />Disco magnetico: circolare piatto diffusa, cui superfici sono magnetici. Su di loro possono scrivere dati di magnetizzazione di piccoli segmenti. Il disco può essere rigido (hard) o flessibile (floppy).  <br />Floppy disk: unità (Floppy Disk) o un disco flessibile che archivia i dati sotto forma di modelli magnetici sulla sua superficie. Utilizzato principalmente su microcomputer. Ci sono tre diverse dimensioni del floppy 3 ½ pollici.<br />E<br />On-line / ON LINE: termine utilizzato per indicare che una macchina o un server è connesso a Internet o una rete intranet ed è disponibile per l'uso.<br />F<br />Fibra ottica: Cavo in fibra di vetro che porta la luce invece di segnali elettrici, che fornisce un alto livello di affidabilità e velocità.  <br />FIRMWARE: Basic script, incorporate nell'hardware. Questi comandi sono di solito nelle memorie ROM.  FREEWARE: software gratis usare<br />H<br />HARDWARE: Si riferisce alla parte tangibile di apparecchiature informatiche.<br />I<br />STAMPANTE: Periferico progettato per copiare il testo e le immagini a colori o bianco e nero in un «duro» supporto (carta, acetato, ecc.).  <br />INFORMAZIONI: È il risultato dell'elaborazione dei dati. Tutto ciò che consente di acquisire qualsiasi tipo di conoscenza.  Informatica: È la scienza dell'elaborazione automatica delle informazioni attraverso un computer. Informatica è un campo ampio che comprende le basi teoriche, progettazione, programmazione e l'uso del computer (computer). <br />INSTALLAZIONE: Registrare un programma sul disco rigido e configurarlo in tale modo che funziona correttamente. La maggior parte dei programmi comprendono gli installatori che fanno questo lavoro quasi automaticamente.  <br />INTERFACCIA: Collegamento tra due componenti hardware, tra due applicazioni o tra un utente e un'applicazione. Conosciuto anche con il termine nell'interfaccia inglese.  <br />INTERNET: Rete globale di computer collegati tramite il protocollo TCP/IP. È la più grande e più importante rete di reti interconnesse tramite router. .  <br />INTRANET: Nome usato per riferirsi alla rete interna di una società o ente.<br />L<br />(LiquidCrystalDisplay) LCD: display a cristalli liquidi utilizzati nei notebook e palmari. <br />LINUX: Kernel o sistema operativo kernel compatibile con UNIX ®, che può essere utilizzato su qualsiasi piattaforma di computer senza pagare costi di licenza e con libero accesso e modifica del codice sorgente. Spesso \"
erroneamente\"
 utilizza il termine per l'intero sistema operativo il nome.  LTP: Porta stampante di entrata e di uscita dei dati in parallelo. <br />M<br />MEMORIA: Storage primario di un computer, come RAM e ROM.  Memoria ausiliaria o secondaria: memoria di quella memoria principale o primaria, i supplementi di solito utilizzando parte del disco rigido.  <br />Memoria cache: un'area di memoria ad alta velocità sul processore in cui saranno memorizzati i dati di utilizzo più comuni. È una memoria relativamente piccola, molto veloce e riservata per l'archiviazione temporanea dei dati o istruzioni che il processore utilizzerà presto.  Memoria di massa: archiviazione secondaria (disco) di grande capacità.  Memoria principale: luogo in cui sono memorizzati dati e istruzioni in un computer prima e durante la sua attuazione.  <br />Memoria virtuale: una tecnica di gestione della memoria che permette di utilizzare uno spazio sul disco rigido, come se si trattasse di memoria RAM. Questa tecnica fornisce applicazioni ha la possibilità di utilizzare più memoria rispetto al sistema.  <br />MICROPROCESSORE: circuito integrato di alto livello di integrazione in grado di contenere più di 100 milioni di transistor a 1 cm ² (al 2005).  <br />MULTIMEDIA: È la combinazione di audio, video e dati. I browser sono in grado di visualizzare i contenuti multimediali attraverso l'aggiunta di plug-in.<br />N<br />NODO: Computer o altro dispositivo connesso a una rete. <br />O<br />COMPUTER: Termine usato in Spagna e in alcuni paesi dell'America latina per riferirsi a un computer. <br />P<br />PCI: Sistema connessione presente nelle schede madri di computer progettati per installare schede di espansione. <br />pARGA: scheda inserita in uno slot della scheda madre per espandere la capacità di un computer. PIASTRA madre (o scheda madre): scheda a circuito stampato dove sono installati il processore, ROM, RAM, autobus e altri elementi di un computer.  Scheda audio: scheda (fisica) che aggiunge la capacità di riproduzione del suono digitale a un computer.  <br />PROGRAMMA: È un set di istruzioni finalizzato al computer che effettua una sequenza di azioni al fine di eseguire una o più operazioni per risolvere un problema. Programma anti-virus: È un programma in esecuzione sul computer alla ricerca di segni di virus. Se trovate qualsiasi, così vi guiderà i passi da seguire per la rimozione dello stesso. Questi passaggi in grado di ripristinare il file infettato al suo stato originale o se necessario cancellarlo. Software anti-virus deve essere aggiornata con nuove definizioni di virus almeno una volta al mese. <br />Programma applicativo: Software orientato a un'attività specifica, di solito sviluppato in linguaggio di programmazione ad alto livello. <br />Prompt dei comandi: Carattere o parola che identifica un computer/servizio in grado di ricevere i comandi da parte dell'utente. <br />Test desktop: ispezione visiva di un programma per la pulizia prima di eseguirlo su un computer. Questo viene fatto a mano.  PORTA. Punto di ingresso o di uscita dei dati su un computer. Esempi di porte: COM1 dove collegare il mouse, PS/2 in apparecchiature di marca si connette alla tastiera o il mouse, USB è possibile connettersi a Internet fotocamere, stampanti e scanner, porta LPT1 che collega stampanti. <br />Porta parallela: connessione delle comunicazioni per collegare il computer a periferiche esterne. Caratterizzato con l'invio di dati da un un byte (vale a dire 8 bit) per tempo.  <br />Porta seriale: connessione tra un computer e periferiche semplice o basso traffico delle comunicazioni dati. Caratterizzata da inviare un po' alla volta per ogni intervallo di tempo. <br />R.<br />MOUSE: Noto anche come mouse. Puntatore gestito a mano manipolare il cursore sullo schermo. Particolarmente utile nella GUI.  <br />Memoria RAM: Random access memory. (Memoria ad accesso casuale) È la memoria che il computer utilizza per eseguire i programmi. Simile al disco rigido ad eccezione del fatto che i dati si perde quando si spegne il computer. <br />ROM (READ ONLY MEMORY): memoria di sola lettura. Archiviazione cui contenuto non può essere modificata dall'utente. Generalmente, contiene programmi e dati non alterabili. <br />ROUTER: Dispositivo che è responsabile per la gestione e l'organizzazione del movimento dei dati tra le diverse reti.<br />S<br />SHAREWARE: software distribuito come un test. Dopo qualche tempo (di solito 30 giorni) l'utente ha la possibilità di acquistarlo. INSTALLAZIONE: Programma di installazione residente nel BIOS, che consente di personalizzare il PC secondo ai componenti fisiche disponibili. Server: Computer o programma che fornisce risorse e servizi ai computer connessi a una rete e allo stesso tempo gestisce l'utilizzo di questa rete... SIMM. Tipo di memoria RAM. Lavora in varie gamme di velocità in funzione sul bus che utilizza la scheda madre: 66 MHz, 100 MHz, 133 MHz.<br />Sistema operativo: (OperatingSystem) il basic software di comunicazione tra uomo e computer, perché è il principale di controllo che determina il funzionamento del computer. È il primo programma che viene copiato nella memoria del computer da un disco prima che si è attivata per la prima volta. <br />SLOT: Slot nelle schede madri che permettono di inserire una nuova piastra (ad esempio una scheda modem o video) o un modulo. Baie sono chiamati in alcune aree geografiche. <br />SOFTWARE: Il set di istruzioni o programmi usati da un computer a fare una determinata attività. L'opposto dell'hardware.  <br />SOFTWARE applicativo: Programmi che svolgono i compiti specifici del trattamento dei dati.  <br />SOCKET: connettore elettrico (supporto), presa di corrente, spina. Una presa di corrente è l'endpoint di una connessione. Metodo di comunicazione tra un client e un programma di server in una rete. <br />T<br />CARTA o scheda audio: È una scheda di espansione per computer che consente l'ingresso e l'uscita audio sotto il controllo di un programma per computer. TCP/IP.Transmission Control Protocol/Internet Protocol. Set di quasi 100 programmi di comunicazione delle informazioni utilizzate per organizzare i computer collegati in una rete. Standard di comunicazione su Internet, che consiste di due parti: TCP e IP. L'IP disarma spedizioni in pacchetti e di routing, mentre quella TCP è responsabile per la sicurezza della connessione, verificare che i dati vengono tutti, complete e facendo fino infine la spedizione originale. <br />Terminal: Dispositivo in un sistema o rete di comunicazione in cui dati possono essere inseriti o lasciano, ma non elaborati.  <br />TEST: Test di un programma o un sistema per assicurare che funzioni correttamente. <br />U<br />Unità aritmetica/logica: È la parte di un processore che contiene i circuiti che eseguono operazioni aritmetiche e logiche.  Elaborazione centrale <br />(CPU): l'unità centrale di processo (UCP) o CPU (Central ProcessingUnit acronimo) è l'unità che esegue le istruzioni dei programmi e controlla il funzionamento dei vari componenti del computer. Può essere integrato in un chip chiamato il microprocessore.  <br />Unità di controllo: È la parte di un processore che esegue il recupero appropriato, l'interpretazione di ogni istruzione e l'implementazione dei segnali necessari all'unità aritmetica e la logica e in altre parti del computer.  URL (UNIFORM RESOURCE LOCATOR). Uniform Resource Locator. Standard che specifica un tipo di servizio su Internet, come pure la posizione esatta del file. L'indirizzo di un sito web unico e universale a livello globale.  <br />USB: Tecnologia Bus che consente di collegare al computer periferiche esterne che richiedono grande flusso di dati (ad esempio macchine fotografiche digitali). . <br />V<br />VGA: Video di adattatore raffigurante una risoluzione standard e la presentazione grafica sullo schermo del computer.  <br />VIRUS: Programma per scopi distruttivi o interferenza tra il corretto funzionamento dei sistemi informatici.<br />W<br />WAN (WIDE AREA NETWORK) – connessione tra più reti LAN, fisicamente distanti.  L'esempio più noto è Internet.  WLAN <br />(WIRELESS LOCAL AREA NETWORK): Wireless local area network. WIKI: Forma di sito web dove è accettato che gli utenti credono, modificare, cancellare o modificare il contenuto di una pagina web, un modo interattivo, facile e veloce. Queste strutture rende un wiki, uno strumento efficace per il lavoro collaborativo.  Un wiki permette di creare e migliorare le pagine istantaneamente attraverso un'interfaccia molto semplice, dando una grande libertà per l'utente di <br />WINDOWS: nome generico della gamma di sistemi operativi di Microsoft ® con caratteristiche di GUI.  <br />WORLD WIDE WEB (WWW). Sistema di organizzazione di informazioni Internet tramite collegamenti ipertestuali. In senso stretto è l'insieme dei server che utilizzano il protocollo HTTP. <br />X<br />X WINDOW: Responsabile per la visualizzazione di informazioni grafiche in un tipo di sistema Unix è completamente indipendente del sistema operativo. Il sistema X Window distribuisce l'elaborazione delle applicazioni specificando link client-server. Il server fornisce servizi per accedere lo schermo, tastiera e mouse, mentre i consumatori sono le applicazioni che utilizzano queste risorse all'interazione con l'utente.<br />Z<br />ZIP: Magnetico removibile che può memorizzare 100 o 250 Mb di informazioni, grande stabilità e durata.  ZIP DRIVE: Periferica input/output che gestisce i dischi Zip. Dispone di comando remoto e ad alta velocità di trasferimento. Può essere esterna (interfacce: seriale, parallela, SCSI o USB) o interna (SCSI o EIDE).<br />BIBLIOGRAFIA<br />www.wikipedia.com<br />www.slideshare.com<br />www.monografias.com<br />www.taringa.com<br />www.yoreparo.com<br />CONCLUSIONE<br />La manutenzione preventiva del software è un processo di vitale importanza, così come la manutenzione che abbiamo già visto (correttive e preventive) in precedenza di hardware per rendere il vostro computer funziona come vogliamo. Credo che tutti questi manutenzione insieme ci aiutano a ottimizzare le potenzialità del nostro computer. Eliminare i file non necessari, pulizia e soprattutto la velocità e la sicurezza nel nostro lavoro sono vantaggi principali che ci dà questa manutenzione. <br />Di tutti i componenti di un PC, il disco rigido è il più sensibile e che richiede più attenta manutenzione. Per questo motivo periodicamente dobbiamo usare il Scandisk o un'altra utilità per rilevare se ci sono errori sul disco rigido, e se nessuno tenta di ripararlo.<br />
Manutenzione correttive e preventive
Manutenzione correttive e preventive
Manutenzione correttive e preventive
Manutenzione correttive e preventive
Manutenzione correttive e preventive
Manutenzione correttive e preventive
Manutenzione correttive e preventive
Manutenzione correttive e preventive
Manutenzione correttive e preventive
Manutenzione correttive e preventive
Manutenzione correttive e preventive
Manutenzione correttive e preventive
Manutenzione correttive e preventive
Manutenzione correttive e preventive
Manutenzione correttive e preventive
Manutenzione correttive e preventive
Manutenzione correttive e preventive
Manutenzione correttive e preventive
Manutenzione correttive e preventive
Manutenzione correttive e preventive
Manutenzione correttive e preventive
Manutenzione correttive e preventive
Manutenzione correttive e preventive
Manutenzione correttive e preventive
Manutenzione correttive e preventive
Manutenzione correttive e preventive
Manutenzione correttive e preventive
Manutenzione correttive e preventive
Manutenzione correttive e preventive
Manutenzione correttive e preventive
Manutenzione correttive e preventive
Manutenzione correttive e preventive
Manutenzione correttive e preventive
Manutenzione correttive e preventive
Manutenzione correttive e preventive
Manutenzione correttive e preventive
Manutenzione correttive e preventive
Manutenzione correttive e preventive
Manutenzione correttive e preventive
Manutenzione correttive e preventive
Manutenzione correttive e preventive
Manutenzione correttive e preventive
Manutenzione correttive e preventive
Manutenzione correttive e preventive
Manutenzione correttive e preventive
Manutenzione correttive e preventive
Manutenzione correttive e preventive
Manutenzione correttive e preventive
Manutenzione correttive e preventive
Manutenzione correttive e preventive
Manutenzione correttive e preventive
Manutenzione correttive e preventive
Manutenzione correttive e preventive
Manutenzione correttive e preventive
Manutenzione correttive e preventive
Manutenzione correttive e preventive
Manutenzione correttive e preventive
Manutenzione correttive e preventive
Manutenzione correttive e preventive
Manutenzione correttive e preventive
Manutenzione correttive e preventive
Manutenzione correttive e preventive
Manutenzione correttive e preventive
Manutenzione correttive e preventive
Manutenzione correttive e preventive
Manutenzione correttive e preventive
Manutenzione correttive e preventive
Manutenzione correttive e preventive
Manutenzione correttive e preventive

Manutenzione correttive e preventive

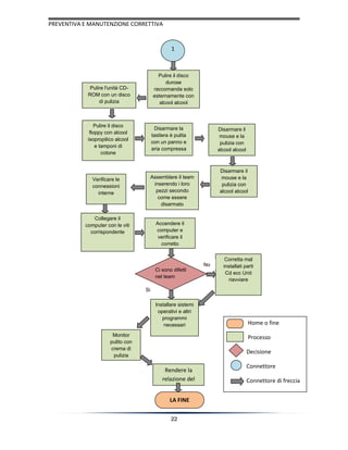
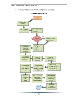
  • 1.
    center1900555MANUTENZIONE CORRETTIVE EPREVENTIVE<br />MANUTENZIONE CORRETTIVE E PREVENTIVE<br />INVIATO DA: YIRLEY DURAN RIAÑO<br />DAVID ARMANDO DIAZ<br />FELIX ALBERTO GAITAN<br />JUAN CARLOS MATIZ<br />STEVENS VASQUEZ MOSQUERA<br />BOGOTÁ DC 30 maggie 2011<br />SISTEMI DI ES AREA TECNICA<br />MANUTENZIONE CORRETTIVE E PREVENTIVE<br />INVIATO DA: YIRLEY DURAN RIAÑO<br />DAVID ARMANDO DIAZ<br />FELIX ALBERTO GAITAN<br />JUAN CARLOS MATIZ<br />STEVENS VASQUEZ MOSQUERA<br />PRESENTATO A:ALFONSO CARO PORTILLO<br />BOGOTÁ DC 30 maggie 2011<br />SISTEMI DI ES AREA TECNICA<br />INDEX<br /> PAG<br />1 INTRODUZIONE 5<br />2 QUADRO TEÓRICO 6<br />3 FINAl OBIETTIVI 7<br />4 TIPI DI MANUTENZIONE 8<br />5 STRUMENTI PER L'USO 10<br />6 CARATTERISTICHE DI AREA DI LAVORO 10<br />7 DISCIPLINE SUPPLEMENTARI 10<br />8 PROCEDURA DI PRESTAZIONI 11<br />9 BACKUP COPIA PER LA SICUREZZA 12<br />10 LOGOPERILTRASFERIMENTO DI ATTREZZATURE E MONITORAGGIO 18<br />11 ELENCO DI CHECK-UP 19<br />12 PIANIFICAZIONEPERL'IMPLEMENTAZIONE(ORDINEDILAVORO) 21<br />13 PASSI PER DISASSEMBLARE, PULIREEASSEMBLARELACPU 23<br />14 INIZIARECONLA PULIZIA DI CIASCUNO DEI COMPONENTI E IL LORO ASSEMBLAGGIO 29<br />15 INSTALLAZIONEDELSISTEMAOPERATIVO(SE NECESSARIO) 39<br />16 PROVA DELLE PRESTAZIONI END 52<br />17 GUASTI FREQUENTI O COMUNI 53<br />18 LEPOLITICHEELEGARANZIE 58<br />19 CONSULTING 60<br />20 INTERVISTA FORMATO 61<br />21 COSTI E SERVIZI 63<br />22 GLOSSARIO DEI TERMINI 64<br />23 BIBLIOGRAFIA 70<br />24 CONCLUSIONE 71<br />Introduzione<br />Alla manutenzione del computer è quella che abbiamo bisogno di fare al computer di volta in volta, o per correggere difetti esistenti o per prevenirli. Il periodo di manutenzione è dipende da vari fattori: il numero di ore di funzionamento, il tipo di attività (applicazioni) che viene eseguita, l'ambiente in cui è installato (se c'è polvere, calore, ecc.), le condizioni generali (se un computer nuovo o usato)e il risultato ottenuto nella ultima manutenzione. Un PC per uso personale, che corre circa quattro ore al giorno, in un ambiente amichevole e due o meno anni di funzionamento senza difetti gravi, può essere consigliabile effettuare manutenzione ogni due o tre mesi di funzionamento, anche se alcune delle attività di manutenzione possono richiedere una frequenza più bassa. Encambio se il PC viene utilizzato più di 4 ore al giorno, ha il tempo di funzionamento, si consiglia di fare una manutenzione almeno una volta al mese. Non dovrebbe essere considerata all'interno di questa attività la pulizia esterna e l'uso sistematico di coperture protettive di polvere, insetti e sporcizia ambientale, né la realizzazione di backup copia (backup), o l'applicazione di barriere anti-virus, proxy o firewall (firewall) che dipendono le condizioni specifiche di funzionamento e dintorni ambientale.<br />Quadro teoric <br />o gli spazi che spendiamo per le nostre attrezzature informatiche non sono i migliori per mantenere questo pulito, è comune trovare Windows dove si insinua la polvere delle strade o talvolta anche la tabella o la scrivania dove siamousato per mettere tutte le cose che ostacolano noi, nel resto delle camere. In questo caso ci concentreremo sulla manutenzione preventiva di hardware, cioè che è fare di più per evitare impurità dai danni ambientali al computer, pulendolo regolarmente; modo che rimane nel funzionamento perfetto e per rilevare alcuna indicazione di fallimento o di danni al loro componenti al tempo. Perché è importante pulire la mia attrezzatura? Per continuare l'esecuzione alla sua capacità massima, combattimento pantaloncini, zoccoli, eccessivi accumuli di polvere e di ossidazione, l'hardware è elementare per conoscere nozioni di base e gli individui dalla loro pulizia, visto che gli elementi dell'ambiente riguardano non solo gli esseri viventi. Le macchine si risentono anche cose come polvere, umidità, calore e qualsiasi altra sostanza che li può cadere sulla parte superiore. Una volta che si verifica un errore, le riparazioni possono essere costosi e richiedono molto tempo, ecco perché è importante effettuare le revisioni periodiche; è più consigliabile che essi non perdere tra 6-9 mesi...<br />FINALITÀ E GLI OBIETTIVI<br />GENERALE obiettivo fare un manuale utente, per servire come riferimento a implementare la manutenzione preventiva delle attrezzature di computer e di consentire al personale di formazione che richiede teorico - pratici, way.<br />OBIETTIVI SPECIFICI <br />Conoscere l'architettura interna dell'hardware del computer. Differenziare le configurazioni Hardware esistente. Conoscere e utilizzare i materiali e gli strumenti utilizzati nell'area di supporto tecnico per la manutenzione preventiva è imparare ad effettuare la manutenzione preventiva e correttiva del computer attraverso una sequenza metodologica.<br />OBIETTIVO<br />ISTITUZIONALI Che il manuale di essere completati al 100%. Essere impiantato e lavora per l'area di supporto tecnico e il personale che effettuano servizio sociale e pratiche in questo settore, utilizzare il manuale e imparare le attività di manutenzione preventiva.<br />PERSONALE <br />acquisire conoscenza pratica e sviluppare conoscenze teoriche, per effettuare qualsiasi manutenzione e rilevare i difetti nelle squadre sia hardware o software dare soluzione ai problemi più presto.<br />Che cosa è la manutenzione per PC è la cura riservata al computer per prevenire possibili difetti, è necessario prendere in considerazione la posizione del computer fisico in ufficio o a casa, così come speciale cura quando non si utilizza la squadra. Ci sono due tipi di preventivo e la manutenzione correttiva.<br />TIPI DI MANUTENZIONE<br />PREVENTIVE <br />Manutenzione preventiva consiste nel creare un ambiente favorevole per il sistema e mantenere pulito tutte le parti che compongono un computer. Il maggior numero di fallimenti con attrezzature è l'accumulo di polvere in componenti interni, agisce come un isolante termico. Il calore generato dai componenti non non può disperdere correttamente perché egli è intrappolato nello strato di polvere. Le particelle di grasso e olio che possa contenere aria ambiente è mescolata con polvere, creando uno strato isolante che riflette il calore verso gli altri componenti, che riduce la vita utile del sistema in generale<br />CORRETTIVE <br />Si compone di riparazione di uno dei componenti del computer, può essere un piccolo di saldatura, un completo cambiamento di una carta (audio, video, SIMMS per la memoria, tra gli altri) o un completo cambiamento di una periferica ad esempio mouse, monitor, tastiera, ecc. È molto più conveniente per cambiare un dispositivo che cercando di risolvere il problema così tante volte ci siamo limitati nel tempo e con sopra il carico di lavoro, che avrà bisogno speciali dispositivi per testare alcune periferiche. Raccomandazione per la manutenzione del PC la frequenza che è raccomandata per dare manutenzione al PC è una volta ogni sei mesi, ma che dipende da ogni utente, l'ubicazione e l'uso del computer e la cura supplementare che danno al computer. Per tener conto<br />Non esporre al PC per i raggi del sole.<br />Non posizionare il PC in luoghi umidi.<br />Per mantenere il PC dalla elettronica o altoparlanti che producono campi magnetici possono danneggiare le informazioni.<br />Pulire frequentemente i mobili dove il PC come pure spesso sostengono la zona se ci sono tappeti.<br />Non fumare nei pressi del PC, non per mangiare e bere quando si utiliza<br />-99060214630INSTRUMENTI PER L’USO<br />41586155194301958340414655 Un ventilatore di cacciavite Phillips Cacciavite Torx<br />-80010322453040157403338830 Cacciavite piatto Draft Braccialetto antistatico<br />center3335655<br />40157405701030-270510556768018630905701030Trapo Rag Morsetti per pressione Sacchetti antistatici.<br />Soluzione di pulizia a schiuma Aria compressa Pulitore parti elettroniche<br />26289036703042157653670302005965367030<br />1939290255778040824152491105 Pennello Morsetti Pinze<br />-228602653030<br />39871654824730 Unità disco di pulizia per CD-ROM e floppy disk. Alcol isopropílico<br />CARATTERISTICHE DI AREA DI LAVORO <br />TABELLA: superficie liscia senza perforazioni e ampia, per evitare che hanno perso o cadere a pezzi piccoli<br />2082165-260350<br />ILLUMINAZIONE: bene e basta avere buona visibilità, nel caso in cui è necessario avere una lampada sorda (batteria)<br />2577465762047243993345<br />510540462280 Energia elettrica: ci deve essere con il potere a portata di mano le connessioni se c'è un dispositivo impiegato <br />31013401905<br />Discipline di ulteriori conoscenze di software hanno conoscenza della comunicazione hardware assistenza clienti<br />PROCEDURA DI PRESTAZIONI <br />Migliorare il rendimientodel team 10% dopo la manutenzione preventiva<br />Programmi consigliati per misurare le prestazioni della macchina <br />performance testhttp://www.passmark.com/products/pt.htm<br />CiusbetHBench18<br />31013403937014859034925<br />15240320040 COME ESEMPIO PRENDIAMO IL PROGRAMMA DI TEST DI PERFORMANCE<br />Abbiamo iniziato il programma e automaticamente il per eseguire il test, è consigliabile non effettuare qualsiasi altro tipo di lavoro solista dovrà attendere alcuni minuti.<br />16535406386195<br />26289013862052082165-21399515240-1949454215765-242570<br />Alla fine del test, il numero che ci dà il programma definisce le prestazioni che attualmente detiene la macchina, e non può essere paragonata con altri computer che sono predeterminati nel programma o su internet, l'idea è di migliorare le prestazioni, dopo aver fatto la manutenzione preventiva.<br />. BACKUP COPIA PER LA SICUREZZA<br />In primo luogo, noi dobbiamo scaricare Cobián Backup dal seguente link:<br />1920240252095 Scarica Cobián Backup <br />Dopo aver scaricato il programma di installazione, abbiamo svolto e la seguente schermata, dove abbiamo scelto la lingua spagnola ci vedrà:<br />1524090805 Accettiamo le condizioni e fare clic sul pulsante \" Avanti\" . Accettiamo le condizioni e fare clic sul pulsante \" Avanti\" .<br />Scegliere la directory di installazione e fare clic sul pulsante \" Avanti\" .<br />-1988185277495<br />in questa opzione che si può scegliere il luogo dove verrà salvato il programma, in questo caso nei file del programma, questa opzione varia secondo i desideri di ogni persona, possono essere salvati nei miei documenti.<br />144399064135<br />Scegliere il tipo di installazione del programma. Se abbiamo intenzione di fare il backup regolari a un certo momento (giornaliera, settimanale, ecc.) si consiglia di scegliere l'opzione \" come applicazione (Auto-inicio per tutti gli utenti)\" , sia \" come un'opzione di servizio\" , in questo modo che il programma viene eseguito nel boot del sistema operativo. Tuttavia, se vogliamo fare il backup di sicurezza in tempo, possiamo scegliere l'opzione \" come applicazione (senza auto-inicio)\" .<br />17145-47625 Una volta installato, fare clic sul pulsante \" Fatto\" <br /> :<br /> Strategie di backup (backup): pieno, differenziale e incrementale<br />Prima di eseguire qualsiasi backup, è necessario sapere che ci sono diverse strategie o metodi di backup: pieno, differenziale e incrementale. Stiamo andando a vedere qualcosa di più in dettaglio ognuno di essi:<br />BACKUP COMPLETO (COMPLETO): come suggerisce il nome, vengono copiati tutti i file e le cartelle specificate da noi. La dimensione di tenere il backup sarà lo stesso come il che trattano i dati che si desidera copiare. Il primo backup saremo sempre di questo tipo.<br />BACKUP DIFFERENZIALE: copiato i file che sono stati modificati dopo l'ultimo backup completo che è stato eseguito. Se un file modificato dopo un backup completo, esso verrà copiato in tutte le copie di backup differenziale ha fatte.<br />BACKUP INCREMENTALE: solo i file che sono stati modificati vengono copiati tra il momento in cui l'ultimo backup è stata fatta (completa o incrementale) e il tempo quando facciamo il backup incrementale. Come vantaggio principale, hai la dimensione che porterà un backup di questo tipo sarà la dimensione che si occupano di file che sono cambiati. La differenza con il backup differenziale è che se un file viene modificato dopo un backup (completo o incrementale), esso verrà copiato nel prossimo backup incrementali, solo non copiando in quest'ultimo.<br /> CONFIGURAZIONE, LA PIANIFICAZIONE E L'ESECUZIONE DEI BACKUP<br />1714530480 La prima cosa che dobbiamo fare è quello di configurare una copia di backup. A tale scopo, eseguire il Backup di Cobián e, nella finestra che appare, fare clic sul pulsante per creare una nuova attività, o la scorciatoia Control +<br />Abbiamo scelto il nome del compito e il tipo di backup (completo, incrementale o differenziale):<br />15240-80645<br />2806065224155Sul lato sinistro della finestra, nell'opzione \" File\" dovrà selezionare il file e/o le cartelle che si desiderano effettuare il backup:<br />-80010260350<br />Nell'opzione \" Programma\" , possono stabilire la periodicità e l'ora del backup (giornaliera, settimanale, ecc):<br />-80010-80645 Nell'opzione \" File\" , può comprimere in zip il backup (opzione consigliata), oltre a Spalato, i file del file compresso di alcune dimensioni, proteggono con una password e anche crittografare il backup (suo comprimere o no) con gli algoritmi di crittografia avanzata:<br />2644140138430<br />L'opzione \" Speciale\" , si può scegliere se includere o escludere dal backup determinati file della cartella selezionata l'opzione \" File\" . Dovremmo non vogliamo usare questa opzione, non giochiamo nulla:<br />-381052705<br />Le opzioni \" Eventi\" e \" Advanced\" includono la possibilità di eseguire compiti prima e dopo il backup.<br />CLICCARE SUL PULSANTE \" OK\" E CI SARÀ GIÀ HANNO CREATO IL NOSTRO COMPITO DI BACKUP CON COBIÁN BACKUP:<br />-8001081280<br />Per eseguire il backup, nel caso in cui non abbiamo programmato lei, fare clic su di esso con il tasto destro del mouse e selezionare l'opzione \" Supporta le attività selezionate\" .<br />-220980419735 Ci chiederà conferma. Cliccare sul pulsante \" ok\"  .<br />-80010205105 Una volta il backup con Cobián Backup, possiamo vedere il risultato:<br />495935109220<br />Per controllare, stiamo andando alla destinazione della cartella di backup, e ci troveremo il file compresso con il backup dei dati che abbiamo precedentemente selezionato:<br />Senza dubbio, Cobián Backup è un programma che dovrebbe essere presente nel vostro computer. A seguito di un'appropriata strategia di backup, i nostri dati saranno al sicuri contro le minacce da virus o errori sul disco rigido.<br />http://www.cobian.se/cobianbackup.htm<br />4130040218630532918402205355245364022053551615440220535516154403005455245364030054553291840300545541300403005455-609606205855777240620585516154406205855245364062058553291840620585541300406205855-609607063105161544070631057772407063105413004070631053291840706310524536407063105413004054057553291840540575524536405405755161544054057557772405405755-6096054057554130040138620532918401386205245364013862051615440138620577724030054557772402205355408241546056553244215460565524060154605655156781546056557296154605655-1085854605655-6096038055557772403805555161544038055552453640380555532918403805555413004038055557772401386205-609603005455-609602207895-609601386205 LOGO PER IL TRASFERIMENTO DI ATTREZZATURE E MONITORAGGIO<br />ELENCO DI CHECK-UP<br />FORMATO ELENCO DI CHECK-UP<br />DATA: 30 MAGGIO 2011<br />MAIN BOARDProcessoreMemoria RAMDisco rigidoUnità CD-ROMUnità floppyPorte PCIPorte PCI ExpressPorte VGAScheda videoScheda audioScheda di retePorte PS2Porte USB<br />FORMATO ELENCO DI CHECK-UP <br />Esempio<br />Data: 13 aprile 2011<br />MAIN BOARDIntel desktop boardSerial: d8456vfn/d845pemyProcessorePentium 4Memoria RAMDDR 1 , 256 megas AENEON , 333 MHzDisco rigidoMAXTOR , 12,5 voltios, 40 gb echo en chinaSerie: NARG1HAOUnità CD-ROMDvd – RWMIC, 5 y 12 voltios , modelo 50hc-5236bUnità floppyEsso non ha alcunaPorte PCI2Porte PCI ExpressEsso non ha alcunaPorte VGAPuerto VGA de 15 pinesScheda videoEsso non ha alcunaScheda audioEsso non ha alcunaScheda di reteEsso non ha alcunaPorte PS22 porte, tastiera, mousePorte USB2 porte<br />PIANIFICAZIONE PER L'IMPLEMENTAZIONE (ORDINE DI LAVORO)<br />DIAGRAMMA DI FLUSSO<br /> HOME<br />Reclutamento Toolkit<br />Vai a data e ora stipulatoFare il prossimo e firmare<br />NoAccendo il computer<br />Rilevare i difetti che devono essere corretta<br />Si<br />Scollegare tutte le periferiche ed energia<br />Rimuovere i bulloni e sbloccare il computer<br />Organizzare le viti nell'ordine che disarma<br />Ripulire il computer con il ventilatorePosto un braccialetto antistatico<br />Soffiare via la fonte del potere per cancellareRimuovere le carte del video, audio, rete, ecc e pulirliRimuovere la fonte di cibo degli autobus di dati e cavi di potenza<br />Se necessario rimuova la CPU e pulirlo con crema lubricante<br />Rimuovere l'unità disco rigido, unità CD-ROM e su disco flexibleRimuovere la memoria RAM e pulirli<br />Ripulire la scheda principale con i contatti puliti<br />1<br />1<br />Pulire l'unità CD-ROM con un disco di puliziaPulire il disco durose raccomanda solo esternamente con alcool alcool isopropilico<br />Disarmare il mouse e la pulizia con alcool alcool isopropilicoDisarmare la tastiera è pulita con un panno e aria compressaPulire il disco floppy con alcool isopropilico alcool e tamponi di cotone<br />Disarmare il mouse e la pulizia con alcool alcool isopropilico<br />Verificare le connessioni interneAssemblare il team inserendo i loro pezzi secondo come essere disarmato<br />Collegare il computer con le viti corrispondente<br />Accendere il computer e verificare il corretto funzionamento<br />Corretta mal installati parti Cd ecc Unit riavviare<br />NoCi sono difetti nel team<br />Si<br />Installare sistemi operativi e altri programmi necessari<br /> LA FINEMonitor pulito con crema di pulizia<br /> Home o fine Processo Decisione Connettore Connettore di freccia<br />Rendere la relazione del gruppo di lavoro<br />PASSI PER DISASSEMBLARE, PULIRE E ASSEMBLARE LA CPU.<br />SQUADRA DI REVISIONE:<br />405130540385 Questa fase comporta rivedere tutti i dispositivi se funziona correttamente e rilevare potenziali difetti, poi testare ogni applicazione per vedere che se sbagliato, vai su schermo testi e quindi riconoscere che i dispositivi sono belle, non verificare questo male... Ciò significa che dobbiamo avere sulla nostra squadra.<br />SPEGNERE L'APPARECCHIO NORMALE DEL FORM:<br />36569652153920 Dopo la verifica della squadra, se tutto è molto bene è ciò che è di spegnere il computer normalmente (home, spegnere il computer, spegnere), vale a dire spegnere Windows per poi spegnere il computer in modo sicuro, non dimenticate di spegnere il monitor a mano sul pulsante Disattiva.<br />SCOLLEGARE TUTTE LE ATTREZZATURE:<br />2743203938270<br />Dopo aver completato i passaggi precedenti è per scollegare tutti i cavi dal team (presa di corrente o cavi di fornitura, cavi del caso, monitor, tastiera, Mouse, diffusori) questo deve essere correttamentenon forzare nulla che possa danneggiare qualcosa.<br />Scollegare il cavo dal modem o telefono, se presente.<br />Scollegare l'alimentazione dalla presa elettrica e poi dal cavo computer.<br />Scollegare tutti gli altri cavi collegati al computer (come quelli della tastiera, mouse, monitor ed Ethernet).<br />Scollegare tutti i dispositivi esterni.<br />43211756553200234632565100205778506553200<br />39071551377315228600186690 RIMUOVERE L'ENERGIA STATICA: Questo passaggio è molto importante effettuare già ma togliamo energia statica che abbiamo tutte le persone può danneggiare i componenti del PC, consigliati avere un bracciale antistatico, che è un dispositivo che si adatta all'altezza del polso della mano e si connette a una fonte di terra per impedirci di elettricità statica. Un altro modo è quello di riprodurre la fonte del potere della squadra, così abbiamo lasciato anche rimanere liberi di energia statica. . Toccare un oggetto metallico connesso a terra per assicurarsi di essere libero di elettricità statica per pochi secondi.<br />SCOPRIRE LA CPU. (Rimuovere le viti):<br />Prima di effettuare la squadra, sia che cool loro componenti interni del sistema. Dopo di ciò che stiamo per rimuovere il coperchio e fare così procedere come segue.<br />Eseguire la procedura descritta in \" Prima di avviare\" .<br />Posizionare il computer in posizione orizzontale.<br />Allentare le viti dal retro della copertina. Utilizzare un cacciavite o tutto ciò che è necessario, a seconda del caso o tipo di apparecchiatura.<br />605155266700 Far scorrere il coperchio della parte posteriore del computer circa 1,25 pollici e quindi rimuoverlo dal computer. Posto su un lato.<br />272351519050<br />SCOLLEGARE I CAVI DI FONTE: i cavi dei componenti devono essere rimosso correttamente, e se si consiglia di prendere atto di come van collegato cavi ai componenti in modo che quando si tratta di assemblare non ci sono problemi.<br />Rimuovere il dischetti cavi,<br />286385069215 CD-ROM, HD, <br />cavi dalla scheda madre.<br />Connettori DeCD-ROM, HD e Floppy.<br />68262588265<br /> Rimuovere i cavi e i connettori: Questo processo richiede che abbiamo diagramemos e prendere note di tutti i movimenti che prendono posto, perché è molto difficile da ricordare le posizioni di tutti i cavi in modo che il tempo di ala di restituirli per posizionare no mettetele in una posizione diversa.<br />3993515-3175 Pensione cavi hardware e scheda madre.<br />Rimosso l'autobus del disco rigido SATA o IDE<br />Rimosso il bus IDE CD-ROM o SATA<br />Ha ritiratoil bus del dischetto. Il connettore cheha lettere AMP<br />23202903175056007031750<br />3958590142240<br />3359153898903510915549275 Rimuovere il disco floppy: questo è richiesto molto attenti, è consigliabile. Utilizzare il cacciavite corretto per allentare le viti e come già menzionato avendo ordine con viti ed è memorizzandoli in un sacchetto di antistatico<br />RIMUOVERE L'UNITÀ DI CD-ROM O DVD<br />825509525<br />Per eseguire questa procedura, dobbiamo tenere a mente il cacciavite che useremo e rimuovere con attenzione l'unità dall'interno verso l'esterno come nella foto.<br />245745108585<br />9. RIMUOVI HARD DISK<br />439420136525 Dobbiamo rimuovere il disco in un modo in cui noi non possiamo danneggiare la scheda che ha e non lasciarlo cadere perché che potrebbe rovinare<br />219392539370<br />1543685102870<br />RIMUOVERE O SCOLLEGARE CONNETTORI ATX ED AUSILIARI<br />508635133350 Noi dobbiamo eseguire questa azione con molta attenzione e molto bene ricordare in cui erano ogni cavi quindi non ricollegarli speranza la mainboard<br />302577546990<br />RIMUOVERE LE VITI DI ORIGINE PER RIMUOVERLO DAL FRAME O BOX<br />246697511442704399280119634025844593345 A questo è di usare il driver appropriato per rimuovere le viti del caso, prendendo in considerazione la posizione di ciascuno per un tempo assemblare la squadra tutti andare a destra posto, anche salvare le viti, in una barca o una borsa dove dice \" viti fonte\" , questo è per non confondere lei con gli altri.<br />NOTA: Si consiglia di non per scoprire la fonte del potere che può essere addebitato anche dopo diverse ore e corriamo grande pericolo. <br />RIMUOVERE LA MEMORIA RAM<br />La scheda madre contiene uno o due connettori di moduli di memoria per DIMM o DDR<br />109855234315 Rimozione del connettore. Utilizzare clip di ritenzione per espellerla.<br />Premere i due clip di ritenzione situati all'estremità del connettore per<br />Espellere la memoria del modulo stesso. Tenere il modulo di memoria per la<br />Termina mentre ascensori del connettore.<br />1277620335280 Memorizzare il modulo di memoria in un packaging antistatico.<br />AVVISO: maneggiare con cura il modulo di memoria. Fare attenzione a non toccare ogni tocco del modulo di memoria. Se si tocca il contatto d'oro potrebbe danneggiare il modulo. Evitare di toccare il chip di memoria.<br />RIMUOVI CAVI DI ACCENSIONE / SPEGNIMENTO, RESET, INGRESSI USB FRONTALE<br />2578735145415387985145415<br />RACCOMANDAZIONE: scattare una fotografia di come cavi per prevenire il più tardi possibili cortocircuiti<br />RIMUOVERE SCHEDE AGGIUNTIVE DELLA PIASTRA DI BASE:<br />(Audio, video, Tv, schede di rete, ecc....) Nota dovrebbe essere presa dove sono collocati popolare e le posizioni dove sono ancora di essere posto, mantenere la carta in un sacchetto di antistatico.<br />Estrazione di una carta<br />All'interno del computer, identificare le slot latarjeta<br />Prendere nota di qualsiasi carta di ala collegato via cavo interno e poi scollegare.<br />Rimuovere la vite del sostegno di carta sulla parte esterna del quadro. Rimuovere il supporto.<br />Tenere la prima carta e rimuovere accuratamente dallo slot.<br />30708602984596583529845<br />RIMUOVERE LE VITI DELLA SCHEDA MADRE<br />Rimuovere tutte le viti della onoreficenza usando il driver e guardarbien viti enun sicuro luogo adatto dove non cadere.<br />Rimuovere accuratamente l'onoreficenza lentamente<br />Mantenere la carta in un sacchetto di antistatico.<br />38798578740229425578740<br />387286588900<br />RIMUOVERE il processore: in modo da controllare bene prendendo nota della posizione e lo stato del processore, necessaria rimozione attenta di questo componente.<br />Rimuovere l'assicurazione e il dissipatore di calore dal processore<br />Sollevare la leva che fissa il processore e ricordo come esso è stato estratto.<br />non rimuovere già più inadeguato modo piegare un pin che è collocato il processore.<br />3010535465518512065013335<br />center6337300<br />INIZIARE CON LA PULIZIA DI CIASCUNO DEI COMPONENTI E IL LORO ASSEMBLAGGIO<br />PULIZIA DELLA FONTE DI POTERE ED ENSEMBLE<br />15354306972304131945213995 Pulizia sta solo per essere di fuori con un panno umido per pulire la casella e con il soffiatore per rimuovere la polvere che potrebbe essere la fonte del potere all'interno e la precauzione non è consigliato per scoprire la fonte del potere.<br />376047015240 Ora pulire la fonte del potere installato nel sicuro e sicuro con le viti corrispondente<br />PROCESSORE PULIZIA E DISSIPATORE DI CALORE:<br />Pulire accuratamente il processore, suoi componenti di van insieme a (dissipatore, assicurazione, ecc.).<br />41833805397523202903556039677934709<br />Riportare il processore e il dissipatore di calore al contrario di come è stata estratta. Già cominciare a montare la macchina<br />30016457429575882574295<br />PULIZIA MAIN BOARD<br />47942536195 Con molta cura e con la soluzione di pulizia dai contatti, il pennello o un piccolo io pennello <br />232029074295<br />Avvitare nuovamente la scheda principale nel posto che merita nello chassis<br />COLLEGARE I CAVI DI ALIMENTAZIONE DELLA POTENZA DELLA SORGENTE E CAVI DI POTENZA ANTERIORE, SPEAKER, USB ECC.<br />4826003810<br />33083501905<br />Molto ben messo, cavi frontale come noi potremmo causare cortocircuiti<br />2698115113030<br />8362953810<br />2915285143510 CARTE E PULIZIA MEMORIA RAM <br />Con un pescaggio di crema può pulire i contatti della carta e memoria RAM<br />43116517145<br />43116543815 Con i contatti più puliti si applica su tutta la superficie della memoria RAM o schede<br />Con attenzione posta sopra ognuna delle carte in loro rispettivi luoghi e le memorie RAM in sua slot dimm o ddr<br />215265106045<br />Per installare la memoria, il bianco palanquitas dell'ascesa di estremità e un piccolo clicca e sono delicatamente premuto fino a che si adatta<br />281178022225<br />Comprobamos que todos los contactos entran al máximo, igual por ambos extremos y luego se atornilla al chasis <br />118173553975<br />PULIZIA UNITÀ FLOPPY E MONTAGGIO<br />3035935343535 Rimuovere accuratamente i bulloni e puliti con un copito cotone o ci sono anche la pulizia dischetto <br />2967355194945<br />È montato nella casella all'esterno verso l'interno e fissato con viti<br />802005101600<br />Dopo essere assicurato loro rispettivi cavi connessione dell'energia e della comunicazione<br />UNITÀ DI PULIZIA DI CD-ROM E MONTE<br />59499554610 È rimuovere le viti con cura e continua della pulizia, si può fare con pennello, contatti più puliti o con un CD di pulizia <br />265684011430<br />89662062865 Già quando abbiamo finito con la pulizia possiamo installare l'unità alla casella all'esterno verso l'interno e fissato con viti <br />303593587630<br />E infine collegare la loro energia corrispondente e cavi di comunicazione<br />MONTAGGIO E PULIZIA DISCO RIGIDO<br />Per la pulizia del disco rigido è consigliabile non scoprire che cosa è sottovuoto e possono danneggiare<br />Ma ci sono diversi programmi di utilità per fare la manutenzione sul disco rigido di file, il controllo per errori, ecc.<br />Questo può essere fatto utilizzando le opzioni che dà Windows o con programmi come CCleaner, cleanerup tra gli altri<br />168211517780<br />8210551498604312920149860<br />1733550159385<br />http://ccleaner.com.es/<br />Per installare il disco rigido è protetto nella con il corrispondente tronillos<br />Collegare i cavi di alimentazione e comunicazione se SATA o iDE<br />321754536830106934036830<br />323469097790106934097790<br /> ORGANIZZARE I CAVI<br />Per fare questo usiamo gli ormeggi a pressione per individuare i cavi in modo che essi saranno non interrumpira fan.<br />154940107950<br />197485026670<br />Verifichiamo che ogni cavo si connette alla già coprire il telaio.<br />E vedere che un modo più organizzato dalla scatola non con cavi su entrambi i lati<br />COPERTURA FRAME<br />Estremità chiusa copre e assicurare loro con le viti corrispondente<br />87122072390<br />3008630172720<br />30162545720<br />COLLEGARE PERIFERICHE ED ENERGIA<br />Questo solo può verificare se il mouse o le voci di tastiera ps2 o USB<br />18903951447803623945355600<br />-6354445<br />91440104775344233546990201168044450<br />Già essere mancanti girare solo su e vedere se improvvisamente ha difetti, ma l'idea è che non.<br />VERIFICARE CHE TUTTI I DISPOSITIVI SONO RICONOSCIUTI<br />Per lei abbiamo entrare nel BIOS e verificare che i dispositivi sono stati riconosciuti. <br />27514553048037084030480<br />456565158115<br />Come dispositivi riconosciuti, entriamo in sistemi operativi normalmente.<br />TASTIERA DI PULIZIA <br />Consigli per la pulizia senza aprirlo. <br />58420401955359664045085010102854116070Per questo noi possiamo usufruire Spray aria compressa (non è molto economico) o di un pennello di setole bene o entrambi per migliorare le prestazioni, anche un buon modo è quello di investire la tastiera e dare toccando con il palmo aperto sui tasti e rimuovere qualsiasi fluffMigas o spazzatura in generale. Possiamo anche utilizzare un carta di tovagliolo o di panno inumidito con alcol, può, in questo caso utilizzando comune alcool e che l'alcool isopropilico può cancellare ciò che è stato scritto nelle chiavi. Possiamo aiutare ulteriormente con alcuni Aesop per pulire tra i tasti <br />1539240137795<br />35966405080Se questo non appena inizia la pulizia più profonda, rimuovere prima le chiavi, per che sarà utilizzare lo strumento per questo scopo e averlo non possiamo utilizzare un cacciavite per leva ha aiutato con il dito su altro lato<br />320040259715rimuovere le barriere e le viti esterne ed interne. Come passaggio precedente ricordo ottenere una foto con la tastiera o punteggio disponibile su carta per poi non dover chiedere è dove sarà ogni uno dei tasti<br /> <br />3682365481330 Tasti per li possiamo mettere in un secchio con acqua o la piscina del bagno e lavarle e la tastiera userà un pennello. <br />1101090-142240<br />31394407105651200158534403867153334385 Più tardi<br /> Devono essere molto cauti e guardare dove è ogni elemento e la sua posizione. Si noti anche che ci sono altri materiali di pulizie come spruzzo di schiuma, che non produce umidità e svanisce rapidamente per applicarlo sulla tastiera. Materiali:<br />351091533020<br />Alcool isopropilico alcool, isopos, pennello, aria compressa.<br />MOUSE PULIZIA<br />-60960148590-10515606016625-10515604968875-10515603921125-10706101739900-946785663575  Passi1. Chiudere e spegnere il computer. 2 Scollegare il cavo dal computer Mouse. 3. La revoca della palla 3,1 girare il Mouse \" affrontare\" . 3. 2 Rimuovere il disco di tenere la palla in luogo ruotando in senso contro l'orologio. 3. 3 Girare il mouse con una mano e con l'altra mano cattura l'anello e la palla. Di lui uno shock se non vengono rilasciate facilmente. 4. Lavare la palla e l'anello di ritegno con acqua calda e sapone e utilizzare un vecchio spazzolino. Strofinare la palla completamente per rimuovere qualsiasi materiale oleoso. 5 A secco la palla e l'anello di ritegno con un panno pulito e privo di lanugine. 6 Messo la palla e l'anello di ritenzione per lato. 7 Inumidire un panno con panno senza alcool denaturato e strofinare delicatamente il mouse sulla superficie della schiena e il vano alla palla. Soffiare nel vano della palla per rimuovere qualsiasi residuo di stoffa o la polvere dall'interno. 8 Vedere da vicino i tre rulli all'interno del mouse. Vedere linee di sporcizia che hanno accumulato per molti mesi, probabilmente, o anche anni di utilizzo. Queste linee di sporco causano movimenti erratici del mouse. Pulire i tre piccoli rulli all'interno del mouse con una palla di cotone imbevuto di alcool denaturato. Siolo cotone dovrebbe essere leggermente umido. Arrotolare il rullo per pulire intorno a loro. Lavorare con la punta della cottonete sopra ogni rotolo fino a quando la linea di desaparesca di sporcizia. Se c'è qualche materiale su rulli che non fa il cottonete di cotone, è possibile utilizzare l'unghia o un morsetto rimuovere delicatamente il materiale. Attenzione: Il rullo deve rimanere morbido di stare molto attenti a non graffiare li con qualcosa! Quando questo pulito, lasciare asciugare per qualche istante. E ancora mettere la palla nel topo e chiudere il vano del mouse con l'anello di retenciongirandolo in senso antiorario. Ricollegare il cavo del mouse al computer. Riavviare il computer e testare il mouse. Il vostro mouse dovrebbe funzionare come nuovo. Nota: Utilizzare sempre un mouse pad pulito, polvere libera, quando si sposta il mouse.<br />INSTALLAZIONE di sistema operativo (se necessario) bisogno solo l'installazione del CD di Windows o qualunque altro sistema operativo <br />93980080645<br />17145259080<br />Quindi i driver verranno copiati al fine di rendere correttamente l'installazione.<br />Dopo aver copiato i file vedrai la seguente schermata:<br />2570480120650<br />Premere il tasto invio. Se si desidera recuperare Windows tramite la console di ripristino premere r.<br />17145-167005<br />Si accettano il contratto premendo il tasto F8.<br />295846566675<br />Se il disco rigido è vuoto come in questo caso avremo partizionare e quindi formattarlo. Premere il tasto c per creare una partizione. Saltare questo passaggio se si dispone di una partizione.<br />-155575335915<br />Consente di specificare la dimensione della partizione, se lasciate che mette da difetto occuperà tutto lo spazio libero, se al contrario mettere più piccolo è poi possibile creare più partizioni. Premere INVIO per confermare.<br />-762635448945<br />Premere INVIO per installare Windows sulla partizione che hai creato. Se si dispone di più partizioni, si muovono con i tasti freccia per selezionare, in cui si desidera installare Windows.<br />17145-167005<br />Poi avremo di riformattare la partizione che abbiamo scelto. Se ci accingiamo a installare Windows su un grande disco rigido è meglio scegliere NTFS, se un disco rigido è piccolo FAT32. Non selezionare un'opzione in movimento con i tasti freccia e premendo INVIO.<br />-485775252730<br />Installazione formatterà alla partizione.<br />-146685232410<br />Dopo un determinato formato alla partizione inizierà la copia dei file di installazione per le cartelle di installazione di Windows.<br />-619125336550<br />2091690-223520<br />Allora il computer si riavvia e iniziare l'installazione.<br />15240250825<br />Dopo aver riavviato il computer, avvierà automaticamente l'installazione di Windows. Il programma di installazione informerà del tempo rimanente avevate di installazione, nonché l'avanzamento dell'installazione.<br />-295275368300<br />-514351066165Controlli che la configurazione internazionali e della lingua sia corretta, altrimenti clicca \" Personalizza\" e \" Dettagli\" .<br />Escobe il vostro nome, l'organizzazione può rendere bianco.<br />17145-235585<br />Immettere la password per l'installazione nella confezione del prodotto. Se la password è corretta o ha scritto sbagliato apparirà un messaggio di errore che ti dice così.<br />-105410153670<br />Digitare un nome per identificare il computer sulla rete locale. La password di amministratore può rendere vuoto (se mai chiede si entra per questa chiave, ad esempio nella console di ripristino deve solo premere).<br />-114300575945<br />Verificare che la data e l'ora corrette e che il fuso orario che corrisponda il paese in cui si vive.<br />104775544195<br />Dopo aver completato la procedura guidata, continuerà l'installazione di Windows. Può questo processo dura abbastanza, tutto dipende dalla velocità del computer.<br />17145-227330<br />Selezionare un'opzione a seconda del vostro caso. Nella maggior parte dei casi si dovrà scegliere il primo.<br />-55880299085<br />L'installazione continuerà dopo aver configurato la connessione a Internet. Una volta completata l'installazione verrà visualizzata nella schermata di caricamento di Windows XP.<br />1714521590<br />17145114300<br />Windows sarà regolare le impostazioni di visualizzazione. Questa opzione può essere modificata in seguito.<br />17145-193040<br />Windows visualizzerà un messaggio di conferma per noi che ha cambiato le impostazioni di visualizzazione. Se lo schermo diventa nero, attendere alcuni secondi e Windows ritorneranno alle impostazioni predefinite.<br />-59690294005<br />Poi inizia una procedura guidata per completare la creazione di Windows. Fare clic su clicene il pulsante Avanti.<br />-26035324485<br />Attivi o non automatici aggiornamenti e fare clic su avanti (solo se l'installazione è dotato di Service Pack 2 o versione successiva).<br />2540494665<br />Nel caso di avere un modem collegato, Windows controllerà la connessione. Anche se è meglio se si dispone di un modem che è collegato tramite USB che disconnetterlo fino alla fine dell'installazione.<br />17145-210185<br />Selezionare il tipo di connessione è utilizzare ADSL o via cavo.<br />-71120458470<br />A seconda del tipo di connessione selezionata, selezionare un'opzione.<br />111760513715<br />Inserisci i tuoi dati di connessione, se non si conosce che si può saltare il passaggio.<br />-48895780415<br />Windows vi darà la possibilità di registrare la vostra copia di Windows o più poi la sera.<br />19685-210185<br />Scrivere il nome delle persone che saranno utilizzati da Windows. Verrà creato un account per ogni nome. Se si desidera creare più conti o gestire li si può fare da pannello di controllo.<br />-69215424815<br />Fare clic su fine per completare l'installazione. Sotto lo schermo di personalizzazione di Windows.<br />17145385445<br />Dopo il benvenuto schermo mostrerà il desktop di Windows e visualizzare il menu di avvio.<br />-66675467995<br />You've got pronti! Windows per usarlo<br />Per installare Ubuntu 9. 04 sulla nostra squadra che dobbiamo avere un CD di Ubuntu. Pertanto, la prima cosa che dobbiamo fare è scaricare l'immagine ISO, copiare il CD da qualcuno che è già stato scaricato o ordinare gratuitamente a Cannonical.<br />1714557785<br />Preparare Windows<br />È necessario deframmentare il disco rigido per non ritardare ci sia solo auto desfragmentamos la d<br />42545220345<br />Fare clic sul pulsante destro del mouse sul disco rigido (partizione)<br /> Nella finestra di noi Clicca sulla scheda strumenti<br />Fare clic sul pulsante Deframmenta ora...<br />-78105216535<br />Deframmentare ora …<br />Infine, selezionare l'unità che si desidera deframmentare<br />17780471805 Una volta terminato il processo di deframmentazione, inserire il CD nell'unità e riavviare il computer.<br />Installare Ubuntu Elegimos spagnolo e premere il tasto invio<br />Selezionare la lingua<br />Installare Ubuntu e premere il tasto invio<br />2475230294005<br /> Il primo passo è quello di selezionare la lingua da utilizzare durante l'installazione sul pulsante di invio guidata<br />303530-1993902Lo prossimo passo che ci indicano sarà dove siamo per stabilire il fuso orario. <br />2656840132715<br />Fase 3<br />Quindi selezionare la distribuzione della nostra tastiera. (LATINO)<br />fase 4<br />Il partizionamento. Per partizionare il disco rigido, stiamo andando a vedere due possibilità:<br />2900045735965 Guidate partizionamento (semplice ma non configurabile).<br />Manuale di partizionamento (complesso ma completamente personalizzabile).<br />Guidate partizionamento: se si sceglie di partizionamento guidate, hanno solo indicare la dimensione della partizione che si desidera utilizzare Ubuntu e il programma di installazione creerà automaticamente due partizioni:<br /> Radice partizione (/): contiene, in questo caso, le directory e i file del sistema operativo e dei dati da parte degli utenti (documenti, immagini, musica, ecc.).<br />Swap (swap): necessario quando ci ha esaurito la memoria RAM.<br />Che detto, solo dovrà modificare la dimensione della partizione per Ubuntu Lo minimo sarebbe 4 GB e il massimo per iniziare con Ubuntu 8 o 10 GB è sufficiente.<br />3009265123634591440-199390 Una volta fatto, clicchiamo sul pulsante qui sotto. In questo momento ci comunica che egli deve salvare le modifiche e che questa operazione non può annullare<br />fase 5<br />Inserisci il nostro nome, nome utente, password, nome del computer<br />98425266700<br />fase6<br /> Riepilogo dei dati che abbiamo stato completato clicchiamo sul pulsante Installa.<br />-46355240030<br />RESTART<br />Una volta che l'installazione completa, ci dice che siamo noi dobbiamo riavviare il computer. Quindi fare clic su Riavvia ora.<br />3128010-5080 AVVIO DEL COMPUTER<br />Da ora in poi, riavviare il computer apparirà il seguente menu Ubuntu 9. 04, kernel 2.6.28-11-generic: avvio di Ubuntu dalla forma normale Ubuntu 9. 04, kernel 2.6.28-11-generic (recoverymode): consente di immettere recupero modalità 9,04 Ubuntu, memtest86 +: esegue un test di memoria<br />INSTALLAZIONE COMPLETATA<br />PROVA DELLE PRESTAZIONI END<br />-6096072390 Prendiamo per il programma di test delle prestazioni ha concluso la fase di manutenzione preventiva<br />29298901630680<br />1200152967355<br />4368165387223022345653557905<br />5962655434330<br />Nel nostro caso la macchina con quello che abbiamo solo manutenzione migliora un 5,1 %<br />GUASTI FREQUENTI O COMUNI<br />Cosa fare quando il computer non si accende<br />220662546736093345467360Lo primero que tenemos que observar es que la computadora este conectada a una tomacorriente. <br /> Se collegato per verificare questo e non attivata, vedremo se questo collegato ala sorgente di energia, <br />-1521460431800434340375920<br /> Se nessuno di questi passaggi lavoro chiamata sistemi tecnico per rendere la diagnosi rispettiva.<br />Cosa fare quando la squadra non fornisce video<br />9461514312902011680425459652042545 In questo caso, dobbiamo tener conto è se il computer questo ben collegato, perché a volte non sappiamo come collegarlo e poi abbiamo provato, ma noi non fanno bene.<br /> VGA PORT<br />Notiamo che il cavo per monitor VGA questo collegato alla CPU correttamente.<br />Se il problema persiste, è necessario essere un danno per il porta VGA o il driver video questo problema e hanno risolvere il problema tecnico nei sistemi, è qualcosa di un po' complesso interno per l'utente.<br />Le immagini di monitor non hanno tutti i colori?<br />172171941<br /> Verificare che siano installati il video dei driver della scheda video. Questo viene fatto con la visualizzazione delle proprietà del sistema da Windows nella scelta della categoria Control Panel System Device Manager. Se avete un segno di punto esclamativo, vuol dire che il dispositivo a) i driver non sono installati correttamente, b) il dispositivo è dotato di un conflitto di indirizzi di risorse (IRQ) di ricordi, c) la configurazione del video della scheda non è ben e viene corretto nelle proprietà dello schermo nelle impostazioniassegnazione di colori a distruggere o più colori.<br />Non è il sistema operativo?<br />Si prega di contattare il produttore dell'hardware<br />257048029210 Per contattare il produttore del computer o disco rigido può essere il migliore. Può essere che il produttore ha un programma di utilità che può essere utilizzato per eseguire un esame più dettagliato delle aree danneggiate del disco e per aiutarvi a verificare se le impostazioni del BIOS siano corrette. Tuttavia, si deve sapere che i danni al disco rigido possono essere gravi. A volte ciò significa che l'unica soluzione è di sostituire il disco rigido. Se non è disponibile alcuna correzione o soluzione alternativa, è possibile utilizzare la sezione \" Advanced risoluzione dei problemi\" per cercare di risolvere questo problema.<br />Risoluzione di che questa sezione è destinata a utenti avanzati computer avanzata. Se non sei confortevoli con risoluzione avanzata dei problemi, puoi chiedere aiuto a qualcuno o entrare in contatto con il supporto tecnico. Per ulteriori informazioni su come contattare Microsoft product support services.<br />NESSUN PUNTATORE DEL MOUSE SI MUOVE<br />39395405715<br /> La prima cosa che facciamo è verificare se è collegato correttamente<br />15240-635<br />619760155575<br />Se siete collegati correttamente abbiamo che poi andiamo al controllo pannello hardware e suono e nei dispositivi e stampanti, selezionare del mouse<br />15240421005152402540<br />Nell'hardware osserviamo nello stato dicono che il dispositivo sta lavorando correttamente<br />Se non è che il mouse è danneggiato contattate il yrequiere di sistemi tecnici una riparazione se questo lavoro correttamente procede al passaggio successivo<br />1410335112395<br />Utilizar otro mouse si funciona debe reparar o cambiar su mouse consulte con el técnico de sistemas<br />1524096520<br />Provare con un altro desalida ps2 port e altri mouse USB flash<br />Se funziona con il connettore s è stato utilizzato non è probabile che il danno è in tecnico di contatto sistemi di connessione<br />TASTIERA NON RISPONDE<br />327279031750<br />Un altro possibile fallimento raro è un virus o spyware che può essere rimossa con un comune come avast o un virus anti spyware come antispyware Super tastiera non risponde non risponde<br />Verificare che sono collegati correttamente per riavviare il computer. Possibilmente Windows che pendeva e tastiera non rispondono<br />2596515-566420 Premere il tasto della per verificare se la tastiera risponde in modalità ms-dos. Basta inserire il cmos o il BIOS del computer.<br />Controllare che non ci dovrebbe essere un amministratore dei criteri di sistema o virus per disattivare la tastiera per caricare Windows. Molti amministratori di sistema disattivare la tastiera file ms-dos.sys.<br />120015863601243965635Avast súperantispywarecontrollare il cavo da tastiera con un millimetro se questo aperto uno dei loro passaggio interno dei cavi, dovrebbe sostituire il cavo intero da un altro modello uguale o riparare la parte danneggiata, ma con l'estetica. Occhio. Mai posto un altro cavo diverso perché potessi bruciare la tastiera e il suo porto sulla scheda madre quando ci si connette. · testare la tastiera in un altro computer. Se non riesce, sostituirlo con un altro.<br />IL COMPUTER È LENTO E GENERA ERRORI SULLO SCHERMO<br />15240134620 Anche in questo caso procedere a fare le seguenti correzioni <br />Analizziamo il computer con un antivirus e un anti-spyware<br />-952551435<br />-904875814705 Utilizzare programmi di manutenzione e bug report, come abbiamo già accennato <br />Dovrebbe il problema persist può essere dovuto ad una cattiva installazione del nostro sistema di master control e può sostituirlo o reinstallarlo come noi hanno già mostrato sopra o condurre un'ispezione di hardware e software per monitorare lo stato del nostro PC<br />http://www.tuneup.es/download/<br />UNITÀ CD - ROM MASTERIZZATORE CD O DVD-ROM NON LA LETTURA DI CD<br />186690102235 Verificare che l'unità ha lavorato e correttamente installato sul computer. Controllare il driver dall'unità CD-ROM nell'opzione delle proprietà della mia icona del computer nel sistema Windows <br />Verificare che il CD è stato introdotto non è una copia di un altro CD, questo forte impronte digitali macchiato o a strisce. Unità che leggere a meno di 8 x di solito hanno problemi di lettura copie di altri cd´s, soprattutto se essi sono strisce orizzontali o molto deteriorato.<br />Controllare il BIOS del vostro PC a riconoscere l'unità CD-ROM. Per questo procedere come se fosse un disco rigido.<br />19685-1905<br />1524068580<br />Scoprire la CPU e verificare che il CD-ROM drive questo configurato come master o Slave basato sulla loro posizione nella striscia di dischi.<br />-1662430112395<br />Unità CD-ROM con un altro bus dati di prova e sostituire il danneggiato.<br />Se il problema persiste, contattare il tecnico dei sistemi<br />LE POLITICHE E LE GARANZIE<br />Le politiche e le garanzie che useremo sono legate al lavoro che stiamo andando a prendere questo una copertura della garanzia.<br />Qui vedremo i benefici di questi e in secondo luogo un'impresa di assicurazione di un sistemi tecnici<br />1. Quando si acquista la soluzione di una politica di manutenzione ottenere il pacchetto di servizi e supporto per massimizzare la durata della vostra attrezzatura, garantendo prestazioni ottimali, sicurezza e prestazioni.<br />Politiche di manutenzione dei computer pacchetto contiene:<br />Hardware per PC (pulizia, lubrificazione e adeguamento alle parti interne della CPU.) (Ogni 2-3 mesi a seconda dell'uso e l'ambiente), si comprendono le parti se lo si desidera.<br />Tempo di sostituzione della sua squadra (criteri includono la sostituzione temporanea del team con un'altra delle caratteristiche simili, così possiamo garantire che il vostro personale avrà un team di lavoro in meno di 24 ore).<br /> Software per PC (eliminazione, file temporanei, il Registro di sistema, debug di applicazioni, pulizia, disinfezione per computer virus, gli aggiornamenti per la protezione, driver, ecc.) (Ogni mese)<br />Servizio tecnico (servizio che permette di ripristinare il normale funzionamento del computer). (Attenzione totale dove necessario).<br />Anche: Strutture hardware e Software. Consulenza su hardware e software. Eseguire una query nelle applicazioni<br />Protezione della qualità del prodotto o del servizio<br />Contrasse la tutela della qualità del prodotto o servizio copertine contraenti contro la non conformità con le specifiche e i requisiti minimi stabiliti nel contratto del bene o del servizio.<br />Protezione di sano funzionamento delle attrezzature<br />La protezione del corretto funzionamento, copre i contraenti contro il non corretto funzionamento delle squadre che forniscono o installare l'appaltatore.<br />Sappiamo quello che voi e il vostro business richiedono e cercano di richiedono una politica di conformità<br />Bisogno di una politica di conformità nel settore dell'informatica e software di reteHanno un eccellente supporto dalla compagnia di assicurazioni, in caso di un reclamo. Soddisfa le loro aspettative circa la garanzia. È un prodotto in base alla quale la sensazione di client che è assicurato. Lei una società veramente interessata a protezione di design e di servizio all'assicurato, vale a dire il vostro business. Evitare di ricevere le loro politiche di appaltatori da diverse compagnie di assicurazione e di dover rendere lo studio in ciascuna delle siepi con il risultato a volte li accetta senza conoscere il loro reale portata. È opportuno nella sua spedizione e deve contattare in modo che esso non dà luogo a modifiche per il non adeguati alle loro esigenze e le aspettative. Supportare la vostra azienda nel processo di monitoraggio e sorveglianza di ciò che è stato concordato con i suoi contraenti. Fornire informazioni affidabili e utili sul processo di selezione del contraente. Non causa costi supplementari per i processi che sono avanzando in compenso, in caso di sinistro.Para mayor información comuníquese con seguros bolívar :Desde Bogotá: 3 122 122. Sin costo, desde teléfonos móviles: #322<br />CONSULTING<br />Sistemista: John Jair Garzón<br />Sistemista: Adriana Valero<br />Sistemista e professore della Sena: Alfonso Caro Portillo<br />Tecnico di sistemi: Wilmar Herrera <br />Montaggio e manutenzione tecnico: Jonathan Venegas<br />INTERVISTA FORMATO<br />Intervista # __<br />Data: __________ Città: _________ <br />Nome: ______________________________________________<br />Identificazione: _________________________________________<br />Professione: _____________________________________________<br />Attività in corso: _________________________________________<br />¿Ragione che voi lo ha portato a prendere la decisione di studiare la loro professione?<br />¿Esperienze di lavoro che hanno a che fare con la loro professione?<br />¿Quale ramo dei sistemi di informazione è per te il più interessante e perché?<br />¿Come è importante per un ingegnere, un tecnologo e tecnico in sistemi di manutenzione di computer?<br />¿Va detto che lo studio dei sistemi informativi è un buon strumento per il futuro e perché?<br />¿In quali modi hanno avanzato computer e ciò che importanza hanno per la vita quotidiana?<br />¿Scopri gli strumenti e software per eseguire la manutenzione di computer?<br />¿ conoscere la struttura interna del computer e ha presentato il funzionamento dei suoi componenti<br />Intervistato da: ________________<br />Identificazione: ___________________<br />COSTI E SERVIZI <br />Abbiamo messo a punto il nostro servizio di manutenzione di offrirvi una soluzione di servizio completo che include sia Hardware, cavo strutturato e implementazione di sistemi di respaldos-sincronización delle informazioni e l'uso di antivirus che prevengono la perdita di informazioni per i danni causati da Hardware o virus sul vostro sistema di computerDopo aver perso le informazioni parziali o totali. .<br />Servizi <br />Inventario dell'informatica (per i nuovi clienti) avranno tutti i dati sulla loro computer, tra cui la configurazione hardware e software: PC, computer portatili, dati di configurazione di Internet service provider e ogni squadra è inventará con tag. Per essere in grado di fornire una manutenzione politica sarà necessario accettare i nostri requisiti per dare l'acquisto del servizio da disco USB esterno superiore a 120 GB per il backup centralizzato. Acquisto di licenze di antivirus (1 per ogni squadra) lump sum pagamento di $ 100. 00 pesos per ogni squadra, più il costo del disco rigido e licenze di antivirus.<br />Manutenzione preventiva (eseguita con un periodo settimanale).<br /> Questa manutenzione destinata a 2 punti fondamentali: avere tutti i supporti informazioni, che in secchi di disastri, può recuperare e accedervi immediatamente. Debug account utente degli utenti evitare download di música<br /> e Video, che interferiscono con la connessione a Internet. Attività svolte una pulizia esterna dell'hardware. Saranno eliminati tutti i programmi di download di musica <br />e video sono rivedendo tutti i programmi per controllare che non ci siano errori e se ci sono, per correggerli. Attrezzature sono configurata per sincronizzare le informazioni in una copia di backup del disco centrale. Essi saranno verificati gli elenchi delle versioni antivirus antivirus y/p sono date agli utenti, gruppi e autorizzazioni. Lo stato di cablaggio al computer sarà rivisti. Prezzo $ 170000 pesos un mese più IVA dal team<br />GLOSSARIO DEI TERMINI<br />A<br />ACCUMULATORE: Record utilizzati nella programmazione, dove i dati saranno trattati dall'unità di aritmético-lógica (LAU o ALU) vengono memorizzati temporaneamente. <br />ALGORITMO: Procedura matematica, applicata per risolvere un problema. Archiviazione casuale: metodo di storage che consente l'accesso diretto ai dati senza passare attraverso i precedenti, che riferisce un'applicazione più veloce: programma progettato per una funzione particolare file: insieme di dati correlati <br />ASCII: American standard code for information exchangeper raggiungere la compatibilità tra i vari tipi di apparecchiature di archiviazione dati. Automazione: Realizzazione di una specifica combinazione di azioni da una macchina, senza l'aiuto di persone. <br />B<br />BACKUP: Backup di file, squadre di sostituzione o di procedure alternative disponibili per essere utilizzato in caso di emergenze causate da un fallimento totale o parziale di un sistema informatico. <br />BIOS (BASIC INPUT/OUTPUT SYSTEM): Basic input/output system. Codice contenuto in un computer che fornisce un collegamento tra l'hardware e il sistema operativo. Di solito contenuta in un chip inserito nella scheda madre. (o della scheda madre) <br />BIT: È la più piccola unità usata per misurare dati informatici. Un po ' può avere due valori: 1 o 0. AUTOBUS: Informazioni crittografate viaggiano attraverso il bus di computer, che è un set di cavi che fungono da \" highway\" e raggiungendo i componenti del computer insieme. Ogni componente comunica con il processore (CPU) attraverso il<br /> BUS. BYTE: Un gruppo di 8 bit.<br />C<br />CAVO: Attraverso connessione gli altri dispositivi di rete. Il tipo di cavo da utilizzare dipende la dimensione della rete e la topologia della stessa. <br />CANALI dei / O (input/output): linea fisica (hardware) che permette la comunicazione indipendente e simultanea tra memoria principale e uno dei dispositivi di input/output. <br />UNITÀ CD-ROM: unità in grado di leggere un compact disc, in risposta alla sua velocità, generalmente queste unità sono noti come: 2 (doppia velocità) X, 6 X, 8 X 10 X, 12 X... 56 X CD-ROM: (Compact Disk-ReadOnlyMemory) sono compact disc che usano solo per la lettura. <br />CHIP: abbreviazione di \" microchip\" . Circuito molto piccolo, è composto da migliaia di milioni di transistor stampato su un wafer di codec di silicio: programma che implementa l'algoritmo di compressione per poter accedere ai video audio o digitale. <br />COMPUTER: Un computer è un sistema digitale con la microelettronica di tecnologia in grado di elaborare dati provenienti da un gruppo di istruzioni denominate programma. La struttura di base di un computer include microprocessore (CPU), memoria e periferiche di input/output (i/O), gli autobus che consentono la comunicazione tra di loro. Computer <br />CLONE: È un computer che è non di marca, che è quello di essere assemblati.<br /> CURSORE: è una barra orizzontale o verticale che indica la posizione di immissione di testo a schermo del computer. In ambienti grafici, il cursore e il puntatore del mouse può apparire simultaneamente<br />D<br />DEBUG: Individuazione, localizzazione ed eliminazione degli errori in un programma. Chiamato anche il debug. <br />Diagramma di flusso: Rappresentazione grafica dei tipi e sequenza di operazioni di un programma o processo hard <br />disk: memorizzazione permanente (Hard Disk) del dispositivo computerizzato informazioni. I dati o programmi memorizzati su questo dispositivo non sono persi quando il computer si spegne. Essi possono verificarsi in diverse capacità e forme. <br />Disco rigido: media storage secondario consistente sovrapposizione di più dischi, con teste lettura-registratori, ospitati in un'unità chiusa ermeticamente. <br />Disco magnetico: circolare piatto diffusa, cui superfici sono magnetici. Su di loro possono scrivere dati di magnetizzazione di piccoli segmenti. Il disco può essere rigido (hard) o flessibile (floppy). <br />Floppy disk: unità (Floppy Disk) o un disco flessibile che archivia i dati sotto forma di modelli magnetici sulla sua superficie. Utilizzato principalmente su microcomputer. Ci sono tre diverse dimensioni del floppy 3 ½ pollici.<br />E<br />On-line / ON LINE: termine utilizzato per indicare che una macchina o un server è connesso a Internet o una rete intranet ed è disponibile per l'uso.<br />F<br />Fibra ottica: Cavo in fibra di vetro che porta la luce invece di segnali elettrici, che fornisce un alto livello di affidabilità e velocità. <br />FIRMWARE: Basic script, incorporate nell'hardware. Questi comandi sono di solito nelle memorie ROM. FREEWARE: software gratis usare<br />H<br />HARDWARE: Si riferisce alla parte tangibile di apparecchiature informatiche.<br />I<br />STAMPANTE: Periferico progettato per copiare il testo e le immagini a colori o bianco e nero in un «duro» supporto (carta, acetato, ecc.). <br />INFORMAZIONI: È il risultato dell'elaborazione dei dati. Tutto ciò che consente di acquisire qualsiasi tipo di conoscenza. Informatica: È la scienza dell'elaborazione automatica delle informazioni attraverso un computer. Informatica è un campo ampio che comprende le basi teoriche, progettazione, programmazione e l'uso del computer (computer). <br />INSTALLAZIONE: Registrare un programma sul disco rigido e configurarlo in tale modo che funziona correttamente. La maggior parte dei programmi comprendono gli installatori che fanno questo lavoro quasi automaticamente. <br />INTERFACCIA: Collegamento tra due componenti hardware, tra due applicazioni o tra un utente e un'applicazione. Conosciuto anche con il termine nell'interfaccia inglese. <br />INTERNET: Rete globale di computer collegati tramite il protocollo TCP/IP. È la più grande e più importante rete di reti interconnesse tramite router. . <br />INTRANET: Nome usato per riferirsi alla rete interna di una società o ente.<br />L<br />(LiquidCrystalDisplay) LCD: display a cristalli liquidi utilizzati nei notebook e palmari. <br />LINUX: Kernel o sistema operativo kernel compatibile con UNIX ®, che può essere utilizzato su qualsiasi piattaforma di computer senza pagare costi di licenza e con libero accesso e modifica del codice sorgente. Spesso \" erroneamente\" utilizza il termine per l'intero sistema operativo il nome. LTP: Porta stampante di entrata e di uscita dei dati in parallelo. <br />M<br />MEMORIA: Storage primario di un computer, come RAM e ROM. Memoria ausiliaria o secondaria: memoria di quella memoria principale o primaria, i supplementi di solito utilizzando parte del disco rigido. <br />Memoria cache: un'area di memoria ad alta velocità sul processore in cui saranno memorizzati i dati di utilizzo più comuni. È una memoria relativamente piccola, molto veloce e riservata per l'archiviazione temporanea dei dati o istruzioni che il processore utilizzerà presto. Memoria di massa: archiviazione secondaria (disco) di grande capacità. Memoria principale: luogo in cui sono memorizzati dati e istruzioni in un computer prima e durante la sua attuazione. <br />Memoria virtuale: una tecnica di gestione della memoria che permette di utilizzare uno spazio sul disco rigido, come se si trattasse di memoria RAM. Questa tecnica fornisce applicazioni ha la possibilità di utilizzare più memoria rispetto al sistema. <br />MICROPROCESSORE: circuito integrato di alto livello di integrazione in grado di contenere più di 100 milioni di transistor a 1 cm ² (al 2005). <br />MULTIMEDIA: È la combinazione di audio, video e dati. I browser sono in grado di visualizzare i contenuti multimediali attraverso l'aggiunta di plug-in.<br />N<br />NODO: Computer o altro dispositivo connesso a una rete. <br />O<br />COMPUTER: Termine usato in Spagna e in alcuni paesi dell'America latina per riferirsi a un computer. <br />P<br />PCI: Sistema connessione presente nelle schede madri di computer progettati per installare schede di espansione. <br />pARGA: scheda inserita in uno slot della scheda madre per espandere la capacità di un computer. PIASTRA madre (o scheda madre): scheda a circuito stampato dove sono installati il processore, ROM, RAM, autobus e altri elementi di un computer. Scheda audio: scheda (fisica) che aggiunge la capacità di riproduzione del suono digitale a un computer. <br />PROGRAMMA: È un set di istruzioni finalizzato al computer che effettua una sequenza di azioni al fine di eseguire una o più operazioni per risolvere un problema. Programma anti-virus: È un programma in esecuzione sul computer alla ricerca di segni di virus. Se trovate qualsiasi, così vi guiderà i passi da seguire per la rimozione dello stesso. Questi passaggi in grado di ripristinare il file infettato al suo stato originale o se necessario cancellarlo. Software anti-virus deve essere aggiornata con nuove definizioni di virus almeno una volta al mese. <br />Programma applicativo: Software orientato a un'attività specifica, di solito sviluppato in linguaggio di programmazione ad alto livello. <br />Prompt dei comandi: Carattere o parola che identifica un computer/servizio in grado di ricevere i comandi da parte dell'utente. <br />Test desktop: ispezione visiva di un programma per la pulizia prima di eseguirlo su un computer. Questo viene fatto a mano. PORTA. Punto di ingresso o di uscita dei dati su un computer. Esempi di porte: COM1 dove collegare il mouse, PS/2 in apparecchiature di marca si connette alla tastiera o il mouse, USB è possibile connettersi a Internet fotocamere, stampanti e scanner, porta LPT1 che collega stampanti. <br />Porta parallela: connessione delle comunicazioni per collegare il computer a periferiche esterne. Caratterizzato con l'invio di dati da un un byte (vale a dire 8 bit) per tempo. <br />Porta seriale: connessione tra un computer e periferiche semplice o basso traffico delle comunicazioni dati. Caratterizzata da inviare un po' alla volta per ogni intervallo di tempo. <br />R.<br />MOUSE: Noto anche come mouse. Puntatore gestito a mano manipolare il cursore sullo schermo. Particolarmente utile nella GUI. <br />Memoria RAM: Random access memory. (Memoria ad accesso casuale) È la memoria che il computer utilizza per eseguire i programmi. Simile al disco rigido ad eccezione del fatto che i dati si perde quando si spegne il computer. <br />ROM (READ ONLY MEMORY): memoria di sola lettura. Archiviazione cui contenuto non può essere modificata dall'utente. Generalmente, contiene programmi e dati non alterabili. <br />ROUTER: Dispositivo che è responsabile per la gestione e l'organizzazione del movimento dei dati tra le diverse reti.<br />S<br />SHAREWARE: software distribuito come un test. Dopo qualche tempo (di solito 30 giorni) l'utente ha la possibilità di acquistarlo. INSTALLAZIONE: Programma di installazione residente nel BIOS, che consente di personalizzare il PC secondo ai componenti fisiche disponibili. Server: Computer o programma che fornisce risorse e servizi ai computer connessi a una rete e allo stesso tempo gestisce l'utilizzo di questa rete... SIMM. Tipo di memoria RAM. Lavora in varie gamme di velocità in funzione sul bus che utilizza la scheda madre: 66 MHz, 100 MHz, 133 MHz.<br />Sistema operativo: (OperatingSystem) il basic software di comunicazione tra uomo e computer, perché è il principale di controllo che determina il funzionamento del computer. È il primo programma che viene copiato nella memoria del computer da un disco prima che si è attivata per la prima volta. <br />SLOT: Slot nelle schede madri che permettono di inserire una nuova piastra (ad esempio una scheda modem o video) o un modulo. Baie sono chiamati in alcune aree geografiche. <br />SOFTWARE: Il set di istruzioni o programmi usati da un computer a fare una determinata attività. L'opposto dell'hardware. <br />SOFTWARE applicativo: Programmi che svolgono i compiti specifici del trattamento dei dati. <br />SOCKET: connettore elettrico (supporto), presa di corrente, spina. Una presa di corrente è l'endpoint di una connessione. Metodo di comunicazione tra un client e un programma di server in una rete. <br />T<br />CARTA o scheda audio: È una scheda di espansione per computer che consente l'ingresso e l'uscita audio sotto il controllo di un programma per computer. TCP/IP.Transmission Control Protocol/Internet Protocol. Set di quasi 100 programmi di comunicazione delle informazioni utilizzate per organizzare i computer collegati in una rete. Standard di comunicazione su Internet, che consiste di due parti: TCP e IP. L'IP disarma spedizioni in pacchetti e di routing, mentre quella TCP è responsabile per la sicurezza della connessione, verificare che i dati vengono tutti, complete e facendo fino infine la spedizione originale. <br />Terminal: Dispositivo in un sistema o rete di comunicazione in cui dati possono essere inseriti o lasciano, ma non elaborati. <br />TEST: Test di un programma o un sistema per assicurare che funzioni correttamente. <br />U<br />Unità aritmetica/logica: È la parte di un processore che contiene i circuiti che eseguono operazioni aritmetiche e logiche. Elaborazione centrale <br />(CPU): l'unità centrale di processo (UCP) o CPU (Central ProcessingUnit acronimo) è l'unità che esegue le istruzioni dei programmi e controlla il funzionamento dei vari componenti del computer. Può essere integrato in un chip chiamato il microprocessore. <br />Unità di controllo: È la parte di un processore che esegue il recupero appropriato, l'interpretazione di ogni istruzione e l'implementazione dei segnali necessari all'unità aritmetica e la logica e in altre parti del computer. URL (UNIFORM RESOURCE LOCATOR). Uniform Resource Locator. Standard che specifica un tipo di servizio su Internet, come pure la posizione esatta del file. L'indirizzo di un sito web unico e universale a livello globale. <br />USB: Tecnologia Bus che consente di collegare al computer periferiche esterne che richiedono grande flusso di dati (ad esempio macchine fotografiche digitali). . <br />V<br />VGA: Video di adattatore raffigurante una risoluzione standard e la presentazione grafica sullo schermo del computer. <br />VIRUS: Programma per scopi distruttivi o interferenza tra il corretto funzionamento dei sistemi informatici.<br />W<br />WAN (WIDE AREA NETWORK) – connessione tra più reti LAN, fisicamente distanti. L'esempio più noto è Internet. WLAN <br />(WIRELESS LOCAL AREA NETWORK): Wireless local area network. WIKI: Forma di sito web dove è accettato che gli utenti credono, modificare, cancellare o modificare il contenuto di una pagina web, un modo interattivo, facile e veloce. Queste strutture rende un wiki, uno strumento efficace per il lavoro collaborativo. Un wiki permette di creare e migliorare le pagine istantaneamente attraverso un'interfaccia molto semplice, dando una grande libertà per l'utente di <br />WINDOWS: nome generico della gamma di sistemi operativi di Microsoft ® con caratteristiche di GUI. <br />WORLD WIDE WEB (WWW). Sistema di organizzazione di informazioni Internet tramite collegamenti ipertestuali. In senso stretto è l'insieme dei server che utilizzano il protocollo HTTP. <br />X<br />X WINDOW: Responsabile per la visualizzazione di informazioni grafiche in un tipo di sistema Unix è completamente indipendente del sistema operativo. Il sistema X Window distribuisce l'elaborazione delle applicazioni specificando link client-server. Il server fornisce servizi per accedere lo schermo, tastiera e mouse, mentre i consumatori sono le applicazioni che utilizzano queste risorse all'interazione con l'utente.<br />Z<br />ZIP: Magnetico removibile che può memorizzare 100 o 250 Mb di informazioni, grande stabilità e durata. ZIP DRIVE: Periferica input/output che gestisce i dischi Zip. Dispone di comando remoto e ad alta velocità di trasferimento. Può essere esterna (interfacce: seriale, parallela, SCSI o USB) o interna (SCSI o EIDE).<br />BIBLIOGRAFIA<br />www.wikipedia.com<br />www.slideshare.com<br />www.monografias.com<br />www.taringa.com<br />www.yoreparo.com<br />CONCLUSIONE<br />La manutenzione preventiva del software è un processo di vitale importanza, così come la manutenzione che abbiamo già visto (correttive e preventive) in precedenza di hardware per rendere il vostro computer funziona come vogliamo. Credo che tutti questi manutenzione insieme ci aiutano a ottimizzare le potenzialità del nostro computer. Eliminare i file non necessari, pulizia e soprattutto la velocità e la sicurezza nel nostro lavoro sono vantaggi principali che ci dà questa manutenzione. <br />Di tutti i componenti di un PC, il disco rigido è il più sensibile e che richiede più attenta manutenzione. Per questo motivo periodicamente dobbiamo usare il Scandisk o un'altra utilità per rilevare se ci sono errori sul disco rigido, e se nessuno tenta di ripararlo.<br />