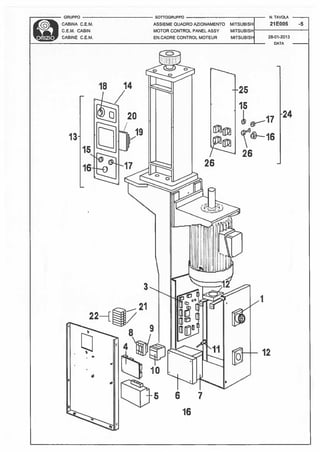
3
POS DISEGNO Q.TA
1 00173321 3
2 0050429B 1
3 0050570A 1
4 0051633N 1
5 0051734N 1
6 0051755N 1
7 0051816N 1
8 0051877N 1
9 0051881N 1
10 0051909N 1
11 03005170 2
12 03024240 4
13 03223200 1
14 03419100 1
15 03439275 1
16 03439675 1
17 03457160 1
18 03458100 1
19
20
21
22
23
24
25
26
27
28
29
30
31
32
33
34
35
36
37
38
39
40
DATA
NOTEDENOMINAZIONE DESCRIPTION DESIGNATION
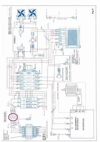
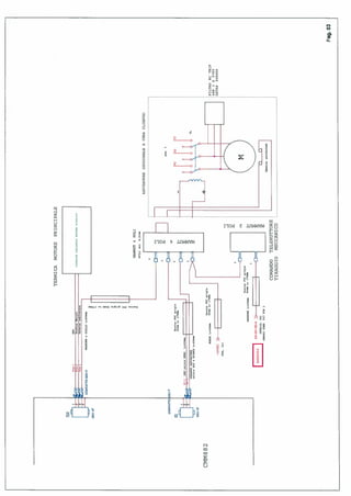
FUSIBLEFUSIBILE 25A AM (10x38) 400V FUSIBLE 25A AM (10x38) 400V
SIGCMM882C3 SHEET
PROXIMITY CABL. X SECURITY
X-PLASTIC COVERING
GR. FAN + MITSUBISHI TEAM
CARPENTRY
RUBBER COVER
TRANS. 1KVA MULTITENS
ENGINE CONNECTION CABLE
SIGRCM904_2 CARD
WPE6 WEI TERMINAL
TERMINAL WDU 10 102030
FUSE TRIP BASE (10x38) Q1
FAN 240vac D = 120 NM
INVERTER FR-D740-160 EC
FILTER
SWITHC ON-OFF+M
CONTACTER 11KW 100-C23ZJ
SCHEDA SIGCMM882C3
PROXIMITY CABL. X SICUREZZA
COPERTURA PLASTICA X INTERNI
CAVO CONNESIONE MOTORE
TRASF. 1KVA MULTITENS
COPERTURA IN GOMMA
ASS.CARPENTERIA
GR. VENTOLA+SQUADRA MITSUBISHI
SCHEDA SIGRCM904_2
MORSETTO TERRA WPE6 WEI
MORSETTO WDU 10 102030
BASE FUSE TRIP (10x38) Q1
VENTOLA 240vac D=120 NM
INVERTER FR-D740-160 EC
FILTRO FFR-MSH-170-30A-RF
INTERR POTENZA ON-OFF + M
CONTATTORE 11KW 100-C23ZJ
FICHE SIGCMM882C3
CABINE DE PROXIMITÉ. X SÉCURITÉ
COUVERCLE X-PLASTIQUE
GR. VENT + MITSUBISHI TEAM
MENUISERIE
COUVERCLE DE CAOUTCHOUC
TRANS. 1KVA MULTITENS
CABLE DE CONNEXION DU MOTEUR
SIGRCM904_2 CARTE
TERMINAL DE TERMINAL WPE6 WEI
TERMINAL WDU 10 102030
FUSE TRIP BASE (10x38) Q1
VENTILATEUR
INVERTER FR-D740-160 CE
FFR-MSH-170-30A-RF FILTER
INTERRUPTEUR
CONTACTER 11KW 100-C23ZJ
N. TAVOLA
ASSIEME QUADRO AZIONAMENTO MITSUBISHICABINA ORITEC
GRUPPO SOTTOGRUPPO
CABINE
21E005
26-09-2017
MOTOR CONTROL PANEL ASSY MITSUBISHI
EN.CADRE CONTROL MOTEUR MITSUBISHI
CABINA
8
7
18
3
611 122 14
17
9
15
16
14
4
2
1 13 10 5
Manuale jsv4
Manuale jsv4

Manuale jsv4

  • 217.
    3 POS DISEGNO Q.TA 100173321 3 2 0050429B 1 3 0050570A 1 4 0051633N 1 5 0051734N 1 6 0051755N 1 7 0051816N 1 8 0051877N 1 9 0051881N 1 10 0051909N 1 11 03005170 2 12 03024240 4 13 03223200 1 14 03419100 1 15 03439275 1 16 03439675 1 17 03457160 1 18 03458100 1 19 20 21 22 23 24 25 26 27 28 29 30 31 32 33 34 35 36 37 38 39 40 DATA NOTEDENOMINAZIONE DESCRIPTION DESIGNATION FUSIBLEFUSIBILE 25A AM (10x38) 400V FUSIBLE 25A AM (10x38) 400V SIGCMM882C3 SHEET PROXIMITY CABL. X SECURITY X-PLASTIC COVERING GR. FAN + MITSUBISHI TEAM CARPENTRY RUBBER COVER TRANS. 1KVA MULTITENS ENGINE CONNECTION CABLE SIGRCM904_2 CARD WPE6 WEI TERMINAL TERMINAL WDU 10 102030 FUSE TRIP BASE (10x38) Q1 FAN 240vac D = 120 NM INVERTER FR-D740-160 EC FILTER SWITHC ON-OFF+M CONTACTER 11KW 100-C23ZJ SCHEDA SIGCMM882C3 PROXIMITY CABL. X SICUREZZA COPERTURA PLASTICA X INTERNI CAVO CONNESIONE MOTORE TRASF. 1KVA MULTITENS COPERTURA IN GOMMA ASS.CARPENTERIA GR. VENTOLA+SQUADRA MITSUBISHI SCHEDA SIGRCM904_2 MORSETTO TERRA WPE6 WEI MORSETTO WDU 10 102030 BASE FUSE TRIP (10x38) Q1 VENTOLA 240vac D=120 NM INVERTER FR-D740-160 EC FILTRO FFR-MSH-170-30A-RF INTERR POTENZA ON-OFF + M CONTATTORE 11KW 100-C23ZJ FICHE SIGCMM882C3 CABINE DE PROXIMITÉ. X SÉCURITÉ COUVERCLE X-PLASTIQUE GR. VENT + MITSUBISHI TEAM MENUISERIE COUVERCLE DE CAOUTCHOUC TRANS. 1KVA MULTITENS CABLE DE CONNEXION DU MOTEUR SIGRCM904_2 CARTE TERMINAL DE TERMINAL WPE6 WEI TERMINAL WDU 10 102030 FUSE TRIP BASE (10x38) Q1 VENTILATEUR INVERTER FR-D740-160 CE FFR-MSH-170-30A-RF FILTER INTERRUPTEUR CONTACTER 11KW 100-C23ZJ N. TAVOLA ASSIEME QUADRO AZIONAMENTO MITSUBISHICABINA ORITEC GRUPPO SOTTOGRUPPO CABINE 21E005 26-09-2017 MOTOR CONTROL PANEL ASSY MITSUBISHI EN.CADRE CONTROL MOTEUR MITSUBISHI CABINA 8 7 18 3 611 122 14 17 9 15 16 14 4 2 1 13 10 5