T=2.48*R*C
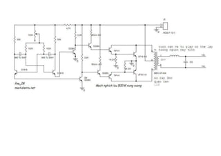
IC1_______NE555 timer IC__________________________ = 1 pcs.
Q1________BC549___NPN 40V 0.5A transistors________ = 1 pcs.
Q2,Q3_____IRF540___N CHANNEL POWER MOSFET, 100V, 27A, TO-220______ = 2 pcs.
C1,C2_____0.1uF 100V mylar capacitors_____________________________ = 2 pcs.
R1________ 4.7K 0.5W resistor___________________________________ = 1 pcs.
R2________120K 0.5W resistor___________________________________ = 1 pcs.
R3,R4_______1K______”______”______________________________________ = 2 pcs.
R5________5.6K______”______”______________________________________ = 1 pcs.
T1________2A 12V__CT__12V transformer_____________________________ = 1 pcs.
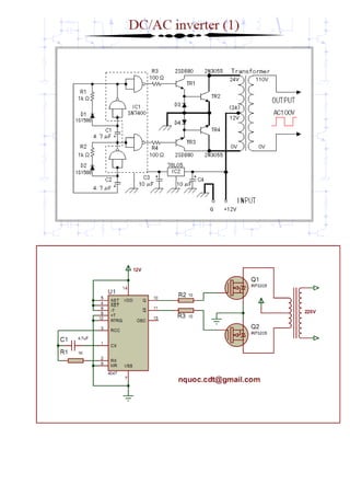
Như mình có đề cập ở những bài trước phần biến áp cho mạch nghịch lưu rất quan trọng nó quyết định rất
lớn đến công suất của toàn mạch . Để làm sáng rõ vấn đề này bài hôm nay mình sẽ đưa ra các thông số
cách tính toán làm biến áp cho mạch nghịch lưu 500W .
Biến áp chắc chắn mọi người ít nhiều đã được học , riêng chuyên nghành điện tử của chúng ta thì chắc ai
cũng đã được thực hành rồi . Nhưng khi làm chúng ta có hiểu tại sao biến áp quấn bao nhiêu vòng , tiết
diện dây ra sao , chắc rất ít người biết được điều này
Đầu tiên bạn cần các định lõi của máy biến áp , cái này rất quan trọng
Thiết diện có ích S của lõi thép, tính bằng cm2: bằng thiết diện vật lý (dài * rộng) nhân với hệ số ghép.
S=a*b*kg
Kg từ 0,85 đến 0,95, tùy chất lượng lõi thép và tùy tay nghề của bạn. Mới làm lần đầu thì tính thấp một
chút cho an toàn. Thiết diện này dùng làm cơ sở để tính cho các bước sau.
Công suất máy biến áp : S=1,2√ P (căn) suy ra P=S^2/1.44 (S bình chia 1,44)
vậy để công suất tầm 500W trở lên thì lõi sẽ là S=1,2 x sprt(500)=26,83(cm2)
chiều dài , chiều rộng của lõi sẽ là , 3,5 cm và 7,7 cm
Dòng cuộn sơ cấp : I=P/Us (U sơ cấp)
Ở đây mạch 500W dòng điện chạy qua cuộn sơ cấp sẽ là : 500/12 =41A
Thiết diện dây sơ cấp: Asc = 2,5/I1 (2,5 là mật độ dòng điện).
Đường kính dây sơ cấp: Asc=π dsc^2/4. (n nhân d sơ cấp bình phương chia 4)
dsc= √ (4Asc/π)
(π=3,14)
với mạch 500W của chúng ta thì :
thiết diện Asc = 2,5/41=0,061
đường kính của dây là: sprt((4 x 0,061)/3,14)= 0,279 cm ở đây chúng ta chọn dây 3mm hay 3 li
từ mối quan hệ giữa các đại lượng I , U và N ta có :
suy ra I bên thứ cấp là: (12x 41) /220 = 2,24 A
Thiết diện dây thứ cấp: atc = 2,5/I2
Đường kính dây thứ cấp: Atc=π dtc^2/4.
dtc= √ (4Atc/π)
suy ra d=0.8(mm)
Số vòng cần quấn cho cuộn sơ cấp
N sơ = (K x U sơ) /S +sai số
Số vòng bên thứ cấp:
N thứ = (K x U thứ) /S +sai số
với K là hệ số biến áp thường lấy trong khoảng 38 đến 45
nếu là biến áp của nhật thì chọn 38 riêng hàng việt nam , trung quốc thì nên dùng 45
lưu ý mạch nghịch lưu có sự sụt áp trên tran nên điện áp vào sơ cấp k được 12 V chúng ta quấn phần sơ
mỗi bên 11 V là ok
Vậy ở đây :
bên sơ cấp số vòng là : 45/26.83 x 11+ sai số =20( vòng)
bên thứ cấp là : 45/26.83 x220= 370 vòng
tổng hợp phần tính toán ở trên thì cần biến áp 500W ta cần các thông số sau :
chiều dài lõi 7,7cm rộng 3,5 cm
sơ cấp quấn 2 cuộn mõi cuộn 20 vòng dây 3mm
thứ cấp quấn 370 vòng dây 0,8mm
trên là những tính toán trên lý thuyết , thực tế thì tùy từng vật liệu sản xuất lõi , dây quấn , sẽ có sai số
nhất định
Mọi người xem tham khảo và thiết kế bộ biến áp cho riêng mình
Mach nghich luu
Mach nghich luu
Mach nghich luu
Mach nghich luu
Mach nghich luu
Mach nghich luu
Mach nghich luu

Mach nghich luu

  • 1.
  • 7.
    IC1_______NE555 timer IC__________________________= 1 pcs. Q1________BC549___NPN 40V 0.5A transistors________ = 1 pcs. Q2,Q3_____IRF540___N CHANNEL POWER MOSFET, 100V, 27A, TO-220______ = 2 pcs. C1,C2_____0.1uF 100V mylar capacitors_____________________________ = 2 pcs. R1________ 4.7K 0.5W resistor___________________________________ = 1 pcs. R2________120K 0.5W resistor___________________________________ = 1 pcs. R3,R4_______1K______”______”______________________________________ = 2 pcs.
  • 8.
    R5________5.6K______”______”______________________________________ = 1pcs. T1________2A 12V__CT__12V transformer_____________________________ = 1 pcs. Như mình có đề cập ở những bài trước phần biến áp cho mạch nghịch lưu rất quan trọng nó quyết định rất lớn đến công suất của toàn mạch . Để làm sáng rõ vấn đề này bài hôm nay mình sẽ đưa ra các thông số cách tính toán làm biến áp cho mạch nghịch lưu 500W . Biến áp chắc chắn mọi người ít nhiều đã được học , riêng chuyên nghành điện tử của chúng ta thì chắc ai cũng đã được thực hành rồi . Nhưng khi làm chúng ta có hiểu tại sao biến áp quấn bao nhiêu vòng , tiết diện dây ra sao , chắc rất ít người biết được điều này Đầu tiên bạn cần các định lõi của máy biến áp , cái này rất quan trọng Thiết diện có ích S của lõi thép, tính bằng cm2: bằng thiết diện vật lý (dài * rộng) nhân với hệ số ghép. S=a*b*kg Kg từ 0,85 đến 0,95, tùy chất lượng lõi thép và tùy tay nghề của bạn. Mới làm lần đầu thì tính thấp một chút cho an toàn. Thiết diện này dùng làm cơ sở để tính cho các bước sau. Công suất máy biến áp : S=1,2√ P (căn) suy ra P=S^2/1.44 (S bình chia 1,44) vậy để công suất tầm 500W trở lên thì lõi sẽ là S=1,2 x sprt(500)=26,83(cm2) chiều dài , chiều rộng của lõi sẽ là , 3,5 cm và 7,7 cm
  • 9.
    Dòng cuộn sơcấp : I=P/Us (U sơ cấp) Ở đây mạch 500W dòng điện chạy qua cuộn sơ cấp sẽ là : 500/12 =41A Thiết diện dây sơ cấp: Asc = 2,5/I1 (2,5 là mật độ dòng điện). Đường kính dây sơ cấp: Asc=π dsc^2/4. (n nhân d sơ cấp bình phương chia 4) dsc= √ (4Asc/π) (π=3,14) với mạch 500W của chúng ta thì : thiết diện Asc = 2,5/41=0,061 đường kính của dây là: sprt((4 x 0,061)/3,14)= 0,279 cm ở đây chúng ta chọn dây 3mm hay 3 li từ mối quan hệ giữa các đại lượng I , U và N ta có : suy ra I bên thứ cấp là: (12x 41) /220 = 2,24 A Thiết diện dây thứ cấp: atc = 2,5/I2 Đường kính dây thứ cấp: Atc=π dtc^2/4. dtc= √ (4Atc/π) suy ra d=0.8(mm) Số vòng cần quấn cho cuộn sơ cấp N sơ = (K x U sơ) /S +sai số Số vòng bên thứ cấp: N thứ = (K x U thứ) /S +sai số với K là hệ số biến áp thường lấy trong khoảng 38 đến 45 nếu là biến áp của nhật thì chọn 38 riêng hàng việt nam , trung quốc thì nên dùng 45 lưu ý mạch nghịch lưu có sự sụt áp trên tran nên điện áp vào sơ cấp k được 12 V chúng ta quấn phần sơ mỗi bên 11 V là ok Vậy ở đây : bên sơ cấp số vòng là : 45/26.83 x 11+ sai số =20( vòng) bên thứ cấp là : 45/26.83 x220= 370 vòng tổng hợp phần tính toán ở trên thì cần biến áp 500W ta cần các thông số sau : chiều dài lõi 7,7cm rộng 3,5 cm sơ cấp quấn 2 cuộn mõi cuộn 20 vòng dây 3mm thứ cấp quấn 370 vòng dây 0,8mm trên là những tính toán trên lý thuyết , thực tế thì tùy từng vật liệu sản xuất lõi , dây quấn , sẽ có sai số nhất định Mọi người xem tham khảo và thiết kế bộ biến áp cho riêng mình