TIỂU LUẬN
CÁC QUÁ TRÌNH SẢN XUẤT CƠ BẢN
--------***---------
LUYỆN NHÔM
Nhóm thực hiện
Trịnh quang Vinh
Hoàng Thị Lưu
Chu Văn Thiện
Đoàn Thanh Tuấn
PHẦN I
GIỚI THIỆU CHUNG VỀ TÌNH HÌNH LUYỆN NHÔM HIỆN
NAY TRÊN THẾ GIỚI VÀ Ở VIỆT NAM
I. TÌNH HÌNH SẢN XUẤT NHÔM TRÊN THẾ GIỚI HIỆN NAY
I.1 Giới thiệu chung về nhôm
Nhôm là một kim loại mềm, nhẹ với màu xám bạc ánh kim mờ, vì có một lớp
mỏng ôxi hóa tạo thành rất nhanh khi nó để trần ngoài không khí. Tỷ trọng
riêng của nhôm chỉ khoảng một phần ba sắt hay đồng; nó rất mềm (chỉ sau
vàng), dễ uốn (đứng thứ sáu) và dễ dàng gia công trên máy móc hay đúc; nó
có khả năng chống ăn mòn và bền vững do lớp ôxít bảo vệ. Nó cũng không
nhiễm từ và không cháy khi để ở ngoài không khí ở điều kiện thông thường
Tổng quát
Tên, Ký hiệu, Số Nhôm, Al, 13
Phân loại kim loại yếu
Nhóm, Chu kỳ, Khối 13, 3, p
Khối lượng riêng, Độ cứng 2.700 kg/m³, 2,75
Bề ngoài màu trắng bạc
Tính chất nguyên tử
Khối lượng nguyên tử 26,981538 đ.v.
Bán kính nguyên tử (calc.) 125 (118) pm
Bán kính cộng hoá trị 118 pm
Cấu hình electron [Ne]3s2
3p1
e-
trên mức năng lượng 2, 8, 3
Trạng thái ôxi hóa (Ôxít) 3 (lưỡng tính)
Cấu trúc tinh thể hình lập phương
Tính chất vật lý
Trạng thái vật chất rắn
Điểm nóng chảy 933,47 K (1.220,58 °F)
Điểm sôi 2.792 K (4.566 °F)
Trạng thái trật tự từ thuận từ
Thể tích phân tử 10 ×10-6
m³/mol
Nhiệt bay hơi 293,4 kJ/mol
Nhiệt nóng chảy 10,79 kJ/mol
Áp suất hơi 100.000 Pa tại 2.792 K
Vận tốc âm thanh 5.100 m/s tại 933 K
Thông tin khác
Độ âm điện 1,61 (thang Pauling)
Nhiệt dung riêng 897 J/(kg·K)
Độ dẫn điện 3,774x107
/Ω·m
Độ dẫn nhiệt 237 W/(m·K)
Năng lượng ion hóa
1. 577,5 kJ/mol
2. 1.816,7 kJ/mol
3. 2.744,8 kJ/mol
4. 11.577 kJ/mol
5. 14.842 kJ/mol
6. 18.379 kJ/mol
7. 23.326 kJ/mol
8. 27.465 kJ/mol
9. 31.853 kJ/mol
10. 38.473 kJ/mol
11. 42.647 kJ/mol
12. 201.266 kJ/mol
13. 222.316 kJ/mol
I.2 Lịch sử ngành Sản xuất nhôm
Mặc dù nhôm là nguyên tố phổ biến trong vỏ trái đất (8,1%), nó lại hiếm ở
dạng tự do và đã từng được cho là kim loại quí có giá trị hơn vàng (Người ta
nói rằng Napoleon III của Pháp có các bộ đồ ăn bằng nhôm dự phòng cho
những người khách quý nhất của ông. Những người khách khác chỉ có bộ đồ
ăn bằng vàng). Vì thế nhôm là kim loại tương đối mới trong công nghiệp và
được sản xuất với số lượng công nghiệp chỉ khoảng trên 100 năm.
Khi mới được phát hiện nhôm rất khó tách ra khỏi các loại đá có chứa nó. Vì
toàn bộ nhôm của Trái Đất nằm trong các hợp chất nên nó là kim loại khó
nhận được nhất. Lý do là nhôm bị ôxi hóa rất nhanh và ôxít nhôm là một hợp
chất cực kỳ ổn định, không giống như gỉ sắt, nó không bị bong ra.
Người khởi nghiệp
Vào cuối thế kỷ thứ XIX, nhôm là thứ kim loại quí, còn hiếm hơn cả bạc.
Tổng lượng nhôm sản xuất ở Mỹ vào năm 1884 chỉ có 125 pound (01 pound
tương đương 450 gram). Tại Trường Cao đẳng Oberlin ở Bang Ohio, Giáo sư
Frank Jewett đã chỉ cho các sinh viên thấy một mẩu nhôm nhỏ và nói với họ
rằng, bất cứ người nào có thể tìm ra được phương pháp sản xuất một cách
kinh tế thứ kim loại quí này thì người đó sẽ trở nên giàu có. Charless Martin
Hall là một trong số những sinh viên đó. Say mê với các mẩu kim loại từ khi
mới 12 tuổi, Hall đã nung nấu trong lòng khát vọng sản xuất nhôm và ông đã
biến ngôi nhà kho bằng gỗ nhỏ đằng sau vườn nhà mình thành một phòng thí
nghiệm thô sơ để hàng ngày vùi mình vào đó nghiên cứu.
Tài liệu tham khảo
Suốt trong thời gian học và sau khi tốt nghiệp, Hall liên tục miệt mài với các
thí nghiệm trong nhà kho và đã tự chế tạo được một nồi nấu kim loại bằng
cacbon để phục vụ việc tạo ra ôxít nhôm-alumina. Đầu năm 1886, ông đổ đầy
dung dịch cryolite có chứa alumina (Al2O3) vào nồi nấu kim loại đó và cho
dòng điện chạy qua. Kết quả là ông thu được một đống lổn nhổn những chất
đông cứng, ông để cho chúng nguội đi, sau đó dùng búa đập vụn ra. Trong
đám bụi bốc lên có thấy một vài mảnh nhôm nguyên chất.
Điện phân nhôm tiêu tốn một lượng điện rất lớn, chi phí điện đã chiếm 25%
giá thành; để làm chảy 1 tấn nhôm cần khoảng 13,5 - 18,5 MWh để tách nhôm
ra khỏi oxi trong alumina; mức tiêu thụ thấp nhất là 13.500 kWh/tấn nhôm ở
nhà máy điện phân nhôm Moral của BHP ở Mozambic, cao là 16.292 Kwh/tấn
nhôm ở nhà máy Bratsk ở Nga. Vì vậy, sản xuất nhôm chỉ đem lại hiệu quả
khi giá điện thấp < 3 US cent/kWh. Để có được giá thành hạ, các công ty
thường có nhà máy điện riêng, hầu hết là thuỷ điện như Alcan có tới 11 nhà
máy thuỷ điện với tổng công suất 4.156 MW, Alcoa tự sản xuất được 25%
lượng điện cho sản xuất
Tái chế nhôm
Sự tái chế nhôm từ các phế thải đã trở thành một trong những thành phần quan
trọng của công nghiệp luyện nhôm. Việc tái chế đơn giản là nấu chảy kim loại,
nó rẻ hơn rất nhiều so với sản xuất từ quặng. Việc tinh chế nhôm tiêu hao
nhiều điện năng; việc tái chế chỉ tiêu hao khoảng 5% năng lượng để sản xuất
ra nó trên cùng một khối lượng sản phẩm. Một thực tế phổ biến cho đến đầu
thập niên 1900 là việc tái chế nhôm là không mới. Tuy nhiên, nó là lĩnh vực
hoạt động trầm lắng cho đến tận những năm cuối thập niên 1960 khi sự bùng
nổ của việc sử dụng nhôm để làm vỏ của các loại đồ uống cuối cùng đã đưa
việc tái chế nhôm vào trong tầm chú ý của cộng đồng. Các nguồn tái chế
nhôm bao gồm ô tô cũ, cửa và cửa sổ nhôm cũ, các thiết bị gia đình cũ,
contener và các sản phẩm khác.
I.3 Tình hình sản xuất và sử dụng nhôm hiện nay trên thế giới
Tình hình sản xuất nhôm từ năm 2000 đến hết năm 2007 trên
thế giới: ( Số liệu của IAI )
Tình hình sản xuất 8 tháng đầu năm 2008 :
Như vậy Bắc Mỹ và Châu Âu vẫn dẫn đầu về sản xuất nhôm hiện nay.
II. TÌNH HÌNH SẢN XUẤT NHÔM TẠI VIỆT NAM HIỆN NAY
II.1 Phân bố quặng nhôm và tình hình sản xuất trong nước
Việt Nam là quốc gia có nguồn năng lượng dồi dào với nhiều mỏ quặng
bauxite, là cơ hội rất tốt cho việc phát triển năng lượng mới và các dự án kim
loại, tạo ra một chu trình sản xuất từ bauxite đến sản phẩm nhôm và hợp kim.
Tuy nhiên hiện tại, Việt Nam chưa có ngành công nghiệp nhôm riêng với quy
mô lớn.
II.2 Một số nhà máy luyện nhôm và sản xuất thành phẩm nhôm l ớn ở
Việt Nam
II.2.1 Nh à máy luyện nhôm Bảo Lâm-Lâm Đồng( trực thuộc Tổng công ty
khoáng sản Việt Nam thuộc Tập đoàn Công nghiệp Than và Khoáng sản Việt
Nam )
Công suất : 600.000 tấn/năm.
Dự kiến bắt đầu hoạt động năm 2009
II.2.2 Nhà máy nhôm Asia Vina – Taiwan (thuộc Công ty Thương mại
tổng hợp Quảng Bình)
Nhà máy nhôm Asia Vina - Taiwan là một trong 5 doanh nghiệp hàng đầu ở
Việt Nam kể cả doanh nghiệp có hơn 100% vốn nước ngoài và liên doanh về
sản xuất các loại nhôm thanh định hình đạt tiêu chuẩn chất lượng quốc tế, có
sức cạnh tranh cao. Nhà máy hiện có 3 dây chuyền công nghệ hiện đại sản
xuất các loại nhôm thanh, 2 hệ thống mạ hoàn thiện sản phẩm, hệ thống đúc
nhôm để nấu lại toàn bộ dư liệu trong quá trình sản xuất, vừa triệt để tiết kiệm
nguyên liệu đắt tiền, vừa làm cho nhà máy giảm thiểu phế thải đến mức cao
nhất, cùng với các máy kiểm tra độ cứng của thanh nhôm, độ dày lớp mạ sản
phẩm và hệ thống kiểm tra cơ, lý hoá của sản phẩm đạt yêu cầu chính xác cao.
Công suất : Từ 3.500 đến 3.700 tấn sản phẩm/ năm
Ngoài ra còn rất nhiều các cơ sở đúc nhôm và chế tạo nhôm thành phẩm
nhỏ l ẻ.
Tham khảo :
- http://www.world-aluminium.org
PHẦN II
NGUYÊN LIỆU SẢN XUẤT NHÔM
Quá trình luyện nhôm đi từ các sản phẩm quặng nhôm nghèo (boxit-nhôm tồn tại
dưới dạng Al2O3 trong phức hoặc đơn chất) hoặc từ nhôm phế liệu.
Quặng nhôm do các khoáng nhôm tạo thành, có khoảng hơn 250 loại khoáng
nhôm khác nhau nhưng thường được sử dụng nhiều 8 loại sau:
Tên khoáng vật Công thức hóa học Hàm lượng Al2O3
(%)
Corundum Al2O3 100
Diaspo, bơmit Al2O3. H2O (AlOOH) 85
Spinel Al2O3. MgO 71
Hydraogilit, ghipxit Al2O3. 2H2O; Al(OH)3 65,4
Kianit, antalunit, silimanit Al2O3. SiO2 63
Caolinit Al2O3. 2SiO2.2H2O 39,5
Alunit K2SO4.Al2(SO4)3.4Al(OH)3 37
Nephelin (Na,K)2O.Al2O3. 2SiO2 32,3 – 35,9
Trong các loại quặng, Boxit là quặng nhôm quan trọng nhất, trong boxit nhôm
tồn tại dưới dạng diaspo, bơmit, hydraghilit, ghipxit và đôi khi cả caolinit và
corundum. Thành phần hóa học của quặng bôxit dao động khá lớn:
Al2O3: 35-60% SiO2: 0,5-25%
Fe2O3: 2-40% TiO2: vết – 11%
Để đánh giá chất lượng quặng nhôm, người ta đánh gia thông qua chỉ tiêu gọi là
modun silic µSiO2 = tỷ số lượng Al2O3/SiO2. tỷ số này càng cao quặng càng tốt.
phẦN III
Quy tr×nh s¶n xuÊt nh«m
I.Kh¸i qu¸t vÒ c«ng nghÖ s¶n xuÊt Nh«m
-N¨m 1886, Hall ngêi Mü vµ Heroult ngêi Ph¸p ®ång thêi ph¸t minh ra ph-
¬ng ph¸p ®iÖn ph©n nh«m trong dung dÞch muèi nh«m nãng ch¶y. Tõ
®ã ®Õn nay,Al ®îc s¶n xuÊt víi quy m« c«ng nghiÖp, s¶n lîng t¨ng lªn
kh«ng ngõng,Al trë thµnh kim lo¹i ®îc sö dông ngµy cµng réng r·i. Cã thÓ
nãi, ph¬ng ph¸p ®iÖn ph©n Nh«m trong m«i trêng nãng ch¶y chiÕm ®Þa
vÞ chñ yÕu trong c«ng nghÖ s¶n xuÊt nh«m. Sau ®©y lµ lu tr×nh s¶n
xuÊt nh«m hiÖn nay:
II. SẢN XUẤT NHÔM OXIT
Cã 2 ph¬ng ph¸p s¶n xuÊt nh«m oxit chñ yÕu:
- Ph¬ng ph¸p Baye
- Ph¬ng ph¸p KiÒm thiªu kÕt
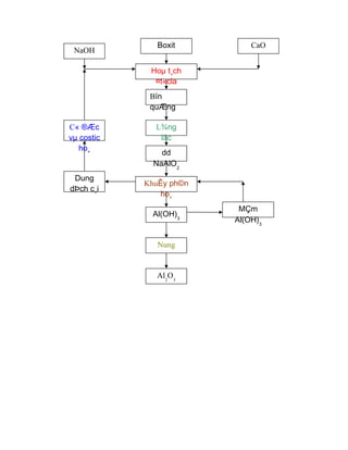
II.1.Ph¬ng ph¸p Baye
- Ph¬ng ph¸p Baye thùc chÊt lµ ph¬ng ph¸p dïng dung dÞch NaOH ®Ó
hoµ t¸ch b«xit ë nhiÖt ®é cao vµ ¸p suÊt,do K.I.Baye ngêi Aã ph¸t minh
vµo n¨m 1887. Sau ®©y lµ s¬ ®å tãm t¾t ph¬ng ph¸p Baye s¶n xuÊt
nh«m oxit :
Boxit
Hoµ t¸ch
¤t«cla
CaO
NaOH
Bïn
quÆng
L¾ng
läc
dd
NaAlO2
KhuÊy ph©n
ho¸
Al(OH)3
Nung
Al2
O3
Dung
dÞch c¸i
C« ®Æc
vµ costic
ho¸
MÇm
Al(OH)3
C¸c kh©u chÝnh cña qu¸ tr×nh s¶n xuÊt Nh«m «xit gåm :
1.Hoµ t¸ch b«xit
2.KhuÊy ph©n ho¸ dung dÞch NaAlO2
3.Nung Nh«m hy®r«xit
4.C« ®Æc dung dÞch c¸i vµ costic ho¸.
II1.1.Hoµ t¸ch b«xit:
- B«xit sau khi nghiÒn nhá trén vµo víi KiÒm cho vµo ¤t«cla(thiÕt bÞ
hoµ t¸ch). Trong ¤t«cla x¶y ra t¸c dông cña dung m«i víi c¸c thµnh
phÇn cña b«xit.
- Nh«m «xit trong b«xit phÇn lín ë d¹ng ngËm níc(hi®r«xit) khi hoµ t¸ch
sÏ t¸c dông víi NaOH t¹o natri aluminat theo ph¶n øng sau :
Al(OH)3 + NaOH + aq = NaAl(OH)4 + aq
AlOOH + NaOH + aq = Na Al(OH)4 + aq
- S¾t «xit kh«ng t¸c dông víi NaOH nªn n»m l¹i trong b·, Silic «xit t¸c
dông víi NaOH t¹o ra Natri silicat hoµ tan vµo dung dÞch theo ph¶n
øng:
SiO2 + 2NaOH = Na2SiO3 + H2O
- Natri silicat l¹i t¸c dông víi Natri aluminat t¹o thµnh natri alumosilicat :
Na2SiO3 + NaAl(OH)4 + aq = Na2O.Al2O3.mSiO2.nH2O + NaOH
- Hîp chÊt Natri alumosilicat ngËm níc kh«ng tan trong NaOH ë d¹ng
r¾n, lÉn vµo cÆn ®á.
- Ph¶n øng trªn cã Ých lµ khö SiO2 trong dung dÞch nhng cã h¹i lµ g©y
mÊt m¸t KiÒm vµ Al. Hµm lîng SiO2 trong b«xit cµng lín th× hµm lîng
mÊt m¸t kiÒm vµ Al cµng nhiÒu => ph¬ng ph¸p Baye chØ ¸p dông cho
c¸c lo¹i quÆng cã hµm lîng SiO2 thÊp.
- HiÖu suÊt cña qu¸ tr×nh hoµ t¸ch phô thuéc vµo nhiÒu nh©n tè :
NhiÖt ®é, thêi gian, nång ®é dung dÞch, tØ sè r¾n láng, b¶n chÊt
quÆng.
II.1.2.KhuÊy ph©n ho¸ dung dÞch natri aluminat.
- Sau l¾ng läc dung dÞch natri aluminat ®îc ®em ®i khuÊy ph©n ho¸.
Dung dÞch nµy ph©n ho¸ t¹o ra nh«m hi®r«xit theo ph¶n øng sau:
Na AlO2 + H2O -> Al(OH)3 + NaOH
- VÒ c¬ chÕ th× qu¸ tr×nh ph©n ho¸ sÏ ®îc chia lµm 2 giai ®o¹n :
+ T¹o mÇm Al(OH)3
+ Ph¸t triÓn mÇm
- NÕu n©ng cao tØ sè costic th× qu¸ tr×nh t¹o mÇm sÏ ngõng. Khi tØ
sè costic cao h¬n n÷a th× qu¸ tr×nh sÏ diÔn ra theo chiÒu ngîc l¹i, tøc
lµ t¹o ra natri aluminat. V× vËy ph¶i khèng chÕ nång ®é kiÒm thÝch
hîp. Gi¶m nång ®é kiÒm sÏ cã lîi cho qu¸ tr×nh khuÊy ph©n ho¸.NhiÖt
®é còng cã t¸c dông víi qu¸ tr×nh khuÊy ph©n ho¸, nÕu gi¶m nhiÖt ®é
th× qu¸ tr×nh khuÊy ph©n ho¸ sÏ x¶y ra nhanh, nhng c¸c h¹t Al(OH)3
kÕt tinh sÏ nhá, kh«ng cã lîi cho viÖc läc röa sau nµy.
- Trong thùc tÕ s¶n xuÊt, cÇn cho thªm Al(OH)3 vµo ®Ó lµm mÇm. Sè
mÇm Al(OH)3 cho vµo b»ng kho¶ng 1,5-2,5 lÇn träng lîng Al2O3 cã
trong dung dÞch.
- Môc ®Ých cña khuÊy lµ lµm cho nång ®é dung dÞch ®ång ®Òu vµ
h¹t tinh thÓ lu«n ë tr¹ng th¸i l¬ löng.
- Sau khi khuÊy ph©n ho¸, dung dÞch cã tØ sè costic lµ 3,6-3,7.KÕt
tinh xong ®a Al(OH)3 ®i ph©n cÊp. Lo¹i Al(OH)3 cã cì h¹t lín ®em ®i röa
vµ nung, cßn lo¹i h¹t nhá cho quay l¹i mÇm kÕt tinh cho qu¸ tr×nh sau.
Dung dÞch c¸i sau khi khuÊy ph©n ho¸ ®îc ®em ®i c« ®Æc vµ costic
ho¸.
II.1.3.Nung Al(OH)3
Môc ®Ých cña viÖc ®em nung lµ lµm mÊt níc cña Al(OH)3 ®Ó thu ®îc
Al2O3 theo ph¶n øng:
2Al(OH)3  Al2O3 + 3H2O
II.1.4.C« ®Æc dung dÞch c¸i vµ costic ho¸
- Sau khi läc, lÊy Al(OH)3 ra, dung dÞch c¸i cßn l¹i chñ yÕu chøa
NaOH, nhng nång ®é thÊp, kh«ng ®¸p øng ®îc yªu cÇu cña dung
dÞch tuÇn hoµn. V× vËy ®em c« ®Æc ®Ó n©ng nång ®é lªn 300 g/l
th× dõng l¹i.Trong qu¸ tr×nh vËn hµnh, mét lîng CO2 trong kh«ng khÝ
t¸c dông víi NaOH trong dung dÞch t¹o ra Na2CO3. Khi c« ®Æc sÏ kÕt
tinh ra Na2CO3, ®em läc t¸ch Na2CO3 ra. Sau ®ã dïng Ca(OH)2 ®Ó
costic ho¸ theo ph¶n øng:
Na2CO3 + Ca(OH)2 = 2NaOH + CaCO3
- Sau ®ã l¾ng läc, th¶i b·, dung dÞch ®em dïng l¹i.
Mét sè u nhîc ®iÓm cña ph¬ng ph¸p nµy:
-¦u ®iÓm: Lu tr×nh ®¬n gi¶n, chÊt lîng s¶n phÈm tèt, gi¸ thµnh h¹.
-Nhîc ®iÓm: ChØ thùc hiÖn víi quÆng b«xit cã hµm lîng SiO2 thÊp míi
cã lîi vÒ mÆt kinh tÕ.
II.2. Ph¬ng ph¸p KiÒm thiªu kÕt
Khi hµm lîng SiO2 trong quÆng cao, dïng ph¬ng ph¸p Baye ®Ó s¶n
xuÊt sÏ kh«ng cã lîi vÒ mÆt kinh tÕ do lµm mÊt m¸t nh«m «xit vµ kiÒm.
Ph¬ng ph¸p kiÒm thiªu kÕt cho phÐp chÕ biÕn mét c¸ch hîp lÝ c¸c lo¹i
quÆng cã hµm lîng Silic cao.
Thùc chÊt cña ph¬ng ph¸p lµ ®em hçn hîp B«xit - Na2CO3 vµ ®¸ v«i
nung ë nhiÖt ®é cao, kÕt qu¶ lµ nhËn ®îc s¶n phÈm thiªu kÕt chøa natri
aluminat. Sau ®ã hoµ t¸ch thiªu kÕt phÈm trong níc, natri aluminat hoµ
tan ë d¹ng dung dÞch, c¸c hîp chÊt kh¸c n»m l¹i ë d¹ng cÆn b·. Läc t¸ch b·
thu ®îc dung dÞch aluminat th«. Sau khi khö Silic sÏ thu ®îc dung dÞch
aluminat s¹ch.§em cacbon¸t ho¸ b»ng khÝ CO2 sÏ thu ®îc Al(OH)3. Sau khi
nung Al(OH)3 ë 12000
C sÏ ®îc Al2O3.Lu tr×nh s¶n xuÊt Al2O3 b»ng ph¬ng
ph¸p kiÒm thiªu kÕt gåm c¸c kh©u chÝnh sau: Thiªu kÕt, hoµ t¸ch thiªu
kÕt phÈm, khö silic, cacbonat ho¸, nung.
§¸ v«i
Xay
nghiÒn
B«xit
Xay
nghiÒn
Phèi liÖu
Thiªu
kÕt
NgiÒn thiªu kÕt
phÈm
Hoµ t¸ch
L¾ng
läc
Khö silic
L¾ng läc
dd
NaAlO2
s¹ch
Cacbonat
ho¸
Al(OH)3
Nung Al2
O3
dd c¸i C«
®Æc
X« ®a
CÆn ®á
II.2.1.Thiªu kÕt:
- Môc ®Ých: biÕn nh«m oxit trong quÆng boxit thµnh natri aluminat
(NaAlO2) dÔ tan trong dung dÞch níc, cßn l¹i SiO2 trong b«xit t¹o
canxisilicat (2CaOSiO2) khã tan.
- Cho boxit, dd Na2CO3,CaCO3 cïng håi liÖu vµo m¸y nghiÒn, sau ®ã
ph©n tÝch thµnh phÇn ho¸ häc cña nguyªn liÖu ®· nghiÒn ®iÒu
chØnh cho phï hîp víi yªu cÇu thiªu kÕt,bïn quÆng nµy chøa 70% níc,
dïng má phun vµo lß thiªu kÕt.Bïn liÖu sau khi vµo lß ®îc gia nhiÖt,
tr¶i qua c¸c vïng khö níc, nung nãng, lµm nguéi.T¹i vïng thiªu kÕt,phèi
liÖu tr¶i qua c¸c bíc sau:
Bíc 1:thiªu kÕt ë nhiÖt ®é thÊp, x¶y ra c¸c ph¶n øng:
Na2CO3 + Fe2O3 = Na2O.Fe2O3 + CO2
Na2CO3 + SiO2 = Na2O.SiO2 + CO2
Na2CO3 +Al2O3 = Na2O.Al2O3 + CO2
- NÕu ë nhiÖt ®é thÊp cã thÓ t¹o Na2O.Al2O3.SiO2
Bíc 2:thiªu kÕt ë nhiÖt ®é cao, x¶y ra c¸c ph¶n øng sau:
Na2O.Fe2O3 + Al2O3 = Na2O.Al2O3 + Fe2O3
Na2O.SiO2 + 2CaO + Al2O3 = Na2O.Al2O3 + 2CaO.SiO2
Na2O.Al2O3.SiO2 + 4CaO = Na2O.Al2O3+ 2(2Na2O.SiO2)
II.2.2.Hoµ t¸ch thiªu kÕt phÈm
- S¶n phÈm thiªu kÕt sau khi nghiÒn nhá ®îc ®a ®i hoµ ®a ®i hoµ
t¸ch.
- Môc ®Ých lµ chuyÓn natri aluminat tõ pha r¾n vao dd níc, cßn t¹p
chÊt kh¸c vÉn ®Ó ë pha r¾n t¸ch khái dung dÞch,dung m«i hoµ t¸ch cã
thÓ lµ níc,dd kiÒm lo·ng, dd natri aluminat lo·ng.
- Khi hoµ t¸ch thiªu kÕt phÈm x¶y ra c¸c qu¸ tr×nh sau:
+ natri aluminat hoµ tan vµo dung dÞch
+ natri ferit bÞ ph©n huû theo ph¶n øng:
Na2O.Fe2O3 + H2O = Fe2O3 + 2NaOH
- S¾t oxit n»m l¹i trong cÆn, Natri ferit thuû ph©n lµm t¨ng lîng NaOH
cã lîi cho qu¸ tr×nh hoµ t¸ch.
- 2CaO.SiO2 thùc tÕ kh«ng hoµ tan, nhng nÕu thêi gian hoµ t¸ch kÐo
dµi, nång ®é dung dÞch ®Ëm ®Æc, nhiÖt ®é hoµ t¸ch cao th× canxi
silicat còng b¾t ®Çu ph¶n øng víi dung dÞch kiÒm vµ qu¸ tr×nh sÏ
phøc t¹p.
- Mét sè natri silicat t¹o thµnh còng tan vµo trong dung dÞch v× vËy
cÇn ®em dung dÞch ®i khö SiO2
II.2.3.Khö Silic
- Sau hoµ t¸ch ®îc dung dÞch Aluminat th«, v× trong dung dÞch cßn
nhiÒu SiO2. V× vËy cÇn khö SiO2 tríc khi kÕt tinh Al(OH)3.
- Qu¸ tr×nh khö silic cña dung dÞch dÞch natri aluminat tiÕn hµnh
trong otocla t¬ng tù nh ¤t«cla dïng ®Ó hoµ t¸ch b«xit theo ph¬ng ph¸p
Baye. NhiÖt ®é khö SiO2 kho¶ng 1700
C.Ph¶n øng chñ yÕu cña qu¸
tr×nh khö SiO2:
Na2O.Al2O3 +2(Na2O.SiO2) +4H2O= 4NaOH +Na2O.Al2O3.2SiO2.2H2O
Sau khi khö SiO2 ®a dung dÞch ®i l¾ng läc, kÕt tña ®a vÒ trén cïng
quÆng vµ ®em ®i thiªu kÕt. Dung dÞch c¸i ®em cacbonat ho¸.
II.2.4.Cacbonat ho¸ dung dÞch natri aluminat
- Môc ®Ých: lµm cho dung dÞch natri aluminat bÞ ph©n huû, kÕt tña
Al(OH)3 theo c¸c bíc sau:
+Tríc tiªn, cho CO2 trong kh«ng khÝ t¸c dông víi NaOH
2NaOH + CO2 = Na2CO3 + H2O
do NaOH bÞ trung hoµ, tØ sè costic cña dung dÞch gi¶m xuèng, hîp
chÊt natri aluminat trë nªn kh«ng bÒn v÷ng mµ ph©n huû theo ph¶n
øng :
Na2O.Al2O3 + H2O  2Al(OH)3 + 2NaOH
mµ NaOH sinh ra l¹i t¸c dông víi CO2  thóc ®Èy ph¶n øng ph©n ho¸
natri aluminat tiÕn hµnh theo chiÒu thuËn.Sau khi cã ®îc Al(OH)3 ta
®em nung thu ®îc Al2O3 theo ph¶n øng:
Al(OH)3Al2O3 + H2O
III.S¶n xuÊt Nh«m b»ng ph¬ng ph¸p ®iÖn ph©n.
- Khi ®· cã nh«m oxit, cÇn dïng Na3AlF6 vµ c¸c muèi fluorua ®Ó ®iÖn
ph©n nh«m.Ta cã s¬ ®å ®iÖn ph©n Nh«m:
-BÓ thêng lµ h×nh hép ch÷ nhËt, ®¸y nèi cùc ©m (2), khèi than ë phÝa
trªn lµ cùc d¬ng(1).Gi÷a hai cùc lµ chÊt ®iÖn ph©n Criolit-aluminat nãng
ch¶y(4). Díi t¸c dông cña dßng ®iÖn mét chiÒu, Al trong dung dÞch ®iÖn
ph©n tiÕt ra vµ tËp trung ë ®¸y bÓ,cßn oxit bay ra vÒ phÝa cùc d¬ng, oxi
ho¸ cùc than, t¹o hçn hîp khÝ CO +CO2 tho¸t ra ngoµi. Trªn bÒ mÆt dung
dÞch ®iÖn ph©n vµ xung quanh bÓ tËo ra líp vá cøng (6).Cho Al2O3(3)
trªn líp nµy, cø mét thêi gian nhÊt ®Þnh l¹i ®Ëy líp vá ®Ó cung cÊp Al2O3
vµo trong bÓ ®iÖn ph©n.
- ph¬ng ph¸p cã mét nhîc ®iÓm lµ cùc d¬ng tèn ®iÖn n¨ng, chÊt ®iÖn
ph©n dÔ bÞ bèc h¬i.
III.1.Cho Al oxit vµo bÓ ®iÖn ph©n
-Trong qu¸ tr×nh ®iÖn ph©n, Nh«m oxit lµ nguyªn liÖu tiªu hao chñ
yÕu thu ®îc Al ë cùc ©m vµ khÝ tho¸t ra ë cùc d¬ng. V× vËy ph¶i cung
cÊp nh«m oxit vµo bÓ ®Ó qu¸ tr×nh ®iÖn ph©n ®îc liªn tôc.Cø mét
thêi gian nhÊt ®Þnh l¹i cho nh«m oxit vµo bÓ, b»ng c¸ch ®Ëp vì líp vá
®iÖn ph©n ®· h×nh thµnh trªn bÒ mÆt bÓ, sau ®ã l¹i r¶i nh«m oxit lªn
trªn líp vá ®ã.Thao t¸c nµy cã thÓ lµm thñ c«ng hoÆc m¸y chuyªn
dïng.
III.2.Thao t¸c cùc d¬ng
-Qu¸ tr×nh ®iÖn ph©n tiÕn hµnh ë 9500
C, cùc d¬ng bÞ ¨n mßn dÇn
dÇn trong qu¸ tr×nh ®iÖn ph©n nªn ph¶i ®Þnh k× l¹i cùc d¬ng xuèng, cho
thªm hå vµo cùc d¬ng.
III.3.§iÒu chØnh thµnh phÇn chÊt ®iÖn ph©n
Thùc tÕ, do bÞ cùc than hÊp phô, do bÞ bay h¬i, bÞ c¸c t¹p chÊt kh¸c
ph©n ly,tØ lÖ thµnh phÇn chÊt ®iÖn ph©n kh«ng æn ®Þnh v× vËy cÇn
®iÒu chØnh thµnh phÇn chÊt ®iÖn ph©n.
Khi míi cho ch¹y bÓ ®iÖn ph©n, NaF trong Criolit bÞ cùc than hÊp
phô, nhng sau mét thêi gian kh«ng bÞ hÊp thô n÷a, lóc ®ã AlF3 bÞ mÊt ®i
do bay h¬i vµ ph©n li bëi ph¶n øng:
2Na3AlF6 + 3Na2O = Al2O3 + 12NaF
2Na3AlF6 + 3H2O = Al2O3 + 6NaF + 6HF
V× vËy, cÇn cho thªm AlF3 ®Ó gi÷ æn ®Þnh tû sè Criolit.
III.4.Ra Al:
Al láng tÝch lòy dÇn ë ®¸y bÓ trong qu¸ tr×nh ®iÖn ph©n. Cø 3-4 ngµy
th¸o Al mét lÇn. §Ó ®¶m b¶o c©n b»ng nhiÖt, kh«ng nªn th¸o hÕt nh«m ë
bÓ ra vµ thêng ®Ó l¹i mét lîng Al láng øng víi chiÒu cao níc nh«m kho¶ng
15cm.
IV.Tinh luyÖn Nh«m.
-Ph¬ng ph¸p ®iÖn ph©n Cri«lit-alumin nãng ch¶y chØ thu ®îc Al cã ®é
s¹ch 99,5-99,7%Al gäi lµ Al kü thuËt.
-Al th« tõ bÓ ®iÖn ph©n cßn chøa nhiÒu t¹p chÊt gi¶m chÊt lîng
nh«m nªn ph¶i tinh luyÖn.
- C¸c t¹p chÊt cã trong Al thêng lµ:chÊt ®iÖn ph©n, nh«m oxit, nh«m
cacbit, than lÉn vµo Al tõ bÓ ®iÖn ph©n,Fe,Si,Ti tõ nguyªn liÖu vµo Al
trong qu¸ tr×nh ®iÖn ph©n, t¹p chÊt thÓ khÝ do hoµ tan Al chñ yÕu lµ
Hi®r«.
- Hai qu¸ tr×nh tinh luyÖn Al thêng ®îc ¸p dông cho s¶n xuÊt:
+ Clorua ho¸ vµ nÊu t¸ch
+ §iÖn ph©n 3 líp
IV.1.Tinh luyÖn theo ph¬ng ph¸p clorua ho¸, nÊu t¸ch( thiªn tÝch)
-Môc ®Ých :Khö t¹p ch¸t phi kim lo¹i vµ t¹p chÊt thÓ khÝ.
-Khi tinh luyÖn b»ng clorua ho¸, Al th¸o ë bÓ ®iÖn ph©n ra cho ngay vµo
thïng chøa, khèng chÕ nhiÖt ®é 7500
C-7700
C, sôc khÝ Clo vµo Al khuÊy
láng,khi ®ã mét phÇn Al bÞ clorua ho¸ t¹o AlCl3 d¹ng h¬i. H¬i AlCl3 bao
quanh c¸c h¹t r¾n phi kim lo¹i, lµm chóng næi lªn trªn mÆt kim lo¹i láng vµ
vít ra ngoµi. §ång thêi c¸c khÝ nh H2 còng bÞ h¬i AlCl3mang ®i.
-§Ó khö ®i mét sè c¸c t¹p chÊt, ta dïng ph¬ng ph¸p nÊu t¸ch, viÖc nÊu
t¸ch ®îc tiÕn hµnh trong lß ®iÖn trë, khèng chÕ nhiÖt ®é 700-7100
C, ®¸y
lß cã ®é dèc nhÊt ®Þnh vµ cã chç tËp chung Al.Al sÏ ch¶y láng, vµ tËp
trung l¹i, c¸c t¹p chÊt vÉn ë thÓ r¾n hoÆc sÖt n»m l¹i trªn ®¸y lß.
IV.Tinh luyÖn b»ng ph¬ng ph¸p ®iÖn ph©n ba líp.
- Qu¸ tr×nh tiÕn hµnh trong bÓ ®iÖn ph©n cã ba líp láng, thùc chÊt
cña ph¬ng ph¸p nµy lµ Al cùc d¬ng hoµ tan theo ph¶n øng ®iÖn ho¸
sau :
Al - 3e  Al3+
T¹i cùc ©m thu ®îc Al s¹ch theo ph¶n øng :
Al3+
+ 3e  Al
- C¸c nguyªn tè d¬ng h¬n Al (Cu, Fe, Si,...) kh«ng hoµ tan vµ tËp trung
l¹i trong hîp kim cùc d¬ng,c¸c kim lo¹i ©m h¬n Al (Mg, Ca,...) sÏ bÞ hoµ
tan ë cùc d¬ng chuyÓn vµo chÊt ®iÖn ph©n ë c¸c d¹ng ion t¬ng øng,
chóng n»m l¹i trong chÊt ®iÖn ph©n chø kh«ng phãng ®iÖn, bëi v×
thÕ ®iÖn thÕ tiÕt ra cña chóng cao h¬n cña Al.Do chªnh lÖch vÒ tØ
träng, trong bÓ ®iÖn ph©n tinh luyÖn cã ba líp(tõ díi lªn trªn):hîp kim
cùc d¬ng, chÊt ®iÖn ph©n, Al s¹ch.
PHẦN IV
XỬ LÝ DÒNG THẢI .
* * * * * * * * * *
Công nghệ sản xuất nhôm gồm rất nhiều quá trình phức hợp, vì vậy mà chất
thải của từng quá trình đều khác nhau và các chất chứa trong chúng cũng khác
nhau tùy thuộc vào từng quá trình. Một cách tương đói có thể chia dòng thải
thành 4 loại:
+ chất thải rắn.
+ khí thải.
+ nước thải.
+ ảnh hưởng đến vi khí hậu.
I. CHẤT THẢI RẮN
I.1 Thành phần
Trong từng quá trình đều có những loại chất thải khác nhau đa phần là đất đá
có lẫn bụi quặng và các kim loại tạp ở dạng các hợp chất, ngoài ra còn có các loại
chất thải phát sinh ngoài quá trình luyện.
Quặng đưa vào luyện nhôm còn chứa nhiều tạp chất như đất, đá,các kim loại
tạp chất tồn tại ở dạng các hợp chất… Vì vậy trước khi đưa vào lò luyện quặng
cần được xử lý sơ bộ.Quá trình xử lý gồm nghiền, sàng, tuyển rửa quặng làm
sinh ra quặng, bụi quặng rơi vãi,cặn đất, đá được sàng, tuyển ra. Thành phần này
chứa tỷ lệ kim loại thấp được nhập vào dòng thải đem đi xử lý.
Quặng sau khi xử lý được đem đi sản xuất nhôm oxit bằng phương pháp Bayer
hòa tan rồi hòa tách trong Octola ở áp suất cao. Phương pháp này tiêu tốn nhiều
nguyên liệu và hao phí nhiều kim loại vì vậy cặn thải cũng chứa tỷ lệ kim loại
cao. Để khắc phục nhược điểm trên người ta sử dụng phương pháp kiềm thiêu
kết giảm tỷ lệ kim loại đi vào cặn thải. Tuy nhiên nói chung cả hai phương pháp
đều có kim loại thất thoát. Khi nung oxit nhôm ở nhiệt độ cao cần có chất trợ
dung(thường là CaO). Cặn thải của quá trình này chứa oxit silic,oxit nhôm thất
thoát, các kim loại nặng, cặn lắng của các chất vô cơ khác…Với những loại cặn
có tỷ lệ kim loại cao sẽ được tái sử dụng để thu hồi kim loại.
Oxit nhôm sau khi làm sạch được đem đi điện phân sẽ thu được nhôm thô.Để
thu được nhôm sạch ta tiếp tục tiến hành điện phân, số lần điện phân càng nhiều
thì nhôm càng tinh khiết.Dung dịch điện phân là muối Criolit không hòa tan các
kim loại dương hơn nhôm. Vì vậy bùn điện phân chứa các kim loại dương hơn
nhôm. Thành phần này chủ yếu là các kim loại nặng và độc hại.
Ngoài ra trong quá trình sản xuất còn phát sinh các nguồn thải khác như bao
bì đựng hóa chất có thể còn dính các hóa chất độc hại, rất cần được xử lý kỹ để
đảm bảo an toàn đối với sức khỏe cũng như môi trường.
I.2 Qui Trình Xử Lý
Đối với chất thải rắn thì hiện nay hai phương pháp phổ biến nhất được áp
dụng ở nhiều nước trên thế giới là chôn lấp và thiêu hủy.trong đó thiêu hủy được
cho là sạch hơn. Ngoài ra còn có phương pháp hóa lý hoặc cũng có thể dùng xỉ
làm nguyên liệu cho ngành xây dựng như ép gạch viên hoặc làm vật liệu phụ cho
sản xuất xi măng. Tuy nhiên có thể không an toàn vì trong xỉ có chứa một lượng
nhỏ kim loại nặng có thể gây nguy hiểm đối với người sử dụng nếu tiếp xúc lâu
dài với các sản phẩm này.
Chất thải rắn trước tiên sẽ được phân loại và xử lý cơ học gồm: nghiền, sang,
tuyển từ…rồi mới được xử lý bằng các phương pháp khác.
I.2.1 Công Nghệ Chôn Lấp
Là biện pháp tiêu hủy được áp dụng rộng rãi trên thế giới.
Theo công nghệ này chất thải rắn được cố định dạng viên hay khối và đem
chôn lấp ở bãi chôn lấp. bãi chôn lấp phải đảm bảo cách xa khu dân cư trên 5km,
nền đất ổn định, chống thấm tốt, mực nước ngầm thấp,cách xa sông hồ.
Để tăng hiệu quả chôn lấp thì chất thải rắn thường được hóa rắn trước khi
chôn thông qua việc thay đổi tính chất hóa lý, tăng sức bền, giảm độ hòa
tan,giảm độ lan truyền chất thải độc hại. Vật liệu đóng rắn chủ yếu là xi măng
hoặc có thể trộn thêm một vài chất vô cơ khác để tăng độ ổn định và kết cấu. Tỷ
lệ phối trộn phụ thuộc vào từng loại chất thải cụ thể. Thường sau khi đóng rắn
người ta kiểm tra khả năng hòa tan rồi phân tích mẫu nước lọc để xác định các
chỉ tiêu đặc trưng rồi so sánh với tiêu chuẩn. Nếu đạt tiêu chuẩn sẽ được chôn ở
bãi rác công nghiệp, nếu không đạt tiêu chuẩn phải tăng tỷ lệ xi măng. Ở Việt
Nam hiện nay chưa có tiêu chuẩn này. Theo tiêu chuẩn Nhật Bản chất thải rắn
sau khi hóa rắn đem ngâm và khuấy liên tục trong 6h trong nước cất sau đó đem
lọc và phân tích. Tuy nhiên ở nước ta hiện nay việc đóng rắn chưa được thực
hiện và các tiêu chuẩn về chôn lấp sạch chất thải công nghiệp chưa đạt được.
Bãi chôn lấp rác thải rắn :
I.2.2 Thiêu Đốt
Đây là quá trình oxi hóa chất thải ở nhiệt độ cao phù hợp để xử lý chất thải
rắn ( thường từ 1200o
C đến 1300o
C ) và cung cấp đủ oxi. Phương pháp này chỉ
hiệu quả khi các vật liệu khó cháy trong chất thải dưới 30%.
Có hai phương pháp thiêu đốt .
+ Đốt tự nhiên là trực tiếp đốt chất thải trong môi trường tự nhiên ở xa
khu dân cư, cách này lại gây ô nhiễm không khí,không tận dụng được nhiệt và
chỉ áp dụng với chất dễ cháy.
+ Đốt trong lò thiêu sử dụng các lò đốt chuyên dụng để đốt. Các lò đốt
này sử dụng qui trình đốt khép kín và có hệ thống tận dụng nhiệt. Phương pháp
này sạch và an toàn được sử dụng ở nhiều các nước phát triển. Tuy nhiên ở nước
ta phương pháp này mới chỉ được áp dụng để đốt chất thải y tế ở những cơ sở
lớn. Còn các nhà máy luyện kim thì chưa có điều kiện tiếp cận công nghệ này.
Công nghệ này có nhiều ưu điểm : khả năng tận dung nhiệt, xử lý triệt để khối
lượng, tương đối sạch, không tốn đất chôn. Nhược điểm của công nghệ này là chi
phí lớn, dễ tạo ra sản phẩm phụ nguy hiểm.
II.2.3 Công Nghệ Hóa Lý.
Là công nghệ xử lý sử dụng các quá trình biến đổi hóa lý . Công nghệ này
chỉ có hiệu quả với những nhà máy có qui mô lớn, phù hợp để thu hồi các chất
thải rắn có chứa các kim loại nặng hay các dung môi hữu cơ.Một số biện pháp
hóa lý cơ bản sau.
+ Trích ly : là quá trình tách các cấu tử ra khỏi hôn hợp nhờ dung môi có
khả năng hòa tan chọn lọc một số chất có trong hỗn hợp đó, các sản phẩm trích ly
được tái sử dụng cho các mục đích khác.
+ Chưng cất : Là quá trình hỗn hợp chất lỏng bay hơi thành từng pha cấu
tử từ đó tách được các chất cần tách
+ Oxi hóa khử : Sử dụng các tác nhân oxi hóa khử để tiến hành các phản
ứng oxi hóa khử chuyển chất thải độc hại thành các chất không độc hoặc ít độc
hơn.Thường sử dụng một số chất oxi hóa sau : Na2S2O4 , KmnO4 , K2Cr2O7 , H2O2
… để xử lý một số kim loại đa hóa trị .
II- KHÍ THẢI
II.1 Thành Phần Hỗn Hợp Khí
Khí thải của quá trình sản xuất nhôm chứa nhiều loại khí và bụi. Trong đó
nhiều nhất là bụi quặng từ khâu nghiền và tuyển quặng. CO2, CO từ quá trình
điện phân, đốt nhiên liệu và một lượng nhỏ từ các thiết bị vận chuyển trong nhà
máy , hơi nước thoát ra từ octola có tính kiềm , ngoài ra còn có các khí Cl2, F2, H2
từ quá trình điện phân và tinh luyện nhôm . Một lượng nhỏ hơi kim loại thoát ra
từ các lò luyện và tinh luyện.
Ở các nước SNG, oxit nhôm được sản xuất từ nhiều loại nguyên liệu khác
nhau do đó lượng khí thoát ra rất lớn và chứa hàm lượng bụi cao. Nếu sử dụng
Alunit để sản xuất nhôm oxit thì khí ra còn chứa cả SO2 .
Bụi thoát ra từ quá trình nung vôi, thiêu kết, nung oxit nhôm và gia công
chuẩn bị nguyên liệu. Các hợp chất sunphua thoát ra khi ủ và hoàn nguyên Alunit
…
Sau đây là bảng thống kê hàm lượng bụi từ một số thiết bị :
NGUỒN KHÍ tHỂ TÍCH KHÍ RA TỪ
MỖI THIẾT BỊ ( M3
/H)
HÀM LƯỢNG BỤI CÓ
TRONG KHÍ KHI
CHƯA LỌC (G/M3
)
Các lò thiêu kết 100.103
– 300.103
40 – 150
Lò nung oxit nhôm 10.103
- 72.103
200 - 700
Lò đứng nung vôi 40.103
5
Đây là hình ảnh khí thải thoát ra từ lò luyện
II.1.1 Qui Trình Xử Lý Bụi.
Các khí ra từ lò thiêu kết và các lò nung được làm sạch bằng hệ thống lọc
bụi gồm các thiết bị lọc điện kiểu ngang, quạt hút, máy bơm, tháp rửa và làm
nguội .
Sau đây là sơ đồ hệ thống thiết bị làm sạch khí ra từ lò thiêu.
K: khí dùng cacbonat hóa .
1 : thiết bị lọc điện khô kiểu đáy ngang .
2 : quạt hút.
3 : tháp rửa .
4 : máy bơm.
5 : tháp rửa làm nguội .
6 : thiết bị lọc điện ẩm.
Khí từ lò nung oxit nhôm được đưa qua thiết bị lọc điện khô(1) sau đó
qua quạt hút (2) đưa vào tháp rửa (3), phần khí sạch được đẩy ra khí quyển, bụi
lắng xuống đáy tháp. Tháp rửa làm nguội được phun nước theo chu trình kín đôi
khi dùng dung dịch phun là kiềm yếu. Phần khí ra từ lò thiêu kết dùng vào quá
trình thấm cacbon được dẫn qua tháp rửa làm nguội và thiết bị lọc điện ẩm. Nước
được phun vào tháp này không hồi lại mà chảy thẳng ra ngoài. Hàm lượng bụi
trong khí sau thiết bị lọc khoảng 0,02 đến 0,1 g/m3
.
Khí ra từ các bể điện phân được hút qua phễu chụp rồi làm sạch bằng
phương pháp rửa khí sử dụng dung dịch Na2CO3 loãng khoảng 4% - 6% khử HF
thu dược NaF:
HF + Na2CO3 = NaF + NaHCO3
HF + NaHCO3 = NaF + H2O + CO2 .
Thường sử dụng dư Na2CO3 .
Khi dung dịch hấp thụ NaF đạt 35 – 40 g thì đem chế tạo Criolit. Phương
pháp rửa khí bằng dung dịch Na2CO3 loãng sử dụng trong các thiết bị khác
nhau , tháp rửa rỗng, tháp rửa có ô đệm, tháp bọt…
Mặc dù chủ yếu khí ra khỏi bể điện phân dược hút qua phễu chụp tuy
nhiên vẫn còn một phần khí vào xưởng qua quạt hút được đẩy ra ngoài làm bẩn
môi trường .
Một số nhà máy đã thử nghệm làm sạch khí này bằng hệ thống tháp rỗng
có đường kính 6m, phía trên mở rộng lên 10m, tổng chiều cao của tháp khoảng
20m, vận tốc dòng khí trong tháp khoảng 5m/s.
HF có trong khí ra dễ được làm sạch trong thiết bị làm sạch khí rồi đến
bụi và cuối cùng là các hạt nhựa vô cùng nhỏ . Bụi không thu hồi được hoàn toàn
vì một phần trong chúng có kích thước quá nhỏ ( dưới 3µm ).
Gần đây để làm sạch các hạt bụi và nhựa quá nhỏ người ta sử dụng các
thiết bị lọc điện kiểu đứng có hiệu suất thu bụi tới 90% . Sau đó khí được làm
sạch trong tháp rửa rỗng để loại các khí tạp chất trong đó có khí HF . Ngoài ra
còn có các thiết bị lọc trọng lực cũng dùng để thu các hạt bụi nhỏ .
III NƯỚC THẢI
III.1 Nguồn Nước thải
Nước thải trong luyện kim chứa nhiều tạp chất vô cơ .
Nước rửa ở khâu tuyển quặng chứa các oxit kim loại, muối Aluminat,
muối silicat, các tạp chất vô cơ khác và đất đá, chất rắn lơ lửng.
Nước từ quá trình hòa tan và hòa tách octola, rửa sản phẩm và lắng gạn
sản phẩm chứa kiềm, kim loại,một số chất hòa tan như As, F…
Dung dịch điện phân cũng thường xuyên được thay ra, dung dịch này
chứa một số kim loại đã tan trong quá trình điện phân.
Nước làm sạch khí và làm nguội xỉ chứa các chất rắn lơ lửng, kim loại
nặng , có thể có cả hợp chất của S .
Để sản xuất 1 tấn oxit nhôm thải ra khoảng 3m3
nước thải các loại.
Để tinh luyện 1 tấn nhôm sạch thải ra khoảng 30m3
nước thải.
Nước thải chứa các kim loại nặng gây bệnh viêm loét dạ dày, dạ dày,hô
hấp,ung thư máu và các bệnh đường ruột .
III.2- Qui Trình xử Lý .
Nước thải được xử lý qua nhiều bước. Ban đầu nước thải được lọc sơ bộ
bằng hệ thống thiết bị lọc để loại bỏ cặn bã và các chất rắn lơ lửng. Trong công
nghiệp người ta thường sử dụng các bể lọc với lớp vật liệu lọc có thể ở dạng hạt
như thạch anh, than cốc, sỏi nghiền… Tùy thuộc vào loại nước thải mà lựa chọn
vật liệu lọc. Sau đó nước thải được đưa đi khử các chất độc hại gồm các kim loại
nặng, muối, kiềm, F…
Để xử lý kiềm thường dùng cách trung hòa bằng các axit tạo muối. Để
khử F dùng sữa vôi tạo kết tủa CaF2 .
Kim loại trong nước thải được khử bằng nhiều cách như kết tủa, điện
hóa, sinh học,trao đổi ion. Trong đó kết tủa là phương pháp ứng dụng nhiều nhất.
+ Phương Pháp Trao Đổi Ion.
Đây là phương pháp dùng Ionit ( nhựa hữu cơ tổng hợp ), các chất cao
phân tử có gốc hyđrôcacbon và các nhóm chức trao đổi ion để các quá trình trao
đổi được tiến hành trong các cột cationit và anionit
+ Phương Pháp Điện Hóa.
Phương pháp này dựa trên cơ sở của quá trình oxi hóa khử để tách các
kim loại trên các điện cực nhúng trong nước thải chứa kim loại khi cho dòng điện
một chiều chạy qua . Từ đó tách được ion kim loại ra khỏi nước thải mà không
cần bổ sung hóa chất. Phương pháp này thích hợp để xử lý nước thải có nồng độ
kim loại cao trên 1mg/l. Tuy nhiên phương pháp này cần chi phí lớn.
+Phương pháp Sinh Học.
Phương pháp này dựa trên nguyên tắc một số loài thực vật, vi sinh
vật trong nước sử dụng kim loại như chất vi lượng. Nói chung phương pháp này
khó áp dụng trong công nghiệp vì chỉ xử lý được nước có nồng độ chất thải thấp,
và phương pháp này cũng rất tốn diện tích.
+Phương Pháp Kết Tủa Hóa Học.
Phương pháp này dựa trên phản ứng hóa học giữa chất đưa vào nước thải
với kim loại cần tách, ở PH thích hợp sẽ tạo kết tủa và tách được kết tủa đó khỏi
nước thải
Ở một PH nhất định của dung dịch nồng độ kim loại vượt quá nồng độ
bão hòa thì kim loại đó sẽ tạo kết tủa. Rất ít kim loại tạo kết tủa ở PH=7 hay
trong môi trường axit mà phần lớn ở PH trong khoảng kiềm yếu hoặc kiềm. Để
điều chỉnh PH người ta thường dùng sữa vôi, sô đa hoặc xút.
Nếu nước thải chứa hàm lượng kim loại cao cần xử lý tại nguồn để thu
hồi kim loại tạo cơ hội tuần hoàn lại nước và giảm hàm lượng kim loại trong
dòng thải trước khi xử lý tập trung.
IV ẢNH HƯỞNG ĐẾN VI KHÍ HẬU
Nói chung môi trường làm việc trong các nhà máy luyện nhôm cũng như
luyện kim đều rất bụi và ồn, không khí nóng, ngột ngạt.
Quá trình nghiền và tuyển quặng gây ồn, rung và sinh ra bụi. Để giảm ồn
và rung có thể tăng khối lượng thiết bị hoặc tạo lớp đệm giảm rung dưới thiết bị.
lắp đặt các hệ thống hút bụi, thông gió bên trong nhà máy. Các nhà máy cũng
phải đặt xa khu dân cư để giảm gây ồn tới khu dân cư.
Nhiệt phát sinh từ các lò nung và thiêu kết, các khí phát tán ra từ quá trình
nung, hơi kim loại, oxit kim loại từ lò tinh luyện, bể điện phân… phát tán ra môi
trường gây ảnh hưởng tới sức khỏe công nhân viên. Nói chung chỉ có thể khắc
phục phần nào những vấn đề trên bằng cách tăng cường áp dụng khoa học kĩ
thuật, công nghệ, máy móc hiện đại nhằm giảm thiểu sự rò rỉ, phát tán các chất
độc hại ra ngoài. Tăng cường cơ khí hóa, tự động hóa trong các công đoạn, hạn
chế việc con người tiếp xúc trực tiếp với các quá trình nguy hiểm.
Tài liệu tham khảo
1 Kỹ thuật môi trường – NXBKHKT –
2 Xử lý nước cấp sinh hoạt và công nghiệp – nguyễn thị thu thủy
3 Xử lý nước thải - NXB Xây Dựng
4 Webside : moitruong.xaydung.gov.vn
5 www.techmartvietnam.com.vn
Những người thực hiện :
Trịnh quang Vinh
Hoàng Thị Lưu
Chu Văn Thiện
Đoàn Thanh Tuấn
---------------------
Lớp QLMT

Luyện nhôm

  • 1.
    TIỂU LUẬN CÁC QUÁTRÌNH SẢN XUẤT CƠ BẢN --------***--------- LUYỆN NHÔM Nhóm thực hiện Trịnh quang Vinh Hoàng Thị Lưu Chu Văn Thiện Đoàn Thanh Tuấn
  • 2.
    PHẦN I GIỚI THIỆUCHUNG VỀ TÌNH HÌNH LUYỆN NHÔM HIỆN NAY TRÊN THẾ GIỚI VÀ Ở VIỆT NAM I. TÌNH HÌNH SẢN XUẤT NHÔM TRÊN THẾ GIỚI HIỆN NAY I.1 Giới thiệu chung về nhôm Nhôm là một kim loại mềm, nhẹ với màu xám bạc ánh kim mờ, vì có một lớp mỏng ôxi hóa tạo thành rất nhanh khi nó để trần ngoài không khí. Tỷ trọng riêng của nhôm chỉ khoảng một phần ba sắt hay đồng; nó rất mềm (chỉ sau vàng), dễ uốn (đứng thứ sáu) và dễ dàng gia công trên máy móc hay đúc; nó có khả năng chống ăn mòn và bền vững do lớp ôxít bảo vệ. Nó cũng không nhiễm từ và không cháy khi để ở ngoài không khí ở điều kiện thông thường Tổng quát Tên, Ký hiệu, Số Nhôm, Al, 13 Phân loại kim loại yếu Nhóm, Chu kỳ, Khối 13, 3, p Khối lượng riêng, Độ cứng 2.700 kg/m³, 2,75 Bề ngoài màu trắng bạc Tính chất nguyên tử Khối lượng nguyên tử 26,981538 đ.v. Bán kính nguyên tử (calc.) 125 (118) pm Bán kính cộng hoá trị 118 pm Cấu hình electron [Ne]3s2 3p1 e- trên mức năng lượng 2, 8, 3 Trạng thái ôxi hóa (Ôxít) 3 (lưỡng tính) Cấu trúc tinh thể hình lập phương Tính chất vật lý Trạng thái vật chất rắn Điểm nóng chảy 933,47 K (1.220,58 °F) Điểm sôi 2.792 K (4.566 °F) Trạng thái trật tự từ thuận từ Thể tích phân tử 10 ×10-6 m³/mol
  • 3.
    Nhiệt bay hơi293,4 kJ/mol Nhiệt nóng chảy 10,79 kJ/mol Áp suất hơi 100.000 Pa tại 2.792 K Vận tốc âm thanh 5.100 m/s tại 933 K Thông tin khác Độ âm điện 1,61 (thang Pauling) Nhiệt dung riêng 897 J/(kg·K) Độ dẫn điện 3,774x107 /Ω·m Độ dẫn nhiệt 237 W/(m·K) Năng lượng ion hóa 1. 577,5 kJ/mol 2. 1.816,7 kJ/mol 3. 2.744,8 kJ/mol 4. 11.577 kJ/mol 5. 14.842 kJ/mol 6. 18.379 kJ/mol 7. 23.326 kJ/mol 8. 27.465 kJ/mol 9. 31.853 kJ/mol 10. 38.473 kJ/mol 11. 42.647 kJ/mol 12. 201.266 kJ/mol 13. 222.316 kJ/mol I.2 Lịch sử ngành Sản xuất nhôm Mặc dù nhôm là nguyên tố phổ biến trong vỏ trái đất (8,1%), nó lại hiếm ở dạng tự do và đã từng được cho là kim loại quí có giá trị hơn vàng (Người ta nói rằng Napoleon III của Pháp có các bộ đồ ăn bằng nhôm dự phòng cho những người khách quý nhất của ông. Những người khách khác chỉ có bộ đồ ăn bằng vàng). Vì thế nhôm là kim loại tương đối mới trong công nghiệp và được sản xuất với số lượng công nghiệp chỉ khoảng trên 100 năm.
  • 4.
    Khi mới đượcphát hiện nhôm rất khó tách ra khỏi các loại đá có chứa nó. Vì toàn bộ nhôm của Trái Đất nằm trong các hợp chất nên nó là kim loại khó nhận được nhất. Lý do là nhôm bị ôxi hóa rất nhanh và ôxít nhôm là một hợp chất cực kỳ ổn định, không giống như gỉ sắt, nó không bị bong ra. Người khởi nghiệp Vào cuối thế kỷ thứ XIX, nhôm là thứ kim loại quí, còn hiếm hơn cả bạc. Tổng lượng nhôm sản xuất ở Mỹ vào năm 1884 chỉ có 125 pound (01 pound tương đương 450 gram). Tại Trường Cao đẳng Oberlin ở Bang Ohio, Giáo sư Frank Jewett đã chỉ cho các sinh viên thấy một mẩu nhôm nhỏ và nói với họ rằng, bất cứ người nào có thể tìm ra được phương pháp sản xuất một cách kinh tế thứ kim loại quí này thì người đó sẽ trở nên giàu có. Charless Martin Hall là một trong số những sinh viên đó. Say mê với các mẩu kim loại từ khi mới 12 tuổi, Hall đã nung nấu trong lòng khát vọng sản xuất nhôm và ông đã biến ngôi nhà kho bằng gỗ nhỏ đằng sau vườn nhà mình thành một phòng thí nghiệm thô sơ để hàng ngày vùi mình vào đó nghiên cứu. Tài liệu tham khảo Suốt trong thời gian học và sau khi tốt nghiệp, Hall liên tục miệt mài với các thí nghiệm trong nhà kho và đã tự chế tạo được một nồi nấu kim loại bằng cacbon để phục vụ việc tạo ra ôxít nhôm-alumina. Đầu năm 1886, ông đổ đầy dung dịch cryolite có chứa alumina (Al2O3) vào nồi nấu kim loại đó và cho dòng điện chạy qua. Kết quả là ông thu được một đống lổn nhổn những chất đông cứng, ông để cho chúng nguội đi, sau đó dùng búa đập vụn ra. Trong đám bụi bốc lên có thấy một vài mảnh nhôm nguyên chất. Điện phân nhôm tiêu tốn một lượng điện rất lớn, chi phí điện đã chiếm 25% giá thành; để làm chảy 1 tấn nhôm cần khoảng 13,5 - 18,5 MWh để tách nhôm ra khỏi oxi trong alumina; mức tiêu thụ thấp nhất là 13.500 kWh/tấn nhôm ở nhà máy điện phân nhôm Moral của BHP ở Mozambic, cao là 16.292 Kwh/tấn nhôm ở nhà máy Bratsk ở Nga. Vì vậy, sản xuất nhôm chỉ đem lại hiệu quả khi giá điện thấp < 3 US cent/kWh. Để có được giá thành hạ, các công ty thường có nhà máy điện riêng, hầu hết là thuỷ điện như Alcan có tới 11 nhà máy thuỷ điện với tổng công suất 4.156 MW, Alcoa tự sản xuất được 25% lượng điện cho sản xuất
  • 5.
    Tái chế nhôm Sựtái chế nhôm từ các phế thải đã trở thành một trong những thành phần quan trọng của công nghiệp luyện nhôm. Việc tái chế đơn giản là nấu chảy kim loại, nó rẻ hơn rất nhiều so với sản xuất từ quặng. Việc tinh chế nhôm tiêu hao nhiều điện năng; việc tái chế chỉ tiêu hao khoảng 5% năng lượng để sản xuất ra nó trên cùng một khối lượng sản phẩm. Một thực tế phổ biến cho đến đầu thập niên 1900 là việc tái chế nhôm là không mới. Tuy nhiên, nó là lĩnh vực hoạt động trầm lắng cho đến tận những năm cuối thập niên 1960 khi sự bùng nổ của việc sử dụng nhôm để làm vỏ của các loại đồ uống cuối cùng đã đưa việc tái chế nhôm vào trong tầm chú ý của cộng đồng. Các nguồn tái chế nhôm bao gồm ô tô cũ, cửa và cửa sổ nhôm cũ, các thiết bị gia đình cũ, contener và các sản phẩm khác. I.3 Tình hình sản xuất và sử dụng nhôm hiện nay trên thế giới Tình hình sản xuất nhôm từ năm 2000 đến hết năm 2007 trên thế giới: ( Số liệu của IAI )
  • 6.
    Tình hình sảnxuất 8 tháng đầu năm 2008 :
  • 7.
    Như vậy BắcMỹ và Châu Âu vẫn dẫn đầu về sản xuất nhôm hiện nay. II. TÌNH HÌNH SẢN XUẤT NHÔM TẠI VIỆT NAM HIỆN NAY II.1 Phân bố quặng nhôm và tình hình sản xuất trong nước Việt Nam là quốc gia có nguồn năng lượng dồi dào với nhiều mỏ quặng bauxite, là cơ hội rất tốt cho việc phát triển năng lượng mới và các dự án kim loại, tạo ra một chu trình sản xuất từ bauxite đến sản phẩm nhôm và hợp kim. Tuy nhiên hiện tại, Việt Nam chưa có ngành công nghiệp nhôm riêng với quy mô lớn. II.2 Một số nhà máy luyện nhôm và sản xuất thành phẩm nhôm l ớn ở Việt Nam II.2.1 Nh à máy luyện nhôm Bảo Lâm-Lâm Đồng( trực thuộc Tổng công ty khoáng sản Việt Nam thuộc Tập đoàn Công nghiệp Than và Khoáng sản Việt Nam ) Công suất : 600.000 tấn/năm.
  • 8.
    Dự kiến bắtđầu hoạt động năm 2009 II.2.2 Nhà máy nhôm Asia Vina – Taiwan (thuộc Công ty Thương mại tổng hợp Quảng Bình) Nhà máy nhôm Asia Vina - Taiwan là một trong 5 doanh nghiệp hàng đầu ở Việt Nam kể cả doanh nghiệp có hơn 100% vốn nước ngoài và liên doanh về sản xuất các loại nhôm thanh định hình đạt tiêu chuẩn chất lượng quốc tế, có sức cạnh tranh cao. Nhà máy hiện có 3 dây chuyền công nghệ hiện đại sản xuất các loại nhôm thanh, 2 hệ thống mạ hoàn thiện sản phẩm, hệ thống đúc nhôm để nấu lại toàn bộ dư liệu trong quá trình sản xuất, vừa triệt để tiết kiệm nguyên liệu đắt tiền, vừa làm cho nhà máy giảm thiểu phế thải đến mức cao nhất, cùng với các máy kiểm tra độ cứng của thanh nhôm, độ dày lớp mạ sản phẩm và hệ thống kiểm tra cơ, lý hoá của sản phẩm đạt yêu cầu chính xác cao. Công suất : Từ 3.500 đến 3.700 tấn sản phẩm/ năm Ngoài ra còn rất nhiều các cơ sở đúc nhôm và chế tạo nhôm thành phẩm nhỏ l ẻ. Tham khảo : - http://www.world-aluminium.org
  • 9.
    PHẦN II NGUYÊN LIỆUSẢN XUẤT NHÔM Quá trình luyện nhôm đi từ các sản phẩm quặng nhôm nghèo (boxit-nhôm tồn tại dưới dạng Al2O3 trong phức hoặc đơn chất) hoặc từ nhôm phế liệu. Quặng nhôm do các khoáng nhôm tạo thành, có khoảng hơn 250 loại khoáng nhôm khác nhau nhưng thường được sử dụng nhiều 8 loại sau: Tên khoáng vật Công thức hóa học Hàm lượng Al2O3 (%) Corundum Al2O3 100 Diaspo, bơmit Al2O3. H2O (AlOOH) 85 Spinel Al2O3. MgO 71 Hydraogilit, ghipxit Al2O3. 2H2O; Al(OH)3 65,4 Kianit, antalunit, silimanit Al2O3. SiO2 63 Caolinit Al2O3. 2SiO2.2H2O 39,5 Alunit K2SO4.Al2(SO4)3.4Al(OH)3 37 Nephelin (Na,K)2O.Al2O3. 2SiO2 32,3 – 35,9 Trong các loại quặng, Boxit là quặng nhôm quan trọng nhất, trong boxit nhôm tồn tại dưới dạng diaspo, bơmit, hydraghilit, ghipxit và đôi khi cả caolinit và corundum. Thành phần hóa học của quặng bôxit dao động khá lớn: Al2O3: 35-60% SiO2: 0,5-25% Fe2O3: 2-40% TiO2: vết – 11% Để đánh giá chất lượng quặng nhôm, người ta đánh gia thông qua chỉ tiêu gọi là modun silic µSiO2 = tỷ số lượng Al2O3/SiO2. tỷ số này càng cao quặng càng tốt.
  • 10.
    phẦN III Quy tr×nhs¶n xuÊt nh«m I.Kh¸i qu¸t vÒ c«ng nghÖ s¶n xuÊt Nh«m -N¨m 1886, Hall ngêi Mü vµ Heroult ngêi Ph¸p ®ång thêi ph¸t minh ra ph- ¬ng ph¸p ®iÖn ph©n nh«m trong dung dÞch muèi nh«m nãng ch¶y. Tõ ®ã ®Õn nay,Al ®îc s¶n xuÊt víi quy m« c«ng nghiÖp, s¶n lîng t¨ng lªn kh«ng ngõng,Al trë thµnh kim lo¹i ®îc sö dông ngµy cµng réng r·i. Cã thÓ nãi, ph¬ng ph¸p ®iÖn ph©n Nh«m trong m«i trêng nãng ch¶y chiÕm ®Þa vÞ chñ yÕu trong c«ng nghÖ s¶n xuÊt nh«m. Sau ®©y lµ lu tr×nh s¶n xuÊt nh«m hiÖn nay:
  • 12.
    II. SẢN XUẤTNHÔM OXIT Cã 2 ph¬ng ph¸p s¶n xuÊt nh«m oxit chñ yÕu: - Ph¬ng ph¸p Baye - Ph¬ng ph¸p KiÒm thiªu kÕt II.1.Ph¬ng ph¸p Baye - Ph¬ng ph¸p Baye thùc chÊt lµ ph¬ng ph¸p dïng dung dÞch NaOH ®Ó hoµ t¸ch b«xit ë nhiÖt ®é cao vµ ¸p suÊt,do K.I.Baye ngêi Aã ph¸t minh vµo n¨m 1887. Sau ®©y lµ s¬ ®å tãm t¾t ph¬ng ph¸p Baye s¶n xuÊt nh«m oxit :
  • 13.
  • 14.
    C¸c kh©u chÝnhcña qu¸ tr×nh s¶n xuÊt Nh«m «xit gåm : 1.Hoµ t¸ch b«xit 2.KhuÊy ph©n ho¸ dung dÞch NaAlO2 3.Nung Nh«m hy®r«xit 4.C« ®Æc dung dÞch c¸i vµ costic ho¸. II1.1.Hoµ t¸ch b«xit: - B«xit sau khi nghiÒn nhá trén vµo víi KiÒm cho vµo ¤t«cla(thiÕt bÞ hoµ t¸ch). Trong ¤t«cla x¶y ra t¸c dông cña dung m«i víi c¸c thµnh phÇn cña b«xit. - Nh«m «xit trong b«xit phÇn lín ë d¹ng ngËm níc(hi®r«xit) khi hoµ t¸ch sÏ t¸c dông víi NaOH t¹o natri aluminat theo ph¶n øng sau : Al(OH)3 + NaOH + aq = NaAl(OH)4 + aq AlOOH + NaOH + aq = Na Al(OH)4 + aq - S¾t «xit kh«ng t¸c dông víi NaOH nªn n»m l¹i trong b·, Silic «xit t¸c dông víi NaOH t¹o ra Natri silicat hoµ tan vµo dung dÞch theo ph¶n øng: SiO2 + 2NaOH = Na2SiO3 + H2O - Natri silicat l¹i t¸c dông víi Natri aluminat t¹o thµnh natri alumosilicat : Na2SiO3 + NaAl(OH)4 + aq = Na2O.Al2O3.mSiO2.nH2O + NaOH - Hîp chÊt Natri alumosilicat ngËm níc kh«ng tan trong NaOH ë d¹ng r¾n, lÉn vµo cÆn ®á. - Ph¶n øng trªn cã Ých lµ khö SiO2 trong dung dÞch nhng cã h¹i lµ g©y mÊt m¸t KiÒm vµ Al. Hµm lîng SiO2 trong b«xit cµng lín th× hµm lîng mÊt m¸t kiÒm vµ Al cµng nhiÒu => ph¬ng ph¸p Baye chØ ¸p dông cho c¸c lo¹i quÆng cã hµm lîng SiO2 thÊp.
  • 15.
    - HiÖu suÊtcña qu¸ tr×nh hoµ t¸ch phô thuéc vµo nhiÒu nh©n tè : NhiÖt ®é, thêi gian, nång ®é dung dÞch, tØ sè r¾n láng, b¶n chÊt quÆng. II.1.2.KhuÊy ph©n ho¸ dung dÞch natri aluminat. - Sau l¾ng läc dung dÞch natri aluminat ®îc ®em ®i khuÊy ph©n ho¸. Dung dÞch nµy ph©n ho¸ t¹o ra nh«m hi®r«xit theo ph¶n øng sau: Na AlO2 + H2O -> Al(OH)3 + NaOH - VÒ c¬ chÕ th× qu¸ tr×nh ph©n ho¸ sÏ ®îc chia lµm 2 giai ®o¹n : + T¹o mÇm Al(OH)3 + Ph¸t triÓn mÇm - NÕu n©ng cao tØ sè costic th× qu¸ tr×nh t¹o mÇm sÏ ngõng. Khi tØ sè costic cao h¬n n÷a th× qu¸ tr×nh sÏ diÔn ra theo chiÒu ngîc l¹i, tøc lµ t¹o ra natri aluminat. V× vËy ph¶i khèng chÕ nång ®é kiÒm thÝch hîp. Gi¶m nång ®é kiÒm sÏ cã lîi cho qu¸ tr×nh khuÊy ph©n ho¸.NhiÖt ®é còng cã t¸c dông víi qu¸ tr×nh khuÊy ph©n ho¸, nÕu gi¶m nhiÖt ®é th× qu¸ tr×nh khuÊy ph©n ho¸ sÏ x¶y ra nhanh, nhng c¸c h¹t Al(OH)3 kÕt tinh sÏ nhá, kh«ng cã lîi cho viÖc läc röa sau nµy. - Trong thùc tÕ s¶n xuÊt, cÇn cho thªm Al(OH)3 vµo ®Ó lµm mÇm. Sè mÇm Al(OH)3 cho vµo b»ng kho¶ng 1,5-2,5 lÇn träng lîng Al2O3 cã trong dung dÞch. - Môc ®Ých cña khuÊy lµ lµm cho nång ®é dung dÞch ®ång ®Òu vµ h¹t tinh thÓ lu«n ë tr¹ng th¸i l¬ löng. - Sau khi khuÊy ph©n ho¸, dung dÞch cã tØ sè costic lµ 3,6-3,7.KÕt tinh xong ®a Al(OH)3 ®i ph©n cÊp. Lo¹i Al(OH)3 cã cì h¹t lín ®em ®i röa vµ nung, cßn lo¹i h¹t nhá cho quay l¹i mÇm kÕt tinh cho qu¸ tr×nh sau. Dung dÞch c¸i sau khi khuÊy ph©n ho¸ ®îc ®em ®i c« ®Æc vµ costic ho¸.
  • 16.
    II.1.3.Nung Al(OH)3 Môc ®Ýchcña viÖc ®em nung lµ lµm mÊt níc cña Al(OH)3 ®Ó thu ®îc Al2O3 theo ph¶n øng: 2Al(OH)3  Al2O3 + 3H2O II.1.4.C« ®Æc dung dÞch c¸i vµ costic ho¸ - Sau khi läc, lÊy Al(OH)3 ra, dung dÞch c¸i cßn l¹i chñ yÕu chøa NaOH, nhng nång ®é thÊp, kh«ng ®¸p øng ®îc yªu cÇu cña dung dÞch tuÇn hoµn. V× vËy ®em c« ®Æc ®Ó n©ng nång ®é lªn 300 g/l th× dõng l¹i.Trong qu¸ tr×nh vËn hµnh, mét lîng CO2 trong kh«ng khÝ t¸c dông víi NaOH trong dung dÞch t¹o ra Na2CO3. Khi c« ®Æc sÏ kÕt tinh ra Na2CO3, ®em läc t¸ch Na2CO3 ra. Sau ®ã dïng Ca(OH)2 ®Ó costic ho¸ theo ph¶n øng: Na2CO3 + Ca(OH)2 = 2NaOH + CaCO3 - Sau ®ã l¾ng läc, th¶i b·, dung dÞch ®em dïng l¹i. Mét sè u nhîc ®iÓm cña ph¬ng ph¸p nµy: -¦u ®iÓm: Lu tr×nh ®¬n gi¶n, chÊt lîng s¶n phÈm tèt, gi¸ thµnh h¹. -Nhîc ®iÓm: ChØ thùc hiÖn víi quÆng b«xit cã hµm lîng SiO2 thÊp míi cã lîi vÒ mÆt kinh tÕ. II.2. Ph¬ng ph¸p KiÒm thiªu kÕt Khi hµm lîng SiO2 trong quÆng cao, dïng ph¬ng ph¸p Baye ®Ó s¶n xuÊt sÏ kh«ng cã lîi vÒ mÆt kinh tÕ do lµm mÊt m¸t nh«m «xit vµ kiÒm.
  • 17.
    Ph¬ng ph¸p kiÒmthiªu kÕt cho phÐp chÕ biÕn mét c¸ch hîp lÝ c¸c lo¹i quÆng cã hµm lîng Silic cao. Thùc chÊt cña ph¬ng ph¸p lµ ®em hçn hîp B«xit - Na2CO3 vµ ®¸ v«i nung ë nhiÖt ®é cao, kÕt qu¶ lµ nhËn ®îc s¶n phÈm thiªu kÕt chøa natri aluminat. Sau ®ã hoµ t¸ch thiªu kÕt phÈm trong níc, natri aluminat hoµ tan ë d¹ng dung dÞch, c¸c hîp chÊt kh¸c n»m l¹i ë d¹ng cÆn b·. Läc t¸ch b· thu ®îc dung dÞch aluminat th«. Sau khi khö Silic sÏ thu ®îc dung dÞch aluminat s¹ch.§em cacbon¸t ho¸ b»ng khÝ CO2 sÏ thu ®îc Al(OH)3. Sau khi nung Al(OH)3 ë 12000 C sÏ ®îc Al2O3.Lu tr×nh s¶n xuÊt Al2O3 b»ng ph¬ng ph¸p kiÒm thiªu kÕt gåm c¸c kh©u chÝnh sau: Thiªu kÕt, hoµ t¸ch thiªu kÕt phÈm, khö silic, cacbonat ho¸, nung.
  • 18.
    §¸ v«i Xay nghiÒn B«xit Xay nghiÒn Phèi liÖu Thiªu kÕt NgiÒnthiªu kÕt phÈm Hoµ t¸ch L¾ng läc Khö silic L¾ng läc dd NaAlO2 s¹ch Cacbonat ho¸ Al(OH)3 Nung Al2 O3 dd c¸i C« ®Æc X« ®a CÆn ®á
  • 19.
    II.2.1.Thiªu kÕt: - Môc®Ých: biÕn nh«m oxit trong quÆng boxit thµnh natri aluminat (NaAlO2) dÔ tan trong dung dÞch níc, cßn l¹i SiO2 trong b«xit t¹o canxisilicat (2CaOSiO2) khã tan. - Cho boxit, dd Na2CO3,CaCO3 cïng håi liÖu vµo m¸y nghiÒn, sau ®ã ph©n tÝch thµnh phÇn ho¸ häc cña nguyªn liÖu ®· nghiÒn ®iÒu chØnh cho phï hîp víi yªu cÇu thiªu kÕt,bïn quÆng nµy chøa 70% níc, dïng má phun vµo lß thiªu kÕt.Bïn liÖu sau khi vµo lß ®îc gia nhiÖt, tr¶i qua c¸c vïng khö níc, nung nãng, lµm nguéi.T¹i vïng thiªu kÕt,phèi liÖu tr¶i qua c¸c bíc sau: Bíc 1:thiªu kÕt ë nhiÖt ®é thÊp, x¶y ra c¸c ph¶n øng: Na2CO3 + Fe2O3 = Na2O.Fe2O3 + CO2 Na2CO3 + SiO2 = Na2O.SiO2 + CO2 Na2CO3 +Al2O3 = Na2O.Al2O3 + CO2 - NÕu ë nhiÖt ®é thÊp cã thÓ t¹o Na2O.Al2O3.SiO2 Bíc 2:thiªu kÕt ë nhiÖt ®é cao, x¶y ra c¸c ph¶n øng sau: Na2O.Fe2O3 + Al2O3 = Na2O.Al2O3 + Fe2O3 Na2O.SiO2 + 2CaO + Al2O3 = Na2O.Al2O3 + 2CaO.SiO2 Na2O.Al2O3.SiO2 + 4CaO = Na2O.Al2O3+ 2(2Na2O.SiO2) II.2.2.Hoµ t¸ch thiªu kÕt phÈm - S¶n phÈm thiªu kÕt sau khi nghiÒn nhá ®îc ®a ®i hoµ ®a ®i hoµ t¸ch. - Môc ®Ých lµ chuyÓn natri aluminat tõ pha r¾n vao dd níc, cßn t¹p chÊt kh¸c vÉn ®Ó ë pha r¾n t¸ch khái dung dÞch,dung m«i hoµ t¸ch cã thÓ lµ níc,dd kiÒm lo·ng, dd natri aluminat lo·ng.
  • 20.
    - Khi hoµt¸ch thiªu kÕt phÈm x¶y ra c¸c qu¸ tr×nh sau: + natri aluminat hoµ tan vµo dung dÞch + natri ferit bÞ ph©n huû theo ph¶n øng: Na2O.Fe2O3 + H2O = Fe2O3 + 2NaOH - S¾t oxit n»m l¹i trong cÆn, Natri ferit thuû ph©n lµm t¨ng lîng NaOH cã lîi cho qu¸ tr×nh hoµ t¸ch. - 2CaO.SiO2 thùc tÕ kh«ng hoµ tan, nhng nÕu thêi gian hoµ t¸ch kÐo dµi, nång ®é dung dÞch ®Ëm ®Æc, nhiÖt ®é hoµ t¸ch cao th× canxi silicat còng b¾t ®Çu ph¶n øng víi dung dÞch kiÒm vµ qu¸ tr×nh sÏ phøc t¹p. - Mét sè natri silicat t¹o thµnh còng tan vµo trong dung dÞch v× vËy cÇn ®em dung dÞch ®i khö SiO2 II.2.3.Khö Silic - Sau hoµ t¸ch ®îc dung dÞch Aluminat th«, v× trong dung dÞch cßn nhiÒu SiO2. V× vËy cÇn khö SiO2 tríc khi kÕt tinh Al(OH)3. - Qu¸ tr×nh khö silic cña dung dÞch dÞch natri aluminat tiÕn hµnh trong otocla t¬ng tù nh ¤t«cla dïng ®Ó hoµ t¸ch b«xit theo ph¬ng ph¸p Baye. NhiÖt ®é khö SiO2 kho¶ng 1700 C.Ph¶n øng chñ yÕu cña qu¸ tr×nh khö SiO2: Na2O.Al2O3 +2(Na2O.SiO2) +4H2O= 4NaOH +Na2O.Al2O3.2SiO2.2H2O Sau khi khö SiO2 ®a dung dÞch ®i l¾ng läc, kÕt tña ®a vÒ trén cïng quÆng vµ ®em ®i thiªu kÕt. Dung dÞch c¸i ®em cacbonat ho¸. II.2.4.Cacbonat ho¸ dung dÞch natri aluminat
  • 21.
    - Môc ®Ých:lµm cho dung dÞch natri aluminat bÞ ph©n huû, kÕt tña Al(OH)3 theo c¸c bíc sau: +Tríc tiªn, cho CO2 trong kh«ng khÝ t¸c dông víi NaOH 2NaOH + CO2 = Na2CO3 + H2O do NaOH bÞ trung hoµ, tØ sè costic cña dung dÞch gi¶m xuèng, hîp chÊt natri aluminat trë nªn kh«ng bÒn v÷ng mµ ph©n huû theo ph¶n øng : Na2O.Al2O3 + H2O  2Al(OH)3 + 2NaOH mµ NaOH sinh ra l¹i t¸c dông víi CO2  thóc ®Èy ph¶n øng ph©n ho¸ natri aluminat tiÕn hµnh theo chiÒu thuËn.Sau khi cã ®îc Al(OH)3 ta ®em nung thu ®îc Al2O3 theo ph¶n øng: Al(OH)3Al2O3 + H2O III.S¶n xuÊt Nh«m b»ng ph¬ng ph¸p ®iÖn ph©n. - Khi ®· cã nh«m oxit, cÇn dïng Na3AlF6 vµ c¸c muèi fluorua ®Ó ®iÖn ph©n nh«m.Ta cã s¬ ®å ®iÖn ph©n Nh«m: -BÓ thêng lµ h×nh hép ch÷ nhËt, ®¸y nèi cùc ©m (2), khèi than ë phÝa trªn lµ cùc d¬ng(1).Gi÷a hai cùc lµ chÊt ®iÖn ph©n Criolit-aluminat nãng ch¶y(4). Díi t¸c dông cña dßng ®iÖn mét chiÒu, Al trong dung dÞch ®iÖn ph©n tiÕt ra vµ tËp trung ë ®¸y bÓ,cßn oxit bay ra vÒ phÝa cùc d¬ng, oxi ho¸ cùc than, t¹o hçn hîp khÝ CO +CO2 tho¸t ra ngoµi. Trªn bÒ mÆt dung dÞch ®iÖn ph©n vµ xung quanh bÓ tËo ra líp vá cøng (6).Cho Al2O3(3) trªn líp nµy, cø mét thêi gian nhÊt ®Þnh l¹i ®Ëy líp vá ®Ó cung cÊp Al2O3 vµo trong bÓ ®iÖn ph©n. - ph¬ng ph¸p cã mét nhîc ®iÓm lµ cùc d¬ng tèn ®iÖn n¨ng, chÊt ®iÖn ph©n dÔ bÞ bèc h¬i. III.1.Cho Al oxit vµo bÓ ®iÖn ph©n
  • 22.
    -Trong qu¸ tr×nh®iÖn ph©n, Nh«m oxit lµ nguyªn liÖu tiªu hao chñ yÕu thu ®îc Al ë cùc ©m vµ khÝ tho¸t ra ë cùc d¬ng. V× vËy ph¶i cung cÊp nh«m oxit vµo bÓ ®Ó qu¸ tr×nh ®iÖn ph©n ®îc liªn tôc.Cø mét thêi gian nhÊt ®Þnh l¹i cho nh«m oxit vµo bÓ, b»ng c¸ch ®Ëp vì líp vá ®iÖn ph©n ®· h×nh thµnh trªn bÒ mÆt bÓ, sau ®ã l¹i r¶i nh«m oxit lªn trªn líp vá ®ã.Thao t¸c nµy cã thÓ lµm thñ c«ng hoÆc m¸y chuyªn dïng. III.2.Thao t¸c cùc d¬ng -Qu¸ tr×nh ®iÖn ph©n tiÕn hµnh ë 9500 C, cùc d¬ng bÞ ¨n mßn dÇn dÇn trong qu¸ tr×nh ®iÖn ph©n nªn ph¶i ®Þnh k× l¹i cùc d¬ng xuèng, cho thªm hå vµo cùc d¬ng. III.3.§iÒu chØnh thµnh phÇn chÊt ®iÖn ph©n Thùc tÕ, do bÞ cùc than hÊp phô, do bÞ bay h¬i, bÞ c¸c t¹p chÊt kh¸c ph©n ly,tØ lÖ thµnh phÇn chÊt ®iÖn ph©n kh«ng æn ®Þnh v× vËy cÇn ®iÒu chØnh thµnh phÇn chÊt ®iÖn ph©n. Khi míi cho ch¹y bÓ ®iÖn ph©n, NaF trong Criolit bÞ cùc than hÊp phô, nhng sau mét thêi gian kh«ng bÞ hÊp thô n÷a, lóc ®ã AlF3 bÞ mÊt ®i do bay h¬i vµ ph©n li bëi ph¶n øng: 2Na3AlF6 + 3Na2O = Al2O3 + 12NaF 2Na3AlF6 + 3H2O = Al2O3 + 6NaF + 6HF V× vËy, cÇn cho thªm AlF3 ®Ó gi÷ æn ®Þnh tû sè Criolit. III.4.Ra Al:
  • 23.
    Al láng tÝchlòy dÇn ë ®¸y bÓ trong qu¸ tr×nh ®iÖn ph©n. Cø 3-4 ngµy th¸o Al mét lÇn. §Ó ®¶m b¶o c©n b»ng nhiÖt, kh«ng nªn th¸o hÕt nh«m ë bÓ ra vµ thêng ®Ó l¹i mét lîng Al láng øng víi chiÒu cao níc nh«m kho¶ng 15cm. IV.Tinh luyÖn Nh«m. -Ph¬ng ph¸p ®iÖn ph©n Cri«lit-alumin nãng ch¶y chØ thu ®îc Al cã ®é s¹ch 99,5-99,7%Al gäi lµ Al kü thuËt. -Al th« tõ bÓ ®iÖn ph©n cßn chøa nhiÒu t¹p chÊt gi¶m chÊt lîng nh«m nªn ph¶i tinh luyÖn. - C¸c t¹p chÊt cã trong Al thêng lµ:chÊt ®iÖn ph©n, nh«m oxit, nh«m cacbit, than lÉn vµo Al tõ bÓ ®iÖn ph©n,Fe,Si,Ti tõ nguyªn liÖu vµo Al trong qu¸ tr×nh ®iÖn ph©n, t¹p chÊt thÓ khÝ do hoµ tan Al chñ yÕu lµ Hi®r«. - Hai qu¸ tr×nh tinh luyÖn Al thêng ®îc ¸p dông cho s¶n xuÊt: + Clorua ho¸ vµ nÊu t¸ch + §iÖn ph©n 3 líp IV.1.Tinh luyÖn theo ph¬ng ph¸p clorua ho¸, nÊu t¸ch( thiªn tÝch) -Môc ®Ých :Khö t¹p ch¸t phi kim lo¹i vµ t¹p chÊt thÓ khÝ. -Khi tinh luyÖn b»ng clorua ho¸, Al th¸o ë bÓ ®iÖn ph©n ra cho ngay vµo thïng chøa, khèng chÕ nhiÖt ®é 7500 C-7700 C, sôc khÝ Clo vµo Al khuÊy láng,khi ®ã mét phÇn Al bÞ clorua ho¸ t¹o AlCl3 d¹ng h¬i. H¬i AlCl3 bao quanh c¸c h¹t r¾n phi kim lo¹i, lµm chóng næi lªn trªn mÆt kim lo¹i láng vµ vít ra ngoµi. §ång thêi c¸c khÝ nh H2 còng bÞ h¬i AlCl3mang ®i. -§Ó khö ®i mét sè c¸c t¹p chÊt, ta dïng ph¬ng ph¸p nÊu t¸ch, viÖc nÊu t¸ch ®îc tiÕn hµnh trong lß ®iÖn trë, khèng chÕ nhiÖt ®é 700-7100 C, ®¸y lß cã ®é dèc nhÊt ®Þnh vµ cã chç tËp chung Al.Al sÏ ch¶y láng, vµ tËp trung l¹i, c¸c t¹p chÊt vÉn ë thÓ r¾n hoÆc sÖt n»m l¹i trªn ®¸y lß.
  • 24.
    IV.Tinh luyÖn b»ngph¬ng ph¸p ®iÖn ph©n ba líp. - Qu¸ tr×nh tiÕn hµnh trong bÓ ®iÖn ph©n cã ba líp láng, thùc chÊt cña ph¬ng ph¸p nµy lµ Al cùc d¬ng hoµ tan theo ph¶n øng ®iÖn ho¸ sau : Al - 3e  Al3+ T¹i cùc ©m thu ®îc Al s¹ch theo ph¶n øng : Al3+ + 3e  Al - C¸c nguyªn tè d¬ng h¬n Al (Cu, Fe, Si,...) kh«ng hoµ tan vµ tËp trung l¹i trong hîp kim cùc d¬ng,c¸c kim lo¹i ©m h¬n Al (Mg, Ca,...) sÏ bÞ hoµ tan ë cùc d¬ng chuyÓn vµo chÊt ®iÖn ph©n ë c¸c d¹ng ion t¬ng øng, chóng n»m l¹i trong chÊt ®iÖn ph©n chø kh«ng phãng ®iÖn, bëi v× thÕ ®iÖn thÕ tiÕt ra cña chóng cao h¬n cña Al.Do chªnh lÖch vÒ tØ träng, trong bÓ ®iÖn ph©n tinh luyÖn cã ba líp(tõ díi lªn trªn):hîp kim cùc d¬ng, chÊt ®iÖn ph©n, Al s¹ch.
  • 26.
    PHẦN IV XỬ LÝDÒNG THẢI . * * * * * * * * * * Công nghệ sản xuất nhôm gồm rất nhiều quá trình phức hợp, vì vậy mà chất thải của từng quá trình đều khác nhau và các chất chứa trong chúng cũng khác nhau tùy thuộc vào từng quá trình. Một cách tương đói có thể chia dòng thải thành 4 loại: + chất thải rắn. + khí thải. + nước thải. + ảnh hưởng đến vi khí hậu. I. CHẤT THẢI RẮN I.1 Thành phần Trong từng quá trình đều có những loại chất thải khác nhau đa phần là đất đá có lẫn bụi quặng và các kim loại tạp ở dạng các hợp chất, ngoài ra còn có các loại chất thải phát sinh ngoài quá trình luyện. Quặng đưa vào luyện nhôm còn chứa nhiều tạp chất như đất, đá,các kim loại tạp chất tồn tại ở dạng các hợp chất… Vì vậy trước khi đưa vào lò luyện quặng cần được xử lý sơ bộ.Quá trình xử lý gồm nghiền, sàng, tuyển rửa quặng làm sinh ra quặng, bụi quặng rơi vãi,cặn đất, đá được sàng, tuyển ra. Thành phần này chứa tỷ lệ kim loại thấp được nhập vào dòng thải đem đi xử lý. Quặng sau khi xử lý được đem đi sản xuất nhôm oxit bằng phương pháp Bayer hòa tan rồi hòa tách trong Octola ở áp suất cao. Phương pháp này tiêu tốn nhiều
  • 27.
    nguyên liệu vàhao phí nhiều kim loại vì vậy cặn thải cũng chứa tỷ lệ kim loại cao. Để khắc phục nhược điểm trên người ta sử dụng phương pháp kiềm thiêu kết giảm tỷ lệ kim loại đi vào cặn thải. Tuy nhiên nói chung cả hai phương pháp đều có kim loại thất thoát. Khi nung oxit nhôm ở nhiệt độ cao cần có chất trợ dung(thường là CaO). Cặn thải của quá trình này chứa oxit silic,oxit nhôm thất thoát, các kim loại nặng, cặn lắng của các chất vô cơ khác…Với những loại cặn có tỷ lệ kim loại cao sẽ được tái sử dụng để thu hồi kim loại. Oxit nhôm sau khi làm sạch được đem đi điện phân sẽ thu được nhôm thô.Để thu được nhôm sạch ta tiếp tục tiến hành điện phân, số lần điện phân càng nhiều thì nhôm càng tinh khiết.Dung dịch điện phân là muối Criolit không hòa tan các kim loại dương hơn nhôm. Vì vậy bùn điện phân chứa các kim loại dương hơn nhôm. Thành phần này chủ yếu là các kim loại nặng và độc hại. Ngoài ra trong quá trình sản xuất còn phát sinh các nguồn thải khác như bao bì đựng hóa chất có thể còn dính các hóa chất độc hại, rất cần được xử lý kỹ để đảm bảo an toàn đối với sức khỏe cũng như môi trường. I.2 Qui Trình Xử Lý Đối với chất thải rắn thì hiện nay hai phương pháp phổ biến nhất được áp dụng ở nhiều nước trên thế giới là chôn lấp và thiêu hủy.trong đó thiêu hủy được cho là sạch hơn. Ngoài ra còn có phương pháp hóa lý hoặc cũng có thể dùng xỉ làm nguyên liệu cho ngành xây dựng như ép gạch viên hoặc làm vật liệu phụ cho sản xuất xi măng. Tuy nhiên có thể không an toàn vì trong xỉ có chứa một lượng nhỏ kim loại nặng có thể gây nguy hiểm đối với người sử dụng nếu tiếp xúc lâu dài với các sản phẩm này. Chất thải rắn trước tiên sẽ được phân loại và xử lý cơ học gồm: nghiền, sang, tuyển từ…rồi mới được xử lý bằng các phương pháp khác.
  • 28.
    I.2.1 Công NghệChôn Lấp Là biện pháp tiêu hủy được áp dụng rộng rãi trên thế giới. Theo công nghệ này chất thải rắn được cố định dạng viên hay khối và đem chôn lấp ở bãi chôn lấp. bãi chôn lấp phải đảm bảo cách xa khu dân cư trên 5km, nền đất ổn định, chống thấm tốt, mực nước ngầm thấp,cách xa sông hồ. Để tăng hiệu quả chôn lấp thì chất thải rắn thường được hóa rắn trước khi chôn thông qua việc thay đổi tính chất hóa lý, tăng sức bền, giảm độ hòa tan,giảm độ lan truyền chất thải độc hại. Vật liệu đóng rắn chủ yếu là xi măng hoặc có thể trộn thêm một vài chất vô cơ khác để tăng độ ổn định và kết cấu. Tỷ lệ phối trộn phụ thuộc vào từng loại chất thải cụ thể. Thường sau khi đóng rắn người ta kiểm tra khả năng hòa tan rồi phân tích mẫu nước lọc để xác định các chỉ tiêu đặc trưng rồi so sánh với tiêu chuẩn. Nếu đạt tiêu chuẩn sẽ được chôn ở bãi rác công nghiệp, nếu không đạt tiêu chuẩn phải tăng tỷ lệ xi măng. Ở Việt Nam hiện nay chưa có tiêu chuẩn này. Theo tiêu chuẩn Nhật Bản chất thải rắn sau khi hóa rắn đem ngâm và khuấy liên tục trong 6h trong nước cất sau đó đem lọc và phân tích. Tuy nhiên ở nước ta hiện nay việc đóng rắn chưa được thực hiện và các tiêu chuẩn về chôn lấp sạch chất thải công nghiệp chưa đạt được.
  • 29.
    Bãi chôn lấprác thải rắn : I.2.2 Thiêu Đốt Đây là quá trình oxi hóa chất thải ở nhiệt độ cao phù hợp để xử lý chất thải rắn ( thường từ 1200o C đến 1300o C ) và cung cấp đủ oxi. Phương pháp này chỉ hiệu quả khi các vật liệu khó cháy trong chất thải dưới 30%. Có hai phương pháp thiêu đốt . + Đốt tự nhiên là trực tiếp đốt chất thải trong môi trường tự nhiên ở xa khu dân cư, cách này lại gây ô nhiễm không khí,không tận dụng được nhiệt và chỉ áp dụng với chất dễ cháy. + Đốt trong lò thiêu sử dụng các lò đốt chuyên dụng để đốt. Các lò đốt này sử dụng qui trình đốt khép kín và có hệ thống tận dụng nhiệt. Phương pháp này sạch và an toàn được sử dụng ở nhiều các nước phát triển. Tuy nhiên ở nước ta phương pháp này mới chỉ được áp dụng để đốt chất thải y tế ở những cơ sở lớn. Còn các nhà máy luyện kim thì chưa có điều kiện tiếp cận công nghệ này. Công nghệ này có nhiều ưu điểm : khả năng tận dung nhiệt, xử lý triệt để khối lượng, tương đối sạch, không tốn đất chôn. Nhược điểm của công nghệ này là chi phí lớn, dễ tạo ra sản phẩm phụ nguy hiểm. II.2.3 Công Nghệ Hóa Lý. Là công nghệ xử lý sử dụng các quá trình biến đổi hóa lý . Công nghệ này chỉ có hiệu quả với những nhà máy có qui mô lớn, phù hợp để thu hồi các chất thải rắn có chứa các kim loại nặng hay các dung môi hữu cơ.Một số biện pháp hóa lý cơ bản sau.
  • 30.
    + Trích ly: là quá trình tách các cấu tử ra khỏi hôn hợp nhờ dung môi có khả năng hòa tan chọn lọc một số chất có trong hỗn hợp đó, các sản phẩm trích ly được tái sử dụng cho các mục đích khác. + Chưng cất : Là quá trình hỗn hợp chất lỏng bay hơi thành từng pha cấu tử từ đó tách được các chất cần tách + Oxi hóa khử : Sử dụng các tác nhân oxi hóa khử để tiến hành các phản ứng oxi hóa khử chuyển chất thải độc hại thành các chất không độc hoặc ít độc hơn.Thường sử dụng một số chất oxi hóa sau : Na2S2O4 , KmnO4 , K2Cr2O7 , H2O2 … để xử lý một số kim loại đa hóa trị . II- KHÍ THẢI II.1 Thành Phần Hỗn Hợp Khí Khí thải của quá trình sản xuất nhôm chứa nhiều loại khí và bụi. Trong đó nhiều nhất là bụi quặng từ khâu nghiền và tuyển quặng. CO2, CO từ quá trình điện phân, đốt nhiên liệu và một lượng nhỏ từ các thiết bị vận chuyển trong nhà máy , hơi nước thoát ra từ octola có tính kiềm , ngoài ra còn có các khí Cl2, F2, H2 từ quá trình điện phân và tinh luyện nhôm . Một lượng nhỏ hơi kim loại thoát ra từ các lò luyện và tinh luyện. Ở các nước SNG, oxit nhôm được sản xuất từ nhiều loại nguyên liệu khác nhau do đó lượng khí thoát ra rất lớn và chứa hàm lượng bụi cao. Nếu sử dụng Alunit để sản xuất nhôm oxit thì khí ra còn chứa cả SO2 . Bụi thoát ra từ quá trình nung vôi, thiêu kết, nung oxit nhôm và gia công chuẩn bị nguyên liệu. Các hợp chất sunphua thoát ra khi ủ và hoàn nguyên Alunit … Sau đây là bảng thống kê hàm lượng bụi từ một số thiết bị :
  • 31.
    NGUỒN KHÍ tHỂTÍCH KHÍ RA TỪ MỖI THIẾT BỊ ( M3 /H) HÀM LƯỢNG BỤI CÓ TRONG KHÍ KHI CHƯA LỌC (G/M3 ) Các lò thiêu kết 100.103 – 300.103 40 – 150 Lò nung oxit nhôm 10.103 - 72.103 200 - 700 Lò đứng nung vôi 40.103 5 Đây là hình ảnh khí thải thoát ra từ lò luyện II.1.1 Qui Trình Xử Lý Bụi. Các khí ra từ lò thiêu kết và các lò nung được làm sạch bằng hệ thống lọc bụi gồm các thiết bị lọc điện kiểu ngang, quạt hút, máy bơm, tháp rửa và làm nguội . Sau đây là sơ đồ hệ thống thiết bị làm sạch khí ra từ lò thiêu.
  • 32.
    K: khí dùngcacbonat hóa . 1 : thiết bị lọc điện khô kiểu đáy ngang . 2 : quạt hút. 3 : tháp rửa . 4 : máy bơm. 5 : tháp rửa làm nguội . 6 : thiết bị lọc điện ẩm. Khí từ lò nung oxit nhôm được đưa qua thiết bị lọc điện khô(1) sau đó qua quạt hút (2) đưa vào tháp rửa (3), phần khí sạch được đẩy ra khí quyển, bụi lắng xuống đáy tháp. Tháp rửa làm nguội được phun nước theo chu trình kín đôi khi dùng dung dịch phun là kiềm yếu. Phần khí ra từ lò thiêu kết dùng vào quá
  • 33.
    trình thấm cacbonđược dẫn qua tháp rửa làm nguội và thiết bị lọc điện ẩm. Nước được phun vào tháp này không hồi lại mà chảy thẳng ra ngoài. Hàm lượng bụi trong khí sau thiết bị lọc khoảng 0,02 đến 0,1 g/m3 . Khí ra từ các bể điện phân được hút qua phễu chụp rồi làm sạch bằng phương pháp rửa khí sử dụng dung dịch Na2CO3 loãng khoảng 4% - 6% khử HF thu dược NaF: HF + Na2CO3 = NaF + NaHCO3 HF + NaHCO3 = NaF + H2O + CO2 . Thường sử dụng dư Na2CO3 . Khi dung dịch hấp thụ NaF đạt 35 – 40 g thì đem chế tạo Criolit. Phương pháp rửa khí bằng dung dịch Na2CO3 loãng sử dụng trong các thiết bị khác nhau , tháp rửa rỗng, tháp rửa có ô đệm, tháp bọt… Mặc dù chủ yếu khí ra khỏi bể điện phân dược hút qua phễu chụp tuy nhiên vẫn còn một phần khí vào xưởng qua quạt hút được đẩy ra ngoài làm bẩn môi trường . Một số nhà máy đã thử nghệm làm sạch khí này bằng hệ thống tháp rỗng có đường kính 6m, phía trên mở rộng lên 10m, tổng chiều cao của tháp khoảng 20m, vận tốc dòng khí trong tháp khoảng 5m/s. HF có trong khí ra dễ được làm sạch trong thiết bị làm sạch khí rồi đến bụi và cuối cùng là các hạt nhựa vô cùng nhỏ . Bụi không thu hồi được hoàn toàn vì một phần trong chúng có kích thước quá nhỏ ( dưới 3µm ). Gần đây để làm sạch các hạt bụi và nhựa quá nhỏ người ta sử dụng các thiết bị lọc điện kiểu đứng có hiệu suất thu bụi tới 90% . Sau đó khí được làm sạch trong tháp rửa rỗng để loại các khí tạp chất trong đó có khí HF . Ngoài ra còn có các thiết bị lọc trọng lực cũng dùng để thu các hạt bụi nhỏ .
  • 34.
    III NƯỚC THẢI III.1Nguồn Nước thải Nước thải trong luyện kim chứa nhiều tạp chất vô cơ . Nước rửa ở khâu tuyển quặng chứa các oxit kim loại, muối Aluminat, muối silicat, các tạp chất vô cơ khác và đất đá, chất rắn lơ lửng. Nước từ quá trình hòa tan và hòa tách octola, rửa sản phẩm và lắng gạn sản phẩm chứa kiềm, kim loại,một số chất hòa tan như As, F… Dung dịch điện phân cũng thường xuyên được thay ra, dung dịch này chứa một số kim loại đã tan trong quá trình điện phân. Nước làm sạch khí và làm nguội xỉ chứa các chất rắn lơ lửng, kim loại nặng , có thể có cả hợp chất của S . Để sản xuất 1 tấn oxit nhôm thải ra khoảng 3m3 nước thải các loại. Để tinh luyện 1 tấn nhôm sạch thải ra khoảng 30m3 nước thải. Nước thải chứa các kim loại nặng gây bệnh viêm loét dạ dày, dạ dày,hô hấp,ung thư máu và các bệnh đường ruột . III.2- Qui Trình xử Lý . Nước thải được xử lý qua nhiều bước. Ban đầu nước thải được lọc sơ bộ bằng hệ thống thiết bị lọc để loại bỏ cặn bã và các chất rắn lơ lửng. Trong công nghiệp người ta thường sử dụng các bể lọc với lớp vật liệu lọc có thể ở dạng hạt như thạch anh, than cốc, sỏi nghiền… Tùy thuộc vào loại nước thải mà lựa chọn vật liệu lọc. Sau đó nước thải được đưa đi khử các chất độc hại gồm các kim loại nặng, muối, kiềm, F…
  • 35.
    Để xử lýkiềm thường dùng cách trung hòa bằng các axit tạo muối. Để khử F dùng sữa vôi tạo kết tủa CaF2 . Kim loại trong nước thải được khử bằng nhiều cách như kết tủa, điện hóa, sinh học,trao đổi ion. Trong đó kết tủa là phương pháp ứng dụng nhiều nhất. + Phương Pháp Trao Đổi Ion. Đây là phương pháp dùng Ionit ( nhựa hữu cơ tổng hợp ), các chất cao phân tử có gốc hyđrôcacbon và các nhóm chức trao đổi ion để các quá trình trao đổi được tiến hành trong các cột cationit và anionit + Phương Pháp Điện Hóa. Phương pháp này dựa trên cơ sở của quá trình oxi hóa khử để tách các kim loại trên các điện cực nhúng trong nước thải chứa kim loại khi cho dòng điện một chiều chạy qua . Từ đó tách được ion kim loại ra khỏi nước thải mà không cần bổ sung hóa chất. Phương pháp này thích hợp để xử lý nước thải có nồng độ kim loại cao trên 1mg/l. Tuy nhiên phương pháp này cần chi phí lớn. +Phương pháp Sinh Học. Phương pháp này dựa trên nguyên tắc một số loài thực vật, vi sinh vật trong nước sử dụng kim loại như chất vi lượng. Nói chung phương pháp này khó áp dụng trong công nghiệp vì chỉ xử lý được nước có nồng độ chất thải thấp, và phương pháp này cũng rất tốn diện tích. +Phương Pháp Kết Tủa Hóa Học.
  • 36.
    Phương pháp nàydựa trên phản ứng hóa học giữa chất đưa vào nước thải với kim loại cần tách, ở PH thích hợp sẽ tạo kết tủa và tách được kết tủa đó khỏi nước thải Ở một PH nhất định của dung dịch nồng độ kim loại vượt quá nồng độ bão hòa thì kim loại đó sẽ tạo kết tủa. Rất ít kim loại tạo kết tủa ở PH=7 hay trong môi trường axit mà phần lớn ở PH trong khoảng kiềm yếu hoặc kiềm. Để điều chỉnh PH người ta thường dùng sữa vôi, sô đa hoặc xút. Nếu nước thải chứa hàm lượng kim loại cao cần xử lý tại nguồn để thu hồi kim loại tạo cơ hội tuần hoàn lại nước và giảm hàm lượng kim loại trong dòng thải trước khi xử lý tập trung. IV ẢNH HƯỞNG ĐẾN VI KHÍ HẬU Nói chung môi trường làm việc trong các nhà máy luyện nhôm cũng như luyện kim đều rất bụi và ồn, không khí nóng, ngột ngạt.
  • 37.
    Quá trình nghiềnvà tuyển quặng gây ồn, rung và sinh ra bụi. Để giảm ồn và rung có thể tăng khối lượng thiết bị hoặc tạo lớp đệm giảm rung dưới thiết bị. lắp đặt các hệ thống hút bụi, thông gió bên trong nhà máy. Các nhà máy cũng phải đặt xa khu dân cư để giảm gây ồn tới khu dân cư. Nhiệt phát sinh từ các lò nung và thiêu kết, các khí phát tán ra từ quá trình nung, hơi kim loại, oxit kim loại từ lò tinh luyện, bể điện phân… phát tán ra môi trường gây ảnh hưởng tới sức khỏe công nhân viên. Nói chung chỉ có thể khắc phục phần nào những vấn đề trên bằng cách tăng cường áp dụng khoa học kĩ thuật, công nghệ, máy móc hiện đại nhằm giảm thiểu sự rò rỉ, phát tán các chất độc hại ra ngoài. Tăng cường cơ khí hóa, tự động hóa trong các công đoạn, hạn chế việc con người tiếp xúc trực tiếp với các quá trình nguy hiểm.
  • 38.
    Tài liệu thamkhảo 1 Kỹ thuật môi trường – NXBKHKT – 2 Xử lý nước cấp sinh hoạt và công nghiệp – nguyễn thị thu thủy 3 Xử lý nước thải - NXB Xây Dựng 4 Webside : moitruong.xaydung.gov.vn 5 www.techmartvietnam.com.vn Những người thực hiện : Trịnh quang Vinh Hoàng Thị Lưu Chu Văn Thiện Đoàn Thanh Tuấn --------------------- Lớp QLMT