Lead Scoring: Cutting Through The Noise
for Your Sales TeamPhoenix HubSpot User Group
10 2018
July HDCDIGITAL.COM
© HDC | www.hdcdigital.com
REVOLUTIONIZING THE WAY COMPANIES THINK ABOUT & APPROACH GROWTH
ABOUT HEATHER COOAN
Heather is an entrepreneur, author, international speaker, & an
ex-roller girl. She founded HDC Digital, a Phoenix-based digital &
demand marketing agency. Over her career, Heather has served in
digital marketing roles both in-house and agency-side, spanning
the full funnel, across many verticals, both lead generation, and
eCommerce.
2
BACKGROUND INFO
HEATHER COOAN
© HDC | www.hdcdigital.com
Lead ScoringCUTTING THROUGH THE NOISE FOR YOUR SALES TEAM
3
WHAT & WHY
• What is lead scoring?
• Why should I use it?
• What can it do? HUBSPOT HOW TO’s
• Manual vs. predictive tools
• How to build an algorithm
• How to automatically route leads
Q & A
• Open question & answer
Marketing & Sales Should be Besties!
Instead…
Two teams enter, but only one will leave…
73% of Leads are Lost
Without a prioritization system reps struggle
with leads that are not sales ready.
https://www.marketingsherpa.com/article/case-study/lead-scoring-effort-
Lead scoring enables marketing automation,
improves efficiency of Sales and Marketing,
and increases revenue.
© HDC | www.hdcdigital.com
LEAD SCORING BENEFITS
22
Sales Productivity
Instead of wasting their time cold-calling and following up with
unqualified leads, your sales team can have rewarding conversations
and invest their time in activities that actually yield results (issuing a
free demo, giving a price quote, etc.).
By filtering out bad or cold leads, a scoring system can also shorten
the sales cycle (from sales-ready to purchase).
A pure and concise conversion process means you can win more
business opportunities with fewer sales reps.
© HDC | www.hdcdigital.com
LEAD SCORING BENEFITS
22
Marketing and Sales Alignment
According to SiriusDecisions, B2B companies with aligned marketing
and sales departments experience 24 percent faster revenue
growth.
Lead scoring provides the perfect opportunity for the two
departments to collaborate.
• Sales specialists can tell marketers what kind of content will help
them start conversations and which metrics are actually
indicative of purchase intent.
• marketers can use this insight to improve their efforts and create
targeted programs.
© HDC | www.hdcdigital.com
LEAD SCORING BENEFITS
22
Improved Conversion Rates & ROI
A Marketing Sherpa study showed those using lead scoring had a
77% boost in lead generation ROI over those not using scoring.
A recent Kentico study found 38% of businesses surveyed
experienced higher lead to opportunity conversion rates thanks to
lead scoring.
68% of “highly effective and efficient” marketers pointed to lead
scoring as a top revenue contributor.
WHAT IS LEAD
SCORING?
© HDC | www.hdcdigital.com
Lead Scoring Criteria
AUTOMATICALLY FILTER &
QUALIFY
22
• Assign a score to each fit and interest
measurement (unique to the business)
• Determined by and agreed upon by marketing &
sales
• Always changing – must be maintained
Interest Score - Behavior
Data
• Website Activity
• Visits to Key Pages
• Content Consumption
• Forms/Offers
• Channel Source
• Email Activity
• Events Attended
Fit – Ideal Customer
Data
• Annual Revenue
• Years in Business
• # of Employees
• Industry
• Website Presence
• Business Email
• Job Title
FITSCORE
INTEREST SCORE
© HDC | www.hdcdigital.com 22
© HDC | www.hdcdigital.com
THINGS TO LOOK OUT FOR
LEAD SCORING MISTAKES
22
Neglecting Negative Scoring Criteria
In some situations, it may be necessary to subtract points from the
lead score.
Common examples:
• When a lead visits your company career page (they’re interested
in working for you, not buying from you)
• When a lead initially earned a lot of points, but hasn’t reengaged
in quite a while (“gone cold”). If you count only positive actions
as points, you may end up with leads that falsely register as
qualified.
© HDC | www.hdcdigital.com
THINGS TO LOOK OUT FOR
LEAD SCORING MISTAKES
22
Using One-Dimensional Scoring
Your scoring system should allow for differentiation between
elements such as behavior, demographics, firmographics, etc.
If all these factors are lumped together in a single value, it can
present a skewed picture.
For example:
A lead could have a very high score from reading/downloading
content, but be from the wrong industry or company size to match
any of your products.
Most companies use at least two scoring dimensions.
© HDC | www.hdcdigital.com
THINGS TO LOOK OUT FOR
LEAD SCORING MISTAKES
22
Not Running Point Scenarios in QA
The points scale can be tricky. Run lots of combinations and test
contact records against the algorithm to ensure the scores are
accurate.
• Make sure there is enough room in your point ranges to account
for all combinations of points that you want to hit the threshold.
• Make sure there is enough room between point ranges, but not
too much.
© HDC | www.hdcdigital.com
THINGS TO LOOK OUT FOR
LEAD SCORING MISTAKES
22
Inaccurate Lead Information
Not every prospect gives correct information.
• They don’t know their budget yet
• They aren’t a decision-maker and so are not privy to the data
• They want to avoid unwanted contact
Prioritize what information you actually need, and don’t bombard a
prospect with questions on first contact.
• Progressive Profiling
• Purchase Data Appends
© HDC | www.hdcdigital.com
THINGS TO LOOK OUT FOR
LEAD SCORING MISTAKES
22
Not Analyzing & Adapting
Lead scoring isn’t designed to be static.
• It’s important to continuously evaluate your criteria, get
feedback from sales, and adjust as necessary.
• You’ll also need the right tools for tracking leads from capture to
close, in order to know which metrics succeed and which don’t.
• Closed-loop reporting and marketing automation technology will
play huge role in the analytics process.
Automatically Manage
Lifecycle Stages & Lead
Routing
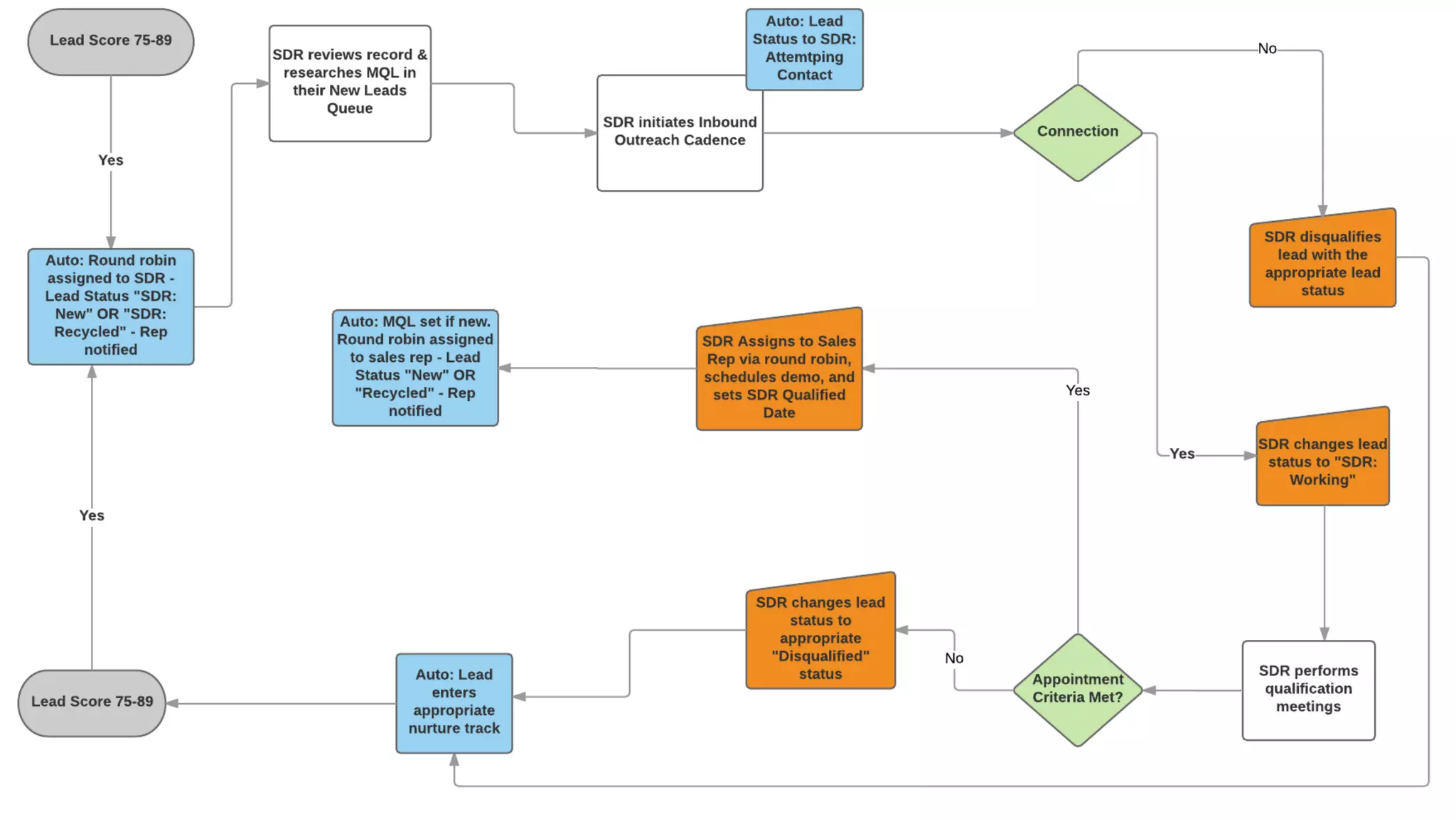
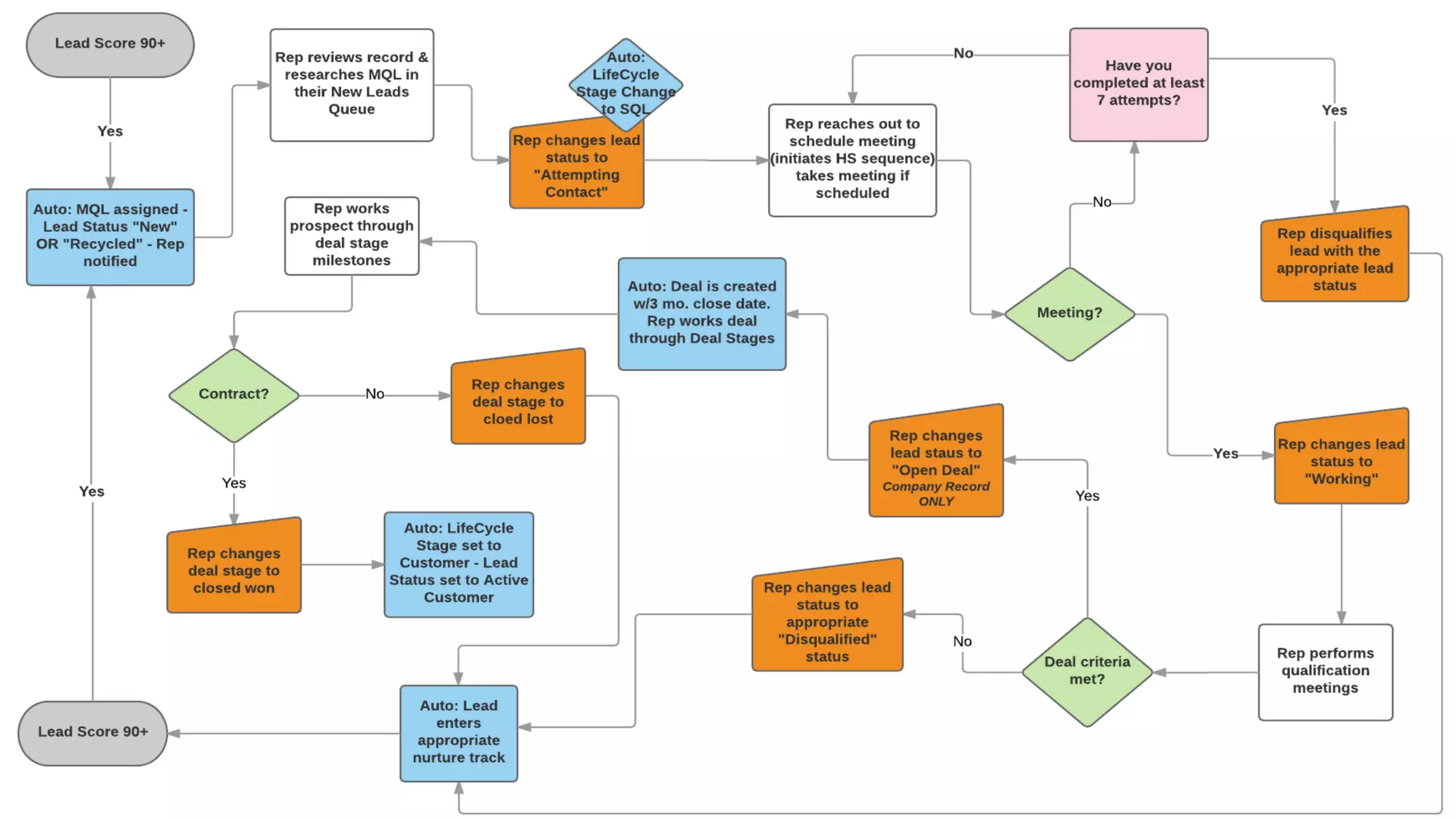
Lead scoring will dictate when someone gets escalated to a sales rep. Based
on the funnel metric definitions and Sales & Marketing SLA.
© HDC | www.hdcdigital.com
LEAD SCORING EXAMPLEAUTOMATICALLY FILTER & QUALIFY
22
C
B
A
1 5432
D
FITSCORE
INTEREST SCORE
95+
86-90
91-94
81-
85
26-3031-
35
41-45 36-4046-50
51-55
56-60
61-65
66-70
71-74
75-80
0-
10
<011-
15
16-
20
21-
25
Threshold Range Action Owner
A1 95+ Route
Directly
to SE’s
Sales
A2, B1-2 81-94 Route to
SDR’s
Sales
Dev
A3-5, B3-
5, C1-5,
D1-3
10-80 Nurture Marketin
g
D4-5 10 Groom &
Scrap
Marketin
g
© HDC | www.hdcdigital.com
ALIGN LEAD SCORE WITH
FUNNEL METRICSAUTOMATICALLY FILTER & QUALIFY
22
MQL
Opportunity
Won
Lead
Subscriber
Visitor
SQL
Awareness
“Why Buy?”
Consideration
“Why Buy Now?”
Decision
“Why Buy From Us?”
Hand Off
The Role of Lead Scoring in
Marketing Automation
Lead scoring will dictate when someone gets entered into—or removed
from—a nurture stream.
© HDC | www.hdcdigital.com
MARKETING AUTOMATION BY
FUNNEL METRICAUTOMATICALLY SEGMENT BY SCORE
22
Awareness Awareness
Consideratio
n
Consideratio
n
Decision
Making the
selection
Awareness Knowledge/education/lead
gen
Lead gen/pipe development
Create
awareness
around a new
problem
Help buyer
identify
needs in
solving the
problem
Align
solution
with
specific set
of business
needs
Demonstrate
core
features
and
functionali
ty
Align
problem
with
business
issues;
drive
urgency
Validate/
reinforce
choice
Suspect
Campaigns
Prospect/Opportunit
y
Campaigns
MQL SQL OPP ClosedLeadSubscriber
Welcome
Campaigns
Customer
Campaigns
© HDC | www.hdcdigital.com
Marketing Automation by Metric &
Lifecycle StageAUTOMATICALLY SEGMENT BY SCORE
22
Welcome Email
Pre-MQL
General Tracks
Pre-MQL
Themed Tracks
Sales Dev
Sequence
(working a
MQL)
Sales Dev Turn
Back
Sales Turn
Back
Zombie
(inactive)
Audience: new
subscriber
responses in
database with no
known product or
area of interest
who has not
reached Lead
status
Treatment:
Welcome to the
Virtuous
Ecosystem!
Tracks:
Audience: new
Leads in
database with no
known theme of
interest who has
not reached MQL
status. Also the
“catch all”
nurture.
Treatment:
educate about
value prop &
differentiate
brand; engage to
further profile
MQL
Tracks: Topical
Theme Based
Flowchart:
Email Copy:
Audience: new
Leads in
database with
known theme of
interest who has
not reached MQL
status.
Treatment:
educate on
selected theme;
engage to
further profile
MQL
Tracks: Topical
themed emails
sent out weekly
then added to 3-
part mini track
Flowchart:
Email Copy:
Audience: MQL
who is being
actively worked
by sales dev. If
MQL does not
turn into
opportunity
...sent to sales
enablement
nurture.
Treatment: 8-
phase cadence
nurture.
Tracks: 5 emails
sent from the
record owner –
written by sales
Flowchart:
Email Copy:
Audience: a MQL
routed to sales
dev that has not
been qualified
according to
predefined
reasons.
Treatment:
defined by
disqualification
lead status
Tracks: Need to
build based on
dispositions.
Flowcharts:
Email Copy:
Audience: an
opportunity
routed to sales
that has been
closed lost with
a reason.
Treatment:
defined by
closed lost
reason
Tracks: Need to
build based on
dispositions.
Flowchart: Need
to build
Email Copy:
Audience: MQL
contacts that
have not taken
action for 180+
days.
Treatment:
provide value by
offering an
educational
asset – try to
re-engage. Put
them to sleep
for 6 months and
try again if
they do not
engage.
HUBSPOT HOW TO’s
Manual or Programmatic
Tools
Who’s in control?
Well…how much data do you have and how clean is it?
© HDC | www.hdcdigital.com
HOW CLEAN IS YOUR DATA?
HUBSPOT LEAD SCORING
OPTIONS
15
MANUAL PREDICTIVE
• You’re completely in control
• You can utilize any data in the MAP or
CRM
• You can change the criteria and
rescore the database at any time
• No minimum amount of data or
lifecycle ratios required
• You have been storing both engaged and
unengaged contacts in HubSpot.
• You have been marking contacts as customers
for at least three months.
• You have at least 150 customers who existed
in HubSpot for more than one day before
becoming a customer (or further along in the
funnel, such as Evangelist or Other) and who
have submitted at least one form.
• You have at least twice as many non-customer
contacts (Subscriber, Lead, MQL, SQL, or
Opportunity) as you do customers.
Building Lead Scoring Algorithm,
Lists, and Workflows
Add The Criteria & Point Values to HubSpot and set up lead routing!
© HDC | www.hdcdigital.com 22
• Just enter your positive
and negative attributes
with their corresponding
point values.
• https://knowledge.hubspo
t.com/contacts-user-
guide-v2/how-to-use-
manual-lead-scoring-to-
automate-your-lead-
qualification
© HDC | www.hdcdigital.com 22
• Just enter your positive
and negative attributes
with their corresponding
point values.
• https://knowledge.hubspo
t.com/contacts-user-
guide-v2/how-to-use-
manual-lead-scoring-to-
automate-your-lead-
qualification
© HDC | www.hdcdigital.com 22
• Save
• The database is
automatically scored and
you’re set.
• Note: the entire database
is automatically scored
each time you save.
• https://knowledge.hubspo
t.com/contacts-user-
guide-v2/how-to-use-
manual-lead-scoring-to-
automate-your-lead-
qualification
© HDC | www.hdcdigital.com 22
• Don’t forget your negative
attributes!
• https://knowledge.hubspo
t.com/contacts-user-
guide-v2/how-to-use-
manual-lead-scoring-to-
automate-your-lead-
qualification
© HDC | www.hdcdigital.com 22
• QA
• Test contact records
against the algorithm to
make sure the point
combinations fall in the
correct range and
coincide with your
metric definitions
© HDC | www.hdcdigital.com 22
• Create smart lists for each
lead score range or segment.
• As scores change,
records will migrate
between lists.
© HDC | www.hdcdigital.com 22
• Create workflows to set lifecycle stage and route leads based on lead score using the lead score lists.
© HDC | www.hdcdigital.com 22
• Create workflows to set lifecycle stage and route leads based on lead score using the lead score lists.
© HDC | www.hdcdigital.com 22
• Create tasks that inform your sales
team of the lead score with a lead
status of new so they can prioritize
their queue.
• Each sales rep should have views
set up to segment high score leads
from the other leads they are
working so they can get to them
ASAP
Flow & Bi-Directional Hand-Off
© HDC | www.hdcdigital.com 39
Flow & Bi-Directional Hand-Off
41
HCOOAN@HDCDIGITAL.COM
+669.228.1380
www.HDCDIGITAL.com
Headquarters, 85224
CONTACT

Lead Scoring: Cutting Through The Noise for Your Sales Team

  • 1.
    Lead Scoring: CuttingThrough The Noise for Your Sales TeamPhoenix HubSpot User Group 10 2018 July HDCDIGITAL.COM
  • 2.
    © HDC |www.hdcdigital.com REVOLUTIONIZING THE WAY COMPANIES THINK ABOUT & APPROACH GROWTH ABOUT HEATHER COOAN Heather is an entrepreneur, author, international speaker, & an ex-roller girl. She founded HDC Digital, a Phoenix-based digital & demand marketing agency. Over her career, Heather has served in digital marketing roles both in-house and agency-side, spanning the full funnel, across many verticals, both lead generation, and eCommerce. 2 BACKGROUND INFO HEATHER COOAN
  • 3.
    © HDC |www.hdcdigital.com Lead ScoringCUTTING THROUGH THE NOISE FOR YOUR SALES TEAM 3 WHAT & WHY • What is lead scoring? • Why should I use it? • What can it do? HUBSPOT HOW TO’s • Manual vs. predictive tools • How to build an algorithm • How to automatically route leads Q & A • Open question & answer
  • 4.
    Marketing & SalesShould be Besties!
  • 5.
    Instead… Two teams enter,but only one will leave…
  • 6.
    73% of Leadsare Lost Without a prioritization system reps struggle with leads that are not sales ready. https://www.marketingsherpa.com/article/case-study/lead-scoring-effort-
  • 7.
    Lead scoring enablesmarketing automation, improves efficiency of Sales and Marketing, and increases revenue.
  • 8.
    © HDC |www.hdcdigital.com LEAD SCORING BENEFITS 22 Sales Productivity Instead of wasting their time cold-calling and following up with unqualified leads, your sales team can have rewarding conversations and invest their time in activities that actually yield results (issuing a free demo, giving a price quote, etc.). By filtering out bad or cold leads, a scoring system can also shorten the sales cycle (from sales-ready to purchase). A pure and concise conversion process means you can win more business opportunities with fewer sales reps.
  • 9.
    © HDC |www.hdcdigital.com LEAD SCORING BENEFITS 22 Marketing and Sales Alignment According to SiriusDecisions, B2B companies with aligned marketing and sales departments experience 24 percent faster revenue growth. Lead scoring provides the perfect opportunity for the two departments to collaborate. • Sales specialists can tell marketers what kind of content will help them start conversations and which metrics are actually indicative of purchase intent. • marketers can use this insight to improve their efforts and create targeted programs.
  • 10.
    © HDC |www.hdcdigital.com LEAD SCORING BENEFITS 22 Improved Conversion Rates & ROI A Marketing Sherpa study showed those using lead scoring had a 77% boost in lead generation ROI over those not using scoring. A recent Kentico study found 38% of businesses surveyed experienced higher lead to opportunity conversion rates thanks to lead scoring. 68% of “highly effective and efficient” marketers pointed to lead scoring as a top revenue contributor.
  • 11.
  • 12.
    © HDC |www.hdcdigital.com Lead Scoring Criteria AUTOMATICALLY FILTER & QUALIFY 22 • Assign a score to each fit and interest measurement (unique to the business) • Determined by and agreed upon by marketing & sales • Always changing – must be maintained Interest Score - Behavior Data • Website Activity • Visits to Key Pages • Content Consumption • Forms/Offers • Channel Source • Email Activity • Events Attended Fit – Ideal Customer Data • Annual Revenue • Years in Business • # of Employees • Industry • Website Presence • Business Email • Job Title FITSCORE INTEREST SCORE
  • 13.
    © HDC |www.hdcdigital.com 22
  • 14.
    © HDC |www.hdcdigital.com THINGS TO LOOK OUT FOR LEAD SCORING MISTAKES 22 Neglecting Negative Scoring Criteria In some situations, it may be necessary to subtract points from the lead score. Common examples: • When a lead visits your company career page (they’re interested in working for you, not buying from you) • When a lead initially earned a lot of points, but hasn’t reengaged in quite a while (“gone cold”). If you count only positive actions as points, you may end up with leads that falsely register as qualified.
  • 15.
    © HDC |www.hdcdigital.com THINGS TO LOOK OUT FOR LEAD SCORING MISTAKES 22 Using One-Dimensional Scoring Your scoring system should allow for differentiation between elements such as behavior, demographics, firmographics, etc. If all these factors are lumped together in a single value, it can present a skewed picture. For example: A lead could have a very high score from reading/downloading content, but be from the wrong industry or company size to match any of your products. Most companies use at least two scoring dimensions.
  • 16.
    © HDC |www.hdcdigital.com THINGS TO LOOK OUT FOR LEAD SCORING MISTAKES 22 Not Running Point Scenarios in QA The points scale can be tricky. Run lots of combinations and test contact records against the algorithm to ensure the scores are accurate. • Make sure there is enough room in your point ranges to account for all combinations of points that you want to hit the threshold. • Make sure there is enough room between point ranges, but not too much.
  • 17.
    © HDC |www.hdcdigital.com THINGS TO LOOK OUT FOR LEAD SCORING MISTAKES 22 Inaccurate Lead Information Not every prospect gives correct information. • They don’t know their budget yet • They aren’t a decision-maker and so are not privy to the data • They want to avoid unwanted contact Prioritize what information you actually need, and don’t bombard a prospect with questions on first contact. • Progressive Profiling • Purchase Data Appends
  • 18.
    © HDC |www.hdcdigital.com THINGS TO LOOK OUT FOR LEAD SCORING MISTAKES 22 Not Analyzing & Adapting Lead scoring isn’t designed to be static. • It’s important to continuously evaluate your criteria, get feedback from sales, and adjust as necessary. • You’ll also need the right tools for tracking leads from capture to close, in order to know which metrics succeed and which don’t. • Closed-loop reporting and marketing automation technology will play huge role in the analytics process.
  • 19.
    Automatically Manage Lifecycle Stages& Lead Routing Lead scoring will dictate when someone gets escalated to a sales rep. Based on the funnel metric definitions and Sales & Marketing SLA.
  • 20.
    © HDC |www.hdcdigital.com LEAD SCORING EXAMPLEAUTOMATICALLY FILTER & QUALIFY 22 C B A 1 5432 D FITSCORE INTEREST SCORE 95+ 86-90 91-94 81- 85 26-3031- 35 41-45 36-4046-50 51-55 56-60 61-65 66-70 71-74 75-80 0- 10 <011- 15 16- 20 21- 25 Threshold Range Action Owner A1 95+ Route Directly to SE’s Sales A2, B1-2 81-94 Route to SDR’s Sales Dev A3-5, B3- 5, C1-5, D1-3 10-80 Nurture Marketin g D4-5 10 Groom & Scrap Marketin g
  • 21.
    © HDC |www.hdcdigital.com ALIGN LEAD SCORE WITH FUNNEL METRICSAUTOMATICALLY FILTER & QUALIFY 22 MQL Opportunity Won Lead Subscriber Visitor SQL Awareness “Why Buy?” Consideration “Why Buy Now?” Decision “Why Buy From Us?” Hand Off
  • 22.
    The Role ofLead Scoring in Marketing Automation Lead scoring will dictate when someone gets entered into—or removed from—a nurture stream.
  • 23.
    © HDC |www.hdcdigital.com MARKETING AUTOMATION BY FUNNEL METRICAUTOMATICALLY SEGMENT BY SCORE 22 Awareness Awareness Consideratio n Consideratio n Decision Making the selection Awareness Knowledge/education/lead gen Lead gen/pipe development Create awareness around a new problem Help buyer identify needs in solving the problem Align solution with specific set of business needs Demonstrate core features and functionali ty Align problem with business issues; drive urgency Validate/ reinforce choice Suspect Campaigns Prospect/Opportunit y Campaigns MQL SQL OPP ClosedLeadSubscriber Welcome Campaigns Customer Campaigns
  • 24.
    © HDC |www.hdcdigital.com Marketing Automation by Metric & Lifecycle StageAUTOMATICALLY SEGMENT BY SCORE 22 Welcome Email Pre-MQL General Tracks Pre-MQL Themed Tracks Sales Dev Sequence (working a MQL) Sales Dev Turn Back Sales Turn Back Zombie (inactive) Audience: new subscriber responses in database with no known product or area of interest who has not reached Lead status Treatment: Welcome to the Virtuous Ecosystem! Tracks: Audience: new Leads in database with no known theme of interest who has not reached MQL status. Also the “catch all” nurture. Treatment: educate about value prop & differentiate brand; engage to further profile MQL Tracks: Topical Theme Based Flowchart: Email Copy: Audience: new Leads in database with known theme of interest who has not reached MQL status. Treatment: educate on selected theme; engage to further profile MQL Tracks: Topical themed emails sent out weekly then added to 3- part mini track Flowchart: Email Copy: Audience: MQL who is being actively worked by sales dev. If MQL does not turn into opportunity ...sent to sales enablement nurture. Treatment: 8- phase cadence nurture. Tracks: 5 emails sent from the record owner – written by sales Flowchart: Email Copy: Audience: a MQL routed to sales dev that has not been qualified according to predefined reasons. Treatment: defined by disqualification lead status Tracks: Need to build based on dispositions. Flowcharts: Email Copy: Audience: an opportunity routed to sales that has been closed lost with a reason. Treatment: defined by closed lost reason Tracks: Need to build based on dispositions. Flowchart: Need to build Email Copy: Audience: MQL contacts that have not taken action for 180+ days. Treatment: provide value by offering an educational asset – try to re-engage. Put them to sleep for 6 months and try again if they do not engage.
  • 25.
  • 26.
    Manual or Programmatic Tools Who’sin control? Well…how much data do you have and how clean is it?
  • 27.
    © HDC |www.hdcdigital.com HOW CLEAN IS YOUR DATA? HUBSPOT LEAD SCORING OPTIONS 15 MANUAL PREDICTIVE • You’re completely in control • You can utilize any data in the MAP or CRM • You can change the criteria and rescore the database at any time • No minimum amount of data or lifecycle ratios required • You have been storing both engaged and unengaged contacts in HubSpot. • You have been marking contacts as customers for at least three months. • You have at least 150 customers who existed in HubSpot for more than one day before becoming a customer (or further along in the funnel, such as Evangelist or Other) and who have submitted at least one form. • You have at least twice as many non-customer contacts (Subscriber, Lead, MQL, SQL, or Opportunity) as you do customers.
  • 28.
    Building Lead ScoringAlgorithm, Lists, and Workflows Add The Criteria & Point Values to HubSpot and set up lead routing!
  • 29.
    © HDC |www.hdcdigital.com 22 • Just enter your positive and negative attributes with their corresponding point values. • https://knowledge.hubspo t.com/contacts-user- guide-v2/how-to-use- manual-lead-scoring-to- automate-your-lead- qualification
  • 30.
    © HDC |www.hdcdigital.com 22 • Just enter your positive and negative attributes with their corresponding point values. • https://knowledge.hubspo t.com/contacts-user- guide-v2/how-to-use- manual-lead-scoring-to- automate-your-lead- qualification
  • 31.
    © HDC |www.hdcdigital.com 22 • Save • The database is automatically scored and you’re set. • Note: the entire database is automatically scored each time you save. • https://knowledge.hubspo t.com/contacts-user- guide-v2/how-to-use- manual-lead-scoring-to- automate-your-lead- qualification
  • 32.
    © HDC |www.hdcdigital.com 22 • Don’t forget your negative attributes! • https://knowledge.hubspo t.com/contacts-user- guide-v2/how-to-use- manual-lead-scoring-to- automate-your-lead- qualification
  • 33.
    © HDC |www.hdcdigital.com 22 • QA • Test contact records against the algorithm to make sure the point combinations fall in the correct range and coincide with your metric definitions
  • 34.
    © HDC |www.hdcdigital.com 22 • Create smart lists for each lead score range or segment. • As scores change, records will migrate between lists.
  • 35.
    © HDC |www.hdcdigital.com 22 • Create workflows to set lifecycle stage and route leads based on lead score using the lead score lists.
  • 36.
    © HDC |www.hdcdigital.com 22 • Create workflows to set lifecycle stage and route leads based on lead score using the lead score lists.
  • 37.
    © HDC |www.hdcdigital.com 22 • Create tasks that inform your sales team of the lead score with a lead status of new so they can prioritize their queue. • Each sales rep should have views set up to segment high score leads from the other leads they are working so they can get to them ASAP
  • 38.
  • 39.
    © HDC |www.hdcdigital.com 39
  • 40.
  • 41.
  • 42.