Layered Data
Composing datasets from
different types of information

Leigh Dodds
May 2010
Profile View

How is the dataset constructed?
INITIAL DATA LAYERS
                           Factual
Initial factual sources.
E.g. books & authors       Factual
NETWORK CONNECTIONS

Key relationships between    Network
resources
E.g. books & their authors   Factual


                             Factual
THIRD-PARTY
COMMENTARY

Useful context              Commentary
E.g. reviews & discussion
                            Network


                            Factual


                            Factual
CONTENT ORGANISATION

Classification of content   Organisation

E.g. subject categories
                            Commentary


                            Network


                            Factual


                            Factual
Organisation
FINAL COMPOSITE
DATA LAYER                 Commentary


Created from 5 different   Network
component layers.
                           Factual
Each layer is distinct &
identifiable.              Factual
Top-Down View

How does the data mesh together?
Initial Factual Data


            Book




Factual
Initial Factual Data


            Book          Author




Factual


Factual
Network Connections


             Book        Author




Network


Factual


Factual
Third-Party Commentary


              Book        Author




Commentary
              Review
Network


Factual


Factual
Content Organisation


                  Book         Author




Organisation


Commentary
                  Review      Category
Network

                                             Category
Factual


Factual                           Category
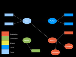
Final Composite View


                  Book         Author




Organisation


Commentary
                  Review      Category
Network

                                             Category
Factual


Factual                           Category
Book      Author




Organisation


Commentary
               Review   Category
Network

                                       Category
Factual


Factual                     Category

Layered Data: An Example