PERULANGAN / LOOPING DALAM JAVA
OLEH :
NAMA : KURNIAWAN
NIM : 1610530204
STMIK BUMIGORA MATARAM
2016/2017
KATA PENGANTAR
Puji syukur kehadirat allah allah s.w.t. karena perkenaannya saya dapat menyelesaikan makalah
ini.namun di balik itu semua masih banyak sekali kekuranagan. semoga makalah ini dapat
bermanfaat bagi kita semua amin, ya rabbal alamin.
DAFTAR ISI
KATA PENGANTAR 2
BAB 1 PENDAHULUAN 4
A. Latar Belakang 4
B. Tujuan Makalah 4
C. Rumusan Masalah 4
BAB 2 ISI 5
A. For 5
B. While 8
C. Do While 10
D. Perbedaan For, While, Do While 11
BAB 3 PENUTUP 12
A. Kesimpulan 12
B. Saran 12
BAB 1
PENDAHULUAN
A . Latar Belakang
Perulangan ( looping ) Pada Java .
Perulangan ( looping ) Pada Java – Perulangan adalah melakukan perintah yang ada di dalam
blok secara berulang – ulang sesuai dengan nilai yang di tentukan atau sampai mencapa isebuah
batas tertentu dari sebuah perulangan tersebut.
B . Tujuan Makalah :
1 . Agar mahasiswa tahu perulangan apa saja yang ada dalam java .
2 . Agar mahasiswa tahu apa itu perulangan For,While, dan Do While .
3 . Agar mahasiswa dapat membedakan perulangan For, While, dan Do While .
C . Rumusan Mmasalah :
1 . Apa saja perulangan yang ada pada java ?
2 . Apa itu perulangan For, While, dan Do While ?
3 . Apa saja perbedaan antara perulangan For, While, Do While ?
BAB 2
ISI
A. For
Struktur for pada umumnya digunakan untuk pengulangan yang banyaknya sudah diketahui
sebelumnya. Proses pengulangan akan terus berjalan selama kondisi bernilai true, dan jika
bernilai false maka proses pengulangan akan dihentikan secara otomatis.
Pada perulangan for dalam java memiliki tiga komponen yang harus kita perhatikan dalam
penggunaannya. yaitu variabel pencacah, perulangan bersyarat, dan perubah variabel pencacah.
 variabel pencacah merupakan variabel yang digunakan untuk mengatur jumlah
perulangan yang akan dilakukan oleh program. setiap program melakukan perulangan
maka nilai dari variabel pencacah akan selalu berubah dengan posisi increment atau
semakin besar atau decrement atau semakin kecil.
 perulangan bersyarat merupakan suatu persyaratan supaya program akan menjalankan
perulangan tersebut. persyaratan tersebut bisa berupa sebuah nilai atau variabel yang
telah kita definisikan sebelumnya.
 perubah variabel pencacah merupakan variabel yang bertugas untuk mengubah nilai
dalam suatu variabel selama program menjalankan perulangannya. perubahan tersebut
dapat menjadi increment atau semakin besar atau decrement atau semakin kecil.
1. Contoh for dalam flowchart :
mencari bilangan prima
false
true
A,l,j,s=integer
a = 10 , s = 0
L =1 j = 1
L <= a
J <= l
START
-If ( l % j == 0 )
-s = s + 1
-if s == 2
-write l
L = L ++
J = J ++
END
2. Contoh for dalam pemrograman
//Nama program: Perulangan1.java
public class Perulangan1 {
public static void main(String[] args) {
int counter;
int batasPerulangan = 10;
for (counter=1; counter<=batasPerulangan; counter++) {
System.out.println("Perulangan ke-"+counter);
}
}
}
Output program:
Perulangan ke-1
Perulangan ke-2
Perulangan ke-3
Perulangan ke-4
Perulangan ke-5
Perulangan ke-6
Perulangan ke-7
Perulangan ke-8
Perulangan ke-9
Perulangan ke-10
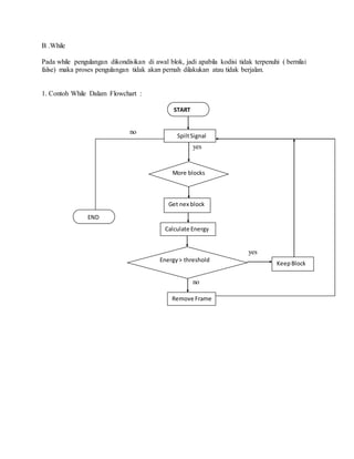
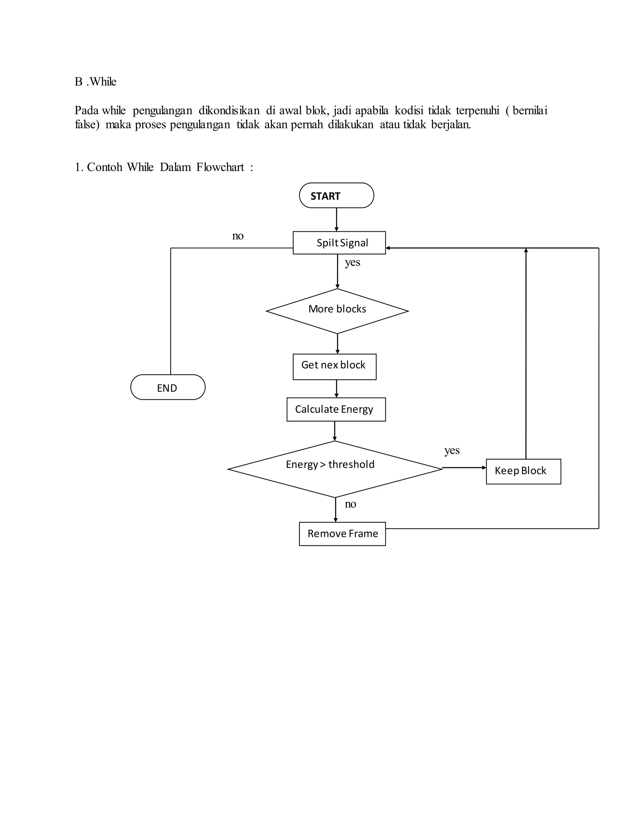
B .While
Pada while pengulangan dikondisikan di awal blok, jadi apabila kodisi tidak terpenuhi ( bernilai
false) maka proses pengulangan tidak akan pernah dilakukan atau tidak berjalan.
1. Contoh While Dalam Flowchart :
no
yes
yes
no
START
More blocks
END
KeepBlock
Get nex block
Energy> threshold
Remove Frame
Calculate Energy
SpiltSignal
2. Contoh While Dalam Pemrograman :
1
2
3
4
5
6
7
8
9
10
11
12
13
14
15
16
package looping;
/**
*
* @author JinToples
*/
publicclassLooping {
/**
* @paramargs the command line arguments
*/
publicstaticvoid main(String[] args) {
inti=1;
while(i<= 5){
System.out.println(i);
i++;
}
}
}
C. Do While
Do-while seperti while tetapi jika do-while minimal melakukan satu kali pekerjaan yang
ada di dalam blok do-while tersebut, do-while akan mengulang terus sampai while bernilai false.
1. Contoh do while dalam flowchart
Y
N
2. Contoh do while dalam pemrograman
package looping;
public class Looping {
public static void main(String[] args) {
int i=1;
do {
System.out.println(i);
i++;
}while(i>=5);
end
strat
Kondisi=
true ?
Do X
D. Perbedaan Dari Perulangan For,While,dan Do While :
No For While Do while
1 Proses pengulangan akan
terus berjalan selama kondisi
bernilai true, dan jika
bernilai false maka proses
pengulangan akan dihentikan
secara otomatis.
Inti perulangan akan terus
dieksekusi selama
suatu_kondisi bernilai true.
badan perulangan akan dieksekusi
terlebih dahulu tanpa memperdulikan
apakah suatu kondisi bernilai true atau
false
2 : (inisialisasikondisi;
iterasi;){
// Statement
}
: inisialisasi
While (kondisi){
//statement
Iterasi
}
: do{
//statement
Iterasi
} while
(kondisi);
BAB 3
PENUTUP
A. Kesimpulan
Java memiliki tiga (3) perulangan yaitu for, while, dan do while.dan ketiganya memiliki cirri
yang berbeda namun fungsinya sama yaitu untuk mengulang peirintah yang ada dalam blok yang
nilainya di tentukan hingga mencapai batas tertentu.
B. Saran
Saya sangat berharap kepada pembaca untuk memberikan saran akan makalah yang saya buat
ini.

Kurniawan 1610530204

  • 1.
    PERULANGAN / LOOPINGDALAM JAVA OLEH : NAMA : KURNIAWAN NIM : 1610530204 STMIK BUMIGORA MATARAM 2016/2017
  • 2.
    KATA PENGANTAR Puji syukurkehadirat allah allah s.w.t. karena perkenaannya saya dapat menyelesaikan makalah ini.namun di balik itu semua masih banyak sekali kekuranagan. semoga makalah ini dapat bermanfaat bagi kita semua amin, ya rabbal alamin.
  • 3.
    DAFTAR ISI KATA PENGANTAR2 BAB 1 PENDAHULUAN 4 A. Latar Belakang 4 B. Tujuan Makalah 4 C. Rumusan Masalah 4 BAB 2 ISI 5 A. For 5 B. While 8 C. Do While 10 D. Perbedaan For, While, Do While 11 BAB 3 PENUTUP 12 A. Kesimpulan 12 B. Saran 12
  • 4.
    BAB 1 PENDAHULUAN A .Latar Belakang Perulangan ( looping ) Pada Java . Perulangan ( looping ) Pada Java – Perulangan adalah melakukan perintah yang ada di dalam blok secara berulang – ulang sesuai dengan nilai yang di tentukan atau sampai mencapa isebuah batas tertentu dari sebuah perulangan tersebut. B . Tujuan Makalah : 1 . Agar mahasiswa tahu perulangan apa saja yang ada dalam java . 2 . Agar mahasiswa tahu apa itu perulangan For,While, dan Do While . 3 . Agar mahasiswa dapat membedakan perulangan For, While, dan Do While . C . Rumusan Mmasalah : 1 . Apa saja perulangan yang ada pada java ? 2 . Apa itu perulangan For, While, dan Do While ? 3 . Apa saja perbedaan antara perulangan For, While, Do While ?
  • 5.
    BAB 2 ISI A. For Strukturfor pada umumnya digunakan untuk pengulangan yang banyaknya sudah diketahui sebelumnya. Proses pengulangan akan terus berjalan selama kondisi bernilai true, dan jika bernilai false maka proses pengulangan akan dihentikan secara otomatis. Pada perulangan for dalam java memiliki tiga komponen yang harus kita perhatikan dalam penggunaannya. yaitu variabel pencacah, perulangan bersyarat, dan perubah variabel pencacah.  variabel pencacah merupakan variabel yang digunakan untuk mengatur jumlah perulangan yang akan dilakukan oleh program. setiap program melakukan perulangan maka nilai dari variabel pencacah akan selalu berubah dengan posisi increment atau semakin besar atau decrement atau semakin kecil.  perulangan bersyarat merupakan suatu persyaratan supaya program akan menjalankan perulangan tersebut. persyaratan tersebut bisa berupa sebuah nilai atau variabel yang telah kita definisikan sebelumnya.  perubah variabel pencacah merupakan variabel yang bertugas untuk mengubah nilai dalam suatu variabel selama program menjalankan perulangannya. perubahan tersebut dapat menjadi increment atau semakin besar atau decrement atau semakin kecil.
  • 6.
    1. Contoh fordalam flowchart : mencari bilangan prima false true A,l,j,s=integer a = 10 , s = 0 L =1 j = 1 L <= a J <= l START -If ( l % j == 0 ) -s = s + 1 -if s == 2 -write l L = L ++ J = J ++ END
  • 7.
    2. Contoh fordalam pemrograman //Nama program: Perulangan1.java public class Perulangan1 { public static void main(String[] args) { int counter; int batasPerulangan = 10; for (counter=1; counter<=batasPerulangan; counter++) { System.out.println("Perulangan ke-"+counter); } } } Output program: Perulangan ke-1 Perulangan ke-2 Perulangan ke-3 Perulangan ke-4 Perulangan ke-5 Perulangan ke-6 Perulangan ke-7 Perulangan ke-8 Perulangan ke-9 Perulangan ke-10
  • 8.
    B .While Pada whilepengulangan dikondisikan di awal blok, jadi apabila kodisi tidak terpenuhi ( bernilai false) maka proses pengulangan tidak akan pernah dilakukan atau tidak berjalan. 1. Contoh While Dalam Flowchart : no yes yes no START More blocks END KeepBlock Get nex block Energy> threshold Remove Frame Calculate Energy SpiltSignal
  • 9.
    2. Contoh WhileDalam Pemrograman : 1 2 3 4 5 6 7 8 9 10 11 12 13 14 15 16 package looping; /** * * @author JinToples */ publicclassLooping { /** * @paramargs the command line arguments */ publicstaticvoid main(String[] args) { inti=1; while(i<= 5){ System.out.println(i); i++; } } }
  • 10.
    C. Do While Do-whileseperti while tetapi jika do-while minimal melakukan satu kali pekerjaan yang ada di dalam blok do-while tersebut, do-while akan mengulang terus sampai while bernilai false. 1. Contoh do while dalam flowchart Y N 2. Contoh do while dalam pemrograman package looping; public class Looping { public static void main(String[] args) { int i=1; do { System.out.println(i); i++; }while(i>=5); end strat Kondisi= true ? Do X
  • 11.
    D. Perbedaan DariPerulangan For,While,dan Do While : No For While Do while 1 Proses pengulangan akan terus berjalan selama kondisi bernilai true, dan jika bernilai false maka proses pengulangan akan dihentikan secara otomatis. Inti perulangan akan terus dieksekusi selama suatu_kondisi bernilai true. badan perulangan akan dieksekusi terlebih dahulu tanpa memperdulikan apakah suatu kondisi bernilai true atau false 2 : (inisialisasikondisi; iterasi;){ // Statement } : inisialisasi While (kondisi){ //statement Iterasi } : do{ //statement Iterasi } while (kondisi);
  • 12.
    BAB 3 PENUTUP A. Kesimpulan Javamemiliki tiga (3) perulangan yaitu for, while, dan do while.dan ketiganya memiliki cirri yang berbeda namun fungsinya sama yaitu untuk mengulang peirintah yang ada dalam blok yang nilainya di tentukan hingga mencapai batas tertentu. B. Saran Saya sangat berharap kepada pembaca untuk memberikan saran akan makalah yang saya buat ini.