FUNDAMENTAL AND TECHNICAL ANALYSIS OF INDIA’S TOP
FIVE IT COMPANIES
In a partial fulfillment of the requirements for
Master of Business Administration (MBA)
Submitted by
KOODALINGAM.M
REG.NO:1012301064
BATCH OF 2012-2014
MASTER OF BUSINESS ADMINISTRATION
SONA COLLEGE OF TECHNOLOGY
[An Autonomous Institution]
Affiliated to Anna University, Chennai
Salem – 636 005.
MAY 2014
SONA COLLEGE OF TECHNOLOGY (AUTONOMOUS)
SALEM
DEPARTMENT OF MANAGEMENT STUDIES
PROJECT WORK
MAY 2014
This is to certify that the project entitled
FUNDAMENTAL AND TECHNICAL ANALYSIS OF INDIA’S TOP
FIVE IT COMPANIES
Is the bonafide record of project work done by
KOODALINGAM.M
REG.NO:1012301064
of
MASTER OF BUSINESS ADMINISTRATION
During the year 2012 – 2014
------------------------ ---------------------------
Project Guide Director
Submitted for the Project Viva-Voce examination held on ______________
---------------------------- ----------------------------
Internal Examiner External Examiner
DECLARATION
I KOODALINGAM.M Reg.No.1012301064 pursuing MBA programme in SONA
COLLEGE OF TECHNOLOGY, Salem of 2012-2014 batch hereby declare that the project work
entitled on FUNDAMENTAL AND TECHNICAL ANALYSIS OF INDIA’S TOP FIVE IT
COMPANIES submitted to ANNA UNIVERISITY,CHENNAI (autonomous) in partial
fulfillment of the requirements for the award of the degree of Master Of Business Administration
is a bonafide work done by me under the guidance of Dr. P. KAMALAKANNAN, MBA.
M.Phil., Ph.D., Assistant Professor, Sona College Of Technology, Salem. To the best of my
knowledge, the work reported therein does not form part of any other thesis or work on the basis
of which a degree or award was conferred on an earlier occasion.
Signature of the guide Signature of the Candidate
Place: SALEM
Date:
ACKNOWLEDGEMENT
I would like to place my sincere thanks and gratitude to Dr. V. Jayaprakash., M.Tech., Ph.D
Principal of SONA COLLEGE OF TECHNOLOGY for providing me the needed facilities to do
my project work.
I express my sincere thanks to our beloved Dr. Latha Krishnan., Ph.D (Management)., Post-
Doctoral Fellowship (IIT-M) Director & Professor – Department of Management studies their
support given to me for carrying my project work successfully.
I express my sincere gratitude to my project guide Dr. P. KAMALAKANNAN, MBA. M.Phil.,
Ph.D., Assistant Professor, for his valuable guidance and suggestions during each stage of this
project work.
My heart full thanks to Mr. VENKATESH, Branch Manager, Trustline Securities Ltd,
Madurai for giving an opportunity to make me understand the study of the organization and to
prepare my project successfully
Last but not the least, I express my beloved thanks to my parents, all my faculty members,
friends, and who supported me in this endeavor.
TABLE OF CONTENTS
LIST OF TABLES
TABLE NO TABLE NAME PAGE NO.
1 Book Value 37
2 Pay Out Ratio 37
3 Return On Equity 37
4 Rate Of Growth 37
5 Ratios 38
6 Return On Asset 38
7 Return On Capital Employed 38
8 Price Earnings Ratio 38
CHAPTER PARTICULARS PAGE NO.
Abstract
I Introduction 1
II Literature Review 15
III Research Methodology 31
IV Data Analysis & Interpretation 37
V Summary, Findings, Suggestions and Conclusion 62
Bibliography
LIST OF FIGURES
FIGURE NO FIGURE NAME PAGE NO
1 Price Chart 40
2 Relative Strength Index 41
3 Price Chart 45
4 Stochastic 46
5 Price Chart 50
6 Momentum 51
7 Price Chart 55
8 MACD 56
9 Price Chart 60
10 Stochastic 61
Abstract
The report “Fundamental and Technical Analysis of India‟s Top Five IT
Companies” is a study to analyze the strength and weakness of the scrip‟s of five
companies in the IT industry. The five major companies include TCS, Infosys, Mahindra
Satyam, HCL and Wipro. The primary objective of the study to suggest the investors,
whether to buy the scrip or not, based on the valuation (Underpriced or Overpriced) of
shares. Also to analyze the trend (Bullish or Bearish) of this scrip‟s in the market. The
secondary objective of the study is analyze the company‟s performance, Understand
the capital market and its functioning, and to compare the theoretical knowledge with
actual industry practice.
To analyze the scrip, Fundamental and Technical analyses are used. In the
fundamental analysis the method of intrinsic value of calculation is used. For the
technical analysis, tools like Relative Strength Index (RSI), Moving average
convergence and divergence (MACD), Moving average crossover, Stochastic and
Momentum are used. In the fundamental analysis the intrinsic value is compared with
the current market value to suggest the investor to buy or sell the share. In the technical
analysis, the movements of the corresponding graphs are studied to interpret whether to
buy sell or hold the share.
Introduction
An investor means people who invest savings. Investment is an activity, which is
different from savings. Savings are generated when a person abstains from present
consumption for a future use. Savings kept as cash are barren and do not earn
anything. Hence the saver has to find a temporary for his savings until they are required
for his future. This results in investment.
Today, investment has become a household word and is very popular with
people from all walks of life. It is because of increase in working population, higher
family incomes and consequent savings, availability of large and attractive investment
alternatives, increase in investment related publicity and so on.
Fundamental analysis is the process of looking at a business at the basic or
fundamental financial level. This type of analysis examines key ratios of a business to
detuning its financial health and gives you an idea of the value its stock. Many investors
use fundamental analysis alone or in combination with other tools to evaluate stocks for
investment purpose. The goal is to determine the current wealth and more importantly,
how the market values the stock. The return on equity (ROE) is one measure of how
efficiently a company uses its assets to produce earnings. The fundamental forecast
stock prices on the basis of economic, industry and company statistics. So this study
also analyses the economy, the industry and company analysis to know the behavior of
stock performance of the IT industry.
One of the primary assumptions of the fundamental analysis is the price of the
stock market does not fully reflect a stocks real value. In the financial jargon, this true
value is known as the intrinsic value. If the market price is less then intrinsic value, then
such shares are considered to be underpriced and are suitable for investment. Thus the
shares have to be held in hand or if necessary more shares can be brought as the
share is expected to move up in the future to match with its intrinsic value. If the market
price is greater than the intrinsic value then such shares is considered to be overpriced
and it is not suitable for investment. The market price of such shares may come down in
future and the investor will sell such a share. This leads to us the second major
assumptions of fundamental analysis. In the long run, the stock market will reflect the
fundamentals. There is no point in buying a stock based on intrinsic value if the price
never reflected that value.
1.1 Industry Profile
1.1.1 Indian capital market an overview
Indian stock market is one of the oldest markets in Asia. Its history dates back to
nearly 200 years ago. The earliest record of security dealing in India is merger and
obscure. The east Indian company was dominant institution in those days and business
in its loan security used to be transected towards close of the eighteenth century.
By 18-0‟s business on stock rates and shares initiated in Bombay. Though the
trading list was broader in1839, there was only half a dozen brokers recognized by
banks and merchants during 1840‟s. The 1850‟s witnessed a rapid development in
commercial enterprise and brokerage business attracted many men into the field and by
1860‟s, the number of brokers increase into 60. In 1860-61, the American civil war
broke out and cotton supply from United States to Europe was stopped. This increased
the brokers in India to about 200 to 250. However by the end of the civil war in1965,
disastrous slumps begain (For example, Bank of Bombay share that had reached
Rs.2850 could only be sold by Rs.87).
At the end of the Mexican civil war the brokers who thrived out of civil war in
1874 found a place in a street (now called the Dalal street) where they would
conveniently assemble and transact business. In 1887, they finally established in
Bombay, “The Native Share and Stock Brokers Association” (which is attractively known
as “The Stock Exchange”).
1.1.2 Stock Exchange
„Stock Exchange means any body of individuals whether incorporated or not,
consolidated for the purpose of assisting, regulating controlling the business of buying,
selling and sealing with securities. It is a market where stocks, shares and other
securities are bought and sold and also to provide avenue for disposal of securities,
when owners feel like. It is an essential component of the economy and indispensable
for the proper functioning of corporate enterprise.
The business is done using a screen based trading technology through dually
authorized member of the exchange. The stock exchange is opened to anyone big or
small with money to invest or securities to sell. In modern capitalized economy almost
all commodities even in small are produced in large scale and large scale means large
amount of capital. The Joint Stock Company or corporate fund of organization is ideally
suited for large amount of capital from all those who have surplus fund. When a joint
company issues stock and bonds, surplus fund employed profitably in either of them
according to convince and temperament. The stock exchange enables the investigating
to shift from one business to another without any difficulty. An investor, who put his
saving in a company by buying its securities, cannot get the amount back from the
company directly. The only way in which the capital invested in stock and shares of a
joint stock company may be realized by its owner is through the sale of those stock and
shares to others. The stock exchanges, but it circulates within the market only.
1.1.3 National Stock Exchange
National Stock Exchange (NSE) of India became operational in the capital
market segment on 3rd
November 1994 in Mumbai. The genesis of the NSE lies in the
recommendation of the pherwani committee. Apart from the NSE, it had recommended
for the establishment of the National Stock Market System.
The main objectives of NSE is
ď‚· To establish a nationwide trading facility for equities, debt and hybrids.
ď‚· To ensure equal access to investors all over the country through appropriate
communication network.
ď‚· To provide fair, efficient and transparent security market to investors by using an
electric communication network.
ď‚· To enable shorter settlement cycle and book entry system.
ď‚· To meet current international standards of securities market.
1.1.4 Promoters of NSE
IDBI, ICICI, IFCI, LIC, OIC, SBI, Bank of Baroda, Canara Bank , Corporation
Bank, Indian bank, Oriental bank of commerce, Union bank of India, Punjab national
bank, Infrastructure leasing and financial service, Stock holding corporation of India and
SBI capital market.
1.1.5 Membership criteria
Membership is based on factor such as capital adequacy, corporate structure,
track record, education, experience etc. Admission is a two stage process with the
applicant need to go through a written examination followed by an interview. The
exchange admits members separately to WDM segment and the capital market
segment. Corporate members are admitted on the debt market segment where as
individual and firms are also eligible on the capital market segment.
1.1.6 Trading System
The software in the NSE trading system is known as National Exchange for
automated trading (NEAT). The trade takes place through computers. The trading
member‟s computer is connected with the central computer at NSE through leased lines
and VSAT, which are small dish antenna. Communication is carried out with the help of
satellites. Network management centre is setup to enable remote diagnosing and
solving problems related to network throughout the day. This helps the traders to carry
out their activities with minimum interruption.
1.1.7 Stock market indices
An index is used to give information about the price movement of products in the
financial, commodities or any other markets. Financial indices are constructed to
measure the price movement of stocks, bonds, T bills and other forms of investments.
Stock market indices are meant to capture the overall behavior of equity market. A stock
market is created by selecting a group of stocks that are representative of the whole
market or a specified sector or segment of the market. An index is calculated with
reference to a base period and base index value.
1.1.8 Important Indian stock market indices
ď‚· S&P CNXNIFTY
ď‚· BSE Sensex
ď‚· CNXMIDCAP
ď‚· BSE 100
ď‚· BSE 200
ď‚· NYSE Indexes
ď‚· Dow Jones Industrial average
ď‚· NASDAQ index
1.2 Company Profile
1.2.1 Introduction
Cochin Stock Exchange Ltd is one of the premier stock exchanges in India,
established in the year 1978. The exchange had a humble beginning with just five
companies listed in 1978-79 and had only 4 members. Today the exchange has more
than 508 members and 240 listed companies. In 1980 the exchange computerized its
offices. In order to keep pace with the changing scenario in the capital market, CSE
took various steps including trading in dematerialized shares. CSE introduced the
facility for computerized trading “Cochin Online Trading (COLT)” on March 17, 1997.
CSE was one of the promoters of “Interconnected Stock Exchange of India (ISE)”. The
objective was to consolidate the small, fragmented and less liquid markets into a
national level liquid market, with enforcement of efficient margin system and
surveillance, CSE has successfully prevented defaults. Introduction of the fast track
system made CSE the stock exchange with the shortest settlement cycle in the country
at that time. By the dawn the new century, the regional exchanges faced a serious
challenge from the NSE and BSE. To face this challenge CSE promoted a 100%
subsidiary called the “Cochin Stock Brokers Ltd (CSBL)” and started trading in the
National Stock Exchange and Bombay Stock Exchange.
CSBL is the first subsidiary of a stock exchange to get membership in both NSE
and BSE. CSBL also became a depository participant in the Central Depository
Services Ltd. The CSE has been playing a vital role in the economic development of the
country in general and Kerala in particular and striving hard to achieve the following
goals:
ď‚· Providing investors with high level of liquidity whereby the cost and time involved
in the entry and exit from the market are minimized.
ď‚· Bringing in high tech solution and making all operations transparent.
ď‚· Building infrastructure for capital market by turning CSE into a financial
supermarket.
ď‚· Serve the investors of the region.
ď‚· Professional stock broking and management.
ď‚· Imparting capital market knowledge to all intermediates on a continuous basis.
ď‚· The CE is directly under the control and supervision of Securities and Exchange
Board of India (SEBI) and is today a demutualized entity in accordance with the
CSE (Demutualization) scheme and notified by SEBI on 29th
of August 2005.
Demutualization essentially means de-linking and separation of ownership and
trading rights and restructuring the board in accordance with the provision of the
scheme. The exchange has been demutualized and the notification thereof
published in the Gazette.
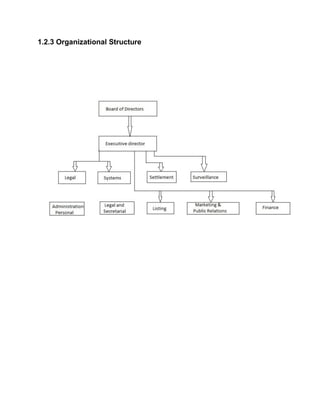
1.2.2 Management of CSE Ltd
The policy decisions of the CSE are taken by the Board of Directors. The board
is constituted with 12 members of whom less than one-fourth are elected from amongst
the trading members of CSE, another one-fourth are public interested directors selected
by SEBI from the panel submitted by the exchange and the remaining are shareholder
directors. The board appoints the executive director who functions as an ex-officio
member of the board and takes charge of the administration of the exchange.
1.2.3 Organizational Structure
1.3 PROFILE OF THE SELECTED IT COMPANIES
1.3.1 INFOSYS
Infosys technologies limited is a public limited and India‟s second largest
software exporter company incorporated in the year 1981 as Infosys consultants private
limited by Mr.N.R.Narayana murthy at Karnataka, who is chairman and chief mentor of
the company. It became public limited company in the year 1992. It has received CMM-
5 status and it functioning collaborated with ANALOG DEVICES INC of USA. Infosys is
a groundbreaking company in the field of IT and it enjoys the privilege of being a dept
free company. It‟s only the company to be part of the major global index. Company
offers the services of consulting, process re-engineering, modular global sourcing and
BPO services. It has developed financial; a universal banking solution to large and
medium size banks across India and oversees. The company has entered in marketing
and technical alliance with FileNet, IBM, Intel, Microsoft, Oracle and system Application
products. Infosys is listed in BSE, NSE and NASDAQ.
Infosys, the country‟s second biggest IT/ITES services companies, which was the
first Indian company to be listed on the NASDAQ at the year 1999. Infosys also forms a
part of the NASDAQ-100 index. Infosys is ranked No.1 among the best managed
companies in Asia Pacific in the annual Euromoney Best Managed Companies in Asia
survey 2013. In the year 2012, Infosys crosses the US $ 7 billion revenue. In the year
2013, Infosys Board appoints N. R. Narayana Murthy as Executive Chairman of the
Board. Infosys begins trading on NYSE Euronext London and Paris markets, Infosys
Edge™ wins the NASSCOM Business Innovation Award for 2013, Infosys presented
with „2013 Environmental Tracking Carbon Ranking Leader‟ award. In 2014, Sets up
new development center In Araraquara, Brazil.
1.3.2 TCS
Established in 1968, Tata Consultancy Services has grown to its current position
as the largest IT services firm in Asia based on its record of outstanding services,
collaborative partnerships, innovation, and corporate responsibility. TCS is
headquartered in Mumbai and operates in more than 50 countries and has more than
170 offices across the world. In the year 1979 it established its first office in New York
City. It is the world first organization to achieve an enterprise-wide Maturity Level 5 on
quality improvement models, CMMI and P-CMM, most rigorous assessment
methodology, SCAMPISM, TCS Division of Tata Sons Ltd was transferred to TCS as on
April 2004 for a consideration of Rs.2300 crores and the company went to public in the
same year 2004.
The company‟s major areas of business are comes under five services, such as
Consulting, Information Technology Services, BPO, Infrastructure Outsourcing,
Engineering and Industrial Services which covers the industries namely Banking and
Financial Services, Energy and Utilities, Government, Healthcare and Life Sciences, Hi
Technology, Insurance, Manufacturing, Retail, Telecom, Travel and Hospitality.
TCS taken new initiatives in last 12 months; Launch of a unique all-female
Business Process Service center in Kingdom of Saudi Arabia. Inauguration of new
10,000 seat campus in Gandhinagar, Gujarat. Launch of a new 10,000-seat Corporate
Learning Center in Trivandrum. Title sponsorship of the TCS New York City Marathon
for 8 years starting November 2014.
As of March 31, 2014, the company has applied for 1746 patents including 211
applied during the quarter. Till date, the company has been granted 114 patents. The
company generated consolidated revenues of US $13.4 billion for year ended March 31,
2014 and is listed on the National Stock Exchange and Bombay Stock Exchange
in India.
1.3.4 HCL
HCL Technologies Limited was incorporated in 1991, as HCL Overseas Limited.
The certificate of commencement of business was received on 10th
February 1992. On
July 14, 1994, the name of the company was changed to HCL Consulting Limited. The
company provides software-led IT solutions, remote infrastructure management
services and BPO. In 1996 the 50:50 joint venture with Perot Systems Corporation was
formed to provide access to high value client base of Perot Systems under the name of
HCL Perot Systems NV. HCL Technologies focuses on Transformational Outsourcing,
working with clients in areas that impact and re-define the core of their business after its
IPO in 1999 with the aim of foray into the global IT landscape and in the same year
again the company changed its name to HCL Technologies Limited. The company
encompasses global offshore infrastructure and its global network of offices in 18
countries to deliver solutions across selected verticals including Financial Services,
Retail & Consumer, Life Sciences & Healthcare, Hi-Tech & Manufacturing, Telecom and
Media & Entertainment (M&E).
HCL Tech started to create wholly owned subsidiaries to cater specific
geographic regions from the year 1999. HCL has the widest service portfolio among
Indian IT service providers, with each of its services having attained critical mass. In the
year of 2000 the company has setup a dedicated offshore development centre in
Chennai for KLA-Tencor Corporation, a supplier of process control and yield
management solutions for the semiconductor and related microelectronics industry and
HCL Comnet, the wholly owned subsidiary of HCL Technologies in association with its
new partner Globeset Inc for scouting largest internet service providers and payment
gateways of India to introduce Net security management solutions. The company
launched the Nokia professional centre in New Delhi, second among the chain of
centres across the country. HCL Technologies has entered into a strategic alliance with
Nasdaq-listed Vitesse Semiconductor to develop software solutions for global
networking markets in the year 2001 and also entered into a strategic alliance with
Toshiba Information System (Japan) Corporation to set up a dedicated offshore
software development centre for developing embedded software for the Japanese
company. HCL Comnet Systems & Services Ltd. A fully owned subsidiary of HCL
Technologies was gone into the business of web-enabling application through the
launch of demand-chain management solutions.
HCL Technologies Ltd, India‟s fourth-largest software exporter, on April 16, 2014
posted a better-than-expected 59% year-on-year rise in March-quarter profit. Net profit
rose to Rs.1,624 crore and revenue jumped 29.8% to Rs.8,349 crore. In dollar terms,
the company posted a net profit of $264 million, up from $188.9 million in the year-ago
period, on revenue of $1.361 billion.
1.3.5 WIPRO
Wipro Limited the successful company crossed six decade of years. Wipro
though started as an edible oil producer way back in 1945 under the name Western
India Vegetable Products, a private limited company has transformed itself into leading
player in FMCG and IT Services & Products business. It was incorporated in Karnataka
by Mr. Azim H Premji who is promoter and chairman of the company. Five of Wipro‟s
manufacturing and development facilities secured the Indian Standard Organization
(ISO) 9001 certification during 1994-95. Company provides the integrated business,
technology and process solution on a global delivery platform to customers across
Americas, Europe, Middle East and Asia Pacific they offer business value to clients
through process excellence and service delivery innovation such as Information
Technology Services, Product Engineering Services, Technology Infrastructure
Services, BPO Services and Consulting Services. 23 subsidiaries running under in
Wipro. This company is listed in BSE, NSE and New York.
In February 2001, Wipro became the first software technology and services
company in India to be certified for ISO 14001 certification for complying with the
international standards for Environmental Management System (EMS) in three major
software development and technology centers in Bangalore and also achieved ISO
9000 certification and they are ISO 14000 certificate holder also for good citizenship.
Wipro Technology has own the „Banker Technology Award” for the year 2004 instituted
by the Financial Times in the “Risk Management Award” category. During December
2005 the company has signed a definitive agreement to acquire mPower Inc, a US
based company with a development center in Chennai and MPACT Technology
Services which is also based in Chennai. Wipro received the BEST award from
American society for training & development (ASTD) for three consecutive years 2004,
2005, 2006. Wipro Ltd, India's third-biggest IT services exporter, largest 3rd
party
Research & Development service provider in the world, Wipro is among the top 3rd
Indian BPO service providers by revenue identified by NASSCOM, the IDC India noted
among the top 2nd
domestic IT Services companies in India.
Wipro Ltd is a global information technology, consulting and outsourcing
company with 145,000 employees serving over 900 clients in 60 countries. The
company posted revenues of $6.9 billion for the financial year ended Mar 31, 2013. On
April 17, 2014 Wipro, announced that its net profit for the fourth quarter grew by 28.8
per cent to Rs.2,226.5 crore, while the significant IT services segment grew in revenue
by 18 per cent in rupee terms. For 2013-14, Wipro‟s profit rose 17.5 percent to
Rs.7,796.7 crore and revenue grew 16.1 percent to Rs.43,754.9 crore.
1.4 Statement of the problem
India has a well-developed capital market which provides huge investment
opportunity for investors. Indian IT sector is the centre of attraction for many
investors residing within and outside India. These days IT index is highly volatile. So
it is inevitable to evaluate the performance of each security before investing. This
study is attempt to guide the investor to identify the best performing security in the IT
sector. The study includes the analysis of financial statement of five major
companies in IT sector, evaluation of the shares that it possess.
2. Review of literature
Fundamental analysis is a stock valuation method that uses financial and
economic analysis to predict the movement of stock prices. The fundamental
information that is analyzed can include a company‟s financial reports, and non-
financial information such as estimates of the growth of demand for products sold by
the company, industry comparisons, and economy-wide changes, changes in
government policies etc. Security analysis is the initial phase of the portfolio
management process. This step consists of examining the risk-return characteristics
of individual Securities.
2.1 Fundamental Analysis
An investor who would like to be rational and scientific in his investment activity
has evaluate a lot of information about the past performance and the expected future
performance of the company, industries and the economy as a whole taking the
investment decision. Such evaluation of analysis is called fundamental analysis.
Fundamental analysis is really logical and systematic approach to estimating the
future dividends by number of fundamental factor relating to the economy, industry
and company. Hence, the economy fundamentals, industry fundamentals and
company fundamentals have to be considered while analyzing a security for
investing purpose. It is in other words, a detailed analysis of the fundamental factors
affecting the performance of the companies.
Each share is assumed to have an economics worth based on its present and
future earning capacity. This is called intrinsic value or fundamental value. The
purpose of fundamental analysis is to evaluate the present and future earning
capacity of a share based on the economy, industry and company fundamentals and
there by asses the intrinsic value of the share. The investor can then compare the
intrinsic value of the share with the prevailing market price to arrive at an investment
decision. If the market price of the share is lower than its intrinsic value, the investor
would decide to buy the share as it is underpriced. The price of such a share is
expected to move up in future to match with its intrinsic value.
On the contrary, when the market price of a share is higher than its intrinsic
value, it is perceived to be overpriced. The market price of such a share is expected
to come down in future and hence the investor would decide to sell such a share.
Fundamental analysis thus provides an analytical framework for rational investment
decision-making. This analytical framework known as E-I-C framework, or economy-
industry company analysis.
Fundamental analysis thus involves three steps:
1. Economy analysis
2. Industry analysis
3. Company analysis
2.1.1 Economy analysis
The performance of a company depends on the performance of the economy. If
the economy is booming, incoming rise and demand for goodwill increase the industries
and companies in the general trend to be prosperous. On the other and if the economy
is in recession, the performance of the company will be generally bad.
Growth rate of national income
The rate of growth of the National Economy is an important variable to be
considered by an investor, GNP, NNP and GDP are the different measures of the total
economic output of the country as a whole. The growth rate of these measures
indicates the growth rate of the economy. The estimate of GNP, NNP, GDP and their
growth rate are available by the government from time to time.
The estimated growth of the economy would be pointed towards the prosperity of
the economy. An economy typically passes through different phases of prosperity
known as the different stages of the economic or business cycle. The four stages of
economic cycle are depression, recovery, boom and recession. The stage of economic
cycle through which a country passes has different impact on the performance of
industries and companies.
Infrastructure
The development of an economy depends very much on the infrastructure
available. Industry needs electricity for its manufacturing activities, road and railways to
transport raw materials and finished goods, communication channel to keep in touch
with suppliers and customers. The availability of infrastructure facilities such as power,
transportation and communication systems affect the performance of the companies.
Bad infrastructure leads to inefficiencies, louder productivity, wastage and delays. An
investor should asses the status of the infrastructure facilities available in the economy
before finalizing his investment plans.
Monsoon
The Indian economy is essentially an agrarian economy and agriculture is the
important sector of the Indian Economy. Because of the strong forward and backward
linkages between agriculture and industry performance of the several industries and
companies are dependent to the performance of agriculture to a very great extent that
depends on monsoon. The adequacy of the monsoon detains the success or failure of
the agriculture activities in India. Hence the progress and adequacy of monsoon
becomes a matter of great concern for an investor in Indian content.
Economic and political stability
A stable political environment is necessary for steady and balanced growth. No
industry or company can grow and prosper in the midst of political turmoil. Stable long
term economic policies are what that is needed for industrial growth. Such stable
policies can emanate only through stable political system.
2.1.2 INDUSTRY ANALYSIS
An investor ultimately invests his money in the securities of one or more specific
companies. Each company can be characterized as belonging to an industry. The
performance of companies would therefore be influenced by the fortunes of the industry
to which it belongs. For this reason an analyst has to undergo an industry analysis so as
to study the fundamental factors affecting the performance of different industries.
At any stage in the economy, there are some industries which are fast growing
while others are stagnating or declining. If an industry is growing, the companies within
the industry may also be prosperous. The performance of companies will also depend
on the state of the company to which it belongs. Industry analysis refers to an
evaluation of the relative strength and weakness of particular industries.
An industry is generally described as a homogenous group of companies. We
may define an industry as a group of firm‟s producing reasonably similar products which
serve the same needs of a common set of buyers. Industry are traditionally classifies as
cement industry, steel, cotton, textile, software industry and so on. However industry
classification becomes difficult while dealing with firms having a diverse product line.
And such firms are now on the trend. Due to the difficulties that they suffer, each
country follows a standardized classification to facilitate data collection. The reports can
affect the growth of other industries.
Industry characteristics
In an industry analysis, there are a number of key characteristics that should be
considered by the analyst. These features broadly relate to the operational and
structural aspects of the industry. They have a bearing on the prospects of the industry
some of these are discussed below:
ď‚· Demand supply graph:
The demand for a product, usually tend to change at a steady rate. Whereas, the
capacity to produce the product tends to change at regular intervals, depending upon
the installation of additional production capacity. As a result an industry is likely to
experience undersupply and oversupply of capacity at different times. Excess supply
reduces the profitability of the industry through a decline in the Unit price realization.
ď‚· Labour condition:
The state of labour condition in the industry under analysis is an important
consideration in an economy such as ours where the labour unions are very powerful. If
the labour in a particular industry is rebellious and is inclined to resort to strikes
frequently. The prospects of that industry cannot become bright.
ď‚· Attitude of government:
The attitude of the government towards an industry has a significant impact on its
prospects. The government may encourage the growth of certain industries can assist
such industries through favorable legislation.
2.1.3 Company Analysis
Company analysis is the final stage of fundamental analysis. The economy
analysis provides the investors a broad outline of the prospects of growth in the
economy. The industry analysis helps the investor to select the industry in which the
investment would be rewarding. Now he should find the company in which, he should
invest his money. Company analysis gives an answer to this question. Company
analysis deals with the estimation of returns risk of individual shares. This call for
information, many pieces of information influences the investment decisions.
Information regarding companies can be broadly classified into two groups: internal and
external. Internal information consists of data and events made public by companies
concerning their operations. The internal information source includes annual reports to
shareholders, public and private statements of officers of the company, the company‟s
financial statements, etc. External sources of information are those generated
independently outside the company. Investment services and the financial press
prepare these.
In company analysis, the analyst tries to forecast the future earnings of the
company because there is strong evidence and that earnings have a direct and
powerful effect upon share prices level, trend and stability of earnings of a company,
however depending upon a number of factors concerning the operations of the
company.
2.1.4 Financial Statements
The property of a company would depend upon its profitability and financial
health. The financial statement published by a company periodically helps us to assess
the profitability and financial health of the company. The two basic financial statement
provided by the company are the balance sheet and profit and loss account. The first
give us the picture of its earnings.
The balance sheet gives the list of assets and liabilities of a company on a
specific date. The major categories of assets are fixed assets and current assets. Fixed
assets are those assets, which are intended to be used up over a period of years.
Current assets are those assets that are intended to be converted into cash in the near
future (within 1 year). The major categories of liabilities are outside liabilities and
liabilities towards shareholders. The outside liabilities are categorized as short term
liabilities and long term liabilities. The short term liabilities which are expected to be paid
off within the next one year are known as the current liabilities. The balance sheet
indicates the financial position of the company on a particular date namely, the last date
of the accounting year.
The profit and loss account also called income statement, reveals the revenue
earned, the cost incurred and resulting profit or loss of the company for one accounting
year. The profit after tax dividend by the number of shares gives the earnings per share,
which is a figure in which most investors are interested. The profit and loss account
summarizes the activities of the company during an accounting year.
2.2 Technical Analysis
Technical analysis is an alternative approach to fundamental analysis for the
study of stock price behavior. Technical analyst believes that the share price
movements are systematic and exhibit certain consistent patterns. He studies past
movements in the share price to identify trend and pattern, and then try to predict the
future price movements. The current market price is compared with the future predicted
price to determine the extent of miss-pricing. Technical analysis is an approach which
concentrates on the price movements and ignores the fundamentals in the share.
Technical analysis really just studies the supply and demand in a market in an
attempt to determine what direction, or trend, will continue in the future. In other words,
technical analysis attempts to understand the emotions in the market by studying the
market itself, as opposed to its components.
ď‚· Technical analysis is a method of evaluating securities by analyzing the statistics
generated by market activity. It is based on the three assumptions.
1. The price discount everything
2. Price moves in trends
3. History tends to repeat itself
ď‚· Technicians believe that all the information they need about a stock can found in
its chart.
ď‚· Technical traders take a short term approach to analyze the market.
ď‚· Criticism of Technical analysis stems from the efficient market hypothesis, which
states that the market price is always the correct one, making any historical
analysis useless.
ď‚· One of the most important concepts in technical analysis is that of a trend, which
is the general direction that a security is headed. There are three types of trends:
1. Upward trend
2. Downward trend
3. Sideways or Historical trend
ď‚· A trend line is a simple charting technique that adds a line to a chart to represent
the trend in the market or a stock.
Share price are determined by the demand and supply forces operating in
the market. These demand and supply factors are in turn influenced by a number
of fundamental factors as well as psychological or emotional factors. Many of
these factors cannot be qualified. The combined impact of all these factors is
reflected in the share price movement.
2.2.1 Steps in Technical analysis
1. Study the past movement in share price and identify the trends and establish
patterns.
2. Look at the current movement in the share price and identify the trends and
establish patterns. With this the price movement is predicted. The rationale
behind the Technical Analysis is that share price moves in trend or waves which
may be upward or downward. It is believed that the present trends are influenced
by the past trends. The technical analyst, therefore analyses the price and
volume movement of individual securities as well as the market index. Thus
technical analysis is really a study of past or historical price volume so as to
predict the future stock.
2.2.2 The basic principle behind technical analysis
1. The market value of a share is related to the demand and supply factors
operating in the market.
2. There are both rational factors which surrounds the supply and demand
factors of security.
3. Security prices behave in a manner that their movements are continuous
in particular direction for some length of time.
4. Trends in stock prices have been seen to change when there is shift in
demand and supply.
5. The shift in demand and supply factors can be detected through charts
prepared specially to show market action.
MOMENTUM
Momentum is a simple technical analysis indicators showing the difference
between today‟s closing price and the close N days ago, Momentum is the absolute
difference:
Momentum = close (today) – close N days ago
Rate of change scales by the old close, so as to represent the increase as a fraction,
close (today) – close N days ago
Rate of change = -------------------------------------------------
Close N days ago
„Momentum‟ in general refers to prices continuing to trend. The momentum and ROC
indicators show trend by remaining positive while an uptrend is sustained or negative
while a downtrend is sustained. A crossing down through zero may be used as a single
to buy or a crossing down through zero as a signal to sell. How high (or how low when
negative) the indicator get shows how strong the trend is?
STOCHASTIC
The stochastic indicator has been developed by Georges Lane. This indicator
has been build based on the following concepts:
ď‚· In a positive trend, if the price is close to his maximum value, the intraday closing
price will trend to be closer and closer to his intraday high.
ď‚· In a negative trend, if the price is close to his minimum value, the intraday closing
price will trend to be closer and closer to his intraday low.
This system uses two lines: %K & %D.
With: n chosen lag.
Ct the stock price at the date t.
Bn the lowest price during the last n days.
Hn the highest price during the last n days.
The stochastic (%K) = 100 * {(C-Bn)/(Hn-Bn)}
The second step is to compute the %D,
%D is the moving average,
%D = 3-period moving average of %K
The stochastic indicator is interpreted like the RSI. The sell signal is given when both
lines are over 80% and the buy signal when both lines are under 20%.
MOVING AVERAGE CROSSOVER
Moving average crossovers are a common way traders use moving averages. A
crossover occurs when a faster Moving Average (i.e. a shorter period Moving Average)
crosses either above a slower Moving Average (i.e. a longer period Moving Average)
which is considered a bullish crossover or below which is considered a bearish
crossover.
The chart below of the S&P Depository Receipts Exchange Traded Fund (SPY)
shows the 50-day simple moving average and 200-day simple moving average; the
Moving Average pair is often looked at by big financial institutions as a long range
indicator of market direction:
Note how the long-term 200-day simple moving average is in an uptrend; this is a
signal that the market is quite strong. Generally, a buy signal is established when the
short-term 50-day SMA and contrasts, a sell signal is indicated when the 50-day SMA
crosses below the 200-day SMA.
In the chart above of the S&P 500, both buy signal extremely profitable, but the
one sell signal would have caused a small loss. Keep in mind, that the 50-day, 200-day
Simple Moving Average crossover is a very long-term strategy.
Moving Average crossovers are important tools in a trader‟s toolbox. In fact
crossovers are included in the most popular technical indicators including the Moving
Average Convergence Divergence (MACD) indicator.
RELATIVE STRENGTH INDEX (RSI)
The relative strength index is a financial technical analysis momentum oscillator
measuring the velocity and magnitude of directional price movement by comparing
upward and downward close to close movement. It was first introduced by Walls Wilder.
It is a powerful indicator used to identify the inherent strength and weakness of a
particular scrip or market. This is a powerful indicator that signals buying and selling
opportunities ahead of the market. The name „Relative Strength Index‟ is lightly
misleading, as a RSI does not compare the relative strength of two securities, but rather
the internal strength of a signal security.
ď‚· RSI for security is calculated by the following formulate:
RSI = 100 – [100 / (1+RS)]
Where RS = average gain per day / Average loss per day
The most commonly used time period for calculation of RS is 14 days. For the
calculation a 14 day RSI, the gain per day or loss per day is arrived at by comparing the
closing price of a day with that of the previous day for a period of 14 days. The gain are
added up and divided by 14 to get the average gain per day. The average gain per day
and average loss per day are used in the above formula for calculating the RSI for a
day. In this way RSI values can be calculated for a number of days. After calculating
such data for a number of days, graph can be plotted.
Moving Average Convergence Divergence (MACD)
Developed by Gerald Appel, Moving Average Convergence / Divergence
(MACD) is one of the simplest and most reliable indicators available. MACD uses
moving averages, which are lagging indicators, to include some trend following
characteristics. These lagging indicators are turned into a momentum oscillator by
subtracting the longer moving average from the shorter moving average. The resulting
plot forms a line that oscillates above and below zero, without any upper or lower limit.
MACD is a centered oscillator and the guidelines for using centered oscillators apply.
The most popular for the “standard” MACD is the difference between a security‟s
26-day and 12-day Exponential Moving Averages (EMAs). This is the formula that is
used in many popular technical analysis programs, including sharp charts, and quoted
in most technical analysis books on the subject Appel and others have since tinkered
with these original settings to come up with a MACD that is better suited for faster or
slower securities. Using shorter moving averages will produce a quicker, more
responsive indicator, while using longer moving averages will produce a slower
indicator, less prone to whipsaws. For our purpose in this article, the traditional 12/26
MACD will be used for explanations. Later in the indicator series, we will address the
use of different moving averages in calculating MACD.
Of the two moving averages that make up MACD, the 12-day EMA is the faster
and the 26-day EMA is the slower. Closing prices are used to form the moving
averages. Usually, a 9-day EMA of MACD is plotted along to side to act as a trigger line.
A bullish crossover occurs when MACD moves above its 9-day EMA, and bearish
crossover occurs when MACD moves below its 9-day EMA. The Merrill Lynch (MER)
chart below shows the 12-day EMA (thin blue line) with the 26-day EMA (thin red line)
overlaid the price plot. MACD appears in the box below as the thick black line and its 9-
day EMA is thin blue line. The histogram represents the difference between MACD and
its 9-day EMA. The histogram is positive when MACD is above its 9-day EMA and
negative when MACD is below its 9-day EMA.
MACD measures the difference between two exponential moving averages
(EMAs). A positive MACD indicates that the 12-day EMA is trading above the 26-day
EMA. A negative MACD indicates that the 12-day EMA is trading below the 26-day
EMA. If MACD is positive and rising, then the gap between the 12-day EMA and the 26-
day EMA is widening. This indicates that the rate of change of the faster moving
average is higher than the rate of change for the slower moving average. Positive
momentum is increasing, indicating a bullish period for the price plot. If MACD is
negative and declining further, then the negative gap between the faster moving
average (blue) and the slower moving average (red) is expanding. Downward
momentum is accelerating, indicating a bearish period of trading. MACD centerline
crossovers occur when the faster moving average crosses the slower moving average.
3. RESEARCH METHODOLOGY
Research is a scientific and systematic search for pertinent information on a
specific topic. Research is an art of scientific investigation. Research considered as an
effort to gain new knowledge. Research finds out the solution for the problem. Research
is essentially an investigation, a regarding and analysis of evidence for purpose of
gaining knowledge. It demands accurate observation and experimental evidences. The
collected data is used for the new purpose. A good research should be systematic,
logical, empirical, and replicable.
Research methodology is scientific and systematic way to solve research
problems. Researcher has to design his methodology. Research methodology deals
with and takes into consideration the logic behind the method. An extensive literature
survey is undertaken to understand the concept of financial performance. It also deals
with objective of research study, the method of defining the problem, type of data
collected, method used for collecting and analyzing data.
3.1 Objectives of the study
3.1.1 Primary objective
To carry out the fundamental and technical analysis for five selected companies
in the IT sector and to suggest whether to buy the scrip or not to invest based on the
valuation (Underpriced or Overpriced) of shares. Also to analyze the trend (Bullish
and Bearish) of this scrip‟s in the market.
3.1.2 Secondary Objective
 Analyze the company‟s performance
ď‚· Understand the capital market and its functioning
ď‚· To compare theoretical knowledge with actual industry practice
3.2 Scope of the study
The stock market is the major source of investment. The risk associated with the
investment is relatively high compared to bank deposit and real estate, with high
yield. Cochin Stock Exchange Ltd (CSE) is one of the premier stock exchange of
India established in the year 1978. CSE: introduced the facility for computerized
trading-“Cochin Online Trading (COLT)”. CSE was the one of the promoters of
interconnected stock exchange of India (ISE). CSE promoted a 100% subsidiary
called the “Cochin Stock Brokers Ltd (CSBL)” and started trading in the national
stock exchange (NSE) and Bombay Stock Exchange (BSE). Due to time restriction
and resource constraints the study has been confined to only one sector i.e., IT
sector. The period of the study covers only 5 years starting from 2009 to 2013. This
study will cover five companies from the IT sector selected based on the highest
market capital in the industry. The most suitable company to be invested and the
performance of the company will be analyzed.
3.3 Limitations of the Study
ď‚· The data collected in secondary in nature
ď‚· Only five widely traded securities of the IT sector were taken for the study
ď‚· The accuracy and correctness of the tools used depends on the accuracy
of the published accounts
ď‚· A detailed study was not possible due to shortage of time
ď‚· The inherent limitations of the fundamental and technical analysis also
exist here
3.4 TYPES OF RESEARCH
The purpose of research is to discover answer to question through the
application of scientific procedures. The main aim of it is to find out the truth which is
hidden and which is to be discovered. There are various types of researches. The type
of research used in the study is historical research.
HISTORICAL RESEARCH:
Historical research is based on historical data. It attempt to find out what
happened in the past and to reveal reasons for why and how things happened.
3.5 METHODS OF DATA COLLECTION
Secondary Data:
The nature of data collected for the data is secondary. Secondary data are those,
which have already collected, tabulated and presented in some forms by someone else
for some other purpose. Secondary data are already available data. Researchers have
to modify such data for their individual requirement. In this case researcher is certainly
not confronted with the problem that usually associated with the collection of original
data. The researchers have to scrutinize the secondary data. The sources of secondary
data in this project are:
ď‚· Books
ď‚· Websites
ď‚· Magazines
The sample stocks were selected by considering various stocks having high
market capitalization in the IT sector. The five companies selected for the study are:
1. Infosys Technologies Ltd
2. Tata Consultancy Services
3. Mahindra Satyam (Tech Mahindra Ltd)
4. Wipro Ltd
5. HCL Technologies Ltd
Sources:
Market capitalization given in the official site of BSE & NSE as on 29 April 2014.
3.6 TOOLS USED
3.6.1 TECHNICALTOOLS
1. Moving Average Crossover
2. MACD
3. Momentum
4. Stochastic
5. Relative Strength Index (RSI)
3.6.2 FINANCIAL TOOLS
Profit After Tax (PAT)
Earnings Per Share (EPS) = -----------------------------------------
No. of Equity shares
Amount declared a Dividend
Dividend Per Share (DPS) = ------------------------------------------
No. of Equity shares
DPS
Dividend Payout Ratio = -------------------------
EPS
Profit After Tax (PAT) * 100
Return on Equity = ------------------------------------------------
Net worth * 100
Market price Per Share
Price Earnings Ratio = --------------------------------------
EPS
INTRINSIC VALUE CALCULATION
DPS
Dividend Payout Ratio = ----------------------
EPS
Sum of DPOR for 5 years
Average DPOR for 5 years = --------------------------------------------------------
5
Average Return on Equity = 1-Average DPOR
Sum of ROE for years
Average Return on Equity = --------------------------------------------------------
5
Growth rate in Dividend and Equity =Average Retention ratio * Average return on equity
Sum of price to equity ratio for 5 Years
Normalized average = ---------------------------------------------------
5
Projected earnings per share = EPS for current year * (1 + growth rate)
Intrinsic value P/E ratio = Projected EPS * normalized average
Projected Dividend per share = DPS for current year * (1 + growth rate)
4.1 TCS
Fundamental Analysis
Table 1. BOOK VALUE
ITEMS 2013 2012 2011 2010 2009
Book
Value (Rs)
196.9 150.6 124.7 93.8 136.38
Market: High
Low
1591
1059
1269
918
1213
699
844
253
805.00
355.25
EPS 65.22 55.95 38.61 28.61 45.53
DPS 22 25 14 20 14.00
Source: Secondary data
Table 2. PAY OUT RATIO
ITEMS 2013 2012 2011 2010 2009
EPS 65.22 55.95 38.61 28.61 45.53
DPS 22 25 14 20 14.00
Pay-out ratio .34 .45 .36 .7 .31
Source: Secondary data
Table 3. RETURN ON EQUITY
ITEMS 2013 2012 2011 2010 2009
Share Capital 295.72 295.72 295.72 295.72 197.86
Reserve and
Surplus
32,266.53 24,560.91 19,283.77 14,820.90 13,248.39
Net worth 32,562.25 24,856.63 19,579.49 15,116.62 13,446.30
PAT 12,786.34 10,975.98 7,569.99 5,618.51 4,696.21
ROE 0.39 0.44 0.39 0.37 0.35
Source: Secondary data
Table 4. RATE OF GROWTH
ITEMS 2013 2012 2011 2010 2009
Sales 48,426.14 38,858.54 29,275.41 23,044.45 22,401.92
PAT 12,786.34 10,975.98 7,569.99 5,618.51 4,696.21
EPS 65.22 55.95 38.61 28.61 45.53
DPS 22 25 14 20 14.00
Source: Secondary data
Table 5. RATIOS
ITEMS 2013 2012 2011 2010 2009
Current ratio 2.90 2.48 2.45 1.49 1.83
Debit Equity
ratio
0 0 0 0 0
Source: Secondary data
Table 6. RETURN ON ASSET
YEAR PAT TOTAL ASSET ROA
2013 12,786.34 32,725.37 0.39
2012 10,975.98 24,952.86 0.44
2011 7,569.99 19,615.82 0.39
2010 5,618.51 15,152.36 0.37
2009 4,696.21 13,486.62 0.35
Source: Secondary data
Table 7. RETURN ON CAPITAL EMPLOYED
YEAR EBIT TOTAL CAPITAL
EMPLOYED
ROCE
2013 15733.80 33,712.88 0.4667
2012 13382.73 28,498.15 0.4696
2011 8720.44 19,400.31 0.4495
2010 6379.92 14,165.01 0.4504
2009 5564.59 13,111.66 0.4244
Source: Secondary data
Table 8. PRICE EARNING RATIO
YEAR EPS Market Price per
Share
PRICE EARNING
RATIO
2013 65.22 1213.09 18.6
2012 55.95 1152.57 20.6
2011 38.61 795.37 20.6
2010 28.61 437.73 15.3
2009 45.53 623.76 13.7
Source: Secondary data
CALCULATION OF INTRINSIC VALUE
1) Average dividend pay-out ratio = 0.34 +0.45+0.36+0.7+0.31/5
= 0.432
2) Average retention ratio = 1-0.432
= 0.568
3) Average return on equity = 0.39+0.44+0.39+0.37+0.35/5
= 0.388
4) Growth in equity = 0.388*0.568
= 0.2204
5) Normalized average PE ratio = 18.6+20.6+20.6+15.3+13.7/5
= 17.76
6) Long term growth in dividend & equity = 17.76*0.568
= 10.0877
7) Projected EPS = 65.22*(1+0.2204)
= 79.594488
8) Intrinsic value = 79.594488*17.76
= 1413.60
9) Projected DPS = 22*(1+0.2204)
= 26.8488
Technical Analysis
Fig 1. PRICE CHART
INTERPRETATION:
The black trend line is connecting October 14 high & January 14 high. This forms
the resistance line for the shares. The red trend line is connecting May 02 low and
March 19 low. This forms the support line for the shares.
Fig 2. RELATIVE STRENGTH INDEX
INTERPRETATION:
The RSI line is going up from over sold to neutral. Now the line is going to
reverse signaling a buy signal.
4.2 INFOSYS TECHNOLOGIES
Fundamental Analysis
Table 9. BOOK VALUE
ITEMS 2013 2012 2011 2010 2009
Book
Value (Rs)
661.6 545.6 452.4 401.4 317.9
Market: High
Low
3,005
2,125
3,306
2,190
3,476
2,533
2,806
1,341
1,993
1,101
EPS 158.76 147.51 112.26 101.22 97.74
DPS 42.00 47.00 60.00 25.00 23.50
Source: Secondary data
Table 10. PAY OUT RATIO
ITEMS 2013 2012 2011 2010 2009
EPS 158.76 147.51 112.26 101.22 97.74
DPS 42.00 47.00 60.00 25.00 23.50
Pay-out ratio 0.27 0.32 0.53 0.25 0.24
Source: Secondary data
Table 11. RETURN ON EQUITY
ITEMS 2013 2012 2011 2010 2009
Share Capital 287 287 287 287 286
Reserve and
Surplus
29470.00 24214.00 24214.00 21749.00 17523.00
Net worth 29757.00 24501.00 24501.00 22036.00 17809.00
PAT 9116.00 7986.00 6443.00 5746.00 5819.00
ROE 0.31 0.33 0.26 0.26 0.21
Source: Secondary data
Table 12. RATE OF GROWTH
ITEMS 2013 2012 2011 2010 2009
Sales 36765.00 31254.00 25385.00 21140.00 20264.00
PAT 9116.00 7986.00 6443.00 5746.00 5819.00
EPS 158.76 147.51 112.26 101.22 97.74
DPS 42.00 47.00 60.00 25.00 23.50
Source: Secondary data
Table 13. RATIOS
ITEMS 2013 2012 2011 2010 2009
Current ratio 4.4 4.4 4.6 4.1 4.3
Debit Equity
Ratio
0 0 0 0 0
Source: Secondary data
Table 14. RETURN ON ASSET
YEAR PAT TOTAL ASSET ROA
2013 9116.00 36059.00 0.25
2012 7986.00 29757.00 0.27
2011 6443.00 24501.00 0.26
2010 5746.00 22036.00 0.26
2009 5819.00 17809.00 0.33
Source: Secondary data
Table 15. RETURN ON CAPITAL EMPLOYED
YEAR EBIT TOTAL CAPITAL
EMPLOYED
ROCE
2013 12357.00 36,689.43 0.3368
2012 11096.00 29,844.00 0.3718
2011 8821.00 24,681.03 0.3574
2010 7463.00 21,885.63 0.3410
2009 7435.00 18,472.05 0.4025
Source: Secondary data
Table 16. PRICE EARNING RATIO
YEAR EPS Market Price per
Share
PRICE EARNING
RATIO
2013 158.76 2460.78 15.5
2012 147.51 2773.19 18.8
2011 112.26 2,817.73 25.1
2010 101.22 1,913.06 18.9
2009 97.74 1,446.55 14.8
Source: Secondary data
CALCULATION OF INTRINSIC VALUE
1) Average dividend pay-out ratio = 0.27+0.32+0.53+0.25+0.24/5
= 0.322
2) Average retention ratio = 1-0.322
= 0.678
3) Average return on equity = 0.31+0.33+0.26+0.26+0.21/5
= 0.274
4) Growth in equity = 0.678*0.274
= 0.185772
5) Normalized average PE ratio = 15.5+18.8+25.1+18.9+14.8/5
= 18.62
6) Long term growth in dividend & equity = 18.62*0.678
= 12.62436
7) Projected EPS = 158.76*(1+0.185772)
= 188.2531627
8) Intrinsic value =188.2531627*18.62
= 3,505.27
9) Projected DPS = 42*(1+0.185772)
= 49.802424
Technical Analysis
Fig 3. PRICE CHART
INTERPRETATION:
The black trend line is connecting August 13, October 14 & January 23 high. This
forms the resistance line for the shares. The red trend line is connecting August 10,
January 09, February 13 & March 11 low. This forms the support line for the shares.
Fig 4. STOCHASTICS
INTERPRETATION:
The graph is coming down from over brought. In a few days the price is going to
go up signaling a buy signal after waiting for 2 to 3 days.
4.3 Wipro Ltd
Fundamental Analysis
Table 17. BOOK VALUE
ITEMS 2013 2012 2011 2010 2009
Book
Value (Rs)
107.9 110.0 91.7 124.3 93.0
Market: High
Low
453
295
490
311
500
328
753
233
535
180
EPS 23.03 19.13 19.88 33.61 20.55
DPS 7.00 6.00 6.00 6.00 4.00
Source: Secondary data
Table 18. PAY OUT RATIO
ITEMS 2013 2012 2011 2010 2009
EPS 23.03 19.13 19.88 33.61 20.55
DPS 7.00 6.00 6.00 6.00 4.00
Pay-out ratio 0.30 0.31 0.30 0.18 0.20
Source: Secondary data
Table 19. RETURN ON EQUITY
ITEMS 2013 2012 2011 2010 2009
Share Capital 492.60 491.70 490.90 293.60 293
Reserve and
Surplus
0 0 21,970.50 17,396.80 12,220.40
Net worth 492.60 491.70 22,461.40 17,690.40 12,513.40
PAT 5,650.20 4,685.10 4,843.70 4,898.00 2973.8
ROE 11.47 9.53 0.22 0.28 0.24
Source: Secondary data
Table 20. RATE OF GROWTH
ITEMS 2013 2012 2011 2010 2009
Sales 33,517.30 32,053.60 26,340.70 23,177.60 21,612.8
PAT 5,650.20 4,685.10 4,843.70 4,898.00 2973.8
EPS 23.03 19.13 19.88 33.61 20.55
DPS 7.00 6.00 6.00 6.00 4.00
Source: Secondary data
Table 21. RATIOS
ITEMS 2013 2012 2011 2010 2009
Current ratio 1.8 2.0 1.9 2.3 1.8
Debit Equity
Ratio
0 0.1 0.1 0.3 0.4
Source: Secondary data
Table 22. RETURN ON ASSET
YEAR PAT TOTAL ASSET ROA
2013 5,650.20 28,275.50 0.1998
2012 4,685.10 29,595.70 0.1583
2011 4,843.70 26,031.00 0.1861
2010 4,898.00 23,222.40 0.2109
2009 2973.8 17,528.90 0.1697
Source: Secondary data
Table 23. RETURN ON CAPITAL EMPLOYED
YEAR EBIT TOTAL CAPITAL
EMPLOYED
ROCE
2013 7557.50 28,605.22 0.2642
2012 6524.30 29,230.73 0.2232
2011 5841.50 25,070.82 0.2330
2010 5606.20 24,279.78 0.2309
2009 3744.70 14,491.87 0.2584
Source: Secondary data
Table 24. PRICE EARNING RATIO
YEAR EPS Market Price per
Share
PRICE EARNING
RATIO
2013 23.03 345.45 15.0
2012 19.13 357.73 18.7
2011 19.88 381.70 19.2
2010 33.61 524.32 15.6
2009 20.55 275.37 13.4
Source: Secondary data
CALCULATION OF INTRINSIC VALUE
1) Average dividend pay-out ratio = 0.30+0.31+0.30+0.18+0.20/5
= 0.258
2) Average retention ratio = 1-0.258
= 0.742
3) Average return on equity = 11.47+9.53+0.22+0.28+0.24/5
= 4.348
4) Growth in equity = 4.348*0.742
=3.226216
5) Normalized average PE ratio = 15.0+18.7+19.2+15.6+13.4/5
= 16.38
6) Long term growth in dividend & equity = 16.38*0.742
= 12.15396
7) Projected EPS = 23.03*(1+3.226216)
= 97.3298
8) Intrinsic value = 97.3298*16.38
= 1594.26
9) Projected DPS = 7*(1+3.226216)
= 29.5835
Technical Analysis
Fig 5. PRICE CHART
INTERPRETATION:
The black trend line is connecting August 30 high and February 26 high. This
forms the resistance lines for the shares. The red trend line is connecting November 29,
February 18 & March 10 low. These form the support line for the shares.
Fig 6. MOMENTUM
INTERPERTATION:
Momentum is now climbing. So it is a buy signal for Wipro.
4.4 HCL Technologies
Fundamental Analysis
Table 25. BOOK VALUE
ITEMS 2013 2012 2011 2010 2009
Book
Value (Rs)
188.9 141.9 111.1 92.6 73.7
Market: High
Low
809
473
524
360
528
351
449
164
262
89
EPS 53.32 28.23 17.53 15.68 14.91
DPS 6 4 2 4 7
Source: Secondary data
Table 26. PAY OUT RATIO
ITEMS 2013 2012 2011 2010 2009
EPS 53.32 28.23 17.53 15.68 14.91
DPS 6 4 2 4 7
Pay-out ratio 0.11 0.14 0.11 0.26 0.47
Source: Secondary data
Table 27. RETURN ON EQUITY
ITEMS 2013 2012 2011 2010 2009
Share Capital 139.37 138.66 137.74 135.76 134.05
Reserve and
Surplus
10,093.36 6,465.15 5,720.41 4,798.09 3,353.72
Net worth 10,232.73 6,603.81 5,858.15 4,933.85 3,487.77
PAT 3,704.72 1,950.42 1,198.28 1,056.58 997.31
ROE 0.36 0.30 0.21 0.21 0.29
Source: Secondary data
Table 28. RATE OF GROWTH
ITEMS 2013 2012 2011 2010 2009
Sales 12517.82 8907.22 6794.48 5078.76 4675.09
PAT 3,704.72 1,950.42 1,198.28 1,056.58 997.31
EPS 53.32 28.23 17.53 15.68 14.91
DPS 6 4 2 4 7
Source: Secondary data
Table 29. RATIOS
ITEMS 2013 2012 2011 2010 2009
Current ratio 1.7 1.4 1.6 1.7 1.5
Debit Equity
Ratio
0.1 0.1 0.2 0.3 0
Source: Secondary data
Table 30. RETURN ON ASSET
YEAR PAT TOTAL ASSET ROA
2013 3,704.72 10852.88 0.3414
2012 1,950.42 7305.45 0.2670
2011 1,198.28 6706.55 0.1787
2010 1,056.58 6333.25 0.1668
2009 997.31 4001.97 0.2492
Source: Secondary data
Table 31. RETURN ON CAPITAL EMPLOYED
YEAR EBIT TOTAL CAPITAL
EMPLOYED
ROCE
2013 4527.66 17,137.25 0.2642
2012 2458.01 11,012.59 0.2232
2011 1391.27 5,971.12 0.2330
2010 1254.18 5,431.70 0.2309
2009 1222.01 4,729.14 0.2584
Source: Secondary data
Table 32. PRICE EARNING RATIO
YEAR EPS Market Price per
Share
PRICE EARNING
RATIO
2013 53.32 591.85 11.1
2012 28.23 355.70 12.6
2011 17.53 322.55 18.4
2010 15.68 258.72 16.5
2009 14.91 132.70 8.9
Source: Secondary data
CALCULATION OF INTRINSIC VALUE
1) Average dividend pay-out ratio = 0.11+0.14+0.11+0.26+0.47/5
= 0.218
2) Average retention ratio = 1-0.218
= 0.782
3) Average return on equity = 0.36+0.30+0.21+0.21+0.29/5
= 0.274
4) Growth in equity = 0.274*0.782
= 0.214268
5) Normalized average PE ratio = 11.1+12.6+18.4+16.5+8.9/5
= 13.5
6) Long term growth in dividend & equity = 13.5*0.782
= 10.557
7) Projected EPS = 53.32*(1+0.214268)
= 64.7448
8) Intrinsic value = 64.7448*13.5
= 874.05
9) Projected DPS = 6*(1+0.214268)
= 7.2856
Technical Analysis
Fig 7. PRICE CHART
INTERPRETATION:
The black trend line is connecting August 30 high and February 28 high. This
forms the resistance line for the shares. The red trend line is connecting November 26,
January 07 & March 05 low. This forms the support line for the shares.
Fig 8. MACD
INTERPRETATION:
MACD signals long term bullishness for HCL. It is in the high value and will tend
to be in the same trend for a few days.
4.5 Tech Mahindra Ltd
Fundamental Analysis
Table 33. BOOK VALUE
ITEMS 2013 2012 2011 2010 2009
Book
Value (Rs)
423.5 317.7 266.1 236.0 159.6
Market: High
Low
1,124
591
798
524
891
539
1,137
273
990
204
EPS 51.10 36.12 55.81 60.89 81.12
DPS 5 4 4 3.50 4
Source: Secondary data
Table 34. PAY OUT RATIO
ITEMS 2013 2012 2011 2010 2009
EPS 51.10 36.12 55.81 60.89 81.12
DPS 5 4 4 3.50 4
Pay-out ratio 0.1 0.11 0.07 0.06 0.05
Source: Secondary data
Table 35. RETURN ON EQUITY
ITEMS 2013 2012 2011 2010 2009
Share Capital 128.12 127.49 125.96 122.32 121.73
Reserve and
Surplus
3,769.21 3,270.31 2,953.14 2,550.02 1,852.87
Net worth 3,897.33 3,397.80 3,079.10 2,672.34 1,974.60
PAT 652.52 460.55 696.72 742.85 986.65
ROE 0.17 0.14 0.23 0.28 0.50
Source: Secondary data
Table 36. RATE OF GROWTH
ITEMS 2013 2012 2011 2010 2009
Sales 6001.89 5243.02 4965.49 4483.76 4357.76
PAT 652.52 460.55 696.72 742.85 986.65
EPS 51.10 36.12 55.81 60.89 81.12
DPS 5 4 4 3.50 4
Source: Secondary data
Table 37. RATIOS
ITEMS 2013 2012 2011 2010 2009
Current ratio 1.1 1.3 1.3 1.4 2.0
Debit Equity
Ratio
0.1 0.1 0.2 0.2 0
Source: Secondary data
Table 38. RETURN ON ASSET
YEAR PAT TOTAL ASSET ROA
2013 652.52 5287.30 0.1234
2012 460.55 4569.80 0.1008
2011 696.72 5190.40 0.1342
2010 742.85 5001.60 0.1485
2009 986.65 1880.90 0.5246
Source: Secondary data
Table 39. RETURN ON CAPITAL EMPLOYED
YEAR EBIT TOTAL CAPITAL
EMPLOYED
ROCE
2013 926.21 5,244.68 0.1766
2012 749.33 4,533.15 0.1653
2011 917.35 5,191.57 0.1767
2010 1042.70 5,042.07 0.2068
2009 1093.02 1,744.92 0.6264
Source: Secondary data
Table 40. PRICE EARNING RATIO
YEAR EPS Market Price per
Share
PRICE EARNING
RATIO
2013 51.10 434.35 8.5
2012 36.12 278.12 7.7
2011 55.81 781.34 14.0
2010 60.89 748.95 12.3
2009 81.12 584.06 7.2
Source: Secondary data
CALCULATION OF INTRINSIC VALUE
1) Average dividend pay-out ratio = 0.1+0.11+0.07+0.06+0.05/5
= 0.078
2) Average retention ratio = 1-0.078
= 0.922
3) Average return on equity = 0.17+0.14+0.23+0.28+0.50/5
= 0.264
4) Growth in equity = 0.922*0.264
= 0.243408
5) Normalized average PE ratio = 8.5+7.7+14.0+12.3+7.2/5
= 9.94
6) Long term growth in dividend & equity = 9.94*0.922
= 9.16468
7) Projected EPS = 51.10*(1+0.243408)
= 63.5381488
8) Intrinsic value = 63.5381488*9.94
= 631.57
9) Projected DPS = 5*(1+0.243408)
= 6.2170
Technical Analysis
Fig 9. PRICE CHART
INTERPRETATION:
The black trend line is connecting August 14 & November 19 high. This forms the
resistance line for the shares. The red line is connecting October 01, January 28 &
February 26 low. This forms the support line for the shares.
Fig 10. STOCHASTICS
INTERPRETATION:
The graph is coming down from over bought.
5.1 SUMMARY
India has emerged as a leading offshore software development centre in a little
more than a decade. This achievement has been made possible by domestic regulation,
entrepreneurial flair and the soaring global demand for high quality, low cost software
and services. For India, the software industry has become a beacon of success. It has
proved that, given the right framework, India can complete globally.
The success of India‟s software development industry reflects a number of
factors. I particular, faced with a growing shortage of software engineers in the west,
hundreds of companies have turned to India‟s computer software and services
companies for the it skills they need to maintain and enhance the competitiveness.
Because of high level growth potential in the IT and ITE sector, investor attention has
been gaining towards search companies this study is a humble attempt to identifiy the
investment potential of five major IT sector companies from Indian capital market.
5.2 FINDINGS
Company name Intrinsic value Market value as on
29th
April 2014
Interpretation
TCS 1413.60 2193.5 Sell
Infosys Ltd 3505.27 3178.6 Buy
Wipro Ltd 1594.26 524.9 Buy
HCL Technologies Ltd 874.05 1414.6 Sell
Tech Mahindra Ltd 631.57 1832.45 Sell
ď‚· For the companies like Infosys and Wipro the intrinsic value is higher than the
market value, which gives a buy signal. These securities are underpriced. The
share price of these companies may rise in the future as these securities have
high intrinsic value.
ď‚· For the companies like TCS, HCL and Tech Mahindra the intrinsic value is lower
than the market value, which gives a sell signal. These securities are overpriced.
The share price of these companies may decrease in the future as these
securities have a low intrinsic value.
ď‚· Current ratio of TCS, Infosys, Wipro, HCL and Tech Mahindra 2.9, 4.4, 1.8, 1.7,
and 1.1 is respectively. The current ratio of all companies is above the bench
mark of 2:1. This indicates that liquidity and short term solvency of all companies.
5.3 SUGGESTIONS
 TCS – SELL
TCS‟s intrinsic value is lower than the market value, which gives a sell
signal. These securities are overpriced. The share price of these companies may
fall in the future as these securities have low intrinsic value.
Current ratio of TCS 2.9 is above the bench mark of 2:1. This indicates
that liquidity and short term solvency of the company.
 INFOSYS LTD – BUY
Infosys‟s intrinsic value is higher than the market value, which gives a buy
signal. These securities are underpriced. The share price of these companies
may rise in the future as these securities have high intrinsic value.
Current ratio of Infosys 4.4 is above the bench mark of 2:1. This indicates
that liquidity and short term solvency of the company.
ď‚· WIPRO LTD - BUY
Wipro‟s intrinsic value is higher than the market value, which gives a buy
signal. These securities are underpriced. The share price of these companies
may rise in the future as these securities have high intrinsic value.
Current ratio of Wipro 1.8 is above the bench mark of 2:1. This indicates
that liquidity and short term solvency of the company.
 HCL – SELL
HCL‟s intrinsic value is lower than the market value, which gives a sell
signal. These securities are overpriced. The share price of these companies may
fall in the future as these securities have low intrinsic value.
Current ratio of HCL 1.7 is above the bench mark of 2:1. This indicates
that liquidity and short term solvency of the company.
 TECH MAHINDRA – SELL
Tech Mahindra‟s intrinsic value is lower than the market value, which
gives a sell signal. These securities are overpriced. The share price of these
companies may fall in the future as these securities have low intrinsic value.
Current ratio of Tech Mahindra 1.1 is above the bench mark of 2:1. This
indicates that liquidity and short term solvency of the company.
5.4 CONCLUSION
The IT industry plays a vital role in the growth of Indian industries. The Indian IT
companies not only contribute to export but also attract new foreign investments in the
country. It was expected that the IT industry would grow to take a major percent of
export. The IT sector is a wonderful area for investors.
For this study five major IT companies with the largest market capitalization was
selected and their data was analyzed. It was seen that for all major companies selected
that is Infosys and Wipro, the calculated intrinsic value was higher than the market
value. This shows that the buying of such a shares will be profitable for the investors.
Also the tools used in the technical analysis shows that all the companies under study is
in a state of growth.

koodalingam_1012301064_Project Report

  • 1.
    FUNDAMENTAL AND TECHNICALANALYSIS OF INDIA’S TOP FIVE IT COMPANIES In a partial fulfillment of the requirements for Master of Business Administration (MBA) Submitted by KOODALINGAM.M REG.NO:1012301064 BATCH OF 2012-2014 MASTER OF BUSINESS ADMINISTRATION SONA COLLEGE OF TECHNOLOGY [An Autonomous Institution] Affiliated to Anna University, Chennai Salem – 636 005. MAY 2014
  • 2.
    SONA COLLEGE OFTECHNOLOGY (AUTONOMOUS) SALEM DEPARTMENT OF MANAGEMENT STUDIES PROJECT WORK MAY 2014 This is to certify that the project entitled FUNDAMENTAL AND TECHNICAL ANALYSIS OF INDIA’S TOP FIVE IT COMPANIES Is the bonafide record of project work done by KOODALINGAM.M REG.NO:1012301064 of MASTER OF BUSINESS ADMINISTRATION During the year 2012 – 2014 ------------------------ --------------------------- Project Guide Director Submitted for the Project Viva-Voce examination held on ______________ ---------------------------- ---------------------------- Internal Examiner External Examiner
  • 3.
    DECLARATION I KOODALINGAM.M Reg.No.1012301064pursuing MBA programme in SONA COLLEGE OF TECHNOLOGY, Salem of 2012-2014 batch hereby declare that the project work entitled on FUNDAMENTAL AND TECHNICAL ANALYSIS OF INDIA’S TOP FIVE IT COMPANIES submitted to ANNA UNIVERISITY,CHENNAI (autonomous) in partial fulfillment of the requirements for the award of the degree of Master Of Business Administration is a bonafide work done by me under the guidance of Dr. P. KAMALAKANNAN, MBA. M.Phil., Ph.D., Assistant Professor, Sona College Of Technology, Salem. To the best of my knowledge, the work reported therein does not form part of any other thesis or work on the basis of which a degree or award was conferred on an earlier occasion. Signature of the guide Signature of the Candidate Place: SALEM Date:
  • 5.
    ACKNOWLEDGEMENT I would liketo place my sincere thanks and gratitude to Dr. V. Jayaprakash., M.Tech., Ph.D Principal of SONA COLLEGE OF TECHNOLOGY for providing me the needed facilities to do my project work. I express my sincere thanks to our beloved Dr. Latha Krishnan., Ph.D (Management)., Post- Doctoral Fellowship (IIT-M) Director & Professor – Department of Management studies their support given to me for carrying my project work successfully. I express my sincere gratitude to my project guide Dr. P. KAMALAKANNAN, MBA. M.Phil., Ph.D., Assistant Professor, for his valuable guidance and suggestions during each stage of this project work. My heart full thanks to Mr. VENKATESH, Branch Manager, Trustline Securities Ltd, Madurai for giving an opportunity to make me understand the study of the organization and to prepare my project successfully Last but not the least, I express my beloved thanks to my parents, all my faculty members, friends, and who supported me in this endeavor.
  • 6.
    TABLE OF CONTENTS LISTOF TABLES TABLE NO TABLE NAME PAGE NO. 1 Book Value 37 2 Pay Out Ratio 37 3 Return On Equity 37 4 Rate Of Growth 37 5 Ratios 38 6 Return On Asset 38 7 Return On Capital Employed 38 8 Price Earnings Ratio 38 CHAPTER PARTICULARS PAGE NO. Abstract I Introduction 1 II Literature Review 15 III Research Methodology 31 IV Data Analysis & Interpretation 37 V Summary, Findings, Suggestions and Conclusion 62 Bibliography
  • 7.
    LIST OF FIGURES FIGURENO FIGURE NAME PAGE NO 1 Price Chart 40 2 Relative Strength Index 41 3 Price Chart 45 4 Stochastic 46 5 Price Chart 50 6 Momentum 51 7 Price Chart 55 8 MACD 56 9 Price Chart 60 10 Stochastic 61
  • 8.
    Abstract The report “Fundamentaland Technical Analysis of India‟s Top Five IT Companies” is a study to analyze the strength and weakness of the scrip‟s of five companies in the IT industry. The five major companies include TCS, Infosys, Mahindra Satyam, HCL and Wipro. The primary objective of the study to suggest the investors, whether to buy the scrip or not, based on the valuation (Underpriced or Overpriced) of shares. Also to analyze the trend (Bullish or Bearish) of this scrip‟s in the market. The secondary objective of the study is analyze the company‟s performance, Understand the capital market and its functioning, and to compare the theoretical knowledge with actual industry practice. To analyze the scrip, Fundamental and Technical analyses are used. In the fundamental analysis the method of intrinsic value of calculation is used. For the technical analysis, tools like Relative Strength Index (RSI), Moving average convergence and divergence (MACD), Moving average crossover, Stochastic and Momentum are used. In the fundamental analysis the intrinsic value is compared with the current market value to suggest the investor to buy or sell the share. In the technical analysis, the movements of the corresponding graphs are studied to interpret whether to buy sell or hold the share.
  • 9.
    Introduction An investor meanspeople who invest savings. Investment is an activity, which is different from savings. Savings are generated when a person abstains from present consumption for a future use. Savings kept as cash are barren and do not earn anything. Hence the saver has to find a temporary for his savings until they are required for his future. This results in investment. Today, investment has become a household word and is very popular with people from all walks of life. It is because of increase in working population, higher family incomes and consequent savings, availability of large and attractive investment alternatives, increase in investment related publicity and so on. Fundamental analysis is the process of looking at a business at the basic or fundamental financial level. This type of analysis examines key ratios of a business to detuning its financial health and gives you an idea of the value its stock. Many investors use fundamental analysis alone or in combination with other tools to evaluate stocks for investment purpose. The goal is to determine the current wealth and more importantly, how the market values the stock. The return on equity (ROE) is one measure of how efficiently a company uses its assets to produce earnings. The fundamental forecast stock prices on the basis of economic, industry and company statistics. So this study also analyses the economy, the industry and company analysis to know the behavior of stock performance of the IT industry. One of the primary assumptions of the fundamental analysis is the price of the stock market does not fully reflect a stocks real value. In the financial jargon, this true value is known as the intrinsic value. If the market price is less then intrinsic value, then such shares are considered to be underpriced and are suitable for investment. Thus the shares have to be held in hand or if necessary more shares can be brought as the share is expected to move up in the future to match with its intrinsic value. If the market price is greater than the intrinsic value then such shares is considered to be overpriced and it is not suitable for investment. The market price of such shares may come down in future and the investor will sell such a share. This leads to us the second major assumptions of fundamental analysis. In the long run, the stock market will reflect the fundamentals. There is no point in buying a stock based on intrinsic value if the price never reflected that value.
  • 10.
    1.1 Industry Profile 1.1.1Indian capital market an overview Indian stock market is one of the oldest markets in Asia. Its history dates back to nearly 200 years ago. The earliest record of security dealing in India is merger and obscure. The east Indian company was dominant institution in those days and business in its loan security used to be transected towards close of the eighteenth century. By 18-0‟s business on stock rates and shares initiated in Bombay. Though the trading list was broader in1839, there was only half a dozen brokers recognized by banks and merchants during 1840‟s. The 1850‟s witnessed a rapid development in commercial enterprise and brokerage business attracted many men into the field and by 1860‟s, the number of brokers increase into 60. In 1860-61, the American civil war broke out and cotton supply from United States to Europe was stopped. This increased the brokers in India to about 200 to 250. However by the end of the civil war in1965, disastrous slumps begain (For example, Bank of Bombay share that had reached Rs.2850 could only be sold by Rs.87). At the end of the Mexican civil war the brokers who thrived out of civil war in 1874 found a place in a street (now called the Dalal street) where they would conveniently assemble and transact business. In 1887, they finally established in Bombay, “The Native Share and Stock Brokers Association” (which is attractively known as “The Stock Exchange”).
  • 11.
    1.1.2 Stock Exchange „StockExchange means any body of individuals whether incorporated or not, consolidated for the purpose of assisting, regulating controlling the business of buying, selling and sealing with securities. It is a market where stocks, shares and other securities are bought and sold and also to provide avenue for disposal of securities, when owners feel like. It is an essential component of the economy and indispensable for the proper functioning of corporate enterprise. The business is done using a screen based trading technology through dually authorized member of the exchange. The stock exchange is opened to anyone big or small with money to invest or securities to sell. In modern capitalized economy almost all commodities even in small are produced in large scale and large scale means large amount of capital. The Joint Stock Company or corporate fund of organization is ideally suited for large amount of capital from all those who have surplus fund. When a joint company issues stock and bonds, surplus fund employed profitably in either of them according to convince and temperament. The stock exchange enables the investigating to shift from one business to another without any difficulty. An investor, who put his saving in a company by buying its securities, cannot get the amount back from the company directly. The only way in which the capital invested in stock and shares of a joint stock company may be realized by its owner is through the sale of those stock and shares to others. The stock exchanges, but it circulates within the market only. 1.1.3 National Stock Exchange National Stock Exchange (NSE) of India became operational in the capital market segment on 3rd November 1994 in Mumbai. The genesis of the NSE lies in the recommendation of the pherwani committee. Apart from the NSE, it had recommended for the establishment of the National Stock Market System. The main objectives of NSE is  To establish a nationwide trading facility for equities, debt and hybrids.  To ensure equal access to investors all over the country through appropriate communication network.  To provide fair, efficient and transparent security market to investors by using an electric communication network.  To enable shorter settlement cycle and book entry system.  To meet current international standards of securities market.
  • 12.
    1.1.4 Promoters ofNSE IDBI, ICICI, IFCI, LIC, OIC, SBI, Bank of Baroda, Canara Bank , Corporation Bank, Indian bank, Oriental bank of commerce, Union bank of India, Punjab national bank, Infrastructure leasing and financial service, Stock holding corporation of India and SBI capital market. 1.1.5 Membership criteria Membership is based on factor such as capital adequacy, corporate structure, track record, education, experience etc. Admission is a two stage process with the applicant need to go through a written examination followed by an interview. The exchange admits members separately to WDM segment and the capital market segment. Corporate members are admitted on the debt market segment where as individual and firms are also eligible on the capital market segment. 1.1.6 Trading System The software in the NSE trading system is known as National Exchange for automated trading (NEAT). The trade takes place through computers. The trading member‟s computer is connected with the central computer at NSE through leased lines and VSAT, which are small dish antenna. Communication is carried out with the help of satellites. Network management centre is setup to enable remote diagnosing and solving problems related to network throughout the day. This helps the traders to carry out their activities with minimum interruption. 1.1.7 Stock market indices An index is used to give information about the price movement of products in the financial, commodities or any other markets. Financial indices are constructed to measure the price movement of stocks, bonds, T bills and other forms of investments. Stock market indices are meant to capture the overall behavior of equity market. A stock market is created by selecting a group of stocks that are representative of the whole market or a specified sector or segment of the market. An index is calculated with reference to a base period and base index value.
  • 13.
    1.1.8 Important Indianstock market indices  S&P CNXNIFTY  BSE Sensex  CNXMIDCAP  BSE 100  BSE 200  NYSE Indexes  Dow Jones Industrial average  NASDAQ index 1.2 Company Profile 1.2.1 Introduction Cochin Stock Exchange Ltd is one of the premier stock exchanges in India, established in the year 1978. The exchange had a humble beginning with just five companies listed in 1978-79 and had only 4 members. Today the exchange has more than 508 members and 240 listed companies. In 1980 the exchange computerized its offices. In order to keep pace with the changing scenario in the capital market, CSE took various steps including trading in dematerialized shares. CSE introduced the facility for computerized trading “Cochin Online Trading (COLT)” on March 17, 1997. CSE was one of the promoters of “Interconnected Stock Exchange of India (ISE)”. The objective was to consolidate the small, fragmented and less liquid markets into a national level liquid market, with enforcement of efficient margin system and surveillance, CSE has successfully prevented defaults. Introduction of the fast track system made CSE the stock exchange with the shortest settlement cycle in the country at that time. By the dawn the new century, the regional exchanges faced a serious challenge from the NSE and BSE. To face this challenge CSE promoted a 100% subsidiary called the “Cochin Stock Brokers Ltd (CSBL)” and started trading in the National Stock Exchange and Bombay Stock Exchange. CSBL is the first subsidiary of a stock exchange to get membership in both NSE and BSE. CSBL also became a depository participant in the Central Depository Services Ltd. The CSE has been playing a vital role in the economic development of the country in general and Kerala in particular and striving hard to achieve the following goals:
  • 14.
    ď‚· Providing investorswith high level of liquidity whereby the cost and time involved in the entry and exit from the market are minimized. ď‚· Bringing in high tech solution and making all operations transparent. ď‚· Building infrastructure for capital market by turning CSE into a financial supermarket. ď‚· Serve the investors of the region. ď‚· Professional stock broking and management. ď‚· Imparting capital market knowledge to all intermediates on a continuous basis. ď‚· The CE is directly under the control and supervision of Securities and Exchange Board of India (SEBI) and is today a demutualized entity in accordance with the CSE (Demutualization) scheme and notified by SEBI on 29th of August 2005. Demutualization essentially means de-linking and separation of ownership and trading rights and restructuring the board in accordance with the provision of the scheme. The exchange has been demutualized and the notification thereof published in the Gazette. 1.2.2 Management of CSE Ltd The policy decisions of the CSE are taken by the Board of Directors. The board is constituted with 12 members of whom less than one-fourth are elected from amongst the trading members of CSE, another one-fourth are public interested directors selected by SEBI from the panel submitted by the exchange and the remaining are shareholder directors. The board appoints the executive director who functions as an ex-officio member of the board and takes charge of the administration of the exchange.
  • 15.
  • 16.
    1.3 PROFILE OFTHE SELECTED IT COMPANIES 1.3.1 INFOSYS Infosys technologies limited is a public limited and India‟s second largest software exporter company incorporated in the year 1981 as Infosys consultants private limited by Mr.N.R.Narayana murthy at Karnataka, who is chairman and chief mentor of the company. It became public limited company in the year 1992. It has received CMM- 5 status and it functioning collaborated with ANALOG DEVICES INC of USA. Infosys is a groundbreaking company in the field of IT and it enjoys the privilege of being a dept free company. It‟s only the company to be part of the major global index. Company offers the services of consulting, process re-engineering, modular global sourcing and BPO services. It has developed financial; a universal banking solution to large and medium size banks across India and oversees. The company has entered in marketing and technical alliance with FileNet, IBM, Intel, Microsoft, Oracle and system Application products. Infosys is listed in BSE, NSE and NASDAQ. Infosys, the country‟s second biggest IT/ITES services companies, which was the first Indian company to be listed on the NASDAQ at the year 1999. Infosys also forms a part of the NASDAQ-100 index. Infosys is ranked No.1 among the best managed companies in Asia Pacific in the annual Euromoney Best Managed Companies in Asia survey 2013. In the year 2012, Infosys crosses the US $ 7 billion revenue. In the year 2013, Infosys Board appoints N. R. Narayana Murthy as Executive Chairman of the Board. Infosys begins trading on NYSE Euronext London and Paris markets, Infosys Edge™ wins the NASSCOM Business Innovation Award for 2013, Infosys presented with „2013 Environmental Tracking Carbon Ranking Leader‟ award. In 2014, Sets up new development center In Araraquara, Brazil.
  • 17.
    1.3.2 TCS Established in1968, Tata Consultancy Services has grown to its current position as the largest IT services firm in Asia based on its record of outstanding services, collaborative partnerships, innovation, and corporate responsibility. TCS is headquartered in Mumbai and operates in more than 50 countries and has more than 170 offices across the world. In the year 1979 it established its first office in New York City. It is the world first organization to achieve an enterprise-wide Maturity Level 5 on quality improvement models, CMMI and P-CMM, most rigorous assessment methodology, SCAMPISM, TCS Division of Tata Sons Ltd was transferred to TCS as on April 2004 for a consideration of Rs.2300 crores and the company went to public in the same year 2004. The company‟s major areas of business are comes under five services, such as Consulting, Information Technology Services, BPO, Infrastructure Outsourcing, Engineering and Industrial Services which covers the industries namely Banking and Financial Services, Energy and Utilities, Government, Healthcare and Life Sciences, Hi Technology, Insurance, Manufacturing, Retail, Telecom, Travel and Hospitality. TCS taken new initiatives in last 12 months; Launch of a unique all-female Business Process Service center in Kingdom of Saudi Arabia. Inauguration of new 10,000 seat campus in Gandhinagar, Gujarat. Launch of a new 10,000-seat Corporate Learning Center in Trivandrum. Title sponsorship of the TCS New York City Marathon for 8 years starting November 2014. As of March 31, 2014, the company has applied for 1746 patents including 211 applied during the quarter. Till date, the company has been granted 114 patents. The company generated consolidated revenues of US $13.4 billion for year ended March 31, 2014 and is listed on the National Stock Exchange and Bombay Stock Exchange in India.
  • 18.
    1.3.4 HCL HCL TechnologiesLimited was incorporated in 1991, as HCL Overseas Limited. The certificate of commencement of business was received on 10th February 1992. On July 14, 1994, the name of the company was changed to HCL Consulting Limited. The company provides software-led IT solutions, remote infrastructure management services and BPO. In 1996 the 50:50 joint venture with Perot Systems Corporation was formed to provide access to high value client base of Perot Systems under the name of HCL Perot Systems NV. HCL Technologies focuses on Transformational Outsourcing, working with clients in areas that impact and re-define the core of their business after its IPO in 1999 with the aim of foray into the global IT landscape and in the same year again the company changed its name to HCL Technologies Limited. The company encompasses global offshore infrastructure and its global network of offices in 18 countries to deliver solutions across selected verticals including Financial Services, Retail & Consumer, Life Sciences & Healthcare, Hi-Tech & Manufacturing, Telecom and Media & Entertainment (M&E). HCL Tech started to create wholly owned subsidiaries to cater specific geographic regions from the year 1999. HCL has the widest service portfolio among Indian IT service providers, with each of its services having attained critical mass. In the year of 2000 the company has setup a dedicated offshore development centre in Chennai for KLA-Tencor Corporation, a supplier of process control and yield management solutions for the semiconductor and related microelectronics industry and HCL Comnet, the wholly owned subsidiary of HCL Technologies in association with its new partner Globeset Inc for scouting largest internet service providers and payment gateways of India to introduce Net security management solutions. The company launched the Nokia professional centre in New Delhi, second among the chain of centres across the country. HCL Technologies has entered into a strategic alliance with Nasdaq-listed Vitesse Semiconductor to develop software solutions for global networking markets in the year 2001 and also entered into a strategic alliance with Toshiba Information System (Japan) Corporation to set up a dedicated offshore software development centre for developing embedded software for the Japanese company. HCL Comnet Systems & Services Ltd. A fully owned subsidiary of HCL Technologies was gone into the business of web-enabling application through the launch of demand-chain management solutions.
  • 19.
    HCL Technologies Ltd,India‟s fourth-largest software exporter, on April 16, 2014 posted a better-than-expected 59% year-on-year rise in March-quarter profit. Net profit rose to Rs.1,624 crore and revenue jumped 29.8% to Rs.8,349 crore. In dollar terms, the company posted a net profit of $264 million, up from $188.9 million in the year-ago period, on revenue of $1.361 billion.
  • 20.
    1.3.5 WIPRO Wipro Limitedthe successful company crossed six decade of years. Wipro though started as an edible oil producer way back in 1945 under the name Western India Vegetable Products, a private limited company has transformed itself into leading player in FMCG and IT Services & Products business. It was incorporated in Karnataka by Mr. Azim H Premji who is promoter and chairman of the company. Five of Wipro‟s manufacturing and development facilities secured the Indian Standard Organization (ISO) 9001 certification during 1994-95. Company provides the integrated business, technology and process solution on a global delivery platform to customers across Americas, Europe, Middle East and Asia Pacific they offer business value to clients through process excellence and service delivery innovation such as Information Technology Services, Product Engineering Services, Technology Infrastructure Services, BPO Services and Consulting Services. 23 subsidiaries running under in Wipro. This company is listed in BSE, NSE and New York. In February 2001, Wipro became the first software technology and services company in India to be certified for ISO 14001 certification for complying with the international standards for Environmental Management System (EMS) in three major software development and technology centers in Bangalore and also achieved ISO 9000 certification and they are ISO 14000 certificate holder also for good citizenship. Wipro Technology has own the „Banker Technology Award” for the year 2004 instituted by the Financial Times in the “Risk Management Award” category. During December 2005 the company has signed a definitive agreement to acquire mPower Inc, a US based company with a development center in Chennai and MPACT Technology Services which is also based in Chennai. Wipro received the BEST award from American society for training & development (ASTD) for three consecutive years 2004, 2005, 2006. Wipro Ltd, India's third-biggest IT services exporter, largest 3rd party Research & Development service provider in the world, Wipro is among the top 3rd Indian BPO service providers by revenue identified by NASSCOM, the IDC India noted among the top 2nd domestic IT Services companies in India.
  • 21.
    Wipro Ltd isa global information technology, consulting and outsourcing company with 145,000 employees serving over 900 clients in 60 countries. The company posted revenues of $6.9 billion for the financial year ended Mar 31, 2013. On April 17, 2014 Wipro, announced that its net profit for the fourth quarter grew by 28.8 per cent to Rs.2,226.5 crore, while the significant IT services segment grew in revenue by 18 per cent in rupee terms. For 2013-14, Wipro‟s profit rose 17.5 percent to Rs.7,796.7 crore and revenue grew 16.1 percent to Rs.43,754.9 crore. 1.4 Statement of the problem India has a well-developed capital market which provides huge investment opportunity for investors. Indian IT sector is the centre of attraction for many investors residing within and outside India. These days IT index is highly volatile. So it is inevitable to evaluate the performance of each security before investing. This study is attempt to guide the investor to identify the best performing security in the IT sector. The study includes the analysis of financial statement of five major companies in IT sector, evaluation of the shares that it possess.
  • 22.
    2. Review ofliterature Fundamental analysis is a stock valuation method that uses financial and economic analysis to predict the movement of stock prices. The fundamental information that is analyzed can include a company‟s financial reports, and non- financial information such as estimates of the growth of demand for products sold by the company, industry comparisons, and economy-wide changes, changes in government policies etc. Security analysis is the initial phase of the portfolio management process. This step consists of examining the risk-return characteristics of individual Securities. 2.1 Fundamental Analysis An investor who would like to be rational and scientific in his investment activity has evaluate a lot of information about the past performance and the expected future performance of the company, industries and the economy as a whole taking the investment decision. Such evaluation of analysis is called fundamental analysis. Fundamental analysis is really logical and systematic approach to estimating the future dividends by number of fundamental factor relating to the economy, industry and company. Hence, the economy fundamentals, industry fundamentals and company fundamentals have to be considered while analyzing a security for investing purpose. It is in other words, a detailed analysis of the fundamental factors affecting the performance of the companies. Each share is assumed to have an economics worth based on its present and future earning capacity. This is called intrinsic value or fundamental value. The purpose of fundamental analysis is to evaluate the present and future earning capacity of a share based on the economy, industry and company fundamentals and there by asses the intrinsic value of the share. The investor can then compare the intrinsic value of the share with the prevailing market price to arrive at an investment decision. If the market price of the share is lower than its intrinsic value, the investor would decide to buy the share as it is underpriced. The price of such a share is expected to move up in future to match with its intrinsic value.
  • 23.
    On the contrary,when the market price of a share is higher than its intrinsic value, it is perceived to be overpriced. The market price of such a share is expected to come down in future and hence the investor would decide to sell such a share. Fundamental analysis thus provides an analytical framework for rational investment decision-making. This analytical framework known as E-I-C framework, or economy- industry company analysis. Fundamental analysis thus involves three steps: 1. Economy analysis 2. Industry analysis 3. Company analysis 2.1.1 Economy analysis The performance of a company depends on the performance of the economy. If the economy is booming, incoming rise and demand for goodwill increase the industries and companies in the general trend to be prosperous. On the other and if the economy is in recession, the performance of the company will be generally bad. Growth rate of national income The rate of growth of the National Economy is an important variable to be considered by an investor, GNP, NNP and GDP are the different measures of the total economic output of the country as a whole. The growth rate of these measures indicates the growth rate of the economy. The estimate of GNP, NNP, GDP and their growth rate are available by the government from time to time. The estimated growth of the economy would be pointed towards the prosperity of the economy. An economy typically passes through different phases of prosperity known as the different stages of the economic or business cycle. The four stages of economic cycle are depression, recovery, boom and recession. The stage of economic cycle through which a country passes has different impact on the performance of industries and companies.
  • 24.
    Infrastructure The development ofan economy depends very much on the infrastructure available. Industry needs electricity for its manufacturing activities, road and railways to transport raw materials and finished goods, communication channel to keep in touch with suppliers and customers. The availability of infrastructure facilities such as power, transportation and communication systems affect the performance of the companies. Bad infrastructure leads to inefficiencies, louder productivity, wastage and delays. An investor should asses the status of the infrastructure facilities available in the economy before finalizing his investment plans. Monsoon The Indian economy is essentially an agrarian economy and agriculture is the important sector of the Indian Economy. Because of the strong forward and backward linkages between agriculture and industry performance of the several industries and companies are dependent to the performance of agriculture to a very great extent that depends on monsoon. The adequacy of the monsoon detains the success or failure of the agriculture activities in India. Hence the progress and adequacy of monsoon becomes a matter of great concern for an investor in Indian content. Economic and political stability A stable political environment is necessary for steady and balanced growth. No industry or company can grow and prosper in the midst of political turmoil. Stable long term economic policies are what that is needed for industrial growth. Such stable policies can emanate only through stable political system.
  • 25.
    2.1.2 INDUSTRY ANALYSIS Aninvestor ultimately invests his money in the securities of one or more specific companies. Each company can be characterized as belonging to an industry. The performance of companies would therefore be influenced by the fortunes of the industry to which it belongs. For this reason an analyst has to undergo an industry analysis so as to study the fundamental factors affecting the performance of different industries. At any stage in the economy, there are some industries which are fast growing while others are stagnating or declining. If an industry is growing, the companies within the industry may also be prosperous. The performance of companies will also depend on the state of the company to which it belongs. Industry analysis refers to an evaluation of the relative strength and weakness of particular industries. An industry is generally described as a homogenous group of companies. We may define an industry as a group of firm‟s producing reasonably similar products which serve the same needs of a common set of buyers. Industry are traditionally classifies as cement industry, steel, cotton, textile, software industry and so on. However industry classification becomes difficult while dealing with firms having a diverse product line. And such firms are now on the trend. Due to the difficulties that they suffer, each country follows a standardized classification to facilitate data collection. The reports can affect the growth of other industries. Industry characteristics In an industry analysis, there are a number of key characteristics that should be considered by the analyst. These features broadly relate to the operational and structural aspects of the industry. They have a bearing on the prospects of the industry some of these are discussed below:  Demand supply graph: The demand for a product, usually tend to change at a steady rate. Whereas, the capacity to produce the product tends to change at regular intervals, depending upon the installation of additional production capacity. As a result an industry is likely to experience undersupply and oversupply of capacity at different times. Excess supply reduces the profitability of the industry through a decline in the Unit price realization.
  • 26.
    ď‚· Labour condition: Thestate of labour condition in the industry under analysis is an important consideration in an economy such as ours where the labour unions are very powerful. If the labour in a particular industry is rebellious and is inclined to resort to strikes frequently. The prospects of that industry cannot become bright. ď‚· Attitude of government: The attitude of the government towards an industry has a significant impact on its prospects. The government may encourage the growth of certain industries can assist such industries through favorable legislation.
  • 27.
    2.1.3 Company Analysis Companyanalysis is the final stage of fundamental analysis. The economy analysis provides the investors a broad outline of the prospects of growth in the economy. The industry analysis helps the investor to select the industry in which the investment would be rewarding. Now he should find the company in which, he should invest his money. Company analysis gives an answer to this question. Company analysis deals with the estimation of returns risk of individual shares. This call for information, many pieces of information influences the investment decisions. Information regarding companies can be broadly classified into two groups: internal and external. Internal information consists of data and events made public by companies concerning their operations. The internal information source includes annual reports to shareholders, public and private statements of officers of the company, the company‟s financial statements, etc. External sources of information are those generated independently outside the company. Investment services and the financial press prepare these. In company analysis, the analyst tries to forecast the future earnings of the company because there is strong evidence and that earnings have a direct and powerful effect upon share prices level, trend and stability of earnings of a company, however depending upon a number of factors concerning the operations of the company.
  • 28.
    2.1.4 Financial Statements Theproperty of a company would depend upon its profitability and financial health. The financial statement published by a company periodically helps us to assess the profitability and financial health of the company. The two basic financial statement provided by the company are the balance sheet and profit and loss account. The first give us the picture of its earnings. The balance sheet gives the list of assets and liabilities of a company on a specific date. The major categories of assets are fixed assets and current assets. Fixed assets are those assets, which are intended to be used up over a period of years. Current assets are those assets that are intended to be converted into cash in the near future (within 1 year). The major categories of liabilities are outside liabilities and liabilities towards shareholders. The outside liabilities are categorized as short term liabilities and long term liabilities. The short term liabilities which are expected to be paid off within the next one year are known as the current liabilities. The balance sheet indicates the financial position of the company on a particular date namely, the last date of the accounting year. The profit and loss account also called income statement, reveals the revenue earned, the cost incurred and resulting profit or loss of the company for one accounting year. The profit after tax dividend by the number of shares gives the earnings per share, which is a figure in which most investors are interested. The profit and loss account summarizes the activities of the company during an accounting year.
  • 29.
    2.2 Technical Analysis Technicalanalysis is an alternative approach to fundamental analysis for the study of stock price behavior. Technical analyst believes that the share price movements are systematic and exhibit certain consistent patterns. He studies past movements in the share price to identify trend and pattern, and then try to predict the future price movements. The current market price is compared with the future predicted price to determine the extent of miss-pricing. Technical analysis is an approach which concentrates on the price movements and ignores the fundamentals in the share. Technical analysis really just studies the supply and demand in a market in an attempt to determine what direction, or trend, will continue in the future. In other words, technical analysis attempts to understand the emotions in the market by studying the market itself, as opposed to its components. ď‚· Technical analysis is a method of evaluating securities by analyzing the statistics generated by market activity. It is based on the three assumptions. 1. The price discount everything 2. Price moves in trends 3. History tends to repeat itself ď‚· Technicians believe that all the information they need about a stock can found in its chart. ď‚· Technical traders take a short term approach to analyze the market. ď‚· Criticism of Technical analysis stems from the efficient market hypothesis, which states that the market price is always the correct one, making any historical analysis useless. ď‚· One of the most important concepts in technical analysis is that of a trend, which is the general direction that a security is headed. There are three types of trends: 1. Upward trend 2. Downward trend 3. Sideways or Historical trend ď‚· A trend line is a simple charting technique that adds a line to a chart to represent the trend in the market or a stock. Share price are determined by the demand and supply forces operating in the market. These demand and supply factors are in turn influenced by a number of fundamental factors as well as psychological or emotional factors. Many of
  • 30.
    these factors cannotbe qualified. The combined impact of all these factors is reflected in the share price movement. 2.2.1 Steps in Technical analysis 1. Study the past movement in share price and identify the trends and establish patterns. 2. Look at the current movement in the share price and identify the trends and establish patterns. With this the price movement is predicted. The rationale behind the Technical Analysis is that share price moves in trend or waves which may be upward or downward. It is believed that the present trends are influenced by the past trends. The technical analyst, therefore analyses the price and volume movement of individual securities as well as the market index. Thus technical analysis is really a study of past or historical price volume so as to predict the future stock. 2.2.2 The basic principle behind technical analysis 1. The market value of a share is related to the demand and supply factors operating in the market. 2. There are both rational factors which surrounds the supply and demand factors of security. 3. Security prices behave in a manner that their movements are continuous in particular direction for some length of time. 4. Trends in stock prices have been seen to change when there is shift in demand and supply. 5. The shift in demand and supply factors can be detected through charts prepared specially to show market action.
  • 31.
    MOMENTUM Momentum is asimple technical analysis indicators showing the difference between today‟s closing price and the close N days ago, Momentum is the absolute difference: Momentum = close (today) – close N days ago Rate of change scales by the old close, so as to represent the increase as a fraction, close (today) – close N days ago Rate of change = ------------------------------------------------- Close N days ago „Momentum‟ in general refers to prices continuing to trend. The momentum and ROC indicators show trend by remaining positive while an uptrend is sustained or negative while a downtrend is sustained. A crossing down through zero may be used as a single to buy or a crossing down through zero as a signal to sell. How high (or how low when negative) the indicator get shows how strong the trend is?
  • 32.
    STOCHASTIC The stochastic indicatorhas been developed by Georges Lane. This indicator has been build based on the following concepts: ď‚· In a positive trend, if the price is close to his maximum value, the intraday closing price will trend to be closer and closer to his intraday high. ď‚· In a negative trend, if the price is close to his minimum value, the intraday closing price will trend to be closer and closer to his intraday low. This system uses two lines: %K & %D. With: n chosen lag. Ct the stock price at the date t. Bn the lowest price during the last n days. Hn the highest price during the last n days. The stochastic (%K) = 100 * {(C-Bn)/(Hn-Bn)} The second step is to compute the %D, %D is the moving average, %D = 3-period moving average of %K The stochastic indicator is interpreted like the RSI. The sell signal is given when both lines are over 80% and the buy signal when both lines are under 20%.
  • 33.
    MOVING AVERAGE CROSSOVER Movingaverage crossovers are a common way traders use moving averages. A crossover occurs when a faster Moving Average (i.e. a shorter period Moving Average) crosses either above a slower Moving Average (i.e. a longer period Moving Average) which is considered a bullish crossover or below which is considered a bearish crossover. The chart below of the S&P Depository Receipts Exchange Traded Fund (SPY) shows the 50-day simple moving average and 200-day simple moving average; the Moving Average pair is often looked at by big financial institutions as a long range indicator of market direction: Note how the long-term 200-day simple moving average is in an uptrend; this is a signal that the market is quite strong. Generally, a buy signal is established when the short-term 50-day SMA and contrasts, a sell signal is indicated when the 50-day SMA crosses below the 200-day SMA. In the chart above of the S&P 500, both buy signal extremely profitable, but the one sell signal would have caused a small loss. Keep in mind, that the 50-day, 200-day Simple Moving Average crossover is a very long-term strategy.
  • 34.
    Moving Average crossoversare important tools in a trader‟s toolbox. In fact crossovers are included in the most popular technical indicators including the Moving Average Convergence Divergence (MACD) indicator.
  • 35.
    RELATIVE STRENGTH INDEX(RSI) The relative strength index is a financial technical analysis momentum oscillator measuring the velocity and magnitude of directional price movement by comparing upward and downward close to close movement. It was first introduced by Walls Wilder. It is a powerful indicator used to identify the inherent strength and weakness of a particular scrip or market. This is a powerful indicator that signals buying and selling opportunities ahead of the market. The name „Relative Strength Index‟ is lightly misleading, as a RSI does not compare the relative strength of two securities, but rather the internal strength of a signal security.  RSI for security is calculated by the following formulate: RSI = 100 – [100 / (1+RS)] Where RS = average gain per day / Average loss per day The most commonly used time period for calculation of RS is 14 days. For the calculation a 14 day RSI, the gain per day or loss per day is arrived at by comparing the closing price of a day with that of the previous day for a period of 14 days. The gain are added up and divided by 14 to get the average gain per day. The average gain per day and average loss per day are used in the above formula for calculating the RSI for a day. In this way RSI values can be calculated for a number of days. After calculating such data for a number of days, graph can be plotted.
  • 36.
    Moving Average ConvergenceDivergence (MACD) Developed by Gerald Appel, Moving Average Convergence / Divergence (MACD) is one of the simplest and most reliable indicators available. MACD uses moving averages, which are lagging indicators, to include some trend following characteristics. These lagging indicators are turned into a momentum oscillator by subtracting the longer moving average from the shorter moving average. The resulting plot forms a line that oscillates above and below zero, without any upper or lower limit. MACD is a centered oscillator and the guidelines for using centered oscillators apply. The most popular for the “standard” MACD is the difference between a security‟s 26-day and 12-day Exponential Moving Averages (EMAs). This is the formula that is used in many popular technical analysis programs, including sharp charts, and quoted in most technical analysis books on the subject Appel and others have since tinkered with these original settings to come up with a MACD that is better suited for faster or slower securities. Using shorter moving averages will produce a quicker, more responsive indicator, while using longer moving averages will produce a slower indicator, less prone to whipsaws. For our purpose in this article, the traditional 12/26 MACD will be used for explanations. Later in the indicator series, we will address the use of different moving averages in calculating MACD.
  • 37.
    Of the twomoving averages that make up MACD, the 12-day EMA is the faster and the 26-day EMA is the slower. Closing prices are used to form the moving averages. Usually, a 9-day EMA of MACD is plotted along to side to act as a trigger line. A bullish crossover occurs when MACD moves above its 9-day EMA, and bearish crossover occurs when MACD moves below its 9-day EMA. The Merrill Lynch (MER) chart below shows the 12-day EMA (thin blue line) with the 26-day EMA (thin red line) overlaid the price plot. MACD appears in the box below as the thick black line and its 9- day EMA is thin blue line. The histogram represents the difference between MACD and its 9-day EMA. The histogram is positive when MACD is above its 9-day EMA and negative when MACD is below its 9-day EMA. MACD measures the difference between two exponential moving averages (EMAs). A positive MACD indicates that the 12-day EMA is trading above the 26-day EMA. A negative MACD indicates that the 12-day EMA is trading below the 26-day EMA. If MACD is positive and rising, then the gap between the 12-day EMA and the 26- day EMA is widening. This indicates that the rate of change of the faster moving average is higher than the rate of change for the slower moving average. Positive momentum is increasing, indicating a bullish period for the price plot. If MACD is negative and declining further, then the negative gap between the faster moving average (blue) and the slower moving average (red) is expanding. Downward momentum is accelerating, indicating a bearish period of trading. MACD centerline crossovers occur when the faster moving average crosses the slower moving average.
  • 38.
    3. RESEARCH METHODOLOGY Researchis a scientific and systematic search for pertinent information on a specific topic. Research is an art of scientific investigation. Research considered as an effort to gain new knowledge. Research finds out the solution for the problem. Research is essentially an investigation, a regarding and analysis of evidence for purpose of gaining knowledge. It demands accurate observation and experimental evidences. The collected data is used for the new purpose. A good research should be systematic, logical, empirical, and replicable. Research methodology is scientific and systematic way to solve research problems. Researcher has to design his methodology. Research methodology deals with and takes into consideration the logic behind the method. An extensive literature survey is undertaken to understand the concept of financial performance. It also deals with objective of research study, the method of defining the problem, type of data collected, method used for collecting and analyzing data. 3.1 Objectives of the study 3.1.1 Primary objective To carry out the fundamental and technical analysis for five selected companies in the IT sector and to suggest whether to buy the scrip or not to invest based on the valuation (Underpriced or Overpriced) of shares. Also to analyze the trend (Bullish and Bearish) of this scrip‟s in the market. 3.1.2 Secondary Objective  Analyze the company‟s performance  Understand the capital market and its functioning  To compare theoretical knowledge with actual industry practice
  • 39.
    3.2 Scope ofthe study The stock market is the major source of investment. The risk associated with the investment is relatively high compared to bank deposit and real estate, with high yield. Cochin Stock Exchange Ltd (CSE) is one of the premier stock exchange of India established in the year 1978. CSE: introduced the facility for computerized trading-“Cochin Online Trading (COLT)”. CSE was the one of the promoters of interconnected stock exchange of India (ISE). CSE promoted a 100% subsidiary called the “Cochin Stock Brokers Ltd (CSBL)” and started trading in the national stock exchange (NSE) and Bombay Stock Exchange (BSE). Due to time restriction and resource constraints the study has been confined to only one sector i.e., IT sector. The period of the study covers only 5 years starting from 2009 to 2013. This study will cover five companies from the IT sector selected based on the highest market capital in the industry. The most suitable company to be invested and the performance of the company will be analyzed. 3.3 Limitations of the Study  The data collected in secondary in nature  Only five widely traded securities of the IT sector were taken for the study  The accuracy and correctness of the tools used depends on the accuracy of the published accounts  A detailed study was not possible due to shortage of time  The inherent limitations of the fundamental and technical analysis also exist here
  • 40.
    3.4 TYPES OFRESEARCH The purpose of research is to discover answer to question through the application of scientific procedures. The main aim of it is to find out the truth which is hidden and which is to be discovered. There are various types of researches. The type of research used in the study is historical research. HISTORICAL RESEARCH: Historical research is based on historical data. It attempt to find out what happened in the past and to reveal reasons for why and how things happened. 3.5 METHODS OF DATA COLLECTION Secondary Data: The nature of data collected for the data is secondary. Secondary data are those, which have already collected, tabulated and presented in some forms by someone else for some other purpose. Secondary data are already available data. Researchers have to modify such data for their individual requirement. In this case researcher is certainly not confronted with the problem that usually associated with the collection of original data. The researchers have to scrutinize the secondary data. The sources of secondary data in this project are: ď‚· Books ď‚· Websites ď‚· Magazines The sample stocks were selected by considering various stocks having high market capitalization in the IT sector. The five companies selected for the study are: 1. Infosys Technologies Ltd 2. Tata Consultancy Services 3. Mahindra Satyam (Tech Mahindra Ltd) 4. Wipro Ltd 5. HCL Technologies Ltd Sources: Market capitalization given in the official site of BSE & NSE as on 29 April 2014.
  • 41.
    3.6 TOOLS USED 3.6.1TECHNICALTOOLS 1. Moving Average Crossover 2. MACD 3. Momentum 4. Stochastic 5. Relative Strength Index (RSI)
  • 42.
    3.6.2 FINANCIAL TOOLS ProfitAfter Tax (PAT) Earnings Per Share (EPS) = ----------------------------------------- No. of Equity shares Amount declared a Dividend Dividend Per Share (DPS) = ------------------------------------------ No. of Equity shares DPS Dividend Payout Ratio = ------------------------- EPS Profit After Tax (PAT) * 100 Return on Equity = ------------------------------------------------ Net worth * 100 Market price Per Share Price Earnings Ratio = -------------------------------------- EPS
  • 43.
    INTRINSIC VALUE CALCULATION DPS DividendPayout Ratio = ---------------------- EPS Sum of DPOR for 5 years Average DPOR for 5 years = -------------------------------------------------------- 5 Average Return on Equity = 1-Average DPOR Sum of ROE for years Average Return on Equity = -------------------------------------------------------- 5 Growth rate in Dividend and Equity =Average Retention ratio * Average return on equity Sum of price to equity ratio for 5 Years Normalized average = --------------------------------------------------- 5 Projected earnings per share = EPS for current year * (1 + growth rate) Intrinsic value P/E ratio = Projected EPS * normalized average Projected Dividend per share = DPS for current year * (1 + growth rate)
  • 44.
    4.1 TCS Fundamental Analysis Table1. BOOK VALUE ITEMS 2013 2012 2011 2010 2009 Book Value (Rs) 196.9 150.6 124.7 93.8 136.38 Market: High Low 1591 1059 1269 918 1213 699 844 253 805.00 355.25 EPS 65.22 55.95 38.61 28.61 45.53 DPS 22 25 14 20 14.00 Source: Secondary data Table 2. PAY OUT RATIO ITEMS 2013 2012 2011 2010 2009 EPS 65.22 55.95 38.61 28.61 45.53 DPS 22 25 14 20 14.00 Pay-out ratio .34 .45 .36 .7 .31 Source: Secondary data Table 3. RETURN ON EQUITY ITEMS 2013 2012 2011 2010 2009 Share Capital 295.72 295.72 295.72 295.72 197.86 Reserve and Surplus 32,266.53 24,560.91 19,283.77 14,820.90 13,248.39 Net worth 32,562.25 24,856.63 19,579.49 15,116.62 13,446.30 PAT 12,786.34 10,975.98 7,569.99 5,618.51 4,696.21 ROE 0.39 0.44 0.39 0.37 0.35 Source: Secondary data Table 4. RATE OF GROWTH ITEMS 2013 2012 2011 2010 2009 Sales 48,426.14 38,858.54 29,275.41 23,044.45 22,401.92 PAT 12,786.34 10,975.98 7,569.99 5,618.51 4,696.21 EPS 65.22 55.95 38.61 28.61 45.53 DPS 22 25 14 20 14.00 Source: Secondary data
  • 45.
    Table 5. RATIOS ITEMS2013 2012 2011 2010 2009 Current ratio 2.90 2.48 2.45 1.49 1.83 Debit Equity ratio 0 0 0 0 0 Source: Secondary data Table 6. RETURN ON ASSET YEAR PAT TOTAL ASSET ROA 2013 12,786.34 32,725.37 0.39 2012 10,975.98 24,952.86 0.44 2011 7,569.99 19,615.82 0.39 2010 5,618.51 15,152.36 0.37 2009 4,696.21 13,486.62 0.35 Source: Secondary data Table 7. RETURN ON CAPITAL EMPLOYED YEAR EBIT TOTAL CAPITAL EMPLOYED ROCE 2013 15733.80 33,712.88 0.4667 2012 13382.73 28,498.15 0.4696 2011 8720.44 19,400.31 0.4495 2010 6379.92 14,165.01 0.4504 2009 5564.59 13,111.66 0.4244 Source: Secondary data Table 8. PRICE EARNING RATIO YEAR EPS Market Price per Share PRICE EARNING RATIO 2013 65.22 1213.09 18.6 2012 55.95 1152.57 20.6 2011 38.61 795.37 20.6 2010 28.61 437.73 15.3 2009 45.53 623.76 13.7 Source: Secondary data
  • 46.
    CALCULATION OF INTRINSICVALUE 1) Average dividend pay-out ratio = 0.34 +0.45+0.36+0.7+0.31/5 = 0.432 2) Average retention ratio = 1-0.432 = 0.568 3) Average return on equity = 0.39+0.44+0.39+0.37+0.35/5 = 0.388 4) Growth in equity = 0.388*0.568 = 0.2204 5) Normalized average PE ratio = 18.6+20.6+20.6+15.3+13.7/5 = 17.76 6) Long term growth in dividend & equity = 17.76*0.568 = 10.0877 7) Projected EPS = 65.22*(1+0.2204) = 79.594488 8) Intrinsic value = 79.594488*17.76 = 1413.60 9) Projected DPS = 22*(1+0.2204) = 26.8488
  • 47.
    Technical Analysis Fig 1.PRICE CHART INTERPRETATION: The black trend line is connecting October 14 high & January 14 high. This forms the resistance line for the shares. The red trend line is connecting May 02 low and March 19 low. This forms the support line for the shares.
  • 48.
    Fig 2. RELATIVESTRENGTH INDEX INTERPRETATION: The RSI line is going up from over sold to neutral. Now the line is going to reverse signaling a buy signal.
  • 49.
    4.2 INFOSYS TECHNOLOGIES FundamentalAnalysis Table 9. BOOK VALUE ITEMS 2013 2012 2011 2010 2009 Book Value (Rs) 661.6 545.6 452.4 401.4 317.9 Market: High Low 3,005 2,125 3,306 2,190 3,476 2,533 2,806 1,341 1,993 1,101 EPS 158.76 147.51 112.26 101.22 97.74 DPS 42.00 47.00 60.00 25.00 23.50 Source: Secondary data Table 10. PAY OUT RATIO ITEMS 2013 2012 2011 2010 2009 EPS 158.76 147.51 112.26 101.22 97.74 DPS 42.00 47.00 60.00 25.00 23.50 Pay-out ratio 0.27 0.32 0.53 0.25 0.24 Source: Secondary data Table 11. RETURN ON EQUITY ITEMS 2013 2012 2011 2010 2009 Share Capital 287 287 287 287 286 Reserve and Surplus 29470.00 24214.00 24214.00 21749.00 17523.00 Net worth 29757.00 24501.00 24501.00 22036.00 17809.00 PAT 9116.00 7986.00 6443.00 5746.00 5819.00 ROE 0.31 0.33 0.26 0.26 0.21 Source: Secondary data Table 12. RATE OF GROWTH ITEMS 2013 2012 2011 2010 2009 Sales 36765.00 31254.00 25385.00 21140.00 20264.00 PAT 9116.00 7986.00 6443.00 5746.00 5819.00 EPS 158.76 147.51 112.26 101.22 97.74 DPS 42.00 47.00 60.00 25.00 23.50 Source: Secondary data
  • 50.
    Table 13. RATIOS ITEMS2013 2012 2011 2010 2009 Current ratio 4.4 4.4 4.6 4.1 4.3 Debit Equity Ratio 0 0 0 0 0 Source: Secondary data Table 14. RETURN ON ASSET YEAR PAT TOTAL ASSET ROA 2013 9116.00 36059.00 0.25 2012 7986.00 29757.00 0.27 2011 6443.00 24501.00 0.26 2010 5746.00 22036.00 0.26 2009 5819.00 17809.00 0.33 Source: Secondary data Table 15. RETURN ON CAPITAL EMPLOYED YEAR EBIT TOTAL CAPITAL EMPLOYED ROCE 2013 12357.00 36,689.43 0.3368 2012 11096.00 29,844.00 0.3718 2011 8821.00 24,681.03 0.3574 2010 7463.00 21,885.63 0.3410 2009 7435.00 18,472.05 0.4025 Source: Secondary data Table 16. PRICE EARNING RATIO YEAR EPS Market Price per Share PRICE EARNING RATIO 2013 158.76 2460.78 15.5 2012 147.51 2773.19 18.8 2011 112.26 2,817.73 25.1 2010 101.22 1,913.06 18.9 2009 97.74 1,446.55 14.8 Source: Secondary data
  • 51.
    CALCULATION OF INTRINSICVALUE 1) Average dividend pay-out ratio = 0.27+0.32+0.53+0.25+0.24/5 = 0.322 2) Average retention ratio = 1-0.322 = 0.678 3) Average return on equity = 0.31+0.33+0.26+0.26+0.21/5 = 0.274 4) Growth in equity = 0.678*0.274 = 0.185772 5) Normalized average PE ratio = 15.5+18.8+25.1+18.9+14.8/5 = 18.62 6) Long term growth in dividend & equity = 18.62*0.678 = 12.62436 7) Projected EPS = 158.76*(1+0.185772) = 188.2531627 8) Intrinsic value =188.2531627*18.62 = 3,505.27 9) Projected DPS = 42*(1+0.185772) = 49.802424
  • 52.
    Technical Analysis Fig 3.PRICE CHART INTERPRETATION: The black trend line is connecting August 13, October 14 & January 23 high. This forms the resistance line for the shares. The red trend line is connecting August 10, January 09, February 13 & March 11 low. This forms the support line for the shares.
  • 53.
    Fig 4. STOCHASTICS INTERPRETATION: Thegraph is coming down from over brought. In a few days the price is going to go up signaling a buy signal after waiting for 2 to 3 days.
  • 54.
    4.3 Wipro Ltd FundamentalAnalysis Table 17. BOOK VALUE ITEMS 2013 2012 2011 2010 2009 Book Value (Rs) 107.9 110.0 91.7 124.3 93.0 Market: High Low 453 295 490 311 500 328 753 233 535 180 EPS 23.03 19.13 19.88 33.61 20.55 DPS 7.00 6.00 6.00 6.00 4.00 Source: Secondary data Table 18. PAY OUT RATIO ITEMS 2013 2012 2011 2010 2009 EPS 23.03 19.13 19.88 33.61 20.55 DPS 7.00 6.00 6.00 6.00 4.00 Pay-out ratio 0.30 0.31 0.30 0.18 0.20 Source: Secondary data Table 19. RETURN ON EQUITY ITEMS 2013 2012 2011 2010 2009 Share Capital 492.60 491.70 490.90 293.60 293 Reserve and Surplus 0 0 21,970.50 17,396.80 12,220.40 Net worth 492.60 491.70 22,461.40 17,690.40 12,513.40 PAT 5,650.20 4,685.10 4,843.70 4,898.00 2973.8 ROE 11.47 9.53 0.22 0.28 0.24 Source: Secondary data Table 20. RATE OF GROWTH ITEMS 2013 2012 2011 2010 2009 Sales 33,517.30 32,053.60 26,340.70 23,177.60 21,612.8 PAT 5,650.20 4,685.10 4,843.70 4,898.00 2973.8 EPS 23.03 19.13 19.88 33.61 20.55 DPS 7.00 6.00 6.00 6.00 4.00 Source: Secondary data
  • 55.
    Table 21. RATIOS ITEMS2013 2012 2011 2010 2009 Current ratio 1.8 2.0 1.9 2.3 1.8 Debit Equity Ratio 0 0.1 0.1 0.3 0.4 Source: Secondary data Table 22. RETURN ON ASSET YEAR PAT TOTAL ASSET ROA 2013 5,650.20 28,275.50 0.1998 2012 4,685.10 29,595.70 0.1583 2011 4,843.70 26,031.00 0.1861 2010 4,898.00 23,222.40 0.2109 2009 2973.8 17,528.90 0.1697 Source: Secondary data Table 23. RETURN ON CAPITAL EMPLOYED YEAR EBIT TOTAL CAPITAL EMPLOYED ROCE 2013 7557.50 28,605.22 0.2642 2012 6524.30 29,230.73 0.2232 2011 5841.50 25,070.82 0.2330 2010 5606.20 24,279.78 0.2309 2009 3744.70 14,491.87 0.2584 Source: Secondary data Table 24. PRICE EARNING RATIO YEAR EPS Market Price per Share PRICE EARNING RATIO 2013 23.03 345.45 15.0 2012 19.13 357.73 18.7 2011 19.88 381.70 19.2 2010 33.61 524.32 15.6 2009 20.55 275.37 13.4 Source: Secondary data
  • 56.
    CALCULATION OF INTRINSICVALUE 1) Average dividend pay-out ratio = 0.30+0.31+0.30+0.18+0.20/5 = 0.258 2) Average retention ratio = 1-0.258 = 0.742 3) Average return on equity = 11.47+9.53+0.22+0.28+0.24/5 = 4.348 4) Growth in equity = 4.348*0.742 =3.226216 5) Normalized average PE ratio = 15.0+18.7+19.2+15.6+13.4/5 = 16.38 6) Long term growth in dividend & equity = 16.38*0.742 = 12.15396 7) Projected EPS = 23.03*(1+3.226216) = 97.3298 8) Intrinsic value = 97.3298*16.38 = 1594.26 9) Projected DPS = 7*(1+3.226216) = 29.5835
  • 57.
    Technical Analysis Fig 5.PRICE CHART INTERPRETATION: The black trend line is connecting August 30 high and February 26 high. This forms the resistance lines for the shares. The red trend line is connecting November 29, February 18 & March 10 low. These form the support line for the shares.
  • 58.
    Fig 6. MOMENTUM INTERPERTATION: Momentumis now climbing. So it is a buy signal for Wipro.
  • 59.
    4.4 HCL Technologies FundamentalAnalysis Table 25. BOOK VALUE ITEMS 2013 2012 2011 2010 2009 Book Value (Rs) 188.9 141.9 111.1 92.6 73.7 Market: High Low 809 473 524 360 528 351 449 164 262 89 EPS 53.32 28.23 17.53 15.68 14.91 DPS 6 4 2 4 7 Source: Secondary data Table 26. PAY OUT RATIO ITEMS 2013 2012 2011 2010 2009 EPS 53.32 28.23 17.53 15.68 14.91 DPS 6 4 2 4 7 Pay-out ratio 0.11 0.14 0.11 0.26 0.47 Source: Secondary data Table 27. RETURN ON EQUITY ITEMS 2013 2012 2011 2010 2009 Share Capital 139.37 138.66 137.74 135.76 134.05 Reserve and Surplus 10,093.36 6,465.15 5,720.41 4,798.09 3,353.72 Net worth 10,232.73 6,603.81 5,858.15 4,933.85 3,487.77 PAT 3,704.72 1,950.42 1,198.28 1,056.58 997.31 ROE 0.36 0.30 0.21 0.21 0.29 Source: Secondary data Table 28. RATE OF GROWTH ITEMS 2013 2012 2011 2010 2009 Sales 12517.82 8907.22 6794.48 5078.76 4675.09 PAT 3,704.72 1,950.42 1,198.28 1,056.58 997.31 EPS 53.32 28.23 17.53 15.68 14.91 DPS 6 4 2 4 7 Source: Secondary data
  • 60.
    Table 29. RATIOS ITEMS2013 2012 2011 2010 2009 Current ratio 1.7 1.4 1.6 1.7 1.5 Debit Equity Ratio 0.1 0.1 0.2 0.3 0 Source: Secondary data Table 30. RETURN ON ASSET YEAR PAT TOTAL ASSET ROA 2013 3,704.72 10852.88 0.3414 2012 1,950.42 7305.45 0.2670 2011 1,198.28 6706.55 0.1787 2010 1,056.58 6333.25 0.1668 2009 997.31 4001.97 0.2492 Source: Secondary data Table 31. RETURN ON CAPITAL EMPLOYED YEAR EBIT TOTAL CAPITAL EMPLOYED ROCE 2013 4527.66 17,137.25 0.2642 2012 2458.01 11,012.59 0.2232 2011 1391.27 5,971.12 0.2330 2010 1254.18 5,431.70 0.2309 2009 1222.01 4,729.14 0.2584 Source: Secondary data Table 32. PRICE EARNING RATIO YEAR EPS Market Price per Share PRICE EARNING RATIO 2013 53.32 591.85 11.1 2012 28.23 355.70 12.6 2011 17.53 322.55 18.4 2010 15.68 258.72 16.5 2009 14.91 132.70 8.9 Source: Secondary data
  • 61.
    CALCULATION OF INTRINSICVALUE 1) Average dividend pay-out ratio = 0.11+0.14+0.11+0.26+0.47/5 = 0.218 2) Average retention ratio = 1-0.218 = 0.782 3) Average return on equity = 0.36+0.30+0.21+0.21+0.29/5 = 0.274 4) Growth in equity = 0.274*0.782 = 0.214268 5) Normalized average PE ratio = 11.1+12.6+18.4+16.5+8.9/5 = 13.5 6) Long term growth in dividend & equity = 13.5*0.782 = 10.557 7) Projected EPS = 53.32*(1+0.214268) = 64.7448 8) Intrinsic value = 64.7448*13.5 = 874.05 9) Projected DPS = 6*(1+0.214268) = 7.2856
  • 62.
    Technical Analysis Fig 7.PRICE CHART INTERPRETATION: The black trend line is connecting August 30 high and February 28 high. This forms the resistance line for the shares. The red trend line is connecting November 26, January 07 & March 05 low. This forms the support line for the shares.
  • 63.
    Fig 8. MACD INTERPRETATION: MACDsignals long term bullishness for HCL. It is in the high value and will tend to be in the same trend for a few days.
  • 64.
    4.5 Tech MahindraLtd Fundamental Analysis Table 33. BOOK VALUE ITEMS 2013 2012 2011 2010 2009 Book Value (Rs) 423.5 317.7 266.1 236.0 159.6 Market: High Low 1,124 591 798 524 891 539 1,137 273 990 204 EPS 51.10 36.12 55.81 60.89 81.12 DPS 5 4 4 3.50 4 Source: Secondary data Table 34. PAY OUT RATIO ITEMS 2013 2012 2011 2010 2009 EPS 51.10 36.12 55.81 60.89 81.12 DPS 5 4 4 3.50 4 Pay-out ratio 0.1 0.11 0.07 0.06 0.05 Source: Secondary data Table 35. RETURN ON EQUITY ITEMS 2013 2012 2011 2010 2009 Share Capital 128.12 127.49 125.96 122.32 121.73 Reserve and Surplus 3,769.21 3,270.31 2,953.14 2,550.02 1,852.87 Net worth 3,897.33 3,397.80 3,079.10 2,672.34 1,974.60 PAT 652.52 460.55 696.72 742.85 986.65 ROE 0.17 0.14 0.23 0.28 0.50 Source: Secondary data Table 36. RATE OF GROWTH ITEMS 2013 2012 2011 2010 2009 Sales 6001.89 5243.02 4965.49 4483.76 4357.76 PAT 652.52 460.55 696.72 742.85 986.65 EPS 51.10 36.12 55.81 60.89 81.12 DPS 5 4 4 3.50 4 Source: Secondary data
  • 65.
    Table 37. RATIOS ITEMS2013 2012 2011 2010 2009 Current ratio 1.1 1.3 1.3 1.4 2.0 Debit Equity Ratio 0.1 0.1 0.2 0.2 0 Source: Secondary data Table 38. RETURN ON ASSET YEAR PAT TOTAL ASSET ROA 2013 652.52 5287.30 0.1234 2012 460.55 4569.80 0.1008 2011 696.72 5190.40 0.1342 2010 742.85 5001.60 0.1485 2009 986.65 1880.90 0.5246 Source: Secondary data Table 39. RETURN ON CAPITAL EMPLOYED YEAR EBIT TOTAL CAPITAL EMPLOYED ROCE 2013 926.21 5,244.68 0.1766 2012 749.33 4,533.15 0.1653 2011 917.35 5,191.57 0.1767 2010 1042.70 5,042.07 0.2068 2009 1093.02 1,744.92 0.6264 Source: Secondary data Table 40. PRICE EARNING RATIO YEAR EPS Market Price per Share PRICE EARNING RATIO 2013 51.10 434.35 8.5 2012 36.12 278.12 7.7 2011 55.81 781.34 14.0 2010 60.89 748.95 12.3 2009 81.12 584.06 7.2 Source: Secondary data
  • 66.
    CALCULATION OF INTRINSICVALUE 1) Average dividend pay-out ratio = 0.1+0.11+0.07+0.06+0.05/5 = 0.078 2) Average retention ratio = 1-0.078 = 0.922 3) Average return on equity = 0.17+0.14+0.23+0.28+0.50/5 = 0.264 4) Growth in equity = 0.922*0.264 = 0.243408 5) Normalized average PE ratio = 8.5+7.7+14.0+12.3+7.2/5 = 9.94 6) Long term growth in dividend & equity = 9.94*0.922 = 9.16468 7) Projected EPS = 51.10*(1+0.243408) = 63.5381488 8) Intrinsic value = 63.5381488*9.94 = 631.57 9) Projected DPS = 5*(1+0.243408) = 6.2170
  • 67.
    Technical Analysis Fig 9.PRICE CHART INTERPRETATION: The black trend line is connecting August 14 & November 19 high. This forms the resistance line for the shares. The red line is connecting October 01, January 28 & February 26 low. This forms the support line for the shares.
  • 68.
    Fig 10. STOCHASTICS INTERPRETATION: Thegraph is coming down from over bought.
  • 69.
    5.1 SUMMARY India hasemerged as a leading offshore software development centre in a little more than a decade. This achievement has been made possible by domestic regulation, entrepreneurial flair and the soaring global demand for high quality, low cost software and services. For India, the software industry has become a beacon of success. It has proved that, given the right framework, India can complete globally. The success of India‟s software development industry reflects a number of factors. I particular, faced with a growing shortage of software engineers in the west, hundreds of companies have turned to India‟s computer software and services companies for the it skills they need to maintain and enhance the competitiveness. Because of high level growth potential in the IT and ITE sector, investor attention has been gaining towards search companies this study is a humble attempt to identifiy the investment potential of five major IT sector companies from Indian capital market. 5.2 FINDINGS Company name Intrinsic value Market value as on 29th April 2014 Interpretation TCS 1413.60 2193.5 Sell Infosys Ltd 3505.27 3178.6 Buy Wipro Ltd 1594.26 524.9 Buy HCL Technologies Ltd 874.05 1414.6 Sell Tech Mahindra Ltd 631.57 1832.45 Sell  For the companies like Infosys and Wipro the intrinsic value is higher than the market value, which gives a buy signal. These securities are underpriced. The share price of these companies may rise in the future as these securities have high intrinsic value.  For the companies like TCS, HCL and Tech Mahindra the intrinsic value is lower than the market value, which gives a sell signal. These securities are overpriced. The share price of these companies may decrease in the future as these securities have a low intrinsic value.  Current ratio of TCS, Infosys, Wipro, HCL and Tech Mahindra 2.9, 4.4, 1.8, 1.7, and 1.1 is respectively. The current ratio of all companies is above the bench mark of 2:1. This indicates that liquidity and short term solvency of all companies.
  • 70.
    5.3 SUGGESTIONS  TCS– SELL TCS‟s intrinsic value is lower than the market value, which gives a sell signal. These securities are overpriced. The share price of these companies may fall in the future as these securities have low intrinsic value. Current ratio of TCS 2.9 is above the bench mark of 2:1. This indicates that liquidity and short term solvency of the company.  INFOSYS LTD – BUY Infosys‟s intrinsic value is higher than the market value, which gives a buy signal. These securities are underpriced. The share price of these companies may rise in the future as these securities have high intrinsic value. Current ratio of Infosys 4.4 is above the bench mark of 2:1. This indicates that liquidity and short term solvency of the company.  WIPRO LTD - BUY Wipro‟s intrinsic value is higher than the market value, which gives a buy signal. These securities are underpriced. The share price of these companies may rise in the future as these securities have high intrinsic value. Current ratio of Wipro 1.8 is above the bench mark of 2:1. This indicates that liquidity and short term solvency of the company.  HCL – SELL HCL‟s intrinsic value is lower than the market value, which gives a sell signal. These securities are overpriced. The share price of these companies may fall in the future as these securities have low intrinsic value. Current ratio of HCL 1.7 is above the bench mark of 2:1. This indicates that liquidity and short term solvency of the company.  TECH MAHINDRA – SELL Tech Mahindra‟s intrinsic value is lower than the market value, which gives a sell signal. These securities are overpriced. The share price of these companies may fall in the future as these securities have low intrinsic value. Current ratio of Tech Mahindra 1.1 is above the bench mark of 2:1. This indicates that liquidity and short term solvency of the company.
  • 71.
    5.4 CONCLUSION The ITindustry plays a vital role in the growth of Indian industries. The Indian IT companies not only contribute to export but also attract new foreign investments in the country. It was expected that the IT industry would grow to take a major percent of export. The IT sector is a wonderful area for investors. For this study five major IT companies with the largest market capitalization was selected and their data was analyzed. It was seen that for all major companies selected that is Infosys and Wipro, the calculated intrinsic value was higher than the market value. This shows that the buying of such a shares will be profitable for the investors. Also the tools used in the technical analysis shows that all the companies under study is in a state of growth.