Kajah TEA Company PVT LTD
Bachelor's of Computer Application (School of Management Sciences, Varanasi)
Scan to open on Studocu
Studocu is not sponsored or endorsed by any college or university
Kajah TEA Company PVT LTD
Bachelor's of Computer Application (School of Management Sciences, Varanasi)
Scan to open on Studocu
Studocu is not sponsored or endorsed by any college or university
Downloaded by Sharath (sharathkumar14333@gmail.com)
lOMoARcPSD|39157671
A REPORT ON INPLANT TRAINING WITH REFERENCE TO
KAJAH TEA COMPANY PVT LTD
Submitted to
ANNA UNIVERSITY OF TECHNOLOGY
COIMBATORE
For the award of the degree of
MASTER OF BUSINESS ADMINISTRATION
Submitted by
ANSHAD.A.T
Reg No: 098001185002
Under the Supervision and Guidance of
Ms.K.UMA MAHESWARI, MBA
Assistant Professor
RVS FACULTY OF MANAGEMENT
KUMARAN KOTTAM CAMPUS
KANNAMPALAYAM
COIMBATORE – 641 402
AUGUST - 2010
Downloaded by Sharath (sharathkumar14333@gmail.com)
lOMoARcPSD|39157671
BONAFIDE CERTIFICATE
This is to certify that the Inplant training report submitted to Anna University of
Technology, Coimbatore in partial fulfilment of the requirements for the award of the degree of
MASTER OF BUSINESS ADMINISTRATION is a record of original research work done by
ANSHAD.A.T during the period June 2010 to July 2010 of his study in RVS FACULTY OF
MANAGEMENT, Kannampalayam, under the supervision and guidance of Ms.K.UMA
MAHESWARI,MBA and the training report has not formed the basis for the award of any
Degree/ Diploma/ Associateship/ Fellowship or other similar title to any candidate of any
university.
FACULTY GUIDE DEAN
Viva-Voice examination held on
INTERNAL EXAMINER EXTERNAL EXAMINER
Date:
Place:
Downloaded by Sharath (sharathkumar14333@gmail.com)
lOMoARcPSD|39157671
DECLARATION
I, ANSHAD.A.T hereby declare that the In plant training report submitted to Anna
university of Technology Coimbatore in partial fulfilment of the requirements for the award of
the degree of MASTER OF BUSINESS ADMINISTRATION is a record of original and independent
research work done by me during June 2010 to July 2010 under the supervision and guidance of
Ms.K.UMAMAHESWARI ,MBA, Assistant Professor, RVS Faculty of Management,
Kannampalayam and it has not formed the basis for the award of any Degree/ Diploma/
Associateship/ Fellowship or other similar title to any candidate of any university.
Date: SIGNATURE OF THE STUDENT
Place: ANSHAD A.T
Downloaded by Sharath (sharathkumar14333@gmail.com)
lOMoARcPSD|39157671
ACKNOWLEDGEMENT
First and foremost, I praise and thank God Almighty from the depth of heart that
has been the sources of strength in the completion of the project work.
I acknowledge my sincere thanks and gratitude towards my respectable teachers
and Dr.Adalarasu.B, Dean, RVS FOM, Coimbatore.
The In-Plant training has been prepared under the guidance and supervision of
Ms.UMA MAHESWARI.K, Lecturer in RVS Faculty of Management. I
acknowledge my deep and sincere gratitude for his able and cordial directions.
At the outset, I bestow my sincere thanks to the project coordinator, Mr.JAISON,
General Manager of CPD for the whole hearted co-operation and guidance to
achieve the goal of this In-plant training.
I am also grateful to Mr. SREEJITH, Personnel Officer of CPD, for giving me his
valuable assistance at every stage of my In-Plant training.
I would like to thank all the workers of CPD for their friendly and co-operative
approach.
Big thanks to my parents for all support and encouragement, they have rendered
during the project work.
ANSHAD.A.T
Downloaded by Sharath (sharathkumar14333@gmail.com)
lOMoARcPSD|39157671
ABOUT INTERNSHIP TRAINING
The purpose of internship training is to facilitate the intern to practice the acquired skills
independently or under supervision, as mentioned in the respective discipline course contents. The
focus of internship training should be to develop the methods and modalities for actual practice of
management study. Emphasis should be laid on ‘Hands on experience’.The settings of internship should
be preferably a decentralized setting in a organization structure like prodction,marketing,human
resource and finance department. At the end of the internship, the intern should be a confident, more
helpful in futures
OBJECTIVES OF INTERNSHIP TRAINING:
 Develop managerial skills and leadership qualities to function effectively as a leader of the
management team.
 Develop communication skills.
 Develop professionalism including ethical behavior, etiquettes and demonstrate behavioral
 To study the company profile of Kajah.
 To study the working of marketing & services department.
 Market Analysis of retail products.
 To study the problems of Kajah.
Subject Duration
Production department 9 Days
Human resource department 7 Days
Marketing department 10 Days
Finance department 8 Days
Systems department 8Days
Attempt should be made to conduct a comprehensive assessment of knowledge, skills and attitude,
during and at the end of internship training. For this purpose, structured tools such as ‘Log books’,
Downloaded by Sharath (sharathkumar14333@gmail.com)
lOMoARcPSD|39157671
‘Checklist’, ‘Observation schedule’, ‘Peer review forms’ etc. can be effectively utilized to objectively
document the performance. Each concerned department should formulate objectives and develop its
own assessment of internship training.
Indian Tea Industry
The tea industry in India was created to satisfy England's desire for high quality black teas
without dependency on trade with China. First, the British East India Company's monopoly of the tea
trade and its dominance over India where the Company maintained the largest private army in history
had to be broken. At the same time growers and tea experts were experimenting with seeds, plants and
cuttings secured from China which they believed would grow in India's climate. Notably, an indigenous
strain of tea plant growing wild in India had been discovered years earlier. The year 1838 marked the first
Indian tea harvest, a mere 350 lbs., to be auctioned in London. It was greeted with much excitement
and high reviews fromtea experts.
In 1858 the British East India Company turned its rule over India to Britain. The stage was set for
the rapid expansion of tea product. As it turned out the indigenous plants produced tea far superior in
quality to the Chinese transplants. And so the Indian tea industry was born.Now India produces more
tea than any other country.The tea industry is also denied the benefit of deductions under section 80
HHC of the Income Tax Act, 1961. Under section 33AB of this Act, assesses engaged in growing and
manufacturing tea are allowed a deduction limited to only 20 per cent of their profits. Other industries
are allowed 100 per cent deduction on profits from export production. (In Oct'98,however, the union
government granted this exemption to tea industry also.) The tea industry in India was earlier suffering
from stagnant production and low price realizations. 1996-97 was a year of turnaround and 1997-98, a
year for consolidation for the tea industry. In these years almost all the tea companies in the country
have witnessed increase in sales and profits.
The tea industry is also denied the benefit of deductions under section 80 HHC of the Income
Tax Act, 1961. Under section 33AB of this Act, assesses engaged in growing and manufacturing tea are
allowed a deduction limited to only 20 per cent of their profits.The tea industry in India was earlier
suffering from stagnant production and low price realizations. 1996-97 was a year of turnaround and
Downloaded by Sharath (sharathkumar14333@gmail.com)
lOMoARcPSD|39157671
1997-98, a year for consolidation for the tea industry. In these years almost all the tea companies in the
country have witnessed increase in sales and profits.The farmers invested more on fertilizers and
upkeep of their plantations in 1997 and 1998 because of better price realizations which also resulted in
better output in the following years .
KAJAH TEA COMPANY PVT LTD is a part of the RAJAH group. This company was has a staff of around 65
personal. It is directed by Mr. HAJI ABDUL ROUF and is managed by Mr. JAISON.A.K. assisted by the
Mr.SREEJITH. The company has a traditional background and is engaged in the marketing of fast moving
consumer goods basically. (1) beedi (2) Tea (3) Salt (4) Dhahasamini (5) Tooth Powder and (6) Palm.
The company has several branches situated in Kerala. It has deposit in
(1) Kasergod (2) Kannur (3) Kottakal (4) Kootanad (5) Guruvayoor (6) Palakkad (7) Addor and (8)
Trivandrum. The head quarters of the companies is situated in Guruvayoor.
It has direct as well as indirect distribution system. The services rendered by the company are
spot delivery to wholesalers and retailers in time. It renders quantity purchase scheme to the
middlemen and consumer offers and also seasonal as well as off seasonal gifts and discounts.
It has currently achieved at a target tea sales of 15 ton per month and is expecting to achieving a
target net sales of 36 ton per month. The company has arrived in a situation to deliver its products
through outside distribution channels.
It is hoping to keep a lasting relationship with the middlemen and the end users. It is aiming at
satisfying some of the consumers needs. The company focuses on hospitality and gives priority to
reliability and virtue.
Downloaded by Sharath (sharathkumar14333@gmail.com)
lOMoARcPSD|39157671
HISTORY OF RAJAH GROUP
RAJAH GROUP was established by A. ABDUL KADER SAHIB in the year 1935 he started as a
business venture manufacturing Beddies with sales in Srilanka.the group also was involved in other
business etc. later due to changes in the foreign policies of the Srilanka to the staffs of its companies
their and shifted operation to India
The group gradually became a leading manufacturing of Beedies employing directly and
indirectly about 35000 in india.its products are In good demand in the states of Kerala, Tamil Nadu,
karnadaka, Andrapradesh and Maharashtra. the groups are received best tax payed awards in the states
of Kerala and Tamil Nadu
The group diversified in to the business like Timber,Terracotta Tiles, Ayurveda, Automobiles,
Tea, Salt etc. The group also involved in the tourisum located business and ows a scenic island on the
back waters of chettuva in Kerala .which functions as an Ayurvedic hospital. A similar ayurvedic
treatment center is also run on a 180 land in Kootanad, Palakkad district of Kerala.
The Group also has a software development business and caters to the requirerment of various
clients in india.
Downloaded by Sharath (sharathkumar14333@gmail.com)
lOMoARcPSD|39157671
Rajah school,a CBSE school associated with the group offers quality education to more than
1400 students.
The group manufactures several ayurvedik products,most of which are used exclusively by
guests at its ayurvedic centres some of its products are marketed out side.
Besides this the group also manufactures kajah tea, Kajah lodized salt and “Bright Wash Dish”
wash powder .
ORGANIZATION STRUCTURE
The organization consists of the Board of Directors, The managing directors and the different
department heads which includes production departments, administration department, personal
department, finance department, marketing and material department. Under the material department
comes the purchase, stores and dispatch department. under the finance department comes accounts
department and under the marketing department comes the sales and distribution.
PRODUCTION DEPARTMENT
Department Chart
Downloaded by Sharath (sharathkumar14333@gmail.com)
lOMoARcPSD|39157671
Production
Manager
Asst.Manager
Mechanical
Engineers
Maintenance
Manager
Electrical
Engineer
Mechanical
Helper
LAYOUT DESIGN
Every infrastructure requires having a layout. A layout is consisted of the detailed plan of the
structure being constructed or reconstructed. It emphasizes the arrangements and proper positions of
the basic elements of the plan. A layout serves as a guideline for the builders as well as the owners of
the establishments to visualize the physical appearance of the infrastructure. A layout also includes the
proper allocations of space and equipments that will be use within the production of the plant. It is a
very importance aspect within the manufacturing cycle.
Plants should have an ideal layout in order to improve their productivity means. A properly laid
out plant ensures a smooth rapid movement of materials and employees. However, plants layouts are
dynamic in concept because it tends to adapt several changes regarding the need for improvement of
the industry. One of the aspects that can affect the productivity of an industry is the plant layout. The
plant layout involves the planning path each component part of the product is to be followed within the
plant. It also includes the proper coordination of each parts so that the process of manufacturing will be
carried out in the most economical and practical manner. A plant layout is composed of a detailed plan
Downloaded by Sharath (sharathkumar14333@gmail.com)
lOMoARcPSD|39157671
of the infrastructure – the sketches, drawings that are carefully scaled on order to achieve the real
visualization of the plan that is going to be implemented.
PRODUCTION PROCESS
Green Leaf Weighment
The green leaf plucked from the garden are weighed either at site or in the factory. The Average
leaf plucked is around 20 Kgs in Munnar.
Weathering
The moisture content in the green leaf is taken out by this process by means of hot air. The
required Temperature is around 70°F. In preparing Orthodox Tea, around 70% of the moisture is to be
taken out.
Rolling
Weathered tea is fed into rollers. There are two types of Rollers viz., Single action - Here only
the top part rotates. l Double action - Here both the top & bottom part rotates. The function of the
roller is to twist the leaves. At first this is done without applying any pressure, subsequently followed by
medium and hard Pressure.
Fermenting
It is here that the chemical change do occur. The leaves starts changing its colour to somewhat
brownish. The period that is required for fermentation depends on temperature. The temperature
inside the fermenting room is normally 2°C less than the outside temperature. The time taken for
fermentation ranges in between 2 to 3.5 hrs depending on the season
Downloaded by Sharath (sharathkumar14333@gmail.com)
lOMoARcPSD|39157671
Drying
This is the last of the manufacturing process. Here the Temperature should be around 230°F to
240°F depending upon the efficiency of the dryer. If the temperature is more than required, the leaves
will be burnt & if the temperature is less, we get the unburned tea. This Tea is also known as Dryer
Mouth Tea.
Sorting of Tea
Now the manufacturing process has been completed and we are having the loose unsorted
tea. This has now to be segregated into various grades. This is done with the help of sorting machine.
Normally Tea Gardens do have three types of sorters which do run in sequential order.
Middleton Sorter
Unsorted tea is first fed in this sorter which has simple trays for segregating the bulk from the
sized tea. Arnut Sorter - The output from the middleton sorter is fed in this sorting machine which has 8
to 30 inches ghogie of various sizes to get various grades. Pucca Sorter - The output obtained from the
Arnut Sorter is transferred into pucca sorter to get final grades.
Packing
The sorted tea is then packed according to various grades & after paying additional excise duty
of Rs 1 per Kg & a Cess of Rs 0.10 per Kg of the tea is dispatched (according to prevalent rate at the time
of writing).
LOADING
Downloaded by Sharath (sharathkumar14333@gmail.com)
lOMoARcPSD|39157671
It is the part of Godown Management, the bailed material is loaded into trucks of respective
destinations for which the dispatch programmed is given to the godown, Godown people. It is the
physical movement of the product from the mill to the Godown, Godonwn to cutting center to depots.
The trucks capacity is 9 tons for short distance & 18 tons for long distance. Suppose a party from
Kunnamkulam place an order of 7 tonne of one kind of tea powder &3 tons another kind of powder &
another party of Kunnamkulam place an order of 9 tons kind of tea powder. In this case the clubbing of
destination will be done in such a way so that the load of 18 tonns on one truck will be ready in one
time. In this way the truck will be loaded at its full capacity. And this will help to reduce the
transportation cost.
UNLOADING
KAJAH Limited was using crane technique for loading and unloading their raw materials and
products. They are also using manpower for loading and unloading. They use both ways for loading and
unloading the things. KAJAH Limited was mainly use the above mentioned technique for loading and
unloading.
Scheduling
Scheduling energy requirement for processing tea. Energy is required for all the process in tea
manufacture. The process are withering, rolling, roll breaking, drying and grading. Both thermal and
electrical energies are required for the above processes. The thermal energy and electrical energy could be
used mainly for withering and drying while the electrical energy is also used for moving machinery such
as rollers, roll breakers and shifters. The Energy consumption in tea processing Schedule is given in Table
1.
Table 1 Energy Consumption in Tea
Processing Process
-1
Energy (kWh kg Made Tea )
Mid/High Elevation Low Elevation
Withering 0.46 0.46
Downloaded by Sharath (sharathkumar14333@gmail.com)
lOMoARcPSD|39157671
Rolling 0.20 0.10
Drying 0.07 0.07
Sorting & Packing 0.09 0.07
Ancillaries 0.12 0.05
Total 0.94 0.75
The thermal energy consumption for withering and drying is presented in Table 2
Table 2 – Thermal Energy Consumption in Tea
Processing Process
-1
Energy (MJ kg Made Tea )
Mid/High Elevation Low Elevation
Actual Lowest Calculated limit Actual Lowest Calculated limit
Withering 9.0 5.6 9.0 5.6
Drying 13.0 10.6 13.7 11.2
Total 22.0 16.2 22.7 16.8
From the above tables 1 and 2, we could conclude that the total energy requirement to produce
one kg of made black tea is about 25 MJ (0.7-1.0 kWh of electricity and 1.4 - 2.0 kg of dry Fire Wood),
where the main energy sources are imported and expensive petroleum fuel and wood from mature
rubber trees. Hence total electricity requirement for all tea factories would be equivalent to a
generation from a 35 MW power plant when compared to the present installed capacity of 2172 MW A
solar thermal field with flat plate solar collectors had indicated there is a saving of 25-35% saving on fuel
and the same system could be used for refiring graded tea without auxiliary source However, this was
found to be uneconomical at present. Therefore, we have to explore the possibilities using fuel wood as
a bio-energy source.
Downloaded by Sharath (sharathkumar14333@gmail.com)
lOMoARcPSD|39157671
INVENTORY MANAGEMENT
KAJAH Limited follow the National Forestry Inventory Model ( 2000). The 20km X 20km grid of
sampling points that was set by the National Forestry inventory (NFI) was used. This is a random grid. At
each point a plot is set up. This plot consists of two circular plots, two line transects, four mini-plots and
a soil pit. The larger circular plot, used for measuring large trees and visual assessments, has a radius of
11.28 m. The small circular plot, used for measuring smaller trees, has a radius of 3.99. The small tree
plot falls within the larger plot. The line transects, with a length of 24 m, are used for measuring coarse
woody debris. The four mini-plots are used for measuring small plants and seedlings and have a radius
of 0.56m.The soil pit is located outside of the largest circular plot and is used to obtain soil
characteristics. This model was followed in each of the Gwich'in PSPs. There was several additions in
plots done by the Gwich'in. The large circular plot was also used to determine wildlife and land use. The
soil pit was also used for testing soil pH and permafrost depth. Soil samples were taken from several
points at the edge of the plot. Inventory management is very important in the KAJAH Limited because
this industry was running with the production functions so the inventory is a very important one so the
company is gives more important to the inventory management. It will help to supply the inventory at
the correct time. That’s why the production process is going good. Their inventory management is
controlled by the purchase department.
MATERIAL REQUIREMENT PLANNING (MRP)
The main problem to face the industry was the sufficient materials for the industry to work. This
was a very major problem. Because the raw materials are not getting in a big scale it will affect the work
of the company so the KAJAH Limited was give more important to the material required planning. They
will provide a separate group for the material requirement planning. The group conducts the research
and last they will give the right information about how much material is required for the industry to
work easily in the market.
Downloaded by Sharath (sharathkumar14333@gmail.com)
lOMoARcPSD|39157671
Research and development
Establishment of model farms – the project would support the establishment of model farms in
the three regions of each companies. Research and development on model farms – the project would
support the research and development establishments in both companies for undertaking soil
management practices, the development of bio-organic fertilizers, pests and disease management and
the conversion of existing tea gardens to organic gardens.
Workshops, seminars and dissemination. Organic Tea Research and Development Centre
(OTRDC)Tea Board of India, the Collaborating Institution The Tea Board, an independent body under the
Ministry of Commerce, is the apex body for the tea industry in India with responsibility for the
implementation of the Governments regulations and policies. It is involved in all aspects of promotion,
development and research on tea in India including all activities at the national and international level.
The Board consists of persons representing the Parliament, owners of tea estatesand gardens and
growers of tea, the Government of the principal tea growing staes, persons employed in the tea estates
and gardens, dealers, manufacturers, consumers andother interests. It provides financial support to
three regional institutes in Assam, Darjeeling and Valparai. To help develop the Indian tea industry, the
Board promotes tea research and export of tea world-wide, collects and disseminates statistical data as
well as encourages labour welfare programmes, among a host of other activities all aimed at ensuring
the health and vibrancy of one the world’s largest producer of tea Major activities: Research and
Development on conversion process, standards on new organic plantation, organic composting
methods, soil management, bio organic fertilizers, pest and disease management, bio pesticides,
processing and packaging technology, methods for processing, storage and handling, etc.
TOTAL QUALITY MANAGEMENT TOOLS,POLICES
We have formed a Quality Management System (QMS) to improve the quality of the product and to
fulfill the requirements to get a certification in accordance with EEC –regulation 2092/91. Internal
Control System (ICS) team was sent to UPASI/KVK (United Plantation Association of South India/ Krishi
Downloaded by Sharath (sharathkumar14333@gmail.com)
lOMoARcPSD|39157671
Vigyan Kendra, Coonoor Tamil Nadu) for an in depth training on various aspects of tea cultivation and
organic farming practices
ICS team created a database of all 1175 farmers of STFC with details of production practices,
economics of scale, etc., and they upgrade database regularly. The data is readily available in both soft
and hard copy for quick reference. It means all the people of the organization are committed to product
quality by doing right things right, first time, every time by employing organization resource to provide
value to customer TOTAL Every one associated with the company is involved in continuous improvement,
in all functional area, at all level. QUALITY (1) Quality means fitness for use. (2). Quality means
productivity, competitive cost, and timely delivery, total customer satisfaction. (3). Quality means
conformance to specification and standard. (4). Conformance to requirements. (5). Quality is what the
customer says (6). Quality means getting every one to do what they have agreed to do and to do it right
the first time and every time. MANAGEMENT Executive are fully committed Decision in a planned way. To
maintain existing lever of quality .To improve existing lever of quality. Effective utilization of resource.
quality policy
The company manufactures and supplies of various grades of TEAS . It will our endeavor to
continuously improve the quality and service of our products for better customer satisfaction. Every
individual in the unit shall stand committed and focused to this stage objective by adopting total quality
management (TQM) metrology aimed at continuous improving our system, practices and preference.
Thus constantly reducing cost through minimizing wastage. We shall be committed to comply with the
requirements is international standards on quality management system and continually improve its
effectiveness in its true sprite through involvement of employees and training.
QUALITY CIRCLES
A strict quality circles is observed which is translated into world Class Quality, and is reflected in
the companies growing International Presence. During the entire Production Process efforts are made to
maintained the quality. The Inspection is done as mentioned below
Downloaded by Sharath (sharathkumar14333@gmail.com)
lOMoARcPSD|39157671
1. Preliminary Inspection: This is done to check out whether the raw material used is per the
requires standard. Heating of raw material (i.e.) Plastic Granules at certain degree and the melted
mixture is observed if the mixture appears to be reddish it shows that raw material is not of desired
quality and cannot be used for manufacturing process as it can result into defective pieces. Thus the
lot is returned backed to suppliers.
2. Daily Production Process Inspection: A Quality Control Inspector is appointed with the
team members to continue the inspection process. Inspection of the manufactured tea powders is
done at every 2 hours manually to check out , Durability, Colour etc. and at the end of the day
report is to be submitted to QC Production.
3. Post Production Inspection: Once the required batch is manufactured, out of that total
batch some random samples of 50 are taken and if defective pieces exceeds size of 5, than the
entire lot is reject's and sent for the Reprocess
4. Final Inspection: Here the same procedure of Inspection for quality is undertaken as followed
during production process. Random sample are taken from the batch to be dispatched
AUDITING AND INSPECTION
Highly qualified nutritionist, a veterinary doctor is posted for the supervision of the products. At
each and every process is checked for the improvement of the product, auditing and inspection is
conducted at every stage for the continuous quality improvement.
AVOIDANCE OF ACCIDENTS
As technology develops, economic activity varies and cultural attitudes change, the factors
influencing accident situations in industry also change. One area of substantial technological
development has been the way in which the massive increase in computational power has allowed
sweeping changes in the control of safety-related systems applied to plant and equipment. identify and
present the significant strengths and weaknesses of the proposed method and how it fits in with wider
Downloaded by Sharath (sharathkumar14333@gmail.com)
lOMoARcPSD|39157671
issues such as incident reporting, incident investigation and process improvement. Effectiveness in
learning all possible lessons and preventing further incidents. increase the awareness of industry and
other organisations to common problems. Safety is built into the design and maintenance. Once it is in
operation , it is controlled by technical systems with limited input from the plant controller is very
different. Technical systems provide, integrate and present data, control decisions are the responsibility
of human beings ,who work according to highly developed rules and procedures.
SAFETY MEASURE
The safety and health aspects of employee is concern for the organization, as employee are
assets of company. The whole and soul responsibility of employee health and safety measures lie on the
shoulder of HR department. Hence such types of measures reduce the chances of accidents.
MACHINERY MAINTENANCE
Maintenance is understood as a set of activities which help keep the plant machinery,
equipment, and other tools and fixtures in operating and running condition to avoid losses and
accidents during the production. It is understood as the function of manufacturing management
that is concerned with day to day problem of keeping the physical plant in good operating
condition.In a companies like "KAJAH GROUP" where the daily production of TEA is
approximately accounted to 10 Thousand pieces a breakdown in machine can cause huge
financial and market losses to the company. Company also is known domestically and
internationally as a quality tea supplier and thus for all that effective maintenance is required,
Company is also aware about the same and is having a very competent team of maintenance
Engineers to ensure smooth and efficient functioning of the Plant and continuous Production
Process.
MAITENANCE COMMITTEE OF KAJAH TEA LIMITED
Downloaded by Sharath (sharathkumar14333@gmail.com)
lOMoARcPSD|39157671
GM Technical Dep.
GM Production.
There are mainly two type of maintenance activity carried
1) Routine Maintenance: It include activities such as periodic Inspection, cleaning,
lubrication and repair of production equipments after their services life. Routine maintenance
are of two type as under:
a) Running Maintenance: Running maintenance is practiced when the machine are actually
involved and running the production process. Here when Injection Moulding Machine is
Formen
Elecrician,
Workers
Foremen,repair
Crew
Foremen shop
Maint.
Foremen
Plumbers,
Fiiters.
Machine
Maint.
R&D Incharge
Tool Room
Maint.
Electrical
Maint.
Downloaded by Sharath (sharathkumar14333@gmail.com)
lOMoARcPSD|39157671
processing regularly greasing, lubrication and temperature is maintained for the effective
functioning of the machine.
b) Shut down Maintenance: Shut down maintenance is of most important. It is carried out
at each Friday as on that day is holiday due to staggering. Entire maintenance activities related
to all the machines is carried out on this day by the above mentioned staff.
QUAL IT Y POL ICY
The company manufactures and supplies of various grades of TEAS. It will our endeavor to
continuously improve the quality and service of our products for better customer satisfaction. Every
individual in the unit shall stand committed and focused to this stage objective by adopting total quality
management (TQM) metrology aimed at continuous improving our system, practices and preference.
Thus constantly reducing cost through minimizing wastage. We shall be committed to comply with the
requirements is international standards on quality management system and continually improve its
effectiveness in its true sprite through involvement of employees and training.
Product Standards
The Indian Bio-Organic Tea Association and the Tea Research Institutes have been working on
developing the parameters of organic tea production and processing. These efforts, however, have been
somewhat limited and there is a need for expanding the activities. At the same time, the Government of
India has been drafting policies that will regulate organic farming and certification in India. A “Guideline
for Production of Organic Tea in India” has been prepared on the basis of nation allergenic standards
drawn up as part of the “National Programme for Organic Production”. There are plans to establish an
Indian organic certification body recognized and accredited by all external agencies. Certification office
establishment /standard development Training of inspectors and certifiers. Establishment of central
office and four regional offices. Tea production is highly labour intensive and the industry creates jobs in
inaccessible rural areas. Millions of people in the world are dependent for their livelihoods on being
involved in tea production. Prices on the tea world market have dropped dramatically over the last 20
years, resulting in large social problems in the production areas. The Ethical Tea Partnership, a sector
initiative of 17 traders, has monitored the labour conditions on large tea plantations since 1997. Other
certification systems are Fairtrade, Rainforest Alliance and Utz Certified.
Downloaded by Sharath (sharathkumar14333@gmail.com)
lOMoARcPSD|39157671
BENCHMARKING
Benchmarking is the process of determining who is the very best, who sets the standard, and
what that standard is. In baseball, you could argue that seven consecutive World Series Championships
made the New York Yankees the benchmark. It is done to motivate people to improve toward that goal.
Bench marking is usually part of a larger effort, usually a Process Re-engineering or Quality Improvement
initiative. Benchmarking is a management tool that is being applied almost anywhere. Once we decide
what to benchmark, and how to measure it, the object is to figure out how the winner got to be the best
and determine what we have to do to get there.
JAPANESE TECHNOLOGIES
ISO14001certification
Indian tea producer and its estates conform to the most rigorous environmental and safety
standards. In Dec. 2000, it became the first India tea producer to acquire ISO 14001 certification for
environmental management systems. It conducts an environmental protection program on a
continuous basis as an integral part of its business activities. All its major tea production facilities
acquired certification for implementing ISO 14001 management systems, as well as increasing
environmental awareness among employees. Fair Trade Certification & Commitment Indian greens tea
and estates are fair trade certified conforming to the highest labor and environmental tandards. Fair
Trade is a product certification system designed to identify products that meet agreed environmental,
labor and developmental standards. Overseen by a standard-setting body, a certification body, the
system involves independent auditing of producers to ensure the agreed standards are met. Companies
offering products that meet the standards may apply for licences to use the india Certification Mark for
those products.
Downloaded by Sharath (sharathkumar14333@gmail.com)
lOMoARcPSD|39157671
NEW PRODUCT DEVELOPMENT PROCESS
Goal: The project aims at developing the technology, skills and systems of organic tea production. It
would include the development of appropriate technology for the establishment of new, and the
conversion of existing, tea areas to organic tea farms. The project also aims at the development of
acceptable international standards for the export of organic tea and the establishment of an
internationally accepted certification mechanism in both countries. The project includes an assessment
of the demand for organic tea exports and the development of appropriate export strategies.
Purpose
 Technology, techniques and systems for organic tea production
 Appropriate national certification agency with international recognition
 Assessment of global market for organic tea and appropriate market strategies
 Technology and techniques applied on model farms and elsewhere
 Internationally acceptable standards and an established certification office with trained
inspectors
 Identification of and access to export markets for organic tea
Project Components and Activities
A. Support for Research and Development
 Research and development on model farms – the project would support the research and
development establishments in both companies for undertaking soil management practices, the
development of bio-organic fertilizers, pests and disease management and the conversion of
existing tea gardens to organic gardens
 Workshops, seminars and dissemination
B. Support to Establish a Certification System
Downloaded by Sharath (sharathkumar14333@gmail.com)
lOMoARcPSD|39157671
HRA
Manager
Asst.HR
Manager
dmin
Executive
HR Officer
HR
Coordinato r
dmin
Officer
Personal
Departmen t
Training
departmen t
Maintaining
Payrol
Recruitment Training Welfare
Operating
Training
 Consultancy services
 External and internal training for certification inspectors
 The development of standards including the holding of national and international workshops,
and The establishment of a unit with trained staff and office infrastructure.
WHOLE ORGANIZATION CHART
Sources of Recruitment
Recruitment as the process of searching for and obtaining applicants for jobs, from among
whom the right people can be selected. Recruitment is the process of finding qualified people and
encouraging them to apply for work with the firm. Responsibility for the overall recruitment process is
A
A
Downloaded by Sharath (sharathkumar14333@gmail.com)
lOMoARcPSD|39157671
assigned to human resources managers. They are responsible for designing and implementing a
recruitment program that will meet the tea industry’s personnel needs while complying with all legal
requirements. This responsibility includes finding sources of applicants; writing and placing
advertisements; contacting college; agencies and labour unions; establishing procedures to guarantee
equal employment opportunity; and administering the funds the firm has budgeted for recruitment.
Recruitment Process
HR practices its function in each and every stages of recruitment. The process comprises five
interrelated stages.
 Planning
 Strategy development
 Searching
 Screening
 Evaluation and control
The ideal recruitment programmed is the one that attracts a relatively larger number of
qualified applicants who will survive the screening process and accept positions with the organization,
when offered.
Downloaded by Sharath (sharathkumar14333@gmail.com)
lOMoARcPSD|39157671
Potential
Hires
Applicant
Pool
Applicant
Population
Evaluation & Control
Strategy Development
-Where
-How
-When
To Selection
Searching Activation
“Selling”
-Message
Recruitment Planning
-Numbers
Job Vacancies
Screening
Personnel
Planning
Job
Analysis
Employee
Requisition
Methods of selection
Downloaded by Sharath (sharathkumar14333@gmail.com)
lOMoARcPSD|39157671
Selection is a process of picking individuals with requisite qualifications and competence to fill
jobs in the organization. Different company apply different methods and procedure for selection. It
basically depends on the management policies and the size of operation.
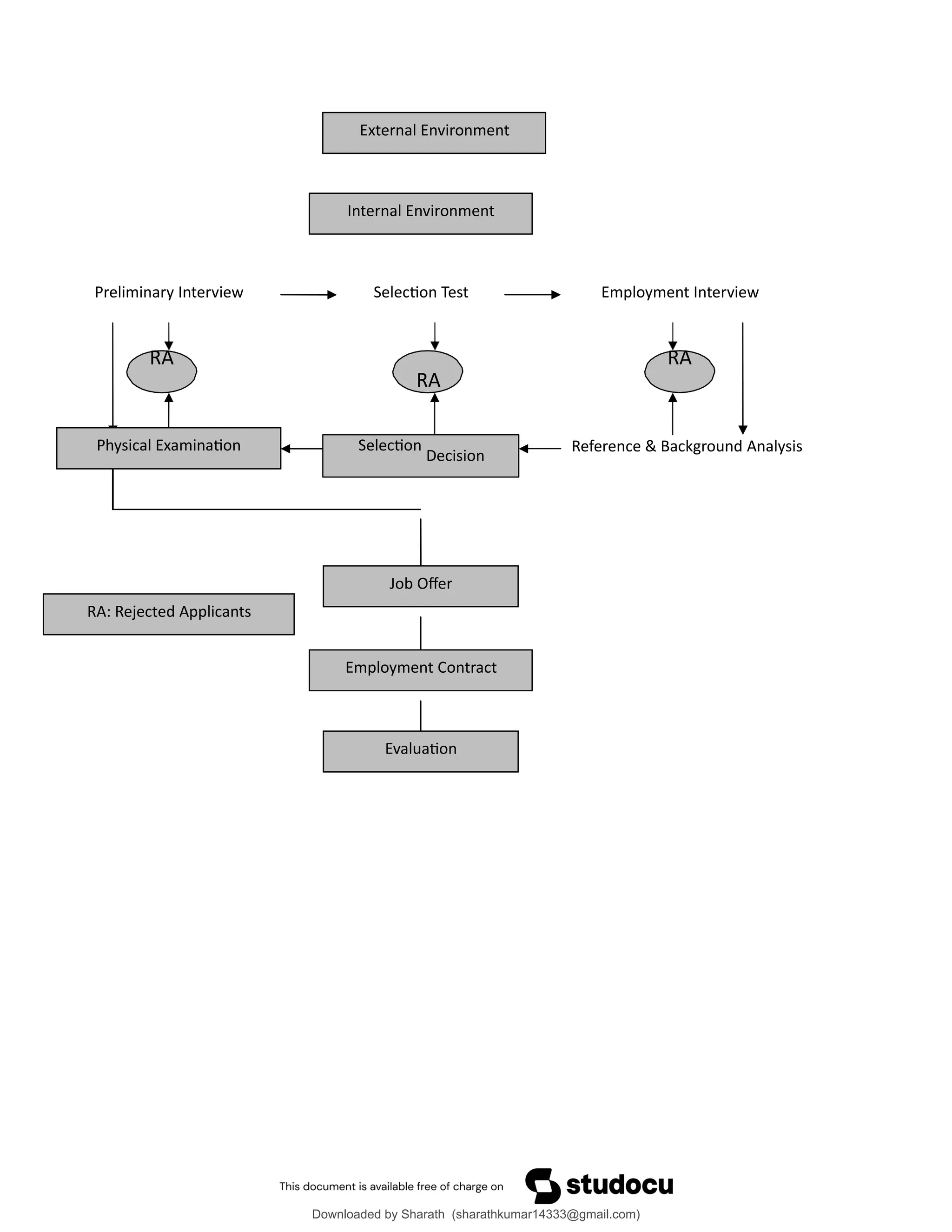
Selection Process
Selection is a long process, commencing from the preliminary interview of the applicants and
ending with the contract of employment. Selection process differs among organizations and between
two different jobs within the same organization. Selection procedure for senior managers will be long-
drawn and rigorous, but it is simple and short while hiring shop-floor workers. Kajah tea company, the
different types of test taken are knowledge test, trade test, interviews and managerial grid for
executives.
Downloaded by Sharath (sharathkumar14333@gmail.com)
lOMoARcPSD|39157671
General Selection Process
Downloaded by Sharath (sharathkumar14333@gmail.com)
lOMoARcPSD|39157671
RA
Decision
Selection Test
RA
Preliminary Interview
RA
Reference & Background Analysis
Employment Interview
External Environment
Physical Examination Selection
Internal Environment
RA: Rejected Applicants
Job Offer
Employment Contract
Evaluation
Downloaded by Sharath (sharathkumar14333@gmail.com)
lOMoARcPSD|39157671
Selection Process for Managerial Department in kajah
Downloaded by Sharath (sharathkumar14333@gmail.com)
lOMoARcPSD|39157671
Pre-placement
Presentation
Group Discussion
Extemporization
Written Aptitude Test
Preliminary Interview
Psychometric Test for
short listed candidates
Final Interview with
senior
management
Letter of Offer
Downloaded by Sharath (sharathkumar14333@gmail.com)
lOMoARcPSD|39157671
Training & Development for Employees
Training is concerned with imparting developing specific skills for a particular purpose. Training
is the act of increasing the skills of an employees for doing a particular job. Training is the process of
learning a sequence of programmed behaviour. In earlier practice, training programme focused more on
preparation for improved performance in particular job. Most of the trainees used to be from operative
levels like mechanics, machines operators and other kinds of skilled workers. When the problems of
supervision increased, the step were taken to train supervisors for better supervision.
Management development is all those activities and programme when recognized and
controlled have substantial influence in changing the capacity of the individual to perform his
assignment better and in going so all likely to increase his potential for future assignments.
Thus, management development is a combination of various training programme, though some
kind of training is necessary, it is the overall development of the competency of managerial personal in
the light of the present requirement as well as the future requirement. Development an activity
designed to improved the performance of existing managers and to provide for a planned growth of
managers to meet future organizational requirements is management development.
Downloaded by Sharath (sharathkumar14333@gmail.com)
lOMoARcPSD|39157671
Selecting the Instructional Methods
Designing the Training Programs
Specifying Training Objectives
Preparing the Training Plan
Assessing Training Needs
The Training Process
Downloaded by Sharath (sharathkumar14333@gmail.com)
lOMoARcPSD|39157671
Completing the Training Plan
Conducting the Training
Employee Training and Development
 Training and development can be initiated for a variety of reasons for an employee or group
of employees, e.g.:
 When a performance appraisal indicates performance improvement is needed
 To "benchmark" the status of improvement so far in a performance improvement effort
 As part of an overall professional development program
 As part of succession planning to help an employee be eligible for a planned change in role
in the organization
 To "pilot", or test, the operation of a new performance management system
 To train about a specific topic.
TRAINING NEED ANALYSIS
Training activities are designed in order to impart specific skills, abilities and knowledge to
employees. Effective training is basic ingredient of success in the TEA industry. The concept of training is
Evaluating the Training
Planning Further Training
Downloaded by Sharath (sharathkumar14333@gmail.com)
lOMoARcPSD|39157671
endorsed my most managers in the TEA industry, yet managers often give little thought to the training
function in the context of their own business or departmental responsibilities until something goes
wrong! One of the main problems in TEA industry is that investment in training and development of
employees is a reactive process for many companies. Frequently, training and development arises as the
result of significant change in the operational environment or as a consequent of crisis such as staff
turnover or major departmental problems. Training is then used to cope with the immediate difficulty.
This process may be proved costly to Company. Whereas development refers to learning opportunities
designed to help employees grow and evolve a vision about the future.
Employee training is the responsibility of the organization. Employee development is a shared
responsibility of management and the individual employee. The responsibility of management is to
provide the right resources and an environment that supports the growth and development needs of
the individual employee.
For employee training and development to be successful, management should:
 Provide a well-crafted job description - it is the foundation upon which employee training
and development activities are built
 Provide training required by employees to meet the basic competencies for the job. This is
usually the supervisor's responsibility
 Develop a good understanding of the knowledge, skills, and abilities that the organization
will need in the future. What are the long-term goals of the organization and what are the
implications of these goals for employee development Share this knowledge with staff
 Look for learning opportunities in every-day activity. Was there an incident with a client that
everyone could learn from? Is there a new government report with implications for the
organization?
 Explain the employee development process and encourage staff to develop individual
development plans
Downloaded by Sharath (sharathkumar14333@gmail.com)
lOMoARcPSD|39157671
 Support staff when they identify learning activities that make them an asset to your
organization both now and in the future
Designing Training Programs Employee
Training
Communications: The increasing diversity of today's workforce brings a wide variety of languages
and customs.
Computer skills: Computer skills are becoming a necessity for conducting administrative and office
tasks.
Customer service: Increased competition in today's global marketplace makes it critical that
employees understand and meet the needs of customers.
Diversity: Diversity training usually includes explanation about how people have different
perspectives and views, and includes techniques to value diversity
Ethics: Today's society has increasing expectations about corporate social responsibility. Also, today's
diverse workforce brings a wide variety of values and morals to the workplace.
Human relations: The increased stresses of today's workplace can include misunderstandings and
conflict. Training can people to get along in the workplace.
Quality initiatives: Initiatives such as Total Quality Management, Quality Circles, benchmarking,
etc., require basic training about quality concepts, guidelines and standards for quality, etc.
Safety: Safety training is critical where working with heavy equipment, hazardous chemicals, repetitive
activities, etc., but can also be useful with practical advice for avoiding assaults, etc.
Sexual harassment: Sexual harassment training usually includes careful description of the
organization's policies about sexual harassment, especially about what are inappropriate behaviors.
Downloaded by Sharath (sharathkumar14333@gmail.com)
lOMoARcPSD|39157671
Benefits from Employee Training
 Increased job satisfaction and morale among employees
 Increased employee motivation
 Increased efficiencies in processes, resulting in financial gain
 Increased capacity to adopt new technologies and methods
 Increased innovation in strategies and products
 Reduced employee turnover
 Enhanced company image, e.g., conducting ethics training (not a good reason for ethics
training!)
Risk management, e.g., training about sexual harassment, diversity training
ASSESSMENT TRAINING EFFECTIVENESS
Firms should be fast and responsive. This requires responding to customers' needs for quality,
variety, customization, convenience and timeliness. Meeting these new standards requires a workforce
that is technically trained in all respects. It requires people who are capable of analyzing and solving job
related problems, working cooperatively in teams and 'changing hats' and shifting from job to job as
well. Training has increased in importance in today's environment where jobs are complex and change.
Rapidly. Companies that pay lip-service to the need for training, by lazily setting aside a few hours a
year, will soon find themselves at the receiving end when talented employees leave in frustration and
other employees find it difficult to beat rivals with new products, sophisticated designs and improved
ways of selling. To survive and flourish in the present day corporate-jungle, companies should invest
time and money in upgrading the knowledge and skills of their employees constantly. For, any company
that stops injecting itself with intelligence is going to die.
Downloaded by Sharath (sharathkumar14333@gmail.com)
lOMoARcPSD|39157671
Induction &Orientation
Orientation is the planned process of introducing new employees to their jobs, their co-workers
and the organization. The main purpose of induction is to relieve the new employee from possible
anxiety and make him or her feel at home on the job. These orientation programmes are carried out
formally as well as individually/collectively in the company. These programmes are carried from 1 weak
– 2 weak.
For Example: In most of the tea company that I visited the time spared on orientation
programme is one week. In Kajah tea company, the problem faced during orientation programme is of
adjusting schedules. The topics, which are covered in the induction programmes are given in the
following table:
Organizational Issues
 History of employer  Product line or services provided
 Organization of employer  Overview of production process
 Names & titles of key executives  Company policies & rules
 Employee’s title & department  Disciplinary regulations
 Layout of physical facilities  Employee handbook
 Probationary period  Safety procedure & enforcement
Employee Benefits
 Pay scales and pay days  Insurance benefits
 Vacations and holidays  Retirement programme
 Rest breaks  Employer-provided services to employees
 Training & education benefits
 Counseling  Rehabilitation programmes
Introduction
 To supervisor  To co-workers
 To trainers  To employee counselor
Job Duties
 Job location  Overview of job
Downloaded by Sharath (sharathkumar14333@gmail.com)
lOMoARcPSD|39157671
 Job tasks  Job objectives
 Job safety requirements  Relationship to other jobs
PERFORMANCE APPRAISAL SYSTEM
Performance appraisal The company refers to the assessment of an employee’s actual
performance, behavior on jobs, and his or her potential for future performance. It is done generally for
the purpose of assessing training needs to employee, to effect his promotions and to give him pay
increase, retention or termination. The company only one method that is commonly used in this
industry is Rating Scale Method.
For Example: In most of the Companies that I visited the performance appraisal is done on
yearly basis but in Kajah tea company day to day basis the briefing of employee is done. The companies,
the rating scales method is used by the way of Questionnaire (1-10).
Challenges of Performance Appraisal
 Create a culture of excellence that inspires every employee to improve or lend himself or herself to
be assessed.
Downloaded by Sharath (sharathkumar14333@gmail.com)
lOMoARcPSD|39157671
 Align organizational objectives to individual aspirations.
 Clear growth paths for talented individuals.
 Provide new challenges to rejuvenate careers that have reached the plateau stage.
 Forge a partnership with people for managing their careers.
 Empower employees to make decisions without the fear of failing.
 Embed teamwork in all operational processes.
 Debureaucratise the organization structure for ease of flow of information.
Performance Appraisal Process
Downloaded by Sharath (sharathkumar14333@gmail.com)
lOMoARcPSD|39157671
Performance
Interview
Appraise
Performance
Design an Appraisal Programme
Establish Job Expectations
Objectives of Performance
Appraisal
Motivation Methods
Employee motivation ideas and programs form an important part of the business strategies.
Motivational programs are directed at different departments at different point of time. The approach
preferred by organizations differs from each other. Conducting result oriented employee motivation
programs at different levels of the organization can ensure continued success of the business interests.
Employers must be very specific and precise while selecting the right employee motivation programs.
They should consider existing business programs and models. Analysing the potential of existing
programs can help them in devising new but more effective motivational programs.
Use Appraisal Data for
Appropriate Purposes
Downloaded by Sharath (sharathkumar14333@gmail.com)
lOMoARcPSD|39157671
 Flex hours: you don’t have to say, “I want the job now.”
 A thank you note: there’s nothing that works wonders other than a thank you note from a
senior.
 Make work fun. Introduce Monday as blue day and Tuesday as green and so on, so
coming to work becomes fun. You can organise mini ideas that bring mega fun. Like
circulate an office party picture and let everyone write a caption to it or send them a blur
picture and let them figure out who is the person.
 Let them go early: Everyone has a personal life. So if your subordinates or colleagues
want to go home early for a wedding, birthday or any personal reason let them off. Yes it
should not be a habit but at the same time if you hold back all the times you will get a
frustrated employee.
 Reward effort: we only wait to reward when success is achieved. But there are many
efforts that go into making it real. So if you reward efforts at the initial stages, success
comes faster and there are many that will come sooner.
 Hot Coffee – make coffee and tea available as this is what keeps them fresh.
 Celebrate birthdays – everyone feels special on their birthday. Give them the edge by
having a cake cutting session and call the entire office to make them feel good.
Labour Welfare Facilities
Labour welfare refers to taking care of the well being of workers by employers, trade unions,
and government and non-government agencies. Recognizing the unique place of the worker in the
society and doing good for him/her retaining and motivating employees, minimizing social evils, and
building up the local reputation of the Tea are the arguments in favour of employee welfare. Hence this
area has generated one more area for practicing of HR roles. The HRD has a major role in the
development and management of benefits programs. These benefits are designed by HRD in order to
suit the requirement of employee. And further, they are sent to the top management for approval.
Thereafter they are implemented. These benefits, which are given to the employee, are both financial as
well as non-financial.Some of the benefits and Facilites, which are practiced in the KAJAH Tea Company
are as follows:
Downloaded by Sharath (sharathkumar14333@gmail.com)
lOMoARcPSD|39157671
 Legally required payments
 Old age, survivors, disability and health insurance
 Worker’s compensation
 Unemployment compensation
 Contingent and deferred benefits
 Pension plans
 Group life insurance
 Sick leave
 Maternity leave
 Payments for time not worked
 Vacations
 Holidays
 Voting pay allowances
Pay role Processing
HR activities like Payroll bring to mind, a stream of innumerable printouts, forms and transactions.
Although repetitive, these are critical functions within an organization. Payroll services require constant
evolution of best practices and focus on accuracy & discipline. we understand every aspect of payroll
management & have the ability to customize it to meet all our client requirements. With more than
2500 clients globally and partnering with some of the largest Indian and Multi national companies in
India, our experience has resulted in a consistent growth curve. TalentPro's complete payroll solutions
comprises of –
 Time & Attendance Management
 Compensation & Benefits Processing
 Reimbursement Processing
 Payroll Reports & MIS
 Interface with legacy Systems
 Web based Delivery
 Statutory Compliance
 Query Management
Downloaded by Sharath (sharathkumar14333@gmail.com)
lOMoARcPSD|39157671
 Retrials Management
 PF Trust Management
HR Policies & Frame Working
A Framework for Human Resources Management. It was developed by members and its
representatives of the organizations common system and representatives of the staff. The purpose of the
Framework is to enable the organizations common system to manage their human resources effectively.
The philosophy underlying it is grounded in the principles emanating from the provisions and the need
for the organizations to recruit staff with the highest standards of efficiency, competence and integrity,
with due regard to the importance of recruiting the staff on as wide a geographical basis as possible and
to the equal participation of men and women in the work of the organizations . Avoid any competition in
the employment of staff that may result from fundamental differences in the compensation package.
Facilitate mobility of staff across the system
Vision &Mission Statement
Mission
 Customer Service and Product Innovation tuned to diverse needs of individual and
corporate clientele.
 Continuous technology upgradation while maintaining human values.
 Progressive globalization and achieving international standards.
 Efficiency and effectiveness built on ethical practices.
 Customer Satisfaction through
 Providing quality service effectively and efficiently
 Periodic Customer Service Audits
 Success through Teamwork, Integrity and People
Vision
 Consistently make good Products at the friendliest Prices..
Downloaded by Sharath (sharathkumar14333@gmail.com)
lOMoARcPSD|39157671
 Constantly Grow in Volume and Value through New Ideas
OUTSOURCING OF HRM PROCESS
The Innovative Practices in Human Resources process uncovered 12 practices that are reducing
HR costs and improving service quality to employees. Key findings from this research included the need
for HR managers to streamline processes, lower overhead costs, and enable their departments to
advance from transactional organizations to strategic partners in the business.
Practices and technologies include:
 Internet and intranet employee services
 Strategic human resources
 Centralized HR departments and call centers
 360-degree performance appraisals
 HRIS systems
 Employee self-service
 Voice response systems (VRUs)
 Resume scanning and Internet recruitment
 Automated time and attendance systems
 Team policies and development
 Outsourcing
 Business process reengineering (BPR
GRIEVANCES REDRESSAL
Downloaded by Sharath (sharathkumar14333@gmail.com)
lOMoARcPSD|39157671
As a measure of ensuring quicker services to Employees a token system is installed in the
Facilitation Centre. The visiting Employees may also meet the Regional Provident Fund Commissioner
and the Officers in Charge of Sub-Regional offices who will personally hear the grievances of the
members who call on them on all working days even without prior appointments
Grievance Handling Methods
STAFF GRIEVANCES With a view to providing Forums for redressal of grievances at
Shop/Section/ Department/Plant/Company level and settling the grievances of employees expeditiously
within stipulated time so as to help obviating dissatisfaction, a comprehensive grievance redressal
system exists for Executive as well as Non-Executive employees. All Zonal Personnel Executives have
been entrusted with the job of disposal of staff grievance expeditiously.
PUBLIC GRIEVANCES In compliance with the directives of Rajah Group from time to time, the
following actions have been taken to activate Public Grievance Redressal System. As regards the Public
Grievances appearing in the newspaper column, Corporate Communications Department is entrusted
with the job of scrutinizing and forwarding the grievances to the concerned Head of Department who, in
turn would examine the grievance and take prompt action for its redressal.. General Manager is
functioning as (Public Grievances)
Union Policy Framework
Trade unions are voluntary organizations of employees or employers are formed to promote and
protect their interests through collective action. Contrary to popular perception, unions are not meant
only to organize strikes. Their presence is felt in all HR activities of an organization. Unions have political
affiliations.
Downloaded by Sharath (sharathkumar14333@gmail.com)
lOMoARcPSD|39157671
ARBITRATION PROCESS
Arbitration is part of the labor relations process. Arbitration is the procedure by which parties
agree to submit their disputes to an independent neutral third party, known as an arbitrator. Although
there are several types of arbitration, labor arbitration is the dispute resolution procedure used in labor
relations. The term conciliation generally refers to the third party who brings the disputing parties
together. As a process, arbitration predates English common law and has been called the oldest form of
dispute settlement. King Solomon was an arbitrator and arbitration was used to settle differences during
the Greco-Roman period. George Washington was an advocate of arbitration and, in his will, mandated
using the process if disputes arose over his estate. The use of arbitration in labor disputes was a
common practice in the late 19th century but developed more rapidly after World War II as a substitute
for work stoppages.
During World War II, the National War Labor Board gave great impetus to the use of arbitration.
The board heard over 20,000 labor disputes during the war and frequently mandated that future cases
employ arbitration. The president's National Labor-Management Conference of 1945 also
recommended the application of the arbitration process to settle labor disputes.
Workers Participation Management
A number of initiatives and strategies were taken to promote and sustain a conducive climate
for smooth operation of the Plant. The most important initiative in this direction was strengthening of
the foundation of a sound and effective collective bargaining system. To uphold the spirit of
participation in management and nurture participative culture of the Company, total of 13 Joint
Committees at Corporate, Shop/Department levels, Welfare Committees at Department and Apex level
have been constituted / reconstituted to discuss issues relating to production, productivity, quality,
safety, corporate affairs and also other work related points like incentives, job rotation, deployment and
redeployment. Sporadic incidents, sudden work stoppages and pressure tactics have diminished to a
Downloaded by Sharath (sharathkumar14333@gmail.com)
lOMoARcPSD|39157671
Price/(Kg bag)
Available packs
satisfactory degree because of the availability of Participative Fora as an institutional machinery for
ventilating grievances and resolving genuine demands of the employees.
PRODUCT PROFILE
Brands :Kajah Tea Red(Home red)
Kajah Tea Blue
Kajah Hotel Blend
Contents :Tea
50 Grams RS.40
100 Grams RS.75
250 Grams RS.95
500 Grams RS.190
1kg(Red) RS.380
Downloaded by Sharath (sharathkumar14333@gmail.com)
lOMoARcPSD|39157671
1kg(Blue) RS.460
5kg Bag RS.1900
UsageUtility : Beverage Drink, Antioxidity
Target : Urban as well as rural areas customer segments
Competitive Strength : Quality and strong flavour reliability
Quality : Home Blend, Hotel Blend
Chief Competitors : AVT, Kannan Devan, Broke Bond
Positioning : “Really Strong”
DEPARTMENT CHART
Downloaded by Sharath (sharathkumar14333@gmail.com)
lOMoARcPSD|39157671
Marketing
Manager
Regional Sales
Manager
Key Accounts
Executive
Sales & Services
Manager
Sales Manager
Astt. Key Accounts
Executive
Sales coordinator
MARKETING FUNCTIONS
Selling, pricing, providing advice to customers in the area of logistics and materials handling, and
promoting the product are the main “doing” elements of Marketing
The Sales Function. Sales Reporting, or reporting on business, trends wit in assigned sales
territories or market segments .Market Intelligence, or the collection of information on the tariffs,
services and activities of competitors. In its most advanced form, Tea sales force will have a detailed
knowledge of the corporate, production and distribution plans of its principal customers, and will be
able to use this knowledge in order to develop jointly with these customers a price/service package .
Downloaded by Sharath (sharathkumar14333@gmail.com)
lOMoARcPSD|39157671
The Pricing Function: The setting and structuring of customers fares is one of the most important
functions of the tea Marketing unit. It will normally be the direct responsibility of the head of the
Marketing unit, who will be assisted by a Rates, or Tariff Administration, Manager and associated staff.
However, decisions about the pricing of very major traffics will often be taken at the highest levels of
management in the tea organization.
The Advertising and Promotion Function
Advertising: It is any paid form of non personal presentation and promotion of Ideas, goods or
services by an identified sponsor. Advertisement can be in the form of TV Adz's, Newspaper &
Magazines, Banner & Hoardings, Print Media, and Or Internet. Advertisement of Todays mainly uses TV
Ad's to promote their sales. Company has been regularly endorsing celebrity for its brand
(Balasubramaniyam, Raima Sen Etc). Some of the Newspaper in which AD's of Company appear are as
under: The Economic Times, The Times OF India, The Indian Express.
Sales Promotion: Sales Promotion is also one of the elements of promotion mix. It is done to
promote the sales of the product.Comapny uses different Schemes for the Super Distributors,
Distributors, Retailers & Wholesalers. Target Selling is the criteria for the Super Distributor if they achieve
that target specified they are awarded with commission (Not Disclosed). For Wholesalers & Distributors
different Scheme like Scratch Card, Lucky Draw, Discount on Bulk Purchase. Different Gifts, Commission
etc are used to promote sales.
PRODUCT DISTRIBUTION CHANNELS
Downloaded by Sharath (sharathkumar14333@gmail.com)
lOMoARcPSD|39157671
Distribution is an important function of any organization. Making the product available at right
place and at right time with less cost is the key objective of production distribution Channels.
The Below mentioned is the List Of Companies Super Distributors Throughout India in different Zones:
Maharastra Mumbai
Pune
WESTERN ZONE DELHI New Delhi
Uttar Pradesh Lucknow
Karnataka Bangalore
NORTHERN ZONE
Kerela Malpuram
Ernaculam
MANUFACTURING
FACILITIES
WHOLESSELERS
CONSUMERS
RETAILERS
DISTRIBUOTRS STATE
WISE
SUPER DISTRIBUTORS
ZONE WISE
Downloaded by Sharath (sharathkumar14333@gmail.com)
lOMoARcPSD|39157671
Calicut
Cheenai
Kollam.
Tamil Nadu Cheenai
Madurai
REGION WISE SALES BREAK UP
Zone Sales%
Western 54
Northern 20
Export 2
Others 5
Marketing Strategy
Plans are needed to clarify what kinds of strategic objectives an organization would like to
achieve and how this is to be done. Such plans must consider the amount of resources available. One
critical resource is capital. Kajah Group keeps a great deal of cash on hand to be able to “jump” on
opportunities that come about. Small startup Tea firms, on the other hand, may have limited cash on
Downloaded by Sharath (sharathkumar14333@gmail.com)
lOMoARcPSD|39157671
hand. This means that they may have to foregot what would have been a good investment because they
do not have the cash to invest and cannot find a way to raise the capital. Other resources that affect
what a firm may be able to achieve include Trademarks/brand names: It would be very difficult to
compete factors such as: Patents The organization will identify the objectives it wishes to achieve.
This could involve profitability directly, but often profitability is a long term goal that may
require some intermediate steps. The firm may seek to increase market share, achieve distribution in
more outlets, have sales grow by a certain percentage, or have consumers evaluate the product more
favorably. Some organizations have objectives that are not focused on monetary profit—e.g., promoting
literacy or preventing breast cancer. · An analysis is made, taking into consideration issues such as
organizational resources, competitors, the competitors’ strengths, different types of customers, changes
in the market, or the impact of new technology. · Based on this analysis, a plan is made based on
tradeoffs between the advantages and disadvantages of different options available.· This strategy is
then carried out.
Target Achievement Methods
To maintain a friendly atmosphere which merges the diversities of our local area and which
encourages mutual respect, tolerance, co-operation, and an appreciation of positive human values. To
promote diligence and provide the maximum opportunity for the talents of all employees to be
identified and developed through a range of working experiences.3 To foster an appreciation of our
unique environment and traditions and also to engender in our employees a confidence and a sense of
responsibility in dealing with the wider community and in preparing for life and work in society at large.
To maintain good communication within the departments, with workers.
MARKETING PRODUCT LINES
Responsible for directing the communication and interface of networking products, which
includes market requirements, customer feedback, understanding product needs and customer needs.
This individual will be responsible for managing the launch requirements connecting the different
teams into the same message that create a clear communication with customers using the right
Downloaded by Sharath (sharathkumar14333@gmail.com)
lOMoARcPSD|39157671
channels business performance and to lead all relevant groups on actions and initiatives to achieve
results.
 Analyze market opportunities and participate in the development of product line strategies.
 Develop details product proposals for applicable line of business.
 Provide product presentations to customers, sales and marketing organizations within the
region.
 Provide deep competitive and regional market analysis to determine best set of actions to
achieve the goals of the enterprise business.
 Full engagement with Marketing
 Provide guidance to regions, supporting the quarterly guidance process, which incorporates
revenue, margin and product mix implications of enterprise.
 Maintain and communicate competitive price models for the product portfolio, including
engagements with external industry analyst.
 Support price and cost analysis of networking products
FINANCIAL INCLUSIONS IN MARKETING
Providing various financial services like, loans, insurance, payments, remittances and financial
advisory services . Financial inclusion to promote growth, it has to move from “opening an account”
in the Bank, to regular savings and finally to a relationship which enables the borrower to access loans
on a regular basis.
Customer Beneficial & Satisfaction identification Methods
In an Company, from procuring an order to delivering the final product, a series of activities
takes place. There are different depts. To which these activities are assigned eg. Raw material for
production is purchased by one dept. And supplied to other dept. Where the production initiates. Thus
every dept. play an important role of a customer and supplier as well. The importance of a customer is
well known from the maxim, “ Customer is the king”. Earlier, organizational administrators concentrated
only on the satisfaction of external customers i.e. the target market. But now it is being realized that if
the internal customer is satisfied the quality as well as the quantity is also appreciable. Higher the
customer satisfaction index, higher will be the quality of the production. This results in the satisfaction
Downloaded by Sharath (sharathkumar14333@gmail.com)
lOMoARcPSD|39157671
of external customers and ultimately brings profits & prosperity to the organization. It can benefit the
Company in following ways:-
1) There will be less employee turnover.
2) Optimum utilization of available resources will take place.
3) High job satisfaction and feeling of belongingness in employees.
4) Qualitative product.
5) Least conflicts in the departments.
6) Good reputation in the market and many more benefits can be accrued.
Thus, every dept. should ensure that the customer dept. is satisfied with the product and
services provided by it as it will result into an overall improvement of the organization. To serve a final
customer first of all a company has to satisfy his employees. If employees are satisfied then they will
ultimately satisfy the final customer. Three types of marketing arises. These are a follows:-
(1) Internal marketing: It is defined as when company communicates its policies to the employees. In
this understands their employees & provides good working condition, compensation and incentives so
as to satisfy their employees. Company satisfy their employees because they are the person in touch
with the final users.
(2) External marketing: When company communicates with its final end user regarding the product
complaints & suggestions so as to satisfy them.
(3) Interactive marketing: In this employees communicate company product to its final end users.
Identification of customer Expectation
Customer delivered value is the difference between the total customer value and total
consumer cost. Consumer value is the bundle of benefits customers expect from a given product or
service. Total consumer cost it the bundle of costs consumer expect to incur in evaluating, obtaining and
using the product. That two customers can report being “highly satisfied” for different reasons. one may
be easily satisfied most of the time and other might be hard to please but was pleased on this occasion.
Downloaded by Sharath (sharathkumar14333@gmail.com)
lOMoARcPSD|39157671
Companies should also note that managers and salespeople can manipulate their ratings on customer
satisfaction. They can be especially nice just before the survey. They can also try to exclude unhappy
customers from the survey. Another danger is that if customers will know that the company will go out
of its way to please customers, some customers may express high dissatisfaction (even if satisfied) in
order to receive more concession. The value chain is a tool for identifying ways to create more customer
value. every firm is a collection of activities that are performed to design, produce, market, deliver and
support its product. The value chain identifies nine strategically relevant activities that create value and
cost in a specific business. These nine value-creating activities consist of five primary activities and four
support activities.
INTERNAL RECORD SYSTEM
Marketing managers rely on internal reports on orders, sales, prices, cost, inventory levels,
receivables, payables, and so on. By analyzing this information, they can spot important opportunities
and problems.
THE MARKETING INTELLIGENCE SYSTEM
A marketing intelligence system is a set of procedures and sources used by managers to obtain
everyday information about developments in the marketing environment. Marketing managers collect
marketing intelligence by reading books, newspapers and trade publications; talking to customers,
suppliers and distributors; meeting with other company mangers.
First: it can train and motivate the sales force to spot and report new developments. Sales
representatives are positioned to pick up information missed by other means.
Second: the company can motivate the distributors, retailers, and other intermediaries to pass along
important intelligence. Third: companies can collect competitive intelligence by purchasing
competitors’ products; attending open houses and trade shows; reading competitors’ publishing
reports; attending stockholders’ meeting; talking to employees, dealers, distributors, suppliers, and
freight agents; collecting competitors’ ads; and looking up news stories about competitors on the
internet.
Downloaded by Sharath (sharathkumar14333@gmail.com)
lOMoARcPSD|39157671
CUSTOMER FULFILLMENT AND SERVICE
Fulfillment Services and Solutions
 Fast order turn-around, most orders receive same day.
 Incoming Call Center Capabilities for sales and customer support.
 Excellent communication - Your designated customer service representative is always
available to assist via a toll-free number.
 Automatic address verification - We validate addresses as we parcels.
 Large selection of carriers - from parcel to freight, full truckload to cargo containers, can
move your goods efficiently.
 Our 2009 accuracy rate is over 98%
Downloaded by Sharath (sharathkumar14333@gmail.com)
lOMoARcPSD|39157671
Customer order receive and follow up
Order processing is the core of logistics activity. The receipt of the customer order is the trigger
that sets into motion all the logistics functions that culminate in the delivery of the product to the
customer. Of prime importance to good order processing is a good flow of communications, which binds
the entire system together, supported by a suitable and efficient management information system that
allows the processing of customer orders as well as collecting relevant information for management
decision making. The processing of a customer's order goes through a few well-defined phases.
External elements. While the firm's internal systems may be quite fast and efficient, there is an
external element in this transaction. In the first case, there is a transmittal of the order , which could
be through the post, telephone or facsimile. This order, when received, has to be recorded and
entered into the firm's system. This induces a delay and potential for inaccuracy. The second external
element in this transaction is the dispatch of the order through a transport provider or the firm's
own units. Often, these two elements contribute the most to extending the order cycle time. A change
in the method of order placement, such as doing it on line, can significantly reduce the time taken to
process the order. This also reduces the potential for inaccuracies in the order.
Create customer follow up system
we want to select several tools to reach out and touch customers periodically. Iwill need
to balance the timing of Our follow-up and maintain professionalism. Several tools customer
follow-up system
The telephone
In today’s online and high-tech world, people forget about the phone. This is still a great way to
reach out and touch customers. It is especially effective after the sale to ask how it is going and to see if
they are happy with your product. The phone is a very personal way to interact with customers.
Email with auto responder
Downloaded by Sharath (sharathkumar14333@gmail.com)
lOMoARcPSD|39157671
An email drip system with an auto responder will let you automate email contact with customer
to continue to feed them information and to keep name in front of them. This is a low cost way to keep
in touch with list of contacts. I use a product called.
Newsletter
A newsletter is a value-added way to provide information to customer. Our customer can
subscribe to the newsletter giving on permission to continue to contact them with relevant valuable
information.
MARKETING TOOL & TECHNIQUES
Here are 5 tips and tools for marketing your startup
i. Build Up Your Own Profile
ii. Participate Locally
iii. Start a Company Blog
iv. Use Video
v. Submit to Startup Listing Sites.
Build Up Your Own Profile.
Many of the most-talked-about startups are run by people who are high profile. These are
people who work very hard to build their own personal profiles and brands. They’re promoting
themselves as a means of promoting their companies. Focus on building trust, reputation and thought
leadership, even at a small scale, and you’ll see results.
Participate Locally
Elsewhere startups aren’t participating enough at a local level. Sure, our client base isn’t
exclusively local (or based there at all) but participating locally within the startup community has many
advantages. Primarily, ou’re building goodwill amongst our local peers; people who are more inclined to
Downloaded by Sharath (sharathkumar14333@gmail.com)
lOMoARcPSD|39157671
Demand Consumption (%)
Year
help out for the heck of it, to see a local success story. You’re building up friends, ones you’ve met face-
to-face, who can spread the word, create buzz and provide leverage for further marketing efforts down
the road.
Start a Company Blog
Company blogs are interesting because they don’t just represent the voice of a single person;
they represent the voice of a company. This is certainly different from a personal blog, and even
different from many business blogs run by consultants, freelancers, etc. There are plenty of great
examples of company blogs, including Demand Satisfaction and Voodoo Ventures.
Use Video
Video is hot, there’s no two ways about it. And startups can use video quite easily to get viral
attention. This approach is more “shot in the dark” than a blog (which really should be a long-term,
organic marketing strategy) but it’s worth trying. Connected Ventures kicked ass with their lip dub video.
Humor works best, as we see with the Freshbooks video job ad . The guys at Thoof did a great job with
an Apple spoof ad, comparing themselves to dig .
Submit to Startup Listing Sites
Certainly, getting on TechCrunch, Mashable, Center Networks or one of the other big blogs that
cover startups is great, but there’s no shortage of smaller players in this space that can build awareness
and drive traffic. For example, Killer Startups allows anyone to submit a startup, and the community
votes on it. I’ve heard several good reports of the traffic it can send. Other sites include Go2Web20,
Listio, Simple Spark, Startup Squad and Feed My Appilication.
MARKET DEMAND FOR THEIR PRODUCT
Thissure Kozhikode Kannur Kasarkod Major Producing States
2006 39.2 4.2 21.0 18.3 4.4
2007 56.4 6.9 Not Available 18.1 6.6
Downloaded by Sharath (sharathkumar14333@gmail.com)
lOMoARcPSD|39157671
2008 48.4 6.7 7.1 14.3 4.1
2009 53.5 6.3 3.1 14.2 9.3
A small proportion of a household's total budget is spent on tea. At lower levels of income tea
consumption responds to changes in income. The income elasticity of demand (i.e. the percentage
change in consumption due to a one percent change in income) for tea in Thissure in the 2006s was
estimated to be 1.1. But at higher levels of income, the income elasticity of demand for tea tends to be
low. These figures suggest that the market in developed States would not expand significantly with
rising incomes. Furthermore, a decline in price would not have a large effect on the quantity demanded.
Demand Management Programmes
 Stock reduction – Although there is some correlation between stock levels and prices, the
perishability of tea means that stocks are normally small in relation to consumption, so that this
scheme will only have a small impact on raising prices.
 Reduced production – Because tea is domestically a popular beverage in many producing States,
most notably Trissure, opposition from such States is likely to make such a scheme very difficult.
High domestic demand in those States will mean that a lower share of production is exported,
thereby reducing their share in the export market, which they will find unacceptable.
 Minimum quality standards – Removing substandard tea from the export market would address
the problem of oversupply, while demand could also be stimulated by increasing customer
satisfaction with tea.
DEMAND ANALYSIS
Downloaded by Sharath (sharathkumar14333@gmail.com)
lOMoARcPSD|39157671
Demand analysis provide information on
 Needs for communication of various kinds
 Private demand, affordability and user willingness to pay for telephone and other services
 Numbers, location preferences and mode of public access points
 Technology and service preferences (for example, mobile versus fixed)
 Knowledge and demand for different value-added .
Demand field studies
A demand expert designs the survey with the assistance and active collaboration of a local
research institution . The field survey is designed to identify user needs/preferences and ability to
pay and to make explicit links to estimates of income and expenditures. Study objectives identify
concrete services for investigation, the target groups, and the purposes of the study, and inclusion
of socio-economic impact elements. Five things should guide the selection of a representative
demand that can be extrapolated district. Demand analysis followed this information’s.
 Satisfaction and quality of existing services
 Price perceptions, affordability and willingness to pay
 Services desired
METHODS OF OVERCOMING COMPETITORS
 Confidence and Its Value in Handling Competition
 Using Competition as a Means of Increasing Business
 Build Up the Prospect’s Confidence
 Avoid Antagonizing
Confidence and Its Value in Handling Competition
Fear is a destroyer of confidence. Company cannot overcome even a small amount of
competition unless Company have confidence in itself and in company unique selling proposition.
Master Company fear of competition and Company will certainly overcome it. If a large number of
Downloaded by Sharath (sharathkumar14333@gmail.com)
lOMoARcPSD|39157671
agents are selling in Company territory it’ll find that there is, or there isn’t a sufficient amount of
business in that territory for all.If there isn’t sufficient business in the territory for all, make the other
agents stop selling through the use of better marketing on our part. Company are, or can be a character-
builder and a positive- personality. As a capable, efficient agent, Company must not be overcome.
Company realize that business life is a battle of brains and in business life, heroes and not cowards are
rewarded. To fear competition instead of learning your proposition is frankly the mark of a coward.
When once you start out to sell a particular niche, sell it. Perseverance is the secret of success in real
estate. Courage is the beginning of selling ability. It enters into the creation of interest, the
demonstration, and the close of the sale. No agent ever developed into a strong-willed man or woman
without the spur of competition.
Using Competition as a Means of Increasing Business
Company would be smart to realize that the agents competing in Company territory are actually
helping to educate our future prospects. Company indirectly help them and they indirectly help
Company . The stronger agent and the hardest worker necessarily gets the most business but Company
are all of value in making possible a large volume of business in that territory. Competition for sure is
constructive. When Company almost sell a prospect and he afterwards lists with another agent, it is
quite possible that Company did most of the selling. Company simply were not strong enough or did
not have a sufficient number of the right arguments and suggestions to induce him or her to list with
Company. The other agent came along and induced them to list because he made
an appeal that Company didn’t know.
Build Up the Prospect’s Confidence
One of the rules most difficult for a new agent to learn is not to “knock” a competing agent.
Everything good or bad Company say about your competitor’s services helps to advertise him and if
Company are zealous in telling the customer of their services, instead of confining ourself entirely to
selling Company own proposition. As a matter of fact, agents really don’t knock another agent unless
they fear them and if they do the prospect will get the impression that the services of the competing
agent are better than ours.
Avoid Antagonizing
Downloaded by Sharath (sharathkumar14333@gmail.com)
lOMoARcPSD|39157671
Avoid antagonizing Company prospects. It really isn’t good business to show
resentment at any time unless by so doing Company can actually sell a man that Company couldn’t
otherwise sell. To begin with, learn to control ourself and not fear competition. However, Company may
find it necessary to handle a prospect rather roughly at times. It takes a jar to sell some prospects and
hold them to the line so to speak and Company should be able to give them that jar if it is needed; but it
takes experience to make such a jar bring a friend and listing instead of making an enemy.
Market Segmentation
Segmentation is the cornerstone of marketing—almost all marketing efforts in some way relate
to decisions on who to serve or how to implement positioning through the different parts of the
marketing mix. For example, one’s distribution strategy should consider where one’s target market is
most likely to buy the product, and a promotional strategy should consider the target’s media habits and
which kinds of messages will be most persuasive. Although it is often tempting, when observing large
markets, to try to be "all things to all people," this is a dangerous strategy because the firm may lose its
distinctive appeal to its chosen segments.In terms of the "big picture," members of a segment should
generally be as similar as possible to each other on a relevant dimension (e.g., preference for quality vs.
low price) and as different as possible from members of other segments. That is, members should
respond in similar ways to various treatments (such as discounts or high service) so that common
campaigns can be aimed at segment members, but in order to justify a different treatment of other
segments, their members should have their own unique response behavior.
ADVERTISEMENT& SALES PROMOTION
ADVERTISEMENT: It is any paid form of non personal presentation and promotion of Ideas, goods or
services by an identified sponsor. Advertisement can be in the form of TV Adz's, Newspaper &
Magazines, Banner & Hoardings, Print Media, and Or Internet. Advertisement of Todays mainly uses
TV Ad's to promote their sales. Company has been regularly endorsing celebrity for its brand
(Balasubramaniyam, Raima Sen Etc). Some of the Newspaper in which AD's of Company appear are as
under:The Economic Times,The Times OF India,The Indian Express.
Downloaded by Sharath (sharathkumar14333@gmail.com)
lOMoARcPSD|39157671
SALES PROMOTION: Sales Promotion is also one of the elements of promotion mix. It is done to
promote the sales of the product. Comapny uses different Schemes for the Super Distributors,
Distributors, Retailers & Wholesalers. Target Selling is the criteria for the Super Distributor if they
achieve that target specified they are awarded with commission (Not Disclosed). For Wholesalers &
Distributors different Scheme like Scratch Card, Lucky Draw, Discount on Bulk Purchase. DIffernet Gifts,
Commission etc are used to promote sales.
CORPORATE SALES PROMOTION: Promotional or Corporate Sales is now a days plays a big role in
marketing because the concept of getting anything extra along with the product is becoming popular
among the consumers. Companies Promotional department has seized this opportunity and is selling
large chunk of its production to corporate customers which in turn is used by them as sales Promotion
tool.
PRODUCT PUBLICITY
Product publicity is when an organization attempts to attract public interest about a product
that it offers. Publicity falls under the giant umbrella of promotion, which is a component of marketing.
Other elements of promotion include advertising, sales promotion, and personal selling. Product
publicity will happen through a planned and organized campaign, often known as a publicity plan, that
has be created in order to launch a brand new product or else provide further information to keep
continuing interest in an already established product. The publicity plan is aimed at obtaining positive
media coverage for an organization's products. The main purpose of product publicity is to inform rather
than persuade, but the ultimate goal of product publicity is to promote the product and create interest
so that people will buy it. The public relations team for a company, either an in-house department or a
hired agency, is responsible for product publicity. The public relations team, or publicists, wants to make
their products look as appealing as possible to the public through the different mass media channels.
There are several different promotional tools through which a product can be publicized.
PressRelease
A press release is a tool for product publicity. It is a written or recorded statement that is issued
by an organization and sent to members of the media. The purpose of a press release is to announce a
product launch, a specific event, or to promote someone associated with that organization in order to
Downloaded by Sharath (sharathkumar14333@gmail.com)
lOMoARcPSD|39157671
attract the attention of the media. Typically, a press release is mailed, faxed, or e-mailed to newspapers,
magazines, radio stations, or television stations.
Other Techniques
Other techniques used for product publicity include telephone press conferences, in-house media
tours, video news releases, and Internet releases.
 Hold a contest
 Have an exhibition or demonstration
 Sponsor an event
 Arrange a speech
 Conduct a survey or poll
 Arrange for a testimonial
 Present an award (invent one if necessary)
 Stage a debate
 Organize a tour of the company
Customer Relationship Management
The CRM is a new technique in marketing where the marketer tries to develop long term
relationship with the customers to develop them as life time customers. CRM aims to make the
customer climb up the ladder of loyalty. The company first tries to determine who are likely prospects
i.e. the people who have a strong potential interest in the product and ability to pay for it. The company
hopes to convert many of its qualified prospect into first time customers and then to convert those first
time customers into repeat customers. Then the company tries to convert these repeat customers into
clients – they are those people who buy only from the company in the relevant product categories.
Step 1:Identify customers
To launch a one to one initiative the company must be able to locate and contact a fair number
of customers or at least a substantial portion of its valuable customers. It is crucial to know the
Downloaded by Sharath (sharathkumar14333@gmail.com)
lOMoARcPSD|39157671
customer details as much as possible, not just their names or address, but their habits, preferences and
so forth.
Step 2 : Differentiating customers
Customers are different in two principal ways, they represent different levels of value and have
different needs. Once the company identifies its customers differentiating them will help the company
to focus its efforts to gain the most advantage with the most valuable customers.
Step 3 : Interacting with the customer
Interaction is also a crucial component of a successful CRM initiative. It is important to
remember that interaction just not occur through marketing and sales channels, customer interact in
many different ways with many different areas of the organization so to foster relationship all the areas
of the organization must be accessible to the customer.
Step 4 : Customize enterprise’s behavior
Ultimately to lock a customer into a relationship a company must adapt some aspect of its
behavior to meet customer’s individually expressed needs this might mean mass customizing a
manufactured product or it might involve tailoring some aspect of the service surrounding the product
 There should be more and more emphasis given by the company for satisfying the customer
up to a apex limit and by providing the utility of every penny of his money.
 There should be more use of information technology.
 The company should be flexible to bend its rules and procedures in the clients favour.
 The company can communicate and develop stronger customer bonding by providing social
and financial benefits.
 A satisfied customer in 10 years will bring 1000 more customers to the company.
 It costs 7 time more to attract a new customer than to serve an old one.
 20% of the company’s loyal customers account for 80% of its revenues.
Customer Retain Management
Downloaded by Sharath (sharathkumar14333@gmail.com)
lOMoARcPSD|39157671
An effective system of communication should provide opportunities for customer
information. The customer is the ultimate object whose satisfaction and goodwill are of the
utmost importance for the success of an organization. In carrying out the sales function of
planning, the management must communicate with customers. There were times when the
customer was not the central figure. But today the customer is the kingpin and sovereign of the
market whose needs and satisfaction, and the winning of whose goodwill, is of prime importance
in these days ofcompetitive setup. These must be communicated promptly. It is the
communication which establishes the contacts with the customers. Customercomn1unication
helps to establish a relationship with customers who buy and are the sources of products. The
media used for advertisements can also be used effectively to reach the customers. It is the
responsibility of communication:
1. To prepare welcome letters, personally addressed, signed by the chief executive officer to all
old as well as new customers.
2. Customer information should include helpful and desirable information concerning prices,
uses, after sale facilities etc.
3. Media like pamphlets and booklets printed in an attractive manner summarising the
company's product etc., are the purpose of communication.
4. Enclosing handouts, progress reports to each bill or to each correspondence mailed to
customers. This acts as a repetitive reminder to the customer about the company.
5. Prompt response to all enquiries made by the customer promotes and builds confidence and
goodwill. Effective written communication promotes a friendly understanding of company
policies.
6. Preparing brochures and other informative folders directed to specific customer groups like
fanners, small business, women, and other special users.
PRODUCT SELLING PROCESS
The selling process is a set of activities undertaken to successfully obtain an order and begin
building long-term customer relations. While the activities we discuss apply to all forms of selling and
Downloaded by Sharath (sharathkumar14333@gmail.com)
lOMoARcPSD|39157671
Accounts Manger
Astt.
As
ccount
Manager
Purchase Executive Store Executive
Accounts ExecutivePurchase Officer Store Officer
Accounts officer
Astt.
Purchase Officer
Astt.Store officer
can be adapted to most selling situations (including non-product selling such as selling an idea), principle
occupation involves selling products (i.e., goods and services) to buyers and do so for organizations that
appreciate and support sellers who are well-trained and ethically responsible.
The selling process undertaken by salesman include:
1. Generating Sales Leads
2. Qualifying Leads
3. Preparing for the Sales Meeting
4. Making Initial Contact
5. The Sales Meeting
6. Handling Buyer Resistance
7. Closing the Sale
8. Account Maintenance
DEPARTMENT CHART
Downloaded by Sharath (sharathkumar14333@gmail.com)
lOMoARcPSD|39157671
Types of Asset & Laibility
Asset - Non-Current Assets
 Property, Plant & Equipment
 Investment Properties
 Leasehold Property
 Investments in Subsidiaries
 Investments in Associates
 Other Investments
 Other Non Current Assets
 Deferred Tax Asset
 Deposits With Colombo Stock Exchange
Current Assets
 Inventories
 Trade & Other Receivables
 Other Recoverables - Short Term Deposits
 Amounts Due From Related Parties
 Short Term Investment
 Cash and Bank
Laibility
Non-Current Liabilities
 Interest Bearing Loans & Borrowings
 Deferred Tax Liabilities
 Retirement Benefit Obligations
Current Liabilities
Downloaded by Sharath (sharathkumar14333@gmail.com)
lOMoARcPSD|39157671
 Trade and Other Payables
 Income Tax Payable
 Amounts due to Related Parties
 Interest Bearing Loans & Borrowings
 Bank Overdrafts
A/C Receivable & Payable
Receivable Account
Income Tax Received
2009
Rs.000’s
Current Tax on Ordinary Activities for the year 66,020
Deferred Taxation 3,181
Tax on Dividend Income 5,660
74,861
Total Income tax Expenses
Dividend Received
2009
Rs.000’s
Dividend Received
Out of Dividends received - Free of tax Out of 129,852
Downloaded by Sharath (sharathkumar14333@gmail.com)
lOMoARcPSD|39157671
Profits - Liable for tax 22,148
152,000
INVESTMENT
INVESTMENT PROPERTIES
2009
Rs.000’s
2008
Rs.000’s
At the beginning of the year 661,719 657,230
Additions 2,008
Transfers from Capital 2,481
Change in fair value during the year 34,531
696,250 661,719
At the end of the year
LONG TERM INVESTMENTS
2009
Rs.000’s
2008
Rs.000’s
Investments in Subsidiaries 120,380 120,380
Investments in Associates 24,000 24,000
Other Investments 27,534 11,295
171,914 155,675
Downloaded by Sharath (sharathkumar14333@gmail.com)
lOMoARcPSD|39157671
Total Investments
INVESTMENT in Subsidiaries- Company
Non-Quoted No. of
shares
2009
000’s
2008
000’s
Holding
%
2009 Cost
Directors’
Valuation
Rs.000’s
2008Cost
Directors’
Valuation
Rs.000’s
Rajah Warehousing (Pvt) Ltd
Anfal Warehousing (Pvt) Ltd
12,000
570
12,000
570
100%
76%
120,000
380
120,000
380
120,380 120,380
Investments in Associates – Company
Non-Quoted No. of
shares
2009
000’s
2008
000’s
Holding
%
2009
Cost
Directors’
Valuation
Rs.000’s
2008Cost
Directors’
Valuation
Rs.000’s
Keells Realtors Ltd. 2,400 2,400 32% 24,000 24,000
24,000 24,000
Other Investments
Downloaded by Sharath (sharathkumar14333@gmail.com)
lOMoARcPSD|39157671
Other
Investments
Quoted
No. of
shares 2009
000’s
No. of shares
2008 000’s
Holding
%
2009
Cost 000’s
2008
Cost 000’s
2009
Market Value
Rs.000’s
2008
Market Value
Rs.000’s
Keells Food
Products
PLC.
788 464 9.28% 27,534
27,534
11,295
11,295
39,834
39,834
25,983
25,983
Sources Of Funds/Resoures
Cash Flow Statement
Year ended 31st March 2009
Rs.000’s
2008
Rs.000’s
CASH FLOW FROM /(USED IN) OPERATING ACTIVIES
Operating Profit Before working Capital Changes 201,742 177,610
(Increase)/ Decrease in Inventories (976) 835
(Increase)/Decrease in Trade and Other Receivables 37,597 (179,431)
(Increase)/Decrease in Other Non Current Assets (2,661) (1,189)
(Increase)/Decrease in Short Term Deposits (11) (50)
(Increase) /Decrease in Amounts Due from Related Parties Increase/ (1,450) 9,173
(Decrease) in Amounts Due to Related Parties Increase /(Decrease)
in Trade and Other Payables (1,953) (3,383)
95,947 13,755
Cash Generated from Operations 328,235 17,320
Finance Expenses Paid
(45,364) (17,718)
Downloaded by Sharath (sharathkumar14333@gmail.com)
lOMoARcPSD|39157671
Income Tax Paid
(66,421) (43,926)
Retirement Benefit Cost Paid (Net)
(3,529) (8,187)
Deposits made with Colombo Stock Exchange
Net Cash Flows from/(Used in) Operating Activities
212,921 (52,511)
CASHFLOWSFROM /(USED IN) INVESTING ACTIVITIES
Acquisition of Property, Plant & Equipment
(1,157) (13,203)
Acquisition of Investment Properties
(2,008)
Purchase of Rights Issue- Keells Food Products PLC
(16,239)
Proceeds from Sale of Property, Plant & Equipment
55 2,360
Interest Received
803 1,519
Dividend Received
52,402 166,356
Net Cash Flows from/(Used in) Investing Activities
35,864 155,024
CASHFLOWSFROM/(USED IN) FINANCING ACTIVITIES
Repayment of Interest Bearing Borrowings
90,000 (106,400)
Proceeds from short term borrowings (152,000)
Dividends Paid
Dividends Paid to Minority Shareholders
(62,000) (106,400)
Net Cash Flows (Used in) Financing Activities
186,785 (3,887)
NET INCREASE IN CASH AND CASH EQUIVALENTS
(17,738) (13,851)
CASH AND CASH EQUIVALENTS AT THE
Downloaded by Sharath (sharathkumar14333@gmail.com)
lOMoARcPSD|39157671
BEGINNING OF THE YEAR
CASH AND CASH EQUIVALENTS AT THE
169,047 (17,738)
END OF THE YEAR
224,806 313,295
Operating Profit Before Working Capital Changes
Profit Before Tax
Adjustments for 13,752 13,662
Associate Companies Share of Profit
Depreciation (34,531)
Amortisation of Lease Charges 543 (2,107)
Change in fair value of investment property 5,013 2,917
(Profit)/Loss on Sale of Property, Plant & Equipment (803) (1,519)
Provision for Retirement Gratuity (52,402) (166,356)
Interest Income
Investment Income 45,364 17,718
Finance Expenses 201,742 177,610
Tax Payment
 “An excessive and complicated tax regime is a continuing growing concern of the tea industry.”
 “New land rent tax levied on developed and underdeveloped land is too high and discourages
tea expansion raising fuel prices caused by excessive tax on the product Road toll tax on
irrigation fuel is levied even though the fuel is not used for roads for vehicles.” (Kajah tea, Ltd.)
Downloaded by Sharath (sharathkumar14333@gmail.com)
lOMoARcPSD|39157671
 “The number of taxes continuing to pose a growing concern to the tea industry.Taxes such as car
benefit tax, ayroll levy, education levy are eroding the income fromthe activities of the tea
industry by raising tea production costs, thereby affecting the performance of the tea industry.”
 “still the traditional export crops are heavily taxed due to various fees ….” (Government of india
2009, p. viii).
Taxes on the tea sector include a district producess of 5 percent of the farmers’price,
stamp duty of 1.2 percent fob, withholding tax of 2 percent fob, 3.5 percent Tea Board
and research fee, corporate tax, property tax, VAT, and a service levy of 0.3 percent of
VAT net turnover. The 2 percent export tax was abolished in July 2009.
Comparative Balance sheet
LIABILITIES
Note 2009
s:000
s
2008
Rs:000
s ASSETS
Note 2009
s:000
s
2008
Rs:000
s
Downloaded by Sharath (sharathkumar14333@gmail.com)
lOMoARcPSD|39157671
EQUITY
Stated Capital
Revenue Reserves
Minority Interest
Total Equity
Non-Current Liabilities
Interest Bearing Loans &
Borrowings
Deferred Tax Liabilities
Retirement Benefit
Obligations
Current Liabilities
Trade and Other Payables
Income Tax Payable
Amounts due to Related
Parties
Interest Bearing Loans &
Borrowings
Bank Overdrafts
Total Equity and
Liabilities
13
14
15
16
17
18
19
20
21
22
152,000
898,077
1,050,077
55,512
30,878
86,390
299,944
15,546
1,189
90,000
9,847
416,526
1,552,993
152,000
891,507
1,043,507
46,590
29,394
75,984
203,995
24,650
3,143
123,269
355,057
1,474,548
Non-Current Assets
Property, Plant & Equipment
Investment Properties
Leasehold Property
Investments in Subsidiaries
Investments in Associates
Other Investments
Other Non Current Assets
Deferred Tax Asset
Deposits With Colombo Stock
Exchange
Current Assets
Inventories
Trade & Other Receivables
Other Recoverables - Short Term
Deposits
Amounts Due From Related Parties
Short Term Investment
Cash and Bank
Total Assets
1
2
3
4
5
6
7
8
9
10
11
12
36892
696,250
120,380
24,000
27,534
12,445
917,501
2,693
438,287
2,810
12,808
178,894
635,492
1,552,993
50,082
661,719
120,380
24,000
11,295
9,784
877,260
1,717
475,884
2,796
11,360
105,531
597,288
1,474,548
Downloaded by Sharath (sharathkumar14333@gmail.com)
lOMoARcPSD|39157671
As at 31st March
PROPERTY, PLANT & EQUIPMENT
At Cost Balance as
at
01.04.2008
Rs.000’s
Additions
Rs.000’s
Disposals/Re
tirements
Rs.000’s
Balance as at
31.03.2009
Rs.000’s
Plant & Machinery 64,153 113 (1,092) 63,174
Furniture & Fittings 67,512 (32,963) 34,549
Motor Vehicles 12,249 268 (677) 11,840
Computer Equipment 34,617 776 (5,369) 30,024
Office Equipment 7,180 (5,421) 1,759
Others 11,244 (462) 10,782
Downloaded by Sharath (sharathkumar14333@gmail.com)
lOMoARcPSD|39157671
196,955 1,157 (45,984) 152,128
Total Value of Assets
Depreciation
At Cost Balance as at
01.04.2008
Rs.000’s
Charge for
the year
Rs.000’s
Disposals/Re
tirements
Rs.000’s
Balance as at
31.03.2009
Rs.000’s
Plant & Machinery 44,339 5,553 (1,087) 48,805
Furniture & Fittings 53,760 2,687 (32,543) 23,904
Motor Vehicles 6,963 1,208 (578) 7,593
Computer Equipment 29,446 2,510 (5,345) 26,611
Office Equipment 6,989 86 (5,420) 1,655
Others 5,376 1,708 (416) 6,668
Total Depreciation
146,873
13,752 (45,389) 115,236
Downloaded by Sharath (sharathkumar14333@gmail.com)
lOMoARcPSD|39157671
Net Book Value of Assets
2009
Rs.000’s
2008
Rs.000’s
At Cost 36,892 50,082
Total carrying amount of Property, Plant & 36,892 50,082
Equipment
INVESTMENT PROPERTIES
2009
Rs.000’s
2008
Rs.000’s
At the beginning of the year 661,719 657,230
Additions 2,008
Transfers from Capital WIP 2,481
Change in fair value during the year 34,531
696,250 661,719
At the end of the year
LONG TERM INVESTMENTS
2009
Rs.000’s
2008
Rs.000’s
Investments in Subsidiaries 120,380 120,380
Downloaded by Sharath (sharathkumar14333@gmail.com)
lOMoARcPSD|39157671
Investments in Associates 24,000 24,000
Other Investments 27,534 11,295
171,914 155,675
Total Investments
Investment in Subsidiaries- Company
Non-Quoted No. of
shares
2009
000’s
2008
000’s
Holding
%
2009
Cost
Directors’
Valuation
Rs.000’s
2008Cost
Directors’
Valuation
Rs.000’s
Rajah Warehousing (Pvt)
Ltd
12,000
570
12,000
570
100%
76%
120,000
380
120,000
380
Anfal Warehousing (Pvt)
Ltd 120,380 120,380
Investments in Associates – Company
Non-Quoted No. of
shares
2008 Holding 2009
Cost
2008Cost
Directors’
2009
000’s
000’s % Directors’
Valuation
Rs.000’s
Valuation
Rs.000’s
Downloaded by Sharath (sharathkumar14333@gmail.com)
lOMoARcPSD|39157671
Keells Realtors Ltd. 2,400 2,400 32% 24,000
24,000
24,000
24,000
Other Investments
Other
Investments
Quoted
No. of
shares
2009
000’s
No. of
shares
2008 000’s
Holding
%
2009
Cost
000’s
2008
Cost
000’s
2009
Market
Value
Rs.000’s
2008
Market
Value
Rs.000’s
Keells Food
Products
PLC.
788 464 9.28% 27,534
27,534
11,295
11,295
39,834
39,834
25,983
25,983
OTHER NON CURRENT ASSETS
Staff Vehicle Loan 2009
Rs.000’s
2008
Rs.000’s
At the beginning of the year 12,746 14,330
Loans Granted 7,158 4,475
Loans transferred from /(to) 3,046 (2,947)
Loans Recovered (6,669) (3,112)
Receivable within one year
16,281
12,746
3,836
2,962
Downloaded by Sharath (sharathkumar14333@gmail.com)
lOMoARcPSD|39157671
Receivable after one year
12,445
9,784
INVENTORIES
2009
Rs.000’s
2008
Rs.000’s
Building Materials 1,010 993
Consumables and
Spares 1,683 724
2,693 1,717
TRADE AND OTHER RECEIVABLES
2009
Rs.000’s
2008
Rs.000’s
Trade Debtors 447,020 485,861
Less: Provision for Doubtful Debts (13,385) (14,942)
Other Debtors 676 1,098
Advances and Prepayments 140 905
Loans to Executives 3,836 2,962
438,287 475,884
Amounts Due From Related Parties
Downloaded by Sharath (sharathkumar14333@gmail.com)
lOMoARcPSD|39157671
2009
Rs.000’s
2008
Rs.000’s
Ultimate Parent 6,345 5,973
Parent
Subsidiary 48 72
Associate
Companies Under Common Control 6,415 5,315
Key Management Personnel
Close Family Members of KMP
Companies controlled/jointly controlled/significantly
influenced
by KMP and their close family members
12,808 11,360
Downloaded by Sharath (sharathkumar14333@gmail.com)
lOMoARcPSD|39157671
REVENUE RESERVES
2009
Rs.000’s
2008
Rs.000’s
General Reserve 104,000 104,000
Accumulated Profit 794,077 787,507
898,077 891,507
DEFERRED TAX LIABILITIES
2009
Rs.000’s
2008
Rs.000’s
Balance as at the beginning of the year 46,590 44,677
Charge for the year 8,922 1,913
Balance as at the end of the year 55,512 46,590
The closing Deferred Tax Liability balance relates to the
following:
6,581 8,019
Accelerated Depreciation for Tax Purposes
59,738 48,859
Revaluation of Investment Property to Fair Value
(10,807) (10,288)
Retirement Benefit Obligations
Others - Tax Losses
55,512 46,590
Downloaded by Sharath (sharathkumar14333@gmail.com)
lOMoARcPSD|39157671
RETIREMENT BENEFIT OBLIGATIONS – GRATUITY
2009
Rs.000’s
2008
Rs.000’s
Balance as at the beginning of the year 29,394 34,664
Provision made during the year 2,058 1,810
Interest cost for the year 2,939 3,466
Payments made during the year (4,277) (482)
Transfers during the year 748 (7,705)
(Gain)/Loss arising from changes in the
assumptions or
16 (2,359)
due to (over)/under provision in the previous
years
30,878 29,394
Balance as at the end of the year
TRADE AND OTHER PAYABLES
2009
Rs.000’s
2008
Rs.000’s
Trade Creditors 269,903 175,260
Sundry Creditors and Accrued Expenses 30,041 28,735
Downloaded by Sharath (sharathkumar14333@gmail.com)
lOMoARcPSD|39157671
299,944 203,995
Amounts Due To Related Parties
2009
Rs.000’s
2008
Rs.000’s
Ultimate Parent 726 484
Parent
Subsidiary 3 636
Associate 600
Companies Under Common Control 460 1,423
Key Management Personnel
Close Family Members of KMP
Companies controlled/jointly controlled/significantly
influenced
by KMP and their close family members
1,189 3,143
Downloaded by Sharath (sharathkumar14333@gmail.com)
lOMoARcPSD|39157671
Fringe Benefits Given To Employees
A fringe benefit is a form of pay for the performance of services. Company provides an
employee with a fringe benefit when company allow the employee to use a business vehicle to
commute to and from work. A cafeteria plan, including a flexible spending arrangement, a written plan
that allows company employees to choose between receiving cash or taxable benefits instead of certain
qualified benefits for which the law provides an exclusion from wages.
Employee following benefits
 Accident and health benefits
 Group-term life insurance coverage
 Employee discounts.
 Meals
 Transportation (commuting) benefits.
 Moving expense reimbursements.
 Retirement planning services.
Downloaded by Sharath (sharathkumar14333@gmail.com)
lOMoARcPSD|39157671
 Volunteer firefighter and emergency medical re-. sponder benefits.
 Loan fringe benefit
 Housing fringe benefit
Working Capital Management
Working capital is the amount of funds necessary to cover the cost of operating the enterprise.
Working capital in a going concern is revolving funds .it consists of cash receipts from sales which are
used to over the cost of current operations .The need of working capital arises because of time gaps in
manufacturing and marketing cycle of business operations. This time gap is due to time gaps between
Cash and purchase of Raw-Materials.
 Purchase and production
 Production and sales
 Sales and Realization of cash.
During these intervals, the company should have ready working or operating funds to keep their
business going. Thus every business concern should have sufficient liquidity funds as its disposal to buy
Raw-Materials, stores etc to pay wages to personnel and to meet incidental expenses with the installed
plant equipment, tools and other fixed assets, the concerned would be able to produce finished goods
by spending cash or Raw Materials, intermediate goods Labor remuneration etc.
S. No Particulars 31-03-2009 31-03-2010 Increase Decrease
(a)
Current Assets
Inventories 72,230.00 50,765.00 21,465.00
Sundry debtors 28,478.00 34,042.00 5,564.00
Downloaded by Sharath (sharathkumar14333@gmail.com)
lOMoARcPSD|39157671
Other current
Assets
--- 4,932.00 4,932.00
Cash & Bank
balance
7,041.00 1,56,398.00 1,49,357.00
Loan & Advance 13,205.00 11,368.00 1,837.00
Total (a) 1,02,954.00 2,57,505.00
Current Liabilities 3,10,123.00 3,77,829.00 67,706.00
Provisions 71,062.00 71,793.00 671.00
(b) Total (b) 3,81,185.00 4,49,562.00
Working
Capital
(a-b) -2,60,231.00 -1,92,057.00
Net decreased
in W.C
68,174.00 68,174.00
Total of
N.W.C
1,59,853.00 1,59,853.00
ANALYSIS
Downloaded by Sharath (sharathkumar14333@gmail.com)
lOMoARcPSD|39157671
The above table discloses in this working capital as that was the Net decrease in working capital
in this year 31-03-2009 to 31-03-2010 is Rs.68,174.00 due to major reasons of adjusting current assets
as increase and the current liabilities decrease but the provision decreased.
Interest Paid
2009 Rs.000’s
MINORITY INTEREST
Balance at the beginning of the year 30,908
Share of Profits/(Loss) for the year (1,230)
Dividend Paid (8,400)
Balance at the end of the year 21,278
INTEREST BEARING LIABILITIES
Gross Liability 123,619
Finance Charges (48,136)
75,483
Asset Backed Notes 11,307
Standard Charted Bank Loan 90,000
Gross Liability 101,307
Finance Charges Allocated to future periods 24,362
Downloaded by Sharath (sharathkumar14333@gmail.com)
lOMoARcPSD|39157671
Standard Charted Bank Loan (13,055)
90,000
101,307
Price List
Quarter
High
Price
Low
Price
Closing
Price
Quarterly
%Change
12 Month
%Change
2008 Jan - Mar 41.834 29.832 32.518 -24.1% -30.8%
Apr - Jun 44.691 31.604 41.262 26.9% -19.8%
Jul - Sep 44.005 34.290 35.319 -14.4% -19.9%
Oct - Dec 36.462 18.779 21.786 -38.3% -49.2%
2009 Jan - Mar 28.746 21.260 26.460 21.5% -18.6%
Apr - Jun 35.090 27.318 30.404 14.9% -26.3%
Jul - Sep 36.919 30.347 31.604 3.9% -10.5%
Oct - Dec 36.233 29.604 35.547 12.5% 63.2%
2010 Jan - Mar 38.976 33.730 37.719 6.1% 42.5%
Apr - Jun 38.919 29.375 29.684 -21.3% -2.4%
23-JUL-10 30.198 -17.8% -1.0%
Software configuration
Downloaded by Sharath (sharathkumar14333@gmail.com)
lOMoARcPSD|39157671
Software configuration management (SCM) is a set of activities that are designed to control change by
identifying the work products that are likely to change, establishing relationships among them, defining
mechanisms for managing different versions of these work products, controlling changes that are
imposed, and auditing and reporting on the changes that are made. The following topic categories are
presented. Communications between the large server and LANs use the LU 6.2 protocol .The underlying
communications hardware must therefore be able to supporting that protocol. The major software
components in this scenario that use LU 6.2 communications are the following.
 CICS/ESA and CICS OS/2 for interconnectivity
 DDCS/2
 Data Propagator Relational (uses DDCS/2)
 Data Hub/2 (uses DDCS/2).
 DDCS/2 implements DRDA,
Hardware
The workstations on the LAN can be either client machines or local servers. They are connected
by a communications controller to the host, which acts as an enterprise server. The hardware
configuration corresponds roughly to the structure of the business described above. The functions
provided by the enterprise server can be mapped to the functions provided by the head office. The
functions provided locally by the LAN in each branch can be mapped to the functions provided by the
branch. Each workstation on the LAN corresponds to the workstation that an employee of the branch
uses.
Downloaded by Sharath (sharathkumar14333@gmail.com)
lOMoARcPSD|39157671
Systems Analysis & Design
Based on the qualitative data gathered in the interviews, we focus in this subsection on the
system analyst role and the changes that characterized it during the transition period. As has been
mentioned before, during the transition process, one functional system analyst worked together with
the development agile team and another one stayed as part of the external functional analysts group.
The group of operational system analysts did not change.
System Maintenance
 high-maintenance
 low-maintenance
 maintenance window
High-maintenance
Describes a system which requires a high degree of maintenance to ensure proper functioning
and without which it is likely to break down. Who requires a lot of attention.
Low-maintenance
Describes a system which retains proper functionality over long periods of time despite little or
no maintenance. Figuratively, describes a person who is self-sufficient and does not require much
attention.
Maintenance window
A prescheduled time when a system can be taken off-line for maintenance, if necessary.
Features of system
INTRINSIC MARKER ID TRACKING
System is automatically assigned a distinct ID number during operation. The captured 3D
data is automatically associated with this ID by the system. No data cleaning, no special marker
Downloaded by Sharath (sharathkumar14333@gmail.com)
lOMoARcPSD|39157671
arrangement, no special actor motions, nor any post-processing is ever required to help the
system correctly identify a marker.
Arbitrary Sampling Frequency
System can be set to any value to suit an application. For tracking a slow motion the sampling
rate can be set to be extremely low, for days or even weeks of continuous capture. Since there is no
marker identification problem, high frequency sampling is not necessary except for tracking very high
speed motions. For applications in which very high-speed and low-speed motions occur simultaneously,
'multi-rate sampling' can be applied to make the most effective use of the system capabilities.
Multi-Rate Sampling
Sampling slow motions at high frequency would result in large amount of useless data,
wasting storage space and any data processing effort. system allows different markers to be
sampled at different frequencies to capture motions of very different speeds at about the same
spatial resolution. This is highly useful for many scientific applications. For example, the golf
club head moves much faster than the golfer's body in a glof-swing motion. To capture at
approximately the same spatial resolution, the clubhead markers can be captured four times
faster than the body markers.
Pros and Cons of the system
A distributed database is a network of database that are logically integrated but physically spread
across a network. A distributed data base management system is software that controls the distributed
database in the network. To make sure that the data in the distributed databases are also up to date
and current, processes like duplication and replication.
There are advantages of using distributed databases. Usually it reflects your organization’s
structure. Since the databases are spread across the network, it can be in each department so that the
concerned department updates their database. Moreover in case of any catastrophic event, all the
databases are not destroyed since they are distributed in different physical locations. The performance
is also improved since the load is balanced on the servers. It costs less to have such a network instead of
a single large computer. It is easy to add or remove systems without affecting the other modules.
Downloaded by Sharath (sharathkumar14333@gmail.com)
lOMoARcPSD|39157671
Disadvantages, it is difficult to maintain such a network and there would be more load for the
DBAs. Since the database is disconnected in nature, some extra work on the design part has to be done.
Complexity is increase and labor costs would also increase. Since all the sites have to be secured it is an
extra burden on that part. The manpower to manage such a database is rare to get. If you need to
convert an existing centralized DB to a distributed one, there are no tools to do so. Concurrency control
is an issue in distributed database.
Identification of error
System identification using the multi-model approach requires evaluations of thousands of
candidate models. Consequently, the solution time for an evaluation has to be kept to a minimum.
Element types and mesh size affect the solution time. Practitioners seldom use models with solid
elements due to computing constraints. A combination of beam and shell elements is commonly used to
simulate bridges. Users must employ these elements with care since all element types have limitations.
Each element type is based on specific fundamental hypotheses and is not suitable for all situations.
The identification strategy is an iterative process that employs easurements for identification of
candidate behavioral models and then information from candidate models to improve the
measurement system. At the beginning, odeling assumptions and measurements from the initial
measurement system are provided by engineers. Modeling assumptions define the parameters to be
employed within the identification task.
Error handling methods
An information handling system comprising: plural processing components operable to process
information; firmware running on a processing component, the firmware operable to coordinate
operation of the processing components; a link interfacing at least some of the processing components
;a link controller operable to manage communication of information over the link between the
processing components and to issue an interrupt if a non-fatal error occurs with the communication of
information; and a non-fatal error monitor associated with the firmware and interfaced with the link
Downloaded by Sharath (sharathkumar14333@gmail.com)
lOMoARcPSD|39157671
controller, the non-fatal error monitor operable to receive the interrupt associated with the non-fatal
error and to issue an error message if then on-fatal error meet spared determined condition.
Client sever Technology
The term client-server refers to a popular model for computer networking that utilizes client and
server devices each designed for specific purposes. The client-server model can be used on the Internet
as well as local area networks (LANs). Examples of client-server systems on the Internet include Web
browsers and Web servers, FTP clients and servers. Client/server networking grew in popularity many
years ago as personal computers (PCs) became the common alternative to older mainframe computers.
Client devices are typically PCs with network software applications installed that request and receive
information over the network. Mobile devices as well as desktop computers can both function as clients.
A server device typically stores files and databases including more complex applications like Web sites.
Server devices often feature higher-powered central processors, more memory, and larger disk drives
than clients.
Database Administration
The data replication strategy focuses on a single point of control. This is crucial in a
heterogeneous database management system environment. It would be inefficient for the data
replication administrator to learn the systems management environments and tools on every platform.
The better approach is to learn the environment of one platform and let the software on that platform
control all other platforms. This reduces training expenses and increases the productivity of the copy
administrator. We assume that these administrative tasks are executed on a LAN environment just as
the business trend is toward this environment. Data Propagator Relational manages change propagation
through refresh and update propagation and is accessed from Data Hubs action bar in the Action pull-
down list. Data Hub creates a programmable-workstation-based environment for database
administration. Data Hub and Data Propagator Relational as the foundation of its customer information
system.
Downloaded by Sharath (sharathkumar14333@gmail.com)
lOMoARcPSD|39157671
CONCLUSION:-
From the Study of this company I understood the functions and features of the company. This
company is improving their quality, goodwill, market value and they are giving job opportunity so many
people. They are the strength of the company’s growth. In fact we can see that the company has
modernised its machineries and all and it’s the biggest industry in whole Kerala. With all most modern
facilities.
The institutional training at KAJAH TEA COMPANY(P)LTD helped to have a good knowledge
about how a company operates and the consequent focuses relating to the business activities. In the
short span of training the company management provides me a good exposure to the working and
management work out in the detail run. It enhanced about plants production process in details ,which
paved way for rich experience in plant supervision it also provide with information regards the exports
financial and human resources activities and documentation in the organization ,which was new area
entrance for me.
The training has helped to know the various delegation s that is found in the organization and
responds ability each delegates have the training has given a deep sense of understanding how an
organization takes efforts in bringing in product as an effective one and how it can be good in
competing with its competitors.
Downloaded by Sharath (sharathkumar14333@gmail.com)
lOMoARcPSD|39157671
The organizations growth decides their tireless effort in bringing it up .The expansion and
establishment of the organizations in various places and in various forms denotes their financial
efficiency and capabilities.
BIBLIOGRAPHY
TEXT BOOKS
 Research Methodology by C.R Kothari
 Human Resource Management by Shashi K. Gupta
 Finance Management by Neethi Gupta
WEBSITES
 www.wekkipedia.com
 WWW.KAJAHTEA.COM
 WWW.TEAHISTORY.COM
Downloaded by Sharath (sharathkumar14333@gmail.com)
lOMoARcPSD|39157671
APPENDIX
KSTC: Kerala State Textile Corporation
eSSL: enterprise Software Solutions Lab
HCL: Hindustan Computers Ltd
Downloaded by Sharath (sharathkumar14333@gmail.com)
lOMoARcPSD|39157671
Downloaded by Sharath (sharathkumar14333@gmail.com)
lOMoARcPSD|39157671

kajah-tea-company-pvt- Ltd In this project we can learn.

  • 1.
    Kajah TEA CompanyPVT LTD Bachelor's of Computer Application (School of Management Sciences, Varanasi) Scan to open on Studocu Studocu is not sponsored or endorsed by any college or university Kajah TEA Company PVT LTD Bachelor's of Computer Application (School of Management Sciences, Varanasi) Scan to open on Studocu Studocu is not sponsored or endorsed by any college or university Downloaded by Sharath (sharathkumar14333@gmail.com) lOMoARcPSD|39157671
  • 2.
    A REPORT ONINPLANT TRAINING WITH REFERENCE TO KAJAH TEA COMPANY PVT LTD Submitted to ANNA UNIVERSITY OF TECHNOLOGY COIMBATORE For the award of the degree of MASTER OF BUSINESS ADMINISTRATION Submitted by ANSHAD.A.T Reg No: 098001185002 Under the Supervision and Guidance of Ms.K.UMA MAHESWARI, MBA Assistant Professor RVS FACULTY OF MANAGEMENT KUMARAN KOTTAM CAMPUS KANNAMPALAYAM COIMBATORE – 641 402 AUGUST - 2010 Downloaded by Sharath (sharathkumar14333@gmail.com) lOMoARcPSD|39157671
  • 3.
    BONAFIDE CERTIFICATE This isto certify that the Inplant training report submitted to Anna University of Technology, Coimbatore in partial fulfilment of the requirements for the award of the degree of MASTER OF BUSINESS ADMINISTRATION is a record of original research work done by ANSHAD.A.T during the period June 2010 to July 2010 of his study in RVS FACULTY OF MANAGEMENT, Kannampalayam, under the supervision and guidance of Ms.K.UMA MAHESWARI,MBA and the training report has not formed the basis for the award of any Degree/ Diploma/ Associateship/ Fellowship or other similar title to any candidate of any university. FACULTY GUIDE DEAN Viva-Voice examination held on INTERNAL EXAMINER EXTERNAL EXAMINER Date: Place: Downloaded by Sharath (sharathkumar14333@gmail.com) lOMoARcPSD|39157671
  • 4.
    DECLARATION I, ANSHAD.A.T herebydeclare that the In plant training report submitted to Anna university of Technology Coimbatore in partial fulfilment of the requirements for the award of the degree of MASTER OF BUSINESS ADMINISTRATION is a record of original and independent research work done by me during June 2010 to July 2010 under the supervision and guidance of Ms.K.UMAMAHESWARI ,MBA, Assistant Professor, RVS Faculty of Management, Kannampalayam and it has not formed the basis for the award of any Degree/ Diploma/ Associateship/ Fellowship or other similar title to any candidate of any university. Date: SIGNATURE OF THE STUDENT Place: ANSHAD A.T Downloaded by Sharath (sharathkumar14333@gmail.com) lOMoARcPSD|39157671
  • 5.
    ACKNOWLEDGEMENT First and foremost,I praise and thank God Almighty from the depth of heart that has been the sources of strength in the completion of the project work. I acknowledge my sincere thanks and gratitude towards my respectable teachers and Dr.Adalarasu.B, Dean, RVS FOM, Coimbatore. The In-Plant training has been prepared under the guidance and supervision of Ms.UMA MAHESWARI.K, Lecturer in RVS Faculty of Management. I acknowledge my deep and sincere gratitude for his able and cordial directions. At the outset, I bestow my sincere thanks to the project coordinator, Mr.JAISON, General Manager of CPD for the whole hearted co-operation and guidance to achieve the goal of this In-plant training. I am also grateful to Mr. SREEJITH, Personnel Officer of CPD, for giving me his valuable assistance at every stage of my In-Plant training. I would like to thank all the workers of CPD for their friendly and co-operative approach. Big thanks to my parents for all support and encouragement, they have rendered during the project work. ANSHAD.A.T Downloaded by Sharath (sharathkumar14333@gmail.com) lOMoARcPSD|39157671
  • 6.
    ABOUT INTERNSHIP TRAINING Thepurpose of internship training is to facilitate the intern to practice the acquired skills independently or under supervision, as mentioned in the respective discipline course contents. The focus of internship training should be to develop the methods and modalities for actual practice of management study. Emphasis should be laid on ‘Hands on experience’.The settings of internship should be preferably a decentralized setting in a organization structure like prodction,marketing,human resource and finance department. At the end of the internship, the intern should be a confident, more helpful in futures OBJECTIVES OF INTERNSHIP TRAINING:  Develop managerial skills and leadership qualities to function effectively as a leader of the management team.  Develop communication skills.  Develop professionalism including ethical behavior, etiquettes and demonstrate behavioral  To study the company profile of Kajah.  To study the working of marketing & services department.  Market Analysis of retail products.  To study the problems of Kajah. Subject Duration Production department 9 Days Human resource department 7 Days Marketing department 10 Days Finance department 8 Days Systems department 8Days Attempt should be made to conduct a comprehensive assessment of knowledge, skills and attitude, during and at the end of internship training. For this purpose, structured tools such as ‘Log books’, Downloaded by Sharath (sharathkumar14333@gmail.com) lOMoARcPSD|39157671
  • 7.
    ‘Checklist’, ‘Observation schedule’,‘Peer review forms’ etc. can be effectively utilized to objectively document the performance. Each concerned department should formulate objectives and develop its own assessment of internship training. Indian Tea Industry The tea industry in India was created to satisfy England's desire for high quality black teas without dependency on trade with China. First, the British East India Company's monopoly of the tea trade and its dominance over India where the Company maintained the largest private army in history had to be broken. At the same time growers and tea experts were experimenting with seeds, plants and cuttings secured from China which they believed would grow in India's climate. Notably, an indigenous strain of tea plant growing wild in India had been discovered years earlier. The year 1838 marked the first Indian tea harvest, a mere 350 lbs., to be auctioned in London. It was greeted with much excitement and high reviews fromtea experts. In 1858 the British East India Company turned its rule over India to Britain. The stage was set for the rapid expansion of tea product. As it turned out the indigenous plants produced tea far superior in quality to the Chinese transplants. And so the Indian tea industry was born.Now India produces more tea than any other country.The tea industry is also denied the benefit of deductions under section 80 HHC of the Income Tax Act, 1961. Under section 33AB of this Act, assesses engaged in growing and manufacturing tea are allowed a deduction limited to only 20 per cent of their profits. Other industries are allowed 100 per cent deduction on profits from export production. (In Oct'98,however, the union government granted this exemption to tea industry also.) The tea industry in India was earlier suffering from stagnant production and low price realizations. 1996-97 was a year of turnaround and 1997-98, a year for consolidation for the tea industry. In these years almost all the tea companies in the country have witnessed increase in sales and profits. The tea industry is also denied the benefit of deductions under section 80 HHC of the Income Tax Act, 1961. Under section 33AB of this Act, assesses engaged in growing and manufacturing tea are allowed a deduction limited to only 20 per cent of their profits.The tea industry in India was earlier suffering from stagnant production and low price realizations. 1996-97 was a year of turnaround and Downloaded by Sharath (sharathkumar14333@gmail.com) lOMoARcPSD|39157671
  • 8.
    1997-98, a yearfor consolidation for the tea industry. In these years almost all the tea companies in the country have witnessed increase in sales and profits.The farmers invested more on fertilizers and upkeep of their plantations in 1997 and 1998 because of better price realizations which also resulted in better output in the following years . KAJAH TEA COMPANY PVT LTD is a part of the RAJAH group. This company was has a staff of around 65 personal. It is directed by Mr. HAJI ABDUL ROUF and is managed by Mr. JAISON.A.K. assisted by the Mr.SREEJITH. The company has a traditional background and is engaged in the marketing of fast moving consumer goods basically. (1) beedi (2) Tea (3) Salt (4) Dhahasamini (5) Tooth Powder and (6) Palm. The company has several branches situated in Kerala. It has deposit in (1) Kasergod (2) Kannur (3) Kottakal (4) Kootanad (5) Guruvayoor (6) Palakkad (7) Addor and (8) Trivandrum. The head quarters of the companies is situated in Guruvayoor. It has direct as well as indirect distribution system. The services rendered by the company are spot delivery to wholesalers and retailers in time. It renders quantity purchase scheme to the middlemen and consumer offers and also seasonal as well as off seasonal gifts and discounts. It has currently achieved at a target tea sales of 15 ton per month and is expecting to achieving a target net sales of 36 ton per month. The company has arrived in a situation to deliver its products through outside distribution channels. It is hoping to keep a lasting relationship with the middlemen and the end users. It is aiming at satisfying some of the consumers needs. The company focuses on hospitality and gives priority to reliability and virtue. Downloaded by Sharath (sharathkumar14333@gmail.com) lOMoARcPSD|39157671
  • 9.
    HISTORY OF RAJAHGROUP RAJAH GROUP was established by A. ABDUL KADER SAHIB in the year 1935 he started as a business venture manufacturing Beddies with sales in Srilanka.the group also was involved in other business etc. later due to changes in the foreign policies of the Srilanka to the staffs of its companies their and shifted operation to India The group gradually became a leading manufacturing of Beedies employing directly and indirectly about 35000 in india.its products are In good demand in the states of Kerala, Tamil Nadu, karnadaka, Andrapradesh and Maharashtra. the groups are received best tax payed awards in the states of Kerala and Tamil Nadu The group diversified in to the business like Timber,Terracotta Tiles, Ayurveda, Automobiles, Tea, Salt etc. The group also involved in the tourisum located business and ows a scenic island on the back waters of chettuva in Kerala .which functions as an Ayurvedic hospital. A similar ayurvedic treatment center is also run on a 180 land in Kootanad, Palakkad district of Kerala. The Group also has a software development business and caters to the requirerment of various clients in india. Downloaded by Sharath (sharathkumar14333@gmail.com) lOMoARcPSD|39157671
  • 10.
    Rajah school,a CBSEschool associated with the group offers quality education to more than 1400 students. The group manufactures several ayurvedik products,most of which are used exclusively by guests at its ayurvedic centres some of its products are marketed out side. Besides this the group also manufactures kajah tea, Kajah lodized salt and “Bright Wash Dish” wash powder . ORGANIZATION STRUCTURE The organization consists of the Board of Directors, The managing directors and the different department heads which includes production departments, administration department, personal department, finance department, marketing and material department. Under the material department comes the purchase, stores and dispatch department. under the finance department comes accounts department and under the marketing department comes the sales and distribution. PRODUCTION DEPARTMENT Department Chart Downloaded by Sharath (sharathkumar14333@gmail.com) lOMoARcPSD|39157671
  • 11.
    Production Manager Asst.Manager Mechanical Engineers Maintenance Manager Electrical Engineer Mechanical Helper LAYOUT DESIGN Every infrastructurerequires having a layout. A layout is consisted of the detailed plan of the structure being constructed or reconstructed. It emphasizes the arrangements and proper positions of the basic elements of the plan. A layout serves as a guideline for the builders as well as the owners of the establishments to visualize the physical appearance of the infrastructure. A layout also includes the proper allocations of space and equipments that will be use within the production of the plant. It is a very importance aspect within the manufacturing cycle. Plants should have an ideal layout in order to improve their productivity means. A properly laid out plant ensures a smooth rapid movement of materials and employees. However, plants layouts are dynamic in concept because it tends to adapt several changes regarding the need for improvement of the industry. One of the aspects that can affect the productivity of an industry is the plant layout. The plant layout involves the planning path each component part of the product is to be followed within the plant. It also includes the proper coordination of each parts so that the process of manufacturing will be carried out in the most economical and practical manner. A plant layout is composed of a detailed plan Downloaded by Sharath (sharathkumar14333@gmail.com) lOMoARcPSD|39157671
  • 12.
    of the infrastructure– the sketches, drawings that are carefully scaled on order to achieve the real visualization of the plan that is going to be implemented. PRODUCTION PROCESS Green Leaf Weighment The green leaf plucked from the garden are weighed either at site or in the factory. The Average leaf plucked is around 20 Kgs in Munnar. Weathering The moisture content in the green leaf is taken out by this process by means of hot air. The required Temperature is around 70°F. In preparing Orthodox Tea, around 70% of the moisture is to be taken out. Rolling Weathered tea is fed into rollers. There are two types of Rollers viz., Single action - Here only the top part rotates. l Double action - Here both the top & bottom part rotates. The function of the roller is to twist the leaves. At first this is done without applying any pressure, subsequently followed by medium and hard Pressure. Fermenting It is here that the chemical change do occur. The leaves starts changing its colour to somewhat brownish. The period that is required for fermentation depends on temperature. The temperature inside the fermenting room is normally 2°C less than the outside temperature. The time taken for fermentation ranges in between 2 to 3.5 hrs depending on the season Downloaded by Sharath (sharathkumar14333@gmail.com) lOMoARcPSD|39157671
  • 13.
    Drying This is thelast of the manufacturing process. Here the Temperature should be around 230°F to 240°F depending upon the efficiency of the dryer. If the temperature is more than required, the leaves will be burnt & if the temperature is less, we get the unburned tea. This Tea is also known as Dryer Mouth Tea. Sorting of Tea Now the manufacturing process has been completed and we are having the loose unsorted tea. This has now to be segregated into various grades. This is done with the help of sorting machine. Normally Tea Gardens do have three types of sorters which do run in sequential order. Middleton Sorter Unsorted tea is first fed in this sorter which has simple trays for segregating the bulk from the sized tea. Arnut Sorter - The output from the middleton sorter is fed in this sorting machine which has 8 to 30 inches ghogie of various sizes to get various grades. Pucca Sorter - The output obtained from the Arnut Sorter is transferred into pucca sorter to get final grades. Packing The sorted tea is then packed according to various grades & after paying additional excise duty of Rs 1 per Kg & a Cess of Rs 0.10 per Kg of the tea is dispatched (according to prevalent rate at the time of writing). LOADING Downloaded by Sharath (sharathkumar14333@gmail.com) lOMoARcPSD|39157671
  • 14.
    It is thepart of Godown Management, the bailed material is loaded into trucks of respective destinations for which the dispatch programmed is given to the godown, Godown people. It is the physical movement of the product from the mill to the Godown, Godonwn to cutting center to depots. The trucks capacity is 9 tons for short distance & 18 tons for long distance. Suppose a party from Kunnamkulam place an order of 7 tonne of one kind of tea powder &3 tons another kind of powder & another party of Kunnamkulam place an order of 9 tons kind of tea powder. In this case the clubbing of destination will be done in such a way so that the load of 18 tonns on one truck will be ready in one time. In this way the truck will be loaded at its full capacity. And this will help to reduce the transportation cost. UNLOADING KAJAH Limited was using crane technique for loading and unloading their raw materials and products. They are also using manpower for loading and unloading. They use both ways for loading and unloading the things. KAJAH Limited was mainly use the above mentioned technique for loading and unloading. Scheduling Scheduling energy requirement for processing tea. Energy is required for all the process in tea manufacture. The process are withering, rolling, roll breaking, drying and grading. Both thermal and electrical energies are required for the above processes. The thermal energy and electrical energy could be used mainly for withering and drying while the electrical energy is also used for moving machinery such as rollers, roll breakers and shifters. The Energy consumption in tea processing Schedule is given in Table 1. Table 1 Energy Consumption in Tea Processing Process -1 Energy (kWh kg Made Tea ) Mid/High Elevation Low Elevation Withering 0.46 0.46 Downloaded by Sharath (sharathkumar14333@gmail.com) lOMoARcPSD|39157671
  • 15.
    Rolling 0.20 0.10 Drying0.07 0.07 Sorting & Packing 0.09 0.07 Ancillaries 0.12 0.05 Total 0.94 0.75 The thermal energy consumption for withering and drying is presented in Table 2 Table 2 – Thermal Energy Consumption in Tea Processing Process -1 Energy (MJ kg Made Tea ) Mid/High Elevation Low Elevation Actual Lowest Calculated limit Actual Lowest Calculated limit Withering 9.0 5.6 9.0 5.6 Drying 13.0 10.6 13.7 11.2 Total 22.0 16.2 22.7 16.8 From the above tables 1 and 2, we could conclude that the total energy requirement to produce one kg of made black tea is about 25 MJ (0.7-1.0 kWh of electricity and 1.4 - 2.0 kg of dry Fire Wood), where the main energy sources are imported and expensive petroleum fuel and wood from mature rubber trees. Hence total electricity requirement for all tea factories would be equivalent to a generation from a 35 MW power plant when compared to the present installed capacity of 2172 MW A solar thermal field with flat plate solar collectors had indicated there is a saving of 25-35% saving on fuel and the same system could be used for refiring graded tea without auxiliary source However, this was found to be uneconomical at present. Therefore, we have to explore the possibilities using fuel wood as a bio-energy source. Downloaded by Sharath (sharathkumar14333@gmail.com) lOMoARcPSD|39157671
  • 16.
    INVENTORY MANAGEMENT KAJAH Limitedfollow the National Forestry Inventory Model ( 2000). The 20km X 20km grid of sampling points that was set by the National Forestry inventory (NFI) was used. This is a random grid. At each point a plot is set up. This plot consists of two circular plots, two line transects, four mini-plots and a soil pit. The larger circular plot, used for measuring large trees and visual assessments, has a radius of 11.28 m. The small circular plot, used for measuring smaller trees, has a radius of 3.99. The small tree plot falls within the larger plot. The line transects, with a length of 24 m, are used for measuring coarse woody debris. The four mini-plots are used for measuring small plants and seedlings and have a radius of 0.56m.The soil pit is located outside of the largest circular plot and is used to obtain soil characteristics. This model was followed in each of the Gwich'in PSPs. There was several additions in plots done by the Gwich'in. The large circular plot was also used to determine wildlife and land use. The soil pit was also used for testing soil pH and permafrost depth. Soil samples were taken from several points at the edge of the plot. Inventory management is very important in the KAJAH Limited because this industry was running with the production functions so the inventory is a very important one so the company is gives more important to the inventory management. It will help to supply the inventory at the correct time. That’s why the production process is going good. Their inventory management is controlled by the purchase department. MATERIAL REQUIREMENT PLANNING (MRP) The main problem to face the industry was the sufficient materials for the industry to work. This was a very major problem. Because the raw materials are not getting in a big scale it will affect the work of the company so the KAJAH Limited was give more important to the material required planning. They will provide a separate group for the material requirement planning. The group conducts the research and last they will give the right information about how much material is required for the industry to work easily in the market. Downloaded by Sharath (sharathkumar14333@gmail.com) lOMoARcPSD|39157671
  • 17.
    Research and development Establishmentof model farms – the project would support the establishment of model farms in the three regions of each companies. Research and development on model farms – the project would support the research and development establishments in both companies for undertaking soil management practices, the development of bio-organic fertilizers, pests and disease management and the conversion of existing tea gardens to organic gardens. Workshops, seminars and dissemination. Organic Tea Research and Development Centre (OTRDC)Tea Board of India, the Collaborating Institution The Tea Board, an independent body under the Ministry of Commerce, is the apex body for the tea industry in India with responsibility for the implementation of the Governments regulations and policies. It is involved in all aspects of promotion, development and research on tea in India including all activities at the national and international level. The Board consists of persons representing the Parliament, owners of tea estatesand gardens and growers of tea, the Government of the principal tea growing staes, persons employed in the tea estates and gardens, dealers, manufacturers, consumers andother interests. It provides financial support to three regional institutes in Assam, Darjeeling and Valparai. To help develop the Indian tea industry, the Board promotes tea research and export of tea world-wide, collects and disseminates statistical data as well as encourages labour welfare programmes, among a host of other activities all aimed at ensuring the health and vibrancy of one the world’s largest producer of tea Major activities: Research and Development on conversion process, standards on new organic plantation, organic composting methods, soil management, bio organic fertilizers, pest and disease management, bio pesticides, processing and packaging technology, methods for processing, storage and handling, etc. TOTAL QUALITY MANAGEMENT TOOLS,POLICES We have formed a Quality Management System (QMS) to improve the quality of the product and to fulfill the requirements to get a certification in accordance with EEC –regulation 2092/91. Internal Control System (ICS) team was sent to UPASI/KVK (United Plantation Association of South India/ Krishi Downloaded by Sharath (sharathkumar14333@gmail.com) lOMoARcPSD|39157671
  • 18.
    Vigyan Kendra, CoonoorTamil Nadu) for an in depth training on various aspects of tea cultivation and organic farming practices ICS team created a database of all 1175 farmers of STFC with details of production practices, economics of scale, etc., and they upgrade database regularly. The data is readily available in both soft and hard copy for quick reference. It means all the people of the organization are committed to product quality by doing right things right, first time, every time by employing organization resource to provide value to customer TOTAL Every one associated with the company is involved in continuous improvement, in all functional area, at all level. QUALITY (1) Quality means fitness for use. (2). Quality means productivity, competitive cost, and timely delivery, total customer satisfaction. (3). Quality means conformance to specification and standard. (4). Conformance to requirements. (5). Quality is what the customer says (6). Quality means getting every one to do what they have agreed to do and to do it right the first time and every time. MANAGEMENT Executive are fully committed Decision in a planned way. To maintain existing lever of quality .To improve existing lever of quality. Effective utilization of resource. quality policy The company manufactures and supplies of various grades of TEAS . It will our endeavor to continuously improve the quality and service of our products for better customer satisfaction. Every individual in the unit shall stand committed and focused to this stage objective by adopting total quality management (TQM) metrology aimed at continuous improving our system, practices and preference. Thus constantly reducing cost through minimizing wastage. We shall be committed to comply with the requirements is international standards on quality management system and continually improve its effectiveness in its true sprite through involvement of employees and training. QUALITY CIRCLES A strict quality circles is observed which is translated into world Class Quality, and is reflected in the companies growing International Presence. During the entire Production Process efforts are made to maintained the quality. The Inspection is done as mentioned below Downloaded by Sharath (sharathkumar14333@gmail.com) lOMoARcPSD|39157671
  • 19.
    1. Preliminary Inspection:This is done to check out whether the raw material used is per the requires standard. Heating of raw material (i.e.) Plastic Granules at certain degree and the melted mixture is observed if the mixture appears to be reddish it shows that raw material is not of desired quality and cannot be used for manufacturing process as it can result into defective pieces. Thus the lot is returned backed to suppliers. 2. Daily Production Process Inspection: A Quality Control Inspector is appointed with the team members to continue the inspection process. Inspection of the manufactured tea powders is done at every 2 hours manually to check out , Durability, Colour etc. and at the end of the day report is to be submitted to QC Production. 3. Post Production Inspection: Once the required batch is manufactured, out of that total batch some random samples of 50 are taken and if defective pieces exceeds size of 5, than the entire lot is reject's and sent for the Reprocess 4. Final Inspection: Here the same procedure of Inspection for quality is undertaken as followed during production process. Random sample are taken from the batch to be dispatched AUDITING AND INSPECTION Highly qualified nutritionist, a veterinary doctor is posted for the supervision of the products. At each and every process is checked for the improvement of the product, auditing and inspection is conducted at every stage for the continuous quality improvement. AVOIDANCE OF ACCIDENTS As technology develops, economic activity varies and cultural attitudes change, the factors influencing accident situations in industry also change. One area of substantial technological development has been the way in which the massive increase in computational power has allowed sweeping changes in the control of safety-related systems applied to plant and equipment. identify and present the significant strengths and weaknesses of the proposed method and how it fits in with wider Downloaded by Sharath (sharathkumar14333@gmail.com) lOMoARcPSD|39157671
  • 20.
    issues such asincident reporting, incident investigation and process improvement. Effectiveness in learning all possible lessons and preventing further incidents. increase the awareness of industry and other organisations to common problems. Safety is built into the design and maintenance. Once it is in operation , it is controlled by technical systems with limited input from the plant controller is very different. Technical systems provide, integrate and present data, control decisions are the responsibility of human beings ,who work according to highly developed rules and procedures. SAFETY MEASURE The safety and health aspects of employee is concern for the organization, as employee are assets of company. The whole and soul responsibility of employee health and safety measures lie on the shoulder of HR department. Hence such types of measures reduce the chances of accidents. MACHINERY MAINTENANCE Maintenance is understood as a set of activities which help keep the plant machinery, equipment, and other tools and fixtures in operating and running condition to avoid losses and accidents during the production. It is understood as the function of manufacturing management that is concerned with day to day problem of keeping the physical plant in good operating condition.In a companies like "KAJAH GROUP" where the daily production of TEA is approximately accounted to 10 Thousand pieces a breakdown in machine can cause huge financial and market losses to the company. Company also is known domestically and internationally as a quality tea supplier and thus for all that effective maintenance is required, Company is also aware about the same and is having a very competent team of maintenance Engineers to ensure smooth and efficient functioning of the Plant and continuous Production Process. MAITENANCE COMMITTEE OF KAJAH TEA LIMITED Downloaded by Sharath (sharathkumar14333@gmail.com) lOMoARcPSD|39157671
  • 21.
    GM Technical Dep. GMProduction. There are mainly two type of maintenance activity carried 1) Routine Maintenance: It include activities such as periodic Inspection, cleaning, lubrication and repair of production equipments after their services life. Routine maintenance are of two type as under: a) Running Maintenance: Running maintenance is practiced when the machine are actually involved and running the production process. Here when Injection Moulding Machine is Formen Elecrician, Workers Foremen,repair Crew Foremen shop Maint. Foremen Plumbers, Fiiters. Machine Maint. R&D Incharge Tool Room Maint. Electrical Maint. Downloaded by Sharath (sharathkumar14333@gmail.com) lOMoARcPSD|39157671
  • 22.
    processing regularly greasing,lubrication and temperature is maintained for the effective functioning of the machine. b) Shut down Maintenance: Shut down maintenance is of most important. It is carried out at each Friday as on that day is holiday due to staggering. Entire maintenance activities related to all the machines is carried out on this day by the above mentioned staff. QUAL IT Y POL ICY The company manufactures and supplies of various grades of TEAS. It will our endeavor to continuously improve the quality and service of our products for better customer satisfaction. Every individual in the unit shall stand committed and focused to this stage objective by adopting total quality management (TQM) metrology aimed at continuous improving our system, practices and preference. Thus constantly reducing cost through minimizing wastage. We shall be committed to comply with the requirements is international standards on quality management system and continually improve its effectiveness in its true sprite through involvement of employees and training. Product Standards The Indian Bio-Organic Tea Association and the Tea Research Institutes have been working on developing the parameters of organic tea production and processing. These efforts, however, have been somewhat limited and there is a need for expanding the activities. At the same time, the Government of India has been drafting policies that will regulate organic farming and certification in India. A “Guideline for Production of Organic Tea in India” has been prepared on the basis of nation allergenic standards drawn up as part of the “National Programme for Organic Production”. There are plans to establish an Indian organic certification body recognized and accredited by all external agencies. Certification office establishment /standard development Training of inspectors and certifiers. Establishment of central office and four regional offices. Tea production is highly labour intensive and the industry creates jobs in inaccessible rural areas. Millions of people in the world are dependent for their livelihoods on being involved in tea production. Prices on the tea world market have dropped dramatically over the last 20 years, resulting in large social problems in the production areas. The Ethical Tea Partnership, a sector initiative of 17 traders, has monitored the labour conditions on large tea plantations since 1997. Other certification systems are Fairtrade, Rainforest Alliance and Utz Certified. Downloaded by Sharath (sharathkumar14333@gmail.com) lOMoARcPSD|39157671
  • 23.
    BENCHMARKING Benchmarking is theprocess of determining who is the very best, who sets the standard, and what that standard is. In baseball, you could argue that seven consecutive World Series Championships made the New York Yankees the benchmark. It is done to motivate people to improve toward that goal. Bench marking is usually part of a larger effort, usually a Process Re-engineering or Quality Improvement initiative. Benchmarking is a management tool that is being applied almost anywhere. Once we decide what to benchmark, and how to measure it, the object is to figure out how the winner got to be the best and determine what we have to do to get there. JAPANESE TECHNOLOGIES ISO14001certification Indian tea producer and its estates conform to the most rigorous environmental and safety standards. In Dec. 2000, it became the first India tea producer to acquire ISO 14001 certification for environmental management systems. It conducts an environmental protection program on a continuous basis as an integral part of its business activities. All its major tea production facilities acquired certification for implementing ISO 14001 management systems, as well as increasing environmental awareness among employees. Fair Trade Certification & Commitment Indian greens tea and estates are fair trade certified conforming to the highest labor and environmental tandards. Fair Trade is a product certification system designed to identify products that meet agreed environmental, labor and developmental standards. Overseen by a standard-setting body, a certification body, the system involves independent auditing of producers to ensure the agreed standards are met. Companies offering products that meet the standards may apply for licences to use the india Certification Mark for those products. Downloaded by Sharath (sharathkumar14333@gmail.com) lOMoARcPSD|39157671
  • 24.
    NEW PRODUCT DEVELOPMENTPROCESS Goal: The project aims at developing the technology, skills and systems of organic tea production. It would include the development of appropriate technology for the establishment of new, and the conversion of existing, tea areas to organic tea farms. The project also aims at the development of acceptable international standards for the export of organic tea and the establishment of an internationally accepted certification mechanism in both countries. The project includes an assessment of the demand for organic tea exports and the development of appropriate export strategies. Purpose  Technology, techniques and systems for organic tea production  Appropriate national certification agency with international recognition  Assessment of global market for organic tea and appropriate market strategies  Technology and techniques applied on model farms and elsewhere  Internationally acceptable standards and an established certification office with trained inspectors  Identification of and access to export markets for organic tea Project Components and Activities A. Support for Research and Development  Research and development on model farms – the project would support the research and development establishments in both companies for undertaking soil management practices, the development of bio-organic fertilizers, pests and disease management and the conversion of existing tea gardens to organic gardens  Workshops, seminars and dissemination B. Support to Establish a Certification System Downloaded by Sharath (sharathkumar14333@gmail.com) lOMoARcPSD|39157671
  • 25.
    HRA Manager Asst.HR Manager dmin Executive HR Officer HR Coordinato r dmin Officer Personal Department Training departmen t Maintaining Payrol Recruitment Training Welfare Operating Training  Consultancy services  External and internal training for certification inspectors  The development of standards including the holding of national and international workshops, and The establishment of a unit with trained staff and office infrastructure. WHOLE ORGANIZATION CHART Sources of Recruitment Recruitment as the process of searching for and obtaining applicants for jobs, from among whom the right people can be selected. Recruitment is the process of finding qualified people and encouraging them to apply for work with the firm. Responsibility for the overall recruitment process is A A Downloaded by Sharath (sharathkumar14333@gmail.com) lOMoARcPSD|39157671
  • 26.
    assigned to humanresources managers. They are responsible for designing and implementing a recruitment program that will meet the tea industry’s personnel needs while complying with all legal requirements. This responsibility includes finding sources of applicants; writing and placing advertisements; contacting college; agencies and labour unions; establishing procedures to guarantee equal employment opportunity; and administering the funds the firm has budgeted for recruitment. Recruitment Process HR practices its function in each and every stages of recruitment. The process comprises five interrelated stages.  Planning  Strategy development  Searching  Screening  Evaluation and control The ideal recruitment programmed is the one that attracts a relatively larger number of qualified applicants who will survive the screening process and accept positions with the organization, when offered. Downloaded by Sharath (sharathkumar14333@gmail.com) lOMoARcPSD|39157671
  • 27.
    Potential Hires Applicant Pool Applicant Population Evaluation & Control StrategyDevelopment -Where -How -When To Selection Searching Activation “Selling” -Message Recruitment Planning -Numbers Job Vacancies Screening Personnel Planning Job Analysis Employee Requisition Methods of selection Downloaded by Sharath (sharathkumar14333@gmail.com) lOMoARcPSD|39157671
  • 28.
    Selection is aprocess of picking individuals with requisite qualifications and competence to fill jobs in the organization. Different company apply different methods and procedure for selection. It basically depends on the management policies and the size of operation. Selection Process Selection is a long process, commencing from the preliminary interview of the applicants and ending with the contract of employment. Selection process differs among organizations and between two different jobs within the same organization. Selection procedure for senior managers will be long- drawn and rigorous, but it is simple and short while hiring shop-floor workers. Kajah tea company, the different types of test taken are knowledge test, trade test, interviews and managerial grid for executives. Downloaded by Sharath (sharathkumar14333@gmail.com) lOMoARcPSD|39157671
  • 29.
    General Selection Process Downloadedby Sharath (sharathkumar14333@gmail.com) lOMoARcPSD|39157671
  • 30.
    RA Decision Selection Test RA Preliminary Interview RA Reference& Background Analysis Employment Interview External Environment Physical Examination Selection Internal Environment RA: Rejected Applicants Job Offer Employment Contract Evaluation Downloaded by Sharath (sharathkumar14333@gmail.com) lOMoARcPSD|39157671
  • 31.
    Selection Process forManagerial Department in kajah Downloaded by Sharath (sharathkumar14333@gmail.com) lOMoARcPSD|39157671
  • 32.
    Pre-placement Presentation Group Discussion Extemporization Written AptitudeTest Preliminary Interview Psychometric Test for short listed candidates Final Interview with senior management Letter of Offer Downloaded by Sharath (sharathkumar14333@gmail.com) lOMoARcPSD|39157671
  • 33.
    Training & Developmentfor Employees Training is concerned with imparting developing specific skills for a particular purpose. Training is the act of increasing the skills of an employees for doing a particular job. Training is the process of learning a sequence of programmed behaviour. In earlier practice, training programme focused more on preparation for improved performance in particular job. Most of the trainees used to be from operative levels like mechanics, machines operators and other kinds of skilled workers. When the problems of supervision increased, the step were taken to train supervisors for better supervision. Management development is all those activities and programme when recognized and controlled have substantial influence in changing the capacity of the individual to perform his assignment better and in going so all likely to increase his potential for future assignments. Thus, management development is a combination of various training programme, though some kind of training is necessary, it is the overall development of the competency of managerial personal in the light of the present requirement as well as the future requirement. Development an activity designed to improved the performance of existing managers and to provide for a planned growth of managers to meet future organizational requirements is management development. Downloaded by Sharath (sharathkumar14333@gmail.com) lOMoARcPSD|39157671
  • 34.
    Selecting the InstructionalMethods Designing the Training Programs Specifying Training Objectives Preparing the Training Plan Assessing Training Needs The Training Process Downloaded by Sharath (sharathkumar14333@gmail.com) lOMoARcPSD|39157671
  • 35.
    Completing the TrainingPlan Conducting the Training Employee Training and Development  Training and development can be initiated for a variety of reasons for an employee or group of employees, e.g.:  When a performance appraisal indicates performance improvement is needed  To "benchmark" the status of improvement so far in a performance improvement effort  As part of an overall professional development program  As part of succession planning to help an employee be eligible for a planned change in role in the organization  To "pilot", or test, the operation of a new performance management system  To train about a specific topic. TRAINING NEED ANALYSIS Training activities are designed in order to impart specific skills, abilities and knowledge to employees. Effective training is basic ingredient of success in the TEA industry. The concept of training is Evaluating the Training Planning Further Training Downloaded by Sharath (sharathkumar14333@gmail.com) lOMoARcPSD|39157671
  • 36.
    endorsed my mostmanagers in the TEA industry, yet managers often give little thought to the training function in the context of their own business or departmental responsibilities until something goes wrong! One of the main problems in TEA industry is that investment in training and development of employees is a reactive process for many companies. Frequently, training and development arises as the result of significant change in the operational environment or as a consequent of crisis such as staff turnover or major departmental problems. Training is then used to cope with the immediate difficulty. This process may be proved costly to Company. Whereas development refers to learning opportunities designed to help employees grow and evolve a vision about the future. Employee training is the responsibility of the organization. Employee development is a shared responsibility of management and the individual employee. The responsibility of management is to provide the right resources and an environment that supports the growth and development needs of the individual employee. For employee training and development to be successful, management should:  Provide a well-crafted job description - it is the foundation upon which employee training and development activities are built  Provide training required by employees to meet the basic competencies for the job. This is usually the supervisor's responsibility  Develop a good understanding of the knowledge, skills, and abilities that the organization will need in the future. What are the long-term goals of the organization and what are the implications of these goals for employee development Share this knowledge with staff  Look for learning opportunities in every-day activity. Was there an incident with a client that everyone could learn from? Is there a new government report with implications for the organization?  Explain the employee development process and encourage staff to develop individual development plans Downloaded by Sharath (sharathkumar14333@gmail.com) lOMoARcPSD|39157671
  • 37.
     Support staffwhen they identify learning activities that make them an asset to your organization both now and in the future Designing Training Programs Employee Training Communications: The increasing diversity of today's workforce brings a wide variety of languages and customs. Computer skills: Computer skills are becoming a necessity for conducting administrative and office tasks. Customer service: Increased competition in today's global marketplace makes it critical that employees understand and meet the needs of customers. Diversity: Diversity training usually includes explanation about how people have different perspectives and views, and includes techniques to value diversity Ethics: Today's society has increasing expectations about corporate social responsibility. Also, today's diverse workforce brings a wide variety of values and morals to the workplace. Human relations: The increased stresses of today's workplace can include misunderstandings and conflict. Training can people to get along in the workplace. Quality initiatives: Initiatives such as Total Quality Management, Quality Circles, benchmarking, etc., require basic training about quality concepts, guidelines and standards for quality, etc. Safety: Safety training is critical where working with heavy equipment, hazardous chemicals, repetitive activities, etc., but can also be useful with practical advice for avoiding assaults, etc. Sexual harassment: Sexual harassment training usually includes careful description of the organization's policies about sexual harassment, especially about what are inappropriate behaviors. Downloaded by Sharath (sharathkumar14333@gmail.com) lOMoARcPSD|39157671
  • 38.
    Benefits from EmployeeTraining  Increased job satisfaction and morale among employees  Increased employee motivation  Increased efficiencies in processes, resulting in financial gain  Increased capacity to adopt new technologies and methods  Increased innovation in strategies and products  Reduced employee turnover  Enhanced company image, e.g., conducting ethics training (not a good reason for ethics training!) Risk management, e.g., training about sexual harassment, diversity training ASSESSMENT TRAINING EFFECTIVENESS Firms should be fast and responsive. This requires responding to customers' needs for quality, variety, customization, convenience and timeliness. Meeting these new standards requires a workforce that is technically trained in all respects. It requires people who are capable of analyzing and solving job related problems, working cooperatively in teams and 'changing hats' and shifting from job to job as well. Training has increased in importance in today's environment where jobs are complex and change. Rapidly. Companies that pay lip-service to the need for training, by lazily setting aside a few hours a year, will soon find themselves at the receiving end when talented employees leave in frustration and other employees find it difficult to beat rivals with new products, sophisticated designs and improved ways of selling. To survive and flourish in the present day corporate-jungle, companies should invest time and money in upgrading the knowledge and skills of their employees constantly. For, any company that stops injecting itself with intelligence is going to die. Downloaded by Sharath (sharathkumar14333@gmail.com) lOMoARcPSD|39157671
  • 39.
    Induction &Orientation Orientation isthe planned process of introducing new employees to their jobs, their co-workers and the organization. The main purpose of induction is to relieve the new employee from possible anxiety and make him or her feel at home on the job. These orientation programmes are carried out formally as well as individually/collectively in the company. These programmes are carried from 1 weak – 2 weak. For Example: In most of the tea company that I visited the time spared on orientation programme is one week. In Kajah tea company, the problem faced during orientation programme is of adjusting schedules. The topics, which are covered in the induction programmes are given in the following table: Organizational Issues  History of employer  Product line or services provided  Organization of employer  Overview of production process  Names & titles of key executives  Company policies & rules  Employee’s title & department  Disciplinary regulations  Layout of physical facilities  Employee handbook  Probationary period  Safety procedure & enforcement Employee Benefits  Pay scales and pay days  Insurance benefits  Vacations and holidays  Retirement programme  Rest breaks  Employer-provided services to employees  Training & education benefits  Counseling  Rehabilitation programmes Introduction  To supervisor  To co-workers  To trainers  To employee counselor Job Duties  Job location  Overview of job Downloaded by Sharath (sharathkumar14333@gmail.com) lOMoARcPSD|39157671
  • 40.
     Job tasks Job objectives  Job safety requirements  Relationship to other jobs PERFORMANCE APPRAISAL SYSTEM Performance appraisal The company refers to the assessment of an employee’s actual performance, behavior on jobs, and his or her potential for future performance. It is done generally for the purpose of assessing training needs to employee, to effect his promotions and to give him pay increase, retention or termination. The company only one method that is commonly used in this industry is Rating Scale Method. For Example: In most of the Companies that I visited the performance appraisal is done on yearly basis but in Kajah tea company day to day basis the briefing of employee is done. The companies, the rating scales method is used by the way of Questionnaire (1-10). Challenges of Performance Appraisal  Create a culture of excellence that inspires every employee to improve or lend himself or herself to be assessed. Downloaded by Sharath (sharathkumar14333@gmail.com) lOMoARcPSD|39157671
  • 41.
     Align organizationalobjectives to individual aspirations.  Clear growth paths for talented individuals.  Provide new challenges to rejuvenate careers that have reached the plateau stage.  Forge a partnership with people for managing their careers.  Empower employees to make decisions without the fear of failing.  Embed teamwork in all operational processes.  Debureaucratise the organization structure for ease of flow of information. Performance Appraisal Process Downloaded by Sharath (sharathkumar14333@gmail.com) lOMoARcPSD|39157671
  • 42.
    Performance Interview Appraise Performance Design an AppraisalProgramme Establish Job Expectations Objectives of Performance Appraisal Motivation Methods Employee motivation ideas and programs form an important part of the business strategies. Motivational programs are directed at different departments at different point of time. The approach preferred by organizations differs from each other. Conducting result oriented employee motivation programs at different levels of the organization can ensure continued success of the business interests. Employers must be very specific and precise while selecting the right employee motivation programs. They should consider existing business programs and models. Analysing the potential of existing programs can help them in devising new but more effective motivational programs. Use Appraisal Data for Appropriate Purposes Downloaded by Sharath (sharathkumar14333@gmail.com) lOMoARcPSD|39157671
  • 43.
     Flex hours:you don’t have to say, “I want the job now.”  A thank you note: there’s nothing that works wonders other than a thank you note from a senior.  Make work fun. Introduce Monday as blue day and Tuesday as green and so on, so coming to work becomes fun. You can organise mini ideas that bring mega fun. Like circulate an office party picture and let everyone write a caption to it or send them a blur picture and let them figure out who is the person.  Let them go early: Everyone has a personal life. So if your subordinates or colleagues want to go home early for a wedding, birthday or any personal reason let them off. Yes it should not be a habit but at the same time if you hold back all the times you will get a frustrated employee.  Reward effort: we only wait to reward when success is achieved. But there are many efforts that go into making it real. So if you reward efforts at the initial stages, success comes faster and there are many that will come sooner.  Hot Coffee – make coffee and tea available as this is what keeps them fresh.  Celebrate birthdays – everyone feels special on their birthday. Give them the edge by having a cake cutting session and call the entire office to make them feel good. Labour Welfare Facilities Labour welfare refers to taking care of the well being of workers by employers, trade unions, and government and non-government agencies. Recognizing the unique place of the worker in the society and doing good for him/her retaining and motivating employees, minimizing social evils, and building up the local reputation of the Tea are the arguments in favour of employee welfare. Hence this area has generated one more area for practicing of HR roles. The HRD has a major role in the development and management of benefits programs. These benefits are designed by HRD in order to suit the requirement of employee. And further, they are sent to the top management for approval. Thereafter they are implemented. These benefits, which are given to the employee, are both financial as well as non-financial.Some of the benefits and Facilites, which are practiced in the KAJAH Tea Company are as follows: Downloaded by Sharath (sharathkumar14333@gmail.com) lOMoARcPSD|39157671
  • 44.
     Legally requiredpayments  Old age, survivors, disability and health insurance  Worker’s compensation  Unemployment compensation  Contingent and deferred benefits  Pension plans  Group life insurance  Sick leave  Maternity leave  Payments for time not worked  Vacations  Holidays  Voting pay allowances Pay role Processing HR activities like Payroll bring to mind, a stream of innumerable printouts, forms and transactions. Although repetitive, these are critical functions within an organization. Payroll services require constant evolution of best practices and focus on accuracy & discipline. we understand every aspect of payroll management & have the ability to customize it to meet all our client requirements. With more than 2500 clients globally and partnering with some of the largest Indian and Multi national companies in India, our experience has resulted in a consistent growth curve. TalentPro's complete payroll solutions comprises of –  Time & Attendance Management  Compensation & Benefits Processing  Reimbursement Processing  Payroll Reports & MIS  Interface with legacy Systems  Web based Delivery  Statutory Compliance  Query Management Downloaded by Sharath (sharathkumar14333@gmail.com) lOMoARcPSD|39157671
  • 45.
     Retrials Management PF Trust Management HR Policies & Frame Working A Framework for Human Resources Management. It was developed by members and its representatives of the organizations common system and representatives of the staff. The purpose of the Framework is to enable the organizations common system to manage their human resources effectively. The philosophy underlying it is grounded in the principles emanating from the provisions and the need for the organizations to recruit staff with the highest standards of efficiency, competence and integrity, with due regard to the importance of recruiting the staff on as wide a geographical basis as possible and to the equal participation of men and women in the work of the organizations . Avoid any competition in the employment of staff that may result from fundamental differences in the compensation package. Facilitate mobility of staff across the system Vision &Mission Statement Mission  Customer Service and Product Innovation tuned to diverse needs of individual and corporate clientele.  Continuous technology upgradation while maintaining human values.  Progressive globalization and achieving international standards.  Efficiency and effectiveness built on ethical practices.  Customer Satisfaction through  Providing quality service effectively and efficiently  Periodic Customer Service Audits  Success through Teamwork, Integrity and People Vision  Consistently make good Products at the friendliest Prices.. Downloaded by Sharath (sharathkumar14333@gmail.com) lOMoARcPSD|39157671
  • 46.
     Constantly Growin Volume and Value through New Ideas OUTSOURCING OF HRM PROCESS The Innovative Practices in Human Resources process uncovered 12 practices that are reducing HR costs and improving service quality to employees. Key findings from this research included the need for HR managers to streamline processes, lower overhead costs, and enable their departments to advance from transactional organizations to strategic partners in the business. Practices and technologies include:  Internet and intranet employee services  Strategic human resources  Centralized HR departments and call centers  360-degree performance appraisals  HRIS systems  Employee self-service  Voice response systems (VRUs)  Resume scanning and Internet recruitment  Automated time and attendance systems  Team policies and development  Outsourcing  Business process reengineering (BPR GRIEVANCES REDRESSAL Downloaded by Sharath (sharathkumar14333@gmail.com) lOMoARcPSD|39157671
  • 47.
    As a measureof ensuring quicker services to Employees a token system is installed in the Facilitation Centre. The visiting Employees may also meet the Regional Provident Fund Commissioner and the Officers in Charge of Sub-Regional offices who will personally hear the grievances of the members who call on them on all working days even without prior appointments Grievance Handling Methods STAFF GRIEVANCES With a view to providing Forums for redressal of grievances at Shop/Section/ Department/Plant/Company level and settling the grievances of employees expeditiously within stipulated time so as to help obviating dissatisfaction, a comprehensive grievance redressal system exists for Executive as well as Non-Executive employees. All Zonal Personnel Executives have been entrusted with the job of disposal of staff grievance expeditiously. PUBLIC GRIEVANCES In compliance with the directives of Rajah Group from time to time, the following actions have been taken to activate Public Grievance Redressal System. As regards the Public Grievances appearing in the newspaper column, Corporate Communications Department is entrusted with the job of scrutinizing and forwarding the grievances to the concerned Head of Department who, in turn would examine the grievance and take prompt action for its redressal.. General Manager is functioning as (Public Grievances) Union Policy Framework Trade unions are voluntary organizations of employees or employers are formed to promote and protect their interests through collective action. Contrary to popular perception, unions are not meant only to organize strikes. Their presence is felt in all HR activities of an organization. Unions have political affiliations. Downloaded by Sharath (sharathkumar14333@gmail.com) lOMoARcPSD|39157671
  • 48.
    ARBITRATION PROCESS Arbitration ispart of the labor relations process. Arbitration is the procedure by which parties agree to submit their disputes to an independent neutral third party, known as an arbitrator. Although there are several types of arbitration, labor arbitration is the dispute resolution procedure used in labor relations. The term conciliation generally refers to the third party who brings the disputing parties together. As a process, arbitration predates English common law and has been called the oldest form of dispute settlement. King Solomon was an arbitrator and arbitration was used to settle differences during the Greco-Roman period. George Washington was an advocate of arbitration and, in his will, mandated using the process if disputes arose over his estate. The use of arbitration in labor disputes was a common practice in the late 19th century but developed more rapidly after World War II as a substitute for work stoppages. During World War II, the National War Labor Board gave great impetus to the use of arbitration. The board heard over 20,000 labor disputes during the war and frequently mandated that future cases employ arbitration. The president's National Labor-Management Conference of 1945 also recommended the application of the arbitration process to settle labor disputes. Workers Participation Management A number of initiatives and strategies were taken to promote and sustain a conducive climate for smooth operation of the Plant. The most important initiative in this direction was strengthening of the foundation of a sound and effective collective bargaining system. To uphold the spirit of participation in management and nurture participative culture of the Company, total of 13 Joint Committees at Corporate, Shop/Department levels, Welfare Committees at Department and Apex level have been constituted / reconstituted to discuss issues relating to production, productivity, quality, safety, corporate affairs and also other work related points like incentives, job rotation, deployment and redeployment. Sporadic incidents, sudden work stoppages and pressure tactics have diminished to a Downloaded by Sharath (sharathkumar14333@gmail.com) lOMoARcPSD|39157671
  • 49.
    Price/(Kg bag) Available packs satisfactorydegree because of the availability of Participative Fora as an institutional machinery for ventilating grievances and resolving genuine demands of the employees. PRODUCT PROFILE Brands :Kajah Tea Red(Home red) Kajah Tea Blue Kajah Hotel Blend Contents :Tea 50 Grams RS.40 100 Grams RS.75 250 Grams RS.95 500 Grams RS.190 1kg(Red) RS.380 Downloaded by Sharath (sharathkumar14333@gmail.com) lOMoARcPSD|39157671
  • 50.
    1kg(Blue) RS.460 5kg BagRS.1900 UsageUtility : Beverage Drink, Antioxidity Target : Urban as well as rural areas customer segments Competitive Strength : Quality and strong flavour reliability Quality : Home Blend, Hotel Blend Chief Competitors : AVT, Kannan Devan, Broke Bond Positioning : “Really Strong” DEPARTMENT CHART Downloaded by Sharath (sharathkumar14333@gmail.com) lOMoARcPSD|39157671
  • 51.
    Marketing Manager Regional Sales Manager Key Accounts Executive Sales& Services Manager Sales Manager Astt. Key Accounts Executive Sales coordinator MARKETING FUNCTIONS Selling, pricing, providing advice to customers in the area of logistics and materials handling, and promoting the product are the main “doing” elements of Marketing The Sales Function. Sales Reporting, or reporting on business, trends wit in assigned sales territories or market segments .Market Intelligence, or the collection of information on the tariffs, services and activities of competitors. In its most advanced form, Tea sales force will have a detailed knowledge of the corporate, production and distribution plans of its principal customers, and will be able to use this knowledge in order to develop jointly with these customers a price/service package . Downloaded by Sharath (sharathkumar14333@gmail.com) lOMoARcPSD|39157671
  • 52.
    The Pricing Function:The setting and structuring of customers fares is one of the most important functions of the tea Marketing unit. It will normally be the direct responsibility of the head of the Marketing unit, who will be assisted by a Rates, or Tariff Administration, Manager and associated staff. However, decisions about the pricing of very major traffics will often be taken at the highest levels of management in the tea organization. The Advertising and Promotion Function Advertising: It is any paid form of non personal presentation and promotion of Ideas, goods or services by an identified sponsor. Advertisement can be in the form of TV Adz's, Newspaper & Magazines, Banner & Hoardings, Print Media, and Or Internet. Advertisement of Todays mainly uses TV Ad's to promote their sales. Company has been regularly endorsing celebrity for its brand (Balasubramaniyam, Raima Sen Etc). Some of the Newspaper in which AD's of Company appear are as under: The Economic Times, The Times OF India, The Indian Express. Sales Promotion: Sales Promotion is also one of the elements of promotion mix. It is done to promote the sales of the product.Comapny uses different Schemes for the Super Distributors, Distributors, Retailers & Wholesalers. Target Selling is the criteria for the Super Distributor if they achieve that target specified they are awarded with commission (Not Disclosed). For Wholesalers & Distributors different Scheme like Scratch Card, Lucky Draw, Discount on Bulk Purchase. Different Gifts, Commission etc are used to promote sales. PRODUCT DISTRIBUTION CHANNELS Downloaded by Sharath (sharathkumar14333@gmail.com) lOMoARcPSD|39157671
  • 53.
    Distribution is animportant function of any organization. Making the product available at right place and at right time with less cost is the key objective of production distribution Channels. The Below mentioned is the List Of Companies Super Distributors Throughout India in different Zones: Maharastra Mumbai Pune WESTERN ZONE DELHI New Delhi Uttar Pradesh Lucknow Karnataka Bangalore NORTHERN ZONE Kerela Malpuram Ernaculam MANUFACTURING FACILITIES WHOLESSELERS CONSUMERS RETAILERS DISTRIBUOTRS STATE WISE SUPER DISTRIBUTORS ZONE WISE Downloaded by Sharath (sharathkumar14333@gmail.com) lOMoARcPSD|39157671
  • 54.
    Calicut Cheenai Kollam. Tamil Nadu Cheenai Madurai REGIONWISE SALES BREAK UP Zone Sales% Western 54 Northern 20 Export 2 Others 5 Marketing Strategy Plans are needed to clarify what kinds of strategic objectives an organization would like to achieve and how this is to be done. Such plans must consider the amount of resources available. One critical resource is capital. Kajah Group keeps a great deal of cash on hand to be able to “jump” on opportunities that come about. Small startup Tea firms, on the other hand, may have limited cash on Downloaded by Sharath (sharathkumar14333@gmail.com) lOMoARcPSD|39157671
  • 55.
    hand. This meansthat they may have to foregot what would have been a good investment because they do not have the cash to invest and cannot find a way to raise the capital. Other resources that affect what a firm may be able to achieve include Trademarks/brand names: It would be very difficult to compete factors such as: Patents The organization will identify the objectives it wishes to achieve. This could involve profitability directly, but often profitability is a long term goal that may require some intermediate steps. The firm may seek to increase market share, achieve distribution in more outlets, have sales grow by a certain percentage, or have consumers evaluate the product more favorably. Some organizations have objectives that are not focused on monetary profit—e.g., promoting literacy or preventing breast cancer. · An analysis is made, taking into consideration issues such as organizational resources, competitors, the competitors’ strengths, different types of customers, changes in the market, or the impact of new technology. · Based on this analysis, a plan is made based on tradeoffs between the advantages and disadvantages of different options available.· This strategy is then carried out. Target Achievement Methods To maintain a friendly atmosphere which merges the diversities of our local area and which encourages mutual respect, tolerance, co-operation, and an appreciation of positive human values. To promote diligence and provide the maximum opportunity for the talents of all employees to be identified and developed through a range of working experiences.3 To foster an appreciation of our unique environment and traditions and also to engender in our employees a confidence and a sense of responsibility in dealing with the wider community and in preparing for life and work in society at large. To maintain good communication within the departments, with workers. MARKETING PRODUCT LINES Responsible for directing the communication and interface of networking products, which includes market requirements, customer feedback, understanding product needs and customer needs. This individual will be responsible for managing the launch requirements connecting the different teams into the same message that create a clear communication with customers using the right Downloaded by Sharath (sharathkumar14333@gmail.com) lOMoARcPSD|39157671
  • 56.
    channels business performanceand to lead all relevant groups on actions and initiatives to achieve results.  Analyze market opportunities and participate in the development of product line strategies.  Develop details product proposals for applicable line of business.  Provide product presentations to customers, sales and marketing organizations within the region.  Provide deep competitive and regional market analysis to determine best set of actions to achieve the goals of the enterprise business.  Full engagement with Marketing  Provide guidance to regions, supporting the quarterly guidance process, which incorporates revenue, margin and product mix implications of enterprise.  Maintain and communicate competitive price models for the product portfolio, including engagements with external industry analyst.  Support price and cost analysis of networking products FINANCIAL INCLUSIONS IN MARKETING Providing various financial services like, loans, insurance, payments, remittances and financial advisory services . Financial inclusion to promote growth, it has to move from “opening an account” in the Bank, to regular savings and finally to a relationship which enables the borrower to access loans on a regular basis. Customer Beneficial & Satisfaction identification Methods In an Company, from procuring an order to delivering the final product, a series of activities takes place. There are different depts. To which these activities are assigned eg. Raw material for production is purchased by one dept. And supplied to other dept. Where the production initiates. Thus every dept. play an important role of a customer and supplier as well. The importance of a customer is well known from the maxim, “ Customer is the king”. Earlier, organizational administrators concentrated only on the satisfaction of external customers i.e. the target market. But now it is being realized that if the internal customer is satisfied the quality as well as the quantity is also appreciable. Higher the customer satisfaction index, higher will be the quality of the production. This results in the satisfaction Downloaded by Sharath (sharathkumar14333@gmail.com) lOMoARcPSD|39157671
  • 57.
    of external customersand ultimately brings profits & prosperity to the organization. It can benefit the Company in following ways:- 1) There will be less employee turnover. 2) Optimum utilization of available resources will take place. 3) High job satisfaction and feeling of belongingness in employees. 4) Qualitative product. 5) Least conflicts in the departments. 6) Good reputation in the market and many more benefits can be accrued. Thus, every dept. should ensure that the customer dept. is satisfied with the product and services provided by it as it will result into an overall improvement of the organization. To serve a final customer first of all a company has to satisfy his employees. If employees are satisfied then they will ultimately satisfy the final customer. Three types of marketing arises. These are a follows:- (1) Internal marketing: It is defined as when company communicates its policies to the employees. In this understands their employees & provides good working condition, compensation and incentives so as to satisfy their employees. Company satisfy their employees because they are the person in touch with the final users. (2) External marketing: When company communicates with its final end user regarding the product complaints & suggestions so as to satisfy them. (3) Interactive marketing: In this employees communicate company product to its final end users. Identification of customer Expectation Customer delivered value is the difference between the total customer value and total consumer cost. Consumer value is the bundle of benefits customers expect from a given product or service. Total consumer cost it the bundle of costs consumer expect to incur in evaluating, obtaining and using the product. That two customers can report being “highly satisfied” for different reasons. one may be easily satisfied most of the time and other might be hard to please but was pleased on this occasion. Downloaded by Sharath (sharathkumar14333@gmail.com) lOMoARcPSD|39157671
  • 58.
    Companies should alsonote that managers and salespeople can manipulate their ratings on customer satisfaction. They can be especially nice just before the survey. They can also try to exclude unhappy customers from the survey. Another danger is that if customers will know that the company will go out of its way to please customers, some customers may express high dissatisfaction (even if satisfied) in order to receive more concession. The value chain is a tool for identifying ways to create more customer value. every firm is a collection of activities that are performed to design, produce, market, deliver and support its product. The value chain identifies nine strategically relevant activities that create value and cost in a specific business. These nine value-creating activities consist of five primary activities and four support activities. INTERNAL RECORD SYSTEM Marketing managers rely on internal reports on orders, sales, prices, cost, inventory levels, receivables, payables, and so on. By analyzing this information, they can spot important opportunities and problems. THE MARKETING INTELLIGENCE SYSTEM A marketing intelligence system is a set of procedures and sources used by managers to obtain everyday information about developments in the marketing environment. Marketing managers collect marketing intelligence by reading books, newspapers and trade publications; talking to customers, suppliers and distributors; meeting with other company mangers. First: it can train and motivate the sales force to spot and report new developments. Sales representatives are positioned to pick up information missed by other means. Second: the company can motivate the distributors, retailers, and other intermediaries to pass along important intelligence. Third: companies can collect competitive intelligence by purchasing competitors’ products; attending open houses and trade shows; reading competitors’ publishing reports; attending stockholders’ meeting; talking to employees, dealers, distributors, suppliers, and freight agents; collecting competitors’ ads; and looking up news stories about competitors on the internet. Downloaded by Sharath (sharathkumar14333@gmail.com) lOMoARcPSD|39157671
  • 59.
    CUSTOMER FULFILLMENT ANDSERVICE Fulfillment Services and Solutions  Fast order turn-around, most orders receive same day.  Incoming Call Center Capabilities for sales and customer support.  Excellent communication - Your designated customer service representative is always available to assist via a toll-free number.  Automatic address verification - We validate addresses as we parcels.  Large selection of carriers - from parcel to freight, full truckload to cargo containers, can move your goods efficiently.  Our 2009 accuracy rate is over 98% Downloaded by Sharath (sharathkumar14333@gmail.com) lOMoARcPSD|39157671
  • 60.
    Customer order receiveand follow up Order processing is the core of logistics activity. The receipt of the customer order is the trigger that sets into motion all the logistics functions that culminate in the delivery of the product to the customer. Of prime importance to good order processing is a good flow of communications, which binds the entire system together, supported by a suitable and efficient management information system that allows the processing of customer orders as well as collecting relevant information for management decision making. The processing of a customer's order goes through a few well-defined phases. External elements. While the firm's internal systems may be quite fast and efficient, there is an external element in this transaction. In the first case, there is a transmittal of the order , which could be through the post, telephone or facsimile. This order, when received, has to be recorded and entered into the firm's system. This induces a delay and potential for inaccuracy. The second external element in this transaction is the dispatch of the order through a transport provider or the firm's own units. Often, these two elements contribute the most to extending the order cycle time. A change in the method of order placement, such as doing it on line, can significantly reduce the time taken to process the order. This also reduces the potential for inaccuracies in the order. Create customer follow up system we want to select several tools to reach out and touch customers periodically. Iwill need to balance the timing of Our follow-up and maintain professionalism. Several tools customer follow-up system The telephone In today’s online and high-tech world, people forget about the phone. This is still a great way to reach out and touch customers. It is especially effective after the sale to ask how it is going and to see if they are happy with your product. The phone is a very personal way to interact with customers. Email with auto responder Downloaded by Sharath (sharathkumar14333@gmail.com) lOMoARcPSD|39157671
  • 61.
    An email dripsystem with an auto responder will let you automate email contact with customer to continue to feed them information and to keep name in front of them. This is a low cost way to keep in touch with list of contacts. I use a product called. Newsletter A newsletter is a value-added way to provide information to customer. Our customer can subscribe to the newsletter giving on permission to continue to contact them with relevant valuable information. MARKETING TOOL & TECHNIQUES Here are 5 tips and tools for marketing your startup i. Build Up Your Own Profile ii. Participate Locally iii. Start a Company Blog iv. Use Video v. Submit to Startup Listing Sites. Build Up Your Own Profile. Many of the most-talked-about startups are run by people who are high profile. These are people who work very hard to build their own personal profiles and brands. They’re promoting themselves as a means of promoting their companies. Focus on building trust, reputation and thought leadership, even at a small scale, and you’ll see results. Participate Locally Elsewhere startups aren’t participating enough at a local level. Sure, our client base isn’t exclusively local (or based there at all) but participating locally within the startup community has many advantages. Primarily, ou’re building goodwill amongst our local peers; people who are more inclined to Downloaded by Sharath (sharathkumar14333@gmail.com) lOMoARcPSD|39157671
  • 62.
    Demand Consumption (%) Year helpout for the heck of it, to see a local success story. You’re building up friends, ones you’ve met face- to-face, who can spread the word, create buzz and provide leverage for further marketing efforts down the road. Start a Company Blog Company blogs are interesting because they don’t just represent the voice of a single person; they represent the voice of a company. This is certainly different from a personal blog, and even different from many business blogs run by consultants, freelancers, etc. There are plenty of great examples of company blogs, including Demand Satisfaction and Voodoo Ventures. Use Video Video is hot, there’s no two ways about it. And startups can use video quite easily to get viral attention. This approach is more “shot in the dark” than a blog (which really should be a long-term, organic marketing strategy) but it’s worth trying. Connected Ventures kicked ass with their lip dub video. Humor works best, as we see with the Freshbooks video job ad . The guys at Thoof did a great job with an Apple spoof ad, comparing themselves to dig . Submit to Startup Listing Sites Certainly, getting on TechCrunch, Mashable, Center Networks or one of the other big blogs that cover startups is great, but there’s no shortage of smaller players in this space that can build awareness and drive traffic. For example, Killer Startups allows anyone to submit a startup, and the community votes on it. I’ve heard several good reports of the traffic it can send. Other sites include Go2Web20, Listio, Simple Spark, Startup Squad and Feed My Appilication. MARKET DEMAND FOR THEIR PRODUCT Thissure Kozhikode Kannur Kasarkod Major Producing States 2006 39.2 4.2 21.0 18.3 4.4 2007 56.4 6.9 Not Available 18.1 6.6 Downloaded by Sharath (sharathkumar14333@gmail.com) lOMoARcPSD|39157671
  • 63.
    2008 48.4 6.77.1 14.3 4.1 2009 53.5 6.3 3.1 14.2 9.3 A small proportion of a household's total budget is spent on tea. At lower levels of income tea consumption responds to changes in income. The income elasticity of demand (i.e. the percentage change in consumption due to a one percent change in income) for tea in Thissure in the 2006s was estimated to be 1.1. But at higher levels of income, the income elasticity of demand for tea tends to be low. These figures suggest that the market in developed States would not expand significantly with rising incomes. Furthermore, a decline in price would not have a large effect on the quantity demanded. Demand Management Programmes  Stock reduction – Although there is some correlation between stock levels and prices, the perishability of tea means that stocks are normally small in relation to consumption, so that this scheme will only have a small impact on raising prices.  Reduced production – Because tea is domestically a popular beverage in many producing States, most notably Trissure, opposition from such States is likely to make such a scheme very difficult. High domestic demand in those States will mean that a lower share of production is exported, thereby reducing their share in the export market, which they will find unacceptable.  Minimum quality standards – Removing substandard tea from the export market would address the problem of oversupply, while demand could also be stimulated by increasing customer satisfaction with tea. DEMAND ANALYSIS Downloaded by Sharath (sharathkumar14333@gmail.com) lOMoARcPSD|39157671
  • 64.
    Demand analysis provideinformation on  Needs for communication of various kinds  Private demand, affordability and user willingness to pay for telephone and other services  Numbers, location preferences and mode of public access points  Technology and service preferences (for example, mobile versus fixed)  Knowledge and demand for different value-added . Demand field studies A demand expert designs the survey with the assistance and active collaboration of a local research institution . The field survey is designed to identify user needs/preferences and ability to pay and to make explicit links to estimates of income and expenditures. Study objectives identify concrete services for investigation, the target groups, and the purposes of the study, and inclusion of socio-economic impact elements. Five things should guide the selection of a representative demand that can be extrapolated district. Demand analysis followed this information’s.  Satisfaction and quality of existing services  Price perceptions, affordability and willingness to pay  Services desired METHODS OF OVERCOMING COMPETITORS  Confidence and Its Value in Handling Competition  Using Competition as a Means of Increasing Business  Build Up the Prospect’s Confidence  Avoid Antagonizing Confidence and Its Value in Handling Competition Fear is a destroyer of confidence. Company cannot overcome even a small amount of competition unless Company have confidence in itself and in company unique selling proposition. Master Company fear of competition and Company will certainly overcome it. If a large number of Downloaded by Sharath (sharathkumar14333@gmail.com) lOMoARcPSD|39157671
  • 65.
    agents are sellingin Company territory it’ll find that there is, or there isn’t a sufficient amount of business in that territory for all.If there isn’t sufficient business in the territory for all, make the other agents stop selling through the use of better marketing on our part. Company are, or can be a character- builder and a positive- personality. As a capable, efficient agent, Company must not be overcome. Company realize that business life is a battle of brains and in business life, heroes and not cowards are rewarded. To fear competition instead of learning your proposition is frankly the mark of a coward. When once you start out to sell a particular niche, sell it. Perseverance is the secret of success in real estate. Courage is the beginning of selling ability. It enters into the creation of interest, the demonstration, and the close of the sale. No agent ever developed into a strong-willed man or woman without the spur of competition. Using Competition as a Means of Increasing Business Company would be smart to realize that the agents competing in Company territory are actually helping to educate our future prospects. Company indirectly help them and they indirectly help Company . The stronger agent and the hardest worker necessarily gets the most business but Company are all of value in making possible a large volume of business in that territory. Competition for sure is constructive. When Company almost sell a prospect and he afterwards lists with another agent, it is quite possible that Company did most of the selling. Company simply were not strong enough or did not have a sufficient number of the right arguments and suggestions to induce him or her to list with Company. The other agent came along and induced them to list because he made an appeal that Company didn’t know. Build Up the Prospect’s Confidence One of the rules most difficult for a new agent to learn is not to “knock” a competing agent. Everything good or bad Company say about your competitor’s services helps to advertise him and if Company are zealous in telling the customer of their services, instead of confining ourself entirely to selling Company own proposition. As a matter of fact, agents really don’t knock another agent unless they fear them and if they do the prospect will get the impression that the services of the competing agent are better than ours. Avoid Antagonizing Downloaded by Sharath (sharathkumar14333@gmail.com) lOMoARcPSD|39157671
  • 66.
    Avoid antagonizing Companyprospects. It really isn’t good business to show resentment at any time unless by so doing Company can actually sell a man that Company couldn’t otherwise sell. To begin with, learn to control ourself and not fear competition. However, Company may find it necessary to handle a prospect rather roughly at times. It takes a jar to sell some prospects and hold them to the line so to speak and Company should be able to give them that jar if it is needed; but it takes experience to make such a jar bring a friend and listing instead of making an enemy. Market Segmentation Segmentation is the cornerstone of marketing—almost all marketing efforts in some way relate to decisions on who to serve or how to implement positioning through the different parts of the marketing mix. For example, one’s distribution strategy should consider where one’s target market is most likely to buy the product, and a promotional strategy should consider the target’s media habits and which kinds of messages will be most persuasive. Although it is often tempting, when observing large markets, to try to be "all things to all people," this is a dangerous strategy because the firm may lose its distinctive appeal to its chosen segments.In terms of the "big picture," members of a segment should generally be as similar as possible to each other on a relevant dimension (e.g., preference for quality vs. low price) and as different as possible from members of other segments. That is, members should respond in similar ways to various treatments (such as discounts or high service) so that common campaigns can be aimed at segment members, but in order to justify a different treatment of other segments, their members should have their own unique response behavior. ADVERTISEMENT& SALES PROMOTION ADVERTISEMENT: It is any paid form of non personal presentation and promotion of Ideas, goods or services by an identified sponsor. Advertisement can be in the form of TV Adz's, Newspaper & Magazines, Banner & Hoardings, Print Media, and Or Internet. Advertisement of Todays mainly uses TV Ad's to promote their sales. Company has been regularly endorsing celebrity for its brand (Balasubramaniyam, Raima Sen Etc). Some of the Newspaper in which AD's of Company appear are as under:The Economic Times,The Times OF India,The Indian Express. Downloaded by Sharath (sharathkumar14333@gmail.com) lOMoARcPSD|39157671
  • 67.
    SALES PROMOTION: SalesPromotion is also one of the elements of promotion mix. It is done to promote the sales of the product. Comapny uses different Schemes for the Super Distributors, Distributors, Retailers & Wholesalers. Target Selling is the criteria for the Super Distributor if they achieve that target specified they are awarded with commission (Not Disclosed). For Wholesalers & Distributors different Scheme like Scratch Card, Lucky Draw, Discount on Bulk Purchase. DIffernet Gifts, Commission etc are used to promote sales. CORPORATE SALES PROMOTION: Promotional or Corporate Sales is now a days plays a big role in marketing because the concept of getting anything extra along with the product is becoming popular among the consumers. Companies Promotional department has seized this opportunity and is selling large chunk of its production to corporate customers which in turn is used by them as sales Promotion tool. PRODUCT PUBLICITY Product publicity is when an organization attempts to attract public interest about a product that it offers. Publicity falls under the giant umbrella of promotion, which is a component of marketing. Other elements of promotion include advertising, sales promotion, and personal selling. Product publicity will happen through a planned and organized campaign, often known as a publicity plan, that has be created in order to launch a brand new product or else provide further information to keep continuing interest in an already established product. The publicity plan is aimed at obtaining positive media coverage for an organization's products. The main purpose of product publicity is to inform rather than persuade, but the ultimate goal of product publicity is to promote the product and create interest so that people will buy it. The public relations team for a company, either an in-house department or a hired agency, is responsible for product publicity. The public relations team, or publicists, wants to make their products look as appealing as possible to the public through the different mass media channels. There are several different promotional tools through which a product can be publicized. PressRelease A press release is a tool for product publicity. It is a written or recorded statement that is issued by an organization and sent to members of the media. The purpose of a press release is to announce a product launch, a specific event, or to promote someone associated with that organization in order to Downloaded by Sharath (sharathkumar14333@gmail.com) lOMoARcPSD|39157671
  • 68.
    attract the attentionof the media. Typically, a press release is mailed, faxed, or e-mailed to newspapers, magazines, radio stations, or television stations. Other Techniques Other techniques used for product publicity include telephone press conferences, in-house media tours, video news releases, and Internet releases.  Hold a contest  Have an exhibition or demonstration  Sponsor an event  Arrange a speech  Conduct a survey or poll  Arrange for a testimonial  Present an award (invent one if necessary)  Stage a debate  Organize a tour of the company Customer Relationship Management The CRM is a new technique in marketing where the marketer tries to develop long term relationship with the customers to develop them as life time customers. CRM aims to make the customer climb up the ladder of loyalty. The company first tries to determine who are likely prospects i.e. the people who have a strong potential interest in the product and ability to pay for it. The company hopes to convert many of its qualified prospect into first time customers and then to convert those first time customers into repeat customers. Then the company tries to convert these repeat customers into clients – they are those people who buy only from the company in the relevant product categories. Step 1:Identify customers To launch a one to one initiative the company must be able to locate and contact a fair number of customers or at least a substantial portion of its valuable customers. It is crucial to know the Downloaded by Sharath (sharathkumar14333@gmail.com) lOMoARcPSD|39157671
  • 69.
    customer details asmuch as possible, not just their names or address, but their habits, preferences and so forth. Step 2 : Differentiating customers Customers are different in two principal ways, they represent different levels of value and have different needs. Once the company identifies its customers differentiating them will help the company to focus its efforts to gain the most advantage with the most valuable customers. Step 3 : Interacting with the customer Interaction is also a crucial component of a successful CRM initiative. It is important to remember that interaction just not occur through marketing and sales channels, customer interact in many different ways with many different areas of the organization so to foster relationship all the areas of the organization must be accessible to the customer. Step 4 : Customize enterprise’s behavior Ultimately to lock a customer into a relationship a company must adapt some aspect of its behavior to meet customer’s individually expressed needs this might mean mass customizing a manufactured product or it might involve tailoring some aspect of the service surrounding the product  There should be more and more emphasis given by the company for satisfying the customer up to a apex limit and by providing the utility of every penny of his money.  There should be more use of information technology.  The company should be flexible to bend its rules and procedures in the clients favour.  The company can communicate and develop stronger customer bonding by providing social and financial benefits.  A satisfied customer in 10 years will bring 1000 more customers to the company.  It costs 7 time more to attract a new customer than to serve an old one.  20% of the company’s loyal customers account for 80% of its revenues. Customer Retain Management Downloaded by Sharath (sharathkumar14333@gmail.com) lOMoARcPSD|39157671
  • 70.
    An effective systemof communication should provide opportunities for customer information. The customer is the ultimate object whose satisfaction and goodwill are of the utmost importance for the success of an organization. In carrying out the sales function of planning, the management must communicate with customers. There were times when the customer was not the central figure. But today the customer is the kingpin and sovereign of the market whose needs and satisfaction, and the winning of whose goodwill, is of prime importance in these days ofcompetitive setup. These must be communicated promptly. It is the communication which establishes the contacts with the customers. Customercomn1unication helps to establish a relationship with customers who buy and are the sources of products. The media used for advertisements can also be used effectively to reach the customers. It is the responsibility of communication: 1. To prepare welcome letters, personally addressed, signed by the chief executive officer to all old as well as new customers. 2. Customer information should include helpful and desirable information concerning prices, uses, after sale facilities etc. 3. Media like pamphlets and booklets printed in an attractive manner summarising the company's product etc., are the purpose of communication. 4. Enclosing handouts, progress reports to each bill or to each correspondence mailed to customers. This acts as a repetitive reminder to the customer about the company. 5. Prompt response to all enquiries made by the customer promotes and builds confidence and goodwill. Effective written communication promotes a friendly understanding of company policies. 6. Preparing brochures and other informative folders directed to specific customer groups like fanners, small business, women, and other special users. PRODUCT SELLING PROCESS The selling process is a set of activities undertaken to successfully obtain an order and begin building long-term customer relations. While the activities we discuss apply to all forms of selling and Downloaded by Sharath (sharathkumar14333@gmail.com) lOMoARcPSD|39157671
  • 71.
    Accounts Manger Astt. As ccount Manager Purchase ExecutiveStore Executive Accounts ExecutivePurchase Officer Store Officer Accounts officer Astt. Purchase Officer Astt.Store officer can be adapted to most selling situations (including non-product selling such as selling an idea), principle occupation involves selling products (i.e., goods and services) to buyers and do so for organizations that appreciate and support sellers who are well-trained and ethically responsible. The selling process undertaken by salesman include: 1. Generating Sales Leads 2. Qualifying Leads 3. Preparing for the Sales Meeting 4. Making Initial Contact 5. The Sales Meeting 6. Handling Buyer Resistance 7. Closing the Sale 8. Account Maintenance DEPARTMENT CHART Downloaded by Sharath (sharathkumar14333@gmail.com) lOMoARcPSD|39157671
  • 72.
    Types of Asset& Laibility Asset - Non-Current Assets  Property, Plant & Equipment  Investment Properties  Leasehold Property  Investments in Subsidiaries  Investments in Associates  Other Investments  Other Non Current Assets  Deferred Tax Asset  Deposits With Colombo Stock Exchange Current Assets  Inventories  Trade & Other Receivables  Other Recoverables - Short Term Deposits  Amounts Due From Related Parties  Short Term Investment  Cash and Bank Laibility Non-Current Liabilities  Interest Bearing Loans & Borrowings  Deferred Tax Liabilities  Retirement Benefit Obligations Current Liabilities Downloaded by Sharath (sharathkumar14333@gmail.com) lOMoARcPSD|39157671
  • 73.
     Trade andOther Payables  Income Tax Payable  Amounts due to Related Parties  Interest Bearing Loans & Borrowings  Bank Overdrafts A/C Receivable & Payable Receivable Account Income Tax Received 2009 Rs.000’s Current Tax on Ordinary Activities for the year 66,020 Deferred Taxation 3,181 Tax on Dividend Income 5,660 74,861 Total Income tax Expenses Dividend Received 2009 Rs.000’s Dividend Received Out of Dividends received - Free of tax Out of 129,852 Downloaded by Sharath (sharathkumar14333@gmail.com) lOMoARcPSD|39157671
  • 74.
    Profits - Liablefor tax 22,148 152,000 INVESTMENT INVESTMENT PROPERTIES 2009 Rs.000’s 2008 Rs.000’s At the beginning of the year 661,719 657,230 Additions 2,008 Transfers from Capital 2,481 Change in fair value during the year 34,531 696,250 661,719 At the end of the year LONG TERM INVESTMENTS 2009 Rs.000’s 2008 Rs.000’s Investments in Subsidiaries 120,380 120,380 Investments in Associates 24,000 24,000 Other Investments 27,534 11,295 171,914 155,675 Downloaded by Sharath (sharathkumar14333@gmail.com) lOMoARcPSD|39157671
  • 75.
    Total Investments INVESTMENT inSubsidiaries- Company Non-Quoted No. of shares 2009 000’s 2008 000’s Holding % 2009 Cost Directors’ Valuation Rs.000’s 2008Cost Directors’ Valuation Rs.000’s Rajah Warehousing (Pvt) Ltd Anfal Warehousing (Pvt) Ltd 12,000 570 12,000 570 100% 76% 120,000 380 120,000 380 120,380 120,380 Investments in Associates – Company Non-Quoted No. of shares 2009 000’s 2008 000’s Holding % 2009 Cost Directors’ Valuation Rs.000’s 2008Cost Directors’ Valuation Rs.000’s Keells Realtors Ltd. 2,400 2,400 32% 24,000 24,000 24,000 24,000 Other Investments Downloaded by Sharath (sharathkumar14333@gmail.com) lOMoARcPSD|39157671
  • 76.
    Other Investments Quoted No. of shares 2009 000’s No.of shares 2008 000’s Holding % 2009 Cost 000’s 2008 Cost 000’s 2009 Market Value Rs.000’s 2008 Market Value Rs.000’s Keells Food Products PLC. 788 464 9.28% 27,534 27,534 11,295 11,295 39,834 39,834 25,983 25,983 Sources Of Funds/Resoures Cash Flow Statement Year ended 31st March 2009 Rs.000’s 2008 Rs.000’s CASH FLOW FROM /(USED IN) OPERATING ACTIVIES Operating Profit Before working Capital Changes 201,742 177,610 (Increase)/ Decrease in Inventories (976) 835 (Increase)/Decrease in Trade and Other Receivables 37,597 (179,431) (Increase)/Decrease in Other Non Current Assets (2,661) (1,189) (Increase)/Decrease in Short Term Deposits (11) (50) (Increase) /Decrease in Amounts Due from Related Parties Increase/ (1,450) 9,173 (Decrease) in Amounts Due to Related Parties Increase /(Decrease) in Trade and Other Payables (1,953) (3,383) 95,947 13,755 Cash Generated from Operations 328,235 17,320 Finance Expenses Paid (45,364) (17,718) Downloaded by Sharath (sharathkumar14333@gmail.com) lOMoARcPSD|39157671
  • 77.
    Income Tax Paid (66,421)(43,926) Retirement Benefit Cost Paid (Net) (3,529) (8,187) Deposits made with Colombo Stock Exchange Net Cash Flows from/(Used in) Operating Activities 212,921 (52,511) CASHFLOWSFROM /(USED IN) INVESTING ACTIVITIES Acquisition of Property, Plant & Equipment (1,157) (13,203) Acquisition of Investment Properties (2,008) Purchase of Rights Issue- Keells Food Products PLC (16,239) Proceeds from Sale of Property, Plant & Equipment 55 2,360 Interest Received 803 1,519 Dividend Received 52,402 166,356 Net Cash Flows from/(Used in) Investing Activities 35,864 155,024 CASHFLOWSFROM/(USED IN) FINANCING ACTIVITIES Repayment of Interest Bearing Borrowings 90,000 (106,400) Proceeds from short term borrowings (152,000) Dividends Paid Dividends Paid to Minority Shareholders (62,000) (106,400) Net Cash Flows (Used in) Financing Activities 186,785 (3,887) NET INCREASE IN CASH AND CASH EQUIVALENTS (17,738) (13,851) CASH AND CASH EQUIVALENTS AT THE Downloaded by Sharath (sharathkumar14333@gmail.com) lOMoARcPSD|39157671
  • 78.
    BEGINNING OF THEYEAR CASH AND CASH EQUIVALENTS AT THE 169,047 (17,738) END OF THE YEAR 224,806 313,295 Operating Profit Before Working Capital Changes Profit Before Tax Adjustments for 13,752 13,662 Associate Companies Share of Profit Depreciation (34,531) Amortisation of Lease Charges 543 (2,107) Change in fair value of investment property 5,013 2,917 (Profit)/Loss on Sale of Property, Plant & Equipment (803) (1,519) Provision for Retirement Gratuity (52,402) (166,356) Interest Income Investment Income 45,364 17,718 Finance Expenses 201,742 177,610 Tax Payment  “An excessive and complicated tax regime is a continuing growing concern of the tea industry.”  “New land rent tax levied on developed and underdeveloped land is too high and discourages tea expansion raising fuel prices caused by excessive tax on the product Road toll tax on irrigation fuel is levied even though the fuel is not used for roads for vehicles.” (Kajah tea, Ltd.) Downloaded by Sharath (sharathkumar14333@gmail.com) lOMoARcPSD|39157671
  • 79.
     “The numberof taxes continuing to pose a growing concern to the tea industry.Taxes such as car benefit tax, ayroll levy, education levy are eroding the income fromthe activities of the tea industry by raising tea production costs, thereby affecting the performance of the tea industry.”  “still the traditional export crops are heavily taxed due to various fees ….” (Government of india 2009, p. viii). Taxes on the tea sector include a district producess of 5 percent of the farmers’price, stamp duty of 1.2 percent fob, withholding tax of 2 percent fob, 3.5 percent Tea Board and research fee, corporate tax, property tax, VAT, and a service levy of 0.3 percent of VAT net turnover. The 2 percent export tax was abolished in July 2009. Comparative Balance sheet LIABILITIES Note 2009 s:000 s 2008 Rs:000 s ASSETS Note 2009 s:000 s 2008 Rs:000 s Downloaded by Sharath (sharathkumar14333@gmail.com) lOMoARcPSD|39157671
  • 80.
    EQUITY Stated Capital Revenue Reserves MinorityInterest Total Equity Non-Current Liabilities Interest Bearing Loans & Borrowings Deferred Tax Liabilities Retirement Benefit Obligations Current Liabilities Trade and Other Payables Income Tax Payable Amounts due to Related Parties Interest Bearing Loans & Borrowings Bank Overdrafts Total Equity and Liabilities 13 14 15 16 17 18 19 20 21 22 152,000 898,077 1,050,077 55,512 30,878 86,390 299,944 15,546 1,189 90,000 9,847 416,526 1,552,993 152,000 891,507 1,043,507 46,590 29,394 75,984 203,995 24,650 3,143 123,269 355,057 1,474,548 Non-Current Assets Property, Plant & Equipment Investment Properties Leasehold Property Investments in Subsidiaries Investments in Associates Other Investments Other Non Current Assets Deferred Tax Asset Deposits With Colombo Stock Exchange Current Assets Inventories Trade & Other Receivables Other Recoverables - Short Term Deposits Amounts Due From Related Parties Short Term Investment Cash and Bank Total Assets 1 2 3 4 5 6 7 8 9 10 11 12 36892 696,250 120,380 24,000 27,534 12,445 917,501 2,693 438,287 2,810 12,808 178,894 635,492 1,552,993 50,082 661,719 120,380 24,000 11,295 9,784 877,260 1,717 475,884 2,796 11,360 105,531 597,288 1,474,548 Downloaded by Sharath (sharathkumar14333@gmail.com) lOMoARcPSD|39157671
  • 81.
    As at 31stMarch PROPERTY, PLANT & EQUIPMENT At Cost Balance as at 01.04.2008 Rs.000’s Additions Rs.000’s Disposals/Re tirements Rs.000’s Balance as at 31.03.2009 Rs.000’s Plant & Machinery 64,153 113 (1,092) 63,174 Furniture & Fittings 67,512 (32,963) 34,549 Motor Vehicles 12,249 268 (677) 11,840 Computer Equipment 34,617 776 (5,369) 30,024 Office Equipment 7,180 (5,421) 1,759 Others 11,244 (462) 10,782 Downloaded by Sharath (sharathkumar14333@gmail.com) lOMoARcPSD|39157671
  • 82.
    196,955 1,157 (45,984)152,128 Total Value of Assets Depreciation At Cost Balance as at 01.04.2008 Rs.000’s Charge for the year Rs.000’s Disposals/Re tirements Rs.000’s Balance as at 31.03.2009 Rs.000’s Plant & Machinery 44,339 5,553 (1,087) 48,805 Furniture & Fittings 53,760 2,687 (32,543) 23,904 Motor Vehicles 6,963 1,208 (578) 7,593 Computer Equipment 29,446 2,510 (5,345) 26,611 Office Equipment 6,989 86 (5,420) 1,655 Others 5,376 1,708 (416) 6,668 Total Depreciation 146,873 13,752 (45,389) 115,236 Downloaded by Sharath (sharathkumar14333@gmail.com) lOMoARcPSD|39157671
  • 83.
    Net Book Valueof Assets 2009 Rs.000’s 2008 Rs.000’s At Cost 36,892 50,082 Total carrying amount of Property, Plant & 36,892 50,082 Equipment INVESTMENT PROPERTIES 2009 Rs.000’s 2008 Rs.000’s At the beginning of the year 661,719 657,230 Additions 2,008 Transfers from Capital WIP 2,481 Change in fair value during the year 34,531 696,250 661,719 At the end of the year LONG TERM INVESTMENTS 2009 Rs.000’s 2008 Rs.000’s Investments in Subsidiaries 120,380 120,380 Downloaded by Sharath (sharathkumar14333@gmail.com) lOMoARcPSD|39157671
  • 84.
    Investments in Associates24,000 24,000 Other Investments 27,534 11,295 171,914 155,675 Total Investments Investment in Subsidiaries- Company Non-Quoted No. of shares 2009 000’s 2008 000’s Holding % 2009 Cost Directors’ Valuation Rs.000’s 2008Cost Directors’ Valuation Rs.000’s Rajah Warehousing (Pvt) Ltd 12,000 570 12,000 570 100% 76% 120,000 380 120,000 380 Anfal Warehousing (Pvt) Ltd 120,380 120,380 Investments in Associates – Company Non-Quoted No. of shares 2008 Holding 2009 Cost 2008Cost Directors’ 2009 000’s 000’s % Directors’ Valuation Rs.000’s Valuation Rs.000’s Downloaded by Sharath (sharathkumar14333@gmail.com) lOMoARcPSD|39157671
  • 85.
    Keells Realtors Ltd.2,400 2,400 32% 24,000 24,000 24,000 24,000 Other Investments Other Investments Quoted No. of shares 2009 000’s No. of shares 2008 000’s Holding % 2009 Cost 000’s 2008 Cost 000’s 2009 Market Value Rs.000’s 2008 Market Value Rs.000’s Keells Food Products PLC. 788 464 9.28% 27,534 27,534 11,295 11,295 39,834 39,834 25,983 25,983 OTHER NON CURRENT ASSETS Staff Vehicle Loan 2009 Rs.000’s 2008 Rs.000’s At the beginning of the year 12,746 14,330 Loans Granted 7,158 4,475 Loans transferred from /(to) 3,046 (2,947) Loans Recovered (6,669) (3,112) Receivable within one year 16,281 12,746 3,836 2,962 Downloaded by Sharath (sharathkumar14333@gmail.com) lOMoARcPSD|39157671
  • 86.
    Receivable after oneyear 12,445 9,784 INVENTORIES 2009 Rs.000’s 2008 Rs.000’s Building Materials 1,010 993 Consumables and Spares 1,683 724 2,693 1,717 TRADE AND OTHER RECEIVABLES 2009 Rs.000’s 2008 Rs.000’s Trade Debtors 447,020 485,861 Less: Provision for Doubtful Debts (13,385) (14,942) Other Debtors 676 1,098 Advances and Prepayments 140 905 Loans to Executives 3,836 2,962 438,287 475,884 Amounts Due From Related Parties Downloaded by Sharath (sharathkumar14333@gmail.com) lOMoARcPSD|39157671
  • 87.
    2009 Rs.000’s 2008 Rs.000’s Ultimate Parent 6,3455,973 Parent Subsidiary 48 72 Associate Companies Under Common Control 6,415 5,315 Key Management Personnel Close Family Members of KMP Companies controlled/jointly controlled/significantly influenced by KMP and their close family members 12,808 11,360 Downloaded by Sharath (sharathkumar14333@gmail.com) lOMoARcPSD|39157671
  • 88.
    REVENUE RESERVES 2009 Rs.000’s 2008 Rs.000’s General Reserve104,000 104,000 Accumulated Profit 794,077 787,507 898,077 891,507 DEFERRED TAX LIABILITIES 2009 Rs.000’s 2008 Rs.000’s Balance as at the beginning of the year 46,590 44,677 Charge for the year 8,922 1,913 Balance as at the end of the year 55,512 46,590 The closing Deferred Tax Liability balance relates to the following: 6,581 8,019 Accelerated Depreciation for Tax Purposes 59,738 48,859 Revaluation of Investment Property to Fair Value (10,807) (10,288) Retirement Benefit Obligations Others - Tax Losses 55,512 46,590 Downloaded by Sharath (sharathkumar14333@gmail.com) lOMoARcPSD|39157671
  • 89.
    RETIREMENT BENEFIT OBLIGATIONS– GRATUITY 2009 Rs.000’s 2008 Rs.000’s Balance as at the beginning of the year 29,394 34,664 Provision made during the year 2,058 1,810 Interest cost for the year 2,939 3,466 Payments made during the year (4,277) (482) Transfers during the year 748 (7,705) (Gain)/Loss arising from changes in the assumptions or 16 (2,359) due to (over)/under provision in the previous years 30,878 29,394 Balance as at the end of the year TRADE AND OTHER PAYABLES 2009 Rs.000’s 2008 Rs.000’s Trade Creditors 269,903 175,260 Sundry Creditors and Accrued Expenses 30,041 28,735 Downloaded by Sharath (sharathkumar14333@gmail.com) lOMoARcPSD|39157671
  • 90.
    299,944 203,995 Amounts DueTo Related Parties 2009 Rs.000’s 2008 Rs.000’s Ultimate Parent 726 484 Parent Subsidiary 3 636 Associate 600 Companies Under Common Control 460 1,423 Key Management Personnel Close Family Members of KMP Companies controlled/jointly controlled/significantly influenced by KMP and their close family members 1,189 3,143 Downloaded by Sharath (sharathkumar14333@gmail.com) lOMoARcPSD|39157671
  • 91.
    Fringe Benefits GivenTo Employees A fringe benefit is a form of pay for the performance of services. Company provides an employee with a fringe benefit when company allow the employee to use a business vehicle to commute to and from work. A cafeteria plan, including a flexible spending arrangement, a written plan that allows company employees to choose between receiving cash or taxable benefits instead of certain qualified benefits for which the law provides an exclusion from wages. Employee following benefits  Accident and health benefits  Group-term life insurance coverage  Employee discounts.  Meals  Transportation (commuting) benefits.  Moving expense reimbursements.  Retirement planning services. Downloaded by Sharath (sharathkumar14333@gmail.com) lOMoARcPSD|39157671
  • 92.
     Volunteer firefighterand emergency medical re-. sponder benefits.  Loan fringe benefit  Housing fringe benefit Working Capital Management Working capital is the amount of funds necessary to cover the cost of operating the enterprise. Working capital in a going concern is revolving funds .it consists of cash receipts from sales which are used to over the cost of current operations .The need of working capital arises because of time gaps in manufacturing and marketing cycle of business operations. This time gap is due to time gaps between Cash and purchase of Raw-Materials.  Purchase and production  Production and sales  Sales and Realization of cash. During these intervals, the company should have ready working or operating funds to keep their business going. Thus every business concern should have sufficient liquidity funds as its disposal to buy Raw-Materials, stores etc to pay wages to personnel and to meet incidental expenses with the installed plant equipment, tools and other fixed assets, the concerned would be able to produce finished goods by spending cash or Raw Materials, intermediate goods Labor remuneration etc. S. No Particulars 31-03-2009 31-03-2010 Increase Decrease (a) Current Assets Inventories 72,230.00 50,765.00 21,465.00 Sundry debtors 28,478.00 34,042.00 5,564.00 Downloaded by Sharath (sharathkumar14333@gmail.com) lOMoARcPSD|39157671
  • 93.
    Other current Assets --- 4,932.004,932.00 Cash & Bank balance 7,041.00 1,56,398.00 1,49,357.00 Loan & Advance 13,205.00 11,368.00 1,837.00 Total (a) 1,02,954.00 2,57,505.00 Current Liabilities 3,10,123.00 3,77,829.00 67,706.00 Provisions 71,062.00 71,793.00 671.00 (b) Total (b) 3,81,185.00 4,49,562.00 Working Capital (a-b) -2,60,231.00 -1,92,057.00 Net decreased in W.C 68,174.00 68,174.00 Total of N.W.C 1,59,853.00 1,59,853.00 ANALYSIS Downloaded by Sharath (sharathkumar14333@gmail.com) lOMoARcPSD|39157671
  • 94.
    The above tablediscloses in this working capital as that was the Net decrease in working capital in this year 31-03-2009 to 31-03-2010 is Rs.68,174.00 due to major reasons of adjusting current assets as increase and the current liabilities decrease but the provision decreased. Interest Paid 2009 Rs.000’s MINORITY INTEREST Balance at the beginning of the year 30,908 Share of Profits/(Loss) for the year (1,230) Dividend Paid (8,400) Balance at the end of the year 21,278 INTEREST BEARING LIABILITIES Gross Liability 123,619 Finance Charges (48,136) 75,483 Asset Backed Notes 11,307 Standard Charted Bank Loan 90,000 Gross Liability 101,307 Finance Charges Allocated to future periods 24,362 Downloaded by Sharath (sharathkumar14333@gmail.com) lOMoARcPSD|39157671
  • 95.
    Standard Charted BankLoan (13,055) 90,000 101,307 Price List Quarter High Price Low Price Closing Price Quarterly %Change 12 Month %Change 2008 Jan - Mar 41.834 29.832 32.518 -24.1% -30.8% Apr - Jun 44.691 31.604 41.262 26.9% -19.8% Jul - Sep 44.005 34.290 35.319 -14.4% -19.9% Oct - Dec 36.462 18.779 21.786 -38.3% -49.2% 2009 Jan - Mar 28.746 21.260 26.460 21.5% -18.6% Apr - Jun 35.090 27.318 30.404 14.9% -26.3% Jul - Sep 36.919 30.347 31.604 3.9% -10.5% Oct - Dec 36.233 29.604 35.547 12.5% 63.2% 2010 Jan - Mar 38.976 33.730 37.719 6.1% 42.5% Apr - Jun 38.919 29.375 29.684 -21.3% -2.4% 23-JUL-10 30.198 -17.8% -1.0% Software configuration Downloaded by Sharath (sharathkumar14333@gmail.com) lOMoARcPSD|39157671
  • 96.
    Software configuration management(SCM) is a set of activities that are designed to control change by identifying the work products that are likely to change, establishing relationships among them, defining mechanisms for managing different versions of these work products, controlling changes that are imposed, and auditing and reporting on the changes that are made. The following topic categories are presented. Communications between the large server and LANs use the LU 6.2 protocol .The underlying communications hardware must therefore be able to supporting that protocol. The major software components in this scenario that use LU 6.2 communications are the following.  CICS/ESA and CICS OS/2 for interconnectivity  DDCS/2  Data Propagator Relational (uses DDCS/2)  Data Hub/2 (uses DDCS/2).  DDCS/2 implements DRDA, Hardware The workstations on the LAN can be either client machines or local servers. They are connected by a communications controller to the host, which acts as an enterprise server. The hardware configuration corresponds roughly to the structure of the business described above. The functions provided by the enterprise server can be mapped to the functions provided by the head office. The functions provided locally by the LAN in each branch can be mapped to the functions provided by the branch. Each workstation on the LAN corresponds to the workstation that an employee of the branch uses. Downloaded by Sharath (sharathkumar14333@gmail.com) lOMoARcPSD|39157671
  • 97.
    Systems Analysis &Design Based on the qualitative data gathered in the interviews, we focus in this subsection on the system analyst role and the changes that characterized it during the transition period. As has been mentioned before, during the transition process, one functional system analyst worked together with the development agile team and another one stayed as part of the external functional analysts group. The group of operational system analysts did not change. System Maintenance  high-maintenance  low-maintenance  maintenance window High-maintenance Describes a system which requires a high degree of maintenance to ensure proper functioning and without which it is likely to break down. Who requires a lot of attention. Low-maintenance Describes a system which retains proper functionality over long periods of time despite little or no maintenance. Figuratively, describes a person who is self-sufficient and does not require much attention. Maintenance window A prescheduled time when a system can be taken off-line for maintenance, if necessary. Features of system INTRINSIC MARKER ID TRACKING System is automatically assigned a distinct ID number during operation. The captured 3D data is automatically associated with this ID by the system. No data cleaning, no special marker Downloaded by Sharath (sharathkumar14333@gmail.com) lOMoARcPSD|39157671
  • 98.
    arrangement, no specialactor motions, nor any post-processing is ever required to help the system correctly identify a marker. Arbitrary Sampling Frequency System can be set to any value to suit an application. For tracking a slow motion the sampling rate can be set to be extremely low, for days or even weeks of continuous capture. Since there is no marker identification problem, high frequency sampling is not necessary except for tracking very high speed motions. For applications in which very high-speed and low-speed motions occur simultaneously, 'multi-rate sampling' can be applied to make the most effective use of the system capabilities. Multi-Rate Sampling Sampling slow motions at high frequency would result in large amount of useless data, wasting storage space and any data processing effort. system allows different markers to be sampled at different frequencies to capture motions of very different speeds at about the same spatial resolution. This is highly useful for many scientific applications. For example, the golf club head moves much faster than the golfer's body in a glof-swing motion. To capture at approximately the same spatial resolution, the clubhead markers can be captured four times faster than the body markers. Pros and Cons of the system A distributed database is a network of database that are logically integrated but physically spread across a network. A distributed data base management system is software that controls the distributed database in the network. To make sure that the data in the distributed databases are also up to date and current, processes like duplication and replication. There are advantages of using distributed databases. Usually it reflects your organization’s structure. Since the databases are spread across the network, it can be in each department so that the concerned department updates their database. Moreover in case of any catastrophic event, all the databases are not destroyed since they are distributed in different physical locations. The performance is also improved since the load is balanced on the servers. It costs less to have such a network instead of a single large computer. It is easy to add or remove systems without affecting the other modules. Downloaded by Sharath (sharathkumar14333@gmail.com) lOMoARcPSD|39157671
  • 99.
    Disadvantages, it isdifficult to maintain such a network and there would be more load for the DBAs. Since the database is disconnected in nature, some extra work on the design part has to be done. Complexity is increase and labor costs would also increase. Since all the sites have to be secured it is an extra burden on that part. The manpower to manage such a database is rare to get. If you need to convert an existing centralized DB to a distributed one, there are no tools to do so. Concurrency control is an issue in distributed database. Identification of error System identification using the multi-model approach requires evaluations of thousands of candidate models. Consequently, the solution time for an evaluation has to be kept to a minimum. Element types and mesh size affect the solution time. Practitioners seldom use models with solid elements due to computing constraints. A combination of beam and shell elements is commonly used to simulate bridges. Users must employ these elements with care since all element types have limitations. Each element type is based on specific fundamental hypotheses and is not suitable for all situations. The identification strategy is an iterative process that employs easurements for identification of candidate behavioral models and then information from candidate models to improve the measurement system. At the beginning, odeling assumptions and measurements from the initial measurement system are provided by engineers. Modeling assumptions define the parameters to be employed within the identification task. Error handling methods An information handling system comprising: plural processing components operable to process information; firmware running on a processing component, the firmware operable to coordinate operation of the processing components; a link interfacing at least some of the processing components ;a link controller operable to manage communication of information over the link between the processing components and to issue an interrupt if a non-fatal error occurs with the communication of information; and a non-fatal error monitor associated with the firmware and interfaced with the link Downloaded by Sharath (sharathkumar14333@gmail.com) lOMoARcPSD|39157671
  • 100.
    controller, the non-fatalerror monitor operable to receive the interrupt associated with the non-fatal error and to issue an error message if then on-fatal error meet spared determined condition. Client sever Technology The term client-server refers to a popular model for computer networking that utilizes client and server devices each designed for specific purposes. The client-server model can be used on the Internet as well as local area networks (LANs). Examples of client-server systems on the Internet include Web browsers and Web servers, FTP clients and servers. Client/server networking grew in popularity many years ago as personal computers (PCs) became the common alternative to older mainframe computers. Client devices are typically PCs with network software applications installed that request and receive information over the network. Mobile devices as well as desktop computers can both function as clients. A server device typically stores files and databases including more complex applications like Web sites. Server devices often feature higher-powered central processors, more memory, and larger disk drives than clients. Database Administration The data replication strategy focuses on a single point of control. This is crucial in a heterogeneous database management system environment. It would be inefficient for the data replication administrator to learn the systems management environments and tools on every platform. The better approach is to learn the environment of one platform and let the software on that platform control all other platforms. This reduces training expenses and increases the productivity of the copy administrator. We assume that these administrative tasks are executed on a LAN environment just as the business trend is toward this environment. Data Propagator Relational manages change propagation through refresh and update propagation and is accessed from Data Hubs action bar in the Action pull- down list. Data Hub creates a programmable-workstation-based environment for database administration. Data Hub and Data Propagator Relational as the foundation of its customer information system. Downloaded by Sharath (sharathkumar14333@gmail.com) lOMoARcPSD|39157671
  • 101.
    CONCLUSION:- From the Studyof this company I understood the functions and features of the company. This company is improving their quality, goodwill, market value and they are giving job opportunity so many people. They are the strength of the company’s growth. In fact we can see that the company has modernised its machineries and all and it’s the biggest industry in whole Kerala. With all most modern facilities. The institutional training at KAJAH TEA COMPANY(P)LTD helped to have a good knowledge about how a company operates and the consequent focuses relating to the business activities. In the short span of training the company management provides me a good exposure to the working and management work out in the detail run. It enhanced about plants production process in details ,which paved way for rich experience in plant supervision it also provide with information regards the exports financial and human resources activities and documentation in the organization ,which was new area entrance for me. The training has helped to know the various delegation s that is found in the organization and responds ability each delegates have the training has given a deep sense of understanding how an organization takes efforts in bringing in product as an effective one and how it can be good in competing with its competitors. Downloaded by Sharath (sharathkumar14333@gmail.com) lOMoARcPSD|39157671
  • 102.
    The organizations growthdecides their tireless effort in bringing it up .The expansion and establishment of the organizations in various places and in various forms denotes their financial efficiency and capabilities. BIBLIOGRAPHY TEXT BOOKS  Research Methodology by C.R Kothari  Human Resource Management by Shashi K. Gupta  Finance Management by Neethi Gupta WEBSITES  www.wekkipedia.com  WWW.KAJAHTEA.COM  WWW.TEAHISTORY.COM Downloaded by Sharath (sharathkumar14333@gmail.com) lOMoARcPSD|39157671
  • 103.
    APPENDIX KSTC: Kerala StateTextile Corporation eSSL: enterprise Software Solutions Lab HCL: Hindustan Computers Ltd Downloaded by Sharath (sharathkumar14333@gmail.com) lOMoARcPSD|39157671
  • 104.
    Downloaded by Sharath(sharathkumar14333@gmail.com) lOMoARcPSD|39157671