Patel Munvarhusen
Patel Ankit
1
Job CentreJob Centre
2
Project ProfileProject Profile
Scopes and LimitationsScopes and Limitations
Screen LayoutsScreen Layouts
DFDDFD
Project DefinitionProject Definition
Tools UsedTools Used
Use CaseUse Case Activity DiagramActivity Diagram
Data DictionaryData Dictionary
Future EnhancementFuture Enhancement
3
4
The system admin will have the ability to clean and clear and maintain database.
Administrator:
1) Verify users account give them right to access the right.
2) Block a users.
3) Create Categories on job.
4) Create Subcategories on the type of job.
Employers:
1) Create vacancies for jobseekers
2) Search candidates based on their profiles
3) Can schedule an interview with technical professionals
4) Can select interviewers
5) Can send email to selected candidates
Jobseekers:
1) Create an account with a complete profile
2) Search for jobs with different categories
3) Edit/update their profile
4) Apply online for jobs
5) Job seekers can view interview locations.
5
Project Title : JobCentre (Job Portal)
Project Duration : Academic duration of MCA
Semester – VI
Project Members : Patel Munvarhusen
Patel Ankit
External Project Guide : Mr. Kailesh Solanki
Internal Project Guide : Mrs. Purvi Tailor
6
Operating System : Microsoft Windows 7
Application Builder : Microsoft Visual Studio.NET 2010
Front End : ASP.NET, C#
Back End : SQL Server 2008
Documentation Tool : MS Word, MS Visio, E Draw
Presentation Tool : MS PowerPoint
7
8
9
E/R Diagram
Context Diagram
Level Zero Diagram
Child diagram
10
11
Context Diagram
12
Level Zero Diagram
13
14
15
16
Child Diagram ( 1.0 Manage Jobs)
17
Child Diagram (2.0 Manage Profile)
18
Child Diagram (3.0 Search JobSeeker)
19
Child Diagram (5.0 Maintain Profile)
20
Child Diagram (7.0 Manage Employers)
21
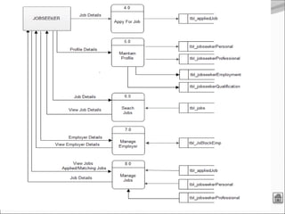
Child Diagram (8.0 Manage Jobs)
22
Child Diagram (9.0 Maintain System)
23
Child Diagram (10.0 Manage Users)
24
Administrator
Employer
Jobseeker
25
Administrator (Use Case)
26
Employer (Use Case)
27
Jobseeker (Use Case)
28
Administrator
Jobseeker
Employer
29
Admin (Login)
30
Admin (Home Page)
31
Admin (City)
32
Admin (Add New City)
33
Admin (Search City)
34
Admin (Edit City)
35
Admin (My Account)
36
Admin (Change Password)
37
Admin (Block Employers)
38
Admin (Block Jobs)
39
Admin (Deactivation)
40
Admin (Report – List of Jobseekers)
41
Admin (Report – List of Employers)
42
Admin (Report – List of Jobs)
43
Admin (Report – List Of applied Jobs)
44
Admin (Report – Block List)
45
Employer (Login)
46
Employer (My Account)
47
Employer (Edit Profile)
48
Employer (Post Job)
49
Employer (Manage Posted Jobs)
50
Employer (Saved Profile)
51
Employer (Deactivation)
52
Jobseeker (Login)
53
Jobseeker (Home)
54
Jobseeker (My Profile)
55
Jobseeker (Block Employers)
56
Jobseeker (My Jobs - Matching)
57
Jobseeker (My Jobs - Applied)
58
Jobseeker (Search)
59
Jobseeker (View - Search)
60
Employer (Search)
61
Employer (View jobseeker- Search)
62
Employer (View jobseeker - contact)
63
Employer (View jobseeker – contact (EMAIL))
64
Employer (View jobseeker – contact(SMS))
65
Table Name: tbl_loginDetail
Field Name Data Type Description Null Constratint
loginId int Id of User Login Primary Key
emaiId varchar(25) EmailId of User
password varchar(25) Password of User
questionOne int 1st
Question for Forgot Password
questionTwo int 2nd
Question for Forgot Password
answerOne varchar(25) 1st
Answer for Remember Password
answerTwo varchar(25) 2nd
Answer for Remember Password
userType varchar(25) Types of User
status varchar(10) Active/No Active
lastLoginDate Date Date of User last login
66
Table Name: tbl_accounts
Field Name Data Type Description Null Constratint
userId Int Id of User Primary Key
username varchar(25) Name of User
Password varchar(25) Password of User
lastLoginDate Date Date of User last login
67
Table Name: tbl_questions
Field Name Data Type Description Null Constratint
questioned Int Id of Question Primary Key
questionName varchar(25) Name of Question
68
Table Name: tbl_country
Field Name Data Type Description Null Constratint
countryId Int Id of Country Primary Key
countryName varchar(20) Name of Country
69
Table Name: tbl_state
Field Name Data Type Description Null Constratint
stateId Int Id of State Primary Key
countryId Int Id of Country Foreign Key
stateName varchar(20) Name of State
70
Table Name: tbl_city
Field Name Data Type Description Null Constratint
cityId Int Id of City Primary Key
stateId Int Id of State Foreign Key
cityName varchar(20) Name of City
71
Table Name: tbl_degree
Field Name Data Type Description Null Constratint
degreeId Int Id of Degree Primary Key
degreeName varchar(25) Name of Degree
degreeType varchar(10) Type of Degree
72
Table Name: tbl_industry
Field Name Data Type Description Null Constratint
industryId Int Id of Industry Primary Key
industryName varchar(25) Name of Industry
73
Table Name: tbl_functionalArea
Field Name Data Type Description Null Constratint
areaId Int Id of Functional Area Primary Key
areaName varchar(25) Name of Functional Area
74
Table Name: tbl_jobseekerPersonal
Field Name Data Type Description Null Constratint
jobseekerId Int Id of Jobseeker Primary Key
jsLoginId Int Id of Jobseeker Login Foreign Key
jsFullName varchar(25) Name of Jobseeker
jsAddress varchar(50) Address of Jobseeker
jsGender varchar(10) Male/Female
jsCountryId Int Id of Country Foreign Key
jsStateId Int Id of State Foreign Key
jsCityId Int Id of City Foreign Key
jsMobileNumber varchar(20) Mobile Number of Jobseeker 
jsPhoneNumber varchar(20) Phone Number of Jobseeker 
jsEmailAlert varchar(25) Active/Block
jsDOR Date Date of Jobseeker Registration
jsStatus varchar(10) Active/Block
jsDOM Date Date of Modification
75
Table Name: tbl_jobseekerProfessional
Field Name Data Type Description Null Constratint
professionalId Int Id of Professional Jobseeker Primary Key
jobseekerId Int Id of Jobseeker Foreign Key
areaId Int Id of Functional Area Foreign Key
industryId Int Id of Industry Foreign Key
Keyskills Varchar(50) Keyskills of Jobseeker
ExpYear Int Exp. of Jobseeker in Year
ExpMonth Int Exp. of Jobseeker in Month 
SalaryLacs Int Salary in Lacs 
SalaryThousand Int Salary in Thousand 
showSalary varchar(10) Active/Block Sal to Employer
resumeHeadline varchar(20) Headline of Resume
preferedJobLocation varchar(20) Jobseeker’s Preferred Job Loc 
resumePath varchar(50) Path of Jobseeker Resume
resumePostDate Date Post Date of Resume
76
Table Name: tbl_jobseekerQualification
Field Name Data Type Description Null Constratint
QualId Int Id of Jobseeker Qualification Primary Key
jobseekerId Int Id of Jobseeker Foreign Key
basicQualification Int Basic Qualification of Jobseeker
pgQualification Int Post Graduate Qualification of JS 
drQualification Int Doctrate Qualification of Jobseeker 
courseOne varchar(20) 1st
Course 
courseTwo varchar(20) 2nd
Course 
courseThree varchar(20) 3rd
Course 
77
Table Name: tbl_jobseekerEmployment
Field Name Data Type Description Null Constratint
empId Int Id of Jobseeker Employment Primary Key
jobseekerId Int Id of Jobseeker Foreign Key
companyName varchar(25) Name of Company 
designation varchar(20) Designation of JS in Company 
yearDuration Int Year of Jobseeker in Company 
monthDuration Int Month of Jobseeker in Company 
industryId Int Id of Industry  Foreign Key
areaId Int Id of Functional Area  Foreign Key
78
Table Name: tbl_appliedJob
Field Name Data Type Description Null Constratint
applyId Int Id of Jobseeker Applied Job Primary Key
jobseekerId Int Id of Jobseeker Foreign Key
jobCode Int Code of Jobseeker’s Job Foreign Key
applyDate Date Date of Apply Job
79
Table Name: tbl_employerDetail
Field Name Data Type Description Null Constratint
employerId Int Id of Employer Primary Key
empLoginId Int Id of Employer Login Foreign Key
empCompanyName varchar(25) Name of Employer Company
empCompanyAddress Varchar(70) Address of Employer Comp.
empCountryId Int Id of Country Foreign Key
empStateId Int Id of State Foreign Key
empCityId Int Id of City Foreign Key
empAreaID Int Id of Functional Area Foreign Key
empIndustryId Int Id of Industry Foreign Key
empContactPerson varchar(25) Contact of Employer
empDesignation varchar(20) Designation of Employer
empPhoneNumber varchar(15) Phone Number of Employer
empMobileNumber varchar(15) Mobile Number of Employer 
empLogoPath varchar(50) Logo Path of Employer 
empStatus varchar(10) Active/Block
empDOR Date Date of Employer Registrati.
80
Table Name: tbl_JsBlockEmp
Field Name Data Type Description Null Constratint
blockId Int Id of Block User Primary Key
jobseekerId Int Id of Jobseeker Foreign Key
employerId Int Id of Employer Foreign Key
blockDate Date Date of JS Block Employer
81
Table Name: tbl_empViewJs
Field Name Data Type Description Null Constratint
viewId Int Id of Employer View Jobseeker Primary Key
employerId Int Id of Jobseeker Foreign Key
jobseekerId Int Id of Employer Foreign Key
viewDate Date Date of View
82
Table Name: tbl_Jobs
Field Name Data Type Description Null Constratint
jobCode Int Code of Job Primary Key
empId Int Id of Employer Foreign Key
countryId Int Id of Country Foreign Key
Stated Int Id of State Foreign Key
cityId Int Id of City Foreign Key
areaId Int Id of Functional Area Foreign Key
industryId Int Id of Industry Foreign Key
keyskills Varchar(50) Keyskills 
Keywords Varchar(50) Keywords
jobTitle Varchar(25) Title of Job
jobDescription varchar(70) Description of Job
Postdate Date Date of Post Job
expiryDate Date Date for Expiry Job
Continue….....
83
canProfileDescription varchar(70) Desc of candidate profile
workMinYear Int Minimum Work Year
workMaxYear Int Maximum Work Year
basicQualification Int Basic Qualification
pgQualification Int Post Graduate Qualification 
drQualification Int Doctorate Qualification 
companyName varchar(25) Name of Company
companyProfile varchar(70) Profile of Company
companyWebsite Varchar(25) Website of Company 
showEmail Varchar(10) Active/Block
requireEmployee Int 
minSalary Float Minimum Salary 
maxSalary Float Maximum Salary 
jobStatus Varchar(10) Active/Block/Expired
….. continue
84
Table Name: tbl_empSaveJs
Field Name Data Type Description Null Constratint
saveId Int Id of saved profile Primary Key
employerId Int Id of Employer Foreign Key
jobseekerId Int Id of Jobseeker Foreign Key
saveDate Date Date of save JS Resume
85
Table Name: : tbl_deactivatedUsers
Field Name Data Type Description Null Constratint
deactivateId Int Id of Deactivated User Primary Key
emailed varchar(25) Id of Email
userType varchar(10) Type of User
reason varchar(50) Reason for Deactivate
date Date Date of Deactivation
86
Administrator
Employer
Jobseeker
87
Administrator (Activity Diagram)
88
Employer (Activity Diagram)
89
Jobseeker (Activity Diagram)
90
 Reports will provide to employers.
 Implement the use of PayPal with the system to manage transaction.
 Administrator create different subadmin account and assign them work.
 Admin and subadmin can confirm sending of email to the jobseeker.
 Email and sms alert also send to the employer for give alert about
expiry date of posted jobs.
 Send Email in HTML format to jobseeker for simplicity.
 Email about job alert send to the jobseeker in regular time period or at
time where there is new job is posted. SMS about this also send to the
user.
91

Job centre presentation

  • 1.
  • 2.
    Job CentreJob Centre 2 ProjectProfileProject Profile Scopes and LimitationsScopes and Limitations Screen LayoutsScreen Layouts DFDDFD Project DefinitionProject Definition Tools UsedTools Used Use CaseUse Case Activity DiagramActivity Diagram Data DictionaryData Dictionary Future EnhancementFuture Enhancement
  • 3.
  • 4.
    4 The system adminwill have the ability to clean and clear and maintain database. Administrator: 1) Verify users account give them right to access the right. 2) Block a users. 3) Create Categories on job. 4) Create Subcategories on the type of job. Employers: 1) Create vacancies for jobseekers 2) Search candidates based on their profiles 3) Can schedule an interview with technical professionals 4) Can select interviewers 5) Can send email to selected candidates Jobseekers: 1) Create an account with a complete profile 2) Search for jobs with different categories 3) Edit/update their profile 4) Apply online for jobs 5) Job seekers can view interview locations.
  • 5.
    5 Project Title :JobCentre (Job Portal) Project Duration : Academic duration of MCA Semester – VI Project Members : Patel Munvarhusen Patel Ankit External Project Guide : Mr. Kailesh Solanki Internal Project Guide : Mrs. Purvi Tailor
  • 6.
    6 Operating System :Microsoft Windows 7 Application Builder : Microsoft Visual Studio.NET 2010 Front End : ASP.NET, C# Back End : SQL Server 2008 Documentation Tool : MS Word, MS Visio, E Draw Presentation Tool : MS PowerPoint
  • 7.
  • 8.
  • 9.
    9 E/R Diagram Context Diagram LevelZero Diagram Child diagram
  • 10.
  • 11.
  • 12.
  • 13.
  • 14.
  • 15.
  • 16.
    16 Child Diagram (1.0 Manage Jobs)
  • 17.
    17 Child Diagram (2.0Manage Profile)
  • 18.
    18 Child Diagram (3.0Search JobSeeker)
  • 19.
    19 Child Diagram (5.0Maintain Profile)
  • 20.
    20 Child Diagram (7.0Manage Employers)
  • 21.
  • 22.
    22 Child Diagram (9.0Maintain System)
  • 23.
  • 24.
  • 25.
  • 26.
  • 27.
  • 28.
  • 29.
  • 30.
  • 31.
  • 32.
  • 33.
  • 34.
  • 35.
  • 36.
  • 37.
  • 38.
  • 39.
  • 40.
    40 Admin (Report –List of Jobseekers)
  • 41.
    41 Admin (Report –List of Employers)
  • 42.
    42 Admin (Report –List of Jobs)
  • 43.
    43 Admin (Report –List Of applied Jobs)
  • 44.
  • 45.
  • 46.
  • 47.
  • 48.
  • 49.
  • 50.
  • 51.
  • 52.
  • 53.
  • 54.
  • 55.
  • 56.
  • 57.
  • 58.
  • 59.
  • 60.
  • 61.
  • 62.
  • 63.
    63 Employer (View jobseeker– contact (EMAIL))
  • 64.
    64 Employer (View jobseeker– contact(SMS))
  • 65.
    65 Table Name: tbl_loginDetail FieldName Data Type Description Null Constratint loginId int Id of User Login Primary Key emaiId varchar(25) EmailId of User password varchar(25) Password of User questionOne int 1st Question for Forgot Password questionTwo int 2nd Question for Forgot Password answerOne varchar(25) 1st Answer for Remember Password answerTwo varchar(25) 2nd Answer for Remember Password userType varchar(25) Types of User status varchar(10) Active/No Active lastLoginDate Date Date of User last login
  • 66.
    66 Table Name: tbl_accounts FieldName Data Type Description Null Constratint userId Int Id of User Primary Key username varchar(25) Name of User Password varchar(25) Password of User lastLoginDate Date Date of User last login
  • 67.
    67 Table Name: tbl_questions FieldName Data Type Description Null Constratint questioned Int Id of Question Primary Key questionName varchar(25) Name of Question
  • 68.
    68 Table Name: tbl_country FieldName Data Type Description Null Constratint countryId Int Id of Country Primary Key countryName varchar(20) Name of Country
  • 69.
    69 Table Name: tbl_state FieldName Data Type Description Null Constratint stateId Int Id of State Primary Key countryId Int Id of Country Foreign Key stateName varchar(20) Name of State
  • 70.
    70 Table Name: tbl_city FieldName Data Type Description Null Constratint cityId Int Id of City Primary Key stateId Int Id of State Foreign Key cityName varchar(20) Name of City
  • 71.
    71 Table Name: tbl_degree FieldName Data Type Description Null Constratint degreeId Int Id of Degree Primary Key degreeName varchar(25) Name of Degree degreeType varchar(10) Type of Degree
  • 72.
    72 Table Name: tbl_industry FieldName Data Type Description Null Constratint industryId Int Id of Industry Primary Key industryName varchar(25) Name of Industry
  • 73.
    73 Table Name: tbl_functionalArea FieldName Data Type Description Null Constratint areaId Int Id of Functional Area Primary Key areaName varchar(25) Name of Functional Area
  • 74.
    74 Table Name: tbl_jobseekerPersonal FieldName Data Type Description Null Constratint jobseekerId Int Id of Jobseeker Primary Key jsLoginId Int Id of Jobseeker Login Foreign Key jsFullName varchar(25) Name of Jobseeker jsAddress varchar(50) Address of Jobseeker jsGender varchar(10) Male/Female jsCountryId Int Id of Country Foreign Key jsStateId Int Id of State Foreign Key jsCityId Int Id of City Foreign Key jsMobileNumber varchar(20) Mobile Number of Jobseeker  jsPhoneNumber varchar(20) Phone Number of Jobseeker  jsEmailAlert varchar(25) Active/Block jsDOR Date Date of Jobseeker Registration jsStatus varchar(10) Active/Block jsDOM Date Date of Modification
  • 75.
    75 Table Name: tbl_jobseekerProfessional FieldName Data Type Description Null Constratint professionalId Int Id of Professional Jobseeker Primary Key jobseekerId Int Id of Jobseeker Foreign Key areaId Int Id of Functional Area Foreign Key industryId Int Id of Industry Foreign Key Keyskills Varchar(50) Keyskills of Jobseeker ExpYear Int Exp. of Jobseeker in Year ExpMonth Int Exp. of Jobseeker in Month  SalaryLacs Int Salary in Lacs  SalaryThousand Int Salary in Thousand  showSalary varchar(10) Active/Block Sal to Employer resumeHeadline varchar(20) Headline of Resume preferedJobLocation varchar(20) Jobseeker’s Preferred Job Loc  resumePath varchar(50) Path of Jobseeker Resume resumePostDate Date Post Date of Resume
  • 76.
    76 Table Name: tbl_jobseekerQualification FieldName Data Type Description Null Constratint QualId Int Id of Jobseeker Qualification Primary Key jobseekerId Int Id of Jobseeker Foreign Key basicQualification Int Basic Qualification of Jobseeker pgQualification Int Post Graduate Qualification of JS  drQualification Int Doctrate Qualification of Jobseeker  courseOne varchar(20) 1st Course  courseTwo varchar(20) 2nd Course  courseThree varchar(20) 3rd Course 
  • 77.
    77 Table Name: tbl_jobseekerEmployment FieldName Data Type Description Null Constratint empId Int Id of Jobseeker Employment Primary Key jobseekerId Int Id of Jobseeker Foreign Key companyName varchar(25) Name of Company  designation varchar(20) Designation of JS in Company  yearDuration Int Year of Jobseeker in Company  monthDuration Int Month of Jobseeker in Company  industryId Int Id of Industry  Foreign Key areaId Int Id of Functional Area  Foreign Key
  • 78.
    78 Table Name: tbl_appliedJob FieldName Data Type Description Null Constratint applyId Int Id of Jobseeker Applied Job Primary Key jobseekerId Int Id of Jobseeker Foreign Key jobCode Int Code of Jobseeker’s Job Foreign Key applyDate Date Date of Apply Job
  • 79.
    79 Table Name: tbl_employerDetail FieldName Data Type Description Null Constratint employerId Int Id of Employer Primary Key empLoginId Int Id of Employer Login Foreign Key empCompanyName varchar(25) Name of Employer Company empCompanyAddress Varchar(70) Address of Employer Comp. empCountryId Int Id of Country Foreign Key empStateId Int Id of State Foreign Key empCityId Int Id of City Foreign Key empAreaID Int Id of Functional Area Foreign Key empIndustryId Int Id of Industry Foreign Key empContactPerson varchar(25) Contact of Employer empDesignation varchar(20) Designation of Employer empPhoneNumber varchar(15) Phone Number of Employer empMobileNumber varchar(15) Mobile Number of Employer  empLogoPath varchar(50) Logo Path of Employer  empStatus varchar(10) Active/Block empDOR Date Date of Employer Registrati.
  • 80.
    80 Table Name: tbl_JsBlockEmp FieldName Data Type Description Null Constratint blockId Int Id of Block User Primary Key jobseekerId Int Id of Jobseeker Foreign Key employerId Int Id of Employer Foreign Key blockDate Date Date of JS Block Employer
  • 81.
    81 Table Name: tbl_empViewJs FieldName Data Type Description Null Constratint viewId Int Id of Employer View Jobseeker Primary Key employerId Int Id of Jobseeker Foreign Key jobseekerId Int Id of Employer Foreign Key viewDate Date Date of View
  • 82.
    82 Table Name: tbl_Jobs FieldName Data Type Description Null Constratint jobCode Int Code of Job Primary Key empId Int Id of Employer Foreign Key countryId Int Id of Country Foreign Key Stated Int Id of State Foreign Key cityId Int Id of City Foreign Key areaId Int Id of Functional Area Foreign Key industryId Int Id of Industry Foreign Key keyskills Varchar(50) Keyskills  Keywords Varchar(50) Keywords jobTitle Varchar(25) Title of Job jobDescription varchar(70) Description of Job Postdate Date Date of Post Job expiryDate Date Date for Expiry Job Continue….....
  • 83.
    83 canProfileDescription varchar(70) Descof candidate profile workMinYear Int Minimum Work Year workMaxYear Int Maximum Work Year basicQualification Int Basic Qualification pgQualification Int Post Graduate Qualification  drQualification Int Doctorate Qualification  companyName varchar(25) Name of Company companyProfile varchar(70) Profile of Company companyWebsite Varchar(25) Website of Company  showEmail Varchar(10) Active/Block requireEmployee Int  minSalary Float Minimum Salary  maxSalary Float Maximum Salary  jobStatus Varchar(10) Active/Block/Expired ….. continue
  • 84.
    84 Table Name: tbl_empSaveJs FieldName Data Type Description Null Constratint saveId Int Id of saved profile Primary Key employerId Int Id of Employer Foreign Key jobseekerId Int Id of Jobseeker Foreign Key saveDate Date Date of save JS Resume
  • 85.
    85 Table Name: :tbl_deactivatedUsers Field Name Data Type Description Null Constratint deactivateId Int Id of Deactivated User Primary Key emailed varchar(25) Id of Email userType varchar(10) Type of User reason varchar(50) Reason for Deactivate date Date Date of Deactivation
  • 86.
  • 87.
  • 88.
  • 89.
  • 90.
    90  Reports willprovide to employers.  Implement the use of PayPal with the system to manage transaction.  Administrator create different subadmin account and assign them work.  Admin and subadmin can confirm sending of email to the jobseeker.  Email and sms alert also send to the employer for give alert about expiry date of posted jobs.  Send Email in HTML format to jobseeker for simplicity.  Email about job alert send to the jobseeker in regular time period or at time where there is new job is posted. SMS about this also send to the user.
  • 91.