THE ISLAMIC REVOLUTION
The guidelines for the followers of the Mahdi
1. THE MUSLIM PROBLEMS
As Muslim Ummah, we are now facing with three basic and major problems in our lives whether in
Malaysia or any part of the world today:
1. We didn’t understand the meanings of kalimah ‫ﻵاﻟﮫاﻷﷲ‬ especially we didn’t understand the meanings
of Uluhiyah and Rububiyah Allah and Uluhiyah and Rububiyah of Men and also the concept of
Nafi(negation) and Isbat(affirmation).
2. We didn’t understand the meaning of Islamic Method and its difference with Kufur Method which makes
us had chosen Democracy as our way of life.
3. We didn’t realize the existence of Jewish control in forms of Neo-Colonialism in every country in this
world that oppresses us so that we will become kafir.
These are the three biggest and MOST FUNDAMENTAL problems of Muslim Ummah today whether we
are in Malaysia,Indonesia,Saudi Arabia or any part of the world which make all of us has gone outside the
religion of Allah.All Muslims today have neglected the LAWS AND CONSTITUTION OF ALLAH from our
lives which means we have abandoned our RELIGION(AD DEEN) from our lives.We now exist and live
without the religion of Allah.Instead we have made and implemented the laws of men,we follow,we obey
and we agree and also,we are at peace with them.This means we have become the worshippers of
men,we worship men and we believe,embrace and practice the Kufur religion of democracy.All these
mean we have nullified our Shahadah and now we have become kafir without realizing it!
2. THE MISSION OF ISLAM ON EARTH
The Muslim Ummah was sent by Allah to mankind to reach the goal of ‫ﻵاﻟﮫا‬‫ﻷ‬‫ﷲ‬ on Earth,which are:
1. To destroy the system of men’s life with all the laws and constitutions that exist and operate under a
men’s government,like all modern secular states(which includes Muslim Nation countries) in this
world,with Jihad,Wars and Revolution.
2. To implement the system way of life from Allah with all the laws and constitutions of Allah which will
exist and operate under a government of Allah,through Jihad,Wars, and Revolution.
3. To destroy the lordship of Kuffar and make Islam as the number one religion on Earth,the strongest
and most powerful,that succeed and defeat the whole strength and power of Kuffar on Earth with
Jihad,Wars and Revolution.
The objective of ‫ﻵاﻟﮫاﻷﷲ‬ is commanded by Allah through Jihad, Wars and Revolution in its
OFFENSIVE form which is to attack and fight the enemies of Islam without we being attacked,fought or
oppressed first by them.This mission of Islam is the AQIDAH OF ISLAM from Allah.The Muslims who
struggled to achive this mission is the Believers and who cling to the kalimah ‫ﻵاﻟﮫاﻷ‬‫ﷲ‬ and they are
perfectly embracing the religion of Allah.While the Muslims who do not struggle for this objective or they
never have the intention to struggle for this objective of ‫ﻵاﻟﮫاﻷ‬‫ﷲ‬ are the one who did not believe and cling
to the kalimah ‫ﻵاﻟﮫاﻷ‬‫ﷲ‬ and they cannot be regarded as the one who embrace the religion of Allah.
3. THE KALIMAH ‫ﻵاﻟﮫاﻷ‬‫ﷲ‬ IS COMPOSED OF THESE TAWHID CONCEPT WHICH ARE:
1. Uluhiyah Allah( The Divinity of Allah)
2. Rububiyah Allah(The Lordship of Allah)
3. Asma’ Was Sifat Allah(The Names & Attributes of Allah)
4. Nafi and Isbat(Negation & Affirmation)
4. PROOF OT THE VALIDITY OF THESE TAWHID CONCEPT:
Tawhid Rububiyah means to believe and affirm Allah alone as Lord,Cherisher,Creator,King,Sustainer,Master of
this reality.
Tawhid Uluhiyah means to believe Allah alone deserves to be worshipped & to single out Allah alone (in
worship) by not worshipping other than Allah.
Tawhid Asma’ Was Sifat means to believe and affirm all the Names and Attributes of Allah found in Quran and
Hadeeth.
Nafi and Isbat means to negate all the divine attributes & essences and also lordship & sovereignty from other
than Allah and to affirm these attributes & essences and also the lordship & sovereignty only to Allah.
Uluhiyah,Rububiyah & Asma’ Was Sifat
Firman Allah: Maryam 19:65
Lord of the heavens and the earth and whatever is between them-so worship Him and have
patience for His worship.Do you know of any similarity to Him?
‘Lord of the heavens and the earth’ is the affirmation of Tawhid Rububiyah
‘So worship Him and have patience for His worship’ is the affirmation of Tawhid Uluhiyah
‘Do you know of any similarity to Him?’ is the affirmation of Tawhid Asma’ Was Sifat
‫ﻵاﻟﮫاﻷ‬‫ﷲ‬
Nafi and IsbatAsma’ Was Sifat AllahUluhiyah & Rububiyah Allah
Nafi and Isbat
Firman Allah: An-Nisa’ 4: 60
Have you not seen those who claim to have believed in what was revealed to you(O
Muhammad),and what was revealed before you?They wish to refer legislation to Taghut(false
gods),while they were commanded to reject it;and Satan wishes to lead them far astray.
Tawhid is to negate(nafi) legislation from Taghut(false gods) and to affirm(isbat) legislation from Allah alone.
Firman Allah : Al-Mumtahanah 60:4
“Indeed,we are dissociated from you and from whatever you worship other than Allah.We
have denied you,and there has appeared between us and you animosity and hatred forever until
you believe in Allah alone.”
Tawhid is to negate(nafi) all worships to Taghut(false gods) and to affirm(isbat) those worships to Allah alone.
Firman Allah: An Nahl 16:36
“Indeed we certainly sent into every nation a messenger (saying),”Worship Allah and avoid Taghut(false
gods)”
Tawhid is to negate(nafi) false gods and to affirm(isbat) Allah alone that deserves to be worshipped.
Firman Allah: Al Baqarah 2:256
“So whoever disbelieves in Taghut(false gods) and believes in Allah has grasped the most trustworthy
handhold with no break in it”
Tawhid is to disbelieves(nafi) false gods and to believe(isbat) Allah alone that deserves to be worshipped.
4. THE KALIMAH ‫ﻵاﻟﮫا‬‫ﻷ‬‫ﷲ‬ - ULUHIYAH ALLAH :
Uluhiyah Allah in kalimah ‫ﻵاﻟﮫاﻷ‬‫ﷲ‬ means Allah is the God that should be WORSHIPPED. When the
laws of Allah is FOLLOWED and OBEYED,it means Allah is worshipped by men.
Firman Allah: At-Taubah 9:31
They(the Jews & Christians) have taken their scholars and monks as lords besides Allah,and
(also) the Messiah,the son of Mary.And they were not commanded except to worship one
God;there is no deity except Him.Exalted is He above whatever they associate with Him.
According to the meanings of ayat Al-Quran (At Taubah 9:31),the act of obeying and following the
laws of men means worshipping men,while following and obeying the laws of Allah means worshipping
Allah which in turn completing our Eeman to the kalimah ‫ﻵاﻟﮫاﻷ‬‫ﷲ‬ and upholding it.Following and obeying
means worship.
5. THE KALIMAH ‫ﻵاﻟﮫاﻷ‬‫ﷲ‬ - RUBUBIYAH ALLAH :
Allah is God, King and Ruler that is powerful and sovereign to:
1. Rule over mankind
2. Make laws for men
3. Adjudge men with the laws of Allah
4. Enforce the laws of Allah over men
5. Make men subservient to the power of Allah.
6. THE KALIMAH ‫ﻵاﻟﮫاﻷ‬‫ﷲ‬ - ASMA’ WAS SIFAT ALLAH :
1. The government and rulings of Allah alone is perfect.
2. The laws of Allah alone is perfect.
3. The system of ruling which creates the total submission of men to the power of Allah alone is
perfect.
4. The ruling system that creates the system of men worshipping Allah alone is perfect.
7. THE KALIMAH ‫ﻵاﻟﮫاﻷ‬‫ﷲ‬ - NAFI AND ISBAT :
1. Negating the members of Parliament and state legislative assemblies and also the president
and monarchs as gods of men,instead recognizing only Allah alone as the One God.
2. Negating the sovereignty and rule of the members of Parliament and state legislative
assemblies and also the president and monarchs over men,instead recognizing the
sovereignty and rule of Allah over men.
3. Negating the rights of members of Parliament,state legislative assemblies,president,prime
ministers and monarchs to make laws,instead recognizing Allah alone has the right to make
laws.
4. Negating the rights of members of Parliament,state legislative assemblies,president,prime
ministers and monarchs to adjudge men with their man-made laws,instead recognizing the
rights of Allah alone to adjudge men with the laws of Allah.
5. Negating the rights of members of Parliament,state legislative assemblies,president,prime
ministers and monarchs to enforce their man-made laws over men,instead recognizing the
rights of Allah alone to enforce His Laws over men.
6. Negating the submission of men to the powers of these god-men,which are gods from the
members of Parliament,state legislative assemblies,presidents and monarchs,but only
recognizing the rights of Allah alone to make men submit to His power instead.
7. Negating the rights of these god-men which are,members of Parliament,state legislative
assemblies,president,prime ministers and monarchs or anyone other than Allah to be
worshipped by men,instead recognizing the rights of Allah alone to be worshipped by men.
8. THE AQIDAH OF DEMOCRACY IS KUFUR BECAUSE IT IS BASED ON:
1. The Uluhiyah of Men – Men is worshipped by men because some of them follow and obey the
laws made by men.
2. The Rububiyah of Men –Men is sovereign and rule other men and also men creates laws for
men.
3. Asma’ Was Sifat of Men –The affirmation of the perfection of the laws and government of
men.
4. Nafi dan Isbat – The negation of the government and laws of Allah and the acceptance of the
government and laws of men.
9. THE AQIDAH OF DEMOCRACY IS KUFUR :
1. ULUHIYAH OF MEN:
1. The members of the Parliament and state legislative assemblies are gods that are being
worshipped by the people because all the laws that were made by them are followed and
obeyed by the people.
Firman Allah: At-Taubah 31
They(the Jews & Christians) have taken their scholars and monks as lords besides Allah,and
(also) the Messiah,the son of Mary.And they were not commanded except to worship one
God;there is no deity except Him.Exalted is He above whatever they associate with Him.
The ayat Al-Quran (At–Taubah 9:31) explain that OBEDIENCE and LOYALTY means
WORSHIP.Obeying and following the laws of Allah means worshipping Allah while obeying and following
the laws of men means worshipping men and not worshipping Allah.When we follow and obey the laws of
the Parliament and state legislative assemblies,we are the worshippers that worship the members of the
Parliament and state legislative assemblies as our gods.This political system of democracy is a kafir
THE AQIDAH OF DEMOCRACY
Uluhiyah of Men Nafi and IsbatRububiyah of Men
political system because it creates the system of men worshipping men.The worshippers and the men that
were being worshipped are all kafir.
2. RUBUBIYAH OF MEN :
The members of the Parliament, state legislative assemblies, the president, prime minister and the
monarchs are GODS because:
1. They are sovereign, powerful and ruling the people.
2. They have the rights and power to make laws for the people.
3. They have the rights, power and sovereignty to put men under the submission of their power.
4. They operate and enforce the laws of men to the people.
5. They adjudge men with the laws of men.
The members of the Parliament, state legislative assemblies,and the monarchs are kafir GODS.The
people who practice the political system of democracy are kafir because they appointed men as gods that
are sovereign and powerful towards men and they also have given the power to these gods to make laws
and to enforce them towards the people.The political system of democracy is shirk and kufr because it
creates the system of men becoming gods and because the people are the servant of these gods.
3. ASMA’ WAS SIFAT OF MEN :
1. The members of Parliament and state legislative assemblies that are ruling and powerful
over men are the perfect gods.
2. The democratic government that was created by men is a perfect government.
3. The laws that were created by these god-men are the perfect laws.
4. The system of men submitting to the powers of other men in a democratic government is a
perfect system.
5. The system of men worshipping men in a democratic government is a perfect system.
4. NAFI AND ISBAT :
Democracy negates Allah as God, King, and Ruler that is Powerful, Sovereign to:
1. Have the right of Sovereignty and Dominion to rule over men,but recognizing the members of
Parliament,state legislative assemblies,presidents and the monarchs as god-men that is
powerful and sovereign to rule the people instead.
2. Have the Power and Sovereignty to make laws,instead recognizing the members of
Parliament,state legislative assemblies and the monarchs as gods of men that are
powerful,sovereign and has the right to make laws for all people.
3. Enforce the laws of Allah over mankind,instead recognizing the members of Parliament,state
legislative assemblies and the monarchs as god-men that is powerful and sovereign to
enforce man-made laws over men.
4. Adjudge men with the laws of Allah, recognizing the members of Parliament,state legislative
assemblies and the monarchs as god-men that is powerful and sovereign to adjudge men
with their own man-made laws.
5. Put men servitude to the powers of Allah,but recognizing the members of Parliament,state
legislative assemblies and the monarchs as god-men that is powerful and sovereign to make
men subserviant to their powers instead.
6. Be worshipped by men,instead recognizing the members of Parliament,state legislative
assemblies and the monarchs as god-men that is powerful and sovereign to be worshipped
by the people.
THE AQIDAH OF DEMOCRACY IS KUFUR BECAUSE IT IS DIFFERENT AND TOTALLY
CONTRADICTS WITH THE AQIDAH OF ISLAM.
AQIDAH OF ISLAM AQIDAH OF DEMOCRACY
1. RUBUBIYAH OF ALLAH :
Allah is God because :
 The sovereignty belongs to Allah
 The authority belongs to Allah
 The legislative is the right of Allah
 The submission of men to Allah
1. RUBUBIYAH OF THE PEOPLE :
Man is God because :
 The sovereignty belongs to the
people
 The authority belongs to the people
 The legislative is the right of the
people
 The submission of the people
towards men
2. ULUHIYAH OF ALLAH :
Allah is God because :
 The loyalty and submission of men to
the sovereignty, authority and the
laws of Allah.
2. ULUHIYAH OF THE PEOPLE :
Man is God because :
 The loyalty and submission of men
to the sovereignty, authority and the
laws of men.
3. NAFI AND ISBAT :
 The negation and opposition towards
the sovereignty, authority and
legislative of men.
 The affirmation of the sovereignty,
authority and the laws of Allah.
3. NAFI AND ISBAT :
 The negation and opposition towards
the sovereignty, authority and
legislative of Allah.
 The affirmation of the sovereignty,
authority and the laws of men.
THE DEMOCRACY RELIGION IS KUFUR BECAUSE IT IS DIFFERENT AND TOTALLY
CONTRADICTS THE RELIGION OF ISLAM
THE RELIGION OF ISLAM THE RELIGION OF DEMOCRACY
1. THE AQIDAH OF ISLAM :
 Rububiyah Allah – The sovereignty,
authority and laws are the rights of
Allah.
 Uluhiyah Allah – Obedience to the
sovereignty, authority and the laws
of Allah.
 Rububiyah Allah –The submission
of human to Allah alone.
 Negating the Rububiyah of Men –
The negation of the authority,
sovereignty and the laws of men.
1. THE AQIDAH OF DEMOCRACY :
 Rububiyah of Men- The sovereignty,
authority and laws are the rights of
men.
 Uluhiyah of Men- Obedience to the
sovereignty, authority and the laws of
Allah.
 Rububiyah of Men – The submission
of men to other men.
 Negating the Rububiyah of Allah –
The negation of the authority,
sovereignty,and the laws of Allah.
2. THE SHARI’AH OF ISLAM :
 The laws from Allah.
 The negation of man-made laws
2. THE SHARIA’H OF DEMOCRACY :
 The laws that were made and passed
by the Parliament and state legislative
assembly.
 The negation of the laws of Allah
3. THE AKHLAQ OF ISLAM :
 The akhlaq from Allah.
 The negation of akhlaq from human
being
 The scale of moral from Quran &
Sunnah
3. THE AKHLAQ OF DEMOCRACY:
 The akhlaq from human being.
 The negation of akhlaq from Allah.
 The scale of moral from the country’s
constitution
THE DEMOCRACY RELIGION IS KUFUR BECAUSE IT IS DIFFERENT AND TOTALLY
CONTRADICTS THE RELIGION OF ALLAH
THE RELIGION OF ALLAH THE RELIGION OF DEMOCRACY
1. The religion of Allah is the truth
which is based on Rububiyah and
Uluhiyah of Allah and ‫ﻵاﻟﮫاﻷ‬‫ﷲ‬ .
1. The Jahiliyah religion of democracy
is a total digression and deviation
from Rububiyah & Uluhiyah Allah
and ‫ﻵاﻟﮫاﻷ‬‫ﷲ‬ .
2. The religion of Allah is based on
Rububiyah and Uluhiyah Allah and
‫ﻵاﻟﮫا‬‫ﻷ‬‫ﷲ‬ .
2. The Jahiliyah religion of democracy is
based on Rububiyah and Uluhiyah of men.
2. The religion of Allah is the
thought,ordinance and laws created by
Allah.
3. The Jahiliyah religion of democracy is
the thought,ordinance and laws created
by men other than Allah.
4. The religion of Allah is a system of life
based on revelation from Allah.
4. The Jahiliyah religion of democracy is a
system of life created by human thoughts
and not from revelation.
5. The religion of Allah is total submission
of men to Allah and negates submission
of men to other men.
5. The Jahiliyah religion of democracy is
submission of men to each other and
negates the submission of men to Allah.
6. The religion of Allah is obedience and
allegiance to the power of Allah that
denies the obedience and allegiance
towards the power of men.
6. The Jahiliyah religion of democracy is
obedience and allegiance to the power of
men that denies and negates the
obedience and allegiance to the power of
Allah.
7. The religion of Allah is worshipping Allah
and not worshipping men.
7. The Jahiliyah religion of democracy is
worshipping men and not worshipping
Allah.
8. The religion of Allah is justice,peace and
safety because it came from the kalimah
‫ﻵاﻟﮫاﻷ‬‫ﷲ‬ .
8. The Jahiliyah religion of democracy is
oppression,tyranny,menace,evil, and
damage because it came from shirk and
kufr.
9. The religion of Allah is Jihad,Wars and
Revolution towards the religion of democracy.
9. The Jahiliyah religion of democracy is
opposition,wars and revolution towards
the religion of Allah.
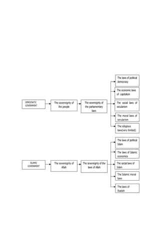
DEMOCRATIC
GOVERNMENT
The sovereignty of
the people
The sovereignty of
the parliamentary
laws
The religious
laws(very limited)
The moral laws of
secularism
The social laws of
secularism
The economic laws
of capitalism
The laws of political
democracy
ISLAMIC
GOVERNMENT
The sovereignty of
Allah
The sovereignty of the
laws of Allah
The laws of
Ibadah
The Islamic moral
laws
The social laws of
Islam
The laws of Islamic
economics
The laws of political
Islam
THE DEMOCRATIC GOVERNMENT IS KAFIR BECAUSE IT IS DIFFERENT AND CONTRADICTS THE
ISLAMIC GOVERNMENT
ISLAMIC GOVERNMENT DEMOCRATIC GOVERNMENT
1. THE AQIDAH OF ISLAM 1. THE AQIDAH OF DEMOCRACY (KAFIR)
1. Rububiyah Allah – The
sovereignty,authority & laws are the rights
of Allah
2. Rububiyah Allah – The submission of men
to Allah
3. Uluhiyah Allah – Obedience to the
sovereignty and laws of Allah
4. The negation of Uluhiyah and Rububiyah of
men
1. Rububiyah of Men – The sovereignty,
authority & laws are the people’s right.
2. Rububiyah of Men-The submission of men to
other men
3. Uluhiyah of Men- Obedience to the
sovereignty and laws of men
4. The negation of Uluhiyah and Rububiyyah of
Allah
2. STRUCTURE,SYSTEM AND INSTITUTION OF
POLITICAL ISLAM
2. STRUCTURE,SYSTEM AND INSTITUTION OF
POLITICAL DEMOCRACY
1. Hall of Ulama’ & Fuqaha’ (Allah makes the
laws).
2. People’s Representative Council (Allah
makes the laws).
3. Judiciary (Allah’s justice).
4. Executive (Implementing principle and laws
of Allah).
5. Separation of Powers.
6. Elections
7. Inauguration & dismission of a leader
through the voice of majority
8. Shura (Meetings & Negotiation).
9. Ijma’ (Consensus)
10. Collective Responsibility.
11. Rights of expression (Consent and
Dissent).
12. The participation of the people in politics &
the process to make a decision
13. Open channels of communication between
a leader and the people.
14. Accountability Concept (to Allah).
15. Majority opinion & decision is limited and
subjected to the principles of Islam.
16. No dictatorship & tyranny in rule
1. Senate Hall/Upper House (legislative hall)
(People make the laws).
2. People’s Representative Council (People
make the laws).
3. Judiciary (Human justice).
4. Executive (Implementing principle & laws of
men).
5. Separation of Powers.
6. Elections
7. Inauguration & dismission of a leader through
the voice of majority
8. Consultation (Meetings & Negotiation).
9. Ijma’ (Consensus).
10. Collective Responsibility.
11. Rights of expression (Consent and Dissent).
12. The participation of the people in politics & the
process to make a decision
13. Open channels of communication between a
leader and the people.
14. Accountability Concept (to the people).
15. Majority opinion & decision is free from the
subjection of the principles of Islam.
16. No dictatorship & tyranny in rule
THE KUFR CHARACTERISTICS OF THE RELIGION OF DEMOCRACY IS THE SAME AS
THE KUFR CHARACTERISTICS OF OTHER RELIGIONS, INCLUDING CHRISTIANITY
CHRISTIANITY THE RELIGION OF DEMOCRACY
1. THE AQIDAH(CREED) OF CHRISTIANITY :
Man is God :
 Rububiyah of Men –Sovereignty,authority
& laws are the rights of people (Jesus,
Pope, etc.)
 Uluhiyah of Men – The submission to the
sovereignty,authority & laws of the people
 The negation towards Uluhiyah &
Rububiyah of Allah
1. THE AQIDAH OF DEMOCRACY :
Man is God :
 Rububiyah of Men- Sovereignty,authority
& laws are the rights of people
 Uluhiyah of Men – The submission to the
sovereignty,authority & laws of the people
 The negation towards Uluhiyah &
Rububiyah of Allah
2. SHARI’AH(LAWS) OF CHRISTIANITY :
1. The laws from men
2. The negation to the laws of Allah
2. SHARI’AH OF DEMOCRACY :
 The laws made & passed by the
parliament & state legislative assembly
 The negation to the laws of Allah
3. AKHLAQ(MORALS) OF CHRISTIANITY :
 Akhlaq from men;
 The negation of the akhlaq from Allah
3. AKHLAQ OF DEMOCRACY:
 Akhlaq from men.
 The negation of the akhlaq from Allah.
The kufr characteristics of the religion of democracy is the same as the kufr characteristics of
Christianity.When we embrace the religion of democracy and we practice it, we become kafir which means
our kufur is the same as our kufur when we embrace Christianity or the same when we embrace and
practice other religions like Judaism, Hinduism, Buddhism or any other kafir religions.
10. KALIMAH ‫ﻵاﻟﮫاﻷ‬‫ﷲ‬ MEANS :
1. There is no God (deserve to be worshipped) except Allah (Muhammad 47:19)
2. The government of Allah alone is the highest and most powerful that succeed and defeat all
government and laws of men other than Allah.(At Taubah 9:33);
3. Allah is God that is Powerful, Sovereign and has the Right to enforce His laws to
Mankind. (As Syura 42:21);
4. Allah is God who is Powerful, Sovereign and has the Right to make laws for mankind.
(Yusuf 12:40);
5. Allah is God who is Powerful, Sovereign and has the Right to adjudge mankind with His
Laws. (Al Maidah 5:44,48,49);
6. Allah is God who is Powerful,Sovereign to rule this Earth (Ali ‘Imran 3:26; Al-An’aam 6:114 ;
Al-A’raaf 7:54);
7. Allah is God who is Powerful,Sovereign and has the Right to put men into submission to His
Power,meaning men become the servant to Allah (Al Fatihah 1:2; Al-An’aam 6:102);
8. Allah is God who is Powerful, Sovereign and has the Right to be worshipped by men.
(An Nisa’ 4:36);
9. The Kalimah ‫ﻵاﻟﮫاﻷ‬‫ﷲ‬ means total and active negation, rejection, repudiation & opposition to
the laws and government of men like any democratic governments in the world today (An-
Nisa’ 4:60; Al An’aam 6:14, 19 Asy Syu’araa’ 26:75-77 Al Mumtahanah 60:4;);
10. The Kalimah ‫ﻵاﻟﮫاﻷ‬‫ﷲ‬ means there is no attitude for neutrality,centrism,silent and no-action
towards the kafir laws and government of men (An Nisa’ 4:97);
11. The Kalimah ‫ﻵاﻟﮫاﻷ‬‫ﷲ‬ means to wage wars against a kafir government in its offensive form
which then can be replaced with the government of Allah. (Al Baqarah 2:193,251 Al Hajj
22:40)
12. There is no King deserve to be worshipped except Allah (An Naas 114:2)
13. There is no creation other than the creation of Allah (Al A’raaf 6:54)
14. There is no rule or law that deserve to practiced by men other than the rules and laws of
Allah (Al A’raaf 6:3 Asy Syura 42:21)
15. There is no Solat and Fasting other than Solat and Fasting from Allah ,for Allah (Al An’aam
6:162,163)
16. There is no one who is sovereign and powerful other than Allah. (Ali ‘imran 3:26 Al Mulk
67:1)
17. There is no forgiveness other than the forgiveness of Allah (An Nisa’ 4:48,116 Az Zumar
39:53)
18. There is no politics other than the politics of Allah ( Al Fatihah 1:2 Al Baqarah 2:255)
19. There is no reign other than the reign of Allah (Ali ‘Imran 3:26)
20. There is no government other than the government of Allah (Al Baqarah 2:255)
21. There is no statehood other than the statehood of Allah (An Nisa’ 4:58,59)
22. There is no ideology and thoughts other than the ideology and thoughts of Allah (Al Baqarah
2:138)
23. There is no civilizing other than the civilizing of Allah (An Nisa’ 4:133 Al A’raaf 7:4)
24. There is no love other than the love from Allah (Al Fatihah 1:1 Ar Ruum 30:21)
25. There is no Jihad and Wars other than the Jihad and Wars for Allah (At Taubah 9:24 123)
26. There is no reliance other than the reliance on Allah (Al Maidah 5:23 Al Furqan 25:58)
27. There is no trust other than the trust to Allah (Yunus 10:71 84)
28. There is no gain other than the gain from Allah (As Saaf 61:10-12)
29. There is no victory other than the victory from Allah (Al Anfaal 8:10)
30. There is no hope other than the hope for Allah (Al Fatihah 1:5)
31. There is no fear other than the fear of Allah (Al Baqarah 2:40,41,150)
32. There is no happiness and sadness other than the happiness and sadness from Allah (An
Najm 53:43)
33. There is no loyalty other than the loyalty to Allah and His Messenger(pbuh) (An Nisa’ 4:59 Al
Ahzaab 33:71)
34. There is no way other than the way of Allah ( Yusuf 12:108 Ibrahim 14:1)
35. There is no truth other than the truth of Allah (Al Baqarah 2:147 Al Hajj 22:62)
36. There is no light(of guidance) other than the light of Allah (An Nuur 24:35)
37. There is no constitution other than the constitution of Allah (Al A’raaf 7:3)
38. There is no protector other than Allah (Al Anfaal 8:40)
39. There is no peace other than the peace from Allah (Yunus 10:25 Yaa Sin 36:58)
40. There is no ramification other than the ramification of Allah (Asy Syura 42:53 Al Hadid 57;5)
11. THE KALIMAH ‫ﻵاﻟﮫاﻷ‬‫ﷲ‬ (THE AQIDAH OF ISLAM) COMMANDED US TO :
1. Affirm that democracy is a kufur religion(An Nisa’ 4:60);
2. Not practice the kufur religion of democracy (Fatir 35:10);
3. Stay away,isolate and separate ourselves from democracy(Al Mumtahanah 60:4);
4. Negate,deny,reject and oppose democracy(An Nisa’ 4:60,Al Mumtahanah 60:4);
5. Hate and be hostile to democracy(Al Mumtahanah60:4);
6. No compromise even a bit with democracy (Al Kafiruun 109:1-6);
7. Make direct confrontation with democracy(7:195);
8. Resolve and determined to wage Jihad, Wars and Revolution to all democratic
governments until all of them are destroyed completely (Al Baqarah 2:193, Al Hajj
22:40).
12. ALLAH IS GOD, KING AND RULER:
1. Who is Powerful,Sovereign,ruling over the whole of humanity.(3:26, 7:54);
2. To make laws for mankind (12:40, 6:57;
3. To enforce His laws to mankind(5:48,49);
4. To Adjudge men with His Laws (5:44,45,47);
5. To put men into submission to His will (Al Fatihah 1:2);
6. To be worshipped by men by following the laws of Allah (4:36).
13. IN DEMOCRACY, MEN ARE GODS, KINGS AND RULERS BECAUSE:
1. They are powerful,sovereign and ruling over people (An Nisa’ 4:60);
2. They make laws for men(An Nisa’ 4:60);
3. They enforce man-made laws to other people(Al Maidah 5:48,49);
4. They adjudge people with man-made laws(Al Maidah 5:44, 45,47);
5. They put people into submission to their power.(Al An’aam 6:102);
6. They are worshipped by men by following and obeying man-made laws.(At taubah 9:31).
Firman Allah : Asy-Syura 42:21
Or have they other deities who have ordained for them a religion to which Allah has not
consented?
In a democratic government today,the members of the Parliament and state legislative assemblies
are the people that has been raised their status as god-men whom are kafir,zalim and fasiq(impious)
because they make their own laws,they execute and enforce their own laws to be followed and obeyed by
the people.They are god-men whom are powerful,sovereign and rule over men,they put men into
submission to their political powers and they are worshipped by the people.The members of Parliament
and state legislative assemblies are kafir god-men.
14. OUR LEADERS,MINISTERS,PRESIDENTS AND THE MONARCHS ARE KAFIR
Our leaders from the ministers,members of Parliament,state legislative assemblies,presidents and
the monarchs are kafir gods of men beause they have taken many roles of Uluhiyah and Rububiyah of
Allah over people:
1. They are GOD-MEN because they are powerful,sovereign and ruling over people.
2. They are GOD-MEN because they have POWER and RIGHTS to make ordinance and laws
for men.
3. They are GOD-MEN because they have POWER and RIGHTS to enforce all their rules and
laws over men,thus they have put men into submission of their power.
4. They are GOD-MEN because they have POWER and RIGHTS to adjudge men with man-
made laws.
5. They are GOD-MEN because because they have POWER and RIGHTS to subjugate men to
their authority.
6. They are GOD-MEN because they are being worshipped by men when all their laws and
regulations are being followed and obeyed by men.
15. THE MUSLIM UMMAH WHO PRACTICE DEMOCRACY HAVE NULLIFIED THEIR SHAHADAH
BECAUSE THEY HAVE DONE THESE KUFUR THINGS:
1. They believe a democratic government is not a kafir government and they believe
democracy can be practiced. (Al Baqarah 2:135);
2. They practice political system of democracy which means they are practicing a kafir
religion(Ali ‘Imran 3:83, 85);
3. They appoint members of Parliament and state legislative assemblies as gods of men other
than Allah.(An Nisa’ 4:60);
4. They have given the rights to make laws to these members of Parliament and state
legislative assembly (An Nisa’4:60 Al Ahzaab 33:36);
5. They have given the power and rights to the government to execute and enforce man-made
laws.(An Nisa’ 4:60);
6. They have given the rights to the government to adjudge and adjudicate men with man-made
laws. (Al Maaidah 5:44);
7. They are under the power of democratic laws which means they have become slaves to
human,thus creating a system of man worshipping man.;
8. They follow and obey the democratic laws which means they are worshipping other human
being ( Al An’aam 6:56 At Taubah9:31);
9. They agree and they are at peace with the political system of democracy which means they
have faith to the religion of democracy.(Hud 11:113);
10. They didn’t declare the kufr of democracy, they didn’t reject, negate and deny democracy
and they also didn’t declare to destroy democracy through Jihad,Wars,& Revolution.
16. AGREE AND AT PEACE (REDHA) WITH DEMOCRACY RELIGION IS KUFUR
Muslims who want democracy, agree with it and he or she is at peace (redha) with the political
system of democracy is kafir because they want and they believe in a kafir religion.
Firman Allah: An-Nisa’ 4: 60
Have you not seen those who claim to have believed in what was revealed to you(O
Muhammad),and what was revealed before you?They wish to refer legislation to Taghut(false
gods),while they were commanded to reject it;and Satan wishes to lead them far astray.
Firman Allah : Hud 11:113
And do not incline to whose who do wrong,lest you be touched by the Fire,and you would not
have other than Allah any protectors;then you would not be helped.
Firman Allah : Al-Maidah 5:50
Then is it the judgement of Jahiliyah(ignorance) they desire?But who is better than Allah in
judgement for a people who are certain(in faith).
Firman Allah : An-Nahl 16:106
Whoever disbelieves in Allah…except for one who is forced(to renounce his religion),while
his heart is secure in faith.But those who (willingly) open their breasts to disbelief,upon them is
wrath from Allah,and for them is a great punishment.
AGREE, OBEY AND AT PEACE WITH POLITICAL SYSTEM OF DEMOCRACY IS KUFUR
BECAUSE:
1. We have FAITH, EMBRACE and PRACTICE a man-made religion, which is democracy
religion of shirk and kufur.
2. We believe and we have faith in the rules and laws of democracy, created by man other than
Allah.
3. We believe and we have faith in Uluhiyah and Rububiyah of Men which means we agree and
we are at peace with man-made religion other than the religion of Allah.
4. We believe and we have faith to these god-men,which are now ruling,powerful and sovereign
over people and they also being worshipped by people;
5. We believe and we have faith in the system of men becoming slaves to other men which is
shirk and kufr.
6. We do not deny,negate and oppose the religion of democracy and kafir democratic
government
7. We do not hate and be hostile to the religion of democracy and democratic government.
17. CAN WE PRACTICE THE SYSTEM OF DEMOCRACY?
No we can’t.This is because the political system of democracy is a man-made religion which has its
own Aqeedah(Creed),Shari’ah(Laws) and Akhlaq(moral codes).It is a kafir religion.Our democratic
government now is kafir because its Aqeedah(creed) is kafir.Those who agree and practice the religion of
democracy is kafir,zalim(despotic),fasiq(wicked) in the sight of Allah!We can not do any IJTIHAD(LEGAL
REASONING),MASLAHAH(PUBLIC INTEREST),DHORURAH(EMERGENCY) in order to practice the
political system of democracy to struggle in the name of Islam because:
1. It belongs to the category of AQIDAH (CREED) which does not allow any space for us to do
any IJTIHAD, MASLAHAH or DHORURAH.
2. There has been a conclusive decision which is very clear from Allah that forbids us to
practice the political system of democracy even though it is used to struggle for the sake of
Islam because practicing it means we have referred legislation to Taghut (false gods) which
means it is Shirk.The goal to reach the pleasure of Allah must be fulfilled by following the
steps of Rasulullah(pbuh) in struggling for Islam.There is no concept ‘the end justifies the
means’ in Islam,but instead ‘the means justifies how it ends’.There can never be a good
outcome by practicing democracy because it clearly violates what Allah had decreed. (An
Nisa’ 4:60,Fatir 35:10,Al Mumtahanah 60:4,).
Allah prohibits us from practicing the political system of democracy:
Firman Allah : Fatir 35:10
Whosoever desires honour, power and glory then to Allah belong all honour, power and glory [and one
can get honour, power and glory only by obeying and worshipping Allah (Alone)]. To Him ascend (all) the
goodly words, and the righteous deeds exalt it (the goodly words i.e. the goodly words are not accepted by
Allah unless and until they are followed by good deeds), but those who plot evils, theirs will be severe
torment. And the plotting of such will perish.
The people who practice democracy is labelled by Allah as the people who plan to do evil that will be
punished in the Hereafter! This ia a final decision,plain and clear from Allah prohibiting us to practice
democracy even though the purpose is to gain political power so that we can establish an Islamic
State.The practice of the democracy religion is the matter of AQIDAH.According to the method of Usul
Fiqh in Islam,there is no IJTIHAD,MASLAHAH and DHORURAH in the subject of AQIDAH. This ayat
(Fatir 35:10) dan other ayats (An Nisa’ 4:60 Al Mumtahanahh 60:4) negates any Ijtihad that was made by
any Islamic political parties to allow the practice of democracy.
Firman Allah : Al-Mumtahanah 60:4
“Indeed,we are dissociated from you and from whatever you worship other than Allah.We
have denied you,and there has appeared between us and you animosity and hatred forever until
you believe in Allah alone.”
Our attitude towards democracy and any kafir democratic government is in the form of active and
total denial,negation,rejection and opposition and also be followed with hatred,resentful and hostility
forever until the shirk and kufur religion of democracy and its branches of shirk and kufr is facing total
annihilation and destroyed.
The negation, rejection and opposition to the democratic government is the Aqidah of Islam that has
been decreed by Allah.The people who practice it are the believers who cling to the kalimah ‫ﻵاﻟﮫاﻷ‬‫ﷲ‬ ,
while the people who do not practice it is the people who do not believe and cling to the kalimah ‫ﻵاﻟﮫاﻷ‬‫ﷲ‬ .
The Muslim Ummah who agree and at peace with the democratic government and they support and
protect it,they are kafir because they have FAITH with the kafir government and religion.
Firman Allah: An-Nisa’ 4: 60
Have you not seen those who claim to have believed in what was revealed to you(O
Muhammad),and what was revealed before you?They wish to refer legislation to Taghut(false
gods),while they were commanded to reject it;and Satan wishes to lead them far astray.
Takfir means declaring the shirk and kufur of any ideology or religion, including the religion of
democracy.Takfir means not practicing the religion of democracy.Takfir means to separate and dissociate
oneself from it.Takfir means negation, rejection,denial and opposition to it.Takfir mean no compromise
with it and always in confrontation and hostility to it.Takfir is a requirement of Eeman to the kalimah
‫ﻵاﻟﮫاﻷ‬‫ﷲ‬ . Without practicing the concept of takfir,it means we do not know the difference between Eeman
and Kufur which means we do not have faith in the kalimah ‫ﻵاﻟﮫاﻷ‬‫ﷲ‬ .
18. ALLAH PROHIBITS US TO PRACTICE THE DEMOCRACY RELIGION:
1. Allah commanded us to reject the rule of Taghut of democracy (An-Nisa’ 4:60);
2. Allah commanded us to separate and dissociate ourselves from it and to hate and be hostile
and enemies to it (Asy Syu’ara’ 26:75-77: Al Mumtahanah 60:4);
3. Allah does not allow the political power gained from the process of democracy(Faatir 35:10);
4. Rasulullah rejected an offer to be a king and he also rejected any association,pact and
compromy by worshipping Allah alone and not worshipping other gods besides Him (Al
Kafirun109:1-6);
5. The Fiqh Law - IJTIHAD, MASLAHAH and DHORURAH does not allow practice of any
KAFIR religion like the democracy religion.
19. THERE IS NO IJTIHAD TO ALLOW ANY PRACTICE OF A KAFIR RELIGION:
1. According to the method of Fiqh(Islamic Jurisprudence),there is no room or space for
IJTIHAD, MASLAHAH and DHORURAH to allow the practice of a kafir religion like
democracy
2. There has been clear ayats from Al Quran that prohibit us from practicing a kafir religion.(An
Nisa’ 4:60; Fatir 35:10, Al Mumtahanah 60:4)
3. Can we use the method of Ijitihad, Maslahah and Dhorurah to allow us to practice the
religions like Communism, Nationalism, Christianity, Hinduism, Buddhism, Judaism or any
other kafir religions?
4. According to Imam Ahmad Ibn Hanbal, Dhorurah to confess as a kafir only allowed if we are
being forced, oppressed, be thralled, caged, tied or beaten.
20. THE METHOD OF STRUGGLE IN ISLAM – AL-QURAN, AS-SUNNAH AND SIRAH
THE DIFFERENCE OF THE METHOD OF STRUGGLE BETWEEN RASULULLAH (PBUH) AND THE
METHOD OF STRUGGLE OF THE MUSLIM UMMAH TODAY:
THE METHOD OF STRUGGLE OF RASULULLAH(PBUH)
AT MAKKAH
THE METHOD OF STRUGGLE OF THE MUSLIM UMMAH
TODAY
1. Declaring the kalimah ‫ﻵاﻟﮫاﻷ‬‫ﷲ‬ to raise the power and
life system of Islam and also the mission to destroy
the power of Jahiliyah.
1. Do not declare the goal of the kalimah
‫ﻵاﻟﮫاﻷ‬‫ﷲ‬ to destroy the power of Jahiliyah
democracy.
1. Declaring the Jahiliyah religion of Makkah as a shirk
and kufur religion.
2. Do not declare the Jahiliyah religion of Democracy as
a shirk and kufur religion.
3. Does not practice,believe,or embrace Jahiliyah
religion
3. Practice democracy which means embracing and
believing in Jahiliyah religion.
4. Does not allow the practice of Jahiliyah religion for
the purpose of Islamic struggle.
4. Allow and legitimize the practice of democracy
religion for the purpose of Islamic struggle.
5. Does not recognize and agree to the Jahiliyah
religion.
5. Recognize, agree and at peace(redha) with
democracy religion.
6. Does not agree to give the rights & power to men to
make rules and laws.
6. Agree and are at peace (redha) to give rights and
power to men to make laws.
7. Does not follow the rules and laws of men. 7. Follow and obey the rules and laws of democracy
created by men.
8. Negate, reject, deny and oppose openly, actively
and in total to the Jahiliyah religion.
8. Do not negate, reject, deny and oppose openly,
actively and in total to the Jahiliyah religion of
democracy.
9. Dissociate oneself from the kufur leadership and
power and also oppose and hates it
9. Do not dissociate oneself from the kufur leadership
and power and do not hate and oppose it.
10. Da’wah stresses on knowing Allah, details about
kalimah ‫ﻵاﻟﮫاﻷ‬‫ﷲ‬ ,the application,connection &
implication of Tawhid with human life & reality.It is a
complete(shamilah) da’wah.
10. Da’wah stresses more on branches of Fiqh (halal &
haram) and seems to be disconnected and
fragmentary (juz’iyyah).Rarely touches on details of
kalimah ‫&ﻵاﻟﮫاﻷﷲ‬ Tawhid, its application,connection &
implication with human life & reality.
11. Practice an attitude of no-compromise and non-
compliant towards Jahiliyah religion.
11. Do not practice an attitude of no-compromise and
non-compliant towards Jahiliyah religion.
12. Reject wordly offers in exchange of stopping da’wah
or changing the message of da’wah to fit the
Jahiliyah society.
12. Compromise part of da’wah to fit the modern
world today so it’d be easier to be accepted
by society or to guard professional status.
13. Challenge and threatened the Jahiliyah religion
that is ruling and powerful.
13. Do not challenge and threaten the Jahiliyah
religion that is ruling and powerful.
14.Ready and willing to be oppressed and
persecuted significantly and in the long run by
the power of Jahiliyah.
14. Will not be oppressed and persecuted because did
not challenge the strength and power of Jahiliyah.
15. After gaining strength, Islam will launch Jihad &
Wars towards Jahiliyah power to destroy the system
of men worshipping men and to return the
submission of mankind to Allah alone.
15. Are not ready to wage wars to the Jahiliyah power
and also do not have any intention & planning to
destroy the system of men worshipping other men.
The Method of Islam is the method of the struggle of Rasulullah(pbuh).When the life system of
Rasulullah(pbuh) during Makkah era is followed,obeyed and practiced in any part of the world,firstly it will
complete our AQIDAH,and secondly,it will bring our struggle of Islam towards Jihad,Wars and Revolution.
Rasulullah(pbuh) rejected and opposed the Jahiliyyah system of life and he also challenged and
intimidated the strength and power of Jahiliyyah.This is our model of struggle for us to practice in any part
of the world today.But unfortunately,the Muslim Ummah today is having a breakdown and damaged
Aqidah that has put them outside the fold of Islam because they are following a system of life which is
completely different and contradictory with the system of life of Rasulullah(pbuh) (Ali ‘Imran 3:32) .
Firman Allah : Ali-‘Imran 3:32
Say:”Obey Allah and The Messenger.”But if they turn away-then indeed,Allah does not like
the disbelievers
The struggle of the Muslim Ummah today through the practice of the political system of democracy,by
obeying and following the laws of democracy,and to live willingly under the authority of democratic
laws,and be in agreement and at peace with the laws and the political system of democracy is completely
different and contradictory with the method of struggle of Rasulullah(pbuh).The method of the struggle of
the Muslim Ummah today is a Kufur Method.
21. THE METHOD OF STRUGGLE IN ISLAM
Jihad,Wars and Revolution to destroy the system of men worshipping other men:
Firman Allah :Al-Baqarah 251
And if Allah had not repelled some men by others,the earth would have been corrupted.
Firman Allah : Al-Hajj 40
Had not Allah repelled some people by the might of others,the monasteries,churches,
Synagogues,and masjids in which Allah’s praise is daily celebrated,would have been utterly
demolished.
Allah commanded us to wage Jihad,Wars,and Revolution to any kafir government like our democratic
government today for the purpose of destroying the system of men worshipping men and freeing mankind
from the servitude of other men and bringing back mankind to the worship and submission to Allah alone..
When any man-made law is being enforced under any government of men,it means the existence of a
system of MEN BEING SLAVES TO THE POWER OF OTHER MEN.The people that are being ruled are
slaves while the rulers are the false gods that put men into submission to their powers.The submission of
men to the power of men is a negation and rejection to the total submission of men towards Allah alone,
thus damaging the Aqidah of Islam.
Allah commanded us to wage Jihad, Wars and Revolution to a government of men for the purpose of
destroying the system of men being slaves to others.This is Jihad, Wars, and Revolution in its
OFFENSIVE form,which is to fight and attack the enemies of Islam before we are being attacked first.This
type of Jihad,Wars and Revolution is the AQIDAH of Islam.
Khalifah Sayyidina Umar r.a had attacked and killed the Persians without any oppression or
provocation from the Persian King and and the Persian government(642-644) because Islam is executing
responsibility to free the Persians from the slavery of other men and so that they have the freedom to
choose to submit to Allah(by becoming Muslim) or not under the power of Islamic Government. The
Persians were not asking to be freed from the Persian Government,but instead they all agree to support
the Persian King and their government,but the role and responsibility of the power of Islam is to free them
from the system of men becoming slaves to a men’s government with the launch of Jihad,Wars, and
Revolution.
If Khalifah Umar r.a did not wage Jihad, Wars and Revolution in its OFFENSIVE form to the Persian
for the purpose of destroying the system of men worshipping other men,there will be DESTRUCTION and
DISINTEGRATION among the Persian people.
Firman Allah :Al-Baqarah 2:193
Fight them until there is no more fitnah(oppression) and (until) worship is (acknowledged to
be) for Allah.
The ayat above is the commandment from Allah to us so we fight and wage wars without being
provoked, oppressed or attacked first on the principles of DEFENDING the human rights from being
oppressed by the system of men worshipping the powers of other men.Allah command us to fight and
attack the kafir democratic governments that has been enslaving other people to their powers so that we
can prevent a great destruction that is happening among the people in the world today.
22. THE ISLAMIC METHOD OF STRUGGLE
Jihad,Wars and Revolution to destroy oppression :
Firman Allah :Al-Baqarah 2:193
Fight them until there is no more fitnah(oppression) and (until) the religion becomes only for Allah
Firman Allah: Al-Anfal 8:39
Fight them until there is no more fitnah(oppression) and (until) worship is (acknowledged to
be) for Allah.
‘Fitnah’ in these ayats refers to oppression,which is an oppression that exist in the form of man-made
laws that are ruling over people.The rules and laws made by men is kufur and every kufur is described by
Allah as an oppression,tyranny,evil,menace and damage to human beings on this earth.The
government,rule and authority of Secular-Nationalist-Democratic-Capitalist that is enslaving people to their
power is a ‘fitnah’ that has been commanded by Allah to be destroyed.As long as this ‘fitnah’ exist,then the
principles of Jihad,Wars and Revolution will continue to be launched until that ‘fitnah’ which is the
government,rule and authority of democracy,be destroyed, and ‘the religion becomes only for Allah’ which
is until Islam alone will rule over the whole ideologies and the whole of humanity(Muslim and Non-Muslim)
on this Planet.
This is ayat of REVOLUTION;ayat that commanded us to REBEL and FIGHT to destroy the authority
and power of a kafir government so that it will be replaced with the religion of Islam,the religion that is
powerful and ruling over mankind.This war to destroy ‘fitnah’ and to demolish the lordship of Kuffar and to
raise the religion of Islam is the AQIDAH of Islam.
23. THE ISLAMIC METHOD in the struggle of Islam is composed of TWO RATINGS of struggle
which are:
1. The Revolution Process(inspired from Makkah era)
2. Jihad,Wars and Revolution(inspired from Madinah era)
24. THE REVOLUTION PROCESS is consisted of these CONCEPTS and ACTIONS which are:
1. The declaration of kufur(takfir) of democracy and democratic government (Al Hijr 94,Al
Maidah 67);
2. The total rejection towards a kafir democratic government.(An Nisa’ 60, Al Mumtahanah 4);
3. No compromise towards a kafir democratic government(Al Kafirun 1-6, Al Qalam 68:8,9);
4. Open confrontation towards a kafir democratic government (Al A’raf 7:110,127 Hud 11: 55).
The revolution process starts with the awakening process of the Ummah which is a Spiritual
Revolution due to the realization of the reality of Kufur and Eeman.The awakening process is the
realization of the AQIDAH of Islam and the realization of forms of Kufur that exist surrounding us
today,especially the Kufur of democracy.When the Ummah reach a state of realization,then they can
move forward to declare the kufur of democracy,totally reject democracy and ready to make an open
confrontation towards the kafir democratic government.
THE REVOLUTION PROCESS is the Method of Islam in a struggle that will bring an Islamic
Movement to JIHAD,WARS and REVOLUTION.This Revolution Process is a very important and crucial
phase into bringing the struggle of Islam to Jihad,Wars and Revolution.Without the revolution process,an
Islamic Movement can not move forward towards the goal of Jihad,Wars and Revolution.
25. THE REVOLUTION PROCESS
1. The Revolution Process is a phase of struggle that exist in a form of open and total conflict
between an Islamic Movement with the kafir democratic government which will eventually
resulting in a Jihad,Wars and Revolution.
2. This Revolution Process may take a long period of time, maybe generation after generation,
which will bring the Ummah towards a revival which will then grow into Jihad, Wars and
Revolution.
3. This Revolution Process is a phase of struggle which will allow the Islamic Movement to build
and gain STRENGTH from all the resources available, taken from the Islamic Movement
itself and its surroundings.
4. It begins with a small Islamic Movement until it grows by gaining support and involvement
from the whole Ummah.
5. The Islamic Movement really need all the STRENGTH to overcome all their enemies,which
are the strength of Eeman and Taqwa,physical & spiritual strength and the strength of will
and also the strength of passion and deep commitment towards the struggle.The strength in
unity,the strength in deep understanding of the Aqidah and the Method of Islam,the strength
of materials,weaponry and practice.All these strength are very crucial because the purpose is
to launch a coup towards a kafir government with Jihad,Wars and Revolution.
6. The Islamic Revival begins with a formation of an Islamic Movement that DECLARES its goal
openly to destroy all kafir governments and then will be replaced with the government of
Allah through Jihad,Wars and Revolution.
7. The Islamic Movement practices a TOTAL OPPOSITION and NO COMPROMISE towards
any kafir democratic government.
8. The Islamic Movement must separate themselves from practicing the political system of
democracy, isolating themselves from a kafir leadership to a new leadership.
9. The Islamic Movement operates the spread of the Aqidah and the Ideology of Islam in the
forms of TARBIYAH (EDUCATION & UPBRINGING), ACTION and MOVEMENT and not
only tarbiyah after tarbiyah without any action or movement.
10. The Islamic Movement always act aggressively and militant by INTERFERING,
CHALLENGING, THREATENING a kafir democratic government.
11. A democratic government has no choice other than to retaliate by OPPRESSING and
TERRORIZING the aggressive,militant,radical and revolutionary Islamic Movement.
12. The retaliation in the form of oppression and terrorism from a democratic government
towards an Islamic Movement is just to save their throne from destruction and to save their
wealth and interest from loss.Their reaction is to defend and to retain their status quo.
13. ACTIONS in the form of all kinds of active agitation and insistence,aggressive and militant
Islamic Movement will create REACTIONS from a democratic government,which are the
reactions in the form of decisive action to prevent the Islamic Revival.And then these
REACTIONS will create a COUNTER-REACTIONS from an Islamic Movement which will
become more aggressive and militant towards the government.
14. All these ACTIONS,REACTIONS and COUNTER-REACTIONS in the form of decisive,active
and aggressive action and attack will spread and reach a climax of OPEN
CONFRONTATION.These situation will stimulate and inflame the passion for all the activities
of Jihad,Wars and Revoluton amongst the Mujahid of Islam.
15. The heat of the conflict in all its forms between them will increase the effects of the
TARBIYAH movement and it also helps to reach a higher level of TAQWA amongst the
Ummah.
16. This conflict is a conflict of AQIDAH in the form of RELIGION fighting against RELIGION,it is
not a conflict because of nationalism,countries or homeland and it is not because of
economy,technology or any other factors except AQIDAH.
17. This conflict is something that is being FORCED towards the kafir democratic power,which is
something that was created on purpose and systematically by the Islamic Movement and it is
a natural conflict.
18. Without this type of conflict, the Muslim Ummah will never reach a revival and it will cause
the lethargy and eventually the collapse of the Islamic Movement.
19. The Islamic Movement realize that they are bearing a very big risk and have to walk the
winding road and experience a great deal of pressure and this struggle may take a long
period of time to accomplish its mission.They also realize that there can only be two
possibilities, whether their struggle will end up as a victory or they will die,but still,they have
been promised by Allah that they will gain a great victory in the Akhirah!
20. The Islamic Movement does not rely on other people to help them to defeat their
enemies.They defeat the enemies of Islam with their own strength.A strength they acquired
from the process of TARBIYAH,ACTION and MOVEMENT.Their strength only came from
Allah.
This is the REVOLUTION PROCESS that acts as a process of radicalization and the activities of the
Muslim Ummah that will bring this revival into reality.With only this REVOLUTION PROCESS that can
bring the struggle of Islam towards JIHAD,WARS and REVOLUTION.Allah had commanded us to free
ourselves from the shackles of a kafir democratic government that is powerful and sovereign today with
Jihad,Wars and Revolution.
26. THE REQUIREMENTS FOR THE FOLLOWERS OF THE MAHDI
1.Sincerity(Ikhlas) and Taqwa is everything
2.Deep understanding of the Aqidah of Islam and the Method of Islam
3.Dzikr(Always in remembrance of Allah)
4;Siddiq(truthful),Amanah(Upholding trusts),Tabligh(conveying the message),Fatonah(Wisdom)
5.Spiritually,physically,mentally and emotionally prepared.Patience.
6.If possible,the global revolution must be made SILMUTANEOUSLY by attacking all the democratic
governments around the world.This will increase the difficulties for the enemies of Islam to attack the
Muslim Ummah.This global revolution will be more efficient in the times of natural disasters,economic
collapse and chaos.
7.Not allowing themselves to be manipulated and controlled by the enemies of Islam
8.The love for Shahid(martyrdom) is number one,more than anything in this world.
9.There also must be a revolution amongst the Muslims in a Jinn world.The Muslims amongst Jinn must
operate a revolution to fight the kafir jinns and shaitan.This will decrease the effect of the jinn manipulation
in human world.Any Muslim who is able to communicate with the Jinns must convey this message to
them.

Islamic method (1)

  • 1.
    THE ISLAMIC REVOLUTION Theguidelines for the followers of the Mahdi
  • 2.
    1. THE MUSLIMPROBLEMS As Muslim Ummah, we are now facing with three basic and major problems in our lives whether in Malaysia or any part of the world today: 1. We didn’t understand the meanings of kalimah ‫ﻵاﻟﮫاﻷﷲ‬ especially we didn’t understand the meanings of Uluhiyah and Rububiyah Allah and Uluhiyah and Rububiyah of Men and also the concept of Nafi(negation) and Isbat(affirmation). 2. We didn’t understand the meaning of Islamic Method and its difference with Kufur Method which makes us had chosen Democracy as our way of life. 3. We didn’t realize the existence of Jewish control in forms of Neo-Colonialism in every country in this world that oppresses us so that we will become kafir. These are the three biggest and MOST FUNDAMENTAL problems of Muslim Ummah today whether we are in Malaysia,Indonesia,Saudi Arabia or any part of the world which make all of us has gone outside the religion of Allah.All Muslims today have neglected the LAWS AND CONSTITUTION OF ALLAH from our lives which means we have abandoned our RELIGION(AD DEEN) from our lives.We now exist and live without the religion of Allah.Instead we have made and implemented the laws of men,we follow,we obey and we agree and also,we are at peace with them.This means we have become the worshippers of men,we worship men and we believe,embrace and practice the Kufur religion of democracy.All these mean we have nullified our Shahadah and now we have become kafir without realizing it! 2. THE MISSION OF ISLAM ON EARTH The Muslim Ummah was sent by Allah to mankind to reach the goal of ‫ﻵاﻟﮫا‬‫ﻷ‬‫ﷲ‬ on Earth,which are: 1. To destroy the system of men’s life with all the laws and constitutions that exist and operate under a men’s government,like all modern secular states(which includes Muslim Nation countries) in this world,with Jihad,Wars and Revolution. 2. To implement the system way of life from Allah with all the laws and constitutions of Allah which will exist and operate under a government of Allah,through Jihad,Wars, and Revolution. 3. To destroy the lordship of Kuffar and make Islam as the number one religion on Earth,the strongest and most powerful,that succeed and defeat the whole strength and power of Kuffar on Earth with Jihad,Wars and Revolution. The objective of ‫ﻵاﻟﮫاﻷﷲ‬ is commanded by Allah through Jihad, Wars and Revolution in its OFFENSIVE form which is to attack and fight the enemies of Islam without we being attacked,fought or oppressed first by them.This mission of Islam is the AQIDAH OF ISLAM from Allah.The Muslims who struggled to achive this mission is the Believers and who cling to the kalimah ‫ﻵاﻟﮫاﻷ‬‫ﷲ‬ and they are perfectly embracing the religion of Allah.While the Muslims who do not struggle for this objective or they never have the intention to struggle for this objective of ‫ﻵاﻟﮫاﻷ‬‫ﷲ‬ are the one who did not believe and cling to the kalimah ‫ﻵاﻟﮫاﻷ‬‫ﷲ‬ and they cannot be regarded as the one who embrace the religion of Allah.
  • 3.
    3. THE KALIMAH‫ﻵاﻟﮫاﻷ‬‫ﷲ‬ IS COMPOSED OF THESE TAWHID CONCEPT WHICH ARE: 1. Uluhiyah Allah( The Divinity of Allah) 2. Rububiyah Allah(The Lordship of Allah) 3. Asma’ Was Sifat Allah(The Names & Attributes of Allah) 4. Nafi and Isbat(Negation & Affirmation) 4. PROOF OT THE VALIDITY OF THESE TAWHID CONCEPT: Tawhid Rububiyah means to believe and affirm Allah alone as Lord,Cherisher,Creator,King,Sustainer,Master of this reality. Tawhid Uluhiyah means to believe Allah alone deserves to be worshipped & to single out Allah alone (in worship) by not worshipping other than Allah. Tawhid Asma’ Was Sifat means to believe and affirm all the Names and Attributes of Allah found in Quran and Hadeeth. Nafi and Isbat means to negate all the divine attributes & essences and also lordship & sovereignty from other than Allah and to affirm these attributes & essences and also the lordship & sovereignty only to Allah. Uluhiyah,Rububiyah & Asma’ Was Sifat Firman Allah: Maryam 19:65 Lord of the heavens and the earth and whatever is between them-so worship Him and have patience for His worship.Do you know of any similarity to Him? ‘Lord of the heavens and the earth’ is the affirmation of Tawhid Rububiyah ‘So worship Him and have patience for His worship’ is the affirmation of Tawhid Uluhiyah ‘Do you know of any similarity to Him?’ is the affirmation of Tawhid Asma’ Was Sifat ‫ﻵاﻟﮫاﻷ‬‫ﷲ‬ Nafi and IsbatAsma’ Was Sifat AllahUluhiyah & Rububiyah Allah
  • 4.
    Nafi and Isbat FirmanAllah: An-Nisa’ 4: 60 Have you not seen those who claim to have believed in what was revealed to you(O Muhammad),and what was revealed before you?They wish to refer legislation to Taghut(false gods),while they were commanded to reject it;and Satan wishes to lead them far astray. Tawhid is to negate(nafi) legislation from Taghut(false gods) and to affirm(isbat) legislation from Allah alone. Firman Allah : Al-Mumtahanah 60:4 “Indeed,we are dissociated from you and from whatever you worship other than Allah.We have denied you,and there has appeared between us and you animosity and hatred forever until you believe in Allah alone.” Tawhid is to negate(nafi) all worships to Taghut(false gods) and to affirm(isbat) those worships to Allah alone. Firman Allah: An Nahl 16:36 “Indeed we certainly sent into every nation a messenger (saying),”Worship Allah and avoid Taghut(false gods)” Tawhid is to negate(nafi) false gods and to affirm(isbat) Allah alone that deserves to be worshipped. Firman Allah: Al Baqarah 2:256 “So whoever disbelieves in Taghut(false gods) and believes in Allah has grasped the most trustworthy handhold with no break in it” Tawhid is to disbelieves(nafi) false gods and to believe(isbat) Allah alone that deserves to be worshipped. 4. THE KALIMAH ‫ﻵاﻟﮫا‬‫ﻷ‬‫ﷲ‬ - ULUHIYAH ALLAH : Uluhiyah Allah in kalimah ‫ﻵاﻟﮫاﻷ‬‫ﷲ‬ means Allah is the God that should be WORSHIPPED. When the laws of Allah is FOLLOWED and OBEYED,it means Allah is worshipped by men. Firman Allah: At-Taubah 9:31 They(the Jews & Christians) have taken their scholars and monks as lords besides Allah,and (also) the Messiah,the son of Mary.And they were not commanded except to worship one God;there is no deity except Him.Exalted is He above whatever they associate with Him. According to the meanings of ayat Al-Quran (At Taubah 9:31),the act of obeying and following the laws of men means worshipping men,while following and obeying the laws of Allah means worshipping Allah which in turn completing our Eeman to the kalimah ‫ﻵاﻟﮫاﻷ‬‫ﷲ‬ and upholding it.Following and obeying means worship.
  • 5.
    5. THE KALIMAH‫ﻵاﻟﮫاﻷ‬‫ﷲ‬ - RUBUBIYAH ALLAH : Allah is God, King and Ruler that is powerful and sovereign to: 1. Rule over mankind 2. Make laws for men 3. Adjudge men with the laws of Allah 4. Enforce the laws of Allah over men 5. Make men subservient to the power of Allah. 6. THE KALIMAH ‫ﻵاﻟﮫاﻷ‬‫ﷲ‬ - ASMA’ WAS SIFAT ALLAH : 1. The government and rulings of Allah alone is perfect. 2. The laws of Allah alone is perfect. 3. The system of ruling which creates the total submission of men to the power of Allah alone is perfect. 4. The ruling system that creates the system of men worshipping Allah alone is perfect. 7. THE KALIMAH ‫ﻵاﻟﮫاﻷ‬‫ﷲ‬ - NAFI AND ISBAT : 1. Negating the members of Parliament and state legislative assemblies and also the president and monarchs as gods of men,instead recognizing only Allah alone as the One God. 2. Negating the sovereignty and rule of the members of Parliament and state legislative assemblies and also the president and monarchs over men,instead recognizing the sovereignty and rule of Allah over men. 3. Negating the rights of members of Parliament,state legislative assemblies,president,prime ministers and monarchs to make laws,instead recognizing Allah alone has the right to make laws. 4. Negating the rights of members of Parliament,state legislative assemblies,president,prime ministers and monarchs to adjudge men with their man-made laws,instead recognizing the rights of Allah alone to adjudge men with the laws of Allah. 5. Negating the rights of members of Parliament,state legislative assemblies,president,prime ministers and monarchs to enforce their man-made laws over men,instead recognizing the rights of Allah alone to enforce His Laws over men. 6. Negating the submission of men to the powers of these god-men,which are gods from the members of Parliament,state legislative assemblies,presidents and monarchs,but only recognizing the rights of Allah alone to make men submit to His power instead.
  • 6.
    7. Negating therights of these god-men which are,members of Parliament,state legislative assemblies,president,prime ministers and monarchs or anyone other than Allah to be worshipped by men,instead recognizing the rights of Allah alone to be worshipped by men. 8. THE AQIDAH OF DEMOCRACY IS KUFUR BECAUSE IT IS BASED ON: 1. The Uluhiyah of Men – Men is worshipped by men because some of them follow and obey the laws made by men. 2. The Rububiyah of Men –Men is sovereign and rule other men and also men creates laws for men. 3. Asma’ Was Sifat of Men –The affirmation of the perfection of the laws and government of men. 4. Nafi dan Isbat – The negation of the government and laws of Allah and the acceptance of the government and laws of men. 9. THE AQIDAH OF DEMOCRACY IS KUFUR : 1. ULUHIYAH OF MEN: 1. The members of the Parliament and state legislative assemblies are gods that are being worshipped by the people because all the laws that were made by them are followed and obeyed by the people. Firman Allah: At-Taubah 31 They(the Jews & Christians) have taken their scholars and monks as lords besides Allah,and (also) the Messiah,the son of Mary.And they were not commanded except to worship one God;there is no deity except Him.Exalted is He above whatever they associate with Him. The ayat Al-Quran (At–Taubah 9:31) explain that OBEDIENCE and LOYALTY means WORSHIP.Obeying and following the laws of Allah means worshipping Allah while obeying and following the laws of men means worshipping men and not worshipping Allah.When we follow and obey the laws of the Parliament and state legislative assemblies,we are the worshippers that worship the members of the Parliament and state legislative assemblies as our gods.This political system of democracy is a kafir THE AQIDAH OF DEMOCRACY Uluhiyah of Men Nafi and IsbatRububiyah of Men
  • 7.
    political system becauseit creates the system of men worshipping men.The worshippers and the men that were being worshipped are all kafir. 2. RUBUBIYAH OF MEN : The members of the Parliament, state legislative assemblies, the president, prime minister and the monarchs are GODS because: 1. They are sovereign, powerful and ruling the people. 2. They have the rights and power to make laws for the people. 3. They have the rights, power and sovereignty to put men under the submission of their power. 4. They operate and enforce the laws of men to the people. 5. They adjudge men with the laws of men. The members of the Parliament, state legislative assemblies,and the monarchs are kafir GODS.The people who practice the political system of democracy are kafir because they appointed men as gods that are sovereign and powerful towards men and they also have given the power to these gods to make laws and to enforce them towards the people.The political system of democracy is shirk and kufr because it creates the system of men becoming gods and because the people are the servant of these gods. 3. ASMA’ WAS SIFAT OF MEN : 1. The members of Parliament and state legislative assemblies that are ruling and powerful over men are the perfect gods. 2. The democratic government that was created by men is a perfect government. 3. The laws that were created by these god-men are the perfect laws. 4. The system of men submitting to the powers of other men in a democratic government is a perfect system. 5. The system of men worshipping men in a democratic government is a perfect system. 4. NAFI AND ISBAT : Democracy negates Allah as God, King, and Ruler that is Powerful, Sovereign to: 1. Have the right of Sovereignty and Dominion to rule over men,but recognizing the members of Parliament,state legislative assemblies,presidents and the monarchs as god-men that is powerful and sovereign to rule the people instead. 2. Have the Power and Sovereignty to make laws,instead recognizing the members of Parliament,state legislative assemblies and the monarchs as gods of men that are powerful,sovereign and has the right to make laws for all people.
  • 8.
    3. Enforce thelaws of Allah over mankind,instead recognizing the members of Parliament,state legislative assemblies and the monarchs as god-men that is powerful and sovereign to enforce man-made laws over men. 4. Adjudge men with the laws of Allah, recognizing the members of Parliament,state legislative assemblies and the monarchs as god-men that is powerful and sovereign to adjudge men with their own man-made laws. 5. Put men servitude to the powers of Allah,but recognizing the members of Parliament,state legislative assemblies and the monarchs as god-men that is powerful and sovereign to make men subserviant to their powers instead. 6. Be worshipped by men,instead recognizing the members of Parliament,state legislative assemblies and the monarchs as god-men that is powerful and sovereign to be worshipped by the people.
  • 9.
    THE AQIDAH OFDEMOCRACY IS KUFUR BECAUSE IT IS DIFFERENT AND TOTALLY CONTRADICTS WITH THE AQIDAH OF ISLAM. AQIDAH OF ISLAM AQIDAH OF DEMOCRACY 1. RUBUBIYAH OF ALLAH : Allah is God because :  The sovereignty belongs to Allah  The authority belongs to Allah  The legislative is the right of Allah  The submission of men to Allah 1. RUBUBIYAH OF THE PEOPLE : Man is God because :  The sovereignty belongs to the people  The authority belongs to the people  The legislative is the right of the people  The submission of the people towards men 2. ULUHIYAH OF ALLAH : Allah is God because :  The loyalty and submission of men to the sovereignty, authority and the laws of Allah. 2. ULUHIYAH OF THE PEOPLE : Man is God because :  The loyalty and submission of men to the sovereignty, authority and the laws of men. 3. NAFI AND ISBAT :  The negation and opposition towards the sovereignty, authority and legislative of men.  The affirmation of the sovereignty, authority and the laws of Allah. 3. NAFI AND ISBAT :  The negation and opposition towards the sovereignty, authority and legislative of Allah.  The affirmation of the sovereignty, authority and the laws of men.
  • 10.
    THE DEMOCRACY RELIGIONIS KUFUR BECAUSE IT IS DIFFERENT AND TOTALLY CONTRADICTS THE RELIGION OF ISLAM THE RELIGION OF ISLAM THE RELIGION OF DEMOCRACY 1. THE AQIDAH OF ISLAM :  Rububiyah Allah – The sovereignty, authority and laws are the rights of Allah.  Uluhiyah Allah – Obedience to the sovereignty, authority and the laws of Allah.  Rububiyah Allah –The submission of human to Allah alone.  Negating the Rububiyah of Men – The negation of the authority, sovereignty and the laws of men. 1. THE AQIDAH OF DEMOCRACY :  Rububiyah of Men- The sovereignty, authority and laws are the rights of men.  Uluhiyah of Men- Obedience to the sovereignty, authority and the laws of Allah.  Rububiyah of Men – The submission of men to other men.  Negating the Rububiyah of Allah – The negation of the authority, sovereignty,and the laws of Allah. 2. THE SHARI’AH OF ISLAM :  The laws from Allah.  The negation of man-made laws 2. THE SHARIA’H OF DEMOCRACY :  The laws that were made and passed by the Parliament and state legislative assembly.  The negation of the laws of Allah
  • 11.
    3. THE AKHLAQOF ISLAM :  The akhlaq from Allah.  The negation of akhlaq from human being  The scale of moral from Quran & Sunnah 3. THE AKHLAQ OF DEMOCRACY:  The akhlaq from human being.  The negation of akhlaq from Allah.  The scale of moral from the country’s constitution
  • 12.
    THE DEMOCRACY RELIGIONIS KUFUR BECAUSE IT IS DIFFERENT AND TOTALLY CONTRADICTS THE RELIGION OF ALLAH THE RELIGION OF ALLAH THE RELIGION OF DEMOCRACY 1. The religion of Allah is the truth which is based on Rububiyah and Uluhiyah of Allah and ‫ﻵاﻟﮫاﻷ‬‫ﷲ‬ . 1. The Jahiliyah religion of democracy is a total digression and deviation from Rububiyah & Uluhiyah Allah and ‫ﻵاﻟﮫاﻷ‬‫ﷲ‬ . 2. The religion of Allah is based on Rububiyah and Uluhiyah Allah and ‫ﻵاﻟﮫا‬‫ﻷ‬‫ﷲ‬ . 2. The Jahiliyah religion of democracy is based on Rububiyah and Uluhiyah of men. 2. The religion of Allah is the thought,ordinance and laws created by Allah. 3. The Jahiliyah religion of democracy is the thought,ordinance and laws created by men other than Allah. 4. The religion of Allah is a system of life based on revelation from Allah. 4. The Jahiliyah religion of democracy is a system of life created by human thoughts and not from revelation. 5. The religion of Allah is total submission of men to Allah and negates submission of men to other men. 5. The Jahiliyah religion of democracy is submission of men to each other and negates the submission of men to Allah. 6. The religion of Allah is obedience and allegiance to the power of Allah that denies the obedience and allegiance towards the power of men. 6. The Jahiliyah religion of democracy is obedience and allegiance to the power of men that denies and negates the obedience and allegiance to the power of Allah. 7. The religion of Allah is worshipping Allah and not worshipping men. 7. The Jahiliyah religion of democracy is worshipping men and not worshipping Allah. 8. The religion of Allah is justice,peace and safety because it came from the kalimah ‫ﻵاﻟﮫاﻷ‬‫ﷲ‬ . 8. The Jahiliyah religion of democracy is oppression,tyranny,menace,evil, and damage because it came from shirk and kufr. 9. The religion of Allah is Jihad,Wars and Revolution towards the religion of democracy. 9. The Jahiliyah religion of democracy is opposition,wars and revolution towards the religion of Allah.
  • 13.
    DEMOCRATIC GOVERNMENT The sovereignty of thepeople The sovereignty of the parliamentary laws The religious laws(very limited) The moral laws of secularism The social laws of secularism The economic laws of capitalism The laws of political democracy ISLAMIC GOVERNMENT The sovereignty of Allah The sovereignty of the laws of Allah The laws of Ibadah The Islamic moral laws The social laws of Islam The laws of Islamic economics The laws of political Islam
  • 14.
    THE DEMOCRATIC GOVERNMENTIS KAFIR BECAUSE IT IS DIFFERENT AND CONTRADICTS THE ISLAMIC GOVERNMENT ISLAMIC GOVERNMENT DEMOCRATIC GOVERNMENT 1. THE AQIDAH OF ISLAM 1. THE AQIDAH OF DEMOCRACY (KAFIR) 1. Rububiyah Allah – The sovereignty,authority & laws are the rights of Allah 2. Rububiyah Allah – The submission of men to Allah 3. Uluhiyah Allah – Obedience to the sovereignty and laws of Allah 4. The negation of Uluhiyah and Rububiyah of men 1. Rububiyah of Men – The sovereignty, authority & laws are the people’s right. 2. Rububiyah of Men-The submission of men to other men 3. Uluhiyah of Men- Obedience to the sovereignty and laws of men 4. The negation of Uluhiyah and Rububiyyah of Allah 2. STRUCTURE,SYSTEM AND INSTITUTION OF POLITICAL ISLAM 2. STRUCTURE,SYSTEM AND INSTITUTION OF POLITICAL DEMOCRACY 1. Hall of Ulama’ & Fuqaha’ (Allah makes the laws). 2. People’s Representative Council (Allah makes the laws). 3. Judiciary (Allah’s justice). 4. Executive (Implementing principle and laws of Allah). 5. Separation of Powers. 6. Elections 7. Inauguration & dismission of a leader through the voice of majority 8. Shura (Meetings & Negotiation). 9. Ijma’ (Consensus) 10. Collective Responsibility. 11. Rights of expression (Consent and Dissent). 12. The participation of the people in politics & the process to make a decision 13. Open channels of communication between a leader and the people. 14. Accountability Concept (to Allah). 15. Majority opinion & decision is limited and subjected to the principles of Islam. 16. No dictatorship & tyranny in rule 1. Senate Hall/Upper House (legislative hall) (People make the laws). 2. People’s Representative Council (People make the laws). 3. Judiciary (Human justice). 4. Executive (Implementing principle & laws of men). 5. Separation of Powers. 6. Elections 7. Inauguration & dismission of a leader through the voice of majority 8. Consultation (Meetings & Negotiation). 9. Ijma’ (Consensus). 10. Collective Responsibility. 11. Rights of expression (Consent and Dissent). 12. The participation of the people in politics & the process to make a decision 13. Open channels of communication between a leader and the people. 14. Accountability Concept (to the people). 15. Majority opinion & decision is free from the subjection of the principles of Islam. 16. No dictatorship & tyranny in rule
  • 15.
    THE KUFR CHARACTERISTICSOF THE RELIGION OF DEMOCRACY IS THE SAME AS THE KUFR CHARACTERISTICS OF OTHER RELIGIONS, INCLUDING CHRISTIANITY CHRISTIANITY THE RELIGION OF DEMOCRACY 1. THE AQIDAH(CREED) OF CHRISTIANITY : Man is God :  Rububiyah of Men –Sovereignty,authority & laws are the rights of people (Jesus, Pope, etc.)  Uluhiyah of Men – The submission to the sovereignty,authority & laws of the people  The negation towards Uluhiyah & Rububiyah of Allah 1. THE AQIDAH OF DEMOCRACY : Man is God :  Rububiyah of Men- Sovereignty,authority & laws are the rights of people  Uluhiyah of Men – The submission to the sovereignty,authority & laws of the people  The negation towards Uluhiyah & Rububiyah of Allah 2. SHARI’AH(LAWS) OF CHRISTIANITY : 1. The laws from men 2. The negation to the laws of Allah 2. SHARI’AH OF DEMOCRACY :  The laws made & passed by the parliament & state legislative assembly  The negation to the laws of Allah 3. AKHLAQ(MORALS) OF CHRISTIANITY :  Akhlaq from men;  The negation of the akhlaq from Allah 3. AKHLAQ OF DEMOCRACY:  Akhlaq from men.  The negation of the akhlaq from Allah. The kufr characteristics of the religion of democracy is the same as the kufr characteristics of Christianity.When we embrace the religion of democracy and we practice it, we become kafir which means our kufur is the same as our kufur when we embrace Christianity or the same when we embrace and practice other religions like Judaism, Hinduism, Buddhism or any other kafir religions.
  • 16.
    10. KALIMAH ‫ﻵاﻟﮫاﻷ‬‫ﷲ‬MEANS : 1. There is no God (deserve to be worshipped) except Allah (Muhammad 47:19) 2. The government of Allah alone is the highest and most powerful that succeed and defeat all government and laws of men other than Allah.(At Taubah 9:33); 3. Allah is God that is Powerful, Sovereign and has the Right to enforce His laws to Mankind. (As Syura 42:21); 4. Allah is God who is Powerful, Sovereign and has the Right to make laws for mankind. (Yusuf 12:40); 5. Allah is God who is Powerful, Sovereign and has the Right to adjudge mankind with His Laws. (Al Maidah 5:44,48,49); 6. Allah is God who is Powerful,Sovereign to rule this Earth (Ali ‘Imran 3:26; Al-An’aam 6:114 ; Al-A’raaf 7:54); 7. Allah is God who is Powerful,Sovereign and has the Right to put men into submission to His Power,meaning men become the servant to Allah (Al Fatihah 1:2; Al-An’aam 6:102); 8. Allah is God who is Powerful, Sovereign and has the Right to be worshipped by men. (An Nisa’ 4:36); 9. The Kalimah ‫ﻵاﻟﮫاﻷ‬‫ﷲ‬ means total and active negation, rejection, repudiation & opposition to the laws and government of men like any democratic governments in the world today (An- Nisa’ 4:60; Al An’aam 6:14, 19 Asy Syu’araa’ 26:75-77 Al Mumtahanah 60:4;); 10. The Kalimah ‫ﻵاﻟﮫاﻷ‬‫ﷲ‬ means there is no attitude for neutrality,centrism,silent and no-action towards the kafir laws and government of men (An Nisa’ 4:97); 11. The Kalimah ‫ﻵاﻟﮫاﻷ‬‫ﷲ‬ means to wage wars against a kafir government in its offensive form which then can be replaced with the government of Allah. (Al Baqarah 2:193,251 Al Hajj 22:40) 12. There is no King deserve to be worshipped except Allah (An Naas 114:2) 13. There is no creation other than the creation of Allah (Al A’raaf 6:54) 14. There is no rule or law that deserve to practiced by men other than the rules and laws of Allah (Al A’raaf 6:3 Asy Syura 42:21) 15. There is no Solat and Fasting other than Solat and Fasting from Allah ,for Allah (Al An’aam 6:162,163) 16. There is no one who is sovereign and powerful other than Allah. (Ali ‘imran 3:26 Al Mulk 67:1) 17. There is no forgiveness other than the forgiveness of Allah (An Nisa’ 4:48,116 Az Zumar 39:53) 18. There is no politics other than the politics of Allah ( Al Fatihah 1:2 Al Baqarah 2:255) 19. There is no reign other than the reign of Allah (Ali ‘Imran 3:26) 20. There is no government other than the government of Allah (Al Baqarah 2:255) 21. There is no statehood other than the statehood of Allah (An Nisa’ 4:58,59) 22. There is no ideology and thoughts other than the ideology and thoughts of Allah (Al Baqarah 2:138) 23. There is no civilizing other than the civilizing of Allah (An Nisa’ 4:133 Al A’raaf 7:4) 24. There is no love other than the love from Allah (Al Fatihah 1:1 Ar Ruum 30:21)
  • 17.
    25. There isno Jihad and Wars other than the Jihad and Wars for Allah (At Taubah 9:24 123) 26. There is no reliance other than the reliance on Allah (Al Maidah 5:23 Al Furqan 25:58) 27. There is no trust other than the trust to Allah (Yunus 10:71 84) 28. There is no gain other than the gain from Allah (As Saaf 61:10-12) 29. There is no victory other than the victory from Allah (Al Anfaal 8:10) 30. There is no hope other than the hope for Allah (Al Fatihah 1:5) 31. There is no fear other than the fear of Allah (Al Baqarah 2:40,41,150) 32. There is no happiness and sadness other than the happiness and sadness from Allah (An Najm 53:43) 33. There is no loyalty other than the loyalty to Allah and His Messenger(pbuh) (An Nisa’ 4:59 Al Ahzaab 33:71) 34. There is no way other than the way of Allah ( Yusuf 12:108 Ibrahim 14:1) 35. There is no truth other than the truth of Allah (Al Baqarah 2:147 Al Hajj 22:62) 36. There is no light(of guidance) other than the light of Allah (An Nuur 24:35) 37. There is no constitution other than the constitution of Allah (Al A’raaf 7:3) 38. There is no protector other than Allah (Al Anfaal 8:40) 39. There is no peace other than the peace from Allah (Yunus 10:25 Yaa Sin 36:58) 40. There is no ramification other than the ramification of Allah (Asy Syura 42:53 Al Hadid 57;5) 11. THE KALIMAH ‫ﻵاﻟﮫاﻷ‬‫ﷲ‬ (THE AQIDAH OF ISLAM) COMMANDED US TO : 1. Affirm that democracy is a kufur religion(An Nisa’ 4:60); 2. Not practice the kufur religion of democracy (Fatir 35:10); 3. Stay away,isolate and separate ourselves from democracy(Al Mumtahanah 60:4); 4. Negate,deny,reject and oppose democracy(An Nisa’ 4:60,Al Mumtahanah 60:4); 5. Hate and be hostile to democracy(Al Mumtahanah60:4); 6. No compromise even a bit with democracy (Al Kafiruun 109:1-6); 7. Make direct confrontation with democracy(7:195); 8. Resolve and determined to wage Jihad, Wars and Revolution to all democratic governments until all of them are destroyed completely (Al Baqarah 2:193, Al Hajj 22:40). 12. ALLAH IS GOD, KING AND RULER: 1. Who is Powerful,Sovereign,ruling over the whole of humanity.(3:26, 7:54); 2. To make laws for mankind (12:40, 6:57; 3. To enforce His laws to mankind(5:48,49); 4. To Adjudge men with His Laws (5:44,45,47); 5. To put men into submission to His will (Al Fatihah 1:2); 6. To be worshipped by men by following the laws of Allah (4:36).
  • 18.
    13. IN DEMOCRACY,MEN ARE GODS, KINGS AND RULERS BECAUSE: 1. They are powerful,sovereign and ruling over people (An Nisa’ 4:60); 2. They make laws for men(An Nisa’ 4:60); 3. They enforce man-made laws to other people(Al Maidah 5:48,49); 4. They adjudge people with man-made laws(Al Maidah 5:44, 45,47); 5. They put people into submission to their power.(Al An’aam 6:102); 6. They are worshipped by men by following and obeying man-made laws.(At taubah 9:31). Firman Allah : Asy-Syura 42:21 Or have they other deities who have ordained for them a religion to which Allah has not consented? In a democratic government today,the members of the Parliament and state legislative assemblies are the people that has been raised their status as god-men whom are kafir,zalim and fasiq(impious) because they make their own laws,they execute and enforce their own laws to be followed and obeyed by the people.They are god-men whom are powerful,sovereign and rule over men,they put men into submission to their political powers and they are worshipped by the people.The members of Parliament and state legislative assemblies are kafir god-men. 14. OUR LEADERS,MINISTERS,PRESIDENTS AND THE MONARCHS ARE KAFIR Our leaders from the ministers,members of Parliament,state legislative assemblies,presidents and the monarchs are kafir gods of men beause they have taken many roles of Uluhiyah and Rububiyah of Allah over people: 1. They are GOD-MEN because they are powerful,sovereign and ruling over people. 2. They are GOD-MEN because they have POWER and RIGHTS to make ordinance and laws for men. 3. They are GOD-MEN because they have POWER and RIGHTS to enforce all their rules and laws over men,thus they have put men into submission of their power. 4. They are GOD-MEN because they have POWER and RIGHTS to adjudge men with man- made laws. 5. They are GOD-MEN because because they have POWER and RIGHTS to subjugate men to their authority. 6. They are GOD-MEN because they are being worshipped by men when all their laws and regulations are being followed and obeyed by men.
  • 19.
    15. THE MUSLIMUMMAH WHO PRACTICE DEMOCRACY HAVE NULLIFIED THEIR SHAHADAH BECAUSE THEY HAVE DONE THESE KUFUR THINGS: 1. They believe a democratic government is not a kafir government and they believe democracy can be practiced. (Al Baqarah 2:135); 2. They practice political system of democracy which means they are practicing a kafir religion(Ali ‘Imran 3:83, 85); 3. They appoint members of Parliament and state legislative assemblies as gods of men other than Allah.(An Nisa’ 4:60); 4. They have given the rights to make laws to these members of Parliament and state legislative assembly (An Nisa’4:60 Al Ahzaab 33:36); 5. They have given the power and rights to the government to execute and enforce man-made laws.(An Nisa’ 4:60); 6. They have given the rights to the government to adjudge and adjudicate men with man-made laws. (Al Maaidah 5:44); 7. They are under the power of democratic laws which means they have become slaves to human,thus creating a system of man worshipping man.; 8. They follow and obey the democratic laws which means they are worshipping other human being ( Al An’aam 6:56 At Taubah9:31); 9. They agree and they are at peace with the political system of democracy which means they have faith to the religion of democracy.(Hud 11:113); 10. They didn’t declare the kufr of democracy, they didn’t reject, negate and deny democracy and they also didn’t declare to destroy democracy through Jihad,Wars,& Revolution. 16. AGREE AND AT PEACE (REDHA) WITH DEMOCRACY RELIGION IS KUFUR Muslims who want democracy, agree with it and he or she is at peace (redha) with the political system of democracy is kafir because they want and they believe in a kafir religion. Firman Allah: An-Nisa’ 4: 60 Have you not seen those who claim to have believed in what was revealed to you(O Muhammad),and what was revealed before you?They wish to refer legislation to Taghut(false gods),while they were commanded to reject it;and Satan wishes to lead them far astray. Firman Allah : Hud 11:113 And do not incline to whose who do wrong,lest you be touched by the Fire,and you would not have other than Allah any protectors;then you would not be helped. Firman Allah : Al-Maidah 5:50 Then is it the judgement of Jahiliyah(ignorance) they desire?But who is better than Allah in judgement for a people who are certain(in faith). Firman Allah : An-Nahl 16:106 Whoever disbelieves in Allah…except for one who is forced(to renounce his religion),while his heart is secure in faith.But those who (willingly) open their breasts to disbelief,upon them is wrath from Allah,and for them is a great punishment.
  • 20.
    AGREE, OBEY ANDAT PEACE WITH POLITICAL SYSTEM OF DEMOCRACY IS KUFUR BECAUSE: 1. We have FAITH, EMBRACE and PRACTICE a man-made religion, which is democracy religion of shirk and kufur. 2. We believe and we have faith in the rules and laws of democracy, created by man other than Allah. 3. We believe and we have faith in Uluhiyah and Rububiyah of Men which means we agree and we are at peace with man-made religion other than the religion of Allah. 4. We believe and we have faith to these god-men,which are now ruling,powerful and sovereign over people and they also being worshipped by people; 5. We believe and we have faith in the system of men becoming slaves to other men which is shirk and kufr. 6. We do not deny,negate and oppose the religion of democracy and kafir democratic government 7. We do not hate and be hostile to the religion of democracy and democratic government. 17. CAN WE PRACTICE THE SYSTEM OF DEMOCRACY? No we can’t.This is because the political system of democracy is a man-made religion which has its own Aqeedah(Creed),Shari’ah(Laws) and Akhlaq(moral codes).It is a kafir religion.Our democratic government now is kafir because its Aqeedah(creed) is kafir.Those who agree and practice the religion of democracy is kafir,zalim(despotic),fasiq(wicked) in the sight of Allah!We can not do any IJTIHAD(LEGAL REASONING),MASLAHAH(PUBLIC INTEREST),DHORURAH(EMERGENCY) in order to practice the political system of democracy to struggle in the name of Islam because: 1. It belongs to the category of AQIDAH (CREED) which does not allow any space for us to do any IJTIHAD, MASLAHAH or DHORURAH. 2. There has been a conclusive decision which is very clear from Allah that forbids us to practice the political system of democracy even though it is used to struggle for the sake of Islam because practicing it means we have referred legislation to Taghut (false gods) which means it is Shirk.The goal to reach the pleasure of Allah must be fulfilled by following the steps of Rasulullah(pbuh) in struggling for Islam.There is no concept ‘the end justifies the means’ in Islam,but instead ‘the means justifies how it ends’.There can never be a good outcome by practicing democracy because it clearly violates what Allah had decreed. (An Nisa’ 4:60,Fatir 35:10,Al Mumtahanah 60:4,).
  • 21.
    Allah prohibits usfrom practicing the political system of democracy: Firman Allah : Fatir 35:10 Whosoever desires honour, power and glory then to Allah belong all honour, power and glory [and one can get honour, power and glory only by obeying and worshipping Allah (Alone)]. To Him ascend (all) the goodly words, and the righteous deeds exalt it (the goodly words i.e. the goodly words are not accepted by Allah unless and until they are followed by good deeds), but those who plot evils, theirs will be severe torment. And the plotting of such will perish. The people who practice democracy is labelled by Allah as the people who plan to do evil that will be punished in the Hereafter! This ia a final decision,plain and clear from Allah prohibiting us to practice democracy even though the purpose is to gain political power so that we can establish an Islamic State.The practice of the democracy religion is the matter of AQIDAH.According to the method of Usul Fiqh in Islam,there is no IJTIHAD,MASLAHAH and DHORURAH in the subject of AQIDAH. This ayat (Fatir 35:10) dan other ayats (An Nisa’ 4:60 Al Mumtahanahh 60:4) negates any Ijtihad that was made by any Islamic political parties to allow the practice of democracy. Firman Allah : Al-Mumtahanah 60:4 “Indeed,we are dissociated from you and from whatever you worship other than Allah.We have denied you,and there has appeared between us and you animosity and hatred forever until you believe in Allah alone.” Our attitude towards democracy and any kafir democratic government is in the form of active and total denial,negation,rejection and opposition and also be followed with hatred,resentful and hostility forever until the shirk and kufur religion of democracy and its branches of shirk and kufr is facing total annihilation and destroyed. The negation, rejection and opposition to the democratic government is the Aqidah of Islam that has been decreed by Allah.The people who practice it are the believers who cling to the kalimah ‫ﻵاﻟﮫاﻷ‬‫ﷲ‬ , while the people who do not practice it is the people who do not believe and cling to the kalimah ‫ﻵاﻟﮫاﻷ‬‫ﷲ‬ . The Muslim Ummah who agree and at peace with the democratic government and they support and protect it,they are kafir because they have FAITH with the kafir government and religion. Firman Allah: An-Nisa’ 4: 60 Have you not seen those who claim to have believed in what was revealed to you(O Muhammad),and what was revealed before you?They wish to refer legislation to Taghut(false gods),while they were commanded to reject it;and Satan wishes to lead them far astray. Takfir means declaring the shirk and kufur of any ideology or religion, including the religion of democracy.Takfir means not practicing the religion of democracy.Takfir means to separate and dissociate oneself from it.Takfir means negation, rejection,denial and opposition to it.Takfir mean no compromise with it and always in confrontation and hostility to it.Takfir is a requirement of Eeman to the kalimah ‫ﻵاﻟﮫاﻷ‬‫ﷲ‬ . Without practicing the concept of takfir,it means we do not know the difference between Eeman and Kufur which means we do not have faith in the kalimah ‫ﻵاﻟﮫاﻷ‬‫ﷲ‬ .
  • 22.
    18. ALLAH PROHIBITSUS TO PRACTICE THE DEMOCRACY RELIGION: 1. Allah commanded us to reject the rule of Taghut of democracy (An-Nisa’ 4:60); 2. Allah commanded us to separate and dissociate ourselves from it and to hate and be hostile and enemies to it (Asy Syu’ara’ 26:75-77: Al Mumtahanah 60:4); 3. Allah does not allow the political power gained from the process of democracy(Faatir 35:10); 4. Rasulullah rejected an offer to be a king and he also rejected any association,pact and compromy by worshipping Allah alone and not worshipping other gods besides Him (Al Kafirun109:1-6); 5. The Fiqh Law - IJTIHAD, MASLAHAH and DHORURAH does not allow practice of any KAFIR religion like the democracy religion. 19. THERE IS NO IJTIHAD TO ALLOW ANY PRACTICE OF A KAFIR RELIGION: 1. According to the method of Fiqh(Islamic Jurisprudence),there is no room or space for IJTIHAD, MASLAHAH and DHORURAH to allow the practice of a kafir religion like democracy 2. There has been clear ayats from Al Quran that prohibit us from practicing a kafir religion.(An Nisa’ 4:60; Fatir 35:10, Al Mumtahanah 60:4) 3. Can we use the method of Ijitihad, Maslahah and Dhorurah to allow us to practice the religions like Communism, Nationalism, Christianity, Hinduism, Buddhism, Judaism or any other kafir religions? 4. According to Imam Ahmad Ibn Hanbal, Dhorurah to confess as a kafir only allowed if we are being forced, oppressed, be thralled, caged, tied or beaten.
  • 23.
    20. THE METHODOF STRUGGLE IN ISLAM – AL-QURAN, AS-SUNNAH AND SIRAH THE DIFFERENCE OF THE METHOD OF STRUGGLE BETWEEN RASULULLAH (PBUH) AND THE METHOD OF STRUGGLE OF THE MUSLIM UMMAH TODAY: THE METHOD OF STRUGGLE OF RASULULLAH(PBUH) AT MAKKAH THE METHOD OF STRUGGLE OF THE MUSLIM UMMAH TODAY 1. Declaring the kalimah ‫ﻵاﻟﮫاﻷ‬‫ﷲ‬ to raise the power and life system of Islam and also the mission to destroy the power of Jahiliyah. 1. Do not declare the goal of the kalimah ‫ﻵاﻟﮫاﻷ‬‫ﷲ‬ to destroy the power of Jahiliyah democracy. 1. Declaring the Jahiliyah religion of Makkah as a shirk and kufur religion. 2. Do not declare the Jahiliyah religion of Democracy as a shirk and kufur religion. 3. Does not practice,believe,or embrace Jahiliyah religion 3. Practice democracy which means embracing and believing in Jahiliyah religion. 4. Does not allow the practice of Jahiliyah religion for the purpose of Islamic struggle. 4. Allow and legitimize the practice of democracy religion for the purpose of Islamic struggle. 5. Does not recognize and agree to the Jahiliyah religion. 5. Recognize, agree and at peace(redha) with democracy religion. 6. Does not agree to give the rights & power to men to make rules and laws. 6. Agree and are at peace (redha) to give rights and power to men to make laws. 7. Does not follow the rules and laws of men. 7. Follow and obey the rules and laws of democracy created by men. 8. Negate, reject, deny and oppose openly, actively and in total to the Jahiliyah religion. 8. Do not negate, reject, deny and oppose openly, actively and in total to the Jahiliyah religion of democracy. 9. Dissociate oneself from the kufur leadership and power and also oppose and hates it 9. Do not dissociate oneself from the kufur leadership and power and do not hate and oppose it. 10. Da’wah stresses on knowing Allah, details about kalimah ‫ﻵاﻟﮫاﻷ‬‫ﷲ‬ ,the application,connection & implication of Tawhid with human life & reality.It is a complete(shamilah) da’wah. 10. Da’wah stresses more on branches of Fiqh (halal & haram) and seems to be disconnected and fragmentary (juz’iyyah).Rarely touches on details of kalimah ‫&ﻵاﻟﮫاﻷﷲ‬ Tawhid, its application,connection & implication with human life & reality. 11. Practice an attitude of no-compromise and non- compliant towards Jahiliyah religion. 11. Do not practice an attitude of no-compromise and non-compliant towards Jahiliyah religion. 12. Reject wordly offers in exchange of stopping da’wah or changing the message of da’wah to fit the Jahiliyah society. 12. Compromise part of da’wah to fit the modern world today so it’d be easier to be accepted by society or to guard professional status. 13. Challenge and threatened the Jahiliyah religion that is ruling and powerful. 13. Do not challenge and threaten the Jahiliyah religion that is ruling and powerful. 14.Ready and willing to be oppressed and persecuted significantly and in the long run by the power of Jahiliyah. 14. Will not be oppressed and persecuted because did not challenge the strength and power of Jahiliyah. 15. After gaining strength, Islam will launch Jihad & Wars towards Jahiliyah power to destroy the system of men worshipping men and to return the submission of mankind to Allah alone. 15. Are not ready to wage wars to the Jahiliyah power and also do not have any intention & planning to destroy the system of men worshipping other men.
  • 24.
    The Method ofIslam is the method of the struggle of Rasulullah(pbuh).When the life system of Rasulullah(pbuh) during Makkah era is followed,obeyed and practiced in any part of the world,firstly it will complete our AQIDAH,and secondly,it will bring our struggle of Islam towards Jihad,Wars and Revolution. Rasulullah(pbuh) rejected and opposed the Jahiliyyah system of life and he also challenged and intimidated the strength and power of Jahiliyyah.This is our model of struggle for us to practice in any part of the world today.But unfortunately,the Muslim Ummah today is having a breakdown and damaged Aqidah that has put them outside the fold of Islam because they are following a system of life which is completely different and contradictory with the system of life of Rasulullah(pbuh) (Ali ‘Imran 3:32) . Firman Allah : Ali-‘Imran 3:32 Say:”Obey Allah and The Messenger.”But if they turn away-then indeed,Allah does not like the disbelievers The struggle of the Muslim Ummah today through the practice of the political system of democracy,by obeying and following the laws of democracy,and to live willingly under the authority of democratic laws,and be in agreement and at peace with the laws and the political system of democracy is completely different and contradictory with the method of struggle of Rasulullah(pbuh).The method of the struggle of the Muslim Ummah today is a Kufur Method. 21. THE METHOD OF STRUGGLE IN ISLAM Jihad,Wars and Revolution to destroy the system of men worshipping other men: Firman Allah :Al-Baqarah 251 And if Allah had not repelled some men by others,the earth would have been corrupted. Firman Allah : Al-Hajj 40 Had not Allah repelled some people by the might of others,the monasteries,churches, Synagogues,and masjids in which Allah’s praise is daily celebrated,would have been utterly demolished. Allah commanded us to wage Jihad,Wars,and Revolution to any kafir government like our democratic government today for the purpose of destroying the system of men worshipping men and freeing mankind from the servitude of other men and bringing back mankind to the worship and submission to Allah alone.. When any man-made law is being enforced under any government of men,it means the existence of a system of MEN BEING SLAVES TO THE POWER OF OTHER MEN.The people that are being ruled are slaves while the rulers are the false gods that put men into submission to their powers.The submission of men to the power of men is a negation and rejection to the total submission of men towards Allah alone, thus damaging the Aqidah of Islam. Allah commanded us to wage Jihad, Wars and Revolution to a government of men for the purpose of destroying the system of men being slaves to others.This is Jihad, Wars, and Revolution in its OFFENSIVE form,which is to fight and attack the enemies of Islam before we are being attacked first.This type of Jihad,Wars and Revolution is the AQIDAH of Islam.
  • 25.
    Khalifah Sayyidina Umarr.a had attacked and killed the Persians without any oppression or provocation from the Persian King and and the Persian government(642-644) because Islam is executing responsibility to free the Persians from the slavery of other men and so that they have the freedom to choose to submit to Allah(by becoming Muslim) or not under the power of Islamic Government. The Persians were not asking to be freed from the Persian Government,but instead they all agree to support the Persian King and their government,but the role and responsibility of the power of Islam is to free them from the system of men becoming slaves to a men’s government with the launch of Jihad,Wars, and Revolution. If Khalifah Umar r.a did not wage Jihad, Wars and Revolution in its OFFENSIVE form to the Persian for the purpose of destroying the system of men worshipping other men,there will be DESTRUCTION and DISINTEGRATION among the Persian people. Firman Allah :Al-Baqarah 2:193 Fight them until there is no more fitnah(oppression) and (until) worship is (acknowledged to be) for Allah. The ayat above is the commandment from Allah to us so we fight and wage wars without being provoked, oppressed or attacked first on the principles of DEFENDING the human rights from being oppressed by the system of men worshipping the powers of other men.Allah command us to fight and attack the kafir democratic governments that has been enslaving other people to their powers so that we can prevent a great destruction that is happening among the people in the world today. 22. THE ISLAMIC METHOD OF STRUGGLE Jihad,Wars and Revolution to destroy oppression : Firman Allah :Al-Baqarah 2:193 Fight them until there is no more fitnah(oppression) and (until) the religion becomes only for Allah Firman Allah: Al-Anfal 8:39 Fight them until there is no more fitnah(oppression) and (until) worship is (acknowledged to be) for Allah. ‘Fitnah’ in these ayats refers to oppression,which is an oppression that exist in the form of man-made laws that are ruling over people.The rules and laws made by men is kufur and every kufur is described by Allah as an oppression,tyranny,evil,menace and damage to human beings on this earth.The government,rule and authority of Secular-Nationalist-Democratic-Capitalist that is enslaving people to their power is a ‘fitnah’ that has been commanded by Allah to be destroyed.As long as this ‘fitnah’ exist,then the principles of Jihad,Wars and Revolution will continue to be launched until that ‘fitnah’ which is the government,rule and authority of democracy,be destroyed, and ‘the religion becomes only for Allah’ which is until Islam alone will rule over the whole ideologies and the whole of humanity(Muslim and Non-Muslim) on this Planet. This is ayat of REVOLUTION;ayat that commanded us to REBEL and FIGHT to destroy the authority and power of a kafir government so that it will be replaced with the religion of Islam,the religion that is
  • 26.
    powerful and rulingover mankind.This war to destroy ‘fitnah’ and to demolish the lordship of Kuffar and to raise the religion of Islam is the AQIDAH of Islam. 23. THE ISLAMIC METHOD in the struggle of Islam is composed of TWO RATINGS of struggle which are: 1. The Revolution Process(inspired from Makkah era) 2. Jihad,Wars and Revolution(inspired from Madinah era) 24. THE REVOLUTION PROCESS is consisted of these CONCEPTS and ACTIONS which are: 1. The declaration of kufur(takfir) of democracy and democratic government (Al Hijr 94,Al Maidah 67); 2. The total rejection towards a kafir democratic government.(An Nisa’ 60, Al Mumtahanah 4); 3. No compromise towards a kafir democratic government(Al Kafirun 1-6, Al Qalam 68:8,9); 4. Open confrontation towards a kafir democratic government (Al A’raf 7:110,127 Hud 11: 55). The revolution process starts with the awakening process of the Ummah which is a Spiritual Revolution due to the realization of the reality of Kufur and Eeman.The awakening process is the realization of the AQIDAH of Islam and the realization of forms of Kufur that exist surrounding us today,especially the Kufur of democracy.When the Ummah reach a state of realization,then they can move forward to declare the kufur of democracy,totally reject democracy and ready to make an open confrontation towards the kafir democratic government. THE REVOLUTION PROCESS is the Method of Islam in a struggle that will bring an Islamic Movement to JIHAD,WARS and REVOLUTION.This Revolution Process is a very important and crucial phase into bringing the struggle of Islam to Jihad,Wars and Revolution.Without the revolution process,an Islamic Movement can not move forward towards the goal of Jihad,Wars and Revolution. 25. THE REVOLUTION PROCESS 1. The Revolution Process is a phase of struggle that exist in a form of open and total conflict between an Islamic Movement with the kafir democratic government which will eventually resulting in a Jihad,Wars and Revolution. 2. This Revolution Process may take a long period of time, maybe generation after generation, which will bring the Ummah towards a revival which will then grow into Jihad, Wars and Revolution. 3. This Revolution Process is a phase of struggle which will allow the Islamic Movement to build and gain STRENGTH from all the resources available, taken from the Islamic Movement itself and its surroundings. 4. It begins with a small Islamic Movement until it grows by gaining support and involvement from the whole Ummah. 5. The Islamic Movement really need all the STRENGTH to overcome all their enemies,which are the strength of Eeman and Taqwa,physical & spiritual strength and the strength of will and also the strength of passion and deep commitment towards the struggle.The strength in unity,the strength in deep understanding of the Aqidah and the Method of Islam,the strength
  • 27.
    of materials,weaponry andpractice.All these strength are very crucial because the purpose is to launch a coup towards a kafir government with Jihad,Wars and Revolution. 6. The Islamic Revival begins with a formation of an Islamic Movement that DECLARES its goal openly to destroy all kafir governments and then will be replaced with the government of Allah through Jihad,Wars and Revolution. 7. The Islamic Movement practices a TOTAL OPPOSITION and NO COMPROMISE towards any kafir democratic government. 8. The Islamic Movement must separate themselves from practicing the political system of democracy, isolating themselves from a kafir leadership to a new leadership. 9. The Islamic Movement operates the spread of the Aqidah and the Ideology of Islam in the forms of TARBIYAH (EDUCATION & UPBRINGING), ACTION and MOVEMENT and not only tarbiyah after tarbiyah without any action or movement. 10. The Islamic Movement always act aggressively and militant by INTERFERING, CHALLENGING, THREATENING a kafir democratic government. 11. A democratic government has no choice other than to retaliate by OPPRESSING and TERRORIZING the aggressive,militant,radical and revolutionary Islamic Movement. 12. The retaliation in the form of oppression and terrorism from a democratic government towards an Islamic Movement is just to save their throne from destruction and to save their wealth and interest from loss.Their reaction is to defend and to retain their status quo. 13. ACTIONS in the form of all kinds of active agitation and insistence,aggressive and militant Islamic Movement will create REACTIONS from a democratic government,which are the reactions in the form of decisive action to prevent the Islamic Revival.And then these REACTIONS will create a COUNTER-REACTIONS from an Islamic Movement which will become more aggressive and militant towards the government. 14. All these ACTIONS,REACTIONS and COUNTER-REACTIONS in the form of decisive,active and aggressive action and attack will spread and reach a climax of OPEN CONFRONTATION.These situation will stimulate and inflame the passion for all the activities of Jihad,Wars and Revoluton amongst the Mujahid of Islam. 15. The heat of the conflict in all its forms between them will increase the effects of the TARBIYAH movement and it also helps to reach a higher level of TAQWA amongst the Ummah. 16. This conflict is a conflict of AQIDAH in the form of RELIGION fighting against RELIGION,it is not a conflict because of nationalism,countries or homeland and it is not because of economy,technology or any other factors except AQIDAH. 17. This conflict is something that is being FORCED towards the kafir democratic power,which is something that was created on purpose and systematically by the Islamic Movement and it is a natural conflict. 18. Without this type of conflict, the Muslim Ummah will never reach a revival and it will cause the lethargy and eventually the collapse of the Islamic Movement. 19. The Islamic Movement realize that they are bearing a very big risk and have to walk the winding road and experience a great deal of pressure and this struggle may take a long period of time to accomplish its mission.They also realize that there can only be two possibilities, whether their struggle will end up as a victory or they will die,but still,they have been promised by Allah that they will gain a great victory in the Akhirah! 20. The Islamic Movement does not rely on other people to help them to defeat their enemies.They defeat the enemies of Islam with their own strength.A strength they acquired
  • 28.
    from the processof TARBIYAH,ACTION and MOVEMENT.Their strength only came from Allah. This is the REVOLUTION PROCESS that acts as a process of radicalization and the activities of the Muslim Ummah that will bring this revival into reality.With only this REVOLUTION PROCESS that can bring the struggle of Islam towards JIHAD,WARS and REVOLUTION.Allah had commanded us to free ourselves from the shackles of a kafir democratic government that is powerful and sovereign today with Jihad,Wars and Revolution. 26. THE REQUIREMENTS FOR THE FOLLOWERS OF THE MAHDI 1.Sincerity(Ikhlas) and Taqwa is everything 2.Deep understanding of the Aqidah of Islam and the Method of Islam 3.Dzikr(Always in remembrance of Allah) 4;Siddiq(truthful),Amanah(Upholding trusts),Tabligh(conveying the message),Fatonah(Wisdom) 5.Spiritually,physically,mentally and emotionally prepared.Patience. 6.If possible,the global revolution must be made SILMUTANEOUSLY by attacking all the democratic governments around the world.This will increase the difficulties for the enemies of Islam to attack the Muslim Ummah.This global revolution will be more efficient in the times of natural disasters,economic collapse and chaos. 7.Not allowing themselves to be manipulated and controlled by the enemies of Islam 8.The love for Shahid(martyrdom) is number one,more than anything in this world. 9.There also must be a revolution amongst the Muslims in a Jinn world.The Muslims amongst Jinn must operate a revolution to fight the kafir jinns and shaitan.This will decrease the effect of the jinn manipulation in human world.Any Muslim who is able to communicate with the Jinns must convey this message to them.