Embed presentation
Download to read offline


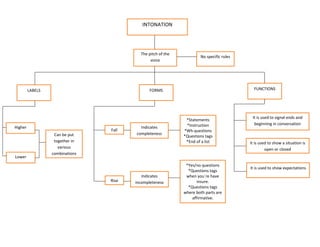
Intonation refers to the pitch of the voice. There are no specific rules for intonation but it can be higher or lower and combined in various ways. Intonation patterns include rises and falls that serve important functions such as indicating completeness or incompleteness, asking questions, and signaling turns in conversation.
