장민주 한유진
RESEARCH
DESIGN
PERSONA
IDEA PERSONA
STORY MODEL
TASK MODEL
UESR JOURNEY
TASK FLOW
Mori죽음 인식 전환 프로젝트
INTERACTIVE MIDEA DESIGN Ⅰ
INTERACTIVE MIDEA DESIGN Ⅰ RESEARCH IDEA PERSONA TASK MODEL
사랑하는 사람의 죽음, 혹은 나 자신의 죽음에 대해
대비하고, 생각해보는 시간이 필요함을 느낀다.
죽음 후에 남겨진 이들을 위해서, 혹은 본인을
이렇게 기억해주길 바라는 마음에서 자신을
대면할 무언가가 필요하다.
죽음에 대비하는 것에 대한 욕구
50대 부부
매 새해 1월 1일마다 유언장을 작성하여 서로 나누고, 자신들의 죽음에 대비해요.
이렇게 하면 한 해를 살아가는데에 더 강한 의지를 갖게돼요.
20대 여
사랑하는 사람이 아파서 언제 세상을 떠날지 모르는 때에 미리미리 그를 추억할 수 있는
것들을 만들어두고 싶어요. 나중에 떠나서야 떠난이를 추억할 거리를 찾는 것 보단요.
20대 여
가족이 병으로 아파 일찍 세상을 떠났을 때, 떠나기 직전 인공호흡기를 사용하여
생명을 연장시킬지 말지 정하는 것이 어려웠어요.
이것에 대해 한번도 생각해본 적이 없어서요.
Q. 죽음에서 떠오르는 감정은 무엇인가요? Q. 죽음에서 떠오르는 단어들은 무엇인가요?
평온함
22%
22%
78%
78%
죽음
해방, 홀가분 안식 홀가분
슬픔 두려움 공허함 무서움 차가움
장례식
끝
상복
눈물
40%
설문대상 : 10대~50대 남녀
응답자 수 : 37명
30%
20%
10%
자신의 죽음에 대한 대비를 해야 한다고 생각하는가?라는 질문에 응답자의 81.4%(767명)가
‘그렇다’고 대답하여 대다수가 ‘앞으로 자신의 죽음을 미리 대비해야 하겠다.’라는 의식이 높은 것으로
나타났다.
그러나 실제로 무엇을 가장 먼저 준비해야 한다고 생각하느냐는 질문에는 ‘생각해 보지 않았다’가 가장
많은 41.8%(393명)로 나타나 의식과 행동 간의 차이가 매우 큰 것으로 나타났다.
연구 대상 : 전국 만 20세 이상 일반 성인 여 남
또한 품위 있는 죽음을 위해 정부가 해야 할 일로 ‘바람직한 임종문화와 호스피스 제도
정착을 위한 교육과 홍보 강화’를 강조하고 있다. 품위 있는 죽음에 대한 이해와 인생의
마지막에서 중요한 점 등에 대해서는 개인에 따라서, 문화 혹은 인종에 따라서 다를 수
있으므로, 우리 문화와 정서에 적합한 죽은과 임종의 이해게 근거한 ‘바람직한 품위 있는
죽음이 정립되어 죽음에 대한 잘못된 사회적 인식을 바꾸고 품위있는 죽음에 대한 사회적
공감대를 만들어 가야 한다.
죽음을 위해 준비해 둔 것이 무엇이 있는지 살펴본 결과,평균 1.31개의 품목을 준비해 놓고 있었다.
그 중 사망보험이 전체의 42.2%로 가장 많았고,상조회 가입 16.2%,영정사진 13.5%,장례비용
13.4%,시신 안장처 11.6%,유언장 8.9%,상속사항 8.3%,시신 및 장기기증 6.8%,수의 6.4%,자서전
2.3% 등으로 나타났다.이러한 결과에서 볼 수 있듯이,아직까지 우리나라 사람들의 죽음준비 수준은
매우 미흡한 상태이며…
조사 대상자들의 64%정도는 죽음준비를 하고 있지 않고, 죽음준비를 하고 있는 경우에는 50%정도가
가족들의 수고를 덜어주기 위해서와 스스로 준비하고 싶어서였으며, 죽음준비를 하지 않는 이유로는
죽음은 아직 나와는 거리가 멀다고 생각했기 때문이었고 또한 장례비용은 64%정도가 본인 스스로
마련해야 한다고 생각하고 있다.
‘거의 준비하고 있지 않다’가 35.3%로 가장 많았고,’전혀 준비 안했다’가 28.4%,약간 준비했다가
19.4%,그저 그렇다는 13.6%,잘 준비했다는 3.3%였다.
죽음준비를 한 이유에 대해서는 내 죽음 후에 가족의 수고를 덜어주기 위해서라는 응답이 27.8%로 가장
많았고, 내 자신의 죽음을 스스로 준비하고 싶어서가 23.0%,그냥 막연히 그래야 할 것 같은 생각에서가
11.7%,미리 준비하는 것이 경제적일 것 같아서라고 응답한 대상자는 8.5%를 나타냈다.
반면,죽음에 대해 준비하지 못하는 이유로는 죽음은 아직나와는 거리가 멀다고
생각해서라는 응답이 35.7%로 가장 많았고,어떤 준비를 해야 하는지 잘 몰라서가
24.3%,특별히 준비를 하지 않아도 된다고 생각해서가 23.0%,죽음을 준비하는 것이
두려워서가 7.5%로 나타났다
사회인구학적 특성에 따른 죽음불안의 차이죽음에 대한 태도가 죽음불안에 미치는 영향 Effects of Death Attitude on Death Anxiety
임송자, 송선희
연령에 따라서는 30대는 아직 나와 거리가 멀다고 생각해서 죽음을 준비하지 못한 경우가 50.7%로
과반수를 차지하였다. 물론 40대와 50대에서도 아직 나와는 거리가 멀다고 생각해서라는 응답이 가장
많긴 했지만,그 외에 40대는 어떤 준비를 해야 하는지 잘 몰라서라는 이유가 높았고,50대에서는 특별히
준비를 하지 않아도 된다고 생각해서가 높았다. 또 60대 이상에서는 아직 나와는 거리가 멀다고 생각해
서의 이유보다는 특별히 준비를 하지 않아도 된다고 생각해서의 이유가 월등히 높게 나타났으며,
죽음준비를 잘 하고 있다는 응답도 다른 연령층들보다 가장 높았다
사별가족의 가족 탄력성, 사회적지지, 죽음인식, 죽음의 질이 사별 적응에 미치는 영향
The Effect of Family Resilience, Social Support and Death Recognition on Quality of Death on the Adaptation of Bereavement Family PDF icon
사별가족 은 신체적, 재정적 악화와 심리적 고통, 그리고 복합적 슬 픔을 경험하기도 한다. 사별가족에 대한 슬픔은 사회적 적응을 하기 위해 관심을
가져야 할 시기이며 갑작스럽 게 사별 경험을 한 가족들의 빠른 사회적응을 할 수 있 도록 대응책을 마련하여야 한다.
사별은 누구에게나 피할 수 없는 사건이며 남아있는 가족에게는 커다란 슬픔과 충격을 안겨주고 오래 지속된 유대관계가 깨어지는 현상으로 가족의
건강과 안녕, 생산성을 위협하기도 하고 또한 족구성원의 심리적인 어려움과 재정적인 문제를 발생시키고 이로 인해 복합적인 가족관계와 사회적 문제
등 삶의 전반에 걸쳐 재조정이 요구되기도 한다.
이러한 가족의 사별은 남은 가족들에게 심각한 영향을 미치므로 사별가족 적응을 위한 사회적 지원이 필수적이고 자신의 생애 과정에 예상되는
어려움이나 적응문제 들을 극복하기 위해 가족의 지지 및 가족 내 구성원의 잠재적인 노력도 요구된다.
죽음인식은 죽음을 극복하고 품 있는 죽 음을 맞이할 수 있도록 하여 가족이나 주변인들과의 계를 정리할 수 있는 기회를 제공함으로써 애도의 완성 을 돕는 조건으로
웰다잉 을 맞이할 수 있게 된다. 따라서 죽음에 한 바른 인식이 더욱 아름다운 생을 살고 마무 리를 할 수 있는 것이다
최근에는 생의 마지막 순간들을 의미 있게 맞을 수 있 는 죽음 즉, 웰다잉(well-dying)에 한 심과 사회 요구가 대두되고 있다
웰빙(well-being)은 인간이 인간답게 사는 것이라면, 웰다잉은 웰빙과 상인 개념으로 인간이 인간답게 죽는 것을 의미한다 다시 말 해, 웰다잉은 좋은 죽음을 의미는
것으로 죽음에 대비하고, 죽음을 앞둔 상태에서 죽음을 수용하고, 삶이 좋게 마무리되도록 죽음을 아름답고 존엄하게 준비하는 것이다.
즉, 웰다잉은 인생의 행복 한 끝맺음을 해 신체, 사회, 정신, 역할이 잘 공유되어 인간으로서 존엄을 지키며 주변정리를 잘하 고 죽음을 두려움 없이 비하고 자신의 인생이
가치가 있음을 인정하며 편안한 마음으로 삶을 마무리하는 것이다
사회적 지지는 삶의 역경을 긍정적인 에너지로 바꿔 정신적 스트레스를 극복하여 스스로 자기 능력에 맞는 가족의 삶을 재구성하게 하는 역할을 한다고
볼 수 있다. 사별 후 사회적 지지는 정신건강에 부정적인 영향을 완 충해 주는 스트레스 사건에 대한 완충 작용과 가족 사별로 인한 어려움을 이겨내며
또한 개인의 심리적 적응을 도 와주는 것으로 보고되었다. 선행연구에서 ‘긍정적인 죽음 인식’은 가족들이 환자의 마지막 죽음을 지켜보면서 삶의 진정한
의미와 가치를 깨달음으로 불안과 공포에서 벗어나 성숙되어지며 죽음 의 진정한 의미를 갖게 해주고 긍정적으로 수용할 수 있도록 도와준다고 하였다
죽음교육 프로그램 참여자의 죽음인식, 생의 의미 및 죽음에 대한 태도
Death Recognition, Meaning in Life and Death Attitude of People Who Participated in the Death Education Program
연구결과 60세 이상 노년층의 경우 40, 50대에 비해 자신의 죽음을 생각해본 경험과, 죽음 수용에 대한 준비가 낮게
나타난 점은 이를 뒷받침 하는 결과라고 볼 수 있겠다.
이러한 결과는 연령이 높을수록 죽음에 대해 부정적 태도를 보인다는 연구결과와 일치되고 있으며, 죽음을거론하는 것은
우리 사회나 가정에서 터부시되고 있으며, 노인 앞에서는 언급을 피해야 하는 것으로 인식되며 특히 고령으로 죽음에
임박한 노인조차 죽음에 관한 생각을 기피하는(26) 우리나라의 죽음에 대한 문화적 특성을 반영하고 있다고 본다.
이러한 한국의 문화적 특성이 있음에도 죽음준비교육이 노인의 죽음에 대한 태도와 우울에 미치는 효과를 검증한
연구에서는 죽음준비교육을 받은 후 교육실시 이전보다 노인의 죽음에 대한 태도가 의미하게 긍정적으로 변화하였다고
보고되어 노인들을 대상으로 한 죽음교육이 더욱 활성화 될 필요가 있겠다.
특히 현대인은 임종 시 장례식장을 이용함에 따라 죽음을 배울 기회가 감소되고, 과학의 발달로 죽음을 선택하고 연장할
수 있게 되었으며, 언론 매체를 통해 죽음의 대량화를 목격함에 따라 생명의 존엄성을 경시하게 되고 죽음에
무감각해지고 있다.
대부분의 경우 죽음 현상이 초래하기 전 겪게 되는 퇴행, 고통, 이별, 상실감, 고독, 죽음 이후 세계에 대한 불확실성
등으로 인해 단순히 죽음을 피하고 싶은 부정적인 개념으로 인식하게 된다.
삶의 질의 개념과 조화를 이루는 ‘삶의 과정으로서의 죽음’을 만들지 못하고 있다는 것을 의미한다.
2000년 이후 한국의 사망원인 1순위는 암이며,
외부요인에 의한 사망원인 중 70대는 자살이 1순위, 80세 이상은 추락사고, 자살 순으로 말기 암과
자살은 노년기죽음의 가장 밀접한 원인이 되고 있다. 또한 현재 우리나라 자살률은 2001년 15.1%에서
2006년 21.5%로 증가하여, 2006년 기준 인구 10만 명 당 45.2명이 자살을 한 것으로 나타났으며 이는
OECD 평균 24명의 2배에 가까운 수치로서, OECD 국가들 중 자살자 비율이 1위이다
노인의 ‘불행한 죽음’이 급증하고 있는 현상은 현재 우리나라 노인인구의 고령화와 삶의 질은 반비례하고
있는 현실을 보여주는 결과로서 죽음을 우리의 의식 밖으로 밀어내고 싶고 피하고 싶은 문제로
방치해서는 안될 시점이 되었다.
자살 관련 미디어 노출 빈도에 따른 유아의 죽음 불안의 차이 연구
Study on the difference of children's fear of death by the frequency of mass media exposure of suicidal.
구체적인 죽음에 관한 생각과 태도의 부족이 미비한 죽음 준비 현상으로 나타남
상황 리서치 - 문제점 도출
1 일반적으로 죽음에 대해 부정적 인식을 가지고 있는 사람들
‘무섭다’ ,‘생각하고 싶지 않다’, ‘두렵다’. . .
2 죽음을 삶과 분리하여 인식하는 태도가 일반적
사랑하는 사람의 죽음, 혹은 나 자신의 죽음에 대해
대비하고, 생각해보는 시간이 필요함을 느낀다.
죽음 후에 남겨진 이들을 위해서, 혹은 본인을
이렇게 기억해주길 바라는 마음에서 자신을
대면할 무언가가 필요하다.
죽음에 대비하는 것에 대한 욕구
50대 부부
매 새해 1월 1일마다 유언장을 작성하여 서로 나누고, 자신들의 죽음에 대비해요.
이렇게 하면 한 해를 살아가는데에 더 강한 의지를 갖게돼요.
20대 여
사랑하는 사람이 아파서 언제 세상을 떠날지 모르는 때에 미리미리 그를 추억할 수 있는
것들을 만들어두고 싶어요. 나중에 떠나서야 떠난이를 추억할 거리를 찾는 것 보단요.
20대 여
가족이 병으로 아파 일찍 세상을 떠났을 때, 떠나기 직전 인공호흡기를 사용하여
생명을 연장시킬지 말지 정하는 것이 어려웠어요.
이것에 대해 한번도 생각해본 적이 없어서요.
Q. 죽음에서 떠오르는 감정은 무엇인가요? Q. 죽음에서 떠오르는 단어들은 무엇인가요?
평온함
22%
22%
78%
78%
죽음
해방, 홀가분 안식 홀가분
슬픔 두려움 공허함 무서움 차가움
장례식
끝
상복
눈물
40%
설문대상 : 10대~50대 남녀
응답자 수 : 37명
30%
20%
10%
자신의 죽음에 대한 대비를 해야 한다고 생각하는가?라는 질문에 응답자의 81.4%(767명)가
‘그렇다’고 대답하여 대다수가 ‘앞으로 자신의 죽음을 미리 대비해야 하겠다.’라는 의식이 높은 것으로
나타났다.
그러나 실제로 무엇을 가장 먼저 준비해야 한다고 생각하느냐는 질문에는 ‘생각해 보지 않았다’가 가장
많은 41.8%(393명)로 나타나 의식과 행동 간의 차이가 매우 큰 것으로 나타났다.
연구 대상 : 전국 만 20세 이상 일반 성인 여 남
또한 품위 있는 죽음을 위해 정부가 해야 할 일로 ‘바람직한 임종문화와 호스피스 제도
정착을 위한 교육과 홍보 강화’를 강조하고 있다. 품위 있는 죽음에 대한 이해와 인생의
마지막에서 중요한 점 등에 대해서는 개인에 따라서, 문화 혹은 인종에 따라서 다를 수
있으므로, 우리 문화와 정서에 적합한 죽은과 임종의 이해게 근거한 ‘바람직한 품위 있는
죽음이 정립되어 죽음에 대한 잘못된 사회적 인식을 바꾸고 품위있는 죽음에 대한 사회적
공감대를 만들어 가야 한다.
죽음을 위해 준비해 둔 것이 무엇이 있는지 살펴본 결과,평균 1.31개의 품목을 준비해 놓고 있었다.
그 중 사망보험이 전체의 42.2%로 가장 많았고,상조회 가입 16.2%,영정사진 13.5%,장례비용
13.4%,시신 안장처 11.6%,유언장 8.9%,상속사항 8.3%,시신 및 장기기증 6.8%,수의 6.4%,자서전
2.3% 등으로 나타났다.이러한 결과에서 볼 수 있듯이,아직까지 우리나라 사람들의 죽음준비 수준은
매우 미흡한 상태이며…
조사 대상자들의 64%정도는 죽음준비를 하고 있지 않고, 죽음준비를 하고 있는 경우에는 50%정도가
가족들의 수고를 덜어주기 위해서와 스스로 준비하고 싶어서였으며, 죽음준비를 하지 않는 이유로는
죽음은 아직 나와는 거리가 멀다고 생각했기 때문이었고 또한 장례비용은 64%정도가 본인 스스로
마련해야 한다고 생각하고 있다.
‘거의 준비하고 있지 않다’가 35.3%로 가장 많았고,’전혀 준비 안했다’가 28.4%,약간 준비했다가
19.4%,그저 그렇다는 13.6%,잘 준비했다는 3.3%였다.
죽음준비를 한 이유에 대해서는 내 죽음 후에 가족의 수고를 덜어주기 위해서라는 응답이 27.8%로 가장
많았고, 내 자신의 죽음을 스스로 준비하고 싶어서가 23.0%,그냥 막연히 그래야 할 것 같은 생각에서가
11.7%,미리 준비하는 것이 경제적일 것 같아서라고 응답한 대상자는 8.5%를 나타냈다.
반면,죽음에 대해 준비하지 못하는 이유로는 죽음은 아직나와는 거리가 멀다고
생각해서라는 응답이 35.7%로 가장 많았고,어떤 준비를 해야 하는지 잘 몰라서가
24.3%,특별히 준비를 하지 않아도 된다고 생각해서가 23.0%,죽음을 준비하는 것이
두려워서가 7.5%로 나타났다
사회인구학적 특성에 따른 죽음불안의 차이죽음에 대한 태도가 죽음불안에 미치는 영향 Effects of Death Attitude on Death Anxiety
임송자, 송선희
연령에 따라서는 30대는 아직 나와 거리가 멀다고 생각해서 죽음을 준비하지 못한 경우가 50.7%로
과반수를 차지하였다. 물론 40대와 50대에서도 아직 나와는 거리가 멀다고 생각해서라는 응답이 가장
많긴 했지만,그 외에 40대는 어떤 준비를 해야 하는지 잘 몰라서라는 이유가 높았고,50대에서는 특별히
준비를 하지 않아도 된다고 생각해서가 높았다. 또 60대 이상에서는 아직 나와는 거리가 멀다고 생각해
서의 이유보다는 특별히 준비를 하지 않아도 된다고 생각해서의 이유가 월등히 높게 나타났으며,
죽음준비를 잘 하고 있다는 응답도 다른 연령층들보다 가장 높았다
사별가족의 가족 탄력성, 사회적지지, 죽음인식, 죽음의 질이 사별 적응에 미치는 영향
The Effect of Family Resilience, Social Support and Death Recognition on Quality of Death on the Adaptation of Bereavement Family PDF icon
사별가족 은 신체적, 재정적 악화와 심리적 고통, 그리고 복합적 슬 픔을 경험하기도 한다. 사별가족에 대한 슬픔은 사회적 적응을 하기 위해 관심을
가져야 할 시기이며 갑작스럽 게 사별 경험을 한 가족들의 빠른 사회적응을 할 수 있 도록 대응책을 마련하여야 한다.
사별은 누구에게나 피할 수 없는 사건이며 남아있는 가족에게는 커다란 슬픔과 충격을 안겨주고 오래 지속된 유대관계가 깨어지는 현상으로 가족의
건강과 안녕, 생산성을 위협하기도 하고 또한 족구성원의 심리적인 어려움과 재정적인 문제를 발생시키고 이로 인해 복합적인 가족관계와 사회적 문제
등 삶의 전반에 걸쳐 재조정이 요구되기도 한다.
이러한 가족의 사별은 남은 가족들에게 심각한 영향을 미치므로 사별가족 적응을 위한 사회적 지원이 필수적이고 자신의 생애 과정에 예상되는
어려움이나 적응문제 들을 극복하기 위해 가족의 지지 및 가족 내 구성원의 잠재적인 노력도 요구된다.
죽음인식은 죽음을 극복하고 품 있는 죽 음을 맞이할 수 있도록 하여 가족이나 주변인들과의 계를 정리할 수 있는 기회를 제공함으로써 애도의 완성 을 돕는 조건으로
웰다잉 을 맞이할 수 있게 된다. 따라서 죽음에 한 바른 인식이 더욱 아름다운 생을 살고 마무 리를 할 수 있는 것이다
최근에는 생의 마지막 순간들을 의미 있게 맞을 수 있 는 죽음 즉, 웰다잉(well-dying)에 한 심과 사회 요구가 대두되고 있다
웰빙(well-being)은 인간이 인간답게 사는 것이라면, 웰다잉은 웰빙과 상인 개념으로 인간이 인간답게 죽는 것을 의미한다 다시 말 해, 웰다잉은 좋은 죽음을 의미는
것으로 죽음에 대비하고, 죽음을 앞둔 상태에서 죽음을 수용하고, 삶이 좋게 마무리되도록 죽음을 아름답고 존엄하게 준비하는 것이다.
즉, 웰다잉은 인생의 행복 한 끝맺음을 해 신체, 사회, 정신, 역할이 잘 공유되어 인간으로서 존엄을 지키며 주변정리를 잘하 고 죽음을 두려움 없이 비하고 자신의 인생이
가치가 있음을 인정하며 편안한 마음으로 삶을 마무리하는 것이다
사회적 지지는 삶의 역경을 긍정적인 에너지로 바꿔 정신적 스트레스를 극복하여 스스로 자기 능력에 맞는 가족의 삶을 재구성하게 하는 역할을 한다고
볼 수 있다. 사별 후 사회적 지지는 정신건강에 부정적인 영향을 완 충해 주는 스트레스 사건에 대한 완충 작용과 가족 사별로 인한 어려움을 이겨내며
또한 개인의 심리적 적응을 도 와주는 것으로 보고되었다. 선행연구에서 ‘긍정적인 죽음 인식’은 가족들이 환자의 마지막 죽음을 지켜보면서 삶의 진정한
의미와 가치를 깨달음으로 불안과 공포에서 벗어나 성숙되어지며 죽음 의 진정한 의미를 갖게 해주고 긍정적으로 수용할 수 있도록 도와준다고 하였다
죽음교육 프로그램 참여자의 죽음인식, 생의 의미 및 죽음에 대한 태도
Death Recognition, Meaning in Life and Death Attitude of People Who Participated in the Death Education Program
연구결과 60세 이상 노년층의 경우 40, 50대에 비해 자신의 죽음을 생각해본 경험과, 죽음 수용에 대한 준비가 낮게
나타난 점은 이를 뒷받침 하는 결과라고 볼 수 있겠다.
이러한 결과는 연령이 높을수록 죽음에 대해 부정적 태도를 보인다는 연구결과와 일치되고 있으며, 죽음을거론하는 것은
우리 사회나 가정에서 터부시되고 있으며, 노인 앞에서는 언급을 피해야 하는 것으로 인식되며 특히 고령으로 죽음에
임박한 노인조차 죽음에 관한 생각을 기피하는(26) 우리나라의 죽음에 대한 문화적 특성을 반영하고 있다고 본다.
이러한 한국의 문화적 특성이 있음에도 죽음준비교육이 노인의 죽음에 대한 태도와 우울에 미치는 효과를 검증한
연구에서는 죽음준비교육을 받은 후 교육실시 이전보다 노인의 죽음에 대한 태도가 의미하게 긍정적으로 변화하였다고
보고되어 노인들을 대상으로 한 죽음교육이 더욱 활성화 될 필요가 있겠다.
특히 현대인은 임종 시 장례식장을 이용함에 따라 죽음을 배울 기회가 감소되고, 과학의 발달로 죽음을 선택하고 연장할
수 있게 되었으며, 언론 매체를 통해 죽음의 대량화를 목격함에 따라 생명의 존엄성을 경시하게 되고 죽음에
무감각해지고 있다.
대부분의 경우 죽음 현상이 초래하기 전 겪게 되는 퇴행, 고통, 이별, 상실감, 고독, 죽음 이후 세계에 대한 불확실성
등으로 인해 단순히 죽음을 피하고 싶은 부정적인 개념으로 인식하게 된다.
삶의 질의 개념과 조화를 이루는 ‘삶의 과정으로서의 죽음’을 만들지 못하고 있다는 것을 의미한다.
2000년 이후 한국의 사망원인 1순위는 암이며,
외부요인에 의한 사망원인 중 70대는 자살이 1순위, 80세 이상은 추락사고, 자살 순으로 말기 암과
자살은 노년기죽음의 가장 밀접한 원인이 되고 있다. 또한 현재 우리나라 자살률은 2001년 15.1%에서
2006년 21.5%로 증가하여, 2006년 기준 인구 10만 명 당 45.2명이 자살을 한 것으로 나타났으며 이는
OECD 평균 24명의 2배에 가까운 수치로서, OECD 국가들 중 자살자 비율이 1위이다
노인의 ‘불행한 죽음’이 급증하고 있는 현상은 현재 우리나라 노인인구의 고령화와 삶의 질은 반비례하고
있는 현실을 보여주는 결과로서 죽음을 우리의 의식 밖으로 밀어내고 싶고 피하고 싶은 문제로
방치해서는 안될 시점이 되었다.
자살 관련 미디어 노출 빈도에 따른 유아의 죽음 불안의 차이 연구
Study on the difference of children's fear of death by the frequency of mass media exposure of suicidal.
죽음의 무거운 이미지를 덜어내고 자연스럽게 준비할 수 있는 대안이 필요하다
죽음에 대한 부정적인 인식을 덜어내고,
우리 모두에게 일어나는 하나의 현상이라는 것을 인지해야 한다.
일상 속에서 ‘죽음’을 자연스럽게 접함으로써
삶과 함께 흘러간다는 것을 전달할 시스템이 필요하다.
INTERACTIVE MIDEA DESIGN Ⅰ RESEARCH IDEA PERSONA TASK MODEL
INTERACTIVE MIDEA DESIGN Ⅰ
사용자 RESEARCH
설문조사 진행
대상 10~50대 남녀
목적 죽음 관련 서비스가 필요한
타겟의 구체화와 사용자 요구
명확하게 확립짓기 위함
응답자 370명
기간 4월 13일 ~ 16일
RESEARCH IDEA PERSONA TASK MODEL
INTERACTIVE MIDEA DESIGN Ⅰ
사용자 RESEARCH
설문조사 진행
RESEARCH IDEA PERSONA TASK MODEL
1-2
“가깝다”
4-5
“멀다”
3
“중간이다”
“죽음이 당신의 삶과 얼마나 떨어져 있다고 생각하시나요?”
INTERACTIVE MIDEA DESIGN Ⅰ
사용자 RESEARCH
설문조사 진행
RESEARCH IDEA PERSONA TASK MODEL
DEATHFAR
DEATHCLOSE
죽음에 대한
심리적 거리감
가까운 A 집단
죽음에 대한
심리적 거리감
보통 B 집단
죽음에 대한
심리적 거리감
먼 C 집단
33.24%47.29% 19.45%
“가깝다” “멀다”“중간이다”
A B C
INTERACTIVE MIDEA DESIGN Ⅰ
사용자 RESEARCH
설문조사 진행
RESEARCH IDEA PERSONA TASK MODEL
A B C
“죽음을 떠올렸을 때 연상되는 감정 형용사는 무엇인가요?”
각 군 별 질문 항목에 응답된 감정 형용사를 긍정-중립-부정 순으로 분류한 결과,
세 집단 모두 '부정적 형용사가 압도적으로 많음'을 알 수 있었다.
INTERACTIVE MIDEA DESIGN Ⅰ
사용자 RESEARCH
설문조사 진행
RESEARCH IDEA PERSONA TASK MODEL
죽음 준비 현 상황에 대한 질문에 78.7%가 “죽음 준비를 하지않았다”라고 답했다.
INTERACTIVE MIDEA DESIGN Ⅰ
사용자 RESEARCH
설문조사 진행
RESEARCH IDEA PERSONA TASK MODEL
세 집단군 모두 죽음에 대비하는 서비스가 있다는 것을 모르는 사람이 64.9%로 과반수 이상을 차지.
죽음 서비스를 알고 있어도 그에 대한 만족도가 현저히 낮음.
본인의 죽음 이후 남겨진 사람들이 당신을 어떻게 기억하길 원하는지 생각해 본 적이 있음에 77%
죽음을 인식하고 남은 여생을 잘 살아야겠다고 생각해 본 적이 있냐는 물음에 72.7%가 그렇다고 답변.
INTERACTIVE MIDEA DESIGN Ⅰ
사용자 RESEARCH
설문조사 진행
RESEARCH IDEA PERSONA TASK MODEL
하지 않았다
78.7%
INTERACTIVE MIDEA DESIGN Ⅰ
사용자 RESEARCH
설문조사를 통한 문제점 도출
RESEARCH IDEA PERSONA TASK MODEL
4.05%
“현존하는
죽음에 준비하기 위한
죽음 관련 서비스에 만족하시나요?”
예 4.05%
78.7%
죽음 준비를
하지 않은
사람들의 비율
“죽음 연상 시 떠오르는
감정형용사는 무엇인가요?”
부정 감정 형용사
압도적으로 많음
죽음에 대한 부정적 인식이 압도적
죽음 준비에 대한 필요성 및 인식 미비
현존하는 죽음 관련 서비스에 대한 만족도가 현저히 떨어짐
죽음에 대비하기를
원하는 사람들
INTERACTIVE MIDEA DESIGN Ⅰ
사용자 RESEARCH
타겟
RESEARCH IDEA PERSONA TASK MODEL
A B C
INTERACTIVE MIDEA DESIGN Ⅰ
사용자 RESEARCH
NEEDS 분석
RESEARCH IDEA PERSONA TASK MODEL
INTERACTIVE MIDEA DESIGN Ⅰ
사용자 RESEARCH
NEEDS 분석
RESEARCH IDEA PERSONA TASK MODEL
INTERACTIVE MIDEA DESIGN Ⅰ
사용자 RESEARCH
NEEDS 분석
RESEARCH IDEA PERSONA TASK MODEL
INTERACTIVE MIDEA DESIGN Ⅰ
사용자 RESEARCH
NEEDS 분석
RESEARCH IDEA PERSONA TASK MODEL
INTERACTIVE MIDEA DESIGN Ⅰ
사용자 RESEARCH
NEEDS 분석
RESEARCH IDEA PERSONA TASK MODEL
현실적이고
실질적인 문제와
관련된 요구
남겨진 사람들을
생각하는 마음
죽음 인식 후의
여생에
관련된 요구
당사자로서의
죽음 관련 요구
심리 정서 안정
관련 요구
자신의 흔적,
발자취를 남기고자
하는 욕구
INTERACTIVE MIDEA DESIGN Ⅰ
사용자 RESEARCH
NEEDS 분석
RESEARCH IDEA PERSONA TASK MODEL
INTERACTIVE MIDEA DESIGN Ⅰ
사용자 RESEARCH
아이디어 도출
RESEARCH IDEA PERSONA TASK MODEL
Discovery
Social Issue Survey
Research Process
“본인의 죽음 이후
남겨진 사람들이 당신을
어떻게 기억하길 바라는지
생각해본 적이 있나요?”
죽음에 대한 심리적
거리감에 따라 A B C
집단군으로 분류 후
페르소나 설정
77% 4.05%
Main problem
Why it matters
How to solve
죽음에 대한 부정적 이미지 고착화
유언장 등 딱딱한 형식으로만 머물러 있는
죽음 준비의 한계점
사람들이 죽음을 직시하고 현재 삶을 성찰하며
타인의 생명까지 존중할 수 있도록 한다. 나아가
서로의 지지자가 되어 공감 공동체를 만들어 간다.
죽음에 대한 인식 전환을 불러 일으킴과 동시에
스스로의 흔적을 남기고 서로를 기억하는
새로운 형식의 죽음 준비 서비스를 제공한다.
논문 도출 논제
죽음에 대한 미흡한 상태
사별가족의 사회 적응을 위한
대응책 부재
죽음 교육에 대한 컨텐츠 부족
미디어 가이드 라인 필요
DEATH
PREPARATION
SERVICE
분석
+
페르소나
데스크 리서치 설문 조사
10대 - 50대 370명
설문 조사 진행
죽음 관련 다양한
논제의 논문 조사 진행
“현존하는
죽음에 준비하기 위한
죽음 관련 서비스에 만족하시나요?”
부정 감정 형용사
압도적으로 많음
“죽음 연상 시 떠오르는
감정형용사는 무엇인가요?”
예 77% 예 4.05%
Pain Points 죽음에 대한 부정적 인식이 높다.
죽음 준비에 무관심하거나 혹은 방법을 몰라 미흡한 상태이다.
Persona A Persona B
DEATHFAR
DEATHCLOSE
죽음에 대한
심리적 거리감
가까운 A 집단
죽음에 대한
심리적 거리감
보통 B 집단
죽음에 대한
심리적 거리감
먼 C 집단
SURVEYEE
GROUP
33.24%47.29% 19.45%
“죽음이 당신의 삶과 얼마나 떨어져 있다고 생각하시나요?”
“가깝다” “멀다”“중간이다”
A B C
죽음에 대한 거리감을 가까이 느끼는 사람들
73.14% 죽음 관련 준비를 하지 않은 사람의 비율
죽음에 대한 거리감을 멀게 느끼는 사람들
73.14% 26.85%
“본인의 죽음 이후 남겨진 사람들이 당신을 어떻게 기억하길 바라는지 생각해 본 적이 있나요?”
예 76.67%
“주변인을 기억할 수 있는 매개체가 있다면 그것을 간직할 의향이 있나요?
예 63.56%”
76.67% 23.33%
63.56% 36.45%
죽음 관련 준비를 하지 않은 사람의 비율 81.94%
81.94% 18.06%
“주변인을 기억할 수 있는 매개체가 있다면 그것을 간직할 의향이 있나요?”
예 81.95%
81.95% 18.05%
“본인의 죽음 이후 남겨진 사람들이 당신을 어떻게 기억하길 바라는지 생각해 본 적이 있나요?”
예 80.56%
80.56% 19.44%
61.14% 죽음 준비 서비스에 대해 “모른다”
36.57% 죽음 준비 서비스의 질과 양이 “부족하다”
2.28% 죽음 준비 서비스에 “만족한다”
61.14% 36.57%
2.28%
죽음 준비 서비스에 대해 “모른다” 73.61%
죽음 준비 서비스의 질과 양이 “부족하다” 22.22%
죽음 준비 서비스에 “만족한다” 4.16%
73.61% 22.22%
4.16%
Needs 죽음에 대한 실질적 정보 습득 / 부정적 인식 전환 욕구 /
죽음 이전에 주어진 삶을 보다 잘 영위하고자 하는 욕구 /
남겨진 이들에게 마음을 전달하고자 하는 욕구 /
죽음에 대한 개인적 고찰의 필요성 /
개인의 정체성 및 흔적 남기기를 원하는 욕구
Purpose 장기 기증 동의서, 유언장 작성 등에만 그쳐있는
죽음 준비가 아닌 새로운 형태의 죽음 준비 서비스가 필요합니다.
죽음이라는 것에 대비하고자 하는
사람들의 니즈를 충족시켜줄 수 있는 서비스가 필요합니다.
삶을 보다 잘 살아가기 위한 동반자 역할의 서비스만큼이나
죽음을 보다 잘 마주하기 위한 역할의 서비스가 필요합니다.
Solution 죽음에 연관된 다양한 니즈를 충족시킴과 동시에
새로운 패러다임의 죽음 준비 서비스를 제공하는 브랜드.
Momento -
Customer benefits
& Goal
죽음준비 관련
실질적인
정보 제공 서비스
자신의
흔적 남기기
서로의 흔적을
기억하고 바라보기
삶의 중요성
환기
죽음의
긍정적 기능에
초점, 인식 전환
Memento
MORI
MORI
MORIMemory + I
Death Preparation Service
Naming
Mori’s Goal
Brand Service Goods and campaign
유언장 작성 등에만 그치는
죽음준비가 아닌,
새로운 패러다임의 죽음 준비 서비스
Application Service
토템 서비스
유언장 작성의
새로운 제안
기록, 흔적 남기기
죽음 정보 전달
별자리
별은 항상 하늘 위에 자리하고 있지만
우리는 평소에 태양빛이 강해 미처
인식하지 못한다. 어둠이 찾아와야만 볼 수 있다.
죽음 또한 별과 같이 항상
함께하지만, 잘 인식하지 못한다.
죽음
죽음을 인식한채 자신의 삶을 반추하며
삶의 의미를 되새긴다.
죽음은 인생의 한 부분이라는 것을 인지함으로써
부정적 인식을 보다 긍정적으로 변화시킨다.
이는, 남은 여생에 더욱 집중할 수 있게 한다.
흔적
연결
MORI
Memento
MORI
Mori Naming
Memory + I
MEMORY + I | 기억하다 + 나를 | 나를 기억하게 하다.
MORI | 〔inf.〕 죽다. 라틴어 | Memento Mori | 죽음을 기억하라.
나의 흔적을 남김으로써 나를 기억하게 하고, 나의 죽음은 항상 나와 함께함을 기억한다.
Brand Step
죽음에 관한 거리감에 관한
질문을 통해 persona의 type 분류
이 과정을 통해 사용자는 본인 스스로 질문을 던짐으로써
죽음에 대해 직-간접적으로 생각할 수 있는 기회를 가진다.
‘나’ 의 정체성을 남기는
본인만의 토템 제작
개인만이 가지고 있는 고유한 항목들을 설정하여
사용자의 정체성을 시각적으로 형상화하는
개인만의 토템을 제작한다.
Question
for
Persona
‘나’ - ‘너’ - ‘우리’로의 연결
토템은 스스로를 남기는 흔적의 역할을 함과 동시에
주변 가까운 사람들과의 연결을 통해
서로의 기억의 매개체로서의 역할을 한다.
서로를 새기며 삶을 기록
‘죽음’의 의미를 계속 되새기며 삶을 기록해 나간다.
서로의 흔적이 쌓여가는 것을 바라보며
삶을 다른 시선으로 바라본다.
“죽음이 당신의 삶과 얼마나 떨어져 있다고 생각하시나요?”
Persona A Persona B
가깝다 멀다
Memory
Service
YOU I
WE
Mori Service
기록하기 | ‘죽음’의 의미를 되뇌이며
삶을 반추하는 기록을 남긴다.
훗날의 남겨진 이들을 위해서,
그리고 현재의 자신을 위해서,
스스로를 마주하도록 하는 역할을 한다.
별 | 자신의 기록들은 하나의 MORI별
조각이 되어 쌓인다. 시각적으로 자신의
흔적들이 새겨져 나가는 것을 느낄 수 있다.
공유 | 기록을 통해 스스로를 남김과
동시에 가까운 이들과 연결을 통해
다른 사람의 기록의 쌓임을 바라볼 수 있다.
죽음을 향한 서로의 기록을 통해 서로
공감하고 흔적을 공유한다.
SHARE
정체화하기 / 기록하기
삶을 살아가며 자신의 흔적을
남기고, 자신의 죽음 이후
주변인들이 그 흔적을 보며
자신을 기억할 수 있도록.
TOTEM
별자리 | 쌓인 MORI별조각들로
나만의 별자리를 만든다.
밤 하늘 위의 별자리를 만들어나가는
과정을 통해 삶의 의미를 다시금 되새긴다.
KEYP | KEY + KEEP
자신을 기록하고 정체화하는 과정에
꾸준히 임한다면
나만의 열쇠, KEY를 부여받는다.
KEY | 쌓인 MORI 별조각들은
부여받은 자신만의 열쇠로 열 수 있다.
정체화하기 | 개인만의 고유한 항목들을
나열한 선택지를 제공. 스스로 선택하면
선택된 항목에 맞추어 본인만의 정체성을
시각적으로 형상화 한 토템을 제공한다.
‘나’만의 것으로 인식, 스스로를 되돌아봄과
동시에 고유의 삶을 깨닫는다.
WHO
AM
I
MEMORY MORI
모두에게 똑같은 것을 제공하는
것이 아니라, 자신의 성향에 따라
다른 열쇠/토템을 부여하여 자신만의
기록물을 남긴다는 것을 강조.
PRIVATE
구체적인 활동을 이끌어내지 못하고 감성적인 것에 치우침
사용자들의 대한 충분한 고려 부족
사용자들에게 어플 사용에 대한 설득 부족
기존의 기록을 남기는 어플리케이션과의 차별성 부족
MORIMemory + I
Death Preparation Service
INTERACTIVE MIDEA DESIGN Ⅰ
사용자 RESEARCH
MORI 한계점
RESEARCH IDEA PERSONA TASK MODEL
INTERACTIVE MIDEA DESIGN Ⅰ
사용자 RESEARCH
사용자 심층 분석 재진행
RESEARCH IDEA PERSONA TASK MODEL
사용자의 죽음 관련
요구에 대한
심층 분석 재진행
죽음 관련 인식 파악
1 현재 어떤 태도로 죽음을 생각하고 인식하고 있는가?
2 죽음을 삶의 일부로 인식 한다면
태도의 어떠한 변화가 있을 것인가?
INTERACTIVE MIDEA DESIGN Ⅰ
사용자 RESEARCH
사용자 심층 분석 재진행
RESEARCH IDEA PERSONA TASK MODEL
“죽음을 멀리 있는 게 아닌 바로 옆에 항상 있음으로 그냥 받아들인다. ” 20대
“언젠가 모든 사람이 마주해야 하는 것이므로 부정적 보다는 긍정적으로 준비를 해야 한다고 생각함.” 40대
“슬퍼만 하지말고 받아들이고 삶의 하나의 단계로 인식해
차츰차츰 준비하는 태도를 기를 필요성이 있다고 생각한다.” 20대
“두려워 하지 말고 무서워 하지 말기.” 10대“죽음은 항상 우리 곁에 있으며 예고하지 않고 찾아온다.” 10대
“누구나 마주쳐야 하는 일.” 30대
“언제나 옆에 존재한다고 생각해야 한다.” 20대
“누구에게나 찾아오는 것 언제 올지 모르는 것 함께하는 사람들과 하나뿐인 삶의 순간을 사랑하자.” 40대
“사는 것과 같이 좀 더 많이 고민하고 받아들여야 한다. 사는 것의 연속이 죽음이 아닐까?” 40대
“생각은 하고 살되 너무 얽매이지 않고 너무 두려워 하지 않아야 한다고 생각한다.” 20대
“내게 언제든 올 수 있는 일이라는 생각.” 40대
“너무 두려워해서는 안되지만 그렇다고 먼 미래로 여겨
안일해서는 안된다고 생각한다.어느 정도의 준비는 필요.” 20대
“누구나 겪는 일 미리 준비하자.” 50대
“탄생이나 죽음이나 현재의 삶이나 한 끝 차이임을
인식하고 크게 다르지 않음을 인정하는 것.” 50대
“필연적이고 받아들이기 힘든 것이지만
후회하지 않도록 여생을 살아가야한다는 생각.” 20대
“심각해도 안되고 그냥 일상의 한 순간으로.” 50대
“죽음은 가깝지도 멀지도 않은 곳에.” 50대
“죽음에 대해 우리는 어떠한 생각을 가져야 한다고 생각하시나요?”
INTERACTIVE MIDEA DESIGN Ⅰ
사용자 RESEARCH
사용자 심층 분석 재진행
RESEARCH IDEA PERSONA TASK MODEL
“죽음을 가까이 받아들이고 나아가는 태도를 가져야 한다” 20대
“삶과 동행하는 것” 50대
“어차피 올 것이고 굳이 피할 필요 없음.
그때까지 건강하고 행복하게 사는 것이 최선이라 생각함” 40대
“충분히 내일 죽을 수도 있다고 생각하며 삶에 임하는 자세가 달라진다” 20대
“삶과 죽음은 항상 공존하고 있으니 자연스러운 자연의 현상으로 받아들이면
죽음도 어느 정도는 가벼워지지 않을까 합니다.” 50대
“죽음은 누구나 겪는 것이고, 내일 당장 죽을 수도 있기 때문에 지금 생활에 만족하고, 성실하게 살아야 한다고 생각합니다.” 10대
“두려워할 것도 없고 그저 현실에 충실하면 된다고 봅니다.” 40대
“막연한 불안감보다 언제라도 올 수 있다고 마음을 먹으면서 지금을 항상 충실하게 살고
본인 삶을 풍부하게 하고 살다보면 죽음은 가까이에 있으나 두렵지 않은 마음을 갖고 살고 싶다.” 50대
“부정적이라고도 긍정적이라고도 생각할 필요가 없다고 생각합니다. 사람이 태어나듯 죽음도 당연한 것이라고 생각합니다.
대신 죽음에 대한 옳은 인식은 살아가고 있는 삶의 가치를 높이는 역할을 할 것이라고 생각합니다.” 20대
“두려워할 것도 없고 그저 현실에 충실하면 된다고 봅니다.” 40대
“삶과 가까이에 있다는 사실을 인식해야 한다.” 20대
“죽음은 언제 올지 모르기 때문에 대비가 아니라 죽기 전에 행복해라.” 40대
“언제 다가올 지 모르니 항상 후회없는 날을 보내자.” 20대
“백년을 못 사는 인간이 천년을 근심하고 살 필요는 없다는 말이 생각나네요.
각자의 삶을 의미있게 보내는 게 중요할 듯 합니다.” 40대
“죽음에 대해 우리는 어떠한 생각을 가져야 한다고 생각하시나요?”
INTERACTIVE MIDEA DESIGN Ⅰ
사용자 RESEARCH
사용자 심층 분석 재진행
RESEARCH IDEA PERSONA TASK MODEL
죽음에 대한 인식이 변화할 필요성과
죽음이 삶과 가까이에 있음을 인식할 필요성을 느낌
이 인식의 변화가 삶에 긍정적인 영향을 미치기를 바람
INSIGHT
INTERACTIVE MIDEA DESIGN Ⅰ
사용자 RESEARCH
사용자 심층 분석 재진행
RESEARCH IDEA PERSONA TASK MODEL
“죽음을 가까이 받아들이고 나아가는 태도를 가져야 한다” 20대
“어떻게 하면 더 가치있게 살 수 있을지 생각해 보았다.” 10대
“개인의 가치관 변화를 위한 고민” 20대
“즐겁게 살아야하고, 하고 싶은 걸 최대한 많이 해봐야겠다” 50대
“죽음을 계속 생각하다보면 결론은 어떻게든 모든 것은 끝을 맞이하게 되기
마련이니 그 과정을 의미있게 보내고 싶다고 생각하게 됨.” 20대
“하고 싶은 것을 해야겠다.” 50대
“가끔씩 어쩌다 차에 치일 뻔 하거나 크게 넘어질 뻔 하거나 했을 때
오늘 죽을 뻔 했는데 샇았으니까 열심히 살아야겠다고 생각한 적이 있어요.” 10대
“하고 싶은 것은 하고 삶에 미련을 두지 않을 것.” 30대
“순간 순간을 행복하게 살자” 40대
“아이들에게 좋은 모델로 보여지길. 삶의 가치를 찾아가는 way maker의 삶을 보여지길” 50대
“오늘 삶을 후회없이” 40대
“내가 하고 싶은 것 하기.” 20대
“하루하루 더 충만하게, 내 자신에게
부끄럽지 않은 삶을 살아야겠다고 생각했습니다.” 30대
“내일 죽어도 이상하지 않으니 오늘의 행복을 내일로 미루지 말자 등
행복과 직결되는 문제를 고민했다” 20대
“하루하루 성실히.” 40대
“죽음 앞에서 내 삶을 돌아봤을 때 후회하는가 물음을 생각해본 적이 있다.” 30대
“내가 만약 죽게 된다면 과연 내가 오늘의 하루에 대해
후회하지 않을 자신이 있을까?하는 생각.” 30대
“언제 다가올 지 모르니 항상 후회없는 날을 보내자.” 20대
“하루하루 소중한 이들에게 표현하기” 30대
“자신의 죽음을 인식하고 남은 여생을 잘 살아야겠다고 생각해본적이 있다면
어떠한 방식으로 고민하셨나요?”
INTERACTIVE MIDEA DESIGN Ⅰ
사용자 RESEARCH
사용자 심층 분석 재진행
RESEARCH IDEA PERSONA TASK MODEL
“남은 생을 즐겁게 보내고 싶다. 무엇이 내게 가장 중요한 것일까?” 40대
“언젠가 죽을지 모르니 자유를 누비다 가자.” 20대
“즐겁게 살자 사랑하는 사람에게 잘하자” 20대
“우선 하고 싶은 일은 꼭 해보고 두려워하지 않을 것” 20대
“주변을 더 돌보고 의미있는 삶이 되는 방향을 생각” 50대
“행복함의 기준이 무엇인지? 어떤 것이 행복인지? 지금 내가 행복한가?
행복하지 않다면 어떻게 해야하나?” 50대
“최선을 다해 살겠다.” 20대
“특히 배우자 또는 자녀들이 배우자이자 부모인 나에 대해 사는 동안 어떻게
가족과 사랑하며 지냈는지 좋은 기억과 감정을 기억했르면 좋겠다라고 생각해본적이 있다.” 30대
“죽음과 삶은 손바닥 양면과 같음. 매일을 성실하게 살기.” 40대
“죽음을 준비하는 법을 생각” 20대
“현재 삶을 얼마나 더 가치있게 살까” 30대
“언제 죽을지 모르니까 하루하루 행복하게 살아야지” 40대
“미래에 대한 설계” 50대
“언젠가 다 죽으니까 지금이라도 열심히 살자.” 20대
“죽는 날까지 어떻게 살 것인지와 죽은 후의 유언에 대해.” 50대
“죽고나서 후회할 것들을 생각하면서 최대한 후회되지 않는
삶을 살려고 고민하고 있다.” 20대 “종교가 없어 사후 세계를 믿지도 않고, 죽으면 끝이라는 생각이
강해서 남은 여생을 하고 싶은 것 다 하며 후회없이 보내자고
죽음을 생각할 때 마다 매번 다짐한다.” 20대
“매일 매일 최선을 다하고,서로에게 상처주지 않고 사는 삶.” 50대
“갑자기 어느 순간 죽을 수도 있으므로 일기도
남기고 하나라도 더 많은 경험을 하고 죽고 싶다?” 20대
“현재가 중요히다.” 40대
“죽기 전까지 건강하고 즐겁고 행복하게 살아야겠다는 생각입니다” 50대
“자신의 죽음을 인식하고 남은 여생을 잘 살아야겠다고 생각해본적이 있다면
어떠한 방식으로 고민하셨나요?”
죽음을 인식한 순간들이
삶을 바라보는 태도의 변화로 이어짐
죽음을 직시함이 회의가 아닌,
시간의 유한성으로 연결, 보다 더 소중한 하루로 인식.
INSIGHT
INTERACTIVE MIDEA DESIGN Ⅰ
사용자 RESEARCH
사용자 심층 분석 재진행
RESEARCH IDEA PERSONA TASK MODEL
INTERACTIVE MIDEA DESIGN Ⅰ
사용자 RESEARCH
사용자 심층 분석 재진행
RESEARCH IDEA PERSONA TASK MODEL
INTERACTIVE MIDEA DESIGN Ⅰ RESEARCH IDEA PERSONA TASK MODEL
INTERACTIVE MIDEA DESIGN Ⅰ RESEARCH IDEA PERSONA TASK MODEL
NEEDS
‘죽음을 일상의 한 부분으로 인식하고
후회 없는 나날을 보내고 싶다.’
죽음을 인식한 후 남은 생을 보다 잘 살아가는 데 도움을 주는
실질적인 서비스가 필요하다.
죽음에 대한 부정적 인식이 압도적.
현재 죽음의 일반적인 인식에서 벗어나 죽음이 삶과 맞닿아 있음을 인식.
그 인식의 변화가 삶의 소중함으로 연결, 삶을 보다 잘 살아가는 긍정적인 방향으로 이어지길 바람.
INTERACTIVE MIDEA DESIGN Ⅰ
사용자 RESEARCH
HMW
RESEARCH IDEA PERSONA TASK MODEL
어떻게 하면 사람들이 삶 속에서 죽음을 인지하고
그것이 보다 더 삶을 잘 살아가기 위한 태도로 이어지게 할 수 있을까?
HMW
NEEDS
죽음을 인식한 순간들이 삶을 바라보는 태도의 변화로 이어짐
보다 더 소중한 하루하루가 되기를 바람
INTERACTIVE MIDEA DESIGN Ⅰ
사용자 RESEARCH
HMW
RESEARCH IDEA PERSONA TASK MODEL
어떻게 하면 죽음 인식 후, 보다 더 소중한 오늘이 되길 바라는
마음을 일상 속에서 채워줄 수 있을까?
HMW
NEEDS
죽음 준비를 하지 않은 사람 78.8%
죽음 준비에 대한 무지와 거부감에서 비롯된 현상.
INTERACTIVE MIDEA DESIGN Ⅰ
사용자 RESEARCH
HMW
RESEARCH IDEA PERSONA TASK MODEL
어떻게 하면 사람들의 삶 속에
죽음 준비가 거부감 없이 자연스러운 과정으로 다가갈 수 있을까?
HMW
NEEDS
Purpose 죽음의 부정적인 이미지에서 탈피, 일상 속에서 죽음에 대한
인식 변화를 일으킴과 동시에 태도 변화로 이어지도록
유도하는 서비스가 필요합니다.
삶 속에서 죽음 준비가 거부감 없이 자연스러운 과정으로
전달 될 수 있도록 중간 다리 역할의 서비스가 필요합니다.
죽음 인식 후 보다 나은 삶을 살길 원하는 사람들의 요구를
채워줄 일상 서비스가 필요합니다.
Solution 죽음을 일상의 한 부분으로 인식하고 후회 없는
나날을 보낼 수 있도록.
일상 가까이에서 남은 생을 보다 자신을 위해
잘 살아가는 데 도움을 주는 서비스
INTERACTIVE MIDEA DESIGN Ⅰ
IDEA
RESEARCH IDEA PERSONA TASK MODEL
아이폰 기준 앱스토어 내 구매 순위 100 중
라이프 스타일 관련 어플 34개
메모, 스케줄 관리, 할 일 관리 어플들 총 17개
INTERACTIVE MIDEA DESIGN Ⅰ
디자인 RESEARCH
삶과 연관된 APP
RESEARCH IDEA PERSONA TASK MODEL
아이폰 기준 앱스토어 내 구매 순위 100 중
라이프 스타일 관련 어플 34개
메모, 스케줄 관리, 할 일 관리 어플들 총 17개
INTERACTIVE MIDEA DESIGN Ⅰ
디자인 RESEARCH
삶과 연관된 APP
RESEARCH IDEA PERSONA TASK MODEL
하루하루, 시간의 유한성을 강조하며
연령대 상관없이 다가갈 수 있는 요소
스마트폰에 기본적으로 탑재 되어있는 어플
캘린더
INTERACTIVE MIDEA DESIGN Ⅰ RESEARCH IDEA PERSONA TASK MODEL
PERSONA
퍼소나 A
DETAILS
MOTIVATIONS
Name | Age
Job
Interests
최유한 | 29세 자기 계발, 승진 등에 욕구가 강해 자신의 삶을 일 중심적으로 살아가느라 바쁜 유한씨.
하루 하루가 정신 없이 지나가다 보니 자신의 삶에 대해 생각해본 적이 없다. 이때, 주변
지인의 갑작스러운 죽음을 경험하고, 죽음과 삶에 대해 다시 생각해보게 된다. 죽음은
언제든지 다가올 수 있음을 인지하고 남은 삶을 자신의 가치관에 맞게 잘 살아야겠다고
생각하였지만, 그 방법을 알지 못해 고민이 생겼다.
직장인
자기 계발, 문화 생활
SITUATION
자신의 남은 삶을 보다 알차고 효율적으로 살아가는 것.
일상에 많은 영향을 주지 않는 선에서 활용 가능한 것.
쉬운 사용법 | 효율적 | 높은 활용성
일정 관리 | 시간 분배
가족 | 지인 | 주변인들
USED LIFE APP
TO DO LIST | 캘린더 | 알람
메신저 | 은행
러닝 | 요가
NEEDS
하루 하루의 일상을 더욱 효율적으로 관리해주며, 하루의 마무리를 도와주기.
매일의 감정과 효율적 시간관리들이 쌓여 더 나은 삶을 살아가도록 도와주기.
GOAL
직장에 다니는 유한씨는 매일 매일 바쁜 일상을
보낸다. 곧 승진을 앞두고 있어서 처리해야 일들도
신경써야 할 일들도 많다. 아침밥을 거르기 일수고
주말 근무와 야근이 잦다.
여가 생활을 즐긴지도 오래된 것 같다.
다른 기존 스케쥴러와 다른 점이 무엇일까 싶었는데
2시 회의가 끝나자 알람이 울렸다.
회의가 종료되었는데, 현재 기분이 어떠냐고 묻는
질문에 생각에 잠겼다. 한번도 내 기분을 신경쓰며
일정을 소화해본 적이 없었던 것 같다.
하루동안 사용하며 내가 살피지 않았던 나의 기분들을
되돌아보게 되었다. 내가 어느 순간 기쁜지, 어떤 순간을
힘겨워하는지 조금 알 것 같았다. 내가 나에 대해서
알아가는 기분이 들었다. 시간대 별로 마킹된 색으로
한 눈에 내 하루를 살펴볼 수 있었다.
일을 열심히 하며 틈틈히 나에 대해 질문을 하던 순간이
많던 날이었다. 일찍 자야겠다 싶어서 잠자리에 드려는
순간, 짧은 효과음이 울렸다.
어플을 설치 할 때 평균 기상 시간과 취침 시간을 체킹
했던 기억이 났다. 내가 잠들 시간 쯔음에 맞추어
하루를 되묻는 질문이 떠올랐다. 내 하루 일과 기분도
한눈에 알아볼 수 있게 해주었다. 곱씹자 하루가 스쳐
지나가며, 내일은 조금 더 이런 시간을 줄여야지 하는
생각이 들었다. 내일도 사용해보아야 겠다고 생각하며
잠이든다.
그러던 어느 날, 직장 상사로부터 전 동료의 부고소식을
전해듣게 된다. 저번 달만 해도, 약속을 잡아 얼굴을
보자던 동료가 갑작스럽게 떠나 당황스럽고 복잡한
마음이 든다.
지금까지 삶에 만족해 왔고, 목표를 위해 열심히
달리고 있다고 생각해 왔는데 정작 현실의 나를 위해
살았던 순간이었나 의문이 든다. 당장 중요한게 무엇
인지, 삶이 어떻게 흘러가는게 옳은지 고민이다.
죽음이 아주 먼 일이라고 생각했는데 이렇게 갑자기
다가올 수 있다는 사실을 느낀다.
늘 사용하던 스케쥴러와 연동되어, 내 삶을 되돌아보고
보다 나은 하루들을 보낼 수 있다는 어플리케이션을
친구가 추천해주어 깔아보았다. 굳이 따로 체킹하지 않아도
내 스케쥴과 연동되어 편리한 것 같다.
INTERACTIVE MIDEA DESIGN Ⅰ
STORY BOARD
RESEARCH IDEA PERSONA TASK MODEL
이 어플을 사용한지 일주일 쯤 되었을 때, 알람창이
떠올랐다. 나의 일주일 동안의 감정을 정리한 토템을
살펴보라고 했다. 이런 기능이 있는 줄은 알았지만,
이렇게 한 눈에 살펴볼 수 있는 줄은 몰랐다.
오늘은 근 일주일 동안 가장 힘든 날이었다. 야근에,
갑작스러운 급하게 처리해야하는 일들 때문에 정신
없는 하루를 보냈다. 나에게 신경쓰고, 내 마음을 들
여다보며 살기로 다짐했는데 일상에 허덕이다보니
놓치기 바쁘다. 다짐했던 순간이 스쳐지나가며, 지키지
못한 나에게 씁쓸함과 회의감이 피곤과 함께 몰려왔다.
그 순간, 알람창이 떠올랐다. 오늘 하루, 부정적인 감정
이 유독 많았다며 하루를 열심히 보내느라 고생했다는
메세지와 함께 관련된 명언들이 보였다.
명언들 보다도, 나의 마음을 옆에서 같이 살펴주는 것
같아 위로가 되었다. 스쳐지나갔을 나의 힘듬이 한 눈에
보이자, 나 스스로를 위로해주고 대견하다 말해주고
싶어졌다.
내가 나에게 너무 소홀하고, 너무 너그럽지 못하게
대한 것 같단 생각이 들어. 스스로에게 수고했다
말해주었다. 기분이 좀 나아지는 것 같기도 하다.
고생한 나를 도닥이며, 보다 괜찮은 내일을 위해
어서 빨리 쉬어야겠다.
집으로 돌아가는 길에도, 하루 알차게 보내느라
수고했다며 알람이 왔다. 함께 살아가는 동반자
같은 느낌이 들었다.
내가 사용한 시간 동안 입력한 감정들이 색으로
표현되어 하나의 모양을 만들고 있었다. 이번주의
감정률은 무슨 감정이 우세한지, 2일전과 하루 전은
어떻게 다른지를 한 눈에 볼 수 있으니 평소에는
그냥 지나쳤던 하루들이 보다 분명하게 느껴졌다.
내가 어떤 시간을 더 좋아하고, 어떤 기분을 어떨 때
느끼는지 수치화 해서 볼 수 있었다.
보다 더 나은 삶을 위해, 보다 행복한 나를 위해
설치한 이 어플이 정말로 내 감정의 정도를 살피고
케어해주고 있다는 느낌을 받았다.
하루치,일주일치,한달치,일년치 등으로 나뉘어져
한눈에 살펴볼 수 있다니. 어서 한달을 채워서
한달치 감정을 한 눈에 보면, 나의 어떤 점을 알
수 있을지 기대가 된다.
INTERACTIVE MIDEA DESIGN Ⅰ
STORY BOARD
RESEARCH IDEA PERSONA TASK MODEL
APP DIRECTION
USER JOURNEY
인식 앱 설치
죽음은 나와 멀고, 두려운 것이 아니라
삶의 일부라는 것을 깨닫다.
‘생사는 함께한다.’
사용자가 이용중인 캘린더 어플과
연동하여 모든 일정을 동기화한다.
‘나의 일정과 연동’
죽음과 삶은 맞닿아 있음을 인식하고,
죽음 이전 남은 삶을 보다 잘 살아가길 원한다.
‘더 나은 삶을 위해.’
시간 설정
감정 토템
캘린더 연동
사용자의 일정이 하나씩 끝날때마다
어떤 기분, 감정인지 체크한다.
체크한 감정들이 어떠냐에 따라
다른 문구의 명언을 보여준다.
체크한 감정들은 데이터화되어
추후 감정 토템으로 만들어진다.
Interactive
‘이 일정은 어땠어?’
감정 체크
나의 일정들은 일반적으로 몇시에 시작해서
몇시에 끝이 나는지를 체크한다.
‘나의 하루의 시작과 끝.’
질문 명언
사용자가 체크했던 감정에 따라
어떤 일정들이 사용자를 기쁘게하는지 확인.
앞으로의 일정들을 조율한다.
‘이 일정은 별로네.’
사용자가 기존에 설정한 감정 색깔들로
만들어진 감정 구슬 토템은 매일 일정에
따라 변화한다.
‘내가 선정한 감정색들로 된 토템’
감정 달력 보기
수정
계속
진행
1 2 3
색깔 설정
내가 직접 설정하는
감정의 색깔
‘나의 감정의 색깔’
4
5 6 7
8
INTERACTIVE MIDEA DESIGN Ⅰ RESEARCH IDEA PERSONA TASK MODEL
APP DIRECTION
TASK FLOW
SYMBOLS
LOGIN | SIGNUP Have an
Account?
No
Yes
Create New
Password
Yes
No
OTP
Correct?
OTP
Verification
OTP
Sent
New
Password
SignIn
SignUp | Register
Start | End Process Decision Ideal Path
Start
Reset
Password
Incorrect
Password
Home
INTERACTIVE MIDEA DESIGN Ⅰ RESEARCH IDEA PERSONA TASK MODEL
MENU Home Menu Setting
Alarm
My
Profile
Name
Age
Goal
Setting
Brightness
Font
On | Off
Time Day Start
Day End
Type
Size
Display
GoodTotem
Color
APP DIRECTION
TASK FLOW
INTERACTIVE MIDEA DESIGN Ⅰ RESEARCH IDEA PERSONA TASK MODEL
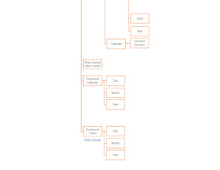
Year
Emotional
Calendar
Emotional
Totem
Wise Saying
about death
Daily Change
Day
Month
Year
Day
Month
SoSo
Bad
Connect
AccountCalendar
MENU Home Menu Setting
Alarm
My
Profile
Emotional
Calendar
Emotional
Totem
Wise Saying
about death
Daily Change
Name
Age
Goal
Day
Month
Year
Day
Month
Year
Setting
Brightness
Font
On | Off
Time Day Start
Day End
Type
Size
Display
GoodTotem
Color
SoSo
Bad
Connect
AccountCalendar
APP DIRECTION
TASK FLOW
LOGIN | SIGNUP Have an
Account?
No
Yes
Create New
Password
Yes
No
OTP
Correct?
OTP
Verification
OTP
Sent
New
Password
SignIn
SignUp | RegisterStart
Reset
Password
Incorrect
Password
Home
MENU Home Menu Setting
Alarm
My
Profile
Name
Age
Goal
Setting
Brightness
Font
On | Off
Time Day Start
Day End
Type
Size
Display
GoodTotem
Color
SYMBOLS
Start | End Process Decision Ideal Path
INTERACTIVE MIDEA DESIGN Ⅰ RESEARCH IDEA PERSONA TASK MODEL
#1.
가장 처음 어플을 설치하고, 실행했을 때
나타나는 화면 | 단계들.
#2.
어플리케이션 내부에서 확인 가능한
감정 캘린더 부분,
#3.
어플리케이션 미작동시에도
사용자의 일반 화면에서 각 나타나는 알림들
#4.
사용자가 각 일정마다 감정을 선택하고
하루의 마무리에 인사이트를 보는 과정.
APP DIRECTION
APP SKETCH
INTERACTIVE MIDEA DESIGN Ⅰ RESEARCH IDEA PERSONA TASK MODEL
INTERACTIVE MIDEA DESIGN Ⅰ RESEARCH IDEA PERSONA TASK MODEL
APP DIRECTION
CHECK POINT
캘린더 기반 어플리케이션을 통해 사용자의 삶 속에 가까이 자리한다.
죽음에 대해 한번쯤, 혹은 깊게 생각한 경험이 있는 사용자들에게
삶과 죽음은 가까이에 있음을 은연 중에 꾸준히 상기시키며
죽음을 직시한 태도가 삶에 긍정적인 영향을 주어
그것이 보다 나은 하루로 이어질 수 있도록 돕고자 한다.
INTERACTIVE MIDEA DESIGN Ⅰ RESEARCH IDEA PERSONA TASK MODEL
APP DIRECTION
CHECK POINT
1 사용자 감정 선택지를 세부화할 필요성
-긍정/부정 -> 좋다,기쁘다,즐겁다,행복하다... / 피곤하다,지친다,슬프다,괴롭다 ...
등 사용자에게 보다 다양한 선택지를 제안,세부 감정을 건드릴 필요성
2 죽음을 거부감 없이 전달하는 위치
-죽음과 연관되어 삶을 상기시키는 명언 리마인드를 통해 전달
->죽음을 긍정적으로 상기시키는 역할의 비중이 적은가?
INTERACTIVE MIDEA DESIGN Ⅰ RESEARCH IDEA PERSONA TASK MODEL
APP DIRECTION
CHECK POINT
감사합니다!

Ineraction 0505

  • 1.
    장민주 한유진 RESEARCH DESIGN PERSONA IDEA PERSONA STORYMODEL TASK MODEL UESR JOURNEY TASK FLOW Mori죽음 인식 전환 프로젝트 INTERACTIVE MIDEA DESIGN Ⅰ
  • 2.
    INTERACTIVE MIDEA DESIGNⅠ RESEARCH IDEA PERSONA TASK MODEL 사랑하는 사람의 죽음, 혹은 나 자신의 죽음에 대해 대비하고, 생각해보는 시간이 필요함을 느낀다. 죽음 후에 남겨진 이들을 위해서, 혹은 본인을 이렇게 기억해주길 바라는 마음에서 자신을 대면할 무언가가 필요하다. 죽음에 대비하는 것에 대한 욕구 50대 부부 매 새해 1월 1일마다 유언장을 작성하여 서로 나누고, 자신들의 죽음에 대비해요. 이렇게 하면 한 해를 살아가는데에 더 강한 의지를 갖게돼요. 20대 여 사랑하는 사람이 아파서 언제 세상을 떠날지 모르는 때에 미리미리 그를 추억할 수 있는 것들을 만들어두고 싶어요. 나중에 떠나서야 떠난이를 추억할 거리를 찾는 것 보단요. 20대 여 가족이 병으로 아파 일찍 세상을 떠났을 때, 떠나기 직전 인공호흡기를 사용하여 생명을 연장시킬지 말지 정하는 것이 어려웠어요. 이것에 대해 한번도 생각해본 적이 없어서요. Q. 죽음에서 떠오르는 감정은 무엇인가요? Q. 죽음에서 떠오르는 단어들은 무엇인가요? 평온함 22% 22% 78% 78% 죽음 해방, 홀가분 안식 홀가분 슬픔 두려움 공허함 무서움 차가움 장례식 끝 상복 눈물 40% 설문대상 : 10대~50대 남녀 응답자 수 : 37명 30% 20% 10% 자신의 죽음에 대한 대비를 해야 한다고 생각하는가?라는 질문에 응답자의 81.4%(767명)가 ‘그렇다’고 대답하여 대다수가 ‘앞으로 자신의 죽음을 미리 대비해야 하겠다.’라는 의식이 높은 것으로 나타났다. 그러나 실제로 무엇을 가장 먼저 준비해야 한다고 생각하느냐는 질문에는 ‘생각해 보지 않았다’가 가장 많은 41.8%(393명)로 나타나 의식과 행동 간의 차이가 매우 큰 것으로 나타났다. 연구 대상 : 전국 만 20세 이상 일반 성인 여 남 또한 품위 있는 죽음을 위해 정부가 해야 할 일로 ‘바람직한 임종문화와 호스피스 제도 정착을 위한 교육과 홍보 강화’를 강조하고 있다. 품위 있는 죽음에 대한 이해와 인생의 마지막에서 중요한 점 등에 대해서는 개인에 따라서, 문화 혹은 인종에 따라서 다를 수 있으므로, 우리 문화와 정서에 적합한 죽은과 임종의 이해게 근거한 ‘바람직한 품위 있는 죽음이 정립되어 죽음에 대한 잘못된 사회적 인식을 바꾸고 품위있는 죽음에 대한 사회적 공감대를 만들어 가야 한다. 죽음을 위해 준비해 둔 것이 무엇이 있는지 살펴본 결과,평균 1.31개의 품목을 준비해 놓고 있었다. 그 중 사망보험이 전체의 42.2%로 가장 많았고,상조회 가입 16.2%,영정사진 13.5%,장례비용 13.4%,시신 안장처 11.6%,유언장 8.9%,상속사항 8.3%,시신 및 장기기증 6.8%,수의 6.4%,자서전 2.3% 등으로 나타났다.이러한 결과에서 볼 수 있듯이,아직까지 우리나라 사람들의 죽음준비 수준은 매우 미흡한 상태이며… 조사 대상자들의 64%정도는 죽음준비를 하고 있지 않고, 죽음준비를 하고 있는 경우에는 50%정도가 가족들의 수고를 덜어주기 위해서와 스스로 준비하고 싶어서였으며, 죽음준비를 하지 않는 이유로는 죽음은 아직 나와는 거리가 멀다고 생각했기 때문이었고 또한 장례비용은 64%정도가 본인 스스로 마련해야 한다고 생각하고 있다. ‘거의 준비하고 있지 않다’가 35.3%로 가장 많았고,’전혀 준비 안했다’가 28.4%,약간 준비했다가 19.4%,그저 그렇다는 13.6%,잘 준비했다는 3.3%였다. 죽음준비를 한 이유에 대해서는 내 죽음 후에 가족의 수고를 덜어주기 위해서라는 응답이 27.8%로 가장 많았고, 내 자신의 죽음을 스스로 준비하고 싶어서가 23.0%,그냥 막연히 그래야 할 것 같은 생각에서가 11.7%,미리 준비하는 것이 경제적일 것 같아서라고 응답한 대상자는 8.5%를 나타냈다. 반면,죽음에 대해 준비하지 못하는 이유로는 죽음은 아직나와는 거리가 멀다고 생각해서라는 응답이 35.7%로 가장 많았고,어떤 준비를 해야 하는지 잘 몰라서가 24.3%,특별히 준비를 하지 않아도 된다고 생각해서가 23.0%,죽음을 준비하는 것이 두려워서가 7.5%로 나타났다 사회인구학적 특성에 따른 죽음불안의 차이죽음에 대한 태도가 죽음불안에 미치는 영향 Effects of Death Attitude on Death Anxiety 임송자, 송선희 연령에 따라서는 30대는 아직 나와 거리가 멀다고 생각해서 죽음을 준비하지 못한 경우가 50.7%로 과반수를 차지하였다. 물론 40대와 50대에서도 아직 나와는 거리가 멀다고 생각해서라는 응답이 가장 많긴 했지만,그 외에 40대는 어떤 준비를 해야 하는지 잘 몰라서라는 이유가 높았고,50대에서는 특별히 준비를 하지 않아도 된다고 생각해서가 높았다. 또 60대 이상에서는 아직 나와는 거리가 멀다고 생각해 서의 이유보다는 특별히 준비를 하지 않아도 된다고 생각해서의 이유가 월등히 높게 나타났으며, 죽음준비를 잘 하고 있다는 응답도 다른 연령층들보다 가장 높았다 사별가족의 가족 탄력성, 사회적지지, 죽음인식, 죽음의 질이 사별 적응에 미치는 영향 The Effect of Family Resilience, Social Support and Death Recognition on Quality of Death on the Adaptation of Bereavement Family PDF icon 사별가족 은 신체적, 재정적 악화와 심리적 고통, 그리고 복합적 슬 픔을 경험하기도 한다. 사별가족에 대한 슬픔은 사회적 적응을 하기 위해 관심을 가져야 할 시기이며 갑작스럽 게 사별 경험을 한 가족들의 빠른 사회적응을 할 수 있 도록 대응책을 마련하여야 한다. 사별은 누구에게나 피할 수 없는 사건이며 남아있는 가족에게는 커다란 슬픔과 충격을 안겨주고 오래 지속된 유대관계가 깨어지는 현상으로 가족의 건강과 안녕, 생산성을 위협하기도 하고 또한 족구성원의 심리적인 어려움과 재정적인 문제를 발생시키고 이로 인해 복합적인 가족관계와 사회적 문제 등 삶의 전반에 걸쳐 재조정이 요구되기도 한다. 이러한 가족의 사별은 남은 가족들에게 심각한 영향을 미치므로 사별가족 적응을 위한 사회적 지원이 필수적이고 자신의 생애 과정에 예상되는 어려움이나 적응문제 들을 극복하기 위해 가족의 지지 및 가족 내 구성원의 잠재적인 노력도 요구된다. 죽음인식은 죽음을 극복하고 품 있는 죽 음을 맞이할 수 있도록 하여 가족이나 주변인들과의 계를 정리할 수 있는 기회를 제공함으로써 애도의 완성 을 돕는 조건으로 웰다잉 을 맞이할 수 있게 된다. 따라서 죽음에 한 바른 인식이 더욱 아름다운 생을 살고 마무 리를 할 수 있는 것이다 최근에는 생의 마지막 순간들을 의미 있게 맞을 수 있 는 죽음 즉, 웰다잉(well-dying)에 한 심과 사회 요구가 대두되고 있다 웰빙(well-being)은 인간이 인간답게 사는 것이라면, 웰다잉은 웰빙과 상인 개념으로 인간이 인간답게 죽는 것을 의미한다 다시 말 해, 웰다잉은 좋은 죽음을 의미는 것으로 죽음에 대비하고, 죽음을 앞둔 상태에서 죽음을 수용하고, 삶이 좋게 마무리되도록 죽음을 아름답고 존엄하게 준비하는 것이다. 즉, 웰다잉은 인생의 행복 한 끝맺음을 해 신체, 사회, 정신, 역할이 잘 공유되어 인간으로서 존엄을 지키며 주변정리를 잘하 고 죽음을 두려움 없이 비하고 자신의 인생이 가치가 있음을 인정하며 편안한 마음으로 삶을 마무리하는 것이다 사회적 지지는 삶의 역경을 긍정적인 에너지로 바꿔 정신적 스트레스를 극복하여 스스로 자기 능력에 맞는 가족의 삶을 재구성하게 하는 역할을 한다고 볼 수 있다. 사별 후 사회적 지지는 정신건강에 부정적인 영향을 완 충해 주는 스트레스 사건에 대한 완충 작용과 가족 사별로 인한 어려움을 이겨내며 또한 개인의 심리적 적응을 도 와주는 것으로 보고되었다. 선행연구에서 ‘긍정적인 죽음 인식’은 가족들이 환자의 마지막 죽음을 지켜보면서 삶의 진정한 의미와 가치를 깨달음으로 불안과 공포에서 벗어나 성숙되어지며 죽음 의 진정한 의미를 갖게 해주고 긍정적으로 수용할 수 있도록 도와준다고 하였다 죽음교육 프로그램 참여자의 죽음인식, 생의 의미 및 죽음에 대한 태도 Death Recognition, Meaning in Life and Death Attitude of People Who Participated in the Death Education Program 연구결과 60세 이상 노년층의 경우 40, 50대에 비해 자신의 죽음을 생각해본 경험과, 죽음 수용에 대한 준비가 낮게 나타난 점은 이를 뒷받침 하는 결과라고 볼 수 있겠다. 이러한 결과는 연령이 높을수록 죽음에 대해 부정적 태도를 보인다는 연구결과와 일치되고 있으며, 죽음을거론하는 것은 우리 사회나 가정에서 터부시되고 있으며, 노인 앞에서는 언급을 피해야 하는 것으로 인식되며 특히 고령으로 죽음에 임박한 노인조차 죽음에 관한 생각을 기피하는(26) 우리나라의 죽음에 대한 문화적 특성을 반영하고 있다고 본다. 이러한 한국의 문화적 특성이 있음에도 죽음준비교육이 노인의 죽음에 대한 태도와 우울에 미치는 효과를 검증한 연구에서는 죽음준비교육을 받은 후 교육실시 이전보다 노인의 죽음에 대한 태도가 의미하게 긍정적으로 변화하였다고 보고되어 노인들을 대상으로 한 죽음교육이 더욱 활성화 될 필요가 있겠다. 특히 현대인은 임종 시 장례식장을 이용함에 따라 죽음을 배울 기회가 감소되고, 과학의 발달로 죽음을 선택하고 연장할 수 있게 되었으며, 언론 매체를 통해 죽음의 대량화를 목격함에 따라 생명의 존엄성을 경시하게 되고 죽음에 무감각해지고 있다. 대부분의 경우 죽음 현상이 초래하기 전 겪게 되는 퇴행, 고통, 이별, 상실감, 고독, 죽음 이후 세계에 대한 불확실성 등으로 인해 단순히 죽음을 피하고 싶은 부정적인 개념으로 인식하게 된다. 삶의 질의 개념과 조화를 이루는 ‘삶의 과정으로서의 죽음’을 만들지 못하고 있다는 것을 의미한다. 2000년 이후 한국의 사망원인 1순위는 암이며, 외부요인에 의한 사망원인 중 70대는 자살이 1순위, 80세 이상은 추락사고, 자살 순으로 말기 암과 자살은 노년기죽음의 가장 밀접한 원인이 되고 있다. 또한 현재 우리나라 자살률은 2001년 15.1%에서 2006년 21.5%로 증가하여, 2006년 기준 인구 10만 명 당 45.2명이 자살을 한 것으로 나타났으며 이는 OECD 평균 24명의 2배에 가까운 수치로서, OECD 국가들 중 자살자 비율이 1위이다 노인의 ‘불행한 죽음’이 급증하고 있는 현상은 현재 우리나라 노인인구의 고령화와 삶의 질은 반비례하고 있는 현실을 보여주는 결과로서 죽음을 우리의 의식 밖으로 밀어내고 싶고 피하고 싶은 문제로 방치해서는 안될 시점이 되었다. 자살 관련 미디어 노출 빈도에 따른 유아의 죽음 불안의 차이 연구 Study on the difference of children's fear of death by the frequency of mass media exposure of suicidal. 구체적인 죽음에 관한 생각과 태도의 부족이 미비한 죽음 준비 현상으로 나타남 상황 리서치 - 문제점 도출 1 일반적으로 죽음에 대해 부정적 인식을 가지고 있는 사람들 ‘무섭다’ ,‘생각하고 싶지 않다’, ‘두렵다’. . . 2 죽음을 삶과 분리하여 인식하는 태도가 일반적
  • 3.
    사랑하는 사람의 죽음,혹은 나 자신의 죽음에 대해 대비하고, 생각해보는 시간이 필요함을 느낀다. 죽음 후에 남겨진 이들을 위해서, 혹은 본인을 이렇게 기억해주길 바라는 마음에서 자신을 대면할 무언가가 필요하다. 죽음에 대비하는 것에 대한 욕구 50대 부부 매 새해 1월 1일마다 유언장을 작성하여 서로 나누고, 자신들의 죽음에 대비해요. 이렇게 하면 한 해를 살아가는데에 더 강한 의지를 갖게돼요. 20대 여 사랑하는 사람이 아파서 언제 세상을 떠날지 모르는 때에 미리미리 그를 추억할 수 있는 것들을 만들어두고 싶어요. 나중에 떠나서야 떠난이를 추억할 거리를 찾는 것 보단요. 20대 여 가족이 병으로 아파 일찍 세상을 떠났을 때, 떠나기 직전 인공호흡기를 사용하여 생명을 연장시킬지 말지 정하는 것이 어려웠어요. 이것에 대해 한번도 생각해본 적이 없어서요. Q. 죽음에서 떠오르는 감정은 무엇인가요? Q. 죽음에서 떠오르는 단어들은 무엇인가요? 평온함 22% 22% 78% 78% 죽음 해방, 홀가분 안식 홀가분 슬픔 두려움 공허함 무서움 차가움 장례식 끝 상복 눈물 40% 설문대상 : 10대~50대 남녀 응답자 수 : 37명 30% 20% 10% 자신의 죽음에 대한 대비를 해야 한다고 생각하는가?라는 질문에 응답자의 81.4%(767명)가 ‘그렇다’고 대답하여 대다수가 ‘앞으로 자신의 죽음을 미리 대비해야 하겠다.’라는 의식이 높은 것으로 나타났다. 그러나 실제로 무엇을 가장 먼저 준비해야 한다고 생각하느냐는 질문에는 ‘생각해 보지 않았다’가 가장 많은 41.8%(393명)로 나타나 의식과 행동 간의 차이가 매우 큰 것으로 나타났다. 연구 대상 : 전국 만 20세 이상 일반 성인 여 남 또한 품위 있는 죽음을 위해 정부가 해야 할 일로 ‘바람직한 임종문화와 호스피스 제도 정착을 위한 교육과 홍보 강화’를 강조하고 있다. 품위 있는 죽음에 대한 이해와 인생의 마지막에서 중요한 점 등에 대해서는 개인에 따라서, 문화 혹은 인종에 따라서 다를 수 있으므로, 우리 문화와 정서에 적합한 죽은과 임종의 이해게 근거한 ‘바람직한 품위 있는 죽음이 정립되어 죽음에 대한 잘못된 사회적 인식을 바꾸고 품위있는 죽음에 대한 사회적 공감대를 만들어 가야 한다. 죽음을 위해 준비해 둔 것이 무엇이 있는지 살펴본 결과,평균 1.31개의 품목을 준비해 놓고 있었다. 그 중 사망보험이 전체의 42.2%로 가장 많았고,상조회 가입 16.2%,영정사진 13.5%,장례비용 13.4%,시신 안장처 11.6%,유언장 8.9%,상속사항 8.3%,시신 및 장기기증 6.8%,수의 6.4%,자서전 2.3% 등으로 나타났다.이러한 결과에서 볼 수 있듯이,아직까지 우리나라 사람들의 죽음준비 수준은 매우 미흡한 상태이며… 조사 대상자들의 64%정도는 죽음준비를 하고 있지 않고, 죽음준비를 하고 있는 경우에는 50%정도가 가족들의 수고를 덜어주기 위해서와 스스로 준비하고 싶어서였으며, 죽음준비를 하지 않는 이유로는 죽음은 아직 나와는 거리가 멀다고 생각했기 때문이었고 또한 장례비용은 64%정도가 본인 스스로 마련해야 한다고 생각하고 있다. ‘거의 준비하고 있지 않다’가 35.3%로 가장 많았고,’전혀 준비 안했다’가 28.4%,약간 준비했다가 19.4%,그저 그렇다는 13.6%,잘 준비했다는 3.3%였다. 죽음준비를 한 이유에 대해서는 내 죽음 후에 가족의 수고를 덜어주기 위해서라는 응답이 27.8%로 가장 많았고, 내 자신의 죽음을 스스로 준비하고 싶어서가 23.0%,그냥 막연히 그래야 할 것 같은 생각에서가 11.7%,미리 준비하는 것이 경제적일 것 같아서라고 응답한 대상자는 8.5%를 나타냈다. 반면,죽음에 대해 준비하지 못하는 이유로는 죽음은 아직나와는 거리가 멀다고 생각해서라는 응답이 35.7%로 가장 많았고,어떤 준비를 해야 하는지 잘 몰라서가 24.3%,특별히 준비를 하지 않아도 된다고 생각해서가 23.0%,죽음을 준비하는 것이 두려워서가 7.5%로 나타났다 사회인구학적 특성에 따른 죽음불안의 차이죽음에 대한 태도가 죽음불안에 미치는 영향 Effects of Death Attitude on Death Anxiety 임송자, 송선희 연령에 따라서는 30대는 아직 나와 거리가 멀다고 생각해서 죽음을 준비하지 못한 경우가 50.7%로 과반수를 차지하였다. 물론 40대와 50대에서도 아직 나와는 거리가 멀다고 생각해서라는 응답이 가장 많긴 했지만,그 외에 40대는 어떤 준비를 해야 하는지 잘 몰라서라는 이유가 높았고,50대에서는 특별히 준비를 하지 않아도 된다고 생각해서가 높았다. 또 60대 이상에서는 아직 나와는 거리가 멀다고 생각해 서의 이유보다는 특별히 준비를 하지 않아도 된다고 생각해서의 이유가 월등히 높게 나타났으며, 죽음준비를 잘 하고 있다는 응답도 다른 연령층들보다 가장 높았다 사별가족의 가족 탄력성, 사회적지지, 죽음인식, 죽음의 질이 사별 적응에 미치는 영향 The Effect of Family Resilience, Social Support and Death Recognition on Quality of Death on the Adaptation of Bereavement Family PDF icon 사별가족 은 신체적, 재정적 악화와 심리적 고통, 그리고 복합적 슬 픔을 경험하기도 한다. 사별가족에 대한 슬픔은 사회적 적응을 하기 위해 관심을 가져야 할 시기이며 갑작스럽 게 사별 경험을 한 가족들의 빠른 사회적응을 할 수 있 도록 대응책을 마련하여야 한다. 사별은 누구에게나 피할 수 없는 사건이며 남아있는 가족에게는 커다란 슬픔과 충격을 안겨주고 오래 지속된 유대관계가 깨어지는 현상으로 가족의 건강과 안녕, 생산성을 위협하기도 하고 또한 족구성원의 심리적인 어려움과 재정적인 문제를 발생시키고 이로 인해 복합적인 가족관계와 사회적 문제 등 삶의 전반에 걸쳐 재조정이 요구되기도 한다. 이러한 가족의 사별은 남은 가족들에게 심각한 영향을 미치므로 사별가족 적응을 위한 사회적 지원이 필수적이고 자신의 생애 과정에 예상되는 어려움이나 적응문제 들을 극복하기 위해 가족의 지지 및 가족 내 구성원의 잠재적인 노력도 요구된다. 죽음인식은 죽음을 극복하고 품 있는 죽 음을 맞이할 수 있도록 하여 가족이나 주변인들과의 계를 정리할 수 있는 기회를 제공함으로써 애도의 완성 을 돕는 조건으로 웰다잉 을 맞이할 수 있게 된다. 따라서 죽음에 한 바른 인식이 더욱 아름다운 생을 살고 마무 리를 할 수 있는 것이다 최근에는 생의 마지막 순간들을 의미 있게 맞을 수 있 는 죽음 즉, 웰다잉(well-dying)에 한 심과 사회 요구가 대두되고 있다 웰빙(well-being)은 인간이 인간답게 사는 것이라면, 웰다잉은 웰빙과 상인 개념으로 인간이 인간답게 죽는 것을 의미한다 다시 말 해, 웰다잉은 좋은 죽음을 의미는 것으로 죽음에 대비하고, 죽음을 앞둔 상태에서 죽음을 수용하고, 삶이 좋게 마무리되도록 죽음을 아름답고 존엄하게 준비하는 것이다. 즉, 웰다잉은 인생의 행복 한 끝맺음을 해 신체, 사회, 정신, 역할이 잘 공유되어 인간으로서 존엄을 지키며 주변정리를 잘하 고 죽음을 두려움 없이 비하고 자신의 인생이 가치가 있음을 인정하며 편안한 마음으로 삶을 마무리하는 것이다 사회적 지지는 삶의 역경을 긍정적인 에너지로 바꿔 정신적 스트레스를 극복하여 스스로 자기 능력에 맞는 가족의 삶을 재구성하게 하는 역할을 한다고 볼 수 있다. 사별 후 사회적 지지는 정신건강에 부정적인 영향을 완 충해 주는 스트레스 사건에 대한 완충 작용과 가족 사별로 인한 어려움을 이겨내며 또한 개인의 심리적 적응을 도 와주는 것으로 보고되었다. 선행연구에서 ‘긍정적인 죽음 인식’은 가족들이 환자의 마지막 죽음을 지켜보면서 삶의 진정한 의미와 가치를 깨달음으로 불안과 공포에서 벗어나 성숙되어지며 죽음 의 진정한 의미를 갖게 해주고 긍정적으로 수용할 수 있도록 도와준다고 하였다 죽음교육 프로그램 참여자의 죽음인식, 생의 의미 및 죽음에 대한 태도 Death Recognition, Meaning in Life and Death Attitude of People Who Participated in the Death Education Program 연구결과 60세 이상 노년층의 경우 40, 50대에 비해 자신의 죽음을 생각해본 경험과, 죽음 수용에 대한 준비가 낮게 나타난 점은 이를 뒷받침 하는 결과라고 볼 수 있겠다. 이러한 결과는 연령이 높을수록 죽음에 대해 부정적 태도를 보인다는 연구결과와 일치되고 있으며, 죽음을거론하는 것은 우리 사회나 가정에서 터부시되고 있으며, 노인 앞에서는 언급을 피해야 하는 것으로 인식되며 특히 고령으로 죽음에 임박한 노인조차 죽음에 관한 생각을 기피하는(26) 우리나라의 죽음에 대한 문화적 특성을 반영하고 있다고 본다. 이러한 한국의 문화적 특성이 있음에도 죽음준비교육이 노인의 죽음에 대한 태도와 우울에 미치는 효과를 검증한 연구에서는 죽음준비교육을 받은 후 교육실시 이전보다 노인의 죽음에 대한 태도가 의미하게 긍정적으로 변화하였다고 보고되어 노인들을 대상으로 한 죽음교육이 더욱 활성화 될 필요가 있겠다. 특히 현대인은 임종 시 장례식장을 이용함에 따라 죽음을 배울 기회가 감소되고, 과학의 발달로 죽음을 선택하고 연장할 수 있게 되었으며, 언론 매체를 통해 죽음의 대량화를 목격함에 따라 생명의 존엄성을 경시하게 되고 죽음에 무감각해지고 있다. 대부분의 경우 죽음 현상이 초래하기 전 겪게 되는 퇴행, 고통, 이별, 상실감, 고독, 죽음 이후 세계에 대한 불확실성 등으로 인해 단순히 죽음을 피하고 싶은 부정적인 개념으로 인식하게 된다. 삶의 질의 개념과 조화를 이루는 ‘삶의 과정으로서의 죽음’을 만들지 못하고 있다는 것을 의미한다. 2000년 이후 한국의 사망원인 1순위는 암이며, 외부요인에 의한 사망원인 중 70대는 자살이 1순위, 80세 이상은 추락사고, 자살 순으로 말기 암과 자살은 노년기죽음의 가장 밀접한 원인이 되고 있다. 또한 현재 우리나라 자살률은 2001년 15.1%에서 2006년 21.5%로 증가하여, 2006년 기준 인구 10만 명 당 45.2명이 자살을 한 것으로 나타났으며 이는 OECD 평균 24명의 2배에 가까운 수치로서, OECD 국가들 중 자살자 비율이 1위이다 노인의 ‘불행한 죽음’이 급증하고 있는 현상은 현재 우리나라 노인인구의 고령화와 삶의 질은 반비례하고 있는 현실을 보여주는 결과로서 죽음을 우리의 의식 밖으로 밀어내고 싶고 피하고 싶은 문제로 방치해서는 안될 시점이 되었다. 자살 관련 미디어 노출 빈도에 따른 유아의 죽음 불안의 차이 연구 Study on the difference of children's fear of death by the frequency of mass media exposure of suicidal. 죽음의 무거운 이미지를 덜어내고 자연스럽게 준비할 수 있는 대안이 필요하다 죽음에 대한 부정적인 인식을 덜어내고, 우리 모두에게 일어나는 하나의 현상이라는 것을 인지해야 한다. 일상 속에서 ‘죽음’을 자연스럽게 접함으로써 삶과 함께 흘러간다는 것을 전달할 시스템이 필요하다. INTERACTIVE MIDEA DESIGN Ⅰ RESEARCH IDEA PERSONA TASK MODEL
  • 4.
    INTERACTIVE MIDEA DESIGNⅠ 사용자 RESEARCH 설문조사 진행 대상 10~50대 남녀 목적 죽음 관련 서비스가 필요한 타겟의 구체화와 사용자 요구 명확하게 확립짓기 위함 응답자 370명 기간 4월 13일 ~ 16일 RESEARCH IDEA PERSONA TASK MODEL
  • 5.
    INTERACTIVE MIDEA DESIGNⅠ 사용자 RESEARCH 설문조사 진행 RESEARCH IDEA PERSONA TASK MODEL 1-2 “가깝다” 4-5 “멀다” 3 “중간이다” “죽음이 당신의 삶과 얼마나 떨어져 있다고 생각하시나요?”
  • 6.
    INTERACTIVE MIDEA DESIGNⅠ 사용자 RESEARCH 설문조사 진행 RESEARCH IDEA PERSONA TASK MODEL DEATHFAR DEATHCLOSE 죽음에 대한 심리적 거리감 가까운 A 집단 죽음에 대한 심리적 거리감 보통 B 집단 죽음에 대한 심리적 거리감 먼 C 집단 33.24%47.29% 19.45% “가깝다” “멀다”“중간이다” A B C
  • 7.
    INTERACTIVE MIDEA DESIGNⅠ 사용자 RESEARCH 설문조사 진행 RESEARCH IDEA PERSONA TASK MODEL A B C “죽음을 떠올렸을 때 연상되는 감정 형용사는 무엇인가요?” 각 군 별 질문 항목에 응답된 감정 형용사를 긍정-중립-부정 순으로 분류한 결과, 세 집단 모두 '부정적 형용사가 압도적으로 많음'을 알 수 있었다.
  • 8.
    INTERACTIVE MIDEA DESIGNⅠ 사용자 RESEARCH 설문조사 진행 RESEARCH IDEA PERSONA TASK MODEL 죽음 준비 현 상황에 대한 질문에 78.7%가 “죽음 준비를 하지않았다”라고 답했다.
  • 9.
    INTERACTIVE MIDEA DESIGNⅠ 사용자 RESEARCH 설문조사 진행 RESEARCH IDEA PERSONA TASK MODEL 세 집단군 모두 죽음에 대비하는 서비스가 있다는 것을 모르는 사람이 64.9%로 과반수 이상을 차지. 죽음 서비스를 알고 있어도 그에 대한 만족도가 현저히 낮음.
  • 10.
    본인의 죽음 이후남겨진 사람들이 당신을 어떻게 기억하길 원하는지 생각해 본 적이 있음에 77% 죽음을 인식하고 남은 여생을 잘 살아야겠다고 생각해 본 적이 있냐는 물음에 72.7%가 그렇다고 답변. INTERACTIVE MIDEA DESIGN Ⅰ 사용자 RESEARCH 설문조사 진행 RESEARCH IDEA PERSONA TASK MODEL
  • 11.
    하지 않았다 78.7% INTERACTIVE MIDEADESIGN Ⅰ 사용자 RESEARCH 설문조사를 통한 문제점 도출 RESEARCH IDEA PERSONA TASK MODEL 4.05% “현존하는 죽음에 준비하기 위한 죽음 관련 서비스에 만족하시나요?” 예 4.05% 78.7% 죽음 준비를 하지 않은 사람들의 비율 “죽음 연상 시 떠오르는 감정형용사는 무엇인가요?” 부정 감정 형용사 압도적으로 많음 죽음에 대한 부정적 인식이 압도적 죽음 준비에 대한 필요성 및 인식 미비 현존하는 죽음 관련 서비스에 대한 만족도가 현저히 떨어짐
  • 12.
    죽음에 대비하기를 원하는 사람들 INTERACTIVEMIDEA DESIGN Ⅰ 사용자 RESEARCH 타겟 RESEARCH IDEA PERSONA TASK MODEL
  • 13.
    A B C INTERACTIVEMIDEA DESIGN Ⅰ 사용자 RESEARCH NEEDS 분석 RESEARCH IDEA PERSONA TASK MODEL
  • 14.
    INTERACTIVE MIDEA DESIGNⅠ 사용자 RESEARCH NEEDS 분석 RESEARCH IDEA PERSONA TASK MODEL
  • 15.
    INTERACTIVE MIDEA DESIGNⅠ 사용자 RESEARCH NEEDS 분석 RESEARCH IDEA PERSONA TASK MODEL
  • 16.
    INTERACTIVE MIDEA DESIGNⅠ 사용자 RESEARCH NEEDS 분석 RESEARCH IDEA PERSONA TASK MODEL
  • 17.
    INTERACTIVE MIDEA DESIGNⅠ 사용자 RESEARCH NEEDS 분석 RESEARCH IDEA PERSONA TASK MODEL
  • 18.
    현실적이고 실질적인 문제와 관련된 요구 남겨진사람들을 생각하는 마음 죽음 인식 후의 여생에 관련된 요구 당사자로서의 죽음 관련 요구 심리 정서 안정 관련 요구 자신의 흔적, 발자취를 남기고자 하는 욕구 INTERACTIVE MIDEA DESIGN Ⅰ 사용자 RESEARCH NEEDS 분석 RESEARCH IDEA PERSONA TASK MODEL
  • 19.
    INTERACTIVE MIDEA DESIGNⅠ 사용자 RESEARCH 아이디어 도출 RESEARCH IDEA PERSONA TASK MODEL
  • 20.
    Discovery Social Issue Survey ResearchProcess “본인의 죽음 이후 남겨진 사람들이 당신을 어떻게 기억하길 바라는지 생각해본 적이 있나요?” 죽음에 대한 심리적 거리감에 따라 A B C 집단군으로 분류 후 페르소나 설정 77% 4.05% Main problem Why it matters How to solve 죽음에 대한 부정적 이미지 고착화 유언장 등 딱딱한 형식으로만 머물러 있는 죽음 준비의 한계점 사람들이 죽음을 직시하고 현재 삶을 성찰하며 타인의 생명까지 존중할 수 있도록 한다. 나아가 서로의 지지자가 되어 공감 공동체를 만들어 간다. 죽음에 대한 인식 전환을 불러 일으킴과 동시에 스스로의 흔적을 남기고 서로를 기억하는 새로운 형식의 죽음 준비 서비스를 제공한다. 논문 도출 논제 죽음에 대한 미흡한 상태 사별가족의 사회 적응을 위한 대응책 부재 죽음 교육에 대한 컨텐츠 부족 미디어 가이드 라인 필요 DEATH PREPARATION SERVICE 분석 + 페르소나 데스크 리서치 설문 조사 10대 - 50대 370명 설문 조사 진행 죽음 관련 다양한 논제의 논문 조사 진행 “현존하는 죽음에 준비하기 위한 죽음 관련 서비스에 만족하시나요?” 부정 감정 형용사 압도적으로 많음 “죽음 연상 시 떠오르는 감정형용사는 무엇인가요?” 예 77% 예 4.05%
  • 21.
    Pain Points 죽음에대한 부정적 인식이 높다. 죽음 준비에 무관심하거나 혹은 방법을 몰라 미흡한 상태이다. Persona A Persona B DEATHFAR DEATHCLOSE 죽음에 대한 심리적 거리감 가까운 A 집단 죽음에 대한 심리적 거리감 보통 B 집단 죽음에 대한 심리적 거리감 먼 C 집단 SURVEYEE GROUP 33.24%47.29% 19.45% “죽음이 당신의 삶과 얼마나 떨어져 있다고 생각하시나요?” “가깝다” “멀다”“중간이다” A B C 죽음에 대한 거리감을 가까이 느끼는 사람들 73.14% 죽음 관련 준비를 하지 않은 사람의 비율 죽음에 대한 거리감을 멀게 느끼는 사람들 73.14% 26.85% “본인의 죽음 이후 남겨진 사람들이 당신을 어떻게 기억하길 바라는지 생각해 본 적이 있나요?” 예 76.67% “주변인을 기억할 수 있는 매개체가 있다면 그것을 간직할 의향이 있나요? 예 63.56%” 76.67% 23.33% 63.56% 36.45% 죽음 관련 준비를 하지 않은 사람의 비율 81.94% 81.94% 18.06% “주변인을 기억할 수 있는 매개체가 있다면 그것을 간직할 의향이 있나요?” 예 81.95% 81.95% 18.05% “본인의 죽음 이후 남겨진 사람들이 당신을 어떻게 기억하길 바라는지 생각해 본 적이 있나요?” 예 80.56% 80.56% 19.44% 61.14% 죽음 준비 서비스에 대해 “모른다” 36.57% 죽음 준비 서비스의 질과 양이 “부족하다” 2.28% 죽음 준비 서비스에 “만족한다” 61.14% 36.57% 2.28% 죽음 준비 서비스에 대해 “모른다” 73.61% 죽음 준비 서비스의 질과 양이 “부족하다” 22.22% 죽음 준비 서비스에 “만족한다” 4.16% 73.61% 22.22% 4.16% Needs 죽음에 대한 실질적 정보 습득 / 부정적 인식 전환 욕구 / 죽음 이전에 주어진 삶을 보다 잘 영위하고자 하는 욕구 / 남겨진 이들에게 마음을 전달하고자 하는 욕구 / 죽음에 대한 개인적 고찰의 필요성 / 개인의 정체성 및 흔적 남기기를 원하는 욕구
  • 22.
    Purpose 장기 기증동의서, 유언장 작성 등에만 그쳐있는 죽음 준비가 아닌 새로운 형태의 죽음 준비 서비스가 필요합니다. 죽음이라는 것에 대비하고자 하는 사람들의 니즈를 충족시켜줄 수 있는 서비스가 필요합니다. 삶을 보다 잘 살아가기 위한 동반자 역할의 서비스만큼이나 죽음을 보다 잘 마주하기 위한 역할의 서비스가 필요합니다. Solution 죽음에 연관된 다양한 니즈를 충족시킴과 동시에 새로운 패러다임의 죽음 준비 서비스를 제공하는 브랜드. Momento - Customer benefits & Goal 죽음준비 관련 실질적인 정보 제공 서비스 자신의 흔적 남기기 서로의 흔적을 기억하고 바라보기 삶의 중요성 환기 죽음의 긍정적 기능에 초점, 인식 전환 Memento MORI MORI
  • 23.
    MORIMemory + I DeathPreparation Service Naming
  • 24.
    Mori’s Goal Brand ServiceGoods and campaign 유언장 작성 등에만 그치는 죽음준비가 아닌, 새로운 패러다임의 죽음 준비 서비스 Application Service 토템 서비스 유언장 작성의 새로운 제안 기록, 흔적 남기기 죽음 정보 전달 별자리 별은 항상 하늘 위에 자리하고 있지만 우리는 평소에 태양빛이 강해 미처 인식하지 못한다. 어둠이 찾아와야만 볼 수 있다. 죽음 또한 별과 같이 항상 함께하지만, 잘 인식하지 못한다. 죽음 죽음을 인식한채 자신의 삶을 반추하며 삶의 의미를 되새긴다. 죽음은 인생의 한 부분이라는 것을 인지함으로써 부정적 인식을 보다 긍정적으로 변화시킨다. 이는, 남은 여생에 더욱 집중할 수 있게 한다. 흔적 연결 MORI Memento MORI
  • 25.
    Mori Naming Memory +I MEMORY + I | 기억하다 + 나를 | 나를 기억하게 하다. MORI | 〔inf.〕 죽다. 라틴어 | Memento Mori | 죽음을 기억하라. 나의 흔적을 남김으로써 나를 기억하게 하고, 나의 죽음은 항상 나와 함께함을 기억한다.
  • 26.
    Brand Step 죽음에 관한거리감에 관한 질문을 통해 persona의 type 분류 이 과정을 통해 사용자는 본인 스스로 질문을 던짐으로써 죽음에 대해 직-간접적으로 생각할 수 있는 기회를 가진다. ‘나’ 의 정체성을 남기는 본인만의 토템 제작 개인만이 가지고 있는 고유한 항목들을 설정하여 사용자의 정체성을 시각적으로 형상화하는 개인만의 토템을 제작한다. Question for Persona ‘나’ - ‘너’ - ‘우리’로의 연결 토템은 스스로를 남기는 흔적의 역할을 함과 동시에 주변 가까운 사람들과의 연결을 통해 서로의 기억의 매개체로서의 역할을 한다. 서로를 새기며 삶을 기록 ‘죽음’의 의미를 계속 되새기며 삶을 기록해 나간다. 서로의 흔적이 쌓여가는 것을 바라보며 삶을 다른 시선으로 바라본다. “죽음이 당신의 삶과 얼마나 떨어져 있다고 생각하시나요?” Persona A Persona B 가깝다 멀다 Memory Service YOU I WE
  • 27.
    Mori Service 기록하기 |‘죽음’의 의미를 되뇌이며 삶을 반추하는 기록을 남긴다. 훗날의 남겨진 이들을 위해서, 그리고 현재의 자신을 위해서, 스스로를 마주하도록 하는 역할을 한다. 별 | 자신의 기록들은 하나의 MORI별 조각이 되어 쌓인다. 시각적으로 자신의 흔적들이 새겨져 나가는 것을 느낄 수 있다. 공유 | 기록을 통해 스스로를 남김과 동시에 가까운 이들과 연결을 통해 다른 사람의 기록의 쌓임을 바라볼 수 있다. 죽음을 향한 서로의 기록을 통해 서로 공감하고 흔적을 공유한다. SHARE 정체화하기 / 기록하기 삶을 살아가며 자신의 흔적을 남기고, 자신의 죽음 이후 주변인들이 그 흔적을 보며 자신을 기억할 수 있도록. TOTEM 별자리 | 쌓인 MORI별조각들로 나만의 별자리를 만든다. 밤 하늘 위의 별자리를 만들어나가는 과정을 통해 삶의 의미를 다시금 되새긴다. KEYP | KEY + KEEP 자신을 기록하고 정체화하는 과정에 꾸준히 임한다면 나만의 열쇠, KEY를 부여받는다. KEY | 쌓인 MORI 별조각들은 부여받은 자신만의 열쇠로 열 수 있다. 정체화하기 | 개인만의 고유한 항목들을 나열한 선택지를 제공. 스스로 선택하면 선택된 항목에 맞추어 본인만의 정체성을 시각적으로 형상화 한 토템을 제공한다. ‘나’만의 것으로 인식, 스스로를 되돌아봄과 동시에 고유의 삶을 깨닫는다. WHO AM I MEMORY MORI 모두에게 똑같은 것을 제공하는 것이 아니라, 자신의 성향에 따라 다른 열쇠/토템을 부여하여 자신만의 기록물을 남긴다는 것을 강조. PRIVATE
  • 28.
    구체적인 활동을 이끌어내지못하고 감성적인 것에 치우침 사용자들의 대한 충분한 고려 부족 사용자들에게 어플 사용에 대한 설득 부족 기존의 기록을 남기는 어플리케이션과의 차별성 부족 MORIMemory + I Death Preparation Service INTERACTIVE MIDEA DESIGN Ⅰ 사용자 RESEARCH MORI 한계점 RESEARCH IDEA PERSONA TASK MODEL
  • 29.
    INTERACTIVE MIDEA DESIGNⅠ 사용자 RESEARCH 사용자 심층 분석 재진행 RESEARCH IDEA PERSONA TASK MODEL 사용자의 죽음 관련 요구에 대한 심층 분석 재진행 죽음 관련 인식 파악 1 현재 어떤 태도로 죽음을 생각하고 인식하고 있는가? 2 죽음을 삶의 일부로 인식 한다면 태도의 어떠한 변화가 있을 것인가?
  • 30.
    INTERACTIVE MIDEA DESIGNⅠ 사용자 RESEARCH 사용자 심층 분석 재진행 RESEARCH IDEA PERSONA TASK MODEL “죽음을 멀리 있는 게 아닌 바로 옆에 항상 있음으로 그냥 받아들인다. ” 20대 “언젠가 모든 사람이 마주해야 하는 것이므로 부정적 보다는 긍정적으로 준비를 해야 한다고 생각함.” 40대 “슬퍼만 하지말고 받아들이고 삶의 하나의 단계로 인식해 차츰차츰 준비하는 태도를 기를 필요성이 있다고 생각한다.” 20대 “두려워 하지 말고 무서워 하지 말기.” 10대“죽음은 항상 우리 곁에 있으며 예고하지 않고 찾아온다.” 10대 “누구나 마주쳐야 하는 일.” 30대 “언제나 옆에 존재한다고 생각해야 한다.” 20대 “누구에게나 찾아오는 것 언제 올지 모르는 것 함께하는 사람들과 하나뿐인 삶의 순간을 사랑하자.” 40대 “사는 것과 같이 좀 더 많이 고민하고 받아들여야 한다. 사는 것의 연속이 죽음이 아닐까?” 40대 “생각은 하고 살되 너무 얽매이지 않고 너무 두려워 하지 않아야 한다고 생각한다.” 20대 “내게 언제든 올 수 있는 일이라는 생각.” 40대 “너무 두려워해서는 안되지만 그렇다고 먼 미래로 여겨 안일해서는 안된다고 생각한다.어느 정도의 준비는 필요.” 20대 “누구나 겪는 일 미리 준비하자.” 50대 “탄생이나 죽음이나 현재의 삶이나 한 끝 차이임을 인식하고 크게 다르지 않음을 인정하는 것.” 50대 “필연적이고 받아들이기 힘든 것이지만 후회하지 않도록 여생을 살아가야한다는 생각.” 20대 “심각해도 안되고 그냥 일상의 한 순간으로.” 50대 “죽음은 가깝지도 멀지도 않은 곳에.” 50대 “죽음에 대해 우리는 어떠한 생각을 가져야 한다고 생각하시나요?”
  • 31.
    INTERACTIVE MIDEA DESIGNⅠ 사용자 RESEARCH 사용자 심층 분석 재진행 RESEARCH IDEA PERSONA TASK MODEL “죽음을 가까이 받아들이고 나아가는 태도를 가져야 한다” 20대 “삶과 동행하는 것” 50대 “어차피 올 것이고 굳이 피할 필요 없음. 그때까지 건강하고 행복하게 사는 것이 최선이라 생각함” 40대 “충분히 내일 죽을 수도 있다고 생각하며 삶에 임하는 자세가 달라진다” 20대 “삶과 죽음은 항상 공존하고 있으니 자연스러운 자연의 현상으로 받아들이면 죽음도 어느 정도는 가벼워지지 않을까 합니다.” 50대 “죽음은 누구나 겪는 것이고, 내일 당장 죽을 수도 있기 때문에 지금 생활에 만족하고, 성실하게 살아야 한다고 생각합니다.” 10대 “두려워할 것도 없고 그저 현실에 충실하면 된다고 봅니다.” 40대 “막연한 불안감보다 언제라도 올 수 있다고 마음을 먹으면서 지금을 항상 충실하게 살고 본인 삶을 풍부하게 하고 살다보면 죽음은 가까이에 있으나 두렵지 않은 마음을 갖고 살고 싶다.” 50대 “부정적이라고도 긍정적이라고도 생각할 필요가 없다고 생각합니다. 사람이 태어나듯 죽음도 당연한 것이라고 생각합니다. 대신 죽음에 대한 옳은 인식은 살아가고 있는 삶의 가치를 높이는 역할을 할 것이라고 생각합니다.” 20대 “두려워할 것도 없고 그저 현실에 충실하면 된다고 봅니다.” 40대 “삶과 가까이에 있다는 사실을 인식해야 한다.” 20대 “죽음은 언제 올지 모르기 때문에 대비가 아니라 죽기 전에 행복해라.” 40대 “언제 다가올 지 모르니 항상 후회없는 날을 보내자.” 20대 “백년을 못 사는 인간이 천년을 근심하고 살 필요는 없다는 말이 생각나네요. 각자의 삶을 의미있게 보내는 게 중요할 듯 합니다.” 40대 “죽음에 대해 우리는 어떠한 생각을 가져야 한다고 생각하시나요?”
  • 32.
    INTERACTIVE MIDEA DESIGNⅠ 사용자 RESEARCH 사용자 심층 분석 재진행 RESEARCH IDEA PERSONA TASK MODEL 죽음에 대한 인식이 변화할 필요성과 죽음이 삶과 가까이에 있음을 인식할 필요성을 느낌 이 인식의 변화가 삶에 긍정적인 영향을 미치기를 바람 INSIGHT
  • 33.
    INTERACTIVE MIDEA DESIGNⅠ 사용자 RESEARCH 사용자 심층 분석 재진행 RESEARCH IDEA PERSONA TASK MODEL “죽음을 가까이 받아들이고 나아가는 태도를 가져야 한다” 20대 “어떻게 하면 더 가치있게 살 수 있을지 생각해 보았다.” 10대 “개인의 가치관 변화를 위한 고민” 20대 “즐겁게 살아야하고, 하고 싶은 걸 최대한 많이 해봐야겠다” 50대 “죽음을 계속 생각하다보면 결론은 어떻게든 모든 것은 끝을 맞이하게 되기 마련이니 그 과정을 의미있게 보내고 싶다고 생각하게 됨.” 20대 “하고 싶은 것을 해야겠다.” 50대 “가끔씩 어쩌다 차에 치일 뻔 하거나 크게 넘어질 뻔 하거나 했을 때 오늘 죽을 뻔 했는데 샇았으니까 열심히 살아야겠다고 생각한 적이 있어요.” 10대 “하고 싶은 것은 하고 삶에 미련을 두지 않을 것.” 30대 “순간 순간을 행복하게 살자” 40대 “아이들에게 좋은 모델로 보여지길. 삶의 가치를 찾아가는 way maker의 삶을 보여지길” 50대 “오늘 삶을 후회없이” 40대 “내가 하고 싶은 것 하기.” 20대 “하루하루 더 충만하게, 내 자신에게 부끄럽지 않은 삶을 살아야겠다고 생각했습니다.” 30대 “내일 죽어도 이상하지 않으니 오늘의 행복을 내일로 미루지 말자 등 행복과 직결되는 문제를 고민했다” 20대 “하루하루 성실히.” 40대 “죽음 앞에서 내 삶을 돌아봤을 때 후회하는가 물음을 생각해본 적이 있다.” 30대 “내가 만약 죽게 된다면 과연 내가 오늘의 하루에 대해 후회하지 않을 자신이 있을까?하는 생각.” 30대 “언제 다가올 지 모르니 항상 후회없는 날을 보내자.” 20대 “하루하루 소중한 이들에게 표현하기” 30대 “자신의 죽음을 인식하고 남은 여생을 잘 살아야겠다고 생각해본적이 있다면 어떠한 방식으로 고민하셨나요?”
  • 34.
    INTERACTIVE MIDEA DESIGNⅠ 사용자 RESEARCH 사용자 심층 분석 재진행 RESEARCH IDEA PERSONA TASK MODEL “남은 생을 즐겁게 보내고 싶다. 무엇이 내게 가장 중요한 것일까?” 40대 “언젠가 죽을지 모르니 자유를 누비다 가자.” 20대 “즐겁게 살자 사랑하는 사람에게 잘하자” 20대 “우선 하고 싶은 일은 꼭 해보고 두려워하지 않을 것” 20대 “주변을 더 돌보고 의미있는 삶이 되는 방향을 생각” 50대 “행복함의 기준이 무엇인지? 어떤 것이 행복인지? 지금 내가 행복한가? 행복하지 않다면 어떻게 해야하나?” 50대 “최선을 다해 살겠다.” 20대 “특히 배우자 또는 자녀들이 배우자이자 부모인 나에 대해 사는 동안 어떻게 가족과 사랑하며 지냈는지 좋은 기억과 감정을 기억했르면 좋겠다라고 생각해본적이 있다.” 30대 “죽음과 삶은 손바닥 양면과 같음. 매일을 성실하게 살기.” 40대 “죽음을 준비하는 법을 생각” 20대 “현재 삶을 얼마나 더 가치있게 살까” 30대 “언제 죽을지 모르니까 하루하루 행복하게 살아야지” 40대 “미래에 대한 설계” 50대 “언젠가 다 죽으니까 지금이라도 열심히 살자.” 20대 “죽는 날까지 어떻게 살 것인지와 죽은 후의 유언에 대해.” 50대 “죽고나서 후회할 것들을 생각하면서 최대한 후회되지 않는 삶을 살려고 고민하고 있다.” 20대 “종교가 없어 사후 세계를 믿지도 않고, 죽으면 끝이라는 생각이 강해서 남은 여생을 하고 싶은 것 다 하며 후회없이 보내자고 죽음을 생각할 때 마다 매번 다짐한다.” 20대 “매일 매일 최선을 다하고,서로에게 상처주지 않고 사는 삶.” 50대 “갑자기 어느 순간 죽을 수도 있으므로 일기도 남기고 하나라도 더 많은 경험을 하고 죽고 싶다?” 20대 “현재가 중요히다.” 40대 “죽기 전까지 건강하고 즐겁고 행복하게 살아야겠다는 생각입니다” 50대 “자신의 죽음을 인식하고 남은 여생을 잘 살아야겠다고 생각해본적이 있다면 어떠한 방식으로 고민하셨나요?”
  • 35.
    죽음을 인식한 순간들이 삶을바라보는 태도의 변화로 이어짐 죽음을 직시함이 회의가 아닌, 시간의 유한성으로 연결, 보다 더 소중한 하루로 인식. INSIGHT INTERACTIVE MIDEA DESIGN Ⅰ 사용자 RESEARCH 사용자 심층 분석 재진행 RESEARCH IDEA PERSONA TASK MODEL
  • 36.
    INTERACTIVE MIDEA DESIGNⅠ 사용자 RESEARCH 사용자 심층 분석 재진행 RESEARCH IDEA PERSONA TASK MODEL
  • 37.
    INTERACTIVE MIDEA DESIGNⅠ RESEARCH IDEA PERSONA TASK MODEL
  • 38.
    INTERACTIVE MIDEA DESIGNⅠ RESEARCH IDEA PERSONA TASK MODEL NEEDS ‘죽음을 일상의 한 부분으로 인식하고 후회 없는 나날을 보내고 싶다.’ 죽음을 인식한 후 남은 생을 보다 잘 살아가는 데 도움을 주는 실질적인 서비스가 필요하다.
  • 39.
    죽음에 대한 부정적인식이 압도적. 현재 죽음의 일반적인 인식에서 벗어나 죽음이 삶과 맞닿아 있음을 인식. 그 인식의 변화가 삶의 소중함으로 연결, 삶을 보다 잘 살아가는 긍정적인 방향으로 이어지길 바람. INTERACTIVE MIDEA DESIGN Ⅰ 사용자 RESEARCH HMW RESEARCH IDEA PERSONA TASK MODEL 어떻게 하면 사람들이 삶 속에서 죽음을 인지하고 그것이 보다 더 삶을 잘 살아가기 위한 태도로 이어지게 할 수 있을까? HMW NEEDS
  • 40.
    죽음을 인식한 순간들이삶을 바라보는 태도의 변화로 이어짐 보다 더 소중한 하루하루가 되기를 바람 INTERACTIVE MIDEA DESIGN Ⅰ 사용자 RESEARCH HMW RESEARCH IDEA PERSONA TASK MODEL 어떻게 하면 죽음 인식 후, 보다 더 소중한 오늘이 되길 바라는 마음을 일상 속에서 채워줄 수 있을까? HMW NEEDS
  • 41.
    죽음 준비를 하지않은 사람 78.8% 죽음 준비에 대한 무지와 거부감에서 비롯된 현상. INTERACTIVE MIDEA DESIGN Ⅰ 사용자 RESEARCH HMW RESEARCH IDEA PERSONA TASK MODEL 어떻게 하면 사람들의 삶 속에 죽음 준비가 거부감 없이 자연스러운 과정으로 다가갈 수 있을까? HMW NEEDS
  • 42.
    Purpose 죽음의 부정적인이미지에서 탈피, 일상 속에서 죽음에 대한 인식 변화를 일으킴과 동시에 태도 변화로 이어지도록 유도하는 서비스가 필요합니다. 삶 속에서 죽음 준비가 거부감 없이 자연스러운 과정으로 전달 될 수 있도록 중간 다리 역할의 서비스가 필요합니다. 죽음 인식 후 보다 나은 삶을 살길 원하는 사람들의 요구를 채워줄 일상 서비스가 필요합니다. Solution 죽음을 일상의 한 부분으로 인식하고 후회 없는 나날을 보낼 수 있도록. 일상 가까이에서 남은 생을 보다 자신을 위해 잘 살아가는 데 도움을 주는 서비스 INTERACTIVE MIDEA DESIGN Ⅰ IDEA RESEARCH IDEA PERSONA TASK MODEL
  • 43.
    아이폰 기준 앱스토어내 구매 순위 100 중 라이프 스타일 관련 어플 34개 메모, 스케줄 관리, 할 일 관리 어플들 총 17개 INTERACTIVE MIDEA DESIGN Ⅰ 디자인 RESEARCH 삶과 연관된 APP RESEARCH IDEA PERSONA TASK MODEL
  • 44.
    아이폰 기준 앱스토어내 구매 순위 100 중 라이프 스타일 관련 어플 34개 메모, 스케줄 관리, 할 일 관리 어플들 총 17개 INTERACTIVE MIDEA DESIGN Ⅰ 디자인 RESEARCH 삶과 연관된 APP RESEARCH IDEA PERSONA TASK MODEL 하루하루, 시간의 유한성을 강조하며 연령대 상관없이 다가갈 수 있는 요소 스마트폰에 기본적으로 탑재 되어있는 어플 캘린더
  • 45.
    INTERACTIVE MIDEA DESIGNⅠ RESEARCH IDEA PERSONA TASK MODEL PERSONA 퍼소나 A DETAILS MOTIVATIONS Name | Age Job Interests 최유한 | 29세 자기 계발, 승진 등에 욕구가 강해 자신의 삶을 일 중심적으로 살아가느라 바쁜 유한씨. 하루 하루가 정신 없이 지나가다 보니 자신의 삶에 대해 생각해본 적이 없다. 이때, 주변 지인의 갑작스러운 죽음을 경험하고, 죽음과 삶에 대해 다시 생각해보게 된다. 죽음은 언제든지 다가올 수 있음을 인지하고 남은 삶을 자신의 가치관에 맞게 잘 살아야겠다고 생각하였지만, 그 방법을 알지 못해 고민이 생겼다. 직장인 자기 계발, 문화 생활 SITUATION 자신의 남은 삶을 보다 알차고 효율적으로 살아가는 것. 일상에 많은 영향을 주지 않는 선에서 활용 가능한 것. 쉬운 사용법 | 효율적 | 높은 활용성 일정 관리 | 시간 분배 가족 | 지인 | 주변인들 USED LIFE APP TO DO LIST | 캘린더 | 알람 메신저 | 은행 러닝 | 요가 NEEDS 하루 하루의 일상을 더욱 효율적으로 관리해주며, 하루의 마무리를 도와주기. 매일의 감정과 효율적 시간관리들이 쌓여 더 나은 삶을 살아가도록 도와주기. GOAL
  • 46.
    직장에 다니는 유한씨는매일 매일 바쁜 일상을 보낸다. 곧 승진을 앞두고 있어서 처리해야 일들도 신경써야 할 일들도 많다. 아침밥을 거르기 일수고 주말 근무와 야근이 잦다. 여가 생활을 즐긴지도 오래된 것 같다. 다른 기존 스케쥴러와 다른 점이 무엇일까 싶었는데 2시 회의가 끝나자 알람이 울렸다. 회의가 종료되었는데, 현재 기분이 어떠냐고 묻는 질문에 생각에 잠겼다. 한번도 내 기분을 신경쓰며 일정을 소화해본 적이 없었던 것 같다. 하루동안 사용하며 내가 살피지 않았던 나의 기분들을 되돌아보게 되었다. 내가 어느 순간 기쁜지, 어떤 순간을 힘겨워하는지 조금 알 것 같았다. 내가 나에 대해서 알아가는 기분이 들었다. 시간대 별로 마킹된 색으로 한 눈에 내 하루를 살펴볼 수 있었다. 일을 열심히 하며 틈틈히 나에 대해 질문을 하던 순간이 많던 날이었다. 일찍 자야겠다 싶어서 잠자리에 드려는 순간, 짧은 효과음이 울렸다. 어플을 설치 할 때 평균 기상 시간과 취침 시간을 체킹 했던 기억이 났다. 내가 잠들 시간 쯔음에 맞추어 하루를 되묻는 질문이 떠올랐다. 내 하루 일과 기분도 한눈에 알아볼 수 있게 해주었다. 곱씹자 하루가 스쳐 지나가며, 내일은 조금 더 이런 시간을 줄여야지 하는 생각이 들었다. 내일도 사용해보아야 겠다고 생각하며 잠이든다. 그러던 어느 날, 직장 상사로부터 전 동료의 부고소식을 전해듣게 된다. 저번 달만 해도, 약속을 잡아 얼굴을 보자던 동료가 갑작스럽게 떠나 당황스럽고 복잡한 마음이 든다. 지금까지 삶에 만족해 왔고, 목표를 위해 열심히 달리고 있다고 생각해 왔는데 정작 현실의 나를 위해 살았던 순간이었나 의문이 든다. 당장 중요한게 무엇 인지, 삶이 어떻게 흘러가는게 옳은지 고민이다. 죽음이 아주 먼 일이라고 생각했는데 이렇게 갑자기 다가올 수 있다는 사실을 느낀다. 늘 사용하던 스케쥴러와 연동되어, 내 삶을 되돌아보고 보다 나은 하루들을 보낼 수 있다는 어플리케이션을 친구가 추천해주어 깔아보았다. 굳이 따로 체킹하지 않아도 내 스케쥴과 연동되어 편리한 것 같다. INTERACTIVE MIDEA DESIGN Ⅰ STORY BOARD RESEARCH IDEA PERSONA TASK MODEL
  • 47.
    이 어플을 사용한지일주일 쯤 되었을 때, 알람창이 떠올랐다. 나의 일주일 동안의 감정을 정리한 토템을 살펴보라고 했다. 이런 기능이 있는 줄은 알았지만, 이렇게 한 눈에 살펴볼 수 있는 줄은 몰랐다. 오늘은 근 일주일 동안 가장 힘든 날이었다. 야근에, 갑작스러운 급하게 처리해야하는 일들 때문에 정신 없는 하루를 보냈다. 나에게 신경쓰고, 내 마음을 들 여다보며 살기로 다짐했는데 일상에 허덕이다보니 놓치기 바쁘다. 다짐했던 순간이 스쳐지나가며, 지키지 못한 나에게 씁쓸함과 회의감이 피곤과 함께 몰려왔다. 그 순간, 알람창이 떠올랐다. 오늘 하루, 부정적인 감정 이 유독 많았다며 하루를 열심히 보내느라 고생했다는 메세지와 함께 관련된 명언들이 보였다. 명언들 보다도, 나의 마음을 옆에서 같이 살펴주는 것 같아 위로가 되었다. 스쳐지나갔을 나의 힘듬이 한 눈에 보이자, 나 스스로를 위로해주고 대견하다 말해주고 싶어졌다. 내가 나에게 너무 소홀하고, 너무 너그럽지 못하게 대한 것 같단 생각이 들어. 스스로에게 수고했다 말해주었다. 기분이 좀 나아지는 것 같기도 하다. 고생한 나를 도닥이며, 보다 괜찮은 내일을 위해 어서 빨리 쉬어야겠다. 집으로 돌아가는 길에도, 하루 알차게 보내느라 수고했다며 알람이 왔다. 함께 살아가는 동반자 같은 느낌이 들었다. 내가 사용한 시간 동안 입력한 감정들이 색으로 표현되어 하나의 모양을 만들고 있었다. 이번주의 감정률은 무슨 감정이 우세한지, 2일전과 하루 전은 어떻게 다른지를 한 눈에 볼 수 있으니 평소에는 그냥 지나쳤던 하루들이 보다 분명하게 느껴졌다. 내가 어떤 시간을 더 좋아하고, 어떤 기분을 어떨 때 느끼는지 수치화 해서 볼 수 있었다. 보다 더 나은 삶을 위해, 보다 행복한 나를 위해 설치한 이 어플이 정말로 내 감정의 정도를 살피고 케어해주고 있다는 느낌을 받았다. 하루치,일주일치,한달치,일년치 등으로 나뉘어져 한눈에 살펴볼 수 있다니. 어서 한달을 채워서 한달치 감정을 한 눈에 보면, 나의 어떤 점을 알 수 있을지 기대가 된다. INTERACTIVE MIDEA DESIGN Ⅰ STORY BOARD RESEARCH IDEA PERSONA TASK MODEL
  • 48.
    APP DIRECTION USER JOURNEY 인식앱 설치 죽음은 나와 멀고, 두려운 것이 아니라 삶의 일부라는 것을 깨닫다. ‘생사는 함께한다.’ 사용자가 이용중인 캘린더 어플과 연동하여 모든 일정을 동기화한다. ‘나의 일정과 연동’ 죽음과 삶은 맞닿아 있음을 인식하고, 죽음 이전 남은 삶을 보다 잘 살아가길 원한다. ‘더 나은 삶을 위해.’ 시간 설정 감정 토템 캘린더 연동 사용자의 일정이 하나씩 끝날때마다 어떤 기분, 감정인지 체크한다. 체크한 감정들이 어떠냐에 따라 다른 문구의 명언을 보여준다. 체크한 감정들은 데이터화되어 추후 감정 토템으로 만들어진다. Interactive ‘이 일정은 어땠어?’ 감정 체크 나의 일정들은 일반적으로 몇시에 시작해서 몇시에 끝이 나는지를 체크한다. ‘나의 하루의 시작과 끝.’ 질문 명언 사용자가 체크했던 감정에 따라 어떤 일정들이 사용자를 기쁘게하는지 확인. 앞으로의 일정들을 조율한다. ‘이 일정은 별로네.’ 사용자가 기존에 설정한 감정 색깔들로 만들어진 감정 구슬 토템은 매일 일정에 따라 변화한다. ‘내가 선정한 감정색들로 된 토템’ 감정 달력 보기 수정 계속 진행 1 2 3 색깔 설정 내가 직접 설정하는 감정의 색깔 ‘나의 감정의 색깔’ 4 5 6 7 8 INTERACTIVE MIDEA DESIGN Ⅰ RESEARCH IDEA PERSONA TASK MODEL
  • 49.
    APP DIRECTION TASK FLOW SYMBOLS LOGIN| SIGNUP Have an Account? No Yes Create New Password Yes No OTP Correct? OTP Verification OTP Sent New Password SignIn SignUp | Register Start | End Process Decision Ideal Path Start Reset Password Incorrect Password Home INTERACTIVE MIDEA DESIGN Ⅰ RESEARCH IDEA PERSONA TASK MODEL
  • 50.
    MENU Home MenuSetting Alarm My Profile Name Age Goal Setting Brightness Font On | Off Time Day Start Day End Type Size Display GoodTotem Color APP DIRECTION TASK FLOW INTERACTIVE MIDEA DESIGN Ⅰ RESEARCH IDEA PERSONA TASK MODEL
  • 51.
    Year Emotional Calendar Emotional Totem Wise Saying about death DailyChange Day Month Year Day Month SoSo Bad Connect AccountCalendar
  • 52.
    MENU Home MenuSetting Alarm My Profile Emotional Calendar Emotional Totem Wise Saying about death Daily Change Name Age Goal Day Month Year Day Month Year Setting Brightness Font On | Off Time Day Start Day End Type Size Display GoodTotem Color SoSo Bad Connect AccountCalendar APP DIRECTION TASK FLOW LOGIN | SIGNUP Have an Account? No Yes Create New Password Yes No OTP Correct? OTP Verification OTP Sent New Password SignIn SignUp | RegisterStart Reset Password Incorrect Password Home MENU Home Menu Setting Alarm My Profile Name Age Goal Setting Brightness Font On | Off Time Day Start Day End Type Size Display GoodTotem Color SYMBOLS Start | End Process Decision Ideal Path INTERACTIVE MIDEA DESIGN Ⅰ RESEARCH IDEA PERSONA TASK MODEL
  • 53.
    #1. 가장 처음 어플을설치하고, 실행했을 때 나타나는 화면 | 단계들. #2. 어플리케이션 내부에서 확인 가능한 감정 캘린더 부분, #3. 어플리케이션 미작동시에도 사용자의 일반 화면에서 각 나타나는 알림들 #4. 사용자가 각 일정마다 감정을 선택하고 하루의 마무리에 인사이트를 보는 과정. APP DIRECTION APP SKETCH INTERACTIVE MIDEA DESIGN Ⅰ RESEARCH IDEA PERSONA TASK MODEL
  • 54.
    INTERACTIVE MIDEA DESIGNⅠ RESEARCH IDEA PERSONA TASK MODEL APP DIRECTION CHECK POINT 캘린더 기반 어플리케이션을 통해 사용자의 삶 속에 가까이 자리한다. 죽음에 대해 한번쯤, 혹은 깊게 생각한 경험이 있는 사용자들에게 삶과 죽음은 가까이에 있음을 은연 중에 꾸준히 상기시키며 죽음을 직시한 태도가 삶에 긍정적인 영향을 주어 그것이 보다 나은 하루로 이어질 수 있도록 돕고자 한다.
  • 55.
    INTERACTIVE MIDEA DESIGNⅠ RESEARCH IDEA PERSONA TASK MODEL APP DIRECTION CHECK POINT 1 사용자 감정 선택지를 세부화할 필요성 -긍정/부정 -> 좋다,기쁘다,즐겁다,행복하다... / 피곤하다,지친다,슬프다,괴롭다 ... 등 사용자에게 보다 다양한 선택지를 제안,세부 감정을 건드릴 필요성 2 죽음을 거부감 없이 전달하는 위치 -죽음과 연관되어 삶을 상기시키는 명언 리마인드를 통해 전달 ->죽음을 긍정적으로 상기시키는 역할의 비중이 적은가?
  • 56.
    INTERACTIVE MIDEA DESIGNⅠ RESEARCH IDEA PERSONA TASK MODEL APP DIRECTION CHECK POINT 감사합니다!