Hospital Information
cum Management
System
Used Technologies –
 Microsoft Visual Studio 2010
 SQL Server Built-In Database
 Code behind – C#
(ASP.NET)
Name – Rupam Dey
Dept. – BCA (6th
Sem)
Sub. – Major Project
Roll No. – 11901212022
Siliguri Institute of Technology
(WBUT)
Siliguri Healthcare
2 | P a g e
ACKNOWLEDGEMENT
We express our sincere thanks to Mr. Avijit Dutta, HOD and all the
faculty of Computer Application department of Siliguri Institute of
Technology for providing us the excellent opportunity to undergo
such wonderful and effective in-curriculum training. It has truly been
an engrossing and invaluable experience and provided us with the
much needed corporate exposure and industrial awareness.
And lastly thanks to all.
Siliguri Healthcare
3 | P a g e
DECLARATION
We Rupam Dey, Saikat Bhowmick, Shoumyo Das, Rimpa Sarkar and
Neha Biswas here by want to declare that the project on Siliguri
Healthcare started on March, 2015. This is a group project of BCA
Final Year (6th
Semester) Major Project. This project is not submitted
to any organization till date and has maintained all rules and
regulation of the university.
____________________ ____________________
Rupam Dey Saikat Bhowmick
____________________ ____________________
Shoumyo Das Rimpa Sarkar
____________________
Neha Biswas
Siliguri Healthcare
4 | P a g e
Date :
CERTIFICATE
This is to certify that the project entitled “Siliguri
Healthcare” has been developed by RUPAM DEY as a
team leader, head designer and head programmer with the
help of his group.
He has used Microsoft Visual Studio 2010, C# programming
language (ASP.NET), Adobe Photoshop and built-in SQL
serves as Database for the project. His work is highly
satisfactory.
I wish him all the best for his bright future.
__________________
Avijit Dutta
HOD of Computer Application Department
Siliguri Institute of Technology
Siliguri Healthcare
5 | P a g e
INDEX
 Introduction
 Module of the project
 Used Technologies
 Requirement Specification
 Class Diagram
 Data Flow Diagram
 ER Diagram
 Code of every page with the outputs
 Feasibility Study
 Testing
 Conclusion
 Future Encasements
 Bibliography
Siliguri Healthcare
6 | P a g e
INTRODUCTION
Hospital Information System (HIS) or Hospital Management
Information System (HMIS) or Hospital Management
Systems are synonyms of hospital eGovernance initiatives,
which means making a hospital management paperless.
This includes the clinical, back office and generic
management of all activities. It integrates the entire
resources of a hospital into one integrated software
application.
It includes a search facility to know the current status
of each room. User can search availability of a doctor. It is
accessible either by an administrator or receptionist. Only
they can add data into the database. The data can be
Siliguri Healthcare
7 | P a g e
retrieved easily. The interface is very user-friendly. The data
are well protected for personal use and makes the data
processing very fast.
Siliguri Healthcare
8 | P a g e
MODULE OF THE PROJECT
The development of this new system contains the
following activities, which try to automate the entire process
keeping in the view of database integration approach.
 Least manpower requirements
 Instant information retrieval
 Timely treatment decisions
 Information sharing between the healthcare specialists across
the world
 Saves lot of money to the promoters if HMIS is web based
 Allows remote access to all stake holders including patients
 Web based HMIS can also provide services such as online
appointment scheduling
 Information about Mediclaim (TPA), Packages, Bed Tariffs and all
 Registration and Enquiry Management
 Appointment & Queue Management
 Inpatient Admission, Discharge, Transfer (ADT) Management
 Blood Bank Management
 Ambulance Services Management
Siliguri Healthcare
9 | P a g e
USED TECHNOLOGIES
 ASP.NET 4.0
 SQL Server Built-In Database
 C# programming language (ASP.NET)
SYSTEM REQUIREMENT
 Any Operating System
 Any Updated Web Browser
Siliguri Healthcare
10 | P a g e
CONTEXT DIAGRAM
The Administrator can do the following:
 Add, Delete & Update Employee Details
 Add, Delete & Update Doctor Details
 Add, Delete & Update Mediclaim Details
 Add, Delete & Update Bed Tariff Details
 Maintain Blood Bank Details
 Admit Patient & Update Patient Information
 Get Patient Information
Siliguri Healthcare
11 | P a g e
The Receptionist can do the followings:
 Maintain Blood Bank Details
 Admit Patient & Update Patient Information
 Get Patient Information
Doctors can do the followings:
 Log In to Get Patient Information.
Users can do the followings:
 Get All Information about the Organization like Bed Tariff,
Packages, Present Blood Details of Blood Bank, Contact Details.
Siliguri Healthcare
12 | P a g e
TABLES OF THE DATABASE
Siliguri Healthcare
13 | P a g e
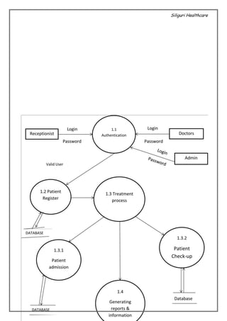
DATA FLOW DIAGRAM
Siliguri Healthcare
14 | P a g e
Siliguri Healthcare
15 | P a g e
LEVEL 2 DFD
Siliguri Healthcare
16 | P a g e
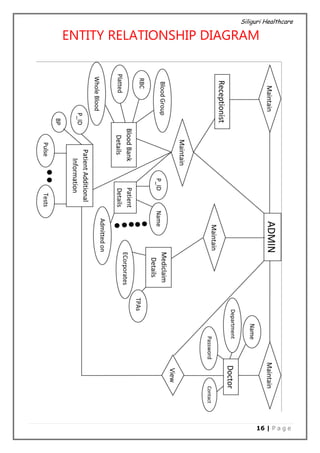
ENTITY RELATIONSHIP DIAGRAM
Siliguri Healthcare
17 | P a g e
OUTPUTS
WITH
THE
Siliguri Healthcare
18 | P a g e
C#
SOURCE
CODE
Siliguri Healthcare
19 | P a g e
HOME PAGE
Output of the Home page
FACILITIES PAGE
Siliguri Healthcare
20 | P a g e
Output of the Facilities page
PACKAGE PAGE
Output of the Package page (Upper View)
Siliguri Healthcare
21 | P a g e
Output of the Package page (Lower View)
DOCTORS PAGE
Output of the Find A Doctor page
Siliguri Healthcare
22 | P a g e
MEDICLAIM PAGE
Output of the Mediclaim page
LOGIN PAGE
using System;
using System.Collections.Generic;
using System.Linq;
using System.Web;
using System.Web.UI;
using System.Web.UI.WebControls;
using System.Data.SqlClient;
using System.Configuration;
namespace SHC
{
public partial class employee : System.Web.UI.Page
Siliguri Healthcare
23 | P a g e
{
protected void Page_Load(object sender, EventArgs e)
{
}
protected void btn_home_Click(object sender, EventArgs e)
{
Response.Redirect("home.aspx");
}
protected void btn_faci_Click(object sender, EventArgs e)
{
Response.Redirect("facilities.aspx");
}
protected void btn_package_Click(object sender, EventArgs e)
{
Response.Redirect("package.aspx");
}
protected void btn_doctor_Click(object sender, EventArgs e)
{
Response.Redirect("doctors.aspx");
}
protected void btn_mediclaim_Click(object sender, EventArgs e)
{
Response.Redirect("mediclaim.aspx");
}
protected void btn_cntct_Click(object sender, EventArgs e)
{
Response.Redirect("contact.aspx");
}
protected void btn_emp_Click(object sender, EventArgs e)
{
Response.Redirect("employee.aspx");
}
protected void btn_login1_Click(object sender, EventArgs e)
{
try
{
SqlConnection conn = new
SqlConnection(ConfigurationManager.ConnectionStrings["ConnStringSHC"].ConnectionString);
conn.Open();
string chkemp = "Select EMP_PASSWORD from EMP_DETAILS where EMP_ID='" +
txtbx_login1.Text + "'";
string chkfn = "Select EMP_NAME from EMP_DETAILS where EMP_ID='" +
txtbx_login1.Text + "'";
SqlCommand comm_emp = new SqlCommand(chkemp, conn);
string psw = comm_emp.ExecuteScalar().ToString();
SqlCommand comm_fn = new SqlCommand(chkfn, conn);
string fn = comm_fn.ExecuteScalar().ToString();
TextBox1.Text = "";
TextBox1.Text = "Hello " + fn + ".";
if (txtbx_login2.Text == "admin")
{
Session["New"] = TextBox1.Text;
Siliguri Healthcare
24 | P a g e
Response.Redirect("./adminlogin.aspx");
Response.Write("Successfully Logged In");
}
else if (psw == txtbx_login2.Text)
{
Session["New"] = TextBox1.Text;
Response.Redirect("./after_login.aspx");
Response.Write("Successfully Logged In");
}
else
{
Response.Write("Login Credenttials Incorrect");
}
comm_emp.ExecuteNonQuery();
Response.Redirect("employee.aspx");
conn.Close();
}
catch (Exception excep)
{
Response.Write("Error!: " + excep.ToString());
}
}
protected void Button1_Click(object sender, EventArgs e)
{
try
{
SqlConnection conn = new
SqlConnection(ConfigurationManager.ConnectionStrings["ConnStringSHC"].ConnectionString);
conn.Open();
string chkdoc = "Select Password from Doctor where Name='" +
txtbx_login3.Text + "'";
string chkfn = "Select Name from Doctor where Name='" + txtbx_login3.Text +
"'";
SqlCommand comm_doc = new SqlCommand(chkdoc, conn);
string psw = comm_doc.ExecuteScalar().ToString();
SqlCommand comm_fn = new SqlCommand(chkfn, conn);
string fn = comm_fn.ExecuteScalar().ToString();
TextBox1.Text = "";
TextBox1.Text = "Hello " + fn + ".";
if (txtbx_login4.Text == "admin")
{
Session["New"] = TextBox1.Text;
Response.Redirect("./p_info_doctor.aspx");
Response.Write("Successfully Logged In");
}
else if (psw == txtbx_login4.Text)
{
Session["New"] = TextBox1.Text;
Response.Redirect("./p_info_doctor.aspx");
Response.Write("Successfully Logged In");
}
else
{
Response.Write("Login Credenttials Incorrect");
}
comm_doc.ExecuteNonQuery();
Siliguri Healthcare
25 | P a g e
Response.Redirect("employee.aspx");
conn.Close();
}
catch (Exception excep)
{
Response.Write("Error!: " + excep.ToString());
}
}
}
}
Output of the Receptionist’s, Admin’s & Doctor’s Login page
AFTER DOCTOR LOGIN
Siliguri Healthcare
26 | P a g e
Output before finding the patient information
Output after finding the patient information
Siliguri Healthcare
27 | P a g e
AFTER RECEPTIONIST LOGIN
AFTER ADMIN LOGIN
Siliguri Healthcare
28 | P a g e
BLOOD BANK UPDATING PAGE
using System;
using System.Collections.Generic;
using System.Linq;
using System.Web;
using System.Web.UI;
using System.Web.UI.WebControls;
using System.Data.SqlClient;
using System.Configuration;
namespace SHC
{
public partial class bb_details : System.Web.UI.Page
{
protected void Page_Load(object sender, EventArgs e)
{
lbl_dt.Text = DateTime.Now.ToString();
}
protected void btn_upbbd_Click(object sender, EventArgs e)
{
try
{
SqlConnection conn = new
SqlConnection(ConfigurationManager.ConnectionStrings["ConnStringSHC"].ConnectionString);
conn.Open();
string insertblood1 = "Insert Into Blood (Blood_Group,Plated,RBC,Whole_Blood)
Values (@bg, @plt, @rbc, @wb) ";
SqlCommand comm1 = new SqlCommand(insertblood1, conn);
comm1.Parameters.AddWithValue("@bg", lbl_bbd4.Text);
comm1.Parameters.AddWithValue("@plt", TextBox1.Text);
comm1.Parameters.AddWithValue("@rbc", TextBox2.Text);
comm1.Parameters.AddWithValue("@wb", TextBox3.Text);
comm1.ExecuteNonQuery();
conn.Close();
conn.Open();
Siliguri Healthcare
29 | P a g e
string insertblood2 = "Insert Into Blood (Blood_Group,Plated,RBC,Whole_Blood)
Values (@bg, @plt, @rbc, @wb) ";
SqlCommand comm2 = new SqlCommand(insertblood2, conn);
comm2.Parameters.AddWithValue("@bg", lbl_bbd5.Text);
comm2.Parameters.AddWithValue("@plt", TextBox4.Text);
comm2.Parameters.AddWithValue("@rbc", TextBox5.Text);
comm2.Parameters.AddWithValue("@wb", TextBox6.Text);
comm2.ExecuteNonQuery();
conn.Close();
conn.Open();
string insertblood3 = "Insert Into Blood (Blood_Group,Plated,RBC,Whole_Blood)
Values (@bg, @plt, @rbc, @wb) ";
SqlCommand comm3 = new SqlCommand(insertblood3, conn);
comm3.Parameters.AddWithValue("@bg", lbl_bbd6.Text);
comm3.Parameters.AddWithValue("@plt", TextBox7.Text);
comm3.Parameters.AddWithValue("@rbc", TextBox8.Text);
comm3.Parameters.AddWithValue("@wb", TextBox9.Text);
comm3.ExecuteNonQuery();
conn.Close();
conn.Open();
string insertblood4 = "Insert Into Blood (Blood_Group,Plated,RBC,Whole_Blood) Values (@bg,
@plt, @rbc, @wb) ";
SqlCommand comm4 = new SqlCommand(insertblood4, conn);
comm4.Parameters.AddWithValue("@bg", lbl_bbd7.Text);
comm4.Parameters.AddWithValue("@plt", TextBox10.Text);
comm4.Parameters.AddWithValue("@rbc", TextBox11.Text);
comm4.Parameters.AddWithValue("@wb", TextBox12.Text);
comm4.ExecuteNonQuery();
conn.Close();
conn.Open();
string insertblood5 = "Insert Into Blood (Blood_Group,Plated,RBC,Whole_Blood)
Values (@bg, @plt, @rbc, @wb) ";
SqlCommand comm5 = new SqlCommand(insertblood5, conn);
comm5.Parameters.AddWithValue("@bg", lbl_bbd8.Text);
comm5.Parameters.AddWithValue("@plt", TextBox13.Text);
comm5.Parameters.AddWithValue("@rbc", TextBox14.Text);
comm5.Parameters.AddWithValue("@wb", TextBox15.Text);
comm5.ExecuteNonQuery();
conn.Close();
conn.Open();
string insertblood6 = "Insert Into Blood (Blood_Group,Plated,RBC,Whole_Blood)
Values (@bg, @plt, @rbc, @wb) ";
SqlCommand comm6 = new SqlCommand(insertblood6, conn);
comm6.Parameters.AddWithValue("@bg", lbl_bbd9.Text);
comm6.Parameters.AddWithValue("@plt", TextBox16.Text);
comm6.Parameters.AddWithValue("@rbc", TextBox17.Text);
comm6.Parameters.AddWithValue("@wb", TextBox18.Text);
comm6.ExecuteNonQuery();
conn.Close();
conn.Open();
string insertblood7 = "Insert Into Blood (Blood_Group,Plated,RBC,Whole_Blood)
Values (@bg, @plt, @rbc, @wb) ";
SqlCommand comm7 = new SqlCommand(insertblood7, conn);
comm7.Parameters.AddWithValue("@bg", lbl_bbd10.Text);
comm7.Parameters.AddWithValue("@plt", TextBox19.Text);
comm7.Parameters.AddWithValue("@rbc", TextBox20.Text);
comm7.Parameters.AddWithValue("@wb", TextBox21.Text);
comm7.ExecuteNonQuery();
Siliguri Healthcare
30 | P a g e
conn.Close();
conn.Open();
string insertblood8 = "Insert Into Blood (Blood_Group,Plated,RBC,Whole_Blood)
Values (@bg, @plt, @rbc, @wb) ";
SqlCommand comm8 = new SqlCommand(insertblood8, conn);
comm8.Parameters.AddWithValue("@bg", lbl_bbd11.Text);
comm8.Parameters.AddWithValue("@plt", TextBox22.Text);
comm8.Parameters.AddWithValue("@rbc", TextBox23.Text);
comm8.Parameters.AddWithValue("@wb", TextBox24.Text);
comm8.ExecuteNonQuery();
Response.Redirect("after_login.aspx");
conn.Close();
}
catch (Exception excep)
{
Response.Write("Error!: " + excep.ToString());
}
}
protected void btn_bbdclr_Click(object sender, EventArgs e)
{
try
{
SqlConnection conn = new
SqlConnection(ConfigurationManager.ConnectionStrings["ConnStringSHC"].ConnectionString);
conn.Open();
string delete = "Delete from Blood";
SqlCommand commm = new SqlCommand(delete, conn);
commm.ExecuteNonQuery();
conn.Close();
Response.Redirect("bb_details.aspx");
}
catch (Exception excep)
{
Response.Write("Error!: " + excep.ToString());
}
}
protected void Button1_Click(object sender, EventArgs e)
{
Response.Redirect("employee.aspx");
}
}
}
Siliguri Healthcare
31 | P a g e
Output of the blood details updating page
PATIENT ADMISSION PAGE
using System;
using System.Collections.Generic;
using System.Linq;
using System.Web;
using System.Web.UI;
using System.Web.UI.WebControls;
using System.Data.SqlClient;
using System.Configuration;
namespace SHC
{
public partial class admission : System.Web.UI.Page
{
protected void Page_Load(object sender, EventArgs e)
{
lbl_dt.Text = DateTime.Now.ToString();
}
protected void Button1_Click(object sender, EventArgs e)
{
Response.Redirect("employee.aspx");
}
protected void btn_submit_Click(object sender, EventArgs e)
{
Siliguri Healthcare
32 | P a g e
try
{
Guid nguid = Guid.NewGuid();
SqlConnection conn = new
SqlConnection(ConfigurationManager.ConnectionStrings["ConnStringSHC"].ConnectionString);
conn.Open();
string insertblood1 = "Insert Into Patient_Details
(P_ID,FN,LN,Gender,Age,Occupation,Mob1,Mob2,Reffered_By,Blood_Group,Department,Address,City,S
tate,Admitted_On) Values (@pid, @fn, @ln, @gen, @age, @occupation, @mob1, @mob2, @refby, @bg,
@dept, @add, @city, @state, @admit) ";
SqlCommand comm = new SqlCommand(insertblood1, conn);
comm.Parameters.AddWithValue("@pid", nguid.ToString("N").Substring(0, 4));
comm.Parameters.AddWithValue("@fn", TextBox2.Text);
comm.Parameters.AddWithValue("@ln", TextBox3.Text);
comm.Parameters.AddWithValue("@gen", ddl1.SelectedItem.ToString());
comm.Parameters.AddWithValue("@age", TextBox4.Text);
comm.Parameters.AddWithValue("@occupation", TextBox5.Text);
comm.Parameters.AddWithValue("@mob1", TextBox6.Text);
comm.Parameters.AddWithValue("@mob2", TextBox7.Text);
comm.Parameters.AddWithValue("@refby", TextBox8.Text);
comm.Parameters.AddWithValue("@bg", ddl2.SelectedItem.ToString());
comm.Parameters.AddWithValue("@dept", ddl3.SelectedItem.ToString());
comm.Parameters.AddWithValue("@add", TextBox9.Text);
comm.Parameters.AddWithValue("@city", ddl4.SelectedItem.ToString());
comm.Parameters.AddWithValue("@state", ddl5.SelectedItem.ToString());
comm.Parameters.AddWithValue("@admit", TextBox10.Text);
comm.ExecuteNonQuery();
Response.Redirect("confirm.aspx");
Response.Write("Patient Admitted Successfully");
conn.Close();
}
catch (Exception excep)
{
Response.Write("Error!: " + excep.ToString());
}
}
protected void btn_reset_Click(object sender, EventArgs e)
{
Response.Redirect("admission.aspx");
}
}
}
Siliguri Healthcare
33 | P a g e
Output of the patient admission page
GET PATIENT INFORMATION PAGE
Siliguri Healthcare
34 | P a g e
Output before finding the patient information
Output after finding the patient information
Siliguri Healthcare
35 | P a g e
UPDATE MEDICLAIM DETAILS PAGE
using System;
using System.Collections.Generic;
using System.Linq;
using System.Web;
using System.Web.UI;
using System.Web.UI.WebControls;
using System.Data.SqlClient;
using System.Configuration;
namespace SHC
{
public partial class update_mediclaim : System.Web.UI.Page
{
protected void Page_Load(object sender, EventArgs e)
{
lbl_dt.Text = DateTime.Now.ToString();
}
protected void Button1_Click(object sender, EventArgs e)
{
Response.Redirect("employee.aspx");
}
protected void btn_medi1_Click(object sender, EventArgs e)
{
try
{
SqlConnection conn = new
SqlConnection(ConfigurationManager.ConnectionStrings["ConnStringSHC"].ConnectionString);
conn.Open();
string insertmedi = "Insert Into TPAs (Empanelled_Insurance_&_TPAs) Values (@tpa) ";
SqlCommand comm = new SqlCommand(insertmedi, conn);
comm.Parameters.AddWithValue("@tpa", txt_mediclaim.Text);
comm.ExecuteNonQuery();
Response.Redirect("update_mediclaim.aspx");
conn.Close();
}
catch (Exception excep)
{
Response.Write("Error!: " + excep.ToString());
}
}
protected void btn_medi3_Click(object sender, EventArgs e)
{
try
{
SqlConnection conn = new
SqlConnection(ConfigurationManager.ConnectionStrings["ConnStringSHC"].ConnectionString);
conn.Open();
string insertmedi = "Insert Into ECorporates (Empanelled_Corporates) Values (@ec) ";
SqlCommand comm = new SqlCommand(insertmedi, conn);
comm.Parameters.AddWithValue("@ec", txt_mediclaim.Text);
comm.ExecuteNonQuery();
Response.Redirect("update_mediclaim.aspx");
conn.Close();
}
catch (Exception excep)
{
Response.Write("Error!: " + excep.ToString());
}
}
Siliguri Healthcare
36 | P a g e
protected void btn_medi2_Click(object sender, EventArgs e)
{
try
{
SqlConnection conn = new
SqlConnection(ConfigurationManager.ConnectionStrings["ConnStringSHC"].ConnectionString);
conn.Open();
string deletemedi = "Delete from TPAs Where Empanelled_Insurance_&_TPAs ='" +
txt_mediclaim.Text + "'";
SqlCommand commm = new SqlCommand(deletemedi, conn);
commm.ExecuteNonQuery();
conn.Close();
Response.Redirect("update_mediclaim.aspx");
}
catch (Exception excep)
{
Response.Write("Error!: " + excep.ToString());
}
}
protected void btn_medi4_Click(object sender, EventArgs e)
{
try
{
SqlConnection conn = new
SqlConnection(ConfigurationManager.ConnectionStrings["ConnStringSHC"].ConnectionString);
conn.Open();
string deletemedi = "Delete from ECorporates Where Empanelled_Corporates ='" +
txt_mediclaim.Text + "'";
SqlCommand commm = new SqlCommand(deletemedi, conn);
commm.ExecuteNonQuery();
conn.Close();
Response.Redirect("emp_add_del.aspx");
}
catch (Exception excep)
{
Response.Write("Error!: " + excep.ToString());
}
}
}
}
Siliguri Healthcare
37 | P a g e
EMPLOYEE ADD & DELETE PAGE
using System;
using System.Collections.Generic;
using System.Linq;
using System.Web;
using System.Web.UI;
using System.Web.UI.WebControls;
using System.Data.SqlClient;
using System.Configuration;
namespace SHC
{
public partial class emp_add_del : System.Web.UI.Page
{
protected void Page_Load(object sender, EventArgs e)
{
lbl_dt.Text = DateTime.Now.ToString();
}
protected void Button1_Click(object sender, EventArgs e)
{
Response.Redirect("employee.aspx");
}
protected void btn_emp_del_Click(object sender, EventArgs e)
{
try
{
SqlConnection conn = new
SqlConnection(ConfigurationManager.ConnectionStrings["ConnStringSHC"].ConnectionString);
conn.Open();
string deleteemp = "Delete from EMP_DETAILS Where EMP_ID ='" + txt_emp1.Text
+ "'";
SqlCommand commm = new SqlCommand(deleteemp, conn);
commm.ExecuteNonQuery();
conn.Close();
Response.Redirect("emp_add_del.aspx");
}
catch (Exception excep)
{
Response.Write("Error!: " + excep.ToString());
}
}
protected void btn_emp_add_Click(object sender, EventArgs e)
{
try
{
SqlConnection conn = new
SqlConnection(ConfigurationManager.ConnectionStrings["ConnStringSHC"].ConnectionString);
conn.Open();
Siliguri Healthcare
38 | P a g e
string insertemp = "Insert Into EMP_DETAILS (EMP_ID, EMP_NAME,
EMP_DESIGNATION, EMP_CONTACT, EMP_PASSWORD) Values (@eid, @ename, @edesig, @econtact, @epwd)
";
SqlCommand comm = new SqlCommand(insertemp, conn);
comm.Parameters.AddWithValue("@eid", txt_emp2.Text);
comm.Parameters.AddWithValue("@ename", txt_emp3.Text);
comm.Parameters.AddWithValue("@edesig", txt_emp5.Text);
comm.Parameters.AddWithValue("@econtact", txt_emp4.Text);
comm.Parameters.AddWithValue("@epwd", txt_emp6.Text);
comm.ExecuteNonQuery();
Response.Redirect("emp_add_del.aspx");
conn.Close();
}
catch (Exception excep)
{
Response.Write("Error!: " + excep.ToString());
}
}
}
}
Output of the employee add & delete page
Siliguri Healthcare
39 | P a g e
PATIENT CURRENT INFORMATION PAGE
using System;
using System.Collections.Generic;
using System.Linq;
using System.Web;
using System.Web.UI;
using System.Web.UI.WebControls;
using System.Data.SqlClient;
using System.Configuration;
namespace SHC
{
public partial class p_current_info_admin : System.Web.UI.Page
{
protected void Page_Load(object sender, EventArgs e)
{
lbl_dt.Text = DateTime.Now.ToString();
}
protected void Button1_Click(object sender, EventArgs e)
{
Response.Redirect("employee.aspx");
}
protected void btn_info_del_Click(object sender, EventArgs e)
{
try
{
SqlConnection conn = new
SqlConnection(ConfigurationManager.ConnectionStrings["ConnStringSHC"].ConnectionString);
conn.Open();
string deleteinfo = "Delete from PatientAdditionalInfo Where P_ID ='" +
txt_info1.Text + "'";
SqlCommand commm = new SqlCommand(deleteinfo, conn);
commm.ExecuteNonQuery();
Siliguri Healthcare
40 | P a g e
conn.Close();
Response.Redirect("p_current_info.aspx");
}
catch (Exception excep)
{
Response.Write("Error!: " + excep.ToString());
}
}
protected void btn_info_add_Click(object sender, EventArgs e)
{
try
{
SqlConnection conn = new
SqlConnection(ConfigurationManager.ConnectionStrings["ConnStringSHC"].ConnectionString);
conn.Open();
string insertinfo = "Insert Into PatientAdditionalInfo (P_ID, BP, Pulse,
Weight, Blood_Allotted, Tests) Values (@pid, @bp, @pulse, @weight, @blood, @tests) ";
SqlCommand comm = new SqlCommand(insertinfo, conn);
comm.Parameters.AddWithValue("@pid", txt_info2.Text);
comm.Parameters.AddWithValue("@bp", txt_info3.Text);
comm.Parameters.AddWithValue("@pulse", txt_info4.Text);
comm.Parameters.AddWithValue("@weight", txt_info5.Text);
comm.Parameters.AddWithValue("@blood", txt_info6.Text);
comm.Parameters.AddWithValue("@tests", txt_info7.Text);
comm.ExecuteNonQuery();
Response.Redirect("p_current_info.aspx");
conn.Close();
}
catch (Exception excep)
{
Response.Write("Error!: " + excep.ToString());
}
}
}
}
Siliguri Healthcare
41 | P a g e
Output of the patient current information updating page
DOCTOR ADD & DELETE PAGE
using System;
using System.Collections.Generic;
using System.Linq;
using System.Web;
using System.Web.UI;
using System.Web.UI.WebControls;
using System.Data.SqlClient;
using System.Configuration;
namespace SHC
{
public partial class doc_add_del : System.Web.UI.Page
{
protected void Page_Load(object sender, EventArgs e)
{
lbl_dt.Text = DateTime.Now.ToString();
}
Siliguri Healthcare
42 | P a g e
protected void Button1_Click(object sender, EventArgs e)
{
Response.Redirect("employee.aspx");
}
protected void btn_doc_del_Click(object sender, EventArgs e)
{
try
{
SqlConnection conn = new
SqlConnection(ConfigurationManager.ConnectionStrings["ConnStringSHC"].ConnectionString);
conn.Open();
string deletedoc = "Delete from Doctor Where Name ='" + txt_doc1.Text + "'";
SqlCommand commm = new SqlCommand(deletedoc, conn);
commm.ExecuteNonQuery();
conn.Close();
Response.Redirect("doc_add_del.aspx");
}
catch (Exception excep)
{
Response.Write("Error!: " + excep.ToString());
}
}
protected void btn_doc_add_Click(object sender, EventArgs e)
{
try
{
SqlConnection conn = new
SqlConnection(ConfigurationManager.ConnectionStrings["ConnStringSHC"].ConnectionString);
conn.Open();
string insertdoc = "Insert Into Doctor (Department, Name, Contact, Password)
Values (@dept, @name, @contact, @pwd) ";
SqlCommand comm = new SqlCommand(insertdoc, conn);
comm.Parameters.AddWithValue("@dept", ddl_doc.SelectedItem.ToString());
comm.Parameters.AddWithValue("@name", txt_doc3.Text);
comm.Parameters.AddWithValue("@contact", txt_doc4.Text);
comm.Parameters.AddWithValue("@pwd", txt_doc6.Text);
comm.ExecuteNonQuery();
Response.Redirect("doc_add_del.aspx");
conn.Close();
}
catch (Exception excep)
{
Response.Write("Error!: " + excep.ToString());
}
}
}
}
Siliguri Healthcare
43 | P a g e
Output of the doctor add & delete page
CONTACT US PAGE
Siliguri Healthcare
44 | P a g e
Output of the contact us page with map
Siliguri Healthcare
45 | P a g e
FEASABILITY STUDY
Feasibility is the analysis of risks, costs & benefits relating to
economics, technology & user operation.
There are several types of feasibility depending on the aspect they
covers.
Some important feasibilities are as follows -
(I) Technical Feasibility
(II) Operational Feasibility
(III) Economical Feasibility
When we are developing the system (software), we must know the
proposed system will be feasible or i.e. practically implemented or
not it may possible the proposed( candidate ) system may not
implemented due to many reasons like it may take long time in
development than the specified time limit ,cost may increase than
proposed one etc. Therefore we must analyze the feasibility of the
system.
Siliguri Healthcare
46 | P a g e
TESTING
 Software testing is the process of executing a program with
intension of finding errors in the code. It is a process of
evolution of system or its parts by manual or automatic means
to verify that it is satisfying specified or requirements or not.
 Generally, no system is perfect due to communication problems
between user and developer, time constraints, or conceptual
mistakes by developer.
 To purpose of system testing is to check and find out these
errors or faults as early as possible so losses due to it can be
saved.
 Testing is the fundamental process of software success.
 Testing is not a distinct phase in system development life cycle
but should be applicable throughout all phases i.e. design
development and maintenance phase.
 Testing is used to show incorrectness and considered to success
when an error is detected.
Siliguri Healthcare
47 | P a g e
CONCLUTION
The package is designed in such a way that future modifications can
be done easily. The following conclusions can be deduced from the
development of the project –
 Automation of the entire system improves the efficiency.
 It provides a friendly graphical user interface.
 It gives appropriate access to the authorized users depending
on their permission.
 The system has adequate scope for modification in future if it is
necessary.
 We have gained an insight into the working of the HOSPITAL.
This represents a typical real world situation.
 Our understanding of database design has been strengthened
this is because in order to generate the final reports of
database designing has to be properly followed.
Siliguri Healthcare
48 | P a g e
 Sense of teamwork has developed and confidence of handling
real life project has increased to a great extent.
FUTURE ENHANCEMENTS
1. Though maximum efforts have been put in to make this report
authentic in all aspects and to take all necessary presentation to
ensure that the information gathered is true, some uncomfortable
factors may have crept in.
2. Some of the respondents were reluctant to part with certain
information on the pretext of the sensitivity of the information.
Also some facts of figures were not divulged as the company
policy came in the way for free revelation of the desired input.
3. An element of bias might have crept in from the side of the official
interviewed. This could also have resulted in some kind of
modification of the information divulged.
Siliguri Healthcare
49 | P a g e
4. Through an attempt was make to collect information
from the best possible source in the company, it was difficult to
meet the top officials due to their busy schedules.
5. Most of the analysis and interpretations, made for this report, are
based on secondary data obtained. This data could have some
inherent mistakes and errors.
6. Finally, although due care has been taken those can be typing and
compilation errors in the report itself.
The limitations may be many and the magnitude of the influence of
these limiting factors may have a bearing on the report, but it in no
way alters the ultimate aim of the project and because it's highly
USER FRIENDLY, it would be the choice of all kinds of personnel.
Still we found out that the project can be done in a better way.
BIBLIOGRAPHY
BOOK REFERENCES
Ivan Bayross, SQL, PL/SQL programming language of Oracle, Second
Edition, BPB Publication.
WEB REFERENCES
Siliguri Healthcare
50 | P a g e
[1] www.google.com
[2] www.asp.net-informations.com
[3] www.msdn.microsoft.com

Hospitality_Management_System

  • 1.
    Hospital Information cum Management System UsedTechnologies –  Microsoft Visual Studio 2010  SQL Server Built-In Database  Code behind – C# (ASP.NET) Name – Rupam Dey Dept. – BCA (6th Sem) Sub. – Major Project Roll No. – 11901212022 Siliguri Institute of Technology (WBUT)
  • 2.
    Siliguri Healthcare 2 |P a g e ACKNOWLEDGEMENT We express our sincere thanks to Mr. Avijit Dutta, HOD and all the faculty of Computer Application department of Siliguri Institute of Technology for providing us the excellent opportunity to undergo such wonderful and effective in-curriculum training. It has truly been an engrossing and invaluable experience and provided us with the much needed corporate exposure and industrial awareness. And lastly thanks to all.
  • 3.
    Siliguri Healthcare 3 |P a g e DECLARATION We Rupam Dey, Saikat Bhowmick, Shoumyo Das, Rimpa Sarkar and Neha Biswas here by want to declare that the project on Siliguri Healthcare started on March, 2015. This is a group project of BCA Final Year (6th Semester) Major Project. This project is not submitted to any organization till date and has maintained all rules and regulation of the university. ____________________ ____________________ Rupam Dey Saikat Bhowmick ____________________ ____________________ Shoumyo Das Rimpa Sarkar ____________________ Neha Biswas
  • 4.
    Siliguri Healthcare 4 |P a g e Date : CERTIFICATE This is to certify that the project entitled “Siliguri Healthcare” has been developed by RUPAM DEY as a team leader, head designer and head programmer with the help of his group. He has used Microsoft Visual Studio 2010, C# programming language (ASP.NET), Adobe Photoshop and built-in SQL serves as Database for the project. His work is highly satisfactory. I wish him all the best for his bright future. __________________ Avijit Dutta HOD of Computer Application Department Siliguri Institute of Technology
  • 5.
    Siliguri Healthcare 5 |P a g e INDEX  Introduction  Module of the project  Used Technologies  Requirement Specification  Class Diagram  Data Flow Diagram  ER Diagram  Code of every page with the outputs  Feasibility Study  Testing  Conclusion  Future Encasements  Bibliography
  • 6.
    Siliguri Healthcare 6 |P a g e INTRODUCTION Hospital Information System (HIS) or Hospital Management Information System (HMIS) or Hospital Management Systems are synonyms of hospital eGovernance initiatives, which means making a hospital management paperless. This includes the clinical, back office and generic management of all activities. It integrates the entire resources of a hospital into one integrated software application. It includes a search facility to know the current status of each room. User can search availability of a doctor. It is accessible either by an administrator or receptionist. Only they can add data into the database. The data can be
  • 7.
    Siliguri Healthcare 7 |P a g e retrieved easily. The interface is very user-friendly. The data are well protected for personal use and makes the data processing very fast.
  • 8.
    Siliguri Healthcare 8 |P a g e MODULE OF THE PROJECT The development of this new system contains the following activities, which try to automate the entire process keeping in the view of database integration approach.  Least manpower requirements  Instant information retrieval  Timely treatment decisions  Information sharing between the healthcare specialists across the world  Saves lot of money to the promoters if HMIS is web based  Allows remote access to all stake holders including patients  Web based HMIS can also provide services such as online appointment scheduling  Information about Mediclaim (TPA), Packages, Bed Tariffs and all  Registration and Enquiry Management  Appointment & Queue Management  Inpatient Admission, Discharge, Transfer (ADT) Management  Blood Bank Management  Ambulance Services Management
  • 9.
    Siliguri Healthcare 9 |P a g e USED TECHNOLOGIES  ASP.NET 4.0  SQL Server Built-In Database  C# programming language (ASP.NET) SYSTEM REQUIREMENT  Any Operating System  Any Updated Web Browser
  • 10.
    Siliguri Healthcare 10 |P a g e CONTEXT DIAGRAM The Administrator can do the following:  Add, Delete & Update Employee Details  Add, Delete & Update Doctor Details  Add, Delete & Update Mediclaim Details  Add, Delete & Update Bed Tariff Details  Maintain Blood Bank Details  Admit Patient & Update Patient Information  Get Patient Information
  • 11.
    Siliguri Healthcare 11 |P a g e The Receptionist can do the followings:  Maintain Blood Bank Details  Admit Patient & Update Patient Information  Get Patient Information Doctors can do the followings:  Log In to Get Patient Information. Users can do the followings:  Get All Information about the Organization like Bed Tariff, Packages, Present Blood Details of Blood Bank, Contact Details.
  • 12.
    Siliguri Healthcare 12 |P a g e TABLES OF THE DATABASE
  • 13.
    Siliguri Healthcare 13 |P a g e DATA FLOW DIAGRAM
  • 14.
  • 15.
    Siliguri Healthcare 15 |P a g e LEVEL 2 DFD
  • 16.
    Siliguri Healthcare 16 |P a g e ENTITY RELATIONSHIP DIAGRAM
  • 17.
    Siliguri Healthcare 17 |P a g e OUTPUTS WITH THE
  • 18.
    Siliguri Healthcare 18 |P a g e C# SOURCE CODE
  • 19.
    Siliguri Healthcare 19 |P a g e HOME PAGE Output of the Home page FACILITIES PAGE
  • 20.
    Siliguri Healthcare 20 |P a g e Output of the Facilities page PACKAGE PAGE Output of the Package page (Upper View)
  • 21.
    Siliguri Healthcare 21 |P a g e Output of the Package page (Lower View) DOCTORS PAGE Output of the Find A Doctor page
  • 22.
    Siliguri Healthcare 22 |P a g e MEDICLAIM PAGE Output of the Mediclaim page LOGIN PAGE using System; using System.Collections.Generic; using System.Linq; using System.Web; using System.Web.UI; using System.Web.UI.WebControls; using System.Data.SqlClient; using System.Configuration; namespace SHC { public partial class employee : System.Web.UI.Page
  • 23.
    Siliguri Healthcare 23 |P a g e { protected void Page_Load(object sender, EventArgs e) { } protected void btn_home_Click(object sender, EventArgs e) { Response.Redirect("home.aspx"); } protected void btn_faci_Click(object sender, EventArgs e) { Response.Redirect("facilities.aspx"); } protected void btn_package_Click(object sender, EventArgs e) { Response.Redirect("package.aspx"); } protected void btn_doctor_Click(object sender, EventArgs e) { Response.Redirect("doctors.aspx"); } protected void btn_mediclaim_Click(object sender, EventArgs e) { Response.Redirect("mediclaim.aspx"); } protected void btn_cntct_Click(object sender, EventArgs e) { Response.Redirect("contact.aspx"); } protected void btn_emp_Click(object sender, EventArgs e) { Response.Redirect("employee.aspx"); } protected void btn_login1_Click(object sender, EventArgs e) { try { SqlConnection conn = new SqlConnection(ConfigurationManager.ConnectionStrings["ConnStringSHC"].ConnectionString); conn.Open(); string chkemp = "Select EMP_PASSWORD from EMP_DETAILS where EMP_ID='" + txtbx_login1.Text + "'"; string chkfn = "Select EMP_NAME from EMP_DETAILS where EMP_ID='" + txtbx_login1.Text + "'"; SqlCommand comm_emp = new SqlCommand(chkemp, conn); string psw = comm_emp.ExecuteScalar().ToString(); SqlCommand comm_fn = new SqlCommand(chkfn, conn); string fn = comm_fn.ExecuteScalar().ToString(); TextBox1.Text = ""; TextBox1.Text = "Hello " + fn + "."; if (txtbx_login2.Text == "admin") { Session["New"] = TextBox1.Text;
  • 24.
    Siliguri Healthcare 24 |P a g e Response.Redirect("./adminlogin.aspx"); Response.Write("Successfully Logged In"); } else if (psw == txtbx_login2.Text) { Session["New"] = TextBox1.Text; Response.Redirect("./after_login.aspx"); Response.Write("Successfully Logged In"); } else { Response.Write("Login Credenttials Incorrect"); } comm_emp.ExecuteNonQuery(); Response.Redirect("employee.aspx"); conn.Close(); } catch (Exception excep) { Response.Write("Error!: " + excep.ToString()); } } protected void Button1_Click(object sender, EventArgs e) { try { SqlConnection conn = new SqlConnection(ConfigurationManager.ConnectionStrings["ConnStringSHC"].ConnectionString); conn.Open(); string chkdoc = "Select Password from Doctor where Name='" + txtbx_login3.Text + "'"; string chkfn = "Select Name from Doctor where Name='" + txtbx_login3.Text + "'"; SqlCommand comm_doc = new SqlCommand(chkdoc, conn); string psw = comm_doc.ExecuteScalar().ToString(); SqlCommand comm_fn = new SqlCommand(chkfn, conn); string fn = comm_fn.ExecuteScalar().ToString(); TextBox1.Text = ""; TextBox1.Text = "Hello " + fn + "."; if (txtbx_login4.Text == "admin") { Session["New"] = TextBox1.Text; Response.Redirect("./p_info_doctor.aspx"); Response.Write("Successfully Logged In"); } else if (psw == txtbx_login4.Text) { Session["New"] = TextBox1.Text; Response.Redirect("./p_info_doctor.aspx"); Response.Write("Successfully Logged In"); } else { Response.Write("Login Credenttials Incorrect"); } comm_doc.ExecuteNonQuery();
  • 25.
    Siliguri Healthcare 25 |P a g e Response.Redirect("employee.aspx"); conn.Close(); } catch (Exception excep) { Response.Write("Error!: " + excep.ToString()); } } } } Output of the Receptionist’s, Admin’s & Doctor’s Login page AFTER DOCTOR LOGIN
  • 26.
    Siliguri Healthcare 26 |P a g e Output before finding the patient information Output after finding the patient information
  • 27.
    Siliguri Healthcare 27 |P a g e AFTER RECEPTIONIST LOGIN AFTER ADMIN LOGIN
  • 28.
    Siliguri Healthcare 28 |P a g e BLOOD BANK UPDATING PAGE using System; using System.Collections.Generic; using System.Linq; using System.Web; using System.Web.UI; using System.Web.UI.WebControls; using System.Data.SqlClient; using System.Configuration; namespace SHC { public partial class bb_details : System.Web.UI.Page { protected void Page_Load(object sender, EventArgs e) { lbl_dt.Text = DateTime.Now.ToString(); } protected void btn_upbbd_Click(object sender, EventArgs e) { try { SqlConnection conn = new SqlConnection(ConfigurationManager.ConnectionStrings["ConnStringSHC"].ConnectionString); conn.Open(); string insertblood1 = "Insert Into Blood (Blood_Group,Plated,RBC,Whole_Blood) Values (@bg, @plt, @rbc, @wb) "; SqlCommand comm1 = new SqlCommand(insertblood1, conn); comm1.Parameters.AddWithValue("@bg", lbl_bbd4.Text); comm1.Parameters.AddWithValue("@plt", TextBox1.Text); comm1.Parameters.AddWithValue("@rbc", TextBox2.Text); comm1.Parameters.AddWithValue("@wb", TextBox3.Text); comm1.ExecuteNonQuery(); conn.Close(); conn.Open();
  • 29.
    Siliguri Healthcare 29 |P a g e string insertblood2 = "Insert Into Blood (Blood_Group,Plated,RBC,Whole_Blood) Values (@bg, @plt, @rbc, @wb) "; SqlCommand comm2 = new SqlCommand(insertblood2, conn); comm2.Parameters.AddWithValue("@bg", lbl_bbd5.Text); comm2.Parameters.AddWithValue("@plt", TextBox4.Text); comm2.Parameters.AddWithValue("@rbc", TextBox5.Text); comm2.Parameters.AddWithValue("@wb", TextBox6.Text); comm2.ExecuteNonQuery(); conn.Close(); conn.Open(); string insertblood3 = "Insert Into Blood (Blood_Group,Plated,RBC,Whole_Blood) Values (@bg, @plt, @rbc, @wb) "; SqlCommand comm3 = new SqlCommand(insertblood3, conn); comm3.Parameters.AddWithValue("@bg", lbl_bbd6.Text); comm3.Parameters.AddWithValue("@plt", TextBox7.Text); comm3.Parameters.AddWithValue("@rbc", TextBox8.Text); comm3.Parameters.AddWithValue("@wb", TextBox9.Text); comm3.ExecuteNonQuery(); conn.Close(); conn.Open(); string insertblood4 = "Insert Into Blood (Blood_Group,Plated,RBC,Whole_Blood) Values (@bg, @plt, @rbc, @wb) "; SqlCommand comm4 = new SqlCommand(insertblood4, conn); comm4.Parameters.AddWithValue("@bg", lbl_bbd7.Text); comm4.Parameters.AddWithValue("@plt", TextBox10.Text); comm4.Parameters.AddWithValue("@rbc", TextBox11.Text); comm4.Parameters.AddWithValue("@wb", TextBox12.Text); comm4.ExecuteNonQuery(); conn.Close(); conn.Open(); string insertblood5 = "Insert Into Blood (Blood_Group,Plated,RBC,Whole_Blood) Values (@bg, @plt, @rbc, @wb) "; SqlCommand comm5 = new SqlCommand(insertblood5, conn); comm5.Parameters.AddWithValue("@bg", lbl_bbd8.Text); comm5.Parameters.AddWithValue("@plt", TextBox13.Text); comm5.Parameters.AddWithValue("@rbc", TextBox14.Text); comm5.Parameters.AddWithValue("@wb", TextBox15.Text); comm5.ExecuteNonQuery(); conn.Close(); conn.Open(); string insertblood6 = "Insert Into Blood (Blood_Group,Plated,RBC,Whole_Blood) Values (@bg, @plt, @rbc, @wb) "; SqlCommand comm6 = new SqlCommand(insertblood6, conn); comm6.Parameters.AddWithValue("@bg", lbl_bbd9.Text); comm6.Parameters.AddWithValue("@plt", TextBox16.Text); comm6.Parameters.AddWithValue("@rbc", TextBox17.Text); comm6.Parameters.AddWithValue("@wb", TextBox18.Text); comm6.ExecuteNonQuery(); conn.Close(); conn.Open(); string insertblood7 = "Insert Into Blood (Blood_Group,Plated,RBC,Whole_Blood) Values (@bg, @plt, @rbc, @wb) "; SqlCommand comm7 = new SqlCommand(insertblood7, conn); comm7.Parameters.AddWithValue("@bg", lbl_bbd10.Text); comm7.Parameters.AddWithValue("@plt", TextBox19.Text); comm7.Parameters.AddWithValue("@rbc", TextBox20.Text); comm7.Parameters.AddWithValue("@wb", TextBox21.Text); comm7.ExecuteNonQuery();
  • 30.
    Siliguri Healthcare 30 |P a g e conn.Close(); conn.Open(); string insertblood8 = "Insert Into Blood (Blood_Group,Plated,RBC,Whole_Blood) Values (@bg, @plt, @rbc, @wb) "; SqlCommand comm8 = new SqlCommand(insertblood8, conn); comm8.Parameters.AddWithValue("@bg", lbl_bbd11.Text); comm8.Parameters.AddWithValue("@plt", TextBox22.Text); comm8.Parameters.AddWithValue("@rbc", TextBox23.Text); comm8.Parameters.AddWithValue("@wb", TextBox24.Text); comm8.ExecuteNonQuery(); Response.Redirect("after_login.aspx"); conn.Close(); } catch (Exception excep) { Response.Write("Error!: " + excep.ToString()); } } protected void btn_bbdclr_Click(object sender, EventArgs e) { try { SqlConnection conn = new SqlConnection(ConfigurationManager.ConnectionStrings["ConnStringSHC"].ConnectionString); conn.Open(); string delete = "Delete from Blood"; SqlCommand commm = new SqlCommand(delete, conn); commm.ExecuteNonQuery(); conn.Close(); Response.Redirect("bb_details.aspx"); } catch (Exception excep) { Response.Write("Error!: " + excep.ToString()); } } protected void Button1_Click(object sender, EventArgs e) { Response.Redirect("employee.aspx"); } } }
  • 31.
    Siliguri Healthcare 31 |P a g e Output of the blood details updating page PATIENT ADMISSION PAGE using System; using System.Collections.Generic; using System.Linq; using System.Web; using System.Web.UI; using System.Web.UI.WebControls; using System.Data.SqlClient; using System.Configuration; namespace SHC { public partial class admission : System.Web.UI.Page { protected void Page_Load(object sender, EventArgs e) { lbl_dt.Text = DateTime.Now.ToString(); } protected void Button1_Click(object sender, EventArgs e) { Response.Redirect("employee.aspx"); } protected void btn_submit_Click(object sender, EventArgs e) {
  • 32.
    Siliguri Healthcare 32 |P a g e try { Guid nguid = Guid.NewGuid(); SqlConnection conn = new SqlConnection(ConfigurationManager.ConnectionStrings["ConnStringSHC"].ConnectionString); conn.Open(); string insertblood1 = "Insert Into Patient_Details (P_ID,FN,LN,Gender,Age,Occupation,Mob1,Mob2,Reffered_By,Blood_Group,Department,Address,City,S tate,Admitted_On) Values (@pid, @fn, @ln, @gen, @age, @occupation, @mob1, @mob2, @refby, @bg, @dept, @add, @city, @state, @admit) "; SqlCommand comm = new SqlCommand(insertblood1, conn); comm.Parameters.AddWithValue("@pid", nguid.ToString("N").Substring(0, 4)); comm.Parameters.AddWithValue("@fn", TextBox2.Text); comm.Parameters.AddWithValue("@ln", TextBox3.Text); comm.Parameters.AddWithValue("@gen", ddl1.SelectedItem.ToString()); comm.Parameters.AddWithValue("@age", TextBox4.Text); comm.Parameters.AddWithValue("@occupation", TextBox5.Text); comm.Parameters.AddWithValue("@mob1", TextBox6.Text); comm.Parameters.AddWithValue("@mob2", TextBox7.Text); comm.Parameters.AddWithValue("@refby", TextBox8.Text); comm.Parameters.AddWithValue("@bg", ddl2.SelectedItem.ToString()); comm.Parameters.AddWithValue("@dept", ddl3.SelectedItem.ToString()); comm.Parameters.AddWithValue("@add", TextBox9.Text); comm.Parameters.AddWithValue("@city", ddl4.SelectedItem.ToString()); comm.Parameters.AddWithValue("@state", ddl5.SelectedItem.ToString()); comm.Parameters.AddWithValue("@admit", TextBox10.Text); comm.ExecuteNonQuery(); Response.Redirect("confirm.aspx"); Response.Write("Patient Admitted Successfully"); conn.Close(); } catch (Exception excep) { Response.Write("Error!: " + excep.ToString()); } } protected void btn_reset_Click(object sender, EventArgs e) { Response.Redirect("admission.aspx"); } } }
  • 33.
    Siliguri Healthcare 33 |P a g e Output of the patient admission page GET PATIENT INFORMATION PAGE
  • 34.
    Siliguri Healthcare 34 |P a g e Output before finding the patient information Output after finding the patient information
  • 35.
    Siliguri Healthcare 35 |P a g e UPDATE MEDICLAIM DETAILS PAGE using System; using System.Collections.Generic; using System.Linq; using System.Web; using System.Web.UI; using System.Web.UI.WebControls; using System.Data.SqlClient; using System.Configuration; namespace SHC { public partial class update_mediclaim : System.Web.UI.Page { protected void Page_Load(object sender, EventArgs e) { lbl_dt.Text = DateTime.Now.ToString(); } protected void Button1_Click(object sender, EventArgs e) { Response.Redirect("employee.aspx"); } protected void btn_medi1_Click(object sender, EventArgs e) { try { SqlConnection conn = new SqlConnection(ConfigurationManager.ConnectionStrings["ConnStringSHC"].ConnectionString); conn.Open(); string insertmedi = "Insert Into TPAs (Empanelled_Insurance_&_TPAs) Values (@tpa) "; SqlCommand comm = new SqlCommand(insertmedi, conn); comm.Parameters.AddWithValue("@tpa", txt_mediclaim.Text); comm.ExecuteNonQuery(); Response.Redirect("update_mediclaim.aspx"); conn.Close(); } catch (Exception excep) { Response.Write("Error!: " + excep.ToString()); } } protected void btn_medi3_Click(object sender, EventArgs e) { try { SqlConnection conn = new SqlConnection(ConfigurationManager.ConnectionStrings["ConnStringSHC"].ConnectionString); conn.Open(); string insertmedi = "Insert Into ECorporates (Empanelled_Corporates) Values (@ec) "; SqlCommand comm = new SqlCommand(insertmedi, conn); comm.Parameters.AddWithValue("@ec", txt_mediclaim.Text); comm.ExecuteNonQuery(); Response.Redirect("update_mediclaim.aspx"); conn.Close(); } catch (Exception excep) { Response.Write("Error!: " + excep.ToString()); } }
  • 36.
    Siliguri Healthcare 36 |P a g e protected void btn_medi2_Click(object sender, EventArgs e) { try { SqlConnection conn = new SqlConnection(ConfigurationManager.ConnectionStrings["ConnStringSHC"].ConnectionString); conn.Open(); string deletemedi = "Delete from TPAs Where Empanelled_Insurance_&_TPAs ='" + txt_mediclaim.Text + "'"; SqlCommand commm = new SqlCommand(deletemedi, conn); commm.ExecuteNonQuery(); conn.Close(); Response.Redirect("update_mediclaim.aspx"); } catch (Exception excep) { Response.Write("Error!: " + excep.ToString()); } } protected void btn_medi4_Click(object sender, EventArgs e) { try { SqlConnection conn = new SqlConnection(ConfigurationManager.ConnectionStrings["ConnStringSHC"].ConnectionString); conn.Open(); string deletemedi = "Delete from ECorporates Where Empanelled_Corporates ='" + txt_mediclaim.Text + "'"; SqlCommand commm = new SqlCommand(deletemedi, conn); commm.ExecuteNonQuery(); conn.Close(); Response.Redirect("emp_add_del.aspx"); } catch (Exception excep) { Response.Write("Error!: " + excep.ToString()); } } } }
  • 37.
    Siliguri Healthcare 37 |P a g e EMPLOYEE ADD & DELETE PAGE using System; using System.Collections.Generic; using System.Linq; using System.Web; using System.Web.UI; using System.Web.UI.WebControls; using System.Data.SqlClient; using System.Configuration; namespace SHC { public partial class emp_add_del : System.Web.UI.Page { protected void Page_Load(object sender, EventArgs e) { lbl_dt.Text = DateTime.Now.ToString(); } protected void Button1_Click(object sender, EventArgs e) { Response.Redirect("employee.aspx"); } protected void btn_emp_del_Click(object sender, EventArgs e) { try { SqlConnection conn = new SqlConnection(ConfigurationManager.ConnectionStrings["ConnStringSHC"].ConnectionString); conn.Open(); string deleteemp = "Delete from EMP_DETAILS Where EMP_ID ='" + txt_emp1.Text + "'"; SqlCommand commm = new SqlCommand(deleteemp, conn); commm.ExecuteNonQuery(); conn.Close(); Response.Redirect("emp_add_del.aspx"); } catch (Exception excep) { Response.Write("Error!: " + excep.ToString()); } } protected void btn_emp_add_Click(object sender, EventArgs e) { try { SqlConnection conn = new SqlConnection(ConfigurationManager.ConnectionStrings["ConnStringSHC"].ConnectionString); conn.Open();
  • 38.
    Siliguri Healthcare 38 |P a g e string insertemp = "Insert Into EMP_DETAILS (EMP_ID, EMP_NAME, EMP_DESIGNATION, EMP_CONTACT, EMP_PASSWORD) Values (@eid, @ename, @edesig, @econtact, @epwd) "; SqlCommand comm = new SqlCommand(insertemp, conn); comm.Parameters.AddWithValue("@eid", txt_emp2.Text); comm.Parameters.AddWithValue("@ename", txt_emp3.Text); comm.Parameters.AddWithValue("@edesig", txt_emp5.Text); comm.Parameters.AddWithValue("@econtact", txt_emp4.Text); comm.Parameters.AddWithValue("@epwd", txt_emp6.Text); comm.ExecuteNonQuery(); Response.Redirect("emp_add_del.aspx"); conn.Close(); } catch (Exception excep) { Response.Write("Error!: " + excep.ToString()); } } } } Output of the employee add & delete page
  • 39.
    Siliguri Healthcare 39 |P a g e PATIENT CURRENT INFORMATION PAGE using System; using System.Collections.Generic; using System.Linq; using System.Web; using System.Web.UI; using System.Web.UI.WebControls; using System.Data.SqlClient; using System.Configuration; namespace SHC { public partial class p_current_info_admin : System.Web.UI.Page { protected void Page_Load(object sender, EventArgs e) { lbl_dt.Text = DateTime.Now.ToString(); } protected void Button1_Click(object sender, EventArgs e) { Response.Redirect("employee.aspx"); } protected void btn_info_del_Click(object sender, EventArgs e) { try { SqlConnection conn = new SqlConnection(ConfigurationManager.ConnectionStrings["ConnStringSHC"].ConnectionString); conn.Open(); string deleteinfo = "Delete from PatientAdditionalInfo Where P_ID ='" + txt_info1.Text + "'"; SqlCommand commm = new SqlCommand(deleteinfo, conn); commm.ExecuteNonQuery();
  • 40.
    Siliguri Healthcare 40 |P a g e conn.Close(); Response.Redirect("p_current_info.aspx"); } catch (Exception excep) { Response.Write("Error!: " + excep.ToString()); } } protected void btn_info_add_Click(object sender, EventArgs e) { try { SqlConnection conn = new SqlConnection(ConfigurationManager.ConnectionStrings["ConnStringSHC"].ConnectionString); conn.Open(); string insertinfo = "Insert Into PatientAdditionalInfo (P_ID, BP, Pulse, Weight, Blood_Allotted, Tests) Values (@pid, @bp, @pulse, @weight, @blood, @tests) "; SqlCommand comm = new SqlCommand(insertinfo, conn); comm.Parameters.AddWithValue("@pid", txt_info2.Text); comm.Parameters.AddWithValue("@bp", txt_info3.Text); comm.Parameters.AddWithValue("@pulse", txt_info4.Text); comm.Parameters.AddWithValue("@weight", txt_info5.Text); comm.Parameters.AddWithValue("@blood", txt_info6.Text); comm.Parameters.AddWithValue("@tests", txt_info7.Text); comm.ExecuteNonQuery(); Response.Redirect("p_current_info.aspx"); conn.Close(); } catch (Exception excep) { Response.Write("Error!: " + excep.ToString()); } } } }
  • 41.
    Siliguri Healthcare 41 |P a g e Output of the patient current information updating page DOCTOR ADD & DELETE PAGE using System; using System.Collections.Generic; using System.Linq; using System.Web; using System.Web.UI; using System.Web.UI.WebControls; using System.Data.SqlClient; using System.Configuration; namespace SHC { public partial class doc_add_del : System.Web.UI.Page { protected void Page_Load(object sender, EventArgs e) { lbl_dt.Text = DateTime.Now.ToString(); }
  • 42.
    Siliguri Healthcare 42 |P a g e protected void Button1_Click(object sender, EventArgs e) { Response.Redirect("employee.aspx"); } protected void btn_doc_del_Click(object sender, EventArgs e) { try { SqlConnection conn = new SqlConnection(ConfigurationManager.ConnectionStrings["ConnStringSHC"].ConnectionString); conn.Open(); string deletedoc = "Delete from Doctor Where Name ='" + txt_doc1.Text + "'"; SqlCommand commm = new SqlCommand(deletedoc, conn); commm.ExecuteNonQuery(); conn.Close(); Response.Redirect("doc_add_del.aspx"); } catch (Exception excep) { Response.Write("Error!: " + excep.ToString()); } } protected void btn_doc_add_Click(object sender, EventArgs e) { try { SqlConnection conn = new SqlConnection(ConfigurationManager.ConnectionStrings["ConnStringSHC"].ConnectionString); conn.Open(); string insertdoc = "Insert Into Doctor (Department, Name, Contact, Password) Values (@dept, @name, @contact, @pwd) "; SqlCommand comm = new SqlCommand(insertdoc, conn); comm.Parameters.AddWithValue("@dept", ddl_doc.SelectedItem.ToString()); comm.Parameters.AddWithValue("@name", txt_doc3.Text); comm.Parameters.AddWithValue("@contact", txt_doc4.Text); comm.Parameters.AddWithValue("@pwd", txt_doc6.Text); comm.ExecuteNonQuery(); Response.Redirect("doc_add_del.aspx"); conn.Close(); } catch (Exception excep) { Response.Write("Error!: " + excep.ToString()); } } } }
  • 43.
    Siliguri Healthcare 43 |P a g e Output of the doctor add & delete page CONTACT US PAGE
  • 44.
    Siliguri Healthcare 44 |P a g e Output of the contact us page with map
  • 45.
    Siliguri Healthcare 45 |P a g e FEASABILITY STUDY Feasibility is the analysis of risks, costs & benefits relating to economics, technology & user operation. There are several types of feasibility depending on the aspect they covers. Some important feasibilities are as follows - (I) Technical Feasibility (II) Operational Feasibility (III) Economical Feasibility When we are developing the system (software), we must know the proposed system will be feasible or i.e. practically implemented or not it may possible the proposed( candidate ) system may not implemented due to many reasons like it may take long time in development than the specified time limit ,cost may increase than proposed one etc. Therefore we must analyze the feasibility of the system.
  • 46.
    Siliguri Healthcare 46 |P a g e TESTING  Software testing is the process of executing a program with intension of finding errors in the code. It is a process of evolution of system or its parts by manual or automatic means to verify that it is satisfying specified or requirements or not.  Generally, no system is perfect due to communication problems between user and developer, time constraints, or conceptual mistakes by developer.  To purpose of system testing is to check and find out these errors or faults as early as possible so losses due to it can be saved.  Testing is the fundamental process of software success.  Testing is not a distinct phase in system development life cycle but should be applicable throughout all phases i.e. design development and maintenance phase.  Testing is used to show incorrectness and considered to success when an error is detected.
  • 47.
    Siliguri Healthcare 47 |P a g e CONCLUTION The package is designed in such a way that future modifications can be done easily. The following conclusions can be deduced from the development of the project –  Automation of the entire system improves the efficiency.  It provides a friendly graphical user interface.  It gives appropriate access to the authorized users depending on their permission.  The system has adequate scope for modification in future if it is necessary.  We have gained an insight into the working of the HOSPITAL. This represents a typical real world situation.  Our understanding of database design has been strengthened this is because in order to generate the final reports of database designing has to be properly followed.
  • 48.
    Siliguri Healthcare 48 |P a g e  Sense of teamwork has developed and confidence of handling real life project has increased to a great extent. FUTURE ENHANCEMENTS 1. Though maximum efforts have been put in to make this report authentic in all aspects and to take all necessary presentation to ensure that the information gathered is true, some uncomfortable factors may have crept in. 2. Some of the respondents were reluctant to part with certain information on the pretext of the sensitivity of the information. Also some facts of figures were not divulged as the company policy came in the way for free revelation of the desired input. 3. An element of bias might have crept in from the side of the official interviewed. This could also have resulted in some kind of modification of the information divulged.
  • 49.
    Siliguri Healthcare 49 |P a g e 4. Through an attempt was make to collect information from the best possible source in the company, it was difficult to meet the top officials due to their busy schedules. 5. Most of the analysis and interpretations, made for this report, are based on secondary data obtained. This data could have some inherent mistakes and errors. 6. Finally, although due care has been taken those can be typing and compilation errors in the report itself. The limitations may be many and the magnitude of the influence of these limiting factors may have a bearing on the report, but it in no way alters the ultimate aim of the project and because it's highly USER FRIENDLY, it would be the choice of all kinds of personnel. Still we found out that the project can be done in a better way. BIBLIOGRAPHY BOOK REFERENCES Ivan Bayross, SQL, PL/SQL programming language of Oracle, Second Edition, BPB Publication. WEB REFERENCES
  • 50.
    Siliguri Healthcare 50 |P a g e [1] www.google.com [2] www.asp.net-informations.com [3] www.msdn.microsoft.com