Ng©n hµng ph¸t triÓn Ch©u A
XuÊt b¶n cã söa ®æi, 1988
SACH H¦¥NG D¢N
QUAN LY
TH¦C HI£N D¦ AN
Cuèn S¸ch h-íng dÉn qu¶n lý thùc hiÖn dù ¸n nµy lµ mét trong nhiÒu Ên
phÈm cña v¨n phßng DÞch vô Dù ¸n Trung t©m thuéc Ng©n hµng ph¸t triÓn
ch©u ¸ nh»m cung cÊp chØ dÉn thùc tÕ cho c¸c nhµ qu¶n lý dù ¸n khi thùc hiÖn
c¸c dù ¸n do Ng©n hµng tµi trî. C¸c Ên phÈm kh¸c võa ®-îc xuÊt b¶n gåm Sæ
tay vÒ chÝnh s¸ch. Thùc hiÖn vµ thñ tôc liªn quan ®Õn viÖc mua s¾m trong
ph¹m vi c¸c kho¶n vay ng©n hµng ph¸t triÓn ch©u ¸, S¸ch h-íng dÉn xÐt thÇu,
C¸c mÉu hå s¬ mêi thÇu cho mua s¾m hµng ho¸ vµ c¸c mÉu hå s¬ mêi thÇu cho
cungcÊp,giaonhËnvµl¾p®Æthµngho¸.
Qu¶n lý thùc hiÖn dù ¸n kh¸c nh÷ng cuèn s¸ch kh¸c viÕt vÒ qu¶n lý dù ¸n ë
chç nã tËp trung chñ yÕu vµo c¸c mÆt thùc hiÖn, bá quan c¸c ho¹t ®éng liªn
quan ®Õn vËn hµnh tiÕp theo cña dù ¸n sau khi dù ¸n hoµn thµnh. Thªm n÷a
cuèn s¸ch lång ghÐp nh- mét phÇn cña toµn bé nç lùc qu¶n lý, nh÷ng chØ dÉn
vµ yªu cÇu cô thÓ cña ng©n hµng ¸p dông cho nh÷ng ho¹t ®éng thùc hiÖn nhÊt
®Þnh. Cuèn s¸ch nµy kh«ng cã ý ®Þnh lµ mét tµi liÖu häc thuËt vÒ ®Ò tµi ®-îc
bµn ®Õn mµ chØ thÓ hiÖn mét nç lùc khiªm tèn nh-ng tÝch cùc cña Ng©n hµng
nh»m gióp thóc ®Èy qu¸ tr×nh ph¸t triÓn b»ng c¸ch chØ ra c¸ch sö dông mét
c¸ch hiÖu qu¶ vµ kinh tÕ nh÷ng nguån lùc khan hiÕm.
Cuèn s¸ch cã mét sè phô lôc mµ ng-êi ®äc cã thÓ xem vµo lóc r¶nh rçi do ®ã
gi¶mbítc¸cchitiÕtkhi®äcv¨nb¶nchÝnh
46
(i)
S¸ch h­íng dÉn
qu¶n lý thùc hiÖn
dù ¸n
Ng©n hµng ph¸t triÓn Ch©u ¸
XuÊt b¶n cã söa ®æi, 1988
H­íng dÉn thùc hµnh cho c¸c ®¬n vÞ
thùc hiÖn dù ¸n do ADB tµi trî
(ii)
Tµi liÖu nµy ®­îc dÞch ra tõ nguyªn b¶n tiÕng Anh ®Ó phôc vô ®«ng ®¶o b¹n ®äc
h¬n. Tuy nhiªn, tiÕng Anh vÉn lµ ng«n ng÷ chÝnh thøc cña Ng©n hµng Ph¸t triÓn
ch©u ¸ vµ chØ nguyªn b¶n tiÕng Anh cña tµi liÖu nµy míi ®¸ng tin cËy (NghÜa lµ
chØ nguyªn b¶n tiÕng Anh cña tµi liÖu nµy míi chÝnh thøc ®­îc c«ng nhËn vµ cã
hiÖu lùc). Do vËy, bÊt cø trÝch dÉn nµo còng ph¶i tham kh¶o b¶n tiÕng Anh cña tµi
liÖu nµy.
(iii)
Môc lôc
Lêi nãi ®Çu .....................................................................................................................v
I. giíi thiÖu .....................................................................................................................1
II. môc ®Ých vµ ph¹m vi cña qu¶n lý thùc hiÖn dù ¸n ..........................2
A. Môc ®Ých cña c«ng t¸c qu¶n lý thùc hiÖn dù ¸n ...........................................2
B. Ph¹m vi cña qu¶n lý thùc hiÖn dù ¸n ..............................................................2
III. LËp kÕ ho¹ch thùc hiÖn...................................................................................6
A. Dù ¸n vµ M«i tr­êng dù ¸n.............................................................................. 6
B. C¸c vÊn ®Ò ph¸t sinh trong giai ®o¹n thùc hiÖn dù ¸n ................................ 7
C. Hoµn tÊt kÕ ho¹ch c«ng viÖc cña dù ¸n .......................................................... 8
D. Tæ chøc thùc hiÖn dù ¸n .................................................................................10
E. LËp kÕ ho¹ch qu¶n lý tµi chÝnh vµ kÕ to¸n ................................................... 11
F. X©y dùng kÕ ho¹ch kiÓm so¸t dù ¸n .............................................................. 13
G. X©y dùng Tµi liÖu h­íng dÉn c¸c thñ tôc dù ¸n......................................... 16
IV. Gi¸m ®èc dù ¸n.................................................................................................... 17
A. Chøc n¨ng vµ tr¸ch nhiÖm cña Gi¸m ®èc dù ¸n ......................................... 17
B. Nh÷ng phÈm chÊt cña mét Gi¸m ®èc dù ¸n tèt........................................... 18
V. Qu¶n lý thùc hiÖn dù ¸n ............................................................................... 19
A. ChuÈn bÞ thùc hiÖn dù ¸n............................................................................... 19
B. Thùc hiÖn c¸c quy ®Þnh ®Ó kho¶n vay cã hiÖu lùc ...................................... 21
C. Thuª vµ gi¸m s¸t c«ng viÖc cña c¸c t­ vÊn ................................................... 21
D. Mua s¾m hµng ho¸ vµ thuª c¸c c«ng tr×nh d©n sù ..................................... 24
E. Gi¸m s¸t x©y dùng c«ng tr×nh hay l¾p ®Æt thiÕt bÞ ...................................... 28
F. Thùc hiÖn c¸c ®iÒu kho¶n quy ®Þnh cña dù ¸n ............................................ 28
G. KiÓm so¸t chi phÝ ............................................................................................. 29
H. Rót kinh phÝ tõ kho¶n vay ............................................................................. 30
I. KiÓm so¸t nh÷ng thay ®æi cña dù ¸n .............................................................. 30
(iv)
J. Phèi hîp víi c¸c ®¬n vÞ thùc hiÖn vµ hç trî kh¸c ........................................ 31
K. Gi¸m s¸t vµ kiÓm so¸t dù ¸n .......................................................................... 31
L. C¸c thñ tôc gi¸m s¸t vµ kiÓm so¸t dù ¸n....................................................... 32
M. LËp b¸o c¸o tiÕn ®é cña dù ¸n....................................................................... 36
VI. Trao ®æi gi÷a ng©n hµng vµ ®¬n vÞ thùc hiÖn vÒ dù ¸n ........... 37
A. Nhu cÇu th­êng xuyªn tham kh¶o ý kiÕn ................................................... 37
B. C¸c chuyÕn ®i cña c¸c nhãm c«ng t¸c cña Ng©n hµng............................... 37
C. §Þnh h­íng cho c¸n bé cña ®¬n vÞ thùc hiÖn.............................................. 38
VII. Thuª vËn hµnh dù ¸n .................................................................................... 39
A. ChuyÓn giao tr¸ch nhiÖm vËn hµnh dù ¸n .................................................. 39
B. T­ vÊn vµ ®µo t¹o cho nh©n viªn vËn hµnh ................................................. 40
VIII. ®¸nh gi¸ dù ¸n ................................................................................................. 41
A. Gi¸m s¸t vµ ®¸nh gi¸ lîi Ých cña dù ¸n........................................................ 41
B. B¸o c¸o hoµn thµnh dù ¸n .............................................................................. 42
Phô lôc .......................................................................................................................... 44
(v)
Lêi nãi ®Çu
Mét trong nh÷ng thö th¸ch chÝnh ®èi víi c¸c tæ chøc ph¸t triÓn quèc
tÕ lµ ®¶m b¶o c¸c dù ¸n mµ hä tµi trî ®­îc thùc hiÖn thµnh c«ng vµ ®¹t
®­îc c¸c môc tiªu ®· ®Ò ra. §iÒu nµy ®ßi hái dù ¸n ph¶i ®­îc tiÕn hµnh
phï hîp víi kÕ ho¹ch, lÞch tr×nh vµ c¸c yªu cÇu kh¸c ®· ®Ò ra trong giai
®o¹n x©y dùng vµ thÈm ®Þnh dù ¸n bëi nh÷ng c¸n bé cã tr×nh ®é kÜ thuËt
vµ n¨ng lùc qu¶n lý phï hîp. Tuy nhiªn, ë hÇu hÕt c¸c n­íc ®ang ph¸t
triÓn, mét khã kh¨n th­êng xuÊt hiÖn lµ t×nh tr¹ng thiÕu c¸c nhµ qu¶n lý
®­îc ®µo t¹o thÝch hîp vµ cã kinh nghiÖm; do ®ã, nhu cÇu trî gióp vÒ qu¶n
lý dù ¸n ®· trë thµnh yÕu tè thiÕt yÕu trong mäi ch­¬ng tr×nh hç trî ph¸t
triÓn.
Kinh nghiÖm cña Ng©n hµng ph¸t triÓn Ch©u ¸ cho thÊy c¸c vÊn ®Ò ph¸t
sinh trong qu¸ tr×nh thùc hiÖn dù ¸n th­êng cã nguyªn nh©n do qu¶n lý
yÕu kÐm. Phong tôc, truyÒn thèng, thãi quen, tËp qu¸n vµ thËm chÝ thãi
quan liªu th­êng chiÕm ­u thÕ so víi c¸c quyÕt ®Þnh qu¶n lý hîp lý vµ dÉn
®Õn tÝnh tr¹ng chËm trÔ hoÆc thiÖt h¹i cho dù ¸n. ThiÕu hiÓu biÕt vÒ c¸c kh¸i
niÖm vµ kü thuËt qu¶n lý ®óng ®¾n hay thiÕu kh¶ n¨ng ¸p dông chóng vµo
nh÷ng t×nh huèng dù ¸n phøc t¹p còng lµ nguyªn nh©n chÝnh cña hiÖu qu¶
thÊp trong qu¸ tr×nh thùc hiÖn.
§Ó gióp gi¶i quyÕt nh÷ng vÊn ®Ò trªn, Ng©n hµng ph¸t triÓn Ch©u ¸
®· chuÈn bÞ cuèn s¸ch h­íng dÉn nµy víi sù trî gióp cña Arthur D. Little
International (ADL), mét c«ng ty t­ vÊn qu¶n lý quèc tÕ. Hy väng lµ c¸c
gi¸m ®èc dù ¸n sÏ nhËn ®­îc tõ cuèn s¸ch nµy nh÷ng h­íng dÉn thùc
hµnh h÷u Ých cho viÖc thùc hiÖn c¸c dù ¸n do Ng©n hµng ph¸t triÓn Ch©u
¸ hç trî.
46
1
Qu¶n lý thùc hiÖn dù ¸n
I. giíi thiÖu
1. Cuèn s¸ch nµy dµnh cho c¸c ®¬n vÞ thùc hiÖn1
nh÷ng dù ¸n do Ng©n hµng ph¸t
triÓn Ch©u ¸2
tµi trî vµ cã thÓ ®­îc sö dông nh­ mét cuèn s¸ch h­íng dÉn c¸ch qu¶n
lý thùc hiÖn dù ¸n. MÆc dï ®­îc thiÕt kÕ chñ yÕu ®Ó hç trî gi¸m ®èc dù ¸n do ®¬n vÞ
thùc hiÖn3
bæ nhiÖm, cuèn s¸ch còng cã Ých cho nh÷ng nh©n viªn cña Ng©n hµng
tham gia vµo gi¸m s¸t t×nh h×nh thùc hiÖn c¸c dù ¸n do Ng©n hµng tµi trî.
2. C¸c chøc n¨ng cña qu¶n lý thùc hiÖn dù ¸n lµ: (i) lËp kÕ ho¹ch thùc hiÖn dù ¸n;
(ii) chØ ®¹o c¸c ho¹t ®éng cÇn thiÕt trong viÖc thùc hiÖn dù ¸n; (iii) gi¸m s¸t tiÕn ®é dù
¸n vµ kiÓm so¸t/ gi¶i quyÕt c¸c vÊn ®Ò ph¸t sinh; (iv) ®óc rót nh÷ng bµi häc kinh
nghiÖm ®Ó hç trî viÖc lËp kÕ ho¹ch vµ qu¶n lý tèt h¬n cho c¸c dù ¸n trong t­¬ng lai.
Qu¶n lý thùc hiÖn dù ¸n bao trïm tÊt c¶ c¸c ho¹t ®éng ®­îc ®¬n vÞ thùc hiÖn dù ¸n
tiÕn hµnh, tõ viÖc chuyÓn dù ¸n tõ kÕ ho¹ch thµnh hiÖn thùc cho tíi b­íc ®Çu vËn
hµnh dù ¸n. Trong tr­êng hîp dù ¸n nhËn ®­îc hç trî tµi chÝnh tõ mét sè nguån bªn
ngoµi nh­ cña Ng©n hµng, c«ng t¸c qu¶n lý thùc hiÖn dù ¸n còng sÏ bao gåm viÖc ®¶m
b¶o lµm ®óng theo c¸c quy ®Þnh vµ yªu cÇu cña nhµ tµi trî.
3. NÕu ®Þnh nghÜa chÆt chÏ, viÖc thùc hiÖn dù ¸n ®­îc b¾t ®Çu tõ khi tháa thuËn
vay vèn ®­îc ký kÕt. Tuy nhiªn, thùc tÕ cho thÊy r»ng ë mét møc ®é nµo ®ã nhiÒu ho¹t
®éng vµ quyÕt ®Þnh diÔn ra tr­íc khi ký tháa thuËn vay vèn l¹i v« cïng quan träng ®èi
víi viÖc thùc hiÖn thµnh c«ng dù ¸n - vÝ dô trong giai ®o¹n chuÈn bÞ, thÈm ®Þnh vµ
®µm ph¸n dù ¸n. V× vËy, cuèn s¸ch h­íng dÉn nµy ®Ò cËp tíi c¶ giai ®o¹n tr­íc khi dù
¸n ®­îc phª chuÈn ®Ó b­íc vµo chu tr×nh thùc hiÖn vµ chó träng vµo nh÷ng ho¹t ®éng
cña giai ®o¹n nµy cã liªn quan ®Õn c¸c ho¹t ®éng ®­îc tiÕn hµnh trong giai ®o¹n thùc
hiÖn.
4. Cuèn s¸ch sÏ giíi thiÖu c¸c thñ tôc chi tiÕt cho viÖc lËp kÕ ho¹ch dù ¸n, c¸c tr×nh
tù cña c«ng t¸c tæ chøc vµ bè trÝ c¸n bé dù ¸n, phèi hîp c¸c ho¹t ®éng, thùc hiÖn vµ
kiÓm so¸t, chuyÓn giao vËn hµnh vµ ®¸nh gi¸. Cuèn s¸ch cßn cung cÊp mét sè vÝ dô vµ
mÉu sæ s¸ch ®Ó hç trî cho qu¶n lý thùc hiÖn dù ¸n. Mét sè t­ liÖu trong cuèn s¸ch nµy
cã thÓ kh«ng thÝch hîp víi tÊt c¶ c¸c dù ¸n nªn cÇn ®iÒu chØnh chóng tïy theo lo¹i
h×nh dù ¸n ®Ó phï hîp víi yªu cÇu thùc tÕ. Ngoµi ra, c¸c néi dung cña cuèn s¸ch nµy
cßn ph¶i chÞu sù ®iÒu chØnh cña c¸c ®iÒu kho¶n cña tµi liÖu vay vèn hay tháa thuËn tµi
trî cña mçi kho¶n vay cô thÓ. Trong tr­êng hîp cã sù kh¸c biÖt, c¸c ®iÒu kho¶n cña
hîp ®ång vay vèn sÏ ®­îc sö dông lµm c¨n cø.
1
“§¬n vÞ thùc hiÖn” lµ ®¬n vÞ trùc tiÕp chÞu tr¸ch nhiÖm thùc hiÖn dù ¸n.
2
D­íi ®©y viÕt t¾t lµ “Ng©n hµng.”
3
ThuËt ng÷ “gi¸m ®èc dù ¸n ®­îc ®¬n vÞ thùc hiÖn dù ¸n chØ ®Þnh” chØ c¸ nh©n chÞu tr¸ch nhiÖm thùc hiÖn
dù ¸n. D­íi ®©y, c¸ nh©n nµy sÏ ®­îc gäi lµ “Gi¸m ®èc dù ¸n.”
2
A. Môc ®Ých cña c«ng t¸c qu¶n lý thùc hiÖn dù ¸n
5. C«ng t¸c qu¶n lý thùc hiÖn dù ¸n nh»m vµo hai môc ®Ých chÝnh. Thø nhÊt, ®¬n
vÞ thùc hiÖn ph¶i chó ý ®¶m b¶o dù ¸n sÏ ®¹t ®­îc môc tiªu, hoµn thµnh ®óng thêi
gian vµ trong ph¹m vi ng©n s¸ch, vµ phï hîp víi c¸c tiªu chuÈn kÜ thuËt hîp lý. Hai
lµ, Ng©n hµng ph¶i ®¶m b¶o r»ng kinh phÝ cña dù ¸n chØ sö dông vµo nh÷ng môc ®Ých
®­îc tµi trî vµ ph¶i chó ý ®Õn tÝnh kinh tÕ vµ tÝnh hiÖu qu¶. V× vËy, nh×n tõ quan ®iÓm
cña c¶ ®¬n vÞ thùc hiÖn vµ Ng©n hµng, c¸c môc ®Ých cña c«ng t¸c qu¶n lý thùc hiÖn dù
¸n cã tÝnh bæ trî vµ phô thuéc lÉn nhau.
B. Ph¹m vi cña qu¶n lý thùc hiÖn dù ¸n
6. Theo nghÜa réng, qu¶n lý thùc hiÖn dù ¸n bao gåm tÊt c¶ c¸c ho¹t ®éng do c¶
®¬n vÞ thùc hiÖn vµ Ng©n hµng tiÕn hµnh. Cô thÓ, c«ng t¸c qu¶n lý thùc hiÖn dù ¸n bao
gåm c¸c chøc n¨ng sau:
1. Qu¶n lý dù ¸n. Ho¹t ®éng qu¶n lý dù ¸n gåm c¸c ho¹t ®éng ®­îc tiÕn
hµnh ®Ó thùc hiÖn dù ¸n: lËp kÕ ho¹ch, lËp lÞch tr×nh, tæ chøc nhãm thùc
hiÖn dù ¸n, tuyÓn vµ ®µo t¹o nh©n viªn, gi¸m s¸t chuÈn bÞ c¸c kÕ ho¹ch
vµ thiÕt kÕ dù ¸n chi tiÕt, chØ ®¹o vµ ®iÒu phèi c«ng viÖc cña nh÷ng bªn
tham gia dù ¸n vµ c¸c ®èi t¸c bªn ngoµi kh¸c, gi¸m s¸t vµ viÕt b¸o c¸o dù
¸n.
2. Qu¶n lý tµi chÝnh. Qu¶n lý tµi chÝnh bao gåm c¸c ho¹t ®éng ®­îc tiÕn
hµnh ®Ó huy ®éng, sö dông vµ kiÓm so¸t c¸c nguån tµi chÝnh ®Çu t­ vµo
dù ¸n. Qu¶n lý tµi chÝnh bao gåm t×m nguån kinh phÝ, lËp ng©n s¸ch chi
tiÕt, dù b¸o vµ kiÓm so¸t chi tiªu, x©y dùng c¸c thñ tôc nhËn vµ gi¶i ng©n
vèn, x©y dùng vµ duy tr× hÖ thèng kÕ to¸n dù ¸n vµ kiÓm to¸n c¸c tµi
kho¶n chi tiªu cña dù ¸n.
3. Qu¶n lý mua s¾m vµ hîp ®ång. Qu¶n lý mua s¾m vµ hîp ®ång bao gåm
c¸c ho¹t ®éng cÇn tiÕn hµnh ®Ó mua s¾m hµng ho¸ vµ dÞch vô, kÓ c¶ qu¶n
lý c¸c hîp ®ång liªn quan ký kÕt gi÷a ®¬n vÞ thùc hiÖn vµ c¸c nhµ cung
cÊp, nhµ thÇu vµ t­ vÊn.
Phô lôc 1 tr×nh bµy danh s¸ch chi tiÕt c¸c c«ng viÖc qu¶n lý thùc hiÖn dù ¸n.
7. Sau khi cã phª chuÈn tµi trî cho dù ¸n, c¸c ho¹t ®éng ®Ó thùc hiÖn dù ¸n (nh­
®­îc nªu trong s¸ch h­íng dÉn nµy) ®­îc tiÕn hµnh theo ba giai ®o¹n. Giai ®o¹n ®Çu
tiªn, gäi lµ giai ®o¹n hiÖu lùc cña kho¶n vay, ®­îc b¾t ®Çu tõ ngµy ký tháa thuËn vay
vèn ®Õn ngµy mµ c¸c ®iÒu kiÖn ®Ó kho¶n vay cã hiÖu lùc ®­îc ®¸p øng vµ kho¶n vay
®­îc tuyªn bè lµ cã hiÖu lùc. Giai ®o¹n thø hai lµ giai ®o¹n b¾t ®Çu tõ thêi ®iÓm cã
hiÖu lùc; trong giai ®o¹n nµy sÏ diÔn ra ho¹t ®éng sö dông chÝnh c¸c nguån dù ¸n
(nguån nh©n lùc, vËt lùc vµ tµi chÝnh). Giai ®o¹n thø ba lµ giai ®o¹n vËn hµnh, tøc lµ
giai ®o¹n sau khi dù ¸n ®­îc hoµn thµnh vµ b¾t ®Çu t¹o ra kÕt qu¶ nh­ ®­îc dù tÝnh.
II. môc ®Ých vµ ph¹m vi cña qu¶n lý
thùc hiÖn dù ¸n
3
8. H×nh 1, “C¸c ho¹t ®éng trong chu tr×nh dù ¸n ®èi víi c¸c dù ¸n do Ng©n hµng
tµi trî”, tr×nh bµy c¸c giai ®o¹n kh¸c nhau cña toµn bé chu tr×nh dù ¸n vµ c¸c ho¹t
®éng diÔn ra trong mçi giai ®o¹n. H×nh 1 còng giíi thiÖu c¸c bªn tham gia chÝnh vµ kÕt
qu¶ cña tõng ho¹t ®éng. Nh÷ng phÇn d­íi ®©y sÏ m« t¶ kü h¬n vÒ tõng ho¹t ®éng.
9. Trong giai ®o¹n chuÈn bÞ dù ¸n cã mét sè nghiªn cøu kh¶ thi ®Ó kiÓm tra c¸c yÕu
tè kÜ thuËt, thÓ chÕ, kinh tÕ vµ tµi chÝnh cña dù ¸n. ë giai ®o¹n nµy cã sù gãp mÆt cña
c¸c nhµ t­ vÊn th­êng xuyªn vµ th«ng th­êng hä do Ng©n hµng trùc tiÕp thuª b»ng
nguån kinh phÝ hç trî kü thuËt. §iÒu quan träng lµ chÝnh Gi¸m ®èc dù ¸n cÇn ph¶i
xem xÐt l¹i c¸c nghiªn cøu kh¶ thi ®Ó n¾m râ c¸c yªu cÇu, c¸c gi¶ ®Þnh vµ c¸c gi¶i ph¸p
kh¸c nhau ®­îc sö dông khi x©y dùng dù ¸n. ViÖc xem xÐt l¹i nghiªn cøu kh¶ thi còng
sÏ gióp Gi¸m ®èc dù ¸n hiÓu tèt h¬n sù phï hîp cña dù ¸n víi toµn bé ch­¬ng tr×nh
vµ ­u tiªn ph¸t triÓn cña ®Êt n­íc.
10. VÒ phÝa Ng©n hµng, c«ng t¸c thÈm ®Þnh do c¸c nh©n viªn Ng©n hµng tiÕn hµnh
thùc chÊt lµ xem xÐt chi tiÕt c¸c nghiªn cøu kh¶ thi liªn quan ®Õn dù ¸n ®Ó qua ®ã x¸c
®Þnh dù ¸n cã nhÊt qu¸n víi c¸c chÝnh s¸ch vµ ch­¬ng tr×nh ho¹t ®éng cña Ng©n
hµng còng nh­ cã phï hîp víi tµi trî cña Ng©n hµng kh«ng. Còng trong giai ®o¹n
thÈm ®Þnh, Ng©n hµng sÏ ®Ò ra c¸c biÖn ph¸p cÇn thiÕt ®Ó ®¶m b¶o thùc hiÖn thµnh
c«ng dù ¸n vµ hoµn thµnh c¸c môc tiªu cña dù ¸n. KÕt qu¶ trùc tiÕp cuèi cïng cña qu¸
tr×nh thÈm ®Þnh lµ b¸o c¸o thÈm ®Þnh m« t¶ dù ¸n, trong ®ã bao gåm c¸c th«ng tin c¬
b¶n vÒ ngµnh, môc tiªu, ph¹m vi vµ c¸c néi dung c«ng viÖc, c¸c luËn chøng kÜ thuËt,
kinh tÕ vµ tµi chÝnh - vµ ghi l¹i c¸c th«ng sè kh¸c nhau cña dù ¸n vµ c¸c yªu cÇu liªn
quan ®Õn tæ chøc, bè trÝ nh©n viªn, ­íc tÝnh chi phÝ, nguån kinh phÝ, lÞch tr×nh, mua
s¾m vµ c¸c c«ng viÖc kh¸c cã liªn quan. §Ó hç trî ®¬n vÞ tham gia thùc hiÖn dù ¸n,
th«ng th­êng Ng©n hµng cung cÊp c¸c biÓu mÉu sæ s¸ch b¸o c¸o vµ tµi liÖu trong qu¸
tr×nh thÈm ®Þnh.
11. Trong giai ®o¹n ®µm ph¸n vÒ kho¶n vay, bªn vay vµ Ng©n hµng tháa thuËn vÒ
c¸c vÊn ®Ò kh¸c nhau liªn quan ®Õn kho¶n vay vµ dù ¸n nh­ c¸c ®iÒu kiÖn cña kho¶n
vay, viÖc sö dông kho¶n vay, c¸c ®iÒu kho¶n cô thÓ vÒ c¸ch sö dông kho¶n vay, c¸ch
thøc thùc hiÖn dù ¸n vµ c¸c ®iÒu kiÖn hiÖu lùc cña kho¶n vay. Nh÷ng tho¶ thuËn nµy
sÏ ®­îc nªu trong hîp ®ång vay vèn. Bªn c¹nh c¸c quy ®Þnh vµ h­íng dÉn vÒ kho¶n
vay, hiÖp ®Þnh vay cßn bao gåm c¸c lÞch tr×nh vµ ®©y lµ mét bé phËn cÊu thµnh cña
hiÖp ®Þnh vay. Nh÷ng lÞch tr×nh nµy th­êng bao gåm:
1. LÞch tr×nh 1. LÞch tr×nh 1 m« t¶ chi tiÕt c¸c néi dung c«ng viÖc cña dù ¸n
vµ ngµy hoµn thµnh dù kiÕn.
2. LÞch tr×nh 2. §­a ra lÞch tr×nh tr¶ nî còng nh­ c¸c ®iÒu kho¶n thanh to¸n
­u ®·i cho viÖc hoµn tr¶ sím c¸c kho¶n vay.
3. LÞch tr×nh 3. LÞch tr×nh 3 tr×nh bµy sù ph©n bæ kho¶n vay theo c¸c nhãm
lo¹i kh¸c nhau vµ ®iÒu kiÖn rót kho¶n vay.
4. LÞch tr×nh 4. LÞch tr×nh 4 m« t¶ c¸c thñ tôc vµ yªu cÇu mua s¾m hµng ho¸
vµ dÞch vô (trõ t­ vÊn).
5. LÞch tr×nh 5. LÞch tr×nh 5 m« t¶ c¸c lo¹i dÞch vô t­ vÊn cÇn thuª vµ c¸c thñ
tôc vµ yªu cÇu tuyÓn t­ vÊn.
6. LÞch tr×nh 6. LÞch tr×nh 6 m« t¶ c¸c ho¹t ®éng vµ yªu cÇu kh¸c nhau ®èi
víi viÖc thùc hiÖn dù ¸n vµ viÖc vËn hµnh c¸c c¬ së vËt chÊt cña dù ¸n.
4
12. Trong tr­êng hîp bªn vay kh«ng ph¶i lµ ®¬n vÞ thùc hiÖn dù ¸n, cÇn ph¶i cã
tho¶ thuËn dù ¸n riªng biÖt ®­îc ký gi÷a Ng©n hµng vµ ®¬n vÞ thùc hiÖn dù ¸n. Tho¶
thuËn nµy sÏ x¸c ®Þnh c¸c nhiÖm vô cô thÓ cña ®¬n vÞ thùc hiÖn dù ¸n liªn quan ®Õn
viÖc thùc hiÖn dù ¸n. Tho¶ thuËn nµy cßn chØ ra mét sè ®iÒu kho¶n nhÊt ®Þnh trong
hiÖp ®Þnh vay cã gi¸ trÞ rµng buéc ®èi víi ®¬n vÞ thùc hiÖn dù ¸n, ®Æc biÖt lµ c¸c lÞch
tr×nh ®­îc quy ®Þnh trong hiÖp ®Þnh vay.
13. Sau khi ký hiÖp ®Þnh vay, giai ®o¹n hiÖu lùc cña kho¶n vay b¾t ®Çu, th«ng
th­êng tõ 60 ®Õn 90 ngµy sau khi hiÖp ®Þnh vay ®­îc ký. Trong giai ®o¹n nµy, bªn vay
ph¶i ®¸p øng mét sè yªu cÇu nhÊt ®Þnh tr­íc khi kho¶n vay cã thÓ ®­îc tuyªn bè cã
hiÖu lùc. Nh×n chung c¸c yªu cÇu nµy liªn quan ®Õn viÖc ®Ö tr×nh c¸c b»ng chøng vµ
phª chuÈn ph¸p lý ®Ó x¸c nhËn r»ng hiÖp ®Þnh vay (vµ c¸c hiÖp ®Þnh kÌm theo) ®·
®­îc cÊp phÐp vµ ®­îc phª chuÈn trªn c¬ së cã c¸c thñ tôc cÇn thiÕt, vµ c¸c hiÖp ®Þnh
nµy cÊu thµnh nh÷ng nghÜa vô hîp lÖ vµ mang tÝnh rµng buéc ®èi víi bªn vay. Trong
mét vµi tr­êng hîp, hiÖp ®Þnh vay nªu râ c¸c yªu cÇu bæ sung ®èi víi tÝnh hiÖu lùc cña
kho¶n vay vµ th­êng ®©y lµ nh÷ng yªu cÇu ®­îc coi lµ v« cïng quan träng ®èi víi viÖc
thùc hiÖn thµnh c«ng dù ¸n.
14. Giai ®o¹n thùc hiÖn lµ giai ®o¹n quan träng nhÊt trong suèt chu tr×nh dù ¸n bëi
ë giai ®o¹n nµy diÔn ra ®ång thêi rÊt nhiÒu ho¹t ®éng cÇn cã sù ®Çu t­ ®¸ng kÓ vÒ tiÒn,
thêi gian, nh©n lùc, chuyªn m«n qu¶n lý vµ c¸c nguån lùc kh¸c. §©y còng lµ giai ®o¹n
ph¶i gi¶i quyÕt c¸c vÊn ®Ò vµ khã kh¨n ph¸t sinh mét c¸ch cã hiÖu qu¶ vµ nhanh
chãng ®Ó tr¸nh g©y chËm trÔ vµ thiÖt h¹i cho dù ¸n. Tr¸ch nhiÖm cña Gi¸m ®èc dù ¸n
trong giai ®o¹n nµy bao gåm tæ chøc vµ bè trÝ nh©n viªn cña toµn dù ¸n, tuyÓn dông vµ
gi¸m s¸t c¸c nhµ t­ vÊn, mua s¾m hµng ho¸ vµ thuª ngoµi c¸c c«ng tr×nh d©n sù hay
c¸c c«ng viÖc kÜ thuËt kh¸c, gi¸m s¸t x©y dùng vµ qu¶n lý hîp ®ång, ch¹y khëi ®éng
vµ cho thuª sö dông c¸c c«ng tr×nh ®· hoµn thµnh. Khi thùc hiÖn tr¸ch nhiÖm cña
m×nh, Gi¸m ®èc dù ¸n ph¶i lu«n tu©n theo quy ®Þnh cña hiÖp ®Þnh vay vµ tho¶ thuËn
dù ¸n, c¸c quy ®Þnh vµ h­íng dÉn cña Ng©n hµng, th­êng xuyªn tham kh¶o ý kiÕn
nh©n viªn Ng©n hµng, phèi hîp víi c¸c ®¬n vÞ bªn ngoµi vµ cã thÓ c¶ víi nh÷ng ng­êi
sö dông dù ¸n.
15. Nãi ®óng ra, giai ®o¹n qu¶n lý thùc hiÖn dù ¸n sÏ kÕt thóc khi phÇn thùc hiÖn
hoµn thµnh vµ dù ¸n s½n sµng ®i vµo ho¹t ®éng. Sau ®ã, c¸c c¬ së trang thiÕt bÞ cña dù
¸n ®­îc chuyÓn giao cho ®¬n vÞ vËn hµnh, th­êng do mét Gi¸m ®èc vËn hµnh qu¶n lý.
Gi¸m ®èc vËn hµnh kh«ng nhÊt thiÕt ph¶i lµ Gi¸m ®èc dù ¸n - ng­êi chÞu tr¸ch nhiÖm
vÒ thùc hiÖn dù ¸n. Tuy nhiªn, ®iÒu nµy kh«ng cã nghÜa lµ sù quan t©m tíi dù ¸n cña
cña Gi¸m ®èc sÏ kÕt thóc sau khi chuyÓn giao - Gi¸m ®èc dù ¸n vÉn chÞu mét phÇn
tr¸ch nhiÖm ®èi víi viÖc vËn hµnh thµnh c«ng cña dù ¸n vµ cÇn ph¶i cung cÊp bÊt kú
sù hç trî nµo cÇn thiÕt cho môc tiªu nµy.
5
H×nh1.C¸cho¹t®éngtrongchutr×nhdù¸n®èivíic¸cdù¸ndoNg©nhµngtµitrî
*(P)=BªnchÞutr¸chnhiÖmchÝnhtrongtõnggiai®o¹n
Khikh«ngcãkýhiÖunµyëmétgiai®o¹nnµo®ã,c¸cbªnthamgiasÏcïngchiasÎtr¸chnhiÖm.
Thêikú
cñadù
¸n
C¸cgiai®o¹n
cñachu
tr×nhdù¸n
C¸csùkiÖnchÝnhC¸cbªnthamgiachÝnhC¸ckÕtqu¶chÝnh
1.X¸c®Þnhdù¸nXemxÐt®¸nhgi¸c¸c­utiªnquècgia
vµngµnh,lÜnhvùc,­utiªntrongc¸c
kÕho¹chvµch­¬ngtr×nh.
X¸c®Þnhdù¸n.
°Bªnvay(P)*
°Ng©nhµng
X¸c®Þnh®­îcc¸cmôc®Ých,
môctiªudù¸n,c¸cvÊn®Ò
chÝnh,ph¹mvivµkhungthêi
gianchung.
2.LËpdù¸nC¸cnghiªncøukh¶thi®Óx¸c®Þnh
kh¶n¨ngtånt¹ivµph¸ttriÓndù¸n.
°Bªnvay(P)
°T­vÊn(th­êngth«ngqua
Ng©nhµng)
C¸cnghiªncøukh¶thixemxÐt
c¸ckhÝac¹nhkinhtÕ,tµichÝnh,
kÜthuËtvµthÓchÕcñadù¸n.
3.ThÈm®ÞnhXemxÐtl¹itoµndiÖndù¸ndoNhãm
ThÈm®ÞnhcñaNg©nhµngthùchiÖn.
°Ng©nhµng(P)
°Bªnvay
°T­vÊn(th­êngthamkh¶oý
kiÕntrùctiÕpvíiNg©nhµng)
B¸oc¸othÈm®Þnh
TiÒnphª
chuÈndù¸n
4.§µmph¸n
kho¶nvay
C¸ccuéc®µmph¸nnh»m®i®Õn
hiÖp®Þnhvay.
°Bªnvay
°Ng©nhµng
C¸cbiªnb¶n®µmph¸nchovay
vèn,dùth¶ohiÖp®Þnhvay.
5.XemxÐtvµphª
chuÈnkho¶n
vay
Banqu¶ntrÞvµBanGi¸m®ècxem
xÐtl¹idù¸nvµ®ÒxuÊtxinvay.
°ChñtÞchng©nhµng
°Bangi¸m®èc
PhªchuÈnkho¶nvaycñaNg©n
hµng.KýhiÖp®Þnhvay.
6.Kho¶nvaycã
hiÖulùc
Hoµnthµnhc¸cyªucÇuhiÖulùc
kho¶nvaycñaNg©nhµng.
°Bªnvay
°Ng©nhµng
TuyªnbèhiÖulùckho¶nvay.
7.ThùchiÖndù
¸n
TuyÓnt­vÊn,thiÕtkÕchitiÕt,mua
s¾mhµngho¸vµthuªdÞchvô,x©y
dùng,hoµnthµnhc¸cyªucÇukh¸c
cñadù¸n,kiÓmtraho¹t®éng,khëi
®éng,vµ®µot¹o.
Qu¶nlýdù¸ncñanh©nviªnNg©n
hµng.
°§¬nvÞthùchiÖn(P)
°Ng©nhµng
°Nhµt­vÊn
°NhµcungcÊp
°NhµthÇuc«ngtr×nhd©nsù
°C¸cbªnthamgiadù¸nkh¸c
Hoµnthµnhdù¸n.
ChuyÓngiaovËnhµnhdù¸n.
ThùchiÖn
dù¸n
8.§¸nhgi¸XemxÐtl¹iviÖcx©ydùngdù¸n,
thÈm®ÞnhvµthùchiÖn.
XemxÐtl¹ic¸clîiÝchcñadù¸n.
°Ng©nhµng(P)
°§¬nvÞthùchiÖn
B¸oc¸ohoµnthµnhdù¸n.
B¸oc¸okiÓmto¸nho¹t®éng
dù¸n.
6
III. LËp kÕ ho¹ch thùc hiÖn
A. Dù ¸n vµ M«i tr­êng dù ¸n
16. Nh­ ®­îc ®Ò cËp ë trªn, c«ng t¸c lËp kÕ ho¹ch thùc hiÖn dù ¸n b¾t ®Çu tõ nh÷ng
giai ®o¹n ®Çu tiªn cña chu tr×nh dù ¸n - lËp vµ thÈm ®Þnh dù ¸n. Tuy nhiªn, kÕ ho¹ch
trong nh÷ng giai ®o¹n tiÒn phª chuÈn th­êng chØ mang tÝnh kh¸i qu¸t vµ s¬ bé vµ
Gi¸m ®èc dù ¸n sÏ ph¶i lËp c¸c kÕ ho¹ch chi tiÕt vµ cËp nhËt h¬n ngay khi dù ¸n ®­îc
phª chuÈn vµ cã nhiÒu th«ng tin cô thÓ. Ngoµi viÖc x¸c ®Þnh c¸c biÖn ph¸p cô thÓ ®Ó
thùc hiÖn dù ¸n, cã thÓ sÏ cÇn cã nh÷ng ®iÒu chØnh vÒ lÞch tr×nh c«ng viÖc vµ nh©n sù
chÞu tr¸ch nhiÖm vÒ ®Çu vµo, ­íc tÝnh chi phÝ, bè trÝ nh©n viªn vµ c¸c phÇn viÖc kh¸c
cña dù ¸n.
17. LËp kÕ ho¹ch chi tiÕt lµ ho¹t ®éng then chèt nh»m thùc hiÖn thµnh c«ng mét dù
¸n. Dùa trªn c¸c môc ®Ých vµ môc tiªu cña dù ¸n, kÕ ho¹ch chi tiÕt ®­îc lËp sÏ bao gåm
c¸c chiÕn l­îc vµ kÕ ho¹ch c«ng viÖc, tæ chøc vµ bè trÝ nh©n viªn dù ¸n, lÞch tr×nh vµ
ng©n s¸ch, hÖ thèng kiÓm so¸t qu¶n lý, kÕ ho¹ch tµi chÝnh, c¸c ph­¬ng ph¸p ®¸nh gi¸,
c¸c thñ tôc ñy quyÒn c«ng viÖc, phèi hîp c¸c ho¹t ®éng. Khi lËp kÕ ho¹ch chi tiÕt, Gi¸m
®èc dù ¸n ph¶i hîp t¸c chÆt chÏ víi Ng©n hµng vµ nÕu cÇn sÏ sö dông thªm t­ vÊn.
Kinh nghiÖm cña Ng©n hµng ®· cho thÊy nh÷ng sai sãt trong qu¸ tr×nh lËp kÕ ho¹ch
chi tiÕt th­êng g©y ¶nh h­ëng rÊt bÊt lîi ®Õn chi phÝ, lÞch tr×nh thùc hiÖn vµ chÊt l­îng
kÜ thuËt cña dù ¸n.
18. Gi¸m ®èc dù ¸n ph¶i n¾m râ vÒ c¸c c¸ nh©n vµ tæ chøc sÏ tham gia vµo thùc hiÖn
dù ¸n, còng nh­ h×nh thøc vµ møc ®é tham gia cña hä. C¸c tæ chøc cã thÓ bao gåm c¸c
bé cña chÝnh phñ, c¸c c¬ quan lËp kÕ ho¹ch quèc gia, c¸c c¬ quan c«ng céng ®éc lËp, c¶
c¸c nhãm ng­êi sö dông, c¸c c¬ quan ph¶i tham gia phª duyÖt chi tiªu cho dù ¸n, gi¶i
ng©n ng©n s¸ch, mua s¾m hµng ho¸ vµ thuª dÞch vô, c¸c ho¹t ®éng dù ¸n kh¸c. §èi víi
mét sè dù ¸n, cã thÓ cã nhiÒu ®¬n vÞ tham gia thùc hiÖn, mçi ®¬n vÞ ®Òu cã Gi¸m ®èc dù
¸n riªng chÞu tr¸ch nhiÖm thùc hiÖn mét néi dung cô thÓ cña dù ¸n. CÇn ph¶i cã sù
®iÒu phèi vµ kÕt hîp khÐo lÐo ®Ó tÊt c¶ c¸c ho¹t ®éng ®Òu ®¹t hiÖu qu¶.
19. Trong c¸c dù ¸n ®­îc ®ång tµi trî, kinh phÝ cho dù ¸n ®Õn tõ nhiÒu nguån kh¸c
nhau. Trong nh÷ng tr­êng hîp nµy, Gi¸m ®èc dù ¸n cÇn biÕt nguån tµi trî cho tõng
phÇn cña dù ¸n vµ c¸c quy ®Þnh hay ®iÒu kiÖn cô thÓ vÒ sö dông tiÒn tµi trî cña mçi
nhµ tµi trî. VÒ phÝa Ng©n hµng, ngoµi c¸c ®iÒu kiÖn cña hîp ®ång vay vèn, cßn cã c¸c
yªu cÇu vµ thñ tôc trong c¸c tµi liÖu h­íng dÉn, s¸ch h­íng dÉn vµ c¸c tµi liÖu kh¸c
cña Ng©n hµng - vµ Gi¸m ®èc dù ¸n cÇn n¾m râ nh÷ng tµi liÖu nµy, vµ nÕu cÇn thiÕt th×
nªn ®­a nh÷ng thñ tôc vµ quy ®Þnh nµy vµo khu«n khæ cña c¸c hÖ thèng vµ thñ tôc cña
chÝnh ®¬n vÞ thùc hiÖn dù ¸n.
20. Mét b­íc quan träng mµ Gi¸m ®èc dù ¸n ph¶i tiÕn hµnh - tèt nhÊt lµ tr­íc khi
b¾t ®Çu thùc hiÖn dù ¸n - lµ thu thËp vµ l­u tr÷ tÊt c¶ tµi liÖu liªn quan ®Õn dù ¸n, còng
nh­ c¸c tµi liÖu xuÊt b¶n cña Ng©n hµng, vµ n¾m râ néi dung cña chóng. Nh÷ng tµi
liÖu nµy sÏ bao gåm:
1. Nghiªn cøu kh¶ thi cña dù ¸n.
2. B¸o c¸o thÈm ®Þnh cña dù ¸n.
7
3. C¸c biªn b¶n ®µm ph¸n kho¶n vay.
4. HiÖp ®Þnh vay vèn vµ tho¶ thuËn dù ¸n, nÕu cã.
5. C¸c quy ®Þnh vÒ c¸c kho¶n vay cho ho¹t ®éng th«ng th­êng (hay ®Æc biÖt
tïy theo tõng tr­êng hîp) cña Ng©n hµng ph¸t triÓn Ch©u ¸.
6. C¸c h­íng dÉn mua s¾m trong ph¹m vi c¸c kho¶n vay cña Ng©n hµng
ph¸t triÓn Ch©u ¸.
7. S¸ch h­íng dÉn vÒ c¸c chÝnh s¸ch, thùc tiÔn vµ thñ tôc liªn quan ®Õn
mua s¾m trong ph¹m vi c¸c kho¶n vay cña Ng©n hµng ph¸t triÓn Ch©u¸.
8. H­íng dÉn s¬ tuyÓn c¸c nhµ thÇu x©y l¾p.
9. C¸c mÉu hå s¬ mêi thÇu - Mua s¾m cho c¸c c«ng tr×nh x©y dùng.
10. C¸c mÉu hå s¬ mêi thÇu - Mua s¾m hµng ho¸.
11. C¸c mÉu hå s¬ mêi thÇu - Cung cÊp, giao nhËn vµ l¾p ®Æt hµng ho¸.
12. S¸ch h­íng dÉn xÐt thÇu.
13. Quy ®Þnh ®iÒu kiÖn nhËn c¸c kho¶n vay ®Æc biÖt.
14. C¸c h­íng dÉn vÒ sö dông t­ vÊn cña Ng©n hµng ph¸t triÓn Ch©u ¸ vµ
c¸c bªn vay vèn.
15. S¸ch h­íng dÉn cho c¸c ®¬n vÞ sö dông t­ vÊn.
16. S¸ch h­íng dÉn vÒ gi¶i ng©n kho¶n vay.
17. C¸c h­íng dÉn vÒ gi¸m s¸t vµ ®¸nh gi¸ lîi Ých dù ¸n (cho c¸c dù ¸n n«ng
nghiÖp, thuû lîi vµ ph¸t triÓn n«ng th«n).
B. C¸c vÊn ®Ò ph¸t sinh trong giai ®o¹n thùc hiÖn dù ¸n
21. Trong qu¸ tr×nh lËp kÕ ho¹ch thùc hiÖn dù ¸n, Gi¸m ®èc dù ¸n cÇn x¸c ®Þnh c¸c
vÊn ®Ò cã kh¶ n¨ng ph¸t sinh. Tuy cã thÓ ®o¸n tr­íc mét vµi vÊn ®Ò nh­ng nhiÒu vÊn
®Ò kh«ng thÓ ®o¸n tr­íc ®­îc. Mçi lÜnh vùc vµ mçi n­íc th­êng cã nh÷ng vÊn ®Ò vµ
rñi ro riªng vµ v× vËy ph¶i gi¶i quyÕt nh÷ng vÊn ®Ò vµ rñi ro nµy trªn c¬ së xÐt ®Õn hoµn
c¶nh liªn quan ®Õn mçi t×nh huèng cô thÓ. Phô lôc 2 liÖt kª danh s¸ch chi tiÕt c¸c vÊn
®Ò cßn d­íi ®©y lµ mét vµi vÊn ®Ò mang tÝnh phæ biÕn h¬n c¶.
22. NhiÒu dù ¸n kh«ng thÓ b¾t ®Çu theo ®óng kÕ ho¹ch do cã nh÷ng sù chËm trÔ
trong viÖc tæ chøc bé m¸y thùc hiÖn dù ¸n vµ trong viÖc chän Gi¸m ®èc dù ¸n. Còng
nh­ vËy, ngay tõ ®Çu c¸c dù ¸n cã thÓ bÞ ho·n v× sù chËm trÔ trong viÖc lùa chän vµ chØ
®Þnh c¸c nhµ t­ vÊn, mua thiÕt bÞ vµ nguyªn vËt liÖu vµ trao c¸c hîp ®ång x©y dùng.
Trong mét sè tr­êng hîp, ®¬n vÞ thùc hiÖn dù ¸n gÆp khã kh¨n khi hoµn thµnh mét vµi
®iÒu kiÖn ®Ó kho¶n vay cã hiÖu lùc, ®Æc biÖt lµ ®­îc quyÒn gi¶i phãng mÆt b»ng vµ tæ
chøc V¨n phßng qu¶n lý dù ¸n (PMO).
23. C¸c vÊn ®Ò tµi chÝnh còng th­êng ph¸t sinh trong giai ®o¹n thùc hiÖn dù ¸n,
trong ®ã phæ biÕn lµ thiÕu vèn ®èi øng trong n­íc, chi qu¸ kinh phÝ do dù trï thiÕu, gi¸
c¶ leo thang, dù trï thiÕu cho c¸c kho¶n dù phßng. §«i khi cßn xuÊt hiÖn c¶ vÊn ®Ò gi¶i
ng©n kho¶n vay bÞ chËm do ®¬n vÞ thùc hiÖn dù ¸n kh«ng tu©n theo c¸c yªu cÇu vµ thñ
tôc gi¶i ng©n cña Ng©n hµng.
24. Mét sè yÕu tè bªn ngoµi còng g©y c¶n trë viÖc thùc hiÖn nhanh chãng vµ thµnh
c«ng cña mét dù ¸n nh­ sù ph¶n kh¸ng cña ng­êi d©n ®Þa ph­¬ng ®èi víi dù ¸n, ®×nh
c«ng hay c¸c bÊt ®ång kh¸c vÒ vÊn ®Ò lao ®éng, khã kh¨n khi ra vµo c«ng tr×nh do ®Þa
8
h×nh bÊt lîi, c«ng viÖc ngõng trÖ do thêi tiÕt bÊt lîi, c¸c vÊn ®Ò vÒ phèi hîp gi÷a c¸c bé
phËn dù ¸n, thiÕu thiÕt bÞ vµ nguyªn vËt liÖu.
25. C¸c vÊn ®Ò liªn quan ®Õn nh©n sù th­êng gÆp ph¶i trong khi thùc hiÖn dù ¸n
bao gåm thiÕu lao ®éng cã tay nghÒ, kh«ng tuyÓn ®­îc nh©n viªn cã tr×nh ®é hay ®¸ng
tin cËy cho V¨n phßng qu¶n lý dù ¸n trung t©m hay cho c¸c chi nh¸nh ë c¸c vïng ®Þa
lý ph©n t¸n hoÆc ë vïng s©u, thiÕu lao ®éng ®· qua ®µo t¹o ®Ó vËn hµnh vµ duy tr× c¸c
c¬ së thiÕt bÞ cña dù ¸n, ®iÒu kiÖn x· héi hay kinh tÕ khã kh¨n t¹i ®Þa ®iÓm dù ¸n lµm
h¹n chÕ viÖc ®iÒu ®éng c¸n bé, vµ thiÕu c¸c trang thiÕt bÞ thÝch hîp cho ®µo t¹o.
C. Hoµn tÊt kÕ ho¹ch c«ng viÖc cña dù ¸n
26. LËp kÕ ho¹ch thùc hiÖn ®ßi hái ph¶i chuÈn bÞ mét kÕ ho¹ch c«ng viÖc dù ¸n,
trong ®ã m« t¶ c¸c c«ng viÖc vµ ho¹t ®éng, c¸ch hoµn thµnh, qu¶n lý c«ng viÖc vµ
nguån lùc cÇn thiÕt cho c¸c ho¹t ®éng ®ã. CÇn nªu râ thêi gian b¾t ®Çu mçi ho¹t ®éng
theo lÞch tr×nh. §Ó dÔ dµng cho viÖc kiÓm so¸t, nÕu cã thÓ th× nªn chia nhá c«ng viÖc
thµnh c¸c nh¸nh cã thÓ nhËn biÕt, ®o l­êng vµ qu¶n lý ®­îc. ViÖc ph©n chia chi tiÕt
nh­ vËy sÏ gióp Gi¸m ®èc dù ¸n dù ®o¸n ®­îc nh÷ng nguy c¬ chËm trÔ ®Ó cã nh÷ng
®iÒu chØnh kÞp thêi. Râ rµng nÕu kh«ng cã lÞch tr×nh riªng vµ chi tiÕt cho c¸c b­íc cÇn
thiÕt ®Ó hoµn thµnh mét c«ng viÖc th× khi ph¸t hiÖn ra sù chËm trÔ, c¸c gi¶i ph¸p ®Ò ra
th­êng sÏ lµ qu¸ muén, tèn kÐm hoÆc thËm chÝ kh«ng cßn t¸c dông.
27. Khi lËp kÕ ho¹ch c«ng viÖc cÇn c©n nh¾c cÈn träng vÒ ph©n c«ng c«ng viÖc cho
c¸c bªn tham gia vµo dù ¸n còng nh­ lªn kÕ ho¹ch dù kiÕn cho tÊt c¶ c¸c sù kiÖn cã thÓ
g©y ¶nh h­ëng ®Õn viÖc thùc hiÖn toµn bé lÞch tr×nh. Trong rÊt nhiÒu tr­êng hîp, cã
thÓ h¹n chÕ nh÷ng vÊn ®Ò ®ã nÕu th­êng xuyªn theo dâi, ®iÒu chØnh hay cã c¸c biÖn
ph¸p kh¸c. Ph¶i thiÕt kÕ c¸c hÖ thèng qu¶n lý vµ b¸o c¸o ®Ó th­êng xuyªn th«ng tin
cho ban qu¶n lý dù ¸n vÒ tiÕn ®é thùc hiÖn lÞch tr×nh, vµ nh­ vËy ban qu¶n lý sÏ cã
®­îc nh÷ng quyÕt s¸ch kÞp thêi ®Ó ®iÒu chØnh hay gi¶i quyÕt c¸c vÊn ®Ò ph¸t sinh.
28. Trong kÕ ho¹ch cho nh÷ng dù ¸n phøc t¹p h¬n bao gåm mét sè dù ¸n nh¸nh
hay cã sù tham gia cña mét sè nhµ thÇu th× th­êng ph¶i lËp riªng mét vµi lÞch tr×nh
phô. Sau ®ã, nh÷ng lÞch tr×nh nµy ®­îc tæng hîp vµo lÞch tr×nh tæng thÓ. C¸c lÞch tr×nh
phô sÏ bao qu¸t tÊt c¶ c¸c chi tiÕt cÇn thiÕt cßn lÞch tr×nh tæng thÓ chØ gåm nh÷ng mèc
®Ó gióp ®¸nh gi¸ toµn bé tiÕn tr×nh phôc vô môc ®Ých kiÓm so¸t qu¶n lý chung dù ¸n.
Bé phËn chøc n¨ng cña mçi dù ¸n nh¸nh ph¶i tù lËp vµ gi¸m s¸t c¸c lÞch tr×nh phô cßn
viÖc tæng hîp c¸c lÞch tr×nh phô vµo lÞch tr×nh tæng thÓ sÏ do nhãm lËp kÕ ho¹ch trung
t©m cña ban qu¶n lý dù ¸n thùc hiÖn ®Ó ®¶m b¶o tÝnh ®ång bé vµ nhÊt qu¸n.
29. C¸c lÞch tr×nh phô t¹o ®iÒu kiÖn thuËn lîi cho viÖc phèi hîp tèt h¬n gi÷a nh÷ng
bªn tham gia vµ hç trî cho viÖc ph©n c«ng tr¸ch nhiÖm vµ quyÒn h¹n. B»ng viÖc t¸ch
biÖt nh÷ng lÞch tr×nh nµy, ban qu¶n lý dù ¸n cã thÓ tËp trung tèt h¬n vµo mçi ho¹t ®éng
vµ x¸c ®Þnh ®­îc tiÕn tr×nh ë mçi ®¬n vÞ g©y ¶nh h­ëng ®Õn toµn bé dù ¸n nh­ thÕ nµo
ë mäi thêi ®iÓm. D­íi ®©y lµ mét ®Ò xuÊt chia dù ¸n thµnh c¸c m¶ng chøc n¨ng phæ
biÕn cho hÇu hÕt c¸c dù ¸n:
9
30. Cã nhiÒu ph­¬ng ph¸p x©y dùng lÞch tr×nh vµ khi lùa chän ph¶i c©n nh¾c xem
ph­¬ng ph¸p nµo sÏ thÝch hîp cho dù ¸n, dÔ sö dông vµ dÔ cËp nhËt lÞch tr×nh. Tèt
nhÊt lµ cã ®­îc mét lÞch tr×nh ®¬n gi¶n, kh«ng qu¸ phøc t¹p ®Ó tÊt c¶ c¸c bªn quan t©m
cã thÓ hiÓu vµ sö dông dÔ dµng còng nh­ th­êng xuyªn cËp nhËt ®­îc nã. Cã thÓ x©y
dùng lÞch tr×nh d­íi c¸c h×nh thøc sau:
1. B¶ng c¸c ho¹t ®éng vµ sù kiÖn. C¸ch lËp lÞch tr×nh ®¬n gi¶n nhÊt lµ liÖt kª
thµnh b¶ng c¸c ho¹t ®éng hoÆc sù kiÖn, theo tr×nh tù dù kiÕn sÏ diÔn ra,
cïng víi thêi gian sÏ diÔn ra. Ph­¬ng ph¸p nµy th­êng thÝch hîp víi
nh÷ng dù ¸n ®¬n gi¶n, tøc lµ nh÷ng dù ¸n chØ cã Ýt bªn chÞu tr¸ch nhiÖm.
2. BiÓu ®å khèi. Khi mét vµi ho¹t ®éng ®­îc ®­a vµo lÞch tr×nh x¶y ra ®ång
thêi hoÆc chång chÐo vÒ thêi gian thùc hiÖn th× tr×nh bµy d­íi d¹ng biÓu
®å khèi sÏ tiÖn lîi h¬n bëi nã mang ®Õn cho ng­êi sö dông mét bøc tranh
vÒ tr×nh tù c¸c ho¹t ®éng tõ khi b¾t ®Çu cho ®Õn khi kÕt thóc. BiÓu ®å khèi
sÏ chØ ra c¸c thêi ®iÓm b¾t ®Çu vµ kÕt thóc cña mét sù kiÖn, c¸c thêi ®iÓm
®ång thêi diÔn ra c¸c sù kiÖn vµ sù ®an xen c¸c sù kiÖn. Nh÷ng th«ng tin
trªn biÓu ®å, ®Æc biÖt lµ phÇn th«ng tin vÒ c¸c sù kiÖn ®an xen nhau cho
phÐp kÕt luËn nhanh chãng vÒ ¶nh h­ëng cña sù chËm trÔ cña mét ho¹t
®éng tíi mét ho¹t ®éng kh¸c. ViÖc vÏ vµ ®äc biÓu ®å khèi th­êng kh«ng
khã nªn cã thÓ xem xÐt sö dông kiÓu biÓu ®å nµy trong viÖc lËp lÞch tr×nh
cho nh÷ng dù ¸n phøc t¹p võa ph¶i.
3. S¬ ®å m¹ng l­íi. C¸c s¬ ®å m¹ng l­íi nh­ CPM hay PERT rÊt phï hîp
víi nh÷ng dù ¸n phøc t¹p, tøc lµ nh÷ng dù ¸n ph¶i ph©n tÝch, lËp lÞch
tr×nh vµ tæng hîp nhiÒu ho¹t ®éng. Tuy nhiªn, nh÷ng s¬ ®å nµy cã nh­îc
®iÓm lµ ®ßi hái ph¶i cã chuyªn m«n ®¸ng kÓ ®Ó x©y dùng vµ sö dông, vµ
nÕu kh«ng ®­îc vi tÝnh ho¸, th­êng tèn thêi gian cËp nhËt. Tõ gãc ®é
thùc tiÔn, chØ nªn sö dông ph­¬ng ph¸p CPM hay PERT khi ng­êi ®­îc
giao tr¸ch nhiÖm lËp lÞch tr×nh ®· quen thuéc víi c¸c ph­¬ng ph¸p nµy.
ViÖc vÏ ra ®­îc c¸c s¬ ®å m¹ng l­íi ®· ®¬n gi¶n ho¸ ®Ó biÓu diÔn mèi
quan hÖ gi÷a c¸c yÕu tè vµ c¸c ho¹t ®éng cô thÓ cña dù ¸n th­êng lµ
M¶ng viÖc
LÞch tr×nh cho hËu cÇn
LÞch tr×nh cho mua s¾m
LÞch tr×nh nh©n lùc
LÞch tr×nh tµi chÝnh
LÞch tr×nh x©y dùng
KÕ ho¹ch ®¸nh gi¸
Néi dung ho¹t ®éng
§¶m b¶o nguyªn vËt liÖu vµ thiÕt bÞ cÇn thiÕt, kÓ c¶ vËn
chuyÓn, xÕp hµng vµo kho vµ lÇn l­ît ®­a ®Õn c¸c ®Þa
®iÓm cña dù ¸n, vµ, nÕu thÝch hîp, t×m mÆt b»ng cho
c¸c c«ng tr×nh x©y dùng, l¾p ®Æt.
C¸c ho¹t ®éng mua s¾m vµ ký hîp ®ång ®Ó mua ®­îc
hµng ho¸ vµ dÞch vô cho dù ¸n.
C¸c ho¹t ®éng tuyÓn, ®µo t¹o vµ s¾p xÕp nh©n sù.
Tr×nh tù xóc tiÕn c¸c cam kÕt kinh phÝ cho dù ¸n vµ c¸c
thêi ®iÓm chi tiªu cho dù ¸n.
C¸c ho¹t ®éng tuÇn tù ®Ó tiÕn hµnh x©y dùng c¸c phÇn
c«ng viÖc cña dù ¸n.
C¸c ho¹t ®éng thu thËp sè liÖu vµ thêi gian thùc hiÖn
c¸c ho¹t ®éng ®¸nh gi¸.
10
kh«ng khã, song viÖc cËp nhËt l¹i phøc t¹p vµ dÔ bÞ sao l·ng. Tuy nhiªn,
do d¹ng s¬ ®å m¹ng l­íi thÓ hiÖn ®­îc c¸c ®iÓm mµ t¹i ®ã mét vµi ho¹t
®éng nµo ®ã g©y ¶nh h­ëng ®Õn c¸c ho¹t ®éng kh¸c nªn h×nh thøc s¬ ®å
m¹ng l­íi ®· ®¬n gi¶n ho¸ th­êng h÷u Ých trong viÖc x©y dùng lÞch tr×nh
c¬ b¶n ban ®Çu vµ lµ c¬ së ®Ó lËp b¶n lÞch tr×nh cuèi cïng cho dù ¸n. Phô
lôc 3 cña s¸ch sÏ h­íng dÉn viÖc x©y dùng vµ sö dông c¸c lÞch tr×nh
m¹ng l­íi cho viÖc lËp kÕ ho¹ch vµ kiÓm so¸t. Phô lôc 3 còng th¶o luËn
thªm vÒ viÖc c©n ®èi nguån lùc - ®©y chÝnh lµ mét phÇn cña nhiÖm vô lËp
kÕ ho¹ch.
31. Th«ng th­êng, thêi ®iÓm tham chiÕu cña c¸c ho¹t ®éng trong dù ¸n sÏ dùa vµo
ngµy ký hiÖp ®Þnh vay vèn. Cã thÓ hoµn tÊt viÖc x©y dùng lÞch tr×nh thùc hiÖn sau khi
Ng©n hµng ®· phª chuÈn dù ¸n, nh­ng kh«ng muén h¬n thêi ®iÓm ký kÕt hiÖp ®Þnh
vayvèn.
32. Trong hÇu hÕt c¸c tr­êng hîp, x©y dùng lÞch tr×nh thùc hiÖn cuèi cïng lµ c«ng
viÖc tèn nhiÒu thêi gian. V× vËy, lóc ®Çu chØ nªn lªn kÕ ho¹ch cho nh÷ng ho¹t ®éng
hîp lý vµ cã thÓ kiÓm so¸t ®­îc dÔ dµng. ViÖc lËp lÞch tr×nh c¸c ho¹t ®éng cßn l¹i cña
dù ¸n sÏ tiÕn hµnh sau khi ®· dù ®o¸n ®­îc t­¬ng ®èi ch¾c ch¾n lµ chóng sÏ ®­îc
thùc hiÖn.
33. Ph©n chia dù ¸n thµnh c¸c nh¸nh c«ng viÖc sÏ t¹o ®iÒu kiÖn thuËn lîi cho viÖc
­íc tÝnh c¸c yªu cÇu nguån lùc cho mçi c«ng viÖc. Cã thÓ s¾p xÕp c¸c c«ng viÖc theo
møc ®é ­u tiªn hay biÓu thÞ c¸c c«ng viÖc trªn s¬ ®å m¹ng l­íi vµ sau ®ã tæng hîp vµo
s¬ ®å hay biÓu ®å tæng thÓ nh»m môc ®Ých kiÓm so¸t dù ¸n. Víi c¸c c«ng viÖc nhá, chi
phÝ cña tõng c«ng viÖc sÏ dÔ dµng ­íc tÝnh h¬n ®Ó sau ®ã gép l¹i thµnh ­íc tÝnh chi
phÝ cho c¸c c«ng viÖc chÝnh, vµ cuèi cïng, cho toµn bé dù ¸n. T­¬ng tù nh­ vËy, cã thÓ
m« t¶ chi tiÕt kÕ ho¹ch cho tõng c«ng viÖc ë nh÷ng ph©n cÊp thÊp nhÊt råi tæng hîp
thµnh d¹ng tãm t¾t h¬n gièng nh­ trong tæng quan vÒ c¸c néi dung dù ¸n chÝnh. Phô
lôc 4 tr×nh bµy thªm h­íng dÉn vÒ viÖc ph©n chia dù ¸n víi viÖc sö dông mét c«ng cô
gäi lµ c¬ cÊu ph©n chia c«ng viÖc (Work Breakdown Structure- WBS).
D. Tæ chøc thùc hiÖn dù ¸n
34. Mét trong nh÷ng nhiÖm vô chÝnh cña giai ®o¹n lËp kÕ ho¹ch thùc hiÖn dù ¸n lµ
chØ ®Þnh ®¬n vÞ tham gia thùc hiÖn dù ¸n vµ x¸c ®Þnh lo¹i h×nh ®¬n vÞ phï hîp nhÊt
tiÕn hµnh c¸c ho¹t ®éng cña dù ¸n. §©y lµ mét néi dung th­êng ®­îc tiÕn hµnh trong
giai ®o¹n thÈm ®Þnh dù ¸n. Khi ®· quyÕt ®Þnh chän ®¬n vÞ thùc hiÖn dù ¸n, cÇn x¸c
®Þnh c¸c kiÕn thøc chuyªn m«n vµ tr×nh ®é kÜ n¨ng cÇn thiÕt, kÓ c¶ thuª t­ vÊn cho dù
¸n.
35. Trong néi bé ®¬n vÞ thùc hiÖn, cã thÓ thµnh lËp mét bé phËn chÝnh chÞu tr¸ch
nhiÖm thùc hiÖn mét dù ¸n ®Æc biÖt. Nhãm nµy th­êng ®­îc biÕt ®Õn víi tªn gäi lµ V¨n
phßng qu¶n lý dù ¸n (PMO), vµ trong mét sè tr­êng hîp ®­îc gäi b»ng tªn kh¸c. §©y
lµ bé phËn cã nhiÖm vô lËp kÕ ho¹ch, thùc hiÖn, kiÓm so¸t vµ gi¸m s¸t dù ¸n. C¸n bé
v¨n phßng dù ¸n cã thÓ ®­îc lÊy tõ nh©n sù hiÖn t¹i trong ®¬n vÞ thùc hiÖn dù ¸n hoÆc
tuyÓn thªm/thuª thªm tõ c¸c nguån bªn ngoµi cho thêi gian thùc hiÖn dù ¸n. Phô lôc
5 m« t¶ mét sè chøc n¨ng cña c¸c c¸n bé trong V¨n phßng dù ¸n.
11
E. LËp kÕ ho¹ch qu¶n lý tµi chÝnh vµ kÕ to¸n
36. LËp kÕ ho¹ch qu¶n lý tµi chÝnh vµ kÕ to¸n bao gåm lËp ng©n s¸ch cho dù ¸n, x©y
dùng hÖ thèng kiÓm so¸t vµ h¹ch to¸n chi phÝ ®Ó ghi chÐp vµ gi¸m s¸t c¸c kho¶n chi
tiªu kh¸c nhau cho dù ¸n. ViÖc lËp kÕ ho¹ch qu¶n lý tµi chÝnh vµ kÕ to¸n còng cÇn ph¶i
cã ph­¬ng ph¸p ®Ó ®¶m b¶o ph©n bæ ng©n s¸ch kÞp thêi vµ gi¶i ng©n theo ®óng thñ
tôc vµ quy ®Þnh ®· ®Ò ra; x¸c ®Þnh yªu cÇu kiÓm to¸n kinh phÝ ®Ó kiÓm ®Þnh c¸c kho¶n
chi tiªu phï hîp còng nh­ ®¸nh gi¸ t×nh h×nh tµi chÝnh cña ®¬n vÞ thùc hiÖn dù ¸n.
1. LËp ng©n s¸ch dù ¸n
37. LËp ng©n s¸ch lµ qu¸ tr×nh dù tÝnh vµ ­íc tÝnh c¸c yªu cÇu tµi chÝnh cña mét dù
¸n, x¸c ®Þnh c¸c nguån kinh phÝ vµ ¸p dông c¸c biÖn ph¸p ®Ó ®¶m b¶o cã ®ñ kinh phÝ
vµo ®óng lóc cÇn thiÕt. MÆc dï qu¸ tr×nh lËp ng©n s¸ch ®­îc b¾t ®Çu tõ giai ®o¹n x©y
dùng dù ¸n, khi chi phÝ cho c¸c néi dung c«ng viÖc kh¸c nhau cña dù ¸n ph¶i ®­îc
­íc tÝnh, qu¸ tr×nh lËp ng©n s¸ch vÉn tiÕp tôc c¶ trong suèt giai ®o¹n thÈm ®Þnh lµ khi
mµ c¸c con sè ­íc tÝnh ®­îc xem xÐt l¹i vµ chØnh lý thªm, vµ thËm chÝ kÐo dµi cho ®Õn
tËn giai ®o¹n thùc hiÖn, khi tiÕn hµnh ph©n bæ vµ ph©n bæ l¹i kinh phÝ nh»m ®¸p øng
chi tiªu th­êng xuyªn cho dù ¸n.
38. Ng©n s¸ch cho toµn dù ¸n ®­îc lËp dùa trªn ­íc tÝnh chi phÝ cho c¸c kÕ ho¹ch
c«ng viÖc chi tiÕt. Nh÷ng chi phÝ nµy ®­îc tæng hîp dÇn lªn theo tõng cÊp c«ng viÖc
nh­ trong c¬ cÊu ph©n chia c«ng viÖc cho ®Õn khi cã ®­îc tæng chi phÝ trùc tiÕp cña dù
¸n. ¦íc tÝnh chi phÝ cña c¸c phÇn viÖc do t­ vÊn vµ c¸c nhµ thÇu kh¸c thùc hiÖn cã thÓ
ph¶i ®­îc x¸c nhËn hoÆc ®iÒu chØnh sau c¸c cuéc ®µm ph¸n. Ngoµi c¸c chi phÝ trùc
tiÕp, ph¶i ­íc tÝnh c¶ c¸c chi phÝ qu¶n lý, c¸c kho¶n dù phßng vµ c¸c chi phÝ tµi chÝnh
kh¸c. KÕt qu¶ cuèi cïng cÇn ph¶n ¸nh mét ­íc tÝnh kh¸ gÇn víi thùc tÕ nh»m tr¸nh
nh÷ng r¾c rèi sau nµy vÒ mÆt tµi chÝnh do chi kh«ng hÕt hay béi chi. Chi kh«ng hÕt sÏ
g©y l·ng phÝ xÐt vÒ sè vèn ®· ®­îc cam kÕt mµ kh«ng ®­îc sö dông, trong khi chi v­ît
ng©n s¸ch dÔ dÉn ®Õn sù chËm trÔ cho dù ¸n nÕu khã t×m ®­îc ng©n s¸ch bæ sung.
39. Phª duyÖt ng©n s¸ch ch­a ph¶i lµ b­íc cuèi cïng cña chu tr×nh dù th¶o ng©n
s¸ch mµ tíi giai ®o¹n thùc hiÖn dù ¸n, cÇn duyÖt l¹i ®Ó xem ng©n s¸ch cã cßn ý nghÜa
s¸t víi thùc tÕ hay kh«ng. Lu«n nhí r»ng ng©n s¸ch chØ ®­îc x©y dùng tõ c¸c ­íc tÝnh
chi phÝ dù ¸n vµo thêi ®iÓm b¾t ®Çu giai ®o¹n lËp kÕ ho¹ch vµ cã thÓ kh«ng cßn chÝnh
x¸c do nh÷ng biÕn ®æi khi chuyÓn sang giai ®o¹n thùc hiÖn. Th­êng th­êng sau khi
ký kÕt hîp ®ång hay sau khi thay ®æi mét sè h¹ng môc trong dù ¸n hoÆc c¸c phÇn c«ng
viÖc cña dù ¸n ë giai ®o¹n thùc hiÖn sÏ xuÊt hiÖn thªm c¸c th«ng tin bæ sung hay th«ng
tin ®­îc cËp nhËt. Bëi vËy nªn kÞp thêi tiÕn hµnh ®iÒu chØnh ng©n s¸ch. Mét ng©n
s¸ch cËp nhËt ®ãng vai trß v« cïng quan träng ®Ó dù tÝnh chi phÝ hoµn thµnh tõng
phÇn viÖc trong dù ¸n. Gi¸m ®èc dù ¸n lu«n ph¶i dù ®o¸n t­¬ng ®èi chÝnh x¸c nhu
cÇu ng©n s¸ch cho c¸c ho¹t ®éng ®Ó cÊp kinh phÝ ®ñ vµ ®óng thêi gian, vµ nh­ vËy sÏ
gióp cho c«ng viÖc khái bÞ t¹m dõng.
40. Ngoµi c¸c kho¶n chi phÝ trùc tiÕp cña dù ¸n cßn ph¸t sinh c¸c chi phÝ gi¸n tiÕp,
nh­ chi phÝ hµnh chÝnh vµ chi phÝ qu¶n lý cè ®Þnh. Ph¶i tÝnh to¸n ®Çy ®ñ nh÷ng chi
phÝ nµy vµo ng©n s¸ch dù ¸n vµ ph¶i kiÓm so¸t chóng s¸t sao nh»m tr¸nh tr­êng hîp
chi phÝ gi¸n tiÕp trë nªn qu¸ cao so víi chi phÝ trùc tiÕp cña dù ¸n. §ång thêi, cÇn dù
12
trï ng©n s¸ch cho c¸c kho¶n dù phßng, nh÷ng môc cã kh¶ n¨ng lµm t¨ng chi phÝ cña
dù ¸n.
41. Trong viÖc tÝnh to¸n cÊp kinh phÝ cho thùc hiÖn dù ¸n, bªn vay vèn th­êng
kh«ng tÝnh tÊt c¶ kho¶n tiÒn cÇn thiÕt cho toµn bé dù ¸n vµo ng©n s¸ch mét n¨m, trong
khi ®ã viÖc ph©n bæ ®­îc tÝnh trªn c¬ së tõng n¨m, dùa vµo dù to¸n chi tiªu cña n¨m
®ã. V× vËy Gi¸m ®èc dù ¸n cÇn cung cÊp cho ng­êi dù th¶o ng©n s¸ch nh÷ng con sè
­íc tÝnh kinh phÝ cÇn thiÕt ®Ó ®­a vµo ng©n s¸ch hµng n¨m cña chÝnh phñ. Mét khã
kh¨n cã thÓ gÆp ph¶i lµ h¹n chÕ vÒ ng©n s¸ch - kh«ng ®ñ tiÒn ®Ó ph©n bæ cho dù ¸n.
ThËm chÝ cã tr­êng hîp ®· ®­îc ph©n bæ nh­ng viÖc cÊp ph¸t thùc tÕ vÉn bÞ chËm trÔ
hay kh«ng ®­îc thùc hiÖn do kho b¹c nhµ n­íc kh«ng cã tiÒn.
42. ViÖc dù ®o¸n chi tiªu ®­îc dùa trªn lÞch tr×nh thùc hiÖn vµ tõ ®ã cã thÓ tÝnh to¸n
c¸c kho¶n chi theo lÞch tr×nh nh­ thanh to¸n cho c¸c nhµ thÇu vµ nhµ cung cÊp, mua
®Êt, vµ l­¬ng cho c¸n bé V¨n phßng dù ¸n. Nh»m gióp cho viÖc kiÓm so¸t tµi chÝnh,
nªn chia ng©n s¸ch cña c¶ n¨m thµnh ng©n s¸ch theo th¸ng hoÆc quý - c¸ch nµy cho
phÐp Gi¸m ®èc dù ¸n lËp kÕ ho¹ch vµ c©n ®èi luång tiÒn mÆt nh»m tèi ­u ho¸ viÖc sö
dông ng©n s¸ch hay ®Ó ®¶m b¶o tÝnh liªn tôc trong viÖc cÊp kinh phÝ.
2. H¹ch to¸n chi phÝ
43. Môc tiªu c¬ b¶n cña h¹ch to¸n chi phÝ lµ cung cÊp cho bªn vay vèn, ®¬n vÞ tham
gia thùc hiÖn vµ Gi¸m ®èc dù ¸n th«ng tin tµi chÝnh phôc vô c«ng t¸c gi¸m s¸t vµ kiÓm
so¸t chi phÝ cña dù ¸n. §Ó sö dông ®­îc, th«ng tin ph¶i chÝnh x¸c, cËp nhËt vµ cã hµm
l­îng th«ng tin cao. §iÒu nµy cã nghÜa lµ cÇn cã hÖ thèng ñy quyÒn chi vµ duyÖt chi
tiªu, hÖ thèng ghi chÐp sæ s¸ch kÕ to¸n cïng hÖ thèng ph©n lo¹i, ghi chÐp vµ b¸o c¸o
c¸c giao dÞch. Ngoµi ra, c¸c ®iÒu kho¶n trong hîp ®ång cho vay th­êng quy ®Þnh ®¬n
vÞ thùc hiÖn më c¸c tµi kho¶n phï hîp cho dù ¸n vµ hµng n¨m nép b¸o c¸o tµi chÝnh
®· kiÓm to¸n cho Ng©n hµng. Mét t×nh tr¹ng th­êng gÆp lµ c¸c ®¬n vÞ thùc hiÖn dù ¸n
kh«ng ®¸p øng ®­îc quy ®Þnh nµy do chËm trÔ trong viÖc chèt sæ s¸ch kÕ to¸n.
44. Mét hÖ thèng h¹ch to¸n chi phÝ dù ¸n hiÖu qu¶ ph¶i tÝnh ®­îc ®Çy ®ñ tÊt c¶ c¸c
kho¶n chi tiªu cña dù ¸n, so s¸nh nh÷ng chi tiªu nµy víi c¸c dù trï ban ®Çu, t×m ra
nguyªn nh©n g©y chªnh lÖch, x¸c ®Þnh ®­îc sè d­, hç trî c«ng t¸c thanh to¸n vµ ®­a
ra bøc tranh râ rµng vÒ t×nh h×nh chi phÝ cña dù ¸n t¹i bÊt kú thêi ®iÓm nµo.
45. Nh×n chung, Gi¸m ®èc dù ¸n chÞu tr¸ch nhiÖm x©y dùng hÖ thèng h¹ch to¸n
chi phÝ vµ nép b¶n b¸o c¸o tµi chÝnh ®­îc kiÓm to¸n hµng n¨m cho Ng©n hµng. VÒ
®iÓm nµy, hîp ®ång vay vèn th­êng quy ®Þnh râ vµ Gi¸m ®èc dù ¸n ph¶i ®Æc biÖt cè
g¾ng ®Ó hoµn thµnh tr¸ch nhiÖm. NÕu nhãm thùc hiÖn dù ¸n thiÕu kÕ to¸n viªn cã
tr×nh ®é chuyªn m«n, Gi¸m ®èc dù ¸n cÇn tuyÓn dông ngay mét ng­êi thÝch hîp cho
vÞ trÝ nµy. Phô lôc 6 tr×nh bµy c¸c néi dung c¬ b¶n cña hÖ thèng h¹ch to¸n vµ kiÓm to¸n
chi phÝ dù ¸n.
3. Thñ tôc gi¶i ng©n kinh phÝ
46. Kinh phÝ ®­îc cÊp ®Òu ®Æn lµ yÕu tè quan träng ®èi víi viÖc thùc hiÖn dù ¸n
nhanh chãng. Qu¸ tr×nh lËp kÕ ho¹ch cho gi¶i ng©n chñ yÕu bao gåm viÖc x©y dùng
c¸c thñ tôc x¸c minh tÝnh ®óng ®¾n cña c¸c kho¶n thanh to¸n, c¸c thñ tôc thanh to¸n
13
cho c¸c nhµ thÇu vµ nhµ cung cÊp vµ c¸c thñ tôc yªu cÇu rót vèn vay tõ Ng©n hµng.
LÞch tr×nh gi¶i ng©n cho tõng phÇn viÖc chÝnh cña dù ¸n ph¶i ®­îc x©y dùng theo
hµng quý vµ ph¶i tiÕn hµnh so s¸nh kÕ ho¹ch víi gi¶i ng©n thùc tÕ theo thêi gian. So
s¸nh lÞch tr×nh gi¶i ng©n theo kÕ ho¹ch víi lÞch tr×nh gi¶i ng©n thùc tÕ vµ víi tiÕn ®é
x©y dùng lµ nh÷ng chØ tiªu quan träng ®Ó dù b¸o “tæng chi phÝ ®Ó hoµn thµnh dù ¸n”
vµ hç trî c¸c ho¹t ®éng kiÓm so¸t chi phÝ.
47. Gi¸m ®èc dù ¸n ph¶i n¾m râ c¸c nguån kinh phÝ cho dù ¸n vµ c¸c thùc tiÔn vµ
thñ tôc gi¶i ng©n cña mçi tæ chøc tµi trî. Trong quan hÖ víi Ng©n hµng, Gi¸m ®èc dù
¸n cÇn hiÓu c¸c h­íng dÉn gi¶i ng©n kho¶n vay cña Ng©n hµng theo cuèn S¸ch
h­íng dÉn vÒ gi¶i ng©n kho¶n vay.
F. X©y dùng kÕ ho¹ch kiÓm so¸t dù ¸n
48. Mét kÕ ho¹ch thùc hiÖn ®Çy ®ñ, nh­ ®· th¶o luËn ë phÇn III-C, gåm viÖc x©y
dùng lÞch tr×nh dù ¸n tæng thÓ, bé m¸y tæ chøc ph©n c«ng tr¸ch nhiÖm vµ lÞch tr×nh
d¹ng s¬ ®å víi tr×nh tù c¸c c«ng viÖc vµ ho¹t ®éng. Mçi ho¹t ®éng trong lÞch tr×nh
d¹ng s¬ ®å ®­îc biÓu diÔn víi thêi h¹n vµ ng©n s¸ch ®· tÝnh to¸n th«ng qua c¸c b­íc
lËp kÕ ho¹ch c«ng viÖc, ph©n bæ nguån lùc, ­íc tÝnh chi phÝ, lÞch tr×nh sö dông nh©n
lùc vµ thiÕt bÞ x©y dùng. Nh­ vËy, mét kÕ ho¹ch thùc hiÖn ®Çy ®ñ sÏ gåm toµn bé c¸c
ho¹t ®éng vµ nhiÖm vô kÌm theo chi phÝ vµ lÞch tr×nh cña chóng. Ngoµi ra kÕ ho¹ch ®ã
cßn m« t¶ c¸ch thùc hiÖn c¸c yªu cÇu kÜ thuËt cña dù ¸n. ChÝnh v× lÏ ®ã, cÇn lËp ra
nh÷ng quy ®Þnh kiÓm so¸t toµn bé c¸c th«ng sè cña dù ¸n nh»m môc tiªu hoµn thµnh
dù ¸n ®óng thêi gian vµ trong ph¹m vi ng©n s¸ch ®­îc cÊp, ®ång thêi ®¸p øng tèt
chÊt l­îng kÜ thuËt.
1. KiÓm so¸t ng©n s¸ch, chi phÝ vµ lÞch tr×nh
49. Sau khi ng©n s¸ch dù ¸n ®· ®­îc x©y dùng, ph¶i tiÕn hµnh kiÓm so¸t ng©n s¸ch
b»ng c¸ch x¸c ®Þnh chÝnh x¸c kinh phÝ cho c¸c néi dung c«ng viÖc kh¸c nhau cña dù
¸n, x¸c ®Þnh ®­îc c¸n bé cña ®¬n vÞ thùc hiÖn dù ¸n chÞu tr¸ch nhiÖm qu¶n lý ng©n
s¸ch vµ biÕt ®­îc nh÷ng c¬ chÕ vµ thñ tôc ®· ®­îc thiÕt lËp ®Ó nhËn kinh phÝ tõ c¸c
nguån quy ®Þnh vµ ®Ó gi¸m s¸t chi tiªu.
50. Mét nhiÖm vô quan träng cña Gi¸m ®èc dù ¸n lµ kiÓm so¸t chi phÝ. KiÓm so¸t
chi phÝ thùc chÊt lµ tèi ­u ho¸ chi tiªu so víi khèi l­îng c«ng viÖc hoµn thµnh, hay nãi
c¸ch kh¸c lµ lµm sao ®Ó thùc hiÖn ®­îc nhiÒu viÖc nhÊt tõ ng©n s¸ch ®· cho. KiÓm so¸t
chi phÝ ®ång nghÜa víi t¨ng hiÖu qu¶ vµ tr¸nh nh÷ng chi tiªu l·ng phÝ vµ kh«ng cÇn
thiÕt hay kh«ng ®­îc phÐp. Do ®ã, lËp kÕ ho¹ch kiÓm so¸t chi phÝ cÇn bao gåm viÖc x©y
dùng c¸c thñ tôc vÒ ñy quyÒn thùc hiÖn c«ng viÖc; so s¸nh chi tiªu vµ kÕt qu¶ ho¹t ®éng
víi ng©n s¸ch dù ¸n; kiÓm so¸t chi tiªu hµnh chÝnh vµ nh©n sù; so s¸nh gi¸ ®Êu thÇu
víi ­íc tÝnh cña chñ dù ¸n; gi¸m s¸t “tæng chi phÝ ®Ó hoµn thµnh dù ¸n”; kiÓm so¸t
nh÷ng thay ®æi cña dù ¸n; gi¸m s¸t khèi l­îng c«ng viÖc hoµn tÊt ®Ó thanh to¸n cho
c¸c nhµ thÇu; ®¶m b¶o thiÕt kÕ vµ c¸c ho¹t ®éng x©y dùng/l¾p ®Æt cã hiÖu qu¶ vÒ chi
phÝ vµ tiÕn hµnh ®iÒu chØnh khi chi tiªu thùc tÕ kh«ng ®óng so víi kÕ ho¹ch.
51. LËp kÕ ho¹ch kiÓm so¸t lÞch tr×nh dù ¸n bao gåm viÖc kiÓm so¸t c¸c nguyªn
nh©n cã kh¶ n¨ng g©y ra sù chËm trÔ b»ng c¸ch quy ®Þnh râ c¸ch thøc phª chuÈn vµ
14
c¸c kªnh ra quyÕt ®Þnh nh»m gi¶m thiÓu sè ng­êi ra quyÕt ®Þnh; kiÓm so¸t c¸c lçi trong
thiÕt kÕ; gi¸m s¸t chÊt l­îng thiÕt bÞ vµ chÊt l­îng c«ng tr×nh x©y dùng; ¸p dông c¸c hÖ
thèng ®¸nh gi¸ gi÷a kú thÝch hîp; kiÓm so¸t nguy c¬ ®×nh c«ng vµ kh¶ n¨ng can thiÖp,
kÝch ®éng tõ bªn ngoµi; kiÓm so¸t nh÷ng nguy c¬ chËm trÔ do vËn chuyÓn vµ giao
hµng; thùc hiÖn ph©n tÝch rñi ro vµ qu¶n lý rñi ro; th­êng xuyªn kiÓm ®Þnh l¹i lÞch
tr×nh dù tÝnh ban ®Çu ®Ó ®¶m b¶o gÇn víi thùc tÕ; kiÓm so¸t nh÷ng thay ®æi trong
ph¹m vi vµ ph©n bæ nguån lùc. Thªm vµo ®ã, Gi¸m ®èc dù ¸n nªn ®Þnh kú tiÕn hµnh
®¸nh gi¸ thùc tr¹ng dù ¸n vµ c¸c xu h­íng vµ xem xÐt l¹i ngµy dù ®Þnh hoµn thµnh dù
¸n. Ph¶i cã biÖn ph¸p xö lý kÞp thêi ®èi víi ho¹t ®éng bÞ chËm trÔ ®Ó ®¶m b¶o ®óng
môc tiªu thêi gian.
2. KiÓm so¸t chÊt l­îng kÜ thuËt
52. Gi¸m ®èc dù ¸n ph¶i lËp kÕ ho¹ch kiÓm so¸t yÕu tè quan träng thø ba - chÊt
l­îng kÜ thuËt cña dù ¸n khi hoµn thµnh. Nh÷ng yªu cÇu ®Ó hoµn thµnh nhiÖm vô nµy
gåm x©y dùng c¸c biÖn ph¸p kiÓm tra chÊt l­îng, nh­ ®¸nh gi¸ cña nh÷ng c¸n bé
chuyªn m«n vÒ c¸c th«ng sè, yªu cÇu kü thuËt vµ b¸o c¸o kü thuËt cña t­ vÊn; kiÓm tra
thiÕt bÞ tr­íc khi göi vµ sau khi thiÕt bÞ ®Õn c«ng tr­êng; kiÓm tra viÖc x©y dùng vµ l¾p
®Æt thiÕt bÞ; kiÓm tra nguyªn vËt liÖu (®Êt, bª t«ng, nhùa ®­êng, v.v.) trong thêi gian
x©y dùng ®Ó ®¶m b¶o ®óng yªu cÇu kü thuËt; vµ kiÓm tra thiÕt bÞ vµ c¸c hÖ thèng tr­íc
khi chuyÓn giao cho ng­êi sö dông. LËp kÕ ho¹ch kiÓm so¸t kü thuËt còng ph¶i x©y
dùng c¸c quy ®Þnh thñ tôc kiÓm tra, danh s¸ch nh÷ng néi dung cÇn kiÓm tra vµ mÉu
b¸o c¸o kiÓm tra vµ kiÓm ®Þnh. Gi¸m ®èc dù ¸n nªn tuyÓn c¸n bé cã tr×nh ®é chuyªn
m«n ®Ó x©y dùng vµ thùc hiÖn hÖ thèng qu¶n lý chÊt l­îng.
3. C¸c yªu cÇu vµ thñ tôc lËp b¸o c¸o dù ¸n
53. B¸o c¸o t×nh h×nh dù ¸n lµ c¬ së quan träng cho phÐp Gi¸m ®èc dù ¸n so s¸nh
diÔn biÕn thùc tÕ trong giai ®o¹n thùc hiÖn dù ¸n víi kÕ ho¹ch ®­îc lËp ra trong giai
®o¹n lËp kÕ ho¹ch chi tiÕt. NÕu diÔn biÕn thùc tÕ kh¸c víi nh÷ng dù kiÕn ban ®Çu th×
ngay lËp tøc Gi¸m ®èc dù ¸n ph¶i x¸c ®Þnh nguyªn do cña sù kh¸c biÖt nµy ®Ó kÞp thêi
cã biÖn ph¸p kh¾c phôc.
54. Ng©n hµng cÇn c¸c b¸o c¸o dù ¸n cËp nhËt vµ nªu lªn ®­îc nh÷ng sai lÖch so
víi ­íc tÝnh ban ®Çu còng nh­ c¸c vÊn ®Ò cã kh¶ n¨ng ph¸t sinh. Ng©n hµng còng cÇn
c¸c th«ng tin b¸o c¸o t×nh h×nh thùc hiÖn ®iÒu kho¶n quy ®Þnh trong hå s¬ cho vay
vèn. Ngoµi ra, c¶ sau khi hoµn thµnh phÇn x©y dùng dù ¸n vµ sang giai ®o¹n ho¹t
®éng, Ng©n hµng vÉn cÇn c¸c b¸o c¸o cung cÊp th«ng tin th­êng xuyªn ®Ó ®¸nh gi¸
lîi Ých do dù ¸n mang l¹i so víi chi phÝ cña dù ¸n vµ víi nh÷ng kú väng ban ®Çu.
55. Ph¶i x©y dùng mét hÖ thèng lËp b¸o c¸o tiÕn ®é ®Ó cung cÊp nh÷ng th«ng tin
tho¶ m·n nhu cÇu ng­êi ®äc b¸o c¸o. C¸c c¸ nh©n chÞu tr¸ch nhiÖm thiÕt lËp hÖ thèng
lËp b¸o c¸o tiÕn ®é nªn xem xÐt l¹i b¸o c¸o thÈm ®Þnh dù ¸n vµ c¸c hå s¬ cho vay ®Ó x¸c
®Þnh lo¹i th«ng tin cÇn b¸o c¸o, chu kú nép b¸o c¸o vµ mÉu b¸o c¸o. Trong c¸c b¸o c¸o
tiÕn ®é, th«ng tin cung cÊp sÏ kh¸c nhau tïy thuéc dù ¸n vµ lÜnh vùc ho¹t ®éng.
56. §¬n vÞ tham gia thùc hiÖn ph¶i cã b¸o c¸o hoµn thµnh dù ¸n sau khi phÇn thùc
hiÖn dù ¸n kÕt thóc. Gi¸m ®èc dù ¸n ph¶i n¾m râ quy ®Þnh nµy vµ chuÈn bÞ s½n trong
15
hÖ thèng tËp hîp vµ xö lý sè liÖu cña m×nh nh÷ng sè liÖu cÇn thiÕt cho viÖc lËp b¸o c¸o
hoµn thµnh dù ¸n.
4. KiÓm so¸t nh÷ng thay ®æi
57. NhiÒu thay ®æi th­êng x¶y ra trong giai ®o¹n thiÕt kÕ chi tiÕt, trong mua s¾m
hµng ho¸ vµ dÞch vô, trong khi l¾p ®Æt/x©y dùng, vµ thËm chÝ c¶ trong giai ®o¹n thuª
vËn hµnh dù ¸n. Nh÷ng thay ®æi sÏ do Gi¸m ®èc dù ¸n, c¸c nhµ t­ vÊn dù ¸n, hay c¸c
nhµ cung cÊp vµ nhµ thÇu x©y dùng ®Ò ra vµ cã thÓ bao gåm c¶ nh÷ng thay ®æi so víi
c¸c kÕ ho¹ch ban ®Çu vµ c¸c ­íc tÝnh chi phÝ ph¸t sinh tõ viÖc ®iÒu chØnh quy m«, yªu
cÇu kÜ thuËt, hay yªu cÇu vÒ hµng ho¸ vµ dÞch vô. Nh÷ng thay ®æi ®ã cã thÓ lµm ¶nh
h­ëng hoÆc kh«ng ¶nh h­ëng ®Õn lÞch tr×nh thùc hiÖn, chi phÝ dù ¸n hay yªu cÇu kÜ
thuËt cña dù ¸n, hoÆc cã thÓ chØ ¶nh h­ëng ®Õn mét hoÆc hai trong sè nh÷ng yÕu tè
quan träng nµy cña dù ¸n.
58. Gi¸m ®èc dù ¸n cÇn x©y dùng c¸c thñ tôc cho viÖc thùc hiÖn thay ®æi vµ kiÓm
so¸t chóng. §Ó lµm nh­ vËy, ph¶i nghiªn cøu nh÷ng thay ®æi kÐo theo vÒ dù trï chi
phÝ, lîi Ých vµ tÝnh n¨ng kü thuËt tr­íc khi cho phÐp tiÕn hµnh thay ®æi. Nh÷ng thñ
tôc nµy cßn bao gåm c¸c thñ tôc phª chuÈn x¸c nhËn ng­êi cã thÈm quyÒn phª chuÈn
vµ ph­¬ng thøc phª chuÈn.
5. Qu¶n lý sè liÖu cña dù ¸n
59. Chøc n¨ng quan träng kh¸c cña qu¶n lý dù ¸n lµ duy tr× ®Çy ®ñ sæ s¸ch dù ¸n.
Tr­íc mét thùc tÕ lµ c¸c sù kiÖn diÔn ra dån dËp vµ yªu cÇu kiÓm so¸t dù ¸n, rÊt cÇn
ph¶i thu thËp vµ ph©n tÝch, xö lý kÞp thêi nh÷ng sè liÖu liªn quan ®Õn kÕ ho¹ch dù ¸n,
tiÕn tr×nh thùc hiÖn, nhu cÇu, xu h­íng vµ c¸c thay ®æi lµm c¬ së ra quyÕt ®Þnh.
60. Gi¸m ®èc dù ¸n cÇn x¸c ®Þnh lo¹i tµi liÖu vµ sè liÖu cÇn thiÕt cho c«ng t¸c lËp kÕ
ho¹ch, kiÓm so¸t dù ¸n vµ c¸c yªu cÇu b¸o c¸o dù ¸n. C¸c Gi¸m ®èc dù ¸n kh«ng cã
kinh nghiÖm cã thÓ gÆp ph¶i mét vµi khã kh¨n víi nhiÖm vô nµy. Phô lôc 7 cung cÊp
danh s¸ch mét sè lo¹i sæ s¸ch dù ¸n cã thÓ cÇn ®Õn nh»m x©y dùng c¬ së d÷ liÖu cho
dù ¸n lµm c¬ së cho hÖ thèng th«ng tin qu¶n lý.
6. Qu¶n lý c¸c nhµ t­ vÊn, nhµ cung cÊp vµ nhµ thÇu x©y dùng/l¾p ®Æt
61. Gi¸m ®èc dù ¸n chÞu tr¸ch nhiÖm ®¶m b¶o r»ng c¸c nhµ t­ vÊn dù ¸n, nhµ cung
cÊp vµ nhµ thÇu x©y dùng/l¾p ®Æt thùc hiÖn ®óng víi cam kÕt trong hîp ®ång. Do ®ã,
Gi¸m ®èc dù ¸n cÇn cã kÕ ho¹ch gi¸m s¸t c¸c ho¹t ®éng cña nh÷ng ®èi t­îng ®ã theo
mét sè c¸ch d­íi ®©y.
62. C¸c thñ tôc qu¶n lý ho¹t ®éng cña nhµ t­ vÊn: (i) ®¸nh gi¸ chÊt l­îng thùc hiÖn
vÒ mÆt kü thuËt ë c¸c thêi ®iÓm kh¸c nhau trong giai ®o¹n nhµ t­ vÊn cung cÊp dÞch
vô; (ii) kiÓm tra c¸c b¸o c¸o tiÕn ®é ®Þnh kú b¾t buéc cña nhµ t­ vÊn; (iii) ®¸nh gi¸ sù
trao ®æi cña nhµ t­ vÊn víi Gi¸m ®èc dù ¸n vµ c¸n bé cña V¨n phßng dù ¸n t¹i c¸c
cuéc häp th­êng kú; (iv) gi¸m s¸t chÆt chÏ sù thùc hiÖn c¸c ®iÒu kho¶n hîp ®ång cña
nhµ t­ vÊn; vµ (v) ®¸nh gi¸ lÇn cuèi tr­íc khi chÊp nhËn c«ng viÖc ®· thùc hiÖn.
63. C¸c thñ tôc qu¶n lý ho¹t ®éng cña nhµ cung cÊp: (i) gi¸m s¸t viÖc thùc hiÖn c¸c
yªu cÇu trong hîp ®ång vÒ tr×nh b¶n vÏ thiÕt kÕ vµ chøng nhËn chÊt l­îng nguyªn vËt
16
liÖu cña nhµ cung cÊp; (ii) xem xÐt l¹i c¸c b¸o c¸o tiÕn ®é ®Þnh kú vÒ chÕ t¹o vµ giao
hµng; (iii) kiÓm ®Þnh hµng ho¸ khi ®ang ®­îc chÕ t¹o ®Ó ®¶m b¶o tu©n thñ yªu cÇu kÜ
thuËt; (iv) kiÓm ®Þnh ®ãng gãi hµng ho¸ tr­íc khi giao hµng; vµ (v) kiÓm ®Þnh hµng
ho¸ giao t¹i c«ng tr­êng hay t¹i c¶ng ®Õn tr­íc khi chÊp nhËn cuèi cïng.
64. C¸c thñ tôc qu¶n lý ho¹t ®éng cña nhµ thÇu x©y dùng/l¾p ®Æt gåm cã: (i) kiÓm
®Þnh th­êng xuyªn c«ng viÖc cña nhµ thÇu ®Ó ®¸nh gi¸ sù tu©n thñ c¸c quy c¸ch kü
thuËt vµ tiªu chuÈn x©y dùng quèc tÕ ®· ®­îc c«ng nhËn; (ii) xem xÐt l¹i c¸c b¸o c¸o
tiÕn ®é ®Þnh kú b¾t buéc; (iii) yªu cÇu nhµ thÇu ®Õn dù c¸c cuéc häp dù ¸n ®Þnh kú víi
Gi¸m ®èc dù ¸n; (iv) ®¶m b¶o nhµ thÇu t«n träng c¸c thñ tôc thay ®æi ®¬n hµng; (v)
gi¸m s¸t chÆt chÏ sù tu©n thñ c¸c ®iÒu kho¶n hîp ®ång cña nhµ thÇu; vµ (vi) kiÓm tra
lÇn cuèi c«ng viÖc mµ nhµ thÇu ®· hoµn thµnh tr­íc khi chÊp nhËn.
G. X©y dùng Tµi liÖu h­íng dÉn c¸c thñ tôc dù ¸n
65. §Ó gióp c¸c c¸n bé míi cña V¨n phßng dù ¸n lÇn ®Çu tiªn ®­îc ph©n c«ng vµo
dù ¸n hoµn thµnh tèt nhiÖm vô, nªn cã mét tµi liÖu h­íng dÉn c¸c thñ tôc dù ¸n kÓ tõ
thêi ®iÓm b¾t ®Çu giai ®o¹n thùc hiÖn dù ¸n. Tµi liÖu nµy cÇn bao trïm hÇu hÕt c¸c
ho¹t ®éng quan träng liªn quan ®Õn thùc hiÖn dù ¸n, ®Æc biÖt lµ nh÷ng ho¹t ®éng ®ßi
hái sù phèi hîp ho¹t ®éng cña nhiÒu nh©n viªn ®ång thêi m« t¶ c¸ch tiÕn hµnh. Tµi
liÖu còng nªn cung cÊp c¸c mÉu th­ tõ giao dÞch vµ chøng tõ. Tµi liÖu h­íng dÉn cÇn
®­îc cËp nhËt theo nh­ quy ®Þnh vµ bao gåm danh s¸ch nh÷ng söa ®æi, bæ sung ®­îc
®¸nh sè theo thø tù thêi gian víi chØ dÉn thÝch hîp vÒ sè trang, ®o¹n, h×nh hay sè thø
tù b¶ng biÓu ®­îc söa ®æi. Phô lôc 8 tr×nh bµy ph¸c th¶o gîi ý vÒ tµi liÖu h­íng dÉn
c¸c thñ tôc trong dù ¸n.
17
IV. Gi¸m ®èc dù ¸n
66. Bæ nhiÖm Gi¸m ®èc dù ¸n lµ yÕu tè v« cïng quan träng ®èi víi sù thµnh c«ng
cña dù ¸n, vµ ®iÒu quan träng lµ Gi¸m ®èc dù ¸n ®­îc bæ nhiÖm ph¶i lµm viÖc theo chÕ
®é chÝnh nhiÖm. Gi¸m ®èc dù ¸n cã thÓ ®­îc bæ nhiÖm tõ nhiÒu nguån - mét c¸n bé lµm
viÖc th­êng xuyªn trong ®¬n vÞ thùc hiÖn; mét c¸n bé lµ thµnh viªn th­êng xuyªn cña
nhãm qu¶n lý dù ¸n trong ®¬n vÞ thùc hiÖn hay trong phßng ban hay tæ chøc kh¸c cña
®¬n vÞ vay vèn; mét c¸ nh©n do ®¬n vÞ thùc hiÖn thuª riªng tõ bªn ngoµi chÝnh phñ;
hoÆc mét nhµ t­ vÊn bªn ngoµi hay c«ng ty t­ vÊn chuyªn vÒ qu¶n lý dù ¸n (vµ còng cã
thÓ chuyªn vÒ ®iÒu hµnh vµ duy tr× c¸c trang thiÕt bÞ). Sau khi hoµn thµnh dù ¸n, Gi¸m
®èc dù ¸n chÞu tr¸ch nhiÖm thùc hiÖn dù ¸n cã thÓ trë thµnh gi¸m ®èc ®iÒu hµnh c¸c
c¬ së thiÕt bÞ cña dù ¸n.
A. Chøc n¨ng vµ tr¸ch nhiÖm cña Gi¸m ®èc dù ¸n
67. Lµ ng­êi chÞu tr¸ch nhiÖm thùc hiÖn vµ hoµn thµnh dù ¸n ®óng thêi h¹n, trong
ph¹m vi ng©n s¸ch vµ theo ®óng c¸c yªu cÇu ho¹t ®éng kÜ thuËt, Gi¸m ®èc dù ¸n sÏ
ph¶i cã ®Çy ®ñ tr¸ch nhiÖm d­íi ®©y:
1. LËp kÕ ho¹ch dù ¸n. Hoµn thµnh kÕ ho¹ch thùc hiÖn chi tiÕt cuèi cïng.
2. §iÒu phèi dù ¸n. Phèi hîp tÊt c¶ nh÷ng ng­êi tham gia dù ¸n, nhµ t­
vÊn, nhµ cung cÊp vµ nhµ thÇu x©y dùng/l¾p ®Æt vµo mét nhãm lµm viÖc
cã sù phèi hîp tèt.
3. TuyÓn nh©n sù vµ ®µo t¹o. TuyÓn nh©n sù ®Ó cung cÊp nh©n viªn cho
®¬n vÞ thùc hiÖn dù ¸n, vµ tiÕn hµnh ®µo t¹o khi cÇn.
4. Thùc hiÖn dù ¸n. Qu¶n lý c¸c ho¹t ®éng thùc hiÖn dù ¸n kh¸c nhau.
5. KiÓm so¸t vµ lËp b¸o c¸o qu¶n lý dù ¸n. Thùc hiÖn c¸c hÖ thèng kiÓm so¸t
chi phÝ, lÞch tr×nh, ho¹t ®éng kÜ thuËt vµ thñ tôc lËp b¸o c¸o.
6. Phèi hîp hay liªn kÕt. X©y dùng c¸c thñ tôc phèi hîp vµ hîp t¸c víi c¸c
®¬n vÞ vµ c¸c bªn kh¸c tham gia dù ¸n hoÆc chÞu ¶nh h­ëng cña dù ¸n,
bao gåm chÝnh quyÒn ®Þa ph­¬ng, nh÷ng nhãm t­ nh©n vµ nh÷ng ng­êi
sö dông cuèi cïng.
7. Qu¶n lý xung ®ét. Gi¶i quyÕt xung ®ét gi÷a nh÷ng bªn tham gia dù ¸n.
8. Qu¶n lý sù thay ®æi. KiÓm so¸t nh÷ng thay ®æi trong dù ¸n, tiÕp nhËn vµ
xö lý c¸c yªu cÇu thay ®æi, th«ng b¸o cho tÊt c¶ nh÷ng bªn tham gia dù ¸n
vÒ nh÷ng thay ®æi ®­îc phÐp.
9. Qu¶n lý tµi chÝnh dù ¸n. Tæ chøc cung cÊp kinh phÝ kÞp thêi, kiÓm so¸t
chi phÝ, duy tr× hÖ thèng kÕ to¸n hiÖu qu¶.
10. Thùc hiÖn ®óng theo c¸c quy ®Þnh cña hiÖp ®Þnh vay vèn. §¶m b¶o lµm
®óng theo tÊt c¶ yªu cÇu vµ ®iÒu kho¶n trong hiÖp ®Þnh vay.
11. ChuyÓn giao vµ thuª vËn hµnh dù ¸n. ChuÈn bÞ c¸c thñ tôc vµ nguån lùc
cho viÖc chuyÓn giao c¸c c¬ së cña dù ¸n khi hoµn thµnh.
18
B. Nh÷ng phÈm chÊt cña mét Gi¸m ®èc dù ¸n tèt
68. Mét Gi¸m ®èc dù ¸n tèt cÇn cã cµng nhiÒu phÈm chÊt c¸ nh©n d­íi ®©y cµng
tèt: cã mèi quan hÖ con ng­êi vµ kh¶ n¨ng l·nh ®¹o tèt; cã ý thøc c«ng b»ng; cã kh¶
n¨ng hy sinh quyÒn lîi riªng; cã kinh nghiÖm thµnh c«ng trong qu¶n lý nh÷ng dù ¸n
t­¬ng tù; cã c¸ch nh×n chiÕn l­îc vÒ dù ¸n; cã hiÓu biÕt tèt vÒ c¸c nguyªn t¾c, c«ng cô
vµ kü thuËt qu¶n lý dù ¸n; b¶n th©n c¸ nh©n cã quan t©m tíi viÖc qu¶n lý dù ¸n; cã kh¶
n¨ng bao qu¸t t×nh h×nh vµ biÕt giao tr¸ch nhiÖm; cã kh¶ n¨ng kiÓm so¸t nh÷ng t×nh
huèng khã kh¨n vµ phøc t¹p mét c¸ch hiÖu qu¶; s½n sµng ®èi mÆt víi rñi ro, ra quyÕt
®Þnh, vµ chÞu tr¸ch nhiÖm vÒ c¸c quyÕt ®Þnh. Gi¸m ®èc dù ¸n cÇn n¨ng næ, trung thùc,
kh«ng sî ®Êu tranh, chÝn ch¾n, nghÞ lùc, cã kh¶ n¨ng truyÒn ®¹t tèt, th«ng minh, s¸ng
suèt, ®¸ng tin cËy, trung thµnh, vµ, mét yÕu tè cuèi cïng nh­ng kh«ng kÐm phÇn quan
träng, khoÎ m¹nh vÒ thÓ x¸c vµ kh«ng bÞ bÖnh tËt ®Ó cã thÓ thùc hiÖn nhiÖm vô vµ ®¸p
øng nh÷ng thö th¸ch cña c«ng viÖc.
19
V. Qu¶n lý thùc hiÖn dù ¸n
69. PhÇn nµy tr×nh bµy vÒ c¸c ho¹t ®éng cña Gi¸m ®èc dù ¸n trong qu¸ tr×nh thùc
hiÖn dù ¸n vµ trong viÖc chuÈn bÞ thùc hiÖn dù ¸n; hoµn thµnh c¸c ®iÒu kiÖn ®Ó kho¶n
vay cã hiÖu lùc; thùc hiÖn ®óng c¸c ®iÒu kho¶n cho vay; mua s¾m hµng ho¸ vµ dÞch vô;
gi¸m s¸t c«ng viÖc cña c¸c nhµ t­ vÊn; gi¸m s¸t phÇn viÖc x©y dùng; kiÓm so¸t chi phÝ,
lÞch tr×nh vµ kÕt qu¶ kÜ thuËt; nhËn kinh phÝ gi¶i ng©n kho¶n vay; kiÓm so¸t nh÷ng
thay ®æi cña dù ¸n vµ phèi hîp víi c¸c tæ chøc bªn ngoµi.
A. ChuÈn bÞ thùc hiÖn dù ¸n
70. Khi b¾t ®Çu giai ®o¹n thùc hiÖn dù ¸n, Gi¸m ®èc dù ¸n ph¶i thµnh lËp v¨n
phßng dù ¸n, tæ chøc bé m¸y c¸n bé qu¶n lý dù ¸n vµ ph©n c«ng nhiÖm vô vµ tr¸ch
nhiÖm, x©y dùng c¸c hÖ thèng th«ng tin vµ kÕ to¸n, vµ cã c¸c hµnh ®éng thÝch hîp ®Ó
khëi ®éng c¸c ho¹t ®éng dù ¸n kh¸c nhau.
1. Tæ chøc V¨n phßng qu¶n lý dù ¸n
71. NÕu cã thÓ, nªn ®Æt V¨n phßng qu¶n lý dù ¸n (PMO) ngay t¹i ®Þa ®iÓm thùc hiÖn
cña dù ¸n. Trong tr­êng hîp kh«ng thÓ thùc hiÖn ®­îc do c«ng tr­êng dù ¸n n»m ë
vÞ trÝ hÎo l¸nh th× nªn xem xÐt ®Æt v¨n phßng dù ¸n ë thµnh phè gÇn nhÊt, n¬i cã chç
¨n ë, dÞch vô c«ng céng, c¸c ph­¬ng tiÖn vËn chuyÓn vµ th«ng tin liªn l¹c. NÕu cã
nhiÒu ®iÓm dù ¸n sÏ thµnh lËp v¨n phßng chi nh¸nh ë mçi ®iÓm. §iÒu quan träng lµ
V¨n phßng dù ¸n vµ c¸n bé cña v¨n phßng ph¶i s½n sµng tiÕp cËn ®iÓm dù ¸n vµ ph¶i
cã ®ñ c¸c dÞch vô vµ ph­¬ng tiÖn th«ng tin liªn l¹c cÇn thiÕt cho dù ¸n.
72. V¨n phßng dù ¸n cÇn cã ®ñ c¸c ph­¬ng tiÖn cho nhu cÇu lµm viÖc cña nh©n
viªn. V¨n phßng ph¶i réng r·i ®Ó cã chç dïng gi¸ vÏ, cã phßng héi th¶o kÝn, phßng lµm
viÖc riªng cho Gi¸m ®èc dù ¸n, phßng häp kÝn, cã khu ®ùng hå s¬ v¨n phßng, khu vùc
cÊt gi÷ c¸c ®å dïng v¨n phßng vµ thiÕt bÞ v¨n phßng vµ dông cô ®i hiÖn tr­êng, phßng
thö nghiÖm nÕu cÇn, phßng in Ên, phßng th«ng tin vµ c¸c kho¶ng trèng trªn t­êng ®Ó
treo ®å thÞ, biÓu ®å, lÞch tr×nh vµ b¶ng tin. CÇn cung cÊp cho V¨n phßng dù ¸n ®Çy ®ñ
c¸c ®iÒu kiÖn sinh ho¹t vµ lµm viÖc víi chÊt l­îng tèt nh­ ®iÒu hoµ kh«ng khÝ hay lß
s­ëi, n­íc, ®iÖn, ¸nh s¸ng vµ tho¸t n­íc. CÇn cã c¸c khu vùc ®ç xe vµ khu vùc cÊt ®å
chung nÕu cÇn. Cã c¸c biÖn ph¸p b¶o vÖ nhµ cöa, xe cé vµ khu vùc kho phßng chèng
ch¸y vµ t¸c ®éng cña c¸c ®iÒu kiÖn thêi tiÕt bÊt lîi nh­ giã, m­a, bôi vµ lò lôt. Tæ chøc
b¶o vÖ c¸c ph­¬ng tiÖn v¨n phßng, thiÕt bÞ, hå s¬, khu vùc kho vµ ph­¬ng tiÖn ®i l¹i
chèng trém c¾p, c¸c hµnh ®éng ph¸ ho¹i vµ sù th©m nhËp cña nh÷ng ng­êi l¹. Ngoµi
ra còng cÇn s¾p xÕp ®Ó b¶o vÖ søc khoÎ cho c¸n bé vµ nh©n viªn dù ¸n, nh­ tiªm chñng
vµ dÞch vô y tÕ, kÓ c¶ s¬ cøu vµ cÊp cøu. CÇn chuÈn bÞ s½n c¸c thiÕt bÞ b¶o vÖ c¸ nh©n
®Æc biÖt (quÇn ¸o vµ thiÕt bÞ) cho c¸n bé v¨n phßng dù ¸n khi cÇn thiÕt.
2. TuyÓn chän vµ ®µo t¹o nh©n sù cho dù ¸n
73. Gi¸m ®èc dù ¸n cÇn tuyÓn dông chØ nh÷ng nh©n sù cã ®ñ tr×nh ®é chuyªn m«n
vµ nªn tr¸nh, trong ph¹m vi cã thÓ, c¸c ¸p lùc buéc tuyÓn nh÷ng ng­êi kh«ng cã
chuyªn m«n cÇn thiÕt. Tuy nhiªn, ngay c¶ khi ®· cã c¸c c¸n bé ®ñ tr×nh ®é chuyªn m«n
vÉn cÇn tæ chøc nh÷ng buæi nãi chuyÖn ®Þnh h­íng hay ®µo t¹o nh»m n©ng cao kü
20
n¨ng cña hä trong nh÷ng lÜnh vùc chuyªn m«n nhÊt ®Þnh. Mét trong nh÷ng ®iÓm v«
cïng quan träng lµ c¸n bé cña v¨n phßng dù ¸n ph¶i lµm viÖc theo chÕ ®é chÝnh nhiÖm
trong suèt giai ®o¹n thùc hiÖn dù ¸n.
74. C¸c c¸ch s¾p xÕp c¸n bé cho v¨n phßng dù ¸n th­êng lµ ®iÒu ®éng nh©n sù
biªn chÕ trong ®¬n vÞ thùc hiÖn dù ¸n hay trong c¸c ®¬n vÞ kh¸c cña bªn vay vèn trong
thêi gian dù ¸n, hoÆc trùc tiÕp thuª c¸n bé ®Þa ph­¬ng hay chuyªn gia n­íc ngoµi ®Ó
lµm c¸n bé th­êng xuyªn hoÆc theo hîp ®ång thuª t¹m thêi víi thêi h¹n x¸c ®Þnh.
N¨ng lùc kü thuËt ph¶i lµ tiªu chuÈn chÝnh trong viÖc lùa chän c¸n bé vµ ph¶i biÕt
c¸ch ph©n c«ng nh©n sù vµo nh÷ng vÞ trÝ c«ng viÖc mµ hä cã thÓ sö dông toµn bé tµi
n¨ng vµ n¨ng lùc cña m×nh.
75. Nªn t×m hiÓu kü nhu cÇu ®µo t¹o vµ nÕu cÇn, thùc hiÖn viÖc nµy tr­íc khi nh÷ng
ng­êi sÏ ®­îc ®µo t¹o bÞ c«ng viÖc cho¸n hÕt thêi giê. Cã thÓ thùc hiÖn viÖc ®µo t¹o
d­íi c¸c h×nh thøc nh­ göi ®i ®µo t¹o chÝnh thøc t¹i tr­êng líp hoÆc ®µo t¹o t¹i chç
do nh÷ng c¸n bé cã kh¶ n¨ng vµ ®ñ chuyªn m«n thùc hiÖn. ChÊt l­îng ®µo t¹o cßn cã
thÓ ®­îc n©ng cao thªm b»ng c¸ch cö c¸n bé tham dù c¸c cuéc héi th¶o, líp häc hay
c¸c ch­¬ng tr×nh ®µo t¹o kh¸c do nh÷ng tæ chøc cã chuyªn m«n thÝch hîp víi nhu cÇu
®µo t¹o tiÕn hµnh.
3. X¸c ®Þnh vµ ph©n c«ng tr¸ch nhiÖm cho c¸n bé v¨n phßng dù ¸n
76. Gi¸m ®èc dù ¸n cÇn ®Þnh râ chøc n¨ng vµ tr¸ch nhiÖm cña c¸c bé phËn kh¸c
nhau trong v¨n phßng dù ¸n còng nh­ cña nh÷ng c¸n bé, nh©n viªn chñ chèt. Phô lôc
5 giíi thiÖu mét vµi vÝ dô vÒ chøc n¨ng cña c¸n bé v¨n phßng dù ¸n. Ngoµi ra, nªn cã
m« t¶ c«ng viÖc cho tõng vÞ trÝ trong ®éi ngò c¸n bé cña v¨n phßng dù ¸n vµ c¸c chøc
n¨ng, tr¸ch nhiÖm vµ m« t¶ c«ng viÖc nµy ph¶i ®­îc in trong tµi liÖu h­íng dÉn thñ
tôc dù ¸n vµ cÇn cËp nhËt hay hiÖu chØnh th­êng xuyªn theo sù thay ®æi cña t×nh h×nh
chung. Ph¹m vi quyÒn quyÕt ®Þnh cña tõng c¸n bé còng cÇn ®­îc x¸c ®Þnh râ trong tµi
liÖu h­íng dÉn thñ tôc dù ¸n.
4. X©y dùng hÖ thèng ghi chÐp, l­u tr÷ cho dù ¸n
77. §ång thêi víi sù thµnh lËp v¨n phßng dù ¸n, Gi¸m ®èc dù ¸n ph¶i x©y dùng vµ
®­a vµo sö dông hÖ thèng, thñ tôc ghi chÐp vµ l­u tr÷ c¸c hå s¬ hµnh chÝnh cña dù ¸n.
Phô lôc 7 tr×nh bµy danh s¸ch chi tiÕt mét sè lo¹i giÊy tê, tµi liÖu vµ hå s¬ hµnh chÝnh
cÇn l­u tr÷ t¹i v¨n phßng dù ¸n trong thêi gian thùc hiÖn dù ¸n.
78. C¸n bé phô tr¸ch hµnh chÝnh dù ¸n cã nhiÖm vô x©y dùng c¸c thñ tôc hµnh
chÝnh cña dù ¸n. §©y sÏ lµ ng­êi chÞu tr¸ch nhiÖm nhËn tÊt c¶ th­ tõ vµ tµi liÖu ®Õn,
®¸nh sè kiÓm tra hay sè tham chiÕu cho tõng tµi liÖu vµ ph©n ph¸t chóng tíi c¸n bé
thÝch hîp trong hoÆc ngoµi v¨n phßng dù ¸n. NÕu cÇn, c¸n bé hµnh chÝnh cã thÓ quy
®Þnh ngµy mµ tµi liÖu ph¶i ®­îc V¨n phßng dù ¸n xö lý, ghi râ ngµy nµy trªn tµi liÖu,
thùc hiÖn vµ theo dâi c¸c b­íc tiÕp theo. C¸n bé hµnh chÝnh ph¶i lu«n tù kiÓm tra ®Ó
thÊy r»ng c«ng viÖc l­u tr÷ ®­îc hoµn tÊt: toµn bé c¸c tµi liÖu ®Õn vµ b¶n sao c¸c tµi
liÖu göi ®i ®Òu ®­îc l­u l¹i ®Çy ®ñ. Khi dù ¸n hoµn thµnh, c¸ bé hµnh chÝnh sÏ xem xÐt
vµ quyÕt ®Þnh viÖc huû tõng lo¹i hå s¬ vµ tµi liÖu cña dù ¸n.
79. §Ó kiÓm so¸t viÖc chuyÓn vµ s¾p xÕp tÊt c¶ tµi liÖu dù ¸n, ng­êi qu¶n lý hµnh
chÝnh nªn x©y dùng vµ ¸p dông hÖ thèng ®¸nh sè tµi liÖu cô thÓ. Khi ®¸nh sè c¸c hå s¬
21
vµ tµi liÖu tham chiÕu ®Õn hay liªn quan ®Õn chi phÝ dù ¸n, lÞch tr×nh vµ ph¹m vi -
chøng tõ ho¸ ®¬n hay chi tiªu, ®Ò nghÞ thay ®æi ®¬n ®Æt hµng, yªu cÇu mua s¾m, b¸o
c¸o nh©n lùc, v.v. - nªn sö dông hÖ thèng m· sè c¸c tµi kho¶n cña dù ¸n- xem thªm Phô
lôc 4. §èi víi c¸c th­ tõ kh¸c, nh­ yªu cÇu rót tiÒn hay b¸o c¸o dù ¸n, c¸n bé qu¶n lý
hµnh chÝnh dù ¸n cÇn lËp hÖ thèng ®¸nh sè sao cho phï hîp.
5. Kinh phÝ cÇn thiÕt cho c¸c c«ng viÖc ban ®Çu
80. C¸c kho¶n kinh phÝ ban ®Çu cÇn cho dù ¸n cã thÓ do bªn vay vèn hay Ng©n
hµng cung cÊp. Gi¸m ®èc dù ¸n ph¶i chuÈn bÞ s½n yªu cÇu thùc hiÖn cam kÕt vµ rót
kinh phÝ tõ c¶ hai nguån nµy, vµ trong mét sè tr­êng hîp, tõ c¸c nhµ tµi trî kh¸c. Mét
viÖc cÇn lµm kh¸c lµ Gi¸m ®èc dù ¸n xem xÐt l¹i c¸c quy ®Þnh vµ thñ tôc ph©n bæ kinh
phÝ ®èi øng cña bªn vay vèn, ®ång thêi c¶ c¸c yªu cÇu vµ thñ tôc rót kho¶n vay tõ
Ng©n hµng hay c¸c nhµ tµi trî kh¸c vµ c¸c thñ tôc thanh to¸n chi tiªu cña dù ¸n. Gi¸m
®èc dù ¸n cÇn ®¶m b¶o cã s½n kinh phÝ ®Ó gi¶i ng©n ngay tr­íc khi tiÕn hµnh bÊt kú
c«ng viÖc nµo cÇn ®Õn cam kÕt tµi chÝnh.
B. Thùc hiÖn c¸c quy ®Þnh ®Ó kho¶n vay cã hiÖu lùc
81. Kho¶n vay ®­îc phª chuÈn kh«ng cã nghÜa lµ ngay lËp tøc cã thÓ rót ®­îc tiÒn
®Ó chi tiªu cho dù ¸n; ®iÒu nµy chØ cã thÓ thùc hiÖn ®­îc sau khi kho¶n vay cã hiÖu lùc.
Muèn kho¶n vay cã hiÖu lùc, hiÖp ®Þnh vay th­êng quy ®Þnh bªn vay (kh«ng nhÊt
thiÕt lµ tæ chøc thùc hiÖn) ph¶i hoµn thµnh c¸c ®iÒu kiÖn hiÖu lùc cña kho¶n vay trong
thêi h¹n x¸c ®Þnh. ViÖc bªn vay kh«ng hoµn thµnh quy ®Þnh cã thÓ dÉn ®Õn kÕt qu¶
Ng©n hµng huû kho¶n vay, trõ khi Ng©n hµng ®· gia h¹n ngµy hoµn thµnh ®iÒu kiÖn
hiÖu lùc cña kho¶n vay. MÆc dï nhiÖm vô nµy chñ yÕu thuéc tr¸ch nhiÖm cña bªn vay,
Gi¸m ®èc dù ¸n vÉn cÇn gi¸m s¸t c¸c c«ng viÖc ®­îc tiÕn hµnh ®Ó lµm cho kho¶n vay
cã hiÖu lùc. NÕu xuÊt hiÖn nguy c¬ chËm trÔ, Gi¸m ®èc dù ¸n ph¶i nh¾c nhë nh÷ng
ng­êi cã tr¸ch nhiÖm liªn quan r»ng mäi sù chËm trÔ ®Òu cã thÓ lµm ¶nh h­ëng bÊt lîi
®Õn viÖc hoµn thµnh dù ¸n ®óng thêi gian.
C. Thuª vµ gi¸m s¸t c«ng viÖc cña c¸c t­ vÊn
82. Mét thùc tiÔn phæ biÕn lµ ®¬n vÞ thùc hiÖn thuª c¸c t­ vÊn khi kh«ng cã ®ñ
chuyªn m«n ®Ó tiÕn hµnh mét ho¹t ®éng cô thÓ vµ chi phÝ cho dÞch vô nµy th­êng
®­îc tÝnh s½n trong kho¶n vay. Trong giai ®o¹n thùc hiÖn dù ¸n, nhµ t­ vÊn th­êng
®­îc thuª ®Ó lËp c¸c thiÕt kÕ kü thuËt chi tiÕt vµ so¹n th¶o tµi liÖu mêi thÇu, thùc hiÖn
hay hç trî c«ng ®o¹n xÐt thÇu, gi¸m s¸t x©y dùng c¸c c«ng tr×nh d©n sù vµ thùc hiÖn
mét sè ho¹t ®éng dù ¸n kh¸c.
83. Gi¸m ®èc dù ¸n cã tr¸ch nhiÖm x¸c ®Þnh ®óng ph¹m vi dÞch vô cÇn thiÕt, x©y
dùng ®iÒu kho¶n tham chiÕu, gi¸m s¸t c«ng viÖc cña nhµ t­ vÊn vµ nghiÖm thu kÕt qu¶.
Gi¸m ®èc dù ¸n sÏ ph¶i quyÕt ®Þnh xem nªn sö dông dÞch vô cña mét nhµ t­ vÊn ®éc
lËp (tù lµm chñ) hay dÞch vô cña c«ng ty t­ vÊn. Thuª dÞch vô cña t­ vÊn ®éc lËp cã thÓ
nhanh h¬n vµ rÎ h¬n dÞch vô cña c«ng ty t­ vÊn nh­ng kinh nghiÖm vµ kiÕn thøc cña
nhµ t­ vÊn ®éc lËp th­êng h¹n chÕ trong chuyªn m«n riªng cña anh ta. H¬n n÷a, c¸c
rñi ro nh­ èm ®au, th­¬ng tËt hay c¸c vÊn ®Ò kh¸c cã thÓ ¶nh h­ëng ®Õn sù tham gia
liªn tôc cña nhµ t­ vÊn c¸ nh©n qua thêi gian dµi. Ngoµi ra, th­êng khã ®¸nh gi¸ kü
22
l­ìng c«ng viÖc cña nhµ t­ vÊn ®éc lËp vµ viÖc phèi hîp mét vµi nhµ t­ vÊn ®éc lËp
còng kh«ng ®¬n gi¶n. Víi c¸c c«ng ty t­ vÊn, mÆc dï chi phÝ th­êng ®¾t h¬n vµ mÊt
thêi gian h¬n, hä cã kh¶ n¨ng cung cÊp tr×nh ®é chuyªn m«n réng h¬n vµ cung cÊp
dÞch vô liªn tôc kÓ c¶ trong tr­êng hîp t­ vÊn ®­îc giao nhiÖm vô bÞ èm hay kh«ng ®ñ
n¨ng lùc; dÔ dµng ®¸nh gi¸ chÊt l­îng c«ng viÖc vµ ®¶m b¶o kh¶ n¨ng cã s½n cña dÞch
vô tiÕp tôc trong tr­êng hîp më réng, kÓ c¶ dÞch vô ë trô së c«ng ty.
84. Trong qu¸ tr×nh thu thËp danh s¸ch nh÷ng t­ vÊn øng cö, Gi¸m ®èc dù ¸n cã
thÓ t×m kiÕm th«ng tin vÒ c¸c t­ vÊn ®éc lËp hay c«ng ty t­ vÊn tõ c¸c nguån d­íi ®©y:
1. Danh môc t­ vÊn cña Ng©n hµng - tõ danh môc ®¨ng ký nµy Ng©n hµng
cã thÓ cung cÊp mét danh s¸ch dµi c¸c c«ng ty t­ vÊn hay c¸c nhµ t­ vÊn
®éc lËp cã kinh nghiÖm thÝch hîp;
2. C¸c hiÖp héi nghÒ nghiÖp, nÕu cã, ë n­íc së t¹i cña bªn vay vµ c¸c n­íc
thµnh viªn cña Ng©n hµng;
3. Liªn ®oµn quèc tÕ c¸c kü s­ t­ vÊn (FIDIC), t¹i hßm th­ P.O. 86, CH 1000,
Lausanne 12 Chailly, Thuþ SÜ; ®iÖn tho¹i: 21-335-003; Telex No: 24698
FIDI CH; vµ
4. C¸c ®¹i sø qu¸n, l·nh sù qu¸n vµ v¨n phßng th­¬ng m¹i cña c¸c n­íc
thµnh viªn Ng©n hµng ë n­íc cña bªn vay.
CÇn nhí r»ng chØ c¸c nhµ t­ vÊn tõ c¸c n­íc hîp lÖ míi cã thÓ ®­îc xem xÐt ®Ó chän
cho nh÷ng dù ¸n do Ng©n hµng tµi trî.
1. C¸c thñ tôc lùa chän nhµ t­ vÊn
85. Gi¸m ®èc dù ¸n ph¶i chuÈn bÞ ®Çy ®ñ cho viÖc tuyÓn chän t­ vÊn. VÒ vÊn ®Ò
nµy, Ng©n hµng cã c¸c quy ®Þnh cô thÓ vµ ph¶i ®­îc thùc hiÖn chÆt chÏ- c¸c quy ®Þnh
nµy ®­îc tr×nh bµy trong H­íng dÉn vÒ sö dông t­ vÊn cña Ng©n hµng ph¸t triÓn
Ch©u ¸ vµ ®¬n vÞ vay vèn, th¸ng 4 n¨m 1979. Còng cã thÓ tham kh¶o mét Ên phÈm
kh¸ccñaNg©nhµng:H­íngdÉnchoc¸c®¬nvÞsödôngc¸ct­vÊn.NÕuc¸c®¬nvÞkh«ng
thùc hiÖn ®óng c¸c quy ®Þnh vµ thñ tôc nµy sÏ dÉn tíi kh¶ n¨ng chËm trÔ khi ®­îc Ng©n
hµng phª chuÈn hîp ®ång, hoÆc thËm chÝ sÏ khiÕn Ng©n hµng tõ chèi tµi trî.
86. Cã thÓ x¶y ra tr­êng hîp c¸c thñ tôc vµ quy ®Þnh cña Ng©n hµng m©u thuÉn víi
c¸c thñ tôc vµ quy ®Þnh cña bªn vay hay ®¬n vÞ thùc hiÖn. Khi ®ã, Gi¸m ®èc dù ¸n cÇn
nç lùc tèi ®a ®Ó t×m ra gi¶i ph¸p chÊp nhËn ®­îc, vµ nÕu cÇn, xin sù trî gióp cña
nh÷ng ng­êi cã tr¸ch nhiÖm cao h¬n. NÕu kh«ng thÓ gi¶i quyÕt ®­îc xung ®ét th× ¸p
dông c¸c thñ tôc vµ quy ®Þnh cña Ng©n hµng bëi bªn vay ®· chÊp nhËn nh÷ng thñ tôc
nµy khi ký kÕt hiÖp ®Þnh vay vèn.
87. C¸c t­ vÊn ®éc lËp th­êng ®­îc lùa chän trªn c¬ së tr×nh ®é chuyªn m«n vµ
theo mét thñ tôc kh¸ ®¬n gi¶n. Gi¸m ®èc dù ¸n chuÈn bÞ danh s¸ch c¸c øng cö viªn
thÝch hîp tõ mét sè n­íc thµnh viªn cña Ng©n hµng vµ x¸c ®Þnh kh¶ n¨ng còng nh­
nguyÖn väng tham gia c«ng viÖc cña nh÷ng øng cö viªn nµy. Sau ®ã Gi¸m ®èc dù ¸n
chÊm c¸c t­ vÊn, chñ yÕu b»ng tiªu chuÈn chuyªn m«n vµ tiÕp theo lµ c¸c cuéc ®µm
ph¸n gi¸ c¶ víi nhµ t­ vÊn ®øng ®Çu vµ tiÕp tôc cho ®Õn khi ®¹t ®­îc tháa thuËn.
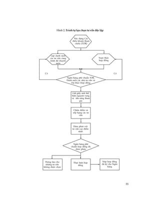
H×nh 2 biÓu diÔn c¸c b­íc lùa chän c¸c t­ vÊn ®éc lËp, trong qu¸ tr×nh nµy cÇn chó ý
vµo nh÷ng ®iÓm mµ t¹i ®ã Gi¸m ®èc dù ¸n ph¶i ®­îc Ng©n hµng phª chuÈn tr­íc khi
tiÕn hµnh b­íc tiÕp theo.
23
H×nh 2. Tr×nh tù lùa chän t­ vÊn ®éc lËp
Nép hîp ®ång
®· ký cho Ng©n
hµng
LËp danh s¸ch
c¸c t­ vÊn cïng
tr×nh ®é chuyªn
m«n
So¹n th¶o
hîp ®ång
Ng©n hµng phª chuÈn TOR,
Danh s¸ch c¸c nhµ t­ vÊn vµ
Dù th¶o Hîp ®ång
Göi giÊy mêi thÓ
hiÖn nguyÖn väng
vµ s½n sµng tham
gia
ChÊm ®iÓm vµ
xÕp h¹ng c¸c t­
vÊn
§µm ph¸n víi
t­ vÊn cao ®iÓm
nhÊt
Ng©n hµng phª
chuÈn hîp ®ång ®·
®µm ph¸n
Th«ng b¸o cho
nh÷ng t­ vÊn
kh«ng ®­îc chän
Thùc hiÖn hîp
®ång
X©y dùng C¸c
®iÒu kho¶n tham
chiÕu (TOR)
Cã Cã
24
88. ViÖc lùa chän c¸c c«ng ty t­ vÊn ®i theo mét tr×nh tù phøc t¹p h¬n bao gåm kiÓm
tra chi tiÕt kinh nghiÖm vµ kh¶ n¨ng cña nh÷ng c«ng ty tõ mét danh s¸ch dµi c¸c c«ng
ty cã chuyªn m«n vÒ lÜnh vùc ®ang xem xÐt. KÕt qu¶ cña kiÓm tra vµ chän läc lµ mét
danh s¸ch ng¾n gåm tõ n¨m ®Õn b¶y c«ng ty cã ph¹m vi ho¹t ®éng ®ñ réng vµ ®­îc
coi lµ ®ñ ®iÒu kiÖn nhÊt vµ thÝch hîp nhÊt ®Ó ®­îc mêi cung cÊp dÞch vô.
89. C¸c c«ng ty trong danh s¸ch ng¾n sÏ ®­îc mêi göi ®Ò xuÊt kü thuËt, kh«ng kÌm
®Ò xuÊt vÒ gi¸. §¸nh gi¸ vµ xÕp h¹ng c¸c ®Ò xuÊt kü thuËt dùa trªn c¬ së kü thuËt, c«ng
ty xÕp h¹ng nhÊt ®­îc mêi ®Õn ®µm ph¸n gi¸ c¶. NÕu kh«ng ®¹t ®­îc tháa thuËn nµo,
c¸c cuéc ®µm ph¸n sÏ chuyÓn sang c«ng ty xÕp h¹ng ®øng tiÕp theo, vµ cø tiÕp tôc nh­
vËy. H×nh 3 lµ tr×nh tù lùa chän c«ng ty t­ vÊn. T­¬ng tù nh­ víi t­ vÊn ®éc lËp, trong
qu¸ tr×nh nµy cÇn l­u ý c¸c ®iÓm mµ t¹i ®ã Gi¸m ®èc dù ¸n ph¶i cã sù phª chuÈn cña
Ng©n hµng tr­íc khi tiÕn hµnh c¸c b­íc tiÕp theo. Gi¶i thÝch vµ h­íng dÉn chi tiÕt vÒ
viÖc lùa chän c«ng ty t­ vÊn ®­îc nªu trong Phô lôc 9.
2. Gi¸m s¸t c¸c t­ vÊn
90. RÊt cÇn gi¸m s¸t chÆt chÏ c¸c t­ vÊn. BÊt kú mét sai sãt nghiªm träng nµo trong
ho¹t ®éng cña nhµ t­ vÊn ®Òu cã thÓ cã ¶nh h­ëng hÕt søc bÊt lîi ®Õn viÖc thùc hiÖn dù
¸n sau nµy. C¸c thñ tôc gi¸m s¸t t­ vÊn cã thÓ bao gåm kiÓm tra trùc tiÕp, tøc lµ xem xÐt
l¹i thiÕt kÕ vµ kiÓm tra t¹i chç, hay th«ng qua c¸c cuéc th¶o luËn trong c¸c ®ît ®¸nh gi¸
vµ b¸o c¸o t×nh h×nh ho¹t ®éng cña nhµ t­ vÊn, vµ ®¸nh gi¸ ho¹t ®éng cña t­ vÊn trong
c¸c b¸o c¸o tiÕn ®é ®Þnh kú. CÇn ®Þnh râ c¸n bé chÞu tr¸ch nhiÖm kiÓm tra c¸c b¸o c¸o
cña t­ vÊn viªn ®Ó c¸c b¸o c¸o ®­îc xem xÐt mét c¸ch nhanh chãng vµ cã ph¶n håi kÞp
thêi cho c¸c nhµ t­ vÊn.
91. Khi c¸c t­ vÊn ®Õn hiÖn tr­êng, Gi¸m ®èc dù ¸n cÇn chuÈn bÞ vµ cung cÊp ®Çy
®ñ hç trî vÒ hËu cÇn vµ hµnh chÝnh nh»m gióp t­ vÊn æn ®Þnh cuéc sèng nhanh chãng
vµ tho¶i m¸i vµ cã thÓ b¾t ®Çu c«ng viÖc trong thêi gian sím nhÊt. Nh÷ng hç trî nµy
th­êng bao gåm céng sù vµ trî lý, nhµ ë, ph­¬ng tiÖn lµm viÖc vµ ®i l¹i. Còng cÇn giíi
thiÖu v¾n t¾t vÒ toµn bé dù ¸n vµ cung cÊp c¸c th«ng tin vµ sè liÖu cÇn thiÕt cho t­ vÊn.
CÇn x¸c ®Þnh râ c¸c kªnh trao ®æi gi÷a t­ vÊn vµ v¨n phßng dù ¸n, ®¬n vÞ thùc hiÖn,
®¬n vÞ vay vèn vµ c¸c bªn tham gia dù ¸n kh¸c còng nh­ c¸c tr×nh tù, thñ tôc liªn quan
tíi luång th«ng tin.
D. Mua s¾m hµng ho¸ vµ thuª c¸c c«ng tr×nh d©n sù
92. Chi phÝ cho hµng ho¸ (m¸y mãc, thiÕt bÞ, nguyªn vËt liÖu, ®å cung cÊp, v.v.) vµ
c«ng tr×nh d©n sù (bao gåm c¶ l¾p ®Æt thiÕt bÞ) lµ c¸c kho¶n chi tiªu chÝnh cña mét dù
¸n vµ chÝnh viÖc mua s¾m còng lµ mét qu¸ tr×nh kÐo dµi. ChËm trÔ trong mua s¾m
th­êng lµ mét nguyªn nh©n g©y ra chËm trÔ cho dù ¸n vµ v× vËy Gi¸m ®èc dù ¸n ph¶i
lËp kÕ ho¹ch mua s¾m cÈn thËn. Ngoµi ra, theo quy ®Þnh Gi¸m ®èc dù ¸n ph¶i nép kÕ
ho¹ch cña c¸c hîp ®ång mua s¾m cho Ng©n hµng.
93. H×nh 4 thÓ hiÖn c¸c b­íc mua s¾m hµng ho¸; h×nh 5 lµ tr×nh tù thuª dÞch vô cña
c¸c nhµ thÇu x©y dùng/l¾p ®Æt. CÇn l­u ý c¸c b­íc cÇn ®­îc Ng©n hµng phª chuÈn
tr­íc khi tiÕn hµnh b­íc tiÕp theo. Phô lôc 10 h­íng dÉn chi tiÕt vÒ mua s¾m hµng
ho¸ vµ dÞch vô x©y dùng/l¾p ®Æt th«ng qua ®Êu thÇu c¹nh tranh quèc tÕ (ICB). Cã thÓ
tham kh¶o c¸c tµi liÖu kh¸c cña Ng©nhµngvÒmuas¾mliÖtkªëtrang7,tõsè6®Õnsè13.
25
H×nh 3. Tr×nh tù lùa chän c¸c c«ng ty t­ vÊn
1 nÕu ®­îc nªu trong hiÖp ®Þnh vay
X©y dùng §iÒu kho¶n
tham chiÕu
ChuÈn bÞ danh s¸ch dµi
c¸c t­ vÊn
LËp danh s¸ch ng¾n
c¸c t­ vÊn
So¹n giÊy mêi
tham gia ®Ò xuÊt
Ng©n hµng phª
chuÈn
Ng©n hµng phª
chuÈn
So¹n th¶o
hîp ®ång
X©y dùng tiªu chÝ
®¸nh gi¸
Göi giÊy mêi
tham gia
Sao th«ng tin
cho Ng©n
hµng
Ng©n hµng phª
chuÈn
Ng©n hµng phª
chuÈn
NhËn ®Ò xuÊt
§¸nh gi¸ ®Ò xuÊt
Lùa chän t­ vÊn
Ng©n hµng phª
chuÈn
Ng©n hµng phª
chuÈn
§µm ph¸n hîp ®ång
Thùc hiÖn hîp ®ång
Göi b¶n sao th«ng
tin cho Ng©n hµng
Th«ng b¸o cho nh÷ng t­
vÊn kh«ng ®­îc lùa chän
CãCã
Cã Cã
Cã 1
Cã
26
H×nh 4. Tr×nh tù mua s¾m hµng ho¸ theo ÑÊu thÇu c¹nh tranh quèc tÕ
ChuÈn bÞ danh s¸ch
hµng ho¸ cÇn mua
Ng©n hµng
phª chuÈn
ChuÈn bÞ tµi
liÖu mêi thÇu
Ng©n hµng
phª chuÈn
Göi th­ mêi thÇu vµ
thu c¸c tµi liÖu ®Êu
thÇu
B¸o c¸c c¸c thñ
tôc qu¶ng c¸o
cho Ng©n hµng
XÐt thÇu vµ ®Ò xuÊt
®¬n vÞ th¾ng thÇu
Ng©n hµng
phª chuÈn
Hîp ®ång víi
®¬n vÞ th¾ng thÇu
NhËn vµ l¾p
®Æt hµng ho¸
B¸o c¸o kÕt qu¶
cho Ng©n hµng
Cã
Cã
Cã
27
H×nh 5. Tr×nh tù vÒ mua s¾m cho c¸c c«ng tr×nh d©n sù vµ c¸c Hîp ®ång cung cÊp
hµng ho¸ phøc t¹p vÒ kü thuËt theo ÑÊu thÇu c¹nh tranh quèc tÕ
(cã s¬ tuyÓn tr­íc)
ChuÈn bÞ sè vµ ph¹m
vi hîp ®ång c¸c c«ng
tr×nh d©n sù cÇn cã
Ng©n hµng
phª chuÈn
ChuÈn bÞ c¸c tµi
liÖu s¬ tuyÓn
Ng©n hµng
phª chuÈn
B¸o c¸c c¸c thñ
tôc qu¶ng c¸o
cho Ng©n hµng
ChÊm vµ ®Ò xuÊt
®¬n vÞ th¾ng thÇu
ChÊm hå s¬ s¬ tuyÓn
LËp danh s¸ch c¸c c«ng
ty ®­îc s¬ tuyÓn
Göi Th­ mêi thÇu
Trao hîp ®ång
Ng©n hµng
phª chuÈn
Th«ng b¸o cho nh÷ng
c«ng ty kh«ng ®¹t
yªu cÇu qua s¬ tuyÓn
B¸o c¸o kÕt qu¶
cho Ng©n hµng
Göi vµ nhËn hå s¬ s¬
tuyÓn
ChuÈn bÞ tµi
liÖu mêi thÇu
Ng©n hµng
phª chuÈn
Ng©n hµng
phª chuÈn
Cã
Cã
Cã
Cã
Cã
28
94. Trong mét sè tr­êng hîp ®Æc biÖt, mét sè ph­¬ng ph¸p mua s¾m kh¸c
(kh«ng ph¶i ®Êu thÇu quèc tÕ c¹nh tranh) l¹i kinh tÕ vµ hiÖu qu¶ h¬n nh­:
1. Mua trªn thÞ tr­êng quèc tÕ
2. §Êu thÇu c¹nh tranh trong n­íc
3. Mua trùc tiÕp/®µm ph¸n/bá thÇu ®¬n lÎ
4. Mua cña ®¬n vÞ trùc thuéc
5. §Êu thÇu h¹n chÕ/lÆp l¹i ®¬n ®Æt hµng
6. Mua thiÕt bÞ cho ®¬n vÞ vay vèn phô lµ t­ nh©n
7. Mua s¾m b»ng c¸c kho¶n vay cho c¸c tæ chøc tµi trî ph¸t triÓn
C¬ së cho nh÷ng ph­¬ng ph¸p nµy cïng víi c¸c ®iÒu kiÖn vµ thñ tôc ¸p dông chóng
®­îc tr×nh bµy trong phÇn III cña cuèn H­íng dÉn mua s¾m theo kho¶n vay cña Ng©n
hµng ph¸t triÓn Ch©u ¸ vµ phÇn X cña cuèn H­íng dÉn vÒ c¸c chÝnh s¸ch, thùc tiÔn vµ
thñ tôc liªn quan ®Õn mua s¾m theo kho¶n vay cña Ng©n hµng ph¸t triÓn Ch©u ¸.
E. Gi¸m s¸t x©y dùng c«ng tr×nh hay l¾p ®Æt thiÕt bÞ
95. Gi¸m ®èc dù ¸n lµ ng­êi chÞu tr¸ch nhiÖm tæng thÓ vÒ gi¸m s¸t x©y dùng c«ng
tr×nh d©n sù hay l¾p ®Æt thiÕt bÞ vµ cÇn ®¶m b¶o th­êng xuyªn/ liªn tôc cã c¸c ho¹t
®éng kiÓm tra ®éc lËp c«ng viÖc cña nhµ thÇu t¹i c«ng tr­êng. ViÖc kiÓm tra cã thÓ do
chÝnh c¸n bé kü thuËt cña ®¬n vÞ thùc hiÖn hay t­ vÊn phô tr¸ch thiÕt kÕ kü thuËt chi
tiÕt vµ gi¸m s¸t x©y dùng tiÕn hµnh.
96. Qu¸ tr×nh kiÓm tra sÏ x¸c minh viÖc thùc hiÖn cña nhµ thÇu theo c¸c quy c¸ch kÜ
thuËt vµ t«n träng c¸c tiªu chuÈn vµ thùc tiÔn x©y dùng quèc tÕ. VÝ dô, ®oµn kiÓm tra
ph¶i kiÓm tra thiÕt bÞ nhËn vÒ so víi b¶n vÏ ®­îc phª chuÈn hay c«ng tr×nh d©n sù ®·
hoµn thµnh so víi kÕ ho¹ch vµ thiÕt kÕ kÜ thuËt ®· duyÖt. Ngoµi ra cÇn kiÓm tra c¶
nguyªn vËt liÖu ®Ó x¸c ®Þnh xem cã ®óng víi tiªu chuÈn kÜ thuËt quy ®Þnh kh«ng. Mét
sè phÇn kh¸c còng nªn ®­îc kiÓm tra nh­ viÖc xem xÐt vµ th«ng qua c¸c h­íng dÉn
vËn hµnh vµ b¶o d­ìng thiÕt bÞ, giÊy tê b¶o hµnh, danh s¸ch phô tïng, b¶n vÏ x©y
dùng vµ c¸c yªu cÇu thanh to¸n tõng phÇn theo tiÕn ®é. Gi¸m s¸t chÆt chÏ tiÕn ®é thùc
tÕ cña c«ng viÖc trªn c¬ së so s¸nh víi lÞch tr×nh x©y dùng, nªn sö dông biÓu ®å hay s¬
®åPERT-CPM.
97. Th­êng th­êng, c¸c ®iÒu kho¶n quy ®Þnh trong hîp ®ång nhÊn m¹nh vµo
tr¸ch nhiÖm cña nhµ thÇu duy tr× tæ chøc qu¶n lý thÝch hîp vµ ¸p dông c¸c thùc tiÔn
qu¶n lý thÝch hîp vµ ®óng ®¾n. Tr¸ch nhiÖm nµy bao gåm c¸c yªu cÇu: kh«ng thay ®æi
c¸n bé qu¶n lý c«ng tr­êng cña nhµ thÇu nÕu ch­a ®­îc sù phª chuÈn cña chñ dù ¸n
vµ nhµ thÇu ph¶i x©y dùng vµ sö dông c¸c biÖn ph¸p qu¶n lý chÊt l­îng. Gi¸m ®èc dù
¸n hay c¸n bé v¨n phßng dù ¸n kh«ng nªn can thiÖp hay lµm chång chÐo víi phÇn
tr¸ch nhiÖm nµy. C¸c thñ tôc gi¸m s¸t vµ kiÓm so¸t c«ng viÖc cña nhµ thÇu ®­îc tr×nh
bµy ë phÇn L trang 34.
F. Thùc hiÖn c¸c ®iÒu kho¶n quy ®Þnh cña dù ¸n
98. Ngoµi c¸c ®iÒu kho¶n quy ®Þnh cña kho¶n vay chuÈn trong hiÖp ®Þnh vay cßn
cã mét sè quy ®Þnh liªn quan ®Õn viÖc thùc hiÖn dù ¸n mµ bªn ®i vay hay ®¬n vÞ thùc
29
hiÖn ph¶i ¸p dông; th«ng th­êng, nh÷ng quy ®Þnh nµy ®­îc nªu trong LÞch tr×nh 6
cña hiÖp ®Þnh vay. Môc tiªu cña chóng lµ nh»m t¹o ®iÒu kiÖn thuËn lîi cho viÖc thùc
hiÖndù¸nvµgióp®¶mb¶o®¹t®­îcc¸cmôctiªuvµlîiÝchcñadù¸n.ChÝnhv×vËy,Gi¸m
®èc dù ¸n ph¶i cè g¾ng thùc hiÖn c¸c quy ®Þnh ®ã mét c¸ch cã hiÖu qu¶ vµ kÞp thêi.
99. Thùc tÕ ®· cho thÊy viÖc thùc hiÖn c¸c quy ®Þnh cña dù ¸n nhiÒu khi cã thÓ bÞ
chËm, hoÆc thËm chÝ cã thÓ trë nªn cùc kú khã kh¨n hay kh«ng thÓ lµm ®­îc do cã c¸c
t×nh huèng bÊt ngê. Trong t×nh huèng nh­ vËy, Gi¸m ®èc dù ¸n cÇn b¸o c¸o ngay vÊn
®Ò cho Ng©n hµng ®Ó cã thÓ v¹ch ra mét gi¶i ph¸p tho¶ ®¸ng, ch¼ng h¹n ¸p dông
ph­¬ng ¸n kh¸c mµ sÏ vÉn ®¹t ®­îc cïng môc ®Ých nh­ c¸c môc tiªu ban ®Çu.
G. KiÓm so¸t chi phÝ
100. C¸c môc tiªu chñ yÕu cña kiÓm so¸t chi phÝ lµ ®Ó gióp dù ¸n ®­îc thùc hiÖn
trong ph¹m vi ng©n s¸ch ®· cã vµ l­u ý ®óng lóc vµo c¸c vÊn ®Ò vÒ mÆt chi phÝ cã thÓ
x¶y ra nh»m cã c¸c biÖn ph¸p gi¶i quyÕt hay gi¶m thiÓu chi phÝ. C«ng cô cho môc tiªu
nµy chÝnh lµ viÖc gi¸m s¸t chÆt chÏ chi tiªu cña dù ¸n vµ so s¸nh chi tiªu víi dù trï chi
phÝ trong ng©n s¸ch dù ¸n. C¸c biÖn ph¸p kiÓm so¸t chi phÝ bao gåm ¸p dông thñ tôc
giao quyÒn mua s¾m hµng ho¸ vµ dÞch vô; kiÓm so¸t gi¶i ng©n cho c¸c nhµ t­ vÊn, nhµ
cung cÊp vµ nhµ thÇu dùa trªn kÕt qu¶ hoµn thµnh tèt hîp ®ång; kiÓm so¸t c¸c yªu cÇu
thay ®æi néi dung dù ¸n; kiÓm so¸t chi phÝ hµnh chÝnh (vÝ dô: ®i l¹i, sö dông xe cé, chi
phÝ ®iÖn tho¹i vµ liªn l¹c kh¸c); vµ kiÓm so¸t chi tiªu nh©n sù, vÝ dô nh­ kiÓm so¸t c«ng
viÖc cña nh©n viªn vµ dÞch vô ngoµi giê.
101. Hµng th¸ng, Gi¸m ®èc dù ¸n cÇn lËp dù to¸n chi phÝ cÇn thiÕt ®Ó hoµn thµnh dù
¸n vµ cÇn liªn tôc phæ biÕn th«ng tin vÒ chi phÝ cho tÊt c¶ c¸c bªn cã liªn quan. Gi¸m
®èc dù ¸n nªn x©y dùng mÉu dù to¸n, lËp b¶ng kª vµ b¸o c¸o c¸c cam kÕt chi phÝ dù ¸n
vµ ®¶m b¶o r»ng c¸c th«ng tin th­êng xuyªn ®­îc cËp nhËt. Gi¸m ®èc dù ¸n còng cÇn
tæ chøc c¸c cuéc häp ®Þnh kú vÒ kiÓm so¸t chi phÝ vµ giao nhiÖm vô kiÓm so¸t chi phÝ
cho mét c¸n bé chuyªn m«n vÒ kiÓm so¸t chi phÝ hay cho c¸n bé cña v¨n phßng dù ¸n
víi tr×nh ®é chuyªn m«n thÝch hîp kh¸c.
102. Gi¸m ®èc dù ¸n nªn n¾m râ ¶nh h­ëng cña c¸c h×nh thøc thanh to¸n hîp ®ång
kh¸c nhau ®Õn hÖ thèng kiÓm so¸t chi phÝ. Trong c¸c hîp ®ång cã gi¸ cè ®Þnh, nhµ
thÇu sÏ giao hµng ho¸ hoÆc thùc hiÖn c«ng viÖc t¹i møc gi¸ ®· tho¶ thuËn vµ g¸nh chÞu
rñi ro vÒ bÊt kú chi phÝ gia t¨ng nµo. Víi c¸c hîp ®ång cã møc gi¸ thay ®æi sÏ khã qu¶n
lý h¬n bëi møc gi¸ ®· tho¶ thuËn ban ®Çu ®­îc ®iÒu chØnh theo biÕn ®éng cña c¸c bé
phËn chi phÝ trong hîp ®ång.
103. Hîp ®ång theo gi¸ ®¬n vÞ lµ mét d¹ng hîp ®ång trong ®ã thanh to¸n cho nhµ
thÇu ®­îc tÝnh trªn c¬ së khèi l­îng ®¬n vÞ c«ng viÖc ®· thùc hiÖn (vÝ dô, ®« la trªn
mÐt khèi ®Êt ®· ®µo). §iÒu kho¶n tham chiÕu cña hîp ®ång theo gi¸ ®¬n vÞ cho biÕt
­íc tÝnh khèi l­îng cña mçi lo¹i c«ng viÖc sÏ ®­îc thùc hiÖn. §Ó kiÓm so¸t ®Çy ®ñ chi
phÝ cho c¸c hîp ®ång theo gi¸ ®¬n vÞ, Gi¸m ®èc dù ¸n ph¶i kiÓm tra khèi l­îng c«ng
viÖc thùc tÕ ®· hoµn thµnh tr­íc khi thanh to¸n cho nhµ thÇu.
104. C¸c biÖn ph¸p kiÓm so¸t chi phÝ cña Gi¸m ®èc dù ¸n bao gåm: lùa chän h×nh
thøc thanh to¸n thÝch hîp ®Ó ®­a vµo hîp ®ång, ®¶m b¶o lËp dù trï chÝnh x¸c (chi phÝ
30
hay sè l­îng) phôc vô cho c¸c môc ®Ých lËp ng©n s¸ch vµ x¸c ®Þnh tÝnh hîp lÖ cña ®¬n
dù thÇu, ®¶m b¶o r»ng ®iÒu kho¶n tham chiÕu cho dÞch vô thiÕt kÕ chi tiÕt quy ®Þnh râ
kü s­ t­ vÊn ph¶i lùa chän c¸c gi¶i ph¸p cã hiÖu qu¶ nhÊt vÒ mÆt chi phÝ vµ quy c¸ch
thiÕt kÕ cho thiÕt bÞ vµ c«ng tr×nh x©y dùng/l¾p ®Æt, gi¸m s¸t chÆt chÏ chi tiªu dù ¸n so
víi ng©n s¸ch vµ so víi viÖc hoµn thµnh c¸c phÇn c«ng viÖc cña dù ¸n.
H. Rót kinh phÝ tõ kho¶n vay
105. Nh×n chung, c¸c quyÕt ®Þnh vÒ nguån vay vµ ph©n bæ kho¶n vay cho c¸c phÇn
viÖc cña dù ¸n th­êng ®­îc ®­a ra tõ giai ®o¹n tiÒn phª chuÈn trong chu tr×nh dù ¸n
vµ ®­îc nªu râ trong hiÖp ®Þnh vay. Tuy nhiªn, thñ tôc rót kho¶n vay l¹i do ®¬n vÞ
thùc hiÖn vµ tµi trî quyÕt ®Þnh vµ tháa thuËn sau khi kho¶n vay ®­îc phª chuÈn vµ
tr­íc thêi ®iÓm dù kiÕn cña lÇn gi¶i ng©n ®Çu tiªn theo dù ¸n.
106. Ng©n hµng lu«n mong muèn sè tiÒn rót tõ kho¶n vay s¸t víi nh÷ng chi tiªu
thùc tÕ cña dù ¸n. Bªn c¹nh ®ã, Ng©n hµng còng ph¶i kiÓm tra ®­îc r»ng c¸c kho¶n
chi tiªu phï hîp víi môc ®Ých cña kho¶n vay trªn c¬ së cã c©n nh¾c ®Çy ®ñ vÒ tÝnh
kinh tÕ vµ hiÖu qu¶. Do vËy, Ng©n hµng ®· thiÕt lËp mét hÖ thèng quy ®Þnh, theo ®ã c¸c
yªu cÇu rót tiÒn tõ tµi kho¶n vay ph¶i kÌm theo c¸c tµi liÖu hç trî thÝch hîp.
107. HÖ thèng rót tiÒn tõ kho¶n vay nµy bao gåm bèn h×nh thøc gi¶i ng©n tiªu chuÈn:
(i)thñtôcthanhto¸ntrùctiÕp(directpayment);(ii)thñtôchoµntr¶l¹i(reimbursement);
(iii) cam kÕt tr¶ (commitment); vµ (iv) t¹m øng. Nh÷ng thñ tôc nµy ®­îc h­íng dÉn chi
tiÕt trong cuèn H­íng dÉn vÒ gi¶i ng©n kho¶n vay- tµi liÖu nµy th­êng ®­îc göi tíi
c¸c ®¬n vÞ thùc hiÖn cïng víi th­ gi¶i ng©n ngay sau khi ký hiÖp ®Þnh vay. Trong Ên
phÈm nµy còng cã c¸c mÉu chuÈn vÒ ®¬n xin rót tiÒn vµ c¸c tµi liÖu ph¶i göi kÌm, b¸o
c¸o thanh to¸n cña ng©n hµng th­¬ng m¹i vµ yªu cÇu hoµn tr¶ chi phÝ vµ ®¬n xin söa
®æi th­ tÝn dông, v.v....
108. Mét ®iÓm cÇn l­u ý: Gi¸m ®èc dù ¸n ph¶i bæ nhiÖm mét c¸n bé chÞu tr¸ch nhiÖm
c¬ b¶n vÒ viÖc rót tiÒn cho dù ¸n víi c¸c chøc n¨ng gi¸m s¸t viÖc chuyÓn tiÒn rót vÒ cña
bªn vay theo c¸c kho¶n ph©n bæ ng©n s¸ch ®· phª chuÈn vµ so¹n ®¬n xin rót tiÒn tõ
c¸c nguån bªn ngoµi, kÓ c¶ tõ Ng©n hµng. Mét tr¸ch nhiÖm kh¸c lµ chuÈn bÞ vµ cËp
nhËt c¸c kÕ ho¹ch gi¶i ng©n còng nh­ viÕt b¸o c¸o ®Þnh kú ®Ó gióp Gi¸m ®èc dù ¸n
xem xÐt th­êng xuyªn t×nh h×nh sö dông ng©n s¸ch. Nh÷ng c«ng viÖc nµy lu«n ph¶i
®­îc thùc hiÖn ®óng lóc bëi viÖc rót tiÒn chËm sÏ c¶n trë tiÕn ®é thùc hiÖn ®Òu ®Æn cña
dù ¸n. Gi¸m ®èc dù ¸n còng ph¶i hiÓu râ viÖc rót kho¶n vay phô thuéc vµo ngµy hÕt
h¹n cña kho¶n vay ®· quy ®Þnh trong hiÖp ®Þnh vay vµ sau ®ã kh«ng thÓ thùc hiÖn bÊt
kú kho¶n gi¶i ng©n nµo.
I. KiÓm so¸t nh÷ng thay ®æi cña dù ¸n
109. Gi¸m ®èc dù ¸n cÇn x©y dùng c¸c thñ tôc cô thÓ vÒ xem xÐt vµ phª chuÈn nh÷ng
thay ®æi trong dù ¸n. Ph¶i nghiªn cøu kü l­ìng nh÷ng thay ®æi ®­îc ®Ò xuÊt vµ ®¸nh
gi¸ cÈn thËn nh÷ng t¸c ®éng ®Õn chi phÝ, lÞch tr×nh vµ chÊt l­îng kü thuËt còng nh­
¶nh h­ëng cña chóng tíi lîi Ých kú väng cña dù ¸n. Trong tr­êng hîp nh÷ng thay ®æi
nµy lµm thay ®æi dù ¸n tæng thÓ mét c¸ch ®¸ng kÓ ph¶i ®­îc Ng©n hµng phª chuÈn.
31
110. Còng nªn ®Þnh ra c¸c thñ tôc hµnh chÝnh chi tiÕt vÒ c¸c b­íc thùc hiÖn thay ®æi
®¬n ®Æt hµng theo hîp ®ång gi÷a ®¬n vÞ thùc hiÖn vµ nhµ cung cÊp hay nhµ thÇu. Nªn
cã mÉu yªu cÇu thay ®æi ®¬n hµng vµ cã thÓ xem trong Phô lôc 11 vÒ mét vÝ dô mÉu.
Mäi yªu cÇu thay ®æi ph¶i ®­îc ghi vµo sæ ®¨ng ký/ghi chÐp t×nh h×nh thay ®æi ®¬n
hµng, l­u vµo hå s¬ riªng vµ ®­îc ®¸nh sè tµi liÖu ®Ó kiÓm so¸t theo mét hÖ thèng ®¸nh
sè nhÊt ®Þnh. CÇn x¸c ®Þnh mét ngµy t¹m dõng ®Ó hoµn thµnh c¸c sè liÖu. Sè kiÓm so¸t
ph¶i theo hÖ thèng m· sè cña dù ¸n (xem Phô lôc 4). Ghi thø tù cña yªu cÇu thay ®æi
®¬n hµng vµo sæ ®¨ng ký vµ nªu râ kÕt qu¶ cuèi cïng vµo sæ ®¨ng ký còng nh­ hå s¬
thay ®æi ®¬n hµng. Mäi söa ®æi hîp ®ång ®Òu ph¶i ®­îc tham chiÕu chÐo tíi c¸c sæ
s¸ch vµ hå s¬ nµy.
J. Phèi hîp víi c¸c ®¬n vÞ thùc hiÖn vµ hç trî kh¸c
111. Gi¸m ®èc dù ¸n cã thÓ ph¶i phèi hîp víi c¸c c¸ nh©n hay tæ chøc bªn ngoµi bé
m¸y cña dù ¸n- th­êng lµ nh÷ng ng­êi tham gia mét phÇn nµo ®ã trong viÖc thùc hiÖn
dù ¸n vµ hµnh ®éng cña hä cã thÓ rÊt quan träng ®èi víi sù thµnh c«ng cña dù ¸n.
Gi¸m ®èc dù ¸n còng cã thÓ ph¶i lµm viÖc víi c¸c bªn bÞ ¶nh h­ëng hay h­ëng lîi tõ
dù ¸n nh­ Ng©n hµng vµ c¸c nhµ tµi trî kh¸c, c¸c v¨n phßng ng©n s¸ch vµ c¬ quan lËp
kÕ ho¹ch quèc gia, c¸c bé tµi chÝnh, c¸c c¬ quan cã hîp ®ång cña ®¬n vÞ vay vèn, c¸c
®¬n vÞ thùc hiÖn kh¸c cïng c¸c gi¸m ®èc bé phËn cña nh÷ng ®¬n vÞ nµy, c¸c ban ®iÒu
phèi dù ¸n, c¸c tæ chøc sö dông vµ c¸n bé cña hä, d©n c­ ®Þa ph­¬ng chÞu ¶nh h­ëng
tõ dù ¸n vµ c¶ c«ng chóng nãi chung.
112. Mét sè vÊn ®Ò gÆp ph¶i trong khi thùc hiÖn dù ¸n cã thÓ n»m ngoµi tÇm kiÓm
so¸ttrùctiÕpcñaGi¸m®ècdù¸n.§Óphßngngõac¸cvÊn®Ònµy,®iÒuquantränglµph¶i
c©nnh¾cmèiliªnhÖtronghÖthènggi÷ac¸cbªn.Méttrongc¸cc¸chlµmlµ®­ac¸ctæchøc
hay c¬ quan cã liªn quan vµo qu¸ tr×nh lËp kÕ ho¹ch cho dù ¸n, hay Ýt nhÊt lµ th­êng
xuyªn th«ng b¸o cho hä vÒ nh÷ng vÊn ®Ò n¶y sinh cã thÓ cÇn ®Õn sù tham gia cña hä.
K. Gi¸m s¸t vµ kiÓm so¸t dù ¸n
113. Gi¸m s¸t dù ¸n gåm viÖc xem xÐt l¹i, thanh tra vµ kiÓm so¸t c«ng viÖc ®ang ®­îc
tiÕn hµnh trong giai ®o¹n thùc hiÖn dù ¸n. Gi¸m s¸t dù ¸n lµ ho¹t ®éng tÝch cùc, chñ
®éng vµ liªn tôc cña Gi¸m ®èc dù ¸n ®Ó ®¶m b¶o r»ng dù ¸n ®­îc hoµn thµnh ®óng
thêi gian vµ trong ph¹m vi ng©n s¸ch ®· cho; dù ¸n hoµn thµnh ®¸p øng ®­îc c¸c yªu
cÇu vÒ chÊt l­îng vµ quy c¸ch kÜ thuËt. PhÇn nµy tr×nh bµy mét sè ®iÓm cña dù ¸n cÇn
®­îc gi¸m s¸t. C¸c vÊn ®Ò liªn quan tíi c«ng t¸c gi¸m s¸t vµ kiÓm so¸t dù ¸n sÏ gåm
viÖcxemxÐttõqu¸tr×nhlËpkÕho¹chdù¸n®Õnph¸ttriÓnhÖthènggi¸ms¸tvµkiÓmso¸t
dù ¸n, c¸c mÆt cÇn gi¸m s¸t vµ kiÓm so¸t nh­ thêi gian, chi phÝ vµ kü thuËt cña dù ¸n.
114. C¸c ®Æc ®iÓm cña dù ¸n ph¶i ®­îc gi¸m s¸t vµ kiÓm so¸t liªn tôc bao gåm:
1. C¸c kÕ ho¹ch c«ng viÖc dù ¸n, ®Ó ®¸nh gi¸ tÝnh hiÖu lùc cña c¸c kÕ ho¹ch
vµ x¸c ®Þnh c¸c vÊn ®Ò cã kh¶ n¨ng ph¸t sinh.
2. Tæ chøc dù ¸n, bè trÝ nh©n sù vµ ho¹t ®éng cña c¸n bé nh»m ®¶m b¶o cã
nh©n viªn víi ®ñ tr×nh ®é chuyªn m«n vµ n¨ng lùc trong c¸c khu vùc
chøc n¨ng d­íi ®©y:
32
(a) lËp lÞch tr×nh vµ ph©n tÝch lÞch tr×nh;
(b) ­íc tÝnh chi phÝ, lËp dù trï ng©n s¸ch, ph©n tÝch chi phÝ vµ h¹ch to¸n
chi phÝ;
(c) ph©n tÝch t×nh h×nh thùc hiÖn dù ¸n;
(d) qu¶n lý hµnh chÝnh cho dù ¸n (qu¶n lý sè liÖu, kiÓm so¸t th­ tõ giao
dÞch vµ lËp b¸o c¸o);
(e) qu¶n lý hîp ®ång;
(f) qu¶n lý kü thuËt vµ x©y dùng; vµ
(g) qu¶n lý tµi s¶n.
3. KiÓm so¸t kü thuËt ®Ó ®¶m b¶o thùc hiÖn ®óng quy c¸ch kü thuËt cña chñ
dù ¸n.
4. Gi¸m s¸t t­ vÊn, ®¶m b¶o t­ vÊn thùc hiÖn ®óng c¸c ®iÒu kiÖn trong hîp
®ång.
5. Ho¹t ®éng mua s¾m, ®¶m b¶o c¸c mÆt hµng ®· mua ®¸p øng yªu cÇu cña
dù ¸n vµ tu©n theo c¸c h­íng dÉn vµ thñ tôc cña Ng©n hµng vµ c¸c nhµ
tµi trî kh¸c.
6. C¸c thñ tôc gi¶i ng©n, ®¶m b¶o thùc hiÖn thanh to¸n chÝnh x¸c vµ ®óng
thêi gian vµ ®¶m b¶o t«n träng c¸c h­íng dÉn vµ thñ tôc cña Ng©n hµng
vµ c¸c nhµ tµi trî kh¸c vÒ rót kho¶n vay.
7. X©y dùng c«ng tr×nh d©n sù vµ l¾p ®Æt thiÕt bÞ, ®¶m b¶o thùc hiÖn c¸c
ho¹t ®éng x©y dùng vµ l¾p ®Æt phï hîp víi c¸c tiªu chuÈn ®· tháa thuËn
vµ c¸c yªu cÇu cña hîp ®ång.
8. C¸c thñ tôc chuyÓn giao vËn hµnh bao gåm lËp kÕ ho¹ch chi tiÕt vÒ thiÕt
bÞ vµ hÖ thèng khëi ®éng; cung cÊp nhiªn liÖu vµ c¸c nguyªn vËt liÖu
kh¸c cÇn thiÕt cho viÖc kiÓm tra vËn hµnh vµ ho¹t ®éng trong t­¬ng lai;
vËn hµnh thö thiÕt bÞ vµ hÖ thèng; tËp hîp c¸c h­íng dÉn vËn hµnh vµ
b¶o d­ìng, danh s¸ch phô tïng, c¸c hÖ thèng kiÓm so¸t dù tr÷ phô tïng,
b¶n vÏ x©y dùng; ®µo t¹o c«ng nh©n vËn hµnh vµ b¶o d­ìng hay nh÷ng
ng­êi sö dông cuèi cïng kh¸c; chuyÓn giao c¸c c¬ së ®· hoµn thiÖn cho
nh÷ng ng­êi sö dông cuèi cïng gåm toµn bé tµi s¶n ®· l¾p ®Æt, c¸c dông
cô ®Æc biÖt, phô tïng vµ trang thiÕt bÞ; hoµn chØnh c¸c yªu cÇu hµnh
chÝnh nh­ giÊy chøng nhËn hoµn thµnh, chøng tõ vµ khÕ ­íc b¶o hµnh,
hå s¬ b¶o hiÓm vµ khiÕu n¹i.
L. C¸c thñ tôc gi¸m s¸t vµ kiÓm so¸t dù ¸n
115. Gi¸m ®èc dù ¸n vµ c¸n bé dù ¸n cÇn gi¸m s¸t liªn tôc tiÕn ®é cña c¸c ho¹t ®éng
dù ¸n kh¸c nhau. Mét vµi ho¹t ®éng chØ cÇn sù kiÓm tra ®Þnh kú b»ng m¾t còng cã thÓ
x¸c nhËn ®­îc tiÕn ®é thùc sù. NÕu thiÕt kÕ chi tiÕt ®­îc tiÕn hµnh ë trô së cña nhµ t­
vÊn ë n­íc ngoµi, Gi¸m ®èc dù ¸n cã thÓ cö ®¹i diÖn ®Õn th­êng trùc ë ®ã hay tæ chøc
c¸c chuyÕn c«ng t¸c ®Þnh kú cho ®¹i diÖn cña m×nh. Gi¸m ®èc dù ¸n nªn ®Þnh kú kiÓm
tra c¸c b¶n vÏ thiÕt kÕ vµ tÝnh to¸n kü thuËt (vÝ dô c¸c giai ®o¹n hoµn thµnh thiÕt kÕ 30
phÇn tr¨m, 60 phÇn tr¨m, 90 phÇn tr¨m vµ cuèi cïng). §èi víi c¸c thiÕt bÞ quan träng
®ang ®­îc chÕ t¹o t¹i nhµ m¸y, Gi¸m ®èc dù ¸n cã thÓ cö c¸n bé hay cã thÓ ký hîp
®ång thuª dÞch vô hç trî bªn ngoµi ®Ó thùc hiÖn kiÓm tra, hoÆc ngoµi viÖc kiÓm tra thiÕt
33
bÞ b»ng m¾t, cã thÓ yªu cÇu thªm c¸c b¶n b¸o c¸o b»ng v¨n b¶n,. CÇn gi¸m s¸t chÆt chÏ
viÖc nép b¸o c¸o cña c¸c t­ vÊn vµ nhµ thÇu vµ b¸o c¸o ph¶i ®­îc ®äc kü. C¸c c¸n bé
dù ¸n quan träng, nh­ Gi¸m ®èc dù ¸n, phã gi¸m ®èc dù ¸n, vµ c¸c gi¸m ®èc c«ng
tr­êng cña dù ¸n nªn cã sæ nhËt ký hay nhËt tr×nh ®Ó cung cÊp c¸c th«ng tin sau:
1. lao ®éng, thiÕt bÞ vµ nguyªn vËt liÖu ®Õn vµ sö dông t¹i c«ng tr­êng;
2. c«ng viÖc ®· hoµn thµnh trong ngµy;
3. c¸c vÊn ®Ò hay nguy c¬, vµ c¸c biÖn ph¸p tiÕn hµnh hay c¸c kÕ ho¹ch
®­îc v¹ch ra ®Ó kh¾c phôc nh÷ng vÊn ®Ò nµy (bao gåm c¸c vÊn ®Ò kü
thuËt vµ an toµn vµ c¸c vÊn ®Ò ¶nh h­ëng ®Õn nh©n sù vµ c¸c trang thiÕt
bÞ bªn ngoµi khu vùc dù ¸n);
4. c¸c c©u hái quan träng ®­îc ®Æt ra vµ c¸c c©u tr¶ lêi hay c¸c gi¶i ph¸p
®­îc thùc hiÖn cã thÓ ¶nh h­ëng ®Õn thêi gian hîp ®ång, chi phÝ hay
chÊt l­îng ho¹t ®éng;
5. c¸c kÕ ho¹ch c«ng viÖc cho ngµy tiÕp theo;
6. ng­êi ®Õn c«ng tr­êng, bao gåm c¶ môc ®Ých vµ kÕt qu¶ kiÓm tra;
7. c¸c cuéc nãi chuyÖn b»ng ®iÖn tho¹i quan träng;
8. c¸c cuéc kiÓm tra c«ng tr­êng cña c¸n bé dù ¸n;
9. c¸c ®iÒu kiÖn c«ng tr­êng: thêi tiÕt, ®iÒu kiÖn ®Êt, v.v. phï hîp.
Nªn chôp ¶nh c«ng tr­êng dù ¸n ®Ó cung cÊp c¸c tµi liÖu th­êng xuyªn, b»ng h×nh
¶nh vÒ t×nh h×nh, chÊt l­îng vµ tiÕn ®é cña dù ¸n. Chôp tr­íc khi dù ¸n b¾t ®Çu vµ sau
®ã tiÕn hµnh theo ®Þnh kú trong qu¸ tr×nh thùc hiÖn. TÊt c¶ ¶nh cã tªn hay giíi thiÖu
ng¾n gän, cÇn ghi ngµy vµ s¾p xÕp chóng theo ®óng tr×nh tù - ¶nh chôp lµ nh÷ng b»ng
chøng v« gi¸ trong viÖc gi¶i quyÕt tranh chÊp hay khiÕu n¹i hîp ®ång vµ lµ mét bé
phËn quan träng cña c¸c b¸o c¸o.
116. Gi¸m ®èc dù ¸n cÇn thµnh lËp c¸c kªnh liªn l¹c râ rµng (th­ nh¾n, th­, ®iÖn
tho¹i vµ ®µi) ®Ó liªn hÖ víi t­ vÊn, nhµ cung cÊp vµ nhµ thÇu, còng nh­ víi c¸c ®¬n vÞ
thùc hiÖn vµ hç trî bªn ngoµi. Gi¸m ®èc dù ¸n cÇn tÝch cùc, chñ ®éng t×m kiÕm c¸c biÖn
ph¸p gi¶i quyÕt c¸c vÊn ®Ò cña dù ¸n tõ c¸c c¬ quan cã thÈm quyÒn cao h¬n vµ c¸c tæ
chøc bªn ngoµi vµ l­u tr÷ l¹i c¸c kÕt qu¶ trao ®æi víi c¸c tæ chøc bªn ngoµi nµy.
117. §Ó kiÓm so¸t dù ¸n, Gi¸m ®èc dù ¸n nªn tËn dông hÖ thèng kiÓm so¸t vµ kÕ to¸n
dù ¸n. HÖ thèng kiÓm so¸t dù ¸n ®iÓn h×nh sÏ t¹o ®iÒu kiÖn ®¸nh gi¸ c¸c lÞch tr×nh, ®o
l­êng tiÕn ®é vµ ho¹t ®éng, theo dâi thiÕt bÞ vµ nguyªn vËt liÖu, gi¸m s¸t chi phÝ, vµ dù
b¸o chi phÝ. Cßn hÖ thèng kÕ to¸n dù ¸n bao gåm c¸c sæ s¸ch kÕ to¸n nh­ ®· ®Ò cËp ë
c¸c phÇn trªn. Nh÷ng hÖ thèng nµy th­êng ®­îc vi tÝnh ho¸ ë c¸c dù ¸n lín vµ thùc
hiÖn b»ng tay ë c¸c dù ¸n nhá h¬n.
118. Mét vai trß quan träng cña hÖ thèng kiÓm so¸t dù ¸n lµ b¸o ®éng sím cho ban
qu¶n lý dù ¸n vÒ c¸c vÊn ®Ò cã kh¶ n¨ng x¶y ra. HÖ thèng nµy kh«ng cung cÊp th«ng
tin chi phÝ chÝnh x¸c nh­ng cã thÓ cung cÊp th«ng tin kÞp thêi quan träng cho c«ng t¸c
qu¶n lý dù ¸n. HÇu hÕt th«ng tin vÒ chi phÝ sÏ ®­îc dùa vµo hÖ thèng h¹ch to¸n chi phÝ
cña dù ¸n. C¸c th«ng tin nµy ®­îc thu thËp, ph©n lo¹i vµ b¸o c¸o theo hÖ thèng m·
hiÖu cña c¬ cÊu ph©n chia c«ng viÖc WBS, mÆc dï hÖ thèng kiÓm so¸t dù ¸n còng cã thÓ
sö dông cïng hÖ thèng m· hiÖu ®Ó gi¸m s¸t chi phÝ, lËp lÞch tr×nh vµ gi¸m s¸t lÞch tr×nh
vµ cho viÖc lËp kÕ ho¹ch trong t­¬ng lai. D­íi ®©y lµ minh häa vÒ c¸c lo¹i th«ng tin mµ
mçi hÖ thèng cã thÓ cung cÊp:
34
1. HÖ thèng kiÓm so¸t dù ¸n cã thÓ cung cÊp cho hÖ thèng h¹ch to¸n chi phÝ
dù ¸n c¸c th«ng tin sau:
(a) C¸c ®¬n hµng ®Æt mua thiÕt bÞ vµ nguyªn vËt liÖu (®· ®Æt nh­ng ch­a
®­îc giao hµng);
(b) C¸c yªu cÇu thanh to¸n tõ t­ vÊn hay nhµ thÇu; vµ
(c) C¸c b¶ng ngµy c«ng lµm viÖc ®Ó thanh to¸n l­¬ng cho c¸n bé v¨n
phßng dù ¸n hay cho nh÷ng ng­êi cña ®¬n vÞ trùc thuéc.
2. HÖ thèng h¹ch to¸n chi phÝ dù ¸n cã thÓ cung cÊp cho hÖ thèng kiÓm so¸t
dù ¸n c¸c th«ng tin sau:
(a) Chi tiªu tõ ngµy lËp b¸o c¸o cuèi cïng ®Õn ngµy b¸o c¸o hiÖn t¹i vµ
tæng chi tiªu tÝnh ®Õn hiÖn t¹i;
(b) L­¬ng tr¶ cho c¸n bé v¨n phßng dù ¸n, tËp hîp tõ b¸o c¸o cña c¸c
b¶ng ngµy c«ng lµm viÖc;
(c) Thùc tr¹ng chi tiªu thùc tÕ so víi dù trï ng©n s¸ch;
(d) TiÒn s½n cã cho thanh to¸n dù ¸n; vµ
(e) C¸c kho¶n ph¶i thanh to¸n theo ®¬n ®Æt mua thiÕt bÞ vµ nguyªn vËt
liÖu nh­ng ch­a nhËn ®­îc thiÕt bÞ vµ nguyªn vËt liÖu.
119. Cã mét sè c«ng cô vµ kü thuËt tiªu chuÈn cho Gi¸m ®èc dù ¸n gi¸m s¸t vµ kiÓm
tra viÖc thùc hiÖn dù ¸n- c¸c c«ng cô vµ kü thuËt ®Ó kiÓm so¸t chi phÝ vµ lÞch tr×nh ®­îc
giíi thiÖu chi tiÕt trong Phô lôc 12 vµ nèi tiÕp ngay sau c¸c kü thuËt lËp kÕ ho¹ch kiÓm
so¸t dù ¸n tr×nh bµy ë Phô lôc 4. Víi c¸ch lËp kÕ ho¹ch chi tiÕt ban ®Çu cã gép c¶ chi
phÝ vµ lÞch tr×nh, c«ng t¸c gi¸m s¸t vµ kiÓm so¸t sÏ ®Þnh kú so s¸nh (th­êng lµ hµng
th¸ng) tiÕn ®é vµ chi tiªu thùc tÕ víi ­íc tÝnh vµ ng©n s¸ch ban ®Çu.
120. Phô lôc 12 miªu t¶ c¸ch tÝnh chi phÝ vµ tiÕn ®é dù ¸n so víi chi phÝ dù trï ban
®Çu vµ tæng chi phÝ khi hoµn thµnh. TÝnh to¸n tiÕn ®é dù ¸n t¹i mét ngµy cô thÓ ®ßi hái
ph¶i tÝnh gi¸ trÞ dù trï cña c¸c phÇn viÖc hay c«ng viÖc dù ¸n thùc sù ®· hoµn thµnh
vµ so s¸nh gi¸ trÞ ®ã víi tæng dù trï cña toµn bé c«ng viÖc dù ¸n ®· ®­îc lËp lÞch tr×nh
ph¶i hoµn thµnh vµo ngµy ®ã. Sù chªnh lÖch (gäi lµ nh÷ng thay ®æi lÞch tr×nh) cho biÕt
gi¸ trÞ lÞch tr×nh bÞ v­ît hay chËm vµo ngµy ®ã (tõ ®« la hay c¸c ®¬n vÞ ®o kh¸c cã thÓ
®­îc chuyÓn ®æi qua ®å thÞ vÒ ®¬n vÞ thêi gian). §Ó x¸c ®Þnh thùc tr¹ng chi phÝ, cÇn so
s¸nh tæng gi¸ trÞ dù trï cña c«ng viÖc ®· hoµn thµnh nh­ ®­îc tÝnh ë trªn víi gi¸ trÞ
thùc tÕ cña c«ng viÖc ®· hoµn thµnh (tøc lµ, gi¸ trÞ thùc tÕ cña c¸c kho¶n chi tiªu ®Õn
ngµy ®ã). Sù chªnh lÖch (gäi lµ thay ®æi vÒ chi phÝ) cho biÕt møc ®é chi v­ît hay ch­a
chi hÕt cho ®Õn thêi ®iÓm ®ã. Phô lôc 12 cßn h­íng dÉn vÒ c¸c b­íc tÝnh to¸n l¹i chi
phÝ khi hoµn thµnh dù ¸n.
121. Mét trong sè mèi quan t©m ngµy cµng lín cña c¸c Gi¸m ®èc dù ¸n vµ Ng©n
hµng lµ kiÓm so¸t c«ng viÖc dù ¸n do c¸c ®¬n vÞ trùc thuéc thùc hiÖn (tøc lµ do c¸c tæ
chøc cña bªn vay thùc hiÖn, ch¼ng h¹n nh­ Phßng c«ng tr×nh c«ng céng). Nh÷ng c«ng
viÖc dù ¸n do c¸c ®¬n vÞ b¾t buéc thùc hiÖn th­êng lµ nh÷ng c«ng viÖc cã gi¸ trÞ nhá;
®­îc ph©n t¸n réng vÒ ®Þa lý hay n»m ë nh÷ng vïng hÎo l¸nh vµ nh×n chung lµ sö
dông nhiÒu lao ®éng. Mét sè vÊn ®Ò gÆp ph¶i th­êng liªn quan ®Õn khèi l­îng c«ng
viÖc cÇn thùc hiÖn, tÝnh chÝnh x¸c cña ­íc tÝnh chi phÝ ban ®Çu, kiÓm so¸t sè l­îng vµ
chi phÝ nguyªn vËt liÖu sö dông trong c«ng viÖc, thùc hiÖn ®óng lÞch tr×nh thêi gian,
chÊt l­îng vµ sù ®óng h¹n cña c¸c b¸o c¸o cña c¸n bé dù ¸n tõ c¸c ®Þa ®iÓm dù ¸n hÎo
35
l¸nh. Gi¸m s¸t chÆt chÏ nh÷ng dù ¸n nh­ thÕ nµy ®ßi hái ph¶i mÊt nhiÒu thêi gian vµ
kÕt qu¶ lµ ®Èy chi phÝ lªn cao h¬n; tuy nhiªn, Gi¸m ®èc dù ¸n vÉn cÇn thùc hiÖn gi¸m
s¸t c«ng viÖc. Ngoµi viÖc phª duyÖt thiÕt kÕ vµ ­íc tÝnh chi phÝ nh­ th«ng th­êng ®·
®Ò cËp ë trªn, c¸ch tèt nhÊt ®Ó kiÓm so¸t kinh phÝ lµ thùc hiÖn c¸c ®ît kiÓm tra c«ng
tr­êng th­êng xuyªn (cã thÓ lµ hµng th¸ng) víi c¸c c¸n bé cã tr×nh ®é chuyªn m«n
nh»m x¸c minh tiÕn ®é vµ chi tiªu.
122. Gi¸m s¸t mÆt kü thuËt cña dù ¸n ®ßi hái ph¶i cã mét lo¹t c¸c hµnh ®éng ®­îc
lËp kÕ ho¹ch kü l­ìng. C¸c hîp ®ång víi t­ vÊn, nhµ cung cÊp vµ nhµ thÇu ph¶i quy
®Þnh râ rµng r»ng hä sÏ chÞu tr¸ch nhiÖm vÒ chÊt l­îng kü thuËt cña c«ng viÖc. Ngoµi
ra hîp ®ång còng cÇn x¸c ®Þnh c¸c biÖn ph¸p kiÓm so¸t c«ng viÖc vµ kü thuËt sÏ ®­îc
thanh tra bëi mét bªn ®­îc chØ ®Þnh vµ bªn vi ph¹m ph¶i ¸p dông c¸c biÖn ph¸p ®Ó
söa ch÷a nh÷ng yÕu kÐm trong c¸c hÖ thèng kiÓm so¸t hay c¸c thiÕu sãt trong chÊt
l­îng c«ng tr×nh. Tuy nhiªn, ®iÒu quan träng lµ c¸c th«ng sè kü thuËt vµ ho¹t ®éng
ph¶i thËt râ rµng vµ ®Çy ®ñ trong hîp ®ång.
123. Th«ng th­êng, viÖc Gi¸m ®èc dù ¸n lËp kÕ ho¹ch ®Ó kiÓm tra chÊt l­îng, lËp
danh s¸ch nh÷ng néi dung cÇn thanh tra, hoµn thiÖn b¸o c¸o kÕt qu¶ kiÓm tra vµ ®¸nh
gi¸ c¸c ho¹t ®éng ®Ó ®¶m b¶o thùc hiÖn ®óng theo c¸c ®iÒu kho¶n cña hîp ®ång ®­îc
gäi lµ c¸c biÖn ph¸p ®¶m b¶o chÊt l­îng (Quality Assurance- QA). Ng­îc l¹i, c¸c biÖn
ph¸p kiÓm so¸t chÊt l­îng (Quality Control- QC) bao gåm kiÓm tra b»ng m¾t c¸c b¶n
vÏ thiÕt kÕ chi tiÕt, thiÕt bÞ vµ nguyªn vËt liÖu trong khi chÕ t¹o, ®ãng gãi hµng ho¸ tr­íc
khi göi hµng, kiÓm tra c¸c mÆt hµng khi giao hµng vµ kiÓm tra lÇn n÷a khi l¾p ®Æt t¹i
c«ng tr­êng dù ¸n. C¸c biÖn ph¸p kiÓm so¸t chÊt l­îng cßn bao gåm vËn hµnh thö
tr­íc khi chuyÓn giao vµ c¸c ho¹t ®éng t­¬ng tù kh¸c, kÓ c¶ c¸c hµnh ®éng söa ch÷a
sau ®ã nÕu cßn bÊt kú thiÕu sãt nµo. Ph¶i thùc hiÖn tÊt c¶ c¸c biÖn ph¸p ®¶m b¶o chÊt
l­îng vµ kiÓm so¸t chÊt l­îng nµy trong suèt thêi gian cña dù ¸n ®Ó ®¶m b¶o s¶n
phÈm cuèi cïng thùc hiÖn ®óng nh­ kÕ ho¹ch vµ ®¸p øng c¸c quy c¸ch kü thuËt b¾t
buéc.
124. §Ó kiÓm so¸t chi phÝ dù ¸n, tiÕn ®é vµ chÊt l­îng kü thuËt, tr­íc tiªn Gi¸m ®èc
dù ¸n cÇn ph©n tÝch sù chªnh lÖch trong chi phÝ vµ tiÕn ®é cña dù ¸n nh­ c¸ch tÝnh
to¸n vµ biÓu diÔn b»ng ®å thÞ ë Phô lôc 12. CÇn ph©n tÝch sù kh¸c biÖt qua c¸c giai
®o¹n tr­íc ®©y vµ sö dông cïng víi kÕt qu¶ míi nhÊt ®Ó x¸c lËp c¸c xu h­íng, ch¼ng
h¹n nh­ sù t¨ng liªn tôc trong v­ît qu¸ chi phÝ hay sù gi¶m gi¸ liªn tôc. VÝ dô, t¹i thêi
®iÓm nhÊt ®Þnh, dù ¸n cã thÓ v­ît tr­íc lÞch tr×nh nh­ng chi phÝ l¹i bÞ v­ît qu¸- qua
®iÒu tra cho thÊy nhµ thÇu ®· ®Èy nhanh c«ng viÖc trong mét giai ®o¹n nµo ®ã, nãi
c¸ch kh¸c tr×nh tù lÞch tr×nh ®· bÞ thay ®æi t¹m thêi, dÉn ®Õn chªnh lÖch- ®iÒu nµy cã
thÓ ®­îc dµn xÕp khi c«ng viÖc quay trë l¹i lÞch tr×nh ban ®Çu. Gi¸ c¶ hµng ho¸ ®· ®Æt
mua bÞ leo thang còng lµm v­ît qu¸ chi phÝ cho dù ¸n. Cßn chªnh lÖch vÒ chÊt l­îng
kü thuËt cã thÓ x¸c ®Þnh th«ng qua kiÓm tra thiÕt bÞ vµ c«ng tr×nh b»ng m¾t hay cho
ch¹y thö vµ chiÕu theo c¸c th«ng sè vµ tiªu chuÈn kÜ thuËt ®· quy ®Þnh.
125. Theo dâi nh÷ng chªnh lÖch b»ng c¬ cÊu ph©n chia c«ng viÖc (WBS) (xem Phô
lôc 4) sÏ gióp t×m ra c¸c phÇn c«ng viÖc cô thÓ g©y ra sai lÖch trong kÕ ho¹ch chi phÝ,
lÞch tr×nh vµ chÊt l­îng kü thuËt. Tõ ®©y Gi¸m ®èc dù ¸n cÇn yªu cÇu c¸c gi¸m ®èc
chøc n¨ng x¸c ®Þnh nguyªn nh©n cña nh÷ng sai lÖch nµy. Qua ®ã, c¸c vÊn ®Ò cña qu¸
36
tr×nh thùc hiÖn dù ¸n sÏ ®­îc ph¸t hiÖn vµ tr¸ch nhiÖm gi¶i quyÕt ®­îc ph©n c«ng
nhanh chãng. TÊt nhiªn kh«ng ph¶i tÊt c¶ sai lÖch chi phÝ vµ lÞch tr×nh ®Òu g©y ra sù
®×nh trÖ nghiªm träng nh­ng nh÷ng sai lÖch ¶nh h­ëng tíi c¸c mòi ho¹t ®éng chÝnh
ph¶i ®­îc gi¶i quyÕt ngay lËp tøc.
126. Mét sè biÖn ph¸p gi¶i quyÕt cã thÓ chØ lµ t¨ng n¨ng suÊt, ph©n c«ng nh÷ng c«ng
nh©n vµ gi¸m ®èc cã kü n¨ng tèt h¬n ®Õn c¸c khu vùc cã vÊn ®Ò, níi láng yªu cÇu lÞch
tr×nh hay kü thuËt, ®iÒu chØnh ng©n s¸ch vµ lÞch tr×nh, cã sù chuÈn bÞ tr­íc, vµ thiÕt
lËp c¸c luång phèi hîp vµ th«ng tin tèt h¬n gi÷a nh÷ng ng­êi tham gia dù ¸n vµ gi÷a
nh÷ng ng­êi tham gia dù ¸n víi c¸c tæ chøc hay nh©n sù bªn ngoµi. Cã thÓ kh«ng gi¶i
quyÕt ®­îc tÊt c¶ mäi vÊn ®Ò- mét vµi vÊn ®Ò cã thÓ cÇn ph¶i cã sù ®iÒu chØnh vÒ lÞch
tr×nh, ph¹m vi c«ng viÖc, hay thËm chÝ chÊp nhËn møc chÊt l­îng kü thuËt thÊp h¬n.
M. LËp b¸o c¸o tiÕn ®é cña dù ¸n
127. Trong giai ®o¹n lËp kÕ ho¹ch thùc hiÖn chi tiÕt, Gi¸m ®èc dù ¸n cÇn quy ®Þnh
lÞch tr×nh vµ thñ tôc lËp b¸o c¸o ®Ó ®¸p øng c¸c yªu cÇu cña Ng©n hµng, ®¬n vÞ vay
vèn, c¸c tæ chøc bªn ngoµi kh¸c vµ c¶ chÝnh ®¬n vÞ thùc hiÖn. Nh­ ®· ®Ò cËp tr­íc ®©y,
th«ng tin cÇn thiÕt cho b¸o c¸o tiÕn ®é sÏ thay ®æi tuú theo b¶n chÊt cña dù ¸n; h×nh
thøc vµ møc ®é chi tiÕt cña b¸o c¸o còng sÏ biÕn ®æi tuú theo cÊp qu¶n lý nhËn b¸o c¸o.
§iÒu nµy ngô ý r»ng b¸o c¸o cho Gi¸m ®èc dù ¸n cÇn ph¶i chi tiÕt h¬n so víi nh÷ng
b¸o c¸o tæng hîp göi cho c¸c c¸n bé cÊp trªn vµ cho Ng©n hµng. NÕu ®Ó phôc vô cho
môc tiªu kiÓm so¸t, Gi¸m ®èc dù ¸n cÇn nh÷ng th«ng tin ®ñ chi tiÕt ®Ó gióp Gi¸m ®èc
dù ¸n x¸c ®Þnh ngay ®­îc c¸c vÊn ®Ò cña dù ¸n vµ tù t×m c¸ch gi¶i quyÕt.
128. Nªn trao ®æi vÒ møc ®é chi tiÕt cña b¸o c¸o còng nh­ chu kú b¸o c¸o víi mçi
nhãm nhËn b¸o c¸o- ng­êi sö dông cuèi cïng; Ng©n hµng sÏ nªu yªu cÇu ë giai ®o¹n
®Çu cña qu¸ tr×nh thùc hiÖn dù ¸n. Yªu cÇu b¸o c¸o tõ c¸c t­ vÊn vµ nhµ thÇu còng cÇn
®­îc quy ®Þnh râ trong hîp ®ång ký víi tõng ®èi t­îng. Nh×n chung, c¸c b¸o c¸o cho
tÊt c¶ c¸c cÊp nªn cung cÊp c¸c th«ng tin vÒ:
1. c«ng viÖc chÝnh ®· hoµn thµnh trong giai ®o¹n lËp b¸o c¸o, ch¼ng h¹n
nh­ thiÕt kÕ kü thuËt chi tiÕt, chuÈn bÞ hå s¬ mêi thÇu, ®¸nh gi¸ hå s¬
thÇu, vµ chän ®¬n vÞ th¾ng thÇu vµ c«ng tr×nh x©y dùng;
2. thùc tÕ hay kh¶ n¨ng c¸c kÕ ho¹ch hay lÞch tr×nh ban ®Çu bÞ lÖch vµ c¸c
nguyªn nh©n;
3. chi tiªu cña dù ¸n, vµ gi¶i ng©n kho¶n vay;
4. ph©n tÝch c¸c vÊn ®Ò bao gåm c¸c kh¶ n¨ng ¶nh h­ëng ®Õn chi phÝ hay
lÞch tr×nh (vÝ dô, nguyªn nh©n chËm trÔ trong mua s¾m vµ gi¶i ng©n, khã
kh¨n thu thËp th«ng tin tõ hiÖn tr­êng, hay kh«ng cã nh©n viªn dù ¸n ®ñ
tr×nh ®é chuyªn m«n);
5. viÖc thùc hiÖn theo c¸c ®iÒu kho¶n trong tµi liÖu cho vay vèn cña bªn vay
vµ ®¬n vÞ thùc hiÖn;
6. t×nh h×nh tµi chÝnh cña dù ¸n;
7. c¸c kÕ ho¹ch thùc hiÖn cho giai ®o¹n lËp b¸o c¸o tiÕp theo; vµ
8. ®Ò xuÊt ho¹t ®éng tõ c¸c ®¬n vÞ bªn ngoµi.
37
A. Nhu cÇu th­êng xuyªn tham kh¶o ý kiÕn
129. Mét yÕu tè v« cïng quan träng lµ thiÕt lËp ®­îc mèi quan hÖ trao ®æi chÆt chÏ vµ
th­êng xuyªn gi÷a ®¬n vÞ thùc hiÖn vµ Ng©n hµng. Nh÷ng cuéc trao ®æi ý kiÕn nµy
gióp tÊt c¶ c¸c bªn lµm viÖc cã hiÖu qu¶ ®Ó hoµn thµnh c¸c nghÜa vô t­¬ng øng cña hä
theo c¸c hiÖp ®Þnh vay hay dù ¸n vµ ®ång thêi nhanh chãng x¸c ®Þnh vµ gi¶i quyÕt c¸c
vÊn ®Ò c¶n trë viÖc thùc hiÖn dù ¸n. §iÒu quan träng kh¸c lµ Gi¸m ®èc dù ¸n, ®Ó cã
®­îc sù nhÊt trÝ hay phª chuÈn cña Ng©n hµng vÒ c¸c vÊn ®Ò dù ¸n nhÊt ®Þnh, cÇn nép
®Çy ®ñ tµi liÖu vµ cung cÊp tÊt c¶ th«ng tin theo yªu cÇu ®Ó gióp Ng©n hµng hµnh ®éng
mét c¸ch s¸ng suèt vµ nhanh chãng.
B. C¸c chuyÕn ®i cña c¸c nhãm c«ng t¸c cña Ng©n hµng
130. Theo ®Þnh kú, Ng©n hµng cö c¸c nhãm c«ng t¸c tíi trao ®æi víi ®¬n vÞ thùc hiÖn
vµ ®Ó ®¸nh gi¸ tæng quan tiÕn ®é cña dù ¸n. Ngoµi ra, Ng©n hµng còng s½n sµng cö c¸c
nhãm c«ng t¸c ®Æc biÖt ®Ó trî gióp ®¬n vÞ thùc hiÖn vÒ c¸c vÊn ®Ò kh¸c nhau liªn quan
®Õn thùc hiÖn dù ¸n, ch¼ng h¹n nh­ mua s¾m, lËp b¸o c¸o dù ¸n, ®¸nh gi¸ kü thuËt vµ
gi¶i ng©n.
131. Gi¸m ®èc dù ¸n ph¶i chuÈn bÞ ®Çy ®ñ ®Ó ®ãn tiÕp c¸c nhãm c«ng t¸c cña Ng©n
hµng: hç trî vÒ hµnh chÝnh cho nhãm c«ng t¸c, ch¼ng h¹n nh­ c¸c ph­¬ng tiÖn liªn
l¹c, c¬ së v¨n phßng, vµ nÕu yªu cÇu, hç trî nghiÖp vô th­ ký. ChuÈn bÞ s½n c¸c hå s¬
vµ tµi liÖu dù ¸n phôc vô cho viÖc xem xÐt l¹i; lªn ch­¬ng tr×nh th¶o luËn víi nh©n viªn
cña Ng©n hµng, c¸n bé chÝnh phñ vµ c¸n bé dù ¸n vµ tæ chøc hÑn lÞch lµm viÖc; s¾p xÕp
c¸c chuyÕn th¨m c«ng tr­êng dù ¸n; cung cÊp bÊt kú th«ng tin vµ hç trî nµo ®­îc yªu
cÇu ®Ó gióp nhãm c«ng t¸c thùc hiÖn nhiÖm vô. Sau ®ã, ph¶i göi c¸c biªn b¶n th¶o
luËn hay b¶n ghi nhí tho¶ thuËn cho nh÷ng ng­êi tham gia c¸c cuéc häp vµ cÇn tiÕn
hµnh c¸c hµnh ®éng tiÕp nèi ®Ó thùc hiÖn c¸c vÊn ®Ò ®· ®­îc nhãm c«ng t¸c tho¶
thuËn.
132. D­íi ®©y lµ danh s¸ch c¸c nhãm c«ng t¸c cña Ng©n hµng cã thÓ tíi bªn vay vèn
hay ®¬n vÞ thùc hiÖn trong giai ®o¹n thùc hiÖn cña dù ¸n.
1. nhãm c«ng t¸c b¾t ®Çu dù ¸n/ ®Þnh h×nh dù ¸n
2. nhãm c«ng t¸c ®¸nh gi¸
3. nhãm c«ng t¸c qu¶n lý hµnh chÝnh dù ¸n ®Æc biÖt
4. nhãm c«ng t¸c b¸o c¸o hoµn thµnh dù ¸n
5. nhãm c«ng t¸c xem xÐt l¹i c¸c dù ¸n cña mét n­íc
6. nhãm c«ng t¸c gi¶i ng©n kho¶n vay cña mét n­íc
7. nhãm c«ng t¸c vÒ gi¶i ng©n
Xem thªm Phô lôc 13 vÒ c¸c nhãm c«ng t¸c nµy.
VI. Trao ®æi gi÷a ng©n hµng vµ ®¬n vÞ thùc
hiÖn vÒ dù ¸n
38
C. ÑÞnh h­íng cho c¸n bé cña ®¬n vÞ thùc hiÖn
133. Ngay khi thµnh lËp v¨n phßng dù ¸n, nªn tæ chøc giíi thiÖu ®Þnh h­íng vÒ dù
¸n cho c¸n bé v¨n phßng. ViÖc lµm nµy cµng cã ý nghÜa ®èi víi nh÷ng c¸n bé v¨n
phßng dù ¸n ch­a tham gia vµo chuÈn bÞ vµ thÈm ®Þnh dù ¸n. PhÇn giíi thiÖu ®Þnh
h­íng cã thÓ thùc hiÖn víi sù trî gióp cña nh©n viªn Ng©n hµng vµ bao gåm c¸c néi
dung d­íi ®©y:
1. môc tiªu vµ môc ®Ých cña dù ¸n;
2. ph¹m vi, c¸c phÇn c«ng viÖc vµ ®Þa ®iÓm cña dù ¸n;
3. lÞch tr×nh thêi gian dù ¸n;
4. c¸c ®iÒu kho¶n cña hiÖp ®Þnh vay vµ tho¶ thuËn dù ¸n;
5. tæ chøc qu¶n lý dù ¸n;
6. chi phÝ dù ¸n vµ nguån tµi trî;
7. chiÕn l­îc mua s¾m hµng ho¸ vµ dÞch vô, bao gåm c¶ c¸c quy ®Þnh cña
Ng©n hµng;
8. c¸c thñ tôc vµ tæ chøc lµm viÖc víi c¸c ®¬n vÞ bªn ngoµi, c¸c tæ chøc vµ c¸
nh©n tham gia vµo dù ¸n; vµ
9. c¸c lîi Ých kinh tÕ vµ x· héi tõ dù ¸n.
Ngoµi nh÷ng ®Þnh h­íng nµy, c¸n bé cña ®¬n vÞ thùc hiÖn dù ¸n còng sÏ cã thÓ ®­îc
mêi tham dù vµo c¸c líp häc/héi th¶o vÒ c¸c lÜnh vùc kh¸c nhau cña thùc hiÖn dù ¸n
do Ng©n hµng tæ chøc, t¹i trô së cña Ng©n hµng hay t¹i c¸c n­íc ®i vay.
39
134. ChuyÓn giao vËn hµnh dù ¸n lµ mét mèc quan träng cña dù ¸n vµ ®ßi hái ph¶i
cã sù lËp kÕ ho¹ch vµ chuÈn bÞ c¸c thñ tôc ngay tõ ban ®Çu ®Ó cã thÓ hoµn thµnh c¸c
kh©u nh­ vËn hµnh thö vµ chuyÓn giao c¸c c«ng tr×nh, thiÕt bÞ ®· hoµn thµnh cho
(nh÷ng) ng­êi sö dông.
A. ChuyÓn giao tr¸ch nhiÖm vËn hµnh dù ¸n
135. Tr¸ch nhiÖm chung vÒ hoµn thµnh c¸c trang thiÕt bÞ, c«ng tr×nh cña dù ¸n thuéc
vÒ Gi¸m ®èc dù ¸n. Tuy nhiªn, nh÷ng ng­êi tham gia dù ¸n kh¸c nh­ t­ vÊn, nhµ
cung cÊp vµ nhµ thÇu, còng chÞu tr¸ch nhiÖm vÒ tÝnh hoµn thiÖn cña tõng phÇn viÖc
riªng biÖt cña hä. Cã mét thêi ®iÓm cô thÓ, t¹i ®ã tr¸ch nhiÖm cña Gi¸m ®èc dù ¸n vµ
cña c¸c nhµ thÇu dù ¸n sÏ chÊm døt vµ ®­îc chuyÓn sang cho ®¬n vÞ vËn hµnh hay
(nh÷ng) ng­êi sö dông cuèi cïng. ViÖc chuyÓn giao tr¸ch nhiÖm th­êng bao gåm c¸c
yÕu tè sau:
1. C¸c yÕu tè vËt chÊt. C¸c yÕu tè vËt chÊt bao gåm c¸c thiÕt bÞ riªng lÎ (nÕu
kh«ng ®­îc l¾p ®Æt trong c¸c c«ng tr×nh, trang thiÕt bÞ ®· x©y dùng), c¸c
hÖ thèng thiÕt bÞ ®· l¾p ®Æt, c¸c c¬ së ®· x©y dùng, c¸c dông cô vµ c¸c
hµng ho¸ kh¸c kh«ng ph¶i lµ mét phÇn cña c¸c c¬ së ®· x©y dùng, phô
tïng, thiÕt bÞ phô, dông cô ®Æc biÖt, nhiªn liÖu ®Æc biÖt vµ dÇu nhên.
2. C¸c yÕu tè hµnh chÝnh. C¸c yÕu tè hµnh chÝnh bao gåm b¶n vÏ x©y dùng,
b¶n vÏ, c¸c h­íng dÉn hay s¸ch h­íng dÉn vÒ vËn hµnh vµ b¶o d­ìng
thiÕt bÞ vµ hÖ thèng, giÊy b¶o hµnh, danh môc vµ danh s¸ch c¸c bé phËn,
danh s¸ch phô tïng, danh s¸ch dông cô ®Æc biÖt.
3. C¸c yÕu tè kiÓm so¸t vËt chÊt. C¸c yÕu tè kiÓm so¸t vËt chÊt bao gåm c¸c
ph­¬ng tiÖn b¶o ®¶m c«ng viÖc, thiÕt bÞ vµ hµng ho¸ khái trém, ph¸ huû
vµ hµnh ®éng ph¸ ho¹i, còng nh­ chèng ho¶ ho¹n vµ b¶o d­ìng thiÕt bÞ
vµ c¸c ph­¬ng tiÖn. Nh÷ng c«ng nh©n, c¸n bé ®iÒu hµnh ®­îc ®µo t¹o
ph¶i s½n sµng vËn hµnh c¸c ph­¬ng tiÖn dù ¸n ®· hoµn thiÖn.
136. Toµn bé c«ng tr×nh vËt chÊt ®· hoµn thµnh sÏ ®­îc chuyÓn giao theo hîp ®ång
vµ c¸c tµi liÖu dù ¸n mÆc dï cã thÓ chuyÓn giao mét vµi h¹ng môc riªng lÎ cho (nh÷ng)
ng­êi sö dông tr­íc hoÆc sau ngµy chuyÓn giao c¸c c«ng viÖc chÝnh theo lÞch tr×nh.
ChØ chuyÓn giao phÇn chÝnh khi ®· hoµn thµnh, kiÓm tra, ch¹y thö vµ ®­îc Gi¸m ®èc
dù ¸n chÊp nhËn; trong mét sè tr­êng hîp cã thÓ vÉn cßn mét sè sai sãt nhá ®­îc nhµ
thÇu tháa thuËn söa ch÷a sau khi chuyÓn giao. Th«ng th­êng, cã mét giai ®o¹n sau
hoµn thµnh phÇn x©y dùng/ l¾p ®Æt: c¸c nhµ thÇu vÉn chÞu tr¸ch nhiÖm vÒ c«ng tr×nh
®ång thêi víi qu¸ tr×nh nghiÖm thu ®Ó chÊp nhËn vµ vËn hµnh thö. C¸c yÕu tè hµnh
chÝnh vµ kiÓm so¸t vËt chÊt ®­îc chuyÓn giao cïng víi c¸c h¹ng môc thiÕt bÞ riªng lÎ
vµ c«ng viÖc ®· x©y dùng cho nh÷ng ng­êi ®iÒu hµnh. C¸c c¸ nh©n, bé phËn tham gia
chuyÓn giao gåm Gi¸m ®èc dù ¸n, c¸n bé v¨n phßng dù ¸n, c¸c t­ vÊn gi¸m s¸t x©y
dùng, c¸c nhµ thÇu l¾p ®Æt/x©y dùng vµ ®¹i diÖn kÜ thuËt cña c¸c nhµ chÕ t¹o ®· cung
cÊp thiÕt bÞ vµ c¸c hÖ thèng ®­îc quy ®Þnh trong hîp ®ång, vµ nh©n viªn vËn hµnh.
C¸c ®¹i diÖn kÜ thuËt, theo quy ®Þnh trong hîp ®ång, sÏ ®Õn c«ng tr­êng ®Ó kiÓm tra
VII. Thuª vËn hµnh dù ¸n
40
thiÕt bÞ tr­íc khi khëi ®éng, gi¸m s¸t khëi ®éng vµ vËn hµnh thö, vµ h­íng dÉn vËn
hµnh vµ b¶o d­ìng cho nh©n viªn vËn hµnh.
137. ¸p dông c¸c thñ tôc d­íi ®©y ®Ó chuyÓn giao tr¸ch nhiÖm:
1. KiÓm tra thiÕt bÞ, nguyªn vËt liÖu vµ l¾p ®Æt thiÕt bÞ ®óng theo hîp ®ång;
2. KiÓm tra c«ng tr×nh d©n sù vµ sù phï hîp víi thiÕt bÞ ®· l¾p ®Æt ®óng
theo hîp ®ång;
3. Cung cÊp nhiªn liÖu vµ c¸c tiÖn Ých (®iÖn, n­íc) cho khëi ®éng vËn hµnh
vµ ch¹y thö vµ qu¸ tr×nh vËn hµnh thËt sau khi chuyÓn giao;
4. Khëi ®éng thiÕt bÞ vµ c¸c hÖ thèng vËn hµnh vµ ch¹y thö ho¹t ®éng vËn
hµnh;
5. ChÊp nhËn vµ chuyÓn giao thiÕt bÞ, c¸c hÖ thèng vµ c¬ së cho bªn vËn
hµnh;
6. ChuyÓn giao thiÕt bÞ dù phßng, phô tïng, dông cô ®Æc biÖt vµ nhiªn liÖu
vµ dÇu nhên ®Æc biÖt cho ®¬n vÞ vËn hµnh;
7. ChuyÓn giao tµi liÖu dù ¸n cho ®¬n vÞ vËn hµnh gåm:
(a) b¶n vÏ x©y dùng vµ b¶n vÏ kü thuËt ®· phª chuÈn;
(b) s¸ch h­íng dÉn vµ c¸c h­íng dÉn vËn hµnh vµ b¶o d­ìng;
(c) giíi thiÖu vÒ thiÕt bÞ vµ danh môc c¸c bé phËn, danh s¸ch c¸c phÇn
thiÕt bÞ, danh s¸ch phô tïng, v.v.
(d) giÊy chøng nhËn hoµn thµnh vµ giÊy b¶o hµnh; vµ
(e) giÊy b¶o chøng, ®¬n b¶o hiÓm vµ khiÕu n¹i.
Phô lôc 14 bao gåm c¸c h­íng dÉn vÒ sù chuyÓn tiÕp tõ thùc hiÖn dù ¸n ®Õn vËn hµnh.
B. T­ vÊn vµ ®µo t¹o cho nh©n viªn vËn hµnh
138. Tr¸ch nhiÖm tuyÓn nh©n sù ®Ó vËn hµnh c¸c ph­¬ng tiÖn ®· hoµn thiÖn thuéc
vÒ ®¬n vÞ vËn hµnh- ®©y kh«ng nhÊt thiÕt lµ ®¬n vÞ thùc hiÖn. Gi¸m ®èc dù ¸n cã thÓ hç
trî nªu ra yªu cÇu chuyªn m«n, vÞ trÝ, vµ c«ng viÖc cña nh©n viªn vËn hµnh c¸c ph­¬ng
tiÖn.
139. Trong nhiÒu tr­êng hîp, Gi¸m ®èc dù ¸n sÏ tham gia x©y dùng vµ tæ chøc ®µo
t¹o, h­íng dÉn vËn hµnh dù ¸n. Ch­¬ng tr×nh ®µo t¹o còng cã thÓ do c¸c t­ vÊn ®µo
t¹o x©y dùng vµ thùc hiÖn. Trong mét vµi tr­êng hîp, cã thÓ ®Ò nghÞ ®¹i diÖn cña h·ng
chÕ t¹o ®Ò xuÊt c¸c ch­¬ng tr×nh thÝch hîp víi nh÷ng mÆt hµng mµ hä ®· cung cÊp.
C¸c nhµ t­ vÊn ®µo t¹o sÏ x©y dùng ch­¬ng tr×nh ®µo t¹o chÝnh thøc vµ ®µo t¹o t¹i chç,
t­ vÊn vÒ c¸c thiÕt bÞ ®µo t¹o, liÖt kª tµi liÖu tham kh¶o vµ ®å dïng cÇn thiÕt cho ®µo t¹o,
giíi thiÖu c¸c c¬ së ®µo t¹o thÝch hîp vµ t×m kiÕm c¸c c¸n bé ®µo t¹o hay h­íng dÉn
cã ®ñ tr×nh ®é chuyªn m«n.
140. Ph¶i tæ chøc ®µo t¹o tr­íc khi hoµn thµnh dù ¸n. §iÒu nµy sÏ t¹o cho c¸c häc
viªn c¬ héi quan s¸t c¸c c¬ së tõ khi ®ang x©y dùng vµ l¾p ®Æt thiÕt bÞ cïng víi c¸c hÖ
thèng.
41
A. Gi¸m s¸t vµ ®¸nh gi¸ lîi Ých cña dù ¸n
141. Míi ®­îc ®­a ra trong mét vµi n¨m gÇn ®©y, c¸c ho¹t ®éng gi¸m s¸t vµ ®¸nh
gi¸ lîi Ých cña dù ¸n ®­îc Ng©n hµng khuyÕn khÝch thùc hiÖn. C«ng viÖc nµy liªn
quan ®Õn x¸c ®Þnh nh÷ng lîi Ých mong ®îi tõ dù ¸n, gi¸m s¸t c¸c c¬ héi thu ®­îc
nh÷ng lîi Ých nµy trong giai ®o¹n thùc hiÖn, vµ ®¸nh gi¸ møc ®é vµ t¸c ®éng cña
nh÷ng lîi Ých thu ®­îc khi hoµn thµnh vµ sö dông dù ¸n. Gi¸m s¸t vµ ®¸nh gi¸ lîi Ých
cña dù ¸n gióp c¸c ®¬n vÞ thùc hiÖn vµ Ng©n hµng b¶o ®¶m ®¹t ®­îc lîi Ých ®· ®Þnh
th«ng qua ¸p dông c¸c biÖn ph¸p thÝch hîp t¹i mét sè giai ®o¹n cña chu tr×nh dù ¸n.
VÝ dô, trong giai ®o¹n chuÈn bÞ vµ thÈm ®Þnh dù ¸n, cÇn thu thËp th«ng tin c¬ b¶n vÒ
nh÷ng ng­êi h­ëng lîi vµ c¸c ®iÒu kiÖn kinh tÕ x· héi ®Ó gióp lËp c¸c dù ¸n trªn c¬ së
cã nh÷ng gi¶ ®Þnh s¸t thùc vÒ ph¶n øng cña ng­êi h­ëng lîi ®èi víi dù ¸n. C¸c lîi Ých
cña dù ¸n ®­îc gi¸m s¸t sÏ b¶o ®¶m r»ng nh÷ng ng­êi h­ëng lîi ®­îc nhËn vµ sö
dông hµng ho¸ vµ dÞch vô cña dù ¸n ®óng theo mong ®îi ban ®Çu. Cã thÓ tiÕn hµnh
c¸c nghiªn cøu ®¸nh gi¸ t¸c ®éng t¹m thêi nh»m x¸c ®Þnh c¸c ho¹t ®éng cÇn thiÕt tiÕp
theo sau khi hoµn thµnh phÇn thùc hiÖn vÒ vËt chÊt ®Ó ®¶m b¶o ®¹t ®­îc lîi Ých, hç trî
cho c¸c ch­¬ng tr×nh ph¸t triÓn ®ang tiÕn hµnh vµ h­íng dÉn cho chuÈn bÞ c¸c dù ¸n
míi.
142. Ngay tõ ®Çu chu tr×nh dù ¸n, bªn vay th­êng chØ ®Þnh mét ®¬n vÞ chÞu tr¸ch
nhiÖm gi¸m s¸t vµ ®¸nh gi¸ lîi Ých cña dù ¸n trong suèt thêi gian dù ¸n vµ c¶ sau khi
hoµn thµnh dù ¸n nÕu vÉn cßn cÇn thiÕt. §¬n vÞ nµy ph¶i tù chuÈn bÞ thùc hiÖn nhiÖm
vô gi¸m s¸t vµ ®¸nh gi¸ lîi Ých cho dù ¸n. Vµo ®Çu giai ®o¹n thùc hiÖn dù ¸n, bªn vay
ph¶i cËp nhËt cho ®¬n vÞ gi¸m s¸t, ®¸nh gi¸ lîi Ých c¸c th«ng tin vÒ c¸c ®iÒu kiÖn kinh
tÕ x· héi theo khu vùc ¶nh h­ëng ®Õn dù ¸n. Khi ®ã ®¬n vÞ chÞu tr¸ch nhiÖm ph¶i tËp
hîp th«ng tin vÒ nh÷ng ng­êi h­ëng lîi ®Ó nhËn biÕt toµn diÖn vÒ nh÷ng ng­êi
h­ëng lîi vµ së thÝch cña ng­êi sö dông, nÕu cÇn; ¶nh h­ëng cña dù ¸n ®Õn phóc lîi
kinh tÕ vµ x· héi; c¸ch tæ chøc nh÷ng ng­êi h­ëng lîi; mèi quan t©m cña nh÷ng ng­êi
h­ëng lîi tíi dù ¸n; rñi ro vµ nh÷ng viÖc cÇn lµm ®Ó ng­êi h­ëng lîi nhËn ®­îc hµng
ho¸ vµ dÞch vô cña dù ¸n.
143. Ngay c¶ víi ®Çy ®ñ hiÓu biÕt vÒ nh÷ng ng­êi h­ëng lîi, ®¬n vÞ chÞu tr¸ch
nhiÖm gi¸m s¸t vµ ®¸nh gi¸ lîi Ých cña dù ¸n ph¶i chuÈn bÞ ®èi mÆt víi c¸c vÊn ®Ò liªn
quan tíi viÖc nhËn lîi Ých ph¸t sinh trong giai ®o¹n thùc hiÖn. Nh÷ng vÊn ®Ò nµy
th­êng n¶y sinh bëi kh«ng cã sù chó ý ®Çy ®ñ ®Õn viÖc b¶o ®¶m giao hµng ho¸ vµ dÞch
vô cña dù ¸n vµ c¸ch sö dông hµng ho¸ vµ dÞch vô cña nh÷ng ng­êi h­ëng lîi. Do
vËy, ®¬n vÞ chÞu tr¸ch nhiÖm gi¸m s¸t vµ ®¸nh gi¸ lîi Ých cña dù ¸n ph¶i thiÕt lËp mét
hÖ thèng x¸c minh viÖc nhËn hµng hãa vµ sö dông hµng hãa cña nh÷ng ng­êi h­ëng
lîi, ®o l­êng t¸c ®éng, ®Ò xuÊt hµnh ®éng cÇn thiÕt ®Ó ®¶m b¶o thu ®­îc lîi Ých.
144. §¬n vÞ thùc hiÖn cÇn lËp lÞch tr×nh cho c¸c ho¹t ®éng gi¸m s¸t vµ ®¸nh gi¸ lîi
Ých cña dù ¸n b¾t ®Çu ngay khi hµng ho¸ hay dÞch vô cña dù ¸n b¾t ®Çu chuyÓn ®Õn
ng­êi h­ëng lîi. CÇn b¾t ®Çu tõ c¸c phÇn viÖc giao sím (vÝ dô ch­¬ng tr×nh ph©n
VIII. ®¸nh gi¸ dù ¸n
42
phèi ph©n bãn) bëi nh÷ng ho¹t ®éng nµy vµ lîi Ých ph¸t sinh th­êng b¾t ®Çu rÊt l©u
tr­íc khi hoµn thµnh toµn bé dù ¸n. C¸c ho¹t ®éng gi¸m s¸t vµ ®¸nh gi¸ lîi Ých cÇn cã
sù thu thËp th«ng tin cÇn thiÕt ®Ó kh¼ng ®Þnh r»ng nh÷ng ng­êi h­ëng lîi ®· nhËn vµ
sö dông hµng ho¸ vµ dÞch vô cña dù ¸n vµ cã lîi Ých tõ viÖc sö dông ®ã. C¸c b¸o c¸o
gi¸m s¸t vµ ®¸nh gi¸ lîi Ých cÇn ng¾n gän nh­ng ®ñ chi tiÕt ®Ó nhËn ra sù kh¸c nhau
gi÷a t×nh h×nh ho¹t ®éng thùc tÕ vµ dù tÝnh ë c¸c m¶ng quan träng, gióp cho viÖc ph©n
tÝch c¸c vÊn ®Ò vµ ¸p dông c¸c biÖn ph¸p söa ch÷a.
145. Gi¸m ®èc dù ¸n lu«n ®­îc mong ®îi sÏ ®ãng gãp ®¸ng kÓ cho c¸c nç lùc gi¸m
s¸t vµ ®¸nh gi¸ lîi Ých cho dù ¸n. Gi¸m ®èc dù ¸n cã thÓ hç trî b»ng c¸ch cho phÐp tiÕp
cËn dÔ dµng c¸c tµi liÖu cña dù ¸n vµ cung cÊp sè liÖu vÒ hµng ho¸ vµ dÞch vô ®· giao
vµ sè liÖu vÒ hµng ho¸ vµ dÞch vô mµ nh÷ng ng­êi h­ëng lîi ®· sö dông. Trong
tr­êng hîp sù ph¸t triÓn cña dù ¸n cho thÊy cÇn cã thay ®æi ®Ó ®¹t ®­îc c¸c lîi Ých
nh­ mong muèn, Gi¸m ®èc dù ¸n ph¶i lµ mét trong sè nh÷ng ng­êi tham gia thiÕt kÕ,
thùc hiÖn nh÷ng thay ®æi nµy.
B. B¸o c¸o hoµn thµnh dù ¸n
146. Trong vßng ba th¸ng sau khi hoµn thµnh dù ¸n, ®¬n vÞ thùc hiÖn ph¶i chuÈn bÞ
b¸o c¸o hoµn thµnh dù ¸n. Môc ®Ých cña b¸o c¸o lµ cung cÊp giíi thiÖu ng¾n gän vÒ dù
¸n tõ khi b¾t ®Çu ®Õn lóc hoµn thµnh, ®¸nh gi¸ sù hoµn thµnh vµ ®Çy ®ñ cña qu¸ tr×nh
chuÈn bÞ vµ thÈm ®Þnh víi qu¸ tr×nh thùc hiÖn, xem xÐt l¹i kinh nghiÖm trong viÖc thùc
hiÖn dù ¸n vµ rót ra c¸c bµi häc cã thÓ ¸p dông cho c¸c dù ¸n t­¬ng lai. Phô lôc 15tr×nh
bµy mét sè néi dung cho b¸o c¸o hoµn thµnh dù ¸n. B¸o c¸o hoµn thµnh dù ¸n ph¶i
®­îc lËp d­íi sù h­íng dÉn cña Gi¸m ®èc dù ¸n- Gi¸m ®èc dù ¸n ph¶i quan t©m ®Ó
cung cÊp mét b¸o c¸o thùc tÕ vµ kh¸ch quan vÒ c¸ch ®Þnh h×nh, chuÈn bÞ vµ thùc hiÖn
dù ¸n. VÒ phÝa m×nh, trong vßng 6 th¸ng kÓ tõ ngµy hoµn thµnh dù ¸n, Ng©n hµng sÏ
lËp b¸o c¸o hoµn thµnh dù ¸n cña riªng Ng©n hµng.
Phô lôc
1. Danh môc c¸c c«ng viÖc qu¶n lý thùc hiÖn dù ¸n ......................................... 47
2. Danh môc c¸c vÊn ®Ò th­êng gÆp trong qu¸ tr×nh thùc hiÖn dù ¸n ......... 51
3. LËp lÞch tr×nh thùc hiÖn dù ¸n vµ kÕ ho¹ch sö dông nguån lùc................. 55
4. LËp kÕ ho¹ch vµ kiÓm so¸t dùa trªn C¬ cÊu ph©n chia c«ng viÖc ............. 79
5. Chøc n¨ng cña c¸n bé v¨n phßng dù ¸n (PMO)............................................ 91
6. HÖ thèng kÕ to¸n vµ kiÓm to¸n chi phÝ dù ¸n ................................................ 95
7. Hå s¬ vµ c¸c file d÷ liÖu vÒ dù ¸n ................................................................... 99
8. Gîi ý ®Ò c­¬ng cho Tµi liÖu h­íng dÉn c¸c thñ tôc cña dù ¸n ................ 103
9. Thñ tôc lùa chän t­ vÊn .................................................................................. 107
10. Thñ tôc mua hµng ho¸ vµ c«ng tr×nh d©n dông ....................................... 113
11. MÉu yªu cÇu thay ®æi ®¬n ®Æt hµng ........................................................... 119
12. Nh÷ng c«ng cô vµ kü thuËt ®Ó dù to¸n vµ kiÓm tra tiÕn ®é .................... 123
13. C¸c ®oµn c«ng t¸c qu¶n lý dù ¸n cña ng©n hµng ph¸t triÓn Ch©u ¸ ..... 133
14. h­íng dÉn chuyÓn tiÕp tõ giai ®o¹n thùc hiÖn dù ¸n sang vËn
hµnh dù ¸n ...................................................................................................... 139
15. Mét sè néi dung gîi ý cho b¸o c¸o kÕt thóc dù ¸n .................................. 143
Phô lôc
Phô lôc Trang
45
Phô lôc 1
c¸c c«ng viÖc qu¶n lý thùc hiÖn dù ¸n
46
47
c¸c c«ng viÖc qu¶n lý thùc hiÖn dù ¸n
Qu¶n lý dù ¸n
- LËp kÕ ho¹ch vµ lËp lÞch tr×nh c¸c ho¹t ®éng dù ¸n;
- Tæ chøc v¨n phßng dù ¸n;
- TuyÓn dông, ph©n c«ng c«ng viÖc vµ gi¸m s¸t c¸n bé dù ¸n;
- Gi¸m s¸t vµ kiÓm so¸t c¸c ho¹t ®éng dù ¸n;
- Phèi hîp víi Ng©n hµng vµ c¸c nhµ tµi trî kh¸c;
- Xem xÐt l¹i c¸c b¸o c¸o cña c¸c nhµ t­ vÊn dù ¸n, c¸c nhµ cung cÊp vµ
nhµ thÇu;
- ChuÈn bÞ c¸c b¸o c¸o do Ng©n hµng yªu cÇu.
Qu¶n lý tµi chÝnh
- X©y dùng kÕ ho¹ch tµi chÝnh chi tiÕt, theo giai ®o¹n, bao gåm c¶ ng©n
s¸ch dù ¸n;
- X©y dùng vµ duy tr× hÖ thèng kÕ to¸n dù ¸n;
- ThiÕt lËp víi Ng©n hµng c¸c thñ tôc thÝch hîp vÒ gi¶i ng©n kho¶n vay;
- Chøng nhËn ho¸ ®¬n thanh to¸n;
- Thµnh lËp thñ tôc kiÓm to¸n dù ¸n;
- ChuÈn bÞ c¸c b¸o c¸o tµi chÝnh.
Qu¶n lý mua s¾m vµ hîp ®ång
1. §èi víi c¸c nhµ t­ vÊn:
- ChuÈn bÞ danh s¸ch ng¾n c¸c nhµ t­ vÊn;
- ChuÈn bÞ vµ ph¸t hµnh th­ mêi nép ®Ò xuÊt tíi c¸c nhµ t­ vÊn;
- §¸nh gi¸ ®Ò xuÊt cña c¸c nhµ t­ vÊn vµ ®µm ph¸n hîp ®ång;
- Gi¸m s¸t c«ng viÖc cña nhµ t­ vÊn.
Phô lôc 1
48
2. §èi víi hµng ho¸ vµ c«ng tr×nh d©n sù:
- ChuÈn bÞ danh s¸ch hµng ho¸ vµ gãi hîp ®ång;
- ChuÈn bÞ hå s¬ mêi thÇu vµ ph¸t hµnh th­ mêi thÇu;
- ChÊm hå s¬ thÇu vµ ®µm ph¸n hîp ®ång;
- KiÓm tra hµng ho¸ vµ gi¸m s¸t c«ng viÖc x©y dùng.
Phô lôc 1
TiÕp theo
53
Phô lôc 3
TiÕp theo
Phô lôc 3
LËp lÞch tr×nh thùc hiÖn dù ¸n vµ kÕ ho¹ch sö
dông nguån lùc
54
Phô lôc 3
TiÕp theo
55
Phô lôc 3
TiÕp theo
1/2 1/3 1/4 1/5 1/111/101/91/81/71/6 1/12
NhiÖm vô X
NhiÖm vô Y
NhiÖm vô Z
4
7
3 5
1 2
LËp lÞch tr×nh thùc hiÖn dù ¸n vµ kÕ ho¹ch sö
dông nguån lùc
Phô lôc nµy tr×nh bµy mét sè kü thuËt lËp lÞch tr×nh cho mét dù ¸n vµ c¸ch sö dông
chóng cïng víi c¸c thñ tôc ®Ó b¶o ®¶m sö dông hiÖu qu¶ c¸c nguån lùc cña dù ¸n.
A. C¸c kü thuËt lËp lÞch tr×nh
1. B¶ng liÖt kª c¸c ho¹t ®éng §©y lµ c¸ch ®¬n gi¶n nhÊt ®Ó lËp lÞch tr×nh tiÕn hµnh
c¸c ho¹t ®éng. Ph­¬ng ph¸p nµy (vÝ dô trong h×nh 1) th­êng chØ sö dông cho c¸c
dù ¸n ®¬n gi¶n víi kh«ng nhiÒu ho¹t ®éng do mét vµi c¸n bé chuyªn tr¸ch ®¶m
nhiÖm.
2. BiÓu ®å d¹ng thanh (BiÓu ®å Grant)§©y lµ mét d¹ng biÓu ®å thÓ hiÖn c¸c c«ng
viÖc cÇn lµm vµ mèi liªn hÖ gi÷a c¸c giai ®o¹n cña dù ¸n. H×nh 2 giíi thiÖu mét
biÓu ®å kiÓu thanh ngang. Víi trôc thêi gian n»m phÝa d­íi ®Ó giãng lªn, ®å thÞ
sÏ chØ ra kho¶ng thêi gian cÇn thiÕt ®Ó hoµn thiÖn mét dù ¸n. Mçi vßng trßn (mèc
ho¹t ®éng) thÓ hiÖn sù hoµn thµnh mét giai ®o¹n trong toµn bé qu¸ tr×nh thùc
hiÖn vµ mçi thanh h×nh ch÷ nhËt biÓu diÔn mét c«ng viÖc. 3 h×nh ch÷ nhËt trong
h×nh vÏ thÓ hiÖn cho toµn bé dù ¸n.
H×nh 1 C¸c ho¹t ®éng
STT
1
2
3
4
M« t¶ ho¹t ®éng
"NhiÖm vô X"
"NhiÖm vô Y"
"Ho¹t ®éng 4"
"NhiÖm vô Z"
Thêi gian thùc hiÖn
15/2 - 15/6/1985
1/5 - 1/9/1985
1/6/1985
1/8 -15/11/1985
H×nh 2. BiÓu ®å d¹ng thanh
7
543
21
1/2 1/3 1/4 1/5 1/6 1/7 1/8 1/9 1/10 1/11 1/12
56
Phô lôc 3
TiÕp theo
BiÓu ®å d¹ng thanh cho thÊy mèi liªn hÖ gi÷a c¸c mèc ho¹t ®éng quan träng trong
cïng mét nhiÖm vô. Nh­ trong h×nh 2, ho¹t ®éng 2 ch­a thÓ b¾t ®Çu khi ho¹t ®éng 1
ch­a kÕt thóc vµ ho¹t ®éng 4 còng ch­a thÓ b¾t ®Çu khi ho¹t ®éng 3 ch­a kÕt thóc;
tuy nhiªn mèi quan hÖ gi÷a nhiÖm vô X vµ nhiÖm vô Y hoÆc gi÷a nhiÖm vô Y vµ Z l¹i
kh«ng ®­îc thÓ hiÖn ë ®©y. BiÓu ®å kiÓu nµy kh«ng chØ ra ®­îc liÖu r»ng ho¹t ®éng
6 cã thÓ ®­îc b¾t ®Çu tr­íc khi ho¹t ®éng 2 kÕt thóc hay kh«ng hoÆc ho¹t ®éng 6 vµ
7 cã ph¶i hoµn toµn phô thuéc vµo c¸c ho¹t ®éng trong c«ng viÖc X hay kh«ng ? §©y
lµ mét h¹n chÕ lín. Nh­ vËy tõ biÓu ®å d¹ng thanh ng­êi ta cã thÓ nªu ®­îc mèi liªn
hÖ gi÷a c¸c mèc ho¹t ®éng cña cïng mét c«ng viÖc nh­ng kh«ng thÓ x¸c ®Þnh ®­îc
mèi liªn hÖ gi÷a c¸c mèc ho¹t ®éng trong nh÷ng nhiÖm vô kh¸c nhau.
BiÓu ®å d¹ng thanh lµ mét c«ng cô dïng ®Ó lËp lÞch tr×nh thùc hiÖn rÊt h÷u hiÖu ®èi
víi nh÷ng dù ¸n ®¬n gi¶n ®ßi hái rÊt Ýt yªu cÇu phèi hîp c¸c c«ng viÖc cña dù ¸n
nh­ng nã hÇu nh­ sÏ kh«ng cã t¸c dông nÕu ®­îc dïng lµm c«ng cô ®Ó lËp kÕ ho¹ch
vµ kiÓm so¸t hoÆc khi m« t¶ v« sè mèi t­¬ng quan gi÷a c¸c giai ®o¹n cña qu¸ tr×nh
thùc hiÖn mét dù ¸n phøc t¹p.
3. S¬ ®å VÏ s¬ ®å ®­îc sö dông nh­ mét ph­¬ng tiÖn ®Ó x©y dùng lÞch tr×nh thùc
hiÖn dù ¸n víi môc ®Ých nªu bËt ®­îc c¸c mèi quan hÖ gi÷a c¸c mèc ho¹t ®éng
quan träng vµ c¸c c«ng viÖc trong toµn bé dù ¸n. §Ó minh häa cho t¸c dông ®ã,
phÇn d­íi ®©y sÏ nªu c¸ch nh÷ng nhµ khëi x­íng ra ph­¬ng ph¸p lËp lÞch tr×nh
thùc hiÖn theo kiÓu s¬ ®å ®· ph¸t triÓn biÓu ®å d¹ng thanh sang d¹ng s¬ ®å. Qu¸
tr×nh nµy sÏ ®­îc tiÕn hµnh qua ba b­íc.
a. H×nh 3 thÓ hiÖn b­íc ®Çu tiªn: qu¸ tr×nh chuyÓn tõ biÓu ®å d¹ng thanh sang s¬
®å. Xo¸ c¸c h×nh ch÷ nhËt vÏ bao bªn ngoµi thÓ hiÖn cho c¸c c«ng viÖc vµ biÓu
H×nh 3. Sau b­íc 1- chuyÓn tõ biÓu ®å d¹ng thanh sang s¬ ®å
NhiÖm vô X
NhiÖm vô Y
NhiÖm vô Z
1
5
2
6 7
3 4
1 2
3 4
6
5
7
57
Phô lôc 3
TiÕp theo
diÔn mèi quan hÖ gi÷a nh÷ng mèc ho¹t ®éng quan träng trong mét c«ng viÖc
b»ng c¸ch dïng c¸c mòi tªn nèi c¸c mèc.
MÆc dï sau b­íc nµy ta ®· cã mét biÓu ®å râ h¬n nh­ng ch­a gi¶i quyÕt ®­îc
khã kh¨n x¸c ®Þnh mèi liªn hÖ gi÷a c¸c mèc ho¹t ®éng kh«ng n»m trong cïng
mét c«ng viÖc. VÝ dô, vÉn ch­a râ lµ liÖu cã ph¶i hoµn thµnh mèc 4 tr­íc khi b¾t
®Çu mèc 7 hay kh«ng vµ ng­êi ta còng kh«ng thÓ nãi r»ng liÖu c¸c mèc ho¹t
®éng 3 vµ 4 trong nhiÖm vô Y ph¶i cïng ®­îc hoµn thµnh tr­íc khi mèc ho¹t
®éng 2 cã thÓ b¾t ®Çu, hay chØ ®­îc thùc hiÖn mèc ho¹t ®éng 3.
b. B­íc thay ®æi thø 2 lµ bæ sung nh÷ng mèi liªn hÖ gi÷a c¸c mèc ho¹t ®éng quan
träng cña c¸c nhiÖm vô kh¸c nhau nh­ trong H×nh 4. ViÖc vÏ thªm c¸c mòi tªn
biÓu diÔn nh÷ng tr×nh tù quan träng trong dù ¸n sÏ thÓ hiÖn ®­îc mèc ho¹t ®éng
nµo ph¶i ®i sau mèc ho¹t ®éng nµo vµ kh«ng liªn quan tíi mèc nµo. VÝ dô Mèc
ho¹t ®éng 4 kh«ng thÓ b¾t ®Çu tr­íc khi Mèc 3 hoµn thµnh vµ v× Mèc 3 phô
thuéc vµo Mèc 1 nªn Mèc 4 còng phô thuéc vµo Mèc 1. Nãi tãm l¹i, mèi liªn hÖ
gi÷a c¸c mèc ho¹t ®éng trong mét dù ¸n tæng thÓ (kh«ng phô thuéc nã n»m
trong c«ng viÖc) sÏ ®­îc biÓu diÔn lªn biÓu ®å th«ng qua nh÷ng mòi tªn vÏ thªm.
Râ rµng Mèc 1 sÏ lµ ®iÓm b¾t ®Çu vµ Mèc 7 lµ ®iÓm kÕt thóc cña toµn bé dù ¸n.
H×nh 4. Sau b­íc 2 - chuyÓn tõ biÓu ®å sang s¬ ®å
c. Sau khi ®· cã ®­îc h×nh 4 víi toµn bé c¸c mèi liªn hÖ gi÷a c¸c mèc b»ng nh÷ng
mòi tªn, b­íc thø 3 lµ g¹ch bá hoµn toµn tõ “c«ng viÖc” ®Ó cã ®­îc h×nh 5. Ngoµi
ra trôc ngang chØ thêi gian còng ®­îc xãa bá vµ thay vµo ®ã thêi gian sÏ ®­îc
biÓu diÔn ngay trªn chÝnh c¸c ®­êng mòi tªn. Do tÊt c¶ c¸c kho¶ng thêi gian ®·
®­îc nªu ra nªn kh«ng cßn cÇn tíi trôc ®o thêi gian n÷a. KÕt qu¶ cña ba b­íc
®iÒu chØnh ®­îc thÓ hiÖn trªn h×nh 5 víi c¸c con sè thêi gian tÝnh b»ng tuÇn vµ
®­îc viÕt trªn c¸c mòi tªn.
3 4
NhiÖm vô X
NhiÖm vô Y
NhiÖm vô Z
1
6
5
7
21 2
3 4 5
76
58
Phô lôc 3
TiÕp theo
Nh­ vËy biÓu ®å d¹ng thanh víi c¸c mèc ho¹t ®éng hoÆc kÕt qu¶ cña c¸c c«ng viÖc
cã liªn hÖ víi nhau cña mét dù ¸n hoµn chØnh cho phÐp chuyÓn ®­îc thµnh d¹ng s¬
®å.
¦u ®iÓm chÝnh cña s¬ ®å so víi biÓu ®å d¹ng thanh lµ:
- ChØ ra tÊt c¶ mèi liªn hÖ gi÷a c¸c ho¹t ®éng;
- Gi¶m bít viÖc ph¶i chia thµnh c¸c c«ng viÖc cô thÓ v× dù ¸n ®­îc xem nh­ mét
tæng thÓ hîp nhÊt chø kh«ng ph¶i lµ mét tËp hîp c¸c c«ng viÖc;
- Thay thÕ thang chia thêi gian ®ång nhÊt tr­íc ®©y b»ng c¸c ®¬n vÞ thêi gian
riªng cho mçi mét nh¸nh trong s¬ ®å;
- Cã thÓ sö dông cho nh÷ng dù ¸n kh¸ phøc t¹p.
B. VÏ s¬ ®å
1. C¸c ®Þnh nghÜa: tr­íc khi ®i s©u vµo c¸c chi tiÕt cña s¬ ®å nªn n¾m ®­îc mét sè
®Þnh nghÜa vµ ký hiÖu c¬ b¶n sau:
a. Mét sù kiÖn (hoÆc Mèc ho¹t ®éng) biÓu diÔn b»ng mét h×nh trßn: biÓu thÞ sù b¾t
®Çu hoÆc kÕt thóc cña mét ho¹t ®éng
b. Mçi ho¹t ®éng ®­îc biÓu diÔn b»ng mét mòi tªn vµ cÇn thêi gian ®Ó kÕt thóc: vÝ
dô chê ®«ng bª t«ng hoÆc chê ®Ó nhËp vËt t­, vËt liÖu. Mçi mét ho¹t ®éng b¾t
®Çu vµ kÕt thóc b»ng mét vßng trßn: ho¹t ®éng A ®­îc biÓu diÔn nh­ sau:
c. S¬ ®å lµ mét c¸ch biÓu diÔn b»ng h×nh vÏ vÒ trËt tù logic cña c¸c ho¹t ®éng vµ
quan hÖ gi÷a chóng. Do ®ã ®Ó thÓ hiÖn c¸c tr×nh tù ta dïng s¬ ®å.
H×nh 5. Toµn bé biÓu ®å d¹ng thanh ®· ®­îc chuyÓn thµnh s¬ ®å
A
1.0
2.5
3.0
2.5
3.0
3.5
1.5
1.5
1.5
1 2
3 4
6
5
7
1 2
3 4 5
6 7
59
Phô lôc 3
TiÕp theo
d. Ho¹t ®éng gi¶ t­ëng lµ mét ho¹t ®éng chØ mang tÝnh h×nh thøc ®­îc biÓu diÔn
trong s¬ ®å b»ng ®­êng mòi tªn nÐt ®øt ®Ó thÓ hiÖn mét ho¹t mét ho¹t ®éng sau
mòi tªn nÐt døt sÏ kh«ng thÓ ®­îc b¾t ®Çu cho tíi khi ho¹t ®éng ë phÝa tr­íc
ho¹t ®éng gi¶ t­ëng kÕt thóc. Ho¹t ®éng nµy kh«ng cÇn tíi thêi gian còng nh­
chi phÝ ®Ó thùc hiÖn vµ chØ ®­îc ®­a vµo ®Ó ®¶m b¶o tÝnh nhÊt qu¸n vÒ mÆt logÝc.
VÝ dô:
Mét vÝ dô chung thÓ hiÖn tr×nh tù logÝc trªn s¬ ®å lµ viÖc chuÈn bÞ vµ nÊu c¬m, chuÈn
bÞ vµ nÊu thÞt vµ cuèi cïng lµ ¨n c¶ hai thø.
VÏ lªn mét s¬ ®å lµ qu¸ tr×nh thö vµ söa. Ba c©u hái hç trî cho viÖc vÏ s¬ ®å vµ lµ c¬
së ®Ó kiÓm chøng mäi ho¹t ®éng:
BiÓu diÔn b»ng s¬ ®åTr×nh tù logic:
- C«ng viÖc B kh«ng thÓ b¾t ®Çu
tr­íc khi A kÕt thóc hoÆc B
phô thuéc vµo viÖc hoµn
thµnh A.
- ViÖc H chØ cã thÓ b¾t ®Çu sau
khi hoµn thµnh c¶ F vµ G
- C«ng viÖc C ph¶i kÕt thóc th×
D vµ E míi cã thÓ b¾t ®Çu.
- C¶ hai viÖc J vµ K ph¶i hoµn
thµnh®ÓLvµMcãthÓb¾t®Çu.
C«ng viÖc N vµ P ph¶i ®­îc hoµn
thµnh tr­íc khi Q cã thÓ b¾t ®Çu;
ViÖc R chØ phô thuéc vµo sù hoµn
thµnh c«ng viÖc P; X lµ mét ho¹t
®éng gi¶ dïng ®Ó thÓ hiÖn sù phô
thuéc cña Q vµo P.
Tr×nh tù logic:
A B
F
G
H
C
M
L
K
J
E
D
ChuÈn bÞ g¹o ¡nNÊu c¬m
ChÕ biÕn thÞt
NÊu thÞt
BiÓu diÔn b»ng s¬ ®å
N
P R
Q
X
60
Phô lôc 3
TiÕp theo
- Ho¹t ®éng nµo cã thÓ ®­îc lµm ®ång thêi víi ho¹t ®éng nµy?
- Ho¹t ®éng nµo ph¶i ®­îc thùc hiÖn tr­íc khi ho¹t ®éng nµy b¾t ®Çu?
- Ho¹t ®éng nµo kh«ng thÓ b¾t ®Çu ®­îc khi ho¹t ®éng nµy ch­a ®­îc hoµn thµnh?
2. Thêi gian thùc hiÖn dù ¸n Cho ®Õn phÇn nµy, s¬ ®å míi chØ thÓ hiÖn ®­îc
mèi liªn hÖ logic cña c¸c ho¹t ®éng kh¸c nhau; khi ®­a thªm yÕu tè “thêi gian”, s¬ ®å
sÏ cã nhiÒu t¸c dông h¬n. C¬ së ®Ó bæ sung lµ kho¶ng thêi gian cña mçi ho¹t ®éng -
chÝnh lµ ­íc tÝnh s¬ l­îc ®­îc coi lµ chÝnh x¸c nhÊt vÒ kho¶ng thêi gian cÇn thiÕt ®Ó
thùc hiÖn xong ho¹t ®éng. Tïy theo lo¹i dù ¸n mµ thêi gian cho c¸c ho¹t ®éng cã thÓ
tÝnh b»ng ngµy, tuÇn hoÆc th¸ng víi ®iÒu kiÖn ®¬n vÞ tÝnh ph¶i ®­îc thèng nhÊt cho
c¶ dù ¸n. Khi kho¶ng thêi gian cña mçi ho¹t ®éng ®· ®­îc x¸c ®Þnh sÏ tÝnh ®­îc thêi
®iÓm cña c¸c ho¹t ®éng . Mçi ho¹t ®éng cã 2 mèc thêi gian :
a. “B¾t ®Çu sím- Early start” lµ thêi ®iÓm sím nhÊt mµ mét ho¹t ®éng cã thÓ b¾t
®Çu ®­îc thùc hiÖn khi tÊt c¶ c¸c ho¹t ®éng dÉn tíi ho¹t ®éng nµy ®Òu ®· ®­îc
hoµn thµnh. NÕu cã nhiÒu h¬n mét d·y ho¹t ®éng nèi tíi ho¹t ®éng nµy th× ®iÓm
b¾t ®Çu sím sÏ ®­îc tÝnh theo d·y ®­êng nèi dµi nhÊt hoÆc b»ng tæng lín nhÊt
cña c¸c kho¶ng thêi gian. §Ó tiÖn theo dâi, biÓu thÞ thêi gian b¾t ®Çu sím b»ng
mét con sè ®­îc g¹ch ch©n vµ viÕt d­íi vßng trßn (biÓu diÔn ho¹t ®éng)
b. “B¾t ®Çu muén- Late start” lµ thêi h¹n muén nhÊt ®Ó b¾t ®Çu tiÕn hµnh ho¹t
®éng mµ kh«ng lµm tr× ho·n thêi gian hoµn thµnh dù ¸n. §Ó tÝnh to¸n thêi ®iÓm
b¾t ®Çu muén, tÝnh ng­îc tõ ho¹t ®éng cuèi cïng ®Õn thêi ®iÓm b¾t ®Çu ho¹t
®éng. Trong tr­êng hîp cã trªn hai d·y ho¹t ®éng nèi tõ ho¹t ®éng cÇn tÝnh,
thêi gian b¾t ®Çu muén nhÊt sÏ ®­îc x¸c ®Þnh theo thêi ®iÓm sím nhÊt tÝnh to¸n
®­îc. Thêi ®iÓm b¾t ®Çu muén ®­îc thÓ hiÖn b»ng mét con sè cã g¹ch phÝa trªn
vµ ®­îc ®Æt phÝa trªn vßng trßn.
3. C¸c tuyÕn ho¹t ®éng chñ yÕu- Critical Path. §a sè c¸c dù ¸n víi møc ®é phøc
t¹p kh¸c nhau bao gåm c¶ hai lo¹i ho¹t ®éng chñ yÕu vµ thø yÕu vµ ph¶i ®­îc tiÕn
hµnh theo mét tr×nh tù thÝch hîp. Mét sè ho¹t ®éng cã thÓ cïng ®­îc thùc hiÖn
nh­ng mét sè kh¸c th× l¹i ch­a thÓ b¾t ®Çu khi nh÷ng ho¹t ®éng kh¸c cã liªn quan
ch­a hoµn thµnh. ViÖc vÏ s¬ ®å ho¹t ®éng cña dù ¸n theo kü thuËt giíi thiÖu ë trªn
thùc ra chØ lµ miªu t¶ dù ¸n nh­ mét tËp hîp cña nh÷ng tuyÕn ho¹t ®éng song song
tõ ®iÓm b¾t ®Çu ®Õn kÕt thóc dù ¸n. Víi s¬ ®å ta thÊy cã mét sè tuyÕn ho¹t ®éng ®Ó
hoµn thµnh dù ¸n. TuyÕn ho¹t ®éng chñ yÕu thÓ hiÖn nhãm c¸c ho¹t ®éng ®ßi hái
thêi gian thùc hiÖn l©u nhÊt. Tæng thêi gian cña mét tuyÕn ho¹t ®éng chñ yÕu ph¶i
b»ng hoÆc lín h¬n tæng thêi gian cña c¸c tuyÕn kh¸c. Thêi gian thùc hiÖn dù ¸n
chÝnh b»ng kho¶ng thêi gian theo tuyÕn ho¹t ®éng chñ yÕu. Trong tr­êng hîp tuyÕn
ho¹t ®éng chñ yÕu cã tæng thêi gian thùc hiÖn b»ng mét tuyÕn kh¸c th× thêi gian cña
61
Phô lôc 3
TiÕp theo
dù ¸n còng sÏ b»ng c¶ hai tuyÕn ®ã. Mét c¸ch x¸c ®Þnh c¸c ho¹t ®éng chñ yÕu lµ tÝnh
to¸n thêi ®iÓm sím nhÊt vµ muén nhÊt mµ mçi ho¹t ®éng cã thÓ x¶y ra råi sau ®ã
kiÓm tra nhanh xem ho¹t ®éng cã n»m trªn tuyÕn ho¹t ®éng chñ chèt kh«ng.
§Ó minh häa, xem xÐt mét dù ¸n ®¬n gi¶n víi nh÷ng ho¹t ®éng vµ tr×nh tù thùc hiÖn
nh­ sau:
Ho¹t ®éng Kho¶ng thêi gian thùc hiÖn b×nh th­êng
A 3 ngµy
B 5 ngµy
C 1 ngµy
D 2 ngµy
E 2 ngµy
F 4 ngµy
G 3 ngµy
H 1 ngµy
C¸c ho¹t ®éng cña dù ¸n víi thêi gian thùc hiÖn ®­îc biÓu diÔn trong h×nh vÏ d­íi ®©y
X¸c ®Þnh kho¶ng thêi gian thùc hiÖn dù ¸n vµ nh÷ng ho¹t ®éng chñ yÕu. (L­u ý: nªn
xem l¹i s¬ ®å mét lÇn n÷a ®Ó ®¶m b¶o ng­êi ®äc hiÓu ®­îc tr×nh tù logic sö dông
trong s¬ ®å, c¸c ho¹t ®éng sÏ ®­îc ®¸nh sè).
B­íc 1 : X¸c ®Þnh ®iÓm b¾t ®Çu sím nhÊt cña mçi ho¹t ®éng.
Nh­ trªn ®· nªu, thêi ®iÓm b¾t ®Çu sím (Early start- ES) sÏ ®­îc biÓu thÞ b»ng mét
sè cã g¹ch ch©n vµ viÕt d­íi vßng trßn. G¸n gi¸ trÞ “0” cho ES cña ho¹t ®éng 1 vµ
céng thªm kho¶ng thêi gian thùc hiÖn ho¹t ®éng vµo gi¸ trÞ ES.
§èi víi ho¹t ®éng mµ cã tíi 2 mòi tªn dÉn tíi nh­ ho¹t ®éng 4 vµ 7 th× sÏ tÝnh ®­îc
mét vµi gi¸ trÞ cña thêi ®iÓm b¾t ®Çu sím. Trong tr­êng hîp nh­ vËy ph¶i lÊy thêi
®iÓm nµo cã gi¸ trÞ lín nhÊt lµ thêi ®iÓm b¾t ®Çu sím cña “ho¹t ®éng gép” nµy. VÝ
A
3
2
D
C
1 4
F H
1
G
3
B
5
E
2
1
3
5
4 7 8
6
2
62
Phô lôc 3
TiÕp theo
dô, trong ho¹t ®éng 4, theo tuyÕn A-B cÇn 3+5=8 ngµy trong khi theo tuyÕn A-C chØ
cÇn 1+3=4 ngµy → ES ph¶i b»ng 8 ngµy. T­¬ng tù “thêi ®iÓm b¾t ®Çu sím” cña ho¹t
®éng sè 7 sÏ lµ 12 ngµy.
B­íc 2: X¸c ®Þnh ®iÓm b¾t ®Çu muén nhÊt cña mçi ho¹t ®éng.
Nh­ trªn ®· nªu, thêi ®iÓm b¾t ®Çu muén cña mçi ho¹t ®éng (LS) ®­îc thÓ hiÖn
b»ng mét con sè cã g¹ch trªn vµ viÕt bªn trªn vßng trßn chØ ho¹t ®éng. G¸n gi¸ trÞ cña
®iÓm b¾t ®Çu sím x¸c ®Þnh ®­îc cho ho¹t ®éng cuèi cïng lµm thêi ®iÓm b¾t ®Çu
muén cña chÝnh nã (trong vÝ dô nµy lµ sè 13 vµ viÕt lªn trªn vßng trßn). B¾t ®Çu lÊy
LS trõ lïi ®i kho¶ng thêi gian thùc hiÖn ho¹t ®éng tr­íc ®ã ®Ó ®­îc thêi ®iÓm b¾t
®Çu muén cña ho¹t ®éng nµy. Khi gÆp mét ho¹t ®éng cã hai hoÆc nhiÒu mòi tªn xuÊt
ph¸t th× ph¶i ghi l¹i tÊt c¶ c¸c ®iÓm b¾t ®Çu muén vµ chØ cÇn chän ®iÓm b¾t ®Çu
muén nhÊt. Quay trë l¹i vÝ dô tr­êng hîp ho¹t ®éng 4- n¬i xuÊt ph¸t cña hai ho¹t
®éng E vµ F. §­êng dÉn ng­îc H-E cho kÕt qu¶ lµ 13-1-2=10 ngµy trong khi ®­êng
dÉn ng­îc H-F cho kÕt qu¶ lµ 13-1-4=8 ngµy →8 ngµy sÏ lµ ®iÓm b¾t ®Çu muén cña
ho¹t ®éng 4.
B­íc 3 : Ghi tæng thêi gian thùc hiÖn dù ¸n.
CÇn ph¶i kiÓm tra ®Ó tÝnh to¸n cho ho¹t ®éng ®Çu tiªn (ho¹t ®éng 1 trong vÝ dô) cho
kÕt qu¶ cuèi cïng víi thêi ®iÓm b¾t ®Çu sím vµ b¾t ®Çu muén ®Òu b»ng 0 (ES=0 vµ
LS=0). NÕu kh«ng ®¹t ®­îc kÕt qu¶ nh­ vËy th× ch¾c ch¾n ®· cã sai sãt trong qu¸
tr×nh céng trõ hoÆc x¸c ®Þnh gi¸ trÞ lín nhÊt vµ nhá nhÊt. NÕu ®iÓm b¾t ®Çu muén
(LS) b»ng kh«ng, ta cã thÓ kÕt luËn r»ng tæng thêi gian thùc hiÖn dù ¸n sÏ b»ng thêi
A
3
0 3
8
8
10
12 13
2
D
C
1 4
F H
1
G
3
B
5 2
E
1 8
6
4 7
3
5
2
A
3
0
0
3
3 8
8
5
9
8
8
10
12
12
12
12
13
B-8
2
D
C
1 4
F H
1
G
3
B
5
E
2
1
63
7 8
5
42
63
Phô lôc 3
TiÕp theo
h¹n b¾t ®Çu sím (ES) hay b¾t ®Çu muén (LS) cña ho¹t ®éng cuèi cïng. Trong vÝ dô
nµy, tæng thêi gian thùc hiÖn dù ¸n lµ 13 ngµy.
B­íc 4: X¸c ®Þnh ®­êng ho¹t ®éng chñ yÕu (Critical Path- CP)
Nèi tÊt c¶ c¸c ho¹t ®éng cã con sè phÝa trªn vµ phÝa d­íi vßng trßn b»ng nhau
(ES=LS). §©y sÏ lµ ®­êng ho¹t ®éng chñ yÕu. Trong vÝ dô, ®­êng CP sÏ lµ ABFH
(chó ý: C vµ E kh«ng n»m trªn ®­êng tíi h¹n v× ®iÒu kiÖn ES=LS chØ cã ®­îc khi tÝnh
to¸n theo tuyÕn ®­êng kh¸c).
4. ý nghÜa cña ®­êng ho¹t ®éng chñ yÕu CP §­êng ho¹t ®éng chñ yÕu
lµ mét chuçi c¸c ho¹t ®éng gióp x¸c ®Þnh kho¶ng thêi gian thùc hiÖn dù ¸n. Cã thÓ cã
mét hoÆc nhiÒu ®­êng ho¹t ®éng chñ yÕu. NÕu thêi gian hoµn thµnh mét ho¹t ®éng
theo ®­êng ho¹t ®éng chñ yÕu bÞ kÐo dµi hoÆc rót ng¾n th× tæng thêi gian thùc hiÖn
dù ¸n còng sÏ t­¬ng øng t¨ng hoÆc gi¶m.
Gi¸m ®èc dù ¸n EA sÏ cã thÓ muèn dµnh mäi nç lùc vµ chó ý cho nh÷ng ho¹t ®éng
n»m trªn ®­êng ho¹t ®éng chñ yÕu - ®©y lµ nh÷ng ho¹t ®éng cÇn ­u tiªn. Còng nªn
l­u ý r»ng theo qu¸ tr×nh thùc hiÖn dù ¸n, ®­êng ho¹t ®éng chñ yÕu cã thÓ thay ®æi
sang mét ®­êng kh¸c tuú thuéc t×nh h×nh.
B. S¬ ®å theo giai ®o¹n thêi gian (Time-phased Diagram- TDP)
PhÇn vÒ s¬ ®å ®· ®Ò cËp tíi 3 yÕu tè: tr×nh tù theo logÝc, tæng thêi gian thùc hiÖn dù
¸n vµ ®­êng chñ yÕu. §Ó ph©n tÝch kü h¬n chóng ta sÏ x©y dùng s¬ ®å theo giai ®o¹n
thêi gian dùa vµo s¬ ®å ho¹t ®éng ë trªn. Trong nh÷ng s¬ ®å tr­íc, chiÒu dµi cña c¸c
mòi tªn kh«ng tû lÖ víi kho¶ng thêi gian thùc hiÖn ho¹t ®éng; trong s¬ ®å theo giai
®o¹n thêi gian (TPD), chóng tû lÖ víi nhau. VÒ c¬ b¶n s¬ ®å theo giai ®o¹n thêi gian
(TPD) còng gièng nh­ s¬ ®å ho¹t ®éng, ngo¹i trõ TPD ®­îc vÏ cã tÝnh ®Õn tû lÖ vÒ
thêi gian. VÝ dô s¬ ®å thêi gian theo giai ®o¹n ®­îc vÏ d­íi ®©y.
H×nh 6. S¬ ®å theo giai ®o¹n thêi gian
1 2 3 4 5 6 7 8 9 10 11 12 13
A B F
H
D
G
C E
64
Phô lôc 3
TiÕp theo
Khi vÏ s¬ ®å thêi gian theo giai ®o¹n tr­íc hÕt nªn vÏ ®­êng chñ yÕu CP theo trôc
n»m ngang (nh­ ®­êng ABFH). TiÕp theo vÏ nh÷ng ®­êng vµ ho¹t ®éng kh¸c. Nh÷ng
®­êng nÐt ®øt ®­îc vÏ thªm ®Ó x¸c ®Þnh c¸c ho¹t ®éng phô trî sÏ kÕt thóc ë ho¹t
®éng tiÕp theo nµo.
Cã thÓ nhËn thÊy r»ng trªn ®­êng ho¹t ®éng chñ yÕu CP kh«ng cã ®o¹n nÐt ®øt
trong khi ®ã nh÷ng ®­êng kh¸c l¹i cã: ho¹t ®éng trªn nh÷ng ®­êng chñ yÕu lµ
kh«ng thÓ tr× ho·n, ë nh÷ng vÞ trÝ kh¸c th× cã thÓ kÐo dµi theo chñ ý hoÆc v« t×nh.
Bµi tËp: VÏ s¬ ®å ho¹t ®éng vµ x¸c ®Þnh ®­êng ho¹t ®éng chñ yÕu CP
Mét dù ¸n cã 7 ho¹t ®éng ®­îc x¸c ®Þnh râ rµng. LogÝc tr×nh tù thùc hiÖn chóng nh­
sau:
(i) A, B vµ C lµ nh÷ng ho¹t ®éng b¾t ®Çu vµ cã thÓ ®­îc tiÕn hµnh sau khi
b¾t ®Çu.
(ii) D vµ F ph¶i chê sau khi hoµn thµnh A.
(iii) E tiÕp theo C
(iv) G tiÕp theo B, D vµ E
(v) F vµ G lµ nh÷ng ho¹t ®éng hoµn thiÖn dù ¸n.
Yªu cÇu
- VÏ s¬ ®å c¸c ho¹t ®éng
- Gi¶ sö thêi h¹n thùc hiÖn b×nh th­êng nh­ sau:
- TÝnh to¸n tæng thêi gian thùc hiÖn dù ¸n vµ t×m ra ®­êng chñ yÕu CP
- LËp s¬ ®å thêi gian theo giai ®o¹n
Ho¹t ®éng
A
B
C
D
E
F
G
Thêi gian
3 tuÇn
6 tuÇn
2 tuÇn
5 tuÇn
2 tuÇn
7 tuÇn
4 tuÇn
0
0
1
1
8
86
2
3
3A
3
C
2 E
2
B
6
G
4
F
7
D
5
Lêi gi¶i:
§­êng tíi h¹n lµ ADG
Tæng thêi gian thùc hiÖn dù ¸n =12 tuÇn
65
Phô lôc 3
TiÕp theo
D. Ph©n tÝch s¬ ®å thêi gian theo giai ®o¹n
PhÇn nµy h­íng dÉn c¸ch sö dông s¬ ®å thêi gian theo giai ®o¹n cho viÖc ph©n tÝch
vµ lËp lÞch tr×nh thùc hiÖn dù ¸n. S¬ ®å thêi gian theo giai ®o¹n (TPD) chÝnh lµ c¬ së
®Ó ph©n tÝch nhê mét ®Æc ®iÓm chÝnh - ®ã lµ kh¶ n¨ng cña nã cã thÓ biÓu diÔn toµn bé
dù ¸n b»ng biÓu ®å.
PhÇn d­íi ®©y sÏ sö dông sè liÖu trong vÝ dô ë môc C ®Ó m« t¶ vµ minh häa c¸ch
ph©n tÝch. §iÒu quan träng lµ cÇn hiÓu râ nh÷ng g× diÔn ra trªn thùc tÕ khi s¬ ®å thêi
gian theo giai ®o¹n bÞ dÞch chuyÓn. Tr­íc hÕt cÇn n¾m v÷ng mét sè kh¸i niÖm chø
ch­a nªn chó ý ngay tíi c¸ch lµm. Nh÷ng kh¸i niÖm vµ c¸ch lµm d­íi ®©y sÏ ®­îc
®­a ra trong vÝ dô:
- §Èy nhanh dù ¸n (Project Crashing)
- Ph©n tÝch chi phÝ tèi thiÓu (Least-cost analysis)
- C¸c møc tiªu hao nh©n lùc/thiÕt bÞ (Manpower/equipment leveling)
- LËp tiÕn ®é sö dông nh©n lùc/thiÕt bÞ (Manpower/equipment scheduling)
- LËp kÕ ho¹ch vÒ tµi chÝnh cho dù ¸n (Project finance planning)
1. §Èy nhanh dù ¸n (Project Crashing) Trong t×nh huèng khi tæng thêi gian thùc
hiÖn dù ¸n lµ qu¸ dµi mµ l¹i bÞ rµng buéc nghiªm kh¾c vÒ thêi gian hoÆc khi dù
¸n ®· bÞ ®×nh trÖ l©u cÇn ph¶i cè g¾ng khÈn tr­¬ng ®Ó ®¶m b¶o ®óng h¹n th×
Gi¸m ®èc dù ¸n sÏ ph¶i thùc hiÖn mét ch­¬ng tr×nh ®Èy nhanh. Th«ng th­êng
c¸c ho¹t ®éng cña dù ¸n cã thÓ ®­îc thùc hiÖn theo mét vµi c¸ch gi÷a hai giíi
h¹n thêi gian. Trong ®iÒu kiÖn b×nh th­êng, ta tiÕn hµnh ho¹t ®éng víi chi phÝ
thÊp nhÊt trong thêi h¹n tèi ­u nhÊt, cßn khi ®· ®Æt vµo ch­¬ng tr×nh ®Èy nhanh,
ph¶i tiÕn hµnh ho¹t ®éng víi thêi gian tèi thiÓu vµ kinh phÝ thùc hiÖn ë møc tèi
®a cã thÓ. NÕu mét dù ¸n ®ang ®­îc ®­a vµo ch­¬ng tr×nh ®Èy nhanh ¸p dông
H×nh 7. S¬ ®å theo giai ®o¹n thêi gian (lêi gi¶i bµi tËp)
1 2 3 4 5 6 7 8 9 10 11 12
A D
B
C E
F
G
66
Phô lôc 3
TiÕp theo
cÇn ph¶i thùc hiÖn mét sè hoÆc toµn bé nh÷ng gi¶i ph¸p sau ®©y: (i) bæ sung c¸n
bé, (ii) t¨ng l­îng nguyªn vËt liÖu th­êng xuyªn cung cÊp, vµ (iii) t¨ng giê lµm.
TÊt c¶ nh÷ng ph­¬ng ¸n nµy ®Òu lµm t¨ng chi phÝ. Ng­êi ta kh«ng ®Èy nhanh
ch­¬ng tr×nh b»ng c¸ch c¾t bá bít c¸c ho¹t ®éng. CÇn ph¶i nhí r»ng trong qu¸
tr×nh ®Èy nhanh mét ch­¬ng tr×nh, sÏ kh«ng cã t¸c dông nÕu t¨ng c­êng ®é thùc
hiÖn (hoÆc rót ng¾n thêi gian thùc hiÖn) c¸c ho¹t ®éng kh«ng n»m trªn tuyÕn
ho¹t ®éng chñ yÕu, vµ viÖc ®Èy nhanh mét ch­¬ng tr×nh cã thÓ lµm cho tuyÕn
ho¹t ®éng chñ yÕu CP bÞ thay ®æi.
Trong vÝ dô d­íi ®©y (tiÕp tôc sö dông vÝ dô trong phÇn C vµ h×nh 7) gi¶ thiÕt
r»ng thêi h¹n 12 tuÇn lµ kh«ng thÓ chÊp thuËn ®­îc. Ng­êi ta sÏ nghiªn cøu kü
tõng ho¹t ®éng vµ ghi l¹i “kh¶ n¨ng ®Èy nhanh” cña c¸c ho¹t ®éng vµ c¸c chi phÝ
kÌm theo. Tõ ®©y xuÊt hiÖn hai thuËt ng÷ míi lµ thêi h¹n ®Èy nhanh vµ chi phÝ
cho ®Èy nhanh.
Biªn ®é chi phÝ (cost slope) biÓu diÔn tèc ®é t¨ng vÒ mÆt chi phÝ øng víi møc
gi¶m vÒ thêi gian. Biªn ®é nµy ®­îc x¸c ®inh theo c«ng thøc sau :
Còng nªn kiÓm tra kh¶ n¨ng ¸p dông c«ng thøc x¸c ®Þnh biªn ®é chi phÝ cho vÝ
dô trong môc C. C«ng thøc nµy gi¶ ®Þnh mét sù gia t¨ng tuyÕn tÝnh, tû lÖ gi÷a gia
t¨ng vÒ chi phÝ vµ c¾t gi¶m vÒ thêi gian.
Trong vÝ dô trªn, gi¶ sö cÇn kÕt thóc dù ¸n sau 9 tuÇn thay v× cho thêi gian b×nh
th­êng lµ 12 tuÇn. Khi ®ã cÇn mét sù lùa chän hîp lý xem ho¹t ®éng nµo cã thÓ
®­îc ®Èy nhanh b»ng c¸ch gi¶m bít thêi gian thùc hiÖn ho¹t ®éng trªn ®­êng
chñ yÕu víi chi phÝ thÊp nhÊt.
VÝ dô :
§Èy nhanh dù ¸n
* Chi phÝ b×nh th­êng (hoÆc ®Èy nhanh) chØ bao gåm c¸c chi phÝ trùc tiÕp cho c¸c ho¹t ®éng
Thêi gian b×nh th­êng - thêi gian ®Èy nhanh
Biªn ®é chi phÝ =
Chi phÝ ®Èy nhanh - chi phÝ b×nh th­êng
(1)
Ho¹t
®éng
(2)
Thêi gian
b×nh th­êng
(3)
Chi phÝ
b×nh
th­êng*
(4)
Thêi gian
®Èy nhanh
(5)
Chi phÝ
®Èy
nhanh*
(6)
Møc gi¶m cã
thÓ
(2)- (3)
(7)
Biªn ®é
chi phÝ (5)
- (3)
A
B
C
D
E
F
G
3
6
2
5
2
7
4
$ 8,000
$ 9,000
$ 3,000
$ 7,000
$ 4,000
$ 8,000
$ 5,000
2
4
2
3
2
6
2
$ 8,280
$ 10,300
3,600
7,400
4,000
$ 8,100
6,000
1
2
0
1
0
1
2
$ 280
650
-
400
-
100
500
$ 44.000 $ 47.000
67
Phô lôc 3
TiÕp theo
B­íc 1.1 TÝnh to¸n c¸c møc gi¶m thêi gian cã thÓ ®¹t ®­îc (cét 6)
Møc gi¶m thêi gian cã thÓ = Thêi gian b×nh th­êng - thêi gian ®Èy nhanh
B­íc 1.2 TÝnh biªn ®é chi phÝ
VÝ dô, ®èi víi ho¹t ®éng A:
B­íc 1.3 VÊn ®Ò ë ®©y lµ lµm thÕ nµo ®Ó gi¶m thêi gian thùc hiÖn dù ¸n tõ 12
tuÇn xuèng 9 tuÇn theo yªu cÇu sao cho kinh tÕ nhÊt.
B­íc 1.3.A Nh×n trong s¬ ®å thêi gian theo giai ®o¹n vµ biªn ®é chi phÝ, trong tuÇn
®Çu tiªn tèt nhÊt lµ gi¶m thêi gian cho ho¹t ®éng A ®i 1 tuÇn. Biªn ®é chi
phÝ cña cña ho¹t ®éng A lµ $280 vµ nÕu lµm theo bÊt kú c¸ch nµo kh¸c còng ®Òu ®¾t
h¬n.
B­íc 1.3.B Sang tuÇn thø hai viÖc ®Èy nhanh lµ phøc t¹p h¬n v× cã rÊt nhiÒu c¸ch.
VÝ dô, cã thÓ c¸c ph­¬ng ¸n:
a. Ph­¬ng ¸n 1 : Gi¶m G ®i 1 tuÇn, chi phÝ = $500
b. Ph­¬ng ¸n 2 : Gi¶m D ®i 1 tuÇn, chi phÝ = $400
Ph­¬ng ¸n 2 ®­îc lùa chän v× nã cã chi phÝ gia t¨ng thÊp nhÊt.
B­íc 1.3.C TuÇn thø 3 lµm t­¬ng tù nh­ b­íc 1.3.B
Ph­¬ng ¸n kinh tÕ nhÊt lµ gi¶m thêi gian thùc hiÖn ho¹t ®éng G ®i 1
tuÇn, chi phÝ = $ 500
Chó ý:
1. NÕu cø tiÕp tôc cè rót ng¾n thêi gian h¬n n÷a, c¸c ho¹t ®éng cã thÓ
kh«ng cßn ®iÓm gÆp nhau (lµm cho ®­êng ho¹t ®éng chñ yÕu CP bÞ dÞch
chuyÓn)
2. T­¬ng tù nh­ vËy, nÕu cø tiÕp tôc rót ng¾n ®­êng ho¹t ®éng chñ yÕu CP, mét
vµi ho¹t ®éng kh«ng thùc sù quan träng sÏ trë thµnh quan träng.
Thêi gian b×nh th­êng - thêi gian ®Èy nhanh
Biªn ®é chi phÝ =
Chi phÝ ®Èy nhanh - chi phÝ b×nh th­êng
Biªn ®é chi phÝ =
3 - 2
8280 - 8000
= 280
68
Phô lôc 3
TiÕp theo
B­íc 1.4 VÏ l¹i s¬ ®å thêi gian theo giai ®o¹n thÓ hiÖn nh÷ng kho¶ng thêi gian
®­îc ®Èy nhanh
2. Ph©n tÝch chi phÝ tèi thiÓu Môc ®Ých cña viÖc ph©n tÝch chi phÝ tèi thiÓu
lµ x¸c ®Þnh thêi h¹n tèi ­u ®Ó dù ¸n cã thÓ ®­îc thùc hiÖn víi tæng c¸c chi phÝ thÊp
nhÊt. Nãi chung, khi thêi gian thùc hiÖn dù ¸n gi¶m ®i th× c¸c chi phÝ trùc tiÕp sÏ t¨ng
nh­ng c¸c chi phÝ hµnh chÝnh qu¶n lý vµ c¸c chi phÝ gi¸n tiÕp kh¸c sÏ gi¶m. Ngoµi ra
cßn cÇn l­u ý ®Õn kho¶n chi th­ëng cho hoµn thµnh dù ¸n tr­íc h¹n. Qua viÖc ph©n
tÝch chi phÝ tèi thiÓu ng­êi ta sÏ xem xÐt tíi nh÷ng yÕu tè nµy ®Ó t×m ra kho¶ng thêi
gian tèi ­u t­¬ng øng víi nh÷ng chi phÝ tèi thiÓu.
Nãi mét c¸ch ng¾n gän, tæng nhá nhÊt cña c¸c chi phÝ cho dù ¸n ®­îc x¸c ®Þnh theo
c«ng thøc:
Tæng chi phÝ cho dù ¸n = chi phÝ trùc tiÕp + chi phÝ gi¸n tiÕp - tiÒn th­ëng
VÝ dô :
B­íc 2.1. TÝnh to¸n biªn ®é chi phÝ cña c¸c ho¹t ®éng cã thÓ ®Èy nhanh nh­
trong c¸c b­íc 1.2 (tiÕp tôc dïng vÝ dô trong môc C vµ h×nh 7)
B­íc 2.2. T×m ra c¸ch ®i kinh tÕ nhÊt ®Ó ®¹t ®­îc c¸c ®Ých hoµn thiÖn kh¸c
nhau.
1 2 3 4 5 6 7 8 9
A D
B
C E
F
G
69
Phô lôc 3
TiÕp theo
Nh×n vµo s¬ ®å thêi gian theo giai ®o¹n (TPD) vµ biªn ®é chi phÝ sÏ thÊy c¸c
ph­¬ng ph¸p kinh tÕ nhÊt ®Ó hoµn thµnh dù ¸n theo c¸c ®Ých hoµn thµnh nh­
sau:
TuÇn 8 lµ ®iÓm ®Èy nhanh tèi ®a, ®ã lµ møc tèi ®a ®Ó t¨ng tèc dù ¸n vµ kh«ng thÓ rót
ng¾n h¬n ®­îc n÷a. Tuy nhiªn, th«ng th­êng ®ã còng lµ c¸ch ®¾t nhÊt ®Ó thùc hiÖn
dù ¸n.
B­íc 2.3: TÝnh to¸n bé chi phÝ dù ¸n theo ngµy dù kiÕn hoµn thµnh. Ghi l¹i kho¶ng
thêi gian mµ chi phÝ lµ thÊp nhÊt. §©y lµ ®iÓm tèi ­u.
Do
Tæng chi phÝ cho dù ¸n = Tæng chi phÝ trùc tiÕp + chi phÝ gi¸n tiÕp - tiÒn th­ëng
Nªn:
§Ých hoµn
thµnh
12 tuÇn
11 tuÇn
10 tuÇn
9 tuÇn
8 tuÇn
C¨n cø
TiÕn ®é b×nh th­êng
Bít ho¹t ®éng A ®i 1 tuÇn
Biªn ®é chi phÝ = $280/tuÇn
Gi¶m ho¹t ®éng D 1 tuÇn
Biªn ®é chi phÝ =$400/tuÇn
Gi¶m ho¹t ®éng G 1 tuÇn
Biªn ®é chi phÝ =$500/tuÇn
- Gi¶m ho¹t ®éng G thªm
tiÕp 1 tuÇn
Biªn ®é chi phÝ =$500/tuÇn
- Gi¶m ho¹t ®éng F 1 tuÇn
Biªn ®é chi phÝ =$100/tuÇn
Chi phÝ t¨ng
thªm
--
$280
$400
$500
$600
Tæng chi phÝ
trùc tiÕp
$44.000
$44.280
$44.680
$45.180
$45.780
70
Phô lôc 3
TiÕp theo
*Chi phÝ gi¸n tiÕp dïng cho gi¸m s¸t ®­îc ­íc tÝnh b»ng $510/tuÇn
**Dù kiÕn tiÒn th­ëng lµ $80 cho mçi lÇn gi¶m thêi gian thùc hiÖn ®i 1 tuÇn
Ng­êi ta cã thÓ dÔ dµng nh×n thÊy r»ng chi phÝ tèi thiÓu sÏ ®¹t ®­îc nÕu dù ¸n ®­îc
thùc hiÖn trong 9 tuÇn. Tæng chi phÝ cho dù ¸n khi ®ã sÏ lµ $49.530.
Dù kiÕn hoµn
thµnh
Tæng chi phÝ
trùc tiÕp
Chi phÝ gi¸m
s¸t*
TiÒn
th­ëng**
Tæng chi phÝ
dù ¸n
12 tuÇn
11 tuÇn
10 tuÇn
9 tuÇn
8 tuÇn
$ 44.000
$ 44.280
$ 44.680
$45.180
$ 45.780
$ 6.120
$ 5.610
$ 5.100
$ 4.590
$ 4.080
-
80
160
240
320
$ 50.120
$ 49.810
$ 49.620
$ 49.530
$ 49.540
Chi phÝ $
40000
45000
50000
6000
4000
Chi phÝ trùc tiÕp
Chi phÝ gi¸n tiÕp
Tæng chi phÝ cña dù ¸n
8 9 10 11 12
0 TuÇn
100
200
300
§­êng tiÒn th­ëng
71
Phô lôc 3
TiÕp theo
E. X¸c ®Þnh møc vµ tiÕn ®é sö dông nguån nh©n lùc vµ thiÕt bÞ
LËp tiÕn ®é theo s¬ ®å cßn cã thÓ sö dông cho lËp lÞch tr×nh tiªu dïng c¸c nguån nh©n
lùc vµ thiÕt bÞ. Môc ®Ých cña viÖc ph©n tÝch nµy lµ ®Ó tÝnh to¸n tr­íc ®­îc ®Çy ®ñ sè
l­îng vµ lo¹i nguån nh©n lùc vµ thiÕt bÞ ®Ó chuÈn bÞ s½n sµng khi cÇn thiÕt.
1. VÝ dô vÒ qu¶n lý nguån - ta h·y xem xÐt l¹i h×nh vÏ tr­íc (h×nh 7) cïng víi c¸c
yªu cÇu vÒ nh©n lùc
ë ®©y : X lµ sè kü thuËt viªn; Y lµ sè nhµ ph©n tÝch ; Z sè c¸c thiÕt bÞ chuyªn dïng
Dïng biÓu ®å thêi gian cña tr­êng hîp 12 tuÇn (còng cã thÓ dïng biÓu ®å 10 tuÇn),
tr­íc hÕt ta h·y x¸c ®Þnh xem khi nµo sÏ cÇn sö dông ®Õn nh©n lùc vµ thiÕt bÞ b»ng
c¸ch sö dông kü thuËt d­íi ®©y vµ h×nh 8.
(6) Nh©n lùc ThiÕt bÞ(1)
Ho¹t ®éng
(2)
Kho¶ng thêi gian
th«ng th­êng
X Y Z
A
B
C
D
E
F
G
3 tuÇn
6 tuÇn
2 tuÇn
5 tuÇn
2 tuÇn
7 tuÇn
4 tuÇn
5
-
3
2
3
-
4
-
-
4
-
-
4
-
1
1
-
-
-
-
-
H×nh 8. TÝnh to¸n sè nh©n lùc/thiÕt bÞ
1 2 3 54 6 7 8 9 10 11 12
A
5X,Z
D
2
X
G
4X
F
4
Y
B
Z
C
3X,4Y
E
3
X
8 8 8 5 2 2 42 2 4 4 4X
4 4 4 4 4 44 4 4Y
2 2 2 1 1 1Z
- - -
- -----
72
Phô lôc 3
TiÕp theo
Tõ ®©y trë ®i cã thÓ tÝnh to¸n cho nhiÒu lo¹i th«ng tin vµ ph©n tÝch tïy thuéc vµo tÝnh
chÊt quan träng trong tõng dù ¸n, trong tr­êng hîp nµy c¸c yÕu tè quan träng sÏ lµ
X, Y vµ Z.
a. B¾t ®Çu c©n ®èi sè l­îng nguån, tøc lµ cè g¾ng ®­a nhu cÇu nguån nh©n lùc vµ
thiÕt bÞ thµnh nh÷ng ®¹i l­îng kh«ng ®æi hoÆc “®Òu” tíi møc cã thÓ.
b. Cã thÓ xem xÐt nguån nh©n lùc vµ thiÕt bÞ hiÖn cã vµ x¸c ®Þnh nh÷ng h¹n chÕ vÒ
nguån lùc (vµ thêi ®iÓm chóng sÏ x¶y ra) àsÏ thu ®­îc mét sè ph­¬ng ¸n thay
thÕ.
H·y xem tõng b­íc ¸p dông.
a. C©n ®èi nguån nh©n lùc vµ thiÕt bÞ
Trong sè c¸c lo¹i nguån nh©n lùc vµ thiÕt bÞ cÇn thiÕt sÏ cã mét sè lµ quan träng
h¬n (khan hiÕm h¬n, ®¾t h¬n v.v...) so víi c¸c lo¹i kh¸c tuú thuéc vµo c¸c ®iÒu
kiÖn thùc hiÖn dù ¸n. §Ó h×nh dung ®­îc vÊn ®Ò nµy, cã thÓ gi¶ thiÕt r»ng nguån
nh©n lùc X lµ quan träng h¬n nguån nh©n lùc Y vµ nguån nh©n lùc Y l¹i quan
träng h¬n nguån thiÕt bÞ Z. Nguån nh©n lùc X sÏ ®­îc xem xÐt tr­íc tiªn råi ®Õn
Y vµ cuèi cïng lµ Z.
B­íc 3.1 X©y dùng ®å thÞ khèi l­îng nguån nh©n lùc X
Thêi l­îng
Sèl­îngX
8
6
4
2
0
0 1 2 3 4 5 6 7 8 9 10 11 12
73
Phô lôc 3
TiÕp theo
DÔ nhËn thÊy r»ng sè l­îng XS
cÇn thiÕt biÕn ®æi trong d¶i kh¸ réng vµ kh«ng ai
muèn cã sù biÕn ®æi ®ã- v× vËy gi¸ trÞ X nªn ®­îc cè g¾ng gi÷ v÷ng trong suèt
kho¶ng thêi gian thùc hiÖn dù ¸n. Cã thÓ lµm ®­îc nh­ vËy b»ng c¸ch dÞch chuyÓn
c¸c ho¹t ®éng kh«ng chñ chèt cÇn nguån nh©n lùc X (nh÷ng ho¹t ®éng ®­îc thÓ hiÖn
b»ng nh÷ng ®­êng gÊp khóc) theo h­íng cÇn ®Õn Ýt nhÊt nguån nh©n lùc X:
Mét c¸ch ®¬n gi¶n b»ng c¸ch dÞch chuyÓn ho¹t ®éng C vµ E sang bªn ph¶i ta sÏ cã
®­îc mét ®­êng sö dông nguån nh©n lùc rÊt “®Òu”.
MÆc dï khã cã thÓ cã ®­îc nhu cÇu hoµn toµn æn ®Þnh vÒ nguån nh©n lùc nh­ng
nh÷ng ®iÒu chØnh nh­ vËy ch¾c ch¾n sÏ gióp dÔ qu¶n lý h¬n.
Nh×n chung trong c¸c dù ¸n ng­êi ta th­êng cè g¾ng gi÷ æn ®Þnh nhu cÇu hoÆc chØ
t¨ng gi¶m nhÑ. Trong thùc tÕ th­êng kh«ng cã sù thay ®æi lín gi÷a nhu cÇu lóc cao
nhÊt vµ thÊp nhÊt hoÆc t¨ng, gi¶m qu¸ nhanh vÒ yªu cÇu nh©n lùc nh­ng nÕu kh«ng
tiÕn hµnh ph©n tÝch nhu cÇu nh©n lùc vµ thiÕt bÞ th× dÔ dÉn ®Õn t×nh tr¹ng ®Ó l·ng phÝ,
d­ thõa nh©n lùc, thiÕt bÞ.
6
4
2
0
0 1 2 3 4 5 6 7 8 9 10 11 12
X
Y
Z
5 5 5 5 5 5 5 2 4 4 4 4
4 44 4488
22 2 2 1 1 1
3X, 4Y 3X
EC
Z
B
X
2
D Y
4
F
G
4
X
5X,Z
A
1 2 3 4 5 6 7 8 9 10 11 12
74
Phô lôc 3
TiÕp theo
Trong vÝ dô ë ®©y, sau khi ph©n tÝch X tiÕp tôc ph©n tÝch nguån lùc ®­îc ­u tiªn tiÕp
theo lµ Y. §å thÞ sö dông nguån nh©n lùc Y chØ ra :
NÕu ta dÞch ho¹t ®éng F sang bªn ph¶i 2 tuÇn sÏ thÊy yªu cÇu nh©n lùc Y cho dù ¸n
hoµn toµn æn ®Þnh ë møc 4 ng­êi.
Cã thÓ tiÕp tôc xem xÐt sö dông nguån thiÕt bÞ Z víi ho¹t ®éng B lïi sang bªn ph¶i 2
tuÇn. Cuèi cïng ta sÏ cã:
1 2 3 4 5 6 7 8 9 10 11 120
0
2
4
6
8
1 2 3 54 6 7 8 9 10 11 12
A
5X,Z
D
2
X
G
4
X
F
4
Y
B
Z
C
3X,4Y
E
3
X
5 5 5 5 5 5 45 2 4 4 4X
- - 4 4 4 44 4 4Y
1 1 2 1 1 1Z
- 4 4
- ---11
Sèl­îngY
75
Phô lôc 3
TiÕp theo
2. Ph©n tÝch nh÷ng h¹n chÕ vÒ nguån nh©n lùc vµ thiÕt bÞ - gi¶ sö r»ng chØ cã 1
®¬n vÞ cña nguån thiÕt bÞ Z lµ cã s½n ®Ó sö dông. Th­êng th× nh÷ng vÊn ®Ò nh­ vËy
cã thÓ ®­îc gi¶i quyÕt b»ng c¸ch ®iÒu chØnh c¸c ho¹t ®éng kh«ng ph¶i lµ chñ chèt ®Ó
tr¸nh t×nh tr¹ng cïng mét lóc diÔn ra ®ång thêi c¸c ho¹t ®éng cïng cÇn sö dông mét
lo¹i thiÕt bÞ.
§Ó ®i tíi ph­¬ng ¸n cuèi cïng, ng­êi ta cã thÓ xem xÐt c¸c ph­¬ng ¸n sau :
§Èy nhanh ho¹t ®éng B
Thuª hoÆc muîn mét thiÕt bÞ Z kh¸c
X¸c ®Þnh xem liÖu cã nhÊt thiÕt ph¶i kÕt thóc dù ¸n trong ®óng 12 tuÇn kh«ng.
C¸c ph­¬ng ¸n kh¸c
Ghi l¹i xem kü thuËt sÏ chØ ra c¸c ph­¬ng ¸n nµo. NÕu ng­êi ta sö dông tiªu chuÈn
chi phÝ tèi thiÓu th× tÊt c¶ c¸c ph­¬ng ¸n cã thÓ ®­îc tÝnh chi phÝ vµ dùa vµo ®ã ®Ó
®­a ra kÕt luËn.
F. LËp kÕ ho¹ch tµi chÝnh cho dù ¸n
ViÖc lËp kÕ ho¹ch tµi chÝnh cho dù ¸n còng cã thÓ ®­îc thùc hiÖn c¨n cø trªn lÞch
tr×nh thùc hiÖn theo s¬ ®å. L¹i tiÕp tôc lÊy vÝ dô, sö dông biÓu ®å thêi gian theo gian
®o¹n 12 tuÇn (hoÆc bÊt kú mét biÓu ®å thêi gian theo giai ®o¹n nµo mµ ®· ®­îc chØnh
söa):
B­íc 4.1 TÝnh to¸n chi phÝ cho 1 giai ®o¹n
Chi phÝ/giai ®o¹n (tuÇn)= chi phÝ b×nh th­êng/kho¶ng thêi gian thùc hiÖn
VÝ dô :
(1)
Ho¹t ®éng
(2)
Thêi gian
(3)
Chi phÝ b×nh
th­êng
(4)
§¬n gi¸ (chi
phÝ/tuÇn)
A
B
C
D
E
F
G
3
6
2
5
2
7
4
8,000
9,000
3,000
7,000
4,000
8,000
5,000
2,667
1,500
1,500
1,400
2,000
1,142
1,250
76
Phô lôc 3
TiÕp theo
Ho¹t ®éng A: chi phÝ /giai ®o¹n = 8,000/3= $2666,66 lÊy $2667,00
B­íc 4.2 TÝnh chi phÝ theo kú vµ chi phÝ céng dån. §Ó sö dông cho vÝ dô, gi¶ thiÕt
r»ng thanh to¸n theo tuÇn
Trong c¸c ®iÒu kiÖn thùc tÕ, viÖc thanh to¸n cã thÓ ®­îc thùc hiÖn theo th¸ng vµ
nhiÒu khi chi phÝ nguyªn liÖu vµ m¸y mãc thiÕt bÞ cã thÓ kh«ng ®­îc thanh to¸n
ngay sau khi kÕt thóc ho¹t ®éng. Bëi vËy c¸n bé lËp kÕ ho¹ch ph¶i tïy theo t×nh h×nh
mµ ®iÒu chØnh cho phï hîp.
Chi phÝ theo kú ®­îc tÝnh to¸n b»ng c¸ch céng chi phÝ ®¬n vÞ cña tÊt c¶ c¸c ho¹t ®éng
thùc hiÖn trong mét kú cô thÓ. VÝ dô :
§èi víi tuÇn 1, chi phÝ theo kú = 2.667+1.500+1.500= 5.667
§èi víi tuÇn 4, chi phÝ theo kú = 1.143+1.400+1.500+2.000= 6.043
Chi phÝ céng dån lµ tæng hiÖn cã cña c¸c chi phÝ dù kiÕn. VÝ dô:
§èi víi tuÇn thø 7, chi phÝ céng dån = 31.630 +2.543 = 34.173
Chi phÝ céng dån thÓ hiÖn l­îng/dßng tiÒn cho dù ¸n. NÕu dù ¸n cã mét kÕ ho¹ch
chi tiÒn mÆt cè ®Þnh kh«ng dùa trªn lÞch tr×nh thùc hiÖn dù ¸n, kÕ ho¹ch nµy cÇn ph¶i
cã h­íng dÉn cô thÓ ®Ó gióp lÞch chi tiÒn phï hîp víi lÞch cña c¸c kho¶n dù kiÕn chi.
Còng cã thÓ tr¸nh sù thiÕu hôt tiÒn mÆt b»ng c¸ch xª dÞch c¸c ho¹t ®éng ®Ó tr× ho·n
hoÆc chËm thanh to¸n chi phÝ cho ho¹t ®éng ®Õn thêi ®iÓm tµi chÝnh cña dù ¸n cã thÓ
trang tr¶i ®­îc nh÷ng chi phÝ nµy.
B­íc 4.3 Ghi l¹i c¸c chi phÝ kh¸c nh­ chi phÝ gi¸n tiÕp, chi phÝ tiÒn th­ëng
v.v.. vµ thêi gian cÇn chi. Céng tÊt c¶ c¸c chi phÝ vµ ghi l¹i dßng tiÒn ra.
Trong qu¸ tr×nh lËp kÕ ho¹ch tµi chÝnh cho dù ¸n dùa vµo dßng tiÒn ng­êi ta cã thÓ
x¸c ®Þnh viÖc cÊp vèn cã ph¶i lµ mét khã kh¨n cña dù ¸n kh«ng. NÕu cã, nªn ®iÒu
chØnh lÞch tr×nh thùc hiÖn.
ChiphÝ
céng
dån
ChiphÝ
theokú
5667
5667
6167
6043
4043
4043
2543
2543
2393
2393
1250
1250
5667
11334
17501
23544
27587
31630
34173
36716
39109
41502
42752
44002
77
Phô lôc 4
TiÕp theo
Phô lôc 4Phô lôc 4Phô lôc 4Phô lôc 4Phô lôc 4
LËp kÕ ho¹ch vµ kiÓm so¸t dùa trªn C¬ cÊuLËp kÕ ho¹ch vµ kiÓm so¸t dùa trªn C¬ cÊuLËp kÕ ho¹ch vµ kiÓm so¸t dùa trªn C¬ cÊuLËp kÕ ho¹ch vµ kiÓm so¸t dùa trªn C¬ cÊuLËp kÕ ho¹ch vµ kiÓm so¸t dùa trªn C¬ cÊu
ph©n chia c«ng viÖcph©n chia c«ng viÖcph©n chia c«ng viÖcph©n chia c«ng viÖcph©n chia c«ng viÖc
78
Phô lôc 4
TiÕp theo
79
Phô lôc 4
TiÕp theo
LËp kÕ ho¹ch vµ kiÓm so¸t dùa trªn C¬ cÊuLËp kÕ ho¹ch vµ kiÓm so¸t dùa trªn C¬ cÊuLËp kÕ ho¹ch vµ kiÓm so¸t dùa trªn C¬ cÊuLËp kÕ ho¹ch vµ kiÓm so¸t dùa trªn C¬ cÊuLËp kÕ ho¹ch vµ kiÓm so¸t dùa trªn C¬ cÊu
ph©n chia c«ng viÖc (ph©n chia c«ng viÖc (ph©n chia c«ng viÖc (ph©n chia c«ng viÖc (ph©n chia c«ng viÖc (Work BreakdownWork BreakdownWork BreakdownWork BreakdownWork Breakdown
StructureStructureStructureStructureStructure- WBS)- WBS)- WBS)- WBS)- WBS)
1. Mét c«ng cô tiªu chuÈn ®Ó lËp kÕ ho¹ch cho dù ¸n lµ C¬ cÊu ph©n chia c«ng viÖc
(WBS). C¬ cÊu ph©n chia c«ng viÖc lµ mét b¶n ph©n chia chi tiÕt toµn bé mét dù ¸n
thµnh c¸c bé phËn gäi lµ phÇn viÖc. C¬ cÊu ph©n chia c«ng viÖc chÝnh lµ mét c¸ch diÔn
gi¶i mét dù ¸n d-íi h×nh thøc tæng hîp c¸c c«ng tr×nh x©y l¾p, trang thiÕt bÞ vµ nh÷ng
h¹ng môc cÇn thiÕt cho tõng c«ng tr×nh hay c¸c hîp ®ång x©y dùng. C¬ cÊu ph©n chia
c«ng viÖc ph¶i thÓ hiÖn ®-îc trªn giÊy mét c¸ch chÝnh x¸c nhÊt vÒ dù ¸n. Ph¶i tiÕn
hµnh ph©n chia thËt chi tiÕt ®Õn tõng néi dung c«ng viÖc sao cho c¸c nhiÖm vô cô thÓ
®Õn møc võa ®ñ ®Ó lËp kÕ ho¹ch chi tiÕt. Nh- vËy, phÇn viÖc chÝnh lµ c¸c bé phËn cña
mét dù ¸n ch¼ng h¹n nh- nh÷ng phÇn trong c¸c thiÕt bÞ cÇn x©y l¾p, mét phÇn trong
kÕt qu¶ cÇn ®¹t nh- “tËp huÊn cho c¸c c¸n bé h-íng dÉn” trong mét dù ¸n ®µo t¹o.
Mçi phÇn viÖc lµ mét m¶ng ®éc lËp, riªng biÖt vµ kh¸c so víi tÊt c¶ c¸c phÇn viÖc kh¸c
vµ thuéc tr¸ch nhiÖm qu¶n lý chØ cña mét ng-êi. Xem h×nh 1 víi vÝ dô vÒ mét c¬ cÊu
ph©n chia c«ng viÖc. Ngoµi ra tõ h×nh 2 ®Õn h×nh 4 lµ mét sè mÉu c¬ cÊu ph©n chia
c«ng viÖc cho mét vµi kiÓu dù ¸n kh¸c. Tuy nhiªn nªn nhí r»ng kh«ng cã nh÷ng
“h-íng dÉn chuÈn” cho c¸ch lËp c¬ cÊu ph©n chia c«ng viÖc cho dù ¸n.
2. §iÒu cèt yÕu lµ c¬ cÊu ph©n chia c«ng viÖc ph¶i ®-îc lËp ngay tõ giai ®o¹n ®Çu
trong chu tr×nh cña dù ¸n. C¸n bé cña ®¬n vÞ vay vèn, víi t- c¸ch lµ nh÷ng ng-êi ®·
khëi x-íng ra ý t-ëng vµ viÕt ®Ò c-¬ng cho dù ¸n, sÏ ph¸c th¶o c¬ cÊu ph©n chia c«ng
viÖc c¬ b¶n lµm c¬ së cho viÖc lËp c¬ cÊu chi tiÕt vÒ sau. Nh- vËy, giai ®o¹n ®Çu bao
gåm h×nh thµnh ý t-ëng x¸c ®Þnh cho mét dù ¸n vµ c¬ cÊu ph©n chia c«ng viÖc kÌm
theo nã. C¬ cÊu ph©n chia c«ng viÖc chÝnh lµ mét c«ng cô h÷u hiÖu gióp tæ chøc c«ng
viÖc theo c¸c c¸ch ph©n nhãm hîp lý. Giai ®o¹n tiÕp theo lµ x©y dùng c¬ cÊu tæ chøc
dù ¸n bao gåm v¨n phßng qu¶n lý dù ¸n(PMO- Project Management Office), c¸c t-
vÊn, c¸c nhµ thÇu v.v.. vµ giao tr¸ch nhiÖm chøc n¨ng, lËp c¸c kÕ ho¹ch lµm viÖc chi
tiÕt, lËp dù trï c¸c nguån lùc cÇn thiÕt, -íc tÝnh chi phÝ, lËp tiÕn ®é thùc hiÖn c¸c kÕ
ho¹ch lµm viÖc vµ sö dông c¸c nguån lùc.
3. Song song víi viÖc x©y dùng c¬ cÊu ph©n chia c«ng viÖc cÇn lËp lÞch tr×nh c¸c
mèc ho¹t ®éng chÝnh cña toµn dù ¸n víi hai viÖc: x¸c ®Þnh c¸c nhiÖm vô chÝnh yÕu cÇn
ph¶i hoµn thµnh ®Ó dù ¸n ®-îc hoµn thiÖn theo ®óng yªu cÇu vÒ thêi h¹n vµ biÓu diÔn
c¸c mèc ®ã lªn biÓu ®å- th-êng d-íi d¹ng biÓu ®å cét ngang. Cã thÓ lÊy vÝ dô mét sè
mèc quan träng nh- ngµy dù kiÕn khëi c«ng dù ¸n, giai ®o¹n thiÕt kÕ, giai ®o¹n mua
s¾m vµ x©y dùng, ngµy vËn hµnh nghiÖm thu. B¶n tiÕn ®é tæng hîp nµy chÝnh lµ mét
khung lÞch tr×nh c¬ b¶n cïng víi nh÷ng rµng buéc vÒ thêi h¹n ®Ó tÊt c¶ c¸c yÕu tè kh¸c
(lÞch tr×nh thùc hiÖn, mua s¾m vµ sö dông c¸c ®Çu vµo, lËp c¬ cÊu tæ chøc dù ¸n, lËp kÕ
ho¹ch ph©n chia nhiÖm vô) ph¶i tu©n theo. Nh÷ng thêi ®iÓm mèc quan träng trong
tiÕn ®é (vµ nh÷ng rµng buéc) ph¶i ®-îc th«ng b¸o tíi tÊt c¶ nh÷ng ng-êi tham gia lËp
kÕ ho¹ch thùc hiÖn chi tiÕt. Nh÷ng nç lùc cÇn ®Ó hoµn thµnh mét phÇn viÖc nµo ®ã
80
Phô lôc 4
TiÕp theo
H×nh1.MÉuph©nchiac«ngviÖcdùatrªnc¬cÊu-Dù¸nthuûlîi
Hîp®ång8501Dù¸n
thuûlîi
X
A
DänmÆtb»ng
C¶it¹o
mÆtb»ng
C¸cc«ng
tr×nhthuûlîi
H
DÞchvô
t-vÊn
I-
Gi¸m®ècdù
¸n
B
C¸ckªnh
tiªun-íc
C
§-êngxec¬
giíivµbé
E
D¶i
®-êng
D
HÖthèng
kªnhm-¬ng
F
X©ykªnh
m-¬ng
G
ThiÕtbÞ
b¬m
Muas¾m
L¾p®Æt
CÊp1
CÊp2
CÊp3
01001000200030004000
110012001300210022002300
2310
2320
81
Phô lôc 4
TiÕp theo
H×nh2.MÉuph©nchiac«ngviÖcdùatrªnc¬cÊu-Dù¸n®µot¹ongµnhn«ngnghiÖp
Qu¶nlý
dù¸n
dù¸n®µot¹o
ngµnhn«ngnghiÖp
X©ydùng
ch-¬ngtr×nh
®µot¹o
X©ydùngnhµThiÕtbÞHäcbængDÞchvô
t-vÊn
vedca*
C¸ctr-êngthuéc
ngµnhn«ng
nghiÖp
Muas¾m
thiÕtbÞ
L¾p®Æt
*Trungt©mph¸ttriÓn®µot¹oh-íngnghiÖpchon«ngnghiÖp
82
Phô lôc 4
TiÕp theo
H×nh3.MÉuph©nchiac«ngviÖcdùatrªnc¬cÊu-Dù¸nthuûlîi
Dù¸n®Çutiªnchongµnh
thuûlîi
Dù¸ntrung
t©m
c¸cdù¸n
trungt©m
qu¶nlýdù
¸n
C¸cc«ngviÖc
chuÈnbÞ
Muas¾m
thiÕtbÞTrangthiÕtbÞ
cñadù¸n
C¸cc«ngtr×nh
d©nsù
Nh÷ngbÓtr×nh
diÔn
C¸cdÞch
vôt-vÊn
C«ngtr×nhn¾n
luånn-íc
X©ydùng
HÖthèng
kªnhdÉn
DÞchvôlµm
®-êng
C¸cthiÕtbÞphôc
vôs¶nxuÊt
C¸cthiÕtbÞ
tho¸tn-íc
C«ngviÖct¹i
c«ngtr-êng
X©ydùng®-êng
choxec¬giíiR¶i®-êng
013430
0000
010000020000030000
010100011000012000012000014000015000
013100013200013300013400013500013600
013410013420
83
Phô lôc 4
TiÕp theo
H×nh4.MÉuph©nchiac«ngviÖcdùatrªnc¬cÊu-Dù¸nCh-¬ngtr×nhph¸ttriÓn®«thÞ
012010022000032000042000053040
013011023010033020043030055010
024010034010044020054030
024011
024012
024013
056010
066020
064030
062010
063050
064031
Qu¶nlý
0000
080000010000020000030000040000050000030000070000
T×m®Êt®aiTho¸tn-ícTho¸tn-íc§-êng,
cÇu
§Êtc«ng
céng
Kh¶os¸tc¸c
møc,c¸c
®-êng
Kh¶os¸t
hÖthèng
Kh¶os¸t
c¸ctuyÕn
tr-¬ngtr×nh
ph¸ttriÓn®«thÞ
Qu¶nlýchÊt
th¶ir¾n
Tr¹mytÕcho
tr-ênghäc
Buångt¾m
NhµvÖsinh
ThiÕtkÕchi
tiÕthÖthèng
§µot¹oc¸n
béytÕ
H-íngdÉn
ng-êisödông
X©ydùng
c¸ctoµnhµ
Muas¾m
thiÕtbÞ
ThiÕtkÕchi
tiÕt
ThiÕtkÕchi
tiÕt
ThiÕtkÕhÖ
thèng
®-êngèng
X©ydùngX©ydùngX©ydùngX©ydùng
§µor·nh§µot¹onhãm
vÖsinh
Kh¶os¸t
®Þa®iÓm
ThiÕtkÕ
X©ydùng§Ætèng
L¾p®Æt
Mua®Êt
090000
84
Phô lôc 4
TiÕp theo
còng cµng ph¶i ®-îc lªn kÕ ho¹ch mét c¸ch chi tiÕt. Th«ng th-êng mét c«ng viÖc trän
vÑn chØ kho¶ng d-íi 3 th¸ng; tuy nhiªn nÕu thêi gian dµi h¬n, nªn chia tiÕp c«ng viÖc
nµy thµnh nh÷ng giai ®o¹n c«ng viÖc nhá h¬n. Nh÷ng rµng buéc vÒ mèc thêi gian nµy
sÏ khèng chÕ viÖc ®Þnh ngµy b¾t ®Çu vµ hoµn thµnh tõng phÇn kh¸c nhau trong mçi
nhiÖm vô vµ do vËy chóng còng t¸c ®éng tíi c¸ch thùc hiÖn tõng phÇn nhiÖm vô vµ
c¸ch sö dông nguån nh©n lùc, vËt liÖu, thiÕt bÞ, t- vÊn vµ c¸c nhµ thÇu.
Dùa trªn quy ho¹ch chi tiÕt vµ sau khi cã ®-îc kÕ ho¹ch thùc hiÖn cuèi cïng còng nh-
c¸c yÕu tè quyÕt ®Þnh viÖc sö dông c¸c nguån lùc, c¸c mèc chÝnh cña kÕ ho¹ch tæng thÓ
vµ thêi h¹n cho tõng c«ng viÖc sÏ ®-îc ®iÒu chØnh, bæ sung nÕu cÇn. Vµ khi ®ã, b¶n
tiÕn ®é tæng thÓ cña dù ¸n (Project Master Schedule) sÏ trë thµnh c«ng cô dïng ®Ó b¸o
c¸o t×nh tr¹ng cña dù ¸n, t×nh h×nh thùc hiÖn vµ nh÷ng ®Þnh h-íng cho dù ¸n lªn c¸c
c¬ quan qu¶n lý cÊp trªn. H×nh 5 giíi thiÖu mét b¶n tiÕn ®é tæng thÓ cña dù ¸n.
4. Trong qu¸ tr×nh x©y dùng c¬ cÊu ph©n chia c«ng viÖc, nh÷ng ng-êi qu¶n lý dù
¸n vµ nh÷ng ng-êi lËp kÕ ho¹ch cÇn:
1. Bãc t¸ch toµn bé c«ng viÖc thµnh nh÷ng phÇn chi tiÕt vµ cã tÝnh logic.
2. KiÓm tra c¬ cÊu ph©n chia c«ng viÖc dù kiÕn vÒ c¸c mÆt ®Çy ®ñ, t-¬ng ®ång vµ
kh«ng bÞ c¸ch qu·ng.
3. Ph¶i ®¶m b¶o c¬ cÊu ph©n chia c«ng viÖc ®¸p øng ®-îc c¶ yªu cÇu vÒ chøc
n¨ng vµ c«ng viÖc trong dù ¸n.
4. Xem xÐt kh¶ n¨ng dïng c¬ cÊu ph©n chia c«ng viÖc ®Ó ph©n c«ng lao ®éng
trong toµn dù ¸n.
5. Ph©n c«ng tr¸ch nhiÖm vÒ nh÷ng phÇn viÖc ®· x¸c ®Þnh cho c¸c ®¬n vÞ, c¸c bé
phËn, c¸ nh©n.
6. KiÓm tra c¬ cÊu ph©n chia c«ng viÖc theo quy ®Þnh vÒ b¸o c¸o.
7. ChØ giíi h¹n viÖc lËp c¬ cÊu ph©n chia c«ng viÖc ®Õn c¸c phÇn viÖc trän vÑn.
VÊn ®Ò mÊu chèt khi x©y dùng c¬ cÊu ph©n chia c«ng viÖc cho dù ¸n lµ nªn ®i chi tiÕt
®Õn møc ®é nµo. Hai nguyªn t¾c rÊt quan träng vµ cÇn nh¾c ®i nh¾c l¹i: mçi phÇn
trong c¬ cÊu ph©n chia c«ng viÖc nªn ®-îc chia tíi møc cã lîi cho viÖc qu¶n lý dù ¸n;
(2) kh«ng cÇn ph¶i cè chi tiÕt c¸c c«ng viÖc tíi møc nh- nhau. PhÇn nhiÒu nh÷ng vÊn
®Ò th-êng gÆp ph¶i khi sö dông c¬ cÊu ph©n chia c«ng viÖc lµ xu h-íng lu«n muèn
chia qu¸ nhá, t¹o ra mét g¸nh nÆng kÐm hiÖu suÊt vÒ hµnh chÝnh hoÆc lµ do sù cøng
nh¾c ph©n chia c¸c c«ng viÖc thµnh sè cÊp nh- nhau dÉn ®Õn hËu qu¶ mét sè m¶ng
viÖc qu¸ réng cßn mét sè m¶ng kh¸c l¹i qu¸ nhá. Cã mét sè tiªu chuÈn cho ph©n chia
c«ng viÖc cho thÊy còng kh«ng khã hiÓu vÒ c¸c c«ng viÖc trong c¬ cÊu ph©n chia c«ng
viÖc vµ kh«ng nªn chia nhá c«ng viÖc tíi møc lµm t¨ng thªm chi phÝ cho c¸c c«ng viÖc
ë cÊp thÊp nhÊt. H¬n n÷a trong tr-êng hîp cÇn thiÕt, cã thÓ x©y dùng riªng lÞch tr×nh
hoÆc s¬ ®å m¹ng l-íi cho mét c«ng viÖc nµo ®ã trong c¬ cÊu ph©n chia c«ng viÖc cßn
®èi víi nh÷ng c«ng viÖc b×nh th-êng, quen thuéc th× kh«ng cÇn ph¶i chia qu¸ chi tiÕt.
MÆc dï kh«ng nªn ®Ó ®éi ngò qu¶n lý dù ¸n g¸nh qu¸ nhiÒu tr¸ch nhiÖm víi c¸c c«ng
85
Phô lôc 4
TiÕp theo
H×nh5.MÉuTiÕn®éTængthÓcñaDù¸n-TiÕn®éTængthÓcñaDù¸nthuûlîi
123456789101112
A-DänmÆtb»ng
B-C¸ckªnhtiªun-íc
s
C-§-êngc¬giíivµ®-êngbé
D-HÖthèngkªnhm-¬ng
E-R¶i®-êng
F-X©ykªnhm-¬ng
G-ThiÕtbÞb¬m
H-Küs-t-vÊn
I-Qu¶nlýdù¸n
NhiÖmvô
Hoµnthµnh
c¸ckªnh
tiªun-íc
Hoµnthµnh®-êng
Hoµnthµnhdù¸n
Hoµnthµnhmuas¾mb¬m
HoµnthµnhthiÕtkÕchitiÕt
86
Phô lôc 4
TiÕp theo
viÖc nh-ng ph¶i g¾n hä vµo nh÷ng phÇn viÖc phøc t¹p, rñi ro hoÆc cã vai trß sèng cßn
®èi víi sù thµnh c«ng cña dù ¸n.
5. ViÖc lËp ®Ò c-¬ng chi tiÕt cho dù ¸n vµ ph©n tr¸ch nhiÖm lËp kÕ ho¹ch vµ qu¶n
lý dù ¸n nªn ®-îc thùc hiÖn ë cÊp ®é c«ng viÖc trän gãi. C«ng viÖc trän gãi lµ nh÷ng
c«ng tr×nh riªng rÏ hoÆc h¹ng môc c«ng tr×nh ë møc thùc hiÖn. Nh÷ng ho¹t ®éng cña
mçi c«ng viÖc trän gãi sÏ kh¸c so víi ho¹t ®éng cña nh÷ng c«ng viÖc trän gãi kh¸c. Mçi
c«ng tr×nh trän gãi cã thÓ ®-îc giao cho riªng mét c¸ nh©n hoÆc mét nhµ thÇu vµ khi
®ã hä cã tr¸ch nhiÖm hoµn thµnh c«ng viÖc mét c¸ch trän vÑn. Nh÷ng ho¹t ®éng cña
mét c«ng viÖc trän gãi còng cÇn ph¶i ®-îc lªn kÕ ho¹ch chi tiÕt. Thêi gian cho mçi
c«ng viÖc trän gãi th-êng kh«ng qu¸ ba th¸ng- vµ nÕu nh- dµi h¬n, nªn t¸ch thµnh c¸c
ho¹t ®éng. Nh- vËy nh÷ng ho¹t ®éng nµy sÏ cã thêi gian t-¬ng ®èi ng¾n vµ cã thÓ
®-îc thÓ hiÖn nèi tiÕp nhau trong mét biÓu ®å ®Ó thµnh s¬ ®å tiÕn ®é thùc hiÖn. ViÖc ¸p
dông c¸ch ®Æt thêi h¹n thùc hiÖn c«ng viÖc ng¾n sÏ gióp tÝnh to¸n tiÕn ®é thùc hiÖn dÔ
dµng h¬n. Kinh phÝ ®-îc ph©n bæ cho mçi c«ng viÖc trän gãi hoÆc cho tõng ho¹t ®éng
cña c«ng viÖc, tïy tõng tr-êng hîp, d-íi c¸c h×nh thøc tiÒn (®«la, yªn v.v...), giê lao
®éng, hoÆc nh÷ng ®¬n vÞ tÝnh kh¸c. Theo c¸ch nµy sÏ gép ®-îc c¶ kinh phÝ vµo lÞch
tr×nh. Sau cïng, c¸c c«ng viÖc trän gãi sÏ ®-îc s¾p xÕp theo tr×nh tù ®Ó trë thµnh s¬ ®å
m¹ng l-íi c«ng viÖc cña toµn dù ¸n.
6. ViÖc lËp kÕ ho¹ch chi tiÕt ë cÊp c«ng viÖc trän gãi sÏ do c¸n bé chuyªn tr¸ch
phÇn viÖc ®ã thùc hiÖn. §©y cã thÓ lµ mét trong nh÷ng c¸n bé cña ®¬n vÞ qu¶n lý dù ¸n,
mét tù vÊn, nhµ cung cÊp thiÕt bÞ hoÆc mét nhµ thÇu x©y dùng. Dùa trªn lÞch tr×nh thêi
h¹n chung vµ kinh phÝ cña c¶ dù ¸n chÝnh do c¸n bé phô tr¸ch trùc tiÕp cung cÊp hoÆc
theo quy ®Þnh trong hîp ®ång ®Êu thÇu, c¸n bé phô tr¸ch c«ng viÖc sÏ tù lËp kÕ ho¹ch
thùc hiÖn. C¸n bé phô tr¸ch tù x¸c ®Þnh c¸c ho¹t ®éng, kÕ ho¹ch vµ tr×nh tù thùc hiÖn,
chi phÝ cho c¸c nguån lùc- lao ®éng, nguyªn vËt liÖu, thiÕt bÞ cÇn thiÕt. KÕ ho¹ch nµy
ph¶i n»m trong nh÷ng mèc thùc hiÖn chÝnh cña dù ¸n ®-îc nªu trong hîp ®ång/tháa
thuËn. Trong mét vµi tr-êng hîp cã thÓ ®iÒu chØnh kÕ ho¹ch hay nguån lùc ®Ó ®¸p
øng kÕ ho¹ch tæng thÓ. Ngoµi ra trªn c¬ së nh÷ng giíi h¹n vÒ tµi chÝnh, c¸n bé phô
tr¸ch c«ng viÖc ph¶i tù lËp kÕ ho¹ch vµ c©n ®èi gi÷a kÕt qu¶ c«ng viÖc, tiÕn ®é vµ kinh
phÝ ®Ó hoµn thµnh mét c¸ch tèt nhÊt. NhiÒu khi cã thÓ ph¶i tr× ho·n chuÈn bÞ kÕ ho¹ch
c«ng viÖc chi tiÕt cho mét sè phÇn cña dù ¸n cho ®Õn cuèi giai ®o¹n thùc hiÖn dù ¸n ®Ó
®îi cã ®-îc nh÷ng th«ng tin chÝnh x¸c vµ ch¾c ch¾n cho viÖc lËp kÕ ho¹ch. Lóc nµy
chØ cÇn dù trï ng©n s¸ch vµ tiÕn ®é vµ tÝnh gép vµo c«ng viÖc cÊp cao h¬n trùc tiÕp
trong c¬ cÊu ph©n chia c«ng viÖc ®Ó chê tíi khi c«ng viÖc trän gãi ®-îc ®-a vµo lËp kÕ
ho¹ch chi tiÕt. Sau ®ã, dù trï thùc sù sÏ ®-îc lËp vµ kiÓm tra trong ph¹m vi kinh phÝ ®·
®-îc ph©n bæ vµ dù kiÕn tiÕn ®é lóc ®Çu.
7. KÌm theo mçi c¬ cÊu ph©n chia c«ng viÖc cã mét b¶n thuËt ng÷ ®Þnh nghÜa tõng
chi tiÕt c«ng viÖc. B¶n thuËt ng÷ nµy lµ c¬ së ®¶m b¶o toµn bé c«ng viÖc ®· ®-îc thÓ
hiÖn trong c¬ cÊu ph©n chia c«ng viÖc vµ kh«ng bÞ trïng l¾p, ®ång thêi gióp cho viÖc
m« t¶ c«ng viÖc cho mçi bé phËn chuyªn tr¸ch trong dù ¸n. H×nh 6 lµ mét vÝ dô vÒ mét
87
Phô lôc 4
TiÕp theo
môc trong b¶n thuËt ng÷ kÌm theo c¬ cÊu ph©n chia c«ng viÖc. Mçi mét ®Çu viÖc trong
c¬ cÊu ph©n chia c«ng viÖc cho tíi tõng c«ng viÖc trän gãi ®Òu ph¶i m« t¶ ®-îc nh-
trong h×nh 6 ®Ó tr×nh bµy trong b¶n thuËt ng÷. Môc ®Ých cña b¶n thuËt ng÷ kÌm theo
c¬ cÊu ph©n chia c«ng viÖc lµ toµn bé c¸c c«ng viÖc trong dù ¸n ®-îc m« t¶ ®Çy ®ñ ®Ó
tr¸nh hiÓu nhÇm gi÷a gi¸m ®èc dù ¸n vµ c¸c c¸n bé chuyªn tr¸ch vÒ tõng phÇn viÖc.
B¹n ®äc cã thÓ nhËn thÊy r»ng phÇn m« t¶ trong vÝ dô vÒ ®Çu viÖc “èng dÉn“ ®· gi¶i
thÝch mét c¸ch ®Çy ®ñ kh¸i niÖm, vÞ trÝ, vËt liÖu cÇn thiÕt, nh÷ng ho¹t ®éng cÇn tiÕn
hµnh (thiÕt kÕ, mua s¾m vËt t- thiÕt bÞ hoÆc x©y l¾p), vµ trong tr-êng hîp cÇn ph©n
lo¹i th× nh÷ng h¹ng môc nµo kh«ng n»m trong phÇn viÖc nµy.
H×nh 6. VÝ dô vÒ c¬ cÊu ph©n chia c«ng viÖc
C¸c thuËt ng÷ sö dông
èèèèèng dÉn
PhÇn viÖc èng dÉn bao gåm toµn bé hÖ thèng èng dÉn trong khu vùc dù ¸n- cã thÓ
dïng cho cÊp n-íc hoÆc cho hÖ thèng xö lý- bao gåm c¶ ®-êng èng næi vµ èng
ngÇm. Cã thÓ chi tiÕt thªm hÖ thèng èng dÉn næi trong c¬ cÊu ph©n chia c«ng viÖc
thµnh nh÷ng trô n-íc hoÆc côm c¸c trô n-íc tuú thuéc vµo sè l-îng c¸c lo¹i trô
tiÖn cho c«ng t¸c kiÓm so¸t qu¶n lý néi bé c«ng tr×nh. VËt liÖu chÕ t¹o èng bao gåm
thÐp c¸cbon, thÐp kh«ng gØ, hîp kim, sµnh, xi m¨ng vµ c¸c lo¹i èng phi kim còng
nh- lµ nh÷ng gi¸ ®ì ®-êng èng. HÖ thèng èng næi gåm cã c¸c hÖ thèng sau: nÐn
vµ xö lý khÝ ®èt, lµm l¹nh b»ng propan, lµm l¹nh b»ng ethylen, cÊp n-íc/xö lý
n-íc, èng cÊp nhiªn liÖu, èng th«ng khÝ vµ hÖ thèng n-íc lµm m¸t. HÖ thèng èng
ngÇm bao gåm ®-êng n-íc cøu háa, cèng n-íc th¶i vµ n-íc lµm m¸t. C«ng tr×nh
x©y l¾p hÖ thèng èng næi bao gåm thiÕt kÕ chi tiÕt cho tÊt c¶ c¸c b-íc: tõ nghiªn cøu
chän tuyÕn ®Æt èng, qui ho¹ch ®Õn h¹ch to¸n chi phÝ nguyªn liÖu råi c¶ tÝnh to¸n
møc thanh to¸n cho ng-êi b¸n. Nã cßn bao gåm c¶ nh÷ng ng-êi cung cÊp c¸c
nguyªn vËt liÖu vµ c¸c c«ng viÖc l¾p r¸p tõ khi chÕ t¹o l¹i ®Õn khi kiÓm tra cuèi cïng
tõng hÖ thèng èng. C«ng tr×nh hÖ thèng èng ngÇm bao gåm toµn bé nh÷ng c«ng viÖc
x©y l¾p tõ kh©u l¾p ®Æt ®-êng èng ®Õn kh©u kiÓm tra cuèi cïng tõng hÖ thèng èng.
8. Trong qu¸ tr×nh x©y dùng mét c¬ cÊu ph©n chia c«ng viÖc, gi¸m ®èc dù ¸n ph¶i
xemxÐtlËpm·hiÖuchoc¸cphÇnviÖc.MétvÝdôcÊutrócc«ngviÖctheokiÓum·hiÖunh-
vËy ®-îc nªu trong c¸c h×nh 1, 3 vµ 4. Môc ®Ých lµ ®Ó dÔ dµng tham chiÕu tíi c¸c c«ng viÖc
phôc vô cho c«ng t¸c qu¶n lý vµ kiÓm tra. ViÖc nµy ®¬n gi¶n chØ lµ g¸n cho mçi phÇn viÖc
mét con sè nµo ®ã vµ kh«ng ®-îc thay ®æi trong suèt thêi gian dù ¸n. C¸c phÇn viÖc bËc
cao ®-îc nhËn mét con sè c¬ b¶n vµ chØnh con sè nµy cho c¸c phÇn viÖc bËc d-íi nã b»ng
c¸ch thay ®æi sè hoÆc thªm sè. VÝ dô trong h×nh 3 lµ mét hÖ thèng m· hiÖu cña phÇn viÖc
“DÞch vô lµm ®-êng” víi m· sè 013400. Nh÷ng con sè nµy ®-îc sö dông cho môc ®Ých
qu¶n lý vµ kiÓm tra. Nh÷ng sè kh¸c cã thÓ ®-îc ®Æt thªm vµo liÒn ngay tr-íc ®Ó kiÓm tra
hµnh chÝnh hoÆc ®Æt liÒn sau khi cÇn kiÓm tra viÖc sö dông c¸c nguån lùc.
88
Phô lôc 4
TiÕp theo
9. Thùc ra kh«ng cã c¸ch riªng ®Ó ®Æt ký hiÖu cho c¸c c«ng viÖc, d-íi ®©y chØ lµ
mét vÝ dô ph¸c häa mét hÖ thèng m· ho¸ gåm 14 vÞ trÝ cã thÓ sö dông cho viÖc lËp kÕ
ho¹ch vµ kiÓm so¸t c¸c dù ¸n. Trong hÖ thèng nµy, 9 vÞ trÝ ®Çu tiªn lµ c¸c c«ng viÖc vÒ
hµnh chÝnh sÏ dïng ®Ó g¾n cho sè hiÖu hîp ®ång, c¸c lÜnh vùc kiÓm tra ®iÒu hµnh vµ
c¸c quy ®Þnh ®Æc biÖt (vÝ dô kiÓm tra hµnh chÝnh). N¨m vÞ trÝ cuèi cïng bao gåm m· sè
tµi kho¶n x¸c ®Þnh c¸c c«ng viÖc, sö dông nguån lùc vµ nh÷ng ho¹t ®éng lËp kÕ ho¹ch
phôc vô c«ng t¸c kiÓm so¸t qu¶n lý.
[1]-[2]-[3]-[4]-[5]-[6]-[7]-[8]-[9]-[10]-[11]-[12]-[13]-[14]
Hµnh chÝnh m· tµi kho¶n
Gi¶i thÝch chi tiÕt h¬n:
1. C¸c vÞ trÝ tõ sè 1 ®Õn 4 cã thÓ dïng ®Ó ®¸nh sè c¸c hîp ®ång. §èi víi mçi b¶n hîp
®ång sÏ cã mét b¶n b¸o c¸o hoµn chØnh vÒ kinh phÝ.
2. Sè 5 vµ 6 ®-îc dïng cho nh÷ng khu vùc dù ¸n cÇn kiÓm tra, ch¼ng h¹n khi chia dù
¸n thµnh nh÷ng khu vùc kh¸c nhau trªn mét ®Þa bµn réng hoÆc lµ nh÷ng phÇn cã
c¸c ®Æc ®iÓm kh¸c nhau râ nÐt kh¸c.
3. VÞ trÝ 7,8 vµ 9 lu«n ®Ó cho mét môc ®Ých chuyªn dïng (th-êng mang tÝnh hµnh
chÝnh) nh- giao dÞch víi ng-êi b¸n, khiÕu n¹i, thay ®æi ®¬n ®Æt hµng v.v...
4. VÞ trÝ 10,11,12 vµ 13 lµ m· sè cã thÓ dïng cho toµn bé c¸c phÇn viÖc cña dù ¸n ®Ó
nhËn d¹ng nh÷ng bé phËn vµ chi tiÕt riªng cña dù ¸n.
5. Sè 14 sÏ ®-îc dïng ®Ó m· hiÖu ph©n lo¹i nh÷ng nguån cÇn ®-îc b¸o c¸o nh- chi
phÝ, lao ®éng tÝnh b»ng ng-êi - giê, hîp ®ång phô, v.v...
10. VÝ dô c¸ch sö dông hÖ thèng m· ho¸ gåm 14 vÞ trÝ: phÇn viÖc trän gãi “R¶i mÆt
hÖ thèng ®-êng dÞch vô” trong h×nh 3 sÏ mang ký hiÖu 013430. Con sè 01 chØ ra vïng
kiÓm tra (vÞ trÝ 5 vµ 6) vµ ®ã lµ mét phÇn cña “dù ¸n chÝnh” chø kh«ng ph¶i lµ “c¸c tiÓu
dù ¸n”. Sè 3430 ®-îc sö dông cho c¸c vÞ trÝ tõ 10 ®Õn 13. NÕu nh- ng-êi ta lÊy ký hiÖu
chi phÝ nh©n c«ng cho phÇn viÖc nµy th× sè 013430-2 sÏ ®-îc dïng trªn toµn bé c¸c
b¶ng tÝnh giê c«ng lao ®éng cña nh÷ng c¸n bé, nh©n viªn tham gia phÇn viÖc nµy (ch÷
sè “2” chÝnh lµ cña vÞ trÝ 14). NÕu ng-êi ta muèn më mét hå s¬ thay ®æi ®¬n ®Æt hµng
th× cã thÓ lÊy sè hiÖu kiÓm tra hµnh chÝnh lµ 8501-01-100-3430 trong ®ã 8501 lµ sè hiÖu
hîp ®ång (tõ vÞ trÝ 1 ®Õn 4), sè 01 ®-îc dïng cho vÞ trÝ 5 vµ 6, cßn con sè 100 sÏ do ng-êi
qu¶n lý tù ®Æt ®Ó chØ hå s¬ thay ®æi ®¬n ®Æt hµng cña phÇn viÖc nµy (nh- vËy c¸c thay
®æi ®¬n hµng tiÕp theo sÏ ph¶i lÊy sè hiÖu 101,102 v.v..) cßn sè 3430 sÏ lµ m· sè tµi
kho¶n. Trong tr-êng hîp cÇn ®Æt sè hiÖu ®¬n hµng cho mét bÓ tr×nh diÔn thö cã thÓ
dïng 8501-04-200-400, trong ®ã sè 200 ®-îc sö dông tuú ý cho nh÷ng ®¬n ®Æt hµng
(®¬n hµng tiÕp theo sÏ mang sè 201). Thêi gian lao ®éng cña c¸n bé, nh©n viªn v¨n
phßng dù ¸n dµnh cho mua s¾m thiÕt bÞ sÏ nhËn ®-îc m· hiÖu 011000-2
89
Phô lôc 5
TiÕp theo
Phô lôc 5Phô lôc 5Phô lôc 5Phô lôc 5Phô lôc 5
Chøc n¨ng cña c¸n bé v¨n phßng dù ¸n (PMO)Chøc n¨ng cña c¸n bé v¨n phßng dù ¸n (PMO)Chøc n¨ng cña c¸n bé v¨n phßng dù ¸n (PMO)Chøc n¨ng cña c¸n bé v¨n phßng dù ¸n (PMO)Chøc n¨ng cña c¸n bé v¨n phßng dù ¸n (PMO)
90
Phô lôc 5
TiÕp theo
91
Phô lôc 5
TiÕp theo
Chøc n¨ng cña c¸n bé v¨n phßng dù ¸n (PMO)Chøc n¨ng cña c¸n bé v¨n phßng dù ¸n (PMO)Chøc n¨ng cña c¸n bé v¨n phßng dù ¸n (PMO)Chøc n¨ng cña c¸n bé v¨n phßng dù ¸n (PMO)Chøc n¨ng cña c¸n bé v¨n phßng dù ¸n (PMO)
D-íi ®©y lµ mét sè m« t¶ mÉu vÒ chøc n¨ng cña c¸c c¸n bé trong bé m¸y tæ chøc cña
mét v¨n phßng dù ¸n (PMO). Tïy theo tõng dù ¸n cã thÓ kh«ng cã mét sè vÞ trÝ hoÆc
mét c¸ nh©n cã thÓ ph¶i ®¶m nhiÖm ®ång thêi nhiÒu chøc n¨ng.
Gi¸m ®èc dù ¸n- Project Manager - Gi¸m ®èc dù ¸n lµ ng-êi chÞu tr¸ch nhiÖm toµn bé
vÒ qu¶n lý vµ nh÷ng vÊn ®Ò kü thuËt cña dù ¸n.
Phã gi¸m ®èc dù ¸n- Deputy Project Manager - Phã gi¸m ®èc dù ¸n sÏ thay gi¸m ®èc
dù ¸n thùc hiÖn c¸c c«ng viÖc khi ng-êi nµy v¾ng mÆt. Tuú theo chuyªn m«n ®-îc ®µo
t¹o vµ kinh nghiÖm mµ phã gi¸m ®èc dù ¸n cã thÓ trî gióp cho chñ dù ¸n b»ng viÖc
gi¸m s¸t ho¹t ®éng cña c¸c c¸n bé chuyªn tr¸ch trong v¨n phßng dù ¸n. VÝ dô Phã
gi¸m ®èc dù ¸n cã thÓ theo dâi tÊt c¶ c¸c ho¹t ®éng cña v¨n phßng thuéc chøc n¨ng
cña Gi¸m ®èc Kü thuËt, ®¶m nhiÖm mét sè nhiÖm vô bæ sung cña gi¸m ®èc kü thuËt, cã
thÓ ho¹t ®éng nh- Gi¸m ®èc kiÓm so¸t hoÆc theo dâi chÆt chÏ tÊt c¶ nh÷ng ho¹t ®éng
cña c¸c gi¸m ®èc.
Gi¸m ®èc kü thuËt - Project Technical Manager- Gi¸m ®èc kü thuËt cña dù ¸n chÞu
tr¸ch nhiÖm trùc tiÕp tr-íc Gi¸m ®èc dù ¸n vÒ chÊt l-îng kü thuËt cña toµn bé dù ¸n.
Gi¸m ®èc kü thuËt theo dâi c¸c ho¹t ®éng kiÓm tra chÊt l-îng/ sù ®¶m b¶o chÊt l-îng
vµ gi¸m s¸t viÖc thùc hiÖn cña c¸c Gi¸m ®èc thiÕt kÕ vµ Gi¸m ®èc x©y dùng. Gi¸m ®èc
kü thuËt cßn chÞu tr¸ch nhiÖm vÒ c¸c chØ tiªu kü thuËt trong toµn bé c¸c hå s¬ mêi thÇu
cung cÊp hµng ho¸ vµ dÞch vô.
Gi¸m ®èc kü thuËt c«ng tr×nh - Project Engineering Manager - Gi¸m ®èc kü thuËt
c«ng tr×nh chÞu tr¸ch nhiÖm theo dâi kÕt qu¶ cña toµn bé nh÷ng phÇn thiÕt kÕ kü thuËt
cña dù ¸n, bao gåm c¶ chÊt l-îng qu¶n lý vµ s¶n phÈm cña c¸c hîp ®ång ký kÕt víi c¸c
c«ng ty t- vÊn thiÕt kÕ vµ nh÷ng nhµ t- vÊn thiÕt kÕ kü thuËt kh¸c. Nh÷ng m¶ng viÖc
cô thÓ mµ Gi¸m ®èc kü thuËt c«ng tr×nh ph¶i quan t©m lµ c¸c th«ng sè kü thuËt, c¸c hå
s¬ thÇu vÒ x©y l¾p, viÖc phª duyÖt nh÷ng b¶n vÏ t¹i x-ëng hoÆc nh÷ng thay ®æi vÒ
thiÕt kÕ khi thùc thi t¹i hiÖn tr-êng.
Gi¸m ®èc thi c«ng- Project Construction Manager - chÞu tr¸ch nhiÖm qu¶n lý vµ chÊt
l-îng c¸c c«ng tr×nh, thiÕt bÞ x©y l¾p t¹i c«ng tr-êng. Gi¸m ®èc thi c«ng cßn ph¶i
chuÈn bÞ vµ thùc hiÖn vËn hµnh nghiÖm thu vµ chuyÓn giao c«ng tr×nh cho ng-êi sö
dông - trong phÇn nµy ph¶i phèi hîp chÆt chÏ víi Gi¸m ®èc thiÕt kÕ.
Gi¸m ®èc kiÓm so¸t- Project Control Manager - chÞu tr¸ch nhiÖm kiÓm so¸t toµn bé
c¸c ho¹t ®éng vµ c«ng t¸c qu¶n lý dù ¸n trong v¨n phßng dù ¸n. Nh÷ng c«ng viÖc cÇn
thùc hiÖn th-êng lµ kiÓm so¸t vµ ph©n tÝch kinh phÝ, tiÕn ®é dù ¸n, tÝnh to¸n t×nh h×nh
thùc hiÖn dù ¸n, mua s¾m hµng hãa dÞch vô, mua s¾m nhá cho v¨n phßng dù ¸n, h¹ch
to¸n chi phÝ vµ c¸c ho¹t ®éng hµnh chÝnh cña dù ¸n.
92
Phô lôc 5
TiÕp theo
Gi¸m ®èc phô tr¸ch mua s¾m- Project Procurement Manager - chÞu tr¸ch nhiÖm
tr-íc Gi¸m ®èc kiÓm so¸t vÒ toµn bé viÖc mua s¾m cho dù ¸n bao gåm c¶ c¸c dÞch vô
t- vÊn, dÞch vô x©y l¾p vµ c¸c dÞch vô thÇu vµ hµng ho¸ (thiÕt bÞ vµ vËt liÖu); ngoµi ra
cßn chÞu tr¸ch nhiÖm mua thiÕt bÞ vµ ®å dïng cho v¨n phßng dù ¸n.
Chuyªn viªn vÒ tiÕn ®é dù ¸n- Project Scheduling Specialist - cã nhiÖm vô b¸o c¸o
cho Gi¸m ®èc kiÓm so¸t vÒ viÖc x©y dùng vµ cËp nhËt tiÕn ®é cña dù ¸n còng nh- c¸c
ph©n tÝch vµ xem xÐt nh÷ng khuyÕn nghÞ liªn quan ®Õn kÕ ho¹ch vµ tiÕn ®é thùc hiÖn.
Chuyªn viªn vÒ chi phÝ- Project Cost Specialist- chÞu tr¸ch nhiÖm tr-íc Gi¸m ®èc
kiÓm so¸t vÒ viÖc dù to¸n kinh phÝ cña dù ¸n vµ lËp ng©n s¸ch còng nh- viÖc ph©n tÝch
vµ xem xÐt nh÷ng khuyÕn nghÞ liªn quan ®Õn chi phÝ cho dù ¸n vµ t×nh h×nh chi tiªu.
KÕ to¸n cña dù ¸n- Project Accountant- chÞu tr¸ch nhiÖm tr-íc Gi¸m ®èc, kiÓm so¸t
ghi chÐp vµ b¸o c¸o chi phÝ cho dù ¸n, t×nh h×nh thùc hiÖn c¸c ho¹t ®éng nh- thanh
to¸n b»ng ho¸ ®¬n, giÊy b¸o nî, c¸c cam kÕt chi tr¶, l-u chøng tõ v.v.. C¸n bé kÕ to¸n
cña dù ¸n ph¶i sö dông mét hÖ thèng c¸c tµi kho¶n vµ sæ s¸ch gåm sæ gi¶i ng©n tiÒn
mÆt, sæ c¸i, nhËt ký chøng tõ. Mét nhiÖm vô quan träng kh¸c lµ chuÈn bÞ c¸c b¸o c¸o tµi
chÝnh n¨m cho kiÓm to¸n.
Gi¸m ®èc hµnh chÝnh- Project Administration Manager- Gi¸m ®èc hµnh chÝnh cña
dù ¸n chÞu tr¸ch nhiÖm tr-íc Gi¸m ®èc kiÓm so¸t vÒ viÖc qu¶n lý nh÷ng sæ s¸ch tµi
liÖu cña dù ¸n, c¸c files/hå s¬ còng nh- c¸c lo¹i th- tÝn nh»m qu¶n lý c¸c sè liÖu ®Ó
b¸o c¸o chi phÝ, tiÕn ®é cña dù ¸n tõ c¸c bé phËn thùc hiÖn hîp ®ång, viÖc thay ®æi ®¬n
®Æt hµng, söa ®æi hîp ®ång, c¸c thñ tôc kiÓm tra hµnh chÝnh, so¹n th¶o vµ ph©n ph¸t
c¸c b¸o c¸o vÒ dù ¸n, c¸c hå s¬ d÷ liÖu qu¶n lý hîp ®ång vµ qu¶n lý v¨n phßng cña v¨n
phßng dù ¸n.
Phô tr¸ch v¨n phßng cña V¨n phßng qu¶n lý dù ¸n - Office Manager- Phô tr¸ch v¨n
phßng chÞu tr¸ch nhiÖm vÒ ho¹t ®éng hµng ngµy cña v¨n phßng: ghi chÐp vµ l-u tr÷
ngµy c«ng cña nh©n viªn trong c¬ quan, mua s¾m vËt t-, thiÕt bÞ vµ c¸c dÞch vô v¨n
phßng (®iÖn n-íc, an ninh, b¶o vÖ,...), thay thÕ hoÆc b¶o d-ìng c¸c ph-¬ng tiÖn xe cé
cña v¨n phßng, gi¸m s¸t c«ng viÖc cña c¸c th- ký vµ c¸c nh©n viªn phôc vô trong v¨n
phßng v.v.. Ch¸nh v¨n phßng dù ¸n ho¹t ®éng d-íi sù qu¶n lý vµ kiÓm tra cña Gi¸m
®èc dù ¸n vµ vÒ mÆt hµnh chÝnh, b¸o c¸o cho Gi¸m ®èc hµnh chÝnh.
93
Phô lôc 6
TiÕp theo
Phô lôc 6Phô lôc 6Phô lôc 6Phô lôc 6Phô lôc 6
HÖ thèng kÕ to¸n vµ kiÓm to¸n chi phÝ dù ¸nHÖ thèng kÕ to¸n vµ kiÓm to¸n chi phÝ dù ¸nHÖ thèng kÕ to¸n vµ kiÓm to¸n chi phÝ dù ¸nHÖ thèng kÕ to¸n vµ kiÓm to¸n chi phÝ dù ¸nHÖ thèng kÕ to¸n vµ kiÓm to¸n chi phÝ dù ¸n
94
Phô lôc 6
TiÕp theo
95
Phô lôc 6
TiÕp theo
HÖ thèng kÕ to¸n vµ kiÓm to¸n chi phÝ dù ¸nHÖ thèng kÕ to¸n vµ kiÓm to¸n chi phÝ dù ¸nHÖ thèng kÕ to¸n vµ kiÓm to¸n chi phÝ dù ¸nHÖ thèng kÕ to¸n vµ kiÓm to¸n chi phÝ dù ¸nHÖ thèng kÕ to¸n vµ kiÓm to¸n chi phÝ dù ¸n
1. Ng©n hµng lu«n bao gåm trong hîp ®ång vay vèn mét ®iÒu kho¶n yªu cÇu bªn vay
ph¶i duy tr× c¸c tµi kho¶n thÝch hîp vµ hµng n¨m nép c¸c b¸o c¸o tµi chÝnh ®· ®-îc
kiÓm to¸n cho Ng©n hµng. C¸c b¸o c¸o ®Þnh kú vµ ®Çy ®ñ vÒ c¸c kho¶n chi tiªu cña dù
¸n cïng víi c¸c chøng tõ gi¶i ng©n vèn vay sÏ gióp t¹o ra mét møc ®é ®¶m b¶o r»ng
vèn cña Ng©n hµng ®ang ®-îc sö dông ®óng cho c¸c môc ®Ých ®· ®Þnh ®ång thêi hç
trî cho c«ng t¸c ®¸nh gi¸ tiÕn ®é thùc hiÖn dù ¸n. C¸c b¸o c¸o chÝnh x¸c còng sÏ lµ c¬
së ®Ó ®¸nh gi¸ dù ¸n t¹i thêi ®iÓm cÇn thiÕt bÊt kú vµ lµ nguån sè liÖu ®Ó x©y dùng c¸c
dù ¸n sau nµy. §Æc biÖt, Ng©n hµng ®ßi hái hÖ thèng kÕ to¸n dù ¸n ph¶i b¶o ®¶m cung
cÊp ®-îc nh÷ng ghi chÐp ®Çy ®ñ, kÞp thêi vµ chÝnh x¸c vÒ c¸c sè liÖu kÕ to¸n cña dù
¸n vµ ph¶i thiÕt lËp mét hÖ thèng sè tham chiÕu tõ c¸c b¸o c¸o nép cho Ng©n hµng tíi
tÊt c¶ c¸c sæ s¸ch gèc vµ chøng tõ giao dÞch. HÖ thèng kÕ to¸n c¬ b¶n nhÊt cã thÓ ®¸p
øng yªu cÇu qu¶n lý c¸c dù ¸n do Ng©n hµng cÊp vèn ph¶i bao gåm Ýt nhÊt c¸c bé
phËn sau:
1. Sæ chi tiªu tiÒn mÆt (cash disbursement book)- ghi chÐp ngµy th¸ng, sè tiÒn vµ
ng-êi nhËn tiÒn- ¸p dông cho c¶ tiÒn mÆt vµ sÐc. Chñ yÕu ®©y lµ sæ theo dâi
víi c¸c cét ®Ó gióp h¹ch to¸n c¸c kho¶n thanh to¸n vµo c¸c tµi kho¶n thÝch
hîp trong rÊt nhiÒu tµi kho¶n hiÖn cã. CÇn cã mét vµi ®iÓm chó thÝch trong sæ
chi tiÒn mÆt vÝ dô nh- tµi kho¶n cuèi cïng ®-îc sö dông ®Ó h¹ch to¸n cho mçi
kho¶n thanh to¸n.
2. Sæ c¸i (Account ledger)- C¸c con sè trong sæ chi tiªu tiÒn mÆt ®-îc nhËp vµo
c¸c sæ c¸i dùa trªn c¬ së tõng h¹ng môc, hay phæ biÕn h¬n, tæng sè theo th¸ng.
HÖ thèng c¸c tµi kho¶n cña dù ¸n nªn ®-îc s¾p xÕp theo c¸c kho¶n chi c¬ b¶n
(c¸c bé phËn vµ nhãm) vµ trong tõng tµi kho¶n, nªn ®-îc chia theo c¸c nguån
vèn (ADB, IFAD, vèn ®Þa ph-¬ng, v.v...) ®Ó gióp qu¸ tr×nh lËp b¸o c¸o trë nªn
®¬n gi¶n.
3. NhËt ký (Journal)- NhËt ký lµ mét b¶n ghi chÐp cña kÕ to¸n cho c¸c giao dÞch
kh«ng b»ng tiÒn nh- ph©n lo¹i l¹i vµ ®iÒu chØnh. C¸c sè liÖu nhËp vµo nhËt ký
(vµ sau ®ã kÕt chuyÓn vµo (post) c¸c tµi kho¶n) ®-îc ghi b»ng ngµy th¸ng, sè
tiÒn vµ c¸c tµi kho¶n h¹ch to¸n vµ th-êng kÌm theo mét m« t¶ ng¾n gän vÒ
giao dÞch.
4. Sæ ®¨ng ký c¸c hå s¬ rót vèn (Withdrawal application memorandum register)-
ghi chÐp chi tiÕt c¸c hå s¬ rót vèn ®Ö tr×nh cho c¸c c¬ quan kh¸c nhau theo c¸c
lo¹i thñ tôc kh¸c nhau, bé phËn hay nhãm lo¹i chi phÝ cña dù ¸n cïng víi
kho¶n vèn gi¶i ng©n ®-îc. Sæ nµy gióp Gi¸m ®èc dù ¸n gi¸m s¸t t×nh h×nh
gi¶i ng©n. Ngoµi ra, sæ còng gióp t¹o ra mét b¶n ghi chÐp vÒ c¸c chi phÝ cña dù
96
Phô lôc 6
TiÕp theo
¸n ch-a ®-îc nhËp vµo sæ chi tiªu tiÒn mÆt- bao gåm c¸c kho¶n chi tiªu cña dù
¸n th«ng qua chi tr¶ trùc tiÕp vµ c¸c giao dÞch cam kÕt.
2. Ng©n hµng quy ®Þnh râ tõ ®Çu thêi gian nép c¸c b¶n t-êng tr×nh, quyÕt to¸n vµ b¸o
c¸o. Yªu cÇu tèi thiÓu cho mçi n¨m tµi chÝnh th-êng bao gåm mét lÞch tr×nh (theo cÊu
phÇn vµ nhãm lo¹i cña dù ¸n) cho c¸c kho¶n chi theo tõng nguån vèn ®Þa ph-¬ng, vèn
cña Ng©n hµng vµ c¸c ®¬n vÞ tµi trî kh¸c (nãi mét c¸ch kh¸c lµ trong tæng ®Çu t- cña
dù ¸n). Ng©n hµng còng khuyÕn khÝch c¸c dù ¸n lËp thªm mét phÇn kh¸c tr×nh bµy vÒ
tæng c¸c kho¶n ®· cam kÕt cho tíi tõng thêi ®iÓm nhÊt ®Þnh (bÊt kÓ ®· thùc sù chi tiªu
hay ch-a). Khi x¸c ®Þnh néi dung b¸o c¸o ®iÒu quan träng nhÊt lµ c¸c sè liÖu cña c¸c
h¹ng môc cho kÕt qu¶ ®óng víi t×nh h×nh thùc tÕ. Tr-íc tiªn nªn x©y dùng mÉu b¸o
c¸o tæng kÕt t×nh h×nh dù ¸n (cã tÝnh to¸n víi c¸c sè liÖu thùc tÕ), sau ®ã lËp mÉu b¸o
c¸o tµi chÝnh dùa trªn c¸c h¹ng môc t-¬ng tù. B-íc tiÕp theo lµ x©y dùng hÖ thèng kÕ
to¸n ®Ó hç trî cho viÖc viÕt b¸o c¸o víi ®iÒu kiÖn c¸c néi dung cÇn b¸o c¸o ®· ®-îc nªu
râ ngay tõ ®Çu.
3. Cã nhiÒu c¸ch hiÓu vµ ¸p dông quy ®Þnh kiÓm to¸n kh¸c nhau trong vïng. Nh×n
chung ®èi víi c¸c dù ¸n do Ng©n hµng tµi trî, kiÓm to¸n do mét c¬ quan ®éc lËp cña
chÝnh phñ tiÕn hµnh ph¶i bao gåm c¶ phÇn kiÓm so¸t kÕ to¸n néi bé. Nh÷ng b¸o c¸o
nép cho Ng©n hµng ®Òu ph¶i cã sù x¸c nhËn cña v¨n phßng Côc KiÓm to¸n (hay mét
c¬ quan t-¬ng tù) cña quèc gia vay vèn nh»m ®¶m b¶o tÝnh ®éc lËp tèi ®a cña nhµ kiÓm
to¸n. C¸c phÇn cña b¸o c¸o tµi chÝnh nép cho Ng©n hµng ®Òu ph¶i ®-îc kÌm theo víi
mét b¸o c¸o cña nhµ kiÓm to¸n chøng nhËn r»ng nh÷ng phÇn b¸o c¸o ®ã ®· ®-îc
kiÓm tra trªn thùc tÕ vµ ®-îc coi lµ thÓ hiÖn ®óng chi tiªu cña dù ¸n. Trªn thùc tÕ b¸o
c¸o cña nhµ kiÓm to¸n cã nhiÒu kiÓu kh¸c nhau nh-ng cÇn ph¶i thÓ hiÖn ®-îc sù
®¸nh gi¸ ®éc lËp, kh¸ch quan ®èi víi c¸c phÇn cña b¸o c¸o tµi chÝnh ®· ®-îc xem xÐt
còng nh- c¸c chi tiÕt ®-îc kiÓm tra ®Çy ®ñ nh»m chøng minh r»ng c¸c phÇn cña b¸o
c¸o ®Òu x¸c thùc víi thùc tÕ.
97
Phô lôc 7
TiÕp theo
Phô lôc 7
Hå s¬ vµ c¸c tµi liÖu vÒ dù ¸n
98
Phô lôc 7
TiÕp theo
99
Phô lôc 7
TiÕp theo
Hå s¬ vµ c¸c tµi liÖu vÒ dù ¸n
1. D­íi ®©y lµ danh s¸ch c¸c hå s¬ vÒ dù ¸n ®­îc khuyÕn nghÞ ph¶i l­u gi÷ trong c¸c
tµi liÖu cña V¨n phßng dù ¸n trong thêi gian thùc hiÖn dù ¸n.
A. C¸c tµi liÖu vÒ qu¸ tr×nh lËp kÕ ho¹ch cho dù ¸n
1. C¬ cÊu ph©n chia c«ng viÖc cña dù ¸n (WBS)
2. LÞch tr×nh tæng thÓ víi c¸c mèc chÝnh cña dù ¸n
3. S¬ ®å tæ chøc vµ c¸c vÞ trÝ träng tr¸ch
4. KÕ ho¹ch thùc hiÖn dù ¸n d¹ng s¬ ®å.
5. Ng©n s¸ch cho dù ¸n
6. KÕ ho¹ch qu¶n lý tµi chÝnh dù ¸n
7. Ký hiÖu c¸c tµi kho¶n
8. H­íng dÉn vÒ c¸c thñ tôc cña dù ¸n
B. C¸c tµi liÖu ph¸p lý cho dù ¸n
1. C¸c tho¶ thuËn vÒ vay vèn/vÒ thùc hiÖn dù ¸n
2. QuyÕt ®Þnh vÒ ngµy kho¶n vay b¾t ®Çu cã hiÖu lùc cña Ng©n hµng
3. GiÊy phÐp thùc hiÖn dù ¸n tõ ®¬n vÞ thùc hiÖn d­íi d¹ng mét th«ng b¸o cho
phÐp cÊp vèn vµ chi tiÒn cho dù ¸n.
4. C¸c nhiÖm vô giao phã cho Gi¸m ®èc dù ¸n d­íi d¹ng biªn b¶n ghi nhí víi
c¸c gi¸m ®èc chÝnh cña v¨n phßng qu¶n lý dù ¸n, c¸c th­ th«ng b¸o thùc hiÖn
cho c¸c t­ vÊn vµ c¸c bªn ký hîp ®ång, vµ c¸c ®¬n ®Æt hµng thiÕt bÞ, vËt t­,...
C. C¸c tµi liÖu kiÓm tra (vµ c¸c sè liÖu, th­ tõ cã liªn quan)
1. Tµi liÖu vÒ chi phÝ vµ c¸c cam kÕt chi tiªu
2. Tµi liÖu vÒ chi ng©n s¸ch
3. Ghi chÐp tÝnh to¸n t×nh h×nh thùc hiÖn
4. Sæ s¸ch gi¶i ng©n vèn
5. Sæ s¸ch vÒ chi phÝ cho nh©n lùc
6. B¸o c¸o tiÕn ®é dù ¸n tõ c¸c t­ vÊn, c¸c nhµ cung cÊp vµ c¸c nhµ thÇu vµ x©y
dùng, l¾p ®Æt
7. Sæ s¸ch thanh tra kü thuËt (chÊt l­îng)
8. Hîp ®ång víi c¸c t­ vÊn
9. Hîp ®ång víi bªn x©y dùng, l¾p ®Æt
10. Sæ s¸ch vÒ mua s¾m hµng hãa vµ dÞch vô
11. Sæ s¸ch vÒ thay ®æi ®¬n ®Æt hµng vµ söa ®æi hîp ®ång
12. Biªn b¶n vÒ c¸c cuéc häp trong khu«n khæ dù ¸n - häp néi bé c¸c nh©n viªn
v¨n phßng qu¶n lý dù ¸n, häp gi÷a nh©n viªn v¨n phßng qu¶n lý dù ¸n víi
c¸c t­ vÊn, c¸c nhµ cung cÊp vµ c¸c nhµ thÇu kh¸c, vµ häp gi÷a gi¸m ®èc dù
¸n víi c¸c nhµ chøc tr¸ch cÊp trªn vµ víi c¸n bé Ng©n hµng.
100
Phô lôc 7
TiÕp theo
D. C¸c liÖu b¸o c¸o vÒ dù ¸n (vµ c¸c sè liÖu liªn quan)
1. C¸c b¸o c¸o tiÕn ®é theo th¸ng cña Gi¸m ®èc dù ¸n nép cho c¸c c¬ quan chñ
qu¶n, cho Ng©n hµng hoÆc cho c¸c nhµ tµi trî kh¸c cña dù ¸n.
2. C¸c b¸o c¸o tiÕn ®é theo quý (nÕu cã)
3. C¸c b¸o c¸o t×nh h×nh cña dù ¸n theo ®Þnh kú 6 th¸ng (nÕu cã)
4. C¸c b¸o c¸o n¨m (nÕu cã)
5. C¸c b¸o c¸o khÈn cÊp t¹i hiÖn tr­êng
6. C¸c b¸o c¸o kü thuËt (nÕu cã)
7. B¸o c¸o hoµn thµnh dù ¸n
2. D­íi ®©y sÏ ®­a ra danh s¸ch c¸c tµi liÖu ghi chÐp vÒ qu¶n lý hµnh chÝnh cña dù ¸n
cÇn ®­îc l­u gi÷ trong c¸c files d÷ liÖu cña V¨n phßng qu¶n lý dù ¸n (PMO) trong thêi
gian thùc hiÖn dù ¸n.
A. C¸c hå s¬ qu¶n lý vÒ hîp ®ång cho tõng giao kÌo, ®¬n hµng hoÆc hîp ®ång bao
gåm:
1. Th­ tõ trao ®æi gi÷a v¨n phßng qu¶n lý dù ¸n (PMO) vµ c¸c t­ vÊn/nhµ thÇu
vÒ nh÷ng vÊn ®Ò ph¸t sinh liªn quan tíi hîp ®ång nh­ nh÷ng khiÕu n¹i, th­
hái vµ tr¶ lêi v.v...
2. Yªu cÇu thanh to¸n theo ®ît cña c¸c t­ vÊn/nhµ thÇu
3. Th«ng b¸o tõ c¸c t­ vÊn vÒ nh÷ng khiÕu n¹i vµ tranh chÊp cã thÓ cã.
4. Nh÷ng chØ thÞ cña Gi¸m ®èc dù ¸n tíi c¸c t­ vÊn/nhµ thÇu.
5. §Æt cäc/ cam kÕt cho hîp ®ång vµ c¸c chøng chØ b¶o hiÓm.
6. Giao nhËn c¸c s¶n phÈm hîp ®ång gåm c¸c b¶n vÏ, chøng nhËn vËt liÖu ®ñ
tiªu chuÈn, b¶n vÏ xuÊt x­ëng ®­îc duyÖt, giÊy b¶o hµnh, h­íng dÉn vËn
hµnh vµ b¶o d­ìng thiÕt bÞ, danh môc phô tïng thay thÕ vµ hå s¬ giao nhËn
c¸c dông cô, trang thiÕt bÞ chuyªn ngµnh, phô tïng nhiªn liÖu vµ dÇu chuyªn
dïng nÕu cã.
7. Hå s¬ thanh, kiÓm tra.
8. Hå s¬ tµi liÖu vÒ tËp huÊn vËn hµnh vµ b¶o d­ìng.
B. C¸c files th­ trao ®æi gi÷a V¨n phßng qu¶n lý dù ¸n (PMO) vµ c¸c c¬ quan cÊp trªn,
víi c¸c c¬ quan vµ c¸ nh©n kh¸c, víi Ng©n hµng vµ c¸c nhµ tµi trî kh¸c.
C. Hå s¬ c¸n bé cña c¸c nh©n viªn thuéc V¨n phßng dù ¸n (PMO)
D. Hå s¬ cña V¨n phßng Dù ¸n (PMO) vÒ c¸c kho¶n chi tiªu nh­ mua vËt t­, thiÕt bÞ
v¨n phßng, tr¶ tiÒn thuª v¨n phßng vµ chi phÝ ®iÖn n­íc, tiÒn ®i l¹i vµ c¸c kho¶n
®­îc chi kh¸c.
E. Hå s¬ vÒ ph­¬ng tiÖn ®i l¹i cho dù ¸n, bao gåm danh s¸ch c¸c l¸i xe ®­îc giao
nhiÖm vô, lÖnh ®iÒu xe vµ nh÷ng hå s¬ b¶o d­ìng.
101
Phô lôc 8
TiÕp theo
Phô lôc 8Phô lôc 8Phô lôc 8Phô lôc 8Phô lôc 8
Gîi ý ®Ò c-¬ng cho Tµi liÖu h-íng dÉn c¸c thñGîi ý ®Ò c-¬ng cho Tµi liÖu h-íng dÉn c¸c thñGîi ý ®Ò c-¬ng cho Tµi liÖu h-íng dÉn c¸c thñGîi ý ®Ò c-¬ng cho Tµi liÖu h-íng dÉn c¸c thñGîi ý ®Ò c-¬ng cho Tµi liÖu h-íng dÉn c¸c thñ
tôc cña dù ¸ntôc cña dù ¸ntôc cña dù ¸ntôc cña dù ¸ntôc cña dù ¸n
102
Phô lôc 8
TiÕp theo
103
Phô lôc 8
TiÕp theo
Gîi ý ®Ò c-¬ng cho Tµi liÖu h-íng dÉn c¸c thñGîi ý ®Ò c-¬ng cho Tµi liÖu h-íng dÉn c¸c thñGîi ý ®Ò c-¬ng cho Tµi liÖu h-íng dÉn c¸c thñGîi ý ®Ò c-¬ng cho Tµi liÖu h-íng dÉn c¸c thñGîi ý ®Ò c-¬ng cho Tµi liÖu h-íng dÉn c¸c thñ
tôc cña dù ¸ntôc cña dù ¸ntôc cña dù ¸ntôc cña dù ¸ntôc cña dù ¸n
1. Tæng quan (víi phÇn giíi thiÖu)
1.1. Môc ®Ých cña dù ¸n
1.2. M« t¶ vµ ph¹m vi cña dù ¸n
1.3. §Æc ®iÓm cña dù ¸n - tªn dù ¸n, ®Þa ®iÓm thùc hiÖn vµ c¸c con sè nhËn d¹ng
nµo ®Ó ph©n biÖt dù ¸n nµy víi c¸c dù ¸n kh¸c.
1.4. Bé m¸y tæ chøc cña dù ¸n. X¸c ®Þnh tÊt c¶ c¸c c¬ quan tham gia dù ¸n b»ng tªn,
®Þa chØ, tªn c¸n bé chÞu tr¸ch nhiÖm, sè ®iÖn tho¹i, telex vµ chøc n¨ng nhiÖm
vô cña c¬ quan, bao gåm s¬ ®æ tæ chøc; liÖt kª tªn gäi vµ m« t¶ nhiÖm vô cña tÊt
c¶ c¸c chøc vô trong V¨n phßng qu¶n lý dù ¸n; LiÖt kª hä tªn cña c¸c c¸n bé
chÝnh trong v¨n phßng qu¶n lý dù ¸n.
2. Nh©n sù
2.1. Ph©n nhiÖm vô vÒ tuyÓn chän nh©n sù - m« t¶ c¸ch chän nh©n sù cho dù ¸n
2.2. Giê lµm viÖc
2.3. C¸c thñ tôc vµ yªu cÇu vÒ thuyªn chuyÓn c«ng t¸c cña c¸n bé dù ¸n
2.4. §i l¹i
2.5. Nh÷ng thay ®æi vÒ vÞ trÝ - th¨ng tiÕn, v.v...
3. Qu¶n lý
3.1. Tæng quan
3.2. LËp kÕ ho¹ch - c¬ cÊu ph©n c«ng c«ng viÖc, kÕ ho¹ch tæng thÓ, kÕ ho¹ch theo
d¹ng s¬ ®å, ng©n s¸ch, m· tµi kho¶n vµ b¶ng ph©n c«ng tr¸ch nhiÖm.
3.3. Nh÷ng giÊy tê giao c«ng viÖc
3.4. KiÓm so¸t ®¸nh gi¸ t×nh h×nh thùc hiÖn, häp, kiÓm tra nh÷ng thay ®æi vÒ vËn
®¬n, chØnh söa.
104
Phô lôc 8
TiÕp theo
3.5. Nh÷ng quy ®Þnh vÒ b¸o c¸o
4. Mua s¾m
4.1. Mua s¾m dÞch vô
4.2. Mua s¾m vËt t-, thiÕt bÞ vµ nhiªn liÖu/n¨ng l-îng
5. KiÓm tra th- tÝn
5.1. Thñ tôc qu¶n lý th- ®Õn/th- ®i
5.2. Thñ tôc theo dâi th- ®Õn/th- ®i
6. KiÓm so¸t tµi liÖu, giÊy tê
6.1. Ph¹m vi
6.2. Thñ tôc - chung
6.3. Tµi liÖu göi ®Õn
6.4. Tµi liÖu göi ®i
6.5. C¸c tµi liÖu vÒ dù ¸n
105
Phô lôc 9
TiÕp theo
Phô lôc 9Phô lôc 9Phô lôc 9Phô lôc 9Phô lôc 9
Thñ tôc lùa chän t- vÊnThñ tôc lùa chän t- vÊnThñ tôc lùa chän t- vÊnThñ tôc lùa chän t- vÊnThñ tôc lùa chän t- vÊn
106
Phô lôc 9
TiÕp theo
107
Phô lôc 9
TiÕp theo
Thñ tôc lùa chän t- vÊnThñ tôc lùa chän t- vÊnThñ tôc lùa chän t- vÊnThñ tôc lùa chän t- vÊnThñ tôc lùa chän t- vÊn
D-íi ®©y lµ mét sè th«ng tin bæ sung thªm cho c¸c th«ng tin trong cuèn “Nh÷ng
h-íng dÉn vÒ sö dông c¸c t- vÊn cña Ng©n hµng ph¸t triÓn Ch©u ¸ vµ c¸c c¬ quan
vay vèn cña Ng©n hµng” cña Ng©n hµng.
A. Nh÷ng thñ tôc ®Ó lùa chän c¸c c«ng ty t- vÊn
Trong giai ®o¹n thÈm ®Þnh dù ¸n
1. X¸c ®Þnh ph¹m vi c«ng viÖc vµ c¸c ®iÒu kho¶n tham chiÕu cho c¸c c«ng ty t-
vÊn.
2. Thu thËp th«ng tin vÒ n¨ng lùc cña c¸c c«ng ty. §oµn c«ng t¸c thÈm ®Þnh cña
Ng©n hµng sÏ lËp ra mét danh s¸ch ®Çy ®ñ (long-list) c¸c c«ng ty nÕu bªn vay
vèn cã yªu cÇu.
3. LËp mét danh s¸ch dµi (long- list) cña tÊt c¶ c¸c c«ng ty.
4. LËp danh s¸ch ng¾n (short- list) c¸c c«ng ty ®-îc chän vµ c¸c tiªu chuÈn ®¸nh
gi¸.
5. ChuÈn bÞ c¸c tµi liÖu mêi, gåm th- mêi, c¸c th«ng tin c¬ b¶n vµ c¸c ®iÒu kho¶n
tra cøu. Cã thÓ yªu cÇu §oµn c«ng t¸c thÈm ®Þnh cho mét b¶n th- mêi mÉu.
6. Dù th¶o hîp ®ång t- vÊn. Sö dông mÉu hîp ®ång cña ®oµn c«ng t¸c thÈm
®Þnh.
Trong qu¸ tr×nh tho¶ thuËn vÒ vèn vay
7. Nép danh s¸ch c¸c c«ng ty ®-îc chän s¬ tuyÓn, c¸c tiªu chuÈn ®¸nh gi¸, hå s¬
mêi vµ dù th¶o hîp ®ång t- vÊn cho Ng©n hµng ®Ó phª duyÖt.
8. NhËn quyÕt ®Þnh phª duyÖt hoÆc nhËn xÐt gãp ý cña Ng©n hµng vÒ c¸c tµi liÖu
trªn.
9. Söa l¹i tµi liÖu cã bæ sung c¸c nhËn xÐt cña Ng©n hµng.
Sau khi dù ¸n ®· ®-îc Ng©n hµng phª duyÖt
10. Göi c¸c tµi liÖu mêi ®Õn c¸c c«ng ty ®-îc s¬ tuyÓn n»m trong danh s¸ch ng¾n.
Dµnh 60 ngµy cho c¸c c«ng ty chuÈn bÞ vµ nép ®Ò xuÊt.
11. Ngay sau h¹n nép ®Ò xuÊt dù ¸n, tæ chøc chÊm ®Ò xuÊt.
108
Phô lôc 9
TiÕp theo
12. Sau khi chÊm c¸c ®Ò xuÊt, viÕt th- mêi c«ng ty ®-îc xÕp thø nhÊt ®Ó th-¬ng
l-îng trùc tiÕp. NÕu cÇn thiÕt cã thÓ yªu cÇu Ng©n hµng hç trî.
13. Khi hoµn thµnh c¸c th-¬ng l-îng, göi b¶n dù th¶o hîp ®ång ®· th¶o luËn cho
Ng©n hµng cïng víi chi tiÕt theo møc phÝ ¸p dông, chi tiÕt b¶o hiÓm x· héi vµ
phÝ hµnh chÝnh.
14. NhËn sù phª duyÖt/gãp ý cña Ng©n hµng
15. ChØnh söa hîp ®ång theo nh÷ng ý kiÕn ®ãng gãp cña Ng©n hµng.
16. Ký hîp ®ång víi c¸c c«ng ty t- vÊn.
17. Nép hîp ®ång ®· ký tíi Ng©n hµng.
18. Th«ng b¸o cho tÊt c¶ c¸c c«ng ty kh¸c vÒ c«ng ty ®· ®-îc lùa chän vµ trong
tr-êng hîp ¸p dông thÓ thøc 2 phong b×, göi l¹i tÊt c¶ c¸c phong b× ch-a më
chøa c¸c ®Ò xuÊt tµi chÝnh.
Sau khi quyÒn vay vèn ®-îc th«ng b¸o cã hiÖu lùc.
19. Göi th«ng b¸o tiÕn hµnh c«ng viÖc tíi c«ng ty ®-îc chän. Göi b¶n sao th«ng
b¸o tíi Ng©n hµng.
B. Thñ tôc lùa chän t- vÊn ®éc lËp
1. LËp mét danh s¸ch ®Çy ®ñ (long-list) c¸c t- vÊn. Ng©n hµng sÏ cung cÊp mét
danh s¸ch ®Çy ®ñ nÕu nh- cã yªu cÇu.
2. Läc ra thµnh danh s¸ch ng¾n (short-list) vµ xÕp lo¹i c¸c øng cö viªn theo thø
tù c¨n cø vµo tr×nh ®é vµ kinh nghiÖm.
3. Nép danh s¸ch ng¾n cïng víi c¸c ®iÒu kho¶n tham chiÕu cho Ng©n hµng ®Ó
xÐt duyÖt.
4. Khi cã ®-îc sù xem xÐt cña Ng©n hµng, ph¶i t×m hiÓu th«ng tin vÒ nguyÖn
väng vµ sù s½n sµng cña c¸c t- vÊn ®éc lËp ®Ó nhËn nhiÖm vô th«ng qua c¸c
mÉu th«ng b¸o chuÈn cña Ng©n hµng.
5. Th¶o luËn vÒ c¸c vÊn ®Ò tµi chÝnh víi c¸c øng cö viªn ®-îc xÕp h¹ng cao nhÊt
vµ s½n sµng nhËn c«ng viÖc.
6. Göi b¶n dù th¶o hîp ®ång theo mÉu ®· ®-îc th¶o luËn tíi Ng©n hµng ®Ó
th«ng qua.
7. Khi cã sù phª duyÖt cña Ng©n hµng, tiÕn hµnh ký hîp ®ång víi t- vÊn ®-îc
chän.
8. Göi mét sè l-îng cÇn thiÕt c¸c b¶n sao hîp ®ång ®· ký tíi Ng©n hµng.
109
Phô lôc 9
TiÕp theo
9. Th«ng b¸o cho chuyªn gia t- vÊn tiÕn hµnh c«ng viÖc.
10. Th«ng b¸o cho tÊt c¶ c¸c t- vÊn kh«ng ®¹t yªu cÇu vÒ kÕt qu¶ lùa chän nµy.
46
111
Phô lôc 10
TiÕp theo
Phô lôc 10Phô lôc 10Phô lôc 10Phô lôc 10Phô lôc 10
Thñ tôc mua hµng ho¸ vµ c«ng tr×nh d©n dôngThñ tôc mua hµng ho¸ vµ c«ng tr×nh d©n dôngThñ tôc mua hµng ho¸ vµ c«ng tr×nh d©n dôngThñ tôc mua hµng ho¸ vµ c«ng tr×nh d©n dôngThñ tôc mua hµng ho¸ vµ c«ng tr×nh d©n dông
112
Phô lôc 10
TiÕp theo
113
Phô lôc 10
TiÕp theo
Nh÷ng thñ tôc sau ®©y sÏ ®-îc ¸p dông ®Ó mua hµng ho¸ vµ c¸c c«ng tr×nh d©n dông
theo thùc tiÔn ®Êu thÇu c¹nh tranh quèc tÕ.
A. Mua s¾m hµng ho¸
1. LËp danh s¸ch hµng ho¸ cÇn mua vµ ph©n chóng vµo c¸c gãi thÇu phï hîp
víi quy m« dÔ thu hót c¹nh tranh ë cÊp quèc tÕ.
2. ChuÈn bÞ c¸c hå s¬ mêi thÇu, th-êng bao gåm: th- mêi thÇu, h-íng dÉn vµ
®iÒu kiÖn tham gia thÇu, c¸c ®iÒu kiÖn hîp ®ång (chung vµ cô thÓ); c¸c th«ng
sè kü thuËt, khèi l-îng, mÉu ®Æt gi¸, mÉu ®Æt cäc ®¶m b¶o, mÉu ®¶m b¶o thùc
hiÖn.
3. Sau khi hå s¬ mêi thÇu ®-îc Ng©n hµng th«ng qua, tiÕn hµnh th«ng b¸o mêi
thÇu trªn mét tê b¸o b»ng tiÕng Anh t-¬ng ®èi phæ biÕn t¹i n-íc vay vèn.
§ång thêi, ph¶i göi mét b¶n sao th- mêi thÇu ®Õn c¸c ®¹i diÖn cña Ng©n hµng
t¹i c¸c n-íc thµnh viªn theo danh s¸ch ®Þa chØ do Ng©n hµng cung cÊp. Ng©n
hµng còng sÏ s¾p xÕp ®Ó ra mét th«ng b¸o mua s¾m in trong T¹p chÝ kinh
doanh ph¸t triÓn (Development business).
4. §Æt thêi h¹n Ýt nhÊt lµ 60 ngµy cho nép thÇu. T¹i thêi ®iÓm quy ®Þnh më thÇu,
cÇn ph¶i më víi sù cã mÆt cña ®«ng ng-êi vµ c¸c gi¸ ®Æt thÇu (bid price) (bao
gåm c¸c c¶ ph-¬ng ¸n gi¸ vµ møc chµo chiÕt khÊu) cÇn ®-îc ®äc to vµ ghi vµo
biªn b¶n trong buæi më thÇu c«ng khai. §¹i diÖn cña c¸c bªn dù thÇu tham gia
buæi më thÇu cÇn ph¶i ký vµo biªn b¶n.
5. Sau khi më thÇu, xem xÐt c¸c tµi liÖu dù thÇu ®Ó x¸c ®Þnh møc ®é phï hîp víi
c¸c quy ®Þnh vµ h-íng dÉn mêi thÇu, còng nh- møc ®é ®¸p øng th«ng sè kü
thuËt. Khi ®ã, nh÷ng gãi thÇu ®· ®¸p øng ®-îc nh÷ng néi dung c¬ b¶n sÏ
®-îc ®¸nh gi¸/ chÊm theo nh÷ng ph-¬ng ph¸p, ®iÒu kho¶n vµ c¸c ®iÒu kiÖn
nªu trong hå s¬ thÇu. Cã thÓ cã sù ®iÒu chØnh gi¸ thÇu nÕu cÇn thiÕt.
6. So s¸nh c¸c møc gi¸ ®Êu thÇu (theo møc ®· ®iÒu chØnh) cña nh÷ng gãi thÇu
®¹t tiªu chuÈn vµ chän ra møc gi¸ chµo thÊp nhÊt
7. Nép cho Ng©n hµng (i) mét biªn b¶n cña buæi më thÇu c«ng khai; (ii) tãm t¾t
néi dung vµ chÊm ®iÓm c¸c gãi thÇu; (iii) §Ò xuÊt bªn tróng thÇu vµ nÕu cÇn sÏ
kÌm theo c¸c khuyÕn nghÞ cña t- vÊn (nÕu cã). (iv) dù th¶o hîp ®ång nÕu cã
thay ®æi c¬ b¶n so víi b¶n hîp ®ång ®· ®-îc Ng©n hµng th«ng qua tr-íc ®©y;
vµ (v) giÊy chøng nhËn hµng ho¸ ®¶m b¶o chÊt l-îng nÕu cÇn. Bªn tróng thÇu
ph¶i lµ bªn ®Æt gi¸ thÊp nhÊt.
Thñ tôc mua s¾m hµng ho¸ vµ c«ngThñ tôc mua s¾m hµng ho¸ vµ c«ngThñ tôc mua s¾m hµng ho¸ vµ c«ngThñ tôc mua s¾m hµng ho¸ vµ c«ngThñ tôc mua s¾m hµng ho¸ vµ c«ng
tr×nh d©n dôngtr×nh d©n dôngtr×nh d©n dôngtr×nh d©n dôngtr×nh d©n dông
114
Phô lôc 10
TiÕp theo
8. Sau khi ®-îc Ng©n hµng th«ng qua tiÕn hµnh trao ®æi vµ ký kÕt hîp ®ång.
CÇn nép 3 b¶n sao hîp ®ång ®· ký cho Ng©n hµng.
B. Hîp ®ång vÒ c¸c c«ng tr×nh d©n dông
Trong hÇu hÕt c¸c hîp ®ång vÒ c«ng tr×nh d©n dông ph¶i so tuyÓn n¨ng lùc chuyªn
m«n cña c¸c bªn dù thÇu tr-íc khi mêi thÇu. ChØ nh÷ng bªn nµo ®· ®-îc s¬ tuyÓn ®ñ
kh¶ n¨ng míi ®-îc mêi nép hå s¬ d- thÇu. Thñ tôc gåm c¸c b-íc sau:
1. ChuÈn bÞ hå s¬ ®¸nh gi¸ s¬ bé vÒ n¨ng lùc chuyªn m«n bao gåm th- mêi tham
gia, c¸c th«ng tin c¬ së m« t¶ vÒ dù ¸n, vÞ trÝ, quy m« hîp ®ång vµ c¸c sè liÖu
liªn quan kh¸c, b¶ng hái s¬ tuyÓn vµ dù kiÕn ph-¬ng ph¸p, tiªu chuÈn s¬
tuyÓn.
2. Sau khi Ng©n hµng th«ng qua dù th¶o tµi liÖu s¬ tuyÓn n¨ng lùc, th«ng b¸o
mêi dù s¬ tuyÓn nµy trªn mét t¹p chÝ b»ng tiÕng Anh, phæ biÕn réng r·i t¹i
n-íc vay vèn. §ång thêi, ph¶i göi mét b¶n sao th- mêi tíi c¸c ®¹i diÖn ®Þa
ph-¬ng ë c¸c n-íc thµnh viªn theo danh s¸ch Ng©n hµng cung cÊp. Ng©n
hµng s¾p xÕp ®Ó ®¨ng mét th«ng b¸o mua s¾m trªn t¹p chÝ kinh doanh ph¸t
triÓn. Kh«ng ®-îc ®-a ph-¬ng ph¸p vµ c¸c tiªu chuÈn dù kiÕn cho viÖc s¬
tuyÓn vµo trong c¸c tµi liÖu göi cho nh÷ng bªn ®¨ng ký dù s¬ tuyÓn. Dµnh Ýt
nhÊt lµ 60 ngµy ®Ó nép c¸c ®Ò xuÊt dù s¬ tuyÓn.
3. Dùa trªn ph-¬ng ph¸p vµ c¸c tiªu chuÈn s¬ tuyÓn mµ Ng©n hµng ®· th«ng
qua tiÕn hµnh ®¸nh gi¸ nh÷ng b¶n ®¨ng ký s¬ tuyÓn nhËn ®-îc.
4. Sau khi hoµn thµnh viÖc ®¸nh gi¸, ph¶i nép cho Ng©n hµng (i) mét danh s¸ch
c¸c bªn ®¨ng ký dù s¬ tuyÓn, (ii) mét b¶n tãm t¾t néi dung vµ ®¸nh gi¸ c¸c hå
s¬ dù s¬ tuyÓn; vµ (iii) danh s¸ch c¸c bªn sÏ ®-îc s¬ tuyÓn (kÌm theo c¸c
khuyÕn nghÞ cña t- vÊn nÕu cã).
5. Sau khi Ng©n hµng th«ng qua danh s¸ch nh÷ng c«ng ty tróng vßng s¬ tuyÓn,
göi th- mêi dù thÇu ®Õn tÊt c¶ c¸c bªn ®· ®-îc s¬ tuyÓn. Hå s¬ mêi thÇu còng
cÇn ®-îc Ng©n hµng th«ng qua tr-íc khi göi ®i gièng nh- trong tr-êng hîp
mua hµng ho¸.
6. Cho phÐp Ýt nhÊt lµ 90 ngµy ®Ó nép thÇu. T¹i thêi ®iÓm më thÇu ®· ®Þnh, c¸c
hå s¬ dù thÇu ph¶i ®-îc më tr-íc cã mÆt cña ®«ng ng-êi vµ c¸c gi¸ chµo thÇu
(gåm c¸c ph-¬ng ¸n gi¸ vµ chiÕt khÊu) ph¶i ®-îc ®äc to vµ ghi vµo biªn b¶n
cña buæi më thÇu c«ng khai. §¹i diÖn c¸c bªn dù thÇu tham gia buæi më thÇu
ph¶i ký vµo hå s¬ më thÇu.
7. Sau khi më thÇu, xem xÐt c¸c tµi liÖu dù thÇu ®Ó x¸c ®Þnh møc ®é phï hîp víi
c¸c quy ®Þnh vµ h-íng dÉn mêi thÇu, còng nh- møc ®é ®¸p øng th«ng sè kü
thuËt. Khi ®ã, nh÷ng gãi thÇu ®· ®¸p øng ®-îc nh÷ng néi dung c¬ b¶n sÏ
115
Phô lôc 10
TiÕp theo
®-îc ®¸nh gi¸/ chÊm theo nh÷ng ph-¬ng ph¸p, ®iÒu kho¶n vµ c¸c ®iÒu kiÖn
nªu trong hå s¬ thÇu. Cã thÓ cã sù ®iÒu chØnh gi¸ thÇu nÕu cÇn thiÕt.
8. So s¸nh c¸c møc gi¸ ®Êu thÇu (theo møc ®· ®iÒu chØnh) cña nh÷ng gãi thÇu
®¹t tiªu chuÈn vµ chän ra møc gi¸ chµo thÊp nhÊt
9. Nép cho Ng©n hµng (i) mét biªn b¶n cña buæi më thÇu c«ng khai; (ii) tãm t¾t
néi dung vµ chÊm ®iÓm c¸c gãi thÇu; (iii) §Ò xuÊt bªn tróng thÇu vµ nÕu cÇn sÏ
kÌm theo c¸c khuyÕn nghÞ cña t- vÊn (nÕu cã). (iv) dù th¶o hîp ®ång nÕu cã
thay ®æi c¬ b¶n so víi b¶n hîp ®ång ®· ®-îc Ng©n hµng th«ng qua tr-íc ®©y;
vµ (v) giÊy chøng nhËn hµng ho¸ (thiÕt bÞ - goods) ®¶m b¶o chÊt l-îng nÕu
cÇn. Bªn tróng thÇu ph¶i lµ bªn ®Æt gi¸ thÊp nhÊt.
10. Sau khi ®-îc Ng©n hµng th«ng qua tiÕn hµnh trao ®æi vµ ký kÕt hîp ®ång.
CÇn nép 03 b¶n sao hîp ®ång ®· ký cho Ng©n hµng.
46
117
Phô lôc 11
TiÕp theo
Phô lôc 11
MÉu yªu cÇu thay ®æi ®¬n ®Æt hµng
118
Phô lôc 11
TiÕp theo
119
Phô lôc 11
TiÕp theo
MÉu yªu cÇu thay ®æi ®¬n ®Æt hµng
§Ò nghÞ vµ chÊp nhËn söa ®æi hîp ®ång
1. V¨n phßng ®Ò nghÞ 2. Hîp ®ång sè 3. Sè söa ®æi
4. Göi (Nhµ thÇu) 5. VÞ trÝ vµ m« t¶ cña dù ¸n
6. §Ò nghÞ thùc hiÖ n nh÷ng söa®æ i sau ®© y®Ó ph ïhîp v íi nh÷ng® iÒu chØ nh vÒ
th«ng sè kü thuËt vµ b¶n vÏ kÌm theo hoÆ c® ­îc liÖ t kª d­íi ®© y. Nép®Ò xuÊt
kÌm theo vµo trang 2 vµ göi kÌm c¶ ph© n bæ chi tiÕ t c¸c chi phÝ cña h îp ® ång
chÝ nh vµ c¸c h îp ® ång phô (xem thªm ® iÒu kho¶n cña h îp ® ång v íi tªn gäi ]§Ò
xuÊt söa®æ i` Ph© n bæ chi tiÕ t chi phÝ^). Kh«ng® ­îc thùc hiÖ n c«ng viÖ c theo
nh÷ng söa®æi nÕ u ch­a nhËn® ­îc b¶n sao do c¸n bé phô tr¸ch Hîp ® ång ký
hoÆ c mét chØ thÞ cho phÐ p thùc hiÖ n.
Ngµy th¸ng Hä tªn vµ chøc
danh
Ch÷ ký
7. M« t¶ c¸c thay®æ i: Theo® iÒ u kho¶n ]Thay®æ i^ cña h îp ® ång, nhµ thÇu ph¶i
cung cÊp c¸c trang thiÕ t bÞ , lao® éng vµ nguyªn vËt liÖu, vµ thùc hiÖn tÊt c¶
nh÷ng c«ng viÖ c cÇn thiÕ t®Ó hoµn thµnh c«ng viÖ c sau:
Trõ khi® ·® ­îc söa®æ i nh­ sau, c¸c® iÒu kho¶n cßn l¹i cña h îp ® ång® ang
® ­îc ® iÒ u chØ nh sÏ gi÷ nguyªn hiÖ u lùc.
PhÇn söa®æ itrªn®© y® ­îc chÊp nhËn:
Nhµ thÇu (§¬ n vÞ thùc hiÖ n)
§¹i diÖn
Ch÷ ký Ch÷ ký
Ngµy th¸ng Hä tªn vµ chøc danh Ngµy th¸ng Hä tªn vµ chøc danh
6. §Ò nghÞ thùc hiÖn nh÷ng söa ®æi sau ®©y ®Ó phï hîp víi nh÷ng ®iÒu chØnh vÒ
th«ng sè kü thuËt vµ b¶n vÏ kÌm theo hoÆc ®­îc liÖt kª d­íi ®©y. Nép ®Ò xuÊt kÌm
theo vµo trang 2 vµ göi kÌm c¶ ph©n bæ chi tiÕt c¸c chi phÝ cña hîp ®ång chÝnh vµ
c¸c hîp ®ång phô (xem thªm ®iÒu kho¶n cña hîp ®ång víi tªn gäi “§Ò xuÊt söa
®æi – Ph©n bæ chi tiÕt chi phÝ”). Kh«ng ®­îc thùc hiÖn c«ng viÖc theo nh÷ng söa ®æi
nÕu ch­a nhËn ®­îc b¶n sao do c¸n bé phô tr¸ch Hîp ®ång ký hoÆc mét chØ thÞ
cho phÐp thùc hiÖn.
7. M« t¶ c¸c thay ®æi: Theo ®iÒu kho¶n “Thay ®æi” cña hîp ®ång, nhµ thÇu ph¶i
cung cÊp c¸c trang thiÕt bÞ, lao ®éng vµ nguyªn vËt liÖu, vµ thùc hiÖn tÊt c¶ nh÷ng
c«ng viÖc cÇn thiÕt ®Ó hoµn thµnh c«ng viÖc sau:
Trõ khi ®· ®­îc söa ®æi nh­ sau, c¸c ®iÒu kho¶n cßn l¹i cña hîp ®ång ®ang ®­îc
®iÒu chØnh sÏ gi÷ nguyªn hiÖu lùc.
(§¬n vÞ thùc hiÖn)
PhÇn söa ®æi trªn ®©y ®­îc chÊp nhËn:
46
121
Phô lôc 12
TiÕp theo
Phô lôc 12Phô lôc 12
Nh÷ng c«ng cô vµ kü thuËt ®Ó dù to¸nNh÷ng c«ng cô vµ kü thuËt ®Ó dù to¸n
vµ kiÓm tra tiÕn ®évµ kiÓm tra tiÕn ®é
122
Phô lôc 12
TiÕp theo
123
Phô lôc 12
TiÕp theo
1. Phô lôc nµy ®Ò cËp tíi c¸c tr×nh tù chi tiÕt ®Ó x©y dùng vµ ¸p dông hÖ thèng ghi chÐp
vµ theo dâi tiÕn ®é thùc hiÖn dù ¸n (kÕ ho¹ch), chi phÝ vµ Ng©n s¸ch, nh÷ng thay ®æi
so víi -íc tÝnh ban ®Çu, nh÷ng xu h-íng biÕn ®æi cña tiÕn ®é vµ chi phÝ vµ -íc tÝnh
khi hoµn thiÖn. Phô lôc sÏ sö dông mét dù ¸n gi¶ thiÕt, dù ¸n thuû lîi cã c¬ cÊu ph©n
chia c«ng viÖc nªu trong h×nh 1, phô lôc 4. Mçi khèi lµ mét c«ng viÖc vµ mçi viÖc nµy
sÏ cÇn mét ng-êi chÞu tr¸ch nhiÖm hoµn thµnh nã. Ng-êi ®ã cã thÓ lµ Gi¸m ®èc dù ¸n
cña bªn vay vèn, mét thµnh viªn trong ban qu¶n lý dù ¸n, mét c¸n bé cña mét c¬ quan
tham gia dù ¸n, mét t- vÊn, mét nhµ cung cÊp hoÆc mét nhµ thÇu x©y dùng. Nh÷ng
nhiÖm vô nµy h×nh thµnh nªn bé m¸y chi tiÕt tæ chøc cña toµn dù ¸n.
2. Ng-êi chÞu tr¸ch nhiÖm ®èi víi mçi c«ng viÖc sÏ ®Æt kÕ ho¹ch chi tiÕt, lËp tiÕn ®é vµ
chi phÝ cho c¸c ho¹t ®éng trong c«ng viÖc nµy (hoÆc chi phÝ cho chÝnh c«ng viÖc nÕu
b¶n th©n c«ng viÖc ®ã kh«ng thÓ ph©n chia thµnh c¸c ho¹t ®éng). Chi phÝ (ng©n s¸ch)
sÏ ®-îc tÝnh to¸n cho mçi ho¹t ®éng vµ nh- vËy chi phÝ (ng©n s¸ch) cña c¶ c«ng viÖc
sÏ b»ng tæng cña c¸c ho¹t ®éng nµy. Chi phÝ ®-îc tÝnh dùa trªn chi phÝ nh©n c«ng, vËt
t-, thiÕt bÞ cÇn thiÕt ®Ó thùc hiÖn tõng ho¹t ®éng hoÆc nhiÖm vô.
3. VÝ dô trong tr-êng hîp cña nhiÖm vô C, ®-êng xe ch¹y vµ ®-êng nhá, kÕ ho¹ch thùc
hiÖn nhiÖm vô cã thÓ gièng nh- trong h×nh 1. Tæng thêi gian cho nhiÖm vô C trong
h×nh 1 b»ng kho¶ng c¸ch thêi gian tõ X ®Õn Y. Tæng kho¶ng thêi gian nµy cã thÓ ®-îc
biÓu diÔn b»ng mét ®o¹n thêi gian cïng víi nh÷ng nhiÖm vô kh¸c trong biÓu ®å thêi
gian d¹ng thanh cña dù ¸n. Tæng chi phÝ cho nhiÖm vô C trong kho¶ng thêi gian tõ X
®Õn Y lµ $4000. Nh- vËy ta cã thÊy ®-îc c¶ chi phÝ vµ kÕ ho¹ch cña nhiÖm vô C. ë ®©y
cÇn l-u ý r»ng chØ cã kho¶ng thêi gian (tiÕn ®é) cho nhiÖm vô C ®· ®-îc x¸c ®Þnh
nh-ng ch-a cã ngµy th¸ng cô thÓ. Theo c¸ch nµy sÏ dù tÝnh ®-îc thêi gian cho tÊt c¶
c¸c phÇn viÖc cña dù ¸n vµ tõ ®ã tæng hîp chi phÝ vµo cïng kÕ ho¹ch cña tõng c«ng
viÖc.
4. TiÕp theo, dùa vµo viÖc ®¸nh gi¸ cÈn thËn møc ®é -u tiªn ®èi víi c¸c nhiÖm vô nµy
sÏ s¾p xÕp chóng vµo trong tæng kÕ ho¹ch cña dù ¸n (CPM/PERT) ë d¹ng s¬ ®å m¹ng
l-íi. C¸c nhiÖm vô ®-îc tr×nh bµy trªn mét s¬ ®å thêi gian theo giai ®o¹n d¹ng m¹ng
l-íi biÓu thÞ chi phÝ vµ ho¹t ®éng trong c¸c nhiÖm vô ®-îc nh- vÝ dô trong h×nh 2.
Trªn c¬ së x¸c ®Þnh s¬ ®å cña dù ¸n vµ tuyÕn ho¹t ®éng chñ yÕu cïng víi ph©n tÝch kÕ
ho¹ch tæng thÓ cña dù ¸n sÏ t¹m thêi x¸c ®Þnh ®-îc dù ¸n kh¶ n¨ng hoµn thµnh ®-îc
nh÷ng mèc ho¹t ®éng quan träng. Chi phÝ cña mçi ho¹t ®éng trong s¬ ®å m¹ng l-íi ®·
®-îc x¸c ®Þnh tõ tr-íc. NÕu cÇn, ®iÒu chØnh l¹i kÕ ho¹ch theo d¹ng s¬ ®å m¹ng l-íi
theo kiÓu ë H×nh 2 b»ng c¸c kü thuËt nh- ®Èy nhanh dù ¸n, ph©n tÝch chi phÝ tèi
thiÓu.v.v... Chi phÝ cña c¸c nhiÖm vô kh¸c nhau ®-îc tËp hîp vµo c¬ cÊu ph©n chia cña
Nh÷ng c«ng cô vµ kü thuËt ®Ó dù to¸nNh÷ng c«ng cô vµ kü thuËt ®Ó dù to¸n
vµ kiÓm tra tiÕn ®évµ kiÓm tra tiÕn ®é
124
Phô lôc 12
TiÕp theo
1. Gi¶i phãng mÆt b»ng
2. San nÒn
3. §µo vµ x© ymãng
X
$ 800
$ 1.200
$ 2.000
Y
Ho¹t ®éng TiÕn ®é vµ chi phÝ
$ = L+M+E (hoÆc
S/C)*
$ = L+M+E (hoÆc
S/C)*
$ = L+M+E (hoÆc
S/C)*
* L+M+E (hoÆ c S/C)= Nh© n c«ng(Labor) + VËt liÖu(Materials) + ThiÕ tbÞ (Equipment)
(hoÆ c gi¸ trªn h îp® ång phô/h îp ® ång chÝ nh (Subcontract/Contract) - nÕ u nh-cÇn ®Õn mét nhµ thÇu
hoÆ c thÇu phô th× gi¸ h îp ® ång sÏ® -îc sö dông thay cho L+M+E)
H×nh 1. KÕ ho¹ch thùc hiÖn nhiÖm vô C
H×nh 2. LÞch tr×nh theo thêi gian cña dù ¸n X
1 2 3 4 5 6 7 8 9 10 11 12
H (8.000) * B (6.000) G(8,000)
D(10,000)
F (18.000)
A(3,000)
E (2.000)C (1.000)
* §© y lµ tæ ng c¸c chi phÝ (-íc tÝ nh ng© n s¸ch) cho mçi ho¹t® éng.
1. Gi¶i phãng mÆt b»ng
2. San nÒn
3. §µo vµ x©y mãng
* L+M+E (hoÆc S/C) = nh©n c«ng (Labor)+ VËt liÖu (Materials)+ ThiÕt bÞ (Equipment)
(hoÆc gi¸ trªn hîp ®ång phô/ Hîp ®ång chÝnh (Subcontract/ Contract) - NÕu nh- cÇn
®Õn mét nhµ thÇu hoÆc thÇu phô th× gi¸ hîp ®ång sÏ ®-îc sö dông thay cho L+M+E)
* §©y lµ tæng c¸c chi phÝ (-íc tÝnh ng©n s¸ch) cho mçi ho¹t ®éng
125
Phô lôc 12
TiÕp theo
c«ng viÖc møc cao h¬n ®Ó tÝnh to¸n tæng ng©n s¸ch dù ¸n vµ con sè nµy sÏ ®-îc thö
ph©n bæ ng-îc l¹i cho c¸c pÇn viÖc ®Ó kiÓm tra. Sau khi tÊt c¶ c¸c bé phËn hoµn thµnh,
s¬ ®å m¹ng l-íi CPM/PERT trë thµnh mét bé phËn kh«ng thÓ t¸ch rêi cña lÞch tr×nh
chi tiªu vµ ho¹t ®éng cña dù ¸n. §©y chÝnh lµ c¬ së ®Ó ®¸nh gi¸ t×nh tr¹ng, x¸c ®Þnh
t×nh h×nh thùc hiÖn dù ¸n trong khu«n khæ gi¸m s¸t dù ¸n. §iÒu v« cïng quan träng
lµ kh«ng ®-îc thay ®æi c¸c dù trï ng©n s¸ch vµ kÕ ho¹ch, trõ tr-êng hîp cã nh÷ng
thay ®æi vÒ ®¬n ®Æt hµng hoÆc hîp ®ång ®· ®-îc phª duyÖt.
5. §o¹n nµy sÏ nªu c¸ch ®¸nh gi¸ t×nh tr¹ng dù ¸n vµ x¸c ®Þnh c¸c th«ng sè vÒ thùc
hiÖn dù ¸n xÐt theo nh÷ng biÕn ®æi vÒ chi phÝ/tiÕn ®é vµ xu h-íng ph¸t triÓn cña dù
¸n lµm c¬ së cho viÖc -íc tÝnh vµ b¸o c¸o ®Þnh kú trong thêi gian thùc hiÖn dù ¸n. Môc
®Ých ®Çu tiªn cña c«ng viÖc nµy lµ ®Ó x¸c ®Þnh ®-îc mäi vÊn ®Ò ngay khi nã x¶y ra vµ
®iÒu chØnh kÞp thêi nh»m tr¸nh nh÷ng t¸c ®éng tiªu cùc tíi kÕ ho¹ch chi phÝ vµ chÊt
l-îng cña dù ¸n. SÏ rÊt cã lîi khi ta tr×nh bµy kÕ ho¹ch thùc hiÖn dù ¸n b»ng mét biÓu
®å d¹ng thanh ®Ó ¸p dông c¸c kü thuËt ®¸nh gi¸ c¸c th«ng sè vµ t×nh tr¹ng cña dù ¸n
(tuy nhiªn nÕu ®· sö dông s¬ ®å thêi gian cã ®¸nh dÊu giai ®o¹n). TiÕn ®é lËp theo
biÓu ®å d¹ng thanh cña dù ¸n thñy lîi X ®-îc m« t¶ trong h×nh 3. Theo biÓu ®å nµy sÏ
x¸c ®Þnh ®-îc t×nh tr¹ng cña dù ¸n vµ c¸c th«ng sè cña dù ¸n vµo cuèi th¸ng thø 4.
C¸c b-íc nh- sau:
1. TÝnh tæng dù to¸n ng©n s¸ch cña c«ng viÖc theo kÕ ho¹ch (Bugeted Value of
Work Schedule- BVWS) theo ®«la (hoÆc mét lo¹i tiÒn kh¸c), b»ng tæng c¸c kinh
phÝ cña dù ¸n: céng kinh phÝ cña tõng ho¹t ®éng cÇn hoµn thiÖn.
BVWS (tot) = 3,000 + 6,000 + 1,000 + 10,000 + 2,000 + 18,000 + 08,000
+ 08,000 + 12,000 = 68,000
2. TÝnh tæng dù to¸n ng©n s¸ch cña c«ng viÖc theo kÕ ho¹ch BVWS vµo thêi ®iÓm
cuèi th¸ng thø 4 theo ®«la hoÆc mét lo¹i tiÒn mÆt nµo kh¸c b»ng c¸ch céng tÊt
c¶ c¸c kinh phÝ cña c¸c ho¹t ®éng trong kÕ ho¹ch n»m phÝa bªn tr¸i cña thêi
®iÓm b¸o c¸o lµ th¸ng thø 4.
KÕt qu¶ sÏ lµ:
BVWS = 2,000 + 2/6(6,000) + 1,000 + 1/5(10,000) +1/9(18,000)
+ 8,000 + 4/12(12,000) = 21,000
3. TÝnh to¸n phÇn thùc chi cña c«ng viÖc ®· thùc hiÖn (Actual Value of the Work
Performed- AVWP) b»ng ®« la hoÆc mét lo¹i tiÒn kh¸c ®Õn hÕt th¸ng thø 4.
§©y lµ phÇn chi tiªu thùc sù cho c¸c h¹ng môc ®Ó hoµn thµnh mét phÇn c«ng
viÖc tÝnh cho tíi hÕt th¸ng 4- phÇn t« ®en trong c¸c thanh trong h×nh vÏ trªn.
Nã kh«ng ®-îc bao gåm c¸c kho¶n chi cho nh÷ng h¹ng môc ®· nhËn vÒ
nh-ng ch-a ®-îc n»m trong c«ng viÖc ®· hoµn thiÖn nh-ng ph¶i tÝnh c¶
nh÷ng h¹ng môc trong c«ng viÖc ®· hoµn thµnh song sÏ ®-îc thanh to¸n sau
H×nh3.Dù¸nX-TiÕn®éthùchiÖntheobiÓu®åd¹ngthanh
123456789101112NhiÖmvôM·M«t¶
A0100ThudänmÆtb»ng
B1100M-¬ngtiªun-íc
C1200§-êngcho«-t«
vµ®-êngnhá
D2100BètrÝkªnhvµ
dßngch¶y
E1300R¶i®-êng
F2200X©ykªnhm-¬ng
G2300ThiÕtbÞb¬m
H3000T-vÊnthiÕtkÕ
I4000Qu¶nlýdù¸n
Ch-¬ngtr×nh(th¸ng)
(8,000)
(12,000)
(3,000)
(6,000)
(1,000)
(10,000)
(2,000)
(18,000)
(8,000)
WBS
*Tængdùtr÷ng©ns¸chchoc¸cho¹t®éng®-îcchØra.PhÇnt«®entrongc¸cthanhchØrac¸cc«ngviÖc®·hoµnthµnhvµongµy
®-îcchØratrongh×nh
A0100ThudänmÆtb»ng
B1100M-¬ngtiªun-íc
C1200§§§§§-êngcho«t«vµ
®-êngnhá
D2100BèchÝkªnhvµ
dßngch¶y
E1300R¶i®-êng
F2200X©ykªnhm-¬ng
G2300ThiÕtbÞb¬m
H3000T-vÊnthiÕtkÕ
I4000Qu¶nlýdù¸n
WBSCh-¬ngtr×nh(th¸ng)
*Tængdùtr÷ng©ns¸chchoc¸cho¹t®éng®-îcchØra.PhÇnt«®entrongc¸cthanhchØrac¸cc«ngviÖc®·hoµnthµnhvµongµy®-îcchØratrongh×nh
127
Phô lôc 12
TiÕp theo
AVWP =
4,000+8,000+2,000+4,000=Tæng
IHBAviÖcC«ng
= 18,000
nµy. Nãi mét c¸ch kh¸c, phÇn thùc chi cña c«ng viÖc ®· thùc hiÖn (AVWP) t¹i
mäi thêi ®iÓm kh«ng nhÊt thiÕt b»ng dßng tiÒn mÆt thùc tÕ ®· chi. Th«ng tin vÒ
phÇn thùc chi cña c«ng viÖc ®· thùc hiÖn AVWP th-êng ®-îc cung cÊp tõ c¸n
bé hµnh chÝnh vµ kiÓm so¸t tµi chÝnh cña dù ¸n dùa trªn nh÷ng ghi chÐp vÒ
c¸c kho¶n chi l-¬ng, chi phÝ cho vËt liÖu, thiÕt bÞ vµ tiÒn thuª thiÕt bÞ trong qu¸
tr×nh thùc hiÖn phÇn viÖc ®· xong. Kh«ng cÇn sö dông tíi gi¸ dù to¸n hay dù
kiÕn cña nh÷ng phÇn t« ®en trong c¸c thanh ë h×nh 3. Trong vÝ dô nµy chóng
ta cã thÓ nãi r»ng thùc chi cho c«ng viÖc ®· thùc hiÖn (AVWP) tõ tÊt c¶ c¸c ho¹t
®éng lµ:
Nh- vËy, ®èi víi tr-êng hîp khi chi phÝ thùc tÕ thÊp h¬n so víi dù to¸n, tøc lµ
AVWP thÊp h¬n BVWS (18,000 thÊp h¬n 21,000) cã thÓ nãi r»ng chi tiªu cña
dù ¸n ®ang ë tiÕn ®é chËm. Tuy nhiªn kh«ng thÓ cã chØ sè ®Þnh l-îng nµo ®Ó
®¸nh gi¸ t×nh h×nh thùc hiÖn kÕ ho¹ch mÆc dï phÇn thùc hiÖn xong ®· ®-îc
hiÓn thÞ b»ng phÇn t« ®Ëm trªn c¸c thanh thêi gian. H¬n n÷a, mét sè phÇn viÖc
d-êng nh- l¹i cã chi phÝ kh¸c víi dù to¸n vµ nh- vËy cã thÓ nãi r»ng viÖc
®¸nh gi¸ sím th-êng kh«ng chÝnh x¸c. Thùc tÕ tõ ®©y ch-a chØ ra sù kÐm hiÖu
qu¶ r»ng thùc chi cuèi cïng kh¸c víi -íc tÝnh hoÆc nh÷ng t¸c ®éng cña viÖc
thay ®æi tiÕn ®é tíi chi phÝ.4. Mét yÕu tè quan träng cÇn ph¶i tÝnh råi so
s¸nh víi c¸c chØ sè nh- dù to¸n ban ®Çu vµ thùc chi nªu trªn ®Ó x¸c ®Þnh møc
®é thùc hiÖn vµ t×nh h×nh tµi chÝnh cña dù ¸n chÝnh lµ dù to¸n kinh phÝ cña
phÇn viÖc ®· thùc hiÖn (Budgeted Value of the Work Performed- BVWP) (b»ng
®« la hoÆc lo¹i tiÒn kh¸c). ChØ sè nµy cã thÓ ®-îc x¸c ®Þnh b»ng c¸ch lÊy phÇn
tr¨m cña c«ng viÖc ®· thùc hiÖn nh©n víi tæng dù to¸n kinh phÝ cho c«ng viÖc
®ã. VÝ dô, ®èi víi nhiÖm vô B nªu trªn, BVWP = 1/6 x 6000 = 1000 hoÆc hoµn
thµnh 16%. Muèn x¸c ®Þnh phÇn tr¨m hoµn thµnh c«ng viÖc, lËp ra tõ tr-íc
mét sè th-íc ®o cho c«ng viÖc (nh- mÐt khèi, mÐt vu«ng hoÆc mÐt hay phÇn
tr¨m c¸c thiÕt bÞ l¾p ®Æt) vµ kiÓm tra b»ng ®o ®Õm xem ®· thùc hiÖn ®-îc bao
nhiªu. Kh«ng thay ®æi th-íc ®o trong suèt thêi gian thùc hiÖn cña dù ¸n. Mét
sè c¸ch tÝnh nh- sau th-êng ®-îc sö dông:
(i) 0 vµ 100%: ChØ sau khi c«ng viÖc ®-îc hoµn tÊt míi tÝnh kinh phÝ theo dù to¸n
cho c«ng viÖc ®· thùc hiÖn. C¸ch tÝnh nµy th-êng ®-îc sö dông cho nh÷ng
c«ng viÖc cã thêi gian thùc hiÖn ng¾n (mét hoÆc hai th¸ng), gi¸ trÞ thÊp vµ khã
®¸nh gi¸. ViÖc ®¸nh gi¸ c«ng viÖc ®· hoµn thµnh hay ch-a cã thÓ dÔ dµng ®o
®Õm b»ng m¾t vµ kh«ng cÇn ®Õn c¸c c¸ch tÝnh to¸n kh¸c.
(ii) 50 vµ 50%: Sau khi c«ng viÖc ®-îc b¾t ®Çu, kh«ng cÇn x¸c ®Þnh khèi l-îng
g¸n 50% gi¸ trÞ cña phÇn dù to¸n kinh phÝ cho c«ng viÖc. Tuy nhiªn kÓ tõ thêi
128
Phô lôc 12
TiÕp theo
®iÓm ®ã sÏ kh«ng tÝnh thªm kinh phÝ cho bÊt cø phÇn viÖc thùc hiÖn thªm nµo
cho tíi khi toµn bé c«ng viÖc kÕt thóc- khi ®ã sÏ tÝnh nèt 50% gi¸ trÞ cßn l¹i.
C¸ch tÝnh to¸n kiÓu nµy th-êng ¸p dông cho nh÷ng nhiÖm vô l©u h¬n (2 ®Õn
6 th¸ng), víi kinh phÝ dù trï kh¸ thÊp so víi nh÷ng nhiÖm vô kh¸c vµ còng
khã cã thÓ tÝnh to¸n chi tiÕt ®-îc. T-¬ng tù nh- trªn, cã thÓ dÔ dµng x¸c ®Þnh
b»ng m¾t khi nhiÖm vô ®-îc b¾t ®Çu vµ khi kÕt thóc hoµn toµn. Ngoµi ra
kh«ng cÇn ph¶i x¸c ®Þnh mét chØ tiªu nµo kh¸c.
Hai th-íc ®o nµy lµ ®Ó ®¬n gi¶n hãa viÖc tÝnh to¸n. Trong c¸c tr-êng hîp sö
dông chóng nªu trªn, bÊt kú sù kh«ng chÝnh x¸c nhÊt thêi nµo trong qu¸ tr×nh
tÝnh to¸n tæng kinh phÝ dù to¸n cho phÇn c«ng viÖc ®· thùc hiÖn còng kh«ng
¶nh h-ëng nhiÒu tíi viÖc x¸c ®Þnh c¸c th«ng sè thùc hiÖn cña dù ¸n. VÝ dô ta
cã thÓ nãi r»ng viÖc kiÓm tra s¬ bé khèi l-îng c«ng viÖc tÝnh tíi thêi ®iÓm cuèi
th¸ng thø 4 cho c¸c kÕt qu¶ sau:
Chªnh lÖch so víi gi¸ trÞ -íc tÝnh t¹i tõng thêi ®iÓm b¸o c¸o sÏ ®-îc tÝnh nh- sau:
- Chªnh lÖch vÒ mÆt tiÕn ®é = BVWP - BVWS, ®ã lµ sù chªnh lÖch gi÷a kinh phÝ
dù to¸n cho c¸c ho¹t ®éng ®· ®-îc thùc hiÖn so víi kinh phÝ dù to¸n cho c¸c
ho¹t ®éng dù kiÕn ph¶i thùc hiÖn. Trong vÝ dô cña chóng ta, møc chªnh lÖch
nµy vµo cuèi th¸ng thø 4 sÏ lµ:
BVWP - BVWS = 15000 - 21000 = - 6000 (tøc lµ thÊp h¬n dù kiÕn)
- Chªnh lÖch vÒ trong chi phÝ = BVWP - AVWP, b»ng chªnh lÖch gi÷a kinh phÝ
dù trï cho c¸c ho¹t ®éng ®· thùc hiÖn so víi chi phÝ thùc tÕ cho c¸c ho¹t ®éng
nµy. Trong vÝ dô nµy, chªnh lÖch vÒ chi phÝ ë cuèi th¸ng thø 4 sÏ lµ:
BVWP - AVWP = 15000 - 18000 = -3000
(tøc lµ bÞ chi v-ît)
NhiÖm
vô
T×nh tr¹ng thùc tÕ % hoµn thµnh
Th-íc ®o sö
dông
TÝnh to¸n kinh phÝ
dù to¸n cho phÇn
c«ng viÖc ®· thùc
hiÖn
Kinh phÝ dù
to¸n cho phÇn
c«ng viÖc ®·
thùc hiÖn
A Hoµn thµnh 2/3 diÖn
tÝch mÆt b»ng
- §¬n vÞ
%(hÐcta)
2/3x3,000 = 2,000
B 1.000 trong sè 6.000 m
®-îc hoµn thµnh
- §¬n vÞ % (mÐt) 1/6x6,000 = 1,000
C Ch-a b¾t ®Çu - 0-100% - 0
D Ch-a b¾t ®Çu - §¬n vÞ % (km) - 0
E Ch-a b¾t ®Çu - 50% - 50% - 0
F Ch-a b¾t ®Çu - §¬n vÞ % (m2
) - 0
G Ch-a b¾t ®Çu - §¬n vÞ %
(sè b¬m)
- 0
H Hoµn thµnh - 50%-50% 8,000 = 8,000
I TÊt c¶ nh©n viªn trong
v¨n phßng qu¶n lý
lµm viÖc toµn thêi gian
Møc lao ®éng
(Sè giê ng-êi)
4/12(12,000) = 4,000
Tæng 15,000
129
Phô lôc 12
TiÕp theo
Cã thÓ biÓu diÔn b»ng ®å thÞ t×nh tr¹ng trªn nh- trong h×nh 4 víi c¸c ®-êng ®Æc tÝnh
cña Dù ¸n X (L-u ý: tÊt c¶ c¸c gi¸ trÞ cña BVWS, BVWP vµ AVWP ®Òu lµ c¸c gi¸ trÞ céng
dån cho tíi thùc tÕ).
H×nh 4. C¸c ®-êng ®Æc tÝnh cña Dù ¸n X
Chó thÝ ch :
- BVWS : Chi phÝ cho c«ng viÖ c theo kÕ ho¹ch
- AVWP : Thùc chi cña c«ng viÖ c® ·thùc hiÖ n
- BVWP : Kinh phÝ theo dù to¸n cho nh÷ng viÖ c® ·thùc hiÖ n
0
10
20
30
40
50
60
70
80
1 2 3 4 5 6 7 8 9 10 11 12 13 14 15 16
Thêi gian
BVWS
AVWP
BVWP
BVWP - BVWS = Chªnh lÖch do sai tiÕn® é
(뮩 y, kh«ng kÞ p tiÕ n ® é)
BVWP - AVWP = Chªnh
lÖ ch vÒ kinh phÝ
(뮩 y, l¹m chi)
KÐ o dµi thêi h¹n
L¹m
chi
Chi phÝ hoµn thµnh dù ¸n theo dù kiÕn
Chó thÝch
- BVWS: Chi phÝ cho c«ng viÖc theo kÕ ho¹ch
- AVWP: Thùc cho cña c«ng viÖc ®· thùc hiÖn
- BVWP: Kinh phÝ theo dù to¸n cho nh÷ng viÖc ®· thùc hiÖn
BVWP - BVWS = Chªnh lÖch do sai tiÕn ®é
(ë ®©y, kh«ng kÞp tiÕn ®é)
BVWP - BVWS = Chªnh
lÖch vÒ kinh phÝ
(ë ®©y, l¹m chi)
KÐo dµi thêi h¹n
Chi phÝ hoµn thµnh dù ¸n theo dù kiÕn
130
Phô lôc 12
TiÕp theo
6. Nh- vËy -íc tÝnh khi hoµn thµnh (estimate at completion- EAC) cho chi phÝ cuèi
cïng cho dù ¸n cã thÓ tÝnh to¸n gÇn ®óng nh- sau:
Nãi mét c¸ch kh¸c, gièng nh- ®· tÝnh to¸n ë th¸ng thø 4, chi thùc tÕ cuèi cïng cña dù
¸n sÏ béi chi 13,000$ hay lµ 20%. Mét c¸ch tÝnh to¸n chÝnh x¸c h¬n lµ ®¸nh gi¸ l¹i c¸c
chi phÝ ®Ó hoµn thµnh toµn bé phÇn c«ng viÖc cßn l¹i vµ céng thªm vµo AVWP cña thêi
®iÓm cuèi th¸ng 4 trong vÝ dô nµy.
Ta cã mét c¸ch kh¸c ®Ó tÝnh to¸n EAC vµ thêi ®iÓm dù tÝnh hoµn thµnh (estimated
completion date- ECD) nh- sau:
§èi víi EAC:
§èi víi ECD: ChØ sè tiÕn ®é (SI)
= 15,2 th¸ng hoÆc 26,7% chËm vÒ thêi gian
Thay cho viÖc sö dông ®¬n vÞ lµ tiÒn ®« la hoÆc mét lo¹i tiÒn mÆt nµo ®ã ®Ó tÝnh to¸n
BVWS, AVWP vµ BVWP ng-êi ta cã thÓ sö dông ®¬n vÞ giê ng-êi ®Ó tÝnh to¸n c«ng
viÖc cña c¸c t- vÊn. Tuy nhiªn ph¶i nhí ¸p dông ®¬n vÞ ®ã cho tÊt c¶ c¸c ho¹t ®éng
kh¸c cña Dù ¸n. Ng-êi ta còng cã thÓ x©y dùng nh÷ng ®-êng ®Æc tÝnh thÓ hiÖn phÇn
tr¨m hoµn thµnh theo thêi gian hoÆc tiÕn ®é thùc tÕ nÕu nh- cÇn thiÕt. Cã thÓ tÝnh tæng
phÇn tr¨m hoµn thµnh vµo cuèi th¸ng thø 4 nh- sau:
Tû lÖ phÇn tr¨m hoµn thµnh theo thùc tÕ:
PhÇn tr¨m hoµn thµnh tiÕn ®é:
81.60068.000
15.000
18.000
phÝchiTæng
BVWP
AVWP
== xx
0.833
18.000
15.000
AVWP
BVWP
(CI)phÝchisèChØ ===
=+=+= AVWP
CI
BVWP)-phÝchi(Tæng
AVWP
CI
$l¹icßntiÒnsèTæng
EAC
chibéi20%hoÆc$81.60018.000
0.833
15.00068.000
=+
−
0,7143
21.000
15.000
BVWS
BVWP
SI ===
%22100x
68.000
15.000
100x
to¸ndùTæng
4)thø(Th¸ngBVWP
==
%30,9100x
68.000
21.000
100x
to¸ndùTæng
4)thø(Th¸ngBVWS
==
(th¸ng)4
0,7143
4-12
hiÖnthùc·gianThêi
SI
l¹icßngianThêi
CD +=®+=EECD =
Thêi gian cßn l¹i
+ Thêi gian ®· thùc hiÖn
SI
131
Phô lôc 13
TiÕp theo
Phô lôc 13Phô lôc 13Phô lôc 13Phô lôc 13Phô lôc 13
C¸c ®oµn c«ng t¸c qu¶n lý dù ¸n cña ng©nC¸c ®oµn c«ng t¸c qu¶n lý dù ¸n cña ng©nC¸c ®oµn c«ng t¸c qu¶n lý dù ¸n cña ng©nC¸c ®oµn c«ng t¸c qu¶n lý dù ¸n cña ng©nC¸c ®oµn c«ng t¸c qu¶n lý dù ¸n cña ng©n
hµng ph¸t triÓn Ch©u ¸hµng ph¸t triÓn Ch©u ¸hµng ph¸t triÓn Ch©u ¸hµng ph¸t triÓn Ch©u ¸hµng ph¸t triÓn Ch©u ¸
132
Phô lôc 13
TiÕp theo
133
Phô lôc 13
TiÕp theo
D-íi ®©y liÖt kª c¸c ®oµn c«ng t¸c sÏ ®Õn lµm viÖc t¹i c¸c ®¬n vÞ vay vèn vµ c¸c ®¬n vÞ
thùc hiÖn dù ¸n sau khi quyÕt ®Þnh cho vay ®· ®-îc th«ng qua, kÌm theo ®ã lµ môc
®Ých cña tõng nhãm.
A. §§§§§oµn c«ng t¸c khëi ®Çu cña dù ¸n
Ng©n hµng th-êng cã mét ®ît c«ng t¸c khëi ®Çu dù ¸n ngay sau khi ký tho¶ thuËn cho
vay, nhÊt lµ trong nh÷ng tr-êng hîp ®¬n vÞ thùc hiÖn dù ¸n ®-îc Ng©n hµng lùa chän
lÇn ®Çu tiªn cã ho¹t ®éng hîp t¸c víi Ng©n hµng hoÆc ®¬n vÞ ®ã ch-a cã nhiÒu kinh
nghiÖm thùc hiÖn nh÷ng dù ¸n vay vèn tõ n-íc ngoµi. NhiÖm vô cña ®oµn c«ng t¸c
nµy bao gåm:
1. ThiÕt lËp mét mèi quan hÖ gi÷a c¸c c¸n bé cña Ng©n hµng víi c¸c c¸n bé trùc
tiÕp cã liªn quan cña ®¬n vÞ thùc hiÖn dù ¸n - gåm c¸n bé ë trô së chÝnh còng
nh- t¹i ®Þa ®iÓm triÓn khai dù ¸n. Nh÷ng tiÕp xóc ban ®Çu cã thÓ lµ chØ víi
nh÷ng ng-êi cã liªn quan tíi viÖc b¶o ®¶m tiÕp nhËn vèn vay.
2. T- vÊn cho bªn vay vèn chuÈn bÞ c¸c hå s¬ hîp lÖ cÇn thiÕt ®Ó viÖc vay cã hiÖu
qu¶.
3. H-íng dÉn kü h¬n vÒ c¸c quy tr×nh thñ tôc vµ nh÷ng yªu cÇu cña Ng©n hµng
trong viÖc tuyÓn t- vÊn, mua s¾m vµ gi¶i ng©n.
4. Hç trî bªn vay vèn x©y dùng hÖ thèng sæ s¸ch ghi chÐp vµ kÕ to¸n.
5. H-íng dÉn vÒ c¸c yªu cÇu cña Ng©n hµng trong viÖc b¸o c¸o dù ¸n.
6. Trao ®æi vÒ viÖc thùc hiÖn c¸c ®iÒu kho¶n trong hîp ®ång vay vèn vµ gióp bªn
vay lªn mét lÞch tr×nh thùc hiÖn phï hîp. Nªn dù tÝnh tr-íc nh÷ng vÊn ®Ò cã
thÓ n¶y sinh vµ gi¶i ph¸p kh¾c phôc.
7. KiÓm tra c«ng t¸c tæ chøc vµ cÊp vèn cho dù ¸n tõ nguån cña ®Þa ph-¬ng.
8. Cïng víi bªn vay vèn xem xÐt dù kiÕn thêi gian cho ®oµn ®¸nh gi¸ ®Çu tiªn.
9. §¸nh gi¸ chung nh÷ng c«ng viÖc chuÈn bÞ do ®¬n vÞ thùc hiÖn dù ¸n ®· tiÕn
hµnh, ®Æc biÖt lµ vÒ yªu cÇu nh©n sù vµ trong tr-êng hîp cÇn thiÕt, cung cÊp
trî gióp ®Ó b¾t ®Çu dù ¸n.
B. §§§§§oµn c«ng t¸c kiÓm tra, ®¸nh gi¸ Trong qu¸ tr×nh dù ¸n ®-îc thùc
hiÖn, Ng©n hµng sÏ cö c¸c ®oµn kiÓm tra vµo nh÷ng kho¶ng thêi gian ®· ®Þnh tr-íc ®Ó
®¸nh gi¸ chi tiÕt toµn bé tiÕn ®é cña dù ¸n. NhiÖm vô cña c¸c ®oµn c«ng t¸c nµy lµ:
C¸c ®oµn c«ng t¸c qu¶n lý dù ¸n cñaC¸c ®oµn c«ng t¸c qu¶n lý dù ¸n cñaC¸c ®oµn c«ng t¸c qu¶n lý dù ¸n cñaC¸c ®oµn c«ng t¸c qu¶n lý dù ¸n cñaC¸c ®oµn c«ng t¸c qu¶n lý dù ¸n cña
ng©n hµng ph¸t triÓn Ch©u ¸ng©n hµng ph¸t triÓn Ch©u ¸ng©n hµng ph¸t triÓn Ch©u ¸ng©n hµng ph¸t triÓn Ch©u ¸ng©n hµng ph¸t triÓn Ch©u ¸
134
Phô lôc 13
TiÕp theo
1. Rµ so¸t l¹i tiÕn ®é thùc hiÖn dù ¸n nãi chung vµ trªn c¬ së trao ®æi víi ®¬n vÞ
thùc hiÖn dù ¸n, tiÕn hµnh ®iÒu chØnh l¹i lÞch tr×nh thùc hiÖn dù ¸n.
2. Xem xÐt nh÷ng vÊn ®Ò mµ dù ¸n ®ang vµ cã thÓ sÏ gÆp ph¶i trong qu¸ tr×nh
thùc hiÖn, vµ cïng víi c¬ quan thùc hiÖn dù ¸n t×m ra nh÷ng biÖn ph¸p kh¾c
phôc.
3. Xem xÐt l¹i c¸c kho¶n chi tiªu cho dù ¸n vµ ®¸nh gi¸ mét c¸ch s¸t thùc vÒ kh¶
n¨ng hoµn thµnh dù ¸n víi møc kinh phÝ dù to¸n tõ ban ®Çu (tiÒn ngo¹i tÖ vµ
néi tÖ); Trong tr-êng hîp sÏ bÞ béi chi th× ph¶i xem xÐt c¸ch thøc bªn vay trang
tr¶i phÇn béi chi nµy.
4. Xem xÐt tiÕn ®é mua s¾m thiÕt bÞ vµ gi¶i ng©n vµ dùa trªn c¬ së so s¸nh víi
nh÷ng hå s¬ l-u cña Ng©n hµng vµ cña ®¬n vÞ thùc hiÖn, tiÕn hµnh kiÓm tra
c¸c hîp ®ång ®· ký vµ c¸c kho¶n ®· gi¶i ng©n.
5. Xem xÐt sù tu©n thñ cña ®¬n vÞ vay vèn/thùc hiÖn theo nh÷ng ®iÒu kho¶n cña
hîp ®ång vay vµ trong tr-êng hîp cã sù vi ph¹m hoÆc tr× ho·n tu©n thñ c¸c
®iÒu kho¶n ®ã, trao ®æi ngay víi ®¬n vÞ vay vèn/thùc hiÖn ®Ó ®Ò xuÊt nh÷ng
biÖn ph¸p söa ®æi.
6. Xem xÐt nh÷ng vÊn ®Ò kh¸c liªn quan ®Õn dù ¸n mµ cÇn cã sù quan t©m cña
c¸c c¸n bé Ng©n hµng.
C. §§§§§oµn c«ng t¸c ®Æc biÖt
§èi víi nh÷ng ®oµn c«ng t¸c cña Ng©n hµng ®-îc tæ chøc ®Ó gi¶i quyÕt mét sè vÊn ®Ò
cô thÓ ph¸t sinh trong qu¸ tr×nh thùc hiÖn dù ¸n nh-ng ®-îc c¸c ®oµn c«ng t¸c khëi
®Çu hoÆc kiÓm tra xem xÐt tíi nh- nh÷ng vÊn ®Ò sÏ nªu d-íi ®©y ®-îc gäi lµ nh÷ng
§oµn c«ng t¸c ®Æc biÖt. §oµn c«ng t¸c nµy th-êng cã mét sè chøc n¨ng chÝnh nh-:
1. Hç trî c¸c ®¬n vÞ thùc hiÖn dù ¸n ®¸nh gi¸ c¸c ®Ò xuÊt cña t- vÊn hoÆc th-¬ng
l-îng c¸c hîp ®ång.
2. Xem xÐt t¹i chç dù th¶o c¸c hå s¬ mêi thÇu.
3. Trao ®æi vÒ nh÷ng vÊn ®Ò mua s¾m thiÕt bÞ cô thÓ.
4. T- vÊn cho ®¬n vÞ vay vèn, thùc hiÖn dù ¸n vÒ nh÷ng vÊn ®Ò thÓ chÕ, kü thuËt
hoÆc tµi chÝnh cô thÓ.
D. §§§§§oµn c«ng t¸c b¸o c¸o hoµn thiÖn Mét ®oµn c«ng t¸c phôc vô b¸o c¸o
hoµn thiÖn sÏ ®-îc cö ®Õn dù ¸n ®Ó chuÈn bÞ cho viÖc viÕt b¸o c¸o hoµn thµnh cña
Ng©n hµng sau khi mét dù ¸n nµo ®ã ®· ®-îc hoµn thiÖn xÐt vÒ mÆt c«ng viÖc vËt chÊt.
Trong ®ît c«ng t¸c nµy c¸n bé Ng©n hµng cã nhiÖm vô:
135
Phô lôc 13
TiÕp theo
1. §¸nh gi¸ sù ®Çy ®ñ vµ phï hîp cña c¸c ho¹t ®éng trong giai ®o¹n x©y dùng,
thÈm ®Þnh vµ thùc hiÖn dù ¸n tõ c¶ hai phÝa: Ng©n hµng vµ bªn vay vèn.
2. §¸nh gi¸ c«ng t¸c ghi chÐp cña ®¬n vÞ vay vèn / thùc hiÖn dù ¸n trong qu¸
tr×nh thùc hiÖn dù ¸n, nhÊt lµ vÒ nh÷ng mÆt nh- ho¹t ®éng cña c¸c bªn t- vÊn,
mua s¾m thiÕt bÞ, x©y l¾p, sù tu©n thñ nh÷ng ®iÒu kiÖn cña kho¶n vay, c¸c chi
phÝ cho dù ¸n, gi¶i ng©n vµ nh÷ng tiÕn bé vÒ thÓ chÕ.
3. Xem xÐt nh÷ng vÊn ®Ò vÊp ph¶i trong qu¸ tr×nh thùc hiÖn dù ¸n vµ hiÖu qu¶
cña nh÷ng biÖn ph¸p kh¾c phôc chóng, xÐt tõ c¶ hai phÝa: Ng©n hµng vµ bªn
vay vèn.
4. KhuyÕn nghÞ cho ®¬n vÞ vay vèn/ thùc hiÖn dù ¸n nh÷ng b-íc cÇn thiÕt ®Ó
vËn hµnh dù ¸n.
E. §§§§§oµn c«ng t¸c ®¸nh gi¸ c¸c dù ¸n t¹i quèc gia. §oµn c«ng t¸c ®¸nh
gi¸ c¸c dù ¸n t¹i quèc gia sÏ tiÕn hµnh th¶o luËn víi c¸c quan chøc cao cÊp cña ChÝnh
phñ vÒ nh÷ng vÊn ®Ò thÓ chÕ, tµi chÝnh, thñ tôc liªn quan tíi c¸c dù ¸n ®ang tiÕn hµnh
trong mét quèc gia nµo ®ã. Mét sè nhiÖm vô chÝnh cña ®oµn c«ng t¸c nµy lµ:
1. Th¶o luËn víi c¸c c¬ quan Nhµ n-íc cÊp trung -¬ng cã liªn quan vÒ nh÷ng
khã kh¨n vµ h¹n chÕ phæ biÕn mang tÝnh ®Æc tr-ng cña quèc gia trong qu¸
tr×nh thùc hiÖn dù ¸n vµ t×m ra nh÷ng biÖn ph¸p phï hîp ®Ó kh¾c phôc
nh÷ng khã kh¨n nµy.
2. Cïng víi c¸c c¬ quan liªn quan xem xÐt nh÷ng vÊn ®Ò khã kh¨n cña dù ¸n vµ
®Ò xuÊt c¸c gi¶i ph¸p ®Ó gi¶i quyÕt c¸c vÊn ®Ò cô thÓ ®· ®-îc nªu ra.
3. Th¨m quan c¸c dù ¸n ®Ó quan s¸t cô thÓ h¬n møc ®é vµ ¶nh h-ëng cña c¸c
khã kh¨n ®· ®-îc x¸c ®Þnh.
F. §§§§§oµn c«ng t¸c gi¶i ng©n vèn vay quèc gia. Nh÷ng §oµn c«ng t¸c mµ
Ng©n hµng cö ®Õn ®Ó thóc ®Èy nhanh qu¸ tr×nh mua s¾m vµ gi¶i ng©n c¸c kho¶n cho
vay t¹i mét n-íc nµo ®ã ®-îc gäi lµ ®oµn c«ng t¸c gi¶i ng©n vèn vay quèc gia. Nh÷ng
nhiÖm vô chÝnh cña c¸c ®oµn c«ng t¸c nµy lµ:
1. Xem xÐt tiÕn ®é mua s¾m vµ gi¶i ng©n, so s¸nh c¸c sè liÖu ghi chÐp cña Ng©n
hµng vµ cña c¸c c¬ quan thùc hiÖn vÒ nh÷ng hîp ®ång ®· ký hoÆc ®· huû bá.
2. Xem xÐt viÖc chÊp- hµnh cña c¸c c¬ quan vay vèn/thùc hiÖn dù ¸n ®èi víi
nh÷ng quy ®Þnh cña Ng©n hµng vÒ mua s¾m vµ gi¶i ng©n vµ hç trî c¸c kÞp
thêi nép kÞp c¸c tµi liÖu liªn quan.
3. Xem xÐt kÕ ho¹ch vÒ c¸c hîp ®ång sÏ ký vµ c¸c kho¶n gi¶i ng©n cho n¨m hiÖn
hµnh còng nh- cho n¨m tiÕp theo. C¸c kÕ ho¹ch nµy ph¶i bao gåm: (i) M« t¶
136
Phô lôc 13
TiÕp theo
c¸c kho¶n môc; (ii) Lo¹i vèn vay; (iii) Tæng gi¸ trÞ Hîp ®ång theo dù kiÕn; (iv)
Dù kiÕn ngµy thùc hiÖn hîp ®ång.
4. Lµm râ nh÷ng thiÕu sãt trong c¸c hîp ®ång sÏ ký vµ gi¶i ng©n, x¸c ®Þnh nh÷ng
khã kh¨n, trë ng¹i cã liªn quan tíi nh÷ng thiÕu sãt ®ã vµ hç trî gi¶i quyÕt
nh÷ng vÊn ®Ò nµy.
5. §¶m b¶o c¸c ghi chÐp ®Çy ®ñ vÒ c¸c hîp ®ång ®· ký kÕt vµ c¸c kho¶n gi¶i
ng©n ®· thùc hiÖn.
6. Thu b¶n sao cña c¸c hîp ®ång ®· ký mµ ch-a ®-îc nép cho Ng©n hµng.
7. X¸c ®Þnh nh÷ng kh¶ n¨ng tiÕt kiÖm hoÆc béi chi cã thÓ x¶y ra trong ph¹m vi
vèn cho vay.
8. X¸c ®Þnh nhu cÇu ph©n bæ l¹i vèn cho vay tõ h¹ng môc nµy sang h¹ng môc
kh¸c.
9. X¸c minh yªu cÇu kÐo dµi thêi h¹n cho vay; trong tr-êng hîp cÇn nh- vËy,
cïng víi ®¬n vÞ thùc hiÖn tÝnh to¸n thêi h¹n cho vay phï hîp.
G. §§§§§oµn c«ng t¸c vÒ gi¶i ng©n. §oµn c«ng t¸c vÒ gi¶i ng©n ®-îc Ng©n hµng
tæ chøc ®Ó gi¶i quyÕt c¸c vÊn ®Ò cô thÓ vÒ tµi chÝnh vµ gi¶i ng©n cho dù ¸n. NhiÖm vô
chÝnh cña ®ît c«ng t¸c nµy lµ:
1. Xem xÐt hÖ thèng kÕ to¸n vµ dù to¸n, c«ng t¸c kiÓm so¸t néi bé vµ tæ chøc kiÓm
to¸n cña ®¬n vÞ vay vèn vµ thùc hiÖn, ®ång thêi xem xÐt c¸ch thøc giao dÞch
th-¬ng m¹i víi ng©n hµng trong ho¹t ®éng xuÊt nhËp khÈu hµng hãa b»ng
th- tÝn dông. ViÖc xem xÐt nµy lµ rÊt cÇn thiÕt ®Ó ®¶m b¶o cho qu¸ tr×nh gi¶i
ng©n vèn vay vµ gióp Ng©n hµng th«ng qua nh÷ng c¸ch gi¶i ng©n ®Æc biÖt
nh- t¹m øng hay b¸o c¸o chi tiªu.
2. Gi¶i thÝch c¬ chÕ ®iÒu hßa rñi ro tû gi¸ vµ viÖc thùc hiÖn c¸c kho¶n thanh to¸n
sau nµy vÒ hoµn tr¶ vèn gèc còng nh- l·i suÊt ®Õn h¹n.
3. T- vÊn vµ gîi ý cho c¸c ®¬n vÞ thùc hiÖn vÒ c¸c vÊn ®Ò tµi chÝnh vµ kÕ to¸n vµ
t×m c¸c biÖn ph¸p hç trî gi¶i quyÕt c¸c vÊn ®Ò vÒ dßng tiÒn ®Ó ®¶m b¶o lu«n ®ñ
vèn cho viÖc thùc hiÖn dù ¸n.
137
Phô lôc 14
TiÕp theo
Phô lôc 14Phô lôc 14Phô lôc 14Phô lôc 14Phô lôc 14
h-íng dÉn chuyÓn tiÕp tõ giai ®o¹n thùc hiÖnh-íng dÉn chuyÓn tiÕp tõ giai ®o¹n thùc hiÖnh-íng dÉn chuyÓn tiÕp tõ giai ®o¹n thùc hiÖnh-íng dÉn chuyÓn tiÕp tõ giai ®o¹n thùc hiÖnh-íng dÉn chuyÓn tiÕp tõ giai ®o¹n thùc hiÖn
dù ¸n sang vËn hµnh dù ¸ndù ¸n sang vËn hµnh dù ¸ndù ¸n sang vËn hµnh dù ¸ndù ¸n sang vËn hµnh dù ¸ndù ¸n sang vËn hµnh dù ¸n
138
Phô lôc 14
TiÕp theo
139
Phô lôc 14
TiÕp theo
ViÖc chuÈn bÞ ®Ó chuyÓn tiÕp mét c¸ch tr¬n tru tõ giai ®o¹n thùc hiÖn sang giai ®o¹n
vËn hµnh dù ¸n th-êng ph¶i b¾t ®Çu ngay tõ qu¸ tr×nh thiÕt kÕ dù ¸n. §Ó lµm nh- vËy,
viÖc chuyÓn tiÕp lu«n ph¶i ®-îc c©n nh¾c khi tiÕn hµnh c¸c th-¬ng thuyÕt trao ®æi vµ
khi lªn kÕ ho¹ch cho dù ¸n. ViÖc chuÈn bÞ còng cÇn ®-îc g¾n vµo c¸c bé phËn thùc
hiÖn dù ¸n kh¸c. Tuy nhiªn, trong thùc tÕ th-êng lµ c¸c giai ®o¹n ®Çu hoÆc cßn gäi lµ
c¸c phÇn “vËt chÊt” cña dù ¸n l¹i thu hót nhiÒu chó ý h¬n bëi chóng dÔ thÊy vµ ®ßi hái
sù quan t©m qu¶n lý tøc thêi. D-íi ®©y lµ mét sè gîi ý ®Ó duy tr× nhËn thøc vÒ yªu cÇu
vËn hµnh dù ¸n còng nh- ®Ó thùc hiÖn giai ®o¹n chuyÓn tiÕp ®óng lóc vµ thµnh c«ng.
- Ph¶i ®Æt giai ®o¹n “vËn hµnh” vµ c¸c môc ®Ých vËn hµnh vµo môc tiªu cña
c«ng t¸c qu¶n lý ngay tõ c¸c ho¹t ®éng ®Çu tiªn cña dù ¸n.
- §¶m b¶o r»ng trong khi lËp kÕ ho¹ch cho dù ¸n ®· l-u ý ®Õn c¸c yÕu tè vÒ vËn
hµnh dù ¸n ®Ó lËp ra nh÷ng “mèc thêi gian cho chuÈn bÞ”, nhÊt lµ cho c¸c ho¹t
®éng trî gióp vÒ kü thuËt vµ ®µo t¹o; ®ång thêi ®¶m b¶o viÖc më réng c¬ chÕ
qu¶n lý vµ c¬ cÊu tæ chøc cña ®¬n vÞ vay vèn/ thùc hiÖn dù ¸n cã tÝnh thùc tÕ
víi viÖc vËn hµnh sau nµy.
- KiÓm tra nh÷ng gi¶ ®Þnh ban ®Çu cho néi dung vËn hµnh vµ nÕu nh- cÇn thiÕt,
kÞp thêi ®iÒu chØnh l¹i khi m«i tr-êng hoÆc thiÕt kÕ cña dù ¸n bÞ thay ®æi.
- Kh«ng ®-îc gi¶ ®Þnh r»ng ®¬n vÞ thùc hiÖn dù ¸n hoÆc c¸n bé gi¸m s¸t thi
c«ng cña v¨n phßng qu¶n lý dù ¸n sÏ tiÕp tôc cã mÆt ®Ó hç trî cho c«ng t¸c ®µo
t¹o hoÆc khëi ®éng c¸c ho¹t ®éng. §iÒu nµy Ýt khi cã ®-îc bëi sÏ n¶y sinh
nh÷ng vÊn ®Ò trong qu¸ tr×nh thùc hiÖn dù ¸n còng nh- nh÷ng chËm trÔ cã thÓ
x¶y ra. Còng kh«ng nªn gi¶ ®Þnh r»ng c¸n bé “vËn hµnh” cã thÓ qu¶n lý giai
®o¹n thi c«ng.
- Kh«ng nªn tr× ho·n qu¸ l©u c«ng t¸c ®µo t¹o hoÆc nh÷ng néi dung liªn quan
®Õn vËn hµnh dù ¸n nÕu nh- thi c«ng chËm bëi qu¸ tr×nh chuÈn bÞ cho tËp
huÊn vµ vËn hµnh míi chÝnh lµ nh÷ng c«ng viÖc hay bÞ chËm trÔ nhiÒu. VÒ mÆt
kinh tÕ th× chi phÝ cho mét thiÕt bÞ bá kh«ng th-êng lín h¬n rÊt nhiÒu so víi
l-¬ng ph¶i tr¶ mét vµi th¸ng cho mét c¸n bé vËn hµnh “häc viÖc”.
- Ph¶i dù phßng mét kho¶n bÊt th-êng trong ng©n s¸ch cho ®µo t¹o vµ vËn
hµnh ®Ó cã thÓ trang tr¶i ®-îc nh÷ng phÇn t¨ng l-¬ng, thay ®æi c¸n bé ®· qua
®µo t¹o tõ ®Çu vµ mét sè chi phÝ bÊt th-êng kh¸c.
- Sö dông nh÷ng thiÕt bÞ thö nghiÖm ®Ó kiÓm tra nh÷ng gi¶ ®Þnh sö dông trong
®µo t¹o vµ nÕu cã thÓ, t¹o c¬ héi cho c¸c häc viªn thùc hµnh nh- trong ®iÒu
kiÖn vËn hµnh thùc tÕ.
- Cho c¸c c¸n bé vËn hµnh c¬ héi tiÕp cËn víi c¸c ho¹t ®éng thiÕt kÕ, thi c«ng x©y
l¾p ®Ó hä lµm quen h¬n vµ hiÓu biÕt h¬n vÒ c¸c “cç m¸y” trong thùc tÕ mµ hä sÏ
h-íng dÉn chuyÓn tiÕp tõ giai ®o¹nh-íng dÉn chuyÓn tiÕp tõ giai ®o¹nh-íng dÉn chuyÓn tiÕp tõ giai ®o¹nh-íng dÉn chuyÓn tiÕp tõ giai ®o¹nh-íng dÉn chuyÓn tiÕp tõ giai ®o¹n
thùc hiÖn dù ¸n sang vËn hµnh dù ¸nthùc hiÖn dù ¸n sang vËn hµnh dù ¸nthùc hiÖn dù ¸n sang vËn hµnh dù ¸nthùc hiÖn dù ¸n sang vËn hµnh dù ¸nthùc hiÖn dù ¸n sang vËn hµnh dù ¸n
140
Phô lôc 14
TiÕp theo
ph¶i vËn hµnh. Lµm ®-îc nh- vËy, c¶ c«ng t¸c vËn hµnh vµ b¶o d-ìng sÏ
®-îc n©ng cao.
- Cè g¾ng gi÷ c¸n bé cña ®¬n vÞ thùc hiÖn dù ¸n hoÆc c¸n bé v¨n phßng qu¶n lý
dù ¸n tiÕp tôc hç trî cho c«ng t¸c b¶o d-ìng khi chuyÓn sang giai ®o¹n vËn
hµnh.
- Xem xÐt viÖc lËp kÕ ho¹ch vµ ph©n bæ ng©n s¸ch còng nh- c¬ cÊu qu¶n lý cña
®¬n vÞ vay vèn hay thùc hiÖn dù ¸n ®Ó t¹o vµ sö dông nguån vèn cho vËn
hµnh b¶o d-ìng.
- §¶m b¶o chu tr×nh vËn hµnh dù ¸n thÝch hîp theo chu tr×nh ng©n s¸ch cña
bªn vay vèn ®Ó tr¸nh nh÷ng khã kh¨n n¶y sinh do kh«ng ®ñ vèn ë thêi ®iÓm
nµo ®ã.
- Xem xÐt kh¶ n¨ng cña bªn vay vèn hoÆc c¸c nhµ tµi trî kh¸c cÊp kinh phÝ ®Çy
®ñ vµ kÞp thêi cho c¸c kho¶n chi th-êng xuyªn.
- TÊt c¶ c¸c s¸ch h-íng dÉn vµ thñ tôc vËn hµnh ph¶i ®-îc hoµn chØnh vµ ®-îc
dÞch ra tiÕng ®Þa ph-¬ng (nÕu cÇn) vµ ph¶i dÔ hiÓu ®èi víi ng-êi sö dông.
- Ph¶i x©y dùng c¬ chÕ râ rµng cho ho¹t ®éng mua s¾m, cÊt gi÷ vµ sö dông c¸c
thiÕt bÞ c¬ b¶n, nhiªn liÖu vµ c¸c phô tïng thay thÕ vÒ sau.
- Trong tr-êng hîp thiÕt bÞ cña mét dù ¸n cÇn cã ®Çu vµo nhËp tõ bªn ngoµi cho
qu¸ tr×nh vËn hµnh (nh- nguyªn liÖu, v.v...), cÇn xem xÐt c¸c c¬ chÕ cÊp kinh
phÝ, t×m nguyªn liÖu, nh÷ng mèc thêi h¹n chÝnh vµ c¸c h×nh thøc mua s¾m.
141
Phô lôc 15
TiÕp theo
Phô lôc 15Phô lôc 15Phô lôc 15Phô lôc 15Phô lôc 15
Mét sè néi dung gîi ý cho b¸o c¸o kÕtMét sè néi dung gîi ý cho b¸o c¸o kÕtMét sè néi dung gîi ý cho b¸o c¸o kÕtMét sè néi dung gîi ý cho b¸o c¸o kÕtMét sè néi dung gîi ý cho b¸o c¸o kÕt
thóc dù ¸nthóc dù ¸nthóc dù ¸nthóc dù ¸nthóc dù ¸n
142
Phô lôc 15
TiÕp theo
143
Phô lôc 15
TiÕp theo
A. M« t¶ vÒ dù ¸n
1. C¸c môc ®Ých cña dù ¸n
2. C¸c cÊu phÇn chÝnh cña dù ¸n
3. Ph-¬ng ph¸p thùc hiÖn ®-îc sö dông
4. M« t¶ vµ x¸c minh nh÷ng thay ®æi trong c¸c cÊu phÇn hoÆc ph-¬ng ph¸p thùc
hiÖn dù ¸n nÕu cã.
B. Qu¸ tr×nh thùc hiÖn dù ¸n
1. So s¸nh kÕ ho¹ch thùc hiÖn ®Ò ra ban ®Çu vµ qu¸ tr×nh thùc hiÖn thùc tÕ, nªu ra
nh÷ng phÇn viÖc bÞ chËm, thêi gian chËm, nguyªn nh©n vµ c¸c biÖn ph¸p ®·
thùc hiÖn ®Ó kh¾c phôc.
2. So s¸nh gi÷a c¸c dù to¸n chi phÝ khi thÈm ®Þnh vµ c¸c chi phÝ thùc tÕ (theo
ngo¹i tÖ vµ néi tÖ), c¸c yÕu tè g©y ra béi chi hoÆc chËm chi kinh phÝ cña dù ¸n.
3. B¸o c¸o c¸c khã kh¨n trong viÖc tuyÓn t- vÊn, cã thÓ xem xÐt tõ gãc ®é ph¶i
tu©n theo c¸c thñ tôc do Ng©n hµng quy ®Þnh; ®¸nh gi¸ c«ng viÖc cña c¸c t-
vÊn vµ quan hÖ gi÷a ®¬n vÞ thùc hiÖn vµ t- vÊn.
4. B¸o c¸o vÒ c¸c vÊn ®Ò khã kh¨n trong qu¸ tr×nh mua s¾m thiÕt bÞ, dÞch vô (bao
gåm c¶ c¸c c«ng tr×nh d©n dông), xem xÐt tõ gãc ®é ph¶i tu©n theo thñ tôc vµ
quy ®Þnh cña Ng©n hµng; ®¸nh gi¸ sù thùc hiÖn cña bªn cung cÊp thiÕt bÞ còng
nh- bªn thùc hiÖn hîp ®ång theo c¸c ®iÒu kho¶n hîp ®ång.
5. Møc ®é chÊp hµnh cña ®¬n vÞ vay vèn/thùc hiÖn dù ¸n víi c¸c ®iÒu kiÖn cña
kho¶n vay, nh÷ng nguyªn nh©n cña viÖc kh«ng chÊp hµnh hay chËm trÔ vµ
c¸c biÖn ph¸p kh¾c phôc.
6. Lý do cña mäi sù chËm trÔ trong sö dông vèn vay; tÝnh thÝch hîp cña c¸c
ph-¬ng ph¸p gi¶i ng©n ®-îc ¸p dông. Gi¶i thÝch cho viÖc ph©n bæ l¹i vèn vay
nÕu cã.
C. B¾t ®Çu vËn hµnh
1. M« t¶ qu¸ tr×nh vËn hµnh ban ®Çu; nh÷ng vÊn ®Ò gÆp ph¶i khi chuyÓn tiÕp tõ
hoµn thiÖn x©y l¾p sang vËn hµnh.
Mét sè néi dung gîi ý cho mét b¸o c¸oMét sè néi dung gîi ý cho mét b¸o c¸oMét sè néi dung gîi ý cho mét b¸o c¸oMét sè néi dung gîi ý cho mét b¸o c¸oMét sè néi dung gîi ý cho mét b¸o c¸o
kÕt thóc dù ¸nkÕt thóc dù ¸nkÕt thóc dù ¸nkÕt thóc dù ¸nkÕt thóc dù ¸n
144
Phô lôc 15
TiÕp theo
2. C¸c biÖn ph¸p ®· ®-îc thùc hiÖn ®Ó ®¶m b¶o qu¸ tr×nh vËn hµnh dù ¸n æn
®Þnh xÐt trªn c¸c mÆt qu¶n lý, nh©n sù, cÊp tµi chÝnh vµ b¶o d-ìng c¸c thiÕt bÞ
trong khu«n khæ dù ¸n; triÓn väng vÒ nh÷ng lîi Ých cña dù ¸n.
3. Nhu cÇu vµ c¸ch thøc hç trî cña Ng©n hµng cho qu¸ tr×nh vËn hµnh sau nµy
cña dù ¸n.
D. Ho¹t ®éng cña Ng©n hµng
1. §¸nh gi¸ ho¹t ®éng cña Ng©n hµng trong viÖc theo dâi thùc hiÖn dù ¸n; hiÖu
qu¶ vµ tÝnh kÞp thêi cña nh÷ng hç trî tõ Ng©n hµng ®Ó gi¶i quyÕt nh÷ng khã
kh¨n ph¸t sinh trong qu¸ tr×nh thùc hiÖn.
2. NhËn xÐt vÒ nh÷ng h-íng dÉn, thñ tôc vµ yªu cÇu cña Ng©n hµng; nh÷ng vÊn
®Ò ph¸t sinh vµ biÖn ph¸p kh¾c phôc, gîi ý nh÷ng thay ®æi ®èi víi c¸c thñ tôc
vµ yªu cÇu ®ã.
145
C¸c thuËt ng÷
C¸c thuËt ng÷
146
C¸c thuËt ng÷
147
C¸c thuËt ng÷
Accounting- KÕ to¸n, h¹ch to¸n
Cost: Chi phÝ
Project: Dù ¸n
Administration- Qu¶n lý
Contract- Hîp ®ång
Project - Dù ¸n
Property- Tµi s¶n
Administrative expenses- Chi phÝ
hµnh chÝnh
Administrative procedures- Thñ tôc
hµnh chÝnh
Agreements, financing- Tháa thuËn,
tµi trî
Allocation, loan proceeds- Ph©n bæ,
kinh phÝ tõ kho¶n vay
Appropriations- C¸c kho¶n ph©n bæ
Asian Development Bank- Ng©n hµng
Ph¸t triÓn ch©u ¸
Auditing- KiÓm to¸n
Authority, delegation of- QuyÒn,giao
quyÒn
Bar Graph- BiÓu ®å cét
Benefits- Lîi Ých
Books of Accounts- Danh môc c¸c tµi
kho¶n
Borrower- §¬n vÞ vay vèn
Budget- Ng©n s¸ch
Budgeting- Dù trï kinh phÝ
Change order- Thay ®æi ®¬n hµng
Changes, control of- KiÓm so¸t thay
®æi
Charts- C¸c biÓu ®å
Civil works, (See construction)- C¸c
c«ng tr×nh d©n sù (xem thªm phÇn
construction- x©y dùng)
Code of accounts- M· hiÖu tµi kho¶n
Co-financed projects- C¸c dù ¸n ®­îc
®ång tµi trî
Communication, channels of,- Th«ng
tin liªn l¹c, kªnh
Conflict management- Qu¶n lý m©u
thuÉn
Construction- X©y dùng
Management- Qu¶n lý
Supervision- Gi¸m s¸t
Consultants- T­ vÊn
Consulting firm- C«ng ty t­ vÊn
Engagement of- Sù tham gia
External sources of names- C¸c nguån
th«ng tin bªn ngoµi
Individual- T­ vÊn ®éc lËp
Procedures for selecting- Thñ tôc lùa
chän
Reports- B¸o c¸o
Short list of- Danh s¸ch rót gän
Supervising work- C«ng viÖc gi¸m s¸t
Training- §µo t¹o
Contingencies- C¸c kho¶n dù phßng
Contractors- Nhµ thÇu
Managing contractor’s action- Qu¶n lý
ho¹t ®éng cña nhµ thÇu
Reports- B¸o c¸o
Coordination- Phèi hîp
Cost accounting- H¹ch to¸n chi phÝ
Cost control- KiÓm so¸t chi phÝ
Measures- C¸c biÖn ph¸p
Objectives- Môc tiªu
Scope of- Ph¹m vi
Tools and techniques- C¸c c«ng cô vµ
c¸c ph­¬ng ph¸p
Cost estimates- Dù to¸n chi phÝ
Costs- Chi phÝ
Direct- trùc tiÕp
Indirect- gi¸n tiÕp
Overrun- l¹m chi
Underrun- chËm chi
Variances- Chªnh lÖch
148
C¸c thuËt ng÷
Cost to complete- Chi phÝ khi hoµn
thµnh
Counterpart funds- Vèn ®èi øng
Covenants- §iÒu kho¶n
Critical Path Method (CPM)- Ph­¬ng
ph¸p tuyÕn ho¹t ®éng chñ yÕu
Data bank- Ng©n hµng d÷ liÖu
Delays- ChËm trÔ
Bank approval- phª duyÖt cña Ng©n
hµng
Compliance with project covenants -
thùc hiÖn theo c¸c yªu cÇu cña dù ¸n
Procurement- Mua s¾m
Delegation of authority- ñy quyÒn
Deputy Project Manager- Phã gi¸m
®èc dù ¸n
Diaries- NhËt ký
Disbursement procedures- Thñ tôc
gi¶i ng©n
Environment- M«i tr­êng
Equipment installation- L¾p ®Æt thiÕt
bÞ
Evaluation- §¸nh gi¸
Executing agency- §¬n vÞ thùc hiÖn
Definition of- ®Þnh nghÜa
Multiple- §a ®¬n vÞ thùc hiÖn
Expenditures- Chi tiªu
Administrative- cho hµnh chÝnh
Forecasting of- dù b¸o
Indirect- gi¸n tiÕp
Facilities- C¸c ph­¬ng tiÖn/thiÕt bÞ
Feasibility studies- Nghiªn cøu kh¶ thi
Financial statements- B¸o c¸o tµi
chÝnh
Fixed overhead- Chi phÝ hµnh chÝnh
cè ®Þnh
Fixed price contracts- Hîp ®ång víi
gi¸ cè ®Þnh
Force account- §¬n vÞ trùc thuéc
Forms- BiÓumÉu
Funds- Kinh phÝ
Initial work- cho c¸c c«ng viÖc ban
®Çu
Sources and allocation of- Nguån vµ
ph©n bæ
Graphs- BiÓu ®å
Guidelines- H­íng dÉn
Procurement Under ADB Loans- Mua
s¾m theo c¸c kho¶n vay cña ADB
Project Benefit Monitoring and
Evaluation- Gi¸m s¸t vµ §¸nh gi¸ lîi
Ých cña dù ¸n
Use of Consultants Under ADB Loans-
Sö dông t­ vÊn theo c¸c kho¶n vay
cña ADB
Withdrawals of Proceeds of ADB
Loans- Rót tiÒn tõ c¸c kho¶n vay cña
ADB
Handbooks- S¸ch h­íng dÉn
Impact Evaluation- §¸nh gi¸ t¸c ®éng
Information- Th«ng tin
Initial works- C¸c c«ng tr×nh ban ®Çu
Inputs- §Çu vµo
Inspection- Thanh tra
Integration- Tæng hîp
Interaction- Phèi hîp qua l¹i
Interfacing- Giao diÖn
International competitive bidding-
§Êu thÇu c¹nh tranh quèc tÕ
Introduction- Giíi thiÖu
Investment- §Çu t­
Job description- M« t¶ c«ng viÖc
Leadership- L·nh ®¹o
Loan- Kho¶n vay
149
C¸c thuËt ng÷
Agreement- Tháa thuËn
Closing date- Ngµy hÕt h¹n
Documents- Tµi liÖu
Negotiations- §µm ph¸n
Loan effectiveness- HiÖu lùc cña
kho¶n vay
Period for- Thêi gian
Requirements- §iÒu kiÖn
Loan negotiations minutes of- Biªn
b¶n ®µm ph¸n vÒ kho¶n vay
Loan regulations- C¸c quy ®Þnh vÒ
kho¶n vay
Management- Qu¶n lý
Consultants, suppliers, contractors-
T­ vÊn, nhµ cung cÊp, nhµ thÇu
Financial- Tµi chÝnh
Project data- D÷ liÖu cña dù ¸n
Management Information System- HÖ
thèng qu¶n lý th«ng tin
Master schedule- LÞch tr×nh chÝnh
Missions- C¸c ®oµn c«ng t¸c
Description of- M« t¶
Preparations for- ChuÈn bÞ
Types of- C¸c lo¹i h×nh
Negotiations, loan-§µm ph¸n , vÒ
kho¶n vay
Networks- M¹ng l­íi, s¬ ®å
Operating agency- §¬n vÞ vËn hµnh
Operations Manager- Gi¸m ®èc vËn
hµnh
Organizational structure- C¬ cÊu tæ
chøc
Orientation- §Þnh h­íng
Overhead- Hµnh chÝnh
Photographs- ¶nh
Planning- LËp kÕ ho¹ch
Complex projects- Dù ¸n phøc hîp
Cost control- KiÓm so¸t chi phÝ
Detailed scope of- Ph¹m vi chi tiÕt
Disbursements- Gi¶i ng©n
Financial management/accounting-
Qu¶n lý/kÕ to¸n tµi chÝnh
Schedule control- KiÓm so¸t lÞch tr×nh
Technical performance- ChÊt l­îng kü
thuËt
Price escalation- T¨ng gi¸
Problems- C¸c vÊn ®Ò
Types of- c¸c lo¹i
Procurement of goods/works- Mua
s¾m hµng hãa/c«ng tr×nh d©n sù
Project- Dù ¸n
Agreement- Tháa thuËn
Changes- Thay ®æi
Commissioning- Thuª
Covenants- C¸c ®iÒu kho¶n
Documents- Tµi liÖu
Interfacing- Giao diÖn
Management control system- HÖ thèng
kiÓm so¸t qu¶n lý
Measuring project progress- TÝnh to¸n
tiÕn ®é cña dù ¸n
Records- Ghi chÐp, l­u tr÷
Reporting- B¸o c¸o
Staffing- Nh©n sù
Turn- over- ChuyÓn giao
Project Benefit Monitoring and
Evaluation- Gi¸m s¸t vµ §¸nh gi¸ lîi
Ých cña dù ¸n
Project changes, controlling- Thay ®æi
cña dù ¸n, kiÓm so¸t
Project commissioning- Thuª thùc
hiÖn
Project cycle- Chu tr×nh cña dù ¸n
Scope of activities- Ph¹m vi ho¹t ®éng
Stages of- C¸c giai ®o¹n
Project data- D÷ liÖu cña dù ¸n
Project Evaluation and Review
Technique (PERT)- Kü thuËt §¸nh gi¸
dù ¸n
150
C¸c thuËt ng÷
Project implementation- Thùc hiÖn dù
¸n
Preparing for- ChuÈn bÞ
Stages of - C¸c giai ®o¹n
Start of- B¾t ®Çu
Project implementation management-
Qu¶n lý thùc hiÖn dù ¸n
Functional areas- c¸c lÜnh vùc chøc
n¨ng
List of tasks- danh môc c¸c nhiÖm vô
Purposes of- c¸c môc tiªu
Scope of- ph¹m vi
Project management- Qu¶n lý dù ¸n
Project management office- V¨n phßng
qu¶n lý dù ¸n
Facilities of- C¸c ph­¬ng tiÖn, thiÕt bÞ
Functions of staff- Chøc n¨ng cña c¸n
bé
Project Manager- Gi¸m ®èc Dù ¸n
Activities during- c¸c ho¹t ®éng trong
giai ®o¹n:
Execution- Thùc hiÖn
Definition of- Kh¸i niÖm
Functions and responsibilities- Chøc
n¨ng vµ tr¸ch nhiÖm
Qualities- PhÈm chÊt
Project monitoring- Gi¸m s¸t dù ¸n
Project organization- Tæ chøc dù ¸n
Project procedures manual- H­íng
dÉn c¸c thñ tôc cho dù ¸n
Project reports- B¸o c¸o dù ¸n
Bank requirements- vÒ c¸c quy ®Þnh
cña Ng©n hµng
Information needed- vÒ c¸c th«ng tin
cÇn thiÕt
Project completion reports- b¸o c¸o
hoµn thµnh dù ¸n
Project work plan- KÕ ho¹ch lµm viÖc
cña dù ¸n
Quality assurance- §¶m b¶o chÊt
l­îng
Quality control- KiÓm so¸t chÊt l­îng
Reports- B¸o c¸o
Appraisal- thÈm ®Þnh
Progress reports- B¸o c¸o tiÕn ®é
Project completion reports- B¸o c¸o
hoµn thµnh dù ¸n
Resources- C¸c nguån lùc
Responsibility, transfering- Tr¸ch
nhiÖm, chuyÓn giao
Reviews- §¸nh gi¸
Changes- c¸c thay ®æi
Fund utilization- sö dông vèn
Right- of- way- QuyÒn sö dông mÆt
b»ng
Schedules- LÞch tr×nh
In loan agreement- trong tháa thuËn
vay vèn
Integration of- lång ghÐp
Master schedule- kÕ ho¹ch chñ ®¹o
Methods of preparing- c¸c ph­¬ng
ph¸p lËp
Planning- lËp kÕ ho¹ch
Subsidiary- chi nh¸nh
Types of- c¸c lo¹i
Specifications- C¸c th«ng sè
Staffing- Nh©n sù
Start- up- B¾t ®Çu
Suppliers- Nhµ cung cÊp
Managing supplier’s action- qu¶n lý
ho¹t ®éng cña nhµ cung cÊp
Systems- C¸c hÖ thèng
Table of activities and events- Danh
môc c¸c ho¹t ®éng vµ sù kiÖn
151
C¸c thuËt ng÷
Technical assistance- Hç trî kü thuËt
Technical performance control- KiÓm
so¸t chÊt l­îng kü thuËt
Quality assurance- §¶m b¶o chÊt
l­îng
Quality control- KiÓm so¸t chÊt l­îng
Scope of- Ph¹m vi
Technical specifications- C¸c th«ng sè
kü thuËt
Training- §µo t¹o
Unit price contract- Hîp ®ång gi¸ ®¬n
vÞ
Usage scheduling- LÞch tr×nh sö dông
Variances- Chªnh lÖch
Withdrawals- Rót tiÒn
Work authorization- ñyquyÒn trong
c«ng viÖc
Procedure- Thñ tôc
Work breakdown structure- C¬ cÊu
ph©n chia c«ng viÖc
Ng©n hµng ph¸t triÓn Ch©u A
XuÊt b¶n cã söa ®æi, 1988
SACH H¦¥NG D¢N
QUAN LY
TH¦C HI£N D¦ AN
Cuèn S¸ch h-íng dÉn qu¶n lý thùc hiÖn dù ¸n nµy lµ mét trong nhiÒu Ên
phÈm cña v¨n phßng DÞch vô Dù ¸n Trung t©m thuéc Ng©n hµng ph¸t triÓn
ch©u ¸ nh»m cung cÊp chØ dÉn thùc tÕ cho c¸c nhµ qu¶n lý dù ¸n khi thùc hiÖn
c¸c dù ¸n do Ng©n hµng tµi trî. C¸c Ên phÈm kh¸c võa ®-îc xuÊt b¶n gåm Sæ
tay vÒ chÝnh s¸ch. Thùc hiÖn vµ thñ tôc liªn quan ®Õn viÖc mua s¾m trong
ph¹m vi c¸c kho¶n vay ng©n hµng ph¸t triÓn ch©u ¸, S¸ch h-íng dÉn xÐt thÇu,
C¸c mÉu hå s¬ mêi thÇu cho mua s¾m hµng ho¸ vµ c¸c mÉu hå s¬ mêi thÇu cho
cungcÊp,giaonhËnvµl¾p®Æthµngho¸.
Qu¶n lý thùc hiÖn dù ¸n kh¸c nh÷ng cuèn s¸ch kh¸c viÕt vÒ qu¶n lý dù ¸n ë
chç nã tËp trung chñ yÕu vµo c¸c mÆt thùc hiÖn, bá quan c¸c ho¹t ®éng liªn
quan ®Õn vËn hµnh tiÕp theo cña dù ¸n sau khi dù ¸n hoµn thµnh. Thªm n÷a
cuèn s¸ch lång ghÐp nh- mét phÇn cña toµn bé nç lùc qu¶n lý, nh÷ng chØ dÉn
vµ yªu cÇu cô thÓ cña ng©n hµng ¸p dông cho nh÷ng ho¹t ®éng thùc hiÖn nhÊt
®Þnh. Cuèn s¸ch nµy kh«ng cã ý ®Þnh lµ mét tµi liÖu häc thuËt vÒ ®Ò tµi ®-îc
bµn ®Õn mµ chØ thÓ hiÖn mét nç lùc khiªm tèn nh-ng tÝch cùc cña Ng©n hµng
nh»m gióp thóc ®Èy qu¸ tr×nh ph¸t triÓn b»ng c¸ch chØ ra c¸ch sö dông mét
c¸ch hiÖu qu¶ vµ kinh tÕ nh÷ng nguån lùc khan hiÕm.
Cuèn s¸ch cã mét sè phô lôc mµ ng-êi ®äc cã thÓ xem vµo lóc r¶nh rçi do ®ã
gi¶mbítc¸cchitiÕtkhi®äcv¨nb¶nchÝnh

Handbook management project

  • 1.
    Ng©n hµng ph¸ttriÓn Ch©u A XuÊt b¶n cã söa ®æi, 1988 SACH H¦¥NG D¢N QUAN LY TH¦C HI£N D¦ AN Cuèn S¸ch h-íng dÉn qu¶n lý thùc hiÖn dù ¸n nµy lµ mét trong nhiÒu Ên phÈm cña v¨n phßng DÞch vô Dù ¸n Trung t©m thuéc Ng©n hµng ph¸t triÓn ch©u ¸ nh»m cung cÊp chØ dÉn thùc tÕ cho c¸c nhµ qu¶n lý dù ¸n khi thùc hiÖn c¸c dù ¸n do Ng©n hµng tµi trî. C¸c Ên phÈm kh¸c võa ®-îc xuÊt b¶n gåm Sæ tay vÒ chÝnh s¸ch. Thùc hiÖn vµ thñ tôc liªn quan ®Õn viÖc mua s¾m trong ph¹m vi c¸c kho¶n vay ng©n hµng ph¸t triÓn ch©u ¸, S¸ch h-íng dÉn xÐt thÇu, C¸c mÉu hå s¬ mêi thÇu cho mua s¾m hµng ho¸ vµ c¸c mÉu hå s¬ mêi thÇu cho cungcÊp,giaonhËnvµl¾p®Æthµngho¸. Qu¶n lý thùc hiÖn dù ¸n kh¸c nh÷ng cuèn s¸ch kh¸c viÕt vÒ qu¶n lý dù ¸n ë chç nã tËp trung chñ yÕu vµo c¸c mÆt thùc hiÖn, bá quan c¸c ho¹t ®éng liªn quan ®Õn vËn hµnh tiÕp theo cña dù ¸n sau khi dù ¸n hoµn thµnh. Thªm n÷a cuèn s¸ch lång ghÐp nh- mét phÇn cña toµn bé nç lùc qu¶n lý, nh÷ng chØ dÉn vµ yªu cÇu cô thÓ cña ng©n hµng ¸p dông cho nh÷ng ho¹t ®éng thùc hiÖn nhÊt ®Þnh. Cuèn s¸ch nµy kh«ng cã ý ®Þnh lµ mét tµi liÖu häc thuËt vÒ ®Ò tµi ®-îc bµn ®Õn mµ chØ thÓ hiÖn mét nç lùc khiªm tèn nh-ng tÝch cùc cña Ng©n hµng nh»m gióp thóc ®Èy qu¸ tr×nh ph¸t triÓn b»ng c¸ch chØ ra c¸ch sö dông mét c¸ch hiÖu qu¶ vµ kinh tÕ nh÷ng nguån lùc khan hiÕm. Cuèn s¸ch cã mét sè phô lôc mµ ng-êi ®äc cã thÓ xem vµo lóc r¶nh rçi do ®ã gi¶mbítc¸cchitiÕtkhi®äcv¨nb¶nchÝnh
  • 2.
  • 3.
    (i) S¸ch h­íng dÉn qu¶nlý thùc hiÖn dù ¸n Ng©n hµng ph¸t triÓn Ch©u ¸ XuÊt b¶n cã söa ®æi, 1988 H­íng dÉn thùc hµnh cho c¸c ®¬n vÞ thùc hiÖn dù ¸n do ADB tµi trî
  • 4.
    (ii) Tµi liÖu nµy®­îc dÞch ra tõ nguyªn b¶n tiÕng Anh ®Ó phôc vô ®«ng ®¶o b¹n ®äc h¬n. Tuy nhiªn, tiÕng Anh vÉn lµ ng«n ng÷ chÝnh thøc cña Ng©n hµng Ph¸t triÓn ch©u ¸ vµ chØ nguyªn b¶n tiÕng Anh cña tµi liÖu nµy míi ®¸ng tin cËy (NghÜa lµ chØ nguyªn b¶n tiÕng Anh cña tµi liÖu nµy míi chÝnh thøc ®­îc c«ng nhËn vµ cã hiÖu lùc). Do vËy, bÊt cø trÝch dÉn nµo còng ph¶i tham kh¶o b¶n tiÕng Anh cña tµi liÖu nµy.
  • 5.
    (iii) Môc lôc Lêi nãi®Çu .....................................................................................................................v I. giíi thiÖu .....................................................................................................................1 II. môc ®Ých vµ ph¹m vi cña qu¶n lý thùc hiÖn dù ¸n ..........................2 A. Môc ®Ých cña c«ng t¸c qu¶n lý thùc hiÖn dù ¸n ...........................................2 B. Ph¹m vi cña qu¶n lý thùc hiÖn dù ¸n ..............................................................2 III. LËp kÕ ho¹ch thùc hiÖn...................................................................................6 A. Dù ¸n vµ M«i tr­êng dù ¸n.............................................................................. 6 B. C¸c vÊn ®Ò ph¸t sinh trong giai ®o¹n thùc hiÖn dù ¸n ................................ 7 C. Hoµn tÊt kÕ ho¹ch c«ng viÖc cña dù ¸n .......................................................... 8 D. Tæ chøc thùc hiÖn dù ¸n .................................................................................10 E. LËp kÕ ho¹ch qu¶n lý tµi chÝnh vµ kÕ to¸n ................................................... 11 F. X©y dùng kÕ ho¹ch kiÓm so¸t dù ¸n .............................................................. 13 G. X©y dùng Tµi liÖu h­íng dÉn c¸c thñ tôc dù ¸n......................................... 16 IV. Gi¸m ®èc dù ¸n.................................................................................................... 17 A. Chøc n¨ng vµ tr¸ch nhiÖm cña Gi¸m ®èc dù ¸n ......................................... 17 B. Nh÷ng phÈm chÊt cña mét Gi¸m ®èc dù ¸n tèt........................................... 18 V. Qu¶n lý thùc hiÖn dù ¸n ............................................................................... 19 A. ChuÈn bÞ thùc hiÖn dù ¸n............................................................................... 19 B. Thùc hiÖn c¸c quy ®Þnh ®Ó kho¶n vay cã hiÖu lùc ...................................... 21 C. Thuª vµ gi¸m s¸t c«ng viÖc cña c¸c t­ vÊn ................................................... 21 D. Mua s¾m hµng ho¸ vµ thuª c¸c c«ng tr×nh d©n sù ..................................... 24 E. Gi¸m s¸t x©y dùng c«ng tr×nh hay l¾p ®Æt thiÕt bÞ ...................................... 28 F. Thùc hiÖn c¸c ®iÒu kho¶n quy ®Þnh cña dù ¸n ............................................ 28 G. KiÓm so¸t chi phÝ ............................................................................................. 29 H. Rót kinh phÝ tõ kho¶n vay ............................................................................. 30 I. KiÓm so¸t nh÷ng thay ®æi cña dù ¸n .............................................................. 30
  • 6.
    (iv) J. Phèi hîpvíi c¸c ®¬n vÞ thùc hiÖn vµ hç trî kh¸c ........................................ 31 K. Gi¸m s¸t vµ kiÓm so¸t dù ¸n .......................................................................... 31 L. C¸c thñ tôc gi¸m s¸t vµ kiÓm so¸t dù ¸n....................................................... 32 M. LËp b¸o c¸o tiÕn ®é cña dù ¸n....................................................................... 36 VI. Trao ®æi gi÷a ng©n hµng vµ ®¬n vÞ thùc hiÖn vÒ dù ¸n ........... 37 A. Nhu cÇu th­êng xuyªn tham kh¶o ý kiÕn ................................................... 37 B. C¸c chuyÕn ®i cña c¸c nhãm c«ng t¸c cña Ng©n hµng............................... 37 C. §Þnh h­íng cho c¸n bé cña ®¬n vÞ thùc hiÖn.............................................. 38 VII. Thuª vËn hµnh dù ¸n .................................................................................... 39 A. ChuyÓn giao tr¸ch nhiÖm vËn hµnh dù ¸n .................................................. 39 B. T­ vÊn vµ ®µo t¹o cho nh©n viªn vËn hµnh ................................................. 40 VIII. ®¸nh gi¸ dù ¸n ................................................................................................. 41 A. Gi¸m s¸t vµ ®¸nh gi¸ lîi Ých cña dù ¸n........................................................ 41 B. B¸o c¸o hoµn thµnh dù ¸n .............................................................................. 42 Phô lôc .......................................................................................................................... 44
  • 7.
    (v) Lêi nãi ®Çu Méttrong nh÷ng thö th¸ch chÝnh ®èi víi c¸c tæ chøc ph¸t triÓn quèc tÕ lµ ®¶m b¶o c¸c dù ¸n mµ hä tµi trî ®­îc thùc hiÖn thµnh c«ng vµ ®¹t ®­îc c¸c môc tiªu ®· ®Ò ra. §iÒu nµy ®ßi hái dù ¸n ph¶i ®­îc tiÕn hµnh phï hîp víi kÕ ho¹ch, lÞch tr×nh vµ c¸c yªu cÇu kh¸c ®· ®Ò ra trong giai ®o¹n x©y dùng vµ thÈm ®Þnh dù ¸n bëi nh÷ng c¸n bé cã tr×nh ®é kÜ thuËt vµ n¨ng lùc qu¶n lý phï hîp. Tuy nhiªn, ë hÇu hÕt c¸c n­íc ®ang ph¸t triÓn, mét khã kh¨n th­êng xuÊt hiÖn lµ t×nh tr¹ng thiÕu c¸c nhµ qu¶n lý ®­îc ®µo t¹o thÝch hîp vµ cã kinh nghiÖm; do ®ã, nhu cÇu trî gióp vÒ qu¶n lý dù ¸n ®· trë thµnh yÕu tè thiÕt yÕu trong mäi ch­¬ng tr×nh hç trî ph¸t triÓn. Kinh nghiÖm cña Ng©n hµng ph¸t triÓn Ch©u ¸ cho thÊy c¸c vÊn ®Ò ph¸t sinh trong qu¸ tr×nh thùc hiÖn dù ¸n th­êng cã nguyªn nh©n do qu¶n lý yÕu kÐm. Phong tôc, truyÒn thèng, thãi quen, tËp qu¸n vµ thËm chÝ thãi quan liªu th­êng chiÕm ­u thÕ so víi c¸c quyÕt ®Þnh qu¶n lý hîp lý vµ dÉn ®Õn tÝnh tr¹ng chËm trÔ hoÆc thiÖt h¹i cho dù ¸n. ThiÕu hiÓu biÕt vÒ c¸c kh¸i niÖm vµ kü thuËt qu¶n lý ®óng ®¾n hay thiÕu kh¶ n¨ng ¸p dông chóng vµo nh÷ng t×nh huèng dù ¸n phøc t¹p còng lµ nguyªn nh©n chÝnh cña hiÖu qu¶ thÊp trong qu¸ tr×nh thùc hiÖn. §Ó gióp gi¶i quyÕt nh÷ng vÊn ®Ò trªn, Ng©n hµng ph¸t triÓn Ch©u ¸ ®· chuÈn bÞ cuèn s¸ch h­íng dÉn nµy víi sù trî gióp cña Arthur D. Little International (ADL), mét c«ng ty t­ vÊn qu¶n lý quèc tÕ. Hy väng lµ c¸c gi¸m ®èc dù ¸n sÏ nhËn ®­îc tõ cuèn s¸ch nµy nh÷ng h­íng dÉn thùc hµnh h÷u Ých cho viÖc thùc hiÖn c¸c dù ¸n do Ng©n hµng ph¸t triÓn Ch©u ¸ hç trî.
  • 8.
  • 9.
    1 Qu¶n lý thùchiÖn dù ¸n I. giíi thiÖu 1. Cuèn s¸ch nµy dµnh cho c¸c ®¬n vÞ thùc hiÖn1 nh÷ng dù ¸n do Ng©n hµng ph¸t triÓn Ch©u ¸2 tµi trî vµ cã thÓ ®­îc sö dông nh­ mét cuèn s¸ch h­íng dÉn c¸ch qu¶n lý thùc hiÖn dù ¸n. MÆc dï ®­îc thiÕt kÕ chñ yÕu ®Ó hç trî gi¸m ®èc dù ¸n do ®¬n vÞ thùc hiÖn3 bæ nhiÖm, cuèn s¸ch còng cã Ých cho nh÷ng nh©n viªn cña Ng©n hµng tham gia vµo gi¸m s¸t t×nh h×nh thùc hiÖn c¸c dù ¸n do Ng©n hµng tµi trî. 2. C¸c chøc n¨ng cña qu¶n lý thùc hiÖn dù ¸n lµ: (i) lËp kÕ ho¹ch thùc hiÖn dù ¸n; (ii) chØ ®¹o c¸c ho¹t ®éng cÇn thiÕt trong viÖc thùc hiÖn dù ¸n; (iii) gi¸m s¸t tiÕn ®é dù ¸n vµ kiÓm so¸t/ gi¶i quyÕt c¸c vÊn ®Ò ph¸t sinh; (iv) ®óc rót nh÷ng bµi häc kinh nghiÖm ®Ó hç trî viÖc lËp kÕ ho¹ch vµ qu¶n lý tèt h¬n cho c¸c dù ¸n trong t­¬ng lai. Qu¶n lý thùc hiÖn dù ¸n bao trïm tÊt c¶ c¸c ho¹t ®éng ®­îc ®¬n vÞ thùc hiÖn dù ¸n tiÕn hµnh, tõ viÖc chuyÓn dù ¸n tõ kÕ ho¹ch thµnh hiÖn thùc cho tíi b­íc ®Çu vËn hµnh dù ¸n. Trong tr­êng hîp dù ¸n nhËn ®­îc hç trî tµi chÝnh tõ mét sè nguån bªn ngoµi nh­ cña Ng©n hµng, c«ng t¸c qu¶n lý thùc hiÖn dù ¸n còng sÏ bao gåm viÖc ®¶m b¶o lµm ®óng theo c¸c quy ®Þnh vµ yªu cÇu cña nhµ tµi trî. 3. NÕu ®Þnh nghÜa chÆt chÏ, viÖc thùc hiÖn dù ¸n ®­îc b¾t ®Çu tõ khi tháa thuËn vay vèn ®­îc ký kÕt. Tuy nhiªn, thùc tÕ cho thÊy r»ng ë mét møc ®é nµo ®ã nhiÒu ho¹t ®éng vµ quyÕt ®Þnh diÔn ra tr­íc khi ký tháa thuËn vay vèn l¹i v« cïng quan träng ®èi víi viÖc thùc hiÖn thµnh c«ng dù ¸n - vÝ dô trong giai ®o¹n chuÈn bÞ, thÈm ®Þnh vµ ®µm ph¸n dù ¸n. V× vËy, cuèn s¸ch h­íng dÉn nµy ®Ò cËp tíi c¶ giai ®o¹n tr­íc khi dù ¸n ®­îc phª chuÈn ®Ó b­íc vµo chu tr×nh thùc hiÖn vµ chó träng vµo nh÷ng ho¹t ®éng cña giai ®o¹n nµy cã liªn quan ®Õn c¸c ho¹t ®éng ®­îc tiÕn hµnh trong giai ®o¹n thùc hiÖn. 4. Cuèn s¸ch sÏ giíi thiÖu c¸c thñ tôc chi tiÕt cho viÖc lËp kÕ ho¹ch dù ¸n, c¸c tr×nh tù cña c«ng t¸c tæ chøc vµ bè trÝ c¸n bé dù ¸n, phèi hîp c¸c ho¹t ®éng, thùc hiÖn vµ kiÓm so¸t, chuyÓn giao vËn hµnh vµ ®¸nh gi¸. Cuèn s¸ch cßn cung cÊp mét sè vÝ dô vµ mÉu sæ s¸ch ®Ó hç trî cho qu¶n lý thùc hiÖn dù ¸n. Mét sè t­ liÖu trong cuèn s¸ch nµy cã thÓ kh«ng thÝch hîp víi tÊt c¶ c¸c dù ¸n nªn cÇn ®iÒu chØnh chóng tïy theo lo¹i h×nh dù ¸n ®Ó phï hîp víi yªu cÇu thùc tÕ. Ngoµi ra, c¸c néi dung cña cuèn s¸ch nµy cßn ph¶i chÞu sù ®iÒu chØnh cña c¸c ®iÒu kho¶n cña tµi liÖu vay vèn hay tháa thuËn tµi trî cña mçi kho¶n vay cô thÓ. Trong tr­êng hîp cã sù kh¸c biÖt, c¸c ®iÒu kho¶n cña hîp ®ång vay vèn sÏ ®­îc sö dông lµm c¨n cø. 1 “§¬n vÞ thùc hiÖn” lµ ®¬n vÞ trùc tiÕp chÞu tr¸ch nhiÖm thùc hiÖn dù ¸n. 2 D­íi ®©y viÕt t¾t lµ “Ng©n hµng.” 3 ThuËt ng÷ “gi¸m ®èc dù ¸n ®­îc ®¬n vÞ thùc hiÖn dù ¸n chØ ®Þnh” chØ c¸ nh©n chÞu tr¸ch nhiÖm thùc hiÖn dù ¸n. D­íi ®©y, c¸ nh©n nµy sÏ ®­îc gäi lµ “Gi¸m ®èc dù ¸n.”
  • 10.
    2 A. Môc ®Ýchcña c«ng t¸c qu¶n lý thùc hiÖn dù ¸n 5. C«ng t¸c qu¶n lý thùc hiÖn dù ¸n nh»m vµo hai môc ®Ých chÝnh. Thø nhÊt, ®¬n vÞ thùc hiÖn ph¶i chó ý ®¶m b¶o dù ¸n sÏ ®¹t ®­îc môc tiªu, hoµn thµnh ®óng thêi gian vµ trong ph¹m vi ng©n s¸ch, vµ phï hîp víi c¸c tiªu chuÈn kÜ thuËt hîp lý. Hai lµ, Ng©n hµng ph¶i ®¶m b¶o r»ng kinh phÝ cña dù ¸n chØ sö dông vµo nh÷ng môc ®Ých ®­îc tµi trî vµ ph¶i chó ý ®Õn tÝnh kinh tÕ vµ tÝnh hiÖu qu¶. V× vËy, nh×n tõ quan ®iÓm cña c¶ ®¬n vÞ thùc hiÖn vµ Ng©n hµng, c¸c môc ®Ých cña c«ng t¸c qu¶n lý thùc hiÖn dù ¸n cã tÝnh bæ trî vµ phô thuéc lÉn nhau. B. Ph¹m vi cña qu¶n lý thùc hiÖn dù ¸n 6. Theo nghÜa réng, qu¶n lý thùc hiÖn dù ¸n bao gåm tÊt c¶ c¸c ho¹t ®éng do c¶ ®¬n vÞ thùc hiÖn vµ Ng©n hµng tiÕn hµnh. Cô thÓ, c«ng t¸c qu¶n lý thùc hiÖn dù ¸n bao gåm c¸c chøc n¨ng sau: 1. Qu¶n lý dù ¸n. Ho¹t ®éng qu¶n lý dù ¸n gåm c¸c ho¹t ®éng ®­îc tiÕn hµnh ®Ó thùc hiÖn dù ¸n: lËp kÕ ho¹ch, lËp lÞch tr×nh, tæ chøc nhãm thùc hiÖn dù ¸n, tuyÓn vµ ®µo t¹o nh©n viªn, gi¸m s¸t chuÈn bÞ c¸c kÕ ho¹ch vµ thiÕt kÕ dù ¸n chi tiÕt, chØ ®¹o vµ ®iÒu phèi c«ng viÖc cña nh÷ng bªn tham gia dù ¸n vµ c¸c ®èi t¸c bªn ngoµi kh¸c, gi¸m s¸t vµ viÕt b¸o c¸o dù ¸n. 2. Qu¶n lý tµi chÝnh. Qu¶n lý tµi chÝnh bao gåm c¸c ho¹t ®éng ®­îc tiÕn hµnh ®Ó huy ®éng, sö dông vµ kiÓm so¸t c¸c nguån tµi chÝnh ®Çu t­ vµo dù ¸n. Qu¶n lý tµi chÝnh bao gåm t×m nguån kinh phÝ, lËp ng©n s¸ch chi tiÕt, dù b¸o vµ kiÓm so¸t chi tiªu, x©y dùng c¸c thñ tôc nhËn vµ gi¶i ng©n vèn, x©y dùng vµ duy tr× hÖ thèng kÕ to¸n dù ¸n vµ kiÓm to¸n c¸c tµi kho¶n chi tiªu cña dù ¸n. 3. Qu¶n lý mua s¾m vµ hîp ®ång. Qu¶n lý mua s¾m vµ hîp ®ång bao gåm c¸c ho¹t ®éng cÇn tiÕn hµnh ®Ó mua s¾m hµng ho¸ vµ dÞch vô, kÓ c¶ qu¶n lý c¸c hîp ®ång liªn quan ký kÕt gi÷a ®¬n vÞ thùc hiÖn vµ c¸c nhµ cung cÊp, nhµ thÇu vµ t­ vÊn. Phô lôc 1 tr×nh bµy danh s¸ch chi tiÕt c¸c c«ng viÖc qu¶n lý thùc hiÖn dù ¸n. 7. Sau khi cã phª chuÈn tµi trî cho dù ¸n, c¸c ho¹t ®éng ®Ó thùc hiÖn dù ¸n (nh­ ®­îc nªu trong s¸ch h­íng dÉn nµy) ®­îc tiÕn hµnh theo ba giai ®o¹n. Giai ®o¹n ®Çu tiªn, gäi lµ giai ®o¹n hiÖu lùc cña kho¶n vay, ®­îc b¾t ®Çu tõ ngµy ký tháa thuËn vay vèn ®Õn ngµy mµ c¸c ®iÒu kiÖn ®Ó kho¶n vay cã hiÖu lùc ®­îc ®¸p øng vµ kho¶n vay ®­îc tuyªn bè lµ cã hiÖu lùc. Giai ®o¹n thø hai lµ giai ®o¹n b¾t ®Çu tõ thêi ®iÓm cã hiÖu lùc; trong giai ®o¹n nµy sÏ diÔn ra ho¹t ®éng sö dông chÝnh c¸c nguån dù ¸n (nguån nh©n lùc, vËt lùc vµ tµi chÝnh). Giai ®o¹n thø ba lµ giai ®o¹n vËn hµnh, tøc lµ giai ®o¹n sau khi dù ¸n ®­îc hoµn thµnh vµ b¾t ®Çu t¹o ra kÕt qu¶ nh­ ®­îc dù tÝnh. II. môc ®Ých vµ ph¹m vi cña qu¶n lý thùc hiÖn dù ¸n
  • 11.
    3 8. H×nh 1,“C¸c ho¹t ®éng trong chu tr×nh dù ¸n ®èi víi c¸c dù ¸n do Ng©n hµng tµi trî”, tr×nh bµy c¸c giai ®o¹n kh¸c nhau cña toµn bé chu tr×nh dù ¸n vµ c¸c ho¹t ®éng diÔn ra trong mçi giai ®o¹n. H×nh 1 còng giíi thiÖu c¸c bªn tham gia chÝnh vµ kÕt qu¶ cña tõng ho¹t ®éng. Nh÷ng phÇn d­íi ®©y sÏ m« t¶ kü h¬n vÒ tõng ho¹t ®éng. 9. Trong giai ®o¹n chuÈn bÞ dù ¸n cã mét sè nghiªn cøu kh¶ thi ®Ó kiÓm tra c¸c yÕu tè kÜ thuËt, thÓ chÕ, kinh tÕ vµ tµi chÝnh cña dù ¸n. ë giai ®o¹n nµy cã sù gãp mÆt cña c¸c nhµ t­ vÊn th­êng xuyªn vµ th«ng th­êng hä do Ng©n hµng trùc tiÕp thuª b»ng nguån kinh phÝ hç trî kü thuËt. §iÒu quan träng lµ chÝnh Gi¸m ®èc dù ¸n cÇn ph¶i xem xÐt l¹i c¸c nghiªn cøu kh¶ thi ®Ó n¾m râ c¸c yªu cÇu, c¸c gi¶ ®Þnh vµ c¸c gi¶i ph¸p kh¸c nhau ®­îc sö dông khi x©y dùng dù ¸n. ViÖc xem xÐt l¹i nghiªn cøu kh¶ thi còng sÏ gióp Gi¸m ®èc dù ¸n hiÓu tèt h¬n sù phï hîp cña dù ¸n víi toµn bé ch­¬ng tr×nh vµ ­u tiªn ph¸t triÓn cña ®Êt n­íc. 10. VÒ phÝa Ng©n hµng, c«ng t¸c thÈm ®Þnh do c¸c nh©n viªn Ng©n hµng tiÕn hµnh thùc chÊt lµ xem xÐt chi tiÕt c¸c nghiªn cøu kh¶ thi liªn quan ®Õn dù ¸n ®Ó qua ®ã x¸c ®Þnh dù ¸n cã nhÊt qu¸n víi c¸c chÝnh s¸ch vµ ch­¬ng tr×nh ho¹t ®éng cña Ng©n hµng còng nh­ cã phï hîp víi tµi trî cña Ng©n hµng kh«ng. Còng trong giai ®o¹n thÈm ®Þnh, Ng©n hµng sÏ ®Ò ra c¸c biÖn ph¸p cÇn thiÕt ®Ó ®¶m b¶o thùc hiÖn thµnh c«ng dù ¸n vµ hoµn thµnh c¸c môc tiªu cña dù ¸n. KÕt qu¶ trùc tiÕp cuèi cïng cña qu¸ tr×nh thÈm ®Þnh lµ b¸o c¸o thÈm ®Þnh m« t¶ dù ¸n, trong ®ã bao gåm c¸c th«ng tin c¬ b¶n vÒ ngµnh, môc tiªu, ph¹m vi vµ c¸c néi dung c«ng viÖc, c¸c luËn chøng kÜ thuËt, kinh tÕ vµ tµi chÝnh - vµ ghi l¹i c¸c th«ng sè kh¸c nhau cña dù ¸n vµ c¸c yªu cÇu liªn quan ®Õn tæ chøc, bè trÝ nh©n viªn, ­íc tÝnh chi phÝ, nguån kinh phÝ, lÞch tr×nh, mua s¾m vµ c¸c c«ng viÖc kh¸c cã liªn quan. §Ó hç trî ®¬n vÞ tham gia thùc hiÖn dù ¸n, th«ng th­êng Ng©n hµng cung cÊp c¸c biÓu mÉu sæ s¸ch b¸o c¸o vµ tµi liÖu trong qu¸ tr×nh thÈm ®Þnh. 11. Trong giai ®o¹n ®µm ph¸n vÒ kho¶n vay, bªn vay vµ Ng©n hµng tháa thuËn vÒ c¸c vÊn ®Ò kh¸c nhau liªn quan ®Õn kho¶n vay vµ dù ¸n nh­ c¸c ®iÒu kiÖn cña kho¶n vay, viÖc sö dông kho¶n vay, c¸c ®iÒu kho¶n cô thÓ vÒ c¸ch sö dông kho¶n vay, c¸ch thøc thùc hiÖn dù ¸n vµ c¸c ®iÒu kiÖn hiÖu lùc cña kho¶n vay. Nh÷ng tho¶ thuËn nµy sÏ ®­îc nªu trong hîp ®ång vay vèn. Bªn c¹nh c¸c quy ®Þnh vµ h­íng dÉn vÒ kho¶n vay, hiÖp ®Þnh vay cßn bao gåm c¸c lÞch tr×nh vµ ®©y lµ mét bé phËn cÊu thµnh cña hiÖp ®Þnh vay. Nh÷ng lÞch tr×nh nµy th­êng bao gåm: 1. LÞch tr×nh 1. LÞch tr×nh 1 m« t¶ chi tiÕt c¸c néi dung c«ng viÖc cña dù ¸n vµ ngµy hoµn thµnh dù kiÕn. 2. LÞch tr×nh 2. §­a ra lÞch tr×nh tr¶ nî còng nh­ c¸c ®iÒu kho¶n thanh to¸n ­u ®·i cho viÖc hoµn tr¶ sím c¸c kho¶n vay. 3. LÞch tr×nh 3. LÞch tr×nh 3 tr×nh bµy sù ph©n bæ kho¶n vay theo c¸c nhãm lo¹i kh¸c nhau vµ ®iÒu kiÖn rót kho¶n vay. 4. LÞch tr×nh 4. LÞch tr×nh 4 m« t¶ c¸c thñ tôc vµ yªu cÇu mua s¾m hµng ho¸ vµ dÞch vô (trõ t­ vÊn). 5. LÞch tr×nh 5. LÞch tr×nh 5 m« t¶ c¸c lo¹i dÞch vô t­ vÊn cÇn thuª vµ c¸c thñ tôc vµ yªu cÇu tuyÓn t­ vÊn. 6. LÞch tr×nh 6. LÞch tr×nh 6 m« t¶ c¸c ho¹t ®éng vµ yªu cÇu kh¸c nhau ®èi víi viÖc thùc hiÖn dù ¸n vµ viÖc vËn hµnh c¸c c¬ së vËt chÊt cña dù ¸n.
  • 12.
    4 12. Trong tr­ênghîp bªn vay kh«ng ph¶i lµ ®¬n vÞ thùc hiÖn dù ¸n, cÇn ph¶i cã tho¶ thuËn dù ¸n riªng biÖt ®­îc ký gi÷a Ng©n hµng vµ ®¬n vÞ thùc hiÖn dù ¸n. Tho¶ thuËn nµy sÏ x¸c ®Þnh c¸c nhiÖm vô cô thÓ cña ®¬n vÞ thùc hiÖn dù ¸n liªn quan ®Õn viÖc thùc hiÖn dù ¸n. Tho¶ thuËn nµy cßn chØ ra mét sè ®iÒu kho¶n nhÊt ®Þnh trong hiÖp ®Þnh vay cã gi¸ trÞ rµng buéc ®èi víi ®¬n vÞ thùc hiÖn dù ¸n, ®Æc biÖt lµ c¸c lÞch tr×nh ®­îc quy ®Þnh trong hiÖp ®Þnh vay. 13. Sau khi ký hiÖp ®Þnh vay, giai ®o¹n hiÖu lùc cña kho¶n vay b¾t ®Çu, th«ng th­êng tõ 60 ®Õn 90 ngµy sau khi hiÖp ®Þnh vay ®­îc ký. Trong giai ®o¹n nµy, bªn vay ph¶i ®¸p øng mét sè yªu cÇu nhÊt ®Þnh tr­íc khi kho¶n vay cã thÓ ®­îc tuyªn bè cã hiÖu lùc. Nh×n chung c¸c yªu cÇu nµy liªn quan ®Õn viÖc ®Ö tr×nh c¸c b»ng chøng vµ phª chuÈn ph¸p lý ®Ó x¸c nhËn r»ng hiÖp ®Þnh vay (vµ c¸c hiÖp ®Þnh kÌm theo) ®· ®­îc cÊp phÐp vµ ®­îc phª chuÈn trªn c¬ së cã c¸c thñ tôc cÇn thiÕt, vµ c¸c hiÖp ®Þnh nµy cÊu thµnh nh÷ng nghÜa vô hîp lÖ vµ mang tÝnh rµng buéc ®èi víi bªn vay. Trong mét vµi tr­êng hîp, hiÖp ®Þnh vay nªu râ c¸c yªu cÇu bæ sung ®èi víi tÝnh hiÖu lùc cña kho¶n vay vµ th­êng ®©y lµ nh÷ng yªu cÇu ®­îc coi lµ v« cïng quan träng ®èi víi viÖc thùc hiÖn thµnh c«ng dù ¸n. 14. Giai ®o¹n thùc hiÖn lµ giai ®o¹n quan träng nhÊt trong suèt chu tr×nh dù ¸n bëi ë giai ®o¹n nµy diÔn ra ®ång thêi rÊt nhiÒu ho¹t ®éng cÇn cã sù ®Çu t­ ®¸ng kÓ vÒ tiÒn, thêi gian, nh©n lùc, chuyªn m«n qu¶n lý vµ c¸c nguån lùc kh¸c. §©y còng lµ giai ®o¹n ph¶i gi¶i quyÕt c¸c vÊn ®Ò vµ khã kh¨n ph¸t sinh mét c¸ch cã hiÖu qu¶ vµ nhanh chãng ®Ó tr¸nh g©y chËm trÔ vµ thiÖt h¹i cho dù ¸n. Tr¸ch nhiÖm cña Gi¸m ®èc dù ¸n trong giai ®o¹n nµy bao gåm tæ chøc vµ bè trÝ nh©n viªn cña toµn dù ¸n, tuyÓn dông vµ gi¸m s¸t c¸c nhµ t­ vÊn, mua s¾m hµng ho¸ vµ thuª ngoµi c¸c c«ng tr×nh d©n sù hay c¸c c«ng viÖc kÜ thuËt kh¸c, gi¸m s¸t x©y dùng vµ qu¶n lý hîp ®ång, ch¹y khëi ®éng vµ cho thuª sö dông c¸c c«ng tr×nh ®· hoµn thµnh. Khi thùc hiÖn tr¸ch nhiÖm cña m×nh, Gi¸m ®èc dù ¸n ph¶i lu«n tu©n theo quy ®Þnh cña hiÖp ®Þnh vay vµ tho¶ thuËn dù ¸n, c¸c quy ®Þnh vµ h­íng dÉn cña Ng©n hµng, th­êng xuyªn tham kh¶o ý kiÕn nh©n viªn Ng©n hµng, phèi hîp víi c¸c ®¬n vÞ bªn ngoµi vµ cã thÓ c¶ víi nh÷ng ng­êi sö dông dù ¸n. 15. Nãi ®óng ra, giai ®o¹n qu¶n lý thùc hiÖn dù ¸n sÏ kÕt thóc khi phÇn thùc hiÖn hoµn thµnh vµ dù ¸n s½n sµng ®i vµo ho¹t ®éng. Sau ®ã, c¸c c¬ së trang thiÕt bÞ cña dù ¸n ®­îc chuyÓn giao cho ®¬n vÞ vËn hµnh, th­êng do mét Gi¸m ®èc vËn hµnh qu¶n lý. Gi¸m ®èc vËn hµnh kh«ng nhÊt thiÕt ph¶i lµ Gi¸m ®èc dù ¸n - ng­êi chÞu tr¸ch nhiÖm vÒ thùc hiÖn dù ¸n. Tuy nhiªn, ®iÒu nµy kh«ng cã nghÜa lµ sù quan t©m tíi dù ¸n cña cña Gi¸m ®èc sÏ kÕt thóc sau khi chuyÓn giao - Gi¸m ®èc dù ¸n vÉn chÞu mét phÇn tr¸ch nhiÖm ®èi víi viÖc vËn hµnh thµnh c«ng cña dù ¸n vµ cÇn ph¶i cung cÊp bÊt kú sù hç trî nµo cÇn thiÕt cho môc tiªu nµy.
  • 13.
    5 H×nh1.C¸cho¹t®éngtrongchutr×nhdù¸n®èivíic¸cdù¸ndoNg©nhµngtµitrî *(P)=BªnchÞutr¸chnhiÖmchÝnhtrongtõnggiai®o¹n Khikh«ngcãkýhiÖunµyëmétgiai®o¹nnµo®ã,c¸cbªnthamgiasÏcïngchiasÎtr¸chnhiÖm. Thêikú cñadù ¸n C¸cgiai®o¹n cñachu tr×nhdù¸n C¸csùkiÖnchÝnhC¸cbªnthamgiachÝnhC¸ckÕtqu¶chÝnh 1.X¸c®Þnhdù¸nXemxÐt®¸nhgi¸c¸c­utiªnquècgia vµngµnh,lÜnhvùc,­utiªntrongc¸c kÕho¹chvµch­¬ngtr×nh. X¸c®Þnhdù¸n. °Bªnvay(P)* °Ng©nhµng X¸c®Þnh®­îcc¸cmôc®Ých, môctiªudù¸n,c¸cvÊn®Ò chÝnh,ph¹mvivµkhungthêi gianchung. 2.LËpdù¸nC¸cnghiªncøukh¶thi®Óx¸c®Þnh kh¶n¨ngtånt¹ivµph¸ttriÓndù¸n. °Bªnvay(P) °T­vÊn(th­êngth«ngqua Ng©nhµng) C¸cnghiªncøukh¶thixemxÐt c¸ckhÝac¹nhkinhtÕ,tµichÝnh, kÜthuËtvµthÓchÕcñadù¸n. 3.ThÈm®ÞnhXemxÐtl¹itoµndiÖndù¸ndoNhãm ThÈm®ÞnhcñaNg©nhµngthùchiÖn. °Ng©nhµng(P) °Bªnvay °T­vÊn(th­êngthamkh¶oý kiÕntrùctiÕpvíiNg©nhµng) B¸oc¸othÈm®Þnh TiÒnphª chuÈndù¸n 4.§µmph¸n kho¶nvay C¸ccuéc®µmph¸nnh»m®i®Õn hiÖp®Þnhvay. °Bªnvay °Ng©nhµng C¸cbiªnb¶n®µmph¸nchovay vèn,dùth¶ohiÖp®Þnhvay. 5.XemxÐtvµphª chuÈnkho¶n vay Banqu¶ntrÞvµBanGi¸m®ècxem xÐtl¹idù¸nvµ®ÒxuÊtxinvay. °ChñtÞchng©nhµng °Bangi¸m®èc PhªchuÈnkho¶nvaycñaNg©n hµng.KýhiÖp®Þnhvay. 6.Kho¶nvaycã hiÖulùc Hoµnthµnhc¸cyªucÇuhiÖulùc kho¶nvaycñaNg©nhµng. °Bªnvay °Ng©nhµng TuyªnbèhiÖulùckho¶nvay. 7.ThùchiÖndù ¸n TuyÓnt­vÊn,thiÕtkÕchitiÕt,mua s¾mhµngho¸vµthuªdÞchvô,x©y dùng,hoµnthµnhc¸cyªucÇukh¸c cñadù¸n,kiÓmtraho¹t®éng,khëi ®éng,vµ®µot¹o. Qu¶nlýdù¸ncñanh©nviªnNg©n hµng. °§¬nvÞthùchiÖn(P) °Ng©nhµng °Nhµt­vÊn °NhµcungcÊp °NhµthÇuc«ngtr×nhd©nsù °C¸cbªnthamgiadù¸nkh¸c Hoµnthµnhdù¸n. ChuyÓngiaovËnhµnhdù¸n. ThùchiÖn dù¸n 8.§¸nhgi¸XemxÐtl¹iviÖcx©ydùngdù¸n, thÈm®ÞnhvµthùchiÖn. XemxÐtl¹ic¸clîiÝchcñadù¸n. °Ng©nhµng(P) °§¬nvÞthùchiÖn B¸oc¸ohoµnthµnhdù¸n. B¸oc¸okiÓmto¸nho¹t®éng dù¸n.
  • 14.
    6 III. LËp kÕho¹ch thùc hiÖn A. Dù ¸n vµ M«i tr­êng dù ¸n 16. Nh­ ®­îc ®Ò cËp ë trªn, c«ng t¸c lËp kÕ ho¹ch thùc hiÖn dù ¸n b¾t ®Çu tõ nh÷ng giai ®o¹n ®Çu tiªn cña chu tr×nh dù ¸n - lËp vµ thÈm ®Þnh dù ¸n. Tuy nhiªn, kÕ ho¹ch trong nh÷ng giai ®o¹n tiÒn phª chuÈn th­êng chØ mang tÝnh kh¸i qu¸t vµ s¬ bé vµ Gi¸m ®èc dù ¸n sÏ ph¶i lËp c¸c kÕ ho¹ch chi tiÕt vµ cËp nhËt h¬n ngay khi dù ¸n ®­îc phª chuÈn vµ cã nhiÒu th«ng tin cô thÓ. Ngoµi viÖc x¸c ®Þnh c¸c biÖn ph¸p cô thÓ ®Ó thùc hiÖn dù ¸n, cã thÓ sÏ cÇn cã nh÷ng ®iÒu chØnh vÒ lÞch tr×nh c«ng viÖc vµ nh©n sù chÞu tr¸ch nhiÖm vÒ ®Çu vµo, ­íc tÝnh chi phÝ, bè trÝ nh©n viªn vµ c¸c phÇn viÖc kh¸c cña dù ¸n. 17. LËp kÕ ho¹ch chi tiÕt lµ ho¹t ®éng then chèt nh»m thùc hiÖn thµnh c«ng mét dù ¸n. Dùa trªn c¸c môc ®Ých vµ môc tiªu cña dù ¸n, kÕ ho¹ch chi tiÕt ®­îc lËp sÏ bao gåm c¸c chiÕn l­îc vµ kÕ ho¹ch c«ng viÖc, tæ chøc vµ bè trÝ nh©n viªn dù ¸n, lÞch tr×nh vµ ng©n s¸ch, hÖ thèng kiÓm so¸t qu¶n lý, kÕ ho¹ch tµi chÝnh, c¸c ph­¬ng ph¸p ®¸nh gi¸, c¸c thñ tôc ñy quyÒn c«ng viÖc, phèi hîp c¸c ho¹t ®éng. Khi lËp kÕ ho¹ch chi tiÕt, Gi¸m ®èc dù ¸n ph¶i hîp t¸c chÆt chÏ víi Ng©n hµng vµ nÕu cÇn sÏ sö dông thªm t­ vÊn. Kinh nghiÖm cña Ng©n hµng ®· cho thÊy nh÷ng sai sãt trong qu¸ tr×nh lËp kÕ ho¹ch chi tiÕt th­êng g©y ¶nh h­ëng rÊt bÊt lîi ®Õn chi phÝ, lÞch tr×nh thùc hiÖn vµ chÊt l­îng kÜ thuËt cña dù ¸n. 18. Gi¸m ®èc dù ¸n ph¶i n¾m râ vÒ c¸c c¸ nh©n vµ tæ chøc sÏ tham gia vµo thùc hiÖn dù ¸n, còng nh­ h×nh thøc vµ møc ®é tham gia cña hä. C¸c tæ chøc cã thÓ bao gåm c¸c bé cña chÝnh phñ, c¸c c¬ quan lËp kÕ ho¹ch quèc gia, c¸c c¬ quan c«ng céng ®éc lËp, c¶ c¸c nhãm ng­êi sö dông, c¸c c¬ quan ph¶i tham gia phª duyÖt chi tiªu cho dù ¸n, gi¶i ng©n ng©n s¸ch, mua s¾m hµng ho¸ vµ thuª dÞch vô, c¸c ho¹t ®éng dù ¸n kh¸c. §èi víi mét sè dù ¸n, cã thÓ cã nhiÒu ®¬n vÞ tham gia thùc hiÖn, mçi ®¬n vÞ ®Òu cã Gi¸m ®èc dù ¸n riªng chÞu tr¸ch nhiÖm thùc hiÖn mét néi dung cô thÓ cña dù ¸n. CÇn ph¶i cã sù ®iÒu phèi vµ kÕt hîp khÐo lÐo ®Ó tÊt c¶ c¸c ho¹t ®éng ®Òu ®¹t hiÖu qu¶. 19. Trong c¸c dù ¸n ®­îc ®ång tµi trî, kinh phÝ cho dù ¸n ®Õn tõ nhiÒu nguån kh¸c nhau. Trong nh÷ng tr­êng hîp nµy, Gi¸m ®èc dù ¸n cÇn biÕt nguån tµi trî cho tõng phÇn cña dù ¸n vµ c¸c quy ®Þnh hay ®iÒu kiÖn cô thÓ vÒ sö dông tiÒn tµi trî cña mçi nhµ tµi trî. VÒ phÝa Ng©n hµng, ngoµi c¸c ®iÒu kiÖn cña hîp ®ång vay vèn, cßn cã c¸c yªu cÇu vµ thñ tôc trong c¸c tµi liÖu h­íng dÉn, s¸ch h­íng dÉn vµ c¸c tµi liÖu kh¸c cña Ng©n hµng - vµ Gi¸m ®èc dù ¸n cÇn n¾m râ nh÷ng tµi liÖu nµy, vµ nÕu cÇn thiÕt th× nªn ®­a nh÷ng thñ tôc vµ quy ®Þnh nµy vµo khu«n khæ cña c¸c hÖ thèng vµ thñ tôc cña chÝnh ®¬n vÞ thùc hiÖn dù ¸n. 20. Mét b­íc quan träng mµ Gi¸m ®èc dù ¸n ph¶i tiÕn hµnh - tèt nhÊt lµ tr­íc khi b¾t ®Çu thùc hiÖn dù ¸n - lµ thu thËp vµ l­u tr÷ tÊt c¶ tµi liÖu liªn quan ®Õn dù ¸n, còng nh­ c¸c tµi liÖu xuÊt b¶n cña Ng©n hµng, vµ n¾m râ néi dung cña chóng. Nh÷ng tµi liÖu nµy sÏ bao gåm: 1. Nghiªn cøu kh¶ thi cña dù ¸n. 2. B¸o c¸o thÈm ®Þnh cña dù ¸n.
  • 15.
    7 3. C¸c biªnb¶n ®µm ph¸n kho¶n vay. 4. HiÖp ®Þnh vay vèn vµ tho¶ thuËn dù ¸n, nÕu cã. 5. C¸c quy ®Þnh vÒ c¸c kho¶n vay cho ho¹t ®éng th«ng th­êng (hay ®Æc biÖt tïy theo tõng tr­êng hîp) cña Ng©n hµng ph¸t triÓn Ch©u ¸. 6. C¸c h­íng dÉn mua s¾m trong ph¹m vi c¸c kho¶n vay cña Ng©n hµng ph¸t triÓn Ch©u ¸. 7. S¸ch h­íng dÉn vÒ c¸c chÝnh s¸ch, thùc tiÔn vµ thñ tôc liªn quan ®Õn mua s¾m trong ph¹m vi c¸c kho¶n vay cña Ng©n hµng ph¸t triÓn Ch©u¸. 8. H­íng dÉn s¬ tuyÓn c¸c nhµ thÇu x©y l¾p. 9. C¸c mÉu hå s¬ mêi thÇu - Mua s¾m cho c¸c c«ng tr×nh x©y dùng. 10. C¸c mÉu hå s¬ mêi thÇu - Mua s¾m hµng ho¸. 11. C¸c mÉu hå s¬ mêi thÇu - Cung cÊp, giao nhËn vµ l¾p ®Æt hµng ho¸. 12. S¸ch h­íng dÉn xÐt thÇu. 13. Quy ®Þnh ®iÒu kiÖn nhËn c¸c kho¶n vay ®Æc biÖt. 14. C¸c h­íng dÉn vÒ sö dông t­ vÊn cña Ng©n hµng ph¸t triÓn Ch©u ¸ vµ c¸c bªn vay vèn. 15. S¸ch h­íng dÉn cho c¸c ®¬n vÞ sö dông t­ vÊn. 16. S¸ch h­íng dÉn vÒ gi¶i ng©n kho¶n vay. 17. C¸c h­íng dÉn vÒ gi¸m s¸t vµ ®¸nh gi¸ lîi Ých dù ¸n (cho c¸c dù ¸n n«ng nghiÖp, thuû lîi vµ ph¸t triÓn n«ng th«n). B. C¸c vÊn ®Ò ph¸t sinh trong giai ®o¹n thùc hiÖn dù ¸n 21. Trong qu¸ tr×nh lËp kÕ ho¹ch thùc hiÖn dù ¸n, Gi¸m ®èc dù ¸n cÇn x¸c ®Þnh c¸c vÊn ®Ò cã kh¶ n¨ng ph¸t sinh. Tuy cã thÓ ®o¸n tr­íc mét vµi vÊn ®Ò nh­ng nhiÒu vÊn ®Ò kh«ng thÓ ®o¸n tr­íc ®­îc. Mçi lÜnh vùc vµ mçi n­íc th­êng cã nh÷ng vÊn ®Ò vµ rñi ro riªng vµ v× vËy ph¶i gi¶i quyÕt nh÷ng vÊn ®Ò vµ rñi ro nµy trªn c¬ së xÐt ®Õn hoµn c¶nh liªn quan ®Õn mçi t×nh huèng cô thÓ. Phô lôc 2 liÖt kª danh s¸ch chi tiÕt c¸c vÊn ®Ò cßn d­íi ®©y lµ mét vµi vÊn ®Ò mang tÝnh phæ biÕn h¬n c¶. 22. NhiÒu dù ¸n kh«ng thÓ b¾t ®Çu theo ®óng kÕ ho¹ch do cã nh÷ng sù chËm trÔ trong viÖc tæ chøc bé m¸y thùc hiÖn dù ¸n vµ trong viÖc chän Gi¸m ®èc dù ¸n. Còng nh­ vËy, ngay tõ ®Çu c¸c dù ¸n cã thÓ bÞ ho·n v× sù chËm trÔ trong viÖc lùa chän vµ chØ ®Þnh c¸c nhµ t­ vÊn, mua thiÕt bÞ vµ nguyªn vËt liÖu vµ trao c¸c hîp ®ång x©y dùng. Trong mét sè tr­êng hîp, ®¬n vÞ thùc hiÖn dù ¸n gÆp khã kh¨n khi hoµn thµnh mét vµi ®iÒu kiÖn ®Ó kho¶n vay cã hiÖu lùc, ®Æc biÖt lµ ®­îc quyÒn gi¶i phãng mÆt b»ng vµ tæ chøc V¨n phßng qu¶n lý dù ¸n (PMO). 23. C¸c vÊn ®Ò tµi chÝnh còng th­êng ph¸t sinh trong giai ®o¹n thùc hiÖn dù ¸n, trong ®ã phæ biÕn lµ thiÕu vèn ®èi øng trong n­íc, chi qu¸ kinh phÝ do dù trï thiÕu, gi¸ c¶ leo thang, dù trï thiÕu cho c¸c kho¶n dù phßng. §«i khi cßn xuÊt hiÖn c¶ vÊn ®Ò gi¶i ng©n kho¶n vay bÞ chËm do ®¬n vÞ thùc hiÖn dù ¸n kh«ng tu©n theo c¸c yªu cÇu vµ thñ tôc gi¶i ng©n cña Ng©n hµng. 24. Mét sè yÕu tè bªn ngoµi còng g©y c¶n trë viÖc thùc hiÖn nhanh chãng vµ thµnh c«ng cña mét dù ¸n nh­ sù ph¶n kh¸ng cña ng­êi d©n ®Þa ph­¬ng ®èi víi dù ¸n, ®×nh c«ng hay c¸c bÊt ®ång kh¸c vÒ vÊn ®Ò lao ®éng, khã kh¨n khi ra vµo c«ng tr×nh do ®Þa
  • 16.
    8 h×nh bÊt lîi,c«ng viÖc ngõng trÖ do thêi tiÕt bÊt lîi, c¸c vÊn ®Ò vÒ phèi hîp gi÷a c¸c bé phËn dù ¸n, thiÕu thiÕt bÞ vµ nguyªn vËt liÖu. 25. C¸c vÊn ®Ò liªn quan ®Õn nh©n sù th­êng gÆp ph¶i trong khi thùc hiÖn dù ¸n bao gåm thiÕu lao ®éng cã tay nghÒ, kh«ng tuyÓn ®­îc nh©n viªn cã tr×nh ®é hay ®¸ng tin cËy cho V¨n phßng qu¶n lý dù ¸n trung t©m hay cho c¸c chi nh¸nh ë c¸c vïng ®Þa lý ph©n t¸n hoÆc ë vïng s©u, thiÕu lao ®éng ®· qua ®µo t¹o ®Ó vËn hµnh vµ duy tr× c¸c c¬ së thiÕt bÞ cña dù ¸n, ®iÒu kiÖn x· héi hay kinh tÕ khã kh¨n t¹i ®Þa ®iÓm dù ¸n lµm h¹n chÕ viÖc ®iÒu ®éng c¸n bé, vµ thiÕu c¸c trang thiÕt bÞ thÝch hîp cho ®µo t¹o. C. Hoµn tÊt kÕ ho¹ch c«ng viÖc cña dù ¸n 26. LËp kÕ ho¹ch thùc hiÖn ®ßi hái ph¶i chuÈn bÞ mét kÕ ho¹ch c«ng viÖc dù ¸n, trong ®ã m« t¶ c¸c c«ng viÖc vµ ho¹t ®éng, c¸ch hoµn thµnh, qu¶n lý c«ng viÖc vµ nguån lùc cÇn thiÕt cho c¸c ho¹t ®éng ®ã. CÇn nªu râ thêi gian b¾t ®Çu mçi ho¹t ®éng theo lÞch tr×nh. §Ó dÔ dµng cho viÖc kiÓm so¸t, nÕu cã thÓ th× nªn chia nhá c«ng viÖc thµnh c¸c nh¸nh cã thÓ nhËn biÕt, ®o l­êng vµ qu¶n lý ®­îc. ViÖc ph©n chia chi tiÕt nh­ vËy sÏ gióp Gi¸m ®èc dù ¸n dù ®o¸n ®­îc nh÷ng nguy c¬ chËm trÔ ®Ó cã nh÷ng ®iÒu chØnh kÞp thêi. Râ rµng nÕu kh«ng cã lÞch tr×nh riªng vµ chi tiÕt cho c¸c b­íc cÇn thiÕt ®Ó hoµn thµnh mét c«ng viÖc th× khi ph¸t hiÖn ra sù chËm trÔ, c¸c gi¶i ph¸p ®Ò ra th­êng sÏ lµ qu¸ muén, tèn kÐm hoÆc thËm chÝ kh«ng cßn t¸c dông. 27. Khi lËp kÕ ho¹ch c«ng viÖc cÇn c©n nh¾c cÈn träng vÒ ph©n c«ng c«ng viÖc cho c¸c bªn tham gia vµo dù ¸n còng nh­ lªn kÕ ho¹ch dù kiÕn cho tÊt c¶ c¸c sù kiÖn cã thÓ g©y ¶nh h­ëng ®Õn viÖc thùc hiÖn toµn bé lÞch tr×nh. Trong rÊt nhiÒu tr­êng hîp, cã thÓ h¹n chÕ nh÷ng vÊn ®Ò ®ã nÕu th­êng xuyªn theo dâi, ®iÒu chØnh hay cã c¸c biÖn ph¸p kh¸c. Ph¶i thiÕt kÕ c¸c hÖ thèng qu¶n lý vµ b¸o c¸o ®Ó th­êng xuyªn th«ng tin cho ban qu¶n lý dù ¸n vÒ tiÕn ®é thùc hiÖn lÞch tr×nh, vµ nh­ vËy ban qu¶n lý sÏ cã ®­îc nh÷ng quyÕt s¸ch kÞp thêi ®Ó ®iÒu chØnh hay gi¶i quyÕt c¸c vÊn ®Ò ph¸t sinh. 28. Trong kÕ ho¹ch cho nh÷ng dù ¸n phøc t¹p h¬n bao gåm mét sè dù ¸n nh¸nh hay cã sù tham gia cña mét sè nhµ thÇu th× th­êng ph¶i lËp riªng mét vµi lÞch tr×nh phô. Sau ®ã, nh÷ng lÞch tr×nh nµy ®­îc tæng hîp vµo lÞch tr×nh tæng thÓ. C¸c lÞch tr×nh phô sÏ bao qu¸t tÊt c¶ c¸c chi tiÕt cÇn thiÕt cßn lÞch tr×nh tæng thÓ chØ gåm nh÷ng mèc ®Ó gióp ®¸nh gi¸ toµn bé tiÕn tr×nh phôc vô môc ®Ých kiÓm so¸t qu¶n lý chung dù ¸n. Bé phËn chøc n¨ng cña mçi dù ¸n nh¸nh ph¶i tù lËp vµ gi¸m s¸t c¸c lÞch tr×nh phô cßn viÖc tæng hîp c¸c lÞch tr×nh phô vµo lÞch tr×nh tæng thÓ sÏ do nhãm lËp kÕ ho¹ch trung t©m cña ban qu¶n lý dù ¸n thùc hiÖn ®Ó ®¶m b¶o tÝnh ®ång bé vµ nhÊt qu¸n. 29. C¸c lÞch tr×nh phô t¹o ®iÒu kiÖn thuËn lîi cho viÖc phèi hîp tèt h¬n gi÷a nh÷ng bªn tham gia vµ hç trî cho viÖc ph©n c«ng tr¸ch nhiÖm vµ quyÒn h¹n. B»ng viÖc t¸ch biÖt nh÷ng lÞch tr×nh nµy, ban qu¶n lý dù ¸n cã thÓ tËp trung tèt h¬n vµo mçi ho¹t ®éng vµ x¸c ®Þnh ®­îc tiÕn tr×nh ë mçi ®¬n vÞ g©y ¶nh h­ëng ®Õn toµn bé dù ¸n nh­ thÕ nµo ë mäi thêi ®iÓm. D­íi ®©y lµ mét ®Ò xuÊt chia dù ¸n thµnh c¸c m¶ng chøc n¨ng phæ biÕn cho hÇu hÕt c¸c dù ¸n:
  • 17.
    9 30. Cã nhiÒuph­¬ng ph¸p x©y dùng lÞch tr×nh vµ khi lùa chän ph¶i c©n nh¾c xem ph­¬ng ph¸p nµo sÏ thÝch hîp cho dù ¸n, dÔ sö dông vµ dÔ cËp nhËt lÞch tr×nh. Tèt nhÊt lµ cã ®­îc mét lÞch tr×nh ®¬n gi¶n, kh«ng qu¸ phøc t¹p ®Ó tÊt c¶ c¸c bªn quan t©m cã thÓ hiÓu vµ sö dông dÔ dµng còng nh­ th­êng xuyªn cËp nhËt ®­îc nã. Cã thÓ x©y dùng lÞch tr×nh d­íi c¸c h×nh thøc sau: 1. B¶ng c¸c ho¹t ®éng vµ sù kiÖn. C¸ch lËp lÞch tr×nh ®¬n gi¶n nhÊt lµ liÖt kª thµnh b¶ng c¸c ho¹t ®éng hoÆc sù kiÖn, theo tr×nh tù dù kiÕn sÏ diÔn ra, cïng víi thêi gian sÏ diÔn ra. Ph­¬ng ph¸p nµy th­êng thÝch hîp víi nh÷ng dù ¸n ®¬n gi¶n, tøc lµ nh÷ng dù ¸n chØ cã Ýt bªn chÞu tr¸ch nhiÖm. 2. BiÓu ®å khèi. Khi mét vµi ho¹t ®éng ®­îc ®­a vµo lÞch tr×nh x¶y ra ®ång thêi hoÆc chång chÐo vÒ thêi gian thùc hiÖn th× tr×nh bµy d­íi d¹ng biÓu ®å khèi sÏ tiÖn lîi h¬n bëi nã mang ®Õn cho ng­êi sö dông mét bøc tranh vÒ tr×nh tù c¸c ho¹t ®éng tõ khi b¾t ®Çu cho ®Õn khi kÕt thóc. BiÓu ®å khèi sÏ chØ ra c¸c thêi ®iÓm b¾t ®Çu vµ kÕt thóc cña mét sù kiÖn, c¸c thêi ®iÓm ®ång thêi diÔn ra c¸c sù kiÖn vµ sù ®an xen c¸c sù kiÖn. Nh÷ng th«ng tin trªn biÓu ®å, ®Æc biÖt lµ phÇn th«ng tin vÒ c¸c sù kiÖn ®an xen nhau cho phÐp kÕt luËn nhanh chãng vÒ ¶nh h­ëng cña sù chËm trÔ cña mét ho¹t ®éng tíi mét ho¹t ®éng kh¸c. ViÖc vÏ vµ ®äc biÓu ®å khèi th­êng kh«ng khã nªn cã thÓ xem xÐt sö dông kiÓu biÓu ®å nµy trong viÖc lËp lÞch tr×nh cho nh÷ng dù ¸n phøc t¹p võa ph¶i. 3. S¬ ®å m¹ng l­íi. C¸c s¬ ®å m¹ng l­íi nh­ CPM hay PERT rÊt phï hîp víi nh÷ng dù ¸n phøc t¹p, tøc lµ nh÷ng dù ¸n ph¶i ph©n tÝch, lËp lÞch tr×nh vµ tæng hîp nhiÒu ho¹t ®éng. Tuy nhiªn, nh÷ng s¬ ®å nµy cã nh­îc ®iÓm lµ ®ßi hái ph¶i cã chuyªn m«n ®¸ng kÓ ®Ó x©y dùng vµ sö dông, vµ nÕu kh«ng ®­îc vi tÝnh ho¸, th­êng tèn thêi gian cËp nhËt. Tõ gãc ®é thùc tiÔn, chØ nªn sö dông ph­¬ng ph¸p CPM hay PERT khi ng­êi ®­îc giao tr¸ch nhiÖm lËp lÞch tr×nh ®· quen thuéc víi c¸c ph­¬ng ph¸p nµy. ViÖc vÏ ra ®­îc c¸c s¬ ®å m¹ng l­íi ®· ®¬n gi¶n ho¸ ®Ó biÓu diÔn mèi quan hÖ gi÷a c¸c yÕu tè vµ c¸c ho¹t ®éng cô thÓ cña dù ¸n th­êng lµ M¶ng viÖc LÞch tr×nh cho hËu cÇn LÞch tr×nh cho mua s¾m LÞch tr×nh nh©n lùc LÞch tr×nh tµi chÝnh LÞch tr×nh x©y dùng KÕ ho¹ch ®¸nh gi¸ Néi dung ho¹t ®éng §¶m b¶o nguyªn vËt liÖu vµ thiÕt bÞ cÇn thiÕt, kÓ c¶ vËn chuyÓn, xÕp hµng vµo kho vµ lÇn l­ît ®­a ®Õn c¸c ®Þa ®iÓm cña dù ¸n, vµ, nÕu thÝch hîp, t×m mÆt b»ng cho c¸c c«ng tr×nh x©y dùng, l¾p ®Æt. C¸c ho¹t ®éng mua s¾m vµ ký hîp ®ång ®Ó mua ®­îc hµng ho¸ vµ dÞch vô cho dù ¸n. C¸c ho¹t ®éng tuyÓn, ®µo t¹o vµ s¾p xÕp nh©n sù. Tr×nh tù xóc tiÕn c¸c cam kÕt kinh phÝ cho dù ¸n vµ c¸c thêi ®iÓm chi tiªu cho dù ¸n. C¸c ho¹t ®éng tuÇn tù ®Ó tiÕn hµnh x©y dùng c¸c phÇn c«ng viÖc cña dù ¸n. C¸c ho¹t ®éng thu thËp sè liÖu vµ thêi gian thùc hiÖn c¸c ho¹t ®éng ®¸nh gi¸.
  • 18.
    10 kh«ng khã, songviÖc cËp nhËt l¹i phøc t¹p vµ dÔ bÞ sao l·ng. Tuy nhiªn, do d¹ng s¬ ®å m¹ng l­íi thÓ hiÖn ®­îc c¸c ®iÓm mµ t¹i ®ã mét vµi ho¹t ®éng nµo ®ã g©y ¶nh h­ëng ®Õn c¸c ho¹t ®éng kh¸c nªn h×nh thøc s¬ ®å m¹ng l­íi ®· ®¬n gi¶n ho¸ th­êng h÷u Ých trong viÖc x©y dùng lÞch tr×nh c¬ b¶n ban ®Çu vµ lµ c¬ së ®Ó lËp b¶n lÞch tr×nh cuèi cïng cho dù ¸n. Phô lôc 3 cña s¸ch sÏ h­íng dÉn viÖc x©y dùng vµ sö dông c¸c lÞch tr×nh m¹ng l­íi cho viÖc lËp kÕ ho¹ch vµ kiÓm so¸t. Phô lôc 3 còng th¶o luËn thªm vÒ viÖc c©n ®èi nguån lùc - ®©y chÝnh lµ mét phÇn cña nhiÖm vô lËp kÕ ho¹ch. 31. Th«ng th­êng, thêi ®iÓm tham chiÕu cña c¸c ho¹t ®éng trong dù ¸n sÏ dùa vµo ngµy ký hiÖp ®Þnh vay vèn. Cã thÓ hoµn tÊt viÖc x©y dùng lÞch tr×nh thùc hiÖn sau khi Ng©n hµng ®· phª chuÈn dù ¸n, nh­ng kh«ng muén h¬n thêi ®iÓm ký kÕt hiÖp ®Þnh vayvèn. 32. Trong hÇu hÕt c¸c tr­êng hîp, x©y dùng lÞch tr×nh thùc hiÖn cuèi cïng lµ c«ng viÖc tèn nhiÒu thêi gian. V× vËy, lóc ®Çu chØ nªn lªn kÕ ho¹ch cho nh÷ng ho¹t ®éng hîp lý vµ cã thÓ kiÓm so¸t ®­îc dÔ dµng. ViÖc lËp lÞch tr×nh c¸c ho¹t ®éng cßn l¹i cña dù ¸n sÏ tiÕn hµnh sau khi ®· dù ®o¸n ®­îc t­¬ng ®èi ch¾c ch¾n lµ chóng sÏ ®­îc thùc hiÖn. 33. Ph©n chia dù ¸n thµnh c¸c nh¸nh c«ng viÖc sÏ t¹o ®iÒu kiÖn thuËn lîi cho viÖc ­íc tÝnh c¸c yªu cÇu nguån lùc cho mçi c«ng viÖc. Cã thÓ s¾p xÕp c¸c c«ng viÖc theo møc ®é ­u tiªn hay biÓu thÞ c¸c c«ng viÖc trªn s¬ ®å m¹ng l­íi vµ sau ®ã tæng hîp vµo s¬ ®å hay biÓu ®å tæng thÓ nh»m môc ®Ých kiÓm so¸t dù ¸n. Víi c¸c c«ng viÖc nhá, chi phÝ cña tõng c«ng viÖc sÏ dÔ dµng ­íc tÝnh h¬n ®Ó sau ®ã gép l¹i thµnh ­íc tÝnh chi phÝ cho c¸c c«ng viÖc chÝnh, vµ cuèi cïng, cho toµn bé dù ¸n. T­¬ng tù nh­ vËy, cã thÓ m« t¶ chi tiÕt kÕ ho¹ch cho tõng c«ng viÖc ë nh÷ng ph©n cÊp thÊp nhÊt råi tæng hîp thµnh d¹ng tãm t¾t h¬n gièng nh­ trong tæng quan vÒ c¸c néi dung dù ¸n chÝnh. Phô lôc 4 tr×nh bµy thªm h­íng dÉn vÒ viÖc ph©n chia dù ¸n víi viÖc sö dông mét c«ng cô gäi lµ c¬ cÊu ph©n chia c«ng viÖc (Work Breakdown Structure- WBS). D. Tæ chøc thùc hiÖn dù ¸n 34. Mét trong nh÷ng nhiÖm vô chÝnh cña giai ®o¹n lËp kÕ ho¹ch thùc hiÖn dù ¸n lµ chØ ®Þnh ®¬n vÞ tham gia thùc hiÖn dù ¸n vµ x¸c ®Þnh lo¹i h×nh ®¬n vÞ phï hîp nhÊt tiÕn hµnh c¸c ho¹t ®éng cña dù ¸n. §©y lµ mét néi dung th­êng ®­îc tiÕn hµnh trong giai ®o¹n thÈm ®Þnh dù ¸n. Khi ®· quyÕt ®Þnh chän ®¬n vÞ thùc hiÖn dù ¸n, cÇn x¸c ®Þnh c¸c kiÕn thøc chuyªn m«n vµ tr×nh ®é kÜ n¨ng cÇn thiÕt, kÓ c¶ thuª t­ vÊn cho dù ¸n. 35. Trong néi bé ®¬n vÞ thùc hiÖn, cã thÓ thµnh lËp mét bé phËn chÝnh chÞu tr¸ch nhiÖm thùc hiÖn mét dù ¸n ®Æc biÖt. Nhãm nµy th­êng ®­îc biÕt ®Õn víi tªn gäi lµ V¨n phßng qu¶n lý dù ¸n (PMO), vµ trong mét sè tr­êng hîp ®­îc gäi b»ng tªn kh¸c. §©y lµ bé phËn cã nhiÖm vô lËp kÕ ho¹ch, thùc hiÖn, kiÓm so¸t vµ gi¸m s¸t dù ¸n. C¸n bé v¨n phßng dù ¸n cã thÓ ®­îc lÊy tõ nh©n sù hiÖn t¹i trong ®¬n vÞ thùc hiÖn dù ¸n hoÆc tuyÓn thªm/thuª thªm tõ c¸c nguån bªn ngoµi cho thêi gian thùc hiÖn dù ¸n. Phô lôc 5 m« t¶ mét sè chøc n¨ng cña c¸c c¸n bé trong V¨n phßng dù ¸n.
  • 19.
    11 E. LËp kÕho¹ch qu¶n lý tµi chÝnh vµ kÕ to¸n 36. LËp kÕ ho¹ch qu¶n lý tµi chÝnh vµ kÕ to¸n bao gåm lËp ng©n s¸ch cho dù ¸n, x©y dùng hÖ thèng kiÓm so¸t vµ h¹ch to¸n chi phÝ ®Ó ghi chÐp vµ gi¸m s¸t c¸c kho¶n chi tiªu kh¸c nhau cho dù ¸n. ViÖc lËp kÕ ho¹ch qu¶n lý tµi chÝnh vµ kÕ to¸n còng cÇn ph¶i cã ph­¬ng ph¸p ®Ó ®¶m b¶o ph©n bæ ng©n s¸ch kÞp thêi vµ gi¶i ng©n theo ®óng thñ tôc vµ quy ®Þnh ®· ®Ò ra; x¸c ®Þnh yªu cÇu kiÓm to¸n kinh phÝ ®Ó kiÓm ®Þnh c¸c kho¶n chi tiªu phï hîp còng nh­ ®¸nh gi¸ t×nh h×nh tµi chÝnh cña ®¬n vÞ thùc hiÖn dù ¸n. 1. LËp ng©n s¸ch dù ¸n 37. LËp ng©n s¸ch lµ qu¸ tr×nh dù tÝnh vµ ­íc tÝnh c¸c yªu cÇu tµi chÝnh cña mét dù ¸n, x¸c ®Þnh c¸c nguån kinh phÝ vµ ¸p dông c¸c biÖn ph¸p ®Ó ®¶m b¶o cã ®ñ kinh phÝ vµo ®óng lóc cÇn thiÕt. MÆc dï qu¸ tr×nh lËp ng©n s¸ch ®­îc b¾t ®Çu tõ giai ®o¹n x©y dùng dù ¸n, khi chi phÝ cho c¸c néi dung c«ng viÖc kh¸c nhau cña dù ¸n ph¶i ®­îc ­íc tÝnh, qu¸ tr×nh lËp ng©n s¸ch vÉn tiÕp tôc c¶ trong suèt giai ®o¹n thÈm ®Þnh lµ khi mµ c¸c con sè ­íc tÝnh ®­îc xem xÐt l¹i vµ chØnh lý thªm, vµ thËm chÝ kÐo dµi cho ®Õn tËn giai ®o¹n thùc hiÖn, khi tiÕn hµnh ph©n bæ vµ ph©n bæ l¹i kinh phÝ nh»m ®¸p øng chi tiªu th­êng xuyªn cho dù ¸n. 38. Ng©n s¸ch cho toµn dù ¸n ®­îc lËp dùa trªn ­íc tÝnh chi phÝ cho c¸c kÕ ho¹ch c«ng viÖc chi tiÕt. Nh÷ng chi phÝ nµy ®­îc tæng hîp dÇn lªn theo tõng cÊp c«ng viÖc nh­ trong c¬ cÊu ph©n chia c«ng viÖc cho ®Õn khi cã ®­îc tæng chi phÝ trùc tiÕp cña dù ¸n. ¦íc tÝnh chi phÝ cña c¸c phÇn viÖc do t­ vÊn vµ c¸c nhµ thÇu kh¸c thùc hiÖn cã thÓ ph¶i ®­îc x¸c nhËn hoÆc ®iÒu chØnh sau c¸c cuéc ®µm ph¸n. Ngoµi c¸c chi phÝ trùc tiÕp, ph¶i ­íc tÝnh c¶ c¸c chi phÝ qu¶n lý, c¸c kho¶n dù phßng vµ c¸c chi phÝ tµi chÝnh kh¸c. KÕt qu¶ cuèi cïng cÇn ph¶n ¸nh mét ­íc tÝnh kh¸ gÇn víi thùc tÕ nh»m tr¸nh nh÷ng r¾c rèi sau nµy vÒ mÆt tµi chÝnh do chi kh«ng hÕt hay béi chi. Chi kh«ng hÕt sÏ g©y l·ng phÝ xÐt vÒ sè vèn ®· ®­îc cam kÕt mµ kh«ng ®­îc sö dông, trong khi chi v­ît ng©n s¸ch dÔ dÉn ®Õn sù chËm trÔ cho dù ¸n nÕu khã t×m ®­îc ng©n s¸ch bæ sung. 39. Phª duyÖt ng©n s¸ch ch­a ph¶i lµ b­íc cuèi cïng cña chu tr×nh dù th¶o ng©n s¸ch mµ tíi giai ®o¹n thùc hiÖn dù ¸n, cÇn duyÖt l¹i ®Ó xem ng©n s¸ch cã cßn ý nghÜa s¸t víi thùc tÕ hay kh«ng. Lu«n nhí r»ng ng©n s¸ch chØ ®­îc x©y dùng tõ c¸c ­íc tÝnh chi phÝ dù ¸n vµo thêi ®iÓm b¾t ®Çu giai ®o¹n lËp kÕ ho¹ch vµ cã thÓ kh«ng cßn chÝnh x¸c do nh÷ng biÕn ®æi khi chuyÓn sang giai ®o¹n thùc hiÖn. Th­êng th­êng sau khi ký kÕt hîp ®ång hay sau khi thay ®æi mét sè h¹ng môc trong dù ¸n hoÆc c¸c phÇn c«ng viÖc cña dù ¸n ë giai ®o¹n thùc hiÖn sÏ xuÊt hiÖn thªm c¸c th«ng tin bæ sung hay th«ng tin ®­îc cËp nhËt. Bëi vËy nªn kÞp thêi tiÕn hµnh ®iÒu chØnh ng©n s¸ch. Mét ng©n s¸ch cËp nhËt ®ãng vai trß v« cïng quan träng ®Ó dù tÝnh chi phÝ hoµn thµnh tõng phÇn viÖc trong dù ¸n. Gi¸m ®èc dù ¸n lu«n ph¶i dù ®o¸n t­¬ng ®èi chÝnh x¸c nhu cÇu ng©n s¸ch cho c¸c ho¹t ®éng ®Ó cÊp kinh phÝ ®ñ vµ ®óng thêi gian, vµ nh­ vËy sÏ gióp cho c«ng viÖc khái bÞ t¹m dõng. 40. Ngoµi c¸c kho¶n chi phÝ trùc tiÕp cña dù ¸n cßn ph¸t sinh c¸c chi phÝ gi¸n tiÕp, nh­ chi phÝ hµnh chÝnh vµ chi phÝ qu¶n lý cè ®Þnh. Ph¶i tÝnh to¸n ®Çy ®ñ nh÷ng chi phÝ nµy vµo ng©n s¸ch dù ¸n vµ ph¶i kiÓm so¸t chóng s¸t sao nh»m tr¸nh tr­êng hîp chi phÝ gi¸n tiÕp trë nªn qu¸ cao so víi chi phÝ trùc tiÕp cña dù ¸n. §ång thêi, cÇn dù
  • 20.
    12 trï ng©n s¸chcho c¸c kho¶n dù phßng, nh÷ng môc cã kh¶ n¨ng lµm t¨ng chi phÝ cña dù ¸n. 41. Trong viÖc tÝnh to¸n cÊp kinh phÝ cho thùc hiÖn dù ¸n, bªn vay vèn th­êng kh«ng tÝnh tÊt c¶ kho¶n tiÒn cÇn thiÕt cho toµn bé dù ¸n vµo ng©n s¸ch mét n¨m, trong khi ®ã viÖc ph©n bæ ®­îc tÝnh trªn c¬ së tõng n¨m, dùa vµo dù to¸n chi tiªu cña n¨m ®ã. V× vËy Gi¸m ®èc dù ¸n cÇn cung cÊp cho ng­êi dù th¶o ng©n s¸ch nh÷ng con sè ­íc tÝnh kinh phÝ cÇn thiÕt ®Ó ®­a vµo ng©n s¸ch hµng n¨m cña chÝnh phñ. Mét khã kh¨n cã thÓ gÆp ph¶i lµ h¹n chÕ vÒ ng©n s¸ch - kh«ng ®ñ tiÒn ®Ó ph©n bæ cho dù ¸n. ThËm chÝ cã tr­êng hîp ®· ®­îc ph©n bæ nh­ng viÖc cÊp ph¸t thùc tÕ vÉn bÞ chËm trÔ hay kh«ng ®­îc thùc hiÖn do kho b¹c nhµ n­íc kh«ng cã tiÒn. 42. ViÖc dù ®o¸n chi tiªu ®­îc dùa trªn lÞch tr×nh thùc hiÖn vµ tõ ®ã cã thÓ tÝnh to¸n c¸c kho¶n chi theo lÞch tr×nh nh­ thanh to¸n cho c¸c nhµ thÇu vµ nhµ cung cÊp, mua ®Êt, vµ l­¬ng cho c¸n bé V¨n phßng dù ¸n. Nh»m gióp cho viÖc kiÓm so¸t tµi chÝnh, nªn chia ng©n s¸ch cña c¶ n¨m thµnh ng©n s¸ch theo th¸ng hoÆc quý - c¸ch nµy cho phÐp Gi¸m ®èc dù ¸n lËp kÕ ho¹ch vµ c©n ®èi luång tiÒn mÆt nh»m tèi ­u ho¸ viÖc sö dông ng©n s¸ch hay ®Ó ®¶m b¶o tÝnh liªn tôc trong viÖc cÊp kinh phÝ. 2. H¹ch to¸n chi phÝ 43. Môc tiªu c¬ b¶n cña h¹ch to¸n chi phÝ lµ cung cÊp cho bªn vay vèn, ®¬n vÞ tham gia thùc hiÖn vµ Gi¸m ®èc dù ¸n th«ng tin tµi chÝnh phôc vô c«ng t¸c gi¸m s¸t vµ kiÓm so¸t chi phÝ cña dù ¸n. §Ó sö dông ®­îc, th«ng tin ph¶i chÝnh x¸c, cËp nhËt vµ cã hµm l­îng th«ng tin cao. §iÒu nµy cã nghÜa lµ cÇn cã hÖ thèng ñy quyÒn chi vµ duyÖt chi tiªu, hÖ thèng ghi chÐp sæ s¸ch kÕ to¸n cïng hÖ thèng ph©n lo¹i, ghi chÐp vµ b¸o c¸o c¸c giao dÞch. Ngoµi ra, c¸c ®iÒu kho¶n trong hîp ®ång cho vay th­êng quy ®Þnh ®¬n vÞ thùc hiÖn më c¸c tµi kho¶n phï hîp cho dù ¸n vµ hµng n¨m nép b¸o c¸o tµi chÝnh ®· kiÓm to¸n cho Ng©n hµng. Mét t×nh tr¹ng th­êng gÆp lµ c¸c ®¬n vÞ thùc hiÖn dù ¸n kh«ng ®¸p øng ®­îc quy ®Þnh nµy do chËm trÔ trong viÖc chèt sæ s¸ch kÕ to¸n. 44. Mét hÖ thèng h¹ch to¸n chi phÝ dù ¸n hiÖu qu¶ ph¶i tÝnh ®­îc ®Çy ®ñ tÊt c¶ c¸c kho¶n chi tiªu cña dù ¸n, so s¸nh nh÷ng chi tiªu nµy víi c¸c dù trï ban ®Çu, t×m ra nguyªn nh©n g©y chªnh lÖch, x¸c ®Þnh ®­îc sè d­, hç trî c«ng t¸c thanh to¸n vµ ®­a ra bøc tranh râ rµng vÒ t×nh h×nh chi phÝ cña dù ¸n t¹i bÊt kú thêi ®iÓm nµo. 45. Nh×n chung, Gi¸m ®èc dù ¸n chÞu tr¸ch nhiÖm x©y dùng hÖ thèng h¹ch to¸n chi phÝ vµ nép b¶n b¸o c¸o tµi chÝnh ®­îc kiÓm to¸n hµng n¨m cho Ng©n hµng. VÒ ®iÓm nµy, hîp ®ång vay vèn th­êng quy ®Þnh râ vµ Gi¸m ®èc dù ¸n ph¶i ®Æc biÖt cè g¾ng ®Ó hoµn thµnh tr¸ch nhiÖm. NÕu nhãm thùc hiÖn dù ¸n thiÕu kÕ to¸n viªn cã tr×nh ®é chuyªn m«n, Gi¸m ®èc dù ¸n cÇn tuyÓn dông ngay mét ng­êi thÝch hîp cho vÞ trÝ nµy. Phô lôc 6 tr×nh bµy c¸c néi dung c¬ b¶n cña hÖ thèng h¹ch to¸n vµ kiÓm to¸n chi phÝ dù ¸n. 3. Thñ tôc gi¶i ng©n kinh phÝ 46. Kinh phÝ ®­îc cÊp ®Òu ®Æn lµ yÕu tè quan träng ®èi víi viÖc thùc hiÖn dù ¸n nhanh chãng. Qu¸ tr×nh lËp kÕ ho¹ch cho gi¶i ng©n chñ yÕu bao gåm viÖc x©y dùng c¸c thñ tôc x¸c minh tÝnh ®óng ®¾n cña c¸c kho¶n thanh to¸n, c¸c thñ tôc thanh to¸n
  • 21.
    13 cho c¸c nhµthÇu vµ nhµ cung cÊp vµ c¸c thñ tôc yªu cÇu rót vèn vay tõ Ng©n hµng. LÞch tr×nh gi¶i ng©n cho tõng phÇn viÖc chÝnh cña dù ¸n ph¶i ®­îc x©y dùng theo hµng quý vµ ph¶i tiÕn hµnh so s¸nh kÕ ho¹ch víi gi¶i ng©n thùc tÕ theo thêi gian. So s¸nh lÞch tr×nh gi¶i ng©n theo kÕ ho¹ch víi lÞch tr×nh gi¶i ng©n thùc tÕ vµ víi tiÕn ®é x©y dùng lµ nh÷ng chØ tiªu quan träng ®Ó dù b¸o “tæng chi phÝ ®Ó hoµn thµnh dù ¸n” vµ hç trî c¸c ho¹t ®éng kiÓm so¸t chi phÝ. 47. Gi¸m ®èc dù ¸n ph¶i n¾m râ c¸c nguån kinh phÝ cho dù ¸n vµ c¸c thùc tiÔn vµ thñ tôc gi¶i ng©n cña mçi tæ chøc tµi trî. Trong quan hÖ víi Ng©n hµng, Gi¸m ®èc dù ¸n cÇn hiÓu c¸c h­íng dÉn gi¶i ng©n kho¶n vay cña Ng©n hµng theo cuèn S¸ch h­íng dÉn vÒ gi¶i ng©n kho¶n vay. F. X©y dùng kÕ ho¹ch kiÓm so¸t dù ¸n 48. Mét kÕ ho¹ch thùc hiÖn ®Çy ®ñ, nh­ ®· th¶o luËn ë phÇn III-C, gåm viÖc x©y dùng lÞch tr×nh dù ¸n tæng thÓ, bé m¸y tæ chøc ph©n c«ng tr¸ch nhiÖm vµ lÞch tr×nh d¹ng s¬ ®å víi tr×nh tù c¸c c«ng viÖc vµ ho¹t ®éng. Mçi ho¹t ®éng trong lÞch tr×nh d¹ng s¬ ®å ®­îc biÓu diÔn víi thêi h¹n vµ ng©n s¸ch ®· tÝnh to¸n th«ng qua c¸c b­íc lËp kÕ ho¹ch c«ng viÖc, ph©n bæ nguån lùc, ­íc tÝnh chi phÝ, lÞch tr×nh sö dông nh©n lùc vµ thiÕt bÞ x©y dùng. Nh­ vËy, mét kÕ ho¹ch thùc hiÖn ®Çy ®ñ sÏ gåm toµn bé c¸c ho¹t ®éng vµ nhiÖm vô kÌm theo chi phÝ vµ lÞch tr×nh cña chóng. Ngoµi ra kÕ ho¹ch ®ã cßn m« t¶ c¸ch thùc hiÖn c¸c yªu cÇu kÜ thuËt cña dù ¸n. ChÝnh v× lÏ ®ã, cÇn lËp ra nh÷ng quy ®Þnh kiÓm so¸t toµn bé c¸c th«ng sè cña dù ¸n nh»m môc tiªu hoµn thµnh dù ¸n ®óng thêi gian vµ trong ph¹m vi ng©n s¸ch ®­îc cÊp, ®ång thêi ®¸p øng tèt chÊt l­îng kÜ thuËt. 1. KiÓm so¸t ng©n s¸ch, chi phÝ vµ lÞch tr×nh 49. Sau khi ng©n s¸ch dù ¸n ®· ®­îc x©y dùng, ph¶i tiÕn hµnh kiÓm so¸t ng©n s¸ch b»ng c¸ch x¸c ®Þnh chÝnh x¸c kinh phÝ cho c¸c néi dung c«ng viÖc kh¸c nhau cña dù ¸n, x¸c ®Þnh ®­îc c¸n bé cña ®¬n vÞ thùc hiÖn dù ¸n chÞu tr¸ch nhiÖm qu¶n lý ng©n s¸ch vµ biÕt ®­îc nh÷ng c¬ chÕ vµ thñ tôc ®· ®­îc thiÕt lËp ®Ó nhËn kinh phÝ tõ c¸c nguån quy ®Þnh vµ ®Ó gi¸m s¸t chi tiªu. 50. Mét nhiÖm vô quan träng cña Gi¸m ®èc dù ¸n lµ kiÓm so¸t chi phÝ. KiÓm so¸t chi phÝ thùc chÊt lµ tèi ­u ho¸ chi tiªu so víi khèi l­îng c«ng viÖc hoµn thµnh, hay nãi c¸ch kh¸c lµ lµm sao ®Ó thùc hiÖn ®­îc nhiÒu viÖc nhÊt tõ ng©n s¸ch ®· cho. KiÓm so¸t chi phÝ ®ång nghÜa víi t¨ng hiÖu qu¶ vµ tr¸nh nh÷ng chi tiªu l·ng phÝ vµ kh«ng cÇn thiÕt hay kh«ng ®­îc phÐp. Do ®ã, lËp kÕ ho¹ch kiÓm so¸t chi phÝ cÇn bao gåm viÖc x©y dùng c¸c thñ tôc vÒ ñy quyÒn thùc hiÖn c«ng viÖc; so s¸nh chi tiªu vµ kÕt qu¶ ho¹t ®éng víi ng©n s¸ch dù ¸n; kiÓm so¸t chi tiªu hµnh chÝnh vµ nh©n sù; so s¸nh gi¸ ®Êu thÇu víi ­íc tÝnh cña chñ dù ¸n; gi¸m s¸t “tæng chi phÝ ®Ó hoµn thµnh dù ¸n”; kiÓm so¸t nh÷ng thay ®æi cña dù ¸n; gi¸m s¸t khèi l­îng c«ng viÖc hoµn tÊt ®Ó thanh to¸n cho c¸c nhµ thÇu; ®¶m b¶o thiÕt kÕ vµ c¸c ho¹t ®éng x©y dùng/l¾p ®Æt cã hiÖu qu¶ vÒ chi phÝ vµ tiÕn hµnh ®iÒu chØnh khi chi tiªu thùc tÕ kh«ng ®óng so víi kÕ ho¹ch. 51. LËp kÕ ho¹ch kiÓm so¸t lÞch tr×nh dù ¸n bao gåm viÖc kiÓm so¸t c¸c nguyªn nh©n cã kh¶ n¨ng g©y ra sù chËm trÔ b»ng c¸ch quy ®Þnh râ c¸ch thøc phª chuÈn vµ
  • 22.
    14 c¸c kªnh raquyÕt ®Þnh nh»m gi¶m thiÓu sè ng­êi ra quyÕt ®Þnh; kiÓm so¸t c¸c lçi trong thiÕt kÕ; gi¸m s¸t chÊt l­îng thiÕt bÞ vµ chÊt l­îng c«ng tr×nh x©y dùng; ¸p dông c¸c hÖ thèng ®¸nh gi¸ gi÷a kú thÝch hîp; kiÓm so¸t nguy c¬ ®×nh c«ng vµ kh¶ n¨ng can thiÖp, kÝch ®éng tõ bªn ngoµi; kiÓm so¸t nh÷ng nguy c¬ chËm trÔ do vËn chuyÓn vµ giao hµng; thùc hiÖn ph©n tÝch rñi ro vµ qu¶n lý rñi ro; th­êng xuyªn kiÓm ®Þnh l¹i lÞch tr×nh dù tÝnh ban ®Çu ®Ó ®¶m b¶o gÇn víi thùc tÕ; kiÓm so¸t nh÷ng thay ®æi trong ph¹m vi vµ ph©n bæ nguån lùc. Thªm vµo ®ã, Gi¸m ®èc dù ¸n nªn ®Þnh kú tiÕn hµnh ®¸nh gi¸ thùc tr¹ng dù ¸n vµ c¸c xu h­íng vµ xem xÐt l¹i ngµy dù ®Þnh hoµn thµnh dù ¸n. Ph¶i cã biÖn ph¸p xö lý kÞp thêi ®èi víi ho¹t ®éng bÞ chËm trÔ ®Ó ®¶m b¶o ®óng môc tiªu thêi gian. 2. KiÓm so¸t chÊt l­îng kÜ thuËt 52. Gi¸m ®èc dù ¸n ph¶i lËp kÕ ho¹ch kiÓm so¸t yÕu tè quan träng thø ba - chÊt l­îng kÜ thuËt cña dù ¸n khi hoµn thµnh. Nh÷ng yªu cÇu ®Ó hoµn thµnh nhiÖm vô nµy gåm x©y dùng c¸c biÖn ph¸p kiÓm tra chÊt l­îng, nh­ ®¸nh gi¸ cña nh÷ng c¸n bé chuyªn m«n vÒ c¸c th«ng sè, yªu cÇu kü thuËt vµ b¸o c¸o kü thuËt cña t­ vÊn; kiÓm tra thiÕt bÞ tr­íc khi göi vµ sau khi thiÕt bÞ ®Õn c«ng tr­êng; kiÓm tra viÖc x©y dùng vµ l¾p ®Æt thiÕt bÞ; kiÓm tra nguyªn vËt liÖu (®Êt, bª t«ng, nhùa ®­êng, v.v.) trong thêi gian x©y dùng ®Ó ®¶m b¶o ®óng yªu cÇu kü thuËt; vµ kiÓm tra thiÕt bÞ vµ c¸c hÖ thèng tr­íc khi chuyÓn giao cho ng­êi sö dông. LËp kÕ ho¹ch kiÓm so¸t kü thuËt còng ph¶i x©y dùng c¸c quy ®Þnh thñ tôc kiÓm tra, danh s¸ch nh÷ng néi dung cÇn kiÓm tra vµ mÉu b¸o c¸o kiÓm tra vµ kiÓm ®Þnh. Gi¸m ®èc dù ¸n nªn tuyÓn c¸n bé cã tr×nh ®é chuyªn m«n ®Ó x©y dùng vµ thùc hiÖn hÖ thèng qu¶n lý chÊt l­îng. 3. C¸c yªu cÇu vµ thñ tôc lËp b¸o c¸o dù ¸n 53. B¸o c¸o t×nh h×nh dù ¸n lµ c¬ së quan träng cho phÐp Gi¸m ®èc dù ¸n so s¸nh diÔn biÕn thùc tÕ trong giai ®o¹n thùc hiÖn dù ¸n víi kÕ ho¹ch ®­îc lËp ra trong giai ®o¹n lËp kÕ ho¹ch chi tiÕt. NÕu diÔn biÕn thùc tÕ kh¸c víi nh÷ng dù kiÕn ban ®Çu th× ngay lËp tøc Gi¸m ®èc dù ¸n ph¶i x¸c ®Þnh nguyªn do cña sù kh¸c biÖt nµy ®Ó kÞp thêi cã biÖn ph¸p kh¾c phôc. 54. Ng©n hµng cÇn c¸c b¸o c¸o dù ¸n cËp nhËt vµ nªu lªn ®­îc nh÷ng sai lÖch so víi ­íc tÝnh ban ®Çu còng nh­ c¸c vÊn ®Ò cã kh¶ n¨ng ph¸t sinh. Ng©n hµng còng cÇn c¸c th«ng tin b¸o c¸o t×nh h×nh thùc hiÖn ®iÒu kho¶n quy ®Þnh trong hå s¬ cho vay vèn. Ngoµi ra, c¶ sau khi hoµn thµnh phÇn x©y dùng dù ¸n vµ sang giai ®o¹n ho¹t ®éng, Ng©n hµng vÉn cÇn c¸c b¸o c¸o cung cÊp th«ng tin th­êng xuyªn ®Ó ®¸nh gi¸ lîi Ých do dù ¸n mang l¹i so víi chi phÝ cña dù ¸n vµ víi nh÷ng kú väng ban ®Çu. 55. Ph¶i x©y dùng mét hÖ thèng lËp b¸o c¸o tiÕn ®é ®Ó cung cÊp nh÷ng th«ng tin tho¶ m·n nhu cÇu ng­êi ®äc b¸o c¸o. C¸c c¸ nh©n chÞu tr¸ch nhiÖm thiÕt lËp hÖ thèng lËp b¸o c¸o tiÕn ®é nªn xem xÐt l¹i b¸o c¸o thÈm ®Þnh dù ¸n vµ c¸c hå s¬ cho vay ®Ó x¸c ®Þnh lo¹i th«ng tin cÇn b¸o c¸o, chu kú nép b¸o c¸o vµ mÉu b¸o c¸o. Trong c¸c b¸o c¸o tiÕn ®é, th«ng tin cung cÊp sÏ kh¸c nhau tïy thuéc dù ¸n vµ lÜnh vùc ho¹t ®éng. 56. §¬n vÞ tham gia thùc hiÖn ph¶i cã b¸o c¸o hoµn thµnh dù ¸n sau khi phÇn thùc hiÖn dù ¸n kÕt thóc. Gi¸m ®èc dù ¸n ph¶i n¾m râ quy ®Þnh nµy vµ chuÈn bÞ s½n trong
  • 23.
    15 hÖ thèng tËphîp vµ xö lý sè liÖu cña m×nh nh÷ng sè liÖu cÇn thiÕt cho viÖc lËp b¸o c¸o hoµn thµnh dù ¸n. 4. KiÓm so¸t nh÷ng thay ®æi 57. NhiÒu thay ®æi th­êng x¶y ra trong giai ®o¹n thiÕt kÕ chi tiÕt, trong mua s¾m hµng ho¸ vµ dÞch vô, trong khi l¾p ®Æt/x©y dùng, vµ thËm chÝ c¶ trong giai ®o¹n thuª vËn hµnh dù ¸n. Nh÷ng thay ®æi sÏ do Gi¸m ®èc dù ¸n, c¸c nhµ t­ vÊn dù ¸n, hay c¸c nhµ cung cÊp vµ nhµ thÇu x©y dùng ®Ò ra vµ cã thÓ bao gåm c¶ nh÷ng thay ®æi so víi c¸c kÕ ho¹ch ban ®Çu vµ c¸c ­íc tÝnh chi phÝ ph¸t sinh tõ viÖc ®iÒu chØnh quy m«, yªu cÇu kÜ thuËt, hay yªu cÇu vÒ hµng ho¸ vµ dÞch vô. Nh÷ng thay ®æi ®ã cã thÓ lµm ¶nh h­ëng hoÆc kh«ng ¶nh h­ëng ®Õn lÞch tr×nh thùc hiÖn, chi phÝ dù ¸n hay yªu cÇu kÜ thuËt cña dù ¸n, hoÆc cã thÓ chØ ¶nh h­ëng ®Õn mét hoÆc hai trong sè nh÷ng yÕu tè quan träng nµy cña dù ¸n. 58. Gi¸m ®èc dù ¸n cÇn x©y dùng c¸c thñ tôc cho viÖc thùc hiÖn thay ®æi vµ kiÓm so¸t chóng. §Ó lµm nh­ vËy, ph¶i nghiªn cøu nh÷ng thay ®æi kÐo theo vÒ dù trï chi phÝ, lîi Ých vµ tÝnh n¨ng kü thuËt tr­íc khi cho phÐp tiÕn hµnh thay ®æi. Nh÷ng thñ tôc nµy cßn bao gåm c¸c thñ tôc phª chuÈn x¸c nhËn ng­êi cã thÈm quyÒn phª chuÈn vµ ph­¬ng thøc phª chuÈn. 5. Qu¶n lý sè liÖu cña dù ¸n 59. Chøc n¨ng quan träng kh¸c cña qu¶n lý dù ¸n lµ duy tr× ®Çy ®ñ sæ s¸ch dù ¸n. Tr­íc mét thùc tÕ lµ c¸c sù kiÖn diÔn ra dån dËp vµ yªu cÇu kiÓm so¸t dù ¸n, rÊt cÇn ph¶i thu thËp vµ ph©n tÝch, xö lý kÞp thêi nh÷ng sè liÖu liªn quan ®Õn kÕ ho¹ch dù ¸n, tiÕn tr×nh thùc hiÖn, nhu cÇu, xu h­íng vµ c¸c thay ®æi lµm c¬ së ra quyÕt ®Þnh. 60. Gi¸m ®èc dù ¸n cÇn x¸c ®Þnh lo¹i tµi liÖu vµ sè liÖu cÇn thiÕt cho c«ng t¸c lËp kÕ ho¹ch, kiÓm so¸t dù ¸n vµ c¸c yªu cÇu b¸o c¸o dù ¸n. C¸c Gi¸m ®èc dù ¸n kh«ng cã kinh nghiÖm cã thÓ gÆp ph¶i mét vµi khã kh¨n víi nhiÖm vô nµy. Phô lôc 7 cung cÊp danh s¸ch mét sè lo¹i sæ s¸ch dù ¸n cã thÓ cÇn ®Õn nh»m x©y dùng c¬ së d÷ liÖu cho dù ¸n lµm c¬ së cho hÖ thèng th«ng tin qu¶n lý. 6. Qu¶n lý c¸c nhµ t­ vÊn, nhµ cung cÊp vµ nhµ thÇu x©y dùng/l¾p ®Æt 61. Gi¸m ®èc dù ¸n chÞu tr¸ch nhiÖm ®¶m b¶o r»ng c¸c nhµ t­ vÊn dù ¸n, nhµ cung cÊp vµ nhµ thÇu x©y dùng/l¾p ®Æt thùc hiÖn ®óng víi cam kÕt trong hîp ®ång. Do ®ã, Gi¸m ®èc dù ¸n cÇn cã kÕ ho¹ch gi¸m s¸t c¸c ho¹t ®éng cña nh÷ng ®èi t­îng ®ã theo mét sè c¸ch d­íi ®©y. 62. C¸c thñ tôc qu¶n lý ho¹t ®éng cña nhµ t­ vÊn: (i) ®¸nh gi¸ chÊt l­îng thùc hiÖn vÒ mÆt kü thuËt ë c¸c thêi ®iÓm kh¸c nhau trong giai ®o¹n nhµ t­ vÊn cung cÊp dÞch vô; (ii) kiÓm tra c¸c b¸o c¸o tiÕn ®é ®Þnh kú b¾t buéc cña nhµ t­ vÊn; (iii) ®¸nh gi¸ sù trao ®æi cña nhµ t­ vÊn víi Gi¸m ®èc dù ¸n vµ c¸n bé cña V¨n phßng dù ¸n t¹i c¸c cuéc häp th­êng kú; (iv) gi¸m s¸t chÆt chÏ sù thùc hiÖn c¸c ®iÒu kho¶n hîp ®ång cña nhµ t­ vÊn; vµ (v) ®¸nh gi¸ lÇn cuèi tr­íc khi chÊp nhËn c«ng viÖc ®· thùc hiÖn. 63. C¸c thñ tôc qu¶n lý ho¹t ®éng cña nhµ cung cÊp: (i) gi¸m s¸t viÖc thùc hiÖn c¸c yªu cÇu trong hîp ®ång vÒ tr×nh b¶n vÏ thiÕt kÕ vµ chøng nhËn chÊt l­îng nguyªn vËt
  • 24.
    16 liÖu cña nhµcung cÊp; (ii) xem xÐt l¹i c¸c b¸o c¸o tiÕn ®é ®Þnh kú vÒ chÕ t¹o vµ giao hµng; (iii) kiÓm ®Þnh hµng ho¸ khi ®ang ®­îc chÕ t¹o ®Ó ®¶m b¶o tu©n thñ yªu cÇu kÜ thuËt; (iv) kiÓm ®Þnh ®ãng gãi hµng ho¸ tr­íc khi giao hµng; vµ (v) kiÓm ®Þnh hµng ho¸ giao t¹i c«ng tr­êng hay t¹i c¶ng ®Õn tr­íc khi chÊp nhËn cuèi cïng. 64. C¸c thñ tôc qu¶n lý ho¹t ®éng cña nhµ thÇu x©y dùng/l¾p ®Æt gåm cã: (i) kiÓm ®Þnh th­êng xuyªn c«ng viÖc cña nhµ thÇu ®Ó ®¸nh gi¸ sù tu©n thñ c¸c quy c¸ch kü thuËt vµ tiªu chuÈn x©y dùng quèc tÕ ®· ®­îc c«ng nhËn; (ii) xem xÐt l¹i c¸c b¸o c¸o tiÕn ®é ®Þnh kú b¾t buéc; (iii) yªu cÇu nhµ thÇu ®Õn dù c¸c cuéc häp dù ¸n ®Þnh kú víi Gi¸m ®èc dù ¸n; (iv) ®¶m b¶o nhµ thÇu t«n träng c¸c thñ tôc thay ®æi ®¬n hµng; (v) gi¸m s¸t chÆt chÏ sù tu©n thñ c¸c ®iÒu kho¶n hîp ®ång cña nhµ thÇu; vµ (vi) kiÓm tra lÇn cuèi c«ng viÖc mµ nhµ thÇu ®· hoµn thµnh tr­íc khi chÊp nhËn. G. X©y dùng Tµi liÖu h­íng dÉn c¸c thñ tôc dù ¸n 65. §Ó gióp c¸c c¸n bé míi cña V¨n phßng dù ¸n lÇn ®Çu tiªn ®­îc ph©n c«ng vµo dù ¸n hoµn thµnh tèt nhiÖm vô, nªn cã mét tµi liÖu h­íng dÉn c¸c thñ tôc dù ¸n kÓ tõ thêi ®iÓm b¾t ®Çu giai ®o¹n thùc hiÖn dù ¸n. Tµi liÖu nµy cÇn bao trïm hÇu hÕt c¸c ho¹t ®éng quan träng liªn quan ®Õn thùc hiÖn dù ¸n, ®Æc biÖt lµ nh÷ng ho¹t ®éng ®ßi hái sù phèi hîp ho¹t ®éng cña nhiÒu nh©n viªn ®ång thêi m« t¶ c¸ch tiÕn hµnh. Tµi liÖu còng nªn cung cÊp c¸c mÉu th­ tõ giao dÞch vµ chøng tõ. Tµi liÖu h­íng dÉn cÇn ®­îc cËp nhËt theo nh­ quy ®Þnh vµ bao gåm danh s¸ch nh÷ng söa ®æi, bæ sung ®­îc ®¸nh sè theo thø tù thêi gian víi chØ dÉn thÝch hîp vÒ sè trang, ®o¹n, h×nh hay sè thø tù b¶ng biÓu ®­îc söa ®æi. Phô lôc 8 tr×nh bµy ph¸c th¶o gîi ý vÒ tµi liÖu h­íng dÉn c¸c thñ tôc trong dù ¸n.
  • 25.
    17 IV. Gi¸m ®ècdù ¸n 66. Bæ nhiÖm Gi¸m ®èc dù ¸n lµ yÕu tè v« cïng quan träng ®èi víi sù thµnh c«ng cña dù ¸n, vµ ®iÒu quan träng lµ Gi¸m ®èc dù ¸n ®­îc bæ nhiÖm ph¶i lµm viÖc theo chÕ ®é chÝnh nhiÖm. Gi¸m ®èc dù ¸n cã thÓ ®­îc bæ nhiÖm tõ nhiÒu nguån - mét c¸n bé lµm viÖc th­êng xuyªn trong ®¬n vÞ thùc hiÖn; mét c¸n bé lµ thµnh viªn th­êng xuyªn cña nhãm qu¶n lý dù ¸n trong ®¬n vÞ thùc hiÖn hay trong phßng ban hay tæ chøc kh¸c cña ®¬n vÞ vay vèn; mét c¸ nh©n do ®¬n vÞ thùc hiÖn thuª riªng tõ bªn ngoµi chÝnh phñ; hoÆc mét nhµ t­ vÊn bªn ngoµi hay c«ng ty t­ vÊn chuyªn vÒ qu¶n lý dù ¸n (vµ còng cã thÓ chuyªn vÒ ®iÒu hµnh vµ duy tr× c¸c trang thiÕt bÞ). Sau khi hoµn thµnh dù ¸n, Gi¸m ®èc dù ¸n chÞu tr¸ch nhiÖm thùc hiÖn dù ¸n cã thÓ trë thµnh gi¸m ®èc ®iÒu hµnh c¸c c¬ së thiÕt bÞ cña dù ¸n. A. Chøc n¨ng vµ tr¸ch nhiÖm cña Gi¸m ®èc dù ¸n 67. Lµ ng­êi chÞu tr¸ch nhiÖm thùc hiÖn vµ hoµn thµnh dù ¸n ®óng thêi h¹n, trong ph¹m vi ng©n s¸ch vµ theo ®óng c¸c yªu cÇu ho¹t ®éng kÜ thuËt, Gi¸m ®èc dù ¸n sÏ ph¶i cã ®Çy ®ñ tr¸ch nhiÖm d­íi ®©y: 1. LËp kÕ ho¹ch dù ¸n. Hoµn thµnh kÕ ho¹ch thùc hiÖn chi tiÕt cuèi cïng. 2. §iÒu phèi dù ¸n. Phèi hîp tÊt c¶ nh÷ng ng­êi tham gia dù ¸n, nhµ t­ vÊn, nhµ cung cÊp vµ nhµ thÇu x©y dùng/l¾p ®Æt vµo mét nhãm lµm viÖc cã sù phèi hîp tèt. 3. TuyÓn nh©n sù vµ ®µo t¹o. TuyÓn nh©n sù ®Ó cung cÊp nh©n viªn cho ®¬n vÞ thùc hiÖn dù ¸n, vµ tiÕn hµnh ®µo t¹o khi cÇn. 4. Thùc hiÖn dù ¸n. Qu¶n lý c¸c ho¹t ®éng thùc hiÖn dù ¸n kh¸c nhau. 5. KiÓm so¸t vµ lËp b¸o c¸o qu¶n lý dù ¸n. Thùc hiÖn c¸c hÖ thèng kiÓm so¸t chi phÝ, lÞch tr×nh, ho¹t ®éng kÜ thuËt vµ thñ tôc lËp b¸o c¸o. 6. Phèi hîp hay liªn kÕt. X©y dùng c¸c thñ tôc phèi hîp vµ hîp t¸c víi c¸c ®¬n vÞ vµ c¸c bªn kh¸c tham gia dù ¸n hoÆc chÞu ¶nh h­ëng cña dù ¸n, bao gåm chÝnh quyÒn ®Þa ph­¬ng, nh÷ng nhãm t­ nh©n vµ nh÷ng ng­êi sö dông cuèi cïng. 7. Qu¶n lý xung ®ét. Gi¶i quyÕt xung ®ét gi÷a nh÷ng bªn tham gia dù ¸n. 8. Qu¶n lý sù thay ®æi. KiÓm so¸t nh÷ng thay ®æi trong dù ¸n, tiÕp nhËn vµ xö lý c¸c yªu cÇu thay ®æi, th«ng b¸o cho tÊt c¶ nh÷ng bªn tham gia dù ¸n vÒ nh÷ng thay ®æi ®­îc phÐp. 9. Qu¶n lý tµi chÝnh dù ¸n. Tæ chøc cung cÊp kinh phÝ kÞp thêi, kiÓm so¸t chi phÝ, duy tr× hÖ thèng kÕ to¸n hiÖu qu¶. 10. Thùc hiÖn ®óng theo c¸c quy ®Þnh cña hiÖp ®Þnh vay vèn. §¶m b¶o lµm ®óng theo tÊt c¶ yªu cÇu vµ ®iÒu kho¶n trong hiÖp ®Þnh vay. 11. ChuyÓn giao vµ thuª vËn hµnh dù ¸n. ChuÈn bÞ c¸c thñ tôc vµ nguån lùc cho viÖc chuyÓn giao c¸c c¬ së cña dù ¸n khi hoµn thµnh.
  • 26.
    18 B. Nh÷ng phÈmchÊt cña mét Gi¸m ®èc dù ¸n tèt 68. Mét Gi¸m ®èc dù ¸n tèt cÇn cã cµng nhiÒu phÈm chÊt c¸ nh©n d­íi ®©y cµng tèt: cã mèi quan hÖ con ng­êi vµ kh¶ n¨ng l·nh ®¹o tèt; cã ý thøc c«ng b»ng; cã kh¶ n¨ng hy sinh quyÒn lîi riªng; cã kinh nghiÖm thµnh c«ng trong qu¶n lý nh÷ng dù ¸n t­¬ng tù; cã c¸ch nh×n chiÕn l­îc vÒ dù ¸n; cã hiÓu biÕt tèt vÒ c¸c nguyªn t¾c, c«ng cô vµ kü thuËt qu¶n lý dù ¸n; b¶n th©n c¸ nh©n cã quan t©m tíi viÖc qu¶n lý dù ¸n; cã kh¶ n¨ng bao qu¸t t×nh h×nh vµ biÕt giao tr¸ch nhiÖm; cã kh¶ n¨ng kiÓm so¸t nh÷ng t×nh huèng khã kh¨n vµ phøc t¹p mét c¸ch hiÖu qu¶; s½n sµng ®èi mÆt víi rñi ro, ra quyÕt ®Þnh, vµ chÞu tr¸ch nhiÖm vÒ c¸c quyÕt ®Þnh. Gi¸m ®èc dù ¸n cÇn n¨ng næ, trung thùc, kh«ng sî ®Êu tranh, chÝn ch¾n, nghÞ lùc, cã kh¶ n¨ng truyÒn ®¹t tèt, th«ng minh, s¸ng suèt, ®¸ng tin cËy, trung thµnh, vµ, mét yÕu tè cuèi cïng nh­ng kh«ng kÐm phÇn quan träng, khoÎ m¹nh vÒ thÓ x¸c vµ kh«ng bÞ bÖnh tËt ®Ó cã thÓ thùc hiÖn nhiÖm vô vµ ®¸p øng nh÷ng thö th¸ch cña c«ng viÖc.
  • 27.
    19 V. Qu¶n lýthùc hiÖn dù ¸n 69. PhÇn nµy tr×nh bµy vÒ c¸c ho¹t ®éng cña Gi¸m ®èc dù ¸n trong qu¸ tr×nh thùc hiÖn dù ¸n vµ trong viÖc chuÈn bÞ thùc hiÖn dù ¸n; hoµn thµnh c¸c ®iÒu kiÖn ®Ó kho¶n vay cã hiÖu lùc; thùc hiÖn ®óng c¸c ®iÒu kho¶n cho vay; mua s¾m hµng ho¸ vµ dÞch vô; gi¸m s¸t c«ng viÖc cña c¸c nhµ t­ vÊn; gi¸m s¸t phÇn viÖc x©y dùng; kiÓm so¸t chi phÝ, lÞch tr×nh vµ kÕt qu¶ kÜ thuËt; nhËn kinh phÝ gi¶i ng©n kho¶n vay; kiÓm so¸t nh÷ng thay ®æi cña dù ¸n vµ phèi hîp víi c¸c tæ chøc bªn ngoµi. A. ChuÈn bÞ thùc hiÖn dù ¸n 70. Khi b¾t ®Çu giai ®o¹n thùc hiÖn dù ¸n, Gi¸m ®èc dù ¸n ph¶i thµnh lËp v¨n phßng dù ¸n, tæ chøc bé m¸y c¸n bé qu¶n lý dù ¸n vµ ph©n c«ng nhiÖm vô vµ tr¸ch nhiÖm, x©y dùng c¸c hÖ thèng th«ng tin vµ kÕ to¸n, vµ cã c¸c hµnh ®éng thÝch hîp ®Ó khëi ®éng c¸c ho¹t ®éng dù ¸n kh¸c nhau. 1. Tæ chøc V¨n phßng qu¶n lý dù ¸n 71. NÕu cã thÓ, nªn ®Æt V¨n phßng qu¶n lý dù ¸n (PMO) ngay t¹i ®Þa ®iÓm thùc hiÖn cña dù ¸n. Trong tr­êng hîp kh«ng thÓ thùc hiÖn ®­îc do c«ng tr­êng dù ¸n n»m ë vÞ trÝ hÎo l¸nh th× nªn xem xÐt ®Æt v¨n phßng dù ¸n ë thµnh phè gÇn nhÊt, n¬i cã chç ¨n ë, dÞch vô c«ng céng, c¸c ph­¬ng tiÖn vËn chuyÓn vµ th«ng tin liªn l¹c. NÕu cã nhiÒu ®iÓm dù ¸n sÏ thµnh lËp v¨n phßng chi nh¸nh ë mçi ®iÓm. §iÒu quan träng lµ V¨n phßng dù ¸n vµ c¸n bé cña v¨n phßng ph¶i s½n sµng tiÕp cËn ®iÓm dù ¸n vµ ph¶i cã ®ñ c¸c dÞch vô vµ ph­¬ng tiÖn th«ng tin liªn l¹c cÇn thiÕt cho dù ¸n. 72. V¨n phßng dù ¸n cÇn cã ®ñ c¸c ph­¬ng tiÖn cho nhu cÇu lµm viÖc cña nh©n viªn. V¨n phßng ph¶i réng r·i ®Ó cã chç dïng gi¸ vÏ, cã phßng héi th¶o kÝn, phßng lµm viÖc riªng cho Gi¸m ®èc dù ¸n, phßng häp kÝn, cã khu ®ùng hå s¬ v¨n phßng, khu vùc cÊt gi÷ c¸c ®å dïng v¨n phßng vµ thiÕt bÞ v¨n phßng vµ dông cô ®i hiÖn tr­êng, phßng thö nghiÖm nÕu cÇn, phßng in Ên, phßng th«ng tin vµ c¸c kho¶ng trèng trªn t­êng ®Ó treo ®å thÞ, biÓu ®å, lÞch tr×nh vµ b¶ng tin. CÇn cung cÊp cho V¨n phßng dù ¸n ®Çy ®ñ c¸c ®iÒu kiÖn sinh ho¹t vµ lµm viÖc víi chÊt l­îng tèt nh­ ®iÒu hoµ kh«ng khÝ hay lß s­ëi, n­íc, ®iÖn, ¸nh s¸ng vµ tho¸t n­íc. CÇn cã c¸c khu vùc ®ç xe vµ khu vùc cÊt ®å chung nÕu cÇn. Cã c¸c biÖn ph¸p b¶o vÖ nhµ cöa, xe cé vµ khu vùc kho phßng chèng ch¸y vµ t¸c ®éng cña c¸c ®iÒu kiÖn thêi tiÕt bÊt lîi nh­ giã, m­a, bôi vµ lò lôt. Tæ chøc b¶o vÖ c¸c ph­¬ng tiÖn v¨n phßng, thiÕt bÞ, hå s¬, khu vùc kho vµ ph­¬ng tiÖn ®i l¹i chèng trém c¾p, c¸c hµnh ®éng ph¸ ho¹i vµ sù th©m nhËp cña nh÷ng ng­êi l¹. Ngoµi ra còng cÇn s¾p xÕp ®Ó b¶o vÖ søc khoÎ cho c¸n bé vµ nh©n viªn dù ¸n, nh­ tiªm chñng vµ dÞch vô y tÕ, kÓ c¶ s¬ cøu vµ cÊp cøu. CÇn chuÈn bÞ s½n c¸c thiÕt bÞ b¶o vÖ c¸ nh©n ®Æc biÖt (quÇn ¸o vµ thiÕt bÞ) cho c¸n bé v¨n phßng dù ¸n khi cÇn thiÕt. 2. TuyÓn chän vµ ®µo t¹o nh©n sù cho dù ¸n 73. Gi¸m ®èc dù ¸n cÇn tuyÓn dông chØ nh÷ng nh©n sù cã ®ñ tr×nh ®é chuyªn m«n vµ nªn tr¸nh, trong ph¹m vi cã thÓ, c¸c ¸p lùc buéc tuyÓn nh÷ng ng­êi kh«ng cã chuyªn m«n cÇn thiÕt. Tuy nhiªn, ngay c¶ khi ®· cã c¸c c¸n bé ®ñ tr×nh ®é chuyªn m«n vÉn cÇn tæ chøc nh÷ng buæi nãi chuyÖn ®Þnh h­íng hay ®µo t¹o nh»m n©ng cao kü
  • 28.
    20 n¨ng cña hätrong nh÷ng lÜnh vùc chuyªn m«n nhÊt ®Þnh. Mét trong nh÷ng ®iÓm v« cïng quan träng lµ c¸n bé cña v¨n phßng dù ¸n ph¶i lµm viÖc theo chÕ ®é chÝnh nhiÖm trong suèt giai ®o¹n thùc hiÖn dù ¸n. 74. C¸c c¸ch s¾p xÕp c¸n bé cho v¨n phßng dù ¸n th­êng lµ ®iÒu ®éng nh©n sù biªn chÕ trong ®¬n vÞ thùc hiÖn dù ¸n hay trong c¸c ®¬n vÞ kh¸c cña bªn vay vèn trong thêi gian dù ¸n, hoÆc trùc tiÕp thuª c¸n bé ®Þa ph­¬ng hay chuyªn gia n­íc ngoµi ®Ó lµm c¸n bé th­êng xuyªn hoÆc theo hîp ®ång thuª t¹m thêi víi thêi h¹n x¸c ®Þnh. N¨ng lùc kü thuËt ph¶i lµ tiªu chuÈn chÝnh trong viÖc lùa chän c¸n bé vµ ph¶i biÕt c¸ch ph©n c«ng nh©n sù vµo nh÷ng vÞ trÝ c«ng viÖc mµ hä cã thÓ sö dông toµn bé tµi n¨ng vµ n¨ng lùc cña m×nh. 75. Nªn t×m hiÓu kü nhu cÇu ®µo t¹o vµ nÕu cÇn, thùc hiÖn viÖc nµy tr­íc khi nh÷ng ng­êi sÏ ®­îc ®µo t¹o bÞ c«ng viÖc cho¸n hÕt thêi giê. Cã thÓ thùc hiÖn viÖc ®µo t¹o d­íi c¸c h×nh thøc nh­ göi ®i ®µo t¹o chÝnh thøc t¹i tr­êng líp hoÆc ®µo t¹o t¹i chç do nh÷ng c¸n bé cã kh¶ n¨ng vµ ®ñ chuyªn m«n thùc hiÖn. ChÊt l­îng ®µo t¹o cßn cã thÓ ®­îc n©ng cao thªm b»ng c¸ch cö c¸n bé tham dù c¸c cuéc héi th¶o, líp häc hay c¸c ch­¬ng tr×nh ®µo t¹o kh¸c do nh÷ng tæ chøc cã chuyªn m«n thÝch hîp víi nhu cÇu ®µo t¹o tiÕn hµnh. 3. X¸c ®Þnh vµ ph©n c«ng tr¸ch nhiÖm cho c¸n bé v¨n phßng dù ¸n 76. Gi¸m ®èc dù ¸n cÇn ®Þnh râ chøc n¨ng vµ tr¸ch nhiÖm cña c¸c bé phËn kh¸c nhau trong v¨n phßng dù ¸n còng nh­ cña nh÷ng c¸n bé, nh©n viªn chñ chèt. Phô lôc 5 giíi thiÖu mét vµi vÝ dô vÒ chøc n¨ng cña c¸n bé v¨n phßng dù ¸n. Ngoµi ra, nªn cã m« t¶ c«ng viÖc cho tõng vÞ trÝ trong ®éi ngò c¸n bé cña v¨n phßng dù ¸n vµ c¸c chøc n¨ng, tr¸ch nhiÖm vµ m« t¶ c«ng viÖc nµy ph¶i ®­îc in trong tµi liÖu h­íng dÉn thñ tôc dù ¸n vµ cÇn cËp nhËt hay hiÖu chØnh th­êng xuyªn theo sù thay ®æi cña t×nh h×nh chung. Ph¹m vi quyÒn quyÕt ®Þnh cña tõng c¸n bé còng cÇn ®­îc x¸c ®Þnh râ trong tµi liÖu h­íng dÉn thñ tôc dù ¸n. 4. X©y dùng hÖ thèng ghi chÐp, l­u tr÷ cho dù ¸n 77. §ång thêi víi sù thµnh lËp v¨n phßng dù ¸n, Gi¸m ®èc dù ¸n ph¶i x©y dùng vµ ®­a vµo sö dông hÖ thèng, thñ tôc ghi chÐp vµ l­u tr÷ c¸c hå s¬ hµnh chÝnh cña dù ¸n. Phô lôc 7 tr×nh bµy danh s¸ch chi tiÕt mét sè lo¹i giÊy tê, tµi liÖu vµ hå s¬ hµnh chÝnh cÇn l­u tr÷ t¹i v¨n phßng dù ¸n trong thêi gian thùc hiÖn dù ¸n. 78. C¸n bé phô tr¸ch hµnh chÝnh dù ¸n cã nhiÖm vô x©y dùng c¸c thñ tôc hµnh chÝnh cña dù ¸n. §©y sÏ lµ ng­êi chÞu tr¸ch nhiÖm nhËn tÊt c¶ th­ tõ vµ tµi liÖu ®Õn, ®¸nh sè kiÓm tra hay sè tham chiÕu cho tõng tµi liÖu vµ ph©n ph¸t chóng tíi c¸n bé thÝch hîp trong hoÆc ngoµi v¨n phßng dù ¸n. NÕu cÇn, c¸n bé hµnh chÝnh cã thÓ quy ®Þnh ngµy mµ tµi liÖu ph¶i ®­îc V¨n phßng dù ¸n xö lý, ghi râ ngµy nµy trªn tµi liÖu, thùc hiÖn vµ theo dâi c¸c b­íc tiÕp theo. C¸n bé hµnh chÝnh ph¶i lu«n tù kiÓm tra ®Ó thÊy r»ng c«ng viÖc l­u tr÷ ®­îc hoµn tÊt: toµn bé c¸c tµi liÖu ®Õn vµ b¶n sao c¸c tµi liÖu göi ®i ®Òu ®­îc l­u l¹i ®Çy ®ñ. Khi dù ¸n hoµn thµnh, c¸ bé hµnh chÝnh sÏ xem xÐt vµ quyÕt ®Þnh viÖc huû tõng lo¹i hå s¬ vµ tµi liÖu cña dù ¸n. 79. §Ó kiÓm so¸t viÖc chuyÓn vµ s¾p xÕp tÊt c¶ tµi liÖu dù ¸n, ng­êi qu¶n lý hµnh chÝnh nªn x©y dùng vµ ¸p dông hÖ thèng ®¸nh sè tµi liÖu cô thÓ. Khi ®¸nh sè c¸c hå s¬
  • 29.
    21 vµ tµi liÖutham chiÕu ®Õn hay liªn quan ®Õn chi phÝ dù ¸n, lÞch tr×nh vµ ph¹m vi - chøng tõ ho¸ ®¬n hay chi tiªu, ®Ò nghÞ thay ®æi ®¬n ®Æt hµng, yªu cÇu mua s¾m, b¸o c¸o nh©n lùc, v.v. - nªn sö dông hÖ thèng m· sè c¸c tµi kho¶n cña dù ¸n- xem thªm Phô lôc 4. §èi víi c¸c th­ tõ kh¸c, nh­ yªu cÇu rót tiÒn hay b¸o c¸o dù ¸n, c¸n bé qu¶n lý hµnh chÝnh dù ¸n cÇn lËp hÖ thèng ®¸nh sè sao cho phï hîp. 5. Kinh phÝ cÇn thiÕt cho c¸c c«ng viÖc ban ®Çu 80. C¸c kho¶n kinh phÝ ban ®Çu cÇn cho dù ¸n cã thÓ do bªn vay vèn hay Ng©n hµng cung cÊp. Gi¸m ®èc dù ¸n ph¶i chuÈn bÞ s½n yªu cÇu thùc hiÖn cam kÕt vµ rót kinh phÝ tõ c¶ hai nguån nµy, vµ trong mét sè tr­êng hîp, tõ c¸c nhµ tµi trî kh¸c. Mét viÖc cÇn lµm kh¸c lµ Gi¸m ®èc dù ¸n xem xÐt l¹i c¸c quy ®Þnh vµ thñ tôc ph©n bæ kinh phÝ ®èi øng cña bªn vay vèn, ®ång thêi c¶ c¸c yªu cÇu vµ thñ tôc rót kho¶n vay tõ Ng©n hµng hay c¸c nhµ tµi trî kh¸c vµ c¸c thñ tôc thanh to¸n chi tiªu cña dù ¸n. Gi¸m ®èc dù ¸n cÇn ®¶m b¶o cã s½n kinh phÝ ®Ó gi¶i ng©n ngay tr­íc khi tiÕn hµnh bÊt kú c«ng viÖc nµo cÇn ®Õn cam kÕt tµi chÝnh. B. Thùc hiÖn c¸c quy ®Þnh ®Ó kho¶n vay cã hiÖu lùc 81. Kho¶n vay ®­îc phª chuÈn kh«ng cã nghÜa lµ ngay lËp tøc cã thÓ rót ®­îc tiÒn ®Ó chi tiªu cho dù ¸n; ®iÒu nµy chØ cã thÓ thùc hiÖn ®­îc sau khi kho¶n vay cã hiÖu lùc. Muèn kho¶n vay cã hiÖu lùc, hiÖp ®Þnh vay th­êng quy ®Þnh bªn vay (kh«ng nhÊt thiÕt lµ tæ chøc thùc hiÖn) ph¶i hoµn thµnh c¸c ®iÒu kiÖn hiÖu lùc cña kho¶n vay trong thêi h¹n x¸c ®Þnh. ViÖc bªn vay kh«ng hoµn thµnh quy ®Þnh cã thÓ dÉn ®Õn kÕt qu¶ Ng©n hµng huû kho¶n vay, trõ khi Ng©n hµng ®· gia h¹n ngµy hoµn thµnh ®iÒu kiÖn hiÖu lùc cña kho¶n vay. MÆc dï nhiÖm vô nµy chñ yÕu thuéc tr¸ch nhiÖm cña bªn vay, Gi¸m ®èc dù ¸n vÉn cÇn gi¸m s¸t c¸c c«ng viÖc ®­îc tiÕn hµnh ®Ó lµm cho kho¶n vay cã hiÖu lùc. NÕu xuÊt hiÖn nguy c¬ chËm trÔ, Gi¸m ®èc dù ¸n ph¶i nh¾c nhë nh÷ng ng­êi cã tr¸ch nhiÖm liªn quan r»ng mäi sù chËm trÔ ®Òu cã thÓ lµm ¶nh h­ëng bÊt lîi ®Õn viÖc hoµn thµnh dù ¸n ®óng thêi gian. C. Thuª vµ gi¸m s¸t c«ng viÖc cña c¸c t­ vÊn 82. Mét thùc tiÔn phæ biÕn lµ ®¬n vÞ thùc hiÖn thuª c¸c t­ vÊn khi kh«ng cã ®ñ chuyªn m«n ®Ó tiÕn hµnh mét ho¹t ®éng cô thÓ vµ chi phÝ cho dÞch vô nµy th­êng ®­îc tÝnh s½n trong kho¶n vay. Trong giai ®o¹n thùc hiÖn dù ¸n, nhµ t­ vÊn th­êng ®­îc thuª ®Ó lËp c¸c thiÕt kÕ kü thuËt chi tiÕt vµ so¹n th¶o tµi liÖu mêi thÇu, thùc hiÖn hay hç trî c«ng ®o¹n xÐt thÇu, gi¸m s¸t x©y dùng c¸c c«ng tr×nh d©n sù vµ thùc hiÖn mét sè ho¹t ®éng dù ¸n kh¸c. 83. Gi¸m ®èc dù ¸n cã tr¸ch nhiÖm x¸c ®Þnh ®óng ph¹m vi dÞch vô cÇn thiÕt, x©y dùng ®iÒu kho¶n tham chiÕu, gi¸m s¸t c«ng viÖc cña nhµ t­ vÊn vµ nghiÖm thu kÕt qu¶. Gi¸m ®èc dù ¸n sÏ ph¶i quyÕt ®Þnh xem nªn sö dông dÞch vô cña mét nhµ t­ vÊn ®éc lËp (tù lµm chñ) hay dÞch vô cña c«ng ty t­ vÊn. Thuª dÞch vô cña t­ vÊn ®éc lËp cã thÓ nhanh h¬n vµ rÎ h¬n dÞch vô cña c«ng ty t­ vÊn nh­ng kinh nghiÖm vµ kiÕn thøc cña nhµ t­ vÊn ®éc lËp th­êng h¹n chÕ trong chuyªn m«n riªng cña anh ta. H¬n n÷a, c¸c rñi ro nh­ èm ®au, th­¬ng tËt hay c¸c vÊn ®Ò kh¸c cã thÓ ¶nh h­ëng ®Õn sù tham gia liªn tôc cña nhµ t­ vÊn c¸ nh©n qua thêi gian dµi. Ngoµi ra, th­êng khã ®¸nh gi¸ kü
  • 30.
    22 l­ìng c«ng viÖccña nhµ t­ vÊn ®éc lËp vµ viÖc phèi hîp mét vµi nhµ t­ vÊn ®éc lËp còng kh«ng ®¬n gi¶n. Víi c¸c c«ng ty t­ vÊn, mÆc dï chi phÝ th­êng ®¾t h¬n vµ mÊt thêi gian h¬n, hä cã kh¶ n¨ng cung cÊp tr×nh ®é chuyªn m«n réng h¬n vµ cung cÊp dÞch vô liªn tôc kÓ c¶ trong tr­êng hîp t­ vÊn ®­îc giao nhiÖm vô bÞ èm hay kh«ng ®ñ n¨ng lùc; dÔ dµng ®¸nh gi¸ chÊt l­îng c«ng viÖc vµ ®¶m b¶o kh¶ n¨ng cã s½n cña dÞch vô tiÕp tôc trong tr­êng hîp më réng, kÓ c¶ dÞch vô ë trô së c«ng ty. 84. Trong qu¸ tr×nh thu thËp danh s¸ch nh÷ng t­ vÊn øng cö, Gi¸m ®èc dù ¸n cã thÓ t×m kiÕm th«ng tin vÒ c¸c t­ vÊn ®éc lËp hay c«ng ty t­ vÊn tõ c¸c nguån d­íi ®©y: 1. Danh môc t­ vÊn cña Ng©n hµng - tõ danh môc ®¨ng ký nµy Ng©n hµng cã thÓ cung cÊp mét danh s¸ch dµi c¸c c«ng ty t­ vÊn hay c¸c nhµ t­ vÊn ®éc lËp cã kinh nghiÖm thÝch hîp; 2. C¸c hiÖp héi nghÒ nghiÖp, nÕu cã, ë n­íc së t¹i cña bªn vay vµ c¸c n­íc thµnh viªn cña Ng©n hµng; 3. Liªn ®oµn quèc tÕ c¸c kü s­ t­ vÊn (FIDIC), t¹i hßm th­ P.O. 86, CH 1000, Lausanne 12 Chailly, Thuþ SÜ; ®iÖn tho¹i: 21-335-003; Telex No: 24698 FIDI CH; vµ 4. C¸c ®¹i sø qu¸n, l·nh sù qu¸n vµ v¨n phßng th­¬ng m¹i cña c¸c n­íc thµnh viªn Ng©n hµng ë n­íc cña bªn vay. CÇn nhí r»ng chØ c¸c nhµ t­ vÊn tõ c¸c n­íc hîp lÖ míi cã thÓ ®­îc xem xÐt ®Ó chän cho nh÷ng dù ¸n do Ng©n hµng tµi trî. 1. C¸c thñ tôc lùa chän nhµ t­ vÊn 85. Gi¸m ®èc dù ¸n ph¶i chuÈn bÞ ®Çy ®ñ cho viÖc tuyÓn chän t­ vÊn. VÒ vÊn ®Ò nµy, Ng©n hµng cã c¸c quy ®Þnh cô thÓ vµ ph¶i ®­îc thùc hiÖn chÆt chÏ- c¸c quy ®Þnh nµy ®­îc tr×nh bµy trong H­íng dÉn vÒ sö dông t­ vÊn cña Ng©n hµng ph¸t triÓn Ch©u ¸ vµ ®¬n vÞ vay vèn, th¸ng 4 n¨m 1979. Còng cã thÓ tham kh¶o mét Ên phÈm kh¸ccñaNg©nhµng:H­íngdÉnchoc¸c®¬nvÞsödôngc¸ct­vÊn.NÕuc¸c®¬nvÞkh«ng thùc hiÖn ®óng c¸c quy ®Þnh vµ thñ tôc nµy sÏ dÉn tíi kh¶ n¨ng chËm trÔ khi ®­îc Ng©n hµng phª chuÈn hîp ®ång, hoÆc thËm chÝ sÏ khiÕn Ng©n hµng tõ chèi tµi trî. 86. Cã thÓ x¶y ra tr­êng hîp c¸c thñ tôc vµ quy ®Þnh cña Ng©n hµng m©u thuÉn víi c¸c thñ tôc vµ quy ®Þnh cña bªn vay hay ®¬n vÞ thùc hiÖn. Khi ®ã, Gi¸m ®èc dù ¸n cÇn nç lùc tèi ®a ®Ó t×m ra gi¶i ph¸p chÊp nhËn ®­îc, vµ nÕu cÇn, xin sù trî gióp cña nh÷ng ng­êi cã tr¸ch nhiÖm cao h¬n. NÕu kh«ng thÓ gi¶i quyÕt ®­îc xung ®ét th× ¸p dông c¸c thñ tôc vµ quy ®Þnh cña Ng©n hµng bëi bªn vay ®· chÊp nhËn nh÷ng thñ tôc nµy khi ký kÕt hiÖp ®Þnh vay vèn. 87. C¸c t­ vÊn ®éc lËp th­êng ®­îc lùa chän trªn c¬ së tr×nh ®é chuyªn m«n vµ theo mét thñ tôc kh¸ ®¬n gi¶n. Gi¸m ®èc dù ¸n chuÈn bÞ danh s¸ch c¸c øng cö viªn thÝch hîp tõ mét sè n­íc thµnh viªn cña Ng©n hµng vµ x¸c ®Þnh kh¶ n¨ng còng nh­ nguyÖn väng tham gia c«ng viÖc cña nh÷ng øng cö viªn nµy. Sau ®ã Gi¸m ®èc dù ¸n chÊm c¸c t­ vÊn, chñ yÕu b»ng tiªu chuÈn chuyªn m«n vµ tiÕp theo lµ c¸c cuéc ®µm ph¸n gi¸ c¶ víi nhµ t­ vÊn ®øng ®Çu vµ tiÕp tôc cho ®Õn khi ®¹t ®­îc tháa thuËn. H×nh 2 biÓu diÔn c¸c b­íc lùa chän c¸c t­ vÊn ®éc lËp, trong qu¸ tr×nh nµy cÇn chó ý vµo nh÷ng ®iÓm mµ t¹i ®ã Gi¸m ®èc dù ¸n ph¶i ®­îc Ng©n hµng phª chuÈn tr­íc khi tiÕn hµnh b­íc tiÕp theo.
  • 31.
    23 H×nh 2. Tr×nhtù lùa chän t­ vÊn ®éc lËp Nép hîp ®ång ®· ký cho Ng©n hµng LËp danh s¸ch c¸c t­ vÊn cïng tr×nh ®é chuyªn m«n So¹n th¶o hîp ®ång Ng©n hµng phª chuÈn TOR, Danh s¸ch c¸c nhµ t­ vÊn vµ Dù th¶o Hîp ®ång Göi giÊy mêi thÓ hiÖn nguyÖn väng vµ s½n sµng tham gia ChÊm ®iÓm vµ xÕp h¹ng c¸c t­ vÊn §µm ph¸n víi t­ vÊn cao ®iÓm nhÊt Ng©n hµng phª chuÈn hîp ®ång ®· ®µm ph¸n Th«ng b¸o cho nh÷ng t­ vÊn kh«ng ®­îc chän Thùc hiÖn hîp ®ång X©y dùng C¸c ®iÒu kho¶n tham chiÕu (TOR) Cã Cã
  • 32.
    24 88. ViÖc lùachän c¸c c«ng ty t­ vÊn ®i theo mét tr×nh tù phøc t¹p h¬n bao gåm kiÓm tra chi tiÕt kinh nghiÖm vµ kh¶ n¨ng cña nh÷ng c«ng ty tõ mét danh s¸ch dµi c¸c c«ng ty cã chuyªn m«n vÒ lÜnh vùc ®ang xem xÐt. KÕt qu¶ cña kiÓm tra vµ chän läc lµ mét danh s¸ch ng¾n gåm tõ n¨m ®Õn b¶y c«ng ty cã ph¹m vi ho¹t ®éng ®ñ réng vµ ®­îc coi lµ ®ñ ®iÒu kiÖn nhÊt vµ thÝch hîp nhÊt ®Ó ®­îc mêi cung cÊp dÞch vô. 89. C¸c c«ng ty trong danh s¸ch ng¾n sÏ ®­îc mêi göi ®Ò xuÊt kü thuËt, kh«ng kÌm ®Ò xuÊt vÒ gi¸. §¸nh gi¸ vµ xÕp h¹ng c¸c ®Ò xuÊt kü thuËt dùa trªn c¬ së kü thuËt, c«ng ty xÕp h¹ng nhÊt ®­îc mêi ®Õn ®µm ph¸n gi¸ c¶. NÕu kh«ng ®¹t ®­îc tháa thuËn nµo, c¸c cuéc ®µm ph¸n sÏ chuyÓn sang c«ng ty xÕp h¹ng ®øng tiÕp theo, vµ cø tiÕp tôc nh­ vËy. H×nh 3 lµ tr×nh tù lùa chän c«ng ty t­ vÊn. T­¬ng tù nh­ víi t­ vÊn ®éc lËp, trong qu¸ tr×nh nµy cÇn l­u ý c¸c ®iÓm mµ t¹i ®ã Gi¸m ®èc dù ¸n ph¶i cã sù phª chuÈn cña Ng©n hµng tr­íc khi tiÕn hµnh c¸c b­íc tiÕp theo. Gi¶i thÝch vµ h­íng dÉn chi tiÕt vÒ viÖc lùa chän c«ng ty t­ vÊn ®­îc nªu trong Phô lôc 9. 2. Gi¸m s¸t c¸c t­ vÊn 90. RÊt cÇn gi¸m s¸t chÆt chÏ c¸c t­ vÊn. BÊt kú mét sai sãt nghiªm träng nµo trong ho¹t ®éng cña nhµ t­ vÊn ®Òu cã thÓ cã ¶nh h­ëng hÕt søc bÊt lîi ®Õn viÖc thùc hiÖn dù ¸n sau nµy. C¸c thñ tôc gi¸m s¸t t­ vÊn cã thÓ bao gåm kiÓm tra trùc tiÕp, tøc lµ xem xÐt l¹i thiÕt kÕ vµ kiÓm tra t¹i chç, hay th«ng qua c¸c cuéc th¶o luËn trong c¸c ®ît ®¸nh gi¸ vµ b¸o c¸o t×nh h×nh ho¹t ®éng cña nhµ t­ vÊn, vµ ®¸nh gi¸ ho¹t ®éng cña t­ vÊn trong c¸c b¸o c¸o tiÕn ®é ®Þnh kú. CÇn ®Þnh râ c¸n bé chÞu tr¸ch nhiÖm kiÓm tra c¸c b¸o c¸o cña t­ vÊn viªn ®Ó c¸c b¸o c¸o ®­îc xem xÐt mét c¸ch nhanh chãng vµ cã ph¶n håi kÞp thêi cho c¸c nhµ t­ vÊn. 91. Khi c¸c t­ vÊn ®Õn hiÖn tr­êng, Gi¸m ®èc dù ¸n cÇn chuÈn bÞ vµ cung cÊp ®Çy ®ñ hç trî vÒ hËu cÇn vµ hµnh chÝnh nh»m gióp t­ vÊn æn ®Þnh cuéc sèng nhanh chãng vµ tho¶i m¸i vµ cã thÓ b¾t ®Çu c«ng viÖc trong thêi gian sím nhÊt. Nh÷ng hç trî nµy th­êng bao gåm céng sù vµ trî lý, nhµ ë, ph­¬ng tiÖn lµm viÖc vµ ®i l¹i. Còng cÇn giíi thiÖu v¾n t¾t vÒ toµn bé dù ¸n vµ cung cÊp c¸c th«ng tin vµ sè liÖu cÇn thiÕt cho t­ vÊn. CÇn x¸c ®Þnh râ c¸c kªnh trao ®æi gi÷a t­ vÊn vµ v¨n phßng dù ¸n, ®¬n vÞ thùc hiÖn, ®¬n vÞ vay vèn vµ c¸c bªn tham gia dù ¸n kh¸c còng nh­ c¸c tr×nh tù, thñ tôc liªn quan tíi luång th«ng tin. D. Mua s¾m hµng ho¸ vµ thuª c¸c c«ng tr×nh d©n sù 92. Chi phÝ cho hµng ho¸ (m¸y mãc, thiÕt bÞ, nguyªn vËt liÖu, ®å cung cÊp, v.v.) vµ c«ng tr×nh d©n sù (bao gåm c¶ l¾p ®Æt thiÕt bÞ) lµ c¸c kho¶n chi tiªu chÝnh cña mét dù ¸n vµ chÝnh viÖc mua s¾m còng lµ mét qu¸ tr×nh kÐo dµi. ChËm trÔ trong mua s¾m th­êng lµ mét nguyªn nh©n g©y ra chËm trÔ cho dù ¸n vµ v× vËy Gi¸m ®èc dù ¸n ph¶i lËp kÕ ho¹ch mua s¾m cÈn thËn. Ngoµi ra, theo quy ®Þnh Gi¸m ®èc dù ¸n ph¶i nép kÕ ho¹ch cña c¸c hîp ®ång mua s¾m cho Ng©n hµng. 93. H×nh 4 thÓ hiÖn c¸c b­íc mua s¾m hµng ho¸; h×nh 5 lµ tr×nh tù thuª dÞch vô cña c¸c nhµ thÇu x©y dùng/l¾p ®Æt. CÇn l­u ý c¸c b­íc cÇn ®­îc Ng©n hµng phª chuÈn tr­íc khi tiÕn hµnh b­íc tiÕp theo. Phô lôc 10 h­íng dÉn chi tiÕt vÒ mua s¾m hµng ho¸ vµ dÞch vô x©y dùng/l¾p ®Æt th«ng qua ®Êu thÇu c¹nh tranh quèc tÕ (ICB). Cã thÓ tham kh¶o c¸c tµi liÖu kh¸c cña Ng©nhµngvÒmuas¾mliÖtkªëtrang7,tõsè6®Õnsè13.
  • 33.
    25 H×nh 3. Tr×nhtù lùa chän c¸c c«ng ty t­ vÊn 1 nÕu ®­îc nªu trong hiÖp ®Þnh vay X©y dùng §iÒu kho¶n tham chiÕu ChuÈn bÞ danh s¸ch dµi c¸c t­ vÊn LËp danh s¸ch ng¾n c¸c t­ vÊn So¹n giÊy mêi tham gia ®Ò xuÊt Ng©n hµng phª chuÈn Ng©n hµng phª chuÈn So¹n th¶o hîp ®ång X©y dùng tiªu chÝ ®¸nh gi¸ Göi giÊy mêi tham gia Sao th«ng tin cho Ng©n hµng Ng©n hµng phª chuÈn Ng©n hµng phª chuÈn NhËn ®Ò xuÊt §¸nh gi¸ ®Ò xuÊt Lùa chän t­ vÊn Ng©n hµng phª chuÈn Ng©n hµng phª chuÈn §µm ph¸n hîp ®ång Thùc hiÖn hîp ®ång Göi b¶n sao th«ng tin cho Ng©n hµng Th«ng b¸o cho nh÷ng t­ vÊn kh«ng ®­îc lùa chän CãCã Cã Cã Cã 1 Cã
  • 34.
    26 H×nh 4. Tr×nhtù mua s¾m hµng ho¸ theo ÑÊu thÇu c¹nh tranh quèc tÕ ChuÈn bÞ danh s¸ch hµng ho¸ cÇn mua Ng©n hµng phª chuÈn ChuÈn bÞ tµi liÖu mêi thÇu Ng©n hµng phª chuÈn Göi th­ mêi thÇu vµ thu c¸c tµi liÖu ®Êu thÇu B¸o c¸c c¸c thñ tôc qu¶ng c¸o cho Ng©n hµng XÐt thÇu vµ ®Ò xuÊt ®¬n vÞ th¾ng thÇu Ng©n hµng phª chuÈn Hîp ®ång víi ®¬n vÞ th¾ng thÇu NhËn vµ l¾p ®Æt hµng ho¸ B¸o c¸o kÕt qu¶ cho Ng©n hµng Cã Cã Cã
  • 35.
    27 H×nh 5. Tr×nhtù vÒ mua s¾m cho c¸c c«ng tr×nh d©n sù vµ c¸c Hîp ®ång cung cÊp hµng ho¸ phøc t¹p vÒ kü thuËt theo ÑÊu thÇu c¹nh tranh quèc tÕ (cã s¬ tuyÓn tr­íc) ChuÈn bÞ sè vµ ph¹m vi hîp ®ång c¸c c«ng tr×nh d©n sù cÇn cã Ng©n hµng phª chuÈn ChuÈn bÞ c¸c tµi liÖu s¬ tuyÓn Ng©n hµng phª chuÈn B¸o c¸c c¸c thñ tôc qu¶ng c¸o cho Ng©n hµng ChÊm vµ ®Ò xuÊt ®¬n vÞ th¾ng thÇu ChÊm hå s¬ s¬ tuyÓn LËp danh s¸ch c¸c c«ng ty ®­îc s¬ tuyÓn Göi Th­ mêi thÇu Trao hîp ®ång Ng©n hµng phª chuÈn Th«ng b¸o cho nh÷ng c«ng ty kh«ng ®¹t yªu cÇu qua s¬ tuyÓn B¸o c¸o kÕt qu¶ cho Ng©n hµng Göi vµ nhËn hå s¬ s¬ tuyÓn ChuÈn bÞ tµi liÖu mêi thÇu Ng©n hµng phª chuÈn Ng©n hµng phª chuÈn Cã Cã Cã Cã Cã
  • 36.
    28 94. Trong métsè tr­êng hîp ®Æc biÖt, mét sè ph­¬ng ph¸p mua s¾m kh¸c (kh«ng ph¶i ®Êu thÇu quèc tÕ c¹nh tranh) l¹i kinh tÕ vµ hiÖu qu¶ h¬n nh­: 1. Mua trªn thÞ tr­êng quèc tÕ 2. §Êu thÇu c¹nh tranh trong n­íc 3. Mua trùc tiÕp/®µm ph¸n/bá thÇu ®¬n lÎ 4. Mua cña ®¬n vÞ trùc thuéc 5. §Êu thÇu h¹n chÕ/lÆp l¹i ®¬n ®Æt hµng 6. Mua thiÕt bÞ cho ®¬n vÞ vay vèn phô lµ t­ nh©n 7. Mua s¾m b»ng c¸c kho¶n vay cho c¸c tæ chøc tµi trî ph¸t triÓn C¬ së cho nh÷ng ph­¬ng ph¸p nµy cïng víi c¸c ®iÒu kiÖn vµ thñ tôc ¸p dông chóng ®­îc tr×nh bµy trong phÇn III cña cuèn H­íng dÉn mua s¾m theo kho¶n vay cña Ng©n hµng ph¸t triÓn Ch©u ¸ vµ phÇn X cña cuèn H­íng dÉn vÒ c¸c chÝnh s¸ch, thùc tiÔn vµ thñ tôc liªn quan ®Õn mua s¾m theo kho¶n vay cña Ng©n hµng ph¸t triÓn Ch©u ¸. E. Gi¸m s¸t x©y dùng c«ng tr×nh hay l¾p ®Æt thiÕt bÞ 95. Gi¸m ®èc dù ¸n lµ ng­êi chÞu tr¸ch nhiÖm tæng thÓ vÒ gi¸m s¸t x©y dùng c«ng tr×nh d©n sù hay l¾p ®Æt thiÕt bÞ vµ cÇn ®¶m b¶o th­êng xuyªn/ liªn tôc cã c¸c ho¹t ®éng kiÓm tra ®éc lËp c«ng viÖc cña nhµ thÇu t¹i c«ng tr­êng. ViÖc kiÓm tra cã thÓ do chÝnh c¸n bé kü thuËt cña ®¬n vÞ thùc hiÖn hay t­ vÊn phô tr¸ch thiÕt kÕ kü thuËt chi tiÕt vµ gi¸m s¸t x©y dùng tiÕn hµnh. 96. Qu¸ tr×nh kiÓm tra sÏ x¸c minh viÖc thùc hiÖn cña nhµ thÇu theo c¸c quy c¸ch kÜ thuËt vµ t«n träng c¸c tiªu chuÈn vµ thùc tiÔn x©y dùng quèc tÕ. VÝ dô, ®oµn kiÓm tra ph¶i kiÓm tra thiÕt bÞ nhËn vÒ so víi b¶n vÏ ®­îc phª chuÈn hay c«ng tr×nh d©n sù ®· hoµn thµnh so víi kÕ ho¹ch vµ thiÕt kÕ kÜ thuËt ®· duyÖt. Ngoµi ra cÇn kiÓm tra c¶ nguyªn vËt liÖu ®Ó x¸c ®Þnh xem cã ®óng víi tiªu chuÈn kÜ thuËt quy ®Þnh kh«ng. Mét sè phÇn kh¸c còng nªn ®­îc kiÓm tra nh­ viÖc xem xÐt vµ th«ng qua c¸c h­íng dÉn vËn hµnh vµ b¶o d­ìng thiÕt bÞ, giÊy tê b¶o hµnh, danh s¸ch phô tïng, b¶n vÏ x©y dùng vµ c¸c yªu cÇu thanh to¸n tõng phÇn theo tiÕn ®é. Gi¸m s¸t chÆt chÏ tiÕn ®é thùc tÕ cña c«ng viÖc trªn c¬ së so s¸nh víi lÞch tr×nh x©y dùng, nªn sö dông biÓu ®å hay s¬ ®åPERT-CPM. 97. Th­êng th­êng, c¸c ®iÒu kho¶n quy ®Þnh trong hîp ®ång nhÊn m¹nh vµo tr¸ch nhiÖm cña nhµ thÇu duy tr× tæ chøc qu¶n lý thÝch hîp vµ ¸p dông c¸c thùc tiÔn qu¶n lý thÝch hîp vµ ®óng ®¾n. Tr¸ch nhiÖm nµy bao gåm c¸c yªu cÇu: kh«ng thay ®æi c¸n bé qu¶n lý c«ng tr­êng cña nhµ thÇu nÕu ch­a ®­îc sù phª chuÈn cña chñ dù ¸n vµ nhµ thÇu ph¶i x©y dùng vµ sö dông c¸c biÖn ph¸p qu¶n lý chÊt l­îng. Gi¸m ®èc dù ¸n hay c¸n bé v¨n phßng dù ¸n kh«ng nªn can thiÖp hay lµm chång chÐo víi phÇn tr¸ch nhiÖm nµy. C¸c thñ tôc gi¸m s¸t vµ kiÓm so¸t c«ng viÖc cña nhµ thÇu ®­îc tr×nh bµy ë phÇn L trang 34. F. Thùc hiÖn c¸c ®iÒu kho¶n quy ®Þnh cña dù ¸n 98. Ngoµi c¸c ®iÒu kho¶n quy ®Þnh cña kho¶n vay chuÈn trong hiÖp ®Þnh vay cßn cã mét sè quy ®Þnh liªn quan ®Õn viÖc thùc hiÖn dù ¸n mµ bªn ®i vay hay ®¬n vÞ thùc
  • 37.
    29 hiÖn ph¶i ¸pdông; th«ng th­êng, nh÷ng quy ®Þnh nµy ®­îc nªu trong LÞch tr×nh 6 cña hiÖp ®Þnh vay. Môc tiªu cña chóng lµ nh»m t¹o ®iÒu kiÖn thuËn lîi cho viÖc thùc hiÖndù¸nvµgióp®¶mb¶o®¹t®­îcc¸cmôctiªuvµlîiÝchcñadù¸n.ChÝnhv×vËy,Gi¸m ®èc dù ¸n ph¶i cè g¾ng thùc hiÖn c¸c quy ®Þnh ®ã mét c¸ch cã hiÖu qu¶ vµ kÞp thêi. 99. Thùc tÕ ®· cho thÊy viÖc thùc hiÖn c¸c quy ®Þnh cña dù ¸n nhiÒu khi cã thÓ bÞ chËm, hoÆc thËm chÝ cã thÓ trë nªn cùc kú khã kh¨n hay kh«ng thÓ lµm ®­îc do cã c¸c t×nh huèng bÊt ngê. Trong t×nh huèng nh­ vËy, Gi¸m ®èc dù ¸n cÇn b¸o c¸o ngay vÊn ®Ò cho Ng©n hµng ®Ó cã thÓ v¹ch ra mét gi¶i ph¸p tho¶ ®¸ng, ch¼ng h¹n ¸p dông ph­¬ng ¸n kh¸c mµ sÏ vÉn ®¹t ®­îc cïng môc ®Ých nh­ c¸c môc tiªu ban ®Çu. G. KiÓm so¸t chi phÝ 100. C¸c môc tiªu chñ yÕu cña kiÓm so¸t chi phÝ lµ ®Ó gióp dù ¸n ®­îc thùc hiÖn trong ph¹m vi ng©n s¸ch ®· cã vµ l­u ý ®óng lóc vµo c¸c vÊn ®Ò vÒ mÆt chi phÝ cã thÓ x¶y ra nh»m cã c¸c biÖn ph¸p gi¶i quyÕt hay gi¶m thiÓu chi phÝ. C«ng cô cho môc tiªu nµy chÝnh lµ viÖc gi¸m s¸t chÆt chÏ chi tiªu cña dù ¸n vµ so s¸nh chi tiªu víi dù trï chi phÝ trong ng©n s¸ch dù ¸n. C¸c biÖn ph¸p kiÓm so¸t chi phÝ bao gåm ¸p dông thñ tôc giao quyÒn mua s¾m hµng ho¸ vµ dÞch vô; kiÓm so¸t gi¶i ng©n cho c¸c nhµ t­ vÊn, nhµ cung cÊp vµ nhµ thÇu dùa trªn kÕt qu¶ hoµn thµnh tèt hîp ®ång; kiÓm so¸t c¸c yªu cÇu thay ®æi néi dung dù ¸n; kiÓm so¸t chi phÝ hµnh chÝnh (vÝ dô: ®i l¹i, sö dông xe cé, chi phÝ ®iÖn tho¹i vµ liªn l¹c kh¸c); vµ kiÓm so¸t chi tiªu nh©n sù, vÝ dô nh­ kiÓm so¸t c«ng viÖc cña nh©n viªn vµ dÞch vô ngoµi giê. 101. Hµng th¸ng, Gi¸m ®èc dù ¸n cÇn lËp dù to¸n chi phÝ cÇn thiÕt ®Ó hoµn thµnh dù ¸n vµ cÇn liªn tôc phæ biÕn th«ng tin vÒ chi phÝ cho tÊt c¶ c¸c bªn cã liªn quan. Gi¸m ®èc dù ¸n nªn x©y dùng mÉu dù to¸n, lËp b¶ng kª vµ b¸o c¸o c¸c cam kÕt chi phÝ dù ¸n vµ ®¶m b¶o r»ng c¸c th«ng tin th­êng xuyªn ®­îc cËp nhËt. Gi¸m ®èc dù ¸n còng cÇn tæ chøc c¸c cuéc häp ®Þnh kú vÒ kiÓm so¸t chi phÝ vµ giao nhiÖm vô kiÓm so¸t chi phÝ cho mét c¸n bé chuyªn m«n vÒ kiÓm so¸t chi phÝ hay cho c¸n bé cña v¨n phßng dù ¸n víi tr×nh ®é chuyªn m«n thÝch hîp kh¸c. 102. Gi¸m ®èc dù ¸n nªn n¾m râ ¶nh h­ëng cña c¸c h×nh thøc thanh to¸n hîp ®ång kh¸c nhau ®Õn hÖ thèng kiÓm so¸t chi phÝ. Trong c¸c hîp ®ång cã gi¸ cè ®Þnh, nhµ thÇu sÏ giao hµng ho¸ hoÆc thùc hiÖn c«ng viÖc t¹i møc gi¸ ®· tho¶ thuËn vµ g¸nh chÞu rñi ro vÒ bÊt kú chi phÝ gia t¨ng nµo. Víi c¸c hîp ®ång cã møc gi¸ thay ®æi sÏ khã qu¶n lý h¬n bëi møc gi¸ ®· tho¶ thuËn ban ®Çu ®­îc ®iÒu chØnh theo biÕn ®éng cña c¸c bé phËn chi phÝ trong hîp ®ång. 103. Hîp ®ång theo gi¸ ®¬n vÞ lµ mét d¹ng hîp ®ång trong ®ã thanh to¸n cho nhµ thÇu ®­îc tÝnh trªn c¬ së khèi l­îng ®¬n vÞ c«ng viÖc ®· thùc hiÖn (vÝ dô, ®« la trªn mÐt khèi ®Êt ®· ®µo). §iÒu kho¶n tham chiÕu cña hîp ®ång theo gi¸ ®¬n vÞ cho biÕt ­íc tÝnh khèi l­îng cña mçi lo¹i c«ng viÖc sÏ ®­îc thùc hiÖn. §Ó kiÓm so¸t ®Çy ®ñ chi phÝ cho c¸c hîp ®ång theo gi¸ ®¬n vÞ, Gi¸m ®èc dù ¸n ph¶i kiÓm tra khèi l­îng c«ng viÖc thùc tÕ ®· hoµn thµnh tr­íc khi thanh to¸n cho nhµ thÇu. 104. C¸c biÖn ph¸p kiÓm so¸t chi phÝ cña Gi¸m ®èc dù ¸n bao gåm: lùa chän h×nh thøc thanh to¸n thÝch hîp ®Ó ®­a vµo hîp ®ång, ®¶m b¶o lËp dù trï chÝnh x¸c (chi phÝ
  • 38.
    30 hay sè l­îng)phôc vô cho c¸c môc ®Ých lËp ng©n s¸ch vµ x¸c ®Þnh tÝnh hîp lÖ cña ®¬n dù thÇu, ®¶m b¶o r»ng ®iÒu kho¶n tham chiÕu cho dÞch vô thiÕt kÕ chi tiÕt quy ®Þnh râ kü s­ t­ vÊn ph¶i lùa chän c¸c gi¶i ph¸p cã hiÖu qu¶ nhÊt vÒ mÆt chi phÝ vµ quy c¸ch thiÕt kÕ cho thiÕt bÞ vµ c«ng tr×nh x©y dùng/l¾p ®Æt, gi¸m s¸t chÆt chÏ chi tiªu dù ¸n so víi ng©n s¸ch vµ so víi viÖc hoµn thµnh c¸c phÇn c«ng viÖc cña dù ¸n. H. Rót kinh phÝ tõ kho¶n vay 105. Nh×n chung, c¸c quyÕt ®Þnh vÒ nguån vay vµ ph©n bæ kho¶n vay cho c¸c phÇn viÖc cña dù ¸n th­êng ®­îc ®­a ra tõ giai ®o¹n tiÒn phª chuÈn trong chu tr×nh dù ¸n vµ ®­îc nªu râ trong hiÖp ®Þnh vay. Tuy nhiªn, thñ tôc rót kho¶n vay l¹i do ®¬n vÞ thùc hiÖn vµ tµi trî quyÕt ®Þnh vµ tháa thuËn sau khi kho¶n vay ®­îc phª chuÈn vµ tr­íc thêi ®iÓm dù kiÕn cña lÇn gi¶i ng©n ®Çu tiªn theo dù ¸n. 106. Ng©n hµng lu«n mong muèn sè tiÒn rót tõ kho¶n vay s¸t víi nh÷ng chi tiªu thùc tÕ cña dù ¸n. Bªn c¹nh ®ã, Ng©n hµng còng ph¶i kiÓm tra ®­îc r»ng c¸c kho¶n chi tiªu phï hîp víi môc ®Ých cña kho¶n vay trªn c¬ së cã c©n nh¾c ®Çy ®ñ vÒ tÝnh kinh tÕ vµ hiÖu qu¶. Do vËy, Ng©n hµng ®· thiÕt lËp mét hÖ thèng quy ®Þnh, theo ®ã c¸c yªu cÇu rót tiÒn tõ tµi kho¶n vay ph¶i kÌm theo c¸c tµi liÖu hç trî thÝch hîp. 107. HÖ thèng rót tiÒn tõ kho¶n vay nµy bao gåm bèn h×nh thøc gi¶i ng©n tiªu chuÈn: (i)thñtôcthanhto¸ntrùctiÕp(directpayment);(ii)thñtôchoµntr¶l¹i(reimbursement); (iii) cam kÕt tr¶ (commitment); vµ (iv) t¹m øng. Nh÷ng thñ tôc nµy ®­îc h­íng dÉn chi tiÕt trong cuèn H­íng dÉn vÒ gi¶i ng©n kho¶n vay- tµi liÖu nµy th­êng ®­îc göi tíi c¸c ®¬n vÞ thùc hiÖn cïng víi th­ gi¶i ng©n ngay sau khi ký hiÖp ®Þnh vay. Trong Ên phÈm nµy còng cã c¸c mÉu chuÈn vÒ ®¬n xin rót tiÒn vµ c¸c tµi liÖu ph¶i göi kÌm, b¸o c¸o thanh to¸n cña ng©n hµng th­¬ng m¹i vµ yªu cÇu hoµn tr¶ chi phÝ vµ ®¬n xin söa ®æi th­ tÝn dông, v.v.... 108. Mét ®iÓm cÇn l­u ý: Gi¸m ®èc dù ¸n ph¶i bæ nhiÖm mét c¸n bé chÞu tr¸ch nhiÖm c¬ b¶n vÒ viÖc rót tiÒn cho dù ¸n víi c¸c chøc n¨ng gi¸m s¸t viÖc chuyÓn tiÒn rót vÒ cña bªn vay theo c¸c kho¶n ph©n bæ ng©n s¸ch ®· phª chuÈn vµ so¹n ®¬n xin rót tiÒn tõ c¸c nguån bªn ngoµi, kÓ c¶ tõ Ng©n hµng. Mét tr¸ch nhiÖm kh¸c lµ chuÈn bÞ vµ cËp nhËt c¸c kÕ ho¹ch gi¶i ng©n còng nh­ viÕt b¸o c¸o ®Þnh kú ®Ó gióp Gi¸m ®èc dù ¸n xem xÐt th­êng xuyªn t×nh h×nh sö dông ng©n s¸ch. Nh÷ng c«ng viÖc nµy lu«n ph¶i ®­îc thùc hiÖn ®óng lóc bëi viÖc rót tiÒn chËm sÏ c¶n trë tiÕn ®é thùc hiÖn ®Òu ®Æn cña dù ¸n. Gi¸m ®èc dù ¸n còng ph¶i hiÓu râ viÖc rót kho¶n vay phô thuéc vµo ngµy hÕt h¹n cña kho¶n vay ®· quy ®Þnh trong hiÖp ®Þnh vay vµ sau ®ã kh«ng thÓ thùc hiÖn bÊt kú kho¶n gi¶i ng©n nµo. I. KiÓm so¸t nh÷ng thay ®æi cña dù ¸n 109. Gi¸m ®èc dù ¸n cÇn x©y dùng c¸c thñ tôc cô thÓ vÒ xem xÐt vµ phª chuÈn nh÷ng thay ®æi trong dù ¸n. Ph¶i nghiªn cøu kü l­ìng nh÷ng thay ®æi ®­îc ®Ò xuÊt vµ ®¸nh gi¸ cÈn thËn nh÷ng t¸c ®éng ®Õn chi phÝ, lÞch tr×nh vµ chÊt l­îng kü thuËt còng nh­ ¶nh h­ëng cña chóng tíi lîi Ých kú väng cña dù ¸n. Trong tr­êng hîp nh÷ng thay ®æi nµy lµm thay ®æi dù ¸n tæng thÓ mét c¸ch ®¸ng kÓ ph¶i ®­îc Ng©n hµng phª chuÈn.
  • 39.
    31 110. Còng nªn®Þnh ra c¸c thñ tôc hµnh chÝnh chi tiÕt vÒ c¸c b­íc thùc hiÖn thay ®æi ®¬n ®Æt hµng theo hîp ®ång gi÷a ®¬n vÞ thùc hiÖn vµ nhµ cung cÊp hay nhµ thÇu. Nªn cã mÉu yªu cÇu thay ®æi ®¬n hµng vµ cã thÓ xem trong Phô lôc 11 vÒ mét vÝ dô mÉu. Mäi yªu cÇu thay ®æi ph¶i ®­îc ghi vµo sæ ®¨ng ký/ghi chÐp t×nh h×nh thay ®æi ®¬n hµng, l­u vµo hå s¬ riªng vµ ®­îc ®¸nh sè tµi liÖu ®Ó kiÓm so¸t theo mét hÖ thèng ®¸nh sè nhÊt ®Þnh. CÇn x¸c ®Þnh mét ngµy t¹m dõng ®Ó hoµn thµnh c¸c sè liÖu. Sè kiÓm so¸t ph¶i theo hÖ thèng m· sè cña dù ¸n (xem Phô lôc 4). Ghi thø tù cña yªu cÇu thay ®æi ®¬n hµng vµo sæ ®¨ng ký vµ nªu râ kÕt qu¶ cuèi cïng vµo sæ ®¨ng ký còng nh­ hå s¬ thay ®æi ®¬n hµng. Mäi söa ®æi hîp ®ång ®Òu ph¶i ®­îc tham chiÕu chÐo tíi c¸c sæ s¸ch vµ hå s¬ nµy. J. Phèi hîp víi c¸c ®¬n vÞ thùc hiÖn vµ hç trî kh¸c 111. Gi¸m ®èc dù ¸n cã thÓ ph¶i phèi hîp víi c¸c c¸ nh©n hay tæ chøc bªn ngoµi bé m¸y cña dù ¸n- th­êng lµ nh÷ng ng­êi tham gia mét phÇn nµo ®ã trong viÖc thùc hiÖn dù ¸n vµ hµnh ®éng cña hä cã thÓ rÊt quan träng ®èi víi sù thµnh c«ng cña dù ¸n. Gi¸m ®èc dù ¸n còng cã thÓ ph¶i lµm viÖc víi c¸c bªn bÞ ¶nh h­ëng hay h­ëng lîi tõ dù ¸n nh­ Ng©n hµng vµ c¸c nhµ tµi trî kh¸c, c¸c v¨n phßng ng©n s¸ch vµ c¬ quan lËp kÕ ho¹ch quèc gia, c¸c bé tµi chÝnh, c¸c c¬ quan cã hîp ®ång cña ®¬n vÞ vay vèn, c¸c ®¬n vÞ thùc hiÖn kh¸c cïng c¸c gi¸m ®èc bé phËn cña nh÷ng ®¬n vÞ nµy, c¸c ban ®iÒu phèi dù ¸n, c¸c tæ chøc sö dông vµ c¸n bé cña hä, d©n c­ ®Þa ph­¬ng chÞu ¶nh h­ëng tõ dù ¸n vµ c¶ c«ng chóng nãi chung. 112. Mét sè vÊn ®Ò gÆp ph¶i trong khi thùc hiÖn dù ¸n cã thÓ n»m ngoµi tÇm kiÓm so¸ttrùctiÕpcñaGi¸m®ècdù¸n.§Óphßngngõac¸cvÊn®Ònµy,®iÒuquantränglµph¶i c©nnh¾cmèiliªnhÖtronghÖthènggi÷ac¸cbªn.Méttrongc¸cc¸chlµmlµ®­ac¸ctæchøc hay c¬ quan cã liªn quan vµo qu¸ tr×nh lËp kÕ ho¹ch cho dù ¸n, hay Ýt nhÊt lµ th­êng xuyªn th«ng b¸o cho hä vÒ nh÷ng vÊn ®Ò n¶y sinh cã thÓ cÇn ®Õn sù tham gia cña hä. K. Gi¸m s¸t vµ kiÓm so¸t dù ¸n 113. Gi¸m s¸t dù ¸n gåm viÖc xem xÐt l¹i, thanh tra vµ kiÓm so¸t c«ng viÖc ®ang ®­îc tiÕn hµnh trong giai ®o¹n thùc hiÖn dù ¸n. Gi¸m s¸t dù ¸n lµ ho¹t ®éng tÝch cùc, chñ ®éng vµ liªn tôc cña Gi¸m ®èc dù ¸n ®Ó ®¶m b¶o r»ng dù ¸n ®­îc hoµn thµnh ®óng thêi gian vµ trong ph¹m vi ng©n s¸ch ®· cho; dù ¸n hoµn thµnh ®¸p øng ®­îc c¸c yªu cÇu vÒ chÊt l­îng vµ quy c¸ch kÜ thuËt. PhÇn nµy tr×nh bµy mét sè ®iÓm cña dù ¸n cÇn ®­îc gi¸m s¸t. C¸c vÊn ®Ò liªn quan tíi c«ng t¸c gi¸m s¸t vµ kiÓm so¸t dù ¸n sÏ gåm viÖcxemxÐttõqu¸tr×nhlËpkÕho¹chdù¸n®Õnph¸ttriÓnhÖthènggi¸ms¸tvµkiÓmso¸t dù ¸n, c¸c mÆt cÇn gi¸m s¸t vµ kiÓm so¸t nh­ thêi gian, chi phÝ vµ kü thuËt cña dù ¸n. 114. C¸c ®Æc ®iÓm cña dù ¸n ph¶i ®­îc gi¸m s¸t vµ kiÓm so¸t liªn tôc bao gåm: 1. C¸c kÕ ho¹ch c«ng viÖc dù ¸n, ®Ó ®¸nh gi¸ tÝnh hiÖu lùc cña c¸c kÕ ho¹ch vµ x¸c ®Þnh c¸c vÊn ®Ò cã kh¶ n¨ng ph¸t sinh. 2. Tæ chøc dù ¸n, bè trÝ nh©n sù vµ ho¹t ®éng cña c¸n bé nh»m ®¶m b¶o cã nh©n viªn víi ®ñ tr×nh ®é chuyªn m«n vµ n¨ng lùc trong c¸c khu vùc chøc n¨ng d­íi ®©y:
  • 40.
    32 (a) lËp lÞchtr×nh vµ ph©n tÝch lÞch tr×nh; (b) ­íc tÝnh chi phÝ, lËp dù trï ng©n s¸ch, ph©n tÝch chi phÝ vµ h¹ch to¸n chi phÝ; (c) ph©n tÝch t×nh h×nh thùc hiÖn dù ¸n; (d) qu¶n lý hµnh chÝnh cho dù ¸n (qu¶n lý sè liÖu, kiÓm so¸t th­ tõ giao dÞch vµ lËp b¸o c¸o); (e) qu¶n lý hîp ®ång; (f) qu¶n lý kü thuËt vµ x©y dùng; vµ (g) qu¶n lý tµi s¶n. 3. KiÓm so¸t kü thuËt ®Ó ®¶m b¶o thùc hiÖn ®óng quy c¸ch kü thuËt cña chñ dù ¸n. 4. Gi¸m s¸t t­ vÊn, ®¶m b¶o t­ vÊn thùc hiÖn ®óng c¸c ®iÒu kiÖn trong hîp ®ång. 5. Ho¹t ®éng mua s¾m, ®¶m b¶o c¸c mÆt hµng ®· mua ®¸p øng yªu cÇu cña dù ¸n vµ tu©n theo c¸c h­íng dÉn vµ thñ tôc cña Ng©n hµng vµ c¸c nhµ tµi trî kh¸c. 6. C¸c thñ tôc gi¶i ng©n, ®¶m b¶o thùc hiÖn thanh to¸n chÝnh x¸c vµ ®óng thêi gian vµ ®¶m b¶o t«n träng c¸c h­íng dÉn vµ thñ tôc cña Ng©n hµng vµ c¸c nhµ tµi trî kh¸c vÒ rót kho¶n vay. 7. X©y dùng c«ng tr×nh d©n sù vµ l¾p ®Æt thiÕt bÞ, ®¶m b¶o thùc hiÖn c¸c ho¹t ®éng x©y dùng vµ l¾p ®Æt phï hîp víi c¸c tiªu chuÈn ®· tháa thuËn vµ c¸c yªu cÇu cña hîp ®ång. 8. C¸c thñ tôc chuyÓn giao vËn hµnh bao gåm lËp kÕ ho¹ch chi tiÕt vÒ thiÕt bÞ vµ hÖ thèng khëi ®éng; cung cÊp nhiªn liÖu vµ c¸c nguyªn vËt liÖu kh¸c cÇn thiÕt cho viÖc kiÓm tra vËn hµnh vµ ho¹t ®éng trong t­¬ng lai; vËn hµnh thö thiÕt bÞ vµ hÖ thèng; tËp hîp c¸c h­íng dÉn vËn hµnh vµ b¶o d­ìng, danh s¸ch phô tïng, c¸c hÖ thèng kiÓm so¸t dù tr÷ phô tïng, b¶n vÏ x©y dùng; ®µo t¹o c«ng nh©n vËn hµnh vµ b¶o d­ìng hay nh÷ng ng­êi sö dông cuèi cïng kh¸c; chuyÓn giao c¸c c¬ së ®· hoµn thiÖn cho nh÷ng ng­êi sö dông cuèi cïng gåm toµn bé tµi s¶n ®· l¾p ®Æt, c¸c dông cô ®Æc biÖt, phô tïng vµ trang thiÕt bÞ; hoµn chØnh c¸c yªu cÇu hµnh chÝnh nh­ giÊy chøng nhËn hoµn thµnh, chøng tõ vµ khÕ ­íc b¶o hµnh, hå s¬ b¶o hiÓm vµ khiÕu n¹i. L. C¸c thñ tôc gi¸m s¸t vµ kiÓm so¸t dù ¸n 115. Gi¸m ®èc dù ¸n vµ c¸n bé dù ¸n cÇn gi¸m s¸t liªn tôc tiÕn ®é cña c¸c ho¹t ®éng dù ¸n kh¸c nhau. Mét vµi ho¹t ®éng chØ cÇn sù kiÓm tra ®Þnh kú b»ng m¾t còng cã thÓ x¸c nhËn ®­îc tiÕn ®é thùc sù. NÕu thiÕt kÕ chi tiÕt ®­îc tiÕn hµnh ë trô së cña nhµ t­ vÊn ë n­íc ngoµi, Gi¸m ®èc dù ¸n cã thÓ cö ®¹i diÖn ®Õn th­êng trùc ë ®ã hay tæ chøc c¸c chuyÕn c«ng t¸c ®Þnh kú cho ®¹i diÖn cña m×nh. Gi¸m ®èc dù ¸n nªn ®Þnh kú kiÓm tra c¸c b¶n vÏ thiÕt kÕ vµ tÝnh to¸n kü thuËt (vÝ dô c¸c giai ®o¹n hoµn thµnh thiÕt kÕ 30 phÇn tr¨m, 60 phÇn tr¨m, 90 phÇn tr¨m vµ cuèi cïng). §èi víi c¸c thiÕt bÞ quan träng ®ang ®­îc chÕ t¹o t¹i nhµ m¸y, Gi¸m ®èc dù ¸n cã thÓ cö c¸n bé hay cã thÓ ký hîp ®ång thuª dÞch vô hç trî bªn ngoµi ®Ó thùc hiÖn kiÓm tra, hoÆc ngoµi viÖc kiÓm tra thiÕt
  • 41.
    33 bÞ b»ng m¾t,cã thÓ yªu cÇu thªm c¸c b¶n b¸o c¸o b»ng v¨n b¶n,. CÇn gi¸m s¸t chÆt chÏ viÖc nép b¸o c¸o cña c¸c t­ vÊn vµ nhµ thÇu vµ b¸o c¸o ph¶i ®­îc ®äc kü. C¸c c¸n bé dù ¸n quan träng, nh­ Gi¸m ®èc dù ¸n, phã gi¸m ®èc dù ¸n, vµ c¸c gi¸m ®èc c«ng tr­êng cña dù ¸n nªn cã sæ nhËt ký hay nhËt tr×nh ®Ó cung cÊp c¸c th«ng tin sau: 1. lao ®éng, thiÕt bÞ vµ nguyªn vËt liÖu ®Õn vµ sö dông t¹i c«ng tr­êng; 2. c«ng viÖc ®· hoµn thµnh trong ngµy; 3. c¸c vÊn ®Ò hay nguy c¬, vµ c¸c biÖn ph¸p tiÕn hµnh hay c¸c kÕ ho¹ch ®­îc v¹ch ra ®Ó kh¾c phôc nh÷ng vÊn ®Ò nµy (bao gåm c¸c vÊn ®Ò kü thuËt vµ an toµn vµ c¸c vÊn ®Ò ¶nh h­ëng ®Õn nh©n sù vµ c¸c trang thiÕt bÞ bªn ngoµi khu vùc dù ¸n); 4. c¸c c©u hái quan träng ®­îc ®Æt ra vµ c¸c c©u tr¶ lêi hay c¸c gi¶i ph¸p ®­îc thùc hiÖn cã thÓ ¶nh h­ëng ®Õn thêi gian hîp ®ång, chi phÝ hay chÊt l­îng ho¹t ®éng; 5. c¸c kÕ ho¹ch c«ng viÖc cho ngµy tiÕp theo; 6. ng­êi ®Õn c«ng tr­êng, bao gåm c¶ môc ®Ých vµ kÕt qu¶ kiÓm tra; 7. c¸c cuéc nãi chuyÖn b»ng ®iÖn tho¹i quan träng; 8. c¸c cuéc kiÓm tra c«ng tr­êng cña c¸n bé dù ¸n; 9. c¸c ®iÒu kiÖn c«ng tr­êng: thêi tiÕt, ®iÒu kiÖn ®Êt, v.v. phï hîp. Nªn chôp ¶nh c«ng tr­êng dù ¸n ®Ó cung cÊp c¸c tµi liÖu th­êng xuyªn, b»ng h×nh ¶nh vÒ t×nh h×nh, chÊt l­îng vµ tiÕn ®é cña dù ¸n. Chôp tr­íc khi dù ¸n b¾t ®Çu vµ sau ®ã tiÕn hµnh theo ®Þnh kú trong qu¸ tr×nh thùc hiÖn. TÊt c¶ ¶nh cã tªn hay giíi thiÖu ng¾n gän, cÇn ghi ngµy vµ s¾p xÕp chóng theo ®óng tr×nh tù - ¶nh chôp lµ nh÷ng b»ng chøng v« gi¸ trong viÖc gi¶i quyÕt tranh chÊp hay khiÕu n¹i hîp ®ång vµ lµ mét bé phËn quan träng cña c¸c b¸o c¸o. 116. Gi¸m ®èc dù ¸n cÇn thµnh lËp c¸c kªnh liªn l¹c râ rµng (th­ nh¾n, th­, ®iÖn tho¹i vµ ®µi) ®Ó liªn hÖ víi t­ vÊn, nhµ cung cÊp vµ nhµ thÇu, còng nh­ víi c¸c ®¬n vÞ thùc hiÖn vµ hç trî bªn ngoµi. Gi¸m ®èc dù ¸n cÇn tÝch cùc, chñ ®éng t×m kiÕm c¸c biÖn ph¸p gi¶i quyÕt c¸c vÊn ®Ò cña dù ¸n tõ c¸c c¬ quan cã thÈm quyÒn cao h¬n vµ c¸c tæ chøc bªn ngoµi vµ l­u tr÷ l¹i c¸c kÕt qu¶ trao ®æi víi c¸c tæ chøc bªn ngoµi nµy. 117. §Ó kiÓm so¸t dù ¸n, Gi¸m ®èc dù ¸n nªn tËn dông hÖ thèng kiÓm so¸t vµ kÕ to¸n dù ¸n. HÖ thèng kiÓm so¸t dù ¸n ®iÓn h×nh sÏ t¹o ®iÒu kiÖn ®¸nh gi¸ c¸c lÞch tr×nh, ®o l­êng tiÕn ®é vµ ho¹t ®éng, theo dâi thiÕt bÞ vµ nguyªn vËt liÖu, gi¸m s¸t chi phÝ, vµ dù b¸o chi phÝ. Cßn hÖ thèng kÕ to¸n dù ¸n bao gåm c¸c sæ s¸ch kÕ to¸n nh­ ®· ®Ò cËp ë c¸c phÇn trªn. Nh÷ng hÖ thèng nµy th­êng ®­îc vi tÝnh ho¸ ë c¸c dù ¸n lín vµ thùc hiÖn b»ng tay ë c¸c dù ¸n nhá h¬n. 118. Mét vai trß quan träng cña hÖ thèng kiÓm so¸t dù ¸n lµ b¸o ®éng sím cho ban qu¶n lý dù ¸n vÒ c¸c vÊn ®Ò cã kh¶ n¨ng x¶y ra. HÖ thèng nµy kh«ng cung cÊp th«ng tin chi phÝ chÝnh x¸c nh­ng cã thÓ cung cÊp th«ng tin kÞp thêi quan träng cho c«ng t¸c qu¶n lý dù ¸n. HÇu hÕt th«ng tin vÒ chi phÝ sÏ ®­îc dùa vµo hÖ thèng h¹ch to¸n chi phÝ cña dù ¸n. C¸c th«ng tin nµy ®­îc thu thËp, ph©n lo¹i vµ b¸o c¸o theo hÖ thèng m· hiÖu cña c¬ cÊu ph©n chia c«ng viÖc WBS, mÆc dï hÖ thèng kiÓm so¸t dù ¸n còng cã thÓ sö dông cïng hÖ thèng m· hiÖu ®Ó gi¸m s¸t chi phÝ, lËp lÞch tr×nh vµ gi¸m s¸t lÞch tr×nh vµ cho viÖc lËp kÕ ho¹ch trong t­¬ng lai. D­íi ®©y lµ minh häa vÒ c¸c lo¹i th«ng tin mµ mçi hÖ thèng cã thÓ cung cÊp:
  • 42.
    34 1. HÖ thèngkiÓm so¸t dù ¸n cã thÓ cung cÊp cho hÖ thèng h¹ch to¸n chi phÝ dù ¸n c¸c th«ng tin sau: (a) C¸c ®¬n hµng ®Æt mua thiÕt bÞ vµ nguyªn vËt liÖu (®· ®Æt nh­ng ch­a ®­îc giao hµng); (b) C¸c yªu cÇu thanh to¸n tõ t­ vÊn hay nhµ thÇu; vµ (c) C¸c b¶ng ngµy c«ng lµm viÖc ®Ó thanh to¸n l­¬ng cho c¸n bé v¨n phßng dù ¸n hay cho nh÷ng ng­êi cña ®¬n vÞ trùc thuéc. 2. HÖ thèng h¹ch to¸n chi phÝ dù ¸n cã thÓ cung cÊp cho hÖ thèng kiÓm so¸t dù ¸n c¸c th«ng tin sau: (a) Chi tiªu tõ ngµy lËp b¸o c¸o cuèi cïng ®Õn ngµy b¸o c¸o hiÖn t¹i vµ tæng chi tiªu tÝnh ®Õn hiÖn t¹i; (b) L­¬ng tr¶ cho c¸n bé v¨n phßng dù ¸n, tËp hîp tõ b¸o c¸o cña c¸c b¶ng ngµy c«ng lµm viÖc; (c) Thùc tr¹ng chi tiªu thùc tÕ so víi dù trï ng©n s¸ch; (d) TiÒn s½n cã cho thanh to¸n dù ¸n; vµ (e) C¸c kho¶n ph¶i thanh to¸n theo ®¬n ®Æt mua thiÕt bÞ vµ nguyªn vËt liÖu nh­ng ch­a nhËn ®­îc thiÕt bÞ vµ nguyªn vËt liÖu. 119. Cã mét sè c«ng cô vµ kü thuËt tiªu chuÈn cho Gi¸m ®èc dù ¸n gi¸m s¸t vµ kiÓm tra viÖc thùc hiÖn dù ¸n- c¸c c«ng cô vµ kü thuËt ®Ó kiÓm so¸t chi phÝ vµ lÞch tr×nh ®­îc giíi thiÖu chi tiÕt trong Phô lôc 12 vµ nèi tiÕp ngay sau c¸c kü thuËt lËp kÕ ho¹ch kiÓm so¸t dù ¸n tr×nh bµy ë Phô lôc 4. Víi c¸ch lËp kÕ ho¹ch chi tiÕt ban ®Çu cã gép c¶ chi phÝ vµ lÞch tr×nh, c«ng t¸c gi¸m s¸t vµ kiÓm so¸t sÏ ®Þnh kú so s¸nh (th­êng lµ hµng th¸ng) tiÕn ®é vµ chi tiªu thùc tÕ víi ­íc tÝnh vµ ng©n s¸ch ban ®Çu. 120. Phô lôc 12 miªu t¶ c¸ch tÝnh chi phÝ vµ tiÕn ®é dù ¸n so víi chi phÝ dù trï ban ®Çu vµ tæng chi phÝ khi hoµn thµnh. TÝnh to¸n tiÕn ®é dù ¸n t¹i mét ngµy cô thÓ ®ßi hái ph¶i tÝnh gi¸ trÞ dù trï cña c¸c phÇn viÖc hay c«ng viÖc dù ¸n thùc sù ®· hoµn thµnh vµ so s¸nh gi¸ trÞ ®ã víi tæng dù trï cña toµn bé c«ng viÖc dù ¸n ®· ®­îc lËp lÞch tr×nh ph¶i hoµn thµnh vµo ngµy ®ã. Sù chªnh lÖch (gäi lµ nh÷ng thay ®æi lÞch tr×nh) cho biÕt gi¸ trÞ lÞch tr×nh bÞ v­ît hay chËm vµo ngµy ®ã (tõ ®« la hay c¸c ®¬n vÞ ®o kh¸c cã thÓ ®­îc chuyÓn ®æi qua ®å thÞ vÒ ®¬n vÞ thêi gian). §Ó x¸c ®Þnh thùc tr¹ng chi phÝ, cÇn so s¸nh tæng gi¸ trÞ dù trï cña c«ng viÖc ®· hoµn thµnh nh­ ®­îc tÝnh ë trªn víi gi¸ trÞ thùc tÕ cña c«ng viÖc ®· hoµn thµnh (tøc lµ, gi¸ trÞ thùc tÕ cña c¸c kho¶n chi tiªu ®Õn ngµy ®ã). Sù chªnh lÖch (gäi lµ thay ®æi vÒ chi phÝ) cho biÕt møc ®é chi v­ît hay ch­a chi hÕt cho ®Õn thêi ®iÓm ®ã. Phô lôc 12 cßn h­íng dÉn vÒ c¸c b­íc tÝnh to¸n l¹i chi phÝ khi hoµn thµnh dù ¸n. 121. Mét trong sè mèi quan t©m ngµy cµng lín cña c¸c Gi¸m ®èc dù ¸n vµ Ng©n hµng lµ kiÓm so¸t c«ng viÖc dù ¸n do c¸c ®¬n vÞ trùc thuéc thùc hiÖn (tøc lµ do c¸c tæ chøc cña bªn vay thùc hiÖn, ch¼ng h¹n nh­ Phßng c«ng tr×nh c«ng céng). Nh÷ng c«ng viÖc dù ¸n do c¸c ®¬n vÞ b¾t buéc thùc hiÖn th­êng lµ nh÷ng c«ng viÖc cã gi¸ trÞ nhá; ®­îc ph©n t¸n réng vÒ ®Þa lý hay n»m ë nh÷ng vïng hÎo l¸nh vµ nh×n chung lµ sö dông nhiÒu lao ®éng. Mét sè vÊn ®Ò gÆp ph¶i th­êng liªn quan ®Õn khèi l­îng c«ng viÖc cÇn thùc hiÖn, tÝnh chÝnh x¸c cña ­íc tÝnh chi phÝ ban ®Çu, kiÓm so¸t sè l­îng vµ chi phÝ nguyªn vËt liÖu sö dông trong c«ng viÖc, thùc hiÖn ®óng lÞch tr×nh thêi gian, chÊt l­îng vµ sù ®óng h¹n cña c¸c b¸o c¸o cña c¸n bé dù ¸n tõ c¸c ®Þa ®iÓm dù ¸n hÎo
  • 43.
    35 l¸nh. Gi¸m s¸tchÆt chÏ nh÷ng dù ¸n nh­ thÕ nµy ®ßi hái ph¶i mÊt nhiÒu thêi gian vµ kÕt qu¶ lµ ®Èy chi phÝ lªn cao h¬n; tuy nhiªn, Gi¸m ®èc dù ¸n vÉn cÇn thùc hiÖn gi¸m s¸t c«ng viÖc. Ngoµi viÖc phª duyÖt thiÕt kÕ vµ ­íc tÝnh chi phÝ nh­ th«ng th­êng ®· ®Ò cËp ë trªn, c¸ch tèt nhÊt ®Ó kiÓm so¸t kinh phÝ lµ thùc hiÖn c¸c ®ît kiÓm tra c«ng tr­êng th­êng xuyªn (cã thÓ lµ hµng th¸ng) víi c¸c c¸n bé cã tr×nh ®é chuyªn m«n nh»m x¸c minh tiÕn ®é vµ chi tiªu. 122. Gi¸m s¸t mÆt kü thuËt cña dù ¸n ®ßi hái ph¶i cã mét lo¹t c¸c hµnh ®éng ®­îc lËp kÕ ho¹ch kü l­ìng. C¸c hîp ®ång víi t­ vÊn, nhµ cung cÊp vµ nhµ thÇu ph¶i quy ®Þnh râ rµng r»ng hä sÏ chÞu tr¸ch nhiÖm vÒ chÊt l­îng kü thuËt cña c«ng viÖc. Ngoµi ra hîp ®ång còng cÇn x¸c ®Þnh c¸c biÖn ph¸p kiÓm so¸t c«ng viÖc vµ kü thuËt sÏ ®­îc thanh tra bëi mét bªn ®­îc chØ ®Þnh vµ bªn vi ph¹m ph¶i ¸p dông c¸c biÖn ph¸p ®Ó söa ch÷a nh÷ng yÕu kÐm trong c¸c hÖ thèng kiÓm so¸t hay c¸c thiÕu sãt trong chÊt l­îng c«ng tr×nh. Tuy nhiªn, ®iÒu quan träng lµ c¸c th«ng sè kü thuËt vµ ho¹t ®éng ph¶i thËt râ rµng vµ ®Çy ®ñ trong hîp ®ång. 123. Th«ng th­êng, viÖc Gi¸m ®èc dù ¸n lËp kÕ ho¹ch ®Ó kiÓm tra chÊt l­îng, lËp danh s¸ch nh÷ng néi dung cÇn thanh tra, hoµn thiÖn b¸o c¸o kÕt qu¶ kiÓm tra vµ ®¸nh gi¸ c¸c ho¹t ®éng ®Ó ®¶m b¶o thùc hiÖn ®óng theo c¸c ®iÒu kho¶n cña hîp ®ång ®­îc gäi lµ c¸c biÖn ph¸p ®¶m b¶o chÊt l­îng (Quality Assurance- QA). Ng­îc l¹i, c¸c biÖn ph¸p kiÓm so¸t chÊt l­îng (Quality Control- QC) bao gåm kiÓm tra b»ng m¾t c¸c b¶n vÏ thiÕt kÕ chi tiÕt, thiÕt bÞ vµ nguyªn vËt liÖu trong khi chÕ t¹o, ®ãng gãi hµng ho¸ tr­íc khi göi hµng, kiÓm tra c¸c mÆt hµng khi giao hµng vµ kiÓm tra lÇn n÷a khi l¾p ®Æt t¹i c«ng tr­êng dù ¸n. C¸c biÖn ph¸p kiÓm so¸t chÊt l­îng cßn bao gåm vËn hµnh thö tr­íc khi chuyÓn giao vµ c¸c ho¹t ®éng t­¬ng tù kh¸c, kÓ c¶ c¸c hµnh ®éng söa ch÷a sau ®ã nÕu cßn bÊt kú thiÕu sãt nµo. Ph¶i thùc hiÖn tÊt c¶ c¸c biÖn ph¸p ®¶m b¶o chÊt l­îng vµ kiÓm so¸t chÊt l­îng nµy trong suèt thêi gian cña dù ¸n ®Ó ®¶m b¶o s¶n phÈm cuèi cïng thùc hiÖn ®óng nh­ kÕ ho¹ch vµ ®¸p øng c¸c quy c¸ch kü thuËt b¾t buéc. 124. §Ó kiÓm so¸t chi phÝ dù ¸n, tiÕn ®é vµ chÊt l­îng kü thuËt, tr­íc tiªn Gi¸m ®èc dù ¸n cÇn ph©n tÝch sù chªnh lÖch trong chi phÝ vµ tiÕn ®é cña dù ¸n nh­ c¸ch tÝnh to¸n vµ biÓu diÔn b»ng ®å thÞ ë Phô lôc 12. CÇn ph©n tÝch sù kh¸c biÖt qua c¸c giai ®o¹n tr­íc ®©y vµ sö dông cïng víi kÕt qu¶ míi nhÊt ®Ó x¸c lËp c¸c xu h­íng, ch¼ng h¹n nh­ sù t¨ng liªn tôc trong v­ît qu¸ chi phÝ hay sù gi¶m gi¸ liªn tôc. VÝ dô, t¹i thêi ®iÓm nhÊt ®Þnh, dù ¸n cã thÓ v­ît tr­íc lÞch tr×nh nh­ng chi phÝ l¹i bÞ v­ît qu¸- qua ®iÒu tra cho thÊy nhµ thÇu ®· ®Èy nhanh c«ng viÖc trong mét giai ®o¹n nµo ®ã, nãi c¸ch kh¸c tr×nh tù lÞch tr×nh ®· bÞ thay ®æi t¹m thêi, dÉn ®Õn chªnh lÖch- ®iÒu nµy cã thÓ ®­îc dµn xÕp khi c«ng viÖc quay trë l¹i lÞch tr×nh ban ®Çu. Gi¸ c¶ hµng ho¸ ®· ®Æt mua bÞ leo thang còng lµm v­ît qu¸ chi phÝ cho dù ¸n. Cßn chªnh lÖch vÒ chÊt l­îng kü thuËt cã thÓ x¸c ®Þnh th«ng qua kiÓm tra thiÕt bÞ vµ c«ng tr×nh b»ng m¾t hay cho ch¹y thö vµ chiÕu theo c¸c th«ng sè vµ tiªu chuÈn kÜ thuËt ®· quy ®Þnh. 125. Theo dâi nh÷ng chªnh lÖch b»ng c¬ cÊu ph©n chia c«ng viÖc (WBS) (xem Phô lôc 4) sÏ gióp t×m ra c¸c phÇn c«ng viÖc cô thÓ g©y ra sai lÖch trong kÕ ho¹ch chi phÝ, lÞch tr×nh vµ chÊt l­îng kü thuËt. Tõ ®©y Gi¸m ®èc dù ¸n cÇn yªu cÇu c¸c gi¸m ®èc chøc n¨ng x¸c ®Þnh nguyªn nh©n cña nh÷ng sai lÖch nµy. Qua ®ã, c¸c vÊn ®Ò cña qu¸
  • 44.
    36 tr×nh thùc hiÖndù ¸n sÏ ®­îc ph¸t hiÖn vµ tr¸ch nhiÖm gi¶i quyÕt ®­îc ph©n c«ng nhanh chãng. TÊt nhiªn kh«ng ph¶i tÊt c¶ sai lÖch chi phÝ vµ lÞch tr×nh ®Òu g©y ra sù ®×nh trÖ nghiªm träng nh­ng nh÷ng sai lÖch ¶nh h­ëng tíi c¸c mòi ho¹t ®éng chÝnh ph¶i ®­îc gi¶i quyÕt ngay lËp tøc. 126. Mét sè biÖn ph¸p gi¶i quyÕt cã thÓ chØ lµ t¨ng n¨ng suÊt, ph©n c«ng nh÷ng c«ng nh©n vµ gi¸m ®èc cã kü n¨ng tèt h¬n ®Õn c¸c khu vùc cã vÊn ®Ò, níi láng yªu cÇu lÞch tr×nh hay kü thuËt, ®iÒu chØnh ng©n s¸ch vµ lÞch tr×nh, cã sù chuÈn bÞ tr­íc, vµ thiÕt lËp c¸c luång phèi hîp vµ th«ng tin tèt h¬n gi÷a nh÷ng ng­êi tham gia dù ¸n vµ gi÷a nh÷ng ng­êi tham gia dù ¸n víi c¸c tæ chøc hay nh©n sù bªn ngoµi. Cã thÓ kh«ng gi¶i quyÕt ®­îc tÊt c¶ mäi vÊn ®Ò- mét vµi vÊn ®Ò cã thÓ cÇn ph¶i cã sù ®iÒu chØnh vÒ lÞch tr×nh, ph¹m vi c«ng viÖc, hay thËm chÝ chÊp nhËn møc chÊt l­îng kü thuËt thÊp h¬n. M. LËp b¸o c¸o tiÕn ®é cña dù ¸n 127. Trong giai ®o¹n lËp kÕ ho¹ch thùc hiÖn chi tiÕt, Gi¸m ®èc dù ¸n cÇn quy ®Þnh lÞch tr×nh vµ thñ tôc lËp b¸o c¸o ®Ó ®¸p øng c¸c yªu cÇu cña Ng©n hµng, ®¬n vÞ vay vèn, c¸c tæ chøc bªn ngoµi kh¸c vµ c¶ chÝnh ®¬n vÞ thùc hiÖn. Nh­ ®· ®Ò cËp tr­íc ®©y, th«ng tin cÇn thiÕt cho b¸o c¸o tiÕn ®é sÏ thay ®æi tuú theo b¶n chÊt cña dù ¸n; h×nh thøc vµ møc ®é chi tiÕt cña b¸o c¸o còng sÏ biÕn ®æi tuú theo cÊp qu¶n lý nhËn b¸o c¸o. §iÒu nµy ngô ý r»ng b¸o c¸o cho Gi¸m ®èc dù ¸n cÇn ph¶i chi tiÕt h¬n so víi nh÷ng b¸o c¸o tæng hîp göi cho c¸c c¸n bé cÊp trªn vµ cho Ng©n hµng. NÕu ®Ó phôc vô cho môc tiªu kiÓm so¸t, Gi¸m ®èc dù ¸n cÇn nh÷ng th«ng tin ®ñ chi tiÕt ®Ó gióp Gi¸m ®èc dù ¸n x¸c ®Þnh ngay ®­îc c¸c vÊn ®Ò cña dù ¸n vµ tù t×m c¸ch gi¶i quyÕt. 128. Nªn trao ®æi vÒ møc ®é chi tiÕt cña b¸o c¸o còng nh­ chu kú b¸o c¸o víi mçi nhãm nhËn b¸o c¸o- ng­êi sö dông cuèi cïng; Ng©n hµng sÏ nªu yªu cÇu ë giai ®o¹n ®Çu cña qu¸ tr×nh thùc hiÖn dù ¸n. Yªu cÇu b¸o c¸o tõ c¸c t­ vÊn vµ nhµ thÇu còng cÇn ®­îc quy ®Þnh râ trong hîp ®ång ký víi tõng ®èi t­îng. Nh×n chung, c¸c b¸o c¸o cho tÊt c¶ c¸c cÊp nªn cung cÊp c¸c th«ng tin vÒ: 1. c«ng viÖc chÝnh ®· hoµn thµnh trong giai ®o¹n lËp b¸o c¸o, ch¼ng h¹n nh­ thiÕt kÕ kü thuËt chi tiÕt, chuÈn bÞ hå s¬ mêi thÇu, ®¸nh gi¸ hå s¬ thÇu, vµ chän ®¬n vÞ th¾ng thÇu vµ c«ng tr×nh x©y dùng; 2. thùc tÕ hay kh¶ n¨ng c¸c kÕ ho¹ch hay lÞch tr×nh ban ®Çu bÞ lÖch vµ c¸c nguyªn nh©n; 3. chi tiªu cña dù ¸n, vµ gi¶i ng©n kho¶n vay; 4. ph©n tÝch c¸c vÊn ®Ò bao gåm c¸c kh¶ n¨ng ¶nh h­ëng ®Õn chi phÝ hay lÞch tr×nh (vÝ dô, nguyªn nh©n chËm trÔ trong mua s¾m vµ gi¶i ng©n, khã kh¨n thu thËp th«ng tin tõ hiÖn tr­êng, hay kh«ng cã nh©n viªn dù ¸n ®ñ tr×nh ®é chuyªn m«n); 5. viÖc thùc hiÖn theo c¸c ®iÒu kho¶n trong tµi liÖu cho vay vèn cña bªn vay vµ ®¬n vÞ thùc hiÖn; 6. t×nh h×nh tµi chÝnh cña dù ¸n; 7. c¸c kÕ ho¹ch thùc hiÖn cho giai ®o¹n lËp b¸o c¸o tiÕp theo; vµ 8. ®Ò xuÊt ho¹t ®éng tõ c¸c ®¬n vÞ bªn ngoµi.
  • 45.
    37 A. Nhu cÇuth­êng xuyªn tham kh¶o ý kiÕn 129. Mét yÕu tè v« cïng quan träng lµ thiÕt lËp ®­îc mèi quan hÖ trao ®æi chÆt chÏ vµ th­êng xuyªn gi÷a ®¬n vÞ thùc hiÖn vµ Ng©n hµng. Nh÷ng cuéc trao ®æi ý kiÕn nµy gióp tÊt c¶ c¸c bªn lµm viÖc cã hiÖu qu¶ ®Ó hoµn thµnh c¸c nghÜa vô t­¬ng øng cña hä theo c¸c hiÖp ®Þnh vay hay dù ¸n vµ ®ång thêi nhanh chãng x¸c ®Þnh vµ gi¶i quyÕt c¸c vÊn ®Ò c¶n trë viÖc thùc hiÖn dù ¸n. §iÒu quan träng kh¸c lµ Gi¸m ®èc dù ¸n, ®Ó cã ®­îc sù nhÊt trÝ hay phª chuÈn cña Ng©n hµng vÒ c¸c vÊn ®Ò dù ¸n nhÊt ®Þnh, cÇn nép ®Çy ®ñ tµi liÖu vµ cung cÊp tÊt c¶ th«ng tin theo yªu cÇu ®Ó gióp Ng©n hµng hµnh ®éng mét c¸ch s¸ng suèt vµ nhanh chãng. B. C¸c chuyÕn ®i cña c¸c nhãm c«ng t¸c cña Ng©n hµng 130. Theo ®Þnh kú, Ng©n hµng cö c¸c nhãm c«ng t¸c tíi trao ®æi víi ®¬n vÞ thùc hiÖn vµ ®Ó ®¸nh gi¸ tæng quan tiÕn ®é cña dù ¸n. Ngoµi ra, Ng©n hµng còng s½n sµng cö c¸c nhãm c«ng t¸c ®Æc biÖt ®Ó trî gióp ®¬n vÞ thùc hiÖn vÒ c¸c vÊn ®Ò kh¸c nhau liªn quan ®Õn thùc hiÖn dù ¸n, ch¼ng h¹n nh­ mua s¾m, lËp b¸o c¸o dù ¸n, ®¸nh gi¸ kü thuËt vµ gi¶i ng©n. 131. Gi¸m ®èc dù ¸n ph¶i chuÈn bÞ ®Çy ®ñ ®Ó ®ãn tiÕp c¸c nhãm c«ng t¸c cña Ng©n hµng: hç trî vÒ hµnh chÝnh cho nhãm c«ng t¸c, ch¼ng h¹n nh­ c¸c ph­¬ng tiÖn liªn l¹c, c¬ së v¨n phßng, vµ nÕu yªu cÇu, hç trî nghiÖp vô th­ ký. ChuÈn bÞ s½n c¸c hå s¬ vµ tµi liÖu dù ¸n phôc vô cho viÖc xem xÐt l¹i; lªn ch­¬ng tr×nh th¶o luËn víi nh©n viªn cña Ng©n hµng, c¸n bé chÝnh phñ vµ c¸n bé dù ¸n vµ tæ chøc hÑn lÞch lµm viÖc; s¾p xÕp c¸c chuyÕn th¨m c«ng tr­êng dù ¸n; cung cÊp bÊt kú th«ng tin vµ hç trî nµo ®­îc yªu cÇu ®Ó gióp nhãm c«ng t¸c thùc hiÖn nhiÖm vô. Sau ®ã, ph¶i göi c¸c biªn b¶n th¶o luËn hay b¶n ghi nhí tho¶ thuËn cho nh÷ng ng­êi tham gia c¸c cuéc häp vµ cÇn tiÕn hµnh c¸c hµnh ®éng tiÕp nèi ®Ó thùc hiÖn c¸c vÊn ®Ò ®· ®­îc nhãm c«ng t¸c tho¶ thuËn. 132. D­íi ®©y lµ danh s¸ch c¸c nhãm c«ng t¸c cña Ng©n hµng cã thÓ tíi bªn vay vèn hay ®¬n vÞ thùc hiÖn trong giai ®o¹n thùc hiÖn cña dù ¸n. 1. nhãm c«ng t¸c b¾t ®Çu dù ¸n/ ®Þnh h×nh dù ¸n 2. nhãm c«ng t¸c ®¸nh gi¸ 3. nhãm c«ng t¸c qu¶n lý hµnh chÝnh dù ¸n ®Æc biÖt 4. nhãm c«ng t¸c b¸o c¸o hoµn thµnh dù ¸n 5. nhãm c«ng t¸c xem xÐt l¹i c¸c dù ¸n cña mét n­íc 6. nhãm c«ng t¸c gi¶i ng©n kho¶n vay cña mét n­íc 7. nhãm c«ng t¸c vÒ gi¶i ng©n Xem thªm Phô lôc 13 vÒ c¸c nhãm c«ng t¸c nµy. VI. Trao ®æi gi÷a ng©n hµng vµ ®¬n vÞ thùc hiÖn vÒ dù ¸n
  • 46.
    38 C. ÑÞnh h­íngcho c¸n bé cña ®¬n vÞ thùc hiÖn 133. Ngay khi thµnh lËp v¨n phßng dù ¸n, nªn tæ chøc giíi thiÖu ®Þnh h­íng vÒ dù ¸n cho c¸n bé v¨n phßng. ViÖc lµm nµy cµng cã ý nghÜa ®èi víi nh÷ng c¸n bé v¨n phßng dù ¸n ch­a tham gia vµo chuÈn bÞ vµ thÈm ®Þnh dù ¸n. PhÇn giíi thiÖu ®Þnh h­íng cã thÓ thùc hiÖn víi sù trî gióp cña nh©n viªn Ng©n hµng vµ bao gåm c¸c néi dung d­íi ®©y: 1. môc tiªu vµ môc ®Ých cña dù ¸n; 2. ph¹m vi, c¸c phÇn c«ng viÖc vµ ®Þa ®iÓm cña dù ¸n; 3. lÞch tr×nh thêi gian dù ¸n; 4. c¸c ®iÒu kho¶n cña hiÖp ®Þnh vay vµ tho¶ thuËn dù ¸n; 5. tæ chøc qu¶n lý dù ¸n; 6. chi phÝ dù ¸n vµ nguån tµi trî; 7. chiÕn l­îc mua s¾m hµng ho¸ vµ dÞch vô, bao gåm c¶ c¸c quy ®Þnh cña Ng©n hµng; 8. c¸c thñ tôc vµ tæ chøc lµm viÖc víi c¸c ®¬n vÞ bªn ngoµi, c¸c tæ chøc vµ c¸ nh©n tham gia vµo dù ¸n; vµ 9. c¸c lîi Ých kinh tÕ vµ x· héi tõ dù ¸n. Ngoµi nh÷ng ®Þnh h­íng nµy, c¸n bé cña ®¬n vÞ thùc hiÖn dù ¸n còng sÏ cã thÓ ®­îc mêi tham dù vµo c¸c líp häc/héi th¶o vÒ c¸c lÜnh vùc kh¸c nhau cña thùc hiÖn dù ¸n do Ng©n hµng tæ chøc, t¹i trô së cña Ng©n hµng hay t¹i c¸c n­íc ®i vay.
  • 47.
    39 134. ChuyÓn giaovËn hµnh dù ¸n lµ mét mèc quan träng cña dù ¸n vµ ®ßi hái ph¶i cã sù lËp kÕ ho¹ch vµ chuÈn bÞ c¸c thñ tôc ngay tõ ban ®Çu ®Ó cã thÓ hoµn thµnh c¸c kh©u nh­ vËn hµnh thö vµ chuyÓn giao c¸c c«ng tr×nh, thiÕt bÞ ®· hoµn thµnh cho (nh÷ng) ng­êi sö dông. A. ChuyÓn giao tr¸ch nhiÖm vËn hµnh dù ¸n 135. Tr¸ch nhiÖm chung vÒ hoµn thµnh c¸c trang thiÕt bÞ, c«ng tr×nh cña dù ¸n thuéc vÒ Gi¸m ®èc dù ¸n. Tuy nhiªn, nh÷ng ng­êi tham gia dù ¸n kh¸c nh­ t­ vÊn, nhµ cung cÊp vµ nhµ thÇu, còng chÞu tr¸ch nhiÖm vÒ tÝnh hoµn thiÖn cña tõng phÇn viÖc riªng biÖt cña hä. Cã mét thêi ®iÓm cô thÓ, t¹i ®ã tr¸ch nhiÖm cña Gi¸m ®èc dù ¸n vµ cña c¸c nhµ thÇu dù ¸n sÏ chÊm døt vµ ®­îc chuyÓn sang cho ®¬n vÞ vËn hµnh hay (nh÷ng) ng­êi sö dông cuèi cïng. ViÖc chuyÓn giao tr¸ch nhiÖm th­êng bao gåm c¸c yÕu tè sau: 1. C¸c yÕu tè vËt chÊt. C¸c yÕu tè vËt chÊt bao gåm c¸c thiÕt bÞ riªng lÎ (nÕu kh«ng ®­îc l¾p ®Æt trong c¸c c«ng tr×nh, trang thiÕt bÞ ®· x©y dùng), c¸c hÖ thèng thiÕt bÞ ®· l¾p ®Æt, c¸c c¬ së ®· x©y dùng, c¸c dông cô vµ c¸c hµng ho¸ kh¸c kh«ng ph¶i lµ mét phÇn cña c¸c c¬ së ®· x©y dùng, phô tïng, thiÕt bÞ phô, dông cô ®Æc biÖt, nhiªn liÖu ®Æc biÖt vµ dÇu nhên. 2. C¸c yÕu tè hµnh chÝnh. C¸c yÕu tè hµnh chÝnh bao gåm b¶n vÏ x©y dùng, b¶n vÏ, c¸c h­íng dÉn hay s¸ch h­íng dÉn vÒ vËn hµnh vµ b¶o d­ìng thiÕt bÞ vµ hÖ thèng, giÊy b¶o hµnh, danh môc vµ danh s¸ch c¸c bé phËn, danh s¸ch phô tïng, danh s¸ch dông cô ®Æc biÖt. 3. C¸c yÕu tè kiÓm so¸t vËt chÊt. C¸c yÕu tè kiÓm so¸t vËt chÊt bao gåm c¸c ph­¬ng tiÖn b¶o ®¶m c«ng viÖc, thiÕt bÞ vµ hµng ho¸ khái trém, ph¸ huû vµ hµnh ®éng ph¸ ho¹i, còng nh­ chèng ho¶ ho¹n vµ b¶o d­ìng thiÕt bÞ vµ c¸c ph­¬ng tiÖn. Nh÷ng c«ng nh©n, c¸n bé ®iÒu hµnh ®­îc ®µo t¹o ph¶i s½n sµng vËn hµnh c¸c ph­¬ng tiÖn dù ¸n ®· hoµn thiÖn. 136. Toµn bé c«ng tr×nh vËt chÊt ®· hoµn thµnh sÏ ®­îc chuyÓn giao theo hîp ®ång vµ c¸c tµi liÖu dù ¸n mÆc dï cã thÓ chuyÓn giao mét vµi h¹ng môc riªng lÎ cho (nh÷ng) ng­êi sö dông tr­íc hoÆc sau ngµy chuyÓn giao c¸c c«ng viÖc chÝnh theo lÞch tr×nh. ChØ chuyÓn giao phÇn chÝnh khi ®· hoµn thµnh, kiÓm tra, ch¹y thö vµ ®­îc Gi¸m ®èc dù ¸n chÊp nhËn; trong mét sè tr­êng hîp cã thÓ vÉn cßn mét sè sai sãt nhá ®­îc nhµ thÇu tháa thuËn söa ch÷a sau khi chuyÓn giao. Th«ng th­êng, cã mét giai ®o¹n sau hoµn thµnh phÇn x©y dùng/ l¾p ®Æt: c¸c nhµ thÇu vÉn chÞu tr¸ch nhiÖm vÒ c«ng tr×nh ®ång thêi víi qu¸ tr×nh nghiÖm thu ®Ó chÊp nhËn vµ vËn hµnh thö. C¸c yÕu tè hµnh chÝnh vµ kiÓm so¸t vËt chÊt ®­îc chuyÓn giao cïng víi c¸c h¹ng môc thiÕt bÞ riªng lÎ vµ c«ng viÖc ®· x©y dùng cho nh÷ng ng­êi ®iÒu hµnh. C¸c c¸ nh©n, bé phËn tham gia chuyÓn giao gåm Gi¸m ®èc dù ¸n, c¸n bé v¨n phßng dù ¸n, c¸c t­ vÊn gi¸m s¸t x©y dùng, c¸c nhµ thÇu l¾p ®Æt/x©y dùng vµ ®¹i diÖn kÜ thuËt cña c¸c nhµ chÕ t¹o ®· cung cÊp thiÕt bÞ vµ c¸c hÖ thèng ®­îc quy ®Þnh trong hîp ®ång, vµ nh©n viªn vËn hµnh. C¸c ®¹i diÖn kÜ thuËt, theo quy ®Þnh trong hîp ®ång, sÏ ®Õn c«ng tr­êng ®Ó kiÓm tra VII. Thuª vËn hµnh dù ¸n
  • 48.
    40 thiÕt bÞ tr­íckhi khëi ®éng, gi¸m s¸t khëi ®éng vµ vËn hµnh thö, vµ h­íng dÉn vËn hµnh vµ b¶o d­ìng cho nh©n viªn vËn hµnh. 137. ¸p dông c¸c thñ tôc d­íi ®©y ®Ó chuyÓn giao tr¸ch nhiÖm: 1. KiÓm tra thiÕt bÞ, nguyªn vËt liÖu vµ l¾p ®Æt thiÕt bÞ ®óng theo hîp ®ång; 2. KiÓm tra c«ng tr×nh d©n sù vµ sù phï hîp víi thiÕt bÞ ®· l¾p ®Æt ®óng theo hîp ®ång; 3. Cung cÊp nhiªn liÖu vµ c¸c tiÖn Ých (®iÖn, n­íc) cho khëi ®éng vËn hµnh vµ ch¹y thö vµ qu¸ tr×nh vËn hµnh thËt sau khi chuyÓn giao; 4. Khëi ®éng thiÕt bÞ vµ c¸c hÖ thèng vËn hµnh vµ ch¹y thö ho¹t ®éng vËn hµnh; 5. ChÊp nhËn vµ chuyÓn giao thiÕt bÞ, c¸c hÖ thèng vµ c¬ së cho bªn vËn hµnh; 6. ChuyÓn giao thiÕt bÞ dù phßng, phô tïng, dông cô ®Æc biÖt vµ nhiªn liÖu vµ dÇu nhên ®Æc biÖt cho ®¬n vÞ vËn hµnh; 7. ChuyÓn giao tµi liÖu dù ¸n cho ®¬n vÞ vËn hµnh gåm: (a) b¶n vÏ x©y dùng vµ b¶n vÏ kü thuËt ®· phª chuÈn; (b) s¸ch h­íng dÉn vµ c¸c h­íng dÉn vËn hµnh vµ b¶o d­ìng; (c) giíi thiÖu vÒ thiÕt bÞ vµ danh môc c¸c bé phËn, danh s¸ch c¸c phÇn thiÕt bÞ, danh s¸ch phô tïng, v.v. (d) giÊy chøng nhËn hoµn thµnh vµ giÊy b¶o hµnh; vµ (e) giÊy b¶o chøng, ®¬n b¶o hiÓm vµ khiÕu n¹i. Phô lôc 14 bao gåm c¸c h­íng dÉn vÒ sù chuyÓn tiÕp tõ thùc hiÖn dù ¸n ®Õn vËn hµnh. B. T­ vÊn vµ ®µo t¹o cho nh©n viªn vËn hµnh 138. Tr¸ch nhiÖm tuyÓn nh©n sù ®Ó vËn hµnh c¸c ph­¬ng tiÖn ®· hoµn thiÖn thuéc vÒ ®¬n vÞ vËn hµnh- ®©y kh«ng nhÊt thiÕt lµ ®¬n vÞ thùc hiÖn. Gi¸m ®èc dù ¸n cã thÓ hç trî nªu ra yªu cÇu chuyªn m«n, vÞ trÝ, vµ c«ng viÖc cña nh©n viªn vËn hµnh c¸c ph­¬ng tiÖn. 139. Trong nhiÒu tr­êng hîp, Gi¸m ®èc dù ¸n sÏ tham gia x©y dùng vµ tæ chøc ®µo t¹o, h­íng dÉn vËn hµnh dù ¸n. Ch­¬ng tr×nh ®µo t¹o còng cã thÓ do c¸c t­ vÊn ®µo t¹o x©y dùng vµ thùc hiÖn. Trong mét vµi tr­êng hîp, cã thÓ ®Ò nghÞ ®¹i diÖn cña h·ng chÕ t¹o ®Ò xuÊt c¸c ch­¬ng tr×nh thÝch hîp víi nh÷ng mÆt hµng mµ hä ®· cung cÊp. C¸c nhµ t­ vÊn ®µo t¹o sÏ x©y dùng ch­¬ng tr×nh ®µo t¹o chÝnh thøc vµ ®µo t¹o t¹i chç, t­ vÊn vÒ c¸c thiÕt bÞ ®µo t¹o, liÖt kª tµi liÖu tham kh¶o vµ ®å dïng cÇn thiÕt cho ®µo t¹o, giíi thiÖu c¸c c¬ së ®µo t¹o thÝch hîp vµ t×m kiÕm c¸c c¸n bé ®µo t¹o hay h­íng dÉn cã ®ñ tr×nh ®é chuyªn m«n. 140. Ph¶i tæ chøc ®µo t¹o tr­íc khi hoµn thµnh dù ¸n. §iÒu nµy sÏ t¹o cho c¸c häc viªn c¬ héi quan s¸t c¸c c¬ së tõ khi ®ang x©y dùng vµ l¾p ®Æt thiÕt bÞ cïng víi c¸c hÖ thèng.
  • 49.
    41 A. Gi¸m s¸tvµ ®¸nh gi¸ lîi Ých cña dù ¸n 141. Míi ®­îc ®­a ra trong mét vµi n¨m gÇn ®©y, c¸c ho¹t ®éng gi¸m s¸t vµ ®¸nh gi¸ lîi Ých cña dù ¸n ®­îc Ng©n hµng khuyÕn khÝch thùc hiÖn. C«ng viÖc nµy liªn quan ®Õn x¸c ®Þnh nh÷ng lîi Ých mong ®îi tõ dù ¸n, gi¸m s¸t c¸c c¬ héi thu ®­îc nh÷ng lîi Ých nµy trong giai ®o¹n thùc hiÖn, vµ ®¸nh gi¸ møc ®é vµ t¸c ®éng cña nh÷ng lîi Ých thu ®­îc khi hoµn thµnh vµ sö dông dù ¸n. Gi¸m s¸t vµ ®¸nh gi¸ lîi Ých cña dù ¸n gióp c¸c ®¬n vÞ thùc hiÖn vµ Ng©n hµng b¶o ®¶m ®¹t ®­îc lîi Ých ®· ®Þnh th«ng qua ¸p dông c¸c biÖn ph¸p thÝch hîp t¹i mét sè giai ®o¹n cña chu tr×nh dù ¸n. VÝ dô, trong giai ®o¹n chuÈn bÞ vµ thÈm ®Þnh dù ¸n, cÇn thu thËp th«ng tin c¬ b¶n vÒ nh÷ng ng­êi h­ëng lîi vµ c¸c ®iÒu kiÖn kinh tÕ x· héi ®Ó gióp lËp c¸c dù ¸n trªn c¬ së cã nh÷ng gi¶ ®Þnh s¸t thùc vÒ ph¶n øng cña ng­êi h­ëng lîi ®èi víi dù ¸n. C¸c lîi Ých cña dù ¸n ®­îc gi¸m s¸t sÏ b¶o ®¶m r»ng nh÷ng ng­êi h­ëng lîi ®­îc nhËn vµ sö dông hµng ho¸ vµ dÞch vô cña dù ¸n ®óng theo mong ®îi ban ®Çu. Cã thÓ tiÕn hµnh c¸c nghiªn cøu ®¸nh gi¸ t¸c ®éng t¹m thêi nh»m x¸c ®Þnh c¸c ho¹t ®éng cÇn thiÕt tiÕp theo sau khi hoµn thµnh phÇn thùc hiÖn vÒ vËt chÊt ®Ó ®¶m b¶o ®¹t ®­îc lîi Ých, hç trî cho c¸c ch­¬ng tr×nh ph¸t triÓn ®ang tiÕn hµnh vµ h­íng dÉn cho chuÈn bÞ c¸c dù ¸n míi. 142. Ngay tõ ®Çu chu tr×nh dù ¸n, bªn vay th­êng chØ ®Þnh mét ®¬n vÞ chÞu tr¸ch nhiÖm gi¸m s¸t vµ ®¸nh gi¸ lîi Ých cña dù ¸n trong suèt thêi gian dù ¸n vµ c¶ sau khi hoµn thµnh dù ¸n nÕu vÉn cßn cÇn thiÕt. §¬n vÞ nµy ph¶i tù chuÈn bÞ thùc hiÖn nhiÖm vô gi¸m s¸t vµ ®¸nh gi¸ lîi Ých cho dù ¸n. Vµo ®Çu giai ®o¹n thùc hiÖn dù ¸n, bªn vay ph¶i cËp nhËt cho ®¬n vÞ gi¸m s¸t, ®¸nh gi¸ lîi Ých c¸c th«ng tin vÒ c¸c ®iÒu kiÖn kinh tÕ x· héi theo khu vùc ¶nh h­ëng ®Õn dù ¸n. Khi ®ã ®¬n vÞ chÞu tr¸ch nhiÖm ph¶i tËp hîp th«ng tin vÒ nh÷ng ng­êi h­ëng lîi ®Ó nhËn biÕt toµn diÖn vÒ nh÷ng ng­êi h­ëng lîi vµ së thÝch cña ng­êi sö dông, nÕu cÇn; ¶nh h­ëng cña dù ¸n ®Õn phóc lîi kinh tÕ vµ x· héi; c¸ch tæ chøc nh÷ng ng­êi h­ëng lîi; mèi quan t©m cña nh÷ng ng­êi h­ëng lîi tíi dù ¸n; rñi ro vµ nh÷ng viÖc cÇn lµm ®Ó ng­êi h­ëng lîi nhËn ®­îc hµng ho¸ vµ dÞch vô cña dù ¸n. 143. Ngay c¶ víi ®Çy ®ñ hiÓu biÕt vÒ nh÷ng ng­êi h­ëng lîi, ®¬n vÞ chÞu tr¸ch nhiÖm gi¸m s¸t vµ ®¸nh gi¸ lîi Ých cña dù ¸n ph¶i chuÈn bÞ ®èi mÆt víi c¸c vÊn ®Ò liªn quan tíi viÖc nhËn lîi Ých ph¸t sinh trong giai ®o¹n thùc hiÖn. Nh÷ng vÊn ®Ò nµy th­êng n¶y sinh bëi kh«ng cã sù chó ý ®Çy ®ñ ®Õn viÖc b¶o ®¶m giao hµng ho¸ vµ dÞch vô cña dù ¸n vµ c¸ch sö dông hµng ho¸ vµ dÞch vô cña nh÷ng ng­êi h­ëng lîi. Do vËy, ®¬n vÞ chÞu tr¸ch nhiÖm gi¸m s¸t vµ ®¸nh gi¸ lîi Ých cña dù ¸n ph¶i thiÕt lËp mét hÖ thèng x¸c minh viÖc nhËn hµng hãa vµ sö dông hµng hãa cña nh÷ng ng­êi h­ëng lîi, ®o l­êng t¸c ®éng, ®Ò xuÊt hµnh ®éng cÇn thiÕt ®Ó ®¶m b¶o thu ®­îc lîi Ých. 144. §¬n vÞ thùc hiÖn cÇn lËp lÞch tr×nh cho c¸c ho¹t ®éng gi¸m s¸t vµ ®¸nh gi¸ lîi Ých cña dù ¸n b¾t ®Çu ngay khi hµng ho¸ hay dÞch vô cña dù ¸n b¾t ®Çu chuyÓn ®Õn ng­êi h­ëng lîi. CÇn b¾t ®Çu tõ c¸c phÇn viÖc giao sím (vÝ dô ch­¬ng tr×nh ph©n VIII. ®¸nh gi¸ dù ¸n
  • 50.
    42 phèi ph©n bãn)bëi nh÷ng ho¹t ®éng nµy vµ lîi Ých ph¸t sinh th­êng b¾t ®Çu rÊt l©u tr­íc khi hoµn thµnh toµn bé dù ¸n. C¸c ho¹t ®éng gi¸m s¸t vµ ®¸nh gi¸ lîi Ých cÇn cã sù thu thËp th«ng tin cÇn thiÕt ®Ó kh¼ng ®Þnh r»ng nh÷ng ng­êi h­ëng lîi ®· nhËn vµ sö dông hµng ho¸ vµ dÞch vô cña dù ¸n vµ cã lîi Ých tõ viÖc sö dông ®ã. C¸c b¸o c¸o gi¸m s¸t vµ ®¸nh gi¸ lîi Ých cÇn ng¾n gän nh­ng ®ñ chi tiÕt ®Ó nhËn ra sù kh¸c nhau gi÷a t×nh h×nh ho¹t ®éng thùc tÕ vµ dù tÝnh ë c¸c m¶ng quan träng, gióp cho viÖc ph©n tÝch c¸c vÊn ®Ò vµ ¸p dông c¸c biÖn ph¸p söa ch÷a. 145. Gi¸m ®èc dù ¸n lu«n ®­îc mong ®îi sÏ ®ãng gãp ®¸ng kÓ cho c¸c nç lùc gi¸m s¸t vµ ®¸nh gi¸ lîi Ých cho dù ¸n. Gi¸m ®èc dù ¸n cã thÓ hç trî b»ng c¸ch cho phÐp tiÕp cËn dÔ dµng c¸c tµi liÖu cña dù ¸n vµ cung cÊp sè liÖu vÒ hµng ho¸ vµ dÞch vô ®· giao vµ sè liÖu vÒ hµng ho¸ vµ dÞch vô mµ nh÷ng ng­êi h­ëng lîi ®· sö dông. Trong tr­êng hîp sù ph¸t triÓn cña dù ¸n cho thÊy cÇn cã thay ®æi ®Ó ®¹t ®­îc c¸c lîi Ých nh­ mong muèn, Gi¸m ®èc dù ¸n ph¶i lµ mét trong sè nh÷ng ng­êi tham gia thiÕt kÕ, thùc hiÖn nh÷ng thay ®æi nµy. B. B¸o c¸o hoµn thµnh dù ¸n 146. Trong vßng ba th¸ng sau khi hoµn thµnh dù ¸n, ®¬n vÞ thùc hiÖn ph¶i chuÈn bÞ b¸o c¸o hoµn thµnh dù ¸n. Môc ®Ých cña b¸o c¸o lµ cung cÊp giíi thiÖu ng¾n gän vÒ dù ¸n tõ khi b¾t ®Çu ®Õn lóc hoµn thµnh, ®¸nh gi¸ sù hoµn thµnh vµ ®Çy ®ñ cña qu¸ tr×nh chuÈn bÞ vµ thÈm ®Þnh víi qu¸ tr×nh thùc hiÖn, xem xÐt l¹i kinh nghiÖm trong viÖc thùc hiÖn dù ¸n vµ rót ra c¸c bµi häc cã thÓ ¸p dông cho c¸c dù ¸n t­¬ng lai. Phô lôc 15tr×nh bµy mét sè néi dung cho b¸o c¸o hoµn thµnh dù ¸n. B¸o c¸o hoµn thµnh dù ¸n ph¶i ®­îc lËp d­íi sù h­íng dÉn cña Gi¸m ®èc dù ¸n- Gi¸m ®èc dù ¸n ph¶i quan t©m ®Ó cung cÊp mét b¸o c¸o thùc tÕ vµ kh¸ch quan vÒ c¸ch ®Þnh h×nh, chuÈn bÞ vµ thùc hiÖn dù ¸n. VÒ phÝa m×nh, trong vßng 6 th¸ng kÓ tõ ngµy hoµn thµnh dù ¸n, Ng©n hµng sÏ lËp b¸o c¸o hoµn thµnh dù ¸n cña riªng Ng©n hµng.
  • 51.
  • 52.
    1. Danh môcc¸c c«ng viÖc qu¶n lý thùc hiÖn dù ¸n ......................................... 47 2. Danh môc c¸c vÊn ®Ò th­êng gÆp trong qu¸ tr×nh thùc hiÖn dù ¸n ......... 51 3. LËp lÞch tr×nh thùc hiÖn dù ¸n vµ kÕ ho¹ch sö dông nguån lùc................. 55 4. LËp kÕ ho¹ch vµ kiÓm so¸t dùa trªn C¬ cÊu ph©n chia c«ng viÖc ............. 79 5. Chøc n¨ng cña c¸n bé v¨n phßng dù ¸n (PMO)............................................ 91 6. HÖ thèng kÕ to¸n vµ kiÓm to¸n chi phÝ dù ¸n ................................................ 95 7. Hå s¬ vµ c¸c file d÷ liÖu vÒ dù ¸n ................................................................... 99 8. Gîi ý ®Ò c­¬ng cho Tµi liÖu h­íng dÉn c¸c thñ tôc cña dù ¸n ................ 103 9. Thñ tôc lùa chän t­ vÊn .................................................................................. 107 10. Thñ tôc mua hµng ho¸ vµ c«ng tr×nh d©n dông ....................................... 113 11. MÉu yªu cÇu thay ®æi ®¬n ®Æt hµng ........................................................... 119 12. Nh÷ng c«ng cô vµ kü thuËt ®Ó dù to¸n vµ kiÓm tra tiÕn ®é .................... 123 13. C¸c ®oµn c«ng t¸c qu¶n lý dù ¸n cña ng©n hµng ph¸t triÓn Ch©u ¸ ..... 133 14. h­íng dÉn chuyÓn tiÕp tõ giai ®o¹n thùc hiÖn dù ¸n sang vËn hµnh dù ¸n ...................................................................................................... 139 15. Mét sè néi dung gîi ý cho b¸o c¸o kÕt thóc dù ¸n .................................. 143 Phô lôc Phô lôc Trang
  • 53.
    45 Phô lôc 1 c¸cc«ng viÖc qu¶n lý thùc hiÖn dù ¸n
  • 54.
  • 55.
    47 c¸c c«ng viÖcqu¶n lý thùc hiÖn dù ¸n Qu¶n lý dù ¸n - LËp kÕ ho¹ch vµ lËp lÞch tr×nh c¸c ho¹t ®éng dù ¸n; - Tæ chøc v¨n phßng dù ¸n; - TuyÓn dông, ph©n c«ng c«ng viÖc vµ gi¸m s¸t c¸n bé dù ¸n; - Gi¸m s¸t vµ kiÓm so¸t c¸c ho¹t ®éng dù ¸n; - Phèi hîp víi Ng©n hµng vµ c¸c nhµ tµi trî kh¸c; - Xem xÐt l¹i c¸c b¸o c¸o cña c¸c nhµ t­ vÊn dù ¸n, c¸c nhµ cung cÊp vµ nhµ thÇu; - ChuÈn bÞ c¸c b¸o c¸o do Ng©n hµng yªu cÇu. Qu¶n lý tµi chÝnh - X©y dùng kÕ ho¹ch tµi chÝnh chi tiÕt, theo giai ®o¹n, bao gåm c¶ ng©n s¸ch dù ¸n; - X©y dùng vµ duy tr× hÖ thèng kÕ to¸n dù ¸n; - ThiÕt lËp víi Ng©n hµng c¸c thñ tôc thÝch hîp vÒ gi¶i ng©n kho¶n vay; - Chøng nhËn ho¸ ®¬n thanh to¸n; - Thµnh lËp thñ tôc kiÓm to¸n dù ¸n; - ChuÈn bÞ c¸c b¸o c¸o tµi chÝnh. Qu¶n lý mua s¾m vµ hîp ®ång 1. §èi víi c¸c nhµ t­ vÊn: - ChuÈn bÞ danh s¸ch ng¾n c¸c nhµ t­ vÊn; - ChuÈn bÞ vµ ph¸t hµnh th­ mêi nép ®Ò xuÊt tíi c¸c nhµ t­ vÊn; - §¸nh gi¸ ®Ò xuÊt cña c¸c nhµ t­ vÊn vµ ®µm ph¸n hîp ®ång; - Gi¸m s¸t c«ng viÖc cña nhµ t­ vÊn. Phô lôc 1
  • 56.
    48 2. §èi víihµng ho¸ vµ c«ng tr×nh d©n sù: - ChuÈn bÞ danh s¸ch hµng ho¸ vµ gãi hîp ®ång; - ChuÈn bÞ hå s¬ mêi thÇu vµ ph¸t hµnh th­ mêi thÇu; - ChÊm hå s¬ thÇu vµ ®µm ph¸n hîp ®ång; - KiÓm tra hµng ho¸ vµ gi¸m s¸t c«ng viÖc x©y dùng. Phô lôc 1 TiÕp theo
  • 57.
    53 Phô lôc 3 TiÕptheo Phô lôc 3 LËp lÞch tr×nh thùc hiÖn dù ¸n vµ kÕ ho¹ch sö dông nguån lùc
  • 58.
  • 59.
    55 Phô lôc 3 TiÕptheo 1/2 1/3 1/4 1/5 1/111/101/91/81/71/6 1/12 NhiÖm vô X NhiÖm vô Y NhiÖm vô Z 4 7 3 5 1 2 LËp lÞch tr×nh thùc hiÖn dù ¸n vµ kÕ ho¹ch sö dông nguån lùc Phô lôc nµy tr×nh bµy mét sè kü thuËt lËp lÞch tr×nh cho mét dù ¸n vµ c¸ch sö dông chóng cïng víi c¸c thñ tôc ®Ó b¶o ®¶m sö dông hiÖu qu¶ c¸c nguån lùc cña dù ¸n. A. C¸c kü thuËt lËp lÞch tr×nh 1. B¶ng liÖt kª c¸c ho¹t ®éng §©y lµ c¸ch ®¬n gi¶n nhÊt ®Ó lËp lÞch tr×nh tiÕn hµnh c¸c ho¹t ®éng. Ph­¬ng ph¸p nµy (vÝ dô trong h×nh 1) th­êng chØ sö dông cho c¸c dù ¸n ®¬n gi¶n víi kh«ng nhiÒu ho¹t ®éng do mét vµi c¸n bé chuyªn tr¸ch ®¶m nhiÖm. 2. BiÓu ®å d¹ng thanh (BiÓu ®å Grant)§©y lµ mét d¹ng biÓu ®å thÓ hiÖn c¸c c«ng viÖc cÇn lµm vµ mèi liªn hÖ gi÷a c¸c giai ®o¹n cña dù ¸n. H×nh 2 giíi thiÖu mét biÓu ®å kiÓu thanh ngang. Víi trôc thêi gian n»m phÝa d­íi ®Ó giãng lªn, ®å thÞ sÏ chØ ra kho¶ng thêi gian cÇn thiÕt ®Ó hoµn thiÖn mét dù ¸n. Mçi vßng trßn (mèc ho¹t ®éng) thÓ hiÖn sù hoµn thµnh mét giai ®o¹n trong toµn bé qu¸ tr×nh thùc hiÖn vµ mçi thanh h×nh ch÷ nhËt biÓu diÔn mét c«ng viÖc. 3 h×nh ch÷ nhËt trong h×nh vÏ thÓ hiÖn cho toµn bé dù ¸n. H×nh 1 C¸c ho¹t ®éng STT 1 2 3 4 M« t¶ ho¹t ®éng "NhiÖm vô X" "NhiÖm vô Y" "Ho¹t ®éng 4" "NhiÖm vô Z" Thêi gian thùc hiÖn 15/2 - 15/6/1985 1/5 - 1/9/1985 1/6/1985 1/8 -15/11/1985 H×nh 2. BiÓu ®å d¹ng thanh 7 543 21 1/2 1/3 1/4 1/5 1/6 1/7 1/8 1/9 1/10 1/11 1/12
  • 60.
    56 Phô lôc 3 TiÕptheo BiÓu ®å d¹ng thanh cho thÊy mèi liªn hÖ gi÷a c¸c mèc ho¹t ®éng quan träng trong cïng mét nhiÖm vô. Nh­ trong h×nh 2, ho¹t ®éng 2 ch­a thÓ b¾t ®Çu khi ho¹t ®éng 1 ch­a kÕt thóc vµ ho¹t ®éng 4 còng ch­a thÓ b¾t ®Çu khi ho¹t ®éng 3 ch­a kÕt thóc; tuy nhiªn mèi quan hÖ gi÷a nhiÖm vô X vµ nhiÖm vô Y hoÆc gi÷a nhiÖm vô Y vµ Z l¹i kh«ng ®­îc thÓ hiÖn ë ®©y. BiÓu ®å kiÓu nµy kh«ng chØ ra ®­îc liÖu r»ng ho¹t ®éng 6 cã thÓ ®­îc b¾t ®Çu tr­íc khi ho¹t ®éng 2 kÕt thóc hay kh«ng hoÆc ho¹t ®éng 6 vµ 7 cã ph¶i hoµn toµn phô thuéc vµo c¸c ho¹t ®éng trong c«ng viÖc X hay kh«ng ? §©y lµ mét h¹n chÕ lín. Nh­ vËy tõ biÓu ®å d¹ng thanh ng­êi ta cã thÓ nªu ®­îc mèi liªn hÖ gi÷a c¸c mèc ho¹t ®éng cña cïng mét c«ng viÖc nh­ng kh«ng thÓ x¸c ®Þnh ®­îc mèi liªn hÖ gi÷a c¸c mèc ho¹t ®éng trong nh÷ng nhiÖm vô kh¸c nhau. BiÓu ®å d¹ng thanh lµ mét c«ng cô dïng ®Ó lËp lÞch tr×nh thùc hiÖn rÊt h÷u hiÖu ®èi víi nh÷ng dù ¸n ®¬n gi¶n ®ßi hái rÊt Ýt yªu cÇu phèi hîp c¸c c«ng viÖc cña dù ¸n nh­ng nã hÇu nh­ sÏ kh«ng cã t¸c dông nÕu ®­îc dïng lµm c«ng cô ®Ó lËp kÕ ho¹ch vµ kiÓm so¸t hoÆc khi m« t¶ v« sè mèi t­¬ng quan gi÷a c¸c giai ®o¹n cña qu¸ tr×nh thùc hiÖn mét dù ¸n phøc t¹p. 3. S¬ ®å VÏ s¬ ®å ®­îc sö dông nh­ mét ph­¬ng tiÖn ®Ó x©y dùng lÞch tr×nh thùc hiÖn dù ¸n víi môc ®Ých nªu bËt ®­îc c¸c mèi quan hÖ gi÷a c¸c mèc ho¹t ®éng quan träng vµ c¸c c«ng viÖc trong toµn bé dù ¸n. §Ó minh häa cho t¸c dông ®ã, phÇn d­íi ®©y sÏ nªu c¸ch nh÷ng nhµ khëi x­íng ra ph­¬ng ph¸p lËp lÞch tr×nh thùc hiÖn theo kiÓu s¬ ®å ®· ph¸t triÓn biÓu ®å d¹ng thanh sang d¹ng s¬ ®å. Qu¸ tr×nh nµy sÏ ®­îc tiÕn hµnh qua ba b­íc. a. H×nh 3 thÓ hiÖn b­íc ®Çu tiªn: qu¸ tr×nh chuyÓn tõ biÓu ®å d¹ng thanh sang s¬ ®å. Xo¸ c¸c h×nh ch÷ nhËt vÏ bao bªn ngoµi thÓ hiÖn cho c¸c c«ng viÖc vµ biÓu H×nh 3. Sau b­íc 1- chuyÓn tõ biÓu ®å d¹ng thanh sang s¬ ®å NhiÖm vô X NhiÖm vô Y NhiÖm vô Z 1 5 2 6 7 3 4 1 2 3 4 6 5 7
  • 61.
    57 Phô lôc 3 TiÕptheo diÔn mèi quan hÖ gi÷a nh÷ng mèc ho¹t ®éng quan träng trong mét c«ng viÖc b»ng c¸ch dïng c¸c mòi tªn nèi c¸c mèc. MÆc dï sau b­íc nµy ta ®· cã mét biÓu ®å râ h¬n nh­ng ch­a gi¶i quyÕt ®­îc khã kh¨n x¸c ®Þnh mèi liªn hÖ gi÷a c¸c mèc ho¹t ®éng kh«ng n»m trong cïng mét c«ng viÖc. VÝ dô, vÉn ch­a râ lµ liÖu cã ph¶i hoµn thµnh mèc 4 tr­íc khi b¾t ®Çu mèc 7 hay kh«ng vµ ng­êi ta còng kh«ng thÓ nãi r»ng liÖu c¸c mèc ho¹t ®éng 3 vµ 4 trong nhiÖm vô Y ph¶i cïng ®­îc hoµn thµnh tr­íc khi mèc ho¹t ®éng 2 cã thÓ b¾t ®Çu, hay chØ ®­îc thùc hiÖn mèc ho¹t ®éng 3. b. B­íc thay ®æi thø 2 lµ bæ sung nh÷ng mèi liªn hÖ gi÷a c¸c mèc ho¹t ®éng quan träng cña c¸c nhiÖm vô kh¸c nhau nh­ trong H×nh 4. ViÖc vÏ thªm c¸c mòi tªn biÓu diÔn nh÷ng tr×nh tù quan träng trong dù ¸n sÏ thÓ hiÖn ®­îc mèc ho¹t ®éng nµo ph¶i ®i sau mèc ho¹t ®éng nµo vµ kh«ng liªn quan tíi mèc nµo. VÝ dô Mèc ho¹t ®éng 4 kh«ng thÓ b¾t ®Çu tr­íc khi Mèc 3 hoµn thµnh vµ v× Mèc 3 phô thuéc vµo Mèc 1 nªn Mèc 4 còng phô thuéc vµo Mèc 1. Nãi tãm l¹i, mèi liªn hÖ gi÷a c¸c mèc ho¹t ®éng trong mét dù ¸n tæng thÓ (kh«ng phô thuéc nã n»m trong c«ng viÖc) sÏ ®­îc biÓu diÔn lªn biÓu ®å th«ng qua nh÷ng mòi tªn vÏ thªm. Râ rµng Mèc 1 sÏ lµ ®iÓm b¾t ®Çu vµ Mèc 7 lµ ®iÓm kÕt thóc cña toµn bé dù ¸n. H×nh 4. Sau b­íc 2 - chuyÓn tõ biÓu ®å sang s¬ ®å c. Sau khi ®· cã ®­îc h×nh 4 víi toµn bé c¸c mèi liªn hÖ gi÷a c¸c mèc b»ng nh÷ng mòi tªn, b­íc thø 3 lµ g¹ch bá hoµn toµn tõ “c«ng viÖc” ®Ó cã ®­îc h×nh 5. Ngoµi ra trôc ngang chØ thêi gian còng ®­îc xãa bá vµ thay vµo ®ã thêi gian sÏ ®­îc biÓu diÔn ngay trªn chÝnh c¸c ®­êng mòi tªn. Do tÊt c¶ c¸c kho¶ng thêi gian ®· ®­îc nªu ra nªn kh«ng cßn cÇn tíi trôc ®o thêi gian n÷a. KÕt qu¶ cña ba b­íc ®iÒu chØnh ®­îc thÓ hiÖn trªn h×nh 5 víi c¸c con sè thêi gian tÝnh b»ng tuÇn vµ ®­îc viÕt trªn c¸c mòi tªn. 3 4 NhiÖm vô X NhiÖm vô Y NhiÖm vô Z 1 6 5 7 21 2 3 4 5 76
  • 62.
    58 Phô lôc 3 TiÕptheo Nh­ vËy biÓu ®å d¹ng thanh víi c¸c mèc ho¹t ®éng hoÆc kÕt qu¶ cña c¸c c«ng viÖc cã liªn hÖ víi nhau cña mét dù ¸n hoµn chØnh cho phÐp chuyÓn ®­îc thµnh d¹ng s¬ ®å. ¦u ®iÓm chÝnh cña s¬ ®å so víi biÓu ®å d¹ng thanh lµ: - ChØ ra tÊt c¶ mèi liªn hÖ gi÷a c¸c ho¹t ®éng; - Gi¶m bít viÖc ph¶i chia thµnh c¸c c«ng viÖc cô thÓ v× dù ¸n ®­îc xem nh­ mét tæng thÓ hîp nhÊt chø kh«ng ph¶i lµ mét tËp hîp c¸c c«ng viÖc; - Thay thÕ thang chia thêi gian ®ång nhÊt tr­íc ®©y b»ng c¸c ®¬n vÞ thêi gian riªng cho mçi mét nh¸nh trong s¬ ®å; - Cã thÓ sö dông cho nh÷ng dù ¸n kh¸ phøc t¹p. B. VÏ s¬ ®å 1. C¸c ®Þnh nghÜa: tr­íc khi ®i s©u vµo c¸c chi tiÕt cña s¬ ®å nªn n¾m ®­îc mét sè ®Þnh nghÜa vµ ký hiÖu c¬ b¶n sau: a. Mét sù kiÖn (hoÆc Mèc ho¹t ®éng) biÓu diÔn b»ng mét h×nh trßn: biÓu thÞ sù b¾t ®Çu hoÆc kÕt thóc cña mét ho¹t ®éng b. Mçi ho¹t ®éng ®­îc biÓu diÔn b»ng mét mòi tªn vµ cÇn thêi gian ®Ó kÕt thóc: vÝ dô chê ®«ng bª t«ng hoÆc chê ®Ó nhËp vËt t­, vËt liÖu. Mçi mét ho¹t ®éng b¾t ®Çu vµ kÕt thóc b»ng mét vßng trßn: ho¹t ®éng A ®­îc biÓu diÔn nh­ sau: c. S¬ ®å lµ mét c¸ch biÓu diÔn b»ng h×nh vÏ vÒ trËt tù logic cña c¸c ho¹t ®éng vµ quan hÖ gi÷a chóng. Do ®ã ®Ó thÓ hiÖn c¸c tr×nh tù ta dïng s¬ ®å. H×nh 5. Toµn bé biÓu ®å d¹ng thanh ®· ®­îc chuyÓn thµnh s¬ ®å A 1.0 2.5 3.0 2.5 3.0 3.5 1.5 1.5 1.5 1 2 3 4 6 5 7 1 2 3 4 5 6 7
  • 63.
    59 Phô lôc 3 TiÕptheo d. Ho¹t ®éng gi¶ t­ëng lµ mét ho¹t ®éng chØ mang tÝnh h×nh thøc ®­îc biÓu diÔn trong s¬ ®å b»ng ®­êng mòi tªn nÐt ®øt ®Ó thÓ hiÖn mét ho¹t mét ho¹t ®éng sau mòi tªn nÐt døt sÏ kh«ng thÓ ®­îc b¾t ®Çu cho tíi khi ho¹t ®éng ë phÝa tr­íc ho¹t ®éng gi¶ t­ëng kÕt thóc. Ho¹t ®éng nµy kh«ng cÇn tíi thêi gian còng nh­ chi phÝ ®Ó thùc hiÖn vµ chØ ®­îc ®­a vµo ®Ó ®¶m b¶o tÝnh nhÊt qu¸n vÒ mÆt logÝc. VÝ dô: Mét vÝ dô chung thÓ hiÖn tr×nh tù logÝc trªn s¬ ®å lµ viÖc chuÈn bÞ vµ nÊu c¬m, chuÈn bÞ vµ nÊu thÞt vµ cuèi cïng lµ ¨n c¶ hai thø. VÏ lªn mét s¬ ®å lµ qu¸ tr×nh thö vµ söa. Ba c©u hái hç trî cho viÖc vÏ s¬ ®å vµ lµ c¬ së ®Ó kiÓm chøng mäi ho¹t ®éng: BiÓu diÔn b»ng s¬ ®åTr×nh tù logic: - C«ng viÖc B kh«ng thÓ b¾t ®Çu tr­íc khi A kÕt thóc hoÆc B phô thuéc vµo viÖc hoµn thµnh A. - ViÖc H chØ cã thÓ b¾t ®Çu sau khi hoµn thµnh c¶ F vµ G - C«ng viÖc C ph¶i kÕt thóc th× D vµ E míi cã thÓ b¾t ®Çu. - C¶ hai viÖc J vµ K ph¶i hoµn thµnh®ÓLvµMcãthÓb¾t®Çu. C«ng viÖc N vµ P ph¶i ®­îc hoµn thµnh tr­íc khi Q cã thÓ b¾t ®Çu; ViÖc R chØ phô thuéc vµo sù hoµn thµnh c«ng viÖc P; X lµ mét ho¹t ®éng gi¶ dïng ®Ó thÓ hiÖn sù phô thuéc cña Q vµo P. Tr×nh tù logic: A B F G H C M L K J E D ChuÈn bÞ g¹o ¡nNÊu c¬m ChÕ biÕn thÞt NÊu thÞt BiÓu diÔn b»ng s¬ ®å N P R Q X
  • 64.
    60 Phô lôc 3 TiÕptheo - Ho¹t ®éng nµo cã thÓ ®­îc lµm ®ång thêi víi ho¹t ®éng nµy? - Ho¹t ®éng nµo ph¶i ®­îc thùc hiÖn tr­íc khi ho¹t ®éng nµy b¾t ®Çu? - Ho¹t ®éng nµo kh«ng thÓ b¾t ®Çu ®­îc khi ho¹t ®éng nµy ch­a ®­îc hoµn thµnh? 2. Thêi gian thùc hiÖn dù ¸n Cho ®Õn phÇn nµy, s¬ ®å míi chØ thÓ hiÖn ®­îc mèi liªn hÖ logic cña c¸c ho¹t ®éng kh¸c nhau; khi ®­a thªm yÕu tè “thêi gian”, s¬ ®å sÏ cã nhiÒu t¸c dông h¬n. C¬ së ®Ó bæ sung lµ kho¶ng thêi gian cña mçi ho¹t ®éng - chÝnh lµ ­íc tÝnh s¬ l­îc ®­îc coi lµ chÝnh x¸c nhÊt vÒ kho¶ng thêi gian cÇn thiÕt ®Ó thùc hiÖn xong ho¹t ®éng. Tïy theo lo¹i dù ¸n mµ thêi gian cho c¸c ho¹t ®éng cã thÓ tÝnh b»ng ngµy, tuÇn hoÆc th¸ng víi ®iÒu kiÖn ®¬n vÞ tÝnh ph¶i ®­îc thèng nhÊt cho c¶ dù ¸n. Khi kho¶ng thêi gian cña mçi ho¹t ®éng ®· ®­îc x¸c ®Þnh sÏ tÝnh ®­îc thêi ®iÓm cña c¸c ho¹t ®éng . Mçi ho¹t ®éng cã 2 mèc thêi gian : a. “B¾t ®Çu sím- Early start” lµ thêi ®iÓm sím nhÊt mµ mét ho¹t ®éng cã thÓ b¾t ®Çu ®­îc thùc hiÖn khi tÊt c¶ c¸c ho¹t ®éng dÉn tíi ho¹t ®éng nµy ®Òu ®· ®­îc hoµn thµnh. NÕu cã nhiÒu h¬n mét d·y ho¹t ®éng nèi tíi ho¹t ®éng nµy th× ®iÓm b¾t ®Çu sím sÏ ®­îc tÝnh theo d·y ®­êng nèi dµi nhÊt hoÆc b»ng tæng lín nhÊt cña c¸c kho¶ng thêi gian. §Ó tiÖn theo dâi, biÓu thÞ thêi gian b¾t ®Çu sím b»ng mét con sè ®­îc g¹ch ch©n vµ viÕt d­íi vßng trßn (biÓu diÔn ho¹t ®éng) b. “B¾t ®Çu muén- Late start” lµ thêi h¹n muén nhÊt ®Ó b¾t ®Çu tiÕn hµnh ho¹t ®éng mµ kh«ng lµm tr× ho·n thêi gian hoµn thµnh dù ¸n. §Ó tÝnh to¸n thêi ®iÓm b¾t ®Çu muén, tÝnh ng­îc tõ ho¹t ®éng cuèi cïng ®Õn thêi ®iÓm b¾t ®Çu ho¹t ®éng. Trong tr­êng hîp cã trªn hai d·y ho¹t ®éng nèi tõ ho¹t ®éng cÇn tÝnh, thêi gian b¾t ®Çu muén nhÊt sÏ ®­îc x¸c ®Þnh theo thêi ®iÓm sím nhÊt tÝnh to¸n ®­îc. Thêi ®iÓm b¾t ®Çu muén ®­îc thÓ hiÖn b»ng mét con sè cã g¹ch phÝa trªn vµ ®­îc ®Æt phÝa trªn vßng trßn. 3. C¸c tuyÕn ho¹t ®éng chñ yÕu- Critical Path. §a sè c¸c dù ¸n víi møc ®é phøc t¹p kh¸c nhau bao gåm c¶ hai lo¹i ho¹t ®éng chñ yÕu vµ thø yÕu vµ ph¶i ®­îc tiÕn hµnh theo mét tr×nh tù thÝch hîp. Mét sè ho¹t ®éng cã thÓ cïng ®­îc thùc hiÖn nh­ng mét sè kh¸c th× l¹i ch­a thÓ b¾t ®Çu khi nh÷ng ho¹t ®éng kh¸c cã liªn quan ch­a hoµn thµnh. ViÖc vÏ s¬ ®å ho¹t ®éng cña dù ¸n theo kü thuËt giíi thiÖu ë trªn thùc ra chØ lµ miªu t¶ dù ¸n nh­ mét tËp hîp cña nh÷ng tuyÕn ho¹t ®éng song song tõ ®iÓm b¾t ®Çu ®Õn kÕt thóc dù ¸n. Víi s¬ ®å ta thÊy cã mét sè tuyÕn ho¹t ®éng ®Ó hoµn thµnh dù ¸n. TuyÕn ho¹t ®éng chñ yÕu thÓ hiÖn nhãm c¸c ho¹t ®éng ®ßi hái thêi gian thùc hiÖn l©u nhÊt. Tæng thêi gian cña mét tuyÕn ho¹t ®éng chñ yÕu ph¶i b»ng hoÆc lín h¬n tæng thêi gian cña c¸c tuyÕn kh¸c. Thêi gian thùc hiÖn dù ¸n chÝnh b»ng kho¶ng thêi gian theo tuyÕn ho¹t ®éng chñ yÕu. Trong tr­êng hîp tuyÕn ho¹t ®éng chñ yÕu cã tæng thêi gian thùc hiÖn b»ng mét tuyÕn kh¸c th× thêi gian cña
  • 65.
    61 Phô lôc 3 TiÕptheo dù ¸n còng sÏ b»ng c¶ hai tuyÕn ®ã. Mét c¸ch x¸c ®Þnh c¸c ho¹t ®éng chñ yÕu lµ tÝnh to¸n thêi ®iÓm sím nhÊt vµ muén nhÊt mµ mçi ho¹t ®éng cã thÓ x¶y ra råi sau ®ã kiÓm tra nhanh xem ho¹t ®éng cã n»m trªn tuyÕn ho¹t ®éng chñ chèt kh«ng. §Ó minh häa, xem xÐt mét dù ¸n ®¬n gi¶n víi nh÷ng ho¹t ®éng vµ tr×nh tù thùc hiÖn nh­ sau: Ho¹t ®éng Kho¶ng thêi gian thùc hiÖn b×nh th­êng A 3 ngµy B 5 ngµy C 1 ngµy D 2 ngµy E 2 ngµy F 4 ngµy G 3 ngµy H 1 ngµy C¸c ho¹t ®éng cña dù ¸n víi thêi gian thùc hiÖn ®­îc biÓu diÔn trong h×nh vÏ d­íi ®©y X¸c ®Þnh kho¶ng thêi gian thùc hiÖn dù ¸n vµ nh÷ng ho¹t ®éng chñ yÕu. (L­u ý: nªn xem l¹i s¬ ®å mét lÇn n÷a ®Ó ®¶m b¶o ng­êi ®äc hiÓu ®­îc tr×nh tù logic sö dông trong s¬ ®å, c¸c ho¹t ®éng sÏ ®­îc ®¸nh sè). B­íc 1 : X¸c ®Þnh ®iÓm b¾t ®Çu sím nhÊt cña mçi ho¹t ®éng. Nh­ trªn ®· nªu, thêi ®iÓm b¾t ®Çu sím (Early start- ES) sÏ ®­îc biÓu thÞ b»ng mét sè cã g¹ch ch©n vµ viÕt d­íi vßng trßn. G¸n gi¸ trÞ “0” cho ES cña ho¹t ®éng 1 vµ céng thªm kho¶ng thêi gian thùc hiÖn ho¹t ®éng vµo gi¸ trÞ ES. §èi víi ho¹t ®éng mµ cã tíi 2 mòi tªn dÉn tíi nh­ ho¹t ®éng 4 vµ 7 th× sÏ tÝnh ®­îc mét vµi gi¸ trÞ cña thêi ®iÓm b¾t ®Çu sím. Trong tr­êng hîp nh­ vËy ph¶i lÊy thêi ®iÓm nµo cã gi¸ trÞ lín nhÊt lµ thêi ®iÓm b¾t ®Çu sím cña “ho¹t ®éng gép” nµy. VÝ A 3 2 D C 1 4 F H 1 G 3 B 5 E 2 1 3 5 4 7 8 6 2
  • 66.
    62 Phô lôc 3 TiÕptheo dô, trong ho¹t ®éng 4, theo tuyÕn A-B cÇn 3+5=8 ngµy trong khi theo tuyÕn A-C chØ cÇn 1+3=4 ngµy → ES ph¶i b»ng 8 ngµy. T­¬ng tù “thêi ®iÓm b¾t ®Çu sím” cña ho¹t ®éng sè 7 sÏ lµ 12 ngµy. B­íc 2: X¸c ®Þnh ®iÓm b¾t ®Çu muén nhÊt cña mçi ho¹t ®éng. Nh­ trªn ®· nªu, thêi ®iÓm b¾t ®Çu muén cña mçi ho¹t ®éng (LS) ®­îc thÓ hiÖn b»ng mét con sè cã g¹ch trªn vµ viÕt bªn trªn vßng trßn chØ ho¹t ®éng. G¸n gi¸ trÞ cña ®iÓm b¾t ®Çu sím x¸c ®Þnh ®­îc cho ho¹t ®éng cuèi cïng lµm thêi ®iÓm b¾t ®Çu muén cña chÝnh nã (trong vÝ dô nµy lµ sè 13 vµ viÕt lªn trªn vßng trßn). B¾t ®Çu lÊy LS trõ lïi ®i kho¶ng thêi gian thùc hiÖn ho¹t ®éng tr­íc ®ã ®Ó ®­îc thêi ®iÓm b¾t ®Çu muén cña ho¹t ®éng nµy. Khi gÆp mét ho¹t ®éng cã hai hoÆc nhiÒu mòi tªn xuÊt ph¸t th× ph¶i ghi l¹i tÊt c¶ c¸c ®iÓm b¾t ®Çu muén vµ chØ cÇn chän ®iÓm b¾t ®Çu muén nhÊt. Quay trë l¹i vÝ dô tr­êng hîp ho¹t ®éng 4- n¬i xuÊt ph¸t cña hai ho¹t ®éng E vµ F. §­êng dÉn ng­îc H-E cho kÕt qu¶ lµ 13-1-2=10 ngµy trong khi ®­êng dÉn ng­îc H-F cho kÕt qu¶ lµ 13-1-4=8 ngµy →8 ngµy sÏ lµ ®iÓm b¾t ®Çu muén cña ho¹t ®éng 4. B­íc 3 : Ghi tæng thêi gian thùc hiÖn dù ¸n. CÇn ph¶i kiÓm tra ®Ó tÝnh to¸n cho ho¹t ®éng ®Çu tiªn (ho¹t ®éng 1 trong vÝ dô) cho kÕt qu¶ cuèi cïng víi thêi ®iÓm b¾t ®Çu sím vµ b¾t ®Çu muén ®Òu b»ng 0 (ES=0 vµ LS=0). NÕu kh«ng ®¹t ®­îc kÕt qu¶ nh­ vËy th× ch¾c ch¾n ®· cã sai sãt trong qu¸ tr×nh céng trõ hoÆc x¸c ®Þnh gi¸ trÞ lín nhÊt vµ nhá nhÊt. NÕu ®iÓm b¾t ®Çu muén (LS) b»ng kh«ng, ta cã thÓ kÕt luËn r»ng tæng thêi gian thùc hiÖn dù ¸n sÏ b»ng thêi A 3 0 3 8 8 10 12 13 2 D C 1 4 F H 1 G 3 B 5 2 E 1 8 6 4 7 3 5 2 A 3 0 0 3 3 8 8 5 9 8 8 10 12 12 12 12 13 B-8 2 D C 1 4 F H 1 G 3 B 5 E 2 1 63 7 8 5 42
  • 67.
    63 Phô lôc 3 TiÕptheo h¹n b¾t ®Çu sím (ES) hay b¾t ®Çu muén (LS) cña ho¹t ®éng cuèi cïng. Trong vÝ dô nµy, tæng thêi gian thùc hiÖn dù ¸n lµ 13 ngµy. B­íc 4: X¸c ®Þnh ®­êng ho¹t ®éng chñ yÕu (Critical Path- CP) Nèi tÊt c¶ c¸c ho¹t ®éng cã con sè phÝa trªn vµ phÝa d­íi vßng trßn b»ng nhau (ES=LS). §©y sÏ lµ ®­êng ho¹t ®éng chñ yÕu. Trong vÝ dô, ®­êng CP sÏ lµ ABFH (chó ý: C vµ E kh«ng n»m trªn ®­êng tíi h¹n v× ®iÒu kiÖn ES=LS chØ cã ®­îc khi tÝnh to¸n theo tuyÕn ®­êng kh¸c). 4. ý nghÜa cña ®­êng ho¹t ®éng chñ yÕu CP §­êng ho¹t ®éng chñ yÕu lµ mét chuçi c¸c ho¹t ®éng gióp x¸c ®Þnh kho¶ng thêi gian thùc hiÖn dù ¸n. Cã thÓ cã mét hoÆc nhiÒu ®­êng ho¹t ®éng chñ yÕu. NÕu thêi gian hoµn thµnh mét ho¹t ®éng theo ®­êng ho¹t ®éng chñ yÕu bÞ kÐo dµi hoÆc rót ng¾n th× tæng thêi gian thùc hiÖn dù ¸n còng sÏ t­¬ng øng t¨ng hoÆc gi¶m. Gi¸m ®èc dù ¸n EA sÏ cã thÓ muèn dµnh mäi nç lùc vµ chó ý cho nh÷ng ho¹t ®éng n»m trªn ®­êng ho¹t ®éng chñ yÕu - ®©y lµ nh÷ng ho¹t ®éng cÇn ­u tiªn. Còng nªn l­u ý r»ng theo qu¸ tr×nh thùc hiÖn dù ¸n, ®­êng ho¹t ®éng chñ yÕu cã thÓ thay ®æi sang mét ®­êng kh¸c tuú thuéc t×nh h×nh. B. S¬ ®å theo giai ®o¹n thêi gian (Time-phased Diagram- TDP) PhÇn vÒ s¬ ®å ®· ®Ò cËp tíi 3 yÕu tè: tr×nh tù theo logÝc, tæng thêi gian thùc hiÖn dù ¸n vµ ®­êng chñ yÕu. §Ó ph©n tÝch kü h¬n chóng ta sÏ x©y dùng s¬ ®å theo giai ®o¹n thêi gian dùa vµo s¬ ®å ho¹t ®éng ë trªn. Trong nh÷ng s¬ ®å tr­íc, chiÒu dµi cña c¸c mòi tªn kh«ng tû lÖ víi kho¶ng thêi gian thùc hiÖn ho¹t ®éng; trong s¬ ®å theo giai ®o¹n thêi gian (TPD), chóng tû lÖ víi nhau. VÒ c¬ b¶n s¬ ®å theo giai ®o¹n thêi gian (TPD) còng gièng nh­ s¬ ®å ho¹t ®éng, ngo¹i trõ TPD ®­îc vÏ cã tÝnh ®Õn tû lÖ vÒ thêi gian. VÝ dô s¬ ®å thêi gian theo giai ®o¹n ®­îc vÏ d­íi ®©y. H×nh 6. S¬ ®å theo giai ®o¹n thêi gian 1 2 3 4 5 6 7 8 9 10 11 12 13 A B F H D G C E
  • 68.
    64 Phô lôc 3 TiÕptheo Khi vÏ s¬ ®å thêi gian theo giai ®o¹n tr­íc hÕt nªn vÏ ®­êng chñ yÕu CP theo trôc n»m ngang (nh­ ®­êng ABFH). TiÕp theo vÏ nh÷ng ®­êng vµ ho¹t ®éng kh¸c. Nh÷ng ®­êng nÐt ®øt ®­îc vÏ thªm ®Ó x¸c ®Þnh c¸c ho¹t ®éng phô trî sÏ kÕt thóc ë ho¹t ®éng tiÕp theo nµo. Cã thÓ nhËn thÊy r»ng trªn ®­êng ho¹t ®éng chñ yÕu CP kh«ng cã ®o¹n nÐt ®øt trong khi ®ã nh÷ng ®­êng kh¸c l¹i cã: ho¹t ®éng trªn nh÷ng ®­êng chñ yÕu lµ kh«ng thÓ tr× ho·n, ë nh÷ng vÞ trÝ kh¸c th× cã thÓ kÐo dµi theo chñ ý hoÆc v« t×nh. Bµi tËp: VÏ s¬ ®å ho¹t ®éng vµ x¸c ®Þnh ®­êng ho¹t ®éng chñ yÕu CP Mét dù ¸n cã 7 ho¹t ®éng ®­îc x¸c ®Þnh râ rµng. LogÝc tr×nh tù thùc hiÖn chóng nh­ sau: (i) A, B vµ C lµ nh÷ng ho¹t ®éng b¾t ®Çu vµ cã thÓ ®­îc tiÕn hµnh sau khi b¾t ®Çu. (ii) D vµ F ph¶i chê sau khi hoµn thµnh A. (iii) E tiÕp theo C (iv) G tiÕp theo B, D vµ E (v) F vµ G lµ nh÷ng ho¹t ®éng hoµn thiÖn dù ¸n. Yªu cÇu - VÏ s¬ ®å c¸c ho¹t ®éng - Gi¶ sö thêi h¹n thùc hiÖn b×nh th­êng nh­ sau: - TÝnh to¸n tæng thêi gian thùc hiÖn dù ¸n vµ t×m ra ®­êng chñ yÕu CP - LËp s¬ ®å thêi gian theo giai ®o¹n Ho¹t ®éng A B C D E F G Thêi gian 3 tuÇn 6 tuÇn 2 tuÇn 5 tuÇn 2 tuÇn 7 tuÇn 4 tuÇn 0 0 1 1 8 86 2 3 3A 3 C 2 E 2 B 6 G 4 F 7 D 5 Lêi gi¶i: §­êng tíi h¹n lµ ADG Tæng thêi gian thùc hiÖn dù ¸n =12 tuÇn
  • 69.
    65 Phô lôc 3 TiÕptheo D. Ph©n tÝch s¬ ®å thêi gian theo giai ®o¹n PhÇn nµy h­íng dÉn c¸ch sö dông s¬ ®å thêi gian theo giai ®o¹n cho viÖc ph©n tÝch vµ lËp lÞch tr×nh thùc hiÖn dù ¸n. S¬ ®å thêi gian theo giai ®o¹n (TPD) chÝnh lµ c¬ së ®Ó ph©n tÝch nhê mét ®Æc ®iÓm chÝnh - ®ã lµ kh¶ n¨ng cña nã cã thÓ biÓu diÔn toµn bé dù ¸n b»ng biÓu ®å. PhÇn d­íi ®©y sÏ sö dông sè liÖu trong vÝ dô ë môc C ®Ó m« t¶ vµ minh häa c¸ch ph©n tÝch. §iÒu quan träng lµ cÇn hiÓu râ nh÷ng g× diÔn ra trªn thùc tÕ khi s¬ ®å thêi gian theo giai ®o¹n bÞ dÞch chuyÓn. Tr­íc hÕt cÇn n¾m v÷ng mét sè kh¸i niÖm chø ch­a nªn chó ý ngay tíi c¸ch lµm. Nh÷ng kh¸i niÖm vµ c¸ch lµm d­íi ®©y sÏ ®­îc ®­a ra trong vÝ dô: - §Èy nhanh dù ¸n (Project Crashing) - Ph©n tÝch chi phÝ tèi thiÓu (Least-cost analysis) - C¸c møc tiªu hao nh©n lùc/thiÕt bÞ (Manpower/equipment leveling) - LËp tiÕn ®é sö dông nh©n lùc/thiÕt bÞ (Manpower/equipment scheduling) - LËp kÕ ho¹ch vÒ tµi chÝnh cho dù ¸n (Project finance planning) 1. §Èy nhanh dù ¸n (Project Crashing) Trong t×nh huèng khi tæng thêi gian thùc hiÖn dù ¸n lµ qu¸ dµi mµ l¹i bÞ rµng buéc nghiªm kh¾c vÒ thêi gian hoÆc khi dù ¸n ®· bÞ ®×nh trÖ l©u cÇn ph¶i cè g¾ng khÈn tr­¬ng ®Ó ®¶m b¶o ®óng h¹n th× Gi¸m ®èc dù ¸n sÏ ph¶i thùc hiÖn mét ch­¬ng tr×nh ®Èy nhanh. Th«ng th­êng c¸c ho¹t ®éng cña dù ¸n cã thÓ ®­îc thùc hiÖn theo mét vµi c¸ch gi÷a hai giíi h¹n thêi gian. Trong ®iÒu kiÖn b×nh th­êng, ta tiÕn hµnh ho¹t ®éng víi chi phÝ thÊp nhÊt trong thêi h¹n tèi ­u nhÊt, cßn khi ®· ®Æt vµo ch­¬ng tr×nh ®Èy nhanh, ph¶i tiÕn hµnh ho¹t ®éng víi thêi gian tèi thiÓu vµ kinh phÝ thùc hiÖn ë møc tèi ®a cã thÓ. NÕu mét dù ¸n ®ang ®­îc ®­a vµo ch­¬ng tr×nh ®Èy nhanh ¸p dông H×nh 7. S¬ ®å theo giai ®o¹n thêi gian (lêi gi¶i bµi tËp) 1 2 3 4 5 6 7 8 9 10 11 12 A D B C E F G
  • 70.
    66 Phô lôc 3 TiÕptheo cÇn ph¶i thùc hiÖn mét sè hoÆc toµn bé nh÷ng gi¶i ph¸p sau ®©y: (i) bæ sung c¸n bé, (ii) t¨ng l­îng nguyªn vËt liÖu th­êng xuyªn cung cÊp, vµ (iii) t¨ng giê lµm. TÊt c¶ nh÷ng ph­¬ng ¸n nµy ®Òu lµm t¨ng chi phÝ. Ng­êi ta kh«ng ®Èy nhanh ch­¬ng tr×nh b»ng c¸ch c¾t bá bít c¸c ho¹t ®éng. CÇn ph¶i nhí r»ng trong qu¸ tr×nh ®Èy nhanh mét ch­¬ng tr×nh, sÏ kh«ng cã t¸c dông nÕu t¨ng c­êng ®é thùc hiÖn (hoÆc rót ng¾n thêi gian thùc hiÖn) c¸c ho¹t ®éng kh«ng n»m trªn tuyÕn ho¹t ®éng chñ yÕu, vµ viÖc ®Èy nhanh mét ch­¬ng tr×nh cã thÓ lµm cho tuyÕn ho¹t ®éng chñ yÕu CP bÞ thay ®æi. Trong vÝ dô d­íi ®©y (tiÕp tôc sö dông vÝ dô trong phÇn C vµ h×nh 7) gi¶ thiÕt r»ng thêi h¹n 12 tuÇn lµ kh«ng thÓ chÊp thuËn ®­îc. Ng­êi ta sÏ nghiªn cøu kü tõng ho¹t ®éng vµ ghi l¹i “kh¶ n¨ng ®Èy nhanh” cña c¸c ho¹t ®éng vµ c¸c chi phÝ kÌm theo. Tõ ®©y xuÊt hiÖn hai thuËt ng÷ míi lµ thêi h¹n ®Èy nhanh vµ chi phÝ cho ®Èy nhanh. Biªn ®é chi phÝ (cost slope) biÓu diÔn tèc ®é t¨ng vÒ mÆt chi phÝ øng víi møc gi¶m vÒ thêi gian. Biªn ®é nµy ®­îc x¸c ®inh theo c«ng thøc sau : Còng nªn kiÓm tra kh¶ n¨ng ¸p dông c«ng thøc x¸c ®Þnh biªn ®é chi phÝ cho vÝ dô trong môc C. C«ng thøc nµy gi¶ ®Þnh mét sù gia t¨ng tuyÕn tÝnh, tû lÖ gi÷a gia t¨ng vÒ chi phÝ vµ c¾t gi¶m vÒ thêi gian. Trong vÝ dô trªn, gi¶ sö cÇn kÕt thóc dù ¸n sau 9 tuÇn thay v× cho thêi gian b×nh th­êng lµ 12 tuÇn. Khi ®ã cÇn mét sù lùa chän hîp lý xem ho¹t ®éng nµo cã thÓ ®­îc ®Èy nhanh b»ng c¸ch gi¶m bít thêi gian thùc hiÖn ho¹t ®éng trªn ®­êng chñ yÕu víi chi phÝ thÊp nhÊt. VÝ dô : §Èy nhanh dù ¸n * Chi phÝ b×nh th­êng (hoÆc ®Èy nhanh) chØ bao gåm c¸c chi phÝ trùc tiÕp cho c¸c ho¹t ®éng Thêi gian b×nh th­êng - thêi gian ®Èy nhanh Biªn ®é chi phÝ = Chi phÝ ®Èy nhanh - chi phÝ b×nh th­êng (1) Ho¹t ®éng (2) Thêi gian b×nh th­êng (3) Chi phÝ b×nh th­êng* (4) Thêi gian ®Èy nhanh (5) Chi phÝ ®Èy nhanh* (6) Møc gi¶m cã thÓ (2)- (3) (7) Biªn ®é chi phÝ (5) - (3) A B C D E F G 3 6 2 5 2 7 4 $ 8,000 $ 9,000 $ 3,000 $ 7,000 $ 4,000 $ 8,000 $ 5,000 2 4 2 3 2 6 2 $ 8,280 $ 10,300 3,600 7,400 4,000 $ 8,100 6,000 1 2 0 1 0 1 2 $ 280 650 - 400 - 100 500 $ 44.000 $ 47.000
  • 71.
    67 Phô lôc 3 TiÕptheo B­íc 1.1 TÝnh to¸n c¸c møc gi¶m thêi gian cã thÓ ®¹t ®­îc (cét 6) Møc gi¶m thêi gian cã thÓ = Thêi gian b×nh th­êng - thêi gian ®Èy nhanh B­íc 1.2 TÝnh biªn ®é chi phÝ VÝ dô, ®èi víi ho¹t ®éng A: B­íc 1.3 VÊn ®Ò ë ®©y lµ lµm thÕ nµo ®Ó gi¶m thêi gian thùc hiÖn dù ¸n tõ 12 tuÇn xuèng 9 tuÇn theo yªu cÇu sao cho kinh tÕ nhÊt. B­íc 1.3.A Nh×n trong s¬ ®å thêi gian theo giai ®o¹n vµ biªn ®é chi phÝ, trong tuÇn ®Çu tiªn tèt nhÊt lµ gi¶m thêi gian cho ho¹t ®éng A ®i 1 tuÇn. Biªn ®é chi phÝ cña cña ho¹t ®éng A lµ $280 vµ nÕu lµm theo bÊt kú c¸ch nµo kh¸c còng ®Òu ®¾t h¬n. B­íc 1.3.B Sang tuÇn thø hai viÖc ®Èy nhanh lµ phøc t¹p h¬n v× cã rÊt nhiÒu c¸ch. VÝ dô, cã thÓ c¸c ph­¬ng ¸n: a. Ph­¬ng ¸n 1 : Gi¶m G ®i 1 tuÇn, chi phÝ = $500 b. Ph­¬ng ¸n 2 : Gi¶m D ®i 1 tuÇn, chi phÝ = $400 Ph­¬ng ¸n 2 ®­îc lùa chän v× nã cã chi phÝ gia t¨ng thÊp nhÊt. B­íc 1.3.C TuÇn thø 3 lµm t­¬ng tù nh­ b­íc 1.3.B Ph­¬ng ¸n kinh tÕ nhÊt lµ gi¶m thêi gian thùc hiÖn ho¹t ®éng G ®i 1 tuÇn, chi phÝ = $ 500 Chó ý: 1. NÕu cø tiÕp tôc cè rót ng¾n thêi gian h¬n n÷a, c¸c ho¹t ®éng cã thÓ kh«ng cßn ®iÓm gÆp nhau (lµm cho ®­êng ho¹t ®éng chñ yÕu CP bÞ dÞch chuyÓn) 2. T­¬ng tù nh­ vËy, nÕu cø tiÕp tôc rót ng¾n ®­êng ho¹t ®éng chñ yÕu CP, mét vµi ho¹t ®éng kh«ng thùc sù quan träng sÏ trë thµnh quan träng. Thêi gian b×nh th­êng - thêi gian ®Èy nhanh Biªn ®é chi phÝ = Chi phÝ ®Èy nhanh - chi phÝ b×nh th­êng Biªn ®é chi phÝ = 3 - 2 8280 - 8000 = 280
  • 72.
    68 Phô lôc 3 TiÕptheo B­íc 1.4 VÏ l¹i s¬ ®å thêi gian theo giai ®o¹n thÓ hiÖn nh÷ng kho¶ng thêi gian ®­îc ®Èy nhanh 2. Ph©n tÝch chi phÝ tèi thiÓu Môc ®Ých cña viÖc ph©n tÝch chi phÝ tèi thiÓu lµ x¸c ®Þnh thêi h¹n tèi ­u ®Ó dù ¸n cã thÓ ®­îc thùc hiÖn víi tæng c¸c chi phÝ thÊp nhÊt. Nãi chung, khi thêi gian thùc hiÖn dù ¸n gi¶m ®i th× c¸c chi phÝ trùc tiÕp sÏ t¨ng nh­ng c¸c chi phÝ hµnh chÝnh qu¶n lý vµ c¸c chi phÝ gi¸n tiÕp kh¸c sÏ gi¶m. Ngoµi ra cßn cÇn l­u ý ®Õn kho¶n chi th­ëng cho hoµn thµnh dù ¸n tr­íc h¹n. Qua viÖc ph©n tÝch chi phÝ tèi thiÓu ng­êi ta sÏ xem xÐt tíi nh÷ng yÕu tè nµy ®Ó t×m ra kho¶ng thêi gian tèi ­u t­¬ng øng víi nh÷ng chi phÝ tèi thiÓu. Nãi mét c¸ch ng¾n gän, tæng nhá nhÊt cña c¸c chi phÝ cho dù ¸n ®­îc x¸c ®Þnh theo c«ng thøc: Tæng chi phÝ cho dù ¸n = chi phÝ trùc tiÕp + chi phÝ gi¸n tiÕp - tiÒn th­ëng VÝ dô : B­íc 2.1. TÝnh to¸n biªn ®é chi phÝ cña c¸c ho¹t ®éng cã thÓ ®Èy nhanh nh­ trong c¸c b­íc 1.2 (tiÕp tôc dïng vÝ dô trong môc C vµ h×nh 7) B­íc 2.2. T×m ra c¸ch ®i kinh tÕ nhÊt ®Ó ®¹t ®­îc c¸c ®Ých hoµn thiÖn kh¸c nhau. 1 2 3 4 5 6 7 8 9 A D B C E F G
  • 73.
    69 Phô lôc 3 TiÕptheo Nh×n vµo s¬ ®å thêi gian theo giai ®o¹n (TPD) vµ biªn ®é chi phÝ sÏ thÊy c¸c ph­¬ng ph¸p kinh tÕ nhÊt ®Ó hoµn thµnh dù ¸n theo c¸c ®Ých hoµn thµnh nh­ sau: TuÇn 8 lµ ®iÓm ®Èy nhanh tèi ®a, ®ã lµ møc tèi ®a ®Ó t¨ng tèc dù ¸n vµ kh«ng thÓ rót ng¾n h¬n ®­îc n÷a. Tuy nhiªn, th«ng th­êng ®ã còng lµ c¸ch ®¾t nhÊt ®Ó thùc hiÖn dù ¸n. B­íc 2.3: TÝnh to¸n bé chi phÝ dù ¸n theo ngµy dù kiÕn hoµn thµnh. Ghi l¹i kho¶ng thêi gian mµ chi phÝ lµ thÊp nhÊt. §©y lµ ®iÓm tèi ­u. Do Tæng chi phÝ cho dù ¸n = Tæng chi phÝ trùc tiÕp + chi phÝ gi¸n tiÕp - tiÒn th­ëng Nªn: §Ých hoµn thµnh 12 tuÇn 11 tuÇn 10 tuÇn 9 tuÇn 8 tuÇn C¨n cø TiÕn ®é b×nh th­êng Bít ho¹t ®éng A ®i 1 tuÇn Biªn ®é chi phÝ = $280/tuÇn Gi¶m ho¹t ®éng D 1 tuÇn Biªn ®é chi phÝ =$400/tuÇn Gi¶m ho¹t ®éng G 1 tuÇn Biªn ®é chi phÝ =$500/tuÇn - Gi¶m ho¹t ®éng G thªm tiÕp 1 tuÇn Biªn ®é chi phÝ =$500/tuÇn - Gi¶m ho¹t ®éng F 1 tuÇn Biªn ®é chi phÝ =$100/tuÇn Chi phÝ t¨ng thªm -- $280 $400 $500 $600 Tæng chi phÝ trùc tiÕp $44.000 $44.280 $44.680 $45.180 $45.780
  • 74.
    70 Phô lôc 3 TiÕptheo *Chi phÝ gi¸n tiÕp dïng cho gi¸m s¸t ®­îc ­íc tÝnh b»ng $510/tuÇn **Dù kiÕn tiÒn th­ëng lµ $80 cho mçi lÇn gi¶m thêi gian thùc hiÖn ®i 1 tuÇn Ng­êi ta cã thÓ dÔ dµng nh×n thÊy r»ng chi phÝ tèi thiÓu sÏ ®¹t ®­îc nÕu dù ¸n ®­îc thùc hiÖn trong 9 tuÇn. Tæng chi phÝ cho dù ¸n khi ®ã sÏ lµ $49.530. Dù kiÕn hoµn thµnh Tæng chi phÝ trùc tiÕp Chi phÝ gi¸m s¸t* TiÒn th­ëng** Tæng chi phÝ dù ¸n 12 tuÇn 11 tuÇn 10 tuÇn 9 tuÇn 8 tuÇn $ 44.000 $ 44.280 $ 44.680 $45.180 $ 45.780 $ 6.120 $ 5.610 $ 5.100 $ 4.590 $ 4.080 - 80 160 240 320 $ 50.120 $ 49.810 $ 49.620 $ 49.530 $ 49.540 Chi phÝ $ 40000 45000 50000 6000 4000 Chi phÝ trùc tiÕp Chi phÝ gi¸n tiÕp Tæng chi phÝ cña dù ¸n 8 9 10 11 12 0 TuÇn 100 200 300 §­êng tiÒn th­ëng
  • 75.
    71 Phô lôc 3 TiÕptheo E. X¸c ®Þnh møc vµ tiÕn ®é sö dông nguån nh©n lùc vµ thiÕt bÞ LËp tiÕn ®é theo s¬ ®å cßn cã thÓ sö dông cho lËp lÞch tr×nh tiªu dïng c¸c nguån nh©n lùc vµ thiÕt bÞ. Môc ®Ých cña viÖc ph©n tÝch nµy lµ ®Ó tÝnh to¸n tr­íc ®­îc ®Çy ®ñ sè l­îng vµ lo¹i nguån nh©n lùc vµ thiÕt bÞ ®Ó chuÈn bÞ s½n sµng khi cÇn thiÕt. 1. VÝ dô vÒ qu¶n lý nguån - ta h·y xem xÐt l¹i h×nh vÏ tr­íc (h×nh 7) cïng víi c¸c yªu cÇu vÒ nh©n lùc ë ®©y : X lµ sè kü thuËt viªn; Y lµ sè nhµ ph©n tÝch ; Z sè c¸c thiÕt bÞ chuyªn dïng Dïng biÓu ®å thêi gian cña tr­êng hîp 12 tuÇn (còng cã thÓ dïng biÓu ®å 10 tuÇn), tr­íc hÕt ta h·y x¸c ®Þnh xem khi nµo sÏ cÇn sö dông ®Õn nh©n lùc vµ thiÕt bÞ b»ng c¸ch sö dông kü thuËt d­íi ®©y vµ h×nh 8. (6) Nh©n lùc ThiÕt bÞ(1) Ho¹t ®éng (2) Kho¶ng thêi gian th«ng th­êng X Y Z A B C D E F G 3 tuÇn 6 tuÇn 2 tuÇn 5 tuÇn 2 tuÇn 7 tuÇn 4 tuÇn 5 - 3 2 3 - 4 - - 4 - - 4 - 1 1 - - - - - H×nh 8. TÝnh to¸n sè nh©n lùc/thiÕt bÞ 1 2 3 54 6 7 8 9 10 11 12 A 5X,Z D 2 X G 4X F 4 Y B Z C 3X,4Y E 3 X 8 8 8 5 2 2 42 2 4 4 4X 4 4 4 4 4 44 4 4Y 2 2 2 1 1 1Z - - - - -----
  • 76.
    72 Phô lôc 3 TiÕptheo Tõ ®©y trë ®i cã thÓ tÝnh to¸n cho nhiÒu lo¹i th«ng tin vµ ph©n tÝch tïy thuéc vµo tÝnh chÊt quan träng trong tõng dù ¸n, trong tr­êng hîp nµy c¸c yÕu tè quan träng sÏ lµ X, Y vµ Z. a. B¾t ®Çu c©n ®èi sè l­îng nguån, tøc lµ cè g¾ng ®­a nhu cÇu nguån nh©n lùc vµ thiÕt bÞ thµnh nh÷ng ®¹i l­îng kh«ng ®æi hoÆc “®Òu” tíi møc cã thÓ. b. Cã thÓ xem xÐt nguån nh©n lùc vµ thiÕt bÞ hiÖn cã vµ x¸c ®Þnh nh÷ng h¹n chÕ vÒ nguån lùc (vµ thêi ®iÓm chóng sÏ x¶y ra) àsÏ thu ®­îc mét sè ph­¬ng ¸n thay thÕ. H·y xem tõng b­íc ¸p dông. a. C©n ®èi nguån nh©n lùc vµ thiÕt bÞ Trong sè c¸c lo¹i nguån nh©n lùc vµ thiÕt bÞ cÇn thiÕt sÏ cã mét sè lµ quan träng h¬n (khan hiÕm h¬n, ®¾t h¬n v.v...) so víi c¸c lo¹i kh¸c tuú thuéc vµo c¸c ®iÒu kiÖn thùc hiÖn dù ¸n. §Ó h×nh dung ®­îc vÊn ®Ò nµy, cã thÓ gi¶ thiÕt r»ng nguån nh©n lùc X lµ quan träng h¬n nguån nh©n lùc Y vµ nguån nh©n lùc Y l¹i quan träng h¬n nguån thiÕt bÞ Z. Nguån nh©n lùc X sÏ ®­îc xem xÐt tr­íc tiªn råi ®Õn Y vµ cuèi cïng lµ Z. B­íc 3.1 X©y dùng ®å thÞ khèi l­îng nguån nh©n lùc X Thêi l­îng Sèl­îngX 8 6 4 2 0 0 1 2 3 4 5 6 7 8 9 10 11 12
  • 77.
    73 Phô lôc 3 TiÕptheo DÔ nhËn thÊy r»ng sè l­îng XS cÇn thiÕt biÕn ®æi trong d¶i kh¸ réng vµ kh«ng ai muèn cã sù biÕn ®æi ®ã- v× vËy gi¸ trÞ X nªn ®­îc cè g¾ng gi÷ v÷ng trong suèt kho¶ng thêi gian thùc hiÖn dù ¸n. Cã thÓ lµm ®­îc nh­ vËy b»ng c¸ch dÞch chuyÓn c¸c ho¹t ®éng kh«ng chñ chèt cÇn nguån nh©n lùc X (nh÷ng ho¹t ®éng ®­îc thÓ hiÖn b»ng nh÷ng ®­êng gÊp khóc) theo h­íng cÇn ®Õn Ýt nhÊt nguån nh©n lùc X: Mét c¸ch ®¬n gi¶n b»ng c¸ch dÞch chuyÓn ho¹t ®éng C vµ E sang bªn ph¶i ta sÏ cã ®­îc mét ®­êng sö dông nguån nh©n lùc rÊt “®Òu”. MÆc dï khã cã thÓ cã ®­îc nhu cÇu hoµn toµn æn ®Þnh vÒ nguån nh©n lùc nh­ng nh÷ng ®iÒu chØnh nh­ vËy ch¾c ch¾n sÏ gióp dÔ qu¶n lý h¬n. Nh×n chung trong c¸c dù ¸n ng­êi ta th­êng cè g¾ng gi÷ æn ®Þnh nhu cÇu hoÆc chØ t¨ng gi¶m nhÑ. Trong thùc tÕ th­êng kh«ng cã sù thay ®æi lín gi÷a nhu cÇu lóc cao nhÊt vµ thÊp nhÊt hoÆc t¨ng, gi¶m qu¸ nhanh vÒ yªu cÇu nh©n lùc nh­ng nÕu kh«ng tiÕn hµnh ph©n tÝch nhu cÇu nh©n lùc vµ thiÕt bÞ th× dÔ dÉn ®Õn t×nh tr¹ng ®Ó l·ng phÝ, d­ thõa nh©n lùc, thiÕt bÞ. 6 4 2 0 0 1 2 3 4 5 6 7 8 9 10 11 12 X Y Z 5 5 5 5 5 5 5 2 4 4 4 4 4 44 4488 22 2 2 1 1 1 3X, 4Y 3X EC Z B X 2 D Y 4 F G 4 X 5X,Z A 1 2 3 4 5 6 7 8 9 10 11 12
  • 78.
    74 Phô lôc 3 TiÕptheo Trong vÝ dô ë ®©y, sau khi ph©n tÝch X tiÕp tôc ph©n tÝch nguån lùc ®­îc ­u tiªn tiÕp theo lµ Y. §å thÞ sö dông nguån nh©n lùc Y chØ ra : NÕu ta dÞch ho¹t ®éng F sang bªn ph¶i 2 tuÇn sÏ thÊy yªu cÇu nh©n lùc Y cho dù ¸n hoµn toµn æn ®Þnh ë møc 4 ng­êi. Cã thÓ tiÕp tôc xem xÐt sö dông nguån thiÕt bÞ Z víi ho¹t ®éng B lïi sang bªn ph¶i 2 tuÇn. Cuèi cïng ta sÏ cã: 1 2 3 4 5 6 7 8 9 10 11 120 0 2 4 6 8 1 2 3 54 6 7 8 9 10 11 12 A 5X,Z D 2 X G 4 X F 4 Y B Z C 3X,4Y E 3 X 5 5 5 5 5 5 45 2 4 4 4X - - 4 4 4 44 4 4Y 1 1 2 1 1 1Z - 4 4 - ---11 Sèl­îngY
  • 79.
    75 Phô lôc 3 TiÕptheo 2. Ph©n tÝch nh÷ng h¹n chÕ vÒ nguån nh©n lùc vµ thiÕt bÞ - gi¶ sö r»ng chØ cã 1 ®¬n vÞ cña nguån thiÕt bÞ Z lµ cã s½n ®Ó sö dông. Th­êng th× nh÷ng vÊn ®Ò nh­ vËy cã thÓ ®­îc gi¶i quyÕt b»ng c¸ch ®iÒu chØnh c¸c ho¹t ®éng kh«ng ph¶i lµ chñ chèt ®Ó tr¸nh t×nh tr¹ng cïng mét lóc diÔn ra ®ång thêi c¸c ho¹t ®éng cïng cÇn sö dông mét lo¹i thiÕt bÞ. §Ó ®i tíi ph­¬ng ¸n cuèi cïng, ng­êi ta cã thÓ xem xÐt c¸c ph­¬ng ¸n sau : §Èy nhanh ho¹t ®éng B Thuª hoÆc muîn mét thiÕt bÞ Z kh¸c X¸c ®Þnh xem liÖu cã nhÊt thiÕt ph¶i kÕt thóc dù ¸n trong ®óng 12 tuÇn kh«ng. C¸c ph­¬ng ¸n kh¸c Ghi l¹i xem kü thuËt sÏ chØ ra c¸c ph­¬ng ¸n nµo. NÕu ng­êi ta sö dông tiªu chuÈn chi phÝ tèi thiÓu th× tÊt c¶ c¸c ph­¬ng ¸n cã thÓ ®­îc tÝnh chi phÝ vµ dùa vµo ®ã ®Ó ®­a ra kÕt luËn. F. LËp kÕ ho¹ch tµi chÝnh cho dù ¸n ViÖc lËp kÕ ho¹ch tµi chÝnh cho dù ¸n còng cã thÓ ®­îc thùc hiÖn c¨n cø trªn lÞch tr×nh thùc hiÖn theo s¬ ®å. L¹i tiÕp tôc lÊy vÝ dô, sö dông biÓu ®å thêi gian theo gian ®o¹n 12 tuÇn (hoÆc bÊt kú mét biÓu ®å thêi gian theo giai ®o¹n nµo mµ ®· ®­îc chØnh söa): B­íc 4.1 TÝnh to¸n chi phÝ cho 1 giai ®o¹n Chi phÝ/giai ®o¹n (tuÇn)= chi phÝ b×nh th­êng/kho¶ng thêi gian thùc hiÖn VÝ dô : (1) Ho¹t ®éng (2) Thêi gian (3) Chi phÝ b×nh th­êng (4) §¬n gi¸ (chi phÝ/tuÇn) A B C D E F G 3 6 2 5 2 7 4 8,000 9,000 3,000 7,000 4,000 8,000 5,000 2,667 1,500 1,500 1,400 2,000 1,142 1,250
  • 80.
    76 Phô lôc 3 TiÕptheo Ho¹t ®éng A: chi phÝ /giai ®o¹n = 8,000/3= $2666,66 lÊy $2667,00 B­íc 4.2 TÝnh chi phÝ theo kú vµ chi phÝ céng dån. §Ó sö dông cho vÝ dô, gi¶ thiÕt r»ng thanh to¸n theo tuÇn Trong c¸c ®iÒu kiÖn thùc tÕ, viÖc thanh to¸n cã thÓ ®­îc thùc hiÖn theo th¸ng vµ nhiÒu khi chi phÝ nguyªn liÖu vµ m¸y mãc thiÕt bÞ cã thÓ kh«ng ®­îc thanh to¸n ngay sau khi kÕt thóc ho¹t ®éng. Bëi vËy c¸n bé lËp kÕ ho¹ch ph¶i tïy theo t×nh h×nh mµ ®iÒu chØnh cho phï hîp. Chi phÝ theo kú ®­îc tÝnh to¸n b»ng c¸ch céng chi phÝ ®¬n vÞ cña tÊt c¶ c¸c ho¹t ®éng thùc hiÖn trong mét kú cô thÓ. VÝ dô : §èi víi tuÇn 1, chi phÝ theo kú = 2.667+1.500+1.500= 5.667 §èi víi tuÇn 4, chi phÝ theo kú = 1.143+1.400+1.500+2.000= 6.043 Chi phÝ céng dån lµ tæng hiÖn cã cña c¸c chi phÝ dù kiÕn. VÝ dô: §èi víi tuÇn thø 7, chi phÝ céng dån = 31.630 +2.543 = 34.173 Chi phÝ céng dån thÓ hiÖn l­îng/dßng tiÒn cho dù ¸n. NÕu dù ¸n cã mét kÕ ho¹ch chi tiÒn mÆt cè ®Þnh kh«ng dùa trªn lÞch tr×nh thùc hiÖn dù ¸n, kÕ ho¹ch nµy cÇn ph¶i cã h­íng dÉn cô thÓ ®Ó gióp lÞch chi tiÒn phï hîp víi lÞch cña c¸c kho¶n dù kiÕn chi. Còng cã thÓ tr¸nh sù thiÕu hôt tiÒn mÆt b»ng c¸ch xª dÞch c¸c ho¹t ®éng ®Ó tr× ho·n hoÆc chËm thanh to¸n chi phÝ cho ho¹t ®éng ®Õn thêi ®iÓm tµi chÝnh cña dù ¸n cã thÓ trang tr¶i ®­îc nh÷ng chi phÝ nµy. B­íc 4.3 Ghi l¹i c¸c chi phÝ kh¸c nh­ chi phÝ gi¸n tiÕp, chi phÝ tiÒn th­ëng v.v.. vµ thêi gian cÇn chi. Céng tÊt c¶ c¸c chi phÝ vµ ghi l¹i dßng tiÒn ra. Trong qu¸ tr×nh lËp kÕ ho¹ch tµi chÝnh cho dù ¸n dùa vµo dßng tiÒn ng­êi ta cã thÓ x¸c ®Þnh viÖc cÊp vèn cã ph¶i lµ mét khã kh¨n cña dù ¸n kh«ng. NÕu cã, nªn ®iÒu chØnh lÞch tr×nh thùc hiÖn. ChiphÝ céng dån ChiphÝ theokú 5667 5667 6167 6043 4043 4043 2543 2543 2393 2393 1250 1250 5667 11334 17501 23544 27587 31630 34173 36716 39109 41502 42752 44002
  • 81.
    77 Phô lôc 4 TiÕptheo Phô lôc 4Phô lôc 4Phô lôc 4Phô lôc 4Phô lôc 4 LËp kÕ ho¹ch vµ kiÓm so¸t dùa trªn C¬ cÊuLËp kÕ ho¹ch vµ kiÓm so¸t dùa trªn C¬ cÊuLËp kÕ ho¹ch vµ kiÓm so¸t dùa trªn C¬ cÊuLËp kÕ ho¹ch vµ kiÓm so¸t dùa trªn C¬ cÊuLËp kÕ ho¹ch vµ kiÓm so¸t dùa trªn C¬ cÊu ph©n chia c«ng viÖcph©n chia c«ng viÖcph©n chia c«ng viÖcph©n chia c«ng viÖcph©n chia c«ng viÖc
  • 82.
  • 83.
    79 Phô lôc 4 TiÕptheo LËp kÕ ho¹ch vµ kiÓm so¸t dùa trªn C¬ cÊuLËp kÕ ho¹ch vµ kiÓm so¸t dùa trªn C¬ cÊuLËp kÕ ho¹ch vµ kiÓm so¸t dùa trªn C¬ cÊuLËp kÕ ho¹ch vµ kiÓm so¸t dùa trªn C¬ cÊuLËp kÕ ho¹ch vµ kiÓm so¸t dùa trªn C¬ cÊu ph©n chia c«ng viÖc (ph©n chia c«ng viÖc (ph©n chia c«ng viÖc (ph©n chia c«ng viÖc (ph©n chia c«ng viÖc (Work BreakdownWork BreakdownWork BreakdownWork BreakdownWork Breakdown StructureStructureStructureStructureStructure- WBS)- WBS)- WBS)- WBS)- WBS) 1. Mét c«ng cô tiªu chuÈn ®Ó lËp kÕ ho¹ch cho dù ¸n lµ C¬ cÊu ph©n chia c«ng viÖc (WBS). C¬ cÊu ph©n chia c«ng viÖc lµ mét b¶n ph©n chia chi tiÕt toµn bé mét dù ¸n thµnh c¸c bé phËn gäi lµ phÇn viÖc. C¬ cÊu ph©n chia c«ng viÖc chÝnh lµ mét c¸ch diÔn gi¶i mét dù ¸n d-íi h×nh thøc tæng hîp c¸c c«ng tr×nh x©y l¾p, trang thiÕt bÞ vµ nh÷ng h¹ng môc cÇn thiÕt cho tõng c«ng tr×nh hay c¸c hîp ®ång x©y dùng. C¬ cÊu ph©n chia c«ng viÖc ph¶i thÓ hiÖn ®-îc trªn giÊy mét c¸ch chÝnh x¸c nhÊt vÒ dù ¸n. Ph¶i tiÕn hµnh ph©n chia thËt chi tiÕt ®Õn tõng néi dung c«ng viÖc sao cho c¸c nhiÖm vô cô thÓ ®Õn møc võa ®ñ ®Ó lËp kÕ ho¹ch chi tiÕt. Nh- vËy, phÇn viÖc chÝnh lµ c¸c bé phËn cña mét dù ¸n ch¼ng h¹n nh- nh÷ng phÇn trong c¸c thiÕt bÞ cÇn x©y l¾p, mét phÇn trong kÕt qu¶ cÇn ®¹t nh- “tËp huÊn cho c¸c c¸n bé h-íng dÉn” trong mét dù ¸n ®µo t¹o. Mçi phÇn viÖc lµ mét m¶ng ®éc lËp, riªng biÖt vµ kh¸c so víi tÊt c¶ c¸c phÇn viÖc kh¸c vµ thuéc tr¸ch nhiÖm qu¶n lý chØ cña mét ng-êi. Xem h×nh 1 víi vÝ dô vÒ mét c¬ cÊu ph©n chia c«ng viÖc. Ngoµi ra tõ h×nh 2 ®Õn h×nh 4 lµ mét sè mÉu c¬ cÊu ph©n chia c«ng viÖc cho mét vµi kiÓu dù ¸n kh¸c. Tuy nhiªn nªn nhí r»ng kh«ng cã nh÷ng “h-íng dÉn chuÈn” cho c¸ch lËp c¬ cÊu ph©n chia c«ng viÖc cho dù ¸n. 2. §iÒu cèt yÕu lµ c¬ cÊu ph©n chia c«ng viÖc ph¶i ®-îc lËp ngay tõ giai ®o¹n ®Çu trong chu tr×nh cña dù ¸n. C¸n bé cña ®¬n vÞ vay vèn, víi t- c¸ch lµ nh÷ng ng-êi ®· khëi x-íng ra ý t-ëng vµ viÕt ®Ò c-¬ng cho dù ¸n, sÏ ph¸c th¶o c¬ cÊu ph©n chia c«ng viÖc c¬ b¶n lµm c¬ së cho viÖc lËp c¬ cÊu chi tiÕt vÒ sau. Nh- vËy, giai ®o¹n ®Çu bao gåm h×nh thµnh ý t-ëng x¸c ®Þnh cho mét dù ¸n vµ c¬ cÊu ph©n chia c«ng viÖc kÌm theo nã. C¬ cÊu ph©n chia c«ng viÖc chÝnh lµ mét c«ng cô h÷u hiÖu gióp tæ chøc c«ng viÖc theo c¸c c¸ch ph©n nhãm hîp lý. Giai ®o¹n tiÕp theo lµ x©y dùng c¬ cÊu tæ chøc dù ¸n bao gåm v¨n phßng qu¶n lý dù ¸n(PMO- Project Management Office), c¸c t- vÊn, c¸c nhµ thÇu v.v.. vµ giao tr¸ch nhiÖm chøc n¨ng, lËp c¸c kÕ ho¹ch lµm viÖc chi tiÕt, lËp dù trï c¸c nguån lùc cÇn thiÕt, -íc tÝnh chi phÝ, lËp tiÕn ®é thùc hiÖn c¸c kÕ ho¹ch lµm viÖc vµ sö dông c¸c nguån lùc. 3. Song song víi viÖc x©y dùng c¬ cÊu ph©n chia c«ng viÖc cÇn lËp lÞch tr×nh c¸c mèc ho¹t ®éng chÝnh cña toµn dù ¸n víi hai viÖc: x¸c ®Þnh c¸c nhiÖm vô chÝnh yÕu cÇn ph¶i hoµn thµnh ®Ó dù ¸n ®-îc hoµn thiÖn theo ®óng yªu cÇu vÒ thêi h¹n vµ biÓu diÔn c¸c mèc ®ã lªn biÓu ®å- th-êng d-íi d¹ng biÓu ®å cét ngang. Cã thÓ lÊy vÝ dô mét sè mèc quan träng nh- ngµy dù kiÕn khëi c«ng dù ¸n, giai ®o¹n thiÕt kÕ, giai ®o¹n mua s¾m vµ x©y dùng, ngµy vËn hµnh nghiÖm thu. B¶n tiÕn ®é tæng hîp nµy chÝnh lµ mét khung lÞch tr×nh c¬ b¶n cïng víi nh÷ng rµng buéc vÒ thêi h¹n ®Ó tÊt c¶ c¸c yÕu tè kh¸c (lÞch tr×nh thùc hiÖn, mua s¾m vµ sö dông c¸c ®Çu vµo, lËp c¬ cÊu tæ chøc dù ¸n, lËp kÕ ho¹ch ph©n chia nhiÖm vô) ph¶i tu©n theo. Nh÷ng thêi ®iÓm mèc quan träng trong tiÕn ®é (vµ nh÷ng rµng buéc) ph¶i ®-îc th«ng b¸o tíi tÊt c¶ nh÷ng ng-êi tham gia lËp kÕ ho¹ch thùc hiÖn chi tiÕt. Nh÷ng nç lùc cÇn ®Ó hoµn thµnh mét phÇn viÖc nµo ®ã
  • 84.
    80 Phô lôc 4 TiÕptheo H×nh1.MÉuph©nchiac«ngviÖcdùatrªnc¬cÊu-Dù¸nthuûlîi Hîp®ång8501Dù¸n thuûlîi X A DänmÆtb»ng C¶it¹o mÆtb»ng C¸cc«ng tr×nhthuûlîi H DÞchvô t-vÊn I- Gi¸m®ècdù ¸n B C¸ckªnh tiªun-íc C §-êngxec¬ giíivµbé E D¶i ®-êng D HÖthèng kªnhm-¬ng F X©ykªnh m-¬ng G ThiÕtbÞ b¬m Muas¾m L¾p®Æt CÊp1 CÊp2 CÊp3 01001000200030004000 110012001300210022002300 2310 2320
  • 85.
    81 Phô lôc 4 TiÕptheo H×nh2.MÉuph©nchiac«ngviÖcdùatrªnc¬cÊu-Dù¸n®µot¹ongµnhn«ngnghiÖp Qu¶nlý dù¸n dù¸n®µot¹o ngµnhn«ngnghiÖp X©ydùng ch-¬ngtr×nh ®µot¹o X©ydùngnhµThiÕtbÞHäcbængDÞchvô t-vÊn vedca* C¸ctr-êngthuéc ngµnhn«ng nghiÖp Muas¾m thiÕtbÞ L¾p®Æt *Trungt©mph¸ttriÓn®µot¹oh-íngnghiÖpchon«ngnghiÖp
  • 86.
    82 Phô lôc 4 TiÕptheo H×nh3.MÉuph©nchiac«ngviÖcdùatrªnc¬cÊu-Dù¸nthuûlîi Dù¸n®Çutiªnchongµnh thuûlîi Dù¸ntrung t©m c¸cdù¸n trungt©m qu¶nlýdù ¸n C¸cc«ngviÖc chuÈnbÞ Muas¾m thiÕtbÞTrangthiÕtbÞ cñadù¸n C¸cc«ngtr×nh d©nsù Nh÷ngbÓtr×nh diÔn C¸cdÞch vôt-vÊn C«ngtr×nhn¾n luånn-íc X©ydùng HÖthèng kªnhdÉn DÞchvôlµm ®-êng C¸cthiÕtbÞphôc vôs¶nxuÊt C¸cthiÕtbÞ tho¸tn-íc C«ngviÖct¹i c«ngtr-êng X©ydùng®-êng choxec¬giíiR¶i®-êng 013430 0000 010000020000030000 010100011000012000012000014000015000 013100013200013300013400013500013600 013410013420
  • 87.
    83 Phô lôc 4 TiÕptheo H×nh4.MÉuph©nchiac«ngviÖcdùatrªnc¬cÊu-Dù¸nCh-¬ngtr×nhph¸ttriÓn®«thÞ 012010022000032000042000053040 013011023010033020043030055010 024010034010044020054030 024011 024012 024013 056010 066020 064030 062010 063050 064031 Qu¶nlý 0000 080000010000020000030000040000050000030000070000 T×m®Êt®aiTho¸tn-ícTho¸tn-íc§-êng, cÇu §Êtc«ng céng Kh¶os¸tc¸c møc,c¸c ®-êng Kh¶os¸t hÖthèng Kh¶os¸t c¸ctuyÕn tr-¬ngtr×nh ph¸ttriÓn®«thÞ Qu¶nlýchÊt th¶ir¾n Tr¹mytÕcho tr-ênghäc Buångt¾m NhµvÖsinh ThiÕtkÕchi tiÕthÖthèng §µot¹oc¸n béytÕ H-íngdÉn ng-êisödông X©ydùng c¸ctoµnhµ Muas¾m thiÕtbÞ ThiÕtkÕchi tiÕt ThiÕtkÕchi tiÕt ThiÕtkÕhÖ thèng ®-êngèng X©ydùngX©ydùngX©ydùngX©ydùng §µor·nh§µot¹onhãm vÖsinh Kh¶os¸t ®Þa®iÓm ThiÕtkÕ X©ydùng§Ætèng L¾p®Æt Mua®Êt 090000
  • 88.
    84 Phô lôc 4 TiÕptheo còng cµng ph¶i ®-îc lªn kÕ ho¹ch mét c¸ch chi tiÕt. Th«ng th-êng mét c«ng viÖc trän vÑn chØ kho¶ng d-íi 3 th¸ng; tuy nhiªn nÕu thêi gian dµi h¬n, nªn chia tiÕp c«ng viÖc nµy thµnh nh÷ng giai ®o¹n c«ng viÖc nhá h¬n. Nh÷ng rµng buéc vÒ mèc thêi gian nµy sÏ khèng chÕ viÖc ®Þnh ngµy b¾t ®Çu vµ hoµn thµnh tõng phÇn kh¸c nhau trong mçi nhiÖm vô vµ do vËy chóng còng t¸c ®éng tíi c¸ch thùc hiÖn tõng phÇn nhiÖm vô vµ c¸ch sö dông nguån nh©n lùc, vËt liÖu, thiÕt bÞ, t- vÊn vµ c¸c nhµ thÇu. Dùa trªn quy ho¹ch chi tiÕt vµ sau khi cã ®-îc kÕ ho¹ch thùc hiÖn cuèi cïng còng nh- c¸c yÕu tè quyÕt ®Þnh viÖc sö dông c¸c nguån lùc, c¸c mèc chÝnh cña kÕ ho¹ch tæng thÓ vµ thêi h¹n cho tõng c«ng viÖc sÏ ®-îc ®iÒu chØnh, bæ sung nÕu cÇn. Vµ khi ®ã, b¶n tiÕn ®é tæng thÓ cña dù ¸n (Project Master Schedule) sÏ trë thµnh c«ng cô dïng ®Ó b¸o c¸o t×nh tr¹ng cña dù ¸n, t×nh h×nh thùc hiÖn vµ nh÷ng ®Þnh h-íng cho dù ¸n lªn c¸c c¬ quan qu¶n lý cÊp trªn. H×nh 5 giíi thiÖu mét b¶n tiÕn ®é tæng thÓ cña dù ¸n. 4. Trong qu¸ tr×nh x©y dùng c¬ cÊu ph©n chia c«ng viÖc, nh÷ng ng-êi qu¶n lý dù ¸n vµ nh÷ng ng-êi lËp kÕ ho¹ch cÇn: 1. Bãc t¸ch toµn bé c«ng viÖc thµnh nh÷ng phÇn chi tiÕt vµ cã tÝnh logic. 2. KiÓm tra c¬ cÊu ph©n chia c«ng viÖc dù kiÕn vÒ c¸c mÆt ®Çy ®ñ, t-¬ng ®ång vµ kh«ng bÞ c¸ch qu·ng. 3. Ph¶i ®¶m b¶o c¬ cÊu ph©n chia c«ng viÖc ®¸p øng ®-îc c¶ yªu cÇu vÒ chøc n¨ng vµ c«ng viÖc trong dù ¸n. 4. Xem xÐt kh¶ n¨ng dïng c¬ cÊu ph©n chia c«ng viÖc ®Ó ph©n c«ng lao ®éng trong toµn dù ¸n. 5. Ph©n c«ng tr¸ch nhiÖm vÒ nh÷ng phÇn viÖc ®· x¸c ®Þnh cho c¸c ®¬n vÞ, c¸c bé phËn, c¸ nh©n. 6. KiÓm tra c¬ cÊu ph©n chia c«ng viÖc theo quy ®Þnh vÒ b¸o c¸o. 7. ChØ giíi h¹n viÖc lËp c¬ cÊu ph©n chia c«ng viÖc ®Õn c¸c phÇn viÖc trän vÑn. VÊn ®Ò mÊu chèt khi x©y dùng c¬ cÊu ph©n chia c«ng viÖc cho dù ¸n lµ nªn ®i chi tiÕt ®Õn møc ®é nµo. Hai nguyªn t¾c rÊt quan träng vµ cÇn nh¾c ®i nh¾c l¹i: mçi phÇn trong c¬ cÊu ph©n chia c«ng viÖc nªn ®-îc chia tíi møc cã lîi cho viÖc qu¶n lý dù ¸n; (2) kh«ng cÇn ph¶i cè chi tiÕt c¸c c«ng viÖc tíi møc nh- nhau. PhÇn nhiÒu nh÷ng vÊn ®Ò th-êng gÆp ph¶i khi sö dông c¬ cÊu ph©n chia c«ng viÖc lµ xu h-íng lu«n muèn chia qu¸ nhá, t¹o ra mét g¸nh nÆng kÐm hiÖu suÊt vÒ hµnh chÝnh hoÆc lµ do sù cøng nh¾c ph©n chia c¸c c«ng viÖc thµnh sè cÊp nh- nhau dÉn ®Õn hËu qu¶ mét sè m¶ng viÖc qu¸ réng cßn mét sè m¶ng kh¸c l¹i qu¸ nhá. Cã mét sè tiªu chuÈn cho ph©n chia c«ng viÖc cho thÊy còng kh«ng khã hiÓu vÒ c¸c c«ng viÖc trong c¬ cÊu ph©n chia c«ng viÖc vµ kh«ng nªn chia nhá c«ng viÖc tíi møc lµm t¨ng thªm chi phÝ cho c¸c c«ng viÖc ë cÊp thÊp nhÊt. H¬n n÷a trong tr-êng hîp cÇn thiÕt, cã thÓ x©y dùng riªng lÞch tr×nh hoÆc s¬ ®å m¹ng l-íi cho mét c«ng viÖc nµo ®ã trong c¬ cÊu ph©n chia c«ng viÖc cßn ®èi víi nh÷ng c«ng viÖc b×nh th-êng, quen thuéc th× kh«ng cÇn ph¶i chia qu¸ chi tiÕt. MÆc dï kh«ng nªn ®Ó ®éi ngò qu¶n lý dù ¸n g¸nh qu¸ nhiÒu tr¸ch nhiÖm víi c¸c c«ng
  • 89.
    85 Phô lôc 4 TiÕptheo H×nh5.MÉuTiÕn®éTængthÓcñaDù¸n-TiÕn®éTængthÓcñaDù¸nthuûlîi 123456789101112 A-DänmÆtb»ng B-C¸ckªnhtiªun-íc s C-§-êngc¬giíivµ®-êngbé D-HÖthèngkªnhm-¬ng E-R¶i®-êng F-X©ykªnhm-¬ng G-ThiÕtbÞb¬m H-Küs-t-vÊn I-Qu¶nlýdù¸n NhiÖmvô Hoµnthµnh c¸ckªnh tiªun-íc Hoµnthµnh®-êng Hoµnthµnhdù¸n Hoµnthµnhmuas¾mb¬m HoµnthµnhthiÕtkÕchitiÕt
  • 90.
    86 Phô lôc 4 TiÕptheo viÖc nh-ng ph¶i g¾n hä vµo nh÷ng phÇn viÖc phøc t¹p, rñi ro hoÆc cã vai trß sèng cßn ®èi víi sù thµnh c«ng cña dù ¸n. 5. ViÖc lËp ®Ò c-¬ng chi tiÕt cho dù ¸n vµ ph©n tr¸ch nhiÖm lËp kÕ ho¹ch vµ qu¶n lý dù ¸n nªn ®-îc thùc hiÖn ë cÊp ®é c«ng viÖc trän gãi. C«ng viÖc trän gãi lµ nh÷ng c«ng tr×nh riªng rÏ hoÆc h¹ng môc c«ng tr×nh ë møc thùc hiÖn. Nh÷ng ho¹t ®éng cña mçi c«ng viÖc trän gãi sÏ kh¸c so víi ho¹t ®éng cña nh÷ng c«ng viÖc trän gãi kh¸c. Mçi c«ng tr×nh trän gãi cã thÓ ®-îc giao cho riªng mét c¸ nh©n hoÆc mét nhµ thÇu vµ khi ®ã hä cã tr¸ch nhiÖm hoµn thµnh c«ng viÖc mét c¸ch trän vÑn. Nh÷ng ho¹t ®éng cña mét c«ng viÖc trän gãi còng cÇn ph¶i ®-îc lªn kÕ ho¹ch chi tiÕt. Thêi gian cho mçi c«ng viÖc trän gãi th-êng kh«ng qu¸ ba th¸ng- vµ nÕu nh- dµi h¬n, nªn t¸ch thµnh c¸c ho¹t ®éng. Nh- vËy nh÷ng ho¹t ®éng nµy sÏ cã thêi gian t-¬ng ®èi ng¾n vµ cã thÓ ®-îc thÓ hiÖn nèi tiÕp nhau trong mét biÓu ®å ®Ó thµnh s¬ ®å tiÕn ®é thùc hiÖn. ViÖc ¸p dông c¸ch ®Æt thêi h¹n thùc hiÖn c«ng viÖc ng¾n sÏ gióp tÝnh to¸n tiÕn ®é thùc hiÖn dÔ dµng h¬n. Kinh phÝ ®-îc ph©n bæ cho mçi c«ng viÖc trän gãi hoÆc cho tõng ho¹t ®éng cña c«ng viÖc, tïy tõng tr-êng hîp, d-íi c¸c h×nh thøc tiÒn (®«la, yªn v.v...), giê lao ®éng, hoÆc nh÷ng ®¬n vÞ tÝnh kh¸c. Theo c¸ch nµy sÏ gép ®-îc c¶ kinh phÝ vµo lÞch tr×nh. Sau cïng, c¸c c«ng viÖc trän gãi sÏ ®-îc s¾p xÕp theo tr×nh tù ®Ó trë thµnh s¬ ®å m¹ng l-íi c«ng viÖc cña toµn dù ¸n. 6. ViÖc lËp kÕ ho¹ch chi tiÕt ë cÊp c«ng viÖc trän gãi sÏ do c¸n bé chuyªn tr¸ch phÇn viÖc ®ã thùc hiÖn. §©y cã thÓ lµ mét trong nh÷ng c¸n bé cña ®¬n vÞ qu¶n lý dù ¸n, mét tù vÊn, nhµ cung cÊp thiÕt bÞ hoÆc mét nhµ thÇu x©y dùng. Dùa trªn lÞch tr×nh thêi h¹n chung vµ kinh phÝ cña c¶ dù ¸n chÝnh do c¸n bé phô tr¸ch trùc tiÕp cung cÊp hoÆc theo quy ®Þnh trong hîp ®ång ®Êu thÇu, c¸n bé phô tr¸ch c«ng viÖc sÏ tù lËp kÕ ho¹ch thùc hiÖn. C¸n bé phô tr¸ch tù x¸c ®Þnh c¸c ho¹t ®éng, kÕ ho¹ch vµ tr×nh tù thùc hiÖn, chi phÝ cho c¸c nguån lùc- lao ®éng, nguyªn vËt liÖu, thiÕt bÞ cÇn thiÕt. KÕ ho¹ch nµy ph¶i n»m trong nh÷ng mèc thùc hiÖn chÝnh cña dù ¸n ®-îc nªu trong hîp ®ång/tháa thuËn. Trong mét vµi tr-êng hîp cã thÓ ®iÒu chØnh kÕ ho¹ch hay nguån lùc ®Ó ®¸p øng kÕ ho¹ch tæng thÓ. Ngoµi ra trªn c¬ së nh÷ng giíi h¹n vÒ tµi chÝnh, c¸n bé phô tr¸ch c«ng viÖc ph¶i tù lËp kÕ ho¹ch vµ c©n ®èi gi÷a kÕt qu¶ c«ng viÖc, tiÕn ®é vµ kinh phÝ ®Ó hoµn thµnh mét c¸ch tèt nhÊt. NhiÒu khi cã thÓ ph¶i tr× ho·n chuÈn bÞ kÕ ho¹ch c«ng viÖc chi tiÕt cho mét sè phÇn cña dù ¸n cho ®Õn cuèi giai ®o¹n thùc hiÖn dù ¸n ®Ó ®îi cã ®-îc nh÷ng th«ng tin chÝnh x¸c vµ ch¾c ch¾n cho viÖc lËp kÕ ho¹ch. Lóc nµy chØ cÇn dù trï ng©n s¸ch vµ tiÕn ®é vµ tÝnh gép vµo c«ng viÖc cÊp cao h¬n trùc tiÕp trong c¬ cÊu ph©n chia c«ng viÖc ®Ó chê tíi khi c«ng viÖc trän gãi ®-îc ®-a vµo lËp kÕ ho¹ch chi tiÕt. Sau ®ã, dù trï thùc sù sÏ ®-îc lËp vµ kiÓm tra trong ph¹m vi kinh phÝ ®· ®-îc ph©n bæ vµ dù kiÕn tiÕn ®é lóc ®Çu. 7. KÌm theo mçi c¬ cÊu ph©n chia c«ng viÖc cã mét b¶n thuËt ng÷ ®Þnh nghÜa tõng chi tiÕt c«ng viÖc. B¶n thuËt ng÷ nµy lµ c¬ së ®¶m b¶o toµn bé c«ng viÖc ®· ®-îc thÓ hiÖn trong c¬ cÊu ph©n chia c«ng viÖc vµ kh«ng bÞ trïng l¾p, ®ång thêi gióp cho viÖc m« t¶ c«ng viÖc cho mçi bé phËn chuyªn tr¸ch trong dù ¸n. H×nh 6 lµ mét vÝ dô vÒ mét
  • 91.
    87 Phô lôc 4 TiÕptheo môc trong b¶n thuËt ng÷ kÌm theo c¬ cÊu ph©n chia c«ng viÖc. Mçi mét ®Çu viÖc trong c¬ cÊu ph©n chia c«ng viÖc cho tíi tõng c«ng viÖc trän gãi ®Òu ph¶i m« t¶ ®-îc nh- trong h×nh 6 ®Ó tr×nh bµy trong b¶n thuËt ng÷. Môc ®Ých cña b¶n thuËt ng÷ kÌm theo c¬ cÊu ph©n chia c«ng viÖc lµ toµn bé c¸c c«ng viÖc trong dù ¸n ®-îc m« t¶ ®Çy ®ñ ®Ó tr¸nh hiÓu nhÇm gi÷a gi¸m ®èc dù ¸n vµ c¸c c¸n bé chuyªn tr¸ch vÒ tõng phÇn viÖc. B¹n ®äc cã thÓ nhËn thÊy r»ng phÇn m« t¶ trong vÝ dô vÒ ®Çu viÖc “èng dÉn“ ®· gi¶i thÝch mét c¸ch ®Çy ®ñ kh¸i niÖm, vÞ trÝ, vËt liÖu cÇn thiÕt, nh÷ng ho¹t ®éng cÇn tiÕn hµnh (thiÕt kÕ, mua s¾m vËt t- thiÕt bÞ hoÆc x©y l¾p), vµ trong tr-êng hîp cÇn ph©n lo¹i th× nh÷ng h¹ng môc nµo kh«ng n»m trong phÇn viÖc nµy. H×nh 6. VÝ dô vÒ c¬ cÊu ph©n chia c«ng viÖc C¸c thuËt ng÷ sö dông èèèèèng dÉn PhÇn viÖc èng dÉn bao gåm toµn bé hÖ thèng èng dÉn trong khu vùc dù ¸n- cã thÓ dïng cho cÊp n-íc hoÆc cho hÖ thèng xö lý- bao gåm c¶ ®-êng èng næi vµ èng ngÇm. Cã thÓ chi tiÕt thªm hÖ thèng èng dÉn næi trong c¬ cÊu ph©n chia c«ng viÖc thµnh nh÷ng trô n-íc hoÆc côm c¸c trô n-íc tuú thuéc vµo sè l-îng c¸c lo¹i trô tiÖn cho c«ng t¸c kiÓm so¸t qu¶n lý néi bé c«ng tr×nh. VËt liÖu chÕ t¹o èng bao gåm thÐp c¸cbon, thÐp kh«ng gØ, hîp kim, sµnh, xi m¨ng vµ c¸c lo¹i èng phi kim còng nh- lµ nh÷ng gi¸ ®ì ®-êng èng. HÖ thèng èng næi gåm cã c¸c hÖ thèng sau: nÐn vµ xö lý khÝ ®èt, lµm l¹nh b»ng propan, lµm l¹nh b»ng ethylen, cÊp n-íc/xö lý n-íc, èng cÊp nhiªn liÖu, èng th«ng khÝ vµ hÖ thèng n-íc lµm m¸t. HÖ thèng èng ngÇm bao gåm ®-êng n-íc cøu háa, cèng n-íc th¶i vµ n-íc lµm m¸t. C«ng tr×nh x©y l¾p hÖ thèng èng næi bao gåm thiÕt kÕ chi tiÕt cho tÊt c¶ c¸c b-íc: tõ nghiªn cøu chän tuyÕn ®Æt èng, qui ho¹ch ®Õn h¹ch to¸n chi phÝ nguyªn liÖu råi c¶ tÝnh to¸n møc thanh to¸n cho ng-êi b¸n. Nã cßn bao gåm c¶ nh÷ng ng-êi cung cÊp c¸c nguyªn vËt liÖu vµ c¸c c«ng viÖc l¾p r¸p tõ khi chÕ t¹o l¹i ®Õn khi kiÓm tra cuèi cïng tõng hÖ thèng èng. C«ng tr×nh hÖ thèng èng ngÇm bao gåm toµn bé nh÷ng c«ng viÖc x©y l¾p tõ kh©u l¾p ®Æt ®-êng èng ®Õn kh©u kiÓm tra cuèi cïng tõng hÖ thèng èng. 8. Trong qu¸ tr×nh x©y dùng mét c¬ cÊu ph©n chia c«ng viÖc, gi¸m ®èc dù ¸n ph¶i xemxÐtlËpm·hiÖuchoc¸cphÇnviÖc.MétvÝdôcÊutrócc«ngviÖctheokiÓum·hiÖunh- vËy ®-îc nªu trong c¸c h×nh 1, 3 vµ 4. Môc ®Ých lµ ®Ó dÔ dµng tham chiÕu tíi c¸c c«ng viÖc phôc vô cho c«ng t¸c qu¶n lý vµ kiÓm tra. ViÖc nµy ®¬n gi¶n chØ lµ g¸n cho mçi phÇn viÖc mét con sè nµo ®ã vµ kh«ng ®-îc thay ®æi trong suèt thêi gian dù ¸n. C¸c phÇn viÖc bËc cao ®-îc nhËn mét con sè c¬ b¶n vµ chØnh con sè nµy cho c¸c phÇn viÖc bËc d-íi nã b»ng c¸ch thay ®æi sè hoÆc thªm sè. VÝ dô trong h×nh 3 lµ mét hÖ thèng m· hiÖu cña phÇn viÖc “DÞch vô lµm ®-êng” víi m· sè 013400. Nh÷ng con sè nµy ®-îc sö dông cho môc ®Ých qu¶n lý vµ kiÓm tra. Nh÷ng sè kh¸c cã thÓ ®-îc ®Æt thªm vµo liÒn ngay tr-íc ®Ó kiÓm tra hµnh chÝnh hoÆc ®Æt liÒn sau khi cÇn kiÓm tra viÖc sö dông c¸c nguån lùc.
  • 92.
    88 Phô lôc 4 TiÕptheo 9. Thùc ra kh«ng cã c¸ch riªng ®Ó ®Æt ký hiÖu cho c¸c c«ng viÖc, d-íi ®©y chØ lµ mét vÝ dô ph¸c häa mét hÖ thèng m· ho¸ gåm 14 vÞ trÝ cã thÓ sö dông cho viÖc lËp kÕ ho¹ch vµ kiÓm so¸t c¸c dù ¸n. Trong hÖ thèng nµy, 9 vÞ trÝ ®Çu tiªn lµ c¸c c«ng viÖc vÒ hµnh chÝnh sÏ dïng ®Ó g¾n cho sè hiÖu hîp ®ång, c¸c lÜnh vùc kiÓm tra ®iÒu hµnh vµ c¸c quy ®Þnh ®Æc biÖt (vÝ dô kiÓm tra hµnh chÝnh). N¨m vÞ trÝ cuèi cïng bao gåm m· sè tµi kho¶n x¸c ®Þnh c¸c c«ng viÖc, sö dông nguån lùc vµ nh÷ng ho¹t ®éng lËp kÕ ho¹ch phôc vô c«ng t¸c kiÓm so¸t qu¶n lý. [1]-[2]-[3]-[4]-[5]-[6]-[7]-[8]-[9]-[10]-[11]-[12]-[13]-[14] Hµnh chÝnh m· tµi kho¶n Gi¶i thÝch chi tiÕt h¬n: 1. C¸c vÞ trÝ tõ sè 1 ®Õn 4 cã thÓ dïng ®Ó ®¸nh sè c¸c hîp ®ång. §èi víi mçi b¶n hîp ®ång sÏ cã mét b¶n b¸o c¸o hoµn chØnh vÒ kinh phÝ. 2. Sè 5 vµ 6 ®-îc dïng cho nh÷ng khu vùc dù ¸n cÇn kiÓm tra, ch¼ng h¹n khi chia dù ¸n thµnh nh÷ng khu vùc kh¸c nhau trªn mét ®Þa bµn réng hoÆc lµ nh÷ng phÇn cã c¸c ®Æc ®iÓm kh¸c nhau râ nÐt kh¸c. 3. VÞ trÝ 7,8 vµ 9 lu«n ®Ó cho mét môc ®Ých chuyªn dïng (th-êng mang tÝnh hµnh chÝnh) nh- giao dÞch víi ng-êi b¸n, khiÕu n¹i, thay ®æi ®¬n ®Æt hµng v.v... 4. VÞ trÝ 10,11,12 vµ 13 lµ m· sè cã thÓ dïng cho toµn bé c¸c phÇn viÖc cña dù ¸n ®Ó nhËn d¹ng nh÷ng bé phËn vµ chi tiÕt riªng cña dù ¸n. 5. Sè 14 sÏ ®-îc dïng ®Ó m· hiÖu ph©n lo¹i nh÷ng nguån cÇn ®-îc b¸o c¸o nh- chi phÝ, lao ®éng tÝnh b»ng ng-êi - giê, hîp ®ång phô, v.v... 10. VÝ dô c¸ch sö dông hÖ thèng m· ho¸ gåm 14 vÞ trÝ: phÇn viÖc trän gãi “R¶i mÆt hÖ thèng ®-êng dÞch vô” trong h×nh 3 sÏ mang ký hiÖu 013430. Con sè 01 chØ ra vïng kiÓm tra (vÞ trÝ 5 vµ 6) vµ ®ã lµ mét phÇn cña “dù ¸n chÝnh” chø kh«ng ph¶i lµ “c¸c tiÓu dù ¸n”. Sè 3430 ®-îc sö dông cho c¸c vÞ trÝ tõ 10 ®Õn 13. NÕu nh- ng-êi ta lÊy ký hiÖu chi phÝ nh©n c«ng cho phÇn viÖc nµy th× sè 013430-2 sÏ ®-îc dïng trªn toµn bé c¸c b¶ng tÝnh giê c«ng lao ®éng cña nh÷ng c¸n bé, nh©n viªn tham gia phÇn viÖc nµy (ch÷ sè “2” chÝnh lµ cña vÞ trÝ 14). NÕu ng-êi ta muèn më mét hå s¬ thay ®æi ®¬n ®Æt hµng th× cã thÓ lÊy sè hiÖu kiÓm tra hµnh chÝnh lµ 8501-01-100-3430 trong ®ã 8501 lµ sè hiÖu hîp ®ång (tõ vÞ trÝ 1 ®Õn 4), sè 01 ®-îc dïng cho vÞ trÝ 5 vµ 6, cßn con sè 100 sÏ do ng-êi qu¶n lý tù ®Æt ®Ó chØ hå s¬ thay ®æi ®¬n ®Æt hµng cña phÇn viÖc nµy (nh- vËy c¸c thay ®æi ®¬n hµng tiÕp theo sÏ ph¶i lÊy sè hiÖu 101,102 v.v..) cßn sè 3430 sÏ lµ m· sè tµi kho¶n. Trong tr-êng hîp cÇn ®Æt sè hiÖu ®¬n hµng cho mét bÓ tr×nh diÔn thö cã thÓ dïng 8501-04-200-400, trong ®ã sè 200 ®-îc sö dông tuú ý cho nh÷ng ®¬n ®Æt hµng (®¬n hµng tiÕp theo sÏ mang sè 201). Thêi gian lao ®éng cña c¸n bé, nh©n viªn v¨n phßng dù ¸n dµnh cho mua s¾m thiÕt bÞ sÏ nhËn ®-îc m· hiÖu 011000-2
  • 93.
    89 Phô lôc 5 TiÕptheo Phô lôc 5Phô lôc 5Phô lôc 5Phô lôc 5Phô lôc 5 Chøc n¨ng cña c¸n bé v¨n phßng dù ¸n (PMO)Chøc n¨ng cña c¸n bé v¨n phßng dù ¸n (PMO)Chøc n¨ng cña c¸n bé v¨n phßng dù ¸n (PMO)Chøc n¨ng cña c¸n bé v¨n phßng dù ¸n (PMO)Chøc n¨ng cña c¸n bé v¨n phßng dù ¸n (PMO)
  • 94.
  • 95.
    91 Phô lôc 5 TiÕptheo Chøc n¨ng cña c¸n bé v¨n phßng dù ¸n (PMO)Chøc n¨ng cña c¸n bé v¨n phßng dù ¸n (PMO)Chøc n¨ng cña c¸n bé v¨n phßng dù ¸n (PMO)Chøc n¨ng cña c¸n bé v¨n phßng dù ¸n (PMO)Chøc n¨ng cña c¸n bé v¨n phßng dù ¸n (PMO) D-íi ®©y lµ mét sè m« t¶ mÉu vÒ chøc n¨ng cña c¸c c¸n bé trong bé m¸y tæ chøc cña mét v¨n phßng dù ¸n (PMO). Tïy theo tõng dù ¸n cã thÓ kh«ng cã mét sè vÞ trÝ hoÆc mét c¸ nh©n cã thÓ ph¶i ®¶m nhiÖm ®ång thêi nhiÒu chøc n¨ng. Gi¸m ®èc dù ¸n- Project Manager - Gi¸m ®èc dù ¸n lµ ng-êi chÞu tr¸ch nhiÖm toµn bé vÒ qu¶n lý vµ nh÷ng vÊn ®Ò kü thuËt cña dù ¸n. Phã gi¸m ®èc dù ¸n- Deputy Project Manager - Phã gi¸m ®èc dù ¸n sÏ thay gi¸m ®èc dù ¸n thùc hiÖn c¸c c«ng viÖc khi ng-êi nµy v¾ng mÆt. Tuú theo chuyªn m«n ®-îc ®µo t¹o vµ kinh nghiÖm mµ phã gi¸m ®èc dù ¸n cã thÓ trî gióp cho chñ dù ¸n b»ng viÖc gi¸m s¸t ho¹t ®éng cña c¸c c¸n bé chuyªn tr¸ch trong v¨n phßng dù ¸n. VÝ dô Phã gi¸m ®èc dù ¸n cã thÓ theo dâi tÊt c¶ c¸c ho¹t ®éng cña v¨n phßng thuéc chøc n¨ng cña Gi¸m ®èc Kü thuËt, ®¶m nhiÖm mét sè nhiÖm vô bæ sung cña gi¸m ®èc kü thuËt, cã thÓ ho¹t ®éng nh- Gi¸m ®èc kiÓm so¸t hoÆc theo dâi chÆt chÏ tÊt c¶ nh÷ng ho¹t ®éng cña c¸c gi¸m ®èc. Gi¸m ®èc kü thuËt - Project Technical Manager- Gi¸m ®èc kü thuËt cña dù ¸n chÞu tr¸ch nhiÖm trùc tiÕp tr-íc Gi¸m ®èc dù ¸n vÒ chÊt l-îng kü thuËt cña toµn bé dù ¸n. Gi¸m ®èc kü thuËt theo dâi c¸c ho¹t ®éng kiÓm tra chÊt l-îng/ sù ®¶m b¶o chÊt l-îng vµ gi¸m s¸t viÖc thùc hiÖn cña c¸c Gi¸m ®èc thiÕt kÕ vµ Gi¸m ®èc x©y dùng. Gi¸m ®èc kü thuËt cßn chÞu tr¸ch nhiÖm vÒ c¸c chØ tiªu kü thuËt trong toµn bé c¸c hå s¬ mêi thÇu cung cÊp hµng ho¸ vµ dÞch vô. Gi¸m ®èc kü thuËt c«ng tr×nh - Project Engineering Manager - Gi¸m ®èc kü thuËt c«ng tr×nh chÞu tr¸ch nhiÖm theo dâi kÕt qu¶ cña toµn bé nh÷ng phÇn thiÕt kÕ kü thuËt cña dù ¸n, bao gåm c¶ chÊt l-îng qu¶n lý vµ s¶n phÈm cña c¸c hîp ®ång ký kÕt víi c¸c c«ng ty t- vÊn thiÕt kÕ vµ nh÷ng nhµ t- vÊn thiÕt kÕ kü thuËt kh¸c. Nh÷ng m¶ng viÖc cô thÓ mµ Gi¸m ®èc kü thuËt c«ng tr×nh ph¶i quan t©m lµ c¸c th«ng sè kü thuËt, c¸c hå s¬ thÇu vÒ x©y l¾p, viÖc phª duyÖt nh÷ng b¶n vÏ t¹i x-ëng hoÆc nh÷ng thay ®æi vÒ thiÕt kÕ khi thùc thi t¹i hiÖn tr-êng. Gi¸m ®èc thi c«ng- Project Construction Manager - chÞu tr¸ch nhiÖm qu¶n lý vµ chÊt l-îng c¸c c«ng tr×nh, thiÕt bÞ x©y l¾p t¹i c«ng tr-êng. Gi¸m ®èc thi c«ng cßn ph¶i chuÈn bÞ vµ thùc hiÖn vËn hµnh nghiÖm thu vµ chuyÓn giao c«ng tr×nh cho ng-êi sö dông - trong phÇn nµy ph¶i phèi hîp chÆt chÏ víi Gi¸m ®èc thiÕt kÕ. Gi¸m ®èc kiÓm so¸t- Project Control Manager - chÞu tr¸ch nhiÖm kiÓm so¸t toµn bé c¸c ho¹t ®éng vµ c«ng t¸c qu¶n lý dù ¸n trong v¨n phßng dù ¸n. Nh÷ng c«ng viÖc cÇn thùc hiÖn th-êng lµ kiÓm so¸t vµ ph©n tÝch kinh phÝ, tiÕn ®é dù ¸n, tÝnh to¸n t×nh h×nh thùc hiÖn dù ¸n, mua s¾m hµng hãa dÞch vô, mua s¾m nhá cho v¨n phßng dù ¸n, h¹ch to¸n chi phÝ vµ c¸c ho¹t ®éng hµnh chÝnh cña dù ¸n.
  • 96.
    92 Phô lôc 5 TiÕptheo Gi¸m ®èc phô tr¸ch mua s¾m- Project Procurement Manager - chÞu tr¸ch nhiÖm tr-íc Gi¸m ®èc kiÓm so¸t vÒ toµn bé viÖc mua s¾m cho dù ¸n bao gåm c¶ c¸c dÞch vô t- vÊn, dÞch vô x©y l¾p vµ c¸c dÞch vô thÇu vµ hµng ho¸ (thiÕt bÞ vµ vËt liÖu); ngoµi ra cßn chÞu tr¸ch nhiÖm mua thiÕt bÞ vµ ®å dïng cho v¨n phßng dù ¸n. Chuyªn viªn vÒ tiÕn ®é dù ¸n- Project Scheduling Specialist - cã nhiÖm vô b¸o c¸o cho Gi¸m ®èc kiÓm so¸t vÒ viÖc x©y dùng vµ cËp nhËt tiÕn ®é cña dù ¸n còng nh- c¸c ph©n tÝch vµ xem xÐt nh÷ng khuyÕn nghÞ liªn quan ®Õn kÕ ho¹ch vµ tiÕn ®é thùc hiÖn. Chuyªn viªn vÒ chi phÝ- Project Cost Specialist- chÞu tr¸ch nhiÖm tr-íc Gi¸m ®èc kiÓm so¸t vÒ viÖc dù to¸n kinh phÝ cña dù ¸n vµ lËp ng©n s¸ch còng nh- viÖc ph©n tÝch vµ xem xÐt nh÷ng khuyÕn nghÞ liªn quan ®Õn chi phÝ cho dù ¸n vµ t×nh h×nh chi tiªu. KÕ to¸n cña dù ¸n- Project Accountant- chÞu tr¸ch nhiÖm tr-íc Gi¸m ®èc, kiÓm so¸t ghi chÐp vµ b¸o c¸o chi phÝ cho dù ¸n, t×nh h×nh thùc hiÖn c¸c ho¹t ®éng nh- thanh to¸n b»ng ho¸ ®¬n, giÊy b¸o nî, c¸c cam kÕt chi tr¶, l-u chøng tõ v.v.. C¸n bé kÕ to¸n cña dù ¸n ph¶i sö dông mét hÖ thèng c¸c tµi kho¶n vµ sæ s¸ch gåm sæ gi¶i ng©n tiÒn mÆt, sæ c¸i, nhËt ký chøng tõ. Mét nhiÖm vô quan träng kh¸c lµ chuÈn bÞ c¸c b¸o c¸o tµi chÝnh n¨m cho kiÓm to¸n. Gi¸m ®èc hµnh chÝnh- Project Administration Manager- Gi¸m ®èc hµnh chÝnh cña dù ¸n chÞu tr¸ch nhiÖm tr-íc Gi¸m ®èc kiÓm so¸t vÒ viÖc qu¶n lý nh÷ng sæ s¸ch tµi liÖu cña dù ¸n, c¸c files/hå s¬ còng nh- c¸c lo¹i th- tÝn nh»m qu¶n lý c¸c sè liÖu ®Ó b¸o c¸o chi phÝ, tiÕn ®é cña dù ¸n tõ c¸c bé phËn thùc hiÖn hîp ®ång, viÖc thay ®æi ®¬n ®Æt hµng, söa ®æi hîp ®ång, c¸c thñ tôc kiÓm tra hµnh chÝnh, so¹n th¶o vµ ph©n ph¸t c¸c b¸o c¸o vÒ dù ¸n, c¸c hå s¬ d÷ liÖu qu¶n lý hîp ®ång vµ qu¶n lý v¨n phßng cña v¨n phßng dù ¸n. Phô tr¸ch v¨n phßng cña V¨n phßng qu¶n lý dù ¸n - Office Manager- Phô tr¸ch v¨n phßng chÞu tr¸ch nhiÖm vÒ ho¹t ®éng hµng ngµy cña v¨n phßng: ghi chÐp vµ l-u tr÷ ngµy c«ng cña nh©n viªn trong c¬ quan, mua s¾m vËt t-, thiÕt bÞ vµ c¸c dÞch vô v¨n phßng (®iÖn n-íc, an ninh, b¶o vÖ,...), thay thÕ hoÆc b¶o d-ìng c¸c ph-¬ng tiÖn xe cé cña v¨n phßng, gi¸m s¸t c«ng viÖc cña c¸c th- ký vµ c¸c nh©n viªn phôc vô trong v¨n phßng v.v.. Ch¸nh v¨n phßng dù ¸n ho¹t ®éng d-íi sù qu¶n lý vµ kiÓm tra cña Gi¸m ®èc dù ¸n vµ vÒ mÆt hµnh chÝnh, b¸o c¸o cho Gi¸m ®èc hµnh chÝnh.
  • 97.
    93 Phô lôc 6 TiÕptheo Phô lôc 6Phô lôc 6Phô lôc 6Phô lôc 6Phô lôc 6 HÖ thèng kÕ to¸n vµ kiÓm to¸n chi phÝ dù ¸nHÖ thèng kÕ to¸n vµ kiÓm to¸n chi phÝ dù ¸nHÖ thèng kÕ to¸n vµ kiÓm to¸n chi phÝ dù ¸nHÖ thèng kÕ to¸n vµ kiÓm to¸n chi phÝ dù ¸nHÖ thèng kÕ to¸n vµ kiÓm to¸n chi phÝ dù ¸n
  • 98.
  • 99.
    95 Phô lôc 6 TiÕptheo HÖ thèng kÕ to¸n vµ kiÓm to¸n chi phÝ dù ¸nHÖ thèng kÕ to¸n vµ kiÓm to¸n chi phÝ dù ¸nHÖ thèng kÕ to¸n vµ kiÓm to¸n chi phÝ dù ¸nHÖ thèng kÕ to¸n vµ kiÓm to¸n chi phÝ dù ¸nHÖ thèng kÕ to¸n vµ kiÓm to¸n chi phÝ dù ¸n 1. Ng©n hµng lu«n bao gåm trong hîp ®ång vay vèn mét ®iÒu kho¶n yªu cÇu bªn vay ph¶i duy tr× c¸c tµi kho¶n thÝch hîp vµ hµng n¨m nép c¸c b¸o c¸o tµi chÝnh ®· ®-îc kiÓm to¸n cho Ng©n hµng. C¸c b¸o c¸o ®Þnh kú vµ ®Çy ®ñ vÒ c¸c kho¶n chi tiªu cña dù ¸n cïng víi c¸c chøng tõ gi¶i ng©n vèn vay sÏ gióp t¹o ra mét møc ®é ®¶m b¶o r»ng vèn cña Ng©n hµng ®ang ®-îc sö dông ®óng cho c¸c môc ®Ých ®· ®Þnh ®ång thêi hç trî cho c«ng t¸c ®¸nh gi¸ tiÕn ®é thùc hiÖn dù ¸n. C¸c b¸o c¸o chÝnh x¸c còng sÏ lµ c¬ së ®Ó ®¸nh gi¸ dù ¸n t¹i thêi ®iÓm cÇn thiÕt bÊt kú vµ lµ nguån sè liÖu ®Ó x©y dùng c¸c dù ¸n sau nµy. §Æc biÖt, Ng©n hµng ®ßi hái hÖ thèng kÕ to¸n dù ¸n ph¶i b¶o ®¶m cung cÊp ®-îc nh÷ng ghi chÐp ®Çy ®ñ, kÞp thêi vµ chÝnh x¸c vÒ c¸c sè liÖu kÕ to¸n cña dù ¸n vµ ph¶i thiÕt lËp mét hÖ thèng sè tham chiÕu tõ c¸c b¸o c¸o nép cho Ng©n hµng tíi tÊt c¶ c¸c sæ s¸ch gèc vµ chøng tõ giao dÞch. HÖ thèng kÕ to¸n c¬ b¶n nhÊt cã thÓ ®¸p øng yªu cÇu qu¶n lý c¸c dù ¸n do Ng©n hµng cÊp vèn ph¶i bao gåm Ýt nhÊt c¸c bé phËn sau: 1. Sæ chi tiªu tiÒn mÆt (cash disbursement book)- ghi chÐp ngµy th¸ng, sè tiÒn vµ ng-êi nhËn tiÒn- ¸p dông cho c¶ tiÒn mÆt vµ sÐc. Chñ yÕu ®©y lµ sæ theo dâi víi c¸c cét ®Ó gióp h¹ch to¸n c¸c kho¶n thanh to¸n vµo c¸c tµi kho¶n thÝch hîp trong rÊt nhiÒu tµi kho¶n hiÖn cã. CÇn cã mét vµi ®iÓm chó thÝch trong sæ chi tiÒn mÆt vÝ dô nh- tµi kho¶n cuèi cïng ®-îc sö dông ®Ó h¹ch to¸n cho mçi kho¶n thanh to¸n. 2. Sæ c¸i (Account ledger)- C¸c con sè trong sæ chi tiªu tiÒn mÆt ®-îc nhËp vµo c¸c sæ c¸i dùa trªn c¬ së tõng h¹ng môc, hay phæ biÕn h¬n, tæng sè theo th¸ng. HÖ thèng c¸c tµi kho¶n cña dù ¸n nªn ®-îc s¾p xÕp theo c¸c kho¶n chi c¬ b¶n (c¸c bé phËn vµ nhãm) vµ trong tõng tµi kho¶n, nªn ®-îc chia theo c¸c nguån vèn (ADB, IFAD, vèn ®Þa ph-¬ng, v.v...) ®Ó gióp qu¸ tr×nh lËp b¸o c¸o trë nªn ®¬n gi¶n. 3. NhËt ký (Journal)- NhËt ký lµ mét b¶n ghi chÐp cña kÕ to¸n cho c¸c giao dÞch kh«ng b»ng tiÒn nh- ph©n lo¹i l¹i vµ ®iÒu chØnh. C¸c sè liÖu nhËp vµo nhËt ký (vµ sau ®ã kÕt chuyÓn vµo (post) c¸c tµi kho¶n) ®-îc ghi b»ng ngµy th¸ng, sè tiÒn vµ c¸c tµi kho¶n h¹ch to¸n vµ th-êng kÌm theo mét m« t¶ ng¾n gän vÒ giao dÞch. 4. Sæ ®¨ng ký c¸c hå s¬ rót vèn (Withdrawal application memorandum register)- ghi chÐp chi tiÕt c¸c hå s¬ rót vèn ®Ö tr×nh cho c¸c c¬ quan kh¸c nhau theo c¸c lo¹i thñ tôc kh¸c nhau, bé phËn hay nhãm lo¹i chi phÝ cña dù ¸n cïng víi kho¶n vèn gi¶i ng©n ®-îc. Sæ nµy gióp Gi¸m ®èc dù ¸n gi¸m s¸t t×nh h×nh gi¶i ng©n. Ngoµi ra, sæ còng gióp t¹o ra mét b¶n ghi chÐp vÒ c¸c chi phÝ cña dù
  • 100.
    96 Phô lôc 6 TiÕptheo ¸n ch-a ®-îc nhËp vµo sæ chi tiªu tiÒn mÆt- bao gåm c¸c kho¶n chi tiªu cña dù ¸n th«ng qua chi tr¶ trùc tiÕp vµ c¸c giao dÞch cam kÕt. 2. Ng©n hµng quy ®Þnh râ tõ ®Çu thêi gian nép c¸c b¶n t-êng tr×nh, quyÕt to¸n vµ b¸o c¸o. Yªu cÇu tèi thiÓu cho mçi n¨m tµi chÝnh th-êng bao gåm mét lÞch tr×nh (theo cÊu phÇn vµ nhãm lo¹i cña dù ¸n) cho c¸c kho¶n chi theo tõng nguån vèn ®Þa ph-¬ng, vèn cña Ng©n hµng vµ c¸c ®¬n vÞ tµi trî kh¸c (nãi mét c¸ch kh¸c lµ trong tæng ®Çu t- cña dù ¸n). Ng©n hµng còng khuyÕn khÝch c¸c dù ¸n lËp thªm mét phÇn kh¸c tr×nh bµy vÒ tæng c¸c kho¶n ®· cam kÕt cho tíi tõng thêi ®iÓm nhÊt ®Þnh (bÊt kÓ ®· thùc sù chi tiªu hay ch-a). Khi x¸c ®Þnh néi dung b¸o c¸o ®iÒu quan träng nhÊt lµ c¸c sè liÖu cña c¸c h¹ng môc cho kÕt qu¶ ®óng víi t×nh h×nh thùc tÕ. Tr-íc tiªn nªn x©y dùng mÉu b¸o c¸o tæng kÕt t×nh h×nh dù ¸n (cã tÝnh to¸n víi c¸c sè liÖu thùc tÕ), sau ®ã lËp mÉu b¸o c¸o tµi chÝnh dùa trªn c¸c h¹ng môc t-¬ng tù. B-íc tiÕp theo lµ x©y dùng hÖ thèng kÕ to¸n ®Ó hç trî cho viÖc viÕt b¸o c¸o víi ®iÒu kiÖn c¸c néi dung cÇn b¸o c¸o ®· ®-îc nªu râ ngay tõ ®Çu. 3. Cã nhiÒu c¸ch hiÓu vµ ¸p dông quy ®Þnh kiÓm to¸n kh¸c nhau trong vïng. Nh×n chung ®èi víi c¸c dù ¸n do Ng©n hµng tµi trî, kiÓm to¸n do mét c¬ quan ®éc lËp cña chÝnh phñ tiÕn hµnh ph¶i bao gåm c¶ phÇn kiÓm so¸t kÕ to¸n néi bé. Nh÷ng b¸o c¸o nép cho Ng©n hµng ®Òu ph¶i cã sù x¸c nhËn cña v¨n phßng Côc KiÓm to¸n (hay mét c¬ quan t-¬ng tù) cña quèc gia vay vèn nh»m ®¶m b¶o tÝnh ®éc lËp tèi ®a cña nhµ kiÓm to¸n. C¸c phÇn cña b¸o c¸o tµi chÝnh nép cho Ng©n hµng ®Òu ph¶i ®-îc kÌm theo víi mét b¸o c¸o cña nhµ kiÓm to¸n chøng nhËn r»ng nh÷ng phÇn b¸o c¸o ®ã ®· ®-îc kiÓm tra trªn thùc tÕ vµ ®-îc coi lµ thÓ hiÖn ®óng chi tiªu cña dù ¸n. Trªn thùc tÕ b¸o c¸o cña nhµ kiÓm to¸n cã nhiÒu kiÓu kh¸c nhau nh-ng cÇn ph¶i thÓ hiÖn ®-îc sù ®¸nh gi¸ ®éc lËp, kh¸ch quan ®èi víi c¸c phÇn cña b¸o c¸o tµi chÝnh ®· ®-îc xem xÐt còng nh- c¸c chi tiÕt ®-îc kiÓm tra ®Çy ®ñ nh»m chøng minh r»ng c¸c phÇn cña b¸o c¸o ®Òu x¸c thùc víi thùc tÕ.
  • 101.
    97 Phô lôc 7 TiÕptheo Phô lôc 7 Hå s¬ vµ c¸c tµi liÖu vÒ dù ¸n
  • 102.
  • 103.
    99 Phô lôc 7 TiÕptheo Hå s¬ vµ c¸c tµi liÖu vÒ dù ¸n 1. D­íi ®©y lµ danh s¸ch c¸c hå s¬ vÒ dù ¸n ®­îc khuyÕn nghÞ ph¶i l­u gi÷ trong c¸c tµi liÖu cña V¨n phßng dù ¸n trong thêi gian thùc hiÖn dù ¸n. A. C¸c tµi liÖu vÒ qu¸ tr×nh lËp kÕ ho¹ch cho dù ¸n 1. C¬ cÊu ph©n chia c«ng viÖc cña dù ¸n (WBS) 2. LÞch tr×nh tæng thÓ víi c¸c mèc chÝnh cña dù ¸n 3. S¬ ®å tæ chøc vµ c¸c vÞ trÝ träng tr¸ch 4. KÕ ho¹ch thùc hiÖn dù ¸n d¹ng s¬ ®å. 5. Ng©n s¸ch cho dù ¸n 6. KÕ ho¹ch qu¶n lý tµi chÝnh dù ¸n 7. Ký hiÖu c¸c tµi kho¶n 8. H­íng dÉn vÒ c¸c thñ tôc cña dù ¸n B. C¸c tµi liÖu ph¸p lý cho dù ¸n 1. C¸c tho¶ thuËn vÒ vay vèn/vÒ thùc hiÖn dù ¸n 2. QuyÕt ®Þnh vÒ ngµy kho¶n vay b¾t ®Çu cã hiÖu lùc cña Ng©n hµng 3. GiÊy phÐp thùc hiÖn dù ¸n tõ ®¬n vÞ thùc hiÖn d­íi d¹ng mét th«ng b¸o cho phÐp cÊp vèn vµ chi tiÒn cho dù ¸n. 4. C¸c nhiÖm vô giao phã cho Gi¸m ®èc dù ¸n d­íi d¹ng biªn b¶n ghi nhí víi c¸c gi¸m ®èc chÝnh cña v¨n phßng qu¶n lý dù ¸n, c¸c th­ th«ng b¸o thùc hiÖn cho c¸c t­ vÊn vµ c¸c bªn ký hîp ®ång, vµ c¸c ®¬n ®Æt hµng thiÕt bÞ, vËt t­,... C. C¸c tµi liÖu kiÓm tra (vµ c¸c sè liÖu, th­ tõ cã liªn quan) 1. Tµi liÖu vÒ chi phÝ vµ c¸c cam kÕt chi tiªu 2. Tµi liÖu vÒ chi ng©n s¸ch 3. Ghi chÐp tÝnh to¸n t×nh h×nh thùc hiÖn 4. Sæ s¸ch gi¶i ng©n vèn 5. Sæ s¸ch vÒ chi phÝ cho nh©n lùc 6. B¸o c¸o tiÕn ®é dù ¸n tõ c¸c t­ vÊn, c¸c nhµ cung cÊp vµ c¸c nhµ thÇu vµ x©y dùng, l¾p ®Æt 7. Sæ s¸ch thanh tra kü thuËt (chÊt l­îng) 8. Hîp ®ång víi c¸c t­ vÊn 9. Hîp ®ång víi bªn x©y dùng, l¾p ®Æt 10. Sæ s¸ch vÒ mua s¾m hµng hãa vµ dÞch vô 11. Sæ s¸ch vÒ thay ®æi ®¬n ®Æt hµng vµ söa ®æi hîp ®ång 12. Biªn b¶n vÒ c¸c cuéc häp trong khu«n khæ dù ¸n - häp néi bé c¸c nh©n viªn v¨n phßng qu¶n lý dù ¸n, häp gi÷a nh©n viªn v¨n phßng qu¶n lý dù ¸n víi c¸c t­ vÊn, c¸c nhµ cung cÊp vµ c¸c nhµ thÇu kh¸c, vµ häp gi÷a gi¸m ®èc dù ¸n víi c¸c nhµ chøc tr¸ch cÊp trªn vµ víi c¸n bé Ng©n hµng.
  • 104.
    100 Phô lôc 7 TiÕptheo D. C¸c liÖu b¸o c¸o vÒ dù ¸n (vµ c¸c sè liÖu liªn quan) 1. C¸c b¸o c¸o tiÕn ®é theo th¸ng cña Gi¸m ®èc dù ¸n nép cho c¸c c¬ quan chñ qu¶n, cho Ng©n hµng hoÆc cho c¸c nhµ tµi trî kh¸c cña dù ¸n. 2. C¸c b¸o c¸o tiÕn ®é theo quý (nÕu cã) 3. C¸c b¸o c¸o t×nh h×nh cña dù ¸n theo ®Þnh kú 6 th¸ng (nÕu cã) 4. C¸c b¸o c¸o n¨m (nÕu cã) 5. C¸c b¸o c¸o khÈn cÊp t¹i hiÖn tr­êng 6. C¸c b¸o c¸o kü thuËt (nÕu cã) 7. B¸o c¸o hoµn thµnh dù ¸n 2. D­íi ®©y sÏ ®­a ra danh s¸ch c¸c tµi liÖu ghi chÐp vÒ qu¶n lý hµnh chÝnh cña dù ¸n cÇn ®­îc l­u gi÷ trong c¸c files d÷ liÖu cña V¨n phßng qu¶n lý dù ¸n (PMO) trong thêi gian thùc hiÖn dù ¸n. A. C¸c hå s¬ qu¶n lý vÒ hîp ®ång cho tõng giao kÌo, ®¬n hµng hoÆc hîp ®ång bao gåm: 1. Th­ tõ trao ®æi gi÷a v¨n phßng qu¶n lý dù ¸n (PMO) vµ c¸c t­ vÊn/nhµ thÇu vÒ nh÷ng vÊn ®Ò ph¸t sinh liªn quan tíi hîp ®ång nh­ nh÷ng khiÕu n¹i, th­ hái vµ tr¶ lêi v.v... 2. Yªu cÇu thanh to¸n theo ®ît cña c¸c t­ vÊn/nhµ thÇu 3. Th«ng b¸o tõ c¸c t­ vÊn vÒ nh÷ng khiÕu n¹i vµ tranh chÊp cã thÓ cã. 4. Nh÷ng chØ thÞ cña Gi¸m ®èc dù ¸n tíi c¸c t­ vÊn/nhµ thÇu. 5. §Æt cäc/ cam kÕt cho hîp ®ång vµ c¸c chøng chØ b¶o hiÓm. 6. Giao nhËn c¸c s¶n phÈm hîp ®ång gåm c¸c b¶n vÏ, chøng nhËn vËt liÖu ®ñ tiªu chuÈn, b¶n vÏ xuÊt x­ëng ®­îc duyÖt, giÊy b¶o hµnh, h­íng dÉn vËn hµnh vµ b¶o d­ìng thiÕt bÞ, danh môc phô tïng thay thÕ vµ hå s¬ giao nhËn c¸c dông cô, trang thiÕt bÞ chuyªn ngµnh, phô tïng nhiªn liÖu vµ dÇu chuyªn dïng nÕu cã. 7. Hå s¬ thanh, kiÓm tra. 8. Hå s¬ tµi liÖu vÒ tËp huÊn vËn hµnh vµ b¶o d­ìng. B. C¸c files th­ trao ®æi gi÷a V¨n phßng qu¶n lý dù ¸n (PMO) vµ c¸c c¬ quan cÊp trªn, víi c¸c c¬ quan vµ c¸ nh©n kh¸c, víi Ng©n hµng vµ c¸c nhµ tµi trî kh¸c. C. Hå s¬ c¸n bé cña c¸c nh©n viªn thuéc V¨n phßng dù ¸n (PMO) D. Hå s¬ cña V¨n phßng Dù ¸n (PMO) vÒ c¸c kho¶n chi tiªu nh­ mua vËt t­, thiÕt bÞ v¨n phßng, tr¶ tiÒn thuª v¨n phßng vµ chi phÝ ®iÖn n­íc, tiÒn ®i l¹i vµ c¸c kho¶n ®­îc chi kh¸c. E. Hå s¬ vÒ ph­¬ng tiÖn ®i l¹i cho dù ¸n, bao gåm danh s¸ch c¸c l¸i xe ®­îc giao nhiÖm vô, lÖnh ®iÒu xe vµ nh÷ng hå s¬ b¶o d­ìng.
  • 105.
    101 Phô lôc 8 TiÕptheo Phô lôc 8Phô lôc 8Phô lôc 8Phô lôc 8Phô lôc 8 Gîi ý ®Ò c-¬ng cho Tµi liÖu h-íng dÉn c¸c thñGîi ý ®Ò c-¬ng cho Tµi liÖu h-íng dÉn c¸c thñGîi ý ®Ò c-¬ng cho Tµi liÖu h-íng dÉn c¸c thñGîi ý ®Ò c-¬ng cho Tµi liÖu h-íng dÉn c¸c thñGîi ý ®Ò c-¬ng cho Tµi liÖu h-íng dÉn c¸c thñ tôc cña dù ¸ntôc cña dù ¸ntôc cña dù ¸ntôc cña dù ¸ntôc cña dù ¸n
  • 106.
  • 107.
    103 Phô lôc 8 TiÕptheo Gîi ý ®Ò c-¬ng cho Tµi liÖu h-íng dÉn c¸c thñGîi ý ®Ò c-¬ng cho Tµi liÖu h-íng dÉn c¸c thñGîi ý ®Ò c-¬ng cho Tµi liÖu h-íng dÉn c¸c thñGîi ý ®Ò c-¬ng cho Tµi liÖu h-íng dÉn c¸c thñGîi ý ®Ò c-¬ng cho Tµi liÖu h-íng dÉn c¸c thñ tôc cña dù ¸ntôc cña dù ¸ntôc cña dù ¸ntôc cña dù ¸ntôc cña dù ¸n 1. Tæng quan (víi phÇn giíi thiÖu) 1.1. Môc ®Ých cña dù ¸n 1.2. M« t¶ vµ ph¹m vi cña dù ¸n 1.3. §Æc ®iÓm cña dù ¸n - tªn dù ¸n, ®Þa ®iÓm thùc hiÖn vµ c¸c con sè nhËn d¹ng nµo ®Ó ph©n biÖt dù ¸n nµy víi c¸c dù ¸n kh¸c. 1.4. Bé m¸y tæ chøc cña dù ¸n. X¸c ®Þnh tÊt c¶ c¸c c¬ quan tham gia dù ¸n b»ng tªn, ®Þa chØ, tªn c¸n bé chÞu tr¸ch nhiÖm, sè ®iÖn tho¹i, telex vµ chøc n¨ng nhiÖm vô cña c¬ quan, bao gåm s¬ ®æ tæ chøc; liÖt kª tªn gäi vµ m« t¶ nhiÖm vô cña tÊt c¶ c¸c chøc vô trong V¨n phßng qu¶n lý dù ¸n; LiÖt kª hä tªn cña c¸c c¸n bé chÝnh trong v¨n phßng qu¶n lý dù ¸n. 2. Nh©n sù 2.1. Ph©n nhiÖm vô vÒ tuyÓn chän nh©n sù - m« t¶ c¸ch chän nh©n sù cho dù ¸n 2.2. Giê lµm viÖc 2.3. C¸c thñ tôc vµ yªu cÇu vÒ thuyªn chuyÓn c«ng t¸c cña c¸n bé dù ¸n 2.4. §i l¹i 2.5. Nh÷ng thay ®æi vÒ vÞ trÝ - th¨ng tiÕn, v.v... 3. Qu¶n lý 3.1. Tæng quan 3.2. LËp kÕ ho¹ch - c¬ cÊu ph©n c«ng c«ng viÖc, kÕ ho¹ch tæng thÓ, kÕ ho¹ch theo d¹ng s¬ ®å, ng©n s¸ch, m· tµi kho¶n vµ b¶ng ph©n c«ng tr¸ch nhiÖm. 3.3. Nh÷ng giÊy tê giao c«ng viÖc 3.4. KiÓm so¸t ®¸nh gi¸ t×nh h×nh thùc hiÖn, häp, kiÓm tra nh÷ng thay ®æi vÒ vËn ®¬n, chØnh söa.
  • 108.
    104 Phô lôc 8 TiÕptheo 3.5. Nh÷ng quy ®Þnh vÒ b¸o c¸o 4. Mua s¾m 4.1. Mua s¾m dÞch vô 4.2. Mua s¾m vËt t-, thiÕt bÞ vµ nhiªn liÖu/n¨ng l-îng 5. KiÓm tra th- tÝn 5.1. Thñ tôc qu¶n lý th- ®Õn/th- ®i 5.2. Thñ tôc theo dâi th- ®Õn/th- ®i 6. KiÓm so¸t tµi liÖu, giÊy tê 6.1. Ph¹m vi 6.2. Thñ tôc - chung 6.3. Tµi liÖu göi ®Õn 6.4. Tµi liÖu göi ®i 6.5. C¸c tµi liÖu vÒ dù ¸n
  • 109.
    105 Phô lôc 9 TiÕptheo Phô lôc 9Phô lôc 9Phô lôc 9Phô lôc 9Phô lôc 9 Thñ tôc lùa chän t- vÊnThñ tôc lùa chän t- vÊnThñ tôc lùa chän t- vÊnThñ tôc lùa chän t- vÊnThñ tôc lùa chän t- vÊn
  • 110.
  • 111.
    107 Phô lôc 9 TiÕptheo Thñ tôc lùa chän t- vÊnThñ tôc lùa chän t- vÊnThñ tôc lùa chän t- vÊnThñ tôc lùa chän t- vÊnThñ tôc lùa chän t- vÊn D-íi ®©y lµ mét sè th«ng tin bæ sung thªm cho c¸c th«ng tin trong cuèn “Nh÷ng h-íng dÉn vÒ sö dông c¸c t- vÊn cña Ng©n hµng ph¸t triÓn Ch©u ¸ vµ c¸c c¬ quan vay vèn cña Ng©n hµng” cña Ng©n hµng. A. Nh÷ng thñ tôc ®Ó lùa chän c¸c c«ng ty t- vÊn Trong giai ®o¹n thÈm ®Þnh dù ¸n 1. X¸c ®Þnh ph¹m vi c«ng viÖc vµ c¸c ®iÒu kho¶n tham chiÕu cho c¸c c«ng ty t- vÊn. 2. Thu thËp th«ng tin vÒ n¨ng lùc cña c¸c c«ng ty. §oµn c«ng t¸c thÈm ®Þnh cña Ng©n hµng sÏ lËp ra mét danh s¸ch ®Çy ®ñ (long-list) c¸c c«ng ty nÕu bªn vay vèn cã yªu cÇu. 3. LËp mét danh s¸ch dµi (long- list) cña tÊt c¶ c¸c c«ng ty. 4. LËp danh s¸ch ng¾n (short- list) c¸c c«ng ty ®-îc chän vµ c¸c tiªu chuÈn ®¸nh gi¸. 5. ChuÈn bÞ c¸c tµi liÖu mêi, gåm th- mêi, c¸c th«ng tin c¬ b¶n vµ c¸c ®iÒu kho¶n tra cøu. Cã thÓ yªu cÇu §oµn c«ng t¸c thÈm ®Þnh cho mét b¶n th- mêi mÉu. 6. Dù th¶o hîp ®ång t- vÊn. Sö dông mÉu hîp ®ång cña ®oµn c«ng t¸c thÈm ®Þnh. Trong qu¸ tr×nh tho¶ thuËn vÒ vèn vay 7. Nép danh s¸ch c¸c c«ng ty ®-îc chän s¬ tuyÓn, c¸c tiªu chuÈn ®¸nh gi¸, hå s¬ mêi vµ dù th¶o hîp ®ång t- vÊn cho Ng©n hµng ®Ó phª duyÖt. 8. NhËn quyÕt ®Þnh phª duyÖt hoÆc nhËn xÐt gãp ý cña Ng©n hµng vÒ c¸c tµi liÖu trªn. 9. Söa l¹i tµi liÖu cã bæ sung c¸c nhËn xÐt cña Ng©n hµng. Sau khi dù ¸n ®· ®-îc Ng©n hµng phª duyÖt 10. Göi c¸c tµi liÖu mêi ®Õn c¸c c«ng ty ®-îc s¬ tuyÓn n»m trong danh s¸ch ng¾n. Dµnh 60 ngµy cho c¸c c«ng ty chuÈn bÞ vµ nép ®Ò xuÊt. 11. Ngay sau h¹n nép ®Ò xuÊt dù ¸n, tæ chøc chÊm ®Ò xuÊt.
  • 112.
    108 Phô lôc 9 TiÕptheo 12. Sau khi chÊm c¸c ®Ò xuÊt, viÕt th- mêi c«ng ty ®-îc xÕp thø nhÊt ®Ó th-¬ng l-îng trùc tiÕp. NÕu cÇn thiÕt cã thÓ yªu cÇu Ng©n hµng hç trî. 13. Khi hoµn thµnh c¸c th-¬ng l-îng, göi b¶n dù th¶o hîp ®ång ®· th¶o luËn cho Ng©n hµng cïng víi chi tiÕt theo møc phÝ ¸p dông, chi tiÕt b¶o hiÓm x· héi vµ phÝ hµnh chÝnh. 14. NhËn sù phª duyÖt/gãp ý cña Ng©n hµng 15. ChØnh söa hîp ®ång theo nh÷ng ý kiÕn ®ãng gãp cña Ng©n hµng. 16. Ký hîp ®ång víi c¸c c«ng ty t- vÊn. 17. Nép hîp ®ång ®· ký tíi Ng©n hµng. 18. Th«ng b¸o cho tÊt c¶ c¸c c«ng ty kh¸c vÒ c«ng ty ®· ®-îc lùa chän vµ trong tr-êng hîp ¸p dông thÓ thøc 2 phong b×, göi l¹i tÊt c¶ c¸c phong b× ch-a më chøa c¸c ®Ò xuÊt tµi chÝnh. Sau khi quyÒn vay vèn ®-îc th«ng b¸o cã hiÖu lùc. 19. Göi th«ng b¸o tiÕn hµnh c«ng viÖc tíi c«ng ty ®-îc chän. Göi b¶n sao th«ng b¸o tíi Ng©n hµng. B. Thñ tôc lùa chän t- vÊn ®éc lËp 1. LËp mét danh s¸ch ®Çy ®ñ (long-list) c¸c t- vÊn. Ng©n hµng sÏ cung cÊp mét danh s¸ch ®Çy ®ñ nÕu nh- cã yªu cÇu. 2. Läc ra thµnh danh s¸ch ng¾n (short-list) vµ xÕp lo¹i c¸c øng cö viªn theo thø tù c¨n cø vµo tr×nh ®é vµ kinh nghiÖm. 3. Nép danh s¸ch ng¾n cïng víi c¸c ®iÒu kho¶n tham chiÕu cho Ng©n hµng ®Ó xÐt duyÖt. 4. Khi cã ®-îc sù xem xÐt cña Ng©n hµng, ph¶i t×m hiÓu th«ng tin vÒ nguyÖn väng vµ sù s½n sµng cña c¸c t- vÊn ®éc lËp ®Ó nhËn nhiÖm vô th«ng qua c¸c mÉu th«ng b¸o chuÈn cña Ng©n hµng. 5. Th¶o luËn vÒ c¸c vÊn ®Ò tµi chÝnh víi c¸c øng cö viªn ®-îc xÕp h¹ng cao nhÊt vµ s½n sµng nhËn c«ng viÖc. 6. Göi b¶n dù th¶o hîp ®ång theo mÉu ®· ®-îc th¶o luËn tíi Ng©n hµng ®Ó th«ng qua. 7. Khi cã sù phª duyÖt cña Ng©n hµng, tiÕn hµnh ký hîp ®ång víi t- vÊn ®-îc chän. 8. Göi mét sè l-îng cÇn thiÕt c¸c b¶n sao hîp ®ång ®· ký tíi Ng©n hµng.
  • 113.
    109 Phô lôc 9 TiÕptheo 9. Th«ng b¸o cho chuyªn gia t- vÊn tiÕn hµnh c«ng viÖc. 10. Th«ng b¸o cho tÊt c¶ c¸c t- vÊn kh«ng ®¹t yªu cÇu vÒ kÕt qu¶ lùa chän nµy.
  • 114.
  • 115.
    111 Phô lôc 10 TiÕptheo Phô lôc 10Phô lôc 10Phô lôc 10Phô lôc 10Phô lôc 10 Thñ tôc mua hµng ho¸ vµ c«ng tr×nh d©n dôngThñ tôc mua hµng ho¸ vµ c«ng tr×nh d©n dôngThñ tôc mua hµng ho¸ vµ c«ng tr×nh d©n dôngThñ tôc mua hµng ho¸ vµ c«ng tr×nh d©n dôngThñ tôc mua hµng ho¸ vµ c«ng tr×nh d©n dông
  • 116.
  • 117.
    113 Phô lôc 10 TiÕptheo Nh÷ng thñ tôc sau ®©y sÏ ®-îc ¸p dông ®Ó mua hµng ho¸ vµ c¸c c«ng tr×nh d©n dông theo thùc tiÔn ®Êu thÇu c¹nh tranh quèc tÕ. A. Mua s¾m hµng ho¸ 1. LËp danh s¸ch hµng ho¸ cÇn mua vµ ph©n chóng vµo c¸c gãi thÇu phï hîp víi quy m« dÔ thu hót c¹nh tranh ë cÊp quèc tÕ. 2. ChuÈn bÞ c¸c hå s¬ mêi thÇu, th-êng bao gåm: th- mêi thÇu, h-íng dÉn vµ ®iÒu kiÖn tham gia thÇu, c¸c ®iÒu kiÖn hîp ®ång (chung vµ cô thÓ); c¸c th«ng sè kü thuËt, khèi l-îng, mÉu ®Æt gi¸, mÉu ®Æt cäc ®¶m b¶o, mÉu ®¶m b¶o thùc hiÖn. 3. Sau khi hå s¬ mêi thÇu ®-îc Ng©n hµng th«ng qua, tiÕn hµnh th«ng b¸o mêi thÇu trªn mét tê b¸o b»ng tiÕng Anh t-¬ng ®èi phæ biÕn t¹i n-íc vay vèn. §ång thêi, ph¶i göi mét b¶n sao th- mêi thÇu ®Õn c¸c ®¹i diÖn cña Ng©n hµng t¹i c¸c n-íc thµnh viªn theo danh s¸ch ®Þa chØ do Ng©n hµng cung cÊp. Ng©n hµng còng sÏ s¾p xÕp ®Ó ra mét th«ng b¸o mua s¾m in trong T¹p chÝ kinh doanh ph¸t triÓn (Development business). 4. §Æt thêi h¹n Ýt nhÊt lµ 60 ngµy cho nép thÇu. T¹i thêi ®iÓm quy ®Þnh më thÇu, cÇn ph¶i më víi sù cã mÆt cña ®«ng ng-êi vµ c¸c gi¸ ®Æt thÇu (bid price) (bao gåm c¸c c¶ ph-¬ng ¸n gi¸ vµ møc chµo chiÕt khÊu) cÇn ®-îc ®äc to vµ ghi vµo biªn b¶n trong buæi më thÇu c«ng khai. §¹i diÖn cña c¸c bªn dù thÇu tham gia buæi më thÇu cÇn ph¶i ký vµo biªn b¶n. 5. Sau khi më thÇu, xem xÐt c¸c tµi liÖu dù thÇu ®Ó x¸c ®Þnh møc ®é phï hîp víi c¸c quy ®Þnh vµ h-íng dÉn mêi thÇu, còng nh- møc ®é ®¸p øng th«ng sè kü thuËt. Khi ®ã, nh÷ng gãi thÇu ®· ®¸p øng ®-îc nh÷ng néi dung c¬ b¶n sÏ ®-îc ®¸nh gi¸/ chÊm theo nh÷ng ph-¬ng ph¸p, ®iÒu kho¶n vµ c¸c ®iÒu kiÖn nªu trong hå s¬ thÇu. Cã thÓ cã sù ®iÒu chØnh gi¸ thÇu nÕu cÇn thiÕt. 6. So s¸nh c¸c møc gi¸ ®Êu thÇu (theo møc ®· ®iÒu chØnh) cña nh÷ng gãi thÇu ®¹t tiªu chuÈn vµ chän ra møc gi¸ chµo thÊp nhÊt 7. Nép cho Ng©n hµng (i) mét biªn b¶n cña buæi më thÇu c«ng khai; (ii) tãm t¾t néi dung vµ chÊm ®iÓm c¸c gãi thÇu; (iii) §Ò xuÊt bªn tróng thÇu vµ nÕu cÇn sÏ kÌm theo c¸c khuyÕn nghÞ cña t- vÊn (nÕu cã). (iv) dù th¶o hîp ®ång nÕu cã thay ®æi c¬ b¶n so víi b¶n hîp ®ång ®· ®-îc Ng©n hµng th«ng qua tr-íc ®©y; vµ (v) giÊy chøng nhËn hµng ho¸ ®¶m b¶o chÊt l-îng nÕu cÇn. Bªn tróng thÇu ph¶i lµ bªn ®Æt gi¸ thÊp nhÊt. Thñ tôc mua s¾m hµng ho¸ vµ c«ngThñ tôc mua s¾m hµng ho¸ vµ c«ngThñ tôc mua s¾m hµng ho¸ vµ c«ngThñ tôc mua s¾m hµng ho¸ vµ c«ngThñ tôc mua s¾m hµng ho¸ vµ c«ng tr×nh d©n dôngtr×nh d©n dôngtr×nh d©n dôngtr×nh d©n dôngtr×nh d©n dông
  • 118.
    114 Phô lôc 10 TiÕptheo 8. Sau khi ®-îc Ng©n hµng th«ng qua tiÕn hµnh trao ®æi vµ ký kÕt hîp ®ång. CÇn nép 3 b¶n sao hîp ®ång ®· ký cho Ng©n hµng. B. Hîp ®ång vÒ c¸c c«ng tr×nh d©n dông Trong hÇu hÕt c¸c hîp ®ång vÒ c«ng tr×nh d©n dông ph¶i so tuyÓn n¨ng lùc chuyªn m«n cña c¸c bªn dù thÇu tr-íc khi mêi thÇu. ChØ nh÷ng bªn nµo ®· ®-îc s¬ tuyÓn ®ñ kh¶ n¨ng míi ®-îc mêi nép hå s¬ d- thÇu. Thñ tôc gåm c¸c b-íc sau: 1. ChuÈn bÞ hå s¬ ®¸nh gi¸ s¬ bé vÒ n¨ng lùc chuyªn m«n bao gåm th- mêi tham gia, c¸c th«ng tin c¬ së m« t¶ vÒ dù ¸n, vÞ trÝ, quy m« hîp ®ång vµ c¸c sè liÖu liªn quan kh¸c, b¶ng hái s¬ tuyÓn vµ dù kiÕn ph-¬ng ph¸p, tiªu chuÈn s¬ tuyÓn. 2. Sau khi Ng©n hµng th«ng qua dù th¶o tµi liÖu s¬ tuyÓn n¨ng lùc, th«ng b¸o mêi dù s¬ tuyÓn nµy trªn mét t¹p chÝ b»ng tiÕng Anh, phæ biÕn réng r·i t¹i n-íc vay vèn. §ång thêi, ph¶i göi mét b¶n sao th- mêi tíi c¸c ®¹i diÖn ®Þa ph-¬ng ë c¸c n-íc thµnh viªn theo danh s¸ch Ng©n hµng cung cÊp. Ng©n hµng s¾p xÕp ®Ó ®¨ng mét th«ng b¸o mua s¾m trªn t¹p chÝ kinh doanh ph¸t triÓn. Kh«ng ®-îc ®-a ph-¬ng ph¸p vµ c¸c tiªu chuÈn dù kiÕn cho viÖc s¬ tuyÓn vµo trong c¸c tµi liÖu göi cho nh÷ng bªn ®¨ng ký dù s¬ tuyÓn. Dµnh Ýt nhÊt lµ 60 ngµy ®Ó nép c¸c ®Ò xuÊt dù s¬ tuyÓn. 3. Dùa trªn ph-¬ng ph¸p vµ c¸c tiªu chuÈn s¬ tuyÓn mµ Ng©n hµng ®· th«ng qua tiÕn hµnh ®¸nh gi¸ nh÷ng b¶n ®¨ng ký s¬ tuyÓn nhËn ®-îc. 4. Sau khi hoµn thµnh viÖc ®¸nh gi¸, ph¶i nép cho Ng©n hµng (i) mét danh s¸ch c¸c bªn ®¨ng ký dù s¬ tuyÓn, (ii) mét b¶n tãm t¾t néi dung vµ ®¸nh gi¸ c¸c hå s¬ dù s¬ tuyÓn; vµ (iii) danh s¸ch c¸c bªn sÏ ®-îc s¬ tuyÓn (kÌm theo c¸c khuyÕn nghÞ cña t- vÊn nÕu cã). 5. Sau khi Ng©n hµng th«ng qua danh s¸ch nh÷ng c«ng ty tróng vßng s¬ tuyÓn, göi th- mêi dù thÇu ®Õn tÊt c¶ c¸c bªn ®· ®-îc s¬ tuyÓn. Hå s¬ mêi thÇu còng cÇn ®-îc Ng©n hµng th«ng qua tr-íc khi göi ®i gièng nh- trong tr-êng hîp mua hµng ho¸. 6. Cho phÐp Ýt nhÊt lµ 90 ngµy ®Ó nép thÇu. T¹i thêi ®iÓm më thÇu ®· ®Þnh, c¸c hå s¬ dù thÇu ph¶i ®-îc më tr-íc cã mÆt cña ®«ng ng-êi vµ c¸c gi¸ chµo thÇu (gåm c¸c ph-¬ng ¸n gi¸ vµ chiÕt khÊu) ph¶i ®-îc ®äc to vµ ghi vµo biªn b¶n cña buæi më thÇu c«ng khai. §¹i diÖn c¸c bªn dù thÇu tham gia buæi më thÇu ph¶i ký vµo hå s¬ më thÇu. 7. Sau khi më thÇu, xem xÐt c¸c tµi liÖu dù thÇu ®Ó x¸c ®Þnh møc ®é phï hîp víi c¸c quy ®Þnh vµ h-íng dÉn mêi thÇu, còng nh- møc ®é ®¸p øng th«ng sè kü thuËt. Khi ®ã, nh÷ng gãi thÇu ®· ®¸p øng ®-îc nh÷ng néi dung c¬ b¶n sÏ
  • 119.
    115 Phô lôc 10 TiÕptheo ®-îc ®¸nh gi¸/ chÊm theo nh÷ng ph-¬ng ph¸p, ®iÒu kho¶n vµ c¸c ®iÒu kiÖn nªu trong hå s¬ thÇu. Cã thÓ cã sù ®iÒu chØnh gi¸ thÇu nÕu cÇn thiÕt. 8. So s¸nh c¸c møc gi¸ ®Êu thÇu (theo møc ®· ®iÒu chØnh) cña nh÷ng gãi thÇu ®¹t tiªu chuÈn vµ chän ra møc gi¸ chµo thÊp nhÊt 9. Nép cho Ng©n hµng (i) mét biªn b¶n cña buæi më thÇu c«ng khai; (ii) tãm t¾t néi dung vµ chÊm ®iÓm c¸c gãi thÇu; (iii) §Ò xuÊt bªn tróng thÇu vµ nÕu cÇn sÏ kÌm theo c¸c khuyÕn nghÞ cña t- vÊn (nÕu cã). (iv) dù th¶o hîp ®ång nÕu cã thay ®æi c¬ b¶n so víi b¶n hîp ®ång ®· ®-îc Ng©n hµng th«ng qua tr-íc ®©y; vµ (v) giÊy chøng nhËn hµng ho¸ (thiÕt bÞ - goods) ®¶m b¶o chÊt l-îng nÕu cÇn. Bªn tróng thÇu ph¶i lµ bªn ®Æt gi¸ thÊp nhÊt. 10. Sau khi ®-îc Ng©n hµng th«ng qua tiÕn hµnh trao ®æi vµ ký kÕt hîp ®ång. CÇn nép 03 b¶n sao hîp ®ång ®· ký cho Ng©n hµng.
  • 120.
  • 121.
    117 Phô lôc 11 TiÕptheo Phô lôc 11 MÉu yªu cÇu thay ®æi ®¬n ®Æt hµng
  • 122.
  • 123.
    119 Phô lôc 11 TiÕptheo MÉu yªu cÇu thay ®æi ®¬n ®Æt hµng §Ò nghÞ vµ chÊp nhËn söa ®æi hîp ®ång 1. V¨n phßng ®Ò nghÞ 2. Hîp ®ång sè 3. Sè söa ®æi 4. Göi (Nhµ thÇu) 5. VÞ trÝ vµ m« t¶ cña dù ¸n 6. §Ò nghÞ thùc hiÖ n nh÷ng söa®æ i sau ®© y®Ó ph ïhîp v íi nh÷ng® iÒu chØ nh vÒ th«ng sè kü thuËt vµ b¶n vÏ kÌm theo hoÆ c® ­îc liÖ t kª d­íi ®© y. Nép®Ò xuÊt kÌm theo vµo trang 2 vµ göi kÌm c¶ ph© n bæ chi tiÕ t c¸c chi phÝ cña h îp ® ång chÝ nh vµ c¸c h îp ® ång phô (xem thªm ® iÒu kho¶n cña h îp ® ång v íi tªn gäi ]§Ò xuÊt söa®æ i` Ph© n bæ chi tiÕ t chi phÝ^). Kh«ng® ­îc thùc hiÖ n c«ng viÖ c theo nh÷ng söa®æi nÕ u ch­a nhËn® ­îc b¶n sao do c¸n bé phô tr¸ch Hîp ® ång ký hoÆ c mét chØ thÞ cho phÐ p thùc hiÖ n. Ngµy th¸ng Hä tªn vµ chøc danh Ch÷ ký 7. M« t¶ c¸c thay®æ i: Theo® iÒ u kho¶n ]Thay®æ i^ cña h îp ® ång, nhµ thÇu ph¶i cung cÊp c¸c trang thiÕ t bÞ , lao® éng vµ nguyªn vËt liÖu, vµ thùc hiÖn tÊt c¶ nh÷ng c«ng viÖ c cÇn thiÕ t®Ó hoµn thµnh c«ng viÖ c sau: Trõ khi® ·® ­îc söa®æ i nh­ sau, c¸c® iÒu kho¶n cßn l¹i cña h îp ® ång® ang ® ­îc ® iÒ u chØ nh sÏ gi÷ nguyªn hiÖ u lùc. PhÇn söa®æ itrªn®© y® ­îc chÊp nhËn: Nhµ thÇu (§¬ n vÞ thùc hiÖ n) §¹i diÖn Ch÷ ký Ch÷ ký Ngµy th¸ng Hä tªn vµ chøc danh Ngµy th¸ng Hä tªn vµ chøc danh 6. §Ò nghÞ thùc hiÖn nh÷ng söa ®æi sau ®©y ®Ó phï hîp víi nh÷ng ®iÒu chØnh vÒ th«ng sè kü thuËt vµ b¶n vÏ kÌm theo hoÆc ®­îc liÖt kª d­íi ®©y. Nép ®Ò xuÊt kÌm theo vµo trang 2 vµ göi kÌm c¶ ph©n bæ chi tiÕt c¸c chi phÝ cña hîp ®ång chÝnh vµ c¸c hîp ®ång phô (xem thªm ®iÒu kho¶n cña hîp ®ång víi tªn gäi “§Ò xuÊt söa ®æi – Ph©n bæ chi tiÕt chi phÝ”). Kh«ng ®­îc thùc hiÖn c«ng viÖc theo nh÷ng söa ®æi nÕu ch­a nhËn ®­îc b¶n sao do c¸n bé phô tr¸ch Hîp ®ång ký hoÆc mét chØ thÞ cho phÐp thùc hiÖn. 7. M« t¶ c¸c thay ®æi: Theo ®iÒu kho¶n “Thay ®æi” cña hîp ®ång, nhµ thÇu ph¶i cung cÊp c¸c trang thiÕt bÞ, lao ®éng vµ nguyªn vËt liÖu, vµ thùc hiÖn tÊt c¶ nh÷ng c«ng viÖc cÇn thiÕt ®Ó hoµn thµnh c«ng viÖc sau: Trõ khi ®· ®­îc söa ®æi nh­ sau, c¸c ®iÒu kho¶n cßn l¹i cña hîp ®ång ®ang ®­îc ®iÒu chØnh sÏ gi÷ nguyªn hiÖu lùc. (§¬n vÞ thùc hiÖn) PhÇn söa ®æi trªn ®©y ®­îc chÊp nhËn:
  • 124.
  • 125.
    121 Phô lôc 12 TiÕptheo Phô lôc 12Phô lôc 12 Nh÷ng c«ng cô vµ kü thuËt ®Ó dù to¸nNh÷ng c«ng cô vµ kü thuËt ®Ó dù to¸n vµ kiÓm tra tiÕn ®évµ kiÓm tra tiÕn ®é
  • 126.
  • 127.
    123 Phô lôc 12 TiÕptheo 1. Phô lôc nµy ®Ò cËp tíi c¸c tr×nh tù chi tiÕt ®Ó x©y dùng vµ ¸p dông hÖ thèng ghi chÐp vµ theo dâi tiÕn ®é thùc hiÖn dù ¸n (kÕ ho¹ch), chi phÝ vµ Ng©n s¸ch, nh÷ng thay ®æi so víi -íc tÝnh ban ®Çu, nh÷ng xu h-íng biÕn ®æi cña tiÕn ®é vµ chi phÝ vµ -íc tÝnh khi hoµn thiÖn. Phô lôc sÏ sö dông mét dù ¸n gi¶ thiÕt, dù ¸n thuû lîi cã c¬ cÊu ph©n chia c«ng viÖc nªu trong h×nh 1, phô lôc 4. Mçi khèi lµ mét c«ng viÖc vµ mçi viÖc nµy sÏ cÇn mét ng-êi chÞu tr¸ch nhiÖm hoµn thµnh nã. Ng-êi ®ã cã thÓ lµ Gi¸m ®èc dù ¸n cña bªn vay vèn, mét thµnh viªn trong ban qu¶n lý dù ¸n, mét c¸n bé cña mét c¬ quan tham gia dù ¸n, mét t- vÊn, mét nhµ cung cÊp hoÆc mét nhµ thÇu x©y dùng. Nh÷ng nhiÖm vô nµy h×nh thµnh nªn bé m¸y chi tiÕt tæ chøc cña toµn dù ¸n. 2. Ng-êi chÞu tr¸ch nhiÖm ®èi víi mçi c«ng viÖc sÏ ®Æt kÕ ho¹ch chi tiÕt, lËp tiÕn ®é vµ chi phÝ cho c¸c ho¹t ®éng trong c«ng viÖc nµy (hoÆc chi phÝ cho chÝnh c«ng viÖc nÕu b¶n th©n c«ng viÖc ®ã kh«ng thÓ ph©n chia thµnh c¸c ho¹t ®éng). Chi phÝ (ng©n s¸ch) sÏ ®-îc tÝnh to¸n cho mçi ho¹t ®éng vµ nh- vËy chi phÝ (ng©n s¸ch) cña c¶ c«ng viÖc sÏ b»ng tæng cña c¸c ho¹t ®éng nµy. Chi phÝ ®-îc tÝnh dùa trªn chi phÝ nh©n c«ng, vËt t-, thiÕt bÞ cÇn thiÕt ®Ó thùc hiÖn tõng ho¹t ®éng hoÆc nhiÖm vô. 3. VÝ dô trong tr-êng hîp cña nhiÖm vô C, ®-êng xe ch¹y vµ ®-êng nhá, kÕ ho¹ch thùc hiÖn nhiÖm vô cã thÓ gièng nh- trong h×nh 1. Tæng thêi gian cho nhiÖm vô C trong h×nh 1 b»ng kho¶ng c¸ch thêi gian tõ X ®Õn Y. Tæng kho¶ng thêi gian nµy cã thÓ ®-îc biÓu diÔn b»ng mét ®o¹n thêi gian cïng víi nh÷ng nhiÖm vô kh¸c trong biÓu ®å thêi gian d¹ng thanh cña dù ¸n. Tæng chi phÝ cho nhiÖm vô C trong kho¶ng thêi gian tõ X ®Õn Y lµ $4000. Nh- vËy ta cã thÊy ®-îc c¶ chi phÝ vµ kÕ ho¹ch cña nhiÖm vô C. ë ®©y cÇn l-u ý r»ng chØ cã kho¶ng thêi gian (tiÕn ®é) cho nhiÖm vô C ®· ®-îc x¸c ®Þnh nh-ng ch-a cã ngµy th¸ng cô thÓ. Theo c¸ch nµy sÏ dù tÝnh ®-îc thêi gian cho tÊt c¶ c¸c phÇn viÖc cña dù ¸n vµ tõ ®ã tæng hîp chi phÝ vµo cïng kÕ ho¹ch cña tõng c«ng viÖc. 4. TiÕp theo, dùa vµo viÖc ®¸nh gi¸ cÈn thËn møc ®é -u tiªn ®èi víi c¸c nhiÖm vô nµy sÏ s¾p xÕp chóng vµo trong tæng kÕ ho¹ch cña dù ¸n (CPM/PERT) ë d¹ng s¬ ®å m¹ng l-íi. C¸c nhiÖm vô ®-îc tr×nh bµy trªn mét s¬ ®å thêi gian theo giai ®o¹n d¹ng m¹ng l-íi biÓu thÞ chi phÝ vµ ho¹t ®éng trong c¸c nhiÖm vô ®-îc nh- vÝ dô trong h×nh 2. Trªn c¬ së x¸c ®Þnh s¬ ®å cña dù ¸n vµ tuyÕn ho¹t ®éng chñ yÕu cïng víi ph©n tÝch kÕ ho¹ch tæng thÓ cña dù ¸n sÏ t¹m thêi x¸c ®Þnh ®-îc dù ¸n kh¶ n¨ng hoµn thµnh ®-îc nh÷ng mèc ho¹t ®éng quan träng. Chi phÝ cña mçi ho¹t ®éng trong s¬ ®å m¹ng l-íi ®· ®-îc x¸c ®Þnh tõ tr-íc. NÕu cÇn, ®iÒu chØnh l¹i kÕ ho¹ch theo d¹ng s¬ ®å m¹ng l-íi theo kiÓu ë H×nh 2 b»ng c¸c kü thuËt nh- ®Èy nhanh dù ¸n, ph©n tÝch chi phÝ tèi thiÓu.v.v... Chi phÝ cña c¸c nhiÖm vô kh¸c nhau ®-îc tËp hîp vµo c¬ cÊu ph©n chia cña Nh÷ng c«ng cô vµ kü thuËt ®Ó dù to¸nNh÷ng c«ng cô vµ kü thuËt ®Ó dù to¸n vµ kiÓm tra tiÕn ®évµ kiÓm tra tiÕn ®é
  • 128.
    124 Phô lôc 12 TiÕptheo 1. Gi¶i phãng mÆt b»ng 2. San nÒn 3. §µo vµ x© ymãng X $ 800 $ 1.200 $ 2.000 Y Ho¹t ®éng TiÕn ®é vµ chi phÝ $ = L+M+E (hoÆc S/C)* $ = L+M+E (hoÆc S/C)* $ = L+M+E (hoÆc S/C)* * L+M+E (hoÆ c S/C)= Nh© n c«ng(Labor) + VËt liÖu(Materials) + ThiÕ tbÞ (Equipment) (hoÆ c gi¸ trªn h îp® ång phô/h îp ® ång chÝ nh (Subcontract/Contract) - nÕ u nh-cÇn ®Õn mét nhµ thÇu hoÆ c thÇu phô th× gi¸ h îp ® ång sÏ® -îc sö dông thay cho L+M+E) H×nh 1. KÕ ho¹ch thùc hiÖn nhiÖm vô C H×nh 2. LÞch tr×nh theo thêi gian cña dù ¸n X 1 2 3 4 5 6 7 8 9 10 11 12 H (8.000) * B (6.000) G(8,000) D(10,000) F (18.000) A(3,000) E (2.000)C (1.000) * §© y lµ tæ ng c¸c chi phÝ (-íc tÝ nh ng© n s¸ch) cho mçi ho¹t® éng. 1. Gi¶i phãng mÆt b»ng 2. San nÒn 3. §µo vµ x©y mãng * L+M+E (hoÆc S/C) = nh©n c«ng (Labor)+ VËt liÖu (Materials)+ ThiÕt bÞ (Equipment) (hoÆc gi¸ trªn hîp ®ång phô/ Hîp ®ång chÝnh (Subcontract/ Contract) - NÕu nh- cÇn ®Õn mét nhµ thÇu hoÆc thÇu phô th× gi¸ hîp ®ång sÏ ®-îc sö dông thay cho L+M+E) * §©y lµ tæng c¸c chi phÝ (-íc tÝnh ng©n s¸ch) cho mçi ho¹t ®éng
  • 129.
    125 Phô lôc 12 TiÕptheo c«ng viÖc møc cao h¬n ®Ó tÝnh to¸n tæng ng©n s¸ch dù ¸n vµ con sè nµy sÏ ®-îc thö ph©n bæ ng-îc l¹i cho c¸c pÇn viÖc ®Ó kiÓm tra. Sau khi tÊt c¶ c¸c bé phËn hoµn thµnh, s¬ ®å m¹ng l-íi CPM/PERT trë thµnh mét bé phËn kh«ng thÓ t¸ch rêi cña lÞch tr×nh chi tiªu vµ ho¹t ®éng cña dù ¸n. §©y chÝnh lµ c¬ së ®Ó ®¸nh gi¸ t×nh tr¹ng, x¸c ®Þnh t×nh h×nh thùc hiÖn dù ¸n trong khu«n khæ gi¸m s¸t dù ¸n. §iÒu v« cïng quan träng lµ kh«ng ®-îc thay ®æi c¸c dù trï ng©n s¸ch vµ kÕ ho¹ch, trõ tr-êng hîp cã nh÷ng thay ®æi vÒ ®¬n ®Æt hµng hoÆc hîp ®ång ®· ®-îc phª duyÖt. 5. §o¹n nµy sÏ nªu c¸ch ®¸nh gi¸ t×nh tr¹ng dù ¸n vµ x¸c ®Þnh c¸c th«ng sè vÒ thùc hiÖn dù ¸n xÐt theo nh÷ng biÕn ®æi vÒ chi phÝ/tiÕn ®é vµ xu h-íng ph¸t triÓn cña dù ¸n lµm c¬ së cho viÖc -íc tÝnh vµ b¸o c¸o ®Þnh kú trong thêi gian thùc hiÖn dù ¸n. Môc ®Ých ®Çu tiªn cña c«ng viÖc nµy lµ ®Ó x¸c ®Þnh ®-îc mäi vÊn ®Ò ngay khi nã x¶y ra vµ ®iÒu chØnh kÞp thêi nh»m tr¸nh nh÷ng t¸c ®éng tiªu cùc tíi kÕ ho¹ch chi phÝ vµ chÊt l-îng cña dù ¸n. SÏ rÊt cã lîi khi ta tr×nh bµy kÕ ho¹ch thùc hiÖn dù ¸n b»ng mét biÓu ®å d¹ng thanh ®Ó ¸p dông c¸c kü thuËt ®¸nh gi¸ c¸c th«ng sè vµ t×nh tr¹ng cña dù ¸n (tuy nhiªn nÕu ®· sö dông s¬ ®å thêi gian cã ®¸nh dÊu giai ®o¹n). TiÕn ®é lËp theo biÓu ®å d¹ng thanh cña dù ¸n thñy lîi X ®-îc m« t¶ trong h×nh 3. Theo biÓu ®å nµy sÏ x¸c ®Þnh ®-îc t×nh tr¹ng cña dù ¸n vµ c¸c th«ng sè cña dù ¸n vµo cuèi th¸ng thø 4. C¸c b-íc nh- sau: 1. TÝnh tæng dù to¸n ng©n s¸ch cña c«ng viÖc theo kÕ ho¹ch (Bugeted Value of Work Schedule- BVWS) theo ®«la (hoÆc mét lo¹i tiÒn kh¸c), b»ng tæng c¸c kinh phÝ cña dù ¸n: céng kinh phÝ cña tõng ho¹t ®éng cÇn hoµn thiÖn. BVWS (tot) = 3,000 + 6,000 + 1,000 + 10,000 + 2,000 + 18,000 + 08,000 + 08,000 + 12,000 = 68,000 2. TÝnh tæng dù to¸n ng©n s¸ch cña c«ng viÖc theo kÕ ho¹ch BVWS vµo thêi ®iÓm cuèi th¸ng thø 4 theo ®«la hoÆc mét lo¹i tiÒn mÆt nµo kh¸c b»ng c¸ch céng tÊt c¶ c¸c kinh phÝ cña c¸c ho¹t ®éng trong kÕ ho¹ch n»m phÝa bªn tr¸i cña thêi ®iÓm b¸o c¸o lµ th¸ng thø 4. KÕt qu¶ sÏ lµ: BVWS = 2,000 + 2/6(6,000) + 1,000 + 1/5(10,000) +1/9(18,000) + 8,000 + 4/12(12,000) = 21,000 3. TÝnh to¸n phÇn thùc chi cña c«ng viÖc ®· thùc hiÖn (Actual Value of the Work Performed- AVWP) b»ng ®« la hoÆc mét lo¹i tiÒn kh¸c ®Õn hÕt th¸ng thø 4. §©y lµ phÇn chi tiªu thùc sù cho c¸c h¹ng môc ®Ó hoµn thµnh mét phÇn c«ng viÖc tÝnh cho tíi hÕt th¸ng 4- phÇn t« ®en trong c¸c thanh trong h×nh vÏ trªn. Nã kh«ng ®-îc bao gåm c¸c kho¶n chi cho nh÷ng h¹ng môc ®· nhËn vÒ nh-ng ch-a ®-îc n»m trong c«ng viÖc ®· hoµn thiÖn nh-ng ph¶i tÝnh c¶ nh÷ng h¹ng môc trong c«ng viÖc ®· hoµn thµnh song sÏ ®-îc thanh to¸n sau
  • 130.
    H×nh3.Dù¸nX-TiÕn®éthùchiÖntheobiÓu®åd¹ngthanh 123456789101112NhiÖmvôM·M«t¶ A0100ThudänmÆtb»ng B1100M-¬ngtiªun-íc C1200§-êngcho«-t« vµ®-êngnhá D2100BètrÝkªnhvµ dßngch¶y E1300R¶i®-êng F2200X©ykªnhm-¬ng G2300ThiÕtbÞb¬m H3000T-vÊnthiÕtkÕ I4000Qu¶nlýdù¸n Ch-¬ngtr×nh(th¸ng) (8,000) (12,000) (3,000) (6,000) (1,000) (10,000) (2,000) (18,000) (8,000) WBS *Tængdùtr÷ng©ns¸chchoc¸cho¹t®éng®-îcchØra.PhÇnt«®entrongc¸cthanhchØrac¸cc«ngviÖc®·hoµnthµnhvµongµy ®-îcchØratrongh×nh A0100ThudänmÆtb»ng B1100M-¬ngtiªun-íc C1200§§§§§-êngcho«t«vµ ®-êngnhá D2100BèchÝkªnhvµ dßngch¶y E1300R¶i®-êng F2200X©ykªnhm-¬ng G2300ThiÕtbÞb¬m H3000T-vÊnthiÕtkÕ I4000Qu¶nlýdù¸n WBSCh-¬ngtr×nh(th¸ng) *Tængdùtr÷ng©ns¸chchoc¸cho¹t®éng®-îcchØra.PhÇnt«®entrongc¸cthanhchØrac¸cc«ngviÖc®·hoµnthµnhvµongµy®-îcchØratrongh×nh
  • 131.
    127 Phô lôc 12 TiÕptheo AVWP = 4,000+8,000+2,000+4,000=Tæng IHBAviÖcC«ng = 18,000 nµy. Nãi mét c¸ch kh¸c, phÇn thùc chi cña c«ng viÖc ®· thùc hiÖn (AVWP) t¹i mäi thêi ®iÓm kh«ng nhÊt thiÕt b»ng dßng tiÒn mÆt thùc tÕ ®· chi. Th«ng tin vÒ phÇn thùc chi cña c«ng viÖc ®· thùc hiÖn AVWP th-êng ®-îc cung cÊp tõ c¸n bé hµnh chÝnh vµ kiÓm so¸t tµi chÝnh cña dù ¸n dùa trªn nh÷ng ghi chÐp vÒ c¸c kho¶n chi l-¬ng, chi phÝ cho vËt liÖu, thiÕt bÞ vµ tiÒn thuª thiÕt bÞ trong qu¸ tr×nh thùc hiÖn phÇn viÖc ®· xong. Kh«ng cÇn sö dông tíi gi¸ dù to¸n hay dù kiÕn cña nh÷ng phÇn t« ®en trong c¸c thanh ë h×nh 3. Trong vÝ dô nµy chóng ta cã thÓ nãi r»ng thùc chi cho c«ng viÖc ®· thùc hiÖn (AVWP) tõ tÊt c¶ c¸c ho¹t ®éng lµ: Nh- vËy, ®èi víi tr-êng hîp khi chi phÝ thùc tÕ thÊp h¬n so víi dù to¸n, tøc lµ AVWP thÊp h¬n BVWS (18,000 thÊp h¬n 21,000) cã thÓ nãi r»ng chi tiªu cña dù ¸n ®ang ë tiÕn ®é chËm. Tuy nhiªn kh«ng thÓ cã chØ sè ®Þnh l-îng nµo ®Ó ®¸nh gi¸ t×nh h×nh thùc hiÖn kÕ ho¹ch mÆc dï phÇn thùc hiÖn xong ®· ®-îc hiÓn thÞ b»ng phÇn t« ®Ëm trªn c¸c thanh thêi gian. H¬n n÷a, mét sè phÇn viÖc d-êng nh- l¹i cã chi phÝ kh¸c víi dù to¸n vµ nh- vËy cã thÓ nãi r»ng viÖc ®¸nh gi¸ sím th-êng kh«ng chÝnh x¸c. Thùc tÕ tõ ®©y ch-a chØ ra sù kÐm hiÖu qu¶ r»ng thùc chi cuèi cïng kh¸c víi -íc tÝnh hoÆc nh÷ng t¸c ®éng cña viÖc thay ®æi tiÕn ®é tíi chi phÝ.4. Mét yÕu tè quan träng cÇn ph¶i tÝnh råi so s¸nh víi c¸c chØ sè nh- dù to¸n ban ®Çu vµ thùc chi nªu trªn ®Ó x¸c ®Þnh møc ®é thùc hiÖn vµ t×nh h×nh tµi chÝnh cña dù ¸n chÝnh lµ dù to¸n kinh phÝ cña phÇn viÖc ®· thùc hiÖn (Budgeted Value of the Work Performed- BVWP) (b»ng ®« la hoÆc lo¹i tiÒn kh¸c). ChØ sè nµy cã thÓ ®-îc x¸c ®Þnh b»ng c¸ch lÊy phÇn tr¨m cña c«ng viÖc ®· thùc hiÖn nh©n víi tæng dù to¸n kinh phÝ cho c«ng viÖc ®ã. VÝ dô, ®èi víi nhiÖm vô B nªu trªn, BVWP = 1/6 x 6000 = 1000 hoÆc hoµn thµnh 16%. Muèn x¸c ®Þnh phÇn tr¨m hoµn thµnh c«ng viÖc, lËp ra tõ tr-íc mét sè th-íc ®o cho c«ng viÖc (nh- mÐt khèi, mÐt vu«ng hoÆc mÐt hay phÇn tr¨m c¸c thiÕt bÞ l¾p ®Æt) vµ kiÓm tra b»ng ®o ®Õm xem ®· thùc hiÖn ®-îc bao nhiªu. Kh«ng thay ®æi th-íc ®o trong suèt thêi gian thùc hiÖn cña dù ¸n. Mét sè c¸ch tÝnh nh- sau th-êng ®-îc sö dông: (i) 0 vµ 100%: ChØ sau khi c«ng viÖc ®-îc hoµn tÊt míi tÝnh kinh phÝ theo dù to¸n cho c«ng viÖc ®· thùc hiÖn. C¸ch tÝnh nµy th-êng ®-îc sö dông cho nh÷ng c«ng viÖc cã thêi gian thùc hiÖn ng¾n (mét hoÆc hai th¸ng), gi¸ trÞ thÊp vµ khã ®¸nh gi¸. ViÖc ®¸nh gi¸ c«ng viÖc ®· hoµn thµnh hay ch-a cã thÓ dÔ dµng ®o ®Õm b»ng m¾t vµ kh«ng cÇn ®Õn c¸c c¸ch tÝnh to¸n kh¸c. (ii) 50 vµ 50%: Sau khi c«ng viÖc ®-îc b¾t ®Çu, kh«ng cÇn x¸c ®Þnh khèi l-îng g¸n 50% gi¸ trÞ cña phÇn dù to¸n kinh phÝ cho c«ng viÖc. Tuy nhiªn kÓ tõ thêi
  • 132.
    128 Phô lôc 12 TiÕptheo ®iÓm ®ã sÏ kh«ng tÝnh thªm kinh phÝ cho bÊt cø phÇn viÖc thùc hiÖn thªm nµo cho tíi khi toµn bé c«ng viÖc kÕt thóc- khi ®ã sÏ tÝnh nèt 50% gi¸ trÞ cßn l¹i. C¸ch tÝnh to¸n kiÓu nµy th-êng ¸p dông cho nh÷ng nhiÖm vô l©u h¬n (2 ®Õn 6 th¸ng), víi kinh phÝ dù trï kh¸ thÊp so víi nh÷ng nhiÖm vô kh¸c vµ còng khã cã thÓ tÝnh to¸n chi tiÕt ®-îc. T-¬ng tù nh- trªn, cã thÓ dÔ dµng x¸c ®Þnh b»ng m¾t khi nhiÖm vô ®-îc b¾t ®Çu vµ khi kÕt thóc hoµn toµn. Ngoµi ra kh«ng cÇn ph¶i x¸c ®Þnh mét chØ tiªu nµo kh¸c. Hai th-íc ®o nµy lµ ®Ó ®¬n gi¶n hãa viÖc tÝnh to¸n. Trong c¸c tr-êng hîp sö dông chóng nªu trªn, bÊt kú sù kh«ng chÝnh x¸c nhÊt thêi nµo trong qu¸ tr×nh tÝnh to¸n tæng kinh phÝ dù to¸n cho phÇn c«ng viÖc ®· thùc hiÖn còng kh«ng ¶nh h-ëng nhiÒu tíi viÖc x¸c ®Þnh c¸c th«ng sè thùc hiÖn cña dù ¸n. VÝ dô ta cã thÓ nãi r»ng viÖc kiÓm tra s¬ bé khèi l-îng c«ng viÖc tÝnh tíi thêi ®iÓm cuèi th¸ng thø 4 cho c¸c kÕt qu¶ sau: Chªnh lÖch so víi gi¸ trÞ -íc tÝnh t¹i tõng thêi ®iÓm b¸o c¸o sÏ ®-îc tÝnh nh- sau: - Chªnh lÖch vÒ mÆt tiÕn ®é = BVWP - BVWS, ®ã lµ sù chªnh lÖch gi÷a kinh phÝ dù to¸n cho c¸c ho¹t ®éng ®· ®-îc thùc hiÖn so víi kinh phÝ dù to¸n cho c¸c ho¹t ®éng dù kiÕn ph¶i thùc hiÖn. Trong vÝ dô cña chóng ta, møc chªnh lÖch nµy vµo cuèi th¸ng thø 4 sÏ lµ: BVWP - BVWS = 15000 - 21000 = - 6000 (tøc lµ thÊp h¬n dù kiÕn) - Chªnh lÖch vÒ trong chi phÝ = BVWP - AVWP, b»ng chªnh lÖch gi÷a kinh phÝ dù trï cho c¸c ho¹t ®éng ®· thùc hiÖn so víi chi phÝ thùc tÕ cho c¸c ho¹t ®éng nµy. Trong vÝ dô nµy, chªnh lÖch vÒ chi phÝ ë cuèi th¸ng thø 4 sÏ lµ: BVWP - AVWP = 15000 - 18000 = -3000 (tøc lµ bÞ chi v-ît) NhiÖm vô T×nh tr¹ng thùc tÕ % hoµn thµnh Th-íc ®o sö dông TÝnh to¸n kinh phÝ dù to¸n cho phÇn c«ng viÖc ®· thùc hiÖn Kinh phÝ dù to¸n cho phÇn c«ng viÖc ®· thùc hiÖn A Hoµn thµnh 2/3 diÖn tÝch mÆt b»ng - §¬n vÞ %(hÐcta) 2/3x3,000 = 2,000 B 1.000 trong sè 6.000 m ®-îc hoµn thµnh - §¬n vÞ % (mÐt) 1/6x6,000 = 1,000 C Ch-a b¾t ®Çu - 0-100% - 0 D Ch-a b¾t ®Çu - §¬n vÞ % (km) - 0 E Ch-a b¾t ®Çu - 50% - 50% - 0 F Ch-a b¾t ®Çu - §¬n vÞ % (m2 ) - 0 G Ch-a b¾t ®Çu - §¬n vÞ % (sè b¬m) - 0 H Hoµn thµnh - 50%-50% 8,000 = 8,000 I TÊt c¶ nh©n viªn trong v¨n phßng qu¶n lý lµm viÖc toµn thêi gian Møc lao ®éng (Sè giê ng-êi) 4/12(12,000) = 4,000 Tæng 15,000
  • 133.
    129 Phô lôc 12 TiÕptheo Cã thÓ biÓu diÔn b»ng ®å thÞ t×nh tr¹ng trªn nh- trong h×nh 4 víi c¸c ®-êng ®Æc tÝnh cña Dù ¸n X (L-u ý: tÊt c¶ c¸c gi¸ trÞ cña BVWS, BVWP vµ AVWP ®Òu lµ c¸c gi¸ trÞ céng dån cho tíi thùc tÕ). H×nh 4. C¸c ®-êng ®Æc tÝnh cña Dù ¸n X Chó thÝ ch : - BVWS : Chi phÝ cho c«ng viÖ c theo kÕ ho¹ch - AVWP : Thùc chi cña c«ng viÖ c® ·thùc hiÖ n - BVWP : Kinh phÝ theo dù to¸n cho nh÷ng viÖ c® ·thùc hiÖ n 0 10 20 30 40 50 60 70 80 1 2 3 4 5 6 7 8 9 10 11 12 13 14 15 16 Thêi gian BVWS AVWP BVWP BVWP - BVWS = Chªnh lÖch do sai tiÕn® é (뮩 y, kh«ng kÞ p tiÕ n ® é) BVWP - AVWP = Chªnh lÖ ch vÒ kinh phÝ (뮩 y, l¹m chi) KÐ o dµi thêi h¹n L¹m chi Chi phÝ hoµn thµnh dù ¸n theo dù kiÕn Chó thÝch - BVWS: Chi phÝ cho c«ng viÖc theo kÕ ho¹ch - AVWP: Thùc cho cña c«ng viÖc ®· thùc hiÖn - BVWP: Kinh phÝ theo dù to¸n cho nh÷ng viÖc ®· thùc hiÖn BVWP - BVWS = Chªnh lÖch do sai tiÕn ®é (ë ®©y, kh«ng kÞp tiÕn ®é) BVWP - BVWS = Chªnh lÖch vÒ kinh phÝ (ë ®©y, l¹m chi) KÐo dµi thêi h¹n Chi phÝ hoµn thµnh dù ¸n theo dù kiÕn
  • 134.
    130 Phô lôc 12 TiÕptheo 6. Nh- vËy -íc tÝnh khi hoµn thµnh (estimate at completion- EAC) cho chi phÝ cuèi cïng cho dù ¸n cã thÓ tÝnh to¸n gÇn ®óng nh- sau: Nãi mét c¸ch kh¸c, gièng nh- ®· tÝnh to¸n ë th¸ng thø 4, chi thùc tÕ cuèi cïng cña dù ¸n sÏ béi chi 13,000$ hay lµ 20%. Mét c¸ch tÝnh to¸n chÝnh x¸c h¬n lµ ®¸nh gi¸ l¹i c¸c chi phÝ ®Ó hoµn thµnh toµn bé phÇn c«ng viÖc cßn l¹i vµ céng thªm vµo AVWP cña thêi ®iÓm cuèi th¸ng 4 trong vÝ dô nµy. Ta cã mét c¸ch kh¸c ®Ó tÝnh to¸n EAC vµ thêi ®iÓm dù tÝnh hoµn thµnh (estimated completion date- ECD) nh- sau: §èi víi EAC: §èi víi ECD: ChØ sè tiÕn ®é (SI) = 15,2 th¸ng hoÆc 26,7% chËm vÒ thêi gian Thay cho viÖc sö dông ®¬n vÞ lµ tiÒn ®« la hoÆc mét lo¹i tiÒn mÆt nµo ®ã ®Ó tÝnh to¸n BVWS, AVWP vµ BVWP ng-êi ta cã thÓ sö dông ®¬n vÞ giê ng-êi ®Ó tÝnh to¸n c«ng viÖc cña c¸c t- vÊn. Tuy nhiªn ph¶i nhí ¸p dông ®¬n vÞ ®ã cho tÊt c¶ c¸c ho¹t ®éng kh¸c cña Dù ¸n. Ng-êi ta còng cã thÓ x©y dùng nh÷ng ®-êng ®Æc tÝnh thÓ hiÖn phÇn tr¨m hoµn thµnh theo thêi gian hoÆc tiÕn ®é thùc tÕ nÕu nh- cÇn thiÕt. Cã thÓ tÝnh tæng phÇn tr¨m hoµn thµnh vµo cuèi th¸ng thø 4 nh- sau: Tû lÖ phÇn tr¨m hoµn thµnh theo thùc tÕ: PhÇn tr¨m hoµn thµnh tiÕn ®é: 81.60068.000 15.000 18.000 phÝchiTæng BVWP AVWP == xx 0.833 18.000 15.000 AVWP BVWP (CI)phÝchisèChØ === =+=+= AVWP CI BVWP)-phÝchi(Tæng AVWP CI $l¹icßntiÒnsèTæng EAC chibéi20%hoÆc$81.60018.000 0.833 15.00068.000 =+ − 0,7143 21.000 15.000 BVWS BVWP SI === %22100x 68.000 15.000 100x to¸ndùTæng 4)thø(Th¸ngBVWP == %30,9100x 68.000 21.000 100x to¸ndùTæng 4)thø(Th¸ngBVWS == (th¸ng)4 0,7143 4-12 hiÖnthùc·gianThêi SI l¹icßngianThêi CD +=®+=EECD = Thêi gian cßn l¹i + Thêi gian ®· thùc hiÖn SI
  • 135.
    131 Phô lôc 13 TiÕptheo Phô lôc 13Phô lôc 13Phô lôc 13Phô lôc 13Phô lôc 13 C¸c ®oµn c«ng t¸c qu¶n lý dù ¸n cña ng©nC¸c ®oµn c«ng t¸c qu¶n lý dù ¸n cña ng©nC¸c ®oµn c«ng t¸c qu¶n lý dù ¸n cña ng©nC¸c ®oµn c«ng t¸c qu¶n lý dù ¸n cña ng©nC¸c ®oµn c«ng t¸c qu¶n lý dù ¸n cña ng©n hµng ph¸t triÓn Ch©u ¸hµng ph¸t triÓn Ch©u ¸hµng ph¸t triÓn Ch©u ¸hµng ph¸t triÓn Ch©u ¸hµng ph¸t triÓn Ch©u ¸
  • 136.
  • 137.
    133 Phô lôc 13 TiÕptheo D-íi ®©y liÖt kª c¸c ®oµn c«ng t¸c sÏ ®Õn lµm viÖc t¹i c¸c ®¬n vÞ vay vèn vµ c¸c ®¬n vÞ thùc hiÖn dù ¸n sau khi quyÕt ®Þnh cho vay ®· ®-îc th«ng qua, kÌm theo ®ã lµ môc ®Ých cña tõng nhãm. A. §§§§§oµn c«ng t¸c khëi ®Çu cña dù ¸n Ng©n hµng th-êng cã mét ®ît c«ng t¸c khëi ®Çu dù ¸n ngay sau khi ký tho¶ thuËn cho vay, nhÊt lµ trong nh÷ng tr-êng hîp ®¬n vÞ thùc hiÖn dù ¸n ®-îc Ng©n hµng lùa chän lÇn ®Çu tiªn cã ho¹t ®éng hîp t¸c víi Ng©n hµng hoÆc ®¬n vÞ ®ã ch-a cã nhiÒu kinh nghiÖm thùc hiÖn nh÷ng dù ¸n vay vèn tõ n-íc ngoµi. NhiÖm vô cña ®oµn c«ng t¸c nµy bao gåm: 1. ThiÕt lËp mét mèi quan hÖ gi÷a c¸c c¸n bé cña Ng©n hµng víi c¸c c¸n bé trùc tiÕp cã liªn quan cña ®¬n vÞ thùc hiÖn dù ¸n - gåm c¸n bé ë trô së chÝnh còng nh- t¹i ®Þa ®iÓm triÓn khai dù ¸n. Nh÷ng tiÕp xóc ban ®Çu cã thÓ lµ chØ víi nh÷ng ng-êi cã liªn quan tíi viÖc b¶o ®¶m tiÕp nhËn vèn vay. 2. T- vÊn cho bªn vay vèn chuÈn bÞ c¸c hå s¬ hîp lÖ cÇn thiÕt ®Ó viÖc vay cã hiÖu qu¶. 3. H-íng dÉn kü h¬n vÒ c¸c quy tr×nh thñ tôc vµ nh÷ng yªu cÇu cña Ng©n hµng trong viÖc tuyÓn t- vÊn, mua s¾m vµ gi¶i ng©n. 4. Hç trî bªn vay vèn x©y dùng hÖ thèng sæ s¸ch ghi chÐp vµ kÕ to¸n. 5. H-íng dÉn vÒ c¸c yªu cÇu cña Ng©n hµng trong viÖc b¸o c¸o dù ¸n. 6. Trao ®æi vÒ viÖc thùc hiÖn c¸c ®iÒu kho¶n trong hîp ®ång vay vèn vµ gióp bªn vay lªn mét lÞch tr×nh thùc hiÖn phï hîp. Nªn dù tÝnh tr-íc nh÷ng vÊn ®Ò cã thÓ n¶y sinh vµ gi¶i ph¸p kh¾c phôc. 7. KiÓm tra c«ng t¸c tæ chøc vµ cÊp vèn cho dù ¸n tõ nguån cña ®Þa ph-¬ng. 8. Cïng víi bªn vay vèn xem xÐt dù kiÕn thêi gian cho ®oµn ®¸nh gi¸ ®Çu tiªn. 9. §¸nh gi¸ chung nh÷ng c«ng viÖc chuÈn bÞ do ®¬n vÞ thùc hiÖn dù ¸n ®· tiÕn hµnh, ®Æc biÖt lµ vÒ yªu cÇu nh©n sù vµ trong tr-êng hîp cÇn thiÕt, cung cÊp trî gióp ®Ó b¾t ®Çu dù ¸n. B. §§§§§oµn c«ng t¸c kiÓm tra, ®¸nh gi¸ Trong qu¸ tr×nh dù ¸n ®-îc thùc hiÖn, Ng©n hµng sÏ cö c¸c ®oµn kiÓm tra vµo nh÷ng kho¶ng thêi gian ®· ®Þnh tr-íc ®Ó ®¸nh gi¸ chi tiÕt toµn bé tiÕn ®é cña dù ¸n. NhiÖm vô cña c¸c ®oµn c«ng t¸c nµy lµ: C¸c ®oµn c«ng t¸c qu¶n lý dù ¸n cñaC¸c ®oµn c«ng t¸c qu¶n lý dù ¸n cñaC¸c ®oµn c«ng t¸c qu¶n lý dù ¸n cñaC¸c ®oµn c«ng t¸c qu¶n lý dù ¸n cñaC¸c ®oµn c«ng t¸c qu¶n lý dù ¸n cña ng©n hµng ph¸t triÓn Ch©u ¸ng©n hµng ph¸t triÓn Ch©u ¸ng©n hµng ph¸t triÓn Ch©u ¸ng©n hµng ph¸t triÓn Ch©u ¸ng©n hµng ph¸t triÓn Ch©u ¸
  • 138.
    134 Phô lôc 13 TiÕptheo 1. Rµ so¸t l¹i tiÕn ®é thùc hiÖn dù ¸n nãi chung vµ trªn c¬ së trao ®æi víi ®¬n vÞ thùc hiÖn dù ¸n, tiÕn hµnh ®iÒu chØnh l¹i lÞch tr×nh thùc hiÖn dù ¸n. 2. Xem xÐt nh÷ng vÊn ®Ò mµ dù ¸n ®ang vµ cã thÓ sÏ gÆp ph¶i trong qu¸ tr×nh thùc hiÖn, vµ cïng víi c¬ quan thùc hiÖn dù ¸n t×m ra nh÷ng biÖn ph¸p kh¾c phôc. 3. Xem xÐt l¹i c¸c kho¶n chi tiªu cho dù ¸n vµ ®¸nh gi¸ mét c¸ch s¸t thùc vÒ kh¶ n¨ng hoµn thµnh dù ¸n víi møc kinh phÝ dù to¸n tõ ban ®Çu (tiÒn ngo¹i tÖ vµ néi tÖ); Trong tr-êng hîp sÏ bÞ béi chi th× ph¶i xem xÐt c¸ch thøc bªn vay trang tr¶i phÇn béi chi nµy. 4. Xem xÐt tiÕn ®é mua s¾m thiÕt bÞ vµ gi¶i ng©n vµ dùa trªn c¬ së so s¸nh víi nh÷ng hå s¬ l-u cña Ng©n hµng vµ cña ®¬n vÞ thùc hiÖn, tiÕn hµnh kiÓm tra c¸c hîp ®ång ®· ký vµ c¸c kho¶n ®· gi¶i ng©n. 5. Xem xÐt sù tu©n thñ cña ®¬n vÞ vay vèn/thùc hiÖn theo nh÷ng ®iÒu kho¶n cña hîp ®ång vay vµ trong tr-êng hîp cã sù vi ph¹m hoÆc tr× ho·n tu©n thñ c¸c ®iÒu kho¶n ®ã, trao ®æi ngay víi ®¬n vÞ vay vèn/thùc hiÖn ®Ó ®Ò xuÊt nh÷ng biÖn ph¸p söa ®æi. 6. Xem xÐt nh÷ng vÊn ®Ò kh¸c liªn quan ®Õn dù ¸n mµ cÇn cã sù quan t©m cña c¸c c¸n bé Ng©n hµng. C. §§§§§oµn c«ng t¸c ®Æc biÖt §èi víi nh÷ng ®oµn c«ng t¸c cña Ng©n hµng ®-îc tæ chøc ®Ó gi¶i quyÕt mét sè vÊn ®Ò cô thÓ ph¸t sinh trong qu¸ tr×nh thùc hiÖn dù ¸n nh-ng ®-îc c¸c ®oµn c«ng t¸c khëi ®Çu hoÆc kiÓm tra xem xÐt tíi nh- nh÷ng vÊn ®Ò sÏ nªu d-íi ®©y ®-îc gäi lµ nh÷ng §oµn c«ng t¸c ®Æc biÖt. §oµn c«ng t¸c nµy th-êng cã mét sè chøc n¨ng chÝnh nh-: 1. Hç trî c¸c ®¬n vÞ thùc hiÖn dù ¸n ®¸nh gi¸ c¸c ®Ò xuÊt cña t- vÊn hoÆc th-¬ng l-îng c¸c hîp ®ång. 2. Xem xÐt t¹i chç dù th¶o c¸c hå s¬ mêi thÇu. 3. Trao ®æi vÒ nh÷ng vÊn ®Ò mua s¾m thiÕt bÞ cô thÓ. 4. T- vÊn cho ®¬n vÞ vay vèn, thùc hiÖn dù ¸n vÒ nh÷ng vÊn ®Ò thÓ chÕ, kü thuËt hoÆc tµi chÝnh cô thÓ. D. §§§§§oµn c«ng t¸c b¸o c¸o hoµn thiÖn Mét ®oµn c«ng t¸c phôc vô b¸o c¸o hoµn thiÖn sÏ ®-îc cö ®Õn dù ¸n ®Ó chuÈn bÞ cho viÖc viÕt b¸o c¸o hoµn thµnh cña Ng©n hµng sau khi mét dù ¸n nµo ®ã ®· ®-îc hoµn thiÖn xÐt vÒ mÆt c«ng viÖc vËt chÊt. Trong ®ît c«ng t¸c nµy c¸n bé Ng©n hµng cã nhiÖm vô:
  • 139.
    135 Phô lôc 13 TiÕptheo 1. §¸nh gi¸ sù ®Çy ®ñ vµ phï hîp cña c¸c ho¹t ®éng trong giai ®o¹n x©y dùng, thÈm ®Þnh vµ thùc hiÖn dù ¸n tõ c¶ hai phÝa: Ng©n hµng vµ bªn vay vèn. 2. §¸nh gi¸ c«ng t¸c ghi chÐp cña ®¬n vÞ vay vèn / thùc hiÖn dù ¸n trong qu¸ tr×nh thùc hiÖn dù ¸n, nhÊt lµ vÒ nh÷ng mÆt nh- ho¹t ®éng cña c¸c bªn t- vÊn, mua s¾m thiÕt bÞ, x©y l¾p, sù tu©n thñ nh÷ng ®iÒu kiÖn cña kho¶n vay, c¸c chi phÝ cho dù ¸n, gi¶i ng©n vµ nh÷ng tiÕn bé vÒ thÓ chÕ. 3. Xem xÐt nh÷ng vÊn ®Ò vÊp ph¶i trong qu¸ tr×nh thùc hiÖn dù ¸n vµ hiÖu qu¶ cña nh÷ng biÖn ph¸p kh¾c phôc chóng, xÐt tõ c¶ hai phÝa: Ng©n hµng vµ bªn vay vèn. 4. KhuyÕn nghÞ cho ®¬n vÞ vay vèn/ thùc hiÖn dù ¸n nh÷ng b-íc cÇn thiÕt ®Ó vËn hµnh dù ¸n. E. §§§§§oµn c«ng t¸c ®¸nh gi¸ c¸c dù ¸n t¹i quèc gia. §oµn c«ng t¸c ®¸nh gi¸ c¸c dù ¸n t¹i quèc gia sÏ tiÕn hµnh th¶o luËn víi c¸c quan chøc cao cÊp cña ChÝnh phñ vÒ nh÷ng vÊn ®Ò thÓ chÕ, tµi chÝnh, thñ tôc liªn quan tíi c¸c dù ¸n ®ang tiÕn hµnh trong mét quèc gia nµo ®ã. Mét sè nhiÖm vô chÝnh cña ®oµn c«ng t¸c nµy lµ: 1. Th¶o luËn víi c¸c c¬ quan Nhµ n-íc cÊp trung -¬ng cã liªn quan vÒ nh÷ng khã kh¨n vµ h¹n chÕ phæ biÕn mang tÝnh ®Æc tr-ng cña quèc gia trong qu¸ tr×nh thùc hiÖn dù ¸n vµ t×m ra nh÷ng biÖn ph¸p phï hîp ®Ó kh¾c phôc nh÷ng khã kh¨n nµy. 2. Cïng víi c¸c c¬ quan liªn quan xem xÐt nh÷ng vÊn ®Ò khã kh¨n cña dù ¸n vµ ®Ò xuÊt c¸c gi¶i ph¸p ®Ó gi¶i quyÕt c¸c vÊn ®Ò cô thÓ ®· ®-îc nªu ra. 3. Th¨m quan c¸c dù ¸n ®Ó quan s¸t cô thÓ h¬n møc ®é vµ ¶nh h-ëng cña c¸c khã kh¨n ®· ®-îc x¸c ®Þnh. F. §§§§§oµn c«ng t¸c gi¶i ng©n vèn vay quèc gia. Nh÷ng §oµn c«ng t¸c mµ Ng©n hµng cö ®Õn ®Ó thóc ®Èy nhanh qu¸ tr×nh mua s¾m vµ gi¶i ng©n c¸c kho¶n cho vay t¹i mét n-íc nµo ®ã ®-îc gäi lµ ®oµn c«ng t¸c gi¶i ng©n vèn vay quèc gia. Nh÷ng nhiÖm vô chÝnh cña c¸c ®oµn c«ng t¸c nµy lµ: 1. Xem xÐt tiÕn ®é mua s¾m vµ gi¶i ng©n, so s¸nh c¸c sè liÖu ghi chÐp cña Ng©n hµng vµ cña c¸c c¬ quan thùc hiÖn vÒ nh÷ng hîp ®ång ®· ký hoÆc ®· huû bá. 2. Xem xÐt viÖc chÊp- hµnh cña c¸c c¬ quan vay vèn/thùc hiÖn dù ¸n ®èi víi nh÷ng quy ®Þnh cña Ng©n hµng vÒ mua s¾m vµ gi¶i ng©n vµ hç trî c¸c kÞp thêi nép kÞp c¸c tµi liÖu liªn quan. 3. Xem xÐt kÕ ho¹ch vÒ c¸c hîp ®ång sÏ ký vµ c¸c kho¶n gi¶i ng©n cho n¨m hiÖn hµnh còng nh- cho n¨m tiÕp theo. C¸c kÕ ho¹ch nµy ph¶i bao gåm: (i) M« t¶
  • 140.
    136 Phô lôc 13 TiÕptheo c¸c kho¶n môc; (ii) Lo¹i vèn vay; (iii) Tæng gi¸ trÞ Hîp ®ång theo dù kiÕn; (iv) Dù kiÕn ngµy thùc hiÖn hîp ®ång. 4. Lµm râ nh÷ng thiÕu sãt trong c¸c hîp ®ång sÏ ký vµ gi¶i ng©n, x¸c ®Þnh nh÷ng khã kh¨n, trë ng¹i cã liªn quan tíi nh÷ng thiÕu sãt ®ã vµ hç trî gi¶i quyÕt nh÷ng vÊn ®Ò nµy. 5. §¶m b¶o c¸c ghi chÐp ®Çy ®ñ vÒ c¸c hîp ®ång ®· ký kÕt vµ c¸c kho¶n gi¶i ng©n ®· thùc hiÖn. 6. Thu b¶n sao cña c¸c hîp ®ång ®· ký mµ ch-a ®-îc nép cho Ng©n hµng. 7. X¸c ®Þnh nh÷ng kh¶ n¨ng tiÕt kiÖm hoÆc béi chi cã thÓ x¶y ra trong ph¹m vi vèn cho vay. 8. X¸c ®Þnh nhu cÇu ph©n bæ l¹i vèn cho vay tõ h¹ng môc nµy sang h¹ng môc kh¸c. 9. X¸c minh yªu cÇu kÐo dµi thêi h¹n cho vay; trong tr-êng hîp cÇn nh- vËy, cïng víi ®¬n vÞ thùc hiÖn tÝnh to¸n thêi h¹n cho vay phï hîp. G. §§§§§oµn c«ng t¸c vÒ gi¶i ng©n. §oµn c«ng t¸c vÒ gi¶i ng©n ®-îc Ng©n hµng tæ chøc ®Ó gi¶i quyÕt c¸c vÊn ®Ò cô thÓ vÒ tµi chÝnh vµ gi¶i ng©n cho dù ¸n. NhiÖm vô chÝnh cña ®ît c«ng t¸c nµy lµ: 1. Xem xÐt hÖ thèng kÕ to¸n vµ dù to¸n, c«ng t¸c kiÓm so¸t néi bé vµ tæ chøc kiÓm to¸n cña ®¬n vÞ vay vèn vµ thùc hiÖn, ®ång thêi xem xÐt c¸ch thøc giao dÞch th-¬ng m¹i víi ng©n hµng trong ho¹t ®éng xuÊt nhËp khÈu hµng hãa b»ng th- tÝn dông. ViÖc xem xÐt nµy lµ rÊt cÇn thiÕt ®Ó ®¶m b¶o cho qu¸ tr×nh gi¶i ng©n vèn vay vµ gióp Ng©n hµng th«ng qua nh÷ng c¸ch gi¶i ng©n ®Æc biÖt nh- t¹m øng hay b¸o c¸o chi tiªu. 2. Gi¶i thÝch c¬ chÕ ®iÒu hßa rñi ro tû gi¸ vµ viÖc thùc hiÖn c¸c kho¶n thanh to¸n sau nµy vÒ hoµn tr¶ vèn gèc còng nh- l·i suÊt ®Õn h¹n. 3. T- vÊn vµ gîi ý cho c¸c ®¬n vÞ thùc hiÖn vÒ c¸c vÊn ®Ò tµi chÝnh vµ kÕ to¸n vµ t×m c¸c biÖn ph¸p hç trî gi¶i quyÕt c¸c vÊn ®Ò vÒ dßng tiÒn ®Ó ®¶m b¶o lu«n ®ñ vèn cho viÖc thùc hiÖn dù ¸n.
  • 141.
    137 Phô lôc 14 TiÕptheo Phô lôc 14Phô lôc 14Phô lôc 14Phô lôc 14Phô lôc 14 h-íng dÉn chuyÓn tiÕp tõ giai ®o¹n thùc hiÖnh-íng dÉn chuyÓn tiÕp tõ giai ®o¹n thùc hiÖnh-íng dÉn chuyÓn tiÕp tõ giai ®o¹n thùc hiÖnh-íng dÉn chuyÓn tiÕp tõ giai ®o¹n thùc hiÖnh-íng dÉn chuyÓn tiÕp tõ giai ®o¹n thùc hiÖn dù ¸n sang vËn hµnh dù ¸ndù ¸n sang vËn hµnh dù ¸ndù ¸n sang vËn hµnh dù ¸ndù ¸n sang vËn hµnh dù ¸ndù ¸n sang vËn hµnh dù ¸n
  • 142.
  • 143.
    139 Phô lôc 14 TiÕptheo ViÖc chuÈn bÞ ®Ó chuyÓn tiÕp mét c¸ch tr¬n tru tõ giai ®o¹n thùc hiÖn sang giai ®o¹n vËn hµnh dù ¸n th-êng ph¶i b¾t ®Çu ngay tõ qu¸ tr×nh thiÕt kÕ dù ¸n. §Ó lµm nh- vËy, viÖc chuyÓn tiÕp lu«n ph¶i ®-îc c©n nh¾c khi tiÕn hµnh c¸c th-¬ng thuyÕt trao ®æi vµ khi lªn kÕ ho¹ch cho dù ¸n. ViÖc chuÈn bÞ còng cÇn ®-îc g¾n vµo c¸c bé phËn thùc hiÖn dù ¸n kh¸c. Tuy nhiªn, trong thùc tÕ th-êng lµ c¸c giai ®o¹n ®Çu hoÆc cßn gäi lµ c¸c phÇn “vËt chÊt” cña dù ¸n l¹i thu hót nhiÒu chó ý h¬n bëi chóng dÔ thÊy vµ ®ßi hái sù quan t©m qu¶n lý tøc thêi. D-íi ®©y lµ mét sè gîi ý ®Ó duy tr× nhËn thøc vÒ yªu cÇu vËn hµnh dù ¸n còng nh- ®Ó thùc hiÖn giai ®o¹n chuyÓn tiÕp ®óng lóc vµ thµnh c«ng. - Ph¶i ®Æt giai ®o¹n “vËn hµnh” vµ c¸c môc ®Ých vËn hµnh vµo môc tiªu cña c«ng t¸c qu¶n lý ngay tõ c¸c ho¹t ®éng ®Çu tiªn cña dù ¸n. - §¶m b¶o r»ng trong khi lËp kÕ ho¹ch cho dù ¸n ®· l-u ý ®Õn c¸c yÕu tè vÒ vËn hµnh dù ¸n ®Ó lËp ra nh÷ng “mèc thêi gian cho chuÈn bÞ”, nhÊt lµ cho c¸c ho¹t ®éng trî gióp vÒ kü thuËt vµ ®µo t¹o; ®ång thêi ®¶m b¶o viÖc më réng c¬ chÕ qu¶n lý vµ c¬ cÊu tæ chøc cña ®¬n vÞ vay vèn/ thùc hiÖn dù ¸n cã tÝnh thùc tÕ víi viÖc vËn hµnh sau nµy. - KiÓm tra nh÷ng gi¶ ®Þnh ban ®Çu cho néi dung vËn hµnh vµ nÕu nh- cÇn thiÕt, kÞp thêi ®iÒu chØnh l¹i khi m«i tr-êng hoÆc thiÕt kÕ cña dù ¸n bÞ thay ®æi. - Kh«ng ®-îc gi¶ ®Þnh r»ng ®¬n vÞ thùc hiÖn dù ¸n hoÆc c¸n bé gi¸m s¸t thi c«ng cña v¨n phßng qu¶n lý dù ¸n sÏ tiÕp tôc cã mÆt ®Ó hç trî cho c«ng t¸c ®µo t¹o hoÆc khëi ®éng c¸c ho¹t ®éng. §iÒu nµy Ýt khi cã ®-îc bëi sÏ n¶y sinh nh÷ng vÊn ®Ò trong qu¸ tr×nh thùc hiÖn dù ¸n còng nh- nh÷ng chËm trÔ cã thÓ x¶y ra. Còng kh«ng nªn gi¶ ®Þnh r»ng c¸n bé “vËn hµnh” cã thÓ qu¶n lý giai ®o¹n thi c«ng. - Kh«ng nªn tr× ho·n qu¸ l©u c«ng t¸c ®µo t¹o hoÆc nh÷ng néi dung liªn quan ®Õn vËn hµnh dù ¸n nÕu nh- thi c«ng chËm bëi qu¸ tr×nh chuÈn bÞ cho tËp huÊn vµ vËn hµnh míi chÝnh lµ nh÷ng c«ng viÖc hay bÞ chËm trÔ nhiÒu. VÒ mÆt kinh tÕ th× chi phÝ cho mét thiÕt bÞ bá kh«ng th-êng lín h¬n rÊt nhiÒu so víi l-¬ng ph¶i tr¶ mét vµi th¸ng cho mét c¸n bé vËn hµnh “häc viÖc”. - Ph¶i dù phßng mét kho¶n bÊt th-êng trong ng©n s¸ch cho ®µo t¹o vµ vËn hµnh ®Ó cã thÓ trang tr¶i ®-îc nh÷ng phÇn t¨ng l-¬ng, thay ®æi c¸n bé ®· qua ®µo t¹o tõ ®Çu vµ mét sè chi phÝ bÊt th-êng kh¸c. - Sö dông nh÷ng thiÕt bÞ thö nghiÖm ®Ó kiÓm tra nh÷ng gi¶ ®Þnh sö dông trong ®µo t¹o vµ nÕu cã thÓ, t¹o c¬ héi cho c¸c häc viªn thùc hµnh nh- trong ®iÒu kiÖn vËn hµnh thùc tÕ. - Cho c¸c c¸n bé vËn hµnh c¬ héi tiÕp cËn víi c¸c ho¹t ®éng thiÕt kÕ, thi c«ng x©y l¾p ®Ó hä lµm quen h¬n vµ hiÓu biÕt h¬n vÒ c¸c “cç m¸y” trong thùc tÕ mµ hä sÏ h-íng dÉn chuyÓn tiÕp tõ giai ®o¹nh-íng dÉn chuyÓn tiÕp tõ giai ®o¹nh-íng dÉn chuyÓn tiÕp tõ giai ®o¹nh-íng dÉn chuyÓn tiÕp tõ giai ®o¹nh-íng dÉn chuyÓn tiÕp tõ giai ®o¹n thùc hiÖn dù ¸n sang vËn hµnh dù ¸nthùc hiÖn dù ¸n sang vËn hµnh dù ¸nthùc hiÖn dù ¸n sang vËn hµnh dù ¸nthùc hiÖn dù ¸n sang vËn hµnh dù ¸nthùc hiÖn dù ¸n sang vËn hµnh dù ¸n
  • 144.
    140 Phô lôc 14 TiÕptheo ph¶i vËn hµnh. Lµm ®-îc nh- vËy, c¶ c«ng t¸c vËn hµnh vµ b¶o d-ìng sÏ ®-îc n©ng cao. - Cè g¾ng gi÷ c¸n bé cña ®¬n vÞ thùc hiÖn dù ¸n hoÆc c¸n bé v¨n phßng qu¶n lý dù ¸n tiÕp tôc hç trî cho c«ng t¸c b¶o d-ìng khi chuyÓn sang giai ®o¹n vËn hµnh. - Xem xÐt viÖc lËp kÕ ho¹ch vµ ph©n bæ ng©n s¸ch còng nh- c¬ cÊu qu¶n lý cña ®¬n vÞ vay vèn hay thùc hiÖn dù ¸n ®Ó t¹o vµ sö dông nguån vèn cho vËn hµnh b¶o d-ìng. - §¶m b¶o chu tr×nh vËn hµnh dù ¸n thÝch hîp theo chu tr×nh ng©n s¸ch cña bªn vay vèn ®Ó tr¸nh nh÷ng khã kh¨n n¶y sinh do kh«ng ®ñ vèn ë thêi ®iÓm nµo ®ã. - Xem xÐt kh¶ n¨ng cña bªn vay vèn hoÆc c¸c nhµ tµi trî kh¸c cÊp kinh phÝ ®Çy ®ñ vµ kÞp thêi cho c¸c kho¶n chi th-êng xuyªn. - TÊt c¶ c¸c s¸ch h-íng dÉn vµ thñ tôc vËn hµnh ph¶i ®-îc hoµn chØnh vµ ®-îc dÞch ra tiÕng ®Þa ph-¬ng (nÕu cÇn) vµ ph¶i dÔ hiÓu ®èi víi ng-êi sö dông. - Ph¶i x©y dùng c¬ chÕ râ rµng cho ho¹t ®éng mua s¾m, cÊt gi÷ vµ sö dông c¸c thiÕt bÞ c¬ b¶n, nhiªn liÖu vµ c¸c phô tïng thay thÕ vÒ sau. - Trong tr-êng hîp thiÕt bÞ cña mét dù ¸n cÇn cã ®Çu vµo nhËp tõ bªn ngoµi cho qu¸ tr×nh vËn hµnh (nh- nguyªn liÖu, v.v...), cÇn xem xÐt c¸c c¬ chÕ cÊp kinh phÝ, t×m nguyªn liÖu, nh÷ng mèc thêi h¹n chÝnh vµ c¸c h×nh thøc mua s¾m.
  • 145.
    141 Phô lôc 15 TiÕptheo Phô lôc 15Phô lôc 15Phô lôc 15Phô lôc 15Phô lôc 15 Mét sè néi dung gîi ý cho b¸o c¸o kÕtMét sè néi dung gîi ý cho b¸o c¸o kÕtMét sè néi dung gîi ý cho b¸o c¸o kÕtMét sè néi dung gîi ý cho b¸o c¸o kÕtMét sè néi dung gîi ý cho b¸o c¸o kÕt thóc dù ¸nthóc dù ¸nthóc dù ¸nthóc dù ¸nthóc dù ¸n
  • 146.
  • 147.
    143 Phô lôc 15 TiÕptheo A. M« t¶ vÒ dù ¸n 1. C¸c môc ®Ých cña dù ¸n 2. C¸c cÊu phÇn chÝnh cña dù ¸n 3. Ph-¬ng ph¸p thùc hiÖn ®-îc sö dông 4. M« t¶ vµ x¸c minh nh÷ng thay ®æi trong c¸c cÊu phÇn hoÆc ph-¬ng ph¸p thùc hiÖn dù ¸n nÕu cã. B. Qu¸ tr×nh thùc hiÖn dù ¸n 1. So s¸nh kÕ ho¹ch thùc hiÖn ®Ò ra ban ®Çu vµ qu¸ tr×nh thùc hiÖn thùc tÕ, nªu ra nh÷ng phÇn viÖc bÞ chËm, thêi gian chËm, nguyªn nh©n vµ c¸c biÖn ph¸p ®· thùc hiÖn ®Ó kh¾c phôc. 2. So s¸nh gi÷a c¸c dù to¸n chi phÝ khi thÈm ®Þnh vµ c¸c chi phÝ thùc tÕ (theo ngo¹i tÖ vµ néi tÖ), c¸c yÕu tè g©y ra béi chi hoÆc chËm chi kinh phÝ cña dù ¸n. 3. B¸o c¸o c¸c khã kh¨n trong viÖc tuyÓn t- vÊn, cã thÓ xem xÐt tõ gãc ®é ph¶i tu©n theo c¸c thñ tôc do Ng©n hµng quy ®Þnh; ®¸nh gi¸ c«ng viÖc cña c¸c t- vÊn vµ quan hÖ gi÷a ®¬n vÞ thùc hiÖn vµ t- vÊn. 4. B¸o c¸o vÒ c¸c vÊn ®Ò khã kh¨n trong qu¸ tr×nh mua s¾m thiÕt bÞ, dÞch vô (bao gåm c¶ c¸c c«ng tr×nh d©n dông), xem xÐt tõ gãc ®é ph¶i tu©n theo thñ tôc vµ quy ®Þnh cña Ng©n hµng; ®¸nh gi¸ sù thùc hiÖn cña bªn cung cÊp thiÕt bÞ còng nh- bªn thùc hiÖn hîp ®ång theo c¸c ®iÒu kho¶n hîp ®ång. 5. Møc ®é chÊp hµnh cña ®¬n vÞ vay vèn/thùc hiÖn dù ¸n víi c¸c ®iÒu kiÖn cña kho¶n vay, nh÷ng nguyªn nh©n cña viÖc kh«ng chÊp hµnh hay chËm trÔ vµ c¸c biÖn ph¸p kh¾c phôc. 6. Lý do cña mäi sù chËm trÔ trong sö dông vèn vay; tÝnh thÝch hîp cña c¸c ph-¬ng ph¸p gi¶i ng©n ®-îc ¸p dông. Gi¶i thÝch cho viÖc ph©n bæ l¹i vèn vay nÕu cã. C. B¾t ®Çu vËn hµnh 1. M« t¶ qu¸ tr×nh vËn hµnh ban ®Çu; nh÷ng vÊn ®Ò gÆp ph¶i khi chuyÓn tiÕp tõ hoµn thiÖn x©y l¾p sang vËn hµnh. Mét sè néi dung gîi ý cho mét b¸o c¸oMét sè néi dung gîi ý cho mét b¸o c¸oMét sè néi dung gîi ý cho mét b¸o c¸oMét sè néi dung gîi ý cho mét b¸o c¸oMét sè néi dung gîi ý cho mét b¸o c¸o kÕt thóc dù ¸nkÕt thóc dù ¸nkÕt thóc dù ¸nkÕt thóc dù ¸nkÕt thóc dù ¸n
  • 148.
    144 Phô lôc 15 TiÕptheo 2. C¸c biÖn ph¸p ®· ®-îc thùc hiÖn ®Ó ®¶m b¶o qu¸ tr×nh vËn hµnh dù ¸n æn ®Þnh xÐt trªn c¸c mÆt qu¶n lý, nh©n sù, cÊp tµi chÝnh vµ b¶o d-ìng c¸c thiÕt bÞ trong khu«n khæ dù ¸n; triÓn väng vÒ nh÷ng lîi Ých cña dù ¸n. 3. Nhu cÇu vµ c¸ch thøc hç trî cña Ng©n hµng cho qu¸ tr×nh vËn hµnh sau nµy cña dù ¸n. D. Ho¹t ®éng cña Ng©n hµng 1. §¸nh gi¸ ho¹t ®éng cña Ng©n hµng trong viÖc theo dâi thùc hiÖn dù ¸n; hiÖu qu¶ vµ tÝnh kÞp thêi cña nh÷ng hç trî tõ Ng©n hµng ®Ó gi¶i quyÕt nh÷ng khã kh¨n ph¸t sinh trong qu¸ tr×nh thùc hiÖn. 2. NhËn xÐt vÒ nh÷ng h-íng dÉn, thñ tôc vµ yªu cÇu cña Ng©n hµng; nh÷ng vÊn ®Ò ph¸t sinh vµ biÖn ph¸p kh¾c phôc, gîi ý nh÷ng thay ®æi ®èi víi c¸c thñ tôc vµ yªu cÇu ®ã.
  • 149.
  • 150.
  • 151.
    147 C¸c thuËt ng÷ Accounting-KÕ to¸n, h¹ch to¸n Cost: Chi phÝ Project: Dù ¸n Administration- Qu¶n lý Contract- Hîp ®ång Project - Dù ¸n Property- Tµi s¶n Administrative expenses- Chi phÝ hµnh chÝnh Administrative procedures- Thñ tôc hµnh chÝnh Agreements, financing- Tháa thuËn, tµi trî Allocation, loan proceeds- Ph©n bæ, kinh phÝ tõ kho¶n vay Appropriations- C¸c kho¶n ph©n bæ Asian Development Bank- Ng©n hµng Ph¸t triÓn ch©u ¸ Auditing- KiÓm to¸n Authority, delegation of- QuyÒn,giao quyÒn Bar Graph- BiÓu ®å cét Benefits- Lîi Ých Books of Accounts- Danh môc c¸c tµi kho¶n Borrower- §¬n vÞ vay vèn Budget- Ng©n s¸ch Budgeting- Dù trï kinh phÝ Change order- Thay ®æi ®¬n hµng Changes, control of- KiÓm so¸t thay ®æi Charts- C¸c biÓu ®å Civil works, (See construction)- C¸c c«ng tr×nh d©n sù (xem thªm phÇn construction- x©y dùng) Code of accounts- M· hiÖu tµi kho¶n Co-financed projects- C¸c dù ¸n ®­îc ®ång tµi trî Communication, channels of,- Th«ng tin liªn l¹c, kªnh Conflict management- Qu¶n lý m©u thuÉn Construction- X©y dùng Management- Qu¶n lý Supervision- Gi¸m s¸t Consultants- T­ vÊn Consulting firm- C«ng ty t­ vÊn Engagement of- Sù tham gia External sources of names- C¸c nguån th«ng tin bªn ngoµi Individual- T­ vÊn ®éc lËp Procedures for selecting- Thñ tôc lùa chän Reports- B¸o c¸o Short list of- Danh s¸ch rót gän Supervising work- C«ng viÖc gi¸m s¸t Training- §µo t¹o Contingencies- C¸c kho¶n dù phßng Contractors- Nhµ thÇu Managing contractor’s action- Qu¶n lý ho¹t ®éng cña nhµ thÇu Reports- B¸o c¸o Coordination- Phèi hîp Cost accounting- H¹ch to¸n chi phÝ Cost control- KiÓm so¸t chi phÝ Measures- C¸c biÖn ph¸p Objectives- Môc tiªu Scope of- Ph¹m vi Tools and techniques- C¸c c«ng cô vµ c¸c ph­¬ng ph¸p Cost estimates- Dù to¸n chi phÝ Costs- Chi phÝ Direct- trùc tiÕp Indirect- gi¸n tiÕp Overrun- l¹m chi Underrun- chËm chi Variances- Chªnh lÖch
  • 152.
    148 C¸c thuËt ng÷ Costto complete- Chi phÝ khi hoµn thµnh Counterpart funds- Vèn ®èi øng Covenants- §iÒu kho¶n Critical Path Method (CPM)- Ph­¬ng ph¸p tuyÕn ho¹t ®éng chñ yÕu Data bank- Ng©n hµng d÷ liÖu Delays- ChËm trÔ Bank approval- phª duyÖt cña Ng©n hµng Compliance with project covenants - thùc hiÖn theo c¸c yªu cÇu cña dù ¸n Procurement- Mua s¾m Delegation of authority- ñy quyÒn Deputy Project Manager- Phã gi¸m ®èc dù ¸n Diaries- NhËt ký Disbursement procedures- Thñ tôc gi¶i ng©n Environment- M«i tr­êng Equipment installation- L¾p ®Æt thiÕt bÞ Evaluation- §¸nh gi¸ Executing agency- §¬n vÞ thùc hiÖn Definition of- ®Þnh nghÜa Multiple- §a ®¬n vÞ thùc hiÖn Expenditures- Chi tiªu Administrative- cho hµnh chÝnh Forecasting of- dù b¸o Indirect- gi¸n tiÕp Facilities- C¸c ph­¬ng tiÖn/thiÕt bÞ Feasibility studies- Nghiªn cøu kh¶ thi Financial statements- B¸o c¸o tµi chÝnh Fixed overhead- Chi phÝ hµnh chÝnh cè ®Þnh Fixed price contracts- Hîp ®ång víi gi¸ cè ®Þnh Force account- §¬n vÞ trùc thuéc Forms- BiÓumÉu Funds- Kinh phÝ Initial work- cho c¸c c«ng viÖc ban ®Çu Sources and allocation of- Nguån vµ ph©n bæ Graphs- BiÓu ®å Guidelines- H­íng dÉn Procurement Under ADB Loans- Mua s¾m theo c¸c kho¶n vay cña ADB Project Benefit Monitoring and Evaluation- Gi¸m s¸t vµ §¸nh gi¸ lîi Ých cña dù ¸n Use of Consultants Under ADB Loans- Sö dông t­ vÊn theo c¸c kho¶n vay cña ADB Withdrawals of Proceeds of ADB Loans- Rót tiÒn tõ c¸c kho¶n vay cña ADB Handbooks- S¸ch h­íng dÉn Impact Evaluation- §¸nh gi¸ t¸c ®éng Information- Th«ng tin Initial works- C¸c c«ng tr×nh ban ®Çu Inputs- §Çu vµo Inspection- Thanh tra Integration- Tæng hîp Interaction- Phèi hîp qua l¹i Interfacing- Giao diÖn International competitive bidding- §Êu thÇu c¹nh tranh quèc tÕ Introduction- Giíi thiÖu Investment- §Çu t­ Job description- M« t¶ c«ng viÖc Leadership- L·nh ®¹o Loan- Kho¶n vay
  • 153.
    149 C¸c thuËt ng÷ Agreement-Tháa thuËn Closing date- Ngµy hÕt h¹n Documents- Tµi liÖu Negotiations- §µm ph¸n Loan effectiveness- HiÖu lùc cña kho¶n vay Period for- Thêi gian Requirements- §iÒu kiÖn Loan negotiations minutes of- Biªn b¶n ®µm ph¸n vÒ kho¶n vay Loan regulations- C¸c quy ®Þnh vÒ kho¶n vay Management- Qu¶n lý Consultants, suppliers, contractors- T­ vÊn, nhµ cung cÊp, nhµ thÇu Financial- Tµi chÝnh Project data- D÷ liÖu cña dù ¸n Management Information System- HÖ thèng qu¶n lý th«ng tin Master schedule- LÞch tr×nh chÝnh Missions- C¸c ®oµn c«ng t¸c Description of- M« t¶ Preparations for- ChuÈn bÞ Types of- C¸c lo¹i h×nh Negotiations, loan-§µm ph¸n , vÒ kho¶n vay Networks- M¹ng l­íi, s¬ ®å Operating agency- §¬n vÞ vËn hµnh Operations Manager- Gi¸m ®èc vËn hµnh Organizational structure- C¬ cÊu tæ chøc Orientation- §Þnh h­íng Overhead- Hµnh chÝnh Photographs- ¶nh Planning- LËp kÕ ho¹ch Complex projects- Dù ¸n phøc hîp Cost control- KiÓm so¸t chi phÝ Detailed scope of- Ph¹m vi chi tiÕt Disbursements- Gi¶i ng©n Financial management/accounting- Qu¶n lý/kÕ to¸n tµi chÝnh Schedule control- KiÓm so¸t lÞch tr×nh Technical performance- ChÊt l­îng kü thuËt Price escalation- T¨ng gi¸ Problems- C¸c vÊn ®Ò Types of- c¸c lo¹i Procurement of goods/works- Mua s¾m hµng hãa/c«ng tr×nh d©n sù Project- Dù ¸n Agreement- Tháa thuËn Changes- Thay ®æi Commissioning- Thuª Covenants- C¸c ®iÒu kho¶n Documents- Tµi liÖu Interfacing- Giao diÖn Management control system- HÖ thèng kiÓm so¸t qu¶n lý Measuring project progress- TÝnh to¸n tiÕn ®é cña dù ¸n Records- Ghi chÐp, l­u tr÷ Reporting- B¸o c¸o Staffing- Nh©n sù Turn- over- ChuyÓn giao Project Benefit Monitoring and Evaluation- Gi¸m s¸t vµ §¸nh gi¸ lîi Ých cña dù ¸n Project changes, controlling- Thay ®æi cña dù ¸n, kiÓm so¸t Project commissioning- Thuª thùc hiÖn Project cycle- Chu tr×nh cña dù ¸n Scope of activities- Ph¹m vi ho¹t ®éng Stages of- C¸c giai ®o¹n Project data- D÷ liÖu cña dù ¸n Project Evaluation and Review Technique (PERT)- Kü thuËt §¸nh gi¸ dù ¸n
  • 154.
    150 C¸c thuËt ng÷ Projectimplementation- Thùc hiÖn dù ¸n Preparing for- ChuÈn bÞ Stages of - C¸c giai ®o¹n Start of- B¾t ®Çu Project implementation management- Qu¶n lý thùc hiÖn dù ¸n Functional areas- c¸c lÜnh vùc chøc n¨ng List of tasks- danh môc c¸c nhiÖm vô Purposes of- c¸c môc tiªu Scope of- ph¹m vi Project management- Qu¶n lý dù ¸n Project management office- V¨n phßng qu¶n lý dù ¸n Facilities of- C¸c ph­¬ng tiÖn, thiÕt bÞ Functions of staff- Chøc n¨ng cña c¸n bé Project Manager- Gi¸m ®èc Dù ¸n Activities during- c¸c ho¹t ®éng trong giai ®o¹n: Execution- Thùc hiÖn Definition of- Kh¸i niÖm Functions and responsibilities- Chøc n¨ng vµ tr¸ch nhiÖm Qualities- PhÈm chÊt Project monitoring- Gi¸m s¸t dù ¸n Project organization- Tæ chøc dù ¸n Project procedures manual- H­íng dÉn c¸c thñ tôc cho dù ¸n Project reports- B¸o c¸o dù ¸n Bank requirements- vÒ c¸c quy ®Þnh cña Ng©n hµng Information needed- vÒ c¸c th«ng tin cÇn thiÕt Project completion reports- b¸o c¸o hoµn thµnh dù ¸n Project work plan- KÕ ho¹ch lµm viÖc cña dù ¸n Quality assurance- §¶m b¶o chÊt l­îng Quality control- KiÓm so¸t chÊt l­îng Reports- B¸o c¸o Appraisal- thÈm ®Þnh Progress reports- B¸o c¸o tiÕn ®é Project completion reports- B¸o c¸o hoµn thµnh dù ¸n Resources- C¸c nguån lùc Responsibility, transfering- Tr¸ch nhiÖm, chuyÓn giao Reviews- §¸nh gi¸ Changes- c¸c thay ®æi Fund utilization- sö dông vèn Right- of- way- QuyÒn sö dông mÆt b»ng Schedules- LÞch tr×nh In loan agreement- trong tháa thuËn vay vèn Integration of- lång ghÐp Master schedule- kÕ ho¹ch chñ ®¹o Methods of preparing- c¸c ph­¬ng ph¸p lËp Planning- lËp kÕ ho¹ch Subsidiary- chi nh¸nh Types of- c¸c lo¹i Specifications- C¸c th«ng sè Staffing- Nh©n sù Start- up- B¾t ®Çu Suppliers- Nhµ cung cÊp Managing supplier’s action- qu¶n lý ho¹t ®éng cña nhµ cung cÊp Systems- C¸c hÖ thèng Table of activities and events- Danh môc c¸c ho¹t ®éng vµ sù kiÖn
  • 155.
    151 C¸c thuËt ng÷ Technicalassistance- Hç trî kü thuËt Technical performance control- KiÓm so¸t chÊt l­îng kü thuËt Quality assurance- §¶m b¶o chÊt l­îng Quality control- KiÓm so¸t chÊt l­îng Scope of- Ph¹m vi Technical specifications- C¸c th«ng sè kü thuËt Training- §µo t¹o Unit price contract- Hîp ®ång gi¸ ®¬n vÞ Usage scheduling- LÞch tr×nh sö dông Variances- Chªnh lÖch Withdrawals- Rót tiÒn Work authorization- ñyquyÒn trong c«ng viÖc Procedure- Thñ tôc Work breakdown structure- C¬ cÊu ph©n chia c«ng viÖc
  • 156.
    Ng©n hµng ph¸ttriÓn Ch©u A XuÊt b¶n cã söa ®æi, 1988 SACH H¦¥NG D¢N QUAN LY TH¦C HI£N D¦ AN Cuèn S¸ch h-íng dÉn qu¶n lý thùc hiÖn dù ¸n nµy lµ mét trong nhiÒu Ên phÈm cña v¨n phßng DÞch vô Dù ¸n Trung t©m thuéc Ng©n hµng ph¸t triÓn ch©u ¸ nh»m cung cÊp chØ dÉn thùc tÕ cho c¸c nhµ qu¶n lý dù ¸n khi thùc hiÖn c¸c dù ¸n do Ng©n hµng tµi trî. C¸c Ên phÈm kh¸c võa ®-îc xuÊt b¶n gåm Sæ tay vÒ chÝnh s¸ch. Thùc hiÖn vµ thñ tôc liªn quan ®Õn viÖc mua s¾m trong ph¹m vi c¸c kho¶n vay ng©n hµng ph¸t triÓn ch©u ¸, S¸ch h-íng dÉn xÐt thÇu, C¸c mÉu hå s¬ mêi thÇu cho mua s¾m hµng ho¸ vµ c¸c mÉu hå s¬ mêi thÇu cho cungcÊp,giaonhËnvµl¾p®Æthµngho¸. Qu¶n lý thùc hiÖn dù ¸n kh¸c nh÷ng cuèn s¸ch kh¸c viÕt vÒ qu¶n lý dù ¸n ë chç nã tËp trung chñ yÕu vµo c¸c mÆt thùc hiÖn, bá quan c¸c ho¹t ®éng liªn quan ®Õn vËn hµnh tiÕp theo cña dù ¸n sau khi dù ¸n hoµn thµnh. Thªm n÷a cuèn s¸ch lång ghÐp nh- mét phÇn cña toµn bé nç lùc qu¶n lý, nh÷ng chØ dÉn vµ yªu cÇu cô thÓ cña ng©n hµng ¸p dông cho nh÷ng ho¹t ®éng thùc hiÖn nhÊt ®Þnh. Cuèn s¸ch nµy kh«ng cã ý ®Þnh lµ mét tµi liÖu häc thuËt vÒ ®Ò tµi ®-îc bµn ®Õn mµ chØ thÓ hiÖn mét nç lùc khiªm tèn nh-ng tÝch cùc cña Ng©n hµng nh»m gióp thóc ®Èy qu¸ tr×nh ph¸t triÓn b»ng c¸ch chØ ra c¸ch sö dông mét c¸ch hiÖu qu¶ vµ kinh tÕ nh÷ng nguån lùc khan hiÕm. Cuèn s¸ch cã mét sè phô lôc mµ ng-êi ®äc cã thÓ xem vµo lóc r¶nh rçi do ®ã gi¶mbítc¸cchitiÕtkhi®äcv¨nb¶nchÝnh