GUILLAIN-BARRÉ
SYNDROME
DR. ASHIYA RASAK
Definition & Epidemiology
• Acute immune-mediated polyradiculoneuropathy (autoimmune
attack on peripheral nerves)
• Onset: Rapid (hours to days), peak weakness by 2 weeks (>90% by 4
weeks)
• Monophasic disorder: No relapse (distinguishes from CIDP)
• Triggers: Viral infections, Campylobacter jejuni, vaccinations,
pregnancy
Pathophysiology
• Molecular Mimicry: Pathogen
antigens cross-react with nerve
epitopes
• C. jejuni & GM1: LPS capsule
shares epitopes with GM1
ganglioside at nodes of Ranvier
Clinical Presentation
Prodrome: 1-4 weeks prior infection (URI, GI, or asymptomatic)
• First symptom: Paresthesias (tingling) in toes/fingertips
• Rapid progression: Ascending symmetric weakness (distal to proximal)
• Peak at 2-4 weeks: Leg weakness → arm weakness → facial/bulbar
• Respiratory involvement: 20-30% require mechanical ventilation
• Autonomic dysfunction: Labile BP, arrhythmias, sphincter dysfunction
• Sensory findings: Pain, stocking-glove distribution (usually mild)
ELECTROPHYSIOLOGICAL VARIANTS
AIDP (50-54%)
AMAN (18-20%)
AMSAN (17-18%)
Miller Fisher (5%)
ACUTE INFLAMMATORY DEMYELINATING POLYNEUROPATHY
• Pathology: Demyelination with secondary axonal loss; lymphocytic infiltration
• Associated Infections: EBV, CMV, respiratory viruses, some C. jejuni
• Characterized by Ascending paralysis, sensory involvement, preserved reflexes early
• NCS/EMG: Conduction blocks, multifocal slowing, prolonged F-waves, normal
amplitudes
• Prognosis: Better than axonal variants; 80-90% walk independently at 6 months
ACUTE MOTOR AXONAL NEUROPATHY
• Pathology: Motor axon targeting; minimal inflammatory infiltrate; no demyelination
• Epidemiology: Prevalent in Asia, Latin America (~20-60% in these regions)
• Associated Infections: Strongly associated with C. jejuni (poor prognostic factor)
• Rapid onset, motor-only weakness, severe presentation
• NCS/EMG: Reduced motor amplitudes, normal conduction velocity, prolonged F-waves
• Prognosis: Worse than AIDP; prolonged paralysis, 50-60% walk at 6 months
ACUTE MOTOR-SENSORY AXONAL NEUROPATHY
• Pathology: Motor AND sensory axon degeneration; Wallerian-like degeneration
• Epidemiology: 17-18% of GBS cases; more common in Asia
• Associated Infections: C. jejuni and other bacteria
• Severe sensorimotor loss, rapid progression, prolonged weakness
• NCS/EMG: Reduced motor AND sensory amplitudes, prolonged F-waves, fibrillations
• Prognosis: WORST variant; 30-40% walk at 6 months; higher mortality
MILLER FISHER SYNDROME (MFS)
• Classic Triad: Ophthalmoplegia + Ataxia + Areflexia
• Pathology: GQ1b ganglioside antibody-mediated; targets cranial nerves
• Epidemiology: ~5% of GBS spectrum; more common in Asia
• Descending weakness (unique to MFS), blurred vision, gait ataxia
• Antibody Testing: Anti-GQ1b antibodies in 80-90% (diagnostic)
• Prognosis: Better than classic GBS; most recover fully with treatment
RARE VARIANTS
• Pharyngeal-Cervical-Brachial (PCB): Facial, pharyngeal, neck weakness; restricted
distribution
• Pandysautonomic Variant: Pure autonomic symptoms (BP lability, arrhythmias, pupil
changes)
• Bifacial Weakness + Paresthesias (BFP): Bilateral facial paralysis with distal
paresthesias
• Pure Sensory GBS: Sensory ataxia only; rare; better prognosis
• Paraparetic GBS: Lower limb predominance; rare presentation
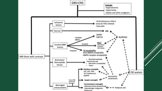
DIAGNOSIS: BRIGHTON CRITERIA
DIAGNOSIS: INVESTIGATIONS
Lumbar Puncture (CSF Analysis):
• Elevated protein (>400 mg/L) with normal cell count ("albuminocytologic dissociation")
• May be normal in first 10 days of illness
• Pleocytosis (>50 WBC) suggests alternate diagnosis (infection, malignancy)
Nerve Conduction Studies (NCS) & EMG:
• Normal in first week; characteristic findings after 1-2 weeks
NCS FINDINGS
Variant Key NCS Findings
AIDP
Prolonged Distal Latency,
Slow Conduction Velocity,
Prolonged/Absent F-waves.
Normal/Near-Normal Amplitudes.
AMAN
Low Compound Muscle AP Amplitudes.
Normal Sensory Nerve AP Amplitudes. Normal CV.
AMSAN
Low CMAP and SNAP Amplitudes.
Normal CV.
MFS
Normal NCS.
Absent/Prolonged F-waves/H-reflexes.
DIFFERENTIAL DIAGNOSIS
• Poliomyelitis: Similar weakness; but gray matter involvement, asymmetric,
fever present
• Spinal cord pathology: Upper motor neuron signs, sensory level, bladder
dysfunction
• Botulism: Descending paralysis, mydriasis, autonomic preservation
• Myasthenia Gravis: Ocular involvement first, fatigability, anticholinergic
responsiveness
• Acute Transverse Myelitis: Sensory level, sphincter involvement, MRI findings
MANAGEMENT: OVERVIEW & SUPPORTIVE CARE
• ICU Admission: For respiratory monitoring and autonomic support
• Vital Capacity Monitoring: Check forced vital capacity (FVC) regularly; intubate if <15 mL/kg or declining
• Continuous cardiac monitoring, fluid/vasopressor support for dysrhythmias
• DVT Prophylaxis: Compression stockings, sequential compression devices, anticoagulation if high risk
• Pain Management
• Early Rehabilitation: PT/OT, passive range of motion during paralysis
IMMUNOTHERAPY: IVIG (FIRST-LINE)
• Mechanism: Blocks complement, modulates antibodies, anti-inflammatory effects
• Dosing: 2 g/kg total body weight divided over 5 days (0.4 g/kg/day)
• Advantages: Convenient, widely available, fewer complications than plasma
exchange
• Side Effects: Renal dysfunction, headache, aseptic meningitis (rare)
• Timing: Most effective if started within 2 weeks of symptom onset; up to 4 weeks
considered
PLASMA EXCHANGE
• Mechanism: Removes circulating antibodies, immune complexes, complement
• Dosing: 5 exchanges over 7-14 days (1-1.5 plasma volumes per exchange)
• Indications: Preferred for nonambulant patients, renal failure, IVIG intolerance
• Disadvantages: Requires vascular access, more complications, logistically demanding
STEROIDS & ANTICOAGULATION
Corticosteroids:
• Monotherapy with steroids ALONE is NOT effective in GBS
Anticoagulation Prophylaxis:
• Indicated for all immobilized GBS patients (high VTE risk)
• Subcutaneous LMWH (enoxaparin 40 mg daily) or UFH
• Continue until ambulation or discharge
PROGNOSIS & LONG-TERM OUTCOMES
• Mortality: 3-7% (higher with respiratory involvement, AMSAN, advanced age)
• Recovery Timeline: 50% walk at 3 months; 70-80% at 6 months (AIDP); worse for axonal
variants
• 10-15% have permanent weakness; 20% chronic pain
• Recovery Phases: First 4 weeks most critical; recovery continues for months to years
MODIFIED ERASMUS GBS OUTCOME SCORE (MEGOS)
POST-GBS SYNDROME & REHABILITATION
• Post-GBS Syndrome: Persistent fatigue, weakness, pain in 10-20% of survivors
• Chronic Pain: Neuropathic pain; treated with gabapentin, pregabalin, tricyclics
• Autonomic Dysfunction: Persistent dysrhythmias, orthostatic hypotension
• Psychological Impact: Depression, anxiety
• Rehabilitation Focus: Early PT/OT prevents contractures; gradual strengthening
THANK YOU

Guillain-Barré Syndrome powerpoint presentation

  • 1.
  • 2.
    Definition & Epidemiology •Acute immune-mediated polyradiculoneuropathy (autoimmune attack on peripheral nerves) • Onset: Rapid (hours to days), peak weakness by 2 weeks (>90% by 4 weeks) • Monophasic disorder: No relapse (distinguishes from CIDP) • Triggers: Viral infections, Campylobacter jejuni, vaccinations, pregnancy
  • 3.
    Pathophysiology • Molecular Mimicry:Pathogen antigens cross-react with nerve epitopes • C. jejuni & GM1: LPS capsule shares epitopes with GM1 ganglioside at nodes of Ranvier
  • 6.
    Clinical Presentation Prodrome: 1-4weeks prior infection (URI, GI, or asymptomatic) • First symptom: Paresthesias (tingling) in toes/fingertips • Rapid progression: Ascending symmetric weakness (distal to proximal) • Peak at 2-4 weeks: Leg weakness → arm weakness → facial/bulbar • Respiratory involvement: 20-30% require mechanical ventilation • Autonomic dysfunction: Labile BP, arrhythmias, sphincter dysfunction • Sensory findings: Pain, stocking-glove distribution (usually mild)
  • 8.
    ELECTROPHYSIOLOGICAL VARIANTS AIDP (50-54%) AMAN(18-20%) AMSAN (17-18%) Miller Fisher (5%)
  • 10.
    ACUTE INFLAMMATORY DEMYELINATINGPOLYNEUROPATHY • Pathology: Demyelination with secondary axonal loss; lymphocytic infiltration • Associated Infections: EBV, CMV, respiratory viruses, some C. jejuni • Characterized by Ascending paralysis, sensory involvement, preserved reflexes early • NCS/EMG: Conduction blocks, multifocal slowing, prolonged F-waves, normal amplitudes • Prognosis: Better than axonal variants; 80-90% walk independently at 6 months
  • 11.
    ACUTE MOTOR AXONALNEUROPATHY • Pathology: Motor axon targeting; minimal inflammatory infiltrate; no demyelination • Epidemiology: Prevalent in Asia, Latin America (~20-60% in these regions) • Associated Infections: Strongly associated with C. jejuni (poor prognostic factor) • Rapid onset, motor-only weakness, severe presentation • NCS/EMG: Reduced motor amplitudes, normal conduction velocity, prolonged F-waves • Prognosis: Worse than AIDP; prolonged paralysis, 50-60% walk at 6 months
  • 12.
    ACUTE MOTOR-SENSORY AXONALNEUROPATHY • Pathology: Motor AND sensory axon degeneration; Wallerian-like degeneration • Epidemiology: 17-18% of GBS cases; more common in Asia • Associated Infections: C. jejuni and other bacteria • Severe sensorimotor loss, rapid progression, prolonged weakness • NCS/EMG: Reduced motor AND sensory amplitudes, prolonged F-waves, fibrillations • Prognosis: WORST variant; 30-40% walk at 6 months; higher mortality
  • 13.
    MILLER FISHER SYNDROME(MFS) • Classic Triad: Ophthalmoplegia + Ataxia + Areflexia • Pathology: GQ1b ganglioside antibody-mediated; targets cranial nerves • Epidemiology: ~5% of GBS spectrum; more common in Asia • Descending weakness (unique to MFS), blurred vision, gait ataxia • Antibody Testing: Anti-GQ1b antibodies in 80-90% (diagnostic) • Prognosis: Better than classic GBS; most recover fully with treatment
  • 14.
    RARE VARIANTS • Pharyngeal-Cervical-Brachial(PCB): Facial, pharyngeal, neck weakness; restricted distribution • Pandysautonomic Variant: Pure autonomic symptoms (BP lability, arrhythmias, pupil changes) • Bifacial Weakness + Paresthesias (BFP): Bilateral facial paralysis with distal paresthesias • Pure Sensory GBS: Sensory ataxia only; rare; better prognosis • Paraparetic GBS: Lower limb predominance; rare presentation
  • 15.
  • 16.
    DIAGNOSIS: INVESTIGATIONS Lumbar Puncture(CSF Analysis): • Elevated protein (>400 mg/L) with normal cell count ("albuminocytologic dissociation") • May be normal in first 10 days of illness • Pleocytosis (>50 WBC) suggests alternate diagnosis (infection, malignancy) Nerve Conduction Studies (NCS) & EMG: • Normal in first week; characteristic findings after 1-2 weeks
  • 18.
    NCS FINDINGS Variant KeyNCS Findings AIDP Prolonged Distal Latency, Slow Conduction Velocity, Prolonged/Absent F-waves. Normal/Near-Normal Amplitudes. AMAN Low Compound Muscle AP Amplitudes. Normal Sensory Nerve AP Amplitudes. Normal CV. AMSAN Low CMAP and SNAP Amplitudes. Normal CV. MFS Normal NCS. Absent/Prolonged F-waves/H-reflexes.
  • 19.
    DIFFERENTIAL DIAGNOSIS • Poliomyelitis:Similar weakness; but gray matter involvement, asymmetric, fever present • Spinal cord pathology: Upper motor neuron signs, sensory level, bladder dysfunction • Botulism: Descending paralysis, mydriasis, autonomic preservation • Myasthenia Gravis: Ocular involvement first, fatigability, anticholinergic responsiveness • Acute Transverse Myelitis: Sensory level, sphincter involvement, MRI findings
  • 22.
    MANAGEMENT: OVERVIEW &SUPPORTIVE CARE • ICU Admission: For respiratory monitoring and autonomic support • Vital Capacity Monitoring: Check forced vital capacity (FVC) regularly; intubate if <15 mL/kg or declining • Continuous cardiac monitoring, fluid/vasopressor support for dysrhythmias • DVT Prophylaxis: Compression stockings, sequential compression devices, anticoagulation if high risk • Pain Management • Early Rehabilitation: PT/OT, passive range of motion during paralysis
  • 24.
    IMMUNOTHERAPY: IVIG (FIRST-LINE) •Mechanism: Blocks complement, modulates antibodies, anti-inflammatory effects • Dosing: 2 g/kg total body weight divided over 5 days (0.4 g/kg/day) • Advantages: Convenient, widely available, fewer complications than plasma exchange • Side Effects: Renal dysfunction, headache, aseptic meningitis (rare) • Timing: Most effective if started within 2 weeks of symptom onset; up to 4 weeks considered
  • 25.
    PLASMA EXCHANGE • Mechanism:Removes circulating antibodies, immune complexes, complement • Dosing: 5 exchanges over 7-14 days (1-1.5 plasma volumes per exchange) • Indications: Preferred for nonambulant patients, renal failure, IVIG intolerance • Disadvantages: Requires vascular access, more complications, logistically demanding
  • 26.
    STEROIDS & ANTICOAGULATION Corticosteroids: •Monotherapy with steroids ALONE is NOT effective in GBS Anticoagulation Prophylaxis: • Indicated for all immobilized GBS patients (high VTE risk) • Subcutaneous LMWH (enoxaparin 40 mg daily) or UFH • Continue until ambulation or discharge
  • 27.
    PROGNOSIS & LONG-TERMOUTCOMES • Mortality: 3-7% (higher with respiratory involvement, AMSAN, advanced age) • Recovery Timeline: 50% walk at 3 months; 70-80% at 6 months (AIDP); worse for axonal variants • 10-15% have permanent weakness; 20% chronic pain • Recovery Phases: First 4 weeks most critical; recovery continues for months to years
  • 28.
    MODIFIED ERASMUS GBSOUTCOME SCORE (MEGOS)
  • 29.
    POST-GBS SYNDROME &REHABILITATION • Post-GBS Syndrome: Persistent fatigue, weakness, pain in 10-20% of survivors • Chronic Pain: Neuropathic pain; treated with gabapentin, pregabalin, tricyclics • Autonomic Dysfunction: Persistent dysrhythmias, orthostatic hypotension • Psychological Impact: Depression, anxiety • Rehabilitation Focus: Early PT/OT prevents contractures; gradual strengthening
  • 31.