 Android app design is essential to attract the
user for long hours. Designing is combining
the user mind with the user interface.
Android app design is not only important for
bringing in new customers or retaining them
but also to depict the brand value of the
company. A profound app design will bring in
more downloads which gradually increases
the ROI of the organization.
 Recognizing target audience in the initial
phase makes it easy for app designers to plan
the functionalities of the app according to the
user preferences to make it valuable and grab
more attention. After confirming the target
user, create persona of them which allows
determining what will drive users’ decisions
within the app.
 User driven
◦ Before creating actual design, create a simple
prototype. Make sure that prototype covers all the
basic functionality of the application. The prototype
can be made by using simple pen and paper
however functionality and flow is clear.
 Create prototype
 Integrity of an App
◦ The application should look like a one collaborative
thing; no element should contradict or ambiguous.
The design should be easy to understand and
guiding the user to find the things quickly and
easily. Also there is no place for intrusive or
frivolous; it simply takes user away from
application.
 Navigation
◦ Navigation is a journey of the application which has be
easy and convenient for users. The hierarchy in the
processes is important to the user to intuitively traverse
through the content of the app. While making prototype
the navigations should be clear for better
implementation. To better navigation design learn
creating swipe views with tabs, creating a navigation
drawer, providing up and back navigation and
implementing descendant navigation.
 Consistency
◦ The style and theme of application should be consistent
to give complete and connected experience to the user.
This can take place when design is guided by the
Android SDK standards and paradigms. Consistency
elevates user experience and encourages the user to use
app.
 Immediate results
◦ In today’s fast world nobody has the time to wait and mobiles are
designed for quick access. Thus, customer expects the immediate
results from the application. To get results faster improve
performance of the application and tweak the UI. Waiting is always
annoying so if application requires time to perform any heavy
tasks then at least let users know how long they have to wait.
 Easy to learn
◦ To attract user in first time the application should be easy to
learn. To make application easy to learn use design patterns that
is familiar to users. Identify the popular interfaces and study
common mobile patterns, such as slide-out navigation. This does
not mean copying design of others, the common patterns will be
like baseline to enable user to learn fast, then on that own layer of
creativity has to be applied.
 Accessibility for fat fingers
◦ All mobiles are finger touch; very few have the stylus option. As
fingers are thicker than the stylus or mouse pointer, we have to
pay attention to make finger friendly design. Buttons should not
be smaller or bunched closely together, this does not make user
to tap them accurately. If user does not able tap what he wants to
then users frustration will increase.Therefore, it is necessary that
there is enough space to tap user.
 Contrast colours
◦ Colours can make application beautiful if used
properly. If similar type of colours are used then
details get lost, the buttons or different other
elements cannot be properly distinguished from
one another.
 Feedback
◦ Feedback is the acknowledgement to the activity
or task of the user. The feedback can be positive
or negative according to the success or failure of
the activity. It can be given by using animation,
peek, pop up, sound, notes, etc. Feedback directs
the users and tells whether action is complete or
not.
 Small and portable, mobile devices offer exciting opportunities
for software development. Their limited screen size and reduced
memory, storage, and processor power are far less exciting, and
instead present some unique challenges.
 Compared to desktop or notebook computers, mobile devices
have relatively
◦ Low processing power
◦ Limited RAM
◦ Limited permanent storage capacity
◦ Small screens with low resolution
◦ High costs associated with data transfer
◦ Slow data transfer rates with high latency
◦ Unreliable data connections
◦ Limited battery life
Each new generation of phones improves many of these restrictions. In
particular, newer phones have dramatically improved screen resolutions
and significantly cheaper data tariffs. However, given the range of devices
available, it is good practice to design to accommodate the worst-case
scenario.
 Android Intent is the message that is passed between
components such as activities, content providers, broadcast
receivers, services etc.
 It is generally used with startActivity() method to invoke
activity, broadcast receivers etc.
◦ IMPLICIT INTENTS These intents do not name a target and the field for
the component name is left blank. Implicit intents are often used to
activate components in other applications.
◦ EXPLICIT INTENTS These intents designate the target component by its
name and they are typically used for application-internal messages - such
as an activity starting a subordinate service or launching a sister activity.
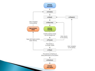
 onCreate()
◦ You must implement this callback, which fires when the system
first creates the activity. On activity creation, the activity enters
the Created state. In the onCreate() method, you perform basic
application startup logic that should happen only once for the
entire life of the activity
 onStart()
◦ When the activity enters the Started state, the system invokes this
callback. The onStart() call makes the activity visible to the user,
as the app prepares for the activity to enter the foreground and
become interactive. For example, this method is where the app
initializes the code that maintains the UI.
 onResume()
◦ When the activity enters the Resumed state, it comes to the
foreground, and then the system invokes the onResume() callback.
This is the state in which the app interacts with the user
 onPause()
◦ The system calls this method as the first indication that
the user is leaving your activity (though it does not
always mean the activity is being destroyed); it indicates
that the activity is no longer in the foreground (though it
may still be visible if the user is in multi-window mode).
◦ In Android 7.0 (API level 24) or higher, multiple apps run
in multi-window mode. Because only one of the apps
(windows) has focus at any time, the system pauses all
of the other apps.
 onStop()
◦ When your activity is no longer visible to the user, it has
entered the Stopped state, and the system invokes
the onStop() callback. This may occur, for example, when
a newly launched activity covers the entire screen. The
system may also call onStop() when the activity has
finished running, and is about to be terminated.
 onDestroy()
◦ onDestroy() is called before the activity is destroyed.
The system invokes this callback either because:
◦ the activity is finishing (due to the user completely
dismissing the activity or due to finish() being called
on the activity), or
◦ the system is temporarily destroying the activity due
to a configuration change (such as device rotation or
multi-window mode)
 Every app project must have an AndroidManifest.xml file
(with precisely that name) at the root of the project source
set. The manifest file describes essential information about
your app to the Android build tools, the Android operating
system, and Google Play.
◦ The components of the app, which include all activities, services,
broadcast receivers, and content providers. Each component must
define basic properties such as the name of its Kotlin or Java class.
It can also declare capabilities such as which device configurations
it can handle, and intent filters that describe how the component
can be started.
◦ The permissions that the app needs in order to access protected
parts of the system or other apps. It also declares any permissions
that other apps must have if they want to access content from this
app.
◦ The hardware and software features the app requires, which affects
which devices can install the app from Google Play.

Guidelines for Android application design.pptx

  • 2.
     Android appdesign is essential to attract the user for long hours. Designing is combining the user mind with the user interface. Android app design is not only important for bringing in new customers or retaining them but also to depict the brand value of the company. A profound app design will bring in more downloads which gradually increases the ROI of the organization.
  • 3.
     Recognizing targetaudience in the initial phase makes it easy for app designers to plan the functionalities of the app according to the user preferences to make it valuable and grab more attention. After confirming the target user, create persona of them which allows determining what will drive users’ decisions within the app.
  • 4.
     User driven ◦Before creating actual design, create a simple prototype. Make sure that prototype covers all the basic functionality of the application. The prototype can be made by using simple pen and paper however functionality and flow is clear.  Create prototype  Integrity of an App ◦ The application should look like a one collaborative thing; no element should contradict or ambiguous. The design should be easy to understand and guiding the user to find the things quickly and easily. Also there is no place for intrusive or frivolous; it simply takes user away from application.
  • 5.
     Navigation ◦ Navigationis a journey of the application which has be easy and convenient for users. The hierarchy in the processes is important to the user to intuitively traverse through the content of the app. While making prototype the navigations should be clear for better implementation. To better navigation design learn creating swipe views with tabs, creating a navigation drawer, providing up and back navigation and implementing descendant navigation.  Consistency ◦ The style and theme of application should be consistent to give complete and connected experience to the user. This can take place when design is guided by the Android SDK standards and paradigms. Consistency elevates user experience and encourages the user to use app.
  • 6.
     Immediate results ◦In today’s fast world nobody has the time to wait and mobiles are designed for quick access. Thus, customer expects the immediate results from the application. To get results faster improve performance of the application and tweak the UI. Waiting is always annoying so if application requires time to perform any heavy tasks then at least let users know how long they have to wait.  Easy to learn ◦ To attract user in first time the application should be easy to learn. To make application easy to learn use design patterns that is familiar to users. Identify the popular interfaces and study common mobile patterns, such as slide-out navigation. This does not mean copying design of others, the common patterns will be like baseline to enable user to learn fast, then on that own layer of creativity has to be applied.  Accessibility for fat fingers ◦ All mobiles are finger touch; very few have the stylus option. As fingers are thicker than the stylus or mouse pointer, we have to pay attention to make finger friendly design. Buttons should not be smaller or bunched closely together, this does not make user to tap them accurately. If user does not able tap what he wants to then users frustration will increase.Therefore, it is necessary that there is enough space to tap user.
  • 7.
     Contrast colours ◦Colours can make application beautiful if used properly. If similar type of colours are used then details get lost, the buttons or different other elements cannot be properly distinguished from one another.  Feedback ◦ Feedback is the acknowledgement to the activity or task of the user. The feedback can be positive or negative according to the success or failure of the activity. It can be given by using animation, peek, pop up, sound, notes, etc. Feedback directs the users and tells whether action is complete or not.
  • 8.
     Small andportable, mobile devices offer exciting opportunities for software development. Their limited screen size and reduced memory, storage, and processor power are far less exciting, and instead present some unique challenges.  Compared to desktop or notebook computers, mobile devices have relatively ◦ Low processing power ◦ Limited RAM ◦ Limited permanent storage capacity ◦ Small screens with low resolution ◦ High costs associated with data transfer ◦ Slow data transfer rates with high latency ◦ Unreliable data connections ◦ Limited battery life Each new generation of phones improves many of these restrictions. In particular, newer phones have dramatically improved screen resolutions and significantly cheaper data tariffs. However, given the range of devices available, it is good practice to design to accommodate the worst-case scenario.
  • 9.
     Android Intentis the message that is passed between components such as activities, content providers, broadcast receivers, services etc.  It is generally used with startActivity() method to invoke activity, broadcast receivers etc. ◦ IMPLICIT INTENTS These intents do not name a target and the field for the component name is left blank. Implicit intents are often used to activate components in other applications. ◦ EXPLICIT INTENTS These intents designate the target component by its name and they are typically used for application-internal messages - such as an activity starting a subordinate service or launching a sister activity.
  • 11.
     onCreate() ◦ Youmust implement this callback, which fires when the system first creates the activity. On activity creation, the activity enters the Created state. In the onCreate() method, you perform basic application startup logic that should happen only once for the entire life of the activity  onStart() ◦ When the activity enters the Started state, the system invokes this callback. The onStart() call makes the activity visible to the user, as the app prepares for the activity to enter the foreground and become interactive. For example, this method is where the app initializes the code that maintains the UI.  onResume() ◦ When the activity enters the Resumed state, it comes to the foreground, and then the system invokes the onResume() callback. This is the state in which the app interacts with the user
  • 12.
     onPause() ◦ Thesystem calls this method as the first indication that the user is leaving your activity (though it does not always mean the activity is being destroyed); it indicates that the activity is no longer in the foreground (though it may still be visible if the user is in multi-window mode). ◦ In Android 7.0 (API level 24) or higher, multiple apps run in multi-window mode. Because only one of the apps (windows) has focus at any time, the system pauses all of the other apps.  onStop() ◦ When your activity is no longer visible to the user, it has entered the Stopped state, and the system invokes the onStop() callback. This may occur, for example, when a newly launched activity covers the entire screen. The system may also call onStop() when the activity has finished running, and is about to be terminated.
  • 13.
     onDestroy() ◦ onDestroy()is called before the activity is destroyed. The system invokes this callback either because: ◦ the activity is finishing (due to the user completely dismissing the activity or due to finish() being called on the activity), or ◦ the system is temporarily destroying the activity due to a configuration change (such as device rotation or multi-window mode)
  • 14.
     Every appproject must have an AndroidManifest.xml file (with precisely that name) at the root of the project source set. The manifest file describes essential information about your app to the Android build tools, the Android operating system, and Google Play. ◦ The components of the app, which include all activities, services, broadcast receivers, and content providers. Each component must define basic properties such as the name of its Kotlin or Java class. It can also declare capabilities such as which device configurations it can handle, and intent filters that describe how the component can be started. ◦ The permissions that the app needs in order to access protected parts of the system or other apps. It also declares any permissions that other apps must have if they want to access content from this app. ◦ The hardware and software features the app requires, which affects which devices can install the app from Google Play.