第 28 卷 第 3 期 热 带 地 理 Vol.28,No.3
2008 年 5 月 TROPICAL GEOGRAPHY May,2008
收稿日期:2007–08–02;修订日期:2007–09–26
基金项目:建设部项目(05-R2-24);广州市教育局项目(2029)部分研究成果
作者简介:李文翎(1968–),女,广东中山人,教授,主要研究方向是城市交通与城市生态,(E-mail)lwling@gzhu.edu.cn。
基于 GIS 的广州城市时间地图研究
李文翎,李尚智,黎雅雯,唐远方
(广州大学 地理科学学院,广州 510006)
摘 要:时间地图是利用时间作为量算单位,根据城市外缘各点与城市中心的时间距离长短差异描绘出的等时线
地图。利用时间地图,可以清晰、直观地表现出城市中心与城市周边地区之间由于采用不同的交通工具而显示出
不同的时间关系。文中借助 GIS 手段,以广州市的交通为例,用最常用的 3 种交通工具(公共汽车、出租车、地
铁)对城市的时间距离分别进行量算,并制作出广州城市时间地图。通过对时间地图信息直接的读取与分析,指
出时间地图研究的前景与利用价值。
关键词:时间地图;GIS;城市交通;广州
中图分类号:F511.99;K901 文献标识码:A 文章编号:1001–5221(2008)03–0218–05
随着城市化进程的推进,城市人口和城市用地
规模开始持续膨胀,加上交通设施空间分布的不均
衡性,导致城市的交通阻塞问题日趋严重,城市中
点与点之间的通达性和便捷程度日益降低,城市发
展的时间成本不断上升,城市的时间环境也不断恶
化。传统意义上的居民出行耗时与两地之间空间距
离的正相关关系已越来越弱,使城市中点与点之间
的空间因素对人的制约作用不断被削弱,而时间因
素所扮演的角色却显得越来越重要。这种变化趋势
在城市之间及城市内部各单元之间的相互联系方面
表现得尤为突出。
现代交通和通讯手段的快速发展,使单纯的“空
间距离”对城市内部和城市之间的交流制约弱化。
与两个在地理空间上接近的地点相比,两个在时间
上联结便捷的地点的相互关系甚至更为紧密。因此,
人们在选择生产与生活地点时,不仅注重一般意义
上的人文和自然环境,也将更注重于该地的“时间
环境”。这也为如何衡量一个城市空间分布的科学性
和交通设施布局的合理性提出了新课题。对于时间
距离这一概念,陈述彭教授认为,时间距离可以分
为两种概念:一种是以从空间一点到另一点所需时
间进行度量的,这种距离关系难以用一个确定的关
系式加以表达,交通工具的不同会影响到时间距离
的大小;另一种时间距离,如考虑一个流域中的暴
雨洪水过程,从流域上游产生暴雨、形成径流,然
后在流域末端汇流,则流域中不同位置的暴雨产流
到达末端的时间是不同的,这种时间距离对于分析
自然地理过程具有重要的参考价值[1]
。陈教授提及
了时间距离的概念,但没有对其进行更深入的论述,
只是给人以思考,揭示了时间距离研究的价值和重
要意义。本文主要参考陈教授对时间距离所做的第
一个概念,尝试以广州市作为具体案例进行研究。
1 时间地图的概念
与传统意义上的空间地图对比,时间地图是一
个全新的概念,它与空间地图有很大的差别。通常
意义上的地图,实质上表达的是一种空间的映射关
系,它是将实际地物按其在现实空间中的分布,直
接映射到其它介质上,表达的是地理实体之间的空
间方位和相互关系,其本质是“空间地图”,是建立
在空间坐标系上的。而时间地图是以空间地图作为
底图,利用时间作为测量单位,描述城市各实体间
的时间关系。因此时间地图的制作是建立在对城市
时间距离分析系统(即等时线)的基础上,利用等
时线直接表达城市中两点的时间关系。时间地图的
这个特性,使它既能基本体现城市不同地区的空间
相对关系,也能清楚表达城市不同地区的时间关系。
因此,所谓时间地图就是在实际空间区域内,以
某一虚拟城市时间中心为起点,测出各时间单元到
虚拟时间中心的时间距离并将他们分别投影于空间
地图上,然后将等时间距离的各点连接而成的图形。
2 广州时间地图中心与边缘点选址
时间地图研究的是虚拟城市中心与其周边地区
3 期 李文翎等:基于 GIS 的广州城市时间地图研究 219
的时间关系,虚拟城市中心选择的不同,会产生不
同的时间地图。当然,研究目的的不同也会使虚拟
城市中心出现差异。本文以广州交通作为研究目标,
绘制为城市交通服务的时间地图。
2.1 广州交通虚拟中心的选定
交通与城市的位置及经济、文化活动密切相关。
因此,广州交通虚拟中心的选择是在参考广州市地
理坐标中心和经济、文化中心的基础上,选择重复
度大的点而获得。据此,本研究把广州交通时间地
图的中心定位在中山五路附近。主要原因:(1)中
山五路处于广州城市中心区的地理中心附近,从中
山五路出发到城市周边各点直线位移差距不大,地
理意义重要。(2)中山五路毗邻北京路步行街,商
业氛围浓厚,是广州市的商业中心;同时,广东省
政府、广州市政府和广州市公安局等多个政府重要
职能部门都选址于此,使之也成为广州的经济、政
治中心。(3)中山五路是广州城市交通最繁忙的路
段之一,有 1/10 的城市公交路线途经该路段,此处
也是目前广州地铁网的中转站,是广州城市公共交
通的枢纽。因此,选择中山五路作为广州城市时间
地图研究的中心,不仅可体现其地理位置的重要性,
更可体现其在广州城市中的政治、经济、商业和交
通等方面的中心地位。
2.2 城市边缘的地点选择
城市边缘的选择尽可能包囊地理方位的 8 个方
向,并结合城市主要交通干道的走向作适当的调整。
随着城市道路建设的不断发展,广州现已基本
形成由 2 环、20 条东西干道、17 条南北干道、12
条放射线组成的混合式路网结构。外环路以内区域
是中心大组团范围,内外环路之间,延续了中心区
4 纵 4 横的主干道。据此,本文在东西方向上选取
广园路、环市路-中山大道、东风路(或中山路)
-黄埔大道、昌岗路-新港路,南北方向上选取人
民路-工业大道、解放路-江南大道、广州大道和
华南快速干道;东北、西北、西南、东南 4 个方向
上分别选择广汕公路、广花公路、广佛公路、广番
公路 4 条放射线,作为时间地图试验的交通干道。
在以上交通干道的重要转折点或有特殊地理意
义的点,选择其中的 13 处作为城市边缘代表点(新
市、南湖公园、龙洞、奥林匹克体育中心、黄埔开
发区、黄埔港、大学城、祈福新村、洛溪大桥、晓
港湾、西塱、广佛公路和罗冲围)。这些点有以下的
意义:(1)在 13 个选址中,包含了未来广州的海陆
交通重要枢纽:黄埔港、祈福新村(新火车站),城
市中心与这些地点的往返交通情况,可以反映城市
各交通枢纽之间的连接、疏通能力。(2)选址中涵
盖了城市外围的重要的休闲娱乐场所和标志性建筑
物:南湖公园、龙洞、奥林匹克体育中心、大学城、
罗冲围。这些地方都是城市发展过程中新兴的功能
分区,它们对城市中心的职能有分散与减负作用。
这些功能分区与城市中心的交通便捷程度,直接影
响到城市智能分散程度。(3)选址中还包含新旧居
民区。随着城市发展,居民不再聚居在城市中心,
而是不断向城市外围扩散。在选址中,新市、西塱、
广佛公路是传统的城乡结合部,而洛溪大桥一带是
新兴的居民区。这些地方的交通便利程度直接影响
到居民出行。
3 广州时间地图的制作
3.1 参数的获得与统计
调查中选取广州城市地面公共汽车、出租车两
种主要交通工具,结合广州地铁一、二号线,分别
在上下班高峰期 7:30–9:30 和 17:00–18:30(忙
时)、非上下班繁忙时间 9:30–16:00(闲时)对广
州的道路时间距离进行测算,为了保证数据的准确
性,每种情况都进行了两次测试。
考虑到广州城市的交通状况和成图的美观,调
查中以 5 min 作为量算的计时点,记录下每个计时
点所到达的地点。同时针对城市的特色,通过某些
建筑物的时候也记录下可达的相对时间。
3.2 制图过程
选择广州市政区交通地图 2005 年版作为底图,
通过扫描仪和Arcview把图像进行转化,把地图变成
数字格式[1]
。根据本次研究的特点,删去与研究关
系不大的有关道路,重点标示出编绘试验所需的“4
纵 4 横 4 放射”共 12 条主干道的布局图。
在此基础上,利用 SuperMap 软件创建新图层,
在数字底图上对虚拟中心和各交通干道进行定位。
由于每一条路线都选用 2~3 种不同的交通工具在各
个不同的时段进行试验,所以制图过程把每次试验
独立作为一幅图,建立一个图层并进行数据录入、
描点等有关的编辑工作,最终形成 13 个图层,每个
图层表示了一个城市中心到达城市边缘该点的各种
交通工具利用时间状况。
然后选取其中一种交通工具作为研究对象,把
不同地点相同交通工具的图进行叠加分析,再利用
Arcview、SuperMap软件把从城市中心出发按每隔 5
min到达的各地点建立拓扑关系,然后把相同时间
220 热 带 地 理 28 卷
的点利用缓冲区分析(buffer)[2]
方法进行连接,初
步得出从城市中心向城市外围的等时线图。
但因为每条等时线选取的 5 min时段点的数量
有限,所以在时间地图上没有出现圆滑状。针对这
一缺点,制图过程中利用空间数据内插的方法[2]
,
把实地考察过程中记录下来的到达特殊地点的相对
时间也加入时间地图的数据库中,同时通过内插推
断方法,把时间地图中的各条等时线进行处理,使
其变得圆滑,最终形成同一交通工具同一时间段到
达不同地点的时间地图。
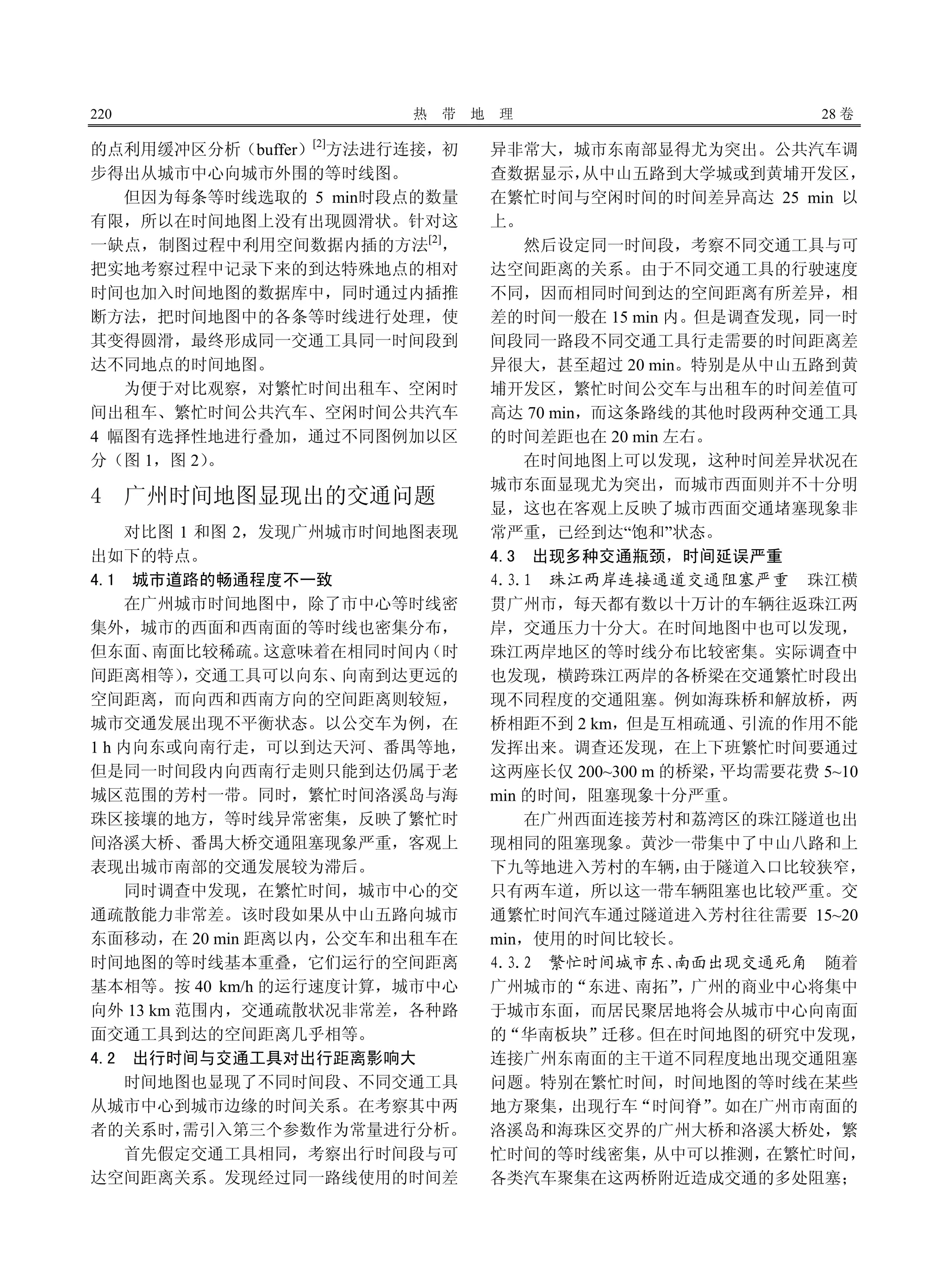
为便于对比观察,对繁忙时间出租车、空闲时
间出租车、繁忙时间公共汽车、空闲时间公共汽车
4 幅图有选择性地进行叠加,通过不同图例加以区
分(图 1,图 2)。
4 广州时间地图显现出的交通问题
对比图 1 和图 2,发现广州城市时间地图表现
出如下的特点。
4.1 城市道路的畅通程度不一致
在广州城市时间地图中,除了市中心等时线密
集外,城市的西面和西南面的等时线也密集分布,
但东面、南面比较稀疏。这意味着在相同时间内(时
间距离相等),交通工具可以向东、向南到达更远的
空间距离,而向西和西南方向的空间距离则较短,
城市交通发展出现不平衡状态。以公交车为例,在
1 h 内向东或向南行走,可以到达天河、番禺等地,
但是同一时间段内向西南行走则只能到达仍属于老
城区范围的芳村一带。同时,繁忙时间洛溪岛与海
珠区接壤的地方,等时线异常密集,反映了繁忙时
间洛溪大桥、番禺大桥交通阻塞现象严重,客观上
表现出城市南部的交通发展较为滞后。
同时调查中发现,在繁忙时间,城市中心的交
通疏散能力非常差。该时段如果从中山五路向城市
东面移动,在 20 min 距离以内,公交车和出租车在
时间地图的等时线基本重叠,它们运行的空间距离
基本相等。按 40 km/h 的运行速度计算,城市中心
向外 13 km 范围内,交通疏散状况非常差,各种路
面交通工具到达的空间距离几乎相等。
4.2 出行时间与交通工具对出行距离影响大
时间地图也显现了不同时间段、不同交通工具
从城市中心到城市边缘的时间关系。在考察其中两
者的关系时,需引入第三个参数作为常量进行分析。
首先假定交通工具相同,考察出行时间段与可
达空间距离关系。发现经过同一路线使用的时间差
异非常大,城市东南部显得尤为突出。公共汽车调
查数据显示,从中山五路到大学城或到黄埔开发区,
在繁忙时间与空闲时间的时间差异高达 25 min 以
上。
然后设定同一时间段,考察不同交通工具与可
达空间距离的关系。由于不同交通工具的行驶速度
不同,因而相同时间到达的空间距离有所差异,相
差的时间一般在 15 min 内。但是调查发现,同一时
间段同一路段不同交通工具行走需要的时间距离差
异很大,甚至超过 20 min。特别是从中山五路到黄
埔开发区,繁忙时间公交车与出租车的时间差值可
高达 70 min,而这条路线的其他时段两种交通工具
的时间差距也在 20 min 左右。
在时间地图上可以发现,这种时间差异状况在
城市东面显现尤为突出,而城市西面则并不十分明
显,这也在客观上反映了城市西面交通堵塞现象非
常严重,已经到达“饱和”状态。
4.3 出现多种交通瓶颈,时间延误严重
4.3.1 珠江两岸连接通道交通阻塞严重 珠江横
贯广州市,每天都有数以十万计的车辆往返珠江两
岸,交通压力十分大。在时间地图中也可以发现,
珠江两岸地区的等时线分布比较密集。实际调查中
也发现,横跨珠江两岸的各桥梁在交通繁忙时段出
现不同程度的交通阻塞。例如海珠桥和解放桥,两
桥相距不到 2 km,但是互相疏通、引流的作用不能
发挥出来。调查还发现,在上下班繁忙时间要通过
这两座长仅 200~300 m 的桥梁,平均需要花费 5~10
min 的时间,阻塞现象十分严重。
在广州西面连接芳村和荔湾区的珠江隧道也出
现相同的阻塞现象。黄沙一带集中了中山八路和上
下九等地进入芳村的车辆,由于隧道入口比较狭窄,
只有两车道,所以这一带车辆阻塞也比较严重。交
通繁忙时间汽车通过隧道进入芳村往往需要 15~20
min,使用的时间比较长。
4.3.2 繁忙时间城市东、南面出现交通死角 随着
广州城市的“东进、南拓”,广州的商业中心将集中
于城市东面,而居民聚居地将会从城市中心向南面
的“华南板块”迁移。但在时间地图的研究中发现,
连接广州东南面的主干道不同程度地出现交通阻塞
问题。特别在繁忙时间,时间地图的等时线在某些
地方聚集,出现行车“时间脊”。如在广州市南面的
洛溪岛和海珠区交界的广州大桥和洛溪大桥处,繁
忙时间的等时线密集,从中可以推测,在繁忙时间,
各类汽车聚集在这两桥附近造成交通的多处阻塞;
3 期 李文翎等:基于 GIS 的广州城市时间地图研究 221
图 1 繁忙时间公交车与出租车对比
Fig.1 Comparison of transportation time between bus and taxi during peak demand in Guangzhou
图 2 公交车繁忙时间与闲时对比
Fig.2 Comparison of bus travel time between peak and off-peak periods in Guangzhou
图 3 地铁等时线图
Fig.3 The isochronal map of subway in Guangzhou
222 热 带 地 理 28 卷
同时这种交通阻塞还从两桥的交界处一直延伸到与
其连接的工业大道附近。数据统计显示,在上下班
繁忙时间,通过洛溪大桥要花费 15~20 min,而平
时非繁忙时间只需要 5 min。
天河路一带交通阻塞更是有目共睹,车辆长时
间滞留的现象时有发生。天河路长不到 5 km,但繁
忙时段通过该路段需要 25 min。这与其路面状况已
不适应城市发展需要有一定关系。
4.3.3 广州西边的交通问题 广州西面的芳村、荔
湾是广州的老城区,发展历史比较长,同时也是居
民聚居区,更是交通问题凸现的地区。理论上说,
在繁忙时段和空闲时段从城市中心到达城市边缘地
方的时间差距应该是非常大的,繁忙时段花费的时
间比空闲时段要多很多。但时间地图显示,广州市
西面的等时线非常密集。说明无论闲时、忙时,在
相同时间内,从城市中心出发向城市西面移动所到
达的空间距离非常小。城市交通在该地出现经常性
阻塞现象,交通疏散速度和程度都非常低。
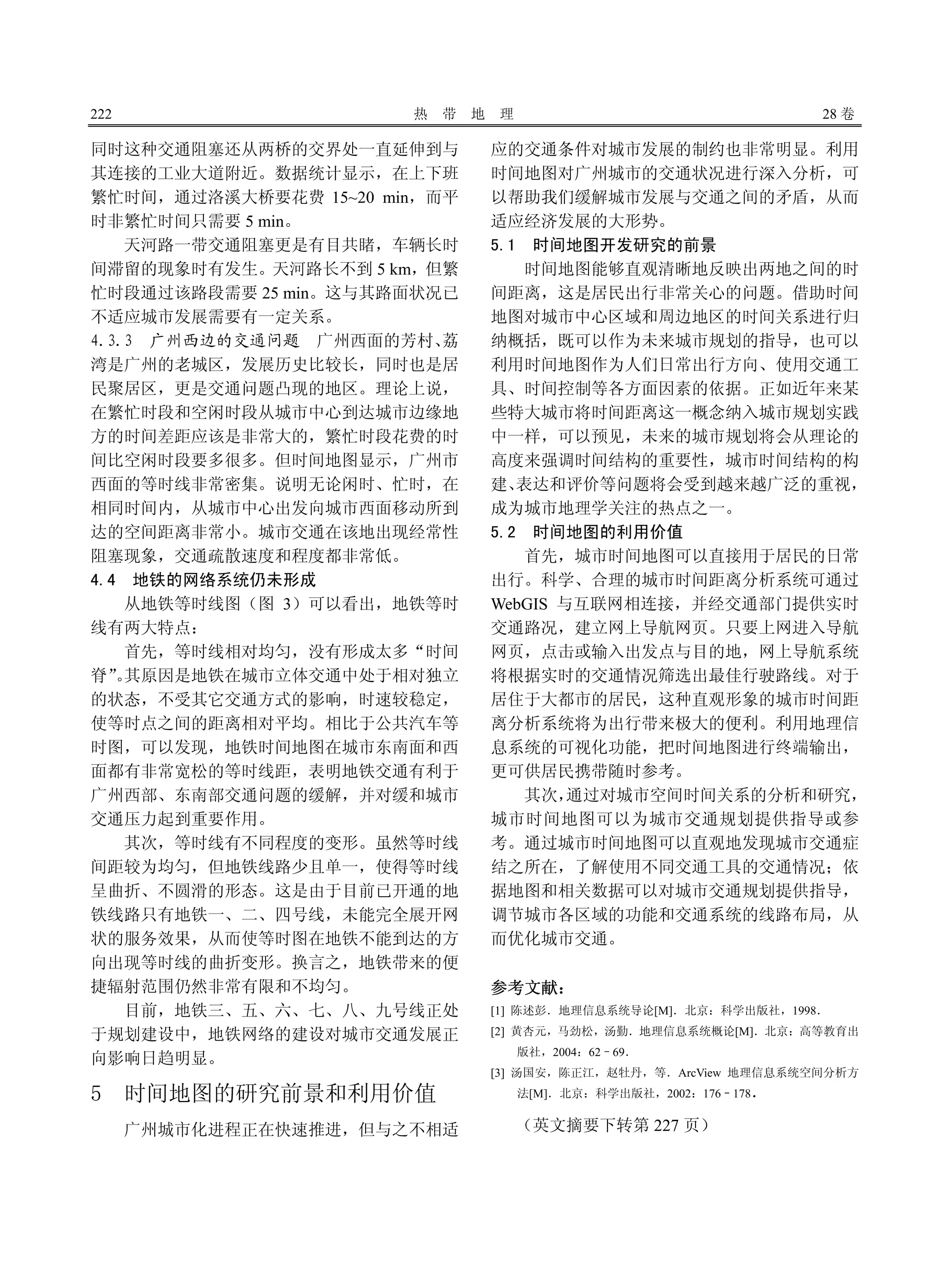
4.4 地铁的网络系统仍未形成
从地铁等时线图(图 3)可以看出,地铁等时
线有两大特点:
首先,等时线相对均匀,没有形成太多“时间
脊”。其原因是地铁在城市立体交通中处于相对独立
的状态,不受其它交通方式的影响,时速较稳定,
使等时点之间的距离相对平均。相比于公共汽车等
时图,可以发现,地铁时间地图在城市东南面和西
面都有非常宽松的等时线距,表明地铁交通有利于
广州西部、东南部交通问题的缓解,并对缓和城市
交通压力起到重要作用。
其次,等时线有不同程度的变形。虽然等时线
间距较为均匀,但地铁线路少且单一,使得等时线
呈曲折、不圆滑的形态。这是由于目前已开通的地
铁线路只有地铁一、二、四号线,未能完全展开网
状的服务效果,从而使等时图在地铁不能到达的方
向出现等时线的曲折变形。换言之,地铁带来的便
捷辐射范围仍然非常有限和不均匀。
目前,地铁三、五、六、七、八、九号线正处
于规划建设中,地铁网络的建设对城市交通发展正
向影响日趋明显。
5 时间地图的研究前景和利用价值
广州城市化进程正在快速推进,但与之不相适
应的交通条件对城市发展的制约也非常明显。利用
时间地图对广州城市的交通状况进行深入分析,可
以帮助我们缓解城市发展与交通之间的矛盾,从而
适应经济发展的大形势。
5.1 时间地图开发研究的前景
时间地图能够直观清晰地反映出两地之间的时
间距离,这是居民出行非常关心的问题。借助时间
地图对城市中心区域和周边地区的时间关系进行归
纳概括,既可以作为未来城市规划的指导,也可以
利用时间地图作为人们日常出行方向、使用交通工
具、时间控制等各方面因素的依据。正如近年来某
些特大城市将时间距离这一概念纳入城市规划实践
中一样,可以预见,未来的城市规划将会从理论的
高度来强调时间结构的重要性,城市时间结构的构
建、表达和评价等问题将会受到越来越广泛的重视,
成为城市地理学关注的热点之一。
5.2 时间地图的利用价值
首先,城市时间地图可以直接用于居民的日常
出行。科学、合理的城市时间距离分析系统可通过
WebGIS 与互联网相连接,并经交通部门提供实时
交通路况,建立网上导航网页。只要上网进入导航
网页,点击或输入出发点与目的地,网上导航系统
将根据实时的交通情况筛选出最佳行驶路线。对于
居住于大都市的居民,这种直观形象的城市时间距
离分析系统将为出行带来极大的便利。利用地理信
息系统的可视化功能,把时间地图进行终端输出,
更可供居民携带随时参考。
其次,通过对城市空间时间关系的分析和研究,
城市时间地图可以为城市交通规划提供指导或参
考。通过城市时间地图可以直观地发现城市交通症
结之所在,了解使用不同交通工具的交通情况;依
据地图和相关数据可以对城市交通规划提供指导,
调节城市各区域的功能和交通系统的线路布局,从
而优化城市交通。
参考文献:
[1] 陈述彭.地理信息系统导论[M].北京:科学出版社,1998.
[2] 黄杏元,马劲松,汤勤.地理信息系统概论[M].北京:高等教育出
版社,2004:62–69.
[3] 汤国安,陈正江,赵牡丹,等.ArcView 地理信息系统空间分析方
法[M].北京:科学出版社,2002:176–178.
(英文摘要下转第 227 页)

基于GIS的广州城市时间地图研究

  • 1.
    第 28 卷第 3 期 热 带 地 理 Vol.28,No.3 2008 年 5 月 TROPICAL GEOGRAPHY May,2008 收稿日期:2007–08–02;修订日期:2007–09–26 基金项目:建设部项目(05-R2-24);广州市教育局项目(2029)部分研究成果 作者简介:李文翎(1968–),女,广东中山人,教授,主要研究方向是城市交通与城市生态,(E-mail)lwling@gzhu.edu.cn。 基于 GIS 的广州城市时间地图研究 李文翎,李尚智,黎雅雯,唐远方 (广州大学 地理科学学院,广州 510006) 摘 要:时间地图是利用时间作为量算单位,根据城市外缘各点与城市中心的时间距离长短差异描绘出的等时线 地图。利用时间地图,可以清晰、直观地表现出城市中心与城市周边地区之间由于采用不同的交通工具而显示出 不同的时间关系。文中借助 GIS 手段,以广州市的交通为例,用最常用的 3 种交通工具(公共汽车、出租车、地 铁)对城市的时间距离分别进行量算,并制作出广州城市时间地图。通过对时间地图信息直接的读取与分析,指 出时间地图研究的前景与利用价值。 关键词:时间地图;GIS;城市交通;广州 中图分类号:F511.99;K901 文献标识码:A 文章编号:1001–5221(2008)03–0218–05 随着城市化进程的推进,城市人口和城市用地 规模开始持续膨胀,加上交通设施空间分布的不均 衡性,导致城市的交通阻塞问题日趋严重,城市中 点与点之间的通达性和便捷程度日益降低,城市发 展的时间成本不断上升,城市的时间环境也不断恶 化。传统意义上的居民出行耗时与两地之间空间距 离的正相关关系已越来越弱,使城市中点与点之间 的空间因素对人的制约作用不断被削弱,而时间因 素所扮演的角色却显得越来越重要。这种变化趋势 在城市之间及城市内部各单元之间的相互联系方面 表现得尤为突出。 现代交通和通讯手段的快速发展,使单纯的“空 间距离”对城市内部和城市之间的交流制约弱化。 与两个在地理空间上接近的地点相比,两个在时间 上联结便捷的地点的相互关系甚至更为紧密。因此, 人们在选择生产与生活地点时,不仅注重一般意义 上的人文和自然环境,也将更注重于该地的“时间 环境”。这也为如何衡量一个城市空间分布的科学性 和交通设施布局的合理性提出了新课题。对于时间 距离这一概念,陈述彭教授认为,时间距离可以分 为两种概念:一种是以从空间一点到另一点所需时 间进行度量的,这种距离关系难以用一个确定的关 系式加以表达,交通工具的不同会影响到时间距离 的大小;另一种时间距离,如考虑一个流域中的暴 雨洪水过程,从流域上游产生暴雨、形成径流,然 后在流域末端汇流,则流域中不同位置的暴雨产流 到达末端的时间是不同的,这种时间距离对于分析 自然地理过程具有重要的参考价值[1] 。陈教授提及 了时间距离的概念,但没有对其进行更深入的论述, 只是给人以思考,揭示了时间距离研究的价值和重 要意义。本文主要参考陈教授对时间距离所做的第 一个概念,尝试以广州市作为具体案例进行研究。 1 时间地图的概念 与传统意义上的空间地图对比,时间地图是一 个全新的概念,它与空间地图有很大的差别。通常 意义上的地图,实质上表达的是一种空间的映射关 系,它是将实际地物按其在现实空间中的分布,直 接映射到其它介质上,表达的是地理实体之间的空 间方位和相互关系,其本质是“空间地图”,是建立 在空间坐标系上的。而时间地图是以空间地图作为 底图,利用时间作为测量单位,描述城市各实体间 的时间关系。因此时间地图的制作是建立在对城市 时间距离分析系统(即等时线)的基础上,利用等 时线直接表达城市中两点的时间关系。时间地图的 这个特性,使它既能基本体现城市不同地区的空间 相对关系,也能清楚表达城市不同地区的时间关系。 因此,所谓时间地图就是在实际空间区域内,以 某一虚拟城市时间中心为起点,测出各时间单元到 虚拟时间中心的时间距离并将他们分别投影于空间 地图上,然后将等时间距离的各点连接而成的图形。 2 广州时间地图中心与边缘点选址 时间地图研究的是虚拟城市中心与其周边地区
  • 2.
    3 期 李文翎等:基于GIS 的广州城市时间地图研究 219 的时间关系,虚拟城市中心选择的不同,会产生不 同的时间地图。当然,研究目的的不同也会使虚拟 城市中心出现差异。本文以广州交通作为研究目标, 绘制为城市交通服务的时间地图。 2.1 广州交通虚拟中心的选定 交通与城市的位置及经济、文化活动密切相关。 因此,广州交通虚拟中心的选择是在参考广州市地 理坐标中心和经济、文化中心的基础上,选择重复 度大的点而获得。据此,本研究把广州交通时间地 图的中心定位在中山五路附近。主要原因:(1)中 山五路处于广州城市中心区的地理中心附近,从中 山五路出发到城市周边各点直线位移差距不大,地 理意义重要。(2)中山五路毗邻北京路步行街,商 业氛围浓厚,是广州市的商业中心;同时,广东省 政府、广州市政府和广州市公安局等多个政府重要 职能部门都选址于此,使之也成为广州的经济、政 治中心。(3)中山五路是广州城市交通最繁忙的路 段之一,有 1/10 的城市公交路线途经该路段,此处 也是目前广州地铁网的中转站,是广州城市公共交 通的枢纽。因此,选择中山五路作为广州城市时间 地图研究的中心,不仅可体现其地理位置的重要性, 更可体现其在广州城市中的政治、经济、商业和交 通等方面的中心地位。 2.2 城市边缘的地点选择 城市边缘的选择尽可能包囊地理方位的 8 个方 向,并结合城市主要交通干道的走向作适当的调整。 随着城市道路建设的不断发展,广州现已基本 形成由 2 环、20 条东西干道、17 条南北干道、12 条放射线组成的混合式路网结构。外环路以内区域 是中心大组团范围,内外环路之间,延续了中心区 4 纵 4 横的主干道。据此,本文在东西方向上选取 广园路、环市路-中山大道、东风路(或中山路) -黄埔大道、昌岗路-新港路,南北方向上选取人 民路-工业大道、解放路-江南大道、广州大道和 华南快速干道;东北、西北、西南、东南 4 个方向 上分别选择广汕公路、广花公路、广佛公路、广番 公路 4 条放射线,作为时间地图试验的交通干道。 在以上交通干道的重要转折点或有特殊地理意 义的点,选择其中的 13 处作为城市边缘代表点(新 市、南湖公园、龙洞、奥林匹克体育中心、黄埔开 发区、黄埔港、大学城、祈福新村、洛溪大桥、晓 港湾、西塱、广佛公路和罗冲围)。这些点有以下的 意义:(1)在 13 个选址中,包含了未来广州的海陆 交通重要枢纽:黄埔港、祈福新村(新火车站),城 市中心与这些地点的往返交通情况,可以反映城市 各交通枢纽之间的连接、疏通能力。(2)选址中涵 盖了城市外围的重要的休闲娱乐场所和标志性建筑 物:南湖公园、龙洞、奥林匹克体育中心、大学城、 罗冲围。这些地方都是城市发展过程中新兴的功能 分区,它们对城市中心的职能有分散与减负作用。 这些功能分区与城市中心的交通便捷程度,直接影 响到城市智能分散程度。(3)选址中还包含新旧居 民区。随着城市发展,居民不再聚居在城市中心, 而是不断向城市外围扩散。在选址中,新市、西塱、 广佛公路是传统的城乡结合部,而洛溪大桥一带是 新兴的居民区。这些地方的交通便利程度直接影响 到居民出行。 3 广州时间地图的制作 3.1 参数的获得与统计 调查中选取广州城市地面公共汽车、出租车两 种主要交通工具,结合广州地铁一、二号线,分别 在上下班高峰期 7:30–9:30 和 17:00–18:30(忙 时)、非上下班繁忙时间 9:30–16:00(闲时)对广 州的道路时间距离进行测算,为了保证数据的准确 性,每种情况都进行了两次测试。 考虑到广州城市的交通状况和成图的美观,调 查中以 5 min 作为量算的计时点,记录下每个计时 点所到达的地点。同时针对城市的特色,通过某些 建筑物的时候也记录下可达的相对时间。 3.2 制图过程 选择广州市政区交通地图 2005 年版作为底图, 通过扫描仪和Arcview把图像进行转化,把地图变成 数字格式[1] 。根据本次研究的特点,删去与研究关 系不大的有关道路,重点标示出编绘试验所需的“4 纵 4 横 4 放射”共 12 条主干道的布局图。 在此基础上,利用 SuperMap 软件创建新图层, 在数字底图上对虚拟中心和各交通干道进行定位。 由于每一条路线都选用 2~3 种不同的交通工具在各 个不同的时段进行试验,所以制图过程把每次试验 独立作为一幅图,建立一个图层并进行数据录入、 描点等有关的编辑工作,最终形成 13 个图层,每个 图层表示了一个城市中心到达城市边缘该点的各种 交通工具利用时间状况。 然后选取其中一种交通工具作为研究对象,把 不同地点相同交通工具的图进行叠加分析,再利用 Arcview、SuperMap软件把从城市中心出发按每隔 5 min到达的各地点建立拓扑关系,然后把相同时间
  • 3.
    220 热 带地 理 28 卷 的点利用缓冲区分析(buffer)[2] 方法进行连接,初 步得出从城市中心向城市外围的等时线图。 但因为每条等时线选取的 5 min时段点的数量 有限,所以在时间地图上没有出现圆滑状。针对这 一缺点,制图过程中利用空间数据内插的方法[2] , 把实地考察过程中记录下来的到达特殊地点的相对 时间也加入时间地图的数据库中,同时通过内插推 断方法,把时间地图中的各条等时线进行处理,使 其变得圆滑,最终形成同一交通工具同一时间段到 达不同地点的时间地图。 为便于对比观察,对繁忙时间出租车、空闲时 间出租车、繁忙时间公共汽车、空闲时间公共汽车 4 幅图有选择性地进行叠加,通过不同图例加以区 分(图 1,图 2)。 4 广州时间地图显现出的交通问题 对比图 1 和图 2,发现广州城市时间地图表现 出如下的特点。 4.1 城市道路的畅通程度不一致 在广州城市时间地图中,除了市中心等时线密 集外,城市的西面和西南面的等时线也密集分布, 但东面、南面比较稀疏。这意味着在相同时间内(时 间距离相等),交通工具可以向东、向南到达更远的 空间距离,而向西和西南方向的空间距离则较短, 城市交通发展出现不平衡状态。以公交车为例,在 1 h 内向东或向南行走,可以到达天河、番禺等地, 但是同一时间段内向西南行走则只能到达仍属于老 城区范围的芳村一带。同时,繁忙时间洛溪岛与海 珠区接壤的地方,等时线异常密集,反映了繁忙时 间洛溪大桥、番禺大桥交通阻塞现象严重,客观上 表现出城市南部的交通发展较为滞后。 同时调查中发现,在繁忙时间,城市中心的交 通疏散能力非常差。该时段如果从中山五路向城市 东面移动,在 20 min 距离以内,公交车和出租车在 时间地图的等时线基本重叠,它们运行的空间距离 基本相等。按 40 km/h 的运行速度计算,城市中心 向外 13 km 范围内,交通疏散状况非常差,各种路 面交通工具到达的空间距离几乎相等。 4.2 出行时间与交通工具对出行距离影响大 时间地图也显现了不同时间段、不同交通工具 从城市中心到城市边缘的时间关系。在考察其中两 者的关系时,需引入第三个参数作为常量进行分析。 首先假定交通工具相同,考察出行时间段与可 达空间距离关系。发现经过同一路线使用的时间差 异非常大,城市东南部显得尤为突出。公共汽车调 查数据显示,从中山五路到大学城或到黄埔开发区, 在繁忙时间与空闲时间的时间差异高达 25 min 以 上。 然后设定同一时间段,考察不同交通工具与可 达空间距离的关系。由于不同交通工具的行驶速度 不同,因而相同时间到达的空间距离有所差异,相 差的时间一般在 15 min 内。但是调查发现,同一时 间段同一路段不同交通工具行走需要的时间距离差 异很大,甚至超过 20 min。特别是从中山五路到黄 埔开发区,繁忙时间公交车与出租车的时间差值可 高达 70 min,而这条路线的其他时段两种交通工具 的时间差距也在 20 min 左右。 在时间地图上可以发现,这种时间差异状况在 城市东面显现尤为突出,而城市西面则并不十分明 显,这也在客观上反映了城市西面交通堵塞现象非 常严重,已经到达“饱和”状态。 4.3 出现多种交通瓶颈,时间延误严重 4.3.1 珠江两岸连接通道交通阻塞严重 珠江横 贯广州市,每天都有数以十万计的车辆往返珠江两 岸,交通压力十分大。在时间地图中也可以发现, 珠江两岸地区的等时线分布比较密集。实际调查中 也发现,横跨珠江两岸的各桥梁在交通繁忙时段出 现不同程度的交通阻塞。例如海珠桥和解放桥,两 桥相距不到 2 km,但是互相疏通、引流的作用不能 发挥出来。调查还发现,在上下班繁忙时间要通过 这两座长仅 200~300 m 的桥梁,平均需要花费 5~10 min 的时间,阻塞现象十分严重。 在广州西面连接芳村和荔湾区的珠江隧道也出 现相同的阻塞现象。黄沙一带集中了中山八路和上 下九等地进入芳村的车辆,由于隧道入口比较狭窄, 只有两车道,所以这一带车辆阻塞也比较严重。交 通繁忙时间汽车通过隧道进入芳村往往需要 15~20 min,使用的时间比较长。 4.3.2 繁忙时间城市东、南面出现交通死角 随着 广州城市的“东进、南拓”,广州的商业中心将集中 于城市东面,而居民聚居地将会从城市中心向南面 的“华南板块”迁移。但在时间地图的研究中发现, 连接广州东南面的主干道不同程度地出现交通阻塞 问题。特别在繁忙时间,时间地图的等时线在某些 地方聚集,出现行车“时间脊”。如在广州市南面的 洛溪岛和海珠区交界的广州大桥和洛溪大桥处,繁 忙时间的等时线密集,从中可以推测,在繁忙时间, 各类汽车聚集在这两桥附近造成交通的多处阻塞;
  • 4.
    3 期 李文翎等:基于GIS 的广州城市时间地图研究 221 图 1 繁忙时间公交车与出租车对比 Fig.1 Comparison of transportation time between bus and taxi during peak demand in Guangzhou 图 2 公交车繁忙时间与闲时对比 Fig.2 Comparison of bus travel time between peak and off-peak periods in Guangzhou 图 3 地铁等时线图 Fig.3 The isochronal map of subway in Guangzhou
  • 5.
    222 热 带地 理 28 卷 同时这种交通阻塞还从两桥的交界处一直延伸到与 其连接的工业大道附近。数据统计显示,在上下班 繁忙时间,通过洛溪大桥要花费 15~20 min,而平 时非繁忙时间只需要 5 min。 天河路一带交通阻塞更是有目共睹,车辆长时 间滞留的现象时有发生。天河路长不到 5 km,但繁 忙时段通过该路段需要 25 min。这与其路面状况已 不适应城市发展需要有一定关系。 4.3.3 广州西边的交通问题 广州西面的芳村、荔 湾是广州的老城区,发展历史比较长,同时也是居 民聚居区,更是交通问题凸现的地区。理论上说, 在繁忙时段和空闲时段从城市中心到达城市边缘地 方的时间差距应该是非常大的,繁忙时段花费的时 间比空闲时段要多很多。但时间地图显示,广州市 西面的等时线非常密集。说明无论闲时、忙时,在 相同时间内,从城市中心出发向城市西面移动所到 达的空间距离非常小。城市交通在该地出现经常性 阻塞现象,交通疏散速度和程度都非常低。 4.4 地铁的网络系统仍未形成 从地铁等时线图(图 3)可以看出,地铁等时 线有两大特点: 首先,等时线相对均匀,没有形成太多“时间 脊”。其原因是地铁在城市立体交通中处于相对独立 的状态,不受其它交通方式的影响,时速较稳定, 使等时点之间的距离相对平均。相比于公共汽车等 时图,可以发现,地铁时间地图在城市东南面和西 面都有非常宽松的等时线距,表明地铁交通有利于 广州西部、东南部交通问题的缓解,并对缓和城市 交通压力起到重要作用。 其次,等时线有不同程度的变形。虽然等时线 间距较为均匀,但地铁线路少且单一,使得等时线 呈曲折、不圆滑的形态。这是由于目前已开通的地 铁线路只有地铁一、二、四号线,未能完全展开网 状的服务效果,从而使等时图在地铁不能到达的方 向出现等时线的曲折变形。换言之,地铁带来的便 捷辐射范围仍然非常有限和不均匀。 目前,地铁三、五、六、七、八、九号线正处 于规划建设中,地铁网络的建设对城市交通发展正 向影响日趋明显。 5 时间地图的研究前景和利用价值 广州城市化进程正在快速推进,但与之不相适 应的交通条件对城市发展的制约也非常明显。利用 时间地图对广州城市的交通状况进行深入分析,可 以帮助我们缓解城市发展与交通之间的矛盾,从而 适应经济发展的大形势。 5.1 时间地图开发研究的前景 时间地图能够直观清晰地反映出两地之间的时 间距离,这是居民出行非常关心的问题。借助时间 地图对城市中心区域和周边地区的时间关系进行归 纳概括,既可以作为未来城市规划的指导,也可以 利用时间地图作为人们日常出行方向、使用交通工 具、时间控制等各方面因素的依据。正如近年来某 些特大城市将时间距离这一概念纳入城市规划实践 中一样,可以预见,未来的城市规划将会从理论的 高度来强调时间结构的重要性,城市时间结构的构 建、表达和评价等问题将会受到越来越广泛的重视, 成为城市地理学关注的热点之一。 5.2 时间地图的利用价值 首先,城市时间地图可以直接用于居民的日常 出行。科学、合理的城市时间距离分析系统可通过 WebGIS 与互联网相连接,并经交通部门提供实时 交通路况,建立网上导航网页。只要上网进入导航 网页,点击或输入出发点与目的地,网上导航系统 将根据实时的交通情况筛选出最佳行驶路线。对于 居住于大都市的居民,这种直观形象的城市时间距 离分析系统将为出行带来极大的便利。利用地理信 息系统的可视化功能,把时间地图进行终端输出, 更可供居民携带随时参考。 其次,通过对城市空间时间关系的分析和研究, 城市时间地图可以为城市交通规划提供指导或参 考。通过城市时间地图可以直观地发现城市交通症 结之所在,了解使用不同交通工具的交通情况;依 据地图和相关数据可以对城市交通规划提供指导, 调节城市各区域的功能和交通系统的线路布局,从 而优化城市交通。 参考文献: [1] 陈述彭.地理信息系统导论[M].北京:科学出版社,1998. [2] 黄杏元,马劲松,汤勤.地理信息系统概论[M].北京:高等教育出 版社,2004:62–69. [3] 汤国安,陈正江,赵牡丹,等.ArcView 地理信息系统空间分析方 法[M].北京:科学出版社,2002:176–178. (英文摘要下转第 227 页)