START
INPUT A,B
C=A+B
PRINT C
STOP
STRAT
INPUT A,B,C
D=(A+B+C)/3
PRINT D
STOP
START
INPUT A,B
IF
(A>B)
BIG=B BIG=A
PRINT BIG
YES
NO
START
INPUT A,B,C
IF
(A>B)
IF
(B>C)
IF
(A>C)
BIG=C BIG=B BIG=C BIG=A
PRINT BIG
STOP
YES
YES
YES
NO
NO NO
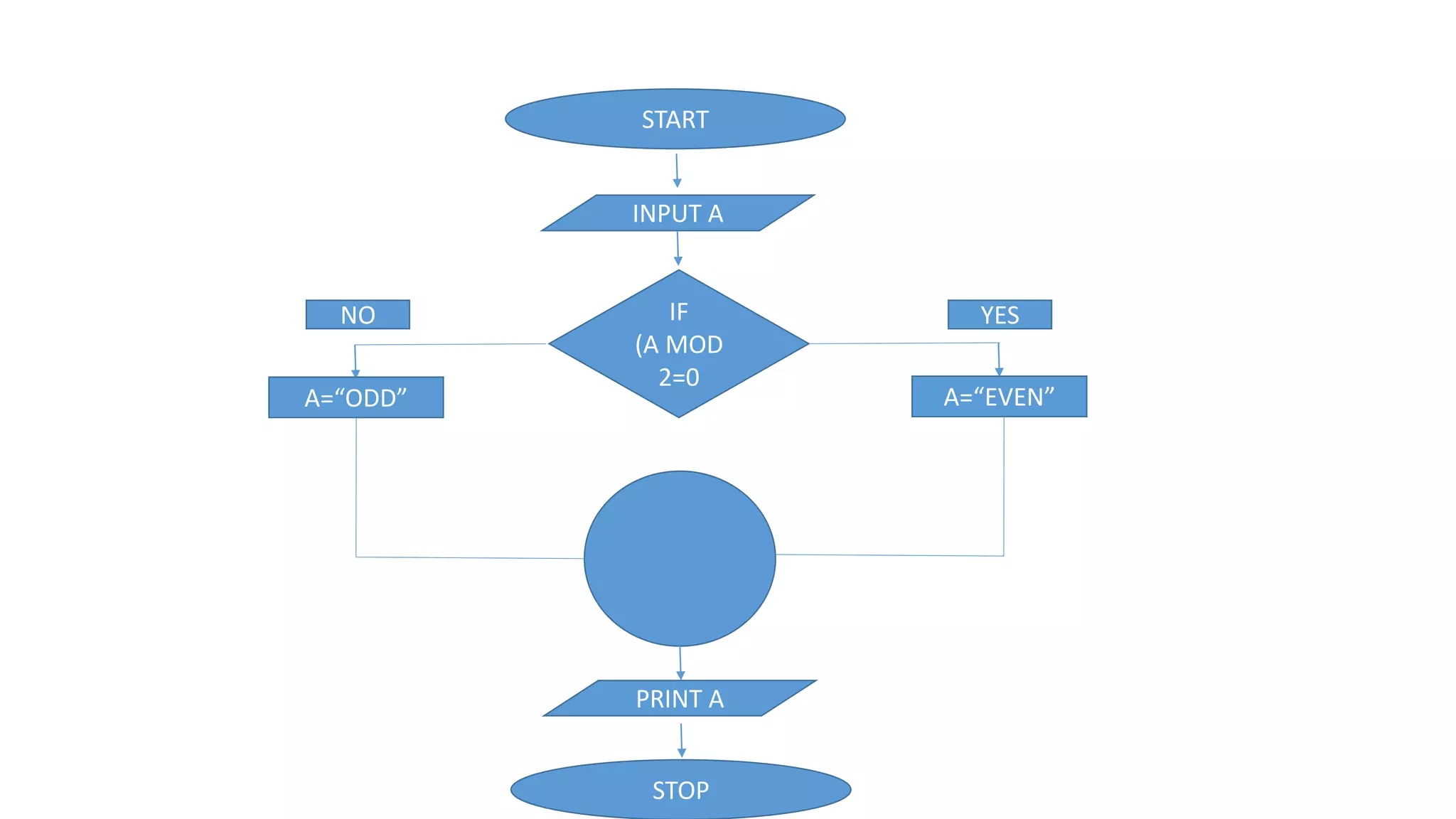
START
INPUT A
IF
(A MOD
2=0
A=“ODD” A=“EVEN”
PRINT A
STOP
YES
NO
START
INPUT N
I=1
IF(I<=N)
PRINT I
I=I+1
STOP
START
INPUT A
S=1
I=1
IF(I<=A)
S=S*I
I=I+1
PRINT S
STOP
START
INPUT A
S=0
I=1
IF(I<=A)
S=S+I
I=I+1
PRINT S
STOP
START
INPUT A
S=0
IF((A>0)
B=A MOD 10
A= INT (A/10)
PRINT S
STOP
S=S+B
START
INPUT A
I=1
S = 1
IF(I<=10)
S=A*I
I=I+1
STOP
PRINT
A,”*”I,”=“,S
STEP 1: START
STEP 2: PRINT “ENTER ANY TWO NUMBERS”
STEP 3: INPUT A,B
STEP 4: C=A+B
STEP 5: PRINT C
STEP 6: STOP
STEP 1: START
STEP 2: PRINT “ENTER ANY THREE NUMBERS”
STEP 3: INPUT A,B,C
STEP 4: D=(A+B+C)/3
STEP 5: PRINT D
STEP 6: STOP
STEP 1: START
STEP 2: PRINT “ENTER ANY TWO NUMBERS”
STEP 3: INPUT A,B
STEP 4: IF(A>B) THEN GO TO STEP 5,OTHERWISE
STEP 6
STEP 5: BIG =A
STEP 6: BIG =B
STEP 7: PRINT BIG
STEP 8: STOP
STEP 1: START
STEP 2: PRINT “ENTER ANY NUMBER”
STEP 3: INPUT A
STEP 4: IF(A MOD 2=0)THEN GO TO STEP
5,OTHERWISE STEP 6.
STEP 5: A= “EVEN”
STEP 6: A= “ODD”
STEP 7: PRINT A
STEP 8: STOP
STEP 1: START
STEP 2: PRINT “ENTER THE VALUE OF N”
STEP 3: INPUT N
STEP 4: FOR I =1 TO N STEP 1, REPEAT
STEP 5
STEP 5: PRINT I
STEP 6: STOP
STEP 1: START
STEP 2: PRINT “ENTER ANY INTEGER NUMBER”
STEP 3: INPUT A
STEP 4: S=1
STEP 5: FOR I=1 TO STEP 1,REPEAT STEP 6
STEP 6: S=S*I
STEP 7: PRINT S
STEP 8: STOP
STEP 1: START
STEP 2: PRINT “ENTER ANY INTEGER NUMBER”
STEP 3: INPUT A
STEP 4: S=0
STEP 5: FOR I=1 TO STEP 1,REPEAT STEP 6
STEP 6: S=S+I
STEP 7: PRINT S
STEP 8: STOP
STEP 1: START
STEP 2: PRINT “ENTER THE VALUE OF N”
STEP 3: INPUT N
STEP 4: FOR N=1 STEP-1,REPEAT STEP 5
STEP 6: PRINT I
STEP 5: STOP
STEP 1: START
STEP 2: PRINT “ENTER ANY INTEGER NUMBER”
STEP 3: INPUT A
STEP 4: WHILE(A>0)
B= MOD 10
S= S+B
A= INT (A/10)
STEP 5: PRINT S
STEP 6: STOP

FLOWCHART&ALGORITHM.pptx