What are we 
talking about when 
we talk about 
European Union 
funding for culture 
@juanpedregosa 
jj@e-­‐itd.com 
Trànsit 
Projectes 
-­‐ 
Barcelona
Objectives of the (double) session 
• To 
provide 
an 
overview 
about 
what 
is 
the 
European 
Union 
and 
which 
are 
the 
most 
important 
programmes 
to 
fund 
culture 
and 
arts 
• To 
give 
prac@cal 
tools/@ps/advices 
on 
what 
to 
do 
and 
how 
to 
do 
to 
start 
a 
process 
of 
EU 
funding
• The 
Contents/methodology 
labyrinth 
of 
Europe, 
the 
European 
Union, 
the 
European 
Commission, 
the 
DGs 
and 
the 
cultural 
oriented 
programmes 
• Descrip@on 
of 
main 
programmes 
for 
culture: 
Crea@ve 
Europe, 
Erasmus 
+, 
horizon, 
SME 
instrument 
• Applying 
for 
EC 
in 
prac@ce: 
workshop 
with 
two 
groups
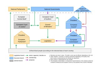
EUROPEAN COMMISION 
DIRECTORATES-GENERAL 
(DG)
EUROPEAN BUDGET 
MANAGEMENT 
Expenditure 
Na@onal 
and 
regional 
76% 
European 
Commission 
22% 
Other 
agencies 
2%
2014-­‐2020 
budget 
Crea@ve 
Europe 
• 1.460 
M€ 
• (0,14%) 
2014-2020 BUDGET 
Erasmus 
+ 
• 14.700 
M€ 
• (1,47%) 
H2020 
• 77.028 
M€ 
• (7,72%) 
Structural 
funds 
• 325.149 
M€ 
• (32.61%)
The European “stability” and 
• Managed 
the programmes 
from 
Brussels 
or 
decentralized 
agencies 
• Programmes 
come 
from 
the 
different 
sectorial 
policies 
• Transna@onality 
is 
compulsory 
• Provide 
EU 
added 
value 
• In 
general 
focused 
in 
mobility, 
pilots, 
demonstra@on, 
innova@on, 
training, 
dissemina@on, 
visibility 
• Programmes 
are 
foreseeable, 
public 
and 
widely 
publicized 
• Programming 
period 
is 
nowadays 
2014-­‐20120
Participating or not, that is 
Advantadges 
• Access 
to 
extra 
funding 
• Unexpected 
impact 
locally 
• European 
Added 
Value 
• Training 
process 
• Innova@on: 
visibility 
and 
changing 
of 
networks 
• Access 
to 
EU 
mainstreaming 
• Making 
new 
things 
happen 
Disadvantages 
• To 
find 
and 
keep 
partners 
• Diversity, 
always 
diversity: 
legal, 
context, 
geographical, 
poli@cal, 
organisa@onal 
• Difficul@es 
of 
understanding 
more 
than 
communica@on 
• Investment 
of 
resources 
• Administra@ve 
burden 
the question
HORIZON 2020 
EU 
programme 
for 
Research 
and 
Innova@on 
(2014-­‐2020). 
• 3 
key 
objec@ves: 
Excellence 
Science, 
Compe@@ve 
Industries, 
Beger 
Society. 
• 7 
societal 
challenges: 
1 Health, 
demographic 
change 
and 
wellbeing; 
2 Food 
security, 
sustainable 
agriculture 
and 
forestry, 
marine 
and 
mari@me 
and 
inland 
water 
research, 
and 
the 
Bioeconomy; 
3 Secure, 
clean 
and 
efficient 
energy; 
4 Smart, 
green 
and 
integrated 
transport; 
5 Climate 
ac@on, 
environment, 
resource 
efficiency 
and 
raw 
materials; 
6 Europe 
in 
a 
changing 
world 
-­‐ 
inclusive, 
innova@ve 
and 
reflec@ve 
socie@es; 
7 Secure 
socie@es 
-­‐ 
protec@ng 
freedom 
and 
security 
of 
Europe 
and 
its 
ci@zens. 
SPECIAL 
ATTENTION 
TO 
Challenge 
6 
/ 
2014-­‐2015 
to 
Work 
Programme: 
• hgp://ec.europa.eu/research/par@cipants/data/ref/h2020/wp/2014_2015/main/h2020-­‐wp1415-­‐ 
socie@es_en.pdf 
• Call-­‐Reflec@ve 
Socie@es: 
Cultural 
Heritage 
and 
European 
Iden@@es
• Erasmus+ 
ERASMUS + 
is 
the 
EU 
Programme 
in 
the 
fields 
of 
educa@on, 
training, 
youth 
and 
sport 
• Divided 
in 
3 
key 
ac@ons: 
– KA1: 
Mobility 
of 
learners 
and 
staff 
– KA2: 
Strategic 
Partnerships, 
Knowledge 
Alliances, 
Sector 
Skills 
alliances 
– KA3: 
Suport 
for 
policy 
reforms 
• More 
info 
at: 
hgp://ec.europa.eu/programmes/erasmus-­‐plus/ 
documents/erasmus-­‐plus-­‐programme-­‐guide_en.pdf
CREATIVE EUROPE 
Framework 
programme 
for 
the 
cultural 
and 
crea@ve 
sectors 
(2014-­‐2020) 
General 
objec@ve: 
– Safeguard 
and 
promote 
European 
cultural 
and 
linguis@c 
diversity, 
and 
fosters 
Europe’s 
cultural 
richness. 
– Contribute 
to 
Europe’s 
goals 
for 
smart, 
sustainable 
and 
inclusive 
economic 
growth. 
– Help 
the 
cultural 
and 
crea@ve 
sectors 
to 
adapt 
to 
the 
digital 
age 
and 
globaliza@on. 
– Open 
up 
new 
internaMonal 
opportuniMes, 
markets 
and 
audiences. 
• Sub-­‐programmes: 
CULTURE 
(31% 
of 
the 
budget). 
• hgp://ec.europa.eu/culture/opportuni@es/culture-­‐support/index_en.htm 
MEDIA 
(56% 
of 
the 
budget). 
• hgp://ec.europa.eu/culture/opportuni@es/audiovisual-­‐support/index_en.htm
CRE 
CREATIVE EUROPE 
SUB-­‐PROGRAMME 
CULTURE: 
– Cross-­‐border 
cooperaMon 
projects 
between 
cultural 
and 
crea@ve 
organisa@ons 
within 
the 
EU 
and 
beyond. 
– Networks 
helping 
the 
cultural 
and 
crea@ve 
sectors 
to 
operate 
transna@onally 
and 
to 
strengthen 
their 
compe@@veness. 
– Transla@on 
and 
promo@on 
of 
literary 
works 
across 
EU 
markets. 
– PlaQorms 
of 
cultural 
operators 
promo@ng 
emerging 
ar@sts 
and 
s@mula@ng 
a 
truly 
European 
– Programming 
of 
cultural 
and 
ar@s@c 
works. 
SUB-­‐PROGRAMME 
MEDIA: 
– Capacity 
building 
and 
professional 
training 
for 
audiovisual 
professionals. 
– Development 
of 
ficMon, 
animaMons, 
creaMve 
documentaries 
and 
video 
games 
for 
European 
cinema, 
television 
markets 
and 
other 
plaoorms. 
– DistribuMon 
and 
sales 
of 
audiovisual 
works 
in 
and 
outside 
Europe. 
– Film 
fesMvals 
that 
promote 
European 
films. 
– Funds 
for 
the 
internaMonal 
co-­‐ 
producMon 
of 
films. 
– Audience 
development 
to 
foster 
film 
literacy 
and 
to 
raise 
interest 
in 
Europe’s 
films 
through 
a 
wide 
range 
of 
events. 
– Grants 
for 
PRODUCTION, 
BROADCASTING, 
DISTRIBUTION, 
FILMS 
FESTIVALS, 
ACCESS 
TO 
MARTKETS, 
TRAINING, 
EXHIBITION, 
VIDEOGAMES 
DEVELOPMENT, 
INTERNATIONAL 
COPRODUCTIONS
CREATIVE EUROPE 
• Sub-­‐programme 
culture 
– Coopera@on 
projects 
– transna@onal 
coopera@on 
projects 
bringing 
together 
cultural 
and 
crea@ve 
organisa@ons 
from 
different 
countries 
to 
undertake 
sectoral 
or 
cross-­‐sectoral 
ac@vi@es 
– European 
networks 
– ac@vi@es 
by 
European 
networks 
of 
cultural 
and 
crea@ve 
organisa@ons 
from 
different 
countries 
– European 
Plaoorms 
– ac@vi@es 
by 
European 
networks 
of 
cultural 
and 
crea@ve 
organisa@ons 
from 
different 
countries 
– Literary 
transla@ons 
– and 
its 
further 
promo@on 
• DATABASE 
OF 
FUNDED 
PROJECTS: 
hgp://ec.europa.eu/programmes/crea@ve-­‐europe/projects/
FORTHCOMING DEADLINES 
• Coopera@on 
Projects: 
7 
October 
2015* 
(then 
early 
October 
annually) 
• Literary 
Transla@on 
(Category 
1 
– 
two 
year 
projects): 
3 
February 
2015* 
(then 
early 
February 
annually) 
• European 
Networks: 
5 
October 
2016 
• European 
Plaoorms: 
25 
February 
2015
CREATIVE EUROPE: who can 
Crea@ve 
Europe: 
who 
can 
par@cipate? 
• EU 
participate? 
organisa@ons 
(public, 
profit 
or 
not-­‐for-­‐ 
profit)working 
in 
the 
field 
of 
crea@ve 
culture 
industries 
• Legally 
established 
• 2 
years 
of 
existence 
• Finan@al 
capacity 
only 
need 
when 
claiming 
for 
more 
than 
60000 
€
CREATIVE EUROPE: priorities for reinforcing 
the capacity of cultural actors 
• suppor@ng 
ac@ons 
providing 
cultural 
and 
crea@ve 
players 
with 
skills, 
competences 
and 
know-­‐how 
that 
contribute 
to 
strengthening 
the 
cultural 
and 
crea@ve 
sectors, 
including 
encouraging 
adaptaMon 
to 
digital 
technologies, 
tesMng 
innovaMve 
approaches 
to 
audience 
development 
and 
tes@ng 
of 
new 
business 
and 
management 
models; 
• 
suppor@ng 
ac@ons 
enabling 
cultural 
and 
creaMve 
players 
to 
cooperate 
internaMonally 
and 
to 
internaMonalise 
their 
careers 
and 
ac@vi@es 
in 
the 
Union 
and 
beyond, 
when 
possible 
on 
the 
basis 
of 
long-­‐term 
strategies; 
• providing 
support 
to 
strengthen 
European 
cultural 
and 
crea@ve 
organisa@ons 
and 
interna@onal 
networking 
in 
order 
to 
facilitate 
access 
to 
professional 
opportuniMes.
CREATIVE EUROPE: 
priorities for mobility 
• suppor@ng 
interna@onal 
cultural 
ac@vi@es, 
such 
as 
for 
instance 
exhibiMons, 
exchanges 
and 
fesMvals; 
• suppor@ng 
the 
circula@on 
of 
European 
literature 
with 
a 
view 
to 
ensuring 
the 
widest 
possible 
accessibility; 
• supporMng 
audience 
development 
as 
a 
means 
of 
s@mula@ng 
interest 
in 
and 
improving 
access 
to 
European 
cultural 
and 
crea@ve 
works 
and 
tangible 
and 
intangible 
cultural 
heritage. 
Audience 
development 
seeks 
to 
help 
European 
ar@sts/ 
cultural 
professionals 
and 
their 
works 
reach 
as 
many 
people 
as 
possible 
across 
Europe 
and 
extend 
access 
to 
cultural 
works 
to 
under-­‐represented 
groups. 
It 
also 
seeks 
to 
help 
cultural 
organisa@ons 
adapt 
to 
the 
need 
to 
engage 
in 
new 
and 
innova@ve 
ways 
with 
audiences 
both 
to 
retain 
them, 
to 
build 
new 
audiences, 
diversify 
audiences 
including 
reaching 
current 
"non-­‐audiences", 
and 
to 
improve 
the 
experience 
for 
both 
exis@ng 
and 
future 
audiences 
and 
deepen 
the 
rela@onship 
with 
them. 
• REFERENCE: 
EUROPEAN 
AUDIENCES 
2020 
AND 
BEYOND 
hgp://www.ccp.ie/files/p_20140327111649European%20Audiences%202020%20and 
%20beyond.pdf
• Small 
Current calls 
scale 
project 
(3+) 
– One 
project 
leader 
and 
two 
partners 
– Max.200000 
€ 
. 
60 
% 
of 
elegible 
costs 
• Big 
scale 
projects 
(6+) 
– One 
project 
leader 
and 
5 
partners 
(minimum) 
– Max. 
2000000/500.000 
year. 
50 
% 
of 
elegible 
costs
Eligibility criteria 
• Relevance 
– how 
the 
project 
will 
contribute 
to 
reinforcing 
the 
sector's 
professionalizaMon 
and 
capacity 
to 
operate 
trans-­‐ 
na@onally, 
to 
promo@ng 
transnaMonal 
circulaMon 
of 
cultural 
and 
crea@ve 
works 
and 
mobility 
of 
ar@sts 
and 
to 
improving 
access 
to 
cultural 
and 
crea@ve 
works. 
• Quality 
of 
content 
and 
ac@vi@es 
– how 
the 
project 
will 
be 
implemented 
in 
pracMce 
(quality 
of 
the 
ac@vi@es 
and 
deliverables, 
the 
experience 
of 
the 
staff 
in 
charge 
of 
the 
projects 
and 
working 
arrangements), 
with 
a 
par@cular 
focus 
on 
how 
such 
ac@vi@es 
can 
help 
to 
effec@vely 
implement 
an 
audience 
development 
strategy
Eligibility criteria 
• Communica@on 
and 
dissemina@on 
– The 
aim 
is 
to 
maximise 
the 
impact 
of 
the 
project 
results 
by 
making 
them 
available 
as 
widely 
as 
possible 
at 
local, 
regional, 
na@onal 
and 
European 
levels. 
• Quality 
of 
partnership 
– the 
extent 
to 
which 
the 
general 
organisa@on 
and 
co-­‐ordina@on 
of 
the 
project 
will 
ensure 
the 
effec@ve 
implementa@on 
of 
the 
ac@vi@es 
and 
will 
contribute 
to 
their 
sustainability.
Examples of European 
cooperation projects 
• Exchange 
of 
professionals 
amongst 
organisa@ons 
of 
different 
countries 
• Co-­‐produc@ons 
of 
interna@onal 
ac@vi@es 
• Exchanges 
of 
cultural 
products 
• Ad 
hoc 
training 
ac@ons 
• Networks 
crea@on
• Mobility 
KEY WORDS 
of 
professionals 
and 
works 
• Transectoriality, 
hybrida@on, 
transdisciplinariety 
• Innova@on 
• Crea@on 
of 
audiences 
• Link 
to 
2020 
strategy 
• Crea@ve/culture 
sector 
as 
a 
factor 
for 
development

What are we talking about when we talk about European Union funding for culture

  • 1.
    What are we talking about when we talk about European Union funding for culture @juanpedregosa jj@e-­‐itd.com Trànsit Projectes -­‐ Barcelona
  • 3.
    Objectives of the(double) session • To provide an overview about what is the European Union and which are the most important programmes to fund culture and arts • To give prac@cal tools/@ps/advices on what to do and how to do to start a process of EU funding
  • 4.
    • The Contents/methodology labyrinth of Europe, the European Union, the European Commission, the DGs and the cultural oriented programmes • Descrip@on of main programmes for culture: Crea@ve Europe, Erasmus +, horizon, SME instrument • Applying for EC in prac@ce: workshop with two groups
  • 18.
  • 19.
    EUROPEAN BUDGET MANAGEMENT Expenditure Na@onal and regional 76% European Commission 22% Other agencies 2%
  • 20.
    2014-­‐2020 budget Crea@ve Europe • 1.460 M€ • (0,14%) 2014-2020 BUDGET Erasmus + • 14.700 M€ • (1,47%) H2020 • 77.028 M€ • (7,72%) Structural funds • 325.149 M€ • (32.61%)
  • 21.
    The European “stability”and • Managed the programmes from Brussels or decentralized agencies • Programmes come from the different sectorial policies • Transna@onality is compulsory • Provide EU added value • In general focused in mobility, pilots, demonstra@on, innova@on, training, dissemina@on, visibility • Programmes are foreseeable, public and widely publicized • Programming period is nowadays 2014-­‐20120
  • 22.
    Participating or not,that is Advantadges • Access to extra funding • Unexpected impact locally • European Added Value • Training process • Innova@on: visibility and changing of networks • Access to EU mainstreaming • Making new things happen Disadvantages • To find and keep partners • Diversity, always diversity: legal, context, geographical, poli@cal, organisa@onal • Difficul@es of understanding more than communica@on • Investment of resources • Administra@ve burden the question
  • 23.
    HORIZON 2020 EU programme for Research and Innova@on (2014-­‐2020). • 3 key objec@ves: Excellence Science, Compe@@ve Industries, Beger Society. • 7 societal challenges: 1 Health, demographic change and wellbeing; 2 Food security, sustainable agriculture and forestry, marine and mari@me and inland water research, and the Bioeconomy; 3 Secure, clean and efficient energy; 4 Smart, green and integrated transport; 5 Climate ac@on, environment, resource efficiency and raw materials; 6 Europe in a changing world -­‐ inclusive, innova@ve and reflec@ve socie@es; 7 Secure socie@es -­‐ protec@ng freedom and security of Europe and its ci@zens. SPECIAL ATTENTION TO Challenge 6 / 2014-­‐2015 to Work Programme: • hgp://ec.europa.eu/research/par@cipants/data/ref/h2020/wp/2014_2015/main/h2020-­‐wp1415-­‐ socie@es_en.pdf • Call-­‐Reflec@ve Socie@es: Cultural Heritage and European Iden@@es
  • 24.
    • Erasmus+ ERASMUS+ is the EU Programme in the fields of educa@on, training, youth and sport • Divided in 3 key ac@ons: – KA1: Mobility of learners and staff – KA2: Strategic Partnerships, Knowledge Alliances, Sector Skills alliances – KA3: Suport for policy reforms • More info at: hgp://ec.europa.eu/programmes/erasmus-­‐plus/ documents/erasmus-­‐plus-­‐programme-­‐guide_en.pdf
  • 25.
    CREATIVE EUROPE Framework programme for the cultural and crea@ve sectors (2014-­‐2020) General objec@ve: – Safeguard and promote European cultural and linguis@c diversity, and fosters Europe’s cultural richness. – Contribute to Europe’s goals for smart, sustainable and inclusive economic growth. – Help the cultural and crea@ve sectors to adapt to the digital age and globaliza@on. – Open up new internaMonal opportuniMes, markets and audiences. • Sub-­‐programmes: CULTURE (31% of the budget). • hgp://ec.europa.eu/culture/opportuni@es/culture-­‐support/index_en.htm MEDIA (56% of the budget). • hgp://ec.europa.eu/culture/opportuni@es/audiovisual-­‐support/index_en.htm
  • 26.
    CRE CREATIVE EUROPE SUB-­‐PROGRAMME CULTURE: – Cross-­‐border cooperaMon projects between cultural and crea@ve organisa@ons within the EU and beyond. – Networks helping the cultural and crea@ve sectors to operate transna@onally and to strengthen their compe@@veness. – Transla@on and promo@on of literary works across EU markets. – PlaQorms of cultural operators promo@ng emerging ar@sts and s@mula@ng a truly European – Programming of cultural and ar@s@c works. SUB-­‐PROGRAMME MEDIA: – Capacity building and professional training for audiovisual professionals. – Development of ficMon, animaMons, creaMve documentaries and video games for European cinema, television markets and other plaoorms. – DistribuMon and sales of audiovisual works in and outside Europe. – Film fesMvals that promote European films. – Funds for the internaMonal co-­‐ producMon of films. – Audience development to foster film literacy and to raise interest in Europe’s films through a wide range of events. – Grants for PRODUCTION, BROADCASTING, DISTRIBUTION, FILMS FESTIVALS, ACCESS TO MARTKETS, TRAINING, EXHIBITION, VIDEOGAMES DEVELOPMENT, INTERNATIONAL COPRODUCTIONS
  • 27.
    CREATIVE EUROPE •Sub-­‐programme culture – Coopera@on projects – transna@onal coopera@on projects bringing together cultural and crea@ve organisa@ons from different countries to undertake sectoral or cross-­‐sectoral ac@vi@es – European networks – ac@vi@es by European networks of cultural and crea@ve organisa@ons from different countries – European Plaoorms – ac@vi@es by European networks of cultural and crea@ve organisa@ons from different countries – Literary transla@ons – and its further promo@on • DATABASE OF FUNDED PROJECTS: hgp://ec.europa.eu/programmes/crea@ve-­‐europe/projects/
  • 28.
    FORTHCOMING DEADLINES •Coopera@on Projects: 7 October 2015* (then early October annually) • Literary Transla@on (Category 1 – two year projects): 3 February 2015* (then early February annually) • European Networks: 5 October 2016 • European Plaoorms: 25 February 2015
  • 29.
    CREATIVE EUROPE: whocan Crea@ve Europe: who can par@cipate? • EU participate? organisa@ons (public, profit or not-­‐for-­‐ profit)working in the field of crea@ve culture industries • Legally established • 2 years of existence • Finan@al capacity only need when claiming for more than 60000 €
  • 30.
    CREATIVE EUROPE: prioritiesfor reinforcing the capacity of cultural actors • suppor@ng ac@ons providing cultural and crea@ve players with skills, competences and know-­‐how that contribute to strengthening the cultural and crea@ve sectors, including encouraging adaptaMon to digital technologies, tesMng innovaMve approaches to audience development and tes@ng of new business and management models; • suppor@ng ac@ons enabling cultural and creaMve players to cooperate internaMonally and to internaMonalise their careers and ac@vi@es in the Union and beyond, when possible on the basis of long-­‐term strategies; • providing support to strengthen European cultural and crea@ve organisa@ons and interna@onal networking in order to facilitate access to professional opportuniMes.
  • 31.
    CREATIVE EUROPE: prioritiesfor mobility • suppor@ng interna@onal cultural ac@vi@es, such as for instance exhibiMons, exchanges and fesMvals; • suppor@ng the circula@on of European literature with a view to ensuring the widest possible accessibility; • supporMng audience development as a means of s@mula@ng interest in and improving access to European cultural and crea@ve works and tangible and intangible cultural heritage. Audience development seeks to help European ar@sts/ cultural professionals and their works reach as many people as possible across Europe and extend access to cultural works to under-­‐represented groups. It also seeks to help cultural organisa@ons adapt to the need to engage in new and innova@ve ways with audiences both to retain them, to build new audiences, diversify audiences including reaching current "non-­‐audiences", and to improve the experience for both exis@ng and future audiences and deepen the rela@onship with them. • REFERENCE: EUROPEAN AUDIENCES 2020 AND BEYOND hgp://www.ccp.ie/files/p_20140327111649European%20Audiences%202020%20and %20beyond.pdf
  • 32.
    • Small Currentcalls scale project (3+) – One project leader and two partners – Max.200000 € . 60 % of elegible costs • Big scale projects (6+) – One project leader and 5 partners (minimum) – Max. 2000000/500.000 year. 50 % of elegible costs
  • 33.
    Eligibility criteria •Relevance – how the project will contribute to reinforcing the sector's professionalizaMon and capacity to operate trans-­‐ na@onally, to promo@ng transnaMonal circulaMon of cultural and crea@ve works and mobility of ar@sts and to improving access to cultural and crea@ve works. • Quality of content and ac@vi@es – how the project will be implemented in pracMce (quality of the ac@vi@es and deliverables, the experience of the staff in charge of the projects and working arrangements), with a par@cular focus on how such ac@vi@es can help to effec@vely implement an audience development strategy
  • 34.
    Eligibility criteria •Communica@on and dissemina@on – The aim is to maximise the impact of the project results by making them available as widely as possible at local, regional, na@onal and European levels. • Quality of partnership – the extent to which the general organisa@on and co-­‐ordina@on of the project will ensure the effec@ve implementa@on of the ac@vi@es and will contribute to their sustainability.
  • 35.
    Examples of European cooperation projects • Exchange of professionals amongst organisa@ons of different countries • Co-­‐produc@ons of interna@onal ac@vi@es • Exchanges of cultural products • Ad hoc training ac@ons • Networks crea@on
  • 36.
    • Mobility KEYWORDS of professionals and works • Transectoriality, hybrida@on, transdisciplinariety • Innova@on • Crea@on of audiences • Link to 2020 strategy • Crea@ve/culture sector as a factor for development