Project 3
Campus Recreation at Auraria
Enrollment System
Proposal
to be presented
on 12/1/2015
Group 5
Linda Calkins
Kate Luniova
Mark Roloff
CIS 1050-003
Campus Recreation Center at Auraria
Auraria Campus
303-556-3210
pricean@msudenver.edu
Project 3 – CRA Enrollment System Project Proposal
Group #5
12/01/2015
TABLE OF CONTENTS
1 INTRODUCTION ......................................................................................................................................................................1
1.1 PROBLEM STATEMENT .................................................................................................................................................1
1.2 BACKGROUND ..................................................................................................................................................................1
1.3 NEEDS STATEMENT..........................................................................................................................................................2
1.4 OBJECTIVE.........................................................................................................................................................................2
1.5 THEORGANIZATION.......................................................................................................................................................2
2 PROPOSED TECHNICAL APPROACH ........................................................................................................................3
2.1 REQUIREMENTS.............................................................................................................................................................4
2.2 ARCHITECTURE DESIGN......................................................................................................................................................7
2.3 IMPLEMENTATION DESIGN .............................................................................................................................................12
2.4 QUALITY ASSURANCE PLAN..............................................................................................................................................14
3 EXPECTED PROJECT RESULTS ........................................................................................................................................17
3.1 MEASURESOF SUCCESS ..............................................................................................................................................17
4 SCHEDULE...............................................................................................................................................................................20
5 BUDGET ...................................................................................................................................................................................23
6 ANNEXES ...................................................................................................................................................................................26
Project 3 – CRA Enrollment System Project Proposal
Group #5
1 12/01/2015
1 INTRODUCTION
1.1 PROBLEM STATEMENT
Campus Recreation at Auraria (CRA) currently uses a manual process for enrollment of
new members, member registration for classes/activities, rental of equipment,
maintenance of inventory and membership information. The registration and equipment
rental is limited to staff work hours. CRA is currently using three different systems to
schedule classes/activities.
The manual process is time consuming and inefficient for the staff members of the
recreation center. The inefficient process is a deterrent for new member and existing
members. The current process limits the possibilities for additional revenue to maintain
the existing equipment, facilities and future expansions.
The proposed system will automate the enrollment, equipment rental, maintenance of
inventory and membership information and payment activities. New and current member
will access class/activities and equipment availability through a proposed website at their
convenience. The administrative staff will have access to update and maintain all aspects
of the recreation centers through the online system. The recreation centers administrative
staff will receive pre-defined statistical reports. The reports will assist administrative
management analyze business processes performance, problems and opportunities based
on historical data. The report will assist in decision making for future business
development.
The proposed website will provide a user friendly interface to support user’s activities
according to the system requirement. In addition the proposed website will offer the
following key benefits:
a. Convenient access for new and present members to view/register for
classes/activities.
b. Provide secure and faster method of payment for enrollment, membership and
rentals.
c. Provide an accurate process for maintaining inventory, membership and class
activity.
d. The proposed system will additional marketing benefits by the online access.
1.2 BACKGROUND
The Campus Recreation at Auraria (CRA) is currently experiencing deficiencies in how
they manage the facility’s various activities and programs, in providing an easy means of
allowing students to register for activities, in tracking student participation and rental of
equipment. Our team was enlisted to analyze the current in-place system and design an
information system to address CRA’s needs.
Project 3 – CRA Enrollment System Project Proposal
Group #5
2 12/01/2015
1.3 NEEDS STATEMENT
Based on the interview with CRA director, CRA the manual processing system is holding
CRA back from gaining new members and future development. CRA needs an online
enrollment system that is easy to use and easy to access by new and current members.
The administrative staff of CRA needs to be able to track student’s participation, improve
the process of registration to classes/activities, and share the data from the three colleges.
The online site needs to comply with FERPA and FISM standards.
1.4 OBJECTIVE
To address the recreation centers issues, we will take information acquired during our
interview, as well as research about the facility’s programs and processes, and construct a
viable information system which can be used to help facilitate student registration, track
their participation, and assist in managing the available programs and activities, and offer
far faster reporting features. Various diagrams for conceptualizing the design of the
system will be included with this proposal in order to aid in complete understanding of
the problem and solution.
1.5 THE ORGANIZATION
Our team was formed in September 2015 and is growing fast. It consists of three
trained professionals with years of hands on experience in the IT industry. We are each
graduates of an accredited college - Metropolitan State University of Denver. Each of
our team members brings specific experience to contribute toward the project
completion; Mark brings his knowledge of PHP programming/web design, Kate brings
her knowledge of quality control assessment, and Linda brings her knowledge of
Systems Analyst. The team as a whole brings knowledge and experience in SQL database
development and project management. We are all stakeholders within Group 5.
We will take a complex manual system and convert it into simplistic automated web
based system. Our systems are compatible with cloud based companies product such as
IaaS (Infrastructure as a service) and PaaS (Platform as a service). Our prices are
affordable to most businesses. We support our product after the project completed to
our customer’s satisfaction.
Project 3 – CRA Enrollment System Project Proposal
Group #5
3 12/01/2015
2 PROPOSED TECHNICAL APPROACH
Project Scope:
The project scope is to focus on how to improve the current system. The improvements are:
Ease of use for new and existing members to browser the programs, classes and activities,
Ease of use for staff members to maintain member’s information, improve the POS process,
Automate the manual process for the rental equipment.
Project Technical approach:
Campus Recreation at Auraria (CRA) requested new/revised systems to improve their
current manual system. Several phases were taken to complete the project; phase 1 System
requirements, phase 2 system design, and phase 3 presentations.
The first phase is a fact finding of system requirements. The fact finding consisted of
interview with the CRA director, research system options and comparison of other Colorado
Universities recreation centers. The definition of system requirements is defined by the Use
Case Model, Use Case Narratives, Database Requirements, and Processing Requirements
(Functional Decomposition Diagram and Data Flow Diagram).
The second phase of system design defines the Database requirements, the Deliverables,
Network components, Development and Implementation.
The database requirements for membership and equipment activities outlined the physical
database schema and data dictionary. The database schema is the organization of data as a
blueprint of how the database is constructed. The data dictionary contains a list of all files in
the database, the number of records in each file, and the name and type of each field. This is
a hidden bookkeeping system for managing the data.
The deliverables for the detailed processing design are depicted in several diagrams
reflecting the design flow. The diagrams consisted of; Context DFD, System Level Diagram,
and functional Decomposition Diagram. The Context DFD diagram display the system at a
single high-level process and then shows the relationship that the system has with other
external entities. Whereas the System level diagrams displays the data flow at the system
level. The decomposition diagram reflects the data flow at each processing point. The I/O
and user Interface displays what information the members and CRA staff will input and what
output will display. The interface describes what the user interface design will appear as. A
storyboard was created to allow ease of understanding the flow of the system. The last
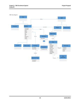
deliverable is the OOA/OOD depicted with the Class diagram and the Sequence diagram.
The class diagram describes the structure of a system by showing the system’s classes, their
attributes, operations (or methods), and the relationship among objects. The Sequence
diagram displays how processes operate with one another and in what order.
The Network Component Diagram is a schematic depicting the nodes and connections
amongst nodes in a network. The diagram reflects security within the network. Readily
identifiable icons are used to depict common network appliances e.g. Switch, and the style of
Project 3 – CRA Enrollment System Project Proposal
Group #5
4 12/01/2015
lines between them indicate the type of connection. Clouds are used to represent networks
external to the CRA network e.g. the Cloud provider.
Project Plan for Development and Implementation Phases is depicted with the Gantt chart
and reflect the tasks and phases within the projects scope. Budget and feasibility information
is provided information to compare with other proposed project.
A prototype is created in this to show the CRA an example of what the new system will be
like. The beginning process for the prototype starts in this phase and completes in phase
three.
The third phase is the presentation of the prototype, deliver project proposal as final step of
the project. The prototype is created at this point and will be presented to the direct at CRA
for approval. We will deliver the prototype to the CRA direct.
2.1 REQUIREMENTS
To gather the set of functional and non-functional requirements and to better understand the
problem our team used various requirement-gathering techniques:
 Sampling of existing documentation, forms, and databases
 Research and Site Visits
 Observation of the Work Environment
 Interview
Based on our analysis of current registration process and interview results we identified the
below system requirements.
Functional Requirements: Non-Functional Requirements:
1. User and Admin User should be able
to login into the system
1. New system should require minimum
technical support
2. User should be able to search for CRA
activities
a. It is not necessary to be a registered
user to perform a search
2. New system should be web-based
solution
3. User should be able to register for
selected activities
a. To register for an activity user is
required to login into the system
3. New system should be easy to use and
require no or very little training from
system users
4. User should be able to search for
available equipment based on the
given criteria
a. It is not necessary to be a registered
4. New system should provide secure
payment processing
Project 3 – CRA Enrollment System Project Proposal
Group #5
5 12/01/2015
user to perform a search
5. User should be able to book selected
equipment
a. To book an equipment user is required
to login into the system
6. User should be able to view user
information and update it if needed
a. To update user information user is
required to login into the system
7. User should be able to view the class
schedule s/he registered for
a. To view user schedule user is required
to login
8. User should have an ability to make an
online payment using credit card
a. To make a payment user is required to
login into the system
9. Admin User should have an ability to
enter or update class information
a. To perform it Admin User needs to
login into the system
10. Admin User should have an ability to
enter or update equipment information
a. To perform it Admin User needs to
login into the system
11. Admin User should have an ability to
enter or update user information
a. To perform it Admin User needs to
login into the system
12. Admin User should have an ability to
generate various reports
a. To perform it Admin User needs to
login into the system
Project 3 – CRA Enrollment System Project Proposal
Group #5
6 12/01/2015
Project 3 – CRA Enrollment System Project Proposal
Group #5
7 12/01/2015
2.2 ARCHITECTURE DESIGN
The proposed system is a cloud based UI for new/current members to access Campus
Recreation at Aurania (CRA) website. The member will access a CRA’s website which in
turn will access the SQL database stored in the cloud.
The CRA staff will use their current desktop (example: Dell Inspiron Desktop 3000). The
CRA staff’s anti-virus protection for the desktops will be Symantec. The CRA staff’s desktop
network will be connected via Cat. 6 - Ethernet cable to a switch. The CRA staff’s desktops
and Multi-function printer will connect to Cisco ASA 5506 switch/firewall. The CRA staff
will access the Cloud Provider through Cisco Any Connect VPN.
The Level-0 DFD diagram displays a high level view of the system. The class diagram
describes the structure of a system by showing the system’s classes, their attributes,
operations (or methods), and the relationship among objects. The physical entity relationship
diagram displays what the database will contain. The four diagrams provide a visual display
of how the system will be presented.
The firewalls, VPN tunnel, and the HTTPS website will serve as the security for the proposed
system. There will be additional security for the data while stored at the cloud provider.
Project 3 – CRA Enrollment System Project Proposal
Group #5
8 12/01/2015
Project 3 – CRA Enrollment System Project Proposal
Group #5
9 12/01/2015
Project 3 – CRA Enrollment System Project Proposal
Group #5
10 12/01/2015
Project 3 – CRA Enrollment System Project Proposal
Group #5
11 12/01/2015
Physical Entity Relationship Diagram
Project 3 – CRA Enrollment System Project Proposal
Group #5
12 12/01/2015
2.3 IMPLEMENTATION DESIGN
The project’s development followed a methodology comprised of the incremental model and
prototyping techniques. The choice to prototype, rather than create a finalized product, came
about as a need to quickly demonstrate the technical feasibility of a solution to address the
customer’s needs. It also allows for rapid testing and modular development, which eases overall
project milestones. An incremental model was followed from identifying the core requirements
for the product and focusing development efforts toward building each feature in a modular
fashion, enabling them to stand on their own.
This approach moved along a “Design  Develop  Test  Develop” cycle, with work efforts
looping through development and testing until each component was completed. The next
requirement would then be designed and the cycle repeated.
A sampling of the interface is presented below.
Registration App Header
The above header accompanies each page that a CRA member can visit within the web app, and
it remains largely static throughout the entire site. The only changes are to the navigation bar’s
options, which alter to a white background to signify which page is currently displayed, and to
the “Login” link which changes to “Logout” after a member logs in.
Project 3 – CRA Enrollment System Project Proposal
Group #5
13 12/01/2015
Program search/registration form
The program search and registration form creates an easy method for quickly identifying
activities that a member may be interested in, as well as providing a quick means of signing up
for those activities by simply checking the appropriate box beside each activity and clicking the
“Register Selected Items” button (located at the top and bottom of the activity list).
Account details
Project 3 – CRA Enrollment System Project Proposal
Group #5
14 12/01/2015
Once logged in, a member may view their account details which includes general information
about them stored within the system. More importantly, it includes a listing of all upcoming
classes and programs for which they have registered.
2.4 QUALITY ASSURANCE PLAN
Quality Assurance Plan:
In order to better serve our customers a detailed Software Quality Assurance Plan (SQAP) will
be created and executed to verify the functionality of the project to ensure its quality.
SQAP will include the set of processes and procedures which will help Quality Assurance team
to determine the quality of the projects meets identified standards.
This plan will:
1. Identify the responsibilities of the Software Development Team
Role Name Responsibility
QA Manager Group 5/Member1 Manages Quality Assurance
process
QA Analyst Group 5/Member 2 Approves project deliverables
from QA perspective
Project Manager Group 5/Member 3 Coordinates implementation
of the project and insures the
resolution of issues
2. Identify the risks associated with the project
Risk categories:
Low – potential or existing problems that might have low or no impact on the current Project
Plan.
Medium – problems and issues that have high probability of impacting the current Project Plan.
High – critical problems that have high probability of impacting the current Project Plan or user
acceptance.
Outlined potential risks can affect the delivery of CRA project to the customer and the final
project quality.
Risk: Risk Impact:
Project 3 – CRA Enrollment System Project Proposal
Group #5
15 12/01/2015
1. Continually changing requirements Medium
2. Missing or unclear requirements Medium
3. Personnel shortfalls Medium
4. Artificial or unrealistic deadlines Low
5. Re-introduction of issues during code
deployment into test or production
environment
Medium
3. Identify the processes and activities the QA team will initiate to insure the quality of the
project.
QA Team will execute different types of testing which will include, but will not be limited to:
Functional Testing - to ensure the software functionality according to the specified user
requirements.
Usability Testing - to ensure navigation, consistency and ease of use of software application.
Regression Testing - to verify the existing functionality was not broken by the latest build
implementation.
Compatibility - activities to make sure software application functions the same across different
browsing and operating system platforms.
Security Testing - to verify system reaction on all invalid inputs.
Software solution will be available for User Acceptance Testing (UAT) as soon as QA Team
signs off on the project.
User Acceptance Testing will be focused only on main application functionalities. It will be
executed by the client, without QA Team involvement into test execution process. However, QA
Team will fully participate in the planning of UAT and will provide a set of test cases according
to the pre-defined test plan. All the templates to record test results or defects will be developed
and available before beginning of UAT stage.
Project 3 – CRA Enrollment System Project Proposal
Group #5
16 12/01/2015
Project 3 – CRA Enrollment System Project Proposal
Group #5
17 12/01/2015
3 EXPECTEDPROJECT RESULTS
Project scope:
The project scope is to focus on how to improve the current system. The improvements are:
Ease of use for new and existing members to browser the programs, classes and activities,
Ease of use for staff members to maintain member’s information, improve the POS process,
Automate the manual process for the rental equipment.
Deliverables:
The deliverables for the detailed processing design are depicted in several diagrams
reflecting the design flow. The diagrams consisted of; Context DFD, System Level Diagram,
and functional Decomposition Diagram. The Context DFD diagram display the system at a
single high-level process and then shows the relationship that the system has with other
external entities. Whereas the System level diagrams displays the data flow at the system
level. The decomposition diagram reflects the data flow at each processing point.
The I/O and user Interface displays what information the members and CRA staff will input
and what output will display. The interface describes what the user interface design will
appear as. A storyboard was created to allow ease of understanding the flow of the system.
The last deliverable is the OOA/OOD depicted with the Class diagram and the Sequence
diagram. The class diagram describes the structure of a system by showing the system’s
classes, their attributes, operations (or methods), and the relationship among objects. The
Sequence diagram displays how processes operate with one another and in what order.
Changes expected for current system:
The changes we expect to occur with the new system in place are:
 Time management: the online process will save time in comparison to the old
manual system. The employee will be able to perform additional tasks.
 The ease of access will generate additional interest in the campus recreation
center. In turn will generate additional revenue for the center.
 The accuracy of the automated transaction will prevent some of the human errors.
3.1 MEASURES OF SUCCESS
There are any number of things that can get between you and the successful end of the
project: budget, bureaucracy, and poor team dynamics. We measured the success of this
project by breaking it down into six parts to evaluate each key element of the project.
Project 3 – CRA Enrollment System Project Proposal
Group #5
18 12/01/2015
 Schedule:
o The proposed project timeline for completion was 15 weeks. During the system
development there were several phases and milestones to complete. The first
milestone was complete at the completion of project 1. The second milestone was
as the completion of project 2. This is the final milestone – project 3 and
presentation. Each milestone is evidence the project is on track and has not gone
astray. We completed phase and milestone of the project as projected within the
time frame given. Time is money and if a project completes on time it is a large
benefit to the client.
 Scope:
o The project scope is to focus on how to improve the current system. The
improvements are; Ease of use for new and existing members to browser the
programs, classes and activities, Ease of use for staff members to maintain
member’s information, improve the POS process, and automate the manual
process for the rental equipment. The project is scheduled to be completed with
15 weeks and provide a prototype of the new system.
 Budget:
o The original development cost was close to the estimated amount $150,000.00.
The annual budget will vary based on option of service CRA request from the
Cloud provider. We estimate an annual $42,000.00 and CRA estimate budget
was $45000.00. Over all our budgeted estimates were very close and the CRA
director was satisfied.
 Team satisfaction:
o Team satisfaction is a measurement of how our team worked together to gain the
finished project. We lost a member of our team midway through the project but
the remaining three members complete the project as projected. Our group work
diligently to complete each phase within the time frame of the project. Each
member utilized their knowledge base to complete each phase in a timely and
accurately manor. We adapted to the loss of a member and succeeded in the
completion of the project.
 Customer satisfaction:
o The new system provides CRA members the ease of browsing/register/rental for
classes/activities/equipment. The online access anywhere and anytime will
eliminate the need to travel to the recreation center during staff member work
hours. Members can pay for their classes/activities/rentals online. The ease of
enrollment will entice more students to enroll in classes/activities and rent
equipment. More students enrolling the more revenue the center will earn.
o The online process will improve the maintenance of members and rental
information and reduce the time it takes to create reports. The two weeks it took
with the old system will now only take hours.
o The three systems will reduce to two systems. CRA staff will have secure shared
access to the three colleges data.
o The payment can be process online and save both the staff and member time.
o A satisfaction survey will be generated each time a new/current member registers
or rents equipment.
 Quality of work:
Project 3 – CRA Enrollment System Project Proposal
Group #5
19 12/01/2015
o The quality of one project often affects another, it is important to always track
quality and make adjustment to future projects, accordingly. The quality of the
new CRA enrollment system meets the needs of the members and staff for ease of
access, ease of maintaining member and equipment information, ease of rental of
equipment and processing of payments. CRA director signed off on our project
and was happy with the results. Our customer provided a letter of
recommendation for future projects.
Project 3 – CRA Enrollment System Project Proposal
Group #5
20 12/01/2015
4 SCHEDULE
Task
#
Task Name Duration Start
Date
Finish
Date
%
Complete
Actual
Start
1 Acceptance of CRA
Enrollment System Project
1 9/1/15 9/1/15 100 9/1/15
2 CRA Enrollment System
Project Initial overview
1 9/8/15 9/8/15 100 9/8/15
3 Research phase-Interview of
CRA Director
3 9/11/15 9/15/15 100 9/11/15
4 CRA Use-Case Diagram
design based on research
result
4 9/15/15 9/18/15 100 9/15/15
5 Database Requirement –
ERD creation
6 9/15/15 9/22/15 100 9/15/15
6 Process Requirements
create a Functional
Decomposition Diagram
(FDD)
6 9/15/15 9/22/15 100 9/15/15
7 Data Flow Diagram DFD
Context level diagram
6 9/15/15 9/22/15 100 9/15/15
8 Data Flow Diagram DFD
Level 0 Diagram
6 9/15/15 9/22/15 100 9/15/15
9 Create Appendix for phase
1 of CRA project
4 9/22/15 9/25/15 100 9/22/15
10 Appendix: List activities 4 9/22/15 9/25/15 100 9/22/15
Project 3 – CRA Enrollment System Project Proposal
Group #5
21 12/01/2015
used to gain requirements
11 Present first phase of project
with cover letter outline our
product
11 9/15/15 9/29/15 100 9/15/15
12 Present a memo outlining
our proposed project to
CRA Director Tony Price
1 9/15/15 9/15/15 100 9/15/15
13 MS Access Database
establish with Outlined
project requirements
11 9/15/15 9/29/15 100 9/15/15
14 Milestone 1 0 10/6/15 100 10/6/15
15 Finish Phase 1 of CRA
Project and move into Phase
II
31 10/6/15 11/17/15 100 10/6/15
16 Phase two of CRA Project
begins – Prototype and
Presentation
27 10/5/15 11/10/15 100 10/5/15
17 Determine and test Interface
design for CRA users
7 10/5/15 10/13/15 100 10/5/15
18 Create Prototype with PHP
& WAMP stack
21 10/6/15 11/3/15 100 10/6/15
19 Create Output Design for
user interface
21 10/6/15 11/3/15 100 10/6/15
20 Create Input Design for
Prototype
21 10/6/15 11/3/15 100 10/6/15
21 Milestone 2 0 10/6/15 100 10/6/15
22 OOA/OOD Design 21 10/22/15 11/19/15 100 10/22/15
23 Create a Class diagram for
the system
15 10/6/15 10/26/15 100 10/6/15
24 Create a Sequence diagram
for two Use-cases
6 10/22/15 10/29/15 100 10/22/15
25 Create Network Component
Diagram
10 10/20/15 11/2/15 100 10/20/15
Project 3 – CRA Enrollment System Project Proposal
Group #5
22 12/01/2015
26 Document Security Design-
confidentiality, Integrity,
and availability
10 10/20/15 11/2/15 100 10/20/15
27 Resource Requirement –
Budget
20 10/6/15 11/2/15 100 10/6/15
28 Create Budget based on
resources used in project
and future expenses
10 10/20/15 11/2/15 100 10/20/15
29 Analyze the 6 Test for
Feasibility- Create chart for
results
10 10/20/15 11/2/15 100 10/20/15
30 Document Problem
statement matrix
10 10/20/15 11/2/15 100 10/20/15
31 Outline and create Request
for System service – Help
assistance
6 10/20/15 10/27/15 100 10/20/15
32 Milestone 3 0 11/2/15 100 11/2/15
33 Phase 2 complete and
continue to final phase
1 11/2/15 11/2/15 100 11/2/15
34 CRA Project Presentation 1 11/10/15 11/10/15 100 11/10/15
35 Milestone final 0 12/1/15 100 12/1/15
36 Deliver project to CRA
Director
1 12/1/15 12/1/15 100 12/1/15
37 Completion of Project 1 12/1/15 12/1/15 100 12/1/15
Project 3 – CRA Enrollment System Project Proposal
Group #5
23 12/01/2015
5 BUDGET
Estimated Costs for Client-Server Alternative:
Personnel:
3 Systems Analysis (400 hours/ea. $50.00/hr. $60,000.00
1 Programmers/Analysts (950 hours $35.00/hr.) $33,250.00
1 GUI Designer (900 hours/ea. $40.00/hr.) $8,000.00
1 System Architect (100 hours/ea. $45.00/hr.) $5,000.00
1 Database Specialist (15 hours/ea. $45.00/hr.) $675.00
1 System Librarian (950 hours/ea. $15.00/hr.) $3,750.00
Expenses:
5 Group 5 Training registration ($500.00/student) $4,500.00
Alison.com (free) PHP training
CodeSchool.com (free) SQL training
New Hardware & Software
1 Development Server (optional- can utilize Cloud
provider server)
$18,700.00
1 Server software (operating system, misc.) $1,500.00
1 DBMS Server Software $7,500.00
7 DBMS Client Software($950.00 per client) $6,650.00
Total Development Cost: $149,525.00
Projected Annual Operating Costs:
Project 3 – CRA Enrollment System Project Proposal
Group #5
24 12/01/2015
Personnel:
1 DBA (1000 hours/ea. $35.00/hr.(part-time)) $35,000.00
Expenses:
1 Maintenance Agreement for cloud service $3,000.00
Preprinted forms($15,000/year @.99/form $3,300.00
Total Projected Annual Cost: $41,300.00
Additional notes:
Softlayer Security Symantec Website Security 1500-
5000/month
CDW.com Bundle package varies 3000/yr
** cost will vary based on additional features
*add cost of new computer equipment if needed
The proposed system will address the operational feasibility by supporting an online membership
enrollment for the combined three colleges. The new system will replace the current use of the
EPIC Tracking database, EMS class scheduling and support payments online. The system will be
written using WAMP, PHP and SQL Server Database. The web based application will address
security concerns of the old system. The proposed system will eliminate two of the three systems
CRA is currently using.
The cultural feasibility aspect of the new system will be challenging due to the amount of change
the CRA staff will experience with the new system. There will be a learning period for the
associates not familiar with the SQL database and PHP. A database administrator may need to be
hired on a part-time basis. For future modification to the website CRA may need to hire a PHP
developer.
The new system addresses the concern of technical feasibility by replacing EPIC tracking
database and EMS scheduling system with the SQL database stored in the cloud. CRA staff will
have access to maintain and modify the database. The cloud provide will provide the secure
website and secure connection to the stored database.
The one foreseeable legal element is the contract with the cloud provider; CRA and the cloud
provide will create a service level and server rental agreement. Our contractual agreement is to
develop and implement the enrollment system. After the new system is in production the cloud
Project 3 – CRA Enrollment System Project Proposal
Group #5
25 12/01/2015
service provider and CRA will maintain the system. We estimate the project duration of nine
months.
In regards to the economic feasibility the project development stage is estimated to cost
$149,525.00. The estimated time the cost to develop payback will be five years. The estimated
Net Present value is $95,255.00.
Project 3 – CRA Enrollment System Project Proposal
Group #5
26 12/01/2015
6 ANNEXES
Interview Questions:
Facts about Stakeholder:
Name: Tony Price
Department: RAC
Title: Director
Identify the problem:
1. Can you describe the objective of the problem?
2. Why is that a problem?
3. How the department currently does addresses the problem?
4. What do you like or dislike about current solution?
5. How would you improve the problem in the future?
The user environment:
6. Can you describe the key user of the system?
7. Do system users have computer skills?
8. What technologies are currently used to address the problem?
9. Do you expect any kind of training available for the new solution?
Functional requirements:
10. How do people interact with the current solution?
11. Can you describe the process how does user search/register for the program?
12. Does user face any issues during search or registration process?
13. What exact information does a student user need to submit when registering for the class?
14. How does department track available spaces in the class?
15. Do you notify students if class is canceled in advance?
16. How regularly the class schedule sheet updated?
17. Can you describe equipment rental process?
Project 3 – CRA Enrollment System Project Proposal
Group #5
27 12/01/2015
18. How do you track the rental equipment?
19. What information is required when student rents an equipment?
20. Do you evaluate student & instructors experience?
21. Do you keep track of historical data for future analyses?
22. Do you generate any regular reports? If yes, what type of reports?
23. How do you select what classes to be opened during the semester and during what hours?
24. Are students aware about CRA availabilities and opportunities?
Non-functional requirements:
25. Do you have any support & maintenance requirements?
26. Do you have any usability requirements?
27. Do you have any other requirements?
Customer Satisfaction Survey question:
1. Do you agree our site was easy to use?
a. Yes
b. No
2. Would you recommend our recreation center to someone else?
a. Yes
b. No
3. Will you use our recreation center after you graduate?
a. Yes
b. no
c. not a student
4. How often do register for classes?
a. once a day
b. once a week
c. once a month
d. other
5. How often do you rent equipment?
a. once a day
b. once a week
c. once a month
d. other
Project 3 – CRA Enrollment System Project Proposal
Group #5
28 12/01/2015
6. Do you have suggestions for improvements?
a. call recreation center

Final Project 3 Document

  • 1.
    Project 3 Campus Recreationat Auraria Enrollment System Proposal to be presented on 12/1/2015 Group 5 Linda Calkins Kate Luniova Mark Roloff CIS 1050-003 Campus Recreation Center at Auraria Auraria Campus 303-556-3210 pricean@msudenver.edu
  • 2.
    Project 3 –CRA Enrollment System Project Proposal Group #5 12/01/2015 TABLE OF CONTENTS 1 INTRODUCTION ......................................................................................................................................................................1 1.1 PROBLEM STATEMENT .................................................................................................................................................1 1.2 BACKGROUND ..................................................................................................................................................................1 1.3 NEEDS STATEMENT..........................................................................................................................................................2 1.4 OBJECTIVE.........................................................................................................................................................................2 1.5 THEORGANIZATION.......................................................................................................................................................2 2 PROPOSED TECHNICAL APPROACH ........................................................................................................................3 2.1 REQUIREMENTS.............................................................................................................................................................4 2.2 ARCHITECTURE DESIGN......................................................................................................................................................7 2.3 IMPLEMENTATION DESIGN .............................................................................................................................................12 2.4 QUALITY ASSURANCE PLAN..............................................................................................................................................14 3 EXPECTED PROJECT RESULTS ........................................................................................................................................17 3.1 MEASURESOF SUCCESS ..............................................................................................................................................17 4 SCHEDULE...............................................................................................................................................................................20 5 BUDGET ...................................................................................................................................................................................23 6 ANNEXES ...................................................................................................................................................................................26
  • 3.
    Project 3 –CRA Enrollment System Project Proposal Group #5 1 12/01/2015 1 INTRODUCTION 1.1 PROBLEM STATEMENT Campus Recreation at Auraria (CRA) currently uses a manual process for enrollment of new members, member registration for classes/activities, rental of equipment, maintenance of inventory and membership information. The registration and equipment rental is limited to staff work hours. CRA is currently using three different systems to schedule classes/activities. The manual process is time consuming and inefficient for the staff members of the recreation center. The inefficient process is a deterrent for new member and existing members. The current process limits the possibilities for additional revenue to maintain the existing equipment, facilities and future expansions. The proposed system will automate the enrollment, equipment rental, maintenance of inventory and membership information and payment activities. New and current member will access class/activities and equipment availability through a proposed website at their convenience. The administrative staff will have access to update and maintain all aspects of the recreation centers through the online system. The recreation centers administrative staff will receive pre-defined statistical reports. The reports will assist administrative management analyze business processes performance, problems and opportunities based on historical data. The report will assist in decision making for future business development. The proposed website will provide a user friendly interface to support user’s activities according to the system requirement. In addition the proposed website will offer the following key benefits: a. Convenient access for new and present members to view/register for classes/activities. b. Provide secure and faster method of payment for enrollment, membership and rentals. c. Provide an accurate process for maintaining inventory, membership and class activity. d. The proposed system will additional marketing benefits by the online access. 1.2 BACKGROUND The Campus Recreation at Auraria (CRA) is currently experiencing deficiencies in how they manage the facility’s various activities and programs, in providing an easy means of allowing students to register for activities, in tracking student participation and rental of equipment. Our team was enlisted to analyze the current in-place system and design an information system to address CRA’s needs.
  • 4.
    Project 3 –CRA Enrollment System Project Proposal Group #5 2 12/01/2015 1.3 NEEDS STATEMENT Based on the interview with CRA director, CRA the manual processing system is holding CRA back from gaining new members and future development. CRA needs an online enrollment system that is easy to use and easy to access by new and current members. The administrative staff of CRA needs to be able to track student’s participation, improve the process of registration to classes/activities, and share the data from the three colleges. The online site needs to comply with FERPA and FISM standards. 1.4 OBJECTIVE To address the recreation centers issues, we will take information acquired during our interview, as well as research about the facility’s programs and processes, and construct a viable information system which can be used to help facilitate student registration, track their participation, and assist in managing the available programs and activities, and offer far faster reporting features. Various diagrams for conceptualizing the design of the system will be included with this proposal in order to aid in complete understanding of the problem and solution. 1.5 THE ORGANIZATION Our team was formed in September 2015 and is growing fast. It consists of three trained professionals with years of hands on experience in the IT industry. We are each graduates of an accredited college - Metropolitan State University of Denver. Each of our team members brings specific experience to contribute toward the project completion; Mark brings his knowledge of PHP programming/web design, Kate brings her knowledge of quality control assessment, and Linda brings her knowledge of Systems Analyst. The team as a whole brings knowledge and experience in SQL database development and project management. We are all stakeholders within Group 5. We will take a complex manual system and convert it into simplistic automated web based system. Our systems are compatible with cloud based companies product such as IaaS (Infrastructure as a service) and PaaS (Platform as a service). Our prices are affordable to most businesses. We support our product after the project completed to our customer’s satisfaction.
  • 5.
    Project 3 –CRA Enrollment System Project Proposal Group #5 3 12/01/2015 2 PROPOSED TECHNICAL APPROACH Project Scope: The project scope is to focus on how to improve the current system. The improvements are: Ease of use for new and existing members to browser the programs, classes and activities, Ease of use for staff members to maintain member’s information, improve the POS process, Automate the manual process for the rental equipment. Project Technical approach: Campus Recreation at Auraria (CRA) requested new/revised systems to improve their current manual system. Several phases were taken to complete the project; phase 1 System requirements, phase 2 system design, and phase 3 presentations. The first phase is a fact finding of system requirements. The fact finding consisted of interview with the CRA director, research system options and comparison of other Colorado Universities recreation centers. The definition of system requirements is defined by the Use Case Model, Use Case Narratives, Database Requirements, and Processing Requirements (Functional Decomposition Diagram and Data Flow Diagram). The second phase of system design defines the Database requirements, the Deliverables, Network components, Development and Implementation. The database requirements for membership and equipment activities outlined the physical database schema and data dictionary. The database schema is the organization of data as a blueprint of how the database is constructed. The data dictionary contains a list of all files in the database, the number of records in each file, and the name and type of each field. This is a hidden bookkeeping system for managing the data. The deliverables for the detailed processing design are depicted in several diagrams reflecting the design flow. The diagrams consisted of; Context DFD, System Level Diagram, and functional Decomposition Diagram. The Context DFD diagram display the system at a single high-level process and then shows the relationship that the system has with other external entities. Whereas the System level diagrams displays the data flow at the system level. The decomposition diagram reflects the data flow at each processing point. The I/O and user Interface displays what information the members and CRA staff will input and what output will display. The interface describes what the user interface design will appear as. A storyboard was created to allow ease of understanding the flow of the system. The last deliverable is the OOA/OOD depicted with the Class diagram and the Sequence diagram. The class diagram describes the structure of a system by showing the system’s classes, their attributes, operations (or methods), and the relationship among objects. The Sequence diagram displays how processes operate with one another and in what order. The Network Component Diagram is a schematic depicting the nodes and connections amongst nodes in a network. The diagram reflects security within the network. Readily identifiable icons are used to depict common network appliances e.g. Switch, and the style of
  • 6.
    Project 3 –CRA Enrollment System Project Proposal Group #5 4 12/01/2015 lines between them indicate the type of connection. Clouds are used to represent networks external to the CRA network e.g. the Cloud provider. Project Plan for Development and Implementation Phases is depicted with the Gantt chart and reflect the tasks and phases within the projects scope. Budget and feasibility information is provided information to compare with other proposed project. A prototype is created in this to show the CRA an example of what the new system will be like. The beginning process for the prototype starts in this phase and completes in phase three. The third phase is the presentation of the prototype, deliver project proposal as final step of the project. The prototype is created at this point and will be presented to the direct at CRA for approval. We will deliver the prototype to the CRA direct. 2.1 REQUIREMENTS To gather the set of functional and non-functional requirements and to better understand the problem our team used various requirement-gathering techniques:  Sampling of existing documentation, forms, and databases  Research and Site Visits  Observation of the Work Environment  Interview Based on our analysis of current registration process and interview results we identified the below system requirements. Functional Requirements: Non-Functional Requirements: 1. User and Admin User should be able to login into the system 1. New system should require minimum technical support 2. User should be able to search for CRA activities a. It is not necessary to be a registered user to perform a search 2. New system should be web-based solution 3. User should be able to register for selected activities a. To register for an activity user is required to login into the system 3. New system should be easy to use and require no or very little training from system users 4. User should be able to search for available equipment based on the given criteria a. It is not necessary to be a registered 4. New system should provide secure payment processing
  • 7.
    Project 3 –CRA Enrollment System Project Proposal Group #5 5 12/01/2015 user to perform a search 5. User should be able to book selected equipment a. To book an equipment user is required to login into the system 6. User should be able to view user information and update it if needed a. To update user information user is required to login into the system 7. User should be able to view the class schedule s/he registered for a. To view user schedule user is required to login 8. User should have an ability to make an online payment using credit card a. To make a payment user is required to login into the system 9. Admin User should have an ability to enter or update class information a. To perform it Admin User needs to login into the system 10. Admin User should have an ability to enter or update equipment information a. To perform it Admin User needs to login into the system 11. Admin User should have an ability to enter or update user information a. To perform it Admin User needs to login into the system 12. Admin User should have an ability to generate various reports a. To perform it Admin User needs to login into the system
  • 8.
    Project 3 –CRA Enrollment System Project Proposal Group #5 6 12/01/2015
  • 9.
    Project 3 –CRA Enrollment System Project Proposal Group #5 7 12/01/2015 2.2 ARCHITECTURE DESIGN The proposed system is a cloud based UI for new/current members to access Campus Recreation at Aurania (CRA) website. The member will access a CRA’s website which in turn will access the SQL database stored in the cloud. The CRA staff will use their current desktop (example: Dell Inspiron Desktop 3000). The CRA staff’s anti-virus protection for the desktops will be Symantec. The CRA staff’s desktop network will be connected via Cat. 6 - Ethernet cable to a switch. The CRA staff’s desktops and Multi-function printer will connect to Cisco ASA 5506 switch/firewall. The CRA staff will access the Cloud Provider through Cisco Any Connect VPN. The Level-0 DFD diagram displays a high level view of the system. The class diagram describes the structure of a system by showing the system’s classes, their attributes, operations (or methods), and the relationship among objects. The physical entity relationship diagram displays what the database will contain. The four diagrams provide a visual display of how the system will be presented. The firewalls, VPN tunnel, and the HTTPS website will serve as the security for the proposed system. There will be additional security for the data while stored at the cloud provider.
  • 10.
    Project 3 –CRA Enrollment System Project Proposal Group #5 8 12/01/2015
  • 11.
    Project 3 –CRA Enrollment System Project Proposal Group #5 9 12/01/2015
  • 12.
    Project 3 –CRA Enrollment System Project Proposal Group #5 10 12/01/2015
  • 13.
    Project 3 –CRA Enrollment System Project Proposal Group #5 11 12/01/2015 Physical Entity Relationship Diagram
  • 14.
    Project 3 –CRA Enrollment System Project Proposal Group #5 12 12/01/2015 2.3 IMPLEMENTATION DESIGN The project’s development followed a methodology comprised of the incremental model and prototyping techniques. The choice to prototype, rather than create a finalized product, came about as a need to quickly demonstrate the technical feasibility of a solution to address the customer’s needs. It also allows for rapid testing and modular development, which eases overall project milestones. An incremental model was followed from identifying the core requirements for the product and focusing development efforts toward building each feature in a modular fashion, enabling them to stand on their own. This approach moved along a “Design  Develop  Test  Develop” cycle, with work efforts looping through development and testing until each component was completed. The next requirement would then be designed and the cycle repeated. A sampling of the interface is presented below. Registration App Header The above header accompanies each page that a CRA member can visit within the web app, and it remains largely static throughout the entire site. The only changes are to the navigation bar’s options, which alter to a white background to signify which page is currently displayed, and to the “Login” link which changes to “Logout” after a member logs in.
  • 15.
    Project 3 –CRA Enrollment System Project Proposal Group #5 13 12/01/2015 Program search/registration form The program search and registration form creates an easy method for quickly identifying activities that a member may be interested in, as well as providing a quick means of signing up for those activities by simply checking the appropriate box beside each activity and clicking the “Register Selected Items” button (located at the top and bottom of the activity list). Account details
  • 16.
    Project 3 –CRA Enrollment System Project Proposal Group #5 14 12/01/2015 Once logged in, a member may view their account details which includes general information about them stored within the system. More importantly, it includes a listing of all upcoming classes and programs for which they have registered. 2.4 QUALITY ASSURANCE PLAN Quality Assurance Plan: In order to better serve our customers a detailed Software Quality Assurance Plan (SQAP) will be created and executed to verify the functionality of the project to ensure its quality. SQAP will include the set of processes and procedures which will help Quality Assurance team to determine the quality of the projects meets identified standards. This plan will: 1. Identify the responsibilities of the Software Development Team Role Name Responsibility QA Manager Group 5/Member1 Manages Quality Assurance process QA Analyst Group 5/Member 2 Approves project deliverables from QA perspective Project Manager Group 5/Member 3 Coordinates implementation of the project and insures the resolution of issues 2. Identify the risks associated with the project Risk categories: Low – potential or existing problems that might have low or no impact on the current Project Plan. Medium – problems and issues that have high probability of impacting the current Project Plan. High – critical problems that have high probability of impacting the current Project Plan or user acceptance. Outlined potential risks can affect the delivery of CRA project to the customer and the final project quality. Risk: Risk Impact:
  • 17.
    Project 3 –CRA Enrollment System Project Proposal Group #5 15 12/01/2015 1. Continually changing requirements Medium 2. Missing or unclear requirements Medium 3. Personnel shortfalls Medium 4. Artificial or unrealistic deadlines Low 5. Re-introduction of issues during code deployment into test or production environment Medium 3. Identify the processes and activities the QA team will initiate to insure the quality of the project. QA Team will execute different types of testing which will include, but will not be limited to: Functional Testing - to ensure the software functionality according to the specified user requirements. Usability Testing - to ensure navigation, consistency and ease of use of software application. Regression Testing - to verify the existing functionality was not broken by the latest build implementation. Compatibility - activities to make sure software application functions the same across different browsing and operating system platforms. Security Testing - to verify system reaction on all invalid inputs. Software solution will be available for User Acceptance Testing (UAT) as soon as QA Team signs off on the project. User Acceptance Testing will be focused only on main application functionalities. It will be executed by the client, without QA Team involvement into test execution process. However, QA Team will fully participate in the planning of UAT and will provide a set of test cases according to the pre-defined test plan. All the templates to record test results or defects will be developed and available before beginning of UAT stage.
  • 18.
    Project 3 –CRA Enrollment System Project Proposal Group #5 16 12/01/2015
  • 19.
    Project 3 –CRA Enrollment System Project Proposal Group #5 17 12/01/2015 3 EXPECTEDPROJECT RESULTS Project scope: The project scope is to focus on how to improve the current system. The improvements are: Ease of use for new and existing members to browser the programs, classes and activities, Ease of use for staff members to maintain member’s information, improve the POS process, Automate the manual process for the rental equipment. Deliverables: The deliverables for the detailed processing design are depicted in several diagrams reflecting the design flow. The diagrams consisted of; Context DFD, System Level Diagram, and functional Decomposition Diagram. The Context DFD diagram display the system at a single high-level process and then shows the relationship that the system has with other external entities. Whereas the System level diagrams displays the data flow at the system level. The decomposition diagram reflects the data flow at each processing point. The I/O and user Interface displays what information the members and CRA staff will input and what output will display. The interface describes what the user interface design will appear as. A storyboard was created to allow ease of understanding the flow of the system. The last deliverable is the OOA/OOD depicted with the Class diagram and the Sequence diagram. The class diagram describes the structure of a system by showing the system’s classes, their attributes, operations (or methods), and the relationship among objects. The Sequence diagram displays how processes operate with one another and in what order. Changes expected for current system: The changes we expect to occur with the new system in place are:  Time management: the online process will save time in comparison to the old manual system. The employee will be able to perform additional tasks.  The ease of access will generate additional interest in the campus recreation center. In turn will generate additional revenue for the center.  The accuracy of the automated transaction will prevent some of the human errors. 3.1 MEASURES OF SUCCESS There are any number of things that can get between you and the successful end of the project: budget, bureaucracy, and poor team dynamics. We measured the success of this project by breaking it down into six parts to evaluate each key element of the project.
  • 20.
    Project 3 –CRA Enrollment System Project Proposal Group #5 18 12/01/2015  Schedule: o The proposed project timeline for completion was 15 weeks. During the system development there were several phases and milestones to complete. The first milestone was complete at the completion of project 1. The second milestone was as the completion of project 2. This is the final milestone – project 3 and presentation. Each milestone is evidence the project is on track and has not gone astray. We completed phase and milestone of the project as projected within the time frame given. Time is money and if a project completes on time it is a large benefit to the client.  Scope: o The project scope is to focus on how to improve the current system. The improvements are; Ease of use for new and existing members to browser the programs, classes and activities, Ease of use for staff members to maintain member’s information, improve the POS process, and automate the manual process for the rental equipment. The project is scheduled to be completed with 15 weeks and provide a prototype of the new system.  Budget: o The original development cost was close to the estimated amount $150,000.00. The annual budget will vary based on option of service CRA request from the Cloud provider. We estimate an annual $42,000.00 and CRA estimate budget was $45000.00. Over all our budgeted estimates were very close and the CRA director was satisfied.  Team satisfaction: o Team satisfaction is a measurement of how our team worked together to gain the finished project. We lost a member of our team midway through the project but the remaining three members complete the project as projected. Our group work diligently to complete each phase within the time frame of the project. Each member utilized their knowledge base to complete each phase in a timely and accurately manor. We adapted to the loss of a member and succeeded in the completion of the project.  Customer satisfaction: o The new system provides CRA members the ease of browsing/register/rental for classes/activities/equipment. The online access anywhere and anytime will eliminate the need to travel to the recreation center during staff member work hours. Members can pay for their classes/activities/rentals online. The ease of enrollment will entice more students to enroll in classes/activities and rent equipment. More students enrolling the more revenue the center will earn. o The online process will improve the maintenance of members and rental information and reduce the time it takes to create reports. The two weeks it took with the old system will now only take hours. o The three systems will reduce to two systems. CRA staff will have secure shared access to the three colleges data. o The payment can be process online and save both the staff and member time. o A satisfaction survey will be generated each time a new/current member registers or rents equipment.  Quality of work:
  • 21.
    Project 3 –CRA Enrollment System Project Proposal Group #5 19 12/01/2015 o The quality of one project often affects another, it is important to always track quality and make adjustment to future projects, accordingly. The quality of the new CRA enrollment system meets the needs of the members and staff for ease of access, ease of maintaining member and equipment information, ease of rental of equipment and processing of payments. CRA director signed off on our project and was happy with the results. Our customer provided a letter of recommendation for future projects.
  • 22.
    Project 3 –CRA Enrollment System Project Proposal Group #5 20 12/01/2015 4 SCHEDULE Task # Task Name Duration Start Date Finish Date % Complete Actual Start 1 Acceptance of CRA Enrollment System Project 1 9/1/15 9/1/15 100 9/1/15 2 CRA Enrollment System Project Initial overview 1 9/8/15 9/8/15 100 9/8/15 3 Research phase-Interview of CRA Director 3 9/11/15 9/15/15 100 9/11/15 4 CRA Use-Case Diagram design based on research result 4 9/15/15 9/18/15 100 9/15/15 5 Database Requirement – ERD creation 6 9/15/15 9/22/15 100 9/15/15 6 Process Requirements create a Functional Decomposition Diagram (FDD) 6 9/15/15 9/22/15 100 9/15/15 7 Data Flow Diagram DFD Context level diagram 6 9/15/15 9/22/15 100 9/15/15 8 Data Flow Diagram DFD Level 0 Diagram 6 9/15/15 9/22/15 100 9/15/15 9 Create Appendix for phase 1 of CRA project 4 9/22/15 9/25/15 100 9/22/15 10 Appendix: List activities 4 9/22/15 9/25/15 100 9/22/15
  • 23.
    Project 3 –CRA Enrollment System Project Proposal Group #5 21 12/01/2015 used to gain requirements 11 Present first phase of project with cover letter outline our product 11 9/15/15 9/29/15 100 9/15/15 12 Present a memo outlining our proposed project to CRA Director Tony Price 1 9/15/15 9/15/15 100 9/15/15 13 MS Access Database establish with Outlined project requirements 11 9/15/15 9/29/15 100 9/15/15 14 Milestone 1 0 10/6/15 100 10/6/15 15 Finish Phase 1 of CRA Project and move into Phase II 31 10/6/15 11/17/15 100 10/6/15 16 Phase two of CRA Project begins – Prototype and Presentation 27 10/5/15 11/10/15 100 10/5/15 17 Determine and test Interface design for CRA users 7 10/5/15 10/13/15 100 10/5/15 18 Create Prototype with PHP & WAMP stack 21 10/6/15 11/3/15 100 10/6/15 19 Create Output Design for user interface 21 10/6/15 11/3/15 100 10/6/15 20 Create Input Design for Prototype 21 10/6/15 11/3/15 100 10/6/15 21 Milestone 2 0 10/6/15 100 10/6/15 22 OOA/OOD Design 21 10/22/15 11/19/15 100 10/22/15 23 Create a Class diagram for the system 15 10/6/15 10/26/15 100 10/6/15 24 Create a Sequence diagram for two Use-cases 6 10/22/15 10/29/15 100 10/22/15 25 Create Network Component Diagram 10 10/20/15 11/2/15 100 10/20/15
  • 24.
    Project 3 –CRA Enrollment System Project Proposal Group #5 22 12/01/2015 26 Document Security Design- confidentiality, Integrity, and availability 10 10/20/15 11/2/15 100 10/20/15 27 Resource Requirement – Budget 20 10/6/15 11/2/15 100 10/6/15 28 Create Budget based on resources used in project and future expenses 10 10/20/15 11/2/15 100 10/20/15 29 Analyze the 6 Test for Feasibility- Create chart for results 10 10/20/15 11/2/15 100 10/20/15 30 Document Problem statement matrix 10 10/20/15 11/2/15 100 10/20/15 31 Outline and create Request for System service – Help assistance 6 10/20/15 10/27/15 100 10/20/15 32 Milestone 3 0 11/2/15 100 11/2/15 33 Phase 2 complete and continue to final phase 1 11/2/15 11/2/15 100 11/2/15 34 CRA Project Presentation 1 11/10/15 11/10/15 100 11/10/15 35 Milestone final 0 12/1/15 100 12/1/15 36 Deliver project to CRA Director 1 12/1/15 12/1/15 100 12/1/15 37 Completion of Project 1 12/1/15 12/1/15 100 12/1/15
  • 25.
    Project 3 –CRA Enrollment System Project Proposal Group #5 23 12/01/2015 5 BUDGET Estimated Costs for Client-Server Alternative: Personnel: 3 Systems Analysis (400 hours/ea. $50.00/hr. $60,000.00 1 Programmers/Analysts (950 hours $35.00/hr.) $33,250.00 1 GUI Designer (900 hours/ea. $40.00/hr.) $8,000.00 1 System Architect (100 hours/ea. $45.00/hr.) $5,000.00 1 Database Specialist (15 hours/ea. $45.00/hr.) $675.00 1 System Librarian (950 hours/ea. $15.00/hr.) $3,750.00 Expenses: 5 Group 5 Training registration ($500.00/student) $4,500.00 Alison.com (free) PHP training CodeSchool.com (free) SQL training New Hardware & Software 1 Development Server (optional- can utilize Cloud provider server) $18,700.00 1 Server software (operating system, misc.) $1,500.00 1 DBMS Server Software $7,500.00 7 DBMS Client Software($950.00 per client) $6,650.00 Total Development Cost: $149,525.00 Projected Annual Operating Costs:
  • 26.
    Project 3 –CRA Enrollment System Project Proposal Group #5 24 12/01/2015 Personnel: 1 DBA (1000 hours/ea. $35.00/hr.(part-time)) $35,000.00 Expenses: 1 Maintenance Agreement for cloud service $3,000.00 Preprinted forms($15,000/year @.99/form $3,300.00 Total Projected Annual Cost: $41,300.00 Additional notes: Softlayer Security Symantec Website Security 1500- 5000/month CDW.com Bundle package varies 3000/yr ** cost will vary based on additional features *add cost of new computer equipment if needed The proposed system will address the operational feasibility by supporting an online membership enrollment for the combined three colleges. The new system will replace the current use of the EPIC Tracking database, EMS class scheduling and support payments online. The system will be written using WAMP, PHP and SQL Server Database. The web based application will address security concerns of the old system. The proposed system will eliminate two of the three systems CRA is currently using. The cultural feasibility aspect of the new system will be challenging due to the amount of change the CRA staff will experience with the new system. There will be a learning period for the associates not familiar with the SQL database and PHP. A database administrator may need to be hired on a part-time basis. For future modification to the website CRA may need to hire a PHP developer. The new system addresses the concern of technical feasibility by replacing EPIC tracking database and EMS scheduling system with the SQL database stored in the cloud. CRA staff will have access to maintain and modify the database. The cloud provide will provide the secure website and secure connection to the stored database. The one foreseeable legal element is the contract with the cloud provider; CRA and the cloud provide will create a service level and server rental agreement. Our contractual agreement is to develop and implement the enrollment system. After the new system is in production the cloud
  • 27.
    Project 3 –CRA Enrollment System Project Proposal Group #5 25 12/01/2015 service provider and CRA will maintain the system. We estimate the project duration of nine months. In regards to the economic feasibility the project development stage is estimated to cost $149,525.00. The estimated time the cost to develop payback will be five years. The estimated Net Present value is $95,255.00.
  • 28.
    Project 3 –CRA Enrollment System Project Proposal Group #5 26 12/01/2015 6 ANNEXES Interview Questions: Facts about Stakeholder: Name: Tony Price Department: RAC Title: Director Identify the problem: 1. Can you describe the objective of the problem? 2. Why is that a problem? 3. How the department currently does addresses the problem? 4. What do you like or dislike about current solution? 5. How would you improve the problem in the future? The user environment: 6. Can you describe the key user of the system? 7. Do system users have computer skills? 8. What technologies are currently used to address the problem? 9. Do you expect any kind of training available for the new solution? Functional requirements: 10. How do people interact with the current solution? 11. Can you describe the process how does user search/register for the program? 12. Does user face any issues during search or registration process? 13. What exact information does a student user need to submit when registering for the class? 14. How does department track available spaces in the class? 15. Do you notify students if class is canceled in advance? 16. How regularly the class schedule sheet updated? 17. Can you describe equipment rental process?
  • 29.
    Project 3 –CRA Enrollment System Project Proposal Group #5 27 12/01/2015 18. How do you track the rental equipment? 19. What information is required when student rents an equipment? 20. Do you evaluate student & instructors experience? 21. Do you keep track of historical data for future analyses? 22. Do you generate any regular reports? If yes, what type of reports? 23. How do you select what classes to be opened during the semester and during what hours? 24. Are students aware about CRA availabilities and opportunities? Non-functional requirements: 25. Do you have any support & maintenance requirements? 26. Do you have any usability requirements? 27. Do you have any other requirements? Customer Satisfaction Survey question: 1. Do you agree our site was easy to use? a. Yes b. No 2. Would you recommend our recreation center to someone else? a. Yes b. No 3. Will you use our recreation center after you graduate? a. Yes b. no c. not a student 4. How often do register for classes? a. once a day b. once a week c. once a month d. other 5. How often do you rent equipment? a. once a day b. once a week c. once a month d. other
  • 30.
    Project 3 –CRA Enrollment System Project Proposal Group #5 28 12/01/2015 6. Do you have suggestions for improvements? a. call recreation center