Independent University, Bangladesh.
Course Name: (BBA-499)
Training and Development process in BEXIMCO Textile.
Submitted to:
Dr. Ikramul Hasan
Senior Lecturer,
School of Business.
Submitted By:
Faisal Jakaria
ID: 1321513
11th
April 2017.
Independent University, Bangladesh
Internship Report
Submitted to
Dr. Ikramul Hasan
(Sr. Lecturer , School of Business )
Internship/Senior Project ( BBA499A)
Submitted by
Faisal Jakaria
ID: 1321513
Topic
Training and Development Process in BEXIMCO
Textile
Submitted on
11th April, 2017
11th
April, 2017
Dr. Ikramul Hasan
Senior Lecturer,
School of Business
Independent University, Bangladesh
Subject: Submission of Internship Report.
Dear Sir,
It gives me pleasure that I have completed the Internship Report on “Training and Development
System in BEXIMCO textile” which is mandatory of completing my BBA program of IUB.I
have tried my level best to use the knowledge that I have got through during my internship
program. Collecting all the necessary information from the real life was little bit difficult.
However, the valuable knowledge and experience that we have gained during my internship is
not forgettable. Entirely workings existing here are done with highest sincerely and honestly and
the sincere direction of my honorable supervisor Dr. Ikramul Hasan senior Lecture, School of
Business, Independent University, Bangladesh. I tried my highest with my knowledge to make a
full promised report by considering all the available material. So I hope that you consider the
boundaries of this report. Kindly accept the report and oblige me thereby.
Sincerely,
Faisal Jakaria
ID: 1321513
Human Resources Management
Acknowledgment
There is an English proverb “Two heads are better than one” which means no one can obtain a
noble objective alone. This internship report is an accumulation of many people’s endeavor. At
the very beginning, I would like to convey my sincere appreciation to the almighty ALLAH for
giving me the strength and the ability to finish the task within the planned time. Then, I would
like to express my sincere gratitude to everyone who contributed towards preparing and making
this report successfully.
I would like to express my sincere and immense gratitude to my internship Supervisor,
Dr. Ikramul Hasan, Senior Lecturer, School of Business, Independent University, Bangladesh. I
am deeply grateful to her whole hearted supervision during the internship period. His valuable
suggestions and guideline helped me a lot to prepare the report in a well-organized manner.
I am really thankful to Mr. Raziur Rahman Khan, (Senior GM) Head of Human Resources
Department “BEXIMCO Ltd.” for kindly allowing me to undertake this internship in BEXIMCO
Ltd. I feel very much lucky to get a great opportunity to carry on my internship program with
such a remarkable company like “BEXIMCO Ltd.”
Next I thankfully remember the name Mr. Ahmed Shah Alom (Shovon), Deputy Manager
Training and Development section, HR Department of “BEXIMCO Ltd.”, my organization
supervisor, for giving his precious time to support and guide me with knowledge and resources.
Finally, I thank Independent University Bangladesh, for giving me the opportunity to have a real
life experience in this field which will guide me in future.
Table of Content
Topic Page no.
Chapter 1 ( Introduction) 01
About BEXIMCO Textile 01
BEXIMCO Textile at a glance 02
Mission & Vision 03
Corporate Division 04
Details of Products 06
Operation Details 08
CSR & Philanthropic issue 09
Organogram of BEXIMCO HRD 10
Chapter 2 11
Internship Experience & Job Description 11
Job Responsibility 12
Function Of the Department 16
Chapter 3 17
Challenge/ Problem In workplace 17
Training and Development & theoretical issue 19
Recommendation 22
Chapter 4 23
Conclusion and Implementation 23
References 25
List of Table
Topic Page No
Fiber Product 05
Knit and Denim Product 06
Job Responsibility 09
List of Figure
Topic Page no
Operation Process Flow 07
Company Organogram 08
Training Process 12
Function of the department 14
Executive Summary
Every organization needs to have well trained and experienced people to perform the activities
that have to be done. If current or potential occupants can meet these requirements, Training is
not important. On the other hand, if this is not the case, it is necessary to raise the skill levels and
increase the versatility and adoptability of the employees. Moreover, employees are the internal
assets of an organization. Training presents a prime opportunity to expand the knowledge base of
all employees and worker so that they can relate those training with their workplace and give
their best performance achieving company goals. Knowledge and skills development is vital to
the health of organizations. We live in an information age today and organizations are routinely
valued not just on their physical but on their intellectual capital. Training is one of the chief
methods of maintaining and improving intellectual capital, so the quality of an organization’s
training affects its value. Untrained or poorly trained workers cost significantly more to support
than well-trained workers do. Despite the potential drawbacks, training and development
Provides both the company as a whole and the individual employees with benefits that make the
cost and time a worthwhile investment.
This report is based on the Training of BEXIMCO Textile Ltd, a leading textile business
company. This report consists of the overall training, Function of the department, company
overview, Product outline, problem and recommendation etc.
It also mentions how the company is conducting training and development system, which
problems are they faces and how they solve and how they could solve these problem. I found out
that BEXIMCO Ltd. Mostly follows strategic HR practices in function of the department.
On the report I mentioned all the information I gathered regarding the company and its various
HR practices, and came up with some analysis of myself. I also tried to provide some
recommendations to the company with myself and limited knowledge and experience on
BEXIMCO ltd. Finally, the report is contained company overview, HRD functions, training,
limitation, recommendation and implication.
Independent University, Bangladesh
Page 1 of 38
Chapter 1
Company Profile
1.1.1 About BEXIMCO Textile: BEXIMCO Textile Ltd. (the "Company") was
incorporated in Bangladesh as a Public Limited Company with limited liability on 8 March 1994
and commenced commercial operation in 1995 and also went into the public issue of shares and
debentures in the same year. The shares of the Company are listed in the Dhaka and Chittagong
Stock Exchanges of Bangladesh.
BEXIMCO Textile Ltd. is the most modern composite mill in the region. BEXIMCO Textile
Ltd. has an installed capacity of 288 high-speed air-jet looms in its weaving section and a high-
tech dyeing and finishing section with a capacity of 100,000 yards of finished fabric per day.
This company is located at the Beximco Industrial Park.
BEXIMCO Textile Ltd. has a state of the art composite knit fabric production mill, which serves
the growing needs of high-quality knit garments exporters in Bangladesh. The project was set up
as a state of the art knit fabric knitting, dyeing and finishing facility. During the year the
Company produced and sold high quality of knit fabrics and bringing forth all the latest in hard
and soft technologies in knitting, dyeing and finishing of knit fabric.
BEXIMCO Textile Ltd. also has a cotton and polyester blended yarn-spinning mill, with 122,000
spindles is one of the largest spinning mills of the country. The mill was set up to feed the
country's export oriented industries.
BEXIMCO Textile Ltd. produces specialized finishes of denim cloth for export in finished as
well as cloth only form.
Independent University, Bangladesh
Page 2 of 38
1.1.2 BEXIMCO Textile at a glance:
CORPORATE HEADQUARTERS:
17 Dhanmondi R/A, Road No. 2
Dhaka -1205, Bangladesh
Phone: 880-2-8611891-5, 8618220-7
9677701-5, 7701165
E-mail: beximchq@bextex.net
Web Site: www.bextex.net
OPERATIONAL HEADQUARTER:
Beximco Industrial Park, Sarabo
Kashimpur, Gazipur , Bangladesh .
FACTORY: Sarabo, Kashimpur, Gazipur
DATE OF INCORPORATION: 30 May, 1984
COMMERCIAL PRODUCTION: 1990
BUSINESS LINE:
Manufacturing and Marketing of Yarn, Woven, knit and Denim Fabrics.
LISTING STATUS: Public Listed Company.
AUTHORIZED CAPITAL IN BDT: 3,000 Million Taka
PAID UP CAPITAL IN BDT: 1,882.50 Million Taka
NUMBER OF SHAREHOLDERS: 37,929
NUMBER OF Woven LOOMS INSTALLED: 293
NUMBER OF Spindles INSTALLED: 119,520
Independent University, Bangladesh
Page 3 of 38
NUMBER OF Denim LOOMS INSTALLED: 56
NUMBER OF Circular knit Machine INSTALLED: 30
PRODUCTION CAPACITY: 28 Million Linear Meters
NUMBER OF EMPLOYEES: 5,181
1.1.3 Mission, vision and goal:
BEXIMCO Textile Mission: BEXIMCO TEXTILE Ltd. is a full service vendor with strong
vertically integrated production facilities as well as creative & analytical capabilities which
clearly sets us apart from most other South Asian vendors.
BEXIMCO Textile Vision:
• Gain market leadership in high value added apparel in USA & Europe.
• Use “Innovation” & “Speed” as prime drivers, rather than cotton & cheap labor.
• Dominate these markets in high quality:
 Men's, Women's , Children
 Shirts ( Dress & Casual )
 Blouses ( formal & casual ) , Skirts, Jackets
 Jeans & Casual non - denim bottoms
 Knitted tops & bottoms
Independent University, Bangladesh
Page 4 of 38
1.1.4 Corporate Division:
BEXIMCO is a one of the largest industrial family of Bangladesh, it has many SBU like textile,
ceramics, IT, Media, sea food, Real estate. All the corporate division are well reputed and taken
well position in their own industry.
1. BEXTEX: Bextex Ltd. (the "Company") was incorporated in Bangladesh as a Public Limited
Company with limited liability on 8 March 1994 and commenced commercial operation in 1995
and also went into the public issue of shares and debentures in the same year. The shares of the
Company are listed in the Dhaka and Chittagong Stock Exchanges of Bangladesh.
Bextex Ltd. is the most modern composite mill in the region. Bextex Ltd. has an installed
capacity of 288 high-speed air-jet looms in its weaving section and a high-tech dyeing and
finishing section with a capacity of 100,000 yards of finished fabric per day. This company is
located at the Beximco Industrial Park.
2. Pharmaceutical: Beximco Pharmaceuticals Ltd (Beximco Pharma) is an emerging generic
drug player committed to providing access to affordable medicines. Company’s state-of-the-art
manufacturing facilities have been accredited by the regulatory authorities of USA, Australia,
European Union, Canada, and Brazil, among others, and it currently focuses on building
presence in many emerging and developed markets around the world.
Beximco Pharma is consistently building upon its portfolio and currently producing more than
500 products encompassing broad therapeutic categories and the Company has created strong
differentiation by offering a range of high-tech, specialized products which are difficult to
imitate.
3. Ceramics: Shinepukur Ceramics was registered in Bangladesh in 1997 and the Plants were
commissioned in 1998.Commercial production of Porcelain Tableware started in April 1999 and
Bone China in November 1999. SCL is located in the BEXIMCO Industrial Park, near Dhaka
Export Processing Zone (DEPZ), 40 Km from Capital Dhaka City.
4. Beximco IT: Bangladesh Online (BOL) symbolizes the most reliable Internet & Data
Communication Services in the country provided by the IT Division of Bangladesh Export
Import Co. Ltd. (BEXIMCO). BOL was launched in August 1998 with the sole aim of keeping
our internet users in the information super highway with the fastest access to the net.
Our unparalleled dedications towards customer services & supports along with adoption of the
latest technologies helped us becoming the most trusted Internet Service Provider in the country.
Our success history is built on our management’s commitment to maintain the service excellence
that every customer shall be 100% satisfied
Independent University, Bangladesh
Page 5 of 38
These are the main Corporate division of BEXIMCO ltd. With these division BEXIMCO have
 The Beximco Group
 Beximco Jute Division
 Beximco Pharmaceuticals Ltd.
 Beximco Synthetics Ltd.
 Bangladesh Export Import Co. Ltd. - Textiles & Apparel Division
 Shinepukur Ceramics Limited
 Beximco Petroleum Ltd.
 Beximco Power Company Ltd.
 Beximco Engineering Limited
 Bangladesh Export Import Co. Ltd. - Marine Foods Division
 Bangladesh Export Import Co. Ltd. - IT Division
 Bangladesh Online
 IFIC Bank
 Yellow by Beximco
 The Independent
 Independent Television
 Unique Hotels and Resorts (The Westin Dhaka)
 Bangladesh Export Import Co. Ltd. - Real Estate Division
 Beximco Computers Ltd.
 Dhaka Dynamites (owner)
 Bextrade Limited
 Beximco Securities Limited
 Beximco Communications Ltd. (DTH)
Independent University, Bangladesh
Page 6 of 38
1.1.4 Details of the Products line:
BEXIMCO Textile has many types of products outline suppose yarn product, fiber product,
denim products and knit products. These deferent types of products specification given bellow:
Yarn Products: Count - Ranging from 6 – 120
Fiber - Cotton ( super – combed, combed, carded)
CVC - 60% cotton, 40% polyester
TC - 65% polyester-35% cotton; 100% polyester both regular and sewing thread
Lyocell, Tencel, Modal, Rayon, Viscose etc.
Fiber Products:
Solid Dyed
Poplins
Twills
Dobbies
Oxfords
Seersuckers
Canvas
Ribstops in 100%
Combed Cotton
CVC and CVS/TC
Stretch
Satten
Yarn Dyed
Ginghams
Stripes
Fil-a-fils/End-on-ends
Chambrays
Seersuckers
Pinpoint
Oxfords
Dobbies
Plaids in 100% Combed Cotton
CVC and CVS/TC
Stretch
Satten
Finishing
Dobby Designs
Herringbones
Bedford Cords/Coteles
Waffles and various structures
in 100% Combed Cotton.
CVC and CVS/TC
Yarn Count
Ranging from 7 to 120
Independent University, Bangladesh
Page 7 of 38
Knit and Denim product:
Knit Product
Jersey : In 100% Combed Cotton, CVC,
CVS/TC, and Lycra mix
Polo Pique : In 100% Combed Cotton, CVC
and CVS/TC
Back Pique : In 100% Combed Cotton, CVC
and CVS/TC
Herringbone : In 100% Combed Cotton and
CVS/TC
Popcorn : In 100% Combed Cotton and
CVS/TC
Bubble Knit : In 100% Combed Cotton, CVC
and CVS/TC
Crepe : In 100% Combed Cotton and
CVS/TC
Engineering Stripe : In 100% Combed Cotton
and CVS/TC
Feeder Stripe : In 100% Combed Cotton and
CVS/TC
Auto Stripe : In 100% Combed Cotton and
CVS/TC
Rib : In 100% Combed Cotton and CVS/TC
Jacquard : In 100% Combed Cotton and
CVS/TC
Denim Product
Chambray : In classic indigo colours ranging
from 4oz to 5.5oz/Yd2
Denim (blue) : In classic indigo colours
ranging from 4oz to 15oz/ Yd2
Denim (black) : In sulfur black colour ranging
from 4oz to 15oz/ Yd2
Coloured Denim : In a variety of colours -
both in sulfur & reactive dyes(warp dyed)
Overdyed Denim : In a variety of colours on
indigo blue & sulfur black
Bull Denim : In a variety of reactive colours
ranging from 10oz to 13oz/ Yd2 (piece dyed)
Stretch Denim : In classic indigo colours
ranging from 4.5 oz to 13.75 oz/Yd2
Independent University, Bangladesh
Page 8 of 38
1.1.5 Operation Details: Here is the overall flow chart for textile Operation
Process Flow
Yarn Dyed Fabric Solid dyed fabric
Soft Winding
Yan dyeing
Hard winding
warping
sizing
Weaving
preparation
Finishing
Final
Inspection
RDF
warping
sizing
weaving
preparation
Solid Dyeing
Finishing
Final
Inspection
RDF
Yarn Preparation
Weaving
Wet Processing
Quality assurance
Weaving
Wet Processing
Quality
assurance
Independent University, Bangladesh
Page 9 of 38
1.1.6 Corporate social Responsibility of BEXIMCO:
Proyash
 A specialized institute that works for the holistic development of children with special educational
needs through different programs
 Include early childhood development programs (ECD), special schooling, therapeutic interventions,
medical and neuro-developmental assessment, leisure time and co-curricular activities, training for
the teachers, parents and integrated services
OTHER CSR INITIATIVES
 Charity contributions through the Gono Sahajjo Songstha (GSS) for the educational sector for the
unprivileged
 Free drugs during natural calamities and distribution of clothing during winter
 As part of BEXIMCO Group’s focus on society development, Fazlur Rahman Foundation has
established a project called "FRF Diagnostic Centre". The project provides health screening
services for Beximco Pharmaceuticals and Beximco Antibiotics Industries employees.
 Sponsoring events and national sport stars and teams
 Official sponsor of the Bangladesh National Cricket team for the ICC Cricket World Cup 2011
 Official sponsor of the FIFA friendly match between Argentina and Nigeria held in September,
2011
Independent University, Bangladesh
Page 10 of 38
1.1.7 Organogram of BEXIMCO:
Independent University, Bangladesh
Page 11 of 38
Chapter 2
2.1 Internship experience:
Internship is a procedure where at the first time I get some experience of real work life. It was
very exciting and enthusiast matter for me. Since I start my internship I learned a lot of things
about corporate life and office life and that’s going to increase my ability to perform my tasks
and jobs in near future. As I working in “Training and Development” Section of HR department,
so I have an overall idea what I need to in my office to run this section.
First day of my internship was little bit nervous and exited. Ms. Rasha ma’am gave me
appointment letter and send me to training and development section, in there Mr. Shah Alam
took my short interview and introduce me to everyone. From the first day, they start to give me
training about textile division, because I need basic idea for working a textile group. I started to
visit deferent floor of factory and section day by days. It was tremendously big factory with
beauty and discipline. They have 6 permanent trainer, they started to teach me how the whole
process going on, they are very friendly, knowledgeable and skill at their own department. After
finishing of my training about Textile, Denim and knit factory, my supervisor start to gave me
some work. Altogether that is a great experience.
2.2 Job Description
Organization BEXIMCO Textile Ltd.
Location Sarabo, Kashimpur, Gazipur
Working Hour 9.00 am to 5.00 pm
Time Period 12th
Feb to 9th
April
Section Training and Development
Department Human Resource Management
Reporting to Deputy Manager , Training and development
Independent University, Bangladesh
Page 12 of 38
2.3 Job Responsibilities.
Working at BEXIMCO is always a great and wonderful Experience, Cause it is one of the most
renowned company and industrial family of Bangladesh, where HR practices done by almost
hundred percent. My job responsibility wasn’t limited by one task, rather then I feel lucky that I
did various types of work in my section. Which is enlighten my practical skill. There is a list of
my Job responsibility
1. Daily training monitoring: Daily training monitoring is one of the significant task of
training and development section. Every day 4 to 6 class commence in training room and
few class in floor. Everyday morning my supervisor gave me a daily training monitoring
report format, and I observed the classes. Are classes commence in time or not. Are
trainers take all the schedule classes or not.
2. Visiting Factory and floor: Visiting factory and floor was another part of my duty, my
supervisor send me to gain knowledge about practically. When I visited factory a trainer
also guide me every day to learn that procedure deeply.
3. Learning about production: After visiting factory everyday Mr.Shah Alam brief me
about production and gave me the SOP (standard operation procedure) to learn
theoretically. That was a great opportunity for me to learn a textile industry’s operation.
4. Making short report. I had to make short report of every single machine, procedure,
production flow. To make sure that I am fully knowledgeable about my task. This short
report was checked by my supervisor. After reading that, he gave me feedback about my
report.
Independent University, Bangladesh
Page 13 of 38
5. Daily training monitoring report: Making daily training monitoring report was my
important responsibility. After monitoring the training I had to inform my supervisor. I
took signature of trainer after commencing a training class. In the start of the day
particular monitoring report given to me and I make report according to class.
6. Collecting data for SOP: SOP means Standard Operation Procedure. It’s very important
for every production oriented factory or organization. Every buyer of textile industry
looking for SOP in every floor of the factory to ensure that company run the production
in systematic way. I collected various information and data about production and
operation procedure while I visited Printing section. I visited several times the factory in
printing section for collecting data for responsible personnel. I collected those data for
SOP and reported to my supervisor. Sometimes he gave me some particular section or
issue or machine for collecting all those data. I observed the production operation then I
asked for the information.
7. Visiting factory with supervisor: Sometimes my supervisor went to visit the factor for
deferent issue. Sometime that may for problem or just regular routine check. Most times
we went for collecting SOP data and information in the printing section. Collecting each
and every small piece of data is time consuming and challenging task.
8. Observing Trainers: Observing trainer tasks, team work, behavior and routine was
another responsibility of mine. My coordinator frequently sent me to trainer’s room for
observing the situation and what they do and what they talking about.
Independent University, Bangladesh
Page 14 of 38
9. Observing Training process: Observing training process starts from bottom and its end
in the evaluation, training is a continuous process, so trainers have to monitoring and
observing the workers who already get trained. Training process flow is given bellow:
Discerning Necessity of training
Identifying type of training
Receiving training requisition
Selecting trainer
Selecting training material
Fixing training program
Monitoring of training
Training evaluation
If passed Not passed
Certification
Monitoring of
performance
If performance declines
Retraining
Independent University, Bangladesh
Page 15 of 38
Observing this process was also my responsibility.
10. Learning Training Manual: Training manual content the basic things and teachable
topics of training. There are three level of training and deferent section and floor have
deferent types of training manual. Reading that and giving copy or training manual to
trainer was one of the responsibility of mine.
11. Translating MSDS: MSDS means Material Safety Data Sheet. Translating MSDS was
also my job responsibility. Buyer of the textile products wants to see Bengali MSDS. But
MSDS comes with chemical in English language. So I had to translate MSDS.
Independent University, Bangladesh
Page 16 of 38
2.2 Function of the Department:
I worked at training and Development section under Human Resource Department, there is a
huge function of HRD. From the planning to HR administration they do lots of deed there.at first
function of this department showed by a flow chart.
HRD
Expat
Manpower
Local
Manpower
Planning
Manpower
plan
Budget
Job
Description
Job
Specification
Recruitment
Selection
Training
And Placement
Performance
appraisal
Integration
All
Function +
Recruitment
Process
Work permit
Visa
Benefit
Housing
Transportation
Air tickets
&
others
Contract
Renew Contract
Independent University, Bangladesh
Page 17 of 38
Chapter 3
3.1 Problem in Work place
BEXIMCO is one of the largest company in Bangladesh, Deferent types of people work here.
Besides the regional, political, cultural problem there are some misunderstanding problem here.
Where I worked training and development section under HR department is situated in side office
rather than head office. So ultimately this section need to try hard to cop up with head office. As
I was intern at training and development section so their problem and challenge was my problem
and challenge. I find some problem in this section that are given bellow.
1. Lack of resource: Training And Development section isn’t well decorated liked head
office. It have only two room to operate the whole training process. In one room 5
trainers train the trainee and sited. And another room one deputy manager and one
executive officer run their daily job responsibility. There are 4 table in one small room
there are also few shelves for keeping all the file including SOP, training material,
Training manual, MSDS (Material Safety Data Sheet) and so important document. So
training and development section running their training with this little resource. There is
Compensation &
Benefit
Motivation
HR
Administration
Independent University, Bangladesh
Page 18 of 38
also lack of equipment’s. Training section has 4 low configurator computer, two of them
are dead. There is a problematic printer in this room.
2. Lack of support from management: Training and Development is till now a new
concept in textile sector, because now a day’s foreigner buyer put tension on company to
start training. Authority of the HR or Admin can make more arrangement for training
section. They could arrange better resource for training section. It could be financially or
non-financially. After finishing one level of training a worker don’t get anything or don’t
get any visible certificate which is very disappointing for worker. In the recent past one
of the training room going to break for road. Which is another disappointing and de
motivated things all the employee and trainer in that section.
3. Layoff: Layoff is one of the main problem of training. Because of the layoff worker are
short in every section and department. So floor in charge don’t want to leave the worker
for training. If worker would available, trainers could train more worker then now. Due to
Lack of worker trainers can’t fulfill their monthly goal. If floor supervisor don’t
permission to leave the machine a worker can’t go for class. So layoff hamper the total
training process.
4. Illiteracy problem: Most of the worker here are illiterate or very few knowledgeable. So
it’s tough them to teach textile related English word and technical words. The other
problem of illiteracy is they don’t want to abide rules, there is many safety and general
rules of company, and they don’t abide by that.
5. Fake Routine: There is a little allowance for every trainer if they complete certain
number of training in one particular time period. Some of them listed two or three class
for next day, but reality is they don’t take all the classes. They showed up class in the
routine but not serious about commencing class.
6. Unwillingness of Worker: Unwillingness of worker is a great problem for training
section. Worker aren’t awake about benefit of training, so they don’t want to come to
training class and training room. Because in the training they need to learn some textile
Independent University, Bangladesh
Page 19 of 38
related English word and mathematics, they also need to read training materials in the
home. So they feel this is an unnecessary work to do.
7. Cultural clash: it seems impossible but there is few mind game and cultural clash
among trainers and pion. They sometimes they started to tiff among then in several issue.
8. Lack of Motivation: There is huge lack of motivation due to communication gap.
Workers don’t get any allowance for training. This is the main point towards worker.
Trainers’ allowances are also low, so they don’t try hard to bring more trainee from floor.
As I said there is lack of support from head office so officers are also feel they are
deprive.
9. Section Changing and leave: There is no fixed working schedule for workers, so if one
trainer fixed a class next day, that particular trainee may not came for shifting problem.
Leaving the company is also a big problem for the training section, there is some
situation that some worker leave the company after two or three classes or after particular
level.
3.2 Training and Development & theoretical issue:
3.2.1 Definition: Training and development describes the formal, ongoing efforts that are
made within organizations to improve the performance and self-fulfillment of their employees
through a variety of educational methods and programs. In the modern workplace, these efforts
have taken on a broad range of applications—from instruction in highly specific job skills to
long-term professional development.
Noted management author Peter Drucker said that the fastest growing industry would be
training and development as a result of replacement of industrial workers with knowledge
Independent University, Bangladesh
Page 20 of 38
workers. In United States, for example, according to one estimate technology is de-skilling 75 %
of the population. This is true for the developing nations and for those who are on the threshold
of development. In Japan for example, with increasing number of women joining traditionally
male jobs, training is required not only to impart necessary job skills but also for preparing them
for the physically demanding jobs. They are trained in everything from sexual harassment
policies to the necessary job skills.
3.2.2 Importance of Training
Training is crucial for organizational development and success. It is fruitful to both employers
and employees of an organization. An employee will become more efficient and productive if he
is trained well.
The benefits of training can be summed up as:
1. Improves morale of employees- Training helps the employee to get job security and job
satisfaction. The more satisfied the employee is and the greater is his morale, the more he
will contribute to organizational success and the lesser will be employee absenteeism and
turnover.
2. Less supervision- A well trained employee will be well acquainted with the job and will
need less of supervision. Thus, there will be less wastage of time and efforts.
3. Fewer accidents- Errors are likely to occur if the employees lack knowledge and skills
required for doing a particular job. The more trained an employee is, the less are the
chances of committing accidents in job and the more proficient the employee becomes.
4. Chances of promotion- Employees acquire skills and efficiency during training. They
become more eligible for promotion. They become an asset for the organization.
5. Increased productivity- Training improves efficiency and productivity of employees.
Well trained employees show both quantity and quality performance. There is less
wastage of time, money and resources if employees are properly trained.
Independent University, Bangladesh
Page 21 of 38
Garry Dessler is one of the most known HR & management book author and theory writer, I read
2 of his books during my BBA program, there is a method describe by Mr. Dessler About
training. These method are written bellow:
Some of the methods suggested by Garry Dessler are:
1. on the job training: A person learns a job by actually doing it.
2. Apprenticeship training: Is a structured process by which people become skilled workers
through a combination of class room instruction and on the job training
3. Informal learning: Performing their jobs on a daily basis in collaboration with their colleges
4. Job instruction training (JIT) : The logical sequence of steps in the jobs are taught step by step
5. Lectures: Through class room or on the spot lectures
6. Programmed learning: Step by step self-learning method
7. Literacy training techniques: Diversity training program.
8. Audio visual based training: Films, power point, video conferencing, audio-tapes, and video-
tapes are effectively and widely used.
9. Simulated training: Otherwise called vestibule training, where trainees learn on the actual or
simulated equipment which they use on the job, but are actually trained off the job.
10. Computer based training: Trainee uses computer based / or DVD systems to interactively
increase his or her knowledge or skills.
11. Electronic performance supportive system (EPSS) : Sets of computerized tools and displays
that automate training, documentation and phone support integrate this automation into
applications and provide support that is better, cheaper and more effective than traditional
methods.
12. Distance and Internet Based Training: Include traditional paper and pencil correspondence
courses, as well as tele training, video conferencing and internet based classes.
Independent University, Bangladesh
Page 22 of 38
3.3 Recommendation:
There is some problem and limitation of training and development section, if they overcome
these problem that will be the full forced section like other section in BTL. So there are some
recommendation for training and development section to overcome these problem.
1. Training and development section can increase their resource and manpower for
overcome lack of resource problem. They can apply to human resource department and
admin to increase their resource and allowance.
2. Training section can fully use their resource and man power effectively by increasing job
responsibility
3. They can rotate job responsibility among them to better performance.
4. Head office need to increase the support from them to training section.
5. Training should be mandatory for all worker, at least level 1.
6. Make the vibe that Training is an important part of company.
7. Company and floor in charge need to sure that, trainers get worker as their requirement.
8. BTL have to find alternative of layoff, due to layoff workers fall in job pressure so they
can’t come for training leaving their machine.
9. Illiteracy is a challenging fact to trainers, so they can use less difficult word or practical
training for them.
10. Training section’s officers can increase monitoring for ensure that trainers are taking all
the classes.
11. Officers can make a hard rules and regulation about mandatory report after commencing
a class.
12. BTL can arrange little gift or allowance for worker who Unwilling to training.
13. Training and development section can raise the awareness about training among worker
to influence them.
14. BTL should motivate workers and officers by financially or non-financial way.
To reduce cultural clash BTL can imp
Independent University, Bangladesh
Page 23 of 38
Chapter 4
Conclusion and Implementation
On the whole, this internship programs was a useful practical experiences. It was a great
opportunity for me to work on this company and acquire a wider view on the reality. I learned a
lot regarding how this business sector operates and how this company managed to gain its
position in all these years. I got insight into professional practice of Training & Development of
BEXIMCO ltd. Try to figure out the short comes over and done with the questionnaire among
existing employees. Still there is lot to discover and improve. At these moments, they are not
standardized and consistence process is in development. As an organization, BEXIMCO ltd. has
earned the reputation of one of the leading Textile Company. It has access to foreign market and
is gaining a global market penetration through its quality of product. One of the strongest factor
of this company is they focus highly on quality management and not only that, they are also up
to date. BEXIMCO emphasize on the motivation of the labor, and practicing details of the Labor law-
2006 so labor are motivated and work more efficiently. Some of them are working for long years like 15
or 20 years. They use latest technologies on requirement which is very good. Overall, this
company is in a stable position, its market hold is also very strong; the business is in growth
stage. In conclusion, BEXIMCO ltd. has a long way ahead and with the vast knowledge of their
HR professionals, if they can maintain their wide range of workers properly with right
managerial skills and maintain the standard they set, soon they will be the number one.
I would like to say that every organization always try to star training and development process
and system. We know, it is necessary to provide employees such comfortable situation,
autonomy and task variety so that employee can get the opportunity and positivity to perform
Independent University, Bangladesh
Page 24 of 38
their job well and become dedicative towards their responsibilities and jobs. If an employee feels
that he/she is getting such training, work-life-balance, autonomy, feedback then he/she will do
his/her task more attentively and efficiently. I have found that BEXIMCO is well engaged in
maintaining a good relation with its employees. And it can get better if it focuses on the minor
issues that concerns its employees. Therefore, with its reputation of well maintenance of its
employees, there is a very good chance for BEXIMCO to increase its market share to maintain
their position through high productivity from its employees as employees are considered to be
the backbone of every organization. There is no end to development in any sector of an
organization. There is always a room for development. Every organization must take the benefit
of this scope. BEXIMCO should keep on eyes to adapt something new and cope with the new
situation considering their human resources.
So, finally I will say that this internship at BEXIMCO Limited, under the Human Resource
Department has enlarged my theoretical knowledge of Bachelor of Business Administration in to
some practical knowledge and made my education more complete and practical. The internship
was also good to find out what my strengths and weaknesses are. These help me to define what
skills and knowledge I have to improve in the coming time.
Independent University, Bangladesh
Page 25 of 38
References:
 About Beximco Textile From www.bextex.net published on October 2012.
 BEXIMCO Textile at a glance from www.bextex.net & Mr. Emdadul Huq, Deputy
Manager, HRD.
 Mission, Vision. Personal Interview from Mr. Emdadul Huq & www.bextex.net.
 Corporate division: Company overview Book and www.beximco.com
www.bextex.net http://www.beximcopharma.com/ http://www.shinepukur.com &
http://www.bol-online.com/about.php .
 Details of the production. Personal Interview from Mr. Abbas Uddin, Mr. Nasir, Mr.
Wazed Trainer BEXIMCO textile and www.bextex.net
 Operation Details and process flow From Company own archive and personal Interview
from Mr. Ahmed Shah Alom, Deputy Manager HRD.
 CSR & Philanthropic issue: Company own wall note and www.beximco.com
 Training Process flow: Company’s own archive and data store.
 Function of the Department: Company’s own data and archive & personal Interview
from Mr. Emdadul Huq, Deputy Manager, HRD.
 Definition & Peter Druckur Training Theory from
https://www.inc.com/encyclopedia/training-and-development.html
Independent University, Bangladesh
Page 26 of 38
 Importance & benefit of training http://www.managementstudyguide.com/training-of-
employees.htm
Appendix
Appendix A:
1. Fiber Products:
Solid Dyed
Poplins
Twills
Dobbies
Oxfords
Seersuckers
Canvas
Ribstops in 100%
Combed Cotton
CVC and CVS/TC
Stretch
Satten
Yarn Dyed
Ginghams
Stripes
Fil-a-fils/End-on-ends
Chambrays
Seersuckers
Pinpoint
Oxfords
Dobbies
Plaids in 100% Combed Cotton
CVC and CVS/TC
Stretch
Satten
Finishing
Dobby Designs
Herringbones
Bedford Cords/Coteles
Waffles and various structures in
100% Combed Cotton.
CVC and CVS/TC
Yarn Count
Ranging from 7 to 120
2. Knit and Denim product:
Knit Product
Jersey : In 100% Combed Cotton, CVC,
CVS/TC, and Lycra mix
Polo Pique : In 100% Combed Cotton, CVC
and CVS/TC
Back Pique : In 100% Combed Cotton, CVC
and CVS/TC
Denim Product
Chambray : In classic indigo colours ranging
from 4oz to 5.5oz/Yd2
Denim (blue) : In classic indigo colours
ranging from 4oz to 15oz/ Yd2
Denim (black) : In sulfur black colour ranging
from 4oz to 15oz/ Yd2
Independent University, Bangladesh
Page 27 of 38
Herringbone : In 100% Combed Cotton and
CVS/TC
Popcorn : In 100% Combed Cotton and
CVS/TC
Bubble Knit : In 100% Combed Cotton, CVC
and CVS/TC
Crepe : In 100% Combed Cotton and
CVS/TC
Engineering Stripe : In 100% Combed Cotton
and CVS/TC
Feeder Stripe : In 100% Combed Cotton and
CVS/TC
Auto Stripe : In 100% Combed Cotton and
CVS/TC
Rib : In 100% Combed Cotton and CVS/TC
Jacquard : In 100% Combed Cotton and
CVS/TC
Coloured Denim : In a variety of colours -
both in sulfur & reactive dyes(warp dyed)
Overdyed Denim : In a variety of colours on
indigo blue & sulfur black
Bull Denim : In a variety of reactive colours
ranging from 10oz to 13oz/ Yd2 (piece dyed)
Stretch Denim : In classic indigo colours
ranging from 4.5 oz to 13.75 oz/Yd2
3. Job Description
Organization BEXIMCO Textile Ltd.
Location Sarabo, Kashimpur, Gazipur
Working Hour 9.00 am to 5.00 pm
Time Period 12th
Feb to 9th
April
Section Training and Development
Department Human Resource Management
Reporting to Deputy Manager , Training and development
Independent University, Bangladesh
Page 28 of 38
Appendix B:
Figure1: HR Function
HRD
Expat
Manpower
Local
Manpower
Planning
Manpower
plan
Budget
Job
Description
Job
Specification
Recruitment
Selection
Training
And Placement
Performance
appraisal
Integration
Compensation &
Benefit
All
Function +
Recruitment
Process
Work permit
Visa
Benefit
Housing
Transportation
Air tickets
&
others
Contract
Renew Contract
Independent University, Bangladesh
Page 29 of 38
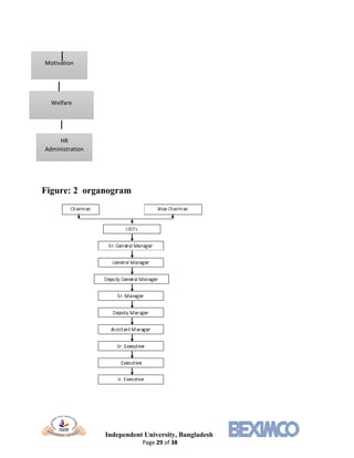
Figure: 2 organogram
Welfare
Motivation
HR
Administration
Independent University, Bangladesh
Page 30 of 38
Figure: 3
Process Flow
Yarn Dyed Fabric Solid dyed fabric
Soft Winding
Yan dyeing
Hard winding
warping
sizing
Weaving
preparation
Finishing
Final
Inspection
RDF
warping
sizing
weaving
preparation
Solid Dyeing
Finishing
Final
Inspection
RDF
Yarn Preparation
Weaving
Wet Processing
Quality assurance
Weaving
Wet Processing
Quality
assurance
Independent University, Bangladesh
Page 31 of 38

Training and Development process in BEXIMCO Textile

  • 1.
    Independent University, Bangladesh. CourseName: (BBA-499) Training and Development process in BEXIMCO Textile. Submitted to: Dr. Ikramul Hasan Senior Lecturer, School of Business. Submitted By: Faisal Jakaria ID: 1321513 11th April 2017.
  • 2.
    Independent University, Bangladesh InternshipReport Submitted to Dr. Ikramul Hasan (Sr. Lecturer , School of Business ) Internship/Senior Project ( BBA499A) Submitted by Faisal Jakaria ID: 1321513 Topic Training and Development Process in BEXIMCO Textile Submitted on 11th April, 2017
  • 3.
    11th April, 2017 Dr. IkramulHasan Senior Lecturer, School of Business Independent University, Bangladesh Subject: Submission of Internship Report. Dear Sir, It gives me pleasure that I have completed the Internship Report on “Training and Development System in BEXIMCO textile” which is mandatory of completing my BBA program of IUB.I have tried my level best to use the knowledge that I have got through during my internship program. Collecting all the necessary information from the real life was little bit difficult. However, the valuable knowledge and experience that we have gained during my internship is not forgettable. Entirely workings existing here are done with highest sincerely and honestly and the sincere direction of my honorable supervisor Dr. Ikramul Hasan senior Lecture, School of Business, Independent University, Bangladesh. I tried my highest with my knowledge to make a full promised report by considering all the available material. So I hope that you consider the boundaries of this report. Kindly accept the report and oblige me thereby. Sincerely, Faisal Jakaria ID: 1321513 Human Resources Management
  • 4.
    Acknowledgment There is anEnglish proverb “Two heads are better than one” which means no one can obtain a noble objective alone. This internship report is an accumulation of many people’s endeavor. At the very beginning, I would like to convey my sincere appreciation to the almighty ALLAH for giving me the strength and the ability to finish the task within the planned time. Then, I would like to express my sincere gratitude to everyone who contributed towards preparing and making this report successfully. I would like to express my sincere and immense gratitude to my internship Supervisor, Dr. Ikramul Hasan, Senior Lecturer, School of Business, Independent University, Bangladesh. I am deeply grateful to her whole hearted supervision during the internship period. His valuable suggestions and guideline helped me a lot to prepare the report in a well-organized manner. I am really thankful to Mr. Raziur Rahman Khan, (Senior GM) Head of Human Resources Department “BEXIMCO Ltd.” for kindly allowing me to undertake this internship in BEXIMCO Ltd. I feel very much lucky to get a great opportunity to carry on my internship program with such a remarkable company like “BEXIMCO Ltd.” Next I thankfully remember the name Mr. Ahmed Shah Alom (Shovon), Deputy Manager Training and Development section, HR Department of “BEXIMCO Ltd.”, my organization supervisor, for giving his precious time to support and guide me with knowledge and resources. Finally, I thank Independent University Bangladesh, for giving me the opportunity to have a real life experience in this field which will guide me in future.
  • 5.
    Table of Content TopicPage no. Chapter 1 ( Introduction) 01 About BEXIMCO Textile 01 BEXIMCO Textile at a glance 02 Mission & Vision 03 Corporate Division 04 Details of Products 06 Operation Details 08 CSR & Philanthropic issue 09 Organogram of BEXIMCO HRD 10 Chapter 2 11 Internship Experience & Job Description 11 Job Responsibility 12 Function Of the Department 16 Chapter 3 17 Challenge/ Problem In workplace 17 Training and Development & theoretical issue 19 Recommendation 22 Chapter 4 23 Conclusion and Implementation 23 References 25
  • 6.
    List of Table TopicPage No Fiber Product 05 Knit and Denim Product 06 Job Responsibility 09 List of Figure Topic Page no Operation Process Flow 07 Company Organogram 08 Training Process 12 Function of the department 14
  • 7.
    Executive Summary Every organizationneeds to have well trained and experienced people to perform the activities that have to be done. If current or potential occupants can meet these requirements, Training is not important. On the other hand, if this is not the case, it is necessary to raise the skill levels and increase the versatility and adoptability of the employees. Moreover, employees are the internal assets of an organization. Training presents a prime opportunity to expand the knowledge base of all employees and worker so that they can relate those training with their workplace and give their best performance achieving company goals. Knowledge and skills development is vital to the health of organizations. We live in an information age today and organizations are routinely valued not just on their physical but on their intellectual capital. Training is one of the chief methods of maintaining and improving intellectual capital, so the quality of an organization’s training affects its value. Untrained or poorly trained workers cost significantly more to support than well-trained workers do. Despite the potential drawbacks, training and development Provides both the company as a whole and the individual employees with benefits that make the cost and time a worthwhile investment. This report is based on the Training of BEXIMCO Textile Ltd, a leading textile business company. This report consists of the overall training, Function of the department, company overview, Product outline, problem and recommendation etc. It also mentions how the company is conducting training and development system, which problems are they faces and how they solve and how they could solve these problem. I found out that BEXIMCO Ltd. Mostly follows strategic HR practices in function of the department. On the report I mentioned all the information I gathered regarding the company and its various HR practices, and came up with some analysis of myself. I also tried to provide some recommendations to the company with myself and limited knowledge and experience on BEXIMCO ltd. Finally, the report is contained company overview, HRD functions, training, limitation, recommendation and implication.
  • 8.
    Independent University, Bangladesh Page1 of 38 Chapter 1 Company Profile 1.1.1 About BEXIMCO Textile: BEXIMCO Textile Ltd. (the "Company") was incorporated in Bangladesh as a Public Limited Company with limited liability on 8 March 1994 and commenced commercial operation in 1995 and also went into the public issue of shares and debentures in the same year. The shares of the Company are listed in the Dhaka and Chittagong Stock Exchanges of Bangladesh. BEXIMCO Textile Ltd. is the most modern composite mill in the region. BEXIMCO Textile Ltd. has an installed capacity of 288 high-speed air-jet looms in its weaving section and a high- tech dyeing and finishing section with a capacity of 100,000 yards of finished fabric per day. This company is located at the Beximco Industrial Park. BEXIMCO Textile Ltd. has a state of the art composite knit fabric production mill, which serves the growing needs of high-quality knit garments exporters in Bangladesh. The project was set up as a state of the art knit fabric knitting, dyeing and finishing facility. During the year the Company produced and sold high quality of knit fabrics and bringing forth all the latest in hard and soft technologies in knitting, dyeing and finishing of knit fabric. BEXIMCO Textile Ltd. also has a cotton and polyester blended yarn-spinning mill, with 122,000 spindles is one of the largest spinning mills of the country. The mill was set up to feed the country's export oriented industries. BEXIMCO Textile Ltd. produces specialized finishes of denim cloth for export in finished as well as cloth only form.
  • 9.
    Independent University, Bangladesh Page2 of 38 1.1.2 BEXIMCO Textile at a glance: CORPORATE HEADQUARTERS: 17 Dhanmondi R/A, Road No. 2 Dhaka -1205, Bangladesh Phone: 880-2-8611891-5, 8618220-7 9677701-5, 7701165 E-mail: beximchq@bextex.net Web Site: www.bextex.net OPERATIONAL HEADQUARTER: Beximco Industrial Park, Sarabo Kashimpur, Gazipur , Bangladesh . FACTORY: Sarabo, Kashimpur, Gazipur DATE OF INCORPORATION: 30 May, 1984 COMMERCIAL PRODUCTION: 1990 BUSINESS LINE: Manufacturing and Marketing of Yarn, Woven, knit and Denim Fabrics. LISTING STATUS: Public Listed Company. AUTHORIZED CAPITAL IN BDT: 3,000 Million Taka PAID UP CAPITAL IN BDT: 1,882.50 Million Taka NUMBER OF SHAREHOLDERS: 37,929 NUMBER OF Woven LOOMS INSTALLED: 293 NUMBER OF Spindles INSTALLED: 119,520
  • 10.
    Independent University, Bangladesh Page3 of 38 NUMBER OF Denim LOOMS INSTALLED: 56 NUMBER OF Circular knit Machine INSTALLED: 30 PRODUCTION CAPACITY: 28 Million Linear Meters NUMBER OF EMPLOYEES: 5,181 1.1.3 Mission, vision and goal: BEXIMCO Textile Mission: BEXIMCO TEXTILE Ltd. is a full service vendor with strong vertically integrated production facilities as well as creative & analytical capabilities which clearly sets us apart from most other South Asian vendors. BEXIMCO Textile Vision: • Gain market leadership in high value added apparel in USA & Europe. • Use “Innovation” & “Speed” as prime drivers, rather than cotton & cheap labor. • Dominate these markets in high quality:  Men's, Women's , Children  Shirts ( Dress & Casual )  Blouses ( formal & casual ) , Skirts, Jackets  Jeans & Casual non - denim bottoms  Knitted tops & bottoms
  • 11.
    Independent University, Bangladesh Page4 of 38 1.1.4 Corporate Division: BEXIMCO is a one of the largest industrial family of Bangladesh, it has many SBU like textile, ceramics, IT, Media, sea food, Real estate. All the corporate division are well reputed and taken well position in their own industry. 1. BEXTEX: Bextex Ltd. (the "Company") was incorporated in Bangladesh as a Public Limited Company with limited liability on 8 March 1994 and commenced commercial operation in 1995 and also went into the public issue of shares and debentures in the same year. The shares of the Company are listed in the Dhaka and Chittagong Stock Exchanges of Bangladesh. Bextex Ltd. is the most modern composite mill in the region. Bextex Ltd. has an installed capacity of 288 high-speed air-jet looms in its weaving section and a high-tech dyeing and finishing section with a capacity of 100,000 yards of finished fabric per day. This company is located at the Beximco Industrial Park. 2. Pharmaceutical: Beximco Pharmaceuticals Ltd (Beximco Pharma) is an emerging generic drug player committed to providing access to affordable medicines. Company’s state-of-the-art manufacturing facilities have been accredited by the regulatory authorities of USA, Australia, European Union, Canada, and Brazil, among others, and it currently focuses on building presence in many emerging and developed markets around the world. Beximco Pharma is consistently building upon its portfolio and currently producing more than 500 products encompassing broad therapeutic categories and the Company has created strong differentiation by offering a range of high-tech, specialized products which are difficult to imitate. 3. Ceramics: Shinepukur Ceramics was registered in Bangladesh in 1997 and the Plants were commissioned in 1998.Commercial production of Porcelain Tableware started in April 1999 and Bone China in November 1999. SCL is located in the BEXIMCO Industrial Park, near Dhaka Export Processing Zone (DEPZ), 40 Km from Capital Dhaka City. 4. Beximco IT: Bangladesh Online (BOL) symbolizes the most reliable Internet & Data Communication Services in the country provided by the IT Division of Bangladesh Export Import Co. Ltd. (BEXIMCO). BOL was launched in August 1998 with the sole aim of keeping our internet users in the information super highway with the fastest access to the net. Our unparalleled dedications towards customer services & supports along with adoption of the latest technologies helped us becoming the most trusted Internet Service Provider in the country. Our success history is built on our management’s commitment to maintain the service excellence that every customer shall be 100% satisfied
  • 12.
    Independent University, Bangladesh Page5 of 38 These are the main Corporate division of BEXIMCO ltd. With these division BEXIMCO have  The Beximco Group  Beximco Jute Division  Beximco Pharmaceuticals Ltd.  Beximco Synthetics Ltd.  Bangladesh Export Import Co. Ltd. - Textiles & Apparel Division  Shinepukur Ceramics Limited  Beximco Petroleum Ltd.  Beximco Power Company Ltd.  Beximco Engineering Limited  Bangladesh Export Import Co. Ltd. - Marine Foods Division  Bangladesh Export Import Co. Ltd. - IT Division  Bangladesh Online  IFIC Bank  Yellow by Beximco  The Independent  Independent Television  Unique Hotels and Resorts (The Westin Dhaka)  Bangladesh Export Import Co. Ltd. - Real Estate Division  Beximco Computers Ltd.  Dhaka Dynamites (owner)  Bextrade Limited  Beximco Securities Limited  Beximco Communications Ltd. (DTH)
  • 13.
    Independent University, Bangladesh Page6 of 38 1.1.4 Details of the Products line: BEXIMCO Textile has many types of products outline suppose yarn product, fiber product, denim products and knit products. These deferent types of products specification given bellow: Yarn Products: Count - Ranging from 6 – 120 Fiber - Cotton ( super – combed, combed, carded) CVC - 60% cotton, 40% polyester TC - 65% polyester-35% cotton; 100% polyester both regular and sewing thread Lyocell, Tencel, Modal, Rayon, Viscose etc. Fiber Products: Solid Dyed Poplins Twills Dobbies Oxfords Seersuckers Canvas Ribstops in 100% Combed Cotton CVC and CVS/TC Stretch Satten Yarn Dyed Ginghams Stripes Fil-a-fils/End-on-ends Chambrays Seersuckers Pinpoint Oxfords Dobbies Plaids in 100% Combed Cotton CVC and CVS/TC Stretch Satten Finishing Dobby Designs Herringbones Bedford Cords/Coteles Waffles and various structures in 100% Combed Cotton. CVC and CVS/TC Yarn Count Ranging from 7 to 120
  • 14.
    Independent University, Bangladesh Page7 of 38 Knit and Denim product: Knit Product Jersey : In 100% Combed Cotton, CVC, CVS/TC, and Lycra mix Polo Pique : In 100% Combed Cotton, CVC and CVS/TC Back Pique : In 100% Combed Cotton, CVC and CVS/TC Herringbone : In 100% Combed Cotton and CVS/TC Popcorn : In 100% Combed Cotton and CVS/TC Bubble Knit : In 100% Combed Cotton, CVC and CVS/TC Crepe : In 100% Combed Cotton and CVS/TC Engineering Stripe : In 100% Combed Cotton and CVS/TC Feeder Stripe : In 100% Combed Cotton and CVS/TC Auto Stripe : In 100% Combed Cotton and CVS/TC Rib : In 100% Combed Cotton and CVS/TC Jacquard : In 100% Combed Cotton and CVS/TC Denim Product Chambray : In classic indigo colours ranging from 4oz to 5.5oz/Yd2 Denim (blue) : In classic indigo colours ranging from 4oz to 15oz/ Yd2 Denim (black) : In sulfur black colour ranging from 4oz to 15oz/ Yd2 Coloured Denim : In a variety of colours - both in sulfur & reactive dyes(warp dyed) Overdyed Denim : In a variety of colours on indigo blue & sulfur black Bull Denim : In a variety of reactive colours ranging from 10oz to 13oz/ Yd2 (piece dyed) Stretch Denim : In classic indigo colours ranging from 4.5 oz to 13.75 oz/Yd2
  • 15.
    Independent University, Bangladesh Page8 of 38 1.1.5 Operation Details: Here is the overall flow chart for textile Operation Process Flow Yarn Dyed Fabric Solid dyed fabric Soft Winding Yan dyeing Hard winding warping sizing Weaving preparation Finishing Final Inspection RDF warping sizing weaving preparation Solid Dyeing Finishing Final Inspection RDF Yarn Preparation Weaving Wet Processing Quality assurance Weaving Wet Processing Quality assurance
  • 16.
    Independent University, Bangladesh Page9 of 38 1.1.6 Corporate social Responsibility of BEXIMCO: Proyash  A specialized institute that works for the holistic development of children with special educational needs through different programs  Include early childhood development programs (ECD), special schooling, therapeutic interventions, medical and neuro-developmental assessment, leisure time and co-curricular activities, training for the teachers, parents and integrated services OTHER CSR INITIATIVES  Charity contributions through the Gono Sahajjo Songstha (GSS) for the educational sector for the unprivileged  Free drugs during natural calamities and distribution of clothing during winter  As part of BEXIMCO Group’s focus on society development, Fazlur Rahman Foundation has established a project called "FRF Diagnostic Centre". The project provides health screening services for Beximco Pharmaceuticals and Beximco Antibiotics Industries employees.  Sponsoring events and national sport stars and teams  Official sponsor of the Bangladesh National Cricket team for the ICC Cricket World Cup 2011  Official sponsor of the FIFA friendly match between Argentina and Nigeria held in September, 2011
  • 17.
    Independent University, Bangladesh Page10 of 38 1.1.7 Organogram of BEXIMCO:
  • 18.
    Independent University, Bangladesh Page11 of 38 Chapter 2 2.1 Internship experience: Internship is a procedure where at the first time I get some experience of real work life. It was very exciting and enthusiast matter for me. Since I start my internship I learned a lot of things about corporate life and office life and that’s going to increase my ability to perform my tasks and jobs in near future. As I working in “Training and Development” Section of HR department, so I have an overall idea what I need to in my office to run this section. First day of my internship was little bit nervous and exited. Ms. Rasha ma’am gave me appointment letter and send me to training and development section, in there Mr. Shah Alam took my short interview and introduce me to everyone. From the first day, they start to give me training about textile division, because I need basic idea for working a textile group. I started to visit deferent floor of factory and section day by days. It was tremendously big factory with beauty and discipline. They have 6 permanent trainer, they started to teach me how the whole process going on, they are very friendly, knowledgeable and skill at their own department. After finishing of my training about Textile, Denim and knit factory, my supervisor start to gave me some work. Altogether that is a great experience. 2.2 Job Description Organization BEXIMCO Textile Ltd. Location Sarabo, Kashimpur, Gazipur Working Hour 9.00 am to 5.00 pm Time Period 12th Feb to 9th April Section Training and Development Department Human Resource Management Reporting to Deputy Manager , Training and development
  • 19.
    Independent University, Bangladesh Page12 of 38 2.3 Job Responsibilities. Working at BEXIMCO is always a great and wonderful Experience, Cause it is one of the most renowned company and industrial family of Bangladesh, where HR practices done by almost hundred percent. My job responsibility wasn’t limited by one task, rather then I feel lucky that I did various types of work in my section. Which is enlighten my practical skill. There is a list of my Job responsibility 1. Daily training monitoring: Daily training monitoring is one of the significant task of training and development section. Every day 4 to 6 class commence in training room and few class in floor. Everyday morning my supervisor gave me a daily training monitoring report format, and I observed the classes. Are classes commence in time or not. Are trainers take all the schedule classes or not. 2. Visiting Factory and floor: Visiting factory and floor was another part of my duty, my supervisor send me to gain knowledge about practically. When I visited factory a trainer also guide me every day to learn that procedure deeply. 3. Learning about production: After visiting factory everyday Mr.Shah Alam brief me about production and gave me the SOP (standard operation procedure) to learn theoretically. That was a great opportunity for me to learn a textile industry’s operation. 4. Making short report. I had to make short report of every single machine, procedure, production flow. To make sure that I am fully knowledgeable about my task. This short report was checked by my supervisor. After reading that, he gave me feedback about my report.
  • 20.
    Independent University, Bangladesh Page13 of 38 5. Daily training monitoring report: Making daily training monitoring report was my important responsibility. After monitoring the training I had to inform my supervisor. I took signature of trainer after commencing a training class. In the start of the day particular monitoring report given to me and I make report according to class. 6. Collecting data for SOP: SOP means Standard Operation Procedure. It’s very important for every production oriented factory or organization. Every buyer of textile industry looking for SOP in every floor of the factory to ensure that company run the production in systematic way. I collected various information and data about production and operation procedure while I visited Printing section. I visited several times the factory in printing section for collecting data for responsible personnel. I collected those data for SOP and reported to my supervisor. Sometimes he gave me some particular section or issue or machine for collecting all those data. I observed the production operation then I asked for the information. 7. Visiting factory with supervisor: Sometimes my supervisor went to visit the factor for deferent issue. Sometime that may for problem or just regular routine check. Most times we went for collecting SOP data and information in the printing section. Collecting each and every small piece of data is time consuming and challenging task. 8. Observing Trainers: Observing trainer tasks, team work, behavior and routine was another responsibility of mine. My coordinator frequently sent me to trainer’s room for observing the situation and what they do and what they talking about.
  • 21.
    Independent University, Bangladesh Page14 of 38 9. Observing Training process: Observing training process starts from bottom and its end in the evaluation, training is a continuous process, so trainers have to monitoring and observing the workers who already get trained. Training process flow is given bellow: Discerning Necessity of training Identifying type of training Receiving training requisition Selecting trainer Selecting training material Fixing training program Monitoring of training Training evaluation If passed Not passed Certification Monitoring of performance If performance declines Retraining
  • 22.
    Independent University, Bangladesh Page15 of 38 Observing this process was also my responsibility. 10. Learning Training Manual: Training manual content the basic things and teachable topics of training. There are three level of training and deferent section and floor have deferent types of training manual. Reading that and giving copy or training manual to trainer was one of the responsibility of mine. 11. Translating MSDS: MSDS means Material Safety Data Sheet. Translating MSDS was also my job responsibility. Buyer of the textile products wants to see Bengali MSDS. But MSDS comes with chemical in English language. So I had to translate MSDS.
  • 23.
    Independent University, Bangladesh Page16 of 38 2.2 Function of the Department: I worked at training and Development section under Human Resource Department, there is a huge function of HRD. From the planning to HR administration they do lots of deed there.at first function of this department showed by a flow chart. HRD Expat Manpower Local Manpower Planning Manpower plan Budget Job Description Job Specification Recruitment Selection Training And Placement Performance appraisal Integration All Function + Recruitment Process Work permit Visa Benefit Housing Transportation Air tickets & others Contract Renew Contract
  • 24.
    Independent University, Bangladesh Page17 of 38 Chapter 3 3.1 Problem in Work place BEXIMCO is one of the largest company in Bangladesh, Deferent types of people work here. Besides the regional, political, cultural problem there are some misunderstanding problem here. Where I worked training and development section under HR department is situated in side office rather than head office. So ultimately this section need to try hard to cop up with head office. As I was intern at training and development section so their problem and challenge was my problem and challenge. I find some problem in this section that are given bellow. 1. Lack of resource: Training And Development section isn’t well decorated liked head office. It have only two room to operate the whole training process. In one room 5 trainers train the trainee and sited. And another room one deputy manager and one executive officer run their daily job responsibility. There are 4 table in one small room there are also few shelves for keeping all the file including SOP, training material, Training manual, MSDS (Material Safety Data Sheet) and so important document. So training and development section running their training with this little resource. There is Compensation & Benefit Motivation HR Administration
  • 25.
    Independent University, Bangladesh Page18 of 38 also lack of equipment’s. Training section has 4 low configurator computer, two of them are dead. There is a problematic printer in this room. 2. Lack of support from management: Training and Development is till now a new concept in textile sector, because now a day’s foreigner buyer put tension on company to start training. Authority of the HR or Admin can make more arrangement for training section. They could arrange better resource for training section. It could be financially or non-financially. After finishing one level of training a worker don’t get anything or don’t get any visible certificate which is very disappointing for worker. In the recent past one of the training room going to break for road. Which is another disappointing and de motivated things all the employee and trainer in that section. 3. Layoff: Layoff is one of the main problem of training. Because of the layoff worker are short in every section and department. So floor in charge don’t want to leave the worker for training. If worker would available, trainers could train more worker then now. Due to Lack of worker trainers can’t fulfill their monthly goal. If floor supervisor don’t permission to leave the machine a worker can’t go for class. So layoff hamper the total training process. 4. Illiteracy problem: Most of the worker here are illiterate or very few knowledgeable. So it’s tough them to teach textile related English word and technical words. The other problem of illiteracy is they don’t want to abide rules, there is many safety and general rules of company, and they don’t abide by that. 5. Fake Routine: There is a little allowance for every trainer if they complete certain number of training in one particular time period. Some of them listed two or three class for next day, but reality is they don’t take all the classes. They showed up class in the routine but not serious about commencing class. 6. Unwillingness of Worker: Unwillingness of worker is a great problem for training section. Worker aren’t awake about benefit of training, so they don’t want to come to training class and training room. Because in the training they need to learn some textile
  • 26.
    Independent University, Bangladesh Page19 of 38 related English word and mathematics, they also need to read training materials in the home. So they feel this is an unnecessary work to do. 7. Cultural clash: it seems impossible but there is few mind game and cultural clash among trainers and pion. They sometimes they started to tiff among then in several issue. 8. Lack of Motivation: There is huge lack of motivation due to communication gap. Workers don’t get any allowance for training. This is the main point towards worker. Trainers’ allowances are also low, so they don’t try hard to bring more trainee from floor. As I said there is lack of support from head office so officers are also feel they are deprive. 9. Section Changing and leave: There is no fixed working schedule for workers, so if one trainer fixed a class next day, that particular trainee may not came for shifting problem. Leaving the company is also a big problem for the training section, there is some situation that some worker leave the company after two or three classes or after particular level. 3.2 Training and Development & theoretical issue: 3.2.1 Definition: Training and development describes the formal, ongoing efforts that are made within organizations to improve the performance and self-fulfillment of their employees through a variety of educational methods and programs. In the modern workplace, these efforts have taken on a broad range of applications—from instruction in highly specific job skills to long-term professional development. Noted management author Peter Drucker said that the fastest growing industry would be training and development as a result of replacement of industrial workers with knowledge
  • 27.
    Independent University, Bangladesh Page20 of 38 workers. In United States, for example, according to one estimate technology is de-skilling 75 % of the population. This is true for the developing nations and for those who are on the threshold of development. In Japan for example, with increasing number of women joining traditionally male jobs, training is required not only to impart necessary job skills but also for preparing them for the physically demanding jobs. They are trained in everything from sexual harassment policies to the necessary job skills. 3.2.2 Importance of Training Training is crucial for organizational development and success. It is fruitful to both employers and employees of an organization. An employee will become more efficient and productive if he is trained well. The benefits of training can be summed up as: 1. Improves morale of employees- Training helps the employee to get job security and job satisfaction. The more satisfied the employee is and the greater is his morale, the more he will contribute to organizational success and the lesser will be employee absenteeism and turnover. 2. Less supervision- A well trained employee will be well acquainted with the job and will need less of supervision. Thus, there will be less wastage of time and efforts. 3. Fewer accidents- Errors are likely to occur if the employees lack knowledge and skills required for doing a particular job. The more trained an employee is, the less are the chances of committing accidents in job and the more proficient the employee becomes. 4. Chances of promotion- Employees acquire skills and efficiency during training. They become more eligible for promotion. They become an asset for the organization. 5. Increased productivity- Training improves efficiency and productivity of employees. Well trained employees show both quantity and quality performance. There is less wastage of time, money and resources if employees are properly trained.
  • 28.
    Independent University, Bangladesh Page21 of 38 Garry Dessler is one of the most known HR & management book author and theory writer, I read 2 of his books during my BBA program, there is a method describe by Mr. Dessler About training. These method are written bellow: Some of the methods suggested by Garry Dessler are: 1. on the job training: A person learns a job by actually doing it. 2. Apprenticeship training: Is a structured process by which people become skilled workers through a combination of class room instruction and on the job training 3. Informal learning: Performing their jobs on a daily basis in collaboration with their colleges 4. Job instruction training (JIT) : The logical sequence of steps in the jobs are taught step by step 5. Lectures: Through class room or on the spot lectures 6. Programmed learning: Step by step self-learning method 7. Literacy training techniques: Diversity training program. 8. Audio visual based training: Films, power point, video conferencing, audio-tapes, and video- tapes are effectively and widely used. 9. Simulated training: Otherwise called vestibule training, where trainees learn on the actual or simulated equipment which they use on the job, but are actually trained off the job. 10. Computer based training: Trainee uses computer based / or DVD systems to interactively increase his or her knowledge or skills. 11. Electronic performance supportive system (EPSS) : Sets of computerized tools and displays that automate training, documentation and phone support integrate this automation into applications and provide support that is better, cheaper and more effective than traditional methods. 12. Distance and Internet Based Training: Include traditional paper and pencil correspondence courses, as well as tele training, video conferencing and internet based classes.
  • 29.
    Independent University, Bangladesh Page22 of 38 3.3 Recommendation: There is some problem and limitation of training and development section, if they overcome these problem that will be the full forced section like other section in BTL. So there are some recommendation for training and development section to overcome these problem. 1. Training and development section can increase their resource and manpower for overcome lack of resource problem. They can apply to human resource department and admin to increase their resource and allowance. 2. Training section can fully use their resource and man power effectively by increasing job responsibility 3. They can rotate job responsibility among them to better performance. 4. Head office need to increase the support from them to training section. 5. Training should be mandatory for all worker, at least level 1. 6. Make the vibe that Training is an important part of company. 7. Company and floor in charge need to sure that, trainers get worker as their requirement. 8. BTL have to find alternative of layoff, due to layoff workers fall in job pressure so they can’t come for training leaving their machine. 9. Illiteracy is a challenging fact to trainers, so they can use less difficult word or practical training for them. 10. Training section’s officers can increase monitoring for ensure that trainers are taking all the classes. 11. Officers can make a hard rules and regulation about mandatory report after commencing a class. 12. BTL can arrange little gift or allowance for worker who Unwilling to training. 13. Training and development section can raise the awareness about training among worker to influence them. 14. BTL should motivate workers and officers by financially or non-financial way. To reduce cultural clash BTL can imp
  • 30.
    Independent University, Bangladesh Page23 of 38 Chapter 4 Conclusion and Implementation On the whole, this internship programs was a useful practical experiences. It was a great opportunity for me to work on this company and acquire a wider view on the reality. I learned a lot regarding how this business sector operates and how this company managed to gain its position in all these years. I got insight into professional practice of Training & Development of BEXIMCO ltd. Try to figure out the short comes over and done with the questionnaire among existing employees. Still there is lot to discover and improve. At these moments, they are not standardized and consistence process is in development. As an organization, BEXIMCO ltd. has earned the reputation of one of the leading Textile Company. It has access to foreign market and is gaining a global market penetration through its quality of product. One of the strongest factor of this company is they focus highly on quality management and not only that, they are also up to date. BEXIMCO emphasize on the motivation of the labor, and practicing details of the Labor law- 2006 so labor are motivated and work more efficiently. Some of them are working for long years like 15 or 20 years. They use latest technologies on requirement which is very good. Overall, this company is in a stable position, its market hold is also very strong; the business is in growth stage. In conclusion, BEXIMCO ltd. has a long way ahead and with the vast knowledge of their HR professionals, if they can maintain their wide range of workers properly with right managerial skills and maintain the standard they set, soon they will be the number one. I would like to say that every organization always try to star training and development process and system. We know, it is necessary to provide employees such comfortable situation, autonomy and task variety so that employee can get the opportunity and positivity to perform
  • 31.
    Independent University, Bangladesh Page24 of 38 their job well and become dedicative towards their responsibilities and jobs. If an employee feels that he/she is getting such training, work-life-balance, autonomy, feedback then he/she will do his/her task more attentively and efficiently. I have found that BEXIMCO is well engaged in maintaining a good relation with its employees. And it can get better if it focuses on the minor issues that concerns its employees. Therefore, with its reputation of well maintenance of its employees, there is a very good chance for BEXIMCO to increase its market share to maintain their position through high productivity from its employees as employees are considered to be the backbone of every organization. There is no end to development in any sector of an organization. There is always a room for development. Every organization must take the benefit of this scope. BEXIMCO should keep on eyes to adapt something new and cope with the new situation considering their human resources. So, finally I will say that this internship at BEXIMCO Limited, under the Human Resource Department has enlarged my theoretical knowledge of Bachelor of Business Administration in to some practical knowledge and made my education more complete and practical. The internship was also good to find out what my strengths and weaknesses are. These help me to define what skills and knowledge I have to improve in the coming time.
  • 32.
    Independent University, Bangladesh Page25 of 38 References:  About Beximco Textile From www.bextex.net published on October 2012.  BEXIMCO Textile at a glance from www.bextex.net & Mr. Emdadul Huq, Deputy Manager, HRD.  Mission, Vision. Personal Interview from Mr. Emdadul Huq & www.bextex.net.  Corporate division: Company overview Book and www.beximco.com www.bextex.net http://www.beximcopharma.com/ http://www.shinepukur.com & http://www.bol-online.com/about.php .  Details of the production. Personal Interview from Mr. Abbas Uddin, Mr. Nasir, Mr. Wazed Trainer BEXIMCO textile and www.bextex.net  Operation Details and process flow From Company own archive and personal Interview from Mr. Ahmed Shah Alom, Deputy Manager HRD.  CSR & Philanthropic issue: Company own wall note and www.beximco.com  Training Process flow: Company’s own archive and data store.  Function of the Department: Company’s own data and archive & personal Interview from Mr. Emdadul Huq, Deputy Manager, HRD.  Definition & Peter Druckur Training Theory from https://www.inc.com/encyclopedia/training-and-development.html
  • 33.
    Independent University, Bangladesh Page26 of 38  Importance & benefit of training http://www.managementstudyguide.com/training-of- employees.htm Appendix Appendix A: 1. Fiber Products: Solid Dyed Poplins Twills Dobbies Oxfords Seersuckers Canvas Ribstops in 100% Combed Cotton CVC and CVS/TC Stretch Satten Yarn Dyed Ginghams Stripes Fil-a-fils/End-on-ends Chambrays Seersuckers Pinpoint Oxfords Dobbies Plaids in 100% Combed Cotton CVC and CVS/TC Stretch Satten Finishing Dobby Designs Herringbones Bedford Cords/Coteles Waffles and various structures in 100% Combed Cotton. CVC and CVS/TC Yarn Count Ranging from 7 to 120 2. Knit and Denim product: Knit Product Jersey : In 100% Combed Cotton, CVC, CVS/TC, and Lycra mix Polo Pique : In 100% Combed Cotton, CVC and CVS/TC Back Pique : In 100% Combed Cotton, CVC and CVS/TC Denim Product Chambray : In classic indigo colours ranging from 4oz to 5.5oz/Yd2 Denim (blue) : In classic indigo colours ranging from 4oz to 15oz/ Yd2 Denim (black) : In sulfur black colour ranging from 4oz to 15oz/ Yd2
  • 34.
    Independent University, Bangladesh Page27 of 38 Herringbone : In 100% Combed Cotton and CVS/TC Popcorn : In 100% Combed Cotton and CVS/TC Bubble Knit : In 100% Combed Cotton, CVC and CVS/TC Crepe : In 100% Combed Cotton and CVS/TC Engineering Stripe : In 100% Combed Cotton and CVS/TC Feeder Stripe : In 100% Combed Cotton and CVS/TC Auto Stripe : In 100% Combed Cotton and CVS/TC Rib : In 100% Combed Cotton and CVS/TC Jacquard : In 100% Combed Cotton and CVS/TC Coloured Denim : In a variety of colours - both in sulfur & reactive dyes(warp dyed) Overdyed Denim : In a variety of colours on indigo blue & sulfur black Bull Denim : In a variety of reactive colours ranging from 10oz to 13oz/ Yd2 (piece dyed) Stretch Denim : In classic indigo colours ranging from 4.5 oz to 13.75 oz/Yd2 3. Job Description Organization BEXIMCO Textile Ltd. Location Sarabo, Kashimpur, Gazipur Working Hour 9.00 am to 5.00 pm Time Period 12th Feb to 9th April Section Training and Development Department Human Resource Management Reporting to Deputy Manager , Training and development
  • 35.
    Independent University, Bangladesh Page28 of 38 Appendix B: Figure1: HR Function HRD Expat Manpower Local Manpower Planning Manpower plan Budget Job Description Job Specification Recruitment Selection Training And Placement Performance appraisal Integration Compensation & Benefit All Function + Recruitment Process Work permit Visa Benefit Housing Transportation Air tickets & others Contract Renew Contract
  • 36.
    Independent University, Bangladesh Page29 of 38 Figure: 2 organogram Welfare Motivation HR Administration
  • 37.
    Independent University, Bangladesh Page30 of 38 Figure: 3 Process Flow Yarn Dyed Fabric Solid dyed fabric Soft Winding Yan dyeing Hard winding warping sizing Weaving preparation Finishing Final Inspection RDF warping sizing weaving preparation Solid Dyeing Finishing Final Inspection RDF Yarn Preparation Weaving Wet Processing Quality assurance Weaving Wet Processing Quality assurance
  • 38.