Tiešsaistes nodarbinātības rīks
Tiešsaistes nodarbinātības rīks
Tiešsaistes nodarbinātības rīks
Rokasgrāmata nodarbību vadītājiem
Šī rokasgrāmata ir izveidota projektā „Key Competencies for All” (Kc4All),
kuru atbalsta Eiropas Savienības Mūžizglītības programma.
Nodarbinātības rīks – Rokasgrāmata nodarbību vadītājiem
Projekta partneri:
 Interface3 a.s.b.l., Beļģija
 Sozialforschungsstelle Dortmund, Zentrale Wissenschaftliche Einrichtung der TU
Dortmund, Vācija
 Latvijas Informācijas un Komunikācijas Tehnoloģijas Asociācija (LIKTA), Latvija
 Educating for an Open Society Foundation ( EOS ), Rumānija
 Fundación Acción Social y Tiempo Libre ESPLAI, Spānija
 Dynamic Organization Thinking SL, Spānija
 London Advice Service Alliance ( LASA ), Lielbritānija
ir publicēta saskaņā ar
Creative Commons Attribution-NonCommercial-ShareAlike 3.0 Unported License
Sīkāka informācija par materiāla izmantošanas tiesībām pieejama
http://www.keycompetences.eu/wordpress/contact-form/
Autori: Skaidrīte Bukbārde, Antra Škinča, Vita Vītola
Redaktore: Māra Jākobsone
Datorsalikums un dizains: Agris Kalniņš
Eiropas Savienība neuzņemas atbildību par publikācijā iekļauto informāciju un
tās izmantošanu. Šī publikācija atspoguļo autoru viedokli.
www.keycompetences.eu
Tiešsaistes nodarbinātības rīks
Saturs
2. Ievads .................................................................................................................................... 5
1.1. Pamatprasmes mūžiglītībai........................................................................................... 5
1.2. Nodarbinātības rīka „KC4All” mērķi .............................................................................. 6
3. Pārskats par nodarbinātības rīka „KC4All” struktūru un saturu............................................ 8
2.1. Rīka struktūra................................................................................................................ 8
2.2. Ieteicamais apmācību ilgums...................................................................................... 13
2.3. Nodarbinātības rīkā izmantotie simboli...................................................................... 14
4. Pieaugušo izglītības principi un kursu vadītāja loma........................................................... 15
5. Mācību metodes ................................................................................................................. 17
6. Ievadnodarbība ................................................................................................................... 19
7. Pirmā nodaļa - Izvēlies! ...................................................................................................... 21
6.1. Ievads - vispārējā informācija...................................................................................... 21
6.2. A daļa. Informācija mērķtiecīgai darba meklēšanai .................................................... 21
6.3. B daļa - Praktiskās nodarbības .................................................................................... 24
1. nodarbība: No prasmju novērtējuma līdz apmācībām................................................ 24
2. nodarbība: Bagātību medības!.................................................................................... 27
8. Otrā nodaļa - Gatavojies! .................................................................................................... 28
7.1. Vispārējā informācija................................................................................................... 28
7.2. A daļa - Tiešsaistes resursi: Viss par pieteikšanos darbā............................................. 29
7.3. B daļa - Praktiskās nodarbības .................................................................................... 32
1. nodarbība: Darba sludinājumi..................................................................................... 32
2. nodarbība: Darba meklēšana ...................................................................................... 34
3. nodarbība: CV sagatavošana....................................................................................... 35
8. Trešā nodaļa - Rīkojies! ....................................................................................................... 39
8.1. Ievads - vispārējā informācija...................................................................................... 39
8.2. A daļa - Tiešsaistes resursi: Tikšanās ar darba devēju................................................. 39
8.3. B daļa – Praktiskās nodarbības.................................................................................... 47
1. nodarbība: Digitālā identitāte ..................................................................................... 47
2. nodarbība: Runas māksla ............................................................................................ 49
9. Praktiski padomi, pirms uzsākt darbu ar nodarbinātības rīku KC4All ................................. 55
9.1. Grupas lielums............................................................................................................. 55
Tiešsaistes nodarbinātības rīks
4
9.2. Klases sagatavošana.................................................................................................... 55
9.3. Konsultācijas vietējā Nodarbinātības aģentūrā........................................................... 56
9.4. Darba meklēšanas īpatnības dažādās vietās............................................................... 57
9.5. Teorētiskie materiāli ................................................................................................... 57
9.6. Navigācija .................................................................................................................... 57
Navigācijas karte ................................................................................................................. 59
10. Kontaktinformācija.............................................................................................................. 60
10.1. Aizkraukle.................................................................................................................... 60
10.2. Daugavpils ................................................................................................................... 61
10.3. Jelgava......................................................................................................................... 62
10.4. Jēkabpils ...................................................................................................................... 63
10.5. Liepāja ......................................................................................................................... 64
10.6. Ogre............................................................................................................................. 65
10.7. Preiļi............................................................................................................................. 66
10.8. Rīga.............................................................................................................................. 67
10.9. Valmiera ...................................................................................................................... 68
10.10. Ventspils...................................................................................................................... 69
Tiešsaistes nodarbinātības rīks
5
1. Ievads
„Nodarbību vadītāja rokasgrāmata” sniegs Jums nepieciešamo informāciju un norādījumus
darbā ar nodarbinātības rīku „KC4All” (Key Competencies for All). Šis rīks palīdzēs pilnveidot
pamatkompetences pieaugušajiem, kuri vēlas uzlabot savas nodarbinātības iespējas,
izmantojot alternatīvu mācību metodi (IKT balstīta un uz dalībnieku interesēm vērsta
apmācība).
1.1. Pamatprasmes mūžiglītībai
Mūžizglītība ir kļuvusi par nepieciešamību visiem iedzīvotājiem. Prasmes un kompetences
jāpilnveido visu mūžu, lai ne tikai pilnvērtīgi piedalītos sabiedrības dzīvē, bet arī, lai uzlabotu
mūsu spēju iekļauties pastāvīgi mainīgajā darba pasaulē.
Eiropas Parlaments un Eiropas Savienības Padome 2006. gada 18. decembrī publicēja
ieteikumus „Pamatprasmes mūžizglītībai - Eiropas pamatprincipu kopums”, nosakot astoņas
pamatprasmes:
1. Saziņa dzimtajā valodā;
2. Saziņa svešvalodās;
3. Matemātiskās prasmes un pamatprasmes dabaszinībās un tehnoloģijās;
4. Digitālās prasmes;
5. Prasme mācīties;
6. Sociālās un pilsoniskās prasmes;
7. Pašiniciatīva un uzņēmējdarbība;
8. Kultūras izpratne un izpausme.
Pamatprasmes definētas kā zināšanu, prasmju un attieksmju kopums, kas atbilst kontekstam.
Pamatprasmes ir tās, kas nepieciešamas personiskai izaugsmei un attīstībai, pilsoniskai
aktivitātei, sociālajai iekļautībai un nodarbinātībai.
http://ec.europa.eu/dgs/education_culture/publ/pdf/ll-learning/keycomp_en.pdf
Tiešsaistes nodarbinātības rīks
6
1.2. Nodarbinātības rīka „KC4All” mērķi
Nodarbinātības rīks ir izstrādāts projektā „KC4All", kura mērķis ir palīdzēt uzlabot iedzīvotāju,
kam draud izslēgšana no darba tirgus, konkurētspēju un nodarbinātības iespējas, izmantojot
alternatīvu mācību pieeju. Šī pieeja ir IKT balstīta, uz dalībnieku interesēm vērsta apmācība.
Nodarbinātības rīks un visi mācību materiāli ir izstrādāti ar Eiropas Savienības Mūžizglītības
programmas atbalstu.
Nodarbinātības rīka mērķis ir sniegt iespēju studentiem attīstīt IKT prasmes, prasmi mācīties,
spēju uzņemties iniciatīvu, kā arī starppersonu un sociālās prasmes, kas nepieciešamas, lai
atrastu darbu.
Pamatprasmes, kas tiek attīstītas, izmantojot nodarbinātības rīku „KC4All”:
 Digitālās prasmes;
 Prasme mācīties;
 Sociālās un pilsoniskās prasmes;
 Pašiniciatīva un uzņēmējdarbība.
Digitālās prasmes
Kursu dalībnieki pilnveidos prasmes izmantot MS Word, MS Excel un MS PowerPoint
programmas, meklēt, apkopot, apstrādāt, kritiski un sistēmiski izmantot informāciju, novērtējot
tās atbilstību personīgajām vajadzībām. Viņi attīstīs prasmes saprast, apstrādāt un sniegt
informāciju, spēju meklēt, novērtēt un izmantot interneta pakalpojumus, padarot darba
meklēšanas procesu daudz mērķtiecīgāku un efektīvāku.
Prasme mācīties
Prasme mācīties palīdz veidot savu karjeras ceļu. Darbs ar mācību materiālu prasa patstāvīgu
mācīšanos, pašdisciplīnu un spēju sadarboties ar citiem dalībniekiem, dalīties pieredzē un ar
apgūtajām zināšanām. Kursu dalībnieki attīstīs spēju organizēt savas mācības - gan individuāli,
gan grupās. Mācību procesā tiks pilnveidotas prasmes efektīvi pārvaldīt savu laiku, risināt
problēmas, apgūt un novērtēt jaunas zināšanas un pielietot apgūtās zināšanas un prasmes
personīgajām vajadzībām. Kursu dalībnieki tiks aicināti organizēt savas mācības patstāvīgi,
novērtēt savu darbu un, ja nepieciešams, lūgt padomu.
Sociālās un pilsoniskās prasmes
Sociālās un pilsoniskās prasmes ir nepieciešamas efektīvai mijiedarbībai ar citiem kursu
dalībniekiem. Mācību materiāli un mācīšanas metodika attīstīs kursu dalībnieku spēju lietišķi
komunicēt dažādās vidēs. Kursu dalībnieki tiks aicināti izteikties konstruktīvi, praktiskās
nodarbības ir izveidotas, lai attīstītu šīs prasmes, kā arī prasmes atšķirt personisko sfēru no
profesionālās.
Tiešsaistes nodarbinātības rīks
7
Pašiniciatīva un uzņēmējdarbība
Uzņēmējdarbība ir saistīta ar atbildības uzņemšanos par savu darbību, attīstot stratēģisko
plānošanu, nosakot un sasniedzot mērķus, kā arī motivāciju gūt panākumus. Rīka mērķis ir
attīstīt šādas prasmes: spēju organizēt, vadīt, komunicēt, novērtēt un uzskaitīt savas darbības
attiecībā uz darba meklēšanu un nodarbinātību. Spēja noteikt savas stiprās un vājās puses,
novērtēt un uzņemties risku tiek uzskatīta par būtisku.
Nodarbinātības rīks „KC4All” ir veidots kā ceļvedis, kas palīdz darba meklētājam nonākt no
profesijas izvēles līdz darba pieteikumam, iepazīstoties ar tiešsaistes materiāliem un veicot
virkni strukturētus praktiskus uzdevumus.
„KC4All” ir paredzēts Mācību centru lietotājiem, bet to var izmantot arī profesionālās izglītības
centri. Lai gan lietotāji var piekļūt „KC4All” patstāvīgi, lielāku ieguvumu var gūt, piedaloties
apmācībā grupās, ko vada nodarbības vadītājs.
Tiešsaistes nodarbinātības rīks
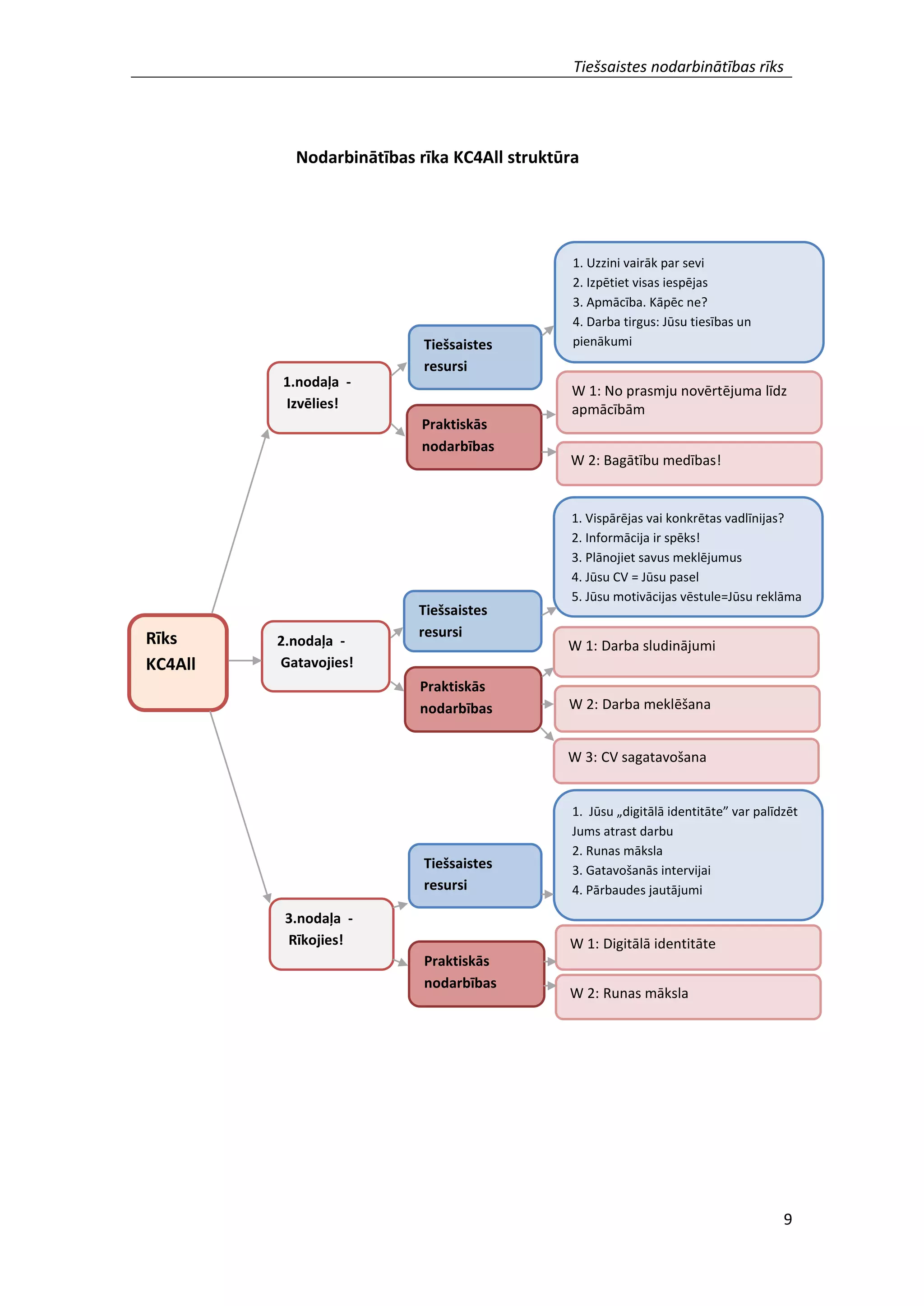
2. Pārskats par nodarbinātības rīka
„KC4All” struktūru un saturu
2.1. Rīka struktūra
Nodarbinātības rīks „KC4All" sastāv no trim nodaļām: „Izvēlies!", „Gatavojies!" un „Rīkojies!".
Katrai nodaļai ir divas daļas: tiešsaistes resursi un praktiskās nodarbības. Tiešsaistes resursu
daļa ietver e-apmācību nodarbības, papildus mācību materiālus un interneta resursus.
Tiešsaistes resursi ir rūpīgi izvēlēti, lai sniegtu noderīgu informāciju darba meklētājiem ar
zemām IKT prasmēm. Praktiskās nodarbības ir veidotas, lai iegūtās zināšanas varētu pielietot
praktiskā darbībā. Nodarbības ir balstītas uz gadījumu izpētes pieeju. Sākotnēji dalībnieki
iesaistās izdomātas personas problēmu risināšanā, tad iegūtās zināšanas un prasmes pielieto
personīgajām darba meklēšanas vajadzībām.
Pirmā nodaļa „Izvēlies!" palīdz dalībniekiem izvēlēties darbu, pamatojoties uz viņu prasmēm
un interesēm. Šajā nodaļā ir divas praktiskās nodarbības, viena ir paredzēta, lai pilnveidotu
pašvērtējuma prasmes, otra - lai uzlabotu informācijas meklēšanas un tekstapstrādes
programmatūras izmantošanas prasmes.
Otrā nodaļa „Gatavojies!" piedāvā lietotājiem tiešsaistes resursus un trīs praktiskās
nodarbības, lai palīdzētu viņiem pieteikties darbā, attīstīt IT prasmes, kas nepieciešamas, lai
organizētu darba meklēšanu un salīdzinātu vakances, sagatavot efektīvu CV, kā arī motivācijas
vēstuli. Šīs nodaļas mērķis ir arī uzlabot tekstapstrādes un izklājlapu programmatūras
izmantošanas prasmes.
Trešā nodaļa „Rīkojies!" paaugstina dalībnieku izpratni par sociālo tīklu iespējām darba
meklēšanā. Tā arī parāda, kā lietotāji var pilnveidot digitālās prasmes, izmantojot Web 2.0 rīkus
un PowerPoint programmatūru.
Tiešsaistes nodarbinātības rīks
9
Nodarbinātības rīka KC4All struktūra
Rīks
KC4All
2.nodaļa -
Gatavojies!
3.nodaļa -
Rīkojies!
Praktiskās
nodarbības
1.nodaļa -
Izvēlies!
Tiešsaistes
resursi
Praktiskās
nodarbības
Tiešsaistes
resursi
Praktiskās
nodarbības
Tiešsaistes
resursi
1. Uzzini vairāk par sevi
2. Izpētiet visas iespējas
3. Apmācība. Kāpēc ne?
4. Darba tirgus: Jūsu tiesības un
pienākumi
W 1: No prasmju novērtējuma līdz
apmācībām
W 2: Bagātību medības!
1. Vispārējas vai konkrētas vadlīnijas?
2. Informācija ir spēks!
3. Plānojiet savus meklējumus
4. Jūsu CV = Jūsu pasel
5. Jūsu motivācijas vēstule=Jūsu reklāma
W 1: Darba sludinājumi
W 2: Darba meklēšana
W 3: CV sagatavošana
1. Jūsu „digitālā identitāte” var palīdzēt
Jums atrast darbu
2. Runas māksla
3. Gatavošanās intervijai
4. Pārbaudes jautājumi
W 1: Digitālā identitāte
W 2: Runas māksla
Tiešsaistes nodarbinātības rīks
10
Nodaļa Mērķi Daļas Apakšnodaļas/Uzdevumi
Izvēlies!
Palīdzēt kursu dalībniekiem:
Novērtēt savas prasmes, iegūt
informāciju par pieejamajiem
resursiem, kas var būt noderīgi
darba meklēšanas procesā un
sniegt ieteikumus mērķtiecīgā
darba meklēšanā
Attīstīt:
Informācijas meklēšanas prasmes
internetā
Tekstapstrādes lietotnes
izmantošanas pamatprasmes
Tiešsaistes resursi: Kas Jums jāzina
par to, kā izvēlēties profesiju
1. Uzziniet vairāk par sevi
2. Izpētiet visas iespējas
3. Apmācība. Kāpēc ne?
4. Darba tirgus: Jūsu tiesības un pienākumi
1. praktiskā nodarbība: No prasmju
novērtējuma līdz apmācībām
Palīdziet Kraujas kundzei izvēlēties darbu
1. Viesnīcas administrators - darba apraksts
2. Bārmenis - darba apraksts
3. Vakance Nr.1 - Dace Krauja
4. Vakance Nr.2 - Dace Krauja
5. Palīgs prasmju apzināšanai - Dace Krauja
6. Prasmju novērtējums - Dace Krauja - risinājums
Tagad Jūsu kārta!
1. Jūsu prasmju novērtējums
2. Prasmju novērtējums un apmācības
2. praktiskā nodarbība: Bagātību
medības!
Kraujas kundzei vajadzīga Jūsu palīdzība
1. Meklēšana internetā - Dace Krauja
2. Meklēšana internetā - Dace Krauja - risinājums
Tagad Jūsu kārta!
1. Meklēšana internetā - viss ir Jūsu ziņā!
Tiešsaistes nodarbinātības rīks
11
Gatavojies!
Palīdzēt kursu dalībniekiem:
Izmantot IT darba meklēšanas
procesā
Izprast, kā strukturēt informāciju,
rakstot CV, izmantojot dažādus
stilus un formas
Uzlabot prasmes:
Darbā ar tekstapstrādes lietotni
(darbs ar tabulām)
Izmantot izklājlapu lietotni
Tiešsaistes resursi: Viss par
pieteikšanos darbā
1. Vispārējas vai konkrētas vadlīnijas?
2. Informācija ir spēks!
3. Plānojiet savus meklējumus
4. Jūsu CV = Jūsu pase
5. Jūsu motivācijas vēstule = Jūsu reklāma
1. praktiskā nodarbība: Darba
sludinājumi
Kraujas kundzei nepieciešama palīdzība
1. Informācija ir spēks! - Kraujas kundzei nepieciešama
Jūsu palīdzība
Tagad Jūsu kārta!
1. Informācija ir spēks! – Tagad Jūsu kārta
2. praktiskā nodarbība: Darba
meklēšana
Kraujas kundzei nepieciešama palīdzība
1. Organizējiet savu meklēšanu (Dace Krauja)
Tagad Jūsu kārta
1. Organizējiet savu meklēšanu (Jūs)
3. praktiskā nodarbība: CV
sagatavošana
Kraujas kundzei nepieciešama palīdzība
1. Veidne CV analīzei
2. Daces Kraujas kompetences
3. Daces Kraujas CV ar kļūdām
4. Ieteikumi Daces Kraujas CV analīzei
5. Daces Kraujas uzlabots CV
Tagad Jūsu kārta!
1. Izveidojiet savu CV
Tiešsaistes nodarbinātības rīks
12
Rīkojies!
Palīdzēt kursu dalībniekiem:
Veidot izpratni par sociālo tīklu
izmantošanas iespējām jaunu
kontaktu veidošanā profesionālā
jomā
Veidot izpratni par sociālā tīkla
Facebook drošības iestatījumiem
Apgūt Facebook rīkus
Uzlabot prasmes:
Izmantot PowerPoint programmu
prezentāciju veidošanai
profesionālajā jomā
Tiešsaistes resursi: Tikšanās ar
darba devēju
1. Jūsu „digitālā identitāte” var palīdzēt Jums atrast
darbu
2. Runas māksla
3. Gatavošanās intervijai
4. Pārbaudes jautājumi
1. praktiskā nodarbība: Digitālā
identitāte
Kraujas kundzei nepieciešama palīdzība
1. Jūsu digitālā identitāte = darbs! - Kraujas kundzei
nepieciešama Jūsu palīdzība
Tagad Jūsu kārta!
1. Jūsu digitālā identitāte! - Tagad Jūsu kārta!
2. praktiskā nodarbība: Runas
māksla
Kraujas kundzei nepieciešama palīdzība
1. Daces Kraujas prezentācijas analīze
2. Daces Kraujas prezentācija ar kļūdām
3. Daces Kraujas prezentācija
Tagad Jūsu kārta!
1. Prezentācija - tagad Jūsu kārta!
Tiešsaistes nodarbinātības rīks
13
2.2. Ieteicamais apmācību ilgums
Ieteicams apmācību veikt 40 stundu apjomā. Katra nodaļa sastāv no teorētiskā materiāla un
praktiskajām nodarbībām. Vairāk laika ieteicams veltīt praktisko prasmju attīstīšanai.
Darbu ar katru nodaļu vēlams sākt ar īsu ievadu (apmēram 0,5 stundas), izskaidrojot mērķus,
mācību rezultātus, kas būtu jāsasniedz, un iepazīstinot ar nodaļas struktūru. Nodaļas
noslēgumā ieteicams iegūt atgriezenisko saiti, izvērtējot, ko kursu dalībnieki ir iemācījušies un
cik lielā mērā viņu cerības ir piepildījušās. Šādas noslēguma nodarbības ilgumam nevajadzētu
pārsniegt 1 stundu.
Kad kursu dalībnieki ir apguvuši visas trīs nodaļas, palūdziet, lai viņi izvērtē visu kursu norisi,
aizpildot novērtēšanas anketu, vai arī izzinot studentu viedokli un vērtējumu izvērtēšanas
nodarbībā (1 stunda).
Aptuveni 2 stundas katrā nodaļā var veltīt individuālajam darbam.
1. nodaļa - Izvēlies! 2. nodaļa - Gatavojies! 3. nodaļa - Rīkojies!
Ievadnodarbība 0.5 stundas Ievadnodarbība 0.5 stundas Ievadnodarbība
0.5
stundas
Tiešsaistes
resursi
3 stundas
Tiešsaistes
resursi
3 stundas
Tiešsaistes
resursi
3 stundas
1. praktiskā
nodarbība
3.5 stundas
1. praktiskā
nodarbība
3.5 stundas
1. praktiskā
nodarbība
2.5
stundas
2. praktiskā
nodarbība
3.5 stundas
2. praktiskā
nodarbība
1.5 stundas
2. praktiskā
nodarbība
3.5
stundas
3. praktiskā
nodarbība
3.5 stundas
Kopējais skaits
10.5
stundas
Kopējais skaits 10 stundas Kopējais skaits
9.5
stundas
Tiešsaistes nodarbinātības rīks
14
2.3. Nodarbinātības rīkā izmantotie simboli
Lai uzlabotu navigāciju nodarbinātības rīkā ir izmantoti vairāki simboli un krāsu shēma, kā
luksoforā.
Simbols, kas apzīmē 1. nodaļu „Izvēlies!”
Simbols, kas apzīmē 2. nodaļu „Gatavojies!”
Simbols, kas apzīmē 3. nodaļu „Rīkojies!”
Simbols, kas apzīmē praktisko nodarbību pirmo daļu - kursu
dalībnieki veic gadījumu analīzi
Simbols, kas apzīmē praktisko nodarbību otro daļu - kursu
dalībnieki pielieto apgūtās zināšanas un prasmes
Simbols, kas apzīmē nodarbinātības rīka valodu
Simbols, kas norāda uz dokumentu - metodiskajiem
norādījumiem kursu vadītājiem
Tiešsaistes nodarbinātības rīks
15
3. Pieaugušo izglītības principi un
kursu vadītāja loma
Nodarbinātības rīkā „KC4All” ir izmantoti vairāki pieaugušo izglītības principi.
1. Pieaugušajiem ir iepriekšējās zināšanas un pieredze. Tādēļ svarīgi, lai kursu vadītājs
palīdz pieaugušajiem sasaistīt agrāko mācību pieredzi un jauno informāciju. Kursu
vadītājam nodarbību sākumā ieteicams noskaidrot dalībnieku esošās zināšanas.
2. Lai veicinātu pašvirzītu mācīšanos, pieaugušajiem vajadzētu noteikt personiskos
mācību mērķus un pielietot apgūtās zināšanas praksē. Kursu vadītājam ir jāizzina
dalībnieku mācību vajadzības un viņu mērķi katrā no mācību posmiem.
3. Mācīšanās ir visefektīvākā, ja pieaugušie var to darīt savā tempā, tādēļ jāveicina
patstāvīgā mācīšanās. Sadaļā „Tiešsaistes resursi" kursu dalībniekiem ieteicams strādāt
patstāvīgi un pēc tam pārrunāt, ko viņi ir apguvuši. Praktiskajos semināros kursu
dalībnieki var stādāt grupās vai individuāli, bet uzdevumus sadaļā „Tagad Jūsu kārta"
ieteicams veikt individuāli.
4. Pieaugušajiem ir svarīgi zināt, kā mācību uzdevums palīdzēs viņiem sasniegt savus
mērķus. Nodarbības sākumā kursu vadītājam jāizskaidro katras nodaļas mācību mērķi.
Iesildīšanās uzdevumi, piemēram, diskusiju jautājumi, Nodarbinātības rīka mērķu un
laika sadalījuma izskaidrošana dalībniekiem dod izpratni par apmācību mērķi. Ir svarīgi
izvēlēties tādus iesildīšanās jautājumus, kas ļauj kursu dalībniekiem dalīties pieredzē
un tajā pašā laikā sniedz informāciju par viņu iepriekšējo pieredzi.
5. Pieaugušajiem ir svarīgi, lai kursu saturs būtu praktisks un viņiem vajadzīgs. Pieaugušie
vislabāk mācās, praktiski pielietojot jauniegūtās zināšanas. Nodarbinātības rīka
struktūra un uzdevumi ļauj kursu dalībniekiem vispirms veikt problēmu risināšanas
uzdevumus un tad pielietot zināšanas savā situācijā, saistot teoriju ar praksi.
6. Visi kursu dalībnieki jāuztver kā personības. Kursu vadītājam jācenšas veidot cieņpilnu
mācību vidi, kurā visi viedokļi ir vērtīgi. Patiesā mācību vidē visi dalībnieki, ieskaitot
kursu vadītāju, dalās ar idejām un mācās viens no otra. Kursu vadītāju uzskata par
padomdevēju, nevis tikai ekspertu. Kursu vadītājam vienmēr jābūt pieklājīgam un
pacietīgam, paskaidrojot izglītojamajiem, ka kļūdas ir daļa no mācību procesa, un
jāiedrošina studentus atbalstīt vienam otru. Mācības notiek vidē, ko kursu dalībnieki
uzskata par „drošu". Kursu dalībnieki pozitīvi novērtē darbošanos, kad laiks tiek
izmantots racionāli un pēc plānotā grafika. Pretējā gadījumā viņi uzskata, ka viņu laiks
netiek uzskatīts par vērtību.
7. Kursu vadītāji var motivēt izglītojamos, izveidojot draudzīgu, izpalīdzīgu atmosfēru,
nosakot pietiekami augstu grūtības pakāpi mācībām, lai izaicinātu studentus, bet tajā
pašā laikā, lai viņi neapjuktu pārlieku lielā informācijas apjomā. Tā kā Nodarbinātības
rīks ir balstīts uz IT izmantošanu, ir svarīgi zināt dalībnieku prasmju līmeni. Ja
dalībniekiem ir zems prasmju līmenis, nodarbības var sākt iepazīstinot ar
Tiešsaistes nodarbinātības rīks
16
programmatūru, ko viņi izmantos. Kursu vadītāja darbība jābalsta uz dalībnieku
iepriekšējām zināšanām un viņu vajadzībām, mācību procesu organizējot atbilstošā
tempā.
8. Kursu dalībniekiem aktīvi jāiesaistās mācību procesā. Pasniedzējam jāsaglabā līdzsvars
starp teorētiskajām zināšanām un aktīvu praktisko mācīšanos, jāveicina pieredzes
apmaiņa, jautājumu uzdošana un diskusijas līdztekus praktiskajiem vingrinājumiem.
9. Cilvēki nemācās vienā veidā. Lai iesaistītu visus izglītojamos, vislabāk ir mainīt
metodes. Galvenās Nodarbinātības rīkā izmantotās metodes ir: grupu diskusijas,
lekcijas, gadījumu izpēte, jautājumu uzdošana un tehnoloģiju izmantošana. Pētījumi
liecina, ka pēc 3 dienām cilvēks atceras 10% no izlasītā, 20% no dzirdētā, 30% no
redzētā (demonstrācijas), 50% no redzētā un dzirdētā (diskusija), 70% no tā, ko mēs
pasakām (vingrināšanās) un 90% no tā, ko mēs darām.
10. Savlaicīgas atgriezeniskās saites nodrošināšana veicina veiksmīgu mācīšanos, satura un
prasmju apguvi. Ir ieteicams pēc katra semināra nodrošināt atgriezenisko saiti, lai
uzzinātu, ko kursu dalībnieki ir apguvuši. Apkopotā informācija var palīdzēt pieņemt
lēmumus par nākamās nodarbības uzbūvi un saturu.
Tiešsaistes nodarbinātības rīks
17
4. Mācību metodes
Ir daudz dažādu mācību metožu, kuras var izmantot pieaugušo apmācībā. Rokasgrāmatā ir
aprakstītas tikai dažas metodes, kuras kursu vadītāji var izmantot vadot nodarbības.
Interaktīvās mācīšanas pieeja tiek izmantota, lai palīdzētu kursu dalībniekiem izprast un
analizēt personīgo pieredzi, novērtēt savu darbu un noteikt turpmākos mācību mērķus.
Praktiskajās nodarbībās kursu dalībnieki tiek aicināti analizēt savu mācīšanās stilu, raksturot
problēmas, ar kādām viņi ir sastapušies, pateikt, kādi jautājumi un idejas viņiem ir radušās un
kādi ir viņu nākotnes karjeras plāni.
Tā kā kursu dalībniekiem var būt dažādas iepriekšējās zināšanas un prasmes, it īpaši IT jomā,
pasniedzējam, iespējams, būs nepieciešams sniegt paskaidrojumus, izmantojot lekciju metodi
un demonstrējumus, bet galvenais uzsvars būtu jāliek uz praktisko mācīšanos, kad dalībnieki
pielieto jauno informāciju darbībā praktiskajās nodarbībās.
Lekcija
Tā ir visbiežāk izmantotā mācību metode darbam ar izglītojamo grupām. Lai padarītu to
efektīvāku, ieteicams izmantot vizuālos līdzekļus - diagrammas, slīdus utt., lai ļautu
audzēkņiem uztvert informāciju arī vizuāli. Jāraugās, lai lekcijas nav pārāk ilgas un jāatlicina
laiks jautājumiem un atbildēm.
Demonstrēšana
Demonstrēšanu var veikt divos veidos:
 „Rezultātu demonstrēšana" parāda kādas darbības, vingrināšanās vai norises
rezultātus, kurus var redzēt vai dzirdēt.
 „Metodes demonstrēšana” ilustrē procesu.
Diskusijas
Ir dažāda veida diskusijas, kas notiek dabiski un kuras mēs varam iekļaut arī mācību procesā.
Tās ir diskusijas, kurās dalībniekiem jāpieņem lēmumi, jāsniedz un / vai jādalās ar savu viedokli
par konkrētu tēmu, kaut kas jārada, jāatrisina problēma.
 „Dūcošā grupa” ir maza, intensīva diskusiju grupa, kas parasti sastāv no 2-3
dalībniekiem, kuri meklē precīzu informāciju vai atbildi uz konkrētu jautājumu.
 Grupas diskusijā studentiem ir nodrošināta iespēja apspriest savā starpā konkrētus
jautājumus. Pirms organizēt grupu diskusijas, ir svarīgi pārliecināties, ka dalībniekiem ir
iepriekšējas zināšanas un izpratne, kas ļauj viņiem dalīties ar savām idejām.
Tiešsaistes nodarbinātības rīks
18
Gadījumu analīze
Gadījumu analīze” tiek izmantota, lai sniegtu iespēju dalībniekiem izpētīt konkrētu situāciju,
notikumu vai atsevišķu indivīdu. Parasti situācijas apraksts tiek sagatavots iepriekš.
Dalībniekiem ieteicams strādāt komandās, lai apspriestu, kā viņi varētu atrisināt konkrēto
situāciju.
Atšķirībā no tradicionālās lekcijā balstītas mācīšanas, kur studentu līdzdalība nodarbībā ir
minimāla, gadījumu analīzes metode ir aktīvas mācīšanās metode, kurā nepieciešama studentu
aktīva līdzdalība un iesaistīšanās.
Nodarbinātības rīkā praktisko semināru viena daļa ir balstīta uz izdomātas personas situāciju
analīzi. Dalībniekiem ir jāveic dažādi uzdevumi, lai rastu problēmu risinājumu, apgūtu prasmes
un zināšanas, kuras tālāk tiek piemērotas savām vajadzībām.
Prāta vētra
Šī metode tiek izmantota, lai iedrošinātu dalībniekus dalīties ar savām idejām. Visas idejas tiek
pieņemtas, neskatoties uz to, ka dažas, iespējams, šķiet nepraktiskas. Idejas jāpieraksta, lai
grupa varētu tās apspriest. Sākotnējās idejas var attīstīt, pilnveidot, papildināt un apvienot.
Lomu spēle
Lomu spēlē diviem vai vairākiem dalībniekiem tiek noteiktas lomas un situācija, kurā viņi ir
iesaistīti. Dalībnieki cenšas atrisināt situāciju no dotās lomas viedokļa.
Patstāvīgā mācīšanās
Lielākā daļa pieaugušo zināšanas apgūst mācoties patstāvīgi, kas ļauj studējošajam pašam
atlasīt saturu, kas viņu visvairāk interesē un izvēlēties labāko laiku, lai mācītos piemērotā
tempā. Nodarbinātības rīks nodrošina ar mācību materiāliem, resursu ceļvedi un pašpārbaudes
uzdevumiem, kurus var izmantot patstāvīgām mācībām.
Tiešsaistes nodarbinātības rīks
19
5. Ievadnodarbība
Ieteicamais laiks - 0.5 stundas.
1. Pirms sākt strādāt ar tiešsaistes nodarbinātības rīku „KC4All", paskaidrojiet apmācību
mērķi (skat. 6. lpp.).
2. Iepazīstiniet ar rīku, uzrakstot tīmekļa vietnes adresi uz tāfeles vai izmantojot
PowerPoint prezentāciju: http://www.keycompetences.eu. Kursu dalībnieki atver
mājas lapu. Paskaidrojiet, ka rīks ir pieejams 5 valodās.
Uzklikšķinot uz izvēlnes Latvian Toolkit, atvērsies rīka latviešu valodas versija.
3. Paskaidrojiet un parādiet, ka rīks sastāv no trīs nodaļām: „Izvēlies!", „Gatavojies!" un
„Rīkojies!". Katra nodaļa ir sadalīta divās daļās: tiešsaistes resursi un praktiskās
nodarbības. Tiešsaistes resursi ir rūpīgi izvēlēti, lai sniegtu noderīgu informāciju darba
meklētājiem. Kursu vadītājs īsi izskaidro katras nodaļas galvenos mērķus un aktivitātes:
 1. nodaļa - „Izvēlies!" palīdz dalībniekiem izvēlēties nodarbošanos vai profesiju,
balstoties uz viņu prasmēm un interesēm. Šajā nodaļā ir pieejami tiešsaistes resursi
un divas praktiskās nodarbības. Pirmā ir paredzēta, lai kursu dalībnieki uzlabotu
savas pašvērtējuma prasmes, un otrā - lai uzlabotu informācijas meklēšanas
prasmes internetā.
 2. nodaļa - „Gatavojies!" piedāvā kursu dalībniekiem tiešsaistes resursus un trīs
praktiskās nodarbības, lai palīdzētu viņiem pieteikties darbā, analizēt darba
sludinājumus, apkopot informāciju par vakancēm un sagatavot savu CV. Šajā sadaļā
kursu dalībnieki arī uzlabo tekstapstrādes un izklājlapu programmatūras lietošanas
prasmes.
Tiešsaistes nodarbinātības rīks
20
 3. nodaļa - „Rīkojies!" palīdz dalībniekiem apgūt Web 2.0 rīku izmantošanu un
PowerPoint programmatūru.
4. Demonstrējiet, kā pārvietoties no vienas nodaļas uz citu un dodiet kursu dalībniekiem
iespēju izmēģināt navigāciju pašiem.
5. Kursu dalībnieki veiks vairākus praktiskus uzdevumus, kas būs jāsaglabā datorā. Šim
nolūkam dalībniekiem jāizveido mape. Ja kursu dalībniekiem ir zemas IKT prasmes,
kursu vadītājsd sniedz palīdzību. Mapei jāpiešķir attiecīgs nosaukums, piemēram,
„Nodarbinatibas_riks”. Šo mapi var saglabāt arī zibatmiņā, lai studenti varētu turpināt
darbu mājās vai uz cita datora.
6. Pirms uzsākt darbu ar rīku ir ieteicams noskaidrot kursu dalībnieku vajadzības, vēlmes
un iepriekšējo pieredzi IKT jomā. Šī informācija palīdzēs Jums izlemt par gaitu,
metodēm, kādus uzdevumus iekļaut katrā nodarbībā un kāds individuālais atbalsts
nepieciešams kursu dalībniekiem.
Jautājumi diskusijai
 Cik pārliecināts Jūs jūtaties, strādājot ar IKT?
 Ko Jūs protat darīt:
Tekstapstrādes lietotnē MS Word,
Izklājlapu lietotnē MS Excel,
Prezentāciju veidošanas lietotnē MS PowerPoint?
 Kādas ir Jūsu prasmes informācijas meklēšanā?
 Vai esat reģistrējies sociālajos tīklos?
 Kādas IKT prasmes Jūs vēlētos uzlabot / mācīties (tekstapstrādes lietotnē,
izklājlapu lietotnē, PowerPoint prezentāciju veidošanā, informācijas
meklēšanā)?
 Cik labi Jūs vēlētos apgūt IKT prasmes?
 Ko vēl Jūs vēlētos iemācīties / uzzināt bez IKT prasmēm (piemēram, rakstīt CV
vai motivācijas vēstuli, izspēlēt darba interviju u.c. )?
Tiešsaistes nodarbinātības rīks
21
6. Pirmā nodaļa - Izvēlies!
6.1. Ievads - vispārējā informācija
Ieteicamais laiks - 0.5 stundas.
Nodaļas mērķi:
Palīdzēt dalībniekiem novērtēt viņu prasmes, sniegt informāciju par pieejamajiem resursiem,
lai uzlabotu darba meklēšanas procesu, sniegt padomus mērķtiecīgā darba meklēšanā.
Nepieciešamās IKT prasmes:
 Pamatprasmes tekstapstrādes lietotnes izmantošanā,
 Informācijas meklēšanas prasmes internetā.
Pirmā nodaļa sastāv no 2 daļām:
A daļa - Tiešsaistes resursi: Kas Jums jāzina par to, kā izvēlēties profesiju
Šī daļa ietver tiešsaistes informāciju par
 prasmju novērtēšanu un profesionālus padomus, ieteikumus, kā darba meklēšanas
procesu padarīt mērķtiecīgu,
 apmācības iespējām reģionā, kurā Jūs dzīvojat,
 darba likumdošanu.
B daļa - Praktiskās nodarbības
Otrā daļa satur praktiskus uzdevumus, arī gadījumu analīzi, kas palīdzēs dalībniekiem izvērtēt
savu situāciju darba tirgū un rast atbilstošus risinājumus.
6.2. A daļa. Informācija mērķtiecīgai darba
meklēšanai
Ieteicamais laiks - 3 stundas.
Iesildīšanās
Pasniedzējs rosina dalībniekus raksturot savu darba meklēšanas pieredzi. Visi kursu dalībnieku
minētie darba meklēšanas veidi tiek pierakstīti, lai vēlāk tos apspriestu.
Tiešsaistes nodarbinātības rīks
22
Jautājumi diskusijai
 Kādā veidā cilvēki visbiežāk meklē darbu?
 Vai Jūs kādreiz esat meklējuši darbu, izmantojot internetu?
 Kādas mājas lapas esat izmantojuši, un kuras no tām bija visnoderīgākās?
Kāpēc?
 Kādus padomus Jūs varētu dot cilvēkiem, kas meklē darbu?
1. Kursu dalībnieki atver 1. nodaļas daļu „Tiešsaistes resursi”.
2. Kursu vadītājs paskaidro, ka šajā daļā atrodami padomi, kā darba meklēšanu padarīt
mērķtiecīgu, norādes, kur atrast jaunāko informāciju saistībā ar nodarbinātību, darba
ņēmēja tiesībām un pienākumiem. Informācija ir sadalīta četrās sadaļās:
I. Uzziniet vairāk par sevi!
II. Izpētiet visas iespējas …
III. Apmācība? Kāpēc nē?
IV. Darba tirgus: Jūsu tiesības un pienākumi.
3. Kursu vadītājs paskaidro, cik svarīgi ir izprast sevi un izvērtēt savas prasmes pirms
izvēlēties darbu vai mainīt savu karjeru. Kad kursu dalībnieki ir izanalizējuši savas
prasmes un intereses, tās var salīdzināt ar amata aprakstā norādītajām prasmēm un
kompetencēm, ko pieprasa darba devējs. Kursu vadītājs informē, ka profesionālu
atbalstu var sniegt karjeras konsultants, bet ir arī tiešsaistes prasmju novērtēšanas
instrumenti. Daži no tiem kursu laikā tiks apskatīti.
4. Kursu dalībnieki pāriet pie tiešsaistes resursu pirmās sadaļas „Uzzini vairāk par sevi!”
un novērtē savas prasmes.
Tiešsaistes nodarbinātības rīks
23
5. Kursu dalībnieki novērtējumu veic individuāli, pēc tam apspriež tiešsaistes prasmju
novērtēšanas instrumentu lietderību.
Jautājumi diskusijai
 Vai rezultāti atbilst Jūsu pieredzei, domām par sevi?
 Vai Jūs atklājāt kaut ko negaidītu? Kā tas varēja notikt?
 Cik ticama ir dažādu aptauju informācija? Cik lielā mērā mēs varam paļauties uz
šādu informāciju?
Papildus informācija kursu vadītājam
Dažādi karjeras izvēles testi:
http://www.niid.lv/tests/testi_sakums.htm
6. Kursu vadītājs paskaidro, ka pirms izvēlēties darbu, ir svarīgi izanalizēt darba aprakstā
sniegto informāciju. Kursu dalībnieki atver tiešsaistes resursu otro sadaļu „Izpētiet
visas iespējas", kas satur profesiju aprakstus un profesiju standartus. Pārrunājiet ar
kursu dalībniekiem, kādu jaunu informāciju viņi ieguva.
Jautājumi diskusijai
 Kādu jaunu informāciju esat ieguvuši?
 Kādu darbu Jūs vēlētos veikt?
7. Nākamais solis ir izlemt, vai ir nepieciešams vēl kaut ko apgūt, lai iegūtu konkrēto
darbu. Aiciniet kursu dalībniekus atgriezties pie tiešsaistes resursiem un atrast trešo
sadaļu „Apmācība? Kāpēc nē?” Kursu dalībnieki pārlūko tiešsaistes resursus, lai
uzzinātu par pieejamo apmācību, maksu un vai ir paredzēts valsts atbalsts. Kursu
dalībnieki dalās ar dažādos tiešsaistes resursos atrasto informāciju.
Jautājumi diskusijai
 Vai Jūs ieguvāt jaunu informāciju?
 Kādu informāciju ir vērts izpētīt un apkopot darba meklēšanas procesā?
8. Pēc diskusijas aiciniet kursu dalībniekus atgriezties pie tiešsaistes resursiem un atrast
ceturto sadaļu - „Darba tirgus: Jūsu tiesības un pienākumi". Kursu dalībnieki iepazīstas
ar informāciju. Dodiet laiku lasīšanai un pārliecinieties, vai viņi prot atrast norādītos
resursus un tiem piekļūt. Apspriediet dalībnieku atzinumus.
Tiešsaistes nodarbinātības rīks
24
Jautājumi diskusijai
 Kādu jaunu informāciju esat ieguvuši?
 Vai šī informācija ir Jums noderīga?
 Vai Jūs varat ieteikt citas noderīgas saites, kurās var atrast padomus, vispārīgu
informāciju, likumdošanu vai darba piedāvājumus?
Pārejiet uz otro daļu - praktiskajām nodarbībām.
Papildus informācija kursu vadītājam
Padomi karjeras plānošanā:
http://www.cvmarket.lv/career.php
6.3. B daļa - Praktiskās nodarbības
1. nodarbība: No prasmju novērtējuma līdz apmācībām
Ieteicamais laiks - 3.5 stundas.
Nodarbības mērķis: novērtēt savas prasmes un attīstīt spēju veikt mērķtiecīgu darba
meklēšanu, izmantojot internetu.
1. Kursu dalībnieki atver 1. praktisko nodarbību.
2. 1. praktiskā nodarbība sastāv no divām daļām. Pirmajā daļā - „Palīdzi Kraujas kundzei
izvēlēties darbu” kursu dalībnieki veic gadījumu analīzi, lai palīdzētu Kraujas kundzei
Tiešsaistes nodarbinātības rīks
25
veikt savām prasmēm atbilstošu darba izvēli. Otrajā daļā - „Tagad Jūsu kārta!" kursu
dalībnieki veic savu prasmju novērtējumu, izmantojot doto veidni. Viņi izvēlas divu
veidu darba piedāvājumus un nosaka būtiskākās prasmes katrā darbā. Balstoties uz
savu prasmju novērtējumu un izvēlētajā darbā nepieciešamajām prasmēm, kursu
dalībnieki nosaka apmācības vajadzības.
Palīdzi Kraujas kundzei izvēlēties darbu
3. Paskaidrojiet kursu dalībniekiem, ka viņi analizēs piecus dokumentus, kas saistīti ar
Daci Krauju. Dace ir atradusi divas vakances: viesnīcas administratora un bārmeņa.
Pamatojoties uz Daces prasmju novērtējumu un darba aprakstiem, kursu dalībnieki
konsultēs viņu par:
 Kurš darbs viņai ir piemērotāks, un kuram darbam viņai vajadzētu pieteikties?
 Kādas prasmes Dacei Kraujai jau ir un kādas viņai vajadzētu papildināt? Kādu
apmācību Jūs viņai ieteiktu, lai viņas prasmes atbilstu prasītajām un viņa iegūtu
šo darbu?
4. Kursu dalībniekiem jāiepazīstas ar šādiem dokumentiem:
 Viesnīcas administrators - darba apraksts
 Bārmenis - darba apraksts
 Vakance Nr. 1 - Dace Krauja
 Vakance Nr. 2 - Dace Krauja
 Palīgs prasmju apzināšanai - Dace Krauja
5. Ja nepieciešams, paskaidrojiet, kā strādāt ar pieciem atvērtiem dokumentiem.
Papildus informācija kursu vadītājam
Pārvietošanās starp atvērtiem logiem
Ja vienlaikus atvērta vairāk nekā viena programma vai dokuments, tad darbvirsmu var ātri
pārblīvēt ar programmu logiem. Tā kā programmu logi bieži vien pārklāj cits citu vai
aizņem visu ekrānu, tad nevar redzēt tos logus, kas atrodas zem virsējiem, vai arī
atcerēties, kādi logi ir atvērti.
Padomi, kā darboties ar vienlaicīgi atvērtiem vairākiem logiem, atrodama interneta vietnē:
http://informatika.liis.lv/default.aspx?tabID=9&id=1178
6. Kursu dalībnieki strādā patstāvīgi. Pasniedzējs pārrauga darbu un sniedz palīdzību, ja
nepieciešams.
7. Pēc iepazīšanās ar pieciem dokumentiem kursu dalībnieki tiek sadalīti mazās grupās
(2 - 3 dalībnieki), lai apspriestu tālākminētos jautājumus diskusijai.
Tiešsaistes nodarbinātības rīks
26
Jautājumi diskusijai
 Kurš darbs ir piemērotāks Dacei Kraujai? Kuru darbu Jūs ieteiktu viņai
izvēlēties?
 Kādas prasmes Dacei jau piemīt un kuras Jūs ieteiktu viņai papildināt?
 Kādu apmācību Jūs viņai ieteiktu, lai viņas prasmes atbilstu prasītajām un viņa
iegūtu izvēlēto darbu?
8. Kad kursu dalībnieki ir apsprieduši jautājumus, viņi var atvērt dokumentu „Prasmju
novērtējums Dace Krauja - risinājums" un salīdzināt, vai viņu viedoklis sakrīt ar doto.
Lai pilnveidotu kursu dalībnieku prasmi formulēt un prezentēt savu viedokli, grupas
pirms dokumenta „Prasmju novērtējums Dace Krauja - risinājums" atvēršanas var
iepazīstināt ar savu risinājumu pārējos dalībniekus.
9. Kad kursu dalībnieki ir palīdzējuši Dacei Kraujai atrisināt viņas problēmu, viņi var pāriet
pie savu jautājumu risināšanas. Uzaiciniet kursu dalībniekus pāriet uz otro daļu -
„Tagad Jūsu kārta!"
Tagad Jūsu kārta!
10. Pastāstiet kursu dalībniekiem, ka viņi veiks savu prasmju novērtējumu, izmantojot
dokumentu „Jūsu prasmju novērtējums”. Pēc uzdevuma veikšanas kursu dalībniekiem
ir jāsaglabā dokuments mapē „Nodarbinatibas_riks” ar nosaukumu
„Prasmju_novertejums_Jusu_karta”.
11. Pēc dokumenta saglabāšanas kursu dalībnieki atver dokumentu „Prasmju novērtējums
un apmācība” un saglabā to mapē „Nodarbinatibas_riks” ar nosaukumu
„Prasmju_novertejums_apmaciba”. Kad dokuments ir saglabāts, kursu dalībnieki tajā
ieraksta vajadzīgo informāciju. Dalībniekiem ir jāatrod divi darba piedāvājumi, kas
saistīti ar viņus interesējošo profesionālo sfēru. Kursu dalībniekiem jāsaglabā šos
amatu aprakstus kā dokumentu un pēc tam jāizdrukā. Balstoties uz prasmju
novērtējumu un izvēlētajiem darba piedāvājumiem, kursu dalībnieki nosaka apmācības
vajadzības, piemēram, valodas, IKT, darbs ar tehniku vai citas.
12. Kad kursu dalībnieki ir saglabājuši aizpildīto dokumentu, apspriediet mācību rezultātus.
Jautājumi diskusijai
 Vai Jūs apguvāt ko jaunu?
 Cik pārliecinoši un zinoši Jūs jūtaties darbā ar tekstapstrādes lietotni MS Word?
 Ko vēl Jūs vēlētos apgūt?
Tiešsaistes nodarbinātības rīks
27
2. nodarbība: Bagātību medības!
Ieteicamais laiks - 3.5 stundas.
Nodarbības mērķis: veicināt dalībnieku izpratni par viņu stiprajām pusēm un noteikt
uzlabojamās jomas, sniegt atbalstu kursu dalībniekiem viņu darba meklēšanas procesā, uzlabot
prasmes darbā ar tekstapstrādes lietotni MS Word un informācijas meklēšanas prasmes
internetā.
Šajā nodarbībā kursu dalībnieki atradīs apmācību iespējas Dacei Kraujai un paši sev.
Kraujas kundzei vajadzīga Jūsu palīdzība
1. Kursu dalībnieki atver dokumentu: „Meklēšana internetā Dace Krauja”. Pārliecinieties,
ka viņi lejupielādē un saglabā šo dokumentu vai nu mapē, ko viņi izveidoja datorā, vai
zibatmiņā. Dalībnieki seko norādījumiem un padomiem dokumentā. Mācību procesā
dalībnieki uzzinās par dažādiem informācijas meklēšanas aspektiem internetā, tostarp
navigāciju, rīkjoslu, mapi „Mana izlase”, vienoto resursu vietrādi (URL) un
izmantotajiem paplašinājumiem. Viņi apgūs, kā izveidot ekrāna kopiju, kā internetā
sameklētos attēlus ievietot Word dokumentā.
2. Kursu dalībnieki strādā patstāvīgi. Ja vispārējo prasmju līmenis ir zems, kursu vadītājs
demonstrē nepieciešamās darbības, kuras dalībnieki atkārto. Uzdevuma „Bagātību
medību” atbildes pieejamas MS Word dokumentā „Meklēšana internetā - Dace Krauja
risinājums”. Šīs atbildes var apspriest nodarbības noslēgumā.
Tagad Jūsu kārta!
3. Kad kursu dalībnieki ir palīdzējuši Dacei Kraujai, viņi meklēs informāciju sev. Kursu
dalībnieki atver dokumentu „Meklēšana internetā - viss ir Jūsu ziņā" un saglabā to
mapē „Nodarbinatibas_riks”. Pirmās praktiskās nodarbības laikā kursu dalībnieki
noteica savas mācību vajadzības, tagad viņiem jāsameklē, kur un kādā veidā ir
pieejama nepieciešamā apmācība. Dalībnieki atrasto informāciju ieraksta piedāvātajā
veidlapā. Kursu vadītājs sniedz individuālu atbalstu tiem, kam tas vajadzīgs.
4. Pārrunājiet ar kursu dalībniekiem viņu praktisko darbu un rezultātus.
Jautājumi diskusijai
 Kurš šajā nodarbībā bija visgrūtākais uzdevums?
 Kādas prasmes Jūs pilveidojāt vai apguvāt no jauna?
Tiešsaistes nodarbinātības rīks
28
7. Otrā nodaļa - Gatavojies!
7.1. Vispārējā informācija
Ieteicamais laiks - 0.5 stundas.
Nodaļas mērķi:
Palīdzēt kursu dalībniekiem:
 izmantot IT darba meklēšanas procesā,
 izprast, kā strukturēt informāciju rakstot CV, izmantojot dažādus stilus un formas,
 uzlabot prasmes darbā ar tekstapstrādes un izklājlapu lietotni.
Nepieciešamās IKT prasmes:
Vidēja līmeņa prasmes tekstapstrādes programmatūras (MS Word vai cita) izmantošanā un
informācijas meklēšanā internetā.
Pamatprasmes izklājlapu programmatūras (MS Excel vai citas) lietošanā.
Nodaļa sastāv no 2 daļām.
A daļa - Tiešsaistes resursi: Viss par pieteikšanos darbā
Šajā daļā kursu dalībnieki iepazīsies ar speciālām mājas lapām, kurās var atrast darba vakances,
kā strukturēt un glabāt informāciju, kas sniegta darba sludinājumos. Kursu dalībnieki uzzinās,
kā saglabāt visu noderīgo informāciju par darbu pirms pieteikšanās konkrētajai vakancei, un kā
rakstīt hronoloģisko CV.
B daļa - Praktiskās nodarbības
Otrā daļa sastāv no trīs praktiskajām nodarbībām. Kursu dalībnieki apgūs, kā salīdzināt darba
piedāvājumus un kā pārraudzīt informāciju, kas tiek nosūtīta darba devējiem. Kursu
dalībniekiem būs iespēja novērtēt savas prasmes un pieredzi, lai rakstītu labi strukturētu CV, kā
arī pārliecinošu pavadvēstuli (motivācijas vēstuli). Dalībnieki analizēs Daces Kraujas CV paraugu
un izmantos apgūtās zināšanas, rakstot savu CV.
Tiešsaistes nodarbinātības rīks
29
7.2. A daļa - Tiešsaistes resursi: Viss par
pieteikšanos darbā
Ieteicamais laiks - 3 stundas.
1. Kursu dalībnieki atver daļu „Tiešsaistes resursi” nodarbinātības rīka otrajā nodaļā
„Gatavojies!”
2. Kursu vadītājs norāda, ka tiešsaistes resursi sastāv no 5 sadaļām:
I. Vispārējas vai konkrētas vadlīnijas?
II. Informācija ir spēks!
III. Plānojiet savus meklējumus
IV. Jūsu CV=Jūsu pase
V. Jūsu motivācijas vēstule = Jūsu reklāma
3. Pirmajā un otrajā sadaļā kursu dalībniekiem būs jāpārbauda dažas specializētas tīmekļa
vietnes un jāizvēlas darba piedāvājumi. Paskaidrojiet, ka pirms pieteikšanās darbā ir
svarīgi apkopot informāciju par viņus interesējošām vakancēm. Ja organizācijai vai
uzņēmumam, kas meklē darbiniekus un sludina vakances, ir sava mājas lapa, ieteicams
ar to iepazīties pirms pieteikšanās darbā.
4. Tālāko nodarbību laikā kursu dalībnieki analizēs Daces Kraujas CV un rakstīs savu CV,
tādēļ dalībniekiem vajadzētu iepazīties ar speciālajām mājas lapām, kas piedāvā
padomus un palīdzību CV rakstīšanā, kā ar iepazīties ar ieteikumiem efektīva CV
rakstīšanai.
Papildus informācija kursu vadītājam
Ieteikumi CV (Curriculum Vitae) rakstīšanai
1. Apkopojiet informāciju un dokumentus: par izglītību, tālākizglītību, kvalifikāciju utt.
2. Izpētiet CV rakstīšanas tendences ar karjeru saistītās grāmatās, žurnālos, mājas lapās.
Apskatiet CV paraugus internetā, īpaši Jūs interesējošā jomā.
3. Iedodiet uzrakstīto CV izlasīt draugam vai kolēģim.
4. Atcerieties, ka CV jāatspoguļo Jūsu personība.
5. Papildiniet un uzlabojiet savu CV ikreiz, kad Jūsu dzīvē notiek kādas izmaiņas.
6. CV vai Curriculum Vitae nozīmē „dzīves stāsts”, tādēļ ir svarīgi tajā atspoguļot Jūsu
panākumus un sasniegumus.
7. Izprintējiet CV uz labas kvalitātes papīra, pat šodienas virtuālajā pasaulē cilvēki novērtē
kvalitāti (gan saturā, gan formā).
Tiešsaistes nodarbinātības rīks
30
8. Nepārspīlējiet ar burtu fontu izvēli. Vienkāršs, neuzkrītošs noformējums ir vislabākais.
9. Datumus, vārdus un uzvārdus un citu informāciju var viegli pārbaudīt, īpaši šajā
interneta laikmetā, tādēļ esiet godīgi un sniedziet tikai patiesu informāciju.
http://www.ehow.com/how_15747_write-curriculum-vitae.html
http://www.darbs.lv/kas_jaiev_rakst_cv.htm
5. Uzaiciniet kursu dalībniekus atrast sadaļu: „Jūsu motivācijas vēstule = Jūsu pase” un
iepazīties ar piemēriem un padomiem motivācijas vēstules rakstīšanā. Paskaidrojiet, ka
ir ieteicams CV papildināt ar motivācijas vēstuli. Tādā veidā Jūs varat saistīt savu CV ar
amatu vai organizāciju, uzsverot, kādā veidā Jūs atbilstat tās vērtībām, mērķiem un
centieniem. CV uzsver Jūsu prasmes, kuras atbilst piedāvātajam amatam, motivācijas
vēstulē jāparāda Jūsu motivācija, vēlme un spēja pielāgoties.
Papildus informācija kursu vadītājam
Motivācijas vēstule ir vēstule, kuru Jūs sūtāt kopā ar CV, piesakoties darbā. Nenovērtējiet
to par zemu, jo tā Jums var būt kā papildus reklāma.
Motivācijas vēstulei:
jāparāda darba devējam Jūsu ieinteresētība darbā un zināšanas par uzņēmumu, kurā Jūs
vēlētos strādāt;
jāatklāj Jūsu svarīgākās prasmes, sasniegumi, Jūsu unikālās īpašības;
jāsniedz papildus informācija, kas nav iekļauta Jūsu CV;
jāpārliecina darba devējs, kādēļ tieši Jūs esat piemēroti šim darbam.
Stils
Adresējiet savu vēstuli atbildīgajai personai, pat ja tas nozīmē, ka Jums ir jāzvana
uzņēmumam, lai uzzinātu tās personas vārdu, kas nodarbojas ar pieņemšanu darbā. Tas
nodrošinās, ka Jūsu vēstule sasniedz pareizo personu. Tā Jūs arī uzzināsiet
kontaktinformāciju tālākai saziņai pa tālruni vai e-pastu.
Domājiet no darba devēja viedokļa, nevis sava. Pastāstiet viņam, ko Jūs varat sniegt
organizācijai vai iestādei, nevis ko iestāde var sniegt Jums. Nesūtiet vienu standarta vēstuli
visiem darba devējiem.
Motivācijas vēstulei nevajadzētu būt garākai par vienu lapaspusi, tai jābūt ar rindkopās
strukturētu informāciju. Motivācijas vēstulē parasti iekļauj četras rindkopas.
Tiešsaistes nodarbinātības rīks
31
Saturs
Rakstot motivācijas vēstuli, izmantojiet šādu struktūru un ieteikumus:
Īsi iepazīstiniet ar sevi, norādiet amatu, kuram Jūs piesakaties, norādiet avotu, kur Jūs
atradāt informāciju par darba piedāvājumu.
Paskaidrojiet, kāpēc Jūs esat ieinteresēts šajā darbā un parādiet, ka izprotat darba
pienākumus.
Paskaidrojiet, kāpēc Jūs vēlaties strādāt šajā uznēmumā vai iestādē. Izrādiet interesi un
informētību par uzņēmuma panākumiem, veiksmēm, vērtībām vai klientiem.
Uzsveriet, kāpēc Jūs esat piemērots konkrētajam amatam vai darbam. Norādiet uz savām
stiprajām pusēm, atsaucoties uz CV iekļauto pieredzi. Parādiet, ka Jūsu stiprās puses atbilst
darba devēja prasībām.
Izmantojiet iespēju paskaidrot kādus nesaprotamus jautājumus, piemēram, pārtraukumus
darba pieredzē. Paskaidrojiet, ar kādiem šķēršļiem esat saskāries un kā tie palīdzēja Jums
pilnveidoties.
Izvēloties rakstīšanas stilu, jāņem vērā joma, kurā Jūs piesakaties darbā.
Pārbaudiet, vai vēstulē nav pareizrakstības kļūdu un vēstules adresāta vārds un uzvārds ir
uzrakstīti pareizi.
Pieklājīgi norādiet, ka esat gatavi darba intervijai vai sarunai.
Vēstule jāraksta datorrakstā, taču rokrakstā vēstulē var ierakstīt uzrunu – „God. ..... kungs
vai Cien. ...... kundze” (un darba devēja uzvārdu) un parakstīt vēstuli, noslēdzot to ar
vārdiem: „Ar cieņu, .....”.
Motivācijas vēstulē jāiekļauj šādas daļas: kontaktinformācija, uzruna, vēstules galvenā
daļa, noslēguma rindkopa.
6. Paskaidrojiet, ka rakstot CV ir svarīgi izmantot tekstapstrādes programmu, piemēram,
MS Word. Iespējams arī izmantot specializētas tīmekļa vietnes, kas piedāvā „CV
veidotāju", kuru var izmantot, rakstot CV un saglabājot to tiešsaistē.
Ievērojiet: CV jābūt saistītam ar konkrētu vakanci, pat ja lielākā daļa informācijas tajā ir
attiecināma uz visiem darba sludinājumiem. Mainiet informāciju CV, lai atspoguļotu konkrētu
profesionālo pieredzi, pamatprasmes vai īpašu apmācību, kas atbilstu konkrētajam darba
piedāvājumam.
Tiešsaistes nodarbinātības rīks
32
Jautājumi diskusijai
 Kāda ir Jūsu pieredze CV un motivācijas vēstuļu rakstīšanā?
 Kas Jums šķiet visgrūtākais, rakstot CV vai motivācijas vēstuli?
 Kādas jaunas idejas Jūs guvāt?
7.3. B daļa - Praktiskās nodarbības
1. nodarbība: Darba sludinājumi
Ieteicamais laiks - 1.5 stundas.
Nodarbības mērķis: apgūt tabulu veidošanas, uzlabošanas un noformēšanas prasmes MS Word
programmā, atlasīt vissvarīgāko informāciju darba sludinājumos.
Iesildīšanās
Jautājumi diskusijai
 Kā Jūs parasti iegūstat informāciju par vakantajām darba vietām?
 Vai kādreiz esat pieteicies vairākos darbos vienlaicīgi?
 Kur un kā Jūs uzkrājat un saglabājat informāciju par vakantajām darba vietām?
 Vai šādam nolūkam esat izmantojuši arī datoru?
Kraujas kundzei nepieciešama palīdzība!
1. Kursu dalībnieki atver 2. nodaļas „Gatavojies!” 1. praktisko nodarbību.
Tiešsaistes nodarbinātības rīks
33
2. Paskaidrojiet, ka šajā nodarbībā kursu dalībniekiem jāpalīdz Dacei Kraujai. Viņi analizēs
trīs darba sludinājumus viesnīcas administratora amatam. Darba sludinājumi tika
atrasti izmantojot trīs dažādas meklēšanas stratēģijas:
 ar meklētājprogrammas palīdzību, izmantojot atslēgas vārdus;
 speciālajās mājas lapās, kurās tiek ievietoti darba sludinājumi;
 Nodarbinātības Valsts Aģentūras mājas lapā.
3. Kursu dalībnieki atver dokumentu „Kraujas kundzei nepieciešama Jūsu palīdzība" un
saglabā to izveidotajā mapē ar nosaukumu „GatavojiesPN1A_vards_uzvards.doc”.
4. Kursu vadītājs lūdz dalībniekus ieteikt, kāda informācija viņiem būtu nepieciešama, lai
pirms lēmuma pieņemšanas salīdzinātu vairākus darba piedāvājumus. Pierakstiet kursu
dalībnieku idejas un salīdziniet viņu priekšlikumus ar tabulas struktūru, kas dota
dokumentā „Kraujas kundzei nepieciešama Jūsu palīdzība". Lai tabula būtu
noderīgāka, tajā nepieciešams iekļaut papildus kolonnas, piemēram, „organizācijas
adrese" vai nepieciešamais laiks, lai nokļūtu darbā".
5. Kursu dalībnieki var uzlabot tabulu, izdzēšot vai pievienojot jaunas kolonnas.
6. Ja kursu dalībnieku prasmes darbā ar tabulām ir zemas, pasniedzējs parāda, kā izveidot
jaunu tabulu, izmantojot MS Word lietotni, kā pāriet no vienas kolonnas uz otru un kā
formatēt šūnas.
7. Apspriediet, kā kursu dalībnieki ir novērtējuši šos darba piedāvājumus.
8. Lai kursu dalībnieki apgūtu tabulu veidošanas un noformēšanas prasmes, viņi kopē -
ielīmē doto tabulu atsevišķā dokumentā un uzlabo tās noformējumu. Paskaidrojiet, ka
saturs būs pārskatāmāks ar konsekventāku fontu un krāsu izvēli. Kad darbs ir paveikts,
kursu dalībnieki to saglabā.
Jautājumi diskusijai:
 Kuru darbu Jūs ieteiktu Dacei Kraujai izvēlēties kā pirmo? Kāpēc?
Tagad Jūsu kārta!
9. Paskaidrojiet, ka nodarbības otrajā daļā kursu dalībniekiem būs jāsameklē informācija,
kas saistīta ar viņu nodarbinātību.
10. Kursu dalībnieki atver dokumentu „Tagad Jūsu kārta!” un saglabā to ar nosaukumu
„Gatavojies_PN1B_vards_uzvards.doc”.
11. Dokumentā kursu dalībnieki var aplūkot Daces Kraujas izveidoto tabulu. Ja dalībnieki šo
veidni ir pārveidojuši, tad viņi var izmantot savu tabulu informācijas apkopošanai par
vakancēm. Kursu dalībnieki iekopē dokumentā uzlaboto veidni (tā tika izveidota
nodarbības pirmajā daļā).
12. Kad kursu dalībnieki ir izveidojuši veidni, viņi sameklē trīs darba piedāvājumus, kas
atbilst viņu vēlmēm, izmantojot:
Tiešsaistes nodarbinātības rīks
34
 meklētājprogrammu (izmantojot atslēgas vārdus);
 speciālās mājas lapas, kurās tiek ievietoti darba sludinājumi;
 Nodarbinātības Valsts Aģentūras mājas lapu.
13. Kursu dalībniekiem jāizmanto dažādas meklēšanas stratēģijas un jāaizpilda tabula ar
nepieciešamo informāciju.
14. Kad tabula ir aizpildīta, kursu dalībnieki salīdzina darba piedāvājumus, pievēršot
uzmanību:
 uzņēmuma veidam, darba videi, darbinieku skaitam,
 darba algai
un sniedz savu vērtējumu.
15. Nodarbības beigās kursu dalībnieki izvērtē savu darbu.
Jautājumi diskusijai
 Vai tehnoloģijas palīdz darba meklēšanas procesā? Kādā veidā?
 Kāda informācija Jums ir nepieciešama pirms pieteikšanās darbā? Kāda
informācija ir vissvarīgākā?
 Kādas jaunas prasmes Jūs apguvāt šajā nodarbībā?
2. nodarbība: Darba meklēšana
Ieteicamais laiks - 1.5 stundas.
Nodarbības mērķis: uzlabot kursu dalībnieku spējas organizēt darba meklēšanu, izmantojot
izklājlapu (MS Excel) lietotni.
Iesildīšanās
Jautājumi diskusijai
 Vai Jūs esat izmantojuši izklājlapu lietotni MS Excel? Ja jā, kādiem nolūkiem?
 Vai Jums bija grūtības izklājlapu lietotnes izmantošanā? Kas radīja šīs grūtības?
Kraujas kundzei nepieciešama Jūsu palīdzība!
Pēc izvēles: Ja kursu dalībniekiem nav vai ir maza pieredze darbā ar izklājlapu lietotni MS Excel,
kursu vadītājs demonstrē pamatdarbības izklājlapu lietotnē.
Tiešsaistes nodarbinātības rīks
35
1. Ja kursu dalībniekiem ir pieredze darbā ar izklājlapu lietotni MS Excel, viņi atver
dokumentu „Oganizējiet savu meklēšanu” un saglabā to ar nosaukumu
„GatavojiesPN2_vards_uzvards.doc".
2. Kursu vadītājs paskaidro, ka documents sastāv no 5 darba lapām. Kursu dalībnieki
atver pirmo darba lapu „Dace_Krauja_turpin”.
3. Kursu dalībnieki analizē tabulā ievietoto informāciju tabulā un, ja nepieciešams, dzēš
vai pievieno tabulai kolonnas.
4. Kursu dalībnieki izpēta tabulas noformējumu un izmēģina dažādus citus tabulas
noformējuma veidus (rakstzīmju fonts, izmērs, tabulas līniju, šūnu krāsa u.c.).
5. Kursu dalībnieki kopē un ielīmē tabulu darba lapās „Dace_Krauja_uzlab_1tabula” un
„Dace_Krauja_uzlab_2tabula”.
6. Ja laiks atļauj kursu dalībnieki vingrinās tabulu noformēšanā šajās darba lapās.
Tagad Jūsu kārta!
7. Kursu dalībnieki dokumentā „Oganizējiet savu meklēšanu” atver darba lapu ar
nosaukumu „Jus”.
8. Kursu dalībnieki aizpilda tabulu, sekojot norādījumiem, kas sniegti šajā dokumentā un
vingrinās formulu pielietošanā un nosacījuma formatēšanas izmantošanā.
9. 1. un 2. praktiskajā nodarbībā kursu dalībnieki ir vingrinājušies, kā MS Word un
MS Excel tabulās apkopot informāciju par darba piedāvājumiem, izvērtējuši, kāda
informācija ir nepieciešama, piesakoties darbā.
Jautājumi diskusijai
 Kādu informāciju ir nepieciešams apkopot darba meklēšanas procesā?
 Kādā veidā to darīt ir visērtāk?
 Kādas jaunas prasmes apguvāt šajā nodaļā?
3. nodarbība: CV sagatavošana
Ieteicamais laiks - 3.5 stundas.
Nodarbības mērķis: pilnveidot kursu dalībnieku prasmes novērtēt iepriekšējo darba pieredzi,
strukturēt informāciju rakstot CV, iepazīt dažādus CV rakstīšanas stilus un formas.
Tiešsaistes nodarbinātības rīks
36
Iesildīšanās
Jautājumi diskusijai
 Kāds ir CV galvenais mērķis?
 Kāda CV informācija ir vissvarīgākā darba devējam?
 Vai var izmantot vienu CV piesakoties vairākiem darbiem? Kādēļ „jā” vai „nē”?
Kraujas kundzei nepieciešama Jūsu palīdzība!
1. Paskaidrojiet, ka šajā nodarbībā kursu dalībnieki analizēs Daces Kraujas CV. Pirmajā
daļā kursu dalībnieki ieteiks uzlabojumus Daces CV. Otrajā daļā viņi sagatavos divus
sava CV variantus.
2. Pirmajā nodarbības daļā kursu dalībnieki tiek sadalīti mazās grupās (2 - 3 dalībnieki).
Viņi atver dokumentu „Daces Kraujas CV ar kļūdām” un dokumentu „Kraujas kundzei
vajadzīga Jūsu palīdzība”.
3. Kursu dalībnieki novērtē Daces Kraujas CV un, izmantojot novērtējuma lapu, pieraksta
atbildes un ieteikumus, kā Dace var uzlabot savu CV. Lai noteiktu Daces kompetences,
kursu dalībnieki atver dokumentu „Daces Kraujas kompetences”, kurā atspoguļots
Daces pašvērtējums un darba pieredze.
4. Kursu dalībnieki iepazīstas ar ieteikumiem CV rakstīšanai.
5. Noslēgumā katra grupa ar secinājumiem un ieteikumiem Daces CV uzlabošanai
iepazīstina pārējos kursu dalībniekus.
Jautājumi diskusijai
Katra grupa sniedz savu viedokli vienā jautājumā. Pārējās grupas var papildināt.
 Kā Jūs vērtējat Daces CV ? Kādas izmaiņas Jūs ieteiktu?
 Kādas gramatikas un pareizrakstības kļūdas pamanījāt? Kā tās izlabojāt?
 Kādus uzlabojumus Jūs ieteiktu veikt informācijas saturā?
6. Kad grupas ir ieteikušas savus uzlabojumus, kursu dalībnieki atver dokumentu „Daces
Kraujas uzlabots CV”. Pārrunājiet izmaiņas uzlabotajā variantā.
Jautājumi diskusijai
 Vai ir atšķirība starp abiem CV?
 Kāda papildus informācija ir iekļauta otrajā CV?
Tiešsaistes nodarbinātības rīks
37
7. Pēc diskusijas atgādiniet dalībniekiem, ka CV var rakstīt dažādos stilos: hronoloģiskais
CV, uz prasmēm balstītais vai funkcionālais CV.
Papildus informācija kursu vadītājam
Hronoloģiskais CV
Jūsu darba pieredze tiek uzskaitīta apgrieztā hronoloģiskā secībā. Piemērots gadījumos,
kad Jūs piesakāties uz amatu, kas tuvs Jūsu pašreizējam darbam, jo šis CV dod skaidru
pārskatu par Jūsu līdzšinējo pieredzi konkrētajā nozarē. Tā mērķis ir atspoguļot informāciju
par Jūsu darbu un izglītību tā, lai piesaistītu potenciālo darba devēju uzmanību un radītu
vēlmi iepazīt Jūs tuvāk.
Funkcionālais CV
Vairāk tiek izceltas Jūsu galvenās prasmes, iemaņas un īpašās dotības, mazāk - karjeras
līdzšinējā attīstība. Piemērots tiem, kas meklē savu pirmo darbu, vai arī tiem, kas nolēmuši
mainīt profesionālās karjeras virzienu. Uzsvars tiek likts nevis uz karjeras vēsturi, bet uz
vispārējām iemaņām un prasmēm.
Darba pieredzes kopsavilkums
Tiek apkopoti galvenie sasniegumi Jūsu karjerā. Piemērots pieredzējušiem augstākā līmeņa
vadītājiem vai tiem, kas meklē ārštata vai īslaicīgu darbu.
Meklējot jaunu darbu, nav iespējams sastādīt nevainojamu CV, kas derētu jebkuram
gadījumam. Jūsu pieteikumam jābūt sagatavotam atbilstoši katra sludinājuma, katras
personāla atlases aģentūras vai uzņēmuma konkrētajām prasībām. Rakstot CV, jāizceļ
dažādas prasmes un pieredze, kas piemērota katram no amatiem.
Papildus informācija:
www.open.ac.uk/careers/chronological-cv.php
Tagad Jūsu kārta!
8. Atgādiniet kursu dalībniekiem, ka visbiežāk CV tiek rakstīts apgrieztā hronoloģiskā
secībā, tādēļ arī šajā nodarbībā kursu dalībnieki veidos šāda veida CV.
9. Paskaidrojiet, ka pirms sākt rakstīt savu CV, kursu dalībniekiem jāiepazīstas ar
padomiem CV rakstīšanā, kas ietverti dokumentā:
„Padomi_CV_rakstisana_un_CV_paraugi.doc”. Sava CV rakstīšanā kā veidni var
izmantot Daces Kraujas CV. Kursu dalībniekiem jāsaglabā savs CV ar nosaukumu:
„vards_uzvards_CV.doc”.
10. Kamēr kursu dalībnieki gatavo savus CV, vadītājs, ja nepieciešams, sniedz palīdzību.
11. Kad dalībnieki ir pabeiguši rakstīt savu CV, viņi to pārbauda un iedod to izlasīt kādam
no grupas dalībniekiem.
Tiešsaistes nodarbinātības rīks
38
12. Kursu dalībnieki, strādājot pāros, apspriež savus CV un iesaka uzlabojumus.
13. Kad CV ir pabeigts, dalībnieki to saglabā zibatmiņā vai nosūta sev pa e-pastu.
14. Ja laiks atļauj kursu dalībnieki var pārbaudīt tiešsaistes resursus, lai atrastu citas
veidnes. Dalībniekiem ieteicams iepazīties ar Europass CV.
Papildus informācija kursu vadītājam
Kas ir Europass Curriculum Vitae (CV)?
Europass CV ir vienots Curriculum Vitae Eiropas standarts, kas katram ļauj uzskatāmi
parādīt ne tikai informāciju par sevi, savu darba pieredzi un izglītību, bet arī aprakstīt
dažāda veida prasmes.
Informāciju par Europass CV veidošanu var atrast interneta vietnē: http://www.europass.lv
Tiešsaistes nodarbinātības rīks
39
8. Trešā nodaļa - Rīkojies!
8.1. Ievads - vispārējā informācija
Ieteicamais laiks - 0.5 stundas.
Nodaļas mērķi:
Palīdzēt kursu dalībniekiem:
 veidot izpratni par sociālo tīklu izmantošanas iespējām jaunu kontaktu veidošanā
profesionālajā jomā,
 papildināt zināšanas par sociālā tīkla Facebook drošības iestatījumiem un Facebook
rīku pielietošanu,
 apgūt MS PowerPoint prezentāciju veidošanas principus un izmantot šo programmu
prezentāciju veidošanai profesionālajā jomā,
 sagatavoties darba intervijai.
Nepieciešamās IKT prasmes:
Prasme izmantot Web 2.0 rīkus.
3. nodaļa sastāv no 2 daļām.
A daļa - Tiešsaistes resursi - Tikšanās ar darba devēju
Šajā daļā kursu dalībnieki atklās, kā izmantot sociālos tīklus darba meklēšanas nolūkos un iegūs
zināšanas par personīgo drošību internetā. Kursu dalībnieki mācīsies, kā sagatavoties darba
intervijai un sevi veiksmīgi prezentēt.
B daļa - Praktiskās nodarbības
B daļā ir 2 praktiskās nodarbības. Pirmajā nodarbībā dalībnieki analizēs Daces Kraujas Facebook
profilu, apspriedīs, cik svarīgi ir privātuma iestatījumi un kā tos izmantot. Kursu dalībnieki
izveidos un analizēs savu sociālā tīkla profilu un pielāgos privātuma iestatījumus.
Otrajā praktiskajā nodarbībā dalībnieki vingrināsies prezentēt sevi, vispirms analizējot Daces
Kraujas PowerPoint prezentāciju, un pēc tam sagatavojot prezentāciju par sevi.
8.2. A daļa - Tiešsaistes resursi: Tikšanās ar darba
devēju
Ieteicamais laiks - 3 stundas.
Iesildīšanās
Pastāv vairākas efektīvas stratēģijas, lai izvērtētu iepriekšējās zināšanas. Izmantojot „KWL"
stratēģiju, kursu vadītājs lūdz dalībniekus uzrakstīt uz izdales materiāla, ko viņi jau zina par
Tiešsaistes nodarbinātības rīks
40
tēmu, ko viņi vēlas uzzināt par šo tēmu un nodarbības beigās, ko jaunu viņi ir uzzinājuši. (KWN -
angļu valodā K- know, W-want to learn, L- learned).
 Iepazīstiniet kursu dalībniekus ar nodaļas mērķiem un abu praktisko nodarbību saturu,
ka arī nosauciet 4 galvenās tēmas, kuras tiks apspriestas:
1. Digitālā identitāte
2. Sociālie tīkli
3. Darba intervijas
4. Kā sevi veiksmīgi prezentēt darba devējam
 Izmantojot KWL stratēgiju, kursu dalībnieki uzraksta uz papīra lapas, ko viņi jau zina par
šīm tēmām un ko vēl vēlētos uzzināt (aizpilda pirmo un otro kolonnu).
Es zinu Es vēlos uzzināt Es esmu uzzinājis/usi
 Kad kursu dalībnieki ir ierakstījuši savas domas pirmajā un otrajā kolonnā, tas ir,
norādījuši, ko viņi zina un ko viņi vēlas uzzināt par četrām piedāvātajām tēmām, kursu
vadītājs iegūst atgriezenisko saiti, vai nu savācot izdales materiālus vai vadot grupas
diskusiju. Pievērsiet īpašu uzmanību viņu vajadzībām (kolonna - Es vēlos uzzināt), jo
nodarbības noslēgumā Jūs pārrunāsiet, vai dalībnieku vajadzības un vēlmes ir
piepildījušās.
1. Kursu dalībnieki atver 3. nodaļas „Rīkojies!” pirmo daļu „Tiešsaistes resursi”.
2. Informējiet kursu dalībniekus par noderīgajiem resursiem, kas iekļauti šajā daļā un kas
palīdzēs viņiem pareizi izmantot sociālos tīklus un uzlabot prezentācijas prasmes.
Informācija ir strukturēta 4 sadaļās:
I. Jūsu „digitālā identitāte” var palīdzēt Jums atrast darbu
II. Runas māksla
Tiešsaistes nodarbinātības rīks
41
III. Gatavošanās intervijai
IV. Pārbaudes jautājumi
Papildus informācija kursu vadītājam
Tīklošanās ir viens no svarīgākajiem komponentiem darba meklēšanā. Uzņēmumi
darbinieku meklēšanā arvien vairāk izmanto sociālos tīklus, kā arī lai izpētītu potenciālos
darbiniekus, kas ir pieteikušies darbā. Ir svarīgi zināt, ka uzņēmumi šādā veidā iegūst
informāciju. Arī darba meklētāji var izmantot šādu firmas taktiku, lai gūtu priekšrocības.
Sociālie tīkli, tostarp tādas vietnes kā, piemēram, Twitter un Facebook, var palīdzēt darba
meklējumos, kā arī sazināties ar cilvēkiem, kuri var palīdzēt atrast darbu. Taču, ja sociālos
tīklus lieto nepareizā veidā, tas var apdraudēt iespējas atrast darbu.
Ja jūs meklējat darbu, ir svarīgi būt tiešsaistē, kur jūs varat informēt par savām prasmēm
un pieredzi. Jūsu tiešsaistes profili sociālajos tīklos var arī palīdzēt jums veidot kontaktus,
kas var paātrināt darba meklēšanu un palīdzēt jums virzīties augšup pa karjeras kāpnēm.
Rūpīgi atlasiet informāciju, kuru ievietojat tiešsaistē. Ja jums ir konts tādos sociālajos
tīklos kā draugiem.lv, Facebook.com u.c., daudzi cilvēki lasīs un novērtēs informāciju un
izdarīs secinājumus. Daudzi darba devēji izmanto šo rīku, lai izpētītu savus potenciālos
darbiniekus. Padariet savu kontu privātu, lai tam var piekļūt tikai jūsu draugi. Jābūt īpaši
uzmanīgiem un nevajag ievietot savā profilā informāciju, kas nav domāta darba devējam.
Ja jūs neesat uzmanīgi, visu, ko jūs ievietojat Facebook, var redzēt jūsu pašreizējais vai
potenciālais darba devējs. Nepiemērotu komentāru un / vai fotogrāfiju dēļ jūs varat zaudēt
darba piedāvājumu.
Ja esat bez darba, padomājiet, vai neizveidot savu mājas lapu, īpaši darba meklēšanas
nolūkiem, iekļaujot tajā savu CV. Ievietojiet tur informāciju saistībā ar izglītību un darba
pieredzi. Varat izveidot savu profilu tādās vietnēs kā LinkedIn, lai piedāvātu savu pieredzi.
Konfidencialitātes jautājumi
Vai potenciālajam darba devējam vajadzētu lasīt informāciju par jūsu personisko dzīvi?
Varbūt nē, bet, ja jūs ievietojat to internetā un tā ir viegli pieejama, viņi var to darīt. Daži
cilvēki savā CV norāda uz savu mājas lapu vai blogu, un daudzi no mums meklē informāciju
par mūs interesējošiem cilvēkiem internetā. Pat ja šī informācija nav iekļauta Jūsu CV, bet
jums ir blogs, tīmekļa vietne vai profils sociālajos tīklos, kas satur informāciju par jūsu
patieso identitāti, to var atrast un izlasīt visi cilvēki, arī tie, kuriem jūs šo informāciju
nevēlētos sniegt - ne tikai Jūsu priekšnieks un potenciālais darba devējs, bet arī Jūsu klienti
un kolēģi.
Tiešsaistes tīklošanās priekšrocības
Ir tūkstošiem diskusiju grupu un sabiedrisko forumu, kuros tiek apspriestas simtiem tēmu.
Tiešsaistes nodarbinātības rīks
42
Sociālie tīkli ir lielisks informācijas iegūšanas un apmaiņas veids. Sociālie tīkli internetā ir
noderīgi sludinājumu ievietošanai un lasīšanai. Sociālie tīkli ir labākais veids, kā atrast
cilvēkus ar līdzīgām interesēm.
Daudzi darba devēji meklē potenciālos darbiniekus izmantojot internetu.
Trūkumi
Informācija, kuru cilvēki par sevi sniedz sociālajos tīklos internetā ne vienmēr ir ticama.
Iesaistoties sociālajos tīklos internetā, cilvēki retāk satiekas ar saviem draugiem. Iespējama
arī privātās informācijas zagšanu un datu nelikumīgu izmantošanu.
http://jobsearch.about.com/od/jobsearchblogs/a/jobsearchblog.htm
http://www.rileyguide.com/network.html
3. Kursu dalībnieki atver 1. sadaļu: „Jūsu „digitālā identitāte” var palīdzēt Jums atrast
darbu”. Dodiet laiku iepazīties ar resursiem un atrast atbildes uz 2 jautājumiem:
 Kā izmantot Web 2.0 rīkus darba meklēšanai?
 Kā nodrošināt Jūsu digitālās identitātes drošību sociālajos tīklos, piemēram,
Facebook?
4. Kursu dalībnieki pastāsta, kādu interesantu informāciju un jaunas idejas viņi ir ieguvuši.
Jautājumi diskusijai
 Kā Jūs izmantojat Web 2.0 rīkus darba meklēšanai?
 Kā Jūs nodrošināt Jūsu digitālās identitātes drošību sociālajos tīklos?
 Kādas jaunas atziņas esat guvuši?
5. Kursu vadītājs paskaidro, ka darba devējs pirms darbinieka pieņemšanas darbā uzaicina
kandidātus uz darba interviju. Pajautājiet, vai kāds no dalībniekiem ir bijis uz interviju
un aiciniet viņu dalīties pieredzē ar grupu.
Jautājumi diskusijai
 Kā Jūs jutāties intervijas laikā?
 Kādu informāciju darba devējs vēlējās iegūt?
 Vai Jūs gatavojāties intervijai? Ja jā, tad kā?
 Vai Jūs kaut ko mainītu savā uzvedībā nākamajā reizē?
Tiešsaistes nodarbinātības rīks
43
6. Pēc diskusijas aiciniet kursu dalībniekus doties uz sadaļu – „Runas māksla”. Kursu
dalībnieki pārlūko tiešsaistes resursus vai noskatās kādu darba interviju tiešsaistē, kas
iekļautas II sadaļā, III sadaļā.
Jautājumi diskusijai
 Kādus jaunus ieteikumus par sagatavošanos veiksmīgai intervijai guvāt
(ierašanās, runas veids, lietas, ko ņemt līdzi, ģērbšanās stils, ķermeņa valoda,
psiholoģiskā sagatavošanās, kāda informācija Jums jāzina iepriekš)?
Papildus informācijas kursu vadītājam
Ieteikumi:
Iegūstiet pēc iespējas vairāk informācijas par potenciālo darba devēju, uzņēmuma darbību,
produkciju un darbības mērķiem.
Lietojiet internetu, bibliotēkas un periodiskos izdevumus, lai atrastu jaunāko informāciju.
Iegaumējiet dažus faktus par organizāciju un esiet gatavi minēt tos intervijas laikā.
Noformulējiet dažus jautājumus, ko uzdot intervijas laikā.
Parunājiet ar cilvēkiem, kas strādā vai ir strādājuši organizācijā.
Darba intervija dod jums iespēju „paspīdēt”. Jūs varat radīt labu vai sliktu iespaidu. Ja jūs
neesat veltījuši laiku, lai sagatavotos intervijai, pasakāt „nepareizas" lietas, neesat attiecīgi
apģērbies, intervija būs neveiksmīga.
Veltiet laiku, lai sagatavotos intervijai, pārdomājiet, kāpēc jūs esat piemērots attiecīgam
darbam, kāpēc jūs interesē šis uzņēmums, kā izturēsieties intervijas laikā. Ir svarīgi
atcerēties, ka pirmais iespaids, kāds radīsies intervētājam par jums, būs svarīgs un
ilglaicīgs.
Iegaumējiet faktus
Pārskatiet savu darba pieredzi un pārliecinieties, ko tas, ko jūs sakāt, sakrīt at rakstīto jūsu
CV.
Ko jums nevajadzētu darīt
Ja jūs atnākat uz interviju košļājot gumiju vai dzerot kafiju, tas jau ir viens punkts pret jums.
Nekārtīgas drēbes vai netīras kurpes dos otro punktu pret Jums. Runāšana pa mobilo
telefonu vai īsziņu sūtīšana, iPod klausīšanās, gaidot uzaicinājumu uz interviju var būt
pēdējais punkts, pirms jūs vispār pasakāt kādu vārdu darba intervijā.
Tiešsaistes nodarbinātības rīks
44
Kā Jums vajadzētu runāt
Jūsu runa ir ļoti svarīga. Nerunājiet žargonā. Runājiet skaidri un noteikti. Ja jums ir
nepieciešams padomāt par atbildi uz intervijas jautājumu, tas ir pieļaujams. Labāk
domājat, pirms jūs runājat, nevis stostaties atbildot. Lai jūsu atbildes būtu skaidras un
saprotamas, pirms intervijas pavingrinieties atbildēt uz dažiem jautājumiem (var izmantot
internetā atrodamās virtuālās darba intervijas).
Klausieties
Darba intervijas laikā var viegli apjukt, ja uzdod negaidītus jautājumus. Ja jūs uzmanīgi
klausīsieties, ko intervētājs jautā, būs vieglāk noformulēt atbilstošas atbildes.
Sagatavošanās intervijai
Uzaicinājums uz interviju Jums noteikti sniegs sekojošo informāciju. Ja nē, ir pilnīgi
pieņemami piezvanīt uz noskaidrot atbildes uz šādiem jautājumiem:
Cik ilgu laiku aizņems intervija?
Kāda veida intervija tā būs?
Vai Jums būs jāizpilda testi vai jāstrādā grupā?
Vai Jums kaut kas ir jāņem līdzi vai jāsagatavo intervijai?
Pārliecinieties:
Kad un cikos notiks intervija?
Kā nokļūt līdz intervijas vietai un cik ilgs laiks tam nepieciešams?
Ka esat saskaņojis transportlīdzekļu kustības grafikus, īpaši, ja jāizmanto vairāki
transportlīdzekļi.
Ka esat saplānojis laiku, lai Jūs ierastos laicīgi, nevis ar nokavēšanos.
Apģērbs
Tas, kā jūs ģērbjaties, veido būtisku daļu no laba iespaida. Apģērbam jābūt profesionālam
un ērtam, darba intervija ir darījumu tikšanās.
Sievietes:
Lietišķs apģērbs. Nekādā gadījumā minisvārki.
Apģērbs ar garām piedurknēm.
Brūnas, melnas vai tumši zilas krāsas kurpes (papēdis ne augstāks par 6 cm).
Miesaskrāsas zeķes vai zeķubikses.
Nepārspīliet ar kosmētiku. Atslēgvārds ir „dabiskums".
Tiešsaistes nodarbinātības rīks
45
Matiem un nagiem ir jābūt labi koptiem.
Jo mazāk vērtslietu, jo labāk.
Izvēlaties klasiska tipa somu vai mapi.
Vīrieši:
Tīrs, labi gludināts krekls ar garām piedurknēm un gaišā krāsā.
Tumšs uzvalks.
Melnas vai brūnas kurpes.
Zīda kaklasaite.
Melnas zeķes.
Noskūta bārda.
Nekādas dekoratīvās kosmētikas.
Paņemiet līdzi piezīmju grāmatiņu un pildspalvu, lai izdarītu vajadzīgos pierakstus.
Drošība
Pasakiet tuviniekiem, kur Jūs ejat un cikos varētu atgriezties, atstājiet adresi un tālruņa
numuru. Esiet īpaši uzmanīgi, ja jūs aicina uz interviju privātmājā.
Zināšanas par sevi
Pārlasiet vēlreiz savu CV un motivācijas vēstuli, īpaši pārdomājot, kādas īpašības darba
devējs pieprasa. Pārdomājiet, kā jūs tās varat nodemonstrēt intervētājam un kā atstāt labu
iespaidu. Atceraties, ka viņi ir uzaicinājuši jūs uz interviju, lai uzzinātu par jums vairāk.
Gatavojoties intervijai, jūs varat pārdomāt atbildes uz šādiem jautājumiem:
Kāpēc es vēlos iegūt šo darbu un ko šis darbs ietver?
Kādas īpašības nosaka Jūsu atbilstību šim darbam?
Kādas ir manas stiprās puses un ko man vajdzētu pilnveidot?
Kā es vēlētos veidot savu karjeru?
Kādas prasmes man nepieciešamas, un kādas prasmes es esmu ieguvis/usi iepriekšējos
darbos un ārpus darba. Miniet piemērus.
Izmantojiet savu īpašo pieredzi un sasniegumus. Jūs varat noteikt savas prasmes, kuras
esat ieguvis/usi dažādās jūsu dzīves jomās, piemēram, strādājot iepriekšējās darba vietās,
attīstot savas intereses, nodarbojoties ar sportu vai veicot brīvprātīgo darbu. Tas palīdzēs
jums sagatavot pierādījumus un padomāt par atbildēm uz jautājumiem par kompetencēm.
Sagatavojiet atbildes, bet nevajadzētu atstāt iespaidu, ka esat tās iestudējis. Entuziasms,
pozitīvs viedoklis un godīgums vienmēr ir labākā politika.
Tiešsaistes nodarbinātības rīks
46
Sagatavojiet jautājumus, ko Jūs vēlētos uzdot intervētājam, jo tā ir jūsu iespēja, lai uzzinātu
vairāk par potenciālo darbu.
Informācija par darbu
Ir svarīgi, lai Jūs pēc iespējas vairāk zinātu par darbu, kuram Jūs piesakāties. Izpētiet, kādas
līdzīgas profesijas ir nepieciešamas attiecīgajā jomā, un, ja iespējams, parunājiet ar
cilvēkiem, kas jau strādā amatā vai profesijā, kurā Jūs esat ieinteresēti. Arvien biežāk darba
devēji savās mājas lapās ievieto informāciju par notikumiem, darbiem, kas var sniegt
interesantu ieskatu profesijas ikdienā. Jums nav nepieciešams zināt, ko tieši Jūs darīsiet
konkrētajā amatā, bet Jums būs izpratne par darbības veidiem attiecīgajā profesijā.
Apskatiet darba sludinājumus, amata aprakstus.
Lasiet sludinājumus un darba aprakstus uzmanīgi un mēģiniet atrast personīgos piemērus
saistībā ar sludinājumā minētajām kompetencēm.
Zināšanas par iestādi / uzņēmumu
Fakts, ka esat pētījuši potenciālo darba devēju, parādīs jūsu interesi un motivāciju strādāt
šajā iestādē. Tas arī palīdzēs jums atbildēt uz intervētāja jautājumiem.
Izpētiet viņu mājas lapu un, ja iespējams, arī gada pārskatu. Daudzās mājas lapās ir arī
preses relīžu un rakstu arhīvs. Internetā jūs varat arī sameklēt, ko par šo iestādi raksta citi.
Psiholoģiskā sagatavošanās
Ja esat rūpīgi gatavojušies un domājuši par sevi un savām prasmēm, esat pētījuši darba
devēju un darbu, praktiski sagatavojušies un izpētījuši, kā nokļūt uz interviju, jums
vajadzētu justies pārliecinātiem.
Taču neuztraucieties, ja jūs pirms intervijas jūtaties satraukušies. Lielākā daļa cilvēku jūtas
nervozi šādās situācijās, un tas izpaužas dažādos veidos: dažiem cilvēkiem var būt sausa
mute, citiem trīcošas rokas, straujš pulss, bezmiegs, svīšana, pīkstoša balss utt.
Atcerieties, ka intervētāji negaida, lai jūs būtu perfekti. Viņi vēlas saskatīt jūsu nākotnes
potenciālu, un kā viņu organizācija varētu palīdzēt jums pilnveidoties. Intervētāji vēlas
uzzināt, vai jums ir spējas, zināšanas un motivācija, lai iekļautos viņu organizācijā un
sniegtu savu ieguldījumu.
Ir lietas, ko Jūs varat darīt, lai sagatavotu sevi psiholoģiski:
Sarunājiet treniņinterviju ar jūsu karjeras konsultantu, vai arī sagatavojiet tipiskus
intervijas jautājumus un izmēģiniet darba interviju ar draugu.
Centieties naktī pirms intervijas labi izgulēties. Ieteicams paēst vakariņas nedaudz agrāk
nekā parasti un doties gulēt savlaicīgi.
Tiešsaistes nodarbinātības rīks
47
Centieties dzert daudz ūdens visu dienu, kas ir labāk nekā dzert stimulējošus dzērienus, kā
piemēram, tēju un kafiju.
Elpojiet! Izmēģiniet dziļi ieelpot, aizturēt elpu uz dažām sekundēm un pilnībā izelpot, un pēc
tam atkārtojiet pēc vajadzības. Ir pieejams daudz grāmatu un CD par tādām tēmām kā
elpošanas tehnikas, meditācija, relaksācija, un pozitīva vizualizācija. Atrodiet to, kas jums
palīdz.
Atcerieties, ka intervētājs zina, ka kandidāti nervozēs. Viņi vēlas, lai jūs būtu tie, kas jūs esat
un brīvi, lai viņi varētu iegūt labāku vispārējo iespaidu par jums. Viņi arī saprot, ka dažas
nervozitātes pazīmes norāda, ka jūs patiešām vēlaties šo darbu.
Mēginiet būt pozitīvi un atceraties, ka jebkāda pieredze, ko jūs gūstat no darbā
pieņemšanas procesa, ir iespēja jums mācīties un attīstīties.
http://www.prospects.ac.uk/interview_preparation.htm
8.3. B daļa – Praktiskās nodarbības
1. nodarbība: Digitālā identitāte
Ieteicamais laiks - 2.5 stundas.
Nodarbības mērķis: izpētīt sociālo tīklu izmantošanas iespējas darba meklēšanai, veicināt
izpratni par „digitālo identitāti”.
Iesildīšanās
Jautājumi diskusijai
 Vai jums ir profils sociālajos tīklos? Ja jā, kādos?
 Pastāstiet mums par savu pieredzi, kādiem mērķiem un kā Jūs to izmantojat.
 Kādu informāciju Jūs esat iekļāvuši savā profilā?
 Vai esat domājuši par drošības un privātuma jautājumiem? Kam ir piekļuve Jūsu
profilam un ziņām Jūsu kontā?
Ja kursu dalībniekiem nav profila, nodarbību vadītājs palīdz to izveidot.
Tiešsaistes nodarbinātības rīks
48
Kraujas kundzei nepieciešama Jūsu palīdzība!
1. Kursu dalībnieki atver 3. nodaļas „Rīkojies!” pirmo praktisko nodarbību.
2. Paskaidrojiet, ka kursu dalībnieki izpētīs Daces Kraujas profilu. Kursu dalībnieki atver
dokumentu: „Kraujas kundzei nepieciešama Jūsu palīdzība”. Pēc atvēršanas kursu
dalībnieki saglabā to mapē „Nodarbinatibas_riks" ar nosaukumu
“Rikojies_Nod1A_vards_uzvards.doc”.
3. Izskaidrojiet situāciju: Dace Krauja meklē darbu kā viesnīcas administrators. Viņa nesen
izveidoja profilu sociālajā tīklā Facebook, jo uzskata, ka to var izmantot, lai saglabātu
kontaktus ar draugiem un ģimeni. Pēdējā laikā viņa ir ievietojusi ziņojumus par saviem
hobijiem, ģimeni, brīvdienam, cerībām, kā arī publicējusi fotogrāfijas.
4. Sadaliet dalībniekus nelielās grupās (3 - 4 dalībnieki) un pasakiet, ka katrai grupai ir
jāuzņemas atšķirīga loma. Viena grupa iejutīsies Daces draugu lomā un otra grupa -
darba devēja lomā. Katrai grupai jāizpēta Daces Kraujas profils no tiem piešķirtās lomas
viedokļa.
5. Kad grupas ir izanalizējušas Daces Kraujas profilu un izpildījušas uzdevumus darba lapā,
katras grupas pārstāvis prezentē pārējiem dalībniekiem grupas ieteikumus un
secinājumus.
Jautājumi diskusijai
 Kādu informāciju ir ieteicams un kādu nav ieteicams ievietot sociālo tīklu
vietnē?
 Kā Daces Kraujas darbība sociālajā tīklā Facebook varētu ietekmēt viņas darba
meklējumus un turpmāko nodarbinātību?
Tiešsaistes nodarbinātības rīks
49
6. Otrajā nodarbības daļā „Tagad Jūsu kārta!" kursu dalībnieki izmantos apgūtās
zināšanas un prasmes, darbojoties savā Facebook profilā.
Tagad Jūsu kārta!
7. Kursu dalībnieki atver dokumentu „Jūsu digitālā identitāte! - Tagad Jūsu kārta!” un
saglabā ar nosaukumu „Rikojies_1B_vards_uzvards.doc”.
8. Strādājot individuāli dalībnieki analizē savu digitālo identitāti un mēģina to uzlabot,
sekojot jautājumiem un informācijai, kas sniegta dokumentā „Jūsu digitālā identitāte! -
Tagad Jūsu kārta!”.
9. Nodarbības beigās kursu dalībnieki savas domas izsaka diskusijā.
Jautājumi diskusijai
 Vai pēc Jūsu domām sociālie tīkli ir noderīgi darba meklējumos?
 Kādi piesardzības pasākumi jāievēro lietotājam, lai aizsargātu savu privātumu?
 Kā Jūs plānojat uzlabot savu digitālās identitātes drošību?
2. nodarbība: Runas māksla
Ieteicamais laiks - 3.5 stundas.
Nodarbības mērķis: pilnveidot kursu dalībnieku prezentācijas prasmes, izmantojot MS
PowerPoint (vai ekvivalentu) kā atbalsta rīku.
Iesildīšanās
Jautājumi diskusijai
 Vai esat kādreiz izmantojuši PowerPoint programmu prezentāciju veidošanai?
 Kādās situācijās izmantojāt sagatavoto prezentāciju?
 Vai prezentācijas izveide sagādāja grūtības?
Ja kursu dalībniekiem nav vai ir neliela pieredze PowerPoint prezentāciju veidošanā, vadītājs
var parādīt dokumenta „Daces Kraujas prezentācija (ar kļūdām)” pirmos slīdus, izskaidrot
struktūru un to, kā atvērt un apskatīt prezentācijas.
1. Kursu dalībnieki atver 2. praktisko nodarbību.
Tiešsaistes nodarbinātības rīks
50
2. Kursu vadītājs paskaidro, ka dalībnieki analizēs Daces Kraujas prezentāciju. Viņa tajā ir
iekļāvusi ļoti daudz informācijas, taču viņa vēlētos saņemt ieteikumus, kā to uzlabot.
3. Dalībnieki tiek sadalīti mazās grupās (2 - 3 cilvēki), atver Daces Kraujas prezentāciju un
dokumentu „Kraujas kundzei nepieciešama Jūsu palīdzība” un veic uzdevumus. Kursu
dalībniekiem šis dokuments jāsaglabā ar nosaukumu
„Rikojies_2_nod_vards_uzvards.doc”.
4. Daces prezentācijas mērķis ir iepazīstināt ar savu profesionālo karjeru un pieredzi.
Kursu dalībnieki iepazīstas ar ieteikumiem prezentācijas veidošanā un pēc tam analizē
slīdus, ņemot vērā ieteikumus dotajā dokumentā. Aiciniet viņus apskatīt PowerPoint
prezentāciju no tehniskā viedokļa (slīdu dizains, slīdu pārejas u.c.) un no satura
viedokļa (personīgās prasmes, profesionālā pieredze, nosaukumu lietošana, īsi teikumi,
atslēgvārdi, kā paņēmiens, lai atcerētos prezentācijas informāciju).
5. Kad kursu dalībnieki ir izanalizējuši PowerPoint prezentāciju un apsprieduši to mazās
grupās, katra grupa ziņo par saviem atzinumiem un ieteikumiem.
6. Kursu dalībnieki atver dokumentu „Daces Kraujas prezentācija”, iepazīstas ar to un
pārrunā veiktos uzlabojumus.
7. Nodarbības beigās kursu vadītājs ar dalībniekiem pārrunā atšķirības starp privātiem un
profesionāliem nolūkiem veidotu prezentāciju.
Tiešsaistes nodarbinātības rīks
51
Jautājumi diskusijai
 Kādas ir galvenās atšķirības starp privātiem un profesionāliem nolūkiem veidotu
prezentāciju?
 Kas raksturo labu profesionālu prezentāciju?
 Ko Jūs iemācījāties, analizējot Daces piemēru?
Papildus informācijas kursu vadītājam
10 padomi profesionālas PowerPoint prezentācijas sagatavošanai
Prezentācijas, vai tās ir veidotas programmā MS PowerPoint vai kādā citā veidā, ir lielisks
veids, kā papildināt runu, vizualizēt sarežģītas koncepcijas, pievērst klausītāju uzmanību.
Tomēr ar sliktu prezentāciju var sasniegt pretējo. Slikti izstrādāti slīdi ar pārāk daudz teksta
vai neveiksmīgu noformējumu var mulsināt vai - kaitināt skatītāju.
Šeit ir īss ceļvedis, kas palīdzēs Jums izveidot prezentāciju ar profesionālu izskatu un
koncentrētu saturu, izvairoties no visbiežāk pieļautajām kļūdām.
Noformējums
Korekts noformējums jebkurai prezentācijai piešķir profesionālu izskatu.
Microsoft PowerPoint Helper ir liela bezmaksas PowerPoint veidņu izvēle. Gan
lejupielādējot bezmaksas veidni vai veidojot savu, ievērojiet šādus noteikumus:
1. Slīdu veidošana
Nekopējiet slīdus no dažādiem avotiem.
Noformējumu veidojiet vienkāršu, lai tas nenovērš uzmanību.
Izvēlaties viegli lasāmu burtu fontu.
Rūpīgi izvēlaties burtu izmēru tekstam un virsrakstiem.
Izceliet svarīgāko informāciju, ilustrējiet to ar attēliem.
Nepārcentieties ar dekoratīviem elementiem.
Neļaujiet noformējumam kļūt par galveno un ierobežot saturu.
2. Ievērojiet konsekvenci
Tekstā un virsrakstos konsekventi izmantojiet vienu rakstzīmju izmēru un veidu visos
slīdos.
Saskaņojiet krāsas.
Tiešsaistes nodarbinātības rīks
52
Jūs varat izmantot iestādes logo, izcelt virsrakstus, veidot rāmi visam slīdam vai
atsevišķiem skaitļiem un attēliem, taču nepārblīvējiet slīdus ar šiem elementiem.
Krāsas
Slikta krāsu izvēle var sabojāt Jūsu prezentāciju.
Ja Jūs neesat pārliecināti, kādas krāsas sader kopā, izmantojiet krāsu jaucēju
(ColorBlender).
3. Izmantojiet kontrastus
Melns teksts uz balta fona ir laba izvēle, taču arī visgarlaicīgākā.
Ja Jūs vēlaties „spēlēties” ar krāsām, ievērojiet, ka tām jābūt viegli uztveramām,
kontrastainām, lai lasītājam nav jāpiepūlas minot, kas ir rakstīts slīdā.
Lai izceltu svarīgāko informāciju, pārdomāti izmantojiet krāsas!
Izmantojot pārāk daudz krāsu, Jūs samazināt krāsu efektu.
4. Teksts
Tam jābūt tiešam un vienkāršam:
Tikai atslēgas vārdi.
Nerakstiet pilnus teikumus!
Prezentējot nelasiet tekstu no slīdiem, runājiet brīvi.
Atcerieties, ka slīdi ir tikai kā atbalsts, nevis Jūsu runas aizstājējs! Atslēgas vārdi Jums
palīdzēs izskaidrot datus, faktus, apstākļus, analizēt situāciju utt. Ja Jūs lasīsiet slīdus un to
darīsiet lēni un monotoni, klausītāji garlaikosies vai vispār neklausīsies.
5. Uztveriet galveno
Runājot vienmēr uzsveriet galveno, kas klausītājiem jāsaprot.
Slīdos galveno izceliet ar krāsu.
Attēli
Attēli ir katras prezentācijas pamatelementi. Labas vizuālas norādes palīdzēs viņiem uztvert
Jūsu stāstījuma jēgu.
7. Pievienojiet attēlus
Neizmantojiet attēlus kā dekorācijas!
Attēli var pastiprināt vai papildināt Jūsu ziņojumu.
Tiešsaistes nodarbinātības rīks
53
Izmantojiet attēlus, lai paskaidrotu un palīdzētu klausītājam saprast Jūsu stāstījumu.
Attēls var pateikt vairāk kā tūkstots vārdu.
Ja Jums nav savu attēlu, varat izmantot Flickr vai Google attēlu meklētāju. Taču, ja tā ir ļoti
publiska un oficiāla prezentācija, jāņem vērā autortiesību noteikumi.
Animācijas
Izmantojot animācijas jāuzmanās, lai neradītu profesionāla iespaida vietā neradītu
komisku. Animācijas var būt spēcīgs līdzeklis, kas palīdz izskaidrot un uztvert sarežģītas
lietas. Laba animācija var ne tikai palīdzēt izprast saturu, bet arī palikt atmiņā.
Mērķauditorija un saturs
Jūsu mērķauditorija nosaka Jūsu prezentācijas saturu.
9. Paturiet prātā mērķauditoriju
Ko viņi zina? Kādas ir viņu zināšanas?
Ko Jūs vēlaties viņiem teikt?
Kādu informāciju viņi gaida no Jums ?
Kas viņus varētu interesēt?
Kas piesaistīs viņu uzmanību?
Atbildiet uz šiem jautājumiem un rediģējiet slīdus, pievēršot uzmanību galvenajam. Savā
runā, analizējot galveno, izmantojiet pieejamos līdzekļus: tekstu, attēlus, animāciju.
Ja Jūsu klausītājiem Jūsu runa nešķiet interesanta, Jūsu uzstāšanās nebūs veiksmīga, lai cik
ģeniāls būs slīdu noformējums vai krāsu izvēle.
10. Gatavošanās
Labi sagatavota un aizrautīga runa pārliecinās Jūsu klausītājus un piesaistīs uzmanību.
Atcerieties labas runas priekšnoteikumus:
Pārziniet slīdu saturu.
Runājiet brīvi.
Runājiet pārliecinoši - skaļi un skaidri.
Nerunājiet pārāk ātri.
Uzturiet acu kontaktu ar klausītājiem.
http://www.makeuseof.com/tag/10-tips-for-preparing-a-professional-presentation/
Tiešsaistes nodarbinātības rīks
54
Tagad Jūsu kārta!
8. Otrajā daļā „Tagad Jūsu kārta” dalībnieki pielietos jaunās prasmes, veidojot savu
prezentāciju.
9. Pirms kursu dalībnieki sāk veidot savu prezentāciju, vadītājs (atkarībā no kursu
dalībnieku prasmēm) demonstrē un dalībnieki vingrinās PowerPoint prezentācijas
veidošanā, piemēram, jaunas prezentācijas atvēršana, slīdu iespraušana, veidņu
izmantošana, slīdu dizains, fontu un krāsu maiņa u.c.
10. Kursu dalībnieki veido savu prezentāciju, izmantojot tukšo veidni „Runas māksla -
prezentācija. Tagad Jūsu kārta!” vai izvēloties citu veidni. Kursu dalībnieki var izmantot
informāciju no saviem CV.
11. Nodarbības beigās katram dalībniekam vajadzētu iepazīstināt ar sevi, izmantojot
PowerPoint prezentāciju.
12. Noslēgumā dalībniekiem jāatgriežas pie uzdevuma, ko viņi veica nodaļas sākumā (KWL
metode) un jāveic ieraksti pēdējā kolonnā norādot, ko viņi ir iemācījušies šajā nodaļā.
Jautājumi diskusijai
 Ko jaunu Jūs iemācījāties par sociālajiem tīkliem un prezentāciju veidošanu?
 Ko no apgūtā Jūs turpmāk izmantosiet savā darbībā?
Tiešsaistes nodarbinātības rīks
55
9. Praktiski padomi, pirms uzsākt
darbu ar nodarbinātības rīku
KC4All
Šeit Jūs atradīsiet noderīgus ieteikumus, kas palīdzēs kursu vadītājiem sagatavoties un vadīt
kursus efektīvāk.
9.1. Grupas lielums
Ieteicami divi grupu lielumi: 5 cilvēki grupā vai 10 cilvēki grupā. Ja grupā ir 10 cilvēki, kursus
vada 2 pasniedzēji. Pirms kursu uzsākšanas vadītājam ir jānoskaidro dalībnieku IT kompetences
līmenis. Ja dalībniekiem ir zemas IT prasmes, tiem būs nepieciešams sniegt vairāk individuālu
atbalstu.
Katram dalībniekam nepieciešama darba vieta ar datoru. Lēmums par grupas lielumu būs
atkarīgs arī no pieejamās telpas. Strādājot ar lielāku grupu, ir ieteicams organizēt diskusijas
mazākās grupās (divi līdz četri cilvēki). Šādā veidā visiem dalībniekiem būs iespēja izteikties un
tikt uzklausītiem.
9.2. Klases sagatavošana
Lai vadītu kursus efektīvi, kursu vadītājam ir nepieciešams dators ar projektoru un interneta
pieslēgumu. Arī katram dalībniekam ir nepieciešama darba vieta ar datoru un interneta
pieslēgumu. Datoros jābūt instalētai šādai programmatūrai:
 OS Windows XP vai OS Windows 7,
 Office programmatūra - MS Office 2007, MS Office 2010 vai MS Office 2003 (ar 2007
saderības pakotni).
Pirms kursiem pārbaudiet visu tehnisko aprīkojumu, lai pārliecinātos, ka tas darbojas pareizi.
Studentiem ir jāsēž tā, lai kursu vadītājs var redzēt katru studentu, un studenti var redzēt
pasniedzēju un ekrānu. Ja iespējams, ir ieteicams sēdēt U veidā. Ja telpa ir iekārtota šādā
veidā, pasniedzējs var viegli sadarboties ar katru dalībnieku individuāli un dalībnieki - viens ar
otru.
Pirms darba sākšanas katrs dalībnieks izveido savu mapi datorā un nosauc to, piemēram,
„Nodarbinatības_riks”. Šajā mapē kursu dalībnieki saglabā visus savus dokumentus,
nepieciešamības gadījumā iekopē tos zibatmiņā.
Tiešsaistes nodarbinātības rīks
56
9.3. Konsultācijas vietējā Nodarbinātības aģentūrā
Ja ir iespējams, pirms kursu organizēšanas nodarbību vadītājs konsultējas ar vietējās
Nodarbinātības aģentūras darbiniekiem un/vai iepazīstas iestādes mājas lapu. Tādā veidā var
iegūt jaunāko informāciju par pašreizējām nodarbinātības tendencēm un speciālām
programmām attiecībā uz darbu un apmācību. Kursu vadītājam jābūt zinošam par projektiem
un iespējām darba meklētājiem, piemēram, kursiem, valdības studiju kredītiem, brīvprātīgo
darbu, valsts finansējumu u.c. Kursu vadītājs nevar zināt visas atbildes, bet viņam vajadzētu
zināt, kur meklēt informāciju un norādīt kursu dalībniekiem uz svarīgākajām tiešsaistes
vietnēm un apmācību sniedzējiem.
Tiešsaistes nodarbinātības rīks
57
9.4. Darba meklēšanas īpatnības dažādās vietās
Darba meklēšana lauku rajonos var būtiski atšķirties no darba meklēšanas lielā pilsētā. Tur ir ne
tikai mazāks dažādu brīvo darba vietu skaits, bet arī veids, kā meklēt darbu, ir atšķirīgs. Kursu
vadītājam tas būtu jāņem vērā, piemēram, otrajā praktiskajā nodarbībā (nodaļā "Izvēlies!"),
kad kursu dalībnieki mācās meklēt darbu un kursus, kā arī plānot nokļūšanu līdz izvēlētajai
apmācību vietai.
9.5. Teorētiskie materiāli
Katrā nodaļā ir divas daļas - A un B daļa. A daļā ir teorētiskais materiāls. Tās ir ārējās saites uz
interneta resursiem, kuras dalībnieki var izmantot, lai uzlabotu zināšanas par konkrēto tēmu.
Pirms sākt strādāt, pārliecinieties, vai visas ārējās saites darbojas, jo šīs vietnes nav daļa no
rīka.
Aiciniet kursu dalībniekus iepazīties ar tiešsaistes resursiem viņiem pieejamā laikā. Parādiet
papildu tiešsaistes resursus, pamatojoties uz grupas vajadzībām.
9.6. Navigācija
Interneta vietni var izmantot ar lielāko daļu tīmekļa pārlūkprogrammām: Google Chrome,
Internet Explorer V9 (un vecākām), Mozilla Firefox V5, Safari, Opera. Tā ir arī saderīga ar
telefonu operētājsistēmām - Windows Mobile, iOS un Android. Nekādas problēmas pārbaudes
laikā netika konstatētas.
Lietotāji var sasniegt sākumlapu no jebkuras rīka vietas, vienkārši uzklikšķinot uz izvēlnes
„Home”. Atverot vietni www.keycompetences.eu un uzklikšķinot uz izvēlnes „Toolkit” var
izvēlēties vienu no piecām rīka valodām. Navigāciju var veikt, izmantojot izvēlnes mājas lapas
Tiešsaistes nodarbinātības rīks
58
augšējā rindā. Lietotāji var pāriet no vienas nodaļas uz otru, ne tikai izmantojot augšējo
navigācijas izvēlni, bet arī uzklikšķinot uz nodaļu logo labajā pusē.
Izmantojot galvenās izvēlnes, dalībnieks var piekļūt tiešsaistes resursiem vai praktiskajām
nodarbībām.
Navigācijas kartē norādītas visas nodaļas, praktiskās nodarbības un uzdevumi.
Tiešsaistes nodarbinātības rīks
59
Navigācijas karte
Izvēlies! Gatavojies! Rīkojies!
Teorētiskie
materiāli
Kas Jums jāzina par to, kā izvēlēties profesiju:
I. Uzziniet vairāk par sevi!
II. Izpētiet visas iespējas
III. Apmācība.Kāpēc nē?
IV. Darba tirgus: Jūsu tiesības un pienākumi
Viss par pieteikšanos darbā:
I. Vispārējas vai konkrētas vadlīnijas?
II. Informācija ir spēks!
III. Plānojiet savus meklējumus
IV. Jūsu CV = Jūsu pase
V. Jūsu motivācijas vēstule = Jūsu reklāma
Tikšanās ar darba devēju:
I. Jūsu „digitālā identitāte” var palīdzēt jums atrast
darbu
II. Runas māksla
III. Gatavošanās intervijai
IV. Pārbaudes jautājumi
Praktiskās
nodarbības
1. nodarbība: No prasmju novērtējuma līdz apmācībām
 Dokuments kursu koordinatoriem/metodiskie
norādījumi kursu vadītājiem
 Viesnīcas administrators - darba apraksts
 Bārmenis - darba apraksts
 Vakance Nr. 1. - Dace Krauja
 Vakance nr. 2 - Dace krauja
 Palīgs prasmju apzināšanai - Dace Krauja
 Prasmju novērtējums - Dace Krauja - risinājums
 Jūsu prasmju novērtējums
 Prasmju novērtējums un apmācības
1. nodarbība: Darba sludinājumi
 Dokuments kursu koordinatoriem/metodiskie
norādījumi kursu vadītājiem
 Informācijas ir spēks! - Kraujas kundzei nepieciešama
Jūsu palīdzība
 Informācija ir spēks! - Tagad Jūsu kārta
1. nodarbība: Digitālā identiāte
 Dokuments kursu koordinatoriem/metodiskie
norādījumi kursu vadītājiem
 Jūsu digitālā identitāte=darbs! – Kraujas kundzei
nepieciešama Jūsu palīdzība
 Jūsu digitālā identitāte! – Tagad Jūsu kārta!
2. nodarbība: Darba meklēšana
 Dokuments kursu koordinatoriem/metodiskie
norādījumi kursu vadītājiem
 Organizējiet savu meklēšanu (Dace Krauja), MS Excel
 Organizējiet savu meklēšanu (Jūs), MS Excel
2. nodarbība: Runas māksla
 Dokuments kursu koordinatoriem/metodiskie
norādījumi kursu vadītājiem
 Daces Kraujas prezentācijas analīze
 Daces Kraujas prezentācija ar kļūdām
 Daces Kraujas prezentācija
 Prezentācija - Tagad Jūsu kārta!2. nodarbība: Bagātību medības!
 Dokuments kursu koordinatoriem/metodiskie
norādījumi kursu vadītājiem
 Meklēšana internetā - Dace Krauja
 Meklēšana internetā - Dace Krauja - risinājums
 Meklēšana internetā - viss ir Jūsu ziņā!
3. nodarbība: CV sagatavošana
 Dokuments kursu koordinatoriem/metodiskie
norādījumi kursu vadītājiem
 Veidne CV analīzei
 Daces Kraujas kompetences
 Daces Kraujas CV ar kļūdām
 Ieteikumi Daces Kraujas CV kļūdu analīzei
 Daces Kraujas uzlabots CV
Tiešsaistes nodarbinātības rīks
60
10. Kontaktinformācija
10.1. Aizkraukle
Nosaukums: Aizkraukles reģionālā Tautskola
Adrese: Lāčplēša iela 1, Aizkraukle, LV-5101
Kontakttālrunis: +371 65133902
E-pasts: aizregtautskola@inbox.lv
Mājas lapa: www.aizkraukle.lv
Kontaktpersona: Anita Ostrovska
Īss apraksts:
Aizkraukles reģionālā Tautskola ir biedrība ar sabiedriskā labuma statusu, kura dibināta 2009.
gadā. Tautskolas galvenais mērķis ir attīstīt mūžizglītības iespējas reģionā, rosinot vietējo
sabiedrību izglītoties kultūras, valodu, tehnoloģiju, ekonomikas, mākslas un mūzikas, kā arī
citās jomās. Katru gadu Tautskola pulcina vairāk kā 100 interesentu. Sadarbībā ar LIKTU
projekta Latvija@Pasaule ietvaros digitālās prasmes ir apguvuši vairāk kā 200 Aizkraukles
reģiona iedzīvotāju: uzņēmēji, bezdarbnieki, seniori, pašvaldību un nevalstiskā sektora
strādājošie, kā arī skolēni un studenti.
Tiešsaistes nodarbinātības rīks
61
10.2. Daugavpils
Nosaukums: Sabiedrība ar ierobežotu atbildību
LatInSoft mācību centrs
Īsais nosaukums: Mācību centrs LatInSoft
Adrese: Ģimnāzijas iela 7/9, Daugavpils, LV-5401
Kontakttālrunis: +371 65429699
E-pasts: mc@latinsoft.lv
Mājas lapa: www.latinsoft.lv
Kontaktpersona: Inese Malnača
Īss apraksts:
Mācību centrs LatInSoft ir LR izglītības un zinātnes ministrijas licencēta un akreditēta mācību
iestāde, dibināta 1993.gadā. Mācību centrs specializējas pieaugušo profesionālās apmācības,
interešu izglītības un speciālistu kvalifikācijas paaugstināšanas sfērā tādos virzienos kā
informāciju tehnoloģijas, grāmatvedības uzskaite, lietvedība, menedžments un svešvalodas.
LatInSoft mācību centrs ir arī sertificēts Microsoft Unlimited Potential mācību centrs un
autorizēts ECDL testēšanas centrs. Sertificēts saskaņā ar kvalitātes vadības standartu ISO
9001:2008 profesionālās pieaugušo apmācības un kvalifikācijas paaugstināšanas sfērā, kas
nodrošina augstu izglītības pakalpojumu kvalitāti.
Tiešsaistes nodarbinātības rīks
62
10.3. Jelgava
Nosaukums: Zemgales reģiona kompetenču attīstības centrs
Īsais nosaukums: ZRKAC
Adrese: Svētes iela 33, Jelgava, LV 3001
Kontakttālrunis: +371 63082101
E-pasts: birojs@zrkac.jelgava.lv
Mājas lapa: http://www.zrkac.lv
Kontaktpersona: Antra Škinča
Īss apraksts:
„Zemgales reģiona kompetenču attīstības centrs” (ZRKAC) ir Jelgavas pilsētas pašvaldības
pieaugušo izglītības iestāde, kuras darbības mērķis ir nodrošināt Jelgavas pilsētas un Zemgales
reģiona iedzīvotāju vajadzībām atbilstošu kvalitatīvu mūžizglītības piedāvājumu un metodisko,
izglītojošo un informatīvo atbalstu formālās un neformālās izglītības iestādēm un pedagogiem.
Galvenie darbības virzieni:
 veikt izglītojošo darbību Jelgavas pilsētas pašvaldības un Zemgales reģiona
ekonomiskās, sociālās un izglītības politikas īstenošanā,
 sekmēt cilvēkkapitāla, zināšanu ekonomikas un informācijas sabiedrības attīstību
Jelgavas pilsētā un Zemgales reģionā;
 vadīt un koordinēt izglītības metodisko darbu Jelgavas pilsētas vispārējās, profesionālās
un profesionālās ievirzes izglītības iestādēs.
Tiešsaistes nodarbinātības rīks
63
10.4. Jēkabpils
Nosaukums: Jēkabpils Tālākizglītības un informācijas tehnoloģiju centrs
Īsais nosaukums: Jēkabpils TITC
Adrese: Rīgas iela 150a, Jēkabpils, LV-5202
Kontakttālrunis: +371 652 21333
E-pasts: titc@titc.lv
Mājas lapa: www.titc.lv
Kontaktpersona: Judīte Grugule
Īss apraksts:
Jēkabpils Tālākizglītības un informācijas tehnoloģiju centrs (TITC) ir akreditēta Jēkabpils
pilsētas pašvaldības iestāde, kas dibināta 2002. gada martā un reģistrējusies Latvijas
Republikas Izglītības un zinātnes ministrijā kā izglītības iestāde.
Iestādes darbības pamatvirziens ir izglītojoša darbība. Iestādes mērķis ir nodrošināt stratēģiski
izplānotu mūžizglītības procesa attīstību, atbilstoši katra cilvēka profesionālās un radošās
izaugsmes vajadzībām. Centrs realizē pieaugušo neformālās izglītības, profesionālās
tālākizglītības un pilnveides programmas.
Tiešsaistes nodarbinātības rīks
64
10.5. Liepāja
Nosaukums: Biedrība “Apmācību projekti”
Īsais nosaukums: Nav
Adrese: T.Breikša iela 45, Liepāja, LV-3401
Kontakttālrunis: +371 63481283
E-pasts: info@apmacibuprojekti.lv
Mājas lapa: www.apmacibuprojekti.lv
Kontaktpersona: Andra Jākobsone
Īss apraksts:
Biedrība „Apmācību projekti” dibināta 2006. gada 30. jūnijā un tās galvenie mērķi ir:
1. paaugstināt sabiedrības vispārējo un specifisko prasmju līmeni;
2. veicināt sabiedrības izglītošanu informācijas tehnoloģiju pielietojumu jomā.
Kopš dibināšanas brīža biedrība piedalījusies vairāk kā 15 projektu realizēšanā, kuru ietvaros ir
apmācījusi, gan invalīdus, gan pensijas un pirmspensijas vecuma iedzīvotājus, gan darba
meklētājus un bezdarbniekus, gan mazo un vidējo uzņēmumu darbiniekus, gan Nevalstisko
organizāciju darbiniekus, piesaistījusi kopējo finansējumu aptuveni 70 000 latu apmērā. Līdz
2011. gada sākumam biedrības mācību klasē apmācīto iedzīvotāju skaits pārsniedz 3000. 2009.
gadā biedrība “Apmācību projekti” pilntiesīgi kļuva arī par ECDL eksaminācijas centru. Projektu
īstenošanā biedrība sadarbojusies ar LPD, LIKTA, P/a „Nodarbinātības projekti”, SIA „Microsoft
Latvia” u.c. sadarbības partneriem.
Tiešsaistes nodarbinātības rīks
65
10.6. Ogre
Nosaukums: Biedrība “Attīstības un inovāciju mācību centrs”
Īsais nosaukums: AIMC
Adrese: Brīvības iela 15, Ogre, LV-5001
Kontakttālrunis: +371 29215073
E-pasts: info@aimc.lv
Mājas lapa: www.aimc.lv
Kontaktpersona: Ieva Vītoliņa
Īss apraksts:
Biedrība “Attīstības un Inovāciju Mācību Centrs” (AIMc) ir izglītības iestāde, kas nodibināta
2009. gada nogalē ar mērķi:
 Veicināt inovatīvas, uz zināšanām balstītas uzņēmējdarbības attīstību.
 Veicināt jaunāko zinātnes atzinumu un moderno izglītības tehnoloģiju apmācību
metožu ieviešanu un izmantošanu.
 Sniegt ieguldījumu izglītotas, demokrātiskas sabiedrības attīstībā, sekmējot indivīdu un
sabiedrības profesionālo kapacitāti, kvalifikāciju, konkurētspēju un sadarbību.
 Iesaistīt biznesa un inovāciju apmācību procesos skolniekus, sociāli mazaizsargāto
personu grupas un mazturīgo personu grupas.
2010. gadā AIMc ir ieguvis sabiedriskā labuma organizācijas statusu.
Tiešsaistes nodarbinātības rīks
66
10.7. Preiļi
Nosaukums: Biedrība “Preiļu NVO centrs”
Īsais nosaukums:
Adrese: Kooperatīva iela 6, Preiļi, LV - 5301
Kontakttālrunis: +371 65321603
E-pasts: preilinvo@inbox.lv
Mājas lapa: www.preilunvo.lv
Kontaktpersona: Ineta Liepniece
Īss apraksts:
Biedrība „Preiļu NVO centrs” uzsāka savu darbību 1997. gada 23.decembrī. To dibināja 5
nevalstiskas organizācijas, bet pašreiz tajā ir 23 dalīborganizācija. Biedrības galvenais mērķis:
sekmēt sabiedrisko procesu konsolidāciju, rosinot sabiedrību iesaistīties lēmumu pieņemšanā,
tādējādi veicinot pilsoniskas sabiedrības attīstību un veicināt pieaugušo tālākizglītību. Kopš
2006. gada darbojas kā LIKTA mācību centrs. 2007. gada 12. aprīlī biedrība „Preiļu NVO centrs”
tika reģistrēta kā LR Izglītības un Zinātnes ministrijas izglītības iestāde. Izstrādāta 21 mācību
programma pieaugušajiem profesionālai pilnveidei, vidēji gadā kursus apmeklē 250 interesenti.
Biedrības mērķa auditorija: nevalstisko organizāciju pārstāvji, jaunieši, uzņēmēji bezdarbnieki
un strādājošie.
Tiešsaistes nodarbinātības rīks
67
10.8. Rīga
Nosaukums: Latvijas Informācijas un komunikācijas tehnoloģiju asociācija
Īsais nosaukums: LIKTA
Adrese: Stabu iela 47, Rīga, LV-1011
Kontakttālrunis: +371 67311821
E-pasts: office@likta.lv
Mājas lapa: www.eprasmes.lv, www.ecdl.lv
Kontaktpersona: Māra Jākobsone
Īss apraksts:
Latvijas Informācijas un komunikācijas tehnoloģijas asociācija (LIKTA) ir profesionāla nevalstiska
organizācija, kas izveidota 1998. gadā. LIKTA galvenais mērķis ir veicināt informācijas
sabiedrības izveidi un e-pakalpojumu attīstību, nozares izaugsmi un IKT izglītību Latvijā. Kopš
2005. gada LIKTA īsteno e-prasmju un e-iekļaušanas iniciatīvu Latvija@Pasaule, kuras ietvaros
digitālās prasmes ir apguvuši vairāk kā 95000 Latvijas iedzīvotāju: uzņēmēji, bezdarbieki,
seniori, pašvaldību un nevalstiskā sektora strādājošie, kā arī skolēni un studenti.
Tiešsaistes nodarbinātības rīks
68
10.9. Valmiera
Nosaukums: Vidzemes reģiona profesionālās izglītības
Attīstības kompetences centrs
Īsais nosaukums: VRPIAKC
Adrese: Purva iela 12, Valmiera, LV-4201
Kontakttālrunis: +371 64207561
E-pasts: vpic@pic.lv
Mājas lapa: www.pic.lv
Kontaktpersona: Iveta Pāže
Īss apraksts:
Vidzmes reģiona profesionālās izglītības Attīstības kompetences centrs (VRPIAKC) ir mācību
iestāde, kas piedāvā kursos paplašināt profesionālās zināšanas (profesionālā apmācība,
profesionālā pilnveide un kvalifikācijas celšana), vai apgūt jaunu specialitāti (pārkvalifikācija), kā
arī neformālā izglītība.
Tiešsaistes nodarbinātības rīks
69
10.10. Ventspils
Nosaukums: Ventspils Digitālais centrs
Īsais nosaukums: VDC
Adrese: Akmeņie iela 3
Kontakttālrunis: +371 63607067
E-pasts: vdc@digitalaiscentrs.lv
Mājas lapa: www.digitalaiscentrs.lv
Kontaktpersona: Vita Vītola
Īss apraksts:
Ventspils Digitālais centrs ir pašvaldības publiska iestāde, kuras mērķis ir sekmēt Ventspils
pilsētas pašvaldības, iedzīvotāju un uzņēmēju iesaistīšanos informācijas sabiedrībā un e-
pārvaldē, veikt aktīvu darbību informācijas sabiedrības veidošanā un e-pārvaldes risinājumu
ieviešanā vietējā, reģionālā, nacionālā un starptautiskā līmenī, veidot, uzturēt un attīstīt
informācijas un komunikāciju tehnoloģiju infrastruktūru. Vidēji gadā digitālajās prasmēs tiek
apmācīti ap 1000 iedzīvotāju -pašvaldības darbinieki, medicīnas darbinieki, uzņēmēji, cilvēki ar
īpašam vajadzībām (redzes, dzirdes, kustību invalīdi), pensionāri, bērni un jaunieši.
Tiešsaistes nodarbinātības rīks
70

Facilitator’s handbook on “Online Employment Toolkit” in Latvian

  • 1.
  • 2.
    Tiešsaistes nodarbinātības rīks Tiešsaistesnodarbinātības rīks Rokasgrāmata nodarbību vadītājiem Šī rokasgrāmata ir izveidota projektā „Key Competencies for All” (Kc4All), kuru atbalsta Eiropas Savienības Mūžizglītības programma. Nodarbinātības rīks – Rokasgrāmata nodarbību vadītājiem Projekta partneri:  Interface3 a.s.b.l., Beļģija  Sozialforschungsstelle Dortmund, Zentrale Wissenschaftliche Einrichtung der TU Dortmund, Vācija  Latvijas Informācijas un Komunikācijas Tehnoloģijas Asociācija (LIKTA), Latvija  Educating for an Open Society Foundation ( EOS ), Rumānija  Fundación Acción Social y Tiempo Libre ESPLAI, Spānija  Dynamic Organization Thinking SL, Spānija  London Advice Service Alliance ( LASA ), Lielbritānija ir publicēta saskaņā ar Creative Commons Attribution-NonCommercial-ShareAlike 3.0 Unported License Sīkāka informācija par materiāla izmantošanas tiesībām pieejama http://www.keycompetences.eu/wordpress/contact-form/ Autori: Skaidrīte Bukbārde, Antra Škinča, Vita Vītola Redaktore: Māra Jākobsone Datorsalikums un dizains: Agris Kalniņš Eiropas Savienība neuzņemas atbildību par publikācijā iekļauto informāciju un tās izmantošanu. Šī publikācija atspoguļo autoru viedokli. www.keycompetences.eu
  • 3.
    Tiešsaistes nodarbinātības rīks Saturs 2.Ievads .................................................................................................................................... 5 1.1. Pamatprasmes mūžiglītībai........................................................................................... 5 1.2. Nodarbinātības rīka „KC4All” mērķi .............................................................................. 6 3. Pārskats par nodarbinātības rīka „KC4All” struktūru un saturu............................................ 8 2.1. Rīka struktūra................................................................................................................ 8 2.2. Ieteicamais apmācību ilgums...................................................................................... 13 2.3. Nodarbinātības rīkā izmantotie simboli...................................................................... 14 4. Pieaugušo izglītības principi un kursu vadītāja loma........................................................... 15 5. Mācību metodes ................................................................................................................. 17 6. Ievadnodarbība ................................................................................................................... 19 7. Pirmā nodaļa - Izvēlies! ...................................................................................................... 21 6.1. Ievads - vispārējā informācija...................................................................................... 21 6.2. A daļa. Informācija mērķtiecīgai darba meklēšanai .................................................... 21 6.3. B daļa - Praktiskās nodarbības .................................................................................... 24 1. nodarbība: No prasmju novērtējuma līdz apmācībām................................................ 24 2. nodarbība: Bagātību medības!.................................................................................... 27 8. Otrā nodaļa - Gatavojies! .................................................................................................... 28 7.1. Vispārējā informācija................................................................................................... 28 7.2. A daļa - Tiešsaistes resursi: Viss par pieteikšanos darbā............................................. 29 7.3. B daļa - Praktiskās nodarbības .................................................................................... 32 1. nodarbība: Darba sludinājumi..................................................................................... 32 2. nodarbība: Darba meklēšana ...................................................................................... 34 3. nodarbība: CV sagatavošana....................................................................................... 35 8. Trešā nodaļa - Rīkojies! ....................................................................................................... 39 8.1. Ievads - vispārējā informācija...................................................................................... 39 8.2. A daļa - Tiešsaistes resursi: Tikšanās ar darba devēju................................................. 39 8.3. B daļa – Praktiskās nodarbības.................................................................................... 47 1. nodarbība: Digitālā identitāte ..................................................................................... 47 2. nodarbība: Runas māksla ............................................................................................ 49 9. Praktiski padomi, pirms uzsākt darbu ar nodarbinātības rīku KC4All ................................. 55 9.1. Grupas lielums............................................................................................................. 55
  • 4.
    Tiešsaistes nodarbinātības rīks 4 9.2.Klases sagatavošana.................................................................................................... 55 9.3. Konsultācijas vietējā Nodarbinātības aģentūrā........................................................... 56 9.4. Darba meklēšanas īpatnības dažādās vietās............................................................... 57 9.5. Teorētiskie materiāli ................................................................................................... 57 9.6. Navigācija .................................................................................................................... 57 Navigācijas karte ................................................................................................................. 59 10. Kontaktinformācija.............................................................................................................. 60 10.1. Aizkraukle.................................................................................................................... 60 10.2. Daugavpils ................................................................................................................... 61 10.3. Jelgava......................................................................................................................... 62 10.4. Jēkabpils ...................................................................................................................... 63 10.5. Liepāja ......................................................................................................................... 64 10.6. Ogre............................................................................................................................. 65 10.7. Preiļi............................................................................................................................. 66 10.8. Rīga.............................................................................................................................. 67 10.9. Valmiera ...................................................................................................................... 68 10.10. Ventspils...................................................................................................................... 69
  • 5.
    Tiešsaistes nodarbinātības rīks 5 1.Ievads „Nodarbību vadītāja rokasgrāmata” sniegs Jums nepieciešamo informāciju un norādījumus darbā ar nodarbinātības rīku „KC4All” (Key Competencies for All). Šis rīks palīdzēs pilnveidot pamatkompetences pieaugušajiem, kuri vēlas uzlabot savas nodarbinātības iespējas, izmantojot alternatīvu mācību metodi (IKT balstīta un uz dalībnieku interesēm vērsta apmācība). 1.1. Pamatprasmes mūžiglītībai Mūžizglītība ir kļuvusi par nepieciešamību visiem iedzīvotājiem. Prasmes un kompetences jāpilnveido visu mūžu, lai ne tikai pilnvērtīgi piedalītos sabiedrības dzīvē, bet arī, lai uzlabotu mūsu spēju iekļauties pastāvīgi mainīgajā darba pasaulē. Eiropas Parlaments un Eiropas Savienības Padome 2006. gada 18. decembrī publicēja ieteikumus „Pamatprasmes mūžizglītībai - Eiropas pamatprincipu kopums”, nosakot astoņas pamatprasmes: 1. Saziņa dzimtajā valodā; 2. Saziņa svešvalodās; 3. Matemātiskās prasmes un pamatprasmes dabaszinībās un tehnoloģijās; 4. Digitālās prasmes; 5. Prasme mācīties; 6. Sociālās un pilsoniskās prasmes; 7. Pašiniciatīva un uzņēmējdarbība; 8. Kultūras izpratne un izpausme. Pamatprasmes definētas kā zināšanu, prasmju un attieksmju kopums, kas atbilst kontekstam. Pamatprasmes ir tās, kas nepieciešamas personiskai izaugsmei un attīstībai, pilsoniskai aktivitātei, sociālajai iekļautībai un nodarbinātībai. http://ec.europa.eu/dgs/education_culture/publ/pdf/ll-learning/keycomp_en.pdf
  • 6.
    Tiešsaistes nodarbinātības rīks 6 1.2.Nodarbinātības rīka „KC4All” mērķi Nodarbinātības rīks ir izstrādāts projektā „KC4All", kura mērķis ir palīdzēt uzlabot iedzīvotāju, kam draud izslēgšana no darba tirgus, konkurētspēju un nodarbinātības iespējas, izmantojot alternatīvu mācību pieeju. Šī pieeja ir IKT balstīta, uz dalībnieku interesēm vērsta apmācība. Nodarbinātības rīks un visi mācību materiāli ir izstrādāti ar Eiropas Savienības Mūžizglītības programmas atbalstu. Nodarbinātības rīka mērķis ir sniegt iespēju studentiem attīstīt IKT prasmes, prasmi mācīties, spēju uzņemties iniciatīvu, kā arī starppersonu un sociālās prasmes, kas nepieciešamas, lai atrastu darbu. Pamatprasmes, kas tiek attīstītas, izmantojot nodarbinātības rīku „KC4All”:  Digitālās prasmes;  Prasme mācīties;  Sociālās un pilsoniskās prasmes;  Pašiniciatīva un uzņēmējdarbība. Digitālās prasmes Kursu dalībnieki pilnveidos prasmes izmantot MS Word, MS Excel un MS PowerPoint programmas, meklēt, apkopot, apstrādāt, kritiski un sistēmiski izmantot informāciju, novērtējot tās atbilstību personīgajām vajadzībām. Viņi attīstīs prasmes saprast, apstrādāt un sniegt informāciju, spēju meklēt, novērtēt un izmantot interneta pakalpojumus, padarot darba meklēšanas procesu daudz mērķtiecīgāku un efektīvāku. Prasme mācīties Prasme mācīties palīdz veidot savu karjeras ceļu. Darbs ar mācību materiālu prasa patstāvīgu mācīšanos, pašdisciplīnu un spēju sadarboties ar citiem dalībniekiem, dalīties pieredzē un ar apgūtajām zināšanām. Kursu dalībnieki attīstīs spēju organizēt savas mācības - gan individuāli, gan grupās. Mācību procesā tiks pilnveidotas prasmes efektīvi pārvaldīt savu laiku, risināt problēmas, apgūt un novērtēt jaunas zināšanas un pielietot apgūtās zināšanas un prasmes personīgajām vajadzībām. Kursu dalībnieki tiks aicināti organizēt savas mācības patstāvīgi, novērtēt savu darbu un, ja nepieciešams, lūgt padomu. Sociālās un pilsoniskās prasmes Sociālās un pilsoniskās prasmes ir nepieciešamas efektīvai mijiedarbībai ar citiem kursu dalībniekiem. Mācību materiāli un mācīšanas metodika attīstīs kursu dalībnieku spēju lietišķi komunicēt dažādās vidēs. Kursu dalībnieki tiks aicināti izteikties konstruktīvi, praktiskās nodarbības ir izveidotas, lai attīstītu šīs prasmes, kā arī prasmes atšķirt personisko sfēru no profesionālās.
  • 7.
    Tiešsaistes nodarbinātības rīks 7 Pašiniciatīvaun uzņēmējdarbība Uzņēmējdarbība ir saistīta ar atbildības uzņemšanos par savu darbību, attīstot stratēģisko plānošanu, nosakot un sasniedzot mērķus, kā arī motivāciju gūt panākumus. Rīka mērķis ir attīstīt šādas prasmes: spēju organizēt, vadīt, komunicēt, novērtēt un uzskaitīt savas darbības attiecībā uz darba meklēšanu un nodarbinātību. Spēja noteikt savas stiprās un vājās puses, novērtēt un uzņemties risku tiek uzskatīta par būtisku. Nodarbinātības rīks „KC4All” ir veidots kā ceļvedis, kas palīdz darba meklētājam nonākt no profesijas izvēles līdz darba pieteikumam, iepazīstoties ar tiešsaistes materiāliem un veicot virkni strukturētus praktiskus uzdevumus. „KC4All” ir paredzēts Mācību centru lietotājiem, bet to var izmantot arī profesionālās izglītības centri. Lai gan lietotāji var piekļūt „KC4All” patstāvīgi, lielāku ieguvumu var gūt, piedaloties apmācībā grupās, ko vada nodarbības vadītājs.
  • 8.
    Tiešsaistes nodarbinātības rīks 2.Pārskats par nodarbinātības rīka „KC4All” struktūru un saturu 2.1. Rīka struktūra Nodarbinātības rīks „KC4All" sastāv no trim nodaļām: „Izvēlies!", „Gatavojies!" un „Rīkojies!". Katrai nodaļai ir divas daļas: tiešsaistes resursi un praktiskās nodarbības. Tiešsaistes resursu daļa ietver e-apmācību nodarbības, papildus mācību materiālus un interneta resursus. Tiešsaistes resursi ir rūpīgi izvēlēti, lai sniegtu noderīgu informāciju darba meklētājiem ar zemām IKT prasmēm. Praktiskās nodarbības ir veidotas, lai iegūtās zināšanas varētu pielietot praktiskā darbībā. Nodarbības ir balstītas uz gadījumu izpētes pieeju. Sākotnēji dalībnieki iesaistās izdomātas personas problēmu risināšanā, tad iegūtās zināšanas un prasmes pielieto personīgajām darba meklēšanas vajadzībām. Pirmā nodaļa „Izvēlies!" palīdz dalībniekiem izvēlēties darbu, pamatojoties uz viņu prasmēm un interesēm. Šajā nodaļā ir divas praktiskās nodarbības, viena ir paredzēta, lai pilnveidotu pašvērtējuma prasmes, otra - lai uzlabotu informācijas meklēšanas un tekstapstrādes programmatūras izmantošanas prasmes. Otrā nodaļa „Gatavojies!" piedāvā lietotājiem tiešsaistes resursus un trīs praktiskās nodarbības, lai palīdzētu viņiem pieteikties darbā, attīstīt IT prasmes, kas nepieciešamas, lai organizētu darba meklēšanu un salīdzinātu vakances, sagatavot efektīvu CV, kā arī motivācijas vēstuli. Šīs nodaļas mērķis ir arī uzlabot tekstapstrādes un izklājlapu programmatūras izmantošanas prasmes. Trešā nodaļa „Rīkojies!" paaugstina dalībnieku izpratni par sociālo tīklu iespējām darba meklēšanā. Tā arī parāda, kā lietotāji var pilnveidot digitālās prasmes, izmantojot Web 2.0 rīkus un PowerPoint programmatūru.
  • 9.
    Tiešsaistes nodarbinātības rīks 9 Nodarbinātībasrīka KC4All struktūra Rīks KC4All 2.nodaļa - Gatavojies! 3.nodaļa - Rīkojies! Praktiskās nodarbības 1.nodaļa - Izvēlies! Tiešsaistes resursi Praktiskās nodarbības Tiešsaistes resursi Praktiskās nodarbības Tiešsaistes resursi 1. Uzzini vairāk par sevi 2. Izpētiet visas iespējas 3. Apmācība. Kāpēc ne? 4. Darba tirgus: Jūsu tiesības un pienākumi W 1: No prasmju novērtējuma līdz apmācībām W 2: Bagātību medības! 1. Vispārējas vai konkrētas vadlīnijas? 2. Informācija ir spēks! 3. Plānojiet savus meklējumus 4. Jūsu CV = Jūsu pasel 5. Jūsu motivācijas vēstule=Jūsu reklāma W 1: Darba sludinājumi W 2: Darba meklēšana W 3: CV sagatavošana 1. Jūsu „digitālā identitāte” var palīdzēt Jums atrast darbu 2. Runas māksla 3. Gatavošanās intervijai 4. Pārbaudes jautājumi W 1: Digitālā identitāte W 2: Runas māksla
  • 10.
    Tiešsaistes nodarbinātības rīks 10 NodaļaMērķi Daļas Apakšnodaļas/Uzdevumi Izvēlies! Palīdzēt kursu dalībniekiem: Novērtēt savas prasmes, iegūt informāciju par pieejamajiem resursiem, kas var būt noderīgi darba meklēšanas procesā un sniegt ieteikumus mērķtiecīgā darba meklēšanā Attīstīt: Informācijas meklēšanas prasmes internetā Tekstapstrādes lietotnes izmantošanas pamatprasmes Tiešsaistes resursi: Kas Jums jāzina par to, kā izvēlēties profesiju 1. Uzziniet vairāk par sevi 2. Izpētiet visas iespējas 3. Apmācība. Kāpēc ne? 4. Darba tirgus: Jūsu tiesības un pienākumi 1. praktiskā nodarbība: No prasmju novērtējuma līdz apmācībām Palīdziet Kraujas kundzei izvēlēties darbu 1. Viesnīcas administrators - darba apraksts 2. Bārmenis - darba apraksts 3. Vakance Nr.1 - Dace Krauja 4. Vakance Nr.2 - Dace Krauja 5. Palīgs prasmju apzināšanai - Dace Krauja 6. Prasmju novērtējums - Dace Krauja - risinājums Tagad Jūsu kārta! 1. Jūsu prasmju novērtējums 2. Prasmju novērtējums un apmācības 2. praktiskā nodarbība: Bagātību medības! Kraujas kundzei vajadzīga Jūsu palīdzība 1. Meklēšana internetā - Dace Krauja 2. Meklēšana internetā - Dace Krauja - risinājums Tagad Jūsu kārta! 1. Meklēšana internetā - viss ir Jūsu ziņā!
  • 11.
    Tiešsaistes nodarbinātības rīks 11 Gatavojies! Palīdzētkursu dalībniekiem: Izmantot IT darba meklēšanas procesā Izprast, kā strukturēt informāciju, rakstot CV, izmantojot dažādus stilus un formas Uzlabot prasmes: Darbā ar tekstapstrādes lietotni (darbs ar tabulām) Izmantot izklājlapu lietotni Tiešsaistes resursi: Viss par pieteikšanos darbā 1. Vispārējas vai konkrētas vadlīnijas? 2. Informācija ir spēks! 3. Plānojiet savus meklējumus 4. Jūsu CV = Jūsu pase 5. Jūsu motivācijas vēstule = Jūsu reklāma 1. praktiskā nodarbība: Darba sludinājumi Kraujas kundzei nepieciešama palīdzība 1. Informācija ir spēks! - Kraujas kundzei nepieciešama Jūsu palīdzība Tagad Jūsu kārta! 1. Informācija ir spēks! – Tagad Jūsu kārta 2. praktiskā nodarbība: Darba meklēšana Kraujas kundzei nepieciešama palīdzība 1. Organizējiet savu meklēšanu (Dace Krauja) Tagad Jūsu kārta 1. Organizējiet savu meklēšanu (Jūs) 3. praktiskā nodarbība: CV sagatavošana Kraujas kundzei nepieciešama palīdzība 1. Veidne CV analīzei 2. Daces Kraujas kompetences 3. Daces Kraujas CV ar kļūdām 4. Ieteikumi Daces Kraujas CV analīzei 5. Daces Kraujas uzlabots CV Tagad Jūsu kārta! 1. Izveidojiet savu CV
  • 12.
    Tiešsaistes nodarbinātības rīks 12 Rīkojies! Palīdzētkursu dalībniekiem: Veidot izpratni par sociālo tīklu izmantošanas iespējām jaunu kontaktu veidošanā profesionālā jomā Veidot izpratni par sociālā tīkla Facebook drošības iestatījumiem Apgūt Facebook rīkus Uzlabot prasmes: Izmantot PowerPoint programmu prezentāciju veidošanai profesionālajā jomā Tiešsaistes resursi: Tikšanās ar darba devēju 1. Jūsu „digitālā identitāte” var palīdzēt Jums atrast darbu 2. Runas māksla 3. Gatavošanās intervijai 4. Pārbaudes jautājumi 1. praktiskā nodarbība: Digitālā identitāte Kraujas kundzei nepieciešama palīdzība 1. Jūsu digitālā identitāte = darbs! - Kraujas kundzei nepieciešama Jūsu palīdzība Tagad Jūsu kārta! 1. Jūsu digitālā identitāte! - Tagad Jūsu kārta! 2. praktiskā nodarbība: Runas māksla Kraujas kundzei nepieciešama palīdzība 1. Daces Kraujas prezentācijas analīze 2. Daces Kraujas prezentācija ar kļūdām 3. Daces Kraujas prezentācija Tagad Jūsu kārta! 1. Prezentācija - tagad Jūsu kārta!
  • 13.
    Tiešsaistes nodarbinātības rīks 13 2.2.Ieteicamais apmācību ilgums Ieteicams apmācību veikt 40 stundu apjomā. Katra nodaļa sastāv no teorētiskā materiāla un praktiskajām nodarbībām. Vairāk laika ieteicams veltīt praktisko prasmju attīstīšanai. Darbu ar katru nodaļu vēlams sākt ar īsu ievadu (apmēram 0,5 stundas), izskaidrojot mērķus, mācību rezultātus, kas būtu jāsasniedz, un iepazīstinot ar nodaļas struktūru. Nodaļas noslēgumā ieteicams iegūt atgriezenisko saiti, izvērtējot, ko kursu dalībnieki ir iemācījušies un cik lielā mērā viņu cerības ir piepildījušās. Šādas noslēguma nodarbības ilgumam nevajadzētu pārsniegt 1 stundu. Kad kursu dalībnieki ir apguvuši visas trīs nodaļas, palūdziet, lai viņi izvērtē visu kursu norisi, aizpildot novērtēšanas anketu, vai arī izzinot studentu viedokli un vērtējumu izvērtēšanas nodarbībā (1 stunda). Aptuveni 2 stundas katrā nodaļā var veltīt individuālajam darbam. 1. nodaļa - Izvēlies! 2. nodaļa - Gatavojies! 3. nodaļa - Rīkojies! Ievadnodarbība 0.5 stundas Ievadnodarbība 0.5 stundas Ievadnodarbība 0.5 stundas Tiešsaistes resursi 3 stundas Tiešsaistes resursi 3 stundas Tiešsaistes resursi 3 stundas 1. praktiskā nodarbība 3.5 stundas 1. praktiskā nodarbība 3.5 stundas 1. praktiskā nodarbība 2.5 stundas 2. praktiskā nodarbība 3.5 stundas 2. praktiskā nodarbība 1.5 stundas 2. praktiskā nodarbība 3.5 stundas 3. praktiskā nodarbība 3.5 stundas Kopējais skaits 10.5 stundas Kopējais skaits 10 stundas Kopējais skaits 9.5 stundas
  • 14.
    Tiešsaistes nodarbinātības rīks 14 2.3.Nodarbinātības rīkā izmantotie simboli Lai uzlabotu navigāciju nodarbinātības rīkā ir izmantoti vairāki simboli un krāsu shēma, kā luksoforā. Simbols, kas apzīmē 1. nodaļu „Izvēlies!” Simbols, kas apzīmē 2. nodaļu „Gatavojies!” Simbols, kas apzīmē 3. nodaļu „Rīkojies!” Simbols, kas apzīmē praktisko nodarbību pirmo daļu - kursu dalībnieki veic gadījumu analīzi Simbols, kas apzīmē praktisko nodarbību otro daļu - kursu dalībnieki pielieto apgūtās zināšanas un prasmes Simbols, kas apzīmē nodarbinātības rīka valodu Simbols, kas norāda uz dokumentu - metodiskajiem norādījumiem kursu vadītājiem
  • 15.
    Tiešsaistes nodarbinātības rīks 15 3.Pieaugušo izglītības principi un kursu vadītāja loma Nodarbinātības rīkā „KC4All” ir izmantoti vairāki pieaugušo izglītības principi. 1. Pieaugušajiem ir iepriekšējās zināšanas un pieredze. Tādēļ svarīgi, lai kursu vadītājs palīdz pieaugušajiem sasaistīt agrāko mācību pieredzi un jauno informāciju. Kursu vadītājam nodarbību sākumā ieteicams noskaidrot dalībnieku esošās zināšanas. 2. Lai veicinātu pašvirzītu mācīšanos, pieaugušajiem vajadzētu noteikt personiskos mācību mērķus un pielietot apgūtās zināšanas praksē. Kursu vadītājam ir jāizzina dalībnieku mācību vajadzības un viņu mērķi katrā no mācību posmiem. 3. Mācīšanās ir visefektīvākā, ja pieaugušie var to darīt savā tempā, tādēļ jāveicina patstāvīgā mācīšanās. Sadaļā „Tiešsaistes resursi" kursu dalībniekiem ieteicams strādāt patstāvīgi un pēc tam pārrunāt, ko viņi ir apguvuši. Praktiskajos semināros kursu dalībnieki var stādāt grupās vai individuāli, bet uzdevumus sadaļā „Tagad Jūsu kārta" ieteicams veikt individuāli. 4. Pieaugušajiem ir svarīgi zināt, kā mācību uzdevums palīdzēs viņiem sasniegt savus mērķus. Nodarbības sākumā kursu vadītājam jāizskaidro katras nodaļas mācību mērķi. Iesildīšanās uzdevumi, piemēram, diskusiju jautājumi, Nodarbinātības rīka mērķu un laika sadalījuma izskaidrošana dalībniekiem dod izpratni par apmācību mērķi. Ir svarīgi izvēlēties tādus iesildīšanās jautājumus, kas ļauj kursu dalībniekiem dalīties pieredzē un tajā pašā laikā sniedz informāciju par viņu iepriekšējo pieredzi. 5. Pieaugušajiem ir svarīgi, lai kursu saturs būtu praktisks un viņiem vajadzīgs. Pieaugušie vislabāk mācās, praktiski pielietojot jauniegūtās zināšanas. Nodarbinātības rīka struktūra un uzdevumi ļauj kursu dalībniekiem vispirms veikt problēmu risināšanas uzdevumus un tad pielietot zināšanas savā situācijā, saistot teoriju ar praksi. 6. Visi kursu dalībnieki jāuztver kā personības. Kursu vadītājam jācenšas veidot cieņpilnu mācību vidi, kurā visi viedokļi ir vērtīgi. Patiesā mācību vidē visi dalībnieki, ieskaitot kursu vadītāju, dalās ar idejām un mācās viens no otra. Kursu vadītāju uzskata par padomdevēju, nevis tikai ekspertu. Kursu vadītājam vienmēr jābūt pieklājīgam un pacietīgam, paskaidrojot izglītojamajiem, ka kļūdas ir daļa no mācību procesa, un jāiedrošina studentus atbalstīt vienam otru. Mācības notiek vidē, ko kursu dalībnieki uzskata par „drošu". Kursu dalībnieki pozitīvi novērtē darbošanos, kad laiks tiek izmantots racionāli un pēc plānotā grafika. Pretējā gadījumā viņi uzskata, ka viņu laiks netiek uzskatīts par vērtību. 7. Kursu vadītāji var motivēt izglītojamos, izveidojot draudzīgu, izpalīdzīgu atmosfēru, nosakot pietiekami augstu grūtības pakāpi mācībām, lai izaicinātu studentus, bet tajā pašā laikā, lai viņi neapjuktu pārlieku lielā informācijas apjomā. Tā kā Nodarbinātības rīks ir balstīts uz IT izmantošanu, ir svarīgi zināt dalībnieku prasmju līmeni. Ja dalībniekiem ir zems prasmju līmenis, nodarbības var sākt iepazīstinot ar
  • 16.
    Tiešsaistes nodarbinātības rīks 16 programmatūru,ko viņi izmantos. Kursu vadītāja darbība jābalsta uz dalībnieku iepriekšējām zināšanām un viņu vajadzībām, mācību procesu organizējot atbilstošā tempā. 8. Kursu dalībniekiem aktīvi jāiesaistās mācību procesā. Pasniedzējam jāsaglabā līdzsvars starp teorētiskajām zināšanām un aktīvu praktisko mācīšanos, jāveicina pieredzes apmaiņa, jautājumu uzdošana un diskusijas līdztekus praktiskajiem vingrinājumiem. 9. Cilvēki nemācās vienā veidā. Lai iesaistītu visus izglītojamos, vislabāk ir mainīt metodes. Galvenās Nodarbinātības rīkā izmantotās metodes ir: grupu diskusijas, lekcijas, gadījumu izpēte, jautājumu uzdošana un tehnoloģiju izmantošana. Pētījumi liecina, ka pēc 3 dienām cilvēks atceras 10% no izlasītā, 20% no dzirdētā, 30% no redzētā (demonstrācijas), 50% no redzētā un dzirdētā (diskusija), 70% no tā, ko mēs pasakām (vingrināšanās) un 90% no tā, ko mēs darām. 10. Savlaicīgas atgriezeniskās saites nodrošināšana veicina veiksmīgu mācīšanos, satura un prasmju apguvi. Ir ieteicams pēc katra semināra nodrošināt atgriezenisko saiti, lai uzzinātu, ko kursu dalībnieki ir apguvuši. Apkopotā informācija var palīdzēt pieņemt lēmumus par nākamās nodarbības uzbūvi un saturu.
  • 17.
    Tiešsaistes nodarbinātības rīks 17 4.Mācību metodes Ir daudz dažādu mācību metožu, kuras var izmantot pieaugušo apmācībā. Rokasgrāmatā ir aprakstītas tikai dažas metodes, kuras kursu vadītāji var izmantot vadot nodarbības. Interaktīvās mācīšanas pieeja tiek izmantota, lai palīdzētu kursu dalībniekiem izprast un analizēt personīgo pieredzi, novērtēt savu darbu un noteikt turpmākos mācību mērķus. Praktiskajās nodarbībās kursu dalībnieki tiek aicināti analizēt savu mācīšanās stilu, raksturot problēmas, ar kādām viņi ir sastapušies, pateikt, kādi jautājumi un idejas viņiem ir radušās un kādi ir viņu nākotnes karjeras plāni. Tā kā kursu dalībniekiem var būt dažādas iepriekšējās zināšanas un prasmes, it īpaši IT jomā, pasniedzējam, iespējams, būs nepieciešams sniegt paskaidrojumus, izmantojot lekciju metodi un demonstrējumus, bet galvenais uzsvars būtu jāliek uz praktisko mācīšanos, kad dalībnieki pielieto jauno informāciju darbībā praktiskajās nodarbībās. Lekcija Tā ir visbiežāk izmantotā mācību metode darbam ar izglītojamo grupām. Lai padarītu to efektīvāku, ieteicams izmantot vizuālos līdzekļus - diagrammas, slīdus utt., lai ļautu audzēkņiem uztvert informāciju arī vizuāli. Jāraugās, lai lekcijas nav pārāk ilgas un jāatlicina laiks jautājumiem un atbildēm. Demonstrēšana Demonstrēšanu var veikt divos veidos:  „Rezultātu demonstrēšana" parāda kādas darbības, vingrināšanās vai norises rezultātus, kurus var redzēt vai dzirdēt.  „Metodes demonstrēšana” ilustrē procesu. Diskusijas Ir dažāda veida diskusijas, kas notiek dabiski un kuras mēs varam iekļaut arī mācību procesā. Tās ir diskusijas, kurās dalībniekiem jāpieņem lēmumi, jāsniedz un / vai jādalās ar savu viedokli par konkrētu tēmu, kaut kas jārada, jāatrisina problēma.  „Dūcošā grupa” ir maza, intensīva diskusiju grupa, kas parasti sastāv no 2-3 dalībniekiem, kuri meklē precīzu informāciju vai atbildi uz konkrētu jautājumu.  Grupas diskusijā studentiem ir nodrošināta iespēja apspriest savā starpā konkrētus jautājumus. Pirms organizēt grupu diskusijas, ir svarīgi pārliecināties, ka dalībniekiem ir iepriekšējas zināšanas un izpratne, kas ļauj viņiem dalīties ar savām idejām.
  • 18.
    Tiešsaistes nodarbinātības rīks 18 Gadījumuanalīze Gadījumu analīze” tiek izmantota, lai sniegtu iespēju dalībniekiem izpētīt konkrētu situāciju, notikumu vai atsevišķu indivīdu. Parasti situācijas apraksts tiek sagatavots iepriekš. Dalībniekiem ieteicams strādāt komandās, lai apspriestu, kā viņi varētu atrisināt konkrēto situāciju. Atšķirībā no tradicionālās lekcijā balstītas mācīšanas, kur studentu līdzdalība nodarbībā ir minimāla, gadījumu analīzes metode ir aktīvas mācīšanās metode, kurā nepieciešama studentu aktīva līdzdalība un iesaistīšanās. Nodarbinātības rīkā praktisko semināru viena daļa ir balstīta uz izdomātas personas situāciju analīzi. Dalībniekiem ir jāveic dažādi uzdevumi, lai rastu problēmu risinājumu, apgūtu prasmes un zināšanas, kuras tālāk tiek piemērotas savām vajadzībām. Prāta vētra Šī metode tiek izmantota, lai iedrošinātu dalībniekus dalīties ar savām idejām. Visas idejas tiek pieņemtas, neskatoties uz to, ka dažas, iespējams, šķiet nepraktiskas. Idejas jāpieraksta, lai grupa varētu tās apspriest. Sākotnējās idejas var attīstīt, pilnveidot, papildināt un apvienot. Lomu spēle Lomu spēlē diviem vai vairākiem dalībniekiem tiek noteiktas lomas un situācija, kurā viņi ir iesaistīti. Dalībnieki cenšas atrisināt situāciju no dotās lomas viedokļa. Patstāvīgā mācīšanās Lielākā daļa pieaugušo zināšanas apgūst mācoties patstāvīgi, kas ļauj studējošajam pašam atlasīt saturu, kas viņu visvairāk interesē un izvēlēties labāko laiku, lai mācītos piemērotā tempā. Nodarbinātības rīks nodrošina ar mācību materiāliem, resursu ceļvedi un pašpārbaudes uzdevumiem, kurus var izmantot patstāvīgām mācībām.
  • 19.
    Tiešsaistes nodarbinātības rīks 19 5.Ievadnodarbība Ieteicamais laiks - 0.5 stundas. 1. Pirms sākt strādāt ar tiešsaistes nodarbinātības rīku „KC4All", paskaidrojiet apmācību mērķi (skat. 6. lpp.). 2. Iepazīstiniet ar rīku, uzrakstot tīmekļa vietnes adresi uz tāfeles vai izmantojot PowerPoint prezentāciju: http://www.keycompetences.eu. Kursu dalībnieki atver mājas lapu. Paskaidrojiet, ka rīks ir pieejams 5 valodās. Uzklikšķinot uz izvēlnes Latvian Toolkit, atvērsies rīka latviešu valodas versija. 3. Paskaidrojiet un parādiet, ka rīks sastāv no trīs nodaļām: „Izvēlies!", „Gatavojies!" un „Rīkojies!". Katra nodaļa ir sadalīta divās daļās: tiešsaistes resursi un praktiskās nodarbības. Tiešsaistes resursi ir rūpīgi izvēlēti, lai sniegtu noderīgu informāciju darba meklētājiem. Kursu vadītājs īsi izskaidro katras nodaļas galvenos mērķus un aktivitātes:  1. nodaļa - „Izvēlies!" palīdz dalībniekiem izvēlēties nodarbošanos vai profesiju, balstoties uz viņu prasmēm un interesēm. Šajā nodaļā ir pieejami tiešsaistes resursi un divas praktiskās nodarbības. Pirmā ir paredzēta, lai kursu dalībnieki uzlabotu savas pašvērtējuma prasmes, un otrā - lai uzlabotu informācijas meklēšanas prasmes internetā.  2. nodaļa - „Gatavojies!" piedāvā kursu dalībniekiem tiešsaistes resursus un trīs praktiskās nodarbības, lai palīdzētu viņiem pieteikties darbā, analizēt darba sludinājumus, apkopot informāciju par vakancēm un sagatavot savu CV. Šajā sadaļā kursu dalībnieki arī uzlabo tekstapstrādes un izklājlapu programmatūras lietošanas prasmes.
  • 20.
    Tiešsaistes nodarbinātības rīks 20 3. nodaļa - „Rīkojies!" palīdz dalībniekiem apgūt Web 2.0 rīku izmantošanu un PowerPoint programmatūru. 4. Demonstrējiet, kā pārvietoties no vienas nodaļas uz citu un dodiet kursu dalībniekiem iespēju izmēģināt navigāciju pašiem. 5. Kursu dalībnieki veiks vairākus praktiskus uzdevumus, kas būs jāsaglabā datorā. Šim nolūkam dalībniekiem jāizveido mape. Ja kursu dalībniekiem ir zemas IKT prasmes, kursu vadītājsd sniedz palīdzību. Mapei jāpiešķir attiecīgs nosaukums, piemēram, „Nodarbinatibas_riks”. Šo mapi var saglabāt arī zibatmiņā, lai studenti varētu turpināt darbu mājās vai uz cita datora. 6. Pirms uzsākt darbu ar rīku ir ieteicams noskaidrot kursu dalībnieku vajadzības, vēlmes un iepriekšējo pieredzi IKT jomā. Šī informācija palīdzēs Jums izlemt par gaitu, metodēm, kādus uzdevumus iekļaut katrā nodarbībā un kāds individuālais atbalsts nepieciešams kursu dalībniekiem. Jautājumi diskusijai  Cik pārliecināts Jūs jūtaties, strādājot ar IKT?  Ko Jūs protat darīt: Tekstapstrādes lietotnē MS Word, Izklājlapu lietotnē MS Excel, Prezentāciju veidošanas lietotnē MS PowerPoint?  Kādas ir Jūsu prasmes informācijas meklēšanā?  Vai esat reģistrējies sociālajos tīklos?  Kādas IKT prasmes Jūs vēlētos uzlabot / mācīties (tekstapstrādes lietotnē, izklājlapu lietotnē, PowerPoint prezentāciju veidošanā, informācijas meklēšanā)?  Cik labi Jūs vēlētos apgūt IKT prasmes?  Ko vēl Jūs vēlētos iemācīties / uzzināt bez IKT prasmēm (piemēram, rakstīt CV vai motivācijas vēstuli, izspēlēt darba interviju u.c. )?
  • 21.
    Tiešsaistes nodarbinātības rīks 21 6.Pirmā nodaļa - Izvēlies! 6.1. Ievads - vispārējā informācija Ieteicamais laiks - 0.5 stundas. Nodaļas mērķi: Palīdzēt dalībniekiem novērtēt viņu prasmes, sniegt informāciju par pieejamajiem resursiem, lai uzlabotu darba meklēšanas procesu, sniegt padomus mērķtiecīgā darba meklēšanā. Nepieciešamās IKT prasmes:  Pamatprasmes tekstapstrādes lietotnes izmantošanā,  Informācijas meklēšanas prasmes internetā. Pirmā nodaļa sastāv no 2 daļām: A daļa - Tiešsaistes resursi: Kas Jums jāzina par to, kā izvēlēties profesiju Šī daļa ietver tiešsaistes informāciju par  prasmju novērtēšanu un profesionālus padomus, ieteikumus, kā darba meklēšanas procesu padarīt mērķtiecīgu,  apmācības iespējām reģionā, kurā Jūs dzīvojat,  darba likumdošanu. B daļa - Praktiskās nodarbības Otrā daļa satur praktiskus uzdevumus, arī gadījumu analīzi, kas palīdzēs dalībniekiem izvērtēt savu situāciju darba tirgū un rast atbilstošus risinājumus. 6.2. A daļa. Informācija mērķtiecīgai darba meklēšanai Ieteicamais laiks - 3 stundas. Iesildīšanās Pasniedzējs rosina dalībniekus raksturot savu darba meklēšanas pieredzi. Visi kursu dalībnieku minētie darba meklēšanas veidi tiek pierakstīti, lai vēlāk tos apspriestu.
  • 22.
    Tiešsaistes nodarbinātības rīks 22 Jautājumidiskusijai  Kādā veidā cilvēki visbiežāk meklē darbu?  Vai Jūs kādreiz esat meklējuši darbu, izmantojot internetu?  Kādas mājas lapas esat izmantojuši, un kuras no tām bija visnoderīgākās? Kāpēc?  Kādus padomus Jūs varētu dot cilvēkiem, kas meklē darbu? 1. Kursu dalībnieki atver 1. nodaļas daļu „Tiešsaistes resursi”. 2. Kursu vadītājs paskaidro, ka šajā daļā atrodami padomi, kā darba meklēšanu padarīt mērķtiecīgu, norādes, kur atrast jaunāko informāciju saistībā ar nodarbinātību, darba ņēmēja tiesībām un pienākumiem. Informācija ir sadalīta četrās sadaļās: I. Uzziniet vairāk par sevi! II. Izpētiet visas iespējas … III. Apmācība? Kāpēc nē? IV. Darba tirgus: Jūsu tiesības un pienākumi. 3. Kursu vadītājs paskaidro, cik svarīgi ir izprast sevi un izvērtēt savas prasmes pirms izvēlēties darbu vai mainīt savu karjeru. Kad kursu dalībnieki ir izanalizējuši savas prasmes un intereses, tās var salīdzināt ar amata aprakstā norādītajām prasmēm un kompetencēm, ko pieprasa darba devējs. Kursu vadītājs informē, ka profesionālu atbalstu var sniegt karjeras konsultants, bet ir arī tiešsaistes prasmju novērtēšanas instrumenti. Daži no tiem kursu laikā tiks apskatīti. 4. Kursu dalībnieki pāriet pie tiešsaistes resursu pirmās sadaļas „Uzzini vairāk par sevi!” un novērtē savas prasmes.
  • 23.
    Tiešsaistes nodarbinātības rīks 23 5.Kursu dalībnieki novērtējumu veic individuāli, pēc tam apspriež tiešsaistes prasmju novērtēšanas instrumentu lietderību. Jautājumi diskusijai  Vai rezultāti atbilst Jūsu pieredzei, domām par sevi?  Vai Jūs atklājāt kaut ko negaidītu? Kā tas varēja notikt?  Cik ticama ir dažādu aptauju informācija? Cik lielā mērā mēs varam paļauties uz šādu informāciju? Papildus informācija kursu vadītājam Dažādi karjeras izvēles testi: http://www.niid.lv/tests/testi_sakums.htm 6. Kursu vadītājs paskaidro, ka pirms izvēlēties darbu, ir svarīgi izanalizēt darba aprakstā sniegto informāciju. Kursu dalībnieki atver tiešsaistes resursu otro sadaļu „Izpētiet visas iespējas", kas satur profesiju aprakstus un profesiju standartus. Pārrunājiet ar kursu dalībniekiem, kādu jaunu informāciju viņi ieguva. Jautājumi diskusijai  Kādu jaunu informāciju esat ieguvuši?  Kādu darbu Jūs vēlētos veikt? 7. Nākamais solis ir izlemt, vai ir nepieciešams vēl kaut ko apgūt, lai iegūtu konkrēto darbu. Aiciniet kursu dalībniekus atgriezties pie tiešsaistes resursiem un atrast trešo sadaļu „Apmācība? Kāpēc nē?” Kursu dalībnieki pārlūko tiešsaistes resursus, lai uzzinātu par pieejamo apmācību, maksu un vai ir paredzēts valsts atbalsts. Kursu dalībnieki dalās ar dažādos tiešsaistes resursos atrasto informāciju. Jautājumi diskusijai  Vai Jūs ieguvāt jaunu informāciju?  Kādu informāciju ir vērts izpētīt un apkopot darba meklēšanas procesā? 8. Pēc diskusijas aiciniet kursu dalībniekus atgriezties pie tiešsaistes resursiem un atrast ceturto sadaļu - „Darba tirgus: Jūsu tiesības un pienākumi". Kursu dalībnieki iepazīstas ar informāciju. Dodiet laiku lasīšanai un pārliecinieties, vai viņi prot atrast norādītos resursus un tiem piekļūt. Apspriediet dalībnieku atzinumus.
  • 24.
    Tiešsaistes nodarbinātības rīks 24 Jautājumidiskusijai  Kādu jaunu informāciju esat ieguvuši?  Vai šī informācija ir Jums noderīga?  Vai Jūs varat ieteikt citas noderīgas saites, kurās var atrast padomus, vispārīgu informāciju, likumdošanu vai darba piedāvājumus? Pārejiet uz otro daļu - praktiskajām nodarbībām. Papildus informācija kursu vadītājam Padomi karjeras plānošanā: http://www.cvmarket.lv/career.php 6.3. B daļa - Praktiskās nodarbības 1. nodarbība: No prasmju novērtējuma līdz apmācībām Ieteicamais laiks - 3.5 stundas. Nodarbības mērķis: novērtēt savas prasmes un attīstīt spēju veikt mērķtiecīgu darba meklēšanu, izmantojot internetu. 1. Kursu dalībnieki atver 1. praktisko nodarbību. 2. 1. praktiskā nodarbība sastāv no divām daļām. Pirmajā daļā - „Palīdzi Kraujas kundzei izvēlēties darbu” kursu dalībnieki veic gadījumu analīzi, lai palīdzētu Kraujas kundzei
  • 25.
    Tiešsaistes nodarbinātības rīks 25 veiktsavām prasmēm atbilstošu darba izvēli. Otrajā daļā - „Tagad Jūsu kārta!" kursu dalībnieki veic savu prasmju novērtējumu, izmantojot doto veidni. Viņi izvēlas divu veidu darba piedāvājumus un nosaka būtiskākās prasmes katrā darbā. Balstoties uz savu prasmju novērtējumu un izvēlētajā darbā nepieciešamajām prasmēm, kursu dalībnieki nosaka apmācības vajadzības. Palīdzi Kraujas kundzei izvēlēties darbu 3. Paskaidrojiet kursu dalībniekiem, ka viņi analizēs piecus dokumentus, kas saistīti ar Daci Krauju. Dace ir atradusi divas vakances: viesnīcas administratora un bārmeņa. Pamatojoties uz Daces prasmju novērtējumu un darba aprakstiem, kursu dalībnieki konsultēs viņu par:  Kurš darbs viņai ir piemērotāks, un kuram darbam viņai vajadzētu pieteikties?  Kādas prasmes Dacei Kraujai jau ir un kādas viņai vajadzētu papildināt? Kādu apmācību Jūs viņai ieteiktu, lai viņas prasmes atbilstu prasītajām un viņa iegūtu šo darbu? 4. Kursu dalībniekiem jāiepazīstas ar šādiem dokumentiem:  Viesnīcas administrators - darba apraksts  Bārmenis - darba apraksts  Vakance Nr. 1 - Dace Krauja  Vakance Nr. 2 - Dace Krauja  Palīgs prasmju apzināšanai - Dace Krauja 5. Ja nepieciešams, paskaidrojiet, kā strādāt ar pieciem atvērtiem dokumentiem. Papildus informācija kursu vadītājam Pārvietošanās starp atvērtiem logiem Ja vienlaikus atvērta vairāk nekā viena programma vai dokuments, tad darbvirsmu var ātri pārblīvēt ar programmu logiem. Tā kā programmu logi bieži vien pārklāj cits citu vai aizņem visu ekrānu, tad nevar redzēt tos logus, kas atrodas zem virsējiem, vai arī atcerēties, kādi logi ir atvērti. Padomi, kā darboties ar vienlaicīgi atvērtiem vairākiem logiem, atrodama interneta vietnē: http://informatika.liis.lv/default.aspx?tabID=9&id=1178 6. Kursu dalībnieki strādā patstāvīgi. Pasniedzējs pārrauga darbu un sniedz palīdzību, ja nepieciešams. 7. Pēc iepazīšanās ar pieciem dokumentiem kursu dalībnieki tiek sadalīti mazās grupās (2 - 3 dalībnieki), lai apspriestu tālākminētos jautājumus diskusijai.
  • 26.
    Tiešsaistes nodarbinātības rīks 26 Jautājumidiskusijai  Kurš darbs ir piemērotāks Dacei Kraujai? Kuru darbu Jūs ieteiktu viņai izvēlēties?  Kādas prasmes Dacei jau piemīt un kuras Jūs ieteiktu viņai papildināt?  Kādu apmācību Jūs viņai ieteiktu, lai viņas prasmes atbilstu prasītajām un viņa iegūtu izvēlēto darbu? 8. Kad kursu dalībnieki ir apsprieduši jautājumus, viņi var atvērt dokumentu „Prasmju novērtējums Dace Krauja - risinājums" un salīdzināt, vai viņu viedoklis sakrīt ar doto. Lai pilnveidotu kursu dalībnieku prasmi formulēt un prezentēt savu viedokli, grupas pirms dokumenta „Prasmju novērtējums Dace Krauja - risinājums" atvēršanas var iepazīstināt ar savu risinājumu pārējos dalībniekus. 9. Kad kursu dalībnieki ir palīdzējuši Dacei Kraujai atrisināt viņas problēmu, viņi var pāriet pie savu jautājumu risināšanas. Uzaiciniet kursu dalībniekus pāriet uz otro daļu - „Tagad Jūsu kārta!" Tagad Jūsu kārta! 10. Pastāstiet kursu dalībniekiem, ka viņi veiks savu prasmju novērtējumu, izmantojot dokumentu „Jūsu prasmju novērtējums”. Pēc uzdevuma veikšanas kursu dalībniekiem ir jāsaglabā dokuments mapē „Nodarbinatibas_riks” ar nosaukumu „Prasmju_novertejums_Jusu_karta”. 11. Pēc dokumenta saglabāšanas kursu dalībnieki atver dokumentu „Prasmju novērtējums un apmācība” un saglabā to mapē „Nodarbinatibas_riks” ar nosaukumu „Prasmju_novertejums_apmaciba”. Kad dokuments ir saglabāts, kursu dalībnieki tajā ieraksta vajadzīgo informāciju. Dalībniekiem ir jāatrod divi darba piedāvājumi, kas saistīti ar viņus interesējošo profesionālo sfēru. Kursu dalībniekiem jāsaglabā šos amatu aprakstus kā dokumentu un pēc tam jāizdrukā. Balstoties uz prasmju novērtējumu un izvēlētajiem darba piedāvājumiem, kursu dalībnieki nosaka apmācības vajadzības, piemēram, valodas, IKT, darbs ar tehniku vai citas. 12. Kad kursu dalībnieki ir saglabājuši aizpildīto dokumentu, apspriediet mācību rezultātus. Jautājumi diskusijai  Vai Jūs apguvāt ko jaunu?  Cik pārliecinoši un zinoši Jūs jūtaties darbā ar tekstapstrādes lietotni MS Word?  Ko vēl Jūs vēlētos apgūt?
  • 27.
    Tiešsaistes nodarbinātības rīks 27 2.nodarbība: Bagātību medības! Ieteicamais laiks - 3.5 stundas. Nodarbības mērķis: veicināt dalībnieku izpratni par viņu stiprajām pusēm un noteikt uzlabojamās jomas, sniegt atbalstu kursu dalībniekiem viņu darba meklēšanas procesā, uzlabot prasmes darbā ar tekstapstrādes lietotni MS Word un informācijas meklēšanas prasmes internetā. Šajā nodarbībā kursu dalībnieki atradīs apmācību iespējas Dacei Kraujai un paši sev. Kraujas kundzei vajadzīga Jūsu palīdzība 1. Kursu dalībnieki atver dokumentu: „Meklēšana internetā Dace Krauja”. Pārliecinieties, ka viņi lejupielādē un saglabā šo dokumentu vai nu mapē, ko viņi izveidoja datorā, vai zibatmiņā. Dalībnieki seko norādījumiem un padomiem dokumentā. Mācību procesā dalībnieki uzzinās par dažādiem informācijas meklēšanas aspektiem internetā, tostarp navigāciju, rīkjoslu, mapi „Mana izlase”, vienoto resursu vietrādi (URL) un izmantotajiem paplašinājumiem. Viņi apgūs, kā izveidot ekrāna kopiju, kā internetā sameklētos attēlus ievietot Word dokumentā. 2. Kursu dalībnieki strādā patstāvīgi. Ja vispārējo prasmju līmenis ir zems, kursu vadītājs demonstrē nepieciešamās darbības, kuras dalībnieki atkārto. Uzdevuma „Bagātību medību” atbildes pieejamas MS Word dokumentā „Meklēšana internetā - Dace Krauja risinājums”. Šīs atbildes var apspriest nodarbības noslēgumā. Tagad Jūsu kārta! 3. Kad kursu dalībnieki ir palīdzējuši Dacei Kraujai, viņi meklēs informāciju sev. Kursu dalībnieki atver dokumentu „Meklēšana internetā - viss ir Jūsu ziņā" un saglabā to mapē „Nodarbinatibas_riks”. Pirmās praktiskās nodarbības laikā kursu dalībnieki noteica savas mācību vajadzības, tagad viņiem jāsameklē, kur un kādā veidā ir pieejama nepieciešamā apmācība. Dalībnieki atrasto informāciju ieraksta piedāvātajā veidlapā. Kursu vadītājs sniedz individuālu atbalstu tiem, kam tas vajadzīgs. 4. Pārrunājiet ar kursu dalībniekiem viņu praktisko darbu un rezultātus. Jautājumi diskusijai  Kurš šajā nodarbībā bija visgrūtākais uzdevums?  Kādas prasmes Jūs pilveidojāt vai apguvāt no jauna?
  • 28.
    Tiešsaistes nodarbinātības rīks 28 7.Otrā nodaļa - Gatavojies! 7.1. Vispārējā informācija Ieteicamais laiks - 0.5 stundas. Nodaļas mērķi: Palīdzēt kursu dalībniekiem:  izmantot IT darba meklēšanas procesā,  izprast, kā strukturēt informāciju rakstot CV, izmantojot dažādus stilus un formas,  uzlabot prasmes darbā ar tekstapstrādes un izklājlapu lietotni. Nepieciešamās IKT prasmes: Vidēja līmeņa prasmes tekstapstrādes programmatūras (MS Word vai cita) izmantošanā un informācijas meklēšanā internetā. Pamatprasmes izklājlapu programmatūras (MS Excel vai citas) lietošanā. Nodaļa sastāv no 2 daļām. A daļa - Tiešsaistes resursi: Viss par pieteikšanos darbā Šajā daļā kursu dalībnieki iepazīsies ar speciālām mājas lapām, kurās var atrast darba vakances, kā strukturēt un glabāt informāciju, kas sniegta darba sludinājumos. Kursu dalībnieki uzzinās, kā saglabāt visu noderīgo informāciju par darbu pirms pieteikšanās konkrētajai vakancei, un kā rakstīt hronoloģisko CV. B daļa - Praktiskās nodarbības Otrā daļa sastāv no trīs praktiskajām nodarbībām. Kursu dalībnieki apgūs, kā salīdzināt darba piedāvājumus un kā pārraudzīt informāciju, kas tiek nosūtīta darba devējiem. Kursu dalībniekiem būs iespēja novērtēt savas prasmes un pieredzi, lai rakstītu labi strukturētu CV, kā arī pārliecinošu pavadvēstuli (motivācijas vēstuli). Dalībnieki analizēs Daces Kraujas CV paraugu un izmantos apgūtās zināšanas, rakstot savu CV.
  • 29.
    Tiešsaistes nodarbinātības rīks 29 7.2.A daļa - Tiešsaistes resursi: Viss par pieteikšanos darbā Ieteicamais laiks - 3 stundas. 1. Kursu dalībnieki atver daļu „Tiešsaistes resursi” nodarbinātības rīka otrajā nodaļā „Gatavojies!” 2. Kursu vadītājs norāda, ka tiešsaistes resursi sastāv no 5 sadaļām: I. Vispārējas vai konkrētas vadlīnijas? II. Informācija ir spēks! III. Plānojiet savus meklējumus IV. Jūsu CV=Jūsu pase V. Jūsu motivācijas vēstule = Jūsu reklāma 3. Pirmajā un otrajā sadaļā kursu dalībniekiem būs jāpārbauda dažas specializētas tīmekļa vietnes un jāizvēlas darba piedāvājumi. Paskaidrojiet, ka pirms pieteikšanās darbā ir svarīgi apkopot informāciju par viņus interesējošām vakancēm. Ja organizācijai vai uzņēmumam, kas meklē darbiniekus un sludina vakances, ir sava mājas lapa, ieteicams ar to iepazīties pirms pieteikšanās darbā. 4. Tālāko nodarbību laikā kursu dalībnieki analizēs Daces Kraujas CV un rakstīs savu CV, tādēļ dalībniekiem vajadzētu iepazīties ar speciālajām mājas lapām, kas piedāvā padomus un palīdzību CV rakstīšanā, kā ar iepazīties ar ieteikumiem efektīva CV rakstīšanai. Papildus informācija kursu vadītājam Ieteikumi CV (Curriculum Vitae) rakstīšanai 1. Apkopojiet informāciju un dokumentus: par izglītību, tālākizglītību, kvalifikāciju utt. 2. Izpētiet CV rakstīšanas tendences ar karjeru saistītās grāmatās, žurnālos, mājas lapās. Apskatiet CV paraugus internetā, īpaši Jūs interesējošā jomā. 3. Iedodiet uzrakstīto CV izlasīt draugam vai kolēģim. 4. Atcerieties, ka CV jāatspoguļo Jūsu personība. 5. Papildiniet un uzlabojiet savu CV ikreiz, kad Jūsu dzīvē notiek kādas izmaiņas. 6. CV vai Curriculum Vitae nozīmē „dzīves stāsts”, tādēļ ir svarīgi tajā atspoguļot Jūsu panākumus un sasniegumus. 7. Izprintējiet CV uz labas kvalitātes papīra, pat šodienas virtuālajā pasaulē cilvēki novērtē kvalitāti (gan saturā, gan formā).
  • 30.
    Tiešsaistes nodarbinātības rīks 30 8.Nepārspīlējiet ar burtu fontu izvēli. Vienkāršs, neuzkrītošs noformējums ir vislabākais. 9. Datumus, vārdus un uzvārdus un citu informāciju var viegli pārbaudīt, īpaši šajā interneta laikmetā, tādēļ esiet godīgi un sniedziet tikai patiesu informāciju. http://www.ehow.com/how_15747_write-curriculum-vitae.html http://www.darbs.lv/kas_jaiev_rakst_cv.htm 5. Uzaiciniet kursu dalībniekus atrast sadaļu: „Jūsu motivācijas vēstule = Jūsu pase” un iepazīties ar piemēriem un padomiem motivācijas vēstules rakstīšanā. Paskaidrojiet, ka ir ieteicams CV papildināt ar motivācijas vēstuli. Tādā veidā Jūs varat saistīt savu CV ar amatu vai organizāciju, uzsverot, kādā veidā Jūs atbilstat tās vērtībām, mērķiem un centieniem. CV uzsver Jūsu prasmes, kuras atbilst piedāvātajam amatam, motivācijas vēstulē jāparāda Jūsu motivācija, vēlme un spēja pielāgoties. Papildus informācija kursu vadītājam Motivācijas vēstule ir vēstule, kuru Jūs sūtāt kopā ar CV, piesakoties darbā. Nenovērtējiet to par zemu, jo tā Jums var būt kā papildus reklāma. Motivācijas vēstulei: jāparāda darba devējam Jūsu ieinteresētība darbā un zināšanas par uzņēmumu, kurā Jūs vēlētos strādāt; jāatklāj Jūsu svarīgākās prasmes, sasniegumi, Jūsu unikālās īpašības; jāsniedz papildus informācija, kas nav iekļauta Jūsu CV; jāpārliecina darba devējs, kādēļ tieši Jūs esat piemēroti šim darbam. Stils Adresējiet savu vēstuli atbildīgajai personai, pat ja tas nozīmē, ka Jums ir jāzvana uzņēmumam, lai uzzinātu tās personas vārdu, kas nodarbojas ar pieņemšanu darbā. Tas nodrošinās, ka Jūsu vēstule sasniedz pareizo personu. Tā Jūs arī uzzināsiet kontaktinformāciju tālākai saziņai pa tālruni vai e-pastu. Domājiet no darba devēja viedokļa, nevis sava. Pastāstiet viņam, ko Jūs varat sniegt organizācijai vai iestādei, nevis ko iestāde var sniegt Jums. Nesūtiet vienu standarta vēstuli visiem darba devējiem. Motivācijas vēstulei nevajadzētu būt garākai par vienu lapaspusi, tai jābūt ar rindkopās strukturētu informāciju. Motivācijas vēstulē parasti iekļauj četras rindkopas.
  • 31.
    Tiešsaistes nodarbinātības rīks 31 Saturs Rakstotmotivācijas vēstuli, izmantojiet šādu struktūru un ieteikumus: Īsi iepazīstiniet ar sevi, norādiet amatu, kuram Jūs piesakaties, norādiet avotu, kur Jūs atradāt informāciju par darba piedāvājumu. Paskaidrojiet, kāpēc Jūs esat ieinteresēts šajā darbā un parādiet, ka izprotat darba pienākumus. Paskaidrojiet, kāpēc Jūs vēlaties strādāt šajā uznēmumā vai iestādē. Izrādiet interesi un informētību par uzņēmuma panākumiem, veiksmēm, vērtībām vai klientiem. Uzsveriet, kāpēc Jūs esat piemērots konkrētajam amatam vai darbam. Norādiet uz savām stiprajām pusēm, atsaucoties uz CV iekļauto pieredzi. Parādiet, ka Jūsu stiprās puses atbilst darba devēja prasībām. Izmantojiet iespēju paskaidrot kādus nesaprotamus jautājumus, piemēram, pārtraukumus darba pieredzē. Paskaidrojiet, ar kādiem šķēršļiem esat saskāries un kā tie palīdzēja Jums pilnveidoties. Izvēloties rakstīšanas stilu, jāņem vērā joma, kurā Jūs piesakaties darbā. Pārbaudiet, vai vēstulē nav pareizrakstības kļūdu un vēstules adresāta vārds un uzvārds ir uzrakstīti pareizi. Pieklājīgi norādiet, ka esat gatavi darba intervijai vai sarunai. Vēstule jāraksta datorrakstā, taču rokrakstā vēstulē var ierakstīt uzrunu – „God. ..... kungs vai Cien. ...... kundze” (un darba devēja uzvārdu) un parakstīt vēstuli, noslēdzot to ar vārdiem: „Ar cieņu, .....”. Motivācijas vēstulē jāiekļauj šādas daļas: kontaktinformācija, uzruna, vēstules galvenā daļa, noslēguma rindkopa. 6. Paskaidrojiet, ka rakstot CV ir svarīgi izmantot tekstapstrādes programmu, piemēram, MS Word. Iespējams arī izmantot specializētas tīmekļa vietnes, kas piedāvā „CV veidotāju", kuru var izmantot, rakstot CV un saglabājot to tiešsaistē. Ievērojiet: CV jābūt saistītam ar konkrētu vakanci, pat ja lielākā daļa informācijas tajā ir attiecināma uz visiem darba sludinājumiem. Mainiet informāciju CV, lai atspoguļotu konkrētu profesionālo pieredzi, pamatprasmes vai īpašu apmācību, kas atbilstu konkrētajam darba piedāvājumam.
  • 32.
    Tiešsaistes nodarbinātības rīks 32 Jautājumidiskusijai  Kāda ir Jūsu pieredze CV un motivācijas vēstuļu rakstīšanā?  Kas Jums šķiet visgrūtākais, rakstot CV vai motivācijas vēstuli?  Kādas jaunas idejas Jūs guvāt? 7.3. B daļa - Praktiskās nodarbības 1. nodarbība: Darba sludinājumi Ieteicamais laiks - 1.5 stundas. Nodarbības mērķis: apgūt tabulu veidošanas, uzlabošanas un noformēšanas prasmes MS Word programmā, atlasīt vissvarīgāko informāciju darba sludinājumos. Iesildīšanās Jautājumi diskusijai  Kā Jūs parasti iegūstat informāciju par vakantajām darba vietām?  Vai kādreiz esat pieteicies vairākos darbos vienlaicīgi?  Kur un kā Jūs uzkrājat un saglabājat informāciju par vakantajām darba vietām?  Vai šādam nolūkam esat izmantojuši arī datoru? Kraujas kundzei nepieciešama palīdzība! 1. Kursu dalībnieki atver 2. nodaļas „Gatavojies!” 1. praktisko nodarbību.
  • 33.
    Tiešsaistes nodarbinātības rīks 33 2.Paskaidrojiet, ka šajā nodarbībā kursu dalībniekiem jāpalīdz Dacei Kraujai. Viņi analizēs trīs darba sludinājumus viesnīcas administratora amatam. Darba sludinājumi tika atrasti izmantojot trīs dažādas meklēšanas stratēģijas:  ar meklētājprogrammas palīdzību, izmantojot atslēgas vārdus;  speciālajās mājas lapās, kurās tiek ievietoti darba sludinājumi;  Nodarbinātības Valsts Aģentūras mājas lapā. 3. Kursu dalībnieki atver dokumentu „Kraujas kundzei nepieciešama Jūsu palīdzība" un saglabā to izveidotajā mapē ar nosaukumu „GatavojiesPN1A_vards_uzvards.doc”. 4. Kursu vadītājs lūdz dalībniekus ieteikt, kāda informācija viņiem būtu nepieciešama, lai pirms lēmuma pieņemšanas salīdzinātu vairākus darba piedāvājumus. Pierakstiet kursu dalībnieku idejas un salīdziniet viņu priekšlikumus ar tabulas struktūru, kas dota dokumentā „Kraujas kundzei nepieciešama Jūsu palīdzība". Lai tabula būtu noderīgāka, tajā nepieciešams iekļaut papildus kolonnas, piemēram, „organizācijas adrese" vai nepieciešamais laiks, lai nokļūtu darbā". 5. Kursu dalībnieki var uzlabot tabulu, izdzēšot vai pievienojot jaunas kolonnas. 6. Ja kursu dalībnieku prasmes darbā ar tabulām ir zemas, pasniedzējs parāda, kā izveidot jaunu tabulu, izmantojot MS Word lietotni, kā pāriet no vienas kolonnas uz otru un kā formatēt šūnas. 7. Apspriediet, kā kursu dalībnieki ir novērtējuši šos darba piedāvājumus. 8. Lai kursu dalībnieki apgūtu tabulu veidošanas un noformēšanas prasmes, viņi kopē - ielīmē doto tabulu atsevišķā dokumentā un uzlabo tās noformējumu. Paskaidrojiet, ka saturs būs pārskatāmāks ar konsekventāku fontu un krāsu izvēli. Kad darbs ir paveikts, kursu dalībnieki to saglabā. Jautājumi diskusijai:  Kuru darbu Jūs ieteiktu Dacei Kraujai izvēlēties kā pirmo? Kāpēc? Tagad Jūsu kārta! 9. Paskaidrojiet, ka nodarbības otrajā daļā kursu dalībniekiem būs jāsameklē informācija, kas saistīta ar viņu nodarbinātību. 10. Kursu dalībnieki atver dokumentu „Tagad Jūsu kārta!” un saglabā to ar nosaukumu „Gatavojies_PN1B_vards_uzvards.doc”. 11. Dokumentā kursu dalībnieki var aplūkot Daces Kraujas izveidoto tabulu. Ja dalībnieki šo veidni ir pārveidojuši, tad viņi var izmantot savu tabulu informācijas apkopošanai par vakancēm. Kursu dalībnieki iekopē dokumentā uzlaboto veidni (tā tika izveidota nodarbības pirmajā daļā). 12. Kad kursu dalībnieki ir izveidojuši veidni, viņi sameklē trīs darba piedāvājumus, kas atbilst viņu vēlmēm, izmantojot:
  • 34.
    Tiešsaistes nodarbinātības rīks 34 meklētājprogrammu (izmantojot atslēgas vārdus);  speciālās mājas lapas, kurās tiek ievietoti darba sludinājumi;  Nodarbinātības Valsts Aģentūras mājas lapu. 13. Kursu dalībniekiem jāizmanto dažādas meklēšanas stratēģijas un jāaizpilda tabula ar nepieciešamo informāciju. 14. Kad tabula ir aizpildīta, kursu dalībnieki salīdzina darba piedāvājumus, pievēršot uzmanību:  uzņēmuma veidam, darba videi, darbinieku skaitam,  darba algai un sniedz savu vērtējumu. 15. Nodarbības beigās kursu dalībnieki izvērtē savu darbu. Jautājumi diskusijai  Vai tehnoloģijas palīdz darba meklēšanas procesā? Kādā veidā?  Kāda informācija Jums ir nepieciešama pirms pieteikšanās darbā? Kāda informācija ir vissvarīgākā?  Kādas jaunas prasmes Jūs apguvāt šajā nodarbībā? 2. nodarbība: Darba meklēšana Ieteicamais laiks - 1.5 stundas. Nodarbības mērķis: uzlabot kursu dalībnieku spējas organizēt darba meklēšanu, izmantojot izklājlapu (MS Excel) lietotni. Iesildīšanās Jautājumi diskusijai  Vai Jūs esat izmantojuši izklājlapu lietotni MS Excel? Ja jā, kādiem nolūkiem?  Vai Jums bija grūtības izklājlapu lietotnes izmantošanā? Kas radīja šīs grūtības? Kraujas kundzei nepieciešama Jūsu palīdzība! Pēc izvēles: Ja kursu dalībniekiem nav vai ir maza pieredze darbā ar izklājlapu lietotni MS Excel, kursu vadītājs demonstrē pamatdarbības izklājlapu lietotnē.
  • 35.
    Tiešsaistes nodarbinātības rīks 35 1.Ja kursu dalībniekiem ir pieredze darbā ar izklājlapu lietotni MS Excel, viņi atver dokumentu „Oganizējiet savu meklēšanu” un saglabā to ar nosaukumu „GatavojiesPN2_vards_uzvards.doc". 2. Kursu vadītājs paskaidro, ka documents sastāv no 5 darba lapām. Kursu dalībnieki atver pirmo darba lapu „Dace_Krauja_turpin”. 3. Kursu dalībnieki analizē tabulā ievietoto informāciju tabulā un, ja nepieciešams, dzēš vai pievieno tabulai kolonnas. 4. Kursu dalībnieki izpēta tabulas noformējumu un izmēģina dažādus citus tabulas noformējuma veidus (rakstzīmju fonts, izmērs, tabulas līniju, šūnu krāsa u.c.). 5. Kursu dalībnieki kopē un ielīmē tabulu darba lapās „Dace_Krauja_uzlab_1tabula” un „Dace_Krauja_uzlab_2tabula”. 6. Ja laiks atļauj kursu dalībnieki vingrinās tabulu noformēšanā šajās darba lapās. Tagad Jūsu kārta! 7. Kursu dalībnieki dokumentā „Oganizējiet savu meklēšanu” atver darba lapu ar nosaukumu „Jus”. 8. Kursu dalībnieki aizpilda tabulu, sekojot norādījumiem, kas sniegti šajā dokumentā un vingrinās formulu pielietošanā un nosacījuma formatēšanas izmantošanā. 9. 1. un 2. praktiskajā nodarbībā kursu dalībnieki ir vingrinājušies, kā MS Word un MS Excel tabulās apkopot informāciju par darba piedāvājumiem, izvērtējuši, kāda informācija ir nepieciešama, piesakoties darbā. Jautājumi diskusijai  Kādu informāciju ir nepieciešams apkopot darba meklēšanas procesā?  Kādā veidā to darīt ir visērtāk?  Kādas jaunas prasmes apguvāt šajā nodaļā? 3. nodarbība: CV sagatavošana Ieteicamais laiks - 3.5 stundas. Nodarbības mērķis: pilnveidot kursu dalībnieku prasmes novērtēt iepriekšējo darba pieredzi, strukturēt informāciju rakstot CV, iepazīt dažādus CV rakstīšanas stilus un formas.
  • 36.
    Tiešsaistes nodarbinātības rīks 36 Iesildīšanās Jautājumidiskusijai  Kāds ir CV galvenais mērķis?  Kāda CV informācija ir vissvarīgākā darba devējam?  Vai var izmantot vienu CV piesakoties vairākiem darbiem? Kādēļ „jā” vai „nē”? Kraujas kundzei nepieciešama Jūsu palīdzība! 1. Paskaidrojiet, ka šajā nodarbībā kursu dalībnieki analizēs Daces Kraujas CV. Pirmajā daļā kursu dalībnieki ieteiks uzlabojumus Daces CV. Otrajā daļā viņi sagatavos divus sava CV variantus. 2. Pirmajā nodarbības daļā kursu dalībnieki tiek sadalīti mazās grupās (2 - 3 dalībnieki). Viņi atver dokumentu „Daces Kraujas CV ar kļūdām” un dokumentu „Kraujas kundzei vajadzīga Jūsu palīdzība”. 3. Kursu dalībnieki novērtē Daces Kraujas CV un, izmantojot novērtējuma lapu, pieraksta atbildes un ieteikumus, kā Dace var uzlabot savu CV. Lai noteiktu Daces kompetences, kursu dalībnieki atver dokumentu „Daces Kraujas kompetences”, kurā atspoguļots Daces pašvērtējums un darba pieredze. 4. Kursu dalībnieki iepazīstas ar ieteikumiem CV rakstīšanai. 5. Noslēgumā katra grupa ar secinājumiem un ieteikumiem Daces CV uzlabošanai iepazīstina pārējos kursu dalībniekus. Jautājumi diskusijai Katra grupa sniedz savu viedokli vienā jautājumā. Pārējās grupas var papildināt.  Kā Jūs vērtējat Daces CV ? Kādas izmaiņas Jūs ieteiktu?  Kādas gramatikas un pareizrakstības kļūdas pamanījāt? Kā tās izlabojāt?  Kādus uzlabojumus Jūs ieteiktu veikt informācijas saturā? 6. Kad grupas ir ieteikušas savus uzlabojumus, kursu dalībnieki atver dokumentu „Daces Kraujas uzlabots CV”. Pārrunājiet izmaiņas uzlabotajā variantā. Jautājumi diskusijai  Vai ir atšķirība starp abiem CV?  Kāda papildus informācija ir iekļauta otrajā CV?
  • 37.
    Tiešsaistes nodarbinātības rīks 37 7.Pēc diskusijas atgādiniet dalībniekiem, ka CV var rakstīt dažādos stilos: hronoloģiskais CV, uz prasmēm balstītais vai funkcionālais CV. Papildus informācija kursu vadītājam Hronoloģiskais CV Jūsu darba pieredze tiek uzskaitīta apgrieztā hronoloģiskā secībā. Piemērots gadījumos, kad Jūs piesakāties uz amatu, kas tuvs Jūsu pašreizējam darbam, jo šis CV dod skaidru pārskatu par Jūsu līdzšinējo pieredzi konkrētajā nozarē. Tā mērķis ir atspoguļot informāciju par Jūsu darbu un izglītību tā, lai piesaistītu potenciālo darba devēju uzmanību un radītu vēlmi iepazīt Jūs tuvāk. Funkcionālais CV Vairāk tiek izceltas Jūsu galvenās prasmes, iemaņas un īpašās dotības, mazāk - karjeras līdzšinējā attīstība. Piemērots tiem, kas meklē savu pirmo darbu, vai arī tiem, kas nolēmuši mainīt profesionālās karjeras virzienu. Uzsvars tiek likts nevis uz karjeras vēsturi, bet uz vispārējām iemaņām un prasmēm. Darba pieredzes kopsavilkums Tiek apkopoti galvenie sasniegumi Jūsu karjerā. Piemērots pieredzējušiem augstākā līmeņa vadītājiem vai tiem, kas meklē ārštata vai īslaicīgu darbu. Meklējot jaunu darbu, nav iespējams sastādīt nevainojamu CV, kas derētu jebkuram gadījumam. Jūsu pieteikumam jābūt sagatavotam atbilstoši katra sludinājuma, katras personāla atlases aģentūras vai uzņēmuma konkrētajām prasībām. Rakstot CV, jāizceļ dažādas prasmes un pieredze, kas piemērota katram no amatiem. Papildus informācija: www.open.ac.uk/careers/chronological-cv.php Tagad Jūsu kārta! 8. Atgādiniet kursu dalībniekiem, ka visbiežāk CV tiek rakstīts apgrieztā hronoloģiskā secībā, tādēļ arī šajā nodarbībā kursu dalībnieki veidos šāda veida CV. 9. Paskaidrojiet, ka pirms sākt rakstīt savu CV, kursu dalībniekiem jāiepazīstas ar padomiem CV rakstīšanā, kas ietverti dokumentā: „Padomi_CV_rakstisana_un_CV_paraugi.doc”. Sava CV rakstīšanā kā veidni var izmantot Daces Kraujas CV. Kursu dalībniekiem jāsaglabā savs CV ar nosaukumu: „vards_uzvards_CV.doc”. 10. Kamēr kursu dalībnieki gatavo savus CV, vadītājs, ja nepieciešams, sniedz palīdzību. 11. Kad dalībnieki ir pabeiguši rakstīt savu CV, viņi to pārbauda un iedod to izlasīt kādam no grupas dalībniekiem.
  • 38.
    Tiešsaistes nodarbinātības rīks 38 12.Kursu dalībnieki, strādājot pāros, apspriež savus CV un iesaka uzlabojumus. 13. Kad CV ir pabeigts, dalībnieki to saglabā zibatmiņā vai nosūta sev pa e-pastu. 14. Ja laiks atļauj kursu dalībnieki var pārbaudīt tiešsaistes resursus, lai atrastu citas veidnes. Dalībniekiem ieteicams iepazīties ar Europass CV. Papildus informācija kursu vadītājam Kas ir Europass Curriculum Vitae (CV)? Europass CV ir vienots Curriculum Vitae Eiropas standarts, kas katram ļauj uzskatāmi parādīt ne tikai informāciju par sevi, savu darba pieredzi un izglītību, bet arī aprakstīt dažāda veida prasmes. Informāciju par Europass CV veidošanu var atrast interneta vietnē: http://www.europass.lv
  • 39.
    Tiešsaistes nodarbinātības rīks 39 8.Trešā nodaļa - Rīkojies! 8.1. Ievads - vispārējā informācija Ieteicamais laiks - 0.5 stundas. Nodaļas mērķi: Palīdzēt kursu dalībniekiem:  veidot izpratni par sociālo tīklu izmantošanas iespējām jaunu kontaktu veidošanā profesionālajā jomā,  papildināt zināšanas par sociālā tīkla Facebook drošības iestatījumiem un Facebook rīku pielietošanu,  apgūt MS PowerPoint prezentāciju veidošanas principus un izmantot šo programmu prezentāciju veidošanai profesionālajā jomā,  sagatavoties darba intervijai. Nepieciešamās IKT prasmes: Prasme izmantot Web 2.0 rīkus. 3. nodaļa sastāv no 2 daļām. A daļa - Tiešsaistes resursi - Tikšanās ar darba devēju Šajā daļā kursu dalībnieki atklās, kā izmantot sociālos tīklus darba meklēšanas nolūkos un iegūs zināšanas par personīgo drošību internetā. Kursu dalībnieki mācīsies, kā sagatavoties darba intervijai un sevi veiksmīgi prezentēt. B daļa - Praktiskās nodarbības B daļā ir 2 praktiskās nodarbības. Pirmajā nodarbībā dalībnieki analizēs Daces Kraujas Facebook profilu, apspriedīs, cik svarīgi ir privātuma iestatījumi un kā tos izmantot. Kursu dalībnieki izveidos un analizēs savu sociālā tīkla profilu un pielāgos privātuma iestatījumus. Otrajā praktiskajā nodarbībā dalībnieki vingrināsies prezentēt sevi, vispirms analizējot Daces Kraujas PowerPoint prezentāciju, un pēc tam sagatavojot prezentāciju par sevi. 8.2. A daļa - Tiešsaistes resursi: Tikšanās ar darba devēju Ieteicamais laiks - 3 stundas. Iesildīšanās Pastāv vairākas efektīvas stratēģijas, lai izvērtētu iepriekšējās zināšanas. Izmantojot „KWL" stratēģiju, kursu vadītājs lūdz dalībniekus uzrakstīt uz izdales materiāla, ko viņi jau zina par
  • 40.
    Tiešsaistes nodarbinātības rīks 40 tēmu,ko viņi vēlas uzzināt par šo tēmu un nodarbības beigās, ko jaunu viņi ir uzzinājuši. (KWN - angļu valodā K- know, W-want to learn, L- learned).  Iepazīstiniet kursu dalībniekus ar nodaļas mērķiem un abu praktisko nodarbību saturu, ka arī nosauciet 4 galvenās tēmas, kuras tiks apspriestas: 1. Digitālā identitāte 2. Sociālie tīkli 3. Darba intervijas 4. Kā sevi veiksmīgi prezentēt darba devējam  Izmantojot KWL stratēgiju, kursu dalībnieki uzraksta uz papīra lapas, ko viņi jau zina par šīm tēmām un ko vēl vēlētos uzzināt (aizpilda pirmo un otro kolonnu). Es zinu Es vēlos uzzināt Es esmu uzzinājis/usi  Kad kursu dalībnieki ir ierakstījuši savas domas pirmajā un otrajā kolonnā, tas ir, norādījuši, ko viņi zina un ko viņi vēlas uzzināt par četrām piedāvātajām tēmām, kursu vadītājs iegūst atgriezenisko saiti, vai nu savācot izdales materiālus vai vadot grupas diskusiju. Pievērsiet īpašu uzmanību viņu vajadzībām (kolonna - Es vēlos uzzināt), jo nodarbības noslēgumā Jūs pārrunāsiet, vai dalībnieku vajadzības un vēlmes ir piepildījušās. 1. Kursu dalībnieki atver 3. nodaļas „Rīkojies!” pirmo daļu „Tiešsaistes resursi”. 2. Informējiet kursu dalībniekus par noderīgajiem resursiem, kas iekļauti šajā daļā un kas palīdzēs viņiem pareizi izmantot sociālos tīklus un uzlabot prezentācijas prasmes. Informācija ir strukturēta 4 sadaļās: I. Jūsu „digitālā identitāte” var palīdzēt Jums atrast darbu II. Runas māksla
  • 41.
    Tiešsaistes nodarbinātības rīks 41 III.Gatavošanās intervijai IV. Pārbaudes jautājumi Papildus informācija kursu vadītājam Tīklošanās ir viens no svarīgākajiem komponentiem darba meklēšanā. Uzņēmumi darbinieku meklēšanā arvien vairāk izmanto sociālos tīklus, kā arī lai izpētītu potenciālos darbiniekus, kas ir pieteikušies darbā. Ir svarīgi zināt, ka uzņēmumi šādā veidā iegūst informāciju. Arī darba meklētāji var izmantot šādu firmas taktiku, lai gūtu priekšrocības. Sociālie tīkli, tostarp tādas vietnes kā, piemēram, Twitter un Facebook, var palīdzēt darba meklējumos, kā arī sazināties ar cilvēkiem, kuri var palīdzēt atrast darbu. Taču, ja sociālos tīklus lieto nepareizā veidā, tas var apdraudēt iespējas atrast darbu. Ja jūs meklējat darbu, ir svarīgi būt tiešsaistē, kur jūs varat informēt par savām prasmēm un pieredzi. Jūsu tiešsaistes profili sociālajos tīklos var arī palīdzēt jums veidot kontaktus, kas var paātrināt darba meklēšanu un palīdzēt jums virzīties augšup pa karjeras kāpnēm. Rūpīgi atlasiet informāciju, kuru ievietojat tiešsaistē. Ja jums ir konts tādos sociālajos tīklos kā draugiem.lv, Facebook.com u.c., daudzi cilvēki lasīs un novērtēs informāciju un izdarīs secinājumus. Daudzi darba devēji izmanto šo rīku, lai izpētītu savus potenciālos darbiniekus. Padariet savu kontu privātu, lai tam var piekļūt tikai jūsu draugi. Jābūt īpaši uzmanīgiem un nevajag ievietot savā profilā informāciju, kas nav domāta darba devējam. Ja jūs neesat uzmanīgi, visu, ko jūs ievietojat Facebook, var redzēt jūsu pašreizējais vai potenciālais darba devējs. Nepiemērotu komentāru un / vai fotogrāfiju dēļ jūs varat zaudēt darba piedāvājumu. Ja esat bez darba, padomājiet, vai neizveidot savu mājas lapu, īpaši darba meklēšanas nolūkiem, iekļaujot tajā savu CV. Ievietojiet tur informāciju saistībā ar izglītību un darba pieredzi. Varat izveidot savu profilu tādās vietnēs kā LinkedIn, lai piedāvātu savu pieredzi. Konfidencialitātes jautājumi Vai potenciālajam darba devējam vajadzētu lasīt informāciju par jūsu personisko dzīvi? Varbūt nē, bet, ja jūs ievietojat to internetā un tā ir viegli pieejama, viņi var to darīt. Daži cilvēki savā CV norāda uz savu mājas lapu vai blogu, un daudzi no mums meklē informāciju par mūs interesējošiem cilvēkiem internetā. Pat ja šī informācija nav iekļauta Jūsu CV, bet jums ir blogs, tīmekļa vietne vai profils sociālajos tīklos, kas satur informāciju par jūsu patieso identitāti, to var atrast un izlasīt visi cilvēki, arī tie, kuriem jūs šo informāciju nevēlētos sniegt - ne tikai Jūsu priekšnieks un potenciālais darba devējs, bet arī Jūsu klienti un kolēģi. Tiešsaistes tīklošanās priekšrocības Ir tūkstošiem diskusiju grupu un sabiedrisko forumu, kuros tiek apspriestas simtiem tēmu.
  • 42.
    Tiešsaistes nodarbinātības rīks 42 Sociālietīkli ir lielisks informācijas iegūšanas un apmaiņas veids. Sociālie tīkli internetā ir noderīgi sludinājumu ievietošanai un lasīšanai. Sociālie tīkli ir labākais veids, kā atrast cilvēkus ar līdzīgām interesēm. Daudzi darba devēji meklē potenciālos darbiniekus izmantojot internetu. Trūkumi Informācija, kuru cilvēki par sevi sniedz sociālajos tīklos internetā ne vienmēr ir ticama. Iesaistoties sociālajos tīklos internetā, cilvēki retāk satiekas ar saviem draugiem. Iespējama arī privātās informācijas zagšanu un datu nelikumīgu izmantošanu. http://jobsearch.about.com/od/jobsearchblogs/a/jobsearchblog.htm http://www.rileyguide.com/network.html 3. Kursu dalībnieki atver 1. sadaļu: „Jūsu „digitālā identitāte” var palīdzēt Jums atrast darbu”. Dodiet laiku iepazīties ar resursiem un atrast atbildes uz 2 jautājumiem:  Kā izmantot Web 2.0 rīkus darba meklēšanai?  Kā nodrošināt Jūsu digitālās identitātes drošību sociālajos tīklos, piemēram, Facebook? 4. Kursu dalībnieki pastāsta, kādu interesantu informāciju un jaunas idejas viņi ir ieguvuši. Jautājumi diskusijai  Kā Jūs izmantojat Web 2.0 rīkus darba meklēšanai?  Kā Jūs nodrošināt Jūsu digitālās identitātes drošību sociālajos tīklos?  Kādas jaunas atziņas esat guvuši? 5. Kursu vadītājs paskaidro, ka darba devējs pirms darbinieka pieņemšanas darbā uzaicina kandidātus uz darba interviju. Pajautājiet, vai kāds no dalībniekiem ir bijis uz interviju un aiciniet viņu dalīties pieredzē ar grupu. Jautājumi diskusijai  Kā Jūs jutāties intervijas laikā?  Kādu informāciju darba devējs vēlējās iegūt?  Vai Jūs gatavojāties intervijai? Ja jā, tad kā?  Vai Jūs kaut ko mainītu savā uzvedībā nākamajā reizē?
  • 43.
    Tiešsaistes nodarbinātības rīks 43 6.Pēc diskusijas aiciniet kursu dalībniekus doties uz sadaļu – „Runas māksla”. Kursu dalībnieki pārlūko tiešsaistes resursus vai noskatās kādu darba interviju tiešsaistē, kas iekļautas II sadaļā, III sadaļā. Jautājumi diskusijai  Kādus jaunus ieteikumus par sagatavošanos veiksmīgai intervijai guvāt (ierašanās, runas veids, lietas, ko ņemt līdzi, ģērbšanās stils, ķermeņa valoda, psiholoģiskā sagatavošanās, kāda informācija Jums jāzina iepriekš)? Papildus informācijas kursu vadītājam Ieteikumi: Iegūstiet pēc iespējas vairāk informācijas par potenciālo darba devēju, uzņēmuma darbību, produkciju un darbības mērķiem. Lietojiet internetu, bibliotēkas un periodiskos izdevumus, lai atrastu jaunāko informāciju. Iegaumējiet dažus faktus par organizāciju un esiet gatavi minēt tos intervijas laikā. Noformulējiet dažus jautājumus, ko uzdot intervijas laikā. Parunājiet ar cilvēkiem, kas strādā vai ir strādājuši organizācijā. Darba intervija dod jums iespēju „paspīdēt”. Jūs varat radīt labu vai sliktu iespaidu. Ja jūs neesat veltījuši laiku, lai sagatavotos intervijai, pasakāt „nepareizas" lietas, neesat attiecīgi apģērbies, intervija būs neveiksmīga. Veltiet laiku, lai sagatavotos intervijai, pārdomājiet, kāpēc jūs esat piemērots attiecīgam darbam, kāpēc jūs interesē šis uzņēmums, kā izturēsieties intervijas laikā. Ir svarīgi atcerēties, ka pirmais iespaids, kāds radīsies intervētājam par jums, būs svarīgs un ilglaicīgs. Iegaumējiet faktus Pārskatiet savu darba pieredzi un pārliecinieties, ko tas, ko jūs sakāt, sakrīt at rakstīto jūsu CV. Ko jums nevajadzētu darīt Ja jūs atnākat uz interviju košļājot gumiju vai dzerot kafiju, tas jau ir viens punkts pret jums. Nekārtīgas drēbes vai netīras kurpes dos otro punktu pret Jums. Runāšana pa mobilo telefonu vai īsziņu sūtīšana, iPod klausīšanās, gaidot uzaicinājumu uz interviju var būt pēdējais punkts, pirms jūs vispār pasakāt kādu vārdu darba intervijā.
  • 44.
    Tiešsaistes nodarbinātības rīks 44 KāJums vajadzētu runāt Jūsu runa ir ļoti svarīga. Nerunājiet žargonā. Runājiet skaidri un noteikti. Ja jums ir nepieciešams padomāt par atbildi uz intervijas jautājumu, tas ir pieļaujams. Labāk domājat, pirms jūs runājat, nevis stostaties atbildot. Lai jūsu atbildes būtu skaidras un saprotamas, pirms intervijas pavingrinieties atbildēt uz dažiem jautājumiem (var izmantot internetā atrodamās virtuālās darba intervijas). Klausieties Darba intervijas laikā var viegli apjukt, ja uzdod negaidītus jautājumus. Ja jūs uzmanīgi klausīsieties, ko intervētājs jautā, būs vieglāk noformulēt atbilstošas atbildes. Sagatavošanās intervijai Uzaicinājums uz interviju Jums noteikti sniegs sekojošo informāciju. Ja nē, ir pilnīgi pieņemami piezvanīt uz noskaidrot atbildes uz šādiem jautājumiem: Cik ilgu laiku aizņems intervija? Kāda veida intervija tā būs? Vai Jums būs jāizpilda testi vai jāstrādā grupā? Vai Jums kaut kas ir jāņem līdzi vai jāsagatavo intervijai? Pārliecinieties: Kad un cikos notiks intervija? Kā nokļūt līdz intervijas vietai un cik ilgs laiks tam nepieciešams? Ka esat saskaņojis transportlīdzekļu kustības grafikus, īpaši, ja jāizmanto vairāki transportlīdzekļi. Ka esat saplānojis laiku, lai Jūs ierastos laicīgi, nevis ar nokavēšanos. Apģērbs Tas, kā jūs ģērbjaties, veido būtisku daļu no laba iespaida. Apģērbam jābūt profesionālam un ērtam, darba intervija ir darījumu tikšanās. Sievietes: Lietišķs apģērbs. Nekādā gadījumā minisvārki. Apģērbs ar garām piedurknēm. Brūnas, melnas vai tumši zilas krāsas kurpes (papēdis ne augstāks par 6 cm). Miesaskrāsas zeķes vai zeķubikses. Nepārspīliet ar kosmētiku. Atslēgvārds ir „dabiskums".
  • 45.
    Tiešsaistes nodarbinātības rīks 45 Matiemun nagiem ir jābūt labi koptiem. Jo mazāk vērtslietu, jo labāk. Izvēlaties klasiska tipa somu vai mapi. Vīrieši: Tīrs, labi gludināts krekls ar garām piedurknēm un gaišā krāsā. Tumšs uzvalks. Melnas vai brūnas kurpes. Zīda kaklasaite. Melnas zeķes. Noskūta bārda. Nekādas dekoratīvās kosmētikas. Paņemiet līdzi piezīmju grāmatiņu un pildspalvu, lai izdarītu vajadzīgos pierakstus. Drošība Pasakiet tuviniekiem, kur Jūs ejat un cikos varētu atgriezties, atstājiet adresi un tālruņa numuru. Esiet īpaši uzmanīgi, ja jūs aicina uz interviju privātmājā. Zināšanas par sevi Pārlasiet vēlreiz savu CV un motivācijas vēstuli, īpaši pārdomājot, kādas īpašības darba devējs pieprasa. Pārdomājiet, kā jūs tās varat nodemonstrēt intervētājam un kā atstāt labu iespaidu. Atceraties, ka viņi ir uzaicinājuši jūs uz interviju, lai uzzinātu par jums vairāk. Gatavojoties intervijai, jūs varat pārdomāt atbildes uz šādiem jautājumiem: Kāpēc es vēlos iegūt šo darbu un ko šis darbs ietver? Kādas īpašības nosaka Jūsu atbilstību šim darbam? Kādas ir manas stiprās puses un ko man vajdzētu pilnveidot? Kā es vēlētos veidot savu karjeru? Kādas prasmes man nepieciešamas, un kādas prasmes es esmu ieguvis/usi iepriekšējos darbos un ārpus darba. Miniet piemērus. Izmantojiet savu īpašo pieredzi un sasniegumus. Jūs varat noteikt savas prasmes, kuras esat ieguvis/usi dažādās jūsu dzīves jomās, piemēram, strādājot iepriekšējās darba vietās, attīstot savas intereses, nodarbojoties ar sportu vai veicot brīvprātīgo darbu. Tas palīdzēs jums sagatavot pierādījumus un padomāt par atbildēm uz jautājumiem par kompetencēm. Sagatavojiet atbildes, bet nevajadzētu atstāt iespaidu, ka esat tās iestudējis. Entuziasms, pozitīvs viedoklis un godīgums vienmēr ir labākā politika.
  • 46.
    Tiešsaistes nodarbinātības rīks 46 Sagatavojietjautājumus, ko Jūs vēlētos uzdot intervētājam, jo tā ir jūsu iespēja, lai uzzinātu vairāk par potenciālo darbu. Informācija par darbu Ir svarīgi, lai Jūs pēc iespējas vairāk zinātu par darbu, kuram Jūs piesakāties. Izpētiet, kādas līdzīgas profesijas ir nepieciešamas attiecīgajā jomā, un, ja iespējams, parunājiet ar cilvēkiem, kas jau strādā amatā vai profesijā, kurā Jūs esat ieinteresēti. Arvien biežāk darba devēji savās mājas lapās ievieto informāciju par notikumiem, darbiem, kas var sniegt interesantu ieskatu profesijas ikdienā. Jums nav nepieciešams zināt, ko tieši Jūs darīsiet konkrētajā amatā, bet Jums būs izpratne par darbības veidiem attiecīgajā profesijā. Apskatiet darba sludinājumus, amata aprakstus. Lasiet sludinājumus un darba aprakstus uzmanīgi un mēģiniet atrast personīgos piemērus saistībā ar sludinājumā minētajām kompetencēm. Zināšanas par iestādi / uzņēmumu Fakts, ka esat pētījuši potenciālo darba devēju, parādīs jūsu interesi un motivāciju strādāt šajā iestādē. Tas arī palīdzēs jums atbildēt uz intervētāja jautājumiem. Izpētiet viņu mājas lapu un, ja iespējams, arī gada pārskatu. Daudzās mājas lapās ir arī preses relīžu un rakstu arhīvs. Internetā jūs varat arī sameklēt, ko par šo iestādi raksta citi. Psiholoģiskā sagatavošanās Ja esat rūpīgi gatavojušies un domājuši par sevi un savām prasmēm, esat pētījuši darba devēju un darbu, praktiski sagatavojušies un izpētījuši, kā nokļūt uz interviju, jums vajadzētu justies pārliecinātiem. Taču neuztraucieties, ja jūs pirms intervijas jūtaties satraukušies. Lielākā daļa cilvēku jūtas nervozi šādās situācijās, un tas izpaužas dažādos veidos: dažiem cilvēkiem var būt sausa mute, citiem trīcošas rokas, straujš pulss, bezmiegs, svīšana, pīkstoša balss utt. Atcerieties, ka intervētāji negaida, lai jūs būtu perfekti. Viņi vēlas saskatīt jūsu nākotnes potenciālu, un kā viņu organizācija varētu palīdzēt jums pilnveidoties. Intervētāji vēlas uzzināt, vai jums ir spējas, zināšanas un motivācija, lai iekļautos viņu organizācijā un sniegtu savu ieguldījumu. Ir lietas, ko Jūs varat darīt, lai sagatavotu sevi psiholoģiski: Sarunājiet treniņinterviju ar jūsu karjeras konsultantu, vai arī sagatavojiet tipiskus intervijas jautājumus un izmēģiniet darba interviju ar draugu. Centieties naktī pirms intervijas labi izgulēties. Ieteicams paēst vakariņas nedaudz agrāk nekā parasti un doties gulēt savlaicīgi.
  • 47.
    Tiešsaistes nodarbinātības rīks 47 Centietiesdzert daudz ūdens visu dienu, kas ir labāk nekā dzert stimulējošus dzērienus, kā piemēram, tēju un kafiju. Elpojiet! Izmēģiniet dziļi ieelpot, aizturēt elpu uz dažām sekundēm un pilnībā izelpot, un pēc tam atkārtojiet pēc vajadzības. Ir pieejams daudz grāmatu un CD par tādām tēmām kā elpošanas tehnikas, meditācija, relaksācija, un pozitīva vizualizācija. Atrodiet to, kas jums palīdz. Atcerieties, ka intervētājs zina, ka kandidāti nervozēs. Viņi vēlas, lai jūs būtu tie, kas jūs esat un brīvi, lai viņi varētu iegūt labāku vispārējo iespaidu par jums. Viņi arī saprot, ka dažas nervozitātes pazīmes norāda, ka jūs patiešām vēlaties šo darbu. Mēginiet būt pozitīvi un atceraties, ka jebkāda pieredze, ko jūs gūstat no darbā pieņemšanas procesa, ir iespēja jums mācīties un attīstīties. http://www.prospects.ac.uk/interview_preparation.htm 8.3. B daļa – Praktiskās nodarbības 1. nodarbība: Digitālā identitāte Ieteicamais laiks - 2.5 stundas. Nodarbības mērķis: izpētīt sociālo tīklu izmantošanas iespējas darba meklēšanai, veicināt izpratni par „digitālo identitāti”. Iesildīšanās Jautājumi diskusijai  Vai jums ir profils sociālajos tīklos? Ja jā, kādos?  Pastāstiet mums par savu pieredzi, kādiem mērķiem un kā Jūs to izmantojat.  Kādu informāciju Jūs esat iekļāvuši savā profilā?  Vai esat domājuši par drošības un privātuma jautājumiem? Kam ir piekļuve Jūsu profilam un ziņām Jūsu kontā? Ja kursu dalībniekiem nav profila, nodarbību vadītājs palīdz to izveidot.
  • 48.
    Tiešsaistes nodarbinātības rīks 48 Kraujaskundzei nepieciešama Jūsu palīdzība! 1. Kursu dalībnieki atver 3. nodaļas „Rīkojies!” pirmo praktisko nodarbību. 2. Paskaidrojiet, ka kursu dalībnieki izpētīs Daces Kraujas profilu. Kursu dalībnieki atver dokumentu: „Kraujas kundzei nepieciešama Jūsu palīdzība”. Pēc atvēršanas kursu dalībnieki saglabā to mapē „Nodarbinatibas_riks" ar nosaukumu “Rikojies_Nod1A_vards_uzvards.doc”. 3. Izskaidrojiet situāciju: Dace Krauja meklē darbu kā viesnīcas administrators. Viņa nesen izveidoja profilu sociālajā tīklā Facebook, jo uzskata, ka to var izmantot, lai saglabātu kontaktus ar draugiem un ģimeni. Pēdējā laikā viņa ir ievietojusi ziņojumus par saviem hobijiem, ģimeni, brīvdienam, cerībām, kā arī publicējusi fotogrāfijas. 4. Sadaliet dalībniekus nelielās grupās (3 - 4 dalībnieki) un pasakiet, ka katrai grupai ir jāuzņemas atšķirīga loma. Viena grupa iejutīsies Daces draugu lomā un otra grupa - darba devēja lomā. Katrai grupai jāizpēta Daces Kraujas profils no tiem piešķirtās lomas viedokļa. 5. Kad grupas ir izanalizējušas Daces Kraujas profilu un izpildījušas uzdevumus darba lapā, katras grupas pārstāvis prezentē pārējiem dalībniekiem grupas ieteikumus un secinājumus. Jautājumi diskusijai  Kādu informāciju ir ieteicams un kādu nav ieteicams ievietot sociālo tīklu vietnē?  Kā Daces Kraujas darbība sociālajā tīklā Facebook varētu ietekmēt viņas darba meklējumus un turpmāko nodarbinātību?
  • 49.
    Tiešsaistes nodarbinātības rīks 49 6.Otrajā nodarbības daļā „Tagad Jūsu kārta!" kursu dalībnieki izmantos apgūtās zināšanas un prasmes, darbojoties savā Facebook profilā. Tagad Jūsu kārta! 7. Kursu dalībnieki atver dokumentu „Jūsu digitālā identitāte! - Tagad Jūsu kārta!” un saglabā ar nosaukumu „Rikojies_1B_vards_uzvards.doc”. 8. Strādājot individuāli dalībnieki analizē savu digitālo identitāti un mēģina to uzlabot, sekojot jautājumiem un informācijai, kas sniegta dokumentā „Jūsu digitālā identitāte! - Tagad Jūsu kārta!”. 9. Nodarbības beigās kursu dalībnieki savas domas izsaka diskusijā. Jautājumi diskusijai  Vai pēc Jūsu domām sociālie tīkli ir noderīgi darba meklējumos?  Kādi piesardzības pasākumi jāievēro lietotājam, lai aizsargātu savu privātumu?  Kā Jūs plānojat uzlabot savu digitālās identitātes drošību? 2. nodarbība: Runas māksla Ieteicamais laiks - 3.5 stundas. Nodarbības mērķis: pilnveidot kursu dalībnieku prezentācijas prasmes, izmantojot MS PowerPoint (vai ekvivalentu) kā atbalsta rīku. Iesildīšanās Jautājumi diskusijai  Vai esat kādreiz izmantojuši PowerPoint programmu prezentāciju veidošanai?  Kādās situācijās izmantojāt sagatavoto prezentāciju?  Vai prezentācijas izveide sagādāja grūtības? Ja kursu dalībniekiem nav vai ir neliela pieredze PowerPoint prezentāciju veidošanā, vadītājs var parādīt dokumenta „Daces Kraujas prezentācija (ar kļūdām)” pirmos slīdus, izskaidrot struktūru un to, kā atvērt un apskatīt prezentācijas. 1. Kursu dalībnieki atver 2. praktisko nodarbību.
  • 50.
    Tiešsaistes nodarbinātības rīks 50 2.Kursu vadītājs paskaidro, ka dalībnieki analizēs Daces Kraujas prezentāciju. Viņa tajā ir iekļāvusi ļoti daudz informācijas, taču viņa vēlētos saņemt ieteikumus, kā to uzlabot. 3. Dalībnieki tiek sadalīti mazās grupās (2 - 3 cilvēki), atver Daces Kraujas prezentāciju un dokumentu „Kraujas kundzei nepieciešama Jūsu palīdzība” un veic uzdevumus. Kursu dalībniekiem šis dokuments jāsaglabā ar nosaukumu „Rikojies_2_nod_vards_uzvards.doc”. 4. Daces prezentācijas mērķis ir iepazīstināt ar savu profesionālo karjeru un pieredzi. Kursu dalībnieki iepazīstas ar ieteikumiem prezentācijas veidošanā un pēc tam analizē slīdus, ņemot vērā ieteikumus dotajā dokumentā. Aiciniet viņus apskatīt PowerPoint prezentāciju no tehniskā viedokļa (slīdu dizains, slīdu pārejas u.c.) un no satura viedokļa (personīgās prasmes, profesionālā pieredze, nosaukumu lietošana, īsi teikumi, atslēgvārdi, kā paņēmiens, lai atcerētos prezentācijas informāciju). 5. Kad kursu dalībnieki ir izanalizējuši PowerPoint prezentāciju un apsprieduši to mazās grupās, katra grupa ziņo par saviem atzinumiem un ieteikumiem. 6. Kursu dalībnieki atver dokumentu „Daces Kraujas prezentācija”, iepazīstas ar to un pārrunā veiktos uzlabojumus. 7. Nodarbības beigās kursu vadītājs ar dalībniekiem pārrunā atšķirības starp privātiem un profesionāliem nolūkiem veidotu prezentāciju.
  • 51.
    Tiešsaistes nodarbinātības rīks 51 Jautājumidiskusijai  Kādas ir galvenās atšķirības starp privātiem un profesionāliem nolūkiem veidotu prezentāciju?  Kas raksturo labu profesionālu prezentāciju?  Ko Jūs iemācījāties, analizējot Daces piemēru? Papildus informācijas kursu vadītājam 10 padomi profesionālas PowerPoint prezentācijas sagatavošanai Prezentācijas, vai tās ir veidotas programmā MS PowerPoint vai kādā citā veidā, ir lielisks veids, kā papildināt runu, vizualizēt sarežģītas koncepcijas, pievērst klausītāju uzmanību. Tomēr ar sliktu prezentāciju var sasniegt pretējo. Slikti izstrādāti slīdi ar pārāk daudz teksta vai neveiksmīgu noformējumu var mulsināt vai - kaitināt skatītāju. Šeit ir īss ceļvedis, kas palīdzēs Jums izveidot prezentāciju ar profesionālu izskatu un koncentrētu saturu, izvairoties no visbiežāk pieļautajām kļūdām. Noformējums Korekts noformējums jebkurai prezentācijai piešķir profesionālu izskatu. Microsoft PowerPoint Helper ir liela bezmaksas PowerPoint veidņu izvēle. Gan lejupielādējot bezmaksas veidni vai veidojot savu, ievērojiet šādus noteikumus: 1. Slīdu veidošana Nekopējiet slīdus no dažādiem avotiem. Noformējumu veidojiet vienkāršu, lai tas nenovērš uzmanību. Izvēlaties viegli lasāmu burtu fontu. Rūpīgi izvēlaties burtu izmēru tekstam un virsrakstiem. Izceliet svarīgāko informāciju, ilustrējiet to ar attēliem. Nepārcentieties ar dekoratīviem elementiem. Neļaujiet noformējumam kļūt par galveno un ierobežot saturu. 2. Ievērojiet konsekvenci Tekstā un virsrakstos konsekventi izmantojiet vienu rakstzīmju izmēru un veidu visos slīdos. Saskaņojiet krāsas.
  • 52.
    Tiešsaistes nodarbinātības rīks 52 Jūsvarat izmantot iestādes logo, izcelt virsrakstus, veidot rāmi visam slīdam vai atsevišķiem skaitļiem un attēliem, taču nepārblīvējiet slīdus ar šiem elementiem. Krāsas Slikta krāsu izvēle var sabojāt Jūsu prezentāciju. Ja Jūs neesat pārliecināti, kādas krāsas sader kopā, izmantojiet krāsu jaucēju (ColorBlender). 3. Izmantojiet kontrastus Melns teksts uz balta fona ir laba izvēle, taču arī visgarlaicīgākā. Ja Jūs vēlaties „spēlēties” ar krāsām, ievērojiet, ka tām jābūt viegli uztveramām, kontrastainām, lai lasītājam nav jāpiepūlas minot, kas ir rakstīts slīdā. Lai izceltu svarīgāko informāciju, pārdomāti izmantojiet krāsas! Izmantojot pārāk daudz krāsu, Jūs samazināt krāsu efektu. 4. Teksts Tam jābūt tiešam un vienkāršam: Tikai atslēgas vārdi. Nerakstiet pilnus teikumus! Prezentējot nelasiet tekstu no slīdiem, runājiet brīvi. Atcerieties, ka slīdi ir tikai kā atbalsts, nevis Jūsu runas aizstājējs! Atslēgas vārdi Jums palīdzēs izskaidrot datus, faktus, apstākļus, analizēt situāciju utt. Ja Jūs lasīsiet slīdus un to darīsiet lēni un monotoni, klausītāji garlaikosies vai vispār neklausīsies. 5. Uztveriet galveno Runājot vienmēr uzsveriet galveno, kas klausītājiem jāsaprot. Slīdos galveno izceliet ar krāsu. Attēli Attēli ir katras prezentācijas pamatelementi. Labas vizuālas norādes palīdzēs viņiem uztvert Jūsu stāstījuma jēgu. 7. Pievienojiet attēlus Neizmantojiet attēlus kā dekorācijas! Attēli var pastiprināt vai papildināt Jūsu ziņojumu.
  • 53.
    Tiešsaistes nodarbinātības rīks 53 Izmantojietattēlus, lai paskaidrotu un palīdzētu klausītājam saprast Jūsu stāstījumu. Attēls var pateikt vairāk kā tūkstots vārdu. Ja Jums nav savu attēlu, varat izmantot Flickr vai Google attēlu meklētāju. Taču, ja tā ir ļoti publiska un oficiāla prezentācija, jāņem vērā autortiesību noteikumi. Animācijas Izmantojot animācijas jāuzmanās, lai neradītu profesionāla iespaida vietā neradītu komisku. Animācijas var būt spēcīgs līdzeklis, kas palīdz izskaidrot un uztvert sarežģītas lietas. Laba animācija var ne tikai palīdzēt izprast saturu, bet arī palikt atmiņā. Mērķauditorija un saturs Jūsu mērķauditorija nosaka Jūsu prezentācijas saturu. 9. Paturiet prātā mērķauditoriju Ko viņi zina? Kādas ir viņu zināšanas? Ko Jūs vēlaties viņiem teikt? Kādu informāciju viņi gaida no Jums ? Kas viņus varētu interesēt? Kas piesaistīs viņu uzmanību? Atbildiet uz šiem jautājumiem un rediģējiet slīdus, pievēršot uzmanību galvenajam. Savā runā, analizējot galveno, izmantojiet pieejamos līdzekļus: tekstu, attēlus, animāciju. Ja Jūsu klausītājiem Jūsu runa nešķiet interesanta, Jūsu uzstāšanās nebūs veiksmīga, lai cik ģeniāls būs slīdu noformējums vai krāsu izvēle. 10. Gatavošanās Labi sagatavota un aizrautīga runa pārliecinās Jūsu klausītājus un piesaistīs uzmanību. Atcerieties labas runas priekšnoteikumus: Pārziniet slīdu saturu. Runājiet brīvi. Runājiet pārliecinoši - skaļi un skaidri. Nerunājiet pārāk ātri. Uzturiet acu kontaktu ar klausītājiem. http://www.makeuseof.com/tag/10-tips-for-preparing-a-professional-presentation/
  • 54.
    Tiešsaistes nodarbinātības rīks 54 TagadJūsu kārta! 8. Otrajā daļā „Tagad Jūsu kārta” dalībnieki pielietos jaunās prasmes, veidojot savu prezentāciju. 9. Pirms kursu dalībnieki sāk veidot savu prezentāciju, vadītājs (atkarībā no kursu dalībnieku prasmēm) demonstrē un dalībnieki vingrinās PowerPoint prezentācijas veidošanā, piemēram, jaunas prezentācijas atvēršana, slīdu iespraušana, veidņu izmantošana, slīdu dizains, fontu un krāsu maiņa u.c. 10. Kursu dalībnieki veido savu prezentāciju, izmantojot tukšo veidni „Runas māksla - prezentācija. Tagad Jūsu kārta!” vai izvēloties citu veidni. Kursu dalībnieki var izmantot informāciju no saviem CV. 11. Nodarbības beigās katram dalībniekam vajadzētu iepazīstināt ar sevi, izmantojot PowerPoint prezentāciju. 12. Noslēgumā dalībniekiem jāatgriežas pie uzdevuma, ko viņi veica nodaļas sākumā (KWL metode) un jāveic ieraksti pēdējā kolonnā norādot, ko viņi ir iemācījušies šajā nodaļā. Jautājumi diskusijai  Ko jaunu Jūs iemācījāties par sociālajiem tīkliem un prezentāciju veidošanu?  Ko no apgūtā Jūs turpmāk izmantosiet savā darbībā?
  • 55.
    Tiešsaistes nodarbinātības rīks 55 9.Praktiski padomi, pirms uzsākt darbu ar nodarbinātības rīku KC4All Šeit Jūs atradīsiet noderīgus ieteikumus, kas palīdzēs kursu vadītājiem sagatavoties un vadīt kursus efektīvāk. 9.1. Grupas lielums Ieteicami divi grupu lielumi: 5 cilvēki grupā vai 10 cilvēki grupā. Ja grupā ir 10 cilvēki, kursus vada 2 pasniedzēji. Pirms kursu uzsākšanas vadītājam ir jānoskaidro dalībnieku IT kompetences līmenis. Ja dalībniekiem ir zemas IT prasmes, tiem būs nepieciešams sniegt vairāk individuālu atbalstu. Katram dalībniekam nepieciešama darba vieta ar datoru. Lēmums par grupas lielumu būs atkarīgs arī no pieejamās telpas. Strādājot ar lielāku grupu, ir ieteicams organizēt diskusijas mazākās grupās (divi līdz četri cilvēki). Šādā veidā visiem dalībniekiem būs iespēja izteikties un tikt uzklausītiem. 9.2. Klases sagatavošana Lai vadītu kursus efektīvi, kursu vadītājam ir nepieciešams dators ar projektoru un interneta pieslēgumu. Arī katram dalībniekam ir nepieciešama darba vieta ar datoru un interneta pieslēgumu. Datoros jābūt instalētai šādai programmatūrai:  OS Windows XP vai OS Windows 7,  Office programmatūra - MS Office 2007, MS Office 2010 vai MS Office 2003 (ar 2007 saderības pakotni). Pirms kursiem pārbaudiet visu tehnisko aprīkojumu, lai pārliecinātos, ka tas darbojas pareizi. Studentiem ir jāsēž tā, lai kursu vadītājs var redzēt katru studentu, un studenti var redzēt pasniedzēju un ekrānu. Ja iespējams, ir ieteicams sēdēt U veidā. Ja telpa ir iekārtota šādā veidā, pasniedzējs var viegli sadarboties ar katru dalībnieku individuāli un dalībnieki - viens ar otru. Pirms darba sākšanas katrs dalībnieks izveido savu mapi datorā un nosauc to, piemēram, „Nodarbinatības_riks”. Šajā mapē kursu dalībnieki saglabā visus savus dokumentus, nepieciešamības gadījumā iekopē tos zibatmiņā.
  • 56.
    Tiešsaistes nodarbinātības rīks 56 9.3.Konsultācijas vietējā Nodarbinātības aģentūrā Ja ir iespējams, pirms kursu organizēšanas nodarbību vadītājs konsultējas ar vietējās Nodarbinātības aģentūras darbiniekiem un/vai iepazīstas iestādes mājas lapu. Tādā veidā var iegūt jaunāko informāciju par pašreizējām nodarbinātības tendencēm un speciālām programmām attiecībā uz darbu un apmācību. Kursu vadītājam jābūt zinošam par projektiem un iespējām darba meklētājiem, piemēram, kursiem, valdības studiju kredītiem, brīvprātīgo darbu, valsts finansējumu u.c. Kursu vadītājs nevar zināt visas atbildes, bet viņam vajadzētu zināt, kur meklēt informāciju un norādīt kursu dalībniekiem uz svarīgākajām tiešsaistes vietnēm un apmācību sniedzējiem.
  • 57.
    Tiešsaistes nodarbinātības rīks 57 9.4.Darba meklēšanas īpatnības dažādās vietās Darba meklēšana lauku rajonos var būtiski atšķirties no darba meklēšanas lielā pilsētā. Tur ir ne tikai mazāks dažādu brīvo darba vietu skaits, bet arī veids, kā meklēt darbu, ir atšķirīgs. Kursu vadītājam tas būtu jāņem vērā, piemēram, otrajā praktiskajā nodarbībā (nodaļā "Izvēlies!"), kad kursu dalībnieki mācās meklēt darbu un kursus, kā arī plānot nokļūšanu līdz izvēlētajai apmācību vietai. 9.5. Teorētiskie materiāli Katrā nodaļā ir divas daļas - A un B daļa. A daļā ir teorētiskais materiāls. Tās ir ārējās saites uz interneta resursiem, kuras dalībnieki var izmantot, lai uzlabotu zināšanas par konkrēto tēmu. Pirms sākt strādāt, pārliecinieties, vai visas ārējās saites darbojas, jo šīs vietnes nav daļa no rīka. Aiciniet kursu dalībniekus iepazīties ar tiešsaistes resursiem viņiem pieejamā laikā. Parādiet papildu tiešsaistes resursus, pamatojoties uz grupas vajadzībām. 9.6. Navigācija Interneta vietni var izmantot ar lielāko daļu tīmekļa pārlūkprogrammām: Google Chrome, Internet Explorer V9 (un vecākām), Mozilla Firefox V5, Safari, Opera. Tā ir arī saderīga ar telefonu operētājsistēmām - Windows Mobile, iOS un Android. Nekādas problēmas pārbaudes laikā netika konstatētas. Lietotāji var sasniegt sākumlapu no jebkuras rīka vietas, vienkārši uzklikšķinot uz izvēlnes „Home”. Atverot vietni www.keycompetences.eu un uzklikšķinot uz izvēlnes „Toolkit” var izvēlēties vienu no piecām rīka valodām. Navigāciju var veikt, izmantojot izvēlnes mājas lapas
  • 58.
    Tiešsaistes nodarbinātības rīks 58 augšējārindā. Lietotāji var pāriet no vienas nodaļas uz otru, ne tikai izmantojot augšējo navigācijas izvēlni, bet arī uzklikšķinot uz nodaļu logo labajā pusē. Izmantojot galvenās izvēlnes, dalībnieks var piekļūt tiešsaistes resursiem vai praktiskajām nodarbībām. Navigācijas kartē norādītas visas nodaļas, praktiskās nodarbības un uzdevumi.
  • 59.
    Tiešsaistes nodarbinātības rīks 59 Navigācijaskarte Izvēlies! Gatavojies! Rīkojies! Teorētiskie materiāli Kas Jums jāzina par to, kā izvēlēties profesiju: I. Uzziniet vairāk par sevi! II. Izpētiet visas iespējas III. Apmācība.Kāpēc nē? IV. Darba tirgus: Jūsu tiesības un pienākumi Viss par pieteikšanos darbā: I. Vispārējas vai konkrētas vadlīnijas? II. Informācija ir spēks! III. Plānojiet savus meklējumus IV. Jūsu CV = Jūsu pase V. Jūsu motivācijas vēstule = Jūsu reklāma Tikšanās ar darba devēju: I. Jūsu „digitālā identitāte” var palīdzēt jums atrast darbu II. Runas māksla III. Gatavošanās intervijai IV. Pārbaudes jautājumi Praktiskās nodarbības 1. nodarbība: No prasmju novērtējuma līdz apmācībām  Dokuments kursu koordinatoriem/metodiskie norādījumi kursu vadītājiem  Viesnīcas administrators - darba apraksts  Bārmenis - darba apraksts  Vakance Nr. 1. - Dace Krauja  Vakance nr. 2 - Dace krauja  Palīgs prasmju apzināšanai - Dace Krauja  Prasmju novērtējums - Dace Krauja - risinājums  Jūsu prasmju novērtējums  Prasmju novērtējums un apmācības 1. nodarbība: Darba sludinājumi  Dokuments kursu koordinatoriem/metodiskie norādījumi kursu vadītājiem  Informācijas ir spēks! - Kraujas kundzei nepieciešama Jūsu palīdzība  Informācija ir spēks! - Tagad Jūsu kārta 1. nodarbība: Digitālā identiāte  Dokuments kursu koordinatoriem/metodiskie norādījumi kursu vadītājiem  Jūsu digitālā identitāte=darbs! – Kraujas kundzei nepieciešama Jūsu palīdzība  Jūsu digitālā identitāte! – Tagad Jūsu kārta! 2. nodarbība: Darba meklēšana  Dokuments kursu koordinatoriem/metodiskie norādījumi kursu vadītājiem  Organizējiet savu meklēšanu (Dace Krauja), MS Excel  Organizējiet savu meklēšanu (Jūs), MS Excel 2. nodarbība: Runas māksla  Dokuments kursu koordinatoriem/metodiskie norādījumi kursu vadītājiem  Daces Kraujas prezentācijas analīze  Daces Kraujas prezentācija ar kļūdām  Daces Kraujas prezentācija  Prezentācija - Tagad Jūsu kārta!2. nodarbība: Bagātību medības!  Dokuments kursu koordinatoriem/metodiskie norādījumi kursu vadītājiem  Meklēšana internetā - Dace Krauja  Meklēšana internetā - Dace Krauja - risinājums  Meklēšana internetā - viss ir Jūsu ziņā! 3. nodarbība: CV sagatavošana  Dokuments kursu koordinatoriem/metodiskie norādījumi kursu vadītājiem  Veidne CV analīzei  Daces Kraujas kompetences  Daces Kraujas CV ar kļūdām  Ieteikumi Daces Kraujas CV kļūdu analīzei  Daces Kraujas uzlabots CV
  • 60.
    Tiešsaistes nodarbinātības rīks 60 10.Kontaktinformācija 10.1. Aizkraukle Nosaukums: Aizkraukles reģionālā Tautskola Adrese: Lāčplēša iela 1, Aizkraukle, LV-5101 Kontakttālrunis: +371 65133902 E-pasts: aizregtautskola@inbox.lv Mājas lapa: www.aizkraukle.lv Kontaktpersona: Anita Ostrovska Īss apraksts: Aizkraukles reģionālā Tautskola ir biedrība ar sabiedriskā labuma statusu, kura dibināta 2009. gadā. Tautskolas galvenais mērķis ir attīstīt mūžizglītības iespējas reģionā, rosinot vietējo sabiedrību izglītoties kultūras, valodu, tehnoloģiju, ekonomikas, mākslas un mūzikas, kā arī citās jomās. Katru gadu Tautskola pulcina vairāk kā 100 interesentu. Sadarbībā ar LIKTU projekta Latvija@Pasaule ietvaros digitālās prasmes ir apguvuši vairāk kā 200 Aizkraukles reģiona iedzīvotāju: uzņēmēji, bezdarbnieki, seniori, pašvaldību un nevalstiskā sektora strādājošie, kā arī skolēni un studenti.
  • 61.
    Tiešsaistes nodarbinātības rīks 61 10.2.Daugavpils Nosaukums: Sabiedrība ar ierobežotu atbildību LatInSoft mācību centrs Īsais nosaukums: Mācību centrs LatInSoft Adrese: Ģimnāzijas iela 7/9, Daugavpils, LV-5401 Kontakttālrunis: +371 65429699 E-pasts: mc@latinsoft.lv Mājas lapa: www.latinsoft.lv Kontaktpersona: Inese Malnača Īss apraksts: Mācību centrs LatInSoft ir LR izglītības un zinātnes ministrijas licencēta un akreditēta mācību iestāde, dibināta 1993.gadā. Mācību centrs specializējas pieaugušo profesionālās apmācības, interešu izglītības un speciālistu kvalifikācijas paaugstināšanas sfērā tādos virzienos kā informāciju tehnoloģijas, grāmatvedības uzskaite, lietvedība, menedžments un svešvalodas. LatInSoft mācību centrs ir arī sertificēts Microsoft Unlimited Potential mācību centrs un autorizēts ECDL testēšanas centrs. Sertificēts saskaņā ar kvalitātes vadības standartu ISO 9001:2008 profesionālās pieaugušo apmācības un kvalifikācijas paaugstināšanas sfērā, kas nodrošina augstu izglītības pakalpojumu kvalitāti.
  • 62.
    Tiešsaistes nodarbinātības rīks 62 10.3.Jelgava Nosaukums: Zemgales reģiona kompetenču attīstības centrs Īsais nosaukums: ZRKAC Adrese: Svētes iela 33, Jelgava, LV 3001 Kontakttālrunis: +371 63082101 E-pasts: birojs@zrkac.jelgava.lv Mājas lapa: http://www.zrkac.lv Kontaktpersona: Antra Škinča Īss apraksts: „Zemgales reģiona kompetenču attīstības centrs” (ZRKAC) ir Jelgavas pilsētas pašvaldības pieaugušo izglītības iestāde, kuras darbības mērķis ir nodrošināt Jelgavas pilsētas un Zemgales reģiona iedzīvotāju vajadzībām atbilstošu kvalitatīvu mūžizglītības piedāvājumu un metodisko, izglītojošo un informatīvo atbalstu formālās un neformālās izglītības iestādēm un pedagogiem. Galvenie darbības virzieni:  veikt izglītojošo darbību Jelgavas pilsētas pašvaldības un Zemgales reģiona ekonomiskās, sociālās un izglītības politikas īstenošanā,  sekmēt cilvēkkapitāla, zināšanu ekonomikas un informācijas sabiedrības attīstību Jelgavas pilsētā un Zemgales reģionā;  vadīt un koordinēt izglītības metodisko darbu Jelgavas pilsētas vispārējās, profesionālās un profesionālās ievirzes izglītības iestādēs.
  • 63.
    Tiešsaistes nodarbinātības rīks 63 10.4.Jēkabpils Nosaukums: Jēkabpils Tālākizglītības un informācijas tehnoloģiju centrs Īsais nosaukums: Jēkabpils TITC Adrese: Rīgas iela 150a, Jēkabpils, LV-5202 Kontakttālrunis: +371 652 21333 E-pasts: titc@titc.lv Mājas lapa: www.titc.lv Kontaktpersona: Judīte Grugule Īss apraksts: Jēkabpils Tālākizglītības un informācijas tehnoloģiju centrs (TITC) ir akreditēta Jēkabpils pilsētas pašvaldības iestāde, kas dibināta 2002. gada martā un reģistrējusies Latvijas Republikas Izglītības un zinātnes ministrijā kā izglītības iestāde. Iestādes darbības pamatvirziens ir izglītojoša darbība. Iestādes mērķis ir nodrošināt stratēģiski izplānotu mūžizglītības procesa attīstību, atbilstoši katra cilvēka profesionālās un radošās izaugsmes vajadzībām. Centrs realizē pieaugušo neformālās izglītības, profesionālās tālākizglītības un pilnveides programmas.
  • 64.
    Tiešsaistes nodarbinātības rīks 64 10.5.Liepāja Nosaukums: Biedrība “Apmācību projekti” Īsais nosaukums: Nav Adrese: T.Breikša iela 45, Liepāja, LV-3401 Kontakttālrunis: +371 63481283 E-pasts: info@apmacibuprojekti.lv Mājas lapa: www.apmacibuprojekti.lv Kontaktpersona: Andra Jākobsone Īss apraksts: Biedrība „Apmācību projekti” dibināta 2006. gada 30. jūnijā un tās galvenie mērķi ir: 1. paaugstināt sabiedrības vispārējo un specifisko prasmju līmeni; 2. veicināt sabiedrības izglītošanu informācijas tehnoloģiju pielietojumu jomā. Kopš dibināšanas brīža biedrība piedalījusies vairāk kā 15 projektu realizēšanā, kuru ietvaros ir apmācījusi, gan invalīdus, gan pensijas un pirmspensijas vecuma iedzīvotājus, gan darba meklētājus un bezdarbniekus, gan mazo un vidējo uzņēmumu darbiniekus, gan Nevalstisko organizāciju darbiniekus, piesaistījusi kopējo finansējumu aptuveni 70 000 latu apmērā. Līdz 2011. gada sākumam biedrības mācību klasē apmācīto iedzīvotāju skaits pārsniedz 3000. 2009. gadā biedrība “Apmācību projekti” pilntiesīgi kļuva arī par ECDL eksaminācijas centru. Projektu īstenošanā biedrība sadarbojusies ar LPD, LIKTA, P/a „Nodarbinātības projekti”, SIA „Microsoft Latvia” u.c. sadarbības partneriem.
  • 65.
    Tiešsaistes nodarbinātības rīks 65 10.6.Ogre Nosaukums: Biedrība “Attīstības un inovāciju mācību centrs” Īsais nosaukums: AIMC Adrese: Brīvības iela 15, Ogre, LV-5001 Kontakttālrunis: +371 29215073 E-pasts: info@aimc.lv Mājas lapa: www.aimc.lv Kontaktpersona: Ieva Vītoliņa Īss apraksts: Biedrība “Attīstības un Inovāciju Mācību Centrs” (AIMc) ir izglītības iestāde, kas nodibināta 2009. gada nogalē ar mērķi:  Veicināt inovatīvas, uz zināšanām balstītas uzņēmējdarbības attīstību.  Veicināt jaunāko zinātnes atzinumu un moderno izglītības tehnoloģiju apmācību metožu ieviešanu un izmantošanu.  Sniegt ieguldījumu izglītotas, demokrātiskas sabiedrības attīstībā, sekmējot indivīdu un sabiedrības profesionālo kapacitāti, kvalifikāciju, konkurētspēju un sadarbību.  Iesaistīt biznesa un inovāciju apmācību procesos skolniekus, sociāli mazaizsargāto personu grupas un mazturīgo personu grupas. 2010. gadā AIMc ir ieguvis sabiedriskā labuma organizācijas statusu.
  • 66.
    Tiešsaistes nodarbinātības rīks 66 10.7.Preiļi Nosaukums: Biedrība “Preiļu NVO centrs” Īsais nosaukums: Adrese: Kooperatīva iela 6, Preiļi, LV - 5301 Kontakttālrunis: +371 65321603 E-pasts: preilinvo@inbox.lv Mājas lapa: www.preilunvo.lv Kontaktpersona: Ineta Liepniece Īss apraksts: Biedrība „Preiļu NVO centrs” uzsāka savu darbību 1997. gada 23.decembrī. To dibināja 5 nevalstiskas organizācijas, bet pašreiz tajā ir 23 dalīborganizācija. Biedrības galvenais mērķis: sekmēt sabiedrisko procesu konsolidāciju, rosinot sabiedrību iesaistīties lēmumu pieņemšanā, tādējādi veicinot pilsoniskas sabiedrības attīstību un veicināt pieaugušo tālākizglītību. Kopš 2006. gada darbojas kā LIKTA mācību centrs. 2007. gada 12. aprīlī biedrība „Preiļu NVO centrs” tika reģistrēta kā LR Izglītības un Zinātnes ministrijas izglītības iestāde. Izstrādāta 21 mācību programma pieaugušajiem profesionālai pilnveidei, vidēji gadā kursus apmeklē 250 interesenti. Biedrības mērķa auditorija: nevalstisko organizāciju pārstāvji, jaunieši, uzņēmēji bezdarbnieki un strādājošie.
  • 67.
    Tiešsaistes nodarbinātības rīks 67 10.8.Rīga Nosaukums: Latvijas Informācijas un komunikācijas tehnoloģiju asociācija Īsais nosaukums: LIKTA Adrese: Stabu iela 47, Rīga, LV-1011 Kontakttālrunis: +371 67311821 E-pasts: office@likta.lv Mājas lapa: www.eprasmes.lv, www.ecdl.lv Kontaktpersona: Māra Jākobsone Īss apraksts: Latvijas Informācijas un komunikācijas tehnoloģijas asociācija (LIKTA) ir profesionāla nevalstiska organizācija, kas izveidota 1998. gadā. LIKTA galvenais mērķis ir veicināt informācijas sabiedrības izveidi un e-pakalpojumu attīstību, nozares izaugsmi un IKT izglītību Latvijā. Kopš 2005. gada LIKTA īsteno e-prasmju un e-iekļaušanas iniciatīvu Latvija@Pasaule, kuras ietvaros digitālās prasmes ir apguvuši vairāk kā 95000 Latvijas iedzīvotāju: uzņēmēji, bezdarbieki, seniori, pašvaldību un nevalstiskā sektora strādājošie, kā arī skolēni un studenti.
  • 68.
    Tiešsaistes nodarbinātības rīks 68 10.9.Valmiera Nosaukums: Vidzemes reģiona profesionālās izglītības Attīstības kompetences centrs Īsais nosaukums: VRPIAKC Adrese: Purva iela 12, Valmiera, LV-4201 Kontakttālrunis: +371 64207561 E-pasts: vpic@pic.lv Mājas lapa: www.pic.lv Kontaktpersona: Iveta Pāže Īss apraksts: Vidzmes reģiona profesionālās izglītības Attīstības kompetences centrs (VRPIAKC) ir mācību iestāde, kas piedāvā kursos paplašināt profesionālās zināšanas (profesionālā apmācība, profesionālā pilnveide un kvalifikācijas celšana), vai apgūt jaunu specialitāti (pārkvalifikācija), kā arī neformālā izglītība.
  • 69.
    Tiešsaistes nodarbinātības rīks 69 10.10.Ventspils Nosaukums: Ventspils Digitālais centrs Īsais nosaukums: VDC Adrese: Akmeņie iela 3 Kontakttālrunis: +371 63607067 E-pasts: vdc@digitalaiscentrs.lv Mājas lapa: www.digitalaiscentrs.lv Kontaktpersona: Vita Vītola Īss apraksts: Ventspils Digitālais centrs ir pašvaldības publiska iestāde, kuras mērķis ir sekmēt Ventspils pilsētas pašvaldības, iedzīvotāju un uzņēmēju iesaistīšanos informācijas sabiedrībā un e- pārvaldē, veikt aktīvu darbību informācijas sabiedrības veidošanā un e-pārvaldes risinājumu ieviešanā vietējā, reģionālā, nacionālā un starptautiskā līmenī, veidot, uzturēt un attīstīt informācijas un komunikāciju tehnoloģiju infrastruktūru. Vidēji gadā digitālajās prasmēs tiek apmācīti ap 1000 iedzīvotāju -pašvaldības darbinieki, medicīnas darbinieki, uzņēmēji, cilvēki ar īpašam vajadzībām (redzes, dzirdes, kustību invalīdi), pensionāri, bērni un jaunieši.
  • 70.