Ezilla
雲端簡單龍 一鍵打造雲端環境
 吳長興 hsing@nchc.narl.org.tw
大綱
   Ezilla如何一鍵安裝? (因為安裝需要時間)
   Hypervisor 與虛擬化架構
   虛擬化技術
   雲端與虛擬化的關係
   虛擬機器管理軟體
   雲端簡單龍Ezilla
   如何一鍵安裝?
   使用者使用
Hypervisor與虛擬化架構
   什麼是 Hypervisor ?
       一個虛擬化平台 (virtualization platform)
       虛擬機器的容器
       讓多個虛擬機器(作業系統)可以同時存在在實體機器上
       提供每一個虛擬化的機器一個獨立且不受干擾的操作環境
       主要功能就是管理與協調虛擬機器(作業系統)存取實體硬體資
        源

   依照Hypervisor實作架構可以區分
       Type 1 : Bare-Metal Hypervisor
       Type 2 : Hosted Hypervisor
   Type1 Hypervisor
       Bare-Metal Hypervisor
       Hypervisor 直接安裝於空機或新機上,直接掌控硬體資源
        ,也就是說硬碟不需先安裝作業系統
       優點在於高效能、高可用性及高安全性
       相關產品:Microsoft Hyper-V、Citrix XenServer、
        VMware ESX Server …等
   Type2 Hypervisor
       Hosted Hypervisor
       Hypervisor 安裝並執行於一般作業系統(Windows 、
        Linux)上,透作業系統控制硬體資源
       優點在於相容性高、方便操作
       缺點在於運作速度會比較慢
       相關產品:Microsoft Virtual Server、VMware Server、
        以及KVM…等
   Bare-Metal Hypervisor 根據實作方式細分
       Microkernel Hypervisor
       Monolithic Hypervisor
   Microkernel Hypervisor
       Hypervisors 本身不包含硬體驅動程式
       優點:現有的驅動程式可以立即被使用於虛擬化環境中、
        Hypervisor更小、更穩定,耗損也較小
       缺點:需要有額外的OS管控drivers
       例如:Microsoft Hyper-V
   Monolithic Hypervisor
     所有虛擬機器需要安裝及透過Hypervisor-Aware的驅動程式
      來直接存取資源與硬體
     優點:不需要控制用的作業系統

     缺點:所有需要的Hypervisor-Aware的驅動程式都必須包在
      Hypervisor核心當中
     造成Hypervisor肥大

     硬體限制多,需依照軟體原廠所指定的硬體才能順利運作

     例如:VMware ESXi Server
Hypervisor相關軟體
   VMWare
       vSphere
       ESX/ESXi
   Microsoft
       Hyper-V
   Citrix
       XenServer
   Free
       KVM、VirtualBox、Xen
虛擬化技術
虛擬化技術(1)
   Full Virtualization
       使用 Binary Translation (機械碼轉譯)技術使虛擬
        化指令能在 Ring 0 下執行
       作業系統不必進行任何修改便可使用
       支援的作業系統種類也是最多的
       例如:”早期”的Vmware Workstation , KVM…
        等
傳統CPU 特權模式
   傳統CPU 特權模式 (CPU Privileged Mode)
       分為 Ring 0 ~ 3 等 4 種層級
         Ring 3 – Application
         Ring 2

         Ring 1 - Guest OS (透過 Binary Tranlation 技術來使

          OS 可在 Ring1 層運作)
         Ring 0 - Hypervisor (Virtual Machine Monitor,

          VMM) 用來控制硬體 CPU、I/O、Memory...等
虛擬化技術(2)
   Para Virtualization
       僅有虛擬化CPU跟記憶體
       不對設備驅動器做虛擬化或模擬的動作
       所以需要虛擬機器裡的作業系統做修改,因此只
        有OpenSource的核心才能做修改並且執行
       例如:過度產品,早期的Xen
虛擬化技術(3)
   OS-Level Virtualization
       在實體作業系統上模擬出一個執行緒
       CPU/RAM/IO 等資源,全部與實體作業系統共用
       完全沒有模擬Hardware 的負擔
       效能只下降1~3%
       例如:OpenVZ
虛擬化技術(4)
   Hardware-Assisted Virtualization(硬體輔助)
       根據Para Virtualization缺點來進行修改
       Intel-VT(Vanderpool)、AMD-V(Pacifica)技術輔
        助虛擬化
       Hypervisor可以使用Root Mode (Ring -1)來管理
        硬體資源
       而虛擬機器裡的Ring 0訊號可以被Hypervisor擷
        取並且管理
       例如:目前虛擬化技術的主流
支援虛擬化CPU 特權模式
   支援虛擬化CPU 特權模式
       分為 Ring 0 ~ 3 等 4 種層級
         Ring 3 – Application
         Ring 2

         Ring 1

         Ring 0 - Guest OS (透過 Binary Tranlation 技術來使
          OS 可在 Ring1 層運作)
         Ring -1 - Hypervisor (Virtual Machine Monitor,

          VMM) 用來控制硬體 CPU、I/O、Memory...等
Ring Mode
Intel 虛擬化技術
Intel 虛擬化技術(1)
   VT-x/i
       CPU特權模式虛擬化 (i是Itanium CPU使用)
       VMX root operation (根虛擬化操作)
       Ring -1
       給Hypervisors使用
Intel 虛擬化技術(2)
     VT-d (Intel VT for Directed I/O)
         虛擬機器可以直接針對週邊硬體做存取
         使用了 DMA 和 interrupt remapping 等技術
Intel 虛擬化技術(2)
   VT-c (Virtualization Technology for
    Connectivity)
       VMDc (Virtual Machine Direct Connect )
       允許 VM 可以直接針對實體網路 I/O 進行存取
       使用PCI-SIG的Single Root I/O Virtualization
        (SR-IOV) 的技術
       可以同時讓多個 VM 虛擬機與實體 I/O 裝置同時
        建立通道
Intel 虛擬化技術(3)
   VMDq (Virtual Machine Device Queues)
       沒有VMDq時
         透過Hypervisors提供的vSwitch轉送封包給正確的虛
          擬機
         需要額外CPU時間來管理

         造成網路效能低落

       擁有VMDq時
         透過網卡晶片內建的 Layer 2 classifier / sorter 以加
          速網路資料的傳送
         可以先行將不同的虛擬機所需的封包,直接在晶片裡面
          安排好再透過 receive queue,直接給虛擬機
         提昇網路效能、減少使用CPU
VMDq
AMD虛擬化技術(1)
   AMD-V (AMD-Virtualization)
       處理器虛擬化
           CPU特權模式虛擬化
           Ring -1
       記憶體存取虛擬化
           Direct Connect Architecture 2.0
                加大存取頻寬
           Tagged TLB(Translation Look-aside Buffer)
                處理器中的表格,記錄虛擬實體對應
                虛擬機器的管理程式可以從TLB知道其與實際記憶體位置間
                 的對應關係
           DEV(Device Exclusion Vector)
                主記憶體間設置保護區,確保實體系統安全
AMD虛擬化技術(2)
   AMD-V
       Extended Migration
            協助虛擬系統上的應用軟體移轉至不同世代的AMD
             處理器
AMD虛擬化技術(3)
   AMD-Vi
       IOMMU、PCI-SIGIOV
         I/O虛擬化
         讓虛擬機器可以直接存取週邊 I/O裝置

         直接存取實體I/O裝置,無論是網卡、顯示卡、硬碟
          等週邊設備
         增加效能

         系統資源隔離環境
虛擬化技術Intel vs AMD
 廠商        Intel                    AMD
 處理器虛擬化技   VT-x     新特權模式           AMD-V        新特權模式
 術                  新系統指令                        新系統指令
                    VMCS                         VMCB
           VT-x2    FlexPriority
           VT-x3
 記憶體虛擬化    VT-x2    VPID            AMD-Vc       Tagged TLB
                    EPT                          Nested Paging
 I/O 虛擬化   VT-d     DMA Remapping   AMD-Vi       IOMMU
           VT-d2    Int Remapping                PCI-SIGIOV
                    Int Filtering
                    PCI-SIGIOV
 網路傳輸虛擬化   VT-c     VMDq            AMD 沒有生產網路晶片
                    VMDc
 系統動態轉移    FlexMigration            Extended Migration
雲端與虛擬化關係
雲端運算與虛擬化的關係
   什麼是雲端運算服務?
       將已量化的許多運算資源,以網路為傳送媒介,
        透過特定的介面給需要服務的使用者
       將資源打散,找出最小的計量單位,之後將其全
        部集中起來,並重新分配的過程
   與虛擬化的關係
       運算資源量化、匯集並透過服務包裝
       隨需及取
雲端運算的層次
虛擬化與雲端完美結合
   可以定義及量化資源
       CPU個數
       記憶體大小
       磁碟空間
       GPU
   快速生成以及消滅
   虛擬機器遷移
虛擬機器管理軟體
   Hypervisor
       適用於Hosted Hypervisor
       Hypervisor 安裝並執行於一般作業系統(Windows 、 Linux)
        上,透作業系統控制硬體資源
   Virtual Machine Manager
       運行於虛擬機器之上
       主要為(virt-manager for short package name),使用者可
        以藉由這個介接口去控制虛擬機器
       The "Virtual Machine Manager" application is a desktop
        user interface for managing virtual Virtual Machine Manager
                                              VM1       VM2            VM?
                                                       Hypervisor
                                                    Operating System

                                                       Hardware
                                                                        35
Open Cloud #1 VMM:   Eucalyptus (1/2)
Open Cloud #1 VMM:   Eucalyptus (2/2)


  Eucalyptus
      http://open.eucalyptus.com/
      原是加州大學聖塔芭芭拉分校(UCSB)的研究專案
      目前已轉由Eucalyptus System這間公司負責維護
      創立目的是讓使用者可以打造自己的EC2
      特色是相容於 Amazon EC2 既有的用戶端介面
      優勢是Ubuntu 9.04之後已經收錄 Eucalyptus 的套件
      ,安裝容易
      Ubuntu Enterprise Cloud powered by Eucalyptus
      in 9.04
      目前有提供 Eucalyptus 的官方測試平台供註冊帳號
      缺點:目前仍有部分操作需透過指令模式
                                        37
Open Cloud #2 VMM:   OpenNebula (1/3)


   OpenNebula (ONE)目標
       將一群實體叢集轉換彈性的虛擬基礎設備,且可動
        態調適 負載平衡的改變
       ONE 主要處理和實體機處設備間產生新的虛擬層
        (virtualization layer),這個 layer 可支援叢集服
        務執行和加強 VMMs (Virtual Machine Monitor)
        的效益
       Ecosystem發佈關於ONE提供的新功能,如:
        Haizea的排程管理系統
       Libvirt的實作
       整合Cloud Nimbus與ElasticHosts




                                            38
Open Cloud #2 VMM:   OpenNebula (2/)


   OpenNebula效益 – 管理者
       集中管理
       負載平衡(Load Balance)
       伺服器的 Consolidation (減少實體機器和空間,協助管理者
        維護,節省電源和 cooling 需求或支援不影響工作量的關機)
       動態新增資源
       動態叢集分區
   OpenNebula效益 – 使用者
       根據使用者的服務需求




                                           39   39
Open Cloud #2 VMM:   OpenNebula (1/3)


OpenNebula
     http://www.opennebula.org
     由歐洲研究學會(European Union FP7 )贊助
     將實體叢集轉換成具管理彈性的虛擬基礎設備
     可管理虛擬叢集的狀態、排程、遷徙(migration)
     優勢是Ubuntu 9.04 已經收錄 OpenNebula 的套件
     缺點:需下指令來進行虛擬機器的遷徙(migration)
     日前官方版GUI已釋出2011-03-22。




                         40
雲端簡單龍 Ezilla
國網中心雲端簡單龍(Ezilla)簡介
   雲端簡單龍(Ezilla)緣由背景與目的
       提供開放雲端的架構,完整Web化解決方案
       更直覺、友善的介面,讓使用者輕鬆簡易使用雲端虛擬/實體環境計算
        資源。
       推廣整合國網中心高速計算資源並與外界學研單位合作
   動機
       打造Carry on Cloud的概念:不需要重新再花費時間、精力為使用者
        重新製作其所需要的系統
       自動根據使用者的需求,客製化產生可用來虛擬化節點的映像檔
       降低使用者在使用雲端資源的門檻
           每位使用者可以有自己的獨立操作空間
           可控制執行緒
           快速輕易地存取雲端的應用程式
   垂直整合基礎設施打造 – 儲存、網路、計算一條龍
什麼是雲端簡單龍 Ezilla?
    Ezilla 設計用來快速打造個人私有雲端環境的工具
    Ezilla 提供簡單介面讓使用者可以快速且直覺的創造自己
     的虛擬工作環境
    Ezilla 包含三種核心技術:
        (1) DRBL (Diskless Remote Boot in Linux),
        (2) WebOS,
        (3) Cloud Middleware.
Ezilla 一鍵安裝架構
       無人值守
 (Unattended Install)
Ezilla中介軟體自動安裝 DRBL SSI (Single System Image)
                      模式+ 雲端虛擬化技術




          Ezilla Server


                          Ezilla Client




                                                Virtual Machines
 Cloud WebOS
系統架構圖
Ezilla特色
友善的使用者介面與直覺的操作方式
 每位使用者都擁有專屬於自己的 Cloud WebOS 操作介面,並且可以自訂
 其桌面、我的最愛等等

透過網頁進行監控與操作
 使用者使用網頁瀏覽器便可以操作 Cloud Widgets,不須另外安裝設定軟體,
 輕易存取雲端的各種服務


視覺化的雲端服務 (Cloud Visualizer)
 使用者可以透過視覺化的工具來監控目前的各種狀態,經由圖形化介面使用
 虛擬機器

隨選的軟體與計算能力
 使用者可隨選軟體至其虛擬節點的映像檔之中並透過虛擬化技術來運
 用實體的計算資源
如何一鍵安裝?
Ezilla系統需求 (第一版發行)
   需有(至少)兩台主機
       支援虛擬化
       使用單一一張網路卡
           支援PXE開機
   用於安裝Ezilla Server的主機硬碟需可以被格式化
   使用debian原版光碟開機
   進入到 Help 畫面後,輸入 auto url=ezilla-nchc.sf.net
   區域網路無DHCP服務,請手動設定IP
   手動設定IP、Network Mask、Gateway以及Name
    Server
   網路設定正確,安裝流程就會直到完成(不需其他設定)
   第一次重開機後,會繼續進行Ezilla後續安裝
   已經完成Ezilla Server的安裝流程(啥? 這麼簡單)
   接著安裝Ezilla Client (虛擬機器容器) … PXE開機
   DRBL 開機完成,即會加入虛擬資源的資源池內
   安裝完成後,請用瀏覽器瀏覽該台Server網址
使用者使用
   使用方式
       先在”虛擬機器執行狀態”,點選想要操作的虛擬機器
       再到”管理功能選項”,點選想要使用的功能
   虛擬機器詳細資料區
       虛擬機器的截圖、OS種類以及IP
新版功能




       新版功能
Web - VNC
Web - VNC
Web - SSH
SSH
Remote Desktop Protocol
RDP
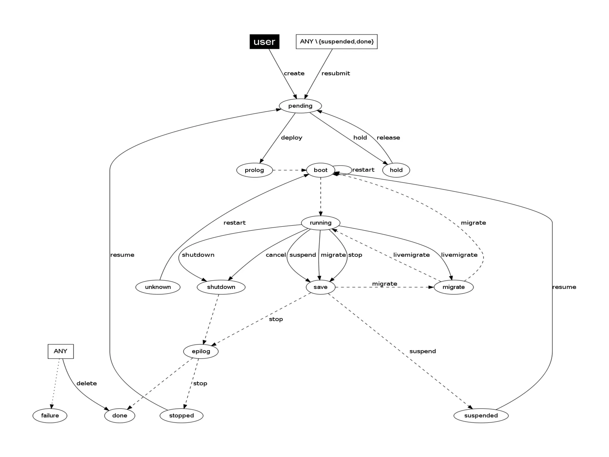
OpenNebula常用指令
OpenNebula常用指令
   onehost
       可用資源(可用節點)管理
   oneimage
       虛擬機器影像檔管理
   onevm
       虛擬機器管理
   oneuser
       使用者管理
   可用資源(可用節點)管理
   onehost [<options>] <command>
    [<parameters>]
       list、show查詢節點
       delete 刪除節點
       enable、disable 啟用停用節點
   虛擬機器影像(範例)檔管理
   oneimage [<options>] <command> [<parameters>]
   list、show查詢影像檔
   register 註冊新的影像檔
   addattr、rmattr、update 變更影像檔參數
   disable、enable 關閉啟用影像檔
   虛擬機器管理
    onevm [<options>] <command>
    [<parameters>]
   delete 刪除虛擬機器
   list、show列出虛擬機器
   disable、enable 關閉啟用虛擬機器
   建議使用Cloud WebOS來Create虛擬機器
   使用者管理
    oneuser [<options>] <command>
    [<parameters>]
   list、show列出使用者
   建議使用Cloud WebOS來管理(新增、刪除)
   Ezilla 預設密碼
       WebOS管理帳號 root/ezilla@nchc
       底層OS管理帳號 one/opennebula

Ezilla

  • 1.
  • 2.
    大綱  Ezilla如何一鍵安裝? (因為安裝需要時間)  Hypervisor 與虛擬化架構  虛擬化技術  雲端與虛擬化的關係  虛擬機器管理軟體  雲端簡單龍Ezilla  如何一鍵安裝?  使用者使用
  • 3.
  • 4.
    什麼是 Hypervisor ?  一個虛擬化平台 (virtualization platform)  虛擬機器的容器  讓多個虛擬機器(作業系統)可以同時存在在實體機器上  提供每一個虛擬化的機器一個獨立且不受干擾的操作環境  主要功能就是管理與協調虛擬機器(作業系統)存取實體硬體資 源  依照Hypervisor實作架構可以區分  Type 1 : Bare-Metal Hypervisor  Type 2 : Hosted Hypervisor
  • 5.
    Type1 Hypervisor  Bare-Metal Hypervisor  Hypervisor 直接安裝於空機或新機上,直接掌控硬體資源 ,也就是說硬碟不需先安裝作業系統  優點在於高效能、高可用性及高安全性  相關產品:Microsoft Hyper-V、Citrix XenServer、 VMware ESX Server …等
  • 6.
    Type2 Hypervisor  Hosted Hypervisor  Hypervisor 安裝並執行於一般作業系統(Windows 、 Linux)上,透作業系統控制硬體資源  優點在於相容性高、方便操作  缺點在於運作速度會比較慢  相關產品:Microsoft Virtual Server、VMware Server、 以及KVM…等
  • 7.
    Bare-Metal Hypervisor 根據實作方式細分  Microkernel Hypervisor  Monolithic Hypervisor
  • 8.
    Microkernel Hypervisor  Hypervisors 本身不包含硬體驅動程式  優點:現有的驅動程式可以立即被使用於虛擬化環境中、 Hypervisor更小、更穩定,耗損也較小  缺點:需要有額外的OS管控drivers  例如:Microsoft Hyper-V
  • 10.
    Monolithic Hypervisor  所有虛擬機器需要安裝及透過Hypervisor-Aware的驅動程式 來直接存取資源與硬體  優點:不需要控制用的作業系統  缺點:所有需要的Hypervisor-Aware的驅動程式都必須包在 Hypervisor核心當中  造成Hypervisor肥大  硬體限制多,需依照軟體原廠所指定的硬體才能順利運作  例如:VMware ESXi Server
  • 11.
    Hypervisor相關軟體  VMWare  vSphere  ESX/ESXi  Microsoft  Hyper-V  Citrix  XenServer  Free  KVM、VirtualBox、Xen
  • 12.
  • 13.
    虛擬化技術(1)  Full Virtualization  使用 Binary Translation (機械碼轉譯)技術使虛擬 化指令能在 Ring 0 下執行  作業系統不必進行任何修改便可使用  支援的作業系統種類也是最多的  例如:”早期”的Vmware Workstation , KVM… 等
  • 14.
    傳統CPU 特權模式  傳統CPU 特權模式 (CPU Privileged Mode)  分為 Ring 0 ~ 3 等 4 種層級  Ring 3 – Application  Ring 2  Ring 1 - Guest OS (透過 Binary Tranlation 技術來使 OS 可在 Ring1 層運作)  Ring 0 - Hypervisor (Virtual Machine Monitor, VMM) 用來控制硬體 CPU、I/O、Memory...等
  • 15.
    虛擬化技術(2)  Para Virtualization  僅有虛擬化CPU跟記憶體  不對設備驅動器做虛擬化或模擬的動作  所以需要虛擬機器裡的作業系統做修改,因此只 有OpenSource的核心才能做修改並且執行  例如:過度產品,早期的Xen
  • 16.
    虛擬化技術(3)  OS-Level Virtualization  在實體作業系統上模擬出一個執行緒  CPU/RAM/IO 等資源,全部與實體作業系統共用  完全沒有模擬Hardware 的負擔  效能只下降1~3%  例如:OpenVZ
  • 17.
    虛擬化技術(4)  Hardware-Assisted Virtualization(硬體輔助)  根據Para Virtualization缺點來進行修改  Intel-VT(Vanderpool)、AMD-V(Pacifica)技術輔 助虛擬化  Hypervisor可以使用Root Mode (Ring -1)來管理 硬體資源  而虛擬機器裡的Ring 0訊號可以被Hypervisor擷 取並且管理  例如:目前虛擬化技術的主流
  • 18.
    支援虛擬化CPU 特權模式  支援虛擬化CPU 特權模式  分為 Ring 0 ~ 3 等 4 種層級  Ring 3 – Application  Ring 2  Ring 1  Ring 0 - Guest OS (透過 Binary Tranlation 技術來使 OS 可在 Ring1 層運作)  Ring -1 - Hypervisor (Virtual Machine Monitor, VMM) 用來控制硬體 CPU、I/O、Memory...等
  • 19.
  • 20.
  • 21.
    Intel 虛擬化技術(1)  VT-x/i  CPU特權模式虛擬化 (i是Itanium CPU使用)  VMX root operation (根虛擬化操作)  Ring -1  給Hypervisors使用
  • 22.
    Intel 虛擬化技術(2)  VT-d (Intel VT for Directed I/O)  虛擬機器可以直接針對週邊硬體做存取  使用了 DMA 和 interrupt remapping 等技術
  • 23.
    Intel 虛擬化技術(2)  VT-c (Virtualization Technology for Connectivity)  VMDc (Virtual Machine Direct Connect )  允許 VM 可以直接針對實體網路 I/O 進行存取  使用PCI-SIG的Single Root I/O Virtualization (SR-IOV) 的技術  可以同時讓多個 VM 虛擬機與實體 I/O 裝置同時 建立通道
  • 24.
    Intel 虛擬化技術(3)  VMDq (Virtual Machine Device Queues)  沒有VMDq時  透過Hypervisors提供的vSwitch轉送封包給正確的虛 擬機  需要額外CPU時間來管理  造成網路效能低落  擁有VMDq時  透過網卡晶片內建的 Layer 2 classifier / sorter 以加 速網路資料的傳送  可以先行將不同的虛擬機所需的封包,直接在晶片裡面 安排好再透過 receive queue,直接給虛擬機  提昇網路效能、減少使用CPU
  • 25.
  • 26.
    AMD虛擬化技術(1)  AMD-V (AMD-Virtualization)  處理器虛擬化  CPU特權模式虛擬化  Ring -1  記憶體存取虛擬化  Direct Connect Architecture 2.0  加大存取頻寬  Tagged TLB(Translation Look-aside Buffer)  處理器中的表格,記錄虛擬實體對應  虛擬機器的管理程式可以從TLB知道其與實際記憶體位置間 的對應關係  DEV(Device Exclusion Vector)  主記憶體間設置保護區,確保實體系統安全
  • 27.
    AMD虛擬化技術(2)  AMD-V  Extended Migration  協助虛擬系統上的應用軟體移轉至不同世代的AMD 處理器
  • 28.
    AMD虛擬化技術(3)  AMD-Vi  IOMMU、PCI-SIGIOV  I/O虛擬化  讓虛擬機器可以直接存取週邊 I/O裝置  直接存取實體I/O裝置,無論是網卡、顯示卡、硬碟 等週邊設備  增加效能  系統資源隔離環境
  • 29.
    虛擬化技術Intel vs AMD 廠商 Intel AMD 處理器虛擬化技 VT-x 新特權模式 AMD-V 新特權模式 術 新系統指令 新系統指令 VMCS VMCB VT-x2 FlexPriority VT-x3 記憶體虛擬化 VT-x2 VPID AMD-Vc Tagged TLB EPT Nested Paging I/O 虛擬化 VT-d DMA Remapping AMD-Vi IOMMU VT-d2 Int Remapping PCI-SIGIOV Int Filtering PCI-SIGIOV 網路傳輸虛擬化 VT-c VMDq AMD 沒有生產網路晶片 VMDc 系統動態轉移 FlexMigration Extended Migration
  • 30.
  • 31.
    雲端運算與虛擬化的關係  什麼是雲端運算服務?  將已量化的許多運算資源,以網路為傳送媒介, 透過特定的介面給需要服務的使用者  將資源打散,找出最小的計量單位,之後將其全 部集中起來,並重新分配的過程  與虛擬化的關係  運算資源量化、匯集並透過服務包裝  隨需及取
  • 32.
  • 33.
    虛擬化與雲端完美結合  可以定義及量化資源  CPU個數  記憶體大小  磁碟空間  GPU  快速生成以及消滅  虛擬機器遷移
  • 34.
  • 35.
    Hypervisor  適用於Hosted Hypervisor  Hypervisor 安裝並執行於一般作業系統(Windows 、 Linux) 上,透作業系統控制硬體資源  Virtual Machine Manager  運行於虛擬機器之上  主要為(virt-manager for short package name),使用者可 以藉由這個介接口去控制虛擬機器  The "Virtual Machine Manager" application is a desktop user interface for managing virtual Virtual Machine Manager VM1 VM2 VM? Hypervisor Operating System Hardware 35
  • 36.
    Open Cloud #1VMM: Eucalyptus (1/2)
  • 37.
    Open Cloud #1VMM: Eucalyptus (2/2) Eucalyptus http://open.eucalyptus.com/ 原是加州大學聖塔芭芭拉分校(UCSB)的研究專案 目前已轉由Eucalyptus System這間公司負責維護 創立目的是讓使用者可以打造自己的EC2 特色是相容於 Amazon EC2 既有的用戶端介面 優勢是Ubuntu 9.04之後已經收錄 Eucalyptus 的套件 ,安裝容易 Ubuntu Enterprise Cloud powered by Eucalyptus in 9.04 目前有提供 Eucalyptus 的官方測試平台供註冊帳號 缺點:目前仍有部分操作需透過指令模式 37
  • 38.
    Open Cloud #2VMM: OpenNebula (1/3)  OpenNebula (ONE)目標  將一群實體叢集轉換彈性的虛擬基礎設備,且可動 態調適 負載平衡的改變  ONE 主要處理和實體機處設備間產生新的虛擬層 (virtualization layer),這個 layer 可支援叢集服 務執行和加強 VMMs (Virtual Machine Monitor) 的效益  Ecosystem發佈關於ONE提供的新功能,如: Haizea的排程管理系統  Libvirt的實作  整合Cloud Nimbus與ElasticHosts 38
  • 39.
    Open Cloud #2VMM: OpenNebula (2/)  OpenNebula效益 – 管理者  集中管理  負載平衡(Load Balance)  伺服器的 Consolidation (減少實體機器和空間,協助管理者 維護,節省電源和 cooling 需求或支援不影響工作量的關機)  動態新增資源  動態叢集分區  OpenNebula效益 – 使用者  根據使用者的服務需求 39 39
  • 40.
    Open Cloud #2VMM: OpenNebula (1/3) OpenNebula http://www.opennebula.org 由歐洲研究學會(European Union FP7 )贊助 將實體叢集轉換成具管理彈性的虛擬基礎設備 可管理虛擬叢集的狀態、排程、遷徙(migration) 優勢是Ubuntu 9.04 已經收錄 OpenNebula 的套件 缺點:需下指令來進行虛擬機器的遷徙(migration) 日前官方版GUI已釋出2011-03-22。 40
  • 41.
  • 42.
    國網中心雲端簡單龍(Ezilla)簡介  雲端簡單龍(Ezilla)緣由背景與目的  提供開放雲端的架構,完整Web化解決方案  更直覺、友善的介面,讓使用者輕鬆簡易使用雲端虛擬/實體環境計算 資源。  推廣整合國網中心高速計算資源並與外界學研單位合作  動機  打造Carry on Cloud的概念:不需要重新再花費時間、精力為使用者 重新製作其所需要的系統  自動根據使用者的需求,客製化產生可用來虛擬化節點的映像檔  降低使用者在使用雲端資源的門檻  每位使用者可以有自己的獨立操作空間  可控制執行緒  快速輕易地存取雲端的應用程式  垂直整合基礎設施打造 – 儲存、網路、計算一條龍
  • 43.
    什麼是雲端簡單龍 Ezilla?  Ezilla 設計用來快速打造個人私有雲端環境的工具  Ezilla 提供簡單介面讓使用者可以快速且直覺的創造自己 的虛擬工作環境  Ezilla 包含三種核心技術:  (1) DRBL (Diskless Remote Boot in Linux),  (2) WebOS,  (3) Cloud Middleware.
  • 44.
    Ezilla 一鍵安裝架構 無人值守 (Unattended Install) Ezilla中介軟體自動安裝 DRBL SSI (Single System Image) 模式+ 雲端虛擬化技術 Ezilla Server Ezilla Client Virtual Machines Cloud WebOS
  • 45.
  • 46.
    Ezilla特色 友善的使用者介面與直覺的操作方式 每位使用者都擁有專屬於自己的 CloudWebOS 操作介面,並且可以自訂 其桌面、我的最愛等等 透過網頁進行監控與操作 使用者使用網頁瀏覽器便可以操作 Cloud Widgets,不須另外安裝設定軟體, 輕易存取雲端的各種服務 視覺化的雲端服務 (Cloud Visualizer) 使用者可以透過視覺化的工具來監控目前的各種狀態,經由圖形化介面使用 虛擬機器 隨選的軟體與計算能力 使用者可隨選軟體至其虛擬節點的映像檔之中並透過虛擬化技術來運 用實體的計算資源
  • 50.
  • 51.
    Ezilla系統需求 (第一版發行)  需有(至少)兩台主機  支援虛擬化  使用單一一張網路卡  支援PXE開機  用於安裝Ezilla Server的主機硬碟需可以被格式化
  • 53.
    使用debian原版光碟開機
  • 54.
    進入到 Help 畫面後,輸入 auto url=ezilla-nchc.sf.net
  • 55.
    區域網路無DHCP服務,請手動設定IP
  • 56.
    手動設定IP、Network Mask、Gateway以及Name Server
  • 57.
    網路設定正確,安裝流程就會直到完成(不需其他設定)
  • 58.
    第一次重開機後,會繼續進行Ezilla後續安裝
  • 59.
    已經完成Ezilla Server的安裝流程(啥? 這麼簡單)  接著安裝Ezilla Client (虛擬機器容器) … PXE開機
  • 60.
    DRBL 開機完成,即會加入虛擬資源的資源池內
  • 61.
    安裝完成後,請用瀏覽器瀏覽該台Server網址
  • 62.
  • 66.
    使用方式  先在”虛擬機器執行狀態”,點選想要操作的虛擬機器  再到”管理功能選項”,點選想要使用的功能  虛擬機器詳細資料區  虛擬機器的截圖、OS種類以及IP
  • 67.
    新版功能 新版功能
  • 68.
  • 69.
  • 70.
  • 71.
  • 72.
  • 73.
  • 75.
  • 76.
    OpenNebula常用指令  onehost  可用資源(可用節點)管理  oneimage  虛擬機器影像檔管理  onevm  虛擬機器管理  oneuser  使用者管理
  • 77.
    可用資源(可用節點)管理  onehost [<options>] <command> [<parameters>]  list、show查詢節點  delete 刪除節點  enable、disable 啟用停用節點
  • 78.
    虛擬機器影像(範例)檔管理  oneimage [<options>] <command> [<parameters>]  list、show查詢影像檔  register 註冊新的影像檔  addattr、rmattr、update 變更影像檔參數  disable、enable 關閉啟用影像檔
  • 79.
    虛擬機器管理  onevm [<options>] <command> [<parameters>]  delete 刪除虛擬機器  list、show列出虛擬機器  disable、enable 關閉啟用虛擬機器  建議使用Cloud WebOS來Create虛擬機器
  • 80.
    使用者管理  oneuser [<options>] <command> [<parameters>]  list、show列出使用者  建議使用Cloud WebOS來管理(新增、刪除)
  • 81.
    Ezilla 預設密碼  WebOS管理帳號 root/ezilla@nchc  底層OS管理帳號 one/opennebula