AB
CA DEFA
  B    A

  B    F A
 D B   F A
A    BC DBA BEB BF                             A CB C B E           DD         )   E C A B A! C   D4 AF
  BC                                              CD                    BC          C
       !! C B E          DD         C"!                !F       B! !


  CF                 C # C D       B AD           $ %&'         ' (' )
                 A D      C DB B                                       B        * A + ,$
      E C         "          BC C                  B " -              A "         " ,
  .       " C      CA    D D                                     B C    F          /
  01C " B B 2 .(& DD A B   A C                                  B " C B A           F   /
       C"       / C B C CB
  3         BC     C                0)        E C A B A! C                 D4 AF 2      B
                 C" B
  3         BC 51(67)'8 C D                   "        A B           0 F    2    A B        C
  B


* ,              C"                $1     C
                 A     C B AF      9BC D 3B" D              C
1C " B B ///                   C        D!        DD            !A
F
        C




7 C A            A&   : CB                  ;;;
1C " B A A              B AC B     *   C     !C B   ,
 CB         "$        D ) E$           "$
F   AC A
= "
5B       D E "
     B




                            <
!A            !BA !A              AB
6B
=     C
'         D
& "B CBD / C
%B    CD B A BCA/BC C # C D
) E       D



                              >
6B
5 B C
.@




             ?
5 B C
         B        CBD / C       BF " C             B AC        B   D             D
)B E     E C B DB                  D4 A        CD F          A E
7    "CB A FC /        C FB    A                         C     B F9        "
1     D 4 A "CB               / C AF B               D ) "CB             FCBC - ) "CB                FB   A
        1    C& '                   B             * BCA/BC B           CB         B,
    D&       C    C   C A AB B          CB"
E AB               C C DD B A $ E A                    $B A        DB"         CDB       *E%'C<$ = ?<$
E% $             $ E($ F%C$ %8C$ C75,
C E                   * BCA/BC A              A    ,
6            $ ')C'$ C$ B A B 5 * BCA/BC A                         A   ,
    BD CB$ C% $       D B $B AB                   C D        C * BCA/BC A            A     ,
(  A E   D    EC                   D              A "BA E            D B C$                    C A F "" "$
D D C B A C CDB                     C         "$ B A B "           C   '                 7)'


                                                                                           A
.@
6C /     C
%
8        C            0B   2
EB
    =1E'
     ' ( =
    6    9
    E'8.
        D A   B   /    C       B   B !       BD
B         "
                                         G
& 'B D(                     E    +


                 !B"B!
                                   &%       D(           & 'B D(


                                                 E   +
                                        E    +



                                                         & 'B D(
                 &#A      (
                              &%   D(
                                                         E    +
                                                 E   +
                                        E    +
            #A
        $
%   D                                            ;
8      "       C      *8 DB *, HIHI,
.       B A /      C . : %7!    DB            DB
/B
%C           B AB   / F      A B CB A D
A E         CD    A B   CA "
.7 A        CD A B A C D B     0FCB   2
       BC      B A$ E C
6     BE C C A B A        /D D C          A
=                    C
    C"       6C    B A &BCC %B"                   BC A             "       A          DBC
    A                           DBC                            "CB     " / F$ 7E$ DB $
    A         /B DBA F )B " C                              $            A AF              A ( F    * '1,
6C !%B" D             ( F       B         B       CA B               "BE              A     J A E      D
C       "    /B A B              BC               "                A
 <
)                        / "$         A               /B       J DB        "K
)B " C             F BCA A          A A       C        B       ( F
( F               C       AK            BC A           AC A                    BC A         "     CL
C B 1              D F          B A               B    CD
 > F
C       F    "     F C      "         C       A                A     D ,
 A 8 E DF C
1           =B A          B         B                  AB          "/            AC A
G              AC A           C     B     A
   ; 5 F         AC A
   ;         C   AC A    >!           B
   ;              AC A    ?!)
   ; 1           AC A     !          !' BC
        EB       AC A         ! 5C
        )        AC A         ! C " CFC BA
        FB       AC A     !=               DF M BF     D4 A
       M EB      AC A         M. 6               C
    M8 E     AC A <           !7   C BD B A/         M D C"
C " CFC BA B A =                DF
'            D
>         B   EB        C AB
>   B    *E     >   C        N B   C ,
!       / DBC            A     .
B         N               B    "I
& BA " 7%
 C     "
  D            A            C DB        B    C C
     (E$ 7             $ 5C        B $ 7$ D B       DD$ 8L7)7 $
=B A           DB             B     C C
 E      C B$ BD                    "$ =     $ &C$        'C         $
BF      DB              B         C C
 E      C B$ BD                    "$ C       $ )'&&$         . $
       B           C              A E
 8         $F           6B              DDB A % B       CD$
           C
      AC A EBC                $ DB4                 C $L                $ 6O8 8119   $

                                                                               <
1                   =B A                                     B
0    B "C            G                     " B A D F              D B    /                    BE         D    "    C
B       CB           EB                   D F B A    C              D C BC                    C$          :     E $B A
F     C D F            : C                    "   C /             BE A E                  A            AC AP$        C
    D      $         $B A C               D F   B CD 2
.        BC / B 1= A                      C/ B F         $     B $ D DF C A C E
8    B     C"B 4B             /           F BCA D DF C $       B $              Q        B 0           B   2
C    " N           AC A      BD BC               BA     B F       A " A" A E$ B                            B" B   "
1=         BC"            B E ! BF
    D C        A
    E F    1       CB C       C       $    E F $ L AB        $8      )        D $
    =B A       EB        B   C C      =     $E   C B$ &C$ BD             "$         'C             $
      D        A     C       D B            (E$ 5C      B $7      $ 8L7)7 $ D B               DD$ 7$
         /BC        D B           C       " $
      DD C B 4B                D B


                                                                                                       >
< & "B 5CBD / C
    A B
    A
6CB A "
C       " N   /       AC A
      C B E            C
1CB       E C     "



                                ?
<                 A
%BC
    9 C
        AC A 1                  C    %C Q      * 1 %,
9 C
                A BE B                  B                 AE C       RS C%& C # C D
    C       "    DB     B       A   C       B B AC A "           C       C"
 1 %
                   A AC             E C ?D
    1       B     1 % FCB               B B AC A "           C       C"
    EB B" A F 0C                2       $B     E CB        0" 2
=                DF *       ,       A C # C           B      "       C        "
        /          B N C             A AD A C C D   " F BC                            )9 B A   "
    =             DF   B            C   A E   $   A " 6O8N 8
                                                                                  A
<                     A &
9 C
  C8. C             CB % F        &             *B       B C%&,
 1 %
  E             B         &                *B        B        &,
  =BE " C%& C                     C   B     /B B A                 " " B
      / C%& B A &C%& BC                    DB             6        T B A )6.
      D              D                    6 ) 6                B A         F :
  0 : C B !2 A C              C       B     B D : A FB"                          $       C%&
EB F A              CBF           BAA C%&!&C%&                      D
  6       6 :
      F ! " F !" F

                                                                                     G
<                 6CB A " .
AC A ( F
L C D                                &     :     "
AC A & " *                       8 ) ( 1 7 ) /!                B    ,
 B           F               A
AC A                     D                 B
 B           F               A
AC A             1           B 8BD
     A       C       C               0 C       AC A2
E                C               C # C B         C EB
AC A             E           B" "
     / A                 / AF B"                 C      0   AC A         B    2
D        B               C       "         ))!              E E A       0B   C EB 2
                                                                                      ;
<< C                   " N             /        AC A
               1 %B
      AC A EBC
  3        F
  EB       B A 8BE "B
  CDB
  L
          EB


( # C
          ! ))     D B
      "    A B"C   D     /! C       "
7 # C          B AC A BC        C       U"   "   D
<>             C B E 0                 C   2
                   C       BC B C BA   F
        AC A EBC
     DB4               C
    L
    6O8 8119


8        " C       A "          C D BE "       C /
< ? 1CB                  E C           "
5 A        "
%B             C " D
 ?$ >$<<A- ?$ ; $<A?- >$;??$A          - A$< ?$A   - (' G$   <- ?$;   $       >-
 B A ?$ ? $>
      C"         C " D
 AC A A                      B   1CB      FBEB FCBC          C FLE
 B C A
 AC A C                  B       =BCD       B A )B E           BA
7 1     F C        $ 76E    B             =BCD          Q     / C
1CB    N 1        F)9$ BE "              C Q   CB      B      C B         A
7 EB            $ Q A" CA C   BD               C D             B A C C BC
C C                 C D   AC A   G
> %B            CD B A =BCA/BC C # C D
 7    C
          AC A C                      &     :
           C        C       C     &    :$       B C     AC A
 9    /                 BE F          DBA         / C
      (E
     :G?
     E7%
               C=
 %         B            C       A E
     BB         C $ D C /BE            E        $ BC    D $
>                        D           B                 )                      )       D
        /BC        E.             CD       1 %
             B       %B B" "           D B F               C 0B   2
E        D AB            D B F         A       A C $   A C $C         CA "$
) E              C             D B F       BAF$ AAD $ E
=BCA/BC              D B F
    )        B B A CCB
    7        ) E
    )B B             E
        BD CB
    E D C B A            CB"
    . 6
% C CDB                   D B F
         C       E A           D B F
        /BC          D B F                 "
. AB BF                  /BC    E.               A D   B    D          AB
                                                                                  <
>   D B F




            >
? ) E       D
( # C D
   A E    B AC   C
   A F "" "




                     ?
?         ( # C D
     A E           D      B A A F "" "
 B A / ! EB ! &                :/ C   B
 F)9
 '             /! )        "
 ="        C       DD     A A C B A E     *),
%B    CD A E             D
 C8. C             A E         B
 F    C A F "" C
     D C                 B C
                                                A
?                   A E                    B AC              C
 )9
    B AC A M DB B"             L) B A )9         D
    B   F   A CM C B           " B     B   B"
    A: M     E C     " QBC       A :
    BAF M A F " FC A"


'D B C M D'E. FB                     A (E D B C
    .      9LE     C :G?         BA
8)9 C8.                    B         C B E F BC
)       D    B        A E             C B AC A       D
                                                         G
;
?         A F "" "
BAF
AAD
D         C       C
CB    E /
    " B
'             "CB     * )   " ,
A           !E               !          'E
      AC A                    ; )B E
    5CBD / C 7 C                  F87
    8B E ) E          D                     D     CE C
< 1E CB       C           C        B        "          CE
>       D     BC                        E       EB B" C
? &    :9 C                   <6 A C
A =BCA/BC                 C   >                 1 %
G 8B E .          C   B
AC A
     D
7
     D
EB
%C           B A     C BA
( D      C     A C     B
D
       R8            D
           B             D                    CB   B
       C                 BC B      DB" B       BC A /   E CB   BC
       A A
'C"    8        C               $ H $ B A HDB *,
  D
       E
      CE
  6C BA B        (        E C
               %C E A C


                                                        <
7
7     RB     C          D        B" /! C /!
A   " B A BC"
&   B    D C       . :       " B$F       /!
C # C A BC"
7     0 B    BA2   A     7         1FQ
7    5   C         A        EB




                                              >
D
             DB        DB" B       BC !          !
    C
        '    C         DF   BE    C C A B A              /D D C
              D C "" C &              B FB           /
C           EB
'C"          E     DB B"          D          &
  D               D             BC D C       D       :
DB B"              B        C

                                                         ?
A
< EB
7    CD                  D BF           B       J    D
@E&         CDB
    /B           B       A        AC AEB             :D
     E       R VB            E S            B
    CE       RV              CE    S        B
6C BA B              (            E C
        B    R VC             E CS
    )       BD       R             : C "        C(   E C*,
             %C E A C R V C E A CS                        B
                                                              G
> %C                                              B A              C BA
%C
     ) B           B    B FB                B       B         D          BC       A        DB     C     C BA
     VB E          SWV        CE       SWVC                 SWV C E A CS BE           C    B CF       E CC A
     A B
     ) 81              C CD F               "!      "        CB          DB   C           C BA
              B/       C BA            BA
     %C                CD B            !C   BC          B         DJ A    C
          C        C
          E    DB B"               D            &
     C BA
      C B              "       C " BC FBEB                  C BA 1FQ
          AC A %7 C E A                     C BA             C B
          &   C CC                 "BD   B"     / B C BA
          =B A C C C                 "D    B"
          =B A C C BA              C   "    B C BA / B D B"

                                                                                             ;
? ( D               C         A C                B
    AC A (%          R6 A CD        B          D
8         L 7%   A             C       C           C        B B"
6 A C      B     /    E            B       $               AB
7     BA D   A        CB                       "7          CB
)         &B " B" *7)&,
7)&   A     BA            "    CB       FBEB               CB
A


                                                       <
5CBD / C 7 C A
.7
)B B          CB"
          C   !% CD
     B AD           D C
     CCB
         A    B A LA
     &    B     B A EB
     6
     85
                               <
.7
'E C  " FB A                  CBC    L / B A
L /CC    *B               ,
)        BC A       @E& C A   BD B   C   " FBEB
.7        D
     B A"
     'E           B A C
     E
     )B "
     8        B

                                           <
)B B        CB"
    BC A C           C
    %C EB     CD E             B C EB
7    C B         CB"
    %C EB    AB B        A E    D D C
': C B            CB"
    % F     AB B          BC A : C B A E    * ),
    D&      )6
    %C EB    )6
8 / C
    B F FB       A       CB" *('    ,
                                                   <
C        !% CD
E                    C             C   AB       C          E   .7)$ C7)
% CD                           C       C    C
    % C C                      CB
    % C .(7 B
            B             BC       B AF : A
                         CD            C # C A           0 : 2 B AF :
)                        "CB   B            FB       A
        C        B
    .       C C D
            CD                 D       F A          BC A   B   B
                                                                   <<
8B E A E                  D
B B       B B A B           A
C        "B A       B   "       8)9
.    "     8)9
7D    D         "       B E B




                                          <>
B B                            B B A B                                 A
.                C
    % C      " :              "F A          A                AC A
    ) E              "        D4 A B E B                 $               B    C "BD "
%C E A
             B AF A                    "        CB       B E         A       FCBC   C D   ! XX
    BB               DF A B E          F             B
                  BF       * C/BCA         D B F , B E                   F
    )        D        B       $ BD         B A           CB
' BF
        B    " B E             A     C D FBEB                " F87
    7D       D            "          B E B           *               ,
)           N B       /
         D           CBA       B &     :!. : B                B
                                                                                           <?
C                         "B A                     B   "        8)9
B BJ                     8)9I
    ) E          D
        BF       B E          %7            D        BA C
    )        D       B             7E%1(         8
     BD
C         "          8)9
          !!A E            C B AC A             D! A ! A ! A :   D
%C C #
    B A / $ EB                 C&       :
        D                )9
    DB        *C8.J , B A B/
    5 CB A / $                     "/       A C       "     C
8)9
    EB           C       C C #              BC            B A
    ) /          BA B A            B 8)9

                                                                             <A
.       "        8)9
    %B       B E           A       A CV C Q     S!Q !
     C B V C Q             S!Q !       AC A D    A      CF   B E       A
      8)9
    1       B C B              V C Q    S!Q !     B   D    C
    A     CF "/                 B E         C   BC C # C A F B
<6 A B E               A
         AV C Q    S
        V A S! A F         A
>       D     B        /         )9 8B E        A / F         BC A F
        B

                                                             <G
< 7D                   D              "        B E B
  AC A               B A
8B E                   DB B" D
     C           /              :       A A B A )B E LE
 B           F87           B        FBEB
&D       A %7
         E                 DB B" D
 7           E        B A           C
 B A / DB B" D
 )C          B              B
EB           C         CB E             B A 0B AC A B   8B E   E 2

                                                          <;
<   1E CB   C   C       '&




                    >
<   1E CB   C   C       AC A




                    >
>        D   BC
6         BA C
9 C
7
T "
          D     CE C
      E       EB B" C
&B            C *= D ,

                                  >
>           6               BA C
B        !F       BF !F                BA C
              DF              BA C       C       AC A
    . 6 FB            A
    7D        D                   0B F           2 C
          C       AEB0B F                    2
B        !F       BF !C              E C
    .7 FB         AC          E C F              C "CBD
                  A       C       " DB"                 #      B F
    .     B       DB          B    C C                 EBC B
                                                               >
5B   B

     0x000003860000-0x000003900000   :   "misc"
     0x000003900000-0x000003e00000   :   "recovery"
     0x000003e00000-0x000004300000   :   "boot"        9 C
     0x000004300000-0x00000c300000   :   "system"      !     D
     0x00000c300000-0x0000183c0000   :   "userdata"    !AB B
     0x0000183c0000-0x00001dd20000   :   "cache"       ! B
     0x00001dd20000-0x00001df20000   :   "kpanic"
     0x00001df20000-0x00001df60000   :   "dinfo"
     0x00001df60000-0x00001dfc0000   :   "setupdata"
     0x00001dfc0000-0x00001e040000   :   "splash1"
     0x000000300000-0x000001680000   :   "modem"
                    5C D   C&# A '


                                                 ><
>           9 C
'BC        BC             A       E C             BCA/BC A         A
7    B 4        EC            D               C       C       "        A
F D                  BC                   C       A       A
 BC Y      C    *,
7    B 4        "         E           C               F       D
E          C                      D
    BC                C


                                                              >>
>                      AC A 7
1    $ BC     $B AC            !       C
    C B   D           B AD                      D
                D     CD
      11E BAQ    D         C       C
    BC AB D
     BAFA
       CE DB B" C *F A C           : DB B" C,
     E A
         A
     C A
     B Y C      @4 "   *T "        ,
     D A B CE C



                                                    >?
>< T "                   $
7
    B     Y C             @4 "     *T "       ,
CBD / C !FB                ! DA !B      Y C       !B       YDB
    C     D       BC *0   D B AC A        C B     T "      2$
CBD / C !FB                !   C !Q !     AC A(        D
        BC LE*,
        B T "      N DB *,
CBD / C !FB                !   C !QBEB!    D!B AC A!             C B!   !T
" 7 QBEB

                                                                >A
C        BA B            *,
   BC            D        CE C*,
      DB"
   B                 D    CE CN C    *,
 CBD / C !FB ! CE                         !QBEB!   D!B AC A!   CE C
!    D CE C QBEB
      BC    ''            D     CE   !DB B" C
      BC         E       EB B" C
            A7                  'C1(3Y=1E'
       &B            C
                                                        >G
? &   :9 C




             >;
?        AC A D
BB
    /D D B A C
6 A C
B    D DM        D     BC A E D C
( E
& "" C



                               ?
A =BCA/BC                                                          C
6                    6 T C " ) 6. 7% * BE A C%&                 BD B              D ,
C%                   EB B C C C E A A F"
B                    / BY      B
)   B                 A CBD F    C AC E C *!A E! F ,
9 DB B A 9   F BCA    A      E    *!A E! E      ,
&"                   EB B C C C E A A F "
   6B   "
   9 F BCA
   6
   6B C
   8    B

  A                  EB B     C C C E A A FB A    *     A        &      A C       B     B B B         CB A      C   C       "" A ,
 BD CB               EB B     C C C E A A F BD CB   *       A    L<&     C        AC E C A C B       B     CB A         C    "" A ,
% / C EB B" D        0BB       2 C      B
      C              EB B     C C C EA A F      C
         C D C
   EB"     5 A
   1C   B
   C C
   &"
   %C    C
      D CB C
   %C : D
(BA &B C 7 C B       EB   B   C C C E A A FC V   D B    BD S V(7& E C         S




                                                                                                 ?
G 8B E .            C   B
EB
 !AB B     RS .   C AB B
 !       D RS      D       D
          A
 !A E
 ! C
 !
 ! F
 !D
 ! B
 '
                                       ?
&F
 6        $ D&     $    &$ 1   C&Z' $
 8        %   :   D    A % C BA         C$         L 7%
     F :
)B D
     CE       DB B" C$ E A$ C A$        A$ BAFA$



                                             ?
; )B E
      FBEB R
 FBEB B " B" X FLE X F)9 F
 AC A FBEB R
 FBEB B " B" X )B E       X   B   =BCD
BC"
      / %.
 ( B E         /( E
 1 /           /B     B
 6B     C    / C A
8 / B F7
                                         ?<
;       )B E N       A :
FLE D               0 B   2
)B E    D            0 A :2
A :      R   B                C      A F 0A:2

.      D C       A A :R   >[.       D C        A QBC




                                          ?>
F87 M FBEB 8B E 7                        CB
 B "B      C      C B " B"         $        B        $ XX
'# EB           8' N     E
. B"           A B A B       B E        A    C D
       R 8)9      BD               A A
            AB CDEFD      D
          E    C     BEB BF            %)5



                                                ??
D              CE C
' C       CE              ) E     %                           A     CE
% / C EB B" C               B     6BC                      = BA     1F CE C
    E EB B" C                 F BCA CE                     )     1F CE C
          ( " C           7     E       A CE               .7 E A EB B" C CE
%B B" EB B" C             8     B      CE                  6B          CE
        EB B" C           8 / C EB B" D             CE         B A"        CE
       EB B" C                      E      CE              (    "            CE
     D         %C E A C     C          CE                            DB E
6B C     CE                        F      EB B" C          )      B       CE
&"      CE                E          CE                     )6         " 1F CE C
L FCB C CE                8      B      EB B" C
  BCD EB B" C             ) E          CB" E      C
7 BB A "                  & B       EB B" C
      C CE                  BC        CE
B A / EB B" C             )C 6 :        CE
6           CE            BB B C CE


                                                                 ?A
B       "                   D               CE
.         "                       D   CE
': 8                      B        EB B" C 1FQ               C        C
        C "           R       : 81 757       718Y '(L7 '-
 8            B    EB B" C D8            B    EB B" C R *8        B       EB B" C, 
 "                D CE * ,-

%C        BC                  C
    B                         FQ
 D8               B       EB B" C        *='&&1Y7)$      B       ,-




                                                                          ?G
E    EB B" C
    BC       /       E       $       CE
5                    %C E A C
7        FC BA B             "
11E BAQ DB                   B
         B       8       (           A "
% CD
    B    DB B" D
&            DB B" D
                                                ?;
':    BC   "   /B   C D &B      C
            *&B    C,
      BC      E * E QBEB,
            D
        E EB B" C CE
      BC L BT " *%C     QBEB,
       E
     T "


                                    A
< 6 A C
 1(6 ! 1E           7%
)B B         C    " 0 BC       2       0 CB   B          2
9 C              C AD      B       D
!A E!F A C
       ! C   !F A C![
B AC A [ %7                A              D       CE C
 C " F A C


                                              A
A
>                  1 %

! B   B"   !B                          ! B   B"   ! C EA C     ! B   B"     !   D   A

            A   "   &B      C               B    %C E A C      &B    7E'
 BCD                ED                  B ABC%C E A C          1      B
6                   E                      B %C E A C          %      7E'
6C / C              %B B" 7 B C        ) / BA%C E A C
  B     B C         %C                 )CD%C E A C
  B ABC             %C E               C "        B %C E A C
  BD CB             D       BC 6 :     E A B%C E A C
    C7 B C               "                      %C E A C
      B                  A(    CA C    . C)      BC %C E A C
)                          (    CA C
'DB
CB C                L    )B C
= E&L / C




                                                               A
AB *            )A   + A,   !
         B A       B


6    A "
6    A         D
    AA "       /B      B
7DB"
.     " BAF

                                  A<
B A                  B
&       B
             !!B AC A "         C      C"!
C       0C      2
    K    C          !!A   "     "     D!A !"    "       C   !" C   !C         S ]!F !C
    K    D A BX: ]!F !C

5                    1 %
    EB          C                   B B"" A C       B
    C " CFC BA
        KC                      !!B AC A "     "        C       D! B         CD!DB
        F B AC A          AYC
        KC
                                                                        A>
F             FCBC C B D
F    BF    ( C        F     BA C
F   A      6 A        D
             D B F
AB E       )B E LE
A E    D   ) E     D
A E        ) E                 B A D
 : C B              : C B C Q          AF 1 %
CBD / C         D CE       $ B AC A [$   AC A C B A DA $
 BCA/BC    =BCA/BC         C F
 F C         B     =BCD
 A             8)9
 B B"               AC A B    $ C EA C $
 C F       %C F    F BC
 A               )9
     D                  / C A B BC          C      DF AA A   :   B   CD B
                 BC      AC A




                                                       A?
6       A "
( # C     ?< F .F                    <
%B   B"   C # C A
  K A B "        B F A       B F ?A E 
  S B    F F 4 F        : " C "   C 
  S "XX F ? A E G? F4 A E F: A E 
  S F A XX? F      C  > F     C  >A E 
  S "XX D    F
%     F   : B / DF
 K   A     !   C! F   ! F A XX       ? !    C! F   ! F A XX

 K   A     !   C! F   ! F4       !   C! F   ! F4
                                                        AA
F A          EC   D
    K - F A!        E
    K

&B          F A B A " /B            " N            "BD
    K DB        Q

            "                 A     C     C   B FC B
F       B               D B C/    N A
    K D B CO



                                              AG
D            C
    F   A!       E             C     DDB A
)            B       *   D     C B     ,
K :     C . 'Y           ='R
.   0        2 C D 1 %C                      E EBC
 3 N         A B        D FB           B C B A /B
 C B          D B C C D 1 %C
K F A!       E
K
K D B C
                                               A;
< 6   A      D
8 (     C E
0E A   2F A C A B A   AC A D




                          G
>      AA "               /B                 B
 AA B           B         ^B         _! B    B"       !B
 B          '                  C B          B E C
        '           C Q               B     B"    !B
 AA B B         C   CB          AC A D                         C Q
  AA C Q      %(1).                   Y% 9 C'
^B   _!F A! BC" ! C A                 ! C D



                                                           G
? 7DB"
             B AF        A    ^B       _!   !
7DB"        B ^B    _!       ! BC" ! C A        !"   C !
  CBDA        D"
           D D"
       CAB B # D    D"
9 C
  C F       !B AC A BCD!       C   !    C   # D
'D B C E CC A
       C
       CA
                                                       G
A .              " BAF
 B              C !               CB    /! C   " 1 %$
         A " D B C
                                        =
     K BAF
                               BC"
     +

) D        "          "
     K BAF     " B

          "           ! C D BC"
     K BAF            !AB B!   B
     K BAF      ! C   !    " "4
                                                 G
') '                 !BA
C    "
          !!B AC A "            C             C"!
LB    B
          !!///       C         C"
'     C /B                 NC                C / A
     AC A         C        B         C
    8 C                     "
           A!         EB    B            C     B       B AC A D

                                                           G<
. !B"       AB /E 0)
5         D B
6
    F :
7
8B E AB D
% / C



                           G>
5             D B
!B        RS     C CC     D         *)   D   B    ! "C   :,
! B       RS B      B    BC
!A        RS D         ! ! C !A F "
!AB B     RS AC AN 0!AB B2        D
!A E      RS ) E      A
!         RS D         !    D!
!D        RS D CBC D
! C       RS C
!C        RS      A
! F       RS E A B A BAFA
! A BCA   RS ) BCA D
!         RS
!     D   RS AC AN 0!       D2       D
!E A C    RS D         !    D!E A C
                                             G?
!              D
!B          RS             B               B   A
!F          RS 8B E F BC                   B A AB D
!           RS         " CB
!           RS     5
! CBD / C   RS     AC A CBD / C                QBC
! F         RS 8B E            FCBC
!     C     RS E B C 0!               C2
!:F         RS 1           B !': CB F BC
                                                   GA
!AB B
!B C           RS 8( CB
!B             RS          B    B
!B      C EB   RS %C       AB
!FB            RS 5 C 6B       EB B" C
!AB E      B   RS )B E )'@ B
!AB B          RS     AB B
!A      B      RS &B     B          *       X C BA , C 0A D B 2
! B            RS       /C BF     B
!D             RS E     AB B */ $ E $ F         $ ,
! C     C      RS % C             D C     C   *     C $ B "$ ,
!     C        RS      C     AC A AB B BEB BF
!      D       RS       D AB B

                                               GG
6
7 B
    !F
7                  D
    !            D! F
%C E A
        F
        FD
        FA
        F AXX
        F C BAYAF
             C
                            G;
F :
7 B
    !      D!   C !    F :
7               D
    !      D!F !      F :
%C E A
        B BCD AB " E            D A      DE / CA C         A
         DA     AA " C             D   A B AC BA C     E CD
            A E     BC D         B     A              B    CDA C
                              D   D    AA A    D AC    / YD A C
        CDD A                 ED B       / AD "        " C BA
        C B F         C      C /B      C    D :            "D
            C F        C         /

                                                      ;
< 7
7 B
    !       D!    C !
7                D
    !
(
    !   C
    !   ^F BCA_ C
    !   E    AC
    !   E    A ^F BCA_ C
    !       D!    !     ^F BCA_
                                    ;
> 8B E AB D
  CE        DB B" C
E A
C A
      A
BAFA
      B A



                            ;
>                 CE        DB B" C
7 B
    ! CBD / C         !FB       ! DA !     CE       DB B" C!
7                 D
    !        D!F !
%C E A
             : DB B" D                   CF A C
        CE        A :       C        C          D



                                                          ;
>     E A
7 B
    !    D!E A!
7             D
    !    D!F !
%C E A
    L   D D          C
         D
             CDB D           AA E

                                     ;<
>           C A
7 B
    ! BCA/BC !C !D    C !
7               D
    !      D!F !
%C E A
    0(BA    7   CB   &B     C2         BCA/BC




                                           ;>
><      A
7 B
    !    D!   A!
7             D
    !    D!F !
%C E A
    EB B" D        B           / C   "
    7   CB    /    8 / C EB B" D         CE



                                         ;?
> > BAFA
7 B
    !      D!     C !BAF!
7                D
    ! F
%C E A
    7     CB      /             0BAF2       DDB A
    ( D         A F "" " B BF


    %B    B"          B !        B
               0BAF         2           C     A B
                                                    ;A
>?                B A
7 B
    ! CBD / C        !FB   ! DA !       B A
7                D
    !        D!F !
%C E A
    %B      B"       B !      B
        B              B AE C       B
    7       CB   /     %B    B" EB B" C       CE

                                                   ;G
? % / C
A D    B
A D
 CE
 " B




                     ;;
) E!                  ) "
     CE           C       F            D         CE C
1F        CE "                        D         CE C
    B     "                   D       CE
7       A B           /           D        CE
    C B       "           C /               D      CE
CE           C       F                           D
                                        CE C
' C       CE              ) E     %                         A     CE
% / C EB B" C               B     6BC                    = BA     1F CE C
    E EB B" C                 F BCA CE                   )     1F CE C
          ( " C           7     E       A CE             .7 E A EB B" C CE
%B B" EB B" C             8     B      CE                6B          CE
        EB B" C           8 / C EB B" D             CE       B A"        CE
       EB B" C                      E      CE            (    "            CE
     D         %C E A C     C          CE                          DB E
6B C     CE                        F      EB B" C        )      B       CE
&"      CE                E          CE                   )6         " 1F CE C
L FCB C CE                8      B      EB B" C
  BCD EB B" C             ) E          CB" E      C
7 BB A "                  & B       EB B" C
      C CE                  BC        CE
B A / EB B" C             )C 6 :        CE
6           CE            BB B C CE
D      B
 CBD / C         !FB    !   CE   !QBEB!   D!B AC A!   C
E C
      >E
  ]
  G>
      E       DB B" C
  ;       9
      X
1F   CE "   D   CE C
& " B
A D
" B
   5 A                       D         CE CN %7)
         K BAF          Z "C            DY CE C
              D    ?                   ? >< G     BA   A G        DY   CE C
   &       C
         K BAF    " B Z "C     0? ,2

)!% / CEB B" C CE * ? , F           D    A
7!         ( " C * ? ,         CE     B      D     AC A AC A        ? .E
7!         ( " C * ? ,      )B B              B R    )B B         E %     F RB   C B      R
    C B 8BD R        / C    R
7! BC EB B" C CE * ? , 6 A "               BC BF B E
7!B     CE * ? , B     CE  C "         8 D    / A      /      C         C
7!    E EB B" C* ? ,      " B " A ` B R         D R    ! ?      R Y.        R     R ! !       BER !
7!         ( " C * ? ,      E     B" BB " B " A B
7!         ( " C * ? ,        B 5 C/BCA " B " A B
7!         ( " C * ? ,      )B B              B R    )B B         E %     F RC   C B      R D&
7!         ( " C * ? ,      )B B              B R    )B B         E %     F RC   C B      R D&
)!      C "* ? , EB C7 B B        C     E   B" / B R
7!    E EB B" C* ? , BC C B AC A C            D A B C FC BA B
   D B AC A C E A C A / BA ! ) / BA(         E C AR        AR      " A R`   >$    $       a
7!(    E C     D* ? , 8 C    E C    "
B!B A /EB B" C* ? ,        C 4 D          : C A


                                                                                          <
A D
  CC      C    "   CE
    CB   5 " C
 B       F
 B
 B E
 B BCD
 B / A"
 B A
 FB

 /
 / A /

).E% 15 '(L7 '       CB 5 " C
X &B C : ;?F;
   4R         $   R* $ ,$ 4 R* <G $ G ,$   A 6 A "R $      A )   C "R $ EB AB
 _
    BD R D B AC A B        C! D B AC A B     C &B       C
        R : ; <G$ A     R?
   ^ BAR $ BEB BF R $ #      AR _ C B  EB R           $ . R $ A     R?$ B R
     CDB R $ ^<G :G <G _ ^<G :G <G _$ C 4 &    R : $ A# # D R> A>?



                                                                  >
B           "                   D                CE
.         "                       D   CE
': 8                      B        EB B" C 1FQ                C        C
        C "           R       : 81 757       718Y '(L7 '-
 8            B    EB B" C D8            B    EB B" C R *8         B       EB B" C, 
 "                D CE * ,-

%C        BC                  C
    B                         FQ
 D8               B       EB B" C        *='&&1Y7)$       B       ,-




                                                                           ?
< 7              A B             /             D        CE
C                1 %         C         $
C
    7D       C       '           B A       B   D    A
    .        C E C       "         C "
         7DB" :
         (B    B
         &B :



6        B       $               N A       D   AB   /        C
                                                        A
<                   E    EB B" C
    BC       /       E       $       CE
5                    %C E A C
7        FC BA B             "
11E BAQ DB                   B
         B       8       (           A "
% CD
    B    DB B" D
&            DB B" D
                                                G
':    BC   "   /B   C D &B      C
            *&B    C,
      BC      E * E QBEB,
            D
        E EB B" C CE
      BC L BT " *%C     QBEB,
       E
     T "


                                    ;
<    %B        B" EB B" C

<> 9
7       B B       ! C D EB
% CD
7         C             *B    7   (   E C QBEB,
    B    AF         E   EB B" C
<      B A / EB B" C
EB       C BA
B A / DB             B
BB   B       C B A       "
1C   B
5
&B   C "
7        E    DB B" D
<< 8           B   EB B" C
    B
8       B
        A   B FB   *   8   B   %B   C QBEB,
< > % / C EB B" C
BB


6C "
&
< ? 8 / C EB B" D                      CE
    B        0   A2 !     D!   A
7       CB         " CB
         C "
)8




                                   <
<A E        CE
E       !. D
5 CDB
. 6 DB         CB"
166




                          >
<G &         B        EB B" C
EB B"        B        C EA C
" 6      %C E A C*,
%C : D     B C
&B       /       B




                                     ?
<;         B       6BC EB B" C
': B A !      B
7     E F
( E B      B FB
    B FB     C        B     DB B" C




                                      A
<        6B   EB B" C
' BF   ! A BF
 CB    C DB B" D
FB     8 /*,




                           G
>         C B                  "        C /                                     D
                                              CE
 AA           C       A
CBD / C !FB                   !   CE       !QBEB!       D!B AC A!          CE C!
=BE                           D        CE C QBEB             XC "           C      CE
)             BCA/BC                  %7   CB
':                C       "
        CBD / C !FB               !    C !QBEB!B AC A!            !^     CE C_ B A
    B          B E 0AC E C2                  A          C    " F87
7D        D           C                      B      C        CB        AC E C
    C B       B B                 B    B                CE
EB            A           C B              / )9
                                                                                   ;
>         1         C             CE          QBEB
package com.android.server;

import   android.content.Context;
import   android.os.Handler;
import   android.os.IOpersysService;
import   android.os.Looper;
import   android.os.Message;
import   android.os.Process;
import   android.util.Log;

public class OpersysService extends IOpersysService.Stub {
    private static final String TAG = "OpersysService";
    private OpersysWorkerThread mWorker;
    private OpersysWorkerHandler mHandler;
    private Context mContext;

   public OpersysService(Context context) {
       super();
       mContext = context;
       mWorker = new OpersysWorkerThread("OpersysServiceWorker");
       mWorker.start();
       Log.i(TAG, "Spawned worker thread");
   }

   public void setValue(int val) {
       Log.i(TAG, "setValue " + val);
       Message msg = Message.obtain();
       msg.what = OpersysWorkerHandler.MESSAGE_SET;
       msg.arg1 = val;
       mHandler.sendMessage(msg);
   }
private class OpersysWorkerThread extends Thread{
    public OpersysWorkerThread(String name) {
        super(name);
    }

    public void run() {
        Looper.prepare();
        mHandler = new OpersysWorkerHandler();
        Looper.loop();
        }
    }

    private class OpersysWorkerHandler extends Handler {
    private static final int MESSAGE_SET = 0;

    @Override
    public void handleMessage(Message msg) {
        try {
        if (msg.what == MESSAGE_SET) {
            Log.i(TAG, "set message received: " + msg.arg1);
            }
        }
        catch (Exception e) {
        // Log, don't crash!
        Log.e(TAG, "Exception in OpersysWorkerHandler.handleMessage:", e);
            }
        }
    }
}
>    71   C      CE      BA

package android.os;
interface IOpersysService {
/**
* {@hide}
*/
void setValue(int val);
}
>    CBD / C          !FB   !   AC A D




    C !QBEB!B AC A!   !7% / CEB B" C B A 
    C !QBEB!B AC A!   !71 C     CE    BA 
    C !QBEB!B AC A!   !7( D    B FB B A
><                      D         CE C QBEB

                           A E     B   F        : 1%'( 3 Y '(L7 '




       try {
          Slog.i(TAG, "Opersys Service");
          ServiceManager.addService(“opersys”, new OpersysService(context));
      } catch (Throwable e) {
          Slog.e(TAG, "Failure starting OpersysService Service", e);
      }
...




                                                             <
>> =                      CE C QBEB
package com.opersys.helloserver;

import   android.app.Activity;
import   android.os.Bundle;
import   android.os.ServiceManager;
import   android.os.IOpersysService;
import   android.util.Log;

public class HelloServer extends Activity {
    private static final String DTAG = "HelloServer";

   /** Called when the activity is first created. */
   @Override
   public void onCreate(Bundle savedInstanceState) {
       super.onCreate(savedInstanceState);
       setContentView(R.layout.main);

        IOpersysService om =
IOpersysService.Stub.asInterface(ServiceManager.getService("opersys"));
        try {
        Log.d(DTAG, "Going to call service");
        om.setValue(20);
        Log.d(DTAG, "Service called succesfully");
        }
        catch (Exception e) {
        Log.d(DTAG, "FAILED to call service");
        e.printStackTrace();
        }
    }                                                               >
}
#       1   E!   !BA
                              ! CBD / C !FB     !   C !


                              ! CBD / C   !FB   !   CE    !QBEB!
 1 % C EA A
      &
                              ! CBD / C !FB     !   CE    !Q !


                              ! BCA/BC ! F BCA/BC !

                              !A E !^E 8.5 _!^)'L7 '_
EB        C EA A              ! A ! D B C!
EB
                              9 C    CD A
EB        C EA A
     C!


                                          ?
^B           _! BCA/BC ! F BCA/BC !           A ! BCA/BC
     "
         "
                C
^B           _! BCA/BC !C !          A !        !
     C
':BD                    ^B   _!A E     ! BD   "! C    !
         FB A
         F BD CB
         F "
         F          C
.            " F87       B
                                                           A
B             F87
public class HelloJni extends Activity
{
    /** Called when the activity is first created. */
    @Override
    public void onCreate(Bundle savedInstanceState)
    {
        super.onCreate(savedInstanceState);

          /* Create a TextView and set its content.
           * the text is retrieved by calling a native
           * function.
           */
          TextView tv = new TextView(this);
          tv.setText( stringFromJNI() + " " + pid() );
          setContentView(tv);
      }

      /* A native method that is implemented by the
       * 'hello-jni' native library, which is packaged
       * with this application.
       */
      public native String stringFromJNI();
...
      /* this is used to load the 'hello-jni' library on application
       * startup. The library has already been unpacked into
       * /data/data/com.example.HelloJni/lib/libhello-jni.so at
       * installation time by the package manager.
       */
      static {
          System.loadLibrary("hello-jni");
      }
}


                                                                       G
F87
jstring
Java_com_example_hellojni_HelloJni_stringFromJNI( JNIEnv* env,
                                                  jobject thiz )
{
    return (*env)->NewStringUTF(env, "Hello from JNI !");
}




                                                    ;
AB 2   1A D
&   B      B A   D
B AC A [
        D 4B
&       B             B A               D
^B       _! CBD / C     !FB
     ! DA        RS B E DA B A AB D
     ! C         RS B AC A [ B A D B AC A [
     !AB B       RS 5      B A      A
     !"CB        RS ) O ( A C C
     !     A     RS 0 2      A
     !       C   RS      C          C
     ! F         RS 0 2 FCBC
     ! B         RS & B        C EA C
     !D A B      RS B" C " $ A           $
     ! B E       RS 8B E      A    C D CBD / C           D
     ! F :       RS 6           F :
     !     "     RS C& FCBC B A QBEB A
     ! B B"      RS     / C B B" * B              6BC,
     ! CE        RS        D CE C
     !           RS %       C B A             B
     !           RS     / C           *BB $ B A $ ,
     !E          RS ( % O 7%        CB
     !E          RS L%8          B
     !/          RS B DB B" C$ D           C$
B AC A [



accessibilityservice   content    hardware             pim          speech
accounts               database   inputmethodservice   preference   test
annotation             ddm        net                  provider     text
app                    debug      nfc                  security     util
appwidget              emoji      os                   server       view
bluetooth              gesture    service              webkit       widget
D 4B
':          A " %7
6            C
    B       FBC
8 / C
%C      BA A B
6C /         CF   DBC
'DB          C EA C     D 4B
        D
':       A " %7 M                D        CE
CBD / C       !FB    !   C !QBEB!B AC A!
 B    !       : 7D   QBEB
          !      : QBEB
     !1   C   EB B" C QBEB




                                           <
B      !                : 7D      QBEB
...
import android.os.IOpersysService;
import android.os.OpersysManager;
...
      private DownloadManager mDownloadManager = null;
      private NfcManager mNfcManager = null;
      private OpersysManager mOpersysManager = null;
...
              return getDownloadManager();
         } else if (NFC_SERVICE.equals(name)) {
              return getNfcManager();
         } else if (OPERSYS_SERVICE.equals(name)) {
              return getOpersysManager();
         }
...

                                                          >
private OpersysManager getOpersysManager() {
    synchronized (mSync) {
        if (mOpersysManager == null) {
            IBinder b = ServiceManager.getService(OPERSYS_SERVICE);
            IOpersysService service = IOpersysService.Stub.asInterface(b);
            mOpersysManager = new OpersysManager(service);
        }
    }
    return mOpersysManager;
}




                                                       ?
!          : QBEB
...
      /**
       * Use with {@link #getSystemService} to retrieve a
       * {@link android.nfc.NfcManager} for using NFC.
       *
       * @see #getSystemService
       */
      public static final String NFC_SERVICE = "nfc";

      /** The Opersys service **/
      public static final String OPERSYS_SERVICE = "opersys";
...




                                                      A
!1            C      EB B" C QBEB
package android.os;

import android.os.IOpersysService

public class OpersysManager
{
    public void setValue(int value)
    {
        try {
            mService.setValue(value);
        } catch (RemoteException e) {
        }
    }

    public OpersysManager(IOpersysService service)
    {
        mService = service;
    }

    IOpersysService mService;
}

                                                      G
6                 C
    C B             :<G         DB"
7       B DB" DB"
    K   A B     "          B DB" DB"

        E C DB"                 C           CDB
    K     E C     C       Q "       C           C

        E C DB"                 >?>                 CDB
    K C"F >?> V       C        CS       C           >?>

BC        DB"               B
    K B F       B          B                C       >?>


                                                              ;
B          FBC
&    B
    CBD / C   !FB   ! B   B"   !       D.7! C !   D!B AC A!       D ! B    FBC

&         C
    D    CE         7      * ,
) BF                 /
    D    CE         7      L F          *0^7 18Y8 E'_b$ B             ,-




                                                              <
< 8 / C
&    B
    C FB           B
          CBD / C        !FB    !    C !C        !C     !:D !B     :D
    ) E            B
          %(1).   Y 1%3Y57&'   RE   A C!B D !     !B          :D   D!   !B   :D

    )      BD
                  D!   !B               :D
5 CDB
     VB      BCC CRb E F . b
            D Rb      b
            D Rb ? b
            B Rb /B E          C BD Db
                CRb     b
              CE CRb[b
             B / CARb        b
             C : Rb ? >> ?> > b
              C RbG G b
            DD Rb         !! ? >> A< G<!    CE        !DD b
     !S

                                                                                  <
> %C         BA A B
 F A! BC" ! C A
%(1). Y% 9 C' R 
  F      B      
    D B AC A      B    C EA C
    D B AC A      B    C E A C :D 
    C 
    C Q     
   C B Y      YAD CB 
  AB E ED 
  A :A    


                                      <
? 6C /         CF        DBC
  B B"    !B   !6C /   C!C   !EB     ! C " :D
VH 6   DBC     S
V C " BCCB BD RbF    DBC bS
  V DSC " V! DS
  V DS     !!/// " "     D!V! DS
  V DS3B     HV! DS
  V DS     !!/// B      D!V! DS
  V DSE 8V! DS
  V DS     !!/// D     D!V! DS
  V DSE      B V! DS
  V DS     !!/// D   B     D!V! DS



                                      <
A 'DB                          C EA C                          D 4B
  B B"     !B       !'DB !C   !:D ! C E A C :D
VH CDB EBC B      S
  V C E A C ARb"DB b BF RbCDB b A DB Rb"DB    DbS
    V     D " C Rb DB X X !! DB "DB    Db   C BD RbK DB b!S
    V " " C Rb D X X !! D "DB         Db    C BD RbK DB b!S
  V! C E A CS
  V C E A C ARb" " DB b BF RbC " EB b A DB Rb" " DB         DbS
    V     D " C Rb DB X X !! DB " " DB     Db    C BD RbK DB b!S
    V " " C Rb D X X !! D " " DB           Db    C BD RbK DB b!S
  V! C E A CS

  VH    DD      .    C EA C   S

  V C E A C ARbB Db BF    Rb 7Eb A DB RbB D DbS
    V     D " C Rb DB     !! DB B D Db BF Rb7E %b    C BD RbK DB b!S
    V " " C Rb D         !! D B D D >GAb     C BD RbK DB b!S
  V! C E A CS
  V C E A C ARbB b BF    Rb 1&b A DB RbB    DbS
    V     D " C Rb DB     !! DB B   Db BF Rb7E %b    C BD RbK DB b!S
    V " " C Rb D         !! D B    D >GAb    C BD RbK DB b!S
  V! C E A CS


                                                                       <<
G          D

CBD / C !FB   !       C !C   !C   !EB   !        :D




                                            <>
E!A       3AA' F B E       4 " B!E
(B      B
 )9 "       CB
8)9 "       CB
 C B    "B C     A E     B




                              <?
(B            B
)9
 %C E A "          C   C B BD C : C B A E                    C
 B                C D A A!   D AC A %7
8)9
  BD B       )9 CB      B
      D C         A E         B
                                                        CA
      BE A BE "             B F BC         B   C D           BC
         C        F   A BCBD      C      A   C B
        B    ':           F           BA " F


                                                   <A
)9 "               CB
6 A "                      )9
    K F A!        E
    K         A        "
    K DB      A

7       %7 D A         A$ A         F       C DB
    K DB          AB   B

&       B         ^B       _!   !       !   : :G?! A !
.        "B                D )9
    '             SB A / S%C        C         S    AC A S2 )9 &   B   2
    '        SB A / Sb AC A )9 B A L) EB B" Cb
    Sb7     B A %B B" b Sb. AB   b
                                                             <G
8)9 "                CB
6 A
K A A !F               A!
K :           C       8)(17)Y8)9Y(11 R^B              _! A
K !DB             C     B
K !DB             C     B
7E%1(             8 B (878C HH

          C             A        "     CB B 8)9 C B   B   B"   C D   CB
 C                / "                B CD    : :G?

      C                 '@ ('E'&3 &18C B A DB B    'L'( & =1.(                 BA B   C
DB       7                B  A  B     $   B C BA A  !)'L'&1%E'8                @
 B    C EA               C         / A     B D C B

 C                C         /B        A   B ^ !8_

                                                                          <;
<     C B        "B C        A E         B
  AEE!AA'0        C     C
 EB BF B
     !! D C B"      C"! C Q     ! C
) / BA $ B     $F A $       B $
    D C      5
E         " FB    A
      C       F $" F B A " F
      C     (E$ 6 B       $ E7% $ % / C% $ =$ c
5B C /    DB      B   A
                                     >
E            DB     C          / " BC   B   A
.F                CA C        C       "
    "B/
        :
    B        DB
     F
     E
     F        C   >A E
.        0    A B       "   B 2   "

                                        >
) /      BA B A : CB        K`%(F(11 a!F   A
      " C   C
$ cd crosstool-ng-1.10.0/
$ ./configure

6   AB A        B    C        "
$ make
$ make install

      " C   C
$ cd ${PRJROOT}/build-tools
$ ct-ng menuconfig
                                     >
Options:
    %B     S%C    :AC        C     K`%('57@a!K`   Y   (C' a
    BC"               SBC           C    / C
    1 S BC"       1          :
         FCBC S   FCBC       " F
         FCBC S': CB B"           .Y51( 753Y 1.( '
    ) F " B               "AF O    CB
6    A                B
$ ct-ng build

                                                  >
A               !B B'B! 3 E! ) B!
 AC A            D B F           %C "CBD
       C             A       AC A       B
      D B F              )          )        D     * )), M %
      D B F                         *        ,ME        B   D
'B             AC A E C             B        /     )) O


 %BC            1 %
 (         C D               ". 6 E C             B B       AA E
 6B        A     F.
 (         EBC               B              BC"
 (                   )6
 %C E A          C       C   F F B B 4 A B A! C                 FB   C    "
                                                                     ><
>>
(           C
        4                   B      " @E&        B A   C
                            UB AC A         D
6       A "
    K F A!          E
    K DB

&B                  "
    K A         !       !       : :G?!F !
    K !
    K       Y       S
    K       Y       S


                                                          >?
.     "
K     Y        S            B
&        B         *G           B,
    " B C
(
LE
% C CDB
       C
  AC A
FBEB

K !       BC            B

                                     >A
C B     E C A
  " B C
%B     CD %7
)B E    LE
%B     CD )B B E A
%B     CD 7
%B     CD % CD
%B     CD (      C


                     >G
B


BC D B" D   CU   C   D




                     >;
/ A" D
  D " C B A             B     C DC " N
  AC A 0) E C A 2 B A E     C B AC A D
A CF A A C          B




                               ?

Embedded Android Workshop

  • 1.
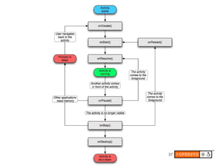
    AB CA DEFA B A B F A D B F A
  • 2.
    A BC DBA BEB BF A CB C B E DD ) E C A B A! C D4 AF BC CD BC C !! C B E DD C"! !F B! ! CF C # C D B AD $ %&' ' (' ) A D C DB B B * A + ,$ E C " BC C B " - A " " , . " C CA D D B C F / 01C " B B 2 .(& DD A B A C B " C B A F / C" / C B C CB 3 BC C 0) E C A B A! C D4 AF 2 B C" B 3 BC 51(67)'8 C D " A B 0 F 2 A B C B * , C" $1 C A C B AF 9BC D 3B" D C 1C " B B /// C D! DD !A
  • 3.
    F C 7 C A A& : CB ;;; 1C " B A A B AC B * C !C B , CB "$ D ) E$ "$
  • 4.
    F AC A = " 5B D E " B <
  • 5.
    !A !BA !A AB 6B = C ' D & "B CBD / C %B CD B A BCA/BC C # C D ) E D >
  • 6.
  • 7.
    5 B C B CBD / C BF " C B AC B D D )B E E C B DB D4 A CD F A E 7 "CB A FC / C FB A C B F9 " 1 D 4 A "CB / C AF B D ) "CB FCBC - ) "CB FB A 1 C& ' B * BCA/BC B CB B, D& C C C A AB B CB" E AB C C DD B A $ E A $B A DB" CDB *E%'C<$ = ?<$ E% $ $ E($ F%C$ %8C$ C75, C E * BCA/BC A A , 6 $ ')C'$ C$ B A B 5 * BCA/BC A A , BD CB$ C% $ D B $B AB C D C * BCA/BC A A , ( A E D EC D A "BA E D B C$ C A F "" "$ D D C B A C CDB C "$ B A B " C ' 7)' A
  • 8.
    .@ 6C / C % 8 C 0B 2 EB =1E' ' ( = 6 9 E'8. D A B / C B B ! BD B " G
  • 9.
    & 'B D( E + !B"B! &% D( & 'B D( E + E + & 'B D( &#A ( &% D( E + E + E + #A $ % D ;
  • 10.
    8 " C *8 DB *, HIHI, . B A / C . : %7! DB DB /B %C B AB / F A B CB A D A E CD A B CA " .7 A CD A B A C D B 0FCB 2 BC B A$ E C 6 BE C C A B A /D D C A
  • 11.
    = C C" 6C B A &BCC %B" BC A " A DBC A DBC "CB " / F$ 7E$ DB $ A /B DBA F )B " C $ A AF A ( F * '1, 6C !%B" D ( F B B CA B "BE A J A E D C " /B A B BC " A < ) / "$ A /B J DB "K )B " C F BCA A A A C B ( F ( F C AK BC A AC A BC A " CL C B 1 D F B A B CD > F C F " F C " C A A D , A 8 E DF C 1 =B A B B AB "/ AC A
  • 12.
    G AC A C B A ; 5 F AC A ; C AC A >! B ; AC A ?!) ; 1 AC A ! !' BC EB AC A ! 5C ) AC A ! C " CFC BA FB AC A != DF M BF D4 A M EB AC A M. 6 C M8 E AC A < !7 C BD B A/ M D C" C " CFC BA B A = DF
  • 13.
    ' D > B EB C AB > B *E > C N B C , ! / DBC A .
  • 14.
    B N B "I & BA " 7% C " D A C DB B C C (E$ 7 $ 5C B $ 7$ D B DD$ 8L7)7 $ =B A DB B C C E C B$ BD "$ = $ &C$ 'C $ BF DB B C C E C B$ BD "$ C $ )'&&$ . $ B C A E 8 $F 6B DDB A % B CD$ C AC A EBC $ DB4 C $L $ 6O8 8119 $ <
  • 15.
    1 =B A B 0 B "C G " B A D F D B / BE D " C B CB EB D F B A C D C BC C$ : E $B A F C D F : C " C / BE A E A AC AP$ C D $ $B A C D F B CD 2 . BC / B 1= A C/ B F $ B $ D DF C A C E 8 B C"B 4B / F BCA D DF C $ B $ Q B 0 B 2 C " N AC A BD BC BA B F A " A" A E$ B B" B " 1= BC" B E ! BF D C A E F 1 CB C C $ E F $ L AB $8 ) D $ =B A EB B C C = $E C B$ &C$ BD "$ 'C $ D A C D B (E$ 5C B $7 $ 8L7)7 $ D B DD$ 7$ /BC D B C " $ DD C B 4B D B >
  • 16.
    < & "B5CBD / C A B A 6CB A " C " N / AC A C B E C 1CB E C " ?
  • 17.
    < A %BC 9 C AC A 1 C %C Q * 1 %, 9 C A BE B B AE C RS C%& C # C D C " DB B A C B B AC A " C C" 1 % A AC E C ?D 1 B 1 % FCB B B AC A " C C" EB B" A F 0C 2 $B E CB 0" 2 = DF * , A C # C B " C " / B N C A AD A C C D " F BC )9 B A " = DF B C A E $ A " 6O8N 8 A
  • 18.
    < A & 9 C C8. C CB % F & *B B C%&, 1 % E B & *B B &, =BE " C%& C C B /B B A " " B / C%& B A &C%& BC DB 6 T B A )6. D D 6 ) 6 B A F : 0 : C B !2 A C C B B D : A FB" $ C%& EB F A CBF BAA C%&!&C%& D 6 6 : F ! " F !" F G
  • 19.
    < 6CB A " . AC A ( F L C D & : " AC A & " * 8 ) ( 1 7 ) /! B , B F A AC A D B B F A AC A 1 B 8BD A C C 0 C AC A2 E C C # C B C EB AC A E B" " / A / AF B" C 0 AC A B 2 D B C " ))! E E A 0B C EB 2 ;
  • 20.
    << C " N / AC A 1 %B AC A EBC 3 F EB B A 8BE "B CDB L EB ( # C ! )) D B " A B"C D /! C " 7 # C B AC A BC C U" " D
  • 21.
    <> C B E 0 C 2 C BC B C BA F AC A EBC DB4 C L 6O8 8119 8 " C A " C D BE " C /
  • 22.
    < ? 1CB E C " 5 A " %B C " D ?$ >$<<A- ?$ ; $<A?- >$;??$A - A$< ?$A - (' G$ <- ?$; $ >- B A ?$ ? $> C" C " D AC A A B 1CB FBEB FCBC C FLE B C A AC A C B =BCD B A )B E BA 7 1 F C $ 76E B =BCD Q / C 1CB N 1 F)9$ BE " C Q CB B C B A 7 EB $ Q A" CA C BD C D B A C C BC C C C D AC A G
  • 23.
    > %B CD B A =BCA/BC C # C D 7 C AC A C & : C C C & :$ B C AC A 9 / BE F DBA / C (E :G? E7% C= % B C A E BB C $ D C /BE E $ BC D $
  • 24.
    > D B ) ) D /BC E. CD 1 % B %B B" " D B F C 0B 2 E D AB D B F A A C $ A C $C CA "$ ) E C D B F BAF$ AAD $ E =BCA/BC D B F ) B B A CCB 7 ) E )B B E BD CB E D C B A CB" . 6 % C CDB D B F C E A D B F /BC D B F " . AB BF /BC E. A D B D AB <
  • 25.
    > D B F >
  • 26.
    ? ) E D ( # C D A E B AC C A F "" " ?
  • 27.
    ? ( # C D A E D B A A F "" " B A / ! EB ! & :/ C B F)9 ' /! ) " =" C DD A A C B A E *), %B CD A E D C8. C A E B F C A F "" C D C B C A
  • 28.
    ? A E B AC C )9 B AC A M DB B" L) B A )9 D B F A CM C B " B B B" A: M E C " QBC A : BAF M A F " FC A" 'D B C M D'E. FB A (E D B C . 9LE C :G? BA 8)9 C8. B C B E F BC ) D B A E C B AC A D G
  • 29.
  • 31.
    ? A F "" " BAF AAD D C C CB E / " B ' "CB * ) " ,
  • 32.
    A !E ! 'E AC A ; )B E 5CBD / C 7 C F87 8B E ) E D D CE C < 1E CB C C B " CE > D BC E EB B" C ? & :9 C <6 A C A =BCA/BC C > 1 % G 8B E . C B
  • 33.
    AC A D 7 D EB %C B A C BA ( D C A C B
  • 34.
    D R8 D B D CB B C BC B DB" B BC A / E CB BC A A 'C" 8 C $ H $ B A HDB *, D E CE 6C BA B ( E C %C E A C <
  • 35.
    7 7 RB C D B" /! C /! A " B A BC" & B D C . : " B$F /! C # C A BC" 7 0 B BA2 A 7 1FQ 7 5 C A EB >
  • 36.
    D DB DB" B BC ! ! C ' C DF BE C C A B A /D D C D C "" C & B FB / C EB 'C" E DB B" D & D D BC D C D : DB B" B C ?
  • 37.
  • 38.
    < EB 7 CD D BF B J D @E& CDB /B B A AC AEB :D E R VB E S B CE RV CE S B 6C BA B ( E C B R VC E CS ) BD R : C " C( E C*, %C E A C R V C E A CS B G
  • 39.
    > %C B A C BA %C ) B B B FB B B D BC A DB C C BA VB E SWV CE SWVC SWV C E A CS BE C B CF E CC A A B ) 81 C CD F "! " CB DB C C BA B/ C BA BA %C CD B !C BC B DJ A C C C E DB B" D & C BA C B " C " BC FBEB C BA 1FQ AC A %7 C E A C BA C B & C CC "BD B" / B C BA =B A C C C "D B" =B A C C BA C " B C BA / B D B" ;
  • 40.
    ? ( D C A C B AC A (% R6 A CD B D 8 L 7% A C C C B B" 6 A C B / E B $ AB 7 BA D A CB "7 CB ) &B " B" *7)&, 7)& A BA " CB FBEB CB A <
  • 41.
    5CBD / C7 C A .7 )B B CB" C !% CD B AD D C CCB A B A LA & B B A EB 6 85 <
  • 42.
    .7 'E C " FB A CBC L / B A L /CC *B , ) BC A @E& C A BD B C " FBEB .7 D B A" 'E B A C E )B " 8 B <
  • 43.
    )B B CB" BC A C C %C EB CD E B C EB 7 C B CB" %C EB AB B A E D D C ': C B CB" % F AB B BC A : C B A E * ), D& )6 %C EB )6 8 / C B F FB A CB" *(' , <
  • 44.
    C !% CD E C C AB C E .7)$ C7) % CD C C C % C C CB % C .(7 B B BC B AF : A CD C # C A 0 : 2 B AF : ) "CB B FB A C B . C C D CD D F A BC A B B <<
  • 45.
    8B E AE D B B B B A B A C "B A B " 8)9 . " 8)9 7D D " B E B <>
  • 46.
    B B B B A B A . C % C " : "F A A AC A ) E " D4 A B E B $ B C "BD " %C E A B AF A " CB B E A FCBC C D ! XX BB DF A B E F B BF * C/BCA D B F , B E F ) D B $ BD B A CB ' BF B " B E A C D FBEB " F87 7D D " B E B * , ) N B / D CBA B & :!. : B B <?
  • 47.
    C "B A B " 8)9 B BJ 8)9I ) E D BF B E %7 D BA C ) D B 7E%1( 8 BD C " 8)9 !!A E C B AC A D! A ! A ! A : D %C C # B A / $ EB C& : D )9 DB *C8.J , B A B/ 5 CB A / $ "/ A C " C 8)9 EB C C C # BC B A ) / BA B A B 8)9 <A
  • 48.
    . " 8)9 %B B E A A CV C Q S!Q ! C B V C Q S!Q ! AC A D A CF B E A 8)9 1 B C B V C Q S!Q ! B D C A CF "/ B E C BC C # C A F B <6 A B E A AV C Q S V A S! A F A > D B / )9 8B E A / F BC A F B <G
  • 49.
    < 7D D " B E B AC A B A 8B E DB B" D C / : A A B A )B E LE B F87 B FBEB &D A %7 E DB B" D 7 E B A C B A / DB B" D )C B B EB C CB E B A 0B AC A B 8B E E 2 <;
  • 50.
    < 1E CB C C '& >
  • 51.
    < 1E CB C C AC A >
  • 52.
    > D BC 6 BA C 9 C 7 T " D CE C E EB B" C &B C *= D , >
  • 53.
    > 6 BA C B !F BF !F BA C DF BA C C AC A . 6 FB A 7D D 0B F 2 C C AEB0B F 2 B !F BF !C E C .7 FB AC E C F C "CBD A C " DB" # B F . B DB B C C EBC B >
  • 54.
    5B B 0x000003860000-0x000003900000 : "misc" 0x000003900000-0x000003e00000 : "recovery" 0x000003e00000-0x000004300000 : "boot" 9 C 0x000004300000-0x00000c300000 : "system" ! D 0x00000c300000-0x0000183c0000 : "userdata" !AB B 0x0000183c0000-0x00001dd20000 : "cache" ! B 0x00001dd20000-0x00001df20000 : "kpanic" 0x00001df20000-0x00001df60000 : "dinfo" 0x00001df60000-0x00001dfc0000 : "setupdata" 0x00001dfc0000-0x00001e040000 : "splash1" 0x000000300000-0x000001680000 : "modem" 5C D C&# A ' ><
  • 55.
    > 9 C 'BC BC A E C BCA/BC A A 7 B 4 EC D C C " A F D BC C A A BC Y C *, 7 B 4 " E C F D E C D BC C >>
  • 56.
    > AC A 7 1 $ BC $B AC ! C C B D B AD D D CD 11E BAQ D C C BC AB D BAFA CE DB B" C *F A C : DB B" C, E A A C A B Y C @4 " *T " , D A B CE C >?
  • 57.
    >< T " $ 7 B Y C @4 " *T " , CBD / C !FB ! DA !B Y C !B YDB C D BC *0 D B AC A C B T " 2$ CBD / C !FB ! C !Q ! AC A( D BC LE*, B T " N DB *, CBD / C !FB ! C !QBEB! D!B AC A! C B! !T " 7 QBEB >A
  • 58.
    C BA B *, BC D CE C*, DB" B D CE CN C *, CBD / C !FB ! CE !QBEB! D!B AC A! CE C ! D CE C QBEB BC '' D CE !DB B" C BC E EB B" C A7 'C1(3Y=1E' &B C >G
  • 59.
    ? & :9 C >;
  • 60.
    ? AC A D BB /D D B A C 6 A C B D DM D BC A E D C ( E & "" C ?
  • 61.
    A =BCA/BC C 6 6 T C " ) 6. 7% * BE A C%& BD B D , C% EB B C C C E A A F" B / BY B ) B A CBD F C AC E C *!A E! F , 9 DB B A 9 F BCA A E *!A E! E , &" EB B C C C E A A F " 6B " 9 F BCA 6 6B C 8 B A EB B C C C E A A FB A * A & A C B B B B CB A C C "" A , BD CB EB B C C C E A A F BD CB * A L<& C AC E C A C B B CB A C "" A , % / C EB B" D 0BB 2 C B C EB B C C C EA A F C C D C EB" 5 A 1C B C C &" %C C D CB C %C : D (BA &B C 7 C B EB B C C C E A A FC V D B BD S V(7& E C S ?
  • 62.
    G 8B E. C B EB !AB B RS . C AB B ! D RS D D A !A E ! C ! ! F !D ! B ' ?
  • 63.
    &F 6 $ D& $ &$ 1 C&Z' $ 8 % : D A % C BA C$ L 7% F : )B D CE DB B" C$ E A$ C A$ A$ BAFA$ ?
  • 64.
    ; )B E FBEB R FBEB B " B" X FLE X F)9 F AC A FBEB R FBEB B " B" X )B E X B =BCD BC" / %. ( B E /( E 1 / /B B 6B C / C A 8 / B F7 ?<
  • 65.
    ; )B E N A : FLE D 0 B 2 )B E D 0 A :2 A : R B C A F 0A:2 . D C A A :R >[. D C A QBC ?>
  • 66.
    F87 M FBEB8B E 7 CB B "B C C B " B" $ B $ XX '# EB 8' N E . B" A B A B B E A C D R 8)9 BD A A AB CDEFD D E C BEB BF %)5 ??
  • 67.
    D CE C ' C CE ) E % A CE % / C EB B" C B 6BC = BA 1F CE C E EB B" C F BCA CE ) 1F CE C ( " C 7 E A CE .7 E A EB B" C CE %B B" EB B" C 8 B CE 6B CE EB B" C 8 / C EB B" D CE B A" CE EB B" C E CE ( " CE D %C E A C C CE DB E 6B C CE F EB B" C ) B CE &" CE E CE )6 " 1F CE C L FCB C CE 8 B EB B" C BCD EB B" C ) E CB" E C 7 BB A " & B EB B" C C CE BC CE B A / EB B" C )C 6 : CE 6 CE BB B C CE ?A
  • 68.
    B " D CE . " D CE ': 8 B EB B" C 1FQ C C C " R : 81 757 718Y '(L7 '- 8 B EB B" C D8 B EB B" C R *8 B EB B" C, " D CE * ,- %C BC C B FQ D8 B EB B" C *='&&1Y7)$ B ,- ?G
  • 69.
    E EB B" C BC / E $ CE 5 %C E A C 7 FC BA B " 11E BAQ DB B B 8 ( A " % CD B DB B" D & DB B" D ?;
  • 70.
    ': BC " /B C D &B C *&B C, BC E * E QBEB, D E EB B" C CE BC L BT " *%C QBEB, E T " A
  • 71.
    < 6 AC 1(6 ! 1E 7% )B B C " 0 BC 2 0 CB B 2 9 C C AD B D !A E!F A C ! C !F A C![ B AC A [ %7 A D CE C C " F A C A
  • 72.
  • 73.
    > 1 % ! B B" !B ! B B" ! C EA C ! B B" ! D A A " &B C B %C E A C &B 7E' BCD ED B ABC%C E A C 1 B 6 E B %C E A C % 7E' 6C / C %B B" 7 B C ) / BA%C E A C B B C %C )CD%C E A C B ABC %C E C " B %C E A C BD CB D BC 6 : E A B%C E A C C7 B C " %C E A C B A( CA C . C) BC %C E A C ) ( CA C 'DB CB C L )B C = E&L / C A
  • 74.
    AB * )A + A, ! B A B 6 A " 6 A D AA " /B B 7DB" . " BAF A<
  • 75.
    B A B & B !!B AC A " C C"! C 0C 2 K C !!A " " D!A !" " C !" C !C S ]!F !C K D A BX: ]!F !C 5 1 % EB C B B"" A C B C " CFC BA KC !!B AC A " " C D! B CD!DB F B AC A AYC KC A>
  • 76.
    F FCBC C B D F BF ( C F BA C F A 6 A D D B F AB E )B E LE A E D ) E D A E ) E B A D : C B : C B C Q AF 1 % CBD / C D CE $ B AC A [$ AC A C B A DA $ BCA/BC =BCA/BC C F F C B =BCD A 8)9 B B" AC A B $ C EA C $ C F %C F F BC A )9 D / C A B BC C DF AA A : B CD B BC AC A A?
  • 77.
    6 A " ( # C ?< F .F < %B B" C # C A K A B " B F A B F ?A E S B F F 4 F : " C " C S "XX F ? A E G? F4 A E F: A E S F A XX? F C > F C >A E S "XX D F % F : B / DF K A ! C! F ! F A XX ? ! C! F ! F A XX K A ! C! F ! F4 ! C! F ! F4 AA
  • 78.
    F A EC D K - F A! E K &B F A B A " /B " N "BD K DB Q " A C C B FC B F B D B C/ N A K D B CO AG
  • 79.
    D C F A! E C DDB A ) B * D C B , K : C . 'Y ='R . 0 2 C D 1 %C E EBC 3 N A B D FB B C B A /B C B D B C C D 1 %C K F A! E K K D B C A;
  • 80.
    < 6 A D 8 ( C E 0E A 2F A C A B A AC A D G
  • 81.
    > AA " /B B AA B B ^B _! B B" !B B ' C B B E C ' C Q B B" !B AA B B C CB AC A D C Q AA C Q %(1). Y% 9 C' ^B _!F A! BC" ! C A ! C D G
  • 82.
    ? 7DB" B AF A ^B _! ! 7DB" B ^B _! ! BC" ! C A !" C ! CBDA D" D D" CAB B # D D" 9 C C F !B AC A BCD! C ! C # D 'D B C E CC A C CA G
  • 83.
    A . " BAF B C ! CB /! C " 1 %$ A " D B C = K BAF BC" + ) D " " K BAF " B " ! C D BC" K BAF !AB B! B K BAF ! C ! " "4 G
  • 84.
    ') ' !BA C " !!B AC A " C C"! LB B !!/// C C" ' C /B NC C / A AC A C B C 8 C " A! EB B C B B AC A D G<
  • 85.
    . !B" AB /E 0) 5 D B 6 F : 7 8B E AB D % / C G>
  • 86.
    5 D B !B RS C CC D *) D B ! "C :, ! B RS B B BC !A RS D ! ! C !A F " !AB B RS AC AN 0!AB B2 D !A E RS ) E A ! RS D ! D! !D RS D CBC D ! C RS C !C RS A ! F RS E A B A BAFA ! A BCA RS ) BCA D ! RS ! D RS AC AN 0! D2 D !E A C RS D ! D!E A C G?
  • 87.
    ! D !B RS B B A !F RS 8B E F BC B A AB D ! RS " CB ! RS 5 ! CBD / C RS AC A CBD / C QBC ! F RS 8B E FCBC ! C RS E B C 0! C2 !:F RS 1 B !': CB F BC GA
  • 88.
    !AB B !B C RS 8( CB !B RS B B !B C EB RS %C AB !FB RS 5 C 6B EB B" C !AB E B RS )B E )'@ B !AB B RS AB B !A B RS &B B * X C BA , C 0A D B 2 ! B RS /C BF B !D RS E AB B */ $ E $ F $ , ! C C RS % C D C C * C $ B "$ , ! C RS C AC A AB B BEB BF ! D RS D AB B GG
  • 89.
    6 7 B !F 7 D ! D! F %C E A F FD FA F AXX F C BAYAF C G;
  • 90.
    F : 7 B ! D! C ! F : 7 D ! D!F ! F : %C E A B BCD AB " E D A DE / CA C A DA AA " C D A B AC BA C E CD A E BC D B A B CDA C D D AA A D AC / YD A C CDD A ED B / AD " " C BA C B F C C /B C D : "D C F C / ;
  • 91.
    < 7 7 B ! D! C ! 7 D ! ( ! C ! ^F BCA_ C ! E AC ! E A ^F BCA_ C ! D! ! ^F BCA_ ;
  • 92.
    > 8B EAB D CE DB B" C E A C A A BAFA B A ;
  • 93.
    > CE DB B" C 7 B ! CBD / C !FB ! DA ! CE DB B" C! 7 D ! D!F ! %C E A : DB B" D CF A C CE A : C C D ;
  • 94.
    > E A 7 B ! D!E A! 7 D ! D!F ! %C E A L D D C D CDB D AA E ;<
  • 95.
    > C A 7 B ! BCA/BC !C !D C ! 7 D ! D!F ! %C E A 0(BA 7 CB &B C2 BCA/BC ;>
  • 96.
    >< A 7 B ! D! A! 7 D ! D!F ! %C E A EB B" D B / C " 7 CB / 8 / C EB B" D CE ;?
  • 97.
    > > BAFA 7B ! D! C !BAF! 7 D ! F %C E A 7 CB / 0BAF2 DDB A ( D A F "" " B BF %B B" B ! B 0BAF 2 C A B ;A
  • 98.
    >? B A 7 B ! CBD / C !FB ! DA ! B A 7 D ! D!F ! %C E A %B B" B ! B B B AE C B 7 CB / %B B" EB B" C CE ;G
  • 99.
    ? % /C A D B A D CE " B ;;
  • 100.
    ) E! ) " CE C F D CE C 1F CE " D CE C B " D CE 7 A B / D CE C B " C / D CE
  • 101.
    CE C F D CE C ' C CE ) E % A CE % / C EB B" C B 6BC = BA 1F CE C E EB B" C F BCA CE ) 1F CE C ( " C 7 E A CE .7 E A EB B" C CE %B B" EB B" C 8 B CE 6B CE EB B" C 8 / C EB B" D CE B A" CE EB B" C E CE ( " CE D %C E A C C CE DB E 6B C CE F EB B" C ) B CE &" CE E CE )6 " 1F CE C L FCB C CE 8 B EB B" C BCD EB B" C ) E CB" E C 7 BB A " & B EB B" C C CE BC CE B A / EB B" C )C 6 : CE 6 CE BB B C CE
  • 102.
    D B CBD / C !FB ! CE !QBEB! D!B AC A! C E C >E ] G> E DB B" C ; 9 X
  • 103.
    1F CE " D CE C & " B A D
  • 104.
    " B 5 A D CE CN %7) K BAF Z "C DY CE C D ? ? >< G BA A G DY CE C & C K BAF " B Z "C 0? ,2 )!% / CEB B" C CE * ? , F D A 7! ( " C * ? , CE B D AC A AC A ? .E 7! ( " C * ? , )B B B R )B B E % F RB C B R C B 8BD R / C R 7! BC EB B" C CE * ? , 6 A " BC BF B E 7!B CE * ? , B CE C " 8 D / A / C C 7! E EB B" C* ? , " B " A ` B R D R ! ? R Y. R R ! ! BER ! 7! ( " C * ? , E B" BB " B " A B 7! ( " C * ? , B 5 C/BCA " B " A B 7! ( " C * ? , )B B B R )B B E % F RC C B R D& 7! ( " C * ? , )B B B R )B B E % F RC C B R D& )! C "* ? , EB C7 B B C E B" / B R 7! E EB B" C* ? , BC C B AC A C D A B C FC BA B D B AC A C E A C A / BA ! ) / BA( E C AR AR " A R` >$ $ a 7!( E C D* ? , 8 C E C " B!B A /EB B" C* ? , C 4 D : C A <
  • 105.
    A D CC C " CE CB 5 " C B F B B E B BCD B / A" B A FB / / A / ).E% 15 '(L7 ' CB 5 " C X &B C : ;?F; 4R $ R* $ ,$ 4 R* <G $ G ,$ A 6 A "R $ A ) C "R $ EB AB _ BD R D B AC A B C! D B AC A B C &B C R : ; <G$ A R? ^ BAR $ BEB BF R $ # AR _ C B EB R $ . R $ A R?$ B R CDB R $ ^<G :G <G _ ^<G :G <G _$ C 4 & R : $ A# # D R> A>? >
  • 106.
    B " D CE . " D CE ': 8 B EB B" C 1FQ C C C " R : 81 757 718Y '(L7 '- 8 B EB B" C D8 B EB B" C R *8 B EB B" C, " D CE * ,- %C BC C B FQ D8 B EB B" C *='&&1Y7)$ B ,- ?
  • 107.
    < 7 A B / D CE C 1 % C $ C 7D C ' B A B D A . C E C " C " 7DB" : (B B &B : 6 B $ N A D AB / C A
  • 108.
    < E EB B" C BC / E $ CE 5 %C E A C 7 FC BA B " 11E BAQ DB B B 8 ( A " % CD B DB B" D & DB B" D G
  • 109.
    ': BC " /B C D &B C *&B C, BC E * E QBEB, D E EB B" C CE BC L BT " *%C QBEB, E T " ;
  • 110.
    < %B B" EB B" C <> 9 7 B B ! C D EB % CD 7 C *B 7 ( E C QBEB, B AF E EB B" C
  • 111.
    < B A / EB B" C EB C BA B A / DB B BB B C B A " 1C B 5 &B C " 7 E DB B" D
  • 112.
    << 8 B EB B" C B 8 B A B FB * 8 B %B C QBEB,
  • 113.
    < > %/ C EB B" C BB 6C " &
  • 114.
    < ? 8/ C EB B" D CE B 0 A2 ! D! A 7 CB " CB C " )8 <
  • 115.
    <A E CE E !. D 5 CDB . 6 DB CB" 166 >
  • 116.
    <G & B EB B" C EB B" B C EA C " 6 %C E A C*, %C : D B C &B / B ?
  • 117.
    <; B 6BC EB B" C ': B A ! B 7 E F ( E B B FB B FB C B DB B" C A
  • 118.
    < 6B EB B" C ' BF ! A BF CB C DB B" D FB 8 /*, G
  • 119.
    > C B " C / D CE AA C A CBD / C !FB ! CE !QBEB! D!B AC A! CE C! =BE D CE C QBEB XC " C CE ) BCA/BC %7 CB ': C " CBD / C !FB ! C !QBEB!B AC A! !^ CE C_ B A B B E 0AC E C2 A C " F87 7D D C B C CB AC E C C B B B B B CE EB A C B / )9 ;
  • 120.
    > 1 C CE QBEB package com.android.server; import android.content.Context; import android.os.Handler; import android.os.IOpersysService; import android.os.Looper; import android.os.Message; import android.os.Process; import android.util.Log; public class OpersysService extends IOpersysService.Stub { private static final String TAG = "OpersysService"; private OpersysWorkerThread mWorker; private OpersysWorkerHandler mHandler; private Context mContext; public OpersysService(Context context) { super(); mContext = context; mWorker = new OpersysWorkerThread("OpersysServiceWorker"); mWorker.start(); Log.i(TAG, "Spawned worker thread"); } public void setValue(int val) { Log.i(TAG, "setValue " + val); Message msg = Message.obtain(); msg.what = OpersysWorkerHandler.MESSAGE_SET; msg.arg1 = val; mHandler.sendMessage(msg); }
  • 121.
    private class OpersysWorkerThreadextends Thread{ public OpersysWorkerThread(String name) { super(name); } public void run() { Looper.prepare(); mHandler = new OpersysWorkerHandler(); Looper.loop(); } } private class OpersysWorkerHandler extends Handler { private static final int MESSAGE_SET = 0; @Override public void handleMessage(Message msg) { try { if (msg.what == MESSAGE_SET) { Log.i(TAG, "set message received: " + msg.arg1); } } catch (Exception e) { // Log, don't crash! Log.e(TAG, "Exception in OpersysWorkerHandler.handleMessage:", e); } } } }
  • 122.
    > 71 C CE BA package android.os; interface IOpersysService { /** * {@hide} */ void setValue(int val); }
  • 123.
    > CBD / C !FB ! AC A D C !QBEB!B AC A! !7% / CEB B" C B A C !QBEB!B AC A! !71 C CE BA C !QBEB!B AC A! !7( D B FB B A
  • 124.
    >< D CE C QBEB A E B F : 1%'( 3 Y '(L7 ' try { Slog.i(TAG, "Opersys Service"); ServiceManager.addService(“opersys”, new OpersysService(context)); } catch (Throwable e) { Slog.e(TAG, "Failure starting OpersysService Service", e); } ... <
  • 125.
    >> = CE C QBEB package com.opersys.helloserver; import android.app.Activity; import android.os.Bundle; import android.os.ServiceManager; import android.os.IOpersysService; import android.util.Log; public class HelloServer extends Activity { private static final String DTAG = "HelloServer"; /** Called when the activity is first created. */ @Override public void onCreate(Bundle savedInstanceState) { super.onCreate(savedInstanceState); setContentView(R.layout.main); IOpersysService om = IOpersysService.Stub.asInterface(ServiceManager.getService("opersys")); try { Log.d(DTAG, "Going to call service"); om.setValue(20); Log.d(DTAG, "Service called succesfully"); } catch (Exception e) { Log.d(DTAG, "FAILED to call service"); e.printStackTrace(); } } > }
  • 126.
    # 1 E! !BA ! CBD / C !FB ! C ! ! CBD / C !FB ! CE !QBEB! 1 % C EA A & ! CBD / C !FB ! CE !Q ! ! BCA/BC ! F BCA/BC ! !A E !^E 8.5 _!^)'L7 '_ EB C EA A ! A ! D B C! EB 9 C CD A EB C EA A C! ?
  • 127.
    ^B _! BCA/BC ! F BCA/BC ! A ! BCA/BC " " C ^B _! BCA/BC !C ! A ! ! C ':BD ^B _!A E ! BD "! C ! FB A F BD CB F " F C . " F87 B A
  • 128.
    B F87 public class HelloJni extends Activity { /** Called when the activity is first created. */ @Override public void onCreate(Bundle savedInstanceState) { super.onCreate(savedInstanceState); /* Create a TextView and set its content. * the text is retrieved by calling a native * function. */ TextView tv = new TextView(this); tv.setText( stringFromJNI() + " " + pid() ); setContentView(tv); } /* A native method that is implemented by the * 'hello-jni' native library, which is packaged * with this application. */ public native String stringFromJNI(); ... /* this is used to load the 'hello-jni' library on application * startup. The library has already been unpacked into * /data/data/com.example.HelloJni/lib/libhello-jni.so at * installation time by the package manager. */ static { System.loadLibrary("hello-jni"); } } G
  • 129.
    F87 jstring Java_com_example_hellojni_HelloJni_stringFromJNI( JNIEnv* env, jobject thiz ) { return (*env)->NewStringUTF(env, "Hello from JNI !"); } ;
  • 130.
    AB 2 1A D & B B A D B AC A [ D 4B
  • 131.
    & B B A D ^B _! CBD / C !FB ! DA RS B E DA B A AB D ! C RS B AC A [ B A D B AC A [ !AB B RS 5 B A A !"CB RS ) O ( A C C ! A RS 0 2 A ! C RS C C ! F RS 0 2 FCBC ! B RS & B C EA C !D A B RS B" C " $ A $ ! B E RS 8B E A C D CBD / C D ! F : RS 6 F : ! " RS C& FCBC B A QBEB A ! B B" RS / C B B" * B 6BC, ! CE RS D CE C ! RS % C B A B ! RS / C *BB $ B A $ , !E RS ( % O 7% CB !E RS L%8 B !/ RS B DB B" C$ D C$
  • 132.
    B AC A[ accessibilityservice content hardware pim speech accounts database inputmethodservice preference test annotation ddm net provider text app debug nfc security util appwidget emoji os server view bluetooth gesture service webkit widget
  • 133.
    D 4B ': A " %7 6 C B FBC 8 / C %C BA A B 6C / CF DBC 'DB C EA C D 4B D
  • 134.
    ': A " %7 M D CE CBD / C !FB ! C !QBEB!B AC A! B ! : 7D QBEB ! : QBEB !1 C EB B" C QBEB <
  • 135.
    B ! : 7D QBEB ... import android.os.IOpersysService; import android.os.OpersysManager; ... private DownloadManager mDownloadManager = null; private NfcManager mNfcManager = null; private OpersysManager mOpersysManager = null; ... return getDownloadManager(); } else if (NFC_SERVICE.equals(name)) { return getNfcManager(); } else if (OPERSYS_SERVICE.equals(name)) { return getOpersysManager(); } ... >
  • 136.
    private OpersysManager getOpersysManager(){ synchronized (mSync) { if (mOpersysManager == null) { IBinder b = ServiceManager.getService(OPERSYS_SERVICE); IOpersysService service = IOpersysService.Stub.asInterface(b); mOpersysManager = new OpersysManager(service); } } return mOpersysManager; } ?
  • 137.
    ! : QBEB ... /** * Use with {@link #getSystemService} to retrieve a * {@link android.nfc.NfcManager} for using NFC. * * @see #getSystemService */ public static final String NFC_SERVICE = "nfc"; /** The Opersys service **/ public static final String OPERSYS_SERVICE = "opersys"; ... A
  • 138.
    !1 C EB B" C QBEB package android.os; import android.os.IOpersysService public class OpersysManager { public void setValue(int value) { try { mService.setValue(value); } catch (RemoteException e) { } } public OpersysManager(IOpersysService service) { mService = service; } IOpersysService mService; } G
  • 139.
    6 C C B :<G DB" 7 B DB" DB" K A B " B DB" DB" E C DB" C CDB K E C C Q " C C E C DB" >?> CDB K C"F >?> V C CS C >?> BC DB" B K B F B B C >?> ;
  • 140.
    B FBC & B CBD / C !FB ! B B" ! D.7! C ! D!B AC A! D ! B FBC & C D CE 7 * , ) BF / D CE 7 L F *0^7 18Y8 E'_b$ B ,- <
  • 141.
    < 8 /C & B C FB B CBD / C !FB ! C !C !C !:D !B :D ) E B %(1). Y 1%3Y57&' RE A C!B D ! !B :D D! !B :D ) BD D! !B :D 5 CDB VB BCC CRb E F . b D Rb b D Rb ? b B Rb /B E C BD Db CRb b CE CRb[b B / CARb b C : Rb ? >> ?> > b C RbG G b DD Rb !! ? >> A< G<! CE !DD b !S <
  • 142.
    > %C BA A B F A! BC" ! C A %(1). Y% 9 C' R F B D B AC A B C EA C D B AC A B C E A C :D C C Q C B Y YAD CB AB E ED A :A <
  • 143.
    ? 6C / CF DBC B B" !B !6C / C!C !EB ! C " :D VH 6 DBC S V C " BCCB BD RbF DBC bS V DSC " V! DS V DS !!/// " " D!V! DS V DS3B HV! DS V DS !!/// B D!V! DS V DSE 8V! DS V DS !!/// D D!V! DS V DSE B V! DS V DS !!/// D B D!V! DS <
  • 144.
    A 'DB C EA C D 4B B B" !B !'DB !C !:D ! C E A C :D VH CDB EBC B S V C E A C ARb"DB b BF RbCDB b A DB Rb"DB DbS V D " C Rb DB X X !! DB "DB Db C BD RbK DB b!S V " " C Rb D X X !! D "DB Db C BD RbK DB b!S V! C E A CS V C E A C ARb" " DB b BF RbC " EB b A DB Rb" " DB DbS V D " C Rb DB X X !! DB " " DB Db C BD RbK DB b!S V " " C Rb D X X !! D " " DB Db C BD RbK DB b!S V! C E A CS VH DD . C EA C S V C E A C ARbB Db BF Rb 7Eb A DB RbB D DbS V D " C Rb DB !! DB B D Db BF Rb7E %b C BD RbK DB b!S V " " C Rb D !! D B D D >GAb C BD RbK DB b!S V! C E A CS V C E A C ARbB b BF Rb 1&b A DB RbB DbS V D " C Rb DB !! DB B Db BF Rb7E %b C BD RbK DB b!S V " " C Rb D !! D B D >GAb C BD RbK DB b!S V! C E A CS <<
  • 145.
    G D CBD / C !FB ! C !C !C !EB ! :D <>
  • 146.
    E!A 3AA' F B E 4 " B!E (B B )9 " CB 8)9 " CB C B "B C A E B <?
  • 147.
    (B B )9 %C E A " C C B BD C : C B A E C B C D A A! D AC A %7 8)9 BD B )9 CB B D C A E B CA BE A BE " B F BC B C D BC C F A BCBD C A C B B ': F BA " F <A
  • 148.
    )9 " CB 6 A " )9 K F A! E K A " K DB A 7 %7 D A A$ A F C DB K DB AB B & B ^B _! ! ! : :G?! A ! . "B D )9 ' SB A / S%C C S AC A S2 )9 & B 2 ' SB A / Sb AC A )9 B A L) EB B" Cb Sb7 B A %B B" b Sb. AB b <G
  • 149.
    8)9 " CB 6 A K A A !F A! K : C 8)(17)Y8)9Y(11 R^B _! A K !DB C B K !DB C B 7E%1( 8 B (878C HH C A " CB B 8)9 C B B B" C D CB C / " B CD : :G? C '@ ('E'&3 &18C B A DB B 'L'( & =1.( BA B C DB 7 B A B $ B C BA A !)'L'&1%E'8 @ B C EA C / A B D C B C C /B A B ^ !8_ <;
  • 150.
    < C B "B C A E B AEE!AA'0 C C EB BF B !! D C B" C"! C Q ! C ) / BA $ B $F A $ B $ D C 5 E " FB A C F $" F B A " F C (E$ 6 B $ E7% $ % / C% $ =$ c 5B C / DB B A >
  • 151.
    E DB C / " BC B A .F CA C C " "B/ : B DB F E F C >A E . 0 A B " B 2 " >
  • 152.
    ) / BA B A : CB K`%(F(11 a!F A " C C $ cd crosstool-ng-1.10.0/ $ ./configure 6 AB A B C " $ make $ make install " C C $ cd ${PRJROOT}/build-tools $ ct-ng menuconfig >
  • 153.
    Options: %B S%C :AC C K`%('57@a!K` Y (C' a BC" SBC C / C 1 S BC" 1 : FCBC S FCBC " F FCBC S': CB B" .Y51( 753Y 1.( ' ) F " B "AF O CB 6 A B $ ct-ng build >
  • 154.
    A !B B'B! 3 E! ) B! AC A D B F %C "CBD C A AC A B D B F ) ) D * )), M % D B F * ,ME B D 'B AC A E C B / )) O %BC 1 % ( C D ". 6 E C B B AA E 6B A F. ( EBC B BC" ( )6 %C E A C C F F B B 4 A B A! C FB C " ><
  • 155.
  • 156.
    ( C 4 B " @E& B A C UB AC A D 6 A " K F A! E K DB &B " K A ! ! : :G?!F ! K ! K Y S K Y S >?
  • 157.
    . " K Y S B & B *G B, " B C ( LE % C CDB C AC A FBEB K ! BC B >A
  • 158.
    C B E C A " B C %B CD %7 )B E LE %B CD )B B E A %B CD 7 %B CD % CD %B CD ( C >G
  • 159.
    B BC D B"D CU C D >;
  • 160.
    / A" D D " C B A B C DC " N AC A 0) E C A 2 B A E C B AC A D A CF A A C B ?