Distributive shock
• Inadequate perfusion of tissues through
misdistribution of blood flow
• Cardiac pump and blood volume are normal
but blood is not reaching the tissues
• Etiologies
- Septic shock (most common)
- Anaphylactic shock
- Neurogenic shock
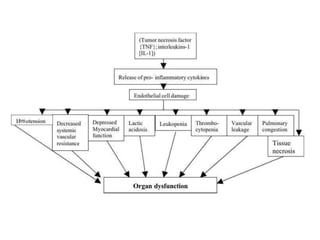
Septic Shock
• Systemic Inflammatory Response Syndrome
(SIRS) - a syndrome characterized by presence of
two or more of the following clinical criteria
- Temperature >38, <36
- HR>90
- Respiratory rate >20b/m, PaCO2 <32 mm of hg
- WBC <4, >12
• Sepsis: SIRS with a clearly established focus
of infection
• Septicemia: is a condition when there is
prolonged presence of bacteria in the blood
accompanied by systemic reaction
• Septic Shock: refers to severe sepsis which is
not responsive to intravenous fluid infusion
for resuscitation and requires inotropic or
vasopressor agent to maintain SBP
• Multiple organ dysfunction (MODS)- altered
function of more than one organ system in an
actually ill patient requiring medical
intervention homeostasis.
Source
Endogenous-
Skin
Urinary
Respiratory
Bowel
Exogenous-
surgical intervention
Drapes
Imaging machines
staff
• Bacteria: gram negative nearly 2/3rd, gram
positive 1/3rd
• E.coli is commonest
Risk factors
• Age <10yr,<70yr
• Malnutrition
• Anemia
• Primary disease, malignancies, DM, CLD, CRF
• Necrotic issues
• Hematoma
• Poor surgical technique
• Catherization
• Prolong hospitalization
• Major surgeries
Diagnosis
• Blood/urine/sputum culture
• CBC
• BUN and Creatinine
• PT and PTT
• ECG
• Serum lactate dehydrogenase level
• Urinalysis
• ABG
Treatment
• Septic shock is a medical emergency that requires
prompt and sufficient resuscitation
• Aims
• To improve hemodynamic state
• Restore tissues perfusion
• Eliminate toxin from body
Preshock or
compensated shock
Shock or
decompensated shock
Irreversible shock
• Reversible with
interventions
• Perfusion and oxygen
delivery are relatively
normal despite the
insult.
• No overt signs of
organ dysfunction ±
mild laboratory signs
of organ dysfunction
(e.g., mildly elevated
creatinine, troponin,
or lactate)
• Reversible with
interventions
• Perfusion and oxygen
delivery are
abnormal.
• Overt signs of organ
dysfunction are
present.
• Permanent organ
dysfunction
• Progression to
multisystem organ
failure
1. Recognize signs of shock (0-5min)
• Shock index (SI):
• heart rate (HR; beats/min) / SBP (mm Hg)
• SI of 0.5–0.7: Normal
• SI > 0.9: indicates critical bleeding and
transfusion requirement
• qSOFA (quick Sequential (sepsis-related)
Organ Failure Assessments) score:
• Presence of 2 of the following 3 criteria
indicates a worse outcome:
• SBP < 100 mm Hg
• Respiratory rate > 22/min
• Altered mental status
Compensated shock:
• Tachycardia: to compensate for CO
• Tachypnea: to compensate for metabolic
acidosis
• Hypotension: systolic blood pressure (SBP)
< 90 mm Hg, mean arterial pressure (MAP)
< 65 mm Hg in normotensive individuals or
higher in patients with uncontrolled
hypertension
• Decreased capillary refill
• Cold and clammy skin
Decompensated shock:
signs of organ failure
• Confusion/altered mental status: central
nervous system (CNS) hypoperfusion
• Oliguria (< 0.5 mL/kg/hr) in a patient without
a history of renal disease: renal hypoperfusion
• Bilateral rales: pulmonary edema due to left
heart failure or acute respiratory distress
syndrome
• Warm distal extremities, capillary refill in < 2
seconds, and bounding pulses: high CO
• Cool extremities, delayed capillary refill, weak
pulses, and a narrow pulse pressure: low CO
• Reduced JVP (< 8 cm): hypovolemic shock
2. Assess ABCs (0-5 min)
• Provide 100% oxygen at high flow rate (15L)
• Goal: arterial oxygen saturation of 92%–95%
• Indications for endotracheal intubation and
mechanical ventilatory support:
• Significant hypoxemia (PaO2 < 60 mm Hg or
oxygen saturation < 90%)
• Hypoventilation (rising partial pressure of carbon
dioxide (pCO2))
• Significantly altered level of consciousness
• Inability to protect airways with risk of aspiration
• Persistent metabolic acidosis with pH < 7.20
3. Establish IV access and place on monitor
• 2 large-bore peripheral IVs (PIVs) preferred: if
difficult IV, place IO access per PALS
guidelines; 1 PIV may be sufficient unless
vasoactive drugs needed (see Step No. 6,
below)
• Consider labs on IV placement: blood gas,
lactate, glucose, ionized calcium, CBC,
cultures (glucose check through finger stick
preferred for rapid result)
4. Fluid and electrolyte resuscitation (5-15min)
• Push 20 mL/kg fluid (isotonic crystalloid) IV/IO over 5-
20min or faster if needed (reassess for signs of shock)
• Repeat 20 mL/kg bolus push of fluid (up to 60 mL/kg)
until clinical symptoms improve or patient develops
respiratory distress/rales/ hepatomegaly
• May continue to require additional fluid above 60
mL/kg (fluid refractory)
• Fluid needs may approach 200 mL/kg in warm septic
shock (warm extremities, flash capillary refill)
Correct hypoglycemia:
• Glucose dosage: 0.5-1 g/kg IV/IO (max that can be
administered through a peripheral vein is 25% dextrose
in water) (see alternative treatments immediately
below)
Correct hypocalcemia for low ionized calcium:
• Calcium gluconate 100 mg/kg IV/IO (max 2g) PRN
• Calcium chloride 20 mg/kg IV/IO PRN ( Note: central
line administration preferred over 60min in nonarrest
situation)
5. Infection control (5-60min)
• Immediate considerations:
• Administer antibiotics immediately after
cultures obtained (blood, urine, +/- CSF/
sputum)
• Do not delay antibiotics because of delay in
obtaining cultures; initial antibiotics should be
given within 1h
6. Fluid-refractory shock (persisting after 60 mL/kg
fluid) (15-60 min)
• Central line placement and arterial monitoring if not already
established; vasopressors should not be delayed for line
placements
• Warm shock (warm extremities, flash capillary refill):
• 1st line: Norepinephrine 0.1- 2 mcg/kg/min IV/IO
infusion, titrate
• 2nd line: Vasopressin 0.01U-0.07U/min, fixed dose
• Cold shock (cool extremities, delayed capillary refill):
• Epinephrine 0.1-1 mcg/kg/min IV/IO infusion, titrate
• Normotensive shock (impaired perfusion but normal blood
pressure):
• Dopamine 2-20 mcg/kg/min IV/IO, titrate
• if continued poor perfusion, consider dobutamine
infusion 2-20 mcg/kg/min IV/IO, titrate (may cause
hypotension, tachycardia)
7. Shock persists following vasopressor initiation
(60 min)
• SvO2 < 70% (cold shock): Transfuse Hgb >10 g/dL;
optimize arterial saturation through oxygen therapy,
ventilation; epinephrine 0.1-1 mcg/kg/min IV/IO
infusion, titrate to desired effect
• SvO2 < 70% (normal BP but impaired perfusion):
Transfuse Hgb >10 g/dL; optimize arterial saturation
through oxygen therapy, ventilation; consider addition
of milrinone 0.25-0.75 mcg/kg/min IV/IO (titrate to
desired effect) or nitroprusside 0.3-5 mcg/kg/min IV/IO
(titrate to desired effect)
• SvO2 >70% (warm shock): Norepinephrine 0.1-2
mcg/kg/min IV/IO infusion, titrate to desired effect;
consider vasopressin 0.2-2 mU/kg/min infusion, titrate
to desired effect
8. Fluid refractory and vasopressor-
dependent shock (60 min)
• Consider adrenal insufficiency
• Hydrocortisone 2 mg/kg (max 100mg) IV/IO bolus;
obtain baseline cortisol level; if unsure, consider
ACTH stimulation test; duration depends on
response, laboratory evaluation
9. Continued shock -> refer
• Consider cardiac output measurement to direct
further therapy
• Consider extracorporeal membrane oxygenation
(ECMO)
10. Supplemental therapies
Prognosis
• Poor prognostic factor
- Advanced age
- Immunosuppression
- Infection
- Need for inotropes for >24hrs
- Availability and mode of treatment
Prevention
• Early recognition
• Prompt treatment of infection
• Meticulous surgical treatment
• Pre op antibiotics
• Aseptic technique
Anaphylactic shock
• A type of distributive shock that result from
wide spread systemic allergic reaction to an
antigen
• Anaphylaxis: reaction sudden life threatening
because the process immunologic of allergen-
antibody reaction
• rapid onset,
• biphasic course (resolve and return in 1-3h with
same severity)
• Sensitization stage
• Asymptomatic; 1st antigen exposure
• Allergen is recognized by antigen-presenting cells
→ presented to naive T cells → T cells
differentiate into Th2 cells
• Th2 cells release interleukins (IL-4, IL-5, IL-13) →
switches B cells to increase IgE antibody
production → IgE antibodies bind to mast cells
and basophils (via FcεRI receptors)
• Reaction / effector stage
• Early (minutes)
• Late (4-12 hours, peak 6-9 hours)
Large quantities of inflammatory
mediators released
rapid systemic vasodilation and
vascular permeability
hypotension and extensive
tissue edema
fluid in the lungs and
constriction of airways
shortness of breath and lethal
suffocation
cardiovascular collapse and loss
of consciousness
Management
Airway head neutral position (slight
extended)
oxygen supplement
Limit exposure Stop drug, remove source
Drugs IM Adrenaline/Epinephrine 0.3-
0.5mg, every 5 min, repeated 3
times)
consider IV Glucagon 1mg every
5min if not respond
Management
Steroids IV hydrocortisone 200mg STAT
(up to 500mg)
Anti-
histamines
IV Piriton 10mg STAT
Fluid normal saline bolus 1-2L
can add inotropes (norad)
Complementary treatment
- Bronchial spasm
- B-2 agonist: ventolin nebulizer
- IV MgSO4 2.47g in 20cc NS over 20min
- Aminophylline 7mg with 10- 20 ml of 0.9&
NaCl followed 9mg/kg/24 hours( divided
into 3 dose)
- seizures- diazepam, phenobarbital, midazolam
- bradycardia- IV Atropine 0.5-1mg (max 3mg)
DISPOSITION
• Unstable/ refractory patient -> ICU
• Moderate to severe sx -> admit for observation
• Mild sx -> observe in ED, allow discharge after 4
hours if sx free
• 3 days antihistamines & prednisolone
• TCA stat if symptoms not improving/worsening
• Epinephrine autoinjector
• Medic-alert bracelet
Neurogenic Shock
• Neurogenic shock is a medical condition which
occurs as a result of disturbance in the
sympathetic outflow causing loss of vagal tone
• Experiences neurogenic shock after injury to
the spinal cord and when there is disruption in
the blood circulation throughout the body due
to injury/ illness.
• It is a serious and life-threatening condition, which
requires prompt medical attention without any delay. If
the treatment is delayed, then it causes irreversible
tissue damage and even death.
• Out of the different types of the shocks, neurogenic
shock is the most difficult to manage, mainly because
of the irreversible damage to the tissues.
• Neurogenic shock mainly affects the spinal cord; the
function of which is transmitting neural signals from
the brain to the entire body and back.
Different!
• Spinal shock: Temporary loss of spinal
reflex activity below a total or near total
spinal cord injury
• Loss of sympathetic tone results in warm &
dry skin, no systemic instability
• Shock usually lasts from 1 to 3 weeks
• NOT TRUE SHOCK
Its either spinal shock only or neurogenic shock
associated with spinal shock.
No neurologic shock only.
• Most common causes is
spinal injury above T6.
• Most rare form of shock
sign
• Hypothermia, hypotension, decreased CO,
bradycardia, flaccid paralysis
Management
• Main aim is to prevent complication and
maintain perfusion
• Hypovolemic- with fluid
• Observe for fluid overload
• Vasopressors
• Hypothermia - thermal blanket
• Treat hypoxia
• Maintain ventilator support
• Observe for bradycardia- major Dysarrthemia
• Observe for DVT- Venous pooling in
extremities make patients high risk
• Use prevention modalities
• Alpha agonist to augment tone if perfusion
still in adequate
• Dopamine(>10 mcg/kg per min)
• Ephedrie(12.5-25mg iv every 3-4 hour)
• Treat bradycardia with atropine 0.5-1mg doses
to maximum 3 mg
• May need transcutaneous or transvenous
pacing temporarily

distributiveshock-210608073854 (1).pdf

  • 1.
    Distributive shock • Inadequateperfusion of tissues through misdistribution of blood flow • Cardiac pump and blood volume are normal but blood is not reaching the tissues
  • 3.
    • Etiologies - Septicshock (most common) - Anaphylactic shock - Neurogenic shock
  • 4.
  • 5.
    • Systemic InflammatoryResponse Syndrome (SIRS) - a syndrome characterized by presence of two or more of the following clinical criteria - Temperature >38, <36 - HR>90 - Respiratory rate >20b/m, PaCO2 <32 mm of hg - WBC <4, >12
  • 6.
    • Sepsis: SIRSwith a clearly established focus of infection • Septicemia: is a condition when there is prolonged presence of bacteria in the blood accompanied by systemic reaction • Septic Shock: refers to severe sepsis which is not responsive to intravenous fluid infusion for resuscitation and requires inotropic or vasopressor agent to maintain SBP
  • 7.
    • Multiple organdysfunction (MODS)- altered function of more than one organ system in an actually ill patient requiring medical intervention homeostasis.
  • 8.
    Source Endogenous- Skin Urinary Respiratory Bowel Exogenous- surgical intervention Drapes Imaging machines staff •Bacteria: gram negative nearly 2/3rd, gram positive 1/3rd • E.coli is commonest
  • 9.
    Risk factors • Age<10yr,<70yr • Malnutrition • Anemia • Primary disease, malignancies, DM, CLD, CRF • Necrotic issues • Hematoma • Poor surgical technique • Catherization • Prolong hospitalization • Major surgeries
  • 14.
    Diagnosis • Blood/urine/sputum culture •CBC • BUN and Creatinine • PT and PTT • ECG • Serum lactate dehydrogenase level • Urinalysis • ABG
  • 15.
    Treatment • Septic shockis a medical emergency that requires prompt and sufficient resuscitation • Aims • To improve hemodynamic state • Restore tissues perfusion • Eliminate toxin from body
  • 16.
    Preshock or compensated shock Shockor decompensated shock Irreversible shock • Reversible with interventions • Perfusion and oxygen delivery are relatively normal despite the insult. • No overt signs of organ dysfunction ± mild laboratory signs of organ dysfunction (e.g., mildly elevated creatinine, troponin, or lactate) • Reversible with interventions • Perfusion and oxygen delivery are abnormal. • Overt signs of organ dysfunction are present. • Permanent organ dysfunction • Progression to multisystem organ failure 1. Recognize signs of shock (0-5min)
  • 17.
    • Shock index(SI): • heart rate (HR; beats/min) / SBP (mm Hg) • SI of 0.5–0.7: Normal • SI > 0.9: indicates critical bleeding and transfusion requirement • qSOFA (quick Sequential (sepsis-related) Organ Failure Assessments) score: • Presence of 2 of the following 3 criteria indicates a worse outcome: • SBP < 100 mm Hg • Respiratory rate > 22/min • Altered mental status
  • 18.
    Compensated shock: • Tachycardia:to compensate for CO • Tachypnea: to compensate for metabolic acidosis • Hypotension: systolic blood pressure (SBP) < 90 mm Hg, mean arterial pressure (MAP) < 65 mm Hg in normotensive individuals or higher in patients with uncontrolled hypertension • Decreased capillary refill • Cold and clammy skin
  • 19.
    Decompensated shock: signs oforgan failure • Confusion/altered mental status: central nervous system (CNS) hypoperfusion • Oliguria (< 0.5 mL/kg/hr) in a patient without a history of renal disease: renal hypoperfusion
  • 20.
    • Bilateral rales:pulmonary edema due to left heart failure or acute respiratory distress syndrome • Warm distal extremities, capillary refill in < 2 seconds, and bounding pulses: high CO • Cool extremities, delayed capillary refill, weak pulses, and a narrow pulse pressure: low CO • Reduced JVP (< 8 cm): hypovolemic shock
  • 21.
    2. Assess ABCs(0-5 min) • Provide 100% oxygen at high flow rate (15L) • Goal: arterial oxygen saturation of 92%–95% • Indications for endotracheal intubation and mechanical ventilatory support: • Significant hypoxemia (PaO2 < 60 mm Hg or oxygen saturation < 90%) • Hypoventilation (rising partial pressure of carbon dioxide (pCO2)) • Significantly altered level of consciousness • Inability to protect airways with risk of aspiration • Persistent metabolic acidosis with pH < 7.20
  • 22.
    3. Establish IVaccess and place on monitor • 2 large-bore peripheral IVs (PIVs) preferred: if difficult IV, place IO access per PALS guidelines; 1 PIV may be sufficient unless vasoactive drugs needed (see Step No. 6, below) • Consider labs on IV placement: blood gas, lactate, glucose, ionized calcium, CBC, cultures (glucose check through finger stick preferred for rapid result)
  • 23.
    4. Fluid andelectrolyte resuscitation (5-15min) • Push 20 mL/kg fluid (isotonic crystalloid) IV/IO over 5- 20min or faster if needed (reassess for signs of shock) • Repeat 20 mL/kg bolus push of fluid (up to 60 mL/kg) until clinical symptoms improve or patient develops respiratory distress/rales/ hepatomegaly • May continue to require additional fluid above 60 mL/kg (fluid refractory) • Fluid needs may approach 200 mL/kg in warm septic shock (warm extremities, flash capillary refill)
  • 24.
    Correct hypoglycemia: • Glucosedosage: 0.5-1 g/kg IV/IO (max that can be administered through a peripheral vein is 25% dextrose in water) (see alternative treatments immediately below) Correct hypocalcemia for low ionized calcium: • Calcium gluconate 100 mg/kg IV/IO (max 2g) PRN • Calcium chloride 20 mg/kg IV/IO PRN ( Note: central line administration preferred over 60min in nonarrest situation)
  • 25.
    5. Infection control(5-60min) • Immediate considerations: • Administer antibiotics immediately after cultures obtained (blood, urine, +/- CSF/ sputum) • Do not delay antibiotics because of delay in obtaining cultures; initial antibiotics should be given within 1h
  • 26.
    6. Fluid-refractory shock(persisting after 60 mL/kg fluid) (15-60 min) • Central line placement and arterial monitoring if not already established; vasopressors should not be delayed for line placements • Warm shock (warm extremities, flash capillary refill): • 1st line: Norepinephrine 0.1- 2 mcg/kg/min IV/IO infusion, titrate • 2nd line: Vasopressin 0.01U-0.07U/min, fixed dose • Cold shock (cool extremities, delayed capillary refill): • Epinephrine 0.1-1 mcg/kg/min IV/IO infusion, titrate • Normotensive shock (impaired perfusion but normal blood pressure): • Dopamine 2-20 mcg/kg/min IV/IO, titrate • if continued poor perfusion, consider dobutamine infusion 2-20 mcg/kg/min IV/IO, titrate (may cause hypotension, tachycardia)
  • 27.
    7. Shock persistsfollowing vasopressor initiation (60 min) • SvO2 < 70% (cold shock): Transfuse Hgb >10 g/dL; optimize arterial saturation through oxygen therapy, ventilation; epinephrine 0.1-1 mcg/kg/min IV/IO infusion, titrate to desired effect • SvO2 < 70% (normal BP but impaired perfusion): Transfuse Hgb >10 g/dL; optimize arterial saturation through oxygen therapy, ventilation; consider addition of milrinone 0.25-0.75 mcg/kg/min IV/IO (titrate to desired effect) or nitroprusside 0.3-5 mcg/kg/min IV/IO (titrate to desired effect) • SvO2 >70% (warm shock): Norepinephrine 0.1-2 mcg/kg/min IV/IO infusion, titrate to desired effect; consider vasopressin 0.2-2 mU/kg/min infusion, titrate to desired effect
  • 28.
    8. Fluid refractoryand vasopressor- dependent shock (60 min) • Consider adrenal insufficiency • Hydrocortisone 2 mg/kg (max 100mg) IV/IO bolus; obtain baseline cortisol level; if unsure, consider ACTH stimulation test; duration depends on response, laboratory evaluation 9. Continued shock -> refer • Consider cardiac output measurement to direct further therapy • Consider extracorporeal membrane oxygenation (ECMO) 10. Supplemental therapies
  • 29.
    Prognosis • Poor prognosticfactor - Advanced age - Immunosuppression - Infection - Need for inotropes for >24hrs - Availability and mode of treatment
  • 30.
    Prevention • Early recognition •Prompt treatment of infection • Meticulous surgical treatment • Pre op antibiotics • Aseptic technique
  • 31.
    Anaphylactic shock • Atype of distributive shock that result from wide spread systemic allergic reaction to an antigen • Anaphylaxis: reaction sudden life threatening because the process immunologic of allergen- antibody reaction • rapid onset, • biphasic course (resolve and return in 1-3h with same severity)
  • 32.
    • Sensitization stage •Asymptomatic; 1st antigen exposure • Allergen is recognized by antigen-presenting cells → presented to naive T cells → T cells differentiate into Th2 cells • Th2 cells release interleukins (IL-4, IL-5, IL-13) → switches B cells to increase IgE antibody production → IgE antibodies bind to mast cells and basophils (via FcεRI receptors) • Reaction / effector stage • Early (minutes) • Late (4-12 hours, peak 6-9 hours)
  • 33.
    Large quantities ofinflammatory mediators released rapid systemic vasodilation and vascular permeability hypotension and extensive tissue edema fluid in the lungs and constriction of airways shortness of breath and lethal suffocation cardiovascular collapse and loss of consciousness
  • 35.
    Management Airway head neutralposition (slight extended) oxygen supplement Limit exposure Stop drug, remove source Drugs IM Adrenaline/Epinephrine 0.3- 0.5mg, every 5 min, repeated 3 times) consider IV Glucagon 1mg every 5min if not respond
  • 36.
    Management Steroids IV hydrocortisone200mg STAT (up to 500mg) Anti- histamines IV Piriton 10mg STAT Fluid normal saline bolus 1-2L can add inotropes (norad)
  • 37.
    Complementary treatment - Bronchialspasm - B-2 agonist: ventolin nebulizer - IV MgSO4 2.47g in 20cc NS over 20min - Aminophylline 7mg with 10- 20 ml of 0.9& NaCl followed 9mg/kg/24 hours( divided into 3 dose) - seizures- diazepam, phenobarbital, midazolam - bradycardia- IV Atropine 0.5-1mg (max 3mg)
  • 38.
    DISPOSITION • Unstable/ refractorypatient -> ICU • Moderate to severe sx -> admit for observation • Mild sx -> observe in ED, allow discharge after 4 hours if sx free • 3 days antihistamines & prednisolone • TCA stat if symptoms not improving/worsening • Epinephrine autoinjector • Medic-alert bracelet
  • 39.
  • 40.
    • Neurogenic shockis a medical condition which occurs as a result of disturbance in the sympathetic outflow causing loss of vagal tone • Experiences neurogenic shock after injury to the spinal cord and when there is disruption in the blood circulation throughout the body due to injury/ illness.
  • 41.
    • It isa serious and life-threatening condition, which requires prompt medical attention without any delay. If the treatment is delayed, then it causes irreversible tissue damage and even death. • Out of the different types of the shocks, neurogenic shock is the most difficult to manage, mainly because of the irreversible damage to the tissues. • Neurogenic shock mainly affects the spinal cord; the function of which is transmitting neural signals from the brain to the entire body and back.
  • 42.
    Different! • Spinal shock:Temporary loss of spinal reflex activity below a total or near total spinal cord injury • Loss of sympathetic tone results in warm & dry skin, no systemic instability • Shock usually lasts from 1 to 3 weeks • NOT TRUE SHOCK Its either spinal shock only or neurogenic shock associated with spinal shock. No neurologic shock only.
  • 45.
    • Most commoncauses is spinal injury above T6. • Most rare form of shock
  • 46.
    sign • Hypothermia, hypotension,decreased CO, bradycardia, flaccid paralysis
  • 47.
    Management • Main aimis to prevent complication and maintain perfusion
  • 48.
    • Hypovolemic- withfluid • Observe for fluid overload • Vasopressors • Hypothermia - thermal blanket • Treat hypoxia • Maintain ventilator support
  • 49.
    • Observe forbradycardia- major Dysarrthemia • Observe for DVT- Venous pooling in extremities make patients high risk • Use prevention modalities
  • 50.
    • Alpha agonistto augment tone if perfusion still in adequate • Dopamine(>10 mcg/kg per min) • Ephedrie(12.5-25mg iv every 3-4 hour) • Treat bradycardia with atropine 0.5-1mg doses to maximum 3 mg • May need transcutaneous or transvenous pacing temporarily