Presented by
Santoshi
Koundinya
Sudheer
Bhashir
Avinash
1
Chapter 2
 How problems associated with the software
development led to the software crisis.
 About the relationship between the information
systems lifecycle and the database system
development lifecycle.
©Pearson Education 2009
2
Chapter 2
3
Figure 2-1 Segment from enterprise data model (Pine
Valley Furniture Company) [simplified E-R diagram,
repeat of figure 1.3]
Enterprise data model describes
the high-level entities in an
organization and the
relationship between these
entities
Chapter 2
4
Maintenance
Purpose --preliminary understanding
Deliverable –request for project
Database activity –
enterprise modeling
Project Identification
and Selection
Project Initiation
and Planning
Analysis
Physical Design
Implementation
Maintenance
Logical Design
Project Identification
and Selection
Chapter 2
5
Purpose – state business situation and solution
Deliverable – request for analysis
Database activity –
conceptual data modeling
Project Identification
and Selection
Project Initiation
and Planning
Analysis
Physical Design
Implementation
Maintenance
Logical Design
Project Initiation
and Planning
Chapter 2
6
Purpose – thorough analysis
Deliverable – functional system specifications
Database activity –
conceptual data modeling
Project Identification
and Selection
Project Initiation
and Planning
Analysis
Physical Design
Implementation
Maintenance
Logical Design
Analysis
Chapter 2
7
Maintenance
Purpose – information requirements structure
Deliverable – detailed design specifications
Database activity –
logical database design
Project Identification
and Selection
Project Initiation
and Planning
Analysis
Physical Design
Implementation
Maintenance
Logical DesignLogical Design
Chapter 2
8
Purpose – develop technology specs
Deliverable – program/data
structures, technology purchases,
organization redesigns
Database activity –
physical database design
Project Identification
and Selection
Project Initiation
and Planning
Analysis
Physical Design
Implementation
Maintenance
Logical Design
Physical Design
Chapter 2
9
Purpose – programming, testing, training,
installation, documenting
Deliverable – operational programs,
documentation, training materials
Database activity –
database implementation
Project Identification
and Selection
Project Initiation
and Planning
Analysis
Physical Design
Implementation
Maintenance
Logical Design
Implementation
Chapter 2
10
Purpose – monitor, repair, enhance
Deliverable – periodic audits
Database activity –
database maintenance
Project Identification
and Selection
Project Initiation
and Planning
Analysis
Physical Design
Implementation
Maintenance
Logical Design
Maintenance
Chapter 2
11
Chapter 2
Database Life Cycle (DBLC)
Database Initial Study
Database Design
Implementation and Loading
Testing and Evaluation
Operation
Maintenance and Evaluation
• Traces the history of
the creation of a
database
• Split into 6 phases
Chapter 2
Database Life Cycle (DBLC)
Database Initial Study
Database Design
Implementation and Loading
Testing and Evaluation
Operation
Maintenance and Evaluation
• Analyze company
situation
• Define Problem and
Constraints
• Define Objectives
• Define Scope and
Boundaries
Chapter 2
Database Life Cycle (DBLC)
Database Initial Study
Database Design
Implementation and Loading
Testing and Evaluation
Operation
Maintenance and Evaluation
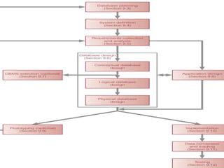
• Conceptual Design
• ER-Diagram /
Normalization
• DBMS Software
Selection
• Create the Logical
Design
• Create the Physical
Design
Chapter 2
Database Life Cycle (DBLC)
Database Initial Study
Database Design
Implementation and Loading
Testing and Evaluation
Operation
Maintenance and Evaluation
• Install the selected
DBMS
• Create the databases
• Load the data /
Convert from Old
System
Chapter 2
Database Life Cycle (DBLC)
Database Initial Study
Database Design
Implementation and Loading
Testing and Evaluation
Operation
Maintenance and Evaluation
• Test the Database
• Fine-Tune the
Database
• Evaluate the
Database and its
Application Programs
Chapter 2
Database Life Cycle (DBLC)
Database Initial Study
Database Design
Implementation and Loading
Testing and Evaluation
Operation
Maintenance and Evaluation
• Produce the required
information flow
• Alternate form of
testing
• OLAP & OLTP
Chapter 2
Database Life Cycle (DBLC)
Database Initial Study
Database Design
Implementation and Loading
Testing and Evaluation
Operation
Maintenance and Evaluation
• Changes to the
System (from
operation, bugs,
business changes)
• Enhancements
Chapter 2
19
Chapter 2
20
Chapter 2
21
Chapter 2
22
Chapter 2
23
Chapter 2
 Systems analysts
 Database analysts
 Users
 Programmers
 Database/data administrators
 Systems programmers, network administrators,
testers, technical writers
24
Chapter 2
25
Figure 2-8a Gantt Chart
Shows time estimates of tasks
Chapter 2
26
Figure 2-8b PERT chart
Shows dependencies between tasks
Chapter 2
 Physical Schema
 Conceptual Schema
 External Schema
 User Views
 Subsets of Conceptual Schema
 Can be determined from business-function/data
entity matrices
 DBA determines schema for different users
27
Chapter 2
28
Different people
have different
views of the
database…these
are the external
schema
The internal
schema is the
underlying
design and
implementation
Chapter 2
29
Figure 2-11 Three-tiered client/server database architecture
Chapter 2
30
Preliminary data model
(Figure 2-12)
Chapter 2
31

Dblc

  • 1.
  • 2.
    Chapter 2  Howproblems associated with the software development led to the software crisis.  About the relationship between the information systems lifecycle and the database system development lifecycle. ©Pearson Education 2009 2
  • 3.
    Chapter 2 3 Figure 2-1Segment from enterprise data model (Pine Valley Furniture Company) [simplified E-R diagram, repeat of figure 1.3] Enterprise data model describes the high-level entities in an organization and the relationship between these entities
  • 4.
    Chapter 2 4 Maintenance Purpose --preliminaryunderstanding Deliverable –request for project Database activity – enterprise modeling Project Identification and Selection Project Initiation and Planning Analysis Physical Design Implementation Maintenance Logical Design Project Identification and Selection
  • 5.
    Chapter 2 5 Purpose –state business situation and solution Deliverable – request for analysis Database activity – conceptual data modeling Project Identification and Selection Project Initiation and Planning Analysis Physical Design Implementation Maintenance Logical Design Project Initiation and Planning
  • 6.
    Chapter 2 6 Purpose –thorough analysis Deliverable – functional system specifications Database activity – conceptual data modeling Project Identification and Selection Project Initiation and Planning Analysis Physical Design Implementation Maintenance Logical Design Analysis
  • 7.
    Chapter 2 7 Maintenance Purpose –information requirements structure Deliverable – detailed design specifications Database activity – logical database design Project Identification and Selection Project Initiation and Planning Analysis Physical Design Implementation Maintenance Logical DesignLogical Design
  • 8.
    Chapter 2 8 Purpose –develop technology specs Deliverable – program/data structures, technology purchases, organization redesigns Database activity – physical database design Project Identification and Selection Project Initiation and Planning Analysis Physical Design Implementation Maintenance Logical Design Physical Design
  • 9.
    Chapter 2 9 Purpose –programming, testing, training, installation, documenting Deliverable – operational programs, documentation, training materials Database activity – database implementation Project Identification and Selection Project Initiation and Planning Analysis Physical Design Implementation Maintenance Logical Design Implementation
  • 10.
    Chapter 2 10 Purpose –monitor, repair, enhance Deliverable – periodic audits Database activity – database maintenance Project Identification and Selection Project Initiation and Planning Analysis Physical Design Implementation Maintenance Logical Design Maintenance
  • 11.
  • 12.
    Chapter 2 Database LifeCycle (DBLC) Database Initial Study Database Design Implementation and Loading Testing and Evaluation Operation Maintenance and Evaluation • Traces the history of the creation of a database • Split into 6 phases
  • 13.
    Chapter 2 Database LifeCycle (DBLC) Database Initial Study Database Design Implementation and Loading Testing and Evaluation Operation Maintenance and Evaluation • Analyze company situation • Define Problem and Constraints • Define Objectives • Define Scope and Boundaries
  • 14.
    Chapter 2 Database LifeCycle (DBLC) Database Initial Study Database Design Implementation and Loading Testing and Evaluation Operation Maintenance and Evaluation • Conceptual Design • ER-Diagram / Normalization • DBMS Software Selection • Create the Logical Design • Create the Physical Design
  • 15.
    Chapter 2 Database LifeCycle (DBLC) Database Initial Study Database Design Implementation and Loading Testing and Evaluation Operation Maintenance and Evaluation • Install the selected DBMS • Create the databases • Load the data / Convert from Old System
  • 16.
    Chapter 2 Database LifeCycle (DBLC) Database Initial Study Database Design Implementation and Loading Testing and Evaluation Operation Maintenance and Evaluation • Test the Database • Fine-Tune the Database • Evaluate the Database and its Application Programs
  • 17.
    Chapter 2 Database LifeCycle (DBLC) Database Initial Study Database Design Implementation and Loading Testing and Evaluation Operation Maintenance and Evaluation • Produce the required information flow • Alternate form of testing • OLAP & OLTP
  • 18.
    Chapter 2 Database LifeCycle (DBLC) Database Initial Study Database Design Implementation and Loading Testing and Evaluation Operation Maintenance and Evaluation • Changes to the System (from operation, bugs, business changes) • Enhancements
  • 19.
  • 20.
  • 21.
  • 22.
  • 23.
  • 24.
    Chapter 2  Systemsanalysts  Database analysts  Users  Programmers  Database/data administrators  Systems programmers, network administrators, testers, technical writers 24
  • 25.
    Chapter 2 25 Figure 2-8aGantt Chart Shows time estimates of tasks
  • 26.
    Chapter 2 26 Figure 2-8bPERT chart Shows dependencies between tasks
  • 27.
    Chapter 2  PhysicalSchema  Conceptual Schema  External Schema  User Views  Subsets of Conceptual Schema  Can be determined from business-function/data entity matrices  DBA determines schema for different users 27
  • 28.
    Chapter 2 28 Different people havedifferent views of the database…these are the external schema The internal schema is the underlying design and implementation
  • 29.
    Chapter 2 29 Figure 2-11Three-tiered client/server database architecture
  • 30.
    Chapter 2 30 Preliminary datamodel (Figure 2-12)
  • 31.