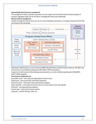
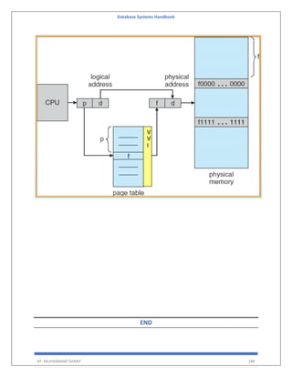
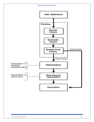
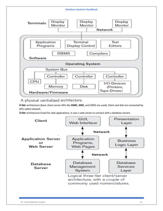
The 'Database Systems Handbook' by Muhammad Sharif provides a comprehensive overview of database management systems (DBMS), covering various topics including data types, database design, normalization, transaction management, and different database architectures. It highlights the evolution of databases and describes data categorizations, including structured, unstructured, and semi-structured data, along with the functionalities of DBMS and their architecture. The handbook also details distributed databases, their types, and the importance of managing data across different systems, along with the challenges posed by security and integration.