Prepared by:
==============
Dedication
I dedicate all my efforts to my reader who gives me an urge and inspiration
to work more.
Muhammad Sharif
Author
Database Systems Handbook
BY: MUHAMMAD SHARIF 2
CHAPTER 1 INTRODUCTION TO DATABASE AND DATABASE MANAGEMENT SYSTEM
CHAPTER 2 DATA TYPES, DATABASE KEYS, SQL FUNCTIONS AND OPERATORS
CHAPTER 3 DATA MODELS AND MAPPING TECHNIQUES
CHAPTER 4 DISCOVERING BUSINESS RULES AND DATABASE CONSTRAINTS
CHAPTER 5 DATABASE DESIGN STEPS AND IMPLEMENTATIONS
CHAPTER 6 DATABASE NORMALIZATION AND DATABASE JOINS
CHAPTER 7 FUNCTIONAL DEPENDENCIES IN THE DATABASE MANAGEMENT SYSTEM
CHAPTER 8 DATABASE TRANSACTION, SCHEDULES, AND DEADLOCKS
CHAPTER 9 RELATIONAL ALGEBRA AND QUERY PROCESSING
CHAPTER 10 FILE STRUCTURES, INDEXING, AND HASHING
CHAPTER 11 DATABASE USERS AND DATABASE SECURITY MANAGEMENT
CHAPTER 12 BUSINESS INTELLIGENCE TERMINOLOGIES IN DATABASE SYSTEMS
CHAPTER 13 DBMS INTEGRATION WITH BPMS
CHAPTER 14 RAID STRUCTURE AND MEMORY MANAGEMENT
CHAPTER 15 ORACLE DATABASE FUNDAMENTAL AND ITS ADMINISTRATION
CHAPTER 16 DATABASE BACKUPS AND RECOVERY, LOGS MANAGEMENT
CHAPTER 17 ORACLE TECHNOLOGIES AND INSTALLATIONS
CHAPTER 18 ORACLE DATABASE APPLICATIONS DEVELOPMENT USING ORACLE
APPLICATION EXPRESS
Database Systems Handbook
BY: MUHAMMAD SHARIF 3
CHAPTER 19 ORACLE WEBLOGIC SERVERS AND ITS CONFIGURATIONS
CHAPTER 20 ORACLE PLSQL PROGRAMMING BASIC CONCEPTS
CHAPTER 21 GEOGRAPHICAL INFORMATION AND DATABASE SYSTEM
Acknowledgments
We are grateful to numerous individuals who contributed
to the preparation of relational database systems and
management, 4rd
edition is completed on 10/28/2022.
First, we wish to thank our reviewers for their detailed
suggestions and insights, characteristic of their thoughtful
teaching style. All glories praises and gratitude to Almighty
Allah, who blessed us with a super and unequaled Professor
as ‘Brain’.
Database Systems Handbook
BY: MUHAMMAD SHARIF 4
CHAPTER 1 INTRODUCTION TO DATABASE AND DATABASE MANAGEMENT SYSTEM
What is Data?
Data – The World’s most valuable resource. Data are the raw bits and pieces of information with no context. If I
told you, “15, 23, 14, 85,” you would not have learned anything but I would have given you data. Data are facts
that can be recorded, having explicit meaning.
 Classifcation of Data
We can classify data as structured, unstructured, or semi-structured data.
1. Structured data is generally quantitative data, it usually consists of hard numbers or things that can be
counted.
2. Unstructured data is generally categorized as qualitative data, and cannot be analyzed and processed
using conventional tools and methods.
3. Semi-structured data refers to data that is not captured or formatted in conventional ways. Semi-
structured data does not follow the format of a tabular data model or relational databases because it does
not have a fixed schema. XML, JSON are semi-structured example.
 Properties
 Structured data is generally stored in data warehouses.
 Unstructured data is stored in data lakes.
 Structured data requires less storage space while Unstructured data requires more storage space.
 Examples
 Structured data (Table, tabular format, or Excel spreadsheets.csv)
 Unstructured data (Email and Volume, weather data)
 Semi-structured data (Webpages, Resume documents, XML)
Database Systems Handbook
BY: MUHAMMAD SHARIF 5
 Levels of Data
1. Real world Data (Entity, attributes)
2. Metadata (Record types, item types, Max, Min Lingth)
3. Data occurrences (Employee_Name =>'Amir')
 Categories of Data
Database Systems Handbook
BY: MUHAMMAD SHARIF 6
 Types of Data
Database Systems Handbook
BY: MUHAMMAD SHARIF 7
 More type of data in research field:
 Implicit data is information that is not provided intentionally but gathered from available data streams,
either directly or through analysis of explicit data.
 Explicit data is information that is provided intentionally, for example through surveys and membership
registration forms. Explicit data is data that is provided intentionally and taken at face value rather than
analyzed or interpreted.
What is a data item?
The basic component of a file in a file system is a data item.
What are records?
A group of related data items treated as a single unit by an application is called a record.
What is the file?
A file is a collection of records of a single type. A simple file processing system refers to the first computer-based
approach to handling commercial or business applications.
Mapping from file system to Relational Database
In a relational database, a data item is called a column or attribute; a record is called a row or tuple, and a file is
called a table.
Major challenges from file system to database movements
1. Data validatin
2. Data integrity
3. Data security
4. Data sharing
What is information?
When we organized data that has some meaning, we called information.
Database Systems Handbook
BY: MUHAMMAD SHARIF 8
What is inforamion integration?
Database Systems Handbook
BY: MUHAMMAD SHARIF 9
Database Systems Handbook
BY: MUHAMMAD SHARIF 10
What is the database and its definitions ?
Database Systems Handbook
BY: MUHAMMAD SHARIF 11
A database is a collection of related data. Data are facts, which can be recorded, stored, retrieved, or
deleted. A typical database represents some aspect of the real world and is used for specific purposes.
This very general definition is usually more restricted. According to [6] a database has the following
properties:
A database represents some aspect of the real world, which is called Universe of Discourse (UoD). It has
some source from which data are derived and some degree of interaction with the real world.
A database is a logically coherent collection of data with some underlying meaning.
A database is designed, built, and populated with data for a specific purpose. There is an audience which
is interested in the contents of the database.
A more precise definition is given in ISO/IEC 2382-1. A database is a set of data organized according to
some data model; it describes properties of certain objects and relationships among them. It can be
used in one or more applications.
Database and Data warehouse differences:
Database Systems Handbook
BY: MUHAMMAD SHARIF 12
Data hacking or Database attack
A data breach is a cyber attack in which sensitive, confidential or otherwise protected data has been accessed or
disclosed.
What is Database Application?
A database application is a program or group of programs that are used for performing certain operations on the
data stored in the database. These operations may contain insertion of data into a database or extracting some data
from the database based on a certain condition, updating data in the database. Examples: (GIS/GPS).
What is Knowledge?
Knowledge = information + application
What is Meta Data?
The database definition or descriptive information is also stored by the DBMS in the form of a database catalog or
dictionary, it is called meta-data. Data that describe the properties or characteristics of end-user data and the
context of those data. Information about the structure of the database.
Example Metadata for Relation Class Roster catalogs (Attr_Cat(attr_name, rel_name, type, position like 1,2,3,
access rights on objects, what is the position of attribute in the relation). Simple definition is data about data.
Database Systems Handbook
BY: MUHAMMAD SHARIF 13
What is Shared Collection?
The logical relationship between data. Data inter-linked between data is called a shared collection. It means data is
in the repository and we can access it.
What is Database Management System (DBMS)?
A database management system (DBMS) is a software package or programs designed to define, retrieve, Control,
manipulate data, and manage data in a database.
What are database systems?
A shared collection of logically related data (comprises entities, attributes, and relationships), is designed to meet
the information needs of the organization. The database and DBMS software together is called a database system.
Components of a Database Environment
1. Hardware (Server),
2. Software (DBMS),
3. Data and Meta-Data,
4. Procedure (Govern the design of database)
5. Resources (Who Administer database)
History of Databases
From 1970 to 1972, E.F. Codd published a paper proposed using a relational database model. RDBMS is originally
based on E.F. Codd's relational model invention. Before DBMS, there was a file-based system in the era the 1950s.
Evolution of Database Systems
 Flat files - 1960s - 1980s
 Hierarchical – 1970s - 1990s
 Network – 1970s - 1990s
 Relational – 1980s - present
 Object-oriented – 1990s - present
 Object-relational – 1990s - present
 Data warehousing – 1980s - present
 Web-enabled – 1990s – present
Here, are the important landmarks from evalution of database systems
 1960 – Charles Bachman designed the first DBMS system
 1970 – Codd introduced IBM’S Information Management System (IMS)
 1976- Peter Chen coined and defined the Entity-relationship model also known as the ER model
 1980 – Relational Model becomes a widely accepted database component
 1985- Object-oriented DBMS develops.
 1990- Incorporation of object-orientation in relational DBMS.
 1991- Microsoft MS access, a personal DBMS and that displaces all other personal DBMS products.
 1995: First Internet database applications
Database Systems Handbook
BY: MUHAMMAD SHARIF 14
 1997: XML applied to database processing. Many vendors begin to integrate XML into DBMS products.
The ANSI-SPARC Application systems Architecture levels
Database Systems Handbook
BY: MUHAMMAD SHARIF 15
The ANSI-SPARC Database systems Architecture levels
1. The Internal Level (Physical Representation of Data)
2. The Conceptual Level (Holistic Representation of Data)
3. The External Level (User Representation of Data)
Internal level store data physically. The conceptual level tells you how the database was structured logically. External
level gives you different data views. This is the uppermost level in the database.
Advantages of ANSI-SPARC Architecture
The ANSI-SPARC standard architecture is three-tiered, but some books refer 4 tiers. These 4-tiered representation
offers several advantages, which are as follows:
 Its main objective of it is to provide data abstraction.
 Same data can be accessed by different users with different customized views.
 The user is not concerned about the physical data storage details.
 Physical storage structure can be changed without requiring changes in the internal structure of the
database as well as users view.
 The conceptual structure of the database can be changed without affecting end users.
 It makes the database abstract.
 It hides the details of how the data is stored physically in an electronic system, which makes it easier to
understand and easier to use for an average user.
 It also allows the user to concentrate on the data rather than worrying about how it should be stored.
Database architecture tiers
Database architecture has 4 types of tiers.
Single tier architecture (for local applications direct communication with database server/disk. It is also called
physical centralized architecture.
Database Systems Handbook
BY: MUHAMMAD SHARIF 16
2-tier architecture (basic client-server APIs like ODBC, JDBC, and ORDS are used), Client and disk are connected by
APIs called network.
3-tier architecture (Used for web applications, it uses a web server to connect with a database server).
Three-tier architecture is a well-established software application architecture that organizes applications into three
logical and physical computing tiers: the presentation tier, or user interface; the application tier, where data is
processed; and the data tier, where the data associated with the application is stored and managed.
The chief benefit of three-tier architecture is that because each tier runs on its own infrastructure, each tier can be
developed simultaneously by a separate development team, and can be updated or scaled as needed without
impacting the other tiers.
Database Systems Handbook
BY: MUHAMMAD SHARIF 17
Sonewhere we divide web server (Apache) first and Application server(Oracle WL Server) second into two separate
layers within three tier architecture. And that are also called four tier in some books. More details are below.
For Web accessible database approach we use client->Application->Web Server->Application Server->DBMS-
>Database.
Database Systems Handbook
BY: MUHAMMAD SHARIF 18
Parallel database architectures
Parallel Database architectures are:
1. Shared-memory
2. Shared-disk
3. Shared-nothing (the most common one)
4. Shared Everything Architecture
A hierarchical model system is a hybrid of the shared memory system, a shared disk system, and a shared-nothing
system. The hierarchical model is also known as Non-Uniform Memory Architecture (NUMA). NUMA uses local and
remote memory (Memory from another group); hence it will take a longer time to communicate with each other.
In NUMA, were different memory controller is used.
S.NO UMA NUMA
Database Systems Handbook
BY: MUHAMMAD SHARIF 19
1
There are 3 types of buses used in uniform
Memory Access which are: Single, Multiple
and Crossbar.
While in non-uniform Memory Access, There are
2 types of buses used which are: Tree and
hierarchical.
Advantages of NUMA
 Improves the scalability of the system.
 Memory bottleneck (shortage of memory) problem is minimized in this architecture.
 NUMA machines provide a linear address space, allowing all processors to directly address all memory.
Database Systems Handbook
BY: MUHAMMAD SHARIF 20
Distributed Databases
Distributed database system (DDBS) = Database Systems + Communication
A set of databases in a distributed system that can appear to applications as a single data source.
A distributed DBMS (DDBMS) can have the actual database and DBMS software distributed over many sites,
connected by a computer network.
Christopher Date discusses twelve rules (objectives) for distributed database
systems
Database Systems Handbook
BY: MUHAMMAD SHARIF 21
Database Systems Handbook
BY: MUHAMMAD SHARIF 22
Database Systems Handbook
BY: MUHAMMAD SHARIF 23
Distributed DBMS architectures
Three alternative approaches are used to separate functionality across different DBMS-related processes. These
alternative distributed architectures are called
1. Client-server,
2. Collaborating server or multi-Server
Database Systems Handbook
BY: MUHAMMAD SHARIF 24
3. Middleware or Peer-to-Peer
 Client-server: A Client-Server system has one or more client processes and one or more server processes,
and a client process can send a query to any one server process. Clients are responsible for user-interface
issues, and servers manage data and execute transactions. There may be multiple server process. The two
different client-server architecture models are:
1. Single Server Multiple Client
2. Multiple Server Multiple Client
Client Server architecture layers
1. Presentation layer
2. Logic layer
3. Data layer
Presentation layer
The basic work of this layer provides a user interface. The interface is a graphical user interface. The graphical user
interface is an interface that consists of menus, buttons, icons, etc. The presentation tier presents information
related to such work as browsing, sales purchasing, and shopping cart contents. It attaches with other tiers by
computing results to the browser/client tier and all other tiers in the network. Its other name is external layer.
Logic layer
The logical tier is also known as the data access tier and middle tier. It lies between the presentation tier and the
data tier. it controls the application’s functions by performing processing. The components that build this layer exist
on the server and assist the resource sharing these components also define the business rules like different
government legal rules, data rules, and different business algorithms which are designed to keep data structure
consistent. This is also known as conceptual layer.
Data layer
The 3-Data layer is the physical database tier where data is stored or manipulated. It is internal layer of database
management system where data stored.
 Collaborative/Multi server: Collaborating Server system. We can have a collection of database servers,
each capable of running transactions against local data, which cooperatively execute transactions spanning
multiple servers. This is an integrated database system formed by a collection of two or more autonomous
database systems. Multi-DBMS can be expressed through six levels of schema:
1. Multi-database View Level − Depicts multiple user views comprising subsets of the integrated distributed
database.
Database Systems Handbook
BY: MUHAMMAD SHARIF 25
2. Multi-database Conceptual Level − Depicts integrated multi-database that comprises global logical multi-
database structure definitions.
3. Multi-database Internal Level − Depicts the data distribution across different sites and multi-database to
local data mapping.
4. Local database View Level − Depicts a public view of local data.
5. Local database Conceptual Level − Depicts local data organization at each site.
6. Local database Internal Level − Depicts physical data organization at each site.
There are two design alternatives for multi-DBMS −
1. A model with a multi-database conceptual level.
2. Model without multi-database conceptual level.
 Peer-to-Peer: The Middleware architecture is designed to allow a single query to span multiple servers,
without requiring all database servers to be capable of managing such multisite execution strategies. It is
especially attractive when trying to integrate several legacy systems, whose basic capabilities cannot be
extended. Architecture model for DDBMS, In these systems, each peer acts both as a client and a server for
imparting database services. The peers share their resources with other peers and coordinate their activities.
Its scalability and flexibility is growing and shrinking. All nodes have the same role and functionality. Harder to
manage because all machines are autonomous and loosely coupled.
This architecture generally has four levels of schemas:
1. Global Conceptual Schema − Depicts the global logical view of data.
2. Local Conceptual Schema − Depicts logical data organization at each site.
3. Local Internal Schema − Depicts physical data organization at each site.
4. Local External Schema − Depicts user view of data
Database Systems Handbook
BY: MUHAMMAD SHARIF 26
Types of homogeneous distributed database
Autonomous − Each database is independent and functions on its own. They are integrated by a controlling
application and use message passing to share data updates.
Non-autonomous − Data is distributed across the homogeneous nodes and a central or master DBMS coordinates
data updates across the sites.
Database Systems Handbook
BY: MUHAMMAD SHARIF 27
Autonomous databases
1. Autonomous Transaction Processing - Serverless
2. Autonomous Transaction Processing - Dedicated
3. Autonomous data warehourse processing - Analytics
Autonomous Serverless is a simple and elastic deployment choice. Oracle autonomously operates all aspects of
the database lifecycle from database placement to backup and updates.
Autonomous Dedicated is a private cloud in public cloud deployment choice. A completely dedicated compute,
storage, network, and database service for only a single tenant.
Autonomous Shared is a private cloud in public cloud deployment choice. A completely dedicated compute,
storage, network, and database service for only a single tenant.
Database Systems Handbook
BY: MUHAMMAD SHARIF 28
Database Systems Handbook
BY: MUHAMMAD SHARIF 29
Heterogeneous Distributed Databases (Dissimilar schema for each site database, it can be any
variety of dbms, relational, network, hierarchical, object oriented)
Types of Heterogeneous Distributed Databases
1. Federated − The heterogeneous database systems are independent and integrated so that they function
as a single database system.
2. Un-federated − The database systems employ a central coordinating module
In a heterogeneous distributed database, different sites have different operating systems, DBMS products, and data
models.
Database Systems Handbook
BY: MUHAMMAD SHARIF 30
Parameters at which distributed DBMS architectures developed
DDBMS architectures are generally developed depending on three parameters:
1. Distribution − It states the physical distribution of data across the different sites.
2. Autonomy − It indicates the distribution of control of the database system and the degree to which each
constituent DBMS can operate independently.
3. Heterogeneity − It refers to the uniformity or dissimilarity of the data models, system components, and
databases.
Database Gateways
Traditionally, a database gateway is a software component that links two different DBMS suites Like Oracle SQL-
Oracle Database to DB2 SQL -DB2 Database. Another alternative is to use the software called Open Database
Connectivity (ODBC).
Object Technology (OT)
Object Technology (OT) has been dominating the software engineering industry in recent times. For better or worse,
there has been a heightened interest and indulgence in objectoriented methodologies (OOM).
Database Systems Handbook
BY: MUHAMMAD SHARIF 31
Benefits of Object Technology
Object-oriented DBMS (OO DBMS)
Database Systems Handbook
BY: MUHAMMAD SHARIF 32
Challenges to Object-Oriented Database Management Systems
The relational model on the other hand, has long proven its worth. The best we can therefore expect is a peaceful
coexistence of both OO systems and relational databases — a kind of hybrid. The next two subsections describe two
hybrid approaches.
Database Systems Handbook
BY: MUHAMMAD SHARIF 33
Database Systems Handbook
BY: MUHAMMAD SHARIF 34
Database Systems Handbook
BY: MUHAMMAD SHARIF 35
There are various types of databases used for storing different varieties of data in their respective DBMS data model
environment. Each database has data models except NoSQL. One is Enterprise Database Management System that
is not included in this figure. I will write details one by one in where appropriate. Sequence of details is not necessary.
 Deductive Database Systems
At the beginning of twenty first century, there are no productive systems of this nature available.
However, there are many experimental implementations like:
CORAL ,
Glue-NAIL! ,
The Aditi Project ,
The LDL System .
It is described by SQL99, but it has not been implemented in many RDBMS. Actually, the only RDBMS
that supports it, is DB2 by IBM
There have been several efforts taken to create such deductive database. In general, a deductive
database system is based on the following principles:
1. It has a declarative language, that is logic, serving both as the communication method (query
language) and a host language, providing DDL and DML.
2. It supports principle features of database systems, that is efficient access to massive amounts of
data, sharing of data, and concurrent access to data.
 Native XML Databases
We were not surprised that the number of start-up companies as well as some established data management
companies determined that XML data would be best managed by a DBMS that was designed specifically to deal with
semi-structured data — that is, a native XML database.
 Conceptual Database
This step is related to the modeling in the Entity-Relationship (E/R) Model to specify sets of data called entities,
relations among them called relationships and cardinality restrictions identified by letters N and M, in this case, the
many-many relationships stand out.
 Conventional Database
This step includes Relational Modeling where a mapping from MER to relations using rules of mapping is carried
out. The posterior implementation is done in Structured Query Language (SQL).
Database Systems Handbook
BY: MUHAMMAD SHARIF 36
 Non-Conventional database
This step involves Object-Relational Modeling which is done by the specification in Structured Query Language. In
this case, the modeling is related to the objects and their relationships with the Relational Model.
 Traditional database
 Temporal database
 typical databases
 NewSQL Database
 Autonomous database
 Cloud database
 Spatiotemporal
 Enterprise Database Management System
 Google Cloud Firestore
 Couchbase
 Memcached, Coherence (key-value store)
 HBase, Big Table, Accumulo (Tabular)
 MongoDB, CouchDB, Cloudant, JSON-like (Document-based)
 Neo4j (Graph Database)
 Redis (Data model: Key value)
 Elasticsearch (Data model: search engine)
 Microsoft access (Data model: relational)
 Cassandra (Data model: Wide column)
 MariaDB (Data model: Relational)
 Splunk (Data model: search engine)
 Snowflake (Data model: Relational)
 Azure SQL Server Database (Relational)
 Amazon DynamoDB (Data model: Multi-Model)
 Hive (Data model: Relational)
Non-relational (NoSQL) Data model
NoSQL is non-tabular database management where we create an object, document, key-value, and graph to store
the data. NoSQL provides flexible schemas to store a large amount of data.
In key values NoSQL database, we can store the keys of the database. So in the query, we can access the only key.
It can store value using keys. These keys are stored in a key-value hash table that is used to fast access data. For
example, Riak and amazon’s dynamo are the best NoSQL database
In a wide column NoSQL database, we can store large data in only one column and you should know the related
query pattern to access it. Google’s Bigtable and Hbase are the most popular column-based databases.
Database Systems Handbook
BY: MUHAMMAD SHARIF 37
In graph type NoSQL we can store data in Nodes and edges. A node can store information like objects and edges will
create the relationships between data from node to node. InfoGrid and infinite Graph are graph-based NoSQL
databases.
In Documents form we can store our data in a document like JSON, each document contains a pair of fields and
values. In values, wecan store all types of data types of related data and in a file that can store the key of data values.
It is a more natural way to store data in a document that is very easy and flexible to manage and access.
Database Systems Handbook
BY: MUHAMMAD SHARIF 38
BASE Model:
Basically Available – Rather than enforcing immediate consistency, BASE-modelled NoSQL databases will ensure the
availability of data by spreading and replicating it across the nodes of the database cluster.
Soft State – Due to the lack of immediate consistency, data values may change over time. The BASE model breaks
off with the concept of a database that enforces its consistency, delegating that responsibility to developers.
Eventually Consistent – The fact that BASE does not enforce immediate consistency does not mean that it never
achieves it. However, until it does, data reads are still possible (even though they might not reflect the reality).
Just as SQL databases are almost uniformly ACID compliant, NoSQL databases tend to conform to BASE principles.
NewSQL Database
NewSQL is a class of relational database management systems that seek to provide the scalability of NoSQL systems
for online transaction processing (OLTP) workloads while maintaining the ACID guarantees of a traditional database
system.
Examples and properties of Relational Non-Relational Database:
Database Systems Handbook
BY: MUHAMMAD SHARIF 39
The term NewSQL categorizes databases that are the combination of relational models with the advancement in
scalability, and flexibility with types of data. These databases focus on the features which are not present in NoSQL,
which offers a strong consistency guarantee. This covers two layers of data one relational one and a key-value store.
Sr. No NoSQL NewSQL
1.
NoSQL is schema-less or has no fixed
schema/unstructured schema. So BASE Data
model exists in NoSQL. NoSQL is a schema-free
database.
NewSQL is schema-fixed as well as a schema-
free database.
2. It is horizontally scalable. It is horizontally scalable.
3. It possesses automatically high availability. It possesses built-in high availability.
4. It supports cloud, on-disk, and cache storage.
It fully supports cloud, on-disk, and cache
storage. It may cause a problem with in-memory
architecture for exceeding volumes of data.
5. It promotes CAP properties. It promotes ACID properties.
6.
Online Transactional Processing is not
supported.
Online Transactional Processing and
implementation to traditional relational
databases are fully supported
Database Systems Handbook
BY: MUHAMMAD SHARIF 40
Sr. No NoSQL NewSQL
7. There are low-security concerns. There are moderate security concerns.
8.
Use Cases: Big Data, Social Network
Applications, and IoT.
Use Cases: E-Commerce, Telecom industry, and
Gaming.
9.
Examples: DynamoDB, MongoDB, RaveenDB
etc. Examples: VoltDB, CockroachDB, NuoDB etc.
Advantages of Database management systems:
 It supports a logical view (schema, subschema),
 It supports a physical view (access methods, data clustering),
 It supports data definition language, data manipulation language to manipulate data,
 It provides important utilities, such as transaction management and concurrency control, data integrity,
crash recovery, and security. Relational database systems, the dominant type of systems for well-formatted
business databases, also provide a greater degree of data independence.
 The motivations for using databases rather than files include greater availability to a diverse set of users,
integration of data for easier access to and updating of complex transactions, and less redundancy of data.
 Data consistency, Better data security
Cloud Database
A cloud database is a database that is built, deployed, and accessed in a cloud environment,such as a private, public,
or hybrid cloud.
There are two primary cloud database deployment models, reviewed below:
Database as a service (DBaaS)
Traditional database
Cloud database management choices
Enterprises have choices in how to manage their cloud databases. Database management styles can be generalized
into the following four categories:
1. Self-managed cloud databases
2. Automated cloud databases
3. Managed cloud databases
4. Autonomous cloud databases
Types of Cloud Database:
OLTP workloads are supported by data models that differ from those used in OLAP workloads. Document and
multimedia data relies on formats like XML and JavaScript Object Notation (JSON). Other types of databases include
graph databases used for connectivity analysis, spatial databases for geographic analysis, and key-value stores for
high-performance storage and lookup of simple data types.
Oracle Cloud Infrastructure (OCI) Regions are globally distributed data centers that provide secure, high-
performance, local environments. Businesses can move, build, and run all workloads and cloud applications on OCI
while complying with regional data regulations.
Database Systems Handbook
BY: MUHAMMAD SHARIF 41
Database Systems Handbook
BY: MUHAMMAD SHARIF 42
Database Systems Handbook
BY: MUHAMMAD SHARIF 43
END
Database Systems Handbook
BY: MUHAMMAD SHARIF 44
CHAPTER 2 DATA TYPES, DATABASE KEYS, SQL FUNCTIONS AND OPERATORS
Data types Overview
Datatypes
--------------------------------
BINARY_FLOAT
BINARY_DOUBLE
Descriptions
---------------------------------------------------------------------------
32-bit floating point number. This data type requires 4 bytes.
64-bit floating point number. This data type requires 8 bytes.
Floating point number
Floating-point numbers which are FLOAT, REAL, DOUBLE PRECISION,
DECIMAL(n,m), NUMERIC(n,m); the latter two stand for a numerical atom
that consists of n decimal digits and m digits on the right of the decimal
point
There are two classes of date
and time-related data types in
PL/SQL −
1. Datetime datatypes
2. Interval Datatypes
The DateTime datatypes are −
 Date
 Timestamp
 Timestamp with time zone
 Timestamp with local time zone
The interval datatypes are −
 Interval year to month
 Interval day to second
If max_string_size = extended
32767 bytes or characters
If max_string_size = standard
Number(p,s) data type 4000
bytes or characters
Number having precision p and scale s. The precision p can range from 1
to 38. The scale s can range from -84 to 127. Both precision and scale
are in decimal digits. A number value requires from 1 to 22 bytes.
Character data types
The character data types represent alphanumeric text. PL/SQL uses the
SQL character data types such as CHAR, VARCHAR2, LONG, RAW, LONG
RAW, ROWID, and UROWID.
CHAR(n) is a fixed-length character type whose length is from 1 to
32,767 bytes.
VARCHAR2(n) is varying length character data from 1 to 32,767 bytes.
Data Type Maximum Size in PL/SQL Maximum Size in SQL
CHAR 32,767 bytes 2,000 bytes
NCHAR OR VARCHAR accupy
space for null values.
32,767 bytes 2,000 bytes
Database Systems Handbook
BY: MUHAMMAD SHARIF 45
RAW datatype is used to store
values in binary data format.
32,767 bytes 2,000 bytes
VARCHAR2 Dont accupy space
for null values.
32,767 bytes 4,000 bytes ( 1 char = 1 byte)
NVARCHAR2 32,767 bytes 4,000 bytes
LONG 32,760 bytes 2 gigabytes (GB) – 1
LONG RAW 32,760 bytes 2 GB
BLOB 8-128 terabytes (TB) (4 GB - 1) database_block_size
CLOB 8-128 TB (Used to store large blocks of
character data in the database.)
(4 GB - 1) database_block_size
NCLOB 8-128 TB (
Used to store large blocks of NCHAR
data in the database.)
(4 GB - 1) database_block_size
Scalar No Fixed range
Single values with no internal
components, such as a NUMBER, DATE,
or BOOLEAN.
Numeric values on which
arithmetic operations are
performed like Number(7,2).
Stores dates in the Julian date
format.
Logical values on which logical
operations are performed.
NUMBER Data Type No fixed Range DEC, DECIMAL, DOUBLE
PRECISION, FLOAT, INTEGER,
INT, NUMERIC, REAL, SMALLINT
Type Size in Memory Range of Values
Byte 1 byte 0 to 255
Boolean 2 bytes True or False
Integer 2 bytes –32,768 to 32,767
Long (long integer) 4 bytes –2,147,483,648 to
2,147,483,647
Single
(single-precision real)
4 bytes Approximately –3.4E38 to
3.4E38
Database Systems Handbook
BY: MUHAMMAD SHARIF 46
Double
(double-precision real)
8 bytes Approximately –1.8E308 to
4.9E324
Currency
(scaled integer)
8 bytes Approximately –
922,337,203,685,477.5808 to
922,337,203,685,477.5807
Date 8 bytes 1/1/100 to 12/31/9999
Object 4 bytes Any Object reference
String Variable length:
10 bytes + string length; Fixed length:
string length
Variable length: <= about 2
billion (65,400 for Win 3.1)
Fixed length: up to 65,400
Variant 16 bytes for numbers
22 bytes + string length
Data Types can be further divided as:
 Primitive
 Non-Primitive
Primitive data types are pre-defined whereas non-primitive data types are user-defined. Data types like byte, int,
short, float, long, char, bool, etc are called Primitive data types. Non-primitive data types include class, enum,
array, delegate, etc.
User-Defined Datatypes
There are two categories of user-defined datatypes:
 Object types
 Collection types
Database Systems Handbook
BY: MUHAMMAD SHARIF 47
A user-defined data type (UDT) is a data type that derived from an existing data type. You can use UDTs to extend
the built-in types already available and create your own customized data types.
There are six user-defined types:
1. Distinct type
2. Structured type
3. Reference type
4. Array type
5. Row type
6. Cursor type
Database Systems Handbook
BY: MUHAMMAD SHARIF 48
Here the data types are in different groups:
 Exact Numeric: Number, Integer
 Approximate Numeric: float, real
 Data and Time: Smalldatatime, Datetimeoffset, Datetime2
 Character Strings: char, varchar2, text
 Unicode Character strings: Nchar, Nvarchar, Ntext
 Binary strings: image, Blob, Video
 Other Data types: sql_variant, timestamp, Uniqueidentifier, XML
 CLR data types: hierarchical
 Spatial data types: geometry, geography
Database Systems Handbook
BY: MUHAMMAD SHARIF 49
Abstract Data Types in Oracle One of the shortcomings of the Oracle 7 database was the limited number of
intrinsic data types.
Abstract Data Types
An Abstract Data Type (ADT) consists of a data structure and subprograms that manipulate the data. The variables
that form the data structure are called attributes. The subprograms that manipulate the attributes are called
methods. ADTs are stored in the database and instancesof ADTs can bestored in tables and used as PL/SQLvariables.
ADTs let you reduce complexity by separating a large system into logical components, which you can reuse. In the
static data dictionary view.
GUID
The globally unique identifier (GUID) data type in SQL Server is represented by the uniqueidentifier data type, which
stores a 16-byte binary value. A GUID is a binary number, and its main use is as an identifier that must be unique in
a network that has many computers at many sites. It also used as Surrogate key, If your tables have a natural key
already - a true key - do not replace them with surrogates.
A GUID should be a 16 byte raw.
if you want to use sys_guid() you will either:
a) deal with the FACT that it is raw(16) and program accordingly
b) deal with the FACT you can safely store that in a varchar2(32) using hex characters
(104173C5D837478D9B66819B3D6159DB)
SYS_GUID () function in oracle database can be defined as a built-in function in PL/SQL which is used to generate and
return a global unique identifier (GUID) (RAW value) of size 16 bytes for each row of the table and it does not accept
any argument in the function, it generates GUID which are supposed to be unique meaning they should never be
repeated twice and it also consists of a host identifier a process or thread identifier of the process which invoked
the function.
This function generates unique identifiers that are of type RAW and it is a 128-bit number or 16 bytes in size.
SELECT sys_guid() from DUAL
INSERT INTO employee(employee_id, employee_name, city) values(sys_guid(), 'Nilanjan', 'Mumbai');
DBMS_RANDOM This also work same as sys_guid() function
Operational Notes
DBMS_RANDOM.RANDOM produces integers in [-2^^31, 2^^31).
DBMS_RANDOM.VALUE produces numbers in [0,1) with 38 digits of precision.
Example DBMS_Random procedure:
insert into PERSONS (PERSONID,lastname,firstname,address,city)
values((SELECT dbms_random.random() FROM dual), 'ahmad AHMAD', 'raza', 'hujra', 'PUNJAB,PAKISTAN');--WILL
INSERT RANDOM NUMBER 1 TO UNDEFINED
(SELECT dbms_random.value(1,5) FROM dual)--IT WILL INSERT RANDOM FROM 1 TO 5 NUMBER
BEGIN
FOR loop_counter IN 1..100 LOOP
INSERT INTO al_alumni (ID, FIRST_NAME, LAST_NAME ,PASSOUT_YEAR, CONTACT_NO,GENDER, COMPANY_NAME,
CURRENT_JOB, JOB_CITY, ADDRESS)
VALUES ((SELECT dbms_random.value(1, 15) FROM dual),
(SELECT dbms_random.string('U', 7) FROM dual), (SELECT dbms_random.string('U', 4) FROM dual),
(SELECT round(dbms_random.value(2010,2021),0) FROM DUAL), (SELECT
round(dbms_random.value(03009999999,03339999999),0) FROM DUAL), (SELECT CASE WHEN
ROUND(dbms_random.value()) = 0 THEN 'MALE' ELSE 'FEMALE' END FROM dual),
(SELECT dbms_random.string('U', 4) FROM dual),
Database Systems Handbook
BY: MUHAMMAD SHARIF 50
(SELECT dbms_random.string('U', 4) FROM dual),
(SELECT dbms_random.string('U', 5) FROM dual),
(SELECT dbms_random.string('U', 4) FROM dual));
END LOOP;
COMMIT;
END;
(SELECT dbms_random.string('l', 8)||'@'||dbms_random.string('l', 7)||'.com' email from dual),
SYS_GUID() example:
insert into PERSONS (PERSONID,lastname,firstname,address,city)
values(sys_guid(), 'AHMAD HASSAN', 'raza', 'hujra', 'PUNJAB,PAKISTAN');--WILL INSERT RANDOM NUMBER 1 TO
UNDEFINED
ORA-00932 inconsistent datatypes: expected Number got Binary
SELECT sys_guid() from DUAL --output-CF5EF6914D2A405FAE268F09715864AB 32
Characters
create table t_sysguid
( id raw(16) default sys_guid() primary key
, filler varchar2(1000)
)
insert into t_sysguid (id, filler) values(sys_guid(),'MUHAMMAD SHAIRF');
SELECT * FROM T_SYSGUID --OUTPUT-CDDA2C69530B41DEAE51FC15011E4F97, 32 bytes
With 10g, Oracle added support for regular expression functions which means
the concatenation can be simplified using the REGEXP_REPLACE() function.
REGEXP_REPLACE(
SYS_GUID(),
'([0-9A-F]{8})([0-9A-F]{4})([0-9A-F]{4})([0-9A-F]{4})([0-9A-F]{12})',
'{1-2-3-4-5}'
)
/
ANSI SQL Data type convertions with Oracle Data type.
Database Systems Handbook
BY: MUHAMMAD SHARIF 51
The Concept of Signed and Unsigned Integers
Organization of bits in a 16-bit signed short integer.
Thus, a signed number that stores 16 bits can contain values ranging from –32,768 through 32,767, and one that
stores 8 bits can contain values ranging from –128 through 127.
Database Systems Handbook
BY: MUHAMMAD SHARIF 52
Rownum and Rowid
RowID is 16 digit haxadidicimal number and computer generated key when we insert row, it has 8 block location, 4
file location and 4 row header location characters. Rownum is sequence of data is generated with results set. Its
artificial row indicator key in result set of query. Rowid is allocation of physical memory. Its permanent address of
inserted row. Rowid give you row location, disk number, cylinder, block and offset into the block.
Database Systems Handbook
BY: MUHAMMAD SHARIF 53
Format of Rowid
Database Key
A key is a field of a table that identifies the tuple in that table.
 Super key
An attribute or a set of attributes that uniquely identifies a tuple within a relation.
 Candidate key
A super key such that no proper subset is a super key within the relation. Contains no unique subset (irreducibility).
Possibly many candidate keys (specified using UNIQUE), one of which is chosen as the primary key. PRIMARY KEY
(sid), UNIQUE (id, grade)) A candidate can be unique but its value can be changed.
 Natural key PK in OLTP.
It may be a PK in OLAP. A natural key (also known as business key or domain key) is a type of unique key in a database
formed of attributes that exist and are used in the external world outside the database like natural key (SSN column)
 Composite key or concatenate key
A primary key that consists of two or more attributes is known as a composite key.
 Primary key
The candidate key is selected to identify tuples uniquely within a relation. Should remain constant over the life of
the tuple. PK is unique, Not repeated, not null, not change for life. If the primary key is to be changed. We will drop
the entity of the table, and add a new entity, In most cases, PK is used as a foreign key. You cannot change the value.
You first delete the child, so that you can modify the parent table.
 Minimal Super Key
All super keys can't be primary keys. The primary key is a minimal super key. KEY is a minimal SUPERKEY, that is, a
minimized set of columns that can be used to identify a single row.
 Foreign key
An attribute or set of attributes within one relation that matches the candidate key of some (possibly the same)
relation. Can you add a non-key as a foreign key? Yes, the minimum condition is it should be unique. It should be
candidate key.
 Composite Key
The composite key consists of more than one attribute. COMPOSITE KEY is a combination of two or more columns
that uniquely identify rows in a table. The combination of columns guarantees uniqueness, though individually
Database Systems Handbook
BY: MUHAMMAD SHARIF 54
uniqueness is not guaranteed. Hence, they are combined to uniquely identify records in a table. You can you
composite key as PK but the Composite key will go to other tables as a foreign key.
 Alternate key
A relation can have only one primary key. It may contain many fields or a combination of fields that can be used as
the primary key. One field or combination of fields is used as the primary key. The fields or combinations of fields
that are not used as primary keys are known as candidate keys or alternate keys.
 Sort Or control key
A field or combination of fields that are used to physically sequence the stored data is called a sort key. It is also
known s the control key.
 Alternate key
An alternate key is a secondary key it can be simple to understand an example:
Let's take an example of a student it can contain NAME, ROLL NO., ID, and CLASS.
 Unique key
A unique key is a set of one or more than one field/column of a table that uniquely identifies a record in a database
table.
You can say that it is a little like a primary key but it can accept only one null value and it cannot have duplicate
values.
The unique key and primary key both provide a guarantee for uniqueness for a column or a set of columns.
There is an automatically defined unique key constraint within a primary key constraint.
There may be many unique key constraints for one table, but only one PRIMARY KEY constraint for one table.
 Artificial Key
The key created using arbitrarily assigned data are known as artificial keys. These keys are created when a primary
key is large and complex and has no relationship with many other relations. The data values of the artificial keys are
usually numbered in a serial order.
For example, the primary key, which is composed of Emp_ID, Emp_role, and Proj_ID, is large in employee relations.
So it would be better to add a new virtual attribute to identify each tuple in the relation uniquely. Rownum and
rowid are artificial keys. It should be a number or integer, numeric.
 Surrogate key
SURROGATE KEYS is An artificial key that aims to uniquely identify each record and is called a surrogate key. This
kind of partial key in DBMS is unique because it is created when you don’t have any natural primary key. You can't
insert values of the surrogate key. Its value comes from the system automatically.
No business logic in key so no changes based on business requirements
Surrogate keys reduce the complexity of the composite key.
Surrogate keys integrate the extract, transform, and load in DBs.
 Compound Key
COMPOUND KEY has two or more attributes that allow you to uniquely recognize a specific record. It is possible that
each column may not be unique by itself within the database.
Database Systems Handbook
BY: MUHAMMAD SHARIF 55
Database Keys and Its Meta data’s description
Operators
< > or != Not equal to like salary <>500.
Database Systems Handbook
BY: MUHAMMAD SHARIF 56
Wildcards and Unions Operators
LIKE operator is used to filter the result set based on a string pattern. It is always used in the WHERE clause.
Wildcards are used in SQL to match a string pattern. A wildcard character is used to substitute one or more
characters in a string. Wildcard characters are used with the LIKE operator.
There are two wildcards often used in conjunction with the LIKE operator:
1. The percent sign (%) represents zero, one, or multiple characters
2. The underscore sign (_) represents one, a single character
Sargable queries
Sargable is a word that concatenates the three words: search, argument and able.
As per wikipedia SARGable is defined as “In relational databases, a condition (or predicate) in a query is said to be
sargable if the DBMS engine can take advantage of an index to speed up the execution of the query. The term is
derived from a contraction of Search ARGument ABLE”
Advantage of sargable queries include:
consuming less system resources
speeding up query performance
using indexes more effectively
SELECT
PurchaseOrderID, ExpectedDeliveryDate
FROM
Database Systems Handbook
BY: MUHAMMAD SHARIF 57
Purchasing.PurchaseOrders
ORDER BY
CASE
WHEN (ExpectedDeliveryDate IS NOT NULL) THEN 0 ELSE 1
END;
The query is not sargable, it uses the IX_Purchasing_PurchaseOrders_ExpectedDeliveryDate index for the
ExpectedDeliveryDate column on which an Index Scan is performed instead of an optimized Index Seek.
Sargable and non sargable operators:
For instance, WHERE foo LIKE '%bar%' is said by many to be not sargable, but some RDBMSs are able to use
indexes on such queries.
For me, SARGable means that SQL Server can perform an index seek using your search predicates.
A Search ARgument ABLE predicate is one where SQL SERVER can utilize an index seek operation, if an index exists.
Database Systems Handbook
BY: MUHAMMAD SHARIF 58
A SARGable predicate is one where SQL server can isolate the single value or range of index key values to process
SARGable predicates include the following operators: =, >, >=, <, <=, IN, BETWEEN, and LIKE (in the case of prefix
matching)
Non-SARGable operators include: NOT, NOT IN, <>, and LIKE (not prefix matching), as well as the use of functions
or calculations against the table, and type conversions where the datatype does not fulfill the index created.
Collation is a set of rules that tell database engine how to compare and sort the character data in SQL Server.
Collation can be set at different levels in SQL Server. Below are the three levels:
1. SQL Server Level
2. Database Level
3. Column level
Database Systems Handbook
BY: MUHAMMAD SHARIF 59
Two main differences between like, Ilike Operator:
1. LIKE is case-insensitive whereas iLIKE is case-sensitive.
2. LIKE is a standard SQL operator, whereas ILIKE is only implemented in certain databases such as
PostgreSQL and Snowflake.
To ignore case when you're matching values, you can use the ILIKE command:
Example 1: SELECT * FROM tutorial.billboard_top_100_year_en WHERE "group" ILIKE 'snoop%'
Example 2: SELECT FROM Customers WHERE City LIKE 'ber%';
SQL UNION clause is used to select distinct values from the tables.
SQL UNION ALL clause used to select all values including duplicates from the tables
The UNION operator is used to combine the result-set of two or more SELECT statements.
Every SELECT statement within UNION must have the same number of columns
The columns must also have similar data types
The columns in every SELECT statement must also be in the same order
EXCEPT or MINUS These are the records that exist in Dataset1 and not in Dataset2.
Each SELECT statement within the EXCEPT query must have the same number of fields in the result sets with similar
data types.
The difference is that EXCEPT is available in the PostgreSQL database while MINUS is available in MySQL and Oracle.
There is absolutely no difference between the EXCEPT clause and the MINUS clause.
IN operator allows you to specify multiple values in a WHERE clause. The IN operator is a shorthand for multiple OR
conditions.
ANY operator
Database Systems Handbook
BY: MUHAMMAD SHARIF 60
Returns a Boolean value as a result Returns true if any of the subquery values meet the condition . ANY means that
the condition will be true if the operation is true for any of the values in the range.
NOT IN can also take literal values whereas not existing need a query to compare the results.
SELECT CAT_ID FROM CATEGORY_A WHERE CAT_ID NOT IN (SELECT CAT_ID FROM CATEGORY_B)
NOT EXISTS
SELECT A.CAT_ID FROM CATEGORY_A A WHERE NOT EXISTS (SELECT B.CAT_ID FROM CATEGORY_B B WHERE
B.CAT_ID = A.CAT_ID)
NOT EXISTS could be good to use because it can join with the outer query & can lead to usage of the index if the
criteria use an indexed column.
EXISTS AND NOT EXISTS are typically used in conjuntion with a correlated nested query. The result of EXISTS is a
boolean value, TRUE if the nested query ressult contains at least one tuple, or FALSE if the nested query result
contains no tuples
Supporting operators in different DBMS environments:
Keyword Database System
TOP SQL Server, MS Access
LIMIT MySQL, PostgreSQL, SQLite
FETCH FIRST Oracle
But 10g onward TOP Clause no longer supported replace with ROWNUM clause.
SQL FUNCTIONS
Database Systems Handbook
BY: MUHAMMAD SHARIF 61
Types of Multiple Row Functions in Oracle (Aggrigate functions)
AVG: It retrieves the average value of the number of rows in a table by ignoring the null value
COUNT: It retrieves the number of rows (count all selected rows using *, including duplicates and rows
with null values)
MAX: It retrieves the maximum value of the expression, ignores null values
MIN: It retrieves the minimum value of the expression, ignores null values
SUM: It retrieves the sum of values of the number of rows in a table, it ignores null values
Example:
Database Systems Handbook
BY: MUHAMMAD SHARIF 62
Practical example:
SELECT INITCAP( PS.FIRSTNAME)INI_FN,LOWER(nvl2(PS.ADDRESS, PS.FIRSTNAME,
'ALIALIALI'))LOWER,
COALESCE(PS.ADDRESS, 'ALIALIALI')NVL_COL,PS.LASTNAME,
UPPER(coalesce(PS.ADDRESS,PS.LASTNAME, 'ALIALIALI') )COAL_ADD,
CASE WHEN PS.ADDRESS IS NULL THEN 'LAHORE' ELSE 'KASUR' END ADDRESS,
substr(PS.ADDRESS, 2,5)
,substr(PS.ADDRESS,INSTR(ps.address,'B')) SUB_INS, PS.CITY,
LPAD(PS.CITY,2), RPAD(PS.CITY,3), --lpad and rpad working same
LPAD(PS.CITY,4,'SHARIF'), ps.address,TRIM(PS.ADDRESS) TRIM_NAME ---remove
spaces
FROM PERSONS PS WHERE 1=1; --coalesce with one argument and nvl function work
same.
NANVL AND LNNVL
LNNVL() : LNNVL evaluate a condition when one or both operands of the condition may be null. The function can
be used only in the WHERE clause of a query. It takes as an argument a condition and returns TRUE if the condition
is FALSE or UNKNOWN and FALSE if the condition is TRUE.
SELECT COUNT(*) FROM employees WHERE LNNVL(commission_pct >= .2);
NANVL() : The NANVL function is useful only for floating-point numbers of type BINARY_FLOAT or
BINARY_DOUBLE. It instructs the Database to return an alternative value n2 if the input value n1 is NaN (not a
number). If n1 is not NaN, then database returns n1. This function is useful for mapping NaN values to NULL.
Explanation of Single Row Functions
Database Systems Handbook
BY: MUHAMMAD SHARIF 63
Database Systems Handbook
BY: MUHAMMAD SHARIF 64
Examples of date functions
Database Systems Handbook
BY: MUHAMMAD SHARIF 65
Database Systems Handbook
BY: MUHAMMAD SHARIF 66
TO_CHAR, TO_NUMBER, TO_DATE
select sysdate from dual; --9/9/2022 21:49:46
select to_char(sysdate,'ddmmrrrr') from dual;--09092022
select to_char(sysdate,'fmDD.MM.YYYY fmHH:MI:SS PM') from dual;--9.9.2022
09:51:32 PM
select to_char(sysdate,'DD.MM.YYYY fmHH:MI:SS PM') from dual;--09.09.2022
09:53:48 PM
select to_number(to_char(sysdate,'ddmmrrrr')) from dual;--9092022
select to_number(to_char(sysdate,'DDMMYYYYHHMISS')) from dual --9092022095506
SELECT TO_DATE('12-12-1212', 'DD-MM-YYYY') FROM DUAL;--12/12/1212
SELECT TO_DATE('2009', 'YYYY')FROM DUAL;--9/1/2009
SELECT TO_DATE(sysdate, 'YYYY')FROM DUAL;--ORA-01831 Date format is not
correct.
SELECT to_number(to_char(sysdate, 'YYYY'))FROM DUAL;--2022
Database Systems Handbook
BY: MUHAMMAD SHARIF 67
CHAR-TO-ROWID converts a value from CHAR, VARCHAR2, NCHAR, or NVARCHAR2 datatype to
ROWID datatype.
This function does not support CLOB data directly. However, CLOBs can be passed in as
arguments through implicit data conversion.
Database Systems Handbook
BY: MUHAMMAD SHARIF 68
For assignments, Oracle can automatically convert the following:
 VARCHAR2 or CHAR to MLSLABEL
 MLSLABEL to VARCHAR2
 VARCHAR2 or CHAR to HEX
 HEX to VARCHAR2
Example of Conversion Functions
Database Systems Handbook
BY: MUHAMMAD SHARIF 69
Database Systems Handbook
BY: MUHAMMAD SHARIF 70
Database Systems Handbook
BY: MUHAMMAD SHARIF 71
Database Systems Handbook
BY: MUHAMMAD SHARIF 72
Subquery Concept
Database Systems Handbook
BY: MUHAMMAD SHARIF 73
SQL analytical Functions (Oracle analytic functions calculate an aggregate value based on a group of rows and
return multiple rows for each group.)
Name
CUME_DIST
DENSE_RANK
FIRST_VALUE
LAG
LAST_VALUE
LEAD
NTH_VALUE
NTILE
PERCENT_RANK
RANK
ROW_NUMBER
MAX(), FAST(), LAST()
Note: All aggregate functions described above ignore NULL value except for the count function.
Database Systems Handbook
BY: MUHAMMAD SHARIF 74
User defined function
A SQL scalar function returns a single value based on the input value. Following are the widely used SQL
scalar functions:
END
Database Systems Handbook
BY: MUHAMMAD SHARIF 75
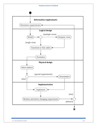
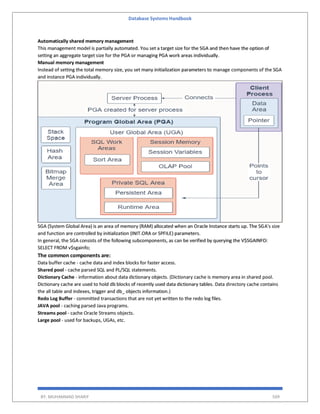
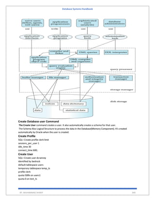
CHAPTER 3 DATA MODELS AND MAPPING TECHNIQUES
Overview of data modeling in DBMS
The semantic data model is a method of structuring data to represent it in a specific logical way.
Types of Data Models in history:
Data model Schema and Instance
Database Instance is the data which is stored in the database at a particular moment is called an instance of
the database. Also called database state (or occurrence or snapshot). The content of the database, instance is also
called an extension.
The term instance is also applied to individual database components,
E.g., record instance, table instance, entity instance
Database Systems Handbook
BY: MUHAMMAD SHARIF 76
Types of Instances
Initial Database Instance: Refers to the database instance that is initially loaded into the system.
Valid Database Instance: An instance that satisfies the structure and constraints of the database.
The database instance changes every time the database is updated.
Database Schema is the overall design or skeleton structure of the database. It represents the logical view, visual
diagram having relationals of objects of the entire database.
A database schema can be represented by using a visual diagram. That diagram shows the database objects and
their relationship with each other.
A database schema is designed by the database designers to help programmers whose software will interact with
the database. The process of database creation is called data modeling.
Types of Schema:
Relational Schema definition
Relational schema refers to the meta-data that describes the structure of data within a certain domain . It is the
blueprint of a database that outlines the way any database will have some number of constraints that must be
applied to ensure correct data (valid states).
Database Schema definition
A relational schema may also refer to as a database schema. A database schema is the collection of relation schemas
for a whole database. A relational or Database schema is a collection of meta-data. Database schema describes the
structure and constraints of data represented in a particular domain . A Relational schema can be described as a
blueprint of a database that outlines the way data is organized into tables. This blueprint will not contain any type
of data. In a relational schema, each tuple is divided into fields called Domain.
A schema provides a logical grouping of SQL objects. A schema consists of a library, a journal, a journal
receiver, a catalog, and, optionally, a data dictionary.
Other definitions: The overall design of the database.Structure of database, Schema is also called intension.
Database Systems Handbook
BY: MUHAMMAD SHARIF 77
Types of Schemas w.r.t Database Environment:
DBMS Schemas: Logical/Conceptual/physical schema/external schema
Data warehouse/multi-dimensional schemas: Snowflake/star
OLAP Schemas: Fact constellation schema/galaxy
Database Systems Handbook
BY: MUHAMMAD SHARIF 78
Database Systems Handbook
BY: MUHAMMAD SHARIF 79
Database Systems Handbook
BY: MUHAMMAD SHARIF 80
ANSI-SPARC schemas
External Level: View level, user level, external schema, Client level.
Conceptual Level: Community view, ERD Model, conceptual schema, server level, Conceptual (high-level,
semantic) data models, entity-based or object-based data models, what data is stored .and relationships,it’s deal
Logical data independence (External/conceptual mapping). This is also called canonical data model.
logical schema: It is sometimes called conceptual schematoo (server level), Implementation (representational)
data models. HOW the system should be implemented regardless of the DBMS. It was created by Data Architects
and Business Analysts. The logical data model defines the structure and its rules of the data elements and set the
relationships between them.
Internal Level: Physical representation, Internal schema, Database level, Low level. It deals with how data is stored
in the database and Physical data independence (Conceptual/internal mapping)
Physical data level: Physical storage, physical schema, some-time deals with internal schema. It is detailed in
administration manuals. HOW the system will be implemented using a specific DBMS system.
Database Systems Handbook
BY: MUHAMMAD SHARIF 81
Conceptual model vs Logical model vs Data model:
ERD feature Conceptual Logical Physical
Entity (name) Yes(Entity) Yes(Entity) Yes(Tables)
Relationship Yes Yes Yes
Attribute Name
Yes Yes Attributed dealed as
Columns/field
Column Name Yes Yes
Column’s Type Optional Yes
Primary Key Yes
Foreign Key Yes
Database Systems Handbook
BY: MUHAMMAD SHARIF 82
Database Systems Handbook
BY: MUHAMMAD SHARIF 83
Data independence
IT is the ability to make changes in either the logical or physical structure of the database without requiring
reprogramming of application programs.
Data Independence types
Logical data independence=>Immunity of external schemas to changes in the conceptual schema
Physical data independence=>Immunity of the conceptual schema to changes in the internal schema.
Data abstraction Process of hiding (suppressing) unnecessary details so that the high-level concept can be
made more visible. A data model is a relatively simple representation, usually graphical, of more complex real-
world data structures.
Database Systems Handbook
BY: MUHAMMAD SHARIF 84
Database Systems Handbook
BY: MUHAMMAD SHARIF 85
There are two types of mapping in the database architecture
Conceptual/ Internal Mapping
The Conceptual/ Internal Mapping lies between the conceptual level and the internal level. Its role is to define the
correspondence between the records and fields of the conceptual level and files and data structures of the internal
level
External/Conceptual Mapping
The external/Conceptual Mapping lies between the external level and the Conceptual level. Its role is to define the
correspondence between a particular external and conceptual view.
Database Systems Handbook
BY: MUHAMMAD SHARIF 86
Detail description of abstraction
When a schema at a lower level is changed, only the mappings.
between this schema and higher-level schemas need to be changed in a DBMS that fully supports data
independence.
The higher-level schemas themselves are unchanged.
Hence, the application programs need not be changed since they refer to the external schemas.
For example, the internal schema may be changed when certain file structures are reorganized or new indexes are
created to improve database performance.
Data abstraction
Data abstraction makes complex systems more user-friendly by removing the specifics of the system mechanics.
The conceptual data model has been most successful as a tool for communication between the designer and the
end user during the requirements analysis and logical design phases. Its success is because the model, using either
ER or UML, is easy to understand and convenient to represent. Another reason for its effectiveness is that it is a top-
down approach using the concept of abstraction. In addition, abstraction techniques such as generalization provide
useful tools for integrating end user views to define a global conceptual schema.
These differences show up in conceptual data models as different levels of abstraction; connectivity of relationships
(one-to-many, many-to-many, and so on); or as the same concept being modeled as an entity, attribute, or
relationship, depending on the user’s perspective.
Techniques used for view integration include abstraction, such as generalization and aggregation to create new
supertypes or subtypes, or even the introduction of new relationships. The higher-level abstraction, the entity
cluster, must maintain the same relationships between entities inside and outside the entity cluster as those that
occur between the same entities in the lower-level diagram.
ERD, EER terminology is not only used in conceptual data modeling but also in artificial intelligence literature when
discussing knowledge representation (KR).
The goal of KR techniques is to develop concepts for accurately modeling some domain of knowledge by creating an
ontology.
Types of Abstractions
Classification: A is a member of class B
Aggregation: B, C, D Are Aggregated Into A, A Is Made Of/Composed Of B, C, D, Is-Made-Of, Is-
Associated-With, Is-Part-Of, Is-Component-Of. Aggregation is an abstraction through which relationships are
treated as higher-level entities.
Generalization: B,C,D can be generalized into a, b is-a/is-an a, is-as-like, is-kind-of.
Category or Union: A category represents a single superclass or subclass relationship with more than one
superclass.
Database Systems Handbook
BY: MUHAMMAD SHARIF 87
Specialization: A can be specialized into B, C, DB, C, or D (special cases of A) Has-a, Has-A, Has An, Has-An
approach is used in the specialization
Composition: IS-MADE-OF (like aggregation)
Identification: IS-IDENTIFIED-BY
Ontology is the fundamental part of Semantic Web. The goal of World Wide Web Consortium (W3C) is to bring the
web into (its full potential) a semantic web with reusing previous systems and artifacts. Most legacy systems have
been documented in structural analysis and structured design (SASD), especially in simple or Extended ER Diagram
(ERD). Such systems need up-gradation to become the part of semantic web. In this paper, we present ERD to OWL-
DL ontology transformation rules at concrete level. These rules facilitate an easy and understandable transformation
from ERD to OWL. Ontology engineering is an important aspect of semantic web vision to attain the meaningful
representation of data. Although various techniques exist for the creation of ontology, most of the methods involve
the number of complex phases, scenario-dependent ontology development, and poor validation of ontology. This
research work presents a lightweight approach to build domain ontology using Entity Relationship (ER) model.
Database Systems Handbook
BY: MUHAMMAD SHARIF 88
We now discuss four abstraction concepts that are used in semantic data models, such as the EER model as well as
in KR schemes: (1) classification and instantiation, (2) identification, (3) specialization and generalization, and (4)
aggregation and association.
One ongoing project that is attempting to allow information exchange among computers on the Web is called the
Semantic Web, which attempts to create knowledge representation models that are quite general in order to allow
meaningful information exchange and search among machines.
One commonly used definition of ontology is a specification of a conceptualization. In this definition, a
conceptualization is the set of concepts that are used to represent the part of reality or knowledge that is of interest
to a community of users.
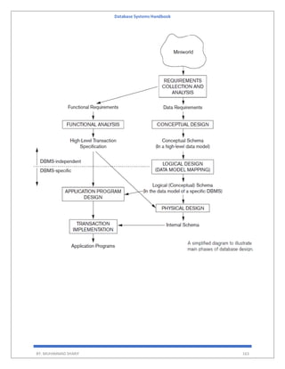
Data Modelling
Data Modelling is the diagrammatic representation showinghow the entities are related to each other. It is the initial
step towards database design. We first create the conceptual model, then the logical model and finally move to the
physical model.
The two types of Data Modeling Techniques are
1. Entity Relationship (E-R) Model
2. UML (Unified Modelling Language)
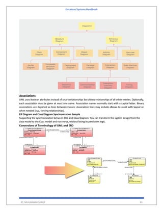
UML Diagrams Notations
UML stands for Unified Modeling Language. ERD stands for Entity Relationship Diagram. UML is a popular and
standardized modeling language that is primarily used for object-oriented software. Entity-Relationship diagrams
are used in structured analysis and conceptual modeling.
Object-oriented data models are typically depicted using Unified Modeling Language (UML) class diagrams. Unified
Modeling Language (UML) is a language based on OO concepts that describes a set of diagrams and symbols that
can be used to graphically model a system. UML class diagrams are used to represent data and their relationships
within the larger UML object-oriented system’s modeling language.
Database Systems Handbook
BY: MUHAMMAD SHARIF 89
Associations
UML uses Boolean attributes instead of unary relationships but allows relationships of all other entities. Optionally,
each association may be given at most one name. Association names normally start with a capital letter. Binary
associations are depicted as lines between classes. Association lines may include elbows to assist with layout or
when needed (e.g., for ring relationships).
ER Diagram and Class Diagram Synchronization Sample
Supporting the synchronization between ERD and Class Diagram. You can transform the system design from the
data model to the Class model and vice versa, without losing its persistent logic.
Conversions of Terminology of UML and ERD
Database Systems Handbook
BY: MUHAMMAD SHARIF 90
Relational Data Model and its Main Evolution
Inclusion ER Model is the Class diagram of the UML Series.
Database Systems Handbook
BY: MUHAMMAD SHARIF 91
ER Notation Comparison with UML and Their relationship
ER Construct Notation Relationships
Database Systems Handbook
BY: MUHAMMAD SHARIF 92
Database Systems Handbook
BY: MUHAMMAD SHARIF 93
 Rest ER Construct Notation Comparison
Database Systems Handbook
BY: MUHAMMAD SHARIF 94
Appropriate Er Model Design Naming Conventions
Guideline 1
Nouns => Entity, object, relation, table_name.
Verbs => Indicate relationship_types.
Common Nouns=> A common noun (such as student and employee) in English corresponds to
an entity type in an ER diagram:
Proper Nouns=> Proper nouns are entities. e.g. John, Singapore, New York City.
Note: A relational database uses relations or two-dimensional tables to store information. A
table is two-dimensional
Database Systems Handbook
BY: MUHAMMAD SHARIF 95
Database Systems Handbook
BY: MUHAMMAD SHARIF 96
Types of Attributes-
In ER diagram, attributes associated with an entity set may be of the following types-
1. Simple attributes/atomic attributes/Static attributes
2. Key attribute
3. Unique attributes
4. Stored attributes
5. Prime attributes
6. Derived attributes (DOB, AGE, Oval is a derived attribute)
7. Composite attribute (Address (street, door#, city, town, country))
8. The multivalued attribute (double ellipse (Phone#, Hobby, Degrees))
9. Dynamic Attributes
10. Boolean attributes
The fundamental new idea in the MOST model is the so-called dynamic attributes. Each attribute of an object class
is classified to be either static or dynamic. A static attribute is as usual. A dynamic attribute changes its value with
time automatically.
Attributes of the database tables which are candidate keys of the database tables are called prime attributes.
Database Systems Handbook
BY: MUHAMMAD SHARIF 97
Symbols of Attributes:
The Entity
The entity is the basic building block of the E-R data model. The term entity is used in three different meanings or
for three different terms and are:
Entity type
Entity instance
Entity set
Database Systems Handbook
BY: MUHAMMAD SHARIF 98
Technical Types of Entity:
 Tangible Entity:
Tangible Entities are those entities that exist in the real world physically. Example: Person, car, etc.
 Intangible Entity:
Intangible (Concepts) Entities are those entities that exist only logically and have no physical existence. Example:
Bank Account, etc.
Major of entity types
1. Strong Entity Type
2. Weak Entity Type
3. Naming Entity
4. Characteristic entities
5. Dependent entities
6. Independent entities
Details of entity types
An entity type whose instances can exist independently, that is, without being linked to the instances of any other
entity type is called a strong entity type.
A weak entity can be identified uniquely only by considering the primary key of another (owner) entity.
The owner entity set and weak entity set must participate in a one-to-many relationship set (one owner, many
weak entities).
The weak entity set must have total participation in this identifying relationship set.
Weak entities have only a “partial key” (dashed underline), When the owner entity is deleted, all owned weak
entities must also be deleted
Types Following are some recommendations for naming entity types.
 Singular nouns are recommended, but still, plurals can also be used
 Organization-specific names, like a customer, client, owner anything will work
 Write in capitals, yes, this is something that is generally followed, otherwise will also work.
 Abbreviations can be used, be consistent. Avoid using confusing abbreviations, if they are confusing for
others today, tomorrow they will confuse you too.
Database Design Tools
Some commercial products are aimed at providing environments to support the DBA in performing database
design. These environments are provided by database design tools, or sometimes as part of a more general class of
products known as computer-aided software engineering (CASE) tools. Such tools usually have some components,
choose from the following kinds. It would be rare for a single product to offer all these capabilities.
1. ER Design Editor
2. ER to Relational Design Transformer
3. FD to ER Design Transformer
4. Design Analyzers
RBAC stands for Role-Based Access Control and ABAC stands for Attribute-Based Access Control.
RBAC techniques allow you to grant access by roles. ABAC techniques let you determine access by user
characteristics, object characteristics, action types, and more.
If you have relationships in your authorization requirements, then go ABAC.
Let me explain. With RBAC, you can do things like define roles, role hierarchies, and permissions. You can also do
some level of static segregation of duty.
Database Systems Handbook
BY: MUHAMMAD SHARIF 99
Database Systems Handbook
BY: MUHAMMAD SHARIF 100
Database Systems Handbook
BY: MUHAMMAD SHARIF 101
Database Systems Handbook
BY: MUHAMMAD SHARIF 102
ER Modeling Rules to design database
Three components:
1. Structural part - set of rules applied to the construction of the database
2. Manipulative part - defines the types of operations allowed on the data
3. Integrity rules - ensure the accuracy of the data
Step1: DFD Data Flow Model
Data flow diagrams: the most common tool used for designing database systems is a data flow
diagram. It is used to design systems graphically and expresses different system detail at different
DFD levels.
Characteristics
 DFDs show the flow of data between different processes or a specific system.
 DFDs are simple and hide complexities.
 DFDs are descriptive and links between processes describe the information flow.
Database Systems Handbook
BY: MUHAMMAD SHARIF 103
 DFDs are focused on the flow of information only.
 Data flows are pipelines through which packets of information flow.
 DBMS applications store data as a file. RDBMS applications store data in a tabular form.
 In the file system approach, there is no concept of data models exists. It mostly consists of different types
of files like mp3, mp4, txt, doc, etc. that are grouped into directories on a hard drive.
 Collection of logical constructs used to represent data structure and relationships within the database.
 A data flow diagram shows the way information flows through a process or system. It includes data inputs
and outputs, data stores, and the various subprocesses the data moves through.
Symbols used in DFD
Dataflow => Arrow symbol
Data store => It is expressed with a rectangle open on the right width and the left width of the rectangle drawn
with double lines.
Processes => Circle or near squire rectangle
DFD-process => Numbered DFD processes circle and rectangle by passing a line above the center of the circle or
rectangle
To create DFD following steps:
1. Create a list of activities
2. Construct Context Level DFD (external entities, processes)
3. Construct Level 0 DFD (manageable sub-process)
4. Construct Level 1- n DFD (actual data flows and data stores)
Types of DFD
1. Context diagram
2. Level 0,1,2 diagrams
3. Detailed diagram
4. Logical DFD
5. Physical DFD
Context diagrams are the most basic data flow diagrams. They provide a broad view that is easily digestible but
offers little detail. They always consist of a single process and describe a single system. The only process displayed
in the CDFDs is the process/system being analyzed. The name of the CDFDs is generally a Noun Phrase.
Example Context DFD Diagram
In the context level, DFDs no data stores are created.
0-Level DFD The level 0 Diagram in the DFD is used to describe the working of the whole system. Once a context
DFD has been created the level zero diagram or level ‘not’ diagram is created. The level zero diagram contains all
the apparent details of the system. It shows the interaction between some processes and may include a large
Database Systems Handbook
BY: MUHAMMAD SHARIF 104
number of external entities. At this level, the designer must keep a balance in describing the system using the level
0 diagram. Balance means that he should give proper depth to the level 0 diagram processes.
1-level DFD In 1-level DFD, the context diagram is decomposed into multiple bubbles/processes. In this level,
we highlight the main functions of the system and breakdown the high-level process of 0-level DFD into
subprocesses.
2-level DFD In 2-level DFD goes one step deeper into parts of 1-level DFD. It can be used to plan or record the
specific/necessary detail about the system’s functioning.
Detailed DFDs are detailed enough that it doesn’t usually make sense to break them down further.
Logical data flow diagrams focus on what happens in a particular information flow: what information is being
transmitted, what entities are receiving that info, what general processes occur, etc. It describes the functionality
of the processes that we showed briefly in the Level 0 Diagram. It means that generally detailed DFDS is expressed
as the successive details of those processes for which we do not or could not provide enough details.
Logical DFD
Logical data flow diagram mainly focuses on the system process. It illustrates how data flows in the system. Logical
DFD is used in various organizations for the smooth running of system. Like in a Banking software system, it is used
to describe how data is moved from one entity to another.
Physical DFD
Physical data flow diagram shows how the data flow is actually implemented in the system. Physical DFD is more
specific and closer to implementation.
 Conceptual models are (Entity-relationship database model (ERDBD), Object-oriented model
(OODBM), Record-based data model)
 Implementation models (Types of Record-based logical Models are (Hierarchical database model
(HDBM), Network database model (NDBM), Relational database model (RDBM)
 Semi-structured Data Model (The semi-structured data model allows the data specifications at places
where the individual data items of the same type may have different attribute sets. The Extensible
Markup Language, also known as XML, is widely used for representing semi-structured data).
Database Systems Handbook
BY: MUHAMMAD SHARIF 105
Evolution Records of Data model and types
Database Systems Handbook
BY: MUHAMMAD SHARIF 106
Database Systems Handbook
BY: MUHAMMAD SHARIF 107
Database Systems Handbook
BY: MUHAMMAD SHARIF 108
Database Systems Handbook
BY: MUHAMMAD SHARIF 109
ERD Modeling and Database table relationships
What is ERD: High-level description (Conceptual design) of database is called Entity-Relationship diagram and
then Translate E/R model into relational schema (Logical design) and finally after schema refinement we design
physical database
.
Category of relationships
Optional relationship
Mandatory relationship
Types of relationships concerning degree
Unary or self or recursive relationship
A single entity, recursive, exists between occurrences of the same entity set
Binary
Two entities are associated in a relationship
Ternary
A ternary relationship is when three entities participate in the relationship.
A ternary relationship is a relationship type that involves many many relationships between three tables.
For Example:
The University might need to record which teachers taught which subjects in which courses.
Database Systems Handbook
BY: MUHAMMAD SHARIF 110
N-ary
N-ary (many entities involved in the relationship)
An N-ary relationship exists when there are n types of entities. There is one limitation of the N-ary any entities so it
is very hard to convert into an entity, a rational table.
A relationship between more than two entities is called an n-ary relationship.
Examples of relationships R between two entities E and F
Relationship Notations with entities:
Because it uses diamonds for relationships, Chen notation takes up more space than Crow’s Foot notation. Chen's
notation also requires symbols. Crow’s Foot has a slight learning curve.
Chen notation has the following possible cardinality:
Database Systems Handbook
BY: MUHAMMAD SHARIF 111
One-to-One, Many-to-Many, and Many-to-One Relationships
One-to-one (1:1) – both entities are associated with only one attribute of another entity
One-to-many (1:N) – one entity can be associated with multiple values of another entity
Many-to-one (N:1) – many entities are associated with only one attribute of another entity
Many-to-many (M: N) – multiple entities can be associated with multiple attributes of another entity
ER Design Issues
Here, we will discuss the basic design issues of an ER database schema in the following points:
1) Use of Entity Set vs Attributes
The use of an entity set or attribute depends on the structure of the real-world enterprise that is being modeled
and the semantics associated with its attributes.
2) Use of Entity Set vs. Relationship Sets
It is difficult to examine if an object can be best expressed by an entity set or relationship set.
3) Use of Binary vs n-ary Relationship Sets
Generally, the relationships described in the databases are binary relationships. However, non-binary relationships
can be represented by several binary relationships.
Transforming Entities and Attributes to Relations
Our ultimate aim is to transform the ER design into a set of definitions for relational
tables in a computerized database, which we do through a set of transformation
rules.
Database Systems Handbook
BY: MUHAMMAD SHARIF 112
The first step is to design a rough schema by analyzing of requirements
Database Systems Handbook
BY: MUHAMMAD SHARIF 113
Normalize the ERD and remove FD from Entities to enter the final steps
Transformation Rule 1. Each entity in an ER diagram is mapped to a single table in a relational database;
Database Systems Handbook
BY: MUHAMMAD SHARIF 114
Transformation Rule 2. A key attribute of the entity type is represented by the primary key.
All single-valued attribute becomes a column for the table
Transformation Rule 3. Given an entity E with primary identify, a multivalued attributed attached to E in
an ER diagram is mapped to a table of its own;
Transforming Binary Relationships to Relations
We are now prepared to give the transformation rule for a binary many-to-many relationship.
Transformation Rule 3.5. N – N Relationships: When two entities E and F take part in a many-to-many
binary relationship R, the relationship is mapped to a representative table T in the related relational
database design. The table contains columns for all attributes in the primary keys of both tables
transformed from entities E and F, and this set of columns form the primary key for table T.
Database Systems Handbook
BY: MUHAMMAD SHARIF 115
Table T also contains columns for all attributes attached to the relationship. Relationship occurrences are
represented by rows of the table, with the related entity instances uniquely identified by their primary
key values as rows.
Case 1: Binary Relationship with 1:1 cardinality with the total participation of an entity
Total participation, i.e. min occur is 1 with double lines in total.
A person has 0 or 1 passport number and the Passport is always owned by 1 person. So it is 1:1 cardinality
with full participation constraint from Passport. First Convert each entity and relationship to tables.
Case 2: Binary Relationship with 1:1 cardinality and partial participation of both entities
A male marries 0 or 1 female and vice versa as well. So it is a 1:1 cardinality with partial participation
constraint from both. FirstConvert each entity and relationship to tables. Male table corresponds toMale
Entity with key as M-Id. Similarly, the Female table corresponds to Female Entity with the key as F-Id.
Marry Table represents the relationship between Male and Female (Which Male marries which female).
So it will take attribute M-Id from Male and F-Id from Female.
Case 3: Binary Relationship with n: 1 cardinality
Case 4: Binary Relationship with m: n cardinality
Case 5: Binary Relationship with weak entity
In this scenario, an employee can have many dependents and one dependent can depend on one
employee. A dependent does not have any existence without an employee (e.g; you as a child can be
dependent on your father in his company). So it will be a weak entity and its participation will always be
total.
Database Systems Handbook
BY: MUHAMMAD SHARIF 116
EERD design approaches
Generalization is the concept that some entities are the subtypes of other more general entities. They are
represented by an "is a" relationship. Faculty (ISA OR IS-A OR IS A) subtype of the employee. One method of
representing subtype relationships shown below is also known as the top-down approach.
Exclusive Subtype
If subtypes are exclusive, one supertype relates to at most one subtype.
Inclusive Subtype
If subtypes are inclusive, one supertype can relate to one or more subtypes
Database Systems Handbook
BY: MUHAMMAD SHARIF 117
Data abstraction in EERD levels
Concepts of total and partial, subclasses and superclasses, specializations and generalizations.
View level: The highest level of data abstraction like EERD.
Middle level: Middle level of data abstraction like ERD
The lowest level of data abstraction like Physical/internal data stored at disk/bottom level
Specialization
Subgrouping into subclasses (top-down approach)( HASA, HAS-A, HAS AN, HAS-AN)
Inheritance – Inherit attributes and relationships from the superclass (Name, Birthdate, etc.)
Database Systems Handbook
BY: MUHAMMAD SHARIF 118
Database Systems Handbook
BY: MUHAMMAD SHARIF 119
Generalization
Reverse processes of defining subclasses (bottom-up approach). Bring together common attributes in entities (ISA,
IS-A, IS AN, IS-AN)
Union
Models a class/subclass with more than one superclass of distinct entity types. Attribute inheritance is selective.
Database Systems Handbook
BY: MUHAMMAD SHARIF 120
Constraints on Specialization and Generalization
We have four types of specialization/generalization constraints:
Disjoint, total
Disjoint, partial
Overlapping, total
Overlapping, partial
Multiplicity (relationship constraint)
Covering constraints whether the entities in the subclasses collectively include all entities in the superclass
Note: Generalization usually is total because the superclass is derived from the subclasses.
The term Cardinality has two different meanings based on the context you use.
Relationship Constraints types
Cardinality ratio
Specifies the maximum number of relationship instances in which each entity can participate
Types 1:1, 1:N, or M:N
Participation constraint
Specifies whether the existence of an entity depends on its being related to another entity
Types: total and partial
Database Systems Handbook
BY: MUHAMMAD SHARIF 121
Thus the minimum number of relationship instances in which entities can participate: thus1 for total participation,
0 for partial
Diagrammatically, use a double line from relationship type to entity type
There are two types of participation constraints:
Total participation, i.e. min occur is 1 with double lines in total. DottedOval is a derived attribute
1. Partial Participation
2. Total Participation
When we require all entities to participate in the relationship (total participation), we use double lines to specify.
(Every loan has to have at least one customer)
Mapping of EERD to Relational Modeling
Database Systems Handbook
BY: MUHAMMAD SHARIF 122
Database Systems Handbook
BY: MUHAMMAD SHARIF 123
It expresses some entity occurrences associated with one occurrence of the related entity=>The specific.
The cardinality of a relationship is the number of instances of entity B that can be associated with entity A. There is
a minimum cardinality and a maximum cardinality for each relationship, with an unspecified maximum cardinality
being shown as N. Cardinality limits are usually derived from the organization's policies or external constraints.
For Example:
At the University, each Teacher can teach an unspecified maximum number of subjects as long as his/her weekly
hours do not exceed 24 (this is an external constraint set by an industrial award). Teachers may teach 0 subjects if
they are involved in non-teaching projects. Therefore, the cardinality limits for TEACHER are (O, N).
The University's policies state that each Subject is taught by only one teacher, but it is possible to have Subjects that
have not yet been assigned a teacher. Therefore, the cardinality limits for SUBJECT are (0,1). Teacher and subject
have M: N relationship connectivity. And they are binary (two) ternary too if we break this relationship. Such
situations are modeled using a composite entity (or gerund).
Database Systems Handbook
BY: MUHAMMAD SHARIF 124
Cardinality Constraint: Quantification of the relationship between two concepts or classes (a constraint on
aggregation)
Remember cardinality is always a relationship to another thing.
Max Cardinality(Cardinality) Always 1 or Many. Class A has a relationship to Package B with a cardinality of one,
which means at most there can be one occurrence of this class in the package. The opposite could be a Package
that has a Max Cardinality of N, which would mean there can be N number of classes
Min Cardinality(Optionality) Simply means "required." Its always 0 or 1. 0 would mean 0 or more, 1 or more
The three types of cardinality you can define for a relationship are as follows:
Minimum Cardinality. Governs whether or not selecting items from this relationship is optional or required. If you
set the minimum cardinality to 0, selecting items is optional. If you set the minimum cardinality to greater than 0,
the user must select that number of items from the relationship.
Optional to Mandatory, Optional to Optional, Mandatory to Optional, Mandatory to Mandatory
Summary Of ER Diagram Symbols
Maximum Cardinality. Sets the maximum number of items that the user can select from a relationship. If you set the
minimum cardinality to greater than 0, you must set the maximum cardinality to a number at least as large If you do
not enter a maximum cardinality, the default is 999.
Type of Max Cardinality: 1 to 1, 1 to many, many to many, many to 1
Default Cardinality. Specifies what quantity of the default product is automatically added to the initial solution that
the user sees. Default cardinality must be equal to or greater than the minimum cardinality and must be less than
or equal to the maximum cardinality.
Replaces cardinality ratio numerals and single/double line notation
Associate a pair of integer numbers (min, max) with each participant of an entity type E in a relationship type R,
where 0 ≤ min ≤ max and max ≥ 1 max=N => finite, but unbounded
Relationship types can also have attributes
Attributes of 1:1 or 1:N relationship types can be migrated to one of the participating entity types
For a 1:N relationship type, the relationship attribute can be migrated only to the entity type on the N-side of the
relationship
Attributes on M: N relationship types must be specified as relationship attributes
In the case of Data Modelling, Cardinality defines the number of attributes in one entity set, which can be associated
with the number of attributes of other sets via a relationship set. In simple words, it refers to the relationship one
table can have with the other table. They can be One-to-one, One-to-many, Many-to-one, or Many-to-many. And
third may be the number of tuples in a relation.
In the case of SQL, Cardinality refers to a number. It gives the number of unique values that appear in the table for
a particular column. For eg: you have a table called Person with the column Gender. Gender column can have values
either 'Male' or 'Female''.
cardinality is the number of tuples in a relation (number of rows).
The Multiplicity of an association indicates how many objects the opposing class of an object can be instantiated.
When this number is variable then the.
Multiplicity Cardinality + Participation dictionary definition of cardinality is the number of elements in a particular
set or other.
Multiplicity can be set for attribute operations and associations in a UML class diagram (Equivalent to ERD) and
associations in a use case diagram.
Database Systems Handbook
BY: MUHAMMAD SHARIF 125
A cardinality is how many elements are in a set. Thus, a multiplicity tells you the minimum and maximum allowed
members of the set. They are not synonymous.
Given the example below:
0-1 ---------- 1-1
Multiplicities:
The first multiplicity, for the left entity: 0-1
The second multiplicity, for the right entity: 1-
Cardinalities for the first multiplicity:
Lower cardinality: 0
Upper cardinality: 1
Cardinalities for the second multiplicity:
Lower cardinality: 1
Upper cardinality:
Multiplicity is the constraint on the collection of the association objects whereas Cardinality is the count of the
objects that are in the collection. The multiplicity is the cardinality constraint.
A multiplicity of an event = Participation of an element + cardinality of an element.
UML uses the term Multiplicity, whereas Data Modelling uses the term Cardinality. They are for all intents and
purposes, the same.
Cardinality (sometimes referred to as Ordinality) is what is used in ER modeling to "describe" a relationship between
two Entities.
Cardinality and Modality
The maindifference between cardinality and modality is that cardinality is defined as the metric used to specify the
number of occurrences of one object related to the number of occurrences of another object. On the contrary,
modality signifies whether a certain data object must participate in the relationship or not.
Cardinality refers to the maximum number of times an instance in one entity can be associated with instances in
the related entity. Modality refers to the minimum number of times an instance in one entity can be associated
with an instance in the related entity.
Cardinality can be 1 or Many and the symbol is placed on the outside ends of the relationship line, closest to the
entity, Modality can be 1 or 0 and the symbol is placed on the inside, next to the cardinality symbol. For a
cardinality of 1, a straight line is drawn. For a cardinality of Many a foot with three toes is drawn. For a modality of
1, a straight line is drawn. For a modality of 0, a circle is drawn.
zero or more
1 or more
1 and only 1 (exactly 1)
Multiplicity = Cardinality + Participation
Cardinality: Denotes the maximum number of possible relationship occurrences in which a certain entity can
participate (in simple terms: at most).
Note: Connectivity and Modality/ multiplicity/ Cardinality and Relationship are same terms.
Database Systems Handbook
BY: MUHAMMAD SHARIF 126
Participation: Denotes if all or only some entity occurrences participate in a relationship (in simple terms: at least).
BASIS FOR
COMPARISON
CARDINALITY MODALITY
Basic A maximum number of associations between the
table rows.
A minimum number of row
associations.
Types One-to-one, one-to-many, many-to-many. Nullable and not nullable.
Database Systems Handbook
BY: MUHAMMAD SHARIF 127
Generalization is like a bottom-up approach in which two or more entities of lower levels combine to form a
higher level entity if they have some attributes in common.
Generalization is more like a subclass and superclass system, but the only difference is the approach.
Generalization uses the bottom-up approach. Like subclasses are combined to make a superclass. IS-A, ISA, IS A, IS
AN, IS-AN Approach is used in generalization
Generalization is the result of taking the union of two or more (lower level) entity types to produce a higher level
entity type.
Generalization is the same as UNION. Specialization is the same as ISA.
A specialization is a top-down approach, and it is the opposite of Generalization. In specialization, one higher-level
entity can be broken down into two lower-level entities. Specialization is the result of taking a subset of a higher-
level entity type to form a lower-level entity type.
Normally, the superclass is defined first, the subclass and its related attributes are defined next, and the
relationship set is then added. HASA, HAS-A, HAS AN, HAS-AN.
UML to EER specialization or generalization comes in the form of hierarchical entity set:
Database Systems Handbook
BY: MUHAMMAD SHARIF 128
Database Systems Handbook
BY: MUHAMMAD SHARIF 129
Transforming EERD to Relational Database Model
Database Systems Handbook
BY: MUHAMMAD SHARIF 130
Specialization / Generalization Lattice Example (UNIVERSITY) EERD TO Relational Model
Database Systems Handbook
BY: MUHAMMAD SHARIF 131
Mapping Process
1. Create tables for all higher-level entities.
2. Create tables for lower-level entities.
3. Add primary keys of higher-level entities in the table of lower-level entities.
4. In lower-level tables, add all other attributes of lower-level entities.
5. Declare the primary key of the higher-level table and the primary key of the lower-level table.
6. Declare foreign key constraints.
This section presents the concept of entity clustering, which abstracts the ER schema to such a degree that the
entire schema can appear on a single sheet of paper or a single computer screen.
Database Systems Handbook
BY: MUHAMMAD SHARIF 132
END
CHAPTER 4 DISCOVERING BUSINESS RULES AND DATABASE CONSTRAINTS
Overview of Database Constraints
Definition of Data integrity Constraints placed on the set of values allowed for the attributes of relation as relational
Integrity.
Constraints– These are special restrictions on allowable values.
For example, the Passing marks for a student must always be greater than 50%.
Categories of Constraints
Constraints on databases can generally be divided into threemain categories:
1. Constraints that are inherent in the data model. We call these inherent model-based constraints or implicit
constraints.
2. Constraints that can be directly expressed in schemas of the data model, typically by specifying them in the
DDL (data definition language, we call these schema-based constraints or explicit constraints.
3. Constraints that cannot be directly expressed in the schemas of the data model, and hence must be
expressed and enforced by the application programs. We call these application-based or semantic
constraints or business rules.
Types of data integrity
1. Physical Integrity
Physical integrity is the process of ensuring the wholeness, correctness, and accuracy of data when data is stored
and retrieved.
2. Logical integrity
Logical integrity refers to the accuracy and consistency of the data itself. Logical integrity ensures that the data
makes sense in its context.
Types of logical integrity
1. Entity integrity
2. Domain integrity
The model-based constraints or implicit include domain constraints, key constraints, entity integrity
constraints, and referential integrity constraints.
Domain constraints can be violated if an attribute value is given that does not appear in the corresponding domain
or is not of the appropriate data type. Key constraints can be violated if a key value in the new tuple already exists
in another tuple in the relation r(R). Entity integrity can be violated if any part of the primary key of the new tuple t
Database Systems Handbook
BY: MUHAMMAD SHARIF 133
is NULL. Referential integrity can be violated if the value of any foreign key in t refers to a tuple that does not exist
in the referenced relation.
Note: Insertions Constraints and constraints on NULLs are called explicit. Insert can violate any of the four types of
constraints discussed in the implicit constraints.
1. Business Rule or default relation constraints or semantic constraints
These rules are applied to data before (first) the data is inserted into the table columns. For example, Unique, Not
NULL, Default constraints.
1. The primary key value can’t be null.
2. Not null (absence of any value (i.e., unknown or nonapplicable to a tuple)
3. Unique
4. Primary key
5. Foreign key
6. Check
7. Default
2. Null Constraints
Comparisons Involving NULL and Three-Valued Logic:
SQL has various rules for dealing with NULL values. Recall from Section 3.1.2 that NULL is used to represent a missing
value, but that it usually has one of three different interpretations—value unknown (exists but is not known), value
not available (exists but is purposely withheld), or value not applicable (the attribute is undefined for this tuple).
Consider the following examples to illustrate each of the meanings of NULL.
1. Unknownalue. A person’s date of birth is not known, so it is represented by NULL in the database.
2. Unavailable or withheld value. A person has a home phone but doesnot want it to be listed, so it is withheld
and represented as NULL in the database.
3. Not applicable attribute. An attribute Last_College_Degree would be NULL for a person who has no college
degrees because it does not apply to that person.
Database Systems Handbook
BY: MUHAMMAD SHARIF 134
3. Enterprise Constraints
Enterprise constraints – sometimes referred to as semantic constraints – are additional rules specified by users or
database administrators and can be based on multiple tables.
Here are some examples.
A class can have a maximum of 30 students.
A teacher can teach a maximum of four classes per semester.
An employee cannot take part in more than five projects.
The salary of an employee cannot exceed the salary of the employee’s manager.
4. Key Constraints or Uniqueness Constraints :
These are called uniqueness constraints since it ensures that every tuple in the relation should be unique.
A relation can have multiple keys or candidate keys(minimal superkey), out of which we choose one of the keys as
primary key, we don’t have any restriction on choosing the primary key out of candidate keys, but it is suggested to
go with the candidate key with less number of attributes.
Null values are not allowed in the primary key, hence Not Null constraint is also a part of key constraint.
5. Domain, Field, Row integrity ConstraintsA domain of possible values must be associated with every
attribute (for example, integer types, character types, date/time types). Declaring an attribute to be of a
particular domain act as the constraint on the values that it can take. Domain Integrity rules govern the values.
In the specific field/cell values must be with in column domain and represent a specific location within at table
In a database system, the domain integrity is defined by:
1. The datatype and the length
2. The NULL value acceptance
3. The allowable values, through techniques like constraints or rules the default value.
Some examples of Domain Level Integrity are mentioned below;
 Data Type– For example integer, characters, etc.
 Date Format– For example dd/mm/yy or mm/dd/yyyy or yy/mm/dd.
 Null support– Indicates whether the attribute can have null values.
 Length– Represents the length of characters in a value.
 Range– The range specifies the lower and upper boundaries of the values the attribute may legally have.
Entity integrity:
No attribute of a primary key can be null (every tuple must be uniquely identified)
6. Referential Integrity Constraints
A referential integrity constraint is famous as a foreign key constraint. The value of foreign key values is derived
from the Primary key of another table. Similar options exist to deal with referential integrity violations caused by
Update as those options discussed for the Delete operation.
There are two types of referential integrity constraints:
 Insert Constraint: We can’t inert value in CHILD Table if the value is not stored in MASTER Table
 Delete Constraint: We can’t delete a value from MASTER Table if the value is existing in CHILD Table
The three rules that referential integrity enforces are:
1. A foreign key must have a corresponding primary key. (“No orphans” rule.)
2. When a record in a primary table is deleted, all related records referencing the primary key must also be
deleted, which is typically accomplished by using cascade delete.
3. If the primary key for record changes, all corresponding records in other tables using the primary key as a
foreign key must also be modified. This can be accomplished by using a cascade update.
Database Systems Handbook
BY: MUHAMMAD SHARIF 135
7. Assertions constraints
An assertion is any condition that the database must always satisfy. Domain constraints and Integrity constraints
are special forms of assertions.
Database Systems Handbook
BY: MUHAMMAD SHARIF 136
8. Authorization constraints
We may want to differentiate among the users as far as the type of access they are permitted to various data values
in the database. This differentiation is expressed in terms of Authorization.
The most common being:
Read authorization – which allows reading but not the modification of data;
Insert authorization – which allows the insertion of new data but not the modification of existing data
Update authorization – which allows modification, but not deletion.
Database Systems Handbook
BY: MUHAMMAD SHARIF 137
9. Preceding integrity constraints
Preceding integrity constraints are included in the data definition language because they occur in most
database applications. However, they do not include a large class of general constraints, sometimes called semantic
integrity constraints, which may have to be specified and enforced on a relational database.
The types of constraints we discussed so far may be called state constraints because they define the constraints that
a valid state of the database must satisfy. Another type of constraint, called transition constraints, can be defined
to deal with state changes in the database. An example of a transition constraint is: “the salary of an employee can
only increase.”
What is the use of data constraints?
Constraints are used to:
Avoid bad data being entered into tables.
At the database level, it helps to enforce business logic.
Improves database performance.
Enforces uniqueness and avoid redundant data to the database.
END
Database Systems Handbook
BY: MUHAMMAD SHARIF 138
CHAPTER 5 DATABASE DESIGN STEPS AND IMPLEMENTATIONS
SQL version:
 1970 – Dr. Edgar F. “Ted” Codd described a relational model for databases.
 1974 – Structured Query Language appeared.
 1978 – IBM released a product called System/R.
 1986 – SQL1 IBM developed the prototype of a relational database, which is standardized by ANSI.
 1989- First minor changes but not standards changed
 1992 – SQL2 launched with features like triggers, object orientation, etc.
 SQL1999 to 2003- SQL3 launched
 SQL2006- Support for XML Query Language and OOP Incorporation with language.
 SQL2011-improved support for temporal databases
 SQL-86 in 1986, the most recent version in 2011 (SQL:2016).
Database Systems Handbook
BY: MUHAMMAD SHARIF 139
SQL-86
The first SQL standard was SQL-86. It was published in 1986 as ANSI standard and in 1987 as International
Organization for Standardization (ISO) standard. The starting point for the ISO standard was IBM’s SQL standard
implementation. This version of the SQL standard is also known as SQL 1.
SQL-89
The next SQL standard was SQL-89, published in 1989. This was a minor revision of the earlier standard, a superset
of SQL-86 that replaced SQL-86. The size of the standard did not change.
SQL-92
The next revision of the standard was SQL-92 – and it was a major revision. The language introduced by SQL-92 is
sometimes referred to as SQL 2. The standard document grew from 120 to 579 pages. However, much of the growth
was due to more precise specifications of existing features.
The most important new features were:
An explicit JOIN syntax and the introduction of outer joins: LEFT JOIN, RIGHT JOIN, FULL JOIN.
The introduction of NATURAL JOIN and CROSS JOIN
SQL:1999
SQL:1999 (also called SQL 3) was the fourth revision of the SQL standard. Starting with this version, the standard
name used a colon instead of a hyphen to be consistent with the names of other ISO standards. This standard was
published in multiple installments between 1999 and 2002.
In 1993, the ANSI and ISO development committees decided to split future SQL development into a multi-part
standard.
SQL Evaluation and Part of SQL Standards (The first installment of 1995 and SQL:1999 had many parts) as
Part 1: SQL/Framework (100 pages) defined the fundamental concepts of SQL.
Part 2: SQL/Foundation (1050 pages) defined the fundamental syntax and operations of SQL: types, schemas, tables,
views, query and update statements, expressions, and so forth.This part is the most important for regular SQL users.
Part 3: SQL/CLI (Call Level Interface) (514 pages) defined an application programming interface for SQL.
Part 4: SQL/PSM (Persistent Stored Modules) (193 pages) defined extensions that make SQL procedural.
Part 5: SQL/Bindings (270 pages) defined methods for embedding SQL statements in application programs written
in a standard programming language. SQL/Bindings. The Dynamic SQL and Embedded SQL bindings are taken from
SQL-92. No active new work at this time, although C++ and Java interfaces are under discussion.
Part 6: SQL/XA. An SQL specialization of the popular XA Interface developed by X/Open (see below).
Part 7: SQL/Temporal. A newly approved SQL subproject to develop enhanced facilities for temporal data
management using SQL.
Part 8: SQL Multimedia (SQL/Mm)
A new ISO/IEC international standardization project for the development of an SQL class library for multimedia
applications was approved in early 1993. This new standardization activity, named SQL Multimedia (SQL/MM), will
specify packages of SQL abstract data type (ADT) definitions using the facilities for ADT specification and invocation
provided in the emerging SQL3 specification.
SQL:2006 further specified how to use SQL with XML. It was not a revision of the complete SQL standard, just Part
14, which deals with SQL-XML interoperability.
The current SQL standard is SQL:2019. It added Part 15, which defines multidimensional array support in SQL.
Database Systems Handbook
BY: MUHAMMAD SHARIF 140
SQL:2003 and beyond
In the 21st century, the SQL standard has been regularly updated.
The SQL:2003 standard was published on March 1, 2004. Its major addition was window functions, a powerful
analytical feature that allows you to compute summary statistics without collapsing rows. Window functions
significantly increased the expressive power of SQL. They are extremely useful in preparing all kinds of business
reports, analyzing time series data, and analyzing trends. The addition of windowfunctionsto the standard coincided
with the popularity of OLAP and data warehouses. People started using databases to make data-driven business
decisions. This trend is only gaining momentum, thanks to the growing amount of data that all businesses collect.
You can learn window functions with our Window Functions course. (Read about the course or why it’s worth
learning SQL window functions here.) SQL:2003 also introduced XML-related functions, sequence generators, and
identity columns.
Conformance with Standard SQL
This section declares Oracle's conformance to the SQL standards established by these organizations:
1. American National Standards Institute (ANSI) in 1986.
2. International Standards Organization (ISO) in 1987.
Database Systems Handbook
BY: MUHAMMAD SHARIF 141
3. United States Federal Government Federal Information Processing Standards (FIPS)
Database Systems Handbook
BY: MUHAMMAD SHARIF 142
Standard of SQL ANSI and ISO and FIPS
Database Systems Handbook
BY: MUHAMMAD SHARIF 143
Database Systems Handbook
BY: MUHAMMAD SHARIF 144
Dynamic SQL or Extended SQL (Extended SQL called SQL3 OR SQL-99)
ODBC, however, is a call level interface (CLI) that uses a different approach. Using a CLI, SQL statements
are passed to the database management system (DBMS) within a parameter of a runtime API. Because
the text of the SQL statement is never known until runtime, the optimization step must be performed
each time an SQL statement is run. This approach commonly is referred to as dynamic SQL. The simplest
way to execute a dynamic SQL statement is with an EXECUTE IMMEDIATE statement. This statement
passes the SQL statement to the DBMS for compilation and execution.
Static SQL or Embedded SQL
Database Systems Handbook
BY: MUHAMMAD SHARIF 145
Static or Embedded SQL are SQL statements in an application that do not change at runtime and,
therefore, can be hard-coded into the application. This is a central idea of embedded SQL: placing SQL
statements in a program written in a host programming language. The embedded SQL shown in Embedded SQL
Example is known as static SQL.
Traditional SQL interfaces used an embedded SQL approach. SQL statements were placed directly in an
application's source code, along with high-level language statements written in C, COBOL, RPG, and other
programming languages. The source code then was precompiled, which translated the SQL statements
into code that the subsequent compile step could process. This method is referred to as static SQL. One
performance advantage to this approach is that SQL statements were optimized atthe time the high-level
program was compiled, rather than at runtime while the user was waiting. Static SQL statements in the
same program are treated normally.
Database Systems Handbook
BY: MUHAMMAD SHARIF 146
Database Systems Handbook
BY: MUHAMMAD SHARIF 147
Database Systems Handbook
BY: MUHAMMAD SHARIF 148
Embedded DML are of two types
Low-level or Procedural DMLs: require a user to specify what data are needed and how to get those data. PLSQL,
Java, and Relational Algebra are the best examples. It can be used for query optimization.
High-level or Declarative DMLs (also referred to as non-procedural DMLs): require a user to specify what data
are needed without specifying how to get those data. SQL or Google Search are the best examples. It is not suitable
for query optimization. TRC and DRC are declarative languages.
Database Systems Handbook
BY: MUHAMMAD SHARIF 149
Database Systems Handbook
BY: MUHAMMAD SHARIF 150
Common Table Expressions (CTE)
Database Systems Handbook
BY: MUHAMMAD SHARIF 151
Database Systems Handbook
BY: MUHAMMAD SHARIF 152
Common table expressions (CTEs) enable you to name subqueries temporarily for a result set. You then refer to
these like normal tables elsewhere in your query. This can make your SQL easier to write and understand later. CTEs
go in with the clause above the select statement.
Recursive common table expression (CTE)
RCTE is a CTE that references itself. By doing so, the CTE repeatedly executes, and returns subsets of data, until it
returns the complete result set.
A recursive CTE is useful in querying hierarchical data such as organization charts where one employee reports to a
manager or a multi-level bill of materials when a product consists of many components, and each component itself
also consists of many other components.
Database Systems Handbook
BY: MUHAMMAD SHARIF 153
With as Statement SQL Example
WITH OPEN_PROJECT AS(
SELECT EP.PROJECT, COUNT(EP.TASK_NAME)OPEN_PROJECT FROM EBA_DEMO_CAL_PROJECTS EP WHERE
EP.STATUS = 'Open' GROUP BY EP.TASK_NAME,EP.PROJECT),
CLOSED_PROJECT AS (SELECT EP.project, COUNT(EP.TASK_NAME)CLOSED_PROJECT FROM
EBA_DEMO_CAL_PROJECTS EP WHERE EP.STATUS = 'Closed' GROUP BY EP.project),
ON-HOLD AS (SELECT EP.PROJECT, COUNT(EP.TASK_NAME)on_hold FROM EBA_DEMO_CAL_PROJECTS EP WHERE
EP.STATUS = 'On-Hold' GROUP BY EP.PROJECT),
PENDING_PROJECTS AS ( SELECT EP.PROJECT, COUNT(EP.TASK_NAME)pending_pro FROM
EBA_DEMO_CAL_PROJECTS EP WHERE EP.STATUS = 'Pending' GROUP BY EP.PROJECT)
SELECT SUBSTR(EPP.PROJECT,5), EPP.TASK_NAME , OP.OPEN_PROJECT, CP.CLOSED_PROJECT,
O.on_hold,P.pending_pro, (OP.OPEN_PROJECT - P.pending_pro) WORKING
FROM OPEN_PROJECT OP, CLOSED_PROJECT CP , on_hold O , pending_pro P, EBA_DEMO_CAL_PROJECTS EPP
WHERE OP.PROJECT(+) = EPP.PROJECT
AND CP.PROJECT(+) = EPP.PROJECT
AND O.PROJECT(+) = EPP.PROJECT
AND P.PROJECT(+) = EPP.PROJECT
AND CP.PROJECT(+) = O.PROJECT
AND OP.PROJECT(+)= O.PROJECT
For a final example, suppose we have a cycle in the data. By adding one more row to the table, there is
now a flight from Cairo to Paris and one from Paris to Cairo. Without accounting for possible cyclic data
like this, it is quite easy to generate a query that will go into an infinite loop processing the data.
The following query returns that information:
INSERT INTO FLIGHTS VALUES(’Cairo’, ’Paris’, ’Euro Air’, ’1134’, 440)
WITH destinations (departure, arrival, connections, cost, itinerary) AS
(SELECT f.departure, f.arrival, 1, price,
Database Systems Handbook
BY: MUHAMMAD SHARIF 154
CAST(f.departure CONCAT f.arrival AS VARCHAR(2000))
FROM flights f
WHERE f.departure = ’New York’
UNION ALL
SELECT r.departure, b.arrival, r.connections + 1 ,
r.cost + b.price, CAST(r.itinerary CONCAT b.arrival AS VARCHAR(2000))
FROM destinations r, flights b
WHERE r.arrival = b.departure)
CYCLE arrival SET cyclic_data TO ’1’ DEFAULT ’0’
SELECT departure, arrival, itinerary, cyclic_data
FROM destinations
Database Systems Handbook
BY: MUHAMMAD SHARIF 155
Database Systems Handbook
BY: MUHAMMAD SHARIF 156
Example of Connect_By or Hierarchical Query:
Select s.subject_id,
s.description,
TS.TOPIC_ID,
TS.NO_OF_QUESTION,
T.DESCRIPTION AS TOPIC_DESC,
TSQ.QUESTION_ID,
TQS.QUESTION_DESCRIPTION,
TSQ.ACTIVE,
TSQ.ORDER_BY,
TQS.QUESTION_TYPE
from training.training_subject s,
training.subject_wise_topic ts,
training.training_topic t,
TRAINING.TRAINING_SUBJECT_QUESTION TSQ,
training.training_question_setup TQS
where S.SUBJECT_ID = TS.SUBJECT_ID
AND T.TRAINING_TOPIC_ID = TS.TOPIC_ID
AND TS.SUBJECT_ID = TSQ.SUBJECT_ID
AND TS.TOPIC_ID = TSQ.TRAINING_TOPIC_ID
AND TSQ.Question_Id = TQS.Question_Id
AND s.active = 'Y'
and s.category_id = 'TCG004'
AND TS.ACTIVE = 'Y'
START WITH S.SUBJECT_ID IN (SELECT SUBJECT_ID
FROM TRAINING.TRAINING_SUBJECT S
WHERE S.ACTIVE = 'Y'
START WITH TS.TOPIC_ID IN (SELECT TOPIC_ID
FROM TRAINING.SUBJECT_WISE_TOPIC TS
WHERE TS.ACTIVE = 'Y'
START WITH TS.TOPIC_ID IN
(SELECT TSQ.TRAINING_TOPIC_ID
FROM TRAINING.TRAINING_SUBJECT_QUESTION TSQ
WHERE TSQ.ACTIVE = 'Y')
CONNECT BY NOCYCLE PRIOR TSQ.TRAINING_TOPIC_ID = TS.TOPIC_ID
AND PRIOR S.ACTIVE = 'Y'
) CONNECT BY NOCYCLE PRIOR S.SUBJECT_ID =TS.SUBJECT_ID
) CONNECT BY NOCYCLE PRIOR S.SUBJECT_ID =TS.SUBJECT_ID
Query-By-Example (QBE)
Query-By-Example (QBE) is the first interactive database query language to exploit such modes of HCI. In QBE, a
query is constructed on an interactive terminal involving two-dimensional ‘drawings’ of one or more relations,
visualized in tabular form, which are filled in selected columns with ‘examples’ of data items to be retrieved (thus
the phrase query-by-example).
Database Systems Handbook
BY: MUHAMMAD SHARIF 157
It is different from SQL, and from most other database query languages, in having a graphical user interface that
allows users to write queries by creating example tables on the screen.
QBE, like SQL, was developed at IBM and QBE is an IBM trademark, but a number of other companies sell QBE-like
interfaces, including Paradox.
A convenient shorthand notation is that if we want to print all fields in some relation, we can place P. under the
name of the relation. This notation is like the SELECT * convention in SQL. It is equivalent to placing a P. in every
field:
Database Systems Handbook
BY: MUHAMMAD SHARIF 158
Example of QBE:
AND, OR Conditions in QBE
Database Systems Handbook
BY: MUHAMMAD SHARIF 159
Database Systems Handbook
BY: MUHAMMAD SHARIF 160
Key characteristics of SQL
 Set-oriented and declarative
 Free-form language
 Case insensitive
 Can be used both interactively from a command prompt or executed by a program
Rules to write commands:
 Table names cannot exceed 20 characters.
 The name of the table must be unique.
 Field names also must be unique.
 The field list and filed length must be enclosed in parentheses.
 The user must specify the field length and type.
 The field definitions must be separated with commas.
 SQL statements must end with a semicolon.
Database Systems Handbook
BY: MUHAMMAD SHARIF 161
Database Systems Handbook
BY: MUHAMMAD SHARIF 162
Database Design Phases/Stages
Database Systems Handbook
BY: MUHAMMAD SHARIF 163
Database Systems Handbook
BY: MUHAMMAD SHARIF 164
Database Systems Handbook
BY: MUHAMMAD SHARIF 165
Database Systems Handbook
BY: MUHAMMAD SHARIF 166
III. Physical design. The physical design step involves the selection of indexes (access methods), partitioning, and
clustering of data. The logical design methodology in step II simplifies the approach to designing large relational
databases by reducing the number of data dependencies that need to be analyzed. This is accomplished by inserting
conceptual data modeling and integration steps (II(a) and II(b) of pictures into the traditional relational design
approach.
IV. Database implementation, monitoring, and modification.
Once thedesign is completed, and the database can be created through the implementation of the formal schema
using the data definition language (DDL) of a DBMS.
Database Systems Handbook
BY: MUHAMMAD SHARIF 167
General Properties of Database Objects
Entity Distinct object, Class, Table, Relation
Entity Set A collection of similar entities. E.g., all employees. All entities in an entity set have the same set of
attributes.
Factory Object An object that can be used to generate or create individual objects via its operations. A factory
object basically provides the constructor operations for new object. A composite key is called a compound key in
the ODMG report.
Attribute Describes some aspect of the entity/object, characteristics of object. An attribute is a data item that
describes a property of an entity or a relationship
Column or field The column represents the set of values for a specific attribute.An attribute is for a model and a
column is for a table, a column is a column in a database table whereas attribute(s) are externally visible
facets of an object.
A relation instance is a finite set of tuples in the RDBMS system. Relation instances never have duplicate tuples.
Relationship Association between entities, connected entities are called participants, Connectivity describes the
relationship (1-1, 1-M, M-N)
The degree of a relationship refers to the=> number of entities
Following the relation in above image consist degree=4, 5=cardinality, data values/cells = 20.
Database Systems Handbook
BY: MUHAMMAD SHARIF 168
Characteristics of relation
1. Distinct Relation/table name
2. Relations are unordered
3. Cells contain exactly one atomic (Single) value means Each cell (field) must contain a single value
4. No repeating groups
5. Distinct attributes name
6. Value of attribute comes from the same domain
7. Order of attribute has no significant
8. The attributes in R(A1, ...,An) and the values in t = <V1,V2, ..... , Vn> are ordered.
9. Each tuple is a distinct
10. order of tuples that has no significance.
11. tuples may be stored and retrieved in an arbitrary order
12. Tables manage attributes. This means they store information in form of attributes only
13. Tables contain rows. Each row is one record only
14. All rows in a table have the same columns. Columns are also called fields
15. Each field has a data type and a name
16. A relation must contain at least one attribute (column) that identifies each tuple (row) uniquely
Database Table type
Temporary table
Here are RDBMS, which supports temporary tables. Temporary Tables are a great feature that lets you store and
process intermediate results by using the same selection, update, and join capabilities of tables.
Temporary tables store session-specific data. Only the session that adds the rows can see them. This can be handy
to store working data.
In ANSI there are two types of temp tables. There are two types of temporary tables in the Oracle Database: global
and private.
A parent table is a table that contains the parent key.
A dependent table is the table that contains the foreign key.
A descendent table is a table that is a dependent table or a descendent of a dependent table.
Global Temporary Tables
To create a global temporary table add the clause "global temporary" between create and table. For Example:
create global temporary table toys_gtt (
Database Systems Handbook
BY: MUHAMMAD SHARIF 169
toy_name varchar2(100));
The global temp table is accessible to everyone. Global, you create this and it is registered in the data dictionary, it
lives "forever". the global pertains to the schema definition
Private/Local Temporary Tables
Starting in Oracle Database 18c, you can create private temporary tables. These tables are only visible in your
session. Other sessions can't see the table!
The temporary tables could be very useful in some cases to keep temporary data. Local, it is created "on the fly"
and disappears after its use. you never see it in the data dictionary.
Details of temp tables:
A temporary table is owned by the person who created it and can only be accessed by that user.
A global temporary table is accessible to everyone and will contain data specific to the session using it;
multiple sessions can use the same global temporary table simultaneously. It is a global definition for a temporary
table that all can benefit from.
Local temporary table – These tables are invisible when there is a connection and are deleted when it is closed.
Clone Table Temporary tables are available in MySQL version 3.23 onwards
There may be a situation when you need an exact copy of a table and the CREATE TABLE . or the SELECT. commands
do not suit your purposes because the copy must include the same indexes, default values, and so forth.
There are Magic Tables (virtual tables) in SQL Server that hold the temporal information of recently inserted and
recently deleted data in the virtual table.
The INSERTED magic table stores the before version of the row, and the DELETED table stores the after version of
the row for any INSERT, UPDATE, or DELETE operations.
A record is a collection of data objects that are kept in fields, each having its name and datatype. A Record can be
thought of as a variable that can store a table row or a set of columns from a table row. Table columns relate to the
fields.
External Tables
An external table is a read-only table whose metadata is stored in the database but whose data is
stored outside the database.
Database Systems Handbook
BY: MUHAMMAD SHARIF 170
Database Systems Handbook
BY: MUHAMMAD SHARIF 171
Database Systems Handbook
BY: MUHAMMAD SHARIF 172
Partitioning Tables and Table Splitting
Partitioning logically splits up a table into smaller tables according to the partition column(s). So
rows with the same partition key are stored in the same physical location.
Database Systems Handbook
BY: MUHAMMAD SHARIF 173
Table Partitioning In this way, large tables can be broken down into smaller, more manageable parts.
A non-partitioned table cannot store more than 2 billion rows. It is possible to overcome this limit by distributing
the rows across several partitions. Each partition must not contain more than 2 billion rows.
Parallelization
Partitioning allows operations to be parallelized by using several execution threads for each table.
Data Partitioning horizontal (Table rows)
Database Systems Handbook
BY: MUHAMMAD SHARIF 174
Horizontal partitioning divides a table into multiple tables that contain the same number of columns, but fewer rows.
Vertical partitioning splits a table into two or more tables containing different columns.
Table partitioning vertically (Table columns)
Database Systems Handbook
BY: MUHAMMAD SHARIF 175
Database Systems Handbook
BY: MUHAMMAD SHARIF 176
Collections Records
All items are of the same data type All items are different data types
Same data type items are called elements Different data type items are called fields
Syntax: variable_name(index) Syntax: variable_name.field_name
For creating a collection variable you can use %TYPE For creating a record variable you can use %ROWTYPE or
%TYPE
Lists and arrays are examples Tables and columns are examples
Correlated vs. Uncorrelated SQL Expressions
A subquery is correlated when it joins to a table from the parent query. If you don't, then it's uncorrelated.
This leads to a differencebetween IN and EXISTS. EXISTS returns rows from the parent query, as long as the subquery
finds at least one row.
So the following uncorrelated EXISTS returns all the rows in colors:
select from colors
where exists (
select null from bricks);
Table Organizations
Create a table in Oracle Database that has an organization clause. This defines how it physically stores rows in the
table.
The options for this are:
1. Heap table organization (Some DBMS provide for tables to be created without indexes, and access
data randomly)
2. Index table organization or Index Sequential table.
3. Hash table organization (Some DBMS provide an alternative to an index to access data by trees or
hashing key or hashing function).
By default, tables are heap-organized. This means the database is free to store rows wherever there is space. You
can add the "organization heap" clause if you want to be explicit.
Database Systems Handbook
BY: MUHAMMAD SHARIF 177
Big picture of database languages and command types
Database Systems Handbook
BY: MUHAMMAD SHARIF 178
Database Systems Handbook
BY: MUHAMMAD SHARIF 179
Database Systems Handbook
BY: MUHAMMAD SHARIF 180
Other SQL clauses used during Query evaluation
 Windowing Clause When you use order by, the database adds a default windowing
clause of range between unbounded preceding and current row.
 Sliding Windows As well as running totals so far, you can change the windowing clause
to be a subset of the previous rows.
Database Systems Handbook
BY: MUHAMMAD SHARIF 181
The following shows the total weight of:
1. The current row + the previous row
2. All rows with the same weight as the current + all rows with a weight one less than the
current
Strategies for Schema design in DBMS
 Top-down strategy –
 Bottom-up strategy –
 Inside-Out Strategy –
 Mixed Strategy –
Identifying correspondences and conflicts among the schema integration in DBMS
 Naming conflict
 Type conflicts
 Domain conflicts
 Conflicts among constraints
Process of SQL
When we are executing the command of SQL on any Relational database management system,
then the system automatically finds the best routine to carry out our request, and the SQL engine
determines how to interpret that particular command.
Structured Query Language contains the following four components in its process:
1. Query Dispatcher
2. Optimization Engines
3. Classic Query Engine
Database Systems Handbook
BY: MUHAMMAD SHARIF 182
4. SQL Query Engine, etc.
SQL Programming
Approaches to Database Programming
In this section, we briefly compare the three approaches for database programming
and discuss the advantages and disadvantages of each approach.
Several techniques exist for including database interactions in application programs.
The main approaches for database programming are the following:
1. Embedding database commands in a general-purpose programming language.
Embedded SQL Approach or call level interface CLI, The main advantage of this approach is that the
query text is part of the program source code itself, and hence can be checked for syntax errors and
validated against the database schema at compile time.
2. Using a library of database functions. A library of functions is made available to the
host programming language for database calls.
Library of Function Calls Approach. This approach provides more flexibility in that queries can be
generated at runtime if needed.
3. Designing a brand-new language. A database programming language is designed from
scratch to be compatible with the database model and query language.
Database Programming Language Approach. This approach does not suffer from the impedance
mismatch problem, as the programming language data types are the same as the database data types.
Database Systems Handbook
BY: MUHAMMAD SHARIF 183
Standard SQL order of execution
SELECT clause arguments to control the rows returned:
DISTINCT Returns only unique rows. If the select list contains several columns, they must contain identical values in
every column
TOP n [PERCENT] Returns only the first n rows from the result set.
Distinct and rownum/top/fetch next 5 rows only, Max, group by and Subquery, Derived Tables
SELECT DISTINCT
MAX(TR.PERSONID),ADDRESS, FIRSTNAME
FROM PERSONS TR WHERE ROWNUM<=2
GROUP BY PERSONID,FIRSTNAME,ADDRESS ,LASTNAME;
A derived table is the result set from a SELECT statement nested in the FROM clause.
SELECT DISTINCT PS.LASTNAME, MAX(PERSONID), COUNT(PS.PERSONID)
FROM PERSONS PS, (SELECT CHILDID, MAX(CHILDID), COUNT(CHILDID) AS COUNT FROM
CHILD GROUP BY CHILDID) Cd
WHERE PS.PERSONID = CD.CHILDID
AND CD.COUNT>=1
AND ROWNUM<=2
GROUP BY PS.LASTNAME
Union and And Join Clause
select * from persons ps join child cd on cd.childid = ps.personid
By default, this is an inner join, which means that only rows matching the (Using Join keyword) ON search
condition are returned other rows should be idscarded.
select * from persons ps RIGHT OUTER JOIN child cd on cd.childid =
ps.personid
--Here child is right table and person is left table. It will retrun all
rowsof child table and return only those rows from persons table that matches
condition. If I write left it will be persons left and child right. So all
from persons table and only matching records from child-table. right outer
Database Systems Handbook
BY: MUHAMMAD SHARIF 184
and right join is same. full outer join and full join is same. same as left.
Full outer join will return all rows from left like Child table and persons.
select * from persons ps cross join child cd – It will return 3*4=12 if one
table has 3 rows and send table or right table has 4 rows.
select * from child ps cross join persons cd where ps.childid <>4 Comparison
operator, It will retrun only others multiple of rows except 4.logical
operator like Not will work same. Below query will also return same results.
select * from child CD cross join persons PS where PS.PERSONID BETWEEN 1 AND 4.
select * from child CD cross join persons PS where PS.PERSONID NOT BETWEEN 1
AND 4;
Database Systems Handbook
BY: MUHAMMAD SHARIF 185
Database Systems Handbook
BY: MUHAMMAD SHARIF 186
Database Systems Handbook
BY: MUHAMMAD SHARIF 187
CREATE TABLE STATEMENT and Its Characteristics:
-- Create table
CREATE TABLE "EMR"."QUESTIONS"
( "QUESTION_ID" NUMBER GENERATED BY DEFAULT ON NULL AS IDENTITY MINVALUE
1 MAXVALUE 9999999999999999999999999999 INCREMENT BY 1 START WITH 10001 CACHE
20 NOORDER NOCYCLE NOKEEP NOSCALE NOT NULL ENABLE,
"DESCRIPTION" VARCHAR2(55 CHAR),
"ORDERBY" NUMBER,
"TOPIC_ID" NUMBER,
CONSTRAINT "QUESTION_ID_PK" PRIMARY KEY ("QUESTION_ID")
USING INDEX PCTFREE 10 INITRANS 2 MAXTRANS 255
TABLESPACE "USERS" ENABLE,
CONSTRAINT "TOPICS_ID_FK" FOREIGN KEY ("TOPIC_ID")
REFERENCES "EMR"."TOPIC" ("TOPIC_ID") ON DELETE CASCADE ENABLE
) SEGMENT CREATION DEFERRED
PCTFREE 10 PCTUSED 40 INITRANS 1 MAXTRANS 255
NOCOMPRESS LOGGING
TABLESPACE "USERS" ;
CREATE UNIQUE INDEX "EMR"."QUESTION_ID_PK" ON "EMR"."QUESTIONS"
("QUESTION_ID")
PCTFREE 10 INITRANS 2 MAXTRANS 255
TABLESPACE "USERS" ;
ALTER TABLE "EMR"."QUESTIONS" MODIFY ("QUESTION_ID" NOT NULL ENABLE);
ALTER TABLE "EMR"."QUESTIONS" ADD CONSTRAINT "QUESTION_ID_PK" PRIMARY KEY
("QUESTION_ID")
USING INDEX PCTFREE 10 INITRANS 2 MAXTRANS 255
TABLESPACE "USERS" ENABLE;
Empty Questions Table View Table window:
Database Systems Handbook
BY: MUHAMMAD SHARIF 188
Database Systems Handbook
BY: MUHAMMAD SHARIF 189
Database Systems Handbook
BY: MUHAMMAD SHARIF 190
Three row in Topic view window table:
-- Create table
create table TOPIC
(
topic_id NUMBER generated by default on null as identity (maxvalue
999999999999),
topic_name VARCHAR2(255),
description VARCHAR2(255)
)
tablespace USERS
pctfree 10
initrans 1
maxtrans 255
storage
(
initial 64K
next 1M
minextents 1
maxextents unlimited
);
-- Create/Recreate primary, unique and foreign key constraints
alter table TOPIC
add constraint TOPIC_ID_PK primary key (TOPIC_ID)
using index
tablespace USERS
pctfree 10
initrans 2
maxtrans 255
storage
(
initial 64K
next 1M
minextents 1
maxextents unlimited
);
Or Detailed DBMS_METADATA_DDL:
CREATE TABLE "EMR"."TOPIC"
( "TOPIC_ID" NUMBER GENERATED BY DEFAULT ON NULL AS IDENTITY MINVALUE 1
MAXVALUE 999999999999 INCREMENT BY 1 START WITH 1 CACHE 20 NOORDER NOCYCLE
NOKEEP NOSCALE NOT NULL ENABLE,
Database Systems Handbook
BY: MUHAMMAD SHARIF 191
"TOPIC_NAME" VARCHAR2(255),
"DESCRIPTION" VARCHAR2(255),
CONSTRAINT "TOPIC_ID_PK" PRIMARY KEY ("TOPIC_ID")
USING INDEX PCTFREE 10 INITRANS 2 MAXTRANS 255
STORAGE(INITIAL 65536 NEXT 1048576 MINEXTENTS 1 MAXEXTENTS 2147483645
PCTINCREASE 0 FREELISTS 1 FREELIST GROUPS 1
BUFFER_POOL DEFAULT FLASH_CACHE DEFAULT CELL_FLASH_CACHE DEFAULT)
TABLESPACE "USERS" ENABLE
) SEGMENT CREATION IMMEDIATE
PCTFREE 10 PCTUSED 40 INITRANS 1 MAXTRANS 255
NOCOMPRESS LOGGING
STORAGE(INITIAL 65536 NEXT 1048576 MINEXTENTS 1 MAXEXTENTS 2147483645
PCTINCREASE 0 FREELISTS 1 FREELIST GROUPS 1
BUFFER_POOL DEFAULT FLASH_CACHE DEFAULT CELL_FLASH_CACHE DEFAULT)
TABLESPACE "USERS" ;
CREATE UNIQUE INDEX "EMR"."TOPIC_ID_PK" ON "EMR"."TOPIC" ("TOPIC_ID")
PCTFREE 10 INITRANS 2 MAXTRANS 255
STORAGE(INITIAL 65536 NEXT 1048576 MINEXTENTS 1 MAXEXTENTS 2147483645
PCTINCREASE 0 FREELISTS 1 FREELIST GROUPS 1
BUFFER_POOL DEFAULT FLASH_CACHE DEFAULT CELL_FLASH_CACHE DEFAULT)
TABLESPACE "USERS" ;
ALTER TABLE "EMR"."TOPIC" MODIFY ("TOPIC_ID" NOT NULL ENABLE);
ALTER TABLE "EMR"."TOPIC" ADD CONSTRAINT "TOPIC_ID_PK" PRIMARY KEY
("TOPIC_ID")
USING INDEX PCTFREE 10 INITRANS 2 MAXTRANS 255
STORAGE(INITIAL 65536 NEXT 1048576 MINEXTENTS 1 MAXEXTENTS 2147483645
PCTINCREASE 0 FREELISTS 1 FREELIST GROUPS 1
BUFFER_POOL DEFAULT FLASH_CACHE DEFAULT CELL_FLASH_CACHE DEFAULT)
TABLESPACE "USERS" ENABLE;
Database Systems Handbook
BY: MUHAMMAD SHARIF 192
Database Systems Handbook
BY: MUHAMMAD SHARIF 193
TYPES OF SUB QUERY (SUBQUERY)
Subqueries Types (A subquery is a query within another query also known as a nested query or inner query, it is
used to restrict or enhance the data to be queried by the main query.)
1. From Subqueries
2. Attribute List Subqueries
3. Inline subquery
4. Correlated Subqueries
5. Where Subqueries
6. IN Subqueries
7. Having Subqueries
8. Multirow Subquery Operators: ANY and ALL
Database Systems Handbook
BY: MUHAMMAD SHARIF 194
Scalar Subqueries
Scalar subqueries return one column and at most one row. You can replace a column with a scalar subquery in most
cases.
We can once again be faced with possible ambiguity among attribute names if attributes of the same name exist—
one in a relation in the FROM clause of the outer query, and another in a relation in the FROM clause of the nested
query. The rule is that a reference to an unqualified attribute refers to the relation declared in the innermost nested
query.
Database Systems Handbook
BY: MUHAMMAD SHARIF 195
Database Systems Handbook
BY: MUHAMMAD SHARIF 196
Database Systems Handbook
BY: MUHAMMAD SHARIF 197
Database Systems Handbook
BY: MUHAMMAD SHARIF 198
Some important differences in DML statements:
Difference between DELETE and TRUNCATE statements
There is a slight difference b/w delete and truncate statements. The DELETE statement only deletes the rows from
the table based on the condition defined by the WHERE clause or deletes all the rows from the table when the
condition is not specified.
But it does not free the space contained by the table.
The TRUNCATE statement: is used to delete all the rows from the table and free the containing space.
Difference b/w DROP and TRUNCATE statements
When you use the drop statement it deletes the table's row together with the table's definition so all the
relationships of that table with other tables will no longer be valid.
When you drop a table
Table structure will be dropped
Relationships will be dropped
Integrity constraints will be dropped
Access privileges will also be dropped
Database Systems Handbook
BY: MUHAMMAD SHARIF 199
On the other hand, when we TRUNCATE a table, the table structure remains the same, so you will not face any of
the above problems.
In general, ANSI SQL permits the use of ON DELETE and ON UPDATE clauses to cover
CASCADE, SET NULL, or SET DEFAULT.
 MS Access, SQL Server, and Oracle support ON DELETE CASCADE.
 MS Access and SQL Server support ON UPDATE CASCADE.
 Oracle does not support ON UPDATE CASCADE.
 Oracle supports SET NULL.
 MS Access and SQL Server do not support SET NULL.
 Refer to your product manuals for additional information on referential constraints.
While MS Access does not support ON DELETE CASCADE or ON UPDATE CASCADE at the SQL command-line level,
Types of Multitable INSERT statements
DML before and after processing in triggers and types of triggers
Database Systems Handbook
BY: MUHAMMAD SHARIF 200
12 is the maximum number of triggers that can be applied to a single table.
Classification based on the Event
• DML Trigger: It fires when the DML event is specified (INSERT/UPDATE/DELETE)
• DDL Trigger: It fires when the DDL event is specified (CREATE/ALTER)
• DATABASE Trigger: It fires when the database event is specified
(LOGON/LOGOFF/STARTUP/SHUTDOWN)
Database views and their types:
The definition of views is one of the final stages in database design since it relies on the logical schema being
finalized. Views are “virtual tables” that are a selection of rows and columns from one or more real tables and can
include calculated values in additional virtual columns.
Database Systems Handbook
BY: MUHAMMAD SHARIF 201
A view is a virtual relation or one that does not exist but is dynamically derived it can be constructed by performing
operations (i.e., select, project, join, etc.) on values of existing base relation (a named relation that is designed in a
conceptual schema whose tuples are physically stored in the database). Views are viewable in the external
schema.
Types of View
1. User-defined view
a. Simple view (Single table view)
b. Complex View (Multiple tables having joins, group by, and functions)
c. Inline View (Based on a subquery in from clause to create a temp table and form a complex
query)
d. Materialized View (It stores physical data, definitions of tables, hold query result, re-executation
not required for repeated query)
e. Dynamic view
f. Static view
2. Database View
3. System Defined Views
4. Information Schema View
5. Catalog View
6. Dynamic Management View
7. Server-scoped Dynamic Management View
8. Sources of Data Dictionary Information View
a. General Views
b. Transaction Service Views
c. SQL Service Views
Database Systems Handbook
BY: MUHAMMAD SHARIF 202
Types of query or Applications of Multidimensional Indexes/ Tables
Database Systems Handbook
BY: MUHAMMAD SHARIF 203
Database Systems Handbook
BY: MUHAMMAD SHARIF 204
Advantages of View:
 Provide security
 Hide specific parts of the database from certain users
 Customize base relations based on their needs
 It supports the external model
 Provide logical independence
 Views don't store data in a physical location.
 Views can provide Access Restriction, since data insertion, update, and deletion is not possible with the
view.
 We can DML on view if it is derived from a single base relation, and contains the primary key or a
candidate key
Advantages of Materialized view
MVs are the schema objects with storage.
In MVs the underlying query results are stored in separate storage
Data in the MVs gets periodically refreshed depends on the requirement
The data from the MVs might not be latest
MVs are mostly used for data warehousing applications or business intelligence or reporting purpose
MVs can be set to refresh manually or as per schedule.
Database Systems Handbook
BY: MUHAMMAD SHARIF 205
MVs are getting refreshed with reference to the MV logs
You can define a materialized view on a base table, partitioned table or view and you can define indexes on
materialized view
Materialized Views can be created in the same database where the base tables exists or in a different database as
well.
CREATE MATERIALIZED VIEW ... AS
SELECT * FROM FOO;
REFRESH MATERIALIZED VIEW bar;
REFRESH MATERIALIZED VIEW CONCURRENTLY bar;
When can a view be updated?
1. The view is defined based on one and only one table.
2. The view must include the PRIMARY KEY of the table based upon which the view has been created.
3. The view should not have any field made out of aggregate functions.
4. The view must not have any DISTINCT clause in its definition.
5. The view must not have any GROUP BY or HAVING clause in its definition.
6. The view must not have any SUBQUERIES in its definitions.
7. If the view you want to update is based upon another view, the latter should be updatable.
8. Any of the selected output fields (of the view) must not use constants, strings, or value expressions.
END
Database Systems Handbook
BY: MUHAMMAD SHARIF 206
CHAPTER 6 DATABASE NORMALIZATION AND DATABASE JOINS
Quick Overview of 12 Codd's Rule
Every database has tables, and constraints cannot be referred to as a rational database system. And if any database
has only a relational data model, it cannot be a Relational Database System (RDBMS). So, some rules define a
database to be the correct RDBMS. These rules were developed by Dr. Edgar F. Codd (E.F. Codd) in 1985, who has
vast research knowledge on the Relational Model of database Systems. Codd presents his 13 rules for a database to
test the concept of DBMS against his relational model, and if a database follows the rule, it is called a true relational
database (RDBMS). These 12 rules are popular in RDBMS, known as Codd's 12 rules.
Rule 0: The Foundation Rule
The database must be in relational form. So that the system can handle the database through its relational
capabilities.
Rule 1: Information Rule
A database contains various information, and this information must be stored in each cell of a table in the form of
rows and columns.
Rule 2: Guaranteed Access Rule
Every single or precise data (atomic value) may be accessed logically from a relational database using the
combination of primary key value, table name, and column name. Each attribute of relation has a name.
Rule 3: Systematic Treatment of Null Values
Nulls must be represented and treated in a systematic way, independent of data type. The null value has various
meanings in the database, like missing the data, no value in a cell, inappropriate information, unknown data, and
the primary key should not be null.
Rule 4: Active/Dynamic Online Catalog based on the relational model
It represents the entire logical structure of the descriptive database that must be stored online and is known as a
database dictionary. It authorizes users to access the database and implement a similar query language to access
the database. Metadata must be stored and managed as ordinary data.
Rule 5: Comprehensive Data SubLanguage Rule
The relational database supports various languages, and if we want to access the database, the language must be
explicit, linear, or well-defined syntax, and character strings and supports the comprehensive: data definition, view
definition, data manipulation, integrity constraints, and limit transaction management operations. If the database
allows access to the data without any language, it is considered a violation of the database.
Rule 6: View Updating Rule
All views tables can be theoretically updated and must be practically updated by the database systems.
Rule 7: Relational Level Operation (High-Level Insert, Update, and delete) Rule
A database system should follow high-level relational operations such as insert, update, and delete in each level or
a single row. It also supports the union, intersection, and minus operation in the database system.
Rule 8: Physical Data Independence Rule
All stored data in a database or an application must be physically independent to access the database. Each data
should not depend on other data or an application. If data is updated or the physical structure of the database is
changed, it will not show any effect on external applications that are accessing the data from the database.
Rule 9: Logical Data Independence Rule
It is similar to physical data independence. It means, that if any changes occurred to the logical level (table
structures),it should notaffecttheuser'sview (application).Forexample, supposeatable either split into two tables,
or two table joins to create a single table, these changes should not be impacted on the user view application.
Database Systems Handbook
BY: MUHAMMAD SHARIF 207
Rule 10: Integrity Independence Rule
A database must maintain integrity independence when inserting data into a table's cells using the SQL query
language. All entered values should not be changed or rely on any external factor or application to maintain integrity.
It is also helpful in making the database independent for each front-end application.
Rule 11: Distribution Independence Rule
The distribution independence rule represents a database that must work properly, even if it is stored in different
locations and used by different end-users. Suppose a user accesses the database through an application; in that case,
they should not be aware that another user uses particular data, and the data they always get is only located on one
site. The end users can access the database, and these access data should be independent for every user to perform
the SQL queries.
Rule 12: Non-Subversion Rule
The non-submersion rule defines RDBMS as a SQL language to store and manipulate the data in the database. If a
system has a low-level or separate language other than SQL to access the database system, it should not subvert or
bypass integrity to transform data.
Normalizations
Ans It is a refinement technique, it reduces redundancy and eliminates undesirable’s characteristics like insertion,
updating, and deletions. Removal of anomalies and reputations.
That normalization and E-R modeling are used concurrently to produce a good database design.
Advantages of normalization
 Reduces data redundancies
 Expending entities
 Helps eliminate data anomalies
 Produces controlled redundancies to link tables
 Cost more processing efforts
 Series steps called normal forms
Database Systems Handbook
BY: MUHAMMAD SHARIF 208
Anomalies of a bad database design
The table displays data redundancies which yield the following anomalies
1. Update anomalies
Changing the price of product ID 4 requires an update in several records. If data items are scattered and are not
linked to each other properly, then it could lead to strange situations.
2. Insertion anomalies
The new employee must be assigned a project (phantom project). We tried to insert data in a record that does not
exist at all.
3. Deletion anomalies
If an employee is deleted, other vital data is lost. We tried to delete a record, but parts of it were left undeleted
because of unawareness, the data is also saved somewhere else.
if we delete the Dining Table from Order 1006, we lose information concerning this item's finish and price
Anomalies type w.r.t Database table constraints
Database Systems Handbook
BY: MUHAMMAD SHARIF 209
In most cases, if you can place your relations in the third normal form (3NF), then you will have avoided most of
the problems common to bad relational designs. Boyce-Codd (BCNF) and the fourth normal form (4NF) handle
special situations that arise only occasionally.
 1st Normal form:
Normally every table before normalization has repeating groups In the first normal for conversion we do eliminate
Repeating groups in table records
Proper primary key developed/All attributes depends on the primary key.
Uniquely identifies attribute values (rows) (Fields)
Dependencies can be identified, No multivalued attributes
Every attribute value is atomic
A functional dependency exists when the value of one thing is fully determined by another. For example, given the
relation EMP(empNo, emp name, sal), attribute empName is functionally dependent on attribute empNo. If we
know empNo, we also know the empName.
Types of dependencies
Partial (Based on part of composite primary key)
Transitive (One non-prime attribute depends on another nonprime attribute)
PROJ_NUM,EMP_NUM  PROJ_NAME, EMP_NAME, JOB_CLASS,CHG_HOUR, HOURS
 2nd Normal form:
Start with the 1NF format:
Write each key component on a separate line
Partial dependency has been ended by separating the table with its original key as a new table.
Keys with their respective attributes would be a new table.
Still possible to exhibit transitive dependency
A relation will be in 2NF if it is in 1NF and all non-key attributes are fully functional and dependent on the primary
key. No partial dependency should exist in the relation
 3rd Normal form:
Create a separate table(s) to eliminate transitive functional dependencies
2NF PLUS no transitive dependencies (functional dependencies on non-primary-key attributes)
In 3NF no transitive functional dependency exists for non-prime attributes in a relation. It will be when a non-key
attribute is dependent on a non-key attribute or a functional dependency exists between non-key attributes.
Database Systems Handbook
BY: MUHAMMAD SHARIF 210
 Boyce-Codd Normal Form (BCNF)
3NF table with one candidate key is already in BCNF
It contains a fully functional dependency
Every determinant in the table is a candidate key.
BCNF is the advanced version of 3NF. It is stricter than 3NF.
A table is in BCNF if every functional dependency X → Y, X is the super key of the table.
For BCNF, the table should be in 3NF, and for every FD, LHS is super key. And for every functional dependency, left-
hand-side is super key.
A relation is BCNF has non-trivial functional dependencies in form of X->Y such that X is always a super key.
 4th Fourth normal form (4NF)
A relation will be in 4NF if it is in Boyce Codd's normal form and has no multi-valued dependency.
For a dependency A → B, if for a single value of A, multiple values of B exist, then the relationship will be a multi-
valued dependency.
 5th Fifth normal form (5NF)
A relation is in 5NF if it is in 4NF and does not contain any join dependency and joining should be lossless.
5NF is satisfied when all the tables are broken into as many tables as possible to avoid redundancy.
5NF is also known as Project-join normal form (PJ/NF).
Database Systems Handbook
BY: MUHAMMAD SHARIF 211
Denormalization in Databases
Denormalization is a database optimization technique in which we add redundant data to one or more tables. This
can help us avoid costly joins in a relational database. Note that denormalization does not mean not doing
normalization. It is an optimization technique that is applied after normalization.
Types of Denormalization
The two most common types of denormalization are two entities in a one-to-one relationship and two entities in a
one-to-many relationship.
 Pros of Denormalization: -
Retrieving data is faster since we do fewer joins Queries to retrieve can be simpler (and therefore less likely to
have bugs), since we need to look at fewer tables.
 Cons of Denormalization: -
Updates and inserts are more expensive. Denormalization can make an update and insert code harder to write.
Data may be inconsistent. Which is the “correct” value for a piece of data?
Data redundancy necessities more storage.
Relational Decomposition
Database Systems Handbook
BY: MUHAMMAD SHARIF 212
Decomposition is used to eliminate some of the problems of bad design like anomalies, inconsistencies, and
redundancy.
When a relation in the relational model is not inappropriate normal form then the decomposition of a relationship
is required. In a database, it breaks the table into multiple tables.
Types of Decomposition
1 Lossless Decomposition
If the information is not lost from the relation that is decomposed, then the decomposition will be lossless. The
process of normalization depends on being able to factor or decompose a table into two or smaller tables, in such a
way that we can recapture the precise content of the original table by joining the decomposed parts.
2 Lossy Decomposition
Data will be lost for more decomposition of the table.
Database SQL Joins
Join is a combination of a Cartesian product followed by a selection process.
Database join types:
 Non-ANSI Format Join
1. Non-Equi join
2. Self-join
3. Equi Join / equvi join
 ANSI format join
1. Semi Join
2. Left/right semi join
3. Anti Semi join
4. Bloom Join
5. Natural Join(Inner join, self join, theta join, cross join/cartesian product, conditional join)
6. Inner join (Equi and theta join/self-join)
7. Theta (θ)
8. Cross join
9. Cross products
10. Multi-join operation
11. Outer
o Left outer join
o Right outer join
o Full outer join
 Several different algorithms can be used to implement joins (natural, condition-join)
Database Systems Handbook
BY: MUHAMMAD SHARIF 213
1. Nested Loops join
o Simple nested loop join
o Block nested loop join
o Index nested loop join
2. Sort merge join/external sort join
3. Hash join
Database Systems Handbook
BY: MUHAMMAD SHARIF 214
END
Database Systems Handbook
BY: MUHAMMAD SHARIF 215
CHAPTER 7 FUNCTIONAL DEPENDENCIES IN THE DATABASE MANAGEMENT SYSTEM
SQL Server records two types of dependency:
Functional Dependency
Functional dependency (FD) is a set of constraints between two attributes in a relation. Functional dependency
says that if two tuples have the same values for attributes A1, A2,..., An, then those two tuples must have to have
same values for attributes B1, B2, ..., Bn.
Functional dependency is represented by an arrow sign (→) that is, X→Y, where X functionally determines Y. The
left-hand side attributes determine the values of attributes on the right-hand side.
Types of schema dependency
A Schema-bound dependencies are those dependencies that prevent the referenced object from being altered
or dropped without first removing the dependency.
An example of a schema-bound reference would be a view created on a table using the WITH SCHEMABINDING
option.
A Non-schema-bound dependency: does not prevent the referenced object from being altered or dropped.
An example of this is a stored procedure that selects from a table. The table can be dropped without first dropping
the stored procedure or removing the reference to the table from that stored procedure. Consider the following.
Inference Rule (IR)
Armstrong's axioms are the basic inference rule.
Armstrong's axioms are used to conclude functional dependencies on a relational database.
The inference rule is a type of assertion. It can apply to a set of FD (functional dependency) to derive other FD.
The Functional dependency has 6 types of inference rules:
1. Reflexive Rule (IR1)
2. Augmentation Rule (IR2)
3. Transitive Rule (IR3)
4. Union Rule (IR4)
5. Decomposition Rule (IR5)
6. Pseudo transitive Rule (IR6)
Armstrong’s Axioms
The inclusion rule is one rule of implication by which FDscan begenerated that are guaranteed to hold for all possible
tables. It turns out that from a small set of basic rules of implication, we can derive all others. We list here three
basic rules that we call Armstrong’s Axioms
Armstrong’s Axioms property was developed by William Armstrong in 1974 to reason about functional
dependencies.
The property suggests rules that hold true if the following are satisfied:
1. Transitivity
If A->B and B->C, then A->C i.e. a transitive relation.
2. Reflexivity
A-> B, if B is a subset of A. (This is called a trivial dependency)
Example: sname,address->address
3. Augmentation -> The last rule suggests: AC->BC, if A->B. Example: As cid->cname then cid,sid->cname,sid.
Database Systems Handbook
BY: MUHAMMAD SHARIF 216
Functional Dependency (FD) is a constraint that determines the relation of one attribute to another attribute.
Functional dependency is denoted by an arrow “→”. The functional dependency of X on Y is represented by X → Y.
In this example, if we know the value of the Employee number, we can obtain Employee Name, city, salary, etc. By
this, we can say that the city, Employee Name, and salary are functionally dependent on the Employee number.
Key Terms for Functional Dependency in
Database
Description
Axiom
Axioms are a set of inference rules used to infer all the functional
dependencies on a relational database.
Database Systems Handbook
BY: MUHAMMAD SHARIF 217
Key Terms for Functional Dependency in
Database
Description
Decomposition
It is a rule that suggests if you have a table that appears to contain two
entities that are determined by the same primary key then you should
consider breaking them up into two different tables.
Dependent It is displayed on the right side of the functional dependency diagram.
Determinant It is displayed on the left side of the functional dependency Diagram.
Union
It suggests that if two tables are separate, and the PK is the same, you
should consider putting them.
Type of functional dependency
Dependencies in DBMS are a relation between two or more attributes. It has the following types in DBMS
Functional Dependency
If the information stored in a table can uniquely determine another information in the same table, then it is called
functional Dependency. Consider it as an association between two attributes of the same relation.
Major type are Trivial, non-trival, complete, multivalued, transitive functional dependency.
Partial Dependency
Partial Dependency occurs when a nonprime attribute is functionally dependent on part of a candidate key.
Multivalued Dependency
When the existence of one or more rows in a table implies one or more other rows in the same table, then the
Multi-valued dependencies occur.
Multivalued dependency occurs when two attributes in a table are independent of each other but, both depend on
a third attribute.
A multivalued dependency consists of at least two attributes that are dependent on a third attribute that's why it
always requires at least three attributes.
Join Dependency
Join decomposition is a further generalization of Multivalued dependencies.
If the join of R1 and R2 over C is equal to relation R, then we can say that a join dependency (JD) exists.
Database Systems Handbook
BY: MUHAMMAD SHARIF 218
Inclusion Dependency
Multivalued dependency and join dependency can be used to guide database design although they both are less
common than functional dependencies. The inclusion dependency is a statement in which some columns of a
relation are contained in other columns.
Transitive Dependency
When an indirect relationship causes functional dependency it is called Transitive Dependency.
Fully-functionally Dependency
An attribute is fully functional dependent on another attribute if it is Functionally Dependent on that attribute and
not on any of its proper subset
Trivial functional dependency
A → B has trivial functional dependency if B is a subset of A.
The following dependencies are also trivial: A → A, B → B
{ DeptId, DeptName } -> Dept Id
Non-trivial functional dependency
A → B has a non-trivial functional dependency if B is not a subset of A.
Trivial − If a functional dependency (FD) X → Y holds, where Y is a subset of X, then it is called a trivial FD. It occurs
when B is not a subset of A in − A ->B, DeptId -> DeptName
Non-trivial − If an FD X → Y holds, where Y is not a subset of X, then it is called a non-trivial FD.
Completely non-trivial − If an FD X → Y holds, where x intersects Y = Φ, it is said to be a completely non-trivial FD.
When A intersection B is NULL, then A → B is called a complete non-trivial. A ->B Intersaction is empty.
Multivalued Dependency and its types
1. Join Dependency
2. Join decomposition is a further generalization of Multivalued dependencies.
3. Inclusion Dependency
Example of Dependency diagrams and flow
Dependency Preserving
If a relation R is decomposed into relations R1 and R2, then the dependencies of R either must be a part of R1 or
R2 or must be derivable from the combination of functional dependencies of R1 and R2.
For example, suppose there is a relation R (A, B, C, D) with a functional dependency set (A->BC). The relational R is
decomposed into R1(ABC) and R2(AD) which is dependency preserving because FD A->BC is a part of relation
R1(ABC)
Find the canonical cover?
Solution: Given FD = { B → A, AD → BC, C → ABD }, now decompose the FD using decomposition rule( Armstrong
Axiom ).
B → A
Database Systems Handbook
BY: MUHAMMAD SHARIF 219
AD → B ( using decomposition inference rule on AD → BC)
AD → C ( using decomposition inference rule on AD → BC)
C → A ( using decomposition inference rule on C → ABD)
C → B ( using decomposition inference rule on C → ABD)
C → D ( using decomposition inference rule on C → ABD)
Now set of FD = { B → A, AD → B, AD → C, C → A, C → B, C → D }
Canonical Cover/ irreducible
A canonical cover or irreducible set of functional dependencies FD is a simplified set of FD that has a similar closure
as the original set FD.
Extraneous attributes
An attribute of an FD is said to be extraneous if we can remove it without changing the closure of the set of FD.
Closure Of Functional Dependency
The Closure Of Functional Dependency means the complete set of all possible attributes that can be functionally
derived from given functional dependency using the inference rules known as Armstrong’s Rules.
If “F” is a functional dependency then closure of functional dependency can be denoted using “{F}+”.
There are three steps to calculate closure of functional dependency. These are:
Step-1 : Add the attributes which are present on Left Hand Side in the original functional dependency.
Step-2 : Now, add the attributes present on the Right Hand Side of the functional dependency.
Step-3 : With the help of attributes present on Right Hand Side, check the other attributes that can be derived
from the other given functional dependencies. Repeat this process until all the possible attributes which can be
derived are added in the closure.
Database Systems Handbook
BY: MUHAMMAD SHARIF 220
Database Systems Handbook
BY: MUHAMMAD SHARIF 221
Database Systems Handbook
BY: MUHAMMAD SHARIF 222
Database Systems Handbook
BY: MUHAMMAD SHARIF 223
Database Systems Handbook
BY: MUHAMMAD SHARIF 224
END
Database Systems Handbook
BY: MUHAMMAD SHARIF 225
CHAPTER 8 DATABASE TRANSACTION, SCHEDULES, AND DEADLOCKS
Overview: Transaction
A Transaction is an atomic sequence of actions in the Database (reads and writes, commit, and abort)
Each Transaction must be executed completely and must leave the Database in a consistent state. The transaction
is a set of logically related operations. It contains a group of tasks. A transaction is an action or series of actions. It is
performed by a single user to perform operations for accessing the contents of the database. A transaction can be
defined as a group of tasks. A single task is the minimum processing unit which cannot be divided further. Implicit
transaction is auto commit, there are no beginning and ending of the transaction while explicit transaction has
beginning and end and rollback command. 2. In explicit transaction, if error occurs between transaction then it can
be roll back where as it is not possible in implicit transaction. Implicit means automatic transaction by system and
explicit means we need to write some code for do it
ACID(Transaction management system)
Implicit Transaction is the auto commit. There is no beginning or ending of the transaction.
Explicit Transaction has the beginning, ending and rollback of transactions with the command
Begin Transaction, Commit Transaction and Rollback Transaction
Data concurrency means that many users can access data at the same time.
Data consistency means that each user sees a consistent view of the data, including visible
changes made by the user's transactions and transactions of other users.
The ACID model provides a consistent system for Relational databases.
The BASE model provides high availability for Non-relational databases like NoSQL MongoDB
Techniques for achieving ACID properties
 Write-ahead logging and checkpointing
 Serializability and two-phase locking
Some important points:
Property Responsibility for maintaining Transactions:
Atomicity Transaction Manager (Data remains atomic, executed completely, or should not be executed at all,
the operation should not break in between or execute partially. Either all R(A) and W(A) are done or none is done)
Consistency Application programmer / Application logic checks/ it related to rollbacks
Isolation Concurrency Control Manager/Handle concurrency
Durability Recovery Manager (Algorithms for Recovery and Isolation Exploiting Semantics (aries)
Handle failures, Logging, and recovery (A, D)
Concurrency control, rollback, application programmer (C, I)
Consistency: The word consistency means that the value should remain preserved always, the database remains
consistent before and after the transaction.
Isolation and levels of isolation: The term 'isolation' means separation. Any changes that occur in any
particular transaction will not be seen by other transactions until the change is not committed in the memory.
A transaction isolation level is defined by the following phenomena:
Database Systems Handbook
BY: MUHAMMAD SHARIF 226
Concurrency Control Problems and isolation levels are the same
The Three Bad Transaction Dependencies. Locks are often used to prevent these dependencies
Every transaction has three characteristics: access mode, diagnostics size, and isolation level. The
diagnostics size determines the number of error conditions that can be recorded; we will not discuss this feature
further. If the access mode is READ ONLY, the transaction is not allowed to modify the database.
The five concurrency problems that can occur in the database are:
1. Temporary Update Problem
2. Incorrect Summary Problem
3. Lost Update Problem
4. Unrepeatable Read Problem
5. Phantom Read Problem
Dirty Read – A Dirty read is a situation when a transaction reads data that has not yet been committed. For
example, Let’s say transaction 1 updates a row and leaves it uncommitted, meanwhile, Transaction 2 reads the
Database Systems Handbook
BY: MUHAMMAD SHARIF 227
updated row. If transaction 1 rolls back the change, transaction 2 will have read data that is considered never to
have existed. (Dirty Read Problems (W-R Conflict))
Lost Updates occur when multiple transactions select the same row and update the row based on the value
selected (Lost Update Problems (W - W Conflict))
Non Repeatable read – Non Repeatable read occurs when a transaction reads the same row twice and gets a
different value each time. For example, suppose transaction T1 reads data. Due to concurrency, another
transaction T2 updates the same data and commits, Now if transaction T1 rereads the same data, it will retrieve a
different value. (Unrepeatable Read Problem (W-R Conflict))
Phantom Read – Phantom Read occurs when two same queries are executed, but the rows retrieved by the two,
are different. For example, suppose transaction T1 retrieves a set of rows that satisfy some search criteria. Now,
Transaction T2 generates some new rows that match the search criteria for transaction T1. If transaction T1 re-
executes the statement that reads the rows, it gets a different set of rows this time.
Based on these phenomena, the SQL standard defines four isolation levels :
Read Uncommitted – Read Uncommitted is the lowest isolation level. In this level, one transaction may read
not yet committed changes made by another transaction, thereby allowing dirty reads. At this level, transactions
are not isolated from each other.
Read Committed – This isolation level guarantees that any data read is committed at the moment it is read.
Thus it does not allows dirty reading. The transaction holds a read or write lock on the current row, and thus
prevents other transactions from reading, updating, or deleting it.
Repeatable Read – This is the most restrictive isolation level. The transaction holds read locks on all rows it
references and writes locks on all rows it inserts, updates, or deletes. Since other transactions cannot read, update
or delete these rows, consequently it avoids non-repeatable read.
Serializable – This is the highest isolation level. A serializable execution is guaranteed to be serializable.
Serializable execution is defined to be an execution of operations in which concurrently executing transactions
appear to be serially executing.
Durability: Durability ensures the permanency of something. In DBMS, the term durability ensures that the data
after the successful execution of the operation becomes permanent in the database. If a transaction is committed,
it will remain even error, power loss, etc.
Database Systems Handbook
BY: MUHAMMAD SHARIF 228
ACID Example:
Database Systems Handbook
BY: MUHAMMAD SHARIF 229
States of Transaction
Begin, active, partially committed, failed, committed, end, aborted
Aborted details are necessary
If any of the checks fail and the transaction has reached a failed state then the database recovery system will make
sure that the database is in its previous consistent state. If not then it will abort or roll back the transaction to bring
the database into a consistent state.
If the transaction fails in the middle of the transaction then before executing the transaction, all the executed
transactions are rolled back to their consistent state. After aborting the transaction, the database recovery module
will select one of the two operations: 1) Re-start the transaction 2) Kill the transaction
Database Systems Handbook
BY: MUHAMMAD SHARIF 230
The scheduler
A module that schedules the transaction’s actions, ensuring serializability
Two main approaches
1. Pessimistic: locks
2. Optimistic: time stamps, MV, validation
Scheduling
A schedule is responsible for maintaining jobs/transactions if many jobs are entered at the
same time(by multiple users) to execute state and read/write operations performed at that jobs.
A schedule is a sequence of interleaved actions from all transactions. Execution of several Facts while preserving
the order of R(A) and W(A) of any 1 Xact.
Note: Two schedules are equivalent if:
Two Schedules are equivalent if they have the same dependencies.
They contain the same transactions and operations
They order all conflicting operations of non-aborting transactions in the same way
A schedule is serializable if it is equivalent to a serial schedule
Process Scheduling handles the selection of a process for the processor on the basis of a
scheduling algorithm and also the removal of a process from the processor. It is an important part of
multiprogramming in operating system.
Process scheduling involves short-term scheduling, medium-term scheduling and long-term scheduling.
The major differences between long term, medium term and short term scheduler are as follows –
Database Systems Handbook
BY: MUHAMMAD SHARIF 231
Database Systems Handbook
BY: MUHAMMAD SHARIF 232
Long term scheduler Medium term scheduler Short term scheduler
Long term scheduler is a job
scheduler.
Medium term is a process of
swapping schedulers.
Short term scheduler is
called a CPU scheduler.
The speed of long term is lesser
than the short term.
The speed of medium term is
in between short and long term
scheduler.
The speed of short term is
fastest among the other two.
Long term controls the degree
of multiprogramming.
Medium term reduces the
degree of multiprogramming.
The short term provides
lesser control over the
degree of
multiprogramming.
Database Systems Handbook
BY: MUHAMMAD SHARIF 233
The long term is almost nil or
minimal in the time sharing
system.
The medium term is a part of
the time sharing system.
Short term is also a minimal
time sharing system.
The long term selects the
processes from the pool and
loads them into memory for
execution.
Medium term can reintroduce
the process into memory and
execution can be continued.
Short term selects those
processes that are ready to
execute.
Database Systems Handbook
BY: MUHAMMAD SHARIF 234
Database Systems Handbook
BY: MUHAMMAD SHARIF 235
Database Systems Handbook
BY: MUHAMMAD SHARIF 236
Database Systems Handbook
BY: MUHAMMAD SHARIF 237
Serial Schedule
The serial schedule is a type of schedule where one transaction is executed completely before starting another
transaction.
Example of Serial Schedule
Non-Serial Schedule
If interleaving of operations is allowed, then there will be a non-serial schedule.
Serializability is a guarantee about transactions over one or more objects
Doesn’t impose real-time constraints
The schedule is serializable if the precedence graph is acyclic
The serializability of schedules is used to find non-serial schedules that allow the transaction to execute
concurrently without interfering with one another.
Example of Serializable
Database Systems Handbook
BY: MUHAMMAD SHARIF 238
A serializable schedule always leaves the database in a consistent state. A serial schedule is always a
serializable schedule because, in a serial schedule, a transaction only starts when the other transaction finished
execution. However, a non-serial schedule needs to be checked for Serializability.
A non-serial schedule of n number of transactions is said to bea serializable schedule if it is equivalent to the serial
schedule of those n transactions. A serial schedule doesn’t allow concurrency, only one transaction executes at a
time, and the other stars when the already running transaction is finished.
Linearizability: a guarantee about single operations on single objects Once the write completes, all later reads
(by wall clock) should reflect that write.
Types of Serializability
There are two types of Serializability.
 Conflict Serializability
 View Serializability
Conflict Serializable A schedule is conflict serializable if it is equivalent to some serial schedule
Non-conflicting operations can be reordered to get a serial schedule. If a schedule is conflict serializable, then it is
also viewed as serializable but not vice versa
Database Systems Handbook
BY: MUHAMMAD SHARIF 239
A precedence graph is used for Testing for Conflict-Serializability
Database Systems Handbook
BY: MUHAMMAD SHARIF 240
View serializability/view equivalence is a concept that is used to compute whether schedules are View-
Serializable or not. A schedule is said to be View-Serializable if it is view equivalent to a Serial Schedule (where no
interleaving of transactions is possible).
Database Systems Handbook
BY: MUHAMMAD SHARIF 241
Note: A schedule is view serializable if it is view equivalent to a serial schedule
Non Serializable Schedule
Database Systems Handbook
BY: MUHAMMAD SHARIF 242
The non-serializable schedule is divided into two types, Recoverable and Non-recoverable Schedules.
1. Recoverable Schedule(Cascading Schedule, cascades Schedule, strict Schedule). In a recoverable schedule, if a
transaction T commits, then any other transaction that T read from must also have committed.
A schedule is recoverable if:
It is conflict-serializable, and
Whenever a transaction T commits, all transactions that have written elements read by T have already been
committed.
Example of Recoverable Schedule
2. Non-Recoverable Schedule
The relation between various types of schedules can be depicted as:
It can be seen that:
1. Cascadeless schedules are stricter than recoverable schedules or are a subset of recoverable schedules.
2. Strict schedules are stricter than cascade-less schedules or are a subset of cascade-less schedules.
Database Systems Handbook
BY: MUHAMMAD SHARIF 243
3. Serial schedules satisfy constraints of all recoverable, cascadeless, and strict schedules and hence is a
subset of strict schedules.
Note: Linearizability + serializability = strict serializability
Transaction behavior equivalent to some serial execution
And that serial execution agrees with real-time
Serializability Theorems
Wormhole Theorem: A history is isolated if, and only if, it has no wormhole transactions.
Locking Theorem: If all transactions are well-formed and two-phase, then any legal history will be isolated.
Locking Theorem (converse): If a transaction is not well-formed or is not two-phase, then it is possible to write
another transaction, such that the resulting pair is a wormhole.
Rollback Theorem: An update transaction that does an UNLOCK and then a ROLLBACK is not two-phase.
Thomas Write Rule provides the guarantee of serializability order for the protocol. It improves the Basic Timestamp
Ordering Algorithm.
The basic Thomas writing rules are as follows:
 If TS(T) < R_TS(X) then transaction T is aborted and rolled back, and the operation is rejected.
 If TS(T) < W_TS(X) then don't execute the W_item(X) operation of the transaction and continue
processing.
Different Types of reading Write Conflict in DBMS
As I mentioned earlier, the read operation is safe as it does modify any information. So, there is no Read-Read (RR)
conflict in the database. So, there are three types of conflict in the database transaction.
Problem 1: Reading Uncommitted Data (WR Conflicts)
Reading the value of an uncommitted object might yield an inconsistency
Dirty Reads or Write-then-Read (WR) Conflicts.
Problem 2: Unrepeatable Reads (RW Conflicts)
Reading the same object twice might yield an inconsistency
Read-then-Write (RW) Conflicts (Write-After-Read)
Problem 3: Overwriting Uncommitted Data (WW Conflicts)
Overwriting an uncommitted object might yield an inconsistency
What is Write-Read (WR) conflict?
This conflict occurs when a transaction read the data which is written by the other transaction before committing.
What is Read-Write (RW) conflict?
Transaction T2 is Writing data that is previously read by transaction T1.
Here if you look at the diagram above, data read by transaction T1 before and after T2 commits is different.
What is Write-Write (WW) conflict?
Here Transaction T2 is writing data that is already written by other transaction T1. T2 overwrites the data written
by T1. It is also called a blind write operation.
Data written by T1 has vanished. So it is data update loss.
Phase Commit (PC)
One-phase commit
The Single Phase Commit protocol is more efficient at run time because all updates are done without any explicit
coordination.
BEGIN
INSERT INTO CUSTOMERS (ID,NAME,AGE,ADDRESS,SALARY)
VALUES (1, 'Ramesh', 32, 'Ahmedabad', 2000.00 );
INSERT INTO CUSTOMERS (ID,NAME,AGE,ADDRESS,SALARY)
VALUES (2, 'Khilan', 25, 'Delhi', 1500.00 );
Database Systems Handbook
BY: MUHAMMAD SHARIF 244
COMMIT;
Two-Phase Commit (2PC)
The most commonly used atomic commit protocol is a two-phase commit. You may notice that is very similar to
the protocol that we used for total order multicast. Whereas the multicast protocol used a two-phase approach to
allow the coordinator to select a commit time based on information from the participants, a two-phase commit
lets the coordinator select whether or not a transaction will be committed or aborted based on information from
the participants.
Three-phase Commit
Another real-world atomic commit protocol is a three-phase commit (3PC). This protocol can reduce the amount of
blocking and provide for more flexible recovery in the event of failure. Although it is a better choice in unusually
failure-prone environments, its complexity makes 2PC the more popular choice.
Transaction atomicity using a two-phase commit
Transaction serializability using distributed locking.
DBMS Deadlock and Types, addressing techniques
Database Systems Handbook
BY: MUHAMMAD SHARIF 245
Database Systems Handbook
BY: MUHAMMAD SHARIF 246
All lock requests are made to the concurrency-control manager. Transactions proceed only once the lock request is
granted. A lock is a variable, associated with the data item, which controls the access of that data item. Locking is
the most widely used form of concurrency control.
Deadlock Example:
Database Systems Handbook
BY: MUHAMMAD SHARIF 247
Database Systems Handbook
BY: MUHAMMAD SHARIF 248
1. Binary Locks: A Binary lock on a data item can either be locked or unlocked states.
2. Shared/exclusive: This type of locking mechanism separates the locks in DBMS based on their uses. If a
lock is acquired on a data item to perform a write operation, it is called an exclusive lock.
3. Simplistic Lock Protocol: This type of lock-based protocol allows transactions to obtain a lock on every
object before beginning operation. Transactions may unlock the data item after finishing the ‘write’
operation.
4. Pre-claiming Locking: Two-Phase locking protocol which is also known as a 2PL protocol needs a
transaction should acquire a lock after it releases one of its locks. It has 2 phases growing and shrinking.
5. Shared lock: These locks are referred to as read locks, and denoted by 'S'.
If a transaction T has obtained Shared-lock on data item X, then T can read X, but cannot write X. Multiple Shared
locks can be placed simultaneously on a data item.
A deadlock is an unwanted situation in which two or more transactions are waiting indefinitely for one another to
give up locks.
Four necessary conditions for deadlock
 Mutual exclusion -- only one process at a time can use the resource
 Hold and wait -- there must exist a process that is holding at least one resource and is waiting to acquire
additional resources that are currently being held by other processes.
Database Systems Handbook
BY: MUHAMMAD SHARIF 249
 No preemption -- resources cannot be preempted; a resource can be released only voluntarily by the
process holding it.
 Circular wait – one waits for others, others wait for one.
The Bakery algorithm is one of the simplest known solutions to the mutual exclusion problem for the general case
of the N process. The bakery Algorithm is a critical section solution for N processes. The algorithm preserves the first
come first serve the property.
Before entering its critical section, the process receives a number. The holder of the smallest number enters the
critical section.
Deadlock detection
This technique allows deadlock to occur, but then, it detects it and solves it. Here, a database is periodically checked
for deadlocks. If a deadlock is detected, one of the transactions, involved in the deadlock cycle, is aborted. Other
transactions continue their execution. An aborted transaction is rolled back and restarted.
When a transaction waits more than a specific amount of time to obtain a lock (called the deadlock timeout),
Derby can detect whether the transaction is involved in a deadlock.
If deadlocks occur frequently in your multi-user system with a particular application, you might need to do some
debugging.
A deadlock where two transactions are waiting for one another to give up locks.
Database Systems Handbook
BY: MUHAMMAD SHARIF 250
Deadlock detection and removal schemes
Wait-for-graph
This scheme allows the older transaction to wait but kills the younger one.
In below diagram second graph has deadlock. We will abort one transaction to remove deadlock. Transaction
executation start from T28-> T26->T27-> T25. In second we can abort transection coming from T28 to T27.
Phantom deadlock detection is the condition where the deadlock does not exist but due to a delay in propagating
local information, deadlock detection algorithms identify the locks that have been already acquired.
Database Systems Handbook
BY: MUHAMMAD SHARIF 251
There are three alternatives for deadlock detection in a distributed system, namely.
Centralized Deadlock Detector − One site is designated as the central deadlock detector.
Hierarchical Deadlock Detector − Some deadlock detectors are arranged in a hierarchy.
Distributed Deadlock Detector − All the sites participate in detecting deadlocks and removing them.
The deadlock detection algorithm uses 3 data structures –
Available
Vector of length m Indicates the number of available resources of each type.
Allocation
Matrix of size n*m A[i,j] indicates the number of j the resource type allocated to I the process.
Request
Matrix of size n*m Indicates the request of each process.
Request[i,j] tells the number of instances Pi process is the request of jth resource type.
Deadlock Avoidance
Deadlock avoidance
 Acquire locks in a pre-defined order
 Acquire all locks at once before starting transactions
Aborting a transaction is not always a practical approach. Instead, deadlock avoidance mechanisms can be used to
detect any deadlock situation in advance.
The deadlock prevention technique avoids the conditions that lead to deadlocking. It requires that every
transaction lock all data items it needs in advance. If any of the items cannot be obtained, none of the items are
locked.
The transaction is then rescheduled for execution. The deadlock prevention technique is used in two-phase locking.
To prevent any deadlock situation in the system, the DBMS aggressively inspects all the operations, where
transactions are about to execute. If it finds that a deadlock situation might occur, then that transaction is never
allowed to be executed.
Deadlock Prevention Algorithm/protocols
1. Wait-Die scheme
2. Wound wait scheme
Note! Deadlock prevention is more strict than Deadlock Avoidance.
Example: Wait-Die − If T1 is older than T2, T1 is allowed to wait. Otherwise, if T1 is younger than T2, T1 is aborted
and later restarted.
Wait-die: permit older waits for younger
Wound-Wait − permit younger waits for older.
Note: In a bulky system, deadlock prevention techniques may work well. If T1 is older than T2, T2 is aborted and
later restarted. Otherwise, if T1 is younger than T2, T1 is allowed to wait.
Here, we want to develop an algorithm to avoid deadlock by making the right choice all the time
Dijkstra's Banker's Algorithm is an approach to trying to give processes as much as possible while guaranteeing
no deadlock.
Safe state -- a state is safe if the system can allocate resources to each process in some order and still avoid a
deadlock.
Banker's Algorithm for Single Resource Type is a resource allocation and deadlock avoidance algorithm. This
name has been given since it is one of most problems in Banking Systems these days.
In this, as a new process P1 enters, it declares the maximum number of resources it needs.
The system looks at those and checks if allocating those resources to P1 will leave the system in a safe state or not.
If after allocation, it will be in a safe state, the resources are allocated to process P1.
Database Systems Handbook
BY: MUHAMMAD SHARIF 252
Otherwise, P1 should wait till the other processes release some resources.
This is the basic idea of Banker’s Algorithm.
A state is safe if the system can allocate all resources requested by all processes ( up to their stated maximums )
without entering a deadlock state.
Database Systems Handbook
BY: MUHAMMAD SHARIF 253
Resource Preemption:
To eliminate deadlocks using resource preemption, we preempt some resources from processes and give those
resources to other processes. This method will raise three issues –
(a) Selecting a victim:
We must determine which resources and which processes are to be preempted and also order to minimize the
cost.
(b) Rollback:
We must determine what should be done with the process from which resources are preempted. One simple idea
is total rollback. That means aborting the process and restarting it.
(c) Starvation:
In a system, the same process may be always picked as a victim. As a result, that process will never complete its
designated task. This situation is called Starvation and must be avoided. One solution is that a process must be
picked as a victim only a finite number of times.
Database Systems Handbook
BY: MUHAMMAD SHARIF 254
Concurrent vs non-concurrent data access
Concurrent executions are done for Better transaction throughput, response time Done via better utilization of
resources
What is Concurrency Control?
Concurrent access is quite easy if all users are just reading data. There is no way they can interfere with one another.
Though for any practical Database, it would have a mix of READ and WRITE operations, and hence the concurrency
is a challenge. DBMS Concurrency Control is used to address such conflicts, which mostly occur with a multi-user
system.
Database Systems Handbook
BY: MUHAMMAD SHARIF 255
Concurrency Control address these types of mojor topics:
Various concurrency control techniques/Methods are:
1. Two-phase locking or lock based concurrency control Protocol
2. Time stamp based ordering Protocol
3. Multi-version concurrency control
4. Validation based concurrency control
Database Systems Handbook
BY: MUHAMMAD SHARIF 256
The concurrency control protocols ensure the atomicity, consistency, isolation, durability and serializability of the
concurrent execution of the database transactions.
Two Phase Locking Protocol is also known as 2PL protocol is a method of concurrency control in DBMS that
ensures serializability by applying a lock to the transaction data which blocks other transactions to access the same
data simultaneously. Two Phase Locking protocol helps to eliminate the concurrency problem in DBMS. Every 2PL
schedule is serializable.
Theorem: 2PL ensures/enforce conflict serializability schedule
But does not enforce recoverable schedules
2PL rule: Once a transaction has released a lock it is not allowed to obtain any other locks
This locking protocol divides the execution phase of a transaction into three different parts.
In the first phase, when the transaction begins to execute, it requires permission for the locks it needs.
The second part is where the transaction obtains all the locks. When a transaction releases its first lock, the third
phase starts.
In this third phase, the transaction cannot demand any new locks. Instead, it only releases the acquired locks.
Database Systems Handbook
BY: MUHAMMAD SHARIF 257
The Two-Phase Locking protocol allows each transaction to make a lock or unlock request Growing Phase and
Shrinking Phase.
2PL has the following two phases:
A growing phase, in which a transaction acquires all the required locks without unlocking any data. Once all locks
have been acquired, the transaction is in its locked
point.
A shrinking phase, in which a transaction releases all locks and cannot obtain any new lock.
In practice:
– Growing phase is the entire transaction
– Shrinking phase is during the commit
The 2PL protocol indeed offers serializability. However, it does not ensure that deadlocks do not happen.
In the above-given diagram, you can see that local and global deadlock detectors are searching for deadlocks and
solving them by resuming transactions to their initial states.
Database Systems Handbook
BY: MUHAMMAD SHARIF 258
Strict Two-Phase Locking Method
Strict-Two phase locking system is almost like 2PL. The only difference is that Strict-2PL never releases a lock after
using it. It holds all the locks until the commit point and releases all the locks at one go when the process is over.
Strict 2PL: All locks held by a transaction are released when the transaction is completed. Strict 2PL guarantees
conflict serializability, but not serializability.
Centralized 2PL
In Centralized 2PL, a single site is responsible for the lock management process. It has only one lock manager for
the entire DBMS.
Primary copy 2PL
Primary copy 2PL mechanism, many lock managers are distributed to different sites. After that, a particular lock
manager is responsible for managing the lock for a set of data items. When the primary copy has been updated,
the change is propagated to the slaves.
Distributed 2PL
In this kind of two-phase locking mechanism, Lock managers are distributed to all sites. They are responsible for
managing locks for data at that site. If no data is replicated, it is equivalent to primary copy 2PL. Communication
costs of Distributed 2PL are quite higher than primary copy 2PL
Time-Stamp Methods for Concurrency control:
The timestamp is a unique identifier created by the DBMS to identify the relative starting time of a transaction.
Typically, timestamp values are assigned in the order in which the transactions are submitted to the system. So, a
timestamp can be thought of as the transaction start time. Therefore, time stamping is a method of concurrency
control in which each transaction is assigned a transaction timestamp.
Timestamps must have two properties namely
 Uniqueness: The uniqueness property assures that no equal timestamp values can exist.
 Monotonicity: monotonicity assures that timestamp values always increase.
Timestamps are divided into further fields:
 Granule Timestamps
 Timestamp Ordering
 Conflict Resolution in Timestamps
Timestamp-based Protocol in DBMS is an algorithm that uses the System Time or Logical Counter as a timestamp
to serialize the execution of concurrent transactions. The Timestamp-based protocol ensures that every conflicting
read and write operation is executed in timestamp order.
The timestamp-based algorithm uses a timestamp to serialize the execution of concurrent transactions. The
protocol uses the System Time or Logical Count as a Timestamp.
Conflict Resolution in Timestamps:
Database Systems Handbook
BY: MUHAMMAD SHARIF 259
To deal with conflicts in timestamp algorithms, some transactions involved in conflicts are made to wait and abort
others.
Following are the main strategies of conflict resolution in timestamps:
Wait-die:
The older transaction waits for the younger if the younger has accessed the granule first.
The younger transaction is aborted (dies) and restarted if it tries to access a granule after an older concurrent
transaction.
Wound-wait:
The older transaction pre-empts the younger by suspending (wounding) it if the younger transaction tries to access
a granule after an older concurrent transaction.
An older transaction will wait for a younger one to commit if the younger has accessed a granule that both want.
Timestamp Ordering:
Following are the three basic variants of timestamp-based methods of concurrency control:
1. Total timestamp ordering
2. Partial timestamp ordering
Multiversion timestamp ordering
Multi-version concurrency control
Multiversion Concurrency Control (MVCC) enables snapshot isolation. Snapshot isolation means that whenever a
transaction would take a read lock on a page, it makes a copy of the page instead, and then performs its
operations on that copied page. This frees other writers from blocking due to read lock held by other transactions.
Maintain multiple versions of objects, each with its timestamp. Allocate the correct version to reads. Multiversion
schemes keep old versions of data items to increase concurrency.
The main difference between MVCC and standard locking:
Read locks do not conflict with write locks ⇒ reading never blocks writing, writing blocks reading
Advantage of MVCC
Locking needed for serializability considerably reduced. It also increase performance and throughput more and
more then 2PL. With MVCC read operations never lead to a conflict. With MVCC the isolation level serializable
does not permit dirty read nonrepeatable reads, and phantom reads.
Disadvantages of MVCC
visibility-check overhead (on every tuple read/write)
Validation-Based Protocols
Validation-based Protocol in DBMS also known as Optimistic Concurrency Control Technique is a method to avoid
concurrency in transactions. In this protocol, the local copies of the transaction data are updated rather than the
data itself, which results in less interference while the execution of the transaction.
Optimistic Methods of Concurrency Control:
The optimistic method of concurrency control is based on the assumption that conflicts in database operations are
rare and that it is better to let transactions run to completion and only check for conflicts before they commit.
The Validation based Protocol is performed in the following three phases:
Read Phase
Validation Phase
Write Phase
Read Phase
In the Read Phase, the data values from the database can be read by a transaction but the write operation or
updates are only applied to the local data copies, not the actual database.
Validation Phase
In the Validation Phase, the data is checked to ensure that there is no violation of serializability while applying the
transaction updates to the database.
Database Systems Handbook
BY: MUHAMMAD SHARIF 260
Write Phase
In the Write Phase, the updates are applied to the database if the validation is successful, else; the updates are not
applied, and the transaction is rolled back.
Laws of concurrency control
1. First Law of Concurrency Control
Concurrent execution should not cause application programs to malfunction.
2. Second Law of Concurrency Control
Concurrent execution should not have lower throughput or much higher response times than serial
execution.
Lock Thrashing is the point where system performance(throughput) decreases with increasing load
(adding more active transactions). It happens due to the contention of locks. Transactions waste time on lock waits.
The default concurrency control mechanism depends on the table type
Disk-based tables (D-tables) are by default optimistic.
Main-memory tables (M-tables) are always pessimistic.
Pessimistic locking (Locking and timestamp) is useful if there are a lot of updates and relatively high chances
of users trying to update data at the same time.
Optimistic (Validation) locking is useful if the possibility for conflicts is very low – there are many records but
relatively few users, or very few updates and mostly read-type operations.
Optimistic concurrency control is based on the idea of conflicts and transaction restart while pessimistic concurrency
control uses locking as the basic serialization mechanism (it assumes that two or more users will want to update the
same record at the same time, and then prevents that possibility by locking the record, no matter how unlikely
conflicts are.
Properties
Optimistic locking is useful in stateless environments (such as mod_plsql and the like). Not only useful but critical.
optimistic locking -- you read data out and only update it if it did not change.
Optimistic locking only works when developers modify the same object. The problem occurs when multiple
developers are modifying different objects on the same page at the same time. Modifying one
object may affect the process of the entire page, which other developers may not be aware of.
pessimistic locking -- you lock the data as you read it out AND THEN modify it.
Lock Granularity:
Database Systems Handbook
BY: MUHAMMAD SHARIF 261
A database is represented as a collection of named data items. The size of the data item chosen as the unit of
protection by a concurrency control program is called granularity. Locking can take place at the following level :
Database level.
Table level(Coarse-grain locking).
Page level.
Row (Tuple) level.
Attributes (fields) level.
Multiple Granularity
Let's start by understanding the meaning of granularity.
Granularity: It is the size of the data item allowed to lock.
It can be defined as hierarchically breaking up the database into blocks that can be locked.
The Multiple Granularity protocol enhances concurrency and reduces lock overhead.
It maintains the track of what to lock and how to lock.
It makes it easy to decide either to lock a data item or to unlock a data item. This type of hierarchy can be
graphically represented as a tree.
There are three additional lock modes with multiple granularities:
Intention-shared (IS): It contains explicit locking at a lower level of the tree but only with shared locks.
Intention-Exclusive (IX): It contains explicit locking at a lower level with exclusive or shared locks.
Shared & Intention-Exclusive (SIX): In this lock, the node is locked in shared mode, and some node is locked in
exclusive mode by the same transaction.
Compatibility Matrix with Intention Lock Modes: The below table describes the compatibility matrix for these lock
modes:
Database Systems Handbook
BY: MUHAMMAD SHARIF 262
Database Systems Handbook
BY: MUHAMMAD SHARIF 263
The phantom problem
A database is a collection of static elements like tuples.
If tuples are inserted/deleted then the phantom problem appears
A “phantom” is a tuple that is invisible during part of a transaction execution but not invisible during the entire
execution
Even if they lock individual data items, could result in non-serializable execution
Database Systems Handbook
BY: MUHAMMAD SHARIF 264
In our example:
– T1: reads the list of products
– T2: inserts a new product
– T1: re-reads: a new product appears!
Dealing With Phantoms
Lock the entire table, or
Lock the index entry for ‘blue’
– If the index is available
Or use predicate locks
– A lock on an arbitrary predicate
Dealing with phantoms is expensive
END
Database Systems Handbook
BY: MUHAMMAD SHARIF 265
CHAPTER 9 RELATIONAL ALGEBRA AND QUERY PROCESSING
Relational algebra is a procedural query language. It gives a step-by-step process to obtain the result of the query.
It uses operators to perform queries.
Datalog Rules:
What is an “Algebra”?
Answer: Set of operands and operations that are “closed” under all compositions
What is the basis of Query Languages?
Answer: Two formal Query Languages form the basis of “real” query languages (e.g., SQL) are:
1) Relational Algebra: Operational, it provides a recipe for evaluating the query. Useful for representing execution
plans. A language based on operators and a domain of values. The operator's map values are taken from the domain
into other domain values. Domain: The set of relations/tables.
2) Relational Calculus: Let users describe what they want, rather than how to compute it. (Nonoperational, Non-
Procedural, declarative.)
SQL is an abstraction of relational algebra. It makes using it much easier than writing a bunch of math. Effectively,
the parts of SQL that directly relate to relational algebra are:
 SQL -> Relational Algebra
 Select columns -> Projection
 Select row -> Selection (Where Clause)
 INNER JOIN -> Set Union
 OUTER JOIN -> Set Difference
 JOIN -> Cartesian Product (when you screw up your join statement)
Database Systems Handbook
BY: MUHAMMAD SHARIF 266
Operation (Symbols) Purpose
Inner Join Inner join includes only those tuples that satisfy the matching criteria.
Outer Join In an outer join, along with tuples that satisfy the matching criteria.
Database Systems Handbook
BY: MUHAMMAD SHARIF 267
Left Outer Join( ) In the left outer join, the operation allows keeping all tuples in the left
relation.
Right Outer join( ) In the right outer join, the operation allows keeping all tuples in the right
relation.
Full Outer Join( ) In a full outer join, all tuples from both relations are included in the result
irrespective of the matching condition.
Select Operation Select(σ) The SELECT operation is used for selecting a subset of the tuples according to a given
selection condition (Unary operator).
Notation: ⴋp(r) p is called the selection predicate
SELECT L FROM R WHERE C;
Database Systems Handbook
BY: MUHAMMAD SHARIF 268
Project Operation
Projection(π) The projection eliminates all attributes of the input relation but those mentioned in the
projection list. (Unary operator)/ Projection operator has to eliminate duplicates!
Notation: πA1,..., Ak (r)
The result is defined as the relation of k columns obtained by deleting the columns that are not listed
Database Systems Handbook
BY: MUHAMMAD SHARIF 269
Condition join/theta join
Database Systems Handbook
BY: MUHAMMAD SHARIF 270
Union Operation
Notation: r U s
Database Systems Handbook
BY: MUHAMMAD SHARIF 271
Database Systems Handbook
BY: MUHAMMAD SHARIF 272
What is the composition of operators/operations?
In general, since the result of a relational-algebra operation is of the same type (relation) as its inputs, relational-
algebra operations can be composed together into a relational-algebra expression. Composing relational-algebra
operations into relational-algebra expressions is just like composing arithmetic operations (such as −, ∗, and ÷) into
arithmetic expressions.
Database Systems Handbook
BY: MUHAMMAD SHARIF 273
Database Systems Handbook
BY: MUHAMMAD SHARIF 274
Database Systems Handbook
BY: MUHAMMAD SHARIF 275
Examples of Relational Algebra
Database Systems Handbook
BY: MUHAMMAD SHARIF 276
Database Systems Handbook
BY: MUHAMMAD SHARIF 277
Database Systems Handbook
BY: MUHAMMAD SHARIF 278
Database Systems Handbook
BY: MUHAMMAD SHARIF 279
Note: The Semi Join and Bloom Join are two techniques/data fetching method in distributed databases.
Database Systems Handbook
BY: MUHAMMAD SHARIF 280
Database Systems Handbook
BY: MUHAMMAD SHARIF 281
Database Systems Handbook
BY: MUHAMMAD SHARIF 282
Database Systems Handbook
BY: MUHAMMAD SHARIF 283
Database Systems Handbook
BY: MUHAMMAD SHARIF 284
Database Systems Handbook
BY: MUHAMMAD SHARIF 285
Relational Calculus
There is an alternate way of formulating queriesknown as Relational Calculus. Relational calculus is a non-procedural
query language. In the non-procedural query language, the user is concerned with the details of how to obtain the
results. The relational calculus tells what to do but neverexplains how todo it. Most commercial relational languages
are based on aspects of relational calculus including SQL-QBE and QUEL.
It is based on Predicate calculus, a name derived from a branch of symbolic language. A predicate is a truth-valued
function with arguments.
Database Systems Handbook
BY: MUHAMMAD SHARIF 286
Notations of RC
Types of Relational calculus:
TRC: Variables range over (i.e., get bound to) tuples.
DRC: Variables range over domain elements (= field values
Tuple Relational Calculus (TRC)
TRC (tuple relation calculus) can be quantified. In TRC, we can use Existential (∃) and Universal Quantifiers (∀)
Domain Relational Calculus (DRC)
Domain relational calculus uses the same operators as tuple calculus. It uses logical connectives ∧ (and), ∨ (or), and
┓ (not). It uses Existential (∃) and Universal Quantifiers (∀) to bind the variable. The QBE or Query by example is a
query language related to domain relational calculus.
Differences in RA and RC
Sr. No. Key Relational Algebra Relational Calculus
1
Language
Type
Relational Algebra is a procedural query
language.
Relational Calculus is a non-procedural
or declarative query language.
2 Objective
Relational Algebra targets how to obtain the
result.
Relational Calculus targets what result
to obtain.
3 Order
Relational Algebra specifies the order in
which operations are to be performed.
Relational Calculus specifies no such
order of executions for its operations.
4 Dependency Relational Algebra is domain-independent.
Relational Calculus can be domain
dependent.
5
Programming
Language
Relational Algebra is close to programming
language concepts.
Relational Calculus is not related to
programming language concepts.
Database Systems Handbook
BY: MUHAMMAD SHARIF 287
Differences in TRC and DRC
Tuple Relational Calculus (TRC) Domain Relational Calculus (DRC)
In TRS, the variables represent the tuples
from specified relations.
In DRS, the variables represent the value drawn from the
specified domain.
A tuple is a single element of relation. In
database terms, it is a row.
A domain is equivalent to column data type and any
constraints on the value of data.
This filtering variable uses a tuple of the
relation. This filtering is done based on the domain of attributes.
A query cannot be expressed using a
membership condition. A query can be expressed using a membership condition.
The QUEL or Query Language is a query
language related to it, The QBE or Query-By-Example is query language related to it.
It reflects traditional pre-relational file
structures. It is more similar to logic as a modeling language.
Notation :
{T | P (T)} or {T | Condition (T)}
Notation :
{ a1, a2, a3, …, an | P (a1, a2, a3, …, an)}
Example :
{T | EMPLOYEE (T) AND T.DEPT_ID = 10}
Example :
{ | < EMPLOYEE > DEPT_ID = 10 }
Examples of RC:
Database Systems Handbook
BY: MUHAMMAD SHARIF 288
Query Block in RA
Database Systems Handbook
BY: MUHAMMAD SHARIF 289
Query tree plan
Database Systems Handbook
BY: MUHAMMAD SHARIF 290
SQL, Relational Algebra, Tuple Calculus, and domain calculus examples: Comparisons
Select Operation
R = (A, B)
Relational Algebra: σB=17 (r)
Tuple Calculus: {t | t ∈ r ∧ B = 17}
Domain Calculus: {<a, b> | <a, b> ∈ r ∧ b = 17}
Database Systems Handbook
BY: MUHAMMAD SHARIF 291
Project Operation
R = (A, B)
Relational Algebra: ΠA(r)
Tuple Calculus: {t | ∃ p ∈ r (t[A] = p[A])}
Domain Calculus: {<a> | ∃ b ( <a, b> ∈ r )}
Combining Operations
R = (A, B)
Relational Algebra: ΠA(σB=17 (r))
Tuple Calculus: {t | ∃ p ∈ r (t[A] = p[A] ∧ p[B] = 17)}
Domain Calculus: {<a> | ∃ b ( <a, b> ∈ r ∧ b = 17)}
Natural Join
R = (A, B, C, D) S = (B, D, E)
Relational Algebra: r ⋈ s
Πr.A,r.B,r.C,r.D,s.E(σr.B=s.B ∧ r.D=s.D (r × s))
Tuple Calculus: {t | ∃ p ∈ r ∃ q ∈ s (t[A] = p[A] ∧ t[B] = p[B] ∧
t[C] = p[C] ∧ t[D] = p[D] ∧ t[E] = q[E] ∧
p[B] = q[B] ∧ p[D] = q[D])}
Domain Calculus: {<a, b, c, d, e> | <a, b, c, d> ∈ r ∧ <b, d, e> ∈ s}
Database Systems Handbook
BY: MUHAMMAD SHARIF 292
Database Systems Handbook
BY: MUHAMMAD SHARIF 293
SQL Query tuning/ SQL tuning
SQL tuning is the attempt to diagnose and repair SQL statements that fail to meet a performance standard. SQL
tuning is the iterative process of improving SQL statement performance to meet specific, measurable, and
achievable goals.
1. Measure and analyze the disk activity and hardware recourses
2. Avoid using Non-sargable queries(Non- Sargable queries can’t use indexes efficiently so these types of
queries waste the database resources.)
3. Wildcard String Searches String searching efficiently can be challenging, and there are far more ways to
grind through strings inefficiently than efficiently.
4. Large write operations are the poster-child for contention as they will often lock an entire table during the
time it takes to update the data, check constraints, update indexes, and process triggers (if any exist).
5. Based on how tables are joined, a query will fall into one of two basic forms:
i. Left-Deep Tree: A join B, B join C, C join D, D join E, etc…This is a query in which most tables are
sequentially joined one after another.
ii. Bushy Tree: A join B, A join C, B join D, C join E, etc…This is a query in which tables branch out into
multiple logical units within each branch of the tree.
6. Avoid SELECT DISTINCT, SELECT fields instead of using SELECT *
7. Create joins with INNER JOIN (not WHERE)
8. Use WHERE instead of HAVING to define filters
Query Processing in DBMS
Query Processing is the activity performed in extracting data from the database. In query processing, it takes
various steps for fetching the data from the database. The steps involved are:
Parsing and translation
Optimization
Evaluation
Database Systems Handbook
BY: MUHAMMAD SHARIF 294
What are the different optimizers that are used to optimize the database?
Answer: There are two types of optimizers:
Rule-Based Optimizer (RBO): If the referenced objects don’t maintain any internal statistics, RBO is used.
Cost-Based Optimizer (CBO): If the referenced objects maintain internal statistics, CBO will check all the possible
execution plans and select the one with the lowest cost.
The query processing works in the following way:
Parsing and Translation
As query processing includes certain activities for data retrieval.
select emp_name from Employee where salary>10000;
Thus, to make the system understand the user query, it needs to be translated in the form of relational algebra.
We can bring this query in the relational algebra form as:
σsalary>10000 (πsalary (Employee))
πsalary (σsalary>10000 (Employee))
After translating the given query, we can execute each relational algebra operation by using different algorithms.
So, in this way, query processing begins its working.
Query processor
Query processor assists in the execution of database
queries such as retrieval, insertion, update, or removal of data
Key components:
 Data Manipulation Language (DML) compiler
 Query parser
 Query rewriter
Database Systems Handbook
BY: MUHAMMAD SHARIF 295
 Query optimizer
 Query executor
Query Processing Workflow
Right from the moment the query is written and submitted by the user, to the point of its execution and the
eventual return of the results, there are several steps involved. These (Query preprosor) steps are outlined below
in the following diagram.
Database Systems Handbook
BY: MUHAMMAD SHARIF 296
What Does Parsing a Query Mean?
The parsing of a query is performed within the database using the Optimizer component. Taking all of these inputs
into consideration, the Optimizer decides the best possible way to execute the query. This information is stored
within the SGA in the Library Cache – a sub-pool within the Shared Pool.
The memory area within the Library Cache in which the information about a query’s processing is kept is called the
Cursor. Thus, if a reusable cursor is found within the library cache, it’s just a matter of picking it up and using it to
Database Systems Handbook
BY: MUHAMMAD SHARIF 297
execute the statement. This is called Soft Parsing. If it’s not possible to find a reusable cursor or if the query has
never been executed before, query optimization is required. This is called Hard Parsing. Query processor two steps:
Database Systems Handbook
BY: MUHAMMAD SHARIF 298
Database Systems Handbook
BY: MUHAMMAD SHARIF 299
Database Systems Handbook
BY: MUHAMMAD SHARIF 300
Understanding Hard Parsing
Hard parsing means that either the cursor was not found in the library cache or it was found but was invalidated for
some reason. For whatever reason, Hard Parsing would mean that work needs to be done by the optimizer to ensure
the most optimal execution plan for the query.
Before the process of finding the best plan is started for the query, some tasks are completed. These tasks are
repeatedly executed even if the same query executes in the same session for N number of times:
1. Syntax Check
2. Semantics Check
3. Hashing the query text and generating a hash key-value pair
Various phases of query executation in system. First query go from client process to server process and in PGA SQL
area then following phases start:
1 Parsing (Parse query tree, (syntax check, semantic check, shared pool check) used for soft parse
2 Transformation (Binding) Library cache and disctionary cache for meta data check and then
database buffer cache
3 Estimation/query optimization
Database Systems Handbook
BY: MUHAMMAD SHARIF 301
4 Plan generation, row source generation
5 Query Execution & plan
6 Query result
Index and Table scan in the query execution process
Database Systems Handbook
BY: MUHAMMAD SHARIF 302
Database Systems Handbook
BY: MUHAMMAD SHARIF 303
Query Evaluation
Database Systems Handbook
BY: MUHAMMAD SHARIF 304
Query Evaluation Techniques for Large Databases
The logic applied to the evaluation of SELECT statements, as described here, does not precisely reflect how the
DBMS Server evaluates your query to determine the most efficient way to return results. However, by applying this
logic to your queries and data, the results of your queries can be anticipated.
1. Evaluate the FROM clause. Combine all the sources specified in the FROM clause to create a Cartesian product (a
table composed of all the rows and columns of the sources). If joins are specified, evaluate each join to obtain its
results table, and combine it with the other sources in the FROM clause. If SELECT DISTINCT is specified, discard
duplicate rows.
2. Apply the WHERE clause. Discard rows in the result table that do not fulfill the restrictions specified in the
WHERE clause.
3. Apply the GROUP BY clause. Group results according to the columns specified in the GROUP BY clause.
4. Apply the HAVING clause. Discard rows in the result table that do not fulfill the restrictions specified in the HAVING
clause.
5. Evaluate the SELECT clause. Discard columns that are not specified in the SELECT clause. (In case of SELECT FIRST
n… UNION SELECT …, the first n rows of the result from the union are chosen.)
6. Perform any unions. Combine result tables as specified in the UNION clause. (In case of SELECT FIRST n… UNION
SELECT …, the first n rows of the result from the union are chosen.)
7. Apply for the ORDER BY clause. Sort the result rows as specified.
Steps to process a query: parsing, validation, resolution, optimization, plan compilation, execution.
Database Systems Handbook
BY: MUHAMMAD SHARIF 305
The architecture of query engines:
Query processing algorithms iterate over members of input sets; algorithms are algebra operators. The physical
algebra is the set of operators, data representations, and associated cost functions that the database execution
engine supports, while the logical algebra is more related to the data model and expressible queries of the data
model (e.g. SQL).
Synchronization and transfer between operators are key. Naïve query plan methods include the creation of
temporary files/buffers, using one process per operator, and using IPC. The practical method is to implement all
operators as a set of procedures (open, next, and close), and have operators schedule each other within a single
process via simple function calls. Each time an operator needs another piece of data ("granule"), it calls its data
input operator's next function to produce one. Operators structured in such a manner are called iterators.
Note: Three SQL relational algebra query plans one pushed, nearly fully pushed
Query plans are algebra expressions and can be represented as trees. Left-deep (every right subtree is a leaf),
right-deep (every left-subtree is a leaf), and bushy (arbitrary) are the three common structures. In a left-deep tree,
each operator draws input from one input and an inner loop integrates over the other input.
Database Systems Handbook
BY: MUHAMMAD SHARIF 306
Cost Estimation
The cost estimation of a query evaluation plan is calculated in terms of various resources that include: Number of
disk accesses. Execution time is taken by the CPU to execute a query.
Query Optimization
Summary of steps of processing an SQL query:
Lexical analysis, parsing, validation, Query Optimizer, Query Code Generator, Runtime Database Processor
The term optimization here has the meaning “choose a reasonably efficient strategy” (not necessarily the best
strategy)
Query optimization: choosing a suitable strategy to execute a particular query more efficiently
An SQL query undergoes several stages: lexical analysis (scanning, LEX), parsing (YACC), validation
Scanning: identify SQL tokens
Parser: check the query syntax according to the SQL grammar
Validation: check that all attributes/relation names are valid in the particular database being queried
Then create the query tree or the query graph (these are internal representations of the query)
Main techniques to implement query optimization
 Heuristic rules (to order the execution of operations in a query)
 Computing cost estimates of different execution strategies
Optimizing Queries AND tuning the database query for best performance:
Always use WHEREclause in SELECTqueries, when we don’t need all rows to be returned. This will help to narrow
the return rows else it will perform a whole table scan and waste the Sql server resources with increasing the
network bandwidth.
While running a query, the operators used with the WHERE clause directly affect the performance. The operators
shown below are in their decreasing order of their performance.
Database Systems Handbook
BY: MUHAMMAD SHARIF 307
1)=
2)>,>=,<, <=
3)LIKE
4)<>
When we are writing queries using NOT IN, which result poor performance as the optimizer need to use nested
table scan to perform activity. Which can be replaced by using NOT EXISTS.
While we use IN, in the sql query it better to use one or more leading characters in the clause instead of using the
wildcard character at the starting.
While there is case to use IN or BETWEEN clause in the query, it is always advisable to use BETWEEN for better
result.
Avoid using SUBSTRING function in query. SUBSTR returns specific portion of a string and INSTR provides character
position in which a pattern is found in a string. SUBSTR returns string whereas INSTR returns numeric position in
string.
The queries having WHERE clause connected by AND operators are evaluated from left to right in the order they
are written.
Do not use the COUNT() aggregate in a subquery to do an existence check
Try to avoid dynamic SQL Unless really required, try to avoid the use of dynamic SQL because:
It is hard to debugging and finding the solutions or troubleshoots.
When user inserts the input to the dynamic SQL, there is possibility of SQL injection attacks, it’s a application level
security.
Process for heuristics optimization
1. The parser of a high-level query generates an initial
internal representation;
2. Apply heuristics rules to optimize the internal
representation.
3. A query execution plan is generated to execute groups of
Database Systems Handbook
BY: MUHAMMAD SHARIF 308
operations based on the access paths available on the files
involved in the query.
Database Systems Handbook
BY: MUHAMMAD SHARIF 309
Database Systems Handbook
BY: MUHAMMAD SHARIF 310
Database Systems Handbook
BY: MUHAMMAD SHARIF 311
Query optimization Example:
Basic algorithms for executing query operations/ query optimization
Sorting
External sorting is a basic ingredient of relational operators that use sort-merge strategies
Sorting is used implicitly in SQL in many situations:
Order by clause, join a union, intersection, duplicate elimination distinct.
Sorting can be avoided if we have an index (ordered access to the data)
External Sorting: (sorting large files of records that don’t fit entirely in the main memory)
Internal Sorting: (sorting files that fit entirely in the main memory)
All sorting in "real" database systems uses merging techniques since very large data sets are expected. Sorting
modules' interfaces should follow the structure of iterators.
Exploit the duality of quicksort and mergesort. Sort proceeds in divide phase and combines phase. One of the two
phases is based on logical keys (indexes), the physically arranges data items (which phase is logical is particular to
an algorithm). Two sub algorithms: one for sorting a run within main memory, another for managing runs on disk
or tape. The degree of fan-in (number of runs merged in a given step) is a key parameter.
External sorting:
The first step is bulk loading the B+ tree index (i.e., sort data entries and records). Useful for eliminating duplicate
copies in a collection of records (Why?)
Sort-merge join algorithm involves sorting.
Hashing
Hashing should be considered for equality matches, in general.
Hashing-based query processing algos use the in-memory hash table of database objects; if data in the hash table
is bigger than the main memory (common case), then hash table overflow occurs. Three techniques for overflow
handling exist:
Avoidance: input set is partitioned into F files before any in-memory hash table is built. Partitions can be dealt with
independently. Partition sizes must be chosen well, or recursive partitioning will be needed.
Resolution: assume overflow won't occur; if it does, partition dynamically.
Hybrid: like resolution, but when partition, only write one partition to disk, keep the rest in memory.
Execution Plans Keep watching for the following costly operators in the execution plan of your query. If you
find one of these, you are likely to have problems in your TSQL and you need to re-factor the TSQL to improve
performance.
Table Scan : Occurs when the corresponding table does not have a clustered index. Most likely,
creating a clustered index or defragmenting index will enable you to get rid of it.
Database Systems Handbook
BY: MUHAMMAD SHARIF 312
Clustered Index Scan: Sometimes considered equivalent to Table Scan. It also happened when a non-clustered
index on an eligible column is not indexing. Many times, creating/indexing a non-clustered index will enable you to
get rid of it.
Hash Join: This is the most expensive joining methodology, which takes place when the joining columns between
two tables are not indexed. So creating/indexing indexes on the columns will enable you to get rid of it.
Nested Loops: Most cases, this happens when a non-clustered index does not include (Cover) a column that is
used in the SELECT column list. In this case, for each member in the non-clustered index column, the database
server has to seek into the clustered index to retrieve the other column value which specified in SELECT list. On
creating a covered index which will enable to get rid of it.
RID Lookup: Takes place when you have a non-clustered index but the same table does not have any clustered
index. In this case, the database engine has to look up the actual row which is using the row ID and is more
expensive operation. On creating a clustered index on the corresponding table would enable you to get rid of it.
Database tuning
Database Systems Handbook
BY: MUHAMMAD SHARIF 313
Database Systems Handbook
BY: MUHAMMAD SHARIF 314
Database Systems Handbook
BY: MUHAMMAD SHARIF 315
Network model with query processing
END
Database Systems Handbook
BY: MUHAMMAD SHARIF 316
CHAPTER 10 FILE STRUCTURES, INDEXING, AND HASHING
Overview: Relative data and information is stored collectively in file formats. A file is a sequence of records
stored in binary format.
Three types of files structure in OS:
1. A text file: It is a series of characters that is organized in lines.
2. An object file: It is a series of bytes that is organized into blocks.
3. A source file: It is a series of functions and processes.
Functions of File
Create file, find space on disk, and make an entry in the directory.
Write to file, requires positioning within the file
Read from file involves positioning within the file
Delete directory entry, regain disk space.
Reposition: move read/write position.
File Access Methods
File access is a process that determines the way that files are accessed and read into memory. Generally, a single
access method is always supported by operating systems. Though there are some operating system which also
supports multiple access methods.
Three file access methods are:
1. Sequential access
2. Direct random access
3. Index sequential access
Sequential Access
In this type of file access method, records are accessed in a certain pre-defined sequence. In the sequential access
method, information stored in the file is also processed one by one. Most compilers access files using this access
method.
Random Access
The random access method is also called direct random access. This method allow accessing the record directly.
Each record has its own address on which can be directly accessed for reading and writing.
Sequential Access
This type of accessing method is based on simple sequential access. In this access method, an index is built for
every file, with a direct pointer to different memory blocks. In this method, the Index is searched sequentially, and
its pointer can access the file directly. Multiple levels of indexing can be used to offer greater efficiency in access. It
also reduces the time needed to access a single record.
Database Systems Handbook
BY: MUHAMMAD SHARIF 317
File Organization
File Organization defines how file records are mapped onto disk blocks. We have four types of File Organization to
organize file records −
Sorted Files: Best if records must be retrieved in some order, or only a `range’ of records is needed.
Sequential File Organization
Store records in sequential order based on the value of the search key of each record. Each record organized by
index or key process is called a sequential file organization that would be much faster to find records based on the
key.
Hashing File Organization
A hash function is computed on some attribute of each record; the result specifies in which block of the file the
record is placed. Data structures to organize records via trees or hashing on some key Called a hashing file
organization.
Database Systems Handbook
BY: MUHAMMAD SHARIF 318
Heap File Organization
A record can be placed anywhere in the file where there is space; there is no ordering in the file. Some records are
organized randomly Called a heap file organization.
Every record can be placed anywhere in the table file, wherever there is space for the record Virtually all databases
provide heap file organization.
Heap file organized table can search through the entire table file, looking for all rows where the value of
account_id is A-591. This is called a file scan.
Note: Generally, each relation is stored in a separate file.
Clustered File Organization
Clustered file organization is not considered good for large databases.
In this mechanism, related records from one or more relations are kept in the same disk block, that is, the ordering
of records is not based on the primary key or search key.
Database Systems Handbook
BY: MUHAMMAD SHARIF 319
Database Systems Handbook
BY: MUHAMMAD SHARIF 320
File Operations
Operations on database files can be broadly classified into two categories −
1. Update Operations
2. Retrieval Operations
Update operations change the data values by insertion, deletion, or update. Retrieval operations, on the other
hand, do not alter the data but retrieve them after optional conditional filtering. In both types of operations,
selection plays a significant role. Other than the creation and deletion of a file, there could be several operations,
which can be done on files.
Open − A file can be opened in one of the two modes, read mode or write mode. In read mode, the operating
system does not allow anyone to alter data. In other words, data is read-only. Files opened in reading mode can be
shared among several entities. Write mode allows data modification. Files opened in write mode can be read but
cannot be shared.
Locate − Every file has a file pointer, which tells the current position where the data is to be read or written. This
pointer can be adjusted accordingly. Using the find (seek) operation, it can be moved forward or backward.
Read − By default, when files are opened in reading mode, the file pointer points to the beginning of the file. There
are options where the user can tell the operating system where to locate the file pointer at the time of opening a
file. The very next data to the file pointer is read.
Write − Users can select to open a file in write mode, which enables them to edit its contents. It can be deletion,
insertion, or modification. The file pointer can be located at the time of opening or can be dynamically changed if
the operating system allows it to do so.
Close − This is the most important operation from the operating system’s point of view. When a request to close a
file is generated, the operating system removes all the locks (if in shared mode).
Database Systems Handbook
BY: MUHAMMAD SHARIF 321
Database Systems Handbook
BY: MUHAMMAD SHARIF 322
Tree-Structured Indexing
Database Systems Handbook
BY: MUHAMMAD SHARIF 323
Indexing is a data structure technique to efficiently retrieve records from thedatabase filesbased on someattributes
on which the indexing has been done. Indexing in database systems is like what we see in books.
Indexing is defined based on its indexing attributes.
Indexing is a data structure technique which allows you to quickly retrieve records from a database file.
An Index is a small table having only two columns. The first column comprises a copy of the primary or candidate
key of a table. Its second column contains a set of pointers for holding the address of the disk block where that
Database Systems Handbook
BY: MUHAMMAD SHARIF 324
specific key value stored. Oracle automatically maintains and uses indexes and when any change is made in the
table data Oracle automatically distributes it into relevant indexes. You cannot update index itself.
Indexing can be of the following types −
1. Primary Index − Primary index is defined on an ordered data file. The data file is ordered on a key field.
The key field is generally the primary key of the relation.
2. Secondary Index − Secondary index may be generated from a field that is a candidate key and has a
unique value in every record, or a non-key with duplicate values.
3 Clustering index-The clustering index is defined on an ordered data file. The data file is ordered on a non-
key field. In a clustering index, the search key order corresponds to the sequential order of the records in
the data file. If the search key is a candidate key (and therefore unique) it is also called a primary index.
4 Non-Clustering The Non-Clustering indexes are used to quickly find all records whose values in a certain
field satisfy some condition. Non-clustering index (different order of data and index). Non-clustering Index
whose search key specifies an order different from the sequential order of the file. Non-clustering indexes
are also called secondary indexes.
Database Systems Handbook
BY: MUHAMMAD SHARIF 325
Depending on what we put into the index we have a
 Sparse index (index entry for some tuples only)
 Dense index (index entry for each tuple)
 A clustering index is usually sparse(Clustering indexes can be dense or sparse.)
 A non-clustering index must be dense
Ordered Indexing is of two types −
1. Dense Index
2. Sparse Index
Database Systems Handbook
BY: MUHAMMAD SHARIF 326
Dense Index
In a dense index, there is an index record for every search key value in the database. This makes searching faster
but requires more space to store index records themselves. Index records contain a search key value and a pointer
to the actual record on the disk.
Sparse Index
In a sparse index, index records are not created for every search key. An index record here contains a search key
and an actual pointer to the data on the disk. To search a record, we first proceed by index record and reach the
actual location of the data. If the data we are looking for is not where we directly reach by following the index,
then the system starts a sequential search until the desired data is found.
Multilevel Index
Database Systems Handbook
BY: MUHAMMAD SHARIF 327
Index records comprise search-key values and data pointers. The multilevel index is stored on the disk along with
the actual database files. As the size of the database grows, so does the size of the indices. There is an immense
need to keep the index records in the main memory to speed up the search operations. If the single-level index is
used, then a large size index cannot be kept in memory which leads to multiple disk accesses.
A multi-level Index helps in breaking down the index into several smaller indices to make the outermost level so
small that it can be saved in a single disk block, which can easily be accommodated anywhere in the main memory.
B+ Tree
A B+ tree is a balanced binary search tree that follows a multi-level index format. The leaf nodes of a B+ tree
denote actual data pointers. B+ tree ensures that all leaf nodes remain at the same height, thus balanced.
Additionally, the leaf nodes are linked using a link list; therefore, a B+ tree can support random access as well as
sequential access.
Structure of B+ Tree
Every leaf node is at an equal distance from the root node. A B+ tree is of the order n where n is fixed for every
B+ tree.
Database Systems Handbook
BY: MUHAMMAD SHARIF 328
Internal nodes −
Internal (non-leaf) nodes contain at least ⌈n/2⌉ pointers, except the root node.
At most, an internal node can contain n pointers.
Leaf nodes −
Leaf nodes contain at least ⌈n/2⌉ record pointers and ⌈n/2⌉ key values.
At most, a leaf node can contain n record pointers and n key values.
Every leaf node contains one block pointer P to point to the next leaf node and forms a linked list.
An index is an on-disk structure associated with a table or view that speeds the retrieval of rows from the table or
view. An index contains keys built from one or more columns in the table or view. Indexes are automatically created
when PRIMARY KEY and UNIQUE constraints are defined on table columns. An index on a file speeds up selections
on the search key fields for the index.
The index is a collection of buckets.
Bucket = primary page plus zero or more overflow pages. Buckets contain data entries.
Database Systems Handbook
BY: MUHAMMAD SHARIF 329
Types of Indexes
1 Clustered Index (table records are sorted physically and stored in a particular order. The leaf node of a
clustered index holds the data pages)
2 Non-Clustered Index (Secondary index=> While in a non-clustered index, logical sorting happens which
does not match the physical order of the records. The non-clustered index holds the index rows.)
3 Column Store Index
4 Filtered Index (An index that have less rows than it's table)
5 Hash-based Index
6 Dense Index (primary index)
7 sparse index (Primary Index)
8 b or b+ tree index
9 FK index
10 Outer and Inner Index
11 Secondary index
12 File Indexing – B+ Tree
13 Bitmap Indexing
14 Inverted Index
15 Forward Index
16 Function-based index
17 Spatial index
18 Bitmap Join Index
19 Composite index
20 Ordered index
21 Primary key index If the search key contains a primary key, then it is called a primary index.
22 Unique index: Search key contains a candidate key.
Database Systems Handbook
BY: MUHAMMAD SHARIF 330
23 Multilevel index(A multilevel index considers the index file, which we will now refer to as the first (or
base) level of a multilevel index, as an ordered file with a distinct value for each K(i))
24 Inner index: The main index file for the data
25 Outer index: A sparse index on the index
26
Database Systems Handbook
BY: MUHAMMAD SHARIF 331
Database Systems Handbook
BY: MUHAMMAD SHARIF 332
Database Systems Handbook
BY: MUHAMMAD SHARIF 333
An inverted index is an index data structure storing a mapping from content, such as words or numbers, to its
locations in a document or a set of documents. In simple words, it is a hashmap like data structure that directs you
from a word to a document or a web page.
There are two types of inverted indexes: A record-level inverted index contains a list of references to documents for
each word. A word-level inverted index additionally contains the positions of each word within a document. The
latter form offers more functionality, but needs more processing power and space to be created.
Database Systems Handbook
BY: MUHAMMAD SHARIF 334
Hash Organization
Hashing uses hash functions with search keys as parameters to generate the address of a data record.
Bucket − A hash file stores data in bucket format. The bucket is considered a unit of storage. A bucket typically
stores one complete disk block, which in turn can store one or more records.
Hash Function − A hash function, h, is a mapping function that maps all the set of search keys K to the address
where actual records are placed. It is a function from search keys to bucket addresses.
Types of Hashing Techniques
There are mainly two types of SQL hashing methods/techniques:
1 Static Hashing
2 Dynamic Hashing/Extendible hashing
Static Hashing
In static hashing, when a search-key value is provided, the hash function always computes the same address.
Static hashing is further divided into:
1. Open hashing
Database Systems Handbook
BY: MUHAMMAD SHARIF 335
2. Close hashing.
Dynamic Hashing or Extendible hashing
Dynamic hashing offers a mechanism in which data buckets are added and removed dynamically and on demand.
In this hashing, the hash function helps you to create a large number of values.
The problem with static hashing is that it does not expand or shrink dynamically as the size of the database grows
or shrinks. Dynamic hashing provides a mechanism in which data buckets are added and removed dynamically and
on-demand. Dynamic hashing is also known as extended hashing.
Key terms when dealing with hashing the records
Hashing function h(r) Mapping from the index’s search key to a bucket in which the (data entry for) record r
belongs.
What is Collision?
Hash collision is a state when the resultant hashes from two or more data in the data set, wrongly map the same
place in the hash table.
How to deal with Hashing Collision?
There is two technique that you can use to avoid a hash collision:
1. Rehashing: This method, invokes a secondary hash function, which is applied continuously until an empty slot is
found, where a record should be placed.
2. Chaining: The chaining method builds a Linked list of items whose key hashes to the same value. This method
requires an extra link field to each table position.
Database Systems Handbook
BY: MUHAMMAD SHARIF 336
END
Database Systems Handbook
BY: MUHAMMAD SHARIF 337
CHAPTER 11 DATABASE USERS AND DATABASE SECURITY MANAGEMENT
Overview of User and Schema in Oracle DBMS environment
A user owns a schema.
A user and a schema have the same name.
DBA basic roles and responsibilities
Database Systems Handbook
BY: MUHAMMAD SHARIF 338
Duties of the DBA A Database administrator has some very precisely defined duties which need to be performed by
the DBA very religiously. A short account of these jobs is listed below:
1. Schema definition
2. Granting data access
3. Routine Maintenance
4. Backups Management
5. Monitoring jobs running
6. Installation and integration
7. Configuration and migration
8. Optimization and maintenance
9. administration and Customization
10. Upgradation and backup recovery
11. Database storage reorganization
12. Performance monitoring
13. Tablespace and Monitoring disk storage space
Roles Category
Normally Organization hires DBA in three roles:
1. L1=Junior/fresher dba, having 1–2-year exp.
2. L2=Intermediate dba, having 2+ to 4-year exp.
3. L3=Advanced/Expert dba, having 4+ to 6-year exp.
Component modules of a DBMS and their interactions.
Database Systems Handbook
BY: MUHAMMAD SHARIF 339
Database Systems Handbook
BY: MUHAMMAD SHARIF 340
Create Database user Command
The Create User command creates a user. It also automatically creates a schema for that user.
The Schema Also Logical Structure to process the data in the Database(Memory Component). It's created
automatically by Oracle when the user is created.
Create Profile
SQL> Create profile clerk limit
sessions_per_user 1
idle_time 30
connect_time 600;
Create User
SQL> Create user dcranney
identified by bedrock
default tablespace users
temporary tablespace temp_ts
profile clerk
quota 500k on users1
quota 0 on test_ts
Database Systems Handbook
BY: MUHAMMAD SHARIF 341
quota unlimited on users;
Roles And Privileges
What Is Role
Roles are grouping of SYSTEM PRIVILEGES AND/OR OBJECT PRIVILEGES. Managing and controlling privileges is much
easier when using roles. You can create roles, grant system and object privilege to the roles and grant roles to the
user.
Example of Roles:
CONNECT, RESOURCE & DBA roles are pre-defined roles. These are created by oracle when the database is created.
You can grant these roles when you create a user.
Syntax to check roles we use following command:
SYS> select * from ROLE_SYS_PRIVS where role='CONNECT';
SYS> select * from ROLE_SYS_PRIVS where role = 'DBA';
Note: A DBA role does NOT include startup & shutdown the databases.
Roles are group of privileges under a single name.
Those privileges are assigned to users through ROLES.
When you adding or deleting a privilege from a role, all users and roles that are assigned that role automatically
receive or lose that privilege. Assigning password to role is optional.
Whenever you create a role that is NOT IDENTIFIED or IDENTIFIED EXTERNALLY or BY PASSWORD, then oracle grants
you the role WITH ADMIN OPTION. If you create a role IDENTIFIED GLOBALLY, then the database does NOT grant
you the role. If you omit both NOT IDENTIFIED/IDENTIFIED clause then default goes to NOT IDENTIFIED clause.
CREATE A ROLE
SYS> create role SHARIF IDENTIFIED BY devdb;
GRANTING SYSTEM PRIVILEGES TO A ROLE
SYS> GRANT create table, create view, create synonym, create sequence, create trigger to SHARIF;
Grant succeeded
GRANT A ROLE TO USERS
SYS> grant SHARIF to sony, scott;
Database Systems Handbook
BY: MUHAMMAD SHARIF 342
ACTIVATE A ROLE
SCOTT> set role SHARIF identified by devdb;
TO DISABLING ALL ROLE
SCOTT> set role none;
GRANT A PRIVILEGE
SYS> grant create any table to SHARIF;
REVOKE A PRIVILEGE
SYS> revoke create any table from SHARIF;
SET ALL ROLES ASSIGNED TO scott AS DEFAULT
SYS> alter user scott default role all;
SYS> alter user scott default role SHARIF;
Database Systems Handbook
BY: MUHAMMAD SHARIF 343
Grants and revoke Privileges/Role/Objects to users
Sql> grant insert, update, delete, select on hr. employees to Scott;
Grant succeeded.
Sql> grant insert, update, delete, select on hr.departments to Scott;
Grant succeeded.
Sql> grant flashback on hr. employees to Scott;
Grant succeeded.
Sql> grant flashback on hr.departments to Scott;
Grant succeeded.
Sql> grant select any transaction to Scott;
Sql> Grant create any table,alter/select/insert/update/delete/drop any table to dba/sharif;
Database Systems Handbook
BY: MUHAMMAD SHARIF 344
Grant succeeded.
SHAM> grant all on EMP to SCOTT;
Grant succeeded.
SHAM> grant references on EMP to SCOTT;
Grant succeeded.
Sql> Revoke all suppliers from the public;
SHAM> revoke all on EMP from SCOTT;
SHAM> revoke references on EMP from SCOTT CASCADE CONSTRAINTS;
Grant succeeded.
SHAM> grant select on EMP to PUBLIC;
SYS> grant create session to PUBLIC;
Grant succeeded.
Note: If a privilege has been granted to PUBLIC, all users in the database can use it.
Note: Public acts like a ROLE, sometimes acts like a USER.
Note: NOTE: Is there DROP TABLE PRIVILEGE in oracle? NO. DROP TABLE is NOT a PRIVILEGE.
What is Privilege
Privilege is special right or permission. Privileges are granted to perform operations in a database.
Example of Privilege: CREATE SESSION privilege is used to a user connect to the oracle database.
The syntax for revoking privileges on a table in oracle is:
Revoke privileges on the object from a user;
Privileges can be assigned to a user or a role. Privileges are given to users with GRANT command and taken away
with REVOKE command.
There are two distinct type of privileges.
1. SYSTEM PRIVILEGES (Granted by DBA like ALTER DATABASE, ALTER SESSION, ALTER SYSTEM, CREATE USER)
2. SCHEMA OBJECT PRIVILEGES.
SYSTEM privileges are NOT directly related to any specific object or schema.
Two type of users can GRANT, REVOKE SYSTEM PRIVILEGES to others.
 User who have been granted specific SYSTEM PRIVILEGE WITH ADMIN OPTION.
 User who have been granted GRANT ANY PRIVILEGE.
You can GRANT and REVOKE system privileges to the users and roles.
Powerful system Privileges DBA, SYSDBA, SYSOPER(Roles or Privilleges); SYS, SYSTEM (tablespace or user)
Alter session and alter database statements
You enable and disable the recycle bin by changing the recyclebin initialization
parameter. This parameter is not dynamic, so a database restart is required when you
change it with an ALTER SYSTEM statement.
To enable the recycle bin:
1. Issue one of the following statements:
ALTER SESSION SET recyclebin = ON;
ALTER SYSTEM SET recyclebin = ON SCOPE = SPFILE;
If you used ALTER SYSTEM, restart the database.
To disable the recycle bin:
1. Issue one of the following statements:
ALTER SESSION SET recyclebin = OFF;
ALTER SYSTEM SET recyclebin = OFF SCOPE = SPFILE;
If you used ALTER SYSTEM, restart the database.
Alter session/alter database/alter systems statements and their differences
alter session affects the current session only, alter system affects the entire system.
Database Systems Handbook
BY: MUHAMMAD SHARIF 345
Use the ALTER SESSION statement to specify or modify any of the conditions or parameters that affect your connection to the
database. The statement stays in effect until you disconnect from the database.
The alter database and alter system commands are very similar but ehere are some subtle diffferences between when you use
alter system and alter database:
- Use the "alter database" statement to modify, maintain, or recover an existing database.
- Use the "alter stsrem" statement to dynamically alter your Oracle Database instance. The settings stay in - effect as long as the
database is mounted unless the "scope" command is used.
- "alter database" is already possible in MOUNT status whereas "alter system" usually requires the database to be in OPEN status.
- As a general rule "alter system" is an instance command, use to alter parameters (e.g. alter system set db_cache_size=xxx) and
altering processes. The "alter database", conversely, is used to change the database strurcture and displays (e.g. alter database
backup controlfile to trace).
alter database commands cannot be audited; where as alter system can be audited.
alter database needs bouncing database but alter system doesn't need.
An "alter system" command is (mostly) only possible in status OPEN. The only exception from this I recall presently is
"alter system set param=value" to modify initialization parameters. That is already possible in NOMOUNT status.
"alter database" on the other hand is already possible in status MOUNT, where tablespaces including the system tablespace that
contains audit information is not accessable. That is why "alter database" cannot be audited probably.
As a rule of thumb: You can do "alter database" in MOUNT already, but "alter system" only in status OPEN.
Mostly you would see that alter database command is used when there is a structural modification that is needed in the database,
for example, adding a redo log member, removing a member, making a datafile offline/online and so on, all related to physcial
structures. And this command is generally used when the system is not open, for example, making the database in the archivelog
or in the flashback mode, cancelling the backup and so on.
Alter system is basically the same but many a times this is for logical structure changes,for example,making a memory parameter
grow/shrink. This command, most of the time , does require that the system should be open and running.
Use the ALTER DATABASE statement to modify, maintain, or recover an existing database.
Use the ALTER SYSTEM statement to dynamically alter your Oracle Database instance. The settings stay in effect as long as the
database is mounted.
Database Systems Handbook
BY: MUHAMMAD SHARIF 346
Database Systems Handbook
BY: MUHAMMAD SHARIF 347
Object privileges are directly related to specific object or schema.
 GRANT -> To assign privileges or roles to a user, use GRANT command.
 REVOKE -> To remove privileges or roles from a user, use REVOKE command.
Object privilege is the permission to perform certain action on a specific schema objects, including tables, views,
sequence, procedures, functions, packages.
Database Systems Handbook
BY: MUHAMMAD SHARIF 348
 SYSTEM PRIVILEGES can be granted WITH ADMIN OPTION.
 OBJECT PRIVILEGES can be granted WITH GRANT OPTION.
Database Systems Handbook
BY: MUHAMMAD SHARIF 349
Database Systems Handbook
BY: MUHAMMAD SHARIF 350
With ADMIN Option (to USER, Role)
SYS> select * from dba_sys_privs where grantee in('A','B','C');
GRANTEE PRIVILEGE ADM
------------------------------------------------
C CREATE SESSION YES
Note: By default ADM column in dba-sys_privs is NO. If you revoke a SYSTEM PRIVILEGE from a user, it has NO
IMPACT on GRANTS that user has made.
Database Systems Handbook
BY: MUHAMMAD SHARIF 351
SONY can access user sham.emp table because SELECT PRIVILEGE given to ‘PUBLIC’. So that sham.emp is available
to everyone of the database. SONY has created a view EMP_VIEW based on sham.emp.
Note: If you revoke OBJECT PRIVILEGE from a user, that privilege also revoked to whom it was granted.
Database Systems Handbook
BY: MUHAMMAD SHARIF 352
Note: If you grant RESOURCE role to the user, this privilege overrides all explicit tablespace quotas. The UNLIMITED
TABLESPACE system privilege lets the user allocate as much space in any tablespaces that make up the database.
Database account locks and unlock
Alter user admin identified by admin account lock;
Select u.username from all_users u where u.username like 'info';
Database security and non-database(non database ) security
Database Systems Handbook
BY: MUHAMMAD SHARIF 353
Contengency plan: Its about good to have but hope you never use it. Disaster recovery plan. When disaster
control and management failed. It give data backup plan, recovery plan, emergency mode operation plan,
Business impact analysis, incident response plan, bunisess continuity plan. It is also call Plan B.
Example: Work from home is alternative to recourse planning when pendamic is contingency planning.
Four-Step Planning Process for Your Business Continuity Plan
1 Threat Assessment
2 Business Critical Impact Analysis
3 Prevention and Mitigation Strategies
4 Testing, Practice and Continuous Improvement
The Contingency plan should address the following issues:
1. Operation Risk assessment
2. Contingency planning
3. Software errors outside of normal working hours
Database Systems Handbook
BY: MUHAMMAD SHARIF 354
4. Contingency plan distribution list
5. Persons who can authorize the emergency procedure
6. Contact points in the event of hardware and software problems
7. Potential exposure and containment measures
8. Emergency back-up plan
Example:
Database Systems Handbook
BY: MUHAMMAD SHARIF 355
The National Institute of Standards and Technology (NIST) standard for IT disaster recovery planning includes
contingency in its title.
A popular IT contingency plan model is defined in NIST SP 800-34 Rev. 1 (2010), "Contingency Planning Guide for
Federal Information Systems."
In includes the following four steps:
Contingency planning policy statement. This policy provides the outline and authorization to develop a contingency
plan.
Business impact analysis. BIA identifies and prioritizes the systems that are important to an organization's business
functions.
Preventive controls. Proactive measures that prevent system outages and disruptions can ensure system availability
and reduce costs related to contingency measures and lifecycle.
Contingency strategies. Thorough recovery strategies ensure that a system may be recovered fast and completely
after a disruption.
Business Continuity plan/ contengency plan/ Plan B
“A continuity plan is in place to respond to threats to data security, including significant data breaches or near
misses, and it is tested once a year as a minimum, with a report to senior management.”
A business continuity policy is the set of standards and guidelines an organization enforces to ensure resilience and
proper risk management. Business continuity policies vary by organization and industry and require periodic
updates as technologies evolve and business risks change.
There are 9 Policies To Reduce IT Security And Compliance Risks
1. Acceptable Use Policy (AUP)
Database Systems Handbook
BY: MUHAMMAD SHARIF 356
2. Information Security
3. Security Awareness
4. Remote Access
5. Business Continuity
6. Change Management
7. Data Backup, Retention, And Disposal Policy
8. Incident Response
9. Bring Your Own Device Policy
Standards for Security
The ISO/IEC 270001 family of standards, also known as the ISO 27000 series, is a series of best practices to help
organisations improve their information security.
Published by ISO (the International Organization for Standardization) and the IEC (International Electrotechnical
Commission), the series explains how to implement best-practice information security practices.
It does this by setting out ISMS (information security management system) requirements.
An ISMS is a systematic approach to risk management, containing measures that address the three pillars of
information security: people, processes and technology.
The series consists of 46 individual standards, including ISO 27000, which provides an introduction to the family as
well as clarifying key terms and definitions.
That’s why organisations are increasingly investing heavily in their defences, using ISO 27001 as a guideline for
effective security.
Discover our bestselling standards:
ISO/IEC 27001:2013 and ISO/IEC 27002:2013 Information technology – Security techniques – ISO 27001 and ISO
27002 standards bundle
ISO/IEC 27017:2015 (ISO 27017) Information technology – Security techniques – Code of practice for information
security controls based on ISO/IEC 27002 for cloud services
ISO/IEC 27031:2011 (ISO 27031) Information technology – Security techniques – Guidelines for information and
communication technology readiness for business continuity
ISO/IEC 27000:2018 (ISO 27000) Information technology – Security techniques – Information security management
systems – Overview and vocabulary
Database Systems Handbook
BY: MUHAMMAD SHARIF 357
Risk Assessment Process
A business continuity plan (BCP) is concerned with how you keep the organisation relocating and reshaping
services.
Continuous Data Protection (CDP) is High Availability and Data Repair
Database Systems Handbook
BY: MUHAMMAD SHARIF 358
Database Systems Handbook
BY: MUHAMMAD SHARIF 359
Database Systems Handbook
BY: MUHAMMAD SHARIF 360
What are the types of Disaster Recovery?
Virtualization Disaster Recovery
Virtualization provides flexibility in disaster recovery. Servers are virtualized independent from the underlying
hardware. Therefore, an organization does not need the same physical servers at the primary site as at its
secondary disaster recovery site.
Network Disaster Recovery
Network Disaster Recovery A network disaster recovery plan identifies specific issues or threats related to an
organization’s network operations as a result of network provider problems or disasters caused by nature or
human activities.
Cloud-based Disaster Recovery
Cloud disaster recovery enables the backup and recovery of remote machines on a cloud-based platform. Cloud
disaster recovery is primarily an infrastructure as a service (IaaS) solution that backs up designated system data on
a remote offsite cloud server.
Data Center Disaster Recovery
Data center disaster recovery is the organizational planning to resume business operations following an
unexpected event that may damage or destroy data, software, and hardware systems.
To meet an organization’s RTO and RPO objectives, data center operators face numerous challenges. A key
challenge is data synchronization, and it depends on frequency of replication.
The most common replication methods are:
Replication The process of copying a portion of the database from one environment to another andkeeping
subsequent copies of the data in synchronization with the original sourceChanges made to the original source are
propagated to the copies of the data in otherenvironments. It is the final form of denormalization. It increases the
access speed andfailure damage of the database. In replication entire table or part of table can bereplicated.
Hot or dynamic replication/backup. Cold or static backup when database is offline.
Database Systems Handbook
BY: MUHAMMAD SHARIF 361
Vertical Partitioning=> Different columns of a table at different sites (Joining across partitions and Complex of
query)
Horizontal Partitioning=> Different rows of a table at different sites (Unions across partitions and ease of query)
Synchronous Replication
In a synchronous replication, the receiving system acknowledges every single change received from the sending
system. Adopting this method requires maintenance of a “hot” backup site, and it is most effective in combination
with “hot” failover solutions and Global Server Load Balancing (GSLB) solutions. We will refer to replication with
this semantics as synchronous replication; before an update transaction commits, it synchronizes all copies of
modifed data. There are two basic techniques for ensuring that transactions see the same value regardless of
which copy of an object they access. In the first technique, called voting, a transaction must write a majority of
copies in order to modify an object and read at least enough copies to make sure that one of the copies is current.
In the second technique, called read-any write-all, to read an object, a transaction can read any one copy, but to
write an object, it must write all copies. Reads are fast, especially if we have a local copy, but writes are slower,
relative to the first technique. This technique is attractive when reads are much more frequent than writes, and it
is usually adopted for implementing synchronous replication.
Client-side load balancing is defined in your clientconnection definition (tnsnames.ora file, for example) by setting
the parameter LOAD_BALANCE=ON.
Semi-Synchronous Replication
Database Systems Handbook
BY: MUHAMMAD SHARIF 362
The receiving system sends an acknowledgement only after a series of changes have been received. This method
of synchronization is parallel to the “warm” failover approach and may be the right choice for services that — in
the event of a disaster — can allow for some loss of data and a reasonable amount of downtime.
Asynchronous Replication
This method’s data replication is faster but less secure, as the sending system simply continues to send data,
without receiving any response. Parallel to the “cold” failover approach, this method is best suited for static
resources or scenarios in which data loss is acceptable.
Using Replication’s Horizontal and Vertical partitioning capabilities to manage pubications in a distributed
database environment. An alternative approach to replication, called asynchronous replication, has come to be
widely used in commercial distributed DBMSs. Copies of a modified relation are updated only periodically in this
approach, and a transaction that reads different copies of the same relation may see different values.
SQL Server has three types of replication: Snapshot, Merge, and Transaction. Snapshot replication creates a
snapshot of the data (point-in-time picture of the data)
Horizontal Scaling
“Scaling out”, or Horizontal Scaling is the practice of adding more instances or servers, to spread out databases on
more machines to deal with low capacity or increased demand”.
Vertical Scaling
Vertical scaling, or “scaling up”, involves adding more resources to a smaller number of server instances - the
opposite approach to a horizontal system.
Horizontal = a predicate was applied to replicate only SOME rows.
Database Systems Handbook
BY: MUHAMMAD SHARIF 363
Vertical = a select list was applied to replicate only SOME columns.
Oracle has at least 3 methods
snapshots -- aka materialized views. simple to implement, ease of use is great, over 11 years in maturity.
peer to peer (master to master) replication. More moving bits, more complexity -- with corresponding flexibility.
Over 9 years of maturity.
streams -- new with 9iR2, new architecture. middleware, message based, pub/sub orientedSQL Server's replication
feature lets you reproduce data from one database to another. A major component of SQL Server's replication
technology involves horizontal (row) and vertical (column) partitioning, which lets you control what data you
replicate. Once you understand horizontal and vertical partitioning, you can streamline how you store and
distribute data from your SQL Server databases.
Disaster Recovery Sites/Backup Strategy
Cold Backup Strategy
Warm Backup Strategy
Hot Backup Strategy
Database link:
Database Systems Handbook
BY: MUHAMMAD SHARIF 364
END
Database Systems Handbook
BY: MUHAMMAD SHARIF 365
CHAPTER 12 BUSINESS INTELLIGENCE TERMINOLOGIES IN DATABASE SYSTEMS
Overview: Database systems are used for processing day-to-day transactions, such as sending a text or booking a
ticket online. This is also known as online transaction processing (OLTP). Databases are good for storing
information about and quickly looking up specific transactions.
Decision support systems (DSS) are generally defined as the class of warehouse system that deals with solving a
semi-structured problem.
DSS
DSS helps businesses make sense of data so they can undergo more informed management decision-making. It has
three branches DWH, OLAP, and DM.
Characteristics of a decision support system
DSS frameworks typically consist of three main components or characteristics:
The model management system: Uses various algorithms in creating, storing, and manipulating data models
The user interface: The front-end program enables end users to interact with the DSS
The knowledge base: A collection or summarization of all information including raw data, documents, and
personal knowledge
Database Systems Handbook
BY: MUHAMMAD SHARIF 366
What is a data warehouse?
A data warehouse is a collection of multidimensional, organization-wide data, typically used in business decision-
making.
Data warehouse toolkits for building out these large repositories generally use one of two architectures.
Different approaches to building a data warehouse concentrate on the data storage layer:
Inmon’s approach – designing centralized storage first and then creating data marts from the summarized data
warehouse data and metadata.
Database Systems Handbook
BY: MUHAMMAD SHARIF 367
Grain
Declaring the grain is the pivotal step in a dimensional design. The grain establishes exactly what a single fact table
row represents. The grain declaration becomes a binding contract on the design. The grain must be declared
before choosing dimensions or facts because every candidate dimension or fact must be consistent with the grain.
Atomic grain refers to the lowest level at which data is captured by a given business process. We strongly
encourage you to start by focusing on atomic-grained data because it withstands the assault of unpredictable user
queries; rolled-up summary grains are important for performance tuning, but they pre-suppose the business’s
common questions. Each proposed fact table grain results in a separate physical table; different grains must not be
mixed in the same fact table.
Type is Normalized.
Focuses on data reorganization using relational database management systems (RDBMS)
Holds simple relational data between a core data repository and data marts, or subject-oriented databases Ad-hoc
SQL queries needed to access data are simple
Kimball’s approach – creating data marts first and then developing a data warehouse database incrementally from
independent data marts.
Database Systems Handbook
BY: MUHAMMAD SHARIF 368
Type is Denormalized.
Focuses on infrastructure functionality using multidimensional database management systems (MDBMS) like star
schema or snowflake schema
Database Systems Handbook
BY: MUHAMMAD SHARIF 369
Data Warehouse vs. Transactional System
Following are a few differences between Data Warehouse and Operational Database (Transaction System)
A transactional system is designed for known workloads and transactions like updating a user record, searching a
record, etc. However, DW transactions are more complex and present a general form of data.
A transactional system contains the current data of an organization whereas DW normally contains historical data.
The transactional system supports the parallel processing of multiple transactions. Concurrency control and
recovery mechanisms are required to maintain the consistency of the database.
An operational database query allows to read and modify operations (delete and update), while an OLAP query
needs only read-only access to stored data (select statement).
DW involves data cleaning, data integration, and data consolidations.
DW has a three-layer architecture − Data Source Layer, Integration Layer, and Presentation Layer. The following
diagram shows the common architecture of a Data Warehouse system.
Database Systems Handbook
BY: MUHAMMAD SHARIF 370
On the one hand there is data that can be measured – e.g. costs, temperatures, speed. But such data - in DW
terminology called facts - will have no business value if not used in context of time intervals and/or other
describing attributes. On the other hand only the describing data - in DW terminology called dimensions –
gives meaning to facts.
“A data warehouse is a relational database that is designed for query and analysis rather than for transaction
processing.”
Types of Data Warehouse System
Following are the types of DW systems −
1. Data Mart
2. Online Analytical Processing (OLAP)
3. Online Transaction Processing (OLTP) or Operational DWH
4. Predictive Analysis/Enterprise Data Warehouse
5. Cloud Data warehouse
Database Systems Handbook
BY: MUHAMMAD SHARIF 371
Database Systems Handbook
BY: MUHAMMAD SHARIF 372
Database Systems Handbook
BY: MUHAMMAD SHARIF 373
Database Systems Handbook
BY: MUHAMMAD SHARIF 374
Database Systems Handbook
BY: MUHAMMAD SHARIF 375
The following diagram depicts the three-tier of the data warehouse −
Data Warehouse Models
From the perspective of data warehouse architecture, we have the following data warehouse models/Types −
1. Data mart
2. Enterprise Warehouse
3. Virtual Warehouse or Operational DWH
The view over an operational data warehouse is known as a virtual warehouse. It is easy to build a virtual
warehouse. Building a virtual warehouse requires excess capacity on operational database servers.
Database Systems Handbook
BY: MUHAMMAD SHARIF 376
Building A Data Warehouse From Scratch: A Step-By-Step Plan
Step 1. Goals elicitation
Step 2. Conceptualization and platform selection
Step 3. Business case and project roadmap
Step 4. System analysis and data warehouse architecture design
Step 5. Development and stabilization
Step 6. Launch
Step 7. After-launch support
Data Mart
A data mart(s) can be created from an existing data warehouse—the top-down approach—or other sources, such as
internal operational systems or external data. Similar to a data warehouse, it is a relational database that stores
Database Systems Handbook
BY: MUHAMMAD SHARIF 377
transactional data (time value, numerical order, reference to one or more objects) in columns and rows making it
easy to organize and access.
Data marts and data warehouses are both highly structured repositories where data is stored and managed until it
is needed. Data marts are designed for a specific line of business and DWH is designed for enterprise-wide range
use. The data mart is >100 and DWH is >100 and the Data mart is a single subject but DWH is a multiple subjects
repository. Data marts are independent data marts and dependent data marts.
Data mart contains a subset of organization-wide data. This subset of data is valuable to specific groups of an
organization.
Fact and Dimension Tables
Dimensions provide the “who, what, where, when, why, and how” context surrounding a business process event.
Dimension tables contain the descriptive attributes used by BI applications for filtering and grouping the facts.
Dimension tables are sometimes called the “soul” of the data warehouse because they contain the entry points
and descriptive labels that enable the DW/BI system to be leveraged for business analysis.
Facts are the measurements that result from a business process event and are almost always numeric. A single fact
table row has a one-to-one relationship to a measurement event as described by the fact table’s grain.
Database Systems Handbook
BY: MUHAMMAD SHARIF 378
Type of
facts/measure
Explanation
Additive Measures should be added to all dimensions.
Semi-Additive In this type of fact, measures may be added to some dimensions and not to others.
Non-Additive
It stores some basic units of measurement of a business process. Some real-world examples
include sales, phone calls, and orders.
Types of Dimensions Definition
Conformed
Dimensions
Conformed dimensions are the very fact to which it relates. This dimension is used in more
than one-star schema or Datamart.
Outrigger
Dimensions
A dimension may have a reference to another dimension table. These secondary dimensions
are called outrigger dimensions. This kind of Dimension should be used carefully.
Shrunken Rollup
Dimensions
Shrunken Rollup dimensions are a subdivision of rows and columns of a base dimension. These
kinds of dimensions are useful for developing aggregated fact tables.
Dimension-to-
Dimension Table
Joins
Dimensions may have references to other dimensions. However, these relationships can be
modeled with outrigger dimensions.
Role-Playing
Dimensions
A single physical dimension helps to reference multiple times in a fact table as each reference
links to a logically distinct role for the dimension.
Junk Dimensions
It is a collection of random transactional codes, flags, or text attributes. It may not logically
belong to any specific dimension.
Degenerate
Dimensions
A degenerate dimension is without a corresponding dimension. It is used in the transaction
and collecting snapshot fact tables. This kind of dimension does not have its dimension as it is
derived from the fact table.
Database Systems Handbook
BY: MUHAMMAD SHARIF 379
Type of
facts/measure
Explanation
Swappable
Dimensions
They are used when the same fact table is paired with different versions of the same
dimension.
Step Dimensions
Sequential processes, like web page events, mostly have a separate row in a fact table for
every step in a process. It tells where the specific step should be used in the overall session.
In short definitions types of fact table and dimensions:
Facts Table represent quantitative data.
Factless fact table is a fact table that contains no fact measure in it or without numeric coloumn. It has only the
dimension keys in it. Use a dummy fact column that always has value 1. Although most measurement events capture
Database Systems Handbook
BY: MUHAMMAD SHARIF 380
numerical results, it is possible that the event merely records a set of dimensional entities coming together at a
moment in time.
Aggregate Fact Tables or Cubes
Aggregate fact tables are simple numeric rollups of atomic fact table data built solely to accelerate query
performance.
Advanced Fact Table Techniques
Fact Table Surrogate Keys
Centipede Fact Tables
Numeric Values as Attributes or Facts
Lag/Duration Facts
Header/Line Fact Tables
Allocated Facts
Profit and Loss Fact Tables Using Allocations
Multiple Currency Facts
Multiple Units of Measure Facts
Year-to-Date Facts
Multipass SQL to Avoid Fact-to-Fact Table Joins
Timespan Tracking in Fact Tables
Late Arriving Facts
Dimensions Table represent qualitative data.
There are typically five types of dimensions.
1. Conformed dimensions
2. Junk Dimension
3. Role-Playing Dimension
4. Slowly Changing Dimension (SCD)
5. Degenerated Dimension
Database Systems Handbook
BY: MUHAMMAD SHARIF 381
Database Systems Handbook
BY: MUHAMMAD SHARIF 382
Database Systems Handbook
BY: MUHAMMAD SHARIF 383
Advanced Dimension Table Techniques
Dimension-to-Dimension Table Joins
Database Systems Handbook
BY: MUHAMMAD SHARIF 384
Multivalued Dimensions and Bridge Tables
Behavior Tag Time Series
Behavior Study Groups
Aggregated Facts as Dimension Attributes
Dynamic Value Banding
Text Comments
Multiple Time Zones
Measure Type Dimensions
Step Dimensions
Hot Swappable Dimensions
Abstract Generic Dimensions
Audit Dimensions
Late Arriving Dimensions
Database Systems Handbook
BY: MUHAMMAD SHARIF 385
Database Systems Handbook
BY: MUHAMMAD SHARIF 386
Extract Transform Load Tool configuration (ETL/ELT)
Database Systems Handbook
BY: MUHAMMAD SHARIF 387
Successful data migration includes:
 Extracting the existing data.
 Transforming data so it matches the new formats.
 Cleansing the data to address any quality issues.
 Validating the data to make sure the move goes as planned.
 Loading the data into the new system.
Database Systems Handbook
BY: MUHAMMAD SHARIF 388
ETL to Data warehouse, OLAP, Business Reporting Tiers
Database Systems Handbook
BY: MUHAMMAD SHARIF 389
Data Capture
Data capture is an advanced extraction process. It enables the extraction of data from documents, converting it
into machine-readable data. This process is used to collect important organizational information when the source
systems are in the form of paper/electronic documents (receipts, emails, contacts, etc.)
OLAP Model and Its types
Online Analytical Processing (OLAP) is a tool that enables users to perform data analysis from various database
systems simultaneously. Users can use this tool to extract, query, and retrieve data. OLAP enables users to analyze
the collected data from diverse points of view.
Data analysis techniques:
Database Systems Handbook
BY: MUHAMMAD SHARIF 390
There are three main types of OLAP servers as follows:
ROLAP stands for Relational OLAP, an application based on relational DBMSs.
MOLAP stands for Multidimensional OLAP, an application based on multidimensional DBMSs.
HOLAP stands for Hybrid OLAP, an application using both relational and multidimensional techniques.
OLAP Architecture has these three components of each type:
1. Database server.
2. Rolap/molap/holap server.
3. Front-end tool.
Database Systems Handbook
BY: MUHAMMAD SHARIF 391
Characteristics of OLAP
In the FASMI characteristics of OLAP methods, the term derived from the first letters of the characteristics are:
Fast
It defines which system is targeted to deliver the most feedback to the client within about five seconds, with the
elementary analysis taking no more than one second and very few taking more than 20 seconds.
Analysis
It defines which method can cope with any business logic and statistical analysis that is relevant for the function and
the user, and keep it easy enough for the target client. Although some preprogramming may be needed we do not
think it acceptable if all application definitions have to allow the user to define new Adhoccalculations as part of the
analysis and to document the data in any desired method, without having to program so we exclude products (like
Oracle Discoverer) that do not allow the user to define newAdhoc calculation as partof theanalysis and to document
on the data in any desired product that do not allow adequate end user-oriented calculation flexibility.
Share
It defines which the system tools all the security requirements for understanding and, if multiple write connection
is needed, concurrent update location at an appropriated level, not all functions need the customer to write data
back, but for the increasing number which does, the system should be able to manage multiple updates in a timely,
secure manner.
Multidimensional
This is the basic requirement. OLAP system must provide a multidimensional conceptual view of the data, including
full support for hierarchies, as this is certainly the most logical method to analyze businesses and organizations.
Database Systems Handbook
BY: MUHAMMAD SHARIF 392
OLAP Operations
Since OLAP servers are based on a multidimensional view of data, we will discuss OLAP operations in
multidimensional data. Its operations are same as data ware house operations.
Database Systems Handbook
BY: MUHAMMAD SHARIF 393
Database Systems Handbook
BY: MUHAMMAD SHARIF 394
Roll-up
Roll-up performs aggregation on a data cube in any of the following ways −
By climbing up a concept hierarchy for a dimension
By dimension reduction
The following diagram illustrates how roll-up works.
Roll-up is performed by climbing up a concept hierarchy for the dimension location.
Initially the concept hierarchy was "street < city < province < country".
On rolling up, the data is aggregated by ascending the location hierarchy from the level of the city to the level of
the country.
Database Systems Handbook
BY: MUHAMMAD SHARIF 395
The data is grouped into cities rather than countries.
When roll-up is performed, one or more dimensions from the data cube are removed.
Drill-down
Drill-down is the reverse operation of roll-up. It is performed in either of the following ways −
By stepping down a concept hierarchy for a dimension
By introducing a new dimension.
The following diagram illustrates how drill-down works −
Drill-down is performed by stepping down a concept hierarchy for the dimension time.
Initially, the concept hierarchy was "day < month < quarter < year."
On drilling down, the time dimension descended from the level of the quarter to the level of the month.
When drill-down is performed, one or more dimensions from the data cube are added.
It navigates the data from less detailed data to highly detailed data.
Slice
The slice operation selects one particular dimension from a given cube and provides a new sub-cube. Consider the
following diagram that shows how a slice works.
Database Systems Handbook
BY: MUHAMMAD SHARIF 396
Here Slice is performed for the dimension "time" using the criterion time = "Q1".
It will form a new sub-cube by selecting one or more dimensions.
Dice
Dice selects two or more dimensions from a given cube and provides a new sub-cube. Consider the following
diagram that shows the dice operation.
The dice operation on the cube based on the following selection criteria involves three dimensions.
(location = "Toronto" or "Vancouver")
(time = "Q1" or "Q2")
(item =" Mobile" or "Modem")
Pivot
The pivot operation is also known as rotation. It rotates the data axes in view to provide an alternative
presentation of data. Consider the following diagram that shows the pivot operation.
Database Systems Handbook
BY: MUHAMMAD SHARIF 397
Data mart also have Hybrid Data Marts
A hybrid data mart combines data from an existing data warehouse and other operational source systems. It unites
the speed and end-user focus of a top-down approach with the benefits of the enterprise-level integration of the
bottom-up method.
Data mining techniques
Database Systems Handbook
BY: MUHAMMAD SHARIF 398
There are many techniques used by data mining technology to make sense of your business data. Here are a few of
the most common:
Association rule learning:
Also known as market basket analysis, association rule learning looks for interesting relationships between variables
in a dataset that might not be immediately apparent, such as determining which products are typically purchased
together. This can be incredibly valuable for long-term planning.
Classification: This technique sorts items in a dataset into different target categories or classes based on common
features. This allows the algorithm to neatly categorize even complex data cases.
Clustering:
This approach groups similar data in a cluster. The outliers may be undetected or they will fall outside the clusters.
To help usersunderstand thenaturalgroupingsorstructurewithin thedata, you can apply theprocessof partitioning
a dataset into a set of meaningful sub-classes called clusters. This process looks at all the objects in the dataset and
groups them together based on similarity to each other, rather than on predetermined features.
Modeling is what people often think of when they think of data mining. Modeling is the process of taking some data
(usually) and building a model that reflects that data. Usually, the aim is to address a specific problem through
modeling the world in some way and from the model develop a better understanding of the world.
Clustering is an integral part of grid infrastructure and focuses on a specific objective.
While grid, which may or may not consist of multiple clusters, possesses a wider framework that enables sharing of
storage systems, data resources, and remaining others across different geographical locations.
A cluster will have single ownership but the grid can have multiple ownership based on the number of clusters it
holds.
Decision tree: Another method for categorizing data is the decision tree. This method asks a series of cascading
questions to sort items in the dataset into relevant classes.
Regression: This technique is used to predict a range of numeric values, such as sales, temperatures, or stock prices,
based on a particular data set.
Here data can be made smooth by fitting it to a regression function. The regression used may be linear (having one
independent variable) or multiple (having multiple independent variables).
Regression is a technique that conforms data values to a function. Linear regression involves finding the “best” line
to fit two attributes (or variables) so that one attribute can be used to predict the other.
Outer detection:
This type of data mining technique refers to the observation of data items in the dataset which do not match an
expected pattern or expected behavior. This technique can be used in a variety of domains, such as intrusion,
detection, fraud or fault detection, etc. Outer detection is also called Outlier Analysis or Outlier mining.
Lattice
Database Systems Handbook
BY: MUHAMMAD SHARIF 399
Database Systems Handbook
BY: MUHAMMAD SHARIF 400
Database Systems Handbook
BY: MUHAMMAD SHARIF 401
Database Systems Handbook
BY: MUHAMMAD SHARIF 402
Sequential Patterns:
This data mining technique helps to discover or identify similar patterns or trends in transaction data for a certain
period.
Prediction:
Where the end user can predict the most repeated things.
Database Systems Handbook
BY: MUHAMMAD SHARIF 403
Database Systems Handbook
BY: MUHAMMAD SHARIF 404
Database Systems Handbook
BY: MUHAMMAD SHARIF 405
Database Systems Handbook
BY: MUHAMMAD SHARIF 406
Data quality and data management components
Database Systems Handbook
BY: MUHAMMAD SHARIF 407
Database Systems Handbook
BY: MUHAMMAD SHARIF 408
Database Systems Handbook
BY: MUHAMMAD SHARIF 409
Database Systems Handbook
BY: MUHAMMAD SHARIF 410
Database Systems Handbook
BY: MUHAMMAD SHARIF 411
Steps/tasks Involved in Data Preprocessing
1 Data Cleaning:
The data can have many irrelevant and missing parts. To handle this part, data cleaning is done. It involves
handling missing data, noisy data, etc.
Fill in missing values, smooth noisy data, identify or remove outliers, and resolve inconsistencies
2 Data Transformation:
This step is taken to transform the data into appropriate forms suitable for the mining process.
3 Data discretization
Part of data reduction but with particular importance especially for numerical data
4 Data Reduction:
Since data mining is a technique that is used to handle a huge amount of data. While working with a huge volume
of data, analysis became harder in such cases. To get rid of this, we use the data reduction technique. It aims to
increase storage efficiency and reduce data storage and analysis costs.
Database Systems Handbook
BY: MUHAMMAD SHARIF 412
5 Data integration
Integration of multiple databases, data cubes, or files
Method of treating missing data
1 Ignoring and discarding data
2 Fill in the missing value manually
3 Use the global constant to fill the mission values
4 Imputation using mean, median, or mod,
5 Replace missing values using a prediction/ classification model
6 K-Nearest Neighbor (k-NN) approach (The best approach)
Database Systems Handbook
BY: MUHAMMAD SHARIF 413
Difference between Data steward and Data curator:
Information Retrieval (IR) can be defined as a software program that deals with the organization, storage,
retrieval, and evaluation of information from document repositories, particularly textual information.
An Information Retrieval (IR) model selects and ranks the document that is required by the user or the user has
asked for in the form of a query.
Information Retrieval Data Retrieval
The software program deals with the
organization, storage, retrieval, and evaluation
of information from document repositories,
particularly textual information.
Data retrieval deals with obtaining data from a database
management system such as ODBMS. It is A process of
identifying and retrieving the data from the database, based
on the query provided by the user or application.
Database Systems Handbook
BY: MUHAMMAD SHARIF 414
Information Retrieval Data Retrieval
Retrieves information about a subject.
Determines the keywords in the user query and retrieves
the data.
Small errors are likely to go unnoticed. A single error object means total failure.
Not always well structured and is semantically
ambiguous. Has a well-defined structure and semantics.
Does not provide a solution to the user of the
database system. Provides solutions to the user of the database system.
The results obtained are approximate
matches. The results obtained are exact matches.
Results are ordered by relevance. Results are unordered by relevance.
It is a probabilistic model. It is a deterministic model.
Techniques of Information retrieval:
1. Traditional system
2. Non-traditional system.
There are three types of Information Retrieval (IR) models:
1. Classical IR Model
2. Non-Classical IR Model
3. Alternative IR Model
Let’s understand the classical IR models in further detail:
1. Boolean Model — This model required information to be translated into a Boolean expression and Boolean
queries. The latter is used to determine the information needed to be able to provide the right match when
the Boolean expression is found to be true. It uses Boolean operations AND, OR, NOT to create a
combination of multiple terms based on what the user asks.
2. Vector Space Model — This model takes documents and queries denoted as vectors and retrieves
documents depending on how similar they are. This can result in two types of vectors which are then used
to rank search results either
3. Probability Distribution Model — In this model, the documents are considered as distributions of terms,
and queries are matched based on the similarity of these representations. This is made possible using
entropy or by computing the probable utility of the document.
Database Systems Handbook
BY: MUHAMMAD SHARIF 415
Probability distribution model types:
 Similarity-based Probability Distribution Model
 Expected-utility-based Probability Distribution Model
Database Systems Handbook
BY: MUHAMMAD SHARIF 416
Database Systems Handbook
BY: MUHAMMAD SHARIF 417
END
Database Systems Handbook
BY: MUHAMMAD SHARIF 418
CHAPTER 13 DBMS INTEGRATION WITH BPMS
Overview: BPMS,which are significant extensions of workflow management (WFM). DBMS and BPMS should be
used simultaneously they give better performance. BPMS takes or holds operational data and DBMS holds
transactional and log data but BPMS will hold All the transactional data go through BPMS. BPMS is run at the
execution level. BPMS also holds document flow data.
A key element of BPMN is the choice of shapes and icons used for the graphical elements identified in this
specification. The intent is to create a standard visual language that all process modelers will recognize and
understand. An implementation that creates and displays BPMN Process Diagrams SHALL use the graphical
elements, shapes, and markers illustrated in this specification.
Six Sigma is another set of practices that originate from manufacturing, in particular from engineering and
production practices at Motorola. The main characteristic of Six Sigma is its focus on the minimization of defects
(errors). Six Sigma places a strong emphasis on measuring the output of processes or activities, especially in terms
of quality. Six Sigma encourages managers to systematically compare the effects of improvement initiatives on the
outputs. Sigma symbolizes a single standard deviation from the mean.
The two main Six Sigma methodologies are DMAIC and DMADV. Each has its own set of recommended
procedures to be implemented for business transformation.
DMAIC is a data-driven method used to improve existing products or services for better customer satisfaction. It is
the acronym for the five phases: D – Define, M – Measure, A – Analyse, I – Improve, C – Control. DMAIC is applied
in the manufacturing of a product or delivery of a service.
DMADV is a part of the Design for Six Sigma (DFSS) process used to design or re-design different processes of
product manufacturing or service delivery. The five phases of DMADV are: D – Define, M – Measure, A – Analyse, D
– Design, V – Validate.
A business process is a collection of related, structured activities that produce a specific service or a particular
goal for a particular person(s). Business processes are the operational activities performed by your organization.
Business Process management (BPM) includes methods, techniques, and software to design, enact, control
and analyze operational processes
The BPM lifecycle is considered to have five stages: design, model, execute, monitor, optimize, and Process
reengineering.
The difference between BP and BPMS is defined as BPM is a discipline that uses various methods to discover, model,
analyze, measure, improve, and optimize business processes.
BPM is a method, technique, or way of being/doing and BPMS is a collection of technologies to help build software
systems or applications to automate processes.
BPMS is a software tool used to improve an organization’s business processes through the definition, automation,
and analysis of business processes. It also acts as a valuable automation toolforbusinesses to generate a competitive
advantage through cost reduction, process excellence, and continuous process improvement. As BPM is a discipline
Database Systems Handbook
BY: MUHAMMAD SHARIF 419
used by organizations to identify, document, and improve their business processes; BPMS is used to enable aspects
of BPM.
Enactable business process model
Curtisetal list five modeling goals: to facilitate human understanding andcommunication; to support process
improvement; to support process management; toautomate process guidance; and to automate execution support.
We suggest that thesegoals plus our additional goals of to automate process execution and to automateprocess
management, are the goals of using a BPMS. These goals, which form aprogression from problem description to
solution design and then action, would beimpossible to achieve without a process model.This is because an
enactable model gives a BPMS a limited decision-making ability,the ability to generate change request signals to
other sub-systems,or team“members,” and the ability to take accountof endogenousor exogenous changes toitself,
the business processes it manages or the environment. Together these abilitiesenable the BPMS to make automatic
changes to business processes within a scopelimited to the cover of its decision rules, the control privileges of its
change requestsignals and its ability to recognize patterns from its sensors.
Database Systems Handbook
BY: MUHAMMAD SHARIF 420
Business Process Modeling Notation (BPMN)
BPMS has elements, label, token, activity, case, event process, sequence symbols, etc
Database Systems Handbook
BY: MUHAMMAD SHARIF 421
BPMN Task
A logical unit of work that is carried out as a single whole
Resource
A person or a machine that can perform specific tasks
Activity -the performance of a task by a resource
Case
A sequence of activities performed to achieve some goal, an order, an insurance claim, a car assembly
Work item
The combination of a case and a task that is just to be carried out
Process
Describes how a particular category of cases shall be managed
Control flow construct ->sequence, selection, iteration, parallelisation
BPMN concepts
Events
Things that happen instantaneously (e.g. an invoice
Activities
Units of work that have a duration (e.g. an activity to
Process, events, and activities are logically related
Database Systems Handbook
BY: MUHAMMAD SHARIF 422
Sequence
The most elementary form of relation is Sequence, which implies that one event or activity A is followed by
another event or activity B.
Start event
Circles used with a thin border
End event
Circles used with a thick border
Label
Give a name or label to each activity and event
Token
Once a process instance has been spawned/born, we use a token to identify the progress (or state) of that
instance.
Gateway
There is a gating mechanism that either allows or disallows the passage of tokens through the gateway
Split gateway
A point where the process flow diverges
Have one incoming sequence flow and multiple outgoing sequence flows (representing the branches that diverge)
Join gateway
A point where the process flow converges
Mutually exclusive
Only one of them can be true every time the XOR split is reached by a token
Exclusive (XOR) split
To model the relation between two or more alternative activities, like in the case of the approval or rejection of a
claim.
Exclusive (XOR) join
To merge two or more alternative branches that may have previously been forked with an XOR-split
Indicated with an empty diamond or empty diamond marked with an “X”
Naming/Label Conventions in BPMN:
The label will begin with a verb followed by a noun.
The noun may be preceded by an adjective
The verb may be followed by a complement to explain how the action is being done.
The flow of a process with Big Database
Database Systems Handbook
BY: MUHAMMAD SHARIF 423
Model the depicted BPMN process by combining the specific elements as shown below.
Also observe the following hints:
All BPMN elements can be accessed via the toolbar on the left. Click the needed element and position it on the
modelling area. After placing an element, you can access the different types by clicking the wrench icon displayed
next to it after selection. In this example you need User, Service and Script tasks. Apart from that, this flow
contains Start, Boundary and End Events, Exclusive Gateways and Swim Lanes (modelled by using the Create
Pool/Participant function on the toolbar).
The shown Timer Boundary Event can be modelled by dragging a boundary event to the border of a task and
changing its type afterwards. Set the Timer Definition Type to Duration and enter PT30S for the Timer Definition to
define a 30 second duration using the ISO 8601 syntax. The source of the depicted arrow pointing to the Send
Reminder task must be set to that Timer Boundary Event.
The Text Annotation as show at the Review for payment task can be used, to give extensive information about
elements in the process.
The Pizza Collaboration Example
Database Systems Handbook
BY: MUHAMMAD SHARIF 424
END
Database Systems Handbook
BY: MUHAMMAD SHARIF 425
CHAPTER 14 DATABASE STORAGE STRUCTURE AND MEMORY MANAGEMENT
File system defines how files are named, stored, and retrieved from a storage device.
File structure
A File Structure needs to be predefined format in such a way that an operating system understands. It has an
exclusively defined structure, which is based on its type.
Redundant Arrays of Independent Disks
RAID, or “Redundant Arrays of Independent Disks” is a technique that makes use of a combination of
multiple disks instead of using a single disk for increased performance, data redundancy, reliability, or
both. The term was coined by David Patterson, Garth A. Gibson, and Randy Katz at the University of
California, Berkeley in 1987.
Database Systems Handbook
BY: MUHAMMAD SHARIF 426
Disk Array: Arrangement of several disks that gives abstraction of a single, large disk.
RAID techniques:
Database Systems Handbook
BY: MUHAMMAD SHARIF 427
Database Systems Handbook
BY: MUHAMMAD SHARIF 428
Database Systems Handbook
BY: MUHAMMAD SHARIF 429
Database Systems Handbook
BY: MUHAMMAD SHARIF 430
Row farmat and column format in oracle In-memory Structure
In memory storage Index
Database Systems Handbook
BY: MUHAMMAD SHARIF 431
In memory Compresson in storage
Database Systems Handbook
BY: MUHAMMAD SHARIF 432
Database systems Memory Components
1. CPU Registers s
2. Cache
3. Main memory
4. Flash memory (SSD-solid state disk) (Also known as EEPROM (Electrically Erasable Programmable Read-
Only Memory))
5. Magnetic disk (Hard disks vs. floppy disks)
6. Optical disk (CD-ROM, CD-RW, DVD-RW, and DVD-RAM)
7. Tape storage
Database Systems Handbook
BY: MUHAMMAD SHARIF 433
What are the two different types of I/O slaves RMAN Support ?
Ans. Disk I/O Slaves and Tape I/O Slaves.
What are the two types of channels used in RMAN process ?
Ans. Disk channels and Tape Channels
Database Systems Handbook
BY: MUHAMMAD SHARIF 434
Database Systems Handbook
BY: MUHAMMAD SHARIF 435
Database Systems Handbook
BY: MUHAMMAD SHARIF 436
Database Systems Handbook
BY: MUHAMMAD SHARIF 437
Performance measures of hard disks/ Accessing a Disk Page
1. Access time: the time it takes from when a read or write request is
issued to when the data transfer begins. Is composed of:
Time to access (read/write) a disk block:
 Seek time (moving arms to position disk head on track)
 Rotational delay/latency (waiting for the block to rotate under the head)
 Data transfer time/rate (moving data to/from disk surface)
Seek time and rotational delay dominate.
 Seek time varies from about 2 to 15mS
 Rotational delay from 0 to 8.3mS (have 4.2mS)
 The transfer rate is about 3.5mS per 256Kb page
Database Systems Handbook
BY: MUHAMMAD SHARIF 438
Key to lower I/O cost: reduce seek/rotation delays! Hardware vs. software solutions?
2. Data-transfer rate: the rate at which data can be retrieved from or stored on disk (e.g., 25-100 MB/s)
3. Mean time to failure (MTTF): average time the disk is expected to run continuously without any failure
Database Systems Handbook
BY: MUHAMMAD SHARIF 439
BLOCK vs Page vs Sectors
Block Page Sectors
Block is also a sequence of bits and
bytes
A page is made up of unit blocks or
groups of blocks.
A sector is a physical spot on a
formatted disk that hold a info.
A block is made up of a contiguous
sequence of sectors from a single
track.. No fix size.
Pages have fixed sizes, usually 2k or
4k or 8k. One block can hold 2
pages. The minimum database page
size is 512 bytes
Each sector can hold 512 bytes of
data. Using the maximum
database page size of 65536 byte
or 64kb
A block is also called a physical
record on hard drives and floppies
Recards that have no fixed size
depends on the data types of
columns
Any data transferred between
the hard disk and the RAM is
usually sent in blocks
. The default NTFS Block size is 4096
bytes. Pages are virtual blocks
A disk can read/write a page faster.
Each block/page consists of some
records.
Pages manage data that is stored
in RAM.
4 tuples fit in one block if the block
size is 2 kb and 30 tuples fit on 1
block if the block size is 8kb.
A block is virtual memory unit that
stores tables rows and records
logically in its segments and A page
A hard disk plate has many
concentric circles on it, called
Database Systems Handbook
BY: MUHAMMAD SHARIF 440
Smallest unit of logical memory, it is
used to read a file or write data to a
file or physical memory unit called
page.
is a physical memory unit that store
data physically in disk file
A page is loaded into the processor
from the main memory.
tracks. Every track is further
divided into sectors.
Page/block: processing with
pages is easier/faster than the
block
It is also called variable length
records having complex structure.
Fixed length records, inflexible
structure in memory.
OS prefer page not block but both
are storage units.
If I insert a new row/record it will come in a block/page if the existing block/page has space. Otherwise, it assigned
a new block within the file.
Database Systems Handbook
BY: MUHAMMAD SHARIF 441
Database Systems Handbook
BY: MUHAMMAD SHARIF 442
Block Diagram depicting paging. Page Map Table(PMT) contains pages from page number 0 to 7
Pinned block: Memory block that is not allowed to be written back to disk.
Toss immediate strategy: Frees the space occupied by a block as soon as the final tuple of that block has been
processed
Example: We can say if we have an employee table and have email, name, CNIC... Empid = 12 bytes, name = 59
bytes, CNIC = 15 bytes.... so all employee table columns are 230 bytes. Its means each row in the employee table
have of 230 bytes. So its means we can store around 2 rows in one block. For example, say your hard drive has a
block size of 4K, and you have a 4.5K file. This requires 8K to store on your hard drive (2 whole blocks), but only 4.5K
on a floppy (9 floppy-size blocks).
Database Systems Handbook
BY: MUHAMMAD SHARIF 443
Buffer Manager/Buffer management
Buffer: Portion of main memory available to store copies of disk blocks.
Buffer Manager: Subsystem that is responsible for buffering disk
blocks in main memory.
Database Systems Handbook
BY: MUHAMMAD SHARIF 444
The overall goal is to minimize the number of disk accesses.
A buffer manager is similar to a virtual memory manager of an operating system.
Database Systems Handbook
BY: MUHAMMAD SHARIF 445
Architecture: The buffer manager stages pages from external storage to the main memory buffer pool. File and
index layers make calls to the buffer manager.
Database Systems Handbook
BY: MUHAMMAD SHARIF 446
Database Systems Handbook
BY: MUHAMMAD SHARIF 447
What is the steal approach in DBMS? What are the Buffer Manager Policies/Roles? Data
storage on disk?
Note: Buffer manager moves pages between the main memory buffer pool (volatile memory) from the external
storage disk (in non-volatile storage). When execution starts, the file and index layer make the call to the buffer
manager.
The steal approach is used when the buffer manager replaces an existing page in the cache, that has been updated
by a transaction not yet committed, by another page requested by another transaction.
No-force. The force rule means that REDO will never be needed during recovery since any committed transaction
will have all its updates on disk before it is committed.
The deferred update ( NO-UNDO ) recovery scheme a no-steal approach. However, typical database systems employ
a steal/no-force strategy. The advantage of steel is that it avoids the need for very large buffer space.
Steal/No-Steal
Similarly, it would be easy to ensure atomicity with a no-steal policy. The no-steal policy states
that pages cannot be evicted from memory (and thus written to disk) until the transaction commits.
Need support for undo: removing the effects of an uncommitted transaction on the disk
Force/No Force
Durability can be a very simple property to ensure if we use a force policy. The force policy states
when a transaction executes, force all modified data pages to disk before the transaction commits.
Database Systems Handbook
BY: MUHAMMAD SHARIF 448
Preferred Policy: Steal/No-Force
This combination is most complicated but allows for the highest flexibility/performance.
STEAL (why enforcing Atomicity is hard, complicates enforcing Atomicity)
NO FORCE (why enforcing Durability is hard, complicates enforcing Durability)
In case of no force Need support for a redo: complete a committed transaction’s writes on disk.
Disk Access
File: A file is logically a sequence of records, where a record is a sequence of fields; The buffer manager stages
pages from external storage to the main memory buffer pool. File and index layers make calls to the buffer
manager.
The hard disk is also called secondary memory. Which is used to store data permanently. This is non-volatile
File scans can be made fast with read-ahead (track-at-a-crack). Requires contiguous file allocation, so may need to
bypass OS/file system.
Sorted files: records are sorted by search key. Good for equality and range search.
Hashed files: records are grouped into buckets by search key. Good for equality search.
Disks: Can retrieve random page at a fixed cost
Tapes: Can only read pages sequentially
Database tables and indexes may be stored on a disk in one of some forms, including ordered/unordered flat files,
ISAM, heap files, hash buckets, or B+ trees. The most used forms are B-trees and ISAM.
Database Systems Handbook
BY: MUHAMMAD SHARIF 449
Data on a hard disk is stored in microscopic areas called magnetic domains on the magnetic material. Each domain
stores either 1 or 0 values.
When the computer is switched off, then the head is lifted to a safe zone normally termed a safe parking zone to
prevent the head from scratching against the data zone on a platter when the air bearing subsides. This process is
called parking. The basic difference between the magnetic tape and magnetic disk is that magnetic tape is used for
backups whereas, the magnetic disk is used as secondary storage.
Memory allocation
Logical address space and Physical address space
 Static and dynamic loading
 Static and dynamic linking
To perform a linking task a linker is used. A linker is a program that takes one or more object files generated by a
compiler and combines them into a single executable file.
Static linking: In static linking, the linker combines all necessary program modules into a single executable
program. So there is no runtime dependency. Some operating systems support only static linking, in which system
language libraries are treated like any other object module.
Dynamic linking: The basic concept of dynamic linking is similar to dynamic loading. In dynamic linking, “Stub” is
included for each appropriate library routine reference. A stub is a small piece of code. When the stub is executed,
it checks whether the needed routine is already in memory or not. If not available then the program loads the
routine into memory.
Memory Allocation
 First Fit
 Best Fit
 Worst Fit
Space Allocation
In the Operating system, files are always allocated disk spaces.
Three types of space allocation methods are:
1. Linked Allocation
2. Indexed Allocation
3. Contiguous Allocation
There are various methods which can be used to allocate disk space to the files. Selection of an appropriate
allocation method will significantly affect the performance and efficiency of the system. Allocation method
provides a way in which the disk will be utilized and the files will be accessed.
There are following methods which can be used for allocation.
 Contiguous Allocation.
 Extents
 Linked Allocation
 Clustering
 FAT
 Indexed Allocation
 Linked Indexed Allocation
 Multilevel Indexed Allocation
 Inode
Contiguous Allocation
Database Systems Handbook
BY: MUHAMMAD SHARIF 450
In this method,
Every file users a contiguous address space on memory.
Here, the OS assigns disk address is in linear order.
In the contiguous allocation method, external fragmentation is the biggest issue.
Linked Allocation
In this method,Every file includes a list of links.
The directory contains a link or pointer in the first block of a file.
With this method, there is no external fragmentation
This File allocation method is used for sequential access files.
This method is not ideal for a direct access file.
Indexed Allocation
In this method, Directory comprises the addresses of index blocks of the specific files.
An index block is created, having all the pointers for specific files.
All files should have individual index blocks to store the addresses for disk space.
Dynamic Storage-Allocation Problem/Algorithms
Memory allocation is a process by which computer programs are assigned memory or space. It is of four types:
First Fit Allocation
The first hole that is big enough is allocated to the program. In this type fit, the partition is allocated, which is the
first sufficient block from the beginning of the main memory.
Best Fit Allocation
The smallest hole that is big enough is allocated to the program. It allocates the process to the partition that is the
first smallest partition among the free partitions.
Worst Fit Allocation
The largest hole that is big enough is allocated to the program. It allocates the process to the partition, which is the
largest sufficient freely available partition in the main memory.
Next Fit allocation: It is mostly similar to the first Fit, but this Fit, searches for the first sufficient partition from the
last allocation point.
Note: First-fit and best-fit better than worst-fit in terms of speed and storage utilization
Next Fit memory Allocation
Next fit is a modified version of ‘first fit’. It begins as the first fit to find a free partition but when called next time it
starts searching from where it left off, not from the beginning. This policy makes use of a roving pointer.
“Next-fit” allocation differs from first-fit in that a first-fit allocator commences its search for free space at a fixed
end of memory, whereas a next-fit allocator commences its search wherever it previously stopped searching. This
strategy is called “modified first-fit”
Database Systems Handbook
BY: MUHAMMAD SHARIF 451
Static and Dynamic Loading:
To load a process into the main memory is done by a loader. There are two different types of loading :
Static loading:- loading the entire program into a fixed address. It requires more memory space.
Dynamic loading:- The entire program and all data of a process must be in physical memory for the process to
execute. So, the size of a process is limited to the size of physical memory.
Methods Involved in Memory Management
There are various methods and with their help Memory Management can be done intelligently by the Operating
System:
 Fragmentation
As processes are loaded and removed from memory, the free memory space is broken into little pieces. It happens
after sometimes that processes cannot be allocated to memory blocks considering their small size and memory
blocks remain unused. This problem is known as Fragmentation.
Fragmentation Category −
1. External fragmentation
Total memory space is enough to satisfy a request or to reside a process in it, but it is not contiguous, so it cannot
be used.
2. Internal fragmentation
Database Systems Handbook
BY: MUHAMMAD SHARIF 452
The memory block assigned to the process is bigger. Some portion of memory is left unused, as it cannot be used
by another process.
Two types of fragmentation are possible
1. Horizontal fragmentation
2. Vertical Fragmentation
Reconstruction of Hybrid Fragmentation
The original relation in hybrid fragmentation is reconstructed by performing union and full outer join.
3. Hybrid fragmentation can be achieved by performing horizontal and vertical partitions together.
4. Mixed fragmentation is a group of rows and columns in relation.
Reduce external fragmentation by compaction
● Shuffle memory contents to place all free memory together in
one large block
● Compaction is possible only if relocation is dynamic, and is
done at execution time
Database Systems Handbook
BY: MUHAMMAD SHARIF 453
● I/O problem
- Latch job in memory while it is involved in I/O
- Do I/O only into OS buffers
 Segmentation
Segmentation is a memory management technique in which each job is divided into several segments of different
sizes, one for each module that contains pieces that perform related functions. Each segment is a different logical
address space of the program or A segment is a logical unit.
 Segmentation with Paging
Both paging and segmentation have their advantages and disadvantages, it is better to combine these two
schemes to improve on each. The combined scheme is known as 'Page the Elements'. Each segment in this scheme
is divided into pages and each segment is maintained in a page table. So the logical address is divided into the
following 3 parts:
1. Segment numbers(S)
2. Page number (P)
3. The displacement or offset number (D)
As shown in the following diagram, the Intel 386 uses segmentation with paging for memorymanagement with a
two-level paging scheme
Database Systems Handbook
BY: MUHAMMAD SHARIF 454
 Swapping
Database Systems Handbook
BY: MUHAMMAD SHARIF 455
Swapping is a mechanism in which a process can be swapped temporarily out of the main memory (or move) to
secondary storage (disk) and make that memory available to other processes. At some later time, the system
swaps back the process from the secondary storage to the main memory.
Though performance is usually affected by the swapping process it helps in running multiple and big processes in
parallel and that's the reason Swapping is also known as a technique for memory compaction.
Note: Bring a page into memory only when it is needed. The same page may be brought into memory several times
 Paging
A page is also a unit of data storage. A page is loaded into the processor from the main memory. A page is made up
of unit blocks or groups of blocks. Pages have fixed sizes, usually 2k or 4k. A page is also called a virtual page or
memory page. When the transfer of pages occurs between main memory and secondary memory it is known as
paging.
Paging is a memory management technique in which process address space is broken into blocks of the same size
called pages (size is the power of 2, between 512 bytes and 8192 bytes). The size of the process is measured in the
number of pages.
Divide logical memory into blocks of the same size called pages.
Similarly, main memory is divided into small fixed-sized blocks of (physical) memory called frames and the size of a
frame is kept the same as that of a page to have optimum utilization of the main memory and to avoid external
fragmentation.
Divide physical memory into fixed-sized blocks called frames (size is the power of 2, between 512 bytes and 8192
bytes)
The basic difference between the magnetic tape and magnetic disk is that magnetic tape is used for backups
whereas, the magnetic disk is used as secondary storage.
Hard disk stores information in the form of magnetic fields. Data is stored digitally in the form of tiny magnetized
regions on the platter where each region represents a bit.
Microsoft SQL Server databases are stored on disk in two files: a data file and a log file
Note: To run a program of size n pages, need to find n free frames and load the program
Implementation of Page Table
The page table is kept in the main memory
 Page-table base register (PTBR) points to the page table
 Page-table length register (PRLR) indicates the size of the page table
In this scheme, every data/instruction access requires two memory accesses. One for the page table and one for
the data/instruction.
The two memory access problems can be solved by the use of a special fast-lookup hardware cache called
associative memory or translation look-aside buffers (TLBs)
Database Systems Handbook
BY: MUHAMMAD SHARIF 456
The flow of Tasks in memory
The program must be brought into memory and placed within a process for it to be run.
Collection of processes on the disk that are waiting to be brought into memory to run the program.
Binding of Instructions and Data to Memory
Address binding of instructions and data to memory addresses can
happen at three different stages
Compile time: If memory location knew a priori, absolute code can be generated; must recompile code if starting
location changes
Load time: Must generate relocatable code if memory location is not known at compile time
Execution time: Binding delayed until run time if the process can be moved during its execution from one memory
segment to another. Need hardware support for address maps (e.g., base and limit registers). Multistep Processing
of a User Program In memory is as follows:
Database Systems Handbook
BY: MUHAMMAD SHARIF 457
The concept of a logical address space that is bound to separate physical address space is central to proper
memory management
Logical address – generated by the CPU; also referred to as virtual address
Physical address – address seen by the memory unit
Database Systems Handbook
BY: MUHAMMAD SHARIF 458
Database Systems Handbook
BY: MUHAMMAD SHARIF 459
Logical and physical addresses are the same in compile-time and load-time address-binding schemes; logical
(virtual) and physical addresses differ in the execution-time address-binding scheme
The user program deals with logical addresses; it never sees the real physical addresses
The logical address space of a process can be noncontiguous; the process is allocated physical memory whenever
the latter is available
Database Systems Handbook
BY: MUHAMMAD SHARIF 460
Database Systems Handbook
BY: MUHAMMAD SHARIF 461
CHAPTER 15 ORACLE DATABASE FUNDAMENTAL AND ITS ADMINISTRATION
Oracle Database History
I will use Oracle tool in this book. Oracle Versions and Its meaning
1. Oracle 18c (new name) = Oracle Database 12c Release 2 12.2.0.2 (Patch Set for 12c Release 2).
2. Oracle 19c (new name) = Oracle Database 12c Release 2 12.2.0.3 (Terminal Patch Set for Release
Tools/utilities for administoring Oracle database
 Oracle Universal Installer (Utility that install oracle software, it start O-DBCA to install oracle software)
 Oracle DBCA (Utility, it create database from templates, it also enable to to create ODB from seed
database)
 Database Upgrade Assistant (tool, upgrade as Oracle newest release)
 Net Configuration Assistant (NETCA as short, tool, enable to configure listener)
 Oracle enterprise manager database control(Product, control database by web-based interface,
performance advisors)
 SQL Developer (tool, SQL Developer provides another GUI for accessing your Oracle database)
 Using the SQL*Plus command-line tool.
 Using a GUI (Graphical User Interface) tool like SQL Developer.
 Using Oracle Enterprise Manager.
 Writing your own program.
 RMAN also used for administrative task.
Which components of your database environment can be protected by an “Oracle Restart” configuration?
Ans.
Database Systems Handbook
BY: MUHAMMAD SHARIF 462
Database Instances and Automatic Storage Management (ASM): Database instances and ASM instances will be
restarted if they crash somehow.
Oracle NET Listener: Oracle NET Listener will be started if it crashes and stops listening for an incoming
connection.
ASM Disk Groups: Oracle Restart will mount ASM Disk groups if they are dismounted.
Database Services: Non-default database services will be started by the Oracle Restart feature.
Oracle Notification Services (ONS): This is another Oracle component that can be protected by Oracle Restart.
Single instance can be converted into RAC using one of the below methods:
 Enterprise Manager
 DBCA i.e. Database Configuration Assistant
 RCONFIG Utility
Administration Task Preferred Tool Other Tools
Create database services Database Configuration Assistant ORADIM
Change passwords in the database
password file
ORAPWD ORADIM
Update the password of an Oracle Home
User
Oracle Home User Control None
Migrate database users to a directory User Migration Utility None
Migrate a database Oracle Database Upgrade Assistant Upgrade Information
Tool
Export data Utility Data Pump Export (EXPDP) Export (EXP)
Import data Utility Data Pump Import (IMPDP) Import (IMP)
Load data SQL*Loader's conventional and
direct path load methods
Oracle Enterprise Manager Load
Wizard
SQL*Loader (SQLLDR)
Back up database Oracle Enterprise Manager Backup
Wizard
Recovery Manager
(RMAN)
OCOPY
Database Systems Handbook
BY: MUHAMMAD SHARIF 463
A latch can be defined as an object that ensures data integrity on other objects in SQL Server memory, particularly
pages.
Database Systems Handbook
BY: MUHAMMAD SHARIF 464
Features of Oracle 10g
-----------------------
Oracle Database 10g incorporates several new tools that help increase the efficiency of DBAs and developers.
Some of the most prominent features exclusive of automation in Oracle 10g are:
Binding in-lists in 10g: The newly introduced MEMBER OF collection condition can be used as an alternative to IN-
list binding in 10g.
Partition-wise dependencies possible in 10g release 2: Partitions can be modified without the requirement of
invalidating dependent objects.
The collect function in 10g: String aggregation can be used along with the newly introduced 10g COLLECT group
function.
Pl/SQL optimization in Oracle 10g: The compiler optimization for much quicker PL/SQL optimization in Oracle 10g
comes equipped with altogether new features about optimization bugs.
SQL plan enhancements: New Oracle 10g features allow for enhanced SQL performance investigations that are
simpler to use.
Dml error logging performance: The Release 2 of Oracle 10g features add-on performance characteristics of DML
error logging.
Flashback restore points enable the capturing of a point in time for affecting flashback operations in release 2 of
Oracle 10g.
Oracle now "fixes" DBMS_OUTPUT via new enhancements responsible for impacting dbms_output in the Oracle
10g release 2.
The auto-trace enhancement feature allows the use of DBMS_XPLAN for creating output for its explain plans in
Oracle 10g release 2.
The evolution of Oracle data can now be viewed as a flashback version query in Oracle 10g.
Oracle 10g enables DBAs and developers to enqueue/dequeue in bulk with its new array-based advanced queuing
tool in 10g.
External tables can be used for unloading/ write/read data in 10g.
Oracle offers new SQL tuning recommendations with 10g.
Exceptions are capable of being traced back to the source in Oracle 10g
----------------
New Features of 11g
Oracle 11g have Some of the best used and popular features of Oracle 11g include the following:
Database Replay tool helps in the capturing of production database workload. It replays the results in a test or a
database (same) for assessing the overall impact of change. The SQL statements thus captured can be replayed at
will.
The SQL Performance Analyzer predicts the impact and performance of changes made to SQL even before the
modifications take place. This feature accurately predicts the results of the actual SQL statements that are issued
against a database – besides, it monitors SQL performance metrics in real-time.
Edition-based Redefinition, which was introduced in Release 2, enables the patching and updating process of
various data objects even as the application is online.
The new features related to Referential, Internal, Virtual Column partitioning as well as other sub-partitioning
options are useful for handling the partitioned tables in Oracle 11g with ease.
The revolutionary Edition-Based Redefinition feature helps in the patching/ updating of application data objects
even as the application remains in a state of uninterrupted use (this relates to Release 2 only).
Database Systems Handbook
BY: MUHAMMAD SHARIF 465
The tools and features for schema management help in the easy addition of columns containing default values.
These new features of the 11g version of Oracle aid the exploration of virtual columns, invisible indexes, and read-
only tables.
Oracle 11g presents new tools for RAC One Node, patching, and upgrades, Clusterware, etc. that enables the use
of a unique name for clusters, enables HA for single-instance databases, places OCRs/voting disks on the ASM, etc.
The new features of Oracle 11g in the areas connected with OLAP and data warehousing include the Analytic
Workspace Manager. Cube Organized MVs, Query Rewrites that are extendible to sub queries/remote tables, and
more.
The features responsible for the use of simple integer, "real" native compilation, inlining of code, PLS timer, etc.
are beneficial for the enhancement of PL/SQL Performance
The PL/SQL efficient coding triggers off the firing of different events. They fuel the ability of Oracle 11g to force
triggers belonging to the same type to create a sequence of events.
The transaction management features of Oracle 11g explore the LogMiner interface of Enterprise Manager's and
help in the usage of the Flashback Data Archive.
The new security features of Oracle 11g takes care of data masking, case-sensitive passwords, Tablespace
Encryption, etc.
The Oracle Exadata Simulator, when used in Oracle Database 11g Release 2 EE databases, predicts how statements
will react in the Oracle Exadata Database Machine while using the SQL Performance Analyzer, etc.
With the SQL Plan Management new feature in Oracle 11g, DBAs and developers may pick up the right plan every
time. The incorporation of bind variables ensures new execution plans that serve to be less cumbersome for use by
DBAs.
The new features of Oracle 11g include smart tools for multicolumn statistics, online patching, automatic memory
management, etc.
Oracle 11g new features offer help via SQL Access Advisor for the actual usage of the tables along with their data.
The Pivot and Unpivot SQL operations give off information in the form of spreadsheet-type crosstab reports
belonging to relational tables that use simple SQL as well as store data from crosstab tables to different relational
tables.
The features of the Data Recovery Advisor allow for parallel backup of the same files, creation, and management
of virtual catalogs, undropping of tablespaces, etc.
The Resiliency tools and features related to Oracle 11g lays down the platform for Automatic Diagnostic
Repository, Automatic Health Monitoring as well as other new resiliency features.
The Automatic Storage Management features Oracle 11g encompasses variable extent sizes, new SYSASM roles,
and many ASM improvements.
Oracle Database 11g supports data compression with new features of Advanced /Hybrid Columnar Compression.
Oracle 11g allows for brand new features related to PL/SQL Function Cache, SQL Result Cache, Database Resident
Connection Pooling, and so forth.
New features of 11g in Oracle provide next-generation LOB tools for LOB encryption, deduplication, compression,
and asynchronicity.
------------------------------
New Features of 12c
Oracle Database 12c features make it easy for developers and DBAs to make their transition to cloud applications.
For instance, its multitenant architecture has been designed for simplifying consolidation to forms without
necessitating any changes. The consolidation tools of Oracle 12c are beneficial for cloud readiness. Besides, its
pluggable databases are backed by rapid provisioning, portability capabilities, etc. Overall, Oracle Database 12c is
very useful for self-service provisioning and database as a service. The new features of Oracle 12g include:
Database Systems Handbook
BY: MUHAMMAD SHARIF 466
With 12C, Oracle is addressing the problems related to Multitenancy via the functionality of pluggable databases
backed by data consolidation tools. This feature has led to significant changes in database architecture with the
help of Container Databases that are referred to as CBDs and Pluggable Databases (PDB). The Container Database
owns the process and memory. The PDB takes care of user data while the container holds the metadata. The seed
PDB and up to 253 PDBs can be created using this feature. The pluggable database feature helps upgrade, patch,
monitor, tune, adjust, back up and guard the data of a single instance to get separate HRs or Scott schemas for
every PDB. The CPU percentage can also be allocated for each PDB.
Another new feature of Oracle 12C is its Redaction Policy. Data Redaction or masking of data can be set up via a
Data Redaction policy that uses a package termed as DBMS_REDACT. This package extends the capability of FGAC
and VPD as present in their earlier versions.
Oracle Database 12c 03 release introduces the features of Fetch and offsets Replacement and Top N Query to
Rownum. This new SQL syntax simplifies the fetching of the first few rows. "Fetch First X Rows only" is the new
syntax that can be used for this purpose.
The Online Stats Gathering and Adaptive Query Optimization features of the 12C version of Oracle allows the
optimizer to enable runtime adjustments to different execution plans to lead to more useful stats. For IAS (Insert
As Select) and CTAS (Create Table As Select) statements, the figures can be gathered online for immediate
availability.
The new Oracle 12c restore command simplifies the task of restoring any particular table in RMAN. Users need not
restore a tablespace, use the export/ import features, etc. for this purpose.
The limits allocated earlier on the data types NVarchar2, Varchar2, Raw Data Types, etc. have been increased from
4K to 32,767 bytes in Oracle 12C.
As all the functions are not existing in the database, in reality, they cannot be found by the command
ALL_OBJECTS. The inline PL/SQL procedures and features have been greatly enhanced in Oracle 12C. Now, PL/SQL
procedures and functions are capable of being added along with views inline constructs. The query is written in a
manner that a real stored procedure is being called.
A col can now be 'generated as identity' to sequence replacement with the new Oracle 12c feature. This amounts
to creating separate sequences and performing sequence.nextval for every row. Known as the No Sequence Auto-
Increment Primary Key, this feature is helping the developer community in many more ways than one.
Before the introduction of the 12 version of Oracle, a column was not capable of being in multiple indexes. Now a
column can be added to the B-tree index and a Bit Map index 09 at the same time even though only one index
would be usable at a time.
The new feature of Oracle 12c related to the online migration of sub-partition or partition of tables from a
tablespace to another is beneficial for DBAs. Just as online movement could be achieved for non-partitioned tables
in the earlier releases, table partitions/ sub-partitions can now be moved either online or offline to other
tablespaces. The ONLINE clause allows all DML operations to be performed uninterrupted to the partition or sub-
partition involved in any given procedure. Do note that no DML operations are permitted in case the partition or
sub-partition is taken offline.
With the temp undo feature in Oracle 12C, the undo records are capable of being stored in a temporary table
rather than UNDO TS. This leads to the reduced tablespace and lesser redo log space being used.
The new database archiving feature of Oracle 12c enables the archiving of rows found in a table by stating them as
inactive. The inactive rows remain in the database; they are capable of being optimized with the help of
compression but aren’t visible to applications.
Oracle 12c allows for invisible columns in a table; they are not found in generic queries.
It is now possible to create limits on PGA by activating the automatic PGA management that necessitates
PGA_AGGREGATE_LIMIT based parameter settings. The limits set on PGA helps in avoiding excessive usage of the
same.
DDL statements get automatically logged in xml/log files in case ENABLE_DDL_LOGGING has been set to True.
Database Systems Handbook
BY: MUHAMMAD SHARIF 467
Oracle DB editions are hierarchically broken down as follows:
Enterprise Edition: Offers all features, including superior performance and security, and is the most robust
Personal Edition: Nearly the same as the Enterprise Edition, except it does not include the Oracle Real Application
Clusters option
Standard Edition: Contains base functionality for users that do not require Enterprise Edition’s robust package
Express Edition (XE): The lightweight, free and limited Windows, and Linux edition
Oracle Lite: For mobile devices
Database Instance/ Oracle Instance
A Database Instance is an interface between client applications (users) and the database. An Oracle instance consists
of three main parts: System Global Area (SGA), Program Global Area (PGA), and background processes. Searches for
a server parameter file in a platform-specific default location and, if not found, for atext initialization parameter file
(specifying STARTUP with the SPFILE or PFILE parameters overrides the default behavior) Reads the parameter file
to determine the values of initialization parameters. Allocates the SGA based on the initialization parameter settings.
Starts the Oracle background processes. Opens the alert log and trace files and writes all explicit parameter settings
to the alert log in valid parameter syntax
Database Systems Handbook
BY: MUHAMMAD SHARIF 468
Server process and user process (SMON and PMON)
Oracle Database creates server processes to handle the requests of user processes connected to an instance. A
server process can be either of the following: A dedicated server process, which services only one user process. A
shared server process, which can service multiple user processes.
In addition to background processes, Oracle Database creates server processes that handle the connection
requests of user or client processes. A user connection is composed of the following distinct pieces:
A client program acting on behalf of the user, such as Oracle Enterprise Manager (Enterprise Manager), SQL*Plus,
or an application
A server process that handles the connection to the database on behalf of the client program, and that performs
much of the work for the client program, such as parsing and running SQL statements, and retrieving and returning
results to the client program
Server processes can be either dedicated or shared. When server processes are dedicated, Oracle Database is
running in dedicated server mode. When server processes are shared, Oracle Database is running in shared server
mode.
We can see the listener has the default name of "LISTENER" and is listening for TCP connections on port 1521.
If possible, users should connect to an instance via a dispatcher. This keeps the number of processes required for
the running instance low. User should explicitly connect to an instance using a dedicated server process
Database Systems Handbook
BY: MUHAMMAD SHARIF 469
The listener process is started when the server is started (or whenever the instance is started). The listener is only
required for connections from other servers, and the DBA performs the creation of the listener process. When a
new connection comes in over the network, the listener passes the connection to Oracle.
Database Systems Handbook
BY: MUHAMMAD SHARIF 470
In SQL Server, DBCC procedures perform database consistency checks. In Oracle, the DBVERIFY utility checks for
data block corruption. Oracle also has an ANALYZE command that will perform structure checks.
Database shutting down conditions
Shutdown Normal | Transactional | Immediate | Abort
Database startup conditions:
Startup restrict | Startup mount restrict | Startup force |Startup nomount |Startup mount | Open
Read only modes:
Alter database open read-only
Alter database open;
Read only and read write are modifiers of the alter database OPEN clause.
Details of shutting down conditions:
Shutdown /shut/shutdown normal:
1. New connections are not allowed
2. Connected users can perform an ongoing transaction
3. Idle sessions will not be disconnected
4. When connected users log out manually then the database gets shut down.
5. It is also a graceful shutdown, So it doesn’t require ICR in the next startup.
6. A common scn number will be updated to control files and data files before the database shutdown.
Shutdown Transnational:
1. New connections are not allowed
2. Connected users can perform an ongoing transaction
3. Idle sessions will be disconnected
Database Systems Handbook
BY: MUHAMMAD SHARIF 471
4. The database gets shutdown once ongoing tx’s get completed(commit/rollback)
Hence, It is also a graceful shutdown, So it doesn’t require ICR in the next startup.
Shutdown immediate:
1. New connections are not allowed
2. Connected uses can’t perform an ongoing transaction
3. Idle sessions will be disconnected
4. Oracle performs rollback’s the ongoing Tx’s(uncommitted) and the database gets shutdown.
5. A common scn number will be updated to control files and data files before the database shutdown.
Hence, It is also a graceful shutdown, So it doesn’t require ICR in the next startup.
Shutdown Abort:
1. New connections are not allowed
2. Connected uses can’t perform an ongoing transaction
3. Idle sessions will be disconnected
4. Db gets shutdown abruptly (NO Commit /No Rollback)
Hence, It is an abrupt shutdown, So it requires ICR in the next startup.
Database Systems Handbook
BY: MUHAMMAD SHARIF 472
Database Systems Handbook
BY: MUHAMMAD SHARIF 473
Database Systems Handbook
BY: MUHAMMAD SHARIF 474
I want to make one of the tablespaces READ ONLY, and guarantee its state to be same as it was before startup.
SQL> alter database open read only;
Database Systems Handbook
BY: MUHAMMAD SHARIF 475
SQL> alter tablespace cisadm read only
> save the scripts of making the datafile online and tablespace to read only in .sql file.
> alter database datafile 'd:data_file_location' online;
> alter tablespace <tablespace_name> read only;
Types of Standby Databases
1. Physical Standby Database
2. Snapshot Standby Database
3. Logical Standby Database
Physical Standby Database
A physical standby database is physically identical to the primary database, with on-disk database structures that
are identical to the primary database on a block-for-block basis. The physical standby database is updated by
Database Systems Handbook
BY: MUHAMMAD SHARIF 476
performing recovery using redo data that is received from the primary database. Oracle Database12c enables a
physical standby database to receive and apply redo while it is open in read-only mode.
Logical Standby Database
A logical standby database contains the same logical information (unless configured to skip certain objects) as the
production database, although the physical organization and structure of the data can be different. The logical
standby database is kept synchronized with theprimary database by transforming the data in the redo received from
the primary database into SQL statements and then executing the SQL statements on the standby database. This is
done with the use of LogMiner technology on the redo data received from the primary database. The tables in a
logical standby database can be used simultaneously for recovery and other tasks such as reporting, summations,
and queries.
A standby database is a transactionally consistent copy of the primary database. Using a backup copy of the primary
database, you can create up to nine standby databases and incorporate them in a Data Guard configuration.
A standby database is a database replica created from a backup of a primary database. By applying archived redo
logs from the primary database to the standby database, you can keep the two databases synchronized.
A standby database has the following main purposes:
1. Disaster protection
2. Protection against data corruption
Snapshot Standby Database
A snapshot standby database is a database that is created by converting a physical standby database into a snapshot
standby database. The snapshot standby database receives redo from the primary database but does not apply the
redo data until it is converted back into a physical standby database. The snapshot standby database can be used
for updates, but those updates are discarded before the snapshot standby database is converted back into a physical
standby database. The snapshot standby database is appropriate when you require a temporary, updatable version
of a physical standby
database.
Database Systems Handbook
BY: MUHAMMAD SHARIF 477
Database Systems Handbook
BY: MUHAMMAD SHARIF 478
Database Systems Handbook
BY: MUHAMMAD SHARIF 479
Database Systems Handbook
BY: MUHAMMAD SHARIF 480
Database Systems Handbook
BY: MUHAMMAD SHARIF 481
Database Systems Handbook
BY: MUHAMMAD SHARIF 482
Oracle Data Guard
Database Systems Handbook
BY: MUHAMMAD SHARIF 483
Oracle Data Guard is one of the best data protection software out there for the oracle database. It works in a very
simple manner by maintaining an exact physical replica of the production copy remotely. Oracle Data Guard works
without any issue and performs active-passive data replication for high availability of data.
In Oracle Data Guard, data replication can happen only on homogenous data platforms that use identical database
management systems (DBMS) and operating systems. Such systems are a network of two or more Oracle
databases residing in one or more machines. The Data Guard completes one-way physical replication and these
replications can be configured only between oracle to oracle.
The Oracle Data Guard uses Active Data Guard, known for its simplicity, data availability, best data protection, and
high performance. As a result, it passes for the simplest and the fastest one-way replication of a complete Oracle
database. Unlike GoldenGate, Data Guard is very simple to use and supports all applications and workloads. It has
no data type restrictions and it’s very transparent to operate. There are no requirements for supplemental logging.
Also, there are no performance implications for tables without a unique index or primary key with Data Guard. In
addition, the need for performance tuning is also zero to none at the standby database.
More than just for disaster recovery
Oracle’s disaster recovery solution for Oracle data
Automates the creation and maintenance of one or more synchronized copies (standby) of the production (or
primary) database
Oracle Golden Gate
Oracle GoldenGate is more of an advanced logical replication product, which supports very flexible options for
data replication, including multi-master replication, hub and spoke deployment, and data transformation. It runs
with logical replication of the database that includes Active-Active HA, one to many, many to one, subset
replication, and transformation. Data replication can only happen in heterogeneous data platforms where the
database is distributed among dissimilar sites that run under different DBMSs.
Oracle GoldenGate is used mainly when a replica database needs to be open read-write. At the same time,
replication is still active for advanced replications requirements that Active Data Guard can handle. In data
replication, the GoldenGate supports Multimaster and bidirectional replication instead of one-way data
replication.
The Oracle Goldengate is not the simplest software to use, but it offers rich functionality, flexibility, and additional
deployment considerations. But one of its downsides is the lack of support for data types like XML and BLOB. You
also don’t get transparency of backup and only replicated data are similar to each other.
Unlike the minimum downtime in Data Guard, you have zero downtime for maintenance and migrations in
GoldenGate, but you need to configure a bi-directional replication. In Oracle GoldenGate, a minimum
Database Systems Handbook
BY: MUHAMMAD SHARIF 484
supplemental log should be enabled. You might also face some performance issues if the table doesn’t have any
primary key. Oracle Golden Gate is most advanced logical replication product from Oracle. This is especially well
known for its cross-platform operating capabilities.
The basic features of the two products may look similar but takes GoldenGate uses replication while dataguard
not.
Data Guard is best for disaster recovery and data protection problems, GoldenGate is a more flexible
heterogeneous replication mechanism and is also able to transform the data while it is being replicated.
Database Systems Handbook
BY: MUHAMMAD SHARIF 485
Data Guard is an Oracle specific technology while GoldenGate support heterogeneous database systems including
all the major RDBMS as DB2,Sybase, MySQL .
Data Guard supports active-passive replication. One of the database is the primary database and the other one is
in an inactive Data Guard mode.
GoldenGate supports an active-active replication mode and allows both systems to work simultaneously while
maintaining the data integrity.
GoldenGate allows transformation of the data, with conflict management while it is being replicated between both
database systems.
GoldenGate allows replication across platform. Data can be extracted from a Unix platform and replicated to an
Oracle database running on platform Windows.
GoldenGate has many case of utilization. The use of flat files for data transportation and the support of
heterogeneous systems makes the technology so very interesting
Database Systems Handbook
BY: MUHAMMAD SHARIF 486
Oracle Active Data Guard provides thebest data protection and availability for Oracle Database in the simplest most
economical manner by maintaining an exact physical replica of the production copy at a remote location that is
open read-only while replication is active.
GoldenGate is an advanced logical replication product that supports multi-master replication, hub and spoke
deployment and data transformation, providing customers very flexible options to address the complete range of
replication requirements. GoldenGate also supports replication between a broad range of heterogeneoushardware
platforms and database management systems.
Sr.
No.
Key Oracle Golden Gate Oracle Data Guard
1 Basic Data replication can be happened only
heterogeneous database platforms
Data replication can be happened
only homogeneous database
platforms
2 Data Replication It supports multimaster and
bidirectional support
one-way replication
of a complete Oracle Database
3 Restriction It does not support data types such as
XML and blob.
No Restriction
Database Systems Handbook
BY: MUHAMMAD SHARIF 487
Sr.
No.
Key Oracle Golden Gate Oracle Data Guard
4 Transparency of
backups
Only DATA which are replicated are
similar to each other. It does not have
transparency of backup
An Oracle Data Guard ,primary and
standby are physically exact copies
of each other.
5 Performance No performance implication It has performance issue, if table
does not has primary key
What is Cloning?
Database Cloning is a procedure that can be used to create an identical copy of the existing Oracle database. DBAs
occasionally need to clonedatabases to test backup and recovery strategies or export a table that was dropped from
the production database and import it back into the production databases. Cloning can be done on a different host
or the same host even if it is different from the standby database. Exact copy of database.
Database Cloning can be done using the following methods,
 Cold Cloning
 Hot Cloning
 RMAN Cloning
Clone an Oracle Database using Cold Physical Backup
The datafiles from the production database can be from a hot backup, a cold backup or an RMAN backup.
Source Database side: (Troy database)
Cold Backup Steps:
1. Get the file path information using below query
Select name from v$datafile;
select member from v$logfile;
select name from v$controlfile;
2. Parameter file backup
If troy database running on spfile
Create pfile=’/u01/backup/inittroy.ora’ from spfile;
If database running in pfile using os command to copy the pfile and placed in backup path.
3.Taken the control file backup
Alter database backup controlfile to trace as ‘/u01/backup/control01.ora’;
4.Shutdown immediate
5.Copy all the data files/log files using os command & placed in backup path.
6.Startup the database.
Clone Database side: (Clone database)
Database Name: Clone
Clone Database Steps:
1.Create the appropriate folder in corresponding path & placed the backup files in corresponding
folder.(bdump,udump,create,pfile,cdump,oradata)
2.Change the init.ora parameter like control file path, dbname, instance name etc…
3.Create the password file using orapwd utility.
(Database in windows we need to create the service id using oradim utility)
Database Systems Handbook
BY: MUHAMMAD SHARIF 488
4.Startup the Database in NOMOUNT stage.
5.Create the control file for cloning database.
Using backup controlfile trace to generate the create controlfile scripts.
Change the Database name & files path, also change ‘REUSE’ needs to be changed to ‘SET’.
CREATE CONTROLFILE SET DATABASE “clone” RESETLOGS FORCE LOGGING NOARCHIVELOG
MAXLOGFILES 50
MAXLOGMEMBERS 5
MAXDATAFILES 100
MAXINSTANCES 1
MAXLOGHISTORY 453
LOGFILE
GROUP 1 ‘/U01/oradata/clone/redo01.log’ SIZE 200M,
GROUP 2 ‘/U01/oradata/clone/redo02.log’ SIZE 200M,
GROUP 3 ‘/U01/oradata/clone/redo03.log’ SIZE 200M
DATAFILE
‘/U01/oradata/clone/system01.dbf’,
‘/U01/oradata/clone/undotbs01.dbf’,
‘/U01/oradata/clone/users01.dbf’,
CHARACTER SET WE8ISO8859P1;
Note: placed the script in sql prompt. Now controlfile created.
6.Now open the database.
Alter database open resetlogs;
Note: Check the logfile, datafiles & instance status
Clone an Oracle Database using Hot Physical Backup
Database Name: troy
Database must be in Archive log mode.
Source Database side: (Troy database)
Hot Backup Steps:
1.Get the file path information using below query.
Select tablespace_name, file_name from dba_data_files order by 1;
2. Parameter file backup
If troy database running on spfile
Create pfile=’/u01/backup/inittroy.ora’ from spfile;
If database running in pfile using os command to copy the pfile and placed in backup path.
3.Put the tablespace in begin backup mode Using os command to copy the datafiles belongs to begin backup mode
tablespace & placed in backup path. (Refer below example)
4.Once copied the datafile, release the tablespace from begin backup mode to end backup
5.Repeat the steps 1-3 for all your tablespaces.
6.Taken the controlfile backup
Alter database backup controlfile to trace as ‘/u01/backup/control01.ora’;
7.Backup all your archive log files between the previous backup and the new backup as well.
RMAN Cloning
RMAN performed the following steps automatically to duplicate the database :
1. Allocates automatic auxiliary channel
Database Systems Handbook
BY: MUHAMMAD SHARIF 489
2. Creates a controlfile for the clone database
3. Performs an incomplete recovery of the clone database using incremental backups and archived redo log
files up to the last backed up archived redo log file.
4. backup database plus archivelog;
5. Shutdowns the database and opens it using RESETLOGS option.
6. Generates a new unique DBID for the clone database
In Oracle, Recovery Manager (RMAN) has the ability to duplicate or clone a database from a backup or from an
active database using DUPLICATE command to copy all the data in a source database.
Why to use RMAN over traditional OS duplicate command? The answer is that, if you copy a database with
operating system utilities instead of the DUPLICATE command, then the DBID (an internal, uniquely generated
number that differentiates databases) of the copied database remains the same as the original database but the
DUPLICATE command automatically assigns the duplicate database a different DBID so that it can be registered in
the same recovery catalog as the source database.
RMAN supports two basic types of duplication:
(A) Active Database Duplication:—
In active database duplication, RMAN connects as TARGET to the source database instance and as AUXILIARY to
the auxiliary instance. Auxiliary instance is a database instance used in the recovery process to perform the work of
recovery. RMAN copies the live source database over the network to the auxiliary instance.Here no backups of the
source database are required. Figure 24-2 illustrates active database duplication.
(B) Backup-Based Duplication:–
In backup-based duplication, RMAN creates the duplicate database by using pre-existing RMAN backups and
copies. RMAN can perform backup-based duplication with or without either of the following connections:
* Target
* Recovery catalog
How RMAN Duplicates a Database
——————————–
As part of the duplicating operation, RMAN automates the following steps:-
(1) Creates a default server parameter file for the auxiliary instance.
(2) Mounts the restored or copied backup control file from the active database.
(3) Uses the RMAN repository to select the backups for restoring the data files to the auxiliary instance.
(4) Restores and copies the duplicate data files and recovers them with incremental backups and archived redo log
files to a noncurrent point in time.
(5) Shuts down and restarts the database instance in NOMOUNT mode.
(6) Creates a new control file, which then creates and stores the new DBID in the data files.
(7) Opens the duplicate database with the RESETLOGS option and creates the online redo log for the new
database.
Backup-Based Duplication Steps:
Database Systems Handbook
BY: MUHAMMAD SHARIF 490
——————————————-
(1) Create a backup of the source database by setting auto backup ON, by default CONTROLFILE AUTOBACKUP is
OFF.
$ rman target=/
RMAN> CONFIGURE CONTROLFILE AUTOBACKUP ON;
RMAN> BACKUP DATABASE PLUS ARCHIVELOG
(2) Create a password file for the duplicate instance.
$ orapwd file=filename password=password entries=max_users
Notes: The Oracle orapwd command line utility assists the DBA with granting SYSDBA and SYSOPER privileges to
other users.
(3) Add the appropriate entries into the “tnsnames.ora” file in the “$ORACLE_HOME/network/admin” directory to
allow connections to the target database from the duplicate server.
(4) Create pfile on source and get that file copied to target.
(5) Make the backup files from the source database available to the destination server using scp command (linux
copy command).
(6) Now connact to the duplicate instance as
$ ORACLE_SID=DB11G; export ORACLE_SID
$ sqlplus / as sysdba
(7) Start the database in NOMOUNT mode using pfile which is created earlier.
SQL> STARTUP NOMOUNT;
(8) Now we need to connect auxiliary instance (db instance used in the recovery process to perform the recovery
work)
$ rman AUXILIARY / /*No target or catalog. Metadata comes from backups.
(9) And then finally duplicate the database as:
DUPLICATE TARGET DATABASE TO newdb;
SPFILE BACKUP LOCATION ‘/source/app/oracle/fast_recovery_area/kkdb’ NOFILENAMECHECK;
The basic memory structures associated with Oracle Database include:
System global area (SGA)
The SGA is a group of shared memory structures, known as SGA components, that contain data and control
information for one Oracle Database instance. All server and background processes share the SGA. Examples of
data stored in the SGA include cached data blocks and shared SQL areas. An instance is made up of a shared
memory region on RAM called System Global Area (SGA) and background processes.
The system's global area is a shared memory, which means it can be accessed by multiple processes.
Program global area (PGA)
A PGA is a nonshared memory region that contains data and control information exclusively for use by an Oracle
process. Oracle Database creates the PGA when an Oracle process starts.
One PGA exists for each server process and background process. The collection of individual PGAs is the total
instance PGA or instance PGA. Database initialization parameters set the size of the instance PGA, not individual
PGAs.
Database Systems Handbook
BY: MUHAMMAD SHARIF 491
User global area (UGA)
The UGA is memory associated with a user session.
Software code areas
Software code areas are portions of memory used to store code that is being run or can be run. Oracle Database
code is stored in a software area that is typically at a different location from user programs—a more exclusive or
protected location.
Database Systems Handbook
BY: MUHAMMAD SHARIF 492
Database Systems Handbook
BY: MUHAMMAD SHARIF 493
Database Systems Handbook
BY: MUHAMMAD SHARIF 494
Database Systems Handbook
BY: MUHAMMAD SHARIF 495
Oracle Database Logical Storage Structure
Oracle allocates logical database space for all data in a database. The units of database space allocation are data
blocks, extents, and segments.
The Relationships Among Segments, Extents, Data Blocks in the data file, Oracle block, and OS block:
Database Systems Handbook
BY: MUHAMMAD SHARIF 496
Database Systems Handbook
BY: MUHAMMAD SHARIF 497
A schema is a collection of database objects, including logical structures such as tables, views, sequences, stored
procedures, synonyms, indexes, clusters, and database links.
Database Systems Handbook
BY: MUHAMMAD SHARIF 498
Physical database structure:
Answer: Given below is the list of different components.
The physical structure includes:
Data files, which hold all the DB objects like tables, views, indexes, etc.
Redo Log files, which maintain the records of database changes as a result of user transactions.
Control files, which maintain the database status and physical structure.
The logical structure includes:
Oracle Block: At the finest level of granularity, Oracle stores data in data blocks (also called logical blocks, Oracle
blocks, or pages). One data block corresponds to a specific number of bytes of physical database space on a disk. A
data block is the smallest logical storage unit in the database.
Oracle Extent: The next level of logical database space is an extent. An extent is a specific number of contiguous
data blocks allocated for storing a specific type of information. It can be spared over two tablespaces.
Oracle Segment: The level of logical database storage greater than an extent is called a segment. A segment is a set
of extents, each of which has been allocated for a specific data structure and all of which are stored in the same
tablespace. For example, each table's data is stored in its data segment, while each index's data is stored in its index
segment. If the table or index is partitioned, each partition is stored in its segment.
Database Systems Handbook
BY: MUHAMMAD SHARIF 499
Data block: Oracle manages the storage space in the data files of a database in units called data blocks. A data
block is the smallest unit of data used by a database.
Oracle block and data block are equal in data storage by logical and physical respectively like table's (logical) data is
stored in its data segment.
The high water mark is the boundary between used and unused space in a segment.
high water mark of a tableHigh water mark is the maximum amount of database blocks used so far by a segment.
HWM is increased when we insert data. But why not it decreased automatically when we delete data. In manual
segment space management - during a full scan, all blocks under the high water mark are read and processed.
In automatic segment space management (ASSM), during a full scan, all blocks under the "low high water mark"
are read and processed - blocks between this low high water mark and the 'high water mark' may or may not be
formatted yet.
The high water mark (HWM) for an Oracle table is a construct that shows the table at its greatest size. Just as a
lake has a high-water mark after a draught, an Oracle table has a high water mark that shows the greatest size of
the table, the point at which it consumed the most extents.
Operating system block: The data consisting of the data block in the data files are stored in operating system
blocks.
OS Page: The smallest unit of storage that can be atomically written to non-volatile storage is called a page. One
block can hold 2 pages. The minimum database page size is 512 bytes.
Using the maximum database page size of 65536 byte.
In PostgreSQL and SQL Server, the default page size is 8 KB, in MySQL is 16 KB and in IBM DB2 and Oracle it is only
4 KB.
The above formula is valid for average rows per block as-of your last analyze of the table (with dbms_stats).
You can also use the dbms_rowid package to compute the average rows per data block in Oracle:
select
count(*)
from
TOPIC
where
dbms_rowid.rowid_block_number(rowid) =
(
Database Systems Handbook
BY: MUHAMMAD SHARIF 500
select
min(dbms_rowid.rowid_block_number(rowid))
from
TOPIC
);
Question: What query do I need to display the number of data blocks consumed by an Oracle table?
Answer: To see the number of blocks used by a table you can issue this query:
select
blocks,
bytes/1024/1024 as MB
from
user_segments
where
segment_name = 'MYTAB';
Something like this might estimate average rows per data block (SQL below is not tested):
select
(blocksize - (blocksize*(pctfree/100))) / avg_row_len
from
user_tables
where
table_name = 'MYTAB';
QUERY 1: Check table size from user_segments. When you are connected to your own schema/user.
select segment_name,sum(bytes)/1024/1024/1024 GB from user_segments where segment_type='TABLE' and
segment_name=upper('&TABLE_NAME') group by segment_name;
QUERY 2: Check table size from dba_segments if you are connected using sysdba.
select segment_name,sum(bytes)/1024/1024/1024 GB from dba_segments where segment_type='TABLE' and
segment_name=upper('&TABLE_NAME') group by segment_name;
QUERY 3: To check the size of partition table in Oracle.
select PARTITION_NAME,sum(bytes)/1024/1024/1024 GB from dba_segments where
SEGMENT_NAME=upper('&TABLE_NAME') and PARTITION_NAME='P01' group by PARTITION_NAME;
QUERY 4: To check table owner:
select owner from dba_segments where segment_name= upper('&TABLE_NAME') and segment_type='TABLE';
Details of Data storage in Oracle Blocks:
An extent is a set of logically contiguous data blocks allocated for storing a specific type of information. In the
Figure above, the 24 KB extent has 12 data blocks, while the 72 KB extent has 36 data blocks.
A segment is a set of extents allocated for a specific database object, such as a table. For example, the data for the
employee's table is stored in its data segment, whereas each index for employees is stored in its index segment.
Every database object that consumes storage consists of a single segment.
Database Systems Handbook
BY: MUHAMMAD SHARIF 501
ArchiveLOG and NON ArchiveLOg Mode
If a database is automatically created during Oracle installation, the initial archiving mode of the database is
operating system specific.
ARCHIVELOG mode is necessary for creating online backups and for certain types of database recovery. Configuring
the database to operate in ARCHIVELOG mode allows the user to perform complete and point-in-time recovery
from media (disk) failures using off-line or online backups. If ARCHIVELOG mode is disabled, the database can be
restored from a backup in case of failure, but it cannot be rolled forward from that to a point when the failure
occurred.
Database Systems Handbook
BY: MUHAMMAD SHARIF 502
Oracle recommends ARCHIVELOG mode for all production databases.
In NOARCHIVELOG mode, the filled redo log groups that become inactive can be reused. This mode protects the
database against instance failure, but not against media failure. In ARCHIVELOG mode, filled groups of redo logs
are archived. This mode protects the database from both instance and media failure, but may require additional
hardware resources.
ARCHIVELOG MODE
Advantages
1. You can perform hot backups (backups when the database is online).
2. The archive logs and the last full backup (offline or online) or an older backup can completely recover the
database without losing any data because all changes made in the database are stored in the log file.
Disadvantages
1. It requires additional disk space to store archived log files. However, the agent offers the option to purge
the logs after they have been backed up, giving you the opportunity to free disk space if you need it.
NO-ARCHIVELOG MODE
Advantages
1. It requires no additional disk space to store archived log files.
Disadvantages
1. If you must recover a database, you can only restore the last full offline backup. As a result, any changes
made to the database after the last full offline backup are lost.
2. Database downtime is significant because you cannot back up the database online. This limitation
becomes a very serious consideration for large databases.
Note: Because NOARCHIVELOG mode does not guarantee Oracle database recovery if there is a disaster, the Agent
for Oracle does not support this mode. If you need to maintain Oracle Server in NOARCHIVELOG mode, then you
must backup full Oracle database files without the agent using CA ARCserve Backup while the database is offline to
ensure disaster recovery.
SQL> Select NAME, CREATED, LOG_MODE, CHECKPOINT_CHANGE#, ARCHIVE_CHANGE# from V$DATABASE
NAME CREATED LOG_MODE CHECKPOINT_CHANGE# ARCHIVE_CHANGE#
--------- --------- ------------ ------------------ ---------------
O112 19-MAR-18 NOARCHIVELOG 1438426 135961
Changing the Database Archiving Mode
There are “init.ora” parameters you need to modify in order to properly handle your database being in archive log
mode. They are:
LOG_ARCHIVE_DEST: This parameter specifies the directory where your archive logs will be placed.
Database Systems Handbook
BY: MUHAMMAD SHARIF 503
LOG_ARCHIVE_FORMAT: This parameter names the archive logs in this format. For example, if your format is:
arch%s.arc, your log files will be called: arch1.arc, arch2.arc, arch3.arc where the ‘1’, ‘2’, ‘3’, etc is the sequence
number.
Switching Database Archiving Mode
1. Shut down the database instance.
SQL> shutdown immediate
An open database must be closed and dismounted and any associated instances shut down before the database’s
archiving mode can be switched. Archiving cannot be disabled if any datafiles need media recovery.
2. Backup the database. This backup can be used with the archive logs that you will generate.
3. Perform any operating system specific steps (optional).
4. Start up a new instance and mount, but do not open the database.
SQL> startup mount
NOTE: If you are using the Real Application Cluster (RAC), then you must mount the database exclusively using one
instance to switch the database’s archiving mode.
5. Put the database into archivelog mode
SQL> alter database archivelog;
NOTE: You can also use below shown query to take the database out of archivelog mode.
SQL> alter database noarchivelog;
6. Open the database.
SQL> alter database open;
7. Verify your database is now in archivelog mode.
SQL> archive log list
Database log mode Archive Mode
Automatic archival Enabled
Archive destination USE_DB_RECOVERY_FILE_DEST
Oldest online log sequence 22
Next log sequence to archive 24
Current log sequence 24
8. Archive all your redo logs at this point.
SQL> archive log all;
9. Ensure these newly created Archive log files are added to the backup process.
Database Systems Handbook
BY: MUHAMMAD SHARIF 504
Database Systems Handbook
BY: MUHAMMAD SHARIF 505
A big file tablespace eases database administration because it consists of only one data file. The
a single data file can be up to 128TB (terabytes) in size if the tablespace block size is 32KB; if you
use the more common 8KB block size, 32TB is the maximum size of a big file tablespace.
Database Systems Handbook
BY: MUHAMMAD SHARIF 506
Database Systems Handbook
BY: MUHAMMAD SHARIF 507
Broad View of Logical and Physical Structure of Database System in Oracle.
Oracle Database must use logical space management to track and allocate the extents in a tablespace. When a
database object requires an extent, the database must have a method of finding and providing it. Similarly, when
an object no longer requires an extent, the database must have a method of making the free extent available.
Oracle Database manages space within a tablespace based on the type that you create.
Database Systems Handbook
BY: MUHAMMAD SHARIF 508
You can create either of the following types of tablespaces:
Locally managed tablespaces (default)
The database uses bitmaps in the tablespaces themselves to manage extents. Thus, locally managed tablespaces
have a part of the tablespace set aside for a bitmap. Within a tablespace, the database can manage segments with
automatic segment space management (ASSM) or manual segment space management (MSSM).
Dictionary-managed tablespaces
The database uses the data dictionary to manage the exten.
Oracle Physical Storage Structure
Oracle Database Memory Management
Memory management involves maintaining optimal sizes for the Oracle instance memory structures as demands
on the database change. Oracle Database manages memory based on the settings of memory-related initialization
parameters.
The basic options for memory management are as follows:
Automatic memory management
You specify the target size for the database instance memory. The instance automatically tunes to the target
memory size, redistributing memory as needed between the SGA and the instance PGA.
Database Systems Handbook
BY: MUHAMMAD SHARIF 509
Automatically shared memory management
This management model is partially automated. You set a target size for the SGA and then have the option of
setting an aggregate target size for the PGA or managing PGA work areas individually.
Manual memory management
Instead of setting the total memory size, you set many initialization parameters to manage components of the SGA
and instance PGA individually.
SGA (System Global Area) is an area of memory (RAM) allocated when an Oracle Instance starts up. The SGA's size
and function are controlled by initialization (INIT.ORA or SPFILE) parameters.
In general, the SGA consists of the following subcomponents, as can be verified by querying the V$SGAINFO:
SELECT FROM v$sgainfo;
The common components are:
Data buffer cache - cache data and index blocks for faster access.
Shared pool - cache parsed SQL and PL/SQL statements.
Dictionary Cache - information about data dictionary objects. (Dictionary cache is memory area in shared pool.
Dictionary cache are used to hold db blocks of recently used data dictionary tables. Data directory cache contains
the all table and indexes, trigger and db_ objects information.)
Redo Log Buffer - committed transactions that are not yet written to the redo log files.
JAVA pool - caching parsed Java programs.
Streams pool - cache Oracle Streams objects.
Large pool - used for backups, UGAs, etc.
Database Systems Handbook
BY: MUHAMMAD SHARIF 510
Automatic Shared Memory Management simplifies the configuration of the SGA and is the recommended
memory configuration. To use Automatic Shared Memory Management, set the SGA_TARGET initialization
parameter to a nonzero value and set the STATISTICS_LEVEL initialization parameter to TYPICAL or ALL. The value
of the SGA_TARGET parameter should be set to the amount of memory that you want to dedicate to the SGA. In
response to the workload on the system, the automatic SGA management distributes the memory appropriately
for the following memory pools:
SGA: The size is indirectly determined by the size of the memory areas contained.
Buffer Pool: DB_BLOCK_BUFFERS (unit: Blocks) or DB_CACHE_SIZE when you use the dynamic SGA as described in
Note 617416.
Shared Pool : SHARED_POOL_SIZE
Java Pool: JAVA_POOL_SIZE
Large Pool : LARGE_POOL_SIZE
Streams Pool (Oracle 10g or later): STREAMS_POOL_SIZE
Redo Buffer: LOG_BUFFER
In addition, in the context of the dynamic SGA (Note 617416), you can define the parameter SGA_MAX_SIZE which
sets an upper limit for the total size of the SGA. In general, you can only increase the size of parameters, such as
DB_CACHE_SIZE or SHARED_POOL_SIZE, up to the size defined by SGA_MAX_SIZE
PGA: The PGA allocation is dynamic and can be affected by the parameters SORT_AREA_SIZE, HASH_AREA_SIZE,
BITMAP_MERGE_AREA_SIZE and CREATE_BITMAP_AREA_SIZE or PGA_AGGREGATE_TARGET when you use the
automatic PGA administration
How can I determine the chronological sequence of the PGA size?
Up to and including Oracle 9i, there was no standard way of determining the chronological sequence of the PGA
allocation.
As of Oracle 10g, you can determine the chronological sequence of the overall PGA consumption using
DBA_HIST_PGASTAT:
How do I determine Oracle's current memory requirements?
Ans: Oracle Memory = Buffer Pool + Shared Pool + PGA + Process Memory
Database Systems Handbook
BY: MUHAMMAD SHARIF 511
Database Systems Handbook
BY: MUHAMMAD SHARIF 512
Oracle database Files and ASM FILES COMPARISONS:
Auditing is typically used to:
Enable future accountability for current actions taken in a particular schema, table, or row, or affecting specific
content
Deter users (or others) from inappropriate actions based on that accountability
Investigate suspicious activity
Database Systems Handbook
BY: MUHAMMAD SHARIF 513
Notify an auditor that an unauthorized user is manipulating or deleting data and that the user has more privileges
than expected which can lead to reassessing user authorizations
Monitor and gather data about specific database activities
Detect problems with an authorization or access control implementation
The two general types of auditing are standard auditing, which is based on privileges, schemas, objects, and
statements, and fine-grained auditing. Standard audit records can be written either to DBA_AUDIT_TRAIL (the
sys.aud$ table) or to the operating system. Fine-grained audit records are written to DBA_FGA_AUDIT_TRAIL (the
sys.fga_log$ table) and the DBA_COMMON_AUDIT_TRAIL view, which combines standard and fine-grained audit log
records.
Auditing is the monitoring and recording of selected user database actions. It can be based on individual actions,
such as the type of SQL statement executed, or on combinations of factors that can include user name, application,
time, and so on. Security policies can trigger auditing when specified elements in an Oracle database are accessed
or altered, including the contents within a specified object.
Components of database audit
Audit access and authentication: This component measure and understands the core security design and it gather
details about who accessed which systems, when, and how
Audit user and administrator: It lists details about the activities that were performed in the database by application
users and administrators
Monitor security activity: This component identify and flag any suspicious activity, unusual or abnormal access to
sensitive data or critical systems
Database audit vulnerability and threat detection: This would detect vulnerabilities in the database, and monitor
every user who is attempting to exploit the database
Change Auditing: In this stage, the baseline policy for the database is established. The policy includes configuration
change, schema change, user access, privileges elevation and file structure validation, and then track any
deviations from that baseline metrics.
Database Systems Handbook
BY: MUHAMMAD SHARIF 514
Database Systems Handbook
BY: MUHAMMAD SHARIF 515
END
Database Systems Handbook
BY: MUHAMMAD SHARIF 516
CHAPTER 16 DATABASE BACKUPS AND RECOVERY, LOGS MANAGEMENT
Overview of Backup Solutions in Oracle
Several circumstances can halt the operation of an Oracle database.
Database Systems Handbook
BY: MUHAMMAD SHARIF 517
Database Systems Handbook
BY: MUHAMMAD SHARIF 518
Database Systems Handbook
BY: MUHAMMAD SHARIF 519
Backups are divided into physical backups and logical backups.
1) Logical Backups(Prefered as secondary method for production databases) contain logical data (for
example, tables and stored procedures) extracted with the Oracle Export utility and stored in a binary file. You can
use logical backups to supplement physical backups.
Command-line utilities (Logical backup):
1. Datapump Export and Import utility import or export sets of database records in a file
Exports/Imports Data Pump Export by issuing the following command at the system command prompt:
EXPDP EMR/1234567@HMSDB SCHEMA=EMR OR FULL=Y DIRECTORY=DATA_PUMP_DIR
DUMPFILE=SCHEMA.DMP LOGFILE=EXPSCHEMA.LOG;
IMPDP emr/1234567@HMSDB DIRECTORY=DATA_PUMP_DIR DUMPFILE=sharif.DMP SCHEMAS=EMR
FROMUSER=MIS TO USER=EMR;
2) Physical backups(Prefered as primary method for production databases) Physical backups, which are
the primary concern in a backup and recovery strategy, are copies of physical database files. It is also called file
system backup b/c it use operating system file backup commands. You can make physical backups with either the
Oracle Recovery Manager (RMAN) utility or operating system utilities. These are copies of physical database files.
For example, a physical backup might copy database content from a local disk drive to another secure location.
Physical backup Types (offline or cold(database shutdown state or database is running in NOARCHIVELOG Mode. It
is point in time snapshot of database), online or hot(Database is open in archivelog mode running), full, incremental)
Database Systems Handbook
BY: MUHAMMAD SHARIF 520
Database Systems Handbook
BY: MUHAMMAD SHARIF 521
3) User-managed Backup SQLPlus and OS Commands by starting from the beginning null end; Back up your
database manually by executing commands specific to your operating system.
If you do not want to use RMAN, you can use operating system commands such as the UNIX cp command to make
backups. You can also automate backup operations by writing scripts. User managed backup include hot and cold
backup. Hot and cold backup also called manual backup. No tool required for these types of backup. It also perform
manual recorvery when manual backup done.
Recovery Window
A recovery window is a period of time that begins with the current time and extends backward in time to the point
of recoverability.
Two terms that are very important when it comes to RMAN backups validation they are
1. Expired Backups
2. Obsolete Backups
Expired backups
Let's take you trigger an RMAN backup and someone deleted backup set or backup pieces at OS level. The database
CONTROFILE has the details of the backup on disk but at OS level the backup file does not exists.
We can run RMAN crosscheck command to check if backup files exists at OS level or not. If the backup files are not
found, RMAN will mark it as EXPIRED.
RMAN> crosscheck backup;
RMAN> delete expired backup;
Obsolete backups
The general meaning of OBSOLETE is no longer used or required.
We use below command to list all the obsolete backups inside RMAN
RMAN> report obsolete;
RMAN> delete obsolete;
RMAN Backup (A backup is considered expired only when RMAN performs a crosscheck and cannot find the file.
In short, obsolete means "not needed," whereas expired means "not found.")
What are the benefits of RMAN over user-managed backup-recovery process?
Answer:
1. powerful Data Recovery Advisor feature
2. simpler backup and recovery commands
Database Systems Handbook
BY: MUHAMMAD SHARIF 522
3. automatically manages the backup files without DBA intervention.
4. automatically deletes unnecessary backup datafiles and archived redo log files both from disk and tape.
5. provides you with detailed reporting of backup actions
6. Easy to duplicate a database or create standby database.
7. Without actually restoring data, you can test whether you will be able to do it or not
8. Incremental backup! only RMAN can do that.
9. Active Duplication! (11g new feature), you can perform database duplication without backups by using the
network enabled database duplication feature
10. automatically detects corrupt data blocks during backups
11. Data block level recovery possible in case only few DB blocks are corrupt
12. Encrypted backups possible
13. Use RMAN with a variety of third-party storage systems easily
14. V$RMAN_OUTPUT displays messages reported by RMAN.
15. With so many benefits, RMAN shold be used as primary backup-recovery tool.
16. Below command can be used to have automatic control file backup to be taken. This is highly
recommended.
17. RMAN> configure controlfile autobackup on
18. Now at the end of every RMAN backup command, RMAN automatically backs up the control file.
19. RMANhas a lot of advantages over the user-managed . Some of the advantages are as follows:
20. It selects the most appropriate backup for database recovery and renders it very easily through use of
simple commands.
21. Using RMAN, you can automatically backup the database to tape.
22. Using RMAN, you can easily clone the database to the remote host by using the duplicate command
provided by RMAN.
23. Moreover, databases can be cloned to any point in time.
24. Because RMAN does not take a backup of the temporary tablespace, during recovery it is created
automatically by RMAN.
25. Using the cross platform tablespace conversion functionality, you can convert the tablespace which was
created in one OS to another.
26. Using the Encryption feature, you can create encrypted backup setswhich will make this backup more
secure.
27. Using compression, you can easily create binary compressed backup sets.
28. Most production databases are big in size and change frequently. It is not the right option to backup the
whole database each time (every day). By using the incremental backup functionality, you only take a
backup of changed data blocks by reducing time of backup and future recover process.
29. Using RMAN Block Media Recovery, you can recover your database in the data block level.
30. Using RMAN, you can easily create a physical standby database just following simple steps
Database Systems Handbook
BY: MUHAMMAD SHARIF 523
Oracle Recovery Manager (RMAN)
It's done by server session (Restore files, Backup data Files, Recover Data files). It's also recommended. A user can
log in to RMAN and command it to back up a database. RMAN can write backup sets to disk and tape cold backup
(offline database backup).
RMAN is a powerful and versatile program that allows you to make a backup or image copy of your data. When
you specify files or archived logs using the RMAN backup command, RMAN creates a backup set as output.
Database Systems Handbook
BY: MUHAMMAD SHARIF 524
Database Systems Handbook
BY: MUHAMMAD SHARIF 525
Database Systems Handbook
BY: MUHAMMAD SHARIF 526
Here we can go and put the control file in FRA.
Start the RMAN client with the operating system command-line argument checksyntax.
RMAN> connect target /
The command has no syntax errors
RMAN> backup database;
What all files can NOT be backed up by RMAN?
1) Oracle home-related files
2) External files
3) Network configuration files
4) Password files
A backup set is one or more datafiles, control files, or archived redo logs that are written in an RMAN-specific
format; it requires you to use the RMAN restore command for recovery operations. In contrast, when you use the
copy command to create an image copy of a file, it is in an instance-usable format--you do not need to invoke
RMAN to restore or recover it.
When you issue RMAN commands such as backup or copy, RMAN establishes a connection to an Oracle server
session. The server session then backs up the specified datafile, control file, or archived log from the target
database.
By default, RMAN creates backup sets rather than image copies. A backup set consists of one or more backup pieces,
which are physical files written in a format that only RMAN can access. A multiplexed backup set contains the blocks
from multiple input files. RMAN can write backup sets to disk or tape.
If you specify BACKUP AS COPY, then RMAN copies each file as an image copy, which is a bit-for-bit copy of a database
file created on disk. Image copies are identical to copies created with operating system commands like cp on Linux
or COPY on Windows, but are recorded in the RMAN repository and so are usable by RMAN. You can use RMAN to
make image copies while the database is open.
In a differential level n incremental backup, you back up all blocks that have changed since the most recent level n
or lower backup. For example, in a differential level 2 backup, RMAN determines which level 1 or level 2 backup
occurred most recently and backs up all blocks modified since that backup.
In a cumulative level n backup, RMAN backs up all the blocks used since the most recent backupat level n-1 or
less. For example, in a cumulative level 3 backup, RMAN determines which level 2 or level 1 backup occurred most
recently and backs up all blocks used since that backup.
Database Systems Handbook
BY: MUHAMMAD SHARIF 527
RMAN Backup Types/classification Details.
Backup
Type Definition
Full A backup of a datafile that includes every allocated block in the file being backed up. A full backup
of a datafile can be an image copy, in which case every data block is backed up. It can also be
stored in a backup set, in which case datafile blocks not in use may be skipped, according to rules
in Oracle Database Backup and Recovery Reference.
A full backup cannot be part of an incremental backup strategy; that is, it cannot be the parent for
a subsequent incremental backup.
Incremental An incremental backup is either a level 0 backup, which includes every block in the file except
blocks compressed out because they have never been used, or a level 1 backup, which includes
only those blocks that have been changed since the parent backup was taken.
Open A backup of online, read/write datafiles when the database is open.
Closed A backup of any part of the target database when it is mounted but not open. Closed backups can
be consistent or inconsistent.
Consistent A backup taken when the database is mounted (but not open) after a normal shutdown. The
checkpoint SCNs in the datafile headers match the header information in the control file. None of
the datafiles has changes beyond its checkpoint. Consistent backups can be restored without
recovery.
Note: If you restore a consistent backup and open the database in read/write mode without
recovery, transactions after the backup are lost. You still need to perform an OPEN RESETLOGS.
Inconsistent A backup of any part of the target database when it is open or when a crash occurred
or SHUTDOWN ABORT was run prior to mounting.
An inconsistent backup requires recovery to become consistent.
Consistent and Inconsistent Backups Aconsistent backup isone in which thefiles being backed up contain all changes
up to the same system change number (SCN). This means that the files in the backup contain all the data taken from
thesamepoint in time. Unlike an inconsistentbackup,a consistentwholedatabase backup doesnotrequirerecovery
after it is restored.
An inconsistent backup is a backup of one or more database files that you make while the database is open or after
the database has shut down abnormally.
Database Systems Handbook
BY: MUHAMMAD SHARIF 528
BACKUP AS COPY TABLESPACE USERS;
BACKUP TABLESPACE USERS;
BACKUP AS BACKUPSET DATABASE PLUS ARCHIVELOG;
Database Systems Handbook
BY: MUHAMMAD SHARIF 529
What is SCN Number in Oracle Database?And what is use in incremental backup?
Each data block in a datafile contains a system change number (SCN), which is the SCN at which the most recent
change was made to the block. During an incremental backup, RMAN reads the SCN of each data block in the input
file and compares it to the checkpoint SCN of the parent incremental backup. (If block change tracking is enabled,
RMAN does not read the portions of the file known to have not changed since the parent incremental backup.) If
the SCN in the input data block is greater than or equal to the checkpoint SCN of the parent, then RMAN copies the
block. One consequence of this mechanism is that RMAN applies all blocks containing changed data during
recovery—even if the change is to an object created with the NOLOGGING option. Hence, making incremental
backups is a safeguard against the loss of changes made by NOLOGGING operations.
RMAN does not need to restore a base incremental backup of a datafile in order to apply incremental backups to
the datafile during recovery. For example, you can restore non-incremental image copies of the datafiles in the
database, and RMAN can recover them with incremental backups.
Multilevel Incremental Backups
RMAN can create multilevel incremental backups. Each incremental level is denoted by a value of 0 or 1. A level 0
incremental backup, which is the base for subsequent incremental backups, copies all blocks containing data. The
only difference between a level 0 incremental backup and a full backup is that a full backup is never included in an
incremental strategy.
Level 0 are a base for subsequent backups. Copies all blocks containing data similar to a full backup, with the only
difference that full backups are never included in an incremental strategy. Level 0 can be backup sets or image
copies. Level 1 are subsequent backups of a level 0.
A level 1 incremental backup can be either of the following types:
A differential backup, which backs up all blocks changed after the most recent incremental backup at level 1 or 0.
In a differential level 1 backup, RMAN backs up all blocks that have changed since the most recent incremental
backup at level 1 (cumulative or differential) or level 0. For example, in a differential level 1 backup, RMAN
determines which level 1 backup occurred most recently and backs up all blocks modified after that backup. If no
level 1 is available, RMAN copies all blocks changed since the base level 0 backup.
A cumulative backup, which backs up all blocks changed after the most recent incremental backup at level 0.
Cumulative backups are preferable to differential backups when recovery time is more important than disk space,
because fewer incremental backups need to be applied during recovery.
Database Systems Handbook
BY: MUHAMMAD SHARIF 530
The size of the backup file depends solely upon the number of blocks modified and the incremental backup level.
Note: Incremental backups are differential by default.
A level 0 incremental backup is physically identical to a full backup. The only difference is that the level 0 backup is
recorded as an incremental backup in the RMAN repository, so it can be used as the parent for a level 1 backup.
There are two types of incremental backups, "differential" and "cumulative". The goal of an incremental backup is
to back up only those data blocks that have changed since a previous backup. You can use RMAN to create
incremental backups of datafiles, tablespaces, or the whole database. RMAN does not need to restore a base
incremental backup of a datafile in order to apply incremental backups to the datafile during recovery. For example,
you can restore non-incremental image copies of the datafiles in the database, and RMAN can recover them with
incremental backups. Backup sets are logical entities produced by the RMAN BACKUP command.
You can make a backup of the whole database at once or supplement a whole database backup with backups of
individual tablespaces, datafiles, control files, and archived logs. You can use O/S commands to perform these
backups. Because incremental backups are not as big as full backups, you can create them on disk more easily.
Cold and Hot Backup
Hot backup - also known as dynamic or online backup, is a backup performed on data while the database is
actively online and accessible to users. DB must be archive log mode in hot backup. We must backup all the archive
logs from the time of backup to recover the database.
Cold backup—Users cannot modify the database during a cold backup, so the database and the backup copy are
always synchronized. Cold backup is used only when the service level allows for the required system downtime.
Cold backups are a type of physical backup as you copy the database files while the database is offline.
The basic process of a cold backup involves stopping oracle, copying the files, the restarting oracle. You can use
whichever method you want to copy the files (cp, scp, tar, zip etc.)
Database Systems Handbook
BY: MUHAMMAD SHARIF 531
Full backup—Creates a copy of data that can include parts of a database such as the control file, transaction files
(redo logs), tablespaces, archive files, and data files. Regular cold full physical backups are recommended. The
database must be in archive log mode for a full physical backup.
Incremental—Captures only changes made after the last full physical backup. Incremental backup can be done with
a hot backup.
Cold-full backup - A cold-full backup is when the database is shut down, all of the physical files are backed up, and
the database is started up again.
Cold-partial backup - A cold-partial backup is used when a full backup is not possible due to some physical
constraints.
Hot-full backup - A hot-full backup is one in which the database is not taken off-line during the backup process.
Rather, the tablespace and data files are put into a backup state.
Database Systems Handbook
BY: MUHAMMAD SHARIF 532
Hot-partial backup - A hot-partial backup is one in which the database is not taken off-line during the backup
process, plus different tablespaces are backed up on different nights.
RMAN Backup/Restore backup (full,level 0,level 1)
Full backup and level 0 backup both are same, the difference between them is that the level 0 backup is the root
backup for its incremental backups maintained in rman repository.
RMAN> BACKUP INCREMENTAL LEVEL 0 DATABASE TAG 'INCR LEVEL 0';
Although the content is same both are a part of different backup strategy. if you plan to take incremental backups
and restore them then full backups cannot be used. In other words you can not restore a level 1 incremental backup
on top of a full backup, you can only restore level backup on top of a level 0 backup.
If lost the APEX tablespace but your database is currently functioning. If this is the case, and assuming your APEX
tablespace does not span multiple datafiles, you can attempt to swap out the datafile. Please force a backup in rman
before trying any of this.
RMAN Oracle Architecture
Oracle Recovery Manager (RMAN) architecture has the following components:
Target database: It is a database, which contains data files, controls files and redo files that are needed to be backed
up or recovered. The target database control file is used by RMAN to collect metadata about the target database.
Server sessions running on the target database perform all the backup and recovery work. It is a mandatory
component for RMAN. Target database is a Oracle database to which RMAN is connected with the TARGET keyword.
A target database is a database on which RMAN is performing backup and recovery operations. RMAN always
maintains metadata about its operations on a database in the control file of the database. The RMAN metadata is
known as the RMAN repository.
The RMAN client: An Oracle Database executable that interprets commands,directs serversessions toexecute those
commands,and recordsitsactivity in the target databasecontrolfile. TheRMANexecutableis automatically installed
with the database and is typically located in the same directory as the other database executables. For example, the
RMAN client on Linux is located in $ORACLE_HOME/bin. Oracle base is the main or root directory of an oracle
whereas ORACLE_HOME is located beneath base folder in which all oracle products reside.
RMAN client is the client application that performs all the backup and recovery operations for the target database.
It uses Oracle net to connect to the target database so that its location can be found on any host that is connected
to the target host using Oracle Net. It is a command line interface which helps in issuing the backup, recover, SQL
and special RMAN commands. It is a mandatory component for RMAN.
Recovery catalog schema: It is the user present in the recovery catalog database that has the metadata tables made
by RMAN. RMAN periodically shifts metadata from the control file of the target database to the recovery catalog. It
is an optional component.
Recovery catalog database: It is a database that contains the recovery catalog that contains metadata which is used
by RMAN to perform backup and recovery tasks. One recovery catalog can be created for containing metadata of
multiple target databases. It is also an optional component.
RMAN obtains the information it needs from either the control file or the optional recovery catalog. The recovery
catalog is a central repository containing a variety of information useful for backup and recovery. Conveniently,
RMAN automatically establishes the names and locations of all the files that you need to back up.
Using RMAN, you can perform two types of incremental backups: a differential backup or a cumulative backup.
A recovery catalog: A separate database schema used torecord RMAN activity against oneor moretarget databases.
A recovery catalog preserves RMAN repository metadata if the control file is lost, making it much easier to restore
Database Systems Handbook
BY: MUHAMMAD SHARIF 533
and recover following the loss of the control file. The database may overwrite older records in the control file, but
RMAN maintains records forever in the catalog unless the records are deleted by the user.
The SCN is an Oracle server–assigned number that indicates a committed version of the database
Every datafile and Controlfile in database might haveSCN at a given point in time. It changewhen database mounted.
Every database mayhave a common SCN.
This synchronization of the SCNs will make sure we have a consistent backup of database.
Oracle will try to recover the
instance as close as possible to the time that you specify for the fast_start_mttr_target parameter. The maximum
value of this parameter is 3600 seconds (1 hour).
A recovery catalog is a database schema that holds the metadata used by RMAN for restoration and recovery
processes.
It basically stores information on
 Data files & their backup files.
 Archived Redo Logs & their backup sets.
 Stored scripts
 Incarnation
 Backup history
The catalog gets updated once RMAN takes the backup or switches redo log or changes data file.
Physical standby database: It is a copy of the primary database which is updated with archived redo logs. It has the
same Database id and database name as the primary database, but it has different DB_UNIQUE_NAME. Standby
databases can be created, backed up and recovered by RMAN. It is not a mandatory component.
Duplicate database: It is also a copy of the primary database but it is used for testing purposes. Its DB_ID is also
different from the primary database.
Fast recovery area: It is a disk location used to store files related to recovery such as control file, online redo files
flashback logs, RMAN backups, and archived redo files. Files present in the fast recovery area are automatically
managed by the Oracle database and RMAN.
Media Manager: It is a vendor-specific application that allows RMAN to back up the storage system such as tape. It
is an optional component.
Media Management catalog: It is a vendor-specific repository of metadata related to media management
application. It is also an optional component.
A fast recovery area: A disk location in which the database can store and manage files related to backup and
recovery. You set the fast recovery area location and size with the DB_RECOVERY_FILE_DEST and
DB_RECOVERY_FILE_DEST_SIZE initialization parameters.
A media manager: An application required for RMAN to interact with sequential media devices such as tape libraries.
A media manager controls these devices during backup and recovery, managing the loading, labeling, and unloading
of media. Media management devices are sometimes called SBT (system backup to tape) devices.
During instance recovery, in thefirst roll forward operation, thedatabase server must apply all transactions between
the last checkpoint and the end of the redo log to the datafiles. Thus, in order to tune instance recovery, you control
the gap between the checkpoint position and the end of the redo log. This is called Mean Time to Recover (MTTR).
Oracle Enterprise Manager: It is a browser-based interface that includes backup and recovery through RMAN. It is
also an optional component.
Typically we’ll use “BACKUP AS BACKUPSET” to backup a database. So, to take a full backup of the database with or
without by PLUS sign for archive logs, do the following.
Before it you need to connect target database in Rman
When you open CMD for RMAN backup: No need to write SQLPLUS, write rman target emr@hmsdb
Password:1234567
Database Systems Handbook
BY: MUHAMMAD SHARIF 534
connected to target database: HMSDB (DBID=433898801)
RMAN> CONNECT TARGET /
RMAN> BACKUP AS BACKUPSET DATABASE or PLUS ARCHIVELOG; for hot or online backup
RMAN-06149: cannot BACKUP DATABASE in NOARCHIVELOG mode Alter database into ARCHIVEMODE First
You have several options to solve the problem:
Switch to ARCHIVELOG mode, then backup database
You have to shutdown the database and startup to mount state, then issue:
SQL> shutdown immediate;
SQL> startup mount;
SQL> alter database archivelog;
SQL> alter database open;
To take a full backup of the database with the archive logs, do the following:
You can also take a backup of only a specific table space. The following example takes backup of only PRD01
tablespace.
RMAN> BACKUP AS BACKUPSET TABLESPACE PRD01;
The RMAN backup output will be something similar to the following:
RMAN> BACKUP AS BACKUPSET DATABASE
Once backup is completed, check backup tag via below command
RMAN> list backup of database summary;
Start Database Recovery
Kill the DB instance, if running. You can do shut abort or kill pmon at OS level
Connect to RMAN and issue below command
RMAN> STARTUP FORCE NOMOUNT;
How can we start the database if both the pfile and spfile is lost?
Check the alert log file, copy the pFile data and start the instance . suppose the data is not there in the alert log , we
connect to RMAN and "startup nomount force;" and then we got some dummy pFile, modify accordingly for our
requirements and then start instance with pFile or spFile
RMAN> Restore spfile from autobackup;
RMAN> STARTUP FORCE NOMOUNT;
RMAN> Restore controlfile from autobackup;
RMAN> sql 'alter database mount';
RMAN> Restore database from tag TAG20160618T204340;
RMAN> Recover database;
RMAN> sql 'alter database open RESETLOGS';
In case AUTOBACKUP is OFF, then Restore SPFILE & Control File using below
RMAN> list backup of spfile summary;
RMAN> list backup tag <give-latest-tag>;
RMAN> Restore spfile from tag '<give-latest-tag>';
RMAN> list backup of controlfile summary;
RMAN> list backup tag <give-latest-tag>;
RMAN> Restore controlfile from tag '<give-latest-tag>';
To recover the whole database:
Prepare for recovery
Database Systems Handbook
BY: MUHAMMAD SHARIF 535
Place the database in a mounted state.
The following example terminates the database instance (if it is started) and mounts the database:
RMAN> STARTUP FORCE MOUNT;
Restore the database.
The following example uses the preconfigured disk channel to restore the database:
RMAN> RESTORE DATABASE;
Recover the database, as shown in the following example:
RMAN> RECOVER DATABASE;
Open the database, as shown in the following example:
RMAN> ALTER DATABASE OPEN;
Flash Recovery Area
Flash Recovery Area is a single location to maintain files needed for physical errors.
Locally can be used for fast recovery. On the standby site it can be used to protect the data remotely and offload.
What all you can store in Flash Recovery Area(FRA)? Can one FRA directory be used for more than one database?
Oracle can store different kind of files under FRA:
– backupset: for RMAN regular backups.
– datafile: for RMAN image copies.
– autobackup: for control file autobackups.
– flashback: If your database runs in flashback mode, you will see flashback logs in this subdirectory.
– archivelog: for Archived redo logs
– controlfile: The control file, if configured to go to the flash recovery area.
– onlinelog: Online redo logs can also be made to go to the flash recovery area
You can use the same flash recovery area for as many databases as you want. The RMAN backup process will
create a subdirectory called <SID_NAME>, the same name as the database you are backing up.
Is putting control file and online redo logs in Flash Recovery Area (FRA) advisable?
Control file is very important file for the database operation. Loosing a single control file will make the database
unstable and will lead to interruption in service.
So we will always try to put control file in a safe and stable place.
Similarly online logs are equally important and loosing them can also cause database to crash, incomplete recovery
and possible data loss.
CASE 1:
Usually the flash recovery area and the main database disks are located in such a way that the probability of both
going down at the same time is very slim.
And If your flash recovery area is in a storage location as reliable as the main database storage, then you should
put one control file and one redo member/log group there.
It will surely help you in quick and complete recovery.
CASE 2:
If your flash recovery area is NOT as reliable as the main database storage, the chance of failure in the flash
recovery area is greater compared to the main database disks. If the flash recovery area fails, then you lose one of
the control files and the online redo log. You will be able to start database easily by removing that control file from
Database Systems Handbook
BY: MUHAMMAD SHARIF 536
the control file parameter in the initialization parameter file (copying online log from the secondary Non-FRA
location) and restarting it but you will have an interruption of production service, which is very undesirable.
Scenario A)
Besides FRA, we have multiplexed Control files to two other separate location, so risk of loosing control file (and
fear of not able to do complete recovery) is minimized
We won’t be putting even a single control file in the FRA.
Scenario B)
Besides FRA, we have multiplexed Control files to only one other separate location, so risk of loosing control file
and (and fear of not able to do complete recovery) is more. Complete recovery of database is of primary
importance to you than the database interruption.
Binary Logs : Point In Time Recovery (PITR)
Binary logs record all changes to the databases, which are important if you need to do a Point In Time Recovery
(PITR). Without the binary logs, you can only recover the database to the point in time of a specific backup. The
binary logs allow you to wind forward from that point by applying all the changes that were written to the binary
logs. Unless you have a read-only system, it is likely you will need to enable the binary logs.
S FILE AND SP FILE:
Query the V$MVREFRESH view to determine which materialized views are currently
refreshing.
Complete the following steps to show the materialized views that are currently
refreshing:
1. Connect to the materialized view database as an administrative user.
Query the DBA_MVIEWS view to list the properties of materialized views.
Materialized views at the new materialized view database and existing
materialized views at other materialized view databases are based on the same
master table.
Existing materialized views can be refreshed while you create the new
materialized views at the new materialized view database.
EXECUTE DBMS_REFRESH.REFRESH ('hr_refg');
If the tablespace is an undo tablespace and if the following conditions are met,
then the tablespace name is changed to the new tablespace name in the server
parameter file (SPFILE).
– The server parameter file was used to start up the database.
– The tablespace name is specified as the UNDO_TABLESPACE for any instance.
Image Backup/mirror backup
A full image backup, or mirror backup, is a replica of everything on your computer's hard drive, from the operating
system, boot information, apps, and hidden files to your preferences and settings. Imaging software not only
captures individual files but everything you need to get your system running again. Image copies are exact byte-
for-byte copies of files. RMAN prefers to use an image copy over a backup set.
Backing Up a Database in ARCHIVELOG Mode
If a database runs in ARCHIVELOG mode, then you can back up the database while it is open. The backup is called
an inconsistent backup because redo is required during recovery to bring the database to a consistent state. If you
have the archived redo logs needed to recover the backup, open database backups are as effective for data
protection as consistent backups.
To make a consistent database backup:
Start RMAN and connect to a target database.
Database Systems Handbook
BY: MUHAMMAD SHARIF 537
Shut down the database consistently and then mount it.
For example, enter the following commands to guarantee that the database is in a consistent state for a backup:
 RMAN> SHUTDOWN IMMEDIATE;
 RMAN> STARTUP FORCE DBA;
 RMAN> SHUTDOWN IMMEDIATE;
 RMAN> STARTUP MOUNT;
 Run the BACKUP DATABASE command.
For example, enter the following command at the RMAN prompt to back up the database to the default backup
device:
RMAN> BACKUP DATABASE;
The following variation of the command creates image copy backups of all datafiles in the database:
RMAN> BACKUP AS COPY DATABASE;
Open the database and resume normal operations.
The following command opens the database:
RMAN> ALTER DATABASE OPEN;
Typical Backup Options
The BACKUP command includes a host of options, parameters, and clauses that control backup output. In following
table lists some typical backup options.
Common Backup Options
Option Description Example
FORMAT Specifies a location and name for backup pieces and copies. You must use
substitution variables to generate unique filenames.
The most common substitution variable is %U, which generates a unique
name. Others include %d for the DB_NAME, %t for the backup set time
stamp, %s for the backup set number, and %p for the backup piece number.
BACKUP
FORMAT
'AL_%d/%t/%s/%p'
ARCHIVELOG LIKE
'%arc_dest%';
TAG Specifies a user-defined string as a label for the backup. If you do not
specify a tag , then RMAN assigns a default tag with the date and time. Tags
are always stored in the RMAN repository in uppercase.
BACKUP
TAG
'weekly_full_db_bkup'
DATABASE MAXSETSIZE
10M;
Data Replication
Replication is the process of copying and maintaining database objects in multiple databases that make up a
distributed database system. Replication can improve the performance and protect the availability of applications
because alternate data access options exist.
Database Systems Handbook
BY: MUHAMMAD SHARIF 538
Oracle provides its own set of tools to replicate Oracle and integrate it with other databases. In this post, you will
explore the tools provided by Oracle as well as open-source tools that can be used for Oracle database replication
by implementing custom code.
The catalog is needed to keep track of the location of each fragment & replica
SQL Server has three types of replication:
Snapshot, Merge, and Transaction. Snapshot replication creates a snapshot of the data (point-in-time picture of
the data)
Data replication techniques
Synchronous vs. asynchronous
Synchronous: all replicas are up-to-date
Asynchronous: cheaper but delay in synchronization
Regarding the timing of data transfer, there are two types of data replication:
Asynchronous replication is when the data is sent to the model server -- the server where the replicas take data
from the client. Then, the model server pings the client with a confirmation saying the data has been received. From
there, it goes about copying data to the replicas at an unspecified or monitored pace.
Synchronous replication is when data is copied from the client-server to the model server and then replicated to
all the replica servers before the client is notified that data has been replicated. This takes longer to verify than the
asynchronous method, but it presents the advantage of knowing that all data was copied before proceeding.
Asynchronous database replication offers flexibility and ease of use, as replications happen in the background.
Methods to Setup Oracle Database Replication
You can easily set up the Oracle Database Replication using the following methods:
Method 1: Oracle Database Replication Using Hevo Data
Method 2: Oracle Database Replication Using A Full Backup And Load Approach
Method 3: Oracle Database Replication Using a Trigger-Based Approach
Method 4: Oracle Database Replication Using Oracle Golden Gate CDC
Method 5: Oracle Database Replication Using Custom Script-Based on Binary Log
Oracle types of data replication and integration in OLAP
Three main architectures:
Consolidation database: All data is moved into a single database and managed from a central location. Oracle Real
Application Clusters (Oracle RAC), Grid computing, and Virtual Private Database (VPD) can help you consolidate
information into a single database that is highly available, scalable, and secure.
Federation: Data appears to be integrated into a single virtual database while remaining in its current distributed
locations. Distributed queries, distributed SQL, and Oracle Database Gateway can help you create a federated
database.
Sharing Mediation: Multiple copies of the same information are maintained in multiple databases and application
data stores. Data replication and messaging can help you share information at multiple databases.
Database Systems Handbook
BY: MUHAMMAD SHARIF 539
Database Systems Handbook
BY: MUHAMMAD SHARIF 540
Types of Recovery:
Complete recovery
Recovering the database exactly till the point of failure.
Incomplete Recovery
It cannot recover the database till the point of failure. It recover database till you have taken backup.
Oracle Administration Commands
This example connects to a local database as user SYSBACKUP with the SYSBACKUP
privilege. SQL*Plus prompts for the SYSBACKUP user password.
connect sysbackup as sysbackup
Use the SQL*Plus CONNECT command to initially connect to the Oracle instance or to
reconnect to the Oracle instance.
Syntax
CONN[ECT] [logon] [AS {SYSOPER | SYSDBA | SYSBACKUP | SYSDG | SYSKM | SYSRAC}]
A sample query follows. (You can also query the V$VERSION view to see componentlevel
information.) Other product release levels may increment independent of the
database server.
You need to query the “v$pwfile_users” view to get information about the existing users in the password file. Execute the SQL
query below:
Sql>SELECT * FROM v$pwfile_users;
The query above will return four columns for each user in the password file. The column names are USERNAME, SYSDBA,
SYSOPER, and SYSASM.
The USERNAME column shows the username of the user in the password file.
The SYSDBA column shows whether the user has SYSDBA privileges or not.
Database Systems Handbook
BY: MUHAMMAD SHARIF 541
The SYSOPER column shows whether the user has SYSOPER privileges or not.
The SYSASM column shows whether the user has SYSASM privileges or not.
To identify the release of Oracle Database that is currently installed and to see the
release levels of other database components you are using, query the data dictionary
view PRODUCT_COMPONENT_VERSION.
The following administrative user accounts are automatically created when Oracle
Database is installed:
• SYS
• SYSTEM
• SYSBACKUP
• SYSDG
• SYSKM
• SYSRAC
Grant the SYSDBA, SYSOPER, SYSBACKUP, SYSDG, or SYSKM administrative privilege to
the user. For example:
GRANT SYSDBA to mydba;
This statement adds the user to the password file, thereby enabling connection AS
SYSDBA, AS SYSOPER, AS SYSBACKUP, AS SYSDG, or AS SYSKM.
However, if user mydba has not been granted the SYSOPER privilege, then the followingv command fails:
CONNECT mydba AS SYSOPER
To check Current Schema and Session User When Connecting AS SYSBACKUP
SELECT SYS_CONTEXT('USERENV', 'CURRENT_SCHEMA') FROM DUAL;
SELECT SYS_CONTEXT('USERENV', 'SESSION_USER') FROM DUAL;
The V$PWFILE_USERS view contains information about users that have been granted
administrative privileges.
Your database is open. You don’t want to interrupt currently connected users but you want to temporarily disable further logons.
What would you do to achieve this and how would you revert the database back to its normal state after that?
Ans. I would put the database in “restricted mode”. While in restricted mode, only users with the “RESTRICTED SESSION” privilege
can make a connection. I would run the below command to put the database in restricted mode:
Sql> alter system enable restricted session;
After executing this command regular users won’t be able to loggon into the database. Once I want to revert the database to
normal, I execute this command:
Sql>alter system disable restricted session; if you “suspend” the database, Oracle will halt I/O operations to these datafiles until
it is reverted back to normal mode.
It is also possible to create a database via an SQL script. In this script I would specify:
Name of the database
The password of the SYS user
The password of the SYSTEM user
At least three online redo log groups. I would also specify at least two members for each redo log group.
Character set and the national character set of the database.
Location and size of the SYSTEM and SYSAUXtablespace. These tablespaces will be used for holding system data.
I would specify a normal tablespace to use as the default tablespace of the database.
I would specify a temporary tablespace to use as the default temporary tablespace of the database.
I would specify an undo tablespace.
To create Database by following command:
CREATE DATABASE mynewdb
USER SYS IDENTIFIED BY sys_password
USER SYSTEM IDENTIFIED BY system_password
Database Systems Handbook
BY: MUHAMMAD SHARIF 542
LOGFILE GROUP 1 ('/u01/logs/my/redo01a.log','/u02/logs/my/redo01b.log') SIZE 100M BLOCKSIZE 512,
GROUP 2 ('/u01/logs/my/redo02a.log','/u02/logs/my/redo02b.log') SIZE 100M BLOCKSIZE 512,
GROUP 3 ('/u01/logs/my/redo03a.log','/u02/logs/my/redo03b.log') SIZE 100M BLOCKSIZE 512
MAXLOGHISTORY 1
MAXLOGFILES 16
MAXLOGMEMBERS 3
MAXDATAFILES 1024
MAXINSTANCES 1
CHARACTER SET AL32UTF8
NATIONAL CHARACTER SET AL16UTF16
EXTENT MANAGEMENT LOCAL
DATAFILE '/u01/app/oracle/oradata/mynewdb/system01.dbf'
SIZE 700M REUSE AUTOEXTEND ON NEXT 10240K MAXSIZE UNLIMITED
SYSAUX DATAFILE '/u01/app/oracle/oradata/mynewdb/sysaux01.dbf'
SIZE 550M REUSE AUTOEXTEND ON NEXT 10240K MAXSIZE UNLIMITED
DEFAULT TABLESPACE users
DATAFILE '/u01/app/oracle/oradata/mynewdb/users01.dbf'
SIZE 500M REUSE AUTOEXTEND ON MAXSIZE UNLIMITED
DEFAULT TEMPORARY TABLESPACE tempts1
TEMPFILE '/u01/app/oracle/oradata/mynewdb/temp01.dbf'
SIZE 20M REUSE AUTOEXTEND ON NEXT 640K MAXSIZE UNLIMITED
UNDO TABLESPACE undotbs1
DATAFILE '/u01/app/oracle/oradata/mynewdb/undotbs01.dbf'
SIZE 200M REUSE AUTOEXTEND ON NEXT 5120K MAXSIZE UNLIMITED
USER_DATA TABLESPACE usertbs
DATAFILE '/u01/app/oracle/oradata/mynewdb/usertbs01.dbf'
SIZE 200M REUSE AUTOEXTEND ON MAXSIZE UNLIMITED;
follows to specify that the default type of
tablespace is a bigfile tablespace:
CREATE DATABASE mynewdb
USER SYS IDENTIFIED BY sys_password
USER SYSTEM IDENTIFIED BY system_password
SET DEFAULT BIGFILE TABLESPACE
UNDO TABLESPACE undotbs1
DEFAULT TEMPORARY TABLESPACE tempts1;
You can cancel FORCE LOGGING mode using the following SQL statement:
ALTER DATABASE NO FORCE LOGGING;
The following sample script creates some additional tablespaces:
CREATE TABLESPACE apps_tbs LOGGING
DATAFILE '/u01/app/oracle/oradata/mynewdb/apps01.dbf'
SIZE 500M REUSE AUTOEXTEND ON NEXT 1280K MAXSIZE UNLIMITED
EXTENT MANAGEMENT LOCAL;
-- create a tablespace for indexes, separate from user tablespace (optional)
CREATE TABLESPACE indx_tbs LOGGING
DATAFILE '/u01/app/oracle/oradata/mynewdb/indx01.dbf'
SIZE 100M REUSE AUTOEXTEND ON NEXT 1280K MAXSIZE UNLIMITED
EXTENT MANAGEMENT LOCAL;
The following statements illustrate ALTER SYSTEM SUSPEND/RESUME usage. The
Database Systems Handbook
BY: MUHAMMAD SHARIF 543
V$INSTANCE view is queried to confirm database status.
SQL> ALTER SYSTEM SUSPEND;
System altered
SQL> SELECT DATABASE_STATUS FROM V$INSTANCE;
To delay instance abort:
Set the INSTANCE_ABORT_DELAY_TIME initialization parameter to the number of
seconds to delay shutting down an instance when an error causes it to abort.
This parameter is set to 0 by default.
Setting the INSTANCE_ABORT_DELAY_TIME Initialization
Parameter
ALTER SYSTEM SET INSTANCE_ABORT_DELAY_TIME=60;
The CREATE CONTROLFILE Statement
You can create a new control file for a database using the CREATE CONTROLFILE
statement.
The following statement creates a new control file for the prod database (a database
that formerly used a different database name):
CREATE CONTROLFILE
SET DATABASE prod
LOGFILE GROUP 1 ('/u01/oracle/prod/redo01_01.log',
'/u01/oracle/prod/redo01_02.log'),
GROUP 2 ('/u01/oracle/prod/redo02_01.log',
'/u01/oracle/prod/redo02_02.log'),
GROUP 3 ('/u01/oracle/prod/redo03_01.log',
'/u01/oracle/prod/redo03_02.log')
RESETLOGS
DATAFILE '/u01/oracle/prod/system01.dbf' SIZE 3M,
'/u01/oracle/prod/rbs01.dbs' SIZE 5M,
'/u01/oracle/prod/users01.dbs' SIZE 5M,
'/u01/oracle/prod/temp01.dbs' SIZE 5M
MAXLOGFILES 50
MAXLOGMEMBERS 3
MAXLOGHISTORY 400
MAXDATAFILES 200
MAXINSTANCES 6
ARCHIVELOG;
Use the ALTER DATABASE BACKUP CONTROLFILE statement to back up your control files.
You have two options:
• Back up the control file to a binary file (duplicate of existing control file) using the
following statement:
ALTER DATABASE BACKUP CONTROLFILE TO '/oracle/backup/control.bkp';
• Produce SQL statements that can later be used to re-create your control file:
ALTER DATABASE BACKUP CONTROLFILE TO TRACE;
For example, the following statement adds a new group of redo logs to the database:
ALTER DATABASE
ADD LOGFILE ('/oracle/dbs/log1c.rdo', '/oracle/dbs/log2c.rdo') SIZE 100M;
You can also specify the number that identifies the group using the GROUP clause:
ALTER DATABASE
ADD LOGFILE GROUP 10 ('/oracle/dbs/log1c.rdo', '/oracle/dbs/log2c.rdo')
Database Systems Handbook
BY: MUHAMMAD SHARIF 544
SIZE 100M BLOCKSIZE 512;
When using the ALTER DATABASE statement, you can alternatively identify the target
group by specifying all of the other members of the group in the TO clause, as shown in
the following example:
ALTER DATABASE ADD LOGFILE MEMBER '/oracle/dbs/log2c.rdo'
TO ('/oracle/dbs/log2a.rdo', '/oracle/dbs/log2b.rdo');
The following statement drops the redo log /oracle/dbs/log3c.rdo:
ALTER DATABASE DROP LOGFILE MEMBER '/oracle/dbs/log3c.rdo';
A redo log file might become corrupted while the database is open, and ultimately stop
database activity because archiving cannot continue.
In this situation, to reinitialize the file without shutting down the database:
• Run the ALTER DATABASE CLEAR LOGFILE SQL statement.
The following statement clears the log files in redo log group number 3:
ALTER DATABASE CLEAR LOGFILE GROUP 3;
This statement overcomes two situations where dropping redo logs is not possible:
• If there are only two log groups
• The corrupt redo log file belongs to the current group
If the corrupt redo log file has not been archived, use the UNARCHIVED keyword in the
statement.
ALTER DATABASE CLEAR UNARCHIVED LOGFILE GROUP 3;
This statement clears the corrupted redo logs and avoids archiving them. The cleared
redo logs are available for use even though they were not archived.
To operate your database in manual archiving mode:
1. Follow the procedure described in "Changing the Database Archiving Mode ", but
replace the ALTER DATABASE statement with the following statement:
ALTER DATABASE ARCHIVELOG MANUAL;
For example, the following statement creates a locally managed tablespace named
lmtbsb and specifies AUTOALLOCATE:
CREATE TABLESPACE lmtbsb DATAFILE '/u02/oracle/data/lmtbsb01.dbf' SIZE 50M
EXTENT MANAGEMENT LOCAL AUTOALLOCATE;
AUTOALLOCATE causes the tablespace to be system managed with a minimum extent
size of 64K.
The alternative to AUTOALLOCATE is UNIFORM. which specifies that the tablespace is
managed with extents of uniform size. You can specify that size in the SIZE clause of
UNIFORM. If you omit SIZE, then the default size is 1M.
The following example creates a tablespace with uniform 128K extents. (In a database
with 2K blocks, each extent would be equivalent to 64 database blocks). Each 128K
extent is represented by a bit in the extent bitmap for this file.
CREATE TABLESPACE lmtbsb DATAFILE '/u02/oracle/data/lmtbsb01.dbf' SIZE 50M
EXTENT MANAGEMENT LOCAL UNIFORM SIZE 128K;
You cannot specify the DEFAULT storage clause, MINIMUM EXTENT, or TEMPORARY when
you explicitly specify EXTENT MANAGEMENT LOCAL. To create a temporary locally
managed tablespace, use the CREATE TEMPORARY TABLESPACE statement.
For example, the following statement creates tablespace lmtbsb with automatic
segment space management:
CREATE TABLESPACE lmtbsb DATAFILE '/u02/oracle/data/lmtbsb01.dbf' SIZE 50M
EXTENT MANAGEMENT LOCAL
Database Systems Handbook
BY: MUHAMMAD SHARIF 545
SEGMENT SPACE MANAGEMENT AUTO;
The SEGMENT SPACE MANAGEMENT MANUAL clause disables automatic segment space
management.
A bigfile tablespace is a tablespace with a single, but potentially very large (up to 4G
blocks) data file. Traditional smallfile tablespaces, in contrast, can contain multiple
data files, but the files cannot be as large.
The benefits of bigfile tablespaces are the following:
• A bigfile tablespace with 8K blocks can contain a 32 terabyte data file. A bigfile
tablespace with 32K blocks can contain a 128 terabyte data file. The maximum
number of data files in an Oracle Database is limited (usually to 64K files).
Therefore, bigfile tablespaces can significantly enhance the storage capacity of an
Oracle Database.
• Bigfile tablespaces can reduce the number of data files needed for a database. An
additional benefit is that the DB_FILES initialization parameter and MAXDATAFILES
parameter of the CREATE DATABASE and CREATE CONTROLFILE statements can be
adjusted to reduce the amount of SGA space required for data file information and
the size of the control file.
CREATE BIGFILE TABLESPACE bigtbs
DATAFILE '/u02/oracle/data/bigtbs01.dbf' SIZE 50G
...
You can specify SIZE in kilobytes (K), megabytes (M), gigabytes (G), or terabytes (T).
The following statement creates an encrypted tablespace with the default encryption
algorithm:
CREATE TABLESPACE securespace
DATAFILE '/u01/app/oracle/oradata/orcl/secure01.dbf' SIZE 100M
ENCRYPTION ENCRYPT;
The following statement creates the same tablespace with the AES256 algorithm:
CREATE TABLESPACE securespace
DATAFILE '/u01/app/oracle/oradata/orcl/secure01.dbf' SIZE 100M
ENCRYPTION USING 'AES256' ENCRYPT;
To determine the current default temporary tablespace for the database, run the
following query:
SELECT PROPERTY_NAME, PROPERTY_VALUE FROM DATABASE_PROPERTIES WHERE
PROPERTY_NAME='DEFAULT_TEMP_TABLESPACE';
The following statement creates a temporary tablespace in which each extent is 16M.
Each 16M extent (which is the equivalent of 8000 blocks when the standard block size
is 2K) is represented by a bit in the bitmap for the file.
CREATE TEMPORARY TABLESPACE lmtemp TEMPFILE '/u02/oracle/data/lmtemp01.dbf'
SIZE 20M REUSE
EXTENT MANAGEMENT LOCAL UNIFORM SIZE 16M;
For example, if neither group1 nor group2 exists, then the following statements create
those groups, each of which has only the specified tablespace as a member:
CREATE TEMPORARY TABLESPACE lmtemp2 TEMPFILE '/u02/oracle/data/lmtemp201.dbf'
SIZE 50M
TABLESPACE GROUP group1;
Database Systems Handbook
BY: MUHAMMAD SHARIF 546
ALTER TABLESPACE lmtemp TABLESPACE GROUP group2;
For example, the following statement adds a tablespace to an existing group. It
creates and adds tablespace lmtemp3 to group1, so that group1 contains tablespaces
lmtemp2 and lmtemp3.
CREATE TEMPORARY TABLESPACE lmtemp3 TEMPFILE '/u02/oracle/data/lmtemp301.dbf'
SIZE 25M
TABLESPACE GROUP group1;
The following statement also adds a tablespace to an existing group, but in this case
because tablespace lmtemp2 already belongs to group1, it is in effect moved from
group1 to group2:
ALTER TABLESPACE lmtemp2 TABLESPACE GROUP group2;
Now group2 contains both lmtemp and lmtemp2, while group1 consists of only tmtemp3.
You can remove a tablespace from a group as shown in the following statement:
ALTER TABLESPACE lmtemp3 TABLESPACE GROUP '';
Tablespace lmtemp3 no longer belongs to any group. Further, since there are no
longer any members of group1, this results in the implicit deletion of group1.
For example:
ALTER DATABASE DEFAULT TEMPORARY TABLESPACE group2;
Any user who has not explicitly been assigned a temporary tablespace will now use
tablespaces lmtemp and lmtemp2.
The following statement creates tablespace lmtbsb, but specifies a block size that
differs from the standard database block size (as specified by the DB_BLOCK_SIZE
initialization parameter):
CREATE TABLESPACE lmtbsb DATAFILE '/u02/oracle/data/lmtbsb01.dbf' SIZE 50M
EXTENT MANAGEMENT LOCAL UNIFORM SIZE 128K
BLOCKSIZE 8K;
For example, the following statement brings the users tablespace online:
ALTER TABLESPACE users ONLINE;
The following example takes the users tablespace offline normally:
ALTER TABLESPACE users OFFLINE NORMAL;
For example the following statement makes the flights tablespace read-only:
ALTER TABLESPACE flights READ ONLY;
For example, the following statement makes the flights tablespace writable:
ALTER TABLESPACE flights READ WRITE;
Two clauses of the ALTER TABLESPACE statement support data file transparency when
you are using bigfile tablespaces:
• RESIZE: The RESIZE clause lets you resize the single data file in a bigfile
tablespace to an absolute size, without referring to the data file. For example:
ALTER TABLESPACE bigtbs RESIZE 80G;
• AUTOEXTEND (used outside of the ADD DATAFILE clause):
With a bigfile tablespace, you can use the AUTOEXTEND clause outside of the ADD
DATAFILE clause. For example:
ALTER TABLESPACE bigtbs AUTOEXTEND ON NEXT 20G;
Database Systems Handbook
BY: MUHAMMAD SHARIF 547
You can use ALTER TABLESPACE to add a temp file, take a temp file offline, or bring a
temp file online, as illustrated in the following examples:
ALTER TABLESPACE lmtemp
ADD TEMPFILE '/u02/oracle/data/lmtemp02.dbf' SIZE 18M REUSE;
ALTER TABLESPACE lmtemp TEMPFILE OFFLINE;
ALTER TABLESPACE lmtemp TEMPFILE ONLINE;
The ALTER DATABASE statement can be used to alter temp files.
The following statements take offline and bring online temp files. They behave
identically to the last two ALTER TABLESPACE statements in the previous example.
ALTER DATABASE TEMPFILE '/u02/oracle/data/lmtemp02.dbf' OFFLINE;
ALTER DATABASE TEMPFILE '/u02/oracle/data/lmtemp02.dbf' ONLINE;
The following statement resizes a temp file:
ALTER DATABASE TEMPFILE '/u02/oracle/data/lmtemp02.dbf' RESIZE 18M;
The following statement drops a temp file and deletes its operating system file:
ALTER DATABASE TEMPFILE '/u02/oracle/data/lmtemp02.dbf' DROP
INCLUDING DATAFILES;
The following example shrinks the locally managed temporary tablespace lmtmp1 while
ensuring a minimum size of 20M.
ALTER TABLESPACE lmtemp1 SHRINK SPACE KEEP 20M;
The following example shrinks the temp file lmtemp02.dbf of the locally managed
temporary tablespace lmtmp2. Because the KEEP clause is omitted, the database
attempts to shrink the temp file to the minimum possible size.
ALTER TABLESPACE lmtemp2 SHRINK TEMPFILE '/u02/oracle/data/lmtemp02.dbf';
For example, the following statement renames the users tablespace:
ALTER TABLESPACE users RENAME TO usersts;
To drop a tablespace:
Use the DROP TABLESPACE statement.
The following statement drops the users tablespace, including the segments in the
tablespace:
DROP TABLESPACE users INCLUDING CONTENTS;
SELECT 'DROP TABLE "' || TABLE_NAME || '" CASCADE CONSTRAINTS;
To delete the data files associated with a tablespace at the same time that the
tablespace is dropped, use the INCLUDING CONTENTS AND DATAFILES clause. The
following statement drops the users tablespace and its associated data files:
DROP TABLESPACE users INCLUDING CONTENTS AND DATAFILES;
RMAN> LIST BACKUP OF TABLESPACE ZZTBS;
RMAN> RECOVER TABLESPACE ZZTBS until SCN 2168640 auxiliary destination '/u01/oraaux/';
Recover the Dropped Table
In this section you recover the HR.REGIONS_HIST table from the recycle bin.
Execute the FLASHBACK TABLE command to recover the dropped table.
SQL>flashback table hr.regions_hist to before drop;
Drop the tablespace and try to perform flashback database to the previously taken scn value:
SQL> select object_name, original_name, type from recyclebin;
SQL> create table junk (c1 int, c2 int) enable row movement;
drop tablespace tbs including contents and datafiles;
Tablespace dropped.
SQL> select DBMS_FLASHBACK.GET_SYSTEM_CHANGE_NUMBER from dual;
Database Systems Handbook
BY: MUHAMMAD SHARIF 548
SQL> flashback table junk to scn 362096;
flashback database to scn 362096;
Recreate the datafile using the alter database create datafile command as follows:
Alter database create datafile '/u01/oracle/product/10.2.0/db_1/dbs/UNNAMED00005' as '/tmp/tbs.dbf';
Database altered.
Perform the flashback database again:
SQL>
Flashback database to scn 460217;
Flashback complete.
SQL>
Alter database open resetlogs;
Database altered.
By mistake I ' ve dropped my 'test' tablespace
its having 250 tables,50 stored procedures etc
How can I recover my tablespace if dropped but You did a hot backup
RMAN> alter tablespace <tablespacename> offline;
RMAN> restore tablespace <tablespacename>;
RMAN> recover tablespace <tablespacename>;
RMAN> alter tablespace online;
To recovery Datafile that was dropped in oracle:
So you have accidentally removed a datafile from your production database? First thing, DON’T PANIC! There’s an easy way to
recover deleted datafiles, for as long as your database remains up. The procedure below works on linux, however this method
conceivably can work for other platforms.
This procedure will even work if your database is in NOARCHIVELOG mode.
The recovery is done in two phases.
Phase 1: instant recovery to prevent Oracle errors
Find the PID of DBWRITER for the right database.
List the deleted file handles for that DBWRITER process.
Create a symbolic link to your datafile with the original name.
Phase 2: restore the file
ARCHIVELOG database
(Optional.) Issue a checkpoint. This is to reduce the recovery time when bringing the file online, depending on activity for that
datafile. Unfortunately, you can’t checkpoint a single file, so the checkpoint may take some time.
alter system checkpoint;
Backup the datafile with rman.
backup as copy datafile YOUR_DATAFILE_NUMBER format '/location_of_your_database/new_name_for_File.dbf';
sql 'alter database datafile YOUR_DATAFILE_NUMBER offline';
switch datafile YOUR_DATAFILE_NUMBER to copy;
recover datafile YOUR_DATAFILE_NUMBER;
sql 'alter database datafile YOUR_DATAFILE_NUMBER online';
Recovering SPFILE AND PFILE :
One way to recover SPFILE is to create the text initialization parameter file (PFILE) from the parameter value listings in the alert
log, and then create SPFILE from the PFILE.
When an instance starts, Oracle Database writes the initialization parameters used for startup to the alert log. You can copy and
paste this section from the text version of the alert log (without XML tags) into a new PFILE.
SQL> startup
ORACLE instance started.
Database Systems Handbook
BY: MUHAMMAD SHARIF 549
Total System Global Area 1660940400 bytes
Fixed Size 8896624 bytes
Variable Size 1056964608 bytes
Database Buffers 587202560 bytes
Redo Buffers 7876608 bytes
Database mounted.
Database opened.
Create SPFILE
Run the CREATE SPFILE FROM PFILE statement to create the SPFILE in the default directory.
The name of the SPFILE must be in the format, spfileSID_of_the_database_instance.ora.
In this case, ORCLCDB is the SID of the demo database.
SQL> CREATE SPFILE FROM PFILE='/opt/oracle/product/18c/dbhome_1/dbs/initORCLCDB.ora';
Database Systems Handbook
BY: MUHAMMAD SHARIF 550
Recovering After the Loss of Online Redo Log Files
If a media failure has affected the online redo logs of a database, then the appropriate recovery procedure depends on the
following:
The configuration of the online redo log: mirrored or non-mirrored
The type of media failure: temporary or permanent
The types of online redo log files affected by the media failure: current, active, unarchived, or inactive
To recover from loss of an active online redo log group in ARCHIVELOG mode:
Redo logs can have below STATUS’s (select status from v$log;):-
Log status:
UNUSED – Online redo log has never been written to. This is the state of a redo log that was just added, or just after a RESETLOGS,
when it is not the current redo log.
CURRENT – Current redo log. This implies that the redo log is active. The redo log could be open or closed.
ACTIVE – Log is active but is not the current log. It is needed for crash recovery. It may be in use for block recovery. It may or may
not be archived.
CLEARING – Log is being re-created as an empty log after an ALTER DATABASE CLEAR LOGFILE statement. After the log is cleared,
the status changes to UNUSED.
CLEARING_CURRENT – Current log is being cleared of a closed thread. The log can stay in this status if there is some failure in the
switch such as an I/O error writing the new log header.
INACTIVE – Log is no longer needed for instance recovery. It may be in use for media recovery. It might or might not be archived.
Recovering from loss of REDO is completely dependent on the STATUS of the member/s that are corrupted or lost.
If the media failure is temporary, then correct the problem so that the database can reuse the group when required. If the media
failure is not temporary, then use the following procedure.
Begin incomplete media recovery, recovering up through the log before the damaged log.
Ensure that the current name of the lost redo log can be used for a newly created file. If not, then rename the members of the
damaged online redo log group to a new location. For example, enter:
ALTER DATABASE RENAME FILE "?/oradata/trgt/redo01.log" TO "/tmp/redo01.log";
ALTER DATABASE RENAME FILE "?/oradata/trgt/redo01.log" TO "/tmp/redo02.log";
Open the database using the RESETLOGS option:
ALTER DATABASE OPEN RESETLOGS;
Tablespace Data Dictionary Views
The following data dictionary and dynamic performance views provide useful
information about the tablespaces of a database.
View Description
V$TABLESPACE Name and number of all tablespaces from the control file.
V$ENCRYPTED_TABLESPACES Name and encryption algorithm of all encrypted
tablespaces.
DBA_TABLESPACES,
USER_TABLESPACES
Descriptions of all (or user accessible) tablespaces.
View Description
DBA_TABLESPACE_GROUPS Displays the tablespace groups and the tablespaces that
belong to them.
Database Systems Handbook
BY: MUHAMMAD SHARIF 551
DBA_SEGMENTS, USER_SEGMENTS Information about segments within all (or user accessible)
tablespaces.
DBA_EXTENTS, USER_EXTENTS Information about data extents within all (or user
accessible) tablespaces.
DBA_FREE_SPACE,
USER_FREE_SPACE
Information about free extents within all (or user
accessible) tablespaces.
DBA_TEMP_FREE_SPACE Displays the total allocated and free space in each
temporary tablespace.
V$DATAFILE Information about all data files, including tablespace
number of owning tablespace.
V$TEMPFILE Information about all temp files, including tablespace
number of owning tablespace.
DBA_DATA_FILES Shows files (data files) belonging to tablespaces.
DBA_TEMP_FILES Shows files (temp files) belonging to temporary
tablespaces.
V$TEMP_EXTENT_MAP Information for all extents in all locally managed temporary
tablespaces.
V$TEMP_EXTENT_POOL For locally managed temporary tablespaces: the state of
temporary space cached and used for by each instance.
V$TEMP_SPACE_HEADER Shows space used/free for each temp file.
DBA_USERS Default and temporary tablespaces for all users.
DBA_TS_QUOTAS Lists tablespace quotas for all users.
V$SORT_SEGMENT Information about every sort segment in a given instance.
The view is only updated when the tablespace is of the
TEMPORARY type.
The following example enables automatic extension for a data file added to the users
tablespace:
ALTER TABLESPACE users
ADD DATAFILE '/u02/oracle/rbdb1/users03.dbf' SIZE 10M
AUTOEXTEND ON
NEXT 512K
MAXSIZE 250M;
The value of NEXT is the minimum size of the increments added to the file when it
extends. The value of MAXSIZE is the maximum size to which the file can automatically
extend.
The next example disables the automatic extension for the data file.
ALTER DATABASE DATAFILE '/u02/oracle/rbdb1/users03.dbf'
AUTOEXTEND OFF;
ALTER DATABASE DATAFILE '/u02/oracle/rbdb1/stuff01.dbf'
RESIZE 100M;
To bring an individual data file online or take an individual data file offline, issue the
ALTER DATABASE statement and include the DATAFILE clause.
The following statement brings the specified data file online:
ALTER DATABASE DATAFILE '/u02/oracle/rbdb1/stuff01.dbf' ONLINE;
To take the same file offline, issue the following statement:
ALTER DATABASE DATAFILE '/u02/oracle/rbdb1/stuff01.dbf' OFFLINE;
Database Systems Handbook
BY: MUHAMMAD SHARIF 552
The following statement takes the specified data file offline and marks it to be dropped:
ALTER DATABASE DATAFILE '/u02/oracle/rbdb1/users03.dbf' OFFLINE FOR DROP;
This example renames the data file user1.dbf to user01.dbf while keeping the data
file in the same location.
ALTER DATABASE MOVE DATAFILE '/u01/oracle/rbdb1/user1.dbf'
TO '/u01/oracle/rbdb1/user01.dbf';
This example moves the data file user1.dbf from the /u01/oracle/rbdb1/ directory to
the /u02/oracle/rbdb1/ directory. After the operation, the file is no longer in the /u01/
oracle/rbdb1/ directory.
ALTER DATABASE MOVE DATAFILE '/u01/oracle/rbdb1/user1.dbf'
TO '/u02/oracle/rbdb1/user1.dbf';
This example copies the data file user1.dbf from the /u01/oracle/rbdb1/ directory to
the /u02/oracle/rbdb1/ directory. After the operation, the old file is retained in the /u01/
oracle/rbdb1/ directory.
ALTER DATABASE MOVE DATAFILE '/u01/oracle/rbdb1/user1.dbf'
TO '/u02/oracle/rbdb1/user1.dbf' KEEP;
This example moves the data file user1.dbf from the /u01/oracle/rbdb1/ directory to
the /u02/oracle/rbdb1/ directory. If a file with the same name exists in the /u02/oracle/
rbdb1/ directory, then the statement overwrites the file.
ALTER DATABASE MOVE DATAFILE '/u01/oracle/rbdb1/user1.dbf'
TO '/u02/oracle/rbdb1/user1.dbf' REUSE;
Moving a File from One ASM Location to Another ASM Location
This example moves the data file from one Oracle ASM location to another Oracle
ASM location.
ALTER DATABASE MOVE DATAFILE '+dgroup_01/data/orcl/datafile/user1.dbf'
TO '+dgroup_02/data/orcl/datafile/user1.dbf';
For example, the following statement renames the data files /u02/oracle/rbdb1/
user1.dbf and /u02/oracle/rbdb1/user2.dbf to/u02/oracle/rbdb1/
users01.dbf and /u02/oracle/rbdb1/users02.dbf, respectively:
ALTER TABLESPACE users
RENAME DATAFILE '/u02/oracle/rbdb1/user1.dbf',
'/u02/oracle/rbdb1/user2.dbf'
TO '/u02/oracle/rbdb1/users01.dbf',
'/u02/oracle/rbdb1/users02.dbf';
Use ALTER DATABASE to rename the file pointers in the database control file.
For example, the following statement renames the data files/u02/oracle/rbdb1/
sort01.dbf and /u02/oracle/rbdb1/user3.dbf to /u02/oracle/rbdb1/
temp01.dbf and /u02/oracle/rbdb1/users03.dbf, respectively:
ALTER DATABASE
RENAME FILE '/u02/oracle/rbdb1/sort01.dbf',
'/u02/oracle/rbdb1/user3.dbf'
TO '/u02/oracle/rbdb1/temp01.dbf',
'/u02/oracle/rbdb1/users03.dbf';
The following example drops the data file identified by the alias example_df3.f in the
Database Systems Handbook
BY: MUHAMMAD SHARIF 553
Oracle ASM disk group DGROUP1. The data file belongs to the example tablespace.
ALTER TABLESPACE example DROP DATAFILE '+DGROUP1/example_df3.f';
The next example drops the temp file lmtemp02.dbf, which belongs to the lmtemp
tablespace.
ALTER TABLESPACE lmtemp DROP TEMPFILE '/u02/oracle/data/lmtemp02.dbf';
This is equivalent to the following statement:
ALTER DATABASE TEMPFILE '/u02/oracle/data/lmtemp02.dbf' DROP
INCLUDING DATAFILES;
Operation of Oracle Managed Files
The file names of Oracle Managed Files are accepted in SQL statements wherever a file name is used to identify an existing file.
These file names, like other file names, are stored in the control file and, if using Recovery Manager (RMAN) for backup and
recovery, in the RMAN catalog. They are visible in all of the usual fixed and dynamic performance views that are available
formonitoring data files and temp files (for example, V$DATAFILE or DBA_DATA_FILES).
The following are some examples of statements using database-generated file names:
SQL> ALTER DATABASE
2> RENAME FILE '/u01/oradata/mydb/datafile/o1_mf_tbs01_ziw3bopb_.dbf'
3> TO '/u01/oradata/mydb/tbs0101.dbf';
SQL> ALTER DATABASE
2> DROP LOGFILE '/u01/oradata/mydb/onlinelog/o1_mf_1_wo94n2xi_.log';
SQL> ALTER TABLE emp
2> ALLOCATE EXTENT
3> (DATAFILE '/u01/oradata/mydb/datafile/o1_mf_tbs1_2ixfh90q_.dbf');
To disable the trigger reorder on the inventory table, enter the following statement:
ALTER TRIGGER reorder DISABLE;
You can disable all triggers associated with a table at the same time using the ALTER
TABLE statement with the DISABLE ALL TRIGGERS option. For example, to disable all
triggers defined for the inventory table, enter the following statement:
ALTER TABLE inventory
DISABLE ALL TRIGGERS;
An integrity constraint defined on a table can be in one of the following states:
• ENABLE, VALIDATE
• ENABLE, NOVALIDATE
• DISABLE, VALIDATE
• DISABLE, NOVALIDATE
Creating Hash Clusters
You create a hash cluster using a CREATE CLUSTER statement, but you specify a
HASHKEYS clause.
The following statement creates a cluster named trial_cluster, clustered by the
trialno column (the cluster key):
CREATE CLUSTER trial_cluster ( trialno NUMBER(5,0) )
TABLESPACE users
STORAGE ( INITIAL 250K
NEXT 50K
MINEXTENTS 1
MAXEXTENTS 3
PCTINCREASE 0 )
HASH IS trialno
HASHKEYS 150;
The following statement creates the trial table in the trial_cluster hash cluster:
Database Systems Handbook
BY: MUHAMMAD SHARIF 554
CREATE TABLE trial (
trialno NUMBER(5,0) PRIMARY KEY,
... )
CLUSTER trial_cluster (trialno);
Recovering Tablespaces
Use the RESTORE TABLESPACE and RECOVER TABLESPACE commands on individual tablespaces when the
database is open. In this case, must take the tablespace that needs recovery offline, restore and then
recover the tablespace, and bring the recovered tablespace online.
If you cannot restore a datafile to a new location, then use the RMAN SET NEWNAME command within
a RUN command to specify the new filename. Afterward, use a SWITCH DATAFILE ALL command, which is
equivalent to using the SQL statement ALTER DATABASE RENAME FILE, to update the control file to reflect
the new names for all datafiles for which a SET NEWNAME has been issued in the RUN command.
Unlike in user-managed media recovery, you shouldnot place an online tablespace in backup mode.
Unlike user-managed tools, RMAN does not require extra logging or backup mode because it knows the
format of data blocks.
To recover an individual tablespace when the database is open:
Prepare for recovery
Take the tablespace to be recovered offline:
The following example takes the users tablespace offline:
RMAN> SQL 'ALTER TABLESPACE users OFFLINE';
Restore and recover the tablespace.
The following RUN command, which you execute at the RMAN prompt, sets a new name for the datafile
in the users tablespace:
RUN
{
SET NEWNAME FOR DATAFILE '/disk1/oradata/prod/users01.dbf'
TO '/disk2/users01.dbf';
RESTORE TABLESPACE users;
SWITCH DATAFILE ALL; # update control file with new filenames
RECOVER TABLESPACE users;
}
Bring the tablespace online, as shown in the following example:
RMAN> SQL 'ALTER TABLESPACE users ONLINE';
Managing Space in Tablespaces
Tablespaces allocate space in extents. Tablespaces can use two different methods to keep track of their
free and used space:
Database Systems Handbook
BY: MUHAMMAD SHARIF 555
Locally managed tablespaces: Extent management by the tablespace
Dictionary managed tablespaces: Extent management by the data dictionary
When you create a tablespace, you choose one of these methods of space management. Later, you can
change the management method with the DBMS_SPACE_ADMIN PL/SQL package.
Coalescing is only valid for dictionary-managed tablespaces and de-fragments space by combining
neighboring free extents into large single extents. ALTER TABLE EMR.CHILD SHRINK SPACE;
ALTER TABLESPACE [TABLESPACE_NAME] COALESCE
A free extent in a dictionary-managed tablespace is made up
of a collection of contiguous free blocks. When allocating new extents to a tablespace segment, the
database uses the free extent closest in size to the required extent. In some cases, when segments are
dropped, their extents are deallocated and marked as free, but adjacent free extents are not
immediately recombined into larger free extents. The result is fragmentation that makes allocation of
larger extents more difficult. Oracle Database addresses fragmentation in several ways:
When attempting to allocate a new extent for a segment, the database first tries to find a free extent
large enough for the new extent. Whenever the database cannot find a free extent that is large enough
for the new extent, it coalesces adjacent free extents in the tablespace and looks again.
The SMON background process periodically coalesces neighboring free extents when the PCTINCREASE
value for a tablespace is not zero. If you set PCTINCREASE=0, no coalescing of free extents occurs. If you
are concerned about the overhead of ongoing coalesce operations of SMON, an alternative is to set
PCTINCREASE=0, and periodically coalesce free space manually. Manually Coalesce any adjacent free
extens user this
command:
ALTER TABLESPACE <<TABLESPACENAME>> COALESCE
If we have Dictionary managed temp tablespaces, then
we cannot do the following right?
1- do incomplete recovery
2- alter database read only;
3- do some queries with large sorts
4- shutdown immediate
5- startup mount
6- restart recovery --- this will not be possible right? because the system tablespace/datafiles got written,
OR will the step 2 will fail
Database Systems Handbook
BY: MUHAMMAD SHARIF 556
To preview a database restore and recovery:
Start RMAN and connect to the target database.
Optionally, list the current tablespaces and datafiles, as shown in the following command:
RMAN> REPORT SCHEMA;
Run the RESTORE DATABASE command with the PREVIEW option.
The following command specifies SUMMARY so that the backup metadata is not displayed in verbose
mode (sample output included):
RMAN> RESTORE DATABASE PREVIEW SUMMARY;
Restore Database backup by:
If you use SQL*Plus, then you can run the RECOVER command to perform recovery. If you use RMAN, then you run
the RMAN RECOVER command to perform recovery.
Flashback in Oracle is a set of tools that allow System Administrators and users to view and even manipulate the
past state of data without having to recover to a fixed point in time. Using the flashback command, we can pull a
table out of the recycle bin. The Flashback is complete; this way, we restore the table. At the physical level, Oracle
Flashback Database provides a more efficient data protection alternative to database point-in-time recovery
(DBPITR). If the current data files have unwanted changes, then you can use the RMAN command FLASHBACK
DATABASE to revert the data files to their contents at a past time.
Oracle Flashback Drop enables you to reverse the effects of dropping (deleting) a table, returning the dropped table
to the database along with dependent objects such as indexes and triggers. This feature stores dropped objects in a
recycle bin, from which they can be retrieved until the recycle bin is purged, either explicitly or because space is
needed.
There is no fixed amount of space allocated to the recycle bin, and no guarantee as to how long dropped objects
remain in the recycle bin. Depending upon system activity, a dropped object may remain in the recycle bin for
seconds, or for months.
While Oracle permits queries against objects stored in the recycle bin, you cannot use DML or DDL statements on
objects in the recycle bin.
You can perform Flashback Query on tables in the recycle bin, but only by using the recycle bin name. You cannot
use the original name of the table.
A table and all of its dependent objects (indexes, LOB segments, nested tables, triggers, constraints and so on) go
into the recycle bin together, when you drop the table. Likewise, when you perform Flashback Drop, the objects are
generally all retrieved together.
Database Systems Handbook
BY: MUHAMMAD SHARIF 557
Question: I accidently deleted a production data file and we have no backups of the datafile, except an
old one from am month ago. How can you recover Oracle when a data file has been deleted?
Answer: Recovering a lost datafile, especially when you do not have a backup, requires experts. DO NOT shutdown
the database, and call BC for emergency recovery support. You have little chance of a fast recovery without an
expert and BC can be in your system within minutes using vpn or ssh to get your recovery done right.
If all the copies of control files are lost or if a user is maintaining only one copy of the control file which gets lost,
then a user can
 Manually create a control file.
 Restore it from the backup control file using the below command.
ALTER DATABASE BACKUP CONTROL FILE TO TRACE;
Database Systems Handbook
BY: MUHAMMAD SHARIF 558
A few points about lost/deleted data files:
Recover via Oracle: If you are running in ARCHIVELOG mode and you have valid backup and all of the archived redo
logs since the last backup, then recovery is possible.
UNIX Inode recovery: On UNIX/Linux (Solaris, AIX, HPUX), when a file is deleted, an Oracle background process still
has the file open. The deleted file is still there in the filesystem disk, and only the inode is removed. By replacing the
inode entry you can recover the lost data file.
Oracle Dictionary Recovery: If you dropped the datafile using the Oracle "drop datafile" command, the dictionary
can be restored to re-enable the data file. Re-adding a dropped datafile is tricky and un-supported but it can work,
requiring tools such as BBED tool and an in-depth understanding of Oracle internals.
As with Flashback Table, you can use Flashback Drop while the database is open. Also, you can perform the flashback
without undoing changes in objects not affected by the Flashback Drop operation. Flashback Table is more
convenient than forms of media recovery that require taking the database offline and restoring files from backup.
Important Recovery Data Structures
Database Systems Handbook
BY: MUHAMMAD SHARIF 559
Table describes important data structures involved in recovery processes. Be familiar with these data structures
before starting any recovery procedure.
Data
Structure
Description
Control File The control file contains records that describe and maintain information about the physical
structure of a database. The control file is updated continuously during database use, and must be
available for writing whenever the database is open. If the control file is not accessible, the
database will not function properly.
System
Change
Number (SCN)
The system change number is a clock value for the Oracle database that describes a committed
version of the database. The SCN functions as a sequence generator for a database, and controls
concurrency and redo record ordering. Think of the SCN as a timestamp that helps ensure
transaction consistency.
Redo Records A redo record is a group of change vectors describing a single, atomic change to the database.
Redo records are constructed for all data block changes and saved on disk in the redo log. Redo
records allow multiple database blocks to be changed so that either all changes occur or no
changes occur, despite arbitrary failures.
Redo Logs All changes to the Oracle database are recorded in redo logs, which consist of at least two redo log
files that are separate from the datafiles. During database recovery from an instance or media
failure, Oracle applies the appropriate changes in the database's redo log to the datafiles; this
updates database data to the instant that the failure occurred.
Backup A database backup consists of operating system backups of the physical files that constitute the
Oracle database. To begin database recovery from a media failure, Oracle uses file backups to
restore damaged datafiles or control files.
Checkpoint A checkpoint is a data structure in the control file that defines a consistent point of the database
across all threads of a redo log. Checkpoints are similar to SCNs, and also describe which threads
exist at that SCN. Checkpoints are used by recovery to ensure that Oracle starts reading the log
threads for the redo application at the correct point. For Parallel Server, each checkpoint has its
own redo information.
Database Systems Handbook
BY: MUHAMMAD SHARIF 560
Database Systems Handbook
BY: MUHAMMAD SHARIF 561
Cash recovery and Log-Based Recovery
Database Systems Handbook
BY: MUHAMMAD SHARIF 562
Log: The log is a sequence of records. The log of each transaction is maintained in some stable storage so that if
any failure occurs, then it can be recovered from there.
Database Systems Handbook
BY: MUHAMMAD SHARIF 563
Log management and log based recovery
An ordered list of REDO/UNDO actions
Database Systems Handbook
BY: MUHAMMAD SHARIF 564
Log record contains:
<XID, pageID, offset, length, old data, new data> and additional control info.
The fields are:
XID: transaction ID - tells us which transaction did this operation
pageID: what page has been modified
offset: where on the page the data started changing (typically in bytes)
length: how much data was changed (typically in bytes)
old data: what the data was originally (used for undo operations)
new data: what the data has been updated to (used for redo operations)
Database Systems Handbook
BY: MUHAMMAD SHARIF 565
Instance of Log and Transaction Table
Database Systems Handbook
BY: MUHAMMAD SHARIF 566
Store the LSN of the most recent checkpoint at a master record on a disk
Database Systems Handbook
BY: MUHAMMAD SHARIF 567
Database Systems Handbook
BY: MUHAMMAD SHARIF 568
Checkpoint
The checkpoint is like a bookmark. While the execution of the transaction, such checkpoints are marked, and the
transaction is executed then using the steps of the transaction, the log files will be created.
Checkpoint declares a point before which all the logs are stored permanently in the storage disk and are in an
inconsistent state. In the case of crashes, the amount of work and time is saved as the system can restart from the
checkpoint. Checkpointing is a quick way to limit the number of logs to scan on recovery.
Database Systems Handbook
BY: MUHAMMAD SHARIF 569
Database Systems Handbook
BY: MUHAMMAD SHARIF 570
Database Systems Handbook
BY: MUHAMMAD SHARIF 571
System Catalog Management
A repository of information describing the data in the database (metadata, data about data)
An SQL catalog is a collection of tables and views that describe tables, views, indexes, procedures, functions,
sequences, triggers, variables, constraints, programs, packages, and XSR objects. A catalog is automatically created
when you create a schema. You cannot drop or explicitly change the catalog. An XSR object is one or more XML
schema documents that have been registered in the XML schema repository with the same name.
Database Systems Handbook
BY: MUHAMMAD SHARIF 572
Database Systems Handbook
BY: MUHAMMAD SHARIF 573
Database Systems Handbook
BY: MUHAMMAD SHARIF 574
Data encryption and decription method/techniques:
Encryption is a method of converting data from a readable format (plaintext) into an unreadable, encoded format
(ciphertext). Encrypted data can only be read or processed after it has been decrypted, using a decryption key or
password. Only the sender and the recipient of the data should have access to the decryption key.
Database Systems Handbook
BY: MUHAMMAD SHARIF 575
Encryption Algorithms and standards:
Data Encryption Standard (DES) is a now-outdated symmetric encryption algorithm—you use the same key to
encrypt and decrypt a message. DES uses a 56-bit encryption key (8 parity bits are stripped off from the full 64-bit
key) and encrypts data in blocks of 64 bits.
Triple DES or 3DES—was once the standard symmetric algorithm. Triple DES employs three individual keys with 56
bits each. The total key length adds up to 168 bits, but according to most experts, its effective key strength is only
112 bits.
RSA—a popular public-key (asymmetric) encryption algorithm. It uses a pair of keys: the public key, used to encrypt
the message, and the private key, used to decrypt the message.
Blowfish—a symmetric cipher that splits messages into blocks of 64 bits and encrypts them one at a time. Blowfish
is a legacy algorithm, which is still effective, but has been succeeded by Twofish.
Twofish—a symmetric cipher leveraging keys up to 256 bits in length. Twofish is used in many software and
hardware environments. It is fast, freely available and unpatented.
The Advanced Encryption Standard (AES)—this algorithm is the standard currently accepted by the U.S.
Government and other organizations. It works well in 128-bit form, however, AES can use keys of 192 and 256 bits.
AES is considered resistant to all attacks, except brute force.
Elliptic Curve Cryptography (ECC)—the algorithm used as part of the SSL/TLS protocol which encrypts
communication between websites and their visitors. It provides better security with shorter key lengths; a 256 bit
ECC key provides the same level of security as a 3,072 bit RSA key.
Data At Rest and Database Encryption
Data at rest is data that does not travel between networks or devices. It includes data on a laptop, hard drive, flash
drive, or database. Data at rest is attractive to attackers as it often has meaningful file names and logical structures,
which can point to personal information, credit cards, intellectual property, healthcare information, etc.
Encryption can be performed at four levels:
Application level encryption—data is encrypted by the application that modifies or generates the data, before it is
written to the database. This makes it possible to customize the encryption process for each user, based on user
roles and permissions.
Database encryption—the entire database, or parts of it, can be encrypted to secure the data. Encryption keys are
stored and managed by the database system.
File system level encryption—allows computer users to encrypt directories and individual files. File-level encryption
uses software agents, which interrupt read and write calls to disks and use policies to see if the data needs to be
decrypted orencrypted.Likefulldisk encryption,itcan encryptdatabasesalongwith any other datastored in folders.
Full disk encryption—automatically converts data on a hard drive into a form that cannot be deciphered without
the key. Databases stored on the hard drive are encrypted along with any other data.
Database Systems Handbook
BY: MUHAMMAD SHARIF 576
Encryption Techniques and Technologies
Column level encryption—individual columns of data within a database are encrypted. A separate and unique
encryption key for each column increases flexibility and security.
Transparent data encryption—encrypts an entire database, effectively protecting data at rest. The encryption is
transparent to the applications that use the database. Backups of the database are also encrypted, preventing data
loss if backup media is stolen or breached.
Field-levelencryption—encrypting data in specificdata fields. Creators can mark sensitive fields so that data entered
by users in those fields are encrypted. These can include social security numbers, credit card numbers, and bank
account numbers.
Hashing—changing a string of characters into a shorter fixed-length key or value that resembles the original string.
Hashing is commonly used in passwords systems. When a user initially defines a password, it is stored as a hash.
Database Systems Handbook
BY: MUHAMMAD SHARIF 577
When the user logs back into the site, the password they use is compared to the unique hash, to determine if it
correct.
Symmetric key encryption—a private key is applied to data, changing it so it is cannot be read without being
decrypted. Data is encrypted when saved, and decrypted when retrieved, provided the user or application supplies
the key. Symmetric encryption is considered inferior to asymmetric encryption because there is a need to transfer
the key from sender to recipient.
Asymmetric encryption—incorporates two encryption keys: private and public. A public key can be retrieved by
anyone and is unique to one user. A private key is a concealed key that is only known by one user. In most cases, the
public key is the encryption key and the private key is the decryption key.
Symmetric and asymmetric encryption are cryptography terms that describe the relationship between ciphertext
and decryption keys.
Symmetric: In this case, data is encrypted when it is saved to the database and decrypted when it is called back.
Sharing data requires the receiver to have a copy of the decryption key.
Asymmetric: In this relatively new and more secure type of encryption, there is both a private and public key.
Database Systems Handbook
BY: MUHAMMAD SHARIF 578
Implementation of encryption in database:
128-bit encryption relies on a key that is 128 bits in size, and by virtue of this length, is virtually impossible to
“crack” with a computation system.
Common database encryption methods
API Method: This is application-level encryption that is appropriate across any database product (Oracle, MSSQL,
etc).
Plug-In Method: In this case, you’ll attach an encryption module, or “package,” onto the database management
system.
TDE Method: Transparent data encryption (TDE) executes encryption and decryption within the database engine
itself.
Database Systems Handbook
BY: MUHAMMAD SHARIF 579
Encryption levels
Cell-Level: In this case, each individual cell of data has its own unique password.
Column-Level: This is the most commonly known encryption level and is typically included by database vendors.
Tablespace-Level: This method provides a different level of control over encryption, allowing encryption across
tables, even if accessed by multiple columns. This method doesn’t have as much of an impact on performance but
can cause issues if improperly implemented.
File-Level: This approach works not by encrypting rows or columns, but by scrambling entire files. The files can be
moved to reports, spreadsheets, or emails and still retain their protection, meaning fewer transformations or
encryption mechanisms are required. This type of encryption holds the least potential for performance
degradation
END
Database Systems Handbook
BY: MUHAMMAD SHARIF 580
CHAPTER 17 ORACLE VERSIONING CONFIGURATIONS AND ORACLE INSTALLATIONS
Overview of Oracle versions and Installation requirements
 Oracle9i RAC Installation On Tru64, Red Hat Enterprise Linux 2.1 (RHEL2)
 Oracle 10g RAC On Linux Using NFS Red Hat Enterprise Linux 2.1 (RHEL2, 3)
 Oracle 10g Release 2 RAC On RHEL4 * OEL4 Linux Using VMware ESX Server and NFS,
 Oracle Database 10g (10.1.0.2) RAC Installation on Tru64 5.1b
 11gR1 RAC
 Oracle 11g Release 1 RAC On Linux Using NFS - This article describes the installation of Oracle 11g release
1 (11.1) RAC on Linux (Oracle Linux 5) using NFS to provide the shared storage.
 Oracle 11g Release 1 RAC On RHEL5 Linux Using VMware ESX Server and NFS - This article describes the
installation of Oracle 11g release 1 (11.1) RAC on Red Hat Enterprise Linux 5 using VMware ESX Server and
NFS for shared storage.
 Oracle ASM Cluster File Systems (ACFS) in Oracle Database 11g Release 2 - This article describes three
ways to create an ASM Cluster File System in an Oracle 11G Release 2 RAC database.
 Oracle Database 11g Release 2 RAC On Oracle Linux 5.8 Using VirtualBox and NFC - This article describes
the installation of Oracle Database 11g Release 2 (11.2) RAC on Oracle Linux 5.8 (OL5) using VirtualBox
with no additional shared disk devices.
 Oracle Database 11g Release 2 RAC On Linux Using VMware Server 2 - This article describes the
installation of Oracle Database 11g release 2 (11.2) RAC on Linux (Oracle Linux 5) using VMware Server 2
with no additional shared disk devices.
 Oracle Database 12c Release 1,2 (12.1, 12.2) RAC On Oracle Window Server 2012, Linux 6,7 Using
VirtualBox, NFS, VirtualBox
 Oracle Database 18c RAC On Oracle Linux 7 Using VirtualBox and Vagrant
 Oracle Database 19c RAC On Oracle Linux 7,8 Using VirtualBox and Vagrant
 Oracle Database 21c RAC On Oracle Linux 7,8 Using VirtualBox and Vagrant
 Archivelog Mode On RAC - The differences between resetting the archive log mode on a single node
instance and a Real Application Cluster (RAC).
 Oracle Applications server release 11 and 12 technology stack (11.5.10.2) Installation on Enterprise Linux
4.5 - A brief guide to installing Oracle Applications (11.5.10.2) on Enterprise Linux 4.5.
Here are some miscellaneous installation articles.
 Oracle VM (2.2) Installation
 Oracle VM (3.0) Installation
 SUSE Linux 10.1 Installation
 Ubuntu 6.10 Installation
 VMware ESX Server 3 Installation
 Solaris 10 (x86-32) Installation
Database Systems Handbook
BY: MUHAMMAD SHARIF 581
 Modifying SCAN Configuration in Oracle 11g Release 2 RAC - Some notes on modifying SCAN configuration
after installation of Oracle RAC.
 VMware ESX Server 3.5 Update 2 Installation - This article describes the bare-metal installation and basic
usage of VMware ESX Server 3.5 Update 2.
Application Server Installation Matrix
For installations on RHEL clones, like Oracle Linux and CentOS, use the instructions provided below for the
appropriate RHEL release.
OS 9iAS AS10g
R1
AS10g
R2
AS10g
R3
WebLogic
11g
WebLogic
12cR1
(12.1.1)
WebLogic
12cR1
(12.1.2)
WebLogic
12cR1
(12.1.3)
WebLogic
12cR2
(12.2.1)
Red Hat Enterprise Linux
2.1 (RHEL2)
Yes Yes
Red Hat Enterprise Linux 3
(RHEL3)
Yes Yes Yes
Red Hat Enterprise Linux 4
(RHEL4)
Yes
Oracle Linux 5 (OL5) Yes Yes Yes Yes
Oracle Linux 6 (OL6) Yes Yes Yes Yes Yes
Oracle Linux 7 (OL7) Yes
Fedora Core 1 (FC1),
Fedora 36 (F36)
Installation
Yes
Enterprise Manager Grid Control Installation Matrix
For installations on RHEL clones, like Oracle Linux and CentOS, use the instructions provided below for the
appropriate RHEL release.
OS 10g
R1
10g
R2
10g
R5
11g
R1
12c
R1
12c
R2
12c
R3
12c
R4
12c
R5
13c
R1
13c
R2
13c
R3
13c
R4
13c
R5
Red Hat Enterprise
Linux 3
Yes Yes
Red Hat Enterprise
Linux 4
Yes Yes
Oracle Linux 5 Yes Yes Yes Yes Yes Yes Yes
Oracle Linux 6 Yes Yes Yes here Yes Yes Yes Yes
Oracle Linux 7 Yes Yes Yes Yes Yes
Oracle Linux 8 Yes
Oracle Versions and Hardware requirements you must meet before installing Oracle Management Service
(OMS), a standalone Oracle Management Agent (Management Agent), and Oracle Management Repository
(Management Repository).
Physicalmemory(RAM)=> 256 MB minimum; 512MB recommended,On Windows Vista, the minimum requirement
is 512 MB
Virtual memory=> Double the amount of RAM
Disk space=> Basic Installation Type total: 2.04 GB, advanced Installation Types total: 1.94 GB
Video adapter=> 256 colors
Database Systems Handbook
BY: MUHAMMAD SHARIF 582
Processor=> 550 MHz minimum, On Windows Vista, the minimum requirement is 800 MHz
In particular, here I will discuss the following:
1. CPU, RAM, Heap Size, and Hard Disk Space Requirements for OMS
2. CPU, RAM, and Hard Disk Space Requirements for Standalone Management Agent
3. CPU, RAM, and Hard Disk Space Requirements for Management Repository
CPU, RAM, Heap Size, and Hard Disk Space Requirements for OMS
Host Small Medium Large
CPU Cores/Host 2 4 8
RAM 4 GB 6 GB 8 GB
RAM with ADPFoot 1 , JVMDFoot 2 6GB 10 GB 14 GB
Oracle WebLogic Server JVM Heap Size 512 MB 1 GB 2 GB
Hard Disk Space 7 GB 7 GB 7 GB
Hard Disk Space with ADP, JVMD 10 GB 12 GB 14 GB
Note: While installing an additional OMS (by cloning an existing one), if you have installed BI publisher on the source
host, then ensure that you have 7 GB of additional hard disk space on the destination host, so a total of 14 GB.
CPU, RAM, and Hard Disk Space Requirements for Standalone Management Agent
For a standalone Oracle Management Agent, ensure that you have 2 CPU cores per host, 512 MB of RAM, and 1 GB
of hard disk space.
CPU, RAM, and Hard Disk Space Requirements for Management Repository
In this table RAM and Hard Disk Space Requirements for Management Repository
Host Small Medium Large
CPU Cores/HostFoot 1 2 4 8
RAM 4 GB 6 GB 8 GB
Hard Disk Space 50 GB 200 GB 400 GB
Oracle database Hardware Component Requirements for Windows x64
The following table lists the hardware components that are required for Oracle Database on Windows x64.
Windows x64 Minimum Hardware Requirements
Requirement Value
System Architecture Processor: AMD64 and Intel EM64T
Physical memory (RAM) 2 GB minimum
Virtual memory (swap) If physical memory is between 2 GB and 16 GB, then set
virtual memory to 1 times the size of the RAM
If physical memory is more than 16 GB, then set virtual
memory to 16 GB
Database Systems Handbook
BY: MUHAMMAD SHARIF 583
Requirement Value
Disk space Typical Install Type total: 10 GB
Advanced Install Types total: 10 GB
Video adapter 256 colors
Screen Resolution 1024 X 768 minimum
Windows x64 Minimum Disk Space Requirements on NTFS
Installation
Type
TEMP
Space
SYSTEM_DRIVE:Program
FilesOracleInventory
Oracle
Home
Data
Files * Total
Enterprise Edition 595 MB 4.55 MB 6.00 GB 4.38 GB
**
10.38
GB **
Standard Edition 2 595 MB 4.55 MB 5.50 GB 4.24 GB
**
9.74
GB **
* Refers to thecontents of the admin, cfgtoollogs, flash_recovery_area, and oradata directories in the ORACLE_BASE
directory.
Calculations for No-Compression Databases
To calculate database size when the compression option is none, use the formula:
Number of blocks * (72 bytes + size of expanded data block)
Calculations for Compressed Databases
Because the compression method used can vary per block, the following calculation formulas are general estimates
of the database size. Actual implementation could result in numbers larger or smaller than the calculations.
1. Bitmap Compression
2. Index-Value Compression
3. RLE Compression
4. zlib Compression
5. Index Files
Database Systems Handbook
BY: MUHAMMAD SHARIF 584
The minimum size for the index is 8,216,576 bytes (8 MB). To calculate the size of a database index, including all
index files, perform the following calculation:
number of existing blocks * 112 bytes = the size of database index
About Calculating Database Limits
Use the size guidelines in this section to calculate Oracle Database limits.
Block Size Guidelines
Type Size
Maximum block size 16,384 bytes or 16 kilobytes (KB)
Minimum block size 2 kilobytes (KB)
Maximum blocks for each file 4,194,304 blocks
Maximum possible file size with 16 K sized
blocks
64 Gigabytes (GB) (4,194,304 * 16,384) = 64 gigabytes (GB)
Maximum Number of Files for Each Database
Block Size Number of Files
2 KB 20,000
4 KB 40,000
8 KB 65,536
16 KB 65,536
Maximum File Sizes
Database Systems Handbook
BY: MUHAMMAD SHARIF 585
Type Size
Maximum file size for a FAT file 4 GB
Maximum file size in NTFS 16 Exabytes (EB)
Maximum database size 65,536 * 64 GB equals approximately 4 Petabytes (PB)
Maximum control file size 20,000 blocks
Data Block Format
Every data block has a format or internal structure that enables the database to track the data and free space in the
block. This format is similar whether the data block contains table, index, or table cluster data.
Oracle Database installation steps 12c before installation
installing the Oracle Database and creating an Oracle Home User account.
Here OUI is used to install Oracle Software
1 Expand the database folder that you extracted in the previous section. Double-click setup.
2 Click Yes in the User Account Control window to continue with the installation.
3 The Configure Security Updates window appears. Enter your email address and My Oracle Support
password to receive security issue notifications via email. If you do not wish to receive notifications via
email, deselect.
Database Systems Handbook
BY: MUHAMMAD SHARIF 586
4 Select "Skip software updates" if do not want to apply any updates.
5 Accept the default and click Next.
6 The Select Installation Option window appears with the following options:
7 Select "Create and configure a database" to install the database, create database instance and configure
the database.
8 Select "Install database software only" to only install the database software.
9 Select "Upgrade an existing database" to upgrade the database that is already installed.
10 In this OBE, we create and configure the database. Select the Create and configure a database option and
click Next.
11 The System Class window appears. Select Desktop Class or Server Class depending on the type of system
you are using. In this OBE, we will perform the installation on a desktop/laptop. Select Desktop class and
click Next.
12 The Oracle Home User Selection window appears. Starting with Oracle Database 12c Release 1 (12.1),
Oracle Database on Microsoft Windows supports the use of an Oracle Home User, specified at the time of
installation. This Oracle Home User is used to run the Windows services for a Oracle Home, and is similar
to the Oracle User on Oracle Database on Linux. This user is associated with an Oracle Home and cannot
be changed to a different user post installation.
Note: Different Oracle homes on a system can share the same Oracle Home User or use different Oracle Home
Users.
The Oracle Home User is different from an Oracle Installation User. The Oracle Installation User is the user who
requires administrative privileges to install Oracle products. The Oracle Home User is used to run the Windows
services for the Oracle Home.
The window provides the following options:
1. If you select "Use Existing Windows User", the user credentials provided must be a standard Windows
user account (not an administrator).
2. If this is a single instance database installation, the user can be a local user, a domain user, or a managed
services account.
3. If this is an Oracle RAC database installation, the existing user must be a Windows domain user. The
Oracle installer will display an error if this user has administrator privileges.
4. If you select "Create New Windows User", the Oracle installer will create a new standard Windows user
account. This user will be assigned as the Oracle Home User. Please note that this user will not have login
privileges. This option is not available for an Oracle RAC Database installation.
5. If you select "Use Windows Built-in Account", the system uses the Windows Built-in account as the Oracle
Home User.
Select the Create New Windows User option. Enter the user name as OracleHomeUser1 and password as
Welcome1. Click Next.
Note: Remember the Windows User password. It will be required later to administer or manage database
services.
6. The Typical Install Configuration window appears. Click on a text field and then the balloon icon ( )to
know more about the field. Note that by default, the installer creates a container database along with a
pluggable database called "pdborcl". The pluggable database contains the sample HR schema.
7. Change the Global database name to orcl. Enter the “Administrative password” as Oracle_1. This
password will be used later to log into administrator accounts such as SYS and SYSTEM. Click Next.
8. The prerequisite checks are performed and a Summary window appears. Review the settings and click
Install.
Database Systems Handbook
BY: MUHAMMAD SHARIF 587
9. Note: Depending on your firewall settings, you may need to grant permissions to allow java to access the
network.
10. The progress window appears.
11. The Database Configuration Assistant started and creates your the database.
12. After the Database Configuration Assistant creates the database, you can navigate to
https://localhost:5500/em as a SYS user to manage the database using Enterprise Manager Database
Express. You can click “Password Management…” to unlock accounts. Click OK to continue.
13. The Finish window appears. Click Close to exit the Oracle Universal Installer.
13.5 To verify the installation Navigate to C:Windowssystem32 using Windows Explorer. Double-click
services. The Services window appears, displaying a list of services.
14. Note: In advance installation step you allocate memory like:
To Create CDB you can use ETL tool Oracle Data integrator too. Other supporting tools are:
These tools also used to perform operations on CDB Database.
Database Systems Handbook
BY: MUHAMMAD SHARIF 588
Database Systems Handbook
BY: MUHAMMAD SHARIF 589
Database Systems Handbook
BY: MUHAMMAD SHARIF 590
Database Systems Handbook
BY: MUHAMMAD SHARIF 591
Database Systems Handbook
BY: MUHAMMAD SHARIF 592
Database Systems Handbook
BY: MUHAMMAD SHARIF 593
Oracle Database 19c Installation On Oracle Linux 8 (OL8)
Oracle database 19c is supported on Oracle Linux 8, but you must be running on UEK6 and database version 19.7.
The installation will work without the patches, but it will not be supported without them.
This article describes the installation of Oracle Database 19c 64-bit on Oracle Linux 8 (OL8) 64-bit. The article is
based on a server installation with a minimum of 2G swap and secure Linux set to permissive.
I have configured Linux 8 on Oracle Virtual Box. I won’t go through the steps to setup OL8 in this post. The
software I used are:
1. Oracle Virtual Box
2. MobaXterm
3. Oracle Linux 8
4. Oracle Database 19c (19.3)
Once you have downloaded and setup OL8, there are some prerequisite setups that needs to be performed before
kicking of the installation.
Now, Oracle Database 19c is installed and ready to be used. Hope this helps. A big thanks , again, to Tim Hall for his
tutorials and blog posts.
Database Systems Handbook
BY: MUHAMMAD SHARIF 594
Database Systems Handbook
BY: MUHAMMAD SHARIF 595
Oracle Most common errors for dba
ORA-01017: invalid username/password; logon denied
ORA-12154: TNS:could not resolve the connect identifier specified
ORA-00600: internal error code, arguments
ORA-1722: Invalid Number
ORA-03113: end-of-file on communication channel
ORA-01000: maximum open cursors exceeded
ORA-1435: User Does not Exist
ORA-00932 inconsistent datatypes: expected Number got Binary
ORA-01555: snapshot too old: rollback segment number string with name "string" too small
ORA-01652: unable to extend temp segment by string in tablespace string
ORA-01031: insufficient privileges
ORA-00054: resource busy and acquire with NOWAIT specified
ORA-04031 : Unable to allocate x bytes of shared memory
ORA-04031: unable to allocate bytes of shared memory
ORA-04030: out of process memory when trying to allocate bytes
ORA-12540: TNS:internal limit restriction exceeded
ORA-27102: out of memory
Database Systems Handbook
BY: MUHAMMAD SHARIF 596
CHAPTER 18 ORACLE DATABASE APPLICATIONS DEVELOPMENT USING ORACLE APPLICATION EXPRESS
Overview of Programming Lanagues
Overview APEX, History, Apex architecture and Manage Utility
The database manufacturer Oracle, is well-known for its relational database system “Oracle Database” which
provides many efficient features to read and write large amounts of data. To cope with the growing demand of
developing web applications very fast, Oracle has created the online development environment “Oracle APEX”. The
creators of Oracle Application Express say it can help you develop enterprise apps up to 20 times faster and with 100
times less code
Database Systems Handbook
BY: MUHAMMAD SHARIF 597
There is no need to spend time on the GUI at the very beginning. Thus, the developer can directly start with
implementing the business logic.
This is the reason why Oracle APEX is feasible to create rapid GUI-Prototypes without logic. Thus, prospective
customers can get an idea of how their future application will look.
Oracle APEX – an extremely powerful tool
As you can see, Oracle APEX is an extremely powerful tool that allows you to easily create simple-to-powerful apps,
and gives you a lot of control over their functions and appearance. You have many different components available,
like charts, different types of reports, mobile layouts, REST Web Services, faceted search, card regions, and many
more.
And the cool thing is, it’s going to get even better with time. Oracle’s roadmap for the technology is extensive and
mentions things such as:
 Runtime application customization
 More analytics
 Machine Learning
 Process modeling
 Support for MySQL
 Native map component (you’ll be able to create a map like those you saw in these Covid-19 apps I
mentioned natively – right now you have to use additional tools for that, like JavaScript or a map plug-in).
 Oracle JET-based components (JavaScript Extension Toolkit – it’s definitely not low-code, but it’s got nice
data visualizations)
 Expanded capabilities in APEX Service Cloud Console
 REST Service Catalog (I had to google around for the one I used, but in the future, you’ll have a catalog of
freely available options to choose)
 Integration with developer lifecycle services
 Improved printing and PDF export capabilities
As you can see, there’s a lot of things that are worth waiting for. Oracle APEX is going to get a lot more powerful,
and that’s even more of a reason to get to know it and start using it.
Distinguishing Characteristics
Database Systems Handbook
BY: MUHAMMAD SHARIF 598
Oracle Application/workspace schema assignments
Database Systems Handbook
BY: MUHAMMAD SHARIF 599
Apex history with respect to Oracle Database
Oracle XE 11g ships with apex 3.2 and 4.2 which is very old around 2007 release year. The techniques that are used
with this tool are PL/SQL, HTML, CSS, and JavaScript.
Before APEX there was WebDB, which was based on the same techniques. WebDB became part of Oracle Portal and
disappeared in silence. The difference between APEX and WebDB is that WebDB generates packages that generate
the HTML pages, while APEX generates the HTML pages at runtime from the repository. Despite this approach APEX
is amazingly fast.
APEX became available to the public in 2003 of HTML DB 1.5 to HTML DB 2.1 and apex 2.2 version and then it was
part of version 10g of the database. At that time it was called HTMLDB and the first version was 1.5. Before HTMLDB,
it was called Oracle Flows, Oracle Platform, and Project Marvel.
Note: Starting with Oracle Database 12c Release 2 (12.2), Oracle Application Express is included in the Oracle
Home on disk and is no longer installed by default in the database.
Oracle Application Express is included with the following Oracle Database releases:
 Oracle Database 19c – Oracle Application Express Release 18.1.
 Oracle Database 18c – Oracle Application Express Release 5.1.
 Oracle Database 12c Release 2 (12.2)- Oracle Application Express Release 5.0.
 Oracle Database 12c Release 1 (12.1) – Oracle Application Express Release 4.2.
 Oracle Database 11g Release 2 (11.2) – Oracle Application Express Release 4.2.
 Oracle Database 11g Release 1 (11.1) – Oracle Application Express Release 3.0.
The Oracle Database releases less frequently than Oracle Application Express.
Within each application, you can also specify a Compatibility Mode in the Application Definition.
The Compatibility Mode attribute controls the backward compatibility of the Application Express runtime engine
when executing an application. Compatibility Mode options include Pre 4.1, 4.1, 4.2, 5.0, 5.1/18.1, 18.2, 19.1, and
19.2. or upper versions.
Oracle APEX releases and 599eatures
Version 22
This release of Oracle APEX introduces Approvals and the Unified Task List, Simplified Create Page wizards,
Readable Application Export formats, and Data Generator. APEX 22.1 also brings several enhancements existing
components, such as tokenized row search, an easy way to sort regions.
Version 21
This release of Oracle APEX introduces Smart Filters, Progressive Web Apps, and REST Service Catalogs. APEX 21.2
also brings greater UI flexibility with Universal Theme. APEX shared a lot of the characteristics of cloud computing,
even before cloud computing became popular.
These characteristics include:
 Elasticity
Database Systems Handbook
BY: MUHAMMAD SHARIF 600
 Browser-based development and runtime
 RESTful web services (REST stands for Representational State Transfer)
SOAP Vs REST (Types of WS)
The key difference is web service supports only HTTP while API supports HTTP/HTTPS protocol. A type of API is a
web service.
Note: All Web services are APIs but all APIs are not web services. ORDS Is used to build Rest Services for 3rd
party
APIs.
Oracle Database Exadata Express Cloud Service supports Simple Oracle Document Access (SODA) using
Representational State Transfer (REST).
Database Systems Handbook
BY: MUHAMMAD SHARIF 601
SODA for REST can be used from any modern programming language capable of making HTTP requests. For further
details including a complete list of SODA for REST HTTP operations available for the SODA for REST API, see REST
Data Services SODA for REST Developer’s Guide.
Before a user can access SODA for REST, users must be assigned the predefined roles of Database Administrator or
Database Developer and your service must be enabled for SODA for REST. It is also possible to create custom roles
for accessing SODA for REST. SODA allows the Oracle Database to be used as a powerful NoSQL store, supporting
key-based access to all documents, and query-based access to JSON documents, all without needing to use SQL.
Because SODA is built on top of the Oracle database, you get proven Oracle enterprise-grade reliability and many
features typically lacking in NoSQL stores, such as transactions. If desired, you can still access SODA documents
directly with SQL.
The primary abstraction provided by SODA is a collection of documents. SODA is particularly powerful when it comes
to JSON documents, though all other types of documents are supported. JSON documents in SODA can be queried
using intuitive template-like queries, without needing to write SQL. These queries are also expressed in JSON, and
called QBEs (query-by-example).
SODA for REST Prerequisites
Prerequisites must be satisfied in order to use SODA for REST.
The following must be performed or known before attempting to use SODA for REST:
You must enable SODA for your service.
You must provide the appropriate roles to users using SODA for REST.
You must know how to determine the REST URI.
REST API RESTful API SOAP Web Service
The working with URL basesresquest
and respond.
Working on RESTful is completely
based on REST applications.
SOAP (Simple Object Access
Protocol) is a protocol designed
to exchange data.
REST (Representational State
Transfer), is an API used for
applications and servers
communication. A architecture.
Format of data is based on HTTP, text,
and JSON. Incontras REST use only
HTTP.
A protocol, rigid set of
messaging patterns so it support
SMTP, HTTP, and TCP and
Internet.
REST uses HTTP requests like GET,
PUT, POST, and DELETE to manage
CRUD.
It uses RESTful principles. SOAP is a lightweight protocol
used to create web APIs, usually
with Extensible Markup
Language (XML).
REST over HTTP is almost always the
basis for modern microservices
development and communications.
A Model.
RESTful APIs use HTTP requests to
GET, PUT, POST and DELETE data.
SOAP messages are XML
documents having 3 building
blocks:
Database Systems Handbook
BY: MUHAMMAD SHARIF 602
SOAP Envelope. A header
element and Body element
Database Systems Handbook
BY: MUHAMMAD SHARIF 603
Database Systems Handbook
BY: MUHAMMAD SHARIF 604
Oracle APEX is a part of the Oracle RAD architecture and technology stack. What does it mean?
“R” stands for REST, or rather ORDS – Oracle REST Data Services. ORDS is responsible for asking the database for the
page and rendering it back to the client;
“A” stands for APEX, Oracle Application Express, the topic of this article;
“D” stands for Database, which is the place an APEX application resides in.
Other methodologies that work well with Oracle Application Express include:
Spiral – This approach is actually a series of short waterfall cycles. Each waterfall cycle yields new requirements and
enables the development team to create a robust series of prototypes.
Rapid application development (RAD) life cycle – This approach has a heavy emphasis on creating a prototype that
closely resembles the final product. The prototype is an essential part of the requirements phase. One disadvantage
of this model is that the emphasis on creating the prototype can cause scope creep; developers can lose sight of
their initial goals in the attempt to create the perfect application.
Database Systems Handbook
BY: MUHAMMAD SHARIF 605
Oracle Apex Supporting Tools
These include Oauth client, APEX User, Database Schema User, and OS User. While it is important to ensure your
ORDS web services are secured, you also need to consider what a client has access to once authenticate. As a quick
reminder, authentication confirms your identity and allows you into the system, authorization decides what you can
do once you are in.
Oracle REST Data Services is a Java EE-based alternative for Oracle HTTP Server and mod_plsql.
Database Systems Handbook
BY: MUHAMMAD SHARIF 606
The Java EE implementation offers increased functionality including a command-line based configuration, enhanced
security, file caching, and RESTful web services.
Oracle REST Data Services also provides increased flexibility by supporting deployments using Oracle WebLogic
Server, GlassFish Server, Apache Tomcat, and a standalone mode. Oracle now supports Oracle REST Data Services
(ORDS) running in standalone mode using the built-in Jetty web server, so you no longer need to worry about
installing WebLogic, Glassfish or Tomcat unless you have a compelling reason to do so. Removing this extra layer
means one less layer to learn and one less layer to patch.
ORDS can run as a standalone app with a built in webserver. This is perfect for local development purposes but in
the real world you will want a decent java application server (Tomcat, Glassfish or Weblogic) with a webserver in
front of it (Apache or Nginx).
Is WebLogic Server an Application Server or a Web Server?
The WebLogic Server is an application server. It is a platform used to develop and deploy multitier distributed
enterprise applications.
The Oracle Application Express architecture requires some form of the webserver to proxy requests between a web
browser and the Oracle Application Express engine. Oracle REST Data Services satisfies this need but its use goes
beyond that of Oracle Application Express configurations. It centralizes application services such as Web server
functionality and business components and is used to access backend enterprise systems.
Oracle REST Data Services simplifies the deployment process because there is no Oracle home required, as
connectivity is provided using an embedded JDBC driver.
Oracle REST Data Services is a Java Enterprise Edition (Java EE) based data service that provides enhanced security,
file caching features, and RESTful Web Services. Oracle REST Data Services also increases flexibility through support
for deployment in standalone mode, as well as using servers like Oracle WebLogic Server and Apache Tomcat.
ORDS, a Java-based application, enables developers with SQL and database skills to develop REST APIs for Oracle
Database. You can deploy ORDS on web and application servers, including WebLogic®, Tomcat®, and Glassfish®, as
shown in the following image:
Database Systems Handbook
BY: MUHAMMAD SHARIF 607
ORDS is our middle tier JAVA application that allows you to access your Oracle Database resources via REST APIs.
Use standard HTTP(s) calls (GET|POST|PUT|DELETE) via URIs that ORDS makes available
(/ords/database123/user3/module5/something/)
ORDS will route your request to the appropriate database, and call the appropriate query or PL/SQL anonymous
block), and return the output and HTTP codes.
For most calls, that’s going to be the results of a SQL statement – paginated and formatted as JSON.
Database Systems Handbook
BY: MUHAMMAD SHARIF 608
Database Systems Handbook
BY: MUHAMMAD SHARIF 609
Oracle Cloud
You can run APEX in an Autonomous Database (ADB) – an elastic database that you can scale up. It’s self-driving,
self-healing, and can repair and upgrade itself. It comes in two flavours:
1. Autonomous Transaction Processing (ATP) – basically transaction processing, it’s where APEX sees most use;
2. Autonomous Data Warehouse (ADW) – for more query-driven APEX applications. Reporting data is also a
common use of Oracle APEX.
You can also use the new Database Cloud Service (DCS) – an APEX-only solution. For a fee, you can have a
commercial application running on a database cloud service.
On-premise or Private Cloud
Database Systems Handbook
BY: MUHAMMAD SHARIF 610
You can also run OracleAPEX on-premiseorin a Private Cloud – anywherewhereadatabase runs.Itcan bea physical,
dedicated server, a virtualized machine, a docker image (you can run it on your laptop, fire it up on a train or a plane
– it’s very popular among Oracle Application Express developers). You can also use it on Exadata – a super-powerful
APEX physical server on cloud services.
Database Systems Handbook
BY: MUHAMMAD SHARIF 611
Database Systems Handbook
BY: MUHAMMAD SHARIF 612
Oracle APEX_APPLICATION VIEWS Functionalities
APEX_APPLICATIONS
Applications defined in the
current workspace or
database user.
APEX_WORKSPACES
APEX_APPLICATION_ALL_AUTH
All authorization schemes for all
components by Application
APEX_APPLICATIONS
APEX_APPLICATION_AUTH
Identifies the available
Authentication Schemes defined
for an Application
APEX_APPLICATIONS
APEX_APPLICATION_AUTHORIZATION
Identifies Authorization Schemes
which can be applied at the
application, page or component
level
APEX_APPLICATIONS
APEX_APPLICATION_BC_ENTRIES
Identifies Breadcrumb Entries
which map to a Page and identify
a pages parent
APEX_APPLICATIONS
APEX_APPLICATION_BREADCRUMBS
Identifies the definition of a
collection of Breadcrumb Entries
which are used to identify a page
Hierarchy
APEX_APPLICATIONS
Database Systems Handbook
BY: MUHAMMAD SHARIF 613
APEX_APPLICATION_BUILD_OPTIONS
Identifies Build Options available
to an application
APEX_APPLICATIONS
APEX_APPLICATION_CACHING
Applications defined in the
current workspace or database
user.
APEX_APPLICATIONS
APEX_APPLICATION_COMPUTATIONS
Identifies Application
Computations which can run for
every page or on login
APEX_APPLICATIONS
APEX_APPLICATION_GROUPS
Application Groups defined per
workspace. Applications can be
associated with an application
group.
APEX_APPLICATIONS
APEX_APPLICATION_ITEMS
Identifies Application Items used
to maintain session state that are
not associated with a page
APEX_APPLICATIONS
APEX_APPLICATION_LISTS
Identifies a named collection of
Application List Entries which can
be included on any page using a
region of type List. Display
attributes are controlled using a
List Template.
APEX_APPLICATIONS
APEX_APPLICATION_LIST_ENTRIES
Identifies the List Entries which
define a List. List Entries can be
hierarchical or flat.
APEX_APPLICATION_LISTS
APEX_APPLICATION_LOCKED_PAGES Locked pages of an application APEX_APPLICATIONS
APEX_APPLICATION_LOVS
Identifies a shared list of values
that can be referenced by a Page
Item or Report Column
APEX_APPLICATIONS
APEX_APPLICATION_LOV_COLS
Identifies column metadata for a
shared list of values.
APEX_APPLICATION_LOVS
APEX_APPLICATION_LOV_ENTRIES
Identifies the List of Values Entries
which comprise a shared List of
Values
APEX_APPLICATION_LOVS
APEX_APPLICATION_NAV_BAR
Identifies navigation bar entries
displayed on pages that use a
Page Template that include a
APEX_APPLICATIONS
Database Systems Handbook
BY: MUHAMMAD SHARIF 614
#NAVIGATION_BAR# substitution
string
APEX_APPLICATION_PAGES
A Page definition is the basic
building block of page. Page
components including regions,
items, buttons, computations,
branches, validations, and
processes further define the
definition of a page.
APEX_APPLICATIONS
APEX_APPLICATION_PAGE_BRANCHES
Identifies branch processing
associated with a page. A branch
is a directive to navigate to a page
or URL which is run at the
conclusion of page accept
processing.
APEX_APPLICATION_PAGES
APEX_APPLICATION_PAGE_BUTTONS
Identifies buttons associated with
a Page and Region
APEX_APPLICATION_PAGE_REGIONS
APEX_APPLICATION_PAGE_CHARTS
Identifies a chart associated with a
Page and Region.
APEX_APPLICATION_PAGE_REGIONS
APEX_APPLICATION_PAGE_CHART_A
Identifies a chart axis associated
with a chart on a Page and Region.
APEX_APPLICATION_PAGE_CHARTS
APEX_APPLICATION_PAGE_CHART_S
Identifies a chart series associated
with a chart on a Page and Region.
APEX_APPLICATION_PAGE_CHARTS
APEX_APPLICATION_PAGE_COMP
Identifies thecomputation of Item
Session State
APEX_APPLICATION_PAGES
APEX_APPLICATION_PAGE_DA
Identifies Dynamic Actions
associated with a Page
APEX_APPLICATION_PAGES
APEX_APPLICATION_PAGE_DA_ACTS
Identifies the Actions of a
Dynamic Action associated with a
Page
APEX_APPLICATION_PAGE_DA
APEX_APPLICATION_PAGE_DB_ITEMS
Identifies Page Items which are
associated with Database Table
Columns. This view represents a
subset of the items in the
APEX_APPLICATION_PAGE_ITEMS
view.
APEX_APPLICATION_PAGES
APEX_APPLICATION_PAGE_GROUPS Identifies page groups APEX_APPLICATION_PAGES
Database Systems Handbook
BY: MUHAMMAD SHARIF 615
APEX_APPLICATION_PAGE_IR
Identifies attributes of an
interactive report
APEX_APPLICATION_PAGE_REGIONS
APEX_APPLICATION_PAGE_IR_CAT
Report column category
definitions for interactive report
columns
APEX_APPLICATION_PAGE_IR
APEX_APPLICATION_PAGE_IR_CGRPS
Column group definitions for
interactive report columns
APEX_APPLICATION_PAGE_IR
APEX_APPLICATION_PAGE_IR_COL
Report column definitions for
interactive report columns
APEX_APPLICATION_PAGE_IR
APEX_APPLICATION_PAGE_IR_COMP
Identifies computations defined in
user-level report settings for an
interactive report
APEX_APPLICATION_PAGE_IR_RPT
APEX_APPLICATION_PAGE_IR_COND
Identifies filters and highlights
defined in user-level report
settings for an interactive report
APEX_APPLICATION_PAGE_IR_RPT
APEX_APPLICATION_PAGE_IR_GRPBY
Identifies group by view defined in
user-level report settings for an
interactive report
APEX_APPLICATION_PAGE_IR_RPT
APEX_APPLICATION_PAGE_IR_PIVOT
Identifies pivot view defined in
user-level report settings for an
interactive report
APEX_APPLICATION_PAGE_IR_RPT
APEX_APPLICATION_PAGE_IR_PVAGG
Identifies aggregates defined for a
pivot view in user-level report
settings for an interactive report
APEX_APPLICATION_PAGE_IR_RPT
APEX_APPLICATION_PAGE_IR_PVSRT
Identifies sorts defined for a pivot
view in user-level report settings
for an interactive report
APEX_APPLICATION_PAGE_IR_RPT
APEX_APPLICATION_PAGE_IR_RPT
Identifies user-level report
settings for an interactive report
APEX_APPLICATION_PAGE_IR
APEX_APPLICATION_PAGE_IR_SUB
Identifies subscriptions scheduled
in saved reports for an interactive
report
APEX_APPLICATION_PAGE_IR_RPT
APEX_APPLICATION_PAGE_ITEMS
Identifies Page Items which are
used to render HTML form
content. Items automatically
maintain session state which can
APEX_APPLICATION_PAGE_REGIONS
Database Systems Handbook
BY: MUHAMMAD SHARIF 616
be accessed using bind variables
or substitution stings.
APEX_APPLICATION_PAGE_MAP
Identifies the full breadcrumb
path for each page with a
breadcrumb entry
APEX_APPLICATION_PAGES
APEX_APPLICATION_PAGE_PROC
Identifies SQL or PL/SQL
processing associated with a page
APEX_APPLICATION_PAGES
APEX_APPLICATION_PAGE_REGIONS
Identifies a content container
associated with a Page and
displayed within a position
defined by the Page Template
APEX_APPLICATION_PAGES
APEX_APPLICATION_PAGE_REG_COLS
Region column definitions used
for regions
APEX_APPLICATION_PAGE_REGIONS
APEX_APPLICATION_PAGE_RPT
Printing attributes for regions that
are reports
APEX_APPLICATION_PAGE_REGIONS
APEX_APPLICATION_PAGE_RPT_COLS
Report column definitions used
for Classic Reports, Tabular Forms
and Interactive Reports
APEX_APPLICATION_PAGE_RPT
APEX_APPLICATION_PAGE_TREES
Identifies a tree control which can
be referenced and displayed by
creating a region with a source of
this tree
APEX_APPLICATION_PAGE_REGIONS
APEX_APPLICATION_PAGE_VAL
Identifies Validations associated
with an Application Page
APEX_APPLICATION_PAGES
APEX_APPLICATION_PARENT_TABS
Identifies a collection of tabs
called a Tab Set. Each tab is part of
a tab set and can be current for
one or more pages. Each tab can
also have a corresponding Parent
Tab if two levels of Tabs are
defined.
APEX_APPLICATIONS
APEX_APPLICATION_PROCESSES
Identifies Application Processes
which can run for every page, on
login or upon demand
APEX_APPLICATIONS
APEX_APPLICATION_RPT_LAYOUTS
Identifies report layout which can
be referenced by report queries
and classic reports
APEX_APPLICATIONS
Database Systems Handbook
BY: MUHAMMAD SHARIF 617
APEX_APPLICATION_RPT_QRY_STMTS
Identifies 617 ndividual SQL
statements, which are part of a
report quert
APEX_APPLICATION_RPT_QUERIES
APEX_APPLICATION_RPT_QUERIES
Identifies report queries, which
are printable documents that can
be integrated with an application
using buttons, list items, branches
APEX_APPLICATIONS
APEX_APPLICATION_SETTINGS
Identifies application settings
typically used by applications to
manage configuration parameter
names and values
APEX_APPLICATIONS
APEX_APPLICATION_SHORTCUTS
Identifies Application Shortcuts
which can be referenced
“MY_SHORTCUT” syntax
APEX_APPLICATIONS
APEX_APPLICATION_STATIC_FILES
Stores the files like CSS, images,
javascript files, … of an
application.
APEX_APPLICATIONS
APEX_APPLICATION_SUBSTITUTIONS
Application level definitions of
substitution strings.
APEX_APPLICATIONS
APEX_APPLICATION_SUPP_OBJECTS
Identifies the Supporting Object
installation messages
APEX_APPLICATIONS
APEX_APPLICATION_SUPP_OBJ_BOPT
Identifies the Application Build
Options that will be exposed to
the Supporting Object installation
APEX_APPLICATION_SUPP_OBJECTS
APEX_APPLICATION_SUPP_OBJ_CHCK
Identifies the Supporting Object
pre-installation checks to ensure
the database is compatible with
the objects to be installed
APEX_APPLICATION_SUPP_OBJECTS
APEX_APPLICATION_SUPP_OBJ_SCR
Identifies the Supporting Object
installation SQL Scripts
APEX_APPLICATION_SUPP_OBJECTS
APEX_APPLICATION_TABS
Identifies a set of tabs collected
into tab sets which are associated
with a Standard Tab Entry
APEX_APPLICATIONS
APEX_APPLICATION_TEMPLATES
Identifies reference counts for
templates of all types
APEX_APPLICATION_THEMES
Database Systems Handbook
BY: MUHAMMAD SHARIF 618
APEX_APPLICATION_TEMP_BC
Identifies the HTML template
markup used to render a
Breadcrumb
APEX_APPLICATION_THEMES
APEX_APPLICATION_TEMP_BUTTON
Identifies the HTML template
markup used to display a Button
APEX_APPLICATION_THEMES
APEX_APPLICATION_TEMP_CALENDAR
Identifies the HTML template
markup used to display a Calendar
APEX_APPLICATION_THEMES
APEX_APPLICATION_TEMP_LABEL
Identifies a Page Item Label HTML
template display attributes
APEX_APPLICATION_THEMES
APEX_APPLICATION_TEMP_LIST
Identifies HTML template markup
used to render a List with List
Elements
APEX_APPLICATION_THEMES
APEX_APPLICATION_TEMP_PAGE
The Page Template which
identifies the HTML used to
organized and render a page
content
APEX_APPLICATION_THEMES
APEX_APPLICATION_TEMP_POPUPLOV
Identifies the HTML template
markup and some functionality of
all Popup List of Values controls
for this application
APEX_APPLICATION_THEMES
APEX_APPLICATION_TEMP_REGION
Identifies a regions HTML
template display attributes
APEX_APPLICATION_THEMES
APEX_APPLICATION_TEMP_REPORT
Identifies the HTML template
markup used to render a Report
Headings and Rows
APEX_APPLICATION_THEMES
APEX_APPLICATION_THEMES
Identifies a named collection of
Templates
APEX_APPLICATIONS
APEX_APPLICATION_THEME_FILES
Stores the files like CSS, images,
javascript files, … of a theme.
APEX_APPLICATION_THEMES
APEX_APPLICATION_THEME_STYLES
The Theme Style identifies the CSS
file URLs which should be used for
a theme
APEX_APPLICATION_THEMES
APEX_APPLICATION_TRANSLATIONS
Identifies message primary
language text and translated text
APEX_APPLICATIONS
APEX_APPLICATION_TRANS_DYNAMIC
Application dynamic translations.
These are created in the
APEX_APPLICATIONS
Database Systems Handbook
BY: MUHAMMAD SHARIF 619
Translation section of Shared
Components, and referenced at
runtime via the function
APEX_LANG.LANG.
APEX_APPLICATION_TRANS_MAP
Application Groups defined per
workspace. Applications can be
associated with an application
group.
APEX_APPLICATIONS
APEX_APPLICATION_TRANS_REPOS
Repository of translation strings.
These are populated from the
translation seeding process.
APEX_APPLICATIONS
APEX_APPLICATION_TREES
Identifies a tree control which can
be referenced and displayed by
creating a region with a source of
this tree
APEX_APPLICATIONS
APEX_APPLICATION_WEB_SERVICES
Web Services referenceable from
this Application
APEX_APPLICATIONS
APEX_APPL_ACL_ROLES
Identifies Application Roles, which
are workspace groups that are
tied to a specific application
APEX_APPLICATIONS
APEX_APPL_ACL_USERS
Identifies Application Users used
to map application users to
application roles
APEX_APPLICATIONS
APEX_APPL_ACL_USER_ROLES
Identifies Application Users used
to map application users to
application roles
APEX_APPL_ACL_USERS
APEX_APPL_AUTOMATIONS
Stores the meta data for
automations of an application.
APEX_APPLICATIONS
APEX_APPL_AUTOMATION_ACTIONS
Identifies actions associated with
an automation
APEX_APPLICATIONS
APEX_APPL_CONCATENATED_FILES
Concatenated files of a user
interface
APEX_APPLICATIONS
APEX_APPL_DATA_LOADS
Identifies Application Data Load
definitions
APEX_APPLICATIONS
APEX_APPL_DATA_PROFILES
Available Data Profiles used for
parsing CSV, XLSX, JSON, XML and
other data
APEX_APPLICATIONS
Database Systems Handbook
BY: MUHAMMAD SHARIF 620
APEX_APPL_DATA_PROFILE_COLS
Data Profile columns used for
parsing JSON, XML and other data
APEX_APPLICATIONS
APEX_APPL_DEVELOPER_COMMENTS
Developer comments of an
application
APEX_APPLICATIONS
APEX_APPL_EMAIL_TEMPLATES
Stores the meta data for the email
templates of an application.
APEX_APPLICATIONS
APEX_APPL_LOAD_TABLES
Identifies Application Legacy Data
Loading definitions
APEX_APPLICATIONS
APEX_APPL_LOAD_TABLE_LOOKUPS
Identifies a the collection of key
lookups of the data loading tables
APEX_APPLICATIONS
APEX_APPL_LOAD_TABLE_RULES
Identifies a collection of
transformation rules that are to
be used on the load tables.
APEX_APPLICATIONS
APEX_APPL_PAGE_CALENDARS Identifies Application Calendars APEX_APPLICATION_PAGES
APEX_APPL_PAGE_CARDS Cards definitions APEX_APPLICATION_PAGE_REGIONS
APEX_APPL_PAGE_CARD_ACTIONS Card actions definitions APEX_APPL_PAGE_CARDS
Database Systems Handbook
BY: MUHAMMAD SHARIF 621
Oracle Apex Installation and Upgrading Apex Software
Prior to the Application Express (APEX) upgrade, begin by identifying the version of the APEX currently installed
and the database prerequisites. To do this run the following query in SQLPLUS as SYS or SYSTEM:
Where <SCHEMA> represents the current version of APEX and is one of the following:
 For APEX (HTML DB) versions 1.5 – 3.1, the schema name is: FLOWS_XXXXXX.
For example: FLOWS_010500 for HTML DB version 1.5.x
 For APEX (HTML DB) versions 3.2.x and above, the schema name is: APEX_XXXXXX.
For example: APEX_210100 for APEX version 21.1.
 If the query returns 0, it is a runtime only installation, and apxrtins.sql should be used for the upgrade. If
the query returns 1, this is a development install and apexins.sql should be used
The full download is needed if the first two digits of the APEX version are different. For example, the full
Application Express download is needed to go from 20.0 to 21.1. The patch is needed if only the third digit of the
version changes. So when upgrading from from 21.1.0 patch to upgrade to 21.1.2.
Patching and patching sets:
It is collection of files installed in older version to configure it latest verions. And it work in fourth location of oracle
number. First is major, second is maintenance release, third is app number, fourth is component specific release
number and fifth is platform number. We change component specific release number in patching.
Database Systems Handbook
BY: MUHAMMAD SHARIF 622
The fastest way of accessing data is by using ROWID. Accessing data is unrelated to ROWNUM.
Patching
Patching involves copying a small collection of files over an existing installation. A patch is normally associated with
a particular version of an Oracle product and involves updating from one minor version of the product to a newer
minor version of the same product (for example, from version 11.1.1.2.0 to version 11.1.1.3.0).
A patch set is a single patch that contains a collection of patches designed to be applied together.
Oracle Applications includes the Oracle 9.2.0.6 (9i) Database. However, Oracle Life Sciences Data Hub (Oracle LSH)
2.1.4 requires the Oracle 11gR2 Database Server, which requires Oracle Applications ATG RUP7, which is not
supported on Oracle Database 9.2.0.6 but is supported on 9.2.0.8.
To upgrade the 9.6.0.6 database you installed during the Oracle Applications installation, apply patch set 9.2.0.8
(4547809) for your operating system.
Downloading Patches From My Oracle Support
This section describes how to download patches from My Oracle Support. For additional information, enter
document ID 1302053.1 in the Knowledge Base search field on My Oracle Support.
Opatch is typically used to patch the software on your system by copying a small collection of files over your
existing installation.
In Oracle Fusion Middleware, Opatch is used to patch an existing Oracle Fusion Middleware 11g installation.
To download patches from My Oracle Support:
Open a web browser and enter the following URL:
https://support.oracle.com/CSP/ui/flash.html
Click the Sign In button and log in using your My Oracle Support login name and password.
Click the Patches and Updates tab. From this tab, you have two options for downloading patches:
Enter the patch number and platform to download a single patch. See Downloading a Single Patch Using the Oracle
Patch Number.
Search for all available patches for your current product installation.
Types of Oracle Patches(Oracle Database 11g Release 2 (11.2.x.x))
Oracle regularly makes patches available to upgrade features, enhance security, or fix problems with supported
software.
The major types of patches are:
Interim patches - contain a single bug fix or a collection of bug fixes provided as required
Interim patches for security bug fixes - contain customer-specific security bug fixes
Diagnostic patches - intended to help diagnose or verify a fix or a collection of bug fixes
Bundle Patch Updates (BPUs) - a cumulative collection of fixes for a specific product or component
Patch Set Updates (PSUs) - a cumulative collection of high impact, low risk, and proven fixes for a specific product
or component and Security Patch Updates
Security Patch Updates (SPU) - a cumulative collection of security bug fixes. SPUs were formerly known as Critical
Patch Updates (CPU).
System Patch - contains several sub-patches in a format that can be used by OPatchAuto.
Merge Label Request (MLR) - a merge of two or more fixes. MLR creation requires a label for the new set of
merged code and a Patch Set Exception
Database Systems Handbook
BY: MUHAMMAD SHARIF 623
When to install and when to patch only (Oracle Apex, and Oracle Database)
In previous versions an upgrade was required when a release affected the first two numbers of the version (4.2 to
5.0 or 5.1 to 18.1), but if the first two numbers of the version were not affected (5.1.3 to 5.1.4) you had to
download and apply a patch, rather than do the full installation. This is no longer the case.
Database Systems Handbook
BY: MUHAMMAD SHARIF 624
Details of apex installation Steps
Setup (Download both software having equal version and paste unzip files at same location in directory)
Step One
Create a new tablespace to act as the default tablespace for APEX.
-- For Oracle Managed Files (OMF).
CREATE TABLESPACE apex DATAFILE SIZE 100M AUTOEXTEND ON NEXT 1M;
-- For non-OMF.
CREATE TABLESPACE apex DATAFILE ‘/path/to/datafiles/apex01.dbf’ SIZE 100M AUTOEXTEND ON NEXT 1M or
EXTENT MANAGEMENT LOCAL AUTOALLOCATE or EXTENT MANAGEMENT LOCAL UNIFORM SIZE 128K or SIZE 1M
REUSE AUTOEXTEND ON NEXT 1M MAXSIZE 1M;
Step two
IF: Connect to SQL*Plus as the SYS user and run the “apexins.sql” script, specifying the relevant tablespace names
and image URL.
SQL> CONN sys@pdb1 AS SYSDBA
SQL> -- @apexins.sql tablespace_apex tablespace_files tablespace_temp images
SQL> @apexins.sql APEX APEX TEMP /i/;
Logon to database as SYSDBA and switch to pluggable database orclpdb1 and run installation script. You can install
apex on dedicated tablespaces if required.
Alter session set container=orclpdb1;
@apexins.sql SYSAUX SYSAUX TEMP /i/;
Description of the command:
@apexins.sql tablespace_apex tablespace_files tablespace_temp images
tablespace_apex – name of the tablespace for APEX user.
Tablespace_files – name of the tablespace for APEX files user.
Tablespace_temp – name of the temporary tablespace.
Images – virtual directory for APEX images.
Define the virtual image directory as /i/ for future updates.)
Database Systems Handbook
BY: MUHAMMAD SHARIF 625
Step three
If you want to add the user silently, you could run the following code, specifying the required password and email.
BEGIN
APEX_UTIL.set_security_group_id( 10 );
APEX_UTIL.create_user(
p_user_name => ‘ADMIN’,
p_email_address => ‘me@example.com’,
p_web_password => ‘PutPasswordHere’,
p_developer_privs => ‘ADMIN’ );
APEX_UTIL.set_security_group_id( null );
COMMIT;
END;
/
Note:
Oracle Application Express is installed in the APEX_210200 schema.
The structure of the link to the Application Express administration services is as follows:
http://host:port/ords/apex_admin
The structure of the link to the Application Express development interface is as follows:
http://host:port/ords
Or
When Oracle Application Express installs, it creates three new database accounts all with status LOCKED in
database:
APEX_210200– The account that owns the Oracle Application Express schema and metadata.
FLOWS_FILES – The account that owns the Oracle Application Express uploaded files.
APEX_PUBLIC_USER – The minimally privileged account is used for Oracle Application Express configuration with
ORDS.
Create and change password for ADMIN account. When prompted enter a password for the ADMIN account.
SQL> @apxchpwd.sql
This script can be used to change the password of an Application Express instance administrator. If the user does
not yet exist, a user record will be created.
Database Systems Handbook
BY: MUHAMMAD SHARIF 626
Enter the administrator’s username [ADMIN]
User “ADMIN” does not yet exist and will be created.
Enter ADMIN’s email [ADMIN]
Enter ADMIN’s password []
Created instance administrator ADMIN.
Step four
Create the APEX_LISTENER and APEX_REST_PUBLIC_USER users by running the “apex_rest_config.sql” script.
SQL> CONN sys@pdb1 AS SYSDBA
SQL> @apex_rest_config.sql
Configure RESTful Services. When prompted enter a password for the APEX_LISTENER, APEX_REST_PUBLIC_USER
account.
Sqlplus / as sysdba
@apex_rest_config.sql
output
Enter a password for the APEX_LISTENER user []
Enter a password for the APEX_REST_PUBLIC_USER user []
At last step you can modify again passwords for 3 users:
ALTER USER apex_public_user IDENTIFIED BY Dbaora$ ACCOUNT UNLOCK;
ALTER USER apex_listener IDENTIFIED BY Dbaora$ ACCOUNT UNLOCK;
ALTER USER apex_rest_public_user IDENTIFIED BY Dbaora$ ACCOUNT UNLOCK;
Step five
Database Systems Handbook
BY: MUHAMMAD SHARIF 627
Step Six
Now you need to decide which gateway to use to access APEX. The Oracle recommendation is ORDS.
Note: Oracle REST Data Services (ORDS), formerly known as the APEX Listener, allows APEX applications to be
deployed without the use of Oracle HTTP Server (OHS) and mod_plsql or the Embedded PL/SQL Gateway. ORDS
version 3.0 onward also includes JSON API support to work in conjunction with the JSON support in the database.
ORDS can be deployed on WebLogic, Tomcat or run in standalone mode. This article describes the installation of
ORDS on Tomcat 8 and 9. JDK must be installed before installing Apache Tomcat.Setting the Port to 8181 (as
default of 8080 is used by Apex).
For Lone-PDB installations (a CDB with one PDB), or for CDBs with small numbers of PDBs, ORDS can be installed
directly into the PDB. Sqlplus / as sysdba If you are using many PDBs per CDB, you may prefer to install ORDS into
the CDB to allow all PDBs to share the same connection pool.
Alter session set container=orclpdb1;
Starting ORDS installations:
Create directory /home/oracle/ords for ords software and unzip it
Create configuration directory /home/oracle/ords/conf for ords standalone
This Oracle REST Data Services instance has not yet been configured.
Please complete the following prompts
Enter the location to store configuration data: C: homeoracleordsconf
Enter the name of database server: Localhost
Enter the database listen port [1521]
Enter 1 to specify the database service name, or 2 to specify the database SID [1]:
Enter the database service name: XE
Enter the database password for ORDS_PUBLIC_USER:
Database Systems Handbook
BY: MUHAMMAD SHARIF 628
Confirm password:
Requires to login with administrator privileges to verify Oracle REST Data Services schema.
Enter the administrator username:sys
Enter the database password for SYS AS SYSDBA:
Confirm password:
Connecting to database user: SYS AS SYSDBA url: jdbc:oracle:thin:@//oel8.dbaora.com:1521/orclpdb1
Retrieving information.
Enter 1 if you want to use PL/SQL Gateway or 2 to skip this step.
If using Oracle Application Express or migrating from mod_plsql then you must enter 1 [1]:
Enter the database password for APEX_PUBLIC_USER:
Confirm password:
Enter the database password for APEX_LISTENER:
Confirm password:
Enter the database password for APEX_REST_PUBLIC_USER:
Confirm password:
Enter a number to select a feature to enable:
[1] SQL Developer Web (Enables all features)
[2] REST Enabled SQL
[3] Database API
[4] REST Enabled SQL and Database API
[5] None
Choose [1]:1
2022-03-19T18:40:34.543Z INFO reloaded pools: []
Installing Oracle REST Data Services version 21.4.2.r0621806
Log file written to /home/oracle/ords_install_core_2022-03-19_194034_00664.log
Verified database prerequisites
Created Oracle REST Data Services proxy user
Created Oracle REST Data Services schema
Granted privileges to Oracle REST Data Services
Created Oracle REST Data Services database objects
Log file written to /home/oracle/ords_install_datamodel_2022-03-19_194044_00387.log
Database Systems Handbook
BY: MUHAMMAD SHARIF 629
Log file written to /home/oracle/ords_install_scheduler_2022-03-19_194045_00075.log
Log file written to /home/oracle/ords_install_apex_2022-03-19_194046_00484.log
Completed installation for Oracle REST Data Services version 21.4.2.r0621806. Elapsed time: 00:00:12.611
Enter 1 if you wish to start in standalone mode or 2 to exit [1]:1
Enter 1 if using HTTP or 2 if using HTTPS [1]:
Choose [1]:1
As a result ORDS will be running in standalone mode and configured so you can try to logon to apex.
Embedded PL/SQL Gateway (EPG) Configuration
If you want to use the Embedded PL/SQL Gateway (EPG) to front APEX, you can follow the instructions here. This is
used for both the first installation and upgrades.
Run the “apex_epg_config.sql” script, passing in the base directory of the installation software as a parameter.
SQL> CONN sys@pdb1 AS SYSDBA
SQL> @apex_epg_config.sql /home/oracle
Oracle HTTP Server (OHS) Configuration
If you want to use Oracle HTTP Server (OHS) to front APEX, you can follow the instructions here.
Change the password and unlock the APEX_PUBLIC_USER account. This will be used for any Database Access
Descriptors (DADs).
SQL> ALTER USER APEX_PUBLIC_USER IDENTIFIED BY myPassword ACCOUNT UNLOCK;
Step Seven
Database Systems Handbook
BY: MUHAMMAD SHARIF 630
Check the port setting for XML DB Protocol Server.
SQL> CONN sys@pdb1 AS SYSDBA
SQL> SELECT DBMS_XDB.gethttpport FROM DUAL;
SQL> CONN sys@pdb1 AS SYSDBA
SQL> EXEC DBMS_XDB.sethttpport(8080);
Now you apex is available at ulr:8080/apex/
Step Eight
Starting/Stopping ORDS Under Tomcat
ORDS is started or stopped by starting or stopping the Tomcat instance it is deployed to.
Database Systems Handbook
BY: MUHAMMAD SHARIF 631
Assuming you have the CATALINA_HOME environment variable set correctly, the following commands should be
used.
Export CATALINA_OPTS=”$CATALINA_OPTS -Duser.timezone=UTC”
$ $CATALINA_HOME/bin/startup.sh
$ $CATALINA_HOME/bin/shutdown.sh
ORDS Validate
You can validate/fix the current ORDS installation using the validate option.
$ $JAVA_HOME/bin/java -jar ords.war validate
Enter the name of the database server [ol7-122.localdomain]:
Enter the database listen port [1521]:
Enter the database service name [pdb1]:
Requires SYS AS SYSDBA to verify Oracle REST Data Services schema.
Enter the database password for SYS AS SYSDBA:
Confirm password:
Retrieving information.
Oracle REST Data Services will be validated.
Validating Oracle REST Data Services schema version 18.2.0.r1831332
Step Nine
Database Systems Handbook
BY: MUHAMMAD SHARIF 632
Database Systems Handbook
BY: MUHAMMAD SHARIF 633
Database Systems Handbook
BY: MUHAMMAD SHARIF 634
What is an APEX Workspace?
An APEX Workspace is a logical domain where you define APEX applications. Each workspace is associated with
one or more database schemas (database users) which are used to store the database objects, such as tables,
views, packages, and more. APEX applications are built on top of these database objects.
What is a Workspace Administrator?
Workspace administrators have all the rights and privileges available to developer and manage administrator tasks
specific to a workspace.
Oracle Application Express includes two administrator roles:
1. Workspace administrators are users who perform administrator tasks specific to a workspace.
2. Instance administrators are superusers that manage an entire hosted Oracle Application Express instance
which may contain multiple workspaces.
Iterative, rapid application development or Planned, linear style development
The first approach offers so much flexibility that you run the risk of never completing your project. In contrast, the
second approach can yield applications that do not meet the needs of end users even if they meet the stated
requirements on paper.
Database Systems Handbook
BY: MUHAMMAD SHARIF 635
Oracle APEX is a full spectrum technology. It can be used by so-called citizen developers, who can use the wizard to
create some simple applications to get going. However, these people can team up with a technical developer to
create a more complex application together, and in such a case it also goes full spectrum – code by code, line by
line, back-end development, front-end development, database development. If you get a perfect mix of front-end
and back-end developers, then you can create a truly great APEX application.
System Development Life Cycle Methodologies to Consider
The system development life cycle (SDLC) is the overall process of developing software using a series of defined
steps. There are several SDLC models that work well for developing applications in Oracle Application Express.
Our methodology is composed of different elements related to all aspects of an APEX development project.
This methodology is referred to as a waterfall because the output from one stage is the input for the next stage. A
primary problem with this approach is that it is assumed that all requirements can be established in advance.
Unfortunately, requirements often change and evolve during the development process.
The Oracle Application Express development environment enables developers to take a more iterative approach to
development.
Database Systems Handbook
BY: MUHAMMAD SHARIF 636
Migration of oracle forms to Apex forms
After converting your forms files into XML files, sign into your APEX workspace and be sure you’re using the schema
that contains all database objects needed in the forms. Now, create a Migration Project and upload the XML files,
following these steps:
Click App Builder.
Navigate to the right panel, click Oracle Forms Migrations.
Click Create Project.
Enter Project Name and Description.
Select the schema.
Upload the XML file.
Click Next.
Click Upload Another File if you have more XML files, otherwise click Create.
Now let’s review each component in the upload forms to determine proper regions to use in the APEX Application.
Also, let’s review the Triggers and Program Units in order to identify the business logic in your Forms Application
and determine if it will need to be replicated or not.
Oracle Forms applications still play a vital role, but many are looking for ways to modernize their
applications. Modernize your Oracle Forms applications by migrating them to Oracle Application Express (Oracle
APEX) in the cloud.
Your stored procedures and PL/SQL packages work natively in Oracle APEX, making it the clear platform of choice
foreasily transitioningOracleForms applicationsto modern web applicationswith morecapabilities, lesscomplexity,
and lower development and maintenance costs.
Oracle APEX is a low-code development platform that enables you to build scalable, secure enterprise apps, with
world-class features, that you can deploy anywhere. You can quickly develop and deploy compelling apps that solve
Database Systems Handbook
BY: MUHAMMAD SHARIF 637
real problems and provide immediate value. You won’t need to be an expert in a vast array of technologies to deliver
sophisticated solutions.
Architecture
This architecture shows the process of migrating on-premises Oracle Forms applications to Oracle Application
Express (APEX) applications with the help of an XML converter, and then moving them to the cloud.The following
diagram illustrates this reference architecture.
Recommendations for migration of database application
Use the following recommendations as a starting point to plan your migration to Oracle Application Express.Your
requirements might differ from the architecture described here.
VCN
When you create a VCN, determine how many IP addresses your cloud resources in each subnet require. Using
Classless Inter-Domain Routing (CIDR) notation, specify a subnet mask and a network address range large enough
for the required IP addresses. Use CIDR blocks that are within the standard private IP address space.
After you create a VCN, you can change, add, and remove its CIDR blocks.
When you design the subnets, consider functionality and security requirements. All compute instances within the
same tier or role should go into the same subnet.
Use regional subnets.
Security lists
Database Systems Handbook
BY: MUHAMMAD SHARIF 638
Use security lists to define ingress and egress rules that apply to the entire subnet.
Cloud Guard
Clone and customize the default recipes provided by Oracle to create custom detector and responder recipes. These
recipes enable you to specify what type of security violations generate a warning and what actions are allowed to
be performed on them. For example, you might want to detect Object Storage buckets that have visibility set to
public.
Apply Cloud Guard at the tenancy level to cover the broadest scope and to reduce the administrative burden of
maintaining multiple configurations.
You can also use the Managed List feature to apply certain configurations to detectors.
Security Zones
For resources that require maximum security, Oracle recommends that you use security zones. A security zone is a
compartment associated with an Oracle-defined recipe of security policies that are based on best practices. For
example, the resources in a security zone must not be accessible from the public internet and they must be
encrypted using customer-managed keys. When you create and update resources in a security zone, Oracle Cloud
Infrastructure validates the operations against the policies in the security-zone recipe, and denies operations that
violate any of the policies.
Schema
Retain the database structure that Oracle Forms was built on, as is, and use that as the schema for Oracle APEX.
Business Logic
Most of the business logic for Oracle Forms is in triggers, program units, and events. Before starting the migration
of Oracle Forms to Oracle APEX, migrate the business logic to stored procedures, functions, and packages in the
database.
Considerations
Consider the following key items when migrating Oracle Forms Object navigator components to Oracle Application
Express (APEX):
Data Blocks
A data block from Oracle Forms relates to Oracle APEX with each page broken up into several regions and
components. Review the Oracle APEX Component Templates available in the Universal Theme.
Triggers
In Oracle Forms, triggers control almost everything. In Oracle APEX, control is based on flexible conditions that are
activated when a page is submitted and are managed by validations, computations, dynamic actions, and processes.
Alerts
Most messages in Oracle APEX are generated when you submit a page.
Attached Libraries
Database Systems Handbook
BY: MUHAMMAD SHARIF 639
Oracle APEX takes care of the JavaScript and CSS libraries that support the Universal Theme, which supports all of
the components that you need for flexible, dynamic applications. You can include your own JavaScript and CSS in
several ways, mostly through page attributes. You can choose to add inline code as reference files that exist either
in the database as a BLOB (#APP_IMAGES#) or sit on the middle tier, typically served by Oracle REST Data Services
(ORDS). When a reference file is on an Oracle WebLogic Server, the file location is prefixed with #IMAGE_PREFIX#.
Editors
Oracle APEX has a text area and a rich text editor, which is equivalent to Editors in Oracle Forms.
List of Values (LOV)
In APEX, the LOV is coupled with the Item type. A radio group works well with a small handful of values. Select Lists
for middle-sized sets, and select Popup LOV for large data sets. You can use the queries from Record Group in Oracle
Forms for the LOV query in Oracle APEX. LOV’s in Oracle APEX can be dynamically driven by a SQL query, or be
statically defined. A static definition allows a variety of conditions to be applied to each entry. These LOVs can then
be associated with Items such as Radio Groups & Select Lists, or with a column in a report, to translate a code to a
label.
Parameters
Page Items in Oracle APEX are populated between pages to pass information to the next page, such as the selected
record in a report. Larger forms with a number of items are generally submitted as a whole, where the page process
handles the data, and branches to the next page. These values can be protected from URL tampering by session state
security, at item, page, and application levels, often by default.
Popup Menus
Popup Menus are not available out of the box in Oracle APEX, but you can build them by using Lists and associating
a button with the menu.
Program Units
Migrate the Stored procedures and functions defined in program units in Oracle Forms into Database Stored
Procedures/Functions and use Database Stored procedures/functions in Oracle APEX
processes/validations/computations.
Property Classes
Property Classes in Oracle Forms allow the developer to utilize common attributes among each instance of a
component. In APEX you can define User Interface Defaults in the data dictionary, so that each time items or reports
arecreated forspecifictablesorcolumns,thesamefeaturesare applied by default.As forthestyleof the application,
you can apply classes to components that carry a particular look and feel. The Universal Theme has a default skin
that you can reconfigure declaratively.
Record Groups
Use queries in Record Groups to define the Dynamic LOV in Oracle APEX.
Reports Interactive Reports in Oracle APEX come with a number of runtime manipulation options that give users the
power to customize and manipulate the reports. Classic Reports are simple reports that don’t provide runtime
manipulation options, but are based on SQL.
Database Systems Handbook
BY: MUHAMMAD SHARIF 640
Menus
Oracle Forms have specific menu files, controlled by database roles. Updating the .mmx file required that there be
no active users. The menu in Oracle APEX can either be across the top, or down the left side. These menus can be
statically defined, or dynamically driven. Static navigation entries can be controlled by authorization schemes, or
custom conditions. Dynamic menus can have security tables integrated within the SQL.
Properties
The Page Designer introduced in Oracle APEX is similar to Oracle Forms, particularly with regard to the ability to edit
multiple components at once, only intersecting attributes.
Apex Manage Logs and Files and recovery
Page View Activity Logs track user activity for an application.
The Application Express engine uses two logs to track user activity. At any given time, one log is designated as
current. For each rendered page view, the Application Express engine inserts one row into the log file. A log switch
occurs at the interval listed on the Page View Activity Logs page. At that point, the Application Express engine
removes all entries in the noncurrent log and designates it as current.
SQL Workshop Logs
Delete SQL Workshop log entries. The SQL Workshop maintains a history of SQL statements run in the SQL
Commands.
Workspace Activity Reports logs
Workspace administrators are users who perform administrator tasks specific to a workspace and have the access
to various types of activity reports.
Instance Activity Reports
Instance administrators are superusers that manage an entire hosted instance using the Application Express
Administration Services application.
Database Systems Handbook
BY: MUHAMMAD SHARIF 641
Deployment options to consider include:
Use the same workspace and same schema. Export and then import the application and install it using a different
application ID. This approach works well when there arefew changes to the underlying objects, but frequent changes
to the application functionality.
Use a different workspace and same schema. Export and then import the application into a different workspace.
This is an effective way to prevent a production application from being modified by developers.
Use a different workspace and different schema. Export and then import the application into a different workspace
and install it so that it uses a different schema. This new schema needs to have the database objects required by
your application.
Database Systems Handbook
BY: MUHAMMAD SHARIF 642
Use a different database with all its variations. Export and then import the application into a different Oracle
Application Express instance and install it using a different workspace, schema, and database.
Database Systems Handbook
BY: MUHAMMAD SHARIF 643
Backup and Restore Commands:
RESTORE CONTROLFILE FROM ‘/tmp/oradata/your_ctrl_file_dir’
ALTER TABLESPACE apex OFFLINE IMMEDIATE’;
SET NEWNAME FOR DATAFILE ‘/tmp/oradata/apex01.dbf’ TO
RESTORE TABLESPACE apex;
SWITCH DATAFILE ALL;
RECOVER TABLESPACE apex;
Database Systems Handbook
BY: MUHAMMAD SHARIF 644
Swap out Datafile
First find the location of your datafiles. You can find them by running the following in sqlplus / as sysdba or
whatever client you use
spool ‘/tmp/spool.out’
select value from v$parameter where name = ‘db_create_file_dest’;
select tablespace name from dba_data_files;
View the spool.out file and
Verify the location of your datafiles
See if the datafile still is associated with that tablespace.
If the tablespace is still there run
select file_name, status from dba_data_files WHERE tablespace name = < name >
You want your your datafile to be available. Then you want to set the tablespace to read only and take it offline
alter tablespace < name > read only;
alter tablespace < name > offline;
Now copy your dbf file the directory returned from querying db_create_file_dest value. Don’t overwrite the old
one, then run.
Alter tablespace < name > rename datafile ‘/u03/waterver/oradata/yourold.dbf’ to
‘/u03/waterver/oradata/yournew.dbf’
This updates your controlfile to point to the new datafile.
You can then bring your tablespace back online and back in read write mode. You may also want to verify the
status of the tablespace status, the name of the datafile associated with that tablespace, etc.
APEX version requirements
The APEX option uses storage on the DB instance class for your DB instance. Following are the supported versions
and approximate storage requirements for Oracle APEX.
APEX version Storage
requirements
Supported
Oracle
Database
versions
Notes
Oracle APEX
version
21.1.v1
125 MiB All This version includes patch 32598392: PSE
BUNDLE FOR APEX 21.1, PATCH_VERSION 3.
Oracle APEX
version
20.2.v1
148 MiB All except
21c
This version includes patch 32006852: PSE
BUNDLE FOR APEX 20.2, PATCH_VERSION
2020.11.12. You can see the patch number and
date by running the following query:
SELECT PATCH_VERSION, PATCH_NUMBER
FROM APEX_PATCHES;
Oracle APEX
version
20.1.v1
173 MiB All except
21c
This version includes patch 30990551: PSE
BUNDLE FOR APEX 20.1, PATCH_VERSION
2020.07.15.
Database Systems Handbook
BY: MUHAMMAD SHARIF 645
Oracle apex authentication and authorizations
In addition to authentication and authorization, Oracle has provided an additional functionality called Oracle VPD.
VPD stands for “Virtual Private Database” and offers the possibility to implement multi-client capability into APEX
web applications. With Oracle VPD and PL/SQL special columns of tables can be declared as conditions to separate
data between different clients. An active Oracle VPD automatically adds an SQL WHERE clause to an SQL SELECT
statement. This WHERE clause contains the declared columns and thus delivers only data sets that match (row
level security).
Authentication schemes support in Oracle APEX.
• Application Express Accounts
Application Express Accounts are user accounts that are created within and managed in the Oracle Application
Express user repository. When you use this method, your application is authenticated against these accounts.
• Custom Authentication
Creating a Custom Authentication scheme from scratch to have complete control over your authentication
interface.
• Database Accounts
Database Account Credentials authentication utilizes database schema accounts to authenticate users.
• HTTP Header Variable
Authenticate users externally by storing the username in a HTTP Header variable set by the web server.
• Open Door Credentials
Enable anyone to access your application using a built-in login page that captures a user name.
• No Authentication (using DAD)
Adopts the current database user. This approach can be used in combination with a mod_plsql Database Access
Descriptor (DAD) configuration that uses basic authentication to set the database session user.
• LDAP Directory
Authenticate a user and password with an authentication request to a LDAP server.
• Oracle Application Server Single Sign-On Server
Delegates authentication to the Oracle AS Single Sign-On (SSO) Server. To use this authentication scheme, your site
must have been registered as a partner application with the SSO server.
• SAML Sign-In
Delegates authentication to the Security Assertion Markup Language (SAML) Sign In authentication scheme.
• Social Sign-In
Social Sign-In supports authentication with Google, Facebook, and other social network that supports OpenID
Connect or Oauth2 standards.
Table Authorization Scheme Types
When you create an authorization scheme you select an authorization scheme type. The authorization scheme
type determines how an authorization scheme is applied. Developers can create new authorization type plug-ins to
extend this list.
Authorization Scheme Types Description
Exists SQL Query Enter a query that causes the authorization scheme to pass if it returns
at least one row and causes the scheme to fail if it returns no rows
NOT Exists SQL Query Enter a query that causes the authorization scheme to pass if it returns
no rows and causes the scheme to fail if it returns one or more rows
Database Systems Handbook
BY: MUHAMMAD SHARIF 646
Authorization Scheme Types Description
PL/SQL Function Returning Boolean Enter a function body. If the function returns true, the authorization
succeeds.
Item in Expression 1 is NULL Enter an item name. If the item is null, the authorization succeeds.
Item in Expression1 is NOT NULL Enter an item name. If the item is not null, the authorization succeeds.
Value of Item in Expression 1 Equals
Expression 2
Enter and item name and value.The authorization succeeds if the item’s
value equals the authorization value.
Value of Item in Expression 1 Does
NOT Equal Expression 2
Enter an item name and a value. The authorization succeeds if the
item’s value is not equal to the authorization value.
Value of Preference in Expression 1
Does NOT Equal Expression 2
Enter an preference name and a value. The authorization succeeds if the
preference’s value is not equal to the authorization value.
Value of Preference in Expression 1
Equals Expression 2
Enter an preference name and a value. The authorization succeeds if the
preference’s value equal the authorization value.
Is In Group Enter a group name. The authorization succeeds if the group is enabled
as a dynamic group for the session.
If the application uses Application Express Accounts Authentication, this
check also includes workspace groups that are granted to the user. If
the application uses Database Authentication, this check also includes
database roles that are granted to the user.
Is Not In Group Enter a group name. The authorization succeeds if the group is not
enabled as a dynamic group for the session.
Database Systems Handbook
BY: MUHAMMAD SHARIF 647
END
Database Systems Handbook
BY: MUHAMMAD SHARIF 648
CHAPTER 19 ORACLE WEBLOGIC SERVERS AND ITS CONFIGURATIONS
Overview of Oracle WebLogic
Oracle WebLogic Server is a online transaction processing (OLTP) platform, developed to connect users in distributed
computing production environments and to facilitate the integration of mainframe applications with distributed
corporate data and applications.
History of WebLogic
WebLogic server was the first J2EE application server.
 1995: WebLogic, Inc. founded.
 1997: First release of WebLogic Tengah.
 1998: WebLogic, Inc., acquired by BEA Systems.
 2008: BEA Systems acquired by Oracle.
 2020: WebLogic Server version 14 released.
The following is the list of different versions of the WebLogic Server:
Server Name Version Launched Year
WebLogic Server 14c (14.1.1) March 30, 2020
WebLogic Server 12cR2 (12.2.1.4) September 27, 2019
WebLogic Server 12cR2 (12.2.1.3) August 30, 2017
WebLogic Server 12cR2 (12.2.1.2) October 19, 2016
WebLogic Server 12cR2 (12.2.1.1) June 21, 2016
WebLogic Server 12cR2 (12.2.1.0) October 23, 2015
WebLogic Server 12cR1 (12.1.3) June 26, 2014
WebLogic Server 12cR1 (12.1.2) July 11, 2013
WebLogic Server 12cR1 (12.1.1) Dec 1, 2011
WebLogic Server 11gR1 (10.3.6) February 26, 2012
WebLogic Server 11gR1 (10.3.5) May 16, 2011
WebLogic Server 11gR1 (10.3.4) January 15, 2011
WebLogic Server 11gR1 (10.3.3) April 2010
WebLogic Server 11gR1 (10.3.2) November 2009
WebLogic Server 11gR1 (10.3.1) July 2009
WebLogic Server 10gR3 (10.3.0) August 2008
Database Systems Handbook
BY: MUHAMMAD SHARIF 649
WebLogic Server 10.0 March 2007
WebLogic Server 9.2
WebLogic Server 9.1
WebLogic Server 9.0 November 2006
WebLogic Server 8.1 July 2003
WebLogic Server 7.0 June 2002
WebLogic Server 6.1
WebLogic Server 6.0 file date March 2001
on an old CD
WebLogic Server 5.1 (The code name of this version was Denali. It was the first version
supporting hot deployment for applications via the command line.)
WebLogic Server 4.0 May 1999
WebLogic Tengah 3.1 June 1998
WebLogic Tengah 3.0.1 March 1998
WebLogic Tengah 3.0 January 1998
WebLogic Tengah November 1997
 Oracle WebLogic Server (WLS) 11gR1 (10.3.5 and 10.3.6) Installation on Oracle Linux 5 and 6 - This article
describes the installation of Oracle WebLogic Server (WLS) 11gR1 (10.3.5 and 10.3.6) on Oracle Linux 5
and 6.
 Oracle Forms and Reports 11gR2 Silent Installation on Oracle Linux 6 - An overview of the silent
installation of Oracle Forms and Reports 11gR2 on Oracle Linux 6.
 Oracle WebLogic Server (WLS) 12c Release 1 (12.1.1) Development-Only Installation on Oracle Linux 5 and
6 - This article describes the development-only installation of Oracle WebLogic Server (WLS) 12c Release 1
(12.1.1) on Oracle Linux 5 and 6.
 Oracle WebLogic Server (WLS) 12c Release 1 (12.1.2) Installation on Oracle Linux 5 and 6 - This article
describes the installation of Oracle WebLogic Server (WLS) 12c Release 1 (12.1.2) on Oracle Linux 5 and 6.
 WebLogic Server 12cR1 (12.1.2 and 12.1.3) : ADF Application Development Runtime - Repository
Configuration Utility (RCU) - This article provides a brief example of using the Repository Configuration
Utility (RCU) from the ADF Application Development Runtime.
 WebLogic Server 12cR2 (12.2.1) : ADF Application Development Runtime - Repository Configuration Utility
(RCU) in Silent Mode - This article provides a brief example of using the Repository Configuration Utility
(RCU) from the ADF Application Development Runtime in silent mode.
Database Systems Handbook
BY: MUHAMMAD SHARIF 650
 Amend the SSL Keystore Settings Using WebLogic Scripting Tool (WLST) - This article shows how to amend
the SSL keystore settings for a managed server in an existing domain using WebLogic Scripting Tool
(WLST).
 Oracle HTTP Server (OHS) 12cR2 (12.2.1) Installation on Oracle Linux 6 and 7 - This article demonstrates
how to perform an installation of Oracle HTTP Server (OHS) on Oracle Linux.
Client interaction with weblogic server and database server:
Database Systems Handbook
BY: MUHAMMAD SHARIF 651
Others support are in are SOAP, UDDI, Web services description language, JSR-181.
WebLogic is an Application Server that runs on a middle tier, between back-end databases and related applications
and browser-based thin clients. WebLogic Server mediates the exchange of requests from the client tier with
responses from the back-end tier.
WebLogic Server is based on Java Platform, Enterprise Edition (Java EE) (formerly known as Java 2 Platform,
Enterprise Edition or J2EE), the standard platform used to create Java-based multi-tier enterprise applications.
Oracle WebLogic Server vs. Apache Tomcat
The Apache Tomcat web server is often compared with WebLogic Server. The Tomcat web server serves static
content in web applications delivered in Java servlets and JavaServer Pages.
What are the different supported installation modes available for WebLogic Server?
Following are the three supported installation modes available for WebLogic Server:
The default port of the WebLogic Admin server is 7001. It is 7002 for SSL.
Console mode: The console mode is an installation mode based on interactive text messages.
Graphical mode: The graphical mode is an installation mode based on the interactive GUI.
Silent mode: The silent mode is an installation mode based on the properties file that is provided with it, which
doesn't require any interaction.
Stage and the non-stage deployments: The stage deployment is a process where the Admin receives a copy which
is later distributed amongst the available instances. On the other hand, the Non-Stage deployment provides a
restriction that each instance needs to contact the source for the necessary deployments. The auto-deployment
mode or auto-deployment feature of the WebLogic server works for the development mode.
Database Systems Handbook
BY: MUHAMMAD SHARIF 652
How can you set a CLASSPATH in a WebLogic server?
We can use the script files from WebLogic to set a CLASSPATH in a WebLogic server. These files should be used
based on the OS type (Windows or Linux):
WL_HOME/server/bin/setWLSEnv.cmd for Windows
WL_HOME/server/bin/setWLSEnv.sh for Linux
What do you understand by BSU in the WebLogic server?
BSU stands for BEA Smart Update utility or WebLogic Smart Update. It is a utility available to update or apply
patches on WebLogic Servers. You can see it under the following folder (WL_HOME/utils/bsu).
Weblogic Development Mode
Production Mode
In Weblogic Development Mode, the default JDK for the development domain is Sun Hotspot.
In Production Mode, the default JDK for the production domain is JRockit.
It facilitates us to use the demo certificates for SSL. It displays a warning if you use the demo certificates for SSL.
There are several ways to start and stop a WebLogic server. Some of them are as follows:
By using the command java WebLogic.server
By using Windows services
By using scripts
WLST with or without Node Managers
There are three ways to provide credentials to start the WebLogic server:
Command-line: When a domain is created in the command-line, details like the username and password are
prompted via a wizard to configure.
Via boot.properties file: It specifies that if a domain is already created in Development mode, the encrypted
credentials are stored in an identity file. We can enter the password if this identity file isn't available during the
boot-up process.
Java Option: In this option, on a new boot, we can create a new identity file with the credentials or if there is a
requirement to create a new domain in Production mode.
What are the different thread states in a WebLogic server?
Following is a list of several thread states used in a WebLogic server:
1. ACTIVE
2. IDLE
3. STUCK
4. HOGGER
5. STANDBY
What are the differences between UNDO and REDO in Oracle WebLogic server?
Ans:The below table explains the differences between UNDO and REDO in Oracle WebLogic server:
Database Systems Handbook
BY: MUHAMMAD SHARIF 653
WebLogic / Programming Models or servers
WebLogic Server provides complete support for the Java EE 6.0.
Web Applications provide the basic Java EE mechanism for deployment of dynamic Web pages based on the Java
EE standards of servlets and JavaServer Pages (JSP). Web applications are also used to serve static Web content
such as HTML pages and image files.
Servlets Servlets are Java classes that execute in WebLogic Server, accept a request from a client, process it, and
optionally return a response to the client. An HttpServlet is most often used to generate dynamic Web pages in
response to Web browser requests.
Web Services provide a shared set of functions that are available to other systems on a network and can be used
as a component of distributed Web-based applications.
XML capabilities include data exchange, and a means to store content independent of its presentation, and more.
Java Messaging Service (JMS) enables applications to communicate with one another through the exchange of
messages. A message is a request, report, and/or event that contains information needed to coordinate
communication between different applications.
Java Database Connectivity (JDBC) provides pooled access to DBMS resources.
Resource Adapters provide connectivity to Enterprise Information Systems (EISes).
Enterprise JavaBeans (EJB) provide Java objects to encapsulate data and business logic. Enterprise Java Beans (EJB)
modules—entity beans, session beans, and message-driven beans. See Enterprise JavaBean Modules.
Connector modules—resource adapters.
Remote Method Invocation (RMI) is the Java standard for distributed object computing, allowing applications to
invoke methods on a remote object locally.
Security APIs allow you to integrate authentication and authorization into your Java EE applications. You can also
use the Security Provider APIs to create your own custom security providers.
WebLogic Tuxedo Connectivity (WTC) provides interoperability between WebLogic Server applications and Tuxedo
services.WTCallows WebLogic Server clients to invoke Tuxedo services and Tuxedo clients to invokeEJBs in response
to a service request.
JavaServer Pages JavaServer Pages (JSPs) are Web pages coded with an extended HTML that makes it possible to
embed Java code in a Web page. JSPs can call custom Java classes, known as tag libraries, using HTML-like tags. The
Database Systems Handbook
BY: MUHAMMAD SHARIF 654
appc compiler compiles JSPs and translates them into servlets. WebLogic Server automatically compiles JSPs if the
servlet class file is not present or is older than the JSP source file. See Using Ant Tasks to Create Compile Scripts.
You can also precompile JSPs and package the servlet class in a Web archive (WAR) file to avoid compiling in the
server. Servlets and JSPs may require additional helper classes that must also be deployed with the Web application.
WebLogic Resource Types
WebLogic resources are hierarchical. Therefore, the level at which you define security roles and security policies is
up to you. For example, you can define security roles and security policies for an entire Enterprise Application (EAR),
an Enterprise JavaBean (EJB) JAR containing multiple EJBs, a particular EJB within that JAR, or a single method within
that EJB.
Administrative Resources
An Administrative resource is a type of WebLogic resource that allows users to perform administrative tasks.
Examples of Administrative resources include the WebLogic Server Administration Console, the weblogic.Admin
tool, and Mbean APIs.
Administrative resources are limited in scope.
Application Resources
An Application resource is a type of WebLogic resource that represents an Enterprise Application, packaged as an
EAR (Enterprise Application aRchive) file. Unlike the other types of WebLogic resources, the hierarchy of an
Application resource is a mechanism for containment, rather than a type hierarchy. You secure an Application
resource when you want to protect multiple WebLogic resources that constitute the Enterprise Application (for
example, EJB resources, URL resources, and Web Service resources). In other words, securing an Enterprise
Application will cause all the WebLogic resources within that application to inherit its security configuration.
You can also secure, on an individual basis, the WebLogic resources that constitute an Enterprise Application (EAR).
Enterprise Information Systems (EIS) Resources
A J2EE Connector is a system-level software driver used by an application server such as WebLogic Server to connect
to an Enterprise Information System (EIS). BEA supports Connectors developed by EIS vendors and third-party
application developers that can be deployed in any application server supporting the Sun Microsystems J2EE
Platform Specification, Version 1.3. Connectors, also known as Resource Adapters, contain the Java, and if necessary,
the native components required to interact with the EIS.
An Enterprise Information System (EIS) resource is a specific type of WebLogic resource that is designed as a
Connector.
COM Resources
WebLogic jCOM is a software bridge that allows bidirectional access between Java/J2EE objects deployed in
WebLogic Server, and Microsoft ActiveX components available within the Microsoft Office family of products, Visual
Basic and C++ objects, and other Component Object Model/Distributed Component Object Model (COM/DCOM)
environments.
A COM resource is a specific type of WebLogic resource that is designed as a program component object according
to Microsoft’s framework.
Java DataBase Connectivity (JDBC) Resources
A Java DataBase Connectivity (JDBC) resource is a specific type of WebLogic resource that is related to JDBC. To
secure JDBC database access, you can create security policies and security roles for all connection pools as a group,
individual connection pools, and MultiPools.
Oracle’s service oriented architecture (SOA)
SOA is not a new concept. Sun defined SOA in the late 1990’s to describe Jini, which is an environment for dynamic
discovery and use of services over a network. Web services have taken the concept of services introduced by Jini
technology and implemented it as services delivered over the web using technologies such as XML, Web Services
Description Language (WSDL), Simple Object Access Protocol (SOAP), and Universal Description, Discovery, and
Database Systems Handbook
BY: MUHAMMAD SHARIF 655
Integration(UDDI). SOA is emerging as the premier integration and architecture framework in today’s complex and
heterogeneous computing environment.
SOA uses the find-bind-execute paradigm as shown in Figure. In this paradigm, service providers register their
service in a public registry. This registry is used by consumers to find services that match certain criteria. If the
registry has such a service, it provides the consumer with a contract and an endpoint address for that service.
SOA’s Find-Bind-Execute Paradigm
SOA-based applications are distributed multi-tier applications that have presentation, business logic, and
persistence layers. Services are the building blocks of SOA applications. While any functionality can be made into a
service, the challenge is to define a service interface that is at the right level of abstraction. Services should provide
coarse-grained functionality.
Details of Service Oriented Architectures (SOA)
It would not be appropriate to comment on BPM without also talking about SOA (Service Oriented Architectures)
due to the close coupling between the two and its dominance in industry today. Service oriented architectures
have been around for a long time however, when referring to them these days, they imply the implementation of
Database Systems Handbook
BY: MUHAMMAD SHARIF 656
systems using web services technology. A web service is a standard approach to making a reusable component (a
piece of software functionality) available and accessible across the web and can be thought of as a repeatable
business task such as checking a credit balance, determining if a product is available or booking a holiday. Web
services are typically the way in which a business process is implemented. BPM is about providing a workflow layer
to orchestrate the web services. It provides the context to SOA essentially managing the dynamic execution of
services and allows business users to interact with them as appropriate.
SOA can be thought of as an architectural style which formally separates services (the business functionality) from
the consumers (other business systems). Separation is achieved through a service contract between the consumer
and producer of the service. This contract should address issues such as availability, version control, security,
performance etc. Having said this many web services are freely available over the internet but use of them is risky
without a service level agreement as they may not exist in future however, this may not be an issue if similar
alternate web services are available for use. In addition to a service contract there must be a way for providers to
publish service contracts and for consumers to locate service contracts. These typically occur through standards
such as the Universal Description, Discovery and Integration (UDDI 1993) which is an XML (XML 2003) based
markup language from W3C that enables businesses to publish details of services available on the internet. The
Web Services Description Language (WSDL 2007) provides a way of describing web services in an XML format. Note
that WSDL tells you how to interact with the web service but says nothing about how it actually works behind the
interface. The standard for communication is via SOAP (Simple Object Access Protocol) (SOAP 2007) which is a
specification for exchanging information in web services. These standards are not described in detail here as
information about them is commonly available so the reader is referred elsewhere for further information. The
important issue to understand about SOA in this context, is that it separates the contract from the implementation
of that contract thus producing an architecture which is loosely coupled resulting in easily reconfigurable systems,
which can adapt to changes in business processes easily.
There has been a convergence in recent times towards integrating various approaches such as SOA with SaaS
(Software as a Service) (Bennett et al., 2000) and the Web with much talk about Web Oriented Architectures
(WOA). This approach extends SOA to web-based applications in order allow businesses to open up relevant parts
of their IT systems to customers, vendors etc. as appropriate. This has now become a necessity in order to address
competitive advantage. WOA (Hinchcliffe 2006) is often considered to be a light-weight version of SOA using
RESTful Web services, open APIs and integration approaches such as mashups.
In order to manage the lifecycle of business processes in an SOA architecture, software is needed that will enable
you to, for example: expose services without the need for programming, compose services from other services,
deploy services on any platform (hardware and operating system), maintain security and usage policies,
orchestrate services i.e. centrally coordinate the invocation of multiple web services, automatically generate the
WSDL; provide a graphical design tool, a distributable runtime engine and service monitoring capabilities, have the
ability to graphically design transformations to and from non-XML formats. These are all typical functions provided
by SOA middleware along with a runtime environment which should include e.g. event detection, service hosting,
intelligent routing, message transformation processing, security capabilities, synchronous and asynchronous
message delivery. Often these functions will be divided into several products. An enterprise service bus (ESB) is
typically at the core of a SOA tool providing an event-driven, standards based messaging engine.
Oracle Fusion Applications Architecture
Memory Requirements for Installing Oracle Fusion Middleware
Fusion Middleware products support/fall under the middleware umbrella. Oracle Fusion Middleware (OFM) includes
application servers, business process management (BPM), service-oriented architecture (SOA), a cloud appliance.
Oracle Fusion Middleware is a middle layer of software that sits between the system level and the application level.
While system-level software may comprise of the OS and visualisation software, application-level includes products
such as E-Business Suite, Fusion Applications, Siebel etc.
Database Systems Handbook
BY: MUHAMMAD SHARIF 657
Oracle Fusion Middleware is a collection of standards-based software products that spans a range of tools and
services: from Java EE and developer tools.
Middleware is the software layer that lies between the operating system and the applications on each side of a
distributed computer network. It is especially integral to information technology based on Extensible Markup
Language (XML), Simple Object Access Protocol (SOAP), Web services, SOA, Unicode, Web 2.0 infrastructure, and
Lightweight Directory Access Protocol (LDAP). Textual data is represented in the Unicode character set to support
data exchange in any language. UTF-8 is used as the standard encoding for transporting data for optimal
compatibility and efficiency, while traditional non-Unicode encodings can also be used where supported.
Operating System Minimum Physical Memory Required Minimum Available Memory Required
Linux 4 GB 8 GB
UNIX 4 GB 8 GB
Windows 4 GB 8 GB
Fusion Middleware products support/fall under the middleware umbrella. Oracle Fusion Middleware (OFM) includes
application servers, business process management (BPM), service-oriented architecture (SOA), a cloud appliance.
Below are the Fusion Middleware technologies:
1) Infrastructure / Application server
Oracle WebLogic Server (WLS)
Oracle Application Server (IAS)
JRockit
2) Integration and process-management
BPEL Process Manager
Oracle Business Activity Monitoring (Oracle BAM) – Business activity monitoring (BAM)
business rules
Business Process Analysis Suite
Oracle BPM – Business process management
Oracle Data Integrator (ODI)
Oracle Enterprise Service Bus
Oracle Application server B2B
Oracle Web Services Manager (OWSM)
3) Application development tools
Oracle Application Development Framework (ADF)
JDeveloper
Oracle SOA Suite
4) Business intelligence
Oracle Business Intelligence (OBIEE)
5) Systems management
Oracle Enterprise Manager
Web services manager
6) User interaction / content management
Oracle Beehive – collaboration platform
Oracle Fusion Middleware Architecture
Database Systems Handbook
BY: MUHAMMAD SHARIF 658
Database Systems Handbook
BY: MUHAMMAD SHARIF 659
Database Systems Handbook
BY: MUHAMMAD SHARIF 660
Oracle offers three distinct products as part of the Oracle WebLogic Server 11g family:
 Oracle WebLogic Server Standard Edition (SE)
 Oracle WebLogic Server Enterprise Edition (EE)
 Oracle WebLogic Suite
Oracle WebLogic 11g Server Standard Edition The WebLogic Server Standard Edition (SE) is a full-featured server,
but is mainly intended for developers to develop enterprise applications quickly. WebLogic Server SE implements all
the Java EE standards and offers management capabilities through the Administration Console.
Oracle WebLogic 11g Server Enterprise Edition Oracle WebLogic Server EE is designed for mission-critical
applications that require high availability and advanced diagnostic capabilities. The EE version contains all the
features of th SE version, of course, but in addition supports clustering of servers for high availability and the ability
to manage multiple domains, plus various diagnostic tools.
Oracle WebLogic Suite 11g
Oracle WebLogic Suite offers support for dynamic scale-out applications with features such as in-memory data grid
technology and comprehensive management capabilities.
It consists of the following components:
Database Systems Handbook
BY: MUHAMMAD SHARIF 661
 Oracle WebLogic Server EE
 Oracle Coherence (provides in-memory caching)
 Oracle Top Link (provides persistence functionality)
 Oracle Jrockit (for low-latency, high-throughput transactions)
 Enterprise Manager (Admin & Operations)
 Development Tools (jdeveloper/eclipse)
Following is the list of the core components of the Oracle WebLogic Server:
 Domains
 Node Manager
 Admin server
 Managed server
 WebLogic server cluster
 Enterprise Grid Messaging
 JMS Messaging Standard
 JRockit
 Oracle Coherence
 Oracle TopLink
 Oracle WebLogic Server Web Services
 Tuxedo
Database Systems Handbook
BY: MUHAMMAD SHARIF 662
Database Systems Handbook
BY: MUHAMMAD SHARIF 663
Database Systems Handbook
BY: MUHAMMAD SHARIF 664
Load-balancing for RAC involves extensive manual configuration to use a round-robin configuration to distribute
the load among the instances. Load balancing clustered databases isn’t actually load balancing, but rather a way to
create a highly available infrastructure between database clusters. Load Balancing provides automated traffic
distribution from one entry point to multiple servers reachable from your virtual cloud network.
Database Systems Handbook
BY: MUHAMMAD SHARIF 665
The Oracle Cloud Infrastructure Load Balancing service provides automated traffic distribution from one entry
point to multiple servers reachable from your virtual cloud network (VCN). The service offers a load balancer with
your choice of a public or private IP address, and provisioned bandwidth.
A load balancer improves resource utilization, facilitates scaling, and helps ensure high availability.
Each service in Oracle Cloud Infrastructure integrates with IAM for authentication and authorization, for all
interfaces (the Console, SDK or CLI, and REST API).
Each load balancer has the following configuration limits:
One IP address
16 backend sets
512 backend servers per backend set
512 backend servers total
16 listeners
Round‑robin load balancing is one of the simplest methods for distributing client requests across a group of
servers. Going down the list of servers in the group, the round‑robin load balancer forwards a client request to
each server in turn. The algorithm instructs the load balancer to go back to the top of the list and repeats again.
N a nutshell, round robin network load balancing rotates connection requests among web servers in the order that
requests are received. For a simplified example, assume that an enterprise has a cluster of three servers: Server A,
Server B, and Server C.
• The first request is sent to Server A.
• The second request is sent to Server B.
• The third request is sent to Server C.
The load balancer continues passing requests to servers based on this order. This ensures that the server load is
distributed evenly to handle high traffic.
If round robin are balanced 2,3 or 4 reuqest are sent to server A and so on.
Database Systems Handbook
BY: MUHAMMAD SHARIF 666
Database Systems Handbook
BY: MUHAMMAD SHARIF 667
Installers Oracle WebLogic Server 14c (14.1.1.0)
Installers with Oracle WebLogic Server and Oracle Coherence: The generic installer includes all Oracle WebLogic
Server and Oracle Coherence software, including examples, and supports development and production usage on all
supported platforms except for ARM OCI compute and AIX and zLinux on JDK 11. The generic installers for ARM OCI
compute and AIX and zLinux on JDK 11 should be used for these respective platforms. The quick installer is intended
for development purposes. It includes all Oracle WebLogic Server and Oracle Coherence runtime software, but
excludes examples and localized WebLogic console help files.
The supplemental installer can be used to add examples and localized WebLogic console files to an installation
created with the quick installer.
The slim installer is for development and production usage of Docker or CRI-O images and containers in Kubernetes,
when WebLogic console monitoring and configuration is not required. It includes all Oracle WebLogic Server and
Oracle Coherence server runtime software, but excludes examples, the WebLogic console, WebLogic clients, Maven
plug-ins and Java DB.
Oracle Net Listener And connection with tnsname
Oracle Net Listener
Allows Oracle client connections to the database over the protocol for
Oracle Net. You can configure it during installation. To reconfigure this
port, use Net Configuration Assistant.
Port number
changes to the next
available port.
Modifiable manually
to any available port
1521.
TCP
No
Add the tns entry of the both database in tnsnames.ora file of DESTINATION host :
-- source db tns :
PRODDB
PRODDB =
(DESCRIPTION =
(ADDRESS = (PROTOCOL = TCP)(HOST = proddb.dbaclass.com or localhost)(PORT = 1532 ))
(CONNECT_DATA =
(SERVER = DEDICATED)
(SERVICE_NAME = PRODDB)
Database Systems Handbook
BY: MUHAMMAD SHARIF 668
)
)
--Target db tns :
TESTDB =
(DESCRIPTION =
(ADDRESS = (PROTOCOL = TCP)(HOST = testdb.dbaclass.com)(PORT = 1522))
(CONNECT_DATA =
(SERVER = DEDICATED)
(SERVICE_NAME = TESTDB)
)
)
# tnsnames.ora Network Configuration File: F:appAPEXMISSIONproduct12.2.0dbhome_1networkadmintnsnames.ora
# Generated by Oracle configuration tools.
HMSDB =
(DESCRIPTION =
(ADDRESS = (PROTOCOL = TCP)(HOST = localhost)(PORT = 1521))
(CONNECT_DATA =
(SERVER = DEDICATED)
(SERVICE_NAME = HMSDB)
)
)
ORACLR_CONNECTION_DATA =
(DESCRIPTION =
(ADDRESS_LIST =
(ADDRESS = (PROTOCOL = IPC)(KEY = EXTPROC1521))
)
(CONNECT_DATA =
(SID = CLRExtProc)
(PRESENTATION = RO)
)
)
LISTENER_HMSDB =
(ADDRESS = (PROTOCOL = TCP)(HOST = localhost)(PORT = 1521))
2. Create a listener for the target db ( with static registration)
LISTENER_TESTDB =
(DESCRIPTION_LIST =
(DESCRIPTION =
(ADDRESS = (PROTOCOL = TCP)(HOST = testdb.dbaclass.com)(PORT = 1538))
))
SID_LIST_LISTENER_TESTDB =
(SID_LIST =
(SID_DESC =
Database Systems Handbook
BY: MUHAMMAD SHARIF 669
(GLOBAL_DBNAME = TESTDB)
(ORACLE_HOME = /oracle/app/oracle/product/12.1.0.2/dbhome_1)
(SID_NAME = TESTDB )
))
-- START THE LISTENER
lsnrctl start LISTENER_TESTDB
# listener.ora Network Configuration File: F:appAPEXMISSIONproduct12.2.0dbhome_1networkadminlistener.ora
# Generated by Oracle configuration tools.
SID_LIST_LISTENER =
(SID_LIST =
(SID_DESC =
(SID_NAME = CLRExtProc)
(ORACLE_HOME = F:appAPEXMISSIONproduct12.2.0dbhome_1)
(PROGRAM = extproc)
(ENVS = "EXTPROC_DLLS=ONLY:F:appAPEXMISSIONproduct12.2.0dbhome_1binoraclr12.dll")
)
)
LISTENER =
(DESCRIPTION_LIST =
(DESCRIPTION =
(ADDRESS = (PROTOCOL = TCP)(HOST = localhost)(PORT = 1521))
(ADDRESS = (PROTOCOL = IPC)(KEY = EXTPROC1521))
)
)
The client is instructed to connect to the protocol address of the first Oracle Connection Manager, as indicated by:
(ADDRESS=(PROTOCOL=tcp)(HOST=host1)(PORT=1630))
Component and Description Default Port Number Port Range Protocol
Oracle SQL*Net Listener
Allows Oracle client connections to the database over Oracle’s
SQL*Net protocol. You can configure it during installation. To
reconfigure this port, use Net Configuration Assistant.
1521 1521 TCP
Data Guard
Shares the SQL*Net port and is configured during installation. To
reconfigure this port, use Net Configuration Assistant to
reconfigure the Oracle SQL*Net listener.
1521 (same value as
the listener)
1521 TCP
Connection Manager
Listening port for Oracle client connections to Oracle Connection
Manager. It is not configured during installation, but can be
configured using Net Configuration Assistant.
1630 1630 TCP
Database Systems Handbook
BY: MUHAMMAD SHARIF 670
The Automatic Diagnostics Repository (ADR) is a hierarchical file-based repository for handling diagnostic
information.
Database Systems Handbook
BY: MUHAMMAD SHARIF 671
Database Systems Handbook
BY: MUHAMMAD SHARIF 672
Database Systems Handbook
BY: MUHAMMAD SHARIF 673
Database Systems Handbook
BY: MUHAMMAD SHARIF 674
Database Systems Handbook
BY: MUHAMMAD SHARIF 675
Java Messaging Service (JMS) Resources
A Java Messaging Service (JMS) resource is a specific type of WebLogic resource that is related to JMS. To secure JMS
destinations, you create security policies and security roles for all destinations (JMS queues and JMS topics) as a
group, or an individual destination (JMS queue or JMS topic) on a JMS server. When you secure a particular
destination on a JMS server, you can protect all operations on the destination, or protect one of the following
operations:
Linux/Unix Installation steps
Linux is an open source and free operating system to install which allows anyone with programming knowledge to
modify and create its own operating system as per their requirements. Over many years, it has become more user-
friendly and supports a lot of features such as
Reliable when used with servers
No need of antivirus
20. Linux server can run nonstop with the boot for many years.
It has many distributions such as Ubuntu, Fedora, Redhat, Debian but all run on top of Linux server itself.
Installation of every distribution is similar, thus we are explaining Ubuntu here.
Download .iso or the ISO files on a computer from the internet and store it in the CD-ROM or USB stick after
making it bootable using Pen Drive Linux and UnetBootin
21. Boot into the USB Stick
You need to restart your computer after attaching CD –ROM or pen drive into the computer. Press enter at the
time of boot, here select the CD-ROM or pen drive option to start the further boot process. Try for a manual boot
setting by holding F12 key to start the boot process. This will allow you to select from various boot options before
starting the system. All the options either it is USB or CD ROM or number of operating systems you will get a list
from which you need to select one.
22. Derive Selection
Select the drive for installation of OS to be completed. Select “Erase Disk and install Ubuntu” in case you want to
replace the existing OS otherwise select “Something else” option and click INSTALL NOW.
23. Start Installation
Database Systems Handbook
BY: MUHAMMAD SHARIF 676
A small panel will ask for confirmation. Click Continue in case you don’t want to change any information provided.
Select your location on the map and install Linux.
Provide the login details.
24. Complete the installation process
After the installation is complete you will see a prompt to restart the computer.
B. Install Linux Using Virtual Box VMWARE
In this way, nothing will affect your Windows operating system.
What Are Requirements?
Good internet connection
At least 4GB RAM
At least 12GB of free space
Steps:
1. Download the VIRTUAL BOX from original ORACLE VIRTUAL BOX site. You can refer below link
2. Install Linux Using Virtual Box
Use the .iso file or ISO file that can be downloaded from the internet and start the virtual box.
Here we need to allocate RAM to virtual OS. It should be 2 GB as per minimum requirement.
Choose a type of storage on physical hard disk. And choose the disk size(min 12 GB as per requirement)
Then choose how much you want to shrink your drive. It is recommended that you set aside at least 20GB
(20,000MB) for Linux.
Select the drive for completing the OS installation. Select “Erase Disk and install Ubuntu” in case you want to
replace the existing OS otherwise select “Something else” option and click INSTALL NOW.
You are almost done. It should take 10-15 minutes to complete the installation. Once the installation finishes,
restart the system.
Some of those kinds of requiring intermediate Linux commands are mentioned below:
1. Rm: Rm command is used for mainly deleting or removing files or multiple files. If we use this rm command
recursively, then it will remove the entire directory.
2. Uname: This command is very much useful for displaying the entire current system information properly. It
helps for displaying Linux system information in the Linux environment in a proper way for understanding the
system’s current configuration.
3. Uptime: The uptime command is also one of the key commands for the Kali Linux platform, which gives
information about how long the system is running.
4. Users: These Kali Linux commands are used for displaying the login user name who is currently logged in on the
Linux system.
5. Less: Less command is very much used for displaying the file without opening or using cat or vi commands. This
command is basically one of the powerful extensions of the ‘more’ command in the Linux environment.
6. More: This command is used for displaying proper output in one page at a time. It is mainly useful for reading
one long file by avoiding scrolling the same.
7. Sort: This is for using sorting the content of one specific define file. This is very much useful for displaying some
of the critical contents of a big file in sorted order. If we user including this sort command, then it will give reverse
order of the content.
8. Vi: This is one of the key editor available from the first day onwards in UNIX or Linux platform. It normally
provided two kinds of mode, normal and insert.
Database Systems Handbook
BY: MUHAMMAD SHARIF 677
9. Free: It is provided details information of free memory or RAM available in a Linux system.
10. History: This command is holding the history of all the executed command on the Linux platform.
Procedure to install weblogic server on windlow and linux
Database Systems Handbook
BY: MUHAMMAD SHARIF 678
Can I Install Oracle On Linux?
You can install Oracle on Windows for the most part, while Solaris and Linux require configuring the system
manually before installation. Installing Oracle Linux via Red Hat, Oracle Linux, and SUSE Linux Enterprise Server
would be a good choice for Linux distributions.
Memory Requirements for Installing Oracle WebLogic Server and Coherence
Operating System Minimum Physical Memory Required Minimum Available Memory Required
Linux 4 GB 8 GB
UNIX 4 GB 8 GB
Windows 4 GB 8 GB
Weblogics Installation On UNIX-based operating systems:
B Installing WebLogic Server
This appendix discusses installing the WebLogic server.
B.1 Prerequisites
Install a 64-bit JDK 1.7 based on your platform.
Add the JDK 1.7 location to the system path.
B.2 Installing the WebLogic Server
Use these steps to install WebLogic Server 11g.
Run the Oracle WebLogic 10.3.6.0 installer from the image that you downloaded from the Oracle Software Delivery Cloud.
The item name of the installer is Oracle WebLogic Server 11gR1 (10.3.6) Generic and Coherence (V29856-01).
The filename of the installer is: wls1036_generic.jar
For Windows, open a command window
> java -jar wls1036_generic.jar
On UNIX platforms, the command syntax to run the installer is platform dependent.
For Linux and AIX (non-Hybrid JDK)
> java -jar wls1036_generic.jar
For Solaris and HP-UX (Hybrid JDK)
> java -d64 -jar wls1036_generic.jar
Click Next on the Welcome page.
Database Systems Handbook
BY: MUHAMMAD SHARIF 679
Click next and set memory invironment to install completely
/home/Oracle/jdk/jdk1.8.0_131/bin/java -jar fmw_12.2.1.3.0_wls_generic.jar
On Windows operating systems:
C:Program FilesJavajdk1.8.0_131binjava -jar fmw_12.2.1.3.0_wls_generic.jar
Be sure to replace the JDK location in these examples with the actual JDK location on your system.
Follow the installation wizard prompts to complete the installation.
After the installation is complete, navigate to the domain directory in the command terminal,
WLS_HOME/user_projects/<DOMAIN_NAME>. For example:
WLSuser_projectsmydomain
Enter one of the following commands to start Oracle WebLogic Server:
On UNIX-based operating systems:
startWebLogic.sh
On Windows operating systems:
startWebLogic.cmd
The startup script displays a series of messages, and finally displays a message similar to the following:
Open the following URL in a web browser:
http://<HOST>:<PORT>/console
<HOST> is the system name or IP address of the host server.
<PORT> is the address of the port on which the host server is listening for requests (7001 by default).
For example, to start the Administration Console for a local instance of Oracle WebLogic Server running on your
system, enter the following URL in a web browser:
http://localhost:7001/console/
If you started the Administration Console using secure socket layer (SSL), you must add s after http, as follows:
https://<HOST>:<PORT>/console
When the login page of the WebLogic Administration Console appears, enter your administrative credentials.
END
Database Systems Handbook
BY: MUHAMMAD SHARIF 680
CHAPTER 20 ORACLE PLSQL PROGRAMMING BASIC CONCEPTS
Oracle Programming Language Overview
PL/SQL
It is an embedded language. PL/SQL was not designed to be used as a standalone language, but instead to be
invoked from within a host environment.
PLSQL Block and block types
Database Systems Handbook
BY: MUHAMMAD SHARIF 681
Database Systems Handbook
BY: MUHAMMAD SHARIF 682
Database Systems Handbook
BY: MUHAMMAD SHARIF 683
The declarative part declares PL/SQL variables, exceptions, and cursors. The executable part contains PL/SQL code
and SQL statements, and can contain nested blocks. Exception handlers contain code that is called when the
exception is raised, either as a predefined PL/SQL exception (such as NO_DATA_FOUND or ZERO_DIVIDE) or as an
exception that you define.
Database Systems Handbook
BY: MUHAMMAD SHARIF 684
Database Systems Handbook
BY: MUHAMMAD SHARIF 685
Database Systems Handbook
BY: MUHAMMAD SHARIF 686
Database Systems Handbook
BY: MUHAMMAD SHARIF 687
Database Systems Handbook
BY: MUHAMMAD SHARIF 688
Anonymous block
An anonymous block is a PL/SQL program unit that has no name. An anonymous block consists of an optional
declarative part, an executable part, and one or more optional exception handlers.
This PL/SQL anonymous block prints the names of all employees in department 20 in the hr.employees table by
using the DBMS_OUTPUT package:
DECLARE
Last_name VARCHAR2(10);
Cursor c1 IS SELECT last_name
FROM employees
WHERE department_id = 20;
BEGIN
OPEN c1;
LOOP
FETCH c1 INTO Last_name;
EXIT WHEN c1%NOTFOUND;
DBMS_OUTPUT.PUT_LINE(Last_name);
END LOOP;
END;
/
Database Systems Handbook
BY: MUHAMMAD SHARIF 689
Database Systems Handbook
BY: MUHAMMAD SHARIF 690
Functions: A function must always return a value, but a procedure may or may not return a value.
CREATE [OR REPLACE] FUNCTION function_name [parameters] RETURN return_datatype; {IS, AS}
Declaration_section <variable,constant> ;
BEGIN Execution_section Return return_variable; EXCEPTION exception section
Return return_variable;
END;
create or replace function getsal (no IN number) return number is sal number(5); begin select salary into sal from
emp where id=no; return sal; end;
Procedure: A procedure is similar to an anonymous PL/SQL Block but it is named for repeated usage.
CREATE OR REPLACE PROCEDURE p1(id IN NUMBER, sal IN NUMBER) AS BEGIN INSERT INTO emp VALUES(id, sal);
DBMD_OUTPUT.PUT_LINE(‘VALUE INSERTED.’); END;
Procedures VS Functions:
 A function MUST return a value
 A procedure cannot return a value
 Procedures and functions can both return data in OUT and IN OUT parameters
 The return statement in a function returns control to the calling program and returns the results of the
function
 The return statement of a procedure returns control to the calling program and cannot return a value
 Functions can be called from SQL, procedure cannot
 Functions are considered expressions, procedure are not
Package: A package is an encapsulated collection of related program objects stored together in the database.
Example:
CREATE PACKAGE citi AS
Database Systems Handbook
BY: MUHAMMAD SHARIF 691
FUNCTION p_strng RETURN VARCHAR2;
END citi;
/
Code implementation with package body.
CREATE OR REPLACE PACKAGE BODY citi AS
--function implemented
FUNCTION p_strng RETURN VARCHAR2 IS
BEGIN
RETURN ‘Software Testing Help!’;
END p_strng;
END citi;
/
The header consists of the name of the procedure and the parameters or variables passed to the procedure. The
body consists or declaration section, execution section and exception section similar to a general PL/SQL Block.
Example: CREATE OR REPLACE PROCEDURE…
PROCEDURE Get_emp_names (Dept_num IN NUMBER) IS
Emp_name VARCHAR2(10);
CURSOR c1 (Depno NUMBER) IS
SELECT Ename FROM Emp_tab
WHERE deptno = Depno;
BEGIN
OPEN c1(Dept_num);
LOOP
FETCH c1 INTO Emp_name;
EXIT WHEN C1%NOTFOUND;
DBMS_OUTPUT.PUT_LINE(Emp_name);
END LOOP;
CLOSE c1;
END;
Example
The following example shows a package specification for a package named EMPLOYEE_MANAGEMENT. The
package contains one stored function and two stored procedures.
CREATE PACKAGE employee_management AS
FUNCTION hire_emp (name VARCHAR2, job VARCHAR2,
mgr NUMBER, hiredate DATE, sal NUMBER, comm NUMBER,
deptno NUMBER) RETURN NUMBER;
PROCEDURE fire_emp (emp_id NUMBER);
PROCEDURE sal_raise (emp_id NUMBER, sal_incr NUMBER);
END employee_management;
The body for this package defines the function and the procedures:
CREATE PACKAGE BODY employee_management AS
Database Systems Handbook
BY: MUHAMMAD SHARIF 692
FUNCTION hire_emp (name VARCHAR2, job VARCHAR2,
mgr NUMBER, hiredate DATE, sal NUMBER, comm NUMBER,
deptno NUMBER) RETURN NUMBER IS
The function accepts all arguments for the fields in the employee table except for the employee number. A value
for this field is supplied by a sequence. The function returns the sequence number generated by the call to this
function.
New_empno NUMBER(10);
BEGIN
SELECT emp_sequence.NEXTVAL INTO new_empno FROM dual;
INSERT INTO emp VALUES (new_empno, name, job, mgr,
hiredate, sal, comm, deptno);
RETURN (new_empno);
END hire_emp;
PROCEDURE fire_emp(emp_id IN NUMBER) AS
The procedure deletes the employee with an employee number that corresponds to the argument emp_id. If no
employee is found, then an exception is raised.
BEGIN
DELETE FROM emp WHERE empno = emp_id;
IF SQL%NOTFOUND THEN
raise_application_error(-20011, ‘Invalid Employee
Number: ‘ || TO_CHAR(emp_id));
END IF;
END fire_emp;
PROCEDURE sal_raise (emp_id IN NUMBER, sal_incr IN NUMBER) AS
The procedure accepts two arguments. Emp_id is a number that corresponds to an employee number. Sal_incr is
the amount by which to increase the employee’s salary.
BEGIN
-- If employee exists, then update salary with increase.
UPDATE emp
SET sal = sal + sal_incr
WHERE empno = emp_id;
IF SQL%NOTFOUND THEN
raise_application_error(-20011, ‘Invalid Employee
Number: ‘ || TO_CHAR(emp_id));
END IF;
END sal_raise;
Database Systems Handbook
BY: MUHAMMAD SHARIF 693
END employee_management;
Parameters for Procedures and Functions
Stored procedures and functions can take parameters.
Parameter Modes
IN OUT IN OUT
The default. Must be specified. Must be specified.
Passes values to a subprogram. Returns values to the caller. Passes initial values to a
subprogram; returns updated values
to the caller.
Formal parameter acts like a
constant.
Formal parameter acts like an
uninitialized variable.
Formal parameter acts like an
initialized variable.
Formal parameter cannot be
assigned a value.
Formal parameter cannot be used in
an expression; must be assigned a
value.
Formal parameter should be
assigned a value.
Actual parameter can be a constant,
initialized variable, literal, or
expression.
Actual parameter must be a variable. Actual parameter must be a variable.
List of Oracle Supplied Packages
This section lists each of the Oracle supplied server packages and indicates where they are described in more
detail. These packages run as the invoking user, rather than the package owner. Unless otherwise noted, the
packages are callable through public synonyms of the same name.
The procedures and functions provided in these packages and their external interfaces are reserved by Oracle and
are subject to change in future releases.
You must not modify Oracle supplied packages. Doing so could cause internal errors and security violations in the
database.
Package Name Description
Calendar Provides calendar maintenance functions.
DBMS_ALERT Provides support for the asynchronous notification of database events.
DBMS_APPLICATION_INFO Lets you register an application name with the database for auditing or
performance tracking purposes.
DBMS_AQ Lets you add a message (of a predefined object type) onto a queue or to
dequeue a message.
DBMS_AQADM Lets you perform administrative functions on a queue or queue table for
messages of a predefined object type.
DBMS_DDL Provides access to some SQL DDL statements from stored procedures, and
provides special administration operations not available as DDLs.
DBMS_DEBUG A PL/SQL API to the PL/SQL debugger layer, Probe, in the Oracle server.
Database Systems Handbook
BY: MUHAMMAD SHARIF 694
Package Name Description
DBMS_DEFER Provides the user interface to a replicated transactional deferred remote
procedure call facility. Requires the Distributed Option.
DBMS_DEFER_QUERY Permits querying the deferred remote procedure calls (RPC) queue data that
is not exposed through views. Requires the Distributed Option.
DMBS_DEFER_SYS Provides the system administrator interface to a replicated transactional
deferred remote procedure call facility. Requires the Distributed Option.
DBMS_DESCRIBE Describes the arguments of a stored procedure with full name translation and
security checking.
DBMS_HS Lets you create and modify objects in the Heterogeneous Services dictionary.
DBMS_HS_PASSTHROUGH Lets you use Heterogeneous Services to send pass-through SQL statements to
non-Oracle systems.
DBMS_IOT Creates a table into which references to the chained rows for an Index
Organized Table can be placed using the ANALYZE command.
DBMS_JOB
BEGIN
DBMS_JOB.REMOVE(14144);
COMMIT;
END;
Lets you schedule administrative procedures that you want performed at
periodic intervals; it is also the interface for the job queue.
DBMS_SCHEDULER.DROP_JOB also do same work to remove job by job id.
DBMS_LOB Provides general purpose routines for operations on Oracle Large Object
(LOBs) datatypes – BLOB, CLOB (read-write), and BFILEs (read-only).
DBMS_LOCK Lets you request, convert and release locks through Oracle Lock Management
services.
DBMS_LOGMNR Provides functions to initialize and run the log reader.
DBMS_LOGMNR_D Queries the dictionary tables of the current database, and creates a text
based file containing their contents.
DBMS_OFFLINE_OG Provides public APIs for offline instantiation of master groups.
DBMS_OFFLINE_SNAPSHOT Provides public APIs for offline instantiation of snapshots.
DBMS_OLAP Provides procedures for summaries, dimensions, and query rewrites.
DBMS_ORACLE_TRACE_AGENT Provides client callable interfaces to the Oracle TRACE instrumentation within
the Oracle7 Server.
DBMS_ORACLE_TRACE_USER Provides public access to the Oracle release 7 Server Oracle TRACE
instrumentation for the calling user.
Database Systems Handbook
BY: MUHAMMAD SHARIF 695
Package Name Description
DBMS_OUTPUT Accumulates information in a buffer so that it can be retrieved out later.
DBMS_PCLXUTIL Provides intra-partition parallelism for creating partition-wise local indexes.
DBMS_PIPE Provides a DBMS pipe service which enables messages to be sent between
sessions.
DBMS_PDB The DBMS_PDB package provides an interface to examine and manipulate
data about pluggable databases.
DBMS_PROFILER Provides a Probe Profiler API to profile existing PL/SQL applications and
identify performance bottlenecks.
DBMS_RANDOM Provides a built-in random number generator.
SYS.DBMS_RCVMAN This package is used to access the tables in control file.
DBMS_RECTIFIER_DIFF Provides APIs used to detect and resolve data inconsistencies between two
replicated sites.
DBMS_REFRESH
EXECUTE
DBMS_REFRESH.REFRESH
(‘hr_refg’);
Lets you create groups of snapshots that can be refreshed together to a
transactionally consistent point in time. Requires the Distributed Option.
DBMS_REPAIR Provides data corruption repair procedures.
DBMS_RESOURCE_MANAGER
Maintains plans, consumer groups, and plan directives; it also provides
semantics so that you may group together changes to the plan schema.
DBMS_RESOURCE_MANAGER_PR
IVS
Maintains privileges associated with resource consumer groups.
DBMS_RLS Provides row level security administrative interface.
DBMS_ROWID Provides procedures to create ROWIDs and to interpret their contents.
DBMS_SESSION Provides access to SQL ALTER SESSION statements, and other session
information, from stored procedures.
DBMS_SHARED_POOL Lets you keep objects in shared memory, so that they will not be aged out
with the normal LRU mechanism.
DBMS_SNAPSHOT
(synonym DBMS_MVIEW)
Lets you refresh snapshots that are not part of the same refresh group and
purge logs. Requires the Distributed Option.
Database Systems Handbook
BY: MUHAMMAD SHARIF 696
Package Name Description
DBMS_SPACE Provides segment space information not available through standard SQL.
DBMS_SPACE_ADMIN Provides tablespace and segment space administration not available through
the standard SQL.
DBMS_SQL Lets you use dynamic SQL to access the database.
DBMS_STANDARD Provides language facilities that help your application interact with Oracle.
DBMS_STATS Provides a mechanism for users to view and modify optimizer statistics
gathered for database objects.
DBMS_TRACE Provides routines to start and stop PL/SQL tracing.
DBMS_TRANSACTION Provides access to SQL transaction statements from stored procedures and
monitors transaction activities.
DBMS_TTS Checks if the transportable set is self-contained.
DBMS_UTILITY Provides various utility routines.
DEBUG_EXTPROC Lets you debug external procedures on platforms with debuggers that can
attach to a running process.
OUTLN_PKG Provides the interface for procedures and functions associated with
management of stored outlines.
PLITBLM Handles index-table operations.
SDO_ADMIN Provides functions implementing spatial index creation and maintenance for
spatial objects.
SDO_GEOM Provides functions implementing geometric operations on spatial objects.
SDO_MIGRATE Provides functions for migrating spatial data from release 7.3.3 and 7.3.4 to
8.1.x.
SDO_TUNE Provides functions for selecting parameters that determine the behavior of
the spatial indexing scheme used in the Spatial Cartridge.
STANDARD Declares types, exceptions, and subprograms which are available
automatically to every PL/SQL program.
TimeSeries Provides functions that perform operations, such as extraction, retrieval,
arithmetic, and aggregation, on time series data.
TimeScale Provides scaleup and scaledown functions.
Database Systems Handbook
BY: MUHAMMAD SHARIF 697
Package Name Description
TSTools Provides administrative tools procedures.
UTL_COLL Enables PL/SQL programs to use collection locators to query and update.
UTL_FILE Enables your PL/SQL programs to read and write operating system (OS) text
files and provides a restricted version of standard OS stream file I/O.
UTL_HTTP Enables HTTP callouts from PL/SQL and SQL to access data on the Internet or
to call Oracle Web Server Cartridges.
UTL_PG Provides functions for converting COBOL numeric data into Oracle numbers
and Oracle numbers into COBOL numeric data.
UTL_RAW Provides SQL functions for RAW datatypes that concat, substr, etc. to and
from RAWS.
UTL_REF Enables a PL/SQL program to access an object by providing a reference to the
object.
Vir_Pkg Provides analytical and conversion functions for Visual Information Retrieval.
Moving from DBMS_JOB to Oracle Scheduler
• Creating a Job
An example illustrates creating a job using the DBMS_JOB package and the
DBMS_SCHEDULER package.
• Altering a Job
An example illustrates altering a job using the DBMS_JOB package and the
DBMS_SCHEDULER package.
• Removing a Job from the Job Queue
An example illustrates removing a job using the DBMS_JOB package and the
DBMS_SCHEDULER package.
Explan Plan in oracle
DBMS_XPLAN Package
EXPLAIN PLAN FOR select * from dual
select * from table(dbms_xplan.display)
The DBMS_XPLAN package is used to format the output of an explain plan. It was introduced in Oracle 9i as a
replacement for the "utlxpls.sql" script or custom queries of the plan table. Subsequent database versions have
increased the functionality of the package.
The DBMS_XPLAN package supplies five table functions:
DISPLAY - to format and display the contents of a plan table.
DISPLAY_AWR - to format and display the contents of the execution plan of a stored SQL statementin the AWR.
DISPLAY_CURSOR - to format and display the contents of the execution plan of any loaded cursor.
DISPLAY_SQL_PLAN_BASELINE - to display one or more execution plans for the SQL statement identified by SQL
handle
Database Systems Handbook
BY: MUHAMMAD SHARIF 698
DISPLAY_SQLSET - to format and display the contents of the execution plan of statements stored in a SQL tuning
set.
DBMS_OUTPUT package
DBMS Output In PL/SQL
DBMS_OUTPUT package allows the display of the PL/SQL output produced from subprograms and blocks of code.
This helps us to debug, test our code, and to send messages.
The put_line procedure produces the output data to a buffer. The information is displayed with the help of the
get_line procedure or by configuring SERVEROUTPUT ON in the SQL*Plus.
DBMS_OUTPUT package contains the following subprograms:
Name Purposes
DBMS_OUTPUT.DISABLE Confines the message output.
DBMS_OUTPUT.ENABLE (buffer IN INTEGER DEFAULT 20000) Allows the message output. If the buffer is set to
NULL, it represents an unlimited size of the buffer.
DBMS_OUTPUT.GET_LINE (line OUT VARCHAR, status OUT NUMBER) Fetches a buffered information within a
single line.
DBMS_OUTPUT.NEW_LINE Terminates an end of line marker.
DBMS_OUTPUT.PUT (item IN VARCHAR) Puts an incomplete line in the buffer.
DBMS_OUTPUT.PUT_LINE (item IN VARCHAR) Puts a complete line in the buffer.
Code Implementation:
DECLARE
BEGIN
DBMS_OUTPUT.PUT_LINE ('Software Testing Help!');
END;
Database Systems Handbook
BY: MUHAMMAD SHARIF 699
ORACLE SUPPLIED DBMS PACKAGES DESCRIPTION
DBMS_ADDM Facilitates the use of Advisor functionality regarding the
Automatic Database Diagnostic Monitor
DBMS_ADVANCED_REWRITE Contains interfaces for advanced query rewrite users to
create, drop, and maintain functional equivalence
declarations for query rewrite
DBMS_ADVISOR Part of the SQLAccess Advisor, an expert system that
identifies and helps resolve performance problems
relating to the execution of SQL statements
DBMS_ALERT Provides support for the asynchronous notification of
database events
DBMS_APPLICATION_INFO Lets you register an application name with the database
for auditing or performance tracking purposes
DBMS_APPLY_ADM Provides administrative procedures to start, stop, and
configure an apply process
DBMS_AQ Lets you add a message (of a predefined object type)
onto a queue or to dequeue a message
DBMS_AQADM Lets you perform administrative functions on a queue
or queue table for messages of a predefined object type
DBMS_AQELM Provides procedures to manage the configuration of
Advanced Queuing asynchronous notification by e-mail
and HTTP
DBMS_AQIN Plays a part in providing secure access to the Oracle JMS
interfaces
DBMS_ASSERT Provides an interface to validate properties of the input
value
DBMS_AUTO_TASK_ADMIN Used by the DBA as well as Enterprise Manager to
access the AUTOTASK controls
DBMS_AW_STATS Contains a subprogram that generates and stores
optimizer statistics for cubes and dimensions
DBMS_CAPTURE_ADM Describes administrative procedures to start, stop, and
configure a capture process; used in Streams
Database Systems Handbook
BY: MUHAMMAD SHARIF 700
DBMS_COMPARISON Provides interfaces to compare and converge database
objects at different databases
DBMS_COMPRESSION Provides an interface to facilitate choosing the correct
compression level for an application
DBMS_CONNECTION_POOL Provides an interface to manage the Database Resident
Connection Pool
DBMS_CQ_NOTIFICATION Is part of a set of features that clients use to receive
notifications when result sets of a query have changed.
The package contains interfaces that can be used by
mid-tier clients to register objects and specify delivery
mechanisms.
DBMS_CRYPTO Lets you encrypt and decrypt stored data, can be used
in conjunction with PL/SQL programs running network
communications, and supports encryption and hashing
algorithms
DBMS_CSX_ADMIN Provides an interface to customize the setup when
transporting a tablespace containing binary XML data
DBMS_CUBE Contains subprograms that create OLAP cubes and
dimensions, and that load and process the data for
querying
DBMS_CUBE_ADVISE Contains subprograms for evaluating cube materialized
views to support log-based fast refresh and query
rewrite
DBMS_DATA_MINING Implements the Oracle Data Mining interface for
creating, evaluating, and managing mining models
DBMS_DATA_MINING_TRANSFORM Provides subroutines that can be used to prepare data
for Oracle Data Mining
DBMS_DATAPUMP Lets you move all, or part of, a database between
databases, including both data and metadata
DBMS_DBFS_CONTENT Provides an interface comprising a file system-like
abstraction backed by one or more Store Providers
DBMS_DBFS_CONTENT_SPI Provides the Application Programming Interface (API)
specification for DBMS_DBFS_CONTENT service
providers
Database Systems Handbook
BY: MUHAMMAD SHARIF 701
DBMS_DBFS_HS Provides users the ability to use tape or Amazon S3
Web service as a storage tier when doing Information
Lifecycle Management for their database tables
DBMS_DBFS_SFS Provides an interface to operate a SecureFile-based
store (SFS) for the content interface described in
the DBMS_DBFS_CONTENT package
DBMS_DB_VERSION Specifies the Oracle version numbers and other
information useful for simple conditional compilation
selections based on Oracle versions
DBMS_DEBUG Implements server-side debuggers and provides a way
to debug server-side PL/SQL program units
DBMS_DEFER Provides the user interface to a replicated transactional
deferred remote procedure call facility. Requires the
Distributed Option.
DBMS_DEFER_QUERY Permits querying the deferred remote procedure calls
(RPC) queue data that is not exposed through views.
Requires the Distributed Option.
DBMS_DEFER_SYS Provides the system administrator interface to a
replicated transactional deferred remote procedure call
facility. Requires the Distributed Option.
DBMS_DESCRIBE Describes the arguments of a stored procedure with full
name translation and security checking
DBMS_DG Allows applications to notify the primary database in an
Oracle Data Guard broker environment to initiate a fast-
start failover when the application encounters a
condition that warrants a failover
DBMS_DIMENSION Enables you to verify dimension relationships and
provides an alternative to the Enterprise Manager
Dimension Wizard for displaying a dimension definition
DBMS_DISTRIBUTED_TRUST_ADMIN Maintains the Trusted Database List, which is used to
determine if a privileged database link from a particular
server can be accepted
DBMS_EPG Implements the embedded PL/SQL gateway that
enables a Web browser to invoke a PL/SQL stored
procedure through an HTTP listener
Database Systems Handbook
BY: MUHAMMAD SHARIF 702
DBMS_ERRLOG Provides a procedure that enables you to create an
error logging table so that DML operations can continue
after encountering errors rather than abort and roll
back
DBMS_EXPFIL Contains all the procedures used to manage attribute
sets, expression sets, expression indexes, optimizer
statistics, and privileges by Expression Filter
DBMS_FGA Provides fine-grained security functions
DBMS_FILE_GROUP One of a set of Streams packages, provides
administrative interfaces for managing file groups, file
group versions, files and file group repositories
DBMS_FILE_TRANSFER Lets you copy a binary file within a database or to
transfer a binary file between databases
DBMS_FLASHBACK Lets you flash back to a version of the database at a
specified wall-clock time or a specified system change
number (SCN)
DBMS_FLASHBACK_ARCHIVE Contains procedures for disassociation and re-
association of a Flashback Data Archive (FDA) enabled
table from/with its underlying FDA respectively.
DBMS_FREQUENT_ITEMSET Enables frequent itemset counting
DBMS_HM Contains constants and procedure declarations for
health check management
DBMS_HPROF Provides an interface for profiling the execution of
PL/SQL applications
DBMS_HS_PARALLEL Enables parallel processing for heterogeneous targets
access
DBMS_HS_PASSTHROUGH Lets you use Heterogeneous Services to send pass-
through SQL statements to non-Oracle systems
DBMS_IOT Creates a table into which references to the chained
rows for an Index Organized Table can be placed using
the ANALYZE command
DBMS_JAVA Provides a PL/SQL interface for accessing database
functionality from Java
Database Systems Handbook
BY: MUHAMMAD SHARIF 703
DBMS_LDAP Provides functions and procedures to access data from
LDAP servers
DBMS_LDAP_UTL Provides the Oracle Extension utility functions for LDAP
DBMS_LIBCACHE Prepares the library cache on an Oracle instance by
extracting SQL and PL/SQL from a remote instance and
compiling this SQL locally without execution
DBMS_LOCK
Create or replace function slow_function (p_in IN
NUMBER
RETRUN NUMBER
AS
BEGIN
DBMS_LOCK.sleep(1);
RETURN p_in;
End;
Lets you request, convert and release locks through
Oracle Lock Management services
DBMS_LOGMNR Provides functions to initialize and run the log reader
DBMS_LOGMNR_D Queries the dictionary tables of the current database,
and creates a text based file containing their contents
DBMS_LOGSTDBY Describes procedures for configuring and managing the
logical standby database environment
DBMS_METADATA Lets callers easily retrieve complete database object
definitions (metadata) from the dictionary
DBMS_METADATA_DIFF Contains the interfaces for comparing two metadata
documents in SXML format. The result of the
comparison is an SXML difference document. This
document can be converted to other formats using
the DBMS_METADATA submit interface and
the CONVERT API.
DBMS_MGD_ID_UTL Provides a set of utility subprograms
DBMS_MGWADM Describes the Messaging Gateway administrative
interface; used in Advanced Queuing
DBMS_MGWMSG Describes object types (used by the canonical message
types to convert message bodies) and helper methods,
constants, and subprograms for working with the
Database Systems Handbook
BY: MUHAMMAD SHARIF 704
Messaging Gateway message types; used in Advanced
Queuing.
DBMS_MONITOR Let you use PL/SQL for controlling additional tracing and
statistics gathering
DBMS_MVIEW Lets you refresh snapshots that are not part of the same
refresh group and purge logs. DBMS_SNAPSHOT is a
synonym.
DBMS_NETWORK_ACL_ADMIN Provides the interface to administer the network Access
Control List (ACL)
DBMS_NETWORK_UTL Provides the interface to administer the network Access
Control List (ACL)
DBMS_ODCI Returns the CPU cost of a user function based on the
elapsed time of the function
DBMS_OFFLINE_OG Provides a public interface for offline instantiation of
master groups
DBMS_OLAP Provides procedures for summaries, dimensions, and
query rewrites
DBMS_OUTLN Provides the interface for procedures and functions
associated with management of stored outlines
Synonymous with OUTLN_PKG
DBMS_PARALLEL_EXECUTE Enables the user to incrementally update table data in
parallel
DBMS_PCLXUTIL Provides intra-partition parallelism for creating
partition-wise local indexes
DBMS_PIPE Provides a DBMS pipe service which enables messages
to be sent between sessions
DBMS_PREDICTIVE_ANALYTICS Provides subroutines that implement automatic data
mining operations for predict, explain, and profile
DBMS_PREPROCESSOR Provides an interface to print or retrieve the source text
of a PL/SQL unit in its post-processed form
DBMS_PROFILER Provides a Probe Profiler API to profile existing PL/SQL
applications and identify performance bottlenecks
Database Systems Handbook
BY: MUHAMMAD SHARIF 705
DBMS_PROPAGATION_ADM Provides administrative procedures for configuring
propagation from a source queue to a destination
queue
DBMS_RANDOM Provides a built-in random number generator
DBMS_RECTIFIER_DIFF Provides an interface to detect and resolve data
inconsistencies between two replicated sites
DBMS_REDEFINITION Lets you perform an online reorganization of tables
DBMS_REPAIR Provides data corruption repair procedures
DBMS_REPCAT Provides routines to administer and update the
replication catalog and environment. Requires the
Replication Option.
DBMS_REPCAT_ADMIN Lets you create users with the privileges needed by the
symmetric replication facility. Requires the Replication
Option.
DBMS_REPCAT_INSTANTIATE Instantiates deployment templates. Requires the
Replication Option.
DBMS_REPCAT_RGT Controls the maintenance and definition of refresh
group templates. Requires the Replication Option.
DBMS_REPUTIL Provides routines to generate shadow tables, triggers,
and packages for table replication.
DBMS_RESCONFIG Provides an interface to operate on the Resource
Configuration List, and to retrieve listener information
for a resource
DBMS_RESOURCE_MANAGER Maintains plans, consumer groups, and plan directives;
it also provides semantics so that you may group
together changes to the plan schema
DBMS_RESOURCE_MANAGER_PRIVS Maintains privileges associated with resource consumer
groups
DBMS_RESULT_CACHE Provides an interface to operate on the Result Cache
DBMS_RESUMABLE Lets you suspend large operations that run out of space
or reach space limits after executing for a long time, fix
Database Systems Handbook
BY: MUHAMMAD SHARIF 706
the problem, and make the statement resume
execution
DBMS_RLMGR Contains various procedures to create and manage
rules and rule sessions by the Rules Manager
DBMS_RULE Describes the EVALUATE procedure used in Streams
DBMS_RULE_ADM Describes the administrative interface for creating and
managing rules, rule sets, and rule evaluation contexts;
used in Streams
DBMS_SCHEDULER Provides a collection of scheduling functions that are
callable from any PL/SQL program
DBMS_SERVER_ALERT Lets you issue alerts when some threshold has been
violated
DBMS_SERVICE Lets you create, delete, activate and deactivate services
for a single instance
DBMS_SHARED_POOL Lets you keep objects in shared memory, so that they
will not be aged out with the normal LRU mechanism
DBMS_SPACE Provides segment space information not available
through standard SQL
DBMS_SPACE_ADMIN Provides tablespace and segment space administration
not available through the standard SQL
DBMS_SPM Supports the SQL plan management feature by
providing an interface for the DBA or other user to
perform controlled manipulation of plan history and
SQL plan baselines maintained for various SQL
statements
DBMS_SQLDIAG Provides an interface to the SQL Diagnosability
functionality
DBMS_SQLPA Provides an interface to implement the SQL
Performance Analyzer.
DBMS_SQLTUNE Provides the interface to tune SQL statements
DBMS_STAT_FUNCS Provides statistical functions
Database Systems Handbook
BY: MUHAMMAD SHARIF 707
DBMS_STORAGE_MAP Communicates with FMON to invoke mapping
operations
DBMS_STREAMS Describes the interface to convert SYS.AnyData objects
into LCR objects and an interface to annotate redo
entries generated by a session with a binary tag.
DBMS_STREAMS_ADMIN Describes administrative procedures for adding and
removing simple rules, without transformations, for
capture, propagation, and apply at the table, schema,
and database level
DBMS_STREAMS_ADVISOR_ADM Provides an interface to gather information about an
Oracle Streams environment and advise database
administrators based on the information gathered
DBMS_STREAMS_AUTH Provides interfaces for granting privileges to Streams
administrators and revoking privileges from Streams
administrators
DBMS_STREAMS_HANDLER_ADM Provides interfaces to enqueue messages into and
dequeue messages from a SYS.AnyData queue
DBMS_STREAMS_MESSAGING Provides interfaces to enqueue messages into and
dequeue messages from a SYS.AnyData queue
DBMS_STREAMS_TABLESPACE_ADM Provides administrative procedures for copying
tablespaces between databases and moving
tablespaces from one database to another
DBMS_TDB Reports whether a database can be transported
between platforms using the RMAN CONVERT
DATABASE command. It verifies that databases on the
current host platform are of the same endian format as
the destination platform, and that the state of the
current database does not prevent transport of the
database.
DBMS_TRACE Provides routines to start and stop PL/SQL tracing
DBMS_TRANSACTION Provides access to SQL transaction statements from
stored procedures and monitors transaction activities
DBMS_TRANSFORM Provides an interface to the message format
transformation features of Oracle Advanced Queuing
Database Systems Handbook
BY: MUHAMMAD SHARIF 708
DBMS_TTS Checks if the transportable set is self-contained
DBMS_TYPES Consists of constants, which represent the built-in and
user-defined types
DBMS_UTILITY Provides various utility routines
DBMS_WARNING Provides the interface to query, modify and delete
current system or session settings
DBMS_WM Describes how to use the programming interface to
Oracle Database Workspace Manager to work with long
transactions
Database Systems Handbook
BY: MUHAMMAD SHARIF 709
Database Systems Handbook
BY: MUHAMMAD SHARIF 710
Overloading A Package
There can be multiple subprograms within a package having similar names. This feature is useful if we want to
have homogenous parameters with heterogeneous data types. The concept of overloading within the package
allows the programmers to mention clearly the type of action they want to perform.
Coding Implementation with procedure overloading. (Package created):
CREATE PACKAGE overloadingprocedure AS
Procedure overl_method (p varchar2);
Procedure overl_method (numbr number);
END overloadingprocedure; /
Coding Implementation with procedure overloading. (Package body created)
CREATE OR REPLACE PACKAGE BODY overloadingprocedure AS
--procedure implemented
Procedure overl_method (p varchar2) AS
BEGIN
DBMS_OUTPUT.PUT_LINE ('First Procedure: ' || p);
END;
--procedure implemented
Procedure overl_method (numbr number) AS
BEGIN
DBMS_OUTPUT.PUT_LINE ('Second Procedure: ' || numbr);
END;
END;
Coding Implementation with procedure overloading. (Package procedure referring)
BEGIN
overloadingprocedure.overl_method ('Software Testing Help');
overloadingprocedure.overl_method (1);
END;
Table Function and Pipelined Function:
Table functions are used to return PL/SQL collections that mimic tables. They can be queried like a regular table by
using the TABLE operator in the FROM clause. Regular table functions require collections to be fully populated
before they are returned.
-- Create the types to support the table function.
Database Systems Handbook
BY: MUHAMMAD SHARIF 711
DROP TYPE t_tf_tab;
DROP TYPE t_tf_row;
CREATE TYPE t_tf_row AS OBJECT (
id NUMBER,
description VARCHAR2(50)
);
/
CREATE TYPE t_tf_tab IS TABLE OF t_tf_row;
/
-- Build the table function itself.
CREATE OR REPLACE FUNCTION get_tab_tf (p_rows IN NUMBER) RETURN t_tf_tab AS
l_tab t_tf_tab := t_tf_tab();
BEGIN
FOR i IN 1 .. p_rows LOOP
l_tab.extend;
l_tab(l_tab.last) := t_tf_row(i, 'Description for ' || i);
END LOOP;
RETURN l_tab;
END;
/
-- Test it.
SELECT *
FROM TABLE(get_tab_tf(10))
ORDER BY id DESC;
Pipelined Table Functions
Pipelining negates the need to build huge collections by piping rows out of the function as they are created, saving
memory and allowing subsequent processing to start before all the rows are generated.
Pipelining enables a table function to return rows faster and can reduce the memory required to cache a table
function's results.
A pipelined table function can return the table function's result collection in subsets. The returned collection
behaves like a stream that can be fetched from on demand. This makes it possible to use a table function like a
virtual table.
Pipelined table functions can be implemented in two ways:
Native PL/SQL approach: The consumer and producers can run on separate execution threads (either in the same
or different process context) and communicate through a pipe or queuing mechanism. This approach is similar to
co-routine execution.
Interface approach: The consumer and producers run on the same execution thread. Producer explicitly returns
the control back to the consumer after producing a set of results. In addition, the producer caches the current
state so that it can resume where it left off when the consumer invokes it again.
Database Systems Handbook
BY: MUHAMMAD SHARIF 712
Pipelined table functions include the PIPELINED clause and use the PIPE ROW call to push rows out of the function
as soon as they are created, rather than building up a table collection. Notice the empty RETURN call, since there is
no collection to return from the function.
-- Build a pipelined table function.
CREATE OR REPLACE FUNCTION get_tab_ptf (p_rows IN NUMBER) RETURN t_tf_tab PIPELINED AS
BEGIN
FOR i IN 1 .. p_rows LOOP
PIPE ROW(t_tf_row(i, 'Description for ' || i));
END LOOP;
RETURN;
END;
/
-- Test it.
SELECT *
FROM TABLE(get_tab_ptf(10))
ORDER BY id DESC;
STATISTICS_LEVEL
The STATISTICS_LEVEL parameter was introduced in Oracle9i Release 2 (9.2) to control all major statistics
collections or advisories in the database. The level of the setting affects the number of statistics and advisories that
are enabled:
BASIC: No advisories or statistics are collected.
TYPICAL: The following advisories or statistics are collected:
Buffer cache advisory
MTTR advisory
Shared Pool sizing advisory
Segment level statistics
PGA target advisory
Timed statistics
ALL: All of TYPICAL, plus the following:
Timed operating system statistics
Row source execution statistics
The parameter is dynamic and can be altered using the following.
ALTER SYSTEM SET statistics_level=basic;
ALTER SYSTEM SET statistics_level=typical;
ALTER SYSTEM SET statistics_level=all;
Current settings for parameters can be shown as follows.
SHOW PARAMETER statistics_level
SHOW PARAMETER timed_statistics
Database Systems Handbook
BY: MUHAMMAD SHARIF 713
Oracle can only manage statistic collections and advisories whose parameter setting is undefined in the spfile. By
default the TIMED_STATISTICS parameter is set to TRUE so this must be reset for it to be controled by the statistics
level, along with any other conflicting parameters.
ALTER SYSTEM RESET timed_statistics scope=spfile sid='*';
Name three advisory statistics you can collect.
Buffer Cache Advice
Segment Level Statistics
& Timed Statistics
The following example shows how to update statistics for an Oracle database at the table level.
exec dbms_stats.gather_table_stats(
ownname=> ‘owner name',
tabname=> 'table name',
estimate_percent=> DBMS_STATS.AUTO_SAMPLE_SIZE,
cascade=> DBMS_STATS.AUTO_CASCADE,
degree=> null,
no_invalidate=> DBMS_STATS.AUTO_INVALIDATE,
granularity=> 'AUTO',
method_opt=> 'FOR ALL COLUMNS SIZE AUTO');
Gather stats on just tables:
BEGIN
FOR rec IN (SELECT *
FROM all_tables
WHERE owner NOT IN ('SYS','SYSDBA'))
LOOP
dbms_stats.gather_table_stats(rec.owner, rec.table_name);
END LOOP;
END;
GUID
The globally unique identifier (GUID) data type in oracle and SQL Server is represented by the uniqueidentifier data
type, which stores a 16-byte binary value. A GUID is a binary number, and its main use is as an identifier that must
be unique in a network that has many computers at many sites. It also used as Surrogate key, If your tables have a
natural key already - a true key - do not replace them with surrogates.
A GUID should be a 16 byte raw.
if you want to use sys_guid() you will either:
a) deal with the FACT that it is raw(16) and program accordingly
b) deal with the FACT you can safely store that in a varchar2(32) using hex characters
SYS_GUID () function in oracle database can be defined as a built-in function in PL/SQL which is used to generate
and return a global unique identifier (GUID) (RAW value) of size 16 bytes for each row of the table and it does not
accept any argument in the function, it generates GUID which are supposed to be unique meaning they should
never be repeated twice and it also consists of a host identifier a process or thread identifier of the process which
invoked the function.
This function generates unique identifiers that are of type RAW and it is a 128-bit number or 16 bytes in size.
Database Systems Handbook
BY: MUHAMMAD SHARIF 714
SELECT sys_guid() from DUAL; The DUAL table is a one-column table present in oracle database. The table has a
single VARCHAR2(1) (data type)column called DUMMY which has a value of ‘X’.
INSERT INTO employee(employee_id, employee_name, city) values(sys_guid(), 'Nilanjan', 'Mumbai');
DBMS_RANDOM This also work same as sys_guid() function
Operational Notes
DBMS_RANDOM.RANDOM produces integers in [-2^^31, 2^^31).
DBMS_RANDOM.VALUE produces numbers in [0,1) with 38 digits of precision.
Example DBMS_Random procedure and Bulk insert into the table:
insert into PERSONS (PERSONID,lastname,firstname,address,city)
values((SELECT dbms_random.random() FROM dual), 'ahmad AHMAD', 'raza', 'hujra', 'PUNJAB,PAKISTAN');
--------------------------------------------------------------
create table EMR.STUDENT
(
student_number NUMBER generated by default on null as identity,
first_name VARCHAR2(255 CHAR),
last_name VARCHAR2(255 CHAR),
phone_type VARCHAR2(30 CHAR),
department VARCHAR2(4000 CHAR),
phone NUMBER,
address_type VARCHAR2(4000 CHAR),
address VARCHAR2(4000 CHAR)
)
tablespace USERS
pctfree 10
initrans 1
maxtrans 255
storage
(
initial 64K
next 1M
minextents 1
maxextents unlimited
);
-- Create/Recreate primary, unique and foreign key constraints
alter table EMR.STUDENT
add constraint STUDENT_STUDENT_NUMBER_PK primary key (STUDENT_NUMBER)
using index
tablespace USERS
pctfree 10
initrans 2
maxtrans 255
storage
(
initial 64K
next 1M
minextents 1
maxextents unlimited
);
------------------------
SELECT * FROM STUDENT
------------------------
BEGIN
FOR loop_counter IN 1..100 LOOP
Database Systems Handbook
BY: MUHAMMAD SHARIF 715
INSERT INTO STUDENT (STUDENT_NUMBER, FIRST_NAME, LAST_NAME ,PHONE_TYPE,
DEPARTMENT,PHONE, ADDRESS_TYPE,ADDRESS)
VALUES ((SELECT dbms_random.value(1, 500) FROM dual),
(SELECT dbms_random.string('U', 7) FROM dual), (SELECT
dbms_random.string('U', 4) FROM dual),
(SELECT dbms_random.string('U', 7) FROM dual), (SELECT
dbms_random.string('U', 4) FROM dual),
(SELECT round(dbms_random.value(0.5,10.49999999999),0) FROM DUAL), (SELECT
TO_CHAR (ABS (DBMS_RANDOM.RANDOM), '999999999') FROM DUAL),
(SELECT CASE WHEN ROUND(dbms_random.value()) = 0 THEN 'MALE' ELSE 'FEMALE'
END FROM dual));
END LOOP;
COMMIT;
END;
---------------------
BEGIN
FOR i IN 1..200 LOOP
INSERT INTO STUDENT (
FIRST_NAME,
LAST_NAME
) VALUES (
i,
'MY ADDRESS IS SKM' || i
);
END LOOP;
END;
(SELECT dbms_random.string('l', 8)||'@'||dbms_random.string('l', 7)||'.com' email from dual),
SYS_GUID() example:
insert into PERSONS (PERSONID,lastname,firstname,address,city)
values(sys_guid(), 'AHMAD HASSAN', 'raza', 'hujra', 'PUNJAB,PAKISTAN');--WILL INSERT RANDOM NUMBER 1 TO
UNDEFINED
ORA-00932 inconsistent datatypes: expected Number got Binary
SELECT sys_guid() from DUAL --output-CF5EF6914D2A405FAE268F09715864AB 32 Characters
create table t_sysguid
( id raw(16) default sys_guid() primary key
, filler varchar2(1000)
)
insert into t_sysguid (id, filler) values(sys_guid(),'MUHAMMAD SHAIRF');
SELECT * FROM T_SYSGUID --OUTPUT-CDDA2C69530B41DEAE51FC15011E4F97, 32 bytes
Age Calculate Function from DOB to Yet:
SELECT (SYSDATE-9413)JOINING_DATE, V.* FROM PERSONS V;
select trunc(months_between(sysdate,dob)/12) || ' Y '||
trunc(mod(months_between(sysdate,dob),12)) || ' M '||
trunc(sysdate-
add_months(dob,trunc(months_between(sysdate,dob)/12)*12+trunc(mod(months_betw
een(sysdate,dob),12)) )) PATIENT_AGE
from (Select to_date(SYSDATE-9413)dob from persons);
Database Systems Handbook
BY: MUHAMMAD SHARIF 716
Select trunc(months_between(sysdate,dob)/12) year,
trunc(mod(months_between(sysdate,dob),12)) month,
trunc(Sysdate-Add_Months(DOB,Trunc(months_between(sysdate,dob)/12)*12
+TRUNC(MOD(months_between(sysdate,dob),12)))) DAY
From (Select to_date('01121996','DDMMYYYY') dob From Dual);
Database Systems Handbook
BY: MUHAMMAD SHARIF 717
CHAPTER 21 GEOGRAPHICAL INFORMATION AND DATABASE SYSTEM
Dataset tables—Each dataset in the geodatabase is stored in one or more tables. The dataset tables work with the
system tables to manage data.
System tables—The geodatabase system tables keep track of the contents of each geodatabase. They essentially
describe the geodatabase schema that specifies all dataset definitions, rules, and relationships. These system
tables contain and manage all the metadata required to implement geodatabase properties, data validation rules,
and behaviors.
Database Systems Handbook
BY: MUHAMMAD SHARIF 718
Database Systems Handbook
BY: MUHAMMAD SHARIF 719
Database Systems Handbook
BY: MUHAMMAD SHARIF 720
Database Systems Handbook
BY: MUHAMMAD SHARIF 721
Two types of Spatial data are particularly important:
Computer-aided-design (CAD)data, which include spatial information about how objects-such as building, cars, or
aircraft-are constructed. Other important example of computer-aided-design databases are integrated-circuit and
electronic-device layouts.
Geographic data such as road maps, land-usage maps, topographic elevation maps, political maps showing
boundaries, land-ownership maps, and so on. Geographical information system are special purpose databases for
storing geographical data. Geographical data are differ from design data in certain ways. Maps and satellite images
are typical examples of geographic data. Maps may provide not only location information associated with locations
such as elevations. Soil type, land type and annual rainfall.
Database Systems Handbook
BY: MUHAMMAD SHARIF 722
Database Systems Handbook
BY: MUHAMMAD SHARIF 723
Geospatial Indexes, Geospatial Data, Raster data, Vector data
Database Systems Handbook
BY: MUHAMMAD SHARIF 724
Database Systems Handbook
BY: MUHAMMAD SHARIF 725
Database Systems Handbook
BY: MUHAMMAD SHARIF 726
Database Systems Handbook
BY: MUHAMMAD SHARIF 727
Database Systems Handbook
BY: MUHAMMAD SHARIF 728
Database Systems Handbook
BY: MUHAMMAD SHARIF 729
===========================END=========================

Database systems Handbook 4th dbms by Muhammad Sharif.pdf

  • 1.
    Prepared by: ============== Dedication I dedicateall my efforts to my reader who gives me an urge and inspiration to work more. Muhammad Sharif Author
  • 2.
    Database Systems Handbook BY:MUHAMMAD SHARIF 2 CHAPTER 1 INTRODUCTION TO DATABASE AND DATABASE MANAGEMENT SYSTEM CHAPTER 2 DATA TYPES, DATABASE KEYS, SQL FUNCTIONS AND OPERATORS CHAPTER 3 DATA MODELS AND MAPPING TECHNIQUES CHAPTER 4 DISCOVERING BUSINESS RULES AND DATABASE CONSTRAINTS CHAPTER 5 DATABASE DESIGN STEPS AND IMPLEMENTATIONS CHAPTER 6 DATABASE NORMALIZATION AND DATABASE JOINS CHAPTER 7 FUNCTIONAL DEPENDENCIES IN THE DATABASE MANAGEMENT SYSTEM CHAPTER 8 DATABASE TRANSACTION, SCHEDULES, AND DEADLOCKS CHAPTER 9 RELATIONAL ALGEBRA AND QUERY PROCESSING CHAPTER 10 FILE STRUCTURES, INDEXING, AND HASHING CHAPTER 11 DATABASE USERS AND DATABASE SECURITY MANAGEMENT CHAPTER 12 BUSINESS INTELLIGENCE TERMINOLOGIES IN DATABASE SYSTEMS CHAPTER 13 DBMS INTEGRATION WITH BPMS CHAPTER 14 RAID STRUCTURE AND MEMORY MANAGEMENT CHAPTER 15 ORACLE DATABASE FUNDAMENTAL AND ITS ADMINISTRATION CHAPTER 16 DATABASE BACKUPS AND RECOVERY, LOGS MANAGEMENT CHAPTER 17 ORACLE TECHNOLOGIES AND INSTALLATIONS CHAPTER 18 ORACLE DATABASE APPLICATIONS DEVELOPMENT USING ORACLE APPLICATION EXPRESS
  • 3.
    Database Systems Handbook BY:MUHAMMAD SHARIF 3 CHAPTER 19 ORACLE WEBLOGIC SERVERS AND ITS CONFIGURATIONS CHAPTER 20 ORACLE PLSQL PROGRAMMING BASIC CONCEPTS CHAPTER 21 GEOGRAPHICAL INFORMATION AND DATABASE SYSTEM Acknowledgments We are grateful to numerous individuals who contributed to the preparation of relational database systems and management, 4rd edition is completed on 10/28/2022. First, we wish to thank our reviewers for their detailed suggestions and insights, characteristic of their thoughtful teaching style. All glories praises and gratitude to Almighty Allah, who blessed us with a super and unequaled Professor as ‘Brain’.
  • 4.
    Database Systems Handbook BY:MUHAMMAD SHARIF 4 CHAPTER 1 INTRODUCTION TO DATABASE AND DATABASE MANAGEMENT SYSTEM What is Data? Data – The World’s most valuable resource. Data are the raw bits and pieces of information with no context. If I told you, “15, 23, 14, 85,” you would not have learned anything but I would have given you data. Data are facts that can be recorded, having explicit meaning.  Classifcation of Data We can classify data as structured, unstructured, or semi-structured data. 1. Structured data is generally quantitative data, it usually consists of hard numbers or things that can be counted. 2. Unstructured data is generally categorized as qualitative data, and cannot be analyzed and processed using conventional tools and methods. 3. Semi-structured data refers to data that is not captured or formatted in conventional ways. Semi- structured data does not follow the format of a tabular data model or relational databases because it does not have a fixed schema. XML, JSON are semi-structured example.  Properties  Structured data is generally stored in data warehouses.  Unstructured data is stored in data lakes.  Structured data requires less storage space while Unstructured data requires more storage space.  Examples  Structured data (Table, tabular format, or Excel spreadsheets.csv)  Unstructured data (Email and Volume, weather data)  Semi-structured data (Webpages, Resume documents, XML)
  • 5.
    Database Systems Handbook BY:MUHAMMAD SHARIF 5  Levels of Data 1. Real world Data (Entity, attributes) 2. Metadata (Record types, item types, Max, Min Lingth) 3. Data occurrences (Employee_Name =>'Amir')  Categories of Data
  • 6.
    Database Systems Handbook BY:MUHAMMAD SHARIF 6  Types of Data
  • 7.
    Database Systems Handbook BY:MUHAMMAD SHARIF 7  More type of data in research field:  Implicit data is information that is not provided intentionally but gathered from available data streams, either directly or through analysis of explicit data.  Explicit data is information that is provided intentionally, for example through surveys and membership registration forms. Explicit data is data that is provided intentionally and taken at face value rather than analyzed or interpreted. What is a data item? The basic component of a file in a file system is a data item. What are records? A group of related data items treated as a single unit by an application is called a record. What is the file? A file is a collection of records of a single type. A simple file processing system refers to the first computer-based approach to handling commercial or business applications. Mapping from file system to Relational Database In a relational database, a data item is called a column or attribute; a record is called a row or tuple, and a file is called a table. Major challenges from file system to database movements 1. Data validatin 2. Data integrity 3. Data security 4. Data sharing What is information? When we organized data that has some meaning, we called information.
  • 8.
    Database Systems Handbook BY:MUHAMMAD SHARIF 8 What is inforamion integration?
  • 9.
  • 10.
    Database Systems Handbook BY:MUHAMMAD SHARIF 10 What is the database and its definitions ?
  • 11.
    Database Systems Handbook BY:MUHAMMAD SHARIF 11 A database is a collection of related data. Data are facts, which can be recorded, stored, retrieved, or deleted. A typical database represents some aspect of the real world and is used for specific purposes. This very general definition is usually more restricted. According to [6] a database has the following properties: A database represents some aspect of the real world, which is called Universe of Discourse (UoD). It has some source from which data are derived and some degree of interaction with the real world. A database is a logically coherent collection of data with some underlying meaning. A database is designed, built, and populated with data for a specific purpose. There is an audience which is interested in the contents of the database. A more precise definition is given in ISO/IEC 2382-1. A database is a set of data organized according to some data model; it describes properties of certain objects and relationships among them. It can be used in one or more applications. Database and Data warehouse differences:
  • 12.
    Database Systems Handbook BY:MUHAMMAD SHARIF 12 Data hacking or Database attack A data breach is a cyber attack in which sensitive, confidential or otherwise protected data has been accessed or disclosed. What is Database Application? A database application is a program or group of programs that are used for performing certain operations on the data stored in the database. These operations may contain insertion of data into a database or extracting some data from the database based on a certain condition, updating data in the database. Examples: (GIS/GPS). What is Knowledge? Knowledge = information + application What is Meta Data? The database definition or descriptive information is also stored by the DBMS in the form of a database catalog or dictionary, it is called meta-data. Data that describe the properties or characteristics of end-user data and the context of those data. Information about the structure of the database. Example Metadata for Relation Class Roster catalogs (Attr_Cat(attr_name, rel_name, type, position like 1,2,3, access rights on objects, what is the position of attribute in the relation). Simple definition is data about data.
  • 13.
    Database Systems Handbook BY:MUHAMMAD SHARIF 13 What is Shared Collection? The logical relationship between data. Data inter-linked between data is called a shared collection. It means data is in the repository and we can access it. What is Database Management System (DBMS)? A database management system (DBMS) is a software package or programs designed to define, retrieve, Control, manipulate data, and manage data in a database. What are database systems? A shared collection of logically related data (comprises entities, attributes, and relationships), is designed to meet the information needs of the organization. The database and DBMS software together is called a database system. Components of a Database Environment 1. Hardware (Server), 2. Software (DBMS), 3. Data and Meta-Data, 4. Procedure (Govern the design of database) 5. Resources (Who Administer database) History of Databases From 1970 to 1972, E.F. Codd published a paper proposed using a relational database model. RDBMS is originally based on E.F. Codd's relational model invention. Before DBMS, there was a file-based system in the era the 1950s. Evolution of Database Systems  Flat files - 1960s - 1980s  Hierarchical – 1970s - 1990s  Network – 1970s - 1990s  Relational – 1980s - present  Object-oriented – 1990s - present  Object-relational – 1990s - present  Data warehousing – 1980s - present  Web-enabled – 1990s – present Here, are the important landmarks from evalution of database systems  1960 – Charles Bachman designed the first DBMS system  1970 – Codd introduced IBM’S Information Management System (IMS)  1976- Peter Chen coined and defined the Entity-relationship model also known as the ER model  1980 – Relational Model becomes a widely accepted database component  1985- Object-oriented DBMS develops.  1990- Incorporation of object-orientation in relational DBMS.  1991- Microsoft MS access, a personal DBMS and that displaces all other personal DBMS products.  1995: First Internet database applications
  • 14.
    Database Systems Handbook BY:MUHAMMAD SHARIF 14  1997: XML applied to database processing. Many vendors begin to integrate XML into DBMS products. The ANSI-SPARC Application systems Architecture levels
  • 15.
    Database Systems Handbook BY:MUHAMMAD SHARIF 15 The ANSI-SPARC Database systems Architecture levels 1. The Internal Level (Physical Representation of Data) 2. The Conceptual Level (Holistic Representation of Data) 3. The External Level (User Representation of Data) Internal level store data physically. The conceptual level tells you how the database was structured logically. External level gives you different data views. This is the uppermost level in the database. Advantages of ANSI-SPARC Architecture The ANSI-SPARC standard architecture is three-tiered, but some books refer 4 tiers. These 4-tiered representation offers several advantages, which are as follows:  Its main objective of it is to provide data abstraction.  Same data can be accessed by different users with different customized views.  The user is not concerned about the physical data storage details.  Physical storage structure can be changed without requiring changes in the internal structure of the database as well as users view.  The conceptual structure of the database can be changed without affecting end users.  It makes the database abstract.  It hides the details of how the data is stored physically in an electronic system, which makes it easier to understand and easier to use for an average user.  It also allows the user to concentrate on the data rather than worrying about how it should be stored. Database architecture tiers Database architecture has 4 types of tiers. Single tier architecture (for local applications direct communication with database server/disk. It is also called physical centralized architecture.
  • 16.
    Database Systems Handbook BY:MUHAMMAD SHARIF 16 2-tier architecture (basic client-server APIs like ODBC, JDBC, and ORDS are used), Client and disk are connected by APIs called network. 3-tier architecture (Used for web applications, it uses a web server to connect with a database server). Three-tier architecture is a well-established software application architecture that organizes applications into three logical and physical computing tiers: the presentation tier, or user interface; the application tier, where data is processed; and the data tier, where the data associated with the application is stored and managed. The chief benefit of three-tier architecture is that because each tier runs on its own infrastructure, each tier can be developed simultaneously by a separate development team, and can be updated or scaled as needed without impacting the other tiers.
  • 17.
    Database Systems Handbook BY:MUHAMMAD SHARIF 17 Sonewhere we divide web server (Apache) first and Application server(Oracle WL Server) second into two separate layers within three tier architecture. And that are also called four tier in some books. More details are below. For Web accessible database approach we use client->Application->Web Server->Application Server->DBMS- >Database.
  • 18.
    Database Systems Handbook BY:MUHAMMAD SHARIF 18 Parallel database architectures Parallel Database architectures are: 1. Shared-memory 2. Shared-disk 3. Shared-nothing (the most common one) 4. Shared Everything Architecture A hierarchical model system is a hybrid of the shared memory system, a shared disk system, and a shared-nothing system. The hierarchical model is also known as Non-Uniform Memory Architecture (NUMA). NUMA uses local and remote memory (Memory from another group); hence it will take a longer time to communicate with each other. In NUMA, were different memory controller is used. S.NO UMA NUMA
  • 19.
    Database Systems Handbook BY:MUHAMMAD SHARIF 19 1 There are 3 types of buses used in uniform Memory Access which are: Single, Multiple and Crossbar. While in non-uniform Memory Access, There are 2 types of buses used which are: Tree and hierarchical. Advantages of NUMA  Improves the scalability of the system.  Memory bottleneck (shortage of memory) problem is minimized in this architecture.  NUMA machines provide a linear address space, allowing all processors to directly address all memory.
  • 20.
    Database Systems Handbook BY:MUHAMMAD SHARIF 20 Distributed Databases Distributed database system (DDBS) = Database Systems + Communication A set of databases in a distributed system that can appear to applications as a single data source. A distributed DBMS (DDBMS) can have the actual database and DBMS software distributed over many sites, connected by a computer network. Christopher Date discusses twelve rules (objectives) for distributed database systems
  • 21.
  • 22.
  • 23.
    Database Systems Handbook BY:MUHAMMAD SHARIF 23 Distributed DBMS architectures Three alternative approaches are used to separate functionality across different DBMS-related processes. These alternative distributed architectures are called 1. Client-server, 2. Collaborating server or multi-Server
  • 24.
    Database Systems Handbook BY:MUHAMMAD SHARIF 24 3. Middleware or Peer-to-Peer  Client-server: A Client-Server system has one or more client processes and one or more server processes, and a client process can send a query to any one server process. Clients are responsible for user-interface issues, and servers manage data and execute transactions. There may be multiple server process. The two different client-server architecture models are: 1. Single Server Multiple Client 2. Multiple Server Multiple Client Client Server architecture layers 1. Presentation layer 2. Logic layer 3. Data layer Presentation layer The basic work of this layer provides a user interface. The interface is a graphical user interface. The graphical user interface is an interface that consists of menus, buttons, icons, etc. The presentation tier presents information related to such work as browsing, sales purchasing, and shopping cart contents. It attaches with other tiers by computing results to the browser/client tier and all other tiers in the network. Its other name is external layer. Logic layer The logical tier is also known as the data access tier and middle tier. It lies between the presentation tier and the data tier. it controls the application’s functions by performing processing. The components that build this layer exist on the server and assist the resource sharing these components also define the business rules like different government legal rules, data rules, and different business algorithms which are designed to keep data structure consistent. This is also known as conceptual layer. Data layer The 3-Data layer is the physical database tier where data is stored or manipulated. It is internal layer of database management system where data stored.  Collaborative/Multi server: Collaborating Server system. We can have a collection of database servers, each capable of running transactions against local data, which cooperatively execute transactions spanning multiple servers. This is an integrated database system formed by a collection of two or more autonomous database systems. Multi-DBMS can be expressed through six levels of schema: 1. Multi-database View Level − Depicts multiple user views comprising subsets of the integrated distributed database.
  • 25.
    Database Systems Handbook BY:MUHAMMAD SHARIF 25 2. Multi-database Conceptual Level − Depicts integrated multi-database that comprises global logical multi- database structure definitions. 3. Multi-database Internal Level − Depicts the data distribution across different sites and multi-database to local data mapping. 4. Local database View Level − Depicts a public view of local data. 5. Local database Conceptual Level − Depicts local data organization at each site. 6. Local database Internal Level − Depicts physical data organization at each site. There are two design alternatives for multi-DBMS − 1. A model with a multi-database conceptual level. 2. Model without multi-database conceptual level.  Peer-to-Peer: The Middleware architecture is designed to allow a single query to span multiple servers, without requiring all database servers to be capable of managing such multisite execution strategies. It is especially attractive when trying to integrate several legacy systems, whose basic capabilities cannot be extended. Architecture model for DDBMS, In these systems, each peer acts both as a client and a server for imparting database services. The peers share their resources with other peers and coordinate their activities. Its scalability and flexibility is growing and shrinking. All nodes have the same role and functionality. Harder to manage because all machines are autonomous and loosely coupled. This architecture generally has four levels of schemas: 1. Global Conceptual Schema − Depicts the global logical view of data. 2. Local Conceptual Schema − Depicts logical data organization at each site. 3. Local Internal Schema − Depicts physical data organization at each site. 4. Local External Schema − Depicts user view of data
  • 26.
    Database Systems Handbook BY:MUHAMMAD SHARIF 26 Types of homogeneous distributed database Autonomous − Each database is independent and functions on its own. They are integrated by a controlling application and use message passing to share data updates. Non-autonomous − Data is distributed across the homogeneous nodes and a central or master DBMS coordinates data updates across the sites.
  • 27.
    Database Systems Handbook BY:MUHAMMAD SHARIF 27 Autonomous databases 1. Autonomous Transaction Processing - Serverless 2. Autonomous Transaction Processing - Dedicated 3. Autonomous data warehourse processing - Analytics Autonomous Serverless is a simple and elastic deployment choice. Oracle autonomously operates all aspects of the database lifecycle from database placement to backup and updates. Autonomous Dedicated is a private cloud in public cloud deployment choice. A completely dedicated compute, storage, network, and database service for only a single tenant. Autonomous Shared is a private cloud in public cloud deployment choice. A completely dedicated compute, storage, network, and database service for only a single tenant.
  • 28.
  • 29.
    Database Systems Handbook BY:MUHAMMAD SHARIF 29 Heterogeneous Distributed Databases (Dissimilar schema for each site database, it can be any variety of dbms, relational, network, hierarchical, object oriented) Types of Heterogeneous Distributed Databases 1. Federated − The heterogeneous database systems are independent and integrated so that they function as a single database system. 2. Un-federated − The database systems employ a central coordinating module In a heterogeneous distributed database, different sites have different operating systems, DBMS products, and data models.
  • 30.
    Database Systems Handbook BY:MUHAMMAD SHARIF 30 Parameters at which distributed DBMS architectures developed DDBMS architectures are generally developed depending on three parameters: 1. Distribution − It states the physical distribution of data across the different sites. 2. Autonomy − It indicates the distribution of control of the database system and the degree to which each constituent DBMS can operate independently. 3. Heterogeneity − It refers to the uniformity or dissimilarity of the data models, system components, and databases. Database Gateways Traditionally, a database gateway is a software component that links two different DBMS suites Like Oracle SQL- Oracle Database to DB2 SQL -DB2 Database. Another alternative is to use the software called Open Database Connectivity (ODBC). Object Technology (OT) Object Technology (OT) has been dominating the software engineering industry in recent times. For better or worse, there has been a heightened interest and indulgence in objectoriented methodologies (OOM).
  • 31.
    Database Systems Handbook BY:MUHAMMAD SHARIF 31 Benefits of Object Technology Object-oriented DBMS (OO DBMS)
  • 32.
    Database Systems Handbook BY:MUHAMMAD SHARIF 32 Challenges to Object-Oriented Database Management Systems The relational model on the other hand, has long proven its worth. The best we can therefore expect is a peaceful coexistence of both OO systems and relational databases — a kind of hybrid. The next two subsections describe two hybrid approaches.
  • 33.
  • 34.
  • 35.
    Database Systems Handbook BY:MUHAMMAD SHARIF 35 There are various types of databases used for storing different varieties of data in their respective DBMS data model environment. Each database has data models except NoSQL. One is Enterprise Database Management System that is not included in this figure. I will write details one by one in where appropriate. Sequence of details is not necessary.  Deductive Database Systems At the beginning of twenty first century, there are no productive systems of this nature available. However, there are many experimental implementations like: CORAL , Glue-NAIL! , The Aditi Project , The LDL System . It is described by SQL99, but it has not been implemented in many RDBMS. Actually, the only RDBMS that supports it, is DB2 by IBM There have been several efforts taken to create such deductive database. In general, a deductive database system is based on the following principles: 1. It has a declarative language, that is logic, serving both as the communication method (query language) and a host language, providing DDL and DML. 2. It supports principle features of database systems, that is efficient access to massive amounts of data, sharing of data, and concurrent access to data.  Native XML Databases We were not surprised that the number of start-up companies as well as some established data management companies determined that XML data would be best managed by a DBMS that was designed specifically to deal with semi-structured data — that is, a native XML database.  Conceptual Database This step is related to the modeling in the Entity-Relationship (E/R) Model to specify sets of data called entities, relations among them called relationships and cardinality restrictions identified by letters N and M, in this case, the many-many relationships stand out.  Conventional Database This step includes Relational Modeling where a mapping from MER to relations using rules of mapping is carried out. The posterior implementation is done in Structured Query Language (SQL).
  • 36.
    Database Systems Handbook BY:MUHAMMAD SHARIF 36  Non-Conventional database This step involves Object-Relational Modeling which is done by the specification in Structured Query Language. In this case, the modeling is related to the objects and their relationships with the Relational Model.  Traditional database  Temporal database  typical databases  NewSQL Database  Autonomous database  Cloud database  Spatiotemporal  Enterprise Database Management System  Google Cloud Firestore  Couchbase  Memcached, Coherence (key-value store)  HBase, Big Table, Accumulo (Tabular)  MongoDB, CouchDB, Cloudant, JSON-like (Document-based)  Neo4j (Graph Database)  Redis (Data model: Key value)  Elasticsearch (Data model: search engine)  Microsoft access (Data model: relational)  Cassandra (Data model: Wide column)  MariaDB (Data model: Relational)  Splunk (Data model: search engine)  Snowflake (Data model: Relational)  Azure SQL Server Database (Relational)  Amazon DynamoDB (Data model: Multi-Model)  Hive (Data model: Relational) Non-relational (NoSQL) Data model NoSQL is non-tabular database management where we create an object, document, key-value, and graph to store the data. NoSQL provides flexible schemas to store a large amount of data. In key values NoSQL database, we can store the keys of the database. So in the query, we can access the only key. It can store value using keys. These keys are stored in a key-value hash table that is used to fast access data. For example, Riak and amazon’s dynamo are the best NoSQL database In a wide column NoSQL database, we can store large data in only one column and you should know the related query pattern to access it. Google’s Bigtable and Hbase are the most popular column-based databases.
  • 37.
    Database Systems Handbook BY:MUHAMMAD SHARIF 37 In graph type NoSQL we can store data in Nodes and edges. A node can store information like objects and edges will create the relationships between data from node to node. InfoGrid and infinite Graph are graph-based NoSQL databases. In Documents form we can store our data in a document like JSON, each document contains a pair of fields and values. In values, wecan store all types of data types of related data and in a file that can store the key of data values. It is a more natural way to store data in a document that is very easy and flexible to manage and access.
  • 38.
    Database Systems Handbook BY:MUHAMMAD SHARIF 38 BASE Model: Basically Available – Rather than enforcing immediate consistency, BASE-modelled NoSQL databases will ensure the availability of data by spreading and replicating it across the nodes of the database cluster. Soft State – Due to the lack of immediate consistency, data values may change over time. The BASE model breaks off with the concept of a database that enforces its consistency, delegating that responsibility to developers. Eventually Consistent – The fact that BASE does not enforce immediate consistency does not mean that it never achieves it. However, until it does, data reads are still possible (even though they might not reflect the reality). Just as SQL databases are almost uniformly ACID compliant, NoSQL databases tend to conform to BASE principles. NewSQL Database NewSQL is a class of relational database management systems that seek to provide the scalability of NoSQL systems for online transaction processing (OLTP) workloads while maintaining the ACID guarantees of a traditional database system. Examples and properties of Relational Non-Relational Database:
  • 39.
    Database Systems Handbook BY:MUHAMMAD SHARIF 39 The term NewSQL categorizes databases that are the combination of relational models with the advancement in scalability, and flexibility with types of data. These databases focus on the features which are not present in NoSQL, which offers a strong consistency guarantee. This covers two layers of data one relational one and a key-value store. Sr. No NoSQL NewSQL 1. NoSQL is schema-less or has no fixed schema/unstructured schema. So BASE Data model exists in NoSQL. NoSQL is a schema-free database. NewSQL is schema-fixed as well as a schema- free database. 2. It is horizontally scalable. It is horizontally scalable. 3. It possesses automatically high availability. It possesses built-in high availability. 4. It supports cloud, on-disk, and cache storage. It fully supports cloud, on-disk, and cache storage. It may cause a problem with in-memory architecture for exceeding volumes of data. 5. It promotes CAP properties. It promotes ACID properties. 6. Online Transactional Processing is not supported. Online Transactional Processing and implementation to traditional relational databases are fully supported
  • 40.
    Database Systems Handbook BY:MUHAMMAD SHARIF 40 Sr. No NoSQL NewSQL 7. There are low-security concerns. There are moderate security concerns. 8. Use Cases: Big Data, Social Network Applications, and IoT. Use Cases: E-Commerce, Telecom industry, and Gaming. 9. Examples: DynamoDB, MongoDB, RaveenDB etc. Examples: VoltDB, CockroachDB, NuoDB etc. Advantages of Database management systems:  It supports a logical view (schema, subschema),  It supports a physical view (access methods, data clustering),  It supports data definition language, data manipulation language to manipulate data,  It provides important utilities, such as transaction management and concurrency control, data integrity, crash recovery, and security. Relational database systems, the dominant type of systems for well-formatted business databases, also provide a greater degree of data independence.  The motivations for using databases rather than files include greater availability to a diverse set of users, integration of data for easier access to and updating of complex transactions, and less redundancy of data.  Data consistency, Better data security Cloud Database A cloud database is a database that is built, deployed, and accessed in a cloud environment,such as a private, public, or hybrid cloud. There are two primary cloud database deployment models, reviewed below: Database as a service (DBaaS) Traditional database Cloud database management choices Enterprises have choices in how to manage their cloud databases. Database management styles can be generalized into the following four categories: 1. Self-managed cloud databases 2. Automated cloud databases 3. Managed cloud databases 4. Autonomous cloud databases Types of Cloud Database: OLTP workloads are supported by data models that differ from those used in OLAP workloads. Document and multimedia data relies on formats like XML and JavaScript Object Notation (JSON). Other types of databases include graph databases used for connectivity analysis, spatial databases for geographic analysis, and key-value stores for high-performance storage and lookup of simple data types. Oracle Cloud Infrastructure (OCI) Regions are globally distributed data centers that provide secure, high- performance, local environments. Businesses can move, build, and run all workloads and cloud applications on OCI while complying with regional data regulations.
  • 41.
  • 42.
  • 43.
    Database Systems Handbook BY:MUHAMMAD SHARIF 43 END
  • 44.
    Database Systems Handbook BY:MUHAMMAD SHARIF 44 CHAPTER 2 DATA TYPES, DATABASE KEYS, SQL FUNCTIONS AND OPERATORS Data types Overview Datatypes -------------------------------- BINARY_FLOAT BINARY_DOUBLE Descriptions --------------------------------------------------------------------------- 32-bit floating point number. This data type requires 4 bytes. 64-bit floating point number. This data type requires 8 bytes. Floating point number Floating-point numbers which are FLOAT, REAL, DOUBLE PRECISION, DECIMAL(n,m), NUMERIC(n,m); the latter two stand for a numerical atom that consists of n decimal digits and m digits on the right of the decimal point There are two classes of date and time-related data types in PL/SQL − 1. Datetime datatypes 2. Interval Datatypes The DateTime datatypes are −  Date  Timestamp  Timestamp with time zone  Timestamp with local time zone The interval datatypes are −  Interval year to month  Interval day to second If max_string_size = extended 32767 bytes or characters If max_string_size = standard Number(p,s) data type 4000 bytes or characters Number having precision p and scale s. The precision p can range from 1 to 38. The scale s can range from -84 to 127. Both precision and scale are in decimal digits. A number value requires from 1 to 22 bytes. Character data types The character data types represent alphanumeric text. PL/SQL uses the SQL character data types such as CHAR, VARCHAR2, LONG, RAW, LONG RAW, ROWID, and UROWID. CHAR(n) is a fixed-length character type whose length is from 1 to 32,767 bytes. VARCHAR2(n) is varying length character data from 1 to 32,767 bytes. Data Type Maximum Size in PL/SQL Maximum Size in SQL CHAR 32,767 bytes 2,000 bytes NCHAR OR VARCHAR accupy space for null values. 32,767 bytes 2,000 bytes
  • 45.
    Database Systems Handbook BY:MUHAMMAD SHARIF 45 RAW datatype is used to store values in binary data format. 32,767 bytes 2,000 bytes VARCHAR2 Dont accupy space for null values. 32,767 bytes 4,000 bytes ( 1 char = 1 byte) NVARCHAR2 32,767 bytes 4,000 bytes LONG 32,760 bytes 2 gigabytes (GB) – 1 LONG RAW 32,760 bytes 2 GB BLOB 8-128 terabytes (TB) (4 GB - 1) database_block_size CLOB 8-128 TB (Used to store large blocks of character data in the database.) (4 GB - 1) database_block_size NCLOB 8-128 TB ( Used to store large blocks of NCHAR data in the database.) (4 GB - 1) database_block_size Scalar No Fixed range Single values with no internal components, such as a NUMBER, DATE, or BOOLEAN. Numeric values on which arithmetic operations are performed like Number(7,2). Stores dates in the Julian date format. Logical values on which logical operations are performed. NUMBER Data Type No fixed Range DEC, DECIMAL, DOUBLE PRECISION, FLOAT, INTEGER, INT, NUMERIC, REAL, SMALLINT Type Size in Memory Range of Values Byte 1 byte 0 to 255 Boolean 2 bytes True or False Integer 2 bytes –32,768 to 32,767 Long (long integer) 4 bytes –2,147,483,648 to 2,147,483,647 Single (single-precision real) 4 bytes Approximately –3.4E38 to 3.4E38
  • 46.
    Database Systems Handbook BY:MUHAMMAD SHARIF 46 Double (double-precision real) 8 bytes Approximately –1.8E308 to 4.9E324 Currency (scaled integer) 8 bytes Approximately – 922,337,203,685,477.5808 to 922,337,203,685,477.5807 Date 8 bytes 1/1/100 to 12/31/9999 Object 4 bytes Any Object reference String Variable length: 10 bytes + string length; Fixed length: string length Variable length: <= about 2 billion (65,400 for Win 3.1) Fixed length: up to 65,400 Variant 16 bytes for numbers 22 bytes + string length Data Types can be further divided as:  Primitive  Non-Primitive Primitive data types are pre-defined whereas non-primitive data types are user-defined. Data types like byte, int, short, float, long, char, bool, etc are called Primitive data types. Non-primitive data types include class, enum, array, delegate, etc. User-Defined Datatypes There are two categories of user-defined datatypes:  Object types  Collection types
  • 47.
    Database Systems Handbook BY:MUHAMMAD SHARIF 47 A user-defined data type (UDT) is a data type that derived from an existing data type. You can use UDTs to extend the built-in types already available and create your own customized data types. There are six user-defined types: 1. Distinct type 2. Structured type 3. Reference type 4. Array type 5. Row type 6. Cursor type
  • 48.
    Database Systems Handbook BY:MUHAMMAD SHARIF 48 Here the data types are in different groups:  Exact Numeric: Number, Integer  Approximate Numeric: float, real  Data and Time: Smalldatatime, Datetimeoffset, Datetime2  Character Strings: char, varchar2, text  Unicode Character strings: Nchar, Nvarchar, Ntext  Binary strings: image, Blob, Video  Other Data types: sql_variant, timestamp, Uniqueidentifier, XML  CLR data types: hierarchical  Spatial data types: geometry, geography
  • 49.
    Database Systems Handbook BY:MUHAMMAD SHARIF 49 Abstract Data Types in Oracle One of the shortcomings of the Oracle 7 database was the limited number of intrinsic data types. Abstract Data Types An Abstract Data Type (ADT) consists of a data structure and subprograms that manipulate the data. The variables that form the data structure are called attributes. The subprograms that manipulate the attributes are called methods. ADTs are stored in the database and instancesof ADTs can bestored in tables and used as PL/SQLvariables. ADTs let you reduce complexity by separating a large system into logical components, which you can reuse. In the static data dictionary view. GUID The globally unique identifier (GUID) data type in SQL Server is represented by the uniqueidentifier data type, which stores a 16-byte binary value. A GUID is a binary number, and its main use is as an identifier that must be unique in a network that has many computers at many sites. It also used as Surrogate key, If your tables have a natural key already - a true key - do not replace them with surrogates. A GUID should be a 16 byte raw. if you want to use sys_guid() you will either: a) deal with the FACT that it is raw(16) and program accordingly b) deal with the FACT you can safely store that in a varchar2(32) using hex characters (104173C5D837478D9B66819B3D6159DB) SYS_GUID () function in oracle database can be defined as a built-in function in PL/SQL which is used to generate and return a global unique identifier (GUID) (RAW value) of size 16 bytes for each row of the table and it does not accept any argument in the function, it generates GUID which are supposed to be unique meaning they should never be repeated twice and it also consists of a host identifier a process or thread identifier of the process which invoked the function. This function generates unique identifiers that are of type RAW and it is a 128-bit number or 16 bytes in size. SELECT sys_guid() from DUAL INSERT INTO employee(employee_id, employee_name, city) values(sys_guid(), 'Nilanjan', 'Mumbai'); DBMS_RANDOM This also work same as sys_guid() function Operational Notes DBMS_RANDOM.RANDOM produces integers in [-2^^31, 2^^31). DBMS_RANDOM.VALUE produces numbers in [0,1) with 38 digits of precision. Example DBMS_Random procedure: insert into PERSONS (PERSONID,lastname,firstname,address,city) values((SELECT dbms_random.random() FROM dual), 'ahmad AHMAD', 'raza', 'hujra', 'PUNJAB,PAKISTAN');--WILL INSERT RANDOM NUMBER 1 TO UNDEFINED (SELECT dbms_random.value(1,5) FROM dual)--IT WILL INSERT RANDOM FROM 1 TO 5 NUMBER BEGIN FOR loop_counter IN 1..100 LOOP INSERT INTO al_alumni (ID, FIRST_NAME, LAST_NAME ,PASSOUT_YEAR, CONTACT_NO,GENDER, COMPANY_NAME, CURRENT_JOB, JOB_CITY, ADDRESS) VALUES ((SELECT dbms_random.value(1, 15) FROM dual), (SELECT dbms_random.string('U', 7) FROM dual), (SELECT dbms_random.string('U', 4) FROM dual), (SELECT round(dbms_random.value(2010,2021),0) FROM DUAL), (SELECT round(dbms_random.value(03009999999,03339999999),0) FROM DUAL), (SELECT CASE WHEN ROUND(dbms_random.value()) = 0 THEN 'MALE' ELSE 'FEMALE' END FROM dual), (SELECT dbms_random.string('U', 4) FROM dual),
  • 50.
    Database Systems Handbook BY:MUHAMMAD SHARIF 50 (SELECT dbms_random.string('U', 4) FROM dual), (SELECT dbms_random.string('U', 5) FROM dual), (SELECT dbms_random.string('U', 4) FROM dual)); END LOOP; COMMIT; END; (SELECT dbms_random.string('l', 8)||'@'||dbms_random.string('l', 7)||'.com' email from dual), SYS_GUID() example: insert into PERSONS (PERSONID,lastname,firstname,address,city) values(sys_guid(), 'AHMAD HASSAN', 'raza', 'hujra', 'PUNJAB,PAKISTAN');--WILL INSERT RANDOM NUMBER 1 TO UNDEFINED ORA-00932 inconsistent datatypes: expected Number got Binary SELECT sys_guid() from DUAL --output-CF5EF6914D2A405FAE268F09715864AB 32 Characters create table t_sysguid ( id raw(16) default sys_guid() primary key , filler varchar2(1000) ) insert into t_sysguid (id, filler) values(sys_guid(),'MUHAMMAD SHAIRF'); SELECT * FROM T_SYSGUID --OUTPUT-CDDA2C69530B41DEAE51FC15011E4F97, 32 bytes With 10g, Oracle added support for regular expression functions which means the concatenation can be simplified using the REGEXP_REPLACE() function. REGEXP_REPLACE( SYS_GUID(), '([0-9A-F]{8})([0-9A-F]{4})([0-9A-F]{4})([0-9A-F]{4})([0-9A-F]{12})', '{1-2-3-4-5}' ) / ANSI SQL Data type convertions with Oracle Data type.
  • 51.
    Database Systems Handbook BY:MUHAMMAD SHARIF 51 The Concept of Signed and Unsigned Integers Organization of bits in a 16-bit signed short integer. Thus, a signed number that stores 16 bits can contain values ranging from –32,768 through 32,767, and one that stores 8 bits can contain values ranging from –128 through 127.
  • 52.
    Database Systems Handbook BY:MUHAMMAD SHARIF 52 Rownum and Rowid RowID is 16 digit haxadidicimal number and computer generated key when we insert row, it has 8 block location, 4 file location and 4 row header location characters. Rownum is sequence of data is generated with results set. Its artificial row indicator key in result set of query. Rowid is allocation of physical memory. Its permanent address of inserted row. Rowid give you row location, disk number, cylinder, block and offset into the block.
  • 53.
    Database Systems Handbook BY:MUHAMMAD SHARIF 53 Format of Rowid Database Key A key is a field of a table that identifies the tuple in that table.  Super key An attribute or a set of attributes that uniquely identifies a tuple within a relation.  Candidate key A super key such that no proper subset is a super key within the relation. Contains no unique subset (irreducibility). Possibly many candidate keys (specified using UNIQUE), one of which is chosen as the primary key. PRIMARY KEY (sid), UNIQUE (id, grade)) A candidate can be unique but its value can be changed.  Natural key PK in OLTP. It may be a PK in OLAP. A natural key (also known as business key or domain key) is a type of unique key in a database formed of attributes that exist and are used in the external world outside the database like natural key (SSN column)  Composite key or concatenate key A primary key that consists of two or more attributes is known as a composite key.  Primary key The candidate key is selected to identify tuples uniquely within a relation. Should remain constant over the life of the tuple. PK is unique, Not repeated, not null, not change for life. If the primary key is to be changed. We will drop the entity of the table, and add a new entity, In most cases, PK is used as a foreign key. You cannot change the value. You first delete the child, so that you can modify the parent table.  Minimal Super Key All super keys can't be primary keys. The primary key is a minimal super key. KEY is a minimal SUPERKEY, that is, a minimized set of columns that can be used to identify a single row.  Foreign key An attribute or set of attributes within one relation that matches the candidate key of some (possibly the same) relation. Can you add a non-key as a foreign key? Yes, the minimum condition is it should be unique. It should be candidate key.  Composite Key The composite key consists of more than one attribute. COMPOSITE KEY is a combination of two or more columns that uniquely identify rows in a table. The combination of columns guarantees uniqueness, though individually
  • 54.
    Database Systems Handbook BY:MUHAMMAD SHARIF 54 uniqueness is not guaranteed. Hence, they are combined to uniquely identify records in a table. You can you composite key as PK but the Composite key will go to other tables as a foreign key.  Alternate key A relation can have only one primary key. It may contain many fields or a combination of fields that can be used as the primary key. One field or combination of fields is used as the primary key. The fields or combinations of fields that are not used as primary keys are known as candidate keys or alternate keys.  Sort Or control key A field or combination of fields that are used to physically sequence the stored data is called a sort key. It is also known s the control key.  Alternate key An alternate key is a secondary key it can be simple to understand an example: Let's take an example of a student it can contain NAME, ROLL NO., ID, and CLASS.  Unique key A unique key is a set of one or more than one field/column of a table that uniquely identifies a record in a database table. You can say that it is a little like a primary key but it can accept only one null value and it cannot have duplicate values. The unique key and primary key both provide a guarantee for uniqueness for a column or a set of columns. There is an automatically defined unique key constraint within a primary key constraint. There may be many unique key constraints for one table, but only one PRIMARY KEY constraint for one table.  Artificial Key The key created using arbitrarily assigned data are known as artificial keys. These keys are created when a primary key is large and complex and has no relationship with many other relations. The data values of the artificial keys are usually numbered in a serial order. For example, the primary key, which is composed of Emp_ID, Emp_role, and Proj_ID, is large in employee relations. So it would be better to add a new virtual attribute to identify each tuple in the relation uniquely. Rownum and rowid are artificial keys. It should be a number or integer, numeric.  Surrogate key SURROGATE KEYS is An artificial key that aims to uniquely identify each record and is called a surrogate key. This kind of partial key in DBMS is unique because it is created when you don’t have any natural primary key. You can't insert values of the surrogate key. Its value comes from the system automatically. No business logic in key so no changes based on business requirements Surrogate keys reduce the complexity of the composite key. Surrogate keys integrate the extract, transform, and load in DBs.  Compound Key COMPOUND KEY has two or more attributes that allow you to uniquely recognize a specific record. It is possible that each column may not be unique by itself within the database.
  • 55.
    Database Systems Handbook BY:MUHAMMAD SHARIF 55 Database Keys and Its Meta data’s description Operators < > or != Not equal to like salary <>500.
  • 56.
    Database Systems Handbook BY:MUHAMMAD SHARIF 56 Wildcards and Unions Operators LIKE operator is used to filter the result set based on a string pattern. It is always used in the WHERE clause. Wildcards are used in SQL to match a string pattern. A wildcard character is used to substitute one or more characters in a string. Wildcard characters are used with the LIKE operator. There are two wildcards often used in conjunction with the LIKE operator: 1. The percent sign (%) represents zero, one, or multiple characters 2. The underscore sign (_) represents one, a single character Sargable queries Sargable is a word that concatenates the three words: search, argument and able. As per wikipedia SARGable is defined as “In relational databases, a condition (or predicate) in a query is said to be sargable if the DBMS engine can take advantage of an index to speed up the execution of the query. The term is derived from a contraction of Search ARGument ABLE” Advantage of sargable queries include: consuming less system resources speeding up query performance using indexes more effectively SELECT PurchaseOrderID, ExpectedDeliveryDate FROM
  • 57.
    Database Systems Handbook BY:MUHAMMAD SHARIF 57 Purchasing.PurchaseOrders ORDER BY CASE WHEN (ExpectedDeliveryDate IS NOT NULL) THEN 0 ELSE 1 END; The query is not sargable, it uses the IX_Purchasing_PurchaseOrders_ExpectedDeliveryDate index for the ExpectedDeliveryDate column on which an Index Scan is performed instead of an optimized Index Seek. Sargable and non sargable operators: For instance, WHERE foo LIKE '%bar%' is said by many to be not sargable, but some RDBMSs are able to use indexes on such queries. For me, SARGable means that SQL Server can perform an index seek using your search predicates. A Search ARgument ABLE predicate is one where SQL SERVER can utilize an index seek operation, if an index exists.
  • 58.
    Database Systems Handbook BY:MUHAMMAD SHARIF 58 A SARGable predicate is one where SQL server can isolate the single value or range of index key values to process SARGable predicates include the following operators: =, >, >=, <, <=, IN, BETWEEN, and LIKE (in the case of prefix matching) Non-SARGable operators include: NOT, NOT IN, <>, and LIKE (not prefix matching), as well as the use of functions or calculations against the table, and type conversions where the datatype does not fulfill the index created. Collation is a set of rules that tell database engine how to compare and sort the character data in SQL Server. Collation can be set at different levels in SQL Server. Below are the three levels: 1. SQL Server Level 2. Database Level 3. Column level
  • 59.
    Database Systems Handbook BY:MUHAMMAD SHARIF 59 Two main differences between like, Ilike Operator: 1. LIKE is case-insensitive whereas iLIKE is case-sensitive. 2. LIKE is a standard SQL operator, whereas ILIKE is only implemented in certain databases such as PostgreSQL and Snowflake. To ignore case when you're matching values, you can use the ILIKE command: Example 1: SELECT * FROM tutorial.billboard_top_100_year_en WHERE "group" ILIKE 'snoop%' Example 2: SELECT FROM Customers WHERE City LIKE 'ber%'; SQL UNION clause is used to select distinct values from the tables. SQL UNION ALL clause used to select all values including duplicates from the tables The UNION operator is used to combine the result-set of two or more SELECT statements. Every SELECT statement within UNION must have the same number of columns The columns must also have similar data types The columns in every SELECT statement must also be in the same order EXCEPT or MINUS These are the records that exist in Dataset1 and not in Dataset2. Each SELECT statement within the EXCEPT query must have the same number of fields in the result sets with similar data types. The difference is that EXCEPT is available in the PostgreSQL database while MINUS is available in MySQL and Oracle. There is absolutely no difference between the EXCEPT clause and the MINUS clause. IN operator allows you to specify multiple values in a WHERE clause. The IN operator is a shorthand for multiple OR conditions. ANY operator
  • 60.
    Database Systems Handbook BY:MUHAMMAD SHARIF 60 Returns a Boolean value as a result Returns true if any of the subquery values meet the condition . ANY means that the condition will be true if the operation is true for any of the values in the range. NOT IN can also take literal values whereas not existing need a query to compare the results. SELECT CAT_ID FROM CATEGORY_A WHERE CAT_ID NOT IN (SELECT CAT_ID FROM CATEGORY_B) NOT EXISTS SELECT A.CAT_ID FROM CATEGORY_A A WHERE NOT EXISTS (SELECT B.CAT_ID FROM CATEGORY_B B WHERE B.CAT_ID = A.CAT_ID) NOT EXISTS could be good to use because it can join with the outer query & can lead to usage of the index if the criteria use an indexed column. EXISTS AND NOT EXISTS are typically used in conjuntion with a correlated nested query. The result of EXISTS is a boolean value, TRUE if the nested query ressult contains at least one tuple, or FALSE if the nested query result contains no tuples Supporting operators in different DBMS environments: Keyword Database System TOP SQL Server, MS Access LIMIT MySQL, PostgreSQL, SQLite FETCH FIRST Oracle But 10g onward TOP Clause no longer supported replace with ROWNUM clause. SQL FUNCTIONS
  • 61.
    Database Systems Handbook BY:MUHAMMAD SHARIF 61 Types of Multiple Row Functions in Oracle (Aggrigate functions) AVG: It retrieves the average value of the number of rows in a table by ignoring the null value COUNT: It retrieves the number of rows (count all selected rows using *, including duplicates and rows with null values) MAX: It retrieves the maximum value of the expression, ignores null values MIN: It retrieves the minimum value of the expression, ignores null values SUM: It retrieves the sum of values of the number of rows in a table, it ignores null values Example:
  • 62.
    Database Systems Handbook BY:MUHAMMAD SHARIF 62 Practical example: SELECT INITCAP( PS.FIRSTNAME)INI_FN,LOWER(nvl2(PS.ADDRESS, PS.FIRSTNAME, 'ALIALIALI'))LOWER, COALESCE(PS.ADDRESS, 'ALIALIALI')NVL_COL,PS.LASTNAME, UPPER(coalesce(PS.ADDRESS,PS.LASTNAME, 'ALIALIALI') )COAL_ADD, CASE WHEN PS.ADDRESS IS NULL THEN 'LAHORE' ELSE 'KASUR' END ADDRESS, substr(PS.ADDRESS, 2,5) ,substr(PS.ADDRESS,INSTR(ps.address,'B')) SUB_INS, PS.CITY, LPAD(PS.CITY,2), RPAD(PS.CITY,3), --lpad and rpad working same LPAD(PS.CITY,4,'SHARIF'), ps.address,TRIM(PS.ADDRESS) TRIM_NAME ---remove spaces FROM PERSONS PS WHERE 1=1; --coalesce with one argument and nvl function work same. NANVL AND LNNVL LNNVL() : LNNVL evaluate a condition when one or both operands of the condition may be null. The function can be used only in the WHERE clause of a query. It takes as an argument a condition and returns TRUE if the condition is FALSE or UNKNOWN and FALSE if the condition is TRUE. SELECT COUNT(*) FROM employees WHERE LNNVL(commission_pct >= .2); NANVL() : The NANVL function is useful only for floating-point numbers of type BINARY_FLOAT or BINARY_DOUBLE. It instructs the Database to return an alternative value n2 if the input value n1 is NaN (not a number). If n1 is not NaN, then database returns n1. This function is useful for mapping NaN values to NULL. Explanation of Single Row Functions
  • 63.
  • 64.
    Database Systems Handbook BY:MUHAMMAD SHARIF 64 Examples of date functions
  • 65.
  • 66.
    Database Systems Handbook BY:MUHAMMAD SHARIF 66 TO_CHAR, TO_NUMBER, TO_DATE select sysdate from dual; --9/9/2022 21:49:46 select to_char(sysdate,'ddmmrrrr') from dual;--09092022 select to_char(sysdate,'fmDD.MM.YYYY fmHH:MI:SS PM') from dual;--9.9.2022 09:51:32 PM select to_char(sysdate,'DD.MM.YYYY fmHH:MI:SS PM') from dual;--09.09.2022 09:53:48 PM select to_number(to_char(sysdate,'ddmmrrrr')) from dual;--9092022 select to_number(to_char(sysdate,'DDMMYYYYHHMISS')) from dual --9092022095506 SELECT TO_DATE('12-12-1212', 'DD-MM-YYYY') FROM DUAL;--12/12/1212 SELECT TO_DATE('2009', 'YYYY')FROM DUAL;--9/1/2009 SELECT TO_DATE(sysdate, 'YYYY')FROM DUAL;--ORA-01831 Date format is not correct. SELECT to_number(to_char(sysdate, 'YYYY'))FROM DUAL;--2022
  • 67.
    Database Systems Handbook BY:MUHAMMAD SHARIF 67 CHAR-TO-ROWID converts a value from CHAR, VARCHAR2, NCHAR, or NVARCHAR2 datatype to ROWID datatype. This function does not support CLOB data directly. However, CLOBs can be passed in as arguments through implicit data conversion.
  • 68.
    Database Systems Handbook BY:MUHAMMAD SHARIF 68 For assignments, Oracle can automatically convert the following:  VARCHAR2 or CHAR to MLSLABEL  MLSLABEL to VARCHAR2  VARCHAR2 or CHAR to HEX  HEX to VARCHAR2 Example of Conversion Functions
  • 69.
  • 70.
  • 71.
  • 72.
    Database Systems Handbook BY:MUHAMMAD SHARIF 72 Subquery Concept
  • 73.
    Database Systems Handbook BY:MUHAMMAD SHARIF 73 SQL analytical Functions (Oracle analytic functions calculate an aggregate value based on a group of rows and return multiple rows for each group.) Name CUME_DIST DENSE_RANK FIRST_VALUE LAG LAST_VALUE LEAD NTH_VALUE NTILE PERCENT_RANK RANK ROW_NUMBER MAX(), FAST(), LAST() Note: All aggregate functions described above ignore NULL value except for the count function.
  • 74.
    Database Systems Handbook BY:MUHAMMAD SHARIF 74 User defined function A SQL scalar function returns a single value based on the input value. Following are the widely used SQL scalar functions: END
  • 75.
    Database Systems Handbook BY:MUHAMMAD SHARIF 75 CHAPTER 3 DATA MODELS AND MAPPING TECHNIQUES Overview of data modeling in DBMS The semantic data model is a method of structuring data to represent it in a specific logical way. Types of Data Models in history: Data model Schema and Instance Database Instance is the data which is stored in the database at a particular moment is called an instance of the database. Also called database state (or occurrence or snapshot). The content of the database, instance is also called an extension. The term instance is also applied to individual database components, E.g., record instance, table instance, entity instance
  • 76.
    Database Systems Handbook BY:MUHAMMAD SHARIF 76 Types of Instances Initial Database Instance: Refers to the database instance that is initially loaded into the system. Valid Database Instance: An instance that satisfies the structure and constraints of the database. The database instance changes every time the database is updated. Database Schema is the overall design or skeleton structure of the database. It represents the logical view, visual diagram having relationals of objects of the entire database. A database schema can be represented by using a visual diagram. That diagram shows the database objects and their relationship with each other. A database schema is designed by the database designers to help programmers whose software will interact with the database. The process of database creation is called data modeling. Types of Schema: Relational Schema definition Relational schema refers to the meta-data that describes the structure of data within a certain domain . It is the blueprint of a database that outlines the way any database will have some number of constraints that must be applied to ensure correct data (valid states). Database Schema definition A relational schema may also refer to as a database schema. A database schema is the collection of relation schemas for a whole database. A relational or Database schema is a collection of meta-data. Database schema describes the structure and constraints of data represented in a particular domain . A Relational schema can be described as a blueprint of a database that outlines the way data is organized into tables. This blueprint will not contain any type of data. In a relational schema, each tuple is divided into fields called Domain. A schema provides a logical grouping of SQL objects. A schema consists of a library, a journal, a journal receiver, a catalog, and, optionally, a data dictionary. Other definitions: The overall design of the database.Structure of database, Schema is also called intension.
  • 77.
    Database Systems Handbook BY:MUHAMMAD SHARIF 77 Types of Schemas w.r.t Database Environment: DBMS Schemas: Logical/Conceptual/physical schema/external schema Data warehouse/multi-dimensional schemas: Snowflake/star OLAP Schemas: Fact constellation schema/galaxy
  • 78.
  • 79.
  • 80.
    Database Systems Handbook BY:MUHAMMAD SHARIF 80 ANSI-SPARC schemas External Level: View level, user level, external schema, Client level. Conceptual Level: Community view, ERD Model, conceptual schema, server level, Conceptual (high-level, semantic) data models, entity-based or object-based data models, what data is stored .and relationships,it’s deal Logical data independence (External/conceptual mapping). This is also called canonical data model. logical schema: It is sometimes called conceptual schematoo (server level), Implementation (representational) data models. HOW the system should be implemented regardless of the DBMS. It was created by Data Architects and Business Analysts. The logical data model defines the structure and its rules of the data elements and set the relationships between them. Internal Level: Physical representation, Internal schema, Database level, Low level. It deals with how data is stored in the database and Physical data independence (Conceptual/internal mapping) Physical data level: Physical storage, physical schema, some-time deals with internal schema. It is detailed in administration manuals. HOW the system will be implemented using a specific DBMS system.
  • 81.
    Database Systems Handbook BY:MUHAMMAD SHARIF 81 Conceptual model vs Logical model vs Data model: ERD feature Conceptual Logical Physical Entity (name) Yes(Entity) Yes(Entity) Yes(Tables) Relationship Yes Yes Yes Attribute Name Yes Yes Attributed dealed as Columns/field Column Name Yes Yes Column’s Type Optional Yes Primary Key Yes Foreign Key Yes
  • 82.
  • 83.
    Database Systems Handbook BY:MUHAMMAD SHARIF 83 Data independence IT is the ability to make changes in either the logical or physical structure of the database without requiring reprogramming of application programs. Data Independence types Logical data independence=>Immunity of external schemas to changes in the conceptual schema Physical data independence=>Immunity of the conceptual schema to changes in the internal schema. Data abstraction Process of hiding (suppressing) unnecessary details so that the high-level concept can be made more visible. A data model is a relatively simple representation, usually graphical, of more complex real- world data structures.
  • 84.
  • 85.
    Database Systems Handbook BY:MUHAMMAD SHARIF 85 There are two types of mapping in the database architecture Conceptual/ Internal Mapping The Conceptual/ Internal Mapping lies between the conceptual level and the internal level. Its role is to define the correspondence between the records and fields of the conceptual level and files and data structures of the internal level External/Conceptual Mapping The external/Conceptual Mapping lies between the external level and the Conceptual level. Its role is to define the correspondence between a particular external and conceptual view.
  • 86.
    Database Systems Handbook BY:MUHAMMAD SHARIF 86 Detail description of abstraction When a schema at a lower level is changed, only the mappings. between this schema and higher-level schemas need to be changed in a DBMS that fully supports data independence. The higher-level schemas themselves are unchanged. Hence, the application programs need not be changed since they refer to the external schemas. For example, the internal schema may be changed when certain file structures are reorganized or new indexes are created to improve database performance. Data abstraction Data abstraction makes complex systems more user-friendly by removing the specifics of the system mechanics. The conceptual data model has been most successful as a tool for communication between the designer and the end user during the requirements analysis and logical design phases. Its success is because the model, using either ER or UML, is easy to understand and convenient to represent. Another reason for its effectiveness is that it is a top- down approach using the concept of abstraction. In addition, abstraction techniques such as generalization provide useful tools for integrating end user views to define a global conceptual schema. These differences show up in conceptual data models as different levels of abstraction; connectivity of relationships (one-to-many, many-to-many, and so on); or as the same concept being modeled as an entity, attribute, or relationship, depending on the user’s perspective. Techniques used for view integration include abstraction, such as generalization and aggregation to create new supertypes or subtypes, or even the introduction of new relationships. The higher-level abstraction, the entity cluster, must maintain the same relationships between entities inside and outside the entity cluster as those that occur between the same entities in the lower-level diagram. ERD, EER terminology is not only used in conceptual data modeling but also in artificial intelligence literature when discussing knowledge representation (KR). The goal of KR techniques is to develop concepts for accurately modeling some domain of knowledge by creating an ontology. Types of Abstractions Classification: A is a member of class B Aggregation: B, C, D Are Aggregated Into A, A Is Made Of/Composed Of B, C, D, Is-Made-Of, Is- Associated-With, Is-Part-Of, Is-Component-Of. Aggregation is an abstraction through which relationships are treated as higher-level entities. Generalization: B,C,D can be generalized into a, b is-a/is-an a, is-as-like, is-kind-of. Category or Union: A category represents a single superclass or subclass relationship with more than one superclass.
  • 87.
    Database Systems Handbook BY:MUHAMMAD SHARIF 87 Specialization: A can be specialized into B, C, DB, C, or D (special cases of A) Has-a, Has-A, Has An, Has-An approach is used in the specialization Composition: IS-MADE-OF (like aggregation) Identification: IS-IDENTIFIED-BY Ontology is the fundamental part of Semantic Web. The goal of World Wide Web Consortium (W3C) is to bring the web into (its full potential) a semantic web with reusing previous systems and artifacts. Most legacy systems have been documented in structural analysis and structured design (SASD), especially in simple or Extended ER Diagram (ERD). Such systems need up-gradation to become the part of semantic web. In this paper, we present ERD to OWL- DL ontology transformation rules at concrete level. These rules facilitate an easy and understandable transformation from ERD to OWL. Ontology engineering is an important aspect of semantic web vision to attain the meaningful representation of data. Although various techniques exist for the creation of ontology, most of the methods involve the number of complex phases, scenario-dependent ontology development, and poor validation of ontology. This research work presents a lightweight approach to build domain ontology using Entity Relationship (ER) model.
  • 88.
    Database Systems Handbook BY:MUHAMMAD SHARIF 88 We now discuss four abstraction concepts that are used in semantic data models, such as the EER model as well as in KR schemes: (1) classification and instantiation, (2) identification, (3) specialization and generalization, and (4) aggregation and association. One ongoing project that is attempting to allow information exchange among computers on the Web is called the Semantic Web, which attempts to create knowledge representation models that are quite general in order to allow meaningful information exchange and search among machines. One commonly used definition of ontology is a specification of a conceptualization. In this definition, a conceptualization is the set of concepts that are used to represent the part of reality or knowledge that is of interest to a community of users. Data Modelling Data Modelling is the diagrammatic representation showinghow the entities are related to each other. It is the initial step towards database design. We first create the conceptual model, then the logical model and finally move to the physical model. The two types of Data Modeling Techniques are 1. Entity Relationship (E-R) Model 2. UML (Unified Modelling Language) UML Diagrams Notations UML stands for Unified Modeling Language. ERD stands for Entity Relationship Diagram. UML is a popular and standardized modeling language that is primarily used for object-oriented software. Entity-Relationship diagrams are used in structured analysis and conceptual modeling. Object-oriented data models are typically depicted using Unified Modeling Language (UML) class diagrams. Unified Modeling Language (UML) is a language based on OO concepts that describes a set of diagrams and symbols that can be used to graphically model a system. UML class diagrams are used to represent data and their relationships within the larger UML object-oriented system’s modeling language.
  • 89.
    Database Systems Handbook BY:MUHAMMAD SHARIF 89 Associations UML uses Boolean attributes instead of unary relationships but allows relationships of all other entities. Optionally, each association may be given at most one name. Association names normally start with a capital letter. Binary associations are depicted as lines between classes. Association lines may include elbows to assist with layout or when needed (e.g., for ring relationships). ER Diagram and Class Diagram Synchronization Sample Supporting the synchronization between ERD and Class Diagram. You can transform the system design from the data model to the Class model and vice versa, without losing its persistent logic. Conversions of Terminology of UML and ERD
  • 90.
    Database Systems Handbook BY:MUHAMMAD SHARIF 90 Relational Data Model and its Main Evolution Inclusion ER Model is the Class diagram of the UML Series.
  • 91.
    Database Systems Handbook BY:MUHAMMAD SHARIF 91 ER Notation Comparison with UML and Their relationship ER Construct Notation Relationships
  • 92.
  • 93.
    Database Systems Handbook BY:MUHAMMAD SHARIF 93  Rest ER Construct Notation Comparison
  • 94.
    Database Systems Handbook BY:MUHAMMAD SHARIF 94 Appropriate Er Model Design Naming Conventions Guideline 1 Nouns => Entity, object, relation, table_name. Verbs => Indicate relationship_types. Common Nouns=> A common noun (such as student and employee) in English corresponds to an entity type in an ER diagram: Proper Nouns=> Proper nouns are entities. e.g. John, Singapore, New York City. Note: A relational database uses relations or two-dimensional tables to store information. A table is two-dimensional
  • 95.
  • 96.
    Database Systems Handbook BY:MUHAMMAD SHARIF 96 Types of Attributes- In ER diagram, attributes associated with an entity set may be of the following types- 1. Simple attributes/atomic attributes/Static attributes 2. Key attribute 3. Unique attributes 4. Stored attributes 5. Prime attributes 6. Derived attributes (DOB, AGE, Oval is a derived attribute) 7. Composite attribute (Address (street, door#, city, town, country)) 8. The multivalued attribute (double ellipse (Phone#, Hobby, Degrees)) 9. Dynamic Attributes 10. Boolean attributes The fundamental new idea in the MOST model is the so-called dynamic attributes. Each attribute of an object class is classified to be either static or dynamic. A static attribute is as usual. A dynamic attribute changes its value with time automatically. Attributes of the database tables which are candidate keys of the database tables are called prime attributes.
  • 97.
    Database Systems Handbook BY:MUHAMMAD SHARIF 97 Symbols of Attributes: The Entity The entity is the basic building block of the E-R data model. The term entity is used in three different meanings or for three different terms and are: Entity type Entity instance Entity set
  • 98.
    Database Systems Handbook BY:MUHAMMAD SHARIF 98 Technical Types of Entity:  Tangible Entity: Tangible Entities are those entities that exist in the real world physically. Example: Person, car, etc.  Intangible Entity: Intangible (Concepts) Entities are those entities that exist only logically and have no physical existence. Example: Bank Account, etc. Major of entity types 1. Strong Entity Type 2. Weak Entity Type 3. Naming Entity 4. Characteristic entities 5. Dependent entities 6. Independent entities Details of entity types An entity type whose instances can exist independently, that is, without being linked to the instances of any other entity type is called a strong entity type. A weak entity can be identified uniquely only by considering the primary key of another (owner) entity. The owner entity set and weak entity set must participate in a one-to-many relationship set (one owner, many weak entities). The weak entity set must have total participation in this identifying relationship set. Weak entities have only a “partial key” (dashed underline), When the owner entity is deleted, all owned weak entities must also be deleted Types Following are some recommendations for naming entity types.  Singular nouns are recommended, but still, plurals can also be used  Organization-specific names, like a customer, client, owner anything will work  Write in capitals, yes, this is something that is generally followed, otherwise will also work.  Abbreviations can be used, be consistent. Avoid using confusing abbreviations, if they are confusing for others today, tomorrow they will confuse you too. Database Design Tools Some commercial products are aimed at providing environments to support the DBA in performing database design. These environments are provided by database design tools, or sometimes as part of a more general class of products known as computer-aided software engineering (CASE) tools. Such tools usually have some components, choose from the following kinds. It would be rare for a single product to offer all these capabilities. 1. ER Design Editor 2. ER to Relational Design Transformer 3. FD to ER Design Transformer 4. Design Analyzers RBAC stands for Role-Based Access Control and ABAC stands for Attribute-Based Access Control. RBAC techniques allow you to grant access by roles. ABAC techniques let you determine access by user characteristics, object characteristics, action types, and more. If you have relationships in your authorization requirements, then go ABAC. Let me explain. With RBAC, you can do things like define roles, role hierarchies, and permissions. You can also do some level of static segregation of duty.
  • 99.
  • 100.
    Database Systems Handbook BY:MUHAMMAD SHARIF 100
  • 101.
    Database Systems Handbook BY:MUHAMMAD SHARIF 101
  • 102.
    Database Systems Handbook BY:MUHAMMAD SHARIF 102 ER Modeling Rules to design database Three components: 1. Structural part - set of rules applied to the construction of the database 2. Manipulative part - defines the types of operations allowed on the data 3. Integrity rules - ensure the accuracy of the data Step1: DFD Data Flow Model Data flow diagrams: the most common tool used for designing database systems is a data flow diagram. It is used to design systems graphically and expresses different system detail at different DFD levels. Characteristics  DFDs show the flow of data between different processes or a specific system.  DFDs are simple and hide complexities.  DFDs are descriptive and links between processes describe the information flow.
  • 103.
    Database Systems Handbook BY:MUHAMMAD SHARIF 103  DFDs are focused on the flow of information only.  Data flows are pipelines through which packets of information flow.  DBMS applications store data as a file. RDBMS applications store data in a tabular form.  In the file system approach, there is no concept of data models exists. It mostly consists of different types of files like mp3, mp4, txt, doc, etc. that are grouped into directories on a hard drive.  Collection of logical constructs used to represent data structure and relationships within the database.  A data flow diagram shows the way information flows through a process or system. It includes data inputs and outputs, data stores, and the various subprocesses the data moves through. Symbols used in DFD Dataflow => Arrow symbol Data store => It is expressed with a rectangle open on the right width and the left width of the rectangle drawn with double lines. Processes => Circle or near squire rectangle DFD-process => Numbered DFD processes circle and rectangle by passing a line above the center of the circle or rectangle To create DFD following steps: 1. Create a list of activities 2. Construct Context Level DFD (external entities, processes) 3. Construct Level 0 DFD (manageable sub-process) 4. Construct Level 1- n DFD (actual data flows and data stores) Types of DFD 1. Context diagram 2. Level 0,1,2 diagrams 3. Detailed diagram 4. Logical DFD 5. Physical DFD Context diagrams are the most basic data flow diagrams. They provide a broad view that is easily digestible but offers little detail. They always consist of a single process and describe a single system. The only process displayed in the CDFDs is the process/system being analyzed. The name of the CDFDs is generally a Noun Phrase. Example Context DFD Diagram In the context level, DFDs no data stores are created. 0-Level DFD The level 0 Diagram in the DFD is used to describe the working of the whole system. Once a context DFD has been created the level zero diagram or level ‘not’ diagram is created. The level zero diagram contains all the apparent details of the system. It shows the interaction between some processes and may include a large
  • 104.
    Database Systems Handbook BY:MUHAMMAD SHARIF 104 number of external entities. At this level, the designer must keep a balance in describing the system using the level 0 diagram. Balance means that he should give proper depth to the level 0 diagram processes. 1-level DFD In 1-level DFD, the context diagram is decomposed into multiple bubbles/processes. In this level, we highlight the main functions of the system and breakdown the high-level process of 0-level DFD into subprocesses. 2-level DFD In 2-level DFD goes one step deeper into parts of 1-level DFD. It can be used to plan or record the specific/necessary detail about the system’s functioning. Detailed DFDs are detailed enough that it doesn’t usually make sense to break them down further. Logical data flow diagrams focus on what happens in a particular information flow: what information is being transmitted, what entities are receiving that info, what general processes occur, etc. It describes the functionality of the processes that we showed briefly in the Level 0 Diagram. It means that generally detailed DFDS is expressed as the successive details of those processes for which we do not or could not provide enough details. Logical DFD Logical data flow diagram mainly focuses on the system process. It illustrates how data flows in the system. Logical DFD is used in various organizations for the smooth running of system. Like in a Banking software system, it is used to describe how data is moved from one entity to another. Physical DFD Physical data flow diagram shows how the data flow is actually implemented in the system. Physical DFD is more specific and closer to implementation.  Conceptual models are (Entity-relationship database model (ERDBD), Object-oriented model (OODBM), Record-based data model)  Implementation models (Types of Record-based logical Models are (Hierarchical database model (HDBM), Network database model (NDBM), Relational database model (RDBM)  Semi-structured Data Model (The semi-structured data model allows the data specifications at places where the individual data items of the same type may have different attribute sets. The Extensible Markup Language, also known as XML, is widely used for representing semi-structured data).
  • 105.
    Database Systems Handbook BY:MUHAMMAD SHARIF 105 Evolution Records of Data model and types
  • 106.
    Database Systems Handbook BY:MUHAMMAD SHARIF 106
  • 107.
    Database Systems Handbook BY:MUHAMMAD SHARIF 107
  • 108.
    Database Systems Handbook BY:MUHAMMAD SHARIF 108
  • 109.
    Database Systems Handbook BY:MUHAMMAD SHARIF 109 ERD Modeling and Database table relationships What is ERD: High-level description (Conceptual design) of database is called Entity-Relationship diagram and then Translate E/R model into relational schema (Logical design) and finally after schema refinement we design physical database . Category of relationships Optional relationship Mandatory relationship Types of relationships concerning degree Unary or self or recursive relationship A single entity, recursive, exists between occurrences of the same entity set Binary Two entities are associated in a relationship Ternary A ternary relationship is when three entities participate in the relationship. A ternary relationship is a relationship type that involves many many relationships between three tables. For Example: The University might need to record which teachers taught which subjects in which courses.
  • 110.
    Database Systems Handbook BY:MUHAMMAD SHARIF 110 N-ary N-ary (many entities involved in the relationship) An N-ary relationship exists when there are n types of entities. There is one limitation of the N-ary any entities so it is very hard to convert into an entity, a rational table. A relationship between more than two entities is called an n-ary relationship. Examples of relationships R between two entities E and F Relationship Notations with entities: Because it uses diamonds for relationships, Chen notation takes up more space than Crow’s Foot notation. Chen's notation also requires symbols. Crow’s Foot has a slight learning curve. Chen notation has the following possible cardinality:
  • 111.
    Database Systems Handbook BY:MUHAMMAD SHARIF 111 One-to-One, Many-to-Many, and Many-to-One Relationships One-to-one (1:1) – both entities are associated with only one attribute of another entity One-to-many (1:N) – one entity can be associated with multiple values of another entity Many-to-one (N:1) – many entities are associated with only one attribute of another entity Many-to-many (M: N) – multiple entities can be associated with multiple attributes of another entity ER Design Issues Here, we will discuss the basic design issues of an ER database schema in the following points: 1) Use of Entity Set vs Attributes The use of an entity set or attribute depends on the structure of the real-world enterprise that is being modeled and the semantics associated with its attributes. 2) Use of Entity Set vs. Relationship Sets It is difficult to examine if an object can be best expressed by an entity set or relationship set. 3) Use of Binary vs n-ary Relationship Sets Generally, the relationships described in the databases are binary relationships. However, non-binary relationships can be represented by several binary relationships. Transforming Entities and Attributes to Relations Our ultimate aim is to transform the ER design into a set of definitions for relational tables in a computerized database, which we do through a set of transformation rules.
  • 112.
    Database Systems Handbook BY:MUHAMMAD SHARIF 112 The first step is to design a rough schema by analyzing of requirements
  • 113.
    Database Systems Handbook BY:MUHAMMAD SHARIF 113 Normalize the ERD and remove FD from Entities to enter the final steps Transformation Rule 1. Each entity in an ER diagram is mapped to a single table in a relational database;
  • 114.
    Database Systems Handbook BY:MUHAMMAD SHARIF 114 Transformation Rule 2. A key attribute of the entity type is represented by the primary key. All single-valued attribute becomes a column for the table Transformation Rule 3. Given an entity E with primary identify, a multivalued attributed attached to E in an ER diagram is mapped to a table of its own; Transforming Binary Relationships to Relations We are now prepared to give the transformation rule for a binary many-to-many relationship. Transformation Rule 3.5. N – N Relationships: When two entities E and F take part in a many-to-many binary relationship R, the relationship is mapped to a representative table T in the related relational database design. The table contains columns for all attributes in the primary keys of both tables transformed from entities E and F, and this set of columns form the primary key for table T.
  • 115.
    Database Systems Handbook BY:MUHAMMAD SHARIF 115 Table T also contains columns for all attributes attached to the relationship. Relationship occurrences are represented by rows of the table, with the related entity instances uniquely identified by their primary key values as rows. Case 1: Binary Relationship with 1:1 cardinality with the total participation of an entity Total participation, i.e. min occur is 1 with double lines in total. A person has 0 or 1 passport number and the Passport is always owned by 1 person. So it is 1:1 cardinality with full participation constraint from Passport. First Convert each entity and relationship to tables. Case 2: Binary Relationship with 1:1 cardinality and partial participation of both entities A male marries 0 or 1 female and vice versa as well. So it is a 1:1 cardinality with partial participation constraint from both. FirstConvert each entity and relationship to tables. Male table corresponds toMale Entity with key as M-Id. Similarly, the Female table corresponds to Female Entity with the key as F-Id. Marry Table represents the relationship between Male and Female (Which Male marries which female). So it will take attribute M-Id from Male and F-Id from Female. Case 3: Binary Relationship with n: 1 cardinality Case 4: Binary Relationship with m: n cardinality Case 5: Binary Relationship with weak entity In this scenario, an employee can have many dependents and one dependent can depend on one employee. A dependent does not have any existence without an employee (e.g; you as a child can be dependent on your father in his company). So it will be a weak entity and its participation will always be total.
  • 116.
    Database Systems Handbook BY:MUHAMMAD SHARIF 116 EERD design approaches Generalization is the concept that some entities are the subtypes of other more general entities. They are represented by an "is a" relationship. Faculty (ISA OR IS-A OR IS A) subtype of the employee. One method of representing subtype relationships shown below is also known as the top-down approach. Exclusive Subtype If subtypes are exclusive, one supertype relates to at most one subtype. Inclusive Subtype If subtypes are inclusive, one supertype can relate to one or more subtypes
  • 117.
    Database Systems Handbook BY:MUHAMMAD SHARIF 117 Data abstraction in EERD levels Concepts of total and partial, subclasses and superclasses, specializations and generalizations. View level: The highest level of data abstraction like EERD. Middle level: Middle level of data abstraction like ERD The lowest level of data abstraction like Physical/internal data stored at disk/bottom level Specialization Subgrouping into subclasses (top-down approach)( HASA, HAS-A, HAS AN, HAS-AN) Inheritance – Inherit attributes and relationships from the superclass (Name, Birthdate, etc.)
  • 118.
    Database Systems Handbook BY:MUHAMMAD SHARIF 118
  • 119.
    Database Systems Handbook BY:MUHAMMAD SHARIF 119 Generalization Reverse processes of defining subclasses (bottom-up approach). Bring together common attributes in entities (ISA, IS-A, IS AN, IS-AN) Union Models a class/subclass with more than one superclass of distinct entity types. Attribute inheritance is selective.
  • 120.
    Database Systems Handbook BY:MUHAMMAD SHARIF 120 Constraints on Specialization and Generalization We have four types of specialization/generalization constraints: Disjoint, total Disjoint, partial Overlapping, total Overlapping, partial Multiplicity (relationship constraint) Covering constraints whether the entities in the subclasses collectively include all entities in the superclass Note: Generalization usually is total because the superclass is derived from the subclasses. The term Cardinality has two different meanings based on the context you use. Relationship Constraints types Cardinality ratio Specifies the maximum number of relationship instances in which each entity can participate Types 1:1, 1:N, or M:N Participation constraint Specifies whether the existence of an entity depends on its being related to another entity Types: total and partial
  • 121.
    Database Systems Handbook BY:MUHAMMAD SHARIF 121 Thus the minimum number of relationship instances in which entities can participate: thus1 for total participation, 0 for partial Diagrammatically, use a double line from relationship type to entity type There are two types of participation constraints: Total participation, i.e. min occur is 1 with double lines in total. DottedOval is a derived attribute 1. Partial Participation 2. Total Participation When we require all entities to participate in the relationship (total participation), we use double lines to specify. (Every loan has to have at least one customer) Mapping of EERD to Relational Modeling
  • 122.
    Database Systems Handbook BY:MUHAMMAD SHARIF 122
  • 123.
    Database Systems Handbook BY:MUHAMMAD SHARIF 123 It expresses some entity occurrences associated with one occurrence of the related entity=>The specific. The cardinality of a relationship is the number of instances of entity B that can be associated with entity A. There is a minimum cardinality and a maximum cardinality for each relationship, with an unspecified maximum cardinality being shown as N. Cardinality limits are usually derived from the organization's policies or external constraints. For Example: At the University, each Teacher can teach an unspecified maximum number of subjects as long as his/her weekly hours do not exceed 24 (this is an external constraint set by an industrial award). Teachers may teach 0 subjects if they are involved in non-teaching projects. Therefore, the cardinality limits for TEACHER are (O, N). The University's policies state that each Subject is taught by only one teacher, but it is possible to have Subjects that have not yet been assigned a teacher. Therefore, the cardinality limits for SUBJECT are (0,1). Teacher and subject have M: N relationship connectivity. And they are binary (two) ternary too if we break this relationship. Such situations are modeled using a composite entity (or gerund).
  • 124.
    Database Systems Handbook BY:MUHAMMAD SHARIF 124 Cardinality Constraint: Quantification of the relationship between two concepts or classes (a constraint on aggregation) Remember cardinality is always a relationship to another thing. Max Cardinality(Cardinality) Always 1 or Many. Class A has a relationship to Package B with a cardinality of one, which means at most there can be one occurrence of this class in the package. The opposite could be a Package that has a Max Cardinality of N, which would mean there can be N number of classes Min Cardinality(Optionality) Simply means "required." Its always 0 or 1. 0 would mean 0 or more, 1 or more The three types of cardinality you can define for a relationship are as follows: Minimum Cardinality. Governs whether or not selecting items from this relationship is optional or required. If you set the minimum cardinality to 0, selecting items is optional. If you set the minimum cardinality to greater than 0, the user must select that number of items from the relationship. Optional to Mandatory, Optional to Optional, Mandatory to Optional, Mandatory to Mandatory Summary Of ER Diagram Symbols Maximum Cardinality. Sets the maximum number of items that the user can select from a relationship. If you set the minimum cardinality to greater than 0, you must set the maximum cardinality to a number at least as large If you do not enter a maximum cardinality, the default is 999. Type of Max Cardinality: 1 to 1, 1 to many, many to many, many to 1 Default Cardinality. Specifies what quantity of the default product is automatically added to the initial solution that the user sees. Default cardinality must be equal to or greater than the minimum cardinality and must be less than or equal to the maximum cardinality. Replaces cardinality ratio numerals and single/double line notation Associate a pair of integer numbers (min, max) with each participant of an entity type E in a relationship type R, where 0 ≤ min ≤ max and max ≥ 1 max=N => finite, but unbounded Relationship types can also have attributes Attributes of 1:1 or 1:N relationship types can be migrated to one of the participating entity types For a 1:N relationship type, the relationship attribute can be migrated only to the entity type on the N-side of the relationship Attributes on M: N relationship types must be specified as relationship attributes In the case of Data Modelling, Cardinality defines the number of attributes in one entity set, which can be associated with the number of attributes of other sets via a relationship set. In simple words, it refers to the relationship one table can have with the other table. They can be One-to-one, One-to-many, Many-to-one, or Many-to-many. And third may be the number of tuples in a relation. In the case of SQL, Cardinality refers to a number. It gives the number of unique values that appear in the table for a particular column. For eg: you have a table called Person with the column Gender. Gender column can have values either 'Male' or 'Female''. cardinality is the number of tuples in a relation (number of rows). The Multiplicity of an association indicates how many objects the opposing class of an object can be instantiated. When this number is variable then the. Multiplicity Cardinality + Participation dictionary definition of cardinality is the number of elements in a particular set or other. Multiplicity can be set for attribute operations and associations in a UML class diagram (Equivalent to ERD) and associations in a use case diagram.
  • 125.
    Database Systems Handbook BY:MUHAMMAD SHARIF 125 A cardinality is how many elements are in a set. Thus, a multiplicity tells you the minimum and maximum allowed members of the set. They are not synonymous. Given the example below: 0-1 ---------- 1-1 Multiplicities: The first multiplicity, for the left entity: 0-1 The second multiplicity, for the right entity: 1- Cardinalities for the first multiplicity: Lower cardinality: 0 Upper cardinality: 1 Cardinalities for the second multiplicity: Lower cardinality: 1 Upper cardinality: Multiplicity is the constraint on the collection of the association objects whereas Cardinality is the count of the objects that are in the collection. The multiplicity is the cardinality constraint. A multiplicity of an event = Participation of an element + cardinality of an element. UML uses the term Multiplicity, whereas Data Modelling uses the term Cardinality. They are for all intents and purposes, the same. Cardinality (sometimes referred to as Ordinality) is what is used in ER modeling to "describe" a relationship between two Entities. Cardinality and Modality The maindifference between cardinality and modality is that cardinality is defined as the metric used to specify the number of occurrences of one object related to the number of occurrences of another object. On the contrary, modality signifies whether a certain data object must participate in the relationship or not. Cardinality refers to the maximum number of times an instance in one entity can be associated with instances in the related entity. Modality refers to the minimum number of times an instance in one entity can be associated with an instance in the related entity. Cardinality can be 1 or Many and the symbol is placed on the outside ends of the relationship line, closest to the entity, Modality can be 1 or 0 and the symbol is placed on the inside, next to the cardinality symbol. For a cardinality of 1, a straight line is drawn. For a cardinality of Many a foot with three toes is drawn. For a modality of 1, a straight line is drawn. For a modality of 0, a circle is drawn. zero or more 1 or more 1 and only 1 (exactly 1) Multiplicity = Cardinality + Participation Cardinality: Denotes the maximum number of possible relationship occurrences in which a certain entity can participate (in simple terms: at most). Note: Connectivity and Modality/ multiplicity/ Cardinality and Relationship are same terms.
  • 126.
    Database Systems Handbook BY:MUHAMMAD SHARIF 126 Participation: Denotes if all or only some entity occurrences participate in a relationship (in simple terms: at least). BASIS FOR COMPARISON CARDINALITY MODALITY Basic A maximum number of associations between the table rows. A minimum number of row associations. Types One-to-one, one-to-many, many-to-many. Nullable and not nullable.
  • 127.
    Database Systems Handbook BY:MUHAMMAD SHARIF 127 Generalization is like a bottom-up approach in which two or more entities of lower levels combine to form a higher level entity if they have some attributes in common. Generalization is more like a subclass and superclass system, but the only difference is the approach. Generalization uses the bottom-up approach. Like subclasses are combined to make a superclass. IS-A, ISA, IS A, IS AN, IS-AN Approach is used in generalization Generalization is the result of taking the union of two or more (lower level) entity types to produce a higher level entity type. Generalization is the same as UNION. Specialization is the same as ISA. A specialization is a top-down approach, and it is the opposite of Generalization. In specialization, one higher-level entity can be broken down into two lower-level entities. Specialization is the result of taking a subset of a higher- level entity type to form a lower-level entity type. Normally, the superclass is defined first, the subclass and its related attributes are defined next, and the relationship set is then added. HASA, HAS-A, HAS AN, HAS-AN. UML to EER specialization or generalization comes in the form of hierarchical entity set:
  • 128.
    Database Systems Handbook BY:MUHAMMAD SHARIF 128
  • 129.
    Database Systems Handbook BY:MUHAMMAD SHARIF 129 Transforming EERD to Relational Database Model
  • 130.
    Database Systems Handbook BY:MUHAMMAD SHARIF 130 Specialization / Generalization Lattice Example (UNIVERSITY) EERD TO Relational Model
  • 131.
    Database Systems Handbook BY:MUHAMMAD SHARIF 131 Mapping Process 1. Create tables for all higher-level entities. 2. Create tables for lower-level entities. 3. Add primary keys of higher-level entities in the table of lower-level entities. 4. In lower-level tables, add all other attributes of lower-level entities. 5. Declare the primary key of the higher-level table and the primary key of the lower-level table. 6. Declare foreign key constraints. This section presents the concept of entity clustering, which abstracts the ER schema to such a degree that the entire schema can appear on a single sheet of paper or a single computer screen.
  • 132.
    Database Systems Handbook BY:MUHAMMAD SHARIF 132 END CHAPTER 4 DISCOVERING BUSINESS RULES AND DATABASE CONSTRAINTS Overview of Database Constraints Definition of Data integrity Constraints placed on the set of values allowed for the attributes of relation as relational Integrity. Constraints– These are special restrictions on allowable values. For example, the Passing marks for a student must always be greater than 50%. Categories of Constraints Constraints on databases can generally be divided into threemain categories: 1. Constraints that are inherent in the data model. We call these inherent model-based constraints or implicit constraints. 2. Constraints that can be directly expressed in schemas of the data model, typically by specifying them in the DDL (data definition language, we call these schema-based constraints or explicit constraints. 3. Constraints that cannot be directly expressed in the schemas of the data model, and hence must be expressed and enforced by the application programs. We call these application-based or semantic constraints or business rules. Types of data integrity 1. Physical Integrity Physical integrity is the process of ensuring the wholeness, correctness, and accuracy of data when data is stored and retrieved. 2. Logical integrity Logical integrity refers to the accuracy and consistency of the data itself. Logical integrity ensures that the data makes sense in its context. Types of logical integrity 1. Entity integrity 2. Domain integrity The model-based constraints or implicit include domain constraints, key constraints, entity integrity constraints, and referential integrity constraints. Domain constraints can be violated if an attribute value is given that does not appear in the corresponding domain or is not of the appropriate data type. Key constraints can be violated if a key value in the new tuple already exists in another tuple in the relation r(R). Entity integrity can be violated if any part of the primary key of the new tuple t
  • 133.
    Database Systems Handbook BY:MUHAMMAD SHARIF 133 is NULL. Referential integrity can be violated if the value of any foreign key in t refers to a tuple that does not exist in the referenced relation. Note: Insertions Constraints and constraints on NULLs are called explicit. Insert can violate any of the four types of constraints discussed in the implicit constraints. 1. Business Rule or default relation constraints or semantic constraints These rules are applied to data before (first) the data is inserted into the table columns. For example, Unique, Not NULL, Default constraints. 1. The primary key value can’t be null. 2. Not null (absence of any value (i.e., unknown or nonapplicable to a tuple) 3. Unique 4. Primary key 5. Foreign key 6. Check 7. Default 2. Null Constraints Comparisons Involving NULL and Three-Valued Logic: SQL has various rules for dealing with NULL values. Recall from Section 3.1.2 that NULL is used to represent a missing value, but that it usually has one of three different interpretations—value unknown (exists but is not known), value not available (exists but is purposely withheld), or value not applicable (the attribute is undefined for this tuple). Consider the following examples to illustrate each of the meanings of NULL. 1. Unknownalue. A person’s date of birth is not known, so it is represented by NULL in the database. 2. Unavailable or withheld value. A person has a home phone but doesnot want it to be listed, so it is withheld and represented as NULL in the database. 3. Not applicable attribute. An attribute Last_College_Degree would be NULL for a person who has no college degrees because it does not apply to that person.
  • 134.
    Database Systems Handbook BY:MUHAMMAD SHARIF 134 3. Enterprise Constraints Enterprise constraints – sometimes referred to as semantic constraints – are additional rules specified by users or database administrators and can be based on multiple tables. Here are some examples. A class can have a maximum of 30 students. A teacher can teach a maximum of four classes per semester. An employee cannot take part in more than five projects. The salary of an employee cannot exceed the salary of the employee’s manager. 4. Key Constraints or Uniqueness Constraints : These are called uniqueness constraints since it ensures that every tuple in the relation should be unique. A relation can have multiple keys or candidate keys(minimal superkey), out of which we choose one of the keys as primary key, we don’t have any restriction on choosing the primary key out of candidate keys, but it is suggested to go with the candidate key with less number of attributes. Null values are not allowed in the primary key, hence Not Null constraint is also a part of key constraint. 5. Domain, Field, Row integrity ConstraintsA domain of possible values must be associated with every attribute (for example, integer types, character types, date/time types). Declaring an attribute to be of a particular domain act as the constraint on the values that it can take. Domain Integrity rules govern the values. In the specific field/cell values must be with in column domain and represent a specific location within at table In a database system, the domain integrity is defined by: 1. The datatype and the length 2. The NULL value acceptance 3. The allowable values, through techniques like constraints or rules the default value. Some examples of Domain Level Integrity are mentioned below;  Data Type– For example integer, characters, etc.  Date Format– For example dd/mm/yy or mm/dd/yyyy or yy/mm/dd.  Null support– Indicates whether the attribute can have null values.  Length– Represents the length of characters in a value.  Range– The range specifies the lower and upper boundaries of the values the attribute may legally have. Entity integrity: No attribute of a primary key can be null (every tuple must be uniquely identified) 6. Referential Integrity Constraints A referential integrity constraint is famous as a foreign key constraint. The value of foreign key values is derived from the Primary key of another table. Similar options exist to deal with referential integrity violations caused by Update as those options discussed for the Delete operation. There are two types of referential integrity constraints:  Insert Constraint: We can’t inert value in CHILD Table if the value is not stored in MASTER Table  Delete Constraint: We can’t delete a value from MASTER Table if the value is existing in CHILD Table The three rules that referential integrity enforces are: 1. A foreign key must have a corresponding primary key. (“No orphans” rule.) 2. When a record in a primary table is deleted, all related records referencing the primary key must also be deleted, which is typically accomplished by using cascade delete. 3. If the primary key for record changes, all corresponding records in other tables using the primary key as a foreign key must also be modified. This can be accomplished by using a cascade update.
  • 135.
    Database Systems Handbook BY:MUHAMMAD SHARIF 135 7. Assertions constraints An assertion is any condition that the database must always satisfy. Domain constraints and Integrity constraints are special forms of assertions.
  • 136.
    Database Systems Handbook BY:MUHAMMAD SHARIF 136 8. Authorization constraints We may want to differentiate among the users as far as the type of access they are permitted to various data values in the database. This differentiation is expressed in terms of Authorization. The most common being: Read authorization – which allows reading but not the modification of data; Insert authorization – which allows the insertion of new data but not the modification of existing data Update authorization – which allows modification, but not deletion.
  • 137.
    Database Systems Handbook BY:MUHAMMAD SHARIF 137 9. Preceding integrity constraints Preceding integrity constraints are included in the data definition language because they occur in most database applications. However, they do not include a large class of general constraints, sometimes called semantic integrity constraints, which may have to be specified and enforced on a relational database. The types of constraints we discussed so far may be called state constraints because they define the constraints that a valid state of the database must satisfy. Another type of constraint, called transition constraints, can be defined to deal with state changes in the database. An example of a transition constraint is: “the salary of an employee can only increase.” What is the use of data constraints? Constraints are used to: Avoid bad data being entered into tables. At the database level, it helps to enforce business logic. Improves database performance. Enforces uniqueness and avoid redundant data to the database. END
  • 138.
    Database Systems Handbook BY:MUHAMMAD SHARIF 138 CHAPTER 5 DATABASE DESIGN STEPS AND IMPLEMENTATIONS SQL version:  1970 – Dr. Edgar F. “Ted” Codd described a relational model for databases.  1974 – Structured Query Language appeared.  1978 – IBM released a product called System/R.  1986 – SQL1 IBM developed the prototype of a relational database, which is standardized by ANSI.  1989- First minor changes but not standards changed  1992 – SQL2 launched with features like triggers, object orientation, etc.  SQL1999 to 2003- SQL3 launched  SQL2006- Support for XML Query Language and OOP Incorporation with language.  SQL2011-improved support for temporal databases  SQL-86 in 1986, the most recent version in 2011 (SQL:2016).
  • 139.
    Database Systems Handbook BY:MUHAMMAD SHARIF 139 SQL-86 The first SQL standard was SQL-86. It was published in 1986 as ANSI standard and in 1987 as International Organization for Standardization (ISO) standard. The starting point for the ISO standard was IBM’s SQL standard implementation. This version of the SQL standard is also known as SQL 1. SQL-89 The next SQL standard was SQL-89, published in 1989. This was a minor revision of the earlier standard, a superset of SQL-86 that replaced SQL-86. The size of the standard did not change. SQL-92 The next revision of the standard was SQL-92 – and it was a major revision. The language introduced by SQL-92 is sometimes referred to as SQL 2. The standard document grew from 120 to 579 pages. However, much of the growth was due to more precise specifications of existing features. The most important new features were: An explicit JOIN syntax and the introduction of outer joins: LEFT JOIN, RIGHT JOIN, FULL JOIN. The introduction of NATURAL JOIN and CROSS JOIN SQL:1999 SQL:1999 (also called SQL 3) was the fourth revision of the SQL standard. Starting with this version, the standard name used a colon instead of a hyphen to be consistent with the names of other ISO standards. This standard was published in multiple installments between 1999 and 2002. In 1993, the ANSI and ISO development committees decided to split future SQL development into a multi-part standard. SQL Evaluation and Part of SQL Standards (The first installment of 1995 and SQL:1999 had many parts) as Part 1: SQL/Framework (100 pages) defined the fundamental concepts of SQL. Part 2: SQL/Foundation (1050 pages) defined the fundamental syntax and operations of SQL: types, schemas, tables, views, query and update statements, expressions, and so forth.This part is the most important for regular SQL users. Part 3: SQL/CLI (Call Level Interface) (514 pages) defined an application programming interface for SQL. Part 4: SQL/PSM (Persistent Stored Modules) (193 pages) defined extensions that make SQL procedural. Part 5: SQL/Bindings (270 pages) defined methods for embedding SQL statements in application programs written in a standard programming language. SQL/Bindings. The Dynamic SQL and Embedded SQL bindings are taken from SQL-92. No active new work at this time, although C++ and Java interfaces are under discussion. Part 6: SQL/XA. An SQL specialization of the popular XA Interface developed by X/Open (see below). Part 7: SQL/Temporal. A newly approved SQL subproject to develop enhanced facilities for temporal data management using SQL. Part 8: SQL Multimedia (SQL/Mm) A new ISO/IEC international standardization project for the development of an SQL class library for multimedia applications was approved in early 1993. This new standardization activity, named SQL Multimedia (SQL/MM), will specify packages of SQL abstract data type (ADT) definitions using the facilities for ADT specification and invocation provided in the emerging SQL3 specification. SQL:2006 further specified how to use SQL with XML. It was not a revision of the complete SQL standard, just Part 14, which deals with SQL-XML interoperability. The current SQL standard is SQL:2019. It added Part 15, which defines multidimensional array support in SQL.
  • 140.
    Database Systems Handbook BY:MUHAMMAD SHARIF 140 SQL:2003 and beyond In the 21st century, the SQL standard has been regularly updated. The SQL:2003 standard was published on March 1, 2004. Its major addition was window functions, a powerful analytical feature that allows you to compute summary statistics without collapsing rows. Window functions significantly increased the expressive power of SQL. They are extremely useful in preparing all kinds of business reports, analyzing time series data, and analyzing trends. The addition of windowfunctionsto the standard coincided with the popularity of OLAP and data warehouses. People started using databases to make data-driven business decisions. This trend is only gaining momentum, thanks to the growing amount of data that all businesses collect. You can learn window functions with our Window Functions course. (Read about the course or why it’s worth learning SQL window functions here.) SQL:2003 also introduced XML-related functions, sequence generators, and identity columns. Conformance with Standard SQL This section declares Oracle's conformance to the SQL standards established by these organizations: 1. American National Standards Institute (ANSI) in 1986. 2. International Standards Organization (ISO) in 1987.
  • 141.
    Database Systems Handbook BY:MUHAMMAD SHARIF 141 3. United States Federal Government Federal Information Processing Standards (FIPS)
  • 142.
    Database Systems Handbook BY:MUHAMMAD SHARIF 142 Standard of SQL ANSI and ISO and FIPS
  • 143.
    Database Systems Handbook BY:MUHAMMAD SHARIF 143
  • 144.
    Database Systems Handbook BY:MUHAMMAD SHARIF 144 Dynamic SQL or Extended SQL (Extended SQL called SQL3 OR SQL-99) ODBC, however, is a call level interface (CLI) that uses a different approach. Using a CLI, SQL statements are passed to the database management system (DBMS) within a parameter of a runtime API. Because the text of the SQL statement is never known until runtime, the optimization step must be performed each time an SQL statement is run. This approach commonly is referred to as dynamic SQL. The simplest way to execute a dynamic SQL statement is with an EXECUTE IMMEDIATE statement. This statement passes the SQL statement to the DBMS for compilation and execution. Static SQL or Embedded SQL
  • 145.
    Database Systems Handbook BY:MUHAMMAD SHARIF 145 Static or Embedded SQL are SQL statements in an application that do not change at runtime and, therefore, can be hard-coded into the application. This is a central idea of embedded SQL: placing SQL statements in a program written in a host programming language. The embedded SQL shown in Embedded SQL Example is known as static SQL. Traditional SQL interfaces used an embedded SQL approach. SQL statements were placed directly in an application's source code, along with high-level language statements written in C, COBOL, RPG, and other programming languages. The source code then was precompiled, which translated the SQL statements into code that the subsequent compile step could process. This method is referred to as static SQL. One performance advantage to this approach is that SQL statements were optimized atthe time the high-level program was compiled, rather than at runtime while the user was waiting. Static SQL statements in the same program are treated normally.
  • 146.
    Database Systems Handbook BY:MUHAMMAD SHARIF 146
  • 147.
    Database Systems Handbook BY:MUHAMMAD SHARIF 147
  • 148.
    Database Systems Handbook BY:MUHAMMAD SHARIF 148 Embedded DML are of two types Low-level or Procedural DMLs: require a user to specify what data are needed and how to get those data. PLSQL, Java, and Relational Algebra are the best examples. It can be used for query optimization. High-level or Declarative DMLs (also referred to as non-procedural DMLs): require a user to specify what data are needed without specifying how to get those data. SQL or Google Search are the best examples. It is not suitable for query optimization. TRC and DRC are declarative languages.
  • 149.
    Database Systems Handbook BY:MUHAMMAD SHARIF 149
  • 150.
    Database Systems Handbook BY:MUHAMMAD SHARIF 150 Common Table Expressions (CTE)
  • 151.
    Database Systems Handbook BY:MUHAMMAD SHARIF 151
  • 152.
    Database Systems Handbook BY:MUHAMMAD SHARIF 152 Common table expressions (CTEs) enable you to name subqueries temporarily for a result set. You then refer to these like normal tables elsewhere in your query. This can make your SQL easier to write and understand later. CTEs go in with the clause above the select statement. Recursive common table expression (CTE) RCTE is a CTE that references itself. By doing so, the CTE repeatedly executes, and returns subsets of data, until it returns the complete result set. A recursive CTE is useful in querying hierarchical data such as organization charts where one employee reports to a manager or a multi-level bill of materials when a product consists of many components, and each component itself also consists of many other components.
  • 153.
    Database Systems Handbook BY:MUHAMMAD SHARIF 153 With as Statement SQL Example WITH OPEN_PROJECT AS( SELECT EP.PROJECT, COUNT(EP.TASK_NAME)OPEN_PROJECT FROM EBA_DEMO_CAL_PROJECTS EP WHERE EP.STATUS = 'Open' GROUP BY EP.TASK_NAME,EP.PROJECT), CLOSED_PROJECT AS (SELECT EP.project, COUNT(EP.TASK_NAME)CLOSED_PROJECT FROM EBA_DEMO_CAL_PROJECTS EP WHERE EP.STATUS = 'Closed' GROUP BY EP.project), ON-HOLD AS (SELECT EP.PROJECT, COUNT(EP.TASK_NAME)on_hold FROM EBA_DEMO_CAL_PROJECTS EP WHERE EP.STATUS = 'On-Hold' GROUP BY EP.PROJECT), PENDING_PROJECTS AS ( SELECT EP.PROJECT, COUNT(EP.TASK_NAME)pending_pro FROM EBA_DEMO_CAL_PROJECTS EP WHERE EP.STATUS = 'Pending' GROUP BY EP.PROJECT) SELECT SUBSTR(EPP.PROJECT,5), EPP.TASK_NAME , OP.OPEN_PROJECT, CP.CLOSED_PROJECT, O.on_hold,P.pending_pro, (OP.OPEN_PROJECT - P.pending_pro) WORKING FROM OPEN_PROJECT OP, CLOSED_PROJECT CP , on_hold O , pending_pro P, EBA_DEMO_CAL_PROJECTS EPP WHERE OP.PROJECT(+) = EPP.PROJECT AND CP.PROJECT(+) = EPP.PROJECT AND O.PROJECT(+) = EPP.PROJECT AND P.PROJECT(+) = EPP.PROJECT AND CP.PROJECT(+) = O.PROJECT AND OP.PROJECT(+)= O.PROJECT For a final example, suppose we have a cycle in the data. By adding one more row to the table, there is now a flight from Cairo to Paris and one from Paris to Cairo. Without accounting for possible cyclic data like this, it is quite easy to generate a query that will go into an infinite loop processing the data. The following query returns that information: INSERT INTO FLIGHTS VALUES(’Cairo’, ’Paris’, ’Euro Air’, ’1134’, 440) WITH destinations (departure, arrival, connections, cost, itinerary) AS (SELECT f.departure, f.arrival, 1, price,
  • 154.
    Database Systems Handbook BY:MUHAMMAD SHARIF 154 CAST(f.departure CONCAT f.arrival AS VARCHAR(2000)) FROM flights f WHERE f.departure = ’New York’ UNION ALL SELECT r.departure, b.arrival, r.connections + 1 , r.cost + b.price, CAST(r.itinerary CONCAT b.arrival AS VARCHAR(2000)) FROM destinations r, flights b WHERE r.arrival = b.departure) CYCLE arrival SET cyclic_data TO ’1’ DEFAULT ’0’ SELECT departure, arrival, itinerary, cyclic_data FROM destinations
  • 155.
    Database Systems Handbook BY:MUHAMMAD SHARIF 155
  • 156.
    Database Systems Handbook BY:MUHAMMAD SHARIF 156 Example of Connect_By or Hierarchical Query: Select s.subject_id, s.description, TS.TOPIC_ID, TS.NO_OF_QUESTION, T.DESCRIPTION AS TOPIC_DESC, TSQ.QUESTION_ID, TQS.QUESTION_DESCRIPTION, TSQ.ACTIVE, TSQ.ORDER_BY, TQS.QUESTION_TYPE from training.training_subject s, training.subject_wise_topic ts, training.training_topic t, TRAINING.TRAINING_SUBJECT_QUESTION TSQ, training.training_question_setup TQS where S.SUBJECT_ID = TS.SUBJECT_ID AND T.TRAINING_TOPIC_ID = TS.TOPIC_ID AND TS.SUBJECT_ID = TSQ.SUBJECT_ID AND TS.TOPIC_ID = TSQ.TRAINING_TOPIC_ID AND TSQ.Question_Id = TQS.Question_Id AND s.active = 'Y' and s.category_id = 'TCG004' AND TS.ACTIVE = 'Y' START WITH S.SUBJECT_ID IN (SELECT SUBJECT_ID FROM TRAINING.TRAINING_SUBJECT S WHERE S.ACTIVE = 'Y' START WITH TS.TOPIC_ID IN (SELECT TOPIC_ID FROM TRAINING.SUBJECT_WISE_TOPIC TS WHERE TS.ACTIVE = 'Y' START WITH TS.TOPIC_ID IN (SELECT TSQ.TRAINING_TOPIC_ID FROM TRAINING.TRAINING_SUBJECT_QUESTION TSQ WHERE TSQ.ACTIVE = 'Y') CONNECT BY NOCYCLE PRIOR TSQ.TRAINING_TOPIC_ID = TS.TOPIC_ID AND PRIOR S.ACTIVE = 'Y' ) CONNECT BY NOCYCLE PRIOR S.SUBJECT_ID =TS.SUBJECT_ID ) CONNECT BY NOCYCLE PRIOR S.SUBJECT_ID =TS.SUBJECT_ID Query-By-Example (QBE) Query-By-Example (QBE) is the first interactive database query language to exploit such modes of HCI. In QBE, a query is constructed on an interactive terminal involving two-dimensional ‘drawings’ of one or more relations, visualized in tabular form, which are filled in selected columns with ‘examples’ of data items to be retrieved (thus the phrase query-by-example).
  • 157.
    Database Systems Handbook BY:MUHAMMAD SHARIF 157 It is different from SQL, and from most other database query languages, in having a graphical user interface that allows users to write queries by creating example tables on the screen. QBE, like SQL, was developed at IBM and QBE is an IBM trademark, but a number of other companies sell QBE-like interfaces, including Paradox. A convenient shorthand notation is that if we want to print all fields in some relation, we can place P. under the name of the relation. This notation is like the SELECT * convention in SQL. It is equivalent to placing a P. in every field:
  • 158.
    Database Systems Handbook BY:MUHAMMAD SHARIF 158 Example of QBE: AND, OR Conditions in QBE
  • 159.
    Database Systems Handbook BY:MUHAMMAD SHARIF 159
  • 160.
    Database Systems Handbook BY:MUHAMMAD SHARIF 160 Key characteristics of SQL  Set-oriented and declarative  Free-form language  Case insensitive  Can be used both interactively from a command prompt or executed by a program Rules to write commands:  Table names cannot exceed 20 characters.  The name of the table must be unique.  Field names also must be unique.  The field list and filed length must be enclosed in parentheses.  The user must specify the field length and type.  The field definitions must be separated with commas.  SQL statements must end with a semicolon.
  • 161.
    Database Systems Handbook BY:MUHAMMAD SHARIF 161
  • 162.
    Database Systems Handbook BY:MUHAMMAD SHARIF 162 Database Design Phases/Stages
  • 163.
    Database Systems Handbook BY:MUHAMMAD SHARIF 163
  • 164.
    Database Systems Handbook BY:MUHAMMAD SHARIF 164
  • 165.
    Database Systems Handbook BY:MUHAMMAD SHARIF 165
  • 166.
    Database Systems Handbook BY:MUHAMMAD SHARIF 166 III. Physical design. The physical design step involves the selection of indexes (access methods), partitioning, and clustering of data. The logical design methodology in step II simplifies the approach to designing large relational databases by reducing the number of data dependencies that need to be analyzed. This is accomplished by inserting conceptual data modeling and integration steps (II(a) and II(b) of pictures into the traditional relational design approach. IV. Database implementation, monitoring, and modification. Once thedesign is completed, and the database can be created through the implementation of the formal schema using the data definition language (DDL) of a DBMS.
  • 167.
    Database Systems Handbook BY:MUHAMMAD SHARIF 167 General Properties of Database Objects Entity Distinct object, Class, Table, Relation Entity Set A collection of similar entities. E.g., all employees. All entities in an entity set have the same set of attributes. Factory Object An object that can be used to generate or create individual objects via its operations. A factory object basically provides the constructor operations for new object. A composite key is called a compound key in the ODMG report. Attribute Describes some aspect of the entity/object, characteristics of object. An attribute is a data item that describes a property of an entity or a relationship Column or field The column represents the set of values for a specific attribute.An attribute is for a model and a column is for a table, a column is a column in a database table whereas attribute(s) are externally visible facets of an object. A relation instance is a finite set of tuples in the RDBMS system. Relation instances never have duplicate tuples. Relationship Association between entities, connected entities are called participants, Connectivity describes the relationship (1-1, 1-M, M-N) The degree of a relationship refers to the=> number of entities Following the relation in above image consist degree=4, 5=cardinality, data values/cells = 20.
  • 168.
    Database Systems Handbook BY:MUHAMMAD SHARIF 168 Characteristics of relation 1. Distinct Relation/table name 2. Relations are unordered 3. Cells contain exactly one atomic (Single) value means Each cell (field) must contain a single value 4. No repeating groups 5. Distinct attributes name 6. Value of attribute comes from the same domain 7. Order of attribute has no significant 8. The attributes in R(A1, ...,An) and the values in t = <V1,V2, ..... , Vn> are ordered. 9. Each tuple is a distinct 10. order of tuples that has no significance. 11. tuples may be stored and retrieved in an arbitrary order 12. Tables manage attributes. This means they store information in form of attributes only 13. Tables contain rows. Each row is one record only 14. All rows in a table have the same columns. Columns are also called fields 15. Each field has a data type and a name 16. A relation must contain at least one attribute (column) that identifies each tuple (row) uniquely Database Table type Temporary table Here are RDBMS, which supports temporary tables. Temporary Tables are a great feature that lets you store and process intermediate results by using the same selection, update, and join capabilities of tables. Temporary tables store session-specific data. Only the session that adds the rows can see them. This can be handy to store working data. In ANSI there are two types of temp tables. There are two types of temporary tables in the Oracle Database: global and private. A parent table is a table that contains the parent key. A dependent table is the table that contains the foreign key. A descendent table is a table that is a dependent table or a descendent of a dependent table. Global Temporary Tables To create a global temporary table add the clause "global temporary" between create and table. For Example: create global temporary table toys_gtt (
  • 169.
    Database Systems Handbook BY:MUHAMMAD SHARIF 169 toy_name varchar2(100)); The global temp table is accessible to everyone. Global, you create this and it is registered in the data dictionary, it lives "forever". the global pertains to the schema definition Private/Local Temporary Tables Starting in Oracle Database 18c, you can create private temporary tables. These tables are only visible in your session. Other sessions can't see the table! The temporary tables could be very useful in some cases to keep temporary data. Local, it is created "on the fly" and disappears after its use. you never see it in the data dictionary. Details of temp tables: A temporary table is owned by the person who created it and can only be accessed by that user. A global temporary table is accessible to everyone and will contain data specific to the session using it; multiple sessions can use the same global temporary table simultaneously. It is a global definition for a temporary table that all can benefit from. Local temporary table – These tables are invisible when there is a connection and are deleted when it is closed. Clone Table Temporary tables are available in MySQL version 3.23 onwards There may be a situation when you need an exact copy of a table and the CREATE TABLE . or the SELECT. commands do not suit your purposes because the copy must include the same indexes, default values, and so forth. There are Magic Tables (virtual tables) in SQL Server that hold the temporal information of recently inserted and recently deleted data in the virtual table. The INSERTED magic table stores the before version of the row, and the DELETED table stores the after version of the row for any INSERT, UPDATE, or DELETE operations. A record is a collection of data objects that are kept in fields, each having its name and datatype. A Record can be thought of as a variable that can store a table row or a set of columns from a table row. Table columns relate to the fields. External Tables An external table is a read-only table whose metadata is stored in the database but whose data is stored outside the database.
  • 170.
    Database Systems Handbook BY:MUHAMMAD SHARIF 170
  • 171.
    Database Systems Handbook BY:MUHAMMAD SHARIF 171
  • 172.
    Database Systems Handbook BY:MUHAMMAD SHARIF 172 Partitioning Tables and Table Splitting Partitioning logically splits up a table into smaller tables according to the partition column(s). So rows with the same partition key are stored in the same physical location.
  • 173.
    Database Systems Handbook BY:MUHAMMAD SHARIF 173 Table Partitioning In this way, large tables can be broken down into smaller, more manageable parts. A non-partitioned table cannot store more than 2 billion rows. It is possible to overcome this limit by distributing the rows across several partitions. Each partition must not contain more than 2 billion rows. Parallelization Partitioning allows operations to be parallelized by using several execution threads for each table. Data Partitioning horizontal (Table rows)
  • 174.
    Database Systems Handbook BY:MUHAMMAD SHARIF 174 Horizontal partitioning divides a table into multiple tables that contain the same number of columns, but fewer rows. Vertical partitioning splits a table into two or more tables containing different columns. Table partitioning vertically (Table columns)
  • 175.
    Database Systems Handbook BY:MUHAMMAD SHARIF 175
  • 176.
    Database Systems Handbook BY:MUHAMMAD SHARIF 176 Collections Records All items are of the same data type All items are different data types Same data type items are called elements Different data type items are called fields Syntax: variable_name(index) Syntax: variable_name.field_name For creating a collection variable you can use %TYPE For creating a record variable you can use %ROWTYPE or %TYPE Lists and arrays are examples Tables and columns are examples Correlated vs. Uncorrelated SQL Expressions A subquery is correlated when it joins to a table from the parent query. If you don't, then it's uncorrelated. This leads to a differencebetween IN and EXISTS. EXISTS returns rows from the parent query, as long as the subquery finds at least one row. So the following uncorrelated EXISTS returns all the rows in colors: select from colors where exists ( select null from bricks); Table Organizations Create a table in Oracle Database that has an organization clause. This defines how it physically stores rows in the table. The options for this are: 1. Heap table organization (Some DBMS provide for tables to be created without indexes, and access data randomly) 2. Index table organization or Index Sequential table. 3. Hash table organization (Some DBMS provide an alternative to an index to access data by trees or hashing key or hashing function). By default, tables are heap-organized. This means the database is free to store rows wherever there is space. You can add the "organization heap" clause if you want to be explicit.
  • 177.
    Database Systems Handbook BY:MUHAMMAD SHARIF 177 Big picture of database languages and command types
  • 178.
    Database Systems Handbook BY:MUHAMMAD SHARIF 178
  • 179.
    Database Systems Handbook BY:MUHAMMAD SHARIF 179
  • 180.
    Database Systems Handbook BY:MUHAMMAD SHARIF 180 Other SQL clauses used during Query evaluation  Windowing Clause When you use order by, the database adds a default windowing clause of range between unbounded preceding and current row.  Sliding Windows As well as running totals so far, you can change the windowing clause to be a subset of the previous rows.
  • 181.
    Database Systems Handbook BY:MUHAMMAD SHARIF 181 The following shows the total weight of: 1. The current row + the previous row 2. All rows with the same weight as the current + all rows with a weight one less than the current Strategies for Schema design in DBMS  Top-down strategy –  Bottom-up strategy –  Inside-Out Strategy –  Mixed Strategy – Identifying correspondences and conflicts among the schema integration in DBMS  Naming conflict  Type conflicts  Domain conflicts  Conflicts among constraints Process of SQL When we are executing the command of SQL on any Relational database management system, then the system automatically finds the best routine to carry out our request, and the SQL engine determines how to interpret that particular command. Structured Query Language contains the following four components in its process: 1. Query Dispatcher 2. Optimization Engines 3. Classic Query Engine
  • 182.
    Database Systems Handbook BY:MUHAMMAD SHARIF 182 4. SQL Query Engine, etc. SQL Programming Approaches to Database Programming In this section, we briefly compare the three approaches for database programming and discuss the advantages and disadvantages of each approach. Several techniques exist for including database interactions in application programs. The main approaches for database programming are the following: 1. Embedding database commands in a general-purpose programming language. Embedded SQL Approach or call level interface CLI, The main advantage of this approach is that the query text is part of the program source code itself, and hence can be checked for syntax errors and validated against the database schema at compile time. 2. Using a library of database functions. A library of functions is made available to the host programming language for database calls. Library of Function Calls Approach. This approach provides more flexibility in that queries can be generated at runtime if needed. 3. Designing a brand-new language. A database programming language is designed from scratch to be compatible with the database model and query language. Database Programming Language Approach. This approach does not suffer from the impedance mismatch problem, as the programming language data types are the same as the database data types.
  • 183.
    Database Systems Handbook BY:MUHAMMAD SHARIF 183 Standard SQL order of execution SELECT clause arguments to control the rows returned: DISTINCT Returns only unique rows. If the select list contains several columns, they must contain identical values in every column TOP n [PERCENT] Returns only the first n rows from the result set. Distinct and rownum/top/fetch next 5 rows only, Max, group by and Subquery, Derived Tables SELECT DISTINCT MAX(TR.PERSONID),ADDRESS, FIRSTNAME FROM PERSONS TR WHERE ROWNUM<=2 GROUP BY PERSONID,FIRSTNAME,ADDRESS ,LASTNAME; A derived table is the result set from a SELECT statement nested in the FROM clause. SELECT DISTINCT PS.LASTNAME, MAX(PERSONID), COUNT(PS.PERSONID) FROM PERSONS PS, (SELECT CHILDID, MAX(CHILDID), COUNT(CHILDID) AS COUNT FROM CHILD GROUP BY CHILDID) Cd WHERE PS.PERSONID = CD.CHILDID AND CD.COUNT>=1 AND ROWNUM<=2 GROUP BY PS.LASTNAME Union and And Join Clause select * from persons ps join child cd on cd.childid = ps.personid By default, this is an inner join, which means that only rows matching the (Using Join keyword) ON search condition are returned other rows should be idscarded. select * from persons ps RIGHT OUTER JOIN child cd on cd.childid = ps.personid --Here child is right table and person is left table. It will retrun all rowsof child table and return only those rows from persons table that matches condition. If I write left it will be persons left and child right. So all from persons table and only matching records from child-table. right outer
  • 184.
    Database Systems Handbook BY:MUHAMMAD SHARIF 184 and right join is same. full outer join and full join is same. same as left. Full outer join will return all rows from left like Child table and persons. select * from persons ps cross join child cd – It will return 3*4=12 if one table has 3 rows and send table or right table has 4 rows. select * from child ps cross join persons cd where ps.childid <>4 Comparison operator, It will retrun only others multiple of rows except 4.logical operator like Not will work same. Below query will also return same results. select * from child CD cross join persons PS where PS.PERSONID BETWEEN 1 AND 4. select * from child CD cross join persons PS where PS.PERSONID NOT BETWEEN 1 AND 4;
  • 185.
    Database Systems Handbook BY:MUHAMMAD SHARIF 185
  • 186.
    Database Systems Handbook BY:MUHAMMAD SHARIF 186
  • 187.
    Database Systems Handbook BY:MUHAMMAD SHARIF 187 CREATE TABLE STATEMENT and Its Characteristics: -- Create table CREATE TABLE "EMR"."QUESTIONS" ( "QUESTION_ID" NUMBER GENERATED BY DEFAULT ON NULL AS IDENTITY MINVALUE 1 MAXVALUE 9999999999999999999999999999 INCREMENT BY 1 START WITH 10001 CACHE 20 NOORDER NOCYCLE NOKEEP NOSCALE NOT NULL ENABLE, "DESCRIPTION" VARCHAR2(55 CHAR), "ORDERBY" NUMBER, "TOPIC_ID" NUMBER, CONSTRAINT "QUESTION_ID_PK" PRIMARY KEY ("QUESTION_ID") USING INDEX PCTFREE 10 INITRANS 2 MAXTRANS 255 TABLESPACE "USERS" ENABLE, CONSTRAINT "TOPICS_ID_FK" FOREIGN KEY ("TOPIC_ID") REFERENCES "EMR"."TOPIC" ("TOPIC_ID") ON DELETE CASCADE ENABLE ) SEGMENT CREATION DEFERRED PCTFREE 10 PCTUSED 40 INITRANS 1 MAXTRANS 255 NOCOMPRESS LOGGING TABLESPACE "USERS" ; CREATE UNIQUE INDEX "EMR"."QUESTION_ID_PK" ON "EMR"."QUESTIONS" ("QUESTION_ID") PCTFREE 10 INITRANS 2 MAXTRANS 255 TABLESPACE "USERS" ; ALTER TABLE "EMR"."QUESTIONS" MODIFY ("QUESTION_ID" NOT NULL ENABLE); ALTER TABLE "EMR"."QUESTIONS" ADD CONSTRAINT "QUESTION_ID_PK" PRIMARY KEY ("QUESTION_ID") USING INDEX PCTFREE 10 INITRANS 2 MAXTRANS 255 TABLESPACE "USERS" ENABLE; Empty Questions Table View Table window:
  • 188.
    Database Systems Handbook BY:MUHAMMAD SHARIF 188
  • 189.
    Database Systems Handbook BY:MUHAMMAD SHARIF 189
  • 190.
    Database Systems Handbook BY:MUHAMMAD SHARIF 190 Three row in Topic view window table: -- Create table create table TOPIC ( topic_id NUMBER generated by default on null as identity (maxvalue 999999999999), topic_name VARCHAR2(255), description VARCHAR2(255) ) tablespace USERS pctfree 10 initrans 1 maxtrans 255 storage ( initial 64K next 1M minextents 1 maxextents unlimited ); -- Create/Recreate primary, unique and foreign key constraints alter table TOPIC add constraint TOPIC_ID_PK primary key (TOPIC_ID) using index tablespace USERS pctfree 10 initrans 2 maxtrans 255 storage ( initial 64K next 1M minextents 1 maxextents unlimited ); Or Detailed DBMS_METADATA_DDL: CREATE TABLE "EMR"."TOPIC" ( "TOPIC_ID" NUMBER GENERATED BY DEFAULT ON NULL AS IDENTITY MINVALUE 1 MAXVALUE 999999999999 INCREMENT BY 1 START WITH 1 CACHE 20 NOORDER NOCYCLE NOKEEP NOSCALE NOT NULL ENABLE,
  • 191.
    Database Systems Handbook BY:MUHAMMAD SHARIF 191 "TOPIC_NAME" VARCHAR2(255), "DESCRIPTION" VARCHAR2(255), CONSTRAINT "TOPIC_ID_PK" PRIMARY KEY ("TOPIC_ID") USING INDEX PCTFREE 10 INITRANS 2 MAXTRANS 255 STORAGE(INITIAL 65536 NEXT 1048576 MINEXTENTS 1 MAXEXTENTS 2147483645 PCTINCREASE 0 FREELISTS 1 FREELIST GROUPS 1 BUFFER_POOL DEFAULT FLASH_CACHE DEFAULT CELL_FLASH_CACHE DEFAULT) TABLESPACE "USERS" ENABLE ) SEGMENT CREATION IMMEDIATE PCTFREE 10 PCTUSED 40 INITRANS 1 MAXTRANS 255 NOCOMPRESS LOGGING STORAGE(INITIAL 65536 NEXT 1048576 MINEXTENTS 1 MAXEXTENTS 2147483645 PCTINCREASE 0 FREELISTS 1 FREELIST GROUPS 1 BUFFER_POOL DEFAULT FLASH_CACHE DEFAULT CELL_FLASH_CACHE DEFAULT) TABLESPACE "USERS" ; CREATE UNIQUE INDEX "EMR"."TOPIC_ID_PK" ON "EMR"."TOPIC" ("TOPIC_ID") PCTFREE 10 INITRANS 2 MAXTRANS 255 STORAGE(INITIAL 65536 NEXT 1048576 MINEXTENTS 1 MAXEXTENTS 2147483645 PCTINCREASE 0 FREELISTS 1 FREELIST GROUPS 1 BUFFER_POOL DEFAULT FLASH_CACHE DEFAULT CELL_FLASH_CACHE DEFAULT) TABLESPACE "USERS" ; ALTER TABLE "EMR"."TOPIC" MODIFY ("TOPIC_ID" NOT NULL ENABLE); ALTER TABLE "EMR"."TOPIC" ADD CONSTRAINT "TOPIC_ID_PK" PRIMARY KEY ("TOPIC_ID") USING INDEX PCTFREE 10 INITRANS 2 MAXTRANS 255 STORAGE(INITIAL 65536 NEXT 1048576 MINEXTENTS 1 MAXEXTENTS 2147483645 PCTINCREASE 0 FREELISTS 1 FREELIST GROUPS 1 BUFFER_POOL DEFAULT FLASH_CACHE DEFAULT CELL_FLASH_CACHE DEFAULT) TABLESPACE "USERS" ENABLE;
  • 192.
    Database Systems Handbook BY:MUHAMMAD SHARIF 192
  • 193.
    Database Systems Handbook BY:MUHAMMAD SHARIF 193 TYPES OF SUB QUERY (SUBQUERY) Subqueries Types (A subquery is a query within another query also known as a nested query or inner query, it is used to restrict or enhance the data to be queried by the main query.) 1. From Subqueries 2. Attribute List Subqueries 3. Inline subquery 4. Correlated Subqueries 5. Where Subqueries 6. IN Subqueries 7. Having Subqueries 8. Multirow Subquery Operators: ANY and ALL
  • 194.
    Database Systems Handbook BY:MUHAMMAD SHARIF 194 Scalar Subqueries Scalar subqueries return one column and at most one row. You can replace a column with a scalar subquery in most cases. We can once again be faced with possible ambiguity among attribute names if attributes of the same name exist— one in a relation in the FROM clause of the outer query, and another in a relation in the FROM clause of the nested query. The rule is that a reference to an unqualified attribute refers to the relation declared in the innermost nested query.
  • 195.
    Database Systems Handbook BY:MUHAMMAD SHARIF 195
  • 196.
    Database Systems Handbook BY:MUHAMMAD SHARIF 196
  • 197.
    Database Systems Handbook BY:MUHAMMAD SHARIF 197
  • 198.
    Database Systems Handbook BY:MUHAMMAD SHARIF 198 Some important differences in DML statements: Difference between DELETE and TRUNCATE statements There is a slight difference b/w delete and truncate statements. The DELETE statement only deletes the rows from the table based on the condition defined by the WHERE clause or deletes all the rows from the table when the condition is not specified. But it does not free the space contained by the table. The TRUNCATE statement: is used to delete all the rows from the table and free the containing space. Difference b/w DROP and TRUNCATE statements When you use the drop statement it deletes the table's row together with the table's definition so all the relationships of that table with other tables will no longer be valid. When you drop a table Table structure will be dropped Relationships will be dropped Integrity constraints will be dropped Access privileges will also be dropped
  • 199.
    Database Systems Handbook BY:MUHAMMAD SHARIF 199 On the other hand, when we TRUNCATE a table, the table structure remains the same, so you will not face any of the above problems. In general, ANSI SQL permits the use of ON DELETE and ON UPDATE clauses to cover CASCADE, SET NULL, or SET DEFAULT.  MS Access, SQL Server, and Oracle support ON DELETE CASCADE.  MS Access and SQL Server support ON UPDATE CASCADE.  Oracle does not support ON UPDATE CASCADE.  Oracle supports SET NULL.  MS Access and SQL Server do not support SET NULL.  Refer to your product manuals for additional information on referential constraints. While MS Access does not support ON DELETE CASCADE or ON UPDATE CASCADE at the SQL command-line level, Types of Multitable INSERT statements DML before and after processing in triggers and types of triggers
  • 200.
    Database Systems Handbook BY:MUHAMMAD SHARIF 200 12 is the maximum number of triggers that can be applied to a single table. Classification based on the Event • DML Trigger: It fires when the DML event is specified (INSERT/UPDATE/DELETE) • DDL Trigger: It fires when the DDL event is specified (CREATE/ALTER) • DATABASE Trigger: It fires when the database event is specified (LOGON/LOGOFF/STARTUP/SHUTDOWN) Database views and their types: The definition of views is one of the final stages in database design since it relies on the logical schema being finalized. Views are “virtual tables” that are a selection of rows and columns from one or more real tables and can include calculated values in additional virtual columns.
  • 201.
    Database Systems Handbook BY:MUHAMMAD SHARIF 201 A view is a virtual relation or one that does not exist but is dynamically derived it can be constructed by performing operations (i.e., select, project, join, etc.) on values of existing base relation (a named relation that is designed in a conceptual schema whose tuples are physically stored in the database). Views are viewable in the external schema. Types of View 1. User-defined view a. Simple view (Single table view) b. Complex View (Multiple tables having joins, group by, and functions) c. Inline View (Based on a subquery in from clause to create a temp table and form a complex query) d. Materialized View (It stores physical data, definitions of tables, hold query result, re-executation not required for repeated query) e. Dynamic view f. Static view 2. Database View 3. System Defined Views 4. Information Schema View 5. Catalog View 6. Dynamic Management View 7. Server-scoped Dynamic Management View 8. Sources of Data Dictionary Information View a. General Views b. Transaction Service Views c. SQL Service Views
  • 202.
    Database Systems Handbook BY:MUHAMMAD SHARIF 202 Types of query or Applications of Multidimensional Indexes/ Tables
  • 203.
    Database Systems Handbook BY:MUHAMMAD SHARIF 203
  • 204.
    Database Systems Handbook BY:MUHAMMAD SHARIF 204 Advantages of View:  Provide security  Hide specific parts of the database from certain users  Customize base relations based on their needs  It supports the external model  Provide logical independence  Views don't store data in a physical location.  Views can provide Access Restriction, since data insertion, update, and deletion is not possible with the view.  We can DML on view if it is derived from a single base relation, and contains the primary key or a candidate key Advantages of Materialized view MVs are the schema objects with storage. In MVs the underlying query results are stored in separate storage Data in the MVs gets periodically refreshed depends on the requirement The data from the MVs might not be latest MVs are mostly used for data warehousing applications or business intelligence or reporting purpose MVs can be set to refresh manually or as per schedule.
  • 205.
    Database Systems Handbook BY:MUHAMMAD SHARIF 205 MVs are getting refreshed with reference to the MV logs You can define a materialized view on a base table, partitioned table or view and you can define indexes on materialized view Materialized Views can be created in the same database where the base tables exists or in a different database as well. CREATE MATERIALIZED VIEW ... AS SELECT * FROM FOO; REFRESH MATERIALIZED VIEW bar; REFRESH MATERIALIZED VIEW CONCURRENTLY bar; When can a view be updated? 1. The view is defined based on one and only one table. 2. The view must include the PRIMARY KEY of the table based upon which the view has been created. 3. The view should not have any field made out of aggregate functions. 4. The view must not have any DISTINCT clause in its definition. 5. The view must not have any GROUP BY or HAVING clause in its definition. 6. The view must not have any SUBQUERIES in its definitions. 7. If the view you want to update is based upon another view, the latter should be updatable. 8. Any of the selected output fields (of the view) must not use constants, strings, or value expressions. END
  • 206.
    Database Systems Handbook BY:MUHAMMAD SHARIF 206 CHAPTER 6 DATABASE NORMALIZATION AND DATABASE JOINS Quick Overview of 12 Codd's Rule Every database has tables, and constraints cannot be referred to as a rational database system. And if any database has only a relational data model, it cannot be a Relational Database System (RDBMS). So, some rules define a database to be the correct RDBMS. These rules were developed by Dr. Edgar F. Codd (E.F. Codd) in 1985, who has vast research knowledge on the Relational Model of database Systems. Codd presents his 13 rules for a database to test the concept of DBMS against his relational model, and if a database follows the rule, it is called a true relational database (RDBMS). These 12 rules are popular in RDBMS, known as Codd's 12 rules. Rule 0: The Foundation Rule The database must be in relational form. So that the system can handle the database through its relational capabilities. Rule 1: Information Rule A database contains various information, and this information must be stored in each cell of a table in the form of rows and columns. Rule 2: Guaranteed Access Rule Every single or precise data (atomic value) may be accessed logically from a relational database using the combination of primary key value, table name, and column name. Each attribute of relation has a name. Rule 3: Systematic Treatment of Null Values Nulls must be represented and treated in a systematic way, independent of data type. The null value has various meanings in the database, like missing the data, no value in a cell, inappropriate information, unknown data, and the primary key should not be null. Rule 4: Active/Dynamic Online Catalog based on the relational model It represents the entire logical structure of the descriptive database that must be stored online and is known as a database dictionary. It authorizes users to access the database and implement a similar query language to access the database. Metadata must be stored and managed as ordinary data. Rule 5: Comprehensive Data SubLanguage Rule The relational database supports various languages, and if we want to access the database, the language must be explicit, linear, or well-defined syntax, and character strings and supports the comprehensive: data definition, view definition, data manipulation, integrity constraints, and limit transaction management operations. If the database allows access to the data without any language, it is considered a violation of the database. Rule 6: View Updating Rule All views tables can be theoretically updated and must be practically updated by the database systems. Rule 7: Relational Level Operation (High-Level Insert, Update, and delete) Rule A database system should follow high-level relational operations such as insert, update, and delete in each level or a single row. It also supports the union, intersection, and minus operation in the database system. Rule 8: Physical Data Independence Rule All stored data in a database or an application must be physically independent to access the database. Each data should not depend on other data or an application. If data is updated or the physical structure of the database is changed, it will not show any effect on external applications that are accessing the data from the database. Rule 9: Logical Data Independence Rule It is similar to physical data independence. It means, that if any changes occurred to the logical level (table structures),it should notaffecttheuser'sview (application).Forexample, supposeatable either split into two tables, or two table joins to create a single table, these changes should not be impacted on the user view application.
  • 207.
    Database Systems Handbook BY:MUHAMMAD SHARIF 207 Rule 10: Integrity Independence Rule A database must maintain integrity independence when inserting data into a table's cells using the SQL query language. All entered values should not be changed or rely on any external factor or application to maintain integrity. It is also helpful in making the database independent for each front-end application. Rule 11: Distribution Independence Rule The distribution independence rule represents a database that must work properly, even if it is stored in different locations and used by different end-users. Suppose a user accesses the database through an application; in that case, they should not be aware that another user uses particular data, and the data they always get is only located on one site. The end users can access the database, and these access data should be independent for every user to perform the SQL queries. Rule 12: Non-Subversion Rule The non-submersion rule defines RDBMS as a SQL language to store and manipulate the data in the database. If a system has a low-level or separate language other than SQL to access the database system, it should not subvert or bypass integrity to transform data. Normalizations Ans It is a refinement technique, it reduces redundancy and eliminates undesirable’s characteristics like insertion, updating, and deletions. Removal of anomalies and reputations. That normalization and E-R modeling are used concurrently to produce a good database design. Advantages of normalization  Reduces data redundancies  Expending entities  Helps eliminate data anomalies  Produces controlled redundancies to link tables  Cost more processing efforts  Series steps called normal forms
  • 208.
    Database Systems Handbook BY:MUHAMMAD SHARIF 208 Anomalies of a bad database design The table displays data redundancies which yield the following anomalies 1. Update anomalies Changing the price of product ID 4 requires an update in several records. If data items are scattered and are not linked to each other properly, then it could lead to strange situations. 2. Insertion anomalies The new employee must be assigned a project (phantom project). We tried to insert data in a record that does not exist at all. 3. Deletion anomalies If an employee is deleted, other vital data is lost. We tried to delete a record, but parts of it were left undeleted because of unawareness, the data is also saved somewhere else. if we delete the Dining Table from Order 1006, we lose information concerning this item's finish and price Anomalies type w.r.t Database table constraints
  • 209.
    Database Systems Handbook BY:MUHAMMAD SHARIF 209 In most cases, if you can place your relations in the third normal form (3NF), then you will have avoided most of the problems common to bad relational designs. Boyce-Codd (BCNF) and the fourth normal form (4NF) handle special situations that arise only occasionally.  1st Normal form: Normally every table before normalization has repeating groups In the first normal for conversion we do eliminate Repeating groups in table records Proper primary key developed/All attributes depends on the primary key. Uniquely identifies attribute values (rows) (Fields) Dependencies can be identified, No multivalued attributes Every attribute value is atomic A functional dependency exists when the value of one thing is fully determined by another. For example, given the relation EMP(empNo, emp name, sal), attribute empName is functionally dependent on attribute empNo. If we know empNo, we also know the empName. Types of dependencies Partial (Based on part of composite primary key) Transitive (One non-prime attribute depends on another nonprime attribute) PROJ_NUM,EMP_NUM  PROJ_NAME, EMP_NAME, JOB_CLASS,CHG_HOUR, HOURS  2nd Normal form: Start with the 1NF format: Write each key component on a separate line Partial dependency has been ended by separating the table with its original key as a new table. Keys with their respective attributes would be a new table. Still possible to exhibit transitive dependency A relation will be in 2NF if it is in 1NF and all non-key attributes are fully functional and dependent on the primary key. No partial dependency should exist in the relation  3rd Normal form: Create a separate table(s) to eliminate transitive functional dependencies 2NF PLUS no transitive dependencies (functional dependencies on non-primary-key attributes) In 3NF no transitive functional dependency exists for non-prime attributes in a relation. It will be when a non-key attribute is dependent on a non-key attribute or a functional dependency exists between non-key attributes.
  • 210.
    Database Systems Handbook BY:MUHAMMAD SHARIF 210  Boyce-Codd Normal Form (BCNF) 3NF table with one candidate key is already in BCNF It contains a fully functional dependency Every determinant in the table is a candidate key. BCNF is the advanced version of 3NF. It is stricter than 3NF. A table is in BCNF if every functional dependency X → Y, X is the super key of the table. For BCNF, the table should be in 3NF, and for every FD, LHS is super key. And for every functional dependency, left- hand-side is super key. A relation is BCNF has non-trivial functional dependencies in form of X->Y such that X is always a super key.  4th Fourth normal form (4NF) A relation will be in 4NF if it is in Boyce Codd's normal form and has no multi-valued dependency. For a dependency A → B, if for a single value of A, multiple values of B exist, then the relationship will be a multi- valued dependency.  5th Fifth normal form (5NF) A relation is in 5NF if it is in 4NF and does not contain any join dependency and joining should be lossless. 5NF is satisfied when all the tables are broken into as many tables as possible to avoid redundancy. 5NF is also known as Project-join normal form (PJ/NF).
  • 211.
    Database Systems Handbook BY:MUHAMMAD SHARIF 211 Denormalization in Databases Denormalization is a database optimization technique in which we add redundant data to one or more tables. This can help us avoid costly joins in a relational database. Note that denormalization does not mean not doing normalization. It is an optimization technique that is applied after normalization. Types of Denormalization The two most common types of denormalization are two entities in a one-to-one relationship and two entities in a one-to-many relationship.  Pros of Denormalization: - Retrieving data is faster since we do fewer joins Queries to retrieve can be simpler (and therefore less likely to have bugs), since we need to look at fewer tables.  Cons of Denormalization: - Updates and inserts are more expensive. Denormalization can make an update and insert code harder to write. Data may be inconsistent. Which is the “correct” value for a piece of data? Data redundancy necessities more storage. Relational Decomposition
  • 212.
    Database Systems Handbook BY:MUHAMMAD SHARIF 212 Decomposition is used to eliminate some of the problems of bad design like anomalies, inconsistencies, and redundancy. When a relation in the relational model is not inappropriate normal form then the decomposition of a relationship is required. In a database, it breaks the table into multiple tables. Types of Decomposition 1 Lossless Decomposition If the information is not lost from the relation that is decomposed, then the decomposition will be lossless. The process of normalization depends on being able to factor or decompose a table into two or smaller tables, in such a way that we can recapture the precise content of the original table by joining the decomposed parts. 2 Lossy Decomposition Data will be lost for more decomposition of the table. Database SQL Joins Join is a combination of a Cartesian product followed by a selection process. Database join types:  Non-ANSI Format Join 1. Non-Equi join 2. Self-join 3. Equi Join / equvi join  ANSI format join 1. Semi Join 2. Left/right semi join 3. Anti Semi join 4. Bloom Join 5. Natural Join(Inner join, self join, theta join, cross join/cartesian product, conditional join) 6. Inner join (Equi and theta join/self-join) 7. Theta (θ) 8. Cross join 9. Cross products 10. Multi-join operation 11. Outer o Left outer join o Right outer join o Full outer join  Several different algorithms can be used to implement joins (natural, condition-join)
  • 213.
    Database Systems Handbook BY:MUHAMMAD SHARIF 213 1. Nested Loops join o Simple nested loop join o Block nested loop join o Index nested loop join 2. Sort merge join/external sort join 3. Hash join
  • 214.
    Database Systems Handbook BY:MUHAMMAD SHARIF 214 END
  • 215.
    Database Systems Handbook BY:MUHAMMAD SHARIF 215 CHAPTER 7 FUNCTIONAL DEPENDENCIES IN THE DATABASE MANAGEMENT SYSTEM SQL Server records two types of dependency: Functional Dependency Functional dependency (FD) is a set of constraints between two attributes in a relation. Functional dependency says that if two tuples have the same values for attributes A1, A2,..., An, then those two tuples must have to have same values for attributes B1, B2, ..., Bn. Functional dependency is represented by an arrow sign (→) that is, X→Y, where X functionally determines Y. The left-hand side attributes determine the values of attributes on the right-hand side. Types of schema dependency A Schema-bound dependencies are those dependencies that prevent the referenced object from being altered or dropped without first removing the dependency. An example of a schema-bound reference would be a view created on a table using the WITH SCHEMABINDING option. A Non-schema-bound dependency: does not prevent the referenced object from being altered or dropped. An example of this is a stored procedure that selects from a table. The table can be dropped without first dropping the stored procedure or removing the reference to the table from that stored procedure. Consider the following. Inference Rule (IR) Armstrong's axioms are the basic inference rule. Armstrong's axioms are used to conclude functional dependencies on a relational database. The inference rule is a type of assertion. It can apply to a set of FD (functional dependency) to derive other FD. The Functional dependency has 6 types of inference rules: 1. Reflexive Rule (IR1) 2. Augmentation Rule (IR2) 3. Transitive Rule (IR3) 4. Union Rule (IR4) 5. Decomposition Rule (IR5) 6. Pseudo transitive Rule (IR6) Armstrong’s Axioms The inclusion rule is one rule of implication by which FDscan begenerated that are guaranteed to hold for all possible tables. It turns out that from a small set of basic rules of implication, we can derive all others. We list here three basic rules that we call Armstrong’s Axioms Armstrong’s Axioms property was developed by William Armstrong in 1974 to reason about functional dependencies. The property suggests rules that hold true if the following are satisfied: 1. Transitivity If A->B and B->C, then A->C i.e. a transitive relation. 2. Reflexivity A-> B, if B is a subset of A. (This is called a trivial dependency) Example: sname,address->address 3. Augmentation -> The last rule suggests: AC->BC, if A->B. Example: As cid->cname then cid,sid->cname,sid.
  • 216.
    Database Systems Handbook BY:MUHAMMAD SHARIF 216 Functional Dependency (FD) is a constraint that determines the relation of one attribute to another attribute. Functional dependency is denoted by an arrow “→”. The functional dependency of X on Y is represented by X → Y. In this example, if we know the value of the Employee number, we can obtain Employee Name, city, salary, etc. By this, we can say that the city, Employee Name, and salary are functionally dependent on the Employee number. Key Terms for Functional Dependency in Database Description Axiom Axioms are a set of inference rules used to infer all the functional dependencies on a relational database.
  • 217.
    Database Systems Handbook BY:MUHAMMAD SHARIF 217 Key Terms for Functional Dependency in Database Description Decomposition It is a rule that suggests if you have a table that appears to contain two entities that are determined by the same primary key then you should consider breaking them up into two different tables. Dependent It is displayed on the right side of the functional dependency diagram. Determinant It is displayed on the left side of the functional dependency Diagram. Union It suggests that if two tables are separate, and the PK is the same, you should consider putting them. Type of functional dependency Dependencies in DBMS are a relation between two or more attributes. It has the following types in DBMS Functional Dependency If the information stored in a table can uniquely determine another information in the same table, then it is called functional Dependency. Consider it as an association between two attributes of the same relation. Major type are Trivial, non-trival, complete, multivalued, transitive functional dependency. Partial Dependency Partial Dependency occurs when a nonprime attribute is functionally dependent on part of a candidate key. Multivalued Dependency When the existence of one or more rows in a table implies one or more other rows in the same table, then the Multi-valued dependencies occur. Multivalued dependency occurs when two attributes in a table are independent of each other but, both depend on a third attribute. A multivalued dependency consists of at least two attributes that are dependent on a third attribute that's why it always requires at least three attributes. Join Dependency Join decomposition is a further generalization of Multivalued dependencies. If the join of R1 and R2 over C is equal to relation R, then we can say that a join dependency (JD) exists.
  • 218.
    Database Systems Handbook BY:MUHAMMAD SHARIF 218 Inclusion Dependency Multivalued dependency and join dependency can be used to guide database design although they both are less common than functional dependencies. The inclusion dependency is a statement in which some columns of a relation are contained in other columns. Transitive Dependency When an indirect relationship causes functional dependency it is called Transitive Dependency. Fully-functionally Dependency An attribute is fully functional dependent on another attribute if it is Functionally Dependent on that attribute and not on any of its proper subset Trivial functional dependency A → B has trivial functional dependency if B is a subset of A. The following dependencies are also trivial: A → A, B → B { DeptId, DeptName } -> Dept Id Non-trivial functional dependency A → B has a non-trivial functional dependency if B is not a subset of A. Trivial − If a functional dependency (FD) X → Y holds, where Y is a subset of X, then it is called a trivial FD. It occurs when B is not a subset of A in − A ->B, DeptId -> DeptName Non-trivial − If an FD X → Y holds, where Y is not a subset of X, then it is called a non-trivial FD. Completely non-trivial − If an FD X → Y holds, where x intersects Y = Φ, it is said to be a completely non-trivial FD. When A intersection B is NULL, then A → B is called a complete non-trivial. A ->B Intersaction is empty. Multivalued Dependency and its types 1. Join Dependency 2. Join decomposition is a further generalization of Multivalued dependencies. 3. Inclusion Dependency Example of Dependency diagrams and flow Dependency Preserving If a relation R is decomposed into relations R1 and R2, then the dependencies of R either must be a part of R1 or R2 or must be derivable from the combination of functional dependencies of R1 and R2. For example, suppose there is a relation R (A, B, C, D) with a functional dependency set (A->BC). The relational R is decomposed into R1(ABC) and R2(AD) which is dependency preserving because FD A->BC is a part of relation R1(ABC) Find the canonical cover? Solution: Given FD = { B → A, AD → BC, C → ABD }, now decompose the FD using decomposition rule( Armstrong Axiom ). B → A
  • 219.
    Database Systems Handbook BY:MUHAMMAD SHARIF 219 AD → B ( using decomposition inference rule on AD → BC) AD → C ( using decomposition inference rule on AD → BC) C → A ( using decomposition inference rule on C → ABD) C → B ( using decomposition inference rule on C → ABD) C → D ( using decomposition inference rule on C → ABD) Now set of FD = { B → A, AD → B, AD → C, C → A, C → B, C → D } Canonical Cover/ irreducible A canonical cover or irreducible set of functional dependencies FD is a simplified set of FD that has a similar closure as the original set FD. Extraneous attributes An attribute of an FD is said to be extraneous if we can remove it without changing the closure of the set of FD. Closure Of Functional Dependency The Closure Of Functional Dependency means the complete set of all possible attributes that can be functionally derived from given functional dependency using the inference rules known as Armstrong’s Rules. If “F” is a functional dependency then closure of functional dependency can be denoted using “{F}+”. There are three steps to calculate closure of functional dependency. These are: Step-1 : Add the attributes which are present on Left Hand Side in the original functional dependency. Step-2 : Now, add the attributes present on the Right Hand Side of the functional dependency. Step-3 : With the help of attributes present on Right Hand Side, check the other attributes that can be derived from the other given functional dependencies. Repeat this process until all the possible attributes which can be derived are added in the closure.
  • 220.
    Database Systems Handbook BY:MUHAMMAD SHARIF 220
  • 221.
    Database Systems Handbook BY:MUHAMMAD SHARIF 221
  • 222.
    Database Systems Handbook BY:MUHAMMAD SHARIF 222
  • 223.
    Database Systems Handbook BY:MUHAMMAD SHARIF 223
  • 224.
    Database Systems Handbook BY:MUHAMMAD SHARIF 224 END
  • 225.
    Database Systems Handbook BY:MUHAMMAD SHARIF 225 CHAPTER 8 DATABASE TRANSACTION, SCHEDULES, AND DEADLOCKS Overview: Transaction A Transaction is an atomic sequence of actions in the Database (reads and writes, commit, and abort) Each Transaction must be executed completely and must leave the Database in a consistent state. The transaction is a set of logically related operations. It contains a group of tasks. A transaction is an action or series of actions. It is performed by a single user to perform operations for accessing the contents of the database. A transaction can be defined as a group of tasks. A single task is the minimum processing unit which cannot be divided further. Implicit transaction is auto commit, there are no beginning and ending of the transaction while explicit transaction has beginning and end and rollback command. 2. In explicit transaction, if error occurs between transaction then it can be roll back where as it is not possible in implicit transaction. Implicit means automatic transaction by system and explicit means we need to write some code for do it ACID(Transaction management system) Implicit Transaction is the auto commit. There is no beginning or ending of the transaction. Explicit Transaction has the beginning, ending and rollback of transactions with the command Begin Transaction, Commit Transaction and Rollback Transaction Data concurrency means that many users can access data at the same time. Data consistency means that each user sees a consistent view of the data, including visible changes made by the user's transactions and transactions of other users. The ACID model provides a consistent system for Relational databases. The BASE model provides high availability for Non-relational databases like NoSQL MongoDB Techniques for achieving ACID properties  Write-ahead logging and checkpointing  Serializability and two-phase locking Some important points: Property Responsibility for maintaining Transactions: Atomicity Transaction Manager (Data remains atomic, executed completely, or should not be executed at all, the operation should not break in between or execute partially. Either all R(A) and W(A) are done or none is done) Consistency Application programmer / Application logic checks/ it related to rollbacks Isolation Concurrency Control Manager/Handle concurrency Durability Recovery Manager (Algorithms for Recovery and Isolation Exploiting Semantics (aries) Handle failures, Logging, and recovery (A, D) Concurrency control, rollback, application programmer (C, I) Consistency: The word consistency means that the value should remain preserved always, the database remains consistent before and after the transaction. Isolation and levels of isolation: The term 'isolation' means separation. Any changes that occur in any particular transaction will not be seen by other transactions until the change is not committed in the memory. A transaction isolation level is defined by the following phenomena:
  • 226.
    Database Systems Handbook BY:MUHAMMAD SHARIF 226 Concurrency Control Problems and isolation levels are the same The Three Bad Transaction Dependencies. Locks are often used to prevent these dependencies Every transaction has three characteristics: access mode, diagnostics size, and isolation level. The diagnostics size determines the number of error conditions that can be recorded; we will not discuss this feature further. If the access mode is READ ONLY, the transaction is not allowed to modify the database. The five concurrency problems that can occur in the database are: 1. Temporary Update Problem 2. Incorrect Summary Problem 3. Lost Update Problem 4. Unrepeatable Read Problem 5. Phantom Read Problem Dirty Read – A Dirty read is a situation when a transaction reads data that has not yet been committed. For example, Let’s say transaction 1 updates a row and leaves it uncommitted, meanwhile, Transaction 2 reads the
  • 227.
    Database Systems Handbook BY:MUHAMMAD SHARIF 227 updated row. If transaction 1 rolls back the change, transaction 2 will have read data that is considered never to have existed. (Dirty Read Problems (W-R Conflict)) Lost Updates occur when multiple transactions select the same row and update the row based on the value selected (Lost Update Problems (W - W Conflict)) Non Repeatable read – Non Repeatable read occurs when a transaction reads the same row twice and gets a different value each time. For example, suppose transaction T1 reads data. Due to concurrency, another transaction T2 updates the same data and commits, Now if transaction T1 rereads the same data, it will retrieve a different value. (Unrepeatable Read Problem (W-R Conflict)) Phantom Read – Phantom Read occurs when two same queries are executed, but the rows retrieved by the two, are different. For example, suppose transaction T1 retrieves a set of rows that satisfy some search criteria. Now, Transaction T2 generates some new rows that match the search criteria for transaction T1. If transaction T1 re- executes the statement that reads the rows, it gets a different set of rows this time. Based on these phenomena, the SQL standard defines four isolation levels : Read Uncommitted – Read Uncommitted is the lowest isolation level. In this level, one transaction may read not yet committed changes made by another transaction, thereby allowing dirty reads. At this level, transactions are not isolated from each other. Read Committed – This isolation level guarantees that any data read is committed at the moment it is read. Thus it does not allows dirty reading. The transaction holds a read or write lock on the current row, and thus prevents other transactions from reading, updating, or deleting it. Repeatable Read – This is the most restrictive isolation level. The transaction holds read locks on all rows it references and writes locks on all rows it inserts, updates, or deletes. Since other transactions cannot read, update or delete these rows, consequently it avoids non-repeatable read. Serializable – This is the highest isolation level. A serializable execution is guaranteed to be serializable. Serializable execution is defined to be an execution of operations in which concurrently executing transactions appear to be serially executing. Durability: Durability ensures the permanency of something. In DBMS, the term durability ensures that the data after the successful execution of the operation becomes permanent in the database. If a transaction is committed, it will remain even error, power loss, etc.
  • 228.
    Database Systems Handbook BY:MUHAMMAD SHARIF 228 ACID Example:
  • 229.
    Database Systems Handbook BY:MUHAMMAD SHARIF 229 States of Transaction Begin, active, partially committed, failed, committed, end, aborted Aborted details are necessary If any of the checks fail and the transaction has reached a failed state then the database recovery system will make sure that the database is in its previous consistent state. If not then it will abort or roll back the transaction to bring the database into a consistent state. If the transaction fails in the middle of the transaction then before executing the transaction, all the executed transactions are rolled back to their consistent state. After aborting the transaction, the database recovery module will select one of the two operations: 1) Re-start the transaction 2) Kill the transaction
  • 230.
    Database Systems Handbook BY:MUHAMMAD SHARIF 230 The scheduler A module that schedules the transaction’s actions, ensuring serializability Two main approaches 1. Pessimistic: locks 2. Optimistic: time stamps, MV, validation Scheduling A schedule is responsible for maintaining jobs/transactions if many jobs are entered at the same time(by multiple users) to execute state and read/write operations performed at that jobs. A schedule is a sequence of interleaved actions from all transactions. Execution of several Facts while preserving the order of R(A) and W(A) of any 1 Xact. Note: Two schedules are equivalent if: Two Schedules are equivalent if they have the same dependencies. They contain the same transactions and operations They order all conflicting operations of non-aborting transactions in the same way A schedule is serializable if it is equivalent to a serial schedule Process Scheduling handles the selection of a process for the processor on the basis of a scheduling algorithm and also the removal of a process from the processor. It is an important part of multiprogramming in operating system. Process scheduling involves short-term scheduling, medium-term scheduling and long-term scheduling. The major differences between long term, medium term and short term scheduler are as follows –
  • 231.
    Database Systems Handbook BY:MUHAMMAD SHARIF 231
  • 232.
    Database Systems Handbook BY:MUHAMMAD SHARIF 232 Long term scheduler Medium term scheduler Short term scheduler Long term scheduler is a job scheduler. Medium term is a process of swapping schedulers. Short term scheduler is called a CPU scheduler. The speed of long term is lesser than the short term. The speed of medium term is in between short and long term scheduler. The speed of short term is fastest among the other two. Long term controls the degree of multiprogramming. Medium term reduces the degree of multiprogramming. The short term provides lesser control over the degree of multiprogramming.
  • 233.
    Database Systems Handbook BY:MUHAMMAD SHARIF 233 The long term is almost nil or minimal in the time sharing system. The medium term is a part of the time sharing system. Short term is also a minimal time sharing system. The long term selects the processes from the pool and loads them into memory for execution. Medium term can reintroduce the process into memory and execution can be continued. Short term selects those processes that are ready to execute.
  • 234.
    Database Systems Handbook BY:MUHAMMAD SHARIF 234
  • 235.
    Database Systems Handbook BY:MUHAMMAD SHARIF 235
  • 236.
    Database Systems Handbook BY:MUHAMMAD SHARIF 236
  • 237.
    Database Systems Handbook BY:MUHAMMAD SHARIF 237 Serial Schedule The serial schedule is a type of schedule where one transaction is executed completely before starting another transaction. Example of Serial Schedule Non-Serial Schedule If interleaving of operations is allowed, then there will be a non-serial schedule. Serializability is a guarantee about transactions over one or more objects Doesn’t impose real-time constraints The schedule is serializable if the precedence graph is acyclic The serializability of schedules is used to find non-serial schedules that allow the transaction to execute concurrently without interfering with one another. Example of Serializable
  • 238.
    Database Systems Handbook BY:MUHAMMAD SHARIF 238 A serializable schedule always leaves the database in a consistent state. A serial schedule is always a serializable schedule because, in a serial schedule, a transaction only starts when the other transaction finished execution. However, a non-serial schedule needs to be checked for Serializability. A non-serial schedule of n number of transactions is said to bea serializable schedule if it is equivalent to the serial schedule of those n transactions. A serial schedule doesn’t allow concurrency, only one transaction executes at a time, and the other stars when the already running transaction is finished. Linearizability: a guarantee about single operations on single objects Once the write completes, all later reads (by wall clock) should reflect that write. Types of Serializability There are two types of Serializability.  Conflict Serializability  View Serializability Conflict Serializable A schedule is conflict serializable if it is equivalent to some serial schedule Non-conflicting operations can be reordered to get a serial schedule. If a schedule is conflict serializable, then it is also viewed as serializable but not vice versa
  • 239.
    Database Systems Handbook BY:MUHAMMAD SHARIF 239 A precedence graph is used for Testing for Conflict-Serializability
  • 240.
    Database Systems Handbook BY:MUHAMMAD SHARIF 240 View serializability/view equivalence is a concept that is used to compute whether schedules are View- Serializable or not. A schedule is said to be View-Serializable if it is view equivalent to a Serial Schedule (where no interleaving of transactions is possible).
  • 241.
    Database Systems Handbook BY:MUHAMMAD SHARIF 241 Note: A schedule is view serializable if it is view equivalent to a serial schedule Non Serializable Schedule
  • 242.
    Database Systems Handbook BY:MUHAMMAD SHARIF 242 The non-serializable schedule is divided into two types, Recoverable and Non-recoverable Schedules. 1. Recoverable Schedule(Cascading Schedule, cascades Schedule, strict Schedule). In a recoverable schedule, if a transaction T commits, then any other transaction that T read from must also have committed. A schedule is recoverable if: It is conflict-serializable, and Whenever a transaction T commits, all transactions that have written elements read by T have already been committed. Example of Recoverable Schedule 2. Non-Recoverable Schedule The relation between various types of schedules can be depicted as: It can be seen that: 1. Cascadeless schedules are stricter than recoverable schedules or are a subset of recoverable schedules. 2. Strict schedules are stricter than cascade-less schedules or are a subset of cascade-less schedules.
  • 243.
    Database Systems Handbook BY:MUHAMMAD SHARIF 243 3. Serial schedules satisfy constraints of all recoverable, cascadeless, and strict schedules and hence is a subset of strict schedules. Note: Linearizability + serializability = strict serializability Transaction behavior equivalent to some serial execution And that serial execution agrees with real-time Serializability Theorems Wormhole Theorem: A history is isolated if, and only if, it has no wormhole transactions. Locking Theorem: If all transactions are well-formed and two-phase, then any legal history will be isolated. Locking Theorem (converse): If a transaction is not well-formed or is not two-phase, then it is possible to write another transaction, such that the resulting pair is a wormhole. Rollback Theorem: An update transaction that does an UNLOCK and then a ROLLBACK is not two-phase. Thomas Write Rule provides the guarantee of serializability order for the protocol. It improves the Basic Timestamp Ordering Algorithm. The basic Thomas writing rules are as follows:  If TS(T) < R_TS(X) then transaction T is aborted and rolled back, and the operation is rejected.  If TS(T) < W_TS(X) then don't execute the W_item(X) operation of the transaction and continue processing. Different Types of reading Write Conflict in DBMS As I mentioned earlier, the read operation is safe as it does modify any information. So, there is no Read-Read (RR) conflict in the database. So, there are three types of conflict in the database transaction. Problem 1: Reading Uncommitted Data (WR Conflicts) Reading the value of an uncommitted object might yield an inconsistency Dirty Reads or Write-then-Read (WR) Conflicts. Problem 2: Unrepeatable Reads (RW Conflicts) Reading the same object twice might yield an inconsistency Read-then-Write (RW) Conflicts (Write-After-Read) Problem 3: Overwriting Uncommitted Data (WW Conflicts) Overwriting an uncommitted object might yield an inconsistency What is Write-Read (WR) conflict? This conflict occurs when a transaction read the data which is written by the other transaction before committing. What is Read-Write (RW) conflict? Transaction T2 is Writing data that is previously read by transaction T1. Here if you look at the diagram above, data read by transaction T1 before and after T2 commits is different. What is Write-Write (WW) conflict? Here Transaction T2 is writing data that is already written by other transaction T1. T2 overwrites the data written by T1. It is also called a blind write operation. Data written by T1 has vanished. So it is data update loss. Phase Commit (PC) One-phase commit The Single Phase Commit protocol is more efficient at run time because all updates are done without any explicit coordination. BEGIN INSERT INTO CUSTOMERS (ID,NAME,AGE,ADDRESS,SALARY) VALUES (1, 'Ramesh', 32, 'Ahmedabad', 2000.00 ); INSERT INTO CUSTOMERS (ID,NAME,AGE,ADDRESS,SALARY) VALUES (2, 'Khilan', 25, 'Delhi', 1500.00 );
  • 244.
    Database Systems Handbook BY:MUHAMMAD SHARIF 244 COMMIT; Two-Phase Commit (2PC) The most commonly used atomic commit protocol is a two-phase commit. You may notice that is very similar to the protocol that we used for total order multicast. Whereas the multicast protocol used a two-phase approach to allow the coordinator to select a commit time based on information from the participants, a two-phase commit lets the coordinator select whether or not a transaction will be committed or aborted based on information from the participants. Three-phase Commit Another real-world atomic commit protocol is a three-phase commit (3PC). This protocol can reduce the amount of blocking and provide for more flexible recovery in the event of failure. Although it is a better choice in unusually failure-prone environments, its complexity makes 2PC the more popular choice. Transaction atomicity using a two-phase commit Transaction serializability using distributed locking. DBMS Deadlock and Types, addressing techniques
  • 245.
    Database Systems Handbook BY:MUHAMMAD SHARIF 245
  • 246.
    Database Systems Handbook BY:MUHAMMAD SHARIF 246 All lock requests are made to the concurrency-control manager. Transactions proceed only once the lock request is granted. A lock is a variable, associated with the data item, which controls the access of that data item. Locking is the most widely used form of concurrency control. Deadlock Example:
  • 247.
    Database Systems Handbook BY:MUHAMMAD SHARIF 247
  • 248.
    Database Systems Handbook BY:MUHAMMAD SHARIF 248 1. Binary Locks: A Binary lock on a data item can either be locked or unlocked states. 2. Shared/exclusive: This type of locking mechanism separates the locks in DBMS based on their uses. If a lock is acquired on a data item to perform a write operation, it is called an exclusive lock. 3. Simplistic Lock Protocol: This type of lock-based protocol allows transactions to obtain a lock on every object before beginning operation. Transactions may unlock the data item after finishing the ‘write’ operation. 4. Pre-claiming Locking: Two-Phase locking protocol which is also known as a 2PL protocol needs a transaction should acquire a lock after it releases one of its locks. It has 2 phases growing and shrinking. 5. Shared lock: These locks are referred to as read locks, and denoted by 'S'. If a transaction T has obtained Shared-lock on data item X, then T can read X, but cannot write X. Multiple Shared locks can be placed simultaneously on a data item. A deadlock is an unwanted situation in which two or more transactions are waiting indefinitely for one another to give up locks. Four necessary conditions for deadlock  Mutual exclusion -- only one process at a time can use the resource  Hold and wait -- there must exist a process that is holding at least one resource and is waiting to acquire additional resources that are currently being held by other processes.
  • 249.
    Database Systems Handbook BY:MUHAMMAD SHARIF 249  No preemption -- resources cannot be preempted; a resource can be released only voluntarily by the process holding it.  Circular wait – one waits for others, others wait for one. The Bakery algorithm is one of the simplest known solutions to the mutual exclusion problem for the general case of the N process. The bakery Algorithm is a critical section solution for N processes. The algorithm preserves the first come first serve the property. Before entering its critical section, the process receives a number. The holder of the smallest number enters the critical section. Deadlock detection This technique allows deadlock to occur, but then, it detects it and solves it. Here, a database is periodically checked for deadlocks. If a deadlock is detected, one of the transactions, involved in the deadlock cycle, is aborted. Other transactions continue their execution. An aborted transaction is rolled back and restarted. When a transaction waits more than a specific amount of time to obtain a lock (called the deadlock timeout), Derby can detect whether the transaction is involved in a deadlock. If deadlocks occur frequently in your multi-user system with a particular application, you might need to do some debugging. A deadlock where two transactions are waiting for one another to give up locks.
  • 250.
    Database Systems Handbook BY:MUHAMMAD SHARIF 250 Deadlock detection and removal schemes Wait-for-graph This scheme allows the older transaction to wait but kills the younger one. In below diagram second graph has deadlock. We will abort one transaction to remove deadlock. Transaction executation start from T28-> T26->T27-> T25. In second we can abort transection coming from T28 to T27. Phantom deadlock detection is the condition where the deadlock does not exist but due to a delay in propagating local information, deadlock detection algorithms identify the locks that have been already acquired.
  • 251.
    Database Systems Handbook BY:MUHAMMAD SHARIF 251 There are three alternatives for deadlock detection in a distributed system, namely. Centralized Deadlock Detector − One site is designated as the central deadlock detector. Hierarchical Deadlock Detector − Some deadlock detectors are arranged in a hierarchy. Distributed Deadlock Detector − All the sites participate in detecting deadlocks and removing them. The deadlock detection algorithm uses 3 data structures – Available Vector of length m Indicates the number of available resources of each type. Allocation Matrix of size n*m A[i,j] indicates the number of j the resource type allocated to I the process. Request Matrix of size n*m Indicates the request of each process. Request[i,j] tells the number of instances Pi process is the request of jth resource type. Deadlock Avoidance Deadlock avoidance  Acquire locks in a pre-defined order  Acquire all locks at once before starting transactions Aborting a transaction is not always a practical approach. Instead, deadlock avoidance mechanisms can be used to detect any deadlock situation in advance. The deadlock prevention technique avoids the conditions that lead to deadlocking. It requires that every transaction lock all data items it needs in advance. If any of the items cannot be obtained, none of the items are locked. The transaction is then rescheduled for execution. The deadlock prevention technique is used in two-phase locking. To prevent any deadlock situation in the system, the DBMS aggressively inspects all the operations, where transactions are about to execute. If it finds that a deadlock situation might occur, then that transaction is never allowed to be executed. Deadlock Prevention Algorithm/protocols 1. Wait-Die scheme 2. Wound wait scheme Note! Deadlock prevention is more strict than Deadlock Avoidance. Example: Wait-Die − If T1 is older than T2, T1 is allowed to wait. Otherwise, if T1 is younger than T2, T1 is aborted and later restarted. Wait-die: permit older waits for younger Wound-Wait − permit younger waits for older. Note: In a bulky system, deadlock prevention techniques may work well. If T1 is older than T2, T2 is aborted and later restarted. Otherwise, if T1 is younger than T2, T1 is allowed to wait. Here, we want to develop an algorithm to avoid deadlock by making the right choice all the time Dijkstra's Banker's Algorithm is an approach to trying to give processes as much as possible while guaranteeing no deadlock. Safe state -- a state is safe if the system can allocate resources to each process in some order and still avoid a deadlock. Banker's Algorithm for Single Resource Type is a resource allocation and deadlock avoidance algorithm. This name has been given since it is one of most problems in Banking Systems these days. In this, as a new process P1 enters, it declares the maximum number of resources it needs. The system looks at those and checks if allocating those resources to P1 will leave the system in a safe state or not. If after allocation, it will be in a safe state, the resources are allocated to process P1.
  • 252.
    Database Systems Handbook BY:MUHAMMAD SHARIF 252 Otherwise, P1 should wait till the other processes release some resources. This is the basic idea of Banker’s Algorithm. A state is safe if the system can allocate all resources requested by all processes ( up to their stated maximums ) without entering a deadlock state.
  • 253.
    Database Systems Handbook BY:MUHAMMAD SHARIF 253 Resource Preemption: To eliminate deadlocks using resource preemption, we preempt some resources from processes and give those resources to other processes. This method will raise three issues – (a) Selecting a victim: We must determine which resources and which processes are to be preempted and also order to minimize the cost. (b) Rollback: We must determine what should be done with the process from which resources are preempted. One simple idea is total rollback. That means aborting the process and restarting it. (c) Starvation: In a system, the same process may be always picked as a victim. As a result, that process will never complete its designated task. This situation is called Starvation and must be avoided. One solution is that a process must be picked as a victim only a finite number of times.
  • 254.
    Database Systems Handbook BY:MUHAMMAD SHARIF 254 Concurrent vs non-concurrent data access Concurrent executions are done for Better transaction throughput, response time Done via better utilization of resources What is Concurrency Control? Concurrent access is quite easy if all users are just reading data. There is no way they can interfere with one another. Though for any practical Database, it would have a mix of READ and WRITE operations, and hence the concurrency is a challenge. DBMS Concurrency Control is used to address such conflicts, which mostly occur with a multi-user system.
  • 255.
    Database Systems Handbook BY:MUHAMMAD SHARIF 255 Concurrency Control address these types of mojor topics: Various concurrency control techniques/Methods are: 1. Two-phase locking or lock based concurrency control Protocol 2. Time stamp based ordering Protocol 3. Multi-version concurrency control 4. Validation based concurrency control
  • 256.
    Database Systems Handbook BY:MUHAMMAD SHARIF 256 The concurrency control protocols ensure the atomicity, consistency, isolation, durability and serializability of the concurrent execution of the database transactions. Two Phase Locking Protocol is also known as 2PL protocol is a method of concurrency control in DBMS that ensures serializability by applying a lock to the transaction data which blocks other transactions to access the same data simultaneously. Two Phase Locking protocol helps to eliminate the concurrency problem in DBMS. Every 2PL schedule is serializable. Theorem: 2PL ensures/enforce conflict serializability schedule But does not enforce recoverable schedules 2PL rule: Once a transaction has released a lock it is not allowed to obtain any other locks This locking protocol divides the execution phase of a transaction into three different parts. In the first phase, when the transaction begins to execute, it requires permission for the locks it needs. The second part is where the transaction obtains all the locks. When a transaction releases its first lock, the third phase starts. In this third phase, the transaction cannot demand any new locks. Instead, it only releases the acquired locks.
  • 257.
    Database Systems Handbook BY:MUHAMMAD SHARIF 257 The Two-Phase Locking protocol allows each transaction to make a lock or unlock request Growing Phase and Shrinking Phase. 2PL has the following two phases: A growing phase, in which a transaction acquires all the required locks without unlocking any data. Once all locks have been acquired, the transaction is in its locked point. A shrinking phase, in which a transaction releases all locks and cannot obtain any new lock. In practice: – Growing phase is the entire transaction – Shrinking phase is during the commit The 2PL protocol indeed offers serializability. However, it does not ensure that deadlocks do not happen. In the above-given diagram, you can see that local and global deadlock detectors are searching for deadlocks and solving them by resuming transactions to their initial states.
  • 258.
    Database Systems Handbook BY:MUHAMMAD SHARIF 258 Strict Two-Phase Locking Method Strict-Two phase locking system is almost like 2PL. The only difference is that Strict-2PL never releases a lock after using it. It holds all the locks until the commit point and releases all the locks at one go when the process is over. Strict 2PL: All locks held by a transaction are released when the transaction is completed. Strict 2PL guarantees conflict serializability, but not serializability. Centralized 2PL In Centralized 2PL, a single site is responsible for the lock management process. It has only one lock manager for the entire DBMS. Primary copy 2PL Primary copy 2PL mechanism, many lock managers are distributed to different sites. After that, a particular lock manager is responsible for managing the lock for a set of data items. When the primary copy has been updated, the change is propagated to the slaves. Distributed 2PL In this kind of two-phase locking mechanism, Lock managers are distributed to all sites. They are responsible for managing locks for data at that site. If no data is replicated, it is equivalent to primary copy 2PL. Communication costs of Distributed 2PL are quite higher than primary copy 2PL Time-Stamp Methods for Concurrency control: The timestamp is a unique identifier created by the DBMS to identify the relative starting time of a transaction. Typically, timestamp values are assigned in the order in which the transactions are submitted to the system. So, a timestamp can be thought of as the transaction start time. Therefore, time stamping is a method of concurrency control in which each transaction is assigned a transaction timestamp. Timestamps must have two properties namely  Uniqueness: The uniqueness property assures that no equal timestamp values can exist.  Monotonicity: monotonicity assures that timestamp values always increase. Timestamps are divided into further fields:  Granule Timestamps  Timestamp Ordering  Conflict Resolution in Timestamps Timestamp-based Protocol in DBMS is an algorithm that uses the System Time or Logical Counter as a timestamp to serialize the execution of concurrent transactions. The Timestamp-based protocol ensures that every conflicting read and write operation is executed in timestamp order. The timestamp-based algorithm uses a timestamp to serialize the execution of concurrent transactions. The protocol uses the System Time or Logical Count as a Timestamp. Conflict Resolution in Timestamps:
  • 259.
    Database Systems Handbook BY:MUHAMMAD SHARIF 259 To deal with conflicts in timestamp algorithms, some transactions involved in conflicts are made to wait and abort others. Following are the main strategies of conflict resolution in timestamps: Wait-die: The older transaction waits for the younger if the younger has accessed the granule first. The younger transaction is aborted (dies) and restarted if it tries to access a granule after an older concurrent transaction. Wound-wait: The older transaction pre-empts the younger by suspending (wounding) it if the younger transaction tries to access a granule after an older concurrent transaction. An older transaction will wait for a younger one to commit if the younger has accessed a granule that both want. Timestamp Ordering: Following are the three basic variants of timestamp-based methods of concurrency control: 1. Total timestamp ordering 2. Partial timestamp ordering Multiversion timestamp ordering Multi-version concurrency control Multiversion Concurrency Control (MVCC) enables snapshot isolation. Snapshot isolation means that whenever a transaction would take a read lock on a page, it makes a copy of the page instead, and then performs its operations on that copied page. This frees other writers from blocking due to read lock held by other transactions. Maintain multiple versions of objects, each with its timestamp. Allocate the correct version to reads. Multiversion schemes keep old versions of data items to increase concurrency. The main difference between MVCC and standard locking: Read locks do not conflict with write locks ⇒ reading never blocks writing, writing blocks reading Advantage of MVCC Locking needed for serializability considerably reduced. It also increase performance and throughput more and more then 2PL. With MVCC read operations never lead to a conflict. With MVCC the isolation level serializable does not permit dirty read nonrepeatable reads, and phantom reads. Disadvantages of MVCC visibility-check overhead (on every tuple read/write) Validation-Based Protocols Validation-based Protocol in DBMS also known as Optimistic Concurrency Control Technique is a method to avoid concurrency in transactions. In this protocol, the local copies of the transaction data are updated rather than the data itself, which results in less interference while the execution of the transaction. Optimistic Methods of Concurrency Control: The optimistic method of concurrency control is based on the assumption that conflicts in database operations are rare and that it is better to let transactions run to completion and only check for conflicts before they commit. The Validation based Protocol is performed in the following three phases: Read Phase Validation Phase Write Phase Read Phase In the Read Phase, the data values from the database can be read by a transaction but the write operation or updates are only applied to the local data copies, not the actual database. Validation Phase In the Validation Phase, the data is checked to ensure that there is no violation of serializability while applying the transaction updates to the database.
  • 260.
    Database Systems Handbook BY:MUHAMMAD SHARIF 260 Write Phase In the Write Phase, the updates are applied to the database if the validation is successful, else; the updates are not applied, and the transaction is rolled back. Laws of concurrency control 1. First Law of Concurrency Control Concurrent execution should not cause application programs to malfunction. 2. Second Law of Concurrency Control Concurrent execution should not have lower throughput or much higher response times than serial execution. Lock Thrashing is the point where system performance(throughput) decreases with increasing load (adding more active transactions). It happens due to the contention of locks. Transactions waste time on lock waits. The default concurrency control mechanism depends on the table type Disk-based tables (D-tables) are by default optimistic. Main-memory tables (M-tables) are always pessimistic. Pessimistic locking (Locking and timestamp) is useful if there are a lot of updates and relatively high chances of users trying to update data at the same time. Optimistic (Validation) locking is useful if the possibility for conflicts is very low – there are many records but relatively few users, or very few updates and mostly read-type operations. Optimistic concurrency control is based on the idea of conflicts and transaction restart while pessimistic concurrency control uses locking as the basic serialization mechanism (it assumes that two or more users will want to update the same record at the same time, and then prevents that possibility by locking the record, no matter how unlikely conflicts are. Properties Optimistic locking is useful in stateless environments (such as mod_plsql and the like). Not only useful but critical. optimistic locking -- you read data out and only update it if it did not change. Optimistic locking only works when developers modify the same object. The problem occurs when multiple developers are modifying different objects on the same page at the same time. Modifying one object may affect the process of the entire page, which other developers may not be aware of. pessimistic locking -- you lock the data as you read it out AND THEN modify it. Lock Granularity:
  • 261.
    Database Systems Handbook BY:MUHAMMAD SHARIF 261 A database is represented as a collection of named data items. The size of the data item chosen as the unit of protection by a concurrency control program is called granularity. Locking can take place at the following level : Database level. Table level(Coarse-grain locking). Page level. Row (Tuple) level. Attributes (fields) level. Multiple Granularity Let's start by understanding the meaning of granularity. Granularity: It is the size of the data item allowed to lock. It can be defined as hierarchically breaking up the database into blocks that can be locked. The Multiple Granularity protocol enhances concurrency and reduces lock overhead. It maintains the track of what to lock and how to lock. It makes it easy to decide either to lock a data item or to unlock a data item. This type of hierarchy can be graphically represented as a tree. There are three additional lock modes with multiple granularities: Intention-shared (IS): It contains explicit locking at a lower level of the tree but only with shared locks. Intention-Exclusive (IX): It contains explicit locking at a lower level with exclusive or shared locks. Shared & Intention-Exclusive (SIX): In this lock, the node is locked in shared mode, and some node is locked in exclusive mode by the same transaction. Compatibility Matrix with Intention Lock Modes: The below table describes the compatibility matrix for these lock modes:
  • 262.
    Database Systems Handbook BY:MUHAMMAD SHARIF 262
  • 263.
    Database Systems Handbook BY:MUHAMMAD SHARIF 263 The phantom problem A database is a collection of static elements like tuples. If tuples are inserted/deleted then the phantom problem appears A “phantom” is a tuple that is invisible during part of a transaction execution but not invisible during the entire execution Even if they lock individual data items, could result in non-serializable execution
  • 264.
    Database Systems Handbook BY:MUHAMMAD SHARIF 264 In our example: – T1: reads the list of products – T2: inserts a new product – T1: re-reads: a new product appears! Dealing With Phantoms Lock the entire table, or Lock the index entry for ‘blue’ – If the index is available Or use predicate locks – A lock on an arbitrary predicate Dealing with phantoms is expensive END
  • 265.
    Database Systems Handbook BY:MUHAMMAD SHARIF 265 CHAPTER 9 RELATIONAL ALGEBRA AND QUERY PROCESSING Relational algebra is a procedural query language. It gives a step-by-step process to obtain the result of the query. It uses operators to perform queries. Datalog Rules: What is an “Algebra”? Answer: Set of operands and operations that are “closed” under all compositions What is the basis of Query Languages? Answer: Two formal Query Languages form the basis of “real” query languages (e.g., SQL) are: 1) Relational Algebra: Operational, it provides a recipe for evaluating the query. Useful for representing execution plans. A language based on operators and a domain of values. The operator's map values are taken from the domain into other domain values. Domain: The set of relations/tables. 2) Relational Calculus: Let users describe what they want, rather than how to compute it. (Nonoperational, Non- Procedural, declarative.) SQL is an abstraction of relational algebra. It makes using it much easier than writing a bunch of math. Effectively, the parts of SQL that directly relate to relational algebra are:  SQL -> Relational Algebra  Select columns -> Projection  Select row -> Selection (Where Clause)  INNER JOIN -> Set Union  OUTER JOIN -> Set Difference  JOIN -> Cartesian Product (when you screw up your join statement)
  • 266.
    Database Systems Handbook BY:MUHAMMAD SHARIF 266 Operation (Symbols) Purpose Inner Join Inner join includes only those tuples that satisfy the matching criteria. Outer Join In an outer join, along with tuples that satisfy the matching criteria.
  • 267.
    Database Systems Handbook BY:MUHAMMAD SHARIF 267 Left Outer Join( ) In the left outer join, the operation allows keeping all tuples in the left relation. Right Outer join( ) In the right outer join, the operation allows keeping all tuples in the right relation. Full Outer Join( ) In a full outer join, all tuples from both relations are included in the result irrespective of the matching condition. Select Operation Select(σ) The SELECT operation is used for selecting a subset of the tuples according to a given selection condition (Unary operator). Notation: ⴋp(r) p is called the selection predicate SELECT L FROM R WHERE C;
  • 268.
    Database Systems Handbook BY:MUHAMMAD SHARIF 268 Project Operation Projection(π) The projection eliminates all attributes of the input relation but those mentioned in the projection list. (Unary operator)/ Projection operator has to eliminate duplicates! Notation: πA1,..., Ak (r) The result is defined as the relation of k columns obtained by deleting the columns that are not listed
  • 269.
    Database Systems Handbook BY:MUHAMMAD SHARIF 269 Condition join/theta join
  • 270.
    Database Systems Handbook BY:MUHAMMAD SHARIF 270 Union Operation Notation: r U s
  • 271.
    Database Systems Handbook BY:MUHAMMAD SHARIF 271
  • 272.
    Database Systems Handbook BY:MUHAMMAD SHARIF 272 What is the composition of operators/operations? In general, since the result of a relational-algebra operation is of the same type (relation) as its inputs, relational- algebra operations can be composed together into a relational-algebra expression. Composing relational-algebra operations into relational-algebra expressions is just like composing arithmetic operations (such as −, ∗, and ÷) into arithmetic expressions.
  • 273.
    Database Systems Handbook BY:MUHAMMAD SHARIF 273
  • 274.
    Database Systems Handbook BY:MUHAMMAD SHARIF 274
  • 275.
    Database Systems Handbook BY:MUHAMMAD SHARIF 275 Examples of Relational Algebra
  • 276.
    Database Systems Handbook BY:MUHAMMAD SHARIF 276
  • 277.
    Database Systems Handbook BY:MUHAMMAD SHARIF 277
  • 278.
    Database Systems Handbook BY:MUHAMMAD SHARIF 278
  • 279.
    Database Systems Handbook BY:MUHAMMAD SHARIF 279 Note: The Semi Join and Bloom Join are two techniques/data fetching method in distributed databases.
  • 280.
    Database Systems Handbook BY:MUHAMMAD SHARIF 280
  • 281.
    Database Systems Handbook BY:MUHAMMAD SHARIF 281
  • 282.
    Database Systems Handbook BY:MUHAMMAD SHARIF 282
  • 283.
    Database Systems Handbook BY:MUHAMMAD SHARIF 283
  • 284.
    Database Systems Handbook BY:MUHAMMAD SHARIF 284
  • 285.
    Database Systems Handbook BY:MUHAMMAD SHARIF 285 Relational Calculus There is an alternate way of formulating queriesknown as Relational Calculus. Relational calculus is a non-procedural query language. In the non-procedural query language, the user is concerned with the details of how to obtain the results. The relational calculus tells what to do but neverexplains how todo it. Most commercial relational languages are based on aspects of relational calculus including SQL-QBE and QUEL. It is based on Predicate calculus, a name derived from a branch of symbolic language. A predicate is a truth-valued function with arguments.
  • 286.
    Database Systems Handbook BY:MUHAMMAD SHARIF 286 Notations of RC Types of Relational calculus: TRC: Variables range over (i.e., get bound to) tuples. DRC: Variables range over domain elements (= field values Tuple Relational Calculus (TRC) TRC (tuple relation calculus) can be quantified. In TRC, we can use Existential (∃) and Universal Quantifiers (∀) Domain Relational Calculus (DRC) Domain relational calculus uses the same operators as tuple calculus. It uses logical connectives ∧ (and), ∨ (or), and ┓ (not). It uses Existential (∃) and Universal Quantifiers (∀) to bind the variable. The QBE or Query by example is a query language related to domain relational calculus. Differences in RA and RC Sr. No. Key Relational Algebra Relational Calculus 1 Language Type Relational Algebra is a procedural query language. Relational Calculus is a non-procedural or declarative query language. 2 Objective Relational Algebra targets how to obtain the result. Relational Calculus targets what result to obtain. 3 Order Relational Algebra specifies the order in which operations are to be performed. Relational Calculus specifies no such order of executions for its operations. 4 Dependency Relational Algebra is domain-independent. Relational Calculus can be domain dependent. 5 Programming Language Relational Algebra is close to programming language concepts. Relational Calculus is not related to programming language concepts.
  • 287.
    Database Systems Handbook BY:MUHAMMAD SHARIF 287 Differences in TRC and DRC Tuple Relational Calculus (TRC) Domain Relational Calculus (DRC) In TRS, the variables represent the tuples from specified relations. In DRS, the variables represent the value drawn from the specified domain. A tuple is a single element of relation. In database terms, it is a row. A domain is equivalent to column data type and any constraints on the value of data. This filtering variable uses a tuple of the relation. This filtering is done based on the domain of attributes. A query cannot be expressed using a membership condition. A query can be expressed using a membership condition. The QUEL or Query Language is a query language related to it, The QBE or Query-By-Example is query language related to it. It reflects traditional pre-relational file structures. It is more similar to logic as a modeling language. Notation : {T | P (T)} or {T | Condition (T)} Notation : { a1, a2, a3, …, an | P (a1, a2, a3, …, an)} Example : {T | EMPLOYEE (T) AND T.DEPT_ID = 10} Example : { | < EMPLOYEE > DEPT_ID = 10 } Examples of RC:
  • 288.
    Database Systems Handbook BY:MUHAMMAD SHARIF 288 Query Block in RA
  • 289.
    Database Systems Handbook BY:MUHAMMAD SHARIF 289 Query tree plan
  • 290.
    Database Systems Handbook BY:MUHAMMAD SHARIF 290 SQL, Relational Algebra, Tuple Calculus, and domain calculus examples: Comparisons Select Operation R = (A, B) Relational Algebra: σB=17 (r) Tuple Calculus: {t | t ∈ r ∧ B = 17} Domain Calculus: {<a, b> | <a, b> ∈ r ∧ b = 17}
  • 291.
    Database Systems Handbook BY:MUHAMMAD SHARIF 291 Project Operation R = (A, B) Relational Algebra: ΠA(r) Tuple Calculus: {t | ∃ p ∈ r (t[A] = p[A])} Domain Calculus: {<a> | ∃ b ( <a, b> ∈ r )} Combining Operations R = (A, B) Relational Algebra: ΠA(σB=17 (r)) Tuple Calculus: {t | ∃ p ∈ r (t[A] = p[A] ∧ p[B] = 17)} Domain Calculus: {<a> | ∃ b ( <a, b> ∈ r ∧ b = 17)} Natural Join R = (A, B, C, D) S = (B, D, E) Relational Algebra: r ⋈ s Πr.A,r.B,r.C,r.D,s.E(σr.B=s.B ∧ r.D=s.D (r × s)) Tuple Calculus: {t | ∃ p ∈ r ∃ q ∈ s (t[A] = p[A] ∧ t[B] = p[B] ∧ t[C] = p[C] ∧ t[D] = p[D] ∧ t[E] = q[E] ∧ p[B] = q[B] ∧ p[D] = q[D])} Domain Calculus: {<a, b, c, d, e> | <a, b, c, d> ∈ r ∧ <b, d, e> ∈ s}
  • 292.
    Database Systems Handbook BY:MUHAMMAD SHARIF 292
  • 293.
    Database Systems Handbook BY:MUHAMMAD SHARIF 293 SQL Query tuning/ SQL tuning SQL tuning is the attempt to diagnose and repair SQL statements that fail to meet a performance standard. SQL tuning is the iterative process of improving SQL statement performance to meet specific, measurable, and achievable goals. 1. Measure and analyze the disk activity and hardware recourses 2. Avoid using Non-sargable queries(Non- Sargable queries can’t use indexes efficiently so these types of queries waste the database resources.) 3. Wildcard String Searches String searching efficiently can be challenging, and there are far more ways to grind through strings inefficiently than efficiently. 4. Large write operations are the poster-child for contention as they will often lock an entire table during the time it takes to update the data, check constraints, update indexes, and process triggers (if any exist). 5. Based on how tables are joined, a query will fall into one of two basic forms: i. Left-Deep Tree: A join B, B join C, C join D, D join E, etc…This is a query in which most tables are sequentially joined one after another. ii. Bushy Tree: A join B, A join C, B join D, C join E, etc…This is a query in which tables branch out into multiple logical units within each branch of the tree. 6. Avoid SELECT DISTINCT, SELECT fields instead of using SELECT * 7. Create joins with INNER JOIN (not WHERE) 8. Use WHERE instead of HAVING to define filters Query Processing in DBMS Query Processing is the activity performed in extracting data from the database. In query processing, it takes various steps for fetching the data from the database. The steps involved are: Parsing and translation Optimization Evaluation
  • 294.
    Database Systems Handbook BY:MUHAMMAD SHARIF 294 What are the different optimizers that are used to optimize the database? Answer: There are two types of optimizers: Rule-Based Optimizer (RBO): If the referenced objects don’t maintain any internal statistics, RBO is used. Cost-Based Optimizer (CBO): If the referenced objects maintain internal statistics, CBO will check all the possible execution plans and select the one with the lowest cost. The query processing works in the following way: Parsing and Translation As query processing includes certain activities for data retrieval. select emp_name from Employee where salary>10000; Thus, to make the system understand the user query, it needs to be translated in the form of relational algebra. We can bring this query in the relational algebra form as: σsalary>10000 (πsalary (Employee)) πsalary (σsalary>10000 (Employee)) After translating the given query, we can execute each relational algebra operation by using different algorithms. So, in this way, query processing begins its working. Query processor Query processor assists in the execution of database queries such as retrieval, insertion, update, or removal of data Key components:  Data Manipulation Language (DML) compiler  Query parser  Query rewriter
  • 295.
    Database Systems Handbook BY:MUHAMMAD SHARIF 295  Query optimizer  Query executor Query Processing Workflow Right from the moment the query is written and submitted by the user, to the point of its execution and the eventual return of the results, there are several steps involved. These (Query preprosor) steps are outlined below in the following diagram.
  • 296.
    Database Systems Handbook BY:MUHAMMAD SHARIF 296 What Does Parsing a Query Mean? The parsing of a query is performed within the database using the Optimizer component. Taking all of these inputs into consideration, the Optimizer decides the best possible way to execute the query. This information is stored within the SGA in the Library Cache – a sub-pool within the Shared Pool. The memory area within the Library Cache in which the information about a query’s processing is kept is called the Cursor. Thus, if a reusable cursor is found within the library cache, it’s just a matter of picking it up and using it to
  • 297.
    Database Systems Handbook BY:MUHAMMAD SHARIF 297 execute the statement. This is called Soft Parsing. If it’s not possible to find a reusable cursor or if the query has never been executed before, query optimization is required. This is called Hard Parsing. Query processor two steps:
  • 298.
    Database Systems Handbook BY:MUHAMMAD SHARIF 298
  • 299.
    Database Systems Handbook BY:MUHAMMAD SHARIF 299
  • 300.
    Database Systems Handbook BY:MUHAMMAD SHARIF 300 Understanding Hard Parsing Hard parsing means that either the cursor was not found in the library cache or it was found but was invalidated for some reason. For whatever reason, Hard Parsing would mean that work needs to be done by the optimizer to ensure the most optimal execution plan for the query. Before the process of finding the best plan is started for the query, some tasks are completed. These tasks are repeatedly executed even if the same query executes in the same session for N number of times: 1. Syntax Check 2. Semantics Check 3. Hashing the query text and generating a hash key-value pair Various phases of query executation in system. First query go from client process to server process and in PGA SQL area then following phases start: 1 Parsing (Parse query tree, (syntax check, semantic check, shared pool check) used for soft parse 2 Transformation (Binding) Library cache and disctionary cache for meta data check and then database buffer cache 3 Estimation/query optimization
  • 301.
    Database Systems Handbook BY:MUHAMMAD SHARIF 301 4 Plan generation, row source generation 5 Query Execution & plan 6 Query result Index and Table scan in the query execution process
  • 302.
    Database Systems Handbook BY:MUHAMMAD SHARIF 302
  • 303.
    Database Systems Handbook BY:MUHAMMAD SHARIF 303 Query Evaluation
  • 304.
    Database Systems Handbook BY:MUHAMMAD SHARIF 304 Query Evaluation Techniques for Large Databases The logic applied to the evaluation of SELECT statements, as described here, does not precisely reflect how the DBMS Server evaluates your query to determine the most efficient way to return results. However, by applying this logic to your queries and data, the results of your queries can be anticipated. 1. Evaluate the FROM clause. Combine all the sources specified in the FROM clause to create a Cartesian product (a table composed of all the rows and columns of the sources). If joins are specified, evaluate each join to obtain its results table, and combine it with the other sources in the FROM clause. If SELECT DISTINCT is specified, discard duplicate rows. 2. Apply the WHERE clause. Discard rows in the result table that do not fulfill the restrictions specified in the WHERE clause. 3. Apply the GROUP BY clause. Group results according to the columns specified in the GROUP BY clause. 4. Apply the HAVING clause. Discard rows in the result table that do not fulfill the restrictions specified in the HAVING clause. 5. Evaluate the SELECT clause. Discard columns that are not specified in the SELECT clause. (In case of SELECT FIRST n… UNION SELECT …, the first n rows of the result from the union are chosen.) 6. Perform any unions. Combine result tables as specified in the UNION clause. (In case of SELECT FIRST n… UNION SELECT …, the first n rows of the result from the union are chosen.) 7. Apply for the ORDER BY clause. Sort the result rows as specified. Steps to process a query: parsing, validation, resolution, optimization, plan compilation, execution.
  • 305.
    Database Systems Handbook BY:MUHAMMAD SHARIF 305 The architecture of query engines: Query processing algorithms iterate over members of input sets; algorithms are algebra operators. The physical algebra is the set of operators, data representations, and associated cost functions that the database execution engine supports, while the logical algebra is more related to the data model and expressible queries of the data model (e.g. SQL). Synchronization and transfer between operators are key. Naïve query plan methods include the creation of temporary files/buffers, using one process per operator, and using IPC. The practical method is to implement all operators as a set of procedures (open, next, and close), and have operators schedule each other within a single process via simple function calls. Each time an operator needs another piece of data ("granule"), it calls its data input operator's next function to produce one. Operators structured in such a manner are called iterators. Note: Three SQL relational algebra query plans one pushed, nearly fully pushed Query plans are algebra expressions and can be represented as trees. Left-deep (every right subtree is a leaf), right-deep (every left-subtree is a leaf), and bushy (arbitrary) are the three common structures. In a left-deep tree, each operator draws input from one input and an inner loop integrates over the other input.
  • 306.
    Database Systems Handbook BY:MUHAMMAD SHARIF 306 Cost Estimation The cost estimation of a query evaluation plan is calculated in terms of various resources that include: Number of disk accesses. Execution time is taken by the CPU to execute a query. Query Optimization Summary of steps of processing an SQL query: Lexical analysis, parsing, validation, Query Optimizer, Query Code Generator, Runtime Database Processor The term optimization here has the meaning “choose a reasonably efficient strategy” (not necessarily the best strategy) Query optimization: choosing a suitable strategy to execute a particular query more efficiently An SQL query undergoes several stages: lexical analysis (scanning, LEX), parsing (YACC), validation Scanning: identify SQL tokens Parser: check the query syntax according to the SQL grammar Validation: check that all attributes/relation names are valid in the particular database being queried Then create the query tree or the query graph (these are internal representations of the query) Main techniques to implement query optimization  Heuristic rules (to order the execution of operations in a query)  Computing cost estimates of different execution strategies Optimizing Queries AND tuning the database query for best performance: Always use WHEREclause in SELECTqueries, when we don’t need all rows to be returned. This will help to narrow the return rows else it will perform a whole table scan and waste the Sql server resources with increasing the network bandwidth. While running a query, the operators used with the WHERE clause directly affect the performance. The operators shown below are in their decreasing order of their performance.
  • 307.
    Database Systems Handbook BY:MUHAMMAD SHARIF 307 1)= 2)>,>=,<, <= 3)LIKE 4)<> When we are writing queries using NOT IN, which result poor performance as the optimizer need to use nested table scan to perform activity. Which can be replaced by using NOT EXISTS. While we use IN, in the sql query it better to use one or more leading characters in the clause instead of using the wildcard character at the starting. While there is case to use IN or BETWEEN clause in the query, it is always advisable to use BETWEEN for better result. Avoid using SUBSTRING function in query. SUBSTR returns specific portion of a string and INSTR provides character position in which a pattern is found in a string. SUBSTR returns string whereas INSTR returns numeric position in string. The queries having WHERE clause connected by AND operators are evaluated from left to right in the order they are written. Do not use the COUNT() aggregate in a subquery to do an existence check Try to avoid dynamic SQL Unless really required, try to avoid the use of dynamic SQL because: It is hard to debugging and finding the solutions or troubleshoots. When user inserts the input to the dynamic SQL, there is possibility of SQL injection attacks, it’s a application level security. Process for heuristics optimization 1. The parser of a high-level query generates an initial internal representation; 2. Apply heuristics rules to optimize the internal representation. 3. A query execution plan is generated to execute groups of
  • 308.
    Database Systems Handbook BY:MUHAMMAD SHARIF 308 operations based on the access paths available on the files involved in the query.
  • 309.
    Database Systems Handbook BY:MUHAMMAD SHARIF 309
  • 310.
    Database Systems Handbook BY:MUHAMMAD SHARIF 310
  • 311.
    Database Systems Handbook BY:MUHAMMAD SHARIF 311 Query optimization Example: Basic algorithms for executing query operations/ query optimization Sorting External sorting is a basic ingredient of relational operators that use sort-merge strategies Sorting is used implicitly in SQL in many situations: Order by clause, join a union, intersection, duplicate elimination distinct. Sorting can be avoided if we have an index (ordered access to the data) External Sorting: (sorting large files of records that don’t fit entirely in the main memory) Internal Sorting: (sorting files that fit entirely in the main memory) All sorting in "real" database systems uses merging techniques since very large data sets are expected. Sorting modules' interfaces should follow the structure of iterators. Exploit the duality of quicksort and mergesort. Sort proceeds in divide phase and combines phase. One of the two phases is based on logical keys (indexes), the physically arranges data items (which phase is logical is particular to an algorithm). Two sub algorithms: one for sorting a run within main memory, another for managing runs on disk or tape. The degree of fan-in (number of runs merged in a given step) is a key parameter. External sorting: The first step is bulk loading the B+ tree index (i.e., sort data entries and records). Useful for eliminating duplicate copies in a collection of records (Why?) Sort-merge join algorithm involves sorting. Hashing Hashing should be considered for equality matches, in general. Hashing-based query processing algos use the in-memory hash table of database objects; if data in the hash table is bigger than the main memory (common case), then hash table overflow occurs. Three techniques for overflow handling exist: Avoidance: input set is partitioned into F files before any in-memory hash table is built. Partitions can be dealt with independently. Partition sizes must be chosen well, or recursive partitioning will be needed. Resolution: assume overflow won't occur; if it does, partition dynamically. Hybrid: like resolution, but when partition, only write one partition to disk, keep the rest in memory. Execution Plans Keep watching for the following costly operators in the execution plan of your query. If you find one of these, you are likely to have problems in your TSQL and you need to re-factor the TSQL to improve performance. Table Scan : Occurs when the corresponding table does not have a clustered index. Most likely, creating a clustered index or defragmenting index will enable you to get rid of it.
  • 312.
    Database Systems Handbook BY:MUHAMMAD SHARIF 312 Clustered Index Scan: Sometimes considered equivalent to Table Scan. It also happened when a non-clustered index on an eligible column is not indexing. Many times, creating/indexing a non-clustered index will enable you to get rid of it. Hash Join: This is the most expensive joining methodology, which takes place when the joining columns between two tables are not indexed. So creating/indexing indexes on the columns will enable you to get rid of it. Nested Loops: Most cases, this happens when a non-clustered index does not include (Cover) a column that is used in the SELECT column list. In this case, for each member in the non-clustered index column, the database server has to seek into the clustered index to retrieve the other column value which specified in SELECT list. On creating a covered index which will enable to get rid of it. RID Lookup: Takes place when you have a non-clustered index but the same table does not have any clustered index. In this case, the database engine has to look up the actual row which is using the row ID and is more expensive operation. On creating a clustered index on the corresponding table would enable you to get rid of it. Database tuning
  • 313.
    Database Systems Handbook BY:MUHAMMAD SHARIF 313
  • 314.
    Database Systems Handbook BY:MUHAMMAD SHARIF 314
  • 315.
    Database Systems Handbook BY:MUHAMMAD SHARIF 315 Network model with query processing END
  • 316.
    Database Systems Handbook BY:MUHAMMAD SHARIF 316 CHAPTER 10 FILE STRUCTURES, INDEXING, AND HASHING Overview: Relative data and information is stored collectively in file formats. A file is a sequence of records stored in binary format. Three types of files structure in OS: 1. A text file: It is a series of characters that is organized in lines. 2. An object file: It is a series of bytes that is organized into blocks. 3. A source file: It is a series of functions and processes. Functions of File Create file, find space on disk, and make an entry in the directory. Write to file, requires positioning within the file Read from file involves positioning within the file Delete directory entry, regain disk space. Reposition: move read/write position. File Access Methods File access is a process that determines the way that files are accessed and read into memory. Generally, a single access method is always supported by operating systems. Though there are some operating system which also supports multiple access methods. Three file access methods are: 1. Sequential access 2. Direct random access 3. Index sequential access Sequential Access In this type of file access method, records are accessed in a certain pre-defined sequence. In the sequential access method, information stored in the file is also processed one by one. Most compilers access files using this access method. Random Access The random access method is also called direct random access. This method allow accessing the record directly. Each record has its own address on which can be directly accessed for reading and writing. Sequential Access This type of accessing method is based on simple sequential access. In this access method, an index is built for every file, with a direct pointer to different memory blocks. In this method, the Index is searched sequentially, and its pointer can access the file directly. Multiple levels of indexing can be used to offer greater efficiency in access. It also reduces the time needed to access a single record.
  • 317.
    Database Systems Handbook BY:MUHAMMAD SHARIF 317 File Organization File Organization defines how file records are mapped onto disk blocks. We have four types of File Organization to organize file records − Sorted Files: Best if records must be retrieved in some order, or only a `range’ of records is needed. Sequential File Organization Store records in sequential order based on the value of the search key of each record. Each record organized by index or key process is called a sequential file organization that would be much faster to find records based on the key. Hashing File Organization A hash function is computed on some attribute of each record; the result specifies in which block of the file the record is placed. Data structures to organize records via trees or hashing on some key Called a hashing file organization.
  • 318.
    Database Systems Handbook BY:MUHAMMAD SHARIF 318 Heap File Organization A record can be placed anywhere in the file where there is space; there is no ordering in the file. Some records are organized randomly Called a heap file organization. Every record can be placed anywhere in the table file, wherever there is space for the record Virtually all databases provide heap file organization. Heap file organized table can search through the entire table file, looking for all rows where the value of account_id is A-591. This is called a file scan. Note: Generally, each relation is stored in a separate file. Clustered File Organization Clustered file organization is not considered good for large databases. In this mechanism, related records from one or more relations are kept in the same disk block, that is, the ordering of records is not based on the primary key or search key.
  • 319.
    Database Systems Handbook BY:MUHAMMAD SHARIF 319
  • 320.
    Database Systems Handbook BY:MUHAMMAD SHARIF 320 File Operations Operations on database files can be broadly classified into two categories − 1. Update Operations 2. Retrieval Operations Update operations change the data values by insertion, deletion, or update. Retrieval operations, on the other hand, do not alter the data but retrieve them after optional conditional filtering. In both types of operations, selection plays a significant role. Other than the creation and deletion of a file, there could be several operations, which can be done on files. Open − A file can be opened in one of the two modes, read mode or write mode. In read mode, the operating system does not allow anyone to alter data. In other words, data is read-only. Files opened in reading mode can be shared among several entities. Write mode allows data modification. Files opened in write mode can be read but cannot be shared. Locate − Every file has a file pointer, which tells the current position where the data is to be read or written. This pointer can be adjusted accordingly. Using the find (seek) operation, it can be moved forward or backward. Read − By default, when files are opened in reading mode, the file pointer points to the beginning of the file. There are options where the user can tell the operating system where to locate the file pointer at the time of opening a file. The very next data to the file pointer is read. Write − Users can select to open a file in write mode, which enables them to edit its contents. It can be deletion, insertion, or modification. The file pointer can be located at the time of opening or can be dynamically changed if the operating system allows it to do so. Close − This is the most important operation from the operating system’s point of view. When a request to close a file is generated, the operating system removes all the locks (if in shared mode).
  • 321.
    Database Systems Handbook BY:MUHAMMAD SHARIF 321
  • 322.
    Database Systems Handbook BY:MUHAMMAD SHARIF 322 Tree-Structured Indexing
  • 323.
    Database Systems Handbook BY:MUHAMMAD SHARIF 323 Indexing is a data structure technique to efficiently retrieve records from thedatabase filesbased on someattributes on which the indexing has been done. Indexing in database systems is like what we see in books. Indexing is defined based on its indexing attributes. Indexing is a data structure technique which allows you to quickly retrieve records from a database file. An Index is a small table having only two columns. The first column comprises a copy of the primary or candidate key of a table. Its second column contains a set of pointers for holding the address of the disk block where that
  • 324.
    Database Systems Handbook BY:MUHAMMAD SHARIF 324 specific key value stored. Oracle automatically maintains and uses indexes and when any change is made in the table data Oracle automatically distributes it into relevant indexes. You cannot update index itself. Indexing can be of the following types − 1. Primary Index − Primary index is defined on an ordered data file. The data file is ordered on a key field. The key field is generally the primary key of the relation. 2. Secondary Index − Secondary index may be generated from a field that is a candidate key and has a unique value in every record, or a non-key with duplicate values. 3 Clustering index-The clustering index is defined on an ordered data file. The data file is ordered on a non- key field. In a clustering index, the search key order corresponds to the sequential order of the records in the data file. If the search key is a candidate key (and therefore unique) it is also called a primary index. 4 Non-Clustering The Non-Clustering indexes are used to quickly find all records whose values in a certain field satisfy some condition. Non-clustering index (different order of data and index). Non-clustering Index whose search key specifies an order different from the sequential order of the file. Non-clustering indexes are also called secondary indexes.
  • 325.
    Database Systems Handbook BY:MUHAMMAD SHARIF 325 Depending on what we put into the index we have a  Sparse index (index entry for some tuples only)  Dense index (index entry for each tuple)  A clustering index is usually sparse(Clustering indexes can be dense or sparse.)  A non-clustering index must be dense Ordered Indexing is of two types − 1. Dense Index 2. Sparse Index
  • 326.
    Database Systems Handbook BY:MUHAMMAD SHARIF 326 Dense Index In a dense index, there is an index record for every search key value in the database. This makes searching faster but requires more space to store index records themselves. Index records contain a search key value and a pointer to the actual record on the disk. Sparse Index In a sparse index, index records are not created for every search key. An index record here contains a search key and an actual pointer to the data on the disk. To search a record, we first proceed by index record and reach the actual location of the data. If the data we are looking for is not where we directly reach by following the index, then the system starts a sequential search until the desired data is found. Multilevel Index
  • 327.
    Database Systems Handbook BY:MUHAMMAD SHARIF 327 Index records comprise search-key values and data pointers. The multilevel index is stored on the disk along with the actual database files. As the size of the database grows, so does the size of the indices. There is an immense need to keep the index records in the main memory to speed up the search operations. If the single-level index is used, then a large size index cannot be kept in memory which leads to multiple disk accesses. A multi-level Index helps in breaking down the index into several smaller indices to make the outermost level so small that it can be saved in a single disk block, which can easily be accommodated anywhere in the main memory. B+ Tree A B+ tree is a balanced binary search tree that follows a multi-level index format. The leaf nodes of a B+ tree denote actual data pointers. B+ tree ensures that all leaf nodes remain at the same height, thus balanced. Additionally, the leaf nodes are linked using a link list; therefore, a B+ tree can support random access as well as sequential access. Structure of B+ Tree Every leaf node is at an equal distance from the root node. A B+ tree is of the order n where n is fixed for every B+ tree.
  • 328.
    Database Systems Handbook BY:MUHAMMAD SHARIF 328 Internal nodes − Internal (non-leaf) nodes contain at least ⌈n/2⌉ pointers, except the root node. At most, an internal node can contain n pointers. Leaf nodes − Leaf nodes contain at least ⌈n/2⌉ record pointers and ⌈n/2⌉ key values. At most, a leaf node can contain n record pointers and n key values. Every leaf node contains one block pointer P to point to the next leaf node and forms a linked list. An index is an on-disk structure associated with a table or view that speeds the retrieval of rows from the table or view. An index contains keys built from one or more columns in the table or view. Indexes are automatically created when PRIMARY KEY and UNIQUE constraints are defined on table columns. An index on a file speeds up selections on the search key fields for the index. The index is a collection of buckets. Bucket = primary page plus zero or more overflow pages. Buckets contain data entries.
  • 329.
    Database Systems Handbook BY:MUHAMMAD SHARIF 329 Types of Indexes 1 Clustered Index (table records are sorted physically and stored in a particular order. The leaf node of a clustered index holds the data pages) 2 Non-Clustered Index (Secondary index=> While in a non-clustered index, logical sorting happens which does not match the physical order of the records. The non-clustered index holds the index rows.) 3 Column Store Index 4 Filtered Index (An index that have less rows than it's table) 5 Hash-based Index 6 Dense Index (primary index) 7 sparse index (Primary Index) 8 b or b+ tree index 9 FK index 10 Outer and Inner Index 11 Secondary index 12 File Indexing – B+ Tree 13 Bitmap Indexing 14 Inverted Index 15 Forward Index 16 Function-based index 17 Spatial index 18 Bitmap Join Index 19 Composite index 20 Ordered index 21 Primary key index If the search key contains a primary key, then it is called a primary index. 22 Unique index: Search key contains a candidate key.
  • 330.
    Database Systems Handbook BY:MUHAMMAD SHARIF 330 23 Multilevel index(A multilevel index considers the index file, which we will now refer to as the first (or base) level of a multilevel index, as an ordered file with a distinct value for each K(i)) 24 Inner index: The main index file for the data 25 Outer index: A sparse index on the index 26
  • 331.
    Database Systems Handbook BY:MUHAMMAD SHARIF 331
  • 332.
    Database Systems Handbook BY:MUHAMMAD SHARIF 332
  • 333.
    Database Systems Handbook BY:MUHAMMAD SHARIF 333 An inverted index is an index data structure storing a mapping from content, such as words or numbers, to its locations in a document or a set of documents. In simple words, it is a hashmap like data structure that directs you from a word to a document or a web page. There are two types of inverted indexes: A record-level inverted index contains a list of references to documents for each word. A word-level inverted index additionally contains the positions of each word within a document. The latter form offers more functionality, but needs more processing power and space to be created.
  • 334.
    Database Systems Handbook BY:MUHAMMAD SHARIF 334 Hash Organization Hashing uses hash functions with search keys as parameters to generate the address of a data record. Bucket − A hash file stores data in bucket format. The bucket is considered a unit of storage. A bucket typically stores one complete disk block, which in turn can store one or more records. Hash Function − A hash function, h, is a mapping function that maps all the set of search keys K to the address where actual records are placed. It is a function from search keys to bucket addresses. Types of Hashing Techniques There are mainly two types of SQL hashing methods/techniques: 1 Static Hashing 2 Dynamic Hashing/Extendible hashing Static Hashing In static hashing, when a search-key value is provided, the hash function always computes the same address. Static hashing is further divided into: 1. Open hashing
  • 335.
    Database Systems Handbook BY:MUHAMMAD SHARIF 335 2. Close hashing. Dynamic Hashing or Extendible hashing Dynamic hashing offers a mechanism in which data buckets are added and removed dynamically and on demand. In this hashing, the hash function helps you to create a large number of values. The problem with static hashing is that it does not expand or shrink dynamically as the size of the database grows or shrinks. Dynamic hashing provides a mechanism in which data buckets are added and removed dynamically and on-demand. Dynamic hashing is also known as extended hashing. Key terms when dealing with hashing the records Hashing function h(r) Mapping from the index’s search key to a bucket in which the (data entry for) record r belongs. What is Collision? Hash collision is a state when the resultant hashes from two or more data in the data set, wrongly map the same place in the hash table. How to deal with Hashing Collision? There is two technique that you can use to avoid a hash collision: 1. Rehashing: This method, invokes a secondary hash function, which is applied continuously until an empty slot is found, where a record should be placed. 2. Chaining: The chaining method builds a Linked list of items whose key hashes to the same value. This method requires an extra link field to each table position.
  • 336.
    Database Systems Handbook BY:MUHAMMAD SHARIF 336 END
  • 337.
    Database Systems Handbook BY:MUHAMMAD SHARIF 337 CHAPTER 11 DATABASE USERS AND DATABASE SECURITY MANAGEMENT Overview of User and Schema in Oracle DBMS environment A user owns a schema. A user and a schema have the same name. DBA basic roles and responsibilities
  • 338.
    Database Systems Handbook BY:MUHAMMAD SHARIF 338 Duties of the DBA A Database administrator has some very precisely defined duties which need to be performed by the DBA very religiously. A short account of these jobs is listed below: 1. Schema definition 2. Granting data access 3. Routine Maintenance 4. Backups Management 5. Monitoring jobs running 6. Installation and integration 7. Configuration and migration 8. Optimization and maintenance 9. administration and Customization 10. Upgradation and backup recovery 11. Database storage reorganization 12. Performance monitoring 13. Tablespace and Monitoring disk storage space Roles Category Normally Organization hires DBA in three roles: 1. L1=Junior/fresher dba, having 1–2-year exp. 2. L2=Intermediate dba, having 2+ to 4-year exp. 3. L3=Advanced/Expert dba, having 4+ to 6-year exp. Component modules of a DBMS and their interactions.
  • 339.
    Database Systems Handbook BY:MUHAMMAD SHARIF 339
  • 340.
    Database Systems Handbook BY:MUHAMMAD SHARIF 340 Create Database user Command The Create User command creates a user. It also automatically creates a schema for that user. The Schema Also Logical Structure to process the data in the Database(Memory Component). It's created automatically by Oracle when the user is created. Create Profile SQL> Create profile clerk limit sessions_per_user 1 idle_time 30 connect_time 600; Create User SQL> Create user dcranney identified by bedrock default tablespace users temporary tablespace temp_ts profile clerk quota 500k on users1 quota 0 on test_ts
  • 341.
    Database Systems Handbook BY:MUHAMMAD SHARIF 341 quota unlimited on users; Roles And Privileges What Is Role Roles are grouping of SYSTEM PRIVILEGES AND/OR OBJECT PRIVILEGES. Managing and controlling privileges is much easier when using roles. You can create roles, grant system and object privilege to the roles and grant roles to the user. Example of Roles: CONNECT, RESOURCE & DBA roles are pre-defined roles. These are created by oracle when the database is created. You can grant these roles when you create a user. Syntax to check roles we use following command: SYS> select * from ROLE_SYS_PRIVS where role='CONNECT'; SYS> select * from ROLE_SYS_PRIVS where role = 'DBA'; Note: A DBA role does NOT include startup & shutdown the databases. Roles are group of privileges under a single name. Those privileges are assigned to users through ROLES. When you adding or deleting a privilege from a role, all users and roles that are assigned that role automatically receive or lose that privilege. Assigning password to role is optional. Whenever you create a role that is NOT IDENTIFIED or IDENTIFIED EXTERNALLY or BY PASSWORD, then oracle grants you the role WITH ADMIN OPTION. If you create a role IDENTIFIED GLOBALLY, then the database does NOT grant you the role. If you omit both NOT IDENTIFIED/IDENTIFIED clause then default goes to NOT IDENTIFIED clause. CREATE A ROLE SYS> create role SHARIF IDENTIFIED BY devdb; GRANTING SYSTEM PRIVILEGES TO A ROLE SYS> GRANT create table, create view, create synonym, create sequence, create trigger to SHARIF; Grant succeeded GRANT A ROLE TO USERS SYS> grant SHARIF to sony, scott;
  • 342.
    Database Systems Handbook BY:MUHAMMAD SHARIF 342 ACTIVATE A ROLE SCOTT> set role SHARIF identified by devdb; TO DISABLING ALL ROLE SCOTT> set role none; GRANT A PRIVILEGE SYS> grant create any table to SHARIF; REVOKE A PRIVILEGE SYS> revoke create any table from SHARIF; SET ALL ROLES ASSIGNED TO scott AS DEFAULT SYS> alter user scott default role all; SYS> alter user scott default role SHARIF;
  • 343.
    Database Systems Handbook BY:MUHAMMAD SHARIF 343 Grants and revoke Privileges/Role/Objects to users Sql> grant insert, update, delete, select on hr. employees to Scott; Grant succeeded. Sql> grant insert, update, delete, select on hr.departments to Scott; Grant succeeded. Sql> grant flashback on hr. employees to Scott; Grant succeeded. Sql> grant flashback on hr.departments to Scott; Grant succeeded. Sql> grant select any transaction to Scott; Sql> Grant create any table,alter/select/insert/update/delete/drop any table to dba/sharif;
  • 344.
    Database Systems Handbook BY:MUHAMMAD SHARIF 344 Grant succeeded. SHAM> grant all on EMP to SCOTT; Grant succeeded. SHAM> grant references on EMP to SCOTT; Grant succeeded. Sql> Revoke all suppliers from the public; SHAM> revoke all on EMP from SCOTT; SHAM> revoke references on EMP from SCOTT CASCADE CONSTRAINTS; Grant succeeded. SHAM> grant select on EMP to PUBLIC; SYS> grant create session to PUBLIC; Grant succeeded. Note: If a privilege has been granted to PUBLIC, all users in the database can use it. Note: Public acts like a ROLE, sometimes acts like a USER. Note: NOTE: Is there DROP TABLE PRIVILEGE in oracle? NO. DROP TABLE is NOT a PRIVILEGE. What is Privilege Privilege is special right or permission. Privileges are granted to perform operations in a database. Example of Privilege: CREATE SESSION privilege is used to a user connect to the oracle database. The syntax for revoking privileges on a table in oracle is: Revoke privileges on the object from a user; Privileges can be assigned to a user or a role. Privileges are given to users with GRANT command and taken away with REVOKE command. There are two distinct type of privileges. 1. SYSTEM PRIVILEGES (Granted by DBA like ALTER DATABASE, ALTER SESSION, ALTER SYSTEM, CREATE USER) 2. SCHEMA OBJECT PRIVILEGES. SYSTEM privileges are NOT directly related to any specific object or schema. Two type of users can GRANT, REVOKE SYSTEM PRIVILEGES to others.  User who have been granted specific SYSTEM PRIVILEGE WITH ADMIN OPTION.  User who have been granted GRANT ANY PRIVILEGE. You can GRANT and REVOKE system privileges to the users and roles. Powerful system Privileges DBA, SYSDBA, SYSOPER(Roles or Privilleges); SYS, SYSTEM (tablespace or user) Alter session and alter database statements You enable and disable the recycle bin by changing the recyclebin initialization parameter. This parameter is not dynamic, so a database restart is required when you change it with an ALTER SYSTEM statement. To enable the recycle bin: 1. Issue one of the following statements: ALTER SESSION SET recyclebin = ON; ALTER SYSTEM SET recyclebin = ON SCOPE = SPFILE; If you used ALTER SYSTEM, restart the database. To disable the recycle bin: 1. Issue one of the following statements: ALTER SESSION SET recyclebin = OFF; ALTER SYSTEM SET recyclebin = OFF SCOPE = SPFILE; If you used ALTER SYSTEM, restart the database. Alter session/alter database/alter systems statements and their differences alter session affects the current session only, alter system affects the entire system.
  • 345.
    Database Systems Handbook BY:MUHAMMAD SHARIF 345 Use the ALTER SESSION statement to specify or modify any of the conditions or parameters that affect your connection to the database. The statement stays in effect until you disconnect from the database. The alter database and alter system commands are very similar but ehere are some subtle diffferences between when you use alter system and alter database: - Use the "alter database" statement to modify, maintain, or recover an existing database. - Use the "alter stsrem" statement to dynamically alter your Oracle Database instance. The settings stay in - effect as long as the database is mounted unless the "scope" command is used. - "alter database" is already possible in MOUNT status whereas "alter system" usually requires the database to be in OPEN status. - As a general rule "alter system" is an instance command, use to alter parameters (e.g. alter system set db_cache_size=xxx) and altering processes. The "alter database", conversely, is used to change the database strurcture and displays (e.g. alter database backup controlfile to trace). alter database commands cannot be audited; where as alter system can be audited. alter database needs bouncing database but alter system doesn't need. An "alter system" command is (mostly) only possible in status OPEN. The only exception from this I recall presently is "alter system set param=value" to modify initialization parameters. That is already possible in NOMOUNT status. "alter database" on the other hand is already possible in status MOUNT, where tablespaces including the system tablespace that contains audit information is not accessable. That is why "alter database" cannot be audited probably. As a rule of thumb: You can do "alter database" in MOUNT already, but "alter system" only in status OPEN. Mostly you would see that alter database command is used when there is a structural modification that is needed in the database, for example, adding a redo log member, removing a member, making a datafile offline/online and so on, all related to physcial structures. And this command is generally used when the system is not open, for example, making the database in the archivelog or in the flashback mode, cancelling the backup and so on. Alter system is basically the same but many a times this is for logical structure changes,for example,making a memory parameter grow/shrink. This command, most of the time , does require that the system should be open and running. Use the ALTER DATABASE statement to modify, maintain, or recover an existing database. Use the ALTER SYSTEM statement to dynamically alter your Oracle Database instance. The settings stay in effect as long as the database is mounted.
  • 346.
    Database Systems Handbook BY:MUHAMMAD SHARIF 346
  • 347.
    Database Systems Handbook BY:MUHAMMAD SHARIF 347 Object privileges are directly related to specific object or schema.  GRANT -> To assign privileges or roles to a user, use GRANT command.  REVOKE -> To remove privileges or roles from a user, use REVOKE command. Object privilege is the permission to perform certain action on a specific schema objects, including tables, views, sequence, procedures, functions, packages.
  • 348.
    Database Systems Handbook BY:MUHAMMAD SHARIF 348  SYSTEM PRIVILEGES can be granted WITH ADMIN OPTION.  OBJECT PRIVILEGES can be granted WITH GRANT OPTION.
  • 349.
    Database Systems Handbook BY:MUHAMMAD SHARIF 349
  • 350.
    Database Systems Handbook BY:MUHAMMAD SHARIF 350 With ADMIN Option (to USER, Role) SYS> select * from dba_sys_privs where grantee in('A','B','C'); GRANTEE PRIVILEGE ADM ------------------------------------------------ C CREATE SESSION YES Note: By default ADM column in dba-sys_privs is NO. If you revoke a SYSTEM PRIVILEGE from a user, it has NO IMPACT on GRANTS that user has made.
  • 351.
    Database Systems Handbook BY:MUHAMMAD SHARIF 351 SONY can access user sham.emp table because SELECT PRIVILEGE given to ‘PUBLIC’. So that sham.emp is available to everyone of the database. SONY has created a view EMP_VIEW based on sham.emp. Note: If you revoke OBJECT PRIVILEGE from a user, that privilege also revoked to whom it was granted.
  • 352.
    Database Systems Handbook BY:MUHAMMAD SHARIF 352 Note: If you grant RESOURCE role to the user, this privilege overrides all explicit tablespace quotas. The UNLIMITED TABLESPACE system privilege lets the user allocate as much space in any tablespaces that make up the database. Database account locks and unlock Alter user admin identified by admin account lock; Select u.username from all_users u where u.username like 'info'; Database security and non-database(non database ) security
  • 353.
    Database Systems Handbook BY:MUHAMMAD SHARIF 353 Contengency plan: Its about good to have but hope you never use it. Disaster recovery plan. When disaster control and management failed. It give data backup plan, recovery plan, emergency mode operation plan, Business impact analysis, incident response plan, bunisess continuity plan. It is also call Plan B. Example: Work from home is alternative to recourse planning when pendamic is contingency planning. Four-Step Planning Process for Your Business Continuity Plan 1 Threat Assessment 2 Business Critical Impact Analysis 3 Prevention and Mitigation Strategies 4 Testing, Practice and Continuous Improvement The Contingency plan should address the following issues: 1. Operation Risk assessment 2. Contingency planning 3. Software errors outside of normal working hours
  • 354.
    Database Systems Handbook BY:MUHAMMAD SHARIF 354 4. Contingency plan distribution list 5. Persons who can authorize the emergency procedure 6. Contact points in the event of hardware and software problems 7. Potential exposure and containment measures 8. Emergency back-up plan Example:
  • 355.
    Database Systems Handbook BY:MUHAMMAD SHARIF 355 The National Institute of Standards and Technology (NIST) standard for IT disaster recovery planning includes contingency in its title. A popular IT contingency plan model is defined in NIST SP 800-34 Rev. 1 (2010), "Contingency Planning Guide for Federal Information Systems." In includes the following four steps: Contingency planning policy statement. This policy provides the outline and authorization to develop a contingency plan. Business impact analysis. BIA identifies and prioritizes the systems that are important to an organization's business functions. Preventive controls. Proactive measures that prevent system outages and disruptions can ensure system availability and reduce costs related to contingency measures and lifecycle. Contingency strategies. Thorough recovery strategies ensure that a system may be recovered fast and completely after a disruption. Business Continuity plan/ contengency plan/ Plan B “A continuity plan is in place to respond to threats to data security, including significant data breaches or near misses, and it is tested once a year as a minimum, with a report to senior management.” A business continuity policy is the set of standards and guidelines an organization enforces to ensure resilience and proper risk management. Business continuity policies vary by organization and industry and require periodic updates as technologies evolve and business risks change. There are 9 Policies To Reduce IT Security And Compliance Risks 1. Acceptable Use Policy (AUP)
  • 356.
    Database Systems Handbook BY:MUHAMMAD SHARIF 356 2. Information Security 3. Security Awareness 4. Remote Access 5. Business Continuity 6. Change Management 7. Data Backup, Retention, And Disposal Policy 8. Incident Response 9. Bring Your Own Device Policy Standards for Security The ISO/IEC 270001 family of standards, also known as the ISO 27000 series, is a series of best practices to help organisations improve their information security. Published by ISO (the International Organization for Standardization) and the IEC (International Electrotechnical Commission), the series explains how to implement best-practice information security practices. It does this by setting out ISMS (information security management system) requirements. An ISMS is a systematic approach to risk management, containing measures that address the three pillars of information security: people, processes and technology. The series consists of 46 individual standards, including ISO 27000, which provides an introduction to the family as well as clarifying key terms and definitions. That’s why organisations are increasingly investing heavily in their defences, using ISO 27001 as a guideline for effective security. Discover our bestselling standards: ISO/IEC 27001:2013 and ISO/IEC 27002:2013 Information technology – Security techniques – ISO 27001 and ISO 27002 standards bundle ISO/IEC 27017:2015 (ISO 27017) Information technology – Security techniques – Code of practice for information security controls based on ISO/IEC 27002 for cloud services ISO/IEC 27031:2011 (ISO 27031) Information technology – Security techniques – Guidelines for information and communication technology readiness for business continuity ISO/IEC 27000:2018 (ISO 27000) Information technology – Security techniques – Information security management systems – Overview and vocabulary
  • 357.
    Database Systems Handbook BY:MUHAMMAD SHARIF 357 Risk Assessment Process A business continuity plan (BCP) is concerned with how you keep the organisation relocating and reshaping services. Continuous Data Protection (CDP) is High Availability and Data Repair
  • 358.
    Database Systems Handbook BY:MUHAMMAD SHARIF 358
  • 359.
    Database Systems Handbook BY:MUHAMMAD SHARIF 359
  • 360.
    Database Systems Handbook BY:MUHAMMAD SHARIF 360 What are the types of Disaster Recovery? Virtualization Disaster Recovery Virtualization provides flexibility in disaster recovery. Servers are virtualized independent from the underlying hardware. Therefore, an organization does not need the same physical servers at the primary site as at its secondary disaster recovery site. Network Disaster Recovery Network Disaster Recovery A network disaster recovery plan identifies specific issues or threats related to an organization’s network operations as a result of network provider problems or disasters caused by nature or human activities. Cloud-based Disaster Recovery Cloud disaster recovery enables the backup and recovery of remote machines on a cloud-based platform. Cloud disaster recovery is primarily an infrastructure as a service (IaaS) solution that backs up designated system data on a remote offsite cloud server. Data Center Disaster Recovery Data center disaster recovery is the organizational planning to resume business operations following an unexpected event that may damage or destroy data, software, and hardware systems. To meet an organization’s RTO and RPO objectives, data center operators face numerous challenges. A key challenge is data synchronization, and it depends on frequency of replication. The most common replication methods are: Replication The process of copying a portion of the database from one environment to another andkeeping subsequent copies of the data in synchronization with the original sourceChanges made to the original source are propagated to the copies of the data in otherenvironments. It is the final form of denormalization. It increases the access speed andfailure damage of the database. In replication entire table or part of table can bereplicated. Hot or dynamic replication/backup. Cold or static backup when database is offline.
  • 361.
    Database Systems Handbook BY:MUHAMMAD SHARIF 361 Vertical Partitioning=> Different columns of a table at different sites (Joining across partitions and Complex of query) Horizontal Partitioning=> Different rows of a table at different sites (Unions across partitions and ease of query) Synchronous Replication In a synchronous replication, the receiving system acknowledges every single change received from the sending system. Adopting this method requires maintenance of a “hot” backup site, and it is most effective in combination with “hot” failover solutions and Global Server Load Balancing (GSLB) solutions. We will refer to replication with this semantics as synchronous replication; before an update transaction commits, it synchronizes all copies of modifed data. There are two basic techniques for ensuring that transactions see the same value regardless of which copy of an object they access. In the first technique, called voting, a transaction must write a majority of copies in order to modify an object and read at least enough copies to make sure that one of the copies is current. In the second technique, called read-any write-all, to read an object, a transaction can read any one copy, but to write an object, it must write all copies. Reads are fast, especially if we have a local copy, but writes are slower, relative to the first technique. This technique is attractive when reads are much more frequent than writes, and it is usually adopted for implementing synchronous replication. Client-side load balancing is defined in your clientconnection definition (tnsnames.ora file, for example) by setting the parameter LOAD_BALANCE=ON. Semi-Synchronous Replication
  • 362.
    Database Systems Handbook BY:MUHAMMAD SHARIF 362 The receiving system sends an acknowledgement only after a series of changes have been received. This method of synchronization is parallel to the “warm” failover approach and may be the right choice for services that — in the event of a disaster — can allow for some loss of data and a reasonable amount of downtime. Asynchronous Replication This method’s data replication is faster but less secure, as the sending system simply continues to send data, without receiving any response. Parallel to the “cold” failover approach, this method is best suited for static resources or scenarios in which data loss is acceptable. Using Replication’s Horizontal and Vertical partitioning capabilities to manage pubications in a distributed database environment. An alternative approach to replication, called asynchronous replication, has come to be widely used in commercial distributed DBMSs. Copies of a modified relation are updated only periodically in this approach, and a transaction that reads different copies of the same relation may see different values. SQL Server has three types of replication: Snapshot, Merge, and Transaction. Snapshot replication creates a snapshot of the data (point-in-time picture of the data) Horizontal Scaling “Scaling out”, or Horizontal Scaling is the practice of adding more instances or servers, to spread out databases on more machines to deal with low capacity or increased demand”. Vertical Scaling Vertical scaling, or “scaling up”, involves adding more resources to a smaller number of server instances - the opposite approach to a horizontal system. Horizontal = a predicate was applied to replicate only SOME rows.
  • 363.
    Database Systems Handbook BY:MUHAMMAD SHARIF 363 Vertical = a select list was applied to replicate only SOME columns. Oracle has at least 3 methods snapshots -- aka materialized views. simple to implement, ease of use is great, over 11 years in maturity. peer to peer (master to master) replication. More moving bits, more complexity -- with corresponding flexibility. Over 9 years of maturity. streams -- new with 9iR2, new architecture. middleware, message based, pub/sub orientedSQL Server's replication feature lets you reproduce data from one database to another. A major component of SQL Server's replication technology involves horizontal (row) and vertical (column) partitioning, which lets you control what data you replicate. Once you understand horizontal and vertical partitioning, you can streamline how you store and distribute data from your SQL Server databases. Disaster Recovery Sites/Backup Strategy Cold Backup Strategy Warm Backup Strategy Hot Backup Strategy Database link:
  • 364.
    Database Systems Handbook BY:MUHAMMAD SHARIF 364 END
  • 365.
    Database Systems Handbook BY:MUHAMMAD SHARIF 365 CHAPTER 12 BUSINESS INTELLIGENCE TERMINOLOGIES IN DATABASE SYSTEMS Overview: Database systems are used for processing day-to-day transactions, such as sending a text or booking a ticket online. This is also known as online transaction processing (OLTP). Databases are good for storing information about and quickly looking up specific transactions. Decision support systems (DSS) are generally defined as the class of warehouse system that deals with solving a semi-structured problem. DSS DSS helps businesses make sense of data so they can undergo more informed management decision-making. It has three branches DWH, OLAP, and DM. Characteristics of a decision support system DSS frameworks typically consist of three main components or characteristics: The model management system: Uses various algorithms in creating, storing, and manipulating data models The user interface: The front-end program enables end users to interact with the DSS The knowledge base: A collection or summarization of all information including raw data, documents, and personal knowledge
  • 366.
    Database Systems Handbook BY:MUHAMMAD SHARIF 366 What is a data warehouse? A data warehouse is a collection of multidimensional, organization-wide data, typically used in business decision- making. Data warehouse toolkits for building out these large repositories generally use one of two architectures. Different approaches to building a data warehouse concentrate on the data storage layer: Inmon’s approach – designing centralized storage first and then creating data marts from the summarized data warehouse data and metadata.
  • 367.
    Database Systems Handbook BY:MUHAMMAD SHARIF 367 Grain Declaring the grain is the pivotal step in a dimensional design. The grain establishes exactly what a single fact table row represents. The grain declaration becomes a binding contract on the design. The grain must be declared before choosing dimensions or facts because every candidate dimension or fact must be consistent with the grain. Atomic grain refers to the lowest level at which data is captured by a given business process. We strongly encourage you to start by focusing on atomic-grained data because it withstands the assault of unpredictable user queries; rolled-up summary grains are important for performance tuning, but they pre-suppose the business’s common questions. Each proposed fact table grain results in a separate physical table; different grains must not be mixed in the same fact table. Type is Normalized. Focuses on data reorganization using relational database management systems (RDBMS) Holds simple relational data between a core data repository and data marts, or subject-oriented databases Ad-hoc SQL queries needed to access data are simple Kimball’s approach – creating data marts first and then developing a data warehouse database incrementally from independent data marts.
  • 368.
    Database Systems Handbook BY:MUHAMMAD SHARIF 368 Type is Denormalized. Focuses on infrastructure functionality using multidimensional database management systems (MDBMS) like star schema or snowflake schema
  • 369.
    Database Systems Handbook BY:MUHAMMAD SHARIF 369 Data Warehouse vs. Transactional System Following are a few differences between Data Warehouse and Operational Database (Transaction System) A transactional system is designed for known workloads and transactions like updating a user record, searching a record, etc. However, DW transactions are more complex and present a general form of data. A transactional system contains the current data of an organization whereas DW normally contains historical data. The transactional system supports the parallel processing of multiple transactions. Concurrency control and recovery mechanisms are required to maintain the consistency of the database. An operational database query allows to read and modify operations (delete and update), while an OLAP query needs only read-only access to stored data (select statement). DW involves data cleaning, data integration, and data consolidations. DW has a three-layer architecture − Data Source Layer, Integration Layer, and Presentation Layer. The following diagram shows the common architecture of a Data Warehouse system.
  • 370.
    Database Systems Handbook BY:MUHAMMAD SHARIF 370 On the one hand there is data that can be measured – e.g. costs, temperatures, speed. But such data - in DW terminology called facts - will have no business value if not used in context of time intervals and/or other describing attributes. On the other hand only the describing data - in DW terminology called dimensions – gives meaning to facts. “A data warehouse is a relational database that is designed for query and analysis rather than for transaction processing.” Types of Data Warehouse System Following are the types of DW systems − 1. Data Mart 2. Online Analytical Processing (OLAP) 3. Online Transaction Processing (OLTP) or Operational DWH 4. Predictive Analysis/Enterprise Data Warehouse 5. Cloud Data warehouse
  • 371.
    Database Systems Handbook BY:MUHAMMAD SHARIF 371
  • 372.
    Database Systems Handbook BY:MUHAMMAD SHARIF 372
  • 373.
    Database Systems Handbook BY:MUHAMMAD SHARIF 373
  • 374.
    Database Systems Handbook BY:MUHAMMAD SHARIF 374
  • 375.
    Database Systems Handbook BY:MUHAMMAD SHARIF 375 The following diagram depicts the three-tier of the data warehouse − Data Warehouse Models From the perspective of data warehouse architecture, we have the following data warehouse models/Types − 1. Data mart 2. Enterprise Warehouse 3. Virtual Warehouse or Operational DWH The view over an operational data warehouse is known as a virtual warehouse. It is easy to build a virtual warehouse. Building a virtual warehouse requires excess capacity on operational database servers.
  • 376.
    Database Systems Handbook BY:MUHAMMAD SHARIF 376 Building A Data Warehouse From Scratch: A Step-By-Step Plan Step 1. Goals elicitation Step 2. Conceptualization and platform selection Step 3. Business case and project roadmap Step 4. System analysis and data warehouse architecture design Step 5. Development and stabilization Step 6. Launch Step 7. After-launch support Data Mart A data mart(s) can be created from an existing data warehouse—the top-down approach—or other sources, such as internal operational systems or external data. Similar to a data warehouse, it is a relational database that stores
  • 377.
    Database Systems Handbook BY:MUHAMMAD SHARIF 377 transactional data (time value, numerical order, reference to one or more objects) in columns and rows making it easy to organize and access. Data marts and data warehouses are both highly structured repositories where data is stored and managed until it is needed. Data marts are designed for a specific line of business and DWH is designed for enterprise-wide range use. The data mart is >100 and DWH is >100 and the Data mart is a single subject but DWH is a multiple subjects repository. Data marts are independent data marts and dependent data marts. Data mart contains a subset of organization-wide data. This subset of data is valuable to specific groups of an organization. Fact and Dimension Tables Dimensions provide the “who, what, where, when, why, and how” context surrounding a business process event. Dimension tables contain the descriptive attributes used by BI applications for filtering and grouping the facts. Dimension tables are sometimes called the “soul” of the data warehouse because they contain the entry points and descriptive labels that enable the DW/BI system to be leveraged for business analysis. Facts are the measurements that result from a business process event and are almost always numeric. A single fact table row has a one-to-one relationship to a measurement event as described by the fact table’s grain.
  • 378.
    Database Systems Handbook BY:MUHAMMAD SHARIF 378 Type of facts/measure Explanation Additive Measures should be added to all dimensions. Semi-Additive In this type of fact, measures may be added to some dimensions and not to others. Non-Additive It stores some basic units of measurement of a business process. Some real-world examples include sales, phone calls, and orders. Types of Dimensions Definition Conformed Dimensions Conformed dimensions are the very fact to which it relates. This dimension is used in more than one-star schema or Datamart. Outrigger Dimensions A dimension may have a reference to another dimension table. These secondary dimensions are called outrigger dimensions. This kind of Dimension should be used carefully. Shrunken Rollup Dimensions Shrunken Rollup dimensions are a subdivision of rows and columns of a base dimension. These kinds of dimensions are useful for developing aggregated fact tables. Dimension-to- Dimension Table Joins Dimensions may have references to other dimensions. However, these relationships can be modeled with outrigger dimensions. Role-Playing Dimensions A single physical dimension helps to reference multiple times in a fact table as each reference links to a logically distinct role for the dimension. Junk Dimensions It is a collection of random transactional codes, flags, or text attributes. It may not logically belong to any specific dimension. Degenerate Dimensions A degenerate dimension is without a corresponding dimension. It is used in the transaction and collecting snapshot fact tables. This kind of dimension does not have its dimension as it is derived from the fact table.
  • 379.
    Database Systems Handbook BY:MUHAMMAD SHARIF 379 Type of facts/measure Explanation Swappable Dimensions They are used when the same fact table is paired with different versions of the same dimension. Step Dimensions Sequential processes, like web page events, mostly have a separate row in a fact table for every step in a process. It tells where the specific step should be used in the overall session. In short definitions types of fact table and dimensions: Facts Table represent quantitative data. Factless fact table is a fact table that contains no fact measure in it or without numeric coloumn. It has only the dimension keys in it. Use a dummy fact column that always has value 1. Although most measurement events capture
  • 380.
    Database Systems Handbook BY:MUHAMMAD SHARIF 380 numerical results, it is possible that the event merely records a set of dimensional entities coming together at a moment in time. Aggregate Fact Tables or Cubes Aggregate fact tables are simple numeric rollups of atomic fact table data built solely to accelerate query performance. Advanced Fact Table Techniques Fact Table Surrogate Keys Centipede Fact Tables Numeric Values as Attributes or Facts Lag/Duration Facts Header/Line Fact Tables Allocated Facts Profit and Loss Fact Tables Using Allocations Multiple Currency Facts Multiple Units of Measure Facts Year-to-Date Facts Multipass SQL to Avoid Fact-to-Fact Table Joins Timespan Tracking in Fact Tables Late Arriving Facts Dimensions Table represent qualitative data. There are typically five types of dimensions. 1. Conformed dimensions 2. Junk Dimension 3. Role-Playing Dimension 4. Slowly Changing Dimension (SCD) 5. Degenerated Dimension
  • 381.
    Database Systems Handbook BY:MUHAMMAD SHARIF 381
  • 382.
    Database Systems Handbook BY:MUHAMMAD SHARIF 382
  • 383.
    Database Systems Handbook BY:MUHAMMAD SHARIF 383 Advanced Dimension Table Techniques Dimension-to-Dimension Table Joins
  • 384.
    Database Systems Handbook BY:MUHAMMAD SHARIF 384 Multivalued Dimensions and Bridge Tables Behavior Tag Time Series Behavior Study Groups Aggregated Facts as Dimension Attributes Dynamic Value Banding Text Comments Multiple Time Zones Measure Type Dimensions Step Dimensions Hot Swappable Dimensions Abstract Generic Dimensions Audit Dimensions Late Arriving Dimensions
  • 385.
    Database Systems Handbook BY:MUHAMMAD SHARIF 385
  • 386.
    Database Systems Handbook BY:MUHAMMAD SHARIF 386 Extract Transform Load Tool configuration (ETL/ELT)
  • 387.
    Database Systems Handbook BY:MUHAMMAD SHARIF 387 Successful data migration includes:  Extracting the existing data.  Transforming data so it matches the new formats.  Cleansing the data to address any quality issues.  Validating the data to make sure the move goes as planned.  Loading the data into the new system.
  • 388.
    Database Systems Handbook BY:MUHAMMAD SHARIF 388 ETL to Data warehouse, OLAP, Business Reporting Tiers
  • 389.
    Database Systems Handbook BY:MUHAMMAD SHARIF 389 Data Capture Data capture is an advanced extraction process. It enables the extraction of data from documents, converting it into machine-readable data. This process is used to collect important organizational information when the source systems are in the form of paper/electronic documents (receipts, emails, contacts, etc.) OLAP Model and Its types Online Analytical Processing (OLAP) is a tool that enables users to perform data analysis from various database systems simultaneously. Users can use this tool to extract, query, and retrieve data. OLAP enables users to analyze the collected data from diverse points of view. Data analysis techniques:
  • 390.
    Database Systems Handbook BY:MUHAMMAD SHARIF 390 There are three main types of OLAP servers as follows: ROLAP stands for Relational OLAP, an application based on relational DBMSs. MOLAP stands for Multidimensional OLAP, an application based on multidimensional DBMSs. HOLAP stands for Hybrid OLAP, an application using both relational and multidimensional techniques. OLAP Architecture has these three components of each type: 1. Database server. 2. Rolap/molap/holap server. 3. Front-end tool.
  • 391.
    Database Systems Handbook BY:MUHAMMAD SHARIF 391 Characteristics of OLAP In the FASMI characteristics of OLAP methods, the term derived from the first letters of the characteristics are: Fast It defines which system is targeted to deliver the most feedback to the client within about five seconds, with the elementary analysis taking no more than one second and very few taking more than 20 seconds. Analysis It defines which method can cope with any business logic and statistical analysis that is relevant for the function and the user, and keep it easy enough for the target client. Although some preprogramming may be needed we do not think it acceptable if all application definitions have to allow the user to define new Adhoccalculations as part of the analysis and to document the data in any desired method, without having to program so we exclude products (like Oracle Discoverer) that do not allow the user to define newAdhoc calculation as partof theanalysis and to document on the data in any desired product that do not allow adequate end user-oriented calculation flexibility. Share It defines which the system tools all the security requirements for understanding and, if multiple write connection is needed, concurrent update location at an appropriated level, not all functions need the customer to write data back, but for the increasing number which does, the system should be able to manage multiple updates in a timely, secure manner. Multidimensional This is the basic requirement. OLAP system must provide a multidimensional conceptual view of the data, including full support for hierarchies, as this is certainly the most logical method to analyze businesses and organizations.
  • 392.
    Database Systems Handbook BY:MUHAMMAD SHARIF 392 OLAP Operations Since OLAP servers are based on a multidimensional view of data, we will discuss OLAP operations in multidimensional data. Its operations are same as data ware house operations.
  • 393.
    Database Systems Handbook BY:MUHAMMAD SHARIF 393
  • 394.
    Database Systems Handbook BY:MUHAMMAD SHARIF 394 Roll-up Roll-up performs aggregation on a data cube in any of the following ways − By climbing up a concept hierarchy for a dimension By dimension reduction The following diagram illustrates how roll-up works. Roll-up is performed by climbing up a concept hierarchy for the dimension location. Initially the concept hierarchy was "street < city < province < country". On rolling up, the data is aggregated by ascending the location hierarchy from the level of the city to the level of the country.
  • 395.
    Database Systems Handbook BY:MUHAMMAD SHARIF 395 The data is grouped into cities rather than countries. When roll-up is performed, one or more dimensions from the data cube are removed. Drill-down Drill-down is the reverse operation of roll-up. It is performed in either of the following ways − By stepping down a concept hierarchy for a dimension By introducing a new dimension. The following diagram illustrates how drill-down works − Drill-down is performed by stepping down a concept hierarchy for the dimension time. Initially, the concept hierarchy was "day < month < quarter < year." On drilling down, the time dimension descended from the level of the quarter to the level of the month. When drill-down is performed, one or more dimensions from the data cube are added. It navigates the data from less detailed data to highly detailed data. Slice The slice operation selects one particular dimension from a given cube and provides a new sub-cube. Consider the following diagram that shows how a slice works.
  • 396.
    Database Systems Handbook BY:MUHAMMAD SHARIF 396 Here Slice is performed for the dimension "time" using the criterion time = "Q1". It will form a new sub-cube by selecting one or more dimensions. Dice Dice selects two or more dimensions from a given cube and provides a new sub-cube. Consider the following diagram that shows the dice operation. The dice operation on the cube based on the following selection criteria involves three dimensions. (location = "Toronto" or "Vancouver") (time = "Q1" or "Q2") (item =" Mobile" or "Modem") Pivot The pivot operation is also known as rotation. It rotates the data axes in view to provide an alternative presentation of data. Consider the following diagram that shows the pivot operation.
  • 397.
    Database Systems Handbook BY:MUHAMMAD SHARIF 397 Data mart also have Hybrid Data Marts A hybrid data mart combines data from an existing data warehouse and other operational source systems. It unites the speed and end-user focus of a top-down approach with the benefits of the enterprise-level integration of the bottom-up method. Data mining techniques
  • 398.
    Database Systems Handbook BY:MUHAMMAD SHARIF 398 There are many techniques used by data mining technology to make sense of your business data. Here are a few of the most common: Association rule learning: Also known as market basket analysis, association rule learning looks for interesting relationships between variables in a dataset that might not be immediately apparent, such as determining which products are typically purchased together. This can be incredibly valuable for long-term planning. Classification: This technique sorts items in a dataset into different target categories or classes based on common features. This allows the algorithm to neatly categorize even complex data cases. Clustering: This approach groups similar data in a cluster. The outliers may be undetected or they will fall outside the clusters. To help usersunderstand thenaturalgroupingsorstructurewithin thedata, you can apply theprocessof partitioning a dataset into a set of meaningful sub-classes called clusters. This process looks at all the objects in the dataset and groups them together based on similarity to each other, rather than on predetermined features. Modeling is what people often think of when they think of data mining. Modeling is the process of taking some data (usually) and building a model that reflects that data. Usually, the aim is to address a specific problem through modeling the world in some way and from the model develop a better understanding of the world. Clustering is an integral part of grid infrastructure and focuses on a specific objective. While grid, which may or may not consist of multiple clusters, possesses a wider framework that enables sharing of storage systems, data resources, and remaining others across different geographical locations. A cluster will have single ownership but the grid can have multiple ownership based on the number of clusters it holds. Decision tree: Another method for categorizing data is the decision tree. This method asks a series of cascading questions to sort items in the dataset into relevant classes. Regression: This technique is used to predict a range of numeric values, such as sales, temperatures, or stock prices, based on a particular data set. Here data can be made smooth by fitting it to a regression function. The regression used may be linear (having one independent variable) or multiple (having multiple independent variables). Regression is a technique that conforms data values to a function. Linear regression involves finding the “best” line to fit two attributes (or variables) so that one attribute can be used to predict the other. Outer detection: This type of data mining technique refers to the observation of data items in the dataset which do not match an expected pattern or expected behavior. This technique can be used in a variety of domains, such as intrusion, detection, fraud or fault detection, etc. Outer detection is also called Outlier Analysis or Outlier mining. Lattice
  • 399.
    Database Systems Handbook BY:MUHAMMAD SHARIF 399
  • 400.
    Database Systems Handbook BY:MUHAMMAD SHARIF 400
  • 401.
    Database Systems Handbook BY:MUHAMMAD SHARIF 401
  • 402.
    Database Systems Handbook BY:MUHAMMAD SHARIF 402 Sequential Patterns: This data mining technique helps to discover or identify similar patterns or trends in transaction data for a certain period. Prediction: Where the end user can predict the most repeated things.
  • 403.
    Database Systems Handbook BY:MUHAMMAD SHARIF 403
  • 404.
    Database Systems Handbook BY:MUHAMMAD SHARIF 404
  • 405.
    Database Systems Handbook BY:MUHAMMAD SHARIF 405
  • 406.
    Database Systems Handbook BY:MUHAMMAD SHARIF 406 Data quality and data management components
  • 407.
    Database Systems Handbook BY:MUHAMMAD SHARIF 407
  • 408.
    Database Systems Handbook BY:MUHAMMAD SHARIF 408
  • 409.
    Database Systems Handbook BY:MUHAMMAD SHARIF 409
  • 410.
    Database Systems Handbook BY:MUHAMMAD SHARIF 410
  • 411.
    Database Systems Handbook BY:MUHAMMAD SHARIF 411 Steps/tasks Involved in Data Preprocessing 1 Data Cleaning: The data can have many irrelevant and missing parts. To handle this part, data cleaning is done. It involves handling missing data, noisy data, etc. Fill in missing values, smooth noisy data, identify or remove outliers, and resolve inconsistencies 2 Data Transformation: This step is taken to transform the data into appropriate forms suitable for the mining process. 3 Data discretization Part of data reduction but with particular importance especially for numerical data 4 Data Reduction: Since data mining is a technique that is used to handle a huge amount of data. While working with a huge volume of data, analysis became harder in such cases. To get rid of this, we use the data reduction technique. It aims to increase storage efficiency and reduce data storage and analysis costs.
  • 412.
    Database Systems Handbook BY:MUHAMMAD SHARIF 412 5 Data integration Integration of multiple databases, data cubes, or files Method of treating missing data 1 Ignoring and discarding data 2 Fill in the missing value manually 3 Use the global constant to fill the mission values 4 Imputation using mean, median, or mod, 5 Replace missing values using a prediction/ classification model 6 K-Nearest Neighbor (k-NN) approach (The best approach)
  • 413.
    Database Systems Handbook BY:MUHAMMAD SHARIF 413 Difference between Data steward and Data curator: Information Retrieval (IR) can be defined as a software program that deals with the organization, storage, retrieval, and evaluation of information from document repositories, particularly textual information. An Information Retrieval (IR) model selects and ranks the document that is required by the user or the user has asked for in the form of a query. Information Retrieval Data Retrieval The software program deals with the organization, storage, retrieval, and evaluation of information from document repositories, particularly textual information. Data retrieval deals with obtaining data from a database management system such as ODBMS. It is A process of identifying and retrieving the data from the database, based on the query provided by the user or application.
  • 414.
    Database Systems Handbook BY:MUHAMMAD SHARIF 414 Information Retrieval Data Retrieval Retrieves information about a subject. Determines the keywords in the user query and retrieves the data. Small errors are likely to go unnoticed. A single error object means total failure. Not always well structured and is semantically ambiguous. Has a well-defined structure and semantics. Does not provide a solution to the user of the database system. Provides solutions to the user of the database system. The results obtained are approximate matches. The results obtained are exact matches. Results are ordered by relevance. Results are unordered by relevance. It is a probabilistic model. It is a deterministic model. Techniques of Information retrieval: 1. Traditional system 2. Non-traditional system. There are three types of Information Retrieval (IR) models: 1. Classical IR Model 2. Non-Classical IR Model 3. Alternative IR Model Let’s understand the classical IR models in further detail: 1. Boolean Model — This model required information to be translated into a Boolean expression and Boolean queries. The latter is used to determine the information needed to be able to provide the right match when the Boolean expression is found to be true. It uses Boolean operations AND, OR, NOT to create a combination of multiple terms based on what the user asks. 2. Vector Space Model — This model takes documents and queries denoted as vectors and retrieves documents depending on how similar they are. This can result in two types of vectors which are then used to rank search results either 3. Probability Distribution Model — In this model, the documents are considered as distributions of terms, and queries are matched based on the similarity of these representations. This is made possible using entropy or by computing the probable utility of the document.
  • 415.
    Database Systems Handbook BY:MUHAMMAD SHARIF 415 Probability distribution model types:  Similarity-based Probability Distribution Model  Expected-utility-based Probability Distribution Model
  • 416.
    Database Systems Handbook BY:MUHAMMAD SHARIF 416
  • 417.
    Database Systems Handbook BY:MUHAMMAD SHARIF 417 END
  • 418.
    Database Systems Handbook BY:MUHAMMAD SHARIF 418 CHAPTER 13 DBMS INTEGRATION WITH BPMS Overview: BPMS,which are significant extensions of workflow management (WFM). DBMS and BPMS should be used simultaneously they give better performance. BPMS takes or holds operational data and DBMS holds transactional and log data but BPMS will hold All the transactional data go through BPMS. BPMS is run at the execution level. BPMS also holds document flow data. A key element of BPMN is the choice of shapes and icons used for the graphical elements identified in this specification. The intent is to create a standard visual language that all process modelers will recognize and understand. An implementation that creates and displays BPMN Process Diagrams SHALL use the graphical elements, shapes, and markers illustrated in this specification. Six Sigma is another set of practices that originate from manufacturing, in particular from engineering and production practices at Motorola. The main characteristic of Six Sigma is its focus on the minimization of defects (errors). Six Sigma places a strong emphasis on measuring the output of processes or activities, especially in terms of quality. Six Sigma encourages managers to systematically compare the effects of improvement initiatives on the outputs. Sigma symbolizes a single standard deviation from the mean. The two main Six Sigma methodologies are DMAIC and DMADV. Each has its own set of recommended procedures to be implemented for business transformation. DMAIC is a data-driven method used to improve existing products or services for better customer satisfaction. It is the acronym for the five phases: D – Define, M – Measure, A – Analyse, I – Improve, C – Control. DMAIC is applied in the manufacturing of a product or delivery of a service. DMADV is a part of the Design for Six Sigma (DFSS) process used to design or re-design different processes of product manufacturing or service delivery. The five phases of DMADV are: D – Define, M – Measure, A – Analyse, D – Design, V – Validate. A business process is a collection of related, structured activities that produce a specific service or a particular goal for a particular person(s). Business processes are the operational activities performed by your organization. Business Process management (BPM) includes methods, techniques, and software to design, enact, control and analyze operational processes The BPM lifecycle is considered to have five stages: design, model, execute, monitor, optimize, and Process reengineering. The difference between BP and BPMS is defined as BPM is a discipline that uses various methods to discover, model, analyze, measure, improve, and optimize business processes. BPM is a method, technique, or way of being/doing and BPMS is a collection of technologies to help build software systems or applications to automate processes. BPMS is a software tool used to improve an organization’s business processes through the definition, automation, and analysis of business processes. It also acts as a valuable automation toolforbusinesses to generate a competitive advantage through cost reduction, process excellence, and continuous process improvement. As BPM is a discipline
  • 419.
    Database Systems Handbook BY:MUHAMMAD SHARIF 419 used by organizations to identify, document, and improve their business processes; BPMS is used to enable aspects of BPM. Enactable business process model Curtisetal list five modeling goals: to facilitate human understanding andcommunication; to support process improvement; to support process management; toautomate process guidance; and to automate execution support. We suggest that thesegoals plus our additional goals of to automate process execution and to automateprocess management, are the goals of using a BPMS. These goals, which form aprogression from problem description to solution design and then action, would beimpossible to achieve without a process model.This is because an enactable model gives a BPMS a limited decision-making ability,the ability to generate change request signals to other sub-systems,or team“members,” and the ability to take accountof endogenousor exogenous changes toitself, the business processes it manages or the environment. Together these abilitiesenable the BPMS to make automatic changes to business processes within a scopelimited to the cover of its decision rules, the control privileges of its change requestsignals and its ability to recognize patterns from its sensors.
  • 420.
    Database Systems Handbook BY:MUHAMMAD SHARIF 420 Business Process Modeling Notation (BPMN) BPMS has elements, label, token, activity, case, event process, sequence symbols, etc
  • 421.
    Database Systems Handbook BY:MUHAMMAD SHARIF 421 BPMN Task A logical unit of work that is carried out as a single whole Resource A person or a machine that can perform specific tasks Activity -the performance of a task by a resource Case A sequence of activities performed to achieve some goal, an order, an insurance claim, a car assembly Work item The combination of a case and a task that is just to be carried out Process Describes how a particular category of cases shall be managed Control flow construct ->sequence, selection, iteration, parallelisation BPMN concepts Events Things that happen instantaneously (e.g. an invoice Activities Units of work that have a duration (e.g. an activity to Process, events, and activities are logically related
  • 422.
    Database Systems Handbook BY:MUHAMMAD SHARIF 422 Sequence The most elementary form of relation is Sequence, which implies that one event or activity A is followed by another event or activity B. Start event Circles used with a thin border End event Circles used with a thick border Label Give a name or label to each activity and event Token Once a process instance has been spawned/born, we use a token to identify the progress (or state) of that instance. Gateway There is a gating mechanism that either allows or disallows the passage of tokens through the gateway Split gateway A point where the process flow diverges Have one incoming sequence flow and multiple outgoing sequence flows (representing the branches that diverge) Join gateway A point where the process flow converges Mutually exclusive Only one of them can be true every time the XOR split is reached by a token Exclusive (XOR) split To model the relation between two or more alternative activities, like in the case of the approval or rejection of a claim. Exclusive (XOR) join To merge two or more alternative branches that may have previously been forked with an XOR-split Indicated with an empty diamond or empty diamond marked with an “X” Naming/Label Conventions in BPMN: The label will begin with a verb followed by a noun. The noun may be preceded by an adjective The verb may be followed by a complement to explain how the action is being done. The flow of a process with Big Database
  • 423.
    Database Systems Handbook BY:MUHAMMAD SHARIF 423 Model the depicted BPMN process by combining the specific elements as shown below. Also observe the following hints: All BPMN elements can be accessed via the toolbar on the left. Click the needed element and position it on the modelling area. After placing an element, you can access the different types by clicking the wrench icon displayed next to it after selection. In this example you need User, Service and Script tasks. Apart from that, this flow contains Start, Boundary and End Events, Exclusive Gateways and Swim Lanes (modelled by using the Create Pool/Participant function on the toolbar). The shown Timer Boundary Event can be modelled by dragging a boundary event to the border of a task and changing its type afterwards. Set the Timer Definition Type to Duration and enter PT30S for the Timer Definition to define a 30 second duration using the ISO 8601 syntax. The source of the depicted arrow pointing to the Send Reminder task must be set to that Timer Boundary Event. The Text Annotation as show at the Review for payment task can be used, to give extensive information about elements in the process. The Pizza Collaboration Example
  • 424.
    Database Systems Handbook BY:MUHAMMAD SHARIF 424 END
  • 425.
    Database Systems Handbook BY:MUHAMMAD SHARIF 425 CHAPTER 14 DATABASE STORAGE STRUCTURE AND MEMORY MANAGEMENT File system defines how files are named, stored, and retrieved from a storage device. File structure A File Structure needs to be predefined format in such a way that an operating system understands. It has an exclusively defined structure, which is based on its type. Redundant Arrays of Independent Disks RAID, or “Redundant Arrays of Independent Disks” is a technique that makes use of a combination of multiple disks instead of using a single disk for increased performance, data redundancy, reliability, or both. The term was coined by David Patterson, Garth A. Gibson, and Randy Katz at the University of California, Berkeley in 1987.
  • 426.
    Database Systems Handbook BY:MUHAMMAD SHARIF 426 Disk Array: Arrangement of several disks that gives abstraction of a single, large disk. RAID techniques:
  • 427.
    Database Systems Handbook BY:MUHAMMAD SHARIF 427
  • 428.
    Database Systems Handbook BY:MUHAMMAD SHARIF 428
  • 429.
    Database Systems Handbook BY:MUHAMMAD SHARIF 429
  • 430.
    Database Systems Handbook BY:MUHAMMAD SHARIF 430 Row farmat and column format in oracle In-memory Structure In memory storage Index
  • 431.
    Database Systems Handbook BY:MUHAMMAD SHARIF 431 In memory Compresson in storage
  • 432.
    Database Systems Handbook BY:MUHAMMAD SHARIF 432 Database systems Memory Components 1. CPU Registers s 2. Cache 3. Main memory 4. Flash memory (SSD-solid state disk) (Also known as EEPROM (Electrically Erasable Programmable Read- Only Memory)) 5. Magnetic disk (Hard disks vs. floppy disks) 6. Optical disk (CD-ROM, CD-RW, DVD-RW, and DVD-RAM) 7. Tape storage
  • 433.
    Database Systems Handbook BY:MUHAMMAD SHARIF 433 What are the two different types of I/O slaves RMAN Support ? Ans. Disk I/O Slaves and Tape I/O Slaves. What are the two types of channels used in RMAN process ? Ans. Disk channels and Tape Channels
  • 434.
    Database Systems Handbook BY:MUHAMMAD SHARIF 434
  • 435.
    Database Systems Handbook BY:MUHAMMAD SHARIF 435
  • 436.
    Database Systems Handbook BY:MUHAMMAD SHARIF 436
  • 437.
    Database Systems Handbook BY:MUHAMMAD SHARIF 437 Performance measures of hard disks/ Accessing a Disk Page 1. Access time: the time it takes from when a read or write request is issued to when the data transfer begins. Is composed of: Time to access (read/write) a disk block:  Seek time (moving arms to position disk head on track)  Rotational delay/latency (waiting for the block to rotate under the head)  Data transfer time/rate (moving data to/from disk surface) Seek time and rotational delay dominate.  Seek time varies from about 2 to 15mS  Rotational delay from 0 to 8.3mS (have 4.2mS)  The transfer rate is about 3.5mS per 256Kb page
  • 438.
    Database Systems Handbook BY:MUHAMMAD SHARIF 438 Key to lower I/O cost: reduce seek/rotation delays! Hardware vs. software solutions? 2. Data-transfer rate: the rate at which data can be retrieved from or stored on disk (e.g., 25-100 MB/s) 3. Mean time to failure (MTTF): average time the disk is expected to run continuously without any failure
  • 439.
    Database Systems Handbook BY:MUHAMMAD SHARIF 439 BLOCK vs Page vs Sectors Block Page Sectors Block is also a sequence of bits and bytes A page is made up of unit blocks or groups of blocks. A sector is a physical spot on a formatted disk that hold a info. A block is made up of a contiguous sequence of sectors from a single track.. No fix size. Pages have fixed sizes, usually 2k or 4k or 8k. One block can hold 2 pages. The minimum database page size is 512 bytes Each sector can hold 512 bytes of data. Using the maximum database page size of 65536 byte or 64kb A block is also called a physical record on hard drives and floppies Recards that have no fixed size depends on the data types of columns Any data transferred between the hard disk and the RAM is usually sent in blocks . The default NTFS Block size is 4096 bytes. Pages are virtual blocks A disk can read/write a page faster. Each block/page consists of some records. Pages manage data that is stored in RAM. 4 tuples fit in one block if the block size is 2 kb and 30 tuples fit on 1 block if the block size is 8kb. A block is virtual memory unit that stores tables rows and records logically in its segments and A page A hard disk plate has many concentric circles on it, called
  • 440.
    Database Systems Handbook BY:MUHAMMAD SHARIF 440 Smallest unit of logical memory, it is used to read a file or write data to a file or physical memory unit called page. is a physical memory unit that store data physically in disk file A page is loaded into the processor from the main memory. tracks. Every track is further divided into sectors. Page/block: processing with pages is easier/faster than the block It is also called variable length records having complex structure. Fixed length records, inflexible structure in memory. OS prefer page not block but both are storage units. If I insert a new row/record it will come in a block/page if the existing block/page has space. Otherwise, it assigned a new block within the file.
  • 441.
    Database Systems Handbook BY:MUHAMMAD SHARIF 441
  • 442.
    Database Systems Handbook BY:MUHAMMAD SHARIF 442 Block Diagram depicting paging. Page Map Table(PMT) contains pages from page number 0 to 7 Pinned block: Memory block that is not allowed to be written back to disk. Toss immediate strategy: Frees the space occupied by a block as soon as the final tuple of that block has been processed Example: We can say if we have an employee table and have email, name, CNIC... Empid = 12 bytes, name = 59 bytes, CNIC = 15 bytes.... so all employee table columns are 230 bytes. Its means each row in the employee table have of 230 bytes. So its means we can store around 2 rows in one block. For example, say your hard drive has a block size of 4K, and you have a 4.5K file. This requires 8K to store on your hard drive (2 whole blocks), but only 4.5K on a floppy (9 floppy-size blocks).
  • 443.
    Database Systems Handbook BY:MUHAMMAD SHARIF 443 Buffer Manager/Buffer management Buffer: Portion of main memory available to store copies of disk blocks. Buffer Manager: Subsystem that is responsible for buffering disk blocks in main memory.
  • 444.
    Database Systems Handbook BY:MUHAMMAD SHARIF 444 The overall goal is to minimize the number of disk accesses. A buffer manager is similar to a virtual memory manager of an operating system.
  • 445.
    Database Systems Handbook BY:MUHAMMAD SHARIF 445 Architecture: The buffer manager stages pages from external storage to the main memory buffer pool. File and index layers make calls to the buffer manager.
  • 446.
    Database Systems Handbook BY:MUHAMMAD SHARIF 446
  • 447.
    Database Systems Handbook BY:MUHAMMAD SHARIF 447 What is the steal approach in DBMS? What are the Buffer Manager Policies/Roles? Data storage on disk? Note: Buffer manager moves pages between the main memory buffer pool (volatile memory) from the external storage disk (in non-volatile storage). When execution starts, the file and index layer make the call to the buffer manager. The steal approach is used when the buffer manager replaces an existing page in the cache, that has been updated by a transaction not yet committed, by another page requested by another transaction. No-force. The force rule means that REDO will never be needed during recovery since any committed transaction will have all its updates on disk before it is committed. The deferred update ( NO-UNDO ) recovery scheme a no-steal approach. However, typical database systems employ a steal/no-force strategy. The advantage of steel is that it avoids the need for very large buffer space. Steal/No-Steal Similarly, it would be easy to ensure atomicity with a no-steal policy. The no-steal policy states that pages cannot be evicted from memory (and thus written to disk) until the transaction commits. Need support for undo: removing the effects of an uncommitted transaction on the disk Force/No Force Durability can be a very simple property to ensure if we use a force policy. The force policy states when a transaction executes, force all modified data pages to disk before the transaction commits.
  • 448.
    Database Systems Handbook BY:MUHAMMAD SHARIF 448 Preferred Policy: Steal/No-Force This combination is most complicated but allows for the highest flexibility/performance. STEAL (why enforcing Atomicity is hard, complicates enforcing Atomicity) NO FORCE (why enforcing Durability is hard, complicates enforcing Durability) In case of no force Need support for a redo: complete a committed transaction’s writes on disk. Disk Access File: A file is logically a sequence of records, where a record is a sequence of fields; The buffer manager stages pages from external storage to the main memory buffer pool. File and index layers make calls to the buffer manager. The hard disk is also called secondary memory. Which is used to store data permanently. This is non-volatile File scans can be made fast with read-ahead (track-at-a-crack). Requires contiguous file allocation, so may need to bypass OS/file system. Sorted files: records are sorted by search key. Good for equality and range search. Hashed files: records are grouped into buckets by search key. Good for equality search. Disks: Can retrieve random page at a fixed cost Tapes: Can only read pages sequentially Database tables and indexes may be stored on a disk in one of some forms, including ordered/unordered flat files, ISAM, heap files, hash buckets, or B+ trees. The most used forms are B-trees and ISAM.
  • 449.
    Database Systems Handbook BY:MUHAMMAD SHARIF 449 Data on a hard disk is stored in microscopic areas called magnetic domains on the magnetic material. Each domain stores either 1 or 0 values. When the computer is switched off, then the head is lifted to a safe zone normally termed a safe parking zone to prevent the head from scratching against the data zone on a platter when the air bearing subsides. This process is called parking. The basic difference between the magnetic tape and magnetic disk is that magnetic tape is used for backups whereas, the magnetic disk is used as secondary storage. Memory allocation Logical address space and Physical address space  Static and dynamic loading  Static and dynamic linking To perform a linking task a linker is used. A linker is a program that takes one or more object files generated by a compiler and combines them into a single executable file. Static linking: In static linking, the linker combines all necessary program modules into a single executable program. So there is no runtime dependency. Some operating systems support only static linking, in which system language libraries are treated like any other object module. Dynamic linking: The basic concept of dynamic linking is similar to dynamic loading. In dynamic linking, “Stub” is included for each appropriate library routine reference. A stub is a small piece of code. When the stub is executed, it checks whether the needed routine is already in memory or not. If not available then the program loads the routine into memory. Memory Allocation  First Fit  Best Fit  Worst Fit Space Allocation In the Operating system, files are always allocated disk spaces. Three types of space allocation methods are: 1. Linked Allocation 2. Indexed Allocation 3. Contiguous Allocation There are various methods which can be used to allocate disk space to the files. Selection of an appropriate allocation method will significantly affect the performance and efficiency of the system. Allocation method provides a way in which the disk will be utilized and the files will be accessed. There are following methods which can be used for allocation.  Contiguous Allocation.  Extents  Linked Allocation  Clustering  FAT  Indexed Allocation  Linked Indexed Allocation  Multilevel Indexed Allocation  Inode Contiguous Allocation
  • 450.
    Database Systems Handbook BY:MUHAMMAD SHARIF 450 In this method, Every file users a contiguous address space on memory. Here, the OS assigns disk address is in linear order. In the contiguous allocation method, external fragmentation is the biggest issue. Linked Allocation In this method,Every file includes a list of links. The directory contains a link or pointer in the first block of a file. With this method, there is no external fragmentation This File allocation method is used for sequential access files. This method is not ideal for a direct access file. Indexed Allocation In this method, Directory comprises the addresses of index blocks of the specific files. An index block is created, having all the pointers for specific files. All files should have individual index blocks to store the addresses for disk space. Dynamic Storage-Allocation Problem/Algorithms Memory allocation is a process by which computer programs are assigned memory or space. It is of four types: First Fit Allocation The first hole that is big enough is allocated to the program. In this type fit, the partition is allocated, which is the first sufficient block from the beginning of the main memory. Best Fit Allocation The smallest hole that is big enough is allocated to the program. It allocates the process to the partition that is the first smallest partition among the free partitions. Worst Fit Allocation The largest hole that is big enough is allocated to the program. It allocates the process to the partition, which is the largest sufficient freely available partition in the main memory. Next Fit allocation: It is mostly similar to the first Fit, but this Fit, searches for the first sufficient partition from the last allocation point. Note: First-fit and best-fit better than worst-fit in terms of speed and storage utilization Next Fit memory Allocation Next fit is a modified version of ‘first fit’. It begins as the first fit to find a free partition but when called next time it starts searching from where it left off, not from the beginning. This policy makes use of a roving pointer. “Next-fit” allocation differs from first-fit in that a first-fit allocator commences its search for free space at a fixed end of memory, whereas a next-fit allocator commences its search wherever it previously stopped searching. This strategy is called “modified first-fit”
  • 451.
    Database Systems Handbook BY:MUHAMMAD SHARIF 451 Static and Dynamic Loading: To load a process into the main memory is done by a loader. There are two different types of loading : Static loading:- loading the entire program into a fixed address. It requires more memory space. Dynamic loading:- The entire program and all data of a process must be in physical memory for the process to execute. So, the size of a process is limited to the size of physical memory. Methods Involved in Memory Management There are various methods and with their help Memory Management can be done intelligently by the Operating System:  Fragmentation As processes are loaded and removed from memory, the free memory space is broken into little pieces. It happens after sometimes that processes cannot be allocated to memory blocks considering their small size and memory blocks remain unused. This problem is known as Fragmentation. Fragmentation Category − 1. External fragmentation Total memory space is enough to satisfy a request or to reside a process in it, but it is not contiguous, so it cannot be used. 2. Internal fragmentation
  • 452.
    Database Systems Handbook BY:MUHAMMAD SHARIF 452 The memory block assigned to the process is bigger. Some portion of memory is left unused, as it cannot be used by another process. Two types of fragmentation are possible 1. Horizontal fragmentation 2. Vertical Fragmentation Reconstruction of Hybrid Fragmentation The original relation in hybrid fragmentation is reconstructed by performing union and full outer join. 3. Hybrid fragmentation can be achieved by performing horizontal and vertical partitions together. 4. Mixed fragmentation is a group of rows and columns in relation. Reduce external fragmentation by compaction ● Shuffle memory contents to place all free memory together in one large block ● Compaction is possible only if relocation is dynamic, and is done at execution time
  • 453.
    Database Systems Handbook BY:MUHAMMAD SHARIF 453 ● I/O problem - Latch job in memory while it is involved in I/O - Do I/O only into OS buffers  Segmentation Segmentation is a memory management technique in which each job is divided into several segments of different sizes, one for each module that contains pieces that perform related functions. Each segment is a different logical address space of the program or A segment is a logical unit.  Segmentation with Paging Both paging and segmentation have their advantages and disadvantages, it is better to combine these two schemes to improve on each. The combined scheme is known as 'Page the Elements'. Each segment in this scheme is divided into pages and each segment is maintained in a page table. So the logical address is divided into the following 3 parts: 1. Segment numbers(S) 2. Page number (P) 3. The displacement or offset number (D) As shown in the following diagram, the Intel 386 uses segmentation with paging for memorymanagement with a two-level paging scheme
  • 454.
    Database Systems Handbook BY:MUHAMMAD SHARIF 454  Swapping
  • 455.
    Database Systems Handbook BY:MUHAMMAD SHARIF 455 Swapping is a mechanism in which a process can be swapped temporarily out of the main memory (or move) to secondary storage (disk) and make that memory available to other processes. At some later time, the system swaps back the process from the secondary storage to the main memory. Though performance is usually affected by the swapping process it helps in running multiple and big processes in parallel and that's the reason Swapping is also known as a technique for memory compaction. Note: Bring a page into memory only when it is needed. The same page may be brought into memory several times  Paging A page is also a unit of data storage. A page is loaded into the processor from the main memory. A page is made up of unit blocks or groups of blocks. Pages have fixed sizes, usually 2k or 4k. A page is also called a virtual page or memory page. When the transfer of pages occurs between main memory and secondary memory it is known as paging. Paging is a memory management technique in which process address space is broken into blocks of the same size called pages (size is the power of 2, between 512 bytes and 8192 bytes). The size of the process is measured in the number of pages. Divide logical memory into blocks of the same size called pages. Similarly, main memory is divided into small fixed-sized blocks of (physical) memory called frames and the size of a frame is kept the same as that of a page to have optimum utilization of the main memory and to avoid external fragmentation. Divide physical memory into fixed-sized blocks called frames (size is the power of 2, between 512 bytes and 8192 bytes) The basic difference between the magnetic tape and magnetic disk is that magnetic tape is used for backups whereas, the magnetic disk is used as secondary storage. Hard disk stores information in the form of magnetic fields. Data is stored digitally in the form of tiny magnetized regions on the platter where each region represents a bit. Microsoft SQL Server databases are stored on disk in two files: a data file and a log file Note: To run a program of size n pages, need to find n free frames and load the program Implementation of Page Table The page table is kept in the main memory  Page-table base register (PTBR) points to the page table  Page-table length register (PRLR) indicates the size of the page table In this scheme, every data/instruction access requires two memory accesses. One for the page table and one for the data/instruction. The two memory access problems can be solved by the use of a special fast-lookup hardware cache called associative memory or translation look-aside buffers (TLBs)
  • 456.
    Database Systems Handbook BY:MUHAMMAD SHARIF 456 The flow of Tasks in memory The program must be brought into memory and placed within a process for it to be run. Collection of processes on the disk that are waiting to be brought into memory to run the program. Binding of Instructions and Data to Memory Address binding of instructions and data to memory addresses can happen at three different stages Compile time: If memory location knew a priori, absolute code can be generated; must recompile code if starting location changes Load time: Must generate relocatable code if memory location is not known at compile time Execution time: Binding delayed until run time if the process can be moved during its execution from one memory segment to another. Need hardware support for address maps (e.g., base and limit registers). Multistep Processing of a User Program In memory is as follows:
  • 457.
    Database Systems Handbook BY:MUHAMMAD SHARIF 457 The concept of a logical address space that is bound to separate physical address space is central to proper memory management Logical address – generated by the CPU; also referred to as virtual address Physical address – address seen by the memory unit
  • 458.
    Database Systems Handbook BY:MUHAMMAD SHARIF 458
  • 459.
    Database Systems Handbook BY:MUHAMMAD SHARIF 459 Logical and physical addresses are the same in compile-time and load-time address-binding schemes; logical (virtual) and physical addresses differ in the execution-time address-binding scheme The user program deals with logical addresses; it never sees the real physical addresses The logical address space of a process can be noncontiguous; the process is allocated physical memory whenever the latter is available
  • 460.
    Database Systems Handbook BY:MUHAMMAD SHARIF 460
  • 461.
    Database Systems Handbook BY:MUHAMMAD SHARIF 461 CHAPTER 15 ORACLE DATABASE FUNDAMENTAL AND ITS ADMINISTRATION Oracle Database History I will use Oracle tool in this book. Oracle Versions and Its meaning 1. Oracle 18c (new name) = Oracle Database 12c Release 2 12.2.0.2 (Patch Set for 12c Release 2). 2. Oracle 19c (new name) = Oracle Database 12c Release 2 12.2.0.3 (Terminal Patch Set for Release Tools/utilities for administoring Oracle database  Oracle Universal Installer (Utility that install oracle software, it start O-DBCA to install oracle software)  Oracle DBCA (Utility, it create database from templates, it also enable to to create ODB from seed database)  Database Upgrade Assistant (tool, upgrade as Oracle newest release)  Net Configuration Assistant (NETCA as short, tool, enable to configure listener)  Oracle enterprise manager database control(Product, control database by web-based interface, performance advisors)  SQL Developer (tool, SQL Developer provides another GUI for accessing your Oracle database)  Using the SQL*Plus command-line tool.  Using a GUI (Graphical User Interface) tool like SQL Developer.  Using Oracle Enterprise Manager.  Writing your own program.  RMAN also used for administrative task. Which components of your database environment can be protected by an “Oracle Restart” configuration? Ans.
  • 462.
    Database Systems Handbook BY:MUHAMMAD SHARIF 462 Database Instances and Automatic Storage Management (ASM): Database instances and ASM instances will be restarted if they crash somehow. Oracle NET Listener: Oracle NET Listener will be started if it crashes and stops listening for an incoming connection. ASM Disk Groups: Oracle Restart will mount ASM Disk groups if they are dismounted. Database Services: Non-default database services will be started by the Oracle Restart feature. Oracle Notification Services (ONS): This is another Oracle component that can be protected by Oracle Restart. Single instance can be converted into RAC using one of the below methods:  Enterprise Manager  DBCA i.e. Database Configuration Assistant  RCONFIG Utility Administration Task Preferred Tool Other Tools Create database services Database Configuration Assistant ORADIM Change passwords in the database password file ORAPWD ORADIM Update the password of an Oracle Home User Oracle Home User Control None Migrate database users to a directory User Migration Utility None Migrate a database Oracle Database Upgrade Assistant Upgrade Information Tool Export data Utility Data Pump Export (EXPDP) Export (EXP) Import data Utility Data Pump Import (IMPDP) Import (IMP) Load data SQL*Loader's conventional and direct path load methods Oracle Enterprise Manager Load Wizard SQL*Loader (SQLLDR) Back up database Oracle Enterprise Manager Backup Wizard Recovery Manager (RMAN) OCOPY
  • 463.
    Database Systems Handbook BY:MUHAMMAD SHARIF 463 A latch can be defined as an object that ensures data integrity on other objects in SQL Server memory, particularly pages.
  • 464.
    Database Systems Handbook BY:MUHAMMAD SHARIF 464 Features of Oracle 10g ----------------------- Oracle Database 10g incorporates several new tools that help increase the efficiency of DBAs and developers. Some of the most prominent features exclusive of automation in Oracle 10g are: Binding in-lists in 10g: The newly introduced MEMBER OF collection condition can be used as an alternative to IN- list binding in 10g. Partition-wise dependencies possible in 10g release 2: Partitions can be modified without the requirement of invalidating dependent objects. The collect function in 10g: String aggregation can be used along with the newly introduced 10g COLLECT group function. Pl/SQL optimization in Oracle 10g: The compiler optimization for much quicker PL/SQL optimization in Oracle 10g comes equipped with altogether new features about optimization bugs. SQL plan enhancements: New Oracle 10g features allow for enhanced SQL performance investigations that are simpler to use. Dml error logging performance: The Release 2 of Oracle 10g features add-on performance characteristics of DML error logging. Flashback restore points enable the capturing of a point in time for affecting flashback operations in release 2 of Oracle 10g. Oracle now "fixes" DBMS_OUTPUT via new enhancements responsible for impacting dbms_output in the Oracle 10g release 2. The auto-trace enhancement feature allows the use of DBMS_XPLAN for creating output for its explain plans in Oracle 10g release 2. The evolution of Oracle data can now be viewed as a flashback version query in Oracle 10g. Oracle 10g enables DBAs and developers to enqueue/dequeue in bulk with its new array-based advanced queuing tool in 10g. External tables can be used for unloading/ write/read data in 10g. Oracle offers new SQL tuning recommendations with 10g. Exceptions are capable of being traced back to the source in Oracle 10g ---------------- New Features of 11g Oracle 11g have Some of the best used and popular features of Oracle 11g include the following: Database Replay tool helps in the capturing of production database workload. It replays the results in a test or a database (same) for assessing the overall impact of change. The SQL statements thus captured can be replayed at will. The SQL Performance Analyzer predicts the impact and performance of changes made to SQL even before the modifications take place. This feature accurately predicts the results of the actual SQL statements that are issued against a database – besides, it monitors SQL performance metrics in real-time. Edition-based Redefinition, which was introduced in Release 2, enables the patching and updating process of various data objects even as the application is online. The new features related to Referential, Internal, Virtual Column partitioning as well as other sub-partitioning options are useful for handling the partitioned tables in Oracle 11g with ease. The revolutionary Edition-Based Redefinition feature helps in the patching/ updating of application data objects even as the application remains in a state of uninterrupted use (this relates to Release 2 only).
  • 465.
    Database Systems Handbook BY:MUHAMMAD SHARIF 465 The tools and features for schema management help in the easy addition of columns containing default values. These new features of the 11g version of Oracle aid the exploration of virtual columns, invisible indexes, and read- only tables. Oracle 11g presents new tools for RAC One Node, patching, and upgrades, Clusterware, etc. that enables the use of a unique name for clusters, enables HA for single-instance databases, places OCRs/voting disks on the ASM, etc. The new features of Oracle 11g in the areas connected with OLAP and data warehousing include the Analytic Workspace Manager. Cube Organized MVs, Query Rewrites that are extendible to sub queries/remote tables, and more. The features responsible for the use of simple integer, "real" native compilation, inlining of code, PLS timer, etc. are beneficial for the enhancement of PL/SQL Performance The PL/SQL efficient coding triggers off the firing of different events. They fuel the ability of Oracle 11g to force triggers belonging to the same type to create a sequence of events. The transaction management features of Oracle 11g explore the LogMiner interface of Enterprise Manager's and help in the usage of the Flashback Data Archive. The new security features of Oracle 11g takes care of data masking, case-sensitive passwords, Tablespace Encryption, etc. The Oracle Exadata Simulator, when used in Oracle Database 11g Release 2 EE databases, predicts how statements will react in the Oracle Exadata Database Machine while using the SQL Performance Analyzer, etc. With the SQL Plan Management new feature in Oracle 11g, DBAs and developers may pick up the right plan every time. The incorporation of bind variables ensures new execution plans that serve to be less cumbersome for use by DBAs. The new features of Oracle 11g include smart tools for multicolumn statistics, online patching, automatic memory management, etc. Oracle 11g new features offer help via SQL Access Advisor for the actual usage of the tables along with their data. The Pivot and Unpivot SQL operations give off information in the form of spreadsheet-type crosstab reports belonging to relational tables that use simple SQL as well as store data from crosstab tables to different relational tables. The features of the Data Recovery Advisor allow for parallel backup of the same files, creation, and management of virtual catalogs, undropping of tablespaces, etc. The Resiliency tools and features related to Oracle 11g lays down the platform for Automatic Diagnostic Repository, Automatic Health Monitoring as well as other new resiliency features. The Automatic Storage Management features Oracle 11g encompasses variable extent sizes, new SYSASM roles, and many ASM improvements. Oracle Database 11g supports data compression with new features of Advanced /Hybrid Columnar Compression. Oracle 11g allows for brand new features related to PL/SQL Function Cache, SQL Result Cache, Database Resident Connection Pooling, and so forth. New features of 11g in Oracle provide next-generation LOB tools for LOB encryption, deduplication, compression, and asynchronicity. ------------------------------ New Features of 12c Oracle Database 12c features make it easy for developers and DBAs to make their transition to cloud applications. For instance, its multitenant architecture has been designed for simplifying consolidation to forms without necessitating any changes. The consolidation tools of Oracle 12c are beneficial for cloud readiness. Besides, its pluggable databases are backed by rapid provisioning, portability capabilities, etc. Overall, Oracle Database 12c is very useful for self-service provisioning and database as a service. The new features of Oracle 12g include:
  • 466.
    Database Systems Handbook BY:MUHAMMAD SHARIF 466 With 12C, Oracle is addressing the problems related to Multitenancy via the functionality of pluggable databases backed by data consolidation tools. This feature has led to significant changes in database architecture with the help of Container Databases that are referred to as CBDs and Pluggable Databases (PDB). The Container Database owns the process and memory. The PDB takes care of user data while the container holds the metadata. The seed PDB and up to 253 PDBs can be created using this feature. The pluggable database feature helps upgrade, patch, monitor, tune, adjust, back up and guard the data of a single instance to get separate HRs or Scott schemas for every PDB. The CPU percentage can also be allocated for each PDB. Another new feature of Oracle 12C is its Redaction Policy. Data Redaction or masking of data can be set up via a Data Redaction policy that uses a package termed as DBMS_REDACT. This package extends the capability of FGAC and VPD as present in their earlier versions. Oracle Database 12c 03 release introduces the features of Fetch and offsets Replacement and Top N Query to Rownum. This new SQL syntax simplifies the fetching of the first few rows. "Fetch First X Rows only" is the new syntax that can be used for this purpose. The Online Stats Gathering and Adaptive Query Optimization features of the 12C version of Oracle allows the optimizer to enable runtime adjustments to different execution plans to lead to more useful stats. For IAS (Insert As Select) and CTAS (Create Table As Select) statements, the figures can be gathered online for immediate availability. The new Oracle 12c restore command simplifies the task of restoring any particular table in RMAN. Users need not restore a tablespace, use the export/ import features, etc. for this purpose. The limits allocated earlier on the data types NVarchar2, Varchar2, Raw Data Types, etc. have been increased from 4K to 32,767 bytes in Oracle 12C. As all the functions are not existing in the database, in reality, they cannot be found by the command ALL_OBJECTS. The inline PL/SQL procedures and features have been greatly enhanced in Oracle 12C. Now, PL/SQL procedures and functions are capable of being added along with views inline constructs. The query is written in a manner that a real stored procedure is being called. A col can now be 'generated as identity' to sequence replacement with the new Oracle 12c feature. This amounts to creating separate sequences and performing sequence.nextval for every row. Known as the No Sequence Auto- Increment Primary Key, this feature is helping the developer community in many more ways than one. Before the introduction of the 12 version of Oracle, a column was not capable of being in multiple indexes. Now a column can be added to the B-tree index and a Bit Map index 09 at the same time even though only one index would be usable at a time. The new feature of Oracle 12c related to the online migration of sub-partition or partition of tables from a tablespace to another is beneficial for DBAs. Just as online movement could be achieved for non-partitioned tables in the earlier releases, table partitions/ sub-partitions can now be moved either online or offline to other tablespaces. The ONLINE clause allows all DML operations to be performed uninterrupted to the partition or sub- partition involved in any given procedure. Do note that no DML operations are permitted in case the partition or sub-partition is taken offline. With the temp undo feature in Oracle 12C, the undo records are capable of being stored in a temporary table rather than UNDO TS. This leads to the reduced tablespace and lesser redo log space being used. The new database archiving feature of Oracle 12c enables the archiving of rows found in a table by stating them as inactive. The inactive rows remain in the database; they are capable of being optimized with the help of compression but aren’t visible to applications. Oracle 12c allows for invisible columns in a table; they are not found in generic queries. It is now possible to create limits on PGA by activating the automatic PGA management that necessitates PGA_AGGREGATE_LIMIT based parameter settings. The limits set on PGA helps in avoiding excessive usage of the same. DDL statements get automatically logged in xml/log files in case ENABLE_DDL_LOGGING has been set to True.
  • 467.
    Database Systems Handbook BY:MUHAMMAD SHARIF 467 Oracle DB editions are hierarchically broken down as follows: Enterprise Edition: Offers all features, including superior performance and security, and is the most robust Personal Edition: Nearly the same as the Enterprise Edition, except it does not include the Oracle Real Application Clusters option Standard Edition: Contains base functionality for users that do not require Enterprise Edition’s robust package Express Edition (XE): The lightweight, free and limited Windows, and Linux edition Oracle Lite: For mobile devices Database Instance/ Oracle Instance A Database Instance is an interface between client applications (users) and the database. An Oracle instance consists of three main parts: System Global Area (SGA), Program Global Area (PGA), and background processes. Searches for a server parameter file in a platform-specific default location and, if not found, for atext initialization parameter file (specifying STARTUP with the SPFILE or PFILE parameters overrides the default behavior) Reads the parameter file to determine the values of initialization parameters. Allocates the SGA based on the initialization parameter settings. Starts the Oracle background processes. Opens the alert log and trace files and writes all explicit parameter settings to the alert log in valid parameter syntax
  • 468.
    Database Systems Handbook BY:MUHAMMAD SHARIF 468 Server process and user process (SMON and PMON) Oracle Database creates server processes to handle the requests of user processes connected to an instance. A server process can be either of the following: A dedicated server process, which services only one user process. A shared server process, which can service multiple user processes. In addition to background processes, Oracle Database creates server processes that handle the connection requests of user or client processes. A user connection is composed of the following distinct pieces: A client program acting on behalf of the user, such as Oracle Enterprise Manager (Enterprise Manager), SQL*Plus, or an application A server process that handles the connection to the database on behalf of the client program, and that performs much of the work for the client program, such as parsing and running SQL statements, and retrieving and returning results to the client program Server processes can be either dedicated or shared. When server processes are dedicated, Oracle Database is running in dedicated server mode. When server processes are shared, Oracle Database is running in shared server mode. We can see the listener has the default name of "LISTENER" and is listening for TCP connections on port 1521. If possible, users should connect to an instance via a dispatcher. This keeps the number of processes required for the running instance low. User should explicitly connect to an instance using a dedicated server process
  • 469.
    Database Systems Handbook BY:MUHAMMAD SHARIF 469 The listener process is started when the server is started (or whenever the instance is started). The listener is only required for connections from other servers, and the DBA performs the creation of the listener process. When a new connection comes in over the network, the listener passes the connection to Oracle.
  • 470.
    Database Systems Handbook BY:MUHAMMAD SHARIF 470 In SQL Server, DBCC procedures perform database consistency checks. In Oracle, the DBVERIFY utility checks for data block corruption. Oracle also has an ANALYZE command that will perform structure checks. Database shutting down conditions Shutdown Normal | Transactional | Immediate | Abort Database startup conditions: Startup restrict | Startup mount restrict | Startup force |Startup nomount |Startup mount | Open Read only modes: Alter database open read-only Alter database open; Read only and read write are modifiers of the alter database OPEN clause. Details of shutting down conditions: Shutdown /shut/shutdown normal: 1. New connections are not allowed 2. Connected users can perform an ongoing transaction 3. Idle sessions will not be disconnected 4. When connected users log out manually then the database gets shut down. 5. It is also a graceful shutdown, So it doesn’t require ICR in the next startup. 6. A common scn number will be updated to control files and data files before the database shutdown. Shutdown Transnational: 1. New connections are not allowed 2. Connected users can perform an ongoing transaction 3. Idle sessions will be disconnected
  • 471.
    Database Systems Handbook BY:MUHAMMAD SHARIF 471 4. The database gets shutdown once ongoing tx’s get completed(commit/rollback) Hence, It is also a graceful shutdown, So it doesn’t require ICR in the next startup. Shutdown immediate: 1. New connections are not allowed 2. Connected uses can’t perform an ongoing transaction 3. Idle sessions will be disconnected 4. Oracle performs rollback’s the ongoing Tx’s(uncommitted) and the database gets shutdown. 5. A common scn number will be updated to control files and data files before the database shutdown. Hence, It is also a graceful shutdown, So it doesn’t require ICR in the next startup. Shutdown Abort: 1. New connections are not allowed 2. Connected uses can’t perform an ongoing transaction 3. Idle sessions will be disconnected 4. Db gets shutdown abruptly (NO Commit /No Rollback) Hence, It is an abrupt shutdown, So it requires ICR in the next startup.
  • 472.
    Database Systems Handbook BY:MUHAMMAD SHARIF 472
  • 473.
    Database Systems Handbook BY:MUHAMMAD SHARIF 473
  • 474.
    Database Systems Handbook BY:MUHAMMAD SHARIF 474 I want to make one of the tablespaces READ ONLY, and guarantee its state to be same as it was before startup. SQL> alter database open read only;
  • 475.
    Database Systems Handbook BY:MUHAMMAD SHARIF 475 SQL> alter tablespace cisadm read only > save the scripts of making the datafile online and tablespace to read only in .sql file. > alter database datafile 'd:data_file_location' online; > alter tablespace <tablespace_name> read only; Types of Standby Databases 1. Physical Standby Database 2. Snapshot Standby Database 3. Logical Standby Database Physical Standby Database A physical standby database is physically identical to the primary database, with on-disk database structures that are identical to the primary database on a block-for-block basis. The physical standby database is updated by
  • 476.
    Database Systems Handbook BY:MUHAMMAD SHARIF 476 performing recovery using redo data that is received from the primary database. Oracle Database12c enables a physical standby database to receive and apply redo while it is open in read-only mode. Logical Standby Database A logical standby database contains the same logical information (unless configured to skip certain objects) as the production database, although the physical organization and structure of the data can be different. The logical standby database is kept synchronized with theprimary database by transforming the data in the redo received from the primary database into SQL statements and then executing the SQL statements on the standby database. This is done with the use of LogMiner technology on the redo data received from the primary database. The tables in a logical standby database can be used simultaneously for recovery and other tasks such as reporting, summations, and queries. A standby database is a transactionally consistent copy of the primary database. Using a backup copy of the primary database, you can create up to nine standby databases and incorporate them in a Data Guard configuration. A standby database is a database replica created from a backup of a primary database. By applying archived redo logs from the primary database to the standby database, you can keep the two databases synchronized. A standby database has the following main purposes: 1. Disaster protection 2. Protection against data corruption Snapshot Standby Database A snapshot standby database is a database that is created by converting a physical standby database into a snapshot standby database. The snapshot standby database receives redo from the primary database but does not apply the redo data until it is converted back into a physical standby database. The snapshot standby database can be used for updates, but those updates are discarded before the snapshot standby database is converted back into a physical standby database. The snapshot standby database is appropriate when you require a temporary, updatable version of a physical standby database.
  • 477.
    Database Systems Handbook BY:MUHAMMAD SHARIF 477
  • 478.
    Database Systems Handbook BY:MUHAMMAD SHARIF 478
  • 479.
    Database Systems Handbook BY:MUHAMMAD SHARIF 479
  • 480.
    Database Systems Handbook BY:MUHAMMAD SHARIF 480
  • 481.
    Database Systems Handbook BY:MUHAMMAD SHARIF 481
  • 482.
    Database Systems Handbook BY:MUHAMMAD SHARIF 482 Oracle Data Guard
  • 483.
    Database Systems Handbook BY:MUHAMMAD SHARIF 483 Oracle Data Guard is one of the best data protection software out there for the oracle database. It works in a very simple manner by maintaining an exact physical replica of the production copy remotely. Oracle Data Guard works without any issue and performs active-passive data replication for high availability of data. In Oracle Data Guard, data replication can happen only on homogenous data platforms that use identical database management systems (DBMS) and operating systems. Such systems are a network of two or more Oracle databases residing in one or more machines. The Data Guard completes one-way physical replication and these replications can be configured only between oracle to oracle. The Oracle Data Guard uses Active Data Guard, known for its simplicity, data availability, best data protection, and high performance. As a result, it passes for the simplest and the fastest one-way replication of a complete Oracle database. Unlike GoldenGate, Data Guard is very simple to use and supports all applications and workloads. It has no data type restrictions and it’s very transparent to operate. There are no requirements for supplemental logging. Also, there are no performance implications for tables without a unique index or primary key with Data Guard. In addition, the need for performance tuning is also zero to none at the standby database. More than just for disaster recovery Oracle’s disaster recovery solution for Oracle data Automates the creation and maintenance of one or more synchronized copies (standby) of the production (or primary) database Oracle Golden Gate Oracle GoldenGate is more of an advanced logical replication product, which supports very flexible options for data replication, including multi-master replication, hub and spoke deployment, and data transformation. It runs with logical replication of the database that includes Active-Active HA, one to many, many to one, subset replication, and transformation. Data replication can only happen in heterogeneous data platforms where the database is distributed among dissimilar sites that run under different DBMSs. Oracle GoldenGate is used mainly when a replica database needs to be open read-write. At the same time, replication is still active for advanced replications requirements that Active Data Guard can handle. In data replication, the GoldenGate supports Multimaster and bidirectional replication instead of one-way data replication. The Oracle Goldengate is not the simplest software to use, but it offers rich functionality, flexibility, and additional deployment considerations. But one of its downsides is the lack of support for data types like XML and BLOB. You also don’t get transparency of backup and only replicated data are similar to each other. Unlike the minimum downtime in Data Guard, you have zero downtime for maintenance and migrations in GoldenGate, but you need to configure a bi-directional replication. In Oracle GoldenGate, a minimum
  • 484.
    Database Systems Handbook BY:MUHAMMAD SHARIF 484 supplemental log should be enabled. You might also face some performance issues if the table doesn’t have any primary key. Oracle Golden Gate is most advanced logical replication product from Oracle. This is especially well known for its cross-platform operating capabilities. The basic features of the two products may look similar but takes GoldenGate uses replication while dataguard not. Data Guard is best for disaster recovery and data protection problems, GoldenGate is a more flexible heterogeneous replication mechanism and is also able to transform the data while it is being replicated.
  • 485.
    Database Systems Handbook BY:MUHAMMAD SHARIF 485 Data Guard is an Oracle specific technology while GoldenGate support heterogeneous database systems including all the major RDBMS as DB2,Sybase, MySQL . Data Guard supports active-passive replication. One of the database is the primary database and the other one is in an inactive Data Guard mode. GoldenGate supports an active-active replication mode and allows both systems to work simultaneously while maintaining the data integrity. GoldenGate allows transformation of the data, with conflict management while it is being replicated between both database systems. GoldenGate allows replication across platform. Data can be extracted from a Unix platform and replicated to an Oracle database running on platform Windows. GoldenGate has many case of utilization. The use of flat files for data transportation and the support of heterogeneous systems makes the technology so very interesting
  • 486.
    Database Systems Handbook BY:MUHAMMAD SHARIF 486 Oracle Active Data Guard provides thebest data protection and availability for Oracle Database in the simplest most economical manner by maintaining an exact physical replica of the production copy at a remote location that is open read-only while replication is active. GoldenGate is an advanced logical replication product that supports multi-master replication, hub and spoke deployment and data transformation, providing customers very flexible options to address the complete range of replication requirements. GoldenGate also supports replication between a broad range of heterogeneoushardware platforms and database management systems. Sr. No. Key Oracle Golden Gate Oracle Data Guard 1 Basic Data replication can be happened only heterogeneous database platforms Data replication can be happened only homogeneous database platforms 2 Data Replication It supports multimaster and bidirectional support one-way replication of a complete Oracle Database 3 Restriction It does not support data types such as XML and blob. No Restriction
  • 487.
    Database Systems Handbook BY:MUHAMMAD SHARIF 487 Sr. No. Key Oracle Golden Gate Oracle Data Guard 4 Transparency of backups Only DATA which are replicated are similar to each other. It does not have transparency of backup An Oracle Data Guard ,primary and standby are physically exact copies of each other. 5 Performance No performance implication It has performance issue, if table does not has primary key What is Cloning? Database Cloning is a procedure that can be used to create an identical copy of the existing Oracle database. DBAs occasionally need to clonedatabases to test backup and recovery strategies or export a table that was dropped from the production database and import it back into the production databases. Cloning can be done on a different host or the same host even if it is different from the standby database. Exact copy of database. Database Cloning can be done using the following methods,  Cold Cloning  Hot Cloning  RMAN Cloning Clone an Oracle Database using Cold Physical Backup The datafiles from the production database can be from a hot backup, a cold backup or an RMAN backup. Source Database side: (Troy database) Cold Backup Steps: 1. Get the file path information using below query Select name from v$datafile; select member from v$logfile; select name from v$controlfile; 2. Parameter file backup If troy database running on spfile Create pfile=’/u01/backup/inittroy.ora’ from spfile; If database running in pfile using os command to copy the pfile and placed in backup path. 3.Taken the control file backup Alter database backup controlfile to trace as ‘/u01/backup/control01.ora’; 4.Shutdown immediate 5.Copy all the data files/log files using os command & placed in backup path. 6.Startup the database. Clone Database side: (Clone database) Database Name: Clone Clone Database Steps: 1.Create the appropriate folder in corresponding path & placed the backup files in corresponding folder.(bdump,udump,create,pfile,cdump,oradata) 2.Change the init.ora parameter like control file path, dbname, instance name etc… 3.Create the password file using orapwd utility. (Database in windows we need to create the service id using oradim utility)
  • 488.
    Database Systems Handbook BY:MUHAMMAD SHARIF 488 4.Startup the Database in NOMOUNT stage. 5.Create the control file for cloning database. Using backup controlfile trace to generate the create controlfile scripts. Change the Database name & files path, also change ‘REUSE’ needs to be changed to ‘SET’. CREATE CONTROLFILE SET DATABASE “clone” RESETLOGS FORCE LOGGING NOARCHIVELOG MAXLOGFILES 50 MAXLOGMEMBERS 5 MAXDATAFILES 100 MAXINSTANCES 1 MAXLOGHISTORY 453 LOGFILE GROUP 1 ‘/U01/oradata/clone/redo01.log’ SIZE 200M, GROUP 2 ‘/U01/oradata/clone/redo02.log’ SIZE 200M, GROUP 3 ‘/U01/oradata/clone/redo03.log’ SIZE 200M DATAFILE ‘/U01/oradata/clone/system01.dbf’, ‘/U01/oradata/clone/undotbs01.dbf’, ‘/U01/oradata/clone/users01.dbf’, CHARACTER SET WE8ISO8859P1; Note: placed the script in sql prompt. Now controlfile created. 6.Now open the database. Alter database open resetlogs; Note: Check the logfile, datafiles & instance status Clone an Oracle Database using Hot Physical Backup Database Name: troy Database must be in Archive log mode. Source Database side: (Troy database) Hot Backup Steps: 1.Get the file path information using below query. Select tablespace_name, file_name from dba_data_files order by 1; 2. Parameter file backup If troy database running on spfile Create pfile=’/u01/backup/inittroy.ora’ from spfile; If database running in pfile using os command to copy the pfile and placed in backup path. 3.Put the tablespace in begin backup mode Using os command to copy the datafiles belongs to begin backup mode tablespace & placed in backup path. (Refer below example) 4.Once copied the datafile, release the tablespace from begin backup mode to end backup 5.Repeat the steps 1-3 for all your tablespaces. 6.Taken the controlfile backup Alter database backup controlfile to trace as ‘/u01/backup/control01.ora’; 7.Backup all your archive log files between the previous backup and the new backup as well. RMAN Cloning RMAN performed the following steps automatically to duplicate the database : 1. Allocates automatic auxiliary channel
  • 489.
    Database Systems Handbook BY:MUHAMMAD SHARIF 489 2. Creates a controlfile for the clone database 3. Performs an incomplete recovery of the clone database using incremental backups and archived redo log files up to the last backed up archived redo log file. 4. backup database plus archivelog; 5. Shutdowns the database and opens it using RESETLOGS option. 6. Generates a new unique DBID for the clone database In Oracle, Recovery Manager (RMAN) has the ability to duplicate or clone a database from a backup or from an active database using DUPLICATE command to copy all the data in a source database. Why to use RMAN over traditional OS duplicate command? The answer is that, if you copy a database with operating system utilities instead of the DUPLICATE command, then the DBID (an internal, uniquely generated number that differentiates databases) of the copied database remains the same as the original database but the DUPLICATE command automatically assigns the duplicate database a different DBID so that it can be registered in the same recovery catalog as the source database. RMAN supports two basic types of duplication: (A) Active Database Duplication:— In active database duplication, RMAN connects as TARGET to the source database instance and as AUXILIARY to the auxiliary instance. Auxiliary instance is a database instance used in the recovery process to perform the work of recovery. RMAN copies the live source database over the network to the auxiliary instance.Here no backups of the source database are required. Figure 24-2 illustrates active database duplication. (B) Backup-Based Duplication:– In backup-based duplication, RMAN creates the duplicate database by using pre-existing RMAN backups and copies. RMAN can perform backup-based duplication with or without either of the following connections: * Target * Recovery catalog How RMAN Duplicates a Database ——————————– As part of the duplicating operation, RMAN automates the following steps:- (1) Creates a default server parameter file for the auxiliary instance. (2) Mounts the restored or copied backup control file from the active database. (3) Uses the RMAN repository to select the backups for restoring the data files to the auxiliary instance. (4) Restores and copies the duplicate data files and recovers them with incremental backups and archived redo log files to a noncurrent point in time. (5) Shuts down and restarts the database instance in NOMOUNT mode. (6) Creates a new control file, which then creates and stores the new DBID in the data files. (7) Opens the duplicate database with the RESETLOGS option and creates the online redo log for the new database. Backup-Based Duplication Steps:
  • 490.
    Database Systems Handbook BY:MUHAMMAD SHARIF 490 ——————————————- (1) Create a backup of the source database by setting auto backup ON, by default CONTROLFILE AUTOBACKUP is OFF. $ rman target=/ RMAN> CONFIGURE CONTROLFILE AUTOBACKUP ON; RMAN> BACKUP DATABASE PLUS ARCHIVELOG (2) Create a password file for the duplicate instance. $ orapwd file=filename password=password entries=max_users Notes: The Oracle orapwd command line utility assists the DBA with granting SYSDBA and SYSOPER privileges to other users. (3) Add the appropriate entries into the “tnsnames.ora” file in the “$ORACLE_HOME/network/admin” directory to allow connections to the target database from the duplicate server. (4) Create pfile on source and get that file copied to target. (5) Make the backup files from the source database available to the destination server using scp command (linux copy command). (6) Now connact to the duplicate instance as $ ORACLE_SID=DB11G; export ORACLE_SID $ sqlplus / as sysdba (7) Start the database in NOMOUNT mode using pfile which is created earlier. SQL> STARTUP NOMOUNT; (8) Now we need to connect auxiliary instance (db instance used in the recovery process to perform the recovery work) $ rman AUXILIARY / /*No target or catalog. Metadata comes from backups. (9) And then finally duplicate the database as: DUPLICATE TARGET DATABASE TO newdb; SPFILE BACKUP LOCATION ‘/source/app/oracle/fast_recovery_area/kkdb’ NOFILENAMECHECK; The basic memory structures associated with Oracle Database include: System global area (SGA) The SGA is a group of shared memory structures, known as SGA components, that contain data and control information for one Oracle Database instance. All server and background processes share the SGA. Examples of data stored in the SGA include cached data blocks and shared SQL areas. An instance is made up of a shared memory region on RAM called System Global Area (SGA) and background processes. The system's global area is a shared memory, which means it can be accessed by multiple processes. Program global area (PGA) A PGA is a nonshared memory region that contains data and control information exclusively for use by an Oracle process. Oracle Database creates the PGA when an Oracle process starts. One PGA exists for each server process and background process. The collection of individual PGAs is the total instance PGA or instance PGA. Database initialization parameters set the size of the instance PGA, not individual PGAs.
  • 491.
    Database Systems Handbook BY:MUHAMMAD SHARIF 491 User global area (UGA) The UGA is memory associated with a user session. Software code areas Software code areas are portions of memory used to store code that is being run or can be run. Oracle Database code is stored in a software area that is typically at a different location from user programs—a more exclusive or protected location.
  • 492.
    Database Systems Handbook BY:MUHAMMAD SHARIF 492
  • 493.
    Database Systems Handbook BY:MUHAMMAD SHARIF 493
  • 494.
    Database Systems Handbook BY:MUHAMMAD SHARIF 494
  • 495.
    Database Systems Handbook BY:MUHAMMAD SHARIF 495 Oracle Database Logical Storage Structure Oracle allocates logical database space for all data in a database. The units of database space allocation are data blocks, extents, and segments. The Relationships Among Segments, Extents, Data Blocks in the data file, Oracle block, and OS block:
  • 496.
    Database Systems Handbook BY:MUHAMMAD SHARIF 496
  • 497.
    Database Systems Handbook BY:MUHAMMAD SHARIF 497 A schema is a collection of database objects, including logical structures such as tables, views, sequences, stored procedures, synonyms, indexes, clusters, and database links.
  • 498.
    Database Systems Handbook BY:MUHAMMAD SHARIF 498 Physical database structure: Answer: Given below is the list of different components. The physical structure includes: Data files, which hold all the DB objects like tables, views, indexes, etc. Redo Log files, which maintain the records of database changes as a result of user transactions. Control files, which maintain the database status and physical structure. The logical structure includes: Oracle Block: At the finest level of granularity, Oracle stores data in data blocks (also called logical blocks, Oracle blocks, or pages). One data block corresponds to a specific number of bytes of physical database space on a disk. A data block is the smallest logical storage unit in the database. Oracle Extent: The next level of logical database space is an extent. An extent is a specific number of contiguous data blocks allocated for storing a specific type of information. It can be spared over two tablespaces. Oracle Segment: The level of logical database storage greater than an extent is called a segment. A segment is a set of extents, each of which has been allocated for a specific data structure and all of which are stored in the same tablespace. For example, each table's data is stored in its data segment, while each index's data is stored in its index segment. If the table or index is partitioned, each partition is stored in its segment.
  • 499.
    Database Systems Handbook BY:MUHAMMAD SHARIF 499 Data block: Oracle manages the storage space in the data files of a database in units called data blocks. A data block is the smallest unit of data used by a database. Oracle block and data block are equal in data storage by logical and physical respectively like table's (logical) data is stored in its data segment. The high water mark is the boundary between used and unused space in a segment. high water mark of a tableHigh water mark is the maximum amount of database blocks used so far by a segment. HWM is increased when we insert data. But why not it decreased automatically when we delete data. In manual segment space management - during a full scan, all blocks under the high water mark are read and processed. In automatic segment space management (ASSM), during a full scan, all blocks under the "low high water mark" are read and processed - blocks between this low high water mark and the 'high water mark' may or may not be formatted yet. The high water mark (HWM) for an Oracle table is a construct that shows the table at its greatest size. Just as a lake has a high-water mark after a draught, an Oracle table has a high water mark that shows the greatest size of the table, the point at which it consumed the most extents. Operating system block: The data consisting of the data block in the data files are stored in operating system blocks. OS Page: The smallest unit of storage that can be atomically written to non-volatile storage is called a page. One block can hold 2 pages. The minimum database page size is 512 bytes. Using the maximum database page size of 65536 byte. In PostgreSQL and SQL Server, the default page size is 8 KB, in MySQL is 16 KB and in IBM DB2 and Oracle it is only 4 KB. The above formula is valid for average rows per block as-of your last analyze of the table (with dbms_stats). You can also use the dbms_rowid package to compute the average rows per data block in Oracle: select count(*) from TOPIC where dbms_rowid.rowid_block_number(rowid) = (
  • 500.
    Database Systems Handbook BY:MUHAMMAD SHARIF 500 select min(dbms_rowid.rowid_block_number(rowid)) from TOPIC ); Question: What query do I need to display the number of data blocks consumed by an Oracle table? Answer: To see the number of blocks used by a table you can issue this query: select blocks, bytes/1024/1024 as MB from user_segments where segment_name = 'MYTAB'; Something like this might estimate average rows per data block (SQL below is not tested): select (blocksize - (blocksize*(pctfree/100))) / avg_row_len from user_tables where table_name = 'MYTAB'; QUERY 1: Check table size from user_segments. When you are connected to your own schema/user. select segment_name,sum(bytes)/1024/1024/1024 GB from user_segments where segment_type='TABLE' and segment_name=upper('&TABLE_NAME') group by segment_name; QUERY 2: Check table size from dba_segments if you are connected using sysdba. select segment_name,sum(bytes)/1024/1024/1024 GB from dba_segments where segment_type='TABLE' and segment_name=upper('&TABLE_NAME') group by segment_name; QUERY 3: To check the size of partition table in Oracle. select PARTITION_NAME,sum(bytes)/1024/1024/1024 GB from dba_segments where SEGMENT_NAME=upper('&TABLE_NAME') and PARTITION_NAME='P01' group by PARTITION_NAME; QUERY 4: To check table owner: select owner from dba_segments where segment_name= upper('&TABLE_NAME') and segment_type='TABLE'; Details of Data storage in Oracle Blocks: An extent is a set of logically contiguous data blocks allocated for storing a specific type of information. In the Figure above, the 24 KB extent has 12 data blocks, while the 72 KB extent has 36 data blocks. A segment is a set of extents allocated for a specific database object, such as a table. For example, the data for the employee's table is stored in its data segment, whereas each index for employees is stored in its index segment. Every database object that consumes storage consists of a single segment.
  • 501.
    Database Systems Handbook BY:MUHAMMAD SHARIF 501 ArchiveLOG and NON ArchiveLOg Mode If a database is automatically created during Oracle installation, the initial archiving mode of the database is operating system specific. ARCHIVELOG mode is necessary for creating online backups and for certain types of database recovery. Configuring the database to operate in ARCHIVELOG mode allows the user to perform complete and point-in-time recovery from media (disk) failures using off-line or online backups. If ARCHIVELOG mode is disabled, the database can be restored from a backup in case of failure, but it cannot be rolled forward from that to a point when the failure occurred.
  • 502.
    Database Systems Handbook BY:MUHAMMAD SHARIF 502 Oracle recommends ARCHIVELOG mode for all production databases. In NOARCHIVELOG mode, the filled redo log groups that become inactive can be reused. This mode protects the database against instance failure, but not against media failure. In ARCHIVELOG mode, filled groups of redo logs are archived. This mode protects the database from both instance and media failure, but may require additional hardware resources. ARCHIVELOG MODE Advantages 1. You can perform hot backups (backups when the database is online). 2. The archive logs and the last full backup (offline or online) or an older backup can completely recover the database without losing any data because all changes made in the database are stored in the log file. Disadvantages 1. It requires additional disk space to store archived log files. However, the agent offers the option to purge the logs after they have been backed up, giving you the opportunity to free disk space if you need it. NO-ARCHIVELOG MODE Advantages 1. It requires no additional disk space to store archived log files. Disadvantages 1. If you must recover a database, you can only restore the last full offline backup. As a result, any changes made to the database after the last full offline backup are lost. 2. Database downtime is significant because you cannot back up the database online. This limitation becomes a very serious consideration for large databases. Note: Because NOARCHIVELOG mode does not guarantee Oracle database recovery if there is a disaster, the Agent for Oracle does not support this mode. If you need to maintain Oracle Server in NOARCHIVELOG mode, then you must backup full Oracle database files without the agent using CA ARCserve Backup while the database is offline to ensure disaster recovery. SQL> Select NAME, CREATED, LOG_MODE, CHECKPOINT_CHANGE#, ARCHIVE_CHANGE# from V$DATABASE NAME CREATED LOG_MODE CHECKPOINT_CHANGE# ARCHIVE_CHANGE# --------- --------- ------------ ------------------ --------------- O112 19-MAR-18 NOARCHIVELOG 1438426 135961 Changing the Database Archiving Mode There are “init.ora” parameters you need to modify in order to properly handle your database being in archive log mode. They are: LOG_ARCHIVE_DEST: This parameter specifies the directory where your archive logs will be placed.
  • 503.
    Database Systems Handbook BY:MUHAMMAD SHARIF 503 LOG_ARCHIVE_FORMAT: This parameter names the archive logs in this format. For example, if your format is: arch%s.arc, your log files will be called: arch1.arc, arch2.arc, arch3.arc where the ‘1’, ‘2’, ‘3’, etc is the sequence number. Switching Database Archiving Mode 1. Shut down the database instance. SQL> shutdown immediate An open database must be closed and dismounted and any associated instances shut down before the database’s archiving mode can be switched. Archiving cannot be disabled if any datafiles need media recovery. 2. Backup the database. This backup can be used with the archive logs that you will generate. 3. Perform any operating system specific steps (optional). 4. Start up a new instance and mount, but do not open the database. SQL> startup mount NOTE: If you are using the Real Application Cluster (RAC), then you must mount the database exclusively using one instance to switch the database’s archiving mode. 5. Put the database into archivelog mode SQL> alter database archivelog; NOTE: You can also use below shown query to take the database out of archivelog mode. SQL> alter database noarchivelog; 6. Open the database. SQL> alter database open; 7. Verify your database is now in archivelog mode. SQL> archive log list Database log mode Archive Mode Automatic archival Enabled Archive destination USE_DB_RECOVERY_FILE_DEST Oldest online log sequence 22 Next log sequence to archive 24 Current log sequence 24 8. Archive all your redo logs at this point. SQL> archive log all; 9. Ensure these newly created Archive log files are added to the backup process.
  • 504.
    Database Systems Handbook BY:MUHAMMAD SHARIF 504
  • 505.
    Database Systems Handbook BY:MUHAMMAD SHARIF 505 A big file tablespace eases database administration because it consists of only one data file. The a single data file can be up to 128TB (terabytes) in size if the tablespace block size is 32KB; if you use the more common 8KB block size, 32TB is the maximum size of a big file tablespace.
  • 506.
    Database Systems Handbook BY:MUHAMMAD SHARIF 506
  • 507.
    Database Systems Handbook BY:MUHAMMAD SHARIF 507 Broad View of Logical and Physical Structure of Database System in Oracle. Oracle Database must use logical space management to track and allocate the extents in a tablespace. When a database object requires an extent, the database must have a method of finding and providing it. Similarly, when an object no longer requires an extent, the database must have a method of making the free extent available. Oracle Database manages space within a tablespace based on the type that you create.
  • 508.
    Database Systems Handbook BY:MUHAMMAD SHARIF 508 You can create either of the following types of tablespaces: Locally managed tablespaces (default) The database uses bitmaps in the tablespaces themselves to manage extents. Thus, locally managed tablespaces have a part of the tablespace set aside for a bitmap. Within a tablespace, the database can manage segments with automatic segment space management (ASSM) or manual segment space management (MSSM). Dictionary-managed tablespaces The database uses the data dictionary to manage the exten. Oracle Physical Storage Structure Oracle Database Memory Management Memory management involves maintaining optimal sizes for the Oracle instance memory structures as demands on the database change. Oracle Database manages memory based on the settings of memory-related initialization parameters. The basic options for memory management are as follows: Automatic memory management You specify the target size for the database instance memory. The instance automatically tunes to the target memory size, redistributing memory as needed between the SGA and the instance PGA.
  • 509.
    Database Systems Handbook BY:MUHAMMAD SHARIF 509 Automatically shared memory management This management model is partially automated. You set a target size for the SGA and then have the option of setting an aggregate target size for the PGA or managing PGA work areas individually. Manual memory management Instead of setting the total memory size, you set many initialization parameters to manage components of the SGA and instance PGA individually. SGA (System Global Area) is an area of memory (RAM) allocated when an Oracle Instance starts up. The SGA's size and function are controlled by initialization (INIT.ORA or SPFILE) parameters. In general, the SGA consists of the following subcomponents, as can be verified by querying the V$SGAINFO: SELECT FROM v$sgainfo; The common components are: Data buffer cache - cache data and index blocks for faster access. Shared pool - cache parsed SQL and PL/SQL statements. Dictionary Cache - information about data dictionary objects. (Dictionary cache is memory area in shared pool. Dictionary cache are used to hold db blocks of recently used data dictionary tables. Data directory cache contains the all table and indexes, trigger and db_ objects information.) Redo Log Buffer - committed transactions that are not yet written to the redo log files. JAVA pool - caching parsed Java programs. Streams pool - cache Oracle Streams objects. Large pool - used for backups, UGAs, etc.
  • 510.
    Database Systems Handbook BY:MUHAMMAD SHARIF 510 Automatic Shared Memory Management simplifies the configuration of the SGA and is the recommended memory configuration. To use Automatic Shared Memory Management, set the SGA_TARGET initialization parameter to a nonzero value and set the STATISTICS_LEVEL initialization parameter to TYPICAL or ALL. The value of the SGA_TARGET parameter should be set to the amount of memory that you want to dedicate to the SGA. In response to the workload on the system, the automatic SGA management distributes the memory appropriately for the following memory pools: SGA: The size is indirectly determined by the size of the memory areas contained. Buffer Pool: DB_BLOCK_BUFFERS (unit: Blocks) or DB_CACHE_SIZE when you use the dynamic SGA as described in Note 617416. Shared Pool : SHARED_POOL_SIZE Java Pool: JAVA_POOL_SIZE Large Pool : LARGE_POOL_SIZE Streams Pool (Oracle 10g or later): STREAMS_POOL_SIZE Redo Buffer: LOG_BUFFER In addition, in the context of the dynamic SGA (Note 617416), you can define the parameter SGA_MAX_SIZE which sets an upper limit for the total size of the SGA. In general, you can only increase the size of parameters, such as DB_CACHE_SIZE or SHARED_POOL_SIZE, up to the size defined by SGA_MAX_SIZE PGA: The PGA allocation is dynamic and can be affected by the parameters SORT_AREA_SIZE, HASH_AREA_SIZE, BITMAP_MERGE_AREA_SIZE and CREATE_BITMAP_AREA_SIZE or PGA_AGGREGATE_TARGET when you use the automatic PGA administration How can I determine the chronological sequence of the PGA size? Up to and including Oracle 9i, there was no standard way of determining the chronological sequence of the PGA allocation. As of Oracle 10g, you can determine the chronological sequence of the overall PGA consumption using DBA_HIST_PGASTAT: How do I determine Oracle's current memory requirements? Ans: Oracle Memory = Buffer Pool + Shared Pool + PGA + Process Memory
  • 511.
    Database Systems Handbook BY:MUHAMMAD SHARIF 511
  • 512.
    Database Systems Handbook BY:MUHAMMAD SHARIF 512 Oracle database Files and ASM FILES COMPARISONS: Auditing is typically used to: Enable future accountability for current actions taken in a particular schema, table, or row, or affecting specific content Deter users (or others) from inappropriate actions based on that accountability Investigate suspicious activity
  • 513.
    Database Systems Handbook BY:MUHAMMAD SHARIF 513 Notify an auditor that an unauthorized user is manipulating or deleting data and that the user has more privileges than expected which can lead to reassessing user authorizations Monitor and gather data about specific database activities Detect problems with an authorization or access control implementation The two general types of auditing are standard auditing, which is based on privileges, schemas, objects, and statements, and fine-grained auditing. Standard audit records can be written either to DBA_AUDIT_TRAIL (the sys.aud$ table) or to the operating system. Fine-grained audit records are written to DBA_FGA_AUDIT_TRAIL (the sys.fga_log$ table) and the DBA_COMMON_AUDIT_TRAIL view, which combines standard and fine-grained audit log records. Auditing is the monitoring and recording of selected user database actions. It can be based on individual actions, such as the type of SQL statement executed, or on combinations of factors that can include user name, application, time, and so on. Security policies can trigger auditing when specified elements in an Oracle database are accessed or altered, including the contents within a specified object. Components of database audit Audit access and authentication: This component measure and understands the core security design and it gather details about who accessed which systems, when, and how Audit user and administrator: It lists details about the activities that were performed in the database by application users and administrators Monitor security activity: This component identify and flag any suspicious activity, unusual or abnormal access to sensitive data or critical systems Database audit vulnerability and threat detection: This would detect vulnerabilities in the database, and monitor every user who is attempting to exploit the database Change Auditing: In this stage, the baseline policy for the database is established. The policy includes configuration change, schema change, user access, privileges elevation and file structure validation, and then track any deviations from that baseline metrics.
  • 514.
    Database Systems Handbook BY:MUHAMMAD SHARIF 514
  • 515.
    Database Systems Handbook BY:MUHAMMAD SHARIF 515 END
  • 516.
    Database Systems Handbook BY:MUHAMMAD SHARIF 516 CHAPTER 16 DATABASE BACKUPS AND RECOVERY, LOGS MANAGEMENT Overview of Backup Solutions in Oracle Several circumstances can halt the operation of an Oracle database.
  • 517.
    Database Systems Handbook BY:MUHAMMAD SHARIF 517
  • 518.
    Database Systems Handbook BY:MUHAMMAD SHARIF 518
  • 519.
    Database Systems Handbook BY:MUHAMMAD SHARIF 519 Backups are divided into physical backups and logical backups. 1) Logical Backups(Prefered as secondary method for production databases) contain logical data (for example, tables and stored procedures) extracted with the Oracle Export utility and stored in a binary file. You can use logical backups to supplement physical backups. Command-line utilities (Logical backup): 1. Datapump Export and Import utility import or export sets of database records in a file Exports/Imports Data Pump Export by issuing the following command at the system command prompt: EXPDP EMR/1234567@HMSDB SCHEMA=EMR OR FULL=Y DIRECTORY=DATA_PUMP_DIR DUMPFILE=SCHEMA.DMP LOGFILE=EXPSCHEMA.LOG; IMPDP emr/1234567@HMSDB DIRECTORY=DATA_PUMP_DIR DUMPFILE=sharif.DMP SCHEMAS=EMR FROMUSER=MIS TO USER=EMR; 2) Physical backups(Prefered as primary method for production databases) Physical backups, which are the primary concern in a backup and recovery strategy, are copies of physical database files. It is also called file system backup b/c it use operating system file backup commands. You can make physical backups with either the Oracle Recovery Manager (RMAN) utility or operating system utilities. These are copies of physical database files. For example, a physical backup might copy database content from a local disk drive to another secure location. Physical backup Types (offline or cold(database shutdown state or database is running in NOARCHIVELOG Mode. It is point in time snapshot of database), online or hot(Database is open in archivelog mode running), full, incremental)
  • 520.
    Database Systems Handbook BY:MUHAMMAD SHARIF 520
  • 521.
    Database Systems Handbook BY:MUHAMMAD SHARIF 521 3) User-managed Backup SQLPlus and OS Commands by starting from the beginning null end; Back up your database manually by executing commands specific to your operating system. If you do not want to use RMAN, you can use operating system commands such as the UNIX cp command to make backups. You can also automate backup operations by writing scripts. User managed backup include hot and cold backup. Hot and cold backup also called manual backup. No tool required for these types of backup. It also perform manual recorvery when manual backup done. Recovery Window A recovery window is a period of time that begins with the current time and extends backward in time to the point of recoverability. Two terms that are very important when it comes to RMAN backups validation they are 1. Expired Backups 2. Obsolete Backups Expired backups Let's take you trigger an RMAN backup and someone deleted backup set or backup pieces at OS level. The database CONTROFILE has the details of the backup on disk but at OS level the backup file does not exists. We can run RMAN crosscheck command to check if backup files exists at OS level or not. If the backup files are not found, RMAN will mark it as EXPIRED. RMAN> crosscheck backup; RMAN> delete expired backup; Obsolete backups The general meaning of OBSOLETE is no longer used or required. We use below command to list all the obsolete backups inside RMAN RMAN> report obsolete; RMAN> delete obsolete; RMAN Backup (A backup is considered expired only when RMAN performs a crosscheck and cannot find the file. In short, obsolete means "not needed," whereas expired means "not found.") What are the benefits of RMAN over user-managed backup-recovery process? Answer: 1. powerful Data Recovery Advisor feature 2. simpler backup and recovery commands
  • 522.
    Database Systems Handbook BY:MUHAMMAD SHARIF 522 3. automatically manages the backup files without DBA intervention. 4. automatically deletes unnecessary backup datafiles and archived redo log files both from disk and tape. 5. provides you with detailed reporting of backup actions 6. Easy to duplicate a database or create standby database. 7. Without actually restoring data, you can test whether you will be able to do it or not 8. Incremental backup! only RMAN can do that. 9. Active Duplication! (11g new feature), you can perform database duplication without backups by using the network enabled database duplication feature 10. automatically detects corrupt data blocks during backups 11. Data block level recovery possible in case only few DB blocks are corrupt 12. Encrypted backups possible 13. Use RMAN with a variety of third-party storage systems easily 14. V$RMAN_OUTPUT displays messages reported by RMAN. 15. With so many benefits, RMAN shold be used as primary backup-recovery tool. 16. Below command can be used to have automatic control file backup to be taken. This is highly recommended. 17. RMAN> configure controlfile autobackup on 18. Now at the end of every RMAN backup command, RMAN automatically backs up the control file. 19. RMANhas a lot of advantages over the user-managed . Some of the advantages are as follows: 20. It selects the most appropriate backup for database recovery and renders it very easily through use of simple commands. 21. Using RMAN, you can automatically backup the database to tape. 22. Using RMAN, you can easily clone the database to the remote host by using the duplicate command provided by RMAN. 23. Moreover, databases can be cloned to any point in time. 24. Because RMAN does not take a backup of the temporary tablespace, during recovery it is created automatically by RMAN. 25. Using the cross platform tablespace conversion functionality, you can convert the tablespace which was created in one OS to another. 26. Using the Encryption feature, you can create encrypted backup setswhich will make this backup more secure. 27. Using compression, you can easily create binary compressed backup sets. 28. Most production databases are big in size and change frequently. It is not the right option to backup the whole database each time (every day). By using the incremental backup functionality, you only take a backup of changed data blocks by reducing time of backup and future recover process. 29. Using RMAN Block Media Recovery, you can recover your database in the data block level. 30. Using RMAN, you can easily create a physical standby database just following simple steps
  • 523.
    Database Systems Handbook BY:MUHAMMAD SHARIF 523 Oracle Recovery Manager (RMAN) It's done by server session (Restore files, Backup data Files, Recover Data files). It's also recommended. A user can log in to RMAN and command it to back up a database. RMAN can write backup sets to disk and tape cold backup (offline database backup). RMAN is a powerful and versatile program that allows you to make a backup or image copy of your data. When you specify files or archived logs using the RMAN backup command, RMAN creates a backup set as output.
  • 524.
    Database Systems Handbook BY:MUHAMMAD SHARIF 524
  • 525.
    Database Systems Handbook BY:MUHAMMAD SHARIF 525
  • 526.
    Database Systems Handbook BY:MUHAMMAD SHARIF 526 Here we can go and put the control file in FRA. Start the RMAN client with the operating system command-line argument checksyntax. RMAN> connect target / The command has no syntax errors RMAN> backup database; What all files can NOT be backed up by RMAN? 1) Oracle home-related files 2) External files 3) Network configuration files 4) Password files A backup set is one or more datafiles, control files, or archived redo logs that are written in an RMAN-specific format; it requires you to use the RMAN restore command for recovery operations. In contrast, when you use the copy command to create an image copy of a file, it is in an instance-usable format--you do not need to invoke RMAN to restore or recover it. When you issue RMAN commands such as backup or copy, RMAN establishes a connection to an Oracle server session. The server session then backs up the specified datafile, control file, or archived log from the target database. By default, RMAN creates backup sets rather than image copies. A backup set consists of one or more backup pieces, which are physical files written in a format that only RMAN can access. A multiplexed backup set contains the blocks from multiple input files. RMAN can write backup sets to disk or tape. If you specify BACKUP AS COPY, then RMAN copies each file as an image copy, which is a bit-for-bit copy of a database file created on disk. Image copies are identical to copies created with operating system commands like cp on Linux or COPY on Windows, but are recorded in the RMAN repository and so are usable by RMAN. You can use RMAN to make image copies while the database is open. In a differential level n incremental backup, you back up all blocks that have changed since the most recent level n or lower backup. For example, in a differential level 2 backup, RMAN determines which level 1 or level 2 backup occurred most recently and backs up all blocks modified since that backup. In a cumulative level n backup, RMAN backs up all the blocks used since the most recent backupat level n-1 or less. For example, in a cumulative level 3 backup, RMAN determines which level 2 or level 1 backup occurred most recently and backs up all blocks used since that backup.
  • 527.
    Database Systems Handbook BY:MUHAMMAD SHARIF 527 RMAN Backup Types/classification Details. Backup Type Definition Full A backup of a datafile that includes every allocated block in the file being backed up. A full backup of a datafile can be an image copy, in which case every data block is backed up. It can also be stored in a backup set, in which case datafile blocks not in use may be skipped, according to rules in Oracle Database Backup and Recovery Reference. A full backup cannot be part of an incremental backup strategy; that is, it cannot be the parent for a subsequent incremental backup. Incremental An incremental backup is either a level 0 backup, which includes every block in the file except blocks compressed out because they have never been used, or a level 1 backup, which includes only those blocks that have been changed since the parent backup was taken. Open A backup of online, read/write datafiles when the database is open. Closed A backup of any part of the target database when it is mounted but not open. Closed backups can be consistent or inconsistent. Consistent A backup taken when the database is mounted (but not open) after a normal shutdown. The checkpoint SCNs in the datafile headers match the header information in the control file. None of the datafiles has changes beyond its checkpoint. Consistent backups can be restored without recovery. Note: If you restore a consistent backup and open the database in read/write mode without recovery, transactions after the backup are lost. You still need to perform an OPEN RESETLOGS. Inconsistent A backup of any part of the target database when it is open or when a crash occurred or SHUTDOWN ABORT was run prior to mounting. An inconsistent backup requires recovery to become consistent. Consistent and Inconsistent Backups Aconsistent backup isone in which thefiles being backed up contain all changes up to the same system change number (SCN). This means that the files in the backup contain all the data taken from thesamepoint in time. Unlike an inconsistentbackup,a consistentwholedatabase backup doesnotrequirerecovery after it is restored. An inconsistent backup is a backup of one or more database files that you make while the database is open or after the database has shut down abnormally.
  • 528.
    Database Systems Handbook BY:MUHAMMAD SHARIF 528 BACKUP AS COPY TABLESPACE USERS; BACKUP TABLESPACE USERS; BACKUP AS BACKUPSET DATABASE PLUS ARCHIVELOG;
  • 529.
    Database Systems Handbook BY:MUHAMMAD SHARIF 529 What is SCN Number in Oracle Database?And what is use in incremental backup? Each data block in a datafile contains a system change number (SCN), which is the SCN at which the most recent change was made to the block. During an incremental backup, RMAN reads the SCN of each data block in the input file and compares it to the checkpoint SCN of the parent incremental backup. (If block change tracking is enabled, RMAN does not read the portions of the file known to have not changed since the parent incremental backup.) If the SCN in the input data block is greater than or equal to the checkpoint SCN of the parent, then RMAN copies the block. One consequence of this mechanism is that RMAN applies all blocks containing changed data during recovery—even if the change is to an object created with the NOLOGGING option. Hence, making incremental backups is a safeguard against the loss of changes made by NOLOGGING operations. RMAN does not need to restore a base incremental backup of a datafile in order to apply incremental backups to the datafile during recovery. For example, you can restore non-incremental image copies of the datafiles in the database, and RMAN can recover them with incremental backups. Multilevel Incremental Backups RMAN can create multilevel incremental backups. Each incremental level is denoted by a value of 0 or 1. A level 0 incremental backup, which is the base for subsequent incremental backups, copies all blocks containing data. The only difference between a level 0 incremental backup and a full backup is that a full backup is never included in an incremental strategy. Level 0 are a base for subsequent backups. Copies all blocks containing data similar to a full backup, with the only difference that full backups are never included in an incremental strategy. Level 0 can be backup sets or image copies. Level 1 are subsequent backups of a level 0. A level 1 incremental backup can be either of the following types: A differential backup, which backs up all blocks changed after the most recent incremental backup at level 1 or 0. In a differential level 1 backup, RMAN backs up all blocks that have changed since the most recent incremental backup at level 1 (cumulative or differential) or level 0. For example, in a differential level 1 backup, RMAN determines which level 1 backup occurred most recently and backs up all blocks modified after that backup. If no level 1 is available, RMAN copies all blocks changed since the base level 0 backup. A cumulative backup, which backs up all blocks changed after the most recent incremental backup at level 0. Cumulative backups are preferable to differential backups when recovery time is more important than disk space, because fewer incremental backups need to be applied during recovery.
  • 530.
    Database Systems Handbook BY:MUHAMMAD SHARIF 530 The size of the backup file depends solely upon the number of blocks modified and the incremental backup level. Note: Incremental backups are differential by default. A level 0 incremental backup is physically identical to a full backup. The only difference is that the level 0 backup is recorded as an incremental backup in the RMAN repository, so it can be used as the parent for a level 1 backup. There are two types of incremental backups, "differential" and "cumulative". The goal of an incremental backup is to back up only those data blocks that have changed since a previous backup. You can use RMAN to create incremental backups of datafiles, tablespaces, or the whole database. RMAN does not need to restore a base incremental backup of a datafile in order to apply incremental backups to the datafile during recovery. For example, you can restore non-incremental image copies of the datafiles in the database, and RMAN can recover them with incremental backups. Backup sets are logical entities produced by the RMAN BACKUP command. You can make a backup of the whole database at once or supplement a whole database backup with backups of individual tablespaces, datafiles, control files, and archived logs. You can use O/S commands to perform these backups. Because incremental backups are not as big as full backups, you can create them on disk more easily. Cold and Hot Backup Hot backup - also known as dynamic or online backup, is a backup performed on data while the database is actively online and accessible to users. DB must be archive log mode in hot backup. We must backup all the archive logs from the time of backup to recover the database. Cold backup—Users cannot modify the database during a cold backup, so the database and the backup copy are always synchronized. Cold backup is used only when the service level allows for the required system downtime. Cold backups are a type of physical backup as you copy the database files while the database is offline. The basic process of a cold backup involves stopping oracle, copying the files, the restarting oracle. You can use whichever method you want to copy the files (cp, scp, tar, zip etc.)
  • 531.
    Database Systems Handbook BY:MUHAMMAD SHARIF 531 Full backup—Creates a copy of data that can include parts of a database such as the control file, transaction files (redo logs), tablespaces, archive files, and data files. Regular cold full physical backups are recommended. The database must be in archive log mode for a full physical backup. Incremental—Captures only changes made after the last full physical backup. Incremental backup can be done with a hot backup. Cold-full backup - A cold-full backup is when the database is shut down, all of the physical files are backed up, and the database is started up again. Cold-partial backup - A cold-partial backup is used when a full backup is not possible due to some physical constraints. Hot-full backup - A hot-full backup is one in which the database is not taken off-line during the backup process. Rather, the tablespace and data files are put into a backup state.
  • 532.
    Database Systems Handbook BY:MUHAMMAD SHARIF 532 Hot-partial backup - A hot-partial backup is one in which the database is not taken off-line during the backup process, plus different tablespaces are backed up on different nights. RMAN Backup/Restore backup (full,level 0,level 1) Full backup and level 0 backup both are same, the difference between them is that the level 0 backup is the root backup for its incremental backups maintained in rman repository. RMAN> BACKUP INCREMENTAL LEVEL 0 DATABASE TAG 'INCR LEVEL 0'; Although the content is same both are a part of different backup strategy. if you plan to take incremental backups and restore them then full backups cannot be used. In other words you can not restore a level 1 incremental backup on top of a full backup, you can only restore level backup on top of a level 0 backup. If lost the APEX tablespace but your database is currently functioning. If this is the case, and assuming your APEX tablespace does not span multiple datafiles, you can attempt to swap out the datafile. Please force a backup in rman before trying any of this. RMAN Oracle Architecture Oracle Recovery Manager (RMAN) architecture has the following components: Target database: It is a database, which contains data files, controls files and redo files that are needed to be backed up or recovered. The target database control file is used by RMAN to collect metadata about the target database. Server sessions running on the target database perform all the backup and recovery work. It is a mandatory component for RMAN. Target database is a Oracle database to which RMAN is connected with the TARGET keyword. A target database is a database on which RMAN is performing backup and recovery operations. RMAN always maintains metadata about its operations on a database in the control file of the database. The RMAN metadata is known as the RMAN repository. The RMAN client: An Oracle Database executable that interprets commands,directs serversessions toexecute those commands,and recordsitsactivity in the target databasecontrolfile. TheRMANexecutableis automatically installed with the database and is typically located in the same directory as the other database executables. For example, the RMAN client on Linux is located in $ORACLE_HOME/bin. Oracle base is the main or root directory of an oracle whereas ORACLE_HOME is located beneath base folder in which all oracle products reside. RMAN client is the client application that performs all the backup and recovery operations for the target database. It uses Oracle net to connect to the target database so that its location can be found on any host that is connected to the target host using Oracle Net. It is a command line interface which helps in issuing the backup, recover, SQL and special RMAN commands. It is a mandatory component for RMAN. Recovery catalog schema: It is the user present in the recovery catalog database that has the metadata tables made by RMAN. RMAN periodically shifts metadata from the control file of the target database to the recovery catalog. It is an optional component. Recovery catalog database: It is a database that contains the recovery catalog that contains metadata which is used by RMAN to perform backup and recovery tasks. One recovery catalog can be created for containing metadata of multiple target databases. It is also an optional component. RMAN obtains the information it needs from either the control file or the optional recovery catalog. The recovery catalog is a central repository containing a variety of information useful for backup and recovery. Conveniently, RMAN automatically establishes the names and locations of all the files that you need to back up. Using RMAN, you can perform two types of incremental backups: a differential backup or a cumulative backup. A recovery catalog: A separate database schema used torecord RMAN activity against oneor moretarget databases. A recovery catalog preserves RMAN repository metadata if the control file is lost, making it much easier to restore
  • 533.
    Database Systems Handbook BY:MUHAMMAD SHARIF 533 and recover following the loss of the control file. The database may overwrite older records in the control file, but RMAN maintains records forever in the catalog unless the records are deleted by the user. The SCN is an Oracle server–assigned number that indicates a committed version of the database Every datafile and Controlfile in database might haveSCN at a given point in time. It changewhen database mounted. Every database mayhave a common SCN. This synchronization of the SCNs will make sure we have a consistent backup of database. Oracle will try to recover the instance as close as possible to the time that you specify for the fast_start_mttr_target parameter. The maximum value of this parameter is 3600 seconds (1 hour). A recovery catalog is a database schema that holds the metadata used by RMAN for restoration and recovery processes. It basically stores information on  Data files & their backup files.  Archived Redo Logs & their backup sets.  Stored scripts  Incarnation  Backup history The catalog gets updated once RMAN takes the backup or switches redo log or changes data file. Physical standby database: It is a copy of the primary database which is updated with archived redo logs. It has the same Database id and database name as the primary database, but it has different DB_UNIQUE_NAME. Standby databases can be created, backed up and recovered by RMAN. It is not a mandatory component. Duplicate database: It is also a copy of the primary database but it is used for testing purposes. Its DB_ID is also different from the primary database. Fast recovery area: It is a disk location used to store files related to recovery such as control file, online redo files flashback logs, RMAN backups, and archived redo files. Files present in the fast recovery area are automatically managed by the Oracle database and RMAN. Media Manager: It is a vendor-specific application that allows RMAN to back up the storage system such as tape. It is an optional component. Media Management catalog: It is a vendor-specific repository of metadata related to media management application. It is also an optional component. A fast recovery area: A disk location in which the database can store and manage files related to backup and recovery. You set the fast recovery area location and size with the DB_RECOVERY_FILE_DEST and DB_RECOVERY_FILE_DEST_SIZE initialization parameters. A media manager: An application required for RMAN to interact with sequential media devices such as tape libraries. A media manager controls these devices during backup and recovery, managing the loading, labeling, and unloading of media. Media management devices are sometimes called SBT (system backup to tape) devices. During instance recovery, in thefirst roll forward operation, thedatabase server must apply all transactions between the last checkpoint and the end of the redo log to the datafiles. Thus, in order to tune instance recovery, you control the gap between the checkpoint position and the end of the redo log. This is called Mean Time to Recover (MTTR). Oracle Enterprise Manager: It is a browser-based interface that includes backup and recovery through RMAN. It is also an optional component. Typically we’ll use “BACKUP AS BACKUPSET” to backup a database. So, to take a full backup of the database with or without by PLUS sign for archive logs, do the following. Before it you need to connect target database in Rman When you open CMD for RMAN backup: No need to write SQLPLUS, write rman target emr@hmsdb Password:1234567
  • 534.
    Database Systems Handbook BY:MUHAMMAD SHARIF 534 connected to target database: HMSDB (DBID=433898801) RMAN> CONNECT TARGET / RMAN> BACKUP AS BACKUPSET DATABASE or PLUS ARCHIVELOG; for hot or online backup RMAN-06149: cannot BACKUP DATABASE in NOARCHIVELOG mode Alter database into ARCHIVEMODE First You have several options to solve the problem: Switch to ARCHIVELOG mode, then backup database You have to shutdown the database and startup to mount state, then issue: SQL> shutdown immediate; SQL> startup mount; SQL> alter database archivelog; SQL> alter database open; To take a full backup of the database with the archive logs, do the following: You can also take a backup of only a specific table space. The following example takes backup of only PRD01 tablespace. RMAN> BACKUP AS BACKUPSET TABLESPACE PRD01; The RMAN backup output will be something similar to the following: RMAN> BACKUP AS BACKUPSET DATABASE Once backup is completed, check backup tag via below command RMAN> list backup of database summary; Start Database Recovery Kill the DB instance, if running. You can do shut abort or kill pmon at OS level Connect to RMAN and issue below command RMAN> STARTUP FORCE NOMOUNT; How can we start the database if both the pfile and spfile is lost? Check the alert log file, copy the pFile data and start the instance . suppose the data is not there in the alert log , we connect to RMAN and "startup nomount force;" and then we got some dummy pFile, modify accordingly for our requirements and then start instance with pFile or spFile RMAN> Restore spfile from autobackup; RMAN> STARTUP FORCE NOMOUNT; RMAN> Restore controlfile from autobackup; RMAN> sql 'alter database mount'; RMAN> Restore database from tag TAG20160618T204340; RMAN> Recover database; RMAN> sql 'alter database open RESETLOGS'; In case AUTOBACKUP is OFF, then Restore SPFILE & Control File using below RMAN> list backup of spfile summary; RMAN> list backup tag <give-latest-tag>; RMAN> Restore spfile from tag '<give-latest-tag>'; RMAN> list backup of controlfile summary; RMAN> list backup tag <give-latest-tag>; RMAN> Restore controlfile from tag '<give-latest-tag>'; To recover the whole database: Prepare for recovery
  • 535.
    Database Systems Handbook BY:MUHAMMAD SHARIF 535 Place the database in a mounted state. The following example terminates the database instance (if it is started) and mounts the database: RMAN> STARTUP FORCE MOUNT; Restore the database. The following example uses the preconfigured disk channel to restore the database: RMAN> RESTORE DATABASE; Recover the database, as shown in the following example: RMAN> RECOVER DATABASE; Open the database, as shown in the following example: RMAN> ALTER DATABASE OPEN; Flash Recovery Area Flash Recovery Area is a single location to maintain files needed for physical errors. Locally can be used for fast recovery. On the standby site it can be used to protect the data remotely and offload. What all you can store in Flash Recovery Area(FRA)? Can one FRA directory be used for more than one database? Oracle can store different kind of files under FRA: – backupset: for RMAN regular backups. – datafile: for RMAN image copies. – autobackup: for control file autobackups. – flashback: If your database runs in flashback mode, you will see flashback logs in this subdirectory. – archivelog: for Archived redo logs – controlfile: The control file, if configured to go to the flash recovery area. – onlinelog: Online redo logs can also be made to go to the flash recovery area You can use the same flash recovery area for as many databases as you want. The RMAN backup process will create a subdirectory called <SID_NAME>, the same name as the database you are backing up. Is putting control file and online redo logs in Flash Recovery Area (FRA) advisable? Control file is very important file for the database operation. Loosing a single control file will make the database unstable and will lead to interruption in service. So we will always try to put control file in a safe and stable place. Similarly online logs are equally important and loosing them can also cause database to crash, incomplete recovery and possible data loss. CASE 1: Usually the flash recovery area and the main database disks are located in such a way that the probability of both going down at the same time is very slim. And If your flash recovery area is in a storage location as reliable as the main database storage, then you should put one control file and one redo member/log group there. It will surely help you in quick and complete recovery. CASE 2: If your flash recovery area is NOT as reliable as the main database storage, the chance of failure in the flash recovery area is greater compared to the main database disks. If the flash recovery area fails, then you lose one of the control files and the online redo log. You will be able to start database easily by removing that control file from
  • 536.
    Database Systems Handbook BY:MUHAMMAD SHARIF 536 the control file parameter in the initialization parameter file (copying online log from the secondary Non-FRA location) and restarting it but you will have an interruption of production service, which is very undesirable. Scenario A) Besides FRA, we have multiplexed Control files to two other separate location, so risk of loosing control file (and fear of not able to do complete recovery) is minimized We won’t be putting even a single control file in the FRA. Scenario B) Besides FRA, we have multiplexed Control files to only one other separate location, so risk of loosing control file and (and fear of not able to do complete recovery) is more. Complete recovery of database is of primary importance to you than the database interruption. Binary Logs : Point In Time Recovery (PITR) Binary logs record all changes to the databases, which are important if you need to do a Point In Time Recovery (PITR). Without the binary logs, you can only recover the database to the point in time of a specific backup. The binary logs allow you to wind forward from that point by applying all the changes that were written to the binary logs. Unless you have a read-only system, it is likely you will need to enable the binary logs. S FILE AND SP FILE: Query the V$MVREFRESH view to determine which materialized views are currently refreshing. Complete the following steps to show the materialized views that are currently refreshing: 1. Connect to the materialized view database as an administrative user. Query the DBA_MVIEWS view to list the properties of materialized views. Materialized views at the new materialized view database and existing materialized views at other materialized view databases are based on the same master table. Existing materialized views can be refreshed while you create the new materialized views at the new materialized view database. EXECUTE DBMS_REFRESH.REFRESH ('hr_refg'); If the tablespace is an undo tablespace and if the following conditions are met, then the tablespace name is changed to the new tablespace name in the server parameter file (SPFILE). – The server parameter file was used to start up the database. – The tablespace name is specified as the UNDO_TABLESPACE for any instance. Image Backup/mirror backup A full image backup, or mirror backup, is a replica of everything on your computer's hard drive, from the operating system, boot information, apps, and hidden files to your preferences and settings. Imaging software not only captures individual files but everything you need to get your system running again. Image copies are exact byte- for-byte copies of files. RMAN prefers to use an image copy over a backup set. Backing Up a Database in ARCHIVELOG Mode If a database runs in ARCHIVELOG mode, then you can back up the database while it is open. The backup is called an inconsistent backup because redo is required during recovery to bring the database to a consistent state. If you have the archived redo logs needed to recover the backup, open database backups are as effective for data protection as consistent backups. To make a consistent database backup: Start RMAN and connect to a target database.
  • 537.
    Database Systems Handbook BY:MUHAMMAD SHARIF 537 Shut down the database consistently and then mount it. For example, enter the following commands to guarantee that the database is in a consistent state for a backup:  RMAN> SHUTDOWN IMMEDIATE;  RMAN> STARTUP FORCE DBA;  RMAN> SHUTDOWN IMMEDIATE;  RMAN> STARTUP MOUNT;  Run the BACKUP DATABASE command. For example, enter the following command at the RMAN prompt to back up the database to the default backup device: RMAN> BACKUP DATABASE; The following variation of the command creates image copy backups of all datafiles in the database: RMAN> BACKUP AS COPY DATABASE; Open the database and resume normal operations. The following command opens the database: RMAN> ALTER DATABASE OPEN; Typical Backup Options The BACKUP command includes a host of options, parameters, and clauses that control backup output. In following table lists some typical backup options. Common Backup Options Option Description Example FORMAT Specifies a location and name for backup pieces and copies. You must use substitution variables to generate unique filenames. The most common substitution variable is %U, which generates a unique name. Others include %d for the DB_NAME, %t for the backup set time stamp, %s for the backup set number, and %p for the backup piece number. BACKUP FORMAT 'AL_%d/%t/%s/%p' ARCHIVELOG LIKE '%arc_dest%'; TAG Specifies a user-defined string as a label for the backup. If you do not specify a tag , then RMAN assigns a default tag with the date and time. Tags are always stored in the RMAN repository in uppercase. BACKUP TAG 'weekly_full_db_bkup' DATABASE MAXSETSIZE 10M; Data Replication Replication is the process of copying and maintaining database objects in multiple databases that make up a distributed database system. Replication can improve the performance and protect the availability of applications because alternate data access options exist.
  • 538.
    Database Systems Handbook BY:MUHAMMAD SHARIF 538 Oracle provides its own set of tools to replicate Oracle and integrate it with other databases. In this post, you will explore the tools provided by Oracle as well as open-source tools that can be used for Oracle database replication by implementing custom code. The catalog is needed to keep track of the location of each fragment & replica SQL Server has three types of replication: Snapshot, Merge, and Transaction. Snapshot replication creates a snapshot of the data (point-in-time picture of the data) Data replication techniques Synchronous vs. asynchronous Synchronous: all replicas are up-to-date Asynchronous: cheaper but delay in synchronization Regarding the timing of data transfer, there are two types of data replication: Asynchronous replication is when the data is sent to the model server -- the server where the replicas take data from the client. Then, the model server pings the client with a confirmation saying the data has been received. From there, it goes about copying data to the replicas at an unspecified or monitored pace. Synchronous replication is when data is copied from the client-server to the model server and then replicated to all the replica servers before the client is notified that data has been replicated. This takes longer to verify than the asynchronous method, but it presents the advantage of knowing that all data was copied before proceeding. Asynchronous database replication offers flexibility and ease of use, as replications happen in the background. Methods to Setup Oracle Database Replication You can easily set up the Oracle Database Replication using the following methods: Method 1: Oracle Database Replication Using Hevo Data Method 2: Oracle Database Replication Using A Full Backup And Load Approach Method 3: Oracle Database Replication Using a Trigger-Based Approach Method 4: Oracle Database Replication Using Oracle Golden Gate CDC Method 5: Oracle Database Replication Using Custom Script-Based on Binary Log Oracle types of data replication and integration in OLAP Three main architectures: Consolidation database: All data is moved into a single database and managed from a central location. Oracle Real Application Clusters (Oracle RAC), Grid computing, and Virtual Private Database (VPD) can help you consolidate information into a single database that is highly available, scalable, and secure. Federation: Data appears to be integrated into a single virtual database while remaining in its current distributed locations. Distributed queries, distributed SQL, and Oracle Database Gateway can help you create a federated database. Sharing Mediation: Multiple copies of the same information are maintained in multiple databases and application data stores. Data replication and messaging can help you share information at multiple databases.
  • 539.
    Database Systems Handbook BY:MUHAMMAD SHARIF 539
  • 540.
    Database Systems Handbook BY:MUHAMMAD SHARIF 540 Types of Recovery: Complete recovery Recovering the database exactly till the point of failure. Incomplete Recovery It cannot recover the database till the point of failure. It recover database till you have taken backup. Oracle Administration Commands This example connects to a local database as user SYSBACKUP with the SYSBACKUP privilege. SQL*Plus prompts for the SYSBACKUP user password. connect sysbackup as sysbackup Use the SQL*Plus CONNECT command to initially connect to the Oracle instance or to reconnect to the Oracle instance. Syntax CONN[ECT] [logon] [AS {SYSOPER | SYSDBA | SYSBACKUP | SYSDG | SYSKM | SYSRAC}] A sample query follows. (You can also query the V$VERSION view to see componentlevel information.) Other product release levels may increment independent of the database server. You need to query the “v$pwfile_users” view to get information about the existing users in the password file. Execute the SQL query below: Sql>SELECT * FROM v$pwfile_users; The query above will return four columns for each user in the password file. The column names are USERNAME, SYSDBA, SYSOPER, and SYSASM. The USERNAME column shows the username of the user in the password file. The SYSDBA column shows whether the user has SYSDBA privileges or not.
  • 541.
    Database Systems Handbook BY:MUHAMMAD SHARIF 541 The SYSOPER column shows whether the user has SYSOPER privileges or not. The SYSASM column shows whether the user has SYSASM privileges or not. To identify the release of Oracle Database that is currently installed and to see the release levels of other database components you are using, query the data dictionary view PRODUCT_COMPONENT_VERSION. The following administrative user accounts are automatically created when Oracle Database is installed: • SYS • SYSTEM • SYSBACKUP • SYSDG • SYSKM • SYSRAC Grant the SYSDBA, SYSOPER, SYSBACKUP, SYSDG, or SYSKM administrative privilege to the user. For example: GRANT SYSDBA to mydba; This statement adds the user to the password file, thereby enabling connection AS SYSDBA, AS SYSOPER, AS SYSBACKUP, AS SYSDG, or AS SYSKM. However, if user mydba has not been granted the SYSOPER privilege, then the followingv command fails: CONNECT mydba AS SYSOPER To check Current Schema and Session User When Connecting AS SYSBACKUP SELECT SYS_CONTEXT('USERENV', 'CURRENT_SCHEMA') FROM DUAL; SELECT SYS_CONTEXT('USERENV', 'SESSION_USER') FROM DUAL; The V$PWFILE_USERS view contains information about users that have been granted administrative privileges. Your database is open. You don’t want to interrupt currently connected users but you want to temporarily disable further logons. What would you do to achieve this and how would you revert the database back to its normal state after that? Ans. I would put the database in “restricted mode”. While in restricted mode, only users with the “RESTRICTED SESSION” privilege can make a connection. I would run the below command to put the database in restricted mode: Sql> alter system enable restricted session; After executing this command regular users won’t be able to loggon into the database. Once I want to revert the database to normal, I execute this command: Sql>alter system disable restricted session; if you “suspend” the database, Oracle will halt I/O operations to these datafiles until it is reverted back to normal mode. It is also possible to create a database via an SQL script. In this script I would specify: Name of the database The password of the SYS user The password of the SYSTEM user At least three online redo log groups. I would also specify at least two members for each redo log group. Character set and the national character set of the database. Location and size of the SYSTEM and SYSAUXtablespace. These tablespaces will be used for holding system data. I would specify a normal tablespace to use as the default tablespace of the database. I would specify a temporary tablespace to use as the default temporary tablespace of the database. I would specify an undo tablespace. To create Database by following command: CREATE DATABASE mynewdb USER SYS IDENTIFIED BY sys_password USER SYSTEM IDENTIFIED BY system_password
  • 542.
    Database Systems Handbook BY:MUHAMMAD SHARIF 542 LOGFILE GROUP 1 ('/u01/logs/my/redo01a.log','/u02/logs/my/redo01b.log') SIZE 100M BLOCKSIZE 512, GROUP 2 ('/u01/logs/my/redo02a.log','/u02/logs/my/redo02b.log') SIZE 100M BLOCKSIZE 512, GROUP 3 ('/u01/logs/my/redo03a.log','/u02/logs/my/redo03b.log') SIZE 100M BLOCKSIZE 512 MAXLOGHISTORY 1 MAXLOGFILES 16 MAXLOGMEMBERS 3 MAXDATAFILES 1024 MAXINSTANCES 1 CHARACTER SET AL32UTF8 NATIONAL CHARACTER SET AL16UTF16 EXTENT MANAGEMENT LOCAL DATAFILE '/u01/app/oracle/oradata/mynewdb/system01.dbf' SIZE 700M REUSE AUTOEXTEND ON NEXT 10240K MAXSIZE UNLIMITED SYSAUX DATAFILE '/u01/app/oracle/oradata/mynewdb/sysaux01.dbf' SIZE 550M REUSE AUTOEXTEND ON NEXT 10240K MAXSIZE UNLIMITED DEFAULT TABLESPACE users DATAFILE '/u01/app/oracle/oradata/mynewdb/users01.dbf' SIZE 500M REUSE AUTOEXTEND ON MAXSIZE UNLIMITED DEFAULT TEMPORARY TABLESPACE tempts1 TEMPFILE '/u01/app/oracle/oradata/mynewdb/temp01.dbf' SIZE 20M REUSE AUTOEXTEND ON NEXT 640K MAXSIZE UNLIMITED UNDO TABLESPACE undotbs1 DATAFILE '/u01/app/oracle/oradata/mynewdb/undotbs01.dbf' SIZE 200M REUSE AUTOEXTEND ON NEXT 5120K MAXSIZE UNLIMITED USER_DATA TABLESPACE usertbs DATAFILE '/u01/app/oracle/oradata/mynewdb/usertbs01.dbf' SIZE 200M REUSE AUTOEXTEND ON MAXSIZE UNLIMITED; follows to specify that the default type of tablespace is a bigfile tablespace: CREATE DATABASE mynewdb USER SYS IDENTIFIED BY sys_password USER SYSTEM IDENTIFIED BY system_password SET DEFAULT BIGFILE TABLESPACE UNDO TABLESPACE undotbs1 DEFAULT TEMPORARY TABLESPACE tempts1; You can cancel FORCE LOGGING mode using the following SQL statement: ALTER DATABASE NO FORCE LOGGING; The following sample script creates some additional tablespaces: CREATE TABLESPACE apps_tbs LOGGING DATAFILE '/u01/app/oracle/oradata/mynewdb/apps01.dbf' SIZE 500M REUSE AUTOEXTEND ON NEXT 1280K MAXSIZE UNLIMITED EXTENT MANAGEMENT LOCAL; -- create a tablespace for indexes, separate from user tablespace (optional) CREATE TABLESPACE indx_tbs LOGGING DATAFILE '/u01/app/oracle/oradata/mynewdb/indx01.dbf' SIZE 100M REUSE AUTOEXTEND ON NEXT 1280K MAXSIZE UNLIMITED EXTENT MANAGEMENT LOCAL; The following statements illustrate ALTER SYSTEM SUSPEND/RESUME usage. The
  • 543.
    Database Systems Handbook BY:MUHAMMAD SHARIF 543 V$INSTANCE view is queried to confirm database status. SQL> ALTER SYSTEM SUSPEND; System altered SQL> SELECT DATABASE_STATUS FROM V$INSTANCE; To delay instance abort: Set the INSTANCE_ABORT_DELAY_TIME initialization parameter to the number of seconds to delay shutting down an instance when an error causes it to abort. This parameter is set to 0 by default. Setting the INSTANCE_ABORT_DELAY_TIME Initialization Parameter ALTER SYSTEM SET INSTANCE_ABORT_DELAY_TIME=60; The CREATE CONTROLFILE Statement You can create a new control file for a database using the CREATE CONTROLFILE statement. The following statement creates a new control file for the prod database (a database that formerly used a different database name): CREATE CONTROLFILE SET DATABASE prod LOGFILE GROUP 1 ('/u01/oracle/prod/redo01_01.log', '/u01/oracle/prod/redo01_02.log'), GROUP 2 ('/u01/oracle/prod/redo02_01.log', '/u01/oracle/prod/redo02_02.log'), GROUP 3 ('/u01/oracle/prod/redo03_01.log', '/u01/oracle/prod/redo03_02.log') RESETLOGS DATAFILE '/u01/oracle/prod/system01.dbf' SIZE 3M, '/u01/oracle/prod/rbs01.dbs' SIZE 5M, '/u01/oracle/prod/users01.dbs' SIZE 5M, '/u01/oracle/prod/temp01.dbs' SIZE 5M MAXLOGFILES 50 MAXLOGMEMBERS 3 MAXLOGHISTORY 400 MAXDATAFILES 200 MAXINSTANCES 6 ARCHIVELOG; Use the ALTER DATABASE BACKUP CONTROLFILE statement to back up your control files. You have two options: • Back up the control file to a binary file (duplicate of existing control file) using the following statement: ALTER DATABASE BACKUP CONTROLFILE TO '/oracle/backup/control.bkp'; • Produce SQL statements that can later be used to re-create your control file: ALTER DATABASE BACKUP CONTROLFILE TO TRACE; For example, the following statement adds a new group of redo logs to the database: ALTER DATABASE ADD LOGFILE ('/oracle/dbs/log1c.rdo', '/oracle/dbs/log2c.rdo') SIZE 100M; You can also specify the number that identifies the group using the GROUP clause: ALTER DATABASE ADD LOGFILE GROUP 10 ('/oracle/dbs/log1c.rdo', '/oracle/dbs/log2c.rdo')
  • 544.
    Database Systems Handbook BY:MUHAMMAD SHARIF 544 SIZE 100M BLOCKSIZE 512; When using the ALTER DATABASE statement, you can alternatively identify the target group by specifying all of the other members of the group in the TO clause, as shown in the following example: ALTER DATABASE ADD LOGFILE MEMBER '/oracle/dbs/log2c.rdo' TO ('/oracle/dbs/log2a.rdo', '/oracle/dbs/log2b.rdo'); The following statement drops the redo log /oracle/dbs/log3c.rdo: ALTER DATABASE DROP LOGFILE MEMBER '/oracle/dbs/log3c.rdo'; A redo log file might become corrupted while the database is open, and ultimately stop database activity because archiving cannot continue. In this situation, to reinitialize the file without shutting down the database: • Run the ALTER DATABASE CLEAR LOGFILE SQL statement. The following statement clears the log files in redo log group number 3: ALTER DATABASE CLEAR LOGFILE GROUP 3; This statement overcomes two situations where dropping redo logs is not possible: • If there are only two log groups • The corrupt redo log file belongs to the current group If the corrupt redo log file has not been archived, use the UNARCHIVED keyword in the statement. ALTER DATABASE CLEAR UNARCHIVED LOGFILE GROUP 3; This statement clears the corrupted redo logs and avoids archiving them. The cleared redo logs are available for use even though they were not archived. To operate your database in manual archiving mode: 1. Follow the procedure described in "Changing the Database Archiving Mode ", but replace the ALTER DATABASE statement with the following statement: ALTER DATABASE ARCHIVELOG MANUAL; For example, the following statement creates a locally managed tablespace named lmtbsb and specifies AUTOALLOCATE: CREATE TABLESPACE lmtbsb DATAFILE '/u02/oracle/data/lmtbsb01.dbf' SIZE 50M EXTENT MANAGEMENT LOCAL AUTOALLOCATE; AUTOALLOCATE causes the tablespace to be system managed with a minimum extent size of 64K. The alternative to AUTOALLOCATE is UNIFORM. which specifies that the tablespace is managed with extents of uniform size. You can specify that size in the SIZE clause of UNIFORM. If you omit SIZE, then the default size is 1M. The following example creates a tablespace with uniform 128K extents. (In a database with 2K blocks, each extent would be equivalent to 64 database blocks). Each 128K extent is represented by a bit in the extent bitmap for this file. CREATE TABLESPACE lmtbsb DATAFILE '/u02/oracle/data/lmtbsb01.dbf' SIZE 50M EXTENT MANAGEMENT LOCAL UNIFORM SIZE 128K; You cannot specify the DEFAULT storage clause, MINIMUM EXTENT, or TEMPORARY when you explicitly specify EXTENT MANAGEMENT LOCAL. To create a temporary locally managed tablespace, use the CREATE TEMPORARY TABLESPACE statement. For example, the following statement creates tablespace lmtbsb with automatic segment space management: CREATE TABLESPACE lmtbsb DATAFILE '/u02/oracle/data/lmtbsb01.dbf' SIZE 50M EXTENT MANAGEMENT LOCAL
  • 545.
    Database Systems Handbook BY:MUHAMMAD SHARIF 545 SEGMENT SPACE MANAGEMENT AUTO; The SEGMENT SPACE MANAGEMENT MANUAL clause disables automatic segment space management. A bigfile tablespace is a tablespace with a single, but potentially very large (up to 4G blocks) data file. Traditional smallfile tablespaces, in contrast, can contain multiple data files, but the files cannot be as large. The benefits of bigfile tablespaces are the following: • A bigfile tablespace with 8K blocks can contain a 32 terabyte data file. A bigfile tablespace with 32K blocks can contain a 128 terabyte data file. The maximum number of data files in an Oracle Database is limited (usually to 64K files). Therefore, bigfile tablespaces can significantly enhance the storage capacity of an Oracle Database. • Bigfile tablespaces can reduce the number of data files needed for a database. An additional benefit is that the DB_FILES initialization parameter and MAXDATAFILES parameter of the CREATE DATABASE and CREATE CONTROLFILE statements can be adjusted to reduce the amount of SGA space required for data file information and the size of the control file. CREATE BIGFILE TABLESPACE bigtbs DATAFILE '/u02/oracle/data/bigtbs01.dbf' SIZE 50G ... You can specify SIZE in kilobytes (K), megabytes (M), gigabytes (G), or terabytes (T). The following statement creates an encrypted tablespace with the default encryption algorithm: CREATE TABLESPACE securespace DATAFILE '/u01/app/oracle/oradata/orcl/secure01.dbf' SIZE 100M ENCRYPTION ENCRYPT; The following statement creates the same tablespace with the AES256 algorithm: CREATE TABLESPACE securespace DATAFILE '/u01/app/oracle/oradata/orcl/secure01.dbf' SIZE 100M ENCRYPTION USING 'AES256' ENCRYPT; To determine the current default temporary tablespace for the database, run the following query: SELECT PROPERTY_NAME, PROPERTY_VALUE FROM DATABASE_PROPERTIES WHERE PROPERTY_NAME='DEFAULT_TEMP_TABLESPACE'; The following statement creates a temporary tablespace in which each extent is 16M. Each 16M extent (which is the equivalent of 8000 blocks when the standard block size is 2K) is represented by a bit in the bitmap for the file. CREATE TEMPORARY TABLESPACE lmtemp TEMPFILE '/u02/oracle/data/lmtemp01.dbf' SIZE 20M REUSE EXTENT MANAGEMENT LOCAL UNIFORM SIZE 16M; For example, if neither group1 nor group2 exists, then the following statements create those groups, each of which has only the specified tablespace as a member: CREATE TEMPORARY TABLESPACE lmtemp2 TEMPFILE '/u02/oracle/data/lmtemp201.dbf' SIZE 50M TABLESPACE GROUP group1;
  • 546.
    Database Systems Handbook BY:MUHAMMAD SHARIF 546 ALTER TABLESPACE lmtemp TABLESPACE GROUP group2; For example, the following statement adds a tablespace to an existing group. It creates and adds tablespace lmtemp3 to group1, so that group1 contains tablespaces lmtemp2 and lmtemp3. CREATE TEMPORARY TABLESPACE lmtemp3 TEMPFILE '/u02/oracle/data/lmtemp301.dbf' SIZE 25M TABLESPACE GROUP group1; The following statement also adds a tablespace to an existing group, but in this case because tablespace lmtemp2 already belongs to group1, it is in effect moved from group1 to group2: ALTER TABLESPACE lmtemp2 TABLESPACE GROUP group2; Now group2 contains both lmtemp and lmtemp2, while group1 consists of only tmtemp3. You can remove a tablespace from a group as shown in the following statement: ALTER TABLESPACE lmtemp3 TABLESPACE GROUP ''; Tablespace lmtemp3 no longer belongs to any group. Further, since there are no longer any members of group1, this results in the implicit deletion of group1. For example: ALTER DATABASE DEFAULT TEMPORARY TABLESPACE group2; Any user who has not explicitly been assigned a temporary tablespace will now use tablespaces lmtemp and lmtemp2. The following statement creates tablespace lmtbsb, but specifies a block size that differs from the standard database block size (as specified by the DB_BLOCK_SIZE initialization parameter): CREATE TABLESPACE lmtbsb DATAFILE '/u02/oracle/data/lmtbsb01.dbf' SIZE 50M EXTENT MANAGEMENT LOCAL UNIFORM SIZE 128K BLOCKSIZE 8K; For example, the following statement brings the users tablespace online: ALTER TABLESPACE users ONLINE; The following example takes the users tablespace offline normally: ALTER TABLESPACE users OFFLINE NORMAL; For example the following statement makes the flights tablespace read-only: ALTER TABLESPACE flights READ ONLY; For example, the following statement makes the flights tablespace writable: ALTER TABLESPACE flights READ WRITE; Two clauses of the ALTER TABLESPACE statement support data file transparency when you are using bigfile tablespaces: • RESIZE: The RESIZE clause lets you resize the single data file in a bigfile tablespace to an absolute size, without referring to the data file. For example: ALTER TABLESPACE bigtbs RESIZE 80G; • AUTOEXTEND (used outside of the ADD DATAFILE clause): With a bigfile tablespace, you can use the AUTOEXTEND clause outside of the ADD DATAFILE clause. For example: ALTER TABLESPACE bigtbs AUTOEXTEND ON NEXT 20G;
  • 547.
    Database Systems Handbook BY:MUHAMMAD SHARIF 547 You can use ALTER TABLESPACE to add a temp file, take a temp file offline, or bring a temp file online, as illustrated in the following examples: ALTER TABLESPACE lmtemp ADD TEMPFILE '/u02/oracle/data/lmtemp02.dbf' SIZE 18M REUSE; ALTER TABLESPACE lmtemp TEMPFILE OFFLINE; ALTER TABLESPACE lmtemp TEMPFILE ONLINE; The ALTER DATABASE statement can be used to alter temp files. The following statements take offline and bring online temp files. They behave identically to the last two ALTER TABLESPACE statements in the previous example. ALTER DATABASE TEMPFILE '/u02/oracle/data/lmtemp02.dbf' OFFLINE; ALTER DATABASE TEMPFILE '/u02/oracle/data/lmtemp02.dbf' ONLINE; The following statement resizes a temp file: ALTER DATABASE TEMPFILE '/u02/oracle/data/lmtemp02.dbf' RESIZE 18M; The following statement drops a temp file and deletes its operating system file: ALTER DATABASE TEMPFILE '/u02/oracle/data/lmtemp02.dbf' DROP INCLUDING DATAFILES; The following example shrinks the locally managed temporary tablespace lmtmp1 while ensuring a minimum size of 20M. ALTER TABLESPACE lmtemp1 SHRINK SPACE KEEP 20M; The following example shrinks the temp file lmtemp02.dbf of the locally managed temporary tablespace lmtmp2. Because the KEEP clause is omitted, the database attempts to shrink the temp file to the minimum possible size. ALTER TABLESPACE lmtemp2 SHRINK TEMPFILE '/u02/oracle/data/lmtemp02.dbf'; For example, the following statement renames the users tablespace: ALTER TABLESPACE users RENAME TO usersts; To drop a tablespace: Use the DROP TABLESPACE statement. The following statement drops the users tablespace, including the segments in the tablespace: DROP TABLESPACE users INCLUDING CONTENTS; SELECT 'DROP TABLE "' || TABLE_NAME || '" CASCADE CONSTRAINTS; To delete the data files associated with a tablespace at the same time that the tablespace is dropped, use the INCLUDING CONTENTS AND DATAFILES clause. The following statement drops the users tablespace and its associated data files: DROP TABLESPACE users INCLUDING CONTENTS AND DATAFILES; RMAN> LIST BACKUP OF TABLESPACE ZZTBS; RMAN> RECOVER TABLESPACE ZZTBS until SCN 2168640 auxiliary destination '/u01/oraaux/'; Recover the Dropped Table In this section you recover the HR.REGIONS_HIST table from the recycle bin. Execute the FLASHBACK TABLE command to recover the dropped table. SQL>flashback table hr.regions_hist to before drop; Drop the tablespace and try to perform flashback database to the previously taken scn value: SQL> select object_name, original_name, type from recyclebin; SQL> create table junk (c1 int, c2 int) enable row movement; drop tablespace tbs including contents and datafiles; Tablespace dropped. SQL> select DBMS_FLASHBACK.GET_SYSTEM_CHANGE_NUMBER from dual;
  • 548.
    Database Systems Handbook BY:MUHAMMAD SHARIF 548 SQL> flashback table junk to scn 362096; flashback database to scn 362096; Recreate the datafile using the alter database create datafile command as follows: Alter database create datafile '/u01/oracle/product/10.2.0/db_1/dbs/UNNAMED00005' as '/tmp/tbs.dbf'; Database altered. Perform the flashback database again: SQL> Flashback database to scn 460217; Flashback complete. SQL> Alter database open resetlogs; Database altered. By mistake I ' ve dropped my 'test' tablespace its having 250 tables,50 stored procedures etc How can I recover my tablespace if dropped but You did a hot backup RMAN> alter tablespace <tablespacename> offline; RMAN> restore tablespace <tablespacename>; RMAN> recover tablespace <tablespacename>; RMAN> alter tablespace online; To recovery Datafile that was dropped in oracle: So you have accidentally removed a datafile from your production database? First thing, DON’T PANIC! There’s an easy way to recover deleted datafiles, for as long as your database remains up. The procedure below works on linux, however this method conceivably can work for other platforms. This procedure will even work if your database is in NOARCHIVELOG mode. The recovery is done in two phases. Phase 1: instant recovery to prevent Oracle errors Find the PID of DBWRITER for the right database. List the deleted file handles for that DBWRITER process. Create a symbolic link to your datafile with the original name. Phase 2: restore the file ARCHIVELOG database (Optional.) Issue a checkpoint. This is to reduce the recovery time when bringing the file online, depending on activity for that datafile. Unfortunately, you can’t checkpoint a single file, so the checkpoint may take some time. alter system checkpoint; Backup the datafile with rman. backup as copy datafile YOUR_DATAFILE_NUMBER format '/location_of_your_database/new_name_for_File.dbf'; sql 'alter database datafile YOUR_DATAFILE_NUMBER offline'; switch datafile YOUR_DATAFILE_NUMBER to copy; recover datafile YOUR_DATAFILE_NUMBER; sql 'alter database datafile YOUR_DATAFILE_NUMBER online'; Recovering SPFILE AND PFILE : One way to recover SPFILE is to create the text initialization parameter file (PFILE) from the parameter value listings in the alert log, and then create SPFILE from the PFILE. When an instance starts, Oracle Database writes the initialization parameters used for startup to the alert log. You can copy and paste this section from the text version of the alert log (without XML tags) into a new PFILE. SQL> startup ORACLE instance started.
  • 549.
    Database Systems Handbook BY:MUHAMMAD SHARIF 549 Total System Global Area 1660940400 bytes Fixed Size 8896624 bytes Variable Size 1056964608 bytes Database Buffers 587202560 bytes Redo Buffers 7876608 bytes Database mounted. Database opened. Create SPFILE Run the CREATE SPFILE FROM PFILE statement to create the SPFILE in the default directory. The name of the SPFILE must be in the format, spfileSID_of_the_database_instance.ora. In this case, ORCLCDB is the SID of the demo database. SQL> CREATE SPFILE FROM PFILE='/opt/oracle/product/18c/dbhome_1/dbs/initORCLCDB.ora';
  • 550.
    Database Systems Handbook BY:MUHAMMAD SHARIF 550 Recovering After the Loss of Online Redo Log Files If a media failure has affected the online redo logs of a database, then the appropriate recovery procedure depends on the following: The configuration of the online redo log: mirrored or non-mirrored The type of media failure: temporary or permanent The types of online redo log files affected by the media failure: current, active, unarchived, or inactive To recover from loss of an active online redo log group in ARCHIVELOG mode: Redo logs can have below STATUS’s (select status from v$log;):- Log status: UNUSED – Online redo log has never been written to. This is the state of a redo log that was just added, or just after a RESETLOGS, when it is not the current redo log. CURRENT – Current redo log. This implies that the redo log is active. The redo log could be open or closed. ACTIVE – Log is active but is not the current log. It is needed for crash recovery. It may be in use for block recovery. It may or may not be archived. CLEARING – Log is being re-created as an empty log after an ALTER DATABASE CLEAR LOGFILE statement. After the log is cleared, the status changes to UNUSED. CLEARING_CURRENT – Current log is being cleared of a closed thread. The log can stay in this status if there is some failure in the switch such as an I/O error writing the new log header. INACTIVE – Log is no longer needed for instance recovery. It may be in use for media recovery. It might or might not be archived. Recovering from loss of REDO is completely dependent on the STATUS of the member/s that are corrupted or lost. If the media failure is temporary, then correct the problem so that the database can reuse the group when required. If the media failure is not temporary, then use the following procedure. Begin incomplete media recovery, recovering up through the log before the damaged log. Ensure that the current name of the lost redo log can be used for a newly created file. If not, then rename the members of the damaged online redo log group to a new location. For example, enter: ALTER DATABASE RENAME FILE "?/oradata/trgt/redo01.log" TO "/tmp/redo01.log"; ALTER DATABASE RENAME FILE "?/oradata/trgt/redo01.log" TO "/tmp/redo02.log"; Open the database using the RESETLOGS option: ALTER DATABASE OPEN RESETLOGS; Tablespace Data Dictionary Views The following data dictionary and dynamic performance views provide useful information about the tablespaces of a database. View Description V$TABLESPACE Name and number of all tablespaces from the control file. V$ENCRYPTED_TABLESPACES Name and encryption algorithm of all encrypted tablespaces. DBA_TABLESPACES, USER_TABLESPACES Descriptions of all (or user accessible) tablespaces. View Description DBA_TABLESPACE_GROUPS Displays the tablespace groups and the tablespaces that belong to them.
  • 551.
    Database Systems Handbook BY:MUHAMMAD SHARIF 551 DBA_SEGMENTS, USER_SEGMENTS Information about segments within all (or user accessible) tablespaces. DBA_EXTENTS, USER_EXTENTS Information about data extents within all (or user accessible) tablespaces. DBA_FREE_SPACE, USER_FREE_SPACE Information about free extents within all (or user accessible) tablespaces. DBA_TEMP_FREE_SPACE Displays the total allocated and free space in each temporary tablespace. V$DATAFILE Information about all data files, including tablespace number of owning tablespace. V$TEMPFILE Information about all temp files, including tablespace number of owning tablespace. DBA_DATA_FILES Shows files (data files) belonging to tablespaces. DBA_TEMP_FILES Shows files (temp files) belonging to temporary tablespaces. V$TEMP_EXTENT_MAP Information for all extents in all locally managed temporary tablespaces. V$TEMP_EXTENT_POOL For locally managed temporary tablespaces: the state of temporary space cached and used for by each instance. V$TEMP_SPACE_HEADER Shows space used/free for each temp file. DBA_USERS Default and temporary tablespaces for all users. DBA_TS_QUOTAS Lists tablespace quotas for all users. V$SORT_SEGMENT Information about every sort segment in a given instance. The view is only updated when the tablespace is of the TEMPORARY type. The following example enables automatic extension for a data file added to the users tablespace: ALTER TABLESPACE users ADD DATAFILE '/u02/oracle/rbdb1/users03.dbf' SIZE 10M AUTOEXTEND ON NEXT 512K MAXSIZE 250M; The value of NEXT is the minimum size of the increments added to the file when it extends. The value of MAXSIZE is the maximum size to which the file can automatically extend. The next example disables the automatic extension for the data file. ALTER DATABASE DATAFILE '/u02/oracle/rbdb1/users03.dbf' AUTOEXTEND OFF; ALTER DATABASE DATAFILE '/u02/oracle/rbdb1/stuff01.dbf' RESIZE 100M; To bring an individual data file online or take an individual data file offline, issue the ALTER DATABASE statement and include the DATAFILE clause. The following statement brings the specified data file online: ALTER DATABASE DATAFILE '/u02/oracle/rbdb1/stuff01.dbf' ONLINE; To take the same file offline, issue the following statement: ALTER DATABASE DATAFILE '/u02/oracle/rbdb1/stuff01.dbf' OFFLINE;
  • 552.
    Database Systems Handbook BY:MUHAMMAD SHARIF 552 The following statement takes the specified data file offline and marks it to be dropped: ALTER DATABASE DATAFILE '/u02/oracle/rbdb1/users03.dbf' OFFLINE FOR DROP; This example renames the data file user1.dbf to user01.dbf while keeping the data file in the same location. ALTER DATABASE MOVE DATAFILE '/u01/oracle/rbdb1/user1.dbf' TO '/u01/oracle/rbdb1/user01.dbf'; This example moves the data file user1.dbf from the /u01/oracle/rbdb1/ directory to the /u02/oracle/rbdb1/ directory. After the operation, the file is no longer in the /u01/ oracle/rbdb1/ directory. ALTER DATABASE MOVE DATAFILE '/u01/oracle/rbdb1/user1.dbf' TO '/u02/oracle/rbdb1/user1.dbf'; This example copies the data file user1.dbf from the /u01/oracle/rbdb1/ directory to the /u02/oracle/rbdb1/ directory. After the operation, the old file is retained in the /u01/ oracle/rbdb1/ directory. ALTER DATABASE MOVE DATAFILE '/u01/oracle/rbdb1/user1.dbf' TO '/u02/oracle/rbdb1/user1.dbf' KEEP; This example moves the data file user1.dbf from the /u01/oracle/rbdb1/ directory to the /u02/oracle/rbdb1/ directory. If a file with the same name exists in the /u02/oracle/ rbdb1/ directory, then the statement overwrites the file. ALTER DATABASE MOVE DATAFILE '/u01/oracle/rbdb1/user1.dbf' TO '/u02/oracle/rbdb1/user1.dbf' REUSE; Moving a File from One ASM Location to Another ASM Location This example moves the data file from one Oracle ASM location to another Oracle ASM location. ALTER DATABASE MOVE DATAFILE '+dgroup_01/data/orcl/datafile/user1.dbf' TO '+dgroup_02/data/orcl/datafile/user1.dbf'; For example, the following statement renames the data files /u02/oracle/rbdb1/ user1.dbf and /u02/oracle/rbdb1/user2.dbf to/u02/oracle/rbdb1/ users01.dbf and /u02/oracle/rbdb1/users02.dbf, respectively: ALTER TABLESPACE users RENAME DATAFILE '/u02/oracle/rbdb1/user1.dbf', '/u02/oracle/rbdb1/user2.dbf' TO '/u02/oracle/rbdb1/users01.dbf', '/u02/oracle/rbdb1/users02.dbf'; Use ALTER DATABASE to rename the file pointers in the database control file. For example, the following statement renames the data files/u02/oracle/rbdb1/ sort01.dbf and /u02/oracle/rbdb1/user3.dbf to /u02/oracle/rbdb1/ temp01.dbf and /u02/oracle/rbdb1/users03.dbf, respectively: ALTER DATABASE RENAME FILE '/u02/oracle/rbdb1/sort01.dbf', '/u02/oracle/rbdb1/user3.dbf' TO '/u02/oracle/rbdb1/temp01.dbf', '/u02/oracle/rbdb1/users03.dbf'; The following example drops the data file identified by the alias example_df3.f in the
  • 553.
    Database Systems Handbook BY:MUHAMMAD SHARIF 553 Oracle ASM disk group DGROUP1. The data file belongs to the example tablespace. ALTER TABLESPACE example DROP DATAFILE '+DGROUP1/example_df3.f'; The next example drops the temp file lmtemp02.dbf, which belongs to the lmtemp tablespace. ALTER TABLESPACE lmtemp DROP TEMPFILE '/u02/oracle/data/lmtemp02.dbf'; This is equivalent to the following statement: ALTER DATABASE TEMPFILE '/u02/oracle/data/lmtemp02.dbf' DROP INCLUDING DATAFILES; Operation of Oracle Managed Files The file names of Oracle Managed Files are accepted in SQL statements wherever a file name is used to identify an existing file. These file names, like other file names, are stored in the control file and, if using Recovery Manager (RMAN) for backup and recovery, in the RMAN catalog. They are visible in all of the usual fixed and dynamic performance views that are available formonitoring data files and temp files (for example, V$DATAFILE or DBA_DATA_FILES). The following are some examples of statements using database-generated file names: SQL> ALTER DATABASE 2> RENAME FILE '/u01/oradata/mydb/datafile/o1_mf_tbs01_ziw3bopb_.dbf' 3> TO '/u01/oradata/mydb/tbs0101.dbf'; SQL> ALTER DATABASE 2> DROP LOGFILE '/u01/oradata/mydb/onlinelog/o1_mf_1_wo94n2xi_.log'; SQL> ALTER TABLE emp 2> ALLOCATE EXTENT 3> (DATAFILE '/u01/oradata/mydb/datafile/o1_mf_tbs1_2ixfh90q_.dbf'); To disable the trigger reorder on the inventory table, enter the following statement: ALTER TRIGGER reorder DISABLE; You can disable all triggers associated with a table at the same time using the ALTER TABLE statement with the DISABLE ALL TRIGGERS option. For example, to disable all triggers defined for the inventory table, enter the following statement: ALTER TABLE inventory DISABLE ALL TRIGGERS; An integrity constraint defined on a table can be in one of the following states: • ENABLE, VALIDATE • ENABLE, NOVALIDATE • DISABLE, VALIDATE • DISABLE, NOVALIDATE Creating Hash Clusters You create a hash cluster using a CREATE CLUSTER statement, but you specify a HASHKEYS clause. The following statement creates a cluster named trial_cluster, clustered by the trialno column (the cluster key): CREATE CLUSTER trial_cluster ( trialno NUMBER(5,0) ) TABLESPACE users STORAGE ( INITIAL 250K NEXT 50K MINEXTENTS 1 MAXEXTENTS 3 PCTINCREASE 0 ) HASH IS trialno HASHKEYS 150; The following statement creates the trial table in the trial_cluster hash cluster:
  • 554.
    Database Systems Handbook BY:MUHAMMAD SHARIF 554 CREATE TABLE trial ( trialno NUMBER(5,0) PRIMARY KEY, ... ) CLUSTER trial_cluster (trialno); Recovering Tablespaces Use the RESTORE TABLESPACE and RECOVER TABLESPACE commands on individual tablespaces when the database is open. In this case, must take the tablespace that needs recovery offline, restore and then recover the tablespace, and bring the recovered tablespace online. If you cannot restore a datafile to a new location, then use the RMAN SET NEWNAME command within a RUN command to specify the new filename. Afterward, use a SWITCH DATAFILE ALL command, which is equivalent to using the SQL statement ALTER DATABASE RENAME FILE, to update the control file to reflect the new names for all datafiles for which a SET NEWNAME has been issued in the RUN command. Unlike in user-managed media recovery, you shouldnot place an online tablespace in backup mode. Unlike user-managed tools, RMAN does not require extra logging or backup mode because it knows the format of data blocks. To recover an individual tablespace when the database is open: Prepare for recovery Take the tablespace to be recovered offline: The following example takes the users tablespace offline: RMAN> SQL 'ALTER TABLESPACE users OFFLINE'; Restore and recover the tablespace. The following RUN command, which you execute at the RMAN prompt, sets a new name for the datafile in the users tablespace: RUN { SET NEWNAME FOR DATAFILE '/disk1/oradata/prod/users01.dbf' TO '/disk2/users01.dbf'; RESTORE TABLESPACE users; SWITCH DATAFILE ALL; # update control file with new filenames RECOVER TABLESPACE users; } Bring the tablespace online, as shown in the following example: RMAN> SQL 'ALTER TABLESPACE users ONLINE'; Managing Space in Tablespaces Tablespaces allocate space in extents. Tablespaces can use two different methods to keep track of their free and used space:
  • 555.
    Database Systems Handbook BY:MUHAMMAD SHARIF 555 Locally managed tablespaces: Extent management by the tablespace Dictionary managed tablespaces: Extent management by the data dictionary When you create a tablespace, you choose one of these methods of space management. Later, you can change the management method with the DBMS_SPACE_ADMIN PL/SQL package. Coalescing is only valid for dictionary-managed tablespaces and de-fragments space by combining neighboring free extents into large single extents. ALTER TABLE EMR.CHILD SHRINK SPACE; ALTER TABLESPACE [TABLESPACE_NAME] COALESCE A free extent in a dictionary-managed tablespace is made up of a collection of contiguous free blocks. When allocating new extents to a tablespace segment, the database uses the free extent closest in size to the required extent. In some cases, when segments are dropped, their extents are deallocated and marked as free, but adjacent free extents are not immediately recombined into larger free extents. The result is fragmentation that makes allocation of larger extents more difficult. Oracle Database addresses fragmentation in several ways: When attempting to allocate a new extent for a segment, the database first tries to find a free extent large enough for the new extent. Whenever the database cannot find a free extent that is large enough for the new extent, it coalesces adjacent free extents in the tablespace and looks again. The SMON background process periodically coalesces neighboring free extents when the PCTINCREASE value for a tablespace is not zero. If you set PCTINCREASE=0, no coalescing of free extents occurs. If you are concerned about the overhead of ongoing coalesce operations of SMON, an alternative is to set PCTINCREASE=0, and periodically coalesce free space manually. Manually Coalesce any adjacent free extens user this command: ALTER TABLESPACE <<TABLESPACENAME>> COALESCE If we have Dictionary managed temp tablespaces, then we cannot do the following right? 1- do incomplete recovery 2- alter database read only; 3- do some queries with large sorts 4- shutdown immediate 5- startup mount 6- restart recovery --- this will not be possible right? because the system tablespace/datafiles got written, OR will the step 2 will fail
  • 556.
    Database Systems Handbook BY:MUHAMMAD SHARIF 556 To preview a database restore and recovery: Start RMAN and connect to the target database. Optionally, list the current tablespaces and datafiles, as shown in the following command: RMAN> REPORT SCHEMA; Run the RESTORE DATABASE command with the PREVIEW option. The following command specifies SUMMARY so that the backup metadata is not displayed in verbose mode (sample output included): RMAN> RESTORE DATABASE PREVIEW SUMMARY; Restore Database backup by: If you use SQL*Plus, then you can run the RECOVER command to perform recovery. If you use RMAN, then you run the RMAN RECOVER command to perform recovery. Flashback in Oracle is a set of tools that allow System Administrators and users to view and even manipulate the past state of data without having to recover to a fixed point in time. Using the flashback command, we can pull a table out of the recycle bin. The Flashback is complete; this way, we restore the table. At the physical level, Oracle Flashback Database provides a more efficient data protection alternative to database point-in-time recovery (DBPITR). If the current data files have unwanted changes, then you can use the RMAN command FLASHBACK DATABASE to revert the data files to their contents at a past time. Oracle Flashback Drop enables you to reverse the effects of dropping (deleting) a table, returning the dropped table to the database along with dependent objects such as indexes and triggers. This feature stores dropped objects in a recycle bin, from which they can be retrieved until the recycle bin is purged, either explicitly or because space is needed. There is no fixed amount of space allocated to the recycle bin, and no guarantee as to how long dropped objects remain in the recycle bin. Depending upon system activity, a dropped object may remain in the recycle bin for seconds, or for months. While Oracle permits queries against objects stored in the recycle bin, you cannot use DML or DDL statements on objects in the recycle bin. You can perform Flashback Query on tables in the recycle bin, but only by using the recycle bin name. You cannot use the original name of the table. A table and all of its dependent objects (indexes, LOB segments, nested tables, triggers, constraints and so on) go into the recycle bin together, when you drop the table. Likewise, when you perform Flashback Drop, the objects are generally all retrieved together.
  • 557.
    Database Systems Handbook BY:MUHAMMAD SHARIF 557 Question: I accidently deleted a production data file and we have no backups of the datafile, except an old one from am month ago. How can you recover Oracle when a data file has been deleted? Answer: Recovering a lost datafile, especially when you do not have a backup, requires experts. DO NOT shutdown the database, and call BC for emergency recovery support. You have little chance of a fast recovery without an expert and BC can be in your system within minutes using vpn or ssh to get your recovery done right. If all the copies of control files are lost or if a user is maintaining only one copy of the control file which gets lost, then a user can  Manually create a control file.  Restore it from the backup control file using the below command. ALTER DATABASE BACKUP CONTROL FILE TO TRACE;
  • 558.
    Database Systems Handbook BY:MUHAMMAD SHARIF 558 A few points about lost/deleted data files: Recover via Oracle: If you are running in ARCHIVELOG mode and you have valid backup and all of the archived redo logs since the last backup, then recovery is possible. UNIX Inode recovery: On UNIX/Linux (Solaris, AIX, HPUX), when a file is deleted, an Oracle background process still has the file open. The deleted file is still there in the filesystem disk, and only the inode is removed. By replacing the inode entry you can recover the lost data file. Oracle Dictionary Recovery: If you dropped the datafile using the Oracle "drop datafile" command, the dictionary can be restored to re-enable the data file. Re-adding a dropped datafile is tricky and un-supported but it can work, requiring tools such as BBED tool and an in-depth understanding of Oracle internals. As with Flashback Table, you can use Flashback Drop while the database is open. Also, you can perform the flashback without undoing changes in objects not affected by the Flashback Drop operation. Flashback Table is more convenient than forms of media recovery that require taking the database offline and restoring files from backup. Important Recovery Data Structures
  • 559.
    Database Systems Handbook BY:MUHAMMAD SHARIF 559 Table describes important data structures involved in recovery processes. Be familiar with these data structures before starting any recovery procedure. Data Structure Description Control File The control file contains records that describe and maintain information about the physical structure of a database. The control file is updated continuously during database use, and must be available for writing whenever the database is open. If the control file is not accessible, the database will not function properly. System Change Number (SCN) The system change number is a clock value for the Oracle database that describes a committed version of the database. The SCN functions as a sequence generator for a database, and controls concurrency and redo record ordering. Think of the SCN as a timestamp that helps ensure transaction consistency. Redo Records A redo record is a group of change vectors describing a single, atomic change to the database. Redo records are constructed for all data block changes and saved on disk in the redo log. Redo records allow multiple database blocks to be changed so that either all changes occur or no changes occur, despite arbitrary failures. Redo Logs All changes to the Oracle database are recorded in redo logs, which consist of at least two redo log files that are separate from the datafiles. During database recovery from an instance or media failure, Oracle applies the appropriate changes in the database's redo log to the datafiles; this updates database data to the instant that the failure occurred. Backup A database backup consists of operating system backups of the physical files that constitute the Oracle database. To begin database recovery from a media failure, Oracle uses file backups to restore damaged datafiles or control files. Checkpoint A checkpoint is a data structure in the control file that defines a consistent point of the database across all threads of a redo log. Checkpoints are similar to SCNs, and also describe which threads exist at that SCN. Checkpoints are used by recovery to ensure that Oracle starts reading the log threads for the redo application at the correct point. For Parallel Server, each checkpoint has its own redo information.
  • 560.
    Database Systems Handbook BY:MUHAMMAD SHARIF 560
  • 561.
    Database Systems Handbook BY:MUHAMMAD SHARIF 561 Cash recovery and Log-Based Recovery
  • 562.
    Database Systems Handbook BY:MUHAMMAD SHARIF 562 Log: The log is a sequence of records. The log of each transaction is maintained in some stable storage so that if any failure occurs, then it can be recovered from there.
  • 563.
    Database Systems Handbook BY:MUHAMMAD SHARIF 563 Log management and log based recovery An ordered list of REDO/UNDO actions
  • 564.
    Database Systems Handbook BY:MUHAMMAD SHARIF 564 Log record contains: <XID, pageID, offset, length, old data, new data> and additional control info. The fields are: XID: transaction ID - tells us which transaction did this operation pageID: what page has been modified offset: where on the page the data started changing (typically in bytes) length: how much data was changed (typically in bytes) old data: what the data was originally (used for undo operations) new data: what the data has been updated to (used for redo operations)
  • 565.
    Database Systems Handbook BY:MUHAMMAD SHARIF 565 Instance of Log and Transaction Table
  • 566.
    Database Systems Handbook BY:MUHAMMAD SHARIF 566 Store the LSN of the most recent checkpoint at a master record on a disk
  • 567.
    Database Systems Handbook BY:MUHAMMAD SHARIF 567
  • 568.
    Database Systems Handbook BY:MUHAMMAD SHARIF 568 Checkpoint The checkpoint is like a bookmark. While the execution of the transaction, such checkpoints are marked, and the transaction is executed then using the steps of the transaction, the log files will be created. Checkpoint declares a point before which all the logs are stored permanently in the storage disk and are in an inconsistent state. In the case of crashes, the amount of work and time is saved as the system can restart from the checkpoint. Checkpointing is a quick way to limit the number of logs to scan on recovery.
  • 569.
    Database Systems Handbook BY:MUHAMMAD SHARIF 569
  • 570.
    Database Systems Handbook BY:MUHAMMAD SHARIF 570
  • 571.
    Database Systems Handbook BY:MUHAMMAD SHARIF 571 System Catalog Management A repository of information describing the data in the database (metadata, data about data) An SQL catalog is a collection of tables and views that describe tables, views, indexes, procedures, functions, sequences, triggers, variables, constraints, programs, packages, and XSR objects. A catalog is automatically created when you create a schema. You cannot drop or explicitly change the catalog. An XSR object is one or more XML schema documents that have been registered in the XML schema repository with the same name.
  • 572.
    Database Systems Handbook BY:MUHAMMAD SHARIF 572
  • 573.
    Database Systems Handbook BY:MUHAMMAD SHARIF 573
  • 574.
    Database Systems Handbook BY:MUHAMMAD SHARIF 574 Data encryption and decription method/techniques: Encryption is a method of converting data from a readable format (plaintext) into an unreadable, encoded format (ciphertext). Encrypted data can only be read or processed after it has been decrypted, using a decryption key or password. Only the sender and the recipient of the data should have access to the decryption key.
  • 575.
    Database Systems Handbook BY:MUHAMMAD SHARIF 575 Encryption Algorithms and standards: Data Encryption Standard (DES) is a now-outdated symmetric encryption algorithm—you use the same key to encrypt and decrypt a message. DES uses a 56-bit encryption key (8 parity bits are stripped off from the full 64-bit key) and encrypts data in blocks of 64 bits. Triple DES or 3DES—was once the standard symmetric algorithm. Triple DES employs three individual keys with 56 bits each. The total key length adds up to 168 bits, but according to most experts, its effective key strength is only 112 bits. RSA—a popular public-key (asymmetric) encryption algorithm. It uses a pair of keys: the public key, used to encrypt the message, and the private key, used to decrypt the message. Blowfish—a symmetric cipher that splits messages into blocks of 64 bits and encrypts them one at a time. Blowfish is a legacy algorithm, which is still effective, but has been succeeded by Twofish. Twofish—a symmetric cipher leveraging keys up to 256 bits in length. Twofish is used in many software and hardware environments. It is fast, freely available and unpatented. The Advanced Encryption Standard (AES)—this algorithm is the standard currently accepted by the U.S. Government and other organizations. It works well in 128-bit form, however, AES can use keys of 192 and 256 bits. AES is considered resistant to all attacks, except brute force. Elliptic Curve Cryptography (ECC)—the algorithm used as part of the SSL/TLS protocol which encrypts communication between websites and their visitors. It provides better security with shorter key lengths; a 256 bit ECC key provides the same level of security as a 3,072 bit RSA key. Data At Rest and Database Encryption Data at rest is data that does not travel between networks or devices. It includes data on a laptop, hard drive, flash drive, or database. Data at rest is attractive to attackers as it often has meaningful file names and logical structures, which can point to personal information, credit cards, intellectual property, healthcare information, etc. Encryption can be performed at four levels: Application level encryption—data is encrypted by the application that modifies or generates the data, before it is written to the database. This makes it possible to customize the encryption process for each user, based on user roles and permissions. Database encryption—the entire database, or parts of it, can be encrypted to secure the data. Encryption keys are stored and managed by the database system. File system level encryption—allows computer users to encrypt directories and individual files. File-level encryption uses software agents, which interrupt read and write calls to disks and use policies to see if the data needs to be decrypted orencrypted.Likefulldisk encryption,itcan encryptdatabasesalongwith any other datastored in folders. Full disk encryption—automatically converts data on a hard drive into a form that cannot be deciphered without the key. Databases stored on the hard drive are encrypted along with any other data.
  • 576.
    Database Systems Handbook BY:MUHAMMAD SHARIF 576 Encryption Techniques and Technologies Column level encryption—individual columns of data within a database are encrypted. A separate and unique encryption key for each column increases flexibility and security. Transparent data encryption—encrypts an entire database, effectively protecting data at rest. The encryption is transparent to the applications that use the database. Backups of the database are also encrypted, preventing data loss if backup media is stolen or breached. Field-levelencryption—encrypting data in specificdata fields. Creators can mark sensitive fields so that data entered by users in those fields are encrypted. These can include social security numbers, credit card numbers, and bank account numbers. Hashing—changing a string of characters into a shorter fixed-length key or value that resembles the original string. Hashing is commonly used in passwords systems. When a user initially defines a password, it is stored as a hash.
  • 577.
    Database Systems Handbook BY:MUHAMMAD SHARIF 577 When the user logs back into the site, the password they use is compared to the unique hash, to determine if it correct. Symmetric key encryption—a private key is applied to data, changing it so it is cannot be read without being decrypted. Data is encrypted when saved, and decrypted when retrieved, provided the user or application supplies the key. Symmetric encryption is considered inferior to asymmetric encryption because there is a need to transfer the key from sender to recipient. Asymmetric encryption—incorporates two encryption keys: private and public. A public key can be retrieved by anyone and is unique to one user. A private key is a concealed key that is only known by one user. In most cases, the public key is the encryption key and the private key is the decryption key. Symmetric and asymmetric encryption are cryptography terms that describe the relationship between ciphertext and decryption keys. Symmetric: In this case, data is encrypted when it is saved to the database and decrypted when it is called back. Sharing data requires the receiver to have a copy of the decryption key. Asymmetric: In this relatively new and more secure type of encryption, there is both a private and public key.
  • 578.
    Database Systems Handbook BY:MUHAMMAD SHARIF 578 Implementation of encryption in database: 128-bit encryption relies on a key that is 128 bits in size, and by virtue of this length, is virtually impossible to “crack” with a computation system. Common database encryption methods API Method: This is application-level encryption that is appropriate across any database product (Oracle, MSSQL, etc). Plug-In Method: In this case, you’ll attach an encryption module, or “package,” onto the database management system. TDE Method: Transparent data encryption (TDE) executes encryption and decryption within the database engine itself.
  • 579.
    Database Systems Handbook BY:MUHAMMAD SHARIF 579 Encryption levels Cell-Level: In this case, each individual cell of data has its own unique password. Column-Level: This is the most commonly known encryption level and is typically included by database vendors. Tablespace-Level: This method provides a different level of control over encryption, allowing encryption across tables, even if accessed by multiple columns. This method doesn’t have as much of an impact on performance but can cause issues if improperly implemented. File-Level: This approach works not by encrypting rows or columns, but by scrambling entire files. The files can be moved to reports, spreadsheets, or emails and still retain their protection, meaning fewer transformations or encryption mechanisms are required. This type of encryption holds the least potential for performance degradation END
  • 580.
    Database Systems Handbook BY:MUHAMMAD SHARIF 580 CHAPTER 17 ORACLE VERSIONING CONFIGURATIONS AND ORACLE INSTALLATIONS Overview of Oracle versions and Installation requirements  Oracle9i RAC Installation On Tru64, Red Hat Enterprise Linux 2.1 (RHEL2)  Oracle 10g RAC On Linux Using NFS Red Hat Enterprise Linux 2.1 (RHEL2, 3)  Oracle 10g Release 2 RAC On RHEL4 * OEL4 Linux Using VMware ESX Server and NFS,  Oracle Database 10g (10.1.0.2) RAC Installation on Tru64 5.1b  11gR1 RAC  Oracle 11g Release 1 RAC On Linux Using NFS - This article describes the installation of Oracle 11g release 1 (11.1) RAC on Linux (Oracle Linux 5) using NFS to provide the shared storage.  Oracle 11g Release 1 RAC On RHEL5 Linux Using VMware ESX Server and NFS - This article describes the installation of Oracle 11g release 1 (11.1) RAC on Red Hat Enterprise Linux 5 using VMware ESX Server and NFS for shared storage.  Oracle ASM Cluster File Systems (ACFS) in Oracle Database 11g Release 2 - This article describes three ways to create an ASM Cluster File System in an Oracle 11G Release 2 RAC database.  Oracle Database 11g Release 2 RAC On Oracle Linux 5.8 Using VirtualBox and NFC - This article describes the installation of Oracle Database 11g Release 2 (11.2) RAC on Oracle Linux 5.8 (OL5) using VirtualBox with no additional shared disk devices.  Oracle Database 11g Release 2 RAC On Linux Using VMware Server 2 - This article describes the installation of Oracle Database 11g release 2 (11.2) RAC on Linux (Oracle Linux 5) using VMware Server 2 with no additional shared disk devices.  Oracle Database 12c Release 1,2 (12.1, 12.2) RAC On Oracle Window Server 2012, Linux 6,7 Using VirtualBox, NFS, VirtualBox  Oracle Database 18c RAC On Oracle Linux 7 Using VirtualBox and Vagrant  Oracle Database 19c RAC On Oracle Linux 7,8 Using VirtualBox and Vagrant  Oracle Database 21c RAC On Oracle Linux 7,8 Using VirtualBox and Vagrant  Archivelog Mode On RAC - The differences between resetting the archive log mode on a single node instance and a Real Application Cluster (RAC).  Oracle Applications server release 11 and 12 technology stack (11.5.10.2) Installation on Enterprise Linux 4.5 - A brief guide to installing Oracle Applications (11.5.10.2) on Enterprise Linux 4.5. Here are some miscellaneous installation articles.  Oracle VM (2.2) Installation  Oracle VM (3.0) Installation  SUSE Linux 10.1 Installation  Ubuntu 6.10 Installation  VMware ESX Server 3 Installation  Solaris 10 (x86-32) Installation
  • 581.
    Database Systems Handbook BY:MUHAMMAD SHARIF 581  Modifying SCAN Configuration in Oracle 11g Release 2 RAC - Some notes on modifying SCAN configuration after installation of Oracle RAC.  VMware ESX Server 3.5 Update 2 Installation - This article describes the bare-metal installation and basic usage of VMware ESX Server 3.5 Update 2. Application Server Installation Matrix For installations on RHEL clones, like Oracle Linux and CentOS, use the instructions provided below for the appropriate RHEL release. OS 9iAS AS10g R1 AS10g R2 AS10g R3 WebLogic 11g WebLogic 12cR1 (12.1.1) WebLogic 12cR1 (12.1.2) WebLogic 12cR1 (12.1.3) WebLogic 12cR2 (12.2.1) Red Hat Enterprise Linux 2.1 (RHEL2) Yes Yes Red Hat Enterprise Linux 3 (RHEL3) Yes Yes Yes Red Hat Enterprise Linux 4 (RHEL4) Yes Oracle Linux 5 (OL5) Yes Yes Yes Yes Oracle Linux 6 (OL6) Yes Yes Yes Yes Yes Oracle Linux 7 (OL7) Yes Fedora Core 1 (FC1), Fedora 36 (F36) Installation Yes Enterprise Manager Grid Control Installation Matrix For installations on RHEL clones, like Oracle Linux and CentOS, use the instructions provided below for the appropriate RHEL release. OS 10g R1 10g R2 10g R5 11g R1 12c R1 12c R2 12c R3 12c R4 12c R5 13c R1 13c R2 13c R3 13c R4 13c R5 Red Hat Enterprise Linux 3 Yes Yes Red Hat Enterprise Linux 4 Yes Yes Oracle Linux 5 Yes Yes Yes Yes Yes Yes Yes Oracle Linux 6 Yes Yes Yes here Yes Yes Yes Yes Oracle Linux 7 Yes Yes Yes Yes Yes Oracle Linux 8 Yes Oracle Versions and Hardware requirements you must meet before installing Oracle Management Service (OMS), a standalone Oracle Management Agent (Management Agent), and Oracle Management Repository (Management Repository). Physicalmemory(RAM)=> 256 MB minimum; 512MB recommended,On Windows Vista, the minimum requirement is 512 MB Virtual memory=> Double the amount of RAM Disk space=> Basic Installation Type total: 2.04 GB, advanced Installation Types total: 1.94 GB Video adapter=> 256 colors
  • 582.
    Database Systems Handbook BY:MUHAMMAD SHARIF 582 Processor=> 550 MHz minimum, On Windows Vista, the minimum requirement is 800 MHz In particular, here I will discuss the following: 1. CPU, RAM, Heap Size, and Hard Disk Space Requirements for OMS 2. CPU, RAM, and Hard Disk Space Requirements for Standalone Management Agent 3. CPU, RAM, and Hard Disk Space Requirements for Management Repository CPU, RAM, Heap Size, and Hard Disk Space Requirements for OMS Host Small Medium Large CPU Cores/Host 2 4 8 RAM 4 GB 6 GB 8 GB RAM with ADPFoot 1 , JVMDFoot 2 6GB 10 GB 14 GB Oracle WebLogic Server JVM Heap Size 512 MB 1 GB 2 GB Hard Disk Space 7 GB 7 GB 7 GB Hard Disk Space with ADP, JVMD 10 GB 12 GB 14 GB Note: While installing an additional OMS (by cloning an existing one), if you have installed BI publisher on the source host, then ensure that you have 7 GB of additional hard disk space on the destination host, so a total of 14 GB. CPU, RAM, and Hard Disk Space Requirements for Standalone Management Agent For a standalone Oracle Management Agent, ensure that you have 2 CPU cores per host, 512 MB of RAM, and 1 GB of hard disk space. CPU, RAM, and Hard Disk Space Requirements for Management Repository In this table RAM and Hard Disk Space Requirements for Management Repository Host Small Medium Large CPU Cores/HostFoot 1 2 4 8 RAM 4 GB 6 GB 8 GB Hard Disk Space 50 GB 200 GB 400 GB Oracle database Hardware Component Requirements for Windows x64 The following table lists the hardware components that are required for Oracle Database on Windows x64. Windows x64 Minimum Hardware Requirements Requirement Value System Architecture Processor: AMD64 and Intel EM64T Physical memory (RAM) 2 GB minimum Virtual memory (swap) If physical memory is between 2 GB and 16 GB, then set virtual memory to 1 times the size of the RAM If physical memory is more than 16 GB, then set virtual memory to 16 GB
  • 583.
    Database Systems Handbook BY:MUHAMMAD SHARIF 583 Requirement Value Disk space Typical Install Type total: 10 GB Advanced Install Types total: 10 GB Video adapter 256 colors Screen Resolution 1024 X 768 minimum Windows x64 Minimum Disk Space Requirements on NTFS Installation Type TEMP Space SYSTEM_DRIVE:Program FilesOracleInventory Oracle Home Data Files * Total Enterprise Edition 595 MB 4.55 MB 6.00 GB 4.38 GB ** 10.38 GB ** Standard Edition 2 595 MB 4.55 MB 5.50 GB 4.24 GB ** 9.74 GB ** * Refers to thecontents of the admin, cfgtoollogs, flash_recovery_area, and oradata directories in the ORACLE_BASE directory. Calculations for No-Compression Databases To calculate database size when the compression option is none, use the formula: Number of blocks * (72 bytes + size of expanded data block) Calculations for Compressed Databases Because the compression method used can vary per block, the following calculation formulas are general estimates of the database size. Actual implementation could result in numbers larger or smaller than the calculations. 1. Bitmap Compression 2. Index-Value Compression 3. RLE Compression 4. zlib Compression 5. Index Files
  • 584.
    Database Systems Handbook BY:MUHAMMAD SHARIF 584 The minimum size for the index is 8,216,576 bytes (8 MB). To calculate the size of a database index, including all index files, perform the following calculation: number of existing blocks * 112 bytes = the size of database index About Calculating Database Limits Use the size guidelines in this section to calculate Oracle Database limits. Block Size Guidelines Type Size Maximum block size 16,384 bytes or 16 kilobytes (KB) Minimum block size 2 kilobytes (KB) Maximum blocks for each file 4,194,304 blocks Maximum possible file size with 16 K sized blocks 64 Gigabytes (GB) (4,194,304 * 16,384) = 64 gigabytes (GB) Maximum Number of Files for Each Database Block Size Number of Files 2 KB 20,000 4 KB 40,000 8 KB 65,536 16 KB 65,536 Maximum File Sizes
  • 585.
    Database Systems Handbook BY:MUHAMMAD SHARIF 585 Type Size Maximum file size for a FAT file 4 GB Maximum file size in NTFS 16 Exabytes (EB) Maximum database size 65,536 * 64 GB equals approximately 4 Petabytes (PB) Maximum control file size 20,000 blocks Data Block Format Every data block has a format or internal structure that enables the database to track the data and free space in the block. This format is similar whether the data block contains table, index, or table cluster data. Oracle Database installation steps 12c before installation installing the Oracle Database and creating an Oracle Home User account. Here OUI is used to install Oracle Software 1 Expand the database folder that you extracted in the previous section. Double-click setup. 2 Click Yes in the User Account Control window to continue with the installation. 3 The Configure Security Updates window appears. Enter your email address and My Oracle Support password to receive security issue notifications via email. If you do not wish to receive notifications via email, deselect.
  • 586.
    Database Systems Handbook BY:MUHAMMAD SHARIF 586 4 Select "Skip software updates" if do not want to apply any updates. 5 Accept the default and click Next. 6 The Select Installation Option window appears with the following options: 7 Select "Create and configure a database" to install the database, create database instance and configure the database. 8 Select "Install database software only" to only install the database software. 9 Select "Upgrade an existing database" to upgrade the database that is already installed. 10 In this OBE, we create and configure the database. Select the Create and configure a database option and click Next. 11 The System Class window appears. Select Desktop Class or Server Class depending on the type of system you are using. In this OBE, we will perform the installation on a desktop/laptop. Select Desktop class and click Next. 12 The Oracle Home User Selection window appears. Starting with Oracle Database 12c Release 1 (12.1), Oracle Database on Microsoft Windows supports the use of an Oracle Home User, specified at the time of installation. This Oracle Home User is used to run the Windows services for a Oracle Home, and is similar to the Oracle User on Oracle Database on Linux. This user is associated with an Oracle Home and cannot be changed to a different user post installation. Note: Different Oracle homes on a system can share the same Oracle Home User or use different Oracle Home Users. The Oracle Home User is different from an Oracle Installation User. The Oracle Installation User is the user who requires administrative privileges to install Oracle products. The Oracle Home User is used to run the Windows services for the Oracle Home. The window provides the following options: 1. If you select "Use Existing Windows User", the user credentials provided must be a standard Windows user account (not an administrator). 2. If this is a single instance database installation, the user can be a local user, a domain user, or a managed services account. 3. If this is an Oracle RAC database installation, the existing user must be a Windows domain user. The Oracle installer will display an error if this user has administrator privileges. 4. If you select "Create New Windows User", the Oracle installer will create a new standard Windows user account. This user will be assigned as the Oracle Home User. Please note that this user will not have login privileges. This option is not available for an Oracle RAC Database installation. 5. If you select "Use Windows Built-in Account", the system uses the Windows Built-in account as the Oracle Home User. Select the Create New Windows User option. Enter the user name as OracleHomeUser1 and password as Welcome1. Click Next. Note: Remember the Windows User password. It will be required later to administer or manage database services. 6. The Typical Install Configuration window appears. Click on a text field and then the balloon icon ( )to know more about the field. Note that by default, the installer creates a container database along with a pluggable database called "pdborcl". The pluggable database contains the sample HR schema. 7. Change the Global database name to orcl. Enter the “Administrative password” as Oracle_1. This password will be used later to log into administrator accounts such as SYS and SYSTEM. Click Next. 8. The prerequisite checks are performed and a Summary window appears. Review the settings and click Install.
  • 587.
    Database Systems Handbook BY:MUHAMMAD SHARIF 587 9. Note: Depending on your firewall settings, you may need to grant permissions to allow java to access the network. 10. The progress window appears. 11. The Database Configuration Assistant started and creates your the database. 12. After the Database Configuration Assistant creates the database, you can navigate to https://localhost:5500/em as a SYS user to manage the database using Enterprise Manager Database Express. You can click “Password Management…” to unlock accounts. Click OK to continue. 13. The Finish window appears. Click Close to exit the Oracle Universal Installer. 13.5 To verify the installation Navigate to C:Windowssystem32 using Windows Explorer. Double-click services. The Services window appears, displaying a list of services. 14. Note: In advance installation step you allocate memory like: To Create CDB you can use ETL tool Oracle Data integrator too. Other supporting tools are: These tools also used to perform operations on CDB Database.
  • 588.
    Database Systems Handbook BY:MUHAMMAD SHARIF 588
  • 589.
    Database Systems Handbook BY:MUHAMMAD SHARIF 589
  • 590.
    Database Systems Handbook BY:MUHAMMAD SHARIF 590
  • 591.
    Database Systems Handbook BY:MUHAMMAD SHARIF 591
  • 592.
    Database Systems Handbook BY:MUHAMMAD SHARIF 592
  • 593.
    Database Systems Handbook BY:MUHAMMAD SHARIF 593 Oracle Database 19c Installation On Oracle Linux 8 (OL8) Oracle database 19c is supported on Oracle Linux 8, but you must be running on UEK6 and database version 19.7. The installation will work without the patches, but it will not be supported without them. This article describes the installation of Oracle Database 19c 64-bit on Oracle Linux 8 (OL8) 64-bit. The article is based on a server installation with a minimum of 2G swap and secure Linux set to permissive. I have configured Linux 8 on Oracle Virtual Box. I won’t go through the steps to setup OL8 in this post. The software I used are: 1. Oracle Virtual Box 2. MobaXterm 3. Oracle Linux 8 4. Oracle Database 19c (19.3) Once you have downloaded and setup OL8, there are some prerequisite setups that needs to be performed before kicking of the installation. Now, Oracle Database 19c is installed and ready to be used. Hope this helps. A big thanks , again, to Tim Hall for his tutorials and blog posts.
  • 594.
    Database Systems Handbook BY:MUHAMMAD SHARIF 594
  • 595.
    Database Systems Handbook BY:MUHAMMAD SHARIF 595 Oracle Most common errors for dba ORA-01017: invalid username/password; logon denied ORA-12154: TNS:could not resolve the connect identifier specified ORA-00600: internal error code, arguments ORA-1722: Invalid Number ORA-03113: end-of-file on communication channel ORA-01000: maximum open cursors exceeded ORA-1435: User Does not Exist ORA-00932 inconsistent datatypes: expected Number got Binary ORA-01555: snapshot too old: rollback segment number string with name "string" too small ORA-01652: unable to extend temp segment by string in tablespace string ORA-01031: insufficient privileges ORA-00054: resource busy and acquire with NOWAIT specified ORA-04031 : Unable to allocate x bytes of shared memory ORA-04031: unable to allocate bytes of shared memory ORA-04030: out of process memory when trying to allocate bytes ORA-12540: TNS:internal limit restriction exceeded ORA-27102: out of memory
  • 596.
    Database Systems Handbook BY:MUHAMMAD SHARIF 596 CHAPTER 18 ORACLE DATABASE APPLICATIONS DEVELOPMENT USING ORACLE APPLICATION EXPRESS Overview of Programming Lanagues Overview APEX, History, Apex architecture and Manage Utility The database manufacturer Oracle, is well-known for its relational database system “Oracle Database” which provides many efficient features to read and write large amounts of data. To cope with the growing demand of developing web applications very fast, Oracle has created the online development environment “Oracle APEX”. The creators of Oracle Application Express say it can help you develop enterprise apps up to 20 times faster and with 100 times less code
  • 597.
    Database Systems Handbook BY:MUHAMMAD SHARIF 597 There is no need to spend time on the GUI at the very beginning. Thus, the developer can directly start with implementing the business logic. This is the reason why Oracle APEX is feasible to create rapid GUI-Prototypes without logic. Thus, prospective customers can get an idea of how their future application will look. Oracle APEX – an extremely powerful tool As you can see, Oracle APEX is an extremely powerful tool that allows you to easily create simple-to-powerful apps, and gives you a lot of control over their functions and appearance. You have many different components available, like charts, different types of reports, mobile layouts, REST Web Services, faceted search, card regions, and many more. And the cool thing is, it’s going to get even better with time. Oracle’s roadmap for the technology is extensive and mentions things such as:  Runtime application customization  More analytics  Machine Learning  Process modeling  Support for MySQL  Native map component (you’ll be able to create a map like those you saw in these Covid-19 apps I mentioned natively – right now you have to use additional tools for that, like JavaScript or a map plug-in).  Oracle JET-based components (JavaScript Extension Toolkit – it’s definitely not low-code, but it’s got nice data visualizations)  Expanded capabilities in APEX Service Cloud Console  REST Service Catalog (I had to google around for the one I used, but in the future, you’ll have a catalog of freely available options to choose)  Integration with developer lifecycle services  Improved printing and PDF export capabilities As you can see, there’s a lot of things that are worth waiting for. Oracle APEX is going to get a lot more powerful, and that’s even more of a reason to get to know it and start using it. Distinguishing Characteristics
  • 598.
    Database Systems Handbook BY:MUHAMMAD SHARIF 598 Oracle Application/workspace schema assignments
  • 599.
    Database Systems Handbook BY:MUHAMMAD SHARIF 599 Apex history with respect to Oracle Database Oracle XE 11g ships with apex 3.2 and 4.2 which is very old around 2007 release year. The techniques that are used with this tool are PL/SQL, HTML, CSS, and JavaScript. Before APEX there was WebDB, which was based on the same techniques. WebDB became part of Oracle Portal and disappeared in silence. The difference between APEX and WebDB is that WebDB generates packages that generate the HTML pages, while APEX generates the HTML pages at runtime from the repository. Despite this approach APEX is amazingly fast. APEX became available to the public in 2003 of HTML DB 1.5 to HTML DB 2.1 and apex 2.2 version and then it was part of version 10g of the database. At that time it was called HTMLDB and the first version was 1.5. Before HTMLDB, it was called Oracle Flows, Oracle Platform, and Project Marvel. Note: Starting with Oracle Database 12c Release 2 (12.2), Oracle Application Express is included in the Oracle Home on disk and is no longer installed by default in the database. Oracle Application Express is included with the following Oracle Database releases:  Oracle Database 19c – Oracle Application Express Release 18.1.  Oracle Database 18c – Oracle Application Express Release 5.1.  Oracle Database 12c Release 2 (12.2)- Oracle Application Express Release 5.0.  Oracle Database 12c Release 1 (12.1) – Oracle Application Express Release 4.2.  Oracle Database 11g Release 2 (11.2) – Oracle Application Express Release 4.2.  Oracle Database 11g Release 1 (11.1) – Oracle Application Express Release 3.0. The Oracle Database releases less frequently than Oracle Application Express. Within each application, you can also specify a Compatibility Mode in the Application Definition. The Compatibility Mode attribute controls the backward compatibility of the Application Express runtime engine when executing an application. Compatibility Mode options include Pre 4.1, 4.1, 4.2, 5.0, 5.1/18.1, 18.2, 19.1, and 19.2. or upper versions. Oracle APEX releases and 599eatures Version 22 This release of Oracle APEX introduces Approvals and the Unified Task List, Simplified Create Page wizards, Readable Application Export formats, and Data Generator. APEX 22.1 also brings several enhancements existing components, such as tokenized row search, an easy way to sort regions. Version 21 This release of Oracle APEX introduces Smart Filters, Progressive Web Apps, and REST Service Catalogs. APEX 21.2 also brings greater UI flexibility with Universal Theme. APEX shared a lot of the characteristics of cloud computing, even before cloud computing became popular. These characteristics include:  Elasticity
  • 600.
    Database Systems Handbook BY:MUHAMMAD SHARIF 600  Browser-based development and runtime  RESTful web services (REST stands for Representational State Transfer) SOAP Vs REST (Types of WS) The key difference is web service supports only HTTP while API supports HTTP/HTTPS protocol. A type of API is a web service. Note: All Web services are APIs but all APIs are not web services. ORDS Is used to build Rest Services for 3rd party APIs. Oracle Database Exadata Express Cloud Service supports Simple Oracle Document Access (SODA) using Representational State Transfer (REST).
  • 601.
    Database Systems Handbook BY:MUHAMMAD SHARIF 601 SODA for REST can be used from any modern programming language capable of making HTTP requests. For further details including a complete list of SODA for REST HTTP operations available for the SODA for REST API, see REST Data Services SODA for REST Developer’s Guide. Before a user can access SODA for REST, users must be assigned the predefined roles of Database Administrator or Database Developer and your service must be enabled for SODA for REST. It is also possible to create custom roles for accessing SODA for REST. SODA allows the Oracle Database to be used as a powerful NoSQL store, supporting key-based access to all documents, and query-based access to JSON documents, all without needing to use SQL. Because SODA is built on top of the Oracle database, you get proven Oracle enterprise-grade reliability and many features typically lacking in NoSQL stores, such as transactions. If desired, you can still access SODA documents directly with SQL. The primary abstraction provided by SODA is a collection of documents. SODA is particularly powerful when it comes to JSON documents, though all other types of documents are supported. JSON documents in SODA can be queried using intuitive template-like queries, without needing to write SQL. These queries are also expressed in JSON, and called QBEs (query-by-example). SODA for REST Prerequisites Prerequisites must be satisfied in order to use SODA for REST. The following must be performed or known before attempting to use SODA for REST: You must enable SODA for your service. You must provide the appropriate roles to users using SODA for REST. You must know how to determine the REST URI. REST API RESTful API SOAP Web Service The working with URL basesresquest and respond. Working on RESTful is completely based on REST applications. SOAP (Simple Object Access Protocol) is a protocol designed to exchange data. REST (Representational State Transfer), is an API used for applications and servers communication. A architecture. Format of data is based on HTTP, text, and JSON. Incontras REST use only HTTP. A protocol, rigid set of messaging patterns so it support SMTP, HTTP, and TCP and Internet. REST uses HTTP requests like GET, PUT, POST, and DELETE to manage CRUD. It uses RESTful principles. SOAP is a lightweight protocol used to create web APIs, usually with Extensible Markup Language (XML). REST over HTTP is almost always the basis for modern microservices development and communications. A Model. RESTful APIs use HTTP requests to GET, PUT, POST and DELETE data. SOAP messages are XML documents having 3 building blocks:
  • 602.
    Database Systems Handbook BY:MUHAMMAD SHARIF 602 SOAP Envelope. A header element and Body element
  • 603.
    Database Systems Handbook BY:MUHAMMAD SHARIF 603
  • 604.
    Database Systems Handbook BY:MUHAMMAD SHARIF 604 Oracle APEX is a part of the Oracle RAD architecture and technology stack. What does it mean? “R” stands for REST, or rather ORDS – Oracle REST Data Services. ORDS is responsible for asking the database for the page and rendering it back to the client; “A” stands for APEX, Oracle Application Express, the topic of this article; “D” stands for Database, which is the place an APEX application resides in. Other methodologies that work well with Oracle Application Express include: Spiral – This approach is actually a series of short waterfall cycles. Each waterfall cycle yields new requirements and enables the development team to create a robust series of prototypes. Rapid application development (RAD) life cycle – This approach has a heavy emphasis on creating a prototype that closely resembles the final product. The prototype is an essential part of the requirements phase. One disadvantage of this model is that the emphasis on creating the prototype can cause scope creep; developers can lose sight of their initial goals in the attempt to create the perfect application.
  • 605.
    Database Systems Handbook BY:MUHAMMAD SHARIF 605 Oracle Apex Supporting Tools These include Oauth client, APEX User, Database Schema User, and OS User. While it is important to ensure your ORDS web services are secured, you also need to consider what a client has access to once authenticate. As a quick reminder, authentication confirms your identity and allows you into the system, authorization decides what you can do once you are in. Oracle REST Data Services is a Java EE-based alternative for Oracle HTTP Server and mod_plsql.
  • 606.
    Database Systems Handbook BY:MUHAMMAD SHARIF 606 The Java EE implementation offers increased functionality including a command-line based configuration, enhanced security, file caching, and RESTful web services. Oracle REST Data Services also provides increased flexibility by supporting deployments using Oracle WebLogic Server, GlassFish Server, Apache Tomcat, and a standalone mode. Oracle now supports Oracle REST Data Services (ORDS) running in standalone mode using the built-in Jetty web server, so you no longer need to worry about installing WebLogic, Glassfish or Tomcat unless you have a compelling reason to do so. Removing this extra layer means one less layer to learn and one less layer to patch. ORDS can run as a standalone app with a built in webserver. This is perfect for local development purposes but in the real world you will want a decent java application server (Tomcat, Glassfish or Weblogic) with a webserver in front of it (Apache or Nginx). Is WebLogic Server an Application Server or a Web Server? The WebLogic Server is an application server. It is a platform used to develop and deploy multitier distributed enterprise applications. The Oracle Application Express architecture requires some form of the webserver to proxy requests between a web browser and the Oracle Application Express engine. Oracle REST Data Services satisfies this need but its use goes beyond that of Oracle Application Express configurations. It centralizes application services such as Web server functionality and business components and is used to access backend enterprise systems. Oracle REST Data Services simplifies the deployment process because there is no Oracle home required, as connectivity is provided using an embedded JDBC driver. Oracle REST Data Services is a Java Enterprise Edition (Java EE) based data service that provides enhanced security, file caching features, and RESTful Web Services. Oracle REST Data Services also increases flexibility through support for deployment in standalone mode, as well as using servers like Oracle WebLogic Server and Apache Tomcat. ORDS, a Java-based application, enables developers with SQL and database skills to develop REST APIs for Oracle Database. You can deploy ORDS on web and application servers, including WebLogic®, Tomcat®, and Glassfish®, as shown in the following image:
  • 607.
    Database Systems Handbook BY:MUHAMMAD SHARIF 607 ORDS is our middle tier JAVA application that allows you to access your Oracle Database resources via REST APIs. Use standard HTTP(s) calls (GET|POST|PUT|DELETE) via URIs that ORDS makes available (/ords/database123/user3/module5/something/) ORDS will route your request to the appropriate database, and call the appropriate query or PL/SQL anonymous block), and return the output and HTTP codes. For most calls, that’s going to be the results of a SQL statement – paginated and formatted as JSON.
  • 608.
    Database Systems Handbook BY:MUHAMMAD SHARIF 608
  • 609.
    Database Systems Handbook BY:MUHAMMAD SHARIF 609 Oracle Cloud You can run APEX in an Autonomous Database (ADB) – an elastic database that you can scale up. It’s self-driving, self-healing, and can repair and upgrade itself. It comes in two flavours: 1. Autonomous Transaction Processing (ATP) – basically transaction processing, it’s where APEX sees most use; 2. Autonomous Data Warehouse (ADW) – for more query-driven APEX applications. Reporting data is also a common use of Oracle APEX. You can also use the new Database Cloud Service (DCS) – an APEX-only solution. For a fee, you can have a commercial application running on a database cloud service. On-premise or Private Cloud
  • 610.
    Database Systems Handbook BY:MUHAMMAD SHARIF 610 You can also run OracleAPEX on-premiseorin a Private Cloud – anywherewhereadatabase runs.Itcan bea physical, dedicated server, a virtualized machine, a docker image (you can run it on your laptop, fire it up on a train or a plane – it’s very popular among Oracle Application Express developers). You can also use it on Exadata – a super-powerful APEX physical server on cloud services.
  • 611.
    Database Systems Handbook BY:MUHAMMAD SHARIF 611
  • 612.
    Database Systems Handbook BY:MUHAMMAD SHARIF 612 Oracle APEX_APPLICATION VIEWS Functionalities APEX_APPLICATIONS Applications defined in the current workspace or database user. APEX_WORKSPACES APEX_APPLICATION_ALL_AUTH All authorization schemes for all components by Application APEX_APPLICATIONS APEX_APPLICATION_AUTH Identifies the available Authentication Schemes defined for an Application APEX_APPLICATIONS APEX_APPLICATION_AUTHORIZATION Identifies Authorization Schemes which can be applied at the application, page or component level APEX_APPLICATIONS APEX_APPLICATION_BC_ENTRIES Identifies Breadcrumb Entries which map to a Page and identify a pages parent APEX_APPLICATIONS APEX_APPLICATION_BREADCRUMBS Identifies the definition of a collection of Breadcrumb Entries which are used to identify a page Hierarchy APEX_APPLICATIONS
  • 613.
    Database Systems Handbook BY:MUHAMMAD SHARIF 613 APEX_APPLICATION_BUILD_OPTIONS Identifies Build Options available to an application APEX_APPLICATIONS APEX_APPLICATION_CACHING Applications defined in the current workspace or database user. APEX_APPLICATIONS APEX_APPLICATION_COMPUTATIONS Identifies Application Computations which can run for every page or on login APEX_APPLICATIONS APEX_APPLICATION_GROUPS Application Groups defined per workspace. Applications can be associated with an application group. APEX_APPLICATIONS APEX_APPLICATION_ITEMS Identifies Application Items used to maintain session state that are not associated with a page APEX_APPLICATIONS APEX_APPLICATION_LISTS Identifies a named collection of Application List Entries which can be included on any page using a region of type List. Display attributes are controlled using a List Template. APEX_APPLICATIONS APEX_APPLICATION_LIST_ENTRIES Identifies the List Entries which define a List. List Entries can be hierarchical or flat. APEX_APPLICATION_LISTS APEX_APPLICATION_LOCKED_PAGES Locked pages of an application APEX_APPLICATIONS APEX_APPLICATION_LOVS Identifies a shared list of values that can be referenced by a Page Item or Report Column APEX_APPLICATIONS APEX_APPLICATION_LOV_COLS Identifies column metadata for a shared list of values. APEX_APPLICATION_LOVS APEX_APPLICATION_LOV_ENTRIES Identifies the List of Values Entries which comprise a shared List of Values APEX_APPLICATION_LOVS APEX_APPLICATION_NAV_BAR Identifies navigation bar entries displayed on pages that use a Page Template that include a APEX_APPLICATIONS
  • 614.
    Database Systems Handbook BY:MUHAMMAD SHARIF 614 #NAVIGATION_BAR# substitution string APEX_APPLICATION_PAGES A Page definition is the basic building block of page. Page components including regions, items, buttons, computations, branches, validations, and processes further define the definition of a page. APEX_APPLICATIONS APEX_APPLICATION_PAGE_BRANCHES Identifies branch processing associated with a page. A branch is a directive to navigate to a page or URL which is run at the conclusion of page accept processing. APEX_APPLICATION_PAGES APEX_APPLICATION_PAGE_BUTTONS Identifies buttons associated with a Page and Region APEX_APPLICATION_PAGE_REGIONS APEX_APPLICATION_PAGE_CHARTS Identifies a chart associated with a Page and Region. APEX_APPLICATION_PAGE_REGIONS APEX_APPLICATION_PAGE_CHART_A Identifies a chart axis associated with a chart on a Page and Region. APEX_APPLICATION_PAGE_CHARTS APEX_APPLICATION_PAGE_CHART_S Identifies a chart series associated with a chart on a Page and Region. APEX_APPLICATION_PAGE_CHARTS APEX_APPLICATION_PAGE_COMP Identifies thecomputation of Item Session State APEX_APPLICATION_PAGES APEX_APPLICATION_PAGE_DA Identifies Dynamic Actions associated with a Page APEX_APPLICATION_PAGES APEX_APPLICATION_PAGE_DA_ACTS Identifies the Actions of a Dynamic Action associated with a Page APEX_APPLICATION_PAGE_DA APEX_APPLICATION_PAGE_DB_ITEMS Identifies Page Items which are associated with Database Table Columns. This view represents a subset of the items in the APEX_APPLICATION_PAGE_ITEMS view. APEX_APPLICATION_PAGES APEX_APPLICATION_PAGE_GROUPS Identifies page groups APEX_APPLICATION_PAGES
  • 615.
    Database Systems Handbook BY:MUHAMMAD SHARIF 615 APEX_APPLICATION_PAGE_IR Identifies attributes of an interactive report APEX_APPLICATION_PAGE_REGIONS APEX_APPLICATION_PAGE_IR_CAT Report column category definitions for interactive report columns APEX_APPLICATION_PAGE_IR APEX_APPLICATION_PAGE_IR_CGRPS Column group definitions for interactive report columns APEX_APPLICATION_PAGE_IR APEX_APPLICATION_PAGE_IR_COL Report column definitions for interactive report columns APEX_APPLICATION_PAGE_IR APEX_APPLICATION_PAGE_IR_COMP Identifies computations defined in user-level report settings for an interactive report APEX_APPLICATION_PAGE_IR_RPT APEX_APPLICATION_PAGE_IR_COND Identifies filters and highlights defined in user-level report settings for an interactive report APEX_APPLICATION_PAGE_IR_RPT APEX_APPLICATION_PAGE_IR_GRPBY Identifies group by view defined in user-level report settings for an interactive report APEX_APPLICATION_PAGE_IR_RPT APEX_APPLICATION_PAGE_IR_PIVOT Identifies pivot view defined in user-level report settings for an interactive report APEX_APPLICATION_PAGE_IR_RPT APEX_APPLICATION_PAGE_IR_PVAGG Identifies aggregates defined for a pivot view in user-level report settings for an interactive report APEX_APPLICATION_PAGE_IR_RPT APEX_APPLICATION_PAGE_IR_PVSRT Identifies sorts defined for a pivot view in user-level report settings for an interactive report APEX_APPLICATION_PAGE_IR_RPT APEX_APPLICATION_PAGE_IR_RPT Identifies user-level report settings for an interactive report APEX_APPLICATION_PAGE_IR APEX_APPLICATION_PAGE_IR_SUB Identifies subscriptions scheduled in saved reports for an interactive report APEX_APPLICATION_PAGE_IR_RPT APEX_APPLICATION_PAGE_ITEMS Identifies Page Items which are used to render HTML form content. Items automatically maintain session state which can APEX_APPLICATION_PAGE_REGIONS
  • 616.
    Database Systems Handbook BY:MUHAMMAD SHARIF 616 be accessed using bind variables or substitution stings. APEX_APPLICATION_PAGE_MAP Identifies the full breadcrumb path for each page with a breadcrumb entry APEX_APPLICATION_PAGES APEX_APPLICATION_PAGE_PROC Identifies SQL or PL/SQL processing associated with a page APEX_APPLICATION_PAGES APEX_APPLICATION_PAGE_REGIONS Identifies a content container associated with a Page and displayed within a position defined by the Page Template APEX_APPLICATION_PAGES APEX_APPLICATION_PAGE_REG_COLS Region column definitions used for regions APEX_APPLICATION_PAGE_REGIONS APEX_APPLICATION_PAGE_RPT Printing attributes for regions that are reports APEX_APPLICATION_PAGE_REGIONS APEX_APPLICATION_PAGE_RPT_COLS Report column definitions used for Classic Reports, Tabular Forms and Interactive Reports APEX_APPLICATION_PAGE_RPT APEX_APPLICATION_PAGE_TREES Identifies a tree control which can be referenced and displayed by creating a region with a source of this tree APEX_APPLICATION_PAGE_REGIONS APEX_APPLICATION_PAGE_VAL Identifies Validations associated with an Application Page APEX_APPLICATION_PAGES APEX_APPLICATION_PARENT_TABS Identifies a collection of tabs called a Tab Set. Each tab is part of a tab set and can be current for one or more pages. Each tab can also have a corresponding Parent Tab if two levels of Tabs are defined. APEX_APPLICATIONS APEX_APPLICATION_PROCESSES Identifies Application Processes which can run for every page, on login or upon demand APEX_APPLICATIONS APEX_APPLICATION_RPT_LAYOUTS Identifies report layout which can be referenced by report queries and classic reports APEX_APPLICATIONS
  • 617.
    Database Systems Handbook BY:MUHAMMAD SHARIF 617 APEX_APPLICATION_RPT_QRY_STMTS Identifies 617 ndividual SQL statements, which are part of a report quert APEX_APPLICATION_RPT_QUERIES APEX_APPLICATION_RPT_QUERIES Identifies report queries, which are printable documents that can be integrated with an application using buttons, list items, branches APEX_APPLICATIONS APEX_APPLICATION_SETTINGS Identifies application settings typically used by applications to manage configuration parameter names and values APEX_APPLICATIONS APEX_APPLICATION_SHORTCUTS Identifies Application Shortcuts which can be referenced “MY_SHORTCUT” syntax APEX_APPLICATIONS APEX_APPLICATION_STATIC_FILES Stores the files like CSS, images, javascript files, … of an application. APEX_APPLICATIONS APEX_APPLICATION_SUBSTITUTIONS Application level definitions of substitution strings. APEX_APPLICATIONS APEX_APPLICATION_SUPP_OBJECTS Identifies the Supporting Object installation messages APEX_APPLICATIONS APEX_APPLICATION_SUPP_OBJ_BOPT Identifies the Application Build Options that will be exposed to the Supporting Object installation APEX_APPLICATION_SUPP_OBJECTS APEX_APPLICATION_SUPP_OBJ_CHCK Identifies the Supporting Object pre-installation checks to ensure the database is compatible with the objects to be installed APEX_APPLICATION_SUPP_OBJECTS APEX_APPLICATION_SUPP_OBJ_SCR Identifies the Supporting Object installation SQL Scripts APEX_APPLICATION_SUPP_OBJECTS APEX_APPLICATION_TABS Identifies a set of tabs collected into tab sets which are associated with a Standard Tab Entry APEX_APPLICATIONS APEX_APPLICATION_TEMPLATES Identifies reference counts for templates of all types APEX_APPLICATION_THEMES
  • 618.
    Database Systems Handbook BY:MUHAMMAD SHARIF 618 APEX_APPLICATION_TEMP_BC Identifies the HTML template markup used to render a Breadcrumb APEX_APPLICATION_THEMES APEX_APPLICATION_TEMP_BUTTON Identifies the HTML template markup used to display a Button APEX_APPLICATION_THEMES APEX_APPLICATION_TEMP_CALENDAR Identifies the HTML template markup used to display a Calendar APEX_APPLICATION_THEMES APEX_APPLICATION_TEMP_LABEL Identifies a Page Item Label HTML template display attributes APEX_APPLICATION_THEMES APEX_APPLICATION_TEMP_LIST Identifies HTML template markup used to render a List with List Elements APEX_APPLICATION_THEMES APEX_APPLICATION_TEMP_PAGE The Page Template which identifies the HTML used to organized and render a page content APEX_APPLICATION_THEMES APEX_APPLICATION_TEMP_POPUPLOV Identifies the HTML template markup and some functionality of all Popup List of Values controls for this application APEX_APPLICATION_THEMES APEX_APPLICATION_TEMP_REGION Identifies a regions HTML template display attributes APEX_APPLICATION_THEMES APEX_APPLICATION_TEMP_REPORT Identifies the HTML template markup used to render a Report Headings and Rows APEX_APPLICATION_THEMES APEX_APPLICATION_THEMES Identifies a named collection of Templates APEX_APPLICATIONS APEX_APPLICATION_THEME_FILES Stores the files like CSS, images, javascript files, … of a theme. APEX_APPLICATION_THEMES APEX_APPLICATION_THEME_STYLES The Theme Style identifies the CSS file URLs which should be used for a theme APEX_APPLICATION_THEMES APEX_APPLICATION_TRANSLATIONS Identifies message primary language text and translated text APEX_APPLICATIONS APEX_APPLICATION_TRANS_DYNAMIC Application dynamic translations. These are created in the APEX_APPLICATIONS
  • 619.
    Database Systems Handbook BY:MUHAMMAD SHARIF 619 Translation section of Shared Components, and referenced at runtime via the function APEX_LANG.LANG. APEX_APPLICATION_TRANS_MAP Application Groups defined per workspace. Applications can be associated with an application group. APEX_APPLICATIONS APEX_APPLICATION_TRANS_REPOS Repository of translation strings. These are populated from the translation seeding process. APEX_APPLICATIONS APEX_APPLICATION_TREES Identifies a tree control which can be referenced and displayed by creating a region with a source of this tree APEX_APPLICATIONS APEX_APPLICATION_WEB_SERVICES Web Services referenceable from this Application APEX_APPLICATIONS APEX_APPL_ACL_ROLES Identifies Application Roles, which are workspace groups that are tied to a specific application APEX_APPLICATIONS APEX_APPL_ACL_USERS Identifies Application Users used to map application users to application roles APEX_APPLICATIONS APEX_APPL_ACL_USER_ROLES Identifies Application Users used to map application users to application roles APEX_APPL_ACL_USERS APEX_APPL_AUTOMATIONS Stores the meta data for automations of an application. APEX_APPLICATIONS APEX_APPL_AUTOMATION_ACTIONS Identifies actions associated with an automation APEX_APPLICATIONS APEX_APPL_CONCATENATED_FILES Concatenated files of a user interface APEX_APPLICATIONS APEX_APPL_DATA_LOADS Identifies Application Data Load definitions APEX_APPLICATIONS APEX_APPL_DATA_PROFILES Available Data Profiles used for parsing CSV, XLSX, JSON, XML and other data APEX_APPLICATIONS
  • 620.
    Database Systems Handbook BY:MUHAMMAD SHARIF 620 APEX_APPL_DATA_PROFILE_COLS Data Profile columns used for parsing JSON, XML and other data APEX_APPLICATIONS APEX_APPL_DEVELOPER_COMMENTS Developer comments of an application APEX_APPLICATIONS APEX_APPL_EMAIL_TEMPLATES Stores the meta data for the email templates of an application. APEX_APPLICATIONS APEX_APPL_LOAD_TABLES Identifies Application Legacy Data Loading definitions APEX_APPLICATIONS APEX_APPL_LOAD_TABLE_LOOKUPS Identifies a the collection of key lookups of the data loading tables APEX_APPLICATIONS APEX_APPL_LOAD_TABLE_RULES Identifies a collection of transformation rules that are to be used on the load tables. APEX_APPLICATIONS APEX_APPL_PAGE_CALENDARS Identifies Application Calendars APEX_APPLICATION_PAGES APEX_APPL_PAGE_CARDS Cards definitions APEX_APPLICATION_PAGE_REGIONS APEX_APPL_PAGE_CARD_ACTIONS Card actions definitions APEX_APPL_PAGE_CARDS
  • 621.
    Database Systems Handbook BY:MUHAMMAD SHARIF 621 Oracle Apex Installation and Upgrading Apex Software Prior to the Application Express (APEX) upgrade, begin by identifying the version of the APEX currently installed and the database prerequisites. To do this run the following query in SQLPLUS as SYS or SYSTEM: Where <SCHEMA> represents the current version of APEX and is one of the following:  For APEX (HTML DB) versions 1.5 – 3.1, the schema name is: FLOWS_XXXXXX. For example: FLOWS_010500 for HTML DB version 1.5.x  For APEX (HTML DB) versions 3.2.x and above, the schema name is: APEX_XXXXXX. For example: APEX_210100 for APEX version 21.1.  If the query returns 0, it is a runtime only installation, and apxrtins.sql should be used for the upgrade. If the query returns 1, this is a development install and apexins.sql should be used The full download is needed if the first two digits of the APEX version are different. For example, the full Application Express download is needed to go from 20.0 to 21.1. The patch is needed if only the third digit of the version changes. So when upgrading from from 21.1.0 patch to upgrade to 21.1.2. Patching and patching sets: It is collection of files installed in older version to configure it latest verions. And it work in fourth location of oracle number. First is major, second is maintenance release, third is app number, fourth is component specific release number and fifth is platform number. We change component specific release number in patching.
  • 622.
    Database Systems Handbook BY:MUHAMMAD SHARIF 622 The fastest way of accessing data is by using ROWID. Accessing data is unrelated to ROWNUM. Patching Patching involves copying a small collection of files over an existing installation. A patch is normally associated with a particular version of an Oracle product and involves updating from one minor version of the product to a newer minor version of the same product (for example, from version 11.1.1.2.0 to version 11.1.1.3.0). A patch set is a single patch that contains a collection of patches designed to be applied together. Oracle Applications includes the Oracle 9.2.0.6 (9i) Database. However, Oracle Life Sciences Data Hub (Oracle LSH) 2.1.4 requires the Oracle 11gR2 Database Server, which requires Oracle Applications ATG RUP7, which is not supported on Oracle Database 9.2.0.6 but is supported on 9.2.0.8. To upgrade the 9.6.0.6 database you installed during the Oracle Applications installation, apply patch set 9.2.0.8 (4547809) for your operating system. Downloading Patches From My Oracle Support This section describes how to download patches from My Oracle Support. For additional information, enter document ID 1302053.1 in the Knowledge Base search field on My Oracle Support. Opatch is typically used to patch the software on your system by copying a small collection of files over your existing installation. In Oracle Fusion Middleware, Opatch is used to patch an existing Oracle Fusion Middleware 11g installation. To download patches from My Oracle Support: Open a web browser and enter the following URL: https://support.oracle.com/CSP/ui/flash.html Click the Sign In button and log in using your My Oracle Support login name and password. Click the Patches and Updates tab. From this tab, you have two options for downloading patches: Enter the patch number and platform to download a single patch. See Downloading a Single Patch Using the Oracle Patch Number. Search for all available patches for your current product installation. Types of Oracle Patches(Oracle Database 11g Release 2 (11.2.x.x)) Oracle regularly makes patches available to upgrade features, enhance security, or fix problems with supported software. The major types of patches are: Interim patches - contain a single bug fix or a collection of bug fixes provided as required Interim patches for security bug fixes - contain customer-specific security bug fixes Diagnostic patches - intended to help diagnose or verify a fix or a collection of bug fixes Bundle Patch Updates (BPUs) - a cumulative collection of fixes for a specific product or component Patch Set Updates (PSUs) - a cumulative collection of high impact, low risk, and proven fixes for a specific product or component and Security Patch Updates Security Patch Updates (SPU) - a cumulative collection of security bug fixes. SPUs were formerly known as Critical Patch Updates (CPU). System Patch - contains several sub-patches in a format that can be used by OPatchAuto. Merge Label Request (MLR) - a merge of two or more fixes. MLR creation requires a label for the new set of merged code and a Patch Set Exception
  • 623.
    Database Systems Handbook BY:MUHAMMAD SHARIF 623 When to install and when to patch only (Oracle Apex, and Oracle Database) In previous versions an upgrade was required when a release affected the first two numbers of the version (4.2 to 5.0 or 5.1 to 18.1), but if the first two numbers of the version were not affected (5.1.3 to 5.1.4) you had to download and apply a patch, rather than do the full installation. This is no longer the case.
  • 624.
    Database Systems Handbook BY:MUHAMMAD SHARIF 624 Details of apex installation Steps Setup (Download both software having equal version and paste unzip files at same location in directory) Step One Create a new tablespace to act as the default tablespace for APEX. -- For Oracle Managed Files (OMF). CREATE TABLESPACE apex DATAFILE SIZE 100M AUTOEXTEND ON NEXT 1M; -- For non-OMF. CREATE TABLESPACE apex DATAFILE ‘/path/to/datafiles/apex01.dbf’ SIZE 100M AUTOEXTEND ON NEXT 1M or EXTENT MANAGEMENT LOCAL AUTOALLOCATE or EXTENT MANAGEMENT LOCAL UNIFORM SIZE 128K or SIZE 1M REUSE AUTOEXTEND ON NEXT 1M MAXSIZE 1M; Step two IF: Connect to SQL*Plus as the SYS user and run the “apexins.sql” script, specifying the relevant tablespace names and image URL. SQL> CONN sys@pdb1 AS SYSDBA SQL> -- @apexins.sql tablespace_apex tablespace_files tablespace_temp images SQL> @apexins.sql APEX APEX TEMP /i/; Logon to database as SYSDBA and switch to pluggable database orclpdb1 and run installation script. You can install apex on dedicated tablespaces if required. Alter session set container=orclpdb1; @apexins.sql SYSAUX SYSAUX TEMP /i/; Description of the command: @apexins.sql tablespace_apex tablespace_files tablespace_temp images tablespace_apex – name of the tablespace for APEX user. Tablespace_files – name of the tablespace for APEX files user. Tablespace_temp – name of the temporary tablespace. Images – virtual directory for APEX images. Define the virtual image directory as /i/ for future updates.)
  • 625.
    Database Systems Handbook BY:MUHAMMAD SHARIF 625 Step three If you want to add the user silently, you could run the following code, specifying the required password and email. BEGIN APEX_UTIL.set_security_group_id( 10 ); APEX_UTIL.create_user( p_user_name => ‘ADMIN’, p_email_address => ‘me@example.com’, p_web_password => ‘PutPasswordHere’, p_developer_privs => ‘ADMIN’ ); APEX_UTIL.set_security_group_id( null ); COMMIT; END; / Note: Oracle Application Express is installed in the APEX_210200 schema. The structure of the link to the Application Express administration services is as follows: http://host:port/ords/apex_admin The structure of the link to the Application Express development interface is as follows: http://host:port/ords Or When Oracle Application Express installs, it creates three new database accounts all with status LOCKED in database: APEX_210200– The account that owns the Oracle Application Express schema and metadata. FLOWS_FILES – The account that owns the Oracle Application Express uploaded files. APEX_PUBLIC_USER – The minimally privileged account is used for Oracle Application Express configuration with ORDS. Create and change password for ADMIN account. When prompted enter a password for the ADMIN account. SQL> @apxchpwd.sql This script can be used to change the password of an Application Express instance administrator. If the user does not yet exist, a user record will be created.
  • 626.
    Database Systems Handbook BY:MUHAMMAD SHARIF 626 Enter the administrator’s username [ADMIN] User “ADMIN” does not yet exist and will be created. Enter ADMIN’s email [ADMIN] Enter ADMIN’s password [] Created instance administrator ADMIN. Step four Create the APEX_LISTENER and APEX_REST_PUBLIC_USER users by running the “apex_rest_config.sql” script. SQL> CONN sys@pdb1 AS SYSDBA SQL> @apex_rest_config.sql Configure RESTful Services. When prompted enter a password for the APEX_LISTENER, APEX_REST_PUBLIC_USER account. Sqlplus / as sysdba @apex_rest_config.sql output Enter a password for the APEX_LISTENER user [] Enter a password for the APEX_REST_PUBLIC_USER user [] At last step you can modify again passwords for 3 users: ALTER USER apex_public_user IDENTIFIED BY Dbaora$ ACCOUNT UNLOCK; ALTER USER apex_listener IDENTIFIED BY Dbaora$ ACCOUNT UNLOCK; ALTER USER apex_rest_public_user IDENTIFIED BY Dbaora$ ACCOUNT UNLOCK; Step five
  • 627.
    Database Systems Handbook BY:MUHAMMAD SHARIF 627 Step Six Now you need to decide which gateway to use to access APEX. The Oracle recommendation is ORDS. Note: Oracle REST Data Services (ORDS), formerly known as the APEX Listener, allows APEX applications to be deployed without the use of Oracle HTTP Server (OHS) and mod_plsql or the Embedded PL/SQL Gateway. ORDS version 3.0 onward also includes JSON API support to work in conjunction with the JSON support in the database. ORDS can be deployed on WebLogic, Tomcat or run in standalone mode. This article describes the installation of ORDS on Tomcat 8 and 9. JDK must be installed before installing Apache Tomcat.Setting the Port to 8181 (as default of 8080 is used by Apex). For Lone-PDB installations (a CDB with one PDB), or for CDBs with small numbers of PDBs, ORDS can be installed directly into the PDB. Sqlplus / as sysdba If you are using many PDBs per CDB, you may prefer to install ORDS into the CDB to allow all PDBs to share the same connection pool. Alter session set container=orclpdb1; Starting ORDS installations: Create directory /home/oracle/ords for ords software and unzip it Create configuration directory /home/oracle/ords/conf for ords standalone This Oracle REST Data Services instance has not yet been configured. Please complete the following prompts Enter the location to store configuration data: C: homeoracleordsconf Enter the name of database server: Localhost Enter the database listen port [1521] Enter 1 to specify the database service name, or 2 to specify the database SID [1]: Enter the database service name: XE Enter the database password for ORDS_PUBLIC_USER:
  • 628.
    Database Systems Handbook BY:MUHAMMAD SHARIF 628 Confirm password: Requires to login with administrator privileges to verify Oracle REST Data Services schema. Enter the administrator username:sys Enter the database password for SYS AS SYSDBA: Confirm password: Connecting to database user: SYS AS SYSDBA url: jdbc:oracle:thin:@//oel8.dbaora.com:1521/orclpdb1 Retrieving information. Enter 1 if you want to use PL/SQL Gateway or 2 to skip this step. If using Oracle Application Express or migrating from mod_plsql then you must enter 1 [1]: Enter the database password for APEX_PUBLIC_USER: Confirm password: Enter the database password for APEX_LISTENER: Confirm password: Enter the database password for APEX_REST_PUBLIC_USER: Confirm password: Enter a number to select a feature to enable: [1] SQL Developer Web (Enables all features) [2] REST Enabled SQL [3] Database API [4] REST Enabled SQL and Database API [5] None Choose [1]:1 2022-03-19T18:40:34.543Z INFO reloaded pools: [] Installing Oracle REST Data Services version 21.4.2.r0621806 Log file written to /home/oracle/ords_install_core_2022-03-19_194034_00664.log Verified database prerequisites Created Oracle REST Data Services proxy user Created Oracle REST Data Services schema Granted privileges to Oracle REST Data Services Created Oracle REST Data Services database objects Log file written to /home/oracle/ords_install_datamodel_2022-03-19_194044_00387.log
  • 629.
    Database Systems Handbook BY:MUHAMMAD SHARIF 629 Log file written to /home/oracle/ords_install_scheduler_2022-03-19_194045_00075.log Log file written to /home/oracle/ords_install_apex_2022-03-19_194046_00484.log Completed installation for Oracle REST Data Services version 21.4.2.r0621806. Elapsed time: 00:00:12.611 Enter 1 if you wish to start in standalone mode or 2 to exit [1]:1 Enter 1 if using HTTP or 2 if using HTTPS [1]: Choose [1]:1 As a result ORDS will be running in standalone mode and configured so you can try to logon to apex. Embedded PL/SQL Gateway (EPG) Configuration If you want to use the Embedded PL/SQL Gateway (EPG) to front APEX, you can follow the instructions here. This is used for both the first installation and upgrades. Run the “apex_epg_config.sql” script, passing in the base directory of the installation software as a parameter. SQL> CONN sys@pdb1 AS SYSDBA SQL> @apex_epg_config.sql /home/oracle Oracle HTTP Server (OHS) Configuration If you want to use Oracle HTTP Server (OHS) to front APEX, you can follow the instructions here. Change the password and unlock the APEX_PUBLIC_USER account. This will be used for any Database Access Descriptors (DADs). SQL> ALTER USER APEX_PUBLIC_USER IDENTIFIED BY myPassword ACCOUNT UNLOCK; Step Seven
  • 630.
    Database Systems Handbook BY:MUHAMMAD SHARIF 630 Check the port setting for XML DB Protocol Server. SQL> CONN sys@pdb1 AS SYSDBA SQL> SELECT DBMS_XDB.gethttpport FROM DUAL; SQL> CONN sys@pdb1 AS SYSDBA SQL> EXEC DBMS_XDB.sethttpport(8080); Now you apex is available at ulr:8080/apex/ Step Eight Starting/Stopping ORDS Under Tomcat ORDS is started or stopped by starting or stopping the Tomcat instance it is deployed to.
  • 631.
    Database Systems Handbook BY:MUHAMMAD SHARIF 631 Assuming you have the CATALINA_HOME environment variable set correctly, the following commands should be used. Export CATALINA_OPTS=”$CATALINA_OPTS -Duser.timezone=UTC” $ $CATALINA_HOME/bin/startup.sh $ $CATALINA_HOME/bin/shutdown.sh ORDS Validate You can validate/fix the current ORDS installation using the validate option. $ $JAVA_HOME/bin/java -jar ords.war validate Enter the name of the database server [ol7-122.localdomain]: Enter the database listen port [1521]: Enter the database service name [pdb1]: Requires SYS AS SYSDBA to verify Oracle REST Data Services schema. Enter the database password for SYS AS SYSDBA: Confirm password: Retrieving information. Oracle REST Data Services will be validated. Validating Oracle REST Data Services schema version 18.2.0.r1831332 Step Nine
  • 632.
    Database Systems Handbook BY:MUHAMMAD SHARIF 632
  • 633.
    Database Systems Handbook BY:MUHAMMAD SHARIF 633
  • 634.
    Database Systems Handbook BY:MUHAMMAD SHARIF 634 What is an APEX Workspace? An APEX Workspace is a logical domain where you define APEX applications. Each workspace is associated with one or more database schemas (database users) which are used to store the database objects, such as tables, views, packages, and more. APEX applications are built on top of these database objects. What is a Workspace Administrator? Workspace administrators have all the rights and privileges available to developer and manage administrator tasks specific to a workspace. Oracle Application Express includes two administrator roles: 1. Workspace administrators are users who perform administrator tasks specific to a workspace. 2. Instance administrators are superusers that manage an entire hosted Oracle Application Express instance which may contain multiple workspaces. Iterative, rapid application development or Planned, linear style development The first approach offers so much flexibility that you run the risk of never completing your project. In contrast, the second approach can yield applications that do not meet the needs of end users even if they meet the stated requirements on paper.
  • 635.
    Database Systems Handbook BY:MUHAMMAD SHARIF 635 Oracle APEX is a full spectrum technology. It can be used by so-called citizen developers, who can use the wizard to create some simple applications to get going. However, these people can team up with a technical developer to create a more complex application together, and in such a case it also goes full spectrum – code by code, line by line, back-end development, front-end development, database development. If you get a perfect mix of front-end and back-end developers, then you can create a truly great APEX application. System Development Life Cycle Methodologies to Consider The system development life cycle (SDLC) is the overall process of developing software using a series of defined steps. There are several SDLC models that work well for developing applications in Oracle Application Express. Our methodology is composed of different elements related to all aspects of an APEX development project. This methodology is referred to as a waterfall because the output from one stage is the input for the next stage. A primary problem with this approach is that it is assumed that all requirements can be established in advance. Unfortunately, requirements often change and evolve during the development process. The Oracle Application Express development environment enables developers to take a more iterative approach to development.
  • 636.
    Database Systems Handbook BY:MUHAMMAD SHARIF 636 Migration of oracle forms to Apex forms After converting your forms files into XML files, sign into your APEX workspace and be sure you’re using the schema that contains all database objects needed in the forms. Now, create a Migration Project and upload the XML files, following these steps: Click App Builder. Navigate to the right panel, click Oracle Forms Migrations. Click Create Project. Enter Project Name and Description. Select the schema. Upload the XML file. Click Next. Click Upload Another File if you have more XML files, otherwise click Create. Now let’s review each component in the upload forms to determine proper regions to use in the APEX Application. Also, let’s review the Triggers and Program Units in order to identify the business logic in your Forms Application and determine if it will need to be replicated or not. Oracle Forms applications still play a vital role, but many are looking for ways to modernize their applications. Modernize your Oracle Forms applications by migrating them to Oracle Application Express (Oracle APEX) in the cloud. Your stored procedures and PL/SQL packages work natively in Oracle APEX, making it the clear platform of choice foreasily transitioningOracleForms applicationsto modern web applicationswith morecapabilities, lesscomplexity, and lower development and maintenance costs. Oracle APEX is a low-code development platform that enables you to build scalable, secure enterprise apps, with world-class features, that you can deploy anywhere. You can quickly develop and deploy compelling apps that solve
  • 637.
    Database Systems Handbook BY:MUHAMMAD SHARIF 637 real problems and provide immediate value. You won’t need to be an expert in a vast array of technologies to deliver sophisticated solutions. Architecture This architecture shows the process of migrating on-premises Oracle Forms applications to Oracle Application Express (APEX) applications with the help of an XML converter, and then moving them to the cloud.The following diagram illustrates this reference architecture. Recommendations for migration of database application Use the following recommendations as a starting point to plan your migration to Oracle Application Express.Your requirements might differ from the architecture described here. VCN When you create a VCN, determine how many IP addresses your cloud resources in each subnet require. Using Classless Inter-Domain Routing (CIDR) notation, specify a subnet mask and a network address range large enough for the required IP addresses. Use CIDR blocks that are within the standard private IP address space. After you create a VCN, you can change, add, and remove its CIDR blocks. When you design the subnets, consider functionality and security requirements. All compute instances within the same tier or role should go into the same subnet. Use regional subnets. Security lists
  • 638.
    Database Systems Handbook BY:MUHAMMAD SHARIF 638 Use security lists to define ingress and egress rules that apply to the entire subnet. Cloud Guard Clone and customize the default recipes provided by Oracle to create custom detector and responder recipes. These recipes enable you to specify what type of security violations generate a warning and what actions are allowed to be performed on them. For example, you might want to detect Object Storage buckets that have visibility set to public. Apply Cloud Guard at the tenancy level to cover the broadest scope and to reduce the administrative burden of maintaining multiple configurations. You can also use the Managed List feature to apply certain configurations to detectors. Security Zones For resources that require maximum security, Oracle recommends that you use security zones. A security zone is a compartment associated with an Oracle-defined recipe of security policies that are based on best practices. For example, the resources in a security zone must not be accessible from the public internet and they must be encrypted using customer-managed keys. When you create and update resources in a security zone, Oracle Cloud Infrastructure validates the operations against the policies in the security-zone recipe, and denies operations that violate any of the policies. Schema Retain the database structure that Oracle Forms was built on, as is, and use that as the schema for Oracle APEX. Business Logic Most of the business logic for Oracle Forms is in triggers, program units, and events. Before starting the migration of Oracle Forms to Oracle APEX, migrate the business logic to stored procedures, functions, and packages in the database. Considerations Consider the following key items when migrating Oracle Forms Object navigator components to Oracle Application Express (APEX): Data Blocks A data block from Oracle Forms relates to Oracle APEX with each page broken up into several regions and components. Review the Oracle APEX Component Templates available in the Universal Theme. Triggers In Oracle Forms, triggers control almost everything. In Oracle APEX, control is based on flexible conditions that are activated when a page is submitted and are managed by validations, computations, dynamic actions, and processes. Alerts Most messages in Oracle APEX are generated when you submit a page. Attached Libraries
  • 639.
    Database Systems Handbook BY:MUHAMMAD SHARIF 639 Oracle APEX takes care of the JavaScript and CSS libraries that support the Universal Theme, which supports all of the components that you need for flexible, dynamic applications. You can include your own JavaScript and CSS in several ways, mostly through page attributes. You can choose to add inline code as reference files that exist either in the database as a BLOB (#APP_IMAGES#) or sit on the middle tier, typically served by Oracle REST Data Services (ORDS). When a reference file is on an Oracle WebLogic Server, the file location is prefixed with #IMAGE_PREFIX#. Editors Oracle APEX has a text area and a rich text editor, which is equivalent to Editors in Oracle Forms. List of Values (LOV) In APEX, the LOV is coupled with the Item type. A radio group works well with a small handful of values. Select Lists for middle-sized sets, and select Popup LOV for large data sets. You can use the queries from Record Group in Oracle Forms for the LOV query in Oracle APEX. LOV’s in Oracle APEX can be dynamically driven by a SQL query, or be statically defined. A static definition allows a variety of conditions to be applied to each entry. These LOVs can then be associated with Items such as Radio Groups & Select Lists, or with a column in a report, to translate a code to a label. Parameters Page Items in Oracle APEX are populated between pages to pass information to the next page, such as the selected record in a report. Larger forms with a number of items are generally submitted as a whole, where the page process handles the data, and branches to the next page. These values can be protected from URL tampering by session state security, at item, page, and application levels, often by default. Popup Menus Popup Menus are not available out of the box in Oracle APEX, but you can build them by using Lists and associating a button with the menu. Program Units Migrate the Stored procedures and functions defined in program units in Oracle Forms into Database Stored Procedures/Functions and use Database Stored procedures/functions in Oracle APEX processes/validations/computations. Property Classes Property Classes in Oracle Forms allow the developer to utilize common attributes among each instance of a component. In APEX you can define User Interface Defaults in the data dictionary, so that each time items or reports arecreated forspecifictablesorcolumns,thesamefeaturesare applied by default.As forthestyleof the application, you can apply classes to components that carry a particular look and feel. The Universal Theme has a default skin that you can reconfigure declaratively. Record Groups Use queries in Record Groups to define the Dynamic LOV in Oracle APEX. Reports Interactive Reports in Oracle APEX come with a number of runtime manipulation options that give users the power to customize and manipulate the reports. Classic Reports are simple reports that don’t provide runtime manipulation options, but are based on SQL.
  • 640.
    Database Systems Handbook BY:MUHAMMAD SHARIF 640 Menus Oracle Forms have specific menu files, controlled by database roles. Updating the .mmx file required that there be no active users. The menu in Oracle APEX can either be across the top, or down the left side. These menus can be statically defined, or dynamically driven. Static navigation entries can be controlled by authorization schemes, or custom conditions. Dynamic menus can have security tables integrated within the SQL. Properties The Page Designer introduced in Oracle APEX is similar to Oracle Forms, particularly with regard to the ability to edit multiple components at once, only intersecting attributes. Apex Manage Logs and Files and recovery Page View Activity Logs track user activity for an application. The Application Express engine uses two logs to track user activity. At any given time, one log is designated as current. For each rendered page view, the Application Express engine inserts one row into the log file. A log switch occurs at the interval listed on the Page View Activity Logs page. At that point, the Application Express engine removes all entries in the noncurrent log and designates it as current. SQL Workshop Logs Delete SQL Workshop log entries. The SQL Workshop maintains a history of SQL statements run in the SQL Commands. Workspace Activity Reports logs Workspace administrators are users who perform administrator tasks specific to a workspace and have the access to various types of activity reports. Instance Activity Reports Instance administrators are superusers that manage an entire hosted instance using the Application Express Administration Services application.
  • 641.
    Database Systems Handbook BY:MUHAMMAD SHARIF 641 Deployment options to consider include: Use the same workspace and same schema. Export and then import the application and install it using a different application ID. This approach works well when there arefew changes to the underlying objects, but frequent changes to the application functionality. Use a different workspace and same schema. Export and then import the application into a different workspace. This is an effective way to prevent a production application from being modified by developers. Use a different workspace and different schema. Export and then import the application into a different workspace and install it so that it uses a different schema. This new schema needs to have the database objects required by your application.
  • 642.
    Database Systems Handbook BY:MUHAMMAD SHARIF 642 Use a different database with all its variations. Export and then import the application into a different Oracle Application Express instance and install it using a different workspace, schema, and database.
  • 643.
    Database Systems Handbook BY:MUHAMMAD SHARIF 643 Backup and Restore Commands: RESTORE CONTROLFILE FROM ‘/tmp/oradata/your_ctrl_file_dir’ ALTER TABLESPACE apex OFFLINE IMMEDIATE’; SET NEWNAME FOR DATAFILE ‘/tmp/oradata/apex01.dbf’ TO RESTORE TABLESPACE apex; SWITCH DATAFILE ALL; RECOVER TABLESPACE apex;
  • 644.
    Database Systems Handbook BY:MUHAMMAD SHARIF 644 Swap out Datafile First find the location of your datafiles. You can find them by running the following in sqlplus / as sysdba or whatever client you use spool ‘/tmp/spool.out’ select value from v$parameter where name = ‘db_create_file_dest’; select tablespace name from dba_data_files; View the spool.out file and Verify the location of your datafiles See if the datafile still is associated with that tablespace. If the tablespace is still there run select file_name, status from dba_data_files WHERE tablespace name = < name > You want your your datafile to be available. Then you want to set the tablespace to read only and take it offline alter tablespace < name > read only; alter tablespace < name > offline; Now copy your dbf file the directory returned from querying db_create_file_dest value. Don’t overwrite the old one, then run. Alter tablespace < name > rename datafile ‘/u03/waterver/oradata/yourold.dbf’ to ‘/u03/waterver/oradata/yournew.dbf’ This updates your controlfile to point to the new datafile. You can then bring your tablespace back online and back in read write mode. You may also want to verify the status of the tablespace status, the name of the datafile associated with that tablespace, etc. APEX version requirements The APEX option uses storage on the DB instance class for your DB instance. Following are the supported versions and approximate storage requirements for Oracle APEX. APEX version Storage requirements Supported Oracle Database versions Notes Oracle APEX version 21.1.v1 125 MiB All This version includes patch 32598392: PSE BUNDLE FOR APEX 21.1, PATCH_VERSION 3. Oracle APEX version 20.2.v1 148 MiB All except 21c This version includes patch 32006852: PSE BUNDLE FOR APEX 20.2, PATCH_VERSION 2020.11.12. You can see the patch number and date by running the following query: SELECT PATCH_VERSION, PATCH_NUMBER FROM APEX_PATCHES; Oracle APEX version 20.1.v1 173 MiB All except 21c This version includes patch 30990551: PSE BUNDLE FOR APEX 20.1, PATCH_VERSION 2020.07.15.
  • 645.
    Database Systems Handbook BY:MUHAMMAD SHARIF 645 Oracle apex authentication and authorizations In addition to authentication and authorization, Oracle has provided an additional functionality called Oracle VPD. VPD stands for “Virtual Private Database” and offers the possibility to implement multi-client capability into APEX web applications. With Oracle VPD and PL/SQL special columns of tables can be declared as conditions to separate data between different clients. An active Oracle VPD automatically adds an SQL WHERE clause to an SQL SELECT statement. This WHERE clause contains the declared columns and thus delivers only data sets that match (row level security). Authentication schemes support in Oracle APEX. • Application Express Accounts Application Express Accounts are user accounts that are created within and managed in the Oracle Application Express user repository. When you use this method, your application is authenticated against these accounts. • Custom Authentication Creating a Custom Authentication scheme from scratch to have complete control over your authentication interface. • Database Accounts Database Account Credentials authentication utilizes database schema accounts to authenticate users. • HTTP Header Variable Authenticate users externally by storing the username in a HTTP Header variable set by the web server. • Open Door Credentials Enable anyone to access your application using a built-in login page that captures a user name. • No Authentication (using DAD) Adopts the current database user. This approach can be used in combination with a mod_plsql Database Access Descriptor (DAD) configuration that uses basic authentication to set the database session user. • LDAP Directory Authenticate a user and password with an authentication request to a LDAP server. • Oracle Application Server Single Sign-On Server Delegates authentication to the Oracle AS Single Sign-On (SSO) Server. To use this authentication scheme, your site must have been registered as a partner application with the SSO server. • SAML Sign-In Delegates authentication to the Security Assertion Markup Language (SAML) Sign In authentication scheme. • Social Sign-In Social Sign-In supports authentication with Google, Facebook, and other social network that supports OpenID Connect or Oauth2 standards. Table Authorization Scheme Types When you create an authorization scheme you select an authorization scheme type. The authorization scheme type determines how an authorization scheme is applied. Developers can create new authorization type plug-ins to extend this list. Authorization Scheme Types Description Exists SQL Query Enter a query that causes the authorization scheme to pass if it returns at least one row and causes the scheme to fail if it returns no rows NOT Exists SQL Query Enter a query that causes the authorization scheme to pass if it returns no rows and causes the scheme to fail if it returns one or more rows
  • 646.
    Database Systems Handbook BY:MUHAMMAD SHARIF 646 Authorization Scheme Types Description PL/SQL Function Returning Boolean Enter a function body. If the function returns true, the authorization succeeds. Item in Expression 1 is NULL Enter an item name. If the item is null, the authorization succeeds. Item in Expression1 is NOT NULL Enter an item name. If the item is not null, the authorization succeeds. Value of Item in Expression 1 Equals Expression 2 Enter and item name and value.The authorization succeeds if the item’s value equals the authorization value. Value of Item in Expression 1 Does NOT Equal Expression 2 Enter an item name and a value. The authorization succeeds if the item’s value is not equal to the authorization value. Value of Preference in Expression 1 Does NOT Equal Expression 2 Enter an preference name and a value. The authorization succeeds if the preference’s value is not equal to the authorization value. Value of Preference in Expression 1 Equals Expression 2 Enter an preference name and a value. The authorization succeeds if the preference’s value equal the authorization value. Is In Group Enter a group name. The authorization succeeds if the group is enabled as a dynamic group for the session. If the application uses Application Express Accounts Authentication, this check also includes workspace groups that are granted to the user. If the application uses Database Authentication, this check also includes database roles that are granted to the user. Is Not In Group Enter a group name. The authorization succeeds if the group is not enabled as a dynamic group for the session.
  • 647.
    Database Systems Handbook BY:MUHAMMAD SHARIF 647 END
  • 648.
    Database Systems Handbook BY:MUHAMMAD SHARIF 648 CHAPTER 19 ORACLE WEBLOGIC SERVERS AND ITS CONFIGURATIONS Overview of Oracle WebLogic Oracle WebLogic Server is a online transaction processing (OLTP) platform, developed to connect users in distributed computing production environments and to facilitate the integration of mainframe applications with distributed corporate data and applications. History of WebLogic WebLogic server was the first J2EE application server.  1995: WebLogic, Inc. founded.  1997: First release of WebLogic Tengah.  1998: WebLogic, Inc., acquired by BEA Systems.  2008: BEA Systems acquired by Oracle.  2020: WebLogic Server version 14 released. The following is the list of different versions of the WebLogic Server: Server Name Version Launched Year WebLogic Server 14c (14.1.1) March 30, 2020 WebLogic Server 12cR2 (12.2.1.4) September 27, 2019 WebLogic Server 12cR2 (12.2.1.3) August 30, 2017 WebLogic Server 12cR2 (12.2.1.2) October 19, 2016 WebLogic Server 12cR2 (12.2.1.1) June 21, 2016 WebLogic Server 12cR2 (12.2.1.0) October 23, 2015 WebLogic Server 12cR1 (12.1.3) June 26, 2014 WebLogic Server 12cR1 (12.1.2) July 11, 2013 WebLogic Server 12cR1 (12.1.1) Dec 1, 2011 WebLogic Server 11gR1 (10.3.6) February 26, 2012 WebLogic Server 11gR1 (10.3.5) May 16, 2011 WebLogic Server 11gR1 (10.3.4) January 15, 2011 WebLogic Server 11gR1 (10.3.3) April 2010 WebLogic Server 11gR1 (10.3.2) November 2009 WebLogic Server 11gR1 (10.3.1) July 2009 WebLogic Server 10gR3 (10.3.0) August 2008
  • 649.
    Database Systems Handbook BY:MUHAMMAD SHARIF 649 WebLogic Server 10.0 March 2007 WebLogic Server 9.2 WebLogic Server 9.1 WebLogic Server 9.0 November 2006 WebLogic Server 8.1 July 2003 WebLogic Server 7.0 June 2002 WebLogic Server 6.1 WebLogic Server 6.0 file date March 2001 on an old CD WebLogic Server 5.1 (The code name of this version was Denali. It was the first version supporting hot deployment for applications via the command line.) WebLogic Server 4.0 May 1999 WebLogic Tengah 3.1 June 1998 WebLogic Tengah 3.0.1 March 1998 WebLogic Tengah 3.0 January 1998 WebLogic Tengah November 1997  Oracle WebLogic Server (WLS) 11gR1 (10.3.5 and 10.3.6) Installation on Oracle Linux 5 and 6 - This article describes the installation of Oracle WebLogic Server (WLS) 11gR1 (10.3.5 and 10.3.6) on Oracle Linux 5 and 6.  Oracle Forms and Reports 11gR2 Silent Installation on Oracle Linux 6 - An overview of the silent installation of Oracle Forms and Reports 11gR2 on Oracle Linux 6.  Oracle WebLogic Server (WLS) 12c Release 1 (12.1.1) Development-Only Installation on Oracle Linux 5 and 6 - This article describes the development-only installation of Oracle WebLogic Server (WLS) 12c Release 1 (12.1.1) on Oracle Linux 5 and 6.  Oracle WebLogic Server (WLS) 12c Release 1 (12.1.2) Installation on Oracle Linux 5 and 6 - This article describes the installation of Oracle WebLogic Server (WLS) 12c Release 1 (12.1.2) on Oracle Linux 5 and 6.  WebLogic Server 12cR1 (12.1.2 and 12.1.3) : ADF Application Development Runtime - Repository Configuration Utility (RCU) - This article provides a brief example of using the Repository Configuration Utility (RCU) from the ADF Application Development Runtime.  WebLogic Server 12cR2 (12.2.1) : ADF Application Development Runtime - Repository Configuration Utility (RCU) in Silent Mode - This article provides a brief example of using the Repository Configuration Utility (RCU) from the ADF Application Development Runtime in silent mode.
  • 650.
    Database Systems Handbook BY:MUHAMMAD SHARIF 650  Amend the SSL Keystore Settings Using WebLogic Scripting Tool (WLST) - This article shows how to amend the SSL keystore settings for a managed server in an existing domain using WebLogic Scripting Tool (WLST).  Oracle HTTP Server (OHS) 12cR2 (12.2.1) Installation on Oracle Linux 6 and 7 - This article demonstrates how to perform an installation of Oracle HTTP Server (OHS) on Oracle Linux. Client interaction with weblogic server and database server:
  • 651.
    Database Systems Handbook BY:MUHAMMAD SHARIF 651 Others support are in are SOAP, UDDI, Web services description language, JSR-181. WebLogic is an Application Server that runs on a middle tier, between back-end databases and related applications and browser-based thin clients. WebLogic Server mediates the exchange of requests from the client tier with responses from the back-end tier. WebLogic Server is based on Java Platform, Enterprise Edition (Java EE) (formerly known as Java 2 Platform, Enterprise Edition or J2EE), the standard platform used to create Java-based multi-tier enterprise applications. Oracle WebLogic Server vs. Apache Tomcat The Apache Tomcat web server is often compared with WebLogic Server. The Tomcat web server serves static content in web applications delivered in Java servlets and JavaServer Pages. What are the different supported installation modes available for WebLogic Server? Following are the three supported installation modes available for WebLogic Server: The default port of the WebLogic Admin server is 7001. It is 7002 for SSL. Console mode: The console mode is an installation mode based on interactive text messages. Graphical mode: The graphical mode is an installation mode based on the interactive GUI. Silent mode: The silent mode is an installation mode based on the properties file that is provided with it, which doesn't require any interaction. Stage and the non-stage deployments: The stage deployment is a process where the Admin receives a copy which is later distributed amongst the available instances. On the other hand, the Non-Stage deployment provides a restriction that each instance needs to contact the source for the necessary deployments. The auto-deployment mode or auto-deployment feature of the WebLogic server works for the development mode.
  • 652.
    Database Systems Handbook BY:MUHAMMAD SHARIF 652 How can you set a CLASSPATH in a WebLogic server? We can use the script files from WebLogic to set a CLASSPATH in a WebLogic server. These files should be used based on the OS type (Windows or Linux): WL_HOME/server/bin/setWLSEnv.cmd for Windows WL_HOME/server/bin/setWLSEnv.sh for Linux What do you understand by BSU in the WebLogic server? BSU stands for BEA Smart Update utility or WebLogic Smart Update. It is a utility available to update or apply patches on WebLogic Servers. You can see it under the following folder (WL_HOME/utils/bsu). Weblogic Development Mode Production Mode In Weblogic Development Mode, the default JDK for the development domain is Sun Hotspot. In Production Mode, the default JDK for the production domain is JRockit. It facilitates us to use the demo certificates for SSL. It displays a warning if you use the demo certificates for SSL. There are several ways to start and stop a WebLogic server. Some of them are as follows: By using the command java WebLogic.server By using Windows services By using scripts WLST with or without Node Managers There are three ways to provide credentials to start the WebLogic server: Command-line: When a domain is created in the command-line, details like the username and password are prompted via a wizard to configure. Via boot.properties file: It specifies that if a domain is already created in Development mode, the encrypted credentials are stored in an identity file. We can enter the password if this identity file isn't available during the boot-up process. Java Option: In this option, on a new boot, we can create a new identity file with the credentials or if there is a requirement to create a new domain in Production mode. What are the different thread states in a WebLogic server? Following is a list of several thread states used in a WebLogic server: 1. ACTIVE 2. IDLE 3. STUCK 4. HOGGER 5. STANDBY What are the differences between UNDO and REDO in Oracle WebLogic server? Ans:The below table explains the differences between UNDO and REDO in Oracle WebLogic server:
  • 653.
    Database Systems Handbook BY:MUHAMMAD SHARIF 653 WebLogic / Programming Models or servers WebLogic Server provides complete support for the Java EE 6.0. Web Applications provide the basic Java EE mechanism for deployment of dynamic Web pages based on the Java EE standards of servlets and JavaServer Pages (JSP). Web applications are also used to serve static Web content such as HTML pages and image files. Servlets Servlets are Java classes that execute in WebLogic Server, accept a request from a client, process it, and optionally return a response to the client. An HttpServlet is most often used to generate dynamic Web pages in response to Web browser requests. Web Services provide a shared set of functions that are available to other systems on a network and can be used as a component of distributed Web-based applications. XML capabilities include data exchange, and a means to store content independent of its presentation, and more. Java Messaging Service (JMS) enables applications to communicate with one another through the exchange of messages. A message is a request, report, and/or event that contains information needed to coordinate communication between different applications. Java Database Connectivity (JDBC) provides pooled access to DBMS resources. Resource Adapters provide connectivity to Enterprise Information Systems (EISes). Enterprise JavaBeans (EJB) provide Java objects to encapsulate data and business logic. Enterprise Java Beans (EJB) modules—entity beans, session beans, and message-driven beans. See Enterprise JavaBean Modules. Connector modules—resource adapters. Remote Method Invocation (RMI) is the Java standard for distributed object computing, allowing applications to invoke methods on a remote object locally. Security APIs allow you to integrate authentication and authorization into your Java EE applications. You can also use the Security Provider APIs to create your own custom security providers. WebLogic Tuxedo Connectivity (WTC) provides interoperability between WebLogic Server applications and Tuxedo services.WTCallows WebLogic Server clients to invoke Tuxedo services and Tuxedo clients to invokeEJBs in response to a service request. JavaServer Pages JavaServer Pages (JSPs) are Web pages coded with an extended HTML that makes it possible to embed Java code in a Web page. JSPs can call custom Java classes, known as tag libraries, using HTML-like tags. The
  • 654.
    Database Systems Handbook BY:MUHAMMAD SHARIF 654 appc compiler compiles JSPs and translates them into servlets. WebLogic Server automatically compiles JSPs if the servlet class file is not present or is older than the JSP source file. See Using Ant Tasks to Create Compile Scripts. You can also precompile JSPs and package the servlet class in a Web archive (WAR) file to avoid compiling in the server. Servlets and JSPs may require additional helper classes that must also be deployed with the Web application. WebLogic Resource Types WebLogic resources are hierarchical. Therefore, the level at which you define security roles and security policies is up to you. For example, you can define security roles and security policies for an entire Enterprise Application (EAR), an Enterprise JavaBean (EJB) JAR containing multiple EJBs, a particular EJB within that JAR, or a single method within that EJB. Administrative Resources An Administrative resource is a type of WebLogic resource that allows users to perform administrative tasks. Examples of Administrative resources include the WebLogic Server Administration Console, the weblogic.Admin tool, and Mbean APIs. Administrative resources are limited in scope. Application Resources An Application resource is a type of WebLogic resource that represents an Enterprise Application, packaged as an EAR (Enterprise Application aRchive) file. Unlike the other types of WebLogic resources, the hierarchy of an Application resource is a mechanism for containment, rather than a type hierarchy. You secure an Application resource when you want to protect multiple WebLogic resources that constitute the Enterprise Application (for example, EJB resources, URL resources, and Web Service resources). In other words, securing an Enterprise Application will cause all the WebLogic resources within that application to inherit its security configuration. You can also secure, on an individual basis, the WebLogic resources that constitute an Enterprise Application (EAR). Enterprise Information Systems (EIS) Resources A J2EE Connector is a system-level software driver used by an application server such as WebLogic Server to connect to an Enterprise Information System (EIS). BEA supports Connectors developed by EIS vendors and third-party application developers that can be deployed in any application server supporting the Sun Microsystems J2EE Platform Specification, Version 1.3. Connectors, also known as Resource Adapters, contain the Java, and if necessary, the native components required to interact with the EIS. An Enterprise Information System (EIS) resource is a specific type of WebLogic resource that is designed as a Connector. COM Resources WebLogic jCOM is a software bridge that allows bidirectional access between Java/J2EE objects deployed in WebLogic Server, and Microsoft ActiveX components available within the Microsoft Office family of products, Visual Basic and C++ objects, and other Component Object Model/Distributed Component Object Model (COM/DCOM) environments. A COM resource is a specific type of WebLogic resource that is designed as a program component object according to Microsoft’s framework. Java DataBase Connectivity (JDBC) Resources A Java DataBase Connectivity (JDBC) resource is a specific type of WebLogic resource that is related to JDBC. To secure JDBC database access, you can create security policies and security roles for all connection pools as a group, individual connection pools, and MultiPools. Oracle’s service oriented architecture (SOA) SOA is not a new concept. Sun defined SOA in the late 1990’s to describe Jini, which is an environment for dynamic discovery and use of services over a network. Web services have taken the concept of services introduced by Jini technology and implemented it as services delivered over the web using technologies such as XML, Web Services Description Language (WSDL), Simple Object Access Protocol (SOAP), and Universal Description, Discovery, and
  • 655.
    Database Systems Handbook BY:MUHAMMAD SHARIF 655 Integration(UDDI). SOA is emerging as the premier integration and architecture framework in today’s complex and heterogeneous computing environment. SOA uses the find-bind-execute paradigm as shown in Figure. In this paradigm, service providers register their service in a public registry. This registry is used by consumers to find services that match certain criteria. If the registry has such a service, it provides the consumer with a contract and an endpoint address for that service. SOA’s Find-Bind-Execute Paradigm SOA-based applications are distributed multi-tier applications that have presentation, business logic, and persistence layers. Services are the building blocks of SOA applications. While any functionality can be made into a service, the challenge is to define a service interface that is at the right level of abstraction. Services should provide coarse-grained functionality. Details of Service Oriented Architectures (SOA) It would not be appropriate to comment on BPM without also talking about SOA (Service Oriented Architectures) due to the close coupling between the two and its dominance in industry today. Service oriented architectures have been around for a long time however, when referring to them these days, they imply the implementation of
  • 656.
    Database Systems Handbook BY:MUHAMMAD SHARIF 656 systems using web services technology. A web service is a standard approach to making a reusable component (a piece of software functionality) available and accessible across the web and can be thought of as a repeatable business task such as checking a credit balance, determining if a product is available or booking a holiday. Web services are typically the way in which a business process is implemented. BPM is about providing a workflow layer to orchestrate the web services. It provides the context to SOA essentially managing the dynamic execution of services and allows business users to interact with them as appropriate. SOA can be thought of as an architectural style which formally separates services (the business functionality) from the consumers (other business systems). Separation is achieved through a service contract between the consumer and producer of the service. This contract should address issues such as availability, version control, security, performance etc. Having said this many web services are freely available over the internet but use of them is risky without a service level agreement as they may not exist in future however, this may not be an issue if similar alternate web services are available for use. In addition to a service contract there must be a way for providers to publish service contracts and for consumers to locate service contracts. These typically occur through standards such as the Universal Description, Discovery and Integration (UDDI 1993) which is an XML (XML 2003) based markup language from W3C that enables businesses to publish details of services available on the internet. The Web Services Description Language (WSDL 2007) provides a way of describing web services in an XML format. Note that WSDL tells you how to interact with the web service but says nothing about how it actually works behind the interface. The standard for communication is via SOAP (Simple Object Access Protocol) (SOAP 2007) which is a specification for exchanging information in web services. These standards are not described in detail here as information about them is commonly available so the reader is referred elsewhere for further information. The important issue to understand about SOA in this context, is that it separates the contract from the implementation of that contract thus producing an architecture which is loosely coupled resulting in easily reconfigurable systems, which can adapt to changes in business processes easily. There has been a convergence in recent times towards integrating various approaches such as SOA with SaaS (Software as a Service) (Bennett et al., 2000) and the Web with much talk about Web Oriented Architectures (WOA). This approach extends SOA to web-based applications in order allow businesses to open up relevant parts of their IT systems to customers, vendors etc. as appropriate. This has now become a necessity in order to address competitive advantage. WOA (Hinchcliffe 2006) is often considered to be a light-weight version of SOA using RESTful Web services, open APIs and integration approaches such as mashups. In order to manage the lifecycle of business processes in an SOA architecture, software is needed that will enable you to, for example: expose services without the need for programming, compose services from other services, deploy services on any platform (hardware and operating system), maintain security and usage policies, orchestrate services i.e. centrally coordinate the invocation of multiple web services, automatically generate the WSDL; provide a graphical design tool, a distributable runtime engine and service monitoring capabilities, have the ability to graphically design transformations to and from non-XML formats. These are all typical functions provided by SOA middleware along with a runtime environment which should include e.g. event detection, service hosting, intelligent routing, message transformation processing, security capabilities, synchronous and asynchronous message delivery. Often these functions will be divided into several products. An enterprise service bus (ESB) is typically at the core of a SOA tool providing an event-driven, standards based messaging engine. Oracle Fusion Applications Architecture Memory Requirements for Installing Oracle Fusion Middleware Fusion Middleware products support/fall under the middleware umbrella. Oracle Fusion Middleware (OFM) includes application servers, business process management (BPM), service-oriented architecture (SOA), a cloud appliance. Oracle Fusion Middleware is a middle layer of software that sits between the system level and the application level. While system-level software may comprise of the OS and visualisation software, application-level includes products such as E-Business Suite, Fusion Applications, Siebel etc.
  • 657.
    Database Systems Handbook BY:MUHAMMAD SHARIF 657 Oracle Fusion Middleware is a collection of standards-based software products that spans a range of tools and services: from Java EE and developer tools. Middleware is the software layer that lies between the operating system and the applications on each side of a distributed computer network. It is especially integral to information technology based on Extensible Markup Language (XML), Simple Object Access Protocol (SOAP), Web services, SOA, Unicode, Web 2.0 infrastructure, and Lightweight Directory Access Protocol (LDAP). Textual data is represented in the Unicode character set to support data exchange in any language. UTF-8 is used as the standard encoding for transporting data for optimal compatibility and efficiency, while traditional non-Unicode encodings can also be used where supported. Operating System Minimum Physical Memory Required Minimum Available Memory Required Linux 4 GB 8 GB UNIX 4 GB 8 GB Windows 4 GB 8 GB Fusion Middleware products support/fall under the middleware umbrella. Oracle Fusion Middleware (OFM) includes application servers, business process management (BPM), service-oriented architecture (SOA), a cloud appliance. Below are the Fusion Middleware technologies: 1) Infrastructure / Application server Oracle WebLogic Server (WLS) Oracle Application Server (IAS) JRockit 2) Integration and process-management BPEL Process Manager Oracle Business Activity Monitoring (Oracle BAM) – Business activity monitoring (BAM) business rules Business Process Analysis Suite Oracle BPM – Business process management Oracle Data Integrator (ODI) Oracle Enterprise Service Bus Oracle Application server B2B Oracle Web Services Manager (OWSM) 3) Application development tools Oracle Application Development Framework (ADF) JDeveloper Oracle SOA Suite 4) Business intelligence Oracle Business Intelligence (OBIEE) 5) Systems management Oracle Enterprise Manager Web services manager 6) User interaction / content management Oracle Beehive – collaboration platform Oracle Fusion Middleware Architecture
  • 658.
    Database Systems Handbook BY:MUHAMMAD SHARIF 658
  • 659.
    Database Systems Handbook BY:MUHAMMAD SHARIF 659
  • 660.
    Database Systems Handbook BY:MUHAMMAD SHARIF 660 Oracle offers three distinct products as part of the Oracle WebLogic Server 11g family:  Oracle WebLogic Server Standard Edition (SE)  Oracle WebLogic Server Enterprise Edition (EE)  Oracle WebLogic Suite Oracle WebLogic 11g Server Standard Edition The WebLogic Server Standard Edition (SE) is a full-featured server, but is mainly intended for developers to develop enterprise applications quickly. WebLogic Server SE implements all the Java EE standards and offers management capabilities through the Administration Console. Oracle WebLogic 11g Server Enterprise Edition Oracle WebLogic Server EE is designed for mission-critical applications that require high availability and advanced diagnostic capabilities. The EE version contains all the features of th SE version, of course, but in addition supports clustering of servers for high availability and the ability to manage multiple domains, plus various diagnostic tools. Oracle WebLogic Suite 11g Oracle WebLogic Suite offers support for dynamic scale-out applications with features such as in-memory data grid technology and comprehensive management capabilities. It consists of the following components:
  • 661.
    Database Systems Handbook BY:MUHAMMAD SHARIF 661  Oracle WebLogic Server EE  Oracle Coherence (provides in-memory caching)  Oracle Top Link (provides persistence functionality)  Oracle Jrockit (for low-latency, high-throughput transactions)  Enterprise Manager (Admin & Operations)  Development Tools (jdeveloper/eclipse) Following is the list of the core components of the Oracle WebLogic Server:  Domains  Node Manager  Admin server  Managed server  WebLogic server cluster  Enterprise Grid Messaging  JMS Messaging Standard  JRockit  Oracle Coherence  Oracle TopLink  Oracle WebLogic Server Web Services  Tuxedo
  • 662.
    Database Systems Handbook BY:MUHAMMAD SHARIF 662
  • 663.
    Database Systems Handbook BY:MUHAMMAD SHARIF 663
  • 664.
    Database Systems Handbook BY:MUHAMMAD SHARIF 664 Load-balancing for RAC involves extensive manual configuration to use a round-robin configuration to distribute the load among the instances. Load balancing clustered databases isn’t actually load balancing, but rather a way to create a highly available infrastructure between database clusters. Load Balancing provides automated traffic distribution from one entry point to multiple servers reachable from your virtual cloud network.
  • 665.
    Database Systems Handbook BY:MUHAMMAD SHARIF 665 The Oracle Cloud Infrastructure Load Balancing service provides automated traffic distribution from one entry point to multiple servers reachable from your virtual cloud network (VCN). The service offers a load balancer with your choice of a public or private IP address, and provisioned bandwidth. A load balancer improves resource utilization, facilitates scaling, and helps ensure high availability. Each service in Oracle Cloud Infrastructure integrates with IAM for authentication and authorization, for all interfaces (the Console, SDK or CLI, and REST API). Each load balancer has the following configuration limits: One IP address 16 backend sets 512 backend servers per backend set 512 backend servers total 16 listeners Round‑robin load balancing is one of the simplest methods for distributing client requests across a group of servers. Going down the list of servers in the group, the round‑robin load balancer forwards a client request to each server in turn. The algorithm instructs the load balancer to go back to the top of the list and repeats again. N a nutshell, round robin network load balancing rotates connection requests among web servers in the order that requests are received. For a simplified example, assume that an enterprise has a cluster of three servers: Server A, Server B, and Server C. • The first request is sent to Server A. • The second request is sent to Server B. • The third request is sent to Server C. The load balancer continues passing requests to servers based on this order. This ensures that the server load is distributed evenly to handle high traffic. If round robin are balanced 2,3 or 4 reuqest are sent to server A and so on.
  • 666.
    Database Systems Handbook BY:MUHAMMAD SHARIF 666
  • 667.
    Database Systems Handbook BY:MUHAMMAD SHARIF 667 Installers Oracle WebLogic Server 14c (14.1.1.0) Installers with Oracle WebLogic Server and Oracle Coherence: The generic installer includes all Oracle WebLogic Server and Oracle Coherence software, including examples, and supports development and production usage on all supported platforms except for ARM OCI compute and AIX and zLinux on JDK 11. The generic installers for ARM OCI compute and AIX and zLinux on JDK 11 should be used for these respective platforms. The quick installer is intended for development purposes. It includes all Oracle WebLogic Server and Oracle Coherence runtime software, but excludes examples and localized WebLogic console help files. The supplemental installer can be used to add examples and localized WebLogic console files to an installation created with the quick installer. The slim installer is for development and production usage of Docker or CRI-O images and containers in Kubernetes, when WebLogic console monitoring and configuration is not required. It includes all Oracle WebLogic Server and Oracle Coherence server runtime software, but excludes examples, the WebLogic console, WebLogic clients, Maven plug-ins and Java DB. Oracle Net Listener And connection with tnsname Oracle Net Listener Allows Oracle client connections to the database over the protocol for Oracle Net. You can configure it during installation. To reconfigure this port, use Net Configuration Assistant. Port number changes to the next available port. Modifiable manually to any available port 1521. TCP No Add the tns entry of the both database in tnsnames.ora file of DESTINATION host : -- source db tns : PRODDB PRODDB = (DESCRIPTION = (ADDRESS = (PROTOCOL = TCP)(HOST = proddb.dbaclass.com or localhost)(PORT = 1532 )) (CONNECT_DATA = (SERVER = DEDICATED) (SERVICE_NAME = PRODDB)
  • 668.
    Database Systems Handbook BY:MUHAMMAD SHARIF 668 ) ) --Target db tns : TESTDB = (DESCRIPTION = (ADDRESS = (PROTOCOL = TCP)(HOST = testdb.dbaclass.com)(PORT = 1522)) (CONNECT_DATA = (SERVER = DEDICATED) (SERVICE_NAME = TESTDB) ) ) # tnsnames.ora Network Configuration File: F:appAPEXMISSIONproduct12.2.0dbhome_1networkadmintnsnames.ora # Generated by Oracle configuration tools. HMSDB = (DESCRIPTION = (ADDRESS = (PROTOCOL = TCP)(HOST = localhost)(PORT = 1521)) (CONNECT_DATA = (SERVER = DEDICATED) (SERVICE_NAME = HMSDB) ) ) ORACLR_CONNECTION_DATA = (DESCRIPTION = (ADDRESS_LIST = (ADDRESS = (PROTOCOL = IPC)(KEY = EXTPROC1521)) ) (CONNECT_DATA = (SID = CLRExtProc) (PRESENTATION = RO) ) ) LISTENER_HMSDB = (ADDRESS = (PROTOCOL = TCP)(HOST = localhost)(PORT = 1521)) 2. Create a listener for the target db ( with static registration) LISTENER_TESTDB = (DESCRIPTION_LIST = (DESCRIPTION = (ADDRESS = (PROTOCOL = TCP)(HOST = testdb.dbaclass.com)(PORT = 1538)) )) SID_LIST_LISTENER_TESTDB = (SID_LIST = (SID_DESC =
  • 669.
    Database Systems Handbook BY:MUHAMMAD SHARIF 669 (GLOBAL_DBNAME = TESTDB) (ORACLE_HOME = /oracle/app/oracle/product/12.1.0.2/dbhome_1) (SID_NAME = TESTDB ) )) -- START THE LISTENER lsnrctl start LISTENER_TESTDB # listener.ora Network Configuration File: F:appAPEXMISSIONproduct12.2.0dbhome_1networkadminlistener.ora # Generated by Oracle configuration tools. SID_LIST_LISTENER = (SID_LIST = (SID_DESC = (SID_NAME = CLRExtProc) (ORACLE_HOME = F:appAPEXMISSIONproduct12.2.0dbhome_1) (PROGRAM = extproc) (ENVS = "EXTPROC_DLLS=ONLY:F:appAPEXMISSIONproduct12.2.0dbhome_1binoraclr12.dll") ) ) LISTENER = (DESCRIPTION_LIST = (DESCRIPTION = (ADDRESS = (PROTOCOL = TCP)(HOST = localhost)(PORT = 1521)) (ADDRESS = (PROTOCOL = IPC)(KEY = EXTPROC1521)) ) ) The client is instructed to connect to the protocol address of the first Oracle Connection Manager, as indicated by: (ADDRESS=(PROTOCOL=tcp)(HOST=host1)(PORT=1630)) Component and Description Default Port Number Port Range Protocol Oracle SQL*Net Listener Allows Oracle client connections to the database over Oracle’s SQL*Net protocol. You can configure it during installation. To reconfigure this port, use Net Configuration Assistant. 1521 1521 TCP Data Guard Shares the SQL*Net port and is configured during installation. To reconfigure this port, use Net Configuration Assistant to reconfigure the Oracle SQL*Net listener. 1521 (same value as the listener) 1521 TCP Connection Manager Listening port for Oracle client connections to Oracle Connection Manager. It is not configured during installation, but can be configured using Net Configuration Assistant. 1630 1630 TCP
  • 670.
    Database Systems Handbook BY:MUHAMMAD SHARIF 670 The Automatic Diagnostics Repository (ADR) is a hierarchical file-based repository for handling diagnostic information.
  • 671.
    Database Systems Handbook BY:MUHAMMAD SHARIF 671
  • 672.
    Database Systems Handbook BY:MUHAMMAD SHARIF 672
  • 673.
    Database Systems Handbook BY:MUHAMMAD SHARIF 673
  • 674.
    Database Systems Handbook BY:MUHAMMAD SHARIF 674
  • 675.
    Database Systems Handbook BY:MUHAMMAD SHARIF 675 Java Messaging Service (JMS) Resources A Java Messaging Service (JMS) resource is a specific type of WebLogic resource that is related to JMS. To secure JMS destinations, you create security policies and security roles for all destinations (JMS queues and JMS topics) as a group, or an individual destination (JMS queue or JMS topic) on a JMS server. When you secure a particular destination on a JMS server, you can protect all operations on the destination, or protect one of the following operations: Linux/Unix Installation steps Linux is an open source and free operating system to install which allows anyone with programming knowledge to modify and create its own operating system as per their requirements. Over many years, it has become more user- friendly and supports a lot of features such as Reliable when used with servers No need of antivirus 20. Linux server can run nonstop with the boot for many years. It has many distributions such as Ubuntu, Fedora, Redhat, Debian but all run on top of Linux server itself. Installation of every distribution is similar, thus we are explaining Ubuntu here. Download .iso or the ISO files on a computer from the internet and store it in the CD-ROM or USB stick after making it bootable using Pen Drive Linux and UnetBootin 21. Boot into the USB Stick You need to restart your computer after attaching CD –ROM or pen drive into the computer. Press enter at the time of boot, here select the CD-ROM or pen drive option to start the further boot process. Try for a manual boot setting by holding F12 key to start the boot process. This will allow you to select from various boot options before starting the system. All the options either it is USB or CD ROM or number of operating systems you will get a list from which you need to select one. 22. Derive Selection Select the drive for installation of OS to be completed. Select “Erase Disk and install Ubuntu” in case you want to replace the existing OS otherwise select “Something else” option and click INSTALL NOW. 23. Start Installation
  • 676.
    Database Systems Handbook BY:MUHAMMAD SHARIF 676 A small panel will ask for confirmation. Click Continue in case you don’t want to change any information provided. Select your location on the map and install Linux. Provide the login details. 24. Complete the installation process After the installation is complete you will see a prompt to restart the computer. B. Install Linux Using Virtual Box VMWARE In this way, nothing will affect your Windows operating system. What Are Requirements? Good internet connection At least 4GB RAM At least 12GB of free space Steps: 1. Download the VIRTUAL BOX from original ORACLE VIRTUAL BOX site. You can refer below link 2. Install Linux Using Virtual Box Use the .iso file or ISO file that can be downloaded from the internet and start the virtual box. Here we need to allocate RAM to virtual OS. It should be 2 GB as per minimum requirement. Choose a type of storage on physical hard disk. And choose the disk size(min 12 GB as per requirement) Then choose how much you want to shrink your drive. It is recommended that you set aside at least 20GB (20,000MB) for Linux. Select the drive for completing the OS installation. Select “Erase Disk and install Ubuntu” in case you want to replace the existing OS otherwise select “Something else” option and click INSTALL NOW. You are almost done. It should take 10-15 minutes to complete the installation. Once the installation finishes, restart the system. Some of those kinds of requiring intermediate Linux commands are mentioned below: 1. Rm: Rm command is used for mainly deleting or removing files or multiple files. If we use this rm command recursively, then it will remove the entire directory. 2. Uname: This command is very much useful for displaying the entire current system information properly. It helps for displaying Linux system information in the Linux environment in a proper way for understanding the system’s current configuration. 3. Uptime: The uptime command is also one of the key commands for the Kali Linux platform, which gives information about how long the system is running. 4. Users: These Kali Linux commands are used for displaying the login user name who is currently logged in on the Linux system. 5. Less: Less command is very much used for displaying the file without opening or using cat or vi commands. This command is basically one of the powerful extensions of the ‘more’ command in the Linux environment. 6. More: This command is used for displaying proper output in one page at a time. It is mainly useful for reading one long file by avoiding scrolling the same. 7. Sort: This is for using sorting the content of one specific define file. This is very much useful for displaying some of the critical contents of a big file in sorted order. If we user including this sort command, then it will give reverse order of the content. 8. Vi: This is one of the key editor available from the first day onwards in UNIX or Linux platform. It normally provided two kinds of mode, normal and insert.
  • 677.
    Database Systems Handbook BY:MUHAMMAD SHARIF 677 9. Free: It is provided details information of free memory or RAM available in a Linux system. 10. History: This command is holding the history of all the executed command on the Linux platform. Procedure to install weblogic server on windlow and linux
  • 678.
    Database Systems Handbook BY:MUHAMMAD SHARIF 678 Can I Install Oracle On Linux? You can install Oracle on Windows for the most part, while Solaris and Linux require configuring the system manually before installation. Installing Oracle Linux via Red Hat, Oracle Linux, and SUSE Linux Enterprise Server would be a good choice for Linux distributions. Memory Requirements for Installing Oracle WebLogic Server and Coherence Operating System Minimum Physical Memory Required Minimum Available Memory Required Linux 4 GB 8 GB UNIX 4 GB 8 GB Windows 4 GB 8 GB Weblogics Installation On UNIX-based operating systems: B Installing WebLogic Server This appendix discusses installing the WebLogic server. B.1 Prerequisites Install a 64-bit JDK 1.7 based on your platform. Add the JDK 1.7 location to the system path. B.2 Installing the WebLogic Server Use these steps to install WebLogic Server 11g. Run the Oracle WebLogic 10.3.6.0 installer from the image that you downloaded from the Oracle Software Delivery Cloud. The item name of the installer is Oracle WebLogic Server 11gR1 (10.3.6) Generic and Coherence (V29856-01). The filename of the installer is: wls1036_generic.jar For Windows, open a command window > java -jar wls1036_generic.jar On UNIX platforms, the command syntax to run the installer is platform dependent. For Linux and AIX (non-Hybrid JDK) > java -jar wls1036_generic.jar For Solaris and HP-UX (Hybrid JDK) > java -d64 -jar wls1036_generic.jar Click Next on the Welcome page.
  • 679.
    Database Systems Handbook BY:MUHAMMAD SHARIF 679 Click next and set memory invironment to install completely /home/Oracle/jdk/jdk1.8.0_131/bin/java -jar fmw_12.2.1.3.0_wls_generic.jar On Windows operating systems: C:Program FilesJavajdk1.8.0_131binjava -jar fmw_12.2.1.3.0_wls_generic.jar Be sure to replace the JDK location in these examples with the actual JDK location on your system. Follow the installation wizard prompts to complete the installation. After the installation is complete, navigate to the domain directory in the command terminal, WLS_HOME/user_projects/<DOMAIN_NAME>. For example: WLSuser_projectsmydomain Enter one of the following commands to start Oracle WebLogic Server: On UNIX-based operating systems: startWebLogic.sh On Windows operating systems: startWebLogic.cmd The startup script displays a series of messages, and finally displays a message similar to the following: Open the following URL in a web browser: http://<HOST>:<PORT>/console <HOST> is the system name or IP address of the host server. <PORT> is the address of the port on which the host server is listening for requests (7001 by default). For example, to start the Administration Console for a local instance of Oracle WebLogic Server running on your system, enter the following URL in a web browser: http://localhost:7001/console/ If you started the Administration Console using secure socket layer (SSL), you must add s after http, as follows: https://<HOST>:<PORT>/console When the login page of the WebLogic Administration Console appears, enter your administrative credentials. END
  • 680.
    Database Systems Handbook BY:MUHAMMAD SHARIF 680 CHAPTER 20 ORACLE PLSQL PROGRAMMING BASIC CONCEPTS Oracle Programming Language Overview PL/SQL It is an embedded language. PL/SQL was not designed to be used as a standalone language, but instead to be invoked from within a host environment. PLSQL Block and block types
  • 681.
    Database Systems Handbook BY:MUHAMMAD SHARIF 681
  • 682.
    Database Systems Handbook BY:MUHAMMAD SHARIF 682
  • 683.
    Database Systems Handbook BY:MUHAMMAD SHARIF 683 The declarative part declares PL/SQL variables, exceptions, and cursors. The executable part contains PL/SQL code and SQL statements, and can contain nested blocks. Exception handlers contain code that is called when the exception is raised, either as a predefined PL/SQL exception (such as NO_DATA_FOUND or ZERO_DIVIDE) or as an exception that you define.
  • 684.
    Database Systems Handbook BY:MUHAMMAD SHARIF 684
  • 685.
    Database Systems Handbook BY:MUHAMMAD SHARIF 685
  • 686.
    Database Systems Handbook BY:MUHAMMAD SHARIF 686
  • 687.
    Database Systems Handbook BY:MUHAMMAD SHARIF 687
  • 688.
    Database Systems Handbook BY:MUHAMMAD SHARIF 688 Anonymous block An anonymous block is a PL/SQL program unit that has no name. An anonymous block consists of an optional declarative part, an executable part, and one or more optional exception handlers. This PL/SQL anonymous block prints the names of all employees in department 20 in the hr.employees table by using the DBMS_OUTPUT package: DECLARE Last_name VARCHAR2(10); Cursor c1 IS SELECT last_name FROM employees WHERE department_id = 20; BEGIN OPEN c1; LOOP FETCH c1 INTO Last_name; EXIT WHEN c1%NOTFOUND; DBMS_OUTPUT.PUT_LINE(Last_name); END LOOP; END; /
  • 689.
    Database Systems Handbook BY:MUHAMMAD SHARIF 689
  • 690.
    Database Systems Handbook BY:MUHAMMAD SHARIF 690 Functions: A function must always return a value, but a procedure may or may not return a value. CREATE [OR REPLACE] FUNCTION function_name [parameters] RETURN return_datatype; {IS, AS} Declaration_section <variable,constant> ; BEGIN Execution_section Return return_variable; EXCEPTION exception section Return return_variable; END; create or replace function getsal (no IN number) return number is sal number(5); begin select salary into sal from emp where id=no; return sal; end; Procedure: A procedure is similar to an anonymous PL/SQL Block but it is named for repeated usage. CREATE OR REPLACE PROCEDURE p1(id IN NUMBER, sal IN NUMBER) AS BEGIN INSERT INTO emp VALUES(id, sal); DBMD_OUTPUT.PUT_LINE(‘VALUE INSERTED.’); END; Procedures VS Functions:  A function MUST return a value  A procedure cannot return a value  Procedures and functions can both return data in OUT and IN OUT parameters  The return statement in a function returns control to the calling program and returns the results of the function  The return statement of a procedure returns control to the calling program and cannot return a value  Functions can be called from SQL, procedure cannot  Functions are considered expressions, procedure are not Package: A package is an encapsulated collection of related program objects stored together in the database. Example: CREATE PACKAGE citi AS
  • 691.
    Database Systems Handbook BY:MUHAMMAD SHARIF 691 FUNCTION p_strng RETURN VARCHAR2; END citi; / Code implementation with package body. CREATE OR REPLACE PACKAGE BODY citi AS --function implemented FUNCTION p_strng RETURN VARCHAR2 IS BEGIN RETURN ‘Software Testing Help!’; END p_strng; END citi; / The header consists of the name of the procedure and the parameters or variables passed to the procedure. The body consists or declaration section, execution section and exception section similar to a general PL/SQL Block. Example: CREATE OR REPLACE PROCEDURE… PROCEDURE Get_emp_names (Dept_num IN NUMBER) IS Emp_name VARCHAR2(10); CURSOR c1 (Depno NUMBER) IS SELECT Ename FROM Emp_tab WHERE deptno = Depno; BEGIN OPEN c1(Dept_num); LOOP FETCH c1 INTO Emp_name; EXIT WHEN C1%NOTFOUND; DBMS_OUTPUT.PUT_LINE(Emp_name); END LOOP; CLOSE c1; END; Example The following example shows a package specification for a package named EMPLOYEE_MANAGEMENT. The package contains one stored function and two stored procedures. CREATE PACKAGE employee_management AS FUNCTION hire_emp (name VARCHAR2, job VARCHAR2, mgr NUMBER, hiredate DATE, sal NUMBER, comm NUMBER, deptno NUMBER) RETURN NUMBER; PROCEDURE fire_emp (emp_id NUMBER); PROCEDURE sal_raise (emp_id NUMBER, sal_incr NUMBER); END employee_management; The body for this package defines the function and the procedures: CREATE PACKAGE BODY employee_management AS
  • 692.
    Database Systems Handbook BY:MUHAMMAD SHARIF 692 FUNCTION hire_emp (name VARCHAR2, job VARCHAR2, mgr NUMBER, hiredate DATE, sal NUMBER, comm NUMBER, deptno NUMBER) RETURN NUMBER IS The function accepts all arguments for the fields in the employee table except for the employee number. A value for this field is supplied by a sequence. The function returns the sequence number generated by the call to this function. New_empno NUMBER(10); BEGIN SELECT emp_sequence.NEXTVAL INTO new_empno FROM dual; INSERT INTO emp VALUES (new_empno, name, job, mgr, hiredate, sal, comm, deptno); RETURN (new_empno); END hire_emp; PROCEDURE fire_emp(emp_id IN NUMBER) AS The procedure deletes the employee with an employee number that corresponds to the argument emp_id. If no employee is found, then an exception is raised. BEGIN DELETE FROM emp WHERE empno = emp_id; IF SQL%NOTFOUND THEN raise_application_error(-20011, ‘Invalid Employee Number: ‘ || TO_CHAR(emp_id)); END IF; END fire_emp; PROCEDURE sal_raise (emp_id IN NUMBER, sal_incr IN NUMBER) AS The procedure accepts two arguments. Emp_id is a number that corresponds to an employee number. Sal_incr is the amount by which to increase the employee’s salary. BEGIN -- If employee exists, then update salary with increase. UPDATE emp SET sal = sal + sal_incr WHERE empno = emp_id; IF SQL%NOTFOUND THEN raise_application_error(-20011, ‘Invalid Employee Number: ‘ || TO_CHAR(emp_id)); END IF; END sal_raise;
  • 693.
    Database Systems Handbook BY:MUHAMMAD SHARIF 693 END employee_management; Parameters for Procedures and Functions Stored procedures and functions can take parameters. Parameter Modes IN OUT IN OUT The default. Must be specified. Must be specified. Passes values to a subprogram. Returns values to the caller. Passes initial values to a subprogram; returns updated values to the caller. Formal parameter acts like a constant. Formal parameter acts like an uninitialized variable. Formal parameter acts like an initialized variable. Formal parameter cannot be assigned a value. Formal parameter cannot be used in an expression; must be assigned a value. Formal parameter should be assigned a value. Actual parameter can be a constant, initialized variable, literal, or expression. Actual parameter must be a variable. Actual parameter must be a variable. List of Oracle Supplied Packages This section lists each of the Oracle supplied server packages and indicates where they are described in more detail. These packages run as the invoking user, rather than the package owner. Unless otherwise noted, the packages are callable through public synonyms of the same name. The procedures and functions provided in these packages and their external interfaces are reserved by Oracle and are subject to change in future releases. You must not modify Oracle supplied packages. Doing so could cause internal errors and security violations in the database. Package Name Description Calendar Provides calendar maintenance functions. DBMS_ALERT Provides support for the asynchronous notification of database events. DBMS_APPLICATION_INFO Lets you register an application name with the database for auditing or performance tracking purposes. DBMS_AQ Lets you add a message (of a predefined object type) onto a queue or to dequeue a message. DBMS_AQADM Lets you perform administrative functions on a queue or queue table for messages of a predefined object type. DBMS_DDL Provides access to some SQL DDL statements from stored procedures, and provides special administration operations not available as DDLs. DBMS_DEBUG A PL/SQL API to the PL/SQL debugger layer, Probe, in the Oracle server.
  • 694.
    Database Systems Handbook BY:MUHAMMAD SHARIF 694 Package Name Description DBMS_DEFER Provides the user interface to a replicated transactional deferred remote procedure call facility. Requires the Distributed Option. DBMS_DEFER_QUERY Permits querying the deferred remote procedure calls (RPC) queue data that is not exposed through views. Requires the Distributed Option. DMBS_DEFER_SYS Provides the system administrator interface to a replicated transactional deferred remote procedure call facility. Requires the Distributed Option. DBMS_DESCRIBE Describes the arguments of a stored procedure with full name translation and security checking. DBMS_HS Lets you create and modify objects in the Heterogeneous Services dictionary. DBMS_HS_PASSTHROUGH Lets you use Heterogeneous Services to send pass-through SQL statements to non-Oracle systems. DBMS_IOT Creates a table into which references to the chained rows for an Index Organized Table can be placed using the ANALYZE command. DBMS_JOB BEGIN DBMS_JOB.REMOVE(14144); COMMIT; END; Lets you schedule administrative procedures that you want performed at periodic intervals; it is also the interface for the job queue. DBMS_SCHEDULER.DROP_JOB also do same work to remove job by job id. DBMS_LOB Provides general purpose routines for operations on Oracle Large Object (LOBs) datatypes – BLOB, CLOB (read-write), and BFILEs (read-only). DBMS_LOCK Lets you request, convert and release locks through Oracle Lock Management services. DBMS_LOGMNR Provides functions to initialize and run the log reader. DBMS_LOGMNR_D Queries the dictionary tables of the current database, and creates a text based file containing their contents. DBMS_OFFLINE_OG Provides public APIs for offline instantiation of master groups. DBMS_OFFLINE_SNAPSHOT Provides public APIs for offline instantiation of snapshots. DBMS_OLAP Provides procedures for summaries, dimensions, and query rewrites. DBMS_ORACLE_TRACE_AGENT Provides client callable interfaces to the Oracle TRACE instrumentation within the Oracle7 Server. DBMS_ORACLE_TRACE_USER Provides public access to the Oracle release 7 Server Oracle TRACE instrumentation for the calling user.
  • 695.
    Database Systems Handbook BY:MUHAMMAD SHARIF 695 Package Name Description DBMS_OUTPUT Accumulates information in a buffer so that it can be retrieved out later. DBMS_PCLXUTIL Provides intra-partition parallelism for creating partition-wise local indexes. DBMS_PIPE Provides a DBMS pipe service which enables messages to be sent between sessions. DBMS_PDB The DBMS_PDB package provides an interface to examine and manipulate data about pluggable databases. DBMS_PROFILER Provides a Probe Profiler API to profile existing PL/SQL applications and identify performance bottlenecks. DBMS_RANDOM Provides a built-in random number generator. SYS.DBMS_RCVMAN This package is used to access the tables in control file. DBMS_RECTIFIER_DIFF Provides APIs used to detect and resolve data inconsistencies between two replicated sites. DBMS_REFRESH EXECUTE DBMS_REFRESH.REFRESH (‘hr_refg’); Lets you create groups of snapshots that can be refreshed together to a transactionally consistent point in time. Requires the Distributed Option. DBMS_REPAIR Provides data corruption repair procedures. DBMS_RESOURCE_MANAGER Maintains plans, consumer groups, and plan directives; it also provides semantics so that you may group together changes to the plan schema. DBMS_RESOURCE_MANAGER_PR IVS Maintains privileges associated with resource consumer groups. DBMS_RLS Provides row level security administrative interface. DBMS_ROWID Provides procedures to create ROWIDs and to interpret their contents. DBMS_SESSION Provides access to SQL ALTER SESSION statements, and other session information, from stored procedures. DBMS_SHARED_POOL Lets you keep objects in shared memory, so that they will not be aged out with the normal LRU mechanism. DBMS_SNAPSHOT (synonym DBMS_MVIEW) Lets you refresh snapshots that are not part of the same refresh group and purge logs. Requires the Distributed Option.
  • 696.
    Database Systems Handbook BY:MUHAMMAD SHARIF 696 Package Name Description DBMS_SPACE Provides segment space information not available through standard SQL. DBMS_SPACE_ADMIN Provides tablespace and segment space administration not available through the standard SQL. DBMS_SQL Lets you use dynamic SQL to access the database. DBMS_STANDARD Provides language facilities that help your application interact with Oracle. DBMS_STATS Provides a mechanism for users to view and modify optimizer statistics gathered for database objects. DBMS_TRACE Provides routines to start and stop PL/SQL tracing. DBMS_TRANSACTION Provides access to SQL transaction statements from stored procedures and monitors transaction activities. DBMS_TTS Checks if the transportable set is self-contained. DBMS_UTILITY Provides various utility routines. DEBUG_EXTPROC Lets you debug external procedures on platforms with debuggers that can attach to a running process. OUTLN_PKG Provides the interface for procedures and functions associated with management of stored outlines. PLITBLM Handles index-table operations. SDO_ADMIN Provides functions implementing spatial index creation and maintenance for spatial objects. SDO_GEOM Provides functions implementing geometric operations on spatial objects. SDO_MIGRATE Provides functions for migrating spatial data from release 7.3.3 and 7.3.4 to 8.1.x. SDO_TUNE Provides functions for selecting parameters that determine the behavior of the spatial indexing scheme used in the Spatial Cartridge. STANDARD Declares types, exceptions, and subprograms which are available automatically to every PL/SQL program. TimeSeries Provides functions that perform operations, such as extraction, retrieval, arithmetic, and aggregation, on time series data. TimeScale Provides scaleup and scaledown functions.
  • 697.
    Database Systems Handbook BY:MUHAMMAD SHARIF 697 Package Name Description TSTools Provides administrative tools procedures. UTL_COLL Enables PL/SQL programs to use collection locators to query and update. UTL_FILE Enables your PL/SQL programs to read and write operating system (OS) text files and provides a restricted version of standard OS stream file I/O. UTL_HTTP Enables HTTP callouts from PL/SQL and SQL to access data on the Internet or to call Oracle Web Server Cartridges. UTL_PG Provides functions for converting COBOL numeric data into Oracle numbers and Oracle numbers into COBOL numeric data. UTL_RAW Provides SQL functions for RAW datatypes that concat, substr, etc. to and from RAWS. UTL_REF Enables a PL/SQL program to access an object by providing a reference to the object. Vir_Pkg Provides analytical and conversion functions for Visual Information Retrieval. Moving from DBMS_JOB to Oracle Scheduler • Creating a Job An example illustrates creating a job using the DBMS_JOB package and the DBMS_SCHEDULER package. • Altering a Job An example illustrates altering a job using the DBMS_JOB package and the DBMS_SCHEDULER package. • Removing a Job from the Job Queue An example illustrates removing a job using the DBMS_JOB package and the DBMS_SCHEDULER package. Explan Plan in oracle DBMS_XPLAN Package EXPLAIN PLAN FOR select * from dual select * from table(dbms_xplan.display) The DBMS_XPLAN package is used to format the output of an explain plan. It was introduced in Oracle 9i as a replacement for the "utlxpls.sql" script or custom queries of the plan table. Subsequent database versions have increased the functionality of the package. The DBMS_XPLAN package supplies five table functions: DISPLAY - to format and display the contents of a plan table. DISPLAY_AWR - to format and display the contents of the execution plan of a stored SQL statementin the AWR. DISPLAY_CURSOR - to format and display the contents of the execution plan of any loaded cursor. DISPLAY_SQL_PLAN_BASELINE - to display one or more execution plans for the SQL statement identified by SQL handle
  • 698.
    Database Systems Handbook BY:MUHAMMAD SHARIF 698 DISPLAY_SQLSET - to format and display the contents of the execution plan of statements stored in a SQL tuning set. DBMS_OUTPUT package DBMS Output In PL/SQL DBMS_OUTPUT package allows the display of the PL/SQL output produced from subprograms and blocks of code. This helps us to debug, test our code, and to send messages. The put_line procedure produces the output data to a buffer. The information is displayed with the help of the get_line procedure or by configuring SERVEROUTPUT ON in the SQL*Plus. DBMS_OUTPUT package contains the following subprograms: Name Purposes DBMS_OUTPUT.DISABLE Confines the message output. DBMS_OUTPUT.ENABLE (buffer IN INTEGER DEFAULT 20000) Allows the message output. If the buffer is set to NULL, it represents an unlimited size of the buffer. DBMS_OUTPUT.GET_LINE (line OUT VARCHAR, status OUT NUMBER) Fetches a buffered information within a single line. DBMS_OUTPUT.NEW_LINE Terminates an end of line marker. DBMS_OUTPUT.PUT (item IN VARCHAR) Puts an incomplete line in the buffer. DBMS_OUTPUT.PUT_LINE (item IN VARCHAR) Puts a complete line in the buffer. Code Implementation: DECLARE BEGIN DBMS_OUTPUT.PUT_LINE ('Software Testing Help!'); END;
  • 699.
    Database Systems Handbook BY:MUHAMMAD SHARIF 699 ORACLE SUPPLIED DBMS PACKAGES DESCRIPTION DBMS_ADDM Facilitates the use of Advisor functionality regarding the Automatic Database Diagnostic Monitor DBMS_ADVANCED_REWRITE Contains interfaces for advanced query rewrite users to create, drop, and maintain functional equivalence declarations for query rewrite DBMS_ADVISOR Part of the SQLAccess Advisor, an expert system that identifies and helps resolve performance problems relating to the execution of SQL statements DBMS_ALERT Provides support for the asynchronous notification of database events DBMS_APPLICATION_INFO Lets you register an application name with the database for auditing or performance tracking purposes DBMS_APPLY_ADM Provides administrative procedures to start, stop, and configure an apply process DBMS_AQ Lets you add a message (of a predefined object type) onto a queue or to dequeue a message DBMS_AQADM Lets you perform administrative functions on a queue or queue table for messages of a predefined object type DBMS_AQELM Provides procedures to manage the configuration of Advanced Queuing asynchronous notification by e-mail and HTTP DBMS_AQIN Plays a part in providing secure access to the Oracle JMS interfaces DBMS_ASSERT Provides an interface to validate properties of the input value DBMS_AUTO_TASK_ADMIN Used by the DBA as well as Enterprise Manager to access the AUTOTASK controls DBMS_AW_STATS Contains a subprogram that generates and stores optimizer statistics for cubes and dimensions DBMS_CAPTURE_ADM Describes administrative procedures to start, stop, and configure a capture process; used in Streams
  • 700.
    Database Systems Handbook BY:MUHAMMAD SHARIF 700 DBMS_COMPARISON Provides interfaces to compare and converge database objects at different databases DBMS_COMPRESSION Provides an interface to facilitate choosing the correct compression level for an application DBMS_CONNECTION_POOL Provides an interface to manage the Database Resident Connection Pool DBMS_CQ_NOTIFICATION Is part of a set of features that clients use to receive notifications when result sets of a query have changed. The package contains interfaces that can be used by mid-tier clients to register objects and specify delivery mechanisms. DBMS_CRYPTO Lets you encrypt and decrypt stored data, can be used in conjunction with PL/SQL programs running network communications, and supports encryption and hashing algorithms DBMS_CSX_ADMIN Provides an interface to customize the setup when transporting a tablespace containing binary XML data DBMS_CUBE Contains subprograms that create OLAP cubes and dimensions, and that load and process the data for querying DBMS_CUBE_ADVISE Contains subprograms for evaluating cube materialized views to support log-based fast refresh and query rewrite DBMS_DATA_MINING Implements the Oracle Data Mining interface for creating, evaluating, and managing mining models DBMS_DATA_MINING_TRANSFORM Provides subroutines that can be used to prepare data for Oracle Data Mining DBMS_DATAPUMP Lets you move all, or part of, a database between databases, including both data and metadata DBMS_DBFS_CONTENT Provides an interface comprising a file system-like abstraction backed by one or more Store Providers DBMS_DBFS_CONTENT_SPI Provides the Application Programming Interface (API) specification for DBMS_DBFS_CONTENT service providers
  • 701.
    Database Systems Handbook BY:MUHAMMAD SHARIF 701 DBMS_DBFS_HS Provides users the ability to use tape or Amazon S3 Web service as a storage tier when doing Information Lifecycle Management for their database tables DBMS_DBFS_SFS Provides an interface to operate a SecureFile-based store (SFS) for the content interface described in the DBMS_DBFS_CONTENT package DBMS_DB_VERSION Specifies the Oracle version numbers and other information useful for simple conditional compilation selections based on Oracle versions DBMS_DEBUG Implements server-side debuggers and provides a way to debug server-side PL/SQL program units DBMS_DEFER Provides the user interface to a replicated transactional deferred remote procedure call facility. Requires the Distributed Option. DBMS_DEFER_QUERY Permits querying the deferred remote procedure calls (RPC) queue data that is not exposed through views. Requires the Distributed Option. DBMS_DEFER_SYS Provides the system administrator interface to a replicated transactional deferred remote procedure call facility. Requires the Distributed Option. DBMS_DESCRIBE Describes the arguments of a stored procedure with full name translation and security checking DBMS_DG Allows applications to notify the primary database in an Oracle Data Guard broker environment to initiate a fast- start failover when the application encounters a condition that warrants a failover DBMS_DIMENSION Enables you to verify dimension relationships and provides an alternative to the Enterprise Manager Dimension Wizard for displaying a dimension definition DBMS_DISTRIBUTED_TRUST_ADMIN Maintains the Trusted Database List, which is used to determine if a privileged database link from a particular server can be accepted DBMS_EPG Implements the embedded PL/SQL gateway that enables a Web browser to invoke a PL/SQL stored procedure through an HTTP listener
  • 702.
    Database Systems Handbook BY:MUHAMMAD SHARIF 702 DBMS_ERRLOG Provides a procedure that enables you to create an error logging table so that DML operations can continue after encountering errors rather than abort and roll back DBMS_EXPFIL Contains all the procedures used to manage attribute sets, expression sets, expression indexes, optimizer statistics, and privileges by Expression Filter DBMS_FGA Provides fine-grained security functions DBMS_FILE_GROUP One of a set of Streams packages, provides administrative interfaces for managing file groups, file group versions, files and file group repositories DBMS_FILE_TRANSFER Lets you copy a binary file within a database or to transfer a binary file between databases DBMS_FLASHBACK Lets you flash back to a version of the database at a specified wall-clock time or a specified system change number (SCN) DBMS_FLASHBACK_ARCHIVE Contains procedures for disassociation and re- association of a Flashback Data Archive (FDA) enabled table from/with its underlying FDA respectively. DBMS_FREQUENT_ITEMSET Enables frequent itemset counting DBMS_HM Contains constants and procedure declarations for health check management DBMS_HPROF Provides an interface for profiling the execution of PL/SQL applications DBMS_HS_PARALLEL Enables parallel processing for heterogeneous targets access DBMS_HS_PASSTHROUGH Lets you use Heterogeneous Services to send pass- through SQL statements to non-Oracle systems DBMS_IOT Creates a table into which references to the chained rows for an Index Organized Table can be placed using the ANALYZE command DBMS_JAVA Provides a PL/SQL interface for accessing database functionality from Java
  • 703.
    Database Systems Handbook BY:MUHAMMAD SHARIF 703 DBMS_LDAP Provides functions and procedures to access data from LDAP servers DBMS_LDAP_UTL Provides the Oracle Extension utility functions for LDAP DBMS_LIBCACHE Prepares the library cache on an Oracle instance by extracting SQL and PL/SQL from a remote instance and compiling this SQL locally without execution DBMS_LOCK Create or replace function slow_function (p_in IN NUMBER RETRUN NUMBER AS BEGIN DBMS_LOCK.sleep(1); RETURN p_in; End; Lets you request, convert and release locks through Oracle Lock Management services DBMS_LOGMNR Provides functions to initialize and run the log reader DBMS_LOGMNR_D Queries the dictionary tables of the current database, and creates a text based file containing their contents DBMS_LOGSTDBY Describes procedures for configuring and managing the logical standby database environment DBMS_METADATA Lets callers easily retrieve complete database object definitions (metadata) from the dictionary DBMS_METADATA_DIFF Contains the interfaces for comparing two metadata documents in SXML format. The result of the comparison is an SXML difference document. This document can be converted to other formats using the DBMS_METADATA submit interface and the CONVERT API. DBMS_MGD_ID_UTL Provides a set of utility subprograms DBMS_MGWADM Describes the Messaging Gateway administrative interface; used in Advanced Queuing DBMS_MGWMSG Describes object types (used by the canonical message types to convert message bodies) and helper methods, constants, and subprograms for working with the
  • 704.
    Database Systems Handbook BY:MUHAMMAD SHARIF 704 Messaging Gateway message types; used in Advanced Queuing. DBMS_MONITOR Let you use PL/SQL for controlling additional tracing and statistics gathering DBMS_MVIEW Lets you refresh snapshots that are not part of the same refresh group and purge logs. DBMS_SNAPSHOT is a synonym. DBMS_NETWORK_ACL_ADMIN Provides the interface to administer the network Access Control List (ACL) DBMS_NETWORK_UTL Provides the interface to administer the network Access Control List (ACL) DBMS_ODCI Returns the CPU cost of a user function based on the elapsed time of the function DBMS_OFFLINE_OG Provides a public interface for offline instantiation of master groups DBMS_OLAP Provides procedures for summaries, dimensions, and query rewrites DBMS_OUTLN Provides the interface for procedures and functions associated with management of stored outlines Synonymous with OUTLN_PKG DBMS_PARALLEL_EXECUTE Enables the user to incrementally update table data in parallel DBMS_PCLXUTIL Provides intra-partition parallelism for creating partition-wise local indexes DBMS_PIPE Provides a DBMS pipe service which enables messages to be sent between sessions DBMS_PREDICTIVE_ANALYTICS Provides subroutines that implement automatic data mining operations for predict, explain, and profile DBMS_PREPROCESSOR Provides an interface to print or retrieve the source text of a PL/SQL unit in its post-processed form DBMS_PROFILER Provides a Probe Profiler API to profile existing PL/SQL applications and identify performance bottlenecks
  • 705.
    Database Systems Handbook BY:MUHAMMAD SHARIF 705 DBMS_PROPAGATION_ADM Provides administrative procedures for configuring propagation from a source queue to a destination queue DBMS_RANDOM Provides a built-in random number generator DBMS_RECTIFIER_DIFF Provides an interface to detect and resolve data inconsistencies between two replicated sites DBMS_REDEFINITION Lets you perform an online reorganization of tables DBMS_REPAIR Provides data corruption repair procedures DBMS_REPCAT Provides routines to administer and update the replication catalog and environment. Requires the Replication Option. DBMS_REPCAT_ADMIN Lets you create users with the privileges needed by the symmetric replication facility. Requires the Replication Option. DBMS_REPCAT_INSTANTIATE Instantiates deployment templates. Requires the Replication Option. DBMS_REPCAT_RGT Controls the maintenance and definition of refresh group templates. Requires the Replication Option. DBMS_REPUTIL Provides routines to generate shadow tables, triggers, and packages for table replication. DBMS_RESCONFIG Provides an interface to operate on the Resource Configuration List, and to retrieve listener information for a resource DBMS_RESOURCE_MANAGER Maintains plans, consumer groups, and plan directives; it also provides semantics so that you may group together changes to the plan schema DBMS_RESOURCE_MANAGER_PRIVS Maintains privileges associated with resource consumer groups DBMS_RESULT_CACHE Provides an interface to operate on the Result Cache DBMS_RESUMABLE Lets you suspend large operations that run out of space or reach space limits after executing for a long time, fix
  • 706.
    Database Systems Handbook BY:MUHAMMAD SHARIF 706 the problem, and make the statement resume execution DBMS_RLMGR Contains various procedures to create and manage rules and rule sessions by the Rules Manager DBMS_RULE Describes the EVALUATE procedure used in Streams DBMS_RULE_ADM Describes the administrative interface for creating and managing rules, rule sets, and rule evaluation contexts; used in Streams DBMS_SCHEDULER Provides a collection of scheduling functions that are callable from any PL/SQL program DBMS_SERVER_ALERT Lets you issue alerts when some threshold has been violated DBMS_SERVICE Lets you create, delete, activate and deactivate services for a single instance DBMS_SHARED_POOL Lets you keep objects in shared memory, so that they will not be aged out with the normal LRU mechanism DBMS_SPACE Provides segment space information not available through standard SQL DBMS_SPACE_ADMIN Provides tablespace and segment space administration not available through the standard SQL DBMS_SPM Supports the SQL plan management feature by providing an interface for the DBA or other user to perform controlled manipulation of plan history and SQL plan baselines maintained for various SQL statements DBMS_SQLDIAG Provides an interface to the SQL Diagnosability functionality DBMS_SQLPA Provides an interface to implement the SQL Performance Analyzer. DBMS_SQLTUNE Provides the interface to tune SQL statements DBMS_STAT_FUNCS Provides statistical functions
  • 707.
    Database Systems Handbook BY:MUHAMMAD SHARIF 707 DBMS_STORAGE_MAP Communicates with FMON to invoke mapping operations DBMS_STREAMS Describes the interface to convert SYS.AnyData objects into LCR objects and an interface to annotate redo entries generated by a session with a binary tag. DBMS_STREAMS_ADMIN Describes administrative procedures for adding and removing simple rules, without transformations, for capture, propagation, and apply at the table, schema, and database level DBMS_STREAMS_ADVISOR_ADM Provides an interface to gather information about an Oracle Streams environment and advise database administrators based on the information gathered DBMS_STREAMS_AUTH Provides interfaces for granting privileges to Streams administrators and revoking privileges from Streams administrators DBMS_STREAMS_HANDLER_ADM Provides interfaces to enqueue messages into and dequeue messages from a SYS.AnyData queue DBMS_STREAMS_MESSAGING Provides interfaces to enqueue messages into and dequeue messages from a SYS.AnyData queue DBMS_STREAMS_TABLESPACE_ADM Provides administrative procedures for copying tablespaces between databases and moving tablespaces from one database to another DBMS_TDB Reports whether a database can be transported between platforms using the RMAN CONVERT DATABASE command. It verifies that databases on the current host platform are of the same endian format as the destination platform, and that the state of the current database does not prevent transport of the database. DBMS_TRACE Provides routines to start and stop PL/SQL tracing DBMS_TRANSACTION Provides access to SQL transaction statements from stored procedures and monitors transaction activities DBMS_TRANSFORM Provides an interface to the message format transformation features of Oracle Advanced Queuing
  • 708.
    Database Systems Handbook BY:MUHAMMAD SHARIF 708 DBMS_TTS Checks if the transportable set is self-contained DBMS_TYPES Consists of constants, which represent the built-in and user-defined types DBMS_UTILITY Provides various utility routines DBMS_WARNING Provides the interface to query, modify and delete current system or session settings DBMS_WM Describes how to use the programming interface to Oracle Database Workspace Manager to work with long transactions
  • 709.
    Database Systems Handbook BY:MUHAMMAD SHARIF 709
  • 710.
    Database Systems Handbook BY:MUHAMMAD SHARIF 710 Overloading A Package There can be multiple subprograms within a package having similar names. This feature is useful if we want to have homogenous parameters with heterogeneous data types. The concept of overloading within the package allows the programmers to mention clearly the type of action they want to perform. Coding Implementation with procedure overloading. (Package created): CREATE PACKAGE overloadingprocedure AS Procedure overl_method (p varchar2); Procedure overl_method (numbr number); END overloadingprocedure; / Coding Implementation with procedure overloading. (Package body created) CREATE OR REPLACE PACKAGE BODY overloadingprocedure AS --procedure implemented Procedure overl_method (p varchar2) AS BEGIN DBMS_OUTPUT.PUT_LINE ('First Procedure: ' || p); END; --procedure implemented Procedure overl_method (numbr number) AS BEGIN DBMS_OUTPUT.PUT_LINE ('Second Procedure: ' || numbr); END; END; Coding Implementation with procedure overloading. (Package procedure referring) BEGIN overloadingprocedure.overl_method ('Software Testing Help'); overloadingprocedure.overl_method (1); END; Table Function and Pipelined Function: Table functions are used to return PL/SQL collections that mimic tables. They can be queried like a regular table by using the TABLE operator in the FROM clause. Regular table functions require collections to be fully populated before they are returned. -- Create the types to support the table function.
  • 711.
    Database Systems Handbook BY:MUHAMMAD SHARIF 711 DROP TYPE t_tf_tab; DROP TYPE t_tf_row; CREATE TYPE t_tf_row AS OBJECT ( id NUMBER, description VARCHAR2(50) ); / CREATE TYPE t_tf_tab IS TABLE OF t_tf_row; / -- Build the table function itself. CREATE OR REPLACE FUNCTION get_tab_tf (p_rows IN NUMBER) RETURN t_tf_tab AS l_tab t_tf_tab := t_tf_tab(); BEGIN FOR i IN 1 .. p_rows LOOP l_tab.extend; l_tab(l_tab.last) := t_tf_row(i, 'Description for ' || i); END LOOP; RETURN l_tab; END; / -- Test it. SELECT * FROM TABLE(get_tab_tf(10)) ORDER BY id DESC; Pipelined Table Functions Pipelining negates the need to build huge collections by piping rows out of the function as they are created, saving memory and allowing subsequent processing to start before all the rows are generated. Pipelining enables a table function to return rows faster and can reduce the memory required to cache a table function's results. A pipelined table function can return the table function's result collection in subsets. The returned collection behaves like a stream that can be fetched from on demand. This makes it possible to use a table function like a virtual table. Pipelined table functions can be implemented in two ways: Native PL/SQL approach: The consumer and producers can run on separate execution threads (either in the same or different process context) and communicate through a pipe or queuing mechanism. This approach is similar to co-routine execution. Interface approach: The consumer and producers run on the same execution thread. Producer explicitly returns the control back to the consumer after producing a set of results. In addition, the producer caches the current state so that it can resume where it left off when the consumer invokes it again.
  • 712.
    Database Systems Handbook BY:MUHAMMAD SHARIF 712 Pipelined table functions include the PIPELINED clause and use the PIPE ROW call to push rows out of the function as soon as they are created, rather than building up a table collection. Notice the empty RETURN call, since there is no collection to return from the function. -- Build a pipelined table function. CREATE OR REPLACE FUNCTION get_tab_ptf (p_rows IN NUMBER) RETURN t_tf_tab PIPELINED AS BEGIN FOR i IN 1 .. p_rows LOOP PIPE ROW(t_tf_row(i, 'Description for ' || i)); END LOOP; RETURN; END; / -- Test it. SELECT * FROM TABLE(get_tab_ptf(10)) ORDER BY id DESC; STATISTICS_LEVEL The STATISTICS_LEVEL parameter was introduced in Oracle9i Release 2 (9.2) to control all major statistics collections or advisories in the database. The level of the setting affects the number of statistics and advisories that are enabled: BASIC: No advisories or statistics are collected. TYPICAL: The following advisories or statistics are collected: Buffer cache advisory MTTR advisory Shared Pool sizing advisory Segment level statistics PGA target advisory Timed statistics ALL: All of TYPICAL, plus the following: Timed operating system statistics Row source execution statistics The parameter is dynamic and can be altered using the following. ALTER SYSTEM SET statistics_level=basic; ALTER SYSTEM SET statistics_level=typical; ALTER SYSTEM SET statistics_level=all; Current settings for parameters can be shown as follows. SHOW PARAMETER statistics_level SHOW PARAMETER timed_statistics
  • 713.
    Database Systems Handbook BY:MUHAMMAD SHARIF 713 Oracle can only manage statistic collections and advisories whose parameter setting is undefined in the spfile. By default the TIMED_STATISTICS parameter is set to TRUE so this must be reset for it to be controled by the statistics level, along with any other conflicting parameters. ALTER SYSTEM RESET timed_statistics scope=spfile sid='*'; Name three advisory statistics you can collect. Buffer Cache Advice Segment Level Statistics & Timed Statistics The following example shows how to update statistics for an Oracle database at the table level. exec dbms_stats.gather_table_stats( ownname=> ‘owner name', tabname=> 'table name', estimate_percent=> DBMS_STATS.AUTO_SAMPLE_SIZE, cascade=> DBMS_STATS.AUTO_CASCADE, degree=> null, no_invalidate=> DBMS_STATS.AUTO_INVALIDATE, granularity=> 'AUTO', method_opt=> 'FOR ALL COLUMNS SIZE AUTO'); Gather stats on just tables: BEGIN FOR rec IN (SELECT * FROM all_tables WHERE owner NOT IN ('SYS','SYSDBA')) LOOP dbms_stats.gather_table_stats(rec.owner, rec.table_name); END LOOP; END; GUID The globally unique identifier (GUID) data type in oracle and SQL Server is represented by the uniqueidentifier data type, which stores a 16-byte binary value. A GUID is a binary number, and its main use is as an identifier that must be unique in a network that has many computers at many sites. It also used as Surrogate key, If your tables have a natural key already - a true key - do not replace them with surrogates. A GUID should be a 16 byte raw. if you want to use sys_guid() you will either: a) deal with the FACT that it is raw(16) and program accordingly b) deal with the FACT you can safely store that in a varchar2(32) using hex characters SYS_GUID () function in oracle database can be defined as a built-in function in PL/SQL which is used to generate and return a global unique identifier (GUID) (RAW value) of size 16 bytes for each row of the table and it does not accept any argument in the function, it generates GUID which are supposed to be unique meaning they should never be repeated twice and it also consists of a host identifier a process or thread identifier of the process which invoked the function. This function generates unique identifiers that are of type RAW and it is a 128-bit number or 16 bytes in size.
  • 714.
    Database Systems Handbook BY:MUHAMMAD SHARIF 714 SELECT sys_guid() from DUAL; The DUAL table is a one-column table present in oracle database. The table has a single VARCHAR2(1) (data type)column called DUMMY which has a value of ‘X’. INSERT INTO employee(employee_id, employee_name, city) values(sys_guid(), 'Nilanjan', 'Mumbai'); DBMS_RANDOM This also work same as sys_guid() function Operational Notes DBMS_RANDOM.RANDOM produces integers in [-2^^31, 2^^31). DBMS_RANDOM.VALUE produces numbers in [0,1) with 38 digits of precision. Example DBMS_Random procedure and Bulk insert into the table: insert into PERSONS (PERSONID,lastname,firstname,address,city) values((SELECT dbms_random.random() FROM dual), 'ahmad AHMAD', 'raza', 'hujra', 'PUNJAB,PAKISTAN'); -------------------------------------------------------------- create table EMR.STUDENT ( student_number NUMBER generated by default on null as identity, first_name VARCHAR2(255 CHAR), last_name VARCHAR2(255 CHAR), phone_type VARCHAR2(30 CHAR), department VARCHAR2(4000 CHAR), phone NUMBER, address_type VARCHAR2(4000 CHAR), address VARCHAR2(4000 CHAR) ) tablespace USERS pctfree 10 initrans 1 maxtrans 255 storage ( initial 64K next 1M minextents 1 maxextents unlimited ); -- Create/Recreate primary, unique and foreign key constraints alter table EMR.STUDENT add constraint STUDENT_STUDENT_NUMBER_PK primary key (STUDENT_NUMBER) using index tablespace USERS pctfree 10 initrans 2 maxtrans 255 storage ( initial 64K next 1M minextents 1 maxextents unlimited ); ------------------------ SELECT * FROM STUDENT ------------------------ BEGIN FOR loop_counter IN 1..100 LOOP
  • 715.
    Database Systems Handbook BY:MUHAMMAD SHARIF 715 INSERT INTO STUDENT (STUDENT_NUMBER, FIRST_NAME, LAST_NAME ,PHONE_TYPE, DEPARTMENT,PHONE, ADDRESS_TYPE,ADDRESS) VALUES ((SELECT dbms_random.value(1, 500) FROM dual), (SELECT dbms_random.string('U', 7) FROM dual), (SELECT dbms_random.string('U', 4) FROM dual), (SELECT dbms_random.string('U', 7) FROM dual), (SELECT dbms_random.string('U', 4) FROM dual), (SELECT round(dbms_random.value(0.5,10.49999999999),0) FROM DUAL), (SELECT TO_CHAR (ABS (DBMS_RANDOM.RANDOM), '999999999') FROM DUAL), (SELECT CASE WHEN ROUND(dbms_random.value()) = 0 THEN 'MALE' ELSE 'FEMALE' END FROM dual)); END LOOP; COMMIT; END; --------------------- BEGIN FOR i IN 1..200 LOOP INSERT INTO STUDENT ( FIRST_NAME, LAST_NAME ) VALUES ( i, 'MY ADDRESS IS SKM' || i ); END LOOP; END; (SELECT dbms_random.string('l', 8)||'@'||dbms_random.string('l', 7)||'.com' email from dual), SYS_GUID() example: insert into PERSONS (PERSONID,lastname,firstname,address,city) values(sys_guid(), 'AHMAD HASSAN', 'raza', 'hujra', 'PUNJAB,PAKISTAN');--WILL INSERT RANDOM NUMBER 1 TO UNDEFINED ORA-00932 inconsistent datatypes: expected Number got Binary SELECT sys_guid() from DUAL --output-CF5EF6914D2A405FAE268F09715864AB 32 Characters create table t_sysguid ( id raw(16) default sys_guid() primary key , filler varchar2(1000) ) insert into t_sysguid (id, filler) values(sys_guid(),'MUHAMMAD SHAIRF'); SELECT * FROM T_SYSGUID --OUTPUT-CDDA2C69530B41DEAE51FC15011E4F97, 32 bytes Age Calculate Function from DOB to Yet: SELECT (SYSDATE-9413)JOINING_DATE, V.* FROM PERSONS V; select trunc(months_between(sysdate,dob)/12) || ' Y '|| trunc(mod(months_between(sysdate,dob),12)) || ' M '|| trunc(sysdate- add_months(dob,trunc(months_between(sysdate,dob)/12)*12+trunc(mod(months_betw een(sysdate,dob),12)) )) PATIENT_AGE from (Select to_date(SYSDATE-9413)dob from persons);
  • 716.
    Database Systems Handbook BY:MUHAMMAD SHARIF 716 Select trunc(months_between(sysdate,dob)/12) year, trunc(mod(months_between(sysdate,dob),12)) month, trunc(Sysdate-Add_Months(DOB,Trunc(months_between(sysdate,dob)/12)*12 +TRUNC(MOD(months_between(sysdate,dob),12)))) DAY From (Select to_date('01121996','DDMMYYYY') dob From Dual);
  • 717.
    Database Systems Handbook BY:MUHAMMAD SHARIF 717 CHAPTER 21 GEOGRAPHICAL INFORMATION AND DATABASE SYSTEM Dataset tables—Each dataset in the geodatabase is stored in one or more tables. The dataset tables work with the system tables to manage data. System tables—The geodatabase system tables keep track of the contents of each geodatabase. They essentially describe the geodatabase schema that specifies all dataset definitions, rules, and relationships. These system tables contain and manage all the metadata required to implement geodatabase properties, data validation rules, and behaviors.
  • 718.
    Database Systems Handbook BY:MUHAMMAD SHARIF 718
  • 719.
    Database Systems Handbook BY:MUHAMMAD SHARIF 719
  • 720.
    Database Systems Handbook BY:MUHAMMAD SHARIF 720
  • 721.
    Database Systems Handbook BY:MUHAMMAD SHARIF 721 Two types of Spatial data are particularly important: Computer-aided-design (CAD)data, which include spatial information about how objects-such as building, cars, or aircraft-are constructed. Other important example of computer-aided-design databases are integrated-circuit and electronic-device layouts. Geographic data such as road maps, land-usage maps, topographic elevation maps, political maps showing boundaries, land-ownership maps, and so on. Geographical information system are special purpose databases for storing geographical data. Geographical data are differ from design data in certain ways. Maps and satellite images are typical examples of geographic data. Maps may provide not only location information associated with locations such as elevations. Soil type, land type and annual rainfall.
  • 722.
    Database Systems Handbook BY:MUHAMMAD SHARIF 722
  • 723.
    Database Systems Handbook BY:MUHAMMAD SHARIF 723 Geospatial Indexes, Geospatial Data, Raster data, Vector data
  • 724.
    Database Systems Handbook BY:MUHAMMAD SHARIF 724
  • 725.
    Database Systems Handbook BY:MUHAMMAD SHARIF 725
  • 726.
    Database Systems Handbook BY:MUHAMMAD SHARIF 726
  • 727.
    Database Systems Handbook BY:MUHAMMAD SHARIF 727
  • 728.
    Database Systems Handbook BY:MUHAMMAD SHARIF 728
  • 729.
    Database Systems Handbook BY:MUHAMMAD SHARIF 729 ===========================END=========================