Prepared by:
==============
Dedication
I dedicate all my efforts to my reader who gives me an urge and inspiration
to work more.
Muhammad Sharif
Author
Database Systems Handbook
BY: MUHAMMAD SHARIF 2
CHAPTER 1 INTRODUCTION TO DATABASE AND DATABASE MANAGEMENT SYSTEM
CHAPTER 2 DATA TYPES, DATABASE KEYS, SQL FUNCTIONS AND OPERATORS
CHAPTER 3 DATA MODELS AND MAPPING TECHNIQUES
CHAPTER 4 DISCOVERING BUSINESS RULES AND DATABASE CONSTRAINTS
CHAPTER 5 DATABASE DESIGN STEPS AND IMPLEMENTATIONS
CHAPTER 6 DATABASE NORMALIZATION AND DATABASE JOINS
CHAPTER 7 FUNCTIONAL DEPENDENCIES IN THE DATABASE MANAGEMENT SYSTEM
CHAPTER 8 DATABASE TRANSACTION, SCHEDULES, AND DEADLOCKS
CHAPTER 9 RELATIONAL ALGEBRA AND QUERY PROCESSING
CHAPTER 10 FILE STRUCTURES, INDEXING, AND HASHING
CHAPTER 11 DATABASE USERS AND DATABASE SECURITY MANAGEMENT
CHAPTER 12 BUSINESS INTELLIGENCE TERMINOLOGIES IN DATABASE SYSTEMS
CHAPTER 13 DBMS INTEGRATION WITH BPMS
CHAPTER 14 RAID STRUCTURE AND MEMORY MANAGEMENT
CHAPTER 15 ORACLE DATABASE FUNDAMENTAL AND ITS ADMINISTRATION
CHAPTER 16 DATABASE BACKUPS AND RECOVERY, LOGS MANAGEMENT
CHAPTER 17 PREREQUISITES OF STORAGE MANAGEMENT AND ORACLE INSTALLATION
CHAPTER 18 ORACLE DATABASE APPLICATIONS DEVELOPMENT USING ORACLE
APPLICATION EXPRESS
Database Systems Handbook
BY: MUHAMMAD SHARIF 3
CHAPTER 19 ORACLE WEBLOGIC SERVERS AND ITS CONFIGURATIONS
=============================================
Acknowledgments
We are grateful to numerous individuals who contributed
to the preparation of relational database systems and
management, 2nd
edition is completed on 8/12/2022 .
First, we wish to thank our reviewers for their detailed
suggestions and insights, characteristic of their thoughtful
teaching style. All glories praises and gratitude to Almighty
Allah, who blessed us with a super and unequaled Professor
as ‘Brain’.
Database Systems Handbook
BY: MUHAMMAD SHARIF 4
CHAPTER 1 INTRODUCTION TO DATABASE AND DATABASE MANAGEMENT SYSTEM
What is Data?
Data – The World’s Most Valuable Resource. Data are the raw bits and pieces of information with no context. If I
told you, “15, 23, 14, 85,” you would not have learned anything. But I would have given you data. Data are facts
that can be recorded, having explicit meaning.
Classifcation of Data
We can classify data as structured, unstructured, or semi-structured data.
1. Structured data is generally quantitative data, it usually consists of hard numbers or things that can be
counted.
2. Unstructured data is generally categorized as qualitative data, and cannot be analyzed and processed
using conventional tools and methods.
3. Semi-structured data refers to data that is not captured or formatted in conventional ways. Semi-
structured data does not follow the format of a tabular data model or relational databases because it does
not have a fixed schema. XML, JSON are semi-structured example.
Properties
Structured data is generally stored in data warehouses.
Unstructured data is stored in data lakes.
Structured data requires less storage space while Unstructured data requires more storage space.
Examples:
Structured data (Table, tabular format, or Excel spreadsheets.csv)
Unstructured data (Email and Volume, weather data)
Semi-structured data (Webpages, Resume documents, XML)
Database Systems Handbook
BY: MUHAMMAD SHARIF 5
Categories of Data
Database Systems Handbook
BY: MUHAMMAD SHARIF 6
Implicit data is information that is not provided intentionally but gathered from available data streams, either
directly or through analysis of explicit data.
Explicit data is information that is provided intentionally, for example through surveys and membership
registration forms. Explicit data is data that is provided intentionally and taken at face value rather than analyzed
or interpreted.
Data hacking Method
A data breach is a cyber attack in which sensitive, confidential or otherwise protected data has been accessed or
disclosed.
What is a data item?
The basic component of a file in a file system is a data item.
What are records?
A group of related data items treated as a single unit by an application is called a record.
What is the file?
A file is a collection of records of a single type. A simple file processing system refers to the first computer-based
approach to handling commercial or business applications.
Mapping from file system to Relational Database
In a relational database, a data item is called a column or attribute; a record is called a row or tuple, and a file is
called a table.
Major challenges from file system to database movements
1. Data validatin
2. Data integrity
3. Data security
4. Data sharing
Details will be written later where needed.
Database Systems Handbook
BY: MUHAMMAD SHARIF 7
What is information?
When we organized data that has some meaning, we called information.
What is the database?
Database Systems Handbook
BY: MUHAMMAD SHARIF 8
What is Database Application?
A database application is a program or group of programs that are used for performing certain operations on the
data stored in the database. These operations may contain insertion of data into a database or extracting some data
from the database based on a certain condition, updating data in the database. Examples: (GIS/GPS).
What is Knowledge?
Knowledge = information + application
What is Meta Data?
The database definition or descriptive information is also stored by the DBMS in the form of a database catalog or
dictionary, it is called meta-data. Data that describe the properties or characteristics of end-user data and the
context of those data. Information about the structure of the database.
Example Metadata for Relation Class Roster catalogs (Attr_Cat(attr_name, rel_name, type, position like 1,2,3,
access rights on objects, what is the position of attribute in the relation). Simple definition is data about data.
What is Shared Collection?
The logical relationship between data. Data inter-linked between data is called a shared collection. It means data is
in the repository and we can access it.
What is Database Management System (DBMS)?
A database management system (DBMS) is a software package or programs designed to define, retrieve, Control,
manipulate data, and manage data in a database.
What are database systems?
A shared collection of logically related data (comprises entities, attributes, and relationships), is designed to meet
the information needs of the organization. The database and DBMS software together is called a database system.
Components of a Database Environment
1. Hardware (Server),
2. Software (DBMS),
3. Data and Meta-Data,
4. Procedure (Govern the design of database)
5. Resources (Who Administer database)
History of Databases
From 1970 to 1972, E.F. Codd published a paper proposed using a relational database model. RDBMS is originally
based on E.F. Codd's relational model invention. Before DBMS, there was a file-based system in the era the 1950s.
Database Systems Handbook
BY: MUHAMMAD SHARIF 9
Evolution of Database Systems
 Flat files - 1960s - 1980s
 Hierarchical – 1970s - 1990s
 Network – 1970s - 1990s
 Relational – 1980s - present
 Object-oriented – 1990s - present
 Object-relational – 1990s - present
 Data warehousing – 1980s - present
 Web-enabled – 1990s – present
Here, are the important landmarks from evalution of database systems
 1960 – Charles Bachman designed the first DBMS system
 1970 – Codd introduced IBM’S Information Management System (IMS)
 1976- Peter Chen coined and defined the Entity-relationship model also known as the ER model
 1980 – Relational Model becomes a widely accepted database component
 1985- Object-oriented DBMS develops.
 1990- Incorporation of object-orientation in relational DBMS.
 1991- Microsoft MS access, a personal DBMS and that displaces all other personal DBMS products.
 1995: First Internet database applications
 1997: XML applied to database processing. Many vendors begin to integrate XML into DBMS products.
The ANSI-SPARC Database systems Architecture levels
1. The Internal Level (Physical Representation of Data)
2. The Conceptual Level (Holistic Representation of Data)
3. The External Level (User Representation of Data)
Internal level store data physically. The conceptual level tells you how the database was structured logically. External
level gives you different data views. This is the uppermost level in the database.
Database architecture tiers
Database architecture has 4 types of tiers.
Single tier architecture (for local applications direct communication with database server/disk. It is also called
physical centralized architecture.
Database Systems Handbook
BY: MUHAMMAD SHARIF 10
2-tier architecture (basic client-server APIs like ODBC, JDBC, and ORDS are used), Client and disk are connected by
APIs called network.
3-tier architecture (Used for web applications, it uses a web server to connect with a database server).
Database Systems Handbook
BY: MUHAMMAD SHARIF 11
Advantages of ANSI-SPARC Architecture
The ANSI-SPARC standard architecture is three-tiered, but some books refer 4 tiers. These 4-tiered representation
offers several advantages, which are as follows:
Its main objective of it is to provide data abstraction.
Same data can be accessed by different users with different customized views.
The user is not concerned about the physical data storage details.
Physical storage structure can be changed without requiring changes in the internal structure of the
database as well as users view.
The conceptual structure of the database can be changed without affecting end users.
It makes the database abstract.
Database Systems Handbook
BY: MUHAMMAD SHARIF 12
It hides the details of how the data is stored physically in an electronic system, which makes it easier to
understand and easier to use for an average user.
It also allows the user to concentrate on the data rather than worrying about how it should be stored.
Types of databases
There are various types of databases used for storing different varieties of data in their respective DBMS data model
environment. Each database has data models except NoSQL. One is Enterprise Database Management System that
is not included in this figure. I will write details one by one in where appropriate. Sequence of details is not necessary.
Parallel database architectures
Parallel Database architectures are:
1. Shared-memory
2. Shared-disk
3. Shared-nothing (the most common one)
4. Shared Everything Architecture
5. Hybrid System
6. Non-Uniform Memory Architecture
A hierarchical model system is a hybrid of the shared memory system, a shared disk system, and a shared-nothing
system. The hierarchical model is also known as Non-Uniform Memory Architecture (NUMA). NUMA uses local and
remote memory (Memory from another group); hence it will take a longer time to communicate with each other.
In NUMA, were different memory controller is used.
S.NO UMA NUMA
1
There are 3 types of buses used in uniform
Memory Access which are: Single, Multiple
and Crossbar.
While in non-uniform Memory Access, There are
2 types of buses used which are: Tree and
hierarchical.
Advantages of NUMA
Improves the scalability of the system.
Memory bottleneck (shortage of memory) problem is minimized in this architecture.
NUMA machines provide a linear address space, allowing all processors to directly address all memory.
Database Systems Handbook
BY: MUHAMMAD SHARIF 13
Distributed Databases
Distributed database system (DDBS) = Database Systems + Communication
A set of databases in a distributed system that can appear to applications as a single data source.
A distributed DBMS (DDBMS) can have the actual database and DBMS software distributed over many sites,
connected by a computer network.
Distributed DBMS architectures
Three alternative approaches are used to separate functionality across different DBMS-related processes. These
alternative distributed architectures are called
1. Client-server,
2. Collaborating server or multi-Server
3. Middleware or Peer-to-Peer
 Client-server: Client can send query to server to execute. There may be multiple server process. The two
different client-server architecture models are:
1. Single Server Multiple Client
2. Multiple Server Multiple Client
Client Server architecture layers
1. Presentation layer
2. Logic layer
3. Data layer
Presentation layer
The basic work of this layer provides a user interface. The interface is a graphical user interface. The graphical user
interface is an interface that consists of menus, buttons, icons, etc. The presentation tier presents information
Database Systems Handbook
BY: MUHAMMAD SHARIF 14
related to such work as browsing, sales purchasing, and shopping cart contents. It attaches with other tiers by
computing results to the browser/client tier and all other tiers in the network. Its other name is external layer.
Logic layer
The logical tier is also known as the data access tier and middle tier. It lies between the presentation tier and the
data tier. it controls the application’s functions by performing processing. The components that build this layer exist
on the server and assist the resource sharing these components also define the business rules like different
government legal rules, data rules, and different business algorithms which are designed to keep data structure
consistent. This is also known as conceptual layer.
Data layer
The 3-Data layer is the physical database tier where data is stored or manipulated. It is internal layer of database
management system where data stored.
 Collaborative/Multi server: This is an integrated database system formed by a collection of two or more
autonomous database systems. Multi-DBMS can be expressed through six levels of schema:
1. Multi-database View Level − Depicts multiple user views comprising subsets of the integrated distributed
database.
2. Multi-database Conceptual Level − Depicts integrated multi-database that comprises global logical multi-
database structure definitions.
3. Multi-database Internal Level − Depicts the data distribution across different sites and multi-database to
local data mapping.
4. Local database View Level − Depicts a public view of local data.
5. Local database Conceptual Level − Depicts local data organization at each site.
6. Local database Internal Level − Depicts physical data organization at each site.
There are two design alternatives for multi-DBMS −
1. A model with a multi-database conceptual level.
2. Model without multi-database conceptual level.
 Peer-to-Peer: Architecture model for DDBMS, In these systems, each peer acts both as a client and a server
for imparting database services. The peers share their resources with other peers and coordinate their activities.
Its scalability and flexibility is growing and shrinking. All nodes have the same role and functionality. Harder to
manage because all machines are autonomous and loosely coupled.
This architecture generally has four levels of schemas:
1. Global Conceptual Schema − Depicts the global logical view of data.
2. Local Conceptual Schema − Depicts logical data organization at each site.
3. Local Internal Schema − Depicts physical data organization at each site.
4. Local External Schema − Depicts user view of data
Example of Peer-to-peer architecture
Database Systems Handbook
BY: MUHAMMAD SHARIF 15
Types of homogeneous distributed database
Autonomous − Each database is independent and functions on its own. They are integrated by a controlling
application and use message passing to share data updates.
Non-autonomous − Data is distributed across the homogeneous nodes and a central or master DBMS coordinates
data updates across the sites.
Autonomous databases
1. Autonomous Transaction Processing - Serverless
2. Autonomous Transaction Processing - Dedicated
3. Autonomous data warehourse processing - Analytics
Serverless is a simple and elastic deployment choice. Oracle autonomously operates all aspects of the database
lifecycle from database placement to backup and updates.
Dedicated is a private cloud in public cloud deployment choice. A completely dedicated compute, storage, network,
and database service for only a single tenant.
Database Systems Handbook
BY: MUHAMMAD SHARIF 16
Autonomous transaction processing: Architecture
Heterogeneous Distributed Databases (Dissimilar schema for each site database, it can be any
variety of dbms, relational, network, hierarchical, object oriented)
Types of Heterogeneous Distributed Databases
1. Federated − The heterogeneous database systems are independent and integrated so that they function
as a single database system.
2. Un-federated − The database systems employ a central coordinating module
In a heterogeneous distributed database, different sites have different operating systems, DBMS products, and data
models.
Parameters at which distributed DBMS architectures developed
DDBMS architectures are generally developed depending on three parameters:
1. Distribution − It states the physical distribution of data across the different sites.
2. Autonomy − It indicates the distribution of control of the database system and the degree to which each
constituent DBMS can operate independently.
3. Heterogeneity − It refers to the uniformity or dissimilarity of the data models, system components, and
databases.
Database Systems Handbook
BY: MUHAMMAD SHARIF 17
Note: The Semi Join and Bloom Join are two techniques/data fetching method in distributed databases.
Some Popular databases and respective data models
 Native XML Databases
We were not surprised that the number of start-up companies as well as some established data management
companies determined that XML data would be best managed by a DBMS that was designed specifically to deal with
semi-structured data — that is, a native XML database.
 Conceptual Database
This step is related to the modeling in the Entity-Relationship (E/R) Model to specify sets of data called entities,
relations among them called relationships and cardinality restrictions identified by letters N and M, in this case, the
many-many relationships stand out.
 Conventional Database
This step includes Relational Modeling where a mapping from MER to relations using rules of mapping is carried
out. The posterior implementation is done in Structured Query Language (SQL).
 Non-Conventional database
This step involves Object-Relational Modeling which is done by the specification in Structured Query Language. In
this case, the modeling is related to the objects and their relationships with the Relational Model.
 Traditional database
 Temporal database
 Conventional Databases
 NewSQL Database
 Autonomous database
 Cloud database
 Spatiotemporal
 Enterprise Database Management System
 Google Cloud Firestore
 Couchbase
 Memcached, Coherence (key-value store)
 HBase, Big Table, Accumulo (Tabular)
 MongoDB, CouchDB, Cloudant, JSON-like (Document-based)
 Neo4j (Graph Database)
 Redis (Data model: Key value)
Database Systems Handbook
BY: MUHAMMAD SHARIF 18
 Elasticsearch (Data model: search engine)
 Microsoft access (Data model: relational)
 Cassandra (Data model: Wide column)
 MariaDB (Data model: Relational)
 Splunk (Data model: search engine)
 Snowflake (Data model: Relational)
 Azure SQL Server Database (Relational)
 Amazon DynamoDB (Data model: Multi-Model)
 Hive (Data model: Relational)
Non-relational (NoSQL) Data model
BASE Model:
Basically Available – Rather than enforcing immediate consistency, BASE-modelled NoSQL databases will ensure the
availability of data by spreading and replicating it across the nodes of the database cluster.
Soft State – Due to the lack of immediate consistency, data values may change over time. The BASE model breaks
off with the concept of a database that enforces its consistency, delegating that responsibility to developers.
Eventually Consistent – The fact that BASE does not enforce immediate consistency does not mean that it never
achieves it. However, until it does, data reads are still possible (even though they might not reflect the reality).
Just as SQL databases are almost uniformly ACID compliant, NoSQL databases tend to conform to BASE principles.
NewSQL Database
NewSQL is a class of relational database management systems that seek to provide the scalability of NoSQL systems
for online transaction processing (OLTP) workloads while maintaining the ACID guarantees of a traditional database
system.
Examples and properties of Relational Non-Relational Database:
The term NewSQL categorizes databases that are the combination of relational models with the advancement in
scalability, and flexibility with types of data. These databases focus on the features which are not present in NoSQL,
which offers a strong consistency guarantee. This covers two layers of data one relational one and a key-value store.
Database Systems Handbook
BY: MUHAMMAD SHARIF 19
Sr. No NoSQL NewSQL
1.
NoSQL is schema-less or has no fixed
schema/unstructured schema. So BASE Data
model exists in NoSQL. NoSQL is a schema-free
database.
NewSQL is schema-fixed as well as a schema-
free database.
2. It is horizontally scalable. It is horizontally scalable.
3. It possesses automatically high availability. It possesses built-in high availability.
4. It supports cloud, on-disk, and cache storage.
It fully supports cloud, on-disk, and cache
storage. It may cause a problem with in-memory
architecture for exceeding volumes of data.
5. It promotes CAP properties. It promotes ACID properties.
6.
Online Transactional Processing is not
supported.
Online Transactional Processing and
implementation to traditional relational
databases are fully supported
7. There are low-security concerns. There are moderate security concerns.
8.
Use Cases: Big Data, Social Network
Applications, and IoT.
Use Cases: E-Commerce, Telecom industry, and
Gaming.
9.
Examples: DynamoDB, MongoDB, RaveenDB
etc. Examples: VoltDB, CockroachDB, NuoDB etc.
Advantages of Database management systems:
It supports a logical view (schema, subschema),
It supports a physical view (access methods, data clustering),
It supports data definition language, data manipulation language to manipulate data,
It provides important utilities, such as transaction management and concurrency control, data integrity,
crash recovery, and security. Relational database systems, the dominant type of systems for well-formatted
business databases, also provide a greater degree of data independence.
The motivations for using databases rather than files include greater availability to a diverse set of users,
integration of data for easier access to and updating of complex transactions, and less redundancy of data.
Data consistency, Better data security
Database Systems Handbook
BY: MUHAMMAD SHARIF 20
CHAPTER 2 DATA TYPES, DATABASE KEYS, SQL FUNCTIONS AND OPERATORS
Data types Overview
BINARY_FLOAT
BINARY_DOUBLE
32-bit floating point number. This data type requires 4 bytes.
64-bit floating point number. This data type requires 8 bytes.
There are two classes of date
and time-related data types in
PL/SQL −
1. Datetime datatypes
2. Interval Datatypes
The DateTime datatypes are −
 Date
 Timestamp
 Timestamp with time zone
 Timestamp with local time zone
The interval datatypes are −
 Interval year to month
 Interval day to second
If max_string_size = extended
32767 bytes or characters
If max_string_size = standard
Number(p,s) data type 4000
bytes or characters
Number having precision p and scale s. The precision p can range from 1
to 38. The scale s can range from -84 to 127. Both precision and scale
are in decimal digits. A number value requires from 1 to 22 bytes.
Character data types
The character data types represent alphanumeric text. PL/SQL uses the
SQL character data types such as CHAR, VARCHAR2, LONG, RAW, LONG
RAW, ROWID, and UROWID.
CHAR(n) is a fixed-length character type whose length is from 1 to
32,767 bytes.
VARCHAR2(n) is varying length character data from 1 to 32,767 bytes.
Data Type Maximum Size in PL/SQL Maximum Size in SQL
CHAR 32,767 bytes 2,000 bytes
NCHAR 32,767 bytes 2,000 bytes
RAW 32,767 bytes 2,000 bytes
VARCHAR2 32,767 bytes 4,000 bytes ( 1 char = 1 byte)
NVARCHAR2 32,767 bytes 4,000 bytes
LONG 32,760 bytes 2 gigabytes (GB) – 1
Database Systems Handbook
BY: MUHAMMAD SHARIF 21
LONG RAW 32,760 bytes 2 GB
BLOB 8-128 terabytes (TB) (4 GB - 1) database_block_size
CLOB 8-128 TB (Used to store large blocks of
character data in the database.)
(4 GB - 1) database_block_size
NCLOB 8-128 TB (
Used to store large blocks of NCHAR
data in the database.)
(4 GB - 1) database_block_size
Scalar No Fixed range
Single values with no internal
components, such as a NUMBER, DATE,
or BOOLEAN.
Numeric values on which
arithmetic operations are
performed like Number(7,2).
Stores dates in the Julian date
format.
Logical values on which logical
operations are performed.
NUMBER Data Type No fixed Range DEC, DECIMAL, DOUBLE
PRECISION, FLOAT, INTEGER,
INT, NUMERIC, REAL, SMALLINT
Type Size in Memory Range of Values
Byte 1 byte 0 to 255
Boolean 2 bytes True or False
Integer 2 bytes –32,768 to 32,767
Long (long integer) 4 bytes –2,147,483,648 to
2,147,483,647
Single
(single-precision real)
4 bytes Approximately –3.4E38 to
3.4E38
Double
(double-precision real)
8 bytes Approximately –1.8E308 to
4.9E324
Currency
(scaled integer)
8 bytes Approximately –
922,337,203,685,477.5808 to
922,337,203,685,477.5807
Date 8 bytes 1/1/100 to 12/31/9999
Object 4 bytes Any Object reference
Database Systems Handbook
BY: MUHAMMAD SHARIF 22
String Variable length:
10 bytes + string length; Fixed length:
string length
Variable length: <= about 2
billion (65,400 for Win 3.1)
Fixed length: up to 65,400
Variant 16 bytes for numbers
22 bytes + string length
The Concept of Signed and Unsigned Integers
Database Systems Handbook
BY: MUHAMMAD SHARIF 23
Organization of bits in a 16-bit signed short integer.
Thus, a signed number that stores 16 bits can contain values ranging from –32,768 through 32,767, and one that
stores 8 bits can contain values ranging from –128 through 127.
Data Types can be further divided as:
 Primitive
 Non-Primitive
Primitive data types are pre-defined whereas non-primitive data types are user-defined. Data types like byte, int,
short, float, long, char, bool, etc are called Primitive data types. Non-primitive data types include class, enum,
array, delegate, etc.
User-Defined Datatypes
There are two categories of user-defined datatypes:
 Object types
 Collection types
A user-defined data type (UDT) is a data type that derived from an existing data type. You can use UDTs to extend
the built-in types already available and create your own customized data types.
There are six user-defined types:
1. Distinct type
2. Structured type
3. Reference type
4. Array type
5. Row type
6. Cursor type
Here the data types are in different groups:
 Exact Numeric: bit, Tinyint, Smallint, Int, Bigint, Numeric, Decimal, SmallMoney, Money.
 Approximate Numeric: float, real
 Data and Time: DateTime, Smalldatatime, date, time, Datetimeoffset, Datetime2
 Character Strings: char, varchar, text
 Unicode Character strings: Nchar, Nvarchar, Ntext
 Binary strings: binary, Varbinary, image
 Other Data types: sql_variant, timestamp, Uniqueidentifier, XML
 CLR data types: hierarchyid
 Spatial data types: geometry, geography
Database Systems Handbook
BY: MUHAMMAD SHARIF 24
Abstract Data Types in OracleOne of the shortcomings of the Oracle 7 database was the limited number of
intrinsic data types.
Abstract Data Types
An Abstract Data Type (ADT) consists of a data structure and subprograms that manipulate the data. The variables
that form the data structure are called attributes. The subprograms that manipulate the attributes are called
methods. ADTs are stored in the database and instances of ADTs can be stored in tables and used as PL/SQL variables.
ADTs let you reduce complexity by separating a large system into logical components, which you can reuse. In the
static data dictionary view.
ANSI SQL Datat type convertions with Oracle Data type
Database Systems Handbook
BY: MUHAMMAD SHARIF 25
Database Key A key is a field of a table that identifies the tuple in that table.
 Super key
An attribute or a set of attributes that uniquely identifies a tuple within a relation.
 Candidate key
A super key such that no proper subset is a super key within the relation. Contains no unique subset (irreducibility).
Possibly many candidate keys (specified using UNIQUE), one of which is chosen as the primary key. PRIMARY KEY
(sid), UNIQUE (id, grade)) A candidate can be unique but its value can be changed.
 Natural key PK in OLTP.
It may be a PK in OLAP. A natural key (also known as business key or domain key) is a type of unique key in a database
formed of attributes that exist and are used in the external world outside the database like natural key (SSN column)
 Composite key or concatenate key
A primary key that consists of two or more attributes is known as a composite key.
 Primary key
The candidate key is selected to identify tuples uniquely within a relation. Should remain constant over the life of
the tuple. PK is unique, Not repeated, not null, not change for life. If the primary key is to be changed. We will drop
the entity of the table, and add a new entity, In most cases, PK is used as a foreign key. You cannot change the value.
You first delete the child, so that you can modify the parent table.
 Minimal Super Key
All super keys can't be primary keys. The primary key is a minimal super key. KEY is a minimal SUPERKEY, that is, a
minimized set of columns that can be used to identify a single row.
 Foreign key
An attribute or set of attributes within one relation that matches the candidate key of some (possibly the same)
relation. Can you add a non-key as a foreign key? Yes, the minimum condition is it should be unique. It should be
candidate key.
 Composite Key
The composite key consists of more than one attribute. COMPOSITE KEY is a combination of two or more columns
that uniquely identify rows in a table. The combination of columns guarantees uniqueness, though individually
uniqueness is not guaranteed. Hence, they are combined to uniquely identify records in a table. You can you
composite key as PK but the Composite key will go to other tables as a foreign key.
 Alternate key
A relation can have only one primary key. It may contain many fields or a combination of fields that can be used as
the primary key. One field or combination of fields is used as the primary key. The fields or combinations of fields
that are not used as primary keys are known as candidate keys or alternate keys.
Database Systems Handbook
BY: MUHAMMAD SHARIF 26
 Sort Or control key
A field or combination of fields that are used to physically sequence the stored data is called a sort key. It is also
known s the control key.
 Alternate key
An alternate key is a secondary key it can be simple to understand an example:
Let's take an example of a student it can contain NAME, ROLL NO., ID, and CLASS.
 Unique key
A unique key is a set of one or more than one field/column of a table that uniquely identifies a record in a database
table.
You can say that it is a little like a primary key but it can accept only one null value and it cannot have duplicate
values.
The unique key and primary key both provide a guarantee for uniqueness for a column or a set of columns.
There is an automatically defined unique key constraint within a primary key constraint.
There may be many unique key constraints for one table, but only one PRIMARY KEY constraint for one table.
 Artificial Key
The key created using arbitrarily assigned data are known as artificial keys. These keys are created when a primary
key is large and complex and has no relationship with many other relations. The data values of the artificial keys are
usually numbered in a serial order.
For example, the primary key, which is composed of Emp_ID, Emp_role, and Proj_ID, is large in employee relations.
So it would be better to add a new virtual attribute to identify each tuple in the relation uniquely. Rownum and
rowid are artificial keys. It should be a number or integer, numeric.
Format of Rowid of :
 Surrogate key
SURROGATE KEYS is An artificial key that aims to uniquely identify each record and is called a surrogate key. This
kind of partial key in DBMS is unique because it is created when you don’t have any natural primary key. You can't
insert values of the surrogate key. Its value comes from the system automatically.
No business logic in key so no changes based on business requirements
Surrogate keys reduce the complexity of the composite key.
Surrogate keys integrate the extract, transform, and load in DBs.
 Compound Key
COMPOUND KEY has two or more attributes that allow you to uniquely recognize a specific record. It is possible that
each column may not be unique by itself within the database.
Database Systems Handbook
BY: MUHAMMAD SHARIF 27
Database Keys and Its Meta data’s description:
Operators
< > or != Not equal to like salary <>500.
Database Systems Handbook
BY: MUHAMMAD SHARIF 28
Wildcards and Unions Operators
LIKE operator is used to filter the result set based on a string pattern. It is always used in the WHERE clause.
Wildcards are used in SQL to match a string pattern. A wildcard character is used to substitute one or more
characters in a string. Wildcard characters are used with the LIKE operator.
There are two wildcards often used in conjunction with the LIKE operator:
1. The percent sign (%) represents zero, one, or multiple characters
2. The underscore sign (_) represents one, a single character
Two maindifferences between like, Ilike Operator:
1. LIKE is case-insensitive whereas iLIKE is case-sensitive.
2. LIKE is a standard SQL operator, whereas ILIKE is only implemented in certain databases such as
PostgreSQL and Snowflake.
To ignore case when you're matching values, you can use the ILIKE command:
Example 1: SELECT * FROM tutorial.billboard_top_100_year_en WHERE "group" ILIKE 'snoop%'
Example 2: SELECT FROM Customers WHERE City LIKE 'ber%';
SQL UNION clause is used to select distinct values from the tables.
SQL UNION ALL clause used to select all values including duplicates from the tables
The UNION operator is used to combine the result-set of two or more SELECT statements.
Every SELECT statement within UNION must have the same number of columns
Database Systems Handbook
BY: MUHAMMAD SHARIF 29
The columns must also have similar data types
The columns in every SELECT statement must also be in the same order
EXCEPT or MINUS These are the records that exist in Dataset1 and not in Dataset2.
Each SELECT statement within the EXCEPT query must have the same number of fields in the result sets with similar
data types.
The difference is that EXCEPT is available in the PostgreSQL database while MINUS is available in MySQL and Oracle.
There is absolutely no difference between the EXCEPT clause and the MINUS clause.
IN operator allows you to specify multiple values in a WHERE clause. The IN operator is a shorthand for multiple OR
conditions.
ANY operator
Returns a Boolean value as a result Returns true if any of the subquery values meet the condition . ANY means that
the condition will be true if the operation is true for any of the values in the range.
NOT IN can also take literal values whereas not existing need a query to compare the results.
SELECT CAT_ID FROM CATEGORY_A WHERE CAT_ID NOT IN (SELECT CAT_ID FROM CATEGORY_B)
NOT EXISTS
SELECT A.CAT_ID FROM CATEGORY_A A WHERE NOT EXISTS (SELECT B.CAT_ID FROM CATEGORY_B B WHERE
B.CAT_ID = A.CAT_ID)
NOT EXISTS could be good to use because it can join with the outer query & can lead to usage of the index if the
criteria use an indexed column.
EXISTS AND NOT EXISTS are typically used in conjuntion with a correlated nested query. The result of EXISTS is a
boolean value, TRUE if the nested query ressult contains at least one tuple, or FALSE if the nested query result
contains no tuples
Supporting operators in different DBMS environments:
Keyword Database System
TOP SQL Server, MS Access
LIMIT MySQL, PostgreSQL, SQLite
FETCH FIRST Oracle
Database Systems Handbook
BY: MUHAMMAD SHARIF 30
But 10g onward TOP Clause no longer supported replace with ROWNUM clause.
SQL FUNCTIONS
Types of Multiple Row Functions in Oracle (Aggrigate functions)
AVG: It retrieves the average value of the number of rows in a table by ignoring the null value
COUNT: It retrieves the number of rows (count all selected rows using *, including duplicates and rows
with null values)
MAX: It retrieves the maximum value of the expression, ignores null values
MIN: It retrieves the minimum value of the expression, ignores null values
SUM: It retrieves the sum of values of the number of rows in a table, it ignores null values
Example:
Database Systems Handbook
BY: MUHAMMAD SHARIF 31
Explanation of Single Row Functions
Database Systems Handbook
BY: MUHAMMAD SHARIF 32
Examples of date functions
Database Systems Handbook
BY: MUHAMMAD SHARIF 33
Database Systems Handbook
BY: MUHAMMAD SHARIF 34
CHARTOROWID converts a value from CHAR, VARCHAR2, NCHAR, or NVARCHAR2 datatype
to ROWID datatype.
This function does not support CLOB data directly. However, CLOBs can be passed in as
arguments through implicit data conversion.
For assignments, Oracle can automatically convert the following:
VARCHAR2 or CHAR to MLSLABEL
MLSLABEL to VARCHAR2
VARCHAR2 or CHAR to HEX
HEX to VARCHAR2
Database Systems Handbook
BY: MUHAMMAD SHARIF 35
Example of Conversion Functions
Database Systems Handbook
BY: MUHAMMAD SHARIF 36
Database Systems Handbook
BY: MUHAMMAD SHARIF 37
Database Systems Handbook
BY: MUHAMMAD SHARIF 38
Database Systems Handbook
BY: MUHAMMAD SHARIF 39
Subquery Concept
Database Systems Handbook
BY: MUHAMMAD SHARIF 40
END
Database Systems Handbook
BY: MUHAMMAD SHARIF 41
CHAPTER 3 DATA MODELS AND MAPPING TECHNIQUES
Overview of data modeling in DBMS
The semantic data model is a method of structuring data to represent it in a specific logical way.
Types of Data Models in history:
Data abstraction Process of hiding (suppressing) unnecessary details so that the high-level concept can be made
more visible. A data model is a relatively simple representation, usually graphical, of more complex real-world data
structures.
Data model Schema and Instance
Database Systems Handbook
BY: MUHAMMAD SHARIF 42
Database Instance is the data which is stored in the database at a particular moment is called an instance of
the database. Also called database state (or occurrence or snapshot). The content of the database, instance is also
called an extension.
The term instance is also applied to individual database components,
E.g., record instance, table instance, entity instance
Types of Instances
Initial Database Instance: Refers to the database instance that is initially loaded into the system.
Valid Database Instance: An instance that satisfies the structure and constraints of the database.
The database instance changes every time the database is updated.
Database Schema is the overall design or skeleton structure of the database. It represents the logical view, visual
diagram having relationals of objects of the entire database.
A database schema can be represented by using a visual diagram. That diagram shows the database objects and
their relationship with each other. A schema contains schema objects like table, foreign key, primary key, views,
columns, data types, stored procedure, etc.
A database schema is designed by the database designers to help programmers whose software will interact with
the database. The process of database creation is called data modeling.
Relational Schema definition
Relational schema refers to the meta-data that describes the structure of data within a certain domain . It is the
blueprint of a database that outlines the way any database will have some number of constraints that must be
applied to ensure correct data (valid states).
Database Schema definition
A relational schema may also refer to as a database schema. A database schema is the collection of relation schemas
for a whole database. A relational or Database schema is a collection of meta-data. Database schema describes the
structure and constraints of data represented in a particular domain . A Relational schema can be described as a
blueprint of a database that outlines the way data is organized into tables. This blueprint will not contain any type
of data. In a relational schema, each tuple is divided into fields called Domain.
Other definitions: The overall design of the database.Structure of database, Schema is also called intension.
Types of Schemas w.r.t Database
DBMS Schemas: Logical/Conceptual/physical schema/external schema
Data warehouse/multi-dimensional schemas: Snowflake/star
OLAP Schemas: Fact constellation schema/galaxy
ANSI-SPARC schema architecture
External Level: View level, user level, external schema, Client level.
Conceptual Level: Community view, ERD Model, conceptual schema, server level, Conceptual (high-level,
semantic) data models, entity-based or object-based data models, what data is stored .and relationships, it’s deal
Logical data independence (External/conceptual mapping)
logical schema: It is sometimes called conceptual schema too (server level), Implementation (representational)
data models. Specific DBMS level modeling.
Internal Level: Physical representation, Internal schema, Database level, Low level. It deals with how data is stored
in the database and Physical data independence (Conceptual/internal mapping)
Physical data level: Physical storage, physical schema, some-time deals with internal schema. It is detailed in
administration manuals.
Data independence
IT is the ability to make changes in either the logical or physical structure of the database without requiring
reprogramming of application programs.
Database Systems Handbook
BY: MUHAMMAD SHARIF 43
Data Independence types
Logical data independence=>Immunity of external schemas to changes in the conceptual schema
Physical data independence=>Immunity of the conceptual schema to changes in the internal schema.
There are two types of mapping in the database architecture
Conceptual/ Internal Mapping
The Conceptual/ Internal Mapping lies between the conceptual level and the internal level. Its role is to define the
correspondence between the records and fields of the conceptual level and files and data structures of the internal
level.
Database Systems Handbook
BY: MUHAMMAD SHARIF 44
External/Conceptual Mapping
The external/Conceptual Mapping lies between the external level and the Conceptual level. Its role is to define the
correspondence between a particular external and conceptual view.
Detail description
When a schema at a lower level is changed, only the mappings.
between this schema and higher-level schemas need to be changed in a DBMS that fully supports data
independence.
The higher-level schemas themselves are unchanged.
Hence, the application programs need not be changed since they refer to the external schemas.
For example, the internal schema may be changed when certain file structures are reorganized or new indexes are
created to improve database performance.
Data abstraction
Data abstraction makes complex systems more user-friendly by removing the specifics of the system mechanics.
The conceptual data model has been most successful as a tool for communication between the designer and the
end user during the requirements analysis and logical design phases. Its success is because the model, using either
ER or UML, is easy to understand and convenient to represent. Another reason for its effectiveness is that it is a top-
down approach using the concept of abstraction. In addition, abstraction techniques such as generalization provide
useful tools for integrating end user views to define a global conceptual schema.
These differences show up in conceptual data models as different levels of abstraction; connectivity of relationships
(one-to-many, many-to-many, and so on); or as the same concept being modeled as an entity, attribute, or
relationship, depending on the user’s perspective.
Techniques used for view integration include abstraction, such as generalization and aggregation to create new
supertypes or subtypes, or even the introduction of new relationships. The higher-level abstraction, the entity
cluster, must maintain the same relationships between entities inside and outside the entity cluster as those that
occur between the same entities in the lower-level diagram.
ERD, EER terminology is not only used in conceptual data modeling but also in artificial intelligence literature when
discussing knowledge representation (KR).
The goal of KR techniques is to develop concepts for accurately modeling some domain of knowledge by creating an
ontology.
Ontology is the fundamental part of Semantic Web. The goal of World Wide Web Consortium (W3C) is to bring the
web into (its full potential) a semantic web with reusing previous systems and artifacts. Most legacy systems have
been documented in structural analysis and structured design (SASD), especially in simple or Extended ER Diagram
(ERD). Such systems need up-gradation to become the part of semantic web. In this paper, we present ERD to OWL-
DL ontology transformation rules at concrete level. These rules facilitate an easy and understandable transformation
from ERD to OWL. Ontology engineering is an important aspect of semantic web vision to attain the meaningful
representation of data. Although various techniques exist for the creation of ontology, most of the methods involve
Database Systems Handbook
BY: MUHAMMAD SHARIF 45
the number of complex phases, scenario-dependent ontology development, and poor validation of ontology. This
research work presents a lightweight approach to build domain ontology using Entity Relationship (ER) model.
We now discuss four abstraction concepts that are used in semantic data models, such as the EER model as well as
in KR schemes: (1) classification and instantiation, (2) identification, (3) specialization and generalization, and (4)
aggregation and association.
One ongoing project that is attempting to allow information exchange among computers on the Web is called the
Semantic Web, which attempts to create knowledge representation models that are quite general in order to allow
meaningful information exchange and search among machines.
One commonly used definition of ontology is a specification of a conceptualization. In this definition, a
conceptualization is the set of concepts that are used to represent the part of reality or knowledge that is of interest
to a community of users.
Types of Abstractions
Classification: A is a member of class B
Aggregation: B, C, D Are Aggregated Into A, A Is Made Of/Composed Of B, C, D, Is-Made-Of, Is-
Associated-With, Is-Part-Of, Is-Component-Of. Aggregation is an abstraction through which relationships are
treated as higher-level entities.
Generalization: B,C,D can be generalized into a, b is-a/is-an a, is-as-like, is-kind-of.
Category or Union: A category represents a single superclass or subclass relationship with more than one
superclass.
Specialization: A can be specialized into B, C, DB, C, or D (special cases of A) Has-a, Has-A, Has An, Has-An
approach is used in the specialization
Composition: IS-MADE-OF (like aggregation)
Identification: IS-IDENTIFIED-BY
UML Diagrams Notations
UML stands for Unified Modeling Language. ERD stands for Entity Relationship Diagram. UML is a popular and
standardized modeling language that is primarily used for object-oriented software. Entity-Relationship diagrams
are used in structured analysis and conceptual modeling.
Object-oriented data models are typically depicted using Unified Modeling Language (UML) class diagrams. Unified
Modeling Language (UML) is a language based on OO concepts that describes a set of diagrams and symbols that
can be used to graphically model a system. UML class diagrams are used to represent data and their relationships
within the larger UML object-oriented system’s modeling language.
Database Systems Handbook
BY: MUHAMMAD SHARIF 46
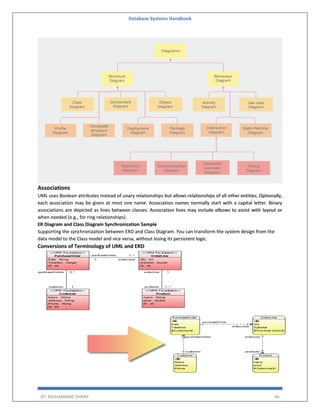
Associations
UML uses Boolean attributes instead of unary relationships but allows relationships of all other entities. Optionally,
each association may be given at most one name. Association names normally start with a capital letter. Binary
associations are depicted as lines between classes. Association lines may include elbows to assist with layout or
when needed (e.g., for ring relationships).
ER Diagram and Class Diagram Synchronization Sample
Supporting the synchronization between ERD and Class Diagram. You can transform the system design from the
data model to the Class model and vice versa, without losing its persistent logic.
Conversions of Terminology of UML and ERD
Database Systems Handbook
BY: MUHAMMAD SHARIF 47
Relational Data Model and its Main Evolution
Inclusion ER Model is the Class diagram of the UML Series.
Database Systems Handbook
BY: MUHAMMAD SHARIF 48
ER Notation Comparison with UML and Their relationship
ER Construct Notation Relationships
Database Systems Handbook
BY: MUHAMMAD SHARIF 49
Database Systems Handbook
BY: MUHAMMAD SHARIF 50
 Rest ER Construct Notation Comparison
Database Systems Handbook
BY: MUHAMMAD SHARIF 51
Appropriate Er Model Design Naming Conventions
Guideline 1
Nouns => Entity, object, relation, table_name.
Verbs => Indicate relationship_types.
Common Nouns=> A common noun (such as student and employee) in English corresponds to
an entity type in an ER diagram:
Proper Nouns=> Proper nouns are entities. e.g. John, Singapore, New York City.
Note: A relational database uses relations or two-dimensional tables to store information.
Database Systems Handbook
BY: MUHAMMAD SHARIF 52
Database Systems Handbook
BY: MUHAMMAD SHARIF 53
Types of Attributes-
In ER diagram, attributes associated with an entity set may be of the following types-
1. Simple attributes/atomic attributes/Static attributes
2. Key attribute
3. Unique attributes
4. Stored attributes
5. Prime attributes
6. Derived attributes (DOB, AGE, Oval is a derived attribute)
7. Composite attribute (Address (street, door#, city, town, country))
8. The multivalued attribute (double ellipse (Phone#, Hobby, Degrees))
9. Dynamic Attributes
10. Boolean attributes
The fundamental new idea in the MOST model is the so-called dynamic attributes. Each attribute of an object class
is classified to be either static or dynamic. A static attribute is as usual. A dynamic attribute changes its value with
time automatically.
Attributes of the database tables which are candidate keys of the database tables are called prime attributes.
Database Systems Handbook
BY: MUHAMMAD SHARIF 54
Symbols of Attributes:
The Entity
The entity is the basic building block of the E-R data model. The term entity is used in three different meanings or
for three different terms and are:
Entity type
Entity instance
Entity set
Database Systems Handbook
BY: MUHAMMAD SHARIF 55
Technical Types of Entity:
 Tangible Entity:
Tangible Entities are those entities that exist in the real world physically. Example: Person, car, etc.
 Intangible Entity:
Intangible (Concepts) Entities are those entities that exist only logically and have no physical existence. Example:
Bank Account, etc.
Major of entity types
1. Strong Entity Type
2. Weak Entity Type
3. Naming Entity
4. Characteristic entities
5. Dependent entities
6. Independent entities
Details of entity types
An entity type whose instances can exist independently, that is, without being linked to the instances of any other
entity type is called a strong entity type.
A weak entity can be identified uniquely only by considering the primary key of another (owner) entity.
The owner entity set and weak entity set must participate in a one-to-many relationship set (one owner, many
weak entities).
The weak entity set must have total participation in this identifying relationship set.
Weak entities have only a “partial key” (dashed underline), When the owner entity is deleted, all owned weak
entities must also be deleted
Types Following are some recommendations for naming entity types.
Singular nouns are recommended, but still, plurals can also be used
Organization-specific names, like a customer, client, owner anything will work
Write in capitals, yes, this is something that is generally followed, otherwise will also work.
Abbreviations can be used, be consistent. Avoid using confusing abbreviations, if they are confusing for
others today, tomorrow they will confuse you too.
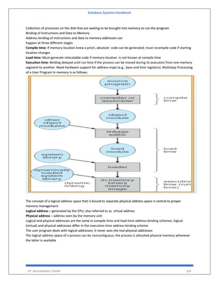
Database Design Tools
Some commercial products are aimed at providing environments to support the DBA in performing database
design. These environments are provided by database design tools, or sometimes as part of a more general class of
products known as computer-aided software engineering (CASE) tools. Such tools usually have some components,
choose from the following kinds. It would be rare for a single product to offer all these capabilities.
1. ER Design Editor
2. ER to Relational Design Transformer
3. FD to ER Design Transformer
4. Design Analyzers
ER Modeling Rules to design database
Three components:
1. Structural part - set of rules applied to the construction of the database
2. Manipulative part - defines the types of operations allowed on the data
3. Integrity rules - ensure the accuracy of the data
Database Systems Handbook
BY: MUHAMMAD SHARIF 56
Step1: DFD Data Flow Model
Data flow diagrams: the most common tool used for designing database systems is a data flow
diagram. It is used to design systems graphically and expresses different system detail at different
DFD levels.
Characteristics
DFDs show the flow of data between different processes or a specific system.
DFDs are simple and hide complexities.
DFDs are descriptive and links between processes describe the information flow.
DFDs are focused on the flow of information only.
Data flows are pipelines through which packets of information flow.
DBMS applications store data as a file. RDBMS applications store data in a tabular form.
In the file system approach, there is no concept of data models exists. It mostly consists of different types
of files like mp3, mp4, txt, doc, etc. that are grouped into directories on a hard drive.
Collection of logical constructs used to represent data structure and relationships within the database.
A data flow diagram shows the way information flows through a process or system. It includes data inputs
and outputs, data stores, and the various subprocesses the data moves through.
Symbols used in DFD
Dataflow => Arrow symbol
Data store => It is expressed with a rectangle open on the right width and the left width of the rectangle drawn
with double lines.
Processes => Circle or near squire rectangle
DFD-process => Numbered DFD processes circle and rectangle by passing a line above the center of the circle or
rectangle
To create DFD following steps:
1. Create a list of activities
2. Construct Context Level DFD (external entities, processes)
3. Construct Level 0 DFD (manageable sub-process)
4. Construct Level 1- n DFD (actual data flows and data stores)
Types of DFD
1. Context diagram
2. Level 0,1,2 diagrams
3. Detailed diagram
4. Logical DFD
5. Physical DFD
Context diagrams are the most basic data flow diagrams. They provide a broad view that is easily digestible but
offers little detail. They always consist of a single process and describe a single system. The only process displayed
in the CDFDs is the process/system being analyzed. The name of the CDFDs is generally a Noun Phrase.
Database Systems Handbook
BY: MUHAMMAD SHARIF 57
Example Context DFD Diagram
In the context level, DFDs no data stores are created.
0-Level DFD The level 0 Diagram in the DFD is used to describe the working of the whole system. Once a context
DFD has been created the level zero diagram or level ‘not’ diagram is created. The level zero diagram contains all
the apparent details of the system. It shows the interaction between some processes and may include a large
number of external entities. At this level, the designer must keep a balance in describing the system using the level
0 diagram. Balance means that he should give proper depth to the level 0 diagram processes.
1-level DFD In 1-level DFD, the context diagram is decomposed into multiple bubbles/processes. In this level,
we highlight the main functions of the system and breakdown the high-level process of 0-level DFD into
subprocesses.
2-level DFD In 2-level DFD goes one step deeper into parts of 1-level DFD. It can be used to plan or record the
specific/necessary detail about the system’s functioning.
Detailed DFDs are detailed enough that it doesn’t usually make sense to break them down further.
Logical data flow diagrams focus on what happens in a particular information flow: what information is being
transmitted, what entities are receiving that info, what general processes occur, etc. It describes the functionality
of the processes that we showed briefly in the Level 0 Diagram. It means that generally detailed DFDS is expressed
as the successive details of those processes for which we do not or could not provide enough details.
Logical DFD
Logical data flow diagram mainly focuses on the system process. It illustrates how data flows in the system. Logical
DFD is used in various organizations for the smooth running of system. Like in a Banking software system, it is used
to describe how data is moved from one entity to another.
Physical DFD
Physical data flow diagram shows how the data flow is actually implemented in the system. Physical DFD is more
specific and closer to implementation.
Database Systems Handbook
BY: MUHAMMAD SHARIF 58
 Conceptual models are (Entity-relationship database model (ERDBD), Object-oriented
model (OODBM), Record-based data model)
 Implementation models (Types of Record-based logical Models are (Hierarchical
database model (HDBM), Network database model (NDBM), Relational database model
(RDBM)
 Semi-structured Data Model (The semi-structured data model allows the data specifications at places
where the individual data items of the same type may have different attribute sets. The Extensible
Markup Language, also known as XML, is widely used for representing semi-structured data).
Database Systems Handbook
BY: MUHAMMAD SHARIF 59
Evolution Records of Data model and types
Database Systems Handbook
BY: MUHAMMAD SHARIF 60
Database Systems Handbook
BY: MUHAMMAD SHARIF 61
Database Systems Handbook
BY: MUHAMMAD SHARIF 62
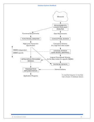
ERD Modeling and Database table relationships
What is ERD: structure or schema or logical design of database is called Entity-Relationship diagram.
Category of relationships
Optional relationship
Mandatory relationship
Types of relationships concerning degree
Unary or self or recursive relationship
A single entity, recursive, exists between occurrences of the same entity set
Binary
Two entities are associated in a relationship
Ternary
A ternary relationship is when three entities participate in the relationship.
A ternary relationship is a relationship type that involves many many relationships between three tables.
For Example:
The University might need to record which teachers taught which subjects in which courses.
Database Systems Handbook
BY: MUHAMMAD SHARIF 63
N-ary
N-ary (many entities involved in the relationship)
An N-ary relationship exists when there are n types of entities. There is one limitation of the N-ary any entities so it
is very hard to convert into an entity, a rational table.
A relationship between more than two entities is called an n-ary relationship.
Examples of relationships R between two entities E and F
Relationship Notations with entities:
Because it uses diamonds for relationships, Chen notation takes up more space than Crow’s Foot notation. Chen's
notation also requires symbols. Crow’s Foot has a slight learning curve.
Chen notation has the following possible cardinality:
One-to-One, Many-to-Many, and Many-to-One Relationships
One-to-one (1:1) – both entities are associated with only one attribute of another entity
One-to-many (1:N) – one entity can be associated with multiple values of another entity
Many-to-one (N:1) – many entities are associated with only one attribute of another entity
Many-to-many (M: N) – multiple entities can be associated with multiple attributes of another entity
ER Design Issues
Here, we will discuss the basic design issues of an ER database schema in the following points:
1) Use of Entity Set vs Attributes
The use of an entity set or attribute depends on the structure of the real-world enterprise that is being modeled
and the semantics associated with its attributes.
2) Use of Entity Set vs. Relationship Sets
It is difficult to examine if an object can be best expressed by an entity set or relationship set.
3) Use of Binary vs n-ary Relationship Sets
Generally, the relationships described in the databases are binary relationships. However, non-binary relationships
can be represented by several binary relationships.
Transforming Entities and Attributes to Relations
Our ultimate aim is to transform the ER design into a set of definitions for relational
tables in a computerized database, which we do through a set of transformation
rules.
Database Systems Handbook
BY: MUHAMMAD SHARIF 64
Database Systems Handbook
BY: MUHAMMAD SHARIF 65
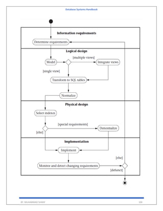
The first step is to design a rough schema by analyzing of requirements
Normalize the ERD and remove FD from Entities to enter the final steps
Database Systems Handbook
BY: MUHAMMAD SHARIF 66
Transformation Rule 1. Each entity in an ER diagram is mapped to a single table in a relational database;
Transformation Rule 2. A key attribute of the entity type is represented by the primary key.
All single-valued attribute becomes a column for the table
Transformation Rule 3. Given an entity E with primary identify, a multivalued attributed attached to E in
an ER diagram is mapped to a table of its own;
Transforming Binary Relationships to Relations
We are now prepared to give the transformation rule for a binary many-to-many relationship.
Transformation Rule 3.5. N – N Relationships: When two entities E and F take part in a many-to-many
binary relationship R, the relationship is mapped to a representative table T in the related relational
Database Systems Handbook
BY: MUHAMMAD SHARIF 67
database design. The table contains columns for all attributes in the primary keys of both tables
transformed from entities E and F, and this set of columns form the primary key for table T.
Table T also contains columns for all attributes attached to the relationship. Relationship occurrences are
represented by rows of the table, with the related entity instances uniquely identified by their primary
key values as rows.
Case 1: Binary Relationship with 1:1 cardinality with the total participation of an entity
Total participation, i.e. min occur is 1 with double lines in total.
A person has 0 or 1 passport number and the Passport is always owned by 1 person. So it is 1:1 cardinality
with full participation constraint from Passport. First Convert each entity and relationship to tables.
Case 2: Binary Relationship with 1:1 cardinality and partial participation of both entities
A male marries 0 or 1 female and vice versa as well. So it is a 1:1 cardinality with partial participation
constraint from both. First Convert each entity and relationship to tables. Male table corresponds to Male
Entity with key as M-Id. Similarly, the Female table corresponds to Female Entity with the key as F-Id.
Marry Table represents the relationship between Male and Female (Which Male marries which female).
So it will take attribute M-Id from Male and F-Id from Female.
Case 3: Binary Relationship with n: 1 cardinality
Case 4: Binary Relationship with m: n cardinality
Case 5: Binary Relationship with weak entity
In this scenario, an employee can have many dependents and one dependent can depend on one
employee. A dependent does not have any existence without an employee (e.g; you as a child can be
dependent on your father in his company). So it will be a weak entity and its participation will always be
total.
Database Systems Handbook
BY: MUHAMMAD SHARIF 68
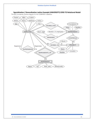
EERD design approaches
Generalization is the concept that some entities are the subtypes of other more general entities. They are
represented by an "is a" relationship. Faculty (ISA OR IS-A OR IS A) subtype of the employee. One method of
representing subtype relationships shown below is also known as the top-down approach.
Exclusive Subtype
If subtypes are exclusive, one supertype relates to at most one subtype.
Inclusive Subtype
If subtypes are inclusive, one supertype can relate to one or more subtypes
Database Systems Handbook
BY: MUHAMMAD SHARIF 69
Data abstraction in EERD levels
Concepts of total and partial, subclasses and superclasses, specializations and generalizations.
View level: The highest level of data abstraction like EERD.
Middle level: Middle level of data abstraction like ERD
The lowest level of data abstraction like Physical/internal data stored at disk/bottom level
Specialization
Subgrouping into subclasses (top-down approach)( HASA, HAS-A, HAS AN, HAS-AN)
Inheritance – Inherit attributes and relationships from the superclass (Name, Birthdate, etc.)
Database Systems Handbook
BY: MUHAMMAD SHARIF 70
Generalization
Reverse processes of defining subclasses (bottom-up approach). Bring together common attributes in entities (ISA,
IS-A, IS AN, IS-AN)
Union
Models a class/subclass with more than one superclass of distinct entity types. Attribute inheritance is selective.
Database Systems Handbook
BY: MUHAMMAD SHARIF 71
Constraints on Specialization and Generalization
We have four types of specialization/generalization constraints:
Disjoint, total
Disjoint, partial
Overlapping, total
Overlapping, partial
Multiplicity (relationship constraint)
Covering constraints whether the entities in the subclasses collectively include all entities in the superclass
Note: Generalization usually is total because the superclass is derived from the subclasses.
The term Cardinality has two different meanings based on the context you use.
Database Systems Handbook
BY: MUHAMMAD SHARIF 72
Relationship Constraints types
Cardinality ratio
Specifies the maximum number of relationship instances in which each entity can participate
Types 1:1, 1:N, or M:N
Participation constraint
Specifies whether the existence of an entity depends on its being related to another entity
Types: total and partial
Thus the minimum number of relationship instances in which entities can participate: thus1 for total participation,
0 for partial
Diagrammatically, use a double line from relationship type to entity type
There are two types of participation constraints:
Total participation, i.e. min occur is 1 with double lines in total. DottedOval is a derived attribute
1. Partial Participation
2. Total Participation
When we require all entities to participate in the relationship (total participation), we use double lines to specify.
(Every loan has to have at least one customer)
Database Systems Handbook
BY: MUHAMMAD SHARIF 73
It expresses some entity occurrences associated with one occurrence of the related entity=>The specific.
The cardinality of a relationship is the number of instances of entity B that can be associated with entity A. There is
a minimum cardinality and a maximum cardinality for each relationship, with an unspecified maximum cardinality
being shown as N. Cardinality limits are usually derived from the organization's policies or external constraints.
For Example:
At the University, each Teacher can teach an unspecified maximum number of subjects as long as his/her weekly
hours do not exceed 24 (this is an external constraint set by an industrial award). Teachers may teach 0 subjects if
they are involved in non-teaching projects. Therefore, the cardinality limits for TEACHER are (O, N).
The University's policies state that each Subject is taught by only one teacher, but it is possible to have Subjects that
have not yet been assigned a teacher. Therefore, the cardinality limits for SUBJECT are (0,1). Teacher and subject
Database Systems Handbook
BY: MUHAMMAD SHARIF 74
have M: N relationship connectivity. And they are binary (two) ternary too if we break this relationship. Such
situations are modeled using a composite entity (or gerund)
Cardinality Constraint: Quantification of the relationship between two concepts or classes (a constraint on
aggregation)
Remember cardinality is always a relationship to another thing.
Max Cardinality(Cardinality) Always 1 or Many. Class A has a relationship to Package B with a cardinality of one,
which means at most there can be one occurrence of this class in the package. The opposite could be a Package
that has a Max Cardinality of N, which would mean there can be N number of classes
Min Cardinality(Optionality) Simply means "required." Its always 0 or 1. 0 would mean 0 or more, 1 or more
The three types of cardinality you can define for a relationship are as follows:
Minimum Cardinality. Governs whether or not selecting items from this relationship is optional or required. If you
set the minimum cardinality to 0, selecting items is optional. If you set the minimum cardinality to greater than 0,
the user must select that number of items from the relationship.
Optional to Mandatory, Optional to Optional, Mandatory to Optional, Mandatory to Mandatory
Summary Of ER Diagram Symbols
Maximum Cardinality. Sets the maximum number of items that the user can select from a relationship. If you set the
minimum cardinality to greater than 0, you must set the maximum cardinality to a number at least as large If you do
not enter a maximum cardinality, the default is 999.
Type of Max Cardinality: 1 to 1, 1 to many, many to many, many to 1
Default Cardinality. Specifies what quantity of the default product is automatically added to the initial solution that
the user sees. Default cardinality must be equal to or greater than the minimum cardinality and must be less than
or equal to the maximum cardinality.
Replaces cardinality ratio numerals and single/double line notation
Associate a pair of integer numbers (min, max) with each participant of an entity type E in a relationship type R,
where 0 ≤ min ≤ max and max ≥ 1 max=N => finite, but unbounded
Relationship types can also have attributes
Attributes of 1:1 or 1:N relationship types can be migrated to one of the participating entity types
For a 1:N relationship type, the relationship attribute can be migrated only to the entity type on the N-side of the
relationship
Attributes on M: N relationship types must be specified as relationship attributes
In the case of Data Modelling, Cardinality defines the number of attributes in one entity set, which can be associated
with the number of attributes of other sets via a relationship set. In simple words, it refers to the relationship one
table can have with the other table. They can be One-to-one, One-to-many, Many-to-one, or Many-to-many. And
third may be the number of tuples in a relation.
In the case of SQL, Cardinality refers to a number. It gives the number of unique values that appear in the table for
a particular column. For eg: you have a table called Person with the column Gender. Gender column can have values
either 'Male' or 'Female''.
cardinality is the number of tuples in a relation (number of rows).
The Multiplicity of an association indicates how many objects the opposing class of an object can be instantiated.
When this number is variable then the.
Multiplicity Cardinality + Participation dictionary definition of cardinality is the number of elements in a particular
set or other.
Database Systems Handbook
BY: MUHAMMAD SHARIF 75
Multiplicity can be set for attribute operations and associations in a UML class diagram (Equivalent to ERD) and
associations in a use case diagram.
A cardinality is how many elements are in a set. Thus, a multiplicity tells you the minimum and maximum allowed
members of the set. They are not synonymous.
Given the example below:
0-1 ---------- 1-
Multiplicities:
The first multiplicity, for the left entity: 0-1
The second multiplicity, for the right entity: 1-
Cardinalities for the first multiplicity:
Lower cardinality: 0
Upper cardinality: 1
Cardinalities for the second multiplicity:
Lower cardinality: 1
Upper cardinality:
Multiplicity is the constraint on the collection of the association objects whereas Cardinality is the count of the
objects that are in the collection. The multiplicity is the cardinality constraint.
A multiplicity of an event = Participation of an element + cardinality of an element.
UML uses the term Multiplicity, whereas Data Modelling uses the term Cardinality. They are for all intents and
purposes, the same.
Cardinality (sometimes referred to as Ordinality) is what is used in ER modeling to "describe" a relationship between
two Entities.
Cardinality and Modality
The maindifference between cardinality and modality is that cardinality is defined as the metric used to specify the
number of occurrences of one object related to the number of occurrences of another object. On the contrary,
modality signifies whether a certain data object must participate in the relationship or not.
Cardinality refers to the maximum number of times an instance in one entity can be associated with instances in
the related entity. Modality refers to the minimum number of times an instance in one entity can be associated
with an instance in the related entity.
Cardinality can be 1 or Many and the symbol is placed on the outside ends of the relationship line, closest to the
entity, Modality can be 1 or 0 and the symbol is placed on the inside, next to the cardinality symbol. For a
cardinality of 1, a straight line is drawn. For a cardinality of Many a foot with three toes is drawn. For a modality of
1, a straight line is drawn. For a modality of 0, a circle is drawn.
zero or more
1 or more
1 and only 1 (exactly 1)
Multiplicity = Cardinality + Participation
Cardinality: Denotes the maximum number of possible relationship occurrences in which a certain entity can
participate (in simple terms: at most).
Note: Connectivity and Modality/ multiplicity/ Cardinality and Relationship are same terms.
Database Systems Handbook
BY: MUHAMMAD SHARIF 76
Participation: Denotes if all or only some entity occurrences participate in a relationship (in simple terms: at least).
BASIS FOR
COMPARISON
CARDINALITY MODALITY
Basic A maximum number of associations between the
table rows.
A minimum number of row
associations.
Types One-to-one, one-to-many, many-to-many. Nullable and not nullable.
Database Systems Handbook
BY: MUHAMMAD SHARIF 77
Generalization is like a bottom-up approach in which two or more entities of lower levels combine to form a
higher level entity if they have some attributes in common.
Generalization is more like a subclass and superclass system, but the only difference is the approach.
Generalization uses the bottom-up approach. Like subclasses are combined to make a superclass. IS-A, ISA, IS A, IS
AN, IS-AN Approach is used in generalization
Generalization is the result of taking the union of two or more (lower level) entity types to produce a higher level
entity type.
Generalization is the same as UNION. Specialization is the same as ISA.
A specialization is a top-down approach, and it is the opposite of Generalization. In specialization, one higher-level
entity can be broken down into two lower-level entities. Specialization is the result of taking a subset of a higher-
level entity type to form a lower-level entity type.
Normally, the superclass is defined first, the subclass and its related attributes are defined next, and the
relationship set is then added. HASA, HAS-A, HAS AN, HAS-AN.
Database Systems Handbook
BY: MUHAMMAD SHARIF 78
UML to EER specialization or generalization comes in the form of hierarchical entity set:
Database Systems Handbook
BY: MUHAMMAD SHARIF 79
Transforming EERD to Relational Database Model
Database Systems Handbook
BY: MUHAMMAD SHARIF 80
Specialization / Generalization Lattice Example (UNIVERSITY) EERD TO Relational Model
Database Systems Handbook
BY: MUHAMMAD SHARIF 81
Mapping Process
1. Create tables for all higher-level entities.
2. Create tables for lower-level entities.
3. Add primary keys of higher-level entities in the table of lower-level entities.
4. In lower-level tables, add all other attributes of lower-level entities.
5. Declare the primary key of the higher-level table and the primary key of the lower-level table.
6. Declare foreign key constraints.
This section presents the concept of entity clustering, which abstracts the ER schema to such a degree that the
entire schema can appear on a single sheet of paper or a single computer screen.
END
Database Systems Handbook
BY: MUHAMMAD SHARIF 82
CHAPTER 4 DISCOVERING BUSINESS RULES AND DATABASE CONSTRAINTS
Overview of Database Constraints
Definition of Data integrity Constraints placed on the set of values allowed for the attributes of relation as relational
Integrity.
Constraints– These are special restrictions on allowable values.
For example, the Passing marks for a student must always be greater than 50%.
Categories of Constraints
Constraints on databases can generally be divided into three main categories:
1. Constraints that are inherent in the data model. We call these inherent model-based constraints or implicit
constraints.
2. Constraints that can be directly expressed in schemas of the data model, typically by specifying them in the
DDL (data definition language, we call these schema-based constraints or explicit constraints.
3. Constraints that cannot be directly expressed in the schemas of the data model, and hence must be
expressed and enforced by the application programs. We call these application-based or semantic
constraints or business rules.
Types of data integrity
1. Physical Integrity
Physical integrity is the process of ensuring the wholeness, correctness, and accuracy of data when data is stored
and retrieved.
2. Logical integrity
Logical integrity refers to the accuracy and consistency of the data itself. Logical integrity ensures that the data
makes sense in its context.
Types of logical integrity
1. Entity integrity
2. Domain integrity
The model-based constraints or implicit include domain constraints, key constraints, entity integrity
constraints, and referential integrity constraints.
Domain constraints can be violated if an attribute value is given that does not appear in the corresponding domain
or is not of the appropriate data type. Key constraints can be violated if a key value in the new tuple already exists
in another tuple in the relation r(R). Entity integrity can be violated if any part of the primary key of the new tuple t
is NULL. Referential integrity can be violated if the value of any foreign key in t refers to a tuple that does not exist
in the referenced relation.
Note: Insertions Constraints and constraints on NULLs are called explicit. Insert can violate any of the four types of
constraints discussed in the implicit constraints.
1. Business Rule or default relation constraints
These rules are applied to data before (first) the data is inserted into the table columns. For example, Unique, Not
NULL, Default constraints.
1. The primary key value can’t be null.
2. Not null (absence of any value (i.e., unknown or nonapplicable to a tuple)
3. Unique
4. Primary key
5. Foreign key
6. Check
7. Default
Database Systems Handbook
BY: MUHAMMAD SHARIF 83
2. Null Constraints
Comparisons Involving NULL and Three-Valued Logic:
SQL has various rules for dealing with NULL values. Recall from Section 3.1.2 that NULL is used to represent a missing
value, but that it usually has one of three different interpretations—value unknown (exists but is not known), value
not available (exists but is purposely withheld), or value not applicable (the attribute is undefined for this tuple).
Consider the following examples to illustrate each of the meanings of NULL.
1. Unknownalue. A person’s date of birth is not known, so it is represented by NULL in the database.
2. Unavailable or withheld value. A person has a home phone but does not want it to be listed, so it is withheld
and represented as NULL in the database.
3. Not applicable attribute. An attribute Last_College_Degree would be NULL for a person who has no college
degrees because it does not apply to that person.
3. Enterprise Constraints
Enterprise constraints – sometimes referred to as semantic constraints – are additional rules specified by users or
database administrators and can be based on multiple tables.
Here are some examples.
A class can have a maximum of 30 students.
A teacher can teach a maximum of four classes per semester.
An employee cannot take part in more than five projects.
The salary of an employee cannot exceed the salary of the employee’s manager.
4. Key Constraints or Uniqueness Constraints :
These are called uniqueness constraints since it ensures that every tuple in the relation should be unique.
A relation can have multiple keys or candidate keys(minimal superkey), out of which we choose one of the keys as
primary key, we don’t have any restriction on choosing the primary key out of candidate keys, but it is suggested to
go with the candidate key with less number of attributes.
Null values are not allowed in the primary key, hence Not Null constraint is also a part of key constraint.
Database Systems Handbook
BY: MUHAMMAD SHARIF 84
5. Domain, Field, Row integrity Constraints
Domain Integrity:
A domain of possible values must be associated with every attribute (for example, integer types, character types,
date/time types). Declaring an attribute to be of a particular domain act as the constraint on the values that it can
take. Domain Integrity rules govern the values.
In the specific field/cell values must be with in column domain and represent a specific location within at table
In a database system, the domain integrity is defined by:
1. The datatype and the length
2. The NULL value acceptance
3. The allowable values, through techniques like constraints or rules the default value.
Some examples of Domain Level Integrity are mentioned below;
 Data Type– For example integer, characters, etc.
 Date Format– For example dd/mm/yy or mm/dd/yyyy or yy/mm/dd.
 Null support– Indicates whether the attribute can have null values.
 Length– Represents the length of characters in a value.
 Range– The range specifies the lower and upper boundaries of the values the attribute may legally have.
Entity integrity:
No attribute of a primary key can be null (every tuple must be uniquely identified)
6. Referential Integrity Constraints
A referential integrity constraint is famous as a foreign key constraint. The value of foreign key values is derived
from the Primary key of another table. Similar options exist to deal with referential integrity violations caused by
Update as those options discussed for the Delete operation.
There are two types of referential integrity constraints:
 Insert Constraint: We can’t inert value in CHILD Table if the value is not stored in MASTER Table
 Delete Constraint: We can’t delete a value from MASTER Table if the value is existing in CHILD Table
The three rules that referential integrity enforces are:
1. A foreign key must have a corresponding primary key. (“No orphans” rule.)
2. When a record in a primary table is deleted, all related records referencing the primary key must also be
deleted, which is typically accomplished by using cascade delete.
3. If the primary key for record changes, all corresponding records in other tables using the primary key as a
foreign key must also be modified. This can be accomplished by using a cascade update.
7. Assertions constraints
An assertion is any condition that the database must always satisfy. Domain constraints and Integrity constraints
are special forms of assertions.
Database Systems Handbook
BY: MUHAMMAD SHARIF 85
8. Authorization constraints
We may want to differentiate among the users as far as the type of access they are permitted to various data values
in the database. This differentiation is expressed in terms of Authorization.
The most common being:
Read authorization – which allows reading but not the modification of data;
Insert authorization – which allows the insertion of new data but not the modification of existing data
Update authorization – which allows modification, but not deletion.
Database Systems Handbook
BY: MUHAMMAD SHARIF 86
9. Preceding integrity constraints
Preceding integrity constraints are included in the data definition language because they occur in most
database applications. However, they do not include a large class of general constraints, sometimes called semantic
integrity constraints, which may have to be specified and enforced on a relational database.
The types of constraints we discussed so far may be called state constraints because they define the constraints that
a valid state of the database must satisfy. Another type of constraint, called transition constraints, can be defined
to deal with state changes in the database. An example of a transition constraint is: “the salary of an employee can
only increase.”
What is the use of data constraints?
Constraints are used to:
Avoid bad data being entered into tables.
At the database level, it helps to enforce business logic.
Improves database performance.
Enforces uniqueness and avoid redundant data to the database.
END
Database Systems Handbook
BY: MUHAMMAD SHARIF 87
CHAPTER 5 DATABASE DESIGN STEPS AND IMPLEMENTATIONS
SQL version:
 1970 – Dr. Edgar F. “Ted” Codd described a relational model for databases.
 1974 – Structured Query Language appeared.
 1978 – IBM released a product called System/R.
 1986 – SQL1 IBM developed the prototype of a relational database, which is standardized by ANSI.
 1989- First minor changes but not standards changed
 1992 – SQL2 launched with features like triggers, object orientation, etc.
 SQL1999 to 2003- SQL3 launched
 SQL2006- Support for XML Query Language
 SQL2011-improved support for temporal databases
 SQL-86 in 1986, the most recent version in 2011 (SQL:2016).
SQL-86
The first SQL standard was SQL-86. It was published in 1986 as ANSI standard and in 1987 as International
Organization for Standardization (ISO) standard. The starting point for the ISO standard was IBM’s SQL standard
implementation. This version of the SQL standard is also known as SQL 1.
SQL-89
The next SQL standard was SQL-89, published in 1989. This was a minor revision of the earlier standard, a superset
of SQL-86 that replaced SQL-86. The size of the standard did not change.
SQL-92
The next revision of the standard was SQL-92 – and it was a major revision. The language introduced by SQL-92 is
sometimes referred to as SQL 2. The standard document grew from 120 to 579 pages. However, much of the growth
was due to more precise specifications of existing features.
The most important new features were:
Database Systems Handbook
BY: MUHAMMAD SHARIF 88
An explicit JOIN syntax and the introduction of outer joins: LEFT JOIN, RIGHT JOIN, FULL JOIN.
The introduction of NATURAL JOIN and CROSS JOIN
SQL:1999
SQL:1999 (also called SQL 3) was the fourth revision of the SQL standard. Starting with this version, the standard
name used a colon instead of a hyphen to be consistent with the names of other ISO standards. This standard was
published in multiple installments between 1999 and 2002.
In 1993, the ANSI and ISO development committees decided to split future SQL development into a multi-part
standard.
The first installment of 1995 and SQL:1999 had many parts:
Part 1: SQL/Framework (100 pages) defined the fundamental concepts of SQL.
Part 2: SQL/Foundation (1050 pages) defined the fundamental syntax and operations of SQL: types, schemas, tables,
views, query and update statements, expressions, and so forth. This part is the most important for regular SQL users.
Part 3: SQL/CLI (Call Level Interface) (514 pages) defined an application programming interface for SQL.
Part 4: SQL/PSM (Persistent Stored Modules) (193 pages) defined extensions that make SQL procedural.
Part 5: SQL/Bindings (270 pages) defined methods for embedding SQL statements in application programs written
in a standard programming language. SQL/Bindings. The Dynamic SQL and Embedded SQL bindings are taken from
SQL-92. No active new work at this time, although C++ and Java interfaces are under discussion.
Part 6: SQL/XA. An SQL specialization of the popular XA Interface developed by X/Open (see below).
Part 7: SQL/Temporal. A newly approved SQL subproject to develop enhanced facilities for temporal data
management using SQL.
Part 8: SQL Multimedia (SQL/Mm)
A new ISO/IEC international standardization project for the development of an SQL class library for multimedia
applications was approved in early 1993. This new standardization activity, named SQL Multimedia (SQL/MM), will
specify packages of SQL abstract data type (ADT) definitions using the facilities for ADT specification and invocation
provided in the emerging SQL3 specification.
SQL:2006 further specified how to use SQL with XML. It was not a revision of the complete SQL standard, just Part
14, which deals with SQL-XML interoperability.
The current SQL standard is SQL:2019. It added Part 15, which defines multidimensional array support in SQL.
SQL:2003 and beyond
In the 21st century, the SQL standard has been regularly updated.
The SQL:2003 standard was published on March 1, 2004. Its major addition was window functions, a powerful
analytical feature that allows you to compute summary statistics without collapsing rows. Window functions
significantly increased the expressive power of SQL. They are extremely useful in preparing all kinds of business
reports, analyzing time series data, and analyzing trends. The addition of window functions to the standard coincided
with the popularity of OLAP and data warehouses. People started using databases to make data-driven business
decisions. This trend is only gaining momentum, thanks to the growing amount of data that all businesses collect.
You can learn window functions with our Window Functions course. (Read about the course or why it’s worth
learning SQL window functions here.) SQL:2003 also introduced XML-related functions, sequence generators, and
identity columns.
Conformance with Standard SQL
This section declares Oracle's conformance to the SQL standards established by these organizations:
1. American National Standards Institute (ANSI) in 1986.
Database Systems Handbook
BY: MUHAMMAD SHARIF 89
2. International Standards Organization (ISO) in 1987.
3. United States Federal Government Federal Information Processing Standards (FIPS)
Standard of SQL ANSI and ISO and FIPS
Database Systems Handbook
BY: MUHAMMAD SHARIF 90
Dynamic SQL or Extended SQL (Extended SQL called SQL3 OR SQL-99)
ODBC, however, is a call level interface (CLI) that uses a different approach. Using a CLI, SQL statements
are passed to the database management system (DBMS) within a parameter of a runtime API. Because
the text of the SQL statement is never known until runtime, the optimization step must be performed
each time an SQL statement is run. This approach commonly is referred to as dynamic SQL. The simplest
way to execute a dynamic SQL statement is with an EXECUTE IMMEDIATE statement. This statement
passes the SQL statement to the DBMS for compilation and execution.
Static SQL or Embedded SQL
Static or Embedded SQL are SQL statements in an application that do not change at runtime and,
therefore, can be hard-coded into the application. This is a central idea of embedded SQL: placing SQL
statements in a program written in a host programming language. The embedded SQL shown in Embedded SQL
Example is known as static SQL.
Traditional SQL interfaces used an embedded SQL approach. SQL statements were placed directly in an
application's source code, along with high-level language statements written in C, COBOL, RPG, and other
programming languages. The source code then was precompiled, which translated the SQL statements
into code that the subsequent compile step could process. This method is referred to as static SQL. One
performance advantage to this approach is that SQL statements were optimized at the time the high-level
program was compiled, rather than at runtime while the user was waiting. Static SQL statements in the
same program are treated normally.
Database Systems Handbook
BY: MUHAMMAD SHARIF 91
Database Systems Handbook
BY: MUHAMMAD SHARIF 92
Common Table Expressions (CTE)
Common table expressions (CTEs) enable you to name subqueries temporarily for a result set. You then refer to
these like normal tables elsewhere in your query. This can make your SQL easier to write and understand later. CTEs
go in with the clause above the select statement.
Database Systems Handbook
BY: MUHAMMAD SHARIF 93
Recursive common table expression (CTE)
RCTE is a CTE that references itself. By doing so, the CTE repeatedly executes, and returns subsets of data, until it
returns the complete result set.
A recursive CTE is useful in querying hierarchical data such as organization charts where one employee reports to a
manager or a multi-level bill of materials when a product consists of many components, and each component itself
also consists of many other components.
Query-By-Example (QBE)
Query-By-Example (QBE) is the first interactive database query language to exploit such modes of HCI. In QBE, a
query is constructed on an interactive terminal involving two-dimensional ‘drawings’ of one or more relations,
visualized in tabular form, which are filled in selected columns with ‘examples’ of data items to be retrieved (thus
the phrase query-by-example).
It is different from SQL, and from most other database query languages, in having a graphical user interface that
allows users to write queries by creating example tables on the screen.
QBE, like SQL, was developed at IBM and QBE is an IBM trademark, but a number of other companies sell QBE-like
interfaces, including Paradox.
A convenient shorthand notation is that if we want to print all fields in some relation, we can place P. under the
name of the relation. This notation is like the SELECT * convention in SQL. It is equivalent to placing a P. in every
field:
Database Systems Handbook
BY: MUHAMMAD SHARIF 94
Example of QBE:
AND, OR Conditions in QBE
Database Systems Handbook
BY: MUHAMMAD SHARIF 95
Key characteristics of SQL
Set-oriented and declarative
Free-form language
Case insensitive
Can be used both interactively from a command prompt or executed by a program
Rules to write commands:
 Table names cannot exceed 20 characters.
 The name of the table must be unique.
 Field names also must be unique.
 The field list and filed length must be enclosed in parentheses.
 The user must specify the field length and type.
 The field definitions must be separated with commas.
 SQL statements must end with a semicolon.
Database Systems Handbook
BY: MUHAMMAD SHARIF 96
Database Systems Handbook
BY: MUHAMMAD SHARIF 97
Database Design Phases/Stages
Database Systems Handbook
BY: MUHAMMAD SHARIF 98
Database Systems Handbook
BY: MUHAMMAD SHARIF 99
Database Systems Handbook
BY: MUHAMMAD SHARIF 100
Database Systems Handbook
BY: MUHAMMAD SHARIF 101
Database Systems Handbook
BY: MUHAMMAD SHARIF 102
III. Physical design. The physical design step involves the selection of indexes (access methods), partitioning, and
clustering of data. The logical design methodology in step II simplifies the approach to designing large relational
databases by reducing the number of data dependencies that need to be analyzed. This is accomplished by inserting
conceptual data modeling and integration steps (II(a) and II(b) of pictures into the traditional relational design
approach.
IV. Database implementation, monitoring, and modification.
Once thedesign is completed, and the database can be created through the implementation of the formal schema
using the data definition language (DDL) of a DBMS.
Database Systems Handbook
BY: MUHAMMAD SHARIF 103
General Properties of Database Objects
Entity Distinct object, Class, Table, Relation
Entity Set A collection of similar entities. E.g., all employees. All entities in an entity set have the same set of
attributes.
Attribute Describes some aspect of the entity/object, characteristics of object. An attribute is a data item that
describes a property of an entity or a relationship
Column or field The column represents the set of values for a specific attribute. An attribute is for a model and a
column is for a table, a column is a column in a database table whereas attribute(s) are externally visible
facets of an object.
A relation instance is a finite set of tuples in the RDBMS system. Relation instances never have duplicate tuples.
Relationship Association between entities, connected entities are called participants, Connectivity describes the
relationship (1-1, 1-M, M-N)
The degree of a relationship refers to the=> number of entities
Following the relation in above image consist degree=4, 5=cardinality, data values/cells = 20.
Database Systems Handbook
BY: MUHAMMAD SHARIF 104
Characteristics of relation
1. Distinct Relation/table name
2. Relations are unordered
3. Cells contain exactly one atomic (Single) value means Each cell (field) must contain a single value
4. No repeating groups
5. Distinct attributes name
6. Value of attribute comes from the same domain
7. Order of attribute has no significant
8. The attributes in R(A1, ...,An) and the values in t = <V1,V2, ..... , Vn> are ordered.
9. Each tuple is a distinct
10. order of tuples that has no significance.
11. tuples may be stored and retrieved in an arbitrary order
12. Tables manage attributes. This means they store information in form of attributes only
13. Tables contain rows. Each row is one record only
14. All rows in a table have the same columns. Columns are also called fields
15. Each field has a data type and a name
16. A relation must contain at least one attribute (column) that identifies each tuple (row) uniquely
Database Table type
Temporary table
Here are RDBMS, which supports temporary tables. Temporary Tables are a great feature that lets you store and
process intermediate results by using the same selection, update, and join capabilities of tables.
Temporary tables store session-specific data. Only the session that adds the rows can see them. This can be handy
to store working data.
In ANSI there are two types of temp tables. There are two types of temporary tables in the Oracle Database: global
and private.
Global Temporary Tables
To create a global temporary table add the clause "global temporary" between create and table. For Example:
create global temporary table toys_gtt (
toy_name varchar2(100));
The global temp table is accessible to everyone. Global, you create this and it is registered in the data dictionary, it
lives "forever". the global pertains to the schema definition
Private/Local Temporary Tables
Starting in Oracle Database 18c, you can create private temporary tables. These tables are only visible in your
session. Other sessions can't see the table!
The temporary tables could be very useful in some cases to keep temporary data. Local, it is created "on the fly"
and disappears after its use. you never see it in the data dictionary.
Details of temp tables:
A temporary table is owned by the person who created it and can only be accessed by that user.
A global temporary table is accessible to everyone and will contain data specific to the session using it;
multiple sessions can use the same global temporary table simultaneously. It is a global definition for a temporary
table that all can benefit from.
Local temporary table – These tables are invisible when there is a connection and are deleted when it is closed.
Clone Table Temporary tables are available in MySQL version 3.23 onwards
There may be a situation when you need an exact copy of a table and the CREATE TABLE . or the SELECT. commands
do not suit your purposes because the copy must include the same indexes, default values, and so forth.
Database Systems Handbook
BY: MUHAMMAD SHARIF 105
There are Magic Tables (virtual tables) in SQL Server that hold the temporal information of recently inserted and
recently deleted data in the virtual table.
The INSERTED magic table stores the before version of the row, and the DELETED table stores the after version of
the row for any INSERT, UPDATE, or DELETE operations.
A record is a collection of data objects that are kept in fields, each having its name and datatype. A Record can be
thought of as a variable that can store a table row or a set of columns from a table row. Table columns relate to the
fields.
External Tables
An external table is a read-only table whose metadata is stored in the database but whose data is
stored outside the database.
Database Systems Handbook
BY: MUHAMMAD SHARIF 106
Database Systems Handbook
BY: MUHAMMAD SHARIF 107
Database Systems Handbook
BY: MUHAMMAD SHARIF 108
Partitioning Tables and Table Splitting
Partitioning logically splits up a table into smaller tables according to the partition column(s). So
rows with the same partition key are stored in the same physical location.
Database Systems Handbook
BY: MUHAMMAD SHARIF 109
Data Partitioning horizontal (Table rows)
Horizontal partitioning divides a table into multiple tables that contain the same number of columns, but fewer rows.
Table partitioning vertically (Table columns)
Vertical partitioning splits a table into two or more tables containing different columns.
Database Systems Handbook
BY: MUHAMMAD SHARIF 110
Database Systems Handbook
BY: MUHAMMAD SHARIF 111
Collections Records
All items are of the same data type All items are different data types
Same data type items are called elements Different data type items are called fields
Syntax: variable_name(index) Syntax: variable_name.field_name
For creating a collection variable you can use %TYPE For creating a record variable you can use %ROWTYPE or
%TYPE
Lists and arrays are examples Tables and columns are examples
Correlated vs. Uncorrelated SQL Expressions
A subquery is correlated when it joins to a table from the parent query. If you don't, then it's uncorrelated.
This leads to a difference between IN and EXISTS. EXISTS returns rows from the parent query, as long as the subquery
finds at least one row.
So the following uncorrelated EXISTS returns all the rows in colors:
select from colors
where exists (
select null from bricks);
Table Organizations
Create a table in Oracle Database that has an organization clause. This defines how it physically stores rows in the
table.
The options for this are:
1. Heap table organization (Some DBMS provide for tables to be created without indexes, and access
data randomly)
2. Index table organization or Index Sequential table.
3. Hash table organization (Some DBMS provide an alternative to an index to access data by trees or
hashing key or hashing function).
By default, tables are heap-organized. This means the database is free to store rows wherever there is space. You
can add the "organization heap" clause if you want to be explicit.
Database Systems Handbook
BY: MUHAMMAD SHARIF 112
Big picture of database languages and command types
Embedded DML are of two types
Low-level or Procedural DMLs: require a user to specify what data are needed and how to get those data. PLSQL,
Java, and Relational Algebra are the best examples. It can be used for query optimization.
High-level or Declarative DMLs (also referred to as non-procedural DMLs): require a user to specify what data
are needed without specifying how to get those data. SQL or Google Search are the best examples. It is not suitable
for query optimization. TRC and DRC are declarative languages.
Database Systems Handbook
BY: MUHAMMAD SHARIF 113
Database Systems Handbook
BY: MUHAMMAD SHARIF 114
Database Systems Handbook
BY: MUHAMMAD SHARIF 115
Database Systems Handbook
BY: MUHAMMAD SHARIF 116
Other SQL clauses used during Query evaluation
 Windowing Clause When you use order by, the database adds a default windowing
clause of range between unbounded preceding and current row.
 Sliding Windows As well as running totals so far, you can change the windowing clause
to be a subset of the previous rows.
The following shows the total weight of:
1. The current row + the previous row
2. All rows with the same weight as the current + all rows with a weight one less than the
current
Strategies for Schema design in DBMS
Top-down strategy –
Bottom-up strategy –
Inside-Out Strategy –
Mixed Strategy –
Identifying correspondences and conflicts among the schema integration in DBMS
Naming conflict
Type conflicts
Domain conflicts
Conflicts among constraints
Process of SQL
When we are executing the command of SQL on any Relational database management system,
then the system automatically finds the best routine to carry out our request, and the SQL engine
determines how to interpret that particular command.
Structured Query Language contains the following four components in its process:
1. Query Dispatcher
2. Optimization Engines
3. Classic Query Engine
4. SQL Query Engine, etc.
SQL Programming
Approaches to Database Programming
In this section, we briefly compare the three approaches for database programming
and discuss the advantages and disadvantages of each approach.
Several techniques exist for including database interactions in application programs.
The main approaches for database programming are the following:
1. Embedding database commands in a general-purpose programming language.
Embedded SQL Approach. The main advantage of this approach is that the query text is part of the
program source code itself, and hence can be checked for syntax errors and validated against the
database schema at compile time.
Database Systems Handbook
BY: MUHAMMAD SHARIF 117
2. Using a library of database functions. A library of functions is made available to the
host programming language for database calls.
Library of Function Calls Approach. This approach provides more flexibility in that queries can be
generated at runtime if needed.
3. Designing a brand-new language. A database programming language is designed from
scratch to be compatible with the database model and query language.
Database Programming Language Approach. This approach does not suffer from the impedance
mismatch problem, as the programming language data types are the same as the database data types.
Database Systems Handbook
BY: MUHAMMAD SHARIF 118
Standard SQL order of execution
Database Systems Handbook
BY: MUHAMMAD SHARIF 119
Database Systems Handbook
BY: MUHAMMAD SHARIF 120
Database Systems Handbook
BY: MUHAMMAD SHARIF 121
TYPES OF SUB QUERY (SUBQUERY)
Subqueries Types
1. From Subqueries
2. Attribute List Subqueries
3. Inline subquery
4. Correlated Subqueries
5. Where Subqueries
6. IN Subqueries
7. Having Subqueries
8. Multirow Subquery Operators: ANY and ALL
Scalar Subqueries
Scalar subqueries return one column and at most one row. You can replace a column with a scalar subquery in most
cases.
Database Systems Handbook
BY: MUHAMMAD SHARIF 122
We can once again be faced with possible ambiguity among attribute names if attributes of the same name exist—
one in a relation in the FROM clause of the outer query, and another in a relation in the FROM clause of the nested
query. The rule is that a reference to an unqualified attribute refers to the relation declared in the innermost nested
query.
Database Systems Handbook
BY: MUHAMMAD SHARIF 123
Database Systems Handbook
BY: MUHAMMAD SHARIF 124
Database Systems Handbook
BY: MUHAMMAD SHARIF 125
Some important differences in DML statements:
Difference between DELETE and TRUNCATE statements
There is a slight difference b/w delete and truncate statements. The DELETE statement only deletes the rows from
the table based on the condition defined by the WHERE clause or deletes all the rows from the table when the
condition is not specified.
But it does not free the space contained by the table.
The TRUNCATE statement: is used to delete all the rows from the table and free the containing space.
Difference b/w DROP and TRUNCATE statements
When you use the drop statement it deletes the table's row together with the table's definition so all the
relationships of that table with other tables will no longer be valid.
When you drop a table
Table structure will be dropped
Relationships will be dropped
Integrity constraints will be dropped
Access privileges will also be dropped
Database Systems Handbook
BY: MUHAMMAD SHARIF 126
On the other hand, when we TRUNCATE a table, the table structure remains the same, so you will not face any of
the above problems.
In general, ANSI SQL permits the use of ON DELETE and ON UPDATE clauses to cover
CASCADE, SET NULL, or SET DEFAULT.
MS Access, SQL Server, and Oracle support ON DELETE CASCADE.
MS Access and SQL Server support ON UPDATE CASCADE.
Oracle does not support ON UPDATE CASCADE.
Oracle supports SET NULL.
MS Access and SQL Server do not support SET NULL.
Refer to your product manuals for additional information on referential constraints.
While MS Access does not support ON DELETE CASCADE or ON UPDATE CASCADE at the SQL command-line level,
Types of Multitable INSERT statements
Database Systems Handbook
BY: MUHAMMAD SHARIF 127
DML before and after processing in triggers
Database views and their types:
The definition of views is one of the final stages in database design since it relies on the logical schema being
finalized. Views are “virtual tables” that are a selection of rows and columns from one or more real tables and can
include calculated values in additional virtual columns.
A view is a virtual relation or one that does not exist but is dynamically derived it can be constructed by performing
operations (i.e., select, project, join, etc.) on values of existing base relation (a named relation that is designed in a
conceptual schema whose tuples are physically stored in the database). Views are viewable in the external
schema.
Database Systems Handbook
BY: MUHAMMAD SHARIF 128
Types of View
1. User-defined view
a. Simple view (Single table view)
b. Complex View (Multiple tables having joins, group by, and functions)
c. Inline View (Based on a subquery in from clause to create a temp table and form a complex
query)
d. Materialized View (It stores physical data, definitions of tables)
e. Dynamic view
f. Static view
2. Database View
3. System Defined Views
4. Information Schema View
5. Catalog View
6. Dynamic Management View
7. Server-scoped Dynamic Management View
8. Sources of Data Dictionary Information View
a. General Views
b. Transaction Service Views
c. SQL Service Views
Database Systems Handbook
BY: MUHAMMAD SHARIF 129
Advantages of View:
Provide security
Hide specific parts of the database from certain users
Customize base relations based on their needs
It supports the external model
Provide logical independence
Views don't store data in a physical location.
Views can provide Access Restriction, since data insertion, update, and deletion is not possible with the
view.
We can DML on view if it is derived from a single base relation, and contains the primary key or a
candidate key
When can a view be updated?
1. The view is defined based on one and only one table.
2. The view must include the PRIMARY KEY of the table based upon which the view has been created.
3. The view should not have any field made out of aggregate functions.
4. The view must not have any DISTINCT clause in its definition.
5. The view must not have any GROUP BY or HAVING clause in its definition.
6. The view must not have any SUBQUERIES in its definitions.
7. If the view you want to update is based upon another view, the latter should be updatable.
8. Any of the selected output fields (of the view) must not use constants, strings, or value expressions.
END
Database Systems Handbook
BY: MUHAMMAD SHARIF 130
CHAPTER 6 DATABASE NORMALIZATION AND DATABASE JOINS
Quick Overview of 12 Codd's Rule
Every database has tables, and constraints cannot be referred to as a rational database system. And if any database
has only a relational data model, it cannot be a Relational Database System (RDBMS). So, some rules define a
database to be the correct RDBMS. These rules were developed by Dr. Edgar F. Codd (E.F. Codd) in 1985, who has
vast research knowledge on the Relational Model of database Systems. Codd presents his 13 rules for a database to
test the concept of DBMS against his relational model, and if a database follows the rule, it is called a true relational
database (RDBMS). These 12 rules are popular in RDBMS, known as Codd's 12 rules.
Rule 0: The Foundation Rule
The database must be in relational form. So that the system can handle the database through its relational
capabilities.
Rule 1: Information Rule
A database contains various information, and this information must be stored in each cell of a table in the form of
rows and columns.
Rule 2: Guaranteed Access Rule
Every single or precise data (atomic value) may be accessed logically from a relational database using the
combination of primary key value, table name, and column name. Each attribute of relation has a name.
Rule 3: Systematic Treatment of Null Values
Nulls must be represented and treated in a systematic way, independent of data type. The null value has various
meanings in the database, like missing the data, no value in a cell, inappropriate information, unknown data, and
the primary key should not be null.
Rule 4: Active/Dynamic Online Catalog based on the relational model
It represents the entire logical structure of the descriptive database that must be stored online and is known as a
database dictionary. It authorizes users to access the database and implement a similar query language to access
the database. Metadata must be stored and managed as ordinary data.
Rule 5: Comprehensive Data SubLanguage Rule
The relational database supports various languages, and if we want to access the database, the language must be
explicit, linear, or well-defined syntax, and character strings and supports the comprehensive: data definition, view
definition, data manipulation, integrity constraints, and limit transaction management operations. If the database
allows access to the data without any language, it is considered a violation of the database.
Rule 6: View Updating Rule
All views tables can be theoretically updated and must be practically updated by the database systems.
Rule 7: Relational Level Operation (High-Level Insert, Update, and delete) Rule
A database system should follow high-level relational operations such as insert, update, and delete in each level or
a single row. It also supports the union, intersection, and minus operation in the database system.
Rule 8: Physical Data Independence Rule
All stored data in a database or an application must be physically independent to access the database. Each data
should not depend on other data or an application. If data is updated or the physical structure of the database is
changed, it will not show any effect on external applications that are accessing the data from the database.
Rule 9: Logical Data Independence Rule
It is similar to physical data independence. It means, that if any changes occurred to the logical level (table
structures), it should not affect the user's view (application). For example, suppose a table either split into two tables,
or two table joins to create a single table, these changes should not be impacted on the user view application.
Database Systems Handbook
BY: MUHAMMAD SHARIF 131
Rule 10: Integrity Independence Rule
A database must maintain integrity independence when inserting data into a table's cells using the SQL query
language. All entered values should not be changed or rely on any external factor or application to maintain integrity.
It is also helpful in making the database independent for each front-end application.
Rule 11: Distribution Independence Rule
The distribution independence rule represents a database that must work properly, even if it is stored in different
locations and used by different end-users. Suppose a user accesses the database through an application; in that case,
they should not be aware that another user uses particular data, and the data they always get is only located on one
site. The end users can access the database, and these access data should be independent for every user to perform
the SQL queries.
Rule 12: Non-Subversion Rule
The non-submersion rule defines RDBMS as a SQL language to store and manipulate the data in the database. If a
system has a low-level or separate language other than SQL to access the database system, it should not subvert or
bypass integrity to transform data.
Normalizations
Ans It is a refinement technique, it reduces redundancy and eliminates undesirable’s characteristics like insertion,
updating, and deletions. Removal of anomalies and reputations.
That normalization and E-R modeling are used concurrently to produce a good database design.
Advantages of normalization
Reduces data redundancies
Expending entities
Helps eliminate data anomalies
Produces controlled redundancies to link tables
Cost more processing efforts
Series steps called normal forms
Database Systems Handbook
BY: MUHAMMAD SHARIF 132
Anomalies of a bad database design
The table displays data redundancies which yield the following anomalies
1. Update anomalies
Changing the price of product ID 4 requires an update in several records. If data items are scattered and are not
linked to each other properly, then it could lead to strange situations.
2. Insertion anomalies
The new employee must be assigned a project (phantom project). We tried to insert data in a record that does not
exist at all.
3. Deletion anomalies
If an employee is deleted, other vital data is lost. We tried to delete a record, but parts of it were left undeleted
because of unawareness, the data is also saved somewhere else.
if we delete the Dining Table from Order 1006, we lose information concerning this item's finish and price
Anomalies type w.r.t Database table constraints
Database Systems Handbook
BY: MUHAMMAD SHARIF 133
In most cases, if you can place your relations in the third normal form (3NF), then you will have avoided most of
the problems common to bad relational designs. Boyce-Codd (BCNF) and the fourth normal form (4NF) handle
special situations that arise only occasionally.
 1st Normal form:
Normally every table before normalization has repeating groups In the first normal for conversion we do eliminate
Repeating groups in table records
Proper primary key developed/All attributes depends on the primary key.
Uniquely identifies attribute values (rows) (Fields)
Dependencies can be identified, No multivalued attributes
Every attribute value is atomic
A functional dependency exists when the value of one thing is fully determined by another. For example, given the
relation EMP(empNo, emp name, sal), attribute empName is functionally dependent on attribute empNo. If we
know empNo, we also know the empName.
Types of dependencies
Partial (Based on part of composite primary key)
Transitive (One non-prime attribute depends on another nonprime attribute)
Database Systems Handbook
BY: MUHAMMAD SHARIF 134
PROJ_NUM,EMP_NUM  PROJ_NAME, EMP_NAME, JOB_CLASS,CHG_HOUR, HOURS
 2nd Normal form:
Start with the 1NF format:
Write each key component on a separate line
Partial dependency has been ended by separating the table with its original key as a new table.
Keys with their respective attributes would be a new table.
Still possible to exhibit transitive dependency
A relation will be in 2NF if it is in 1NF and all non-key attributes are fully functional and dependent on the primary
key. No partial dependency should exist in the relation
 3rd Normal form:
Create a separate table(s) to eliminate transitive functional dependencies
2NF PLUS no transitive dependencies (functional dependencies on non-primary-key attributes)
In 3NF no transitive functional dependency exists for non-prime attributes in a relation. It will be when a non-key
attribute is dependent on a non-key attribute or a functional dependency exists between non-key attributes.
 Boyce-Codd Normal Form (BCNF)
3NF table with one candidate key is already in BCNF
It contains a fully functional dependency
Every determinant in the table is a candidate key.
BCNF is the advanced version of 3NF. It is stricter than 3NF.
A table is in BCNF if every functional dependency X → Y, X is the super key of the table.
For BCNF, the table should be in 3NF, and for every FD, LHS is super key.
 4th Fourth normal form (4NF)
A relation will be in 4NF if it is in Boyce Codd's normal form and has no multi-valued dependency.
For a dependency A → B, if for a single value of A, multiple values of B exist, then the relationship will be a multi-
valued dependency.
 5th Fifth normal form (5NF)
A relation is in 5NF if it is in 4NF and does not contain any join dependency and joining should be lossless.
5NF is satisfied when all the tables are broken into as many tables as possible to avoid redundancy.
5NF is also known as Project-join normal form (PJ/NF).
Database Systems Handbook
BY: MUHAMMAD SHARIF 135
Denormalization in Databases
Denormalization is a database optimization technique in which we add redundant data to one or more tables. This
can help us avoid costly joins in a relational database. Note that denormalization does not mean not doing
normalization. It is an optimization technique that is applied after normalization.
Types of Denormalization
The two most common types of denormalization are two entities in a one-to-one relationship and two entities in a
one-to-many relationship.
Pros of Denormalization: -
Database Systems Handbook
BY: MUHAMMAD SHARIF 136
Retrieving data is faster since we do fewer joins Queries to retrieve can be simpler (and therefore less likely to
have bugs), since we need to look at fewer tables.
Cons of Denormalization: -
Updates and inserts are more expensive. Denormalization can make an update and insert code harder to write.
Data may be inconsistent. Which is the “correct” value for a piece of data?
Data redundancy necessities more storage.
Relational Decomposition
Decomposition is used to eliminate some of the problems of bad design like anomalies, inconsistencies, and
redundancy.
When a relation in the relational model is not inappropriate normal form then the decomposition of a relationship
is required. In a database, it breaks the table into multiple tables.
Types of Decomposition
1 Lossless Decomposition
If the information is not lost from the relation that is decomposed, then the decomposition will be lossless. The
process of normalization depends on being able to factor or decompose a table into two or smaller tables, in such a
way that we can recapture the precise content of the original table by joining the decomposed parts.
2 Lossy Decomposition
Data will be lost for more decomposition of the table.
Database SQL Joins
Join is a combination of a Cartesian product followed by a selection process.
Database join types:
 Non-ANSI Format Join
1. Non-Equi join
2. Self-join
3. Equi Join / equvi join
 ANSI format join
1. Semi Join
2. Left/right semi join
3. Anti Semi join
4. Bloom Join
5. Natural Join(Inner join, self join, theta join, cross join/cartesian product, conditional join)
6. Inner join (Equi and theta join/self-join)
7. Theta (θ)
8. Cross join
9. Cross products
Database Systems Handbook
BY: MUHAMMAD SHARIF 137
10. Multi-join operation
11. Outer
o Left outer join
o Right outer join
o Full outer join
 Several different algorithms can be used to implement joins (natural, condition-join)
1. Nested Loops join
o Simple nested loop join
o Block nested loop join
o Index nested loop join
2. Sort merge join/external sort join
3. Hash join
Database Systems Handbook
BY: MUHAMMAD SHARIF 138
Database Systems Handbook
BY: MUHAMMAD SHARIF 139
END
Database Systems Handbook
BY: MUHAMMAD SHARIF 140
CHAPTER 7 FUNCTIONAL DEPENDENCIES IN THE DATABASE MANAGEMENT SYSTEM
SQL Server records two types of dependency:
Functional Dependency
Functional dependency (FD) is a set of constraints between two attributes in a relation. Functional dependency
says that if two tuples have the same values for attributes A1, A2,..., An, then those two tuples must have to have
same values for attributes B1, B2, ..., Bn.
Functional dependency is represented by an arrow sign (→) that is, X→Y, where X functionally determines Y. The
left-hand side attributes determine the values of attributes on the right-hand side.
Types of schema dependency
Schema-bound and non-schema-bound dependencies.
A Schema-bound dependencies are those dependencies that prevent the referenced object from being altered
or dropped without first removing the dependency.
An example of a schema-bound reference would be a view created on a table using the WITH SCHEMABINDING
option.
A Non-schema-bound dependency: does not prevent the referenced object from being altered or dropped.
An example of this is a stored procedure that selects from a table. The table can be dropped without first dropping
the stored procedure or removing the reference to the table from that stored procedure. Consider the following.
Functional Dependency (FD) is a constraint that determines the relation of one attribute to another attribute.
Functional dependency is denoted by an arrow “→”. The functional dependency of X on Y is represented by X → Y.
In this example, if we know the value of the Employee number, we can obtain Employee Name, city, salary, etc. By
this, we can say that the city, Employee Name, and salary are functionally dependent on the Employee number.
Key Terms for Functional Dependency in
Database
Description
Axiom
Axioms are a set of inference rules used to infer all the functional
dependencies on a relational database.
Decomposition
It is a rule that suggests if you have a table that appears to contain two
entities that are determined by the same primary key then you should
consider breaking them up into two different tables.
Dependent It is displayed on the right side of the functional dependency diagram.
Determinant It is displayed on the left side of the functional dependency Diagram.
Union
It suggests that if two tables are separate, and the PK is the same, you
should consider putting them. Together
Armstrong’s Axioms
The inclusion rule is one rule of implication by which FDs can be generated that are guaranteed to hold for all possible
tables. It turns out that from a small set of basic rules of implication, we can derive all others. We list here three
basic rules that we call Armstrong’s Axioms
Armstrong’s Axioms property was developed by William Armstrong in 1974 to reason about functional
dependencies.
The property suggests rules that hold true if the following are satisfied:
1. Transitivity
If A->B and B->C, then A->C i.e. a transitive relation.
2. Reflexivity
A-> B, if B is a subset of A.
Database Systems Handbook
BY: MUHAMMAD SHARIF 141
3. Augmentation -> The last rule suggests: AC->BC, if A->B
Inference Rule (IR)
Armstrong's axioms are the basic inference rule.
Armstrong's axioms are used to conclude functional dependencies on a relational database.
The inference rule is a type of assertion. It can apply to a set of FD (functional dependency) to derive other FD.
The Functional dependency has 6 types of inference rules:
1. Reflexive Rule (IR1)
2. Augmentation Rule (IR2)
3. Transitive Rule (IR3)
4. Union Rule (IR4)
5. Decomposition Rule (IR5)
6. Pseudo transitive Rule (IR6)
Functional Dependency type
Dependencies in DBMS are a relation between two or more attributes. It has the following types in DBMS
Functional Dependency
Database Systems Handbook
BY: MUHAMMAD SHARIF 142
If the information stored in a table can uniquely determine another information in the same table, then it is called
Functional Dependency. Consider it as an association between two attributes of the same relation.
Major type are Trivial, non-trival, complete functional, multivalued, transitive dependency
Partial Dependency
Partial Dependency occurs when a nonprime attribute is functionally dependent on part of a candidate key.
Multivalued Dependency
When the existence of one or more rows in a table implies one or more other rows in the same table, then the
Multi-valued dependencies occur.
Multivalued dependency occurs when two attributes in a table are independent of each other but, both depend on
a third attribute.
A multivalued dependency consists of at least two attributes that are dependent on a third attribute that's why it
always requires at least three attributes.
Join Dependency
Join decomposition is a further generalization of Multivalued dependencies.
If the join of R1 and R2 over C is equal to relation R, then we can say that a join dependency (JD) exists.
Inclusion Dependency
Multivalued dependency and join dependency can be used to guide database design although they both are less
common than functional dependencies. The inclusion dependency is a statement in which some columns of a
relation are contained in other columns.
Transitive Dependency
When an indirect relationship causes functional dependency it is called Transitive Dependency.
Fully-functionally Dependency
An attribute is fully functional dependent on another attribute if it is Functionally Dependent on that attribute and
not on any of its proper subset
Trivial functional dependency
A → B has trivial functional dependency if B is a subset of A.
The following dependencies are also trivial: A → A, B → B
{ DeptId, DeptName } -> Dept Id
Non-trivial functional dependency
A → B has a non-trivial functional dependency if B is not a subset of A.
Trivial − If a functional dependency (FD) X → Y holds, where Y is a subset of X, then it is called a trivial FD. It occurs
when B is not a subset of A in −
A ->B
DeptId -> DeptName
Non-trivial − If an FD X → Y holds, where Y is not a subset of X, then it is called a non-trivial FD.
Completely non-trivial − If an FD X → Y holds, where x intersects Y = Φ, it is said to be a completely non-trivial FD.
When A intersection B is NULL, then A → B is called a complete non-trivial. A ->B Intersaction is empty.
Multivalued Dependency and its types
1. Join Dependency
2. Join decomposition is a further generalization of Multivalued dependencies.
3. Inclusion Dependency
Example of Dependency diagrams and flow
Database Systems Handbook
BY: MUHAMMAD SHARIF 143
Dependency Preserving
If a relation R is decomposed into relations R1 and R2, then the dependencies of R either must be a part of R1 or
R2 or must be derivable from the combination of functional dependencies of R1 and R2.
For example, suppose there is a relation R (A, B, C, D) with a functional dependency set (A->BC). The relational R is
decomposed into R1(ABC) and R2(AD) which is dependency preserving because FD A->BC is a part of relation
R1(ABC)
Find the canonical cover?
Solution: Given FD = { B → A, AD → BC, C → ABD }, now decompose the FD using decomposition rule( Armstrong
Axiom ).
B → A
AD → B ( using decomposition inference rule on AD → BC)
AD → C ( using decomposition inference rule on AD → BC)
C → A ( using decomposition inference rule on C → ABD)
C → B ( using decomposition inference rule on C → ABD)
C → D ( using decomposition inference rule on C → ABD)
Now set of FD = { B → A, AD → B, AD → C, C → A, C → B, C → D }
Canonical Cover/ irreducible
A canonical cover or irreducible set of functional dependencies FD is a simplified set of FD that has a similar closure
as the original set FD.
Extraneous attributes
An attribute of an FD is said to be extraneous if we can remove it without changing the closure of the set of FD.
Closure Of Functional Dependency
The Closure Of Functional Dependency means the complete set of all possible attributes that can be functionally
derived from given functional dependency using the inference rules known as Armstrong’s Rules.
If “F” is a functional dependency then closure of functional dependency can be denoted using “{F}+”.
There are three steps to calculate closure of functional dependency. These are:
Step-1 : Add the attributes which are present on Left Hand Side in the original functional dependency.
Step-2 : Now, add the attributes present on the Right Hand Side of the functional dependency.
Step-3 : With the help of attributes present on Right Hand Side, check the other attributes that can be derived
from the other given functional dependencies. Repeat this process until all the possible attributes which can be
derived are added in the closure.
Database Systems Handbook
BY: MUHAMMAD SHARIF 144
Database Systems Handbook
BY: MUHAMMAD SHARIF 145
Database Systems Handbook
BY: MUHAMMAD SHARIF 146
Database Systems Handbook
BY: MUHAMMAD SHARIF 147
Database Systems Handbook
BY: MUHAMMAD SHARIF 148
CHAPTER 8 DATABASE TRANSACTION, SCHEDULES, AND DEADLOCKS
Overview: Transaction
A Transaction is an atomic sequence of actions in the Database (reads and writes, commit, and abort)
Each Transaction must be executed completely and must leave the Database in a consistent state. The transaction
is a set of logically related operations. It contains a group of tasks. A transaction is an action or series of actions. It is
performed by a single user to perform operations for accessing the contents of the database. A transaction can be
defined as a group of tasks. A single task is the minimum processing unit which cannot be divided further.
ACID
Data concurrency means that many users can access data at the same time.
Data consistency means that each user sees a consistent view of the data, including visible
changes made by the user's transactions and transactions of other users.
The ACID model provides a consistent system for Relational databases.
The BASE model provides high availability for Non-relational databases like NoSQL MongoDB
Techniques for achieving ACID properties
Write-ahead logging and checkpointing
Serializability and two-phase locking
Some important points:
Property Responsibility for maintaining Transactions:
Atomicity Transaction Manager (Data remains atomic, executed completely, or should not be executed at all,
the operation should not break in between or execute partially. Either all R(A) and W(A) are done or none is done)
Consistency Application programmer / Application logic checks/ it related to rollbacks
Isolation Concurrency Control Manager/Handle concurrency
Durability Recovery Manager (Algorithms for Recovery and Isolation Exploiting Semantics (aries)
Handle failures, Logging, and recovery (A, D)
Concurrency control, rollback, application programmer (C, I)
Consistency: The word consistency means that the value should remain preserved always, the database remains
consistent before and after the transaction.
Isolation and levels of isolation: The term 'isolation' means separation. Any changes that occur in any
particular transaction will not be seen by other transactions until the change is not committed in the memory.
A transaction isolation level is defined by the following phenomena:
Concurrency Control Problems and isolation levels are the same
The Three Bad Transaction Dependencies. Locks are often used to prevent these dependencies
Database Systems Handbook
BY: MUHAMMAD SHARIF 149
The five concurrency problems that can occur in the database are:
1. Temporary Update Problem
2. Incorrect Summary Problem
3. Lost Update Problem
4. Unrepeatable Read Problem
5. Phantom Read Problem
Dirty Read – A Dirty read is a situation when a transaction reads data that has not yet been committed. For
example, Let’s say transaction 1 updates a row and leaves it uncommitted, meanwhile, Transaction 2 reads the
updated row. If transaction 1 rolls back the change, transaction 2 will have read data that is considered never to
have existed. (Dirty Read Problems (W-R Conflict))
Lost Updates occur when multiple transactions select the same row and update the row based on the value
selected (Lost Update Problems (W - W Conflict))
Non Repeatable read – Non Repeatable read occurs when a transaction reads the same row twice and gets a
different value each time. For example, suppose transaction T1 reads data. Due to concurrency, another
transaction T2 updates the same data and commits, Now if transaction T1 rereads the same data, it will retrieve a
different value. (Unrepeatable Read Problem (W-R Conflict))
Phantom Read – Phantom Read occurs when two same queries are executed, but the rows retrieved by the two,
are different. For example, suppose transaction T1 retrieves a set of rows that satisfy some search criteria. Now,
Transaction T2 generates some new rows that match the search criteria for transaction T1. If transaction T1 re-
executes the statement that reads the rows, it gets a different set of rows this time.
Based on these phenomena, the SQL standard defines four isolation levels :
Read Uncommitted – Read Uncommitted is the lowest isolation level. In this level, one transaction may read
not yet committed changes made by another transaction, thereby allowing dirty reads. At this level, transactions
are not isolated from each other.
Read Committed – This isolation level guarantees that any data read is committed at the moment it is read.
Thus it does not allows dirty reading. The transaction holds a read or write lock on the current row, and thus
prevents other transactions from reading, updating, or deleting it.
Repeatable Read – This is the most restrictive isolation level. The transaction holds read locks on all rows it
references and writes locks on all rows it inserts, updates, or deletes. Since other transactions cannot read, update
or delete these rows, consequently it avoids non-repeatable read.
Serializable – This is the highest isolation level. A serializable execution is guaranteed to be serializable.
Serializable execution is defined to be an execution of operations in which concurrently executing transactions
appear to be serially executing.
Database Systems Handbook
BY: MUHAMMAD SHARIF 150
Durability: Durability ensures the permanency of something. In DBMS, the term durability ensures that the data
after the successful execution of the operation becomes permanent in the database. If a transaction is committed,
it will remain even error, power loss, etc.
ACID Example:
Database Systems Handbook
BY: MUHAMMAD SHARIF 151
States of Transaction
Begin, active, partially committed, failed, committed, end, aborted
Aborted details are necessary
If any of the checks fail and the transaction has reached a failed state then the database recovery system will make
sure that the database is in its previous consistent state. If not then it will abort or roll back the transaction to bring
the database into a consistent state.
If the transaction fails in the middle of the transaction then before executing the transaction, all the executed
transactions are rolled back to their consistent state. After aborting the transaction, the database recovery module
will select one of the two operations: 1) Re-start the transaction 2) Kill the transaction
Database Systems Handbook
BY: MUHAMMAD SHARIF 152
The concurrency control protocols ensure the atomicity, consistency, isolation, durability and serializability of the
concurrent execution of the database transactions.
Therefore, these protocols are categorized as:
1. Lock Based Concurrency Control Protocol
2. Time Stamp Concurrency Control Protocol
3. Validation Based Concurrency Control Protocol
The scheduler
A module that schedules the transaction’s actions, ensuring serializability
Two main approaches
1. Pessimistic: locks
2. Optimistic: time stamps, MV, validation
Scheduling
A schedule is responsible for maintaining jobs/transactions if many jobs are entered at the
same time(by multiple users) to execute state and read/write operations performed at that jobs.
A schedule is a sequence of interleaved actions from all transactions. Execution of several Facts while preserving
the order of R(A) and W(A) of any 1 Xact.
Note: Two schedules are equivalent if:
Two Schedules are equivalent if they have the same dependencies.
They contain the same transactions and operations
They order all conflicting operations of non-aborting transactions in the same way
A schedule is serializable if it is equivalent to a serial schedule
Process Scheduling handles the selection of a process for the processor on the basis of a
scheduling algorithm and also the removal of a process from the processor. It is an important
part of multiprogramming in operating system.
Process scheduling involves short-term scheduling, medium-term scheduling and long-term
scheduling.
Database Systems Handbook
BY: MUHAMMAD SHARIF 153
The major differences between long term, medium term and short term scheduler are as follows
–
Long term scheduler Medium term scheduler Short term scheduler
Long term scheduler is a job
scheduler.
Medium term is a process of
swapping schedulers.
Short term scheduler is
called a CPU scheduler.
Database Systems Handbook
BY: MUHAMMAD SHARIF 154
Serial Schedule
The serial schedule is a type of schedule where one transaction is executed completely before starting another
transaction.
Example of Serial Schedule
The speed of long term is lesser
than the short term.
The speed of medium term is
in between short and long term
scheduler.
The speed of short term is
fastest among the other two.
Long term controls the degree
of multiprogramming.
Medium term reduces the
degree of multiprogramming.
The short term provides
lesser control over the
degree of
multiprogramming.
The long term is almost nil or
minimal in the time sharing
system.
The medium term is a part of
the time sharing system.
Short term is also a minimal
time sharing system.
The long term selects the
processes from the pool and
loads them into memory for
execution.
Medium term can reintroduce
the process into memory and
execution can be continued.
Short term selects those
processes that are ready to
execute.
Database Systems Handbook
BY: MUHAMMAD SHARIF 155
Non-Serial Schedule and its types:
If interleaving of operations is allowed, then there will be a non-serial schedule.
Serializable schedule
Serializability is a guarantee about transactions over one or more objects
Doesn’t impose real-time constraints
The schedule is serializable if the precedence graph is acyclic
The serializability of schedules is used to find non-serial schedules that allow the transaction to execute
concurrently without interfering with one another.
Example of Serializable
A serializable schedule always leaves the database in a consistent state. A serial schedule is always a
serializable schedule because, in a serial schedule, a transaction only starts when the other transaction finished
execution. However, a non-serial schedule needs to be checked for Serializability.
A non-serial schedule of n number of transactions is said to be a serializable schedule if it is equivalent to the serial
schedule of those n transactions. A serial schedule doesn’t allow concurrency, only one transaction executes at a
time, and the other stars when the already running transaction is finished.
Database Systems Handbook
BY: MUHAMMAD SHARIF 156
Linearizability: a guarantee about single operations on single objects Once the write completes, all later reads
(by wall clock) should reflect that write.
Types of Serializability
There are two types of Serializability.
1. Conflict Serializability
2. View Serializability
Conflict Serializable A schedule is conflict serializable if it is equivalent to some serial schedule
Non-conflicting operations can be reordered to get a serial schedule.
In general, a schedule is conflict-serializable if and only if its precedence graph is acyclic
A precedence graph is used for Testing for Conflict-Serializability
View serializability/view equivalence is a concept that is used to compute whether schedules are View-
Serializable or not. A schedule is said to be View-Serializable if it is view equivalent to a Serial Schedule (where no
interleaving of transactions is possible).
Database Systems Handbook
BY: MUHAMMAD SHARIF 157
Note: A schedule is view serializable if it is view equivalent to a serial schedule
If a schedule is conflict serializable, then it is also viewed as serializable but not vice versa
Non Serializable Schedule
Database Systems Handbook
BY: MUHAMMAD SHARIF 158
The non-serializable schedule is divided into two types, Recoverable and Non-recoverable Schedules.
1. Recoverable Schedule(Cascading Schedule, cascades Schedule, strict Schedule). In a recoverable schedule, if a
transaction T commits, then any other transaction that T read from must also have committed.
A schedule is recoverable if:
It is conflict-serializable, and
Whenever a transaction T commits, all transactions that have written elements read by T have already been
committed.
Example of Recoverable Schedule
2. Non-Recoverable Schedule
The relation between various types of schedules can be depicted as:
Database Systems Handbook
BY: MUHAMMAD SHARIF 159
It can be seen that:
1. Cascadeless schedules are stricter than recoverable schedules or are a subset of recoverable schedules.
2. Strict schedules are stricter than cascade-less schedules or are a subset of cascade-less schedules.
3. Serial schedules satisfy constraints of all recoverable, cascadeless, and strict schedules and hence is a
subset of strict schedules.
Note: Linearizability + serializability = strict serializability
Transaction behavior equivalent to some serial execution
And that serial execution agrees with real-time
Serializability Theorems
Wormhole Theorem: A history is isolated if, and only if, it has no wormhole transactions.
Locking Theorem: If all transactions are well-formed and two-phase, then any legal history will be isolated.
Locking Theorem (converse): If a transaction is not well-formed or is not two-phase, then it is possible to write
another transaction, such that the resulting pair is a wormhole.
Rollback Theorem: An update transaction that does an UNLOCK and then a ROLLBACK is not two-phase.
Thomas Write Rule provides the guarantee of serializability order for the protocol. It improves the Basic Timestamp
Ordering Algorithm.
The basic Thomas writing rules are as follows:
If TS(T) < R_TS(X) then transaction T is aborted and rolled back, and the operation is rejected.
If TS(T) < W_TS(X) then don't execute the W_item(X) operation of the transaction and continue
processing.
Different Types of reading Write Conflict in DBMS
As I mentioned earlier, the read operation is safe as it does modify any information. So, there is no Read-Read (RR)
conflict in the database. So, there are three types of conflict in the database transaction.
Problem 1: Reading Uncommitted Data (WR Conflicts)
Reading the value of an uncommitted object might yield an inconsistency
Dirty Reads or Write-then-Read (WR) Conflicts.
Problem 2: Unrepeatable Reads (RW Conflicts)
Reading the same object twice might yield an inconsistency
Read-then-Write (RW) Conflicts (Write-After-Read)
Problem 3: Overwriting Uncommitted Data (WW Conflicts)
Overwriting an uncommitted object might yield an inconsistency
What is Write-Read (WR) conflict?
This conflict occurs when a transaction read the data which is written by the other transaction before committing.
What is Read-Write (RW) conflict?
Transaction T2 is Writing data that is previously read by transaction T1.
Database Systems Handbook
BY: MUHAMMAD SHARIF 160
Here if you look at the diagram above, data read by transaction T1 before and after T2 commits is different.
What is Write-Write (WW) conflict?
Here Transaction T2 is writing data that is already written by other transaction T1. T2 overwrites the data written
by T1. It is also called a blind write operation.
Data written by T1 has vanished. So it is data update loss.
Phase Commit (PC)
One-phase commit
The Single Phase Commit protocol is more efficient at run time because all updates are done without any explicit
coordination.
BEGIN
INSERT INTO CUSTOMERS (ID,NAME,AGE,ADDRESS,SALARY)
VALUES (1, 'Ramesh', 32, 'Ahmedabad', 2000.00 );
INSERT INTO CUSTOMERS (ID,NAME,AGE,ADDRESS,SALARY)
VALUES (2, 'Khilan', 25, 'Delhi', 1500.00 );
COMMIT;
Two-Phase Commit (2PC)
The most commonly used atomic commit protocol is a two-phase commit. You may notice that is very similar to
the protocol that we used for total order multicast. Whereas the multicast protocol used a two-phase approach to
allow the coordinator to select a commit time based on information from the participants, a two-phase commit
lets the coordinator select whether or not a transaction will be committed or aborted based on information from
the participants.
Three-phase Commit
Another real-world atomic commit protocol is a three-phase commit (3PC). This protocol can reduce the amount of
blocking and provide for more flexible recovery in the event of failure. Although it is a better choice in unusually
failure-prone environments, its complexity makes 2PC the more popular choice.
Transaction atomicity using a two-phase commit
Transaction serializability using distributed locking.
DBMS Deadlock Types or techniques
Database Systems Handbook
BY: MUHAMMAD SHARIF 161
All lock requests are made to the concurrency-control manager. Transactions proceed only once the lock request is
granted. A lock is a variable, associated with the data item, which controls the access of that data item. Locking is
the most widely used form of concurrency control.
Deadlock Example:
Database Systems Handbook
BY: MUHAMMAD SHARIF 162
Lock modes and types
Database Systems Handbook
BY: MUHAMMAD SHARIF 163
1. Binary Locks: A Binary lock on a data item can either be locked or unlocked states.
2. Shared/exclusive: This type of locking mechanism separates the locks in DBMS based on their uses. If a
lock is acquired on a data item to perform a write operation, it is called an exclusive lock.
3. Simplistic Lock Protocol: This type of lock-based protocol allows transactions to obtain a lock on every
object before beginning operation. Transactions may unlock the data item after finishing the ‘write’
operation.
4. Pre-claiming Locking: Two-Phase locking protocol which is also known as a 2PL protocol needs a
transaction should acquire a lock after it releases one of its locks. It has 2 phases growing and shrinking.
5. Shared lock: These locks are referred to as read locks, and denoted by 'S'.
If a transaction T has obtained Shared-lock on data item X, then T can read X, but cannot write X. Multiple Shared
locks can be placed simultaneously on a data item.
A deadlock is an unwanted situation in which two or more transactions are waiting indefinitely for one another to
give up locks.
Four necessary conditions for deadlock
Mutual exclusion -- only one process at a time can use the resource
Database Systems Handbook
BY: MUHAMMAD SHARIF 164
Hold and wait -- there must exist a process that is holding at least one resource and is waiting to acquire
additional resources that are currently being held by other processes.
No preemption -- resources cannot be preempted; a resource can be released only voluntarily by the
process holding it.
Circular wait – one waits for others, others wait for one.
The Bakery algorithm is one of the simplest known solutions to the mutual exclusion problem for the general case
of the N process. The bakery Algorithm is a critical section solution for N processes. The algorithm preserves the first
come first serve the property.
Before entering its critical section, the process receives a number. The holder of the smallest number enters the
critical section.
Deadlock detection
This technique allows deadlock to occur, but then, it detects it and solves it. Here, a database is periodically checked
for deadlocks. If a deadlock is detected, one of the transactions, involved in the deadlock cycle, is aborted. Other
transactions continue their execution. An aborted transaction is rolled back and restarted.
When a transaction waits more than a specific amount of time to obtain a lock (called the deadlock timeout),
Derby can detect whether the transaction is involved in a deadlock.
If deadlocks occur frequently in your multi-user system with a particular application, you might need to do some
debugging.
A deadlock where two transactions are waiting for one another to give up locks.
Deadlock detection and removal schemes
Wait-for-graph
This scheme allows the older transaction to wait but kills the younger one.
Database Systems Handbook
BY: MUHAMMAD SHARIF 165
Phantom deadlock detection is the condition where the deadlock does not exist but due to a delay in propagating
local information, deadlock detection algorithms identify the locks that have been already acquired.
There are three alternatives for deadlock detection in a distributed system, namely.
Centralized Deadlock Detector − One site is designated as the central deadlock detector.
Hierarchical Deadlock Detector − Some deadlock detectors are arranged in a hierarchy.
Distributed Deadlock Detector − All the sites participate in detecting deadlocks and removing them.
The deadlock detection algorithm uses 3 data structures –
Available
Vector of length m Indicates the number of available resources of each type.
Allocation
Matrix of size n*m A[i,j] indicates the number of j the resource type allocated to I the process.
Request
Matrix of size n*m Indicates the request of each process.
Request[i,j] tells the number of instances Pi process is the request of jth resource type.
Deadlock Avoidance
Deadlock avoidance
Acquire locks in a pre-defined order
Acquire all locks at once before starting transactions
Aborting a transaction is not always a practical approach. Instead, deadlock avoidance mechanisms can be used to
detect any deadlock situation in advance.
The deadlock prevention technique avoids the conditions that lead to deadlocking. It requires that every
transaction lock all data items it needs in advance. If any of the items cannot be obtained, none of the items are
locked.
The transaction is then rescheduled for execution. The deadlock prevention technique is used in two-phase
locking.
To prevent any deadlock situation in the system, the DBMS aggressively inspects all the operations, where
transactions are about to execute. If it finds that a deadlock situation might occur, then that transaction is never
allowed to be executed.
Deadlock Prevention Algo
1. Wait-Die scheme
2. Wound wait scheme
Database Systems Handbook
BY: MUHAMMAD SHARIF 166
Note! Deadlock prevention is more strict than Deadlock Avoidance.
The algorithms are as follows −
Wait-Die − If T1 is older than T2, T1 is allowed to wait. Otherwise, if T1 is younger than T2, T1 is aborted and later
restarted.
Wait-die: permit older waits for younger
Wound-Wait − If T1 is older than T2, T2 is aborted and later restarted. Otherwise, if T1 is younger than T2, T1 is
allowed to wait. Wound-wait: permit younger waits for older.
Note: In a bulky system, deadlock prevention techniques may work well.
Here, we want to develop an algorithm to avoid deadlock by making the right choice all the time
Dijkstra's Banker's Algorithm is an approach to trying to give processes as much as possible while guaranteeing
no deadlock.
safe state -- a state is safe if the system can allocate resources to each process in some order and still avoid a
deadlock.
Banker's Algorithm for Single Resource Type is a resource allocation and deadlock avoidance algorithm. This
name has been given since it is one of most problems in Banking Systems these days.
In this, as a new process P1 enters, it declares the maximum number of resources it needs.
The system looks at those and checks if allocating those resources to P1 will leave the system in a safe state or not.
If after allocation, it will be in a safe state, the resources are allocated to process P1.
Otherwise, P1 should wait till the other processes release some resources.
This is the basic idea of Banker’s Algorithm.
A state is safe if the system can allocate all resources requested by all processes ( up to their stated maximums )
without entering a deadlock state.
Resource Preemption:
To eliminate deadlocks using resource preemption, we preempt some resources from processes and give those
resources to other processes. This method will raise three issues –
(a) Selecting a victim:
We must determine which resources and which processes are to be preempted and also order to minimize the
cost.
(b) Rollback:
We must determine what should be done with the process from which resources are preempted. One simple idea
is total rollback. That means aborting the process and restarting it.
(c) Starvation:
In a system, the same process may be always picked as a victim. As a result, that process will never complete its
designated task. This situation is called Starvation and must be avoided. One solution is that a process must be
picked as a victim only a finite number of times.
Database Systems Handbook
BY: MUHAMMAD SHARIF 167
Concurrent vs non-concurrent data access
Concurrent executions are done for Better transaction throughput, response time Done via better utilization of
resources
What is Concurrency Control?
Concurrent access is quite easy if all users are just reading data. There is no way they can interfere with one another.
Though for any practical Database, it would have a mix of READ and WRITE operations, and hence the concurrency
is a challenge. DBMS Concurrency Control is used to address such conflicts, which mostly occur with a multi-user
system.
Database Systems Handbook
BY: MUHAMMAD SHARIF 168
Various concurrency control techniques/Methods are:
1. Two-phase locking Protocol
2. Time stamp ordering Protocol
3. Multi-version concurrency control
4. Validation concurrency control
Two Phase Locking Protocol is also known as 2PL protocol is a method of concurrency control in DBMS that
ensures serializability by applying a lock to the transaction data which blocks other transactions to access the same
data simultaneously. Two Phase Locking protocol helps to eliminate the concurrency problem in DBMS. Every 2PL
schedule is serializable.
Theorem: 2PL ensures/enforce conflict serializability schedule
But does not enforce recoverable schedules
2PL rule: Once a transaction has released a lock it is not allowed to obtain any other locks
This locking protocol divides the execution phase of a transaction into three different parts.
In the first phase, when the transaction begins to execute, it requires permission for the locks it needs.
The second part is where the transaction obtains all the locks. When a transaction releases its first lock, the third
phase starts.
In this third phase, the transaction cannot demand any new locks. Instead, it only releases the acquired locks.
Database Systems Handbook
BY: MUHAMMAD SHARIF 169
The Two-Phase Locking protocol allows each transaction to make a lock or unlock request Growing Phase and
Shrinking Phase.
2PL has the following two phases:
A growing phase, in which a transaction acquires all the required locks without unlocking any data. Once all locks
have been acquired, the transaction is in its locked
point.
A shrinking phase, in which a transaction releases all locks and cannot obtain any new lock.
In practice:
– Growing phase is the entire transaction
– Shrinking phase is during the commit
Database Systems Handbook
BY: MUHAMMAD SHARIF 170
The 2PL protocol indeed offers serializability. However, it does not ensure that deadlocks do not happen.
In the above-given diagram, you can see that local and global deadlock detectors are searching for deadlocks and
solving them by resuming transactions to their initial states.
Strict Two-Phase Locking Method
Strict-Two phase locking system is almost like 2PL. The only difference is that Strict-2PL never releases a lock after
using it. It holds all the locks until the commit point and releases all the locks at one go when the process is over.
Strict 2PL: All locks held by a transaction are released when the transaction is completed. Strict 2PL guarantees
conflict serializability, but not serializability.
Centralized 2PL
In Centralized 2PL, a single site is responsible for the lock management process. It has only one lock manager for
the entire DBMS.
Primary copy 2PL
Primary copy 2PL mechanism, many lock managers are distributed to different sites. After that, a particular lock
manager is responsible for managing the lock for a set of data items. When the primary copy has been updated,
the change is propagated to the slaves.
Distributed 2PL
In this kind of two-phase locking mechanism, Lock managers are distributed to all sites. They are responsible for
managing locks for data at that site. If no data is replicated, it is equivalent to primary copy 2PL. Communication
costs of Distributed 2PL are quite higher than primary copy 2PL
Time-Stamp Methods for Concurrency control:
The timestamp is a unique identifier created by the DBMS to identify the relative starting time of a transaction.
Typically, timestamp values are assigned in the order in which the transactions are submitted to the system. So, a
timestamp can be thought of as the transaction start time. Therefore, time stamping is a method of concurrency
control in which each transaction is assigned a transaction timestamp.
Timestamps must have two properties namely
Uniqueness: The uniqueness property assures that no equal timestamp values can exist.
Monotonicity: monotonicity assures that timestamp values always increase.
Timestamps are divided into further fields:
Granule Timestamps
Timestamp Ordering
Conflict Resolution in Timestamps
Timestamp-based Protocol in DBMS is an algorithm that uses the System Time or Logical Counter as a timestamp
to serialize the execution of concurrent transactions. The Timestamp-based protocol ensures that every conflicting
read and write operation is executed in timestamp order.
The timestamp-based algorithm uses a timestamp to serialize the execution of concurrent transactions. The
protocol uses the System Time or Logical Count as a Timestamp.
Conflict Resolution in Timestamps:
To deal with conflicts in timestamp algorithms, some transactions involved in conflicts are made to wait and abort
others.
Following are the main strategies of conflict resolution in timestamps:
Wait-die:
The older transaction waits for the younger if the younger has accessed the granule first.
The younger transaction is aborted (dies) and restarted if it tries to access a granule after an older concurrent
transaction.
Wound-wait:
The older transaction pre-empts the younger by suspending (wounding) it if the younger transaction tries to access
a granule after an older concurrent transaction.
Database Systems Handbook
BY: MUHAMMAD SHARIF 171
An older transaction will wait for a younger one to commit if the younger has accessed a granule that both want.
Timestamp Ordering:
Following are the three basic variants of timestamp-based methods of concurrency control:
1. Total timestamp ordering
2. Partial timestamp ordering
Multiversion timestamp ordering
Multi-version concurrency control
Multiversion Concurrency Control (MVCC) enables snapshot isolation. Snapshot isolation means that whenever a
transaction would take a read lock on a page, it makes a copy of the page instead, and then performs its
operations on that copied page. This frees other writers from blocking due to read lock held by other transactions.
Maintain multiple versions of objects, each with its timestamp. Allocate the correct version to reads. Multiversion
schemes keep old versions of data items to increase concurrency.
The main difference between MVCC and standard locking:
read locks do not conflict with write locks ⇒ reading never blocks writing, writing blocks reading
Advantage of MVCC
locking needed for serializability considerably reduced
Disadvantages of MVCC
visibility-check overhead (on every tuple read/write)
Validation-Based Protocols
Validation-based Protocol in DBMS also known as Optimistic Concurrency Control Technique is a method to avoid
concurrency in transactions. In this protocol, the local copies of the transaction data are updated rather than the
data itself, which results in less interference while the execution of the transaction.
Optimistic Methods of Concurrency Control:
The optimistic method of concurrency control is based on the assumption that conflicts in database operations are
rare and that it is better to let transactions run to completion and only check for conflicts before they commit.
The Validation based Protocol is performed in the following three phases:
Read Phase
Validation Phase
Write Phase
Read Phase
In the Read Phase, the data values from the database can be read by a transaction but the write operation or
updates are only applied to the local data copies, not the actual database.
Validation Phase
In the Validation Phase, the data is checked to ensure that there is no violation of serializability while applying the
transaction updates to the database.
Write Phase
In the Write Phase, the updates are applied to the database if the validation is successful, else; the updates are not
applied, and the transaction is rolled back.
Laws of concurrency control
1. First Law of Concurrency Control
Concurrent execution should not cause application programs to malfunction.
2. Second Law of Concurrency Control
Concurrent execution should not have lower throughput or much higher response times than serial
execution.
Lock Thrashing is the point where system performance(throughput) decreases with increasing load
(adding more active transactions). It happens due to the contention of locks. Transactions waste time on lock waits.
Database Systems Handbook
BY: MUHAMMAD SHARIF 172
The default concurrency control mechanism depends on the table type
Disk-based tables (D-tables) are by default optimistic.
Main-memory tables (M-tables) are always pessimistic.
Pessimistic locking (Locking and timestamp) is useful if there are a lot of updates and relatively high chances
of users trying to update data at the same time.
Optimistic (Validation) locking is useful if the possibility for conflicts is very low – there are many records but
relatively few users, or very few updates and mostly read-type operations.
Optimistic concurrency control is based on the idea of conflicts and transaction restart while pessimistic concurrency
control uses locking as the basic serialization mechanism (it assumes that two or more users will want to update the
same record at the same time, and then prevents that possibility by locking the record, no matter how unlikely
conflicts are.
Properties
Optimistic locking is useful in stateless environments (such as mod_plsql and the like). Not only useful but critical.
optimistic locking -- you read data out and only update it if it did not change.
Optimistic locking only works when developers modify the same object. The problem occurs when multiple
developers are modifying different objects on the same page at the same time. Modifying one
object may affect the process of the entire page, which other developers may not be aware of.
pessimistic locking -- you lock the data as you read it out AND THEN modify it.
Lock Granularity:
A database is represented as a collection of named data items. The size of the data item chosen as the unit of
protection by a concurrency control program is called granularity. Locking can take place at the following level :
Database level.
Table level(Coarse-grain locking).
Page level.
Row (Tuple) level.
Attributes (fields) level.
Multiple Granularity
Let's start by understanding the meaning of granularity.
Granularity: It is the size of the data item allowed to lock.
It can be defined as hierarchically breaking up the database into blocks that can be locked.
The Multiple Granularity protocol enhances concurrency and reduces lock overhead.
It maintains the track of what to lock and how to lock.
It makes it easy to decide either to lock a data item or to unlock a data item. This type of hierarchy can be
graphically represented as a tree.
There are three additional lock modes with multiple granularities:
Intention-shared (IS): It contains explicit locking at a lower level of the tree but only with shared locks.
Intention-Exclusive (IX): It contains explicit locking at a lower level with exclusive or shared locks.
Shared & Intention-Exclusive (SIX): In this lock, the node is locked in shared mode, and some node is locked in
exclusive mode by the same transaction.
Compatibility Matrix with Intention Lock Modes: The below table describes the compatibility matrix for these lock
modes:
Database Systems Handbook
BY: MUHAMMAD SHARIF 173
Database Systems Handbook
BY: MUHAMMAD SHARIF 174
The phantom problem
A database is a collection of static elements like tuples.
If tuples are inserted/deleted then the phantom problem appears
A “phantom” is a tuple that is invisible during part of a transaction execution but not invisible during the entire
execution
Even if they lock individual data items, could result in non-serializable execution
Database Systems Handbook
BY: MUHAMMAD SHARIF 175
In our example:
– T1: reads the list of products
– T2: inserts a new product
– T1: re-reads: a new product appears!
Dealing With Phantoms
Lock the entire table, or
Lock the index entry for ‘blue’
– If the index is available
Or use predicate locks
– A lock on an arbitrary predicate
Dealing with phantoms is expensive
END
Database Systems Handbook
BY: MUHAMMAD SHARIF 176
CHAPTER 9 RELATIONAL ALGEBRA AND QUERY PROCESSING
Relational algebra is a procedural query language. It gives a step-by-step process to obtain the result of the query.
It uses operators to perform queries.
What is an “Algebra”
Answer: Set of operands and operations that are “closed” under all compositions
What is the basis of Query Languages?
Answer: Two formal Query Languages form the basis of “real” query languages (e.g., SQL) are:
1) Relational Algebra: Operational, it provides a recipe for evaluating the query. Useful for representing execution
plans. A language based on operators and a domain of values. The operator's map values are taken from the domain
into other domain values. Domain: The set of relations/tables.
2) Relational Calculus: Let users describe what they want, rather than how to compute it. (Nonoperational, Non-
Procedural, declarative.)
SQL is an abstraction of relational algebra. It makes using it much easier than writing a bunch of math. Effectively,
the parts of SQL that directly relate to relational algebra are:
SQL -> Relational Algebra
Select columns -> Projection
Select row -> Selection (Where Clause)
INNER JOIN -> Set Union
OUTER JOIN -> Set Difference
JOIN -> Cartesian Product (when you screw up your join statement)
Details Explanation of Relational Operators are the following:
Operation (Symbols) Purpose
Select(σ) The SELECT operation is used for selecting a subset of the tuples according
to a given selection condition (Unary operator)
Projection(π) The projection eliminates all attributes of the input relation but those
mentioned in the projection list. (Unary operator)/ Projection operator has
to eliminate duplicates!
Database Systems Handbook
BY: MUHAMMAD SHARIF 177
Union Operation(∪) UNION is symbolized by the symbol. It includes all tuples that are in tables
A or B.
Set Difference(-) - Symbol denotes it. The result of A - B, is a relation that includes all tuples
that are in A but not in B.
Intersection(∩) Intersection defines a relation consisting of a set of all tuples that are in
both A and B.
Cartesian Product(X) Cartesian operation is helpful to merge columns from two relations.
Inner Join Inner join includes only those tuples that satisfy the matching criteria.
Theta Join(θ) The general case of the JOIN operation is called a Theta join. It is denoted
by the symbol θ.
EQUI Join When a theta join uses only an equivalence condition, it becomes an equi
join.
Natural Join(⋈) Natural join can only be performed if there is a common attribute (column)
between the relations.
Outer Join In an outer join, along with tuples that satisfy the matching criteria.
Left Outer Join( ) In the left outer join, the operation allows keeping all tuples in the left
relation.
Right Outer join( ) In the right outer join, the operation allows keeping all tuples in the right
relation.
Full Outer Join( ) In a full outer join, all tuples from both relations are included in the result
irrespective of the matching condition.
Database Systems Handbook
BY: MUHAMMAD SHARIF 178
Database Systems Handbook
BY: MUHAMMAD SHARIF 179
Select Operation
Notation: ⴋp(r) p is called the selection predicate
Project Operation
Notation: πA1,..., Ak (r)
The result is defined as the relation of k columns obtained by deleting the columns that are not listed
Database Systems Handbook
BY: MUHAMMAD SHARIF 180
Condition join/theta join
Database Systems Handbook
BY: MUHAMMAD SHARIF 181
Union Operation
Notation: r Us
Database Systems Handbook
BY: MUHAMMAD SHARIF 182
What is the composition of operators/operations?
In general, since the result of a relational-algebra operation is of the same type (relation) as its inputs, relational-
algebra operations can be composed together into a relational-algebra expression. Composing relational-algebra
operations into relational-algebra expressions is just like composing arithmetic operations (such as −, ∗, and ÷) into
arithmetic expressions.
Database Systems Handbook
BY: MUHAMMAD SHARIF 183
Database Systems Handbook
BY: MUHAMMAD SHARIF 184
Database Systems Handbook
BY: MUHAMMAD SHARIF 185
Examples of Relational Algebra
Database Systems Handbook
BY: MUHAMMAD SHARIF 186
Database Systems Handbook
BY: MUHAMMAD SHARIF 187
Database Systems Handbook
BY: MUHAMMAD SHARIF 188
Database Systems Handbook
BY: MUHAMMAD SHARIF 189
Database Systems Handbook
BY: MUHAMMAD SHARIF 190
Database Systems Handbook
BY: MUHAMMAD SHARIF 191
Database Systems Handbook
BY: MUHAMMAD SHARIF 192
Database Systems Handbook
BY: MUHAMMAD SHARIF 193
Relational Calculus
There is an alternate way of formulating queries known as Relational Calculus. Relational calculus is a non-procedural
query language. In the non-procedural query language, the user is concerned with the details of how to obtain the
results. The relational calculus tells what to do but never explains how to do it. Most commercial relational languages
are based on aspects of relational calculus including SQL-QBE and QUEL.
It is based on Predicate calculus, a name derived from a branch of symbolic language. A predicate is a truth-valued
function with arguments.
Database Systems Handbook
BY: MUHAMMAD SHARIF 194
Notations of RC
Types of Relational calculus:
TRC: Variables range over (i.e., get bound to) tuples.
DRC: Variables range over domain elements (= field values
Tuple Relational Calculus (TRC)
TRC (tuple relation calculus) can be quantified. In TRC, we can use Existential (∃) and Universal Quantifiers (∀)
Domain Relational Calculus (DRC)
Domain relational calculus uses the same operators as tuple calculus. It uses logical connectives ∧ (and), ∨ (or), and
┓ (not). It uses Existential (∃) and Universal Quantifiers (∀) to bind the variable. The QBE or Query by example is a
query language related to domain relational calculus.
Differences in RA and RC
Sr. No. Key Relational Algebra Relational Calculus
1
Language
Type
Relational Algebra is a procedural query
language.
Relational Calculus is a non-procedural
or declarative query language.
2 Objective
Relational Algebra targets how to obtain the
result.
Relational Calculus targets what result
to obtain.
3 Order
Relational Algebra specifies the order in
which operations are to be performed.
Relational Calculus specifies no such
order of executions for its operations.
4 Dependency Relational Algebra is domain-independent.
Relational Calculus can be domain
dependent.
5
Programming
Language
Relational Algebra is close to programming
language concepts.
Relational Calculus is not related to
programming language concepts.
Database Systems Handbook
BY: MUHAMMAD SHARIF 195
Differences in TRC and DRC
Tuple Relational Calculus (TRC) Domain Relational Calculus (DRC)
In TRS, the variables represent the tuples
from specified relations.
In DRS, the variables represent the value drawn from the
specified domain.
A tuple is a single element of relation. In
database terms, it is a row.
A domain is equivalent to column data type and any
constraints on the value of data.
This filtering variable uses a tuple of the
relation. This filtering is done based on the domain of attributes.
A query cannot be expressed using a
membership condition. A query can be expressed using a membership condition.
The QUEL or Query Language is a query
language related to it, The QBE or Query-By-Example is query language related to it.
It reflects traditional pre-relational file
structures. It is more similar to logic as a modeling language.
Notation :
{T | P (T)} or {T | Condition (T)}
Notation :
{ a1, a2, a3, …, an | P (a1, a2, a3, …, an)}
Example :
{T | EMPLOYEE (T) AND T.DEPT_ID = 10}
Example :
{ | < EMPLOYEE > DEPT_ID = 10 }
Examples of RC:
Database Systems Handbook
BY: MUHAMMAD SHARIF 196
Query Block in RA
Database Systems Handbook
BY: MUHAMMAD SHARIF 197
Query tree plan
Database Systems Handbook
BY: MUHAMMAD SHARIF 198
SQL, Relational Algebra, Tuple Calculus, and domain calculus examples: Comparisons
Select Operation
R = (A, B)
Relational Algebra: σB=17 (r)
Tuple Calculus: {t | t ∈ r ∧ B = 17}
Domain Calculus: {<a, b> | <a, b> ∈ r ∧ b = 17}
Project Operation
Database Systems Handbook
BY: MUHAMMAD SHARIF 199
R = (A, B)
Relational Algebra: ΠA(r)
Tuple Calculus: {t | ∃ p ∈ r (t[A] = p[A])}
Domain Calculus: {<a> | ∃ b ( <a, b> ∈ r )}
Combining Operations
R = (A, B)
Relational Algebra: ΠA(σB=17 (r))
Tuple Calculus: {t | ∃ p ∈ r (t[A] = p[A] ∧ p[B] = 17)}
Domain Calculus: {<a> | ∃ b ( <a, b> ∈ r ∧ b = 17)}
Natural Join
R = (A, B, C, D) S = (B, D, E)
Relational Algebra: r ⋈ s
Πr.A,r.B,r.C,r.D,s.E(σr.B=s.B ∧ r.D=s.D (r × s))
Tuple Calculus: {t | ∃ p ∈ r ∃ q ∈ s (t[A] = p[A] ∧ t[B] = p[B] ∧
t[C] = p[C] ∧ t[D] = p[D] ∧ t[E] = q[E] ∧
p[B] = q[B] ∧ p[D] = q[D])}
Domain Calculus: {<a, b, c, d, e> | <a, b, c, d> ∈ r ∧ <b, d, e> ∈ s}
Database Systems Handbook
BY: MUHAMMAD SHARIF 200
Database Systems Handbook
BY: MUHAMMAD SHARIF 201
Query Processing in DBMS
Query Processing is the activity performed in extracting data from the database. In query processing, it takes
various steps for fetching the data from the database. The steps involved are:
Parsing and translation
Optimization
Evaluation
The query processing works in the following way:
Parsing and Translation
As query processing includes certain activities for data retrieval.
select emp_name from Employee where salary>10000;
Database Systems Handbook
BY: MUHAMMAD SHARIF 202
Thus, to make the system understand the user query, it needs to be translated in the form of relational algebra.
We can bring this query in the relational algebra form as:
σsalary>10000 (πsalary (Employee))
πsalary (σsalary>10000 (Employee))
After translating the given query, we can execute each relational algebra operation by using different algorithms.
So, in this way, query processing begins its working.
Query processor
Query processor assists in the execution of database
queries such as retrieval, insertion, update, or removal of data
Key components:
Data Manipulation Language (DML) compiler
Query parser
Query rewriter
Query optimizer
Query executor
Query Processing Workflow
Right from the moment the query is written and submitted by the user, to the point of its execution and the
eventual return of the results, there are several steps involved. These steps are outlined below in the following
diagram.
Database Systems Handbook
BY: MUHAMMAD SHARIF 203
What Does Parsing a Query Mean?
The parsing of a query is performed within the database using the Optimizer component. Taking all of these inputs
into consideration, the Optimizer decides the best possible way to execute the query. This information is stored
within the SGA in the Library Cache – a sub-pool within the Shared Pool.
The memory area within the Library Cache in which the information about a query’s processing is kept is called the
Cursor. Thus, if a reusable cursor is found within the library cache, it’s just a matter of picking it up and using it to
execute the statement. This is called Soft Parsing. If it’s not possible to find a reusable cursor or if the query has
never been executed before, query optimization is required. This is called Hard Parsing.
Network model with query processing
Database Systems Handbook
BY: MUHAMMAD SHARIF 204
Database Systems Handbook
BY: MUHAMMAD SHARIF 205
Understanding Hard Parsing
Hard parsing means that either the cursor was not found in the library cache or it was found but was invalidated for
some reason. For whatever reason, Hard Parsing would mean that work needs to be done by the optimizer to ensure
the most optimal execution plan for the query.
Before the process of finding the best plan is started for the query, some tasks are completed. These tasks are
repeatedly executed even if the same query executes in the same session for N number of times:
1. Syntax Check
2. Semantics Check
3. Hashing the query text and generating a hash key-value pair
Database Systems Handbook
BY: MUHAMMAD SHARIF 206
Various phases of query executation in system. First query go from client process to server process and in PGA SQL
area then following
phases start:
1 Parsing (Parse query tree, (syntax check, semantic check, shared pool check) used for soft parse
2 Transformation (Binding)
3 Estimation/query optimization
4 Plan generation, row source generation
5 Query Execution & plan
6 Query result
Index and Table scan in the query execution process
Database Systems Handbook
BY: MUHAMMAD SHARIF 207
Query Evaluation
Database Systems Handbook
BY: MUHAMMAD SHARIF 208
Query Evaluation Techniques for Large Databases
The logic applied to the evaluation of SELECT statements, as described here, does not precisely reflect how the
DBMS Server evaluates your query to determine the most efficient way to return results. However, by applying this
logic to your queries and data, the results of your queries can be anticipated.
1. Evaluate the FROM clause. Combine all the sources specified in the FROM clause to create a Cartesian product (a
table composed of all the rows and columns of the sources). If joins are specified, evaluate each join to obtain its
results table, and combine it with the other sources in the FROM clause. If SELECT DISTINCT is specified, discard
duplicate rows.
2. Apply the WHERE clause. Discard rows in the result table that do not fulfill the restrictions specified in the
WHERE clause.
3. Apply the GROUP BY clause. Group results according to the columns specified in the GROUP BY clause.
4. Apply the HAVING clause. Discard rows in the result table that do not fulfill the restrictions specified in the HAVING
clause.
5. Evaluate the SELECT clause. Discard columns that are not specified in the SELECT clause. (In case of SELECT FIRST
n… UNION SELECT …, the first n rows of the result from the union are chosen.)
6. Perform any unions. Combine result tables as specified in the UNION clause. (In case of SELECT FIRST n… UNION
SELECT …, the first n rows of the result from the union are chosen.)
7. Apply for the ORDER BY clause. Sort the result rows as specified.
Steps to process a query: parsing, validation, resolution, optimization, plan compilation, execution.
The architecture of query engines:
Query processing algorithms iterate over members of input sets; algorithms are algebra operators. The physical
algebra is the set of operators, data representations, and associated cost functions that the database execution
engine supports, while the logical algebra is more related to the data model and expressible queries of the data
model (e.g. SQL).
Synchronization and transfer between operators are key. Naïve query plan methods include the creation of
temporary files/buffers, using one process per operator, and using IPC. The practical method is to implement all
operators as a set of procedures (open, next, and close), and have operators schedule each other within a single
process via simple function calls. Each time an operator needs another piece of data ("granule"), it calls its data
input operator's next function to produce one. Operators structured in such a manner are called iterators.
Note: Three SQL relational algebra query plans one pushed, nearly fully pushed
Query plans are algebra expressions and can be represented as trees. Left-deep (every right subtree is a leaf),
right-deep (every left-subtree is a leaf), and bushy (arbitrary) are the three common structures. In a left-deep tree,
each operator draws input from one input and an inner loop integrates over the other input.
Database Systems Handbook
BY: MUHAMMAD SHARIF 209
Database Systems Handbook
BY: MUHAMMAD SHARIF 210
Cost Estimation
The cost estimation of a query evaluation plan is calculated in terms of various resources that include: Number of
disk accesses. Execution time is taken by the CPU to execute a query.
Query Optimization
Summary of steps of processing an SQL query:
Lexical analysis, parsing, validation, Query Optimizer, Query Code Generator, Runtime Database Processor
The term optimization here has the meaning “choose a reasonably efficient strategy” (not necessarily the best
strategy)
Query optimization: choosing a suitable strategy to execute a particular query more efficiently
An SQL query undergoes several stages: lexical analysis (scanning, LEX), parsing (YACC), validation
Scanning: identify SQL tokens
Parser: check the query syntax according to the SQL grammar
Validation: check that all attributes/relation names are valid in the particular database being queried
Then create the query tree or the query graph (these are internal representations of the query)
Main techniques to implement query optimization
 Heuristic rules (to order the execution of operations in a query)
 Computing cost estimates of different execution strategies
Process for heuristics optimization
1. The parser of a high-level query generates an initial
internal representation;
2. Apply heuristics rules to optimize the internal
representation.
3. A query execution plan is generated to execute groups of
Database Systems Handbook
BY: MUHAMMAD SHARIF 211
operations based on the access paths available on the files
involved in the query.
Database Systems Handbook
BY: MUHAMMAD SHARIF 212
Query optimization Example:
Basic algorithms for executing query operations/ query optimization
Sorting
External sorting is a basic ingredient of relational operators that use sort-merge strategies
Sorting is used implicitly in SQL in many situations:
Order by clause, join a union, intersection, duplicate elimination distinct.
Database Systems Handbook
BY: MUHAMMAD SHARIF 213
Sorting can be avoided if we have an index (ordered access to the data)
External Sorting: (sorting large files of records that don’t fit entirely in the main memory)
Internal Sorting: (sorting files that fit entirely in the main memory)
All sorting in "real" database systems uses merging techniques since very large data sets are expected. Sorting
modules' interfaces should follow the structure of iterators.
Exploit the duality of quicksort and mergesort. Sort proceeds in divide phase and combines phase. One of the two
phases is based on logical keys (indexes), the physically arranges data items (which phase is logical is particular to
an algorithm). Two sub algorithms: one for sorting a run within main memory, another for managing runs on disk
or tape. The degree of fan-in (number of runs merged in a given step) is a key parameter.
External sorting:
The first step is bulk loading the B+ tree index (i.e., sort data entries and records). Useful for eliminating duplicate
copies in a collection of records (Why?)
Sort-merge join algorithm involves sorting.
Hashing
Hashing should be considered for equality matches, in general.
Hashing-based query processing algos use the in-memory hash table of database objects; if data in the hash table
is bigger than the main memory (common case), then hash table overflow occurs. Three techniques for overflow
handling exist:
Avoidance: input set is partitioned into F files before any in-memory hash table is built. Partitions can be dealt with
independently. Partition sizes must be chosen well, or recursive partitioning will be needed.
Resolution: assume overflow won't occur; if it does, partition dynamically.
Hybrid: like resolution, but when partition, only write one partition to disk, keep the rest in memory.
Database tuning
Database Systems Handbook
BY: MUHAMMAD SHARIF 214
END
Database Systems Handbook
BY: MUHAMMAD SHARIF 215
CHAPTER 10 FILE STRUCTURES, INDEXING, AND HASHING
Overview: Relative data and information is stored collectively in file formats. A file is a sequence of records
stored in binary format.
File Organization
File Organization defines how file records are mapped onto disk blocks. We have four types of File Organization to
organize file records −
Sorted Files: Best if records must be retrieved in some order, or only a `range’ of records is needed.
Sequential File Organization
Store records in sequential order based on the value of the search key of each record. Each record organized by
index or key process is called a sequential file organization that would be much faster to find records based on the
key.
Hashing File Organization
A hash function is computed on some attribute of each record; the result specifies in which block of the file the
record is placed. Data structures to organize records via trees or hashing on some key Called a hashing file
organization.
Heap File Organization
A record can be placed anywhere in the file where there is space; there is no ordering in the file. Some records are
organized randomly Called a heap file organization.
Every record can be placed anywhere in the table file, wherever there is space for the record Virtually all databases
provide heap file organization.
Heap file organized table can search through the entire table file, looking for all rows where the value of
account_id is A-591. This is called a file scan.
Note: Generally, each relation is stored in a separate file.
Clustered File Organization
Database Systems Handbook
BY: MUHAMMAD SHARIF 216
Clustered file organization is not considered good for large databases. In this mechanism, related records from one
or more relations are kept in the same disk block, that is, the ordering of records is not based on the primary key
or search key.
File Operations
Operations on database files can be broadly classified into two categories −
1. Update Operations
2. Retrieval Operations
Update operations change the data values by insertion, deletion, or update. Retrieval operations, on the other
hand, do not alter the data but retrieve them after optional conditional filtering. In both types of operations,
selection plays a significant role. Other than the creation and deletion of a file, there could be several operations,
which can be done on files.
Open − A file can be opened in one of the two modes, read mode or write mode. In read mode, the operating
system does not allow anyone to alter data. In other words, data is read-only. Files opened in reading mode can be
shared among several entities. Write mode allows data modification. Files opened in write mode can be read but
cannot be shared.
Locate − Every file has a file pointer, which tells the current position where the data is to be read or written. This
pointer can be adjusted accordingly. Using the find (seek) operation, it can be moved forward or backward.
Read − By default, when files are opened in reading mode, the file pointer points to the beginning of the file. There
are options where the user can tell the operating system where to locate the file pointer at the time of opening a
file. The very next data to the file pointer is read.
Write − Users can select to open a file in write mode, which enables them to edit its contents. It can be deletion,
insertion, or modification. The file pointer can be located at the time of opening or can be dynamically changed if
the operating system allows it to do so.
Close − This is the most important operation from the operating system’s point of view. When a request to close a
file is generated, the operating system removes all the locks (if in shared mode).
Tree-Structured Indexing
Database Systems Handbook
BY: MUHAMMAD SHARIF 217
Database Systems Handbook
BY: MUHAMMAD SHARIF 218
Database Systems Handbook
BY: MUHAMMAD SHARIF 219
Indexing
Indexing is a data structure technique to efficiently retrieve records from the database files based on some attributes
on which the indexing has been done. Indexing in database systems is like what we see in books.
Indexing is defined based on its indexing attributes.
Indexing can be of the following types −
1. Primary Index − Primary index is defined on an ordered data file. The data file is ordered on a key field.
The key field is generally the primary key of the relation.
2. Secondary Index − Secondary index may be generated from a field that is a candidate key and has a
unique value in every record, or a non-key with duplicate values.
3 Clustering index-The clustering index is defined on an ordered data file. The data file is ordered on a non-
key field. In a clustering index, the search key order corresponds to the sequential order of the records in
the data file. If the search key is a candidate key (and therefore unique) it is also called a primary index.
4 Non-Clustering The Non-Clustering indexes are used to quickly find all records whose values in a certain
field satisfy some condition. Non-clustering index (different order of data and index). Non-clustering Index
Database Systems Handbook
BY: MUHAMMAD SHARIF 220
whose search key specifies an order different from the sequential order of the file. Non-clustering indexes
are also called secondary indexes.
Depending on what we put into the index we have a
Sparse index (index entry for some tuples only)
Dense index (index entry for each tuple)
A clustering index is usually sparse(Clustering indexes can be dense or sparse.)
A non-clustering index must be dense
Ordered Indexing is of two types −
1. Dense Index
2. Sparse Index
Dense Index
In a dense index, there is an index record for every search key value in the database. This makes searching faster
but requires more space to store index records themselves. Index records contain a search key value and a pointer
to the actual record on the disk.
Database Systems Handbook
BY: MUHAMMAD SHARIF 221
Sparse Index
In a sparse index, index records are not created for every search key. An index record here contains a search key
and an actual pointer to the data on the disk. To search a record, we first proceed by index record and reach the
actual location of the data. If the data we are looking for is not where we directly reach by following the index,
then the system starts a sequential search until the desired data is found.
Multilevel Index
Index records comprise search-key values and data pointers. The multilevel index is stored on the disk along with
the actual database files. As the size of the database grows, so does the size of the indices. There is an immense
need to keep the index records in the main memory to speed up the search operations. If the single-level index is
used, then a large size index cannot be kept in memory which leads to multiple disk accesses.
Database Systems Handbook
BY: MUHAMMAD SHARIF 222
A multi-level Index helps in breaking down the index into several smaller indices to make the outermost level so
small that it can be saved in a single disk block, which can easily be accommodated anywhere in the main memory.
B+ Tree
A B+ tree is a balanced binary search tree that follows a multi-level index format. The leaf nodes of a B+ tree
denote actual data pointers. B+ tree ensures that all leaf nodes remain at the same height, thus balanced.
Additionally, the leaf nodes are linked using a link list; therefore, a B+ tree can support random access as well as
sequential access.
Structure of B+ Tree
Every leaf node is at an equal distance from the root node. A B+ tree is of the order n where n is fixed for every
B+ tree.
Database Systems Handbook
BY: MUHAMMAD SHARIF 223
Internal nodes −
Internal (non-leaf) nodes contain at least ⌈n/2⌉ pointers, except the root node.
At most, an internal node can contain n pointers.
Leaf nodes −
Leaf nodes contain at least ⌈n/2⌉ record pointers and ⌈n/2⌉ key values.
At most, a leaf node can contain n record pointers and n key values.
Every leaf node contains one block pointer P to point to the next leaf node and forms a linked list.
Hash Organization
Hashing uses hash functions with search keys as parameters to generate the address of a data record.
Bucket − A hash file stores data in bucket format. The bucket is considered a unit of storage. A bucket typically
stores one complete disk block, which in turn can store one or more records.
Hash Function − A hash function, h, is a mapping function that maps all the set of search keys K to the address
where actual records are placed. It is a function from search keys to bucket addresses.
Types of Hashing Techniques
There are mainly two types of SQL hashing methods/techniques:
1 Static Hashing
2 Dynamic Hashing/Extendible hashing
Static Hashing
In static hashing, when a search-key value is provided, the hash function always computes the same address.
Static hashing is further divided into:
1. Open hashing
2. Close hashing.
Database Systems Handbook
BY: MUHAMMAD SHARIF 224
Dynamic Hashing or Extendible hashing
Dynamic hashing offers a mechanism in which data buckets are added and removed dynamically and on demand.
In this hashing, the hash function helps you to create a large number of values.
The problem with static hashing is that it does not expand or shrink dynamically as the size of the database grows
or shrinks. Dynamic hashing provides a mechanism in which data buckets are added and removed dynamically and
on-demand. Dynamic hashing is also known as extended hashing.
Key terms when dealing with hashing the records:
Bucket Overflow
The condition of bucket-overflow is known as a collision. This is a fatal state for any static hash function. In this
case, overflow chaining can be used.
Overflow Chaining − When buckets are full, a new bucket is allocated for the same hash result and is linked after
the previous one. This mechanism is called Closed Hashing.
Linear Probing − When a hash function generates an address at which data is already stored, the next free bucket
is allocated to it. This mechanism is called Open Hashing.
Data bucket – Data buckets are memory locations where the records are stored. It is also known as a Unit of
storage.
Key: A DBMS key is an attribute or set of an attribute that helps you to identify a row(tuple) in a relation(table).
This allows you to find the relationship between two tables.
Database Systems Handbook
BY: MUHAMMAD SHARIF 225
Hash function: A hash function, is a mapping function that maps all the set of search keys to the address where
actual records are placed.
Linear Probing – Linear probing is a fixed interval between probes. In this method, the next available data block is
used to enter the new record, instead of overwriting the older record.
Quadratic probing– It helps you to determine the new bucket address. It helps you to add Interval between probes
by adding the consecutive output of quadratic polynomial to starting value given by the original computation.
Hash index – It is an address of the data block. A hash function could be a simple mathematical function to even a
complex mathematical function.
Double Hashing –Double hashing is a computer programming method used in hash tables to resolve the issues of a
collision.
Bucket Overflow: The condition of bucket overflow is called a collision. This is a fatal stage for any static to
function.
Hashing function h(r) Mapping from the index’s search key to a bucket in which the (data entry for) record r
belongs.
What is Collision?
Hash collision is a state when the resultant hashes from two or more data in the data set, wrongly map the same
place in the hash table.
How to deal with Hashing Collision?
There is two technique that you can use to avoid a hash collision:
1. Rehashing: This method, invokes a secondary hash function, which is applied continuously until an empty slot is
found, where a record should be placed.
2. Chaining: The chaining method builds a Linked list of items whose key hashes to the same value. This method
requires an extra link field to each table position.
An index is an on-disk structure associated with a table or view that speeds the retrieval of rows from the table or
view. An index contains keys built from one or more columns in the table or view. Indexes are automatically created
when PRIMARY KEY and UNIQUE constraints are defined on table columns. An index on a file speeds up selections
on the search key fields for the index.
The index is a collection of buckets.
Bucket = primary page plus zero or more overflow pages. Buckets contain data entries.
Database Systems Handbook
BY: MUHAMMAD SHARIF 226
Types of Indexes
1 Clustered Index
2 Non-Clustered Index
3 Column Store Index
4 Filtered Index
5 Hash-based Index
6 Dense primary index
7 sparse index
8 b or b+ tree index
9 FK index
10 Secondary index
11 File Indexing – B+ Tree
12 Bitmap Indexing
13 Inverted Index
14 Forward Index
15 Function-based index
16 Spatial index
17 Bitmap Join Index
18 Composite index
19 Primary key index If the search key contains a primary key, then it is called a primary index.
20 Unique index: Search key contains a candidate key.
21 Multilevel index(A multilevel index considers the index file, which we will now refer to as the first (or
base) level of a multilevel index, as an ordered file with a distinct value for each K(i))
22 Inner index: The main index file for the data
23 Outer index: A sparse index on the index
Database Systems Handbook
BY: MUHAMMAD SHARIF 227
END
Database Systems Handbook
BY: MUHAMMAD SHARIF 228
CHAPTER 11 DATABASE USERS AND DATABASE SECURITY MANAGEMENT
Overview of User and Schema in Oracle DBMS environment
A schema is a collection of database objects, including logical structures such as tables, views, sequences, stored
procedures, synonyms, indexes, clusters, and database links.
A user owns a schema.
A user and a schema have the same name.
Database Systems Handbook
BY: MUHAMMAD SHARIF 229
DBA basic roles and responsibilities
Duties of the DBA A Database administrator has some very precisely defined duties which need to be performed by
the DBA very religiously. A short account of these jobs is listed below:
1. Schema definition
2. Granting data access
3. Routine Maintenance
4. Backups Management
5. Monitoring jobs running
6. Installation and integration
7. Configuration and migration
8. Optimization and maintenance
9. administration and Customization
10. Upgradation and backup recovery
11. Database storage reorganization
12. Performance monitoring
13. Tablespace and Monitoring disk storage space
Roles Category
Normally Organization hires DBA in three roles:
1. L1=Junior/fresher dba, having 1–2-year exp.
2. L2=Intermediate dba, having 2+ to 4-year exp.
3. L3=Advanced/Expert dba, having 4+ to 6-year exp.
Component modules of a DBMS and their interactions.
Database Systems Handbook
BY: MUHAMMAD SHARIF 230
Create Database user Command
The Create User command creates a user. It also automatically creates a schema for that user.
The Schema Also Logical Structure to process the data in the Database(Memory Component). It's created
automatically by Oracle when the user is created.
Create Profile
SQL> Create profile clerk limit
sessions_per_user 1
idle_time 30
connect_time 600;
Create User
SQL> Create user dcranney
identified by bedrock
default tablespace users
temporary tablespace temp_ts
profile clerk
quota 500k on users1
quota 0 on test_ts
quota unlimited on users;
Database Systems Handbook
BY: MUHAMMAD SHARIF 231
Roles And Privileges
What Is Role
Roles are grouping of SYSTEM PRIVILEGES AND/OR OBJECT PRIVILEGES. Managing and controlling privileges is much
easier when using roles. You can create roles, grant system and object privilege to the roles and grant roles to the
user.
Example of Roles:
CONNECT, RESOURCE & DBA roles are pre-defined roles. These are created by oracle when the database is created.
You can grant these roles when you create a user.
Syntax to check roles we use following command:
SYS> select * from ROLE_SYS_PRIVS where role='CONNECT';
SYS> select * from ROLE_SYS_PRIVS where role = 'DBA';
Note: A DBA role does NOT include startup & shutdown the databases.
Roles are group of privileges under a single name.
Those privileges are assigned to users through ROLES.
When you adding or deleting a privilege from a role, all users and roles that are assigned that role automatically
receive or lose that privilege. Assigning password to role is optional.
Whenever you create a role that is NOT IDENTIFIED or IDENTIFIED EXTERNALLY or BY PASSWORD, then oracle grants
you the role WITH ADMIN OPTION. If you create a role IDENTIFIED GLOBALLY, then the database does NOT grant
you the role. If you omit both NOT IDENTIFIED/IDENTIFIED clause then default goes to NOT IDENTIFIED clause.
CREATE A ROLE
SYS> create role SHARIF IDENTIFIED BY devdb;
GRANTING SYSTEM PRIVILEGES TO A ROLE
SYS> GRANT create table, create view, create synonym, create sequence, create trigger to SHARIF;
Grant succeeded
GRANT A ROLE TO USERS
SYS> grant SHARIF to sony, scott;
Database Systems Handbook
BY: MUHAMMAD SHARIF 232
ACTIVATE A ROLE
SCOTT> set role SHARIF identified by devdb;
TO DISABLING ALL ROLE
SCOTT> set role none;
GRANT A PRIVILEGE
SYS> grant create any table to SHARIF;
REVOKE A PRIVILEGE
SYS> revoke create any table from SHARIF;
SET ALL ROLES ASSIGNED TO scott AS DEFAULT
SYS> alter user scott default role all;
SYS> alter user scott default role SHARIF;
Database Systems Handbook
BY: MUHAMMAD SHARIF 233
Grants and revoke Privileges/Role/Objects to users
Sql> grant insert, update, delete, select on hr. employees to Scott;
Grant succeeded.
Sql> grant insert, update, delete, select on hr.departments to Scott;
Grant succeeded.
Sql> grant flashback on hr. employees to Scott;
Grant succeeded.
Sql> grant flashback on hr.departments to Scott;
Grant succeeded.
Sql> grant select any transaction to Scott;
Sql> Grant create any table,alter/select/insert/update/delete/drop any table to dba/sharif;
Grant succeeded.
SHAM> grant all on EMP to SCOTT;
Grant succeeded.
SHAM> grant references on EMP to SCOTT;
Grant succeeded.
Sql> Revoke all suppliers from the public;
SHAM> revoke all on EMP from SCOTT;
SHAM> revoke references on EMP from SCOTT CASCADE CONSTRAINTS;
Grant succeeded.
SHAM> grant select on EMP to PUBLIC;
SYS> grant create session to PUBLIC;
Grant succeeded.
Note: If a privilege has been granted to PUBLIC, all users in the database can use it.
Note: Public acts like a ROLE, sometimes acts like a USER.
Note: NOTE: Is there DROP TABLE PRIVILEGE in oracle? NO. DROP TABLE is NOT a PRIVILEGE.
What is Privilege
Privilege is special right or permission. Privileges are granted to perform operations in a database.
Example of Privilege: CREATE SESSION privilege is used to a user connect to the oracle database.
The syntax for revoking privileges on a table in oracle is:
Revoke privileges on the object from a user;
Privileges can be assigned to a user or a role. Privileges are given to users with GRANT command and taken away
with REVOKE command.
There are two distinct type of privileges.
1. SYSTEM PRIVILEGES (Granted by DBA like ALTER DATABASE, ALTER SESSION, ALTER SYSTEM, CREATE USER)
2. SCHEMA OBJECT PRIVILEGES.
SYSTEM privileges are NOT directly related to any specific object or schema.
Two type of users can GRANT, REVOKE SYSTEM PRIVILEGES to others.
 User who have been granted specific SYSTEM PRIVILEGE WITH ADMIN OPTION.
 User who have been granted GRANT ANY PRIVILEGE.
You can GRANT and REVOKE system privileges to the users and roles.
Powerful system Privileges DBA, SYSDBA, SYSOPER(Roles or Privilleges); SYS, SYSTEM (tablespace or user)
Database Systems Handbook
BY: MUHAMMAD SHARIF 234
Database Systems Handbook
BY: MUHAMMAD SHARIF 235
OBJECT privileges are directly related to specific object or schema.
 GRANT -> To assign privileges or roles to a user, use GRANT command.
 REVOKE -> To remove privileges or roles from a user, use REVOKE command.
Object privilege is the permission to perform certain action on a specific schema objects, including tables, views,
sequence, procedures, functions, packages.
Database Systems Handbook
BY: MUHAMMAD SHARIF 236
 SYSTEM PRIVILEGES can be granted WITH ADMIN OPTION.
 OBJECT PRIVILEGES can be granted WITH GRANT OPTION.
Database Systems Handbook
BY: MUHAMMAD SHARIF 237
Database Systems Handbook
BY: MUHAMMAD SHARIF 238
Admin And Grant Options
With ADMIN Option (to USER, Role)
SYS> select * from dba_sys_privs where grantee in('A','B','C');
GRANTEE PRIVILEGE ADM
------------------------------------------------
C CREATE SESSION YES
Note: By default ADM column in dba-sys_privs is NO. If you revoke a SYSTEM PRIVILEGE from a user, it has NO
IMPACT on GRANTS that user has made.
With GRANT Opetion (to USER, Role)
Database Systems Handbook
BY: MUHAMMAD SHARIF 239
SONY can access user sham.emp table because SELECT PRIVILEGE given to ‘PUBLIC’. So that sham.emp is available
to everyone of the database. SONY has created a view EMP_VIEW based on sham.emp.
Note: If you revoke OBJECT PRIVILEGE from a user, that privilege also revoked to whom it was granted.
Database Systems Handbook
BY: MUHAMMAD SHARIF 240
Note: If you grant RESOURCE role to the user, this privilege overrides all explicit tablespace quotas. The UNLIMITED
TABLESPACE system privilege lets the user allocate as much space in any tablespaces that make up the database.
Database account locks and unlock
Alter user admin identified by admin account lock;
Select u.username from all_users u where u.username like 'info';
Database security and non-database(non database ) security
Database Systems Handbook
BY: MUHAMMAD SHARIF 241
END
Database Systems Handbook
BY: MUHAMMAD SHARIF 242
CHAPTER 12 BUSINESS INTELLIGENCE TERMINOLOGIES IN DATABASE SYSTEMS
Overview: Database systems are used for processing day-to-day transactions, such as sending a text or booking a
ticket online. This is also known as online transaction processing (OLTP). Databases are good for storing
information about and quickly looking up specific transactions.
Decision support systems (DSS) are generally defined as the class of warehouse system that deals with solving a
semi-structured problem.
DSS
DSS helps businesses make sense of data so they can undergo more informed management decision-making. It has
three branches DWH, OLAP, and DM. I will discuss this in detail below.
Characteristics of a decision support system
DSS frameworks typically consist of three main components or characteristics:
The model management system: Uses various algorithms in creating, storing, and manipulating data models
The user interface: The front-end program enables end users to interact with the DSS
The knowledge base: A collection or summarization of all information including raw data, documents, and
personal knowledge
What is a data warehouse?
A data warehouse is a collection of multidimensional, organization-wide data, typically used in business decision-
making.
Data warehouse toolkits for building out these large repositories generally use one of two architectures.
Different approaches to building a data warehouse concentrate on the data storage layer:
Inmon’s approach – designing centralized storage first and then creating data marts from the summarized data
warehouse data and metadata.
Type is Normalized.
Focuses on data reorganization using relational database management systems (RDBMS)
Holds simple relational data between a core data repository and data marts, or subject-oriented databases Ad-hoc
SQL queries needed to access data are simple
Database Systems Handbook
BY: MUHAMMAD SHARIF 243
Kimball’s approach – creating data marts first and then developing a data warehouse database incrementally from
independent data marts.
Type is Denormalized.
Focuses on infrastructure functionality using multidimensional database management systems (MDBMS) like star
schema or snowflake schema
Data Warehouse vs. Transactional System
Following are a few differences between Data Warehouse and Operational Database (Transaction System)
A transactional system is designed for known workloads and transactions like updating a user record, searching a
record, etc. However, DW transactions are more complex and present a general form of data.
A transactional system contains the current data of an organization whereas DW normally contains historical data.
The transactional system supports the parallel processing of multiple transactions. Concurrency control and
recovery mechanisms are required to maintain the consistency of the database.
An operational database query allows to read and modify operations (delete and update), while an OLAP query
needs only read-only access to stored data (select statement).
DW involves data cleaning, data integration, and data consolidations.
DW has a three-layer architecture − Data Source Layer, Integration Layer, and Presentation Layer. The following
diagram shows the common architecture of a Data Warehouse system.
Database Systems Handbook
BY: MUHAMMAD SHARIF 244
Types of Data Warehouse System
Following are the types of DW systems −
1. Data Mart
2. Online Analytical Processing (OLAP)
3. Online Transaction Processing (OLTP)
4. Predictive Analysis
Three-Tier Data Warehouse Architecture
Generally, a data warehouse adopts a three-tier architecture. Following are the three tiers of the data warehouse
architecture.
Bottom Tier − The bottom tier of the architecture is the data warehouse database server. It is a relational database
system. We use the back-end tools and utilities to feed data into the bottom tier. These back-end tools and utilities
perform the Extract, Clean, Load, and refresh functions.
Middle Tier − In the middle tier, we have the OLAP Server that can be implemented in either of the following ways.
By Relational OLAP (ROLAP), which is an extended relational database management system. The ROLAP maps the
operations on multidimensional data to standard relational operations.
By Multidimensional OLAP (MOLAP) model, directly implements the multidimensional data and operations.
Top-Tier − This tier is the front-end client layer. This layer holds the query tools and reporting tools, analysis tools,
and data mining tools.
The following diagram depicts the three-tier architecture of the data warehouse −
Database Systems Handbook
BY: MUHAMMAD SHARIF 245
Data Warehouse Models
From the perspective of data warehouse architecture, we have the following data warehouse models −
Virtual Warehouse
1. Data mart
2. Enterprise Warehouse
3. Virtual Warehouse
The view over an operational data warehouse is known as a virtual warehouse. It is easy to build a virtual
warehouse. Building a virtual warehouse requires excess capacity on operational database servers.
Database Systems Handbook
BY: MUHAMMAD SHARIF 246
Building A Data Warehouse From Scratch: A Step-By-Step Plan
Step 1. Goals elicitation
Step 2. Conceptualization and platform selection
Step 3. Business case and project roadmap
Step 4. System analysis and data warehouse architecture design
Step 5. Development and stabilization
Step 6. Launch
Step 7. After-launch support
Database Systems Handbook
BY: MUHAMMAD SHARIF 247
Data Mart
A data mart(s) can be created from an existing data warehouse—the top-down approach—or other sources, such as
internal operational systems or external data. Similar to a data warehouse, it is a relational database that stores
transactional data (time value, numerical order, reference to one or more objects) in columns and rows making it
easy to organize and access.
Data marts and data warehouses are both highly structured repositories where data is stored and managed until it
is needed. Data marts are designed for a specific line of business and DWH is designed for enterprise-wide range
use. The data mart is >100 and DWH is >100 and the Data mart is a single subject but DWH is a multiple subjects
repository. Data marts are independent data marts and dependent data marts.
Data mart contains a subset of organization-wide data. This subset of data is valuable to specific groups of an
organization.
Database Systems Handbook
BY: MUHAMMAD SHARIF 248
Fact and Dimension Tables
Type of facts Explanation
Additive Measures should be added to all dimensions.
Semi-Additive In this type of fact, measures may be added to some dimensions and not to others.
Non-Additive
It stores some basic units of measurement of a business process. Some real-world examples
include sales, phone calls, and orders.
Types of Dimensions
Definition
Conformed
Dimensions
Conformed dimensions are the very fact to which it relates. This dimension is used in more
than one-star schema or Datamart.
Outrigger
Dimensions
A dimension may have a reference to another dimension table. These secondary dimensions
are called outrigger dimensions. This kind of Dimension should be used carefully.
Shrunken Rollup
Dimensions
Shrunken Rollup dimensions are a subdivision of rows and columns of a base dimension. These
kinds of dimensions are useful for developing aggregated fact tables.
Dimension-to-
Dimension Table
Joins
Dimensions may have references to other dimensions. However, these relationships can be
modeled with outrigger dimensions.
Role-Playing
Dimensions
A single physical dimension helps to reference multiple times in a fact table as each reference
links to a logically distinct role for the dimension.
Junk Dimensions
It is a collection of random transactional codes, flags, or text attributes. It may not logically
belong to any specific dimension.
Degenerate
Dimensions
A degenerate dimension is without a corresponding dimension. It is used in the transaction
and collecting snapshot fact tables. This kind of dimension does not have its dimension as it is
derived from the fact table.
Swappable
Dimensions
They are used when the same fact table is paired with different versions of the same
dimension.
Database Systems Handbook
BY: MUHAMMAD SHARIF 249
Type of facts Explanation
Step Dimensions
Sequential processes, like web page events, mostly have a separate row in a fact table for
every step in a process. It tells where the specific step should be used in the overall session.
Extract Transform Load Tool configuration (ETL/ELT)
Successful data migration includes:
Extracting the existing data.
Transforming data so it matches the new formats.
Cleansing the data to address any quality issues.
Validating the data to make sure the move goes as planned.
Loading the data into the new system.
Staging area
Database Systems Handbook
BY: MUHAMMAD SHARIF 250
ETL Cycle Flow
ETL to Data warehouse, OLAP, Business Reporting Tiers
Database Systems Handbook
BY: MUHAMMAD SHARIF 251
Types of Data Warehouse Extraction Methods
There are two types of data warehouse extraction methods: Logical and Physical extraction methods.
1. Logical Extraction
The logical Extraction method in turn has two methods:
i) Full Extraction
For example, exporting a complete table in the form of a flat file.
ii) Incremental Extraction
In incremental extraction, the changes in source data need to be tracked since the last successful extraction.
2. Physical Extraction
Physical extraction has two methods: Online and Offline extraction:
i) Online Extraction
In this process, the extraction process directly connects to the source system and extracts the source data.
ii) Offline Extraction
The data is not extracted directly from the source system but is staged explicitly outside the source system.
Data Capture
Data capture is an advanced extraction process. It enables the extraction of data from documents, converting it
into machine-readable data. This process is used to collect important organizational information when the source
systems are in the form of paper/electronic documents (receipts, emails, contacts, etc.)
OLAP Model and Its types
Online Analytical Processing (OLAP) is a tool that enables users to perform data analysis from various database
systems simultaneously. Users can use this tool to extract, query, and retrieve data. OLAP enables users to analyze
the collected data from diverse points of view.
There are three main types of OLAP servers as follows:
ROLAP stands for Relational OLAP, an application based on relational DBMSs.
MOLAP stands for Multidimensional OLAP, an application based on multidimensional DBMSs.
HOLAP stands for Hybrid OLAP, an application using both relational and multidimensional techniques.
OLAP Architecture has these three components of each type:
Database server.
Rolap/molap/holap server.
Front-end tool.
Database Systems Handbook
BY: MUHAMMAD SHARIF 252
Database Systems Handbook
BY: MUHAMMAD SHARIF 253
Characteristics of OLAP
In the FASMI characteristics of OLAP methods, the term derived from the first letters of the characteristics are:
Fast
It defines which system is targeted to deliver the most feedback to the client within about five seconds, with the
elementary analysis taking no more than one second and very few taking more than 20 seconds.
Analysis
It defines which method can cope with any business logic and statistical analysis that is relevant for the function and
the user, and keep it easy enough for the target client. Although some preprogramming may be needed we do not
think it acceptable if all application definitions have to allow the user to define new Adhoc calculations as part of the
analysis and to document the data in any desired method, without having to program so we exclude products (like
Oracle Discoverer) that do not allow the user to define new Adhoc calculation as part of the analysis and to document
on the data in any desired product that do not allow adequate end user-oriented calculation flexibility.
Share
It defines which the system tools all the security requirements for understanding and, if multiple write connection
is needed, concurrent update location at an appropriated level, not all functions need the customer to write data
back, but for the increasing number which does, the system should be able to manage multiple updates in a timely,
secure manner.
Multidimensional
This is the basic requirement. OLAP system must provide a multidimensional conceptual view of the data, including
full support for hierarchies, as this is certainly the most logical method to analyze businesses and organizations.
Database Systems Handbook
BY: MUHAMMAD SHARIF 254
OLAP Operations
Since OLAP servers are based on a multidimensional view of data, we will discuss OLAP operations in
multidimensional data.
Here is the list of OLAP operations −
1. Roll-up
2. Drill-down
3. Slice and dice
4. Pivot (rotate)
Database Systems Handbook
BY: MUHAMMAD SHARIF 255
Roll-up
Roll-up performs aggregation on a data cube in any of the following ways −
By climbing up a concept hierarchy for a dimension
By dimension reduction
The following diagram illustrates how roll-up works.
Database Systems Handbook
BY: MUHAMMAD SHARIF 256
Roll-up is performed by climbing up a concept hierarchy for the dimension location.
Initially the concept hierarchy was "street < city < province < country".
On rolling up, the data is aggregated by ascending the location hierarchy from the level of the city to the level of
the country.
The data is grouped into cities rather than countries.
When roll-up is performed, one or more dimensions from the data cube are removed.
Drill-down
Drill-down is the reverse operation of roll-up. It is performed in either of the following ways −
By stepping down a concept hierarchy for a dimension
By introducing a new dimension.
The following diagram illustrates how drill-down works −
Database Systems Handbook
BY: MUHAMMAD SHARIF 257
Drill-down is performed by stepping down a concept hierarchy for the dimension time.
Initially, the concept hierarchy was "day < month < quarter < year."
On drilling down, the time dimension descended from the level of the quarter to the level of the month.
When drill-down is performed, one or more dimensions from the data cube are added.
It navigates the data from less detailed data to highly detailed data.
Slice
The slice operation selects one particular dimension from a given cube and provides a new sub-cube. Consider the
following diagram that shows how a slice works.
Here Slice is performed for the dimension "time" using the criterion time = "Q1".
Database Systems Handbook
BY: MUHAMMAD SHARIF 258
It will form a new sub-cube by selecting one or more dimensions.
Dice
Dice selects two or more dimensions from a given cube and provides a new sub-cube. Consider the following
diagram that shows the dice operation.
The dice operation on the cube based on the following selection criteria involves three dimensions.
(location = "Toronto" or "Vancouver")
(time = "Q1" or "Q2")
(item =" Mobile" or "Modem")
Pivot
The pivot operation is also known as rotation. It rotates the data axes in view to provide an alternative
presentation of data. Consider the following diagram that shows the pivot operation.
Database Systems Handbook
BY: MUHAMMAD SHARIF 259
Data mart also have Hybrid Data Marts
A hybrid data mart combines data from an existing data warehouse and other operational source systems. It unites
the speed and end-user focus of a top-down approach with the benefits of the enterprise-level integration of the
bottom-up method.
Data mining techniques
There are many techniques used by data mining technology to make sense of your business data. Here are a few of
the most common:
Association rule learning:
Also known as market basket analysis, association rule learning looks for interesting relationships between variables
in a dataset that might not be immediately apparent, such as determining which products are typically purchased
together. This can be incredibly valuable for long-term planning.
Classification: This technique sorts items in a dataset into different target categories or classes based on common
features. This allows the algorithm to neatly categorize even complex data cases.
Clustering:
This approach groups similar data in a cluster. The outliers may be undetected or they will fall outside the clusters.
To help users understand the natural groupings or structure within the data, you can apply the process of partitioning
a dataset into a set of meaningful sub-classes called clusters. This process looks at all the objects in the dataset and
groups them together based on similarity to each other, rather than on predetermined features.
Modeling is what people often think of when they think of data mining. Modeling is the process of taking some data
(usually) and building a model that reflects that data. Usually, the aim is to address a specific problem through
modeling the world in some way and from the model develop a better understanding of the world.
Decision tree: Another method for categorizing data is the decision tree. This method asks a series of cascading
questions to sort items in the dataset into relevant classes.
Regression: This technique is used to predict a range of numeric values, such as sales, temperatures, or stock prices,
based on a particular data set.
Database Systems Handbook
BY: MUHAMMAD SHARIF 260
Here data can be made smooth by fitting it to a regression function. The regression used may be linear (having one
independent variable) or multiple (having multiple independent variables).
Regression is a technique that conforms data values to a function. Linear regression involves finding the “best” line
to fit two attributes (or variables) so that one attribute can be used to predict the other.
Outer detection:
This type of data mining technique refers to the observation of data items in the dataset which do not match an
expected pattern or expected behavior. This technique can be used in a variety of domains, such as intrusion,
detection, fraud or fault detection, etc. Outer detection is also called Outlier Analysis or Outlier mining.
Sequential Patterns:
This data mining technique helps to discover or identify similar patterns or trends in transaction data for a certain
period.
Prediction:
Where the end user can predict the most repeated things.
Knowledge Extraction from Business intelligence techniques
Database Systems Handbook
BY: MUHAMMAD SHARIF 261
Database Systems Handbook
BY: MUHAMMAD SHARIF 262
Data quality and data management components
Database Systems Handbook
BY: MUHAMMAD SHARIF 263
Database Systems Handbook
BY: MUHAMMAD SHARIF 264
Database Systems Handbook
BY: MUHAMMAD SHARIF 265
Database Systems Handbook
BY: MUHAMMAD SHARIF 266
Database Systems Handbook
BY: MUHAMMAD SHARIF 267
Steps/tasks Involved in Data Preprocessing
1 Data Cleaning:
The data can have many irrelevant and missing parts. To handle this part, data cleaning is done. It involves
handling missing data, noisy data, etc.
Fill in missing values, smooth noisy data, identify or remove outliers, and resolve inconsistencies
2 Data Transformation:
This step is taken to transform the data into appropriate forms suitable for the mining process.
3 Data discretization
Part of data reduction but with particular importance especially for numerical data
4 Data Reduction:
Since data mining is a technique that is used to handle a huge amount of data. While working with a huge volume
of data, analysis became harder in such cases. To get rid of this, we use the data reduction technique. It aims to
increase storage efficiency and reduce data storage and analysis costs.
5 Data integration
Integration of multiple databases, data cubes, or files
Method of treating missing data
1 Ignoring and discarding data
2 Fill in the missing value manually
3 Use the global constant to fill the mission values
4 Imputation using mean, median, or mod,
5 Replace missing values using a prediction/ classification model
6 K-Nearest Neighbor (k-NN) approach (The best approach)
Database Systems Handbook
BY: MUHAMMAD SHARIF 268
Difference between Data steward and Data curator:
Information Retrieval (IR) can be defined as a software program that deals with the organization, storage,
retrieval, and evaluation of information from document repositories, particularly textual information.
An Information Retrieval (IR) model selects and ranks the document that is required by the user or the user has
asked for in the form of a query.
Information Retrieval Data Retrieval
The software program deals with the
organization, storage, retrieval, and evaluation
of information from document repositories,
particularly textual information.
Data retrieval deals with obtaining data from a database
management system such as ODBMS. It is A process of
identifying and retrieving the data from the database, based
on the query provided by the user or application.
Database Systems Handbook
BY: MUHAMMAD SHARIF 269
Information Retrieval Data Retrieval
Retrieves information about a subject.
Determines the keywords in the user query and retrieves
the data.
Small errors are likely to go unnoticed. A single error object means total failure.
Not always well structured and is semantically
ambiguous. Has a well-defined structure and semantics.
Does not provide a solution to the user of the
database system. Provides solutions to the user of the database system.
The results obtained are approximate
matches. The results obtained are exact matches.
Results are ordered by relevance. Results are unordered by relevance.
It is a probabilistic model. It is a deterministic model.
Techniques of Information retrieval:
1. Traditional system
2. Non-traditional system.
There are three types of Information Retrieval (IR) models:
1. Classical IR Model
2. Non-Classical IR Model
3. Alternative IR Model
Let’s understand the classical IR models in further detail:
1. Boolean Model — This model required information to be translated into a Boolean expression and Boolean
queries. The latter is used to determine the information needed to be able to provide the right match when
the Boolean expression is found to be true. It uses Boolean operations AND, OR, NOT to create a
combination of multiple terms based on what the user asks.
2. Vector Space Model — This model takes documents and queries denoted as vectors and retrieves
documents depending on how similar they are. This can result in two types of vectors which are then used
to rank search results either
3. Probability Distribution Model — In this model, the documents are considered as distributions of terms,
and queries are matched based on the similarity of these representations. This is made possible using
entropy or by computing the probable utility of the document.
Probability distribution model types:
 Similarity-based Probability Distribution Model
 Expected-utility-based Probability Distribution Model
Database Systems Handbook
BY: MUHAMMAD SHARIF 270
Database Systems Handbook
BY: MUHAMMAD SHARIF 271
END
Database Systems Handbook
BY: MUHAMMAD SHARIF 272
CHAPTER 13 DBMS INTEGRATION WITH BPMS
Overview: BPMS,which are significant extensions of workflow management (WFM). DBMS and BPMS should be
used simultaneously they give better performance. BPMS takes or holds operational data and DBMS holds
transactional and log data but BPMS will hold All the transactional data go through BPMS. BPMS is run at the
execution level. BPMS also holds document flow data.
A key element of BPMN is the choice of shapes and icons used for the graphical elements identified in this
specification. The intent is to create a standard visual language that all process modelers will recognize and
understand. An implementation that creates and displays BPMN Process Diagrams SHALL use the graphical
elements, shapes, and markers illustrated in this specification.
Six Sigma is another set of practices that originate from manufacturing, in particular from engineering and
production practices at Motorola. The main characteristic of Six Sigma is its focus on the minimization of defects
(errors). Six Sigma places a strong emphasis on measuring the output of processes or activities, especially in terms
of quality. Six Sigma encourages managers to systematically compare the effects of improvement initiatives on the
outputs. Sigma symbolizes a single standard deviation from the mean.
The two main Six Sigma methodologies are DMAIC and DMADV. Each has its own set of recommended
procedures to be implemented for business transformation.
DMAIC is a data-driven method used to improve existing products or services for better customer satisfaction. It is
the acronym for the five phases: D – Define, M – Measure, A – Analyse, I – Improve, C – Control. DMAIC is applied
in the manufacturing of a product or delivery of a service.
DMADV is a part of the Design for Six Sigma (DFSS) process used to design or re-design different processes of
product manufacturing or service delivery. The five phases of DMADV are: D – Define, M – Measure, A – Analyse, D
– Design, V – Validate.
A business process is a collection of related, structured activities that produce a specific service or a particular
goal for a particular person(s).
Business Process management (BPM) includes methods, techniques, and software to design, enact, control
and analyze operational processes
The BPM lifecycle is considered to have five stages: design, model, execute, monitor, optimize, and Process
reengineering.
The difference between BP and BPMS is defined as BPM is a discipline that uses various methods to discover, model,
analyze, measure, improve, and optimize business processes.
BPM is a method, technique, or way of being/doing and BPMS is a collection of technologies to help build software
systems or applications to automate processes.
BPMS is a software tool used to improve an organization’s business processes through the definition, automation,
and analysis of business processes. It also acts as a valuable automation tool for businesses to generate a competitive
advantage through cost reduction, process excellence, and continuous process improvement. As BPM is a discipline
Database Systems Handbook
BY: MUHAMMAD SHARIF 273
used by organizations to identify, document, and improve their business processes; BPMS is used to enable aspects
of BPM.
Enactable business process model
Curtisetal list five modeling goals: to facilitate human understanding andcommunication; to support process
improvement; to support process management; toautomate process guidance; and to automate execution support.
We suggest that thesegoals plus our additional goals of to automate process execution and to automateprocess
management, are the goals of using a BPMS. These goals, which form aprogression from problem description to
solution design and then action, would beimpossible to achieve without a process model.This is because an
enactable model gives a BPMS a limited decision-making ability,the ability to generate change request signals to
other sub-systems, or team“members,” and the ability to take account of endogenous or exogenous changes toitself,
the business processes it manages or the environment. Together these abilitiesenable the BPMS to make automatic
changes to business processes within a scopelimited to the cover of its decision rules, the control privileges of its
change requestsignals and its ability to recognize patterns from its sensors.
Database Systems Handbook
BY: MUHAMMAD SHARIF 274
Business Process Modeling Notation (BPMN)
BPMS has elements, label, token, activity, case, event process, sequence symbols, etc
Database Systems Handbook
BY: MUHAMMAD SHARIF 275
BPMN Task
A logical unit of work that is carried out as a single whole
Resource
A person or a machine that can perform specific tasks
Activity -the performance of a task by a resource
Case
A sequence of activities performed to achieve some goal, an order, an insurance claim, a car assembly
Work item
The combination of a case and a task that is just to be carried out
Process
Describes how a particular category of cases shall be managed
Control flow construct ->sequence, selection, iteration, parallelisation
Database Systems Handbook
BY: MUHAMMAD SHARIF 276
BPMN concepts
Events
Things that happen instantaneously (e.g. an invoice
Activities
Units of work that have a duration (e.g. an activity to
Process, events, and activities are logically related
Sequence
The most elementary form of relation is Sequence, which implies that one event or activity A is followed by
another event or activity B.
Start event
Circles used with a thin border
End event
Circles used with a thick border
Label
Give a name or label to each activity and event
Token
Once a process instance has been spawned/born, we use a token to identify the progress (or state) of that
instance.
Gateway
There is a gating mechanism that either allows or disallows the passage of tokens through the gateway
Split gateway
A point where the process flow diverges
Have one incoming sequence flow and multiple outgoing sequence flows (representing the branches that diverge)
Join gateway
A point where the process flow converges
Mutually exclusive
Only one of them can be true every time the XOR split is reached by a token
Exclusive (XOR) split
To model the relation between two or more alternative activities, like in the case of the approval or rejection of a
claim.
Exclusive (XOR) join
To merge two or more alternative branches that may have previously been forked with an XOR-split
Indicated with an empty diamond or empty diamond marked with an “X”
Naming/Label Conventions in BPMN:
The label will begin with a verb followed by a noun.
The noun may be preceded by an adjective
The verb may be followed by a complement to explain how the action is being done.
Database Systems Handbook
BY: MUHAMMAD SHARIF 277
The flow of a process with Big Database
Database Systems Handbook
BY: MUHAMMAD SHARIF 278
Service Oriented Architectures (SOA)
It would not be appropriate to comment on BPM without also talking about SOA (Service Oriented Architectures)
due to the close coupling between the two and its dominance in industry today. Service oriented architectures
have been around for a long time however, when referring to them these days, they imply the implementation of
systems using web services technology. A web service is a standard approach to making a reusable component (a
piece of software functionality) available and accessible across the web and can be thought of as a repeatable
business task such as checking a credit balance, determining if a product is available or booking a holiday. Web
services are typically the way in which a business process is implemented. BPM is about providing a workflow layer
to orchestrate the web services. It provides the context to SOA essentially managing the dynamic execution of
services and allows business users to interact with them as appropriate.
SOA can be thought of as an architectural style which formally separates services (the business functionality) from
the consumers (other business systems). Separation is achieved through a service contract between the consumer
and producer of the service. This contract should address issues such as availability, version control, security,
performance etc. Having said this many web services are freely available over the internet but use of them is risky
without a service level agreement as they may not exist in future however, this may not be an issue if similar
alternate web services are available for use. In addition to a service contract there must be a way for providers to
publish service contracts and for consumers to locate service contracts. These typically occur through standards
such as the Universal Description, Discovery and Integration (UDDI 1993) which is an XML (XML 2003) based
markup language from W3C that enables businesses to publish details of services available on the internet. The
Web Services Description Language (WSDL 2007) provides a way of describing web services in an XML format. Note
that WSDL tells you how to interact with the web service but says nothing about how it actually works behind the
interface. The standard for communication is via SOAP (Simple Object Access Protocol) (SOAP 2007) which is a
specification for exchanging information in web services. These standards are not described in detail here as
information about them is commonly available so the reader is referred elsewhere for further information. The
important issue to understand about SOA in this context, is that it separates the contract from the implementation
of that contract thus producing an architecture which is loosely coupled resulting in easily reconfigurable systems,
which can adapt to changes in business processes easily.
There has been a convergence in recent times towards integrating various approaches such as SOA with SaaS
(Software as a Service) (Bennett et al., 2000) and the Web with much talk about Web Oriented Architectures
(WOA) [ref]. This approach extends SOA to web-based applications in order allow businesses to open up relevant
parts of their IT systems to customers, vendors etc. as appropriate. This has now become a necessity in order to
address competitive advantage. WOA (Hinchcliffe 2006) is often considered to be a light-weight version of SOA
using RESTful Web services, open APIs and integration approaches such as mashups.
In order to manage the lifecycle of business processes in an SOA architecture, software is needed that will enable
you to, for example: expose services without the need for programming, compose services from other services,
deploy services on any platform (hardware and operating system), maintain security and usage policies,
orchestrate services i.e. centrally coordinate the invocation of multiple web services, automatically generate the
WSDL; provide a graphical design tool, a distributable runtime engine and service monitoring capabilities, have the
ability to graphically design transformations to and from non-XML formats. These are all typical functions provided
by SOA middleware along with a runtime environment which should include e.g. event detection, service hosting,
intelligent routing, message transformation processing, security capabilities, synchronous and asynchronous
message delivery. Often these functions will be divided into several products. An enterprise service bus (ESB) is
typically at the core of a SOA tool providing an event-driven, standards based messaging engine.
Database Systems Handbook
BY: MUHAMMAD SHARIF 279
Database Systems Handbook
BY: MUHAMMAD SHARIF 280
CHAPTER 14 RAID STRUCTURE AND MEMORY MANAGEMENT
Redundant Arrays of Independent Disks
RAID, or “Redundant Arrays of Independent Disks” is a technique that makes use of a combination of
multiple disks instead of using a single disk for increased performance, data redundancy, reliability, or
both. The term was coined by David Patterson, Garth A. Gibson, and Randy Katz at the University of
California, Berkeley in 1987.
Disk Array: Arrangement of several disks that gives abstraction of a single, large disk.
RAID techniques:
Database Systems Handbook
BY: MUHAMMAD SHARIF 281
Details of RAID Structure
Database Systems Handbook
BY: MUHAMMAD SHARIF 282
Database Systems Handbook
BY: MUHAMMAD SHARIF 283
Row farmat and column format in oracle In-memory Structure
In memory storage Index
Database Systems Handbook
BY: MUHAMMAD SHARIF 284
In memory Compresson in storage
Storage manager Components
Database Systems Handbook
BY: MUHAMMAD SHARIF 285
Database systems Memory Components
1. CPU Registers s
2. Cache
3. Main memory
4. Flash memory (SSD-solid state disk) (Also known as EEPROM (Electrically Erasable Programmable Read-
Only Memory))
5. Magnetic disk (Hard disks vs. floppy disks)
6. Optical disk (CD-ROM, CD-RW, DVD-RW, and DVD-RAM)
7. Tape storage
Database Systems Handbook
BY: MUHAMMAD SHARIF 286
Database Systems Handbook
BY: MUHAMMAD SHARIF 287
Database Systems Handbook
BY: MUHAMMAD SHARIF 288
Database Systems Handbook
BY: MUHAMMAD SHARIF 289
Performance measures of hard disks/ Accessing a Disk Page
1. Access time: the time it takes from when a read or write request is
issued to when the data transfer begins. Is composed of:
Time to access (read/write) a disk block:
 Seek time (moving arms to position disk head on track)
 Rotational delay/latency (waiting for the block to rotate under the head)
 Data transfer time/rate (moving data to/from disk surface)
Seek time and rotational delay dominate.
 Seek time varies from about 2 to 15mS
 Rotational delay from 0 to 8.3mS (have 4.2mS)
 The transfer rate is about 3.5mS per 256Kb page
Key to lower I/O cost: reduce seek/rotation delays! Hardware vs. software solutions?
2. Data-transfer rate: the rate at which data can be retrieved from or stored on disk (e.g., 25-100 MB/s)
3. Mean time to failure (MTTF): average time the disk is expected to run continuously without any failure
BLOCK vs Page vs Sectors
Database Systems Handbook
BY: MUHAMMAD SHARIF 290
Block Page Sectors
Block is also a sequence of bits and
bytes
A page is made up of unit blocks or
groups of blocks.
A sector is a physical spot on a
formatted disk that hold a info.
A block is made up of a contiguous
sequence of sectors from a single
track.. No fix size.
Pages have fixed sizes, usually 2k or
4k or 8k.
Each sector can hold 512 bytes of
data
A block is also called a physical
record on hard drives and floppies
Recards that have no fixed size
depends on the data types of
columns
Any data transferred between
the hard disk and the RAM is
usually sent in blocks
. The default NTFS Block size is 4096
bytes. Pages are virtual blocks
A disk can read/write a page faster.
Each block/page consists of some
records.
Pages manage data that is stored
in RAM.
4 tuples fit in one block if the block
size is 2 kb and 30 tuples fit on 1
block if the block size is 8kb.
Smallest unit of logical memory, it is
used to read a file or write data to a
file or physical memory unit called
page.
A block is virtual memory unit that
stores tables rows and records
logically in its segments and A page
is a physical memory unit that store
data physically in disk file
A page is loaded into the processor
from the main memory.
A hard disk plate has many
concentric circles on it, called
tracks. Every track is further
divided into sectors.
Page/block: processing with
pages is easier/faster than the
block
It is also called variable length
records having complex structure.
Fixed length records, inflexible
structure in memory.
OS prefer page not block but both
are storage units.
If I insert a new row/record it will come in a block/page if the existing block/page has space. Otherwise, it assigned
a new block within the file.
Database Systems Handbook
BY: MUHAMMAD SHARIF 291
Database Systems Handbook
BY: MUHAMMAD SHARIF 292
Block Diagram depicting paging. Page Map Table(PMT) contains pages from page number 0 to 7
Pinned block: Memory block that is not allowed to be written back to disk.
Toss immediate strategy: Frees the space occupied by a block as soon as the final tuple of that block has been
processed
Example: We can say if we have an employee table and have email, name, CNIC... Empid = 12 bytes, name = 59
bytes, CNIC = 15 bytes.... so all employee table columns are 230 bytes. Its means each row in the employee table
have of 230 bytes. So its means we can store around 2 rows in one block. For example, say your hard drive has a
block size of 4K, and you have a 4.5K file. This requires 8K to store on your hard drive (2 whole blocks), but only 4.5K
on a floppy (9 floppy-size blocks).
Example:
Database Systems Handbook
BY: MUHAMMAD SHARIF 293
Buffer Manager/Buffer management
Buffer: Portion of main memory available to store copies of disk blocks.
Database Systems Handbook
BY: MUHAMMAD SHARIF 294
Buffer Manager: Subsystem that is responsible for buffering disk
blocks in main memory.
The overall goal is to minimize the number of disk accesses.
A buffer manager is similar to a virtual memory manager of an operating system.
Database Systems Handbook
BY: MUHAMMAD SHARIF 295
Architecture: The buffer manager stages pages from external storage to the main memory buffer pool. File and
index layers make calls to the buffer manager.
What is the steal approach in DBMS? What are the Buffer Manager Policies/Roles? Data
storage on disk?
Database Systems Handbook
BY: MUHAMMAD SHARIF 296
Note: Buffer manager moves pages between the main memory buffer pool (volatile memory) from the external
storage disk (in non-volatile storage). When execution starts, the file and index layer make the call to the buffer
manager.
The steal approach is used when the buffer manager replaces an existing page in the cache, that has been updated
by a transaction not yet committed, by another page requested by another transaction.
No-force. The force rule means that REDO will never be needed during recovery since any committed transaction
will have all its updates on disk before it is committed.
The deferred update ( NO-UNDO ) recovery scheme a no-steal approach. However, typical database systems employ
a steal/no-force strategy. The advantage of steel is that it avoids the need for very large buffer space.
Steal/No-Steal
Similarly, it would be easy to ensure atomicity with a no-steal policy. The no-steal policy states
that pages cannot be evicted from memory (and thus written to disk) until the transaction commits.
Need support for undo: removing the effects of an uncommitted transaction on the disk
Force/No Force
Durability can be a very simple property to ensure if we use a force policy. The force policy states
when a transaction executes, force all modified data pages to disk before the transaction commits.
Database Systems Handbook
BY: MUHAMMAD SHARIF 297
Preferred Policy: Steal/No-Force
This combination is most complicated but allows for the highest flexibility/performance.
STEAL (why enforcing Atomicity is hard, complicates enforcing Atomicity)
NO FORCE (why enforcing Durability is hard, complicates enforcing Durability)
In case of no force Need support for a redo: complete a committed transaction’s writes on disk.
Disk Access
File: A file is logically a sequence of records, where a record is a sequence of fields; The buffer manager stages
pages from external storage to the main memory buffer pool. File and index layers make calls to the buffer
manager.
The hard disk is also called secondary memory. Which is used to store data permanently. This is non-volatile
File scans can be made fast with read-ahead (track-at-a-crack). Requires contiguous file allocation, so may need to
bypass OS/file system.
Sorted files: records are sorted by search key. Good for equality and range search.
Hashed files: records are grouped into buckets by search key. Good for equality search.
Disks: Can retrieve random page at a fixed cost
Tapes: Can only read pages sequentially
Database tables and indexes may be stored on a disk in one of some forms, including ordered/unordered flat files,
ISAM, heap files, hash buckets, or B+ trees. The most used forms are B-trees and ISAM.
Database Systems Handbook
BY: MUHAMMAD SHARIF 298
Data on a hard disk is stored in microscopic areas called magnetic domains on the magnetic material. Each domain
stores either 1 or 0 values.
When the computer is switched off, then the head is lifted to a safe zone normally termed a safe parking zone to
prevent the head from scratching against the data zone on a platter when the air bearing subsides. This process is
called parking. The basic difference between the magnetic tape and magnetic disk is that magnetic tape is used for
backups whereas, the magnetic disk is used as secondary storage.
Dynamic Storage-Allocation Problem/Algorithms
Memory allocation is a process by which computer programs are assigned memory or space. It is of four types:
First Fit Allocation
The first hole that is big enough is allocated to the program. In this type fit, the partition is allocated, which is the
first sufficient block from the beginning of the main memory.
Best Fit Allocation
The smallest hole that is big enough is allocated to the program. It allocates the process to the partition that is the
first smallest partition among the free partitions.
Worst Fit Allocation
The largest hole that is big enough is allocated to the program. It allocates the process to the partition, which is the
largest sufficient freely available partition in the main memory.
Next Fit allocation: It is mostly similar to the first Fit, but this Fit, searches for the first sufficient partition from the
last allocation point.
Note: First-fit and best-fit better than worst-fit in terms of speed and storage utilization
Static and Dynamic Loading:
To load a process into the main memory is done by a loader. There are two different types of loading :
Static loading:- loading the entire program into a fixed address. It requires more memory space.
Dynamic loading:- The entire program and all data of a process must be in physical memory for the process to
execute. So, the size of a process is limited to the size of physical memory.
Methods Involved in Memory Management
There are various methods and with their help Memory Management can be done intelligently by the Operating
System:
 Fragmentation
As processes are loaded and removed from memory, the free memory space is broken into little pieces. It happens
after sometimes that processes cannot be allocated to memory blocks considering their small size and memory
blocks remain unused. This problem is known as Fragmentation.
Fragmentation Category −
Database Systems Handbook
BY: MUHAMMAD SHARIF 299
1. External fragmentation
Total memory space is enough to satisfy a request or to reside a process in it, but it is not contiguous, so it cannot
be used.
2. Internal fragmentation
The memory block assigned to the process is bigger. Some portion of memory is left unused, as it cannot be used
by another process.
Two types of fragmentation are possible
1. Horizontal fragmentation
2. Vertical Fragmentation
Reconstruction of Hybrid Fragmentation
The original relation in hybrid fragmentation is reconstructed by performing union and full outer join.
3. Hybrid fragmentation can be achieved by performing horizontal and vertical partitions together.
4. Mixed fragmentation is a group of rows and columns in relation.
Database Systems Handbook
BY: MUHAMMAD SHARIF 300
Reduce external fragmentation by compaction
● Shuffle memory contents to place all free memory together in
one large block
● Compaction is possible only if relocation is dynamic, and is
done at execution time
● I/O problem
- Latch job in memory while it is involved in I/O
- Do I/O only into OS buffers
 Segmentation
Segmentation is a memory management technique in which each job is divided into several segments of different
sizes, one for each module that contains pieces that perform related functions. Each segment is a different logical
address space of the program or A segment is a logical unit.
Segmentation with Paging
Both paging and segmentation have their advantages and disadvantages, it is better to combine these two
schemes to improve on each. The combined scheme is known as 'Page the Elements'. Each segment in this scheme
is divided into pages and each segment is maintained in a page table. So the logical address is divided into the
following 3 parts:
Segment numbers(S)
Page number (P)
The displacement or offset number (D)
Database Systems Handbook
BY: MUHAMMAD SHARIF 301
As shown in the following diagram, the Intel 386 uses segmentation with paging for memory management with a
two-level paging scheme
Database Systems Handbook
BY: MUHAMMAD SHARIF 302
 Swapping
Swapping is a mechanism in which a process can be swapped temporarily out of the main memory (or move) to
secondary storage (disk) and make that memory available to other processes. At some later time, the system
swaps back the process from the secondary storage to the main memory.
Though performance is usually affected by the swapping process it helps in running multiple and big processes in
parallel and that's the reason Swapping is also known as a technique for memory compaction.
Note: Bring a page into memory only when it is needed. The same page may be brought into memory several times
 Paging
A page is also a unit of data storage. A page is loaded into the processor from the main memory. A page is made up
of unit blocks or groups of blocks. Pages have fixed sizes, usually 2k or 4k. A page is also called a virtual page or
memory page. When the transfer of pages occurs between main memory and secondary memory it is known as
paging.
Paging is a memory management technique in which process address space is broken into blocks of the same size
called pages (size is the power of 2, between 512 bytes and 8192 bytes). The size of the process is measured in the
number of pages.
Divide logical memory into blocks of the same size called pages.
Similarly, main memory is divided into small fixed-sized blocks of (physical) memory called frames and the size of a
frame is kept the same as that of a page to have optimum utilization of the main memory and to avoid external
fragmentation.
Divide physical memory into fixed-sized blocks called frames (size is the power of 2, between 512 bytes and 8192
bytes)
The basic difference between the magnetic tape and magnetic disk is that magnetic tape is used for backups
whereas, the magnetic disk is used as secondary storage.
Database Systems Handbook
BY: MUHAMMAD SHARIF 303
Hard disk stores information in the form of magnetic fields. Data is stored digitally in the form of tiny magnetized
regions on the platter where each region represents a bit.
Microsoft SQL Server databases are stored on disk in two files: a data file and a log file
Note: To run a program of size n pages, need to find n free frames and load the program
Implementation of Page Table
The page table is kept in the main memory
 Page-table base register (PTBR) points to the page table
 Page-table length register (PRLR) indicates the size of the page table
In this scheme, every data/instruction access requires two memory accesses. One for the page table and one for
the data/instruction.
The two memory access problems can be solved by the use of a special fast-lookup hardware cache called
associative memory or translation look-aside buffers (TLBs)
The flow of Tasks in memory
The program must be brought into memory and placed within a process for it to be run.
Database Systems Handbook
BY: MUHAMMAD SHARIF 304
Collection of processes on the disk that are waiting to be brought into memory to run the program.
Binding of Instructions and Data to Memory
Address binding of instructions and data to memory addresses can
happen at three different stages
Compile time: If memory location knew a priori, absolute code can be generated; must recompile code if starting
location changes
Load time: Must generate relocatable code if memory location is not known at compile time
Execution time: Binding delayed until run time if the process can be moved during its execution from one memory
segment to another. Need hardware support for address maps (e.g., base and limit registers). Multistep Processing
of a User Program In memory is as follows:
The concept of a logical address space that is bound to separate physical address space is central to proper
memory management
Logical address – generated by the CPU; also referred to as virtual address
Physical address – address seen by the memory unit
Logical and physical addresses are the same in compile-time and load-time address-binding schemes; logical
(virtual) and physical addresses differ in the execution-time address-binding scheme
The user program deals with logical addresses; it never sees the real physical addresses
The logical address space of a process can be noncontiguous; the process is allocated physical memory whenever
the latter is available
Database Systems Handbook
BY: MUHAMMAD SHARIF 305
Address Translation Architecture
END
Database Systems Handbook
BY: MUHAMMAD SHARIF 306
CHAPTER 15 ORACLE DATABASE FUNDAMENTAL AND ITS ADMINISTRATION
Oracle Database History
I will use Oracle tool in this book. Oracle Versions and Its meaning
1. Oracle Database 11g
2. Oracle Database 12c
3. Oracle 18c (new name) = Oracle Database 12c Release 2 12.2.0.2 (Patch Set for 12c Release 2).
4. Oracle 19c (new name) = Oracle Database 12c Release 2 12.2.0.3 (Terminal Patch Set for Release
Oracle releases in oracle history.
Tools/utilities for administoring database Oracle dba
 Oracle Universal Installer (Utility that install oracle software, it start O-DBCA to install oracle softwar)
 Oracle DBCA (Utility, it create database from templates, it also enable to to create ODB from seed
database)
 Database Upgrade Assistant (tool, upgrade as Oracle newest release)
 Net Configuration Assistant (NETCA as short, tool, enable to configure listener)
 Oracle enterprise manager database control(Product, control database by web-based interface,
performance advisors)
Database Systems Handbook
BY: MUHAMMAD SHARIF 307
Oracle DB editions are hierarchically broken down as follows:
Enterprise Edition: Offers all features, including superior performance and security, and is the most robust
Personal Edition: Nearly the same as the Enterprise Edition, except it does not include the Oracle Real Application
Clusters option
Standard Edition: Contains base functionality for users that do not require Enterprise Edition’s robust package
Express Edition (XE): The lightweight, free and limited Windows, and Linux edition
Oracle Lite: For mobile devices
Database Instance/ Oracle Instance
A Database Instance is an interface between client applications (users) and the database. An Oracle instance consists
of three main parts: System Global Area (SGA), Program Global Area (PGA), and background processes. Searches for
a server parameter file in a platform-specific default location and, if not found, for a text initialization parameter file
(specifying STARTUP with the SPFILE or PFILE parameters overrides the default behavior) Reads the parameter file
to determine the values of initialization parameters. Allocates the SGA based on the initialization parameter settings.
Starts the Oracle background processes. Opens the alert log and trace files and writes all explicit parameter settings
to the alert log in valid parameter syntax
Database Systems Handbook
BY: MUHAMMAD SHARIF 308
Oracle Database creates server processes to handle the requests of user processes connected to an instance. A
server process can be either of the following: A dedicated server process, which services only one user process. A
shared server
process, which can service multiple user processes.
We can see the listener has the default name of "LISTENER" and is listening for TCP connections on port 1521.
The listener process is started when the server is started (or whenever the instance is started). The listener is only
required for connections from other servers, and the DBA performs the creation of the listener process. When a
new connection comes in over the network, the listener passes the connection to Oracle.
Database Systems Handbook
BY: MUHAMMAD SHARIF 309
Database Systems Handbook
BY: MUHAMMAD SHARIF 310
MainDatabase shutting down conditions
Shutdown Normal | Transactional | Immediate | Abort
Database startup conditions:
Startup restrict | Startup mount restrict | Startup force |Startup nomount |Startup mount | Open
Read only modes:
Alter database open read-only
Alter database open;
Details of shutting down conditions:
Shutdown /shut/shutdown normal:
1. New connections are not allowed
2. Connected users can perform an ongoing transaction
3. Idle sessions will not be disconnected
4. When connected users log out manually then the database gets shut down.
5. It is also a graceful shutdown, So it doesn’t require ICR in the next startup.
6. A common scn number will be updated to control files and data files before the database shutdown.
Shutdown Transnational:
1. New connections are not allowed
2. Connected users can perform an ongoing transaction
3. Idle sessions will be disconnected
4. The database gets shutdown once ongoing tx’s get completed(commit/rollback)
Hence, It is also a graceful shutdown, So it doesn’t require ICR in the next startup.
Shutdown immediate:
1. New connections are not allowed
Database Systems Handbook
BY: MUHAMMAD SHARIF 311
2. Connected uses can’t perform an ongoing transaction
3. Idle sessions will be disconnected
4. Oracle performs rollback’s the ongoing Tx’s(uncommitted) and the database gets shutdown.
5. A common scn number will be updated to control files and data files before the database shutdown.
Hence, It is also a graceful shutdown, So it doesn’t require ICR in the next startup.
Shutdown Abort:
1. New connections are not allowed
2. Connected uses can’t perform an ongoing transaction
3. Idle sessions will be disconnected
4. Db gets shutdown abruptly (NO Commit /No Rollback)
Hence, It is an abrupt shutdown, So it requires ICR in the next startup.
Database Systems Handbook
BY: MUHAMMAD SHARIF 312
Database Systems Handbook
BY: MUHAMMAD SHARIF 313
Database Systems Handbook
BY: MUHAMMAD SHARIF 314
Types of Standby Databases
1. Physical Standby Database
2. Snapshot Standby Database
3. Logical Standby Database
Physical Standby Database
A physical standby database is physically identical to the primary database, with on-disk database structures that
are identical to the primary database on a block-for-block basis. The physical standby database is updated by
performing recovery using redo data that is received from the primary database. Oracle Database12c enables a
physical standby database to receive and apply redo while it is open in read-only mode.
Logical Standby Database
A logical standby database contains the same logical information (unless configured to skip certain objects) as the
production database, although the physical organization and structure of the data can be different. The logical
standby database is kept synchronized with the primary database by transforming the data in the redo received from
the primary database into SQL statements and then executing the SQL statements on the standby database. This is
done with the use of LogMiner technology on the redo data received from the primary database. The tables in a
logical standby database can be used simultaneously for recovery and other tasks such as reporting, summations,
and queries.
A standby database is a transactionally consistent copy of the primary database. Using a backup copy of the primary
database, you can create up to nine standby databases and incorporate them in a Data Guard configuration.
A standby database is a database replica created from a backup of a primary database. By applying archived redo
logs from the primary database to the standby database, you can keep the two databases synchronized.
A standby database has the following main purposes:
1. Disaster protection
2. Protection against data corruption
Database Systems Handbook
BY: MUHAMMAD SHARIF 315
Snapshot Standby Database
A snapshot standby database is a database that is created by converting a physical standby database into a snapshot
standby database. The snapshot standby database receives redo from the primary database but does not apply the
redo data until it is converted back into a physical standby database. The snapshot standby database can be used
Database Systems Handbook
BY: MUHAMMAD SHARIF 316
for updates, but those updates are discarded before the snapshot standby database is converted back into a physical
standby database. The snapshot standby database is appropriate when you require a temporary, updatable version
of a physical standby
database.
What is Cloning?
Database Cloning is a procedure that can be used to create an identical copy of the existing Oracle database. DBAs
occasionally need to clone databases to test backup and recovery strategies or export a table that was dropped from
the production database and import it back into the production databases. Cloning can be done on a different host
or the same host even if it is different from the standby database.
Database Cloning can be done using the following methods,
Cold Cloning
Hot Cloning
RMAN Cloning
The basic memory structures associated with Oracle Database include:
System global area (SGA)
The SGA is a group of shared memory structures, known as SGA components, that contain data and control
information for one Oracle Database instance. All server and background processes share the SGA. Examples of
data stored in the SGA include cached data blocks and shared SQL areas.
Program global area (PGA)
A PGA is a nonshared memory region that contains data and control information exclusively for use by an Oracle
process. Oracle Database creates the PGA when an Oracle process starts.
One PGA exists for each server process and background process. The collection of individual PGAs is the total
instance PGA or instance PGA. Database initialization parameters set the size of the instance PGA, not individual
PGAs.
User global area (UGA)
The UGA is memory associated with a user session.
Software code areas
Software code areas are portions of memory used to store code that is being run or can be run. Oracle Database
code is stored in a software area that is typically at a different location from user programs—a more exclusive or
protected location.
Oracle Initialization Parameter
Database Systems Handbook
BY: MUHAMMAD SHARIF 317
Database Systems Handbook
BY: MUHAMMAD SHARIF 318
Database Systems Handbook
BY: MUHAMMAD SHARIF 319
Database Systems Handbook
BY: MUHAMMAD SHARIF 320
Database Systems Handbook
BY: MUHAMMAD SHARIF 321
Oracle Database Logical Storage Structure
Oracle allocates logical database space for all data in a database. The units of database space allocation are data
blocks, extents, and segments.
The Relationships Among Segments, Extents, Data Blocks in the data file, Oracle block, and OS block:
Database Systems Handbook
BY: MUHAMMAD SHARIF 322
Oracle Block: At the finest level of granularity, Oracle stores data in data blocks (also called logical blocks, Oracle
blocks, or pages). One data block corresponds to a specific number of bytes of physical database space on a disk.
Oracle Extent: The next level of logical database space is an extent. An extent is a specific number of contiguous
data blocks allocated for storing a specific type of information. It can be spared over two tablespaces.
Oracle Segment: The level of logical database storage greater than an extent is called a segment. A segment is a set
of extents, each of which has been allocated for a specific data structure and all of which are stored in the same
tablespace. For example, each table's data is stored in its data segment, while each index's data is stored in its index
segment. If the table or index is partitioned, each partition is stored in its segment.
Database Systems Handbook
BY: MUHAMMAD SHARIF 323
Database Systems Handbook
BY: MUHAMMAD SHARIF 324
Data block: Oracle manages the storage space in the data files of a database in units called data blocks. A data
block is the smallest unit of data used by a database.
Oracle block and data block are equal in data storage by logical and physical respectively like table's (logical) data is
stored in its data segment.
The high water mark is the boundary between used and unused space in a segment.
Operating system block: The data consisting of the data block in the data files are stored in operating system
blocks.
OS Page: The smallest unit of storage that can be atomically written to non-volatile storage is called a page
Details of Data storage in Oracle Blocks:
An extent is a set of logically contiguous data blocks allocated for storing a specific type of information. In the
Figure above, the 24 KB extent has 12 data blocks, while the 72 KB extent has 36 data blocks.
A segment is a set of extents allocated for a specific database object, such as a table. For example, the data for the
employee's table is stored in its data segment, whereas each index for employees is stored in its index segment.
Every database object that consumes storage consists of a single segment.
Database Systems Handbook
BY: MUHAMMAD SHARIF 325
Database Systems Handbook
BY: MUHAMMAD SHARIF 326
Database Systems Handbook
BY: MUHAMMAD SHARIF 327
A big file tablespace eases database administration because it consists of only one data file. The
a single data file can be up to 128TB (terabytes) in size if the tablespace block size is 32KB; if you
use the more common 8KB block size, 32TB is the maximum size of a big file tablespace.
Database Systems Handbook
BY: MUHAMMAD SHARIF 328
Broad View of Logical and Physical Structure of Database System in Oracle.
Oracle Database must use logical space management to track and allocate the extents in a tablespace. When a
database object requires an extent, the database must have a method of finding and providing it. Similarly, when
an object no longer requires an extent, the database must have a method of making the free extent available.
Oracle Database manages space within a tablespace based on the type that you create.
Database Systems Handbook
BY: MUHAMMAD SHARIF 329
You can create either of the following types of tablespaces:
Locally managed tablespaces (default)
The database uses bitmaps in the tablespaces themselves to manage extents. Thus, locally managed tablespaces
have a part of the tablespace set aside for a bitmap. Within a tablespace, the database can manage segments with
automatic segment space management (ASSM) or manual segment space management (MSSM).
Dictionary-managed tablespaces
The database uses the data dictionary to manage the exten.
Oracle Physical Storage Structure
Oracle Database Memory Management
Memory management involves maintaining optimal sizes for the Oracle instance memory structures as demands
on the database change. Oracle Database manages memory based on the settings of memory-related initialization
parameters.
The basic options for memory management are as follows:
Automatic memory management
You specify the target size for the database instance memory. The instance automatically tunes to the target
memory size, redistributing memory as needed between the SGA and the instance PGA.
Database Systems Handbook
BY: MUHAMMAD SHARIF 330
Automatically shared memory management
This management model is partially automated. You set a target size for the SGA and then have the option of
setting an aggregate target size for the PGA or managing PGA work areas individually.
Manual memory management
Instead of setting the total memory size, you set many initialization parameters to manage components of the SGA
and instance PGA individually.
SGA (System Global Area) is an area of memory (RAM) allocated when an Oracle Instance starts up. The SGA's size
and function are controlled by initialization (INIT.ORA or SPFILE) parameters.
In general, the SGA consists of the following subcomponents, as can be verified by querying the V$SGAINFO:
SELECT FROM v$sgainfo;
The common components are:
Data buffer cache - cache data and index blocks for faster access.
Shared pool - cache parsed SQL and PL/SQL statements.
Dictionary Cache - information about data dictionary objects.
Redo Log Buffer - committed transactions that are not yet written to the redo log files.
JAVA pool - caching parsed Java programs.
Streams pool - cache Oracle Streams objects.
Large pool - used for backups, UGAs, etc.
Database Systems Handbook
BY: MUHAMMAD SHARIF 331
Automatic Shared Memory Management simplifies the configuration of the SGA and is the recommended
memory configuration. To use Automatic Shared Memory Management, set the SGA_TARGET initialization
parameter to a nonzero value and set the STATISTICS_LEVEL initialization parameter to TYPICAL or ALL. The value
of the SGA_TARGET parameter should be set to the amount of memory that you want to dedicate to the SGA. In
response to the workload on the system, the automatic SGA management distributes the memory appropriately
for the following memory pools:
1. Database buffer cache (default pool)
2. Shared pool
3. Large pool
4. Java pool
5. Streams pool
Database Systems Handbook
BY: MUHAMMAD SHARIF 332
Database Systems Handbook
BY: MUHAMMAD SHARIF 333
Oracle database Files and ASM FILES COMPARISONS:
END
Database Systems Handbook
BY: MUHAMMAD SHARIF 334
CHAPTER 16 DATABASE BACKUPS AND RECOVERY, LOGS MANAGEMENT
Overview of Backup Solutions in Oracle
Several circumstances can halt the operation of an Oracle database.
Database Systems Handbook
BY: MUHAMMAD SHARIF 335
There are two ways to perform a data backup in Oracle
Backups are divided into physical backups and logical backups.
Logical Backups contain logical data (for example, tables and stored procedures) extracted with the Oracle
Export utility and stored in a binary file. You can use logical backups to supplement physical backups.
Exporting and Importing Data: SQL Commands
Command-line utilities (Logical backup)
1. Data Pump Export and Data Pump Import (These are called Logical backup)
2. Export and Import (These are called Logical backup)
User-managed Backup SQLPlus and OS Commands by starting from the beginning null end; Back up your
database manually by executing commands specific to your operating system.
Making O/S Backups
If you do not want to use RMAN, you can use operating system commands such as the UNIX cp command to make
backups. You can also automate backup operations by writing scripts.
You can make a backup of the whole database at once or supplement a whole database backup with backups of
individual tablespaces, datafiles, control files, and archived logs. You can use O/S commands to perform these
backups.
Physical backups Physical backups, which are the primary concern in a backup and recovery strategy, are copies
of physical database files. You can make physical backups with either the Oracle Recovery Manager (RMAN) utility
or operating system utilities. These are copies of physical database files. For example, a physical backup might
copy database content from a local disk drive to another secure location. Physical backup Types (cold, hot, full,
incremental)
During an Oracle tablespace hot backup, you (or your script) puts a tablespace into backup mode, then copy the
data files to disk or tape, then take the tablespace out of backup mode.
Backup sets are logical entities produced by the RMAN BACKUP command.
Database Systems Handbook
BY: MUHAMMAD SHARIF 336
Oracle Recovery Manager (RMAN)
It's done by server session (Restore files, Backup data Files, Recover Data files). It's also recommended. A user can
log in to RMAN and command it to back up a database. RMAN can write backup sets to disk and tape cold backup
(offline database backup).
RMAN is a powerful and versatile program that allows you to make a backup or image copy of your data. When
you specify files or archived logs using the RMAN backup command, RMAN creates a backup set as output.
A backup set is one or more datafiles, control files, or archived redo logs that are written in an RMAN-specific
format; it requires you to use the RMAN restore command for recovery operations. In contrast, when you use the
copy command to create an image copy of a file, it is in an instance-usable format--you do not need to invoke
RMAN to restore or recover it.
When you issue RMAN commands such as backup or copy, RMAN establishes a connection to an Oracle server
session. The server session then backs up the specified datafile, control file, or archived log from the target
database.
RMAN obtains the information it needs from either the control file or the optional recovery catalog. The recovery
catalog is a central repository containing a variety of information useful for backup and recovery. Conveniently,
RMAN automatically establishes the names and locations of all the files that you need to back up.
RMAN provides several advantages. One crucial advantage to using RMAN is its incremental backup feature. In
traditional backup methods, you must perform a full backup in which you back up all the data blocks ever used in a
datafile. The incremental backup feature allows you to back up only those data blocks that have changed since a
previous backup.
Using RMAN, you can perform two types of incremental backups: a differential backup or a cumulative backup. In a
differential level n incremental backup, you back up all blocks that have changed since the most recent level n or
lower backup. For example, in a differential level 2 backup, RMAN determines which level 1 or level 2 backup
occurred most recently and backs up all blocks modified since that backup.
In a cumulative level n backup, RMAN backs up all the blocks used since the most recent backup at level n-1 or
less. For example, in a cumulative level 3 backup, RMAN determines which level 2 or level 1 backup occurred most
recently and backs up all blocks used since that backup.
Hot backup - also known as dynamic or online backup, is a backup performed on data while the database is
actively online and accessible to users.
Cold backup—Users cannot modify the database during a cold backup, so the database and the backup copy are
always synchronized. Cold backup is used only when the service level allows for the required system downtime.
Full—Creates a copy of data that can include parts of a database such as the control file, transaction files (redo logs),
tablespaces, archive files, and data files. Regular cold full physical backups are recommended. The database must
be in archive log mode for a full physical backup.
Incremental—Captures only changes made after the last full physical backup. Incremental backup can be done
with a hot backup.
Cold-full backup - A cold-full backup is when the database is shut down, all of the physical files are backed up, and
the database is started up again.
Cold-partial backup - A cold-partial backup is used when a full backup is not possible due to some physical
constraints.
Database Systems Handbook
BY: MUHAMMAD SHARIF 337
Hot-full backup - A hot-full backup is one in which the database is not taken off-line during the backup process.
Rather, the tablespace and data files are put into a backup state.
Overview of the RMAN Environment
Recovery Manager (RMAN) is an Oracle Database client that performs backup and recovery tasks on your databases
and automates administration of your backup strategies. It greatly simplifies backing up, restoring, and recovering
database files.
Starting RMAN and Connecting to a Database
The RMAN client is started by issuing the rman command at the command prompt of your operating system. RMAN
then displays a prompt for your commands as shown in the following example:
% rman
RMAN>
You can connect to a database with command-line options or by using the CONNECT TARGET command. The
following example starts RMAN and then connects to a target database through Oracle Net, AS SYSDBA is not
specified because it is implied. RMAN prompts for a password.
% rman
RMAN> CONNECT TARGET SYS@prod
target database Password: password
connected to target database: PROD (DBID=39525561)
The following variation starts RMAN and then connects to a target database by using operating system
authentication:
% rman
RMAN> CONNECT TARGET /
connected to target database: PROD (DBID=39525561)
To quit the RMAN client, enter EXIT at the RMAN prompt:
RMAN> EXIT
The RMAN environment consists of the utilities and databases that play a role in backing up your data. At a minimum,
the environment for RMAN must include the following components:
Backing Up a Database
Use the BACKUP command to back up files. RMAN backs up data to the configured default device for the type of
backup requested. By default, RMAN creates backups on disk. If a fast recovery area is enabled, and if you do not
specify the FORMAT parameter (see Table 2-1), then RMAN creates backups in the recovery area and automatically
gives them unique names.
By default, RMAN creates backup sets rather than image copies. A backup set consists of one or more backup pieces,
which are physical files written in a format that only RMAN can access. A multiplexed backup set contains the blocks
from multiple input files. RMAN can write backup sets to disk or tape.
If you specify BACKUP AS COPY, then RMAN copies each file as an image copy, which is a bit-for-bit copy of a database
file created on disk. Image copies are identical to copies created with operating system commands like cp on Linux
or COPY on Windows, but are recorded in the RMAN repository and so are usable by RMAN. You can use RMAN to
make image copies while the database is open.
Database Systems Handbook
BY: MUHAMMAD SHARIF 338
A target database
An Oracle database to which RMAN is connected with the TARGET keyword. A target database is a database on
which RMAN is performing backup and recovery operations. RMAN always maintains metadata about its operations
on a database in the control file of the database. The RMAN metadata is known as the RMAN repository.
The RMAN client
An Oracle Database executable that interprets commands, directs server sessions to execute those commands, and
records its activity in the target database control file. The RMAN executable is automatically installed with the
database and is typically located in the same directory as the other database executables. For example, the RMAN
client on Linux is located in $ORACLE_HOME/bin.
Some environments use the following optional components:
A fast recovery area
A disk location in which the database can store and manage files related to backup and recovery. You set the fast
recovery area location and size with the DB_RECOVERY_FILE_DEST and DB_RECOVERY_FILE_DEST_SIZE initialization
parameters.
A media manager
An application required for RMAN to interact with sequential media devices such as tape libraries. A media manager
controls these devices during backup and recovery, managing the loading, labeling, and unloading of media. Media
management devices are sometimes called SBT (system backup to tape) devices.
A recovery catalog
A separate database schema used to record RMAN activity against one or more target databases. A recovery catalog
preserves RMAN repository metadata if the control file is lost, making it much easier to restore and recover following
the loss of the control file. The database may overwrite older records in the control file, but RMAN maintains records
forever in the catalog unless the records are deleted by the user.
Hot-partial backup - A hot-partial backup is one in which the database is not taken off-line during the backup process,
plus different tablespaces are backed up on different nights.
Consistent and Inconsistent Backups A consistent backup is one in which the files being backed up contain all changes
up to the same system change number (SCN). This means that the files in the backup contain all the data taken from
the same point in time. Unlike an inconsistent backup, a consistent whole database backup does not require recovery
after it is restored.
An inconsistent backup is a backup of one or more database files that you make while the database is open or after
the database has shut down abnormally.
Image Backup/mirror backup
A full image backup, or mirror backup, is a replica of everything on your computer's hard drive, from the operating
system, boot information, apps, and hidden files to your preferences and settings. Imaging software not only
captures individual files but everything you need to get your system running again. Image copies are exact byte-
for-byte copies of files. RMAN prefers to use an image copy over a backup set.
Backing Up a Database in ARCHIVELOG Mode
If a database runs in ARCHIVELOG mode, then you can back up the database while it is open. The backup is called
an inconsistent backup because redo is required during recovery to bring the database to a consistent state. If you
have the archived redo logs needed to recover the backup, open database backups are as effective for data
protection as consistent backups.
Database Systems Handbook
BY: MUHAMMAD SHARIF 339
To back up the database and archived redo logs while the database is open:
Start RMAN and connect to a target database.
Run the BACKUP DATABASE command.
For example, enter the following command at the RMAN prompt to back up the database and all archived redo log
files to the default backup device:
RMAN> BACKUP DATABASE PLUS ARCHIVELOG;
Backing Up a Database in NOARCHIVELOG Mode
If a database runs in NOARCHIVELOG mode, then the only valid database backup is a consistent backup. For the
backup to be consistent, the database must be mounted after a consistent shutdown. No recovery is required after
restoring the backup.
To make a consistent database backup:
1. Start RMAN and connect to a target database.
2. Shut down the database consistently and then mount it.
For example, enter the following commands to guarantee that the database is in a consistent state for a
backup:
RMAN> SHUTDOWN IMMEDIATE;
RMAN> STARTUP FORCE DBA;
RMAN> SHUTDOWN IMMEDIATE;
RMAN> STARTUP MOUNT;
3. Run the BACKUP DATABASE command.
For example, enter the following command at the RMAN prompt to back up the database to the default
backup device:
RMAN> BACKUP DATABASE;
The following variation of the command creates image copy backups of all datafiles in the database:
RMAN> BACKUP AS COPY DATABASE;
4. Open the database and resume normal operations.
The following command opens the database:
RMAN> ALTER DATABASE OPEN;
Typical Backup Options
The BACKUP command includes a host of options, parameters, and clauses that control backup output. Table 2-
1 lists some typical backup options.
Database Systems Handbook
BY: MUHAMMAD SHARIF 340
Common Backup Options
Option Description Example
FORMAT Specifies a location and name for backup pieces and copies. You must use
substitution variables to generate unique filenames.
The most common substitution variable is %U, which generates a unique
name. Others include %d for the DB_NAME, %t for the backup set time
stamp, %s for the backup set number, and %p for the backup piece number.
BACKUP
FORMAT
'AL_%d/%t/%s/%p'
ARCHIVELOG LIKE
'%arc_dest%';
TAG Specifies a user-defined string as a label for the backup. If you do not
specify a tag , then RMAN assigns a default tag with the date and time. Tags
are always stored in the RMAN repository in uppercase.
BACKUP
TAG
'weekly_full_db_bkup'
DATABASE MAXSETSIZE
10M;
Making Incremental Backups
If you specify BACKUP INCREMENTAL, then RMAN creates an incremental backup of a database. Incremental backups
capture block-level changes to a database made after a previous incremental backup. Incremental backups are
Database Systems Handbook
BY: MUHAMMAD SHARIF 341
generally smaller and faster to make than full database backups. Recovery with incremental backups is faster than
using redo logs alone.
The starting point for an incremental backup strategy is a level 0 incremental backup, which backs up all blocks in
the database. An incremental backup at level 0 is identical in content to a full backup, however, unlike a full backup
the level 0 backup is considered a part of the incremental backup strategy.
A level 1 incremental backup contains only blocks changed after a previous incremental backup. If no level 0 backup
exists in either the current or parent database incarnation when you run a level 1 backup, then RMAN makes a level
0 backup automatically.
Note:
You cannot make incremental backups when a NOARCHIVELOG database is open, although you can make
incremental backups when the database is mounted after a consistent shutdown.
Preparing to Restore and Recover Database Files
If you need to recover the database because a media failure damages database files, then you should first ensure
that you have the necessary backups. You can use the RESTORE ... PREVIEW command to report, but not restore,
the backups that RMAN could use to restore to the specified time. RMAN queries the metadata and does not actually
read the backup files. The database can be open when you run this command.
Take RMAN DB FULL Backup
Connect to the target DB and catalog. Take DB full backup
RMAN> backup database plus archivelog;
Once backup is completed, check backup tag via below command
RMAN> list backup of database summary;
Start Database Recovery
Kill the DB instance, if running. You can do shut abort or kill pmon at OS level
Connect to RMAN and issue below command
RMAN> STARTUP FORCE NOMOUNT;
RMAN> Restore spfile from autobackup;
RMAN> STARTUP FORCE NOMOUNT;
RMAN> Restore controlfile from autobackup;
RMAN> sql 'alter database mount';
RMAN> Restore database from tag TAG20160618T204340;
RMAN> Recover database;
RMAN> sql 'alter database open RESETLOGS';
In case AUTOBACKUP is OFF, then Restore SPFILE & Control File using below
RMAN> list backup of spfile summary;
RMAN> list backup tag <give-latest-tag>;
Database Systems Handbook
BY: MUHAMMAD SHARIF 342
RMAN> Restore spfile from tag '<give-latest-tag>';
RMAN> list backup of controlfile summary;
RMAN> list backup tag <give-latest-tag>;
RMAN> Restore controlfile from tag '<give-latest-tag>';
Database Systems Handbook
BY: MUHAMMAD SHARIF 343
To recover the whole database:
1. Prepare for recovery
2. Place the database in a mounted state.
The following example terminates the database instance (if it is started) and mounts the
database:
RMAN> STARTUP FORCE MOUNT;
3. Restore the database.
The following example uses the preconfigured disk channel to restore the database:
RMAN> RESTORE DATABASE;
4. Recover the database, as shown in the following example:
5. RMAN> RECOVER DATABASE;
6. Open the database, as shown in the following example:
7. RMAN> ALTER DATABASE OPEN;
Recovering Tablespaces
Use the RESTORE TABLESPACE and RECOVER TABLESPACE commands on individual
tablespaces when the database is open. In this case, must take the tablespace that needs
recovery offline, restore and then recover the tablespace, and bring the recovered tablespace
online.
If you cannot restore a datafile to a new location, then use the RMAN SET NEWNAME command
within a RUN command to specify the new filename. Afterward, use a SWITCH DATAFILE
ALL command, which is equivalent to using the SQL statement ALTER DATABASE RENAME
FILE, to update the control file to reflect the new names for all datafiles for which a SET
NEWNAME has been issued in the RUN command.
Unlike in user-managed media recovery, you should not place an online tablespace in backup
mode. Unlike user-managed tools, RMAN does not require extra logging or backup mode
because it knows the format of data blocks.
To recover an individual tablespace when the database is open:
1. Prepare for recovery
2. Take the tablespace to be recovered offline:
The following example takes the users tablespace offline:
RMAN> SQL 'ALTER TABLESPACE users OFFLINE';
Database Systems Handbook
BY: MUHAMMAD SHARIF 344
3. Restore and recover the tablespace.
The following RUN command, which you execute at the RMAN prompt, sets a new name for the
datafile in the users tablespace:
RUN
{
SET NEWNAME FOR DATAFILE '/disk1/oradata/prod/users01.dbf'
TO '/disk2/users01.dbf';
RESTORE TABLESPACE users;
SWITCH DATAFILE ALL; # update control file with new filenames
RECOVER TABLESPACE users;
}
Bring the tablespace online, as shown in the following example:
RMAN> SQL 'ALTER TABLESPACE users ONLINE';
To preview a database restore and recovery:
Start RMAN and connect to the target database.
Optionally, list the current tablespaces and datafiles, as shown in the following command:
RMAN> REPORT SCHEMA;
Run the RESTORE DATABASE command with the PREVIEW option.
The following command specifies SUMMARY so that the backup metadata is not displayed in verbose
mode (sample output included):
RMAN> RESTORE DATABASE PREVIEW SUMMARY;
Restore Database backup by:
If you use SQL*Plus, then you can run the RECOVER command to perform recovery. If you use RMAN, then
you run the RMAN RECOVER command to perform recovery.
Flashback in Oracle is a set of tools that allow System Administrators and users to view and even
manipulate the past state of data without having to recover to a fixed point in time. Using the flashback
command, we can pull a table out of the recycle bin. The Flashback is complete; this way, we restore the
table. At the physical level, Oracle Flashback Database provides a more efficient data protection
alternative to database point-in-time recovery (DBPITR). If the current data files have unwanted changes,
then you can use the RMAN command FLASHBACK DATABASE to revert the data files to their contents at
a past time.
Database Exports/Imports Data Pump Export the HR schema to a dump file named schema.DMP by
issuing the following command at the system command prompt:
EXPDP SYSTEM/PASSWORD SCHEMAS=HR DIRECTORY=DMPDIR DUMPFILE=SCHEMA.DMP
LOGFILE=EXPSCHEMA.LOG
IMPDP USER/PASSWORD@DB_NAME DIRECTORY=DATA_PUMP_DIR DUMPFILE=DUMP_NAME.DMP
SCHEMAS=EMR FROMUSER=MIS TOUSER=EMR
Database Systems Handbook
BY: MUHAMMAD SHARIF 345
Cash recovery and Log-Based Recovery
The log is a sequence of records. The log of each transaction is maintained in some stable storage so that if any
failure occurs, then it can be recovered from there.
Log management and its type
Log: An ordered list of REDO/UNDO actions
Log record contains:
<XID, pageID, offset, length, old data, new data> and additional control info.
The fields are:
XID: transaction ID - tells us which transaction did this operation
Database Systems Handbook
BY: MUHAMMAD SHARIF 346
pageID: what page has been modified
offset: where on the page the data started changing (typically in bytes)
length: how much data was changed (typically in bytes)
old data: what the data was originally (used for undo operations)
new data: what the data has been updated to (used for redo operations)
Data item identifier:
Database Systems Handbook
BY: MUHAMMAD SHARIF 347
Database Systems Handbook
BY: MUHAMMAD SHARIF 348
Checkpoint
The checkpoint is like a bookmark. While the execution of the transaction, such checkpoints are marked, and the
transaction is executed then using the steps of the transaction, the log files will be created.
Checkpoint declares a point before which all the logs are stored permanently in the storage disk and are in an
inconsistent state. In the case of crashes, the amount of work and time is saved as the system can restart from the
checkpoint. Checkpointing is a quick way to limit the number of logs to scan on recovery.
Database Systems Handbook
BY: MUHAMMAD SHARIF 349
Store the LSN of the most recent checkpoint at a master record on a disk
Database Systems Handbook
BY: MUHAMMAD SHARIF 350
Database Systems Handbook
BY: MUHAMMAD SHARIF 351
System Catalog
A repository of information describing the data in the database (metadata, data about data)
Database Systems Handbook
BY: MUHAMMAD SHARIF 352
Data Replication
Replication is the process of copying and maintaining database objects in multiple databases that make up a
distributed database system. Replication can improve the performance and protect the availability of applications
because alternate data access options exist.
Oracle provides its own set of tools to replicate Oracle and integrate it with other databases. In this post, you will
explore the tools provided by Oracle as well as open-source tools that can be used for Oracle database replication
by implementing custom code.
The catalog is needed to keep track of the location of each fragment & replica
Data replication techniques
Synchronous vs. asynchronous
Synchronous: all replicas are up-to-date
Asynchronous: cheaper but delay in synchronization
Regarding the timing of data transfer, there are two types of data replication:
Asynchronous replication is when the data is sent to the model server -- the server where the replicas take data
from the client. Then, the model server pings the client with a confirmation saying the data has been received. From
there, it goes about copying data to the replicas at an unspecified or monitored pace.
Synchronous replication is when data is copied from the client-server to the model server and then replicated to
all the replica servers before the client is notified that data has been replicated. This takes longer to verify than the
asynchronous method, but it presents the advantage of knowing that all data was copied before proceeding.
Asynchronous database replication offers flexibility and ease of use, as replications happen in the background.
Methods to Setup Oracle Database Replication
You can easily set up the Oracle Database Replication using the following methods:
Method 1: Oracle Database Replication Using Hevo Data
Method 2: Oracle Database Replication Using A Full Backup And Load Approach
Method 3: Oracle Database Replication Using a Trigger-Based Approach
Method 4: Oracle Database Replication Using Oracle Golden Gate CDC
Method 5: Oracle Database Replication Using Custom Script-Based on Binary Log
Database Systems Handbook
BY: MUHAMMAD SHARIF 353
Oracle types of data replication and integration in OLAP
Three main architectures:
Consolidation database: All data is moved into a single database and managed from a central location. Oracle Real
Application Clusters (Oracle RAC), Grid computing, and Virtual Private Database (VPD) can help you consolidate
information into a single database that is highly available, scalable, and secure.
Federation: Data appears to be integrated into a single virtual database while remaining in its current distributed
locations. Distributed queries, distributed SQL, and Oracle Database Gateway can help you create a federated
database.
Sharing Mediation: Multiple copies of the same information are maintained in multiple databases and application
data stores. Data replication and messaging can help you share information at multiple databases.
END
Database Systems Handbook
BY: MUHAMMAD SHARIF 354
CHAPTER 17 PREREQUISITES OF STORAGE MANAGEMENT AND ORACLE INSTALLATION
Overview of Hardware Requirements
Hardware requirements you must meet before installing Oracle Management Service (OMS), a standalone Oracle
Management Agent (Management Agent), and Oracle Management Repository (Management Repository).
Physical memory (RAM)=> 256 MB minimum; 512 MB recommended, On Windows Vista, the minimum requirement
is 512 MB
Virtual memory=> Double the amount of RAM
Disk space=> Basic Installation Type total: 2.04 GB, advanced Installation Types total: 1.94 GB
Video adapter=> 256 colors
Processor=> 550 MHz minimum, On Windows Vista, the minimum requirement is 800 MHz
In particular, here I will discuss the following:
1. CPU, RAM, Heap Size, and Hard Disk Space Requirements for OMS
2. CPU, RAM, and Hard Disk Space Requirements for Standalone Management Agent
3. CPU, RAM, and Hard Disk Space Requirements for Management Repository
CPU, RAM, Heap Size, and Hard Disk Space Requirements for OMS
Host Small Medium Large
CPU Cores/Host 2 4 8
RAM 4 GB 6 GB 8 GB
RAM with ADPFoot 1 , JVMDFoot 2 6GB 10 GB 14 GB
Oracle WebLogic Server JVM Heap Size 512 MB 1 GB 2 GB
Hard Disk Space 7 GB 7 GB 7 GB
Hard Disk Space with ADP, JVMD 10 GB 12 GB 14 GB
Note: While installing an additional OMS (by cloning an existing one), if you have installed BI publisher on the source
host, then ensure that you have 7 GB of additional hard disk space on the destination host, so a total of 14 GB.
CPU, RAM, and Hard Disk Space Requirements for Standalone Management Agent
For a standalone Oracle Management Agent, ensure that you have 2 CPU cores per host, 512 MB of RAM, and 1 GB
of hard disk space.
CPU, RAM, and Hard Disk Space Requirements for Management Repository
In this table RAM and Hard Disk Space Requirements for Management Repository
Host Small Medium Large
CPU Cores/HostFoot 1 2 4 8
RAM 4 GB 6 GB 8 GB
Hard Disk Space 50 GB 200 GB 400 GB
Oracle database Hardware Component Requirements for Windows x64
The following table lists the hardware components that are required for Oracle Database on Windows x64.
Windows x64 Minimum Hardware Requirements
Database Systems Handbook
BY: MUHAMMAD SHARIF 355
Requirement Value
System Architecture Processor: AMD64 and Intel EM64T
Physical memory (RAM) 2 GB minimum
Virtual memory (swap) If physical memory is between 2 GB and 16 GB, then set
virtual memory to 1 times the size of the RAM
If physical memory is more than 16 GB, then set virtual
memory to 16 GB
Disk space Typical Install Type total: 10 GB
Advanced Install Types total: 10 GB
Video adapter 256 colors
Screen Resolution 1024 X 768 minimum
Windows x64 Minimum Disk Space Requirements on NTFS
Installation
Type
TEMP
Space
SYSTEM_DRIVE:Program
FilesOracleInventory
Oracle
Home
Data
Files * Total
Enterprise Edition 595 MB 4.55 MB 6.00 GB 4.38 GB
**
10.38
GB **
Standard Edition 2 595 MB 4.55 MB 5.50 GB 4.24 GB
**
9.74
GB **
* Refers to the contents of the admin, cfgtoollogs, flash_recovery_area, and oradata directories in the ORACLE_BASE
directory.
Memory Requirements for Installing Oracle Fusion Middleware
Operating System Minimum Physical Memory Required Minimum Available Memory Required
Linux 4 GB 8 GB
UNIX 4 GB 8 GB
Windows 4 GB 8 GB
Database Systems Handbook
BY: MUHAMMAD SHARIF 356
Calculations for No-Compression Databases
To calculate database size when the compression option is none, use the formula:
Number of blocks * (72 bytes + size of expanded data block)
Calculations for Compressed Databases
Because the compression method used can vary per block, the following calculation formulas are general estimates
of the database size. Actual implementation could result in numbers larger or smaller than the calculations.
1. Bitmap Compression
2. Index-Value Compression
3. RLE Compression
4. zlib Compression
5. Index Files
The minimum size for the index is 8,216,576 bytes (8 MB). To calculate the size of a database index, including all
index files, perform the following calculation:
number of existing blocks * 112 bytes = the size of database index
About Calculating Database Limits
Use the size guidelines in this section to calculate Oracle Database limits.
Block Size Guidelines
Type Size
Maximum block size 16,384 bytes or 16 kilobytes (KB)
Minimum block size 2 kilobytes (KB)
Maximum blocks for each file 4,194,304 blocks
Maximum possible file size with 16 K sized
blocks
64 Gigabytes (GB) (4,194,304 * 16,384) = 64 gigabytes (GB)
Maximum Number of Files for Each Database
Block Size Number of Files
2 KB 20,000
4 KB 40,000
8 KB 65,536
16 KB 65,536
Database Systems Handbook
BY: MUHAMMAD SHARIF 357
Maximum File Sizes
Type Size
Maximum file size for a FAT file 4 GB
Maximum file size in NTFS 16 Exabytes (EB)
Maximum database size 65,536 * 64 GB equals approximately 4 Petabytes (PB)
Maximum control file size 20,000 blocks
Data Block Format
Every data block has a format or internal structure that enables the database to track the data and free space in the
block. This format is similar whether the data block contains table, index, or table cluster data.
Oracle Database installation steps 12c before installation
In this section, you will be installing the Oracle Database and creating an Oracle Home User account.
Here OUI is used to install Oracle Software
1. Expand the database folder that you extracted in the previous section. Double-click setup.
2. Click Yes in the User Account Control window to continue with the installation.
Database Systems Handbook
BY: MUHAMMAD SHARIF 358
3. The Configure Security Updates window appears. Enter your email address and My Oracle Support password to
receive security issue notifications via email. If you do not wish to receive notifications via email, deselect.
Select "Skip software updates" if do not want to apply any updates.
Accept the default and click Next.
4. The Select Installation Option window appears with the following options:
Select "Create and configure a database" to install the database, create database instance and configure the
database.
Select "Install database software only" to only install the database software.
Select "Upgrade an existing database" to upgrade the database that is already installed.
In this OBE, we create and configure the database. Select the Create and configure a database option and click
Next.
5. The System Class window appears. Select Desktop Class or Server Class depending on the type of system you are
using. In this OBE, we will perform the installation on a desktop/laptop. Select Desktop class and click Next.
6. The Oracle Home User Selection window appears. Starting with Oracle Database 12c Release 1 (12.1), Oracle
Database on Microsoft Windows supports the use of an Oracle Home User, specified at the time of installation. This
Oracle Home User is used to run the Windows services for a Oracle Home, and is similar to the Oracle User on Oracle
Database on Linux. This user is associated with an Oracle Home and cannot be changed to a different user post
installation.
Note: Different Oracle homes on a system can share the same Oracle Home User or use different Oracle Home Users.
The Oracle Home User is different from an Oracle Installation User. The Oracle Installation User is the user who
requires administrative privileges to install Oracle products. The Oracle Home User is used to run the Windows
services for the Oracle Home.
The window provides the following options:
1. If you select "Use Existing Windows User", the user credentials provided must be a standard Windows
user account (not an administrator).
2. If this is a single instance database installation, the user can be a local user, a domain user, or a managed
services account.
3. If this is an Oracle RAC database installation, the existing user must be a Windows domain user. The
Oracle installer will display an error if this user has administrator privileges.
4. If you select "Create New Windows User", the Oracle installer will create a new standard Windows user
account. This user will be assigned as the Oracle Home User. Please note that this user will not have login
privileges. This option is not available for an Oracle RAC Database installation.
5. If you select "Use Windows Built-in Account", the system uses the Windows Built-in account as the Oracle
Home User.
Select the Create New Windows User option. Enter the user name as OracleHomeUser1 and password as
Welcome1. Click Next.
Note: Remember the Windows User password. It will be required later to administer or manage database services.
7. The Typical Install Configuration window appears. Click on a text field and then the balloon icon ( )to know more
about the field. Note that by default, the installer creates a container database along with a pluggable database
called "pdborcl". The pluggable database contains the sample HR schema.
8. Change the Global database name to orcl. Enter the “Administrative password” as Oracle_1. This password will
be used later to log into administrator accounts such as SYS and SYSTEM. Click Next.
9. The prerequisite checks are performed and a Summary window appears. Review the settings and click Install.
Database Systems Handbook
BY: MUHAMMAD SHARIF 359
Note: Depending on your firewall settings, you may need to grant permissions to allow java to access the network.
10. The progress window appears.
11. The Database Configuration Assistant started and creates your the database.
12. After the Database Configuration Assistant creates the database, you can navigate to https://localhost:5500/em
as a SYS user to manage the database using Enterprise Manager Database Express. You can click “Password
Management…” to unlock accounts. Click OK to continue.
13. The Finish window appears. Click Close to exit the Oracle Universal Installer.
14. To verify the installation Navigate to C:Windowssystem32 using Windows Explorer. Double-click services. The
Services window appears, displaying a list of services.
Note: In advance installation step you allocate memory like
Database Systems Handbook
BY: MUHAMMAD SHARIF 360
Database Systems Handbook
BY: MUHAMMAD SHARIF 361
CHAPTER 18 ORACLE DATABASE APPLICATIONS DEVELOPMENT USING ORACLE APPLICATION EXPRESS
Overview APEX, History, Apex architecture and Manage Utility
The database manufacturer Oracle, is well-known for its relational database system “Oracle Database” which
provides many efficient features to read and write large amounts of data. To cope with the growing demand of
developing web applications very fast, Oracle has created the online development environment “Oracle APEX”. The
creators of Oracle Application Express say it can help you develop enterprise apps up to 20 times faster and with 100
times less code
There is no need to spend time on the GUI at the very beginning. Thus, the developer can directly start with
implementing the business logic.
This is the reason why Oracle APEX is feasible to create rapid GUI-Prototypes without logic. Thus, prospective
customers can get an idea of how their future application will look.
Oracle APEX – an extremely powerful tool
As you can see, Oracle APEX is an extremely powerful tool that allows you to easily create simple-to-powerful apps,
and gives you a lot of control over their functions and appearance. You have many different components available,
like charts, different types of reports, mobile layouts, REST Web Services, faceted search, card regions, and many
more.
And the cool thing is, it’s going to get even better with time. Oracle’s roadmap for the technology is extensive and
mentions things such as:
Database Systems Handbook
BY: MUHAMMAD SHARIF 362
 Runtime application customization
 More analytics
 Machine Learning
 Process modeling
 Support for MySQL
 Native map component (you’ll be able to create a map like those you saw in these Covid-19 apps I
mentioned natively – right now you have to use additional tools for that, like JavaScript or a map plug-in).
 Oracle JET-based components (JavaScript Extension Toolkit – it’s definitely not low-code, but it’s got nice
data visualizations)
 Expanded capabilities in APEX Service Cloud Console
 REST Service Catalog (I had to google around for the one I used, but in the future, you’ll have a catalog of
freely available options to choose)
 Integration with developer lifecycle services
 Improved printing and PDF export capabilities
As you can see, there’s a lot of things that are worth waiting for. Oracle APEX is going to get a lot more powerful,
and that’s even more of a reason to get to know it and start using it.
Distinguishing Characteristics and Apex Data Sources
Database Systems Handbook
BY: MUHAMMAD SHARIF 363
Apex history
APEX is a very powerful development tool, which is used to create web-based database-centric applications. The
tool itself consists of a schema in the database with a lot of tables, views, and PL/SQL code. It’s available for every
edition of the database. The techniques that are used with this tool are PL/SQL, HTML, CSS, and JavaScript.
Before APEX there was WebDB, which was based on the same techniques. WebDB became part of Oracle Portal and
disappeared in silence. The difference between APEX and WebDB is that WebDB generates packages that generate
the HTML pages, while APEX generates the HTML pages at runtime from the repository. Despite this approach APEX
is amazingly fast.
APEX became available to the public in 2004 and then it was part of version 10g of the database. At that time it was
called HTMLDB and the first version was 1.5. Before HTMLDB, it was called Oracle Flows, Oracle Platform, and Project
Marvel.
Database Systems Handbook
BY: MUHAMMAD SHARIF 364
Note: Starting with Oracle Database 12c Release 2 (12.2), Oracle Application Express is included in the Oracle
Home on disk and is no longer installed by default in the database.
Oracle Application Express is included with the following Oracle Database releases:
Oracle Database 19c – Oracle Application Express Release 18.1.
Oracle Database 18c – Oracle Application Express Release 5.1.
Oracle Database 12c Release 2 (12.2)- Oracle Application Express Release 5.0.
Oracle Database 12c Release 1 (12.1) – Oracle Application Express Release 4.2.
Oracle Database 11g Release 2 (11.2) – Oracle Application Express Release 3.2.
Oracle Database 11g Release 1 (11.1) – Oracle Application Express Release 3.0.
The Oracle Database releases less frequently than Oracle Application Express. Therefore, Oracle recommends
updating to the latest Oracle Application Express release available on Oracle Technology Network.
Within each application, you can also specify a Compatibility Mode in the Application Definition. The Compatibility
Mode attribute controls the compatibility mode of the Application Express runtime engine. Compatibility
Mode options include Pre 4.1, 4.1, 4.2, 5.0, 5.1/18.1, 18.2, 19.1, and 19.2. or upper versions.
Most recent Oracle APEX releases
Version 22
This release of Oracle APEX introduces Approvals and the Unified Task List, Simplified Create Page wizards,
Readable Application Export formats, and Data Generator. APEX 22.1 also brings several enhancements existing
components, such as tokenized row search, an easy way to sort regions, improvements to faceted search,
additional customization of the PWA service worker, a more streamlined developer experience, and much more!
Version 21
This release of Oracle APEX introduces Smart Filters, Progressive Web Apps, and REST Service Catalogs. APEX 21.2
also brings greater UI flexibility with Universal Theme, new and updated page components, numerous
improvements to the developer experience, and a whole lot more!
Especially now Oracle has pointed out APEX as one of the important tools for building applications in their Oracle
Database Cloud Service, this interest will only grow. APEX shared a lot of the characteristics of cloud computing,
even before cloud computing became popular.
These characteristics include:
 Elasticity
 Browser-based development and runtime
 RESTful web services (REST stands for Representational State Transfer)
Database Systems Handbook
BY: MUHAMMAD SHARIF 365
Database Systems Handbook
BY: MUHAMMAD SHARIF 366
Oracle Database architecture.
Because the database is doing all the hard work, the architecture is fairly simple. We only have to add a web server.
We can choose one of the following web servers:
 Oracle HTTP Server (OHS)
 Embedded PL/SQL Gateway (EPG)
 APEX Listener
Oracle APEX has a strong history, starting with version 1.5, which came out in 2004 – it was known as HTML DB then
(before it also had other names, like Flows and Project Marvel).
Oracle APEX is a part of the Oracle RAD architecture and technology stack. What does it mean?
“R” stands for REST, or rather ORDS – Oracle REST Data Services. ORDS is responsible for asking the database for the
page and rendering it back to the client;
“A” stands for APEX, Oracle Application Express, the topic of this article;
“D” stands for Database, which is the place an APEX application resides in.
Database Systems Handbook
BY: MUHAMMAD SHARIF 367
Other methodologies that work well with Oracle Application Express include:
Spiral - This approach is actually a series of short waterfall cycles. Each waterfall cycle yields new requirements and
enables the development team to create a robust series of prototypes.
Rapid application development (RAD) life cycle - This approach has a heavy emphasis on creating a prototype that
closely resembles the final product. The prototype is an essential part of the requirements phase. One disadvantage
of this model is that the emphasis on creating the prototype can cause scope creep; developers can lose sight of
their initial goals in the attempt to create the perfect application.
Database Systems Handbook
BY: MUHAMMAD SHARIF 368
These include Oauth client, APEX User, Database Schema User, and OS User. While it is important to ensure your
ORDS web services are secured, you also need to consider what a client has access to once authenticate. As a quick
Database Systems Handbook
BY: MUHAMMAD SHARIF 369
reminder, authentication confirms your identity and allows you into the system, authorization decides what you can
do once you are in.
Oracle REST Data Services is a Java EE-based alternative for Oracle HTTP Server and mod_plsql.
The Java EE implementation offers increased functionality including a command-line based configuration, enhanced
security, file caching, and RESTful web services.
Oracle REST Data Services also provides increased flexibility by supporting deployments using Oracle WebLogic
Server, GlassFish Server, Apache Tomcat, and a standalone mode.
The Oracle Application Express architecture requires some form of the webserver to proxy requests between a web
browser and the Oracle Application Express engine. Oracle REST Data Services satisfies this need but its use goes
beyond that of Oracle Application Express configurations.
Oracle REST Data Services simplifies the deployment process because there is no Oracle home required, as
connectivity is provided using an embedded JDBC driver.
Oracle REST Data Services is a Java Enterprise Edition (Java EE) based data service that provides enhanced security,
file caching features, and RESTful Web Services. Oracle REST Data Services also increases flexibility through support
for deployment in standalone mode, as well as using servers like Oracle WebLogic Server and Apache Tomcat.
ORDS
ORDS, a Java-based application, enables developers with SQL and database skills to develop REST APIs for Oracle
Database. You can deploy ORDS on web and application servers, including WebLogic®, Tomcat®, and Glassfish®, as
shown in the following image:
ORDS is our middle tier JAVA application that allows you to access your Oracle Database resources via REST APIs.
Use standard HTTP(s) calls (GET|POST|PUT|DELETE) via URIs that ORDS makes available
(/ords/database123/user3/module5/something/)
ORDS will route your request to the appropriate database, and call the appropriate query or PL/SQL anonymous
block), and return the output and HTTP codes.
Database Systems Handbook
BY: MUHAMMAD SHARIF 370
For most calls, that’s going to be the results of a SQL statement – paginated and formatted as JSON.
Database Systems Handbook
BY: MUHAMMAD SHARIF 371
Database Systems Handbook
BY: MUHAMMAD SHARIF 372
Oracle Cloud
You can run APEX in an Autonomous Database (ADB) – an elastic database that you can scale up. It’s self-driving,
self-healing, and can repair and upgrade itself. It comes in two flavours:
Database Systems Handbook
BY: MUHAMMAD SHARIF 373
1. Autonomous Transaction Processing (ATP) – basically transaction processing, it’s where APEX sees most use;
2. Autonomous Data Warehouse (ADW) – for more query-driven APEX applications. Reporting data is also a
common use of Oracle APEX.
You can also use the new Database Cloud Service (DCS) – an APEX-only solution. For a fee, you can have a
commercial application running on a database cloud service.
On-premise or Private Cloud
You can also run Oracle APEX on-premise or in a Private Cloud – anywhere where a database runs. It can be a physical,
dedicated server, a virtualized machine, a docker image (you can run it on your laptop, fire it up on a train or a plane
– it’s very popular among Oracle Application Express developers). You can also use it on Exadata – a super-powerful
APEX physical server on cloud services.
Database Systems Handbook
BY: MUHAMMAD SHARIF 374
Oracle Utility(Locking pages, apps, workspaces)
Database Systems Handbook
BY: MUHAMMAD SHARIF 375
Workspace utility
Database Systems Handbook
BY: MUHAMMAD SHARIF 376
Application Components
Supporting objects
Shared components object
Database Systems Handbook
BY: MUHAMMAD SHARIF 377
Utility components
Remote development
Database Systems Handbook
BY: MUHAMMAD SHARIF 378
Database Systems Handbook
BY: MUHAMMAD SHARIF 379
Database Systems Handbook
BY: MUHAMMAD SHARIF 380
How to use APEX for free
Autonomous Always Free – you can choose the Autonomous Always Free option, running either on ATP or AWS.
It’s free for commercial use, but it doesn’t benefit from the scalability of the autonomous databases.
Oracle Express Free Edition – you can also run a free version, which is called Oracle Express Free Edition, on-
premise, but in this case, there’s a limit on how much data you can store there.
Fan-made and official containers – there are also various fan-made and official containers with APEX installed
available on the Internet.
About Assigning Oracle Default Schemas to Workspaces
In order for an Instance administrator to assign most Oracle default schemas to workspaces, a DBA must explicitly
grant the privilege.
When Oracle Application Express installs, the Instance administrator does not have the ability to assign Oracle
default schemas to workspaces. Default schemas such as SYS, SYSTEM, and RMAN are reserved by Oracle for various
product features and for internal use. Access to a default schema can be a very powerful privilege. For example, a
workspace with access to the default schema SYSTEM can run applications that parse as the SYSTEM user.
In order for an Instance administrator to have the ability to assign most Oracle default schemas to workspaces, the
DBA must explicitly grant the privilege using SQL*Plus to run a procedure within
the APEX_INSTANCE_ADMIN package.
Granting the Privilege to Assign Oracle Default Schemas
DBAs can grant an Instance administrator the ability to assign Oracle schemas to workspaces.
A DBA grants an Instance administrator the ability to assign Oracle schemas to workspaces by using SQL*Plus to run
the APEX_INSTANCE_ADMIN.UNRESTRICT_SCHEMA procedure from within the Application Express engine schema.
For example:
EXEC APEX_INSTANCE_ADMIN.UNRESTRICT_SCHEMA(p_schema => ‘RMAN’);
COMMIT;
Revoking the Privilege to Assign Oracle Default Schemas
DBAs can revoke the privilege to assign default schemas.
A DBA revokes the privilege to assign default schemas using SQL*Plus to run the
APEX_INSTANCE_ADMIN.RESTRICT_SCHEMA procedure from within the Application Express engine schema. For
example:
EXEC APEX_180100.APEX_INSTANCE_ADMIN.RESTRICT_SCHEMA(p_schema => ‘RMAN’);
COMMIT;
Database Systems Handbook
BY: MUHAMMAD SHARIF 381
This example would prevent the Instance administrator from assigning the RMAN schema to any workspace. It does
not, however, prevent workspaces that have already had the RMAN schema assigned to them from using the RMAN
schema.
Granting the Privilege to Assign Oracle Default Schemas
The DBA can grant an Oracle Application Express administrator the ability to assign Oracle default schemas to
workspaces by using SQL*Plus to run the APEX_SITE_ADMIN_PRIVS.UNRESTRICT_SCHEMA procedure from within
the Application Express engine schema. For example:
EXEC FLOWS_030100.APEX_SITE_ADMIN_PRIVS.UNRESTRICT_SCHEMA(p_schema => ‘SYSTEM’);
COMMIT;
This example would enable the Oracle Application Express administrator to assign the SYSTEM schema to any
workspace.
Revoking the Privilege to Assign Oracle Default Schemas
The DBA can revoke this privilege using SQL*Plus to run the APEX_SITE_ADMIN_PRIVS.RESTRICT_SCHEMA procedure
from within the Application Express engine schema. For example:
EXEC FLOWS_030100.APEX_SITE_ADMIN_PRIVS.RESTRICT_SCHEMA(p_schema => ‘SYSTEM’);
COMMIT;
This example would display the text of a query that dumps the tables that defines the schema and workspace
restrictions.
SELECT a.schema “SCHEMA”,b.workspace_name “WORKSPACE” FROM WWV_FLOW_RESTRICTED_SCHEMAS a,
WWV_FLOW_RSCHEMA_EXCEPTIONS b WHERE b.schema_id (+)= a.id;
Database Systems Handbook
BY: MUHAMMAD SHARIF 382
Oracle Application/workspace schema assignments
Oracle APEX
Oracle APEX_APPLICATION VIEWS Functionalities
APEX_APPLICATIONS
Applications defined in the
current workspace or
database user.
APEX_WORKSPACES
APEX_APPLICATION_ALL_AUTH
All authorization schemes for all
components by Application
APEX_APPLICATIONS
APEX_APPLICATION_AUTH
Identifies the available
Authentication Schemes defined
for an Application
APEX_APPLICATIONS
APEX_APPLICATION_AUTHORIZATION
Identifies Authorization Schemes
which can be applied at the
application, page or component
level
APEX_APPLICATIONS
Database Systems Handbook
BY: MUHAMMAD SHARIF 383
APEX_APPLICATION_BC_ENTRIES
Identifies Breadcrumb Entries
which map to a Page and identify
a pages parent
APEX_APPLICATIONS
APEX_APPLICATION_BREADCRUMBS
Identifies the definition of a
collection of Breadcrumb Entries
which are used to identify a page
Hierarchy
APEX_APPLICATIONS
APEX_APPLICATION_BUILD_OPTIONS
Identifies Build Options available
to an application
APEX_APPLICATIONS
APEX_APPLICATION_CACHING
Applications defined in the
current workspace or database
user.
APEX_APPLICATIONS
APEX_APPLICATION_COMPUTATIONS
Identifies Application
Computations which can run for
every page or on login
APEX_APPLICATIONS
APEX_APPLICATION_GROUPS
Application Groups defined per
workspace. Applications can be
associated with an application
group.
APEX_APPLICATIONS
APEX_APPLICATION_ITEMS
Identifies Application Items used
to maintain session state that are
not associated with a page
APEX_APPLICATIONS
APEX_APPLICATION_LISTS
Identifies a named collection of
Application List Entries which can
be included on any page using a
region of type List. Display
attributes are controlled using a
List Template.
APEX_APPLICATIONS
APEX_APPLICATION_LIST_ENTRIES
Identifies the List Entries which
define a List. List Entries can be
hierarchical or flat.
APEX_APPLICATION_LISTS
APEX_APPLICATION_LOCKED_PAGES Locked pages of an application APEX_APPLICATIONS
APEX_APPLICATION_LOVS
Identifies a shared list of values
that can be referenced by a Page
Item or Report Column
APEX_APPLICATIONS
APEX_APPLICATION_LOV_COLS
Identifies column metadata for a
shared list of values.
APEX_APPLICATION_LOVS
Database Systems Handbook
BY: MUHAMMAD SHARIF 384
APEX_APPLICATION_LOV_ENTRIES
Identifies the List of Values Entries
which comprise a shared List of
Values
APEX_APPLICATION_LOVS
APEX_APPLICATION_NAV_BAR
Identifies navigation bar entries
displayed on pages that use a
Page Template that include a
#NAVIGATION_BAR# substitution
string
APEX_APPLICATIONS
APEX_APPLICATION_PAGES
A Page definition is the basic
building block of page. Page
components including regions,
items, buttons, computations,
branches, validations, and
processes further define the
definition of a page.
APEX_APPLICATIONS
APEX_APPLICATION_PAGE_BRANCHES
Identifies branch processing
associated with a page. A branch
is a directive to navigate to a page
or URL which is run at the
conclusion of page accept
processing.
APEX_APPLICATION_PAGES
APEX_APPLICATION_PAGE_BUTTONS
Identifies buttons associated with
a Page and Region
APEX_APPLICATION_PAGE_REGIONS
APEX_APPLICATION_PAGE_CHARTS
Identifies a chart associated with a
Page and Region.
APEX_APPLICATION_PAGE_REGIONS
APEX_APPLICATION_PAGE_CHART_A
Identifies a chart axis associated
with a chart on a Page and Region.
APEX_APPLICATION_PAGE_CHARTS
APEX_APPLICATION_PAGE_CHART_S
Identifies a chart series associated
with a chart on a Page and Region.
APEX_APPLICATION_PAGE_CHARTS
APEX_APPLICATION_PAGE_COMP
Identifies the computation of Item
Session State
APEX_APPLICATION_PAGES
APEX_APPLICATION_PAGE_DA
Identifies Dynamic Actions
associated with a Page
APEX_APPLICATION_PAGES
APEX_APPLICATION_PAGE_DA_ACTS
Identifies the Actions of a
Dynamic Action associated with a
Page
APEX_APPLICATION_PAGE_DA
Database Systems Handbook
BY: MUHAMMAD SHARIF 385
APEX_APPLICATION_PAGE_DB_ITEMS
Identifies Page Items which are
associated with Database Table
Columns. This view represents a
subset of the items in the
APEX_APPLICATION_PAGE_ITEMS
view.
APEX_APPLICATION_PAGES
APEX_APPLICATION_PAGE_GROUPS Identifies page groups APEX_APPLICATION_PAGES
APEX_APPLICATION_PAGE_IR
Identifies attributes of an
interactive report
APEX_APPLICATION_PAGE_REGIONS
APEX_APPLICATION_PAGE_IR_CAT
Report column category
definitions for interactive report
columns
APEX_APPLICATION_PAGE_IR
APEX_APPLICATION_PAGE_IR_CGRPS
Column group definitions for
interactive report columns
APEX_APPLICATION_PAGE_IR
APEX_APPLICATION_PAGE_IR_COL
Report column definitions for
interactive report columns
APEX_APPLICATION_PAGE_IR
APEX_APPLICATION_PAGE_IR_COMP
Identifies computations defined in
user-level report settings for an
interactive report
APEX_APPLICATION_PAGE_IR_RPT
APEX_APPLICATION_PAGE_IR_COND
Identifies filters and highlights
defined in user-level report
settings for an interactive report
APEX_APPLICATION_PAGE_IR_RPT
APEX_APPLICATION_PAGE_IR_GRPBY
Identifies group by view defined in
user-level report settings for an
interactive report
APEX_APPLICATION_PAGE_IR_RPT
APEX_APPLICATION_PAGE_IR_PIVOT
Identifies pivot view defined in
user-level report settings for an
interactive report
APEX_APPLICATION_PAGE_IR_RPT
APEX_APPLICATION_PAGE_IR_PVAGG
Identifies aggregates defined for a
pivot view in user-level report
settings for an interactive report
APEX_APPLICATION_PAGE_IR_RPT
APEX_APPLICATION_PAGE_IR_PVSRT
Identifies sorts defined for a pivot
view in user-level report settings
for an interactive report
APEX_APPLICATION_PAGE_IR_RPT
APEX_APPLICATION_PAGE_IR_RPT
Identifies user-level report
settings for an interactive report
APEX_APPLICATION_PAGE_IR
Database Systems Handbook
BY: MUHAMMAD SHARIF 386
APEX_APPLICATION_PAGE_IR_SUB
Identifies subscriptions scheduled
in saved reports for an interactive
report
APEX_APPLICATION_PAGE_IR_RPT
APEX_APPLICATION_PAGE_ITEMS
Identifies Page Items which are
used to render HTML form
content. Items automatically
maintain session state which can
be accessed using bind variables
or substitution stings.
APEX_APPLICATION_PAGE_REGIONS
APEX_APPLICATION_PAGE_MAP
Identifies the full breadcrumb
path for each page with a
breadcrumb entry
APEX_APPLICATION_PAGES
APEX_APPLICATION_PAGE_PROC
Identifies SQL or PL/SQL
processing associated with a page
APEX_APPLICATION_PAGES
APEX_APPLICATION_PAGE_REGIONS
Identifies a content container
associated with a Page and
displayed within a position
defined by the Page Template
APEX_APPLICATION_PAGES
APEX_APPLICATION_PAGE_REG_COLS
Region column definitions used
for regions
APEX_APPLICATION_PAGE_REGIONS
APEX_APPLICATION_PAGE_RPT
Printing attributes for regions that
are reports
APEX_APPLICATION_PAGE_REGIONS
APEX_APPLICATION_PAGE_RPT_COLS
Report column definitions used
for Classic Reports, Tabular Forms
and Interactive Reports
APEX_APPLICATION_PAGE_RPT
APEX_APPLICATION_PAGE_TREES
Identifies a tree control which can
be referenced and displayed by
creating a region with a source of
this tree
APEX_APPLICATION_PAGE_REGIONS
APEX_APPLICATION_PAGE_VAL
Identifies Validations associated
with an Application Page
APEX_APPLICATION_PAGES
APEX_APPLICATION_PARENT_TABS
Identifies a collection of tabs
called a Tab Set. Each tab is part of
a tab set and can be current for
one or more pages. Each tab can
also have a corresponding Parent
Tab if two levels of Tabs are
defined.
APEX_APPLICATIONS
Database Systems Handbook
BY: MUHAMMAD SHARIF 387
APEX_APPLICATION_PROCESSES
Identifies Application Processes
which can run for every page, on
login or upon demand
APEX_APPLICATIONS
APEX_APPLICATION_RPT_LAYOUTS
Identifies report layout which can
be referenced by report queries
and classic reports
APEX_APPLICATIONS
APEX_APPLICATION_RPT_QRY_STMTS
Identifies 387 ndividual SQL
statements, which are part of a
report quert
APEX_APPLICATION_RPT_QUERIES
APEX_APPLICATION_RPT_QUERIES
Identifies report queries, which
are printable documents that can
be integrated with an application
using buttons, list items, branches
APEX_APPLICATIONS
APEX_APPLICATION_SETTINGS
Identifies application settings
typically used by applications to
manage configuration parameter
names and values
APEX_APPLICATIONS
APEX_APPLICATION_SHORTCUTS
Identifies Application Shortcuts
which can be referenced
“MY_SHORTCUT” syntax
APEX_APPLICATIONS
APEX_APPLICATION_STATIC_FILES
Stores the files like CSS, images,
javascript files, … of an
application.
APEX_APPLICATIONS
APEX_APPLICATION_SUBSTITUTIONS
Application level definitions of
substitution strings.
APEX_APPLICATIONS
APEX_APPLICATION_SUPP_OBJECTS
Identifies the Supporting Object
installation messages
APEX_APPLICATIONS
APEX_APPLICATION_SUPP_OBJ_BOPT
Identifies the Application Build
Options that will be exposed to
the Supporting Object installation
APEX_APPLICATION_SUPP_OBJECTS
APEX_APPLICATION_SUPP_OBJ_CHCK
Identifies the Supporting Object
pre-installation checks to ensure
the database is compatible with
the objects to be installed
APEX_APPLICATION_SUPP_OBJECTS
APEX_APPLICATION_SUPP_OBJ_SCR
Identifies the Supporting Object
installation SQL Scripts
APEX_APPLICATION_SUPP_OBJECTS
Database Systems Handbook
BY: MUHAMMAD SHARIF 388
APEX_APPLICATION_TABS
Identifies a set of tabs collected
into tab sets which are associated
with a Standard Tab Entry
APEX_APPLICATIONS
APEX_APPLICATION_TEMPLATES
Identifies reference counts for
templates of all types
APEX_APPLICATION_THEMES
APEX_APPLICATION_TEMP_BC
Identifies the HTML template
markup used to render a
Breadcrumb
APEX_APPLICATION_THEMES
APEX_APPLICATION_TEMP_BUTTON
Identifies the HTML template
markup used to display a Button
APEX_APPLICATION_THEMES
APEX_APPLICATION_TEMP_CALENDAR
Identifies the HTML template
markup used to display a Calendar
APEX_APPLICATION_THEMES
APEX_APPLICATION_TEMP_LABEL
Identifies a Page Item Label HTML
template display attributes
APEX_APPLICATION_THEMES
APEX_APPLICATION_TEMP_LIST
Identifies HTML template markup
used to render a List with List
Elements
APEX_APPLICATION_THEMES
APEX_APPLICATION_TEMP_PAGE
The Page Template which
identifies the HTML used to
organized and render a page
content
APEX_APPLICATION_THEMES
APEX_APPLICATION_TEMP_POPUPLOV
Identifies the HTML template
markup and some functionality of
all Popup List of Values controls
for this application
APEX_APPLICATION_THEMES
APEX_APPLICATION_TEMP_REGION
Identifies a regions HTML
template display attributes
APEX_APPLICATION_THEMES
APEX_APPLICATION_TEMP_REPORT
Identifies the HTML template
markup used to render a Report
Headings and Rows
APEX_APPLICATION_THEMES
APEX_APPLICATION_THEMES
Identifies a named collection of
Templates
APEX_APPLICATIONS
APEX_APPLICATION_THEME_FILES
Stores the files like CSS, images,
javascript files, … of a theme.
APEX_APPLICATION_THEMES
Database Systems Handbook
BY: MUHAMMAD SHARIF 389
APEX_APPLICATION_THEME_STYLES
The Theme Style identifies the CSS
file URLs which should be used for
a theme
APEX_APPLICATION_THEMES
APEX_APPLICATION_TRANSLATIONS
Identifies message primary
language text and translated text
APEX_APPLICATIONS
APEX_APPLICATION_TRANS_DYNAMIC
Application dynamic translations.
These are created in the
Translation section of Shared
Components, and referenced at
runtime via the function
APEX_LANG.LANG.
APEX_APPLICATIONS
APEX_APPLICATION_TRANS_MAP
Application Groups defined per
workspace. Applications can be
associated with an application
group.
APEX_APPLICATIONS
APEX_APPLICATION_TRANS_REPOS
Repository of translation strings.
These are populated from the
translation seeding process.
APEX_APPLICATIONS
APEX_APPLICATION_TREES
Identifies a tree control which can
be referenced and displayed by
creating a region with a source of
this tree
APEX_APPLICATIONS
APEX_APPLICATION_WEB_SERVICES
Web Services referenceable from
this Application
APEX_APPLICATIONS
APEX_APPL_ACL_ROLES
Identifies Application Roles, which
are workspace groups that are
tied to a specific application
APEX_APPLICATIONS
APEX_APPL_ACL_USERS
Identifies Application Users used
to map application users to
application roles
APEX_APPLICATIONS
APEX_APPL_ACL_USER_ROLES
Identifies Application Users used
to map application users to
application roles
APEX_APPL_ACL_USERS
APEX_APPL_AUTOMATIONS
Stores the meta data for
automations of an application.
APEX_APPLICATIONS
APEX_APPL_AUTOMATION_ACTIONS
Identifies actions associated with
an automation
APEX_APPLICATIONS
Database Systems Handbook
BY: MUHAMMAD SHARIF 390
APEX_APPL_CONCATENATED_FILES
Concatenated files of a user
interface
APEX_APPLICATIONS
APEX_APPL_DATA_LOADS
Identifies Application Data Load
definitions
APEX_APPLICATIONS
APEX_APPL_DATA_PROFILES
Available Data Profiles used for
parsing CSV, XLSX, JSON, XML and
other data
APEX_APPLICATIONS
APEX_APPL_DATA_PROFILE_COLS
Data Profile columns used for
parsing JSON, XML and other data
APEX_APPLICATIONS
APEX_APPL_DEVELOPER_COMMENTS
Developer comments of an
application
APEX_APPLICATIONS
APEX_APPL_EMAIL_TEMPLATES
Stores the meta data for the email
templates of an application.
APEX_APPLICATIONS
APEX_APPL_LOAD_TABLES
Identifies Application Legacy Data
Loading definitions
APEX_APPLICATIONS
APEX_APPL_LOAD_TABLE_LOOKUPS
Identifies a the collection of key
lookups of the data loading tables
APEX_APPLICATIONS
APEX_APPL_LOAD_TABLE_RULES
Identifies a collection of
transformation rules that are to
be used on the load tables.
APEX_APPLICATIONS
APEX_APPL_PAGE_CALENDARS Identifies Application Calendars APEX_APPLICATION_PAGES
APEX_APPL_PAGE_CARDS Cards definitions APEX_APPLICATION_PAGE_REGIONS
APEX_APPL_PAGE_CARD_ACTIONS Card actions definitions APEX_APPL_PAGE_CARDS
Some prerequsites to install Oracle apex and ORDS are:
Database Systems Handbook
BY: MUHAMMAD SHARIF 391
Setting up Oracle REST Data Services requires two steps:
1. Configuration, which creates the configuration files needed to run ORDS.
2. Installation, which allows ORDS to run and be called from a front end web server: standalone / Jetty,
WebLogic Server, Tomcat or Glassfish.
This article presents how to install and configure Apex 21.2 with standalone ORDS 21.2
In previous versions an upgrade was required when a release affected the first two numbers of the version (4.2 to
5.0 or 5.1 to 18.1), but if the first two numbers of the version were not affected (5.1.3 to 5.1.4) you had to
download and apply a patch, rather than do the full installation. This is no longer the case.
Steps
Setup (Download both software having equal version and paste unzip files at same location in directory)
Installation
Embedded PL/SQL Gateway (EPG) Configuration
Oracle REST Data Services (ORDS) Configuration
Oracle HTTP Server (OHS) Configuration
Database Systems Handbook
BY: MUHAMMAD SHARIF 392
Network ACLs
Step One
Create a new tablespace to act as the default tablespace for APEX.
-- For Oracle Managed Files (OMF).
CREATE TABLESPACE apex DATAFILE SIZE 100M AUTOEXTEND ON NEXT 1M;
-- For non-OMF.
CREATE TABLESPACE apex DATAFILE ‘/path/to/datafiles/apex01.dbf’ SIZE 100M AUTOEXTEND ON NEXT 1M;
CREATE TABLESPACE lmtbsb DATAFILE ‘/u02/oracle/data/lmtbsb01.dbf’ SIZE 50M
EXTENT MANAGEMENT LOCAL AUTOALLOCATE;
Create or alter database create tablespace alter data file command
CREATE TABLESPACE lmtbsb DATAFILE ‘/u02/oracle/data/lmtbsb01.dbf’ SIZE 50M
EXTENT MANAGEMENT LOCAL UNIFORM SIZE 128K;
SIZE 1M REUSE AUTOEXTEND ON NEXT 1M MAXSIZE 1M;
which set the initial space for 10 tablespaces to around 1032Kb each.
Database Systems Handbook
BY: MUHAMMAD SHARIF 393
Database Systems Handbook
BY: MUHAMMAD SHARIF 394
Managing Space in Tablespaces
Tablespaces allocate space in extents. Tablespaces can use two different methods to keep track of their free and
used space:
 Locally managed tablespaces: Extent management by the tablespace
 Dictionary managed tablespaces: Extent management by the data dictionary
When you create a tablespace, you choose one of these methods of space management. Later, you can change the
management method with the DBMS_SPACE_ADMIN PL/SQL package.
Step two
Installation
Database Systems Handbook
BY: MUHAMMAD SHARIF 395
Change directory to the directory holding the unzipped APEX software.
$ cd /home/oracle/apex
In this directory there are 3 important files:
apexins.sql – install apex in database
apxchpwd.sql – change password for main apex user ADMIN
apex_rest_config.sql – configures ords in database
Step three
IF: Connect to SQL*Plus as the SYS user and run the "apexins.sql" script, specifying the relevant tablespace names
and image URL.
SQL> CONN sys@pdb1 AS SYSDBA
SQL> -- @apexins.sql tablespace_apex tablespace_files tablespace_temp images
SQL> @apexins.sql APEX APEX TEMP /i/
Or Else
Logon to database as SYSDBA and switch to pluggable database orclpdb1 and run installation script. You can install
apex on dedicated tablespaces if required.
sqlplus / as sysdba
alter session set container=orclpdb1;
@apexins.sql SYSAUX SYSAUX TEMP /i/
(Description of the command:
@apexins.sql tablespace_apex tablespace_files tablespace_temp images
tablespace_apex - name of the tablespace for APEX user.
tablespace_files - name of the tablespace for APEX files user.
tablespace_temp - name of the temporary tablespace.
images - virtual directory for APEX images.
Define the virtual image directory as /i/ for future updates.)
Step four
If you want to add the user silently, you could run the following code, specifying the required password and email.
BEGIN
APEX_UTIL.set_security_group_id( 10 );
APEX_UTIL.create_user(
Database Systems Handbook
BY: MUHAMMAD SHARIF 396
p_user_name => 'ADMIN',
p_email_address => 'me@example.com',
p_web_password => 'PutPasswordHere',
p_developer_privs => 'ADMIN' );
APEX_UTIL.set_security_group_id( null );
COMMIT;
END;
/
Note:
Oracle Application Express is installed in the APEX_210200 schema.
The structure of the link to the Application Express
administration services is as follows:
http://host:port/ords/apex_admin
The structure of the link to the Application Express
development interface is as follows:
http://host:port/ords
Or
When Oracle Application Express installs, it creates three new database accounts all with status LOCKED in
database:
APEX_210200– The account that owns the Oracle Application Express schema and metadata.
FLOWS_FILES – The account that owns the Oracle Application Express uploaded files.
APEX_PUBLIC_USER – The minimally privileged account is used for Oracle Application Express configuration with
ORDS.
Create and change password for ADMIN account. When prompted enter a password for the ADMIN account.
sqlplus / as sysdba
alter session set container=orclpdb1;
@apxchpwd.sql
output
SQL> @apxchpwd.sql
This script can be used to change the password of an Application Express
Database Systems Handbook
BY: MUHAMMAD SHARIF 397
instance administrator. If the user does not yet exist, a user record will be
created.
Enter the administrator's username [ADMIN]
User "ADMIN" does not yet exist and will be created.
Enter ADMIN's email [ADMIN]
Enter ADMIN's password []
Created instance administrator ADMIN.
Step Five
Create the APEX_LISTENER and APEX_REST_PUBLIC_USER users by running the "apex_rest_config.sql" script.
SQL> CONN sys@pdb1 AS SYSDBA
SQL> @apex_rest_config.sql
Configure RESTful Services. When prompted enter a password for the APEX_LISTENER, APEX_REST_PUBLIC_USER
account.
sqlplus / as sysdba
alter session set container=orclpdb1;
@apex_rest_config.sql
output
SQL> @apex_rest_config.sql
Enter a password for the APEX_LISTENER user []
Enter a password for the APEX_REST_PUBLIC_USER user []
...set_appun.sql
...setting session environment
...create APEX_LISTENER and APEX_REST_PUBLIC_USER users
...grants for APEX_LISTENER and ORDS_METADATA user
as last step you can modify again passwords for 3 users:
ALTER USER apex_public_user IDENTIFIED BY Dbaora$ ACCOUNT UNLOCK;
ALTER USER apex_listener IDENTIFIED BY Dbaora$ ACCOUNT UNLOCK;
ALTER USER apex_rest_public_user IDENTIFIED BY Dbaora$ ACCOUNT UNLOCK;
Install and configure
You can install and configure APEX and ORDS by using the following methods:
Database Systems Handbook
BY: MUHAMMAD SHARIF 398
 Install APEX and ORDS and configure ORDS.
 Install APEX and configure a web listener: embedded PL/SQL gateway.
 Install APEX and configure the legacy web listener: Oracle HTTP Server.
For this post, I chose the first option, which Oracle recommends: Install APEX and ORDS and configure ORDS.
Step Six
Now you need to decide which gateway to use to access APEX. The Oracle recommendation is ORDS.
Note: Oracle REST Data Services (ORDS), formerly known as the APEX Listener, allows APEX applications to be
deployed without the use of Oracle HTTP Server (OHS) and mod_plsql or the Embedded PL/SQL Gateway. ORDS
version 3.0 onward also includes JSON API support to work in conjunction with the JSON support in the database.
ORDS can be deployed on WebLogic, Tomcat or run in standalone mode. This article describes the installation of
ORDS on Tomcat 8 and 9.
For Lone-PDB installations (a CDB with one PDB), or for CDBs with small numbers of PDBs, ORDS can be installed
directly into the PDB.
If you are using many PDBs per CDB, you may prefer to install ORDS into the CDB to allow all PDBs to share the
same connection pool.
Create directory /home/oracle/ords for ords software and unzip it
mkdir /home/oracle/ords
cp ords-21.4.2.062.1806.zip /home/oracle/ords
cd /home/oracle/ords
unzip ords-21.4.2.062.1806.zip
Create configuration directory /home/oracle/ords/conf for ords standalone
mkdir /home/oracle/ords/conf
Run ords first time you are asked for:
directory to save configuration: /home/oracle/ords/conf
password for ORDS_PUBLIC_USER(be created): Dbaora$
administrator user: SYS
password for SYS AS SYSDBA: !!! you must know it from your DBA !!!
use PL/SQL Gateway or not: 1 for yes
password for APEX_PUBLIC_USER: Dbaora$
password for APEX_LISTENER: Dbaora$
feature to enable: 1 for SQL Developer Web (Enables all features)
wish to start in standalone mode: 1 for standalone mode
Database Systems Handbook
BY: MUHAMMAD SHARIF 399
[oracle@oel8 ords]$ java -jar ords.war
This Oracle REST Data Services instance has not yet been configured.
Please complete the following prompts
Enter the location to store configuration data: /home/oracle/ords/conf
Enter the database password for ORDS_PUBLIC_USER:
Confirm password:
Requires to login with administrator privileges to verify Oracle REST Data Services schema.
Enter the administrator username:sys
Enter the database password for SYS AS SYSDBA:
Confirm password:
Connecting to database user: SYS AS SYSDBA url: jdbc:oracle:thin:@//oel8.dbaora.com:1521/orclpdb1
Retrieving information.
Enter 1 if you want to use PL/SQL Gateway or 2 to skip this step.
If using Oracle Application Express or migrating from mod_plsql then you must enter 1 [1]:
Enter the database password for APEX_PUBLIC_USER:
Confirm password:
Enter the database password for APEX_LISTENER:
Confirm password:
Enter the database password for APEX_REST_PUBLIC_USER:
Confirm password:
Enter a number to select a feature to enable:
[1] SQL Developer Web (Enables all features)
[2] REST Enabled SQL
[3] Database API
[4] REST Enabled SQL and Database API
[5] None
Choose [1]:1
2022-03-19T18:40:34.543Z INFO reloaded pools: []
Installing Oracle REST Data Services version 21.4.2.r0621806
... Log file written to /home/oracle/ords_install_core_2022-03-19_194034_00664.log
... Verified database prerequisites
Database Systems Handbook
BY: MUHAMMAD SHARIF 400
... Created Oracle REST Data Services proxy user
... Created Oracle REST Data Services schema
... Granted privileges to Oracle REST Data Services
... Created Oracle REST Data Services database objects
... Log file written to /home/oracle/ords_install_datamodel_2022-03-19_194044_00387.log
... Log file written to /home/oracle/ords_install_scheduler_2022-03-19_194045_00075.log
... Log file written to /home/oracle/ords_install_apex_2022-03-19_194046_00484.log
Completed installation for Oracle REST Data Services version 21.4.2.r0621806. Elapsed time: 00:00:12.611
Enter 1 if you wish to start in standalone mode or 2 to exit [1]:1
Enter 1 if using HTTP or 2 if using HTTPS [1]:
Choose [1]:1
As a result ORDS will be running in standalone mode and configured so you can try to logon to apex.
After reboot of machine start ORDS in standalone mode in background as following:
cd /home/oracle/ords
java -jar ords.war standalone &
Verify APEX is working
Administration page
http://hostname:port/ords
In this case
http://oel8.dbaora.com:8080/ords
OR
Embedded PL/SQL Gateway (EPG) Configuration
If you want to use the Embedded PL/SQL Gateway (EPG) to front APEX, you can follow the instructions here. This is
used for both the first installation and upgrades.
Run the "apex_epg_config.sql" script, passing in the base directory of the installation software as a parameter.
SQL> CONN sys@pdb1 AS SYSDBA
SQL> @apex_epg_config.sql /home/oracle
OR
Oracle HTTP Server (OHS) Configuration
If you want to use Oracle HTTP Server (OHS) to front APEX, you can follow the instructions here.
Database Systems Handbook
BY: MUHAMMAD SHARIF 401
Change the password and unlock the APEX_PUBLIC_USER account. This will be used for any Database Access
Descriptors (DADs).
SQL> ALTER USER APEX_PUBLIC_USER IDENTIFIED BY myPassword ACCOUNT UNLOCK;
Step Seven
Unlock the ANONYMOUS account.
SQL> CONN sys@cdb1 AS SYSDBA
DECLARE
l_passwd VARCHAR2(40);
BEGIN
l_passwd := DBMS_RANDOM.string('a',10) || DBMS_RANDOM.string('x',10) || '1#';
-- Remove CONTAINER=ALL for non-CDB environments.
EXECUTE IMMEDIATE 'ALTER USER anonymous IDENTIFIED BY ' || l_passwd || ' ACCOUNT UNLOCK
CONTAINER=ALL';
END;
/
Check the port setting for XML DB Protocol Server.
SQL> CONN sys@pdb1 AS SYSDBA
SQL> SELECT DBMS_XDB.gethttpport FROM DUAL;
GETHTTPPORT
-----------
0
1 row selected.
SQL>
If it is set to "0", you will need to set it to a non-zero value to enable it.
SQL> CONN sys@pdb1 AS SYSDBA
SQL> EXEC DBMS_XDB.sethttpport(8080);
Now you apex is available at ulr:8080/apex/
Recovery or uninstallation of ORDS
Starting/Stopping ORDS Under Tomcat
Database Systems Handbook
BY: MUHAMMAD SHARIF 402
ORDS is started or stopped by starting or stopping the Tomcat instance it is deployed to. Assuming you have the
CATALINA_HOME environment variable set correctly, the following commands should be used.
Oracle now supports Oracle REST Data Services (ORDS) running in standalone mode using the built-in Jetty web
server, so you no longer need to worry about installing WebLogic, Glassfish or Tomcat unless you have a
compelling reason to do so. Removing this extra layer means one less layer to learn and one less layer to patch.
ORDS can run as a standalone app with a built in webserver. This is perfect for local development purposes but in
the real world you will want a decent java application server (Tomcat, Glassfish or Weblogic) with a webserver in
front of it (Apache or Nginx).
export CATALINA_OPTS="$CATALINA_OPTS -Duser.timezone=UTC"
$ $CATALINA_HOME/bin/startup.sh
$ $CATALINA_HOME/bin/shutdown.sh
ORDS Validate
You can validate/fix the current ORDS installation using the validate option.
$ $JAVA_HOME/bin/java -jar ords.war validate
Enter the name of the database server [ol7-122.localdomain]:
Enter the database listen port [1521]:
Enter the database service name [pdb1]:
Requires SYS AS SYSDBA to verify Oracle REST Data Services schema.
Enter the database password for SYS AS SYSDBA:
Confirm password:
Retrieving information.
Oracle REST Data Services will be validated.
Validating Oracle REST Data Services schema version 18.2.0.r1831332
... Log file written to /u01/asi_test/ords/logs/ords_validate_core_2018-08-07_160549_00215.log
Completed validating Oracle REST Data Services version 18.2.0.r1831332. Elapsed time: 00:00:06.898
$
Manual ORDS Uninstall
In recent versions you can use the following command to uninstall ORDS and provide the information when
prompted.
# su - tomcat
$ cd /u01/ords
Database Systems Handbook
BY: MUHAMMAD SHARIF 403
$ $JAVA_HOME/bin/java -jar ords.war uninstall
Enter the name of the database server [ol7-122.localdomain]:
Enter the database listen port [1521]:
Enter 1 to specify the database service name, or 2 to specify the database SID [1]:
Enter the database service name [pdb1]:
Requires SYS AS SYSDBA to verify Oracle REST Data Services schema.
Enter the database password for SYS AS SYSDBA:
Confirm password:
Retrieving information
Uninstalling Oracle REST Data Services
... Log file written to /u01/ords/logs/ords_uninstall_core_2018-06-14_155123_00142.log
Completed uninstall for Oracle REST Data Services. Elapsed time: 00:00:10.876
$
In older versions of ORDS you had to extract scripts to perform the uninstall in the following way.
su - tomcat
cd /u01/ords
$JAVA_HOME/bin/java -jar ords.war ords-scripts --scriptdir /tmp
Perform the uninstall from the "oracle" user using the following commands.
su -oracle
cd /tmp/scripts/uninstall/core/
sqlplus sys@pdb1 as sysdba
@ords_manual_uninstall /tmp/scripts/logs
What is an APEX Workspace?
An APEX Workspace is a logical domain where you define APEX applications. Each workspace is associated with
one or more database schemas (database users) which are used to store the database objects, such as tables,
views, packages, and more. APEX applications are built on top of these database objects.
Database Systems Handbook
BY: MUHAMMAD SHARIF 404
What is a Workspace Administrator?
Workspace administrators have all the rights and privileges available to developer and manage administrator tasks
specific to a workspace.
In Oracle Application Express, users sign in to a shared work area called a workspace. A workspace enables
multiple users to work within the same Oracle Application Express installation while keeping their objects, data
and applications private. This flexible architecture enables a single database instance to manage thousands of
applications.
Database Systems Handbook
BY: MUHAMMAD SHARIF 405
Within a workspace, End users can only run existing database or Websheet application. Developers can create and
edit applications, monitor workspace activity, and view dashboards. Oracle Application Express includes two
administrator roles:
1. Workspace administrators are users who perform administrator tasks specific to a workspace.
2. Instance administrators are superusers that manage an entire hosted Oracle Application Express instance
which may contain multiple workspaces.
Workspace administrators can reset passwords, view product and environment information, manage the Export
repository, manage saved interactive reports, view the workspace summary report, and manage Websheet
database objects. Additionally, workspace administrators manage service requests, configure workspace
preferences, manage user accounts, monitor workspace activity, and view log files.
Apex Development Models and RAD development
One might think that since APEX is a development framework, there is no need for methodology. After all, it is a
Rapid Application Development (RAD) tool. When developing applications using Application Builder, you must find
a balance between two dramatically different development methodologies:
Database Systems Handbook
BY: MUHAMMAD SHARIF 406
Iterative, rapid application development or Planned, linear style development
The first approach offers so much flexibility that you run the risk of never completing your project. In contrast, the
second approach can yield applications that do not meet the needs of end users even if they meet the stated
requirements on paper.
Oracle APEX is a full spectrum technology. It can be used by so-called citizen developers, who can use the wizard to
create some simple applications to get going. However, these people can team up with a technical developer to
create a more complex application together, and in such a case it also goes full spectrum – code by code, line by
line, back-end development, front-end development, database development. If you get a perfect mix of front-end
and back-end developers, then you can create a truly great APEX application.
System Development Life Cycle Methodologies to Consider
The system development life cycle (SDLC) is the overall process of developing software using a series of defined
steps. There are several SDLC models that work well for developing applications in Oracle Application Express.
Our methodology is composed of different elements related to all aspects of an APEX development project.
Database Systems Handbook
BY: MUHAMMAD SHARIF 407
This methodology is referred to as a waterfall because the output from one stage is the input for the next stage. A
primary problem with this approach is that it is assumed that all requirements can be established in advance.
Unfortunately, requirements often change and evolve during the development process.
The Oracle Application Express development environment enables developers to take a more iterative approach to
development. Unlike many other development environments, creating prototypes is easy. With Oracle Application
Express, developers can:
Use built-in wizards to quickly design an application user interface
Make prototypes available to users and gather feedback
Implement changes in real time, creating new prototypes instantly
So how do i create such an app?
I sign in to the APEX workspace, click the Create button, and choose the New application option. I called my app
“Warsaw Air Quality Log”.
For features, I select an About Page, Configuration Options, Activity Reporting, and Theme Style Selection.
I leave the rest of the fields blank for now and instead, I just click Create Application. As you’ll see when you check
it out for yourselves, creating a basic app is very quick. Of course, I could’ve added more pages there, ticked more
options – but that’s what we need for now.
Apex Development
Database Systems Handbook
BY: MUHAMMAD SHARIF 408
Deployment options to consider include:
Use the same workspace and same schema. Export and then import the application and install it using a different
application ID. This approach works well when there are few changes to the underlying objects, but frequent changes
to the application functionality.
Use a different workspace and same schema. Export and then import the application into a different workspace.
This is an effective way to prevent a production application from being modified by developers.
Use a different workspace and different schema. Export and then import the application into a different workspace
and install it so that it uses a different schema. This new schema needs to have the database objects required by
your application. See "Using the Database Object Dependencies Report".
Use a different database with all its variations. Export and then import the application into a different Oracle
Application Express instance and install it using a different workspace, schema, and database.
Database Systems Handbook
BY: MUHAMMAD SHARIF 409
Migration of Applications
Migration of oracle forms to Apex forms
After converting your forms files into XML files, sign into your APEX workspace and be sure you're using the
schema that contains all database objects needed in the forms. Now, create a Migration Project and upload the
XML files, following these steps:
1. Click App Builder.
2. Navigate to the right panel, click Oracle Forms Migrations.
3. Click Create Project.
4. Enter Project Name and Description.
5. Select the schema.
6. Upload the XML file.
7. Click Next.
8. Click Upload Another File if you have more XML files, otherwise click Create.
Now let's review each component in the upload forms to determine proper regions to use in the APEX Application.
Also, let's review the Triggers and Program Units in order to identify the business logic in your Forms Application
and determine if it will need to be replicated or not.
Oracle Forms applications still play a vital role, but many are looking for ways to modernize their
applications. Modernize your Oracle Forms applications by migrating them to Oracle Application Express (Oracle
APEX) in the cloud.
Your stored procedures and PL/SQL packages work natively in Oracle APEX, making it the clear platform of choice
for easily transitioning Oracle Forms applications to modern web applications with more capabilities, less
complexity, and lower development and maintenance costs.
Database Systems Handbook
BY: MUHAMMAD SHARIF 410
Oracle APEX is a low-code development platform that enables you to build scalable, secure enterprise apps, with
world-class features, that you can deploy anywhere. You can quickly develop and deploy compelling apps that
solve real problems and provide immediate value. You won't need to be an expert in a vast array of technologies to
deliver sophisticated solutions.
Architecture
This architecture shows the process of migrating on-premises Oracle Forms applications to Oracle Application
Express (APEX) applications with the help of an XML converter, and then moving them to the cloud.The following
diagram illustrates this reference architecture.
Recommendations for migration of database application
Use the following recommendations as a starting point to plan your migration to Oracle Application Express.Your
requirements might differ from the architecture described here.
VCN
When you create a VCN, determine how many IP addresses your cloud resources in each subnet require. Using
Classless Inter-Domain Routing (CIDR) notation, specify a subnet mask and a network address range large enough
for the required IP addresses. Use CIDR blocks that are within the standard private IP address space.
After you create a VCN, you can change, add, and remove its CIDR blocks.
When you design the subnets, consider functionality and security requirements. All compute instances within the
same tier or role should go into the same subnet.
Database Systems Handbook
BY: MUHAMMAD SHARIF 411
Use regional subnets.
Security lists
Use security lists to define ingress and egress rules that apply to the entire subnet.
Cloud Guard
Clone and customize the default recipes provided by Oracle to create custom detector and responder recipes. These
recipes enable you to specify what type of security violations generate a warning and what actions are allowed to
be performed on them. For example, you might want to detect Object Storage buckets that have visibility set to
public.
Apply Cloud Guard at the tenancy level to cover the broadest scope and to reduce the administrative burden of
maintaining multiple configurations.
You can also use the Managed List feature to apply certain configurations to detectors.
Security Zones
For resources that require maximum security, Oracle recommends that you use security zones. A security zone is a
compartment associated with an Oracle-defined recipe of security policies that are based on best practices. For
example, the resources in a security zone must not be accessible from the public internet and they must be
encrypted using customer-managed keys. When you create and update resources in a security zone, Oracle Cloud
Infrastructure validates the operations against the policies in the security-zone recipe, and denies operations that
violate any of the policies.
Schema
Retain the database structure that Oracle Forms was built on, as is, and use that as the schema for Oracle APEX.
Business Logic
Most of the business logic for Oracle Forms is in triggers, program units, and events. Before starting the migration
of Oracle Forms to Oracle APEX, migrate the business logic to stored procedures, functions, and packages in the
database.
Considerations
Consider the following key items when migrating Oracle Forms Object navigator components to Oracle Application
Express (APEX):
Data Blocks
A data block from Oracle Forms relates to Oracle APEX with each page broken up into several regions and
components. Review the Oracle APEX Component Templates available in the Universal Theme.
Triggers
In Oracle Forms, triggers control almost everything. In Oracle APEX, control is based on flexible conditions that are
activated when a page is submitted and are managed by validations, computations, dynamic actions, and processes.
Alerts
Most messages in Oracle APEX are generated when you submit a page.
Database Systems Handbook
BY: MUHAMMAD SHARIF 412
Attached Libraries
Oracle APEX takes care of the JavaScript and CSS libraries that support the Universal Theme, which supports all of
the components that you need for flexible, dynamic applications. You can include your own JavaScript and CSS in
several ways, mostly through page attributes. You can choose to add inline code as reference files that exist either
in the database as a BLOB (#APP_IMAGES#) or sit on the middle tier, typically served by Oracle REST Data Services
(ORDS). When a reference file is on an Oracle WebLogic Server, the file location is prefixed with #IMAGE_PREFIX#.
Editors
Oracle APEX has a text area and a rich text editor, which is equivalent to Editors in Oracle Forms.
List of Values (LOV)
In APEX, the LOV is coupled with the Item type. A radio group works well with a small handful of values. Select Lists
for middle-sized sets, and select Popup LOV for large data sets. You can use the queries from Record Group in Oracle
Forms for the LOV query in Oracle APEX. LOV's in Oracle APEX can be dynamically driven by a SQL query, or be
statically defined. A static definition allows a variety of conditions to be applied to each entry. These LOVs can then
be associated with Items such as Radio Groups & Select Lists, or with a column in a report, to translate a code to a
label.
Parameters
Page Items in Oracle APEX are populated between pages to pass information to the next page, such as the selected
record in a report. Larger forms with a number of items are generally submitted as a whole, where the page process
handles the data, and branches to the next page. These values can be protected from URL tampering by session state
security, at item, page, and application levels, often by default.
Popup Menus
Popup Menus are not available out of the box in Oracle APEX, but you can build them by using Lists and associating
a button with the menu.
Program Units
Migrate the Stored procedures and functions defined in program units in Oracle Forms into Database Stored
Procedures/Functions and use Database Stored procedures/functions in Oracle APEX
processes/validations/computations.
Property Classes
Property Classes in Oracle Forms allow the developer to utilize common attributes among each instance of a
component. In APEX you can define User Interface Defaults in the data dictionary, so that each time items or reports
are created for specific tables or columns, the same features are applied by default. As for the style of the application,
you can apply classes to components that carry a particular look and feel. The Universal Theme has a default skin
that you can reconfigure declaratively.
Record Groups
Use queries in Record Groups to define the Dynamic LOV in Oracle APEX.
Database Systems Handbook
BY: MUHAMMAD SHARIF 413
Reports
Interactive Reports in Oracle APEX come with a number of runtime manipulation options that give users the power
to customize and manipulate the reports. Classic Reports are simple reports that don't provide runtime manipulation
options, but are based on SQL.
Menus
Oracle Forms have specific menu files, controlled by database roles. Updating the .mmx file required that there be
no active users. The menu in Oracle APEX can either be across the top, or down the left side. These menus can be
statically defined, or dynamically driven. Static navigation entries can be controlled by authorization schemes, or
custom conditions. Dynamic menus can have security tables integrated within the SQL.
Properties
The Page Designer introduced in Oracle APEX is similar to Oracle Forms, particularly with regard to the ability to edit
multiple components at once, only intersecting attributes.
Apex Manage Logs and Files and recovery
Page View Activity Logs track user activity for an application.
The Application Express engine uses two logs to track user activity. At any given time, one log is designated as
current. For each rendered page view, the Application Express engine inserts one row into the log file. A log switch
occurs at the interval listed on the Page View Activity Logs page. At that point, the Application Express engine
removes all entries in the noncurrent log and designates it as current.
SQL Workshop Logs
Delete SQL Workshop log entries. The SQL Workshop maintains a history of SQL statements run in the SQL
Commands.
Workspace Activity Reports logs
Workspace administrators are users who perform administrator tasks specific to a workspace and have the access
to various types of activity reports.
Instance Activity Reports
Instance administrators are superusers that manage an entire hosted instance using the Application Express
Administration Services application.
Database Systems Handbook
BY: MUHAMMAD SHARIF 414
RMAN Backup/Restore
If lost the APEX tablespace but your database is currently functioning. If this is the case, and assuming your APEX
tablespace does not span multiple datafiles, you can attempt to swap out the datafile. Please force a backup in rman
before trying any of this.
There are a few different options here. All you really need are the following
 Datafile
 Control file
Archive / redologs (if you want to move forward or backward in time)
Then run rman target / from bash terminal. In rman run the following.
RESTORE CONTROLFILE FROM '/tmp/oradata/your_ctrl_file_dir'
ALTER TABLESPACE apex OFFLINE IMMEDIATE';
SET NEWNAME FOR DATAFILE '/tmp/oradata/apex01.dbf' TO
RESTORE TABLESPACE apex;
SWITCH DATAFILE ALL;
RECOVER TABLESPACE apex;
Database Systems Handbook
BY: MUHAMMAD SHARIF 415
Swap out Datafile
First find the location of your datafiles. You can find them by running the following in sqlplus / as sysdba or
whatever client you use
spool '/tmp/spool.out'
select value from v$parameter where name = 'db_create_file_dest';
select tablespace name from dba_data_files;
View the spool.out file and
Verify the location of your datafiles
See if the datafile still is associated with that tablespace.
If the tablespace is still there run
select file_name, status from dba_data_files WHERE tablespace name = < name >
You want your your datafile to be available. Then you want to set the tablespace to read only and take it offline
alter tablespace < name > read only;
alter tablespace < name > offline;
Now copy your dbf file the directory returned from querying db_create_file_dest value. Don't overwrite the old
one, then run.
alter tablespace < name > rename datafile '/u03/waterver/oradata/yourold.dbf' to
'/u03/waterver/oradata/yournew.dbf'
This updates your controlfile to point to the new datafile.
You can then bring your tablespace back online and back in read write mode. You may also want to verify the
status of the tablespace status, the name of the datafile associated with that tablespace, etc.
APEX version requirements
The APEX option uses storage on the DB instance class for your DB instance. Following are the supported versions
and approximate storage requirements for Oracle APEX.
Database Systems Handbook
BY: MUHAMMAD SHARIF 416
APEX
version
Storage
requirements
Supported Oracle
Database
versions
Notes
Oracle
APEX
version
21.1.v1
125 MiB All This version includes patch 32598392:
PSE BUNDLE FOR APEX 21.1,
PATCH_VERSION 3.
Oracle
APEX
version
20.2.v1
148 MiB All except 21c This version includes patch 32006852:
PSE BUNDLE FOR APEX 20.2,
PATCH_VERSION 2020.11.12. You can
see the patch number and date by
running the following query:
SELECT PATCH_VERSION,
PATCH_NUMBER
FROM APEX_PATCHES;
Oracle
APEX
version
20.1.v1
173 MiB All except 21c This version includes patch 30990551:
PSE BUNDLE FOR APEX 20.1,
PATCH_VERSION 2020.07.15.
Oracle
APEX
version
19.2.v1
149 MiB All except 21c
Oracle
APEX
version
19.1.v1
148 MiB All except 21c
Oracle
APEX
version
18.2.v1
146 MiB 12.1 and 12.2 only
Oracle apex authentication and authorizations
In addition to authentication and authorization, Oracle has provided an additional functionality called Oracle VPD.
VPD stands for “Virtual Private Database” and offers the possibility to implement multi-client capability into APEX
web applications. With Oracle VPD and PL/SQL special columns of tables can be declared as conditions to separate
data between different clients. An active Oracle VPD automatically adds an SQL WHERE clause to an SQL SELECT
statement. This WHERE clause contains the declared columns and thus delivers only data sets that match (row
level security).
Database Systems Handbook
BY: MUHAMMAD SHARIF 417
Authentication schemes support in Oracle APEX.
 Application Express Accounts
Application Express Accounts are user accounts that are created within and managed in the Oracle
Application Express user repository. When you use this method, your application is authenticated against
these accounts.
 Custom Authentication
Creating a Custom Authentication scheme from scratch to have complete control over your
authentication interface.
 Database Accounts
Database Account Credentials authentication utilizes database schema accounts to authenticate users.
 HTTP Header Variable
Authenticate users externally by storing the username in a HTTP Header variable set by the web server.
 Open Door Credentials
Enable anyone to access your application using a built-in login page that captures a user name.
 No Authentication (using DAD)
Adopts the current database user. This approach can be used in combination with a mod_plsql Database
Access Descriptor (DAD) configuration that uses basic authentication to set the database session user.
 LDAP Directory
Authenticate a user and password with an authentication request to a LDAP server.
 Oracle Application Server Single Sign-On Server
Delegates authentication to the Oracle AS Single Sign-On (SSO) Server. To use this authentication scheme,
your site must have been registered as a partner application with the SSO server.
 SAML Sign-In
Delegates authentication to the Security Assertion Markup Language (SAML) Sign In authentication
scheme.
 Social Sign-In
Social Sign-In supports authentication with Google, Facebook, and other social network that
supports OpenID Connect or OAuth2 standards.
Table Authorization Scheme Types
When you create an authorization scheme you select an authorization scheme type. The authorization scheme
type determines how an authorization scheme is applied. Developers can create new authorization type plug-ins to
extend this list.
Database Systems Handbook
BY: MUHAMMAD SHARIF 418
Authorization Scheme Types Description
Exists SQL Query Enter a query that causes the authorization scheme to pass if it returns
at least one row and causes the scheme to fail if it returns no rows
NOT Exists SQL Query Enter a query that causes the authorization scheme to pass if it returns
no rows and causes the scheme to fail if it returns one or more rows
PL/SQL Function Returning Boolean Enter a function body. If the function returns true, the authorization
succeeds.
Item in Expression 1 is NULL Enter an item name. If the item is null, the authorization succeeds.
Item in Expression1 is NOT NULL Enter an item name. If the item is not null, the authorization succeeds.
Value of Item in Expression 1 Equals
Expression 2
Enter and item name and value.The authorization succeeds if the item's
value equals the authorization value.
Value of Item in Expression 1 Does
NOT Equal Expression 2
Enter an item name and a value. The authorization succeeds if the
item's value is not equal to the authorization value.
Value of Preference in Expression 1
Does NOT Equal Expression 2
Enter an preference name and a value. The authorization succeeds if the
preference's value is not equal to the authorization value.
Value of Preference in Expression 1
Equals Expression 2
Enter an preference name and a value. The authorization succeeds if the
preference's value equal the authorization value.
Is In Group Enter a group name. The authorization succeeds if the group is enabled
as a dynamic group for the session.
If the application uses Application Express Accounts Authentication, this
check also includes workspace groups that are granted to the user. If
the application uses Database Authentication, this check also includes
database roles that are granted to the user.
Is Not In Group Enter a group name. The authorization succeeds if the group is not
enabled as a dynamic group for the session.
Upgrades of Apex Software
The basic steps for upgrading APEX are:
Run the APEX installation script against the target database. The same script is used for new installations
and upgrades. The script automatically senses whether there is a version of APEX present and automatically
takes the appropriate action.
Database Systems Handbook
BY: MUHAMMAD SHARIF 419
Update the existing version of the /i/ virtual directory with the images, javascript, css, etc. with the current
versions APEX installation medium.
For the standard HTTP Server installations, this is just a simple copy command.
For the Embedded PL/SQL Gateway (EPG), the script apxldimg.sql is used to load the images into the
database.
For the APEX Listener / Oracle REST Data Services (ORDS), recreate the i.jar file that contains the references
to the images, javascript, css, etc. from the APEX installation media OR copy the new versions of the files to
the existing location referenced by the current APEX Listener / ORDS / web server.
Check Your Version
Prior to the Application Express (APEX) upgrade, begin by identifying the version of the APEX currently installed
and the database prerequisites. To do this run the following query in SQLPLUS as SYS or SYSTEM:
Where <SCHEMA> represents the current version of APEX and is one of the following:
 For APEX (HTML DB) versions 1.5 - 3.1, the schema name is: FLOWS_XXXXXX.
For example: FLOWS_010500 for HTML DB version 1.5.x
 For APEX (HTML DB) versions 3.2.x and above, the schema name is: APEX_XXXXXX.
For example: APEX_210100 for APEX version 21.1.
 If the query returns 0, it is a runtime only installation, and apxrtins.sql should be used for the upgrade. If
the query returns 1, this is a development install and apexins.sql should be used
Database Systems Handbook
BY: MUHAMMAD SHARIF 420
The full download is needed if the first two digits of the APEX version are different. For example, the full
Application Express download is needed to go from 20.0 to 21.1. See <Note 752705.1> ORA-1435: User Does not
Exist" When Upgrading APEX Using apxpatch.sql: for more information. The patch is needed if only the third digit
of the version changes. So when upgrading from from 21.1.0 patch to upgrade to 21.1.2.
Database Systems Handbook
BY: MUHAMMAD SHARIF 421
END
Database Systems Handbook
BY: MUHAMMAD SHARIF 422
CHAPTER 19 ORACLE WEBLOGIC SERVERS AND ITS CONFIGURATIONS
Overview of Oracle WebLogic
Oracle WebLogic Server is a online transaction processing (OLTP) platform, developed to connect users in distributed
computing production environments and to facilitate the integration of mainframe applications with distributed
corporate data and applications.
History of WebLogic
WebLogic server was the first J2EE application server.
 1995: WebLogic, Inc. founded.
 1997: First release of WebLogic Tengah.
 1998: WebLogic, Inc., acquired by BEA Systems.
 2008: BEA Systems acquired by Oracle.
 2020: WebLogic Server version 14 released.
Client interaction with weblogic server and database server:
Database Systems Handbook
BY: MUHAMMAD SHARIF 423
Others support are in are SOAP, UDDI, Web services description language, JSR-181.
WebLogic is an Application Server that runs on a middle tier, between back-end databases and related applications
and browser-based thin clients. WebLogic Server mediates the exchange of requests from the client tier with
responses from the back-end tier.
WebLogic Server is based on Java Platform, Enterprise Edition (Java EE) (formerly known as Java 2 Platform,
Enterprise Edition or J2EE), the standard platform used to create Java-based multi-tier enterprise applications.
Oracle WebLogic Server vs. Apache Tomcat
The Apache Tomcat web server is often compared with WebLogic Server. The Tomcat web server serves static
content in web applications delivered in Java servlets and JavaServer Pages.
WebLogic / Programming Models or servers
WebLogic Server provides complete support for the Java EE 6.0.
Web Applications provide the basic Java EE mechanism for deployment of dynamic Web pages based on the Java
EE standards of servlets and JavaServer Pages (JSP). Web applications are also used to serve static Web content
such as HTML pages and image files.
Servlets
Servlets are Java classes that execute in WebLogic Server, accept a request from a client, process it, and optionally
return a response to the client. An HttpServlet is most often used to generate dynamic Web pages in response to
Web browser requests.
Web Services provide a shared set of functions that are available to other systems on a network and can be used
as a component of distributed Web-based applications.
Database Systems Handbook
BY: MUHAMMAD SHARIF 424
XML capabilities include data exchange, and a means to store content independent of its presentation, and more.
Java Messaging Service (JMS) enables applications to communicate with one another through the exchange of
messages. A message is a request, report, and/or event that contains information needed to coordinate
communication between different applications.
Java Database Connectivity (JDBC) provides pooled access to DBMS resources.
Resource Adapters provide connectivity to Enterprise Information Systems (EISes).
Enterprise JavaBeans (EJB) provide Java objects to encapsulate data and business logic. Enterprise Java Beans (EJB)
modules—entity beans, session beans, and message-driven beans. See Enterprise JavaBean Modules.
Connector modules—resource adapters.
Remote Method Invocation (RMI) is the Java standard for distributed object computing, allowing applications to
invoke methods on a remote object locally.
Security APIs allow you to integrate authentication and authorization into your Java EE applications. You can also
use the Security Provider APIs to create your own custom security providers.
WebLogic Tuxedo Connectivity (WTC) provides interoperability between WebLogic Server applications and Tuxedo
services. WTC allows WebLogic Server clients to invoke Tuxedo services and Tuxedo clients to invoke EJBs in response
to a service request.
JavaServer Pages
JavaServer Pages (JSPs) are Web pages coded with an extended HTML that makes it possible to embed Java code in
a Web page. JSPs can call custom Java classes, known as tag libraries, using HTML-like tags. The appc compiler
compiles JSPs and translates them into servlets. WebLogic Server automatically compiles JSPs if the servlet class file
is not present or is older than the JSP source file. See Using Ant Tasks to Create Compile Scripts.
You can also precompile JSPs and package the servlet class in a Web archive (WAR) file to avoid compiling in the
server. Servlets and JSPs may require additional helper classes that must also be deployed with the Web application.
WebLogic Resource Types
WebLogic resources are hierarchical. Therefore, the level at which you define security roles and security policies is
up to you. For example, you can define security roles and security policies for an entire Enterprise Application (EAR),
an Enterprise JavaBean (EJB) JAR containing multiple EJBs, a particular EJB within that JAR, or a single method within
that EJB.
Administrative Resources
An Administrative resource is a type of WebLogic resource that allows users to perform administrative tasks.
Examples of Administrative resources include the WebLogic Server Administration Console, the weblogic.Admin
tool, and MBean APIs.
Administrative resources are limited in scope.
Application Resources
An Application resource is a type of WebLogic resource that represents an Enterprise Application, packaged as an
EAR (Enterprise Application aRchive) file. Unlike the other types of WebLogic resources, the hierarchy of an
Application resource is a mechanism for containment, rather than a type hierarchy. You secure an Application
resource when you want to protect multiple WebLogic resources that constitute the Enterprise Application (for
example, EJB resources, URL resources, and Web Service resources). In other words, securing an Enterprise
Application will cause all the WebLogic resources within that application to inherit its security configuration.
You can also secure, on an individual basis, the WebLogic resources that constitute an Enterprise Application (EAR).
Enterprise Information Systems (EIS) Resources
A J2EE Connector is a system-level software driver used by an application server such as WebLogic Server to connect
to an Enterprise Information System (EIS). BEA supports Connectors developed by EIS vendors and third-party
application developers that can be deployed in any application server supporting the Sun Microsystems J2EE
Database Systems Handbook
BY: MUHAMMAD SHARIF 425
Platform Specification, Version 1.3. Connectors, also known as Resource Adapters, contain the Java, and if necessary,
the native components required to interact with the EIS.
An Enterprise Information System (EIS) resource is a specific type of WebLogic resource that is designed as a
Connector.
COM Resources
WebLogic jCOM is a software bridge that allows bidirectional access between Java/J2EE objects deployed in
WebLogic Server, and Microsoft ActiveX components available within the Microsoft Office family of products, Visual
Basic and C++ objects, and other Component Object Model/Distributed Component Object Model (COM/DCOM)
environments.
A COM resource is a specific type of WebLogic resource that is designed as a program component object according
to Microsoft's framework.
Java DataBase Connectivity (JDBC) Resources
A Java DataBase Connectivity (JDBC) resource is a specific type of WebLogic resource that is related to JDBC. To
secure JDBC database access, you can create security policies and security roles for all connection pools as a group,
individual connection pools, and MultiPools.
Oracle's service oriented architecture (SOA)
SOA is not a new concept. Sun defined SOA in the late 1990's to describe Jini, which is an environment for dynamic
discovery and use of services over a network. Web services have taken the concept of services introduced by Jini
technology and implemented it as services delivered over the web using technologies such as XML, Web Services
Description Language (WSDL), Simple Object Access Protocol (SOAP), and Universal Description, Discovery, and
Integration(UDDI). SOA is emerging as the premier integration and architecture framework in today's complex and
heterogeneous computing environment.
SOA uses the find-bind-execute paradigm as shown in Figure 1. In this paradigm, service providers register their
service in a public registry. This registry is used by consumers to find services that match certain criteria. If the
registry has such a service, it provides the consumer with a contract and an endpoint address for that service.
Database Systems Handbook
BY: MUHAMMAD SHARIF 426
SOA's Find-Bind-Execute Paradigm
SOA-based applications are distributed multi-tier applications that have presentation, business logic, and
persistence layers. Services are the building blocks of SOA applications. While any functionality can be made into a
service, the challenge is to define a service interface that is at the right level of abstraction. Services should provide
coarse-grained functionality.
Oracle Fusion Applications Architecture
Database Systems Handbook
BY: MUHAMMAD SHARIF 427
Oracle offers three distinct products as part of the Oracle WebLogic Server 11g family:
 Oracle WebLogic Server Standard Edition (SE)
 Oracle WebLogic Server Enterprise Edition (EE)
 Oracle WebLogic Suite
Oracle WebLogic 11g Server Standard Edition The WebLogic Server Standard Edition (SE) is a full-featured server,
but is mainly intended for developers to develop enterprise applications quickly. WebLogic Server SE implements all
the Java EE standards and offers management capabilities through the Administration Console.
Oracle WebLogic 11g Server Enterprise Edition Oracle WebLogic Server EE is designed for mission-critical
applications that require high availability and advanced diagnostic capabilities. The EE version contains all the
features of th SE version, of course, but in addition supports clustering of servers for high availability and the ability
to manage multiple domains, plus various diagnostic tools.
Oracle WebLogic Suite 11g
Database Systems Handbook
BY: MUHAMMAD SHARIF 428
Oracle WebLogic Suite offers support for dynamic scale-out applications with features such as in-memory data grid
technology and comprehensive management capabilities.
It consists of the following components:
 Oracle WebLogic Server EE
 Oracle Coherence (provides in-memory caching)
 Oracle Top Link (provides persistence functionality)
 Oracle JRockit (for low-latency, high-throughput transactions)
 Enterprise Manager (Admin & Operations)
 Development Tools (jdeveloper/eclipse)
Database Systems Handbook
BY: MUHAMMAD SHARIF 429
Database Systems Handbook
BY: MUHAMMAD SHARIF 430
Database Systems Handbook
BY: MUHAMMAD SHARIF 431
Database Systems Handbook
BY: MUHAMMAD SHARIF 432
Database Systems Handbook
BY: MUHAMMAD SHARIF 433
Oracle WebLogic Server Installers Oracle WebLogic Server 14c (14.1.1.0)
Installers with Oracle WebLogic Server and Oracle Coherence: The generic installer includes all Oracle WebLogic
Server and Oracle Coherence software, including examples, and supports development and production usage on all
supported platforms except for ARM OCI compute and AIX and zLinux on JDK 11. The generic installers for ARM OCI
compute and AIX and zLinux on JDK 11 should be used for these respective platforms. The quick installer is intended
for development purposes. It includes all Oracle WebLogic Server and Oracle Coherence runtime software, but
excludes examples and localized WebLogic console help files.
The supplemental installer can be used to add examples and localized WebLogic console files to an installation
created with the quick installer.
The slim installer is for development and production usage of Docker or CRI-O images and containers in Kubernetes,
when WebLogic console monitoring and configuration is not required. It includes all Oracle WebLogic Server and
Oracle Coherence server runtime software, but excludes examples, the WebLogic console, WebLogic clients, Maven
plug-ins and Java DB.
Configure ADF 11.1.2.1.0 on WebLogic 10.3.5
This is how you configure ADF 11.1.2.1.0 on a WebLogic 10.3.5 server:
First copy the Uninstall folder from any of adf server
1) First, you need to download and install jdk/jrockit
First install at the following path
D:apporaclejava
D:apporaclejavajre
2) Install weblogic at the following path :
D:apporaclemiddleware
SET..... JAVA_HOME=D:apporaclejavabin
3) Next, install the ADF Runtime Version 11.1.1.5 running "setup.exe".
To install ADF Runtime Enter java path at the console
i) D:apporaclejava
ii) D:apporaclejavajre
ADF installation then starts
Database Systems Handbook
BY: MUHAMMAD SHARIF 434
check skip software updates & complete the installation.
set ORACLE_HOME D:apporaclemiddlewareoracle_common in System Environment Variable.
4) Now patch your 11.1.1.5 ADF 11.1.1.5 Runtime to Version 11.1.2.1.0.
Downloaded patch available in uninstall folder apply it one by one
The first patch contains the Runtime libs,
To apply patch # 12979653
D:uninstallp12979653_111150_Generic12979653>D:apporaclemiddlewareoracle_c
CommonOPatchopatch.bat apply
The second one patches EM.Set the ORACLE_HOME environment variable to the "oracle_common" directory of
your WebLogic install
To apply patch # 12917525
D:uninstallp12917525_111150_Generic12917525>D:apporaclemiddlewareoracle_c
CommonOPatchopatch.bat apply
The patches (12979653 and 12917525) are only available via support.oracle.com:
https://updates.oracle.com/ARULink/PatchDetails/process_form?patch_num=12979653
https://updates.oracle.com/ARULink/PatchDetails/process_form?patch_num=12917525
5) Create a Weblogic Domain with a managed server
D:apporaclemiddlewareoracle_commoncommonbin
Click config
check oracle enterprice manager-11.1.1.0 [oracle_common]
check oracle JRF-11.1.1.0
Enter domain name of your choice and check domain location and application location
Enter administrator username and password
select production mode & check the jdk already installed
check administration server and Managed Server
ADF Administration Server
Enter AdminServer name
e.g. ADFSERVER Port : 7001
Configure Managed Server
Add
Enter name of managed server name
e.g. adfmanage port: 7002
Click next on configure cluster (we don't need to configure cluster at that stage)
Add adfmachine
e.g adfmachine port 5556
move adfmanage configure in step 8 below adfmachine configure in step 10
click next and complete the setup
6) Update the EM JSF libraries by running the "upgradeADF" function in wlst (in disconnected mode):
use weblogic console to upgrade to JSF 2.0
C:...weblogic-homeoracle_commoncommonbinwlst.bat
upgradeADF('C:...weblogic-homeuser_projectsdomainsyour-domain')
OR
For JSF Upgradation
Open http://192.192.11.166:7001/console
Press Lock and Edit on
select jsf (1.2,1.2.9) and click update
Database Systems Handbook
BY: MUHAMMAD SHARIF 435
click change path and select jsf-2.0.war
click next to update em jsf libraries
Services Startup location
D:apporaclemiddlewareuser_projectsdomainsbase_domainbin>startWebLogic.cmd
Managed Server Startup location
D:apporaclemiddlewareuser_projectsdomainsbase_domainbin>startManagedWebLo
gic.cmd adfmanage
Console
http://192.192.11.166:7001/console
em
http://192.192.11.166:7001/em
-------------------------DEPLOYMENT OF EAR FILE---------------
7) Deploy the application e.g. .ear file
open http://192.192.11.166:7001/console
set the jsf 2.0 target as adfmanage to deploy on adfmanage server other wise by default it install on adf admin
server
click lock & Edit > Deployment >install>upload your file>next next to complete the Deployment
Activate deployment to complete the ear file deployment.
restart the services.
8) Configure Data Source (This should be communicated by development team)
data Source name
JNDI Name
databasename
hostname
port
username
password
test the datasource
9) To Configure SQL Authenticator follow steps in SQLAuthentication.pdf document
Pacs deployed Path
http://192.192.11.166:7002/PACSMS/faces/Login.jsf
pacs deployment path
D:apporaclemiddlewareuser_projectsdomainsbase_domainserversadfmanagestagePACSMSFinal
Oracle Net Listener And connection with tnsname
Oracle Net Listener
Allows Oracle client connections to the database over the protocol for
Oracle Net. You can configure it during installation. To reconfigure this
port, use Net Configuration Assistant.
Port number
changes to the
next available
port.
Modifiable
manually to
any available
port 1521.
TCP
No
Database Systems Handbook
BY: MUHAMMAD SHARIF 436
Net Service Name with Multiple Connect Descriptors in tnsnames.ora
net_service_name=
(DESCRIPTION_LIST=
(DESCRIPTION=
(ADDRESS=(PROTOCOL=tcp)(HOST=sales1-svr)(PORT=1521))
(ADDRESS=(PROTOCOL=tcp)(HOST=sales2-svr)(PORT=1521)))
(CONNECT_DATA=
(SERVICE_NAME=sales.us.example.com)))
(DESCRIPTION=
(ADDRESS=(PROTOCOL=tcp)(HOST=hr1-svr)(PORT=1521))
(ADDRESS=(PROTOCOL=tcp)(HOST=hr2-svr)(PORT=1521)))
(CONNECT_DATA=
(SERVICE_NAME=hr.us.example.com))))
Multiple Oracle Connection Manager Addresses in tnsnames.ora
sample1=
(DESCRIPTION=
(SOURCE_ROUTE=yes)
(ADDRESS_LIST=
(ADDRESS=(PROTOCOL=tcp)(HOST=host1)(PORT=1630)) # 1
(ADDRESS_LIST=
(FAILOVER=on)
(LOAD_BALANCE=off) # 2
(ADDRESS=(PROTOCOL=tcp)(HOST=host2a)(PORT=1630))
(ADDRESS=(PROTOCOL=tcp)(HOST=host2b)(PORT=1630)))
(ADDRESS=(PROTOCOL=tcp)(HOST=host3)(PORT=1521))) # 3
(CONNECT_DATA=(SERVICE_NAME=sales.us.example.com)))
The client is instructed to connect to the protocol address of the first Oracle Connection Manager, as
indicated by:
Database Systems Handbook
BY: MUHAMMAD SHARIF 437
(ADDRESS=(PROTOCOL=tcp)(HOST=host1)(PORT=1630))
Component and Description Default Port Number Port Range Protocol
Oracle SQL*Net Listener
Allows Oracle client connections to the database over
Oracle's SQL*Net protocol. You can configure it during
installation. To reconfigure this port, use Net
Configuration Assistant.
1521 1521 TCP
Data Guard
Shares the SQL*Net port and is configured during
installation. To reconfigure this port, use Net
Configuration Assistant to reconfigure the Oracle
SQL*Net listener.
1521 (same value as
the listener)
1521 TCP
Connection Manager
Listening port for Oracle client connections to Oracle
Connection Manager. It is not configured during
installation, but can be configured using Net
Configuration Assistant.
1630 1630 TCP
Oracle Home Path
## java jdk Path ##
D:apporaclejavajrockit_jdkbin
######## Oracle Home Path ##########
D:apporaclemiddlewarefrhome
########### Webutil.cfg Configuration Path ##############
D:apporaclemiddlewarefrinstanceconfigFormsComponentformsserverwebutil.cfg
############ Formsweb.cfg and .env file location ######################
D:apporaclemiddlewareuser_projectsdomainsfrdomainconfigfmwconfigserversWLS_FORMSapplications
formsapp_11.1.2config
################ cgicmd Location #########################
D:apporaclemiddlewareuser_projectsdomainsfrdomainconfigfmwconfigserversWLS_REPORTSapplicatio
nsreports_11.1.2configuration
############### Java Folder location for Forms and Reports ####################
D:apporaclemiddlewarefrhomeformsjava
############### jacob.jar and frmall.jar location ####################
D:apporaclemiddlewarefrhomeformsjavafrmall.jar
D:apporaclemiddlewarefrhomeformsjavajacob.jar
################### webutil.pll and webutil.olb ####################
D:apporaclemiddlewarefrhomeforms
##################### jacob.dll , ffisamp.dll #####################
Database Systems Handbook
BY: MUHAMMAD SHARIF 438
D:apporaclemiddlewarefrhomeformswebutil
################ tnsnames location #####################
D:apporaclemiddlewarefrinstanceconfig
################ sign_webutil location #################
D:apporaclemiddlewarefrinstancebin
###################### rwlpr location ##################
D:apporaclemiddlewarefrinstanceconfigreportsbin
Forms/Reports 11g configurations
1 ) configure webutil using document (2.webutil Configuration)
2 ) Copy application source at forms path i.e . D:appshis
3 ) Create instance of application in formsweb.cfg file
4 ) Create .env file for application and set FORMS_PATH for the application
5 ) Enter report server name in DEFINITIONS.REPORT_SERVER Table in HIS database
6 ) Assign full rights to OS user “jobadmin” on the following folders D:appshis (where source exist) and inform
CM to change CR Utility for new server.
7 ) Configure multiple report servers through EM see Screen Shot : Max_Engines
8 ) Add cmdkey as “genpdf” in cgicmd.dat file with his / hispassward@his for hyperlink reports
(open the same location on any server and find the entery)
9 ) Copy rwlpr file at D:apporaclemiddlewarefrinstanceconfigreportsbin for direct printing
10) Set Env configuration for reports_path using EM. select Reports Server name and then add REPORTS_PATH
with value e.g 'd:appshis'. (see Screen Shot : Max_Engines)
Also add this in registry in Reports_path.
11) To set non-sequential or random jobid for security of reports, 9digit jobid will be generated randomly
12) To secure showjob web commandin reports 11g
13) Inform network section to bypass proxy server against this server for all clients.
14) Install fonts like idAutomation, barcode etc (Copy from any server )
15) Apply patch 12632886 (Failure of server Apache Bridge error)
16) Apply patch 13327994, if required (Rep 501 Error and report engine crash)
D:uninstallp12632886_111140_MSWIN-x86-6412632886>d:apporaclemiddlewarefrhomeOPatchopatch
17) Set KEEPALIVE=OFF for OHS web tier in EM 11g at the following path : webtier > ohs1 > oracle HTTP Server >
Advanced Configuration > httpd. conf
18) add in formsweb.cfg ,
OtherParams=term=D:apporaclemiddlewarefrinstanceconfigFormsComponentformsfmrpcweb.res
19) make tns entery in tnsnames.ora at the path D:apporaclemiddlewarefrinstanceconfig
J2EE Platform
WebLogic Server contains Java 2 Platform, Enterprise Edition (J2EE) technologies. J2EE is the standard platform for
developing multitier enterprise applications based on the Java programming language. The technologies that make
up J2EE were developed collaboratively by Sun Microsystems and other software vendors, including BEA Systems.
J2EE applications are based on standardized, modular components. WebLogic Server provides a complete set of
services for those components and handles many details of application behavior automatically, without requiring
programming.
J2EE Platform and WebLogic Server
WebLogic Server implements Java 2 Platform, Enterprise Edition (J2EE) version 1.3 technologies. J2EE is the standard
platform for developing multi-tier Enterprise applications based on the Java programming language. The
Database Systems Handbook
BY: MUHAMMAD SHARIF 439
technologies that make up J2EE were developed collaboratively by Sun Microsystems and other software vendors,
including BEA Systems.
WebLogic Server J2EE applications are based on standardized, modular components. WebLogic Server provides a
complete set of services for those modules and handles many details of application behavior automatically, without
requiring programming.
ODBC and JDBC details
Database Systems Handbook
BY: MUHAMMAD SHARIF 440
Database Systems Handbook
BY: MUHAMMAD SHARIF 441
Connectivity of Front End and Backend example of ODBC and JDBC
Database Systems Handbook
BY: MUHAMMAD SHARIF 442
Database Systems Handbook
BY: MUHAMMAD SHARIF 443
Database Systems Handbook
BY: MUHAMMAD SHARIF 444
Database Systems Handbook
BY: MUHAMMAD SHARIF 445
Java Messaging Service (JMS) Resources
A Java Messaging Service (JMS) resource is a specific type of WebLogic resource that is related to JMS. To secure JMS
destinations, you create security policies and security roles for all destinations (JMS queues and JMS topics) as a
group, or an individual destination (JMS queue or JMS topic) on a JMS server. When you secure a particular
destination on a JMS server, you can protect all operations on the destination, or protect one of the following
operations:
Database Systems Handbook
BY: MUHAMMAD SHARIF 446
Linux/Unix Installation steps
Linux is an open source and free operating system to install which allows anyone with programming knowledge to
modify and create its own operating system as per their requirements. Over many years, it has become more user-
friendly and supports a lot of features such as
Reliable when used with servers
No need of antivirus
A) Linux server can run nonstop with the boot for many years.
It has many distributions such as Ubuntu, Fedora, Redhat, Debian but all run on top of Linux server itself.
Installation of every distribution is similar, thus we are explaining Ubuntu here.
Download .iso or the ISO files on a computer from the internet and store it in the CD-ROM or USB stick after
making it bootable using Pen Drive Linux and UNetBootin
1. Boot into the USB Stick
You need to restart your computer after attaching CD –ROM or pen drive into the computer. Press enter at the
time of boot, here select the CD-ROM or pen drive option to start the further boot process. Try for a manual boot
setting by holding F12 key to start the boot process. This will allow you to select from various boot options before
starting the system. All the options either it is USB or CD ROM or number of operating systems you will get a list
from which you need to select one.
2. Derive Selection
Select the drive for installation of OS to be completed. Select “Erase Disk and install Ubuntu” in case you want to
replace the existing OS otherwise select “Something else” option and click INSTALL NOW.
3. Start Installation
A small panel will ask for confirmation. Click Continue in case you don’t want to change any information provided.
Select your location on the map and install Linux.
Provide the login details.
4. Complete the installation process
Database Systems Handbook
BY: MUHAMMAD SHARIF 447
After the installation is complete you will see a prompt to restart the computer.
B. Install Linux Using Virtual Box VMWARE
In this way, nothing will affect your Windows operating system.
What Are Requirements?
Good internet connection
At least 4GB RAM
At least 12GB of free space
Steps:
1. Download the VIRTUAL BOX from original ORACLE VIRTUAL BOX site. You can refer below link
2. Install Linux Using Virtual Box
Use the .iso file or ISO file that can be downloaded from the internet and start the virtual box.
Here we need to allocate RAM to virtual OS. It should be 2 GB as per minimum requirement.
Choose a type of storage on physical hard disk. And choose the disk size(min 12 GB as per requirement)
Then choose how much you want to shrink your drive. It is recommended that you set aside at least 20GB
(20,000MB) for Linux.
Select the drive for completing the OS installation. Select “Erase Disk and install Ubuntu” in case you want to
replace the existing OS otherwise select “Something else” option and click INSTALL NOW.
You are almost done. It should take 10-15 minutes to complete the installation. Once the installation finishes,
restart the system.
Some of those kinds of requiring intermediate Linux commands are mentioned below:
1. Rm: Rm command is used for mainly deleting or removing files or multiple files. If we use this rm
command recursively, then it will remove the entire directory.
2. Uname: This command is very much useful for displaying the entire current system information properly.
It helps for displaying Linux system information in the Linux environment in a proper way for understanding the
system’s current configuration.
3. Uptime: The uptime command is also one of the key commands for the Kali Linux platform, which gives
information about how long the system is running.
4. Users: These Kali Linux commands are used for displaying the login user name who is currently logged in
on the Linux system.
5. Less: Less command is very much used for displaying the file without opening or using cat or vi
commands. This command is basically one of the powerful extensions of the ‘more’ command in the Linux
environment.
6. More: This command is used for displaying proper output in one page at a time. It is mainly useful for
reading one long file by avoiding scrolling the same.
7. Sort: This is for using sorting the content of one specific define file. This is very much useful for displaying
some of the critical contents of a big file in sorted order. If we user including this sort command, then it will give
reverse order of the content.
8. Vi: This is one of the key editor available from the first day onwards in UNIX or Linux platform. It normally
provided two kinds of mode, normal and insert.
9. Free: It is provided details information of free memory or RAM available in a Linux system.
10. History: This command is holding the history of all the executed command on the Linux platform.
Database Systems Handbook
BY: MUHAMMAD SHARIF 448
Procedure to install weblogic server on windlow and linux
Database Systems Handbook
BY: MUHAMMAD SHARIF 449
Can I Install Oracle On Linux?
You can install Oracle on Windows for the most part, while Solaris and Linux require configuring the system
manually before installation. Installing Oracle Linux via Red Hat, Oracle Linux, and SUSE Linux Enterprise Server
would be a good choice for Linux distributions.
Memory Requirements for Installing Oracle WebLogic Server and Coherence
Operating System Minimum Physical Memory Required Minimum Available Memory Required
Linux 4 GB 8 GB
UNIX 4 GB 8 GB
Windows 4 GB 8 GB
Database Systems Handbook
BY: MUHAMMAD SHARIF 450
Weblogics Installation On UNIX-based operating systems:
B Installing WebLogic Server
This appendix discusses installing the WebLogic server.
B.1 Prerequisites
Install a 64-bit JDK 1.7 based on your platform.
Add the JDK 1.7 location to the system path.
B.2 Installing the WebLogic Server
Use these steps to install WebLogic Server 11g.
Run the Oracle WebLogic 10.3.6.0 installer from the image that you downloaded from the Oracle Software Delivery Cloud.
The item name of the installer is Oracle WebLogic Server 11gR1 (10.3.6) Generic and Coherence (V29856-01).
The filename of the installer is: wls1036_generic.jar
For Windows, open a command window
> java -jar wls1036_generic.jar
Database Systems Handbook
BY: MUHAMMAD SHARIF 451
On UNIX platforms, the command syntax to run the installer is platform dependent.
For Linux and AIX (non-Hybrid JDK)
> java -jar wls1036_generic.jar
For Solaris and HP-UX (Hybrid JDK)
> java -d64 -jar wls1036_generic.jar
Click Next on the Welcome page.
Click next and set memory invironment to install completely
/home/Oracle/jdk/jdk1.8.0_131/bin/java -jar fmw_12.2.1.3.0_wls_generic.jar
On Windows operating systems:
C:Program FilesJavajdk1.8.0_131binjava -jar fmw_12.2.1.3.0_wls_generic.jar
Be sure to replace the JDK location in these examples with the actual JDK location on your system.
Follow the installation wizard prompts to complete the installation.
After the installation is complete, navigate to the domain directory in the command terminal,
WLS_HOME/user_projects/<DOMAIN_NAME>. For example:
WLSuser_projectsmydomain
Enter one of the following commands to start Oracle WebLogic Server:
On UNIX-based operating systems:
startWebLogic.sh
On Windows operating systems:
startWebLogic.cmd
The startup script displays a series of messages, and finally displays a message similar to the following:
Open the following URL in a web browser:
http://<HOST>:<PORT>/console
<HOST> is the system name or IP address of the host server.
<PORT> is the address of the port on which the host server is listening for requests (7001 by default).
For example, to start the Administration Console for a local instance of Oracle WebLogic Server running on your
system, enter the following URL in a web browser:
http://localhost:7001/console/
If you started the Administration Console using secure socket layer (SSL), you must add s after http, as follows:
https://<HOST>:<PORT>/console
When the login page of the WebLogic Administration Console appears, enter your administrative credentials.
Database Systems Handbook
BY: MUHAMMAD SHARIF 452
Server Hardware Checklist for Oracle Database Installation
Check Task
Server Make and Architecture Confirm that server make, model, core architecture,
and host bus adaptors (HBA) or network interface
controllers (NICs) are supported to run with Oracle
Database and Oracle Grid Infrastructure.
Runlevel 3 or 5
Server Display Cards At least 1024 x 768 display resolution, which Oracle
Universal Installer requires.
Database Systems Handbook
BY: MUHAMMAD SHARIF 453
Check Task
Minimum network connectivity Server is connected to a network
Minimum RAM  At least 1 GB RAM for Oracle Database
installations. 2 GB RAM recommended.
 At least 8 GB RAM for Oracle Grid
Infrastructure installations.
Database Systems Handbook
BY: MUHAMMAD SHARIF 454
Operating System General Checklist for Oracle Database on Linux
Item Task
Operating system general requirements OpenSSH installed manually, if you do not have it
installed already as part of a default Linux
installation.
Database Systems Handbook
BY: MUHAMMAD SHARIF 455
Item Task
A Linux kernel in the list of supported kernels and
releases listed in this guide.
Linux x86-64 operating system requirements The following Linux x86-64 kernels are supported:
 Oracle Linux 8.2 with the Unbreakable
Enterprise Kernel 6: 5.4.17-
2011.1.2.el8uek.x86_64 or later
Oracle Linux 8.2 with the Red Hat
Compatible Kernel: 4.18.0-
193.19.1.el8_2.x86_64 or later
 Oracle Linux 7.6 with the Unbreakable
Enterprise Kernel 5: 4.14.35-
2025.404.1.el7uek.x86_64 or later
Oracle Linux 7.4 with the Unbreakable
Enterprise Kernel 4: 4.1.12-
124.53.1.el7uek.x86_64 or later
 Red Hat Enterprise Linux 8.2: 4.18.0-
193.19.1.el8_2.x86_64 or later
 SUSE Linux Enterprise Server 15 SP1:
4.12.14-197.29-default or later
Review the system requirements section for a list of
minimum package requirements.
Oracle Database Preinstallation RPM for Oracle
Linux
If you use Oracle Linux, then Oracle recommends
that you run the Oracle Database Preinstallation
RPM for your Linux release to configure your
operating system for Oracle Database and Oracle
Grid Infrastructure installations.
Disable Transparent HugePages Oracle recommends that you disable Transparent
HugePages and use standard HugePages for
enhanced performance.
Server Configuration Checklist for Oracle Database
Check Task
Disk space allocated to the /tmp directory At least 1 GB of space in the /tmp directory.
Database Systems Handbook
BY: MUHAMMAD SHARIF 456
Check Task
Swap space allocation relative to RAM (Oracle
Database)
Between 1 GB and 2 GB: 1.5 times the size of the
RAM
Between 2 GB and 16 GB: Equal to the size of the
RAM
More than 16 GB: 16 GB
Note: If you enable HugePages for your Linux
servers, then you should deduct the memory
allocated to HugePages from the available RAM
before calculating swap space.
Swap space allocation relative to RAM (Oracle
Restart)
Between 8 GB and 16 GB: Equal to the size of the
RAM
More than 16 GB: 16 GB
Note: If you enable HugePages for your Linux
servers, then you should deduct the memory
allocated to HugePages from the available RAM
before calculating swap space.
Oracle Inventory (oraInventory) and OINSTALL
Group Requirements
 For upgrades, the installer detects an
existing oraInventory directory from
the /etc/oraInst.loc file, and uses
the existing oraInventory.
 For new installs, if you have not
configured an oraInventory directory, then
you can specify the oraInventory directory
during the software installation and Oracle
Universal Installer will set up the software
directories for you. The Oracle inventory is
one directory level up from the Oracle base
for the Oracle software installation and
designates the installation owner's primary
group as the Oracle inventory group.
Ensure that the oraInventory path that you
specify is in compliance with the Oracle
Optimal Flexible Architecture
recommendations.
The Oracle Inventory directory is the central
inventory of Oracle software installed on your
system. Users who have the Oracle Inventory group
as their primary group are granted the OINSTALL
privilege to write to the central inventory.
The OINSTALL group must be the primary group
of all Oracle software installation owners on the
server. It should be writable by any Oracle
installation owner.
Database Systems Handbook
BY: MUHAMMAD SHARIF 457
Check Task
Groups and users Oracle recommends that you create groups and user
accounts required for your security plans before
starting installation. Installation owners have
resource limits settings and other requirements.
Group and user names must use only ASCII
characters.
Mount point paths for the software binaries Oracle recommends that you create an Optimal
Flexible Architecture configuration as described in
the appendix "Optimal Flexible Architecture"
in Oracle Database Installation Guide for your
platform.
Ensure that the Oracle home (the Oracle home path
you select for Oracle Database) uses only ASCII
characters
The ASCII character restriction includes
installation owner user names, which are used as a
default for some home paths, as well as other
directory names you may select for paths.
Unset Oracle software environment variables If you have an existing Oracle software installation,
and you are using the same user to install this
installation, then unset the following environment
variables: $ORACLE_HOME,$ORA_NLS10,
and $TNS_ADMIN.
If you have set $ORA_CRS_HOME as an
environment variable, then unset it before starting
an installation or upgrade. Do not
use $ORA_CRS_HOME as a user environment
variable, except as directed by Oracle Support.
Set locale (if needed) Specify the language and the territory, or locale, in
which you want to use Oracle components. A
locale is a linguistic and cultural environment in
which a system or program is running. NLS
(National Language Support) parameters determine
the locale-specific behavior on both servers and
clients. The locale setting of a component
determines the language of the user interface of the
component, and the globalization behavior, such as
date and number formatting.
Check Shared Memory File System Mount By default, your operating system includes an entry
in /etc/fstab to mount /dev/shm. However, if
your Cluster Verification Utility (CVU) or installer
checks fail, ensure that the /dev/shm mount area
Database Systems Handbook
BY: MUHAMMAD SHARIF 458
Check Task
is of type tmpfs and is mounted with the
following options:
 rw and exec permissions set on it
 Without noexec or nosuid set on it
Note:
These options may not be listed as they are usually
set as the default permissions by your operating
system.
Symlinks Oracle home or Oracle base cannot be symlinks,
nor can any of their parent directories, all the way
to up to the root directory.
Storage Checklist for Oracle Database Installation
Use this checklist to review storage minimum requirements and assist with configuration
planning.
Storage Checklist for Oracle Database
Check Task
Minimum local disk storage space for Oracle
software
For Linux x86-64:
At least 6.0 GB for an Oracle Grid Infrastructure
for a standalone server installation.
At least 7.8 GB for Oracle Database Enterprise
Edition.
At least 7.8 GB for Oracle Database Standard
Edition 2.
Note:
Oracle recommends that you allocate
approximately 100 GB to allow additional space for
applying any future patches on top of the existing
Oracle home. For specific patch-related disk space
requirements, please refer to your patch
documentation.
Database Systems Handbook
BY: MUHAMMAD SHARIF 459
Check Task
Select Database File Storage Option Ensure that you have one of the following storage
options available:
 File system mounted on the server. Oracle
recommends that the file system you select
is separate from the file system used by the
operating system or the Oracle software.
Options include the following:
 A file system on a logical volume
manager (LVM) volume or a
RAID device
 A network file system (NFS)
mounted on a certified network-
attached storage (NAS) device
 Oracle Automatic Storage Management
(Oracle ASM).
Oracle ASM is installed as part of an
Oracle Grid Infrastructure installation. If
you plan to use Oracle ASM for storage,
then you should install Oracle Grid
Infrastructure before you install and create
the database.
Determine your recovery plan If you want to enable recovery during installation,
then be prepared to select one of the following
options:
 File system: Configure a fast recovery
area on a file system during installation
 Oracle Automatic Storage Management:
Configure a fast recovery area disk group
using Oracle ASMCA.
Review the storage configuration sections of this
document for more information about configuring
recovery.
Oracle Database 19c Installation On Oracle Linux 8 (OL8)
Oracle database 19c is supported on Oracle Linux 8, but you must be running on UEK6 and database version 19.7.
The installation will work without the patches, but it will not be supported without them.
This article describes the installation of Oracle Database 19c 64-bit on Oracle Linux 8 (OL8) 64-bit. The article is
based on a server installation with a minimum of 2G swap and secure Linux set to permissive.
I have configured Linux 8 on Oracle Virtual Box. I won’t go through the steps to setup OL8 in this post. The
software I used are:
Database Systems Handbook
BY: MUHAMMAD SHARIF 460
1. Oracle Virtual Box
2. MobaXterm
3. Oracle Linux 8
4. Oracle Database 19c (19.3)
Prerequisites
Once you have downloaded and setup OL8, there are some prerequisite setups that needs to be performed before
kicking of the installation. These steps are shown below.
Get the IP Address using ‘ifconfig’ or ‘ip addr’ command. For example:
[root@oracledb19col8 ~]# ifconfig
Get the hostname.
[root@oracledb19col8 ~]# hostname
oracledb19col8.rishoradev.com
Amend the IP address and hostname to “/etc/hosts” file to resolve the hostname. You can use the vi editor for this.
[ Note: This can also be done with DNS ].
127.0.0.1 localhost localhost.localdomain localhost4 localhost4.localdomain4
::1 localhost localhost.localdomain localhost6 localhost6.localdomain6
192.168.XX.X oracledb19col8.rishoradev.com
Next, download “oracle-database-preinstall-19c” package. This package will perform all the setups that are
necessary to install 19c.
[root@oracledb19col8 ~]# dnf install -y oracle-database-preinstall-19c
....
....
Database Systems Handbook
BY: MUHAMMAD SHARIF 461
Installed:
ksh-20120801-254.0.1.el8.x86_64 libaio-devel-0.3.112-1.el8.x86_64
libnsl-2.28-151.0.1.el8.x86_64 lm_sensors-libs-3.4.0-23.20180522git70f7e08.el8.x86_64
oracle-database-preinstall-19c-1.0-2.el8.x86_64 sysstat-11.7.3-6.0.1.el8.x86_64
Complete!
The next step is not mandatory. But I ran the ‘yum update’ because I wanted to make sure I had also the latest OS
packages. It might take a while for all the packages to be installed.
[root@oracledb19col8 ~]# yum update -y --skip-broken
Edit “/etc/selinux/config” file and set “SELINUX=permissive“. It is recommended that you restart the server after
this step.
[root@oracledb19col8 ~]# vi /etc/selinux/config
Disable firewall.
[root@oracledb19col8 ~]# systemctl stop firewalld
[root@oracledb19col8 ~]# systemctl disable firewalld
Create the directory structure for Oracle 19c to be installed and grant privileges.
Change the password of “oracle” user.
[root@oracledb19col8 ~]# passwd oracle
Login using “oracle” user.
[root@oracledb19col8 ~]# su - oracle
Unzip the Oracle software in ‘/u01/app/oracle/product/19c/dbhome_1’ directory, using the ‘unzip’ command as
shown below. We’ll set this path as the ORACLE_HOME later on during the installation.
Database Systems Handbook
BY: MUHAMMAD SHARIF 462
[oracle@oracledb19col8 ~]# mkdir -p /u01/app/oracle/product/19c/dbhome_1
[oracle@oracledb19col8 ~]# mkdir -p /u02/oradata
[oracle@oracledb19col8 ~]# chown -R oracle:oinstall /u01 /u02
[oracle@oracledb19col8 ~]# chmod -R 777 /u01 /u02
Create a directory for hosting the scripts and navigate to the directory.
[oracle@oracledb19col8 ~]# mkdir /home/oracle/scripts
Create an environment file called “setEnv.sh” using the script below.
[oracle@oracledb19col8 ~]# cat > /home/oracle/scripts/setEnv.sh <<EOF
> # Oracle Settings
> export TMP=/tmp
> export TMPDIR=$TMP
>
> export ORACLE_HOSTNAME=oracledb19col8.rishoradev.com
> export ORACLE_UNQNAME=cdb1
> export ORACLE_BASE=/u01/app/oracle
> export ORACLE_HOME=$ORACLE_BASE/product/19c/dbhome_1
> export ORA_INVENTORY=/u01/app/oraInventory
> export ORACLE_SID=cdb1
> export PDB_NAME=pdb1
> export DATA_DIR=/u02/oradata
>
Database Systems Handbook
BY: MUHAMMAD SHARIF 463
> export PATH=/usr/sbin:/usr/local/bin:$PATH
> export PATH=$ORACLE_HOME/bin:$PATH
>
> export LD_LIBRARY_PATH=$ORACLE_HOME/lib:/lib:/usr/lib
> export CLASSPATH=$ORACLE_HOME/jlib:$ORACLE_HOME/rdbms/jlib
> EOF
Issue the following command to add the reference of the environment file created above in
the “/home/oracle/.bash_profile”.
[oracle@oracledb19col8 ~]# echo ". /home/oracle/scripts/setEnv.sh" >> /home/oracle/.bash_profile
Copy the Oracle software that you have downloaded to a directory. I have copied it under dbhome1.
[oracle@oracledb19col8 dbhome_1]$ ls -lrt
total 2987996
-rw-r--r--. 1 oracle oinstall 3059705302 Nov 17 02:06 LINUX.X64_193000_db_home.zip
Unzip the Oracle software in ‘/u01/app/oracle/product/19c/dbhome_1’ directory, using the ‘unzip’ command as
shown below. We’ll set this path as the ORACLE_HOME later on during the installation.
[oracle@oracledb19col8 dbhome_1]$ unzip -q LINUX.X64_193000_db_home.zip
[oracle@oracledb19col8 dbhome_1]$ ls
addnode clone cv deinstall drdaas hs javavm ldap mgw olap ord owm
QOpatch relnotes runInstaller sqldeveloper srvm utl
apex crs data demo dv install jdbc lib network OPatch ords perl R
root.sh schagent.conf sqlj suptools wwg
assistants css dbjava diagnostics env.ora instantclient jdk LINUX.X64_193000_db_home.zip nls opmn
oss plsql racg root.sh.old sdk sqlpatch ucp xdk
Database Systems Handbook
BY: MUHAMMAD SHARIF 464
bin ctx dbs dmu has inventory jlib md odbc oracore oui precomp rdbms
root.sh.old.1 slax sqlplus usm
This completes all the prerequite steps and now we are all set to kick off the installation.
Installation
For installing Oracle, you can either chose to use the Interactive mode or the Silent mode. The interactive mode
would open up the GUI screens and user input would be required at every step, whereas, for the silent mode, all
the required parameters are passed using the command line, and hence, it does not display any screens.
For interactive mode, I generally launch the installer through MobaXterm. Download MobaXterm on the Host
machine, open a console and connect to your Linux machine using ‘ssh’ and IP address of the Linux machine
with oracle user, as shown in the screenshot below.
Navigate to the folder where you have unzipped the Oracle using MobaXterm console and execute ‘runInstaller’.
[oracle@oracledb19col8 ~]$ cd /u01/app/oracle/product/19c/dbhome_1
[oracle@oracledb19col8 dbhome_1]$ ./runInstaller
Note: If you are installing the software on Linux 8, you will get the following error when the installer is launched.
Execute the following command before you launch the installer, to get around the above error.
Database Systems Handbook
BY: MUHAMMAD SHARIF 465
[oracle@oracledb19col8 dbhome_1]$ export CV_ASSUME_DISTID=OEL7.6
Now, if you execute the runInstaller, if will work just fine, and the installer would open without any issues.
You can go through the subsequent steps in the interactive mode to complete the installation. However, for this
post, we are going use the silent mode to install the software. You can find more details on the silent more here.
To install Oracle using the silent installation, login as oracle user, navigate to the folder where you have unzipped
the software, and run the following command.
[oracle@oracledb19col8 dbhome_1]$ export CV_ASSUME_DISTID=OEL7.6
Now launch the installer using command line as follows:
[oracle@oracledb19col8 dbhome_1]$ ./runInstaller -ignorePrereq -waitforcompletion -silent 
> -responseFile ${ORACLE_HOME}/install/response/db_install.rsp 
> oracle.install.option=INSTALL_DB_SWONLY 
> ORACLE_HOSTNAME=${ORACLE_HOSTNAME}
Database Systems Handbook
BY: MUHAMMAD SHARIF 466
> UNIX_GROUP_NAME=oinstall 
> INVENTORY_LOCATION=${ORA_INVENTORY} 
> SELECTED_LANGUAGES=en,en_GB 
> ORACLE_HOME=${ORACLE_HOME} 
> ORACLE_BASE=${ORACLE_BASE} 
> oracle.install.db.InstallEdition=EE 
> oracle.install.db.OSDBA_GROUP=dba 
> oracle.install.db.OSBACKUPDBA_GROUP=dba 
> oracle.install.db.OSDGDBA_GROUP=dba 
> oracle.install.db.OSKMDBA_GROUP=dba 
> oracle.install.db.OSRACDBA_GROUP=dba 
> SECURITY_UPDATES_VIA_MYORACLESUPPORT=false 
> DECLINE_SECURITY_UPDATES=true
Launching Oracle Database Setup Wizard...
On successful completion, the installer will prompt to run the root scripts.
As a root user, execute the following script(s):
1. /u01/app/oraInventory/orainstRoot.sh
2. /u01/app/oracle/product/19c/dbhome_1/root.sh
Execute /u01/app/oraInventory/orainstRoot.sh on the following nodes:
[oracledb19col8]
Database Systems Handbook
BY: MUHAMMAD SHARIF 467
Execute /u01/app/oracle/product/19c/dbhome_1/root.sh on the following nodes:
[oracledb19col8]
Successfully Setup Software.
Login as a root user and execute the scripts as shown below.
[root@oracledb19col8 oraInventory]# sh orainstRoot.sh
[root@oracledb19col8 dbhome_1]# sh root.sh
Database Creation
This should complete the installation process. The next stage will be to create the database.
Before we create the database, the first thing we need to do is to start the listener services, using “lsnrctl start”.
[oracle@oracledb19col8 ~]$ lsnrctl start
LSNRCTL for Linux: Version 19.0.0.0.0 - Production on 10-JAN-2022 21:40:12
Copyright (c) 1991, 2019, Oracle. All rights reserved.
Starting /u01/app/oracle/product/19c/dbhome_1/bin/tnslsnr: please wait...
TNSLSNR for Linux: Version 19.0.0.0.0 - Production
Log messages written to /u01/app/oracle/diag/tnslsnr/oracledb19col8/listener/alert/log.xml
Database Systems Handbook
BY: MUHAMMAD SHARIF 468
Listening on: (DESCRIPTION=(ADDRESS=(PROTOCOL=tcp)(HOST=oracledb19col8.rishoradev.com)(PORT=1521)))
Connecting to (ADDRESS=(PROTOCOL=tcp)(HOST=)(PORT=1521))
STATUS of the LISTENER
------------------------
Alias LISTENER
Version TNSLSNR for Linux: Version 19.0.0.0.0 - Production
Start Date 10-JAN-2022 21:40:12
Uptime 0 days 0 hr. 0 min. 0 sec
Trace Level off
Security ON: Local OS Authentication
SNMP OFF
Listener Log File /u01/app/oracle/diag/tnslsnr/oracledb19col8/listener/alert/log.xml
Listening Endpoints Summary...
(DESCRIPTION=(ADDRESS=(PROTOCOL=tcp)(HOST=oracledb19col8.rishoradev.com)(PORT=1521)))
The listener supports no services
The command completed successfully
Once the listener is up and running, you need to create the database using the Database Configuration Assistant
(DBCA). This can be done using the interactive mode by issuing the dbca command, through MobaXterm. Once
you execute the dbca command, the GUI should pop up .
OR, you can opt the Silent mode, as I have done below.
dbca -silent -createDatabase
Database Systems Handbook
BY: MUHAMMAD SHARIF 469
-templateName General_Purpose.dbc 
-gdbname ${ORACLE_SID} -sid ${ORACLE_SID} -responseFile NO_VALUE 
-characterSet AL32UTF8 
-sysPassword Welcome1 
-systemPassword Welcome1 
-createAsContainerDatabase true 
-numberOfPDBs 1 
-pdbName ${PDB_NAME} 
-pdbAdminPassword Welcome1 
-databaseType MULTIPURPOSE 
-memoryMgmtType auto_sga 
-totalMemory 2000 
-storageType FS 
-datafileDestination "${DATA_DIR}" 
-redoLogFileSize 50 
-emConfiguration NONE 
-ignorePreReqs
This would create the database for you. Now you have successfully installed Oracle Database 19c.
[oracle@oracledb19col8 ~]$ sqlplus / as sysdba
....
....
Database Systems Handbook
BY: MUHAMMAD SHARIF 470
SQL> Select BANNER_FULL from v$version;
BANNER_FULL
-----------------------------------------------------------------------------------------------------Oracle Database 19c Enterprise Edition
Release 19.0.0.0.0 - Production
Version 19.3.0.0.0
Post-Installation Steps
Create a start_all.sh script.
cat > /home/oracle/scripts/start_all.sh <<EOF
#!/bin/bash
. /home/oracle/scripts/setEnv.sh
export ORAENV_ASK=NO
. oraenv
export ORAENV_ASK=YES
dbstart $ORACLE_HOME
EOF
Create the stop_all.sh script.
cat > /home/oracle/scripts/stop_all.sh <<EOF
#!/bin/bash
. /home/oracle/scripts/setEnv.sh
export ORAENV_ASK=NO
Database Systems Handbook
BY: MUHAMMAD SHARIF 471
. oraenv
export ORAENV_ASK=YES
dbshut $ORACLE_HOME
EOF
Change the ownership of the scripts using the following commands.
chown -R oracle:oinstall /home/oracle/scripts
chmod u+x /home/oracle/scripts/*.sh
Set the restart flag for the instance(and for every instance) to ‘Y’ in the ‘/etc/oratab’ file. You can use the ‘vi’
editor.
[oracle@oracledb19col8 ~]$ vi /etc/oratab
Here, we have created only one contaner database, so I have edited the line as highlighted below:
Once you have edited the ‘/etc/oratab’ file, you can now start and stop the database by calling the scripts,
start_all.sh and stop_all.sh respectively, from the “oracle” user.
Database Systems Handbook
BY: MUHAMMAD SHARIF 472
Enable Oracle Managed Files (OMF) and set the pluggable databse to start automatically when the instance is
started.
[oracle@oracledb19col8 ~]$ sqlplus / as sysdba <<EOF
> alter system set db_create_file_dest='${DATA_DIR}';
> alter pluggable database ${PDB_NAME} save state;
> exit;
> EOF
Now, Oracle Database 19c is installed and ready to be used.
===========================END=========================

Database systems Handbook by Muhammad sharif dba.pdf

  • 1.
    Prepared by: ============== Dedication I dedicateall my efforts to my reader who gives me an urge and inspiration to work more. Muhammad Sharif Author
  • 2.
    Database Systems Handbook BY:MUHAMMAD SHARIF 2 CHAPTER 1 INTRODUCTION TO DATABASE AND DATABASE MANAGEMENT SYSTEM CHAPTER 2 DATA TYPES, DATABASE KEYS, SQL FUNCTIONS AND OPERATORS CHAPTER 3 DATA MODELS AND MAPPING TECHNIQUES CHAPTER 4 DISCOVERING BUSINESS RULES AND DATABASE CONSTRAINTS CHAPTER 5 DATABASE DESIGN STEPS AND IMPLEMENTATIONS CHAPTER 6 DATABASE NORMALIZATION AND DATABASE JOINS CHAPTER 7 FUNCTIONAL DEPENDENCIES IN THE DATABASE MANAGEMENT SYSTEM CHAPTER 8 DATABASE TRANSACTION, SCHEDULES, AND DEADLOCKS CHAPTER 9 RELATIONAL ALGEBRA AND QUERY PROCESSING CHAPTER 10 FILE STRUCTURES, INDEXING, AND HASHING CHAPTER 11 DATABASE USERS AND DATABASE SECURITY MANAGEMENT CHAPTER 12 BUSINESS INTELLIGENCE TERMINOLOGIES IN DATABASE SYSTEMS CHAPTER 13 DBMS INTEGRATION WITH BPMS CHAPTER 14 RAID STRUCTURE AND MEMORY MANAGEMENT CHAPTER 15 ORACLE DATABASE FUNDAMENTAL AND ITS ADMINISTRATION CHAPTER 16 DATABASE BACKUPS AND RECOVERY, LOGS MANAGEMENT CHAPTER 17 PREREQUISITES OF STORAGE MANAGEMENT AND ORACLE INSTALLATION CHAPTER 18 ORACLE DATABASE APPLICATIONS DEVELOPMENT USING ORACLE APPLICATION EXPRESS
  • 3.
    Database Systems Handbook BY:MUHAMMAD SHARIF 3 CHAPTER 19 ORACLE WEBLOGIC SERVERS AND ITS CONFIGURATIONS ============================================= Acknowledgments We are grateful to numerous individuals who contributed to the preparation of relational database systems and management, 2nd edition is completed on 8/12/2022 . First, we wish to thank our reviewers for their detailed suggestions and insights, characteristic of their thoughtful teaching style. All glories praises and gratitude to Almighty Allah, who blessed us with a super and unequaled Professor as ‘Brain’.
  • 4.
    Database Systems Handbook BY:MUHAMMAD SHARIF 4 CHAPTER 1 INTRODUCTION TO DATABASE AND DATABASE MANAGEMENT SYSTEM What is Data? Data – The World’s Most Valuable Resource. Data are the raw bits and pieces of information with no context. If I told you, “15, 23, 14, 85,” you would not have learned anything. But I would have given you data. Data are facts that can be recorded, having explicit meaning. Classifcation of Data We can classify data as structured, unstructured, or semi-structured data. 1. Structured data is generally quantitative data, it usually consists of hard numbers or things that can be counted. 2. Unstructured data is generally categorized as qualitative data, and cannot be analyzed and processed using conventional tools and methods. 3. Semi-structured data refers to data that is not captured or formatted in conventional ways. Semi- structured data does not follow the format of a tabular data model or relational databases because it does not have a fixed schema. XML, JSON are semi-structured example. Properties Structured data is generally stored in data warehouses. Unstructured data is stored in data lakes. Structured data requires less storage space while Unstructured data requires more storage space. Examples: Structured data (Table, tabular format, or Excel spreadsheets.csv) Unstructured data (Email and Volume, weather data) Semi-structured data (Webpages, Resume documents, XML)
  • 5.
    Database Systems Handbook BY:MUHAMMAD SHARIF 5 Categories of Data
  • 6.
    Database Systems Handbook BY:MUHAMMAD SHARIF 6 Implicit data is information that is not provided intentionally but gathered from available data streams, either directly or through analysis of explicit data. Explicit data is information that is provided intentionally, for example through surveys and membership registration forms. Explicit data is data that is provided intentionally and taken at face value rather than analyzed or interpreted. Data hacking Method A data breach is a cyber attack in which sensitive, confidential or otherwise protected data has been accessed or disclosed. What is a data item? The basic component of a file in a file system is a data item. What are records? A group of related data items treated as a single unit by an application is called a record. What is the file? A file is a collection of records of a single type. A simple file processing system refers to the first computer-based approach to handling commercial or business applications. Mapping from file system to Relational Database In a relational database, a data item is called a column or attribute; a record is called a row or tuple, and a file is called a table. Major challenges from file system to database movements 1. Data validatin 2. Data integrity 3. Data security 4. Data sharing Details will be written later where needed.
  • 7.
    Database Systems Handbook BY:MUHAMMAD SHARIF 7 What is information? When we organized data that has some meaning, we called information. What is the database?
  • 8.
    Database Systems Handbook BY:MUHAMMAD SHARIF 8 What is Database Application? A database application is a program or group of programs that are used for performing certain operations on the data stored in the database. These operations may contain insertion of data into a database or extracting some data from the database based on a certain condition, updating data in the database. Examples: (GIS/GPS). What is Knowledge? Knowledge = information + application What is Meta Data? The database definition or descriptive information is also stored by the DBMS in the form of a database catalog or dictionary, it is called meta-data. Data that describe the properties or characteristics of end-user data and the context of those data. Information about the structure of the database. Example Metadata for Relation Class Roster catalogs (Attr_Cat(attr_name, rel_name, type, position like 1,2,3, access rights on objects, what is the position of attribute in the relation). Simple definition is data about data. What is Shared Collection? The logical relationship between data. Data inter-linked between data is called a shared collection. It means data is in the repository and we can access it. What is Database Management System (DBMS)? A database management system (DBMS) is a software package or programs designed to define, retrieve, Control, manipulate data, and manage data in a database. What are database systems? A shared collection of logically related data (comprises entities, attributes, and relationships), is designed to meet the information needs of the organization. The database and DBMS software together is called a database system. Components of a Database Environment 1. Hardware (Server), 2. Software (DBMS), 3. Data and Meta-Data, 4. Procedure (Govern the design of database) 5. Resources (Who Administer database) History of Databases From 1970 to 1972, E.F. Codd published a paper proposed using a relational database model. RDBMS is originally based on E.F. Codd's relational model invention. Before DBMS, there was a file-based system in the era the 1950s.
  • 9.
    Database Systems Handbook BY:MUHAMMAD SHARIF 9 Evolution of Database Systems  Flat files - 1960s - 1980s  Hierarchical – 1970s - 1990s  Network – 1970s - 1990s  Relational – 1980s - present  Object-oriented – 1990s - present  Object-relational – 1990s - present  Data warehousing – 1980s - present  Web-enabled – 1990s – present Here, are the important landmarks from evalution of database systems  1960 – Charles Bachman designed the first DBMS system  1970 – Codd introduced IBM’S Information Management System (IMS)  1976- Peter Chen coined and defined the Entity-relationship model also known as the ER model  1980 – Relational Model becomes a widely accepted database component  1985- Object-oriented DBMS develops.  1990- Incorporation of object-orientation in relational DBMS.  1991- Microsoft MS access, a personal DBMS and that displaces all other personal DBMS products.  1995: First Internet database applications  1997: XML applied to database processing. Many vendors begin to integrate XML into DBMS products. The ANSI-SPARC Database systems Architecture levels 1. The Internal Level (Physical Representation of Data) 2. The Conceptual Level (Holistic Representation of Data) 3. The External Level (User Representation of Data) Internal level store data physically. The conceptual level tells you how the database was structured logically. External level gives you different data views. This is the uppermost level in the database. Database architecture tiers Database architecture has 4 types of tiers. Single tier architecture (for local applications direct communication with database server/disk. It is also called physical centralized architecture.
  • 10.
    Database Systems Handbook BY:MUHAMMAD SHARIF 10 2-tier architecture (basic client-server APIs like ODBC, JDBC, and ORDS are used), Client and disk are connected by APIs called network. 3-tier architecture (Used for web applications, it uses a web server to connect with a database server).
  • 11.
    Database Systems Handbook BY:MUHAMMAD SHARIF 11 Advantages of ANSI-SPARC Architecture The ANSI-SPARC standard architecture is three-tiered, but some books refer 4 tiers. These 4-tiered representation offers several advantages, which are as follows: Its main objective of it is to provide data abstraction. Same data can be accessed by different users with different customized views. The user is not concerned about the physical data storage details. Physical storage structure can be changed without requiring changes in the internal structure of the database as well as users view. The conceptual structure of the database can be changed without affecting end users. It makes the database abstract.
  • 12.
    Database Systems Handbook BY:MUHAMMAD SHARIF 12 It hides the details of how the data is stored physically in an electronic system, which makes it easier to understand and easier to use for an average user. It also allows the user to concentrate on the data rather than worrying about how it should be stored. Types of databases There are various types of databases used for storing different varieties of data in their respective DBMS data model environment. Each database has data models except NoSQL. One is Enterprise Database Management System that is not included in this figure. I will write details one by one in where appropriate. Sequence of details is not necessary. Parallel database architectures Parallel Database architectures are: 1. Shared-memory 2. Shared-disk 3. Shared-nothing (the most common one) 4. Shared Everything Architecture 5. Hybrid System 6. Non-Uniform Memory Architecture A hierarchical model system is a hybrid of the shared memory system, a shared disk system, and a shared-nothing system. The hierarchical model is also known as Non-Uniform Memory Architecture (NUMA). NUMA uses local and remote memory (Memory from another group); hence it will take a longer time to communicate with each other. In NUMA, were different memory controller is used. S.NO UMA NUMA 1 There are 3 types of buses used in uniform Memory Access which are: Single, Multiple and Crossbar. While in non-uniform Memory Access, There are 2 types of buses used which are: Tree and hierarchical. Advantages of NUMA Improves the scalability of the system. Memory bottleneck (shortage of memory) problem is minimized in this architecture. NUMA machines provide a linear address space, allowing all processors to directly address all memory.
  • 13.
    Database Systems Handbook BY:MUHAMMAD SHARIF 13 Distributed Databases Distributed database system (DDBS) = Database Systems + Communication A set of databases in a distributed system that can appear to applications as a single data source. A distributed DBMS (DDBMS) can have the actual database and DBMS software distributed over many sites, connected by a computer network. Distributed DBMS architectures Three alternative approaches are used to separate functionality across different DBMS-related processes. These alternative distributed architectures are called 1. Client-server, 2. Collaborating server or multi-Server 3. Middleware or Peer-to-Peer  Client-server: Client can send query to server to execute. There may be multiple server process. The two different client-server architecture models are: 1. Single Server Multiple Client 2. Multiple Server Multiple Client Client Server architecture layers 1. Presentation layer 2. Logic layer 3. Data layer Presentation layer The basic work of this layer provides a user interface. The interface is a graphical user interface. The graphical user interface is an interface that consists of menus, buttons, icons, etc. The presentation tier presents information
  • 14.
    Database Systems Handbook BY:MUHAMMAD SHARIF 14 related to such work as browsing, sales purchasing, and shopping cart contents. It attaches with other tiers by computing results to the browser/client tier and all other tiers in the network. Its other name is external layer. Logic layer The logical tier is also known as the data access tier and middle tier. It lies between the presentation tier and the data tier. it controls the application’s functions by performing processing. The components that build this layer exist on the server and assist the resource sharing these components also define the business rules like different government legal rules, data rules, and different business algorithms which are designed to keep data structure consistent. This is also known as conceptual layer. Data layer The 3-Data layer is the physical database tier where data is stored or manipulated. It is internal layer of database management system where data stored.  Collaborative/Multi server: This is an integrated database system formed by a collection of two or more autonomous database systems. Multi-DBMS can be expressed through six levels of schema: 1. Multi-database View Level − Depicts multiple user views comprising subsets of the integrated distributed database. 2. Multi-database Conceptual Level − Depicts integrated multi-database that comprises global logical multi- database structure definitions. 3. Multi-database Internal Level − Depicts the data distribution across different sites and multi-database to local data mapping. 4. Local database View Level − Depicts a public view of local data. 5. Local database Conceptual Level − Depicts local data organization at each site. 6. Local database Internal Level − Depicts physical data organization at each site. There are two design alternatives for multi-DBMS − 1. A model with a multi-database conceptual level. 2. Model without multi-database conceptual level.  Peer-to-Peer: Architecture model for DDBMS, In these systems, each peer acts both as a client and a server for imparting database services. The peers share their resources with other peers and coordinate their activities. Its scalability and flexibility is growing and shrinking. All nodes have the same role and functionality. Harder to manage because all machines are autonomous and loosely coupled. This architecture generally has four levels of schemas: 1. Global Conceptual Schema − Depicts the global logical view of data. 2. Local Conceptual Schema − Depicts logical data organization at each site. 3. Local Internal Schema − Depicts physical data organization at each site. 4. Local External Schema − Depicts user view of data Example of Peer-to-peer architecture
  • 15.
    Database Systems Handbook BY:MUHAMMAD SHARIF 15 Types of homogeneous distributed database Autonomous − Each database is independent and functions on its own. They are integrated by a controlling application and use message passing to share data updates. Non-autonomous − Data is distributed across the homogeneous nodes and a central or master DBMS coordinates data updates across the sites. Autonomous databases 1. Autonomous Transaction Processing - Serverless 2. Autonomous Transaction Processing - Dedicated 3. Autonomous data warehourse processing - Analytics Serverless is a simple and elastic deployment choice. Oracle autonomously operates all aspects of the database lifecycle from database placement to backup and updates. Dedicated is a private cloud in public cloud deployment choice. A completely dedicated compute, storage, network, and database service for only a single tenant.
  • 16.
    Database Systems Handbook BY:MUHAMMAD SHARIF 16 Autonomous transaction processing: Architecture Heterogeneous Distributed Databases (Dissimilar schema for each site database, it can be any variety of dbms, relational, network, hierarchical, object oriented) Types of Heterogeneous Distributed Databases 1. Federated − The heterogeneous database systems are independent and integrated so that they function as a single database system. 2. Un-federated − The database systems employ a central coordinating module In a heterogeneous distributed database, different sites have different operating systems, DBMS products, and data models. Parameters at which distributed DBMS architectures developed DDBMS architectures are generally developed depending on three parameters: 1. Distribution − It states the physical distribution of data across the different sites. 2. Autonomy − It indicates the distribution of control of the database system and the degree to which each constituent DBMS can operate independently. 3. Heterogeneity − It refers to the uniformity or dissimilarity of the data models, system components, and databases.
  • 17.
    Database Systems Handbook BY:MUHAMMAD SHARIF 17 Note: The Semi Join and Bloom Join are two techniques/data fetching method in distributed databases. Some Popular databases and respective data models  Native XML Databases We were not surprised that the number of start-up companies as well as some established data management companies determined that XML data would be best managed by a DBMS that was designed specifically to deal with semi-structured data — that is, a native XML database.  Conceptual Database This step is related to the modeling in the Entity-Relationship (E/R) Model to specify sets of data called entities, relations among them called relationships and cardinality restrictions identified by letters N and M, in this case, the many-many relationships stand out.  Conventional Database This step includes Relational Modeling where a mapping from MER to relations using rules of mapping is carried out. The posterior implementation is done in Structured Query Language (SQL).  Non-Conventional database This step involves Object-Relational Modeling which is done by the specification in Structured Query Language. In this case, the modeling is related to the objects and their relationships with the Relational Model.  Traditional database  Temporal database  Conventional Databases  NewSQL Database  Autonomous database  Cloud database  Spatiotemporal  Enterprise Database Management System  Google Cloud Firestore  Couchbase  Memcached, Coherence (key-value store)  HBase, Big Table, Accumulo (Tabular)  MongoDB, CouchDB, Cloudant, JSON-like (Document-based)  Neo4j (Graph Database)  Redis (Data model: Key value)
  • 18.
    Database Systems Handbook BY:MUHAMMAD SHARIF 18  Elasticsearch (Data model: search engine)  Microsoft access (Data model: relational)  Cassandra (Data model: Wide column)  MariaDB (Data model: Relational)  Splunk (Data model: search engine)  Snowflake (Data model: Relational)  Azure SQL Server Database (Relational)  Amazon DynamoDB (Data model: Multi-Model)  Hive (Data model: Relational) Non-relational (NoSQL) Data model BASE Model: Basically Available – Rather than enforcing immediate consistency, BASE-modelled NoSQL databases will ensure the availability of data by spreading and replicating it across the nodes of the database cluster. Soft State – Due to the lack of immediate consistency, data values may change over time. The BASE model breaks off with the concept of a database that enforces its consistency, delegating that responsibility to developers. Eventually Consistent – The fact that BASE does not enforce immediate consistency does not mean that it never achieves it. However, until it does, data reads are still possible (even though they might not reflect the reality). Just as SQL databases are almost uniformly ACID compliant, NoSQL databases tend to conform to BASE principles. NewSQL Database NewSQL is a class of relational database management systems that seek to provide the scalability of NoSQL systems for online transaction processing (OLTP) workloads while maintaining the ACID guarantees of a traditional database system. Examples and properties of Relational Non-Relational Database: The term NewSQL categorizes databases that are the combination of relational models with the advancement in scalability, and flexibility with types of data. These databases focus on the features which are not present in NoSQL, which offers a strong consistency guarantee. This covers two layers of data one relational one and a key-value store.
  • 19.
    Database Systems Handbook BY:MUHAMMAD SHARIF 19 Sr. No NoSQL NewSQL 1. NoSQL is schema-less or has no fixed schema/unstructured schema. So BASE Data model exists in NoSQL. NoSQL is a schema-free database. NewSQL is schema-fixed as well as a schema- free database. 2. It is horizontally scalable. It is horizontally scalable. 3. It possesses automatically high availability. It possesses built-in high availability. 4. It supports cloud, on-disk, and cache storage. It fully supports cloud, on-disk, and cache storage. It may cause a problem with in-memory architecture for exceeding volumes of data. 5. It promotes CAP properties. It promotes ACID properties. 6. Online Transactional Processing is not supported. Online Transactional Processing and implementation to traditional relational databases are fully supported 7. There are low-security concerns. There are moderate security concerns. 8. Use Cases: Big Data, Social Network Applications, and IoT. Use Cases: E-Commerce, Telecom industry, and Gaming. 9. Examples: DynamoDB, MongoDB, RaveenDB etc. Examples: VoltDB, CockroachDB, NuoDB etc. Advantages of Database management systems: It supports a logical view (schema, subschema), It supports a physical view (access methods, data clustering), It supports data definition language, data manipulation language to manipulate data, It provides important utilities, such as transaction management and concurrency control, data integrity, crash recovery, and security. Relational database systems, the dominant type of systems for well-formatted business databases, also provide a greater degree of data independence. The motivations for using databases rather than files include greater availability to a diverse set of users, integration of data for easier access to and updating of complex transactions, and less redundancy of data. Data consistency, Better data security
  • 20.
    Database Systems Handbook BY:MUHAMMAD SHARIF 20 CHAPTER 2 DATA TYPES, DATABASE KEYS, SQL FUNCTIONS AND OPERATORS Data types Overview BINARY_FLOAT BINARY_DOUBLE 32-bit floating point number. This data type requires 4 bytes. 64-bit floating point number. This data type requires 8 bytes. There are two classes of date and time-related data types in PL/SQL − 1. Datetime datatypes 2. Interval Datatypes The DateTime datatypes are −  Date  Timestamp  Timestamp with time zone  Timestamp with local time zone The interval datatypes are −  Interval year to month  Interval day to second If max_string_size = extended 32767 bytes or characters If max_string_size = standard Number(p,s) data type 4000 bytes or characters Number having precision p and scale s. The precision p can range from 1 to 38. The scale s can range from -84 to 127. Both precision and scale are in decimal digits. A number value requires from 1 to 22 bytes. Character data types The character data types represent alphanumeric text. PL/SQL uses the SQL character data types such as CHAR, VARCHAR2, LONG, RAW, LONG RAW, ROWID, and UROWID. CHAR(n) is a fixed-length character type whose length is from 1 to 32,767 bytes. VARCHAR2(n) is varying length character data from 1 to 32,767 bytes. Data Type Maximum Size in PL/SQL Maximum Size in SQL CHAR 32,767 bytes 2,000 bytes NCHAR 32,767 bytes 2,000 bytes RAW 32,767 bytes 2,000 bytes VARCHAR2 32,767 bytes 4,000 bytes ( 1 char = 1 byte) NVARCHAR2 32,767 bytes 4,000 bytes LONG 32,760 bytes 2 gigabytes (GB) – 1
  • 21.
    Database Systems Handbook BY:MUHAMMAD SHARIF 21 LONG RAW 32,760 bytes 2 GB BLOB 8-128 terabytes (TB) (4 GB - 1) database_block_size CLOB 8-128 TB (Used to store large blocks of character data in the database.) (4 GB - 1) database_block_size NCLOB 8-128 TB ( Used to store large blocks of NCHAR data in the database.) (4 GB - 1) database_block_size Scalar No Fixed range Single values with no internal components, such as a NUMBER, DATE, or BOOLEAN. Numeric values on which arithmetic operations are performed like Number(7,2). Stores dates in the Julian date format. Logical values on which logical operations are performed. NUMBER Data Type No fixed Range DEC, DECIMAL, DOUBLE PRECISION, FLOAT, INTEGER, INT, NUMERIC, REAL, SMALLINT Type Size in Memory Range of Values Byte 1 byte 0 to 255 Boolean 2 bytes True or False Integer 2 bytes –32,768 to 32,767 Long (long integer) 4 bytes –2,147,483,648 to 2,147,483,647 Single (single-precision real) 4 bytes Approximately –3.4E38 to 3.4E38 Double (double-precision real) 8 bytes Approximately –1.8E308 to 4.9E324 Currency (scaled integer) 8 bytes Approximately – 922,337,203,685,477.5808 to 922,337,203,685,477.5807 Date 8 bytes 1/1/100 to 12/31/9999 Object 4 bytes Any Object reference
  • 22.
    Database Systems Handbook BY:MUHAMMAD SHARIF 22 String Variable length: 10 bytes + string length; Fixed length: string length Variable length: <= about 2 billion (65,400 for Win 3.1) Fixed length: up to 65,400 Variant 16 bytes for numbers 22 bytes + string length The Concept of Signed and Unsigned Integers
  • 23.
    Database Systems Handbook BY:MUHAMMAD SHARIF 23 Organization of bits in a 16-bit signed short integer. Thus, a signed number that stores 16 bits can contain values ranging from –32,768 through 32,767, and one that stores 8 bits can contain values ranging from –128 through 127. Data Types can be further divided as:  Primitive  Non-Primitive Primitive data types are pre-defined whereas non-primitive data types are user-defined. Data types like byte, int, short, float, long, char, bool, etc are called Primitive data types. Non-primitive data types include class, enum, array, delegate, etc. User-Defined Datatypes There are two categories of user-defined datatypes:  Object types  Collection types A user-defined data type (UDT) is a data type that derived from an existing data type. You can use UDTs to extend the built-in types already available and create your own customized data types. There are six user-defined types: 1. Distinct type 2. Structured type 3. Reference type 4. Array type 5. Row type 6. Cursor type Here the data types are in different groups:  Exact Numeric: bit, Tinyint, Smallint, Int, Bigint, Numeric, Decimal, SmallMoney, Money.  Approximate Numeric: float, real  Data and Time: DateTime, Smalldatatime, date, time, Datetimeoffset, Datetime2  Character Strings: char, varchar, text  Unicode Character strings: Nchar, Nvarchar, Ntext  Binary strings: binary, Varbinary, image  Other Data types: sql_variant, timestamp, Uniqueidentifier, XML  CLR data types: hierarchyid  Spatial data types: geometry, geography
  • 24.
    Database Systems Handbook BY:MUHAMMAD SHARIF 24 Abstract Data Types in OracleOne of the shortcomings of the Oracle 7 database was the limited number of intrinsic data types. Abstract Data Types An Abstract Data Type (ADT) consists of a data structure and subprograms that manipulate the data. The variables that form the data structure are called attributes. The subprograms that manipulate the attributes are called methods. ADTs are stored in the database and instances of ADTs can be stored in tables and used as PL/SQL variables. ADTs let you reduce complexity by separating a large system into logical components, which you can reuse. In the static data dictionary view. ANSI SQL Datat type convertions with Oracle Data type
  • 25.
    Database Systems Handbook BY:MUHAMMAD SHARIF 25 Database Key A key is a field of a table that identifies the tuple in that table.  Super key An attribute or a set of attributes that uniquely identifies a tuple within a relation.  Candidate key A super key such that no proper subset is a super key within the relation. Contains no unique subset (irreducibility). Possibly many candidate keys (specified using UNIQUE), one of which is chosen as the primary key. PRIMARY KEY (sid), UNIQUE (id, grade)) A candidate can be unique but its value can be changed.  Natural key PK in OLTP. It may be a PK in OLAP. A natural key (also known as business key or domain key) is a type of unique key in a database formed of attributes that exist and are used in the external world outside the database like natural key (SSN column)  Composite key or concatenate key A primary key that consists of two or more attributes is known as a composite key.  Primary key The candidate key is selected to identify tuples uniquely within a relation. Should remain constant over the life of the tuple. PK is unique, Not repeated, not null, not change for life. If the primary key is to be changed. We will drop the entity of the table, and add a new entity, In most cases, PK is used as a foreign key. You cannot change the value. You first delete the child, so that you can modify the parent table.  Minimal Super Key All super keys can't be primary keys. The primary key is a minimal super key. KEY is a minimal SUPERKEY, that is, a minimized set of columns that can be used to identify a single row.  Foreign key An attribute or set of attributes within one relation that matches the candidate key of some (possibly the same) relation. Can you add a non-key as a foreign key? Yes, the minimum condition is it should be unique. It should be candidate key.  Composite Key The composite key consists of more than one attribute. COMPOSITE KEY is a combination of two or more columns that uniquely identify rows in a table. The combination of columns guarantees uniqueness, though individually uniqueness is not guaranteed. Hence, they are combined to uniquely identify records in a table. You can you composite key as PK but the Composite key will go to other tables as a foreign key.  Alternate key A relation can have only one primary key. It may contain many fields or a combination of fields that can be used as the primary key. One field or combination of fields is used as the primary key. The fields or combinations of fields that are not used as primary keys are known as candidate keys or alternate keys.
  • 26.
    Database Systems Handbook BY:MUHAMMAD SHARIF 26  Sort Or control key A field or combination of fields that are used to physically sequence the stored data is called a sort key. It is also known s the control key.  Alternate key An alternate key is a secondary key it can be simple to understand an example: Let's take an example of a student it can contain NAME, ROLL NO., ID, and CLASS.  Unique key A unique key is a set of one or more than one field/column of a table that uniquely identifies a record in a database table. You can say that it is a little like a primary key but it can accept only one null value and it cannot have duplicate values. The unique key and primary key both provide a guarantee for uniqueness for a column or a set of columns. There is an automatically defined unique key constraint within a primary key constraint. There may be many unique key constraints for one table, but only one PRIMARY KEY constraint for one table.  Artificial Key The key created using arbitrarily assigned data are known as artificial keys. These keys are created when a primary key is large and complex and has no relationship with many other relations. The data values of the artificial keys are usually numbered in a serial order. For example, the primary key, which is composed of Emp_ID, Emp_role, and Proj_ID, is large in employee relations. So it would be better to add a new virtual attribute to identify each tuple in the relation uniquely. Rownum and rowid are artificial keys. It should be a number or integer, numeric. Format of Rowid of :  Surrogate key SURROGATE KEYS is An artificial key that aims to uniquely identify each record and is called a surrogate key. This kind of partial key in DBMS is unique because it is created when you don’t have any natural primary key. You can't insert values of the surrogate key. Its value comes from the system automatically. No business logic in key so no changes based on business requirements Surrogate keys reduce the complexity of the composite key. Surrogate keys integrate the extract, transform, and load in DBs.  Compound Key COMPOUND KEY has two or more attributes that allow you to uniquely recognize a specific record. It is possible that each column may not be unique by itself within the database.
  • 27.
    Database Systems Handbook BY:MUHAMMAD SHARIF 27 Database Keys and Its Meta data’s description: Operators < > or != Not equal to like salary <>500.
  • 28.
    Database Systems Handbook BY:MUHAMMAD SHARIF 28 Wildcards and Unions Operators LIKE operator is used to filter the result set based on a string pattern. It is always used in the WHERE clause. Wildcards are used in SQL to match a string pattern. A wildcard character is used to substitute one or more characters in a string. Wildcard characters are used with the LIKE operator. There are two wildcards often used in conjunction with the LIKE operator: 1. The percent sign (%) represents zero, one, or multiple characters 2. The underscore sign (_) represents one, a single character Two maindifferences between like, Ilike Operator: 1. LIKE is case-insensitive whereas iLIKE is case-sensitive. 2. LIKE is a standard SQL operator, whereas ILIKE is only implemented in certain databases such as PostgreSQL and Snowflake. To ignore case when you're matching values, you can use the ILIKE command: Example 1: SELECT * FROM tutorial.billboard_top_100_year_en WHERE "group" ILIKE 'snoop%' Example 2: SELECT FROM Customers WHERE City LIKE 'ber%'; SQL UNION clause is used to select distinct values from the tables. SQL UNION ALL clause used to select all values including duplicates from the tables The UNION operator is used to combine the result-set of two or more SELECT statements. Every SELECT statement within UNION must have the same number of columns
  • 29.
    Database Systems Handbook BY:MUHAMMAD SHARIF 29 The columns must also have similar data types The columns in every SELECT statement must also be in the same order EXCEPT or MINUS These are the records that exist in Dataset1 and not in Dataset2. Each SELECT statement within the EXCEPT query must have the same number of fields in the result sets with similar data types. The difference is that EXCEPT is available in the PostgreSQL database while MINUS is available in MySQL and Oracle. There is absolutely no difference between the EXCEPT clause and the MINUS clause. IN operator allows you to specify multiple values in a WHERE clause. The IN operator is a shorthand for multiple OR conditions. ANY operator Returns a Boolean value as a result Returns true if any of the subquery values meet the condition . ANY means that the condition will be true if the operation is true for any of the values in the range. NOT IN can also take literal values whereas not existing need a query to compare the results. SELECT CAT_ID FROM CATEGORY_A WHERE CAT_ID NOT IN (SELECT CAT_ID FROM CATEGORY_B) NOT EXISTS SELECT A.CAT_ID FROM CATEGORY_A A WHERE NOT EXISTS (SELECT B.CAT_ID FROM CATEGORY_B B WHERE B.CAT_ID = A.CAT_ID) NOT EXISTS could be good to use because it can join with the outer query & can lead to usage of the index if the criteria use an indexed column. EXISTS AND NOT EXISTS are typically used in conjuntion with a correlated nested query. The result of EXISTS is a boolean value, TRUE if the nested query ressult contains at least one tuple, or FALSE if the nested query result contains no tuples Supporting operators in different DBMS environments: Keyword Database System TOP SQL Server, MS Access LIMIT MySQL, PostgreSQL, SQLite FETCH FIRST Oracle
  • 30.
    Database Systems Handbook BY:MUHAMMAD SHARIF 30 But 10g onward TOP Clause no longer supported replace with ROWNUM clause. SQL FUNCTIONS Types of Multiple Row Functions in Oracle (Aggrigate functions) AVG: It retrieves the average value of the number of rows in a table by ignoring the null value COUNT: It retrieves the number of rows (count all selected rows using *, including duplicates and rows with null values) MAX: It retrieves the maximum value of the expression, ignores null values MIN: It retrieves the minimum value of the expression, ignores null values SUM: It retrieves the sum of values of the number of rows in a table, it ignores null values Example:
  • 31.
    Database Systems Handbook BY:MUHAMMAD SHARIF 31 Explanation of Single Row Functions
  • 32.
    Database Systems Handbook BY:MUHAMMAD SHARIF 32 Examples of date functions
  • 33.
  • 34.
    Database Systems Handbook BY:MUHAMMAD SHARIF 34 CHARTOROWID converts a value from CHAR, VARCHAR2, NCHAR, or NVARCHAR2 datatype to ROWID datatype. This function does not support CLOB data directly. However, CLOBs can be passed in as arguments through implicit data conversion. For assignments, Oracle can automatically convert the following: VARCHAR2 or CHAR to MLSLABEL MLSLABEL to VARCHAR2 VARCHAR2 or CHAR to HEX HEX to VARCHAR2
  • 35.
    Database Systems Handbook BY:MUHAMMAD SHARIF 35 Example of Conversion Functions
  • 36.
  • 37.
  • 38.
  • 39.
    Database Systems Handbook BY:MUHAMMAD SHARIF 39 Subquery Concept
  • 40.
    Database Systems Handbook BY:MUHAMMAD SHARIF 40 END
  • 41.
    Database Systems Handbook BY:MUHAMMAD SHARIF 41 CHAPTER 3 DATA MODELS AND MAPPING TECHNIQUES Overview of data modeling in DBMS The semantic data model is a method of structuring data to represent it in a specific logical way. Types of Data Models in history: Data abstraction Process of hiding (suppressing) unnecessary details so that the high-level concept can be made more visible. A data model is a relatively simple representation, usually graphical, of more complex real-world data structures. Data model Schema and Instance
  • 42.
    Database Systems Handbook BY:MUHAMMAD SHARIF 42 Database Instance is the data which is stored in the database at a particular moment is called an instance of the database. Also called database state (or occurrence or snapshot). The content of the database, instance is also called an extension. The term instance is also applied to individual database components, E.g., record instance, table instance, entity instance Types of Instances Initial Database Instance: Refers to the database instance that is initially loaded into the system. Valid Database Instance: An instance that satisfies the structure and constraints of the database. The database instance changes every time the database is updated. Database Schema is the overall design or skeleton structure of the database. It represents the logical view, visual diagram having relationals of objects of the entire database. A database schema can be represented by using a visual diagram. That diagram shows the database objects and their relationship with each other. A schema contains schema objects like table, foreign key, primary key, views, columns, data types, stored procedure, etc. A database schema is designed by the database designers to help programmers whose software will interact with the database. The process of database creation is called data modeling. Relational Schema definition Relational schema refers to the meta-data that describes the structure of data within a certain domain . It is the blueprint of a database that outlines the way any database will have some number of constraints that must be applied to ensure correct data (valid states). Database Schema definition A relational schema may also refer to as a database schema. A database schema is the collection of relation schemas for a whole database. A relational or Database schema is a collection of meta-data. Database schema describes the structure and constraints of data represented in a particular domain . A Relational schema can be described as a blueprint of a database that outlines the way data is organized into tables. This blueprint will not contain any type of data. In a relational schema, each tuple is divided into fields called Domain. Other definitions: The overall design of the database.Structure of database, Schema is also called intension. Types of Schemas w.r.t Database DBMS Schemas: Logical/Conceptual/physical schema/external schema Data warehouse/multi-dimensional schemas: Snowflake/star OLAP Schemas: Fact constellation schema/galaxy ANSI-SPARC schema architecture External Level: View level, user level, external schema, Client level. Conceptual Level: Community view, ERD Model, conceptual schema, server level, Conceptual (high-level, semantic) data models, entity-based or object-based data models, what data is stored .and relationships, it’s deal Logical data independence (External/conceptual mapping) logical schema: It is sometimes called conceptual schema too (server level), Implementation (representational) data models. Specific DBMS level modeling. Internal Level: Physical representation, Internal schema, Database level, Low level. It deals with how data is stored in the database and Physical data independence (Conceptual/internal mapping) Physical data level: Physical storage, physical schema, some-time deals with internal schema. It is detailed in administration manuals. Data independence IT is the ability to make changes in either the logical or physical structure of the database without requiring reprogramming of application programs.
  • 43.
    Database Systems Handbook BY:MUHAMMAD SHARIF 43 Data Independence types Logical data independence=>Immunity of external schemas to changes in the conceptual schema Physical data independence=>Immunity of the conceptual schema to changes in the internal schema. There are two types of mapping in the database architecture Conceptual/ Internal Mapping The Conceptual/ Internal Mapping lies between the conceptual level and the internal level. Its role is to define the correspondence between the records and fields of the conceptual level and files and data structures of the internal level.
  • 44.
    Database Systems Handbook BY:MUHAMMAD SHARIF 44 External/Conceptual Mapping The external/Conceptual Mapping lies between the external level and the Conceptual level. Its role is to define the correspondence between a particular external and conceptual view. Detail description When a schema at a lower level is changed, only the mappings. between this schema and higher-level schemas need to be changed in a DBMS that fully supports data independence. The higher-level schemas themselves are unchanged. Hence, the application programs need not be changed since they refer to the external schemas. For example, the internal schema may be changed when certain file structures are reorganized or new indexes are created to improve database performance. Data abstraction Data abstraction makes complex systems more user-friendly by removing the specifics of the system mechanics. The conceptual data model has been most successful as a tool for communication between the designer and the end user during the requirements analysis and logical design phases. Its success is because the model, using either ER or UML, is easy to understand and convenient to represent. Another reason for its effectiveness is that it is a top- down approach using the concept of abstraction. In addition, abstraction techniques such as generalization provide useful tools for integrating end user views to define a global conceptual schema. These differences show up in conceptual data models as different levels of abstraction; connectivity of relationships (one-to-many, many-to-many, and so on); or as the same concept being modeled as an entity, attribute, or relationship, depending on the user’s perspective. Techniques used for view integration include abstraction, such as generalization and aggregation to create new supertypes or subtypes, or even the introduction of new relationships. The higher-level abstraction, the entity cluster, must maintain the same relationships between entities inside and outside the entity cluster as those that occur between the same entities in the lower-level diagram. ERD, EER terminology is not only used in conceptual data modeling but also in artificial intelligence literature when discussing knowledge representation (KR). The goal of KR techniques is to develop concepts for accurately modeling some domain of knowledge by creating an ontology. Ontology is the fundamental part of Semantic Web. The goal of World Wide Web Consortium (W3C) is to bring the web into (its full potential) a semantic web with reusing previous systems and artifacts. Most legacy systems have been documented in structural analysis and structured design (SASD), especially in simple or Extended ER Diagram (ERD). Such systems need up-gradation to become the part of semantic web. In this paper, we present ERD to OWL- DL ontology transformation rules at concrete level. These rules facilitate an easy and understandable transformation from ERD to OWL. Ontology engineering is an important aspect of semantic web vision to attain the meaningful representation of data. Although various techniques exist for the creation of ontology, most of the methods involve
  • 45.
    Database Systems Handbook BY:MUHAMMAD SHARIF 45 the number of complex phases, scenario-dependent ontology development, and poor validation of ontology. This research work presents a lightweight approach to build domain ontology using Entity Relationship (ER) model. We now discuss four abstraction concepts that are used in semantic data models, such as the EER model as well as in KR schemes: (1) classification and instantiation, (2) identification, (3) specialization and generalization, and (4) aggregation and association. One ongoing project that is attempting to allow information exchange among computers on the Web is called the Semantic Web, which attempts to create knowledge representation models that are quite general in order to allow meaningful information exchange and search among machines. One commonly used definition of ontology is a specification of a conceptualization. In this definition, a conceptualization is the set of concepts that are used to represent the part of reality or knowledge that is of interest to a community of users. Types of Abstractions Classification: A is a member of class B Aggregation: B, C, D Are Aggregated Into A, A Is Made Of/Composed Of B, C, D, Is-Made-Of, Is- Associated-With, Is-Part-Of, Is-Component-Of. Aggregation is an abstraction through which relationships are treated as higher-level entities. Generalization: B,C,D can be generalized into a, b is-a/is-an a, is-as-like, is-kind-of. Category or Union: A category represents a single superclass or subclass relationship with more than one superclass. Specialization: A can be specialized into B, C, DB, C, or D (special cases of A) Has-a, Has-A, Has An, Has-An approach is used in the specialization Composition: IS-MADE-OF (like aggregation) Identification: IS-IDENTIFIED-BY UML Diagrams Notations UML stands for Unified Modeling Language. ERD stands for Entity Relationship Diagram. UML is a popular and standardized modeling language that is primarily used for object-oriented software. Entity-Relationship diagrams are used in structured analysis and conceptual modeling. Object-oriented data models are typically depicted using Unified Modeling Language (UML) class diagrams. Unified Modeling Language (UML) is a language based on OO concepts that describes a set of diagrams and symbols that can be used to graphically model a system. UML class diagrams are used to represent data and their relationships within the larger UML object-oriented system’s modeling language.
  • 46.
    Database Systems Handbook BY:MUHAMMAD SHARIF 46 Associations UML uses Boolean attributes instead of unary relationships but allows relationships of all other entities. Optionally, each association may be given at most one name. Association names normally start with a capital letter. Binary associations are depicted as lines between classes. Association lines may include elbows to assist with layout or when needed (e.g., for ring relationships). ER Diagram and Class Diagram Synchronization Sample Supporting the synchronization between ERD and Class Diagram. You can transform the system design from the data model to the Class model and vice versa, without losing its persistent logic. Conversions of Terminology of UML and ERD
  • 47.
    Database Systems Handbook BY:MUHAMMAD SHARIF 47 Relational Data Model and its Main Evolution Inclusion ER Model is the Class diagram of the UML Series.
  • 48.
    Database Systems Handbook BY:MUHAMMAD SHARIF 48 ER Notation Comparison with UML and Their relationship ER Construct Notation Relationships
  • 49.
  • 50.
    Database Systems Handbook BY:MUHAMMAD SHARIF 50  Rest ER Construct Notation Comparison
  • 51.
    Database Systems Handbook BY:MUHAMMAD SHARIF 51 Appropriate Er Model Design Naming Conventions Guideline 1 Nouns => Entity, object, relation, table_name. Verbs => Indicate relationship_types. Common Nouns=> A common noun (such as student and employee) in English corresponds to an entity type in an ER diagram: Proper Nouns=> Proper nouns are entities. e.g. John, Singapore, New York City. Note: A relational database uses relations or two-dimensional tables to store information.
  • 52.
  • 53.
    Database Systems Handbook BY:MUHAMMAD SHARIF 53 Types of Attributes- In ER diagram, attributes associated with an entity set may be of the following types- 1. Simple attributes/atomic attributes/Static attributes 2. Key attribute 3. Unique attributes 4. Stored attributes 5. Prime attributes 6. Derived attributes (DOB, AGE, Oval is a derived attribute) 7. Composite attribute (Address (street, door#, city, town, country)) 8. The multivalued attribute (double ellipse (Phone#, Hobby, Degrees)) 9. Dynamic Attributes 10. Boolean attributes The fundamental new idea in the MOST model is the so-called dynamic attributes. Each attribute of an object class is classified to be either static or dynamic. A static attribute is as usual. A dynamic attribute changes its value with time automatically. Attributes of the database tables which are candidate keys of the database tables are called prime attributes.
  • 54.
    Database Systems Handbook BY:MUHAMMAD SHARIF 54 Symbols of Attributes: The Entity The entity is the basic building block of the E-R data model. The term entity is used in three different meanings or for three different terms and are: Entity type Entity instance Entity set
  • 55.
    Database Systems Handbook BY:MUHAMMAD SHARIF 55 Technical Types of Entity:  Tangible Entity: Tangible Entities are those entities that exist in the real world physically. Example: Person, car, etc.  Intangible Entity: Intangible (Concepts) Entities are those entities that exist only logically and have no physical existence. Example: Bank Account, etc. Major of entity types 1. Strong Entity Type 2. Weak Entity Type 3. Naming Entity 4. Characteristic entities 5. Dependent entities 6. Independent entities Details of entity types An entity type whose instances can exist independently, that is, without being linked to the instances of any other entity type is called a strong entity type. A weak entity can be identified uniquely only by considering the primary key of another (owner) entity. The owner entity set and weak entity set must participate in a one-to-many relationship set (one owner, many weak entities). The weak entity set must have total participation in this identifying relationship set. Weak entities have only a “partial key” (dashed underline), When the owner entity is deleted, all owned weak entities must also be deleted Types Following are some recommendations for naming entity types. Singular nouns are recommended, but still, plurals can also be used Organization-specific names, like a customer, client, owner anything will work Write in capitals, yes, this is something that is generally followed, otherwise will also work. Abbreviations can be used, be consistent. Avoid using confusing abbreviations, if they are confusing for others today, tomorrow they will confuse you too. Database Design Tools Some commercial products are aimed at providing environments to support the DBA in performing database design. These environments are provided by database design tools, or sometimes as part of a more general class of products known as computer-aided software engineering (CASE) tools. Such tools usually have some components, choose from the following kinds. It would be rare for a single product to offer all these capabilities. 1. ER Design Editor 2. ER to Relational Design Transformer 3. FD to ER Design Transformer 4. Design Analyzers ER Modeling Rules to design database Three components: 1. Structural part - set of rules applied to the construction of the database 2. Manipulative part - defines the types of operations allowed on the data 3. Integrity rules - ensure the accuracy of the data
  • 56.
    Database Systems Handbook BY:MUHAMMAD SHARIF 56 Step1: DFD Data Flow Model Data flow diagrams: the most common tool used for designing database systems is a data flow diagram. It is used to design systems graphically and expresses different system detail at different DFD levels. Characteristics DFDs show the flow of data between different processes or a specific system. DFDs are simple and hide complexities. DFDs are descriptive and links between processes describe the information flow. DFDs are focused on the flow of information only. Data flows are pipelines through which packets of information flow. DBMS applications store data as a file. RDBMS applications store data in a tabular form. In the file system approach, there is no concept of data models exists. It mostly consists of different types of files like mp3, mp4, txt, doc, etc. that are grouped into directories on a hard drive. Collection of logical constructs used to represent data structure and relationships within the database. A data flow diagram shows the way information flows through a process or system. It includes data inputs and outputs, data stores, and the various subprocesses the data moves through. Symbols used in DFD Dataflow => Arrow symbol Data store => It is expressed with a rectangle open on the right width and the left width of the rectangle drawn with double lines. Processes => Circle or near squire rectangle DFD-process => Numbered DFD processes circle and rectangle by passing a line above the center of the circle or rectangle To create DFD following steps: 1. Create a list of activities 2. Construct Context Level DFD (external entities, processes) 3. Construct Level 0 DFD (manageable sub-process) 4. Construct Level 1- n DFD (actual data flows and data stores) Types of DFD 1. Context diagram 2. Level 0,1,2 diagrams 3. Detailed diagram 4. Logical DFD 5. Physical DFD Context diagrams are the most basic data flow diagrams. They provide a broad view that is easily digestible but offers little detail. They always consist of a single process and describe a single system. The only process displayed in the CDFDs is the process/system being analyzed. The name of the CDFDs is generally a Noun Phrase.
  • 57.
    Database Systems Handbook BY:MUHAMMAD SHARIF 57 Example Context DFD Diagram In the context level, DFDs no data stores are created. 0-Level DFD The level 0 Diagram in the DFD is used to describe the working of the whole system. Once a context DFD has been created the level zero diagram or level ‘not’ diagram is created. The level zero diagram contains all the apparent details of the system. It shows the interaction between some processes and may include a large number of external entities. At this level, the designer must keep a balance in describing the system using the level 0 diagram. Balance means that he should give proper depth to the level 0 diagram processes. 1-level DFD In 1-level DFD, the context diagram is decomposed into multiple bubbles/processes. In this level, we highlight the main functions of the system and breakdown the high-level process of 0-level DFD into subprocesses. 2-level DFD In 2-level DFD goes one step deeper into parts of 1-level DFD. It can be used to plan or record the specific/necessary detail about the system’s functioning. Detailed DFDs are detailed enough that it doesn’t usually make sense to break them down further. Logical data flow diagrams focus on what happens in a particular information flow: what information is being transmitted, what entities are receiving that info, what general processes occur, etc. It describes the functionality of the processes that we showed briefly in the Level 0 Diagram. It means that generally detailed DFDS is expressed as the successive details of those processes for which we do not or could not provide enough details. Logical DFD Logical data flow diagram mainly focuses on the system process. It illustrates how data flows in the system. Logical DFD is used in various organizations for the smooth running of system. Like in a Banking software system, it is used to describe how data is moved from one entity to another. Physical DFD Physical data flow diagram shows how the data flow is actually implemented in the system. Physical DFD is more specific and closer to implementation.
  • 58.
    Database Systems Handbook BY:MUHAMMAD SHARIF 58  Conceptual models are (Entity-relationship database model (ERDBD), Object-oriented model (OODBM), Record-based data model)  Implementation models (Types of Record-based logical Models are (Hierarchical database model (HDBM), Network database model (NDBM), Relational database model (RDBM)  Semi-structured Data Model (The semi-structured data model allows the data specifications at places where the individual data items of the same type may have different attribute sets. The Extensible Markup Language, also known as XML, is widely used for representing semi-structured data).
  • 59.
    Database Systems Handbook BY:MUHAMMAD SHARIF 59 Evolution Records of Data model and types
  • 60.
  • 61.
  • 62.
    Database Systems Handbook BY:MUHAMMAD SHARIF 62 ERD Modeling and Database table relationships What is ERD: structure or schema or logical design of database is called Entity-Relationship diagram. Category of relationships Optional relationship Mandatory relationship Types of relationships concerning degree Unary or self or recursive relationship A single entity, recursive, exists between occurrences of the same entity set Binary Two entities are associated in a relationship Ternary A ternary relationship is when three entities participate in the relationship. A ternary relationship is a relationship type that involves many many relationships between three tables. For Example: The University might need to record which teachers taught which subjects in which courses.
  • 63.
    Database Systems Handbook BY:MUHAMMAD SHARIF 63 N-ary N-ary (many entities involved in the relationship) An N-ary relationship exists when there are n types of entities. There is one limitation of the N-ary any entities so it is very hard to convert into an entity, a rational table. A relationship between more than two entities is called an n-ary relationship. Examples of relationships R between two entities E and F Relationship Notations with entities: Because it uses diamonds for relationships, Chen notation takes up more space than Crow’s Foot notation. Chen's notation also requires symbols. Crow’s Foot has a slight learning curve. Chen notation has the following possible cardinality: One-to-One, Many-to-Many, and Many-to-One Relationships One-to-one (1:1) – both entities are associated with only one attribute of another entity One-to-many (1:N) – one entity can be associated with multiple values of another entity Many-to-one (N:1) – many entities are associated with only one attribute of another entity Many-to-many (M: N) – multiple entities can be associated with multiple attributes of another entity ER Design Issues Here, we will discuss the basic design issues of an ER database schema in the following points: 1) Use of Entity Set vs Attributes The use of an entity set or attribute depends on the structure of the real-world enterprise that is being modeled and the semantics associated with its attributes. 2) Use of Entity Set vs. Relationship Sets It is difficult to examine if an object can be best expressed by an entity set or relationship set. 3) Use of Binary vs n-ary Relationship Sets Generally, the relationships described in the databases are binary relationships. However, non-binary relationships can be represented by several binary relationships. Transforming Entities and Attributes to Relations Our ultimate aim is to transform the ER design into a set of definitions for relational tables in a computerized database, which we do through a set of transformation rules.
  • 64.
  • 65.
    Database Systems Handbook BY:MUHAMMAD SHARIF 65 The first step is to design a rough schema by analyzing of requirements Normalize the ERD and remove FD from Entities to enter the final steps
  • 66.
    Database Systems Handbook BY:MUHAMMAD SHARIF 66 Transformation Rule 1. Each entity in an ER diagram is mapped to a single table in a relational database; Transformation Rule 2. A key attribute of the entity type is represented by the primary key. All single-valued attribute becomes a column for the table Transformation Rule 3. Given an entity E with primary identify, a multivalued attributed attached to E in an ER diagram is mapped to a table of its own; Transforming Binary Relationships to Relations We are now prepared to give the transformation rule for a binary many-to-many relationship. Transformation Rule 3.5. N – N Relationships: When two entities E and F take part in a many-to-many binary relationship R, the relationship is mapped to a representative table T in the related relational
  • 67.
    Database Systems Handbook BY:MUHAMMAD SHARIF 67 database design. The table contains columns for all attributes in the primary keys of both tables transformed from entities E and F, and this set of columns form the primary key for table T. Table T also contains columns for all attributes attached to the relationship. Relationship occurrences are represented by rows of the table, with the related entity instances uniquely identified by their primary key values as rows. Case 1: Binary Relationship with 1:1 cardinality with the total participation of an entity Total participation, i.e. min occur is 1 with double lines in total. A person has 0 or 1 passport number and the Passport is always owned by 1 person. So it is 1:1 cardinality with full participation constraint from Passport. First Convert each entity and relationship to tables. Case 2: Binary Relationship with 1:1 cardinality and partial participation of both entities A male marries 0 or 1 female and vice versa as well. So it is a 1:1 cardinality with partial participation constraint from both. First Convert each entity and relationship to tables. Male table corresponds to Male Entity with key as M-Id. Similarly, the Female table corresponds to Female Entity with the key as F-Id. Marry Table represents the relationship between Male and Female (Which Male marries which female). So it will take attribute M-Id from Male and F-Id from Female. Case 3: Binary Relationship with n: 1 cardinality Case 4: Binary Relationship with m: n cardinality Case 5: Binary Relationship with weak entity In this scenario, an employee can have many dependents and one dependent can depend on one employee. A dependent does not have any existence without an employee (e.g; you as a child can be dependent on your father in his company). So it will be a weak entity and its participation will always be total.
  • 68.
    Database Systems Handbook BY:MUHAMMAD SHARIF 68 EERD design approaches Generalization is the concept that some entities are the subtypes of other more general entities. They are represented by an "is a" relationship. Faculty (ISA OR IS-A OR IS A) subtype of the employee. One method of representing subtype relationships shown below is also known as the top-down approach. Exclusive Subtype If subtypes are exclusive, one supertype relates to at most one subtype. Inclusive Subtype If subtypes are inclusive, one supertype can relate to one or more subtypes
  • 69.
    Database Systems Handbook BY:MUHAMMAD SHARIF 69 Data abstraction in EERD levels Concepts of total and partial, subclasses and superclasses, specializations and generalizations. View level: The highest level of data abstraction like EERD. Middle level: Middle level of data abstraction like ERD The lowest level of data abstraction like Physical/internal data stored at disk/bottom level Specialization Subgrouping into subclasses (top-down approach)( HASA, HAS-A, HAS AN, HAS-AN) Inheritance – Inherit attributes and relationships from the superclass (Name, Birthdate, etc.)
  • 70.
    Database Systems Handbook BY:MUHAMMAD SHARIF 70 Generalization Reverse processes of defining subclasses (bottom-up approach). Bring together common attributes in entities (ISA, IS-A, IS AN, IS-AN) Union Models a class/subclass with more than one superclass of distinct entity types. Attribute inheritance is selective.
  • 71.
    Database Systems Handbook BY:MUHAMMAD SHARIF 71 Constraints on Specialization and Generalization We have four types of specialization/generalization constraints: Disjoint, total Disjoint, partial Overlapping, total Overlapping, partial Multiplicity (relationship constraint) Covering constraints whether the entities in the subclasses collectively include all entities in the superclass Note: Generalization usually is total because the superclass is derived from the subclasses. The term Cardinality has two different meanings based on the context you use.
  • 72.
    Database Systems Handbook BY:MUHAMMAD SHARIF 72 Relationship Constraints types Cardinality ratio Specifies the maximum number of relationship instances in which each entity can participate Types 1:1, 1:N, or M:N Participation constraint Specifies whether the existence of an entity depends on its being related to another entity Types: total and partial Thus the minimum number of relationship instances in which entities can participate: thus1 for total participation, 0 for partial Diagrammatically, use a double line from relationship type to entity type There are two types of participation constraints: Total participation, i.e. min occur is 1 with double lines in total. DottedOval is a derived attribute 1. Partial Participation 2. Total Participation When we require all entities to participate in the relationship (total participation), we use double lines to specify. (Every loan has to have at least one customer)
  • 73.
    Database Systems Handbook BY:MUHAMMAD SHARIF 73 It expresses some entity occurrences associated with one occurrence of the related entity=>The specific. The cardinality of a relationship is the number of instances of entity B that can be associated with entity A. There is a minimum cardinality and a maximum cardinality for each relationship, with an unspecified maximum cardinality being shown as N. Cardinality limits are usually derived from the organization's policies or external constraints. For Example: At the University, each Teacher can teach an unspecified maximum number of subjects as long as his/her weekly hours do not exceed 24 (this is an external constraint set by an industrial award). Teachers may teach 0 subjects if they are involved in non-teaching projects. Therefore, the cardinality limits for TEACHER are (O, N). The University's policies state that each Subject is taught by only one teacher, but it is possible to have Subjects that have not yet been assigned a teacher. Therefore, the cardinality limits for SUBJECT are (0,1). Teacher and subject
  • 74.
    Database Systems Handbook BY:MUHAMMAD SHARIF 74 have M: N relationship connectivity. And they are binary (two) ternary too if we break this relationship. Such situations are modeled using a composite entity (or gerund) Cardinality Constraint: Quantification of the relationship between two concepts or classes (a constraint on aggregation) Remember cardinality is always a relationship to another thing. Max Cardinality(Cardinality) Always 1 or Many. Class A has a relationship to Package B with a cardinality of one, which means at most there can be one occurrence of this class in the package. The opposite could be a Package that has a Max Cardinality of N, which would mean there can be N number of classes Min Cardinality(Optionality) Simply means "required." Its always 0 or 1. 0 would mean 0 or more, 1 or more The three types of cardinality you can define for a relationship are as follows: Minimum Cardinality. Governs whether or not selecting items from this relationship is optional or required. If you set the minimum cardinality to 0, selecting items is optional. If you set the minimum cardinality to greater than 0, the user must select that number of items from the relationship. Optional to Mandatory, Optional to Optional, Mandatory to Optional, Mandatory to Mandatory Summary Of ER Diagram Symbols Maximum Cardinality. Sets the maximum number of items that the user can select from a relationship. If you set the minimum cardinality to greater than 0, you must set the maximum cardinality to a number at least as large If you do not enter a maximum cardinality, the default is 999. Type of Max Cardinality: 1 to 1, 1 to many, many to many, many to 1 Default Cardinality. Specifies what quantity of the default product is automatically added to the initial solution that the user sees. Default cardinality must be equal to or greater than the minimum cardinality and must be less than or equal to the maximum cardinality. Replaces cardinality ratio numerals and single/double line notation Associate a pair of integer numbers (min, max) with each participant of an entity type E in a relationship type R, where 0 ≤ min ≤ max and max ≥ 1 max=N => finite, but unbounded Relationship types can also have attributes Attributes of 1:1 or 1:N relationship types can be migrated to one of the participating entity types For a 1:N relationship type, the relationship attribute can be migrated only to the entity type on the N-side of the relationship Attributes on M: N relationship types must be specified as relationship attributes In the case of Data Modelling, Cardinality defines the number of attributes in one entity set, which can be associated with the number of attributes of other sets via a relationship set. In simple words, it refers to the relationship one table can have with the other table. They can be One-to-one, One-to-many, Many-to-one, or Many-to-many. And third may be the number of tuples in a relation. In the case of SQL, Cardinality refers to a number. It gives the number of unique values that appear in the table for a particular column. For eg: you have a table called Person with the column Gender. Gender column can have values either 'Male' or 'Female''. cardinality is the number of tuples in a relation (number of rows). The Multiplicity of an association indicates how many objects the opposing class of an object can be instantiated. When this number is variable then the. Multiplicity Cardinality + Participation dictionary definition of cardinality is the number of elements in a particular set or other.
  • 75.
    Database Systems Handbook BY:MUHAMMAD SHARIF 75 Multiplicity can be set for attribute operations and associations in a UML class diagram (Equivalent to ERD) and associations in a use case diagram. A cardinality is how many elements are in a set. Thus, a multiplicity tells you the minimum and maximum allowed members of the set. They are not synonymous. Given the example below: 0-1 ---------- 1- Multiplicities: The first multiplicity, for the left entity: 0-1 The second multiplicity, for the right entity: 1- Cardinalities for the first multiplicity: Lower cardinality: 0 Upper cardinality: 1 Cardinalities for the second multiplicity: Lower cardinality: 1 Upper cardinality: Multiplicity is the constraint on the collection of the association objects whereas Cardinality is the count of the objects that are in the collection. The multiplicity is the cardinality constraint. A multiplicity of an event = Participation of an element + cardinality of an element. UML uses the term Multiplicity, whereas Data Modelling uses the term Cardinality. They are for all intents and purposes, the same. Cardinality (sometimes referred to as Ordinality) is what is used in ER modeling to "describe" a relationship between two Entities. Cardinality and Modality The maindifference between cardinality and modality is that cardinality is defined as the metric used to specify the number of occurrences of one object related to the number of occurrences of another object. On the contrary, modality signifies whether a certain data object must participate in the relationship or not. Cardinality refers to the maximum number of times an instance in one entity can be associated with instances in the related entity. Modality refers to the minimum number of times an instance in one entity can be associated with an instance in the related entity. Cardinality can be 1 or Many and the symbol is placed on the outside ends of the relationship line, closest to the entity, Modality can be 1 or 0 and the symbol is placed on the inside, next to the cardinality symbol. For a cardinality of 1, a straight line is drawn. For a cardinality of Many a foot with three toes is drawn. For a modality of 1, a straight line is drawn. For a modality of 0, a circle is drawn. zero or more 1 or more 1 and only 1 (exactly 1) Multiplicity = Cardinality + Participation Cardinality: Denotes the maximum number of possible relationship occurrences in which a certain entity can participate (in simple terms: at most). Note: Connectivity and Modality/ multiplicity/ Cardinality and Relationship are same terms.
  • 76.
    Database Systems Handbook BY:MUHAMMAD SHARIF 76 Participation: Denotes if all or only some entity occurrences participate in a relationship (in simple terms: at least). BASIS FOR COMPARISON CARDINALITY MODALITY Basic A maximum number of associations between the table rows. A minimum number of row associations. Types One-to-one, one-to-many, many-to-many. Nullable and not nullable.
  • 77.
    Database Systems Handbook BY:MUHAMMAD SHARIF 77 Generalization is like a bottom-up approach in which two or more entities of lower levels combine to form a higher level entity if they have some attributes in common. Generalization is more like a subclass and superclass system, but the only difference is the approach. Generalization uses the bottom-up approach. Like subclasses are combined to make a superclass. IS-A, ISA, IS A, IS AN, IS-AN Approach is used in generalization Generalization is the result of taking the union of two or more (lower level) entity types to produce a higher level entity type. Generalization is the same as UNION. Specialization is the same as ISA. A specialization is a top-down approach, and it is the opposite of Generalization. In specialization, one higher-level entity can be broken down into two lower-level entities. Specialization is the result of taking a subset of a higher- level entity type to form a lower-level entity type. Normally, the superclass is defined first, the subclass and its related attributes are defined next, and the relationship set is then added. HASA, HAS-A, HAS AN, HAS-AN.
  • 78.
    Database Systems Handbook BY:MUHAMMAD SHARIF 78 UML to EER specialization or generalization comes in the form of hierarchical entity set:
  • 79.
    Database Systems Handbook BY:MUHAMMAD SHARIF 79 Transforming EERD to Relational Database Model
  • 80.
    Database Systems Handbook BY:MUHAMMAD SHARIF 80 Specialization / Generalization Lattice Example (UNIVERSITY) EERD TO Relational Model
  • 81.
    Database Systems Handbook BY:MUHAMMAD SHARIF 81 Mapping Process 1. Create tables for all higher-level entities. 2. Create tables for lower-level entities. 3. Add primary keys of higher-level entities in the table of lower-level entities. 4. In lower-level tables, add all other attributes of lower-level entities. 5. Declare the primary key of the higher-level table and the primary key of the lower-level table. 6. Declare foreign key constraints. This section presents the concept of entity clustering, which abstracts the ER schema to such a degree that the entire schema can appear on a single sheet of paper or a single computer screen. END
  • 82.
    Database Systems Handbook BY:MUHAMMAD SHARIF 82 CHAPTER 4 DISCOVERING BUSINESS RULES AND DATABASE CONSTRAINTS Overview of Database Constraints Definition of Data integrity Constraints placed on the set of values allowed for the attributes of relation as relational Integrity. Constraints– These are special restrictions on allowable values. For example, the Passing marks for a student must always be greater than 50%. Categories of Constraints Constraints on databases can generally be divided into three main categories: 1. Constraints that are inherent in the data model. We call these inherent model-based constraints or implicit constraints. 2. Constraints that can be directly expressed in schemas of the data model, typically by specifying them in the DDL (data definition language, we call these schema-based constraints or explicit constraints. 3. Constraints that cannot be directly expressed in the schemas of the data model, and hence must be expressed and enforced by the application programs. We call these application-based or semantic constraints or business rules. Types of data integrity 1. Physical Integrity Physical integrity is the process of ensuring the wholeness, correctness, and accuracy of data when data is stored and retrieved. 2. Logical integrity Logical integrity refers to the accuracy and consistency of the data itself. Logical integrity ensures that the data makes sense in its context. Types of logical integrity 1. Entity integrity 2. Domain integrity The model-based constraints or implicit include domain constraints, key constraints, entity integrity constraints, and referential integrity constraints. Domain constraints can be violated if an attribute value is given that does not appear in the corresponding domain or is not of the appropriate data type. Key constraints can be violated if a key value in the new tuple already exists in another tuple in the relation r(R). Entity integrity can be violated if any part of the primary key of the new tuple t is NULL. Referential integrity can be violated if the value of any foreign key in t refers to a tuple that does not exist in the referenced relation. Note: Insertions Constraints and constraints on NULLs are called explicit. Insert can violate any of the four types of constraints discussed in the implicit constraints. 1. Business Rule or default relation constraints These rules are applied to data before (first) the data is inserted into the table columns. For example, Unique, Not NULL, Default constraints. 1. The primary key value can’t be null. 2. Not null (absence of any value (i.e., unknown or nonapplicable to a tuple) 3. Unique 4. Primary key 5. Foreign key 6. Check 7. Default
  • 83.
    Database Systems Handbook BY:MUHAMMAD SHARIF 83 2. Null Constraints Comparisons Involving NULL and Three-Valued Logic: SQL has various rules for dealing with NULL values. Recall from Section 3.1.2 that NULL is used to represent a missing value, but that it usually has one of three different interpretations—value unknown (exists but is not known), value not available (exists but is purposely withheld), or value not applicable (the attribute is undefined for this tuple). Consider the following examples to illustrate each of the meanings of NULL. 1. Unknownalue. A person’s date of birth is not known, so it is represented by NULL in the database. 2. Unavailable or withheld value. A person has a home phone but does not want it to be listed, so it is withheld and represented as NULL in the database. 3. Not applicable attribute. An attribute Last_College_Degree would be NULL for a person who has no college degrees because it does not apply to that person. 3. Enterprise Constraints Enterprise constraints – sometimes referred to as semantic constraints – are additional rules specified by users or database administrators and can be based on multiple tables. Here are some examples. A class can have a maximum of 30 students. A teacher can teach a maximum of four classes per semester. An employee cannot take part in more than five projects. The salary of an employee cannot exceed the salary of the employee’s manager. 4. Key Constraints or Uniqueness Constraints : These are called uniqueness constraints since it ensures that every tuple in the relation should be unique. A relation can have multiple keys or candidate keys(minimal superkey), out of which we choose one of the keys as primary key, we don’t have any restriction on choosing the primary key out of candidate keys, but it is suggested to go with the candidate key with less number of attributes. Null values are not allowed in the primary key, hence Not Null constraint is also a part of key constraint.
  • 84.
    Database Systems Handbook BY:MUHAMMAD SHARIF 84 5. Domain, Field, Row integrity Constraints Domain Integrity: A domain of possible values must be associated with every attribute (for example, integer types, character types, date/time types). Declaring an attribute to be of a particular domain act as the constraint on the values that it can take. Domain Integrity rules govern the values. In the specific field/cell values must be with in column domain and represent a specific location within at table In a database system, the domain integrity is defined by: 1. The datatype and the length 2. The NULL value acceptance 3. The allowable values, through techniques like constraints or rules the default value. Some examples of Domain Level Integrity are mentioned below;  Data Type– For example integer, characters, etc.  Date Format– For example dd/mm/yy or mm/dd/yyyy or yy/mm/dd.  Null support– Indicates whether the attribute can have null values.  Length– Represents the length of characters in a value.  Range– The range specifies the lower and upper boundaries of the values the attribute may legally have. Entity integrity: No attribute of a primary key can be null (every tuple must be uniquely identified) 6. Referential Integrity Constraints A referential integrity constraint is famous as a foreign key constraint. The value of foreign key values is derived from the Primary key of another table. Similar options exist to deal with referential integrity violations caused by Update as those options discussed for the Delete operation. There are two types of referential integrity constraints:  Insert Constraint: We can’t inert value in CHILD Table if the value is not stored in MASTER Table  Delete Constraint: We can’t delete a value from MASTER Table if the value is existing in CHILD Table The three rules that referential integrity enforces are: 1. A foreign key must have a corresponding primary key. (“No orphans” rule.) 2. When a record in a primary table is deleted, all related records referencing the primary key must also be deleted, which is typically accomplished by using cascade delete. 3. If the primary key for record changes, all corresponding records in other tables using the primary key as a foreign key must also be modified. This can be accomplished by using a cascade update. 7. Assertions constraints An assertion is any condition that the database must always satisfy. Domain constraints and Integrity constraints are special forms of assertions.
  • 85.
    Database Systems Handbook BY:MUHAMMAD SHARIF 85 8. Authorization constraints We may want to differentiate among the users as far as the type of access they are permitted to various data values in the database. This differentiation is expressed in terms of Authorization. The most common being: Read authorization – which allows reading but not the modification of data; Insert authorization – which allows the insertion of new data but not the modification of existing data Update authorization – which allows modification, but not deletion.
  • 86.
    Database Systems Handbook BY:MUHAMMAD SHARIF 86 9. Preceding integrity constraints Preceding integrity constraints are included in the data definition language because they occur in most database applications. However, they do not include a large class of general constraints, sometimes called semantic integrity constraints, which may have to be specified and enforced on a relational database. The types of constraints we discussed so far may be called state constraints because they define the constraints that a valid state of the database must satisfy. Another type of constraint, called transition constraints, can be defined to deal with state changes in the database. An example of a transition constraint is: “the salary of an employee can only increase.” What is the use of data constraints? Constraints are used to: Avoid bad data being entered into tables. At the database level, it helps to enforce business logic. Improves database performance. Enforces uniqueness and avoid redundant data to the database. END
  • 87.
    Database Systems Handbook BY:MUHAMMAD SHARIF 87 CHAPTER 5 DATABASE DESIGN STEPS AND IMPLEMENTATIONS SQL version:  1970 – Dr. Edgar F. “Ted” Codd described a relational model for databases.  1974 – Structured Query Language appeared.  1978 – IBM released a product called System/R.  1986 – SQL1 IBM developed the prototype of a relational database, which is standardized by ANSI.  1989- First minor changes but not standards changed  1992 – SQL2 launched with features like triggers, object orientation, etc.  SQL1999 to 2003- SQL3 launched  SQL2006- Support for XML Query Language  SQL2011-improved support for temporal databases  SQL-86 in 1986, the most recent version in 2011 (SQL:2016). SQL-86 The first SQL standard was SQL-86. It was published in 1986 as ANSI standard and in 1987 as International Organization for Standardization (ISO) standard. The starting point for the ISO standard was IBM’s SQL standard implementation. This version of the SQL standard is also known as SQL 1. SQL-89 The next SQL standard was SQL-89, published in 1989. This was a minor revision of the earlier standard, a superset of SQL-86 that replaced SQL-86. The size of the standard did not change. SQL-92 The next revision of the standard was SQL-92 – and it was a major revision. The language introduced by SQL-92 is sometimes referred to as SQL 2. The standard document grew from 120 to 579 pages. However, much of the growth was due to more precise specifications of existing features. The most important new features were:
  • 88.
    Database Systems Handbook BY:MUHAMMAD SHARIF 88 An explicit JOIN syntax and the introduction of outer joins: LEFT JOIN, RIGHT JOIN, FULL JOIN. The introduction of NATURAL JOIN and CROSS JOIN SQL:1999 SQL:1999 (also called SQL 3) was the fourth revision of the SQL standard. Starting with this version, the standard name used a colon instead of a hyphen to be consistent with the names of other ISO standards. This standard was published in multiple installments between 1999 and 2002. In 1993, the ANSI and ISO development committees decided to split future SQL development into a multi-part standard. The first installment of 1995 and SQL:1999 had many parts: Part 1: SQL/Framework (100 pages) defined the fundamental concepts of SQL. Part 2: SQL/Foundation (1050 pages) defined the fundamental syntax and operations of SQL: types, schemas, tables, views, query and update statements, expressions, and so forth. This part is the most important for regular SQL users. Part 3: SQL/CLI (Call Level Interface) (514 pages) defined an application programming interface for SQL. Part 4: SQL/PSM (Persistent Stored Modules) (193 pages) defined extensions that make SQL procedural. Part 5: SQL/Bindings (270 pages) defined methods for embedding SQL statements in application programs written in a standard programming language. SQL/Bindings. The Dynamic SQL and Embedded SQL bindings are taken from SQL-92. No active new work at this time, although C++ and Java interfaces are under discussion. Part 6: SQL/XA. An SQL specialization of the popular XA Interface developed by X/Open (see below). Part 7: SQL/Temporal. A newly approved SQL subproject to develop enhanced facilities for temporal data management using SQL. Part 8: SQL Multimedia (SQL/Mm) A new ISO/IEC international standardization project for the development of an SQL class library for multimedia applications was approved in early 1993. This new standardization activity, named SQL Multimedia (SQL/MM), will specify packages of SQL abstract data type (ADT) definitions using the facilities for ADT specification and invocation provided in the emerging SQL3 specification. SQL:2006 further specified how to use SQL with XML. It was not a revision of the complete SQL standard, just Part 14, which deals with SQL-XML interoperability. The current SQL standard is SQL:2019. It added Part 15, which defines multidimensional array support in SQL. SQL:2003 and beyond In the 21st century, the SQL standard has been regularly updated. The SQL:2003 standard was published on March 1, 2004. Its major addition was window functions, a powerful analytical feature that allows you to compute summary statistics without collapsing rows. Window functions significantly increased the expressive power of SQL. They are extremely useful in preparing all kinds of business reports, analyzing time series data, and analyzing trends. The addition of window functions to the standard coincided with the popularity of OLAP and data warehouses. People started using databases to make data-driven business decisions. This trend is only gaining momentum, thanks to the growing amount of data that all businesses collect. You can learn window functions with our Window Functions course. (Read about the course or why it’s worth learning SQL window functions here.) SQL:2003 also introduced XML-related functions, sequence generators, and identity columns. Conformance with Standard SQL This section declares Oracle's conformance to the SQL standards established by these organizations: 1. American National Standards Institute (ANSI) in 1986.
  • 89.
    Database Systems Handbook BY:MUHAMMAD SHARIF 89 2. International Standards Organization (ISO) in 1987. 3. United States Federal Government Federal Information Processing Standards (FIPS) Standard of SQL ANSI and ISO and FIPS
  • 90.
    Database Systems Handbook BY:MUHAMMAD SHARIF 90 Dynamic SQL or Extended SQL (Extended SQL called SQL3 OR SQL-99) ODBC, however, is a call level interface (CLI) that uses a different approach. Using a CLI, SQL statements are passed to the database management system (DBMS) within a parameter of a runtime API. Because the text of the SQL statement is never known until runtime, the optimization step must be performed each time an SQL statement is run. This approach commonly is referred to as dynamic SQL. The simplest way to execute a dynamic SQL statement is with an EXECUTE IMMEDIATE statement. This statement passes the SQL statement to the DBMS for compilation and execution. Static SQL or Embedded SQL Static or Embedded SQL are SQL statements in an application that do not change at runtime and, therefore, can be hard-coded into the application. This is a central idea of embedded SQL: placing SQL statements in a program written in a host programming language. The embedded SQL shown in Embedded SQL Example is known as static SQL. Traditional SQL interfaces used an embedded SQL approach. SQL statements were placed directly in an application's source code, along with high-level language statements written in C, COBOL, RPG, and other programming languages. The source code then was precompiled, which translated the SQL statements into code that the subsequent compile step could process. This method is referred to as static SQL. One performance advantage to this approach is that SQL statements were optimized at the time the high-level program was compiled, rather than at runtime while the user was waiting. Static SQL statements in the same program are treated normally.
  • 91.
  • 92.
    Database Systems Handbook BY:MUHAMMAD SHARIF 92 Common Table Expressions (CTE) Common table expressions (CTEs) enable you to name subqueries temporarily for a result set. You then refer to these like normal tables elsewhere in your query. This can make your SQL easier to write and understand later. CTEs go in with the clause above the select statement.
  • 93.
    Database Systems Handbook BY:MUHAMMAD SHARIF 93 Recursive common table expression (CTE) RCTE is a CTE that references itself. By doing so, the CTE repeatedly executes, and returns subsets of data, until it returns the complete result set. A recursive CTE is useful in querying hierarchical data such as organization charts where one employee reports to a manager or a multi-level bill of materials when a product consists of many components, and each component itself also consists of many other components. Query-By-Example (QBE) Query-By-Example (QBE) is the first interactive database query language to exploit such modes of HCI. In QBE, a query is constructed on an interactive terminal involving two-dimensional ‘drawings’ of one or more relations, visualized in tabular form, which are filled in selected columns with ‘examples’ of data items to be retrieved (thus the phrase query-by-example). It is different from SQL, and from most other database query languages, in having a graphical user interface that allows users to write queries by creating example tables on the screen. QBE, like SQL, was developed at IBM and QBE is an IBM trademark, but a number of other companies sell QBE-like interfaces, including Paradox. A convenient shorthand notation is that if we want to print all fields in some relation, we can place P. under the name of the relation. This notation is like the SELECT * convention in SQL. It is equivalent to placing a P. in every field:
  • 94.
    Database Systems Handbook BY:MUHAMMAD SHARIF 94 Example of QBE: AND, OR Conditions in QBE
  • 95.
    Database Systems Handbook BY:MUHAMMAD SHARIF 95 Key characteristics of SQL Set-oriented and declarative Free-form language Case insensitive Can be used both interactively from a command prompt or executed by a program Rules to write commands:  Table names cannot exceed 20 characters.  The name of the table must be unique.  Field names also must be unique.  The field list and filed length must be enclosed in parentheses.  The user must specify the field length and type.  The field definitions must be separated with commas.  SQL statements must end with a semicolon.
  • 96.
  • 97.
    Database Systems Handbook BY:MUHAMMAD SHARIF 97 Database Design Phases/Stages
  • 98.
  • 99.
  • 100.
    Database Systems Handbook BY:MUHAMMAD SHARIF 100
  • 101.
    Database Systems Handbook BY:MUHAMMAD SHARIF 101
  • 102.
    Database Systems Handbook BY:MUHAMMAD SHARIF 102 III. Physical design. The physical design step involves the selection of indexes (access methods), partitioning, and clustering of data. The logical design methodology in step II simplifies the approach to designing large relational databases by reducing the number of data dependencies that need to be analyzed. This is accomplished by inserting conceptual data modeling and integration steps (II(a) and II(b) of pictures into the traditional relational design approach. IV. Database implementation, monitoring, and modification. Once thedesign is completed, and the database can be created through the implementation of the formal schema using the data definition language (DDL) of a DBMS.
  • 103.
    Database Systems Handbook BY:MUHAMMAD SHARIF 103 General Properties of Database Objects Entity Distinct object, Class, Table, Relation Entity Set A collection of similar entities. E.g., all employees. All entities in an entity set have the same set of attributes. Attribute Describes some aspect of the entity/object, characteristics of object. An attribute is a data item that describes a property of an entity or a relationship Column or field The column represents the set of values for a specific attribute. An attribute is for a model and a column is for a table, a column is a column in a database table whereas attribute(s) are externally visible facets of an object. A relation instance is a finite set of tuples in the RDBMS system. Relation instances never have duplicate tuples. Relationship Association between entities, connected entities are called participants, Connectivity describes the relationship (1-1, 1-M, M-N) The degree of a relationship refers to the=> number of entities Following the relation in above image consist degree=4, 5=cardinality, data values/cells = 20.
  • 104.
    Database Systems Handbook BY:MUHAMMAD SHARIF 104 Characteristics of relation 1. Distinct Relation/table name 2. Relations are unordered 3. Cells contain exactly one atomic (Single) value means Each cell (field) must contain a single value 4. No repeating groups 5. Distinct attributes name 6. Value of attribute comes from the same domain 7. Order of attribute has no significant 8. The attributes in R(A1, ...,An) and the values in t = <V1,V2, ..... , Vn> are ordered. 9. Each tuple is a distinct 10. order of tuples that has no significance. 11. tuples may be stored and retrieved in an arbitrary order 12. Tables manage attributes. This means they store information in form of attributes only 13. Tables contain rows. Each row is one record only 14. All rows in a table have the same columns. Columns are also called fields 15. Each field has a data type and a name 16. A relation must contain at least one attribute (column) that identifies each tuple (row) uniquely Database Table type Temporary table Here are RDBMS, which supports temporary tables. Temporary Tables are a great feature that lets you store and process intermediate results by using the same selection, update, and join capabilities of tables. Temporary tables store session-specific data. Only the session that adds the rows can see them. This can be handy to store working data. In ANSI there are two types of temp tables. There are two types of temporary tables in the Oracle Database: global and private. Global Temporary Tables To create a global temporary table add the clause "global temporary" between create and table. For Example: create global temporary table toys_gtt ( toy_name varchar2(100)); The global temp table is accessible to everyone. Global, you create this and it is registered in the data dictionary, it lives "forever". the global pertains to the schema definition Private/Local Temporary Tables Starting in Oracle Database 18c, you can create private temporary tables. These tables are only visible in your session. Other sessions can't see the table! The temporary tables could be very useful in some cases to keep temporary data. Local, it is created "on the fly" and disappears after its use. you never see it in the data dictionary. Details of temp tables: A temporary table is owned by the person who created it and can only be accessed by that user. A global temporary table is accessible to everyone and will contain data specific to the session using it; multiple sessions can use the same global temporary table simultaneously. It is a global definition for a temporary table that all can benefit from. Local temporary table – These tables are invisible when there is a connection and are deleted when it is closed. Clone Table Temporary tables are available in MySQL version 3.23 onwards There may be a situation when you need an exact copy of a table and the CREATE TABLE . or the SELECT. commands do not suit your purposes because the copy must include the same indexes, default values, and so forth.
  • 105.
    Database Systems Handbook BY:MUHAMMAD SHARIF 105 There are Magic Tables (virtual tables) in SQL Server that hold the temporal information of recently inserted and recently deleted data in the virtual table. The INSERTED magic table stores the before version of the row, and the DELETED table stores the after version of the row for any INSERT, UPDATE, or DELETE operations. A record is a collection of data objects that are kept in fields, each having its name and datatype. A Record can be thought of as a variable that can store a table row or a set of columns from a table row. Table columns relate to the fields. External Tables An external table is a read-only table whose metadata is stored in the database but whose data is stored outside the database.
  • 106.
    Database Systems Handbook BY:MUHAMMAD SHARIF 106
  • 107.
    Database Systems Handbook BY:MUHAMMAD SHARIF 107
  • 108.
    Database Systems Handbook BY:MUHAMMAD SHARIF 108 Partitioning Tables and Table Splitting Partitioning logically splits up a table into smaller tables according to the partition column(s). So rows with the same partition key are stored in the same physical location.
  • 109.
    Database Systems Handbook BY:MUHAMMAD SHARIF 109 Data Partitioning horizontal (Table rows) Horizontal partitioning divides a table into multiple tables that contain the same number of columns, but fewer rows. Table partitioning vertically (Table columns) Vertical partitioning splits a table into two or more tables containing different columns.
  • 110.
    Database Systems Handbook BY:MUHAMMAD SHARIF 110
  • 111.
    Database Systems Handbook BY:MUHAMMAD SHARIF 111 Collections Records All items are of the same data type All items are different data types Same data type items are called elements Different data type items are called fields Syntax: variable_name(index) Syntax: variable_name.field_name For creating a collection variable you can use %TYPE For creating a record variable you can use %ROWTYPE or %TYPE Lists and arrays are examples Tables and columns are examples Correlated vs. Uncorrelated SQL Expressions A subquery is correlated when it joins to a table from the parent query. If you don't, then it's uncorrelated. This leads to a difference between IN and EXISTS. EXISTS returns rows from the parent query, as long as the subquery finds at least one row. So the following uncorrelated EXISTS returns all the rows in colors: select from colors where exists ( select null from bricks); Table Organizations Create a table in Oracle Database that has an organization clause. This defines how it physically stores rows in the table. The options for this are: 1. Heap table organization (Some DBMS provide for tables to be created without indexes, and access data randomly) 2. Index table organization or Index Sequential table. 3. Hash table organization (Some DBMS provide an alternative to an index to access data by trees or hashing key or hashing function). By default, tables are heap-organized. This means the database is free to store rows wherever there is space. You can add the "organization heap" clause if you want to be explicit.
  • 112.
    Database Systems Handbook BY:MUHAMMAD SHARIF 112 Big picture of database languages and command types Embedded DML are of two types Low-level or Procedural DMLs: require a user to specify what data are needed and how to get those data. PLSQL, Java, and Relational Algebra are the best examples. It can be used for query optimization. High-level or Declarative DMLs (also referred to as non-procedural DMLs): require a user to specify what data are needed without specifying how to get those data. SQL or Google Search are the best examples. It is not suitable for query optimization. TRC and DRC are declarative languages.
  • 113.
    Database Systems Handbook BY:MUHAMMAD SHARIF 113
  • 114.
    Database Systems Handbook BY:MUHAMMAD SHARIF 114
  • 115.
    Database Systems Handbook BY:MUHAMMAD SHARIF 115
  • 116.
    Database Systems Handbook BY:MUHAMMAD SHARIF 116 Other SQL clauses used during Query evaluation  Windowing Clause When you use order by, the database adds a default windowing clause of range between unbounded preceding and current row.  Sliding Windows As well as running totals so far, you can change the windowing clause to be a subset of the previous rows. The following shows the total weight of: 1. The current row + the previous row 2. All rows with the same weight as the current + all rows with a weight one less than the current Strategies for Schema design in DBMS Top-down strategy – Bottom-up strategy – Inside-Out Strategy – Mixed Strategy – Identifying correspondences and conflicts among the schema integration in DBMS Naming conflict Type conflicts Domain conflicts Conflicts among constraints Process of SQL When we are executing the command of SQL on any Relational database management system, then the system automatically finds the best routine to carry out our request, and the SQL engine determines how to interpret that particular command. Structured Query Language contains the following four components in its process: 1. Query Dispatcher 2. Optimization Engines 3. Classic Query Engine 4. SQL Query Engine, etc. SQL Programming Approaches to Database Programming In this section, we briefly compare the three approaches for database programming and discuss the advantages and disadvantages of each approach. Several techniques exist for including database interactions in application programs. The main approaches for database programming are the following: 1. Embedding database commands in a general-purpose programming language. Embedded SQL Approach. The main advantage of this approach is that the query text is part of the program source code itself, and hence can be checked for syntax errors and validated against the database schema at compile time.
  • 117.
    Database Systems Handbook BY:MUHAMMAD SHARIF 117 2. Using a library of database functions. A library of functions is made available to the host programming language for database calls. Library of Function Calls Approach. This approach provides more flexibility in that queries can be generated at runtime if needed. 3. Designing a brand-new language. A database programming language is designed from scratch to be compatible with the database model and query language. Database Programming Language Approach. This approach does not suffer from the impedance mismatch problem, as the programming language data types are the same as the database data types.
  • 118.
    Database Systems Handbook BY:MUHAMMAD SHARIF 118 Standard SQL order of execution
  • 119.
    Database Systems Handbook BY:MUHAMMAD SHARIF 119
  • 120.
    Database Systems Handbook BY:MUHAMMAD SHARIF 120
  • 121.
    Database Systems Handbook BY:MUHAMMAD SHARIF 121 TYPES OF SUB QUERY (SUBQUERY) Subqueries Types 1. From Subqueries 2. Attribute List Subqueries 3. Inline subquery 4. Correlated Subqueries 5. Where Subqueries 6. IN Subqueries 7. Having Subqueries 8. Multirow Subquery Operators: ANY and ALL Scalar Subqueries Scalar subqueries return one column and at most one row. You can replace a column with a scalar subquery in most cases.
  • 122.
    Database Systems Handbook BY:MUHAMMAD SHARIF 122 We can once again be faced with possible ambiguity among attribute names if attributes of the same name exist— one in a relation in the FROM clause of the outer query, and another in a relation in the FROM clause of the nested query. The rule is that a reference to an unqualified attribute refers to the relation declared in the innermost nested query.
  • 123.
    Database Systems Handbook BY:MUHAMMAD SHARIF 123
  • 124.
    Database Systems Handbook BY:MUHAMMAD SHARIF 124
  • 125.
    Database Systems Handbook BY:MUHAMMAD SHARIF 125 Some important differences in DML statements: Difference between DELETE and TRUNCATE statements There is a slight difference b/w delete and truncate statements. The DELETE statement only deletes the rows from the table based on the condition defined by the WHERE clause or deletes all the rows from the table when the condition is not specified. But it does not free the space contained by the table. The TRUNCATE statement: is used to delete all the rows from the table and free the containing space. Difference b/w DROP and TRUNCATE statements When you use the drop statement it deletes the table's row together with the table's definition so all the relationships of that table with other tables will no longer be valid. When you drop a table Table structure will be dropped Relationships will be dropped Integrity constraints will be dropped Access privileges will also be dropped
  • 126.
    Database Systems Handbook BY:MUHAMMAD SHARIF 126 On the other hand, when we TRUNCATE a table, the table structure remains the same, so you will not face any of the above problems. In general, ANSI SQL permits the use of ON DELETE and ON UPDATE clauses to cover CASCADE, SET NULL, or SET DEFAULT. MS Access, SQL Server, and Oracle support ON DELETE CASCADE. MS Access and SQL Server support ON UPDATE CASCADE. Oracle does not support ON UPDATE CASCADE. Oracle supports SET NULL. MS Access and SQL Server do not support SET NULL. Refer to your product manuals for additional information on referential constraints. While MS Access does not support ON DELETE CASCADE or ON UPDATE CASCADE at the SQL command-line level, Types of Multitable INSERT statements
  • 127.
    Database Systems Handbook BY:MUHAMMAD SHARIF 127 DML before and after processing in triggers Database views and their types: The definition of views is one of the final stages in database design since it relies on the logical schema being finalized. Views are “virtual tables” that are a selection of rows and columns from one or more real tables and can include calculated values in additional virtual columns. A view is a virtual relation or one that does not exist but is dynamically derived it can be constructed by performing operations (i.e., select, project, join, etc.) on values of existing base relation (a named relation that is designed in a conceptual schema whose tuples are physically stored in the database). Views are viewable in the external schema.
  • 128.
    Database Systems Handbook BY:MUHAMMAD SHARIF 128 Types of View 1. User-defined view a. Simple view (Single table view) b. Complex View (Multiple tables having joins, group by, and functions) c. Inline View (Based on a subquery in from clause to create a temp table and form a complex query) d. Materialized View (It stores physical data, definitions of tables) e. Dynamic view f. Static view 2. Database View 3. System Defined Views 4. Information Schema View 5. Catalog View 6. Dynamic Management View 7. Server-scoped Dynamic Management View 8. Sources of Data Dictionary Information View a. General Views b. Transaction Service Views c. SQL Service Views
  • 129.
    Database Systems Handbook BY:MUHAMMAD SHARIF 129 Advantages of View: Provide security Hide specific parts of the database from certain users Customize base relations based on their needs It supports the external model Provide logical independence Views don't store data in a physical location. Views can provide Access Restriction, since data insertion, update, and deletion is not possible with the view. We can DML on view if it is derived from a single base relation, and contains the primary key or a candidate key When can a view be updated? 1. The view is defined based on one and only one table. 2. The view must include the PRIMARY KEY of the table based upon which the view has been created. 3. The view should not have any field made out of aggregate functions. 4. The view must not have any DISTINCT clause in its definition. 5. The view must not have any GROUP BY or HAVING clause in its definition. 6. The view must not have any SUBQUERIES in its definitions. 7. If the view you want to update is based upon another view, the latter should be updatable. 8. Any of the selected output fields (of the view) must not use constants, strings, or value expressions. END
  • 130.
    Database Systems Handbook BY:MUHAMMAD SHARIF 130 CHAPTER 6 DATABASE NORMALIZATION AND DATABASE JOINS Quick Overview of 12 Codd's Rule Every database has tables, and constraints cannot be referred to as a rational database system. And if any database has only a relational data model, it cannot be a Relational Database System (RDBMS). So, some rules define a database to be the correct RDBMS. These rules were developed by Dr. Edgar F. Codd (E.F. Codd) in 1985, who has vast research knowledge on the Relational Model of database Systems. Codd presents his 13 rules for a database to test the concept of DBMS against his relational model, and if a database follows the rule, it is called a true relational database (RDBMS). These 12 rules are popular in RDBMS, known as Codd's 12 rules. Rule 0: The Foundation Rule The database must be in relational form. So that the system can handle the database through its relational capabilities. Rule 1: Information Rule A database contains various information, and this information must be stored in each cell of a table in the form of rows and columns. Rule 2: Guaranteed Access Rule Every single or precise data (atomic value) may be accessed logically from a relational database using the combination of primary key value, table name, and column name. Each attribute of relation has a name. Rule 3: Systematic Treatment of Null Values Nulls must be represented and treated in a systematic way, independent of data type. The null value has various meanings in the database, like missing the data, no value in a cell, inappropriate information, unknown data, and the primary key should not be null. Rule 4: Active/Dynamic Online Catalog based on the relational model It represents the entire logical structure of the descriptive database that must be stored online and is known as a database dictionary. It authorizes users to access the database and implement a similar query language to access the database. Metadata must be stored and managed as ordinary data. Rule 5: Comprehensive Data SubLanguage Rule The relational database supports various languages, and if we want to access the database, the language must be explicit, linear, or well-defined syntax, and character strings and supports the comprehensive: data definition, view definition, data manipulation, integrity constraints, and limit transaction management operations. If the database allows access to the data without any language, it is considered a violation of the database. Rule 6: View Updating Rule All views tables can be theoretically updated and must be practically updated by the database systems. Rule 7: Relational Level Operation (High-Level Insert, Update, and delete) Rule A database system should follow high-level relational operations such as insert, update, and delete in each level or a single row. It also supports the union, intersection, and minus operation in the database system. Rule 8: Physical Data Independence Rule All stored data in a database or an application must be physically independent to access the database. Each data should not depend on other data or an application. If data is updated or the physical structure of the database is changed, it will not show any effect on external applications that are accessing the data from the database. Rule 9: Logical Data Independence Rule It is similar to physical data independence. It means, that if any changes occurred to the logical level (table structures), it should not affect the user's view (application). For example, suppose a table either split into two tables, or two table joins to create a single table, these changes should not be impacted on the user view application.
  • 131.
    Database Systems Handbook BY:MUHAMMAD SHARIF 131 Rule 10: Integrity Independence Rule A database must maintain integrity independence when inserting data into a table's cells using the SQL query language. All entered values should not be changed or rely on any external factor or application to maintain integrity. It is also helpful in making the database independent for each front-end application. Rule 11: Distribution Independence Rule The distribution independence rule represents a database that must work properly, even if it is stored in different locations and used by different end-users. Suppose a user accesses the database through an application; in that case, they should not be aware that another user uses particular data, and the data they always get is only located on one site. The end users can access the database, and these access data should be independent for every user to perform the SQL queries. Rule 12: Non-Subversion Rule The non-submersion rule defines RDBMS as a SQL language to store and manipulate the data in the database. If a system has a low-level or separate language other than SQL to access the database system, it should not subvert or bypass integrity to transform data. Normalizations Ans It is a refinement technique, it reduces redundancy and eliminates undesirable’s characteristics like insertion, updating, and deletions. Removal of anomalies and reputations. That normalization and E-R modeling are used concurrently to produce a good database design. Advantages of normalization Reduces data redundancies Expending entities Helps eliminate data anomalies Produces controlled redundancies to link tables Cost more processing efforts Series steps called normal forms
  • 132.
    Database Systems Handbook BY:MUHAMMAD SHARIF 132 Anomalies of a bad database design The table displays data redundancies which yield the following anomalies 1. Update anomalies Changing the price of product ID 4 requires an update in several records. If data items are scattered and are not linked to each other properly, then it could lead to strange situations. 2. Insertion anomalies The new employee must be assigned a project (phantom project). We tried to insert data in a record that does not exist at all. 3. Deletion anomalies If an employee is deleted, other vital data is lost. We tried to delete a record, but parts of it were left undeleted because of unawareness, the data is also saved somewhere else. if we delete the Dining Table from Order 1006, we lose information concerning this item's finish and price Anomalies type w.r.t Database table constraints
  • 133.
    Database Systems Handbook BY:MUHAMMAD SHARIF 133 In most cases, if you can place your relations in the third normal form (3NF), then you will have avoided most of the problems common to bad relational designs. Boyce-Codd (BCNF) and the fourth normal form (4NF) handle special situations that arise only occasionally.  1st Normal form: Normally every table before normalization has repeating groups In the first normal for conversion we do eliminate Repeating groups in table records Proper primary key developed/All attributes depends on the primary key. Uniquely identifies attribute values (rows) (Fields) Dependencies can be identified, No multivalued attributes Every attribute value is atomic A functional dependency exists when the value of one thing is fully determined by another. For example, given the relation EMP(empNo, emp name, sal), attribute empName is functionally dependent on attribute empNo. If we know empNo, we also know the empName. Types of dependencies Partial (Based on part of composite primary key) Transitive (One non-prime attribute depends on another nonprime attribute)
  • 134.
    Database Systems Handbook BY:MUHAMMAD SHARIF 134 PROJ_NUM,EMP_NUM  PROJ_NAME, EMP_NAME, JOB_CLASS,CHG_HOUR, HOURS  2nd Normal form: Start with the 1NF format: Write each key component on a separate line Partial dependency has been ended by separating the table with its original key as a new table. Keys with their respective attributes would be a new table. Still possible to exhibit transitive dependency A relation will be in 2NF if it is in 1NF and all non-key attributes are fully functional and dependent on the primary key. No partial dependency should exist in the relation  3rd Normal form: Create a separate table(s) to eliminate transitive functional dependencies 2NF PLUS no transitive dependencies (functional dependencies on non-primary-key attributes) In 3NF no transitive functional dependency exists for non-prime attributes in a relation. It will be when a non-key attribute is dependent on a non-key attribute or a functional dependency exists between non-key attributes.  Boyce-Codd Normal Form (BCNF) 3NF table with one candidate key is already in BCNF It contains a fully functional dependency Every determinant in the table is a candidate key. BCNF is the advanced version of 3NF. It is stricter than 3NF. A table is in BCNF if every functional dependency X → Y, X is the super key of the table. For BCNF, the table should be in 3NF, and for every FD, LHS is super key.  4th Fourth normal form (4NF) A relation will be in 4NF if it is in Boyce Codd's normal form and has no multi-valued dependency. For a dependency A → B, if for a single value of A, multiple values of B exist, then the relationship will be a multi- valued dependency.  5th Fifth normal form (5NF) A relation is in 5NF if it is in 4NF and does not contain any join dependency and joining should be lossless. 5NF is satisfied when all the tables are broken into as many tables as possible to avoid redundancy. 5NF is also known as Project-join normal form (PJ/NF).
  • 135.
    Database Systems Handbook BY:MUHAMMAD SHARIF 135 Denormalization in Databases Denormalization is a database optimization technique in which we add redundant data to one or more tables. This can help us avoid costly joins in a relational database. Note that denormalization does not mean not doing normalization. It is an optimization technique that is applied after normalization. Types of Denormalization The two most common types of denormalization are two entities in a one-to-one relationship and two entities in a one-to-many relationship. Pros of Denormalization: -
  • 136.
    Database Systems Handbook BY:MUHAMMAD SHARIF 136 Retrieving data is faster since we do fewer joins Queries to retrieve can be simpler (and therefore less likely to have bugs), since we need to look at fewer tables. Cons of Denormalization: - Updates and inserts are more expensive. Denormalization can make an update and insert code harder to write. Data may be inconsistent. Which is the “correct” value for a piece of data? Data redundancy necessities more storage. Relational Decomposition Decomposition is used to eliminate some of the problems of bad design like anomalies, inconsistencies, and redundancy. When a relation in the relational model is not inappropriate normal form then the decomposition of a relationship is required. In a database, it breaks the table into multiple tables. Types of Decomposition 1 Lossless Decomposition If the information is not lost from the relation that is decomposed, then the decomposition will be lossless. The process of normalization depends on being able to factor or decompose a table into two or smaller tables, in such a way that we can recapture the precise content of the original table by joining the decomposed parts. 2 Lossy Decomposition Data will be lost for more decomposition of the table. Database SQL Joins Join is a combination of a Cartesian product followed by a selection process. Database join types:  Non-ANSI Format Join 1. Non-Equi join 2. Self-join 3. Equi Join / equvi join  ANSI format join 1. Semi Join 2. Left/right semi join 3. Anti Semi join 4. Bloom Join 5. Natural Join(Inner join, self join, theta join, cross join/cartesian product, conditional join) 6. Inner join (Equi and theta join/self-join) 7. Theta (θ) 8. Cross join 9. Cross products
  • 137.
    Database Systems Handbook BY:MUHAMMAD SHARIF 137 10. Multi-join operation 11. Outer o Left outer join o Right outer join o Full outer join  Several different algorithms can be used to implement joins (natural, condition-join) 1. Nested Loops join o Simple nested loop join o Block nested loop join o Index nested loop join 2. Sort merge join/external sort join 3. Hash join
  • 138.
    Database Systems Handbook BY:MUHAMMAD SHARIF 138
  • 139.
    Database Systems Handbook BY:MUHAMMAD SHARIF 139 END
  • 140.
    Database Systems Handbook BY:MUHAMMAD SHARIF 140 CHAPTER 7 FUNCTIONAL DEPENDENCIES IN THE DATABASE MANAGEMENT SYSTEM SQL Server records two types of dependency: Functional Dependency Functional dependency (FD) is a set of constraints between two attributes in a relation. Functional dependency says that if two tuples have the same values for attributes A1, A2,..., An, then those two tuples must have to have same values for attributes B1, B2, ..., Bn. Functional dependency is represented by an arrow sign (→) that is, X→Y, where X functionally determines Y. The left-hand side attributes determine the values of attributes on the right-hand side. Types of schema dependency Schema-bound and non-schema-bound dependencies. A Schema-bound dependencies are those dependencies that prevent the referenced object from being altered or dropped without first removing the dependency. An example of a schema-bound reference would be a view created on a table using the WITH SCHEMABINDING option. A Non-schema-bound dependency: does not prevent the referenced object from being altered or dropped. An example of this is a stored procedure that selects from a table. The table can be dropped without first dropping the stored procedure or removing the reference to the table from that stored procedure. Consider the following. Functional Dependency (FD) is a constraint that determines the relation of one attribute to another attribute. Functional dependency is denoted by an arrow “→”. The functional dependency of X on Y is represented by X → Y. In this example, if we know the value of the Employee number, we can obtain Employee Name, city, salary, etc. By this, we can say that the city, Employee Name, and salary are functionally dependent on the Employee number. Key Terms for Functional Dependency in Database Description Axiom Axioms are a set of inference rules used to infer all the functional dependencies on a relational database. Decomposition It is a rule that suggests if you have a table that appears to contain two entities that are determined by the same primary key then you should consider breaking them up into two different tables. Dependent It is displayed on the right side of the functional dependency diagram. Determinant It is displayed on the left side of the functional dependency Diagram. Union It suggests that if two tables are separate, and the PK is the same, you should consider putting them. Together Armstrong’s Axioms The inclusion rule is one rule of implication by which FDs can be generated that are guaranteed to hold for all possible tables. It turns out that from a small set of basic rules of implication, we can derive all others. We list here three basic rules that we call Armstrong’s Axioms Armstrong’s Axioms property was developed by William Armstrong in 1974 to reason about functional dependencies. The property suggests rules that hold true if the following are satisfied: 1. Transitivity If A->B and B->C, then A->C i.e. a transitive relation. 2. Reflexivity A-> B, if B is a subset of A.
  • 141.
    Database Systems Handbook BY:MUHAMMAD SHARIF 141 3. Augmentation -> The last rule suggests: AC->BC, if A->B Inference Rule (IR) Armstrong's axioms are the basic inference rule. Armstrong's axioms are used to conclude functional dependencies on a relational database. The inference rule is a type of assertion. It can apply to a set of FD (functional dependency) to derive other FD. The Functional dependency has 6 types of inference rules: 1. Reflexive Rule (IR1) 2. Augmentation Rule (IR2) 3. Transitive Rule (IR3) 4. Union Rule (IR4) 5. Decomposition Rule (IR5) 6. Pseudo transitive Rule (IR6) Functional Dependency type Dependencies in DBMS are a relation between two or more attributes. It has the following types in DBMS Functional Dependency
  • 142.
    Database Systems Handbook BY:MUHAMMAD SHARIF 142 If the information stored in a table can uniquely determine another information in the same table, then it is called Functional Dependency. Consider it as an association between two attributes of the same relation. Major type are Trivial, non-trival, complete functional, multivalued, transitive dependency Partial Dependency Partial Dependency occurs when a nonprime attribute is functionally dependent on part of a candidate key. Multivalued Dependency When the existence of one or more rows in a table implies one or more other rows in the same table, then the Multi-valued dependencies occur. Multivalued dependency occurs when two attributes in a table are independent of each other but, both depend on a third attribute. A multivalued dependency consists of at least two attributes that are dependent on a third attribute that's why it always requires at least three attributes. Join Dependency Join decomposition is a further generalization of Multivalued dependencies. If the join of R1 and R2 over C is equal to relation R, then we can say that a join dependency (JD) exists. Inclusion Dependency Multivalued dependency and join dependency can be used to guide database design although they both are less common than functional dependencies. The inclusion dependency is a statement in which some columns of a relation are contained in other columns. Transitive Dependency When an indirect relationship causes functional dependency it is called Transitive Dependency. Fully-functionally Dependency An attribute is fully functional dependent on another attribute if it is Functionally Dependent on that attribute and not on any of its proper subset Trivial functional dependency A → B has trivial functional dependency if B is a subset of A. The following dependencies are also trivial: A → A, B → B { DeptId, DeptName } -> Dept Id Non-trivial functional dependency A → B has a non-trivial functional dependency if B is not a subset of A. Trivial − If a functional dependency (FD) X → Y holds, where Y is a subset of X, then it is called a trivial FD. It occurs when B is not a subset of A in − A ->B DeptId -> DeptName Non-trivial − If an FD X → Y holds, where Y is not a subset of X, then it is called a non-trivial FD. Completely non-trivial − If an FD X → Y holds, where x intersects Y = Φ, it is said to be a completely non-trivial FD. When A intersection B is NULL, then A → B is called a complete non-trivial. A ->B Intersaction is empty. Multivalued Dependency and its types 1. Join Dependency 2. Join decomposition is a further generalization of Multivalued dependencies. 3. Inclusion Dependency Example of Dependency diagrams and flow
  • 143.
    Database Systems Handbook BY:MUHAMMAD SHARIF 143 Dependency Preserving If a relation R is decomposed into relations R1 and R2, then the dependencies of R either must be a part of R1 or R2 or must be derivable from the combination of functional dependencies of R1 and R2. For example, suppose there is a relation R (A, B, C, D) with a functional dependency set (A->BC). The relational R is decomposed into R1(ABC) and R2(AD) which is dependency preserving because FD A->BC is a part of relation R1(ABC) Find the canonical cover? Solution: Given FD = { B → A, AD → BC, C → ABD }, now decompose the FD using decomposition rule( Armstrong Axiom ). B → A AD → B ( using decomposition inference rule on AD → BC) AD → C ( using decomposition inference rule on AD → BC) C → A ( using decomposition inference rule on C → ABD) C → B ( using decomposition inference rule on C → ABD) C → D ( using decomposition inference rule on C → ABD) Now set of FD = { B → A, AD → B, AD → C, C → A, C → B, C → D } Canonical Cover/ irreducible A canonical cover or irreducible set of functional dependencies FD is a simplified set of FD that has a similar closure as the original set FD. Extraneous attributes An attribute of an FD is said to be extraneous if we can remove it without changing the closure of the set of FD. Closure Of Functional Dependency The Closure Of Functional Dependency means the complete set of all possible attributes that can be functionally derived from given functional dependency using the inference rules known as Armstrong’s Rules. If “F” is a functional dependency then closure of functional dependency can be denoted using “{F}+”. There are three steps to calculate closure of functional dependency. These are: Step-1 : Add the attributes which are present on Left Hand Side in the original functional dependency. Step-2 : Now, add the attributes present on the Right Hand Side of the functional dependency. Step-3 : With the help of attributes present on Right Hand Side, check the other attributes that can be derived from the other given functional dependencies. Repeat this process until all the possible attributes which can be derived are added in the closure.
  • 144.
    Database Systems Handbook BY:MUHAMMAD SHARIF 144
  • 145.
    Database Systems Handbook BY:MUHAMMAD SHARIF 145
  • 146.
    Database Systems Handbook BY:MUHAMMAD SHARIF 146
  • 147.
    Database Systems Handbook BY:MUHAMMAD SHARIF 147
  • 148.
    Database Systems Handbook BY:MUHAMMAD SHARIF 148 CHAPTER 8 DATABASE TRANSACTION, SCHEDULES, AND DEADLOCKS Overview: Transaction A Transaction is an atomic sequence of actions in the Database (reads and writes, commit, and abort) Each Transaction must be executed completely and must leave the Database in a consistent state. The transaction is a set of logically related operations. It contains a group of tasks. A transaction is an action or series of actions. It is performed by a single user to perform operations for accessing the contents of the database. A transaction can be defined as a group of tasks. A single task is the minimum processing unit which cannot be divided further. ACID Data concurrency means that many users can access data at the same time. Data consistency means that each user sees a consistent view of the data, including visible changes made by the user's transactions and transactions of other users. The ACID model provides a consistent system for Relational databases. The BASE model provides high availability for Non-relational databases like NoSQL MongoDB Techniques for achieving ACID properties Write-ahead logging and checkpointing Serializability and two-phase locking Some important points: Property Responsibility for maintaining Transactions: Atomicity Transaction Manager (Data remains atomic, executed completely, or should not be executed at all, the operation should not break in between or execute partially. Either all R(A) and W(A) are done or none is done) Consistency Application programmer / Application logic checks/ it related to rollbacks Isolation Concurrency Control Manager/Handle concurrency Durability Recovery Manager (Algorithms for Recovery and Isolation Exploiting Semantics (aries) Handle failures, Logging, and recovery (A, D) Concurrency control, rollback, application programmer (C, I) Consistency: The word consistency means that the value should remain preserved always, the database remains consistent before and after the transaction. Isolation and levels of isolation: The term 'isolation' means separation. Any changes that occur in any particular transaction will not be seen by other transactions until the change is not committed in the memory. A transaction isolation level is defined by the following phenomena: Concurrency Control Problems and isolation levels are the same The Three Bad Transaction Dependencies. Locks are often used to prevent these dependencies
  • 149.
    Database Systems Handbook BY:MUHAMMAD SHARIF 149 The five concurrency problems that can occur in the database are: 1. Temporary Update Problem 2. Incorrect Summary Problem 3. Lost Update Problem 4. Unrepeatable Read Problem 5. Phantom Read Problem Dirty Read – A Dirty read is a situation when a transaction reads data that has not yet been committed. For example, Let’s say transaction 1 updates a row and leaves it uncommitted, meanwhile, Transaction 2 reads the updated row. If transaction 1 rolls back the change, transaction 2 will have read data that is considered never to have existed. (Dirty Read Problems (W-R Conflict)) Lost Updates occur when multiple transactions select the same row and update the row based on the value selected (Lost Update Problems (W - W Conflict)) Non Repeatable read – Non Repeatable read occurs when a transaction reads the same row twice and gets a different value each time. For example, suppose transaction T1 reads data. Due to concurrency, another transaction T2 updates the same data and commits, Now if transaction T1 rereads the same data, it will retrieve a different value. (Unrepeatable Read Problem (W-R Conflict)) Phantom Read – Phantom Read occurs when two same queries are executed, but the rows retrieved by the two, are different. For example, suppose transaction T1 retrieves a set of rows that satisfy some search criteria. Now, Transaction T2 generates some new rows that match the search criteria for transaction T1. If transaction T1 re- executes the statement that reads the rows, it gets a different set of rows this time. Based on these phenomena, the SQL standard defines four isolation levels : Read Uncommitted – Read Uncommitted is the lowest isolation level. In this level, one transaction may read not yet committed changes made by another transaction, thereby allowing dirty reads. At this level, transactions are not isolated from each other. Read Committed – This isolation level guarantees that any data read is committed at the moment it is read. Thus it does not allows dirty reading. The transaction holds a read or write lock on the current row, and thus prevents other transactions from reading, updating, or deleting it. Repeatable Read – This is the most restrictive isolation level. The transaction holds read locks on all rows it references and writes locks on all rows it inserts, updates, or deletes. Since other transactions cannot read, update or delete these rows, consequently it avoids non-repeatable read. Serializable – This is the highest isolation level. A serializable execution is guaranteed to be serializable. Serializable execution is defined to be an execution of operations in which concurrently executing transactions appear to be serially executing.
  • 150.
    Database Systems Handbook BY:MUHAMMAD SHARIF 150 Durability: Durability ensures the permanency of something. In DBMS, the term durability ensures that the data after the successful execution of the operation becomes permanent in the database. If a transaction is committed, it will remain even error, power loss, etc. ACID Example:
  • 151.
    Database Systems Handbook BY:MUHAMMAD SHARIF 151 States of Transaction Begin, active, partially committed, failed, committed, end, aborted Aborted details are necessary If any of the checks fail and the transaction has reached a failed state then the database recovery system will make sure that the database is in its previous consistent state. If not then it will abort or roll back the transaction to bring the database into a consistent state. If the transaction fails in the middle of the transaction then before executing the transaction, all the executed transactions are rolled back to their consistent state. After aborting the transaction, the database recovery module will select one of the two operations: 1) Re-start the transaction 2) Kill the transaction
  • 152.
    Database Systems Handbook BY:MUHAMMAD SHARIF 152 The concurrency control protocols ensure the atomicity, consistency, isolation, durability and serializability of the concurrent execution of the database transactions. Therefore, these protocols are categorized as: 1. Lock Based Concurrency Control Protocol 2. Time Stamp Concurrency Control Protocol 3. Validation Based Concurrency Control Protocol The scheduler A module that schedules the transaction’s actions, ensuring serializability Two main approaches 1. Pessimistic: locks 2. Optimistic: time stamps, MV, validation Scheduling A schedule is responsible for maintaining jobs/transactions if many jobs are entered at the same time(by multiple users) to execute state and read/write operations performed at that jobs. A schedule is a sequence of interleaved actions from all transactions. Execution of several Facts while preserving the order of R(A) and W(A) of any 1 Xact. Note: Two schedules are equivalent if: Two Schedules are equivalent if they have the same dependencies. They contain the same transactions and operations They order all conflicting operations of non-aborting transactions in the same way A schedule is serializable if it is equivalent to a serial schedule Process Scheduling handles the selection of a process for the processor on the basis of a scheduling algorithm and also the removal of a process from the processor. It is an important part of multiprogramming in operating system. Process scheduling involves short-term scheduling, medium-term scheduling and long-term scheduling.
  • 153.
    Database Systems Handbook BY:MUHAMMAD SHARIF 153 The major differences between long term, medium term and short term scheduler are as follows – Long term scheduler Medium term scheduler Short term scheduler Long term scheduler is a job scheduler. Medium term is a process of swapping schedulers. Short term scheduler is called a CPU scheduler.
  • 154.
    Database Systems Handbook BY:MUHAMMAD SHARIF 154 Serial Schedule The serial schedule is a type of schedule where one transaction is executed completely before starting another transaction. Example of Serial Schedule The speed of long term is lesser than the short term. The speed of medium term is in between short and long term scheduler. The speed of short term is fastest among the other two. Long term controls the degree of multiprogramming. Medium term reduces the degree of multiprogramming. The short term provides lesser control over the degree of multiprogramming. The long term is almost nil or minimal in the time sharing system. The medium term is a part of the time sharing system. Short term is also a minimal time sharing system. The long term selects the processes from the pool and loads them into memory for execution. Medium term can reintroduce the process into memory and execution can be continued. Short term selects those processes that are ready to execute.
  • 155.
    Database Systems Handbook BY:MUHAMMAD SHARIF 155 Non-Serial Schedule and its types: If interleaving of operations is allowed, then there will be a non-serial schedule. Serializable schedule Serializability is a guarantee about transactions over one or more objects Doesn’t impose real-time constraints The schedule is serializable if the precedence graph is acyclic The serializability of schedules is used to find non-serial schedules that allow the transaction to execute concurrently without interfering with one another. Example of Serializable A serializable schedule always leaves the database in a consistent state. A serial schedule is always a serializable schedule because, in a serial schedule, a transaction only starts when the other transaction finished execution. However, a non-serial schedule needs to be checked for Serializability. A non-serial schedule of n number of transactions is said to be a serializable schedule if it is equivalent to the serial schedule of those n transactions. A serial schedule doesn’t allow concurrency, only one transaction executes at a time, and the other stars when the already running transaction is finished.
  • 156.
    Database Systems Handbook BY:MUHAMMAD SHARIF 156 Linearizability: a guarantee about single operations on single objects Once the write completes, all later reads (by wall clock) should reflect that write. Types of Serializability There are two types of Serializability. 1. Conflict Serializability 2. View Serializability Conflict Serializable A schedule is conflict serializable if it is equivalent to some serial schedule Non-conflicting operations can be reordered to get a serial schedule. In general, a schedule is conflict-serializable if and only if its precedence graph is acyclic A precedence graph is used for Testing for Conflict-Serializability View serializability/view equivalence is a concept that is used to compute whether schedules are View- Serializable or not. A schedule is said to be View-Serializable if it is view equivalent to a Serial Schedule (where no interleaving of transactions is possible).
  • 157.
    Database Systems Handbook BY:MUHAMMAD SHARIF 157 Note: A schedule is view serializable if it is view equivalent to a serial schedule If a schedule is conflict serializable, then it is also viewed as serializable but not vice versa Non Serializable Schedule
  • 158.
    Database Systems Handbook BY:MUHAMMAD SHARIF 158 The non-serializable schedule is divided into two types, Recoverable and Non-recoverable Schedules. 1. Recoverable Schedule(Cascading Schedule, cascades Schedule, strict Schedule). In a recoverable schedule, if a transaction T commits, then any other transaction that T read from must also have committed. A schedule is recoverable if: It is conflict-serializable, and Whenever a transaction T commits, all transactions that have written elements read by T have already been committed. Example of Recoverable Schedule 2. Non-Recoverable Schedule The relation between various types of schedules can be depicted as:
  • 159.
    Database Systems Handbook BY:MUHAMMAD SHARIF 159 It can be seen that: 1. Cascadeless schedules are stricter than recoverable schedules or are a subset of recoverable schedules. 2. Strict schedules are stricter than cascade-less schedules or are a subset of cascade-less schedules. 3. Serial schedules satisfy constraints of all recoverable, cascadeless, and strict schedules and hence is a subset of strict schedules. Note: Linearizability + serializability = strict serializability Transaction behavior equivalent to some serial execution And that serial execution agrees with real-time Serializability Theorems Wormhole Theorem: A history is isolated if, and only if, it has no wormhole transactions. Locking Theorem: If all transactions are well-formed and two-phase, then any legal history will be isolated. Locking Theorem (converse): If a transaction is not well-formed or is not two-phase, then it is possible to write another transaction, such that the resulting pair is a wormhole. Rollback Theorem: An update transaction that does an UNLOCK and then a ROLLBACK is not two-phase. Thomas Write Rule provides the guarantee of serializability order for the protocol. It improves the Basic Timestamp Ordering Algorithm. The basic Thomas writing rules are as follows: If TS(T) < R_TS(X) then transaction T is aborted and rolled back, and the operation is rejected. If TS(T) < W_TS(X) then don't execute the W_item(X) operation of the transaction and continue processing. Different Types of reading Write Conflict in DBMS As I mentioned earlier, the read operation is safe as it does modify any information. So, there is no Read-Read (RR) conflict in the database. So, there are three types of conflict in the database transaction. Problem 1: Reading Uncommitted Data (WR Conflicts) Reading the value of an uncommitted object might yield an inconsistency Dirty Reads or Write-then-Read (WR) Conflicts. Problem 2: Unrepeatable Reads (RW Conflicts) Reading the same object twice might yield an inconsistency Read-then-Write (RW) Conflicts (Write-After-Read) Problem 3: Overwriting Uncommitted Data (WW Conflicts) Overwriting an uncommitted object might yield an inconsistency What is Write-Read (WR) conflict? This conflict occurs when a transaction read the data which is written by the other transaction before committing. What is Read-Write (RW) conflict? Transaction T2 is Writing data that is previously read by transaction T1.
  • 160.
    Database Systems Handbook BY:MUHAMMAD SHARIF 160 Here if you look at the diagram above, data read by transaction T1 before and after T2 commits is different. What is Write-Write (WW) conflict? Here Transaction T2 is writing data that is already written by other transaction T1. T2 overwrites the data written by T1. It is also called a blind write operation. Data written by T1 has vanished. So it is data update loss. Phase Commit (PC) One-phase commit The Single Phase Commit protocol is more efficient at run time because all updates are done without any explicit coordination. BEGIN INSERT INTO CUSTOMERS (ID,NAME,AGE,ADDRESS,SALARY) VALUES (1, 'Ramesh', 32, 'Ahmedabad', 2000.00 ); INSERT INTO CUSTOMERS (ID,NAME,AGE,ADDRESS,SALARY) VALUES (2, 'Khilan', 25, 'Delhi', 1500.00 ); COMMIT; Two-Phase Commit (2PC) The most commonly used atomic commit protocol is a two-phase commit. You may notice that is very similar to the protocol that we used for total order multicast. Whereas the multicast protocol used a two-phase approach to allow the coordinator to select a commit time based on information from the participants, a two-phase commit lets the coordinator select whether or not a transaction will be committed or aborted based on information from the participants. Three-phase Commit Another real-world atomic commit protocol is a three-phase commit (3PC). This protocol can reduce the amount of blocking and provide for more flexible recovery in the event of failure. Although it is a better choice in unusually failure-prone environments, its complexity makes 2PC the more popular choice. Transaction atomicity using a two-phase commit Transaction serializability using distributed locking. DBMS Deadlock Types or techniques
  • 161.
    Database Systems Handbook BY:MUHAMMAD SHARIF 161 All lock requests are made to the concurrency-control manager. Transactions proceed only once the lock request is granted. A lock is a variable, associated with the data item, which controls the access of that data item. Locking is the most widely used form of concurrency control. Deadlock Example:
  • 162.
    Database Systems Handbook BY:MUHAMMAD SHARIF 162 Lock modes and types
  • 163.
    Database Systems Handbook BY:MUHAMMAD SHARIF 163 1. Binary Locks: A Binary lock on a data item can either be locked or unlocked states. 2. Shared/exclusive: This type of locking mechanism separates the locks in DBMS based on their uses. If a lock is acquired on a data item to perform a write operation, it is called an exclusive lock. 3. Simplistic Lock Protocol: This type of lock-based protocol allows transactions to obtain a lock on every object before beginning operation. Transactions may unlock the data item after finishing the ‘write’ operation. 4. Pre-claiming Locking: Two-Phase locking protocol which is also known as a 2PL protocol needs a transaction should acquire a lock after it releases one of its locks. It has 2 phases growing and shrinking. 5. Shared lock: These locks are referred to as read locks, and denoted by 'S'. If a transaction T has obtained Shared-lock on data item X, then T can read X, but cannot write X. Multiple Shared locks can be placed simultaneously on a data item. A deadlock is an unwanted situation in which two or more transactions are waiting indefinitely for one another to give up locks. Four necessary conditions for deadlock Mutual exclusion -- only one process at a time can use the resource
  • 164.
    Database Systems Handbook BY:MUHAMMAD SHARIF 164 Hold and wait -- there must exist a process that is holding at least one resource and is waiting to acquire additional resources that are currently being held by other processes. No preemption -- resources cannot be preempted; a resource can be released only voluntarily by the process holding it. Circular wait – one waits for others, others wait for one. The Bakery algorithm is one of the simplest known solutions to the mutual exclusion problem for the general case of the N process. The bakery Algorithm is a critical section solution for N processes. The algorithm preserves the first come first serve the property. Before entering its critical section, the process receives a number. The holder of the smallest number enters the critical section. Deadlock detection This technique allows deadlock to occur, but then, it detects it and solves it. Here, a database is periodically checked for deadlocks. If a deadlock is detected, one of the transactions, involved in the deadlock cycle, is aborted. Other transactions continue their execution. An aborted transaction is rolled back and restarted. When a transaction waits more than a specific amount of time to obtain a lock (called the deadlock timeout), Derby can detect whether the transaction is involved in a deadlock. If deadlocks occur frequently in your multi-user system with a particular application, you might need to do some debugging. A deadlock where two transactions are waiting for one another to give up locks. Deadlock detection and removal schemes Wait-for-graph This scheme allows the older transaction to wait but kills the younger one.
  • 165.
    Database Systems Handbook BY:MUHAMMAD SHARIF 165 Phantom deadlock detection is the condition where the deadlock does not exist but due to a delay in propagating local information, deadlock detection algorithms identify the locks that have been already acquired. There are three alternatives for deadlock detection in a distributed system, namely. Centralized Deadlock Detector − One site is designated as the central deadlock detector. Hierarchical Deadlock Detector − Some deadlock detectors are arranged in a hierarchy. Distributed Deadlock Detector − All the sites participate in detecting deadlocks and removing them. The deadlock detection algorithm uses 3 data structures – Available Vector of length m Indicates the number of available resources of each type. Allocation Matrix of size n*m A[i,j] indicates the number of j the resource type allocated to I the process. Request Matrix of size n*m Indicates the request of each process. Request[i,j] tells the number of instances Pi process is the request of jth resource type. Deadlock Avoidance Deadlock avoidance Acquire locks in a pre-defined order Acquire all locks at once before starting transactions Aborting a transaction is not always a practical approach. Instead, deadlock avoidance mechanisms can be used to detect any deadlock situation in advance. The deadlock prevention technique avoids the conditions that lead to deadlocking. It requires that every transaction lock all data items it needs in advance. If any of the items cannot be obtained, none of the items are locked. The transaction is then rescheduled for execution. The deadlock prevention technique is used in two-phase locking. To prevent any deadlock situation in the system, the DBMS aggressively inspects all the operations, where transactions are about to execute. If it finds that a deadlock situation might occur, then that transaction is never allowed to be executed. Deadlock Prevention Algo 1. Wait-Die scheme 2. Wound wait scheme
  • 166.
    Database Systems Handbook BY:MUHAMMAD SHARIF 166 Note! Deadlock prevention is more strict than Deadlock Avoidance. The algorithms are as follows − Wait-Die − If T1 is older than T2, T1 is allowed to wait. Otherwise, if T1 is younger than T2, T1 is aborted and later restarted. Wait-die: permit older waits for younger Wound-Wait − If T1 is older than T2, T2 is aborted and later restarted. Otherwise, if T1 is younger than T2, T1 is allowed to wait. Wound-wait: permit younger waits for older. Note: In a bulky system, deadlock prevention techniques may work well. Here, we want to develop an algorithm to avoid deadlock by making the right choice all the time Dijkstra's Banker's Algorithm is an approach to trying to give processes as much as possible while guaranteeing no deadlock. safe state -- a state is safe if the system can allocate resources to each process in some order and still avoid a deadlock. Banker's Algorithm for Single Resource Type is a resource allocation and deadlock avoidance algorithm. This name has been given since it is one of most problems in Banking Systems these days. In this, as a new process P1 enters, it declares the maximum number of resources it needs. The system looks at those and checks if allocating those resources to P1 will leave the system in a safe state or not. If after allocation, it will be in a safe state, the resources are allocated to process P1. Otherwise, P1 should wait till the other processes release some resources. This is the basic idea of Banker’s Algorithm. A state is safe if the system can allocate all resources requested by all processes ( up to their stated maximums ) without entering a deadlock state. Resource Preemption: To eliminate deadlocks using resource preemption, we preempt some resources from processes and give those resources to other processes. This method will raise three issues – (a) Selecting a victim: We must determine which resources and which processes are to be preempted and also order to minimize the cost. (b) Rollback: We must determine what should be done with the process from which resources are preempted. One simple idea is total rollback. That means aborting the process and restarting it. (c) Starvation: In a system, the same process may be always picked as a victim. As a result, that process will never complete its designated task. This situation is called Starvation and must be avoided. One solution is that a process must be picked as a victim only a finite number of times.
  • 167.
    Database Systems Handbook BY:MUHAMMAD SHARIF 167 Concurrent vs non-concurrent data access Concurrent executions are done for Better transaction throughput, response time Done via better utilization of resources What is Concurrency Control? Concurrent access is quite easy if all users are just reading data. There is no way they can interfere with one another. Though for any practical Database, it would have a mix of READ and WRITE operations, and hence the concurrency is a challenge. DBMS Concurrency Control is used to address such conflicts, which mostly occur with a multi-user system.
  • 168.
    Database Systems Handbook BY:MUHAMMAD SHARIF 168 Various concurrency control techniques/Methods are: 1. Two-phase locking Protocol 2. Time stamp ordering Protocol 3. Multi-version concurrency control 4. Validation concurrency control Two Phase Locking Protocol is also known as 2PL protocol is a method of concurrency control in DBMS that ensures serializability by applying a lock to the transaction data which blocks other transactions to access the same data simultaneously. Two Phase Locking protocol helps to eliminate the concurrency problem in DBMS. Every 2PL schedule is serializable. Theorem: 2PL ensures/enforce conflict serializability schedule But does not enforce recoverable schedules 2PL rule: Once a transaction has released a lock it is not allowed to obtain any other locks This locking protocol divides the execution phase of a transaction into three different parts. In the first phase, when the transaction begins to execute, it requires permission for the locks it needs. The second part is where the transaction obtains all the locks. When a transaction releases its first lock, the third phase starts. In this third phase, the transaction cannot demand any new locks. Instead, it only releases the acquired locks.
  • 169.
    Database Systems Handbook BY:MUHAMMAD SHARIF 169 The Two-Phase Locking protocol allows each transaction to make a lock or unlock request Growing Phase and Shrinking Phase. 2PL has the following two phases: A growing phase, in which a transaction acquires all the required locks without unlocking any data. Once all locks have been acquired, the transaction is in its locked point. A shrinking phase, in which a transaction releases all locks and cannot obtain any new lock. In practice: – Growing phase is the entire transaction – Shrinking phase is during the commit
  • 170.
    Database Systems Handbook BY:MUHAMMAD SHARIF 170 The 2PL protocol indeed offers serializability. However, it does not ensure that deadlocks do not happen. In the above-given diagram, you can see that local and global deadlock detectors are searching for deadlocks and solving them by resuming transactions to their initial states. Strict Two-Phase Locking Method Strict-Two phase locking system is almost like 2PL. The only difference is that Strict-2PL never releases a lock after using it. It holds all the locks until the commit point and releases all the locks at one go when the process is over. Strict 2PL: All locks held by a transaction are released when the transaction is completed. Strict 2PL guarantees conflict serializability, but not serializability. Centralized 2PL In Centralized 2PL, a single site is responsible for the lock management process. It has only one lock manager for the entire DBMS. Primary copy 2PL Primary copy 2PL mechanism, many lock managers are distributed to different sites. After that, a particular lock manager is responsible for managing the lock for a set of data items. When the primary copy has been updated, the change is propagated to the slaves. Distributed 2PL In this kind of two-phase locking mechanism, Lock managers are distributed to all sites. They are responsible for managing locks for data at that site. If no data is replicated, it is equivalent to primary copy 2PL. Communication costs of Distributed 2PL are quite higher than primary copy 2PL Time-Stamp Methods for Concurrency control: The timestamp is a unique identifier created by the DBMS to identify the relative starting time of a transaction. Typically, timestamp values are assigned in the order in which the transactions are submitted to the system. So, a timestamp can be thought of as the transaction start time. Therefore, time stamping is a method of concurrency control in which each transaction is assigned a transaction timestamp. Timestamps must have two properties namely Uniqueness: The uniqueness property assures that no equal timestamp values can exist. Monotonicity: monotonicity assures that timestamp values always increase. Timestamps are divided into further fields: Granule Timestamps Timestamp Ordering Conflict Resolution in Timestamps Timestamp-based Protocol in DBMS is an algorithm that uses the System Time or Logical Counter as a timestamp to serialize the execution of concurrent transactions. The Timestamp-based protocol ensures that every conflicting read and write operation is executed in timestamp order. The timestamp-based algorithm uses a timestamp to serialize the execution of concurrent transactions. The protocol uses the System Time or Logical Count as a Timestamp. Conflict Resolution in Timestamps: To deal with conflicts in timestamp algorithms, some transactions involved in conflicts are made to wait and abort others. Following are the main strategies of conflict resolution in timestamps: Wait-die: The older transaction waits for the younger if the younger has accessed the granule first. The younger transaction is aborted (dies) and restarted if it tries to access a granule after an older concurrent transaction. Wound-wait: The older transaction pre-empts the younger by suspending (wounding) it if the younger transaction tries to access a granule after an older concurrent transaction.
  • 171.
    Database Systems Handbook BY:MUHAMMAD SHARIF 171 An older transaction will wait for a younger one to commit if the younger has accessed a granule that both want. Timestamp Ordering: Following are the three basic variants of timestamp-based methods of concurrency control: 1. Total timestamp ordering 2. Partial timestamp ordering Multiversion timestamp ordering Multi-version concurrency control Multiversion Concurrency Control (MVCC) enables snapshot isolation. Snapshot isolation means that whenever a transaction would take a read lock on a page, it makes a copy of the page instead, and then performs its operations on that copied page. This frees other writers from blocking due to read lock held by other transactions. Maintain multiple versions of objects, each with its timestamp. Allocate the correct version to reads. Multiversion schemes keep old versions of data items to increase concurrency. The main difference between MVCC and standard locking: read locks do not conflict with write locks ⇒ reading never blocks writing, writing blocks reading Advantage of MVCC locking needed for serializability considerably reduced Disadvantages of MVCC visibility-check overhead (on every tuple read/write) Validation-Based Protocols Validation-based Protocol in DBMS also known as Optimistic Concurrency Control Technique is a method to avoid concurrency in transactions. In this protocol, the local copies of the transaction data are updated rather than the data itself, which results in less interference while the execution of the transaction. Optimistic Methods of Concurrency Control: The optimistic method of concurrency control is based on the assumption that conflicts in database operations are rare and that it is better to let transactions run to completion and only check for conflicts before they commit. The Validation based Protocol is performed in the following three phases: Read Phase Validation Phase Write Phase Read Phase In the Read Phase, the data values from the database can be read by a transaction but the write operation or updates are only applied to the local data copies, not the actual database. Validation Phase In the Validation Phase, the data is checked to ensure that there is no violation of serializability while applying the transaction updates to the database. Write Phase In the Write Phase, the updates are applied to the database if the validation is successful, else; the updates are not applied, and the transaction is rolled back. Laws of concurrency control 1. First Law of Concurrency Control Concurrent execution should not cause application programs to malfunction. 2. Second Law of Concurrency Control Concurrent execution should not have lower throughput or much higher response times than serial execution. Lock Thrashing is the point where system performance(throughput) decreases with increasing load (adding more active transactions). It happens due to the contention of locks. Transactions waste time on lock waits.
  • 172.
    Database Systems Handbook BY:MUHAMMAD SHARIF 172 The default concurrency control mechanism depends on the table type Disk-based tables (D-tables) are by default optimistic. Main-memory tables (M-tables) are always pessimistic. Pessimistic locking (Locking and timestamp) is useful if there are a lot of updates and relatively high chances of users trying to update data at the same time. Optimistic (Validation) locking is useful if the possibility for conflicts is very low – there are many records but relatively few users, or very few updates and mostly read-type operations. Optimistic concurrency control is based on the idea of conflicts and transaction restart while pessimistic concurrency control uses locking as the basic serialization mechanism (it assumes that two or more users will want to update the same record at the same time, and then prevents that possibility by locking the record, no matter how unlikely conflicts are. Properties Optimistic locking is useful in stateless environments (such as mod_plsql and the like). Not only useful but critical. optimistic locking -- you read data out and only update it if it did not change. Optimistic locking only works when developers modify the same object. The problem occurs when multiple developers are modifying different objects on the same page at the same time. Modifying one object may affect the process of the entire page, which other developers may not be aware of. pessimistic locking -- you lock the data as you read it out AND THEN modify it. Lock Granularity: A database is represented as a collection of named data items. The size of the data item chosen as the unit of protection by a concurrency control program is called granularity. Locking can take place at the following level : Database level. Table level(Coarse-grain locking). Page level. Row (Tuple) level. Attributes (fields) level. Multiple Granularity Let's start by understanding the meaning of granularity. Granularity: It is the size of the data item allowed to lock. It can be defined as hierarchically breaking up the database into blocks that can be locked. The Multiple Granularity protocol enhances concurrency and reduces lock overhead. It maintains the track of what to lock and how to lock. It makes it easy to decide either to lock a data item or to unlock a data item. This type of hierarchy can be graphically represented as a tree. There are three additional lock modes with multiple granularities: Intention-shared (IS): It contains explicit locking at a lower level of the tree but only with shared locks. Intention-Exclusive (IX): It contains explicit locking at a lower level with exclusive or shared locks. Shared & Intention-Exclusive (SIX): In this lock, the node is locked in shared mode, and some node is locked in exclusive mode by the same transaction. Compatibility Matrix with Intention Lock Modes: The below table describes the compatibility matrix for these lock modes:
  • 173.
    Database Systems Handbook BY:MUHAMMAD SHARIF 173
  • 174.
    Database Systems Handbook BY:MUHAMMAD SHARIF 174 The phantom problem A database is a collection of static elements like tuples. If tuples are inserted/deleted then the phantom problem appears A “phantom” is a tuple that is invisible during part of a transaction execution but not invisible during the entire execution Even if they lock individual data items, could result in non-serializable execution
  • 175.
    Database Systems Handbook BY:MUHAMMAD SHARIF 175 In our example: – T1: reads the list of products – T2: inserts a new product – T1: re-reads: a new product appears! Dealing With Phantoms Lock the entire table, or Lock the index entry for ‘blue’ – If the index is available Or use predicate locks – A lock on an arbitrary predicate Dealing with phantoms is expensive END
  • 176.
    Database Systems Handbook BY:MUHAMMAD SHARIF 176 CHAPTER 9 RELATIONAL ALGEBRA AND QUERY PROCESSING Relational algebra is a procedural query language. It gives a step-by-step process to obtain the result of the query. It uses operators to perform queries. What is an “Algebra” Answer: Set of operands and operations that are “closed” under all compositions What is the basis of Query Languages? Answer: Two formal Query Languages form the basis of “real” query languages (e.g., SQL) are: 1) Relational Algebra: Operational, it provides a recipe for evaluating the query. Useful for representing execution plans. A language based on operators and a domain of values. The operator's map values are taken from the domain into other domain values. Domain: The set of relations/tables. 2) Relational Calculus: Let users describe what they want, rather than how to compute it. (Nonoperational, Non- Procedural, declarative.) SQL is an abstraction of relational algebra. It makes using it much easier than writing a bunch of math. Effectively, the parts of SQL that directly relate to relational algebra are: SQL -> Relational Algebra Select columns -> Projection Select row -> Selection (Where Clause) INNER JOIN -> Set Union OUTER JOIN -> Set Difference JOIN -> Cartesian Product (when you screw up your join statement) Details Explanation of Relational Operators are the following: Operation (Symbols) Purpose Select(σ) The SELECT operation is used for selecting a subset of the tuples according to a given selection condition (Unary operator) Projection(π) The projection eliminates all attributes of the input relation but those mentioned in the projection list. (Unary operator)/ Projection operator has to eliminate duplicates!
  • 177.
    Database Systems Handbook BY:MUHAMMAD SHARIF 177 Union Operation(∪) UNION is symbolized by the symbol. It includes all tuples that are in tables A or B. Set Difference(-) - Symbol denotes it. The result of A - B, is a relation that includes all tuples that are in A but not in B. Intersection(∩) Intersection defines a relation consisting of a set of all tuples that are in both A and B. Cartesian Product(X) Cartesian operation is helpful to merge columns from two relations. Inner Join Inner join includes only those tuples that satisfy the matching criteria. Theta Join(θ) The general case of the JOIN operation is called a Theta join. It is denoted by the symbol θ. EQUI Join When a theta join uses only an equivalence condition, it becomes an equi join. Natural Join(⋈) Natural join can only be performed if there is a common attribute (column) between the relations. Outer Join In an outer join, along with tuples that satisfy the matching criteria. Left Outer Join( ) In the left outer join, the operation allows keeping all tuples in the left relation. Right Outer join( ) In the right outer join, the operation allows keeping all tuples in the right relation. Full Outer Join( ) In a full outer join, all tuples from both relations are included in the result irrespective of the matching condition.
  • 178.
    Database Systems Handbook BY:MUHAMMAD SHARIF 178
  • 179.
    Database Systems Handbook BY:MUHAMMAD SHARIF 179 Select Operation Notation: ⴋp(r) p is called the selection predicate Project Operation Notation: πA1,..., Ak (r) The result is defined as the relation of k columns obtained by deleting the columns that are not listed
  • 180.
    Database Systems Handbook BY:MUHAMMAD SHARIF 180 Condition join/theta join
  • 181.
    Database Systems Handbook BY:MUHAMMAD SHARIF 181 Union Operation Notation: r Us
  • 182.
    Database Systems Handbook BY:MUHAMMAD SHARIF 182 What is the composition of operators/operations? In general, since the result of a relational-algebra operation is of the same type (relation) as its inputs, relational- algebra operations can be composed together into a relational-algebra expression. Composing relational-algebra operations into relational-algebra expressions is just like composing arithmetic operations (such as −, ∗, and ÷) into arithmetic expressions.
  • 183.
    Database Systems Handbook BY:MUHAMMAD SHARIF 183
  • 184.
    Database Systems Handbook BY:MUHAMMAD SHARIF 184
  • 185.
    Database Systems Handbook BY:MUHAMMAD SHARIF 185 Examples of Relational Algebra
  • 186.
    Database Systems Handbook BY:MUHAMMAD SHARIF 186
  • 187.
    Database Systems Handbook BY:MUHAMMAD SHARIF 187
  • 188.
    Database Systems Handbook BY:MUHAMMAD SHARIF 188
  • 189.
    Database Systems Handbook BY:MUHAMMAD SHARIF 189
  • 190.
    Database Systems Handbook BY:MUHAMMAD SHARIF 190
  • 191.
    Database Systems Handbook BY:MUHAMMAD SHARIF 191
  • 192.
    Database Systems Handbook BY:MUHAMMAD SHARIF 192
  • 193.
    Database Systems Handbook BY:MUHAMMAD SHARIF 193 Relational Calculus There is an alternate way of formulating queries known as Relational Calculus. Relational calculus is a non-procedural query language. In the non-procedural query language, the user is concerned with the details of how to obtain the results. The relational calculus tells what to do but never explains how to do it. Most commercial relational languages are based on aspects of relational calculus including SQL-QBE and QUEL. It is based on Predicate calculus, a name derived from a branch of symbolic language. A predicate is a truth-valued function with arguments.
  • 194.
    Database Systems Handbook BY:MUHAMMAD SHARIF 194 Notations of RC Types of Relational calculus: TRC: Variables range over (i.e., get bound to) tuples. DRC: Variables range over domain elements (= field values Tuple Relational Calculus (TRC) TRC (tuple relation calculus) can be quantified. In TRC, we can use Existential (∃) and Universal Quantifiers (∀) Domain Relational Calculus (DRC) Domain relational calculus uses the same operators as tuple calculus. It uses logical connectives ∧ (and), ∨ (or), and ┓ (not). It uses Existential (∃) and Universal Quantifiers (∀) to bind the variable. The QBE or Query by example is a query language related to domain relational calculus. Differences in RA and RC Sr. No. Key Relational Algebra Relational Calculus 1 Language Type Relational Algebra is a procedural query language. Relational Calculus is a non-procedural or declarative query language. 2 Objective Relational Algebra targets how to obtain the result. Relational Calculus targets what result to obtain. 3 Order Relational Algebra specifies the order in which operations are to be performed. Relational Calculus specifies no such order of executions for its operations. 4 Dependency Relational Algebra is domain-independent. Relational Calculus can be domain dependent. 5 Programming Language Relational Algebra is close to programming language concepts. Relational Calculus is not related to programming language concepts.
  • 195.
    Database Systems Handbook BY:MUHAMMAD SHARIF 195 Differences in TRC and DRC Tuple Relational Calculus (TRC) Domain Relational Calculus (DRC) In TRS, the variables represent the tuples from specified relations. In DRS, the variables represent the value drawn from the specified domain. A tuple is a single element of relation. In database terms, it is a row. A domain is equivalent to column data type and any constraints on the value of data. This filtering variable uses a tuple of the relation. This filtering is done based on the domain of attributes. A query cannot be expressed using a membership condition. A query can be expressed using a membership condition. The QUEL or Query Language is a query language related to it, The QBE or Query-By-Example is query language related to it. It reflects traditional pre-relational file structures. It is more similar to logic as a modeling language. Notation : {T | P (T)} or {T | Condition (T)} Notation : { a1, a2, a3, …, an | P (a1, a2, a3, …, an)} Example : {T | EMPLOYEE (T) AND T.DEPT_ID = 10} Example : { | < EMPLOYEE > DEPT_ID = 10 } Examples of RC:
  • 196.
    Database Systems Handbook BY:MUHAMMAD SHARIF 196 Query Block in RA
  • 197.
    Database Systems Handbook BY:MUHAMMAD SHARIF 197 Query tree plan
  • 198.
    Database Systems Handbook BY:MUHAMMAD SHARIF 198 SQL, Relational Algebra, Tuple Calculus, and domain calculus examples: Comparisons Select Operation R = (A, B) Relational Algebra: σB=17 (r) Tuple Calculus: {t | t ∈ r ∧ B = 17} Domain Calculus: {<a, b> | <a, b> ∈ r ∧ b = 17} Project Operation
  • 199.
    Database Systems Handbook BY:MUHAMMAD SHARIF 199 R = (A, B) Relational Algebra: ΠA(r) Tuple Calculus: {t | ∃ p ∈ r (t[A] = p[A])} Domain Calculus: {<a> | ∃ b ( <a, b> ∈ r )} Combining Operations R = (A, B) Relational Algebra: ΠA(σB=17 (r)) Tuple Calculus: {t | ∃ p ∈ r (t[A] = p[A] ∧ p[B] = 17)} Domain Calculus: {<a> | ∃ b ( <a, b> ∈ r ∧ b = 17)} Natural Join R = (A, B, C, D) S = (B, D, E) Relational Algebra: r ⋈ s Πr.A,r.B,r.C,r.D,s.E(σr.B=s.B ∧ r.D=s.D (r × s)) Tuple Calculus: {t | ∃ p ∈ r ∃ q ∈ s (t[A] = p[A] ∧ t[B] = p[B] ∧ t[C] = p[C] ∧ t[D] = p[D] ∧ t[E] = q[E] ∧ p[B] = q[B] ∧ p[D] = q[D])} Domain Calculus: {<a, b, c, d, e> | <a, b, c, d> ∈ r ∧ <b, d, e> ∈ s}
  • 200.
    Database Systems Handbook BY:MUHAMMAD SHARIF 200
  • 201.
    Database Systems Handbook BY:MUHAMMAD SHARIF 201 Query Processing in DBMS Query Processing is the activity performed in extracting data from the database. In query processing, it takes various steps for fetching the data from the database. The steps involved are: Parsing and translation Optimization Evaluation The query processing works in the following way: Parsing and Translation As query processing includes certain activities for data retrieval. select emp_name from Employee where salary>10000;
  • 202.
    Database Systems Handbook BY:MUHAMMAD SHARIF 202 Thus, to make the system understand the user query, it needs to be translated in the form of relational algebra. We can bring this query in the relational algebra form as: σsalary>10000 (πsalary (Employee)) πsalary (σsalary>10000 (Employee)) After translating the given query, we can execute each relational algebra operation by using different algorithms. So, in this way, query processing begins its working. Query processor Query processor assists in the execution of database queries such as retrieval, insertion, update, or removal of data Key components: Data Manipulation Language (DML) compiler Query parser Query rewriter Query optimizer Query executor Query Processing Workflow Right from the moment the query is written and submitted by the user, to the point of its execution and the eventual return of the results, there are several steps involved. These steps are outlined below in the following diagram.
  • 203.
    Database Systems Handbook BY:MUHAMMAD SHARIF 203 What Does Parsing a Query Mean? The parsing of a query is performed within the database using the Optimizer component. Taking all of these inputs into consideration, the Optimizer decides the best possible way to execute the query. This information is stored within the SGA in the Library Cache – a sub-pool within the Shared Pool. The memory area within the Library Cache in which the information about a query’s processing is kept is called the Cursor. Thus, if a reusable cursor is found within the library cache, it’s just a matter of picking it up and using it to execute the statement. This is called Soft Parsing. If it’s not possible to find a reusable cursor or if the query has never been executed before, query optimization is required. This is called Hard Parsing. Network model with query processing
  • 204.
    Database Systems Handbook BY:MUHAMMAD SHARIF 204
  • 205.
    Database Systems Handbook BY:MUHAMMAD SHARIF 205 Understanding Hard Parsing Hard parsing means that either the cursor was not found in the library cache or it was found but was invalidated for some reason. For whatever reason, Hard Parsing would mean that work needs to be done by the optimizer to ensure the most optimal execution plan for the query. Before the process of finding the best plan is started for the query, some tasks are completed. These tasks are repeatedly executed even if the same query executes in the same session for N number of times: 1. Syntax Check 2. Semantics Check 3. Hashing the query text and generating a hash key-value pair
  • 206.
    Database Systems Handbook BY:MUHAMMAD SHARIF 206 Various phases of query executation in system. First query go from client process to server process and in PGA SQL area then following phases start: 1 Parsing (Parse query tree, (syntax check, semantic check, shared pool check) used for soft parse 2 Transformation (Binding) 3 Estimation/query optimization 4 Plan generation, row source generation 5 Query Execution & plan 6 Query result Index and Table scan in the query execution process
  • 207.
    Database Systems Handbook BY:MUHAMMAD SHARIF 207 Query Evaluation
  • 208.
    Database Systems Handbook BY:MUHAMMAD SHARIF 208 Query Evaluation Techniques for Large Databases The logic applied to the evaluation of SELECT statements, as described here, does not precisely reflect how the DBMS Server evaluates your query to determine the most efficient way to return results. However, by applying this logic to your queries and data, the results of your queries can be anticipated. 1. Evaluate the FROM clause. Combine all the sources specified in the FROM clause to create a Cartesian product (a table composed of all the rows and columns of the sources). If joins are specified, evaluate each join to obtain its results table, and combine it with the other sources in the FROM clause. If SELECT DISTINCT is specified, discard duplicate rows. 2. Apply the WHERE clause. Discard rows in the result table that do not fulfill the restrictions specified in the WHERE clause. 3. Apply the GROUP BY clause. Group results according to the columns specified in the GROUP BY clause. 4. Apply the HAVING clause. Discard rows in the result table that do not fulfill the restrictions specified in the HAVING clause. 5. Evaluate the SELECT clause. Discard columns that are not specified in the SELECT clause. (In case of SELECT FIRST n… UNION SELECT …, the first n rows of the result from the union are chosen.) 6. Perform any unions. Combine result tables as specified in the UNION clause. (In case of SELECT FIRST n… UNION SELECT …, the first n rows of the result from the union are chosen.) 7. Apply for the ORDER BY clause. Sort the result rows as specified. Steps to process a query: parsing, validation, resolution, optimization, plan compilation, execution. The architecture of query engines: Query processing algorithms iterate over members of input sets; algorithms are algebra operators. The physical algebra is the set of operators, data representations, and associated cost functions that the database execution engine supports, while the logical algebra is more related to the data model and expressible queries of the data model (e.g. SQL). Synchronization and transfer between operators are key. Naïve query plan methods include the creation of temporary files/buffers, using one process per operator, and using IPC. The practical method is to implement all operators as a set of procedures (open, next, and close), and have operators schedule each other within a single process via simple function calls. Each time an operator needs another piece of data ("granule"), it calls its data input operator's next function to produce one. Operators structured in such a manner are called iterators. Note: Three SQL relational algebra query plans one pushed, nearly fully pushed Query plans are algebra expressions and can be represented as trees. Left-deep (every right subtree is a leaf), right-deep (every left-subtree is a leaf), and bushy (arbitrary) are the three common structures. In a left-deep tree, each operator draws input from one input and an inner loop integrates over the other input.
  • 209.
    Database Systems Handbook BY:MUHAMMAD SHARIF 209
  • 210.
    Database Systems Handbook BY:MUHAMMAD SHARIF 210 Cost Estimation The cost estimation of a query evaluation plan is calculated in terms of various resources that include: Number of disk accesses. Execution time is taken by the CPU to execute a query. Query Optimization Summary of steps of processing an SQL query: Lexical analysis, parsing, validation, Query Optimizer, Query Code Generator, Runtime Database Processor The term optimization here has the meaning “choose a reasonably efficient strategy” (not necessarily the best strategy) Query optimization: choosing a suitable strategy to execute a particular query more efficiently An SQL query undergoes several stages: lexical analysis (scanning, LEX), parsing (YACC), validation Scanning: identify SQL tokens Parser: check the query syntax according to the SQL grammar Validation: check that all attributes/relation names are valid in the particular database being queried Then create the query tree or the query graph (these are internal representations of the query) Main techniques to implement query optimization  Heuristic rules (to order the execution of operations in a query)  Computing cost estimates of different execution strategies Process for heuristics optimization 1. The parser of a high-level query generates an initial internal representation; 2. Apply heuristics rules to optimize the internal representation. 3. A query execution plan is generated to execute groups of
  • 211.
    Database Systems Handbook BY:MUHAMMAD SHARIF 211 operations based on the access paths available on the files involved in the query.
  • 212.
    Database Systems Handbook BY:MUHAMMAD SHARIF 212 Query optimization Example: Basic algorithms for executing query operations/ query optimization Sorting External sorting is a basic ingredient of relational operators that use sort-merge strategies Sorting is used implicitly in SQL in many situations: Order by clause, join a union, intersection, duplicate elimination distinct.
  • 213.
    Database Systems Handbook BY:MUHAMMAD SHARIF 213 Sorting can be avoided if we have an index (ordered access to the data) External Sorting: (sorting large files of records that don’t fit entirely in the main memory) Internal Sorting: (sorting files that fit entirely in the main memory) All sorting in "real" database systems uses merging techniques since very large data sets are expected. Sorting modules' interfaces should follow the structure of iterators. Exploit the duality of quicksort and mergesort. Sort proceeds in divide phase and combines phase. One of the two phases is based on logical keys (indexes), the physically arranges data items (which phase is logical is particular to an algorithm). Two sub algorithms: one for sorting a run within main memory, another for managing runs on disk or tape. The degree of fan-in (number of runs merged in a given step) is a key parameter. External sorting: The first step is bulk loading the B+ tree index (i.e., sort data entries and records). Useful for eliminating duplicate copies in a collection of records (Why?) Sort-merge join algorithm involves sorting. Hashing Hashing should be considered for equality matches, in general. Hashing-based query processing algos use the in-memory hash table of database objects; if data in the hash table is bigger than the main memory (common case), then hash table overflow occurs. Three techniques for overflow handling exist: Avoidance: input set is partitioned into F files before any in-memory hash table is built. Partitions can be dealt with independently. Partition sizes must be chosen well, or recursive partitioning will be needed. Resolution: assume overflow won't occur; if it does, partition dynamically. Hybrid: like resolution, but when partition, only write one partition to disk, keep the rest in memory. Database tuning
  • 214.
    Database Systems Handbook BY:MUHAMMAD SHARIF 214 END
  • 215.
    Database Systems Handbook BY:MUHAMMAD SHARIF 215 CHAPTER 10 FILE STRUCTURES, INDEXING, AND HASHING Overview: Relative data and information is stored collectively in file formats. A file is a sequence of records stored in binary format. File Organization File Organization defines how file records are mapped onto disk blocks. We have four types of File Organization to organize file records − Sorted Files: Best if records must be retrieved in some order, or only a `range’ of records is needed. Sequential File Organization Store records in sequential order based on the value of the search key of each record. Each record organized by index or key process is called a sequential file organization that would be much faster to find records based on the key. Hashing File Organization A hash function is computed on some attribute of each record; the result specifies in which block of the file the record is placed. Data structures to organize records via trees or hashing on some key Called a hashing file organization. Heap File Organization A record can be placed anywhere in the file where there is space; there is no ordering in the file. Some records are organized randomly Called a heap file organization. Every record can be placed anywhere in the table file, wherever there is space for the record Virtually all databases provide heap file organization. Heap file organized table can search through the entire table file, looking for all rows where the value of account_id is A-591. This is called a file scan. Note: Generally, each relation is stored in a separate file. Clustered File Organization
  • 216.
    Database Systems Handbook BY:MUHAMMAD SHARIF 216 Clustered file organization is not considered good for large databases. In this mechanism, related records from one or more relations are kept in the same disk block, that is, the ordering of records is not based on the primary key or search key. File Operations Operations on database files can be broadly classified into two categories − 1. Update Operations 2. Retrieval Operations Update operations change the data values by insertion, deletion, or update. Retrieval operations, on the other hand, do not alter the data but retrieve them after optional conditional filtering. In both types of operations, selection plays a significant role. Other than the creation and deletion of a file, there could be several operations, which can be done on files. Open − A file can be opened in one of the two modes, read mode or write mode. In read mode, the operating system does not allow anyone to alter data. In other words, data is read-only. Files opened in reading mode can be shared among several entities. Write mode allows data modification. Files opened in write mode can be read but cannot be shared. Locate − Every file has a file pointer, which tells the current position where the data is to be read or written. This pointer can be adjusted accordingly. Using the find (seek) operation, it can be moved forward or backward. Read − By default, when files are opened in reading mode, the file pointer points to the beginning of the file. There are options where the user can tell the operating system where to locate the file pointer at the time of opening a file. The very next data to the file pointer is read. Write − Users can select to open a file in write mode, which enables them to edit its contents. It can be deletion, insertion, or modification. The file pointer can be located at the time of opening or can be dynamically changed if the operating system allows it to do so. Close − This is the most important operation from the operating system’s point of view. When a request to close a file is generated, the operating system removes all the locks (if in shared mode). Tree-Structured Indexing
  • 217.
    Database Systems Handbook BY:MUHAMMAD SHARIF 217
  • 218.
    Database Systems Handbook BY:MUHAMMAD SHARIF 218
  • 219.
    Database Systems Handbook BY:MUHAMMAD SHARIF 219 Indexing Indexing is a data structure technique to efficiently retrieve records from the database files based on some attributes on which the indexing has been done. Indexing in database systems is like what we see in books. Indexing is defined based on its indexing attributes. Indexing can be of the following types − 1. Primary Index − Primary index is defined on an ordered data file. The data file is ordered on a key field. The key field is generally the primary key of the relation. 2. Secondary Index − Secondary index may be generated from a field that is a candidate key and has a unique value in every record, or a non-key with duplicate values. 3 Clustering index-The clustering index is defined on an ordered data file. The data file is ordered on a non- key field. In a clustering index, the search key order corresponds to the sequential order of the records in the data file. If the search key is a candidate key (and therefore unique) it is also called a primary index. 4 Non-Clustering The Non-Clustering indexes are used to quickly find all records whose values in a certain field satisfy some condition. Non-clustering index (different order of data and index). Non-clustering Index
  • 220.
    Database Systems Handbook BY:MUHAMMAD SHARIF 220 whose search key specifies an order different from the sequential order of the file. Non-clustering indexes are also called secondary indexes. Depending on what we put into the index we have a Sparse index (index entry for some tuples only) Dense index (index entry for each tuple) A clustering index is usually sparse(Clustering indexes can be dense or sparse.) A non-clustering index must be dense Ordered Indexing is of two types − 1. Dense Index 2. Sparse Index Dense Index In a dense index, there is an index record for every search key value in the database. This makes searching faster but requires more space to store index records themselves. Index records contain a search key value and a pointer to the actual record on the disk.
  • 221.
    Database Systems Handbook BY:MUHAMMAD SHARIF 221 Sparse Index In a sparse index, index records are not created for every search key. An index record here contains a search key and an actual pointer to the data on the disk. To search a record, we first proceed by index record and reach the actual location of the data. If the data we are looking for is not where we directly reach by following the index, then the system starts a sequential search until the desired data is found. Multilevel Index Index records comprise search-key values and data pointers. The multilevel index is stored on the disk along with the actual database files. As the size of the database grows, so does the size of the indices. There is an immense need to keep the index records in the main memory to speed up the search operations. If the single-level index is used, then a large size index cannot be kept in memory which leads to multiple disk accesses.
  • 222.
    Database Systems Handbook BY:MUHAMMAD SHARIF 222 A multi-level Index helps in breaking down the index into several smaller indices to make the outermost level so small that it can be saved in a single disk block, which can easily be accommodated anywhere in the main memory. B+ Tree A B+ tree is a balanced binary search tree that follows a multi-level index format. The leaf nodes of a B+ tree denote actual data pointers. B+ tree ensures that all leaf nodes remain at the same height, thus balanced. Additionally, the leaf nodes are linked using a link list; therefore, a B+ tree can support random access as well as sequential access. Structure of B+ Tree Every leaf node is at an equal distance from the root node. A B+ tree is of the order n where n is fixed for every B+ tree.
  • 223.
    Database Systems Handbook BY:MUHAMMAD SHARIF 223 Internal nodes − Internal (non-leaf) nodes contain at least ⌈n/2⌉ pointers, except the root node. At most, an internal node can contain n pointers. Leaf nodes − Leaf nodes contain at least ⌈n/2⌉ record pointers and ⌈n/2⌉ key values. At most, a leaf node can contain n record pointers and n key values. Every leaf node contains one block pointer P to point to the next leaf node and forms a linked list. Hash Organization Hashing uses hash functions with search keys as parameters to generate the address of a data record. Bucket − A hash file stores data in bucket format. The bucket is considered a unit of storage. A bucket typically stores one complete disk block, which in turn can store one or more records. Hash Function − A hash function, h, is a mapping function that maps all the set of search keys K to the address where actual records are placed. It is a function from search keys to bucket addresses. Types of Hashing Techniques There are mainly two types of SQL hashing methods/techniques: 1 Static Hashing 2 Dynamic Hashing/Extendible hashing Static Hashing In static hashing, when a search-key value is provided, the hash function always computes the same address. Static hashing is further divided into: 1. Open hashing 2. Close hashing.
  • 224.
    Database Systems Handbook BY:MUHAMMAD SHARIF 224 Dynamic Hashing or Extendible hashing Dynamic hashing offers a mechanism in which data buckets are added and removed dynamically and on demand. In this hashing, the hash function helps you to create a large number of values. The problem with static hashing is that it does not expand or shrink dynamically as the size of the database grows or shrinks. Dynamic hashing provides a mechanism in which data buckets are added and removed dynamically and on-demand. Dynamic hashing is also known as extended hashing. Key terms when dealing with hashing the records: Bucket Overflow The condition of bucket-overflow is known as a collision. This is a fatal state for any static hash function. In this case, overflow chaining can be used. Overflow Chaining − When buckets are full, a new bucket is allocated for the same hash result and is linked after the previous one. This mechanism is called Closed Hashing. Linear Probing − When a hash function generates an address at which data is already stored, the next free bucket is allocated to it. This mechanism is called Open Hashing. Data bucket – Data buckets are memory locations where the records are stored. It is also known as a Unit of storage. Key: A DBMS key is an attribute or set of an attribute that helps you to identify a row(tuple) in a relation(table). This allows you to find the relationship between two tables.
  • 225.
    Database Systems Handbook BY:MUHAMMAD SHARIF 225 Hash function: A hash function, is a mapping function that maps all the set of search keys to the address where actual records are placed. Linear Probing – Linear probing is a fixed interval between probes. In this method, the next available data block is used to enter the new record, instead of overwriting the older record. Quadratic probing– It helps you to determine the new bucket address. It helps you to add Interval between probes by adding the consecutive output of quadratic polynomial to starting value given by the original computation. Hash index – It is an address of the data block. A hash function could be a simple mathematical function to even a complex mathematical function. Double Hashing –Double hashing is a computer programming method used in hash tables to resolve the issues of a collision. Bucket Overflow: The condition of bucket overflow is called a collision. This is a fatal stage for any static to function. Hashing function h(r) Mapping from the index’s search key to a bucket in which the (data entry for) record r belongs. What is Collision? Hash collision is a state when the resultant hashes from two or more data in the data set, wrongly map the same place in the hash table. How to deal with Hashing Collision? There is two technique that you can use to avoid a hash collision: 1. Rehashing: This method, invokes a secondary hash function, which is applied continuously until an empty slot is found, where a record should be placed. 2. Chaining: The chaining method builds a Linked list of items whose key hashes to the same value. This method requires an extra link field to each table position. An index is an on-disk structure associated with a table or view that speeds the retrieval of rows from the table or view. An index contains keys built from one or more columns in the table or view. Indexes are automatically created when PRIMARY KEY and UNIQUE constraints are defined on table columns. An index on a file speeds up selections on the search key fields for the index. The index is a collection of buckets. Bucket = primary page plus zero or more overflow pages. Buckets contain data entries.
  • 226.
    Database Systems Handbook BY:MUHAMMAD SHARIF 226 Types of Indexes 1 Clustered Index 2 Non-Clustered Index 3 Column Store Index 4 Filtered Index 5 Hash-based Index 6 Dense primary index 7 sparse index 8 b or b+ tree index 9 FK index 10 Secondary index 11 File Indexing – B+ Tree 12 Bitmap Indexing 13 Inverted Index 14 Forward Index 15 Function-based index 16 Spatial index 17 Bitmap Join Index 18 Composite index 19 Primary key index If the search key contains a primary key, then it is called a primary index. 20 Unique index: Search key contains a candidate key. 21 Multilevel index(A multilevel index considers the index file, which we will now refer to as the first (or base) level of a multilevel index, as an ordered file with a distinct value for each K(i)) 22 Inner index: The main index file for the data 23 Outer index: A sparse index on the index
  • 227.
    Database Systems Handbook BY:MUHAMMAD SHARIF 227 END
  • 228.
    Database Systems Handbook BY:MUHAMMAD SHARIF 228 CHAPTER 11 DATABASE USERS AND DATABASE SECURITY MANAGEMENT Overview of User and Schema in Oracle DBMS environment A schema is a collection of database objects, including logical structures such as tables, views, sequences, stored procedures, synonyms, indexes, clusters, and database links. A user owns a schema. A user and a schema have the same name.
  • 229.
    Database Systems Handbook BY:MUHAMMAD SHARIF 229 DBA basic roles and responsibilities Duties of the DBA A Database administrator has some very precisely defined duties which need to be performed by the DBA very religiously. A short account of these jobs is listed below: 1. Schema definition 2. Granting data access 3. Routine Maintenance 4. Backups Management 5. Monitoring jobs running 6. Installation and integration 7. Configuration and migration 8. Optimization and maintenance 9. administration and Customization 10. Upgradation and backup recovery 11. Database storage reorganization 12. Performance monitoring 13. Tablespace and Monitoring disk storage space Roles Category Normally Organization hires DBA in three roles: 1. L1=Junior/fresher dba, having 1–2-year exp. 2. L2=Intermediate dba, having 2+ to 4-year exp. 3. L3=Advanced/Expert dba, having 4+ to 6-year exp. Component modules of a DBMS and their interactions.
  • 230.
    Database Systems Handbook BY:MUHAMMAD SHARIF 230 Create Database user Command The Create User command creates a user. It also automatically creates a schema for that user. The Schema Also Logical Structure to process the data in the Database(Memory Component). It's created automatically by Oracle when the user is created. Create Profile SQL> Create profile clerk limit sessions_per_user 1 idle_time 30 connect_time 600; Create User SQL> Create user dcranney identified by bedrock default tablespace users temporary tablespace temp_ts profile clerk quota 500k on users1 quota 0 on test_ts quota unlimited on users;
  • 231.
    Database Systems Handbook BY:MUHAMMAD SHARIF 231 Roles And Privileges What Is Role Roles are grouping of SYSTEM PRIVILEGES AND/OR OBJECT PRIVILEGES. Managing and controlling privileges is much easier when using roles. You can create roles, grant system and object privilege to the roles and grant roles to the user. Example of Roles: CONNECT, RESOURCE & DBA roles are pre-defined roles. These are created by oracle when the database is created. You can grant these roles when you create a user. Syntax to check roles we use following command: SYS> select * from ROLE_SYS_PRIVS where role='CONNECT'; SYS> select * from ROLE_SYS_PRIVS where role = 'DBA'; Note: A DBA role does NOT include startup & shutdown the databases. Roles are group of privileges under a single name. Those privileges are assigned to users through ROLES. When you adding or deleting a privilege from a role, all users and roles that are assigned that role automatically receive or lose that privilege. Assigning password to role is optional. Whenever you create a role that is NOT IDENTIFIED or IDENTIFIED EXTERNALLY or BY PASSWORD, then oracle grants you the role WITH ADMIN OPTION. If you create a role IDENTIFIED GLOBALLY, then the database does NOT grant you the role. If you omit both NOT IDENTIFIED/IDENTIFIED clause then default goes to NOT IDENTIFIED clause. CREATE A ROLE SYS> create role SHARIF IDENTIFIED BY devdb; GRANTING SYSTEM PRIVILEGES TO A ROLE SYS> GRANT create table, create view, create synonym, create sequence, create trigger to SHARIF; Grant succeeded GRANT A ROLE TO USERS SYS> grant SHARIF to sony, scott;
  • 232.
    Database Systems Handbook BY:MUHAMMAD SHARIF 232 ACTIVATE A ROLE SCOTT> set role SHARIF identified by devdb; TO DISABLING ALL ROLE SCOTT> set role none; GRANT A PRIVILEGE SYS> grant create any table to SHARIF; REVOKE A PRIVILEGE SYS> revoke create any table from SHARIF; SET ALL ROLES ASSIGNED TO scott AS DEFAULT SYS> alter user scott default role all; SYS> alter user scott default role SHARIF;
  • 233.
    Database Systems Handbook BY:MUHAMMAD SHARIF 233 Grants and revoke Privileges/Role/Objects to users Sql> grant insert, update, delete, select on hr. employees to Scott; Grant succeeded. Sql> grant insert, update, delete, select on hr.departments to Scott; Grant succeeded. Sql> grant flashback on hr. employees to Scott; Grant succeeded. Sql> grant flashback on hr.departments to Scott; Grant succeeded. Sql> grant select any transaction to Scott; Sql> Grant create any table,alter/select/insert/update/delete/drop any table to dba/sharif; Grant succeeded. SHAM> grant all on EMP to SCOTT; Grant succeeded. SHAM> grant references on EMP to SCOTT; Grant succeeded. Sql> Revoke all suppliers from the public; SHAM> revoke all on EMP from SCOTT; SHAM> revoke references on EMP from SCOTT CASCADE CONSTRAINTS; Grant succeeded. SHAM> grant select on EMP to PUBLIC; SYS> grant create session to PUBLIC; Grant succeeded. Note: If a privilege has been granted to PUBLIC, all users in the database can use it. Note: Public acts like a ROLE, sometimes acts like a USER. Note: NOTE: Is there DROP TABLE PRIVILEGE in oracle? NO. DROP TABLE is NOT a PRIVILEGE. What is Privilege Privilege is special right or permission. Privileges are granted to perform operations in a database. Example of Privilege: CREATE SESSION privilege is used to a user connect to the oracle database. The syntax for revoking privileges on a table in oracle is: Revoke privileges on the object from a user; Privileges can be assigned to a user or a role. Privileges are given to users with GRANT command and taken away with REVOKE command. There are two distinct type of privileges. 1. SYSTEM PRIVILEGES (Granted by DBA like ALTER DATABASE, ALTER SESSION, ALTER SYSTEM, CREATE USER) 2. SCHEMA OBJECT PRIVILEGES. SYSTEM privileges are NOT directly related to any specific object or schema. Two type of users can GRANT, REVOKE SYSTEM PRIVILEGES to others.  User who have been granted specific SYSTEM PRIVILEGE WITH ADMIN OPTION.  User who have been granted GRANT ANY PRIVILEGE. You can GRANT and REVOKE system privileges to the users and roles. Powerful system Privileges DBA, SYSDBA, SYSOPER(Roles or Privilleges); SYS, SYSTEM (tablespace or user)
  • 234.
    Database Systems Handbook BY:MUHAMMAD SHARIF 234
  • 235.
    Database Systems Handbook BY:MUHAMMAD SHARIF 235 OBJECT privileges are directly related to specific object or schema.  GRANT -> To assign privileges or roles to a user, use GRANT command.  REVOKE -> To remove privileges or roles from a user, use REVOKE command. Object privilege is the permission to perform certain action on a specific schema objects, including tables, views, sequence, procedures, functions, packages.
  • 236.
    Database Systems Handbook BY:MUHAMMAD SHARIF 236  SYSTEM PRIVILEGES can be granted WITH ADMIN OPTION.  OBJECT PRIVILEGES can be granted WITH GRANT OPTION.
  • 237.
    Database Systems Handbook BY:MUHAMMAD SHARIF 237
  • 238.
    Database Systems Handbook BY:MUHAMMAD SHARIF 238 Admin And Grant Options With ADMIN Option (to USER, Role) SYS> select * from dba_sys_privs where grantee in('A','B','C'); GRANTEE PRIVILEGE ADM ------------------------------------------------ C CREATE SESSION YES Note: By default ADM column in dba-sys_privs is NO. If you revoke a SYSTEM PRIVILEGE from a user, it has NO IMPACT on GRANTS that user has made. With GRANT Opetion (to USER, Role)
  • 239.
    Database Systems Handbook BY:MUHAMMAD SHARIF 239 SONY can access user sham.emp table because SELECT PRIVILEGE given to ‘PUBLIC’. So that sham.emp is available to everyone of the database. SONY has created a view EMP_VIEW based on sham.emp. Note: If you revoke OBJECT PRIVILEGE from a user, that privilege also revoked to whom it was granted.
  • 240.
    Database Systems Handbook BY:MUHAMMAD SHARIF 240 Note: If you grant RESOURCE role to the user, this privilege overrides all explicit tablespace quotas. The UNLIMITED TABLESPACE system privilege lets the user allocate as much space in any tablespaces that make up the database. Database account locks and unlock Alter user admin identified by admin account lock; Select u.username from all_users u where u.username like 'info'; Database security and non-database(non database ) security
  • 241.
    Database Systems Handbook BY:MUHAMMAD SHARIF 241 END
  • 242.
    Database Systems Handbook BY:MUHAMMAD SHARIF 242 CHAPTER 12 BUSINESS INTELLIGENCE TERMINOLOGIES IN DATABASE SYSTEMS Overview: Database systems are used for processing day-to-day transactions, such as sending a text or booking a ticket online. This is also known as online transaction processing (OLTP). Databases are good for storing information about and quickly looking up specific transactions. Decision support systems (DSS) are generally defined as the class of warehouse system that deals with solving a semi-structured problem. DSS DSS helps businesses make sense of data so they can undergo more informed management decision-making. It has three branches DWH, OLAP, and DM. I will discuss this in detail below. Characteristics of a decision support system DSS frameworks typically consist of three main components or characteristics: The model management system: Uses various algorithms in creating, storing, and manipulating data models The user interface: The front-end program enables end users to interact with the DSS The knowledge base: A collection or summarization of all information including raw data, documents, and personal knowledge What is a data warehouse? A data warehouse is a collection of multidimensional, organization-wide data, typically used in business decision- making. Data warehouse toolkits for building out these large repositories generally use one of two architectures. Different approaches to building a data warehouse concentrate on the data storage layer: Inmon’s approach – designing centralized storage first and then creating data marts from the summarized data warehouse data and metadata. Type is Normalized. Focuses on data reorganization using relational database management systems (RDBMS) Holds simple relational data between a core data repository and data marts, or subject-oriented databases Ad-hoc SQL queries needed to access data are simple
  • 243.
    Database Systems Handbook BY:MUHAMMAD SHARIF 243 Kimball’s approach – creating data marts first and then developing a data warehouse database incrementally from independent data marts. Type is Denormalized. Focuses on infrastructure functionality using multidimensional database management systems (MDBMS) like star schema or snowflake schema Data Warehouse vs. Transactional System Following are a few differences between Data Warehouse and Operational Database (Transaction System) A transactional system is designed for known workloads and transactions like updating a user record, searching a record, etc. However, DW transactions are more complex and present a general form of data. A transactional system contains the current data of an organization whereas DW normally contains historical data. The transactional system supports the parallel processing of multiple transactions. Concurrency control and recovery mechanisms are required to maintain the consistency of the database. An operational database query allows to read and modify operations (delete and update), while an OLAP query needs only read-only access to stored data (select statement). DW involves data cleaning, data integration, and data consolidations. DW has a three-layer architecture − Data Source Layer, Integration Layer, and Presentation Layer. The following diagram shows the common architecture of a Data Warehouse system.
  • 244.
    Database Systems Handbook BY:MUHAMMAD SHARIF 244 Types of Data Warehouse System Following are the types of DW systems − 1. Data Mart 2. Online Analytical Processing (OLAP) 3. Online Transaction Processing (OLTP) 4. Predictive Analysis Three-Tier Data Warehouse Architecture Generally, a data warehouse adopts a three-tier architecture. Following are the three tiers of the data warehouse architecture. Bottom Tier − The bottom tier of the architecture is the data warehouse database server. It is a relational database system. We use the back-end tools and utilities to feed data into the bottom tier. These back-end tools and utilities perform the Extract, Clean, Load, and refresh functions. Middle Tier − In the middle tier, we have the OLAP Server that can be implemented in either of the following ways. By Relational OLAP (ROLAP), which is an extended relational database management system. The ROLAP maps the operations on multidimensional data to standard relational operations. By Multidimensional OLAP (MOLAP) model, directly implements the multidimensional data and operations. Top-Tier − This tier is the front-end client layer. This layer holds the query tools and reporting tools, analysis tools, and data mining tools. The following diagram depicts the three-tier architecture of the data warehouse −
  • 245.
    Database Systems Handbook BY:MUHAMMAD SHARIF 245 Data Warehouse Models From the perspective of data warehouse architecture, we have the following data warehouse models − Virtual Warehouse 1. Data mart 2. Enterprise Warehouse 3. Virtual Warehouse The view over an operational data warehouse is known as a virtual warehouse. It is easy to build a virtual warehouse. Building a virtual warehouse requires excess capacity on operational database servers.
  • 246.
    Database Systems Handbook BY:MUHAMMAD SHARIF 246 Building A Data Warehouse From Scratch: A Step-By-Step Plan Step 1. Goals elicitation Step 2. Conceptualization and platform selection Step 3. Business case and project roadmap Step 4. System analysis and data warehouse architecture design Step 5. Development and stabilization Step 6. Launch Step 7. After-launch support
  • 247.
    Database Systems Handbook BY:MUHAMMAD SHARIF 247 Data Mart A data mart(s) can be created from an existing data warehouse—the top-down approach—or other sources, such as internal operational systems or external data. Similar to a data warehouse, it is a relational database that stores transactional data (time value, numerical order, reference to one or more objects) in columns and rows making it easy to organize and access. Data marts and data warehouses are both highly structured repositories where data is stored and managed until it is needed. Data marts are designed for a specific line of business and DWH is designed for enterprise-wide range use. The data mart is >100 and DWH is >100 and the Data mart is a single subject but DWH is a multiple subjects repository. Data marts are independent data marts and dependent data marts. Data mart contains a subset of organization-wide data. This subset of data is valuable to specific groups of an organization.
  • 248.
    Database Systems Handbook BY:MUHAMMAD SHARIF 248 Fact and Dimension Tables Type of facts Explanation Additive Measures should be added to all dimensions. Semi-Additive In this type of fact, measures may be added to some dimensions and not to others. Non-Additive It stores some basic units of measurement of a business process. Some real-world examples include sales, phone calls, and orders. Types of Dimensions Definition Conformed Dimensions Conformed dimensions are the very fact to which it relates. This dimension is used in more than one-star schema or Datamart. Outrigger Dimensions A dimension may have a reference to another dimension table. These secondary dimensions are called outrigger dimensions. This kind of Dimension should be used carefully. Shrunken Rollup Dimensions Shrunken Rollup dimensions are a subdivision of rows and columns of a base dimension. These kinds of dimensions are useful for developing aggregated fact tables. Dimension-to- Dimension Table Joins Dimensions may have references to other dimensions. However, these relationships can be modeled with outrigger dimensions. Role-Playing Dimensions A single physical dimension helps to reference multiple times in a fact table as each reference links to a logically distinct role for the dimension. Junk Dimensions It is a collection of random transactional codes, flags, or text attributes. It may not logically belong to any specific dimension. Degenerate Dimensions A degenerate dimension is without a corresponding dimension. It is used in the transaction and collecting snapshot fact tables. This kind of dimension does not have its dimension as it is derived from the fact table. Swappable Dimensions They are used when the same fact table is paired with different versions of the same dimension.
  • 249.
    Database Systems Handbook BY:MUHAMMAD SHARIF 249 Type of facts Explanation Step Dimensions Sequential processes, like web page events, mostly have a separate row in a fact table for every step in a process. It tells where the specific step should be used in the overall session. Extract Transform Load Tool configuration (ETL/ELT) Successful data migration includes: Extracting the existing data. Transforming data so it matches the new formats. Cleansing the data to address any quality issues. Validating the data to make sure the move goes as planned. Loading the data into the new system. Staging area
  • 250.
    Database Systems Handbook BY:MUHAMMAD SHARIF 250 ETL Cycle Flow ETL to Data warehouse, OLAP, Business Reporting Tiers
  • 251.
    Database Systems Handbook BY:MUHAMMAD SHARIF 251 Types of Data Warehouse Extraction Methods There are two types of data warehouse extraction methods: Logical and Physical extraction methods. 1. Logical Extraction The logical Extraction method in turn has two methods: i) Full Extraction For example, exporting a complete table in the form of a flat file. ii) Incremental Extraction In incremental extraction, the changes in source data need to be tracked since the last successful extraction. 2. Physical Extraction Physical extraction has two methods: Online and Offline extraction: i) Online Extraction In this process, the extraction process directly connects to the source system and extracts the source data. ii) Offline Extraction The data is not extracted directly from the source system but is staged explicitly outside the source system. Data Capture Data capture is an advanced extraction process. It enables the extraction of data from documents, converting it into machine-readable data. This process is used to collect important organizational information when the source systems are in the form of paper/electronic documents (receipts, emails, contacts, etc.) OLAP Model and Its types Online Analytical Processing (OLAP) is a tool that enables users to perform data analysis from various database systems simultaneously. Users can use this tool to extract, query, and retrieve data. OLAP enables users to analyze the collected data from diverse points of view. There are three main types of OLAP servers as follows: ROLAP stands for Relational OLAP, an application based on relational DBMSs. MOLAP stands for Multidimensional OLAP, an application based on multidimensional DBMSs. HOLAP stands for Hybrid OLAP, an application using both relational and multidimensional techniques. OLAP Architecture has these three components of each type: Database server. Rolap/molap/holap server. Front-end tool.
  • 252.
    Database Systems Handbook BY:MUHAMMAD SHARIF 252
  • 253.
    Database Systems Handbook BY:MUHAMMAD SHARIF 253 Characteristics of OLAP In the FASMI characteristics of OLAP methods, the term derived from the first letters of the characteristics are: Fast It defines which system is targeted to deliver the most feedback to the client within about five seconds, with the elementary analysis taking no more than one second and very few taking more than 20 seconds. Analysis It defines which method can cope with any business logic and statistical analysis that is relevant for the function and the user, and keep it easy enough for the target client. Although some preprogramming may be needed we do not think it acceptable if all application definitions have to allow the user to define new Adhoc calculations as part of the analysis and to document the data in any desired method, without having to program so we exclude products (like Oracle Discoverer) that do not allow the user to define new Adhoc calculation as part of the analysis and to document on the data in any desired product that do not allow adequate end user-oriented calculation flexibility. Share It defines which the system tools all the security requirements for understanding and, if multiple write connection is needed, concurrent update location at an appropriated level, not all functions need the customer to write data back, but for the increasing number which does, the system should be able to manage multiple updates in a timely, secure manner. Multidimensional This is the basic requirement. OLAP system must provide a multidimensional conceptual view of the data, including full support for hierarchies, as this is certainly the most logical method to analyze businesses and organizations.
  • 254.
    Database Systems Handbook BY:MUHAMMAD SHARIF 254 OLAP Operations Since OLAP servers are based on a multidimensional view of data, we will discuss OLAP operations in multidimensional data. Here is the list of OLAP operations − 1. Roll-up 2. Drill-down 3. Slice and dice 4. Pivot (rotate)
  • 255.
    Database Systems Handbook BY:MUHAMMAD SHARIF 255 Roll-up Roll-up performs aggregation on a data cube in any of the following ways − By climbing up a concept hierarchy for a dimension By dimension reduction The following diagram illustrates how roll-up works.
  • 256.
    Database Systems Handbook BY:MUHAMMAD SHARIF 256 Roll-up is performed by climbing up a concept hierarchy for the dimension location. Initially the concept hierarchy was "street < city < province < country". On rolling up, the data is aggregated by ascending the location hierarchy from the level of the city to the level of the country. The data is grouped into cities rather than countries. When roll-up is performed, one or more dimensions from the data cube are removed. Drill-down Drill-down is the reverse operation of roll-up. It is performed in either of the following ways − By stepping down a concept hierarchy for a dimension By introducing a new dimension. The following diagram illustrates how drill-down works −
  • 257.
    Database Systems Handbook BY:MUHAMMAD SHARIF 257 Drill-down is performed by stepping down a concept hierarchy for the dimension time. Initially, the concept hierarchy was "day < month < quarter < year." On drilling down, the time dimension descended from the level of the quarter to the level of the month. When drill-down is performed, one or more dimensions from the data cube are added. It navigates the data from less detailed data to highly detailed data. Slice The slice operation selects one particular dimension from a given cube and provides a new sub-cube. Consider the following diagram that shows how a slice works. Here Slice is performed for the dimension "time" using the criterion time = "Q1".
  • 258.
    Database Systems Handbook BY:MUHAMMAD SHARIF 258 It will form a new sub-cube by selecting one or more dimensions. Dice Dice selects two or more dimensions from a given cube and provides a new sub-cube. Consider the following diagram that shows the dice operation. The dice operation on the cube based on the following selection criteria involves three dimensions. (location = "Toronto" or "Vancouver") (time = "Q1" or "Q2") (item =" Mobile" or "Modem") Pivot The pivot operation is also known as rotation. It rotates the data axes in view to provide an alternative presentation of data. Consider the following diagram that shows the pivot operation.
  • 259.
    Database Systems Handbook BY:MUHAMMAD SHARIF 259 Data mart also have Hybrid Data Marts A hybrid data mart combines data from an existing data warehouse and other operational source systems. It unites the speed and end-user focus of a top-down approach with the benefits of the enterprise-level integration of the bottom-up method. Data mining techniques There are many techniques used by data mining technology to make sense of your business data. Here are a few of the most common: Association rule learning: Also known as market basket analysis, association rule learning looks for interesting relationships between variables in a dataset that might not be immediately apparent, such as determining which products are typically purchased together. This can be incredibly valuable for long-term planning. Classification: This technique sorts items in a dataset into different target categories or classes based on common features. This allows the algorithm to neatly categorize even complex data cases. Clustering: This approach groups similar data in a cluster. The outliers may be undetected or they will fall outside the clusters. To help users understand the natural groupings or structure within the data, you can apply the process of partitioning a dataset into a set of meaningful sub-classes called clusters. This process looks at all the objects in the dataset and groups them together based on similarity to each other, rather than on predetermined features. Modeling is what people often think of when they think of data mining. Modeling is the process of taking some data (usually) and building a model that reflects that data. Usually, the aim is to address a specific problem through modeling the world in some way and from the model develop a better understanding of the world. Decision tree: Another method for categorizing data is the decision tree. This method asks a series of cascading questions to sort items in the dataset into relevant classes. Regression: This technique is used to predict a range of numeric values, such as sales, temperatures, or stock prices, based on a particular data set.
  • 260.
    Database Systems Handbook BY:MUHAMMAD SHARIF 260 Here data can be made smooth by fitting it to a regression function. The regression used may be linear (having one independent variable) or multiple (having multiple independent variables). Regression is a technique that conforms data values to a function. Linear regression involves finding the “best” line to fit two attributes (or variables) so that one attribute can be used to predict the other. Outer detection: This type of data mining technique refers to the observation of data items in the dataset which do not match an expected pattern or expected behavior. This technique can be used in a variety of domains, such as intrusion, detection, fraud or fault detection, etc. Outer detection is also called Outlier Analysis or Outlier mining. Sequential Patterns: This data mining technique helps to discover or identify similar patterns or trends in transaction data for a certain period. Prediction: Where the end user can predict the most repeated things. Knowledge Extraction from Business intelligence techniques
  • 261.
    Database Systems Handbook BY:MUHAMMAD SHARIF 261
  • 262.
    Database Systems Handbook BY:MUHAMMAD SHARIF 262 Data quality and data management components
  • 263.
    Database Systems Handbook BY:MUHAMMAD SHARIF 263
  • 264.
    Database Systems Handbook BY:MUHAMMAD SHARIF 264
  • 265.
    Database Systems Handbook BY:MUHAMMAD SHARIF 265
  • 266.
    Database Systems Handbook BY:MUHAMMAD SHARIF 266
  • 267.
    Database Systems Handbook BY:MUHAMMAD SHARIF 267 Steps/tasks Involved in Data Preprocessing 1 Data Cleaning: The data can have many irrelevant and missing parts. To handle this part, data cleaning is done. It involves handling missing data, noisy data, etc. Fill in missing values, smooth noisy data, identify or remove outliers, and resolve inconsistencies 2 Data Transformation: This step is taken to transform the data into appropriate forms suitable for the mining process. 3 Data discretization Part of data reduction but with particular importance especially for numerical data 4 Data Reduction: Since data mining is a technique that is used to handle a huge amount of data. While working with a huge volume of data, analysis became harder in such cases. To get rid of this, we use the data reduction technique. It aims to increase storage efficiency and reduce data storage and analysis costs. 5 Data integration Integration of multiple databases, data cubes, or files Method of treating missing data 1 Ignoring and discarding data 2 Fill in the missing value manually 3 Use the global constant to fill the mission values 4 Imputation using mean, median, or mod, 5 Replace missing values using a prediction/ classification model 6 K-Nearest Neighbor (k-NN) approach (The best approach)
  • 268.
    Database Systems Handbook BY:MUHAMMAD SHARIF 268 Difference between Data steward and Data curator: Information Retrieval (IR) can be defined as a software program that deals with the organization, storage, retrieval, and evaluation of information from document repositories, particularly textual information. An Information Retrieval (IR) model selects and ranks the document that is required by the user or the user has asked for in the form of a query. Information Retrieval Data Retrieval The software program deals with the organization, storage, retrieval, and evaluation of information from document repositories, particularly textual information. Data retrieval deals with obtaining data from a database management system such as ODBMS. It is A process of identifying and retrieving the data from the database, based on the query provided by the user or application.
  • 269.
    Database Systems Handbook BY:MUHAMMAD SHARIF 269 Information Retrieval Data Retrieval Retrieves information about a subject. Determines the keywords in the user query and retrieves the data. Small errors are likely to go unnoticed. A single error object means total failure. Not always well structured and is semantically ambiguous. Has a well-defined structure and semantics. Does not provide a solution to the user of the database system. Provides solutions to the user of the database system. The results obtained are approximate matches. The results obtained are exact matches. Results are ordered by relevance. Results are unordered by relevance. It is a probabilistic model. It is a deterministic model. Techniques of Information retrieval: 1. Traditional system 2. Non-traditional system. There are three types of Information Retrieval (IR) models: 1. Classical IR Model 2. Non-Classical IR Model 3. Alternative IR Model Let’s understand the classical IR models in further detail: 1. Boolean Model — This model required information to be translated into a Boolean expression and Boolean queries. The latter is used to determine the information needed to be able to provide the right match when the Boolean expression is found to be true. It uses Boolean operations AND, OR, NOT to create a combination of multiple terms based on what the user asks. 2. Vector Space Model — This model takes documents and queries denoted as vectors and retrieves documents depending on how similar they are. This can result in two types of vectors which are then used to rank search results either 3. Probability Distribution Model — In this model, the documents are considered as distributions of terms, and queries are matched based on the similarity of these representations. This is made possible using entropy or by computing the probable utility of the document. Probability distribution model types:  Similarity-based Probability Distribution Model  Expected-utility-based Probability Distribution Model
  • 270.
    Database Systems Handbook BY:MUHAMMAD SHARIF 270
  • 271.
    Database Systems Handbook BY:MUHAMMAD SHARIF 271 END
  • 272.
    Database Systems Handbook BY:MUHAMMAD SHARIF 272 CHAPTER 13 DBMS INTEGRATION WITH BPMS Overview: BPMS,which are significant extensions of workflow management (WFM). DBMS and BPMS should be used simultaneously they give better performance. BPMS takes or holds operational data and DBMS holds transactional and log data but BPMS will hold All the transactional data go through BPMS. BPMS is run at the execution level. BPMS also holds document flow data. A key element of BPMN is the choice of shapes and icons used for the graphical elements identified in this specification. The intent is to create a standard visual language that all process modelers will recognize and understand. An implementation that creates and displays BPMN Process Diagrams SHALL use the graphical elements, shapes, and markers illustrated in this specification. Six Sigma is another set of practices that originate from manufacturing, in particular from engineering and production practices at Motorola. The main characteristic of Six Sigma is its focus on the minimization of defects (errors). Six Sigma places a strong emphasis on measuring the output of processes or activities, especially in terms of quality. Six Sigma encourages managers to systematically compare the effects of improvement initiatives on the outputs. Sigma symbolizes a single standard deviation from the mean. The two main Six Sigma methodologies are DMAIC and DMADV. Each has its own set of recommended procedures to be implemented for business transformation. DMAIC is a data-driven method used to improve existing products or services for better customer satisfaction. It is the acronym for the five phases: D – Define, M – Measure, A – Analyse, I – Improve, C – Control. DMAIC is applied in the manufacturing of a product or delivery of a service. DMADV is a part of the Design for Six Sigma (DFSS) process used to design or re-design different processes of product manufacturing or service delivery. The five phases of DMADV are: D – Define, M – Measure, A – Analyse, D – Design, V – Validate. A business process is a collection of related, structured activities that produce a specific service or a particular goal for a particular person(s). Business Process management (BPM) includes methods, techniques, and software to design, enact, control and analyze operational processes The BPM lifecycle is considered to have five stages: design, model, execute, monitor, optimize, and Process reengineering. The difference between BP and BPMS is defined as BPM is a discipline that uses various methods to discover, model, analyze, measure, improve, and optimize business processes. BPM is a method, technique, or way of being/doing and BPMS is a collection of technologies to help build software systems or applications to automate processes. BPMS is a software tool used to improve an organization’s business processes through the definition, automation, and analysis of business processes. It also acts as a valuable automation tool for businesses to generate a competitive advantage through cost reduction, process excellence, and continuous process improvement. As BPM is a discipline
  • 273.
    Database Systems Handbook BY:MUHAMMAD SHARIF 273 used by organizations to identify, document, and improve their business processes; BPMS is used to enable aspects of BPM. Enactable business process model Curtisetal list five modeling goals: to facilitate human understanding andcommunication; to support process improvement; to support process management; toautomate process guidance; and to automate execution support. We suggest that thesegoals plus our additional goals of to automate process execution and to automateprocess management, are the goals of using a BPMS. These goals, which form aprogression from problem description to solution design and then action, would beimpossible to achieve without a process model.This is because an enactable model gives a BPMS a limited decision-making ability,the ability to generate change request signals to other sub-systems, or team“members,” and the ability to take account of endogenous or exogenous changes toitself, the business processes it manages or the environment. Together these abilitiesenable the BPMS to make automatic changes to business processes within a scopelimited to the cover of its decision rules, the control privileges of its change requestsignals and its ability to recognize patterns from its sensors.
  • 274.
    Database Systems Handbook BY:MUHAMMAD SHARIF 274 Business Process Modeling Notation (BPMN) BPMS has elements, label, token, activity, case, event process, sequence symbols, etc
  • 275.
    Database Systems Handbook BY:MUHAMMAD SHARIF 275 BPMN Task A logical unit of work that is carried out as a single whole Resource A person or a machine that can perform specific tasks Activity -the performance of a task by a resource Case A sequence of activities performed to achieve some goal, an order, an insurance claim, a car assembly Work item The combination of a case and a task that is just to be carried out Process Describes how a particular category of cases shall be managed Control flow construct ->sequence, selection, iteration, parallelisation
  • 276.
    Database Systems Handbook BY:MUHAMMAD SHARIF 276 BPMN concepts Events Things that happen instantaneously (e.g. an invoice Activities Units of work that have a duration (e.g. an activity to Process, events, and activities are logically related Sequence The most elementary form of relation is Sequence, which implies that one event or activity A is followed by another event or activity B. Start event Circles used with a thin border End event Circles used with a thick border Label Give a name or label to each activity and event Token Once a process instance has been spawned/born, we use a token to identify the progress (or state) of that instance. Gateway There is a gating mechanism that either allows or disallows the passage of tokens through the gateway Split gateway A point where the process flow diverges Have one incoming sequence flow and multiple outgoing sequence flows (representing the branches that diverge) Join gateway A point where the process flow converges Mutually exclusive Only one of them can be true every time the XOR split is reached by a token Exclusive (XOR) split To model the relation between two or more alternative activities, like in the case of the approval or rejection of a claim. Exclusive (XOR) join To merge two or more alternative branches that may have previously been forked with an XOR-split Indicated with an empty diamond or empty diamond marked with an “X” Naming/Label Conventions in BPMN: The label will begin with a verb followed by a noun. The noun may be preceded by an adjective The verb may be followed by a complement to explain how the action is being done.
  • 277.
    Database Systems Handbook BY:MUHAMMAD SHARIF 277 The flow of a process with Big Database
  • 278.
    Database Systems Handbook BY:MUHAMMAD SHARIF 278 Service Oriented Architectures (SOA) It would not be appropriate to comment on BPM without also talking about SOA (Service Oriented Architectures) due to the close coupling between the two and its dominance in industry today. Service oriented architectures have been around for a long time however, when referring to them these days, they imply the implementation of systems using web services technology. A web service is a standard approach to making a reusable component (a piece of software functionality) available and accessible across the web and can be thought of as a repeatable business task such as checking a credit balance, determining if a product is available or booking a holiday. Web services are typically the way in which a business process is implemented. BPM is about providing a workflow layer to orchestrate the web services. It provides the context to SOA essentially managing the dynamic execution of services and allows business users to interact with them as appropriate. SOA can be thought of as an architectural style which formally separates services (the business functionality) from the consumers (other business systems). Separation is achieved through a service contract between the consumer and producer of the service. This contract should address issues such as availability, version control, security, performance etc. Having said this many web services are freely available over the internet but use of them is risky without a service level agreement as they may not exist in future however, this may not be an issue if similar alternate web services are available for use. In addition to a service contract there must be a way for providers to publish service contracts and for consumers to locate service contracts. These typically occur through standards such as the Universal Description, Discovery and Integration (UDDI 1993) which is an XML (XML 2003) based markup language from W3C that enables businesses to publish details of services available on the internet. The Web Services Description Language (WSDL 2007) provides a way of describing web services in an XML format. Note that WSDL tells you how to interact with the web service but says nothing about how it actually works behind the interface. The standard for communication is via SOAP (Simple Object Access Protocol) (SOAP 2007) which is a specification for exchanging information in web services. These standards are not described in detail here as information about them is commonly available so the reader is referred elsewhere for further information. The important issue to understand about SOA in this context, is that it separates the contract from the implementation of that contract thus producing an architecture which is loosely coupled resulting in easily reconfigurable systems, which can adapt to changes in business processes easily. There has been a convergence in recent times towards integrating various approaches such as SOA with SaaS (Software as a Service) (Bennett et al., 2000) and the Web with much talk about Web Oriented Architectures (WOA) [ref]. This approach extends SOA to web-based applications in order allow businesses to open up relevant parts of their IT systems to customers, vendors etc. as appropriate. This has now become a necessity in order to address competitive advantage. WOA (Hinchcliffe 2006) is often considered to be a light-weight version of SOA using RESTful Web services, open APIs and integration approaches such as mashups. In order to manage the lifecycle of business processes in an SOA architecture, software is needed that will enable you to, for example: expose services without the need for programming, compose services from other services, deploy services on any platform (hardware and operating system), maintain security and usage policies, orchestrate services i.e. centrally coordinate the invocation of multiple web services, automatically generate the WSDL; provide a graphical design tool, a distributable runtime engine and service monitoring capabilities, have the ability to graphically design transformations to and from non-XML formats. These are all typical functions provided by SOA middleware along with a runtime environment which should include e.g. event detection, service hosting, intelligent routing, message transformation processing, security capabilities, synchronous and asynchronous message delivery. Often these functions will be divided into several products. An enterprise service bus (ESB) is typically at the core of a SOA tool providing an event-driven, standards based messaging engine.
  • 279.
    Database Systems Handbook BY:MUHAMMAD SHARIF 279
  • 280.
    Database Systems Handbook BY:MUHAMMAD SHARIF 280 CHAPTER 14 RAID STRUCTURE AND MEMORY MANAGEMENT Redundant Arrays of Independent Disks RAID, or “Redundant Arrays of Independent Disks” is a technique that makes use of a combination of multiple disks instead of using a single disk for increased performance, data redundancy, reliability, or both. The term was coined by David Patterson, Garth A. Gibson, and Randy Katz at the University of California, Berkeley in 1987. Disk Array: Arrangement of several disks that gives abstraction of a single, large disk. RAID techniques:
  • 281.
    Database Systems Handbook BY:MUHAMMAD SHARIF 281 Details of RAID Structure
  • 282.
    Database Systems Handbook BY:MUHAMMAD SHARIF 282
  • 283.
    Database Systems Handbook BY:MUHAMMAD SHARIF 283 Row farmat and column format in oracle In-memory Structure In memory storage Index
  • 284.
    Database Systems Handbook BY:MUHAMMAD SHARIF 284 In memory Compresson in storage Storage manager Components
  • 285.
    Database Systems Handbook BY:MUHAMMAD SHARIF 285 Database systems Memory Components 1. CPU Registers s 2. Cache 3. Main memory 4. Flash memory (SSD-solid state disk) (Also known as EEPROM (Electrically Erasable Programmable Read- Only Memory)) 5. Magnetic disk (Hard disks vs. floppy disks) 6. Optical disk (CD-ROM, CD-RW, DVD-RW, and DVD-RAM) 7. Tape storage
  • 286.
    Database Systems Handbook BY:MUHAMMAD SHARIF 286
  • 287.
    Database Systems Handbook BY:MUHAMMAD SHARIF 287
  • 288.
    Database Systems Handbook BY:MUHAMMAD SHARIF 288
  • 289.
    Database Systems Handbook BY:MUHAMMAD SHARIF 289 Performance measures of hard disks/ Accessing a Disk Page 1. Access time: the time it takes from when a read or write request is issued to when the data transfer begins. Is composed of: Time to access (read/write) a disk block:  Seek time (moving arms to position disk head on track)  Rotational delay/latency (waiting for the block to rotate under the head)  Data transfer time/rate (moving data to/from disk surface) Seek time and rotational delay dominate.  Seek time varies from about 2 to 15mS  Rotational delay from 0 to 8.3mS (have 4.2mS)  The transfer rate is about 3.5mS per 256Kb page Key to lower I/O cost: reduce seek/rotation delays! Hardware vs. software solutions? 2. Data-transfer rate: the rate at which data can be retrieved from or stored on disk (e.g., 25-100 MB/s) 3. Mean time to failure (MTTF): average time the disk is expected to run continuously without any failure BLOCK vs Page vs Sectors
  • 290.
    Database Systems Handbook BY:MUHAMMAD SHARIF 290 Block Page Sectors Block is also a sequence of bits and bytes A page is made up of unit blocks or groups of blocks. A sector is a physical spot on a formatted disk that hold a info. A block is made up of a contiguous sequence of sectors from a single track.. No fix size. Pages have fixed sizes, usually 2k or 4k or 8k. Each sector can hold 512 bytes of data A block is also called a physical record on hard drives and floppies Recards that have no fixed size depends on the data types of columns Any data transferred between the hard disk and the RAM is usually sent in blocks . The default NTFS Block size is 4096 bytes. Pages are virtual blocks A disk can read/write a page faster. Each block/page consists of some records. Pages manage data that is stored in RAM. 4 tuples fit in one block if the block size is 2 kb and 30 tuples fit on 1 block if the block size is 8kb. Smallest unit of logical memory, it is used to read a file or write data to a file or physical memory unit called page. A block is virtual memory unit that stores tables rows and records logically in its segments and A page is a physical memory unit that store data physically in disk file A page is loaded into the processor from the main memory. A hard disk plate has many concentric circles on it, called tracks. Every track is further divided into sectors. Page/block: processing with pages is easier/faster than the block It is also called variable length records having complex structure. Fixed length records, inflexible structure in memory. OS prefer page not block but both are storage units. If I insert a new row/record it will come in a block/page if the existing block/page has space. Otherwise, it assigned a new block within the file.
  • 291.
    Database Systems Handbook BY:MUHAMMAD SHARIF 291
  • 292.
    Database Systems Handbook BY:MUHAMMAD SHARIF 292 Block Diagram depicting paging. Page Map Table(PMT) contains pages from page number 0 to 7 Pinned block: Memory block that is not allowed to be written back to disk. Toss immediate strategy: Frees the space occupied by a block as soon as the final tuple of that block has been processed Example: We can say if we have an employee table and have email, name, CNIC... Empid = 12 bytes, name = 59 bytes, CNIC = 15 bytes.... so all employee table columns are 230 bytes. Its means each row in the employee table have of 230 bytes. So its means we can store around 2 rows in one block. For example, say your hard drive has a block size of 4K, and you have a 4.5K file. This requires 8K to store on your hard drive (2 whole blocks), but only 4.5K on a floppy (9 floppy-size blocks). Example:
  • 293.
    Database Systems Handbook BY:MUHAMMAD SHARIF 293 Buffer Manager/Buffer management Buffer: Portion of main memory available to store copies of disk blocks.
  • 294.
    Database Systems Handbook BY:MUHAMMAD SHARIF 294 Buffer Manager: Subsystem that is responsible for buffering disk blocks in main memory. The overall goal is to minimize the number of disk accesses. A buffer manager is similar to a virtual memory manager of an operating system.
  • 295.
    Database Systems Handbook BY:MUHAMMAD SHARIF 295 Architecture: The buffer manager stages pages from external storage to the main memory buffer pool. File and index layers make calls to the buffer manager. What is the steal approach in DBMS? What are the Buffer Manager Policies/Roles? Data storage on disk?
  • 296.
    Database Systems Handbook BY:MUHAMMAD SHARIF 296 Note: Buffer manager moves pages between the main memory buffer pool (volatile memory) from the external storage disk (in non-volatile storage). When execution starts, the file and index layer make the call to the buffer manager. The steal approach is used when the buffer manager replaces an existing page in the cache, that has been updated by a transaction not yet committed, by another page requested by another transaction. No-force. The force rule means that REDO will never be needed during recovery since any committed transaction will have all its updates on disk before it is committed. The deferred update ( NO-UNDO ) recovery scheme a no-steal approach. However, typical database systems employ a steal/no-force strategy. The advantage of steel is that it avoids the need for very large buffer space. Steal/No-Steal Similarly, it would be easy to ensure atomicity with a no-steal policy. The no-steal policy states that pages cannot be evicted from memory (and thus written to disk) until the transaction commits. Need support for undo: removing the effects of an uncommitted transaction on the disk Force/No Force Durability can be a very simple property to ensure if we use a force policy. The force policy states when a transaction executes, force all modified data pages to disk before the transaction commits.
  • 297.
    Database Systems Handbook BY:MUHAMMAD SHARIF 297 Preferred Policy: Steal/No-Force This combination is most complicated but allows for the highest flexibility/performance. STEAL (why enforcing Atomicity is hard, complicates enforcing Atomicity) NO FORCE (why enforcing Durability is hard, complicates enforcing Durability) In case of no force Need support for a redo: complete a committed transaction’s writes on disk. Disk Access File: A file is logically a sequence of records, where a record is a sequence of fields; The buffer manager stages pages from external storage to the main memory buffer pool. File and index layers make calls to the buffer manager. The hard disk is also called secondary memory. Which is used to store data permanently. This is non-volatile File scans can be made fast with read-ahead (track-at-a-crack). Requires contiguous file allocation, so may need to bypass OS/file system. Sorted files: records are sorted by search key. Good for equality and range search. Hashed files: records are grouped into buckets by search key. Good for equality search. Disks: Can retrieve random page at a fixed cost Tapes: Can only read pages sequentially Database tables and indexes may be stored on a disk in one of some forms, including ordered/unordered flat files, ISAM, heap files, hash buckets, or B+ trees. The most used forms are B-trees and ISAM.
  • 298.
    Database Systems Handbook BY:MUHAMMAD SHARIF 298 Data on a hard disk is stored in microscopic areas called magnetic domains on the magnetic material. Each domain stores either 1 or 0 values. When the computer is switched off, then the head is lifted to a safe zone normally termed a safe parking zone to prevent the head from scratching against the data zone on a platter when the air bearing subsides. This process is called parking. The basic difference between the magnetic tape and magnetic disk is that magnetic tape is used for backups whereas, the magnetic disk is used as secondary storage. Dynamic Storage-Allocation Problem/Algorithms Memory allocation is a process by which computer programs are assigned memory or space. It is of four types: First Fit Allocation The first hole that is big enough is allocated to the program. In this type fit, the partition is allocated, which is the first sufficient block from the beginning of the main memory. Best Fit Allocation The smallest hole that is big enough is allocated to the program. It allocates the process to the partition that is the first smallest partition among the free partitions. Worst Fit Allocation The largest hole that is big enough is allocated to the program. It allocates the process to the partition, which is the largest sufficient freely available partition in the main memory. Next Fit allocation: It is mostly similar to the first Fit, but this Fit, searches for the first sufficient partition from the last allocation point. Note: First-fit and best-fit better than worst-fit in terms of speed and storage utilization Static and Dynamic Loading: To load a process into the main memory is done by a loader. There are two different types of loading : Static loading:- loading the entire program into a fixed address. It requires more memory space. Dynamic loading:- The entire program and all data of a process must be in physical memory for the process to execute. So, the size of a process is limited to the size of physical memory. Methods Involved in Memory Management There are various methods and with their help Memory Management can be done intelligently by the Operating System:  Fragmentation As processes are loaded and removed from memory, the free memory space is broken into little pieces. It happens after sometimes that processes cannot be allocated to memory blocks considering their small size and memory blocks remain unused. This problem is known as Fragmentation. Fragmentation Category −
  • 299.
    Database Systems Handbook BY:MUHAMMAD SHARIF 299 1. External fragmentation Total memory space is enough to satisfy a request or to reside a process in it, but it is not contiguous, so it cannot be used. 2. Internal fragmentation The memory block assigned to the process is bigger. Some portion of memory is left unused, as it cannot be used by another process. Two types of fragmentation are possible 1. Horizontal fragmentation 2. Vertical Fragmentation Reconstruction of Hybrid Fragmentation The original relation in hybrid fragmentation is reconstructed by performing union and full outer join. 3. Hybrid fragmentation can be achieved by performing horizontal and vertical partitions together. 4. Mixed fragmentation is a group of rows and columns in relation.
  • 300.
    Database Systems Handbook BY:MUHAMMAD SHARIF 300 Reduce external fragmentation by compaction ● Shuffle memory contents to place all free memory together in one large block ● Compaction is possible only if relocation is dynamic, and is done at execution time ● I/O problem - Latch job in memory while it is involved in I/O - Do I/O only into OS buffers  Segmentation Segmentation is a memory management technique in which each job is divided into several segments of different sizes, one for each module that contains pieces that perform related functions. Each segment is a different logical address space of the program or A segment is a logical unit. Segmentation with Paging Both paging and segmentation have their advantages and disadvantages, it is better to combine these two schemes to improve on each. The combined scheme is known as 'Page the Elements'. Each segment in this scheme is divided into pages and each segment is maintained in a page table. So the logical address is divided into the following 3 parts: Segment numbers(S) Page number (P) The displacement or offset number (D)
  • 301.
    Database Systems Handbook BY:MUHAMMAD SHARIF 301 As shown in the following diagram, the Intel 386 uses segmentation with paging for memory management with a two-level paging scheme
  • 302.
    Database Systems Handbook BY:MUHAMMAD SHARIF 302  Swapping Swapping is a mechanism in which a process can be swapped temporarily out of the main memory (or move) to secondary storage (disk) and make that memory available to other processes. At some later time, the system swaps back the process from the secondary storage to the main memory. Though performance is usually affected by the swapping process it helps in running multiple and big processes in parallel and that's the reason Swapping is also known as a technique for memory compaction. Note: Bring a page into memory only when it is needed. The same page may be brought into memory several times  Paging A page is also a unit of data storage. A page is loaded into the processor from the main memory. A page is made up of unit blocks or groups of blocks. Pages have fixed sizes, usually 2k or 4k. A page is also called a virtual page or memory page. When the transfer of pages occurs between main memory and secondary memory it is known as paging. Paging is a memory management technique in which process address space is broken into blocks of the same size called pages (size is the power of 2, between 512 bytes and 8192 bytes). The size of the process is measured in the number of pages. Divide logical memory into blocks of the same size called pages. Similarly, main memory is divided into small fixed-sized blocks of (physical) memory called frames and the size of a frame is kept the same as that of a page to have optimum utilization of the main memory and to avoid external fragmentation. Divide physical memory into fixed-sized blocks called frames (size is the power of 2, between 512 bytes and 8192 bytes) The basic difference between the magnetic tape and magnetic disk is that magnetic tape is used for backups whereas, the magnetic disk is used as secondary storage.
  • 303.
    Database Systems Handbook BY:MUHAMMAD SHARIF 303 Hard disk stores information in the form of magnetic fields. Data is stored digitally in the form of tiny magnetized regions on the platter where each region represents a bit. Microsoft SQL Server databases are stored on disk in two files: a data file and a log file Note: To run a program of size n pages, need to find n free frames and load the program Implementation of Page Table The page table is kept in the main memory  Page-table base register (PTBR) points to the page table  Page-table length register (PRLR) indicates the size of the page table In this scheme, every data/instruction access requires two memory accesses. One for the page table and one for the data/instruction. The two memory access problems can be solved by the use of a special fast-lookup hardware cache called associative memory or translation look-aside buffers (TLBs) The flow of Tasks in memory The program must be brought into memory and placed within a process for it to be run.
  • 304.
    Database Systems Handbook BY:MUHAMMAD SHARIF 304 Collection of processes on the disk that are waiting to be brought into memory to run the program. Binding of Instructions and Data to Memory Address binding of instructions and data to memory addresses can happen at three different stages Compile time: If memory location knew a priori, absolute code can be generated; must recompile code if starting location changes Load time: Must generate relocatable code if memory location is not known at compile time Execution time: Binding delayed until run time if the process can be moved during its execution from one memory segment to another. Need hardware support for address maps (e.g., base and limit registers). Multistep Processing of a User Program In memory is as follows: The concept of a logical address space that is bound to separate physical address space is central to proper memory management Logical address – generated by the CPU; also referred to as virtual address Physical address – address seen by the memory unit Logical and physical addresses are the same in compile-time and load-time address-binding schemes; logical (virtual) and physical addresses differ in the execution-time address-binding scheme The user program deals with logical addresses; it never sees the real physical addresses The logical address space of a process can be noncontiguous; the process is allocated physical memory whenever the latter is available
  • 305.
    Database Systems Handbook BY:MUHAMMAD SHARIF 305 Address Translation Architecture END
  • 306.
    Database Systems Handbook BY:MUHAMMAD SHARIF 306 CHAPTER 15 ORACLE DATABASE FUNDAMENTAL AND ITS ADMINISTRATION Oracle Database History I will use Oracle tool in this book. Oracle Versions and Its meaning 1. Oracle Database 11g 2. Oracle Database 12c 3. Oracle 18c (new name) = Oracle Database 12c Release 2 12.2.0.2 (Patch Set for 12c Release 2). 4. Oracle 19c (new name) = Oracle Database 12c Release 2 12.2.0.3 (Terminal Patch Set for Release Oracle releases in oracle history. Tools/utilities for administoring database Oracle dba  Oracle Universal Installer (Utility that install oracle software, it start O-DBCA to install oracle softwar)  Oracle DBCA (Utility, it create database from templates, it also enable to to create ODB from seed database)  Database Upgrade Assistant (tool, upgrade as Oracle newest release)  Net Configuration Assistant (NETCA as short, tool, enable to configure listener)  Oracle enterprise manager database control(Product, control database by web-based interface, performance advisors)
  • 307.
    Database Systems Handbook BY:MUHAMMAD SHARIF 307 Oracle DB editions are hierarchically broken down as follows: Enterprise Edition: Offers all features, including superior performance and security, and is the most robust Personal Edition: Nearly the same as the Enterprise Edition, except it does not include the Oracle Real Application Clusters option Standard Edition: Contains base functionality for users that do not require Enterprise Edition’s robust package Express Edition (XE): The lightweight, free and limited Windows, and Linux edition Oracle Lite: For mobile devices Database Instance/ Oracle Instance A Database Instance is an interface between client applications (users) and the database. An Oracle instance consists of three main parts: System Global Area (SGA), Program Global Area (PGA), and background processes. Searches for a server parameter file in a platform-specific default location and, if not found, for a text initialization parameter file (specifying STARTUP with the SPFILE or PFILE parameters overrides the default behavior) Reads the parameter file to determine the values of initialization parameters. Allocates the SGA based on the initialization parameter settings. Starts the Oracle background processes. Opens the alert log and trace files and writes all explicit parameter settings to the alert log in valid parameter syntax
  • 308.
    Database Systems Handbook BY:MUHAMMAD SHARIF 308 Oracle Database creates server processes to handle the requests of user processes connected to an instance. A server process can be either of the following: A dedicated server process, which services only one user process. A shared server process, which can service multiple user processes. We can see the listener has the default name of "LISTENER" and is listening for TCP connections on port 1521. The listener process is started when the server is started (or whenever the instance is started). The listener is only required for connections from other servers, and the DBA performs the creation of the listener process. When a new connection comes in over the network, the listener passes the connection to Oracle.
  • 309.
    Database Systems Handbook BY:MUHAMMAD SHARIF 309
  • 310.
    Database Systems Handbook BY:MUHAMMAD SHARIF 310 MainDatabase shutting down conditions Shutdown Normal | Transactional | Immediate | Abort Database startup conditions: Startup restrict | Startup mount restrict | Startup force |Startup nomount |Startup mount | Open Read only modes: Alter database open read-only Alter database open; Details of shutting down conditions: Shutdown /shut/shutdown normal: 1. New connections are not allowed 2. Connected users can perform an ongoing transaction 3. Idle sessions will not be disconnected 4. When connected users log out manually then the database gets shut down. 5. It is also a graceful shutdown, So it doesn’t require ICR in the next startup. 6. A common scn number will be updated to control files and data files before the database shutdown. Shutdown Transnational: 1. New connections are not allowed 2. Connected users can perform an ongoing transaction 3. Idle sessions will be disconnected 4. The database gets shutdown once ongoing tx’s get completed(commit/rollback) Hence, It is also a graceful shutdown, So it doesn’t require ICR in the next startup. Shutdown immediate: 1. New connections are not allowed
  • 311.
    Database Systems Handbook BY:MUHAMMAD SHARIF 311 2. Connected uses can’t perform an ongoing transaction 3. Idle sessions will be disconnected 4. Oracle performs rollback’s the ongoing Tx’s(uncommitted) and the database gets shutdown. 5. A common scn number will be updated to control files and data files before the database shutdown. Hence, It is also a graceful shutdown, So it doesn’t require ICR in the next startup. Shutdown Abort: 1. New connections are not allowed 2. Connected uses can’t perform an ongoing transaction 3. Idle sessions will be disconnected 4. Db gets shutdown abruptly (NO Commit /No Rollback) Hence, It is an abrupt shutdown, So it requires ICR in the next startup.
  • 312.
    Database Systems Handbook BY:MUHAMMAD SHARIF 312
  • 313.
    Database Systems Handbook BY:MUHAMMAD SHARIF 313
  • 314.
    Database Systems Handbook BY:MUHAMMAD SHARIF 314 Types of Standby Databases 1. Physical Standby Database 2. Snapshot Standby Database 3. Logical Standby Database Physical Standby Database A physical standby database is physically identical to the primary database, with on-disk database structures that are identical to the primary database on a block-for-block basis. The physical standby database is updated by performing recovery using redo data that is received from the primary database. Oracle Database12c enables a physical standby database to receive and apply redo while it is open in read-only mode. Logical Standby Database A logical standby database contains the same logical information (unless configured to skip certain objects) as the production database, although the physical organization and structure of the data can be different. The logical standby database is kept synchronized with the primary database by transforming the data in the redo received from the primary database into SQL statements and then executing the SQL statements on the standby database. This is done with the use of LogMiner technology on the redo data received from the primary database. The tables in a logical standby database can be used simultaneously for recovery and other tasks such as reporting, summations, and queries. A standby database is a transactionally consistent copy of the primary database. Using a backup copy of the primary database, you can create up to nine standby databases and incorporate them in a Data Guard configuration. A standby database is a database replica created from a backup of a primary database. By applying archived redo logs from the primary database to the standby database, you can keep the two databases synchronized. A standby database has the following main purposes: 1. Disaster protection 2. Protection against data corruption
  • 315.
    Database Systems Handbook BY:MUHAMMAD SHARIF 315 Snapshot Standby Database A snapshot standby database is a database that is created by converting a physical standby database into a snapshot standby database. The snapshot standby database receives redo from the primary database but does not apply the redo data until it is converted back into a physical standby database. The snapshot standby database can be used
  • 316.
    Database Systems Handbook BY:MUHAMMAD SHARIF 316 for updates, but those updates are discarded before the snapshot standby database is converted back into a physical standby database. The snapshot standby database is appropriate when you require a temporary, updatable version of a physical standby database. What is Cloning? Database Cloning is a procedure that can be used to create an identical copy of the existing Oracle database. DBAs occasionally need to clone databases to test backup and recovery strategies or export a table that was dropped from the production database and import it back into the production databases. Cloning can be done on a different host or the same host even if it is different from the standby database. Database Cloning can be done using the following methods, Cold Cloning Hot Cloning RMAN Cloning The basic memory structures associated with Oracle Database include: System global area (SGA) The SGA is a group of shared memory structures, known as SGA components, that contain data and control information for one Oracle Database instance. All server and background processes share the SGA. Examples of data stored in the SGA include cached data blocks and shared SQL areas. Program global area (PGA) A PGA is a nonshared memory region that contains data and control information exclusively for use by an Oracle process. Oracle Database creates the PGA when an Oracle process starts. One PGA exists for each server process and background process. The collection of individual PGAs is the total instance PGA or instance PGA. Database initialization parameters set the size of the instance PGA, not individual PGAs. User global area (UGA) The UGA is memory associated with a user session. Software code areas Software code areas are portions of memory used to store code that is being run or can be run. Oracle Database code is stored in a software area that is typically at a different location from user programs—a more exclusive or protected location. Oracle Initialization Parameter
  • 317.
    Database Systems Handbook BY:MUHAMMAD SHARIF 317
  • 318.
    Database Systems Handbook BY:MUHAMMAD SHARIF 318
  • 319.
    Database Systems Handbook BY:MUHAMMAD SHARIF 319
  • 320.
    Database Systems Handbook BY:MUHAMMAD SHARIF 320
  • 321.
    Database Systems Handbook BY:MUHAMMAD SHARIF 321 Oracle Database Logical Storage Structure Oracle allocates logical database space for all data in a database. The units of database space allocation are data blocks, extents, and segments. The Relationships Among Segments, Extents, Data Blocks in the data file, Oracle block, and OS block:
  • 322.
    Database Systems Handbook BY:MUHAMMAD SHARIF 322 Oracle Block: At the finest level of granularity, Oracle stores data in data blocks (also called logical blocks, Oracle blocks, or pages). One data block corresponds to a specific number of bytes of physical database space on a disk. Oracle Extent: The next level of logical database space is an extent. An extent is a specific number of contiguous data blocks allocated for storing a specific type of information. It can be spared over two tablespaces. Oracle Segment: The level of logical database storage greater than an extent is called a segment. A segment is a set of extents, each of which has been allocated for a specific data structure and all of which are stored in the same tablespace. For example, each table's data is stored in its data segment, while each index's data is stored in its index segment. If the table or index is partitioned, each partition is stored in its segment.
  • 323.
    Database Systems Handbook BY:MUHAMMAD SHARIF 323
  • 324.
    Database Systems Handbook BY:MUHAMMAD SHARIF 324 Data block: Oracle manages the storage space in the data files of a database in units called data blocks. A data block is the smallest unit of data used by a database. Oracle block and data block are equal in data storage by logical and physical respectively like table's (logical) data is stored in its data segment. The high water mark is the boundary between used and unused space in a segment. Operating system block: The data consisting of the data block in the data files are stored in operating system blocks. OS Page: The smallest unit of storage that can be atomically written to non-volatile storage is called a page Details of Data storage in Oracle Blocks: An extent is a set of logically contiguous data blocks allocated for storing a specific type of information. In the Figure above, the 24 KB extent has 12 data blocks, while the 72 KB extent has 36 data blocks. A segment is a set of extents allocated for a specific database object, such as a table. For example, the data for the employee's table is stored in its data segment, whereas each index for employees is stored in its index segment. Every database object that consumes storage consists of a single segment.
  • 325.
    Database Systems Handbook BY:MUHAMMAD SHARIF 325
  • 326.
    Database Systems Handbook BY:MUHAMMAD SHARIF 326
  • 327.
    Database Systems Handbook BY:MUHAMMAD SHARIF 327 A big file tablespace eases database administration because it consists of only one data file. The a single data file can be up to 128TB (terabytes) in size if the tablespace block size is 32KB; if you use the more common 8KB block size, 32TB is the maximum size of a big file tablespace.
  • 328.
    Database Systems Handbook BY:MUHAMMAD SHARIF 328 Broad View of Logical and Physical Structure of Database System in Oracle. Oracle Database must use logical space management to track and allocate the extents in a tablespace. When a database object requires an extent, the database must have a method of finding and providing it. Similarly, when an object no longer requires an extent, the database must have a method of making the free extent available. Oracle Database manages space within a tablespace based on the type that you create.
  • 329.
    Database Systems Handbook BY:MUHAMMAD SHARIF 329 You can create either of the following types of tablespaces: Locally managed tablespaces (default) The database uses bitmaps in the tablespaces themselves to manage extents. Thus, locally managed tablespaces have a part of the tablespace set aside for a bitmap. Within a tablespace, the database can manage segments with automatic segment space management (ASSM) or manual segment space management (MSSM). Dictionary-managed tablespaces The database uses the data dictionary to manage the exten. Oracle Physical Storage Structure Oracle Database Memory Management Memory management involves maintaining optimal sizes for the Oracle instance memory structures as demands on the database change. Oracle Database manages memory based on the settings of memory-related initialization parameters. The basic options for memory management are as follows: Automatic memory management You specify the target size for the database instance memory. The instance automatically tunes to the target memory size, redistributing memory as needed between the SGA and the instance PGA.
  • 330.
    Database Systems Handbook BY:MUHAMMAD SHARIF 330 Automatically shared memory management This management model is partially automated. You set a target size for the SGA and then have the option of setting an aggregate target size for the PGA or managing PGA work areas individually. Manual memory management Instead of setting the total memory size, you set many initialization parameters to manage components of the SGA and instance PGA individually. SGA (System Global Area) is an area of memory (RAM) allocated when an Oracle Instance starts up. The SGA's size and function are controlled by initialization (INIT.ORA or SPFILE) parameters. In general, the SGA consists of the following subcomponents, as can be verified by querying the V$SGAINFO: SELECT FROM v$sgainfo; The common components are: Data buffer cache - cache data and index blocks for faster access. Shared pool - cache parsed SQL and PL/SQL statements. Dictionary Cache - information about data dictionary objects. Redo Log Buffer - committed transactions that are not yet written to the redo log files. JAVA pool - caching parsed Java programs. Streams pool - cache Oracle Streams objects. Large pool - used for backups, UGAs, etc.
  • 331.
    Database Systems Handbook BY:MUHAMMAD SHARIF 331 Automatic Shared Memory Management simplifies the configuration of the SGA and is the recommended memory configuration. To use Automatic Shared Memory Management, set the SGA_TARGET initialization parameter to a nonzero value and set the STATISTICS_LEVEL initialization parameter to TYPICAL or ALL. The value of the SGA_TARGET parameter should be set to the amount of memory that you want to dedicate to the SGA. In response to the workload on the system, the automatic SGA management distributes the memory appropriately for the following memory pools: 1. Database buffer cache (default pool) 2. Shared pool 3. Large pool 4. Java pool 5. Streams pool
  • 332.
    Database Systems Handbook BY:MUHAMMAD SHARIF 332
  • 333.
    Database Systems Handbook BY:MUHAMMAD SHARIF 333 Oracle database Files and ASM FILES COMPARISONS: END
  • 334.
    Database Systems Handbook BY:MUHAMMAD SHARIF 334 CHAPTER 16 DATABASE BACKUPS AND RECOVERY, LOGS MANAGEMENT Overview of Backup Solutions in Oracle Several circumstances can halt the operation of an Oracle database.
  • 335.
    Database Systems Handbook BY:MUHAMMAD SHARIF 335 There are two ways to perform a data backup in Oracle Backups are divided into physical backups and logical backups. Logical Backups contain logical data (for example, tables and stored procedures) extracted with the Oracle Export utility and stored in a binary file. You can use logical backups to supplement physical backups. Exporting and Importing Data: SQL Commands Command-line utilities (Logical backup) 1. Data Pump Export and Data Pump Import (These are called Logical backup) 2. Export and Import (These are called Logical backup) User-managed Backup SQLPlus and OS Commands by starting from the beginning null end; Back up your database manually by executing commands specific to your operating system. Making O/S Backups If you do not want to use RMAN, you can use operating system commands such as the UNIX cp command to make backups. You can also automate backup operations by writing scripts. You can make a backup of the whole database at once or supplement a whole database backup with backups of individual tablespaces, datafiles, control files, and archived logs. You can use O/S commands to perform these backups. Physical backups Physical backups, which are the primary concern in a backup and recovery strategy, are copies of physical database files. You can make physical backups with either the Oracle Recovery Manager (RMAN) utility or operating system utilities. These are copies of physical database files. For example, a physical backup might copy database content from a local disk drive to another secure location. Physical backup Types (cold, hot, full, incremental) During an Oracle tablespace hot backup, you (or your script) puts a tablespace into backup mode, then copy the data files to disk or tape, then take the tablespace out of backup mode. Backup sets are logical entities produced by the RMAN BACKUP command.
  • 336.
    Database Systems Handbook BY:MUHAMMAD SHARIF 336 Oracle Recovery Manager (RMAN) It's done by server session (Restore files, Backup data Files, Recover Data files). It's also recommended. A user can log in to RMAN and command it to back up a database. RMAN can write backup sets to disk and tape cold backup (offline database backup). RMAN is a powerful and versatile program that allows you to make a backup or image copy of your data. When you specify files or archived logs using the RMAN backup command, RMAN creates a backup set as output. A backup set is one or more datafiles, control files, or archived redo logs that are written in an RMAN-specific format; it requires you to use the RMAN restore command for recovery operations. In contrast, when you use the copy command to create an image copy of a file, it is in an instance-usable format--you do not need to invoke RMAN to restore or recover it. When you issue RMAN commands such as backup or copy, RMAN establishes a connection to an Oracle server session. The server session then backs up the specified datafile, control file, or archived log from the target database. RMAN obtains the information it needs from either the control file or the optional recovery catalog. The recovery catalog is a central repository containing a variety of information useful for backup and recovery. Conveniently, RMAN automatically establishes the names and locations of all the files that you need to back up. RMAN provides several advantages. One crucial advantage to using RMAN is its incremental backup feature. In traditional backup methods, you must perform a full backup in which you back up all the data blocks ever used in a datafile. The incremental backup feature allows you to back up only those data blocks that have changed since a previous backup. Using RMAN, you can perform two types of incremental backups: a differential backup or a cumulative backup. In a differential level n incremental backup, you back up all blocks that have changed since the most recent level n or lower backup. For example, in a differential level 2 backup, RMAN determines which level 1 or level 2 backup occurred most recently and backs up all blocks modified since that backup. In a cumulative level n backup, RMAN backs up all the blocks used since the most recent backup at level n-1 or less. For example, in a cumulative level 3 backup, RMAN determines which level 2 or level 1 backup occurred most recently and backs up all blocks used since that backup. Hot backup - also known as dynamic or online backup, is a backup performed on data while the database is actively online and accessible to users. Cold backup—Users cannot modify the database during a cold backup, so the database and the backup copy are always synchronized. Cold backup is used only when the service level allows for the required system downtime. Full—Creates a copy of data that can include parts of a database such as the control file, transaction files (redo logs), tablespaces, archive files, and data files. Regular cold full physical backups are recommended. The database must be in archive log mode for a full physical backup. Incremental—Captures only changes made after the last full physical backup. Incremental backup can be done with a hot backup. Cold-full backup - A cold-full backup is when the database is shut down, all of the physical files are backed up, and the database is started up again. Cold-partial backup - A cold-partial backup is used when a full backup is not possible due to some physical constraints.
  • 337.
    Database Systems Handbook BY:MUHAMMAD SHARIF 337 Hot-full backup - A hot-full backup is one in which the database is not taken off-line during the backup process. Rather, the tablespace and data files are put into a backup state. Overview of the RMAN Environment Recovery Manager (RMAN) is an Oracle Database client that performs backup and recovery tasks on your databases and automates administration of your backup strategies. It greatly simplifies backing up, restoring, and recovering database files. Starting RMAN and Connecting to a Database The RMAN client is started by issuing the rman command at the command prompt of your operating system. RMAN then displays a prompt for your commands as shown in the following example: % rman RMAN> You can connect to a database with command-line options or by using the CONNECT TARGET command. The following example starts RMAN and then connects to a target database through Oracle Net, AS SYSDBA is not specified because it is implied. RMAN prompts for a password. % rman RMAN> CONNECT TARGET SYS@prod target database Password: password connected to target database: PROD (DBID=39525561) The following variation starts RMAN and then connects to a target database by using operating system authentication: % rman RMAN> CONNECT TARGET / connected to target database: PROD (DBID=39525561) To quit the RMAN client, enter EXIT at the RMAN prompt: RMAN> EXIT The RMAN environment consists of the utilities and databases that play a role in backing up your data. At a minimum, the environment for RMAN must include the following components: Backing Up a Database Use the BACKUP command to back up files. RMAN backs up data to the configured default device for the type of backup requested. By default, RMAN creates backups on disk. If a fast recovery area is enabled, and if you do not specify the FORMAT parameter (see Table 2-1), then RMAN creates backups in the recovery area and automatically gives them unique names. By default, RMAN creates backup sets rather than image copies. A backup set consists of one or more backup pieces, which are physical files written in a format that only RMAN can access. A multiplexed backup set contains the blocks from multiple input files. RMAN can write backup sets to disk or tape. If you specify BACKUP AS COPY, then RMAN copies each file as an image copy, which is a bit-for-bit copy of a database file created on disk. Image copies are identical to copies created with operating system commands like cp on Linux or COPY on Windows, but are recorded in the RMAN repository and so are usable by RMAN. You can use RMAN to make image copies while the database is open.
  • 338.
    Database Systems Handbook BY:MUHAMMAD SHARIF 338 A target database An Oracle database to which RMAN is connected with the TARGET keyword. A target database is a database on which RMAN is performing backup and recovery operations. RMAN always maintains metadata about its operations on a database in the control file of the database. The RMAN metadata is known as the RMAN repository. The RMAN client An Oracle Database executable that interprets commands, directs server sessions to execute those commands, and records its activity in the target database control file. The RMAN executable is automatically installed with the database and is typically located in the same directory as the other database executables. For example, the RMAN client on Linux is located in $ORACLE_HOME/bin. Some environments use the following optional components: A fast recovery area A disk location in which the database can store and manage files related to backup and recovery. You set the fast recovery area location and size with the DB_RECOVERY_FILE_DEST and DB_RECOVERY_FILE_DEST_SIZE initialization parameters. A media manager An application required for RMAN to interact with sequential media devices such as tape libraries. A media manager controls these devices during backup and recovery, managing the loading, labeling, and unloading of media. Media management devices are sometimes called SBT (system backup to tape) devices. A recovery catalog A separate database schema used to record RMAN activity against one or more target databases. A recovery catalog preserves RMAN repository metadata if the control file is lost, making it much easier to restore and recover following the loss of the control file. The database may overwrite older records in the control file, but RMAN maintains records forever in the catalog unless the records are deleted by the user. Hot-partial backup - A hot-partial backup is one in which the database is not taken off-line during the backup process, plus different tablespaces are backed up on different nights. Consistent and Inconsistent Backups A consistent backup is one in which the files being backed up contain all changes up to the same system change number (SCN). This means that the files in the backup contain all the data taken from the same point in time. Unlike an inconsistent backup, a consistent whole database backup does not require recovery after it is restored. An inconsistent backup is a backup of one or more database files that you make while the database is open or after the database has shut down abnormally. Image Backup/mirror backup A full image backup, or mirror backup, is a replica of everything on your computer's hard drive, from the operating system, boot information, apps, and hidden files to your preferences and settings. Imaging software not only captures individual files but everything you need to get your system running again. Image copies are exact byte- for-byte copies of files. RMAN prefers to use an image copy over a backup set. Backing Up a Database in ARCHIVELOG Mode If a database runs in ARCHIVELOG mode, then you can back up the database while it is open. The backup is called an inconsistent backup because redo is required during recovery to bring the database to a consistent state. If you have the archived redo logs needed to recover the backup, open database backups are as effective for data protection as consistent backups.
  • 339.
    Database Systems Handbook BY:MUHAMMAD SHARIF 339 To back up the database and archived redo logs while the database is open: Start RMAN and connect to a target database. Run the BACKUP DATABASE command. For example, enter the following command at the RMAN prompt to back up the database and all archived redo log files to the default backup device: RMAN> BACKUP DATABASE PLUS ARCHIVELOG; Backing Up a Database in NOARCHIVELOG Mode If a database runs in NOARCHIVELOG mode, then the only valid database backup is a consistent backup. For the backup to be consistent, the database must be mounted after a consistent shutdown. No recovery is required after restoring the backup. To make a consistent database backup: 1. Start RMAN and connect to a target database. 2. Shut down the database consistently and then mount it. For example, enter the following commands to guarantee that the database is in a consistent state for a backup: RMAN> SHUTDOWN IMMEDIATE; RMAN> STARTUP FORCE DBA; RMAN> SHUTDOWN IMMEDIATE; RMAN> STARTUP MOUNT; 3. Run the BACKUP DATABASE command. For example, enter the following command at the RMAN prompt to back up the database to the default backup device: RMAN> BACKUP DATABASE; The following variation of the command creates image copy backups of all datafiles in the database: RMAN> BACKUP AS COPY DATABASE; 4. Open the database and resume normal operations. The following command opens the database: RMAN> ALTER DATABASE OPEN; Typical Backup Options The BACKUP command includes a host of options, parameters, and clauses that control backup output. Table 2- 1 lists some typical backup options.
  • 340.
    Database Systems Handbook BY:MUHAMMAD SHARIF 340 Common Backup Options Option Description Example FORMAT Specifies a location and name for backup pieces and copies. You must use substitution variables to generate unique filenames. The most common substitution variable is %U, which generates a unique name. Others include %d for the DB_NAME, %t for the backup set time stamp, %s for the backup set number, and %p for the backup piece number. BACKUP FORMAT 'AL_%d/%t/%s/%p' ARCHIVELOG LIKE '%arc_dest%'; TAG Specifies a user-defined string as a label for the backup. If you do not specify a tag , then RMAN assigns a default tag with the date and time. Tags are always stored in the RMAN repository in uppercase. BACKUP TAG 'weekly_full_db_bkup' DATABASE MAXSETSIZE 10M; Making Incremental Backups If you specify BACKUP INCREMENTAL, then RMAN creates an incremental backup of a database. Incremental backups capture block-level changes to a database made after a previous incremental backup. Incremental backups are
  • 341.
    Database Systems Handbook BY:MUHAMMAD SHARIF 341 generally smaller and faster to make than full database backups. Recovery with incremental backups is faster than using redo logs alone. The starting point for an incremental backup strategy is a level 0 incremental backup, which backs up all blocks in the database. An incremental backup at level 0 is identical in content to a full backup, however, unlike a full backup the level 0 backup is considered a part of the incremental backup strategy. A level 1 incremental backup contains only blocks changed after a previous incremental backup. If no level 0 backup exists in either the current or parent database incarnation when you run a level 1 backup, then RMAN makes a level 0 backup automatically. Note: You cannot make incremental backups when a NOARCHIVELOG database is open, although you can make incremental backups when the database is mounted after a consistent shutdown. Preparing to Restore and Recover Database Files If you need to recover the database because a media failure damages database files, then you should first ensure that you have the necessary backups. You can use the RESTORE ... PREVIEW command to report, but not restore, the backups that RMAN could use to restore to the specified time. RMAN queries the metadata and does not actually read the backup files. The database can be open when you run this command. Take RMAN DB FULL Backup Connect to the target DB and catalog. Take DB full backup RMAN> backup database plus archivelog; Once backup is completed, check backup tag via below command RMAN> list backup of database summary; Start Database Recovery Kill the DB instance, if running. You can do shut abort or kill pmon at OS level Connect to RMAN and issue below command RMAN> STARTUP FORCE NOMOUNT; RMAN> Restore spfile from autobackup; RMAN> STARTUP FORCE NOMOUNT; RMAN> Restore controlfile from autobackup; RMAN> sql 'alter database mount'; RMAN> Restore database from tag TAG20160618T204340; RMAN> Recover database; RMAN> sql 'alter database open RESETLOGS'; In case AUTOBACKUP is OFF, then Restore SPFILE & Control File using below RMAN> list backup of spfile summary; RMAN> list backup tag <give-latest-tag>;
  • 342.
    Database Systems Handbook BY:MUHAMMAD SHARIF 342 RMAN> Restore spfile from tag '<give-latest-tag>'; RMAN> list backup of controlfile summary; RMAN> list backup tag <give-latest-tag>; RMAN> Restore controlfile from tag '<give-latest-tag>';
  • 343.
    Database Systems Handbook BY:MUHAMMAD SHARIF 343 To recover the whole database: 1. Prepare for recovery 2. Place the database in a mounted state. The following example terminates the database instance (if it is started) and mounts the database: RMAN> STARTUP FORCE MOUNT; 3. Restore the database. The following example uses the preconfigured disk channel to restore the database: RMAN> RESTORE DATABASE; 4. Recover the database, as shown in the following example: 5. RMAN> RECOVER DATABASE; 6. Open the database, as shown in the following example: 7. RMAN> ALTER DATABASE OPEN; Recovering Tablespaces Use the RESTORE TABLESPACE and RECOVER TABLESPACE commands on individual tablespaces when the database is open. In this case, must take the tablespace that needs recovery offline, restore and then recover the tablespace, and bring the recovered tablespace online. If you cannot restore a datafile to a new location, then use the RMAN SET NEWNAME command within a RUN command to specify the new filename. Afterward, use a SWITCH DATAFILE ALL command, which is equivalent to using the SQL statement ALTER DATABASE RENAME FILE, to update the control file to reflect the new names for all datafiles for which a SET NEWNAME has been issued in the RUN command. Unlike in user-managed media recovery, you should not place an online tablespace in backup mode. Unlike user-managed tools, RMAN does not require extra logging or backup mode because it knows the format of data blocks. To recover an individual tablespace when the database is open: 1. Prepare for recovery 2. Take the tablespace to be recovered offline: The following example takes the users tablespace offline: RMAN> SQL 'ALTER TABLESPACE users OFFLINE';
  • 344.
    Database Systems Handbook BY:MUHAMMAD SHARIF 344 3. Restore and recover the tablespace. The following RUN command, which you execute at the RMAN prompt, sets a new name for the datafile in the users tablespace: RUN { SET NEWNAME FOR DATAFILE '/disk1/oradata/prod/users01.dbf' TO '/disk2/users01.dbf'; RESTORE TABLESPACE users; SWITCH DATAFILE ALL; # update control file with new filenames RECOVER TABLESPACE users; } Bring the tablespace online, as shown in the following example: RMAN> SQL 'ALTER TABLESPACE users ONLINE'; To preview a database restore and recovery: Start RMAN and connect to the target database. Optionally, list the current tablespaces and datafiles, as shown in the following command: RMAN> REPORT SCHEMA; Run the RESTORE DATABASE command with the PREVIEW option. The following command specifies SUMMARY so that the backup metadata is not displayed in verbose mode (sample output included): RMAN> RESTORE DATABASE PREVIEW SUMMARY; Restore Database backup by: If you use SQL*Plus, then you can run the RECOVER command to perform recovery. If you use RMAN, then you run the RMAN RECOVER command to perform recovery. Flashback in Oracle is a set of tools that allow System Administrators and users to view and even manipulate the past state of data without having to recover to a fixed point in time. Using the flashback command, we can pull a table out of the recycle bin. The Flashback is complete; this way, we restore the table. At the physical level, Oracle Flashback Database provides a more efficient data protection alternative to database point-in-time recovery (DBPITR). If the current data files have unwanted changes, then you can use the RMAN command FLASHBACK DATABASE to revert the data files to their contents at a past time. Database Exports/Imports Data Pump Export the HR schema to a dump file named schema.DMP by issuing the following command at the system command prompt: EXPDP SYSTEM/PASSWORD SCHEMAS=HR DIRECTORY=DMPDIR DUMPFILE=SCHEMA.DMP LOGFILE=EXPSCHEMA.LOG IMPDP USER/PASSWORD@DB_NAME DIRECTORY=DATA_PUMP_DIR DUMPFILE=DUMP_NAME.DMP SCHEMAS=EMR FROMUSER=MIS TOUSER=EMR
  • 345.
    Database Systems Handbook BY:MUHAMMAD SHARIF 345 Cash recovery and Log-Based Recovery The log is a sequence of records. The log of each transaction is maintained in some stable storage so that if any failure occurs, then it can be recovered from there. Log management and its type Log: An ordered list of REDO/UNDO actions Log record contains: <XID, pageID, offset, length, old data, new data> and additional control info. The fields are: XID: transaction ID - tells us which transaction did this operation
  • 346.
    Database Systems Handbook BY:MUHAMMAD SHARIF 346 pageID: what page has been modified offset: where on the page the data started changing (typically in bytes) length: how much data was changed (typically in bytes) old data: what the data was originally (used for undo operations) new data: what the data has been updated to (used for redo operations) Data item identifier:
  • 347.
    Database Systems Handbook BY:MUHAMMAD SHARIF 347
  • 348.
    Database Systems Handbook BY:MUHAMMAD SHARIF 348 Checkpoint The checkpoint is like a bookmark. While the execution of the transaction, such checkpoints are marked, and the transaction is executed then using the steps of the transaction, the log files will be created. Checkpoint declares a point before which all the logs are stored permanently in the storage disk and are in an inconsistent state. In the case of crashes, the amount of work and time is saved as the system can restart from the checkpoint. Checkpointing is a quick way to limit the number of logs to scan on recovery.
  • 349.
    Database Systems Handbook BY:MUHAMMAD SHARIF 349 Store the LSN of the most recent checkpoint at a master record on a disk
  • 350.
    Database Systems Handbook BY:MUHAMMAD SHARIF 350
  • 351.
    Database Systems Handbook BY:MUHAMMAD SHARIF 351 System Catalog A repository of information describing the data in the database (metadata, data about data)
  • 352.
    Database Systems Handbook BY:MUHAMMAD SHARIF 352 Data Replication Replication is the process of copying and maintaining database objects in multiple databases that make up a distributed database system. Replication can improve the performance and protect the availability of applications because alternate data access options exist. Oracle provides its own set of tools to replicate Oracle and integrate it with other databases. In this post, you will explore the tools provided by Oracle as well as open-source tools that can be used for Oracle database replication by implementing custom code. The catalog is needed to keep track of the location of each fragment & replica Data replication techniques Synchronous vs. asynchronous Synchronous: all replicas are up-to-date Asynchronous: cheaper but delay in synchronization Regarding the timing of data transfer, there are two types of data replication: Asynchronous replication is when the data is sent to the model server -- the server where the replicas take data from the client. Then, the model server pings the client with a confirmation saying the data has been received. From there, it goes about copying data to the replicas at an unspecified or monitored pace. Synchronous replication is when data is copied from the client-server to the model server and then replicated to all the replica servers before the client is notified that data has been replicated. This takes longer to verify than the asynchronous method, but it presents the advantage of knowing that all data was copied before proceeding. Asynchronous database replication offers flexibility and ease of use, as replications happen in the background. Methods to Setup Oracle Database Replication You can easily set up the Oracle Database Replication using the following methods: Method 1: Oracle Database Replication Using Hevo Data Method 2: Oracle Database Replication Using A Full Backup And Load Approach Method 3: Oracle Database Replication Using a Trigger-Based Approach Method 4: Oracle Database Replication Using Oracle Golden Gate CDC Method 5: Oracle Database Replication Using Custom Script-Based on Binary Log
  • 353.
    Database Systems Handbook BY:MUHAMMAD SHARIF 353 Oracle types of data replication and integration in OLAP Three main architectures: Consolidation database: All data is moved into a single database and managed from a central location. Oracle Real Application Clusters (Oracle RAC), Grid computing, and Virtual Private Database (VPD) can help you consolidate information into a single database that is highly available, scalable, and secure. Federation: Data appears to be integrated into a single virtual database while remaining in its current distributed locations. Distributed queries, distributed SQL, and Oracle Database Gateway can help you create a federated database. Sharing Mediation: Multiple copies of the same information are maintained in multiple databases and application data stores. Data replication and messaging can help you share information at multiple databases. END
  • 354.
    Database Systems Handbook BY:MUHAMMAD SHARIF 354 CHAPTER 17 PREREQUISITES OF STORAGE MANAGEMENT AND ORACLE INSTALLATION Overview of Hardware Requirements Hardware requirements you must meet before installing Oracle Management Service (OMS), a standalone Oracle Management Agent (Management Agent), and Oracle Management Repository (Management Repository). Physical memory (RAM)=> 256 MB minimum; 512 MB recommended, On Windows Vista, the minimum requirement is 512 MB Virtual memory=> Double the amount of RAM Disk space=> Basic Installation Type total: 2.04 GB, advanced Installation Types total: 1.94 GB Video adapter=> 256 colors Processor=> 550 MHz minimum, On Windows Vista, the minimum requirement is 800 MHz In particular, here I will discuss the following: 1. CPU, RAM, Heap Size, and Hard Disk Space Requirements for OMS 2. CPU, RAM, and Hard Disk Space Requirements for Standalone Management Agent 3. CPU, RAM, and Hard Disk Space Requirements for Management Repository CPU, RAM, Heap Size, and Hard Disk Space Requirements for OMS Host Small Medium Large CPU Cores/Host 2 4 8 RAM 4 GB 6 GB 8 GB RAM with ADPFoot 1 , JVMDFoot 2 6GB 10 GB 14 GB Oracle WebLogic Server JVM Heap Size 512 MB 1 GB 2 GB Hard Disk Space 7 GB 7 GB 7 GB Hard Disk Space with ADP, JVMD 10 GB 12 GB 14 GB Note: While installing an additional OMS (by cloning an existing one), if you have installed BI publisher on the source host, then ensure that you have 7 GB of additional hard disk space on the destination host, so a total of 14 GB. CPU, RAM, and Hard Disk Space Requirements for Standalone Management Agent For a standalone Oracle Management Agent, ensure that you have 2 CPU cores per host, 512 MB of RAM, and 1 GB of hard disk space. CPU, RAM, and Hard Disk Space Requirements for Management Repository In this table RAM and Hard Disk Space Requirements for Management Repository Host Small Medium Large CPU Cores/HostFoot 1 2 4 8 RAM 4 GB 6 GB 8 GB Hard Disk Space 50 GB 200 GB 400 GB Oracle database Hardware Component Requirements for Windows x64 The following table lists the hardware components that are required for Oracle Database on Windows x64. Windows x64 Minimum Hardware Requirements
  • 355.
    Database Systems Handbook BY:MUHAMMAD SHARIF 355 Requirement Value System Architecture Processor: AMD64 and Intel EM64T Physical memory (RAM) 2 GB minimum Virtual memory (swap) If physical memory is between 2 GB and 16 GB, then set virtual memory to 1 times the size of the RAM If physical memory is more than 16 GB, then set virtual memory to 16 GB Disk space Typical Install Type total: 10 GB Advanced Install Types total: 10 GB Video adapter 256 colors Screen Resolution 1024 X 768 minimum Windows x64 Minimum Disk Space Requirements on NTFS Installation Type TEMP Space SYSTEM_DRIVE:Program FilesOracleInventory Oracle Home Data Files * Total Enterprise Edition 595 MB 4.55 MB 6.00 GB 4.38 GB ** 10.38 GB ** Standard Edition 2 595 MB 4.55 MB 5.50 GB 4.24 GB ** 9.74 GB ** * Refers to the contents of the admin, cfgtoollogs, flash_recovery_area, and oradata directories in the ORACLE_BASE directory. Memory Requirements for Installing Oracle Fusion Middleware Operating System Minimum Physical Memory Required Minimum Available Memory Required Linux 4 GB 8 GB UNIX 4 GB 8 GB Windows 4 GB 8 GB
  • 356.
    Database Systems Handbook BY:MUHAMMAD SHARIF 356 Calculations for No-Compression Databases To calculate database size when the compression option is none, use the formula: Number of blocks * (72 bytes + size of expanded data block) Calculations for Compressed Databases Because the compression method used can vary per block, the following calculation formulas are general estimates of the database size. Actual implementation could result in numbers larger or smaller than the calculations. 1. Bitmap Compression 2. Index-Value Compression 3. RLE Compression 4. zlib Compression 5. Index Files The minimum size for the index is 8,216,576 bytes (8 MB). To calculate the size of a database index, including all index files, perform the following calculation: number of existing blocks * 112 bytes = the size of database index About Calculating Database Limits Use the size guidelines in this section to calculate Oracle Database limits. Block Size Guidelines Type Size Maximum block size 16,384 bytes or 16 kilobytes (KB) Minimum block size 2 kilobytes (KB) Maximum blocks for each file 4,194,304 blocks Maximum possible file size with 16 K sized blocks 64 Gigabytes (GB) (4,194,304 * 16,384) = 64 gigabytes (GB) Maximum Number of Files for Each Database Block Size Number of Files 2 KB 20,000 4 KB 40,000 8 KB 65,536 16 KB 65,536
  • 357.
    Database Systems Handbook BY:MUHAMMAD SHARIF 357 Maximum File Sizes Type Size Maximum file size for a FAT file 4 GB Maximum file size in NTFS 16 Exabytes (EB) Maximum database size 65,536 * 64 GB equals approximately 4 Petabytes (PB) Maximum control file size 20,000 blocks Data Block Format Every data block has a format or internal structure that enables the database to track the data and free space in the block. This format is similar whether the data block contains table, index, or table cluster data. Oracle Database installation steps 12c before installation In this section, you will be installing the Oracle Database and creating an Oracle Home User account. Here OUI is used to install Oracle Software 1. Expand the database folder that you extracted in the previous section. Double-click setup. 2. Click Yes in the User Account Control window to continue with the installation.
  • 358.
    Database Systems Handbook BY:MUHAMMAD SHARIF 358 3. The Configure Security Updates window appears. Enter your email address and My Oracle Support password to receive security issue notifications via email. If you do not wish to receive notifications via email, deselect. Select "Skip software updates" if do not want to apply any updates. Accept the default and click Next. 4. The Select Installation Option window appears with the following options: Select "Create and configure a database" to install the database, create database instance and configure the database. Select "Install database software only" to only install the database software. Select "Upgrade an existing database" to upgrade the database that is already installed. In this OBE, we create and configure the database. Select the Create and configure a database option and click Next. 5. The System Class window appears. Select Desktop Class or Server Class depending on the type of system you are using. In this OBE, we will perform the installation on a desktop/laptop. Select Desktop class and click Next. 6. The Oracle Home User Selection window appears. Starting with Oracle Database 12c Release 1 (12.1), Oracle Database on Microsoft Windows supports the use of an Oracle Home User, specified at the time of installation. This Oracle Home User is used to run the Windows services for a Oracle Home, and is similar to the Oracle User on Oracle Database on Linux. This user is associated with an Oracle Home and cannot be changed to a different user post installation. Note: Different Oracle homes on a system can share the same Oracle Home User or use different Oracle Home Users. The Oracle Home User is different from an Oracle Installation User. The Oracle Installation User is the user who requires administrative privileges to install Oracle products. The Oracle Home User is used to run the Windows services for the Oracle Home. The window provides the following options: 1. If you select "Use Existing Windows User", the user credentials provided must be a standard Windows user account (not an administrator). 2. If this is a single instance database installation, the user can be a local user, a domain user, or a managed services account. 3. If this is an Oracle RAC database installation, the existing user must be a Windows domain user. The Oracle installer will display an error if this user has administrator privileges. 4. If you select "Create New Windows User", the Oracle installer will create a new standard Windows user account. This user will be assigned as the Oracle Home User. Please note that this user will not have login privileges. This option is not available for an Oracle RAC Database installation. 5. If you select "Use Windows Built-in Account", the system uses the Windows Built-in account as the Oracle Home User. Select the Create New Windows User option. Enter the user name as OracleHomeUser1 and password as Welcome1. Click Next. Note: Remember the Windows User password. It will be required later to administer or manage database services. 7. The Typical Install Configuration window appears. Click on a text field and then the balloon icon ( )to know more about the field. Note that by default, the installer creates a container database along with a pluggable database called "pdborcl". The pluggable database contains the sample HR schema. 8. Change the Global database name to orcl. Enter the “Administrative password” as Oracle_1. This password will be used later to log into administrator accounts such as SYS and SYSTEM. Click Next. 9. The prerequisite checks are performed and a Summary window appears. Review the settings and click Install.
  • 359.
    Database Systems Handbook BY:MUHAMMAD SHARIF 359 Note: Depending on your firewall settings, you may need to grant permissions to allow java to access the network. 10. The progress window appears. 11. The Database Configuration Assistant started and creates your the database. 12. After the Database Configuration Assistant creates the database, you can navigate to https://localhost:5500/em as a SYS user to manage the database using Enterprise Manager Database Express. You can click “Password Management…” to unlock accounts. Click OK to continue. 13. The Finish window appears. Click Close to exit the Oracle Universal Installer. 14. To verify the installation Navigate to C:Windowssystem32 using Windows Explorer. Double-click services. The Services window appears, displaying a list of services. Note: In advance installation step you allocate memory like
  • 360.
    Database Systems Handbook BY:MUHAMMAD SHARIF 360
  • 361.
    Database Systems Handbook BY:MUHAMMAD SHARIF 361 CHAPTER 18 ORACLE DATABASE APPLICATIONS DEVELOPMENT USING ORACLE APPLICATION EXPRESS Overview APEX, History, Apex architecture and Manage Utility The database manufacturer Oracle, is well-known for its relational database system “Oracle Database” which provides many efficient features to read and write large amounts of data. To cope with the growing demand of developing web applications very fast, Oracle has created the online development environment “Oracle APEX”. The creators of Oracle Application Express say it can help you develop enterprise apps up to 20 times faster and with 100 times less code There is no need to spend time on the GUI at the very beginning. Thus, the developer can directly start with implementing the business logic. This is the reason why Oracle APEX is feasible to create rapid GUI-Prototypes without logic. Thus, prospective customers can get an idea of how their future application will look. Oracle APEX – an extremely powerful tool As you can see, Oracle APEX is an extremely powerful tool that allows you to easily create simple-to-powerful apps, and gives you a lot of control over their functions and appearance. You have many different components available, like charts, different types of reports, mobile layouts, REST Web Services, faceted search, card regions, and many more. And the cool thing is, it’s going to get even better with time. Oracle’s roadmap for the technology is extensive and mentions things such as:
  • 362.
    Database Systems Handbook BY:MUHAMMAD SHARIF 362  Runtime application customization  More analytics  Machine Learning  Process modeling  Support for MySQL  Native map component (you’ll be able to create a map like those you saw in these Covid-19 apps I mentioned natively – right now you have to use additional tools for that, like JavaScript or a map plug-in).  Oracle JET-based components (JavaScript Extension Toolkit – it’s definitely not low-code, but it’s got nice data visualizations)  Expanded capabilities in APEX Service Cloud Console  REST Service Catalog (I had to google around for the one I used, but in the future, you’ll have a catalog of freely available options to choose)  Integration with developer lifecycle services  Improved printing and PDF export capabilities As you can see, there’s a lot of things that are worth waiting for. Oracle APEX is going to get a lot more powerful, and that’s even more of a reason to get to know it and start using it. Distinguishing Characteristics and Apex Data Sources
  • 363.
    Database Systems Handbook BY:MUHAMMAD SHARIF 363 Apex history APEX is a very powerful development tool, which is used to create web-based database-centric applications. The tool itself consists of a schema in the database with a lot of tables, views, and PL/SQL code. It’s available for every edition of the database. The techniques that are used with this tool are PL/SQL, HTML, CSS, and JavaScript. Before APEX there was WebDB, which was based on the same techniques. WebDB became part of Oracle Portal and disappeared in silence. The difference between APEX and WebDB is that WebDB generates packages that generate the HTML pages, while APEX generates the HTML pages at runtime from the repository. Despite this approach APEX is amazingly fast. APEX became available to the public in 2004 and then it was part of version 10g of the database. At that time it was called HTMLDB and the first version was 1.5. Before HTMLDB, it was called Oracle Flows, Oracle Platform, and Project Marvel.
  • 364.
    Database Systems Handbook BY:MUHAMMAD SHARIF 364 Note: Starting with Oracle Database 12c Release 2 (12.2), Oracle Application Express is included in the Oracle Home on disk and is no longer installed by default in the database. Oracle Application Express is included with the following Oracle Database releases: Oracle Database 19c – Oracle Application Express Release 18.1. Oracle Database 18c – Oracle Application Express Release 5.1. Oracle Database 12c Release 2 (12.2)- Oracle Application Express Release 5.0. Oracle Database 12c Release 1 (12.1) – Oracle Application Express Release 4.2. Oracle Database 11g Release 2 (11.2) – Oracle Application Express Release 3.2. Oracle Database 11g Release 1 (11.1) – Oracle Application Express Release 3.0. The Oracle Database releases less frequently than Oracle Application Express. Therefore, Oracle recommends updating to the latest Oracle Application Express release available on Oracle Technology Network. Within each application, you can also specify a Compatibility Mode in the Application Definition. The Compatibility Mode attribute controls the compatibility mode of the Application Express runtime engine. Compatibility Mode options include Pre 4.1, 4.1, 4.2, 5.0, 5.1/18.1, 18.2, 19.1, and 19.2. or upper versions. Most recent Oracle APEX releases Version 22 This release of Oracle APEX introduces Approvals and the Unified Task List, Simplified Create Page wizards, Readable Application Export formats, and Data Generator. APEX 22.1 also brings several enhancements existing components, such as tokenized row search, an easy way to sort regions, improvements to faceted search, additional customization of the PWA service worker, a more streamlined developer experience, and much more! Version 21 This release of Oracle APEX introduces Smart Filters, Progressive Web Apps, and REST Service Catalogs. APEX 21.2 also brings greater UI flexibility with Universal Theme, new and updated page components, numerous improvements to the developer experience, and a whole lot more! Especially now Oracle has pointed out APEX as one of the important tools for building applications in their Oracle Database Cloud Service, this interest will only grow. APEX shared a lot of the characteristics of cloud computing, even before cloud computing became popular. These characteristics include:  Elasticity  Browser-based development and runtime  RESTful web services (REST stands for Representational State Transfer)
  • 365.
    Database Systems Handbook BY:MUHAMMAD SHARIF 365
  • 366.
    Database Systems Handbook BY:MUHAMMAD SHARIF 366 Oracle Database architecture. Because the database is doing all the hard work, the architecture is fairly simple. We only have to add a web server. We can choose one of the following web servers:  Oracle HTTP Server (OHS)  Embedded PL/SQL Gateway (EPG)  APEX Listener Oracle APEX has a strong history, starting with version 1.5, which came out in 2004 – it was known as HTML DB then (before it also had other names, like Flows and Project Marvel). Oracle APEX is a part of the Oracle RAD architecture and technology stack. What does it mean? “R” stands for REST, or rather ORDS – Oracle REST Data Services. ORDS is responsible for asking the database for the page and rendering it back to the client; “A” stands for APEX, Oracle Application Express, the topic of this article; “D” stands for Database, which is the place an APEX application resides in.
  • 367.
    Database Systems Handbook BY:MUHAMMAD SHARIF 367 Other methodologies that work well with Oracle Application Express include: Spiral - This approach is actually a series of short waterfall cycles. Each waterfall cycle yields new requirements and enables the development team to create a robust series of prototypes. Rapid application development (RAD) life cycle - This approach has a heavy emphasis on creating a prototype that closely resembles the final product. The prototype is an essential part of the requirements phase. One disadvantage of this model is that the emphasis on creating the prototype can cause scope creep; developers can lose sight of their initial goals in the attempt to create the perfect application.
  • 368.
    Database Systems Handbook BY:MUHAMMAD SHARIF 368 These include Oauth client, APEX User, Database Schema User, and OS User. While it is important to ensure your ORDS web services are secured, you also need to consider what a client has access to once authenticate. As a quick
  • 369.
    Database Systems Handbook BY:MUHAMMAD SHARIF 369 reminder, authentication confirms your identity and allows you into the system, authorization decides what you can do once you are in. Oracle REST Data Services is a Java EE-based alternative for Oracle HTTP Server and mod_plsql. The Java EE implementation offers increased functionality including a command-line based configuration, enhanced security, file caching, and RESTful web services. Oracle REST Data Services also provides increased flexibility by supporting deployments using Oracle WebLogic Server, GlassFish Server, Apache Tomcat, and a standalone mode. The Oracle Application Express architecture requires some form of the webserver to proxy requests between a web browser and the Oracle Application Express engine. Oracle REST Data Services satisfies this need but its use goes beyond that of Oracle Application Express configurations. Oracle REST Data Services simplifies the deployment process because there is no Oracle home required, as connectivity is provided using an embedded JDBC driver. Oracle REST Data Services is a Java Enterprise Edition (Java EE) based data service that provides enhanced security, file caching features, and RESTful Web Services. Oracle REST Data Services also increases flexibility through support for deployment in standalone mode, as well as using servers like Oracle WebLogic Server and Apache Tomcat. ORDS ORDS, a Java-based application, enables developers with SQL and database skills to develop REST APIs for Oracle Database. You can deploy ORDS on web and application servers, including WebLogic®, Tomcat®, and Glassfish®, as shown in the following image: ORDS is our middle tier JAVA application that allows you to access your Oracle Database resources via REST APIs. Use standard HTTP(s) calls (GET|POST|PUT|DELETE) via URIs that ORDS makes available (/ords/database123/user3/module5/something/) ORDS will route your request to the appropriate database, and call the appropriate query or PL/SQL anonymous block), and return the output and HTTP codes.
  • 370.
    Database Systems Handbook BY:MUHAMMAD SHARIF 370 For most calls, that’s going to be the results of a SQL statement – paginated and formatted as JSON.
  • 371.
    Database Systems Handbook BY:MUHAMMAD SHARIF 371
  • 372.
    Database Systems Handbook BY:MUHAMMAD SHARIF 372 Oracle Cloud You can run APEX in an Autonomous Database (ADB) – an elastic database that you can scale up. It’s self-driving, self-healing, and can repair and upgrade itself. It comes in two flavours:
  • 373.
    Database Systems Handbook BY:MUHAMMAD SHARIF 373 1. Autonomous Transaction Processing (ATP) – basically transaction processing, it’s where APEX sees most use; 2. Autonomous Data Warehouse (ADW) – for more query-driven APEX applications. Reporting data is also a common use of Oracle APEX. You can also use the new Database Cloud Service (DCS) – an APEX-only solution. For a fee, you can have a commercial application running on a database cloud service. On-premise or Private Cloud You can also run Oracle APEX on-premise or in a Private Cloud – anywhere where a database runs. It can be a physical, dedicated server, a virtualized machine, a docker image (you can run it on your laptop, fire it up on a train or a plane – it’s very popular among Oracle Application Express developers). You can also use it on Exadata – a super-powerful APEX physical server on cloud services.
  • 374.
    Database Systems Handbook BY:MUHAMMAD SHARIF 374 Oracle Utility(Locking pages, apps, workspaces)
  • 375.
    Database Systems Handbook BY:MUHAMMAD SHARIF 375 Workspace utility
  • 376.
    Database Systems Handbook BY:MUHAMMAD SHARIF 376 Application Components Supporting objects Shared components object
  • 377.
    Database Systems Handbook BY:MUHAMMAD SHARIF 377 Utility components Remote development
  • 378.
    Database Systems Handbook BY:MUHAMMAD SHARIF 378
  • 379.
    Database Systems Handbook BY:MUHAMMAD SHARIF 379
  • 380.
    Database Systems Handbook BY:MUHAMMAD SHARIF 380 How to use APEX for free Autonomous Always Free – you can choose the Autonomous Always Free option, running either on ATP or AWS. It’s free for commercial use, but it doesn’t benefit from the scalability of the autonomous databases. Oracle Express Free Edition – you can also run a free version, which is called Oracle Express Free Edition, on- premise, but in this case, there’s a limit on how much data you can store there. Fan-made and official containers – there are also various fan-made and official containers with APEX installed available on the Internet. About Assigning Oracle Default Schemas to Workspaces In order for an Instance administrator to assign most Oracle default schemas to workspaces, a DBA must explicitly grant the privilege. When Oracle Application Express installs, the Instance administrator does not have the ability to assign Oracle default schemas to workspaces. Default schemas such as SYS, SYSTEM, and RMAN are reserved by Oracle for various product features and for internal use. Access to a default schema can be a very powerful privilege. For example, a workspace with access to the default schema SYSTEM can run applications that parse as the SYSTEM user. In order for an Instance administrator to have the ability to assign most Oracle default schemas to workspaces, the DBA must explicitly grant the privilege using SQL*Plus to run a procedure within the APEX_INSTANCE_ADMIN package. Granting the Privilege to Assign Oracle Default Schemas DBAs can grant an Instance administrator the ability to assign Oracle schemas to workspaces. A DBA grants an Instance administrator the ability to assign Oracle schemas to workspaces by using SQL*Plus to run the APEX_INSTANCE_ADMIN.UNRESTRICT_SCHEMA procedure from within the Application Express engine schema. For example: EXEC APEX_INSTANCE_ADMIN.UNRESTRICT_SCHEMA(p_schema => ‘RMAN’); COMMIT; Revoking the Privilege to Assign Oracle Default Schemas DBAs can revoke the privilege to assign default schemas. A DBA revokes the privilege to assign default schemas using SQL*Plus to run the APEX_INSTANCE_ADMIN.RESTRICT_SCHEMA procedure from within the Application Express engine schema. For example: EXEC APEX_180100.APEX_INSTANCE_ADMIN.RESTRICT_SCHEMA(p_schema => ‘RMAN’); COMMIT;
  • 381.
    Database Systems Handbook BY:MUHAMMAD SHARIF 381 This example would prevent the Instance administrator from assigning the RMAN schema to any workspace. It does not, however, prevent workspaces that have already had the RMAN schema assigned to them from using the RMAN schema. Granting the Privilege to Assign Oracle Default Schemas The DBA can grant an Oracle Application Express administrator the ability to assign Oracle default schemas to workspaces by using SQL*Plus to run the APEX_SITE_ADMIN_PRIVS.UNRESTRICT_SCHEMA procedure from within the Application Express engine schema. For example: EXEC FLOWS_030100.APEX_SITE_ADMIN_PRIVS.UNRESTRICT_SCHEMA(p_schema => ‘SYSTEM’); COMMIT; This example would enable the Oracle Application Express administrator to assign the SYSTEM schema to any workspace. Revoking the Privilege to Assign Oracle Default Schemas The DBA can revoke this privilege using SQL*Plus to run the APEX_SITE_ADMIN_PRIVS.RESTRICT_SCHEMA procedure from within the Application Express engine schema. For example: EXEC FLOWS_030100.APEX_SITE_ADMIN_PRIVS.RESTRICT_SCHEMA(p_schema => ‘SYSTEM’); COMMIT; This example would display the text of a query that dumps the tables that defines the schema and workspace restrictions. SELECT a.schema “SCHEMA”,b.workspace_name “WORKSPACE” FROM WWV_FLOW_RESTRICTED_SCHEMAS a, WWV_FLOW_RSCHEMA_EXCEPTIONS b WHERE b.schema_id (+)= a.id;
  • 382.
    Database Systems Handbook BY:MUHAMMAD SHARIF 382 Oracle Application/workspace schema assignments Oracle APEX Oracle APEX_APPLICATION VIEWS Functionalities APEX_APPLICATIONS Applications defined in the current workspace or database user. APEX_WORKSPACES APEX_APPLICATION_ALL_AUTH All authorization schemes for all components by Application APEX_APPLICATIONS APEX_APPLICATION_AUTH Identifies the available Authentication Schemes defined for an Application APEX_APPLICATIONS APEX_APPLICATION_AUTHORIZATION Identifies Authorization Schemes which can be applied at the application, page or component level APEX_APPLICATIONS
  • 383.
    Database Systems Handbook BY:MUHAMMAD SHARIF 383 APEX_APPLICATION_BC_ENTRIES Identifies Breadcrumb Entries which map to a Page and identify a pages parent APEX_APPLICATIONS APEX_APPLICATION_BREADCRUMBS Identifies the definition of a collection of Breadcrumb Entries which are used to identify a page Hierarchy APEX_APPLICATIONS APEX_APPLICATION_BUILD_OPTIONS Identifies Build Options available to an application APEX_APPLICATIONS APEX_APPLICATION_CACHING Applications defined in the current workspace or database user. APEX_APPLICATIONS APEX_APPLICATION_COMPUTATIONS Identifies Application Computations which can run for every page or on login APEX_APPLICATIONS APEX_APPLICATION_GROUPS Application Groups defined per workspace. Applications can be associated with an application group. APEX_APPLICATIONS APEX_APPLICATION_ITEMS Identifies Application Items used to maintain session state that are not associated with a page APEX_APPLICATIONS APEX_APPLICATION_LISTS Identifies a named collection of Application List Entries which can be included on any page using a region of type List. Display attributes are controlled using a List Template. APEX_APPLICATIONS APEX_APPLICATION_LIST_ENTRIES Identifies the List Entries which define a List. List Entries can be hierarchical or flat. APEX_APPLICATION_LISTS APEX_APPLICATION_LOCKED_PAGES Locked pages of an application APEX_APPLICATIONS APEX_APPLICATION_LOVS Identifies a shared list of values that can be referenced by a Page Item or Report Column APEX_APPLICATIONS APEX_APPLICATION_LOV_COLS Identifies column metadata for a shared list of values. APEX_APPLICATION_LOVS
  • 384.
    Database Systems Handbook BY:MUHAMMAD SHARIF 384 APEX_APPLICATION_LOV_ENTRIES Identifies the List of Values Entries which comprise a shared List of Values APEX_APPLICATION_LOVS APEX_APPLICATION_NAV_BAR Identifies navigation bar entries displayed on pages that use a Page Template that include a #NAVIGATION_BAR# substitution string APEX_APPLICATIONS APEX_APPLICATION_PAGES A Page definition is the basic building block of page. Page components including regions, items, buttons, computations, branches, validations, and processes further define the definition of a page. APEX_APPLICATIONS APEX_APPLICATION_PAGE_BRANCHES Identifies branch processing associated with a page. A branch is a directive to navigate to a page or URL which is run at the conclusion of page accept processing. APEX_APPLICATION_PAGES APEX_APPLICATION_PAGE_BUTTONS Identifies buttons associated with a Page and Region APEX_APPLICATION_PAGE_REGIONS APEX_APPLICATION_PAGE_CHARTS Identifies a chart associated with a Page and Region. APEX_APPLICATION_PAGE_REGIONS APEX_APPLICATION_PAGE_CHART_A Identifies a chart axis associated with a chart on a Page and Region. APEX_APPLICATION_PAGE_CHARTS APEX_APPLICATION_PAGE_CHART_S Identifies a chart series associated with a chart on a Page and Region. APEX_APPLICATION_PAGE_CHARTS APEX_APPLICATION_PAGE_COMP Identifies the computation of Item Session State APEX_APPLICATION_PAGES APEX_APPLICATION_PAGE_DA Identifies Dynamic Actions associated with a Page APEX_APPLICATION_PAGES APEX_APPLICATION_PAGE_DA_ACTS Identifies the Actions of a Dynamic Action associated with a Page APEX_APPLICATION_PAGE_DA
  • 385.
    Database Systems Handbook BY:MUHAMMAD SHARIF 385 APEX_APPLICATION_PAGE_DB_ITEMS Identifies Page Items which are associated with Database Table Columns. This view represents a subset of the items in the APEX_APPLICATION_PAGE_ITEMS view. APEX_APPLICATION_PAGES APEX_APPLICATION_PAGE_GROUPS Identifies page groups APEX_APPLICATION_PAGES APEX_APPLICATION_PAGE_IR Identifies attributes of an interactive report APEX_APPLICATION_PAGE_REGIONS APEX_APPLICATION_PAGE_IR_CAT Report column category definitions for interactive report columns APEX_APPLICATION_PAGE_IR APEX_APPLICATION_PAGE_IR_CGRPS Column group definitions for interactive report columns APEX_APPLICATION_PAGE_IR APEX_APPLICATION_PAGE_IR_COL Report column definitions for interactive report columns APEX_APPLICATION_PAGE_IR APEX_APPLICATION_PAGE_IR_COMP Identifies computations defined in user-level report settings for an interactive report APEX_APPLICATION_PAGE_IR_RPT APEX_APPLICATION_PAGE_IR_COND Identifies filters and highlights defined in user-level report settings for an interactive report APEX_APPLICATION_PAGE_IR_RPT APEX_APPLICATION_PAGE_IR_GRPBY Identifies group by view defined in user-level report settings for an interactive report APEX_APPLICATION_PAGE_IR_RPT APEX_APPLICATION_PAGE_IR_PIVOT Identifies pivot view defined in user-level report settings for an interactive report APEX_APPLICATION_PAGE_IR_RPT APEX_APPLICATION_PAGE_IR_PVAGG Identifies aggregates defined for a pivot view in user-level report settings for an interactive report APEX_APPLICATION_PAGE_IR_RPT APEX_APPLICATION_PAGE_IR_PVSRT Identifies sorts defined for a pivot view in user-level report settings for an interactive report APEX_APPLICATION_PAGE_IR_RPT APEX_APPLICATION_PAGE_IR_RPT Identifies user-level report settings for an interactive report APEX_APPLICATION_PAGE_IR
  • 386.
    Database Systems Handbook BY:MUHAMMAD SHARIF 386 APEX_APPLICATION_PAGE_IR_SUB Identifies subscriptions scheduled in saved reports for an interactive report APEX_APPLICATION_PAGE_IR_RPT APEX_APPLICATION_PAGE_ITEMS Identifies Page Items which are used to render HTML form content. Items automatically maintain session state which can be accessed using bind variables or substitution stings. APEX_APPLICATION_PAGE_REGIONS APEX_APPLICATION_PAGE_MAP Identifies the full breadcrumb path for each page with a breadcrumb entry APEX_APPLICATION_PAGES APEX_APPLICATION_PAGE_PROC Identifies SQL or PL/SQL processing associated with a page APEX_APPLICATION_PAGES APEX_APPLICATION_PAGE_REGIONS Identifies a content container associated with a Page and displayed within a position defined by the Page Template APEX_APPLICATION_PAGES APEX_APPLICATION_PAGE_REG_COLS Region column definitions used for regions APEX_APPLICATION_PAGE_REGIONS APEX_APPLICATION_PAGE_RPT Printing attributes for regions that are reports APEX_APPLICATION_PAGE_REGIONS APEX_APPLICATION_PAGE_RPT_COLS Report column definitions used for Classic Reports, Tabular Forms and Interactive Reports APEX_APPLICATION_PAGE_RPT APEX_APPLICATION_PAGE_TREES Identifies a tree control which can be referenced and displayed by creating a region with a source of this tree APEX_APPLICATION_PAGE_REGIONS APEX_APPLICATION_PAGE_VAL Identifies Validations associated with an Application Page APEX_APPLICATION_PAGES APEX_APPLICATION_PARENT_TABS Identifies a collection of tabs called a Tab Set. Each tab is part of a tab set and can be current for one or more pages. Each tab can also have a corresponding Parent Tab if two levels of Tabs are defined. APEX_APPLICATIONS
  • 387.
    Database Systems Handbook BY:MUHAMMAD SHARIF 387 APEX_APPLICATION_PROCESSES Identifies Application Processes which can run for every page, on login or upon demand APEX_APPLICATIONS APEX_APPLICATION_RPT_LAYOUTS Identifies report layout which can be referenced by report queries and classic reports APEX_APPLICATIONS APEX_APPLICATION_RPT_QRY_STMTS Identifies 387 ndividual SQL statements, which are part of a report quert APEX_APPLICATION_RPT_QUERIES APEX_APPLICATION_RPT_QUERIES Identifies report queries, which are printable documents that can be integrated with an application using buttons, list items, branches APEX_APPLICATIONS APEX_APPLICATION_SETTINGS Identifies application settings typically used by applications to manage configuration parameter names and values APEX_APPLICATIONS APEX_APPLICATION_SHORTCUTS Identifies Application Shortcuts which can be referenced “MY_SHORTCUT” syntax APEX_APPLICATIONS APEX_APPLICATION_STATIC_FILES Stores the files like CSS, images, javascript files, … of an application. APEX_APPLICATIONS APEX_APPLICATION_SUBSTITUTIONS Application level definitions of substitution strings. APEX_APPLICATIONS APEX_APPLICATION_SUPP_OBJECTS Identifies the Supporting Object installation messages APEX_APPLICATIONS APEX_APPLICATION_SUPP_OBJ_BOPT Identifies the Application Build Options that will be exposed to the Supporting Object installation APEX_APPLICATION_SUPP_OBJECTS APEX_APPLICATION_SUPP_OBJ_CHCK Identifies the Supporting Object pre-installation checks to ensure the database is compatible with the objects to be installed APEX_APPLICATION_SUPP_OBJECTS APEX_APPLICATION_SUPP_OBJ_SCR Identifies the Supporting Object installation SQL Scripts APEX_APPLICATION_SUPP_OBJECTS
  • 388.
    Database Systems Handbook BY:MUHAMMAD SHARIF 388 APEX_APPLICATION_TABS Identifies a set of tabs collected into tab sets which are associated with a Standard Tab Entry APEX_APPLICATIONS APEX_APPLICATION_TEMPLATES Identifies reference counts for templates of all types APEX_APPLICATION_THEMES APEX_APPLICATION_TEMP_BC Identifies the HTML template markup used to render a Breadcrumb APEX_APPLICATION_THEMES APEX_APPLICATION_TEMP_BUTTON Identifies the HTML template markup used to display a Button APEX_APPLICATION_THEMES APEX_APPLICATION_TEMP_CALENDAR Identifies the HTML template markup used to display a Calendar APEX_APPLICATION_THEMES APEX_APPLICATION_TEMP_LABEL Identifies a Page Item Label HTML template display attributes APEX_APPLICATION_THEMES APEX_APPLICATION_TEMP_LIST Identifies HTML template markup used to render a List with List Elements APEX_APPLICATION_THEMES APEX_APPLICATION_TEMP_PAGE The Page Template which identifies the HTML used to organized and render a page content APEX_APPLICATION_THEMES APEX_APPLICATION_TEMP_POPUPLOV Identifies the HTML template markup and some functionality of all Popup List of Values controls for this application APEX_APPLICATION_THEMES APEX_APPLICATION_TEMP_REGION Identifies a regions HTML template display attributes APEX_APPLICATION_THEMES APEX_APPLICATION_TEMP_REPORT Identifies the HTML template markup used to render a Report Headings and Rows APEX_APPLICATION_THEMES APEX_APPLICATION_THEMES Identifies a named collection of Templates APEX_APPLICATIONS APEX_APPLICATION_THEME_FILES Stores the files like CSS, images, javascript files, … of a theme. APEX_APPLICATION_THEMES
  • 389.
    Database Systems Handbook BY:MUHAMMAD SHARIF 389 APEX_APPLICATION_THEME_STYLES The Theme Style identifies the CSS file URLs which should be used for a theme APEX_APPLICATION_THEMES APEX_APPLICATION_TRANSLATIONS Identifies message primary language text and translated text APEX_APPLICATIONS APEX_APPLICATION_TRANS_DYNAMIC Application dynamic translations. These are created in the Translation section of Shared Components, and referenced at runtime via the function APEX_LANG.LANG. APEX_APPLICATIONS APEX_APPLICATION_TRANS_MAP Application Groups defined per workspace. Applications can be associated with an application group. APEX_APPLICATIONS APEX_APPLICATION_TRANS_REPOS Repository of translation strings. These are populated from the translation seeding process. APEX_APPLICATIONS APEX_APPLICATION_TREES Identifies a tree control which can be referenced and displayed by creating a region with a source of this tree APEX_APPLICATIONS APEX_APPLICATION_WEB_SERVICES Web Services referenceable from this Application APEX_APPLICATIONS APEX_APPL_ACL_ROLES Identifies Application Roles, which are workspace groups that are tied to a specific application APEX_APPLICATIONS APEX_APPL_ACL_USERS Identifies Application Users used to map application users to application roles APEX_APPLICATIONS APEX_APPL_ACL_USER_ROLES Identifies Application Users used to map application users to application roles APEX_APPL_ACL_USERS APEX_APPL_AUTOMATIONS Stores the meta data for automations of an application. APEX_APPLICATIONS APEX_APPL_AUTOMATION_ACTIONS Identifies actions associated with an automation APEX_APPLICATIONS
  • 390.
    Database Systems Handbook BY:MUHAMMAD SHARIF 390 APEX_APPL_CONCATENATED_FILES Concatenated files of a user interface APEX_APPLICATIONS APEX_APPL_DATA_LOADS Identifies Application Data Load definitions APEX_APPLICATIONS APEX_APPL_DATA_PROFILES Available Data Profiles used for parsing CSV, XLSX, JSON, XML and other data APEX_APPLICATIONS APEX_APPL_DATA_PROFILE_COLS Data Profile columns used for parsing JSON, XML and other data APEX_APPLICATIONS APEX_APPL_DEVELOPER_COMMENTS Developer comments of an application APEX_APPLICATIONS APEX_APPL_EMAIL_TEMPLATES Stores the meta data for the email templates of an application. APEX_APPLICATIONS APEX_APPL_LOAD_TABLES Identifies Application Legacy Data Loading definitions APEX_APPLICATIONS APEX_APPL_LOAD_TABLE_LOOKUPS Identifies a the collection of key lookups of the data loading tables APEX_APPLICATIONS APEX_APPL_LOAD_TABLE_RULES Identifies a collection of transformation rules that are to be used on the load tables. APEX_APPLICATIONS APEX_APPL_PAGE_CALENDARS Identifies Application Calendars APEX_APPLICATION_PAGES APEX_APPL_PAGE_CARDS Cards definitions APEX_APPLICATION_PAGE_REGIONS APEX_APPL_PAGE_CARD_ACTIONS Card actions definitions APEX_APPL_PAGE_CARDS Some prerequsites to install Oracle apex and ORDS are:
  • 391.
    Database Systems Handbook BY:MUHAMMAD SHARIF 391 Setting up Oracle REST Data Services requires two steps: 1. Configuration, which creates the configuration files needed to run ORDS. 2. Installation, which allows ORDS to run and be called from a front end web server: standalone / Jetty, WebLogic Server, Tomcat or Glassfish. This article presents how to install and configure Apex 21.2 with standalone ORDS 21.2 In previous versions an upgrade was required when a release affected the first two numbers of the version (4.2 to 5.0 or 5.1 to 18.1), but if the first two numbers of the version were not affected (5.1.3 to 5.1.4) you had to download and apply a patch, rather than do the full installation. This is no longer the case. Steps Setup (Download both software having equal version and paste unzip files at same location in directory) Installation Embedded PL/SQL Gateway (EPG) Configuration Oracle REST Data Services (ORDS) Configuration Oracle HTTP Server (OHS) Configuration
  • 392.
    Database Systems Handbook BY:MUHAMMAD SHARIF 392 Network ACLs Step One Create a new tablespace to act as the default tablespace for APEX. -- For Oracle Managed Files (OMF). CREATE TABLESPACE apex DATAFILE SIZE 100M AUTOEXTEND ON NEXT 1M; -- For non-OMF. CREATE TABLESPACE apex DATAFILE ‘/path/to/datafiles/apex01.dbf’ SIZE 100M AUTOEXTEND ON NEXT 1M; CREATE TABLESPACE lmtbsb DATAFILE ‘/u02/oracle/data/lmtbsb01.dbf’ SIZE 50M EXTENT MANAGEMENT LOCAL AUTOALLOCATE; Create or alter database create tablespace alter data file command CREATE TABLESPACE lmtbsb DATAFILE ‘/u02/oracle/data/lmtbsb01.dbf’ SIZE 50M EXTENT MANAGEMENT LOCAL UNIFORM SIZE 128K; SIZE 1M REUSE AUTOEXTEND ON NEXT 1M MAXSIZE 1M; which set the initial space for 10 tablespaces to around 1032Kb each.
  • 393.
    Database Systems Handbook BY:MUHAMMAD SHARIF 393
  • 394.
    Database Systems Handbook BY:MUHAMMAD SHARIF 394 Managing Space in Tablespaces Tablespaces allocate space in extents. Tablespaces can use two different methods to keep track of their free and used space:  Locally managed tablespaces: Extent management by the tablespace  Dictionary managed tablespaces: Extent management by the data dictionary When you create a tablespace, you choose one of these methods of space management. Later, you can change the management method with the DBMS_SPACE_ADMIN PL/SQL package. Step two Installation
  • 395.
    Database Systems Handbook BY:MUHAMMAD SHARIF 395 Change directory to the directory holding the unzipped APEX software. $ cd /home/oracle/apex In this directory there are 3 important files: apexins.sql – install apex in database apxchpwd.sql – change password for main apex user ADMIN apex_rest_config.sql – configures ords in database Step three IF: Connect to SQL*Plus as the SYS user and run the "apexins.sql" script, specifying the relevant tablespace names and image URL. SQL> CONN sys@pdb1 AS SYSDBA SQL> -- @apexins.sql tablespace_apex tablespace_files tablespace_temp images SQL> @apexins.sql APEX APEX TEMP /i/ Or Else Logon to database as SYSDBA and switch to pluggable database orclpdb1 and run installation script. You can install apex on dedicated tablespaces if required. sqlplus / as sysdba alter session set container=orclpdb1; @apexins.sql SYSAUX SYSAUX TEMP /i/ (Description of the command: @apexins.sql tablespace_apex tablespace_files tablespace_temp images tablespace_apex - name of the tablespace for APEX user. tablespace_files - name of the tablespace for APEX files user. tablespace_temp - name of the temporary tablespace. images - virtual directory for APEX images. Define the virtual image directory as /i/ for future updates.) Step four If you want to add the user silently, you could run the following code, specifying the required password and email. BEGIN APEX_UTIL.set_security_group_id( 10 ); APEX_UTIL.create_user(
  • 396.
    Database Systems Handbook BY:MUHAMMAD SHARIF 396 p_user_name => 'ADMIN', p_email_address => 'me@example.com', p_web_password => 'PutPasswordHere', p_developer_privs => 'ADMIN' ); APEX_UTIL.set_security_group_id( null ); COMMIT; END; / Note: Oracle Application Express is installed in the APEX_210200 schema. The structure of the link to the Application Express administration services is as follows: http://host:port/ords/apex_admin The structure of the link to the Application Express development interface is as follows: http://host:port/ords Or When Oracle Application Express installs, it creates three new database accounts all with status LOCKED in database: APEX_210200– The account that owns the Oracle Application Express schema and metadata. FLOWS_FILES – The account that owns the Oracle Application Express uploaded files. APEX_PUBLIC_USER – The minimally privileged account is used for Oracle Application Express configuration with ORDS. Create and change password for ADMIN account. When prompted enter a password for the ADMIN account. sqlplus / as sysdba alter session set container=orclpdb1; @apxchpwd.sql output SQL> @apxchpwd.sql This script can be used to change the password of an Application Express
  • 397.
    Database Systems Handbook BY:MUHAMMAD SHARIF 397 instance administrator. If the user does not yet exist, a user record will be created. Enter the administrator's username [ADMIN] User "ADMIN" does not yet exist and will be created. Enter ADMIN's email [ADMIN] Enter ADMIN's password [] Created instance administrator ADMIN. Step Five Create the APEX_LISTENER and APEX_REST_PUBLIC_USER users by running the "apex_rest_config.sql" script. SQL> CONN sys@pdb1 AS SYSDBA SQL> @apex_rest_config.sql Configure RESTful Services. When prompted enter a password for the APEX_LISTENER, APEX_REST_PUBLIC_USER account. sqlplus / as sysdba alter session set container=orclpdb1; @apex_rest_config.sql output SQL> @apex_rest_config.sql Enter a password for the APEX_LISTENER user [] Enter a password for the APEX_REST_PUBLIC_USER user [] ...set_appun.sql ...setting session environment ...create APEX_LISTENER and APEX_REST_PUBLIC_USER users ...grants for APEX_LISTENER and ORDS_METADATA user as last step you can modify again passwords for 3 users: ALTER USER apex_public_user IDENTIFIED BY Dbaora$ ACCOUNT UNLOCK; ALTER USER apex_listener IDENTIFIED BY Dbaora$ ACCOUNT UNLOCK; ALTER USER apex_rest_public_user IDENTIFIED BY Dbaora$ ACCOUNT UNLOCK; Install and configure You can install and configure APEX and ORDS by using the following methods:
  • 398.
    Database Systems Handbook BY:MUHAMMAD SHARIF 398  Install APEX and ORDS and configure ORDS.  Install APEX and configure a web listener: embedded PL/SQL gateway.  Install APEX and configure the legacy web listener: Oracle HTTP Server. For this post, I chose the first option, which Oracle recommends: Install APEX and ORDS and configure ORDS. Step Six Now you need to decide which gateway to use to access APEX. The Oracle recommendation is ORDS. Note: Oracle REST Data Services (ORDS), formerly known as the APEX Listener, allows APEX applications to be deployed without the use of Oracle HTTP Server (OHS) and mod_plsql or the Embedded PL/SQL Gateway. ORDS version 3.0 onward also includes JSON API support to work in conjunction with the JSON support in the database. ORDS can be deployed on WebLogic, Tomcat or run in standalone mode. This article describes the installation of ORDS on Tomcat 8 and 9. For Lone-PDB installations (a CDB with one PDB), or for CDBs with small numbers of PDBs, ORDS can be installed directly into the PDB. If you are using many PDBs per CDB, you may prefer to install ORDS into the CDB to allow all PDBs to share the same connection pool. Create directory /home/oracle/ords for ords software and unzip it mkdir /home/oracle/ords cp ords-21.4.2.062.1806.zip /home/oracle/ords cd /home/oracle/ords unzip ords-21.4.2.062.1806.zip Create configuration directory /home/oracle/ords/conf for ords standalone mkdir /home/oracle/ords/conf Run ords first time you are asked for: directory to save configuration: /home/oracle/ords/conf password for ORDS_PUBLIC_USER(be created): Dbaora$ administrator user: SYS password for SYS AS SYSDBA: !!! you must know it from your DBA !!! use PL/SQL Gateway or not: 1 for yes password for APEX_PUBLIC_USER: Dbaora$ password for APEX_LISTENER: Dbaora$ feature to enable: 1 for SQL Developer Web (Enables all features) wish to start in standalone mode: 1 for standalone mode
  • 399.
    Database Systems Handbook BY:MUHAMMAD SHARIF 399 [oracle@oel8 ords]$ java -jar ords.war This Oracle REST Data Services instance has not yet been configured. Please complete the following prompts Enter the location to store configuration data: /home/oracle/ords/conf Enter the database password for ORDS_PUBLIC_USER: Confirm password: Requires to login with administrator privileges to verify Oracle REST Data Services schema. Enter the administrator username:sys Enter the database password for SYS AS SYSDBA: Confirm password: Connecting to database user: SYS AS SYSDBA url: jdbc:oracle:thin:@//oel8.dbaora.com:1521/orclpdb1 Retrieving information. Enter 1 if you want to use PL/SQL Gateway or 2 to skip this step. If using Oracle Application Express or migrating from mod_plsql then you must enter 1 [1]: Enter the database password for APEX_PUBLIC_USER: Confirm password: Enter the database password for APEX_LISTENER: Confirm password: Enter the database password for APEX_REST_PUBLIC_USER: Confirm password: Enter a number to select a feature to enable: [1] SQL Developer Web (Enables all features) [2] REST Enabled SQL [3] Database API [4] REST Enabled SQL and Database API [5] None Choose [1]:1 2022-03-19T18:40:34.543Z INFO reloaded pools: [] Installing Oracle REST Data Services version 21.4.2.r0621806 ... Log file written to /home/oracle/ords_install_core_2022-03-19_194034_00664.log ... Verified database prerequisites
  • 400.
    Database Systems Handbook BY:MUHAMMAD SHARIF 400 ... Created Oracle REST Data Services proxy user ... Created Oracle REST Data Services schema ... Granted privileges to Oracle REST Data Services ... Created Oracle REST Data Services database objects ... Log file written to /home/oracle/ords_install_datamodel_2022-03-19_194044_00387.log ... Log file written to /home/oracle/ords_install_scheduler_2022-03-19_194045_00075.log ... Log file written to /home/oracle/ords_install_apex_2022-03-19_194046_00484.log Completed installation for Oracle REST Data Services version 21.4.2.r0621806. Elapsed time: 00:00:12.611 Enter 1 if you wish to start in standalone mode or 2 to exit [1]:1 Enter 1 if using HTTP or 2 if using HTTPS [1]: Choose [1]:1 As a result ORDS will be running in standalone mode and configured so you can try to logon to apex. After reboot of machine start ORDS in standalone mode in background as following: cd /home/oracle/ords java -jar ords.war standalone & Verify APEX is working Administration page http://hostname:port/ords In this case http://oel8.dbaora.com:8080/ords OR Embedded PL/SQL Gateway (EPG) Configuration If you want to use the Embedded PL/SQL Gateway (EPG) to front APEX, you can follow the instructions here. This is used for both the first installation and upgrades. Run the "apex_epg_config.sql" script, passing in the base directory of the installation software as a parameter. SQL> CONN sys@pdb1 AS SYSDBA SQL> @apex_epg_config.sql /home/oracle OR Oracle HTTP Server (OHS) Configuration If you want to use Oracle HTTP Server (OHS) to front APEX, you can follow the instructions here.
  • 401.
    Database Systems Handbook BY:MUHAMMAD SHARIF 401 Change the password and unlock the APEX_PUBLIC_USER account. This will be used for any Database Access Descriptors (DADs). SQL> ALTER USER APEX_PUBLIC_USER IDENTIFIED BY myPassword ACCOUNT UNLOCK; Step Seven Unlock the ANONYMOUS account. SQL> CONN sys@cdb1 AS SYSDBA DECLARE l_passwd VARCHAR2(40); BEGIN l_passwd := DBMS_RANDOM.string('a',10) || DBMS_RANDOM.string('x',10) || '1#'; -- Remove CONTAINER=ALL for non-CDB environments. EXECUTE IMMEDIATE 'ALTER USER anonymous IDENTIFIED BY ' || l_passwd || ' ACCOUNT UNLOCK CONTAINER=ALL'; END; / Check the port setting for XML DB Protocol Server. SQL> CONN sys@pdb1 AS SYSDBA SQL> SELECT DBMS_XDB.gethttpport FROM DUAL; GETHTTPPORT ----------- 0 1 row selected. SQL> If it is set to "0", you will need to set it to a non-zero value to enable it. SQL> CONN sys@pdb1 AS SYSDBA SQL> EXEC DBMS_XDB.sethttpport(8080); Now you apex is available at ulr:8080/apex/ Recovery or uninstallation of ORDS Starting/Stopping ORDS Under Tomcat
  • 402.
    Database Systems Handbook BY:MUHAMMAD SHARIF 402 ORDS is started or stopped by starting or stopping the Tomcat instance it is deployed to. Assuming you have the CATALINA_HOME environment variable set correctly, the following commands should be used. Oracle now supports Oracle REST Data Services (ORDS) running in standalone mode using the built-in Jetty web server, so you no longer need to worry about installing WebLogic, Glassfish or Tomcat unless you have a compelling reason to do so. Removing this extra layer means one less layer to learn and one less layer to patch. ORDS can run as a standalone app with a built in webserver. This is perfect for local development purposes but in the real world you will want a decent java application server (Tomcat, Glassfish or Weblogic) with a webserver in front of it (Apache or Nginx). export CATALINA_OPTS="$CATALINA_OPTS -Duser.timezone=UTC" $ $CATALINA_HOME/bin/startup.sh $ $CATALINA_HOME/bin/shutdown.sh ORDS Validate You can validate/fix the current ORDS installation using the validate option. $ $JAVA_HOME/bin/java -jar ords.war validate Enter the name of the database server [ol7-122.localdomain]: Enter the database listen port [1521]: Enter the database service name [pdb1]: Requires SYS AS SYSDBA to verify Oracle REST Data Services schema. Enter the database password for SYS AS SYSDBA: Confirm password: Retrieving information. Oracle REST Data Services will be validated. Validating Oracle REST Data Services schema version 18.2.0.r1831332 ... Log file written to /u01/asi_test/ords/logs/ords_validate_core_2018-08-07_160549_00215.log Completed validating Oracle REST Data Services version 18.2.0.r1831332. Elapsed time: 00:00:06.898 $ Manual ORDS Uninstall In recent versions you can use the following command to uninstall ORDS and provide the information when prompted. # su - tomcat $ cd /u01/ords
  • 403.
    Database Systems Handbook BY:MUHAMMAD SHARIF 403 $ $JAVA_HOME/bin/java -jar ords.war uninstall Enter the name of the database server [ol7-122.localdomain]: Enter the database listen port [1521]: Enter 1 to specify the database service name, or 2 to specify the database SID [1]: Enter the database service name [pdb1]: Requires SYS AS SYSDBA to verify Oracle REST Data Services schema. Enter the database password for SYS AS SYSDBA: Confirm password: Retrieving information Uninstalling Oracle REST Data Services ... Log file written to /u01/ords/logs/ords_uninstall_core_2018-06-14_155123_00142.log Completed uninstall for Oracle REST Data Services. Elapsed time: 00:00:10.876 $ In older versions of ORDS you had to extract scripts to perform the uninstall in the following way. su - tomcat cd /u01/ords $JAVA_HOME/bin/java -jar ords.war ords-scripts --scriptdir /tmp Perform the uninstall from the "oracle" user using the following commands. su -oracle cd /tmp/scripts/uninstall/core/ sqlplus sys@pdb1 as sysdba @ords_manual_uninstall /tmp/scripts/logs What is an APEX Workspace? An APEX Workspace is a logical domain where you define APEX applications. Each workspace is associated with one or more database schemas (database users) which are used to store the database objects, such as tables, views, packages, and more. APEX applications are built on top of these database objects.
  • 404.
    Database Systems Handbook BY:MUHAMMAD SHARIF 404 What is a Workspace Administrator? Workspace administrators have all the rights and privileges available to developer and manage administrator tasks specific to a workspace. In Oracle Application Express, users sign in to a shared work area called a workspace. A workspace enables multiple users to work within the same Oracle Application Express installation while keeping their objects, data and applications private. This flexible architecture enables a single database instance to manage thousands of applications.
  • 405.
    Database Systems Handbook BY:MUHAMMAD SHARIF 405 Within a workspace, End users can only run existing database or Websheet application. Developers can create and edit applications, monitor workspace activity, and view dashboards. Oracle Application Express includes two administrator roles: 1. Workspace administrators are users who perform administrator tasks specific to a workspace. 2. Instance administrators are superusers that manage an entire hosted Oracle Application Express instance which may contain multiple workspaces. Workspace administrators can reset passwords, view product and environment information, manage the Export repository, manage saved interactive reports, view the workspace summary report, and manage Websheet database objects. Additionally, workspace administrators manage service requests, configure workspace preferences, manage user accounts, monitor workspace activity, and view log files. Apex Development Models and RAD development One might think that since APEX is a development framework, there is no need for methodology. After all, it is a Rapid Application Development (RAD) tool. When developing applications using Application Builder, you must find a balance between two dramatically different development methodologies:
  • 406.
    Database Systems Handbook BY:MUHAMMAD SHARIF 406 Iterative, rapid application development or Planned, linear style development The first approach offers so much flexibility that you run the risk of never completing your project. In contrast, the second approach can yield applications that do not meet the needs of end users even if they meet the stated requirements on paper. Oracle APEX is a full spectrum technology. It can be used by so-called citizen developers, who can use the wizard to create some simple applications to get going. However, these people can team up with a technical developer to create a more complex application together, and in such a case it also goes full spectrum – code by code, line by line, back-end development, front-end development, database development. If you get a perfect mix of front-end and back-end developers, then you can create a truly great APEX application. System Development Life Cycle Methodologies to Consider The system development life cycle (SDLC) is the overall process of developing software using a series of defined steps. There are several SDLC models that work well for developing applications in Oracle Application Express. Our methodology is composed of different elements related to all aspects of an APEX development project.
  • 407.
    Database Systems Handbook BY:MUHAMMAD SHARIF 407 This methodology is referred to as a waterfall because the output from one stage is the input for the next stage. A primary problem with this approach is that it is assumed that all requirements can be established in advance. Unfortunately, requirements often change and evolve during the development process. The Oracle Application Express development environment enables developers to take a more iterative approach to development. Unlike many other development environments, creating prototypes is easy. With Oracle Application Express, developers can: Use built-in wizards to quickly design an application user interface Make prototypes available to users and gather feedback Implement changes in real time, creating new prototypes instantly So how do i create such an app? I sign in to the APEX workspace, click the Create button, and choose the New application option. I called my app “Warsaw Air Quality Log”. For features, I select an About Page, Configuration Options, Activity Reporting, and Theme Style Selection. I leave the rest of the fields blank for now and instead, I just click Create Application. As you’ll see when you check it out for yourselves, creating a basic app is very quick. Of course, I could’ve added more pages there, ticked more options – but that’s what we need for now. Apex Development
  • 408.
    Database Systems Handbook BY:MUHAMMAD SHARIF 408 Deployment options to consider include: Use the same workspace and same schema. Export and then import the application and install it using a different application ID. This approach works well when there are few changes to the underlying objects, but frequent changes to the application functionality. Use a different workspace and same schema. Export and then import the application into a different workspace. This is an effective way to prevent a production application from being modified by developers. Use a different workspace and different schema. Export and then import the application into a different workspace and install it so that it uses a different schema. This new schema needs to have the database objects required by your application. See "Using the Database Object Dependencies Report". Use a different database with all its variations. Export and then import the application into a different Oracle Application Express instance and install it using a different workspace, schema, and database.
  • 409.
    Database Systems Handbook BY:MUHAMMAD SHARIF 409 Migration of Applications Migration of oracle forms to Apex forms After converting your forms files into XML files, sign into your APEX workspace and be sure you're using the schema that contains all database objects needed in the forms. Now, create a Migration Project and upload the XML files, following these steps: 1. Click App Builder. 2. Navigate to the right panel, click Oracle Forms Migrations. 3. Click Create Project. 4. Enter Project Name and Description. 5. Select the schema. 6. Upload the XML file. 7. Click Next. 8. Click Upload Another File if you have more XML files, otherwise click Create. Now let's review each component in the upload forms to determine proper regions to use in the APEX Application. Also, let's review the Triggers and Program Units in order to identify the business logic in your Forms Application and determine if it will need to be replicated or not. Oracle Forms applications still play a vital role, but many are looking for ways to modernize their applications. Modernize your Oracle Forms applications by migrating them to Oracle Application Express (Oracle APEX) in the cloud. Your stored procedures and PL/SQL packages work natively in Oracle APEX, making it the clear platform of choice for easily transitioning Oracle Forms applications to modern web applications with more capabilities, less complexity, and lower development and maintenance costs.
  • 410.
    Database Systems Handbook BY:MUHAMMAD SHARIF 410 Oracle APEX is a low-code development platform that enables you to build scalable, secure enterprise apps, with world-class features, that you can deploy anywhere. You can quickly develop and deploy compelling apps that solve real problems and provide immediate value. You won't need to be an expert in a vast array of technologies to deliver sophisticated solutions. Architecture This architecture shows the process of migrating on-premises Oracle Forms applications to Oracle Application Express (APEX) applications with the help of an XML converter, and then moving them to the cloud.The following diagram illustrates this reference architecture. Recommendations for migration of database application Use the following recommendations as a starting point to plan your migration to Oracle Application Express.Your requirements might differ from the architecture described here. VCN When you create a VCN, determine how many IP addresses your cloud resources in each subnet require. Using Classless Inter-Domain Routing (CIDR) notation, specify a subnet mask and a network address range large enough for the required IP addresses. Use CIDR blocks that are within the standard private IP address space. After you create a VCN, you can change, add, and remove its CIDR blocks. When you design the subnets, consider functionality and security requirements. All compute instances within the same tier or role should go into the same subnet.
  • 411.
    Database Systems Handbook BY:MUHAMMAD SHARIF 411 Use regional subnets. Security lists Use security lists to define ingress and egress rules that apply to the entire subnet. Cloud Guard Clone and customize the default recipes provided by Oracle to create custom detector and responder recipes. These recipes enable you to specify what type of security violations generate a warning and what actions are allowed to be performed on them. For example, you might want to detect Object Storage buckets that have visibility set to public. Apply Cloud Guard at the tenancy level to cover the broadest scope and to reduce the administrative burden of maintaining multiple configurations. You can also use the Managed List feature to apply certain configurations to detectors. Security Zones For resources that require maximum security, Oracle recommends that you use security zones. A security zone is a compartment associated with an Oracle-defined recipe of security policies that are based on best practices. For example, the resources in a security zone must not be accessible from the public internet and they must be encrypted using customer-managed keys. When you create and update resources in a security zone, Oracle Cloud Infrastructure validates the operations against the policies in the security-zone recipe, and denies operations that violate any of the policies. Schema Retain the database structure that Oracle Forms was built on, as is, and use that as the schema for Oracle APEX. Business Logic Most of the business logic for Oracle Forms is in triggers, program units, and events. Before starting the migration of Oracle Forms to Oracle APEX, migrate the business logic to stored procedures, functions, and packages in the database. Considerations Consider the following key items when migrating Oracle Forms Object navigator components to Oracle Application Express (APEX): Data Blocks A data block from Oracle Forms relates to Oracle APEX with each page broken up into several regions and components. Review the Oracle APEX Component Templates available in the Universal Theme. Triggers In Oracle Forms, triggers control almost everything. In Oracle APEX, control is based on flexible conditions that are activated when a page is submitted and are managed by validations, computations, dynamic actions, and processes. Alerts Most messages in Oracle APEX are generated when you submit a page.
  • 412.
    Database Systems Handbook BY:MUHAMMAD SHARIF 412 Attached Libraries Oracle APEX takes care of the JavaScript and CSS libraries that support the Universal Theme, which supports all of the components that you need for flexible, dynamic applications. You can include your own JavaScript and CSS in several ways, mostly through page attributes. You can choose to add inline code as reference files that exist either in the database as a BLOB (#APP_IMAGES#) or sit on the middle tier, typically served by Oracle REST Data Services (ORDS). When a reference file is on an Oracle WebLogic Server, the file location is prefixed with #IMAGE_PREFIX#. Editors Oracle APEX has a text area and a rich text editor, which is equivalent to Editors in Oracle Forms. List of Values (LOV) In APEX, the LOV is coupled with the Item type. A radio group works well with a small handful of values. Select Lists for middle-sized sets, and select Popup LOV for large data sets. You can use the queries from Record Group in Oracle Forms for the LOV query in Oracle APEX. LOV's in Oracle APEX can be dynamically driven by a SQL query, or be statically defined. A static definition allows a variety of conditions to be applied to each entry. These LOVs can then be associated with Items such as Radio Groups & Select Lists, or with a column in a report, to translate a code to a label. Parameters Page Items in Oracle APEX are populated between pages to pass information to the next page, such as the selected record in a report. Larger forms with a number of items are generally submitted as a whole, where the page process handles the data, and branches to the next page. These values can be protected from URL tampering by session state security, at item, page, and application levels, often by default. Popup Menus Popup Menus are not available out of the box in Oracle APEX, but you can build them by using Lists and associating a button with the menu. Program Units Migrate the Stored procedures and functions defined in program units in Oracle Forms into Database Stored Procedures/Functions and use Database Stored procedures/functions in Oracle APEX processes/validations/computations. Property Classes Property Classes in Oracle Forms allow the developer to utilize common attributes among each instance of a component. In APEX you can define User Interface Defaults in the data dictionary, so that each time items or reports are created for specific tables or columns, the same features are applied by default. As for the style of the application, you can apply classes to components that carry a particular look and feel. The Universal Theme has a default skin that you can reconfigure declaratively. Record Groups Use queries in Record Groups to define the Dynamic LOV in Oracle APEX.
  • 413.
    Database Systems Handbook BY:MUHAMMAD SHARIF 413 Reports Interactive Reports in Oracle APEX come with a number of runtime manipulation options that give users the power to customize and manipulate the reports. Classic Reports are simple reports that don't provide runtime manipulation options, but are based on SQL. Menus Oracle Forms have specific menu files, controlled by database roles. Updating the .mmx file required that there be no active users. The menu in Oracle APEX can either be across the top, or down the left side. These menus can be statically defined, or dynamically driven. Static navigation entries can be controlled by authorization schemes, or custom conditions. Dynamic menus can have security tables integrated within the SQL. Properties The Page Designer introduced in Oracle APEX is similar to Oracle Forms, particularly with regard to the ability to edit multiple components at once, only intersecting attributes. Apex Manage Logs and Files and recovery Page View Activity Logs track user activity for an application. The Application Express engine uses two logs to track user activity. At any given time, one log is designated as current. For each rendered page view, the Application Express engine inserts one row into the log file. A log switch occurs at the interval listed on the Page View Activity Logs page. At that point, the Application Express engine removes all entries in the noncurrent log and designates it as current. SQL Workshop Logs Delete SQL Workshop log entries. The SQL Workshop maintains a history of SQL statements run in the SQL Commands. Workspace Activity Reports logs Workspace administrators are users who perform administrator tasks specific to a workspace and have the access to various types of activity reports. Instance Activity Reports Instance administrators are superusers that manage an entire hosted instance using the Application Express Administration Services application.
  • 414.
    Database Systems Handbook BY:MUHAMMAD SHARIF 414 RMAN Backup/Restore If lost the APEX tablespace but your database is currently functioning. If this is the case, and assuming your APEX tablespace does not span multiple datafiles, you can attempt to swap out the datafile. Please force a backup in rman before trying any of this. There are a few different options here. All you really need are the following  Datafile  Control file Archive / redologs (if you want to move forward or backward in time) Then run rman target / from bash terminal. In rman run the following. RESTORE CONTROLFILE FROM '/tmp/oradata/your_ctrl_file_dir' ALTER TABLESPACE apex OFFLINE IMMEDIATE'; SET NEWNAME FOR DATAFILE '/tmp/oradata/apex01.dbf' TO RESTORE TABLESPACE apex; SWITCH DATAFILE ALL; RECOVER TABLESPACE apex;
  • 415.
    Database Systems Handbook BY:MUHAMMAD SHARIF 415 Swap out Datafile First find the location of your datafiles. You can find them by running the following in sqlplus / as sysdba or whatever client you use spool '/tmp/spool.out' select value from v$parameter where name = 'db_create_file_dest'; select tablespace name from dba_data_files; View the spool.out file and Verify the location of your datafiles See if the datafile still is associated with that tablespace. If the tablespace is still there run select file_name, status from dba_data_files WHERE tablespace name = < name > You want your your datafile to be available. Then you want to set the tablespace to read only and take it offline alter tablespace < name > read only; alter tablespace < name > offline; Now copy your dbf file the directory returned from querying db_create_file_dest value. Don't overwrite the old one, then run. alter tablespace < name > rename datafile '/u03/waterver/oradata/yourold.dbf' to '/u03/waterver/oradata/yournew.dbf' This updates your controlfile to point to the new datafile. You can then bring your tablespace back online and back in read write mode. You may also want to verify the status of the tablespace status, the name of the datafile associated with that tablespace, etc. APEX version requirements The APEX option uses storage on the DB instance class for your DB instance. Following are the supported versions and approximate storage requirements for Oracle APEX.
  • 416.
    Database Systems Handbook BY:MUHAMMAD SHARIF 416 APEX version Storage requirements Supported Oracle Database versions Notes Oracle APEX version 21.1.v1 125 MiB All This version includes patch 32598392: PSE BUNDLE FOR APEX 21.1, PATCH_VERSION 3. Oracle APEX version 20.2.v1 148 MiB All except 21c This version includes patch 32006852: PSE BUNDLE FOR APEX 20.2, PATCH_VERSION 2020.11.12. You can see the patch number and date by running the following query: SELECT PATCH_VERSION, PATCH_NUMBER FROM APEX_PATCHES; Oracle APEX version 20.1.v1 173 MiB All except 21c This version includes patch 30990551: PSE BUNDLE FOR APEX 20.1, PATCH_VERSION 2020.07.15. Oracle APEX version 19.2.v1 149 MiB All except 21c Oracle APEX version 19.1.v1 148 MiB All except 21c Oracle APEX version 18.2.v1 146 MiB 12.1 and 12.2 only Oracle apex authentication and authorizations In addition to authentication and authorization, Oracle has provided an additional functionality called Oracle VPD. VPD stands for “Virtual Private Database” and offers the possibility to implement multi-client capability into APEX web applications. With Oracle VPD and PL/SQL special columns of tables can be declared as conditions to separate data between different clients. An active Oracle VPD automatically adds an SQL WHERE clause to an SQL SELECT statement. This WHERE clause contains the declared columns and thus delivers only data sets that match (row level security).
  • 417.
    Database Systems Handbook BY:MUHAMMAD SHARIF 417 Authentication schemes support in Oracle APEX.  Application Express Accounts Application Express Accounts are user accounts that are created within and managed in the Oracle Application Express user repository. When you use this method, your application is authenticated against these accounts.  Custom Authentication Creating a Custom Authentication scheme from scratch to have complete control over your authentication interface.  Database Accounts Database Account Credentials authentication utilizes database schema accounts to authenticate users.  HTTP Header Variable Authenticate users externally by storing the username in a HTTP Header variable set by the web server.  Open Door Credentials Enable anyone to access your application using a built-in login page that captures a user name.  No Authentication (using DAD) Adopts the current database user. This approach can be used in combination with a mod_plsql Database Access Descriptor (DAD) configuration that uses basic authentication to set the database session user.  LDAP Directory Authenticate a user and password with an authentication request to a LDAP server.  Oracle Application Server Single Sign-On Server Delegates authentication to the Oracle AS Single Sign-On (SSO) Server. To use this authentication scheme, your site must have been registered as a partner application with the SSO server.  SAML Sign-In Delegates authentication to the Security Assertion Markup Language (SAML) Sign In authentication scheme.  Social Sign-In Social Sign-In supports authentication with Google, Facebook, and other social network that supports OpenID Connect or OAuth2 standards. Table Authorization Scheme Types When you create an authorization scheme you select an authorization scheme type. The authorization scheme type determines how an authorization scheme is applied. Developers can create new authorization type plug-ins to extend this list.
  • 418.
    Database Systems Handbook BY:MUHAMMAD SHARIF 418 Authorization Scheme Types Description Exists SQL Query Enter a query that causes the authorization scheme to pass if it returns at least one row and causes the scheme to fail if it returns no rows NOT Exists SQL Query Enter a query that causes the authorization scheme to pass if it returns no rows and causes the scheme to fail if it returns one or more rows PL/SQL Function Returning Boolean Enter a function body. If the function returns true, the authorization succeeds. Item in Expression 1 is NULL Enter an item name. If the item is null, the authorization succeeds. Item in Expression1 is NOT NULL Enter an item name. If the item is not null, the authorization succeeds. Value of Item in Expression 1 Equals Expression 2 Enter and item name and value.The authorization succeeds if the item's value equals the authorization value. Value of Item in Expression 1 Does NOT Equal Expression 2 Enter an item name and a value. The authorization succeeds if the item's value is not equal to the authorization value. Value of Preference in Expression 1 Does NOT Equal Expression 2 Enter an preference name and a value. The authorization succeeds if the preference's value is not equal to the authorization value. Value of Preference in Expression 1 Equals Expression 2 Enter an preference name and a value. The authorization succeeds if the preference's value equal the authorization value. Is In Group Enter a group name. The authorization succeeds if the group is enabled as a dynamic group for the session. If the application uses Application Express Accounts Authentication, this check also includes workspace groups that are granted to the user. If the application uses Database Authentication, this check also includes database roles that are granted to the user. Is Not In Group Enter a group name. The authorization succeeds if the group is not enabled as a dynamic group for the session. Upgrades of Apex Software The basic steps for upgrading APEX are: Run the APEX installation script against the target database. The same script is used for new installations and upgrades. The script automatically senses whether there is a version of APEX present and automatically takes the appropriate action.
  • 419.
    Database Systems Handbook BY:MUHAMMAD SHARIF 419 Update the existing version of the /i/ virtual directory with the images, javascript, css, etc. with the current versions APEX installation medium. For the standard HTTP Server installations, this is just a simple copy command. For the Embedded PL/SQL Gateway (EPG), the script apxldimg.sql is used to load the images into the database. For the APEX Listener / Oracle REST Data Services (ORDS), recreate the i.jar file that contains the references to the images, javascript, css, etc. from the APEX installation media OR copy the new versions of the files to the existing location referenced by the current APEX Listener / ORDS / web server. Check Your Version Prior to the Application Express (APEX) upgrade, begin by identifying the version of the APEX currently installed and the database prerequisites. To do this run the following query in SQLPLUS as SYS or SYSTEM: Where <SCHEMA> represents the current version of APEX and is one of the following:  For APEX (HTML DB) versions 1.5 - 3.1, the schema name is: FLOWS_XXXXXX. For example: FLOWS_010500 for HTML DB version 1.5.x  For APEX (HTML DB) versions 3.2.x and above, the schema name is: APEX_XXXXXX. For example: APEX_210100 for APEX version 21.1.  If the query returns 0, it is a runtime only installation, and apxrtins.sql should be used for the upgrade. If the query returns 1, this is a development install and apexins.sql should be used
  • 420.
    Database Systems Handbook BY:MUHAMMAD SHARIF 420 The full download is needed if the first two digits of the APEX version are different. For example, the full Application Express download is needed to go from 20.0 to 21.1. See <Note 752705.1> ORA-1435: User Does not Exist" When Upgrading APEX Using apxpatch.sql: for more information. The patch is needed if only the third digit of the version changes. So when upgrading from from 21.1.0 patch to upgrade to 21.1.2.
  • 421.
    Database Systems Handbook BY:MUHAMMAD SHARIF 421 END
  • 422.
    Database Systems Handbook BY:MUHAMMAD SHARIF 422 CHAPTER 19 ORACLE WEBLOGIC SERVERS AND ITS CONFIGURATIONS Overview of Oracle WebLogic Oracle WebLogic Server is a online transaction processing (OLTP) platform, developed to connect users in distributed computing production environments and to facilitate the integration of mainframe applications with distributed corporate data and applications. History of WebLogic WebLogic server was the first J2EE application server.  1995: WebLogic, Inc. founded.  1997: First release of WebLogic Tengah.  1998: WebLogic, Inc., acquired by BEA Systems.  2008: BEA Systems acquired by Oracle.  2020: WebLogic Server version 14 released. Client interaction with weblogic server and database server:
  • 423.
    Database Systems Handbook BY:MUHAMMAD SHARIF 423 Others support are in are SOAP, UDDI, Web services description language, JSR-181. WebLogic is an Application Server that runs on a middle tier, between back-end databases and related applications and browser-based thin clients. WebLogic Server mediates the exchange of requests from the client tier with responses from the back-end tier. WebLogic Server is based on Java Platform, Enterprise Edition (Java EE) (formerly known as Java 2 Platform, Enterprise Edition or J2EE), the standard platform used to create Java-based multi-tier enterprise applications. Oracle WebLogic Server vs. Apache Tomcat The Apache Tomcat web server is often compared with WebLogic Server. The Tomcat web server serves static content in web applications delivered in Java servlets and JavaServer Pages. WebLogic / Programming Models or servers WebLogic Server provides complete support for the Java EE 6.0. Web Applications provide the basic Java EE mechanism for deployment of dynamic Web pages based on the Java EE standards of servlets and JavaServer Pages (JSP). Web applications are also used to serve static Web content such as HTML pages and image files. Servlets Servlets are Java classes that execute in WebLogic Server, accept a request from a client, process it, and optionally return a response to the client. An HttpServlet is most often used to generate dynamic Web pages in response to Web browser requests. Web Services provide a shared set of functions that are available to other systems on a network and can be used as a component of distributed Web-based applications.
  • 424.
    Database Systems Handbook BY:MUHAMMAD SHARIF 424 XML capabilities include data exchange, and a means to store content independent of its presentation, and more. Java Messaging Service (JMS) enables applications to communicate with one another through the exchange of messages. A message is a request, report, and/or event that contains information needed to coordinate communication between different applications. Java Database Connectivity (JDBC) provides pooled access to DBMS resources. Resource Adapters provide connectivity to Enterprise Information Systems (EISes). Enterprise JavaBeans (EJB) provide Java objects to encapsulate data and business logic. Enterprise Java Beans (EJB) modules—entity beans, session beans, and message-driven beans. See Enterprise JavaBean Modules. Connector modules—resource adapters. Remote Method Invocation (RMI) is the Java standard for distributed object computing, allowing applications to invoke methods on a remote object locally. Security APIs allow you to integrate authentication and authorization into your Java EE applications. You can also use the Security Provider APIs to create your own custom security providers. WebLogic Tuxedo Connectivity (WTC) provides interoperability between WebLogic Server applications and Tuxedo services. WTC allows WebLogic Server clients to invoke Tuxedo services and Tuxedo clients to invoke EJBs in response to a service request. JavaServer Pages JavaServer Pages (JSPs) are Web pages coded with an extended HTML that makes it possible to embed Java code in a Web page. JSPs can call custom Java classes, known as tag libraries, using HTML-like tags. The appc compiler compiles JSPs and translates them into servlets. WebLogic Server automatically compiles JSPs if the servlet class file is not present or is older than the JSP source file. See Using Ant Tasks to Create Compile Scripts. You can also precompile JSPs and package the servlet class in a Web archive (WAR) file to avoid compiling in the server. Servlets and JSPs may require additional helper classes that must also be deployed with the Web application. WebLogic Resource Types WebLogic resources are hierarchical. Therefore, the level at which you define security roles and security policies is up to you. For example, you can define security roles and security policies for an entire Enterprise Application (EAR), an Enterprise JavaBean (EJB) JAR containing multiple EJBs, a particular EJB within that JAR, or a single method within that EJB. Administrative Resources An Administrative resource is a type of WebLogic resource that allows users to perform administrative tasks. Examples of Administrative resources include the WebLogic Server Administration Console, the weblogic.Admin tool, and MBean APIs. Administrative resources are limited in scope. Application Resources An Application resource is a type of WebLogic resource that represents an Enterprise Application, packaged as an EAR (Enterprise Application aRchive) file. Unlike the other types of WebLogic resources, the hierarchy of an Application resource is a mechanism for containment, rather than a type hierarchy. You secure an Application resource when you want to protect multiple WebLogic resources that constitute the Enterprise Application (for example, EJB resources, URL resources, and Web Service resources). In other words, securing an Enterprise Application will cause all the WebLogic resources within that application to inherit its security configuration. You can also secure, on an individual basis, the WebLogic resources that constitute an Enterprise Application (EAR). Enterprise Information Systems (EIS) Resources A J2EE Connector is a system-level software driver used by an application server such as WebLogic Server to connect to an Enterprise Information System (EIS). BEA supports Connectors developed by EIS vendors and third-party application developers that can be deployed in any application server supporting the Sun Microsystems J2EE
  • 425.
    Database Systems Handbook BY:MUHAMMAD SHARIF 425 Platform Specification, Version 1.3. Connectors, also known as Resource Adapters, contain the Java, and if necessary, the native components required to interact with the EIS. An Enterprise Information System (EIS) resource is a specific type of WebLogic resource that is designed as a Connector. COM Resources WebLogic jCOM is a software bridge that allows bidirectional access between Java/J2EE objects deployed in WebLogic Server, and Microsoft ActiveX components available within the Microsoft Office family of products, Visual Basic and C++ objects, and other Component Object Model/Distributed Component Object Model (COM/DCOM) environments. A COM resource is a specific type of WebLogic resource that is designed as a program component object according to Microsoft's framework. Java DataBase Connectivity (JDBC) Resources A Java DataBase Connectivity (JDBC) resource is a specific type of WebLogic resource that is related to JDBC. To secure JDBC database access, you can create security policies and security roles for all connection pools as a group, individual connection pools, and MultiPools. Oracle's service oriented architecture (SOA) SOA is not a new concept. Sun defined SOA in the late 1990's to describe Jini, which is an environment for dynamic discovery and use of services over a network. Web services have taken the concept of services introduced by Jini technology and implemented it as services delivered over the web using technologies such as XML, Web Services Description Language (WSDL), Simple Object Access Protocol (SOAP), and Universal Description, Discovery, and Integration(UDDI). SOA is emerging as the premier integration and architecture framework in today's complex and heterogeneous computing environment. SOA uses the find-bind-execute paradigm as shown in Figure 1. In this paradigm, service providers register their service in a public registry. This registry is used by consumers to find services that match certain criteria. If the registry has such a service, it provides the consumer with a contract and an endpoint address for that service.
  • 426.
    Database Systems Handbook BY:MUHAMMAD SHARIF 426 SOA's Find-Bind-Execute Paradigm SOA-based applications are distributed multi-tier applications that have presentation, business logic, and persistence layers. Services are the building blocks of SOA applications. While any functionality can be made into a service, the challenge is to define a service interface that is at the right level of abstraction. Services should provide coarse-grained functionality. Oracle Fusion Applications Architecture
  • 427.
    Database Systems Handbook BY:MUHAMMAD SHARIF 427 Oracle offers three distinct products as part of the Oracle WebLogic Server 11g family:  Oracle WebLogic Server Standard Edition (SE)  Oracle WebLogic Server Enterprise Edition (EE)  Oracle WebLogic Suite Oracle WebLogic 11g Server Standard Edition The WebLogic Server Standard Edition (SE) is a full-featured server, but is mainly intended for developers to develop enterprise applications quickly. WebLogic Server SE implements all the Java EE standards and offers management capabilities through the Administration Console. Oracle WebLogic 11g Server Enterprise Edition Oracle WebLogic Server EE is designed for mission-critical applications that require high availability and advanced diagnostic capabilities. The EE version contains all the features of th SE version, of course, but in addition supports clustering of servers for high availability and the ability to manage multiple domains, plus various diagnostic tools. Oracle WebLogic Suite 11g
  • 428.
    Database Systems Handbook BY:MUHAMMAD SHARIF 428 Oracle WebLogic Suite offers support for dynamic scale-out applications with features such as in-memory data grid technology and comprehensive management capabilities. It consists of the following components:  Oracle WebLogic Server EE  Oracle Coherence (provides in-memory caching)  Oracle Top Link (provides persistence functionality)  Oracle JRockit (for low-latency, high-throughput transactions)  Enterprise Manager (Admin & Operations)  Development Tools (jdeveloper/eclipse)
  • 429.
    Database Systems Handbook BY:MUHAMMAD SHARIF 429
  • 430.
    Database Systems Handbook BY:MUHAMMAD SHARIF 430
  • 431.
    Database Systems Handbook BY:MUHAMMAD SHARIF 431
  • 432.
    Database Systems Handbook BY:MUHAMMAD SHARIF 432
  • 433.
    Database Systems Handbook BY:MUHAMMAD SHARIF 433 Oracle WebLogic Server Installers Oracle WebLogic Server 14c (14.1.1.0) Installers with Oracle WebLogic Server and Oracle Coherence: The generic installer includes all Oracle WebLogic Server and Oracle Coherence software, including examples, and supports development and production usage on all supported platforms except for ARM OCI compute and AIX and zLinux on JDK 11. The generic installers for ARM OCI compute and AIX and zLinux on JDK 11 should be used for these respective platforms. The quick installer is intended for development purposes. It includes all Oracle WebLogic Server and Oracle Coherence runtime software, but excludes examples and localized WebLogic console help files. The supplemental installer can be used to add examples and localized WebLogic console files to an installation created with the quick installer. The slim installer is for development and production usage of Docker or CRI-O images and containers in Kubernetes, when WebLogic console monitoring and configuration is not required. It includes all Oracle WebLogic Server and Oracle Coherence server runtime software, but excludes examples, the WebLogic console, WebLogic clients, Maven plug-ins and Java DB. Configure ADF 11.1.2.1.0 on WebLogic 10.3.5 This is how you configure ADF 11.1.2.1.0 on a WebLogic 10.3.5 server: First copy the Uninstall folder from any of adf server 1) First, you need to download and install jdk/jrockit First install at the following path D:apporaclejava D:apporaclejavajre 2) Install weblogic at the following path : D:apporaclemiddleware SET..... JAVA_HOME=D:apporaclejavabin 3) Next, install the ADF Runtime Version 11.1.1.5 running "setup.exe". To install ADF Runtime Enter java path at the console i) D:apporaclejava ii) D:apporaclejavajre ADF installation then starts
  • 434.
    Database Systems Handbook BY:MUHAMMAD SHARIF 434 check skip software updates & complete the installation. set ORACLE_HOME D:apporaclemiddlewareoracle_common in System Environment Variable. 4) Now patch your 11.1.1.5 ADF 11.1.1.5 Runtime to Version 11.1.2.1.0. Downloaded patch available in uninstall folder apply it one by one The first patch contains the Runtime libs, To apply patch # 12979653 D:uninstallp12979653_111150_Generic12979653>D:apporaclemiddlewareoracle_c CommonOPatchopatch.bat apply The second one patches EM.Set the ORACLE_HOME environment variable to the "oracle_common" directory of your WebLogic install To apply patch # 12917525 D:uninstallp12917525_111150_Generic12917525>D:apporaclemiddlewareoracle_c CommonOPatchopatch.bat apply The patches (12979653 and 12917525) are only available via support.oracle.com: https://updates.oracle.com/ARULink/PatchDetails/process_form?patch_num=12979653 https://updates.oracle.com/ARULink/PatchDetails/process_form?patch_num=12917525 5) Create a Weblogic Domain with a managed server D:apporaclemiddlewareoracle_commoncommonbin Click config check oracle enterprice manager-11.1.1.0 [oracle_common] check oracle JRF-11.1.1.0 Enter domain name of your choice and check domain location and application location Enter administrator username and password select production mode & check the jdk already installed check administration server and Managed Server ADF Administration Server Enter AdminServer name e.g. ADFSERVER Port : 7001 Configure Managed Server Add Enter name of managed server name e.g. adfmanage port: 7002 Click next on configure cluster (we don't need to configure cluster at that stage) Add adfmachine e.g adfmachine port 5556 move adfmanage configure in step 8 below adfmachine configure in step 10 click next and complete the setup 6) Update the EM JSF libraries by running the "upgradeADF" function in wlst (in disconnected mode): use weblogic console to upgrade to JSF 2.0 C:...weblogic-homeoracle_commoncommonbinwlst.bat upgradeADF('C:...weblogic-homeuser_projectsdomainsyour-domain') OR For JSF Upgradation Open http://192.192.11.166:7001/console Press Lock and Edit on select jsf (1.2,1.2.9) and click update
  • 435.
    Database Systems Handbook BY:MUHAMMAD SHARIF 435 click change path and select jsf-2.0.war click next to update em jsf libraries Services Startup location D:apporaclemiddlewareuser_projectsdomainsbase_domainbin>startWebLogic.cmd Managed Server Startup location D:apporaclemiddlewareuser_projectsdomainsbase_domainbin>startManagedWebLo gic.cmd adfmanage Console http://192.192.11.166:7001/console em http://192.192.11.166:7001/em -------------------------DEPLOYMENT OF EAR FILE--------------- 7) Deploy the application e.g. .ear file open http://192.192.11.166:7001/console set the jsf 2.0 target as adfmanage to deploy on adfmanage server other wise by default it install on adf admin server click lock & Edit > Deployment >install>upload your file>next next to complete the Deployment Activate deployment to complete the ear file deployment. restart the services. 8) Configure Data Source (This should be communicated by development team) data Source name JNDI Name databasename hostname port username password test the datasource 9) To Configure SQL Authenticator follow steps in SQLAuthentication.pdf document Pacs deployed Path http://192.192.11.166:7002/PACSMS/faces/Login.jsf pacs deployment path D:apporaclemiddlewareuser_projectsdomainsbase_domainserversadfmanagestagePACSMSFinal Oracle Net Listener And connection with tnsname Oracle Net Listener Allows Oracle client connections to the database over the protocol for Oracle Net. You can configure it during installation. To reconfigure this port, use Net Configuration Assistant. Port number changes to the next available port. Modifiable manually to any available port 1521. TCP No
  • 436.
    Database Systems Handbook BY:MUHAMMAD SHARIF 436 Net Service Name with Multiple Connect Descriptors in tnsnames.ora net_service_name= (DESCRIPTION_LIST= (DESCRIPTION= (ADDRESS=(PROTOCOL=tcp)(HOST=sales1-svr)(PORT=1521)) (ADDRESS=(PROTOCOL=tcp)(HOST=sales2-svr)(PORT=1521))) (CONNECT_DATA= (SERVICE_NAME=sales.us.example.com))) (DESCRIPTION= (ADDRESS=(PROTOCOL=tcp)(HOST=hr1-svr)(PORT=1521)) (ADDRESS=(PROTOCOL=tcp)(HOST=hr2-svr)(PORT=1521))) (CONNECT_DATA= (SERVICE_NAME=hr.us.example.com)))) Multiple Oracle Connection Manager Addresses in tnsnames.ora sample1= (DESCRIPTION= (SOURCE_ROUTE=yes) (ADDRESS_LIST= (ADDRESS=(PROTOCOL=tcp)(HOST=host1)(PORT=1630)) # 1 (ADDRESS_LIST= (FAILOVER=on) (LOAD_BALANCE=off) # 2 (ADDRESS=(PROTOCOL=tcp)(HOST=host2a)(PORT=1630)) (ADDRESS=(PROTOCOL=tcp)(HOST=host2b)(PORT=1630))) (ADDRESS=(PROTOCOL=tcp)(HOST=host3)(PORT=1521))) # 3 (CONNECT_DATA=(SERVICE_NAME=sales.us.example.com))) The client is instructed to connect to the protocol address of the first Oracle Connection Manager, as indicated by:
  • 437.
    Database Systems Handbook BY:MUHAMMAD SHARIF 437 (ADDRESS=(PROTOCOL=tcp)(HOST=host1)(PORT=1630)) Component and Description Default Port Number Port Range Protocol Oracle SQL*Net Listener Allows Oracle client connections to the database over Oracle's SQL*Net protocol. You can configure it during installation. To reconfigure this port, use Net Configuration Assistant. 1521 1521 TCP Data Guard Shares the SQL*Net port and is configured during installation. To reconfigure this port, use Net Configuration Assistant to reconfigure the Oracle SQL*Net listener. 1521 (same value as the listener) 1521 TCP Connection Manager Listening port for Oracle client connections to Oracle Connection Manager. It is not configured during installation, but can be configured using Net Configuration Assistant. 1630 1630 TCP Oracle Home Path ## java jdk Path ## D:apporaclejavajrockit_jdkbin ######## Oracle Home Path ########## D:apporaclemiddlewarefrhome ########### Webutil.cfg Configuration Path ############## D:apporaclemiddlewarefrinstanceconfigFormsComponentformsserverwebutil.cfg ############ Formsweb.cfg and .env file location ###################### D:apporaclemiddlewareuser_projectsdomainsfrdomainconfigfmwconfigserversWLS_FORMSapplications formsapp_11.1.2config ################ cgicmd Location ######################### D:apporaclemiddlewareuser_projectsdomainsfrdomainconfigfmwconfigserversWLS_REPORTSapplicatio nsreports_11.1.2configuration ############### Java Folder location for Forms and Reports #################### D:apporaclemiddlewarefrhomeformsjava ############### jacob.jar and frmall.jar location #################### D:apporaclemiddlewarefrhomeformsjavafrmall.jar D:apporaclemiddlewarefrhomeformsjavajacob.jar ################### webutil.pll and webutil.olb #################### D:apporaclemiddlewarefrhomeforms ##################### jacob.dll , ffisamp.dll #####################
  • 438.
    Database Systems Handbook BY:MUHAMMAD SHARIF 438 D:apporaclemiddlewarefrhomeformswebutil ################ tnsnames location ##################### D:apporaclemiddlewarefrinstanceconfig ################ sign_webutil location ################# D:apporaclemiddlewarefrinstancebin ###################### rwlpr location ################## D:apporaclemiddlewarefrinstanceconfigreportsbin Forms/Reports 11g configurations 1 ) configure webutil using document (2.webutil Configuration) 2 ) Copy application source at forms path i.e . D:appshis 3 ) Create instance of application in formsweb.cfg file 4 ) Create .env file for application and set FORMS_PATH for the application 5 ) Enter report server name in DEFINITIONS.REPORT_SERVER Table in HIS database 6 ) Assign full rights to OS user “jobadmin” on the following folders D:appshis (where source exist) and inform CM to change CR Utility for new server. 7 ) Configure multiple report servers through EM see Screen Shot : Max_Engines 8 ) Add cmdkey as “genpdf” in cgicmd.dat file with his / hispassward@his for hyperlink reports (open the same location on any server and find the entery) 9 ) Copy rwlpr file at D:apporaclemiddlewarefrinstanceconfigreportsbin for direct printing 10) Set Env configuration for reports_path using EM. select Reports Server name and then add REPORTS_PATH with value e.g 'd:appshis'. (see Screen Shot : Max_Engines) Also add this in registry in Reports_path. 11) To set non-sequential or random jobid for security of reports, 9digit jobid will be generated randomly 12) To secure showjob web commandin reports 11g 13) Inform network section to bypass proxy server against this server for all clients. 14) Install fonts like idAutomation, barcode etc (Copy from any server ) 15) Apply patch 12632886 (Failure of server Apache Bridge error) 16) Apply patch 13327994, if required (Rep 501 Error and report engine crash) D:uninstallp12632886_111140_MSWIN-x86-6412632886>d:apporaclemiddlewarefrhomeOPatchopatch 17) Set KEEPALIVE=OFF for OHS web tier in EM 11g at the following path : webtier > ohs1 > oracle HTTP Server > Advanced Configuration > httpd. conf 18) add in formsweb.cfg , OtherParams=term=D:apporaclemiddlewarefrinstanceconfigFormsComponentformsfmrpcweb.res 19) make tns entery in tnsnames.ora at the path D:apporaclemiddlewarefrinstanceconfig J2EE Platform WebLogic Server contains Java 2 Platform, Enterprise Edition (J2EE) technologies. J2EE is the standard platform for developing multitier enterprise applications based on the Java programming language. The technologies that make up J2EE were developed collaboratively by Sun Microsystems and other software vendors, including BEA Systems. J2EE applications are based on standardized, modular components. WebLogic Server provides a complete set of services for those components and handles many details of application behavior automatically, without requiring programming. J2EE Platform and WebLogic Server WebLogic Server implements Java 2 Platform, Enterprise Edition (J2EE) version 1.3 technologies. J2EE is the standard platform for developing multi-tier Enterprise applications based on the Java programming language. The
  • 439.
    Database Systems Handbook BY:MUHAMMAD SHARIF 439 technologies that make up J2EE were developed collaboratively by Sun Microsystems and other software vendors, including BEA Systems. WebLogic Server J2EE applications are based on standardized, modular components. WebLogic Server provides a complete set of services for those modules and handles many details of application behavior automatically, without requiring programming. ODBC and JDBC details
  • 440.
    Database Systems Handbook BY:MUHAMMAD SHARIF 440
  • 441.
    Database Systems Handbook BY:MUHAMMAD SHARIF 441 Connectivity of Front End and Backend example of ODBC and JDBC
  • 442.
    Database Systems Handbook BY:MUHAMMAD SHARIF 442
  • 443.
    Database Systems Handbook BY:MUHAMMAD SHARIF 443
  • 444.
    Database Systems Handbook BY:MUHAMMAD SHARIF 444
  • 445.
    Database Systems Handbook BY:MUHAMMAD SHARIF 445 Java Messaging Service (JMS) Resources A Java Messaging Service (JMS) resource is a specific type of WebLogic resource that is related to JMS. To secure JMS destinations, you create security policies and security roles for all destinations (JMS queues and JMS topics) as a group, or an individual destination (JMS queue or JMS topic) on a JMS server. When you secure a particular destination on a JMS server, you can protect all operations on the destination, or protect one of the following operations:
  • 446.
    Database Systems Handbook BY:MUHAMMAD SHARIF 446 Linux/Unix Installation steps Linux is an open source and free operating system to install which allows anyone with programming knowledge to modify and create its own operating system as per their requirements. Over many years, it has become more user- friendly and supports a lot of features such as Reliable when used with servers No need of antivirus A) Linux server can run nonstop with the boot for many years. It has many distributions such as Ubuntu, Fedora, Redhat, Debian but all run on top of Linux server itself. Installation of every distribution is similar, thus we are explaining Ubuntu here. Download .iso or the ISO files on a computer from the internet and store it in the CD-ROM or USB stick after making it bootable using Pen Drive Linux and UNetBootin 1. Boot into the USB Stick You need to restart your computer after attaching CD –ROM or pen drive into the computer. Press enter at the time of boot, here select the CD-ROM or pen drive option to start the further boot process. Try for a manual boot setting by holding F12 key to start the boot process. This will allow you to select from various boot options before starting the system. All the options either it is USB or CD ROM or number of operating systems you will get a list from which you need to select one. 2. Derive Selection Select the drive for installation of OS to be completed. Select “Erase Disk and install Ubuntu” in case you want to replace the existing OS otherwise select “Something else” option and click INSTALL NOW. 3. Start Installation A small panel will ask for confirmation. Click Continue in case you don’t want to change any information provided. Select your location on the map and install Linux. Provide the login details. 4. Complete the installation process
  • 447.
    Database Systems Handbook BY:MUHAMMAD SHARIF 447 After the installation is complete you will see a prompt to restart the computer. B. Install Linux Using Virtual Box VMWARE In this way, nothing will affect your Windows operating system. What Are Requirements? Good internet connection At least 4GB RAM At least 12GB of free space Steps: 1. Download the VIRTUAL BOX from original ORACLE VIRTUAL BOX site. You can refer below link 2. Install Linux Using Virtual Box Use the .iso file or ISO file that can be downloaded from the internet and start the virtual box. Here we need to allocate RAM to virtual OS. It should be 2 GB as per minimum requirement. Choose a type of storage on physical hard disk. And choose the disk size(min 12 GB as per requirement) Then choose how much you want to shrink your drive. It is recommended that you set aside at least 20GB (20,000MB) for Linux. Select the drive for completing the OS installation. Select “Erase Disk and install Ubuntu” in case you want to replace the existing OS otherwise select “Something else” option and click INSTALL NOW. You are almost done. It should take 10-15 minutes to complete the installation. Once the installation finishes, restart the system. Some of those kinds of requiring intermediate Linux commands are mentioned below: 1. Rm: Rm command is used for mainly deleting or removing files or multiple files. If we use this rm command recursively, then it will remove the entire directory. 2. Uname: This command is very much useful for displaying the entire current system information properly. It helps for displaying Linux system information in the Linux environment in a proper way for understanding the system’s current configuration. 3. Uptime: The uptime command is also one of the key commands for the Kali Linux platform, which gives information about how long the system is running. 4. Users: These Kali Linux commands are used for displaying the login user name who is currently logged in on the Linux system. 5. Less: Less command is very much used for displaying the file without opening or using cat or vi commands. This command is basically one of the powerful extensions of the ‘more’ command in the Linux environment. 6. More: This command is used for displaying proper output in one page at a time. It is mainly useful for reading one long file by avoiding scrolling the same. 7. Sort: This is for using sorting the content of one specific define file. This is very much useful for displaying some of the critical contents of a big file in sorted order. If we user including this sort command, then it will give reverse order of the content. 8. Vi: This is one of the key editor available from the first day onwards in UNIX or Linux platform. It normally provided two kinds of mode, normal and insert. 9. Free: It is provided details information of free memory or RAM available in a Linux system. 10. History: This command is holding the history of all the executed command on the Linux platform.
  • 448.
    Database Systems Handbook BY:MUHAMMAD SHARIF 448 Procedure to install weblogic server on windlow and linux
  • 449.
    Database Systems Handbook BY:MUHAMMAD SHARIF 449 Can I Install Oracle On Linux? You can install Oracle on Windows for the most part, while Solaris and Linux require configuring the system manually before installation. Installing Oracle Linux via Red Hat, Oracle Linux, and SUSE Linux Enterprise Server would be a good choice for Linux distributions. Memory Requirements for Installing Oracle WebLogic Server and Coherence Operating System Minimum Physical Memory Required Minimum Available Memory Required Linux 4 GB 8 GB UNIX 4 GB 8 GB Windows 4 GB 8 GB
  • 450.
    Database Systems Handbook BY:MUHAMMAD SHARIF 450 Weblogics Installation On UNIX-based operating systems: B Installing WebLogic Server This appendix discusses installing the WebLogic server. B.1 Prerequisites Install a 64-bit JDK 1.7 based on your platform. Add the JDK 1.7 location to the system path. B.2 Installing the WebLogic Server Use these steps to install WebLogic Server 11g. Run the Oracle WebLogic 10.3.6.0 installer from the image that you downloaded from the Oracle Software Delivery Cloud. The item name of the installer is Oracle WebLogic Server 11gR1 (10.3.6) Generic and Coherence (V29856-01). The filename of the installer is: wls1036_generic.jar For Windows, open a command window > java -jar wls1036_generic.jar
  • 451.
    Database Systems Handbook BY:MUHAMMAD SHARIF 451 On UNIX platforms, the command syntax to run the installer is platform dependent. For Linux and AIX (non-Hybrid JDK) > java -jar wls1036_generic.jar For Solaris and HP-UX (Hybrid JDK) > java -d64 -jar wls1036_generic.jar Click Next on the Welcome page. Click next and set memory invironment to install completely /home/Oracle/jdk/jdk1.8.0_131/bin/java -jar fmw_12.2.1.3.0_wls_generic.jar On Windows operating systems: C:Program FilesJavajdk1.8.0_131binjava -jar fmw_12.2.1.3.0_wls_generic.jar Be sure to replace the JDK location in these examples with the actual JDK location on your system. Follow the installation wizard prompts to complete the installation. After the installation is complete, navigate to the domain directory in the command terminal, WLS_HOME/user_projects/<DOMAIN_NAME>. For example: WLSuser_projectsmydomain Enter one of the following commands to start Oracle WebLogic Server: On UNIX-based operating systems: startWebLogic.sh On Windows operating systems: startWebLogic.cmd The startup script displays a series of messages, and finally displays a message similar to the following: Open the following URL in a web browser: http://<HOST>:<PORT>/console <HOST> is the system name or IP address of the host server. <PORT> is the address of the port on which the host server is listening for requests (7001 by default). For example, to start the Administration Console for a local instance of Oracle WebLogic Server running on your system, enter the following URL in a web browser: http://localhost:7001/console/ If you started the Administration Console using secure socket layer (SSL), you must add s after http, as follows: https://<HOST>:<PORT>/console When the login page of the WebLogic Administration Console appears, enter your administrative credentials.
  • 452.
    Database Systems Handbook BY:MUHAMMAD SHARIF 452 Server Hardware Checklist for Oracle Database Installation Check Task Server Make and Architecture Confirm that server make, model, core architecture, and host bus adaptors (HBA) or network interface controllers (NICs) are supported to run with Oracle Database and Oracle Grid Infrastructure. Runlevel 3 or 5 Server Display Cards At least 1024 x 768 display resolution, which Oracle Universal Installer requires.
  • 453.
    Database Systems Handbook BY:MUHAMMAD SHARIF 453 Check Task Minimum network connectivity Server is connected to a network Minimum RAM  At least 1 GB RAM for Oracle Database installations. 2 GB RAM recommended.  At least 8 GB RAM for Oracle Grid Infrastructure installations.
  • 454.
    Database Systems Handbook BY:MUHAMMAD SHARIF 454 Operating System General Checklist for Oracle Database on Linux Item Task Operating system general requirements OpenSSH installed manually, if you do not have it installed already as part of a default Linux installation.
  • 455.
    Database Systems Handbook BY:MUHAMMAD SHARIF 455 Item Task A Linux kernel in the list of supported kernels and releases listed in this guide. Linux x86-64 operating system requirements The following Linux x86-64 kernels are supported:  Oracle Linux 8.2 with the Unbreakable Enterprise Kernel 6: 5.4.17- 2011.1.2.el8uek.x86_64 or later Oracle Linux 8.2 with the Red Hat Compatible Kernel: 4.18.0- 193.19.1.el8_2.x86_64 or later  Oracle Linux 7.6 with the Unbreakable Enterprise Kernel 5: 4.14.35- 2025.404.1.el7uek.x86_64 or later Oracle Linux 7.4 with the Unbreakable Enterprise Kernel 4: 4.1.12- 124.53.1.el7uek.x86_64 or later  Red Hat Enterprise Linux 8.2: 4.18.0- 193.19.1.el8_2.x86_64 or later  SUSE Linux Enterprise Server 15 SP1: 4.12.14-197.29-default or later Review the system requirements section for a list of minimum package requirements. Oracle Database Preinstallation RPM for Oracle Linux If you use Oracle Linux, then Oracle recommends that you run the Oracle Database Preinstallation RPM for your Linux release to configure your operating system for Oracle Database and Oracle Grid Infrastructure installations. Disable Transparent HugePages Oracle recommends that you disable Transparent HugePages and use standard HugePages for enhanced performance. Server Configuration Checklist for Oracle Database Check Task Disk space allocated to the /tmp directory At least 1 GB of space in the /tmp directory.
  • 456.
    Database Systems Handbook BY:MUHAMMAD SHARIF 456 Check Task Swap space allocation relative to RAM (Oracle Database) Between 1 GB and 2 GB: 1.5 times the size of the RAM Between 2 GB and 16 GB: Equal to the size of the RAM More than 16 GB: 16 GB Note: If you enable HugePages for your Linux servers, then you should deduct the memory allocated to HugePages from the available RAM before calculating swap space. Swap space allocation relative to RAM (Oracle Restart) Between 8 GB and 16 GB: Equal to the size of the RAM More than 16 GB: 16 GB Note: If you enable HugePages for your Linux servers, then you should deduct the memory allocated to HugePages from the available RAM before calculating swap space. Oracle Inventory (oraInventory) and OINSTALL Group Requirements  For upgrades, the installer detects an existing oraInventory directory from the /etc/oraInst.loc file, and uses the existing oraInventory.  For new installs, if you have not configured an oraInventory directory, then you can specify the oraInventory directory during the software installation and Oracle Universal Installer will set up the software directories for you. The Oracle inventory is one directory level up from the Oracle base for the Oracle software installation and designates the installation owner's primary group as the Oracle inventory group. Ensure that the oraInventory path that you specify is in compliance with the Oracle Optimal Flexible Architecture recommendations. The Oracle Inventory directory is the central inventory of Oracle software installed on your system. Users who have the Oracle Inventory group as their primary group are granted the OINSTALL privilege to write to the central inventory. The OINSTALL group must be the primary group of all Oracle software installation owners on the server. It should be writable by any Oracle installation owner.
  • 457.
    Database Systems Handbook BY:MUHAMMAD SHARIF 457 Check Task Groups and users Oracle recommends that you create groups and user accounts required for your security plans before starting installation. Installation owners have resource limits settings and other requirements. Group and user names must use only ASCII characters. Mount point paths for the software binaries Oracle recommends that you create an Optimal Flexible Architecture configuration as described in the appendix "Optimal Flexible Architecture" in Oracle Database Installation Guide for your platform. Ensure that the Oracle home (the Oracle home path you select for Oracle Database) uses only ASCII characters The ASCII character restriction includes installation owner user names, which are used as a default for some home paths, as well as other directory names you may select for paths. Unset Oracle software environment variables If you have an existing Oracle software installation, and you are using the same user to install this installation, then unset the following environment variables: $ORACLE_HOME,$ORA_NLS10, and $TNS_ADMIN. If you have set $ORA_CRS_HOME as an environment variable, then unset it before starting an installation or upgrade. Do not use $ORA_CRS_HOME as a user environment variable, except as directed by Oracle Support. Set locale (if needed) Specify the language and the territory, or locale, in which you want to use Oracle components. A locale is a linguistic and cultural environment in which a system or program is running. NLS (National Language Support) parameters determine the locale-specific behavior on both servers and clients. The locale setting of a component determines the language of the user interface of the component, and the globalization behavior, such as date and number formatting. Check Shared Memory File System Mount By default, your operating system includes an entry in /etc/fstab to mount /dev/shm. However, if your Cluster Verification Utility (CVU) or installer checks fail, ensure that the /dev/shm mount area
  • 458.
    Database Systems Handbook BY:MUHAMMAD SHARIF 458 Check Task is of type tmpfs and is mounted with the following options:  rw and exec permissions set on it  Without noexec or nosuid set on it Note: These options may not be listed as they are usually set as the default permissions by your operating system. Symlinks Oracle home or Oracle base cannot be symlinks, nor can any of their parent directories, all the way to up to the root directory. Storage Checklist for Oracle Database Installation Use this checklist to review storage minimum requirements and assist with configuration planning. Storage Checklist for Oracle Database Check Task Minimum local disk storage space for Oracle software For Linux x86-64: At least 6.0 GB for an Oracle Grid Infrastructure for a standalone server installation. At least 7.8 GB for Oracle Database Enterprise Edition. At least 7.8 GB for Oracle Database Standard Edition 2. Note: Oracle recommends that you allocate approximately 100 GB to allow additional space for applying any future patches on top of the existing Oracle home. For specific patch-related disk space requirements, please refer to your patch documentation.
  • 459.
    Database Systems Handbook BY:MUHAMMAD SHARIF 459 Check Task Select Database File Storage Option Ensure that you have one of the following storage options available:  File system mounted on the server. Oracle recommends that the file system you select is separate from the file system used by the operating system or the Oracle software. Options include the following:  A file system on a logical volume manager (LVM) volume or a RAID device  A network file system (NFS) mounted on a certified network- attached storage (NAS) device  Oracle Automatic Storage Management (Oracle ASM). Oracle ASM is installed as part of an Oracle Grid Infrastructure installation. If you plan to use Oracle ASM for storage, then you should install Oracle Grid Infrastructure before you install and create the database. Determine your recovery plan If you want to enable recovery during installation, then be prepared to select one of the following options:  File system: Configure a fast recovery area on a file system during installation  Oracle Automatic Storage Management: Configure a fast recovery area disk group using Oracle ASMCA. Review the storage configuration sections of this document for more information about configuring recovery. Oracle Database 19c Installation On Oracle Linux 8 (OL8) Oracle database 19c is supported on Oracle Linux 8, but you must be running on UEK6 and database version 19.7. The installation will work without the patches, but it will not be supported without them. This article describes the installation of Oracle Database 19c 64-bit on Oracle Linux 8 (OL8) 64-bit. The article is based on a server installation with a minimum of 2G swap and secure Linux set to permissive. I have configured Linux 8 on Oracle Virtual Box. I won’t go through the steps to setup OL8 in this post. The software I used are:
  • 460.
    Database Systems Handbook BY:MUHAMMAD SHARIF 460 1. Oracle Virtual Box 2. MobaXterm 3. Oracle Linux 8 4. Oracle Database 19c (19.3) Prerequisites Once you have downloaded and setup OL8, there are some prerequisite setups that needs to be performed before kicking of the installation. These steps are shown below. Get the IP Address using ‘ifconfig’ or ‘ip addr’ command. For example: [root@oracledb19col8 ~]# ifconfig Get the hostname. [root@oracledb19col8 ~]# hostname oracledb19col8.rishoradev.com Amend the IP address and hostname to “/etc/hosts” file to resolve the hostname. You can use the vi editor for this. [ Note: This can also be done with DNS ]. 127.0.0.1 localhost localhost.localdomain localhost4 localhost4.localdomain4 ::1 localhost localhost.localdomain localhost6 localhost6.localdomain6 192.168.XX.X oracledb19col8.rishoradev.com Next, download “oracle-database-preinstall-19c” package. This package will perform all the setups that are necessary to install 19c. [root@oracledb19col8 ~]# dnf install -y oracle-database-preinstall-19c .... ....
  • 461.
    Database Systems Handbook BY:MUHAMMAD SHARIF 461 Installed: ksh-20120801-254.0.1.el8.x86_64 libaio-devel-0.3.112-1.el8.x86_64 libnsl-2.28-151.0.1.el8.x86_64 lm_sensors-libs-3.4.0-23.20180522git70f7e08.el8.x86_64 oracle-database-preinstall-19c-1.0-2.el8.x86_64 sysstat-11.7.3-6.0.1.el8.x86_64 Complete! The next step is not mandatory. But I ran the ‘yum update’ because I wanted to make sure I had also the latest OS packages. It might take a while for all the packages to be installed. [root@oracledb19col8 ~]# yum update -y --skip-broken Edit “/etc/selinux/config” file and set “SELINUX=permissive“. It is recommended that you restart the server after this step. [root@oracledb19col8 ~]# vi /etc/selinux/config Disable firewall. [root@oracledb19col8 ~]# systemctl stop firewalld [root@oracledb19col8 ~]# systemctl disable firewalld Create the directory structure for Oracle 19c to be installed and grant privileges. Change the password of “oracle” user. [root@oracledb19col8 ~]# passwd oracle Login using “oracle” user. [root@oracledb19col8 ~]# su - oracle Unzip the Oracle software in ‘/u01/app/oracle/product/19c/dbhome_1’ directory, using the ‘unzip’ command as shown below. We’ll set this path as the ORACLE_HOME later on during the installation.
  • 462.
    Database Systems Handbook BY:MUHAMMAD SHARIF 462 [oracle@oracledb19col8 ~]# mkdir -p /u01/app/oracle/product/19c/dbhome_1 [oracle@oracledb19col8 ~]# mkdir -p /u02/oradata [oracle@oracledb19col8 ~]# chown -R oracle:oinstall /u01 /u02 [oracle@oracledb19col8 ~]# chmod -R 777 /u01 /u02 Create a directory for hosting the scripts and navigate to the directory. [oracle@oracledb19col8 ~]# mkdir /home/oracle/scripts Create an environment file called “setEnv.sh” using the script below. [oracle@oracledb19col8 ~]# cat > /home/oracle/scripts/setEnv.sh <<EOF > # Oracle Settings > export TMP=/tmp > export TMPDIR=$TMP > > export ORACLE_HOSTNAME=oracledb19col8.rishoradev.com > export ORACLE_UNQNAME=cdb1 > export ORACLE_BASE=/u01/app/oracle > export ORACLE_HOME=$ORACLE_BASE/product/19c/dbhome_1 > export ORA_INVENTORY=/u01/app/oraInventory > export ORACLE_SID=cdb1 > export PDB_NAME=pdb1 > export DATA_DIR=/u02/oradata >
  • 463.
    Database Systems Handbook BY:MUHAMMAD SHARIF 463 > export PATH=/usr/sbin:/usr/local/bin:$PATH > export PATH=$ORACLE_HOME/bin:$PATH > > export LD_LIBRARY_PATH=$ORACLE_HOME/lib:/lib:/usr/lib > export CLASSPATH=$ORACLE_HOME/jlib:$ORACLE_HOME/rdbms/jlib > EOF Issue the following command to add the reference of the environment file created above in the “/home/oracle/.bash_profile”. [oracle@oracledb19col8 ~]# echo ". /home/oracle/scripts/setEnv.sh" >> /home/oracle/.bash_profile Copy the Oracle software that you have downloaded to a directory. I have copied it under dbhome1. [oracle@oracledb19col8 dbhome_1]$ ls -lrt total 2987996 -rw-r--r--. 1 oracle oinstall 3059705302 Nov 17 02:06 LINUX.X64_193000_db_home.zip Unzip the Oracle software in ‘/u01/app/oracle/product/19c/dbhome_1’ directory, using the ‘unzip’ command as shown below. We’ll set this path as the ORACLE_HOME later on during the installation. [oracle@oracledb19col8 dbhome_1]$ unzip -q LINUX.X64_193000_db_home.zip [oracle@oracledb19col8 dbhome_1]$ ls addnode clone cv deinstall drdaas hs javavm ldap mgw olap ord owm QOpatch relnotes runInstaller sqldeveloper srvm utl apex crs data demo dv install jdbc lib network OPatch ords perl R root.sh schagent.conf sqlj suptools wwg assistants css dbjava diagnostics env.ora instantclient jdk LINUX.X64_193000_db_home.zip nls opmn oss plsql racg root.sh.old sdk sqlpatch ucp xdk
  • 464.
    Database Systems Handbook BY:MUHAMMAD SHARIF 464 bin ctx dbs dmu has inventory jlib md odbc oracore oui precomp rdbms root.sh.old.1 slax sqlplus usm This completes all the prerequite steps and now we are all set to kick off the installation. Installation For installing Oracle, you can either chose to use the Interactive mode or the Silent mode. The interactive mode would open up the GUI screens and user input would be required at every step, whereas, for the silent mode, all the required parameters are passed using the command line, and hence, it does not display any screens. For interactive mode, I generally launch the installer through MobaXterm. Download MobaXterm on the Host machine, open a console and connect to your Linux machine using ‘ssh’ and IP address of the Linux machine with oracle user, as shown in the screenshot below. Navigate to the folder where you have unzipped the Oracle using MobaXterm console and execute ‘runInstaller’. [oracle@oracledb19col8 ~]$ cd /u01/app/oracle/product/19c/dbhome_1 [oracle@oracledb19col8 dbhome_1]$ ./runInstaller Note: If you are installing the software on Linux 8, you will get the following error when the installer is launched. Execute the following command before you launch the installer, to get around the above error.
  • 465.
    Database Systems Handbook BY:MUHAMMAD SHARIF 465 [oracle@oracledb19col8 dbhome_1]$ export CV_ASSUME_DISTID=OEL7.6 Now, if you execute the runInstaller, if will work just fine, and the installer would open without any issues. You can go through the subsequent steps in the interactive mode to complete the installation. However, for this post, we are going use the silent mode to install the software. You can find more details on the silent more here. To install Oracle using the silent installation, login as oracle user, navigate to the folder where you have unzipped the software, and run the following command. [oracle@oracledb19col8 dbhome_1]$ export CV_ASSUME_DISTID=OEL7.6 Now launch the installer using command line as follows: [oracle@oracledb19col8 dbhome_1]$ ./runInstaller -ignorePrereq -waitforcompletion -silent > -responseFile ${ORACLE_HOME}/install/response/db_install.rsp > oracle.install.option=INSTALL_DB_SWONLY > ORACLE_HOSTNAME=${ORACLE_HOSTNAME}
  • 466.
    Database Systems Handbook BY:MUHAMMAD SHARIF 466 > UNIX_GROUP_NAME=oinstall > INVENTORY_LOCATION=${ORA_INVENTORY} > SELECTED_LANGUAGES=en,en_GB > ORACLE_HOME=${ORACLE_HOME} > ORACLE_BASE=${ORACLE_BASE} > oracle.install.db.InstallEdition=EE > oracle.install.db.OSDBA_GROUP=dba > oracle.install.db.OSBACKUPDBA_GROUP=dba > oracle.install.db.OSDGDBA_GROUP=dba > oracle.install.db.OSKMDBA_GROUP=dba > oracle.install.db.OSRACDBA_GROUP=dba > SECURITY_UPDATES_VIA_MYORACLESUPPORT=false > DECLINE_SECURITY_UPDATES=true Launching Oracle Database Setup Wizard... On successful completion, the installer will prompt to run the root scripts. As a root user, execute the following script(s): 1. /u01/app/oraInventory/orainstRoot.sh 2. /u01/app/oracle/product/19c/dbhome_1/root.sh Execute /u01/app/oraInventory/orainstRoot.sh on the following nodes: [oracledb19col8]
  • 467.
    Database Systems Handbook BY:MUHAMMAD SHARIF 467 Execute /u01/app/oracle/product/19c/dbhome_1/root.sh on the following nodes: [oracledb19col8] Successfully Setup Software. Login as a root user and execute the scripts as shown below. [root@oracledb19col8 oraInventory]# sh orainstRoot.sh [root@oracledb19col8 dbhome_1]# sh root.sh Database Creation This should complete the installation process. The next stage will be to create the database. Before we create the database, the first thing we need to do is to start the listener services, using “lsnrctl start”. [oracle@oracledb19col8 ~]$ lsnrctl start LSNRCTL for Linux: Version 19.0.0.0.0 - Production on 10-JAN-2022 21:40:12 Copyright (c) 1991, 2019, Oracle. All rights reserved. Starting /u01/app/oracle/product/19c/dbhome_1/bin/tnslsnr: please wait... TNSLSNR for Linux: Version 19.0.0.0.0 - Production Log messages written to /u01/app/oracle/diag/tnslsnr/oracledb19col8/listener/alert/log.xml
  • 468.
    Database Systems Handbook BY:MUHAMMAD SHARIF 468 Listening on: (DESCRIPTION=(ADDRESS=(PROTOCOL=tcp)(HOST=oracledb19col8.rishoradev.com)(PORT=1521))) Connecting to (ADDRESS=(PROTOCOL=tcp)(HOST=)(PORT=1521)) STATUS of the LISTENER ------------------------ Alias LISTENER Version TNSLSNR for Linux: Version 19.0.0.0.0 - Production Start Date 10-JAN-2022 21:40:12 Uptime 0 days 0 hr. 0 min. 0 sec Trace Level off Security ON: Local OS Authentication SNMP OFF Listener Log File /u01/app/oracle/diag/tnslsnr/oracledb19col8/listener/alert/log.xml Listening Endpoints Summary... (DESCRIPTION=(ADDRESS=(PROTOCOL=tcp)(HOST=oracledb19col8.rishoradev.com)(PORT=1521))) The listener supports no services The command completed successfully Once the listener is up and running, you need to create the database using the Database Configuration Assistant (DBCA). This can be done using the interactive mode by issuing the dbca command, through MobaXterm. Once you execute the dbca command, the GUI should pop up . OR, you can opt the Silent mode, as I have done below. dbca -silent -createDatabase
  • 469.
    Database Systems Handbook BY:MUHAMMAD SHARIF 469 -templateName General_Purpose.dbc -gdbname ${ORACLE_SID} -sid ${ORACLE_SID} -responseFile NO_VALUE -characterSet AL32UTF8 -sysPassword Welcome1 -systemPassword Welcome1 -createAsContainerDatabase true -numberOfPDBs 1 -pdbName ${PDB_NAME} -pdbAdminPassword Welcome1 -databaseType MULTIPURPOSE -memoryMgmtType auto_sga -totalMemory 2000 -storageType FS -datafileDestination "${DATA_DIR}" -redoLogFileSize 50 -emConfiguration NONE -ignorePreReqs This would create the database for you. Now you have successfully installed Oracle Database 19c. [oracle@oracledb19col8 ~]$ sqlplus / as sysdba .... ....
  • 470.
    Database Systems Handbook BY:MUHAMMAD SHARIF 470 SQL> Select BANNER_FULL from v$version; BANNER_FULL -----------------------------------------------------------------------------------------------------Oracle Database 19c Enterprise Edition Release 19.0.0.0.0 - Production Version 19.3.0.0.0 Post-Installation Steps Create a start_all.sh script. cat > /home/oracle/scripts/start_all.sh <<EOF #!/bin/bash . /home/oracle/scripts/setEnv.sh export ORAENV_ASK=NO . oraenv export ORAENV_ASK=YES dbstart $ORACLE_HOME EOF Create the stop_all.sh script. cat > /home/oracle/scripts/stop_all.sh <<EOF #!/bin/bash . /home/oracle/scripts/setEnv.sh export ORAENV_ASK=NO
  • 471.
    Database Systems Handbook BY:MUHAMMAD SHARIF 471 . oraenv export ORAENV_ASK=YES dbshut $ORACLE_HOME EOF Change the ownership of the scripts using the following commands. chown -R oracle:oinstall /home/oracle/scripts chmod u+x /home/oracle/scripts/*.sh Set the restart flag for the instance(and for every instance) to ‘Y’ in the ‘/etc/oratab’ file. You can use the ‘vi’ editor. [oracle@oracledb19col8 ~]$ vi /etc/oratab Here, we have created only one contaner database, so I have edited the line as highlighted below: Once you have edited the ‘/etc/oratab’ file, you can now start and stop the database by calling the scripts, start_all.sh and stop_all.sh respectively, from the “oracle” user.
  • 472.
    Database Systems Handbook BY:MUHAMMAD SHARIF 472 Enable Oracle Managed Files (OMF) and set the pluggable databse to start automatically when the instance is started. [oracle@oracledb19col8 ~]$ sqlplus / as sysdba <<EOF > alter system set db_create_file_dest='${DATA_DIR}'; > alter pluggable database ${PDB_NAME} save state; > exit; > EOF Now, Oracle Database 19c is installed and ready to be used. ===========================END=========================