Embed presentation
Download to read offline

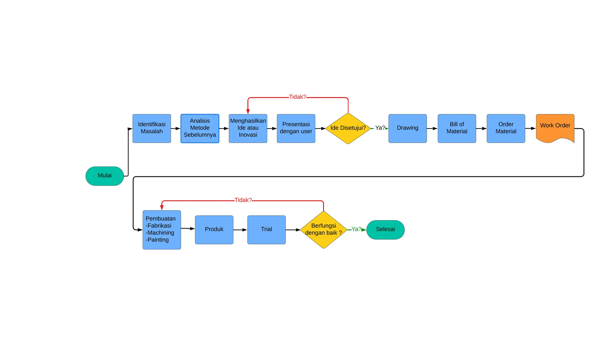
Dokumen ini membahas analisis metode sebelumnya untuk menghasilkan ide dan inovasi, termasuk proses identifikasi masalah dan persetujuan ide. Terdapat juga langkah-langkah terkait pembuatan produk, termasuk fabrikasi, machining, dan pengecatan. Selain itu, dokumen mengevaluasi apakah produk percobaan berfungsi dengan baik dan mencakup pertanyaan tentang presentasi kepada pengguna serta status pesanan material.
