Embed presentation
Download to read offline

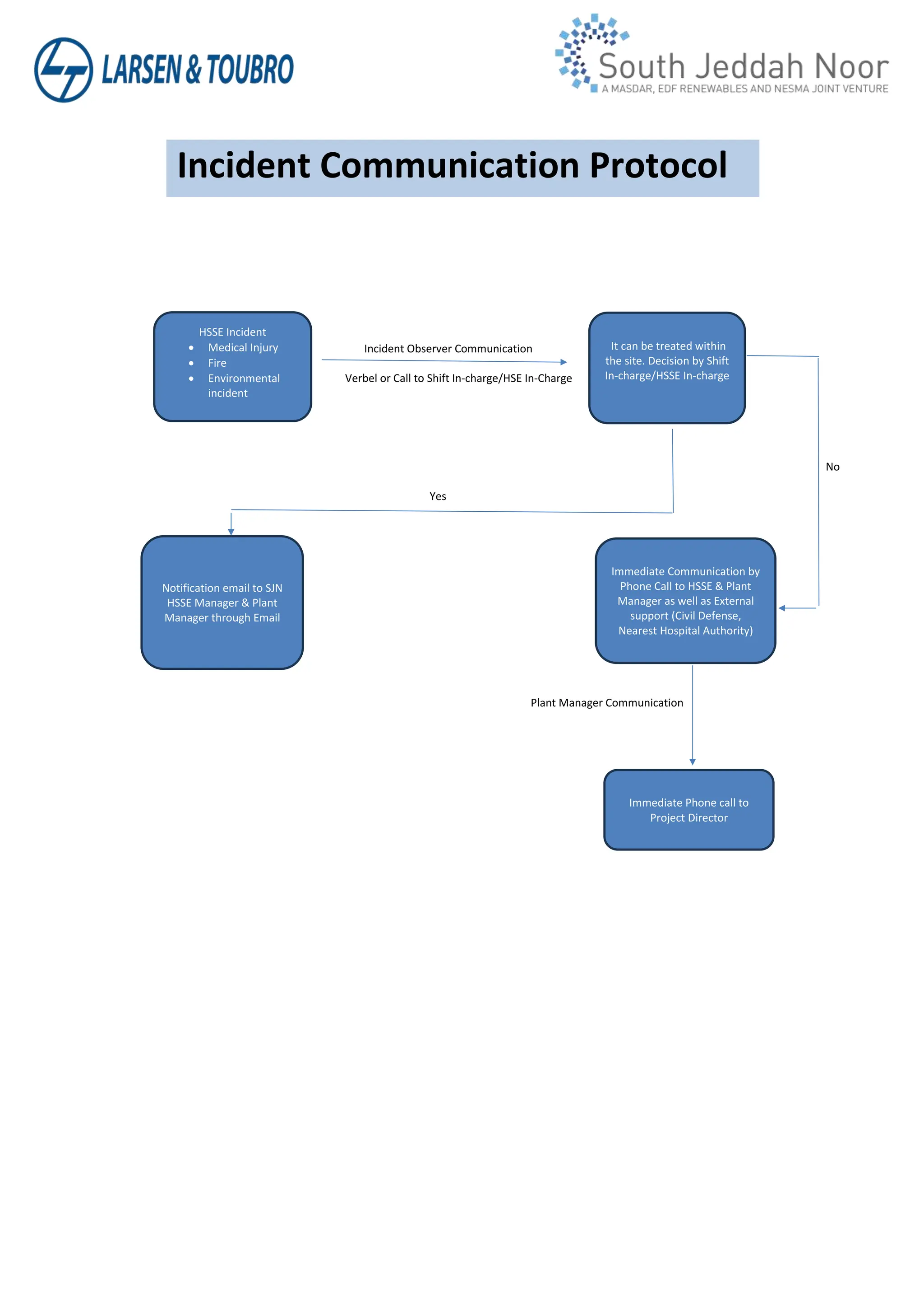
This document outlines communication protocols for incidents at a plant. For minor medical injuries that can be treated on-site, the Shift In-charge and HSSE In-charge decide how to handle it. More serious incidents like fires or environmental issues require notifying managers by email as well as external support by phone. The most severe incidents demand immediately calling the Project Director, HSSE Manager, and Plant Manager by phone.
