Coding in Kotlin
Debmalya Jash
Discussion Summary
• Kotlin
• What ?
• Why?
• Where?
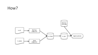
• How?
About Kotlin
• New programming language that is a pragmatic, safe, concise, and interoperable alternative to
Java.
• With Kotlin, you can implement your projects with less code, a higher level of abstraction, and
fewer annoyances.
• Statically typed programming language (Not like other dynamically typed programming languages
Groovy, JRuby).
• [Note: However, in contrast to Java, Kotlin does not require you to specify the type of every
variable explicitly in your source code. In many cases, the type of a variable can automatically be
determined from context, and in those cases Kotlin allows you to omit the type. Here’s the simplest
possible example of this:
val x = 1]
Kotlin Sample Code
Sample Code Explanation
Explanation
• We declare a simple data class with two properties: name and age.
Age is null by default (if it isn’t specified). While creating a list of
persons, you omit Alice’s age, so the default value null is used. Then
you use the function maxBy to find the oldest person in a list. The
lambda expression passed to the function takes one parameter, and
we use "it" as the default name of that parameter. The "elvis"
operator ?: returns zero if the age is null. Because Alice’s age is not
specified, it is considered to be zero, so Bob wins the prize of being
the oldest one.
Why?
• The primary goal of Kotlin is to work as a more concise, more
productive and safer alternative to Java, suitable in all contexts where
Java is used today.
NullPointerException
• Do you cry out loud every time you see a Null Pointer Exception in
your bug tracker? Then Kotlin is your solution!
• Kotlin’s support for nullable types, which lets you write more reliable
programs by detecting possible null pointer exceptions at compile
time.
Where?
• Building server-side code (typically backends of Web applications).
• Building mobile applications that run on Android devices.
• But Kotlin works in other contexts as well. For example, you can use
RoboVM 1 to run Kotlin code on iOS devices. Or you can use Kotlin
together with JavaFX 2 to build desktop applications.
• In addition to Java, Kotlin also can be compiled to JavaScript, allowing
you to run Kotlin code in the browser.
Benefit of statically typed language
• Performance: Calling methods is faster because in most cases there is
no need to figure out at runtime which method needs to be called.
• Reliability: The compiler verifies the correctness of the program, so
there are fewer opportunities for crashes at runtime.
• Maintainability: Working with unfamiliar code is easier because you
can see what kind of objects the code is working with.
• Tool support: Static typing enables reliable refactorings, code
completion and other IDE features.
How?
Reference
• Kotlin In Action
• Kotlin Programming Language
• Kotlin Language Documentation
• Kotlin In Action Forum
• Kotlin GitHub
• https://github.com/JetBrains/Exposed
• https://github.com/jetbrains/anko
• Kotlin Tutorials
• Kotlin Playground

Coding in kotlin

  • 1.
  • 2.
    Discussion Summary • Kotlin •What ? • Why? • Where? • How?
  • 3.
    About Kotlin • Newprogramming language that is a pragmatic, safe, concise, and interoperable alternative to Java. • With Kotlin, you can implement your projects with less code, a higher level of abstraction, and fewer annoyances. • Statically typed programming language (Not like other dynamically typed programming languages Groovy, JRuby). • [Note: However, in contrast to Java, Kotlin does not require you to specify the type of every variable explicitly in your source code. In many cases, the type of a variable can automatically be determined from context, and in those cases Kotlin allows you to omit the type. Here’s the simplest possible example of this: val x = 1]
  • 4.
  • 5.
  • 6.
    Explanation • We declarea simple data class with two properties: name and age. Age is null by default (if it isn’t specified). While creating a list of persons, you omit Alice’s age, so the default value null is used. Then you use the function maxBy to find the oldest person in a list. The lambda expression passed to the function takes one parameter, and we use "it" as the default name of that parameter. The "elvis" operator ?: returns zero if the age is null. Because Alice’s age is not specified, it is considered to be zero, so Bob wins the prize of being the oldest one.
  • 7.
    Why? • The primarygoal of Kotlin is to work as a more concise, more productive and safer alternative to Java, suitable in all contexts where Java is used today.
  • 8.
    NullPointerException • Do youcry out loud every time you see a Null Pointer Exception in your bug tracker? Then Kotlin is your solution! • Kotlin’s support for nullable types, which lets you write more reliable programs by detecting possible null pointer exceptions at compile time.
  • 9.
    Where? • Building server-sidecode (typically backends of Web applications). • Building mobile applications that run on Android devices. • But Kotlin works in other contexts as well. For example, you can use RoboVM 1 to run Kotlin code on iOS devices. Or you can use Kotlin together with JavaFX 2 to build desktop applications. • In addition to Java, Kotlin also can be compiled to JavaScript, allowing you to run Kotlin code in the browser.
  • 10.
    Benefit of staticallytyped language • Performance: Calling methods is faster because in most cases there is no need to figure out at runtime which method needs to be called. • Reliability: The compiler verifies the correctness of the program, so there are fewer opportunities for crashes at runtime. • Maintainability: Working with unfamiliar code is easier because you can see what kind of objects the code is working with. • Tool support: Static typing enables reliable refactorings, code completion and other IDE features.
  • 11.
  • 12.
    Reference • Kotlin InAction • Kotlin Programming Language • Kotlin Language Documentation • Kotlin In Action Forum • Kotlin GitHub • https://github.com/JetBrains/Exposed • https://github.com/jetbrains/anko • Kotlin Tutorials • Kotlin Playground