Embed presentation
Download as PDF, PPTX





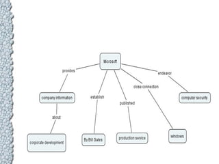
Microsoft Corporation was established by Bill Gates and focuses on corporate development, windows operating systems, and computer security. The company provides information about its businesses, executives, directors, and corporate governance as well as press releases and feature stories published on its Microsoft PressPass site since January. Microsoft's site also shares details on its production services and efforts to improve security.




