Ñaïi Hoïc Sö Phaïm Kyõ Thuaät                           Ñoà Aùn Toát Nghieäp


Chöông IV:


 GIÔÙI THIEÄU BOÄ ÑIEÀU KHIEÅN LAÄP TRÌNH (PLC)

                   VAØ ÖÙNG DUÏNG CUÛA PLC

A- GIÔÙI THIEÄU BOÄ ÑIEÀU KHIEÅN                    LAÄP    TRÌNH       (PLC   –
   PROGRAMMABLE LOGIC CONTROLLER)
        Trong nhöõng naêm gaàn ñaây boä ñieàu khieån laäp trình PLC ñöôïc

söû duïng ngaøy caøng roäng raõi trong coâng nghieäp ôû nöôùc ta nhö laø

moät giaûi phaùp ñieàu khieån lyù töôûng cho vieäc töï ñoäng hoùa caùc quaù

trình saûn xuaát. Hieän nay trong nöôùc chöa coù moät giaùo trình tieáng Vieät

naøo giôùi thieäu ñaày ñuû veà boä ñieàu khieån laäp trình nhaèm ñaùp öùng

nhu caàu hoïc taäp vaø nghieân cöùu. Treân cô sôû khaûo saùt nhöõng taøi

lieäu kyõ thuaät veà boä ñieàu khieån laäp trình cuûa haõng Siemens em xin

giôùi thieäu boä ñieàu khieån laäp trình simatic S7- 2000


I/ CAÁU TRUÙC PHAÀN CÖÙNG CUÛA CPU – (CENTRAL PROCCESS UNIT)

           1- Khaùi quaùt chung :
        PLC vieát taéc cuûa programmable logic controller laø thieát bò ñieàu

khieån logic cho pheùp thöïc hieän linh hoaït caùc thuaät toaùn ñieàu khieån

logic qua moät ngoân ngöõ laäp trình boä ñieàu khieån thoûa maõn caùc yeâu

caàu:

           -   Laäp trình deã daøng vì ngoân ngöõ laäp trình deã hoïc

           -   Goïn nheï, deã daøng baûo quaûn, tu söûa

           -   Dung löôïng boä nhôù lôùn ñeå coù theå chöùa ñöôïc nhöõng

               chöông trình phöùc taïp

           -   Hoaøn toaøn tin caäy trong moâi tröôøng coâng nghieäp




                                    Trang 57
Ñaïi Hoïc Sö Phaïm Kyõ Thuaät                           Ñoà Aùn Toát Nghieäp


          -   Giao tieáp vôùi caùc thieát bò thoâng tín maùy tính, noái maïng

              caùc module môû roäng

          -   Giaù caû phuø hôïp

      Boä ñieàu khieån laäp trình PLC ñöôïc thieát keá nhaèm thay theá

phöông phaùp ñieàu khieån truyeàn thoáng duøng Rô le vaø thieát bò coàng

keành noù taïo ra moät khaû naêng ñieàu khieån thieát bò deã daøng vaø linh

hoaït döïa treân vieäc laäp trình treân caùc leänh logic cô baûn. PLC coøn thöïc

hieän caùc taùc vuï ñònh thì vaø ñeám laøm taêng khaû naêng ñieàu khieån,

thöïc hieän logic ñöôïc laäp trong chöông trình vaø kích ra tín hieäu ñieàu

khieån cho thieát bò beân ngoaøi töông öùng, S7-200 laø thieát bò ñieàu

khieån logic khaû trình loaïi nhoû cuûa haõng Siemens caáu truùc theo kieån

module coù caùc module môû roäng caùc module naøy ñöôïc söû duïng cho

nhieàu öùng duïng laäp trình khaùc nhau. Thaønh phaàn cô baûn cuûa S7-200

laø khoái vi xöû lyù CPU 212 vaø CPU 214 veà hình thöùc beân ngoaøi söï

khaùc nhau cuûa hai loaïi CPU naøy nhaän bieát ñöôïc nhôø soá ñaàu vaøo ra

vaø nguoàn cung caáp

          -   CPU 212 coù 8 coång vaøo vaø 6 coång ra coù khaû naêng môû

              roäng theâm baèng 2 module môû roäng

          -   CPU 214 coù 14 coång vaøo vaø 10 coång ra vaø coù khaû

              naêng môû roäng theâm baèng 7 module môû roäng
          2- Caáu truùc CPU 212
          -   512 töø ñôn (word) töùc laø 1 kbyte, ñeå löu chöông trình thuoäc

              mieàn boä nhôù ñoïc/ ghi ñöôïc vaø khoâng bò maát döõ lieäu

              nhôø coù giao dieän vôùi Eprom. Vuøng nhôù vôùi tính chaát nhö

              vaäy ñöôïc goïi laø vuøng nhôù non – volatile

          -   512 töø ñôn ñöôïc löu döõ lieäu trong ñoù coù 100 töø nhôù ñoïc/

              ghi thuoäc mieàn non – volatile

          -   8 coång vaøo logic vaø 6 coång ra logic


                                   Trang 58
Ñaïi Hoïc Sö Phaïm Kyõ Thuaät                          Ñoà Aùn Toát Nghieäp


         -   Coù theå gheùp noái 2 module ñeå môû roäng soá coång

             vaøo/ra, bao goàm caû 2 module töông töï (analog)

         -   Toång soá coång logic vaøo/ ra cöïc ñaïi laø 64 coång vaøo vaø

             64 coång ra

         -   64 boä taïo thôøi gian treã (timer) trong ñoù coù 2 timer coù ñoä

             phaân giaûi 1ms 8 timer coù ñoä phaân giaûi 10ms vaø 54 timer

             coù ñoä phaân giaûi 100ms

         -   64 boä ñeám (counter) chia laøm 2 loaïi loaïi boä ñeám chæ

             ñeám tieán vaø loaïi vöøa ñeám tieán vöøa ñeám luøi

         -   368 bit nhôù ñaëc bieät söû duïng laøm caùc bit traïng thaùi

             hoaëc caùc bit ñaët cheá ñoä laøm vieäc

         -   Coù caùc cheá ñoä ngaét vaø xöû lyù tín hieäu khaùc nhau bao

             goàm ngaét truyeàn thoâng ngaét theo söôøn leân hoaëc söôøn

             xuoáng. Ngaét theo thôøi gian vaø ngaét baùo hieäu cuûa boä

             ñeám toác ñoä cao (2kHz)

         -   Boä nhôù khoâng bò maát döõ lieäu trong khoaûng thôøi gian 50

             giôø khi PLC bò maát nguoàn nuoâi
         3- Caáu truùc CPU 214
         -   CPU 214 bao goàm 14 ngoõ vaøo vaø 10 ngoõ ra coù khaû

             naêng môû roäng theâm baèng 7 module môû roäng

         -   2048 töø ñôn (4 kbyte) thuoäc mieàn nhôù ñoïc/ghi non – volatile

             ñeå löu chöông trình (duøng nhôù coù giao dieän vôùi EEPROM)

         -   2048 töø ñôn (4kbyte) thuoäc kieåu ñoïc ghi ñeå löu döõ lieäu

             (trong ñoù coù 512 töø ñaàu thuoäc mieàn EEPROM)

      IO.O, QO.O, VO.O, SMO.1

         -   Toång soá coång vaøo/ ra cöïc ñaïi laø 64 coång vaøo vaø 64

             coång ra

         - Coù 14 ngoõ vaøo töø IO.O ÷ IO.1 vaø I1.O ÷ I1.5


                                  Trang 59
Ñaïi Hoïc Sö Phaïm Kyõ Thuaät                            Ñoà Aùn Toát Nghieäp


         - Coù 10 ngoõ ra töø QO.O ÷ IO.1 vaø Q1.O ÷ Q1.1
         -   Coù theå gaén theâm 1 module môû roäng bao goàm caû module

             analog

         -   128 timer chia laøm 3 loaïi theo ñoä phaân giaûi khaùc nhau 4

             timer 1ms, 16 timer 10ms vaø 108 timer 100ms

         -   Coù 128 boä ñeám chia laøm hai loaïi

                + Chæ ñeám leân CTU

                + Vöøa ñeám leân vöøa ñeám xuoáng CTUD

         -   Coù 688 bít nhôù ñaëc bieät duøng ñeå thoâng baùo traïng thaùi

             vaø ñaët cheá ñoä laøm vieäc

                + SMO.O : luoân ôû traïng thaùi 1

                + SMO.1 : baèng 1 trong voøng queùt ñaàu tieân

         -   Caùc cheá ñoä ngaét vaø xöû lyù ngaét goàm ngaét truyeàn

             thoâng, ngaét theo söôøn leân hoaëc xuoáng, ngaét thôøi gian

             ngaét cuûa boä ñeám toác ñoä cao vaø ngaét truyeàn xung

         -   Coù 3 boä ñeám toác ñoä cao vôùi nhòp 2kHz vaø 7kHz

         -   2 boä phaùt xung nhanh cho daõy xung kieåu

                PTO (Pulse traisn output) : ñieàu taàn

                PWM (Pulse width modulation) : ñieàu roäng xung

         -   2 boä chænh töông töï

         -   Toaøn boä vuøng nhôù khoâng bò maát döõ lieäu trong khoaûng

             thôøi gian 190 giôø khi PLC bò maát nguoàn nuoâi

         -   Caùc ñeøn baùo treân S7-200 CPU 214

             + SF (ñeøn ñoû) : ñeøn ñoû SF baùo hieäu heä thoáng bò hoûng.

               Ñeøn SF saùng leân khi PLC bò hoûng hoùc

             + Run (ñeøn xanh) : ñeøn xanh chæ ñònh PLC ñang ôû cheá ñoä

               laøm vieäc vaø thöïc hieän chöông trình ñöôïc naïp vaøo trong

               maùy


                                  Trang 60
Ñaïi Hoïc Sö Phaïm Kyõ Thuaät                              Ñoà Aùn Toát Nghieäp


             + Stop (ñeøn vaøng): ñeøn vaøng chæ ñònh PLC ñang ôû cheá

                 ñoä döøng

             + Ix.x (ñeøn xanh) : ñeøn xanh ôû coång vaøo chæ ñònh ôû traïng

                 thaùi töùc thôøi cuûa coång Ix.x (X.X = 0.0 ÷ 1.5)

             + Qy.y (ñeøn xanh): ñeøn xanh ôû coång ra baùo hieäu traïng thaùi

                 töùc thôøi cuûa coång Qy.y (y.y = 0.0 ÷ 1.1)

             + TERM : cho pheùp maùy laäp trình töï quyeát ñònh cheá ñoä

                 hoaït ñoäng cho PLC hoaëc Run hoaëcStop


II/ CAÁU TRUÙC BOÄ NHÔÙ :
       Boä ñieàu khieån laäp trình S7-200 ñöôïc chia thaønh 4 vuøng nhôù.

Vôùi 1 tuï coù nhieäm vuï duy trì döõ lieäu trong thôøi gian nhaát ñònh khi maát

nguoàn boä nhôù S7-200 coù tính naêng ñoäng cao ñoïc vaø ghi trong phaïm

vi toaøn vuøng loaïi tröø caùc bít nhôù ñaëc bieät SM (Special Memory)chæ

coù theå truy nhaäp ñeå ñoïc.



        Vuøng chöông
        t
        trìnhVuøng tham                C
                                       Chöông trìnhTham               Chöông trìnhTham
   C                                   s D
                                       soáDöõ lieäu                   soáDöõ lieäu
        s
        soáVuøng döõ

        l
        lieäuVuøng ñoái                      EEPROM                   Boä nhôù ngoaøi
        t
        töôïng




                   Hình II-1: Boä nhôù trong vaø ngoaøi cuûa S7-200

          1- Vuøng chöông trình : laø vuøng boä nhôù ñöôïc söû duïng ñeå löu
             tröõ caùc leänh chöông trình vuøng naøy thuoäc boä nhôù trong

             ñoïc vaø ghi ñöôïc




                                     Trang 61
Ñaïi Hoïc Sö Phaïm Kyõ Thuaät                           Ñoà Aùn Toát Nghieäp


         2- Vuøng tham soá : laø vuøng löu giöõ caùc tham soá nhö : töø
             khoùa, ñòa chæ traïm… cuõng gioáng nhö vuøng chöông trình

             thuoäc boä nhôù trong ñoïc vaø ghi ñöôïc

         3- Vuøng döõ lieäu : laø vuøng nhôù ñoäng ñöôïc söû duïng caát
             caùc döõ lieäu cuûa chöông trình bao goàm caùc keát quaû caùc

             pheùp tính noù ñöôïc truy caäp theo töøng bit töøng byte vuøng

             naøy ñöôïc chia thaønh nhöõng vuøng nhôù vôùi caùc coâng

             duïng khaùc nhau.

         -   Vuøng I (Input image register): laø vuøng nhôù goàm 8 byte

      I (ñoïc /ghi) : I.O ÷ I.7

         -   Vuøng Q (Output image register): laø vuøng nhôù goàm 8 byte

      Q (ñoïc /ghi) : Q.O ÷ Q.7

         -   Vuøng M (Internal memory bits): laø vuøng nhôù goàm coù 32

             byte

      M (ñoïc /ghi) : M.O ÷ M.31

         -   Vuøng V (Variable memory ): laø vuøng nhôù goàm coù 4096

             byte

         V (ñoïc /ghi) : V.O ÷ V.4095

         Vuøng SM : (special memory): laø vuøng nhôù goàm 86 byte chia

   laøm 2 phaàn

                     SMO ÷ SM29 chæ ñoïc

                     SMO ÷ SM85 chæ ghi

         4- Vuøng ñoái töôïng : laø timer (ñònh thì), counter (boä ñeám) toác
             ñoä cao vaøv caùc coång vaøo/ra töông töï ñöôïc ñaët trong

             vuøng nhôù cuoái cuøng vuøng naøy khoâng thuoäc kieåu non –

             volatile nhöng ñoïc ghi ñöôïc.

         - Timer (boä ñònh thì) : ñoïc/ ghi Tφ ÷ T127


                                   Trang 62
Ñaïi Hoïc Sö Phaïm Kyõ Thuaät                           Ñoà Aùn Toát Nghieäp


          - Counter (boä ñeám): ñoïc/ ghi Cφ ÷ C127
          - Boä ñeäm vaøo analog (ñoïc) : AIWO ÷ AIW3O
          - Boä ñeäm ra analog (ghi) : AQWO ÷ AQW3O
          - Accumulator (thanh ghi) :ACO ÷ AC3
          - Boä ñeám toác ñoä cao : HSCO ÷ HSC2
      Taát caû caùc mieàn naøy ñeàu coù theå truy nhaäp ñöôïc theo töøng

bit, töøng byte, töøng töø ñôn (word – 2byte), töø keùp (Double word)


III/ CAÁU TRUÙC CHÖÔNG TRÌNH :
      Chöông trình cho S7-200 phaûi coù caáu truùc bao goàm chöông trình

chính (main program) sau ñoù ñeán caùc chöông trình con vaø caùc chöông

trình xöû lyù ngaét

          -   Chöông trình chính ñöôïc keát thuùc baèng leänh keát thuùc

              chöông trình (End)

          -   Chöông trình con laø moät boä phaän cuûa chöông trình. Caùc

              chöông trình con phaûi ñöôïc vieát sau leänh keát thuùc chöông

              trình chính ñoù laø leänh (End)

          -   Caùc chöông trình xöû lyù ngaét laø moät boä phaän cuûa

              chöông trình, neáu caàn söû duïng chöông trình xöû lyù ngaét

              phaûi vieát sau leänh keát thuùc End

          -   Caùc chöông trình con ñöôïc nhoùm laïi thaønh moät nhoùm ngay

              sau chöông trình chính sau ñoù ñeán ngay caùc chöông trình xöû

              lyù ngaét baèng caùch vieát nhö vaäy caáu truùc chöông trình

              ñöôïc roõ raøng vaø thuaän tieän hôn trong vieäc ñoïc chöông

              trình coù theå troän laãn caùc chöông trình con vaø chöông trình

              xöû lyù ngaét ñaèng sau chöông trình chính

      Main program                                 Thöïc hieän trong 1 voøng

      .                                    queùt


                                   Trang 63
Ñaïi Hoïc Sö Phaïm Kyõ Thuaät                          Ñoà Aùn Toát Nghieäp


        .

        .

        End { stop}


        SBR (n) {no ÷ 255}chöông trình     Thöïc hieän khi ñöôïc chöông trình

con                                       chính goïi

        .

        .

        .

        Ret


        INT (n) {no ÷ 255}chöông trình xöû lyù         Thöïc hieän khi coù tín

ngaét                                            hieäu baùo ngaét

        .

        .

        .

        Ret


IV/ PHÖÔNG PHAÙP LAÄP TRÌNH :
        S7-200 bieåu dieãn moät maïch logic cöùng baèng moät daõy caùc

leänh chöông trình bao goàm moät daõy caùc leänh

        S7-200 thöïc hieän chöông trình baét ñaàu töø leänh laäp trình ñaàu

tieân vaø keát thuùc ôû leänh laäp trình cuoái trong moät voøng. Moät voøng

nhö vaäy goïi laø doøng queùt (scan)

        Moät voøng queùt (Scan cycle) ñöôïc baét ñaàu baèng vieäc ñoïc traïng

thaùi cuûa ñaàu vaøo vaø sau ñoù thöïc hieän chöông trình, voøng queùt keát

thuùc baèng vieäc thay ñoåi traïng thaùi ñaàu ra. Tröôùc khi baét ñaàu moät

voøng queùt tieáp theo S7-200 thöïc thi caùc nhieäm vuï beân trong vaø



                                  Trang 64
Ñaïi Hoïc Sö Phaïm Kyõ Thuaät                               Ñoà Aùn Toát Nghieäp


nhieäm vuï truyeàn thoâng. Chu trình thöïc hieän chöông trình laø chu trình

laäp.

        Giai ñoaïn chuyeån                            Giai ñoaïn nhaäp
        döõ lieäu ra ngoaïi                           döõ lieäu töø ngoaïi




                                                      Giai ñoaïn thöïc hieän
Giai ñoaïn truyeàn thoâng
                                                      chöông trình
noäi boä vaø töï kieåm tra




         Hình IV –1 : Thöïc hieän chöông trình theo voøng queùt trong S7-200

         Caùch laäp trình cho S7-200 döïa treân hai phöông phaùp cô baûn :

phöông phaùp hình thang (ladder logic – vieát taét laø LAD) vaø phöông phaùp

lieät keâ leänh (statement list vieát taéc laø STL)

         - Chöông trình ñöôïc vieát theo kieåu LAD thieát bò laäp trình seõ taïo ra

moät chöông trình theo, kieåu STL töông öùng vaø ngöôïc laïi

            1- Phöông phaùp LAD : LAD laø ngoân ngöõ laäp trình ñoà hoïa
                nhöõng thaønh phaàn cô baûn duøng trong LAD töông öùng vôùi

                caùc thaønh phaàn cô baûn duøng ñeå bieåu dieãn leänh loâgic

                nhö sau:

         - Tieáp ñieåm : laø bieåu töôïng (symbol) moâ taû caùc tieáp ñieåm rôle

caùc tieáp ñieåm coù theå thöôøng ñoùng                          , thöôøng môû

          - Cuoän daây (coil) : laø bieåu töôïng                moâ taû rôle maéc

 theo chieàu doøng ñieän cung caáp cho rôle

            -   Hoäp (box) : laø bieåu töôïng moâ taû caùc haøm khaùc nhau

                noù laøm vieäc khi coù doøng ñieän chaïy ñeán hoäp thöôøng laø




                                     Trang 65
Ñaïi Hoïc Sö Phaïm Kyõ Thuaät                           Ñoà Aùn Toát Nghieäp


               caùc boä thôøi gian (timer), boä ñeám (counter) vaø caùc haøm

               toaùn hoïc

           -   Maïng LAD : laø ñuôøng noái caùc phaàn töû thaønh moät maïch

               hoaøn thieän, ñi töø ñöôøng nguoàn beân traùi sang nguoàn

               beân phaûi doøng ñieän chaïy töø traùi qua tieáp ñieåm ñeán

               caùc cuoän daây hoaëc caùc hoäp trôû veà beân phaûi nguoàn.

           2- Phöông phaùp lieät keâ leänh STL : Phöông phaùp lieät keâ (STL)
               laø phöông phaùp thöïc hieän chöông trình döôùi daïng taäp hôïp

               caùc caâu leänh. Moãi caâu leänh trong chöông trình keå caû

               nhöõng leänh hình thöùc bieåu dieãn moät chöùc naêng cuûa

               PLC

        Ñeå taïo moät chöông trình daïng STL ngöôøi laäp trình caàn phaûi

hieåu roõ phöông thöùc söû duïng cuûa ngaên xeáp logic cuûa S7-200 (S0 ÷

S8).

        Ngaên xeáp loâgic laø moät khoái goàm 9 bit choàng leân nhau. Taát

caû caùc thuaät toaùn lieân quan ñeán ngaên xeáp, ñeàu chæ laøm vieäc vôùi
        Tröô                  Sau                Tröô                  Sau
bít ñaàu tieân hoaëc vôùi bít ñaàu vaø bit thöù hai cuûa ngaên xeáp (S0 ÷ S1)
                                                            LDN
                     LD
giaù trò logic môùi ñeàu coù theå ñöôïc göûi vaøo ngaên xeáp
V/ CUÙ PHAÙP LEÄNH CÔ BAÛN TRONG S7-200

           1- Leänh vaøo ra : (Input/ Output)
                             m
                             m C C
                                   2                                 mC1C2
                                                                     m
                                                                           2
       C0C1-C2 Load (LD) : leänh1LD naïp giaù trò 0C1C2moät tieáp ñieåm vaøo
             2
                                   2
                                                C cuûa 2
                             C3C4C55                                 C3C4C55
       C3C4C5 trong bit ñaàu tieân cuûa ngaên xeùp 4coù giaù trò cuõ coøn laïi
             5                                  C3C C5 5
                              C6C77                                   C C7
       C6C7C8 ngaên xeáp bò ñaåy luøi xuoáng moät bít 8
             8                                  C6C7C8 hình V-1) 6 7
                                                       (nhö




                            Bò ñaåy ra                               Bò ñaåy ra

                            khoûi ngaên                              khoûi ngaên

       Hình V-1 : Traïng thaùi cuûa             Hình V-2 : Traïng thaùi cuûa
        ngaên xeáp tröôùc vaø sau khi 66
                                Trang            ngaên xeáp tröôùc vaø sau khi
        thöïc hieän hieäu leänh LD               thöïc hieän hieäu leänh LDN
Ñaïi Hoïc Sö Phaïm Kyõ Thuaät                         Ñoà Aùn Toát Nghieäp




         -   Load not (LDN) : leänh LDN naïp giaù trò logic nghòch ñaûo cuûa

             moät tieáp ñieåm vaøo trong bit ñaàu tieân cuûa ngaên xeáp,

             caùc giaù trò cuõ coøn laïi trong ngaên xeáp bò ñaåy luøi xuoáng

             moät bít (hình V-2)

         -   Caùc daïng khaùc nhau cuûa leänh LD, LDN cho LAD nhö sau :

LAD    MOÂ TAÛ                                     TOAÙN HAÏNG
  n    Tieáp ñieåm thöôøng môû seõ ñöôïc

       ñoùng                                       n : I, Q, M, SM, T, C, V (bit)

       Neáu n =1
  n    Tieáp ñieåm thöôøngñoùng seõ môû

       Khi n =1




                                   Trang 67
Ñaïi Hoïc Sö Phaïm Kyõ Thuaät                                     Ñoà Aùn Toát Nghieäp


    n      Tieáp ñieåm thöôøng môû seõ ñoùng töùc
I
           thôøi khi n = 1                                 n: I
    n      Tieáp ñieåm thöôøng ñoùng seõ môû töùc

           thôøi khi n =1
             -    Caùc daïng khaùc nhau cuûa leänh LD, LDN cho STL nhö sau

    LEÄNH                          MOÂ TAÛ                                TOAÙN HAÏNG
LD n             Leän naïp giaù trò logic cuûa ñieåm n n : I, Q, M, SM, T, C, V

                 vaøo bit ñaàu tieân trong ngaên xeáp             (bit)
LDN n            Leänh naïp giaù trò logic nghòch ñaûo

                 cuûa ñieåm n vaøo bit ñaàu tieân trong

                 ngaên xeáp
LDI n            Leänh naïp töùc thôøi giaù trò logic cuûa

                 ñieåm n vaø bit ñaàu tieân trong ngaên n: I (bit)

                 xeáp
LDNI n           Leänh naïp töùc thôøi giaù trò logic

                 nghòch ñaûo vaøo ñieåm n vaøo bit ñaàu

                 tieân


          LAD                  MOÂ TAÛ                                     TOAÙN HAÏNG

            n            Cuoän daây ñaàu ra ôû traïng thaùi        n : I, Q, M, SM, T, C, V

                         kích thích khi coù doøng ñieän ñieàu (bit)
            n
                         khieån ñi qua
            I
                         Cuoän daây ñaàu ra ñöôïc kích töùc        n : Q (bit)

                         thôøi khi coù doøng ñieàu khieån ñi

                         qua
          + Moâ taû leänh output baèng STL

    STL                           MOÂ TAÛ                                 TOAÙN HAÏNG
=n           Leänh = sao cheùp giaù trò cuûa ñænh n : I, Q, M, SM, T, C, V

             ngaên xeáp tôùi tieáp ñieåm n ñöôïc chæ (bit)



                                          Trang 68
Ñaïi Hoïc Sö Phaïm Kyõ Thuaät                              Ñoà Aùn Toát Nghieäp


             daãn trong leänh
=I n         Leänh = I (immediate) sao cheùp töùc thôøi n :Q bit

             giaù trò cuûa ñænh stack tôùi tieáp ñieåm n

             ñöôïc chæ daãn trong leänh

          2- Leänh ghi/ xoùa giaù trò cho tieáp ñieåm: Set (S) vaø Reset (R)
                leänh duøng ñeå ñoùng vaø ngaét caùc ñieåm giaùn ñoaïn ñaõ

                ñöôïc thieát keá. Trong LAD logic ñieàu khieån ñeán caùc cuoän

                daây thì caùc cuoän daây ñoùng hoaëc môû caùc tieáp ñieåm

       Trong STL leänh truyeàn traïng thaùi bit ñaàu cuûa ngaên xeáp ñeán

caùc ñieåm thieát keá neáu bit naøy coù giaù trò baèng 1 caùc leänh S vaø R

seõ ñoùng ngaét tieáp ñieåm moät daõy caùc tieáp ñieåm (giôùi haïn töø 1 ÷

255). Noäi dung cuûa ngaên xeáp khoâng bò thay ñoåi bôûi caùc leänh naøy –

moâ taû leänh S vaø R baèng LAD



       LAD                         MOÂ TAÛ                         TOAÙN HAÏNG
                      Ñoùng moät maûng goàm n caùc
        Bit       n
   S
              S       tieáp ñieåm keå töø S – bit          S-bit : P, Q, M, SM, T, C,

                                                           V (bit)
                      Ngaét moät maûng goàm n caùc
        Bit       n
   S                  tieáp ñieåm keå töø S bit laïi chæ
              R
                      vaøo timer vaø counter thì leänh n : PB, QB, MB, SMB,

                      seõ xoùa bit ñaàu ra cuûa timer/ VB,           AC,   haèng   soá,
                      counter                              *   *
                                                           VD AC




                                       Trang 69
Ñaïi Hoïc Sö Phaïm Kyõ Thuaät                                  Ñoà Aùn Toát Nghieäp


                        Ñoùng töùc thôøi moät maûng
         Bit        n
   S
                        goàm n caùc tieáp ñieåm keå töø S bit : Q bit
               SI
                        S bit
                        Ngaét töùc thôøi moät maûng goàm n: PB, QB, MB, SMB, VB,
         Bit        n
   S
                        n caùc tieáp ñieåm keå töø ñòa AC, haèng soá, *VD*AC
               RI
                        chæ S bit


           -     Moâ taû caùc leänh set (S) vaø reset (R) baèng STL

       STL                       MOÂ TAÛ                             TOAÙN HAÏNG
S – S.bit – n            Ghi giaù trò logic vaø moät maûng

                         goàm n bit keå töø ñòa chæ S.bit      S-bit : P, Q, M, SM, T, C,
R – S.bit – n            Xoùa moät maûng goàm n bit keå V (bit)

                         töø ñòa chæ S. bit. Neáu S.bit laïi

                         chæ vaøo timer counter thì leänh

                         seõ xoùa bit ñaàu ra cuûa timer n : PB, QB, MB, SMB,

                         counter                                                   *
                                                               VB, AC, haèng soá, VD
SI – S.bit – n           Ghi töùc thôøi giaù trò loâgic 1

                         vaøo moät maõng goàm n bit keå S bit : Q bit

                         töø ñòa chæ S.bit
RI – S.bit - n           Xoùa töùc thôøi moät maûng n: IB, QB, MB, SMB, VB,

                         goàm n bit keå töø ñòa chæ S.bit                     *
                                                               AC, haèng soá, VD
       Ví duï : moâ taû S vaø R trong LAD vaø STL



       Lad                                            STL
                                Q2 .0


                                Q2.1 .K1

                                   S
                                Q2.2 .K1

                                   R

                                Q1.0 .K3
                                           Trang 70
                                   R
Ñaïi Hoïc Sö Phaïm Kyõ Thuaät                        Ñoà Aùn Toát Nghieäp


      IO.O                                      LD           I0 . 0


                                                =            Q2.

                                                     0
                                                S             Q2 .    K1

                                                         1
                                                R             Q2 .    K1

                                                         2
                                                R             Q1 .    K3

                                                         0


         3- Caùc leänh logic ñaïi soá boolean
      Caùc leänh ñaïi soá boolean cho pheùp taïo laäp ñöôïc caùc maïch logic

khoâng coù nhôù. Trong LAD caùc leänh naøy ñöôïc bieåu dieãn thoâng qua

caáu truùc maïch maéc noái tieáp hay song song caùc tieáp ñieåm thöôøng

ñoùng vaø caùc tieáp ñieåm thöôøng môû. STL coù theå söû duïng caùc leänh

A (And) vaø O (OR) cho caùc haøm soá hoaëc caùc leänh AN (And not); ON

(Or not) cho caùc haøn kín giaù trò cuûa ngaên xeáp thay ñoåi phuï thuoäc

vaøo töøng leänh

LEÄNH                      MOÂ TAÛ                           TOAÙN HAÏNG




                                 Trang 71
Ñaïi Hoïc Sö Phaïm Kyõ Thuaät                             Ñoà Aùn Toát Nghieäp


             Leänh thöïc hieän toaùn töû ∧(A) vaø ∨(O) n: I, Q, U, SM, T, C, V

O    n       giöõa giaù trò logic cuûa tieáp ñieåm n vaø

A    n       giaù trò bit ñaàu tieân trong ngaên xeáp keát

             quaû ñöôïc ghi laïi vaøo bit ñaàu tieân cuûa

             ngaên xeáp
AN n         Leänh thöïc hieän toaùn töû ∧(A) vaø ∨(O)

             giöõa giaù trò logic nghòch ñaûo cuûa tieáp

ON n         ñieåm n vaø giaù trò bit ñaàu tieân cuûa

             ngaên xeáp keát quaû ñöôïc ghi laïi vaøo bit

             ñaàu tieân cuûa ngaên xeáp
AI   n       Leänh thöïc hieän toaùn töû ∧(A) vaø ∨(O)

             giöõa giaù trò logic cuûa tieáp ñieåm n vaø

OI   n       giaù trò bit ñaàu tieân trong ngaên xeáp keát n : I bit

             quaû ñöôïc ghi laïi vaøo bit ñaàu tieân cuûa

             ngaên xeáp
ANI n        Leänh thöïc hieän toaùn töû ∧(A) vaø ∨(O)

             giöõa giaù trò logic nghòch ñaûo cuûa tieáp

ONI n        ñieåm n vaø giaù trò bit ñaàu tieân trong

             ngaên xeáp keát quaû ñöôïc ghi laïi vaøo bit

             ñaàu tieân cuûa ngaên xeáp


         Ngoaøi nhöõng leänh laøm vieäc tröïc tieáp vôùi tieáp ñieåm S7-200

coøn coù 5 leänh ñaëc bieät bieåu dieãn caùc pheùp tính cuûa ñaïi soá

boolean cho caùc bit trong ngaên xeáp ñöôïc goïi laø caùc leänh Strack logic.

Ñoù laø leänh ALD (And load), OLD (Orload), LPS (logic push), LRD (logic

read) vaø LPP (logic pop). Leänh stack logic ñöôïc duøng ñeå toång hôïp sao

chuïp hoaëc xoùa caùc meänh ñeà logic LAD khoâng coù boä ñeám daønh cho

leänh strack logic. STL söû duïng caùc leänh stack logic ñeå thöïc hieän



                                    Trang 72
Ñaïi Hoïc Sö Phaïm Kyõ Thuaät                           Ñoà Aùn Toát Nghieäp


phöông trình toång theå coù nhieàu bieåu thöùc con, baûng sau toùm taét cuù

phaùp goïi caùc leänh Stack logic trong STL

LEÄNH                           MOÂ TAÛ                             TOAÙN

                                                                     HAÏNG
ALD        Leänh toå hôïp giaù trò cuûa bit ñaàu tieân vaø thöù    Khoâng coù

           hai cuûa ngaên xeáp baèng pheùp tính logic vaø

           keát quaû ghi laïi vaøo bit ñaàu tieân giaù trò coøn

           laïi cuûa ngaên xeáp ñöôïc keùo leân 1 bit
OLD        Leänh toå hôïp giaù trò cuûa bit ñaàu tieân vaø thöù    Khoâng coù

           hai cuûa ngaên xeáp baèng pheùp tính logic vaø

           keát quaû ghi laïi vaøo bit ñaàu tieân giaù trò coøn

           laïi cuûa ngaên xeáp ñöôïc keùo leân 1 bit
LPS        Leänh logic   sao chuïp giaù trò cuûa caùc bit ñaàu     Khoâng coù

           vaøo bit thöù hai trong ngaên xeáp giaù trò coøn laïi

           cuûa ngaên xeáp bò ñaåy xuoáng 1 bit. Bit cuoái

           cuøng bò ñaåy ra khoûi ngaên xeáp
LRD        Leänh sao cheùp giaù tròv cuûa bit thöù hai vaøo bit    Khoâng coù

           ñaàu tieân trong ngaên xeáp caùc giaù trò coøn laïi

           cuûa ngaên xeáp giöõ nguyeân vò trí
LPP        Leänh keùo ngaên xeáp leân 1 bit giaù trò cuûa bit      Khoâng coù

           sau ñöôïc chuyeån cho bít tröôùc


      a- Leänh AND (A) vaø OR (O)

      Leänh A vaø O phoái hôïp giaù trò cuûa moät tieáp ñieåm n vôùi giaù trò

bit ñaàu tieân trong ngaên xeáp keát quaû pheùp tính ñöôïc ñaët laïi vaøo bit

ñaàu tieân trong ngaên xeáp giaù trò cuûa caùc bit coøn laïi trong ngaên xeáp

khoâng bò thay ñoåi




                                  Trang 73
Ñaïi Hoïc Sö Phaïm Kyõ Thuaät                         Ñoà Aùn Toát Nghieäp


      b- Leänh AND      AD vaø OR O XORW XORD leänh thöïc hieän caùc

thuaät toùn logic And, Or, Exclusive Or cuûa ñaïi soá boolean treân 2 byte

hoaëc 4 byte

         4- Leänh coù tieáp ñieåm ñaëc bieät : coù theå duøng caùc leänh
               coù tieáp ñieåm ñaëc bieät ñeå phaùt hieän traïng thaùi cuûa

               xung (söôøn xung) vaø ñaûo laïi traïng thaùi cuûa doøng cung

               caáp (giaù trò cuûa ñænh ngaên xeáp)

      LAD söû duïng caùc tieáp ñieåm ñaëc bieät ñeå taùc ñoäng vaøo doøng

cung caáp caùc tieáp ñieåm ñaëc bieät, khoâng coù toaùn haïng rieâng cuûa

chính chuùng vaø vì theá phaûi ñaët chuùng vaøo vò trí phía tröôùc cuûa

cuoän daây hoäp ñaàu ra. Tieáp ñieåm chuyeån tieáp döông/ aâm( caùc leänh

söôøn tröôùc sau) coù nhu caàu veà boä nhôù bôûi vaäy ñoái vôùi CPU 214

laø 256 leänh




                                   Trang 74
Ñaïi Hoïc Sö Phaïm Kyõ Thuaät                              Ñoà Aùn Toát Nghieäp


       - Moâ taû leänh tieáp ñieåm ñaëc bieät trong LAD vaø STL



                            LAD                                    STL
                                                     Net work1
         I0.0
1                   Not                              LD    I0.0
                                      Q0.1
                                                     Not

                                                     =      Q0.1
                                                     Net work2
          I0.0
 2                     P                             LD    I0.0
                                       Q0.2
                                                     Eu

                                                     =      Q0.2
          I0.0                                       Net work3
 3                     N               Q0.3
                                                     LD    I0.0

                                                     Eu

                                                     =      Q0.3


       5. Caùc leänh ñieàu khieån timer
       Timer laø heä taïo thôøi gian treã giöõa tín hieäu vaøo vaø tín hieäu ra

neân trong ñieàu khieån vaãn thöôøng goïi laø khaâu treã

       S7-200 coù 128 timer (vôùi CPU 214) ñöôïc chia laøm hai loaïi khaùc

nhau

          -     Timer taïo thôøi gian treã khoâng coù nhôù (On Delay Timer) kyù

                hieäu TON

          -     Timer taïo thôøi gian treã coù nhôù (Retentive on Delay Timer)kyù

                hieäu TONR

       Hai kieåu timer caùc S7-200 (TON vaø TONR) phaân bieät vôùi nhau

trong phaûn öùng cuûa noù ñoái vôùi traïng thaùi tín hieäu ñaàu vaøo

       Caû hai kieåu TON vaø TONR cuøng baét ñaàu taïo thôøi gian treã tín

hieäu töø thôøi ñieåm coù söôøn leân ôû tín hieäu ñaàu vaøo, töùc laø khi tín


                                     Trang 75
Ñaïi Hoïc Sö Phaïm Kyõ Thuaät                               Ñoà Aùn Toát Nghieäp


hieäu ñaàu vaøo chuyeån traïng thaùi töø 0 leân 1 goïi laø thôøi ñieåm timer

ñöôïc kích vaø khoâng tính thôøi gian khi ñaàu vaøo coù giaù trò logic 0 maø

thôøi gian treã tín hieäu ñöôïc ñaët tröôùc

       Khi ñaàu vaøo coù giaù trò logic baèng 0. TON töï ñoäng reset coøn

TONR thì khoâng töï ñoäng reset

       Timer TON ñöôïc duøng ñeå taïo thôøi gian treã trong moät khoaûng

thôøi gian

       Timer TONR thôøi gian treã seõ ñöôïc taïo ra trong nhieàu khoaûng

thôøi gian khaùc nhau

       Timer TON vaø TONR bao goàm 3 loaïi vôùi ba ñoä. Phaân giaûi khaùc

nhau ñoä phaân giaûi 1ms, 10ms, 100ms. Thôøi gian treã τ ñöôïc taïo ra chính

laø tích cuûa ñoä phaân giaûi cuûa boä timer ñöôïc choïn vaø giaù trò ñaët

tröôùc cho timer

       Ví duï moät boä timer coù ñoä phaân giaûi baèng 10ms vaø gaù trò

ñaët tröôùc laø 50 thì thôøi gian treã seõ laø τ = 500ms.

             -   Caùc loaïi timer cuûa S7-200 (ñoái vôùi CPU 214) theo TON,

                 TONR

LEÄNH            ÑOÄ PHAÂN        GIAÙ TRÒ CÖÏC                  CPU 214

                    GIAÛI                 ÑAÏI
             1ms                32,767s                T32, T96

TON          10ms               327,67s                T33÷T36, T97÷T100
             100ms              3276,7s                T37÷T63, T101÷T127
             1ms                32,767s                T0, T64

TONR         10ms               327,67s                T1÷T4, T65 ÷T68
             100ms              3276,7s                T5÷T31, T64 ÷T95


             -   Cuù phaùp khai baùo söû duïng timer trong LAD, STL



       LAD                          STL                     TOAÙN HAÏNG


                                     Trang 76
Ñaïi Hoïc Sö Phaïm Kyõ Thuaät                          Ñoà Aùn Toát Nghieäp



 TON              Txx
                                  TON – TXX –           TXX CPU 32÷ 63

                           PT                           (WORD)          96÷ 127

     IN


     PT                                                      PT :           VW, T, IW,

                                                       QW,MV

                                                        (WORD) SMW, AC, AIW,

                                                 VD
                                                                    *
                                                                    AC, haèng soá


TONR             Txx
                                  TONR – TXX            TXX CPU 0 ÷ 31

                           – PT                         (WORD)          64 ÷ 95

    IN


    PT                                                       PT :            VW, T, C,

                                                       IW,QW,

                                                        (WORD) MW, SMW


      Chuù yù : Khi söû duïng timer TONR giaù trò töùc thôøi ñöôïc löu laïi vaø

khoâng bò thay ñoåi trong khoaûng thôøi gian khi tín hieäu ñaàu vaøo coù logic

0 giaù trò cuûa bit khoâng ñöôïc nhôù maø hoaøn toaøn phuï thuoäc vaøo keát

quaû so saùnh giöõa giaù trò ñeám töùc thôøi vaø giaù trò ñaët tröôùc
      6. Caùc leänh ñieàu khieån counter
      Counter laø boä ñeám hieän chöùc naêng söôøn xung trong S7-200

caùc boä ñeám cuûa S7-200 ñöôïc chia laøm hai loaïi boä ñeám tieán (CTU)

vaø boä ñeám tieán vaø luøi (CTUD)




                                  Trang 77
Ñaïi Hoïc Sö Phaïm Kyõ Thuaät                          Ñoà Aùn Toát Nghieäp


       Boä ñeám tieán CTU ñeám soá söôøn leân cuûa tín hieäu logic ñaàu

vaøo töùc laø ñeám soá laàn thay ñoåi traïng thaùi logic töø 0 leân 1 cuûa tín

hieäu soá söôøn xung ñeám ñöôïc ghi vaøo thanh ghi 2 byte cuûa boä ñeám

goïi laø thanh ghi C-WORD

       Noäi dung cuûa C-Word goïi laø giaù trò ñeán töùc thôøi cuûa boä ñeám

luoân ñöôïc so saùnh vôùi giaù trò ñeám töùc thôøi baèng hoaëc lôùn hôn giaù

trò ñaët naøy thì boä ñeám baùo ra ngoaøi baèng caùch ñaët giaù trò logic 1

vaøo moät bit ñaëc bieät cuûa noù ñöôïc goïi laø C bit tröôøng hôïp giaù trò

ñaëc tröôùc C bit coù giaù trò logic laø 0

       Caùc boä counter ñeàu coù chaân noái vôùi tín hieäu ñieàu khieån xoùa

ñeå thöïc hieän vieäc ñaët laïi cheá ñoä khôûi phaùt ban ñaàu (Reset) cho boä

ñeám ñöôïc kyù hieäu baèng chöõ R trong LAD hay ñöôïc quyñònh traïng thaùi

logic cuûa bit baét ñaàu tieân cuûa ngaên xeáp trong STL boä ñeám ñöôïc

reset khi tín hieäu bò xoùa naøy coù möùc logic 1 hoaëc khi leänh R (reset)

thöïc hieän vôùi Cbit. Khi boä ñeám ñöôïc reset caû CWORD vaø Cbit ñeàu

nhaän giaù trò 0


                                   CU
                                   Cbit


        Giaù trò töùc              PV C




                        Hình 6-1 : Boä ñeám CTU cuûa S7-200

       Boä ñeám CTUD ñeám tieán khi gaëp söôøn leân cuûa xung vaøo

coång ñeám tieán kyù hieäu laø CU trong LAD hoaëc bit thöù 3 cuûa ngaên


                                    Trang 78
Ñaïi Hoïc Sö Phaïm Kyõ Thuaät                            Ñoà Aùn Toát Nghieäp


xeáp trong STL vaø ñeám luøi khi gaëp söôøn leân cuûa xung vaøo coång

ñeám luøi ñöôïc kyù hieäu laø CD trong LAD hoaëc bit thöù 2 cuûa ngaên xeáp

trong STL

            -   Khi ñaàu vaøo logic cuûa chaân xoùa kyù hieäu baèng R trong

                LAD hoaëc bit thöù nhaát cuûa ngaên xeáp trong STL coù giaù trò

                logic laø 1 hoaëc baèng leänh reset vôùi C bit cuûa boä ñeám.

            -   CTUD coù giaù trò ñeám töùc thôøi ñuùng baèng giaù trò ñang

                ñeám vaø ñöôïc löu trong thanh ghi 2byte C-Word cuûa boä

                ñeám. Giaù trò ñeám töùc thôøi luoân ñöôïc so saùnh vôùi giaù

                trò ñaët tröôùc PV cuûa boä ñeám

      Neáu giaù trò ñeám töùc thôøi lôùn hôn baèng giaù trò ñaët tröôùc thì

Cbit coù giaù trò logic baèng 1 coøn caùc tröôøng hôïp khaùc giaù trò logic

baèng 0


                              CU
                              Cbit
                              PV
                              CD C




                        Hình 6-2 : Boä ñeám CTUD cuûa S7-200

      Boä ñeám tieán CTU coù mieàn giaù trò ñeán töùc thôøi töø 0 ÷ 32.767

      Boä ñeám tieán luøi CTUD coù mieàn giaù trò ñeán töùc thôøi töø laø –

32,768 ÷ 32.768

CTU         -   LeänhCkhai baùo söû duïng Boä ñeám trong LAD nhö sau :
                       XX

      LAD                             STL              TOAÙN HAÏNG


    CU
                                     Trang 79
    PV
Ñaïi Hoïc Sö Phaïm Kyõ Thuaät                         Ñoà Aùn Toát Nghieäp




                                CTU Cxx PV          Cxx CPU 214 0 ÷ 47

                                                                   80 ÷ 127



                                                    PV:     VW, T, C, IW, QW

                                                    (Word) MW, SMW, AC, AIW




 CTUD               CXX
                                                    Cxx CPU 214 48 ÷ 79

                              CTUD Cxx PV
     CU
                                                    PV:     VW, T, C, IW, QW
     CD
                                                    (Word) MW, SMW, AC, AIW
     PV
                                                             Haèng soá




      7. Caùc leänh dòch chuyeån oâ nhôù :

      Caùc leänh dòch chuyeån thöïc hieän vieäc di chuyeån hoaëc sao cheùp

soá lieäu töø vuøng naøy sang vuøng khaùc trong boä nhôù.

      Trong LAD vaø trong STL leänh dòch chuyeån thöïc hieän vieäc di

chuyeån hay sao cheùp noäi dung moät byte, moät töø ñôn, hoaëc moät giaù

trò thöïc töø vuøng naøy sang vuøng khaùc trong boä nhôù

      Leänh trao ñoåi noäi dung cuûa hai byte trong moät töø ñôn thöïc hieän

vieäc chuyeån noäi dung cuûa byte thaáp sang byte cao vaø ngöôïc laïi

          a- MOV – B (LAD) leänh sao cheùp noäi dung cuûa byte in sang

             byte out


                                  Trang 80
Ñaïi Hoïc Sö Phaïm Kyõ Thuaät                           Ñoà Aùn Toát Nghieäp


              MOVB (STL)

      Cuù phaùp leänh MOVB trong STL vaø MOV – B trong LAD

         LAD                      STL                  TOAÙN HAÏNG
                                              IN    VB, IB,QB, MB, SMB
      MOV         B
                                                                       *       *
                                              (byte) AC haèng soá VD AC
         EN

                           MOWB In Out
         IN OUT
                                              OUT        VB, IB,QB, MB, SMB
                                                              *    *
                                              (byte)     AC VD AC




         b- MOV – W (LAD)

              MOVW    (STL)

      Leänh sao cheùp noäi dung cuûa töø ñôn IN sang töø ñôn OUT

      Cuù phaùp leänh MOV – V (LAD) MOV – W trong STL

         LAD                    STL                 TOAÙN HAÏNG
                                             IN        VW, T,C ,IW, QW, MW, (töø
      MOV-W
                                                       ñôn)       SMW, AC, AIW,
            EN                                                     *
                                                       haèng soá VD AC
                                                                           *



                        MOVW In Out
           IN OUT
                                             Out        VW, T,C, IW,QW, MW,

                                                        SMW, AC, AIW




                                  Trang 81
Ñaïi Hoïc Sö Phaïm Kyõ Thuaät                            Ñoà Aùn Toát Nghieäp

    VI/ SO SAÙNH VÔÙI CAÙC HEÄ THOÁNG ÑIEÀU KHIEÅN KHAÙC



    CHÆ TIEÂU SO SAÙNH                 RÔLE                KHOÂNG             PLC

                                                         TIEÁP ÑIEÅM
-    Giaù     thaønh    töøng        Khaù thaáp              Thaáp           Thaáp

     chöùc naêng
-    Kích thöôùc vaät lyù           Coàng keành            Raát goïn       Raát goïn
-    Toác ñoä ñieàu khieån             Chaäm                 Nhanh           Nhanh
-    Khaû     naêng    choáng         Khaù toát               Toát            Toát

     nhieãu
-    Laép ñaët                  Maát thôøi gian thieát   Maát thôøi gian   Laäp trình

                                 keá vaø laép ñaët         thieát keá       vaø laép

                                                                            ñaët ñôn

                                                                             giaûn
-    Khaû     naêng     ñieàu          Khoâng                 Coù             Coù

     khieån taùc vuï phöùc

     taïp
-    Deã thay ñoåi ñieàu             Raát khoù               Khoù          Khaù ñôn

     khieån                                                                  giaûn
-    Coâng taùc baûo trì          Keùm coù nhieàu        Keùm neáu IC      Toát caùc

                                     coâng taéc             haøn bò         module

                                                                           ñöôïc tieâu

                                                                            chuaån

                                                                              hoùa




                                       Trang 82
Ñaïi Hoïc Sö Phaïm Kyõ Thuaät                                Ñoà Aùn Toát Nghieäp

B- ÖÙNG DUÏNG PLC BOÄ ÑIEÀU KHIEÅN LAÄP TRÌNH TRONG ÑIEÀU
   KHIEÅN ÑOÄNG CÔ ÑIEÄN MOÄT CHIEÀU.
I/ ÖÙNG DUÏNG PLC KHÔÛI ÑOÄNG ÑOÄNG CÔ ÑIEÄN MOÄT CHIEÀU QUAY
   THUAÄN QUAY, NGHÒCH QUA BA CAÁP ÑIEÄN TRÔÛ PHUÏ.
           1. Maïch ñoäng löïc.
           +                       Udm                                -




                     Ckt                      Rkt




                     T             N

          Iu                                    1K      2K     3K

                         M

                                                rf1     rf2    rf3

                    N             T                    Rf




                     Hình I-1: Maïch ñoäng löïc .



       THIEÁT BÒ             THIEÁT BÒ TRONG                  GHI CHUÙ

        NGOAØI                    PLC
          ON/OFF                IO.O                  Ngoõ vaøo on/off
          MT                    IO.1                  Ngoõ vaøo môû thuaän
          MN                    IO.2                  Ngoõ vaøo môû nghòch
          1K                    QO.3                  Ngoõ ra loaïi ñòeân

                                                      trôû phuï
          2K                    QO.4                  Ngoõ ra loaïi ñòeân

                                                      trôû phuï
          3K                    QO.5                  Ngoõ ra loaïi ñòeân

                                                      trôû phuï
         2.Nguyeân lyù hoaït ñoäng .




                                   Trang 83
Ñaïi Hoïc Sö Phaïm Kyõ Thuaät                               Ñoà Aùn Toát Nghieäp


            Ñe åñoäng cô coù theå hoaït ñoäng ñoùng caàu dao caáp ñieän cho

   maïch kích töø vaø caùc tieáp ñieåm cuûa maïch phaàn öùng.Khi ta nhaán

   nuùt môû maùytheo chieàu thuaän (MT) ñoäng cô seõ chaïy thuaän vaø

   khôûi ñoäng thuaän vôùi toaøn boä ñieän trôû phuï(Rf) trong maïch phaàn

   öùng sau thôøi gian 2s tieáp ñieåm 1k ñoùng laïi loaïi moät phaàn ñieän trôû

   phuï rf1 ra khoûi maïch phaàn öùng ,sau thôøi gian 4s tieáp ñieåm 2K ñoùng

   laïi loaïi tieáp ñieä n trôû phuï rf2 ra khoûi maïch phaàn öùng,sau thôøi gian

   6s tieáp ñieåm 3K ñoùng laïi loaïi heát ñieän trôû phuï ra khoûi maïch phaàn

   öùng keát thuùc quaù trình khôûi ñoäng ñoäng cô laøm vieäc vôùi ñieän aùp

   ñònh möùc
             3.Sô ñoà keát noái plc vôùi thieát bò ngoaøi
       ON OFF
                                                 T
                  IO.O               QO.1
       MT                                        N
                                     QO.2
                  IO.1
        MN                                       1K
                  IO.2               QO.3
                                              2K
                                    QO.4

                                                 3K
                                    QO.5

    24 VDC       COM                  COM             VDC




                                      Trang 84
Ñaïi Hoïc Sö Phaïm Kyõ Thuaät                        Ñoà Aùn Toát Nghieäp

         4.Chöông trình ñieàu khieån laäp trình PLC trong LAD.




                                 Trang 85
Ñaïi Hoïc Sö Phaïm Kyõ Thuaät                          Ñoà Aùn Toát Nghieäp

         5.Chöông trình ñieàu khieån laäp trình plc trong STL.


         NETWORK 1
             LD     I0.0
         EU
         S        Q0.0, 1


         NETWORK 2
         LDN       I0.0
         EU
         R        Q0.0, 1


         NETWORK 3
         LD       Q0.0
         =        M0.0


         NETWORK 4
         LD       M0.0
         LD       I0.1
         O        Q0.1
         ALD
         AN       Q0.2
         =        Q0.1


         NETWORK 5
         LD       M0.0
         LD       I0.2
         O        Q0.2
         ALD
         AN       Q0.1
         =        Q0.2


         NETWORK 6



                                  Trang 86
Ñaïi Hoïc Sö Phaïm Kyõ Thuaät               Ñoà Aùn Toát Nghieäp


         LD    Q0.1
         O     Q0.2
         TON    T32, +200


         NETWORK 7
         LD    T32
         =     Q0.3
         TON    T33, +20


         NETWORK 8
         LD    T33
         =     Q0.4
         TON    T35, +20


         NETWORK 9
         LD    T35
         =     Q0.5


         NETWORK 10
         MEND


II.ÖÙNG DUÏNG PLC TRONG ÑIEÀU KHIEÅN TOÁC ÑOÄ ÑOÄNG CÔ ÑIEÄN
    MOÄT CHIEÀU.
         1.Sô ñoà maïch ñoäng löïc.




                                Trang 87
Ñaïi Hoïc Sö Phaïm Kyõ Thuaät                                 Ñoà Aùn Toát Nghieäp



                                       BA2                    R2
                                                                           VR2

                           th1                                UJT2
       C1

                 th2
                                                                           T2
+
            D1         L                                             VR1
+                                                        R1             T1
                                                                     OPTOISO
 VDC                                         BA1
                                 rkt

                                                          UJT1

                   D2                                     C2
                                                                      C3




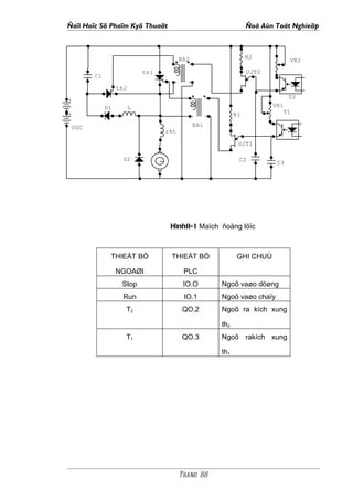
                                  HìnhII-1 Maïch ñoäng löïc



             THIEÁT BÒ            THIEÁT BÒ              GHI CHUÙ

                 NGOAØI                 PLC
                  Stop                  IO.O       Ngoõ vaøo döøng
                  Run                   IO.1       Ngoõ vaøo chaïy
                   T2                  QO.2        Ngoõ ra kích xung

                                                   th2
                   T1                  QO.3        Ngoõ rakích xung

                                                   th1




                                       Trang 88
Ñaïi Hoïc Sö Phaïm Kyõ Thuaät                            Ñoà Aùn Toát Nghieäp

      SÔ ÑOÀ KEÁT NOÁI THIEÂT BÒ NGOAØI VÔÙI PLC


           ON OFF

                     IO.O                     QO.O

                                              QO.1
                                                                           T2
                                              QO.2


                                              QO.3

                                                                            T1


        24 VDC      COM                                      VDC
                                              COM



2.Nguyeân lyù laøm vieäc cuûa maïch.

         Ñeå ñoäng cô laøm vieäc transistor daãn xung ñieàu khieån cho th2

   môû,tuï ñieän c1 ñöôïc naïp ñeán ñieän aùp nguoàn VDC sau ñoù kích xung

   ñieàu khieån th1 môû daãn ñieän       caáp nguoàn cho ñoäng cô(M) hoaït

   ñoäng .Ñoàng thôøi tuï ñieän c1 ñöôïc tích ñieän theo chieàu ngöôïc laïiqua

   cuoän daây L vaø diode D1.

         Muoán khoùa th1 cho xung doønng ñieän ñieàu khieån môû th2 ñeå

   ñieän aùp treân tuï C1 ñöôïc ñaët ngöôïc leân thyristor th1 khoùa th1 laïi .Khi

   ñieàu khieån ñoùng môû thyristor th1 vaø th2 moät caùch chu kyø theo quy

   luaät khaùc nhau coù theå ñieàu chænh ñieän aùp trung bình ñaët vaøo

   ñoäng cô töø ñoù ta seõ coù toác ñoä ñoäng cô töông öùng.
  3-Chöông trình ñieàu khieån PLC trong LAD




                                   Trang 89
Ñaïi Hoïc Sö Phaïm Kyõ Thuaät                      Ñoà Aùn Toát Nghieäp

      3- Chöông trình ñieàu khieån PLC trong STL


            CHÖÔNG TRÌNH ÑIEÀU KHIEÅN TOÁC ÑOÄ ÑOÄNG CÔ
            ÑIEÄN MOÄT CHIEÀU BAÈNG CAÙCH ÑIEÀU KHIEÅN GOÙC
            KÍCH SCR
                NETWORK 1
            LDN     I0.0
            EU
            R     Q0.0, 1


            NETWORK 2
            LD     I0.0
            EU
            S     Q0.0, 1


            NETWORK 3
            LD     Q0.0
            =     Q0.1


            NETWORK 4
            LD     Q0.1
            AN     T38
            TON     T37, +5


            NETWORK 5
            LD     T37
            =     Q0.2
            TON     T38, +5


            NETWORK 6
            LD     Q0.1
            AN     T40
            TON     T39, +10



                                Trang 90
Ñaïi Hoïc Sö Phaïm Kyõ Thuaät                           Ñoà Aùn Toát Nghieäp




                    NETWORK 7
                    LD    T39
                    =     Q0.3
                    TON    T40, +10


                    NETWORK 8
                    MEND




     III/ ÖÙNG DUÏNG PLC ÑIEÀU KHIEÅN HEÄ THOÁNG.
            1- Sô ñoà heä thoáng

                                             MOÂ TÔ
                          3LS



                           4LS
                                                      2LS
                   KHAY     1LS
                                                            BAÊNGTAÛI
BAÊNGTAÛI O                                                 BANG
                        BAÊNGTAÛI
                                           MOÂ TÔ
                                 MOÂ TÔ
              2- Nguyeân lyù laøm vieäc cuûa heä thoán
               Khi khay ñi tôùi baêng taûi 1 ñoùng tieáp ñieåm haønh trình 1LS laïi

     ñoäng cô 3 ñöôïc caáp ñieän chaïy thuaän keùo cöûa leân ,tôùi khi ñuïng

     coâng taéc haønh trình 3LS thì ñoäng cô 3 döøng laïi .Sau ñoù ñoäng cô 2 vaø

     ñoäng cô 1 hoaït ñoäng ñaåy khay töø baêng taûi 1 sang baêng taûi 2 khi khay

     qua baêng taûi 1 tôùi baêng taûi 2 môû coâng taéc haønh trình 2LS treân

     baêng taûi 2 ra ñoäng cô 1 vaø ñoäng cô 2 ngöøng hoaït ñoäng baêng taûi 1

     vaø baêng taûi 2 döøng laïi ñoäng cô 3 baét ñaàu hoaït ñoäng keùo cöûa

     xuoáng tôùi khi ñuïng coâng taéc haønh trình 4LS thì ñoäng cô 3 döøng laïi.
        1. Sô ñoà keát noái thieát bò plc vôùi thieát bò ngoaøi .


                                          Trang 91
Ñaïi Hoïc Sö Phaïm Kyõ Thuaät                                  Ñoà Aùn Toát Nghieäp



                        RUN
                              IO.O              QO.O
                     STOP                               1K
                              IO.1              QO.1
                 BANGTAI 1                              2K
                                                QO.2
                              IO.2
                                                        3 KF
                 BANGTAI2
                              IO.3              QO.3

                 RAISEDOOR                              3 KR
                              IO.4              QO.4
                 LOWERDOOR
                              IO.5              QO.5
                      1LS                       QO.6
                              IO.6

                      2LS
                              IO.7              QO.7
                      3LS                       Q1.0
                              I1.O
                      4LS                       Q1.1
                              I1.1


                              COM                              220
                  24 VDC                          COM          VAC




      THIEÁT BÒ NGOAØI              THIEÁT BÒ                   CHUÙ THÍCH

                                       PLC
Run                             IO.O               Ngoõ vaøo chaïy
Stop                            IO.1               Ngoõ vaøo döøng
Baêng taûi 1                    IO.2               Ngoõ vaøo chaïy baêng taûi 1
Baêng taûi 2                    IO.3               Ngoõ vaøo chaïy baêng taûi 2
Raise door                      IO.4               Ngoõ vaøo chaïy cöûa leân
Lower door                      IO.5               Ngoõ         vaøo    chaïy   cöûa

                                                   xuoáng
1LS                             IO.6               Coâng         taéc   haønh   trình

                                                   baêng taûi 1



                                     Trang 92
Ñaïi Hoïc Sö Phaïm Kyõ Thuaät                         Ñoà Aùn Toát Nghieäp


2LS                             IO.7          Coâng taéc h aønh trình

                                              baêng taûi 2
3LS                             I1.O          Coâng taéc haønh trình cöûa

                                              leân
4LS                             I1.1          Coâng taéch aønh trình cöûa

                                              xuoáng
Lamp                            QO.O          Ngoõ ra ñeøn baùo hoaït

                                              ñoäng
1M                              QO.1          Ngoõ ra baêng taûi 1 chaïy
2M                              QO.2          Ngoõ ra baêng taûi 2 chaïy
3MT                             QO.3          Ngoõ ra cöûa keùo leân
3MN                             QO.4          Ngoõ ra cöûa keùo xuoáng



2-Chöông trình ñieàu khieån PLC trong LAD




                                   Trang 93
Ñaïi Hoïc Sö Phaïm Kyõ Thuaät                 Ñoà Aùn Toát Nghieäp

            2. Chöông trình ñieàu khieån PLC trong STL.
           CHÖÔNG TRÌNH STL ÑIEÀU KHIEÅN HEÄ THOÁNG
            NETWORK 1
            LD    I0.0
            O     Q0.0
            AN     I0.1
            =     Q0.0


            NETWORK 2
            LD    I0.6
            =     Q0.5


            NETWORK 3
            LD    I0.2
            AN     Q0.0
            LDN    I0.7
            O     Q0.5
            A     I1.0
            A     Q0.0
            OLD
            =     Q0.1


            NETWORK 4
            LD    I0.3
            LD    Q0.1
            A     Q0.0
            OLD
            =     Q0.2




                                Trang 94
Ñaïi Hoïc Sö Phaïm Kyõ Thuaät              Ñoà Aùn Toát Nghieäp




            NETWORK 5
            LD    I0.4
            AN    Q0.0
            LD    Q0.5
            A     Q0.0
            OLD
            AN    I1.0
            AN    Q0.4
            =     Q0.3


            NETWORK 6
            LD    I0.5
            AN    Q0.0
            LDN    Q0.1
            A     Q0.0
            OLD
            AN    I1.1
            AN    Q0.3
            =     Q0.4


                                Trang 95
Ñaïi Hoïc Sö Phaïm Kyõ Thuaät              Ñoà Aùn Toát Nghieäp




            NETWORK 7
            MEND




                                Trang 96

Chuongiv

  • 1.
    Ñaïi Hoïc SöPhaïm Kyõ Thuaät Ñoà Aùn Toát Nghieäp Chöông IV: GIÔÙI THIEÄU BOÄ ÑIEÀU KHIEÅN LAÄP TRÌNH (PLC) VAØ ÖÙNG DUÏNG CUÛA PLC A- GIÔÙI THIEÄU BOÄ ÑIEÀU KHIEÅN LAÄP TRÌNH (PLC – PROGRAMMABLE LOGIC CONTROLLER) Trong nhöõng naêm gaàn ñaây boä ñieàu khieån laäp trình PLC ñöôïc söû duïng ngaøy caøng roäng raõi trong coâng nghieäp ôû nöôùc ta nhö laø moät giaûi phaùp ñieàu khieån lyù töôûng cho vieäc töï ñoäng hoùa caùc quaù trình saûn xuaát. Hieän nay trong nöôùc chöa coù moät giaùo trình tieáng Vieät naøo giôùi thieäu ñaày ñuû veà boä ñieàu khieån laäp trình nhaèm ñaùp öùng nhu caàu hoïc taäp vaø nghieân cöùu. Treân cô sôû khaûo saùt nhöõng taøi lieäu kyõ thuaät veà boä ñieàu khieån laäp trình cuûa haõng Siemens em xin giôùi thieäu boä ñieàu khieån laäp trình simatic S7- 2000 I/ CAÁU TRUÙC PHAÀN CÖÙNG CUÛA CPU – (CENTRAL PROCCESS UNIT) 1- Khaùi quaùt chung : PLC vieát taéc cuûa programmable logic controller laø thieát bò ñieàu khieån logic cho pheùp thöïc hieän linh hoaït caùc thuaät toaùn ñieàu khieån logic qua moät ngoân ngöõ laäp trình boä ñieàu khieån thoûa maõn caùc yeâu caàu: - Laäp trình deã daøng vì ngoân ngöõ laäp trình deã hoïc - Goïn nheï, deã daøng baûo quaûn, tu söûa - Dung löôïng boä nhôù lôùn ñeå coù theå chöùa ñöôïc nhöõng chöông trình phöùc taïp - Hoaøn toaøn tin caäy trong moâi tröôøng coâng nghieäp Trang 57
  • 2.
    Ñaïi Hoïc SöPhaïm Kyõ Thuaät Ñoà Aùn Toát Nghieäp - Giao tieáp vôùi caùc thieát bò thoâng tín maùy tính, noái maïng caùc module môû roäng - Giaù caû phuø hôïp Boä ñieàu khieån laäp trình PLC ñöôïc thieát keá nhaèm thay theá phöông phaùp ñieàu khieån truyeàn thoáng duøng Rô le vaø thieát bò coàng keành noù taïo ra moät khaû naêng ñieàu khieån thieát bò deã daøng vaø linh hoaït döïa treân vieäc laäp trình treân caùc leänh logic cô baûn. PLC coøn thöïc hieän caùc taùc vuï ñònh thì vaø ñeám laøm taêng khaû naêng ñieàu khieån, thöïc hieän logic ñöôïc laäp trong chöông trình vaø kích ra tín hieäu ñieàu khieån cho thieát bò beân ngoaøi töông öùng, S7-200 laø thieát bò ñieàu khieån logic khaû trình loaïi nhoû cuûa haõng Siemens caáu truùc theo kieån module coù caùc module môû roäng caùc module naøy ñöôïc söû duïng cho nhieàu öùng duïng laäp trình khaùc nhau. Thaønh phaàn cô baûn cuûa S7-200 laø khoái vi xöû lyù CPU 212 vaø CPU 214 veà hình thöùc beân ngoaøi söï khaùc nhau cuûa hai loaïi CPU naøy nhaän bieát ñöôïc nhôø soá ñaàu vaøo ra vaø nguoàn cung caáp - CPU 212 coù 8 coång vaøo vaø 6 coång ra coù khaû naêng môû roäng theâm baèng 2 module môû roäng - CPU 214 coù 14 coång vaøo vaø 10 coång ra vaø coù khaû naêng môû roäng theâm baèng 7 module môû roäng 2- Caáu truùc CPU 212 - 512 töø ñôn (word) töùc laø 1 kbyte, ñeå löu chöông trình thuoäc mieàn boä nhôù ñoïc/ ghi ñöôïc vaø khoâng bò maát döõ lieäu nhôø coù giao dieän vôùi Eprom. Vuøng nhôù vôùi tính chaát nhö vaäy ñöôïc goïi laø vuøng nhôù non – volatile - 512 töø ñôn ñöôïc löu döõ lieäu trong ñoù coù 100 töø nhôù ñoïc/ ghi thuoäc mieàn non – volatile - 8 coång vaøo logic vaø 6 coång ra logic Trang 58
  • 3.
    Ñaïi Hoïc SöPhaïm Kyõ Thuaät Ñoà Aùn Toát Nghieäp - Coù theå gheùp noái 2 module ñeå môû roäng soá coång vaøo/ra, bao goàm caû 2 module töông töï (analog) - Toång soá coång logic vaøo/ ra cöïc ñaïi laø 64 coång vaøo vaø 64 coång ra - 64 boä taïo thôøi gian treã (timer) trong ñoù coù 2 timer coù ñoä phaân giaûi 1ms 8 timer coù ñoä phaân giaûi 10ms vaø 54 timer coù ñoä phaân giaûi 100ms - 64 boä ñeám (counter) chia laøm 2 loaïi loaïi boä ñeám chæ ñeám tieán vaø loaïi vöøa ñeám tieán vöøa ñeám luøi - 368 bit nhôù ñaëc bieät söû duïng laøm caùc bit traïng thaùi hoaëc caùc bit ñaët cheá ñoä laøm vieäc - Coù caùc cheá ñoä ngaét vaø xöû lyù tín hieäu khaùc nhau bao goàm ngaét truyeàn thoâng ngaét theo söôøn leân hoaëc söôøn xuoáng. Ngaét theo thôøi gian vaø ngaét baùo hieäu cuûa boä ñeám toác ñoä cao (2kHz) - Boä nhôù khoâng bò maát döõ lieäu trong khoaûng thôøi gian 50 giôø khi PLC bò maát nguoàn nuoâi 3- Caáu truùc CPU 214 - CPU 214 bao goàm 14 ngoõ vaøo vaø 10 ngoõ ra coù khaû naêng môû roäng theâm baèng 7 module môû roäng - 2048 töø ñôn (4 kbyte) thuoäc mieàn nhôù ñoïc/ghi non – volatile ñeå löu chöông trình (duøng nhôù coù giao dieän vôùi EEPROM) - 2048 töø ñôn (4kbyte) thuoäc kieåu ñoïc ghi ñeå löu döõ lieäu (trong ñoù coù 512 töø ñaàu thuoäc mieàn EEPROM) IO.O, QO.O, VO.O, SMO.1 - Toång soá coång vaøo/ ra cöïc ñaïi laø 64 coång vaøo vaø 64 coång ra - Coù 14 ngoõ vaøo töø IO.O ÷ IO.1 vaø I1.O ÷ I1.5 Trang 59
  • 4.
    Ñaïi Hoïc SöPhaïm Kyõ Thuaät Ñoà Aùn Toát Nghieäp - Coù 10 ngoõ ra töø QO.O ÷ IO.1 vaø Q1.O ÷ Q1.1 - Coù theå gaén theâm 1 module môû roäng bao goàm caû module analog - 128 timer chia laøm 3 loaïi theo ñoä phaân giaûi khaùc nhau 4 timer 1ms, 16 timer 10ms vaø 108 timer 100ms - Coù 128 boä ñeám chia laøm hai loaïi + Chæ ñeám leân CTU + Vöøa ñeám leân vöøa ñeám xuoáng CTUD - Coù 688 bít nhôù ñaëc bieät duøng ñeå thoâng baùo traïng thaùi vaø ñaët cheá ñoä laøm vieäc + SMO.O : luoân ôû traïng thaùi 1 + SMO.1 : baèng 1 trong voøng queùt ñaàu tieân - Caùc cheá ñoä ngaét vaø xöû lyù ngaét goàm ngaét truyeàn thoâng, ngaét theo söôøn leân hoaëc xuoáng, ngaét thôøi gian ngaét cuûa boä ñeám toác ñoä cao vaø ngaét truyeàn xung - Coù 3 boä ñeám toác ñoä cao vôùi nhòp 2kHz vaø 7kHz - 2 boä phaùt xung nhanh cho daõy xung kieåu PTO (Pulse traisn output) : ñieàu taàn PWM (Pulse width modulation) : ñieàu roäng xung - 2 boä chænh töông töï - Toaøn boä vuøng nhôù khoâng bò maát döõ lieäu trong khoaûng thôøi gian 190 giôø khi PLC bò maát nguoàn nuoâi - Caùc ñeøn baùo treân S7-200 CPU 214 + SF (ñeøn ñoû) : ñeøn ñoû SF baùo hieäu heä thoáng bò hoûng. Ñeøn SF saùng leân khi PLC bò hoûng hoùc + Run (ñeøn xanh) : ñeøn xanh chæ ñònh PLC ñang ôû cheá ñoä laøm vieäc vaø thöïc hieän chöông trình ñöôïc naïp vaøo trong maùy Trang 60
  • 5.
    Ñaïi Hoïc SöPhaïm Kyõ Thuaät Ñoà Aùn Toát Nghieäp + Stop (ñeøn vaøng): ñeøn vaøng chæ ñònh PLC ñang ôû cheá ñoä döøng + Ix.x (ñeøn xanh) : ñeøn xanh ôû coång vaøo chæ ñònh ôû traïng thaùi töùc thôøi cuûa coång Ix.x (X.X = 0.0 ÷ 1.5) + Qy.y (ñeøn xanh): ñeøn xanh ôû coång ra baùo hieäu traïng thaùi töùc thôøi cuûa coång Qy.y (y.y = 0.0 ÷ 1.1) + TERM : cho pheùp maùy laäp trình töï quyeát ñònh cheá ñoä hoaït ñoäng cho PLC hoaëc Run hoaëcStop II/ CAÁU TRUÙC BOÄ NHÔÙ : Boä ñieàu khieån laäp trình S7-200 ñöôïc chia thaønh 4 vuøng nhôù. Vôùi 1 tuï coù nhieäm vuï duy trì döõ lieäu trong thôøi gian nhaát ñònh khi maát nguoàn boä nhôù S7-200 coù tính naêng ñoäng cao ñoïc vaø ghi trong phaïm vi toaøn vuøng loaïi tröø caùc bít nhôù ñaëc bieät SM (Special Memory)chæ coù theå truy nhaäp ñeå ñoïc. Vuøng chöông t trìnhVuøng tham C Chöông trìnhTham Chöông trìnhTham C s D soáDöõ lieäu soáDöõ lieäu s soáVuøng döõ l lieäuVuøng ñoái EEPROM Boä nhôù ngoaøi t töôïng Hình II-1: Boä nhôù trong vaø ngoaøi cuûa S7-200 1- Vuøng chöông trình : laø vuøng boä nhôù ñöôïc söû duïng ñeå löu tröõ caùc leänh chöông trình vuøng naøy thuoäc boä nhôù trong ñoïc vaø ghi ñöôïc Trang 61
  • 6.
    Ñaïi Hoïc SöPhaïm Kyõ Thuaät Ñoà Aùn Toát Nghieäp 2- Vuøng tham soá : laø vuøng löu giöõ caùc tham soá nhö : töø khoùa, ñòa chæ traïm… cuõng gioáng nhö vuøng chöông trình thuoäc boä nhôù trong ñoïc vaø ghi ñöôïc 3- Vuøng döõ lieäu : laø vuøng nhôù ñoäng ñöôïc söû duïng caát caùc döõ lieäu cuûa chöông trình bao goàm caùc keát quaû caùc pheùp tính noù ñöôïc truy caäp theo töøng bit töøng byte vuøng naøy ñöôïc chia thaønh nhöõng vuøng nhôù vôùi caùc coâng duïng khaùc nhau. - Vuøng I (Input image register): laø vuøng nhôù goàm 8 byte I (ñoïc /ghi) : I.O ÷ I.7 - Vuøng Q (Output image register): laø vuøng nhôù goàm 8 byte Q (ñoïc /ghi) : Q.O ÷ Q.7 - Vuøng M (Internal memory bits): laø vuøng nhôù goàm coù 32 byte M (ñoïc /ghi) : M.O ÷ M.31 - Vuøng V (Variable memory ): laø vuøng nhôù goàm coù 4096 byte V (ñoïc /ghi) : V.O ÷ V.4095 Vuøng SM : (special memory): laø vuøng nhôù goàm 86 byte chia laøm 2 phaàn SMO ÷ SM29 chæ ñoïc SMO ÷ SM85 chæ ghi 4- Vuøng ñoái töôïng : laø timer (ñònh thì), counter (boä ñeám) toác ñoä cao vaøv caùc coång vaøo/ra töông töï ñöôïc ñaët trong vuøng nhôù cuoái cuøng vuøng naøy khoâng thuoäc kieåu non – volatile nhöng ñoïc ghi ñöôïc. - Timer (boä ñònh thì) : ñoïc/ ghi Tφ ÷ T127 Trang 62
  • 7.
    Ñaïi Hoïc SöPhaïm Kyõ Thuaät Ñoà Aùn Toát Nghieäp - Counter (boä ñeám): ñoïc/ ghi Cφ ÷ C127 - Boä ñeäm vaøo analog (ñoïc) : AIWO ÷ AIW3O - Boä ñeäm ra analog (ghi) : AQWO ÷ AQW3O - Accumulator (thanh ghi) :ACO ÷ AC3 - Boä ñeám toác ñoä cao : HSCO ÷ HSC2 Taát caû caùc mieàn naøy ñeàu coù theå truy nhaäp ñöôïc theo töøng bit, töøng byte, töøng töø ñôn (word – 2byte), töø keùp (Double word) III/ CAÁU TRUÙC CHÖÔNG TRÌNH : Chöông trình cho S7-200 phaûi coù caáu truùc bao goàm chöông trình chính (main program) sau ñoù ñeán caùc chöông trình con vaø caùc chöông trình xöû lyù ngaét - Chöông trình chính ñöôïc keát thuùc baèng leänh keát thuùc chöông trình (End) - Chöông trình con laø moät boä phaän cuûa chöông trình. Caùc chöông trình con phaûi ñöôïc vieát sau leänh keát thuùc chöông trình chính ñoù laø leänh (End) - Caùc chöông trình xöû lyù ngaét laø moät boä phaän cuûa chöông trình, neáu caàn söû duïng chöông trình xöû lyù ngaét phaûi vieát sau leänh keát thuùc End - Caùc chöông trình con ñöôïc nhoùm laïi thaønh moät nhoùm ngay sau chöông trình chính sau ñoù ñeán ngay caùc chöông trình xöû lyù ngaét baèng caùch vieát nhö vaäy caáu truùc chöông trình ñöôïc roõ raøng vaø thuaän tieän hôn trong vieäc ñoïc chöông trình coù theå troän laãn caùc chöông trình con vaø chöông trình xöû lyù ngaét ñaèng sau chöông trình chính Main program Thöïc hieän trong 1 voøng . queùt Trang 63
  • 8.
    Ñaïi Hoïc SöPhaïm Kyõ Thuaät Ñoà Aùn Toát Nghieäp . . End { stop} SBR (n) {no ÷ 255}chöông trình Thöïc hieän khi ñöôïc chöông trình con chính goïi . . . Ret INT (n) {no ÷ 255}chöông trình xöû lyù Thöïc hieän khi coù tín ngaét hieäu baùo ngaét . . . Ret IV/ PHÖÔNG PHAÙP LAÄP TRÌNH : S7-200 bieåu dieãn moät maïch logic cöùng baèng moät daõy caùc leänh chöông trình bao goàm moät daõy caùc leänh S7-200 thöïc hieän chöông trình baét ñaàu töø leänh laäp trình ñaàu tieân vaø keát thuùc ôû leänh laäp trình cuoái trong moät voøng. Moät voøng nhö vaäy goïi laø doøng queùt (scan) Moät voøng queùt (Scan cycle) ñöôïc baét ñaàu baèng vieäc ñoïc traïng thaùi cuûa ñaàu vaøo vaø sau ñoù thöïc hieän chöông trình, voøng queùt keát thuùc baèng vieäc thay ñoåi traïng thaùi ñaàu ra. Tröôùc khi baét ñaàu moät voøng queùt tieáp theo S7-200 thöïc thi caùc nhieäm vuï beân trong vaø Trang 64
  • 9.
    Ñaïi Hoïc SöPhaïm Kyõ Thuaät Ñoà Aùn Toát Nghieäp nhieäm vuï truyeàn thoâng. Chu trình thöïc hieän chöông trình laø chu trình laäp. Giai ñoaïn chuyeån Giai ñoaïn nhaäp döõ lieäu ra ngoaïi döõ lieäu töø ngoaïi Giai ñoaïn thöïc hieän Giai ñoaïn truyeàn thoâng chöông trình noäi boä vaø töï kieåm tra Hình IV –1 : Thöïc hieän chöông trình theo voøng queùt trong S7-200 Caùch laäp trình cho S7-200 döïa treân hai phöông phaùp cô baûn : phöông phaùp hình thang (ladder logic – vieát taét laø LAD) vaø phöông phaùp lieät keâ leänh (statement list vieát taéc laø STL) - Chöông trình ñöôïc vieát theo kieåu LAD thieát bò laäp trình seõ taïo ra moät chöông trình theo, kieåu STL töông öùng vaø ngöôïc laïi 1- Phöông phaùp LAD : LAD laø ngoân ngöõ laäp trình ñoà hoïa nhöõng thaønh phaàn cô baûn duøng trong LAD töông öùng vôùi caùc thaønh phaàn cô baûn duøng ñeå bieåu dieãn leänh loâgic nhö sau: - Tieáp ñieåm : laø bieåu töôïng (symbol) moâ taû caùc tieáp ñieåm rôle caùc tieáp ñieåm coù theå thöôøng ñoùng , thöôøng môû - Cuoän daây (coil) : laø bieåu töôïng moâ taû rôle maéc theo chieàu doøng ñieän cung caáp cho rôle - Hoäp (box) : laø bieåu töôïng moâ taû caùc haøm khaùc nhau noù laøm vieäc khi coù doøng ñieän chaïy ñeán hoäp thöôøng laø Trang 65
  • 10.
    Ñaïi Hoïc SöPhaïm Kyõ Thuaät Ñoà Aùn Toát Nghieäp caùc boä thôøi gian (timer), boä ñeám (counter) vaø caùc haøm toaùn hoïc - Maïng LAD : laø ñuôøng noái caùc phaàn töû thaønh moät maïch hoaøn thieän, ñi töø ñöôøng nguoàn beân traùi sang nguoàn beân phaûi doøng ñieän chaïy töø traùi qua tieáp ñieåm ñeán caùc cuoän daây hoaëc caùc hoäp trôû veà beân phaûi nguoàn. 2- Phöông phaùp lieät keâ leänh STL : Phöông phaùp lieät keâ (STL) laø phöông phaùp thöïc hieän chöông trình döôùi daïng taäp hôïp caùc caâu leänh. Moãi caâu leänh trong chöông trình keå caû nhöõng leänh hình thöùc bieåu dieãn moät chöùc naêng cuûa PLC Ñeå taïo moät chöông trình daïng STL ngöôøi laäp trình caàn phaûi hieåu roõ phöông thöùc söû duïng cuûa ngaên xeáp logic cuûa S7-200 (S0 ÷ S8). Ngaên xeáp loâgic laø moät khoái goàm 9 bit choàng leân nhau. Taát caû caùc thuaät toaùn lieân quan ñeán ngaên xeáp, ñeàu chæ laøm vieäc vôùi Tröô Sau Tröô Sau bít ñaàu tieân hoaëc vôùi bít ñaàu vaø bit thöù hai cuûa ngaên xeáp (S0 ÷ S1) LDN LD giaù trò logic môùi ñeàu coù theå ñöôïc göûi vaøo ngaên xeáp V/ CUÙ PHAÙP LEÄNH CÔ BAÛN TRONG S7-200 1- Leänh vaøo ra : (Input/ Output) m m C C 2 mC1C2 m 2 C0C1-C2 Load (LD) : leänh1LD naïp giaù trò 0C1C2moät tieáp ñieåm vaøo 2 2 C cuûa 2 C3C4C55 C3C4C55 C3C4C5 trong bit ñaàu tieân cuûa ngaên xeùp 4coù giaù trò cuõ coøn laïi 5 C3C C5 5 C6C77 C C7 C6C7C8 ngaên xeáp bò ñaåy luøi xuoáng moät bít 8 8 C6C7C8 hình V-1) 6 7 (nhö Bò ñaåy ra Bò ñaåy ra khoûi ngaên khoûi ngaên Hình V-1 : Traïng thaùi cuûa Hình V-2 : Traïng thaùi cuûa ngaên xeáp tröôùc vaø sau khi 66 Trang ngaên xeáp tröôùc vaø sau khi thöïc hieän hieäu leänh LD thöïc hieän hieäu leänh LDN
  • 11.
    Ñaïi Hoïc SöPhaïm Kyõ Thuaät Ñoà Aùn Toát Nghieäp - Load not (LDN) : leänh LDN naïp giaù trò logic nghòch ñaûo cuûa moät tieáp ñieåm vaøo trong bit ñaàu tieân cuûa ngaên xeáp, caùc giaù trò cuõ coøn laïi trong ngaên xeáp bò ñaåy luøi xuoáng moät bít (hình V-2) - Caùc daïng khaùc nhau cuûa leänh LD, LDN cho LAD nhö sau : LAD MOÂ TAÛ TOAÙN HAÏNG n Tieáp ñieåm thöôøng môû seõ ñöôïc ñoùng n : I, Q, M, SM, T, C, V (bit) Neáu n =1 n Tieáp ñieåm thöôøngñoùng seõ môû Khi n =1 Trang 67
  • 12.
    Ñaïi Hoïc SöPhaïm Kyõ Thuaät Ñoà Aùn Toát Nghieäp n Tieáp ñieåm thöôøng môû seõ ñoùng töùc I thôøi khi n = 1 n: I n Tieáp ñieåm thöôøng ñoùng seõ môû töùc thôøi khi n =1 - Caùc daïng khaùc nhau cuûa leänh LD, LDN cho STL nhö sau LEÄNH MOÂ TAÛ TOAÙN HAÏNG LD n Leän naïp giaù trò logic cuûa ñieåm n n : I, Q, M, SM, T, C, V vaøo bit ñaàu tieân trong ngaên xeáp (bit) LDN n Leänh naïp giaù trò logic nghòch ñaûo cuûa ñieåm n vaøo bit ñaàu tieân trong ngaên xeáp LDI n Leänh naïp töùc thôøi giaù trò logic cuûa ñieåm n vaø bit ñaàu tieân trong ngaên n: I (bit) xeáp LDNI n Leänh naïp töùc thôøi giaù trò logic nghòch ñaûo vaøo ñieåm n vaøo bit ñaàu tieân LAD MOÂ TAÛ TOAÙN HAÏNG n Cuoän daây ñaàu ra ôû traïng thaùi n : I, Q, M, SM, T, C, V kích thích khi coù doøng ñieän ñieàu (bit) n khieån ñi qua I Cuoän daây ñaàu ra ñöôïc kích töùc n : Q (bit) thôøi khi coù doøng ñieàu khieån ñi qua + Moâ taû leänh output baèng STL STL MOÂ TAÛ TOAÙN HAÏNG =n Leänh = sao cheùp giaù trò cuûa ñænh n : I, Q, M, SM, T, C, V ngaên xeáp tôùi tieáp ñieåm n ñöôïc chæ (bit) Trang 68
  • 13.
    Ñaïi Hoïc SöPhaïm Kyõ Thuaät Ñoà Aùn Toát Nghieäp daãn trong leänh =I n Leänh = I (immediate) sao cheùp töùc thôøi n :Q bit giaù trò cuûa ñænh stack tôùi tieáp ñieåm n ñöôïc chæ daãn trong leänh 2- Leänh ghi/ xoùa giaù trò cho tieáp ñieåm: Set (S) vaø Reset (R) leänh duøng ñeå ñoùng vaø ngaét caùc ñieåm giaùn ñoaïn ñaõ ñöôïc thieát keá. Trong LAD logic ñieàu khieån ñeán caùc cuoän daây thì caùc cuoän daây ñoùng hoaëc môû caùc tieáp ñieåm Trong STL leänh truyeàn traïng thaùi bit ñaàu cuûa ngaên xeáp ñeán caùc ñieåm thieát keá neáu bit naøy coù giaù trò baèng 1 caùc leänh S vaø R seõ ñoùng ngaét tieáp ñieåm moät daõy caùc tieáp ñieåm (giôùi haïn töø 1 ÷ 255). Noäi dung cuûa ngaên xeáp khoâng bò thay ñoåi bôûi caùc leänh naøy – moâ taû leänh S vaø R baèng LAD LAD MOÂ TAÛ TOAÙN HAÏNG Ñoùng moät maûng goàm n caùc Bit n S S tieáp ñieåm keå töø S – bit S-bit : P, Q, M, SM, T, C, V (bit) Ngaét moät maûng goàm n caùc Bit n S tieáp ñieåm keå töø S bit laïi chæ R vaøo timer vaø counter thì leänh n : PB, QB, MB, SMB, seõ xoùa bit ñaàu ra cuûa timer/ VB, AC, haèng soá, counter * * VD AC Trang 69
  • 14.
    Ñaïi Hoïc SöPhaïm Kyõ Thuaät Ñoà Aùn Toát Nghieäp Ñoùng töùc thôøi moät maûng Bit n S goàm n caùc tieáp ñieåm keå töø S bit : Q bit SI S bit Ngaét töùc thôøi moät maûng goàm n: PB, QB, MB, SMB, VB, Bit n S n caùc tieáp ñieåm keå töø ñòa AC, haèng soá, *VD*AC RI chæ S bit - Moâ taû caùc leänh set (S) vaø reset (R) baèng STL STL MOÂ TAÛ TOAÙN HAÏNG S – S.bit – n Ghi giaù trò logic vaø moät maûng goàm n bit keå töø ñòa chæ S.bit S-bit : P, Q, M, SM, T, C, R – S.bit – n Xoùa moät maûng goàm n bit keå V (bit) töø ñòa chæ S. bit. Neáu S.bit laïi chæ vaøo timer counter thì leänh seõ xoùa bit ñaàu ra cuûa timer n : PB, QB, MB, SMB, counter * VB, AC, haèng soá, VD SI – S.bit – n Ghi töùc thôøi giaù trò loâgic 1 vaøo moät maõng goàm n bit keå S bit : Q bit töø ñòa chæ S.bit RI – S.bit - n Xoùa töùc thôøi moät maûng n: IB, QB, MB, SMB, VB, goàm n bit keå töø ñòa chæ S.bit * AC, haèng soá, VD Ví duï : moâ taû S vaø R trong LAD vaø STL Lad STL Q2 .0 Q2.1 .K1 S Q2.2 .K1 R Q1.0 .K3 Trang 70 R
  • 15.
    Ñaïi Hoïc SöPhaïm Kyõ Thuaät Ñoà Aùn Toát Nghieäp IO.O LD I0 . 0 = Q2. 0 S Q2 . K1 1 R Q2 . K1 2 R Q1 . K3 0 3- Caùc leänh logic ñaïi soá boolean Caùc leänh ñaïi soá boolean cho pheùp taïo laäp ñöôïc caùc maïch logic khoâng coù nhôù. Trong LAD caùc leänh naøy ñöôïc bieåu dieãn thoâng qua caáu truùc maïch maéc noái tieáp hay song song caùc tieáp ñieåm thöôøng ñoùng vaø caùc tieáp ñieåm thöôøng môû. STL coù theå söû duïng caùc leänh A (And) vaø O (OR) cho caùc haøm soá hoaëc caùc leänh AN (And not); ON (Or not) cho caùc haøn kín giaù trò cuûa ngaên xeáp thay ñoåi phuï thuoäc vaøo töøng leänh LEÄNH MOÂ TAÛ TOAÙN HAÏNG Trang 71
  • 16.
    Ñaïi Hoïc SöPhaïm Kyõ Thuaät Ñoà Aùn Toát Nghieäp Leänh thöïc hieän toaùn töû ∧(A) vaø ∨(O) n: I, Q, U, SM, T, C, V O n giöõa giaù trò logic cuûa tieáp ñieåm n vaø A n giaù trò bit ñaàu tieân trong ngaên xeáp keát quaû ñöôïc ghi laïi vaøo bit ñaàu tieân cuûa ngaên xeáp AN n Leänh thöïc hieän toaùn töû ∧(A) vaø ∨(O) giöõa giaù trò logic nghòch ñaûo cuûa tieáp ON n ñieåm n vaø giaù trò bit ñaàu tieân cuûa ngaên xeáp keát quaû ñöôïc ghi laïi vaøo bit ñaàu tieân cuûa ngaên xeáp AI n Leänh thöïc hieän toaùn töû ∧(A) vaø ∨(O) giöõa giaù trò logic cuûa tieáp ñieåm n vaø OI n giaù trò bit ñaàu tieân trong ngaên xeáp keát n : I bit quaû ñöôïc ghi laïi vaøo bit ñaàu tieân cuûa ngaên xeáp ANI n Leänh thöïc hieän toaùn töû ∧(A) vaø ∨(O) giöõa giaù trò logic nghòch ñaûo cuûa tieáp ONI n ñieåm n vaø giaù trò bit ñaàu tieân trong ngaên xeáp keát quaû ñöôïc ghi laïi vaøo bit ñaàu tieân cuûa ngaên xeáp Ngoaøi nhöõng leänh laøm vieäc tröïc tieáp vôùi tieáp ñieåm S7-200 coøn coù 5 leänh ñaëc bieät bieåu dieãn caùc pheùp tính cuûa ñaïi soá boolean cho caùc bit trong ngaên xeáp ñöôïc goïi laø caùc leänh Strack logic. Ñoù laø leänh ALD (And load), OLD (Orload), LPS (logic push), LRD (logic read) vaø LPP (logic pop). Leänh stack logic ñöôïc duøng ñeå toång hôïp sao chuïp hoaëc xoùa caùc meänh ñeà logic LAD khoâng coù boä ñeám daønh cho leänh strack logic. STL söû duïng caùc leänh stack logic ñeå thöïc hieän Trang 72
  • 17.
    Ñaïi Hoïc SöPhaïm Kyõ Thuaät Ñoà Aùn Toát Nghieäp phöông trình toång theå coù nhieàu bieåu thöùc con, baûng sau toùm taét cuù phaùp goïi caùc leänh Stack logic trong STL LEÄNH MOÂ TAÛ TOAÙN HAÏNG ALD Leänh toå hôïp giaù trò cuûa bit ñaàu tieân vaø thöù Khoâng coù hai cuûa ngaên xeáp baèng pheùp tính logic vaø keát quaû ghi laïi vaøo bit ñaàu tieân giaù trò coøn laïi cuûa ngaên xeáp ñöôïc keùo leân 1 bit OLD Leänh toå hôïp giaù trò cuûa bit ñaàu tieân vaø thöù Khoâng coù hai cuûa ngaên xeáp baèng pheùp tính logic vaø keát quaû ghi laïi vaøo bit ñaàu tieân giaù trò coøn laïi cuûa ngaên xeáp ñöôïc keùo leân 1 bit LPS Leänh logic sao chuïp giaù trò cuûa caùc bit ñaàu Khoâng coù vaøo bit thöù hai trong ngaên xeáp giaù trò coøn laïi cuûa ngaên xeáp bò ñaåy xuoáng 1 bit. Bit cuoái cuøng bò ñaåy ra khoûi ngaên xeáp LRD Leänh sao cheùp giaù tròv cuûa bit thöù hai vaøo bit Khoâng coù ñaàu tieân trong ngaên xeáp caùc giaù trò coøn laïi cuûa ngaên xeáp giöõ nguyeân vò trí LPP Leänh keùo ngaên xeáp leân 1 bit giaù trò cuûa bit Khoâng coù sau ñöôïc chuyeån cho bít tröôùc a- Leänh AND (A) vaø OR (O) Leänh A vaø O phoái hôïp giaù trò cuûa moät tieáp ñieåm n vôùi giaù trò bit ñaàu tieân trong ngaên xeáp keát quaû pheùp tính ñöôïc ñaët laïi vaøo bit ñaàu tieân trong ngaên xeáp giaù trò cuûa caùc bit coøn laïi trong ngaên xeáp khoâng bò thay ñoåi Trang 73
  • 18.
    Ñaïi Hoïc SöPhaïm Kyõ Thuaät Ñoà Aùn Toát Nghieäp b- Leänh AND AD vaø OR O XORW XORD leänh thöïc hieän caùc thuaät toùn logic And, Or, Exclusive Or cuûa ñaïi soá boolean treân 2 byte hoaëc 4 byte 4- Leänh coù tieáp ñieåm ñaëc bieät : coù theå duøng caùc leänh coù tieáp ñieåm ñaëc bieät ñeå phaùt hieän traïng thaùi cuûa xung (söôøn xung) vaø ñaûo laïi traïng thaùi cuûa doøng cung caáp (giaù trò cuûa ñænh ngaên xeáp) LAD söû duïng caùc tieáp ñieåm ñaëc bieät ñeå taùc ñoäng vaøo doøng cung caáp caùc tieáp ñieåm ñaëc bieät, khoâng coù toaùn haïng rieâng cuûa chính chuùng vaø vì theá phaûi ñaët chuùng vaøo vò trí phía tröôùc cuûa cuoän daây hoäp ñaàu ra. Tieáp ñieåm chuyeån tieáp döông/ aâm( caùc leänh söôøn tröôùc sau) coù nhu caàu veà boä nhôù bôûi vaäy ñoái vôùi CPU 214 laø 256 leänh Trang 74
  • 19.
    Ñaïi Hoïc SöPhaïm Kyõ Thuaät Ñoà Aùn Toát Nghieäp - Moâ taû leänh tieáp ñieåm ñaëc bieät trong LAD vaø STL LAD STL Net work1 I0.0 1 Not LD I0.0 Q0.1 Not = Q0.1 Net work2 I0.0 2 P LD I0.0 Q0.2 Eu = Q0.2 I0.0 Net work3 3 N Q0.3 LD I0.0 Eu = Q0.3 5. Caùc leänh ñieàu khieån timer Timer laø heä taïo thôøi gian treã giöõa tín hieäu vaøo vaø tín hieäu ra neân trong ñieàu khieån vaãn thöôøng goïi laø khaâu treã S7-200 coù 128 timer (vôùi CPU 214) ñöôïc chia laøm hai loaïi khaùc nhau - Timer taïo thôøi gian treã khoâng coù nhôù (On Delay Timer) kyù hieäu TON - Timer taïo thôøi gian treã coù nhôù (Retentive on Delay Timer)kyù hieäu TONR Hai kieåu timer caùc S7-200 (TON vaø TONR) phaân bieät vôùi nhau trong phaûn öùng cuûa noù ñoái vôùi traïng thaùi tín hieäu ñaàu vaøo Caû hai kieåu TON vaø TONR cuøng baét ñaàu taïo thôøi gian treã tín hieäu töø thôøi ñieåm coù söôøn leân ôû tín hieäu ñaàu vaøo, töùc laø khi tín Trang 75
  • 20.
    Ñaïi Hoïc SöPhaïm Kyõ Thuaät Ñoà Aùn Toát Nghieäp hieäu ñaàu vaøo chuyeån traïng thaùi töø 0 leân 1 goïi laø thôøi ñieåm timer ñöôïc kích vaø khoâng tính thôøi gian khi ñaàu vaøo coù giaù trò logic 0 maø thôøi gian treã tín hieäu ñöôïc ñaët tröôùc Khi ñaàu vaøo coù giaù trò logic baèng 0. TON töï ñoäng reset coøn TONR thì khoâng töï ñoäng reset Timer TON ñöôïc duøng ñeå taïo thôøi gian treã trong moät khoaûng thôøi gian Timer TONR thôøi gian treã seõ ñöôïc taïo ra trong nhieàu khoaûng thôøi gian khaùc nhau Timer TON vaø TONR bao goàm 3 loaïi vôùi ba ñoä. Phaân giaûi khaùc nhau ñoä phaân giaûi 1ms, 10ms, 100ms. Thôøi gian treã τ ñöôïc taïo ra chính laø tích cuûa ñoä phaân giaûi cuûa boä timer ñöôïc choïn vaø giaù trò ñaët tröôùc cho timer Ví duï moät boä timer coù ñoä phaân giaûi baèng 10ms vaø gaù trò ñaët tröôùc laø 50 thì thôøi gian treã seõ laø τ = 500ms. - Caùc loaïi timer cuûa S7-200 (ñoái vôùi CPU 214) theo TON, TONR LEÄNH ÑOÄ PHAÂN GIAÙ TRÒ CÖÏC CPU 214 GIAÛI ÑAÏI 1ms 32,767s T32, T96 TON 10ms 327,67s T33÷T36, T97÷T100 100ms 3276,7s T37÷T63, T101÷T127 1ms 32,767s T0, T64 TONR 10ms 327,67s T1÷T4, T65 ÷T68 100ms 3276,7s T5÷T31, T64 ÷T95 - Cuù phaùp khai baùo söû duïng timer trong LAD, STL LAD STL TOAÙN HAÏNG Trang 76
  • 21.
    Ñaïi Hoïc SöPhaïm Kyõ Thuaät Ñoà Aùn Toát Nghieäp TON Txx TON – TXX – TXX CPU 32÷ 63 PT (WORD) 96÷ 127 IN PT PT : VW, T, IW, QW,MV (WORD) SMW, AC, AIW, VD * AC, haèng soá TONR Txx TONR – TXX TXX CPU 0 ÷ 31 – PT (WORD) 64 ÷ 95 IN PT PT : VW, T, C, IW,QW, (WORD) MW, SMW Chuù yù : Khi söû duïng timer TONR giaù trò töùc thôøi ñöôïc löu laïi vaø khoâng bò thay ñoåi trong khoaûng thôøi gian khi tín hieäu ñaàu vaøo coù logic 0 giaù trò cuûa bit khoâng ñöôïc nhôù maø hoaøn toaøn phuï thuoäc vaøo keát quaû so saùnh giöõa giaù trò ñeám töùc thôøi vaø giaù trò ñaët tröôùc 6. Caùc leänh ñieàu khieån counter Counter laø boä ñeám hieän chöùc naêng söôøn xung trong S7-200 caùc boä ñeám cuûa S7-200 ñöôïc chia laøm hai loaïi boä ñeám tieán (CTU) vaø boä ñeám tieán vaø luøi (CTUD) Trang 77
  • 22.
    Ñaïi Hoïc SöPhaïm Kyõ Thuaät Ñoà Aùn Toát Nghieäp Boä ñeám tieán CTU ñeám soá söôøn leân cuûa tín hieäu logic ñaàu vaøo töùc laø ñeám soá laàn thay ñoåi traïng thaùi logic töø 0 leân 1 cuûa tín hieäu soá söôøn xung ñeám ñöôïc ghi vaøo thanh ghi 2 byte cuûa boä ñeám goïi laø thanh ghi C-WORD Noäi dung cuûa C-Word goïi laø giaù trò ñeán töùc thôøi cuûa boä ñeám luoân ñöôïc so saùnh vôùi giaù trò ñeám töùc thôøi baèng hoaëc lôùn hôn giaù trò ñaët naøy thì boä ñeám baùo ra ngoaøi baèng caùch ñaët giaù trò logic 1 vaøo moät bit ñaëc bieät cuûa noù ñöôïc goïi laø C bit tröôøng hôïp giaù trò ñaëc tröôùc C bit coù giaù trò logic laø 0 Caùc boä counter ñeàu coù chaân noái vôùi tín hieäu ñieàu khieån xoùa ñeå thöïc hieän vieäc ñaët laïi cheá ñoä khôûi phaùt ban ñaàu (Reset) cho boä ñeám ñöôïc kyù hieäu baèng chöõ R trong LAD hay ñöôïc quyñònh traïng thaùi logic cuûa bit baét ñaàu tieân cuûa ngaên xeáp trong STL boä ñeám ñöôïc reset khi tín hieäu bò xoùa naøy coù möùc logic 1 hoaëc khi leänh R (reset) thöïc hieän vôùi Cbit. Khi boä ñeám ñöôïc reset caû CWORD vaø Cbit ñeàu nhaän giaù trò 0 CU Cbit Giaù trò töùc PV C Hình 6-1 : Boä ñeám CTU cuûa S7-200 Boä ñeám CTUD ñeám tieán khi gaëp söôøn leân cuûa xung vaøo coång ñeám tieán kyù hieäu laø CU trong LAD hoaëc bit thöù 3 cuûa ngaên Trang 78
  • 23.
    Ñaïi Hoïc SöPhaïm Kyõ Thuaät Ñoà Aùn Toát Nghieäp xeáp trong STL vaø ñeám luøi khi gaëp söôøn leân cuûa xung vaøo coång ñeám luøi ñöôïc kyù hieäu laø CD trong LAD hoaëc bit thöù 2 cuûa ngaên xeáp trong STL - Khi ñaàu vaøo logic cuûa chaân xoùa kyù hieäu baèng R trong LAD hoaëc bit thöù nhaát cuûa ngaên xeáp trong STL coù giaù trò logic laø 1 hoaëc baèng leänh reset vôùi C bit cuûa boä ñeám. - CTUD coù giaù trò ñeám töùc thôøi ñuùng baèng giaù trò ñang ñeám vaø ñöôïc löu trong thanh ghi 2byte C-Word cuûa boä ñeám. Giaù trò ñeám töùc thôøi luoân ñöôïc so saùnh vôùi giaù trò ñaët tröôùc PV cuûa boä ñeám Neáu giaù trò ñeám töùc thôøi lôùn hôn baèng giaù trò ñaët tröôùc thì Cbit coù giaù trò logic baèng 1 coøn caùc tröôøng hôïp khaùc giaù trò logic baèng 0 CU Cbit PV CD C Hình 6-2 : Boä ñeám CTUD cuûa S7-200 Boä ñeám tieán CTU coù mieàn giaù trò ñeán töùc thôøi töø 0 ÷ 32.767 Boä ñeám tieán luøi CTUD coù mieàn giaù trò ñeán töùc thôøi töø laø – 32,768 ÷ 32.768 CTU - LeänhCkhai baùo söû duïng Boä ñeám trong LAD nhö sau : XX LAD STL TOAÙN HAÏNG CU Trang 79 PV
  • 24.
    Ñaïi Hoïc SöPhaïm Kyõ Thuaät Ñoà Aùn Toát Nghieäp CTU Cxx PV Cxx CPU 214 0 ÷ 47 80 ÷ 127 PV: VW, T, C, IW, QW (Word) MW, SMW, AC, AIW CTUD CXX Cxx CPU 214 48 ÷ 79 CTUD Cxx PV CU PV: VW, T, C, IW, QW CD (Word) MW, SMW, AC, AIW PV Haèng soá 7. Caùc leänh dòch chuyeån oâ nhôù : Caùc leänh dòch chuyeån thöïc hieän vieäc di chuyeån hoaëc sao cheùp soá lieäu töø vuøng naøy sang vuøng khaùc trong boä nhôù. Trong LAD vaø trong STL leänh dòch chuyeån thöïc hieän vieäc di chuyeån hay sao cheùp noäi dung moät byte, moät töø ñôn, hoaëc moät giaù trò thöïc töø vuøng naøy sang vuøng khaùc trong boä nhôù Leänh trao ñoåi noäi dung cuûa hai byte trong moät töø ñôn thöïc hieän vieäc chuyeån noäi dung cuûa byte thaáp sang byte cao vaø ngöôïc laïi a- MOV – B (LAD) leänh sao cheùp noäi dung cuûa byte in sang byte out Trang 80
  • 25.
    Ñaïi Hoïc SöPhaïm Kyõ Thuaät Ñoà Aùn Toát Nghieäp MOVB (STL) Cuù phaùp leänh MOVB trong STL vaø MOV – B trong LAD LAD STL TOAÙN HAÏNG IN VB, IB,QB, MB, SMB MOV B * * (byte) AC haèng soá VD AC EN MOWB In Out IN OUT OUT VB, IB,QB, MB, SMB * * (byte) AC VD AC b- MOV – W (LAD) MOVW (STL) Leänh sao cheùp noäi dung cuûa töø ñôn IN sang töø ñôn OUT Cuù phaùp leänh MOV – V (LAD) MOV – W trong STL LAD STL TOAÙN HAÏNG IN VW, T,C ,IW, QW, MW, (töø MOV-W ñôn) SMW, AC, AIW, EN * haèng soá VD AC * MOVW In Out IN OUT Out VW, T,C, IW,QW, MW, SMW, AC, AIW Trang 81
  • 26.
    Ñaïi Hoïc SöPhaïm Kyõ Thuaät Ñoà Aùn Toát Nghieäp VI/ SO SAÙNH VÔÙI CAÙC HEÄ THOÁNG ÑIEÀU KHIEÅN KHAÙC CHÆ TIEÂU SO SAÙNH RÔLE KHOÂNG PLC TIEÁP ÑIEÅM - Giaù thaønh töøng Khaù thaáp Thaáp Thaáp chöùc naêng - Kích thöôùc vaät lyù Coàng keành Raát goïn Raát goïn - Toác ñoä ñieàu khieån Chaäm Nhanh Nhanh - Khaû naêng choáng Khaù toát Toát Toát nhieãu - Laép ñaët Maát thôøi gian thieát Maát thôøi gian Laäp trình keá vaø laép ñaët thieát keá vaø laép ñaët ñôn giaûn - Khaû naêng ñieàu Khoâng Coù Coù khieån taùc vuï phöùc taïp - Deã thay ñoåi ñieàu Raát khoù Khoù Khaù ñôn khieån giaûn - Coâng taùc baûo trì Keùm coù nhieàu Keùm neáu IC Toát caùc coâng taéc haøn bò module ñöôïc tieâu chuaån hoùa Trang 82
  • 27.
    Ñaïi Hoïc SöPhaïm Kyõ Thuaät Ñoà Aùn Toát Nghieäp B- ÖÙNG DUÏNG PLC BOÄ ÑIEÀU KHIEÅN LAÄP TRÌNH TRONG ÑIEÀU KHIEÅN ÑOÄNG CÔ ÑIEÄN MOÄT CHIEÀU. I/ ÖÙNG DUÏNG PLC KHÔÛI ÑOÄNG ÑOÄNG CÔ ÑIEÄN MOÄT CHIEÀU QUAY THUAÄN QUAY, NGHÒCH QUA BA CAÁP ÑIEÄN TRÔÛ PHUÏ. 1. Maïch ñoäng löïc. + Udm - Ckt Rkt T N Iu 1K 2K 3K M rf1 rf2 rf3 N T Rf Hình I-1: Maïch ñoäng löïc . THIEÁT BÒ THIEÁT BÒ TRONG GHI CHUÙ NGOAØI PLC ON/OFF IO.O Ngoõ vaøo on/off MT IO.1 Ngoõ vaøo môû thuaän MN IO.2 Ngoõ vaøo môû nghòch 1K QO.3 Ngoõ ra loaïi ñòeân trôû phuï 2K QO.4 Ngoõ ra loaïi ñòeân trôû phuï 3K QO.5 Ngoõ ra loaïi ñòeân trôû phuï 2.Nguyeân lyù hoaït ñoäng . Trang 83
  • 28.
    Ñaïi Hoïc SöPhaïm Kyõ Thuaät Ñoà Aùn Toát Nghieäp Ñe åñoäng cô coù theå hoaït ñoäng ñoùng caàu dao caáp ñieän cho maïch kích töø vaø caùc tieáp ñieåm cuûa maïch phaàn öùng.Khi ta nhaán nuùt môû maùytheo chieàu thuaän (MT) ñoäng cô seõ chaïy thuaän vaø khôûi ñoäng thuaän vôùi toaøn boä ñieän trôû phuï(Rf) trong maïch phaàn öùng sau thôøi gian 2s tieáp ñieåm 1k ñoùng laïi loaïi moät phaàn ñieän trôû phuï rf1 ra khoûi maïch phaàn öùng ,sau thôøi gian 4s tieáp ñieåm 2K ñoùng laïi loaïi tieáp ñieä n trôû phuï rf2 ra khoûi maïch phaàn öùng,sau thôøi gian 6s tieáp ñieåm 3K ñoùng laïi loaïi heát ñieän trôû phuï ra khoûi maïch phaàn öùng keát thuùc quaù trình khôûi ñoäng ñoäng cô laøm vieäc vôùi ñieän aùp ñònh möùc 3.Sô ñoà keát noái plc vôùi thieát bò ngoaøi ON OFF T IO.O QO.1 MT N QO.2 IO.1 MN 1K IO.2 QO.3 2K QO.4 3K QO.5 24 VDC COM COM VDC Trang 84
  • 29.
    Ñaïi Hoïc SöPhaïm Kyõ Thuaät Ñoà Aùn Toát Nghieäp 4.Chöông trình ñieàu khieån laäp trình PLC trong LAD. Trang 85
  • 30.
    Ñaïi Hoïc SöPhaïm Kyõ Thuaät Ñoà Aùn Toát Nghieäp 5.Chöông trình ñieàu khieån laäp trình plc trong STL. NETWORK 1 LD I0.0 EU S Q0.0, 1 NETWORK 2 LDN I0.0 EU R Q0.0, 1 NETWORK 3 LD Q0.0 = M0.0 NETWORK 4 LD M0.0 LD I0.1 O Q0.1 ALD AN Q0.2 = Q0.1 NETWORK 5 LD M0.0 LD I0.2 O Q0.2 ALD AN Q0.1 = Q0.2 NETWORK 6 Trang 86
  • 31.
    Ñaïi Hoïc SöPhaïm Kyõ Thuaät Ñoà Aùn Toát Nghieäp LD Q0.1 O Q0.2 TON T32, +200 NETWORK 7 LD T32 = Q0.3 TON T33, +20 NETWORK 8 LD T33 = Q0.4 TON T35, +20 NETWORK 9 LD T35 = Q0.5 NETWORK 10 MEND II.ÖÙNG DUÏNG PLC TRONG ÑIEÀU KHIEÅN TOÁC ÑOÄ ÑOÄNG CÔ ÑIEÄN MOÄT CHIEÀU. 1.Sô ñoà maïch ñoäng löïc. Trang 87
  • 32.
    Ñaïi Hoïc SöPhaïm Kyõ Thuaät Ñoà Aùn Toát Nghieäp BA2 R2 VR2 th1 UJT2 C1 th2 T2 + D1 L VR1 + R1 T1 OPTOISO VDC BA1 rkt UJT1 D2 C2 C3 HìnhII-1 Maïch ñoäng löïc THIEÁT BÒ THIEÁT BÒ GHI CHUÙ NGOAØI PLC Stop IO.O Ngoõ vaøo döøng Run IO.1 Ngoõ vaøo chaïy T2 QO.2 Ngoõ ra kích xung th2 T1 QO.3 Ngoõ rakích xung th1 Trang 88
  • 33.
    Ñaïi Hoïc SöPhaïm Kyõ Thuaät Ñoà Aùn Toát Nghieäp SÔ ÑOÀ KEÁT NOÁI THIEÂT BÒ NGOAØI VÔÙI PLC ON OFF IO.O QO.O QO.1 T2 QO.2 QO.3 T1 24 VDC COM VDC COM 2.Nguyeân lyù laøm vieäc cuûa maïch. Ñeå ñoäng cô laøm vieäc transistor daãn xung ñieàu khieån cho th2 môû,tuï ñieän c1 ñöôïc naïp ñeán ñieän aùp nguoàn VDC sau ñoù kích xung ñieàu khieån th1 môû daãn ñieän caáp nguoàn cho ñoäng cô(M) hoaït ñoäng .Ñoàng thôøi tuï ñieän c1 ñöôïc tích ñieän theo chieàu ngöôïc laïiqua cuoän daây L vaø diode D1. Muoán khoùa th1 cho xung doønng ñieän ñieàu khieån môû th2 ñeå ñieän aùp treân tuï C1 ñöôïc ñaët ngöôïc leân thyristor th1 khoùa th1 laïi .Khi ñieàu khieån ñoùng môû thyristor th1 vaø th2 moät caùch chu kyø theo quy luaät khaùc nhau coù theå ñieàu chænh ñieän aùp trung bình ñaët vaøo ñoäng cô töø ñoù ta seõ coù toác ñoä ñoäng cô töông öùng. 3-Chöông trình ñieàu khieån PLC trong LAD Trang 89
  • 34.
    Ñaïi Hoïc SöPhaïm Kyõ Thuaät Ñoà Aùn Toát Nghieäp 3- Chöông trình ñieàu khieån PLC trong STL CHÖÔNG TRÌNH ÑIEÀU KHIEÅN TOÁC ÑOÄ ÑOÄNG CÔ ÑIEÄN MOÄT CHIEÀU BAÈNG CAÙCH ÑIEÀU KHIEÅN GOÙC KÍCH SCR NETWORK 1 LDN I0.0 EU R Q0.0, 1 NETWORK 2 LD I0.0 EU S Q0.0, 1 NETWORK 3 LD Q0.0 = Q0.1 NETWORK 4 LD Q0.1 AN T38 TON T37, +5 NETWORK 5 LD T37 = Q0.2 TON T38, +5 NETWORK 6 LD Q0.1 AN T40 TON T39, +10 Trang 90
  • 35.
    Ñaïi Hoïc SöPhaïm Kyõ Thuaät Ñoà Aùn Toát Nghieäp NETWORK 7 LD T39 = Q0.3 TON T40, +10 NETWORK 8 MEND III/ ÖÙNG DUÏNG PLC ÑIEÀU KHIEÅN HEÄ THOÁNG. 1- Sô ñoà heä thoáng MOÂ TÔ 3LS 4LS 2LS KHAY 1LS BAÊNGTAÛI BAÊNGTAÛI O BANG BAÊNGTAÛI MOÂ TÔ MOÂ TÔ 2- Nguyeân lyù laøm vieäc cuûa heä thoán Khi khay ñi tôùi baêng taûi 1 ñoùng tieáp ñieåm haønh trình 1LS laïi ñoäng cô 3 ñöôïc caáp ñieän chaïy thuaän keùo cöûa leân ,tôùi khi ñuïng coâng taéc haønh trình 3LS thì ñoäng cô 3 döøng laïi .Sau ñoù ñoäng cô 2 vaø ñoäng cô 1 hoaït ñoäng ñaåy khay töø baêng taûi 1 sang baêng taûi 2 khi khay qua baêng taûi 1 tôùi baêng taûi 2 môû coâng taéc haønh trình 2LS treân baêng taûi 2 ra ñoäng cô 1 vaø ñoäng cô 2 ngöøng hoaït ñoäng baêng taûi 1 vaø baêng taûi 2 döøng laïi ñoäng cô 3 baét ñaàu hoaït ñoäng keùo cöûa xuoáng tôùi khi ñuïng coâng taéc haønh trình 4LS thì ñoäng cô 3 döøng laïi. 1. Sô ñoà keát noái thieát bò plc vôùi thieát bò ngoaøi . Trang 91
  • 36.
    Ñaïi Hoïc SöPhaïm Kyõ Thuaät Ñoà Aùn Toát Nghieäp RUN IO.O QO.O STOP 1K IO.1 QO.1 BANGTAI 1 2K QO.2 IO.2 3 KF BANGTAI2 IO.3 QO.3 RAISEDOOR 3 KR IO.4 QO.4 LOWERDOOR IO.5 QO.5 1LS QO.6 IO.6 2LS IO.7 QO.7 3LS Q1.0 I1.O 4LS Q1.1 I1.1 COM 220 24 VDC COM VAC THIEÁT BÒ NGOAØI THIEÁT BÒ CHUÙ THÍCH PLC Run IO.O Ngoõ vaøo chaïy Stop IO.1 Ngoõ vaøo döøng Baêng taûi 1 IO.2 Ngoõ vaøo chaïy baêng taûi 1 Baêng taûi 2 IO.3 Ngoõ vaøo chaïy baêng taûi 2 Raise door IO.4 Ngoõ vaøo chaïy cöûa leân Lower door IO.5 Ngoõ vaøo chaïy cöûa xuoáng 1LS IO.6 Coâng taéc haønh trình baêng taûi 1 Trang 92
  • 37.
    Ñaïi Hoïc SöPhaïm Kyõ Thuaät Ñoà Aùn Toát Nghieäp 2LS IO.7 Coâng taéc h aønh trình baêng taûi 2 3LS I1.O Coâng taéc haønh trình cöûa leân 4LS I1.1 Coâng taéch aønh trình cöûa xuoáng Lamp QO.O Ngoõ ra ñeøn baùo hoaït ñoäng 1M QO.1 Ngoõ ra baêng taûi 1 chaïy 2M QO.2 Ngoõ ra baêng taûi 2 chaïy 3MT QO.3 Ngoõ ra cöûa keùo leân 3MN QO.4 Ngoõ ra cöûa keùo xuoáng 2-Chöông trình ñieàu khieån PLC trong LAD Trang 93
  • 38.
    Ñaïi Hoïc SöPhaïm Kyõ Thuaät Ñoà Aùn Toát Nghieäp 2. Chöông trình ñieàu khieån PLC trong STL. CHÖÔNG TRÌNH STL ÑIEÀU KHIEÅN HEÄ THOÁNG NETWORK 1 LD I0.0 O Q0.0 AN I0.1 = Q0.0 NETWORK 2 LD I0.6 = Q0.5 NETWORK 3 LD I0.2 AN Q0.0 LDN I0.7 O Q0.5 A I1.0 A Q0.0 OLD = Q0.1 NETWORK 4 LD I0.3 LD Q0.1 A Q0.0 OLD = Q0.2 Trang 94
  • 39.
    Ñaïi Hoïc SöPhaïm Kyõ Thuaät Ñoà Aùn Toát Nghieäp NETWORK 5 LD I0.4 AN Q0.0 LD Q0.5 A Q0.0 OLD AN I1.0 AN Q0.4 = Q0.3 NETWORK 6 LD I0.5 AN Q0.0 LDN Q0.1 A Q0.0 OLD AN I1.1 AN Q0.3 = Q0.4 Trang 95
  • 40.
    Ñaïi Hoïc SöPhaïm Kyõ Thuaät Ñoà Aùn Toát Nghieäp NETWORK 7 MEND Trang 96