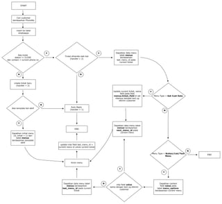
Ada ticket
status != CLOSE
dan contact = current phone no
START
N
END
Y
N
Cari customer
berdasarkan PhoneNo
insert ke tabel
whatsapps
Ticket dihandle oleh bot
(handler = 2)
Dapatkan initial menu
(is_initial = 1) dari
tabel menus
berdasarkan template
aktif
create ticket baru
(handler = 2)
Ada template bot aktif
Auto Reply
(handler = 1)
Kirim menu
Dapatkan data menu
tabel menus
berdasarkan
last_menu_id pada
current ticket
Menu Type = Ask Cust Data
Update current ticket, nama
field pada field
menus.ticket_field di set
nilainya menjadi text yg
dikirim customer
Dapatkan data menu tabel
menus berdasarkan
next_menu_id pada
current menu
Menu Type = Button/List/Text
Menu
nilai field value
sama dengan text yg dikirim
customer
Dapatkan content
field value pada
tabel menu_options
berdasarkan current menu
Dapatkan data menu tabel
menus berdasarkan
last_menu_id pada current
ticket
Y
Y
N
Y
Y
N
N
Y
END
N
update nilai field last_menu_id =
current menu id untuk current ticket

Chatbot flow.pdf

  • 1.
    Ada ticket status !=CLOSE dan contact = current phone no START N END Y N Cari customer berdasarkan PhoneNo insert ke tabel whatsapps Ticket dihandle oleh bot (handler = 2) Dapatkan initial menu (is_initial = 1) dari tabel menus berdasarkan template aktif create ticket baru (handler = 2) Ada template bot aktif Auto Reply (handler = 1) Kirim menu Dapatkan data menu tabel menus berdasarkan last_menu_id pada current ticket Menu Type = Ask Cust Data Update current ticket, nama field pada field menus.ticket_field di set nilainya menjadi text yg dikirim customer Dapatkan data menu tabel menus berdasarkan next_menu_id pada current menu Menu Type = Button/List/Text Menu nilai field value sama dengan text yg dikirim customer Dapatkan content field value pada tabel menu_options berdasarkan current menu Dapatkan data menu tabel menus berdasarkan last_menu_id pada current ticket Y Y N Y Y N N Y END N update nilai field last_menu_id = current menu id untuk current ticket