Design Pattern – Bridge
     (Structural)

• INTENT

» DECOUPLE AN ABSTRACTION FROM ITS
IMPLEMENTATION SO THAT THE TWO CAN VARY
INDEPENDENTLY

» SEPARATE THE ABSTRACTION AND ITS
IMPLEMENTATION AND HAVE SEPARATE
INHERITANCE STRUCTURE FOR BOTH.


 • Also known as
 » Handle / Body
                                              by
                            Shahriar Hyder
                                     Oct 05, 2011
Motivation

 Write a program that will draw rectangles with either
 of two drawing programs:
    drawing program 1 (DP1)

    drawing program 2 (DP2)
Example




                DP 1                           DP 2
draw a line     draw_a_line( x1, y1, x2, y2)   drawline( x1, x2, y1, y2)
draw a circle   draw_a_circle( x, y, r)        drawcircle( x, y, r)



The collection (the client of rectangles) doesn’t want to worry
about what type of drawing program it should use.
Cont..

 new requirement:
      asked to support a new shape - circle




     adding another level, called Shape, which
     derives the Rectangle and Circle class.
new problems arise …


  if I get another drawing program – DP3
   •   I will have 6 different kinds of Shapes (two Shape concepts
       times three drawing programs).

  if I get another type of Shape
   •   I will have nine different types of Shapes (three Shape
       concepts times three drawing programs).

                                                  class
DP:Drawing Program S:Shapes
Need ≈DP*S new classes                           explosion!
Want ≈DP+S new classes
The new classes are hard wired for each type of Drawing Programs
Problem

 “Hardening of the software arteries” has occurred by
 using sub-classing of an abstract base class to
 provide alternative implementations. This locks in
 compile-time binding between interface and
 implementation. The abstraction and
 implementation cannot be independently extended
 or composed.
Try another alternate hierarchy




                       redundancy still there !
Step 1. Identify what is varying
Step 2. Represent the variations
Step3. Tie the class together
Step4. Expanding the design
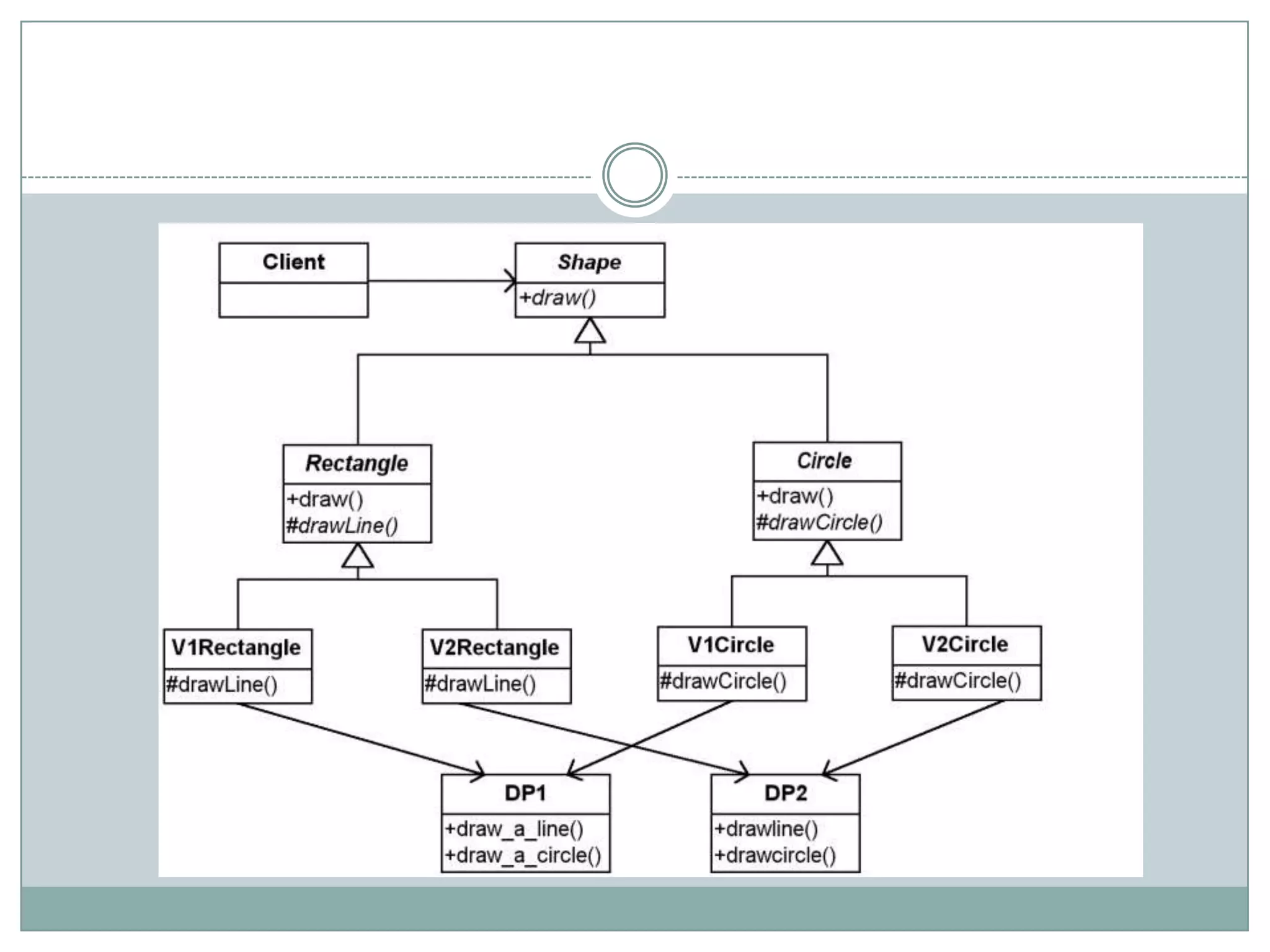
Bridge – Structure
Bridge – Participants

• Abstraction
      » Defines the abstractions interface
      » Maintains a reference to an object of
        type implementor
• RefinedAbstraction
      » Extends the interface defined by
        Abstraction
Bridge – Participants – 2

• Implementer
  » Defines the interface for implementation classes
      > Can be different from the Abstraction interface
          – Implementer provides primitive operations
          – Abstraction provides higher-level operations
• ConcreteImplementer
 » Implements the Implementer interface
 » Defines its concrete implementation
Demo Time!
Bridge – Applicability

• The normal method of dealing with an abstraction having
   several implementations is through inheritance.
• Avoid permanent binding between an abstraction and its
   implementation
   » Especially if selection or switching of implementation is at
   run-time rather than design time.
• Both abstractions and implementations should be extensible
   by sub-classing
• Changes in implementation should have no impact on clients
• Share an implementation among multi objects and this fact
   should be hidden from the client
• You have a proliferation of classes resulting from a coupled
   interface and numerous implementations
• You need to map orthogonal class hierarchies.
Bridge – Applicability Summary

The Bridge pattern is useful when you have an
abstraction that has different implementations. It
allows the abstraction and the implementation to
vary independently of each other.

 • Find what varies and encapsulate it.

 • Favor composition over inheritance.
Collaborations

 Abstraction forwards client requests to its
 Implementor object.
Bridge – Consequences

• Decouples interface and implementation
  » Can configure implementation to use at runtime
  » Encourages better structure through layering
      > The client only has to know about Abstraction
      and Implementer

• Improved extensibility
   » Extend in Abstraction and Implementer
   independently

• Hide implementation details from clients
Implementation

 Ditto from GoF Please!
Bridge – Related Patterns

• Abstract Factory can create and configure a particular Bridge

• Adapter is geared toward making unrelated classes work together
   » Usually applied after systems are designed
   » Bridge is used during design

• Structural difference: Bridge can abstract a complex
   entity from its implementation; Adapter only abstracts a
   single interface

• A bridge is by design. An adaptor is not. An adaptor is
   a patch. A bridge is put in place on purpose.
Thank You

Bridge Design Pattern

  • 1.
    Design Pattern –Bridge (Structural) • INTENT » DECOUPLE AN ABSTRACTION FROM ITS IMPLEMENTATION SO THAT THE TWO CAN VARY INDEPENDENTLY » SEPARATE THE ABSTRACTION AND ITS IMPLEMENTATION AND HAVE SEPARATE INHERITANCE STRUCTURE FOR BOTH. • Also known as » Handle / Body by Shahriar Hyder Oct 05, 2011
  • 2.
    Motivation  Write aprogram that will draw rectangles with either of two drawing programs:  drawing program 1 (DP1)  drawing program 2 (DP2)
  • 3.
    Example DP 1 DP 2 draw a line draw_a_line( x1, y1, x2, y2) drawline( x1, x2, y1, y2) draw a circle draw_a_circle( x, y, r) drawcircle( x, y, r) The collection (the client of rectangles) doesn’t want to worry about what type of drawing program it should use.
  • 5.
    Cont..  new requirement: asked to support a new shape - circle adding another level, called Shape, which derives the Rectangle and Circle class.
  • 7.
    new problems arise…  if I get another drawing program – DP3 • I will have 6 different kinds of Shapes (two Shape concepts times three drawing programs).  if I get another type of Shape • I will have nine different types of Shapes (three Shape concepts times three drawing programs). class DP:Drawing Program S:Shapes Need ≈DP*S new classes explosion! Want ≈DP+S new classes The new classes are hard wired for each type of Drawing Programs
  • 8.
    Problem  “Hardening ofthe software arteries” has occurred by using sub-classing of an abstract base class to provide alternative implementations. This locks in compile-time binding between interface and implementation. The abstraction and implementation cannot be independently extended or composed.
  • 9.
    Try another alternatehierarchy redundancy still there !
  • 10.
    Step 1. Identifywhat is varying
  • 11.
    Step 2. Representthe variations
  • 12.
    Step3. Tie theclass together
  • 13.
  • 14.
  • 15.
    Bridge – Participants •Abstraction » Defines the abstractions interface » Maintains a reference to an object of type implementor • RefinedAbstraction » Extends the interface defined by Abstraction
  • 16.
    Bridge – Participants– 2 • Implementer » Defines the interface for implementation classes > Can be different from the Abstraction interface – Implementer provides primitive operations – Abstraction provides higher-level operations • ConcreteImplementer » Implements the Implementer interface » Defines its concrete implementation
  • 17.
  • 18.
    Bridge – Applicability •The normal method of dealing with an abstraction having several implementations is through inheritance. • Avoid permanent binding between an abstraction and its implementation » Especially if selection or switching of implementation is at run-time rather than design time. • Both abstractions and implementations should be extensible by sub-classing • Changes in implementation should have no impact on clients • Share an implementation among multi objects and this fact should be hidden from the client • You have a proliferation of classes resulting from a coupled interface and numerous implementations • You need to map orthogonal class hierarchies.
  • 19.
    Bridge – ApplicabilitySummary The Bridge pattern is useful when you have an abstraction that has different implementations. It allows the abstraction and the implementation to vary independently of each other. • Find what varies and encapsulate it. • Favor composition over inheritance.
  • 20.
    Collaborations  Abstraction forwardsclient requests to its Implementor object.
  • 21.
    Bridge – Consequences •Decouples interface and implementation » Can configure implementation to use at runtime » Encourages better structure through layering > The client only has to know about Abstraction and Implementer • Improved extensibility » Extend in Abstraction and Implementer independently • Hide implementation details from clients
  • 22.
  • 23.
    Bridge – RelatedPatterns • Abstract Factory can create and configure a particular Bridge • Adapter is geared toward making unrelated classes work together » Usually applied after systems are designed » Bridge is used during design • Structural difference: Bridge can abstract a complex entity from its implementation; Adapter only abstracts a single interface • A bridge is by design. An adaptor is not. An adaptor is a patch. A bridge is put in place on purpose.
  • 24.